UNITED STATES
SECURITIES AND EXCHANGE COMMISSION
WASHINGTON, D.C. 20549
FORM
(Mark One)
OR
ANNUAL REPORT PURSUANT TO SECTION 13 OR 15(d) OF THE SECURITIES EXCHANGE ACT OF 1934 |
OR
OR
Date of event requiring this shell company report . . . . . . . . . . . . . . . . . . .
For the transition period from to
Commission file number:
(Exact name of Registrant as specified in its charter)
N/A
(Translation of Registrant’s name into English)
(Jurisdiction of incorporation or organization)
People’s Republic of
+86 21 3165-7167
(Address of principal executive offices)
Telephone: +86 21 3165-7167
Email:
People’s Republic of
(Name, Telephone, Email and/or Facsimile number and Address of Company Contact Person)
Securities registered or to be registered pursuant to Section 12(b) of the Act:
Title of each class |
| Trading Symbol(s) |
| Name of each exchange on which registered |
|
| |||
|
|
|
|
|
*Not for trading, but only in connection with the listing on the Nasdaq Global Select Market of American depositary shares.
Securities registered or to be registered pursuant to Section 12(g) of the Act:
None
(Title of Class)
Securities for which there is a reporting obligation pursuant to Section 15(d) of the Act:
None
(Title of Class)
Indicate the number of outstanding shares of each of the issuer’s classes of capital or common stock as of the close of the period covered by the annual report.
Indicate by check mark if the registrant is a well-known seasoned issuer, as defined in Rule 405 of the Securities Act. ☒
If this report is an annual or transition report, indicate by check mark if the registrant is not required to file reports pursuant to Section 13 or 15(d) of the Securities Exchange Act of 1934. ☐ Yes ☒
Note – Checking the box above will not relieve any registrant required to file reports pursuant to Section 13 or 15(d) of the Securities Exchange Act of 1934 from their obligations under those Sections.
Indicate by check mark whether the registrant: (1) has filed all reports required to be filed by Section 13 or 15(d) of the Securities Exchange Act of 1934 during the preceding 12 months (or for such shorter period that the registrant was required to file such reports), and (2) has been subject to such filing requirements for the past 90 days. ☒
Indicate by check mark whether the registrant has submitted electronically every Interactive Data File required to be submitted pursuant to Rule 405 of Regulation S-T (§232.405 of this chapter) during the preceding 12 months (or for such shorter period that the registrant was required to submit such files). ☒
Indicate by check mark whether the registrant is a large accelerated filer, an accelerated filer, a non-accelerated filer, or an emerging growth company. See the definitions of “large accelerated filer,” “accelerated filer,” and “emerging growth company” in Rule 12b-2 of the Exchange Act.
Accelerated filer ☐ | Non-accelerated filer ☐ | Emerging growth company |
If an emerging growth company that prepares its financial statements in accordance with U.S. GAAP, indicate by check mark if the registrant has elected not to use the extended transition period for complying with any new or revised financial accounting standards† provided pursuant to Section 13(a) of the Exchange Act. ☐ Yes ☐ No
† The term “new or revised financial accounting standard” refers to any update issued by the Financial Accounting Standards Board to its Accounting Standards Codification after April 5, 2012.
Indicate by check mark whether the registrant has filed a report on and attestation to its management’s assessment of the effectiveness of its internal control over financial reporting under Section 404(b) of the Sarbanes-Oxley Act (15 U.S.C. 7262(b)) by the registered public accounting firm that prepared or issued its audit report.
Indicate by check mark which basis of accounting the registrant has used to prepare the financial statements included in this filing:
International Financial Reporting Standards as issued by the International Accounting Standards Board ☐ | Other ☐ |
If “Other” has been checked in response to the previous question, indicate by check mark which financial statement item the registrant has elected to follow. ☐ Item 17 ☐ Item 18
If this is an annual report, indicate by check mark whether the registrant is a shell company (as defined in Rule 12b-2 of the Exchange Act). ☐ Yes
(APPLICABLE ONLY TO ISSUERS INVOLVED IN BANKRUPTCY PROCEEDINGS DURING THE PAST FIVE YEARS)
Indicate by check mark whether the registrant has filed all documents and reports required to be filed by Sections 12, 13 or 15(d) of the Securities Exchange Act of 1934 subsequent to the distribution of securities under a plan confirmed by a court. ☐ Yes ☐ No
TABLE OF CONTENTS
2 | ||
4 | ||
6 | ||
14 | ||
14 | ||
14 | ||
63 | ||
97 | ||
98 | ||
116 | ||
127 | ||
129 | ||
130 | ||
130 | ||
144 | ||
144 | ||
147 | ||
147 | ||
Material Modifications to the Rights of Security Holders and Use of Proceeds | 147 | |
147 | ||
148 | ||
148 | ||
149 | ||
149 | ||
Purchases of Equity Securities by the Issuer and Affiliated Purchasers | 149 | |
149 | ||
150 | ||
150 | ||
Disclosure Regarding Foreign Jurisdictions that Prevent Inspections. | 150 | |
150 | ||
150 | ||
151 | ||
153 | ||
i
INTRODUCTION
Dada Nexus Limited is not a Chinese operating company but rather a Cayman Islands holding company with operations primarily conducted by its subsidiaries in China and through contractual arrangements with the variable interest entities based in China. PRC laws and regulations restrict and impose conditions on foreign direct investment in companies involved in the provision of value-added telecommunication services. Therefore, we operate such business in China through the variable interest entity, Shanghai Qusheng, which we refer to as the VIE in this annual report, and rely on contractual arrangements among our PRC subsidiaries, the VIE and its shareholders to control the business operations of the VIE. Revenues contributed by the VIE accounted for 0.1%, 0.1% and 0.2% of our total net revenues for the fiscal years 2019, 2020 and 2021, respectively. As used in this annual report, “Dada” refers to Dada Nexus Limited, and “we,” “us,” “our company” or “our” refers to Dada Nexus Limited and its subsidiaries, and, in the context of describing our operations and the consolidated financial information, the VIE and its subsidiaries in China. Holdings of our ADSs thus are not holding equity interest in the VIE in China but instead hold equity interest in Dada Nexus Limited, a Cayman Islands holding company.
Our corporate structure is subject to risks associated with our contractual arrangements with the VIE. Dada and its investors may never have a direct ownership interest in the VIE or in the businesses that are conducted by the VIE, and the VIE structure provides contractual exposure to foreign investment in the companies which involve foreign investment restrictions. Uncertainties in the PRC legal system could limit our ability to enforce these contractual arrangements, and these contractual arrangements have not been tested in a court of law. If the PRC government finds that the agreements that establish the structure for operating our business do not comply with PRC laws and regulations, or if these regulations or their interpretations change in the future, we could be subject to severe penalties or be forced to relinquish our interests in those operations. This may result in the VIE being deconsolidated, which would materially and adversely affect our operations, and our ADSs may decline significantly in value or become worthless. Our holding company, our PRC subsidiaries, the VIE, and investors of our company face uncertainty about potential future actions by the PRC government that could affect the enforceability of the contractual arrangements with the VIE and, consequently, significantly affect the financial performance of the VIE and our company as a whole. The PRC regulatory authorities could disallow the VIE structure, which would likely result in a material adverse change in our operations, and our ordinary shares or our ADSs may decline significantly in value or become worthless. As such, the VIE structure involves unique risks to investors of our holding company. For a detailed description of the risks associated with our corporate structure, please refer to risks disclosed under “Item 3. Key Information—D. Risk Factors—Risks Related to Our Corporate Structure.”
We face various legal and operational risks and uncertainties associated with being based in or having the majority of our operations in China and the complex and evolving PRC laws and regulations. For example, we face risks associated with regulatory approvals on offerings conducted overseas by and foreign investment in China-based issuers, the use of VIE structure, anti-monopoly regulatory actions, and oversight on cybersecurity and data privacy, as well as the lack of PCAOB inspection on our auditors, which may impact our ability to conduct certain businesses, accept foreign investments, or list on a United States or other foreign exchange. These risks could result in a material adverse change in our operations and the value of our ADSs, significantly limit or completely hinder our ability to continue to offer securities to investors, or cause the value of such securities to significantly decline. For a detailed description of risks related to doing business in China, see “Item 3. Key Information—D. Risk Factors—Risks Related to Doing Business in China.”
Our ADSs may be delisted and our ADSs and shares prohibited from trading in the over-the-counter market under the Holding Foreign Companies Accountable Act, or the HFCAA, given the PCAOB is unable to inspect or fully investigate auditors located in China. On December 16, 2021, PCAOB issued the HFCAA Determination Report, according to which our auditor is subject to the determinations that the PCAOB is unable to inspect or investigate completely. Under the current law, delisting and prohibition from over-the-counter trading in the U.S. could take place in 2024. On June 22, 2021, the U.S. Senate passed a bill known as the Accelerating Holding Foreign Companies Accountable Act, which, if enacted, would decrease the number of non-inspection years from three years to two years, and thus, our ADS could be delisted from the exchange and prohibited from over-the-counter trading in the U.S. in 2023. The delisting of our ADSs, or the threat of their being delisted, may materially and adversely affect the value of your investment. For more details, see “Item 3. Key Information—D. Risk Factors—Risks Related to Doing Business in China.”
2
Dada Nexus Limited, our Cayman Islands holding company, or the Parent, transfers cash to our wholly-owned Hong Kong subsidiary, by making capital contributions or providing loans, and our Hong Kong subsidiary transfers cash to our PRC subsidiaries by making capital contributions or providing loans to them. Because the Parent and its subsidiaries control the VIE through contractual arrangements, they are not able to make direct capital contribution to the VIE and its subsidiaries. However, they may transfer cash to the VIE by loans or by making payment to the VIE for inter-group transactions. For the years ended December 31, 2019, 2020 and 2021, the Parent made capital contributions to the Hong Kong subsidiary of RMB1.3 billion, 1.3 billion and 3.5 billion, respectively. For the years ended December 31, 2019, 2020 and 2021, no dividends or distributions were made to the Parent by our subsidiaries. For the years ended December 31, 2019, 2020 and 2021, no dividends or distributions were made to U.S. investors. As Dada Nexus Limited is a Cayman Islands holding company with no material operations of its own, its ability to pay dividends depends upon dividends paid by our PRC subsidiaries. Our PRC subsidiaries in turn generate income from their own operations, and in addition enjoy all economic benefit and receive service fees from the VIE pursuant to the exclusive business cooperation agreement with the VIE. If our existing PRC subsidiaries or any newly formed ones incur debt on their own behalf in the future, the instruments governing their debt may restrict their ability to distribute earnings or pay dividends to us. For more detailed discussion of how cash is transferred between the Parent, our subsidiaries and the VIE, see “Cash Transfers and Dividend Distribution” at the outset of Part I.
Except where the context otherwise requires and for purposes of this annual report only:
| ● | “active consumer” for a specified period are to a consumer account that placed at least one order on JDDJ through a desktop or mobile device during the specified period, regardless of whether the products are sold, delivered or returned. We treat each account as a separate consumer for purposes of calculating active consumers, although certain consumers may have set up more than one account; |
| ● | “active rider” for a specified period are to a rider who delivered at least one order on Dada Now during the specified period; |
| ● | “ADSs” are to the American depositary shares, each of which represents four ordinary shares; |
| ● | “China” or the “PRC” are to the People’s Republic of China, excluding, for the purposes of this annual report only, Hong Kong, Macau and Taiwan; |
| ● | “Dada” are to Dada Nexus Limited; |
| ● | “we,” “us,” “our company” and “our” are to Dada Nexus Limited, our Cayman Islands holding company and its subsidiaries, and, in the context of describing our operations and the consolidated financial information, its consolidated variable interest entity and the subsidiaries of the consolidated variable interest entity in China, including, but not limited to, Shanghai Qusheng, the VIE; |
| ● | “GMV” are to the total value of all orders placed on JDDJ through our website and mobile applications, regardless of whether the goods are sold or delivered or whether the goods are returned, inclusive of delivery and packaging charges; |
| ● | “ordinary shares” are to our ordinary shares, par value US$0.0001 per share; |
| ● | “the VIE” are to Shanghai Qusheng Internet Technology Co., Ltd., or Shanghai Qusheng; |
| ● | “our WFOEs” are to Shanghai JD Daojia Yuanxian Information Technology Co., Ltd., or Shanghai JDDJ, Dada Glory Network Technology (Shanghai) Co., Ltd., or Dada Glory, and Shanghai Xianshi Express Delivery E-Commerce Co., Ltd.; |
| ● | “RMB” and “Renminbi” are to the legal currency of China; |
| ● | “tier 1 and tier 2 cities” are to (i) tier 1 cities in China, which are Beijing, Shanghai, Guangzhou and Shenzhen and (ii) tier 2 cities in China, which are Hangzhou, Nanjing, Jinan, Chongqing, Qingdao, Dalian, Ningbo, Xiamen, Tianjin, Chengdu, Wuhan, Harbin, Shenyang, Xi’an, Changchun, Changsha, Fuzhou, Zhengzhou, Shijiazhuang, Suzhou, Foshan, Dongguan, Wuxi, Taiyuan, Hefei, Kunming, Nanchang, Nanning and Wenzhou; and |
3
| ● | “US$,” “U.S. dollars,” “$,” and “dollars” are to the legal currency of the United States. |
Our reporting currency is the Renminbi. This annual report also contains translations of certain foreign currency amounts into U.S. dollars for the convenience of the reader. Unless otherwise stated, all translations of Renminbi into U.S. dollars were made at RMB6.3726 to US$1.00, the exchange rate set forth in the H.10 statistical release of the Federal Reserve Board on December 30, 2021. We make no representation that the Renminbi or U.S. dollars amounts referred to in this annual report could have been or could be converted into U.S. dollars or Renminbi, as the case may be, at any particular rate or at all.
Due to rounding, numbers presented throughout this annual report may not add up precisely to the totals provided and percentages may not precisely reflect the absolute figures.
FORWARD-LOOKING INFORMATION
This annual report contains forward-looking statements that involve risks and uncertainties. All statements other than statements of current or historical facts are forward-looking statements. These forward-looking statements are made under the “safe harbor” provisions of the U.S. Private Securities Litigation Reform Act of 1995. These statements involve known and unknown risks, uncertainties and other factors that may cause our actual results, performance or achievements to be materially different from those expressed or implied by the forward-looking statements.
You can identify these forward-looking statements by words or phrases such as “may,” “will,” “expect,” “anticipate,” “aim,” “estimate,” “intend,” “plan,” “believe,” “likely to” or other similar expressions. We have based these forward-looking statements largely on our current expectations and projections about future events and financial trends that we believe may affect our financial condition, results of operations, business strategy and financial needs. These forward-looking statements include, but are not limited to, statements about:
| ● | our mission, goals and strategies; |
| ● | our future business development, financial conditions and results of operations; |
| ● | the expected growth of the on-demand delivery and on-demand retail industries in China; |
| ● | our expectations regarding demand for and market acceptance of our services and solutions; |
| ● | our expectations regarding our relationships with the retailers, merchants, individual senders and riders on our on-demand delivery platform, the consumers, retailers and brand owners on our on-demand retail platform; |
| ● | termination or non-renewal of contracts or any other material adverse change in our relationship with our key customers or strategic investors; |
| ● | competition in our industry; |
| ● | our proposed use of proceeds; and |
| ● | relevant government policies and regulations relating to our industry. |
You should read this annual report and the documents that we refer to in this annual report with the understanding that our actual future results may be materially different from and worse than what we expect. Other sections of this annual report include additional factors which could adversely impact our business and financial performance. Moreover, we operate in an evolving environment. New risk factors and uncertainties emerge from time to time and it is not possible for our management to predict all risk factors and uncertainties, nor can we assess the impact of all factors on our business or the extent to which any factor, or combination of factors, may cause actual results to differ materially from those contained in any forward-looking statements. We qualify all of our forward-looking statements by these cautionary statements.
4
This annual report also contains statistical data and estimates that we obtained from government and private publications. Statistical data in these publications also include projections based on a number of assumptions. The on-demand delivery industry and/or on-demand retail industry may not grow at the rate projected by market data, or at all. Failure of this market to grow at the projected rate may have a material and adverse effect on our business and the market price of the ADSs. In addition, the rapidly evolving nature of this industry results in significant uncertainties for any projections or estimates relating to the growth prospects or future condition of our market. Furthermore, if any one or more of the assumptions underlying the market data are later found to be incorrect, actual results may differ from the projections based on these assumptions. Moreover, projections, assumptions and estimates of our future performance and the future performance of the industry in which we operate are necessarily subject to a high degree of uncertainty and risk due to a variety of factors, including those described in “Item 3. Key Information—D. Risk Factors” and elsewhere in this annual report. You should not place undue reliance on these forward-looking statements.
5
PART I
Explanatory Note
Dada is a Cayman Islands holding company with no equity ownership in the VIE. We conduct our operations in China through (i) our PRC subsidiaries and (ii) the VIE, with which we have maintained contractual arrangements. Holdings of our ADSs thus are not holding equity interest in the VIE in China but instead hold equity interest in a Cayman Islands holding company. If the PRC government finds that the agreements that establish the structure for operating certain of our businesses do not comply with PRC laws and regulations, or if these regulations or their interpretations change in the future, we could be subject to severe penalties or be forced to relinquish our interests in those operations. Our holding company, our PRC subsidiaries, the VIE, and investors of our company face uncertainty about potential future actions by the PRC government that could affect the enforceability of the contractual arrangements with the VIE and, consequently, significantly affect the financial performance of the VIE and our company as a whole. The PRC regulatory authorities could disallow the VIE structure, which would likely result in a material adverse change in our operations, and our ordinary shares or our ADSs may decline significantly in value.
PRC government’s authority in regulating our operations and its oversight and control over offerings conducted overseas by, and foreign investment in, China-based issuers could significantly limit or completely hinder our ability to offer or continue to offer securities to investors. Implementation of industry-wide regulations in this nature may cause the value of such securities to significantly decline. For more details, see “Item 3. Key Information—D. Risk Factors—Risks Related to Doing Business in China—The PRC government’s significant oversight and discretion over our business operation could result in a material adverse change in our operations and the value of our ADSs.”
Risks and uncertainties arising from the legal system in China, including risks and uncertainties regarding the enforcement of laws and quickly evolving rules and regulations in China, could result in a material adverse change in our operations and the value of our ADSs. For more details, see “Item 3. Key Information—D. Risk Factors—Risks Related to Doing Business in China—Uncertainties with respect to the PRC legal system could adversely affect us.”
Our Holding Company Structure and VIE Contractual Arrangements
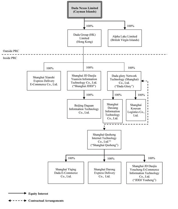
Dada Nexus Limited is a holding company with no material operations of its own. We conduct our operations primarily through our PRC subsidiaries, the VIE and its subsidiaries. Our value-added telecommunication services in the PRC have been conducted through the VIE in order to comply with the PRC laws and regulations, which prohibit or restrict control of companies involved in the provision of value-added telecommunication services. Revenues contributed by the VIE accounted for 0.1%, 0.1% and 0.2% of our total net revenues for the fiscal years 2019, 2020 and 2021, respectively. Holdings of our ADSs are not holding equity interest in the VIE in China but instead hold equity interest in a holding company incorporated in the Cayman Islands.
The following diagram illustrates our corporate structure as of March 31, 2022, including our principal subsidiaries, the VIE and the VIE’s principal subsidiaries:
6
(1) | Mr. Philip Jiaqi Kuai and Mr. Jun Yang each holds 87.3% and 2.7% of the equity interests in Shanghai Qusheng, respectively. Mr. Philip Jiaqi Kuai is a beneficial owner of our company and serves as the chairman of our board of directors and the chief executive officer of our company. Mr. Jun Yang is a beneficial owner of our company and serves as the chief technology officer of our company. In addition, Jiangsu Jingdong Bangneng Investment Management Co., Ltd. holds 10.0% of the equity interests in Shanghai Qusheng, and it is an affiliate of a shareholder of our company. See also “—Contractual Arrangements with Our Consolidated Affiliated Entity and Its Shareholders.” |
A series of contractual agreements, including powers of attorney, share pledge agreements, exclusive business cooperation agreement, exclusive option agreements and spouse consent letters, have been entered into by and among Dada Glory, the VIE and its shareholders. In particular, through:
(i) the powers of attorney, pursuant to which each of the shareholders of the VIE has executed a power of attorney to irrevocably authorize Dada Glory, or any person designated by Dada Glory to act as its attorney-in-fact to exercise all of its rights as a shareholder of the VIE, and spousal consent letters, pursuant to which spouses of the individual shareholders of the VIE agreeing that the equity interests in our VIE held by and registered under the name of the respective individual shareholders will be disposed pursuant to the contractual agreements with Dada Glory, without seeking further authorization or consent of such spouses;
(ii) the exclusive business cooperation agreement, pursuant to which Dada Glory has the exclusive right to provide the VIE with complete business support and technical and consulting services and the VIE agrees to pay Dada Glory service fees at an amount equals to 100% of the net income generated by the VIE; and
(iii) the exclusive option agreements, pursuant to which each of the shareholders of the VIE has irrevocably granted Dada Glory, or any person designated by Dada Glory, an exclusive option to purchase all or part of its equity interests in the VIE. For more details of these contractual arrangements, see “Item 4. Information on the Company—C. Organizational Structure—Contractual Arrangements with Our Consolidated Affiliated Entity and Its Shareholders.”
However, the contractual arrangements may not be as effective as direct ownership in providing us with control over our VIE, and we may incur substantial costs to enforce the terms of the arrangements. See “Item 3. Key Information—D. Risk Factors—Risks Related to Our Corporate Structure—The contractual arrangements with the VIE and its shareholders may not be as effective as direct ownership in providing operational control,” and “Item 3. Key Information—D. Risk Factors—Risks Related to Our Corporate Structure—The shareholders of the VIE may have actual or potential conflicts of interest with us.”
There are also substantial uncertainties regarding the interpretation and application of current and future PRC laws, regulations and rules regarding the status of the rights of our Cayman Islands holding company with respect to its contractual arrangements with the VIE and its shareholders. It is uncertain whether any new PRC laws or regulations relating to variable interest entity structures will be adopted or if adopted, what they would provide. If we or our VIEs are found to be in violation of any existing or future PRC laws or regulations, or fail to obtain or maintain any of the required permits or approvals, the relevant PRC regulatory authorities would have broad discretion to take action in dealing with such violations or failures. See “Item 3. Key Information—D. Risk Factors—Risks Related to Our Corporate Structure—If the PRC government finds that the agreements that establish the structure for operating some of our operations in China do not comply with PRC regulations relating to the relevant industries, or if these regulations or the interpretation of existing regulations change in the future, we could be subject to severe penalties or be forced to relinquish our interests in those operations,” “Item 3. Key Information—D. Risk Factors— Risks Related to Our Corporate Structure—Our current corporate structure and business operations may be substantially affected by the newly enacted Foreign Investment Law,” “Item 3. Key Information—D. Risk Factors——Risks Related to Doing Business in China—The PRC government’s significant oversight and discretion over our business operation could result in a material adverse change in our operations and the value of our ADSs,” and “Item 3. Key Information—D. Risk Factors—Risks Related to Doing Business in China—Uncertainties with respect to the PRC legal system could adversely affect us.”
8
Permissions Required from the PRC Authorities for Our Operations
We conduct our business primarily through our PRC subsidiaries, the VIE and its subsidiaries in China. Our operations in China are governed by PRC laws and regulations. As of the date of this annual report, our PRC subsidiaries, the VIE and its subsidiaries have obtained the requisite licenses and permits from the PRC government authorities that are material for the business operations of our holding company, the VIE and its subsidiaries in the PRC, including, among others, the License for Value-added Telecommunications Services, or VATS License, Food Operation License, Retail Liquor License, Internet Drug Information Service Qualification Certificate, Road Transportation Operation License, Filing Certificate of the Single-purpose Prepaid Card and Filing Certificate of Third-party Platform of Medical Device Online Transaction. Given the uncertainties of interpretation and implementation of relevant laws and regulations and the enforcement practice by relevant government authorities, we may be required to obtain additional licenses, permits, filings or approvals for the functions and services of our platform in the future. For more detailed information, see “Item 3. Key Information—D. Risk Factors—Risks Related to Our Business—Any lack of requisite approvals, licenses or permits applicable to our business operation may have a material and adverse impact on our business and results of operations.”
Furthermore, in connection with issuance of securities to foreign investors, the PRC government has recently indicated an intent to exert more oversight and control over offerings that are conducted overseas and/or foreign investment in China-based issuers. On July 6, 2021, the relevant PRC government authorities made public the Opinions on Strictly Scrutinizing Illegal Securities Activities in Accordance with the Law. These opinions emphasized the need to strengthen the administration over illegal securities activities and the supervision on overseas listings by China-based companies and proposed to take effective measures, such as promoting the construction of relevant regulatory systems to deal with the risks and incidents faced by China-based overseas-listed companies. On December 24, 2021, the CSRC published the Regulations of the State Council on the Administration of Overseas Securities Offering and Listing by Domestic Companies (Draft for Comments)), or the Administrative Provisions, and the Administrative Measures for the Filing of Overseas Securities Offering and Listing by Domestic companies (Draft for Comments) for public comments. Pursuant to these drafts, PRC domestic companies that directly or indirectly seek to offer or list their securities in an overseas stock exchange, including a PRC company limited by shares and an offshore company whose main business operations are in China and intends to offer securities or be listed in an overseas stock exchange based on its onshore equities, assets or similar interests, are required to complete the filing procedures of and submit the relevant information to CSRC. Failure to complete the filing under the Administrative Provisions may subject the domestic company to a warning or a fine of one to ten million RMB. In serious circumstances, the domestic company may be ordered to suspend its business or suspend its business pending rectification, or its permits or businesses licenses may be revoked. As of the date of this annual report, there is no schedule for the adoptions of such drafts, and it remains unclear whether the versions adopted will have any further material changes. There remain substantial uncertainties about how these drafts will be enacted, interpreted or implemented and how they will affect our operations and future overseas offerings.
As of the date of this annual report, we, our PRC subsidiaries and the VIE are not required to obtain any necessary approval or permission from the CSRC, CAC or any other entity that is required to approve the VIE’s operations or required for us to offer securities to foreign investors under any currently effective PRC laws, regulations, and regulatory rules. However, if we had inadvertently concluded that such approvals were not required, or if applicable laws, regulations or interpretations change in a way that requires us to obtain such approval in the future, we may be unable to obtain such approvals in a timely manner, or at all, and such approvals may be rescinded even if obtained. Any such circumstance could subject us to penalties, including fines, suspension of business and revocation of required licenses, significantly limit or completely hinder our ability to continue to offer securities to investors and cause the value of such securities to significantly decline or be worthless. See “Item 3. Key Information—D. Risk Factors—Risks Related to Doing Business in China—The PRC government’s significant oversight and discretion over our business operations could result in a material adverse change in our operations and the value of our ADSs.”
9
The Holding Foreign Companies Accountable Act
The Holding Foreign Companies Accountable Act, or the HFCAA, was enacted on December 18, 2020. The HFCAA states if the SEC determines that we have filed audit reports issued by a registered public accounting firm that has not been subject to inspection by the Public Company Accounting Oversight Board (United States), or the PCAOB, for three consecutive years beginning in 2021, the SEC shall prohibit our shares or ADSs from being traded on a national securities exchange. Since our auditor is located in China, a jurisdiction where the PCAOB has been unable to conduct inspections without the approval of the Chinese authorities, our auditor is not currently inspected by the PCAOB, which may impact our ability to remain listed on a United States or other foreign exchange. The related risks and uncertainties could cause the value of our ADSs to significantly decline. For more details, see “Item 3. Key Information—D. Risk Factors—Risks Related to Doing Business in China— The PCAOB is currently unable to inspect our auditor in relation to their audit work performed for our financial statements and the inability of the PCAOB to conduct inspections over our auditor deprives our investors with the benefits of such inspections” and “Item 3. Key Information—D. Risk Factors—Risks Related to Doing Business in China—Our ADSs will be prohibited from trading in the United States under the Holding Foreign Companies Accountable Act, or the HFCAA, in 2024 if the PCAOB is unable to inspect or fully investigate auditors located in China, or in 2023 if proposed changes to the law are enacted. The delisting of our ADSs, or the threat of their being delisted, may materially and adversely affect the value of your investment.”
Cash Transfers and Dividend Distribution
Dada Nexus Limited, our Cayman Islands holding company, or the Parent, transfers cash to our wholly-owned Hong Kong subsidiary, by making capital contributions or providing loans, and our Hong Kong subsidiary transfers cash to our PRC subsidiaries by making capital contributions or providing loans to them.
Because the Parent and its subsidiaries control the VIE through contractual arrangements, they are not able to make direct capital contribution to the VIE and its subsidiaries. However, they may transfer cash to the VIE by loans or by making payment to the VIE for inter-group transactions.
The following table sets forth the amount of the transfers for the periods presented.
| Years Ended December 31, | |||||
| 2019 |
| 2020 |
| 2021 | |
(RMB in millions) | ||||||
Capital contributions from Parent to Hong Kong subsidiary |
| 1,341 |
| 1,289 |
| 3,464 |
Capital contributions from Hong Kong subsidiary to PRC subsidiaries |
| 1,575 |
| 1,289 |
| 803 |
Loans from Hong Kong subsidiary to PRC subsidiaries |
| — |
| — |
| 1,925 |
Amounts paid by PRC subsidiaries to the VIE |
| 40 |
| 55 |
| 208 |
The VIE may transfer cash to Dada Glory by paying service fees according to the exclusive business cooperation agreement. Pursuant to these agreement between the VIE and Dada Glory, Dada Glory has the exclusive right to provide the VIE with complete business support and technical and consulting services. Without Dada Glory’s prior written consent, the VIE may not accept any consultations and/or services regarding the matters contemplated by this Agreement provided by any third party during the term of the agreement. The VIE agrees to pay Dada Glory service fees at an amount equals to 100% of the net income generated by the VIE, which should be paid on a monthly basis. Considering the future operating and cashflow needs of the VIE, for the years ended December 31, 2019, 2020 and 2021, no service fees were charged to the VIEs by Dada Glory, no payments were made by the VIE under the agreement. If there is any amount payable to Dada Glory under the VIE agreements, the VIE will settle the amount accordingly.
For the years ended December 31, 2019, 2020 and 2021, no dividends or distributions were made to the Parent by our subsidiaries. For the years ended December 31, 2019, 2020 and 2021, no dividends or distributions were made to U.S. investors.
10
For purposes of illustration, the following discussion reflects the hypothetical taxes that might be required to be paid within Mainland China, assuming that: (i) we have taxable earnings, and (ii) we determine to pay a dividend in the future:
| Taxation Scenario(1) |
| |
Statutory Tax and Standard Rates |
| ||
Hypothetical pre-tax earnings(2) |
| 100 | % |
Tax on earnings at statutory rate of 25%(3) | (25) | % | |
Net earnings available for distribution |
| 75 | % |
Withholding tax at standard rate of 10%(4) | (7.5) | % | |
Net distribution to Parent/Shareholders |
| 67.5 | % |
Notes:
(1) | For purposes of this example, the tax calculation has been simplified. The hypothetical book pre-tax earnings amount, not considering timing differences, is assumed to equal taxable income in China. |
(2) | Under the terms of VIE agreements, Dada Glory may charge the VIE for services provided to the VIE. These fees shall be recognized as expenses of the VIE, with a corresponding amount as service income by Dada Glory and eliminate in consolidation. For income tax purposes, our Dada Glory and the VIE file income tax returns on a separate company basis. The fees paid are recognized as a tax deduction by the VIE and as income by Dada Glory and are tax neutral. |
(3) | Certain of our subsidiaries qualifies for a 15% preferential income tax rate in China. However, such rate is subject to qualification, is temporary in nature, and may not be available in a future period when distributions are paid. For purposes of this hypothetical example, the table above reflects a maximum tax scenario under which the full statutory rate would be effective. |
(4) | The PRC Enterprise Income Tax Law imposes a withholding income tax of 10% on dividends distributed by a foreign invested enterprise, or FIE, to its immediate holding company outside of China. A lower withholding income tax rate of 5% is applied if the FIE’s immediate holding company is registered in Hong Kong or other jurisdictions that have a tax treaty arrangement with China, subject to a qualification review at the time of the distribution. For purposes of this hypothetical example, the table above assumes a maximum tax scenario under which the full withholding tax would be applied. |
The table above has been prepared under the assumption that all profits of the VIE will be distributed as fees to Dada Glory under tax neutral contractual arrangements. If, in the future, the accumulated earnings of the VIE exceed the fees paid to Dada Glory (or if the current and contemplated fee structure between the intercompany entities is determined to be non-substantive and disallowed by Chinese tax authorities), the VIE could, as a matter of last resort, make a non-deductible transfer to our PRC subsidiaries for the amounts of the stranded cash in the VIE. This would result in such transfer being non-deductible expenses for the VIE but still taxable income for Dada Glory.
As Dada Nexus Limited is a Cayman Islands holding company with no material operations of its own, its ability to pay dividends depends upon dividends paid by our PRC subsidiaries. Our PRC subsidiaries in turn generate income from their own operations, and in addition enjoy all economic benefit and receive service fees from the VIE pursuant to the exclusive business cooperation agreement with the VIE. If our existing PRC subsidiaries or any newly formed ones incur debt on their own behalf in the future, the instruments governing their debt may restrict their ability to distribute earnings or pay dividends to us. Under PRC law, each of our subsidiaries and the VIE in China is required to set aside at least 10% of its after-tax profits each year, if any, to fund certain statutory reserve funds until such reserve funds reach 50% of its registered capital. In addition, each of our subsidiaries and the VIE in China may allocate a portion of its after-tax profits based on PRC accounting standards to a surplus fund at its discretion. The statutory reserve funds and the discretionary funds are not distributable as cash dividends. Remittance of dividends by a wholly foreign-owned company out of China is subject to examination by the banks designated by SAFE and declaration and payment of withholding tax. Additionally, if our PRC subsidiaries and the VIE incur debt on their own behalf in the future, the instruments governing their debt may restrict their ability to pay dividends or make other distributions to us. Our PRC subsidiaries have not paid dividends and will not be able to pay dividends until it generates accumulated profits and meets the requirements for statutory reserve funds. For more details, see “Item 3. Key Information—D. Risk Factors—Risks Related to Doing Business in China—PRC regulation of loans to and direct investment in PRC entities by offshore holding companies and governmental control of currency conversion may delay or prevent us from using the proceeds of financing activities to make loans to our PRC subsidiaries and the VIE in China, which could materially and adversely affect our liquidity and our ability to fund and expand our business,” and “Item 3. Key Information—D. Risk Factors—Risks Related to Doing Business in China—Governmental control of currency conversion may limit our ability to utilize our revenues effectively and affect the value of your investment.”
11
Financial Information Related to the VIE
The following table presents the condensed consolidating balance sheet data for the VIE and other entities as of the dates presented.
For the Year Ended December 31, 2021 | ||||||||||
Dada Nexus | VIE and VIE’s | Eliminating | Consolidated | |||||||
| Limited |
| Subsidiaries |
| Subsidiaries |
| adjustments |
| Totals | |
(in RMB thousands) | ||||||||||
Cash and cash equivalents and restricted cash |
| 112,374 |
| 454,515 |
| 3,961 |
| — |
| 570,850 |
Short-term investment | 528,909 | 665,000 | — | — | 1,193,909 | |||||
Accounts receivable, net |
| — |
| 351,564 |
| 760 |
| — |
| 352,324 |
Amount due from related parties |
| — |
| 840,191 |
| 476 |
| — |
| 840,667 |
Investment in and amount due from intergroup companies |
| 2,959,723 |
| 2,005,076 |
| — |
| (4,964,799) |
| — |
Other assets-current |
| 3,163 |
| 478,911 |
| 3,287 |
| — |
| 485,361 |
Property and equipment, net |
| — |
| 37,310 |
| 245 |
| — |
| 37,555 |
Goodwill | — | 788,774 | — | 168,831 | 957,605 | |||||
Intangible assets, net |
| 186,037 |
| 135,342 |
| 10,938 |
| — |
| 332,317 |
Operating lease right-of-use assets |
| — |
| 76,020 |
| 791 |
| — |
| 76,811 |
Other assets-non-current |
| — |
| 433,088 |
| 93 |
| — |
| 433,181 |
Total assets |
| 3,790,206 |
| 6,265,791 |
| 20,551 |
| (4,795,968) |
| 5,280,580 |
Payable to riders and drivers |
| — |
| 580,579 |
| 404 |
| — |
| 580,983 |
Amount due to related parties |
| — |
| 71,728 |
| 32 |
| — |
| 71,760 |
Amount due to intergroup companies |
| — |
| — |
| 222,928 |
| (222,928) |
| — |
Other liabilities-current |
| 1,577 |
| 716,087 |
| 12,542 |
| — |
| 730,206 |
Operating lease liabilities |
| — |
| 35,567 |
| 192 |
| — |
| 35,759 |
Non-current operating lease liabilities | — | 45,831 | 412 | — | 46,243 | |||||
Deferred tax liabilities | — | 27,000 | — | — | 27,000 | |||||
Total liabilities |
| 1,577 | 1,476,792 | 236,510 |
| (222,928) |
| 1,491,951 | ||
For the Year Ended December 31, 2020 | ||||||||||
Dada Nexus | VIE and VIE’s | Eliminating | Consolidated | |||||||
| Limited |
| Subsidiaries |
| Subsidiaries |
| adjustments |
| Totals | |
(in RMB thousands) | ||||||||||
Cash and cash equivalents and restricted cash |
| 5,029,806 |
| 490,737 |
| 512 |
| — |
| 5,521,055 |
Short-term investment | — | 770,000 | — | — | 770,000 | |||||
Accounts receivable, net |
| — |
| 403,217 |
| 367 |
| — |
| 403,584 |
Amount due from related parties |
| — |
| 644,385 |
| 1,956 |
| — |
| 646,341 |
Investment and amount due from intergroup companies |
| 1,657,347 |
| 161,334 |
| — |
| (1,818,681) |
| — |
Other assets-current |
| 15,320 |
| 158,831 |
| 6,851 |
| — |
| 181,002 |
Property and equipment, net |
| — |
| 39,179 |
| 461 |
| — |
| 39,640 |
Goodwill | — | 788,774 | — | 168,831 | 957,605 | |||||
Intangible assets, net |
| 327,007 |
| 168,183 |
| 12,774 |
| — |
| 507,964 |
Operating lease right-of-use assets |
| — |
| 104,865 |
| 2,255 |
| — |
| 107,120 |
Other assets-non-current |
| — |
| 412,715 |
| — |
| — |
| 412,715 |
Total assets |
| 7,029,480 |
| 4,142,220 |
| 25,176 |
| (1,649,850) |
| 9,547,026 |
Payable to riders and drivers |
| — |
| 716,183 |
| 1,313 |
| — |
| 717,496 |
Amount due to related parties |
| — |
| 52,886 |
| 32 |
| — |
| 52,918 |
Amount due to intergroup companies |
| — |
| — |
| 166,348 |
| (166,348) |
| — |
Other liabilities-current |
| 1,525 |
| 1,583,427 |
| 13,885 |
| — |
| 1,598,837 |
Operating lease liabilities |
| — |
| 40,907 |
| 830 |
| — |
| 41,737 |
Non-current operating lease liabilities | — | 68,472 | 1,053 | — | 69,525 | |||||
Deferred tax liabilities | — | 38,558 | — | — | 38,558 | |||||
Total liabilities |
| 1,525 |
| 2,500,433 |
| 183,461 |
| (166,348) |
| 2,519,071 |
12
The following table presents the condensed consolidating statements of operations for the VIE and other entities for the periods presented.
For the Year Ended December 31, 2021 | ||||||||||
Dada Nexus | VIE and VIE’s | Eliminating | Consolidated | |||||||
| Limited |
| Subsidiaries |
| Subsidiaries |
| adjustments |
| Totals | |
(in RMB thousands) | ||||||||||
Net Revenues |
| — |
| 6,853,158 |
| 15,835 |
| (2,731) |
| 6,866,262 |
Net loss |
| (2,471,127) |
| (2,099,415) |
| (55,910) |
| 2,155,325 |
| (2,471,127) |
For the Year Ended December 31, 2020 | ||||||||||
Dada Nexus | VIE and VIE’s | Eliminating | Consolidated | |||||||
| Limited |
| Subsidiaries |
| Subsidiaries |
| adjustments |
| Totals | |
(in RMB thousands) | ||||||||||
Net Revenues |
| — |
| 5,736,696 |
| 3,293 |
| — |
| 5,739,989 |
Net loss |
| (1,705,176) |
| (1,161,084) |
| (49,741) |
| 1,210,825 |
| (1,705,176) |
For the Year Ended December 31, 2019 | ||||||||||
Dada Nexus | VIE and VIE’s | Eliminating | Consolidated | |||||||
| Limited |
| Subsidiaries |
| Subsidiaries |
| adjustments |
| Totals | |
(in RMB thousands) | ||||||||||
Net Revenues |
| — |
| 3,096,515 |
| 3,183 |
| — |
| 3,099,698 |
Net loss |
| (1,669,781) |
| (1,453,243) |
| (38,674) |
| 1,491,917 |
| (1,669,781) |
The following table presents condensed consolidating cash flow data for the VIE and other entities for the years ended presented.
For the Year Ended December 31, 2021 | ||||||||||
Dada Nexus | VIE and VIE’s | Eliminating | Consolidated | |||||||
| Limited |
| Subsidiaries |
| Subsidiaries |
| adjustments |
| Totals | |
(in RMB thousands) | ||||||||||
Net cash provided by (used in) operating activities |
| 42,829 |
| (2,704,717) |
| 4,308 |
| — |
| (2,657,580) |
Net cash used in investing activities |
| (4,001,123) |
| (148,788) |
| (859) |
| 3,464,107 |
| (686,663) |
Net cash provided by (used in) financing activities | (936,655) | 2,846,257 | — | (3,464,107) | (1,554,505) | |||||
For the Year Ended December 31, 2020 | ||||||||||
Dada Nexus | VIE and VIE’s | Eliminating | Consolidated | |||||||
| Limited |
| Subsidiaries |
| Subsidiaries |
| adjustments |
| Totals | |
(in RMB thousands) | ||||||||||
Net cash provided by (used in) operating activities |
| 1,571 |
| (1,110,313) |
| 535 |
| — |
| (1,108,207) |
Net cash used in investing activities |
| (20,652) |
| (1,497,843) |
| (59) |
| 1,288,797 |
| (229,757) |
Net cash provided by financing activities | 5,181,447 | 1,998,900 | — | (1,288,797) | 5,891,550 | |||||
For the Year Ended December 31, 2019 | ||||||||||
Dada Nexus | VIE and VIE’s | Eliminating | Consolidated | |||||||
| Limited |
| Subsidiaries |
| Subsidiaries |
| adjustments |
| Totals | |
(in RMB thousands) | ||||||||||
Net cash provided by (used in) operating activities |
| 10,460 |
| (1,322,910) |
| 14,612 |
| — |
| (1,297,838) |
Net cash used in investing activities |
| (1,586,628) |
| (6,828) |
| (14,604) |
| 1,340,600 |
| (267,460) |
Net cash provided by financing activities | — | 1,340,600 | — | (1,340,600) | — | |||||
13
Item 1.Identity of Directors, Senior Management and Advisers
Not applicable.
Item 2.Offer Statistics and Expected Timetable
Not applicable.
Item 3.Key Information
A.Reserved
B.Capitalization and Indebtedness
Not applicable.
C.Reasons for the Offer and Use of Proceeds
Not applicable.
D.Risk Factors
Summary of Risk Factors
Investing in our ADSs involves significant risks. You should carefully consider all of the information in this annual report before making an investment in our ADSs. The following list summarizes some, but not all, of these risks.
Risks Related to Our Business and Industry
| ● | Our business and growth are significantly affected by the future growth and proliferation of local on-demand retail and delivery industries, which are new and rapidly evolving. |
| ● | Our limited operating history and evolving business model makes it difficult to evaluate our business and future prospects and the risks and challenges we may encounter. |
| ● | Any deterioration in our relationship with our major strategic investors may adversely affect our prospectus and business operations. |
| ● | We have a history of net losses and negative cash flows from operating activities, which may continue in the future. |
| ● | Our concentration on a small number of customers could adversely affect our business and results of operations. |
| ● | We face intense competition and could lose market share, which could adversely affect our results of operations. |
| ● | Any harm to Dada Now and JDDJ brands or reputation may materially and adversely affect our business and results of operations. |
| ● | The status of our riders as independent contractors of retailers, merchants or individual senders on our platforms may be challenged. |
| ● | Our historical growth rate may not be indicative of our future performance and if we fail to effectively manage our growth, our business, financial condition and results of operations could be adversely affected. |
14
| ● | If we fail to cost-effectively attract new retailers and merchants to our platforms, or to maintain relationships with existing retailers and merchants, our business and results of operations could be adversely affected. |
Risks Related to Our Relationship with JD Group
| ● | We may have conflicts of interest with JD Group and, because of JD Group’s controlling ownership interest in our company, we may not be able to resolve such conflicts on terms favorable to us. |
| ● | JD Group will control the outcome of shareholder actions in our company. |
| ● | We will be a “controlled company” within the meaning of the Nasdaq Stock Market Rules and, as a result, may rely on exemptions from certain corporate governance requirements that provide protection to shareholders of other companies. |
Risks Related to Our Corporate Structure
| ● | Dada is a Cayman Islands holding company with no equity ownership in the VIE. We conduct our operations in China primarily through (i) our PRC subsidiaries and (ii) the VIE and its subsidiaries, with which we have maintained contractual arrangements. Holdings of our ADSs thus are not holding equity interest in our operating entities in China but instead hold equity interest in a Cayman Islands holding company. If the PRC government finds that the agreements that establish the structure for operating our business do not comply with the PRC laws and regulations, or if these regulations or their interpretations change in the future, we could be subject to severe penalties or be forced to relinquish our interests in those operations. Our holding company, our PRC subsidiaries, the VIE, and investors of our company face uncertainty about potential future actions by the PRC government that could affect the enforceability of the contractual arrangements with the VIE and, consequently, significantly affect the financial performance of the VIE and our company as a whole. |
Risks Related to Doing Business in China
| ● | Changes in China’s economic, political or social conditions or government policies could have a material adverse effect on our business and operations. |
| ● | PRC government’s significant authority in regulating our operations and its oversight and control over securities offerings conducted overseas by, and foreign investment in, China-based issuers could significantly limit or completely hinder our ability to offer or continue to offer securities to investors. Implementation of industry-wide regulations in this nature may cause the value of such securities to significantly decline. |
| ● | Risks and uncertainties arising from the legal system in China, including risks and uncertainties regarding the enforcement of laws and quickly evolving rules and regulations in China, could result in a material adverse change in our operations and the value of our ADSs. |
| ● | We may rely on dividends and other distributions on equity paid by our PRC subsidiaries to fund any cash and financing requirements we may have, and any limitation on the ability of our PRC subsidiaries to make payments to us could have a material and adverse effect on our ability to conduct our business. |
| ● | The PCAOB is currently unable to inspect our auditor in relation to their audit work performed for our financial statements and the inability of the PCAOB to conduct inspections over our auditor deprives our investors with the benefits of such inspections. |
| ● | Our ADSs will be prohibited from trading in the United States under the Holding Foreign Companies Accountable Act, or the HFCAA, in 2024 if the PCAOB is unable to inspect or fully investigate auditors located in China, or in 2023 if proposed changes to the law are enacted. The delisting of our ADSs, or the threat of their being delisted, may materially and adversely affect the value of your investment. |
Risks Related to Our ADSs
| ● | The trading price of the ADSs may be volatile, which could result in substantial losses to investors. |
15
| ● | If securities or industry analysts cease to publish research or reports about our business, or if they adversely change their recommendations regarding the ADSs, the market price for the ADSs and trading volume could decline. |
| ● | Techniques employed by short sellers may drive down the market price of the ADSs. |
Risks Relating to Our Business
Our business and growth are significantly affected by the future growth and proliferation of local on-demand retail and delivery industries, which are new and rapidly evolving.
We operate in two new and rapidly evolving industries. Our business and growth are highly dependent on the future growth and proliferation of local on-demand retail and delivery industries in China, which could be affected by many factors and beyond our control.
Firstly, the local on-demand retail industry in China could be affected by, from the merchant side, the close integration with and improvements in online infrastructure, efficient access to consumers, user base and insights, customer acquisition costs; and from the consumer side, by the continued formation of consumers’ online retail consumption habits, the selection, price and popularity of products offered by retailers, the demand for convenience, the availability, reliability and security of on-demand retail channels and shopping experience.
Secondly, the local on-demand delivery industry in China could be affected by the development of local delivery infrastructure, sophistication of logistics technologies that improve operational efficiency, store digitalization and inventory optimization, enhanced picking and fulfillment capability, reduction of losses on perishables in transportation, and increasing level of price-sensitivity and time-sensitivity of merchants and individual senders.
In addition, other factors, such as changes in government policies, laws and regulations governing the retail and delivery industries, and changes in macroeconomic conditions resulting in economic recessions and inflation and deflation that affect consumer confidence in general can also influence the growth of the local on-demand retail and delivery industries in China. Our ongoing success depends on our ability to continue to adapt to evolving industrial trends, modify our strategies, and satisfy changing customer demands. If local on-demand retail and delivery industries in China fail to develop as we expect, our business and growth could be materially and adversely affected.
Our operation could also be significantly affected by the development of the e-commerce industry, an adjacent industry to local on-demand retail, in China. Major e-commerce platforms may start to offer or strengthen their offerings of daily necessities and other competing products that are of less time-sensitive nature to consumers at lower prices and in reliable storage conditions, where the consumers’ willingness to wait longer time might be increased, such as next-day delivery. Demand for our advantageous on-demand retail and delivery in efficiency might be weaken due to possible lower prices charged by e-commerce platforms and our business and growth could be materially and adversely affected.
Our limited operating history and evolving business model makes it difficult to evaluate our business and future prospects and the risks and challenges we may encounter.
We commenced our commercial operation in 2014. As we only have limited historical financial data, it is difficult to predict our future revenues and appropriately budget for our costs and expenses, and the evaluation of our business and prediction about our future performance may not be as accurate as they would be if we had a longer operating history. In the event that actual results differ from our evaluation or we adjust our estimates in future periods, our results of operations and financial position could be materially affected and the investors’ perceptions of our business and future prospects could differ materially from their expectations and the market price of our ADSs could decline.
16
We have been actively exploring boundaries and expanding our services. We started with Dada Now for local on-demand delivery service in July 2014, and began to tap into the local on-demand retail service in April 2016 upon the acquisition of JDDJ. Our evolving business make it difficult to evaluate the risks and challenges we may encounter. The risks and uncertainties we may face include challenges to our ability to successfully develop new platform features and expand our service offerings to enhance the experience of our various platform participants, to attract new retailers, merchants, consumers, individual senders and riders in a cost-effective manner, to anticipate and respond to macroeconomic changes and changes in local markets where we operate, to successfully expand our geographic reach, to forecast our revenue and manage capital expenditures for our current and future operations and to comply with existing and new laws and regulations applicable to our business. If we fail to address the risks and challenges that we face, our business, financial condition and results of operations could be adversely affected.
Any deterioration in our relationship with our major strategic investors may adversely affect our prospectus and business operations.
Our business has benefited from our collaborations with our major strategic investors, some of which are also our customers, such as JD Group and Walmart Group, and we expect to continue to be reliant on them for the foreseeable future. As of March 31, 2022, JD Group and Walmart Group each holds approximately 52.2% and 9.1% equity interests of our Company, respectively. For more details of JD Group’s and Walmart Group’s beneficial ownership in our equity securities, please see “Item 6. Directors, Senior Management and Employees—E. Share Ownership.”We derive a significant portion of revenue from providing last-mile delivery services to JD Group, as well as from performing omni-channel services to Walmart Group. Please see “—Our concentration on a small number of customers could adversely affect our business and results of operations.” for more details of our reliance on these two strategic investors.
In addition, the JDDJ trademarks are licensed from JD Group. On April 26, 2016, we entered into a series of trademark licensing agreements with JD Group. Pursuant to the licensing terms, JD Group continues to own the relevant JDDJ trademarks and licenses the exclusive use of such trademarks to us infinitely until either of the earliest of (i) mutual agreement to terminate the trademark licensing; (ii) expiration of the terms of such trademarks; or (iii) JD Group’s termination of the trademark licensing upon happening of certain triggering events, such as the decrease of JD Group’s shareholding percentage in our company to a certain degree on a fully diluted basis, or any material adverse influence to JD Group’s brand and reputation caused by our licensed use of such trademarks or the termination of JD Group’s business cooperation agreement with us. If any of the event happens and JD Group terminates its license of the JDDJ trademarks to us, our business could be disrupted, and our results of operations may be materially and adversely affected. In addition, if JD Group, as the owner of JDDJ trademarks, fails to maintain or renew the registration status of such trademarks, our use of JDDJ brand will also be adversely affected. Further, to the extent the brand and reputation of JD Group suffers any negative publicity, especially those involving any similar trademarks or any other trademarks owned or used by JD Group, our reputation may be negatively affected by virtue of our various collaboration with JD Group.
We also rely on JD Group on certain operational support services, including traffic support, logistic cooperation, marketing and promotion services, and other managerial services.
We cannot assure you that we will continue to maintain our cooperative relationships with our major strategic investors and their respective affiliates in the future. Our current cooperation landscape with JD Group and Walmart Group are set forth in our business cooperation agreements with them, respectively, covering our collaboration with JD Group regarding user traffic, supply chain, marketing and other cooperation, and our collaboration with Walmart Group regarding omni-channel initiative and expansion plan. However, we may not be able to successfully extend or renew our business cooperation agreements with JD Group and Walmart Group upon expiration of the current terms or early termination of the agreements on commercially reasonable terms or at all and may therefore be prohibited or restricted to conduct relevant business. This could materially disrupt our operations and result in significant alternative expenses, which could adversely affect our reputation, business, financial condition and results of operations. For details of the terms of our business cooperation agreements with JD Group and Walmart Group, please see “Item 4. Information on the Company—B. Business Overview—Our Controlling Shareholder and Strategic Partners.”
JD Group, through its subsidiary, has subscribed an aggregate of 109,215,017 of our new ordinary shares in consideration of a combination of US$546 million in cash and strategic resources offered by JD Group. Upon the closing of this transaction on February 28, 2022, JD Group held approximately 52% of Dada’s issued and outstanding shares. For more discussions on risks related to our relationship with JD Group, our controlling shareholder, please see “D. Risk Factors—Risks Related to Our Relationship with JD Group.”
17
We have a history of net losses and negative cash flows from operating activities, which may continue in the future.
We have incurred net losses and negative cash flows from operating activities each year since our inception and we may not be able to achieve or maintain profitability or positive cash flow in the future. We incurred net losses of RMB1,669.8 million, RMB1,705.2 million and RMB2,471.1 million (US$387.8 million) in 2019, 2020 and 2021, respectively. Net cash used in our operating activities was RMB1,297.8 million, RMB1,108.2 million RMB2,657.6 million (US$417.0 million) in 2019, 2020 and 2021, respectively.
Our costs and expenses will likely increase in the future as we expect to enhance our on-demand delivery capabilities, develop and launch new service offerings and solutions, expand customer base in existing market and penetrate into new markets, and continue to invest and innovate in our technology infrastructure. Any of these efforts may incur significant capital investment and recurring costs, have different revenue and cost structures, and take time to achieve profitability. In addition, these efforts may be more costly than we expect and may not result in increased revenue or growth in our business.
Our ability to achieve profitability depends on our ability to improve our market position and profile, expand our online platforms, maintain competitive pricing, increase our operational efficiency and obtain financing, which may be affected by numerous factors beyond our control. If we are unable to generate adequate revenue growth and manage our costs and expenses, we may not be able to achieve profitability or positive cash flow on a consistent basis, which may impact our business growth and adversely affect our financial condition and results of operations.
Our concentration on a small number of customers could adversely affect our business and results of operations.
We derive a substantial portion of our net revenue from a relatively small number of customers, including JD Group, Walmart Group and Yonghui. Although we plan to expand and diversify our customer base, we still expect to be reliant on our major customers, some of which are also our major strategic investors, including JD Group and Walmart Group, for the foreseeable future. In particular, we expect that JD Group and Walmart Group will continue to account for an important portion of service revenues generated by Dada Now platform, and Walmart Group and Yonghui, collectively, will continue to account for an important portion of our revenues generated by JDDJ platform for the foreseeable future. In 2019, 2020 and 2021, 50.5%, 38.6% and 13.9% of our net revenues were derived from services provided to JD Group, respectively. Walmart Group became a related party of ours in August 2018, and in 2019, 2020 and 2021, 13.0%, 13.8% and 20.2% of our net revenues were derived from services provided to Walmart Group after it became our related party, respectively.
Such concentration of customers is primarily the result of our in-depth collaborations with JD Group and Walmart Group. We have entered into business cooperation agreements with JD Group and Walmart Group, respectively, for details of the terms of such business cooperation agreements, please see “Item 4. Information on the Company—B. Business Overview—Our Controlling Shareholder and Strategic Partners.” If the business cooperation agreements with these two major customers were terminated or not renewed upon expiration, our business relationships might be adversely affected and our revenue deriving from serving these two major customers may decrease. In addition, concerns of our major customers such as their increasing reliance on us for local on-demand retail and delivery services may drive them to address their concentration risks through diversifying their vendor base and engage other firms besides us, under which circumstances they may also choose to reduce cooperation with us.
The decrease in the amount of orders placed by or services provided to any of these small number of our customers, the loss or reduction of any significant agreements, the deterioration of our relationships with any such customers, or any material negative trends of markets in which these customers operate, could materially disrupt our operations and our revenue and cash flows from operating activities could be significantly reduced. If we cannot find other potential customers on a cost-effective and timely basis, or at all, the loss of business from any one of such customers could have a material adverse effect on our business and results of operations. In addition, any of the foregoing risks may strain our managerial, financial, operational and other resources. If we fail to manage such reduction in revenue or deterioration of our relationships with small number of major customers, our brand and reputation could also be materially harmed.
18
We face intense competition and could lose market share, which could adversely affect our results of operations.
The markets for local on-demand retail and local on-demand delivery are competitive and characterized by rapid market changes and technology evolution, giving rise to new market entrants and well-funded competitors and the introduction of new business models disruptive to our business. Although we are not aware of any peer companies in the industry that operate under a business model that directly resembles ours, our two platforms face competition in their respective markets. There are multiple existing market players that operates on-demand delivery and/or on-demand retail business, such as Ele.me, Meituan Dianping and SF Rush, and there may be new entrants emerging in each of the markets we operate in, and these market players compete to attract, engage and retain consumers and merchants. They may be well-established and be able to devote greater resources to the development, promotion and sale of offerings and offer lower prices than we do, which could adversely affect our results of operations. If we cannot equip ourselves with necessary resources and skills, we may lose market share as competition increases.
Our current and potential competitors may also establish cooperative or strategic relationships amongst themselves or with third parties that may further enhance their resources and offerings. If we are unable to anticipate or react to these competitive challenges, our competitive position could weaken, or fail to improve, and we could experience a decline in growth that could adversely affect our business, financial condition and results of operations.
Further, certain large retailers may build or further develop their own on-demand delivery network leveraging on their established delivery capacities in selected high-density cities in order to gain control of the consumer touchpoint and to create synergies with their businesses. They may even expand to serve outside e-commerce platforms and compete with us for qualified riders and personnel at lower costs. In addition, our customers may also develop their own delivery capabilities, increase utilization of their in-house supply chain, reduce their logistics spending, or otherwise choose to terminate our services.
Any harm to Dada Now and JDDJ brands or reputation may materially and adversely affect our business and results of operations.
We believe that building a strong brand and reputation as an effective, safe, reliable and affordable platform and continuing to increase the strength of the network effects are critical to our business and competitiveness. The brand recognition and reputation of our “Dada Now” and “JDDJ” brands and the successful maintenance and enhance of our brand and reputation have contributed and will continue to contribute significantly to our success and growth.
Any negative perception and publicity, whether or not justified, such as complaints and accidents in relation to user experience, products sold on our platform, quality of delivery services and our brand awareness and recognition, and actual or perceived deterioration of our service quality could tarnish our reputation and reduce the value of our brand, which might result in loss of important customers. Further, our competitors may fabricate complaints or negative publicity about us and retailers, merchants and riders on our platforms for the purpose of vicious competition. With the increased use of social media, adverse publicity can be disseminated quickly and broadly, making it increasingly difficult for us to respond and mitigate effectively.
We are also subject to negative publicity regarding our platform participants, whose activities are out of our control. Negative public perception on the merchandise sold by retailers on our platform or that retailers on our platform do not provide satisfactory consumer services, even if factually incorrect or based on isolated incidents, could undermine the trust and credibility we have established and have a negative impact on our ability to attract new consumer or retain our current consumers. In addition, complaints regarding illegal, negligent, reckless or otherwise inappropriate behavior of the riders on our platform could also adversely and materially harm our reputation and brand.
If we are unable to maintain our reputation, enhance our brand recognition or increase positive awareness of our platforms, it may be difficult to maintain and grow our customer base, and our business, results of operations and growth prospects may be materially and adversely affected.
The status of our riders as independent contractors of retailers, merchants or individual senders on our platforms may be challenged.
We rely on the riders to deliver products sold on JDDJ and our other cooperated platforms and retailers, and to provide local on-demand delivery services to orders placed through Dada Now. However, such riders are independent contractors of the retailers and merchants selling or delivering products and individual senders delivering or fetching items on our platforms, instead of our employees.
19
As the platform connecting the retailers, merchants and individual senders with riders, we provide online platforms to these participants, and derive revenue from charging service fees from these parties. The riders can choose whether, when, and where to provide services on our platform and are free to provide services on other platforms.
However, we have been subject to and may continue to be subject to claims, lawsuits, arbitration proceedings, administrative actions and other legal and regulatory proceedings seeking to reclassify the riders. We prevail in a substantial majority of such lawsuits where the relevant judgments have confirmed that there were no employment relationships between the riders and us. However, laws and regulations that govern the status and classification of independent contractors are subject to changes and divergent interpretations by various authorities which can create uncertainty and unpredictability for us.
In the event of a reclassification of the status of riders as our independent contractors, we could be held liable for personal injuries and property damages caused by such riders to third parties. In the event of such reclassifications, we could also be held liable for any severe personal injuries or casualties occurred to such riders.
Further, a determination that reclassifies a rider as an employee of us could cause us to incur significant additional expenses resulting from the potential application of labor and employment laws to compensate riders, including employee benefits, social security contributions and housing provident funds, as well as the application of relevant taxes and governmental penalties or other legal sanctions. Further, any such reclassification would require us to fundamentally change our pricing methodologies and business model, and consequently have an adverse effect on our business, financial condition and results of operations.
Our historical growth rate may not be indicative of our future performance and if we fail to effectively manage our growth, our business, financial condition and results of operations could be adversely affected.
We have experienced rapid growth since our inception, particularly in terms of the number of riders, active consumers, GMV, daily delivery orders and peak day order volume, and our geographic reach. However, there is no assurance that we will be able to maintain our historical growth rates in future periods. Our growth may slow due to a number of reasons, including decreasing demand for our services or market saturation, increasing competition, emergence of alternative business models, changes in government policies, increasing regulatory costs, declining growth of the online retail industry in China, or changes in general economic conditions. If our growth slows or declines, investors’ perceptions of our business and prospects may be adversely affected and the market price of our ADSs could decline.
We cannot assure you that we will be able to effectively manage our future growth. We have evolved from a local on-demand delivery service provider to a leading platform of local on-demand retail and delivery in China, and we expect to continue to experience business growth in the future. We intend to achieve growth by enhancing our on-demand delivery capabilities, invigorating local on-demand retail platform and solidifying our leading position in supermarket, creating more values for brand owners, and continuing to invest and innovate in technologies. We cannot assure you that our growth initiatives will succeed. In addition, our rapid growth has placed, and may continue to place significant demands on our management and our technology systems, as well as our administrative, operational and financial systems. Our ability to manage our growth effectively and to integrate new technologies and participants into our existing business will also require us to continue to implement a variety of new and upgraded managerial, operating, technological and financial systems, procedures and controls. If we are not able to effectively manage the growth of our business and operations or execute our strategies effectively, our expansion may not be successful and our business and prospects may be materially and adversely affected.
If we fail to cost-effectively attract new retailers and merchants to our platforms, or to maintain relationships with existing retailers and merchants, our business and results of operations could be adversely affected.
We rely on retailers to offer products that appeal to our existing and potential consumers at attractive prices on our JDDJ platform and rely on merchants to generate delivery demands on our Dada Now local on-demand delivery platform. Our success depends in part on our ability to cost-effectively attract new retailers and merchants to our platforms and to maintain relationships with existing retailers and merchants. We must continue to provide retailers and merchants with on-demand delivery infrastructure, commercial support, technology support of comprehensive retail solutions and smart-offline store solutions, and operational insights. If we fail to provide these services comparable or superior to those of our competitors, we may fail to attract new retailers and merchants to our platforms, or to maintain relationships with existing retailers and merchants. Merchants may also choose our competitors if they charge lower service or other fees, or if our competitors provide more types of or more effective empowering services, or the merchants being acquired by or merged into our competitors, or form strategic alliance with our competitors.
20
The extent to which we are able to maintain and strengthen the attractiveness of our platforms to retailers and merchants also depends on our ability to provide and maintain platforms where retailers and merchants are able to develop mutually beneficial relationships with other participants. For example, if retailers or merchants are unsatisfied with the services performed by riders on our platforms, our ability to attract new retailers and merchants, or to maintain relationships with existing merchants could be adversely affected.
In addition, as we continue to expand into new geographic areas, we also rely in part on the expansion of our existing retailers and merchants to lower-tier cities, some of which operate national chain stores, to attract new retailers and merchants. If we fail to satisfy the needs of existing retailers and merchants, our ability to cost-effectively attract new retailers and merchants to our platforms could be adversely affected, and our business and results of operations could be adversely affected.
If we fail to cost-effectively attract and retain new consumers and increase engagement of existing consumers on our JDDJ platform, or to adapt our services to changing consumer needs, our business and results of operations could be adversely affected.
The success of our JDDJ platform depends in part on our ability to cost-effectively attract and retain new consumers and increase engagement of existing consumers. We believe that our selling and marketing efficiency, consistent and reliable services and rapid responses to changing consumer preferences have been critical in promoting awareness of our services, which in turn drive new consumer growth and engagement. However, if our promotional activities and marketing strategies do not work efficiently and we cannot continue to lower our customer acquisition cost, if the consumers cannot find products they are looking for on our JDDJ platform, or if our competitors offer more incentive promotions, or provide better, more convenient or more cost-effective services, they may lose interest in us and visit our mobile apps or websites less frequently or even stop placing orders with us.
We have been leveraging artificial intelligence technologies to generate personalized recommendations to consumers for products and incentives in which they may be potentially interested. For example, on our JDDJ platform, product and store information could be displayed in various orders, such as product categories, past sales volume, distance between offline stores to the consumer and estimated delivery time. In addition, we make individually tailored recommendations and incentives to consumers according to a comprehensive database. If our searching results display or tailored recommendations and incentives fail to satisfy individual consumer needs, we may lose potential or existing consumers and may experience decrease in orders.
Further, if the consumers do not perceive the services provided by riders on our JDDJ platform to be reliable and safe, we may not be able to attract and retain consumers and increase their utilization of our platform. The decrease in consumer base will affect our ability to provide the retailers on our platform with adequate consumer demands, which may reduce our platform’s attractiveness to retailers, and the decrease in merchant base will, in turn, result in further decrease in consumer base. Therefore, if we fail to cost-effectively retain consumers and increase their utilization of our platform, our business and results of operations could be adversely and materially affected.
Any failure in delivery with efficiency could damage our reputation and substantially harm our business.
We are devoted to delivering items purchased from JDDJ or for orders placed through Dada Now with efficiency to ensure premium user experience. However, consumers and individual senders of local on-demand retail and delivery services are becoming more time-sensitive and price-sensitive, and their willingness to pay for local on-demand retail and delivery may decrease if the services are not conveniently and quickly available at reasonable price. Therefore, if we are unable to provide local on-demand retail and delivery services in a timely, reliable, safe and affordable manner, our reputation, customer loyalty, and business could be negatively affected.
We rely on our proprietary smart order recommendation and dispatching system to support our time management and instant rerouting based on traffic condition to estimate and ensure our delivery efficiency. However, our actual delivery time is subject to various factors that may beyond our control, including the regional traffic conditions and weather conditions that may affect the traffic, governmental activities that block the normal delivery route and unanticipated accidents. In addition, our platforms match and dispatch delivery tasks by computing a matching score between the order and each of the riders nearby. Although our smart order recommendation and dispatching system could simulate the optimal route and optimize the performance and efficiency of our delivery network, we may experience rider shortage in peak hours or for remote area, where delivery orders might not be accepted and picked up timely. If products and items are not delivered on time or are delivered in a damaged condition, our consumers and individual senders may lose confidence on us, which in turn may result in the merchants’ less confidence on us. Our reputation and brand may be adversely damaged and we may lose customers.
21
Our business is subject to complex and evolving laws and regulations regarding data privacy and cybersecurity. Failure to protect confidential information of our customers and network against security breaches could damage our reputation and brand and substantially harm our business and results of operations.
As a technology-based platform, our business generates and processes a large quantity of personal, transaction, behavioral and demographic data. We face risks inherent in handling and protecting large volumes of data, including protecting the data hosted in our system, detecting and prohibiting unauthorized data share and transfer, preventing attacks on our system by outside parties or fraudulent behavior or improper use by our employees, and maintaining and updating our database. Any system failure, security breach or third parties attacks or attempts to illegally obtain the data that results in any actual or perceived release of user data could damage our reputation and brand, deter current and potential customers from using our services, damage our business, and expose us to potential legal liability.
We also have access to a large amount of confidential information in our day-to-day operations. Each waybill contains the names, addresses, phone numbers and other contact information of the sender and recipient of an order placed and delivered through our platforms. The content of the item delivered may also constitute or reveal confidential information. Although we have data security polices and measures in place, for example, leveraging on our encryption techniques, order code, instead of actual personal information, of each transaction on our platforms will be shown to our personnel as well as riders handling the orders, we cannot assure you that the information will not be misappropriated, as a large number of riders and our personnel handle the orders and have access to the relevant confidential information. All of the riders are not our employees, which makes it more difficult for us to implement adequate management, supervision and control over them.
We are subject to domestic laws and regulations relating to the collection, use, storage, transfer, disclosure and security of personally identifiable information with respect to our customers and employees including any requests from regulatory and government authorities relating to this data. Further, PRC regulators have been increasingly focused on regulation in the areas of data security and data protection. For example, in December 2012, the Standing Committee of the PRC National People’s Congress promulgated the Decision on Strengthening Network Information Protection, or the Network Information Protection Decision, to enhance the legal protection of information security and privacy on the internet. The Network Information Protection Decision also requires internet operators to take measures to ensure confidentiality of information of users. In July 2013, the MIIT promulgated the Provisions on Protection of Personal Information of Telecommunication and Internet Users to regulate the collection and use of users’ personal information in the provision of telecommunication service and internet information service in China. In August 2015, the Standing Committee of the National People’s Congress promulgated the Ninth Amendment to the Criminal Law, which became effective in November 2015 and amended the standards of crime of infringing citizens’ personal information and reinforced the criminal culpability of unlawful collection, transaction, and provision of personal information. It further provides that any ICP provider that fails to fulfill the obligations related to internet information security administration as required by applicable laws and refuses to rectify upon orders will be subject to criminal liability. In November 2016, the Standing Committee of the National People’s Congress promulgated the PRC Cyber Security Law, which requires, among others, that network operators take security measures to protect the network from unauthorized interference, damage and unauthorized access and prevent data from being divulged, stolen or tampered with. Network operators are also required to collect and use personal information in compliance with the principles of legitimacy, properness and necessity, and strictly within the scope of authorization by the subject of personal information unless otherwise prescribed by laws or regulations. Significant capital, managerial and human resources are required to comply with legal requirements, enhance information security and to address any issues caused by security failures. The Civil Code promulgated in 2020 also provides specific provisions regarding the protection of personal information.
22
On June 10, 2021, the Standing Committee of the National People’s Congress promulgated the PRC Data Security Law, or the Data Security Law, which took effect in September 2021. The Data Security Law, among others, provides for a security review procedure for the data activities that may affect national security. Furthermore, Measures for Cybersecurity Review, or the Review Measures, which became effective on June 1, 2020, and recently amended on December 28, 2021. Pursuant to the current Review Measures, critical information infrastructure operators that procure internet products and services, and data processing operators engaging in data processing activities, must be subject to the cybersecurity review if their activities affect or may affect national security. The current Review Measures further stipulate that a network platform operator that holding over one million users’ personal information shall apply with the Cybersecurity Review Office for a cybersecurity review when it seeks to list overseas. On July 30, 2021, the state council promulgated the Regulations on Protection of Critical Information Infrastructure, which became effective on September 1, 2021. Pursuant to the Regulations on Protection of Critical Information Infrastructure, critical information infrastructure shall mean any important network facilities or information systems of the important industry or field such as public communication and information service, energy, transportation, water conservation, finance, public services, e-government affairs and national defense science, which may endanger national security, people’s livelihood and public interest in case of damage, function loss or data leakage. In addition, relevant administration departments of each critical industry and sector, or Protection Departments, shall be responsible to formulate eligibility criteria and determine the critical information infrastructure operator in the respective industry or sector. The operators shall be informed about the final determination as to whether they are categorized as critical information infrastructure operators. As of the date of this annual report, no detailed rules or implementation has been issued by any authority and we have not been informed as a critical information infrastructure operator by any government authorities. Furthermore, the exact scope of “critical information infrastructure operators” under the current regulatory regime remains unclear, and the PRC government authorities may have wide discretion in the interpretation and enforcement of these laws. Therefore, it is uncertain whether we would be deemed as a critical information infrastructure operator under PRC law. If we are deemed as a critical information infrastructure operator under the PRC cybersecurity laws and regulations, we must fulfill certain obligations as required under the PRC cybersecurity laws and regulations, including, among others, storing personal information and important data collected and produced within the PRC territory during our operations in China, which we have fulfilled in our business, and we may be subject to review when purchasing internet products and services.
On November 14, 2021, the CAC released the Regulations on the Network Data Security (Draft for Comments), or the Draft Regulations, and will accept public comments until December 13, 2021. The Draft Regulations provide that data processors refer to individuals or organizations that autonomously determine the purpose and the manner of processing data. In accordance with the Draft Regulations, data processors shall apply for a cybersecurity review for the following activities: (i) merger, reorganization or division of Internet platform operators that have acquired a large number of data resources related to national security, economic development or public interests to the extent that affects or may affect national security; (ii) listing abroad of data processors which process over one million users’ personal information; (iii) the listing of data processors in Hong Kong which affects or may affect national security; or (iv) other data processing activities that affect or may affect national security. However, there have been no clarifications from the authorities as of the date of this annual report as to the standards for determining such activities that “affects or may affect national security.” See “Item 4.B. Information on the Company—Business Overview—Regulations.” As of the date of this annual report, the Draft Regulations were released for public comment only, and their respective provisions and the anticipated adoption or effective date may be subject to change with substantial uncertainty. The Draft Regulations remain unclear on whether the relevant requirements will be applicable to companies that have been listed in the United States, such as us. We cannot predict the impact of the Draft Regulations, if any, at this stage, and we will closely monitor and assess any development in the rule-making process. If the enacted versions of the Draft Regulations mandate clearance of cybersecurity review and other specific actions to be completed by China-based companies listed on a U.S. stock exchange, such as us, we face uncertainties as to whether such clearance can be timely obtained, or at all. As of the date of this annual report, we have not been involved in any formal investigations on cybersecurity review made by the CAC on such basis. However, if we are not able to comply with the cybersecurity and network data security requirements in a timely manner, or at all, we may be subject to government enforcement actions and investigations, fines, penalties, suspension of our non-compliant operations, or removal of our app from the relevant application stores, among other sanctions, which could materially and adversely affect our business and results of operations. In addition to the cybersecurity review, the Draft Regulations requires that data processors processing “important data” or listed overseas shall conduct an annual data security assessment by itself or commission a data security service provider to do so, and submit the assessment report of the preceding year to the municipal cybersecurity department by the end of January each year. If a final version of the Draft Regulations is adopted, we may be subject to review when conducting data processing activities and annual data security assessment and may face challenges in addressing its requirements and make necessary changes to our internal policies and practices in data processing. Based on the foregoing, our PRC legal counsel does not expect that, as of the date of this annual report, the current applicable PRC laws on cybersecurity would have a material adverse impact on our business.
23
On August 20, 2021, the Standing Committee of the National People’s Congress of China promulgated the Personal Information Protection Law, which integrates the scattered rules with respect to personal information rights and privacy protection and took effect on November 1, 2021. Our mobile apps and websites only collect basic user personal information that is necessary to provide the corresponding services. We do not collect any sensitive personal information or other excessive personal information that is not related to the corresponding services. We update our privacy policies from time to time to meet the latest regulatory requirements of the CAC and other authorities and adopt technical measures to protect data and ensure cybersecurity in a systematic way. Nonetheless, the Personal Information Protection Law raises the protection requirements for processing personal information, and many specific requirements of the Personal Information Protection Law remain to be clarified by the CAC, other regulatory authorities, and courts in practice. We may be required to make further adjustments to our business practices to comply with the personal information protection laws and regulations. See “Item 4.B. Information on the Company—Business Overview—Regulations.”
The PRC Cyber Security Law, the Data Security Law, the Personal Information Protection Law and Civil Code are relatively new and subject to interpretation by the regulators. Although we only gain access to user information that is necessary for, and relevant to, the services provided, the data we obtain and use may include information that is deemed as “personal information”, “network data” or “important data” under the PRC Cyber Security Law, the Civil Code and related data privacy and protection laws and regulations. As such, we have adopted a series of measures to ensure that we comply with relevant laws and regulations in the collection, use, disclosure, sharing, storage, and security of user information and other data. The Data Security Law also stipulates that the relevant authorities will formulate the catalogues for important data and strengthen the protection of important data, and state core data, i.e. data having a bearing on national security, the lifelines of national economy, people’s key livelihood and major public interests, shall be subject to stricter management system. The exact scopes of important data and state core data remain unclear and may be subject to further interpretation. If any data that we are in possession of constitutes important data or state core data, we may be required to adopt stricter measures for protection and management of such data. We expect that these areas will receive greater public scrutiny and attention from regulators and more frequent and rigid investigation or review by regulators, which will increase our compliance costs and subject us to heightened risks and challenges. If we are unable to manage these risks, we could become subject to penalties, fines, suspension of business and revocation of required licenses, and our reputation and results of operations could be materially and adversely affected.
We are subject to risks inherent in the logistics industry, including personal injury, product damage, and transportation-related incidents.
A large volume of products are being handled and delivered by a large number of our riders every day. We face the risks associated with carriage and transportation safety, which may result in property damages and personal injuries. Items carried and transferred by our riders may be stolen, damaged or lost for various reasons. In particular, delivery of fresh and perishable products entails inherent risks regarding item packing and stacking, storage condition in transit, and traffic condition.
Our failure to detect and prevent unsafe, prohibited or restricted items from entering into our delivery platform may harm our reputation and business, and subject us to penalties and civil liabilities if any personal injury or property damage take place. In addition, we cannot guarantee all unsafe items, such as flammables and explosives, toxic or corrosive items be detected and prevented, and those unsafe items may damage other products and items in our network, injure recipients and harm personnel and damage other properties.
Delivery of products also involves risks regarding transportation safety. We constantly have a large number of riders in transportation and most of them ride electric bicycles. From time to time, riders on our platforms may be involved in transportation accidents, and the products and items carried by them may be lost or damaged. In addition, the riders and third-parties may also suffer personal injuries, where the insurance maintained by them may not fully cover the damages caused. We are regularly subject to claims, lawsuits, arbitrations and other legal proceedings seeking to hold us liable for property damages and personal injuries caused in the process of performing our local on-demand delivery services, which may be raised by item senders and recipients, consumers, merchants, riders and injured third-parties, the results of which cannot be predicted with certainty.
Any of the foregoing risks could disrupt our services, cause us to incur substantial expenses and divert the time and attention of our management. We may face claims and incur significant liabilities if found liable or partially liable for any injuries, damages or losses. Claims against us may not be covered by insurance at all. Government authorities may also impose significant fines on us or require us to adopt costly preventive measures. Furthermore, if our delivery services are perceived to be unsafe by consumers, individual senders, merchants and riders on our platforms, which may reduce our platforms’ attractiveness, our business, financial condition and results of operations may be materially and adversely affected.
24
We may fail to successfully roll out and expand our offerings of various value-added services to retailers and brand owners on our platforms.
We have been constantly introducing new value-added services to retailers and brand owners to solidify our relationship with them and increase customer stickiness. For example, we have utilized our big data technology to help retailers establish omni-channel membership programs. Together with our CRM tools, we empower retailers to target and communicate with their members and potential consumers for effective marketing. We also help brand owners broaden their consumer reach, deepen their consumer insights and run brand promotions on our platform. We have experienced rapid growth in this new business offering, however, our expansion of new service offerings may result in unseen risks, challenges and uncertainties along with our expansion into this relative new business area.
We may incur additional capital expenditure to support the expansion of our new value-added services to retailors and brand owners. In addition, due to the limited operating history of these new business offering, it is difficult to predict future revenues, which could be subject to seasonality. Any failure in managing expenditures and evaluating customer demands could materially and adversely affect the prospects of achieving profitability of and recouping our investments in this new business offering and our overall financial condition.
In addition, the expansion of service offerings may strain our managerial, financial, operational and other resources. If we fail to manage such expansion successfully, our growth potential, business and results of operations may be materially and adversely affected.
Any lack of requisite approvals, licenses or permits applicable to our business operation may have a material and adverse impact on our business and results of operations.
Our business is subject to intense regulation, and we are required to hold a number of licenses and permits in connection with our business operation, including, but not limited to, the License for Value-added Telecommunications Services, or VATS License, Food Operation License, Retail Liquor License, Internet Drug Information Service Qualification Certificate, Filing Certificate of the Single-purpose Prepaid Card and Filing Certificate of Third-party Platform of Medical Device Online Transaction. We hold all material licenses and permits described above and are applying for certain filings with the government authorities and modification of certain licenses and permits.
As of the date of this annual report, we have not received any notice of warning or been subject to penalties or other disciplinary action from the relevant governmental authorities regarding the conducting of our business without the above-mentioned approvals, certificates and permits. However, we cannot assure you that the relevant governmental authorities would not require us to obtain the approvals, certificates or permits or take any other actions retrospectively in the future. If the relevant governmental authorities require us to obtain the approvals, certificates or permits, we cannot assure you that we will be able to do so in a timely manner or at all.
New laws and regulations may be enforced from time to time to require additional licenses and permits other than those we currently have. For example, our crowdsourced delivery business currently has no clear regulatory authority or governing laws and regulations as such industry are relatively nascent and is at its early stage of development, however, new requirements regarding approvals, licenses or permits may be implemented in the future along with rapid industrial evolution. In addition, Law of E-commerce promulgated by Standing Committee of the National People’s Congress, which took effect on January 1, 2019, establishes additional standards in the e-commerce industry, and intensified the responsibility of third-party platforms. Further, the Foreign Investment Law, which was promulgated on March 15, 2019 and came into force on January 1, 2020, replaced the existing laws regulating foreign investment in China, together with their implementation rules and ancillary regulations. See “—Risks Related to Our Corporate Structure—Our current corporate structure and business operations may be substantially affected by the newly enacted Foreign Investment Law.”
25
Changes to our pricing methodologies could adversely affect our ability to attract or retain retailers, merchants, consumers, individual senders and riders.
Demand for our services is highly sensitive to the delivery price, the rates for time and distance, the subsidies paid to consumers and the fees we charge retailers, merchants and individual senders. Many factors, including operating costs, legal and regulatory requirements or constraints and our current and future competitors’ pricing, and marketing strategies, could significantly affect our pricing strategies. Certain of our competitors offer, or may in the future offer, lower-priced or a broader range of services. Similarly, certain competitors may use marketing strategies that enable them to attract or retain new qualified retailers, merchants and new riders at a lower cost than us. Although we do not intend to compete with aggressive pricing policies which are not beneficial to long-term growth, there can be no assurance that we will not be forced, through competition, regulation or otherwise, to reduce the price of delivery for riders, increase the subsidies we pay to consumers, reduce the fees we charge retailers, merchants, or increase our marketing and other expenses to attract and retain qualified merchants and riders in response to competitive pressures.
We have launched, and may in the future launch, new pricing strategies and initiatives, or modify existing pricing methodologies, any of which may not ultimately be successful in attracting and retaining retailers, merchants, consumers, individual senders and riders. Further, a determination in, or settlement of, any legal proceeding, whether we are party to such legal proceeding or not, that reclassifies a rider, who are independent contractor of the retailers, merchants or individual senders, as our employee, may require us to revise our pricing methodologies to account for such a change to rider reclassification which may result in significant increase in our operation costs. While we do and will attempt to set prices and pricing packages based on our past operating experience, our assessments may not be accurate or there may be errors in the pricing algorithms used and we could be underpricing or overpricing our services. Any such changes to our pricing methodologies or our ability to efficiently price our services could adversely affect our ability to attract or retain retailers, merchants, consumers, individual senders and riders, as well as our business, financial condition and results of operations.
Any disruption to our technology systems and resulting interruptions in the availability of our website, applications, platform or services could adversely affect our business and results of operations.
The satisfactory performance, reliability and availability of our technology systems are critical to our success. We rely on our scalable technology infrastructure, which consists of a smart order recommendation and dispatching system, an automated order pricing system, a digitalized rider management system, a warehouse management system, a picking assistant app, systems for shopping experience customization and assortment recommendation, and corresponding mobile apps connecting our network with those of our various platform users. These integrated systems support the smooth performance of certain key functions of our business. However, our technology systems or infrastructure may not function properly at all times. We may be unable to monitor and ensure high-quality maintenance and upgrade of our technology systems and infrastructure, and users may experience service outages and delays in accessing and using our platforms as we seek to source additional capacity. In addition, we may experience surges in online traffic and orders associated with promotional activities and generally as we scale, which can put additional demand on our platform at specific times. Any disruption to our technology systems and resulting interruptions in the availability of our website, applications, platform or services could adversely affect our business and results of operations.
Our technology systems may also experience telecommunications failures, computer viruses, failures during the process of upgrading or replacing software, databases or components, power outages, hardware failures, user errors, or other attempts to harm our technology systems, which may result in the unavailability or slowdown of our platform or certain functions, delays or errors in transaction processing, loss of data, inability to accept and fulfill orders, reduced gross merchandise volume and the attractiveness of our platform. Further, hackers, acting individually or in coordinated groups, may also launch distributed denial of service attacks or other coordinated attacks that may cause service outages or other interruptions in our business. Any of such occurrences could cause severe disruption to our daily operations. If we cannot successfully execute system maintenance and repair, our business and results of operations could be adversely affected and we could be subject to liability claims.
26
Failure to continue to improve our technology systems or develop new technologies to adapt to changing user needs could harm our reputation, business and prospects.
To remain competitive, we must continue to enhance and improve the functionality of our technology systems and to develop new features to adapt to changing market trends and user preferences. The on-demand retail and delivery industries are characterized by rapid technological evolution, including frequent introductions of new products and services embodying new technologies, such as potential future commercial implementation of unattended delivery technologies of package-delivering robots. Any technology development in the online retail and delivery industry may pressure both incumbent and new market players to implement cost-effective technologies even more rapidly. Our business operations and growth prospects depend, in part, on our ability to identify, develop, acquire or license advanced technologies and respond to technological innovations and emerging industry practices in a cost-effective and timely way.
In addition, we must regularly improve and upgrade our technology systems to keep pace with increased gross merchandise volume or expanded service offerings on our platforms to ensure more efficient capacity management through an integrated information flow through our entire network. However, while we have continuously enhanced our proprietary technology systems, we may fail to execute technology improvements corresponding to our business expansion or developing new technologies to adapt to changing user needs and industry breakthrough and the failure to do so could harm our reputation and business and may also impede our growth.
We have invested in the development of new technologies and business initiatives and obtained or applied for registered patent rights supporting various aspects of our operations. However, the development of websites, mobile apps and other proprietary technologies entails significant technical and business risks. We cannot assure you that we will be able to successfully develop or effectively use new technologies, recoup the costs of developing new technologies or adapt our websites, mobile apps, proprietary technologies and systems to meet customer needs or emerging industry standards and any failure to do so may render our services less competitive or attractive, and our reputation, business and prospects may be materially and adversely affected.
Failure to deal effectively with any fictitious transactions or other fraudulent conduct that take place on our online platforms could harm our business.
We face risks with respect to fictitious transactions or other fraudulent conduct that take place on our online platforms. For example, our retailers may engage in fictitious transactions and fabricate store information in order to inflate their ratings and search results rankings on our platforms. This activity may harm other retailers by enabling the perpetrating retailers to be favored over others, and may harm our consumers by deceiving them into believing that a merchant is more reliable or trusted than it actually is. We may experience such fraudulent activities and suffer losses from distributing subsidies relating to fictitious transactions. Although we have implemented various measures to detect and reduce the occurrence of fraudulent activities on our platforms, there can be no assurance that such measures will be effective in combating fraudulent transactions among third-party retailers and other users and prevent resulting losses. In the event that we resort to litigation to enforce the return of any subsidies and benefits we distributed to such retailers, the litigation could result in a diversion of our managerial and financial resources.
Moreover, illegal, fraudulent or collusive activities by our employees could also subject us to liability or negative publicity and harm our business. Although we have internal controls and policies with regard to the review and approval of transactional activities and other relevant matters, we cannot assure you that such controls and policies will prevent fraud or illegal activity by our employees effectively. Negative publicity and user sentiment generated as a result of actual or alleged fraudulent or deceptive conduct on our platforms or by our employees would severely diminish consumer confidence in us, reduce our ability to attract new or retain current retailers and consumers, damage our reputation and diminish the value of our brand, and materially and adversely affect our business, financial condition and results of operations.
27
Our settlement mechanism with participants on JDDJ and Dada Now platforms may not be in full compliance with current PRC regulations.
We follow the industry practice to first receive payments from participants for all products sold on our JDDJ platform and the services provided on our Dada Now platform, and then settle with retailers on our JDDJ platform and riders on our Dada Now platform. This practice is under increasingly strict scrutiny from regulators, particularly the People’s Bank of China, or the PBOC. For example, in June 2010, the PBOC promulgated the Administrative Measures on Payment Services Provided by Non-Financial Institutions which provides that a non-financial institution offering payment services shall obtain the Payment Business License and qualify as a paying institution. Furthermore, in November 2017, the PBOC published a notice, or the PBOC Notice, on the investigation and administration of illegal offering of settlement services by financial institutions and third-party payment service providers to unlicensed entities. The PBOC Notice intended to prevent unlicensed entities from using licensed payment service providers as a conduit for conducting the unlicensed payment settlement services, so as to safeguard the fund security and information security. Subsequent to this regulation, we have established a payment safeguard and settlement mechanism together with commercial banks, through which the banks help open restricted settlement accounts to receive payments from our consumers or users first, and then distribute the total payment to retailers, riders and us, and we submit relevant transaction materials to the banks for their review. However, uncertainties still exist as to whether this system is considered fully compliant with the PRC laws and regulation, in particular the PBOC Notice. We cannot assure you that the PBOC or other governmental authorities will find our current or planned new settlement mechanisms to be in compliance with the PBOC Notice. If the PBOC or other relevant governmental authorities consider our current or planned new settlement mechanisms not fully compliant with the PRC regulations, we may need to adjust our business and cooperation model with the commercial banks and third-party payment service providers, and be subject to penalties and orders to rectify which may result in higher payment processing cost, and any of these events may materially and adversely affect our growth potential, business and results of operations.
We are regularly subject to claims, lawsuits and other proceedings that may adversely affect our reputation, business and results of operations.
We are regularly subject to claims, lawsuits, arbitration proceedings, government investigations and other legal and regulatory proceedings in the ordinary course of business, including those involving personal injury, property damage, labor and employment, commercial disputes, user complaints, intellectual property disputes, compliance with regulatory requirements and other matters. We may become subject to additional types of claims, lawsuits, government investigations and legal or regulatory proceedings as our business grows and as we deploy new business offerings. We are also regularly subject to claims, lawsuits, arbitration proceedings, government investigations and other legal and regulatory proceedings seeking to hold us liable for the actions of retailers, merchants and riders on our platforms. The results of any such claims, lawsuits, arbitration proceedings, government investigations or other legal or regulatory proceedings cannot be predicted with certainty. Any claims against us, whether meritorious or not, could be time-consuming, result in costly litigation, be harmful to our reputation, require significant management attention and divert significant resources. It is possible that a resolution of one or more such proceedings could result in substantial damages, settlement costs, fines and penalties that could adversely affect our reputation and brand, business, financial condition and results of operations. In addition, a determination in, or settlement of, any legal proceeding, whether we are party to such legal proceeding or not, that involves our industry, could also harm our business, financial condition and results of operations.
We have limited insurance coverage which could expose us to significant costs and business disruption.
We maintain employer liability insurance and provide social security insurance to our employees, including pension insurance, maternity insurance, unemployment insurance, work-related injury insurance, and medical insurance. We also provide supplemental commercial medical insurance for our employees. We may be required to pay higher premiums for the coverage we obtain. For these insured risks, there can be no assurance that we will be able to successfully claim our losses under our current insurance policies on a timely basis, or at all. If we face claims in excess of our applicable aggregate coverage limits for insured risks, we would bear any excess and the compensated amount could be significantly less than our actual loss.
We do not maintain any operation-related insurance. As the insurance industry in China is still at an early stage of development, and insurance companies in China currently offer limited operation-related insurance products. We have determined that the costs of insuring for these risks and the difficulties associated with acquiring such insurance on commercially reasonable terms make it impractical for us to have such insurance. Risks associated with our business and operations primarily include business liability, business interruption, and damages to our technology infrastructure.
28
We do not maintain product liability insurance for products transacted on our platforms, and our rights of indemnity from the retailers may not adequately cover us for any liability we may incur. We also do not maintain key-man life insurance. In addition, we may not be able to, or may choose not to, acquire insurance for future risks related to our new and evolving business offerings.
For these uninsured risks, any of them may result in substantial costs and a diversion of resources, and our business, financial condition and results of operations could be materially and adversely affected.
We depend on the interoperability of our platform across third-party applications and services that we do not control.
We depend on several third-party applications and services to ensure the smooth performance of certain key functions of our business. For example, we host our services on servers and network infrastructure rented from third-party cloud computing vendors. In addition, we collaborate with or receive open source software services from online map providers, social media access portal provider for embedding our mini-program, and payment processing providers.
Any interruption or delay, most of which are beyond our control, in the functionality of these third-party applications and services may lead to our system interruptions, website or mobile app slowdown or unavailability, delays or errors in transaction processing, loss of data or the inability to accept and fulfill orders. In addition, if any third-party application and service providers withdraw their authorization to us, or their services become limited, restricted, curtailed or less effective in any way or become unavailable to us for any reason, our business may be materially and adversely affected. We may not be able to promptly find alternative ways to provide services in a timely, reliable and cost-effective manner, or at all, which may materially and adversely affect our business, financial condition and results of operations.
The wide variety of payment methods that we accept subjects us to third-party payment processing-related risks.
We accept a wide variety of payment methods, including bank transfers and online payments through various third-party online payment platforms such as Wechat Pay, JD Pay and UnionPay, in order to ensure smooth user experience. For certain payment methods, we pay varying service fees, which may increase over time and raise our operating costs and lower our profit margins. We may also be subject to fraud, money laundering and other illegal activities in connection with the various payment methods we accept.
We are also subject to various regulations, rules and requirements, regulatory or otherwise, governing online payment processing and fund transfers, which could change or be reinterpreted to make it difficult or impossible for us to comply with. If we fail to comply with these rules or requirements, we may be subject to fines and higher transaction fees and lose our ability to accept credit and debit card payments from our customers, process electronic fund transfers or facilitate other types of online payments, and our business, financial condition and results of operations could be materially and adversely affected.
User growth and activity on mobile devices depends upon effective use of our mobile applications and third-party mobile operating systems that we do not control.
Purchases using mobile devices by consumers generally, and by our consumers purchasing fresh products, our merchants and individual senders delivering items and our riders picking and delivering on our platforms specifically, have increased significantly, and we expect this trend to continue. In particular, our riders primarily rely on our mobile applications to plan, track and adjust the delivery route while on transportation. To optimize the mobile shopping and real-time item tracking and locating experience, we are somewhat dependent on our customers’ downloading and effective use of our mobile applications for their particular devices. We are further dependent on the interoperability of our mobile applications with third-party mobile operating systems that we do not control, such as iOS and Android, and any changes in such systems that degrade the functionality of our mobile applications could adversely affect the usage of our sites on mobile devices.
As new mobile devices and operating platforms are released, we may experience delay or difficulties in updating and integrating our mobile applications for these alternative devices and platforms and we may need to devote significant resources to the development, support and maintenance of such applications. Problems may also arise with our relationships with providers of mobile operating systems or mobile application download stores, such as our applications may receive unfavorable treatment compared to competing applications on the download stores. In the event that it becomes difficult for our customers to access and use our applications on their mobile devices, our customer growth could be harmed and our business and results of operations may be adversely affected.
29
Our riders are not our employees, over which we may not be able to exert adequate management, supervision and control.
We rely on our riders to provide local on-demand delivery to fulfill orders placed by merchants and individual senders online. Most of the riders work part-time. These riders are the actual carriers and have a significant amount of direct interactions with our merchants, individual senders and consumers, and their performance are directly associated with our brand.
However, since these riders are not our employees, our management, supervision and control over them is relatively limited as compared to our own employees. Although we have implemented mandatory trainings to all of our riders, established service standards across our network and provided incentives along with periodic evaluations, we may not be able to exert adequate management, supervision and control over their service quality. If any riders fail to perform in accordance with instructions, policies and business guidelines as requested by us, our merchants, individual senders, and consumers for item pick-up and delivery, our reputation, business and results of operations could be materially and adversely affected.
If the riders violate any relevant requirements under the applicable laws and regulations or their agreements with merchants or individual senders, such merchants or individual senders may file claims against us, as the riders provide delivery services on our platforms. Any claims against us, whether meritorious or not, could be time-consuming, result in costly litigation, be harmful to our reputation, require significant management attention and divert significant resources, and therefore harm our business.
In addition, we constantly have a vast number of riders in transportation, performing local on-demand delivery services on both of our JDDJ platform and Dada Now platform. Therefore, we are subject to isolated complaints and negative publicity regarding the services and behaviors of these riders due to their mass even if we could exert adequate management, supervision and control over them, as such risks are inherently associated with companies operating in labor intensive industries.
We engage outsourced delivery agencies to provide riders for our operations and have limited control over these riders and may be liable for violations of applicable PRC labor laws and regulations by the outsourced delivery agencies.
We engage outsourced delivery agencies who send their employees to work as riders providing delivery services on our platforms. We enter into agreements with the outsourced delivery agencies and do not have any employment relationship with these riders. Since these riders are not directly employed by us, our control over them is relatively limited. If any riders fail to perform in accordance with instructions, policies and business guidelines for item pick-up or delivery set forth by us, the outsourced delivery agencies, our merchants and consumers, and individual senders, our reputation, business and results of operations could be materially and adversely affected.
Our agreements with the outsourced delivery agencies provide that we are not liable to the riders if the outsourced delivery agencies fail to fulfill their contractual duties to these riders. However, if the outsourced delivery agencies violate any relevant PRC laws and regulations, including labor, employee benefits, housing provident funds and social security insurance, or their employment agreements with the riders, these riders may file claims against us as they provide their services on our platforms. As a result, we may incur legal liability, and our reputation, business, financial condition and results of operations could be materially and adversely affected.
Real or perceived quality or health issues with the products sold on our JDDJ platform could harm our reputation and business.
Retailers on our JDDJ platform, including supermarkets, fresh produce marketplaces, pharmacies, flowers shops, bakeries and fashion stores, are the providers of products listed. Consumers on our JDDJ platform expect to be provided with fresh, high-quality products. Although we implement mandatory checks on licenses and permits when retailers apply for operating on our JDDJ platform, we cannot assure you that our employees are able to identify each non-compliance in the licenses and permits, neither do we have much control over the products sold by these third-party retailers on JDDJ, and our brand and reputation may be harmed by regulatory non-compliance of, or actions taken by these retailers.
If our employees fail to identify non-compliance in the license and permits submitted by any retailer, or any retailer does not control the quality of the products that it sells on our JDDJ platform, delivers products that are materially different from its description of them on our JDDJ platform, sells counterfeit or unlicensed products on our JDDJ platform, or sells certain products without licenses or permits as required by the relevant laws and regulations, the reputation of our JDDJ platform and our brand may be materially and adversely affected and we could be held liable for any losses or subject to administrative penalties.
30
In addition, negative publicity about concerns and accidents regarding the quality and health issues of products offered on our JDDJ platform, whether real or perceived, and whether or not involving products sold at our platform, could discourage consumers from purchasing certain products listed on JDDJ, even if the basis for the concern is outside of our control. Any loss in consumer and user confidence would be difficult and costly to reestablish, which could significantly reduce our brand value.
If our expansion into new geographical areas is not successful, our business and prospects may be materially and adversely affected.
We have a track record of successfully expanding into new geographical areas, where we commenced our operation from covering first-tier cities in China and have continued to expand our geographical reach to smaller and less developed prefecture-level cities. Our expansion into new geographical areas involves new risks and challenges associated with such new markets, such as our business model may not be acceptable to residents in lower-tier cities and towns in China, there may be a lack of demand for local on-demand retail and delivery, the order density in those smaller, less developed areas may not be sufficient to allow us to operate in a cost-efficient manner, and we may need to adjust our pricing methodologies to adapt to local economic condition. We cannot assure that we will be able to execute on our business strategy or that our service offerings will be successful in such markets.
In addition, our lack of relevant customer personas or familiarity with retailers, merchants and market dynamic of these areas may make it more difficult for us to keep pace with local demands and preferences. Further, there may be one or more existing market leaders in any geographical area that we decide to expand into. Such companies may be able to compete more effectively than us by leveraging their experience in doing business in that market as well as their deeper data insight and greater brand recognition locally. Any failure in our expansion into new geographical areas could materially and adversely affect our business and prospects.
Further, as of the date of this annual report, certain of our local branches with premises for business operations established along with our geographic expansion have not been registered with local administrations. In the PRC, if a company operates business outside its registered address, the company may be required to register those premises for business operation as branch offices with the relevant local market administrative regulation authorities at the place where the premises are located and obtain business licenses for them as branch offices. We may not be able to register the main premises for business operations as branch offices in a timely manner or at all due to complex procedural requirements and relocation of branch offices from time to time. While we have not received any government order or penalty resulting from such failure, we cannot assure you that we will not be subject to penalties, orders to rectify or other administrative proceedings. If we become subject to these penalties, our reputation, business, and results of operations could be materially and adversely affected.
Our business is subject to quarterly seasonality.
We experience seasonality in our business, mainly correlating to the seasonality patterns associated with online retail and delivery industries in China. We typically experience a seasonal surge in GMV for products sold on our local on-demand retail platform, as well as in items delivered through our local on-demand delivery platform during the second and fourth quarters of each year when major online retail and e-commerce platforms hold special promotional campaigns, for example, on June 18 and November 11 each year. We may experience capacity and resource shortages in fulfilling orders during the period of such seasonal surge in our business. On the contrary, activity levels across our business lines are typically lower around Chinese national holidays, including Chinese New Year in the first quarter of each year, primarily due to weaker consumer spending and user activity levels and the decreased availability of riders during these holiday seasons.
Seasonality also makes it challenging to accurately and timely estimate customer demands and manage our capacity accordingly. We make planning and spending decisions, including capacity management and other resource requirements based on our estimates of customer demand. Failure to meet demand associated with the seasonality in a timely manner may adversely affect our financial condition and results of operations. Our financial condition and results of operations for future periods may continue to fluctuate. As a result, our results of operations and the trading price of our ADSs may fluctuate from time to time due to seasonality.
31
Our business depends on the continuing efforts of our management. If we lose their services, our business may be severely disrupted.
Our success heavily depends upon the continued efforts of our management. In particular, we rely on the expertise and experience of Mr. Philip Jiaqi Kuai, our chairman and chief executive officer, and other executive officers. If one or more of our senior management were unable or unwilling to continue in their present positions, we might not be able to replace them in a timely manner, or at all. We may incur additional expenses to recruit and retain qualified replacements. Further, if any of our senior management joins a competitor or forms a competing business, we may lose retailers, merchants, consumers, individual senders, know-how and key professionals and staff members. Although our senior management has entered into employment agreements and confidentiality and non-competition agreements with us, if any dispute arises between our officers and us, we may have to incur substantial costs and expenses in order to enforce such agreements or we may be unable to enforce them at all. In addition, we do not have key-man insurance for any of our executive officers or other key personnel. Events or activities attributed to our executive officers or other key personnel, and related publicity, whether or not justified, may affect their ability or willingness to continue to serve our company or dedicate their full time and efforts to our company. As a result, our business may be severely disrupted due to the loss of services of one or more members of our management, and our financial condition and results of operations may be materially and adversely affected.
If we are unable to attract, train and retain qualified personnel, as well as the riders, or if we experience any large-scale labor unrest, our business may be materially and adversely affected.
We intend to hire additional qualified employees to support our business operations and planned expansion. Our future success depends, to a significant extent, on our ability to attract, train and retain qualified personnel, particularly technical and operational personnel with expertise in the local on-demand retail and delivery industries or other areas we expand into. The effective operation of our managerial and operating systems, fulfillment infrastructure, customer service center and other back office functions also depends on the hard work and quality performance of our management and employees. However, we cannot assure you that we will be able to attract or retain qualified staff or other highly skilled employees that we will need in order to achieve our strategic objectives.
We also intend to expand our rider base. However, if we are unable to manage delivery capacity effectively, optimize order recommendation and dispatching process, provide incentives to or increase delivery charges for less favorable delivery tasks, or fully utilize the riders’ delivery capacity in a timely manner, we may not be able to attract and retain riders, resulting in insufficient delivery resources, increased costs, and lower delivery service quality in certain regions of our network.
We and the outsourced delivery agencies we engage have been subject to labor disputes initiated by our or the outsourced delivery agencies’ employees from time to time, although none of them, individually or in the aggregate, had a material adverse impact on us. We expect to continue to be subject to various legal or administrative proceedings related to labor dispute in the ordinary course of our business, due to the magnitude of labor force involved in our network. Any large-scale labor unrest directed against us or the outsourced delivery agencies could directly or indirectly prevent or hinder our normal operating activities, and if not resolved in a timely manner, lead to delays in our fulfillment performance. We and the outsourced delivery agencies are not able to predict or control any large-scale labor unrest, especially those involving labor not directly employed by us. Further, large-scale labor unrest may affect general labor market conditions or result in changes to labor laws, which in turn could materially and adversely affect our business, financial condition and results of operations.
32
We have granted and may continue to grant options, restricted share units and other types of awards under our share incentive plans, which may result in increased share-based compensation expenses.
We adopted our 2015 Equity Incentive Plan, as amended and restated, which we refer to as the 2015 Plan, and our 2020 Share Incentive Plan, as amended and restated, which we refer to as the 2020 Plan, for the purpose of granting share-based compensation awards to employees, directors and consultants to secure and retain the services of eligible award recipients and to provide incentives for such persons to exert maximum efforts for our success. We recognize expenses in our consolidated financial statements in accordance with U.S. GAAP. Under the 2015 Plan and the 2020 Plan, we are authorized to grant options, share appreciation rights, restricted share awards, restricted share unit awards and other types of share awards. As of March 31, 2022, the maximum aggregate number of ordinary shares which may be issued pursuant to all awards under the 2015 Plan is 61,605,996 ordinary shares, and we have outstanding options with respect to 40,538,372 ordinary shares and 19,374,513 outstanding restricted share units granted to our employees, directors and consultants under the 2015 Plan. As of March 31, 2022, the maximum aggregate number of ordinary shares which may be issued pursuant to all awards under the 2020 Plan is 64,457,654 ordinary shares, and options to purchase a total of 1,370,484 ordinary shares and 18,813,520 restricted share units are outstanding under the 2020 Plan. We have incurred and will continue to incur substantial share-based compensation expenses in the future. As a result, our expenses associated with share-based compensation may increase, which may have an adverse effect on our results of operations. Further, we may re-evaluate the vesting schedules, lock-up period, exercise price or other key terms applicable to the grants under our equity incentive plan from time to time. If we choose to do so, we may experience substantial change in our share-based compensation charges in future reporting periods. For further information on our equity incentive plan and information on our recognition of related expenses, please see “Item 6. Directors, Senior Management and Employees—B. Compensation—Share Incentive Plans.”
Any deficiencies in China’s telecommunication and internet infrastructure could impair the functioning of our technology system and the operation of our business.
Our business depends on the performance, reliability and security of the telecommunications and internet infrastructure in China. Substantially all of our computer hardware and cloud computing services are currently located in China. Access to internet in China is maintained through state-owned telecommunications carriers under administrative control and regulatory supervision, and we obtain access to end-user networks operated by such telecommunications carriers to give user access to our platforms. We may not have access to alternative networks in the event of disruptions, failures or other problems with the telecommunication and internet infrastructure in China. The failure of telecommunication and internet network operators to provide us with the requisite bandwidth could also interfere with the speed and availability of our platforms. Any of such occurrences could delay or prevent our platform users from accessing our online platforms and mobile applications, and frequent interruptions could frustrate customers and discourage them from using our services, which could cause us to lose customers and harm our results of operations. In addition, we have limited control over the service fees charged by telecommunication and internet operators. If the prices we pay for telecommunications and internet services rise significantly, our results of operations may be materially and adversely affected.
We are subject to laws and regulations, many of which are evolving, and failure to comply with such laws and regulations or manage the increased costs associated with such laws and regulations could adversely affect our business and results of operations.
Our business is subject to governmental supervision and regulation by relevant PRC governmental authorities, including but not limited to the Cyberspace Administration of China, the Ministry of Industry and Information Technology, the State Administration for Market Regulation, the National Medical Products Administration, the Ministry of Commerce and the State Administration of Foreign Exchange. Together, these governmental authorities promulgate and enforce regulations that cover many aspects of our day-to-day operations, including but not limited to online and mobile commerce and payments, online content, digital media, cybersecurity and privacy laws, labor and employment, intellectual property, consumer protection, taxation, competition, mobile application accessibility, money transmittal, product liability and personal injury, and we may fail to fully comply with these regulations. We are also subject to a number of retail and delivery industries regulations including, but not limited to, pricing, consumer protection, product quality, food safety, drug and medical device safety and public safety. Local regulatory authorities conduct periodic inspections, examinations and inquiries in respect of our compliance with relevant regulatory requirements. In addition, regulatory bodies may view matters or interpret laws and regulations differently than they have in the past or in a manner adverse to our business. We cannot assure you that we have obtained all the permits or licenses required for conducting our business or will be able to maintain our existing licenses or obtain new ones. If we fail to comply with these laws and regulations, we may be exposed to penalties, fines, the suspension or revocation of our licenses or permits to conduct business, administrative proceedings and litigation.
33
In addition, new laws and regulations may be enforced from time to time and substantial uncertainties exist regarding the interpretation and implementation of current and any future PRC laws and regulations applicable to our businesses. For example, our crowdsourced local on-demand delivery business currently has no clear regulatory authority or governing laws and regulations as such industry are relatively nascent and is at its early stage of development, and we expect to experience strengthened regulatory environment along with rapid industrial evolution. If the regulatory or administrative authorities impose new requirements relating to, among other things, new and additional licenses, permits and approvals or governance or ownership structures on us for operating crowdsourced delivery in the future, we will be subject to fines and penalties due to any past non-compliances, increased future compliance costs, heightened challenges and uncertainties, and restrictions upon our current or future operations. In September 2020, the State Administration for Market Regulation, or SAMR issued Anti-monopoly Compliance Guideline for Operators, which encourages, under the PRC Anti-monopoly Law, operators to establish anti-monopoly compliance management systems to prevent anti-monopoly compliance risks. Furthermore, on February 7, 2021, the Anti-monopoly Committee of the State Council further published the Anti-monopoly Guidelines for the Internet Platform Economy Sector, or Guideline, which became effective on the same day, aiming at specifying some of the circumstances under which an activity of Internet platform may be identified as monopolistic act as well as setting out merger controlling filing procedures involving variable interest entities. As of the date of this annual report, we have not been subject to any regulatory actions or investigations in connection with anti-monopoly. However, as the Guideline is newly enacted, uncertainties still exist in relation to its interpretation and implementation. Due to the varied local implementation practices of anti-monopoly and competition laws and regulations in the PRC, it may be costly to adjust some of our business practice in order to comply with these laws, regulations, rules, guidelines and implementations, and any incompliance or associated inquiries, investigations and other governmental actions may divert significant management time and attention and our financial resources, bring negative publicity, subject us to liabilities or administrative penalties, and/or materially and adversely affect our financial conditions, operations and business prospects. In addition, our success, or perceived success, and increased visibility may also drive some businesses that perceive our business model negatively to raise their concerns to local policymakers and regulators. These businesses and their trade association groups or other organizations may take actions and employ significant resources to shape the legal and regulatory regimes, or seek to have, a market presence in an effort to change such legal and regulatory regimes in ways intended to adversely affect or impede our business and the ability of riders to utilize our platforms. If we are unable to manage these risks, our business and results of operations could be materially and adversely affected.
We may be adversely affected by PRC regulations to limit the method and manner that the internet companies may apply when using algorithms.
Recently, PRC government has taken steps to limit the method and manner that the internet companies may apply when using the algorithms. For instance, the CAC, together with eight other governmental authorities, jointly issued the Guidelines on Strengthening the Comprehensive Regulation of Algorithms for Internet Information Services on September 17, 2021, which provides that daily monitoring of data use, application scenarios and effects of algorithms shall be carried out by the relevant regulators, and security assessments of algorithms shall be conducted by the relevant regulators. The guidelines also provide that an algorithm filing system shall be established, and classified security management of algorithms shall be promoted. In addition, the CAC issued the Administrative Provisions on Algorithm Recommendation of Internet Information Services on December 31, 2021, effective on March 1, 2022, which provides that algorithms recommendation service providers are not allowed to use algorithms to register false user accounts, block information, give excessive recommendations, and that users should be given the option to easily turn off algorithm recommendation services. To comply with the Administrative Provisions on Algorithm Recommendation of Internet Information Services, we may need to further adjust our business and operations. And the impact on our business operations is still substantially uncertain since this rule is relatively new and uncertainties still exist in relation to its interpretation.
We may be subject to intellectual property infringement claims, which may be expensive to defend and may disrupt our business.
We cannot assure you that our operations or any aspects of our business do not or will not infringe upon or otherwise violate patents, copyrights or other intellectual property rights owned by others. We have been, and from time to time in the future may be, subject to legal proceedings and claims relating to the intellectual property rights of others. For example, our Dada trademark under category 39 of the China Trademark Law and relevant regulations has been sued and challenged for trademark infringement and we as a result purchased the relevant trademark from the plaintiff through settlement process. In addition, there may be third-party intellectual property that is infringed by products offered by the retailers on our platforms. There could also be existing intellectual property rights of which we are not aware that we may inadvertently infringe. Owners of intellectual property rights purportedly relating to some aspect of our business, if any such owners exist, would seek to enforce lawsuits and proceedings against us in China, the United States or any other jurisdictions.
34
As of the date of this annual report, we are in the process of applying for the trademark registration of Dada Now under certain categories, including but not limited to categories of computer and computer software. Therefore, we face potential liability and expense for trademark infringement claims brought by owners of other trademarks similar to Dada Now.
Further, the application and interpretation of China’s intellectual property laws are still evolving and are uncertain. If we are found to have violated the intellectual property rights of others, we may be subject to liability and penalty for our infringement activities or may be prohibited from using such intellectual property, and we may incur licensing fees or be forced to develop alternatives of our own. In addition, we may incur significant expenses, and may be forced to divert management’s time and other resources from our business and operations to defend against these infringement claims, regardless of their merits. Successful infringement or licensing claims made against us may result in significant monetary liabilities and may materially disrupt our reputation, business and operations by restricting or prohibiting our use of the intellectual property at issue.
Our platforms contain software modules licensed to us by third-party authors, such as online map providers, under open source licenses. Companies that combine their proprietary software with open source software, from time to time, face claims challenging the ownership of open source software and compliance with open source license terms. Although we monitor our use of open source software to avoid subjecting our platform to conditions we do not intend, we may face suits by parties claiming ownership of what we believe to be open source software or noncompliance with open source licensing terms. If we are held to have breached or failed to fully comply with all the terms and conditions of an open source software license, we could face intellectual property infringement or other liability, or be required to seek costly licenses from third parties to continue providing our services on terms that are not economically feasible, to re-engineer our platforms, to discontinue or delay the provision of our services if re-engineering could not be accomplished on a timely basis or to make generally available, in source code form, our proprietary code, any of which could adversely affect our business, financial condition and results of operations.
We may not be able to prevent others from unauthorized use of our intellectual property, which could harm our business and competitive position.
We regard our proprietary technologies, trademarks, copyrights, patents, domain names, know-how and similar intellectual property as critical to our success. We rely on a combination of intellectual property laws and contractual arrangements, including confidentiality, invention assignment and non-compete agreements with our employees and others, to protect our proprietary rights. However, the functionality of our platforms might be reproduced and our source code might be copied. We have been and may continue to be an attractive target to attacks in the future because of our brand recognition in China. We have policies and measures in place to prevent unauthorized use of our intellectual property. However, any of our intellectual property rights could be challenged, invalidated, circumvented or misappropriated. It is often difficult to register, maintain and enforce intellectual property rights in China. Statutory laws and regulations are also subject to judicial interpretation and enforcement and may not be applied consistently due to the lack of clear guidance on statutory interpretation. Confidentiality, invention assignment and non-compete agreements may be breached by counterparties, and there may not be adequate remedies available to us for any such breach. Accordingly, we may not be able to effectively protect our intellectual property rights or to enforce our contractual rights in China. Policing any unauthorized use of our intellectual property is difficult and costly and the steps we take may be inadequate to prevent the infringement or misappropriation of our intellectual property. In the event that we resort to litigation to enforce our intellectual property rights, such litigation could result in substantial costs and a diversion of our management and financial resources, and could put our intellectual property at risk of being invalidated or narrowed in scope. We can provide no assurance that we will prevail in such litigation, and even if we do prevail, we may not obtain a meaningful recovery. In addition, our trade secrets may be leaked or otherwise become available to, or be independently discovered by, our competitors. Any failure in maintaining, protecting or enforcing our intellectual property rights could have a material adverse effect on our business, financial condition and results of operations.
35
We may fail to successfully make necessary or desirable strategic alliance, acquisition or investment, and we may not be able to achieve the benefits we expect from the alliances, acquisition or investments we make.
We may pursue selected strategic alliances and potential strategic acquisitions that are supplemental to our business and operations, including opportunities that can help us further expand our service offerings and improve our technology system. However, strategic alliances with third parties could subject us to a number of risks, including risks associated with sharing proprietary information, non-performance or default by counterparties, and increased expenses in establishing these new alliances, any of which may materially and adversely affect our business. In addition, we may have limited ability to control or monitor the actions of our strategic partners. To the extent a strategic partner suffers any negative publicity as a result of its business operations, our reputation may be negatively affected by virtue of our association with such party.
The costs of identifying and consummating strategic acquisitions may be significant and subsequent integrations of newly acquired companies, businesses, assets and technologies would require significant managerial and financial resources and could result in a diversion of resources from our existing business, which in turn could have an adverse effect on our growth and business operations. We may also incur significant expenses in obtaining necessary approvals from relevant government authorities in China and elsewhere in the world. In addition, investments and acquisitions could result in the use of substantial amounts of cash, potentially dilutive issuances of equity securities and exposure to potential unknown liabilities of the acquired business. The acquired businesses or assets may not generate the financial results we expect and may incur losses. The cost and duration of integrating newly acquired businesses could also materially exceed our expectations. Any such negative developments could have a material adverse effect on our business, financial condition and results of operations.
The COVID-19 epidemic has had and could continue to have a material adverse impact on our business, operating results and financial condition.
In recent years, there have been outbreaks of epidemics in China and globally. In early 2020, in response to intensifying efforts to contain the spread of COVID-19, the Chinese government took a number of actions, which included extending the Chinese New Year holiday, quarantining individuals infected with or suspected of having COVID-19, prohibiting residents from free travel, encouraging employees of enterprises to work remotely from home and cancelling public activities, among others. As a result, our operations were impacted by delays in business activities, commercial transactions and general uncertainties surrounding the duration of the government’s extended business and travel restrictions. In particular, the travel restrictions resulted in the short-term shortage of migrant workers in large cities, which had temporarily adversely affected our delivery capacity. Certain customers required and may require additional time to pay us, which temporarily increased and could temporarily increase the amount of accounts receivable and negatively affect our cash flows. Our acquisition of new consumers through referrals by staff at the retailer stores were adversely affected in February as people were highly encouraged by the local government to stay at home during that period. Moreover, we took a series of measures in response to the epidemic to protect our employees, including, among others, temporary closure of our offices, remote working arrangements for our employees and travel restrictions or suspension. These measures reduced the capacity and efficiency of our operations. We have also provided our riders with masks, hand sanitizers and other protective equipment immediately after the outbreak, which had increased and may continue to increase our operations and support costs. In addition, our business operations could be disrupted if any of our employees is suspected of contracting the COVID-19 or any other epidemic disease, since our employees could be quarantined and/or our offices be shut down for disinfection.
36
The potential downturn brought by and the duration of the COVID-19 epidemic may be difficult to assess or predict where actual effects will depend on many factors beyond our control. While most of the restrictions on movement within China have been relaxed as of the date of this annual report, there is great uncertainty as to the future progress of the virus. Relaxation of restrictions on economic and social life may lead to new cases which may lead to the re-imposition of restrictions. Recently, there has been an increasing number of COVID-19 cases, including the COVID-19 Delta and Omicron variant cases, in multiple cities in China. The Chinese local authorities have reinstated certain measures to keep COVID-19 in check, including travel restrictions and stay-at-home orders, and we may have to adjust various aspects of our operations. In addition, the highly-transmissible Delta and Omicron variants of COVID-19 have caused authorities in various countries to reimpose restrictions such as mask mandates, curfews and prohibitions on large gatherings. There remain significant uncertainties surrounding COVID-19, including the existing and new variants of COVID-19, and its further development as a global pandemic, including the effectiveness of vaccine programs against existing and any new variants of COVID-19. Although there is no immediate material negative effect on us, the extent to which the COVID-19 epidemic impacts our long-term results remains uncertain, and we are closely monitoring its impact on us. Our business, results of operations, financial conditions and prospects could be adversely affected directly, as well as indirectly to the extent that COVID-19 or any other epidemic harms the Chinese economy in general.
We face risks related to natural disasters, health epidemics and other outbreaks, which could significantly disrupt our operations.
In addition to the impact of COVID-19, our business could be materially and adversely affected by natural disasters, such as snowstorms, earthquakes, fires or floods, the outbreak of other widespread health epidemic, such as swine flu, avian influenza, severe acute respiratory syndrome, or SARS, Ebola, Zika or other events, such as wars, acts of terrorism, environmental accidents, power shortage or communication interruptions. The occurrence of such a disaster or prolonged outbreak of an epidemic illness or other adverse public health developments in the PRC or elsewhere could materially disrupt our business and operations. Such events could also significantly affect our industry and cause a temporary closure of the facilities we use for our operations, which would severely disrupt our operations and have a material adverse effect on our business, financial condition and results of operations. Our operations could be disrupted if any of our employees were suspected of having any of the epidemic illnesses, since this could require us to quarantine some or all of such employees or disinfect the facilities used for our operations. In addition, our revenue and profitability could be materially reduced to the extent that a natural disaster, health epidemic or other outbreak harms the global or Chinese economy in general. Our operations could also be severely disrupted if our customers, suppliers or other participants were affected by such natural disasters, health epidemics or other outbreaks.
A severe or prolonged downturn in the Chinese or global economy could materially and adversely affect our business and financial condition.
COVID-19 had a severe and negative impact on the Chinese and the global economy in 2021. Whether this will lead to a prolonged downturn in the economy is still unknown. Even before the outbreak of COVID-19, the global macroeconomic environment was facing numerous challenges. The growth rate of the Chinese economy had already been slowing since 2010. There is considerable uncertainty over the long-term effects of the expansionary monetary and fiscal policies which had been adopted by the central banks and financial authorities of some of the world’s leading economies, including the United States and China, even before 2021. The war in Ukraine and the imposition of broad economic sanctions on Russia could raise energy prices and disrupt global markets. Unrest, terrorist threats and the potential for war in the Middle East and elsewhere may increase market volatility across the globe. There have also been concerns about the relationship between China and other countries, including the surrounding Asian countries, which may potentially have economic effects. In particular, there is significant uncertainty about the future relationship between the United States and China with respect to trade policies, treaties, government regulations and tariffs. Economic conditions in China are sensitive to global economic conditions, as well as changes in domestic economic and political policies and the expected or perceived overall economic growth rate in China. Any severe or prolonged slowdown in the global or Chinese economy may materially and adversely affect our business, results of operations and financial condition.
37
Heightened tensions in international relations, particularly between the United States and China, may adversely impact our business, financial condition, and results of operations.
Recently there have been heightened tensions in international relations, particularly between the United States and China, but also as a result of the war in Ukraine and sanctions on Russia. These tensions have affected both diplomatic and economic ties between the two countries. Heightened tensions could reduce levels of trade, investments, technological exchanges, and other economic activities between the two major economies. The existing tensions and any further deterioration in the relationship between the United States and China may have a negative impact on the general, economic, political, and social conditions in both countries and, given our reliance on the Chinese market, adversely impact our business, financial condition, and results of operations.
If we fail to implement and maintain an effective system of internal controls to remediate our material weakness over financial reporting, we may be unable to accurately report our results of operations, meet our reporting obligations or prevent fraud.
We are subject to the reporting requirements of the U.S. Securities Exchange Act of 1934, as amended, or the Exchange Act, the Sarbanes-Oxley Act of 2002, or the Sarbanes-Oxley Act, and the rules and regulations of the Nasdaq Global Select Market. The Sarbanes-Oxley Act requires, among other things, that we maintain effective disclosure controls and procedures and internal controls over financial reporting.
In connection with the audits of our consolidated financial statements as of and for the year ended December 31, 2020, we and our independent registered public accounting firm identified a material weakness in our internal control over financial reporting. The material weakness that was identified relates to our lack of detailed accounting policies in certain areas and procedures manual to ensure proper financial reporting to comply with U.S. GAAP and SEC requirements. The material weakness, if not remediated timely, may lead to material misstatements in our consolidated financial statements. We have historically restated our consolidated financial statements for the two years ended December 31, 2017 due to material accounting errors.
Following the identification of the material weakness, we have taken measures to remediate these control deficiencies. In connection with the audit of our financial statements for the fiscal year ended December 31, 2021, we did not identify any material weakness in our internal controls over financial reporting. Our management has concluded that our internal control over financial reporting was effective as of December 31, 2021. See “Item 15. Controls and Procedures—Internal Control Over Financial Reporting.”
If we are not able to comply with the requirements of Section 404 of the Sarbanes-Oxley Act in a timely manner, or if we are unable to maintain the adequacy of our internal control over financial reporting, as these standards are modified, supplemented or amended from time to time, we may not be able to produce timely and accurate financial statements and may not be able to conclude on an ongoing basis that we have effective internal control over financial reporting in accordance with Section 404. If that were to happen, we could suffer material misstatements in our financial statements and fail to meet our reporting obligations, which could lead to a decline in the market price of our ADSs and we could be subject to sanctions or investigations by the Nasdaq Global Select Market, SEC or other regulatory authorities. We may also be required to restate our financial statements for prior periods.
38
Risks Related to Our Relationship with JD Group
We may have conflicts of interest with JD Group and, because of JD Group’s controlling ownership interest in our company, we may not be able to resolve such conflicts on terms favorable to us.
Conflicts of interest may arise between JD Group and us in a number of areas relating to our ongoing relationships. Potential conflicts of interest that we have identified include the following:
| • | Our board members may have conflicts of interest. Our directors Mr. Lei Xu, Mr. Yui Yu and Ms. Sandy Ran Xu are also employees of JD Group. These relationships could create, or appear to create, conflicts of interest when these persons are faced with decisions with potentially different implications for JD Group and us. |
| • | Sale of shares in our company. JD Group may decide to sell all or a portion of our shares that it holds to a third party, including to one of our competitors, thereby giving that third party substantial influence over our business and our affairs. Such a sale could be in conflict with the interests of our employees or our other shareholders. |
| • | Developing business relationships with JD Group’s competitors. So long as JD Group remains our controlling shareholder, we may be limited in our ability to do business with its competitors. This may limit our ability to market our services for the best interests of our company and our other shareholders. |
| • | Allocation of business opportunities. Business opportunities may arise that both we and JD Group find attractive, and which would complement our businesses. We may be prevented from taking advantage of new business opportunities that JD Group has entered into. |
For so long as we operate as a subsidiary of JD Group, JD Group may from time to time make strategic decisions that it believes are in the best interests of its business as a whole, including our company. These decisions may be different from the decisions that we would have made on our own. JD Group’s decisions with respect to us or our business, including any related party transactions between JD Group and us, may be resolved in ways that favor JD Group and therefore JD Group’s own shareholders, which may not coincide with the interests of our other shareholders. If JD Group were to compete with us, our business, financial condition, results of operations and prospects could be materially and adversely affected.
JD Group will control the outcome of shareholder actions in our company.
As of March 31, 2022, JD Group held 52.2% of our outstanding ordinary shares. JD Group’s voting power gives it the power to control certain actions that require shareholder approval under Cayman Islands law, our memorandum and articles of association and the Nasdaq Stock Market requirements.
JD Group’s control may cause transactions to occur that might not be beneficial to you as a holder of ADSs and may prevent transactions that could have been beneficial to you. For example, JD Group’s control may prevent a transaction involving a change of control of us, including transactions in which you as a holder of our ADSs might otherwise receive a premium for your securities over the then-current market price. In addition, JD Group is not prohibited from selling a controlling interest in us to a third party and may do so without your approval and without providing for a purchase of your ADSs. In addition, the significant concentration of share ownership may adversely affect the trading price of the ADSs due to investors’ perception that conflicts of interest may exist or arise.
We will be a “controlled company” within the meaning of the Nasdaq Stock Market Rules and, as a result, may rely on exemptions from certain corporate governance requirements that provide protection to shareholders of other companies.
We are a “controlled company” as defined under the Nasdaq Stock Market Rules because JD Group beneficially owns more than 50% of our total voting power. For so long as we remain a “controlled company” under that definition, we are permitted to elect to rely, and may rely, on exemptions from certain corporate governance rules, including an exemption from the rule that a majority of our board of directors must be independent directors or that we have to establish a nominating committee and a compensation committee composed entirely of independent directors. In the event that we elect to rely on one or more of these exemptions, you will not have the same protection afforded to shareholders of companies that are subject to these corporate governance requirements.
39
Risks Related to Our Corporate Structure
If the PRC government finds that the agreements that establish the structure for operating some of our operations in China do not comply with PRC regulations relating to the relevant industries, or if these regulations or the interpretation of existing regulations change in the future, we could be subject to severe penalties or be forced to relinquish our interests in those operations.
Foreign ownership in entities that provision of value-added telecommunication services, with a few exceptions, is subject to restrictions under current PRC laws and regulations. Specifically, foreign ownership of an internet information service provider may not exceed 50%, and the major foreign investor is required to have a record of good performance and operating experience in managing value-added telecommunications business.
We are an exempted company incorporated in the Cayman Islands and our PRC subsidiaries are considered foreign-invested enterprises. Accordingly, none of these PRC subsidiaries is eligible to provide internet information services under PRC laws. To comply with PRC laws and regulations, we operate our business through cooperation between the WFOEs and the VIE and its subsidiaries, and each of Shanghai Qusheng, our consolidated variable interest entity, or the VIE, and its subsidiary, JDDJ Youheng, holds a VATS License covering online data processing and transaction processing business (operating e-commerce) and internet information services, and JDDJ Youheng holds a VATS License for call centers. Dada Glory, one of our WFOEs, is our wholly owned PRC subsidiary and a foreign-invested enterprise under PRC laws. Dada Glory has entered into a series of contractual arrangements with the VIE and its shareholders, which enable us to:
| ● | exercise effective control over the VIE; |
| ● | receive substantially all of the economic benefits and bear the obligation to absorb substantially all of the losses of the VIE; and have an exclusive option to purchase all or part of the equity interests in the VIE when and to the extent permitted by PRC law. |
As a result of these contractual arrangements, we have control over and are the primary beneficiary of the VIE and hence consolidate financial results of the VIE and its subsidiaries into our consolidated financial statements under U.S. GAAP. For a detailed discussion of these contractual arrangements, see “Corporate History and Structure.”
In the opinion of our PRC counsel, Commerce & Finance Law Offices, (i) the ownership structures of Dada Glory and the VIE, currently do not result in violation of applicable PRC laws and regulations currently in effect; and (ii) the agreements under the contractual arrangements between Dada Glory, the VIE and its shareholders governed by PRC law are valid, binding and enforceable against each party thereto in accordance with their terms and applicable PRC laws and regulations currently in effect, and do not result in violation of applicable PRC laws or regulations currently in effect.
However, Dada is a Cayman Islands holding company with no equity ownership in the VIE. We conduct our operations in China primarily through (i) our PRC subsidiaries and (ii) the VIE and its subsidiaries, with which we have maintained contractual arrangements. Holdings of our ADSs thus are not holding equity interest in our operating entities in China but instead hold equity interest in a Cayman Islands holding company. If the PRC government finds that the agreements that establish the structure for operating our business do not comply with the PRC laws and regulations, or if these regulations or their interpretations change in the future, we could be subject to severe penalties or be forced to relinquish our interests in those operations. Our ADSs may decline in value or become worthless if we are unable to assert our contractual control rights over the assets of the VIE which contributes to 0.2% of our revenues in 2021. Our holding company in the Cayman Islands, the VIE and investors of our company face uncertainty about potential future actions by the PRC government that could affect the enforceability of the contractual arrangements with the VIE and, consequently, significantly affect the financial performance of the VIE and our company as a group.
40
We have been further advised by our PRC counsel that there are substantial uncertainties regarding the interpretation and application of current and future PRC laws, regulations and rules. Thus, the PRC regulatory authorities may take a view contrary to the opinion of our PRC legal counsel. It is uncertain whether any new PRC laws or regulations relating to variable interest entity structure will be adopted or if adopted, what they would provide. If we or the VIE are found to be in violation of any existing or future PRC laws or regulations, or fail to obtain or maintain any of the required permits or approvals to operate our business, the relevant PRC regulatory authorities would have broad discretion to take action in dealing with such violations or failures, including:
| ● | revoking the business licenses and/or operating licenses of such entities; |
| ● | imposing fines on us; |
| ● | confiscating any of our income that they deem to be obtained through illegal operations; |
| ● | discontinuing or placing restrictions or onerous conditions on our operations; |
| ● | placing restrictions on our right to collect revenues; |
| ● | shutting down our servers or blocking our app/websites; |
| ● | requiring us to restructure our ownership structure or operations; |
| ● | restricting or prohibiting our use of the proceeds from our financing activities to finance the business and operations of the VIE and its subsidiaries; or |
| ● | taking other regulatory or enforcement actions that could be harmful to our business. |
Any of these events could cause significant disruption to our business operations and severely damage our reputation, which would in turn have a material adverse effect on our financial condition and results of operations. If occurrences of any of these events results in our inability to direct the activities of the VIE in China that most significantly impact its economic performance, and/or our failure to receive the economic benefits and residual returns from our consolidated variable interest entity, and we are not able to restructure our ownership structure and operations in a satisfactory manner, we may not be able to consolidate the financial results of the VIE in our consolidated financial statements in accordance with U.S. GAAP.
The contractual arrangements with the VIE and its shareholders may not be as effective as direct ownership in providing operational control.
We have to rely on the contractual arrangements with the VIE and its shareholders to operate the business in areas where foreign ownership is restricted, including provision of certain value-added telecommunication services. These contractual arrangements, however, may not be as effective as direct ownership in providing us with control over the VIE. For example, the VIE and its shareholders could breach their contractual arrangements with us by, among other things, failing to conduct the operations of the VIE in an acceptable manner or taking other actions that are detrimental to our interests.
If we had direct ownership of the VIE in China, we would be able to exercise our rights as a shareholder to effect changes in the director of the VIE, which in turn could implement changes, subject to any applicable fiduciary obligations, at the management and operational level. However, under the current contractual arrangements, we rely on the performance by the VIE and its shareholders of their obligations under the contracts to exercise control over the VIE. The shareholders of the VIE may not act in the best interests of our company or may not perform their obligations under these contracts. If any dispute relating to these contracts remains unresolved, we will have to enforce our rights under these contracts through the operations of PRC law and arbitration, litigation and other legal proceedings and therefore will be subject to uncertainties in the PRC legal system. See “—Any failure by the VIE or its shareholders to perform their obligations under our contractual arrangements with them would have a material and adverse effect on our business.”
41
Any failure by the VIE or its shareholders to perform their obligations under our contractual arrangements with them would have a material and adverse effect on our business.
If the VIE or its shareholders fail to perform their respective obligations under the contractual arrangements, we may have to incur substantial costs and expend additional resources to enforce such arrangements. We may also have to rely on legal remedies under PRC law, including seeking specific performance or injunctive relief, and contractual remedies, which we cannot assure you will be sufficient or effective under PRC law. For example, if the shareholders of the VIE were to refuse to transfer their equity interests in the VIE to us or our designee if we exercise the purchase option pursuant to these contractual arrangements, or if they were otherwise to act in bad faith toward us, then we may have to take legal actions to compel them to perform their contractual obligations.
All the agreements under our contractual arrangements are governed by PRC law and provide for the resolution of disputes through arbitration in China. Accordingly, these contracts would be interpreted in accordance with PRC law and any disputes would be resolved in accordance with PRC legal procedures. The legal system in the PRC is not as developed as in some other jurisdictions, such as the United States. As a result, uncertainties in the PRC legal system could limit our ability to enforce these contractual arrangements. See “—Risks Related to Doing Business in China—Uncertainties with respect to the PRC legal system could adversely affect us.” Meanwhile, there are very few precedents and little formal guidance as to how contractual arrangements in the context of a consolidated variable interest entity should be interpreted or enforced under PRC law. There remain significant uncertainties regarding the ultimate outcome of such arbitration should legal action become necessary. In addition, under PRC law, rulings by arbitrators are final, parties cannot appeal the arbitration results in courts, and if the losing parties fail to carry out the arbitration awards within a prescribed time limit, the prevailing parties may only enforce the arbitration awards in PRC courts through arbitration award recognition proceedings, which would require additional expenses and delay. In the event we are unable to enforce these contractual arrangements, or if we suffer significant delay or other obstacles in the process of enforcing these contractual arrangements, we may not be able to exert effective control over the VIE, and our ability to conduct our business may be negatively affected.
The shareholders of the VIE may have actual or potential conflicts of interest with us.
The shareholders of the VIE may have actual or potential conflicts of interest with us. These shareholders may breach, or cause the VIE to breach, or refuse to renew, the existing contractual arrangements we have with them and the VIE, which would have a material and adverse effect on our ability to effectively control the VIE and receive economic benefits from it. For example, the shareholders may be able to cause our agreements with the VIE to be performed in a manner adverse to us by, among other things, failing to remit payments due under the contractual arrangements to us on a timely basis. We cannot assure you that when conflicts of interest arise any or all of these shareholders will act in the best interests of our company or such conflicts will be resolved in our favor.
Currently, we do not have any arrangements to address potential conflicts of interest between these shareholders and our company, except that we could exercise our purchase option under the exclusive option agreements with these shareholders to request them to transfer all of their equity interests in the VIE to a PRC entity or individual designated by us, to the extent permitted by PRC law. For individuals who are also our directors and officers, we rely on them to abide by the laws of the Cayman Islands, which provide that directors and officers owe a fiduciary duty to the company that requires them to act in good faith and in what they believe to be the best interests of the company and not to use their position for personal gains. The shareholders of the VIE have executed powers of attorney to appoint Dada Glory or a person designated by Dada Glory to vote on their behalf and exercise voting rights as shareholders of the VIE. If we cannot resolve any conflict of interest or dispute between us and the shareholders of the VIE, we would have to rely on legal proceedings, which could result in disruption of our business and subject us to substantial uncertainty as to the outcome of any such legal proceedings.
The shareholders of the VIE may be involved in personal disputes with third parties or other incidents that may have an adverse effect on their respective equity interests in the VIE and the validity or enforceability of our contractual arrangements with the VIE and its shareholders. For example, in the event that any of the shareholders of the VIE divorces his or her spouse, the spouse may claim that the equity interest of the VIE held by such shareholder is part of their community property and should be divided between such shareholder and his or her spouse. If such claim is supported by the court, the relevant equity interest may be obtained by the shareholder’s spouse or another third party who is not subject to obligations under our contractual arrangements, which could result in a loss of the effective control over the VIE by us. Similarly, if any of the equity interests of the VIE is inherited by a third party with whom the current contractual arrangements are not binding, we could lose our control over the VIE or have to maintain such control by incurring unpredictable costs, which could cause significant disruption to our business and operations and harm our financial condition and results of operations.
42
Although under our current contractual arrangements, (i) each of the spouses of Mr. Philip Jiaqi Kuai and Mr. Jun Yang has respectively executed a spousal consent letter, under which each spouse agrees that she will not raise any claims against the equity interest, and will take every action to ensure the performance of the contractual arrangements, and (ii) the VIE and its shareholders shall not assign any of their respective rights or obligations to any third party without the prior written consent of Dada Glory, we cannot assure you that these undertakings and arrangements will be complied with or effectively enforced. In the case any of them is breached or becomes unenforceable and leads to legal proceedings, it could disrupt our business, distract our management’s attention and subject us to substantial uncertainties as to the outcome of any such legal proceedings.
Contractual arrangements in relation to the VIE may be subject to scrutiny by the PRC tax authorities and they may determine that we or the VIE owes additional taxes, which could negatively affect our financial condition and the value of your investment.
Under applicable PRC laws and regulations, arrangements and transactions among related parties may be subject to audit or challenge by the PRC tax authorities. We could face material and adverse tax consequences if the PRC tax authorities determine that the contractual arrangements in relation to the VIE were not entered into on an arm’s length basis in such a way as to result in an impermissible reduction in taxes under applicable PRC laws, rules and regulations, and adjust income of the VIE in the form of a transfer pricing adjustment. A transfer pricing adjustment could, among other things, result in a reduction of expense deductions recorded by the VIE for PRC tax purposes, which could in turn increase its tax liabilities without reducing our PRC subsidiaries’ tax expenses. In addition, the PRC tax authorities may impose late payment fees and other penalties on the VIE for the adjusted but unpaid taxes according to the applicable regulations. Our financial position could be materially and adversely affected if the VIE’s tax liabilities increase or if it is required to pay late payment fees and other penalties.
Our current corporate structure and business operations may be substantially affected by the newly enacted Foreign Investment Law.
On March 15, 2019, the National People’s Congress promulgated the Foreign Investment Law, which took effect on January 1, 2020. Since it is relatively new, substantially uncertainties exist in relation to its interpretation and implementation. The Foreign Investment Law does not explicitly classify whether variable interest entities that are controlled through contractual arrangements would be deemed as foreign invested enterprises if they are ultimately “controlled” by foreign investors. However, it has a catch-all provision under definition of “foreign investment” that includes investments made by foreign investors in China through other means as provided by laws, administrative regulations or the State Council. Therefore, it still leaves leeway for future laws, administrative regulations or provisions of the State Council to provide for contractual arrangements as a form of foreign investment, at which time it will be uncertain whether our contractual arrangements will be deemed to be in violation of the market access requirements for foreign investment in the PRC and if yes, how our contractual arrangements should be dealt with.
The Foreign Investment Law grants national treatment to foreign-invested entities, except for those foreign-invested entities that operate in industries specified as either “restricted” or “prohibited” from foreign investment in the Special Administrative Measures (Negative List) for Foreign Investment Access jointly promulgated by MOFCOM and the National Development and Reform Commission, or the NDRC and took effect on January 1, 2022. The Foreign Investment Law provides that foreign-invested entities operating in “restricted” or “prohibited” industries will require market entry clearance and other approvals from relevant PRC government authorities. If our control over the VIE through contractual arrangements are deemed as foreign investment in the future, and any business of the VIE is “restricted” or “prohibited” from foreign investment under the “negative list” effective at the time, we may be deemed to be in violation of the Foreign Investment Law, the contractual arrangements that allow us to have control over the VIE may be deemed as invalid and illegal, and we may be required to unwind such contractual arrangements and/or restructure our business operations, any of which may have a material adverse effect on our business operation.
Furthermore, if future laws, administrative regulations or provisions mandate further actions to be taken by companies with respect to existing contractual arrangements, we may face substantial uncertainties as to whether we can complete such actions in a timely manner, or at all. Failure to take timely and appropriate measures to cope with any of these or similar regulatory compliance challenges could materially and adversely affect our current corporate structure and business operations.
43
We may lose the ability to use and enjoy assets held by the VIE that are critical to the operation of our business if the VIE declare bankruptcy or become subject to a dissolution or liquidation proceeding.
The VIE holds certain assets that may be critical to the operation of our business. If the shareholders of the VIE breach the contractual arrangements and voluntarily liquidate the VIE or its subsidiaries, or if the VIE or its subsidiaries declare bankruptcy and all or part of their assets become subject to liens or rights of third-party creditors or are otherwise disposed of without our consent, we may be unable to continue some or all of our business activities, which could materially and adversely affect our business, financial condition and results of operations. In addition, if the VIE or its subsidiaries undergo an involuntary liquidation proceeding, third-party creditors may claim rights to some or all of their assets, thereby hindering our ability to operate our business, which could materially or adversely affect our business, financial condition and results of operations.
If we exercise the option to acquire equity interest of the VIE, this equity interest transfer may subject us to certain limitations and substantial costs.
Pursuant to the Regulations for the Administration of Foreign-Invested Telecommunications Enterprises, or the FITE Regulations, promulgated by the State Council in December 2001, as amended, foreign investors are not allowed to hold more than 50% of the equity interest of any company providing certain value-added telecommunications services. In addition, the main foreign investor who invests in a value-added telecommunications business in the PRC must have prior experience in operating value-added telecommunications businesses and a proven track record of business operations overseas, or the Qualification Requirements. Currently no applicable PRC laws or regulations provides clear guidance or interpretation on these requirements. We still face the risk of not satisfying the requirement promptly. If PRC laws change to allow foreign investors to invest in value-added telecommunications enterprises in the PRC, we may be unable to unwind our contractual arrangements with the VIE and its shareholders before we are able to comply with the Qualification Requirements and other requirements.
Pursuant to the contractual arrangements, Dada Glory has the irrevocable and exclusive right to purchase all or any part of the relevant equity interest in the VIE from the VIE’s shareholders at any time and from time to time in their absolute discretion to the extent permitted by PRC laws. The consideration Dada Glory pays for such purchases will be the lowest price as permitted under applicable PRC laws. This equity transfer may be subject to approvals from, filings with, or reporting to competent PRC authorities, such as the Ministry of Commerce, the Ministry of Industry and Information Technology, the State Administration of Market Regulation, and/or their local competent branches. In addition, the equity transfer price may be subject to review and tax adjustment by the relevant tax authorities. The equity transfer price to be received by the VIE under the contractual arrangements may also be subject to enterprise income tax, and these amounts could be substantial.
Risks Related to Doing Business in China
Changes in China’s economic, political or social conditions or government policies could have a material adverse effect on our business and operations.
Substantially all of our assets and operations are located in China. Accordingly, our business, financial condition, results of operations and prospects may be influenced to a significant degree by economic, political and social conditions in China generally. The Chinese economy differs from the economies of most developed countries in many respects, including the level of development, growth rate, level of government involvement and control of foreign exchange and allocation of resources. The PRC government exercises significant control over China’s economic growth through allocating resources, controlling payment of foreign currency-denominated obligations, setting monetary policy, and providing preferential treatment to particular industries or companies. In addition, the PRC government continues to play a significant role in regulating industry development by imposing relevant industrial policies.
44
While the Chinese economy has experienced significant growth over the past decades, growth has been uneven, both geographically and among various sectors of the economy, and the rate of growth has been slowing since 2012. Any adverse changes in economic conditions in China, in the policies of the PRC government or in the laws and regulations in China could have a material adverse effect on the overall economic growth of China. Such developments could adversely affect our business and operating results, lead to reduction in demand for our services and adversely affect our competitive position. The PRC government has implemented various measures to encourage economic growth and guide the allocation of resources. Some of these measures may benefit the overall Chinese economy, but may have a negative effect on us. For example, our financial condition and results of operations may be adversely affected by government control over capital investments or changes in tax regulations. In addition, in the past the PRC government has implemented certain measures, including interest rate adjustment, to control the pace of economic growth. These measures may cause decreased economic activity in China, which may adversely affect our business and results of operations.
The PRC government’s significant oversight and discretion over our business operation could result in a material adverse change in our operations and the value of our ADSs.
We conduct our business primarily in China. Our operations in China are governed by PRC laws and regulations. The PRC government has significant oversight and discretion over the conduct of our business, and may intervene or influence our operations as the government deems appropriate to advance regulatory and societal goals and policy positions. The PRC government has recently published new policies that significantly affected certain industries and we cannot rule out the possibility that it will in the future release regulations or policies that directly or indirectly affect our industry or require us to seek additional permission to continue our operations, which could result in a material adverse change in our operation and/or the value of our ADSs. Therefore, investors of our company and our business face potential uncertainty from actions taken by the PRC government affecting our business.
Uncertainties with respect to the PRC legal system could adversely affect us.
The PRC legal system is a civil law system based on written statutes, where prior court decisions have limited precedential value. The PRC legal system is evolving rapidly, and the interpretations of many laws, regulations and rules may contain inconsistencies and enforcement of these laws, regulations and rules involves uncertainties.
From time to time, we may have to resort to administrative and court proceedings to enforce our legal rights. However, since the PRC judicial and administrative authorities have significant discretion in interpreting and implementing statutory and contractual terms, it may be more difficult to predict the outcome of a judicial or administrative proceeding than in more developed legal systems. These uncertainties may impede our ability to enforce the contracts we have entered into and could materially and adversely affect our business and results of operations.
Furthermore, the PRC legal system is based, in part, on government policies and internal rules, some of which are not published in a timely manner, or at all, but which may have retroactive effect. As a result, we may not always be aware of any potential violation of these policies and rules. Such unpredictability towards our contractual, property (including intellectual property) and procedural rights could adversely affect our business and impede our ability to continue our operations.
The approval of the CSRC or other PRC government authorities may be required in connection with our offshore offerings under PRC law, and, if required, we cannot predict whether or for how long we will be able to obtain such approval.
The Regulations on Mergers and Acquisitions of Domestic Enterprises by Foreign Investors, or the M&A Rules, adopted by six PRC regulatory agencies in 2006 and amended in 2009, requires an overseas special purpose vehicle formed for listing purposes through acquisitions of PRC domestic companies and controlled by PRC persons or entities to obtain the approval of the CSRC prior to the listing and trading of such special purpose vehicle’s securities on an overseas stock exchange. The interpretation and application of the regulations remain unclear, and our offshore offerings may ultimately require approval of the CSRC. If the CSRC approval is required, it is uncertain whether we can or how long it will take us to obtain the approval and, even if we obtain such CSRC approval, the approval could be rescinded. Any failure to obtain or delay in obtaining the CSRC approval for any of our offshore offerings, or a rescission of such approval if obtained by us, would subject us to sanctions imposed by the CSRC or other PRC regulatory authorities, which could include fines and penalties on our operations in China, restrictions or limitations on our ability to pay dividends outside of China, and other forms of sanctions that may materially and adversely affect our business, financial condition, and results of operations.
45
On July 6, 2021, the relevant PRC government authorities issued Opinions on Strictly Scrutinizing Illegal Securities Activities in Accordance with the Law. These opinions emphasized the need to strengthen the administration over illegal securities activities and the supervision on overseas listings by China-based companies and proposed to take effective measures, such as promoting the construction of relevant regulatory systems to deal with the risks and incidents faced by China-based overseas-listed companies. As these opinions are recently issued, official guidance and related implementation rules have not been issued yet and the interpretation of these opinions remains unclear at this stage. We cannot assure you that any new rules or regulations promulgated in the future will not impose additional requirements on us. If it is determined in the future that approval from the CSRC or other regulatory authorities or other procedures, are required for our offshore offerings, it is uncertain whether we can or how long it will take us to obtain such approval or complete such procedures and any such approval could be rescinded. Any failure to obtain or delay in obtaining such approval or completing such procedures for our offshore offerings, or a rescission of any such approval if obtained by us, would subject us to sanctions by the CSRC or other PRC regulatory authorities for failure to seek CSRC approval or other government authorization for our offshore offerings. These regulatory authorities may impose fines and penalties on our operations in China, limit our ability to pay dividends outside of China, limit our operating privileges in China, delay or restrict the repatriation of the proceeds from our offshore offerings into China or take other actions that could materially and adversely affect our business, financial condition, results of operations, and prospects, as well as the trading price of our shares. The CSRC or other PRC regulatory authorities also may take actions requiring us, or making it advisable for us, to halt our offshore offerings before settlement and delivery of the shares offered. Consequently, if investors engage in market trading or other activities in anticipation of and prior to settlement and delivery, they do so at the risk that settlement and delivery may not occur. In addition, if the CSRC or other regulatory authorities later promulgate new rules or explanations requiring that we obtain their approvals or accomplish the required filing or other regulatory procedures for our prior offshore offerings, we may be unable to obtain a waiver of such approval requirements, if and when procedures are established to obtain such a waiver. Any uncertainties or negative publicity regarding such approval requirement could materially and adversely affect our business, prospects, financial condition, reputation, and the trading price of the shares.
We may be adversely affected by the complexity, uncertainties and changes in PRC regulation of internet-related businesses and companies.
The PRC government extensively regulates the internet industry, including foreign ownership of, and the licensing and permit requirements pertaining to, companies operating in the internet industry. These internet-related laws and regulations are relatively new and evolving, and their interpretation and enforcement involve significant uncertainties. As a result, in certain circumstances it may be difficult to determine what actions or omissions may be deemed to be in violation of applicable laws and regulations.
We only have contractual control over the VIE and its subsidiaries. Such corporate structure may subject us to sanctions, compromise enforceability of related contractual arrangements, which may result in significant disruption to our business.
The evolving PRC regulatory system for the internet industry may lead to the establishment of new regulatory agencies. For example, in May 2011, the State Council announced the establishment of the State Internet Information Office (with the involvement of the State Council Information Office, MIIT, and the Ministry of Public Security). The primary role of the State Internet Information Office is to facilitate the policy-making and legislative development in this field, to direct and coordinate with the relevant departments in connection with online content administration and to deal with cross-ministry regulatory matters in relation to the internet industry.
The VIE, Shanghai Qusheng, and its subsidiary, JDDJ Youheng, each currently holds a license for internet information services, or the ICP License, which is a kind of VATS License. The Circular on Strengthening the Administration of Foreign Investment in and Operation of Value-added Telecommunications Business, issued by the MIIT in July 2006, prohibits domestic telecommunications service providers from leasing, transferring or selling telecommunications business operating licenses to any foreign investor in any form, or providing any resources, sites or facilities to any foreign investor for their illegal operation of a telecommunications business in China. The circular also requires each license holder to have the necessary facilities, including servers, for its approved business operations and to maintain such facilities in the regions covered by its license. According to the recent practice in China, if any commercial internet content-related service or online data processing and transaction processing service is to be carried out via mobile apps, such mobile apps are required to be registered on the VATS License of the operator of such mobile apps.
The interpretation and application of existing PRC laws, regulations and policies and possible new laws, regulations or policies relating to the internet industry have created substantial uncertainties regarding the legality of existing and future foreign investments in, and the businesses and activities of, internet businesses in China, including our business. We cannot assure you that we have obtained all the permits or licenses required for conducting our business in China or will be able to maintain our existing licenses or obtain new ones.
46
Increases in labor costs and enforcement of stricter labor laws and regulations in China may adversely affect our business and our profitability.
The average wage in China has increased in recent years and is expected to continue to grow. The average wage level for our employees has also increased in recent years. We expect that our labor costs, including wages and employee benefits, will continue to increase. Unless we are able to pass on these increased labor costs to those who pay for our services, our profitability and results of operations may be materially and adversely affected. Furthermore, if the riders on our platform believe that their earnings on our platform are not competitive with wages that they can earn elsewhere, either with competitors or in other lines of work, we may have to increase their earnings to ensure an adequate supply of riders on our platform, and we may be unable to pass that cost on to riders. In addition, if riders on our platform are reclassified as employees instead of independent directors, our labor costs will be substantially increased, which could adversely affect our business and results of operations. See also “—Risk Related to Our Business— The status of our riders as independent contractors of retailers, merchants or individual senders on our platforms may be challenged.”
In addition, we have been subject to stricter regulatory requirements in terms of entering into labor contracts with our employees and paying various statutory employee benefits, including pensions, housing fund, medical insurance, work-related injury insurance, unemployment insurance and maternity insurance to designated government agencies for the benefit of our employees. Pursuant to the Labor Contract Law and its implementation rules, employers are subject to stricter requirements in terms of signing labor contracts, minimum wages, paying remuneration and statutory benefits, determining the term of employee’s probation and unilaterally terminating labor contracts. In addition, enterprises are forbidden to force laborers to work beyond the time limit and employers shall pay laborers for overtime work in accordance with the laws and regulations. In the event that we decide to terminate some of our employees or otherwise change our employment or labor practices, the Labor Contract Law and its implementation rules may limit our ability to effect those changes in a desirable or cost-effective manner, which could adversely affect our business and results of operations.
We engage independent third-party service providers to recruit certain third-party workers at our request, such as customer service professionals, and to settle payment of service fees to such third-party service providers for us. However, we cannot preclude the possibility that these workers supplied by third-party service providers may be classified as “dispatched workers” by courts, arbitration tribunals or government agencies. In December 2012, the Labor Contract Law was amended and in January 2014, the Interim Provisions on Labor Dispatch was promulgated, to impose more stringent requirements on the use of employees of temp agencies, who are known in China as “dispatched workers”. For example, the number of dispatched workers may not exceed a certain percentage of the total number of employees and the dispatched workers can only engage in temporary, auxiliary or substitutable work. However, since the application and interpretation of the Labor Contract Law and the Interim Provisions on Labor Dispatch are limited and uncertain, we cannot assure you our business operation will be deemed to be in full compliance with them. If we are found to be in violation of any requirements under the Labor Contract Law, the Interim Provisions on Labor Dispatch or their related rules and regulations, we may be ordered by the labor authority to rectify the non-compliance by entering into written employment contracts with the deemed “dispatched workers”, or be subject to regulatory penalty, other sanction or liability or be subject to labor disputes.
Furthermore, on July 16, 2021, the Ministry of Human Resources and Social Security, the National Development and Reform Commission, the Ministry of Transport, together with several other governmental authorities jointly promulgated Guidance on Safeguarding the Rights and Interests of Labor Forces in New Forms of Employment, which require, among others, platform enterprises adopting labor outsourcing and other cooperative labor methods to undertake corresponding responsibilities in accordance with laws and regulations when workers’ rights and interests are damaged, call for organizing and launching pilot programs for occupational injury protection of flexible employment personnel, focusing on platform enterprises in industries such as mobility, takeout, on-demand delivery and intra-city freight, and encourage platform enterprises to improve the protection for flexible employment personnel on the platform by purchasing personal accident, employer liability and other commercial insurances.
As the interpretation and implementation of labor-related laws and regulations are still evolving, we cannot assure you that our employment practices do not and will not violate labor-related laws and regulations in China, which may subject us to labor disputes or government investigations. We cannot assure you that we have complied or will be able to comply with all labor-related law and regulations. If we are deemed to have violated relevant labor laws and regulations, we could be required to provide additional compensation to our employees and our business, financial condition and results of operations will be adversely affected.
47
You may experience difficulties in effecting service of legal process, enforcing foreign judgments or bringing actions in China against us or our management named in the prospectus based on foreign laws.
We are an exempted company incorporated under the laws of the Cayman Islands, however, we conduct substantially all of our operations in China and substantially all of our assets are located in China. In addition, all our senior executive officers reside within China for a significant portion of the time and all of them are PRC nationals. As a result, it may be difficult for you to effect service of process upon us or our management residing in China. In addition, China does not have treaties providing for reciprocal recognition and enforcement of judgments of courts with the Cayman Islands and many other countries and regions. Therefore, recognition and enforcement in China of judgments of a court in any of these non-PRC jurisdictions in relation to any matter not subject to a binding arbitration provision may be difficult or impossible.
It may be difficult for overseas regulators to conduct investigation or collect evidence within China.
Shareholder claims or regulatory investigation that are common in the United States generally are difficult to pursue as a matter of law or practicality in China. For example, in China, there are significant legal and other obstacles to providing information needed for regulatory investigations or litigation initiated outside China. Although the authorities in China may establish a regulatory cooperation mechanism with the securities regulatory authorities of another country or region to implement cross-border supervision and administration, such cooperation with the securities regulatory authorities in the Unities States may not be efficient in the absence of mutual and practical cooperation mechanism. Furthermore, according to Article 177 of the PRC Securities Law, or Article 177, which became effective in March 2020, no overseas securities regulator is allowed to directly conduct investigation or evidence collection activities within the territory of the PRC. While detailed interpretation of or implementation rules under Article 177 have yet to be promulgated, the inability for an overseas securities regulator to directly conduct investigation or evidence collection activities within China may further increase difficulties faced by you in protecting your interests. See also “—Risks Related to Our ADSs—You may face difficulties in protecting your interests, and your ability to protect your rights through U.S. courts may be limited, because we are incorporated under Cayman Islands law” for risks associated with investing in us as a Cayman Islands company.
If we are classified as a PRC resident enterprise for PRC income tax purposes, such classification could result in unfavorable tax consequences to us and our non-PRC shareholders or ADS holders.
Under the PRC Enterprise Income Tax Law and its implementation rules, an enterprise established outside of the PRC with “de facto management body” within China is considered a “resident enterprise” and will be subject to the enterprise income tax on its global income at the rate of 25%. The implementation rules define the term “de facto management body” as the body that exercises full and substantial control and overall management over the business, productions, personnel, accounts and properties of an enterprise. In 2009, the State Administration of Taxation, or SAT, issued the Circular of the State Administration of Taxation on Issues Relating to Identification of PRC-Controlled Overseas Registered Enterprises as Resident Enterprises in Accordance with the De Facto Standards of Organizational Management, or SAT Circular 82, which provides certain specific criteria for determining whether the “de facto management body” of a PRC-controlled enterprise that is incorporated offshore is located in China. Although this circular only applies to offshore enterprises controlled by PRC enterprises or PRC enterprise groups, not those controlled by PRC individuals or foreigners, the criteria set forth in the circular may reflect SAT’s general position on how the “de facto management body” test should be applied in determining the tax resident status of all offshore enterprises. According to SAT Circular 82, an offshore incorporated enterprise controlled by a PRC enterprise or a PRC enterprise group will be regarded as a PRC tax resident by virtue of having its “de facto management body” in China and will be subject to PRC enterprise income tax on its global income only if all of the following conditions are met: (i) the primary location of the day-to-day operational management personnel and management department are in China; (ii) decisions relating to the enterprise’s financial and human resource matters are made or are subject to approval by organizations or personnel in China; (iii) the enterprise’s primary assets, accounting books and records, company seals, and board and shareholder resolutions, are located or maintained in China; and (iv) at least 50% of voting board members or senior executives habitually reside in China.
48
We believe none of our entities outside of China is a PRC resident enterprise for PRC tax purposes. However, the tax resident status of an enterprise is subject to determination by the PRC tax authorities and uncertainties remain with respect to the interpretation of the term “de facto management body.” If the PRC tax authorities determine that Dada Nexus Limited is a PRC resident enterprise for enterprise income tax purposes, we could be subject to PRC tax at a rate of 25% on our worldwide income, which could materially reduce our net income, and we may be required to withhold a 10% withholding tax from dividends we pay to our shareholders that are non-resident enterprises, including the holders of our ADSs. In addition, non-resident enterprise shareholders (including our ADS holders) may be subject to PRC tax at a rate of 10% on gains realized on the sale or other disposition of ADSs or ordinary shares, if such income is treated as sourced from within China. Furthermore, if we are deemed a PRC resident enterprise, dividends payable to our non-PRC individual shareholders (including our ADS holders) and any gain realized on the transfer of ADSs or ordinary shares by such shareholders may be subject to PRC tax at a rate of 10% in the case of non-PRC enterprises or a rate of 20% in the case of non-PRC individuals unless a reduced rate is available under an applicable tax treaty. It is unclear whether non-PRC shareholders of Dada Nexus Limited would be able to claim the benefits of any tax treaties between their country of tax residence and the PRC in the event that we are treated as a PRC resident enterprise. Any such tax may reduce the returns on your investment in the ADSs or ordinary shares.
We face uncertainties with respect to indirect transfer of equity interests in PRC resident enterprises by their non-PRC holding companies.
In February 2015, the SAT, issued the Bulletin on Issues of Enterprise Income Tax on Indirect Transfers of Assets by Non-PRC Resident Enterprises, or Bulletin 7. Pursuant to Bulletin 7, an “indirect transfer” of PRC assets, including a transfer of equity interests in an unlisted non-PRC holding company of a PRC resident enterprise, by non-PRC resident enterprises may be re-characterized and treated as a direct transfer of the underlying PRC assets, if such arrangement does not have a reasonable commercial purpose and was established for the purpose of avoiding payment of PRC enterprise income tax. As a result, gains derived from such indirect transfer may be subject to PRC enterprise income tax, and the transferee or other person who is obligated to pay for the transfer is obligated to withhold the applicable taxes, currently at a rate of 10% for the transfer of equity interests in a PRC resident enterprise. On October 17, 2017, the SAT issued the Announcement of the State Administration of Taxation on Issues Concerning the Withholding of Non-resident Enterprise Income Tax at Source, or Bulletin 37, which came into effect on December 1, 2017. The Bulletin 37 further clarifies the practice and procedure of the withholding of nonresident enterprise income tax.
We face uncertainties on the reporting and consequences of previous and future private equity financing transactions, share exchanges or other transactions involving the transfer of shares in our company by shareholders or investors that are non-PRC resident enterprises. The PRC tax authorities may pursue such non-resident enterprises with respect to a filing or the transferees with respect to withholding obligation, and request our PRC subsidiaries to assist in the filing. As a result, we and non-resident enterprises in such transactions may become at risk of being subject to filing obligations or being taxed under Bulletin 7 and Bulletin 37, and may be required to expend valuable resources to comply with them or to establish that we and our non-resident enterprises should not be taxed under these regulations, which may have a material adverse effect on our financial condition and results of operations.
If our preferential tax treatments and government subsidies are revoked or become unavailable or if the calculation of our tax liability is successfully challenged by the PRC tax authorities, we may be required to pay tax, interest and penalties in excess of our tax provisions.
The Chinese government has provided tax incentives to our PRC subsidiaries in China, including reduced enterprise income tax rates. For example, under the Enterprise Income Tax Law and its implementation rules, the statutory enterprise income tax rate is 25%. However, the income tax of an enterprise that has been determined to be a high and new technology enterprise can be reduced to a preferential rate of 15%. In addition, some of our PRC subsidiaries enjoy local government subsidies. Any increase in the enterprise income tax rate applicable to our PRC subsidiaries in China, or any discontinuation, retroactive or future reduction or refund of any of the preferential tax treatments and local government subsidies currently enjoyed by our PRC subsidiaries in China, could adversely affect our business, financial condition and results of operations.
Further, in the ordinary course of our business, we are subject to complex income tax and other tax regulations, and significant judgment is required in the determination of a provision for income taxes. Although we believe our tax provisions are reasonable, if the PRC tax authorities successfully challenge our position and we are required to pay tax, interest and penalties in excess of our tax provisions, our financial condition and results of operations would be materially and adversely affected.
49
The M&A Rules and certain other PRC regulations may make it more difficult for us to pursue growth through acquisitions.
The Regulations on Mergers and Acquisitions of Domestic Companies by Foreign Investors, or the M&A Rules, adopted by six PRC regulatory agencies in 2006 and amended in 2009, and some other regulations and rules concerning mergers and acquisitions established complex procedures and requirements for some acquisitions of Chinese companies by foreign investors, including requirements in some instances that the Ministry of Commerce of the PRC, or MOFCOM, be notified in advance of any change-of-control transaction in which a foreign investor takes control of a PRC domestic enterprise. Moreover, the Anti-Monopoly Law promulgated by the Standing Committee of the NPC which became effective in 2008 requires that transactions which are deemed concentrations and involve parties with specified turnover thresholds must be cleared by MOFCOM before they can be completed. In addition, the Rules of the MOFCOM on Implementation of Security Review System of Mergers and Acquisitions of Domestic Enterprises by Foreign Investors issued by MOFCOM and became effective in September 2011 specify that mergers and acquisitions by foreign investors that raise “national defense and security” concerns and mergers and acquisitions through which foreign investors may acquire de facto control over domestic enterprises that raise “national security” concerns are subject to strict review by MOFCOM, and the rules prohibit any activities attempting to bypass a security review, including by structuring the transaction through a proxy or contractual control arrangement. On December 19, 2020, the NDRC and MOFCOM jointly issued the Measures for the Security Review for Foreign Investment, which took effect on January 18, 2021. On October 23, 2021, the Standing Committee of the NPC issued a second draft amendment to the amended Anti-Monopoly Law for public comments, which proposes to increase the fines on business operators for illegal concentration to “no more than ten percent of the preceding year’s sales revenue of the business operators if the concentration of business operators has or may have an effect of excluding or limiting competition; or a fine of up to RMB5 million if the concentration of business operators does not have an effect of excluding or limiting competition.” The draft also proposes for the relevant authority to investigate any concentration where there is evidence that such concentration has or may have the effect of eliminating or restricting competition, even if such concentration does not reach the filing threshold.
In the future, we may pursue potential strategic acquisitions that are complementary to our business and operations. Complying with the requirements of the above-mentioned regulations and other relevant rules to complete such transactions could be time-consuming, and any required approval processes, including obtaining approval or clearance from MOFCOM, may delay or inhibit our ability to complete such transactions, which could affect our ability to expand our business or maintain our market share.
Any failure to comply with PRC regulations regarding the registration requirements for employee stock incentive plans may subject our 2015 Plan and 2020 Plan participants or us to fines and other legal or administrative sanctions.
In February 2012, SAFE promulgated the Notices on Issues Concerning the Foreign Exchange Administration for Domestic Individuals Participating in Stock Incentive Plan of Overseas Publicly Listed Company, replacing earlier rules promulgated in 2007. Pursuant to these rules, PRC citizens and non-PRC citizens who reside in China for a continuous period of not less than one year and participate in any stock incentive plan of an overseas publicly listed company, subject to a few exceptions, are required to register with SAFE through a domestic qualified agent, which could be the PRC subsidiaries of such overseas-listed company, and complete certain other procedures. In addition, an overseas-entrusted institution must be retained to handle matters in connection with the exercise or sale of stock options and the purchase or sale of shares and interests. We and our executive officers and other employees who are PRC citizens or who reside in China for a continuous period of not less than one year and who have been granted options are subject to these regulations. Failure to complete SAFE registrations may subject them to fines of up to RMB300,000 for entities and up to RMB50,000 for individuals, and legal sanctions and may also limit our ability to make payment under the relevant incentive plans or receive dividends or sales proceeds related thereto in foreign currencies, or our ability to contribute additional capital into our PRC subsidiaries and limit our PRC subsidiaries’ ability to distribute dividends to us. We also face regulatory uncertainties that could restrict our ability to adopt additional incentive plans for our directors, executive officers and employees under PRC law. See “Regulation—Regulations Relating to Stock Incentive Plans.”
In addition, the SAT has issued certain circulars concerning employee share options and restricted shares. Under these circulars, our employees working in China who exercise share options or are granted restricted shares will be subject to PRC individual income tax. Our PRC subsidiaries have obligations to file documents related to employee share options or restricted shares with relevant tax authorities and to withhold individual income taxes of those employees who exercise their share options. If our employees fail to pay or we fail to withhold their income taxes according to relevant laws and regulations, we may face sanctions imposed by the tax authorities or other PRC government authorities. See “Item 4. Information on the Company—B. Business Overview—Regulation—Regulations Relating to Stock Incentive Plans.”
50
Failure to comply with PRC laws and regulations on leased property may expose us to potential fines and negatively affect our ability to use the properties we lease.
Certain of our leasehold interests in leased properties have not been registered with the relevant PRC government authorities as required by PRC law, which may expose us to potential fines if we fail to remediate after receiving any notice from the relevant PRC government authorities. Failure to complete the lease registration will not affect the legal effectiveness of the lease agreements according to PRC law, but the real estate administrative authorities may require the parties to the lease agreements to complete lease registration within a prescribed period of time, and the failure to do so may subject the parties to fines from RMB1,000 to RMB10,000 for each of such lease agreements.
In addition, certain use of our leased properties has exceeded the lease term as stipulated in relevant lease agreements without extension or renewal, where the use of such properties may become unavailable to us.
Our lessors are required to comply with various laws and regulations to enable them to lease effective titles of their properties for our use. For instance, properties used for business operations and the underlying land should be approved for commercial use purposes by competent government authorities. Failure to do so may subject the lessors to monetary fines or other penalties and may lead to the invalidation or termination of our leases by competent government authorities, and therefore may adversely affect our ability to use the leased properties. In addition, certain lessors of our leased properties have not provided us with valid property ownership certificates or any other documentation proving their right to lease those properties to us. If our lessors are not the owners of the properties or they have not obtained consents from the owners or their lessors or permits from the relevant government authorities, our leases could be invalidated.
As of the date of this annual report, we are not aware of any actions, claims or investigations threatened against us or our lessors with respect to the defects in our leasehold interests. However, if any of our leases is terminated as a result of challenges by third parties or governmental authorities for lack of title certificates or proof of authorization to lease, we do not expect to be subject to any fines or penalties, but we may be forced to relocate the affected offices and incur additional expenses relating to such relocation.
PRC regulations relating to offshore investment activities by PRC residents may limit our PRC subsidiaries’ ability to change their registered capital or distribute profits to us or otherwise expose us or our PRC resident beneficial owners to liability and penalties under PRC laws.
In July 2014, SAFE promulgated the Circular on Relevant Issues Concerning Foreign Exchange Control on Domestic Residents’ Offshore Investment and Financing and Roundtrip Investment Through Special Purpose Vehicles, or SAFE Circular 37. SAFE Circular 37 requires PRC residents (including PRC individuals and PRC corporate entities as well as foreign individuals that are deemed as PRC residents for foreign exchange administration purpose) to register with SAFE or its local branches in connection with their direct or indirect offshore investment activities. SAFE Circular 37 further requires amendment to the SAFE registrations in the event of any changes with respect to the basic information of the offshore special purpose vehicle, such as change of a PRC individual shareholder, name and operation term, or any significant changes with respect to the offshore special purpose vehicle, such as increase or decrease of capital contribution, share transfer or exchange, or mergers or divisions. Beneficial owners of the offshore special purpose vehicle who are PRC residents are also required to make annual filing with the local banks regarding their overseas investment status. SAFE Circular 37 is applicable to our shareholders who are PRC residents and may be applicable to any offshore acquisitions that we make in the future.
If our shareholders who are PRC residents or entities or our beneficial owners who are PRC residents do not complete their registrations or filings with the local SAFE branches, our PRC subsidiaries may be subject to fines and legal sanctions, and we may be prohibited from distributing its profits and proceeds from any reduction in capital, share transfer or liquidation to us, and we may be restricted in our ability to contribute additional capital to our PRC subsidiaries. In February 2015, SAFE promulgated a Circular on Further Simplifying and Improving Foreign Exchange Administration Policy on Direct Investment, or SAFE Circular 13, effective in June 2015. Under SAFE Circular 13, applications for foreign exchange registration of inbound foreign direct investments and outbound overseas direct investments, including those required under SAFE Circular 37, will be filed with qualified banks instead of SAFE. The qualified banks will directly examine the applications and accept registrations under the supervision of SAFE.
51
Mr. Philip Jiaqi Kuai and Mr. Jun Yang have completed the initial registrations with the local SAFE branch or qualified banks as required by SAFE Circular 37. However, we may not be informed of the identities of all the PRC residents or entities holding direct or indirect interest in our company, nor can we compel our beneficial owners to comply with SAFE registration or filing requirements. We cannot assure you that all shareholders or beneficial owners of ours who are PRC residents or entities have complied with, and will in the future make, obtain or update any applicable registrations, approvals or annual filings required by, SAFE regulations.
The failure or inability of such shareholders or beneficial owners to comply with SAFE regulations, or failure by us to complete or amend the foreign exchange registrations or annual filings of our PRC subsidiaries, could subject us to fines or legal sanctions, restrict our overseas or cross-border investment activities, limit our PRC subsidiaries’ ability to make distributions or pay dividends to us or affect our ownership structure. As a result, our business operations and our ability to distribute profits to you could be materially and adversely affected.
We may be materially adversely affected if our shareholders and beneficial owners who are PRC entities fail to comply with the relevant PRC overseas investment regulations.
On December 26, 2017, the NDRC promulgated the Administrative Measures on Overseas Investments, or NDRC Order No. 11, which took effect as of March 1, 2018. According to NDRC Order No. 11, non-sensitive overseas investment projects are subject to record-filing requirements with the local branch of the NDRC. On September 6, 2014, MOFCOM promulgated the Administrative Measures on Overseas Investments, which took effect as of October 6, 2014. According to this regulation, overseas investments of PRC enterprises that involve non-sensitive countries and regions and non-sensitive industries are subject to record-filing requirements with a local MOFCOM branch. According to the Circular of the State Administration of Foreign Exchange on Issuing the Regulations on Foreign Exchange Administration of the Overseas Direct Investment of Domestic Institutions, which was promulgated by SAFE on July 13, 2009 and took effect on August 1, 2009, PRC enterprises must register for overseas direct investment with a local SAFE branch.
We may not be fully informed of the identities of all our shareholders or beneficial owners who are PRC entities, and we cannot provide any assurance that all of our shareholders and beneficial owners who are PRC entities will comply with our request to complete the overseas direct investment procedures under the aforementioned regulations or other related rules in a timely manner, or at all. If they fail to complete the filings or registrations required by the overseas direct investment regulations, the relevant authorities may order them to suspend or cease the implementation of such investment and make corrections within a specified time, which may adversely affect our business, financial condition and results of operations.
We may rely on dividends and other distributions on equity paid by our PRC subsidiaries to fund any cash and financing requirements we may have, and any limitation on the ability of our PRC subsidiaries to make payments to us could have a material and adverse effect on our ability to conduct our business.
Dada is a Cayman Islands holding company and may rely principally on dividends and other distributions on equity from our PRC subsidiaries for its cash requirements, including the funds necessary to pay dividends and other cash distributions to its shareholders for services of any debt it may incur. If any of our PRC subsidiaries incurs debt on its own behalf in the future, the instruments governing the debt may restrict its ability to pay dividends or make other distributions to us. Under PRC laws and regulations, our PRC subsidiaries, which are foreign-owned enterprises, may pay dividends only out of their respective accumulated profits as determined in accordance with PRC accounting standards and regulations. In addition, our PRC subsidiaries are required to set aside at least 10% of its accumulated after-tax profits each year, if any, to fund a certain statutory reserve fund, until the aggregate amount of such fund reaches 50% of its registered capital. Such reserve funds cannot be distributed to us as dividends.
Our PRC subsidiaries generate essentially all of their revenue in Renminbi, which is not freely convertible into other currencies. As a result, any restriction on currency exchange may limit the ability of our PRC subsidiaries to use their Renminbi revenues to pay dividends to us.
The PRC government may continue to strengthen its capital controls, and more restrictions and substantial vetting process may be put forward by SAFE for cross-border transactions falling under both the current account and the capital account. Any limitation on the ability of our PRC subsidiaries to pay dividends or make other kinds of payments to us could materially and adversely limit our ability to grow, make investments or acquisitions that could be beneficial to our business, pay dividends, or otherwise fund and conduct our business.
52
In addition, the Enterprise Income Tax Law and its implementation rules provide that a withholding tax rate of up to 10% will be applicable to dividends payable by Chinese companies to non-PRC-resident enterprises unless otherwise exempted or reduced according to treaties or arrangements between the PRC central government and governments of other countries or regions where the non-PRC-resident enterprises are incorporated.
PRC regulation of loans to and direct investment in PRC entities by offshore holding companies and governmental control of currency conversion may delay or prevent us from using the proceeds of financing activities to make loans to our PRC subsidiaries and the VIE in China, which could materially and adversely affect our liquidity and our ability to fund and expand our business.
We are an offshore holding company conducting our operations in China through our PRC subsidiaries, the VIE and its subsidiaries. We may make loans to our PRC subsidiaries, the VIE and its subsidiaries, or we may make additional capital contributions to our PRC subsidiaries, or we may establish new PRC subsidiaries and make capital contributions to these new PRC subsidiaries, or we may acquire offshore entities with business operations in China in an offshore transaction.
Most of these ways are subject to PRC regulations and approvals. For example, loans by us to our wholly owned PRC subsidiaries to finance their activities cannot exceed statutory limits and must be registered with the local counterpart of SAFE or filed with SAFE in its information system. If we decide to finance our wholly owned PRC subsidiaries by means of capital contributions, these capital contributions are subject to the requirement of making necessary filings in the Foreign Investment Comprehensive Management Information System and registration with other governmental authorities in China. Due to the restrictions imposed on loans in foreign currencies extended to PRC domestic companies, we are not likely to make such loans to the VIE, which is a PRC domestic company. Further, we are not likely to finance the activities of the VIE by means of capital contributions due to regulatory restrictions relating to foreign investment in PRC domestic enterprises engaged in internet information and certain other businesses.
SAFE promulgated the Notice of the State Administration of Foreign Exchange on Reforming the Administration of Foreign Exchange Settlement of Capital of Foreign-invested Enterprises, or SAFE Circular 19, effective June 2015, in replacement of a former regulation. According to SAFE Circular 19, the flow and use of the RMB capital converted from foreign currency-denominated registered capital of a foreign-invested company is regulated such that RMB capital may not be used for the issuance of RMB entrusted loans, the repayment of inter-enterprise loans or the repayment of banks loans that have been transferred to a third-party. Although SAFE Circular 19 allows RMB capital converted from foreign currency-denominated registered capital of a foreign-invested enterprise to be used for equity investments within China, it also reiterates the principle that RMB converted from the foreign currency-denominated capital of a foreign-invested company may not be directly or indirectly used for purposes beyond its business scope. Thus, it is unclear whether SAFE will permit such capital to be used for equity investments in China in actual practice. SAFE promulgated the Notice of the State Administration of Foreign Exchange on Reforming and Standardizing the Foreign Exchange Settlement Management Policy of Capital Account, or SAFE Circular 16, effective on June 9, 2016, which reiterates some of the rules set forth in SAFE Circular 19, but changes the prohibition against using RMB capital converted from foreign currency-denominated registered capital of a foreign-invested company to issue RMB entrusted loans to a prohibition against using such capital to issue loans to non-associated enterprises. Violations of SAFE Circular 19 and SAFE Circular 16 could result in administrative penalties. SAFE Circular 19 and SAFE Circular 16 may significantly limit our ability to transfer any foreign currency we hold to our PRC subsidiaries, which may adversely affect our liquidity and our ability to fund and expand our business in China. On October 23, 2019, the SAFE promulgated the Notice of the State Administration of Foreign Exchange on Further Promoting the Convenience of Cross-border Trade and Investment, or the SAFE Circular 28, which, among other things, allows all foreign-invested companies to use Renminbi converted from foreign currency-denominated capital for equity investments in China, as long as the equity investment is genuine, does not violate applicable laws, and complies with the negative list on foreign investment. However, since the SAFE Circular 28 is newly promulgated, it is unclear how SAFE and competent banks will carry this out in practice.
In light of the various requirements imposed by PRC regulations on loans to and direct investment in PRC entities by offshore holding companies, we cannot assure you that we will be able to complete the necessary government registrations or obtain the necessary government approvals on a timely basis, if at all, with respect to future loans to our PRC subsidiaries or VIE or future capital contributions by us to our PRC subsidiaries. As a result, uncertainties exist as to our ability to provide prompt financial support to our PRC subsidiaries or VIE when needed. If we fail to complete such registrations or obtain such approvals, our ability to use the proceeds we received from our financing activities and to capitalize or otherwise fund our PRC operations may be negatively affected, which could materially and adversely affect our liquidity and our ability to fund and expand our business.
53
Fluctuations in exchange rates could have a material and adverse effect on our results of operations and the value of your investment.
The value of the Renminbi against the U.S. dollar and other currencies may fluctuate and is affected by, among other things, changes in political and economic conditions in China and China’s foreign exchange policies. In 2005, the PRC government changed its decades-old policy of pegging the value of the Renminbi to the U.S. dollar, and the Renminbi appreciated more than 20% against the U.S. dollar over the following three years. Between July 2008 and June 2010, this appreciation halted and the exchange rate between Renminbi and the U.S. dollar remained within a narrow band. Since June 2010, Renminbi has fluctuated against the U.S. dollar, at times significantly and unpredictably. With the development of the foreign exchange market and progress towards interest rate liberalization and Renminbi internationalization, the PRC government may in the future announce further changes to the exchange rate system, and we cannot assure you that the Renminbi will not appreciate or depreciate significantly in value against the U.S. dollar in the future. It is difficult to predict how market forces or PRC or U.S. government policy may impact the exchange rate between the Renminbi and the U.S. dollar in the future.
Significant revaluation of the Renminbi may have a material and adverse effect on your investment. For example, to the extent that we need to convert U.S. dollars we received from our financing activities into Renminbi for our operations, appreciation of the Renminbi against the U.S. dollar would have an adverse effect on the Renminbi amount we would receive from the conversion. Conversely, if we decide to convert our Renminbi into U.S. dollars for the purpose of making payments for dividends on our ordinary shares or ADSs or for other business purposes, appreciation of the U.S. dollar against the Renminbi would have a negative effect on the U.S. dollar amount available to us.
Very limited hedging options are available in China to reduce our exposure to exchange rate fluctuations. To date, we have not entered into any hedging transactions to reduce our exposure to foreign currency exchange risk. While we may decide to enter into hedging transactions in the future, the availability and effectiveness of these hedges may be limited and we may not be able to adequately hedge our exposure or at all. In addition, our currency exchange losses may be magnified by PRC exchange control regulations that restrict our ability to convert Renminbi into foreign currency.
Governmental control of currency conversion may limit our ability to utilize our revenues effectively and affect the value of your investment.
The PRC government imposes controls on the convertibility of the Renminbi into foreign currencies and, in certain cases, the remittance of currency out of China. We receive substantially all of our revenues in Renminbi. Under our current corporate structure, our Cayman Islands holding company may rely on dividend payments from our PRC subsidiaries to fund any cash and financing requirements we may have. Under existing PRC foreign exchange regulations, payments of current account items, including profit distributions, interest payments and trade and service-related foreign exchange transactions, can be made in foreign currencies without prior approval of the State Administration of Foreign Exchange, or SAFE, by complying with certain procedural requirements. Specifically, under the existing exchange restrictions, without prior approval of SAFE, cash generated from the operations of our PRC subsidiaries in China may be used to pay dividends to our company. However, approval from or registration with appropriate government authorities is required where Renminbi is to be converted into foreign currency and remitted out of China to pay capital expenses such as the repayment of loans denominated in foreign currencies. As a result, we need to obtain SAFE approval to use cash generated from the operations of our PRC subsidiaries and consolidated variable interest entity to pay off their respective debt in a currency other than Renminbi owed to entities outside China, or to make other capital expenditure payments outside China in a currency other than Renminbi.
In light of the flood of capital outflows of China in 2016 due to the weakening Renminbi, the PRC government has imposed more restrictive foreign exchange policies and stepped up scrutiny of major outbound capital movement including overseas direct investment. More restrictions and substantial vetting process are put in place by SAFE to regulate cross-border transactions falling under the capital account. If any of our shareholders regulated by such policies fails to satisfy the applicable overseas direct investment filing or approval requirement timely or at all, it may be subject to penalties from the relevant PRC authorities. The PRC government may at its discretion further restrict access in the future to foreign currencies for current account transactions. If the foreign exchange control system prevents us from obtaining sufficient foreign currencies to satisfy our foreign currency demands, we may not be able to pay dividends in foreign currencies to our shareholders, including holders of the ADSs.
54
The PCAOB is currently unable to inspect our auditor in relation to their audit work performed for our financial statements and the inability of the PCAOB to conduct inspections over our auditor deprives our investors with the benefits of such inspections.
Our auditor, the independent registered public accounting firm that issues the audit report included elsewhere in this annual report, as an auditor of companies that are traded publicly in the United States and a firm registered with the Public Company Accounting Oversight Board (United States), or the PCAOB, is subject to laws in the United States pursuant to which the PCAOB conducts regular inspections to assess its compliance with the applicable professional standards. Since our auditor is located in China, a jurisdiction where the PCAOB has been unable to conduct inspections without the approval of the Chinese authorities, our auditor is not currently inspected by the PCAOB. As a result, we and investors in our ADSs are deprived of the benefits of such PCAOB inspections. The inability of the PCAOB to conduct inspections of auditors in China makes it more difficult to evaluate the effectiveness of our independent registered public accounting firm’s audit procedures or quality control procedures as compared to auditors outside of China that are subject to the PCAOB inspections, which could cause investors and potential investors in our ADSs to lose confidence in our audit procedures and reported financial information and the quality of our financial statements.
Our ADSs will be prohibited from trading in the United States under the Holding Foreign Companies Accountable Act, or the HFCAA, in 2024 if the PCAOB is unable to inspect or fully investigate auditors located in China, or in 2023 if proposed changes to the law are enacted. The delisting of our ADSs, or the threat of their being delisted, may materially and adversely affect the value of your investment.
The Holding Foreign Companies Accountable Act, or the HFCAA, was signed into law on December 18, 2020. The HFCAA states states if the SEC determines that we have filed audit reports issued by a registered public accounting firm that has not been subject to inspection for the PCAOB for three consecutive years beginning in 2021, the SEC shall prohibit our shares or ADSs from being traded on a national securities exchange or in the over-the-counter trading market in the United States. On December 2, 2021, the SEC adopted final amendments implementing the disclosure and submission requirements of the HFCAA, pursuant to which the SEC will identify an issuer as a “Commission Identified Issuer” if the issuer has filed an annual report containing an audit report issued by a registered public accounting firm that the PCAOB has determined it is unable to inspect or investigate completely, and will then impose a trading prohibition on an issuer after it is identified as a Commission-Identified Issuer for three consecutive years. On December 16, 2021, the PCAOB issued a report to notify the SEC of its determination that the PCAOB is unable to inspect or investigate completely registered public accounting firms headquartered in mainland China and Hong Kong. The PCAOB identified our auditor as one of the registered public accounting firms that the PCAOB is unable to inspect or investigate completely. Therefore, we expect to be identified as a “Commission Identified Issuer” shortly after the filing of this annual report on Form 20-F.
Whether the PCAOB will be able to conduct inspections of our auditor before the issuance of our financial statements on Form 20-F for the year ending December 31, 2023 which is due by April 30, 2024, or at all, is subject to substantial uncertainty and depends on a number of factors out of our, and our auditor’s, control. If our shares and ADSs are prohibited from trading in the United States, there is no certainty that we will be able to list on a non-U.S. exchange or that a market for our shares will develop outside of the United States. Such a prohibition would substantially impair your ability to sell or purchase our ADSs when you wish to do so, and the risk and uncertainty associated with delisting would have a negative impact on the price of our ADSs. Also, such a prohibition would significantly affect our ability to raise capital on terms acceptable to us, or at all, which would have a material adverse impact on our business, financial condition, and prospects.
On June 22, 2021, the U.S. Senate passed a bill which would reduce the number of consecutive non-inspection years required for triggering the prohibitions under the HFCAA from three years to two. On February 4, 2022, the U.S. House of Representatives passed a bill which contained, among other things, an identical provision. If this provision is enacted into law and the number of consecutive non-inspection years required for triggering the prohibitions under the HFCAA is reduced from three years to two, then our shares and ADSs could be prohibited from trading in the United States in 2023.
55
Changes in U.S. and international trade policies, particularly with regard to China, may adversely impact our business and operating results.
The U.S. government has recently made statements and taken certain actions that may lead to potential changes to U.S. and international trade policies, including recently-imposed tariffs affecting certain products manufactured in China. It is unknown whether and to what extent new tariffs (or other new laws or regulations) will be adopted, or the effect that any such actions would have on us or our industry. Although cross-border business may not be an area of our focus, if we plan to expand our business internationally in the future or imported products begin to be or continue to be listed on our platforms, any unfavorable government policies on international trade, such as capital controls or tariffs, may affect the consumer demand for certain products listed on our platforms, prevent us from being able to list certain products on our platforms or provide services in certain countries. If any new tariffs, legislation and/or regulations are implemented, or if existing trade agreements are renegotiated or, in particular, if the U.S. government takes retaliatory trade actions due to the recent U.S.-China trade tension, such changes could have an adverse effect on our business, financial condition, results of operations.
Risks Related to Our ADSs
The trading price of the ADSs may be volatile, which could result in substantial losses to investors.
The closing trading price of our ADSs has ranged from US$11.91 to US$46.44 per ADS in 2021. The trading price of the ADSs is likely to be volatile and could fluctuate widely due to factors beyond our control. The trading performances of other Chinese companies’ securities, including internet and e-commerce companies, may affect the attitudes of investors toward Chinese companies listed in the United States, which consequently may impact the trading performance of our ADSs, regardless of our actual operating performance. In addition, any negative news or perceptions about inadequate corporate governance practices or fraudulent accounting, corporate structure or matters of other Chinese companies may also negatively affect the attitudes of investors towards Chinese companies in general, including us, regardless of our conduct. This may happen because of broad market and industry factors, including the performance and fluctuation of the market prices of other companies with business operations located mainly in China that have listed their securities in the United States. In addition to market and industry factors, the price and trading volume for the ADSs may be highly volatile for factors specific to our own operations, including the following:
| ● | variations in our revenues, earnings, cash flow; |
| ● | fluctuations in operating metrics; |
| ● | announcements of new investments, acquisitions, strategic partnerships or joint ventures by us or our competitors; |
| ● | announcements of new solutions and services and expansions by us or our competitors; |
| ● | termination or non-renewal of contracts or any other material adverse change in our relationship with our key customers or strategic investors; |
| ● | changes in financial estimates by securities analysts; |
| ● | detrimental negative publicity about us, our competitors or our industry; |
| ● | additions or departures of key personnel; |
| ● | release of lockup or other transfer restrictions on our outstanding equity securities or sales of additional equity securities; |
| ● | regulatory developments affecting us or our industry; and potential litigation or regulatory investigations. |
56
Any of these factors may result in large and sudden changes in the volume and price at which the ADSs will trade. Furthermore, the stock market in general experiences price and volume fluctuations that are often unrelated or disproportionate to the operating performance of companies like us. These broad market and industry fluctuations may adversely affect the market price of our ADSs. Volatility or a lack of positive performance in our ADS price may also adversely affect our ability to retain key employees, most of whom have been granted share incentives.
In the past, shareholders of public companies have often brought securities class action suits against companies following periods of instability in the market price of their securities. If we were involved in a class action suit, it could divert a significant amount of our management’s attention and other resources from our business and operations and require us to incur significant expenses to defend the suit, which could harm our results of operations. Any such class action suit, whether or not successful, could harm our reputation and restrict our ability to raise capital in the future. In addition, if a claim is successfully made against us, we may be required to pay significant damages, which could have a material adverse effect on our financial condition and results of operations.
If securities or industry analysts cease to publish research or reports about our business, or if they adversely change their recommendations regarding the ADSs, the market price for the ADSs and trading volume could decline.
The trading market for the ADSs will be influenced by research or reports that industry or securities analysts publish about our business. If one or more analysts who cover us downgrade the ADSs, the market price for the ADSs would likely decline. If one or more of these analysts cease to cover us or fail to regularly publish reports on us, we could lose visibility in the financial markets, which, in turn, could cause the market price or trading volume for the ADSs to decline.
Techniques employed by short sellers may drive down the market price of the ADSs.
Short selling is the practice of selling securities that a seller does not own but rather has borrowed from a third party with the intention of buying identical securities back at a later date to return to the lender. Short sellers hope to profit from a decline in the value of the securities between the sale of the borrowed securities and the purchase of the replacement shares, as short sellers expect to pay less in that purchase than they received in the sale. As it is in short sellers’ interest for the price of the security to decline, many short sellers publish, or arrange for the publication of, negative opinions and allegations regarding the relevant issuer and its business prospects in order to create negative market momentum and generate profits for themselves after selling a security short. These short attacks have, in the past, led to selling of shares in the market.
We may be subject to short seller attacks from time to time in the future. If we were to become the subject of any unfavorable allegations, whether such allegations are proven to be true or untrue, we may have to expend a significant amount of resources to investigate such allegations and/or defend ourselves. While we would strongly defend against any such short seller attacks, we may be constrained in the manner in which we can proceed against the relevant short sellers by principles of freedom of speech, applicable state law or issues of commercial confidentiality. Such a situation could be costly and time-consuming, and could divert management’s attention from the day-to-day operations of our company. Even if such allegations are ultimately proven to be groundless, allegations against us could severely impact the market price of our ADSs and our business operations.
The sale or availability for sale of substantial amounts of our ADSs could adversely affect their market price.
Sales of substantial amounts of our ADSs in the public market, or the perception that these sales could occur, could adversely affect the market price of our ADSs and could materially impair our ability to raise capital through equity offerings in the future. The ADSs sold in our initial public offering and follow-on offering are freely tradable without restriction or further registration under the Securities Act of 1933, as amended, or the Securities Act, and shares held by our existing shareholders may also be sold in the public market in the future subject to the restrictions in Rule 144 and Rule 701 under the Securities Act and the applicable lock-up agreements. We cannot predict what effect, if any, market sales of securities held by our significant shareholders or any other shareholder or the availability of these securities for future sale will have on the market price of our ADSs.
57
We currently do not expect to pay dividends in the foreseeable future and you must rely on price appreciation of our ADSs for return on your investment.
We currently intend to retain most, if not all, of our available funds and any future earnings to fund the development and growth of our business. As a result, we do not expect to pay any cash dividends in the foreseeable future. Therefore, you should not rely on an investment in our ADSs as a source for any future dividend income.
Our board of directors has complete discretion as to whether to distribute dividends, subject to certain requirements of Cayman Islands law. In addition, our shareholders may by ordinary resolution declare a dividend, but no dividend may exceed the amount recommended by our directors. Under Cayman Islands law, a Cayman Islands exempted company may pay a dividend out of either profit or share premium account, provided that in no circumstances may a dividend be paid if this would result in the company being unable to pay its debts as they fall due in the ordinary course of business. Even if our board of directors decides to declare and pay dividends, the timing, amount and form of future dividends, if any, will depend on our future results of operations and cash flow, our capital requirements and surplus, the amount of distributions, if any, received by us from our subsidiaries, our financial condition, contractual restrictions and other factors deemed relevant by our board of directors. Accordingly, the return on your investment in our ADSs will likely depend entirely upon any future price appreciation of our ADSs. There is no guarantee that our ADSs will appreciate in value or even maintain the price at which you purchased the ADSs. You may not realize a return on your investment in our ADSs and you may even lose your entire investment in our ADSs.
Our memorandum and articles of association contain anti-takeover provisions that could have a material adverse effect on the rights of holders of our ordinary shares and the ADSs.
Our currently effective memorandum and articles of association contain provisions to limit the ability of others to acquire control of our company or cause us to engage in change-of-control transactions. These provisions could have the effect of depriving our shareholders of an opportunity to sell their shares at a premium over prevailing market prices by discouraging third parties from seeking to obtain control of our company in a tender offer or similar transaction. Our board of directors has the authority, without further action by our shareholders, to issue preferred shares in one or more series and to fix their designations, powers, preferences, privileges and relative participating, optional or special rights and the qualifications, limitations or restrictions, including dividend rights, conversion rights, voting rights, terms of redemption and liquidation preferences, any or all of which may be greater than the rights associated with our ordinary shares, including ordinary shares represented by ADSs. Preferred shares could be issued quickly with terms calculated to delay or prevent a change in control of our company or make removal of management more difficult. If our board of directors decides to issue preferred shares, the price of the ADSs may fall and the voting and other rights of the holders of our ordinary shares and the ADSs may be materially and adversely affected.
The voting rights of holders of ADSs are limited by the terms of the deposit agreement, and you may not be able to exercise your right to direct the voting of the underlying ordinary shares represented by your ADSs.
Holders of ADSs do not have the same rights as our registered shareholders. As a holder of ADSs, you will not have any direct right to attend general meetings of our shareholders or to cast any votes at such meetings. You will only be able to exercise the voting rights attached to the ordinary shares underlying your ADSs indirectly by giving voting instructions to the depositary in accordance with the provisions of the deposit agreement. Where any matter is to be put to a vote at a general meeting, then upon receipt of your voting instructions, the depositary will try, as far as is practicable, to vote the underlying ordinary shares represented by your ADSs in accordance with your instructions. You will not be able to directly exercise your right to vote with respect to the underlying ordinary shares unless you cancel and withdraw the shares and become the registered holder of such shares prior to the record date for the general meeting.
58
When a general meeting is convened, you may not receive sufficient advance notice of the meeting to withdraw the ordinary shares represented by your ADSs and become the registered holder of such shares to allow you to attend the general meeting and to vote directly with respect to any specific matter or resolution to be considered and voted upon at the general meeting. In addition, under our memorandum and articles of association, for the purposes of determining those shareholders who are entitled to attend and vote at any general meeting, our directors may close our register of members and/or fix in advance a record date for such meeting, and such closure of our register of members or the setting of such a record date may prevent you from withdrawing the underlying ordinary shares represented by your ADSs and from becoming the registered holder of such shares prior to the record date, so that you would not be able to attend the general meeting or to vote directly. Where any matter is to be put to a vote at a general meeting, upon our instruction the depositary will notify you of the upcoming vote and will arrange to deliver our voting materials to you. We cannot assure you that you will receive the voting materials in time to ensure that you can instruct the depositary to vote the underlying ordinary shares represented by your ADSs.
In addition, the depositary and its agents are not responsible for failing to carry out voting instructions or for their manner of carrying out your voting instructions. This means that you may not be able to exercise your right to direct how the underlying ordinary shares represented by your ADSs are voted and you may have no legal remedy if the underlying ordinary shares represented by your ADSs are not voted as you requested. In addition, in your capacity as an ADS holder, you will not be able to call a shareholders’ meeting.
Further, under the deposit agreement for the ADSs, if you do not vote, the depositary will give us a discretionary proxy to vote the ordinary shares underlying your ADSs at shareholders’ meetings unless:
| ● | we have instructed the depositary that we do not wish a discretionary proxy to be given; |
| ● | we have informed the depositary that there is substantial opposition as to a matter to be voted on at the meeting; |
| ● | a matter to be voted on at the meeting would have a material adverse impact on shareholders; or the voting at the meeting is to be made on a show of hands. |
The effect of this discretionary proxy is that you cannot prevent our ordinary shares underlying your ADSs from being voted, except under the circumstances described above. This may adversely affect your interests and make it more difficult for shareholders to influence the management of our company. Holders of our ordinary shares are not subject to this discretionary proxy.
You may be subject to limitations on transfer of your ADSs.
Your ADSs are transferable on the books of the depositary. However, the depositary may close its books at any time or from time to time when it deems expedient in connection with the performance of its duties. The depositary may close its books from time to time for a number of reasons, including in connection with corporate events such as a rights offering, during which time the depositary needs to maintain an exact number of ADS holders on its books for a specified period. The depositary may also close its books in emergencies, and on weekends and public holidays. The depositary may refuse to deliver, transfer or register transfers of the ADSs generally when our share register or the books of the depositary are closed, or at any time if we or the depositary thinks it is advisable to do so because of any requirement of law or of any government or governmental body, or under any provision of the deposit agreement, or for any other reason.
You may experience dilution of your holdings due to inability to participate in rights offerings.
We may, from time to time, distribute rights to our shareholders, including rights to acquire securities. Under the deposit agreement, the depositary will not distribute rights to holders of ADSs unless the distribution and sale of rights and the securities to which these rights relate are either exempt from registration under the Securities Act with respect to all holders of ADSs, or are registered under the provisions of the Securities Act. The depositary may, but is not required to, attempt to sell these undistributed rights to third parties, and may allow the rights to lapse. We may be unable to establish an exemption from registration under the Securities Act, and we are under no obligation to file a registration statement with respect to these rights or underlying securities or to endeavor to have a registration statement declared effective. Accordingly, holders of ADSs may be unable to participate in our rights offerings and may experience dilution of their holdings as a result.
59
You may face difficulties in protecting your interests, and your ability to protect your rights through U.S. courts may be limited, because we are incorporated under Cayman Islands law.
We are an exempted company incorporated under the laws of the Cayman Islands. Our corporate affairs are governed by our memorandum and articles of association, the Companies Act (As Revised) of the Cayman Islands and the common law of the Cayman Islands. The rights of shareholders to take action against our directors, actions by our minority shareholders and the fiduciary duties of our directors owed to us under Cayman Islands law are to a large extent governed by the common law of the Cayman Islands. The common law of the Cayman Islands is derived in part from comparatively limited judicial precedent in the Cayman Islands as well as from the common law of England, the decisions of whose courts are of persuasive authority, but are not binding, on a court in the Cayman Islands. The rights of our shareholders and the fiduciary duties of our directors owed to us under Cayman Islands law are not as clearly established as they would be under statutes or judicial precedent in some jurisdictions in the United States. In particular, the Cayman Islands has a less developed body of securities laws than the United States. Some U.S. states, such as Delaware, have more fully developed and judicially interpreted bodies of corporate law than the Cayman Islands. In addition, Cayman Islands companies may not have the standing to initiate a shareholder derivative action in a federal court of the United States.
Shareholders of Cayman Islands exempted companies like us have no general rights under Cayman Islands law to inspect corporate records or to obtain copies of lists of shareholders of these companies. Our directors have discretion under our memorandum and articles of association to determine whether or not, and under what conditions, our corporate records may be inspected by our shareholders, but are not obliged to make them available to our shareholders. This may make it more difficult for you to obtain the information needed to establish any facts necessary for a shareholder motion or to solicit proxies from other shareholders in connection with a proxy contest.
As a result of all of the above, our public shareholders may have more difficulty in protecting their interests in the face of actions taken by management, members of our board of directors or controlling shareholders than they would as public shareholders of a company incorporated in the United States. For a discussion of significant differences between the provisions of the Companies Act of the Cayman Islands and the laws applicable to companies incorporated in the United States and their shareholders, see “Item 10. Additional Information—B. Memorandum and Articles of Association—Differences in Corporate Law.”
Certain judgments obtained against us by our shareholders may not be enforceable.
We are a Cayman Islands exempted company and substantially all of our assets are located outside of the United States. All of our current operations are conducted in China. In addition, all of our current directors and officers are nationals and residents of countries other than the United States. As a result, it may be difficult or impossible for you to bring an action against us or against these individuals in the United States in the event that you believe that your rights have been infringed under the U.S. federal securities laws or otherwise. Even if you are successful in bringing an action of this kind, the laws of the Cayman Islands and of China may render you unable to enforce a judgment against our assets or the assets of our directors and officers.
Your rights to pursue claims against the depositary as a holder of ADSs are limited by the terms of the deposit agreement.
The deposit agreement governing the ADSs representing our ordinary shares provides that, subject to the depositary’s right to require a claim to be submitted to arbitration, the federal or state courts in the City of New York have exclusive jurisdiction to hear and determine claims arising under the deposit agreement, our shares and the ADSs and the transactions contemplated thereby, and in that regard, to the fullest extent permitted by law, holders and beneficial owners of ADS waive the right to a jury trial of any claim they may have against us or the depositary arising out of or relating to our Class A ordinary shares, the ADSs or the deposit agreement, including any claim under the U.S. federal securities laws.
60
If we or the depositary opposed a jury trial demand based on the waiver, the court would determine whether the waiver was enforceable based on the facts and circumstances of that case in accordance with the applicable U.S. state and federal law. To our knowledge, the enforceability of a contractual pre-dispute jury trial waiver in connection with claims arising under the U.S. federal securities laws has not been finally adjudicated by the United States Supreme Court. However, we believe that a contractual pre-dispute jury trial waiver provision is generally enforceable, including under the laws of the State of New York, which govern the deposit agreement. In determining whether to enforce a contractual pre-dispute jury trial waiver provision, courts will generally consider whether the visibility of the jury trial waiver provision within the deposit agreement is sufficiently prominent such that a party has knowingly, intelligently and voluntarily waived the right to a jury trial. We believe that this is the case with respect to the deposit agreement, our shares and the ADSs and the transactions contemplated thereby. It is advisable that you consult legal counsel regarding the jury waiver provision before investing in the ADSs.
In addition, the depositary may, in its sole discretion, require that any dispute or difference arising from the relationship created by the deposit agreement, our shares, the ADSs or the transactions contemplated thereby be referred to and finally settled by an arbitration conducted under the terms described in the deposit agreement, while to the extent there are specific federal securities law violation aspects to any claims against us or the depositary brought by any holder or beneficial owner of ADSs, the federal securities law violation aspects of such claims may, at the option of such holders or beneficial owners, remain in state or federal court in New York, New York. We believe that a contractual arbitration provision, especially when excluding matters relating to federal securities law violation, is generally enforceable, including under the laws of the State of New York, which govern the deposit agreement.
The waiver of jury trial, exclusive jurisdiction and arbitration provision may, among other things, have the effect of limiting and discouraging lawsuits against us and/or the depositary, lead to increased costs to bring a claim, limit access to information and other imbalances of resources between holders and beneficial owners of ADSs and us, or limit your ability to bring a claim in a judicial forum you find favorable. If a lawsuit can only be heard by a judge or justice of the applicable trial court, which would be conducted according to different civil procedures and may result in different outcomes than a trial by jury would have had, including results that could be less favorable to the plaintiff(s) in any such action. However, no condition, stipulation or provision of the deposit agreement or ADSs serves as a waiver by any holder or beneficial owner of ADSs of our or the depositary’s compliance with the U.S. federal securities laws and the rules and regulations promulgated thereunder.
As a company incorporated in the Cayman Islands, we are permitted to adopt certain home country practices in relation to corporate governance matters that differ significantly from the Nasdaq listing standards.
As a Cayman Islands exempted company listed on the Nasdaq Global Select Market, we are subject to the Nasdaq listing standards, which requires listed companies to have, among other things, a majority of their board members to be independent and independent director oversight of executive compensation and nomination of directors. However, Nasdaq rules permit a foreign private issuer like us to follow the corporate governance practices of its home country. Certain corporate governance practices in the Cayman Islands, which is our home country, may differ significantly from the Nasdaq listing standards.
We are permitted to elect to rely on home country practice to be exempted from the corporate governance requirements. If we choose to follow home country practice in the future, our shareholders may be afforded less protection than they would otherwise enjoy if we complied fully with the Nasdaq listing standards.
We are a foreign private issuer within the meaning of the rules under the Exchange Act, and as such we are exempt from certain provisions applicable to U.S. domestic public companies.
Because we qualify as a foreign private issuer under the Exchange Act, we are exempt from certain provisions of the securities rules and regulations in the United States that are applicable to U.S. domestic issuers, including:
| ● | the rules under the Exchange Act requiring the filing with the SEC of quarterly reports on Form 10-Q or current reports on Form 8-K; |
| ● | the sections of the Exchange Act regulating the solicitation of proxies, consents, or authorizations in respect of a security registered under the Exchange Act; |
61
| ● | the sections of the Exchange Act requiring insiders to file public reports of their stock ownership and trading activities and liability for insiders who profit from trades made in a short period of time; and the selective disclosure rules by issuers of material nonpublic information under Regulation FD. |
We are required to file an annual report on Form 20-F within four months of the end of each fiscal year. In addition, we intend to publish our results on a quarterly basis as press releases, distributed pursuant to the rules and regulations of the Nasdaq Global Select Market. Press releases relating to financial results and material events will also be furnished to the SEC on Form 6-K. However, the information we are required to file with or furnish to the SEC will be less extensive and less timely compared to that required to be filed with the SEC by U.S. domestic issuers. As a result, you may not be afforded the same protections or information that would be made available to you were you investing in a U.S. domestic issuer.
There can be no assurance that we will not be a passive foreign investment company, or PFIC, for U.S. federal income tax purposes for any taxable year, which could result in adverse U.S. federal income tax consequences to U.S. holders of the ADSs or our ordinary shares.
A non-U.S. corporation, such as our company, will be considered a passive foreign investment company, or “PFIC,” for any taxable year if either at least 75% of its gross income is passive income or (ii) at least 50% of the value of its assets (generally based on an average of the quarterly values of the assets during a taxable year) is attributable to assets that produce or are held for the production of passive income. Although the law in this regard is not entirely clear, we treat our consolidated VIE (including its subsidiaries) as being owned by us for U.S. federal income tax purposes because we control its management decisions and are entitled to substantially all of the economic benefits associated with it. As a result, we consolidate its results of operations in our consolidated U.S. GAAP financial statements. If it were determined, however, that we are not the owner of our consolidated VIE for U.S. federal income tax purposes, we would likely be treated as a PFIC for the current taxable year and any subsequent taxable year.
Assuming that we are the owner of our consolidated VIE for U.S. federal income tax purposes, we do not believe we were a PFIC for the taxable year ended December 31, 2021 and we do not expect to be a PFIC for the current taxable year or the foreseeable future. However, no assurance can be given in this regard because the determination of whether we will be or become a PFIC is a factual determination made annually that will depend, in part, upon the composition of our income and assets. Fluctuations in the market price of the ADSs may cause us to be classified as a PFIC for the current or future taxable years because the value of our assets for purposes of the asset test, including the value of our goodwill and unbooked intangibles, may be determined by reference to the market price of the ADSs from time to time (which may be volatile). If our market capitalization subsequently declines, we may be or become classified as a PFIC for the current taxable year or future taxable years. Furthermore, the composition of our income and assets may also be affected by how, and how quickly, we use our liquid assets. Under circumstances where our revenue from activities that produce passive income significantly increases relative to our revenue from activities that produce non-passive income, or where we determine not to deploy significant amounts of cash for active purposes, our risk of becoming classified as a PFIC may substantially increase.
If we were treated as a PFIC for any taxable year during which a U.S. investor held an ADS or an ordinary share, certain adverse U.S. federal income tax consequences could apply to the U.S. Holder. See “Item 10. Additional Information—E. Taxation—United States Federal Income Tax Considerations—Passive Foreign Investment Company Rules.”
We incur increased costs as a result of being a public company.
As a public company, we incur significant legal, accounting and other expenses. The Sarbanes-Oxley Act of 2002, as well as rules subsequently implemented by the Securities and Exchange Commission, or the SEC, the Nasdaq Global Select Market, impose various requirements on the corporate governance practices of public companies. These rules and regulations increase our legal and financial compliance costs and make some corporate activities more time-consuming and costly.
Operating as a public company makes it more difficult and more expensive for us to obtain director and officer liability insurance, and we may be required to accept reduced policy limits and coverage or incur substantially higher costs to obtain the same or similar coverage. In addition, we incur additional costs associated with our public company reporting requirements. It may also be more difficult for us to find qualified persons to serve on our board of directors or as executive officers. We are currently evaluating and monitoring developments with respect to these rules and regulations, and we cannot predict or estimate the number of additional costs we may incur or the timing of such costs.
62
As we are no longer an “emerging growth company,” we expect to incur additional significant expenses and devote substantial management effort toward ensuring compliance with the requirements of Section 404(b) of the Sarbanes-Oxley Act of 2002 and the other rules and regulations of the SEC.
Item 4.Information on the Company
| A. | History and Development of the Company |
We commenced operations through Shanghai Qusheng Internet Technology Co., Ltd., or Shanghai Qusheng, and launched our Dada Now app in July 2014.
In July 2014, Dada Nexus Limited was incorporated in the Cayman Islands as an offshore holding company to facilitate our offshore financing activities. Shortly following its incorporation, Dada Nexus Limited established a wholly owned subsidiary in Hong Kong, Dada Group (HK) Limited, or Dada HK. In November 2014, Dada HK established its wholly owned subsidiary in China, Dada Glory Network Technology (Shanghai) Co., Ltd., or Dada Glory.
In April 2016, we established our cooperative relationship with JD Group, which became one of our strategic investors. We entered into a business cooperation agreement with JD Group, acquired the entire business of JDDJ through, among other things, acquiring all equity interests in Shanghai JD Daojia Yuanxin Information Technology Co., Ltd., or Shanghai JDDJ, and received US$200 million in cash. In exchange, we issued ordinary shares, preferred shares and a warrant to purchase preferred shares to JD Group. In December 2017, JD Group exercised its warrant to acquire additional preferred shares of ours. In August 2018, JD Group further invested a total of US$180 million in our preferred shares.
In June 2016, we entered into a business cooperation agreement with Walmart Group, which was amended and restated in August 2018. In October 2016, Walmart Group became one of our strategic investors and invested US$50 million in our preferred shares. In August 2018, Walmart Group further invested a total of US$320 million in our preferred shares.
For details of JD Group’s and Walmart Group’s beneficial ownership in our equity securities, please see “Principal Shareholders.”
In November 2014, we gained control over Shanghai Qusheng, through Dada Glory, by entering into a series of contractual arrangements with Shanghai Qusheng and its shareholders.
In June 2020, we listed our ADSs on the Nasdaq Global Select Market under the symbol “DADA.”
In March 2021, JD Group, through its subsidiary, entered into a share subscription agreement with us, which was amended in February 2022. Pursuant to the terms of the share subscription agreement, Dada issued an aggregate of 109,215,017 new ordinary shares to JD Group in consideration of a combination of US$546 million in cash and strategic resources offered by JD Group. The closing of the transaction took place on February 28, 2022. Immediately upon closing, JD Group held approximately 52% of Dada’s issued and outstanding shares.
Our principal executive offices are located at 22/F, Oriental Fisherman’s Wharf, No. 1088 Yangshupu Road, Yangpu District, Shanghai 200082, People’s Republic of China. Our telephone number at this address is +86 21 31657167. Our registered office in the Cayman Islands is located at the office of Osiris International Cayman Limited, Suite #4-210, Governors Square, 23 Lime Tree Bay Avenue, P.O. Box 32311, Grand Cayman KY1-1209, Cayman Islands. Our agent for service of process in the United States is Cogency Global Inc., located at 122 East 42nd Street, 18th Floor, New York, NY 10168.
The SEC maintains an internet site that contains reports, proxy and information statements, and other information regarding issuers that file electronically with the SEC on www.sec.gov. You can also find information on our website ir.imdada.cn. The information contained on our website is not a part of this annual report.
| B. | Business Overview |
We are a leading platform of local on-demand retail and delivery in China.
63
Our Business Model
We operate two major complementary business platforms: Dada Now, a leading local on-demand delivery platform, and JDDJ, one of China’s largest local on-demand retail platforms.
Dada Now
Dada Now is a leading local on-demand delivery platform, providing both intra-city delivery and last-mile delivery services on an on-demand basis. As of December 31, 2021, our intra-city delivery service covered around 1,800 cities and counties in China, and our last-mile delivery service covered around 2,600 cities and counties in China. Both services covered all the tier 1 and tier 2 cities, and we continue to penetrate into lower- tiered cities. In 2021, our riders collectively delivered 1,123.0 million orders. In 2019, 2020 and 2021, we delivered more than 9.2 million, 10.8 million and 9.5 million orders on the respective peak day of such period.
Intra-city delivery service
Our intra-city delivery service enables merchants and individual senders to have their parcels delivered quickly on an on-demand basis. We typically complete intra-city delivery orders within a three-kilometer radius less than one hour after order placement. Orders for delivery outside a radius of three kilometers may take longer to complete.
The following diagram illustrates the typical process of an intra-city delivery order.

We have developed a proprietary smart order recommendation and dispatching system that automatically matches orders on a real-time basis with riders on our crowdsourcing platform. In most cases, the system recommends a waiting order to a group of riders selected based on factors such as the riders’ real-time location relative to locations of the sender and recipient, the riders’ usual service coverage and service rating, and the nature of the other orders they are currently delivering. The riders then have the option to respond to the waiting order, and the system assigns the order to the rider who responds first. The first responder collects the parcel from the sender and delivers the parcel to the designated recipient. In certain scenarios where the orders are more time-sensitive or require instant responsiveness, we designate a number of riders to be stationed at a particular store of a merchant, and our system automatically assigns each order from this store to one of these stationed riders. If needed, our crowdsourced riders can also supplement the delivery capacity of the stationed riders. The flexibility of the foregoing two approaches, together with the strong technological foundation of our smart order recommendation and dispatching system, enables us to optimize the performance and efficiency of our delivery network.
Our system tracks the direction and location of each rider on a real-time basis, and calculates and recommends the optimal delivery route based on the respective locations of the rider, the sender and the recipient. The system also automatically batches the orders that can be efficiently delivered as a bundle, and recommends the optimal delivery sequence and routes.
64
Order sources
We provide intra-city delivery services to a broad range of senders, including chain merchants, small- and medium-sized enterprise (SME) merchants and individual senders. Merchants either use Dada Now to fulfill their orders from JDDJ or place delivery orders directly with Dada Now. Individual senders place intra-city delivery orders directly with Dada Now.
Chain merchants. We provide on-demand delivery service to large chain merchants with national or regional coverage, in particular leading supermarket chains, such as Walmart, Yonghui and CR Vanguard, helping them fulfill orders placed on the JDDJ platform as well as via other channels. Leveraging our inter-connected platforms and technology capabilities, we are able to provide these supermarkets with value-added services and solutions covering picking and delivery processes, which greatly improves their fulfillment efficiency and in turn distinguishes us from other delivery service providers. Other chain merchants mainly include pharmacies, restaurants and fresh produce marketplaces that operate under a chain business model.
We typically establish communications with chain merchants at headquarter level to obtain a holistic view of their requirements and preferences, and provide services and support to each store in their chains. Our business development team is dedicated to establishing and maintaining long-term relationships with our chain merchants. This team works closely with chain merchants to better understand their overall strategies and needs. As we strengthen our relationships with chain merchants, we are able to provide services catering to their requirements and explore additional services tailored to their changing preferences. Through our cooperation with chain merchants, we also gain valuable industry and market insights, which help us improve our service quality.
SME merchants. Our SME merchants, such as restaurants, flower shops and bakery stores, have limited geographical coverage. We identify SME merchants and maintain cooperative relationships with them at a local level, since familiarity with the local market is key to providing satisfactory service to SME merchants.
Individual senders. Individual senders use our services to satisfy their daily delivery needs that are time sensitive. We offer three types of services to individual senders, namely, “deliver for me”, “fetch for me” and “buy for me.” “Deliver for me” enables individual senders to have their items picked up at specified places and delivered to designated recipients by our riders. As to “fetch for me” service, riders pick up items at specified places designated by recipients and deliver to recipients. “Buy for me” enables individuals to instruct riders to shop their desired merchandise at specified or any local stores and deliver to them.
Pricing
We use two pricing models when charging merchants and individual senders for our intra-city delivery service. For certain chain merchants, a fixed rate is attached to each parcel, as adjusted pursuant to pre-agreed variances under our respective agreements with such chain merchants. In other cases, primarily for SME merchants and individual senders, a variable per-order rate is calculated based on an algorithm taking into account the city/region, distance to deliver, and parcel weight/volume, and a “surge price” is sometimes applied in case of short rider supply caused by bad weather conditions or other reasons.
On the rider side, the delivery fee paid to the rider for each order is dynamically calculated by our proprietary real-time automated pricing system. Using deep learning technologies, the automated pricing system sets the delivery fee of each order algorithmically based on distance, parcel weight/volume and other factors, as well as the real-time rider supply in the area and weather conditions. We believe this system ensures on-time acceptance and delivery of each order while keeping the delivery cost efficient.
Last-mile delivery service
Our last-mile delivery service enables merchants to deliver parcels from the merchant’s delivery station to a final destination on an on-demand basis. Fulfillment of our last-mile delivery services typically takes less than four hours. The following diagram illustrates the process for the completion of a typical on-demand last-mile delivery order.
65

Our system matches riders with merchants’ delivery stations. Riders collect parcels from delivery stations and deliver them to designated recipients. For each rider, orders are assigned to him or her by the director of the matched delivery station through our system. As a rider delivers more orders for the matched delivery station, the station’s director understands better such rider’s delivery area and capacity. The director generally assigns orders that fall within the rider’s usual delivery coverage area to leverage his or her experience in navigating the routes and neighborhood to achieve optimal delivery efficiency.
Order sources
We mainly provide last-mile delivery services to logistics service providers, such as JD Logistics. Typically, those logistics service providers have their own network of delivery stations and our riders pick up parcels from these delivery stations. Orders for our last-mile delivery service are usually placed in batches.
We act as a local delivery partner for JD Logistics. Orders from JD Logistics accounted for a substantial majority of our total last-mile delivery orders in 2021. We help JD Logistics deliver orders as a last-mile delivery force, especially in peak seasons, such as the anniversary sales promotional campaign of JD.com around June 18 each year and the Singles’ Day promotion period around November 11 each year.
We have also started to diversify our merchant types beyond logistics service providers and broaden our service offerings. Our reliable and efficient last-mile delivery coverage matches with the needs of local merchants that require time-sensitive on-demand order fulfillment. For example, we provide on-demand last-mile delivery service to merchants with no offline storefronts, such as online bakery stores, and pick up orders directly from their distribution outlets for seamless and speedy delivery to their customers. We also help deliver insurance documents, such as insurance policies and invoices, for reputable insurance companies on an on-demand basis.
Pricing
Pricing terms for our last-mile delivery service are specified under our framework agreements with merchants, mostly renewed on an annual basis. We generally charge a fixed fee for our last-mile delivery orders, which may be adjusted from time to time based on supplemental agreements with the merchants.
Riders
Our rider team consists of mostly part-time crowdsourced individuals, as well as some riders from outsourced delivery agencies. The riders are equipped with fit-for-purpose packaging kits, uniform, helmets and other equipment that bear our logo and brand name. We also set up supply stations for the riders to recharge their electric vehicle batteries and to rest.
We attract new riders primarily through strong word-of-mouth referrals. We also provide incentives to retain riders, such as weekly rewards distributed to certain qualified riders. Moreover, we provide incentives to riders delivering orders in unfavorable weather conditions.
66
Each rider is required to undergo a personal identification verification and screening process before becoming a rider on our platform. Further, we require the “rider comprehensive insurance,” which covers personal accident, third-party personal injury and property damage, to be purchased for each active rider every day before the rider responds to the first waiting order available to him or her. The insurance premium is paid by the riders.
As riders directly interact with consumers and merchants, we believe training programs play an important role in enhancing customer experience and building our brand image. We provide both online and offline training programs to our riders. In particular, we have systematically designed training programs aiming at improving the service quality of our riders, and we mandate additional trainings for underperforming riders. The training programs generally cover the introduction of the delivery process, demonstrative use of the app specifically designed for our riders, communication with consumers and merchants and safety precautions.
We also have a digitalized rider management system to record, monitor and manage the riders, covering registration, training and delivery performance. We keep track of a list of rider-related indicators by region, city and business module both on a daily and real-time basis. Based on these indicators, we can better analyze our delivery capacity and arrange our delivery force appropriately. In addition, we closely follow newly-registered riders and their training progress, which help us to better allocate riders and formulate rider recruitment plans. Moreover, we have established a rider ranking system by classifying riders into different levels. The level of each rider is largely determined based on his or her service rating which is linked to the riders’ level of activity and customer feedbacks. This system allows us to evaluate rider performance and reward and retain good riders accordingly, hence ensuring riders’ service quality and enhancing customer experience.
JDDJ
JDDJ is a leading local on-demand retail platform in China, benefiting participants including consumers, retailers and brand owners. GMV generated from JDDJ increased reached RMB43,079 million in 2021. As of December 31, 2021, JDDJ covered around 1,800 cities and counties in China. The following diagram outlines the order and fulfillment process of JDDJ.

How JDDJ benefits consumers
Consumers can directly access the JDDJ platform via the JDDJ website and mobile app, Weixin public accounts and mini-programs or through entry points operated by third parties. Through our cooperation with JD, access to JDDJ is embedded into the JD mobile app, JD.com and JD’s Weixin mini-program. In 2021, we had 62.3 million active consumers on JDDJ platform.
Values for consumers
Great variety of products and retailers at finger tips. JDDJ hosts a wide range of retailers, offering a variety of products with multiple retailers for each product. Categories of retailers include supermarkets, fresh produce marketplaces, pharmacies, flowers shops, bakeries and fashion stores. In particular, leading supermarket chains that we partner with, such as Walmart, Yonghui, CR Vanguard, are accessible on JDDJ.
67
Personalized access to retailers and informed choice. Consumer can filter and choose retailers based on a variety of factors, including location, popularity and quality rating. Utilizing our data analytics capacity, we provide consumers with personalized content and interface that match their purchasing habits and geographic proximity to retailers, in the form of different SKU layouts, item recommendations and tailored search results. Consumers can also stay informed about value-for-money deals on our platform or follow a certain retailer to receive promotion messages from the particular retailer. Before ordering, consumers can read ratings of the retailer and products from other consumers, and compare the prices for each product by searching the item across different retailers.
Convenient ordering and speedy fulfillment. JDDJ offers a quick and easy way for consumers to order products. The on-demand retail service ensures speedy fulfillment of orders only by a few clicks, allowing consumers to get instant gratification with the desired products in their hands. In particular, leveraging the synergy with our Dada Now platform, we can timely deliver the orders. Moreover, consumers can store payment and delivery details, as well as details of previous orders and favorites, for future ease of ordering.
Consumer interaction
Consumer management. We timely follow up with new consumers after they have placed their first orders. We offer incentives, such as coupons, to new consumers to encourage repeated purchases. In addition, we invite new consumers to join a Weixin-based live chatting community primarily maintained by us to enhance their engagement through community-based marketing and encourage repeated purchases. Utilizing consumer profiles based on consumer behavior analysis, we adopt different approaches in interacting with different types of consumers. For example, we adopt different promotional activities and marketing strategies for consumers with different purchasing power in different cities.
Promotional events. We carry out promotional events from time to time by rewarding consumers with discount coupons and vouchers. For instance, each Wednesday, we deliver a limited number of orders that are above a certain order value threshold on JDDJ without charging delivery fees.
Membership programs. We offer membership programs, through which members enjoy some special benefits, such as member-only discount coupons and promotional items. Further, consumers can also join membership programs of retailers and brand owners through our platform, and receive membership benefits provided by the relevant retailers and brand owners.
How JDDJ benefits retailers
We empower retailers to conduct their on-demand retail business in a more efficient way. We help retailers improve sales per square foot and labor efficiency with on-demand delivery infrastructure and technology-based services and solutions. In 2021, JDDJ had more than 147,400 active stores that had orders completed during the year, representing an increase of 28.5% from about 114,700 active stores in 2020.
On-demand delivery infrastructure
Local on-demand delivery infrastructure is critical to the success of local retail business. Leveraging our Dada Now platform, we are able to fulfill orders placed on JDDJ in a speedy manner.
Commercial support
JDDJ brings a significant amount of online traffic, so that retailers can access a broader range of potential consumers who are not within the reach of offline sales channels. Such consumers include those who are less willing to visit brick-and-mortar stores due to factors such as purchasing habits, convenience and time availability. Additionally, consumers that are attracted by JDDJ’s various benefits may purchase at a retailer more frequently through JDDJ compared to through offline channels. JDDJ hence provides an additional channel for attracting consumers and boosting sales. In addition, through our cooperation with brand owners, our platform facilitates retailer’s access to brand resources.
Technology-based services and solutions
We provide comprehensive retail solutions, CRM services and smart offline-store solutions to retailers.
68
Comprehensive retail solutions. We provide an omni-channel online retail operation system that allows a retailer to manage its online SKUs, inventories, and promotions, as well as process online orders across multiple channels. We provide other comprehensive solutions that facilitate retailers throughout the process of handling online orders, including warehouse management and order picking.
| ● | WMS |
Our WMS tracks and manages the inventory of SKUs for online sales that are stored in the pick zone of a retail store or a warehouse. It maintains the isle and shelf number of each SKU and helps the store staff who picks items quickly locate them through our “Picking Assistant” app. When the inventory of a SKU is running low, WMS sends out instructions to store staff to replenish its inventory to a level calculated based on its sales record. Using WMS to accurately manage and replenish inventory, a retailer can effectively reduce the out-of-stock ratio in consumer orders.
| ● | Picking solutions |
Different retail stores have different needs based on their sizes, product offerings and layout of shelves. We provide three picking solutions for retailers with different needs, namely, the full-pick-zone solution, the pick-from-store solution, and the hybrid solution. For the full-pick-zone solution, all items for online sale are stored and picked entirely in a dedicated pick-zone inside a retail store, and the picking of an order can take as fast as three minutes. The pick-from-store solution requires no pick zone, and the items of an online order are picked from the shelves in the marketplace of the store. For the hybrid solution, some items of an online order are picked from the pick zone while others are picked from the marketplace of the store, possibly by different staff. We provide professional advice to retailers to help them choose the picking solution most suitable to their needs, and assist them with implementing the solution, such as building facilities, installation of relevant software and training of picking staff.
| ● | “Picking Assistant” app |
We have developed a “Picking Assistant” app to help staff at retailers view orders and pick items accordingly. When a consumer order is placed for a store, the app displays the picture and UPC (Universal Product Code) of each item in the order for the staff to locate the item quickly and accurately. The “Picking Assistant” app is also able to bundle multiple orders into a single picking task by re-grouping items in such orders by product categories. This app greatly improves picking efficiency and accuracy for retailers.
CRM services. We provide CRM services to help retailers on the JDDJ platform interact with their current and potential consumers. Through our “Membership Pass” program, we help a retailer establish an online membership program or link its existing offline membership program with online consumers to create an omni-channel membership program. Based on such program, we enable the retailer to digitize its customer base. Furthermore, we have built in CRM tools in our “Pan’gu Marketing” system, which allow retailers to send promotional push notifications and text messages. Through such CRM tools, we empower retailers to target and communicate with their members and potential consumers for effective marketing. As of December 31, 2021, our CRM tools embedded in “Pan’gu Marketing” system have been adopted by 221 retailers covering more than 50,068 stores.
Smart offline-store solutions. We provide self-check-out equipment to offline retail stores and Scan-n-go solutions to improve store operation efficiency and consumer experience. Consumers can scan product barcodes with the JDDJ app and make mobile payment, which helps offline stores reduce in-store labor needs and waiting time at check-out.
Operational insights
Based on our analysis of consumer feedback and behavior across the JDDJ platform, we share operational insights with retailers. We believe such insights are more comprehensive than those can be obtained by one single retailer, and are valuable in helping retailers improve their inventory and logistics planning, sales plans and merchandise offerings. For example, we can generate sales forecasts for each product item and provide product assortment and replenishment recommendations to help retailers increase sales and improve inventory turnover efficiency.
Retailers can also benefit from the insights offered by consumers via the ratings posted by them on JDDJ.
We gained valuable experience from our cooperation with leading supermarket chains, which in turn can be utilized to help improve the operation capabilities of other cooperative retailers.
69
How JDDJ benefits brand owners
With the fast growing on-demand retail business, JDDJ acts as an important and efficient promotional channel for brand owners, helping them reach more consumers. Many brand owners have successfully built brand awareness and run brand promotions on our platform. The number of brand owners we directly cooperated with was 215 in 2021.
We help brand owners run special promotions and targeted marketing campaigns utilizing our extensive insights on consumer behavior and consumer feedback. Through traditional offline sales channels, it is usually difficult for brand owners to obtain such insights given the fragmented distribution channels and difficulties in collecting and analyzing sales data on a real-time basis. We enable brand owners to better understand consumers, and to carry out promotions more efficiently towards prospective consumer groups.
More and more brand owners are launching their new products on our platform. Combined with promotions on JDDJ featuring the new product that help boost sales of the new product through retail channels, we help brand owners raise awareness of the new product among consumers on our platform in a cost-effective way. In addition, by utilizing the insights gained from our platform, brand owners can better develop new products catering to evolving consumption behavior.
Our platform enables brand owners to reach retailers directly. Through their better interaction with retailers, brand owners can expand their outreach to consumers in lower-tiered cities and enrich product offerings to those consumers. In particular, consumers in lower-tiered cities can access new products more easily and quickly, which in turn increases sales volume for brands.
Moreover, we also help brand owners optimize their sales channels and product offerings by utilizing insights gained on our platform. Leveraging insights on consumer behavior and consumer feedback, brand owners can have a better understanding of sales through different retail channels and therefore optimize allocation of brand resources to consumer preferred retail channels. With such consumer insights, brand owners can also optimize their product offerings and portfolios through retail channels.
Furthermore, we help brand owners cultivate their own membership programs. For instance, we cooperate with brand owners to acquire new members for them by offering consumers discount vouchers for certain branded items. We also provide interface for brand owners to access and manage their consumer profiles more easily.
Others
We have been and will continue to explore new growth initiatives under our mission to bring people everything on demand. Historically we have tried front-end warehouse and unmanned retail shelves businesses, and we also recently started offering freight service to logistics companies and retailer shippers.
Our Controlling Shareholder and Strategic Partners
JD Group
JD Group, a leading technology driven e-commerce company transforming to become the leading supply chain-based technology and service provider, is our controlling shareholder, strategic partner and investor. In April 2016, we entered into a business cooperation agreement, or the 2016 BCA, with JD Group covering cooperation in areas such as logistics, user traffic and supply chain, for a term of seven or ten years, depending on the cooperation area, with early termination rights of JD Group in the event of change of control of our Company, or the issuance of our equity interests to adverse persons, primarily being competitors of JD Group or ours, or the shut down or material alteration of substantially all of the operation of JDDJ platform, or our sale or other disposition of substantially all of the operation of JDDJ platform. Under the 2016 BCA, JD Group made a non-compete commitment to us with a term of seven years. In February 2022, we entered into another business cooperation agreement, or the 2022 BCA, with JD Group covering cooperation in areas such as user traffic and search results, for a term of five years. As part of our strategic partnership, JD Group offers us the access points embedded into the JD mobile app, JD.com and JD’s Weixin mini-program, which channels us to the consumer traffic available on its platforms. Meanwhile, we act as a local delivery partner for JD Logistics. Orders from JD Logistics accounted for a substantial majority of our total last-mile delivery orders in 2021. Apart from the last-mile delivery service, we are now cooperating with JD Retail to provide retailers with intra-city delivery services of a wide selection of goods, such as grocery, fresh produce and 3C products. We will continue to work closely with JD Group and seek to further expand our service offerings to JD Group.
70
Walmart Group
Walmart Group is also our strategic partner and investor. Walmart Group is a leading retailer globally with extensive experience in e-commerce, merchandising, procurement and vendor management, logistics and other related areas. In June 2016, we entered into a business cooperation agreement with Walmart Group, which was amended and restated in August 2018. The amended and restated business cooperation agreement has a term of six years, with early termination right of either party in the event of mutual agreement, or material breach of contract by the other party, or the bankruptcy, insolvency or similar proceeding of the other party. We help Walmart Group deliver orders placed on JDDJ or other sources in a speedy manner. We provide Walmart Group with an additional channel for attracting consumers and boosting sales. Moreover, we also offer technology-based services and solutions to Walmart Group, such as the picking solutions and CRM tools.
In 2019, 2020 and 2021, 50.5%, 38.6% and 13.9% of our net revenues were derived from services provided to JD Group, respectively. Walmart Group became a related party of ours in August 2018, and in 2019, 2020 and 2021, 13.0%, 13.8% and 20.2% of our net revenues were derived from services provided to Walmart Group after it became our related party, respectively.
Our Technology Capabilities and Empowerment
We consider technologies our core competence. We have invested strategically and steadily to build our technology capabilities in-house, with the goal of improving user experience and operational efficiency for both of our on-demand delivery and on-demand retail platforms, as well as empowering the retailers on our platform.
On-demand delivery
In our on-demand delivery service, we collect a vast amount of data related to our riders and the delivery orders, and apply data mining and AI technologies to achieve higher operational efficiency, lower delivery cost, and enhance merchants’ and individual senders’ experience. Key components of our on-demand delivery system include a smart order recommendation and dispatching system, an automated order pricing system, and a digitalized rider management system.
Smart order recommendation and dispatching
Our system keeps track of the real-time locations of all riders and the orders they are currently delivering. When a new order is created, we compute a matching score between the order and each of the riders nearby, based on a simulation of the optimal route that rider would take if he or she chooses this order. For example, a rider who can deliver this order together with his or her existing orders via same or similar route is considered more efficient for the task, and therefore assigned a higher score. Such simulation happens at the rate of tens of thousands every second.
The order is then recommended to the riders with high matching scores, or in some cases directly assigned to the rider with the highest score. The system also automatically batches orders that can be efficiently delivered as a bundle, and suggests the best route that the rider should follow to deliver multiple orders. Through this system, we believe we are able to optimize the operational efficiency of the delivery network and lower the delivery cost.
Automated order pricing
The crowdsourced riders on our platform have the option to choose which orders to deliver based on their delivery fee and other factors. Using deep learning technologies, we train a sophisticated AI model from a vast amount of historical data to predict in real-time the probability that an order is chosen by riders nearby at a certain price point, considering factors such as parcel distance and weight, and the current rider supply in the area. Based on the predicted probability, our algorithm sets the delivery fee of the order high enough to guarantee it will be chosen by riders quickly, but not excessively high to maximize operational profit.
71
Digitalized rider management
We build a digitalized system to record, monitor, and manage the performance of our riders on our platform from their registration and on-boarding to their daily working. For example, we assign a rating to each rider based on his or her service quality such as the ratio of on-time delivery and sender feedbacks, and reward riders based on such ratings, as a way to retain high-quality riders and improve senders’ and recipients’ experience. We provide tools to set up and deploy customized rider campaigns to, for example, increase rider supply around certain retail stores for a promotional event. This system allows us to effectively manage millions of riders with a small operational team, and empowers the outsourced delivery agencies on our platform to manage their riders as well.
On-demand retail
For our on-demand retail business, we utilize the insights gained from consumer behavior and feedbacks on our platform to enhance their shopping experience. We are able to empower retailers to improve product assortment, marketing efficiency and their customer experience, and enable brand owners to launch new products and conduct targeted marketing more effectively. Key components of our technology for the retail business include omni-channel online retail solution, fulfillment solution, customization of shopping experience and assortment recommendation.
Omni-channel online retail solution
Our omni-channel online retail solution serves as an operation system for a retailer’s online business. It allows a retailer to efficiently manage its online SKUs, inventories, and promotions, as well as process online orders across multiple channels, through a unified set of tools and interfaces.
Fulfillment solution
We provide retailers with an end-to-end online order fulfillment solution, including the WMS for managing in-store pick zone, the “Picking Assistant” app for improving picking efficiency and accuracy, and various picking and delivery strategies based on customized requirement of retailers.
This solution achieves highly efficient order fulfillment by optimizing all stages of the fulfillment process in an integrated manner.
Customization of shopping experience
We utilize insights on consumers’ purchasing and browsing behaviors on our platform to train a machine learning model to predict how likely a consumer will purchase a certain item. The content and experience of our JDDJ consumer app is highly personalized according to this model. For example, it displays items and product categories in different orders, provides different product recommendations, and shows different search results for different consumers, in order to improve consumer experience and purchasing rate.
Assortment recommendation
Based on sales data across all retailers on our platform, we are able to provide product assortment and replenishment recommendations better than those based on each retailer’s own data. For example, we compile a list of “must-have” items for each store based on the purchasing history of consumers in this area. This optimizes product portfolios, improves the sales of retailers on our platform, and helps with product turnover.
Our Technology Infrastructure and Team
We build a scalable technology infrastructure relying primarily on proprietary software and systems to support our growing business and customer base. We host our services on servers and network infrastructure rented from third-party cloud computing vendors such as UCloud and JD Cloud, which allow us to scale up our services to meet peak demands especially during promotional seasons in a cost-effective way.
72
We focus on maintaining and enhancing the reliability and scalability of our systems as it is critical to the 24-7 operation of our business. We design our software architecture in a way that it can be easily scaled up or down according to real-time demands, and deployed quickly to new data centers when an existing data center fails. We have a comprehensive monitoring and alerting system in place to help us locate weaknesses of our systems promptly, and an on-call team to act on any emergencies. We set up a technical committee to regularly evaluate the health of our systems and conduct disaster recovery drills to make sure we can prevent and deal with emergencies effectively.
We have a dedicated in-house research and development team. As of December 31, 2021, this team had 918 members consisting of engineers, product managers, designers, and data analysts. They are engaged in building our technology platform and developing new online and mobile solutions and tools.
Intellectual Property
We regard our trademarks, copyrights, patents, domain names, technological know-how, proprietary technologies, and similar intellectual properties as critical to our success. As of December 31, 2021, we mainly owned and used 74 computer software copyrights, eight other copyrights and 18 patents in China for various aspects of our operations and mainly maintained over 1,270 trademark registrations in China. As of December 31, 2021, we had mainly registered or acquired 50 domain names, including imdada.cn and jddj.com, among others.
Data Privacy and Security
We have collected a vast amount of data that are related to our on-demand delivery and on-demand retail business, all with consent from owners of such information. We are committed to protecting the privacy and security of such data. We have established and implemented a strict platform-wide policy on data collection, processing and usage.
To ensure the confidentiality and integrity of our data, we maintain a comprehensive and rigorous data security policy. We anonymize and encrypt confidential personal information and take other technological measures to ensure the secure processing, transmission and usage of data. We have also established stringent internal protocols under which we grant classified access to confidential personal data only to limited employees with strictly defined and layered access authority.
We back-up our data on a daily basis in multiple secured data storage systems to minimize the risk of data loss. We also conduct frequent reviews of our back-up systems to ensure that they function properly and are well maintained. We have also established an information security team to protect our systems from unauthorized access and malicious attacks, and safeguard the integrity and security of our user data.
See “Item 3. Key Information—D. Risk Factors—Risks Related to Our Business and Industry—We collect, process and use data, some of which contains personal information. Any privacy or data security breach could damage our reputation and brand and substantially harm our business and results of operations.”
Customer and Rider Care
We believe our superior customer service enhances our customer loyalty and brand image. Our customer service personnel interact with all participants on our platforms, including consumers, merchants and riders, to facilitate and smoothen our delivery and retail service process. As of December 31, 2021, there were 664 customer service personnel on our platform serving consumers, merchants and riders, approximately 81.3% of whom were outsourced personnel and the remaining were our own employees.
We have set up a user experience management department and a customer service management department. The user experience management department is responsible for continuously (i) tracking and monitoring user experience, (ii) optimizing service processes, customer service systems and interactive tools, and (iii) establishing efficient user satisfaction and feedback monitoring mechanisms. The customer service management department is in charge of providing timely answers and solutions to customers’ questions and feedbacks via telephone, Weixin or email, and enhancing customer service quality through systematic training and quality management.
73
As part of customer service management, we operate a call center located in Shanghai and online live-chat system providing real-time assistance seven days a week. The system is available 24 hours for rider-related inquiries, from 9 a.m. to 2 a.m. for customer complaints, and from 9 a.m. to 9 p.m. for other inquiries. In addition, our “Help Center” module with lists of frequently asked questions and answers helps address inquiries outside of real-time assistance hours.
Branding and Marketing
We are committed to building well-trusted brand representing efficiency, timeliness and convenience. We employ a variety of methods to promote our brands and attract potential consumers, merchants and other platform participants.
The uniforms, packaging kits and accessories of our riders bearing our logo creates a significant visual presence. Our riders that wear uniforms showing Dada Now or JDDJ logos function as our brand ambassadors. They also carry our branded bags or boxes that help raise brand awareness.
In addition to the general promotion of our brands, we attract new consumers by offering vouchers both to them and to existing consumers who have recommended them. In addition, we conduct media advertising to attract new consumers as well.
We utilize our existing retailer network for our marketing efforts, which we believe is a highly cost-efficient marketing strategy. For example, we provide retailers with our posters, stickers, booklets, coupons, or other in-store promotion materials to advertise our platform, and offer incentives to working staff in the retail stores for successful acquisition of new user to our platforms.
Competition
Although we are not aware of any peer companies in the industry that operate under a business model that directly resembles ours, our two platforms face competition in their respective markets. There are multiple existing market players that operates on-demand delivery and/or on-demand retail business, such as Ele.me, Meituan Dianping and SF Rush, and there may be new entrants emerging, in each of the markets we operate in, and these market players compete to attract, engage and retain consumers and merchants.
Entry barriers in the local on-demand delivery market mainly include brand recognition and reputation, delivery capacity, efficiency and performance and technology capabilities. Entry barriers in the local on-demand retail market mainly include brand recognition and reputation, product quality and selections, top retailer resources, fulfillment infrastructure and technology capabilities. Our strong technological infrastructure and our logistics capacity powers and continuously improves the delivery efficiency of our on-demand delivery platform. Our on-demand retail platform has a reputation of delivering top-notch services, and we have developed a network of strategic partnerships with almost all the leading supermarket chains in China. Given our competitive advantages, we believe that we are positioned favorably against our competitors.
As we introduce new services similar to ones in the current market, or as other companies introduce new products or services, we may become subject to additional competition. Moreover, new competitive business models may appear, for example based on new forms of social media or social commerce. Further, certain large retailers may build or further develop their own on-demand delivery network. See “Item 3. Key Information—D. Risk Factors—Risks Related to Our Business and Industry—We face intense competition and could lose market share, which could adversely affect our results of operations.”
Insurance
We maintain various insurance policies to safeguard against risks and unexpected events. We require “rider comprehensive insurance,” covering personal accident, third party personal injury and property damage, to be purchased for each active rider every day before the rider responds to the first waiting order available to him or her. The insurance premium is paid by the riders.
We provide social security insurance including pension insurance, maternity insurance, unemployment insurance, work-related injury insurance and medical insurance to our employees. We also provide supplemental commercial medical insurance for our employees.
74
Regulation
Regulations Relating to Foreign Investment
Investment activities in the PRC by foreign investors and foreign-owned enterprises are principally governed by the Guidance Catalog of Industries for Foreign Investment, or the Catalog, which was first issued in 1995 and amended from time to time. The most updated Catalog was promulgated by the Ministry of Commerce of the PRC, or MOFCOM, and the NDRC, on June 28, 2017 and became effective on July 28, 2017, and contains specific provisions governing market access of foreign capital and stipulates in details the areas of entry pertaining to the categories of encouraged industries for foreign investment, restricted industries for foreign investment and prohibited industries for foreign investment. The Special Administrative Measures for Access of Foreign Investments (2021 Edition) promulgated on December 27, 2021 and became effective on January 1, 2022, or the Negative List 2021, and the Catalog of Encouraged Industries for Foreign Investment (2020 Edition) were promulgated on December 27, 2020 and became effective January 27, 2021, which totally replaced the Catalog. According to the current regulation, any industry not listed in the Negative List 2021 is a permitted industry and is generally open to foreign investment unless specifically prohibited or restricted by PRC laws and regulations. According to the Negative List 2021, the foreign investment in value-added telecommunications services provider shall not exceed 50% (excluding e-commerce, domestic multi-party telecommunication, storage and forwarding business, and call center).
In order to coincide the implementation of the Foreign Investment Law (as defined below) and the Implementing Regulations of the Foreign Investment Law (as defined below), the MOFCOM and the SAMR promulgated the Measures for Reporting of Information on Foreign Investment on December 30, 2019 and effective from January 1, 2020, which stipulates that foreign investors or foreign-invested enterprises, or the FIEs, shall submit investment information by submitting initial reports, change reports, cancellation reports, annual reports etc. through enterprise registration system and national enterprise credit information publicity system. Announcement of the Ministry of Commerce [2019] No. 62—Announcement on Matters Concerning the Reporting of Information on Foreign Investment promulgated by MOFCOM on December 31, 2019 and Circular of the SAMR on Effective Work on Registration of Foreign-invested Enterprises for the Implementation of the Foreign Investment Law promulgated by SAMR on December 28, 2019 further refine the related rules.
Foreign investment law
On March 15, 2019, the National People’s Congress, or the NPC, promulgated the Foreign Investment Law of the PRC, or the Foreign Investment Law, which became effective on January 1, 2020 and replaced the Sino-foreign Equity Joint Venture Enterprise Law, the Sino-foreign Cooperative Joint Venture Enterprise Law and the Wholly Foreign-invested Enterprise Law, together with their implementation rules and ancillary regulations. The organization form, organization and activities of foreign-invested enterprises shall be governed, among others, by the PRC Company Law and the PRC Partnership Enterprise Law. Foreign-invested enterprises established before the implementation of the Foreign Investment Law may retain the original business organization and so on within five years after the implementation of this Law. The Foreign Investment Law mainly stipulates four forms of foreign investments: (a) a foreign investor, individually or collectively with other investors, establishes a foreign-invested enterprise within PRC; (b) a foreign investor acquires stock shares, equity shares, interests in assets, or other like rights and interests of an enterprise within PRC; (c) a foreign investor, individually or collectively with other investors, invests in a new project within the PRC; and (d) foreign investors invest in the PRC through any other methods under laws, administrative regulations, or provisions prescribed by the State Council of the PRC. It does not mention the relevant concept and regulatory regime of VIE structures and uncertainties still exist in relation to its interpretation and implementation.
On December 26, 2019, the State Council promulgated the Implementing Regulations of the Foreign Investment Law of the People’s Republic of China, or the Implementing Regulations of the Foreign Investment Law, which became effective on January 1, 2020. The Implementing Regulations of the Foreign Investment Law strictly implements the legislative principles and purpose of the Foreign Investment Law, it emphasizes on promoting and protecting the foreign investment and refines the specific measures. At the same day, the Supreme People’s Court issued an Interpretation on the Application of the Foreign Investment law of the PRC, which also came into effect on January 1, 2020. This interpretation shall apply to any contractual dispute arising from the acquisition of the relevant rights and interests by a foreign investor by way of gift, division of property, merger of enterprises, division of enterprises, etc.
75
Regulations Relating to Value-Added Telecommunications Services
Foreign investment in value-added telecommunications
Foreign direct investment in telecommunications companies in China is regulated by the Administrative Provisions on Foreign-Invested Telecommunications Enterprises, or the FITE Regulation, which was issued by the State Council on December 11, 2001 and most recently amended on February 6, 2016. The FITE Regulation stipulates that a foreign-invested telecommunications enterprise in the PRC, or the FITE, must be established as a sino-foreign equity joint venture for operations in the PRC. Under the FITE Regulation and in accordance with WTO-related agreements, the foreign party investing in a FITE engaging in value-added telecommunications services may hold up to 50% of the ultimate equity interests of the FITE. In addition, the major foreign party as the shareholder of the FITE must satisfy a number of stringent performance and operational experience requirements, including demonstrating a good track record and experience in operating a value-added telecommunications business. The FITE that meets these requirements must obtain approvals from the Ministry of Industry and Information Technology, or the MIIT, and MOFCOM or their authorized local counterparts, which retain considerable discretion in granting approvals. Furthermore, the foreign party investing in e-commerce business, as a type of value-added telecommunications services, has been allowed to hold up to 100% of the equity interests of the FITE based on the Circular of the Ministry of Industry and Information Technology on Removing the Restrictions on Shareholding Held by Foreign Investors in Online Data Processing and Transaction Processing (Operating E-commerce) Business issued on June 19, 2015 and the current effective Catalogue of Telecommunications Services, or the Telecom Catalog.
On July 13, 2006, the Ministry of Information Industry of the PRC, or the MII (which is the predecessor of the MIIT) promulgated the Notice of the Ministry of Information Industry on Strengthening the Administration of Foreign Investment in Value-added Telecommunications Business, or the MII Notice, which reiterates certain requirements of the FITE Regulations and strengthens the administration by the MII. Under the MII Notice, if a foreign investor intends to invest in PRC value-added telecommunications business, the foreign investor must establish a FITE and apply for the relevant license for value-added telecommunications services, or the VATS License. In addition, a domestic company that holds a license for the provision of value-added telecommunications services is prohibited from leasing, transferring or selling the license to foreign investors in any form, and from providing any assistance, including providing resources, sites or facilities, to foreign investors to conduct value-added telecommunications businesses illegally in China. Trademarks and domain names that are used in the provision of value-added telecommunications services must be owned by the license holder or its shareholders. The MII Notice also requires that each value-added telecommunications services license holder have appropriate facilities for its approved business operations and maintain such facilities in the business regions covered by its license. The value-added telecommunications services license holder shall perfect relevant measures for safeguarding the network and information, establish relevant administrative policies on information safety, set up the procedures for handling network emergencies and information safety and implement the liabilities system for information safety.
Telecommunications regulations
The Telecommunications Regulations of the PRC, or the Telecom Regulations, promulgated on September 25, 2000 and most recently amended on February 6, 2016, are the primary PRC laws governing telecommunications services, which set out the general framework for the provision of telecommunications services by PRC companies. The Telecom Regulations require that telecommunications service providers shall obtain licenses prior to commencing operations. The Telecom Regulations draw a distinction between basic telecommunications services and value-added telecommunications services. The Telecom Catalog, promulgated by MII on February 21, 2003 and most recently amended by the MIIT on June 6, 2019, and issued as an attachment to the Telecom Regulations, identifies internet information services and online data processing and transaction processing as value-added telecommunications services.
On July 3, 2017, the MIIT issued the revised Administrative Measures for the Licensing of Telecommunications Business, or the Telecom License Measures, which became effective on September 1, 2017, to supplement the Telecom Regulations. The Telecom License Measures require that an operator of value-added telecommunications services obtain a VATS License from the MIIT or its provincial level counterparts. The term of a VATS License is five years and license holder is subject to annual inspection.
76
Internet information services
On September 25, 2000, the State Council promulgated the Measures for the Administration of Internet Information Services, or the ICP Measures, as amended on January 8, 2011. Under the ICP Measures, the internet information service is categorized into commercial internet information services and non-commercial internet services. The operators of non-commercial internet information services must file with relevant governmental authorities and operators of commercial internet information services in China must obtain an ICP License, from the relevant governmental authorities. And the provision of particular information services, such as news, publishing, education, healthcare, medicine and medical device must also comply with relevant laws and regulations and obtain the approval from competent governmental authorities.
Internet information service providers are required to monitor their websites. They may not post or disseminate any content that falls within prohibited categories provided by laws or administrative regulations and must stop providing any such content on their websites. The PRC government may order ICP License holders that violate the content restrictions to correct those violations and revoke their ICP Licenses under serious conditions.
The MIIT released the Circular on Regulating the Use of Domain Names in Internet Information Services on November 27, 2017, effective from January 1, 2018, which provides that the domain names used by the internet information service provider in providing internet information services shall be registered and owned by such internet information service provider, and if the internet information service provider is a legal entity, the domain name registrant shall be the legal entity (or any of its shareholders), or its principal or senior manager.
Mobile internet applications information services
On June 28, 2016, the Cyberspace Administration of China, or the CAC promulgated the Administrative Provisions on Mobile Internet Applications Information Services, or the APP Provisions, which became effective on August 1, 2016. Under the APP Provisions, mobile application providers are prohibited from engaging in any activity that may endanger national security, disturb the social order, or infringe the legal rights of third parties, and may not produce, copy, issue or disseminate through internet mobile applications any content prohibited by laws and regulations. The APP Provisions also require application providers to obtain relevant qualifications required by laws and regulations for providing services through such applications and require application store service providers to register with local branches of the CAC within 30 days after they start providing application store services.
Furthermore, on December 16, 2016, the MIIT promulgated the Interim Measures on the Administration of Pre-Installation and Distribution of Applications for Mobile Smart Terminals, which took effect on July 1, 2017. It requires, among others, that internet information service providers should ensure that a mobile application, as well as its ancillary resource files, configuration files and user data can be uninstalled by a user on a convenient basis, unless it is a basic function software, which refers to a software that supports the normal functioning of hardware and operating system of a mobile smart device.
Regulations Relating to Online Operation of Drugs and Medical Devices
Internet drug information service
The Administrative Measures for Internet Drug Information Service, or the Internet Drug Measures, was promulgated by the State Food and Drug Administration, or SFDA (which is the predecessor of the China Food and Drug Administration, or the CFDA) on July 8, 2004 and amended by the CFDA (which is the predecessor of the National Medical Products Administration, or the NMPA) on November 17, 2017, pursuant to which the internet drug information service means service activities of providing online users with drug (including medical device) information via internet and is divided into commercial internet drug information services and non-commercial internet drug information services. The website operator that provides drugs (including medical devices) information services must obtain an Internet Drug Information Service Qualification Certificate from the competent counterpart of the CFDA. The valid term for an Internet Drug Information Service Qualification Certificate is five years and may be renewed at least six months prior to its expiration date upon a re-examination by the relevant governmental authorities.
77
Furthermore, as requested by Internet Drug Measures, the information relating to drugs shall be accurate and scientific in nature, and its provision shall comply with the relevant laws and regulations. No product information of narcotic drugs, psychotropic drugs, medicinal toxic drugs, radiopharmaceutical, detoxification drugs and pharmaceutics made by medical institutes shall be published on the website. In addition, advertisements relating to drugs (including medical devices) shall be approved by the CFDA or its competent counterparts.
Internet drug transaction services
The Interim Provisions on the Examination and Approval of Internet Drug Transaction Services, or the Interim Provisions on Internet Drug Transaction, promulgated by the SFDA on September 29, 2005 and became effective on December 1, 2005, regulate (i) transaction of drugs (including medical devices and packing materials and containers that are in direct contact with drugs) over internet, including services provided for internet pharmaceutical transactions between pharmaceutical manufacturers, pharmaceutical operation enterprises, and medical institutions, (ii) internet pharmaceutical transactions conducted by pharmaceutical manufacturers and pharmaceutical wholesale enterprises through their own websites with other enterprises (excluding their members); and (iii) the internet pharmaceutical transaction services furnished to individual consumers by pharmaceutical retail chain enterprises. According to the Interim Provisions on Internet Drug Transaction, enterprises engaging in providing drug transaction services over the internet must obtain an Internet Drug Transaction Qualification Certificate. Such certificates have a term of five years and have three types: A certificate, B certificate and C certificate. They are only issued to three kinds of enterprises: (i) enterprises that provide drug transaction services to pharmaceutical manufacturers, pharmaceutical operation enterprises and medical institutions, but do not participate in pharmaceutical manufacture and operation and do not own, have no property relationship or other economic interest with the administrative organizations, medical institutions or pharmaceutical manufacturer and operation enterprises; (ii) pharmaceutical manufacturers and pharmaceutical wholesale enterprises that deal with other third-party enterprises via their own websites; and (iii) the pharmaceutical retail chain enterprises that provide OTC drug transaction services to individual consumers via the internet.
However, according to the Decision of the State Council on Canceling the Third Batch of Administrative Licensing Items Designated by the Central Government for Implementation by Local Government, or the Decision, released on January 12, 2017, except for third-party platforms, all examination and approval of internet drug transaction service enterprises implemented by counterparts of CFDA at the provincial level are canceled. On April 6, 2017, the General Office of the CFDA promulgated a notice on implementing the abovementioned Decision, pursuant to which pharmaceutical manufacturers and pharmaceutical wholesale enterprises may carry out internet drug (including medical device) transactions with other enterprises through their own websites, but shall not provide internet drug (including medical device) transaction services to individual consumers. In addition, pharmaceutical retail chain enterprises may provide internet drug (including medical device) transaction services to individual consumers, but their business shall not exceed the business scope permitted by Pharmaceutical Operation License and they shall not display information of prescription drugs on relevant transaction webpages, or sell prescription drugs or the OTC drugs under special administrative requirements. Moreover, as indicated in such Decision, the CFDA will subsequently promulgate the relevant rules on supervision of internet drug (including medical device) transaction.
Furthermore, according to the Decision of the State Council on Canceling A Batch of Administrative Licensing Items released on September 22, 2017, the enterprises engaging in internet drug transaction service as a third-party platform shall no longer be subject to the examination and approval of the CFDA before carrying out such business. On November 1, 2017, the General Office of the CFDA promulgated a Notice on Strengthening the Regulation of Transactions of Drugs and Medical Devices via the Internet, or the Regulation Notice, which specifies that the approval to conduct internet drug transaction service as the third-party platform is canceled, but enterprises carrying out internet drug (including medical) transaction services shall establish a comprehensive supervision system in general. The Regulation Notice also requires local counterparts of CFDA to implement day-to-day supervision and examination with respect to entry control, products inspection, transaction data storage and legal liabilities, etc.
78
Online sales of drugs and medical device
On September 20, 1984, the Standing Committee of National People’s Congress, or the SCNPC promulgated the Drug Administration Law of the PRC, or the Drug Administration Law, which was most recently amended on August 26, 2019, to regulate all entities or individuals engaging in research, manufacture, operation, use, supervision and management of drugs within the PRC. According to the Drug Administration Law, none of the drugs subject to the State’s special control may be distributed online, such as vaccines, blood products, narcotic drugs, psychotropic drugs, toxic drugs for medical use, radioactive drugs and pharmaceutical precursor chemicals. Meanwhile, according to the Drug Administration Law, third-party platform operator shall make record-filing with the competent medical products administration at provincial level. In particular, third-party platform operator shall, in accordance with the law, verify the qualifications of drug marketing license holders and drug distributors that apply for business operation on the platform to ensure the compliance thereof with the statutory requirements and manage drug distribution activities carried out on the platform.
On December 20, 2017, the CFDA promulgated the Measures for the Administration and Supervision of Online Sales of Medical Devices, or the Online Medical Devices Sales Measures, which became effective on March 1, 2018. According to the Online Medical Devices Sales Measures, enterprises engaged in online sales of medical devices must be medical device manufacturer and operation enterprises that have obtained a medical devices production license or operation license or have filed for record, unless such licenses or record-filing is not required by laws and regulations, and the third-party platform providing online medical devices transaction services shall obtain an Internet Drug Information Service Qualification Certificate. Enterprises engaged in online sales of medical devices and operators of third-party platforms providing online trading service for medical devices shall take technical measures to ensure that the data and materials of online sales of medical devices are authentic, complete and traceable, for example, the records of sales information of medical devices shall be kept for two years after the lifetime of the medical devices, and for no less than five years in case of no lifetime limit, or be kept permanently in case of implanted medical devices.
Regulations Relating to Online Trading and E-Commerce
On January 26, 2014, the State Administration for Industry and Commerce, or the SAIC (which is the predecessor of the SAMR) promulgated the Administrative Measures for Online Trading, or the Online Trading Measures, which became effective on March 15, 2014, to regulate all operating activities for product sales and services provision via the internet (including mobile internet). It stipulates the obligations of online products operators and services providers and certain special requirements applicable to third-party platform operators. On March 15, 2021, the SAMR promulgated the Supervision and Administrative Measures for Online Trading, which became effective on May 1, 2021 and replaced the Online Trading Measures. Furthermore, MOFCOM promulgated the Provisions on the Procedures for Formulating Transaction Rules of Third-Party Online Retail Platforms (Trial) on December 24, 2014, which became effective on April 1, 2015, to guide and regulate the formulation, revision and enforcement of transaction rules by online retail third-party platforms operators. These measures impose more stringent requirements and obligations on third-party platform operators. For example, third-party platform operators are obligated to make their transaction rules publicly available and file them with MOFCOM or their respective provincial counterparts, examine and register the legal status of each third-party merchant selling products or services on their platforms and display on a prominent location of the merchant’s webpage the information stated in the merchant’s business license or a link to its business license. Where third-party platform operators also conduct self-operation of products or services on the platform, these third-party platform operators must make a clear distinction between their online direct sales and sales of products by third-party merchants on their third-party platforms to avoid misleading the consumers.
On August 31, 2018, the SCNPC promulgated the E-Commerce Law of the PRC, or the E-Commerce Law, which became effective on January 1, 2019. The promulgation of the E-Commerce Law established the basic legal framework for the development of China’s e-commerce business and clarified the obligations of the operators of e-commerce platforms and the possible legal consequences if operators of e-commerce platforms are found to be in violation of legal obligations. For example, pursuant to the E-Commerce Law, an operator of an e-commerce platform shall give appropriate reminders to and facilitate the business operators on its platform who have not completed the formalities for the registration of market entities to complete such formalities. Also, an operator of an e-commerce platform is legally obligated to verify and register the information of the business operators on its platform, prepare emergency plans in response to possible cyber security incidents, keep the transaction information for no less than three years from the date on which the transaction has been completed, establish rules on the protection of intellectual property rights and conform to the principle of openness, fairness and justice. Violation of the provisions of the E-Commerce Law may result in being ordered to make corrections within a prescribed period of time, confiscation of illegally obtained gains, fines, suspension of business, inclusion of such violations in the credit records and possible civil liabilities.
79
Regulations Relating to Food Business
The Food Safety Law of the PRC, which took effective from June 1, 2009 and most recently amended by the SCNPC on April 29, 2021, and the Implementation Regulations of the Food Safety Law of the PRC, which took effect from July 20, 2009 and were most recently amended by the State Council on March 26, 2019, regulate food safety and set up a system of the supervision and administration of food safety and stipulate food safety standards. The State Council implements a licensing system for food production and transaction. To engage in food production, sale or catering services, the business operator shall obtain a license in accordance with the laws. Furthermore, the State Council implements strict supervision and administration for special categories of foods such as healthcare foods, formula foods for special medical purposes. Pursuant to the aforementioned laws and regulations, third-party platform providers of online transactions of food shall conduct real name registration for participating food business operators, and specify their food safety management responsibilities, and where a permit is required, the permit shall be examined. Upon discovery of any violation by participating food business operators, third-party platform providers for online food transactions shall promptly suspend the business of the offender and forthwith report to the food safety supervision and administration department. Upon discovery of a serious illegal act, the third-party platform provider shall forthwith stop providing online trading platform service.
The Administrative Measures for Food Operation Licensing, promulgated by the CFDA on August 31, 2015 and amended on November 17, 2017 regulates the food business licensing activities, strengthens the supervision and management of food business and ensures food safety. Food business operators shall obtain one Food Business License for one business venue where they engage in food business activities. The term of a food business license is five years.
In addition, on July 13, 2016, the SFDA promulgated the Measures of Investigation of Illegal Conducts Concerning the Safety of Food Sold Online, which was amended by SAMR on April 2, 2021, and pursuant to which a third-party platform operator for online food trading in the PRC shall file a record with the market regulation administration at the provincial level and obtain a filing number.
Regulations Relating to Product Quality and Consumers Protection
According to the Product Quality Law of the PRC, which took effect on September 1, 1993 and was most recently amended by the SCNPC on December 29, 2018, provides that products for sale must satisfy relevant safety standards and sellers shall adopt measures to maintain the quality of products for sale. Sellers may not mix impurities or imitations into products, or pass counterfeit goods off as genuine ones, or defective products as good ones or substandard products as standard ones. For sellers, any violation of state or industrial standards for health and safety or other requirements may result in civil liabilities and administrative penalties, such as compensation for damages, fines, confiscation of products illegally manufactured or sold and the proceeds from the sales of such products illegally manufactured or sold and even revoking business license; in addition, severe violations may subject the responsible individual or enterprise to criminal liabilities.
According to the Consumers Rights and Interests Protection Law of the PRC, or the Consumers Rights and Interests Protection Law, which became effective on January 1, 1994 and was most recently amended by the SCNPC on October 25, 2013, business operators should guarantee that the products and services they provide satisfy the requirements for personal or property safety, and provide consumers with authentic information about the quality, function, usage and term of validity of the products or services. The consumers whose interests have been damaged due to the products or services that they purchase or receive on the internet trading platforms may claim damages to sellers or service providers. Where the operators of the online trading platforms are unable to provide the real names, addresses and valid contact details of the sellers or service providers, the consumers may also claim damages to the operators of the online trading platforms. Operators of online trading platforms that clearly knew or should have known that sellers or service providers use their platforms to infringe upon the legitimate rights and interests of consumers but fail to take necessary measures must bear joint and several liabilities with the sellers or service providers. Moreover, if business operators deceive consumers or knowingly sell substandard or defective products, they should not only compensate consumers for their losses, but also pay additional damages equal to three times the price of the goods or services.
On January 6, 2017, the SAIC issued the Interim Measures for Seven-day Unconditional Return of Online Purchased Goods, which became effective on March 15, 2017 and was amended on October 23, 2020, further clarifying the scope of consumers’ rights to make returns without a reason, including exceptions, return procedures and online trading platform operators’ responsibility to formulate seven-day unconditional return rules and related consumer protection systems, and supervise the merchants for compliance with these rules.
80
Regulations Relating to Pricing
In China, the prices of a small number of products and services are guided or fixed by the government. According to the Pricing Law of the PRC, or the Pricing Law promulgated by the SCNPC on December 29, 1997 and became effective on May 1, 1998, business operators must, as required by the government departments in charge of pricing, mark the prices explicitly and indicate the name, origin of production, specifications and other related particulars clearly. Business operators may not sell products at a premium or charge any fees that are not explicitly indicated. Business operators must not commit the specified unlawful pricing activities, such as colluding with others to manipulate the market price, using false or misleading prices to deceive consumers to transact, or conducting price discrimination against other business operators. Failure to comply with the Pricing Law may subject business operators to administrative sanctions such as warning, ceasing unlawful activities, compensation, confiscating illegal gains and fines. The business operators may be ordered to suspend business for rectification or have their business licenses revoked under severe circumstances.
Regulations Relating to Leasing
Pursuant to the Law on Administration of Urban Real Estate of the PRC promulgated by the SCNPC on July 5, 1994 and amended on August 30, 2007, August 27, 2009, August 26, 2019 and took effect on January 1, 2020, when leasing premises, the lessor and lessee are required to enter into a written lease contract, containing such provisions as the leasing term, use of the premises, rental and repair liabilities, and other rights and obligations of both parties. Both lessor and lessee are also required to register the lease with the real estate administration department. If the lessor and lessee fail to go through the registration procedures, both lessor and lessee may be subject to fines.
According to the PRC Civil Code, the lessee may sublease the leased premises to a third party, subject to the consent of the lessor. Where the lessee subleases the premises, the lease contract between the lessee and the lessor remains valid. The lessor is entitled to terminate the lease contract if the lessee subleases the premises without the consent of the lessor. In addition, if the lessor transfers the premises, the lease contract between the lessee and the lessor will still remain valid.
Meanwhile, pursuant to the PRC Civil Code, if a mortgagor leases the mortgaged property before the mortgage contract is executed, the previously established leasehold interest will not be affected by the subsequent mortgage; and where a mortgagor leases the mortgaged property after the creation and registration of the mortgage interest, the leasehold interest will be subordinated to the registered mortgage.
Regulations Relating to Road Transportation
Pursuant to the Regulations on Road Transportation promulgated by the State Council in April 2004 and most recently amended in March 2019, and the Provisions on Administration of Road Freight Transportation and Stations (Sites) issued by the Ministry of Transportation in June 2005 and most recently amended in June 2019, or the Road Freight Provisions, the business operations of road freight transportation refer to commercial road freight transportation activities that provide public services. The road freight transportation includes general road freight transportation, special road freight transportation, road transportation of large articles, and road transportation of dangerous cargos. Under the Road Freight Provisions, anyone engaging in the business of operating road freight transportation or stations (sites) must obtain a road transportation operation license from the local county-level road transportation administrative bureau, and each vehicle used for road freight transportation must have a road transportation certificate from the same authority. The incorporation of a subsidiary of a road freight transportation operator that intends to engage in road transportation business is subject to the same approval procedure. If a road freight transportation operator intends to establish a branch, it should file with the local road transportation administrative bureau where the branch is to be established.
81
Regulations Relating to Advertising
In 1994, the SCNPC promulgated the Advertising Law of the PRC, or the Advertising Law, which was recently amended on April 29, 2021 and became effective on the same date. The Advertising Law regulates commercial advertising activities in the PRC and sets out the obligations of advertisers, advertising operators, advertising publishers and advertisement endorsers, and prohibits any advertisement from containing any obscenity, pornography, gambling, superstition, terrorism or violence-related content. Any advertiser in violation of such requirements on advertisement content will be ordered to cease publishing such advertisements and imposed a fine, the business license of such advertiser may be revoked, and the relevant authorities may revoke the approval document for advertisement examination and refuse to accept applications submitted by such advertiser for one year. In addition, any advertising operator or advertising publisher in violation of such requirements will be imposed a fine, and the advertisement fee received will be confiscated; in severe circumstances, the business license of such advertising operator or advertising publisher may be revoked.
The Interim Measures for the Administration of Internet Advertising, or the Internet Advertising Measures regulating the internet-based advertising activities were adopted by the SAIC on July 4, 2016 and became effective on September 1, 2016. According to the Internet Advertising Measures, internet advertisers are responsible for the authenticity of the advertisements content and all online advertisements must be marked “Advertisement” so that viewers can easily identify them as such. Publishing and circulating advertisements through the internet shall not affect the normal use of the internet by users. It is not allowed to induce users to click on the content of advertisements by any fraudulent means, or to attach advertisements or advertising links in the emails without permission.
The Measures for the Inspection of Drug Advertisements which were promulgated by the SAIC and the SFDA on March 13, 2007 and amended on December 21, 2018 by a decision, regulating all advertisements containing drug names, applicable symptom to be cured by such drugs (major functions) or other drug-related content that are published through various media or in various forms, except for the advertisement of OTC drugs’ name and the publication of prescription drugs’ name at designated professional pharmaceutical journals. The applicants for drug advertisement license numbers must be qualified pharmaceutical manufacture enterprises or qualified pharmaceutical operation enterprises that have obtained the consent from pharmaceutical manufacture enterprise. The valid period of drug advertisement license numbers shall be one year and the content of approved advertisement may not be altered without prior approval, otherwise a new license number shall be reapplied for the revised content of the drug advertisement. It was repealed by the Interim Measures for the Examination and Administration of Advertisements for Medicines, Medical Devices, Health Food and Formula Food for Special Medical Purposes, which was promulgated by the SAMR on December 24, 2019 and became effective on March 1, 2020.
Regulations Relating to Internet Information Security and Privacy Protection
Regulations Relating to Information Security
The National People’s Congress has enacted legislation that prohibits use of the internet that breaches the public security, disseminates socially destabilizing content or leaks state secrets. Breach of public security includes breach of national security and infringement on legal rights and interests of the state, society or citizens. Socially destabilizing content includes any content that incites defiance or violations of PRC laws or regulations or subversion of the PRC government or its political system, spreads socially disruptive rumors or involves cult activities, superstition, obscenities, pornography, gambling or violence. State secrets are defined broadly to include information concerning PRC national defense, state affairs and other matters as determined by the PRC authorities.
Pursuant to applicable regulations, ICP operators must complete mandatory security filing procedures and regularly update information security and monitoring systems for their websites with local public security authorities, and must also report any public dissemination of prohibited content.
On December 13, 2005, the Ministry of Public Security issued the Regulations on Technological Measures for Internet Security Protection, or the Internet Protection Measures, which took effect on March 1, 2006. The Internet Protection Measures require internet service providers to take proper measures including anti-virus, data back-up and other related measures, and to keep records of certain information about their users (including user registration information, log-in and log-out time, IP address, content and time of posts by users) for at least 60 days, discover and detect illegal information, stop transmission of such information, and keep relevant records. Internet services providers are prohibited from unauthorized disclosure of users’ information to any third parties unless such disclosure is required by the laws and regulations. They are further required to establish management systems and take technological measures to safeguard the freedom and secrecy of the users’ correspondences.
82
In December 2015, the Standing Committee of the National People’s Congress promulgated the Anti-Terrorism Law of the PRC, or the Anti-Terrorism Law, which took effect on January 1, 2016 and was amended on April 27, 2018. According to the Anti-Terrorism Law, telecommunication service operators or internet service providers shall (i) carry out pertinent anti-terrorism publicity and education to society; (ii) provide technical interfaces, decryption and other technical support and assistance for the competent departments to prevent and investigate terrorist activities; (iii) implement network security and information monitoring systems as well as safety and technical prevention measures to avoid the dissemination of terrorism information, delete the terrorism information, immediately halt its dissemination, keep relevant records and report to the competent departments once the terrorism information is discovered; and (iv) examine customer identities before providing services. Any violation of the Anti-Terrorism Law may result in severe penalties, including substantial fines.
In November 2016, the Standing Committee of the National People’s Congress promulgated the Cyber Security Law of the PRC, or the Cyber Security Law, which took effect on June 1, 2017. In accordance with the Cyber Security Law, network operators must comply with applicable laws and regulations and fulfill their obligations to safeguard network security in conducting business and providing services. Network service providers must take technical and other necessary measures as required by laws, regulations and mandatory requirements to safeguard the operation of networks, respond to network security effectively, prevent illegal and criminal activities, and maintain the integrity, confidentiality and usability of network data. On May 2, 2017, the CAC issued a trial version of the Measures for the Security Review of Network Products and Services (Trial), or the trial Measures for Security Review, which took effect on June 1, 2017, to provide for more detailed rules regarding cybersecurity review requirements. On April 13, 2020, the CAC, NDRC and the other ten governmental authorities jointly promulgated Measures for Cybersecurity Review, which became effective on June 1, 2020 and recently amended on December 28, 2021. The Measures for Cybersecurity Review, or the Review Measures, replaced the trial Measures for Security Review.
For the further purposes of regulating data processing activities, safeguarding data security, promoting data development and utilization, protecting the lawful rights and interests of individuals and organizations, and maintaining national sovereignty, security, and development interests, on June 10, 2021, Standing Committee of the PRC National People’s Congress published the Data Security Law of the People’s Republic of China, or the Data Security Law, which took effect on September 1, 2021. The Data Security Law requires data processing, which includes the collection, storage, use, processing, transmission, provision, publication of data, to be conducted in a legitimate and proper manner. The Data Security Law provides for data security and privacy obligations on entities and individuals carrying out data activities. The Data Security Law also introduces a data classification and hierarchical protection system based on the importance of data in economic and social development, and the degree of harm it may cause to national security, public interests, or legitimate rights and interests of individuals or organizations if such data are tampered with, destroyed, leaked, illegally acquired or illegally used. The appropriate level of protection measures is required to be taken for each respective category of data. For example, a processor of important data is required to designate the personnel and the management body responsible for data security, carry out risk assessments of its data processing activities and file the risk assessment reports with the competent authorities. State core data, i.e. data having a bearing on national security, the lifelines of national economy, people’s key livelihood and major public interests, shall be subject to stricter management system. Moreover, the Data Security Law provides a national security review procedure for those data activities which affect or may affect national security and imposes export restrictions on certain data and information. In addition, the Data Security Law also provides that any organization or individual within the territory of the PRC shall not provide any foreign judicial body and law enforcement body with any data without the approval of the competent PRC governmental authorities.
On July 6, 2021, certain PRC regulatory authorities issued Opinions on Strictly Scrutinizing Illegal Securities Activities in Accordance with the Law, which, among others, provides for improving relevant laws and regulations on data security, cross-border data transmission, and confidential information management. It provided that efforts will be made to revise the regulations on strengthening the confidentiality and file management relating to the offering and listing of securities overseas, to implement the responsibility on information security of overseas listed companies, and to strengthen the standardized management of cross-border information provision mechanisms and procedures.
83
Pursuant to the current Review Measures, the scope of review under the Review Measures extends to critical information infrastructure operators that intend to purchase internet products and services and data processing operators engaging in data processing activities, which affect or may affect national security. According to Article 7 of the Review Measures, a network platform operator that has the personal information of more than one million users shall apply to the Cybersecurity Review Office for cybersecurity reviews when it seeks to list overseas. Besides, the Review Measures also provides that if the relevant authorities consider that certain network products and services, data processing activities and listings in foreign countries affect or may affect national security, the authorities may initiate a cybersecurity review even if the operators do not have an obligation to report for a cybersecurity review under such circumstances. The Review Measures also elaborated the factors to be considered when assessing the national security risks of the relevant activities, including among others, risks of core data, important data or a large amount of personal information being stolen, leaked, destroyed, and illegally used or exited the country and risks of critical information infrastructure, core data, important data or a large amount of personal information data being affected, controlled and maliciously used by foreign governments after a foreign listing.
On November 14, 2021, the CAC released the Regulations on the Network Data Security (Draft for Comments), or the Draft Regulations, and will accept public comments until December 13, 2021. The Draft Regulations provide that data processors refer to individuals or organizations that autonomously determine the purpose and the manner of processing data. In accordance with the Draft Regulations, data processors shall apply for a cybersecurity review for the following activities: (i) merger, reorganization or division of Internet platform operators that have acquired a large number of data resources related to national security, economic development or public interests to the extent that affects or may affect national security; (ii) listing abroad of data processors which process over one million users’ personal information; (iii) listing in Hong Kong which affects or may affect national security; or (iv) other data processing activities that affect or may affect national security. Besides, data processors that are listed overseas shall carry out an annual data security assessment. The Draft Regulations remain unclear on whether the relevant requirements will be applicable to companies that have been listed in the United States and Hong Kong, such as us. We cannot predict the impact of the Draft Regulations, if any, at this stage, and we will closely monitor and assess any development in the rule-making process. If the enacted versions of the Draft Regulations mandate clearance of cybersecurity review and other specific actions to be completed by China-based companies listed on a U.S. stock exchange and Hong Kong Exchanges, such as us, we face uncertainties as to whether such clearance can be timely obtained, or at all. In addition, if a final version of the Draft Regulations is adopted, we may be subject to review when conducting data processing activities and annual data security assessment and may face challenges in addressing its requirements and make necessary changes to our internal policies and practices in data processing. Based on the foregoing, our PRC legal counsel does not expect that, as of the date of this annual report, the current applicable PRC laws on cybersecurity would have a material adverse impact on our business.
On July 30, 2021, the State Council issued the Regulations on Protection of Critical Information Infrastructure, or the Critical Information Infrastructure Regulations. Pursuant to the Critical Information Infrastructure Regulations, critical information infrastructure shall mean the important network facilities or information systems of key industries or fields such as public communication and information service, energy, transportation, water conservation, finance, public services, e-government affairs and national defense science, and important network facilities or information systems which may endanger national security, people’s livelihood and public interest once there occur damage, malfunctioning or data leakage to them. The Critical Information Infrastructure Regulations provide that no individual or organization may carry out any illegal activity of intruding into, interfering with, or sabotaging any critical information infrastructures, or endanger the security of any critical information infrastructures. The Critical Information Infrastructure Regulations also require that critical information infrastructure operators shall establish a cybersecurity protection system and accountability system, and that the main responsible person of a critical information infrastructure operator shall take full responsibility for the security protection of the critical information infrastructures operated by it. In addition, relevant administration departments of each important industry and sector shall be responsible for formulating the rule of critical information infrastructure determination applicable to their respective industry or sector, and determine the critical information infrastructure operators in their industry or sector.
On July 12, 2021, the MIIT and two other authorities jointly issued the Provisions on the Administration of Security Vulnerabilities of Network Products, or the Security Vulnerabilities Provisions. The Security Vulnerabilities Provisions state that, no organization or individual may abuse the security vulnerabilities of network products to engage in activities that endanger network security, or to illegally collect, sell, or publish the information on such security vulnerabilities. Anyone who is aware of the aforesaid offences shall not provide technical support, advertising, payment settlement and other assistance to the relevant offenders. According to the Provisions, network product providers, network operators, and platforms collecting network product security vulnerabilities shall establish and improve channels for receiving network product security vulnerability information and keep such channels available, and retain network product security vulnerability information reception logs for at least six months. The Provisions also bans provision of undisclosed vulnerabilities to overseas organizations or individuals other than to the product providers.
84
On October 29, 2021, the CAC issued the Measures for Security Assessment of Cross-border Data Transfer (Draft for Comment). According to these measures, in addition to the self-risk assessment requirement for provision of any data outside China, a data processor shall apply to the competent cyberspace department for data security assessment and clearance of outbound data transfer in any of the following events: (i) outbound transfer of personal information and important data collected and generated by an operator of critical information infrastructure; (ii) outbound transfer of important data; (iii) outbound transfer of personal data by a data processor which has processed more than one million users’ personal data; (iv) outbound transfer of more than one hundred thousand users’ personal information or more than ten thousand users’ sensitive personal information cumulatively; (v) such other circumstances where ex-ante security assessment and evaluation of cross-border data transfer is required by the CAC.
In addition, the State Secrecy Bureau has issued provisions authorizing the blocking of access to any website it deems to be leaking state secrets or failing to comply with the relevant legislation regarding the protection of state secrets during online information distribution. Specifically, internet companies in the PRC with bulletin boards, chat rooms or similar services must apply for specific approval prior to operating such services.
Furthermore, the Provisions on Technological Measures for Internet Security Protection, promulgated by the Ministry of Public Security and became effective in March 2006, require all ICP operators to keep records of certain information about its users (including user registration information, log-in and log-out time, IP address, content and time of posts by users) for at least 60 days and submit the above information as required by laws and regulations. The Decision on Strengthening Network Information Protection, or the Network Information Protection Decision, which was promulgated by the PRC National People’s Congress in December 2012, states that ICP operators must request identity information from users when ICP operators provide information publication services to the users. If ICP operators come across prohibited information, they must immediately cease the transmission of such information, delete the information, keep relevant records, and report to relevant government authorities.
On October 21, 2019, the Supreme People’s Court and the Supreme People’s Procuratorate of the PRC jointly issued the Interpretations on Certain Issues Regarding the Applicable of Law in the Handling of Criminal Case Involving Illegal Use of Information Networks and Assisting Committing Internet Crimes, which came into effect on November 1, 2019, and further clarifies the meaning of Internet service provider and the severe situations of the relevant crimes.
Regulations Relating to Internet Privacy
The PRC Constitution states that PRC law protects the freedom and privacy of communications of citizens and prohibits infringement of these rights. In recent years, PRC government authorities have enacted legislation on internet use to protect personal information from any unauthorized disclosure. The Network Information Protection Decision provides that electronic information that identifies a citizen or involves privacy of any citizen is protected by law and must not be unlawfully collected or provided to others. ICP operators collecting or using personal electronic information of citizens must specify the purposes, manners and scopes of information collection and uses, obtain consent of the relevant citizens, and keep the collected personal information confidential. ICP operators are prohibited from disclosing, tampering with, damaging, selling or illegally providing others with, collected personal information. ICP operators are required to take technical and other measures to prevent the collected personal information from any unauthorized disclosure, damage or loss. The Administrative Measures on Internet Information Services prohibit an ICP operator from insulting or slandering a third party or infringing upon the lawful rights and interests of a third party. According to the Provisions on Protection of Personal Information of Telecommunication and Internet Users, which was promulgated by MIIT and became effective in September 2013, telecommunication business operators and ICP operators are responsible for the security of the personal information of users they collect or use in the course of their provision of services. Without obtaining the consent from the users, telecommunication business operators and ICP operators may not collect or use the users’ personal information. The personal information collected or used in the course of provision of services by the telecommunication business operators or ICP operators must be kept in strict confidence, and may not be divulged, tampered with or damaged, and may not be sold or illegally provided to others. The ICP operators are required to take certain measures to prevent any divulgence of, damage to, tampering with or loss of users’ personal information. In accordance with the Cyber Security Law, network operators are required to collect and use personal information in compliance with the principles of legitimacy, properness and necessity, and strictly within the scope of authorization by the subject of personal information unless otherwise prescribed by laws or regulations. In the event of any unauthorized disclosure, damage or loss of collected personal information, network operators must take immediate remedial measures, notify the affected users and report the incidents to the relevant authorities in a timely manner. If any user knows that a network operator illegally collects and uses his or her personal information in violation of laws, regulations or any agreement with the user, or the collected and stored personal information is inaccurate or wrong, the user has the right to request the network operator to delete or correct the relevant collected personal information.
85
The relevant telecommunications authorities are further authorized to order ICP operators to rectify unauthorized disclosure. ICP operators are subject to legal liability, including warnings, fines, confiscation of illegal gains, revocation of licenses or filings, closing of the relevant websites, administrative punishment, criminal liabilities, or civil liabilities, if they violate relevant provisions on internet privacy. Pursuant to the Ninth Amendment to the Criminal Law issued by the Standing Committee of the National People’s Congress in August 2015 and becoming effective in November 2015, the standards of crime of infringing citizens’ personal information were amended accordingly and the criminal culpability of unlawful collection, transaction, and provision of personal information has been reinforced. In addition, any ICP provider that fails to fulfill the obligations related to internet information security administration as required by applicable laws and refuses to rectify upon orders, will be subject to criminal liability for (i) any dissemination of illegal information in large scale; (ii) any severe effect due to the leakage of the client’s information; (iii) any serious loss of evidence of criminal activities; or (iv) other severe situations, and any individual or entity that (x) sells or provides personal information to others unlawfully, or (y) steals or illegally obtains any personal information, will be subject to criminal liability in severe situations. In addition, the Interpretations of the Supreme People’s Court and the Supreme People’s Procuratorate of the PRC on Several Issues Concerning the Application of Law in Handling Criminal Cases of Infringing Personal Information, effective in June 2017, have clarified certain standards for the conviction and sentencing in relation to personal information infringement. The PRC government has the power and authority to order ICP operators to turn over personal information if an internet user posts any prohibited content or engages in illegal activities on the internet. The Civil Code further provides in a stand-alone chapter of right of personality and reiterate that the personal information of a natural person shall be protected by the law. Any organization or individual shall legitimately obtain such personal information of others in due course on a need-to-know basis and ensure the safety and privacy of such information, and refrain from excessively handling or using such information.
With respect to the security of information collected and used by mobile apps, pursuant to the Announcement of Conducting Special Supervision against the Illegal Collection and Use of Personal Information by Apps, which was issued on January 23, 2019, app operators should collect and use personal information in compliance with the Cyber Security Law and should be responsible for the security of personal information obtained from users and take effective measures to strengthen the personal information protection. Furthermore, app operators should not force their users to make authorization by means of bundling, suspending installation or in other default forms and should not collect personal information in violation of laws, regulations or breach of user agreements. Such regulatory requirements were emphasized by the Notice on the Special Rectification of Apps Infringing upon User’s Personal Rights and Interests, which was issued by MIIT on October 31, 2019. On November 28, 2019, the CAC, the MIIT, the Ministry of Public Security and the SAMR jointly issued the Methods of Identifying Illegal Acts of Apps to Collect and Use Personal Information. This regulation further illustrates certain commonly-seen illegal practices of apps operators in terms of personal information protection, including “failure to publicize rules for collecting and using personal information”, “failure to expressly state the purpose, manner and scope of collecting and using personal information”, “collection and use of personal information without consent of users of such App”, “collecting personal information irrelevant to the services provided by such app in violation of the principle of necessity”, “provision of personal information to others without users’ consent”, “failure to provide the function of deleting or correcting personal information as required by laws” and “failure to publish information such as methods for complaints and reporting”. Among others, any of the following acts of an app operator will constitute “collection and use of personal information without consent of users”: (i) collecting an user’s personal information or activating the permission for collecting any user’s personal information without obtaining such user’s consent; (ii) collecting personal information or activating the permission for collecting the personal information of any user who explicitly refuses such collection, or repeatedly seeking for user’s consent such that the user’s normal use of such app is disturbed; (iii) any user’s personal information which has been actually collected by the app operator or the permission for collecting any user’s personal information activated by the app operator is beyond the scope of personal information which such user authorizes such app operator to collect; (iv) seeking for any user’s consent in a non-explicit manner; (v) modifying any user’s settings for activating the permission for collecting any personal information without such user’s consent; (vi) using users’ personal information and any algorithms to directionally push any information, without providing the option of non-directed pushing such information; (vii) misleading users to permit collecting their personal information or activating the permission for collecting such users’ personal information by improper methods such as fraud and deception; (viii) failing to provide users with the means and methods to withdraw their permission of collecting personal information; and (ix) collecting and using personal information in violation of the rules for collecting and using personal information promulgated by such app operator.
86
On August 22, 2019, the CAC promulgated the Children Information Protection Provisions, which took effect on October 1, 2019, requiring that before collecting, using, transferring or disclosing the personal information of a child, the Internet service operator should inform the child’s guardians in a noticeable and clear manner and obtain their consents. Meanwhile, internet service operators should take measures like encryption when storing children’s personal information. On March 12, 2021, the CAC and three other authorities jointly issued the Rules on the Scope of Necessary Personal Information for Common Types of Mobile Internet Applications, which became effective on May 1, 2021. The Rules specifies the scope of necessary personal information to be collected each for a variety of common mobile internet applications, such as maps and navigation apps, online ride-hailing apps, instant messaging apps, online community apps. Operators of such apps shall not refuse to provide basic services to users on the ground of users’ refusal to provide their personal non-essential information. On April 26, 2021, the MIIT issued the Interim Administrative Provisions on Personal Information Protection in Internet Mobile Applications (Draft for Comment), or the Draft Interim Administrative Provisions. The Draft I Interim Administrative Provisions sets forth two principles of collection and utilization of personal information, namely “explicit consent” and “minimum necessity.”
In October 2020, the Standing Committee of the National People’s Congress issued the Draft Personal Information Protection Law for public comments. In April 2021, the Standing Committee of the National Peoples’ Congress issued a Second Draft for review of the Personal Information Protection Law, or the Draft Personal Information Protection Law, for public comments. The Draft Personal Information Protection Law integrates provisions from several rules with respect to personal information rights and privacy protection. According to the Draft Personal Information Protection Law, personal information refers to information related to identified or identifiable natural persons which is recorded by electronic or other means (excluding the anonymized information). The Draft Personal Information Protection Law provides the circumstances under which a personal information processor could process personal information, such as where the consent of the individual concerned is obtained and where it is necessary for the conclusion or performance of a contract to which such individual is a party to such contract. It also stipulates certain specific provisions with respect to the obligations of a personal information processor. In addition, it imposes further obligations on a personal information processor that provides for basic internet platform services, has large amount of users, has complicated business activities, including formulating of an independent institution mainly comprising of outside members to supervise personal information processing activities, termination of provision of services for product or service providers on the platform whose personal information processing activities are in material violation of laws and regulations, and issuing personal information protection social responsibilities reports regularly. In addition, on August 20, 2021, the SCNPC adopted the Personal Information Protection Law which took effect on November 1, 2021. The Personal Information Protection Law requires, among others, that (i) the processing of personal information should have a clear and reasonable purpose which should be directly related to the processing purpose, in a method that has the least impact on personal rights and interests, and (ii) the collection of personal information should be limited to the minimum scope necessary to achieve the processing purpose to avoid the excessive collection of personal information. Different types of personal information and personal information processing will be subject to various rules on consent, transfer, and security. Entities handling personal information shall bear responsibilities for their personal information handling activities, and adopt necessary measures to safeguard the security of the personal information they handle. The entities failing to comply could be ordered to correct, or suspend or terminate the provision of services, and face confiscation of illegal income, fines or other penalties.
Regulations Relating to Payment Services
According to Measures for the Administration of Payment Services of Non-Financial Institutions which were promulgated by the People’s Bank of China, or the PBOC on June 14, 2010, took effect on September 1, 2010, and recently amended by the PBOC on March 5, 2020 and took effect on April 29, 2020, and Detailed Implementing Rules for the Measures for the Administration of Payment Services of Non-Financial Institution which were promulgated by the PBOC on December 1, 2010 and were most recently amended on July 20, 2021, the payment services provided by non-financial institutions refer to some or all of the following monetary capital transfer services provided by the non-financial institutions as intermediary agencies between payers and payees: (i) payment through the internet; (ii) issuance and acceptance of prepaid cards; (iii) bankcard acquiring; and (iv) other payment services as determined by the PBOC. Non-financial institutions which provide payment services shall obtain a “Payment Business License” and become a “payment institution.” Payment Business License is valid for five years from the date of issuance. Payment institutions shall carry out business activities in compliance with the scope of business approved by the Payment Business License, and shall not outsource any businesses, transfer, lease, or lend its Payment Business License. Any non-financial institutions and individuals shall not directly or indirectly engage in the payment business without the approval of the PBOC. For any non-financial institution or individual that engages, whether explicitly or otherwise, in payment service without the approval of the PBOC, the PBOC and the branches thereof shall order it to terminate payment business; where a crime is suspected, it/he/she shall be transferred to the public security organ in accordance with law for investigation; where a crime is constituted, it/he/she shall be subject to criminal responsibilities.
87
In November 2017, the PBOC published the Notice on Further Strengthening the Remediation of Unlicensed Business Payment Services, or the PBOC Notice, on the investigation and administration of illegal offering of settlement services by financial institutions and third-party payment service providers to unlicensed entities. The PBOC Notice intended to prevent unlicensed entities from using licensed payment service providers as a conduit for conducting the unlicensed payment settlement services, so as to safeguard the fund security and information security.
Regulations Relating to Unfair Competition
According to the Law against Unfair Competition of the PRC, or the Anti-Unfair Competition Law, promulgated by the SCNPC on September 2, 1993 and most recently amended on April 23, 2019, effective from April 23, 2019, operators shall not undermine their competitors by engaging in improper activities, including but not limited to, taking advantage of powers or influence to affect a transaction, market confusion, commercial bribery, misleading false publicity, infringement on trade secrets, price dumping, illegitimate premium sale and commercial libel. Any operators who violate the Anti-Unfair Competition Law by engaging in the foregoing unfair competitive activities shall be ordered to cease such illegal activities, eliminate the influence of such activities or compensate for the damages caused to any party. The competent supervision and inspection authorities may also confiscate the illegal gains or impose fines on such operators.
Regulations Relating to Intellectual Property
China has adopted comprehensive legislation governing intellectual property rights, including copyrights, trademarks, patents and domain names. China is a signatory to the primary international conventions on intellectual property rights and has been a member of the Agreement on Trade Related Aspects of Intellectual Property Rights since its accession to the World Trade Organization in December 2001.
Copyright
On September 7, 1990, the SCNPC promulgated the Copyright Law of the PRC, or the Copyright Law, effective on June 1, 1991 and amended on October 27, 2001, February 26, 2010 and November 11, 2020. The latest amendment took effect on June 1, 2021. The amended Copyright Law extends copyright protection to internet activities, products disseminated over the internet and software products. In addition, there is a voluntary registration system administered by the Copyright Protection Center of China.
Under the Regulations on the Protection of the Right to Network Dissemination of Information that took effect on July 1, 2006 and was amended on January 30, 2013, it is further provided that an internet information service provider may be held liable under various situations, including that if it knows or should reasonably have known a copyright infringement through the internet and the service provider fails to take measures to remove or block or disconnect links to the relevant content, or, although not aware of the infringement, the internet information service provider fails to take such measures upon receipt of the copyright holder’s notice of such infringement.
In order to further implement the Regulations on Computer Software Protection, promulgated by the State Council on December 20, 2001 and most recently amended on January 30, 2013, the National Copyright Administration issued the Measures for the Registration of Computer Software Copyright on February 20, 2002, which specify detailed procedures and requirements with respect to the registration of software copyrights.
Trademark
According to the Trademark Law of the PRC promulgated by the SCNPC on August 23, 1982 and last amended on April 23, 2019, the Trademark Office of the SAIC is responsible for the registration and administration of trademarks in China. The SAIC under the State Council has established a Trademark Review and Adjudication Board for resolving trademark disputes. Registered trademarks are valid for ten years from the date the registration is approved. A registrant may apply to renew a registration within twelve months before the expiration date of the registration. If the registrant fails to apply in a timely manner, a grace period of six additional months may be granted. If the registrant fails to apply before the grace period expires, the registered trademark shall be deregistered. Renewed registrations are valid for ten years. On April 29, 2014, the State Council issued the revised the Implementing Regulations of the Trademark Law of the PRC, which specified the requirements of applying for trademark registration and renewal.
88
Patent
According to the Patent Law of the PRC, or the Patent Law, promulgated by the SCNPC in 1984 and last amended on June 1, 2021, and the Implementation Rules of the Patent Law of the PRC, or the Implementation Rules of the Patent Law, promulgated by the State Council in 2001 and last amended in 2010, the patent administrative department under the State Council is responsible for the administration of patent-related work nationwide and the patent administration departments of provincial or autonomous regions or municipal governments are responsible for administering patents within their respective administrative areas. The Patent Law and Implementation Rules of the Patent Law provide for three types of patents, namely “inventions,” “utility models” and “designs.” Invention patents are valid for twenty years, while utility model patents and design patents are valid for ten years, from the date of application. The Chinese patent system adopts a “first come, first file” principle, which means that where more than one person files a patent application for the same invention, a patent will be granted to the person who files the application first. An invention or a utility model must possess novelty, inventiveness and practical applicability to be patentable. Third parties must obtain consent or a proper license from the patent owner to use the patent. Otherwise, the unauthorized use constitutes an infringement on the patent rights.
Domain names
On August 24, 2017, the MIIT promulgated the Administrative Measures for Internet Domain Names, which became effective on November 1, 2017.
Regulations Relating to Foreign Exchange
The principal regulations governing foreign currency exchange in China are the Administrative Regulations on Foreign Exchange of the PRC, or the Foreign Exchange Administrative Regulation, which were promulgated by the State Council on January 29, 1996, became effective on April 1, 1996 and was subsequently amended on January 14, 1997 and August 5, 2008 and the Administrative Regulations on Foreign Exchange Settlement, Sales and Payment which was promulgated by the PBOC, on June 20, 1996 and became effective on July 1, 1996. Under these regulations, payments of current account items, such as profit distributions and trade and service-related foreign exchange transactions, can be made in foreign currencies without prior approval from SAFE, by complying with certain procedural requirements. By contrast, approval from or registration with appropriate government authorities is required where Renminbi is to be converted into foreign currency and remitted out of China to pay capital account items such as the repayment of foreign currency denominated loans, direct investment overseas and investments in securities or derivative products outside of the PRC. FIEs are permitted to convert their after-tax dividends into foreign exchange and to remit such foreign exchange out of their foreign exchange bank accounts in the PRC.
On March 30, 2015, SAFE promulgated the Notice on Reforming the Administration of Foreign Exchange Settlement of Capital of FIEs, or the SAFE Circular 19, which took effect on June 1, 2015. According to SAFE Circular 19, the foreign currency capital contribution to an FIE in its capital account may be converted into Renminbi on a discretional basis.
On June 9, 2016, the SAFE promulgated the Circular on Reforming and Regulating Policies on the Management of the Settlement of Foreign Exchange of Capital Accounts, or the SAFE Circular 16. The SAFE Circular 16 unifies the Discretional Foreign Exchange Settlement for all the domestic institutions. The Discretional Foreign Exchange Settlement means that the foreign exchange capital in the capital account which has been confirmed by the relevant policies to be subject to the discretional foreign exchange settlement (including foreign exchange capital, foreign loans and funds remitted from the proceeds from the overseas listing) can be settled at the banks based on the actual operational needs of the domestic institutions. The proportion of Discretional Foreign Exchange Settlement of the foreign exchange capital is temporarily determined as 100%. Violations of SAFE Circular 19 or SAFE Circular 16 could result in administrative penalties in accordance with the Foreign Exchange Administrative Regulation and relevant provisions.
Furthermore, SAFE Circular 16 stipulates that the use of foreign exchange incomes of capital accounts by FIEs shall follow the principles of authenticity and self-use within the business scope of the enterprises. The foreign exchange incomes of capital accounts and capital in RMB obtained by the FIE from foreign exchange settlement shall not be used for the following purposes: (i) directly or indirectly used for the payment beyond the business scope of the enterprises or the payment prohibited by relevant laws and regulations; (ii) directly or indirectly used for investment in securities or financial schemes other than bank guaranteed products unless otherwise provided by relevant laws and regulations; (iii) used for granting loans to non-affiliated enterprises, unless otherwise permitted by its business scope; and (iv) used for the construction or purchase of real estate that is not for self-use (except for the real estate enterprises).
89
On October 23, 2019, SAFE promulgated the SAFE Circular 28. The SAFE Circular 28 stipulates that non-investment FIEs may use capital to carry out domestic equity investment in accordance with the law under the premise of not violating the Negative list and the projects invested are true and in compliance with laws and regulations.
Regulations Relating to Dividend Distributions
The principal regulations governing distribution of dividends of wholly foreign-owned enterprise, or the WFOE, include the PRC Company Law. Under these regulations, WFOEs in China may pay dividends only out of their accumulated profits, if any, determined in accordance with the PRC accounting standards and regulations. In addition, FIEs in the PRC are required to allocate at least 10% of their accumulated profits each year, if any, to fund certain reserve funds unless these reserves have reached 50% of the registered capital of the enterprises. These reserves are not distributable as cash dividends.
Regulations Relating to Foreign Debts
A loan made by foreign investors as shareholders in an FIE is considered to be foreign debt in the PRC and is regulated by various laws and regulations, including the Foreign Exchange Administrative Regulation, the Interim Provisions on the Management of Foreign Debts promulgated by SAFE, the NDRC and the Ministry of Finance, or the MOF, and took effect on March 1, 2003 and the Administrative Measures for Registration of Foreign Debts promulgated by SAFE on April 28, 2013 and amended by the Notice of the SAFE on Abolishing and Amending the Normative Documents Related to the Reform of the Registered Capital Registration System on May 4, 2015. Under these rules, a shareholder loan in the form of foreign debt made to a Chinese entity does not require the prior approval of SAFE. However, such foreign debt must be registered with and recorded by local banks. The SAFE Circular 28 provides that a non-financial enterprise in the pilot areas may register the permitted amounts of foreign debts, which is as twice of the non-financial enterprise’s net assets, at the local foreign exchange bureau. Such non-financial enterprise may borrow foreign debts within the permitted amounts and directly handle the relevant procedures in banks without registration of each foreign debt. However, the non-financial enterprise shall report its international income and expenditure regularly.
Regulations Relating to Offshore Special Purpose Companies Held by PRC Residents
According to the Circular on Printing and Distributing the Provisions on Foreign Exchange Administration over Domestic Direct Investment by Foreign Investors and the Supporting Documents promulgated by SAFE on May 11, 2013 and most recently amended on December 30, 2019, the administration by SAFE or its local branches over direct investment by foreign investors in the PRC shall be conducted by way of registration and banks shall process foreign exchange business relating to the direct investment in the PRC based on the registration information provided by SAFE and its branches.
SAFE promulgated Notice on Issues Relating to Foreign Exchange Administration over the Overseas Investment and Financing and Round-trip Investment by Domestic Residents via Special Purpose Vehicles, or the SAFE Circular 37, on July 4, 2014 that requires PRC residents or entities to register with SAFE or its local branch in connection with their establishment or control of an offshore entity established for the purpose of overseas investment or financing. In addition, such PRC residents or entities must update their SAFE registrations when the offshore special purpose vehicle undergoes material events relating to any change of basic information (including change of such PRC citizens or residents, name and term of operation), capital increase or capital reduction, transfers or exchanges of shares, or mergers or divisions. SAFE Circular 37 was issued to replace the Notice on Relevant Issues Concerning Foreign Exchange Administration for PRC Residents Engaging in Financing and Roundtrip Investments via Overseas Special Purposes Vehicles.
SAFE further enacted the Notice of the State Administration of Foreign Exchange on Further Simplifying and Improving the Foreign Exchange Management Policies for Direct Investment, or the SAFE Circular 13, which allows PRC residents or entities to register with qualified banks in connection with their establishment or control of an offshore entity established for the purpose of overseas investment or financing. However, remedial registration applications made by PRC residents that previously failed to comply with the SAFE Circular 37 continue to fall under the jurisdiction of the relevant local branch of SAFE. In the event that a PRC shareholder holding interests in a special purpose vehicle fails to fulfill the required SAFE registration, the PRC subsidiaries of that special purpose vehicle may be prohibited from distributing profits to the offshore parent and from carrying out subsequent cross-border foreign exchange activities, and the special purpose vehicle may be restricted in its ability to contribute additional capital into its PRC subsidiary.
90
On January 26, 2017, SAFE issued the Notice on Improving the Check of Authenticity and Compliance to Further Promote Foreign Exchange Control, or the SAFE Circular 3, which stipulates several capital control measures with respect to the outbound remittance of profit from domestic entities to offshore entities, including (i) under the principle of genuine transaction, banks shall check board resolutions regarding profit distribution, the original version of tax filing records and audited financial statements; and (ii) domestic entities shall hold income to account for previous years’ losses before remitting the profits. Moreover, pursuant to SAFE Circular 3, domestic entities shall make detailed explanations of the sources of capital and utilization arrangements, and provide board resolutions, contracts and other proof when completing the registration procedures in connection with an outbound investment.
Regulations Relating to Stock Incentive Plans
According to the Notice of the State Administration of Foreign Exchange on Issues Relating to the Foreign Exchange Administration for Domestic Individuals Participating in Stock Incentive Plan of Overseas Listed Company, or the Share Incentive Rules, which was issued on February 15, 2012 and other regulations, directors, supervisors, senior management and other employees participating in any share incentive plan of an overseas publicly-listed company who are PRC citizens or non-PRC citizens residing in China for a continuous period of not less than one year, subject to certain exceptions, are required to register with the SAFE. All such participants need to authorize a qualified PRC agent, such as a PRC subsidiary of the overseas publicly-listed company to register with the SAFE and handle foreign exchange matters such as opening accounts, transferring and settlement of the relevant proceeds. The Share Incentive Rules further requires an offshore agent to be designated to handle matters in connection with the exercise of share options and sales of proceeds for the participants of the share incentive plans. Failure to complete the said SAFE registrations may subject our participating directors, supervisors, senior management and other employees to fines and legal sanctions.
In addition, the SAT has issued certain circulars concerning employee stock options and restricted shares. Under these circulars, employees working in the PRC who exercise stock options or are granted restricted shares will be subject to PRC individual income tax. The PRC subsidiaries of an overseas listed company are required to file documents related to employee stock options and restricted shares with relevant tax authorities and to withhold individual income taxes of employees who exercise their stock option or purchase restricted shares. If the employees fail to pay or the PRC subsidiaries fail to withhold income tax in accordance with relevant laws and regulations, the PRC subsidiaries may face sanctions imposed by the tax authorities or other PRC governmental authorities.
Regulation Relating to Outbound Direct Investment
On December 26, 2017, the NDRC promulgated the Administrative Measures on Overseas Investments of Enterprises, or NDRC Order No. 11, which took effect on March 1, 2018. According to NDRC Order No. 11, non-sensitive overseas investment projects are required to make record filings with the local branch of the NDRC. On September 6, 2014, MOFCOM promulgated the Administrative Measures on Overseas Investments, which took effect on October 6, 2014. According to such regulation, overseas investments of PRC enterprises that involve non-sensitive countries and regions and non-sensitive industries must make record filings with a local branch of MOFCOM. According to the Notice of the State Administration of Foreign Exchange on Further Improving and Adjusting Foreign Exchange Administration Policies for Direct Investment, as amended, PRC enterprises must register for overseas direct investment with local banks. The shareholders or beneficial owners who are PRC entities are required to be in compliance with the related overseas investment regulations. If they fail to complete the filings or registrations required by overseas direct investment regulations, the relevant authority may order them to suspend or cease the implementation of such investment and make corrections within a specified time.
Regulations Relating to Taxation
Income tax
According to the Enterprise Income Tax Law of the PRC, or the EIT Law, which was promulgated on March 16, 2007, became effective from January 1, 2008 and was amended on February 24, 2017 and December 29, 2018, an enterprise established outside the PRC with de facto management bodies within the PRC is considered a resident enterprise for PRC enterprise income tax purposes and is generally subject to a uniform 25% enterprise income tax rate on its worldwide income. The Implementing Rules of the Enterprise Income Tax Law of the PRC, or the Implementing Rules of the EIT Law defines a “de facto management body” as a managing body that in practice exercises “substantial and overall management and control over the production and operations, personnel, accounting, and properties” of the enterprise. Non-PRC resident enterprises without any branches in the PRC pay an enterprise income tax in connection with their income originating from the PRC at the tax rate of 10%.
91
Enterprises that are recognized as high and new technology enterprises in accordance with the Administrative Measures for the Determination of High and New Tech Enterprises issued by the Ministry of Science, the MOF and the State Administration of Taxation, or the SAT are entitled to enjoy a preferential enterprise income tax rate of 15%. Under which the validity period of the high and new technology enterprise qualification shall be three years from the date of issuance of the certificate. An enterprise can re-apply for such recognition as a high and new technology enterprise before or after the previous certificate expires.
On February 3, 2015, the SAT issued the Announcement on Several Issues Concerning the Enterprise Income Tax on Indirect Transfer of Assets by Non-Resident Enterprises, or the SAT Circular 7. The SAT Circular 7 repeals certain provisions in the Notice of the State Administration of Taxation on Strengthening the Administration of Enterprise Income Tax on Income from Equity Transfer by Non-Resident Enterprises, or the SAT Circular 698, issued by SAT on December 10, 2009 and the Announcement on Several Issues Relating to the Administration of Income Tax on Non-resident Enterprises issued by SAT on March 28, 2011 and clarifies certain provisions in the SAT Circular 698. The SAT Circular 7 provides comprehensive guidelines relating to, and heightening the Chinese tax authorities’ scrutiny on, indirect transfers by a non-resident enterprise of assets (including assets of organizations and premises in PRC, immovable property in the PRC, equity investments in PRC resident enterprises) or the PRC Taxable Assets. For instance, when a non-resident enterprise transfers equity interests in an overseas holding company that directly or indirectly holds certain PRC Taxable Assets and if the transfer is believed by the PRC tax authorities to have no reasonable commercial purpose other than to evade enterprise income tax, the SAT Circular 7 allows the PRC tax authorities to reclassify the indirect transfer of PRC Taxable Assets into a direct transfer and therefore impose a 10% rate of PRC enterprise income tax on the non-resident enterprise. The SAT Circular 7 lists several factors to be taken into consideration by tax authorities in determining if an indirect transfer has a reasonable commercial purpose. However, regardless of these factors, the overall arrangements in relation to an indirect transfer satisfying all the following criteria will be deemed to lack a reasonable commercial purpose: (i) 75% or more of the equity value of the intermediary enterprise being transferred is derived directly or indirectly from PRC Taxable Assets; (ii) at any time during the one-year period before the indirect transfer, 90% or more of the asset value of the intermediary enterprise (excluding cash) is comprised directly or indirectly of investments in the PRC, or during the one-year period before the indirect transfer, 90% or more of its income is derived directly or indirectly from the PRC; (iii) the functions performed and risks assumed by the intermediary enterprise and any of its subsidiaries and branches that directly or indirectly hold the PRC Taxable Assets are limited and are insufficient to prove their economic substance; and (iv) the foreign tax payable on the gain derived from the indirect transfer of the PRC Taxable Assets is lower than the potential PRC tax on the direct transfer of those assets. On the other hand, indirect transfers falling into the scope of the safe harbors under the SAT Circular 7 may not be subject to PRC tax under the SAT Circular 7. The safe harbors include qualified group restructurings, public market trades and exemptions under tax treaties or arrangements.
On October 17, 2017, SAT issued the Announcement on Issues Relating to Withholding at Source of Income Tax of Non-resident Enterprises, or the SAT Circular 37, which took effect on December 1, 2017. Certain provisions of the SAT Circular 37 were repealed by the Announcement of the State Administration of Taxation on Revising Certain Taxation Normative Documents. According to the SAT Circular 37, the balance after deducting the equity net value from the equity transfer income shall be the taxable income amount for equity transfer income. Equity transfer income shall mean the consideration collected by the equity transferor from the equity transfer, including various income in monetary form and non-monetary form. Equity net value shall mean the tax computation basis for obtaining the said equity. The tax computation basis for equity shall be: (i) the capital contribution costs actually paid by the equity transferor to a Chinese resident enterprise at the time of investment and equity participation, or (ii) the equity transfer costs actually paid at the time of acquisition of such equity to the original transferor of the said equity. Where there is reduction or appreciation of value during the equity holding period, and the gains or losses may be confirmed pursuant to the rules of the finance and tax authorities of the State Council, the equity net value shall be adjusted accordingly. When an enterprise computes equity transfer income, it shall not deduct the amount in the shareholders’ retained earnings such as undistributed profits, etc. of the investee enterprise, which may be distributed in accordance with the said equity. In the event of partial transfer of equity under multiple investments or acquisitions, the enterprise shall determine the costs corresponding to the transferred equity in accordance with the transfer ratio, out of all costs of the equity.
92
Under the SAT Circular 7 and the Law of the PRC on the Administration of Tax Collection promulgated by the SCNPC on September 4, 1992 and newly amended on April 24, 2015, in the case of an indirect transfer, entities or individuals obligated to pay the transfer price to the transferor shall act as withholding agents. If they fail to make withholding or withhold the full amount of tax payable, the transferor of equity shall declare and pay tax to the relevant tax authorities within seven days from the occurrence of tax payment obligation. Where the withholding agent does not make the withholding, and the transferor of the equity does not pay the tax payable amount, the tax authority may impose late payment interest on the transferor. In addition, the tax authority may also hold the withholding agents liable and impose a penalty of ranging from 50% to 300% of the unpaid tax on them. The penalty imposed on the withholding agents may be reduced or waived if the withholding agents have submitted the relevant materials in connection with the indirect transfer to the PRC tax authorities in accordance with the SAT Circular 7.
Withholding tax on dividend distribution
The EIT Law prescribes a standard withholding tax rate of 20% on dividends and other China-sourced income of non-PRC resident enterprises which have no establishment or place of business in the PRC, or if established, the relevant dividends or other China-sourced income are in fact not associated with such establishment or place of business in the PRC. However, the Implementing Rules of the EIT Law reduced the rate from 20% to 10%, effective from January 1, 2008. However, a lower withholding tax rate might be applied if there is a tax treaty between China and the jurisdiction of the foreign holding companies, for example, pursuant to the Arrangement Between the Mainland of China and the Hong Kong Special Administrative Region for the Avoidance of Double Taxation on Income, or the Double Tax Avoidance Arrangement, and other applicable PRC laws, if a Hong Kong resident enterprise is determined by the competent PRC tax authority to have satisfied the relevant conditions and requirements under the Double Tax Avoidance Arrangement and other applicable laws, the 10% withholding tax on the dividends that the Hong Kong resident enterprise receives from a PRC resident enterprise may be reduced to 5% upon receiving approval from the tax authority in charge.
Based on the Notice on Relevant Issues Relating to the Enforcement of Dividend Provisions in Tax Treaties issued on February 20, 2009 by the SAT, if the relevant PRC tax authorities determine, at their discretion, that a company benefits from such reduced income tax rate due to a structure or arrangement that is primarily tax-driven, such PRC tax authorities may adjust the preferential tax treatment. And the Announcement of the State Administration of Taxation on Issues concerning “Beneficial Owners” in Tax Treaties, promulgated by the SAT on February 3, 2018 and took effect on April 1, 2018, further clarified the analysis standard when determining one’s qualification for beneficial owner status.
Value-added tax
Pursuant to the Interim Regulations on Value-Added Tax of the PRC, which was promulgated by the State Council on December 13, 1993 and amended on November 10, 2008, February 6, 2016 and November 19, 2017, and the Implementation Rules for the Interim Regulations on Value-Added Tax of the PRC, which was promulgated by the MOF, and SAT on December 15, 2008 and became effective on January 1, 2009 and as amended on October 28, 2011, entities or individuals engaging in sale of goods, provision of processing services, repairs and replacement services or importation of goods within the territory of the PRC shall pay value-added tax, or the VAT. Unless otherwise provided, the rate of VAT is 17% on sales and 6% on the services. On April 4, 2018, MOF and SAT jointly promulgated the Circular of the MOF and the SAT on Adjustment of Value-Added Tax Rates, or the Circular 32, according to which (i) for VAT taxable sales acts or import of goods originally subject to VAT rates of 17% and 11% respectively, such tax rates shall be adjusted to 16% and 10%, respectively; (ii) for purchase of agricultural products originally subject to tax rate of 11%, such tax rate shall be adjusted to 10%; (iii) for purchase of agricultural products for the purpose of production and sales or consigned processing of goods subject to tax rate of 16%, such tax shall be calculated at the tax rate of 12%; (iv) for exported goods originally subject to tax rate of 17% and export tax refund rate of 17%, the export tax refund rate shall be adjusted to 16%; and (v) for exported goods and cross-border taxable acts originally subject to tax rate of 11% and export tax refund rate of 11%, the export tax refund rate shall be adjusted to 10%. Circular 32 became effective on May 1, 2018 and shall supersede existing provisions which are inconsistent with Circular 32.
93
Since November 16, 2011, the MOF and the SAT have implemented the Pilot Plan for Imposition of Value-Added Tax to Replace Business Tax, or the VAT Pilot Plan, which imposes VAT in lieu of business tax for certain “modern service industries” in certain regions and eventually expanded to nation-wide application in 2013. According to the Implementation Rules for the Pilot Plan for Imposition of Value-Added Tax to Replace Business Tax released by the MOF and the SAT on the VAT Pilot Program, the “modern service industries” include research, development and technology services, information technology services, cultural innovation services, logistics support, lease of corporeal properties, attestation and consulting services. The Notice on Comprehensively promoting the Pilot Plan of the Conversion of Business Tax to Value-Added Tax, as amended, sets out that VAT in lieu of business tax be collected in all regions and industries.
On March 20, 2019, MOF, SAT and the General Administration of Customs jointly promulgated the Announcement on Relevant Policies for Deepening Value-Added Tax Reform, which became effective on April 1, 2019 and provides that (i) with respect to VAT taxable sales acts or import of goods originally subject to VAT rates of 16% and 10% respectively, such tax rates shall be adjusted to 13% and 9%, respectively; (ii) with respect to purchase of agricultural products originally subject to tax rate of 10%, such tax rate shall be adjusted to 9%; (iii) with respect to purchase of agricultural products for the purpose of production or consigned processing of goods subject to tax rate of 13%, such tax shall be calculated at the tax rate of 10%; (iv) with respect to export of goods and services originally subject to tax rate of 16% and export tax refund rate of 16%, the export tax refund rate shall be adjusted to 13%; and (v) with respect to export of goods and cross-border taxable acts originally subject to tax rate of 10% and export tax refund rate of 10%, the export tax refund rate shall be adjusted to 9%.
Regulations Relating to Employment
The Labor Contract Law of the PRC, or the Labor Contract Law, and its implementation rules provide requirements concerning employment contracts between an employer and its employees. If an employer fails to enter into a written employment contract with an employee within one year from the date on which the employment relationship is established, the employer must rectify the situation by entering into a written employment contract with the employee and pay the employee twice the employee’s salary for the period from the day following the lapse of one month from the date of establishment of the employment relationship to the day prior to the execution of the written employment contract. The Labor Contract Law and its implementation rules also require compensation to be paid upon certain terminations. In addition, if an employer intends to enforce a non-compete provision in an employment contract or non-competition agreement with an employee, it has to compensate the employee on a monthly basis during the term of the restriction period after the termination or expiry of the labor contract. Employers in most cases are also required to provide severance payment to their employees after their employment relationship is terminated.
Pursuant to the Social Insurance Law of the PRC, which was promulgated by the SCNPC on October 28, 2010, effective on July 1, 2011 and last amended on December 29, 2018, the Interim Regulations on the Collection of Social Insurance Fees, issued by the State Council on January 22, 1999 and last amended on March 24, 2019, and the Regulations on the Administration of Housing Provident Funds, issued by the State Council on April 3, 1999 and last amended on March 24, 2019, enterprises in China are required to participate in certain employee benefit plans, including social insurance funds, namely a pension plan, a medical insurance plan, an unemployment insurance plan, a work-related injury insurance plan and a maternity insurance plan, and a housing provident fund, and contribute to the plans or funds in amounts equal to certain percentages of salaries, including bonuses and allowances, of the employees as specified by the local government from time to time at locations where they operate their businesses or where they are located.
On July 16, 2021, the Ministry of Human Resources and Social Security, the National Development and Reform Commission, the Ministry of Transport, together with several other governmental authorities jointly promulgated Guidance on Safeguarding the Rights and Interests of Labor Forces in New Forms of Employment, which require, among others, platform enterprises adopting labor outsourcing and other cooperative labor methods to undertake corresponding responsibilities in accordance with laws and regulations when workers’ rights and interests are damaged, call for organizing and launching pilot programs for occupational injury protection of flexible employment personnel, focusing on platform enterprises in industries such as mobility, takeout, on-demand delivery and intra-city freight, and encourage platform enterprises to improve the protection for flexible employment personnel on the platform by purchasing personal accident, employer liability and other commercial insurances.
94
Regulations Relating to Overseas Listing and M&A
On August 8, 2006, six PRC regulatory agencies, including the CSRC, promulgated the Rules on the Merger and Acquisition of Domestic Enterprises by Foreign Investors, or the M&A Rules, which became effective on September 8, 2006 and were amended on June 22, 2009. The M&A Rules, among other things, require offshore special purpose vehicles formed for overseas listing purposes through acquisitions of PRC domestic companies and controlled by PRC domestic enterprises or individuals to obtain the approval of the CSRC prior to the listing and trading of such special purpose vehicle’s securities on an overseas stock exchange. In September 2006, the CSRC published on its official website procedures regarding its approval of overseas listings by special purpose vehicles. The CSRC approval procedures require the filing of a number of documents with the CSRC. Although (i) The CSRC currently has not issued any definitive rule or interpretation concerning whether offerings by us are subject to the M&A Rules; and (ii) no provision in the M&A Rules clearly classifies contractual arrangements as a type of transaction subject to the M&A Rules, the interpretation and application of the regulations remain unclear, and we may ultimately be required to obtain approval from the CSRC. If CSRC approval is required, it is uncertain whether it would be possible for us to obtain the approval and any failure to obtain or delay in obtaining CSRC approval for offerings would subject us to sanctions imposed by the CSRC and other PRC regulatory agencies.
The M&A Rules, and other regulations and rules concerning mergers and acquisitions established additional procedures and requirements that could make merger and acquisition activities by foreign investors more time-consuming and complex. For example, the M&A Rules require that MOFCOM be notified in advance of any change-of-control transaction in which a foreign investor takes control of a PRC domestic enterprise, if (i) any important industry is concerned, (ii) such transaction involves factors that impact or may impact national economic security, or (iii) such transaction will lead to a change in control of a domestic enterprise which holds a famous trademark or PRC time-honored brand.
In addition, according to the Notice on Establishing the Security Review System for Mergers and Acquisitions of Domestic Enterprises by Foreign Investors issued by the General Office of the State Council on February 3, 2011 and which became effective on March 4, 2011, the Rules on Implementation of Security Review System for the Merger and Acquisition of Domestic Enterprises by Foreign Investors issued by MOFCOM on August 25, 2011 and which became effective on September 1, 2011, mergers and acquisitions by foreign investors that raise “national defense and security” concerns and mergers and acquisitions through which foreign investors may acquire de facto control over domestic enterprises that raise “national security” concerns are subject to strict review by MOFCOM, and the regulations prohibit any activities attempting to bypass such security review, including by structuring the transaction through a proxy or contractual control arrangement.
| C. | Organizational Structure |
For the chart illustrating our company’s organizational structure, see the outset of “Item 3. Key Information.”
Contractual Arrangements with Our Consolidated Affiliated Entity and Its Shareholders
PRC laws and regulations impose certain restrictions or prohibitions on foreign ownership of companies that engage in certain value-added telecommunication services and certain other businesses. We are an exempted company incorporated in the Cayman Islands. Dada Glory is our PRC subsidiary and a foreign-invested enterprise under PRC laws.
To comply with PRC laws and regulations, we conduct certain of our business in China through Shanghai Qusheng, our consolidated affiliated entity in the PRC, and its subsidiaries, based on a series of contractual arrangements by and among Dada Glory, the VIE and its shareholders. We refer to Shanghai Qusheng as the VIE in this annual report.
Our contractual arrangements with the VIE and its respective shareholders allow us to (i) exercise effective control over the VIE, (ii) receive substantially all of the economic benefits of the VIE, and (iii) have an exclusive option to purchase all or part of the equity interests in the VIE when and to the extent permitted by PRC law.
As a result of our direct ownership in Dada Glory and the contractual arrangements with the VIE, we are regarded as the primary beneficiary of the VIE, and we treat its and its subsidiaries as our consolidated affiliated entities under U.S. GAAP. We have consolidated the financial results of the VIE and its subsidiaries in our consolidated financial statements in accordance with U.S. GAAP.
95
Agreements that provide us with effective control over the VIE
Powers of Attorney. Pursuant to the powers of attorney, dated November 20, 2020, each of the shareholders of the VIE has executed a power of attorney to irrevocably authorize Dada Glory, or any person designated by Dada Glory, to act as its attorney-in-fact to exercise all of its rights as a shareholder of the VIE, including, but not limited to, the right to (i) propose, convene and attend shareholders’ meetings, (ii) vote on any resolution on behalf of the shareholders that require the shareholders to vote under PRC law and the VIE’s articles of association, such as the sale, transfer, pledge and disposal of all or part of a shareholder’s equity interest in the VIE, and (iii) designate and appoint the VIE’s legal representative, director, supervisor, chief executive officer and other senior management members on behalf of the shareholders. The powers of attorney will remain effective until such shareholder ceases to be a shareholder of the VIE or otherwise instructed by Dada Glory.
Share Pledge Agreements. Pursuant to the share pledge agreements, dated November 20, 2020, each of the shareholders of the VIE agrees to pledge the security interest in their respective equity interests in the VIE, representing 100% equity interests in the VIE in aggregate, to Dada Glory, to guarantee performance by such shareholder’s obligations under the powers of attorney, the exclusive business cooperation agreement and the exclusive option agreement to which such shareholder is a party, as well as the performance by the VIE of its obligations under the exclusive business cooperation agreement and the exclusive option agreement. In the event of a breach by the VIE or any of its shareholders of contractual obligations under these contractual arrangements, Dada Glory, as pledgee, will have the right to take possession of and dispose of the pledged equity interests in the VIE and will have priority in receiving the proceeds from such disposal. The shareholders of the VIE also covenant that, without the prior written consent of Dada Glory, they shall not transfer or agree to other’s transfer of the pledged equity interests, create or allow any new pledge or any other encumbrance on the pledged equity interests. The equity interest pledge agreement will remain effective until the contractual obligations are fully fulfilled and terminated.
Agreements that allow us to receive economic benefits from the VIE
Exclusive Business Cooperation Agreement. Pursuant to the exclusive business cooperation agreement, dated November 14, 2014, between Dada Glory and the VIE, Dada Glory has the exclusive right to provide the VIE with complete business support and technical and consulting services, including but not limited to technical services, network support, business consultations, intellectual property licenses, equipment or leasing, marketing consultancy, system integration, product research and development, and system maintenance. Without Dada Glory’s prior written consent, the VIE may not accept any consultations and/or services regarding the matters contemplated by this Agreement provided by any third party during the term of the agreement. The VIE agrees to pay Dada Glory service fees at an amount equals to 100% of the net income generated by the VIE, which should be paid on a monthly basis. Dada Glory has the exclusive ownership of all the intellectual property rights created as a result of the performance of the exclusive business cooperation agreement. To guarantee the VIE’s performance of its obligations thereunder, the shareholders of the VIE agree to pledge all of their equity interests in the VIE to Dada Glory pursuant to the share pledge agreements. The exclusive business cooperation agreement has an initial term of 10 years and shall be extended if confirmed in writing by Dada Glory prior to the expiration. The extended term shall be determined by Dada Glory, and the VIE shall accept such extended term unconditionally.
Agreements that provide us with the option to purchase the equity interests in the VIE
Exclusive Option Agreements. Pursuant to the exclusive option agreements, dated November 20, 2020, each of the shareholders of the VIE has irrevocably granted Dada Glory, or any person designated by Dada Glory, an exclusive option to purchase all or part of its equity interests in the VIE. Dada Glory may exercise such options at a price equal to the lowest price as permitted by applicable PRC laws at the time of transfer of equity. The VIE and the shareholders of the VIE covenant that, without Dada Glory’s prior written consent, they will not, among other things, (i) supplement, change or amend the VIE’s articles of association and bylaws, (ii) increase or decrease the VIE’s registered capital or change its structure of registered capital, (iii) create any pledge or encumbrance on their equity interests in the VIE, other than those created under the equity interest pledge agreement, (iv) sell, transfer, mortgage, or dispose of their legal or beneficial interests in and any assets of the VIE and any legal or beneficial interests, (v) enter into any material contract by the VIE, except in the ordinary course of business, or (vi) merge or consolidate the VIE with any other entity. The exclusive option agreement has an initial term of ten years, and at the end of the initial term shall be renewed for a further term as specified by Dada Glory or terminated by Dada Glory in its sole discretion.
96
Spousal Consent Letters. The spouses of the individual shareholders of the VIE have each signed a spousal consent letter agreeing that the equity interests in the VIE held by and registered under the name of the respective individual shareholders will be disposed pursuant to the contractual agreements with Dada Glory, without seeking further authorization or consent of such spouses. Each spouse agreed not to assert any rights over the equity interests in the VIE held by the respective individual shareholders.
In the opinion of Commerce & Finance Law Offices, our PRC legal counsel:
| ● | the ownership structures of the VIE and Dada Glory, currently do not result in violation of applicable PRC laws and regulations currently in effect; and |
| ● | the agreements under the contractual arrangements between Dada Glory, the VIE and its shareholders governed by PRC law are valid, binding and enforceable against each party thereto in accordance with their terms and applicable PRC laws and regulations currently in effect, and do not result in any violation of applicable PRC laws and regulations currently in effect. |
However, our PRC legal counsel has also advised us that there are substantial uncertainties regarding the interpretation and application of current and future PRC laws, regulations and rules. Accordingly, the PRC regulatory authorities may take a view that is contrary to the opinion of our PRC legal counsel. It is uncertain whether any new PRC laws or regulations relating to variable interest entity structures will be adopted or if adopted, what they would provide. If we or the VIE are found to be in violation of any existing or future PRC laws or regulations, or fail to obtain or maintain any of the required permits or approvals, the relevant PRC regulatory authorities would have broad discretion to take action in dealing with such violations or failures. See “Item 3. Key Information—D. Risk Factors—Risks Related to Our Corporate Structure—If the PRC government finds that the agreements that establish the structure for operating some of our operations in China do not comply with PRC regulations relating to the relevant industries, or if these regulations or the interpretation of existing regulations change in the future, we could be subject to severe penalties or be forced to relinquish our interests in those operations” and “Item 3. Key Information—D. Risk Factors—Risks Related to Doing Business in China—Uncertainties with respect to the PRC legal system could adversely affect us.”
| D. | Property, Plant and Equipment |
Our headquarters is located in Shanghai, China. As of December 31, 2021, we leased and occupied our office space with an aggregate floor area of approximately 10,600 square meters in Shanghai. As of December 31, 2021, we also leased and occupied office space with an aggregate floor area of approximately 8,500 square meters in Beijing and space for offices and other purposes with an aggregate floor area of approximately 19,200 square meters in other cities in China. These leases vary in duration from one to six years.
Our servers are hosted in Beijing. These data centers are owned and maintained by third-party data center operators. We believe that our existing facilities are sufficient for our current needs, and we will obtain additional facilities, principally through leasing, to accommodate our future expansion plans as needed.
Item 4A.Unresolved Staff Comments
None.
97
Item 5.Operating and Financial Review and Prospects
You should read the following discussion and analysis of our financial condition and results of operations in conjunction with our consolidated financial statements and the related notes included elsewhere in this annual report. This discussion contains forward-looking statements that involve risks and uncertainties about our business and operations. Our actual results and the timing of selected events may differ materially from those anticipated in these forward-looking statements as a result of various factors, including those we describe under “Item 3. Key Information—D. Risk Factors” and elsewhere in this annual report.
| A. | Operating Results |
Key Factors Affecting Our Results of Operations
Key factors affecting our results of operations include the following:
Our ability to enhance customer experience and increase delivery orders
Revenues derived from our local on-demand delivery platform directly relates to the number of orders that customers place on Dada Now platform, the increase of which is in turn driven by great customer experience. Our efforts to that end include expanding the capacity of our delivery network and always endeavoring to deliver reliable and flexible services. In 2020 and 2021, we delivered 1,057 million and 1,123 million orders, respectively, fulfilling the delivery demand for the participants on our platforms. In 2020 and 2021, our network delivered an average of 2.9 million and 3.1 million orders per day, respectively. As of December 31, 2021, our intra-city delivery service covered around 1,800 cities and counties in China, and our last-mile delivery service covered around 2,600 cities and counties in China.
Building our rider force is the key to expanding the capacity of our delivery network. Leveraging our expanding delivery network and improving delivery service, we are able to increase our delivery order volume. With the growing order volume on our platform, we are able to provide riders with increased order density and more income, which in turn attracts and retains riders.
We have been constantly improving our delivery services to enhance customer experience. In 2021, we achieved an average delivery time of approximately 30 minutes for all intra-city delivery orders. In certain scenarios where orders are more time-sensitive or require instant responsiveness, we designate a number of riders to a particular store of a merchant, and our system automatically assigns each order from this store to one of these stationed riders by algorithm. If needed, our crowdsourced riders can also supplement the delivery capacity of the stationed riders. Leveraging our scalable and flexible delivery network, we act as an important delivery force for our customers in peak seasons, such as JD.com’s anniversary sales promotional event on June 18 and Singles’ Day promotion period.
Our ability to engage consumers and increase GMV on JDDJ
GMV growth is a key driver of our revenue growth from JDDJ. Our GMV amounted to RMB25,262 million and RMB43,079 million in 2020 and 2021, respectively, representing a year-on-year growth rate of 70.5%. Our GMV growth is driven by growth of order volume and average order size. Our average order size increased by 25.6% in 2021 as compared to 2020. Our order volume in turn depends on the increase of our number of active consumers and their level of engagement. Our active consumers increased from 41.3 million in 2020 to 62.3 million in 2021.
The increase in the number of active consumers and average order size, and improvement of consumer engagement are mainly driven by our ability to attract, engage and retain consumers on our JDDJ platform. We attract consumers through our marketing and brand promotion activities and reach consumers offline leveraging our partnered retailers’ extensive store network. We engage consumers by offering a wide range of products from trusted retailers and brand owners, and establishing integrated online and offline membership programs. We retain consumers by continuously improving consumer experience. For instance, we provide consumers with personalized content and interface that match their purchasing habits and geographic proximity to retailers.
98
Our ability to empower retailers and brand owners with evolving services
In addition to last-mile and intra-city delivery services and marketplace services, we also endeavor to empower retailers and brand owners with evolving services and additional value-added services, which we expect to solidify our relationship with existing retailers and brand owners, allow us to also attract new customers to our platform, and generate additional income.
We share operational insights with retailers based on our analysis of consumer feedback and behavior across JDDJ platform. We also help retailers establish online membership programs or link their existing offline membership program with online customers to create omni-channel membership programs. Together with our CRM tools, we empower retailers to target and communicate with their members and potential consumers for effective marketing. We help retailers improve sales per square foot and labor efficiency with on-demand delivery infrastructure and digitalized storefront management tools. For instance, we provide self-check-out equipment to offline retail stores and Scan-n-go solutions to improve store operation efficiency and consumer experience.
We also help brand owners broaden their consumer reach, penetrate the market in lower-tiered cities and deepen their consumer insights. Many brand owners have successfully built brand awareness and run brand promotions on our platform.
Our ability to continue to enhance delivery efficiency through technology innovation
Rider cost is one of the most important factors affecting our results of operation. We have been constantly endeavoring to improve delivery efficiency through technology and innovation capabilities. We have developed a proprietary smart order recommendation and dispatching system that automatically matches orders with riders on a real-time basis and calculates the optimal delivery route as a recommendation to the rider. Moreover, using deep learning technologies, our automated pricing system sets the delivery fee of each delivery order algorithmically based on an array of factors. We have made, and will continue to make, significant investments to improve our technology infrastructure and optimize the efficiency of our delivery network.
In addition, as our delivery infrastructure evolves and our delivery network keeps expanding, the order volumes and density will increase, which in turn attracts more riders to our platform and drives up our delivery efficiency.
Our ability to control costs and expenses and enhance operational efficiency
Our ability to achieve profitability is dependent on our ability to further control our costs and expenses and improve our operational efficiency. Selling and marketing expenses have historically represented a large portion of our total costs and expenses. Incentives to JDDJ consumers in turn are a major component of our selling and marketing expenses, and advertising and marketing expenses, consisting primarily of online and offline advertisements, are another important component.
We have been always mindful of the balance between rapid business expansion and costs and expenses, particularly selling and marketing expenses. We have been endeavoring to improve selling and marketing efficiency. For example, we leverage our existing network of retailer stores for cost-efficient marketing activities. In addition, we have adopted different promotional activities and marketing strategies for consumers with different purchasing power in different cities. We will continue to make efforts to manage our consumer acquisition cost and improve our consumer retention rate. In addition, as our business grows, we expect to achieve greater operating leverage and increase the productivity of our personnel, allowing us to acquire consumers and senders more cost-effectively and achieve higher operational efficiency.
Strategic alliances and partnerships
We have established, and intend to continue to establish strategic alliances and partnerships to grow our business. Since our acquisition of JDDJ in 2016, we have successfully integrated Dada Now and JDDJ and established a leading platform of local on-demand retail and delivery in China. Moreover, we have achieved significant synergies through collaboration with JD Group. We act as a local delivery partner for JD Logistics, and our Dada Now platform has recorded strong growth in order volume arising from cooperation with JD Logistics. Moreover, we also managed to achieve rapid GMV growth after gaining traffic portals on the JD mobile app, JD.com and JD’s Weixin mini-program.
99
We have also formed strong strategic alliances with China’s leading supermarket chains, such as Walmart, Yonghui and CR Vanguard. We expect to continue to form strategic alliances and partnerships to diversify product offerings and enlarge our user base, further enhance delivery efficiency, improve consumer experience, expand and deepen services to retailers and brand owners to improve their operational efficiency and further improve our technology capabilities.
In 2019, 2020 and 2021, 50.5%, 38.6% and 13.9% of our net revenues were derived from services provided to JD Group, respectively. Walmart Group became a related party of ours in August 2018, and in 2019, 2020 and 2021, 13.0%, 13.8% and 20.2% of our net revenues were derived from services provided to Walmart Group after it became our related party, respectively.
Key Components of Results of Operations
Net revenues
We generate revenues by providing various services on our Dada Now and JDDJ platforms—including last-mile and intra-city delivery services, marketplace services that connect consumers and retailers, and advertising and marketing services to brand owners—and to a lesser extent from sales of delivery equipment to our riders. The sales of goods revenues historically also included sales of merchandise through unmanned retail shelves which was terminated in 2019. The following table sets forth the breakdown of our net revenues, in amounts and as percentages of net revenues for the periods presented:
For the Year Ended December 31, | |||||||||||||||
2019 | 2020 | 2021 | |||||||||||||
| RMB |
| % |
| RMB |
| % |
| RMB |
| US$ |
| % | ||
(in thousands, except for percentage data) | |||||||||||||||
Net revenues: | |||||||||||||||
Services |
| 3,057,747 |
| 98.6 |
| 5,683,064 |
| 99.0 |
| 6,799,008 |
| 1,066,912 |
| 99.0 |
|
Sales of goods |
| 41,951 |
| 1.4 |
| 56,925 |
| 1.0 |
| 67,254 |
| 10,554 |
| 1.0 |
|
Total |
| 3,099,698 |
| 100.0 |
| 5,739,989 |
| 100.0 |
| 6,866,262 |
| 1,077,466 |
| 100.0 |
|
Our net revenues from related parties amounted to RMB1,967.7 million, RMB3,008.9 million and RMB2,339.0 million (US$367.0 million) for 2019, 2020 and 2021, respectively.
We offer various customer incentive programs on our Dada Now platform to merchants and individual senders in the form of coupons or volume-based discounts in the provision of delivery services that are recorded as reduction of revenue. The customer incentives amounted to RMB87.7 million, RMB69.3 million and RMB125.0 million (US$19.6 million) for 2019, 2020 and 2021, respectively. The customer incentives as a percentage of our net revenues were 2.8%, 1.2% and 1.8% for 2019, 2020 and 2021, respectively. We expect we will continue to use customer incentives to grow our business. As the amounts of customer incentives largely depend on our business decisions and market conditions, our past practices may not be indicative of near-term trend.
As we operate our business mainly through our two platforms, namely, Dada Now and JDDJ, we believe a breakdown of net revenues by these two business lines is also meaningful for understanding our results of operation. Revenues from Dada Now mainly include revenues from (i) last-mile, intra-city and inter-city delivery services to logistics companies, various chain merchants, SME merchants and individuals through Dada Now, and (ii) sale of delivery equipment to riders.
Historically, we charged JD Logistics the amount that was inclusive of our estimated cost of delivery, and separately paid riders. Since April 2021, we have adopted a new model, under which riders delivering JD Logistics’ orders are paid directly by the independent vendors who contract with riders and we only charge JD Logistics the amount for our platform services to manage the delivery process. Consequently, the absolute amount of revenue for last-mile delivery services decreased in 2021 as compared to 2020, though with little impact on profit. The accounts receivable from related parties also reduced in 2021 as compared to 2020.
Revenues from JDDJ mainly include revenues from (i) intra-city delivery services to JDDJ retailer customers, (ii) commission fees charged to retailers for using JDDJ platform, (iii) online marketing services to brand owners, and (iv) packaging service to retailers on JDDJ.
100
The following table sets forth the breakdown of our net revenues by the two business lines both in amounts and as percentages of total net revenues for each of the periods presented.
For the Year Ended December 31, | ||||||||||||||
2019 | 2020 | 2021 | ||||||||||||
| RMB |
| % |
| RMB |
| % |
| RMB |
| US$ |
| % | |
(in thousands, except for percentage data) | ||||||||||||||
Net revenues: |
|
|
|
|
|
|
|
|
|
|
|
|
|
|
Dada Now |
|
|
|
|
|
|
|
|
|
|
|
|
|
|
Services |
| 1,954,834 |
| 63.0 |
| 3,377,653 |
| 58.8 |
| 2,753,458 |
| 432,077 |
| 40.1 |
Sales of goods |
| 41,951 |
| 1.4 |
| 56,925 |
| 1.0 |
| 67,254 |
| 10,554 |
| 1.0 |
Subtotal |
| 1,996,785 |
| 64.4 |
| 3,434,578 |
| 59.8 |
| 2,820,712 |
| 442,631 |
| 41.1 |
JDDJ |
|
|
|
|
|
|
| |||||||
Services(1) |
| 1,102,913 |
| 35.6 |
| 2,305,411 |
| 40.2 |
| 4,045,550 |
| 634,835 |
| 58.9 |
Total |
| 3,099,698 |
| 100.0 |
| 5,739,989 |
| 100.0 |
| 6,866,262 |
| 1,077,466 |
| 100.0 |
| (1) | Includes (i) net revenues from commission fee, and advertising and marketing services of RMB460,006, RMB1,211,549 and RMB2,350,582 for 2019, 2020 and 2021, respectively; and (ii) fulfillment services and others of RMB642,907, RMB1,093,862 and RMB1,694,968 for 2019, 2020 and 2021, respectively. |
We expect our net revenues will continue to increase in the foreseeable future as we continue to rapidly expand our business. We expect the overall increase in sales volume on JDDJ will continuously contribute to increase in service revenue from JDDJ platform.
Costs and expenses
Our costs and expenses consist of operations and support costs, selling and marketing expenses, general and administrative expenses, research and development expenses and other operating expenses. The following table sets forth the breakdown of our total costs and expenses, in amounts and as percentages of total net revenues for each of the periods presented:
For the Year Ended December 31, | ||||||||||||||
2019 | 2020 | 2021 | ||||||||||||
| RMB |
| % |
| RMB |
| % |
| RMB |
| US$ |
| % | |
(in thousands, except for percentage data) | ||||||||||||||
Costs and expenses: |
|
|
|
|
|
|
|
|
|
|
|
|
|
|
Operations and support |
| 2,845,872 |
| 91.8 |
| 4,721,311 |
| 82.2 |
| 5,139,102 |
| 806,437 |
| 74.8 |
Selling and marketing |
| 1,414,540 |
| 45.6 |
| 1,848,730 |
| 32.2 |
| 3,427,909 |
| 537,914 |
| 49.9 |
General and administrative |
| 281,376 |
| 9.1 |
| 498,826 |
| 8.7 |
| 400,397 |
| 62,831 |
| 5.8 |
Research and development |
| 333,844 |
| 10.8 |
| 428,849 |
| 7.5 |
| 573,949 |
| 90,065 |
| 8.4 |
Other operating expenses |
| 49,669 |
| 1.6 |
| 67,137 |
| 1.2 |
| 60,326 |
| 9,467 |
| 0.9 |
Total |
| 4,925,301 |
| 158.9 |
| 7,564,853 |
| 131.8 |
| 9,601,683 |
| 1,506,714 |
| 139.8 |
Operations and support costs. Our operations and support costs primarily consist of (i) remuneration and incentives paid to riders and drivers for delivering orders, (ii) expenses charged by outsourced delivery agencies, (iii) transaction fees charged by payment channels, (iv) expenses incurred in providing customer and rider care services or the service fee charged by external customer service providers, (v) expenses incurred in providing online marketing services, and (vi) packaging cost as well as other operations and support costs directly attributed to our principal operations.
Remuneration and incentives paid to riders and drivers is the largest component within the operations and support costs. It amounted to RMB2,679.1 million in 2019, RMB4,148.1 million in 2020 and RMB3,886.6 million (US$609.9 million) in 2021, respectively.
101
We offer various incentive programs to riders, primarily in the form of volume-based incentives, to attract and retain riders. For 2019, 2020 and 2021, incentives to riders recorded as operations and support costs were RMB192.2 million, RMB143.9 million and RMB88.5 million (US$13.9 million), respectively. The total rider incentives as a percentage of our operations and support costs were 6.8%, 3.0% and 1.7% for 2019, 2020 and 2021, respectively. We expect to continue using rider incentives to attract and retain riders. As the amounts of rider incentives largely depend on our business decisions and market conditions, our past practices may not be indicative of near-term trend.
For delivery transactions where we act as a principal and recognize revenue on a gross basis, the related rider incentives are included in operations and support costs. The related rider incentives in this type of transactions recorded in operations and support costs were RMB158.8 million, RMB114.2 million and RMB64.3 million (US$10.1 million) for the years ended December 31, 2019, 2020 and 2021, respectively. In addition, we record a loss from a delivery transaction where we act as an agent when the upfront quoted fare offered to the customer is less than the amount we commit to the rider before the volume-based incentives.
The losses from this type of transactions recorded in operations and support costs were RMB96.1 million, RMB77.0 million and RMB95.3 million (US$15.0 million) for the years ended December 31, 2019, 2020 and 2021, respectively.
Selling and marketing expenses. Our selling and marketing expenses primarily consist of incentive payments to consumers on JDDJ platform, advertising and marketing expenses, payroll and related expenses for employees involved in selling and marketing functions, as well as the associated expenses of facilities and equipment, such as depreciation expenses, rental and others.
We offer incentives such as promotion coupons to consumers on JDDJ, and such incentive expenses are recorded as selling and marketing expenses because they serve to promote our JDDJ platform. Such incentive expenses amounted to RMB937.7 million, RMB1,166.0 million and RMB2,223.1 million (US$348.9 million) for 2019, 2020 and 2021, respectively. As the amounts of consumer incentives largely depend on our business decisions and market conditions, our past practices may not be indicative of near-term trend.
Advertising and marketing expenses, primarily representing media advertising expenses and expenses for offline promotional activities, are another important component of our selling and marketing expenses. It amounted to RMB133.7 million, RMB247.9 million and RMB574.6 million (US$90.2 million) for the years ended December 31, 2019, 2020 and 2021, respectively.
General and administrative expenses. Our general and administrative expenses mainly consist of amortization of intangible assets purchased in the acquisition of JDDJ, payroll and related costs for employees engaging in general corporate functions, share-based compensation, professional fees and other general corporate expenses, as well as expenses associated with the use by these functions of facilities and equipment. The amortization of intangible assets primarily represents amortization of the business cooperation agreement (“BCA”), non-compete commitment (“NCC”) arising from our acquisition of JDDJ in 2016. It amounted to RMB148.1 million, RMB148.0 million and RMB138.5 million (US$21.7 million) for the years ended December 31, 2019, 2020 and 2021, respectively. Share-based compensation expenses for employees engaging in general corporate functions amounted to RMB51.0 million, RMB245.9 million and RMB111.3 million (US$17.5 million) for the years ended December 31, 2019, 2020 and 2021, respectively.
Research and development expenses. Our research and development expenses mainly consist of payroll and related costs for employees involved in researching and developing new products and technologies, expenses associated with the use by these functions of our own or leased facilities and equipment, such as depreciation and rental expenses. We expect our research and development expenses will continue to increase as we plan to invest more resources to improve our technological capabilities.
Other operating expenses. Our other operating expenses mainly consist of purchase price of merchandise sold on Dada Now or historically through unmanned retail shelves.
Taxation
Cayman Islands
The Cayman Islands currently levies no taxes on individuals or corporations based upon profits, income, gains or appreciation and there is no taxation in the nature of inheritance or estate duty. In addition, the Cayman Islands does not impose withholding tax on dividend payments.
102
Hong Kong
Entities incorporated in Hong Kong are subject to Hong Kong profits tax at a rate of 16.5%. Our operations in Hong Kong have incurred net accumulated operating losses for income tax purposes and no income tax provisions are recorded for the years ended December 31, 2019, 2020 and 2021. Under the current Hong Kong Inland Revenue Ordinance, our subsidiary domiciled in Hong Kong has been introduced to a two-tiered profits tax rate regime which is applicable to any year of assessment commencing on or after April 1, 2018. The profits tax rate for the first HK dollar 2,000,000 of profits of corporations will be lowered to 8.25%, while profits above that amount will continue to be subject to the tax rate of 16.5%.
PRC
On March 16, 2007, the National People’s Congress of the PRC introduced a new Enterprise Income Tax Law and most recently amended on December 29, 2018, or new EIT Law, under which Foreign Investment Enterprises, or FIEs, and domestic companies would be subject to corporate income tax at a uniform rate of 25%. Certain enterprises will benefit from a preferential tax rate of 15% under the new EIT Law if they qualify as high and new technology enterprises, or HNTE. Under such regulation, Dada Glory and Shanghai JDDJ are qualified for HNTE status and are eligible for a reduced income tax rate of 15% for the years ended 2021, 2022 and 2023.
The new EIT Law also provides that an enterprise established under the laws of a foreign country or region but whose “de facto management body” is located in the PRC be treated as a resident enterprise for PRC tax purposes and consequently be subject to the PRC income tax at the rate of 25% for its global income. The implementing rules of the new EIT Law merely define the location of the “de facto management body” as “the place where the exercising, in substance, of the overall management and control of the production and business operation, personnel, accounting, property, etc., of a non-PRC company is located.” Based on a review of surrounding facts and circumstances, we do not believe that it is likely that our operations outside of the PRC should be considered a resident enterprise for PRC tax purposes. If our holding company in the Cayman Islands or any of our subsidiaries outside of China were deemed to be a “resident enterprise” under the new EIT Law, we would be subject to enterprise income tax on our worldwide income at a rate of 25%. See “Item 3. Key Information—D. Risk Factors—Risks Related to Doing Business in China—If we are classified as a PRC resident enterprise for PRC income tax purposes, such classification could result in unfavorable tax consequences to us and our non-PRC shareholders or ADS holders.”
The new EIT Law and its implementing rules also impose a withholding income tax of 10% on dividends distributed by an FIE to its immediate holding company outside of China, if such immediate holding company is considered as a non-resident enterprise without any establishment or place within China or if the received dividends have no connection with the establishment or place of such immediate holding company within China, unless such immediate holding company’s jurisdiction of incorporation has a tax treaty with China that provides for a different withholding arrangement. The Cayman Islands, where the Company is incorporated, does not have such a tax treaty with China. According to the arrangement between Mainland China and Hong Kong on the Avoidance of Double Taxation and Prevention of Fiscal Evasion in August 2006, dividends paid by an FIE in China to its immediate holding company in Hong Kong will be subject to withholding tax at a rate of no more than 5% (if the foreign investor owns directly at least 25% of the shares of the FIE). We did not record any dividend withholding tax, as it has no retained earnings for the years ended December 31, 2019, 2020 and 2021. See “Item 3. Key Information—D. Risk Factors—Risks Related to Our Corporate Structure—Contractual arrangements in relation to the VIE may be subject to scrutiny by the PRC tax authorities and they may determine that we or the VIE owes additional taxes, which could negatively affect our financial condition and the value of your investment.”
Results of Operations
The following table sets forth a summary of our consolidated results of operations for the periods presented, both in absolute amount and as a percentage of our net revenues for the periods presented. Our business has grown rapidly in recent years. Year-to-year comparisons of historical results of operations should not be relied upon as indicative of future performance.
103
For the Year Ended December 31, | ||||||||||||||
2019 | 2020 | 2021 | ||||||||||||
| RMB |
| % |
| RMB |
| % |
| RMB |
| US$ |
| % | |
(in thousands, except for percentage data) | ||||||||||||||
Net revenues(1) |
| 3,099,698 |
| 100 |
| 5,739,989 |
| 100 |
| 6,866,262 |
| 1,077,466 |
| 100 |
Costs and expenses |
|
|
|
|
|
|
| |||||||
Operations and support |
| (2,845,872) |
| (91.8) |
| (4,721,311) |
| (82.2) |
| (5,139,102) |
| (806,437) |
| (74.9) |
Selling and marketing |
| (1,414,540) |
| (45.6) |
| (1,848,730) |
| (32.2) |
| (3,427,909) |
| (537,914) |
| (49.9) |
General and administrative |
| (281,376) |
| (9.1) |
| (498,826) |
| (8.7) |
| (400,397) |
| (62,831) |
| (5.8) |
Research and development |
| (333,844) |
| (10.8) |
| (428,849) |
| (7.5) |
| (573,949) |
| (90,065) |
| (8.4) |
Other operating expenses |
| (49,669) |
| (1.6) |
| (67,137) |
| (1.2) |
| (60,326) |
| (9,467) |
| (0.9) |
Other operating income |
| 75,884 |
| 2.4 |
| 60,779 |
| 1.1 |
| 156,714 |
| 24,592 |
| 2.3 |
Loss from operations |
| (1,749,719) |
| (56.5) |
| (1,764,085) |
| (30.7) |
| (2,578,707) |
| (404,656) |
| (37.6) |
Other income/(expenses) |
|
|
|
|
|
|
|
|
|
|
|
|
|
|
Interest expenses |
| — |
| — |
| (11,830) |
| (0.2) |
| (13,806) |
| (2,166) |
| (0.2) |
Interest income |
| 84,276 |
| 2.7 |
| 65,596 |
| 1.1 |
| 110,954 |
| 17,411 |
| 1.6 |
Foreign exchange (loss) |
| (13,370) |
| (0.4) |
| — |
| — |
| (1,126) |
| (177) |
| (0.0) |
Total other income |
| 70,906 |
| 2.3 |
| 53,766 |
| 0.9 |
| 96,022 |
| 15,068 |
| 1.4 |
Loss before income tax benefits |
| (1,678,813) |
| (54.2) |
| (1,710,319) |
| (29.8) |
| (2,482,685) |
| (389,588) |
| (36.2) |
Income tax benefits |
| 9,032 |
| 0.3 |
| 5,143 |
| 0.1 |
| 11,558 |
| 1,814 |
| 0.2 |
Net loss |
| (1,669,781) |
| (53.9) |
| (1,705,176) |
| (29.7) |
| (2,471,127) |
| (387,774) |
| 36.0 |
| (1) | Includes related party revenues of RMB1,967.7 million, RMB3,008.9 million and RMB2,339.0 million (US$367.0 million) for the years ended December 31, 2019, 2020 and 2021, respectively. |
Year ended December 31, 2021 compared to year ended December 31, 2020
Net revenues
Our net revenues were RMB6,866.3 million (US$1,077.5 million) in 2021 as compared to RMB5,740.0 million in 2020. The change was primarily due to the increase in the net revenues from intra-city delivery services on Dada Now platform and intra-city delivery services and marketplace services on JDDJ platform, partially offset by the new model we adopted in relation to our last-mile delivery services to our major last-mile delivery service customer, JD Logistics, since April 2021. Under the new model, riders delivering JD Logistics’ orders were paid directly by the independent vendors who contracted with riders and we only charged JD Logistics the amount for our platform services to manage the delivery process. Effective from April 2021, we no longer recognize rider-related revenue and rider-related costs in the income statement for the last-mile delivery services to JD Logistics.
The net revenues generated from Dada Now were RMB2,820.7 million (US$442.6 million) in 2021 as compared to RMB3,434.6 million in 2020, mainly due to the new model we adopted in relation to our last-mile delivery services to our major last-mile delivery service customer, partially offset by the increases in order volume of intra-city delivery services to chain merchants in 2021 as compared to 2020.
The net revenues generated from JDDJ increased by 75.5% from RMB2,305.4 million in 2020 to RMB 4,045.6 million (US$634.8 million) in 2021, mainly due to (i) the increase in GMV by 70.5% in 2021 and the increase in order volume by 35.8% in 2021 as compared to 2020, and (ii) RMB760.0 million (US$119.3 million) increase in our online marketing services revenue as a result of the increasing promotional activities launched by brand owners and retailers. The increase in GMV was primarily due to (i) the increase in active consumers by 55.0% in 2021, and (ii) the increase in average order size by 25.6% from RMB153 in 2020 to RMB192 in 2021. Furthermore, the increase in the number of active consumers was primarily due to our efforts to attract, engage and retain consumers leveraging our marketing and promotion activities, wide selection of products on our platform and improved consumer experience as well as the increase in demand for our services as more consumers shopped daily necessities online, and have cultivated such habits as a result of the COVID-19 epidemic.
104
Operations and support costs
Our operations and support costs increased by 8.8% from RMB4,721.3 million in 2020 to RMB5,139.1 million (US$806.4 million) in 2021, mainly due to increases in rider cost from RMB2,209.6 million in 2020 to RMB3,553.3 million (US$557.6 million) in 2021 as a result of increasing volume of orders for our intra-city delivery services provided to various chain merchants on Dada Now platform and retailers on JDDJ platform. The increase in delivery order volume was primarily because we developed more chain merchants and the increase in delivery orders for retailers on JDDJ. Rider-related cost in relation to our last-mile delivery services decreased as a result of the new model we adopted in relation to our last-mile delivery services to our major last-mile delivery service customer.
Selling and marketing expenses
Our selling and marketing expenses increased by 85.4% from RMB1,848.7 million in 2020 to RMB3,427.9 million (US$537.9 million) in 2021, mainly due to (i) RMB1,057.1 million (US$165.9 million) increase in incentive to consumers, (ii) RMB326.7 million (US$51.3 million) increase in advertising and marketing expenses, which was primarily attributable to the increase in referral fees we paid to the staff at retailer stores and third-party promotion service providers for their efforts to attract new consumers to JDDJ platform, and (iii) RMB177.5 million (US$27.9 million) increase in personnel cost in connection with our growing business.
General and administrative expenses
Our general and administrative expenses decreased by 19.7% from RMB498.8 million in 2020 to RMB400.4 million (US$62.8 million) in 2021, mainly due to decreased share-based compensation expenses.
Research and development expenses
Our research and development expenses increased by 33.8% from RMB428.8 million in 2020 to RMB573.9 million (US$90.1 million) in 2021. The increase was mainly attributable to the increase in research and development personnel cost and cloud server expenses. The increase in research and development personnel cost was mainly due to the growth of our research and development team as we continue to strengthen our technological capabilities. The increase in cloud server expenses was mainly due to our rising demand for cloud services in line with our growing business.
Other operating expenses
Our other operating expenses decreased by RMB6.8 million (US$1.1 million) from RMB67.1 million in 2020 to RMB60.3 million (US$9.5 million) in 2021, mainly due to the decrease in tax surcharges in line with the decrease in VAT in 2021.
Other operating income
Our other operating income increased by RMB95.9 million (US$15.1 million) from RMB60.8 million in 2020 to RMB156.7 million (US$24.6 million) in 2021, mainly because of the increase in tax refunds as more taxes were paid in 2021.
Interest expenses
Our interest expenses increased from RMB11.8 million to RMB13.8 million (US$2.2 million). The interest expenses incurred were for short-term loans we borrowed in 2021.
Interest income
Our interest income increased by 69.1% from RMB65.6 million in 2020 to RMB111.0 million (US$17.4 million) in 2021. The increase was mainly attributable to increases in the average daily balance of cash and short-term investments denominated in RMB and US$ in 2021.
105
Foreign exchange loss
Our foreign exchange loss changed from nil in 2020 to RMB1.1 million (US$0.2 million) in 2021, primarily because we had US$-denominated assets held by entities with functional currency of Renminbi in 2021 and the exchange rate of U.S. dollar against Renminbi experienced volatility during the same period.
Income tax benefits
Our income tax benefits increased by 124.7% from RMB5.1 million in 2020 to RMB11.6 million (US$1.8 million) in 2021, primarily due to the extension of a preferential rate of 15% applicable to some of our PRC subsidiaries as high and new technology enterprises in 2021.
Net loss
As a result of the foregoing, our net loss increased by 44.9% from RMB1,705.2 million in 2020 to RMB2,471.1 million (US$387.8 million) in 2021.
Year ended December 31, 2020 compared to year ended December 31, 2019
Net revenues
Our net revenues increased by 85.2% from RMB3,099.7 million in 2019 to RMB5,740.0 million in 2020, primarily due to the substantial increase in net revenues for last-mile and intra-city delivery services on Dada Now platform, and intra-city delivery services and marketplace services on JDDJ platform.
The net revenues generated from Dada Now increased by 72.0% from RMB1,996.8 million in 2019 to RMB3,434.6 million in 2020, mainly due to the increases in order volume of last-mile and intra-city delivery services in 2020 as compared to 2019. The increase in order volume was primarily due to (i) the increase in order volume of last-mile delivery service to JD Logistics as we strengthened our cooperation with JD Group; and (ii) the increase in order volume of intra-city delivery services to chain merchants.
The net revenues generated from JDDJ increased by 109.0% from RMB1,102.9 million in 2019 to RMB2,305.4 million in 2020, mainly due to (i) the increase in GMV by 107.0% in 2020 and the increase in order volume by 38.8% in 2020 as compared to 2019, and (ii) RMB411.8 million increase in our online marketing services revenue as a result of the increasing promotional activities launched by brand owners. The increase in GMV was primarily due to (i) the increase in active consumers by 69.5% in 2020, and (ii) the increase in average order size by 49.1% from RMB102 in 2019 to RMB153 in 2020. Furthermore, the increase in the number of active consumers was primarily due to our efforts to attract, engage and retain consumers leveraging our marketing and promotion activities, wide selection of products on our platform and improved consumer experience as well as the increase in demand for our services as more consumers shopped daily necessities online, and have cultivated such habits as a result of the COVID-19 epidemic.
Operations and support costs
Our operations and support costs increased by 65.9% from RMB2,845.9 million in 2019 to RMB4,721.3 million in 2020, mainly due to increases in rider cost from RMB2,679.1 million in 2019 to RMB4,148.1 million in 2020 as a result of increasing volume of orders for our last-mile and intra-city delivery services provided to logistics companies, various chain merchants on Dada Now platform and retailers on JDDJ platform. The increase in delivery order volume was primarily because we strengthened cooperation with JD Group and developed more chain merchants and the increase in delivery orders for retailers on JDDJ.
Selling and marketing expenses
Our selling and marketing expenses increased by 30.7% from RMB1,414.5 million in 2019 to RMB1,848.7 million in 2020, mainly due to (i) RMB228.3 million increase in incentive to consumers, (ii) RMB114.2 million increase in advertising and marketing expenses, which was primarily attributable to the increase in referral fees we paid to the staff at retailer stores and third-party promotion service providers for their efforts to attract new consumers to JDDJ platform, and (iii) RMB85.3 million increase in personnel cost in connection with our growing business.
106
General and administrative expenses
Our general and administrative expenses increased by 77.3% from RMB281.4 million in 2019 to RMB498.8 million in 2020, mainly due to the RMB207.0 million increase in personnel cost as a result of the fulfillment of condition precedent for certain share awards upon our initial public offering in June 2020 and the grants of restricted share units to our directors as well as employees and consultants serving general and administrative function in January 2020.
Research and development expenses
Our research and development expenses increased by 28.5% from RMB333.8 million in 2019 to RMB428.8 million in 2020. The increase was mainly attributable to the increase in research and development personnel cost and cloud server expenses, partially offset by the decrease in depreciation and amortization expenses. The increase in research and development personnel cost was mainly due to (i) the increase of share-based compensation expenses for research and development personnel as a result of the fulfillment of condition precedent for certain share awards upon our initial public offering in June 2020, and (ii) the growth of our research and development team as we continue to strengthen our technological capabilities. The increase in cloud server expenses was mainly due to our rising demand for cloud services in line with our growing business. The decrease in depreciation and amortization expenses was mainly due to the decrease of amortization of intangible assets associated with the acquisition of JDDJ, part of which were fully amortized in January 2020.
Other operating expenses
Our other operating expenses increased by RMB17.5 million from RMB49.7 million in 2019 to RMB67.1 million in 2020, mainly due to the increase in tax surcharges in line with the increase in VAT in 2020.
Other operating income
Our other operating income decreased by RMB15.1 million from RMB75.9 million in 2019 to RMB60.8 million in 2020, mainly because of the decrease in tax refunds as less taxes were paid in 2019.
Interest expenses
Our interest expenses changed from nil to RMB11.8 million. The interest expenses incurred were for short-term loans we borrowed in 2020.
Interest income
Our interest income decreased by 22.2% from RMB84.3 million in 2019 to RMB65.6 million in 2020. The decrease was mainly attributable to decreases in the average daily balance of cash and short-term investments denominated in RMB and the interest rate in 2020.
Foreign exchange gain/(loss)
Our foreign exchange loss changed from RMB13.4 million in 2019 to nil in 2020, primarily because we had large amounts of US$-denominated assets held by entities with functional currency of Renminbi in 2019 and the exchange rate of U.S. dollar against Renminbi experienced volatility during the same period.
Income tax benefits
Our income tax benefits decreased by 43.1% from RMB9.0 million in 2019 to RMB5.1 million in 2020, primarily due to decrease in amortization of intangible assets associated with the acquisition of JDDJ, part of which were fully amortized in January 2020.
Net loss
As a result of the foregoing, our net loss increased by 2.1% from RMB1,669.8 million in 2019 to RMB1,705.2 million in 2020.
107
Critical Accounting Estimates
An accounting policy is considered critical if it requires an accounting estimate to be made based on assumptions about matters that are highly uncertain at the time such estimate is made, and if different accounting estimates that reasonably could have been used, or changes in the accounting estimates that are reasonably likely to occur periodically, could materially impact the consolidated financial statements.
We prepare our financial statements in conformity with U.S. GAAP, which requires us to make judgments, estimates and assumptions. We continually evaluate these estimates and assumptions based on the most recently available information, our own historical experience and various other assumptions that we believe to be reasonable under the circumstances. Since the use of estimates is an integral component of the financial reporting process, actual results could differ from our expectations as a result of changes in our estimates. Some of our accounting policies require a higher degree of judgment than others in their application and require us to make significant accounting estimates.
The following descriptions of critical accounting policies, judgments and estimates should be read in conjunction with our consolidated financial statements and accompanying notes and other disclosures included in this annual report. When reviewing our financial statements, you should consider our selection of critical accounting policies, (ii) the judgments and other uncertainties affecting the application of such policies and (iii) the sensitivity of reported results to changes in conditions and assumptions.
Principles of consolidation
Our consolidated financial statements include the financial statements of our company, our subsidiaries, the VIE and its subsidiaries. All inter-company transactions and balances between our company, our subsidiaries, the VIE and its subsidiaries have been eliminated upon consolidation.
Consolidation of VIE
We evaluate the need to consolidate a VIE by determining if we are its primary beneficiary. In determining whether we are the primary beneficiary, we consider if we (1) have power to direct the activities that most significantly affect the economic performance of the VIE, and (2) receive the economic benefits of the VIE that could be significant to the VIE. If deemed the primary beneficiary, we consolidate the VIE. Applicable PRC laws and regulations currently limit foreign ownership of companies involved in provision of internet content and other restricted businesses. Therefore, our websites and relevant licenses are registered and owned by Shanghai Qusheng and its wholly-owned subsidiary, JDDJ Youheng, and the equity interests of Shanghai Qusheng are held by certain beneficial owners and affiliates of shareholders of our Company.
To provide the effective control over Shanghai Qusheng and receive substantially all of the economic benefits of Shanghai Qusheng, Dada Glory, our wholly-owned subsidiary, or WFOE entered into a series of contractual arrangements with Shanghai Qusheng and its shareholders. The irrevocable powers of attorney have conveyed all shareholder rights held by Shanghai Qusheng’s shareholders to WFOE, including the right to appoint board members who nominate the general managers of Shanghai Qusheng to conduct day-to-day management of Shanghai Qusheng’s businesses, and to approve significant transactions of Shanghai Qusheng. The exclusive option agreements provide WFOE with a substantive kick-out right of Shanghai Qusheng’s shareholders through an exclusive option to purchase all or any part of the shareholders’ equity interest in Shanghai Qusheng at the lowest price permitted under the PRC laws then in effect. In addition, through the exclusive business cooperation agreement, WFOE established the right to receive benefits from Shanghai Qusheng that could potentially be significant to the VIE, and through the share pledge agreement, WFOE has, in substance, an obligation to absorb losses of Shanghai Qusheng that could potentially be significant to the VIE. As these contractual arrangements allow us to effectively control the VIE and to derive substantially all of the economic benefits from it, we have consolidated the VIE.
108
Revenue recognition
Principal v.s. agent
We arrange for on-demand delivery services to be provided through our Dada Now platform where we assist the customer, a registered merchant or individual sender, in finding a rider to complete a delivery requested by the customer. Judgment is required in determining whether we are the principal or agent in service provision. We evaluate the presentation of revenue on a gross or net basis based on whether we control the services provided by the riders and are the principal, or we arrange for the riders to provide the service and are an agent. We conclude that we act as an agent in these transactions as we are not responsible for fulfilling the promise to provide the delivery services, nor do we have the ability to control the related services. We do not have the ability to control the services provided by riders due to the following: (i) we do not pre-purchase or otherwise obtain control of the riders’ services prior to their transfer to the customers; (ii) we do not guarantee an order could be taken by a rider; (iii) we cannot direct the riders to accept, decline or disregard a transaction request and (iv) our platform services do not include the delivery services provided to the customers by the riders. The revenue is recognized on a net basis at the point of delivery of merchandise.
We also provide on-demand retail platform services on our JDDJ platform. The service revenues primarily consist of commission fees charged to retailers for participating in our online marketplace, where we act as an agent and our performance obligation is to facilitate the retailers’ online sales of their goods and services through JDDJ. We are not primarily obligated to the consumers, do not take inventory risk, and do not have latitude over pricing of the merchandise. Upon successful sales, we charge the retailer a fixed rate commission fee based on the sales amount. Commission fee revenues are recognized on a net basis at the point of delivery of merchandise.
In addition, we fulfill the delivery needs of retailers on JDDJ and other business customers on Dada Now by utilizing our network of registered riders on Dada Now. Under this type of services, we enter into agreements with retailers and other business customers, which enforce our acceptance of all the related delivery requests at the prices stipulated in the contracts. We have determined that we act as the principal in these transactions as we are primarily responsible for the delivery of merchandise and have the ability to control the related services. We have the ability to control the services provided by riders as we are responsible for and guarantee identifying and directing riders that meet the quality criteria stipulated in the agreements to complete the deliveries requested by retailers or other business customers. Additionally, the Group has ultimate control over the amounts charged to the customers. Although in this type of services, the riders still have the ability to accept, decline or disregard a delivery assignment, it is our responsibility to find a replacement and complete the delivery timely. Revenues resulting from these services are recognized on a gross basis at a fixed rate or a pre-determined amount for each completed delivery, with the amounts paid to the riders recorded in operations and support costs. From September, 2020, we started to engage truckers to provide freight service to logistics companies or merchants on Dada Now and JDDJ. We have determined that we act as the principal in these freight transactions as it has the ability to control the freight services provided by truckers and is primarily responsible for the freight services.
Measurement of share-based compensation
We grant options and restricted share units to our employees, directors, and consultants. In accordance with ASC 718 “Stock Compensation,” we determine whether a share-based compensation should be classified and accounted for as a liability award or an equity award.
Options and restricted share units granted to employees, including the directors, vest upon satisfaction of a service condition, which is generally satisfied over four years and are measured at fair value as of the grant date. Options granted to non-employees with a service condition are accounted for based on the fair value of the equity instrument issued, as this has been determined to be more reliably measurable. Our incentive plan provides an exercisability clause where employees or non-employees can only exercise vested options upon the occurrence of the event that the ordinary shares are publicly traded. The satisfaction of the performance condition became probable only upon the completion of our initial public offering and therefore, we recorded the cumulative share-based compensation expenses for these options when we completed our initial public offering.
109
According to ASC 718, a change in any of the terms or conditions of equity-based awards shall be accounted for as a modification of the award. Therefore, we calculate incremental compensation cost of a modification as the excess of the fair value of the modified option over the fair value of the original option immediately before its terms are modified. For vested options, we would recognize incremental compensation cost on the date of modification and for unvested options, we would recognize, prospectively and over the remaining requisite service period, the sum of the incremental compensation cost and the remaining unrecognized compensation cost for the original award.
On January 1, 2019, we adopted ASU 2018-07, Compensation—Stock Compensation (Topic 718): Improvements to Nonemployees Share-Based Payment Accounting and account for share-based payments to non-employees at grant-date fair value of the equity instrument issued. Upon adoption, only liability-classified awards that have not been settled and equity-classified awards for which a measurement date has not been established should be remeasured through a cumulative-effect adjustment to retained earnings as of the beginning of the fiscal year of adoption. The adoption of this standard did not have a material impact on our consolidated financial statement and no cumulative-effect adjustment to retained earnings as of January 1, 2019 was made.
Fair value of the options and restricted share units granted to employees and non-employee
In determining the fair value of the stock options, the binomial option pricing model was applied. No share option was granted during the year ended December 31, 2021. The assumptions we adopted to estimate the fair value of share options granted during the years ended December 31, 2019 and 2020 were as follows:
For the Year Ended December 31, | |||||
| 2019 |
| 2020 |
| |
Expected volatility |
| 37%~40 | % | 37%~41 | % |
Risk-free interest rate (per annum) |
| 2.4%~3.6 | % | 1.7%~2.3 | % |
Exercise multiples |
| 2.2 |
| 2.2 |
|
Expected dividend yield |
| 0.00 | % | 0.00 | % |
Fair value of underlying ordinary shares (US$) |
| 2.26~3.87 |
| 4.08~5.79 |
|
Fair value of share option (US$) |
| 1.59~3.14 |
| 3.32~5.03 |
|
We estimated expected volatility by reference to the historical price volatilities of ordinary shares of comparable companies over a period close to the contract term of the options. We estimated the risk free interest rate based on the yield to maturity of U.S. government bonds at grant date with a maturity period close to the contract term of options, adjusted by country risk differential between U.S. and China. As we only had very limited option exercise history, we estimated exercise multiples based on empirical research on typical employee stock option exercising behavior. The dividend yield was estimated as zero based on our plan to retain profit for corporate expansion and no dividend will be distributed in the near future.
In order to determine the fair value of our ordinary shares underlying each share option or restricted share unit grant before we became a public company, we first determined our equity value and then allocated the equity value to each element of our capital structure (preferred shares and ordinary shares) using a hybrid method comprising the probability-weighted expected return method and the option pricing method. In our case, three scenarios were assumed, namely: (i) the liquidation and redemption scenarios, in which the option pricing method was adopted to allocate the value between redeemable convertible preferred shares and ordinary shares, and (ii) the mandatory conversion scenario, in which equity value was allocated to preferred shares and ordinary shares on an as-if converted basis.
In determining our equity value, we used income approach/discounted cash flow method, or DCF to determine the fair value of the business enterprise value and used backsolve method as secondary approach to counter check reasonableness of the result. we considered the methods we applied are the most appropriate in accordance with the guidelines outlined in the American Institute of Certified Public Accountants’ Practice Aid, Valuation of Privately-Held Company Equity Securities Issued as Compensation, with the assistance of an independent third-party appraiser.
The assumptions we used in the valuation model are based on future expectations combined with management judgment, with inputs of numerous objective and subjective factors, to determine the fair value of ordinary shares, including the following factors:
| ● | our operating and financial performance; |
110
| ● | current business conditions and projections; |
| ● | our stage of development; |
| ● | the prices, rights, preferences and privileges of our preferred shares relative to our ordinary shares; |
| ● | the likelihood of achieving a liquidity event for the ordinary shares underlying the share-based awards, such as an initial public offering; |
| ● | any adjustment necessary to recognize a lack of marketability for our ordinary shares; and |
| ● | the market performance of industry peers. |
The analysis of DCF is based on the projected cash flows using management’s best estimates as of the valuation dates. The determination of fair value requires complex and subjective judgments to be made regarding projected financial and operating results, our unique business risks, the liquidity of our shares and our operating history and prospects at the time of valuation. The major assumptions used in the DCF include:
| ● | Weighted average cost of capital, or WACC: The discount rates applied in the DCF were based on the WACCs determined after considering factors including risk-free rate, comparative industry risk, equity risk premium, company size and non-systematic risk factors. |
| ● | Comparable companies: In deriving the WACCs, which are used as the discount rates under the income approach, seven similar publicly traded companies were selected for reference as our guideline companies. |
| ● | Discount for lack of marketability, or DLOM: option-pricing method was used to estimate the discount for lack of marketability. Under option-pricing method, the cost of put option, which can hedge the price change before the privately held share can be sold, was considered as a basis to determine the lack of marketability discount. This option-pricing method is one of the methods commonly used in estimating DLOM as it can take into consideration factors like timing of liquidity event and estimated volatility of ours shares. The lower DLOM is used for the valuation, the higher is the determined fair value of the ordinary shares. |
The income approach involves applying appropriate discount rates to estimated cash flows that are based on earnings forecasts. The growth rates of our revenues contributed to the fair value of the shares. However, fair value is inherently uncertain and highly subjective. The assumptions used in deriving the fair value are consistent with our business plan. These assumptions include: no material changes in the existing political, legal and economic conditions in China; our ability to retain competent management, key personnel and staff to support our ongoing operations; and no material deviation in market conditions from economic forecasts. These assumptions are inherently uncertain. The risks associated with achieving forecasts were assessed in selecting the appropriate discount rates.
The backsolve method is a market approach which is used to solve our implied aggregate equity value by considering the rights and preference of each class of equity and solving for the total equity value that is consistent with a recent transaction in the securities.
Upon the completion of the IPO, the fair value of ordinary share are based on the closing prices of ordinary share on the respective grant dates.
As of December 31, 2021, there were RMB81.5 million (US$12.8 million) of total unrecognized compensation expenses related to option which is expected to be recognized over a weighted-average period of 1.82 years.
As of December 31, 2021, there were RMB648.0 million (US$101.7 million) of unrecognized compensation expenses related to unvested restricted share units issued by us which is expected to be recognized over a weighted-average period of 3.38 years.
111
The assumptions used in share-based compensation expenses recognition represent our best estimates, but these estimates involve inherent uncertainties and the application of judgment. If factors change or different assumptions are used, the share-based compensation expenses could be materially different for any period.
Recent Accounting Pronouncements
A list of recently issued accounting pronouncements that are relevant to us is included in Note 2.27 “Recent accounting pronouncements” to our audited consolidated financial statements included elsewhere in this annual report.
B. | Liquidity and Capital Resources |
We had net cash used in operating activities of RMB1,297.8 million in 2019, RMB1,108.2 million in 2020 and RMB2,657.6 million (US$417.0 million), respectively. Our primary sources of liquidity have been proceeds from preferred share issuance, short-term bank borrowings, our initial public offering in June 2020, and our follow-on public offering in December 2020. As of December 31, 2021, we had RMB512.8 million (US$80.5 million) in cash and cash equivalents, of which approximately 74.8% were held in Renminbi and the remainder was primarily held in U.S. dollars.
We believe our cash will be sufficient to meet our current and anticipated needs for general corporate purposes for at least the next 12 months. We may, however, need additional cash resources in the future if we experience changes in business conditions or other developments. We may also need additional cash resources in the future if we find and wish to pursue opportunities for investment, acquisition, capital expenditure or similar actions. If we determine that our cash requirements exceed the amount of cash we have on hand, we may seek to issue equity or equity linked securities or obtain debt financing. The issuance and sale of additional equity would result in further dilution to our shareholders. The incurrence of indebtedness would result in increased fixed obligations and could result in operating covenants that would restrict our operations. We cannot assure you that financing will be available in amounts or on terms acceptable to us, if at all.
Our accounts receivable represents primarily the amount receivable from chain merchants for our delivery services, insurance companies for facilitation of enrolling riders in insurance plans and advertising customers for our online marketing services. We receive payment before or concurrently with our provision of services in most cases, except for insurance facilitation services and a limited number of customers for delivery services where we generally allow one month for them to settle after issuance of invoices. As of December 31, 2019, 2020 and 2021, our accounts receivable, net of allowance for doubtful accounts, were RMB38.2 million, RMB403.6 million and RMB352.3 million (US$55.3 million), respectively.
Riders and drivers are entitled to withdraw their delivery remuneration after completion of services. Payable to riders and drivers represents the amount that riders and drivers have not withdrawn from their accounts. As of December 31, 2019, 2020 and 2021, our payable to riders and drivers, were RMB381.3 million, RMB717.5 million and RMB581.0 million (US$91.2 million), respectively.
Our accounts payable represent primarily the amount payable to our suppliers of delivery equipment and historically for merchandise sold through our unmanned retail shelves. As of December 31, 2019, 2020 and 2021, our accounts payable were RMB9.9 million, RMB13.8 million and RMB9.8 million (US$1.5 million), respectively.
Our amount due from related parties represents primarily the amount due from JD Group and Walmart Group arising from our services to them. As of December 31, 2019, 2020 and 2021, our amount due from related parties were RMB308.7 million, RMB646.3 million and RMB840.7 million (US$131.9 million), respectively. The increase from 2019 to 2020 was primarily due to (i) the temporarily adjusted settlement cycle with JD Group, and (ii) increase in volumes of orders from Walmart Group. The increase from 2020 to 2021 was primarily due to the increase in volumes of orders from Walmart Group, partially offset by the new model we adopted in relation to our last-mile delivery services to our major last-mile delivery service customer, JD Logistics, since April 2021. See also “Item 7. Major Shareholders and Related Party Transactions—B. Related Party Transactions—Other Related Party Transactions.”
Although we consolidate the results of the VIE, we only have access to the assets or earnings of the VIE through our contractual arrangements with the VIE and its shareholders. See “Item 4. Information on the Company—C. Organizational Structure.” For restrictions and limitations on liquidity and capital resources as a result of our corporate structure, see “—Holding Company Structure.”
112
All of our net revenues have been, and we expect they are likely to continue to be, in the form of Renminbi. Under existing PRC foreign exchange regulations, payments of current account items, including profit distributions, interest payments and trade and service-related foreign exchange transactions, can be made in foreign currencies without prior SAFE approval as long as certain routine procedural requirements are fulfilled. Specially, under the existing exchange restrictions, without prior approval of SAFE, cash generated from the operations of our PRC subsidiaries in China may be used to pay dividends to us. However, current PRC regulations permit our PRC subsidiaries to pay dividends to us only out of their accumulated profits, if any, determined in accordance with Chinese accounting standards and regulations. Our PRC subsidiaries are required to set aside at least 10% of its after-tax profits after making up previous years’ accumulated losses each year, if any, to fund certain statutory reserve funds until the total amount set aside reaches 50% of their registered capital. These reserves are not distributable as cash dividends. Historically, our PRC subsidiaries have not paid dividends to us, and they will not be able to pay dividends until they generate accumulated profits. Furthermore, capital account transactions, which include foreign direct investment and loans, must be approved by and/or registered with SAFE, its local branches and certain local banks.
As a Cayman Islands exempted company and offshore holding company, we are permitted under PRC laws and regulations to provide funding to our PRC subsidiaries only through loans or capital contributions, subject to the approval of government authorities and limits on the amount of capital contributions and loans. This may delay us from using the proceeds from our securities offerings to make loans or capital contributions to our PRC subsidiaries. We expect to invest substantially all of the proceeds from our initial public offering and follow-on offering into our PRC operations within the business scopes of our PRC subsidiaries and the VIE. See “Item 3. Key Information—D. Risk Factors—Risks Relating to Doing Business in China—PRC regulation of loans to and direct investment in PRC entities by offshore holding companies and governmental control of currency conversion may delay or prevent us from using the proceeds of financing activities to make loans to our PRC subsidiaries and the VIE in China, which could materially and adversely affect our liquidity and our ability to fund and expand our business.”
The following table sets forth the movements of our cash flows for the periods presented:
For the Year Ended December 31, | ||||||||
2019 | 2020 | 2021 | ||||||
| RMB |
| RMB |
| RMB |
| US$ | |
(in thousands) | ||||||||
Net cash used in operating activities |
| (1,297,838) |
| (1,108,207) |
| (2,657,580) |
| (417,032) |
Net cash used in investing activities |
| (267,460) |
| (229,757) |
| (686,663) |
| (107,752) |
Net cash provided by (used in) financing activities |
| — |
| 5,891,550 |
| (1,554,505) |
| (243,936) |
Effect of foreign currency exchange rate changes on cash, cash equivalents and restricted cash |
| (22,575) |
| (188,664) |
| (51,457) |
| (8,075) |
Net (decrease)/increase in cash and cash equivalents and restricted cash |
| (1,587,873) |
| 4,364,922 |
| (4,950,205) |
| (776,795) |
Cash and cash equivalents and restricted cash at the beginning of the period |
| 2,744,006 |
| 1,156,133 |
| 5,521,055 |
| 866,374 |
Cash and cash equivalents and restricted cash at the end of the period |
| 1,156,133 |
| 5,521,055 |
| 570,850 |
| 89,579 |
Operating activities
Net cash used in operating activities in 2021 was RMB2,657.6 million (US$417.0 million). The difference between the net loss of RMB2,471.1 million (US$387.8 million) and operating cash outflow RMB2,657.6 million (US$417.0 million) was primarily the result of adding back non-cash expenses items such as share-based compensation of RMB207.9 million (US$32.6 million) and depreciation and amortization of RMB192.6 million (US$30.2 million), partially offset by RMB588.1 million (US$92.3 million) used due to changes in working capital accounts. Depreciation and amortization mainly relates to the amortization of the BCA and NCC arising from our acquisition of JDDJ in 2016. The changes in working capital accounts mainly include (i) RMB194.3 million (US$30.5 million) increase in amount due from related parties, (ii) RMB170.0 million (US$26.7 million) decrease in notes payable, (iii) RMB136.5 million (US$21.4 million) decrease in payable to riders and drivers, and (iv) RMB65.5 million (US$10.3 million) increase in prepayments and other current assets.
113
The increase in amount due from related parties was primarily due to the increase in volumes of orders from Walmart Group, partially offset by the new model we adopted in relation to our last-mile delivery services to our major last-mile delivery service customer, JD Logistics, since April 2021. The decrease in notes payable was due to the increased amount of the settlement made. The decrease in payable to riders and drivers was primarily due to the new model we adopted in relation to our lase-mile delivery services. The increase in prepayments and other current assets was primarily due to increases in funds receivable from payment channels and VAT receivable.
Net cash used in operating activities in 2020 was RMB1,108.2 million. The difference between the net loss of RMB1,705.2 million and operating cash outflow RMB1,108.2 million was primarily the result of adding back non-cash expenses items such as depreciation and amortization of RMB201.3 million and share-based compensation of RMB360.1 million, partially offset by additional cash of RMB35.1 million used due to changes in working capital accounts. Depreciation and amortization mainly relates to the amortization of the BCA and NCC arising from our acquisition of JDDJ in 2016. The changes in working capital accounts mainly include (i) RMB365.4 million increase in accounts receivables, (ii) RMB337.7 million increase in amount due from related parties, (iii) RMB85.0 million increase in prepayments and other current assets, and (iv) RMB29.9 million decrease in amount due to related parties, partially offset by (i) RMB357.8 million increase in accrued expenses and other current liabilities, (ii) RMB336.2 million increase in payable to riders and drivers, and (iii) RMB170.0 increase in notes payable.
Specifically, the increase in accounts receivable was primarily due to significant increase in order volume from a supermarket chain in 2020 and delivery order volumes of services to logistics companies. The increase in amount due from related parties was primarily due to (i) the temporarily adjusted settlement cycle with JD Group, and (ii) increase in volumes of orders from Walmart Group. The increase in prepayments and other current assets was primarily due to the increase in VAT deductible and interest receivable. The decrease in amount due to related parties was primarily due to (i) the decrease in the balance of the cash we collected from consumers on behalf of JD.com upon merchandise delivery as we adjusted the payment schedule with JD Group from payment to JD Group after collection to payment before collection, and (ii) the delayed settlement with Walmart Group at the end of 2019. The increase in accrued expenses and other current liabilities was primarily due to (i) the increase in payables to retailers on JDDJ as a result of the increase in GMV and extended settlement cycles with retailers, and (ii) the increase in salaries and welfare payables as a result of our increasing headcount, the regular salary increases in March and September 2020. The increase in payable to riders and drivers was primarily due to significant increase in delivery order volumes of services to logistics companies.
Net cash used in operating activities in 2019 was RMB1,297.8 million. The difference between the net loss of RMB1,669.8 million and operating cash outflow RMB1,297.8 million was primarily the result of adding back non-cash expenses items such as depreciation and amortization of RMB215.7 million and share-based compensation of RMB51.2 million and additional cash of RMB93.5 million released from working capital accounts. Depreciation and amortization mainly relates to the amortization of the BCA and NCC arising from our acquisition of JDDJ in 2016. The changes in working capital accounts mainly include (i) RMB127.5 million increase in accrued expenses and other current liabilities, (ii) RMB101.2 million increase in payable to riders and drivers, and (iii) RMB28.5 million increase in amount due to related parties, partially offset by (i) RMB149.3 million increase in amount due from related parties, and (ii) RMB9.0 million decrease in deferred tax liabilities.
Specifically, the increase in accrued expenses and other current liabilities was primarily due to (i) the increase in payables to retailers on our on-demand retail platform in line with the increasing GMV on JDDJ, and (ii) the increase in salaries and welfare payables to our employees as a result of growing employee number and compensation level as well as a certain payment timing difference between 2018 and 2019 year ends. The increase in payable to riders and drivers was primarily due to increase of order volumes in 2019 as compared to that in 2018. The increase in amount due to related parties was primarily due to the increased cash we collected from consumers on behalf of Walmart Group when performing JDDJ platform services which was in line with the increasing transaction volume by Walmart Group at JDDJ, partially offset by the RMB11.8 million decrease in the cash we collected from consumers on behalf of JD.com upon merchandise delivery as December 31, 2019 was a settlement day whereas December 31, 2018 was a bank holiday. The increase in amount due from related parties was primarily due to the increase in volumes of orders from JD Group and Walmart Group. The decrease in deferred tax liabilities was primarily due to change in deferred tax liability as Shanghai JDDJ was awarded with HNTE status in 2018 and was eligible for a reduced income tax rate of 15%.
114
Investing activities
Net cash used in investing activities in 2021 was RMB686.7 million (US$107.8 million), consisting primarily of net cash used in purchase of wealth management product, net cash lent to certain third party company in connection with the adoption of the new model in relation to our last-mile delivery services to our major last-mile delivery service customer, and cash paid for purchase of property, equipment and intangible assets.
Net cash used in investing activities in 2020 was RMB229.8 million, consisting primarily of cash paid for purchase of long-term time deposits and property, equipment and intangible assets, partially offset by net cash from disposal of wealth management product.
Net cash used in investing activities in 2019 was RMB267.5 million, consisting primarily of net cash used in purchase of wealth management product and cash paid for purchase of property, equipment and intangible assets.
Financing activities
Net cash used in financing activities in 2021 was RMB1,554.5 million (US$243.9 million), consisting primarily of payment for share repurchases and repayment of short-term bank borrowings.
Net cash provided by financing activities in 2020 was RMB5,891.6 million, consisting primarily of proceeds from our initial public offering in June 2020, follow-on public offering in December 2020 and short-term bank borrowings.
Net cash provided by financing activities in 2019 was nil.
Material cash requirements
Our material cash requirements as of December 31, 2021 and any subsequent interim period primarily include our capital expenditures, operating lease commitments, and short-term debt obligations.
Our capital expenditures are primarily incurred for purchases of property, equipment and intangible assets. Our capital expenditures were RMB31.8 million in 2019, RMB23.9 million in 2020 and RMB16.9 million (US$2.6 million) in 2021. Purchases of property and equipment, which primarily consist of computer equipment, office facilities, vehicles, software, and leasehold improvement, accounted for 53.3%, 97.7% and 96.5% of our total capital expenditures in 2019, 2020 and 2021, respectively. Purchases of intangible assets, which primarily consist of trademark and domain name, accounted for 46.7%, 2.3% and 3.5% of our total capital expenditures in 2019, 2020 and 2021, respectively.
Our operating lease commitments consist of the commitments under the lease agreements for our office premises and other facilities. Payment due by December 31, 2021 for our operating lease commitments amounted to RMB49.9 million (US$7.8 million).
Our short-term debt obligations consist of the principal amount and cash interests in connection with short-term bank loans. In 2020, we borrowed short-term loans with a total amount of RMB600.0 million, which were repaid in 2021. In 2021, we borrowed short-term loans with a total amount of RMB100.0 million (US$15.7 million) and the annualized interest rate is 2.75%. The interest expense we incurred for the abovementioned loans in 2021 amounted to RMB13.8 million (US$2.2 million).
We intend to fund our existing and future material cash requirements with our existing cash balance and other financing alternatives. We will continue to make cash commitments, including capital expenditures, to support the growth of our business.
We have not entered into any financial guarantees or other commitments to guarantee the payment obligations of any third parties. We do not have retained or contingent interests in assets transferred. We have not entered into contractual arrangements that support the credit, liquidity or market risk for transferred assets. We do not have obligations that arise or could arise from variable interests held in an unconsolidated entity, or obligations related to derivative instruments that are both indexed to and classified in our own equity, or not reflected in the statement of financial position.
Other than as discussed above, we did not have any significant capital and other commitments, long-term obligations or guarantees as of December 31, 2021.
115
Holding Company Structure
Our Company, Dada Nexus Limited, is a holding company with no material operations of its own. We conduct our operations primarily through our WFOEs and VIE. As a result, Dada Nexus Limited’s ability to pay dividends depends upon dividends paid by our WFOEs.
If our WFOEs or any newly formed PRC subsidiaries incur debt on their own behalf in the future, the instruments governing their debt may restrict their ability to pay dividends to us. In addition, our WFOEs are permitted to pay dividends to us only out of its retained earnings, if any, as determined in accordance with PRC accounting standards and regulations. Under PRC law, each of our WFOEs and the VIE is required to set aside at least 10% of its after-tax profits each year, if any, to fund certain statutory reserve funds until such reserve funds reach 50% of its registered capital. The statutory reserve funds are not distributable as cash dividends. Remittance of dividends by a wholly foreign-owned company out of China is subject to examination by the banks designated by SAFE. As of December 31, 2021, as our WFOEs, all other PRC subsidiaries, the VIE and the subsidiaries of the VIE are all in an accumulated loss position, no statutory reserve was appropriated. Our WFOEs have not paid dividends and will not be able to pay dividends until it generates accumulated profits and meets the requirements for statutory reserve funds.
C.Research and Development
See “Item 4. Information on the Company—B. Business Overview—Our Technology Capabilities and Empowerment,” “Item 4. Information on the Company—B. Business Overview— Our Technology Infrastructure and Team” and “Item 4. Information on the Company—B. Business Overview—Intellectual Property.”
D.Trend Information
Other than as disclosed elsewhere in this annual report, we are not aware of any trends, uncertainties, demands, commitments or events for the year ended December 31, 2021 that are reasonably likely to have a material and adverse effect on our net revenues, income, profitability, liquidity or capital resources, or that would cause the disclosed financial information to be not necessarily indicative of future results of operations or financial conditions.
E.Critical Accounting Estimates
For our critical accounting estimates, see “Item 5. Operating And Financial Review And Prospects—Critical Accounting Policies.”
E. | Safe Harbor |
See “Forward-Looking Information” on page 3 of this annual report.
Item 6.Directors, Senior Management and Employees
A.Directors and Senior Management
The following table sets forth information regarding our executive officers and directors.
Directors and Executive Officers |
| Age |
| Position/Title |
Philip Jiaqi Kuai |
| 39 |
| Chairman of the Board of Directors and Chief Executive Officer |
Jun Yang |
| 44 |
| Chief Technology Officer |
Lei Xu |
| 47 |
| Director |
Yui Yu |
| 39 |
| Director |
Sandy Ran Xu |
| 45 |
| Director |
Christina Xiaojing Zhu |
| 49 |
| Director |
Bonnie Yi Zhang |
| 48 |
| Independent Director |
Baohong Sun |
| 53 |
| Independent Director |
Beck Zhaoming Chen |
| 39 |
| Chief Financial Officer |
116
Mr. Philip Jiaqi Kuai is our founder, and has served as the chairman of our board of directors and chief executive officer since our inception. Mr. Kuai is a serial entrepreneur with extensive experience and expertise in the logistics and internet sectors in China. Prior to founding our company, Mr. Kuai served as a vice president of Anjuke.com, an online property platform in China, from 2013 to 2014, which was subsequently acquired by 58.com, a NYSE-listed online marketplace for classifieds in China, in 2015. From 2009 to 2013, Mr. Kuai served as a vice president of AdChina, an internet advertising platform in China. Before that, Mr. Kuai worked at Oracle Corporation, a NYSE-listed company, as product manager from 2007 to 2009, and worked at McKinsey & Company as management consultant from 2005 to 2006, and worked at Accenture, a NYSE-listed company, from 2004 to 2005, respectively. Mr. Kuai was named to Fortune China’s list of the “2019 40 under 40 in China”, the annual selection of the most influential young people in business. Mr. Kuai received a bachelor’s degree in logistics engineering from Tongji University and a master’s degree in logistics engineering from Massachusetts Institute of Technology.
Mr. Jun Yang is our co-founder, and has served as our chief technology officer since our inception. Mr. Yang is responsible for our technology, products, data, and corporate strategies. Mr. Yang also our director from June 2020 to February 2022. Prior to joining us, Mr. Yang worked as the head of growth engineering team at Square, a NYSE-listed company, from 2014 to 2015, where he was responsible for user growth strategy and implementation. Prior to that, he worked as an engineering manager at Facebook, a Nasdaq-listed company, from 2010 to 2014, where he was responsible for user growth and ads optimization, and worked as an engineer at Google, a Nasdaq-listed company, from 2008 to 2009. Mr. Yang received a bachelor’s degree in computer science from Zhejiang University, and a master’s degree and a doctoral degree in computer science from Carnegie Mellon University.
Mr. Lei Xu has served our director since June 2020. Mr. Xu is chief executive officer and executive director of JD.com, responsible for leading daily operation of JD.com. Mr. Xu served as a marketing consultant for JD.com in May 2007, and joined JD.com in January 2009. Prior to his current role, Mr. Xu held various senior roles in JD.com, including head of marketing department, head of JD Wireless, chief marketing officer of JD.com and CEO of JD Retail. Mr. Xu led the establishment of JD’s marketing and public relations system, the mobile products’ R&D system as well as the platform operation system, and propelled JD’s mobile-based strategic transformation. Mr. Xu also led the launch of JD 618 Grand Promotion and drove the opening-up of JD’s supply chain capabilities to empower the society at large. During his tenure as CEO of JD Retail, Mr. Xu has established the business philosophy of “trust-based and customer-centric value creation” and led the visionary moves on development of supply chain middle platform and omni-channel strategy, which accelerated JD’s climbing on second curve of growth. Mr. Xu was among “50 Most Influential Business Leaders in China” in two consecutive years named by FORTUNE China. Mr. Xu also serves as a director of TD Health and ATRenew Inc., a NYSE listed company and Yonghui Superstores Co., Ltd. Mr. Xu was conferred China’s professional title as Senior Economist (Enterprise Management) in 2019 and holds an EMBA degree from China Europe International Business School.
Mr. Yui Yu has served as our director since January 2021. Mr. Yu is an executive Director and the chief executive officer of JD Logistics. Mr. Yu is responsible for JD Logistics’ overall strategic planning and business direction. He has held multiple executive positions within JD Group including its retail and logistics businesses. In particular, Mr. Yu has extensive experience in operations and management in the logistics industry. He served as head of JD Logistics’ Central China department and JD Logistics’ East China logistics department from January 2011 to October 2012 and from October 2012 to May 2015, respectively, where he helped to establish JD Logistics’ operations across China. Mr. Yu then served as the CEO of Yihaodian from June 2016 to March 2018 before serving as head of JD Group’s customer experience and service department from March 2018 to February 2019. He was also chief human resources officer of JD Group from February 2019 to December 2020. Mr. Yu received his bachelor of laws from China University of Political Science and Law in July 2005 and an EMBA from China Europe International Business School in June 2017.
Ms. Sandy Ran Xu has served as our director since November 2019. Ms. Xu currently serves as chief financial officer of JD.com. Prior to joining JD.com in July 2018, Ms. Xu was an audit partner with nearly 20 years’ experience at PricewaterhouseCoopers in its Beijing and San Jose offices. Ms. Xu received a bachelor’s degree with double majors in information science and economics from Peking University. Ms. Xu was a Certified Public Accountant in both China and the United States. Ms. Xu also serves as a director of JD Digits, JD Health and JD Logistics.
Ms. Christina Xiaojing Zhu has served as our director since May 2020. Ms. Zhu is the president and chief executive officer of Walmart China. Prior to joining Walmart Group in May 2020, Ms. Zhu served as the president of Fonterra Greater China, a global dairy exporter and milk processor, where she led Fonterra group’s businesses in China, Hong Kong and Taiwan region, from August 2016 to December 2019, and served as a managing director and vice president from September 2011 to July 2016. Prior to joining Fonterra, Ms. Zhu served as a vice president of Honeywell International Inc., a NYSE-listed technology company, where she was responsible for strategy and development, from January 2005 to May 2008, and served as director for strategy and business development from February 2003 to
117
January 2005. Prior to that, Ms. Zhu worked as an engagement manager of McKinsey & Company with a focus on serving financial institutions from 1999 to 2003. Ms. Zhu received a bachelor’s degree in western studies from Beijing Foreign Studies University and an MBA from Columbia Business School.
Ms. Bonnie Yi Zhang has served as our director since June 2020. Ms. Zhang is the chief financial officer of Sina Corporation, a leading online media company in China. From March 2014 to March 2015, Ms. Zhang served as the chief financial officer of Weibo Corporation, a Nasdaq-listed social media platform in China and one of Sina Corporation’s subsidiaries. Before joining Weibo, Ms. Zhang was the chief financial officer of AdChina Ltd., an integrated internet advertising platform in China, from May 2011 to February 2014. Prior to that, Ms. Zhang was an audit partner of Deloitte Touche Tohmatsu based in Shanghai, with a focus on serving Chinese companies making initial public offerings in the United States and Chinese companies listed in the United States, from October 2007 to April 2011. Ms. Zhang served as a senior manager in the National Office SEC Services group of Deloitte & Touche, LLP from May 2005 to August 2007, where she was responsible for pre-issuance reviews of securities offering documents and periodic reports to be filed with the SEC with a focus on foreign private issuers. Ms. Zhang has served as an independent director of Yatsen Holding Limited, a NYSE listed company since November 2020. Ms. Zhang has also served as an independent director of TuSimple Holdings Inc., a Nasdaq listed autonomous driving company since April 2021. Ms. Zhang received a bachelor’s degree in business administration from McDaniel College. Ms. Zhang is a certified public accountant in the State of Maryland and is a member of the American Institution of Certified Public Accountants.
Ms. Baohong Sun has served as our director since June 20, 2020. Ms. Sun is the chair professor of marketing and associate dean of Cheung Kong Graduate School of Business. Ms. Sun joined Cheung Kong Graduate School of Business in 2008, and was a visiting professor of marketing and associate dean of international programs from June 2008 to August 2009. Prior to that, Ms. Sun joined Carnegie Mellon University in July 1997, and worked as an assistant professor of marketing from July 1997 to August 2004, an associate professor of marketing from September 2001 to August 2004 and a professor of marketing from September 2009 to August 2011. Ms. Sun was also an assistant professor at the University of North Carolina from July 2001 to August 2004. Ms. Sun received a bachelor’s degree in international economics from Renmin University of China and a doctoral degree in economics from the University of Southern California. Ms. Sun is a member of the American Marketing Association, the American Economic Association and the Institute for Operations Research and the Management Sciences.
Mr. Beck Zhaoming Chen has served as our chief financial officer since December 2018. From 2012 to 2018, Mr. Chen served as the chief financial officer of Baozun, a Nasdaq-listed e-commerce service partner in China. Prior to that, Mr. Chen served as the finance controller at LaShou Group, an online social commerce company in China, from 2011 to 2012. From 2004 to 2011, Mr. Chen worked at Deloitte Touche Tohmatsu Certified Public Accountants LLP as an audit manager. Mr. Chen currently serves as an independent director of DouYu, a Nasdaq-listed game-centric live streaming platform in China. Mr. Chen obtained a bachelor’s degree in economics from Fudan University. Mr. Chen is a member of Chinese Institute of Certified Public Accountants and a CFA charterholder.
| B. | Compensation |
Compensation of Directors and Executive Officers
In 2021, we paid an aggregate of RMB7.0 million (US$1.1 million) in cash to our executive officers, and we paid cash compensation to our non-executive directors of US$100 thousand. We have not set aside or accrued any amount to provide pension, retirement or other similar benefits to our directors and executive officers. Our PRC subsidiaries and the VIE and its subsidiaries are required by law to make contributions equal to certain percentages of each employee’s salary for his or her pension insurance, maternity insurance, medical insurance, unemployment insurance and other statutory benefits and a housing provident fund.
Employment Agreements and Indemnification Agreements
We have entered into employment agreements with each of our executive officers. Under these agreements, each of our executive officers is employed for a specified time period. We may terminate employment for cause, at any time, for certain acts of the executive officer, such as continued failure to satisfactorily perform, willful misconduct or gross negligence in the performance of agreed duties, conviction or entry of a guilty or nolo contendere plea of any felony or any misdemeanor involving moral turpitude, or dishonest act that results in material to our detriment or material of the employment agreement. We may also terminate an executive officer’s employment without cause upon 60-day advance written notice. In such case of termination by us, we will provide severance payments
118
to the executive officer as may be agreed between the executive officer and us. The executive officer may resign at any time with a 60-day advance written notice.
Each executive officer has agreed to hold, both during and after the termination or expiry of his or her employment agreement, in strict confidence and not to use, except as required in the performance of his or her duties in connection with the employment or pursuant to applicable law, any of our confidential information or trade secrets, any confidential information or trade secrets of our clients or prospective clients, or the confidential or proprietary information of any third party received by us and for which we have confidential obligations. The executive officers have also agreed to disclose in confidence to us all inventions, designs and trade secrets which they conceive, develop or reduce to practice during the executive officer’s employment with us and to assign all right, title and interest in them to us, and assist us in obtaining and enforcing patents, copyrights and other legal rights for these inventions, designs and trade secrets.
In addition, each executive officer has agreed to be bound by non-competition and non-solicitation restrictions during the term of his or her employment and typically for one year following the last date of employment. Specifically, each executive officer has agreed not to (i) solicit from any customer doing business with us during the effective term of the employment agreement business of the same or of a similar nature to our business; (ii) solicit from any of our known potential customer business of the same or of a similar nature to that which has been the subject of our known written or oral bid, offer or proposal, or of substantial preparation with a view to making such a bid, proposal or offer; (iii) solicit the employment or services of, or hire or engage, any person who is known to be employed or engaged by us; or (iv) otherwise interfere with our business or accounts, including, but not limited to, with respect to any relationship or agreement between any vendor or supplier and us.
We have also entered into indemnification agreements with each of our directors and executive officers. Under these agreements, we agree to indemnify our directors and executive officers against certain liabilities and expenses incurred by such persons in connection with claims made by reason of their being a director or officer of our company.
Share Incentive Plans
2015 Equity Incentive Plan
In 2015, our shareholders and board of directors approved the 2015 Equity Incentive Plan, as amended and restated, which we refer to as the 2015 Plan in this annual report, to attract and retain the best available personnel, provide additional incentives to employees, directors and consultants, and promote the success of our business. As of March 31, 2022, the maximum aggregate number of ordinary shares that may be issued under the 2015 Plan is 61,605,996 ordinary shares. As of March 31, 2022, 59,912,885 ordinary shares have been issued upon exercise of options and vesting of other share awards, options to purchase a total of 40,538,372 ordinary shares and 19,374,513 restricted share units are outstanding under the 2015 Plan.
The following paragraphs summarize the principal terms of the 2015 Plan.
Type of awards. The 2015 Plan permits the awards of options, share appreciation rights, restricted share awards, restricted share unit awards, and other share awards.
Plan administration. Our board of directors or a committee delegated by the board of directors will administer the 2015 Plan. The plan administrator will determine the participants to receive awards, when and how awards will be granted, the type, fair market value and number of awards to be granted to each participant, and the terms and conditions of each grant.
Award agreement. Awards granted under the 2015 Plan are evidenced by an award agreement that sets forth the terms, conditions and limitations for each award, which may include the provisions applicable in the event that the grantee’s employment or service terminates, and our sole and complete authority to amend, modify, suspend, cancel or rescind the award.
Eligibility. We may grant awards to our employees, directors and consultants.
Vesting schedule. In general, the plan administrator determines the vesting schedule, which is specified in the relevant award agreement.
119
Exercise of options. The plan administrator determines the exercise price for each award, which is stated in the relevant award agreement. Options that are vested and exercisable will terminate if they are not exercised prior to the time as the plan administrator determines at the time of grant. However, the maximum exercisable term is ten years from the date of grant. In addition, the participants can only exercise vested options upon the occurrence of our initial public offering.
Transfer restrictions. Awards may not be transferred in any manner by the participant other than in accordance with the exceptions provided in the 2015 Plan or the relevant award agreement or otherwise determined by the plan administrator, such as transfers by will or the laws of descent and distribution.
Termination and amendment. Unless terminated earlier, the 2015 Plan has a term of ten years from its date of effectiveness. Our board of directors has the authority to suspend or terminate the 2015 Plan at any time. However, without the written consent of the participant, such suspension and termination of the 2015 Plan will not impair rights and obligations under any award granted while the 2015 Plan is in effect.
2020 Share Incentive Plan
In May 2020, our shareholders and board of directors approved the 2020 Share Incentive Plan, as amended and restated, which we refer to as the 2020 Plan in this annual report, to attract and retain the best available personnel, provide additional incentives to employees, directors and consultants and promote the success of our business. The maximum aggregate number of ordinary shares that may be issued pursuant to all awards under the 2020 Plan is initially 45,765,386 ordinary shares, plus an annual increase on the first day of each year during the ten-year term of the 2020 Plan commencing with the year beginning January 1, 2021, by an amount equal to 1.0% of the total number of shares issued and outstanding on the last day of the immediately preceding year. As of March 31, 2022, options to purchase a total of 1,370,484 ordinary shares and 18,813,520 restricted share units are outstanding under the 2020 Plan.
The following paragraphs summarize the principal terms of the 2020 Plan.
Types of awards. The 2020 Plan permits the awards of options, restricted shares, restricted share units or any other type of awards approved by the plan administrator.
Plan administration. Our board of directors or a committee of one or more members of the board of directors will administer the 2020 Plan. The committee or the full board of directors, as applicable, will determine the participants to receive awards, the type and number of awards to be granted to each participant, and the terms and conditions of each award.
Award agreement. Awards granted under the 2020 Plan will be evidenced by an award agreement that sets forth terms, conditions and limitations for each award, which may include the term of the award, the provisions applicable in the event that the grantee’s employment or service terminates, and our authority to unilaterally or bilaterally amend, modify, suspend, cancel or rescind the award.
Eligibility. We may grant awards to our employees, directors and consultants of our company. However, we may grant options that are intended to qualify as incentive share options only to our employees and employees of our subsidiaries.
Vesting schedule. In general, the plan administrator determines the vesting schedule, which is specified in the relevant award agreement.
Exercise price. The plan administrator determines the exercise price for each award, which is stated in the award agreement.
Term of the awards. The vested portion of options will expire if not exercised prior to the time as the plan administrator determines at the time of its grant. However, the maximum exercisable term is ten years from the date of a grant.
Transfer restrictions. Awards may not be transferred in any manner by the participant other than in accordance with the exceptions provided in the 2020 Plan or the relevant award agreement or otherwise determined by the plan administrator, such as transfers by will or the laws of descent and distribution.
Termination and amendment. Unless terminated earlier, the 2020 Plan has a term of ten years from its date of effectiveness. Our board of directors has the authority to amend or terminate the plan. However, no such action may adversely affect in any material way any awards previously granted without the written consent of the participant.
120
The following table summarizes, as of March 31, 2022, the number of ordinary shares underlying outstanding options, restricted share units and other equity awards that we granted to our directors and executive officers.
Ordinary Shares |
|
|
|
| ||||
Underlying Options and | Exercise Price | Date of | ||||||
Name |
| Restricted Share Units |
| (US$/Share) |
| Date of Grant |
| Expiration |
Philip Jiaqi Kuai |
| * | Nominal | February 13, 2015 |
| February 13, 2025 | ||
| *(1) | N/A | January 20, 2020 |
| — | |||
Jun Yang |
| *(1) | N/A | January 20, 2020 |
| — | ||
Beck Zhaoming Chen |
| *(1) | N/A | December 4, 2018 |
| — | ||
| *(1) | N/A | January 20, 2020 |
| — | |||
Bonnie Yi Zhang |
| *(1) | N/A | June 5, 2020 |
| — | ||
Baohong Sun |
| *(1) | N/A | June 5, 2020 |
| — | ||
All directors and executive officers as a group |
| 17,080,460 |
|
|
|
|
Notes:
* Less than 1% of our total ordinary shares issued and outstanding as of March 31, 2022.
(1) | Represents restricted share units. |
As of March 31, 2022, our employees and consultant other than members of our directors and officers as a group held options to purchase 36,593,824 ordinary shares, with exercise prices ranging from nominal price per share to US$0.80 per share, and 18,813,520 restricted share units.
| C. | Board Practices |
Board of Directors
Our board of directors consists of seven directors. A director is not required to hold any shares in our company by way of qualification. A director who is in any way, whether directly or indirectly, interested in a contract or transaction or proposed contract or transaction with our company is required to declare the nature of his interest at a meeting of our directors. Subject to the Nasdaq rules and disqualification by the chairperson of the relevant board meeting, a director may vote in respect of any contract or transaction or proposed contract or transaction notwithstanding that he may be interested therein, and if he does so his vote shall be counted and he shall be counted in the quorum at any meeting of our directors at which any such contract or transaction or proposed contract or transaction is considered. Our directors may exercise all the powers of our company to raise or borrow money and to mortgage or charge its undertaking, property and assets (present and future) and uncalled capital or any part thereof, to issue debentures, debenture stock, bonds and other securities, whether outright or as collateral security for any debt, liability or obligation of our company or of any third party.
Committees of the Board of Directors
We have established three committees under the board of directors: an audit committee, a compensation committee and a nominating and corporate governance committee. We have adopted a charter for each of the three committees. Each committee’s members and functions are described below.
Audit committee. Our audit committee consists of Bonnie Yi Zhang and Baohong Sun. Bonnie Yi Zhang is the chairperson of our audit committee. We have determined that Bonnie Yi Zhang and Baohong Sun satisfy the “independence” requirements of Rule 5605(a)(2) of the Listing Rules of the Nasdaq Stock Market and Rule 10A-3 under the Exchange Act. We have determined that Bonnie Yi Zhang qualifies as an “audit committee financial expert.” The audit committee oversees our accounting and financial reporting processes and the audits of the financial statements of our company. The audit committee is responsible for, among other things:
| ● | appointing the independent auditors and pre-approving all auditing and non-auditing services permitted to be performed by the independent auditors; |
| ● | reviewing with the independent auditors any audit problems or difficulties and management’s response; |
121
| ● | discussing the annual audited financial statements with management and the independent auditors; |
| ● | reviewing the adequacy and effectiveness of our accounting and internal control policies and procedures and any steps taken to monitor and control major financial risk exposures; |
| ● | reviewing and approving all proposed related party transactions; |
| ● | meeting separately and periodically with management and the independent auditors; and |
| ● | monitoring compliance with our code of business conduct and ethics, including reviewing the adequacy and effectiveness of our procedures to ensure proper compliance. |
Compensation committee. Our compensation committee consists of Bonnie Yi Zhang, Baohong Sun and Sandy Ran Xu. Bonnie Yi Zhang is the chairperson of our compensation committee. We have determined that Bonnie Yi Zhang and Baohong Sun satisfy the “independence” requirements of Rule 5605(a)(2) of the Listing Rules of the Nasdaq Stock Market. The compensation committee assists the board in reviewing and approving the compensation structure, including all forms of compensation, relating to our directors and executive officers. Our chief executive officer may not be present at any committee meeting during which his compensation is deliberated. The compensation committee is responsible for, among other things:
| ● | reviewing and approving, or recommending to the board for its approval, the compensation for our chief executive officer and other executive officers; |
| ● | reviewing and recommending to the board for determination with respect to the compensation of our non-employee directors; |
| ● | reviewing periodically and approving any incentive compensation or equity plans, programs or similar arrangements; and |
| ● | selecting compensation consultant, legal counsel or other adviser only after taking into consideration all factors relevant to that person’s independence from management. |
Nominating and corporate governance committee. Our nominating and corporate governance committee consists of Baohong Sun, Bonnie Yi Zhang and Sandy Ran Xu. Baohong Sun is the chairperson of our nominating and corporate governance committee. We have determined that Baohong Sun and Bonnie Yi Zhang satisfy the “independence” requirements of Rule 5605(a)(2) of the Listing Rules of the Nasdaq Stock Market. The nominating and corporate governance committee assists the board of directors in selecting individuals qualified to become our directors and in determining the composition of the board and its committees. The nominating and corporate governance committee is responsible for, among other things:
| ● | selecting and recommending to the board nominees for election by the shareholders or appointment by the board; |
| ● | reviewing annually with the board the current composition of the board with regards to characteristics such as independence, knowledge, skills, experience and diversity; |
| ● | making recommendations on the frequency and structure of board meetings and monitoring the functioning of the committees of the board; and |
| ● | advising the board periodically with regards to significant developments in the law and practice of corporate governance as well as our compliance with applicable laws and regulations, and making recommendations to the board on all matters of corporate governance and on any remedial action to be taken. |
Duties of Directors
Under Cayman Islands law, our directors owe fiduciary duties to our company, including a duty of loyalty, a duty to act honestly and a duty to act in what they consider in good faith to be in our best interests. Our directors must also exercise their powers only for a proper
122
purpose. Our directors also owe to our company a duty to exercise the skill they actually possess and such care and diligence that a reasonably prudent person would exercise in comparable circumstances. It was previously considered that a director need not exhibit in the performance of his duties a greater degree of skill than may reasonably be expected from a person of his knowledge and experience. However, English and Commonwealth Courts have moved toward an objective standard with regard to the required skill and care and these authorities are likely to be followed in the Cayman Islands. In fulfilling their duty of care to us, our directors must ensure compliance with our memorandum and articles of association, as amended and restated from time to time, and the class rights vested thereunder in the holders of the shares. In certain limited exceptional circumstances, a shareholder may have the right to seek damages in our name if a duty owed by our directors is breached.
Our board of directors has all the powers necessary for managing, and for directing and supervising, our business affairs. The functions and powers of our board of directors include, among others:
| ● | convening shareholders’ annual and extraordinary general meetings and reporting its work to shareholders at such meetings; |
| ● | declaring dividends and distributions; |
| ● | appointing officers and determining the term of office of the officers; |
| ● | exercising the borrowing powers of our company and mortgaging the property of our company; and |
| ● | approving the transfer of shares in our company, including the registration of such shares in our register of members. |
Terms of Directors and Officers
Our directors may be elected by an ordinary resolution of our shareholders. Alternatively, our board of directors may, by the affirmative vote of a simple majority of the directors present and voting at a board meeting appoint any person as a director to fill a casual vacancy on our board or as an addition to the existing board. Our directors are not automatically subject to a term of office and hold office until such time as they are removed from office by an ordinary resolution of our shareholders. In addition, a director will cease to be a director if he (i) becomes bankrupt or makes any arrangement or composition with his creditors; (ii) dies or is found to be or becomes of unsound mind; (iii) resigns his office by notice in writing; (iv) without special leave of absence from our board, is absent from meetings of our board for three consecutive meetings and our board resolves that his office be vacated; or (v) is removed from office pursuant to any other provision of our articles of association.
Our officers are appointed by and serve at the discretion of the board of directors, and may be removed by our board of directors.
Board Diversity Matrix
Board Diversity Matrix (As of March 31, 2022) |
| ||
Country of Principal Executive Offices |
| PRC | |
Foreign Private Issuer | Yes | ||
Disclosure Prohibited Under Home Country Law | No | ||
Total Number of Directors | 7 | ||
| Female |
| Male |
| Non- |
| Did Not | ||
Part I: Gender Identity | |||||||||
Directors | 4 | 3 | 0 | 0 | |||||
Part II: Demographic Background | |||||||||
Underrepresented Individual in Home Country Jurisdiction | 0 | ||||||||
LGBTQ+ | 0 | ||||||||
Did Not Disclose Demographic Background | 0 | ||||||||
123
Enforceability of Civil Liabilities
Substantially all of our operations are conducted in China, and substantially all of our assets are located in China. A majority of our directors and officers are nationals or residents of jurisdictions other than the United States and most of their assets are located outside the United States. As a result, it may be difficult for a shareholder to effect service of process within the United States upon these individuals, to bring an action against us or these individuals in the United States, or to enforce against us or them judgments obtained in United States courts, including judgments predicated upon the civil liability provisions of the securities laws of the United States or any state in the United States.
We have appointed Cogency Global Inc., located at 122 East 42nd Street, 18th Floor, New York, NY 10168, as our agent upon whom process may be served in any action brought against us under the securities laws of the United States.
We have been informed by our Cayman Islands legal counsel that the United States and the Cayman Islands do not have a treaty providing for reciprocal recognition and enforcement of judgments of U.S. courts in civil and commercial matters and that there is uncertainty as to whether the courts of the Cayman Islands would (i) recognize or enforce judgments of U.S. courts obtained against us or our directors or officers, predicated upon the civil liability provisions of the securities laws of the United States or any state in the United States, or (ii) entertain original actions brought in the Cayman Islands against us or our directors or officers, predicated upon the securities laws of the United States or any state in the United States. We have also been advised by our Cayman Islands legal counsel that a judgment obtained in any federal or state court in the United States will be recognized and enforced in the courts of the Cayman Islands at common law, without any re-examination of the merits of the underlying dispute, by an action commenced on the foreign judgment debt in the Grand Court of the Cayman Islands, provided such judgment (i) is given by a foreign court of competent jurisdiction, (ii) imposes on the judgment debtor a liability to pay a liquidated sum for which the judgment has been given, (iii) is final, (iv) is not in respect of taxes, a fine or a penalty, and (v) was not obtained in a manner and is not of a kind the enforcement of which is contrary to natural justice or the public policy of the Cayman Islands.
However, the Cayman Islands courts are unlikely to enforce a judgment obtained from the United States courts under the civil liability provisions of the securities laws if such judgment is determined by the courts of the Cayman Islands to give rise to obligations to make payments that are penal or punitive in nature. Because the courts of the Cayman Islands have yet to rule on whether such judgments are penal or punitive in nature, it is uncertain whether such civil liability judgments from U.S. courts would be enforceable in the Cayman Islands.
The recognition and enforcement of foreign judgments are provided for under the PRC Civil Procedures Law. PRC courts may recognize and enforce foreign judgments in accordance with the requirements of the PRC Civil Procedures Law and other applicable laws and regulations based either on treaties between China and the country where the judgment is made or on principles of reciprocity between jurisdictions. China does not have any treaties or other form of reciprocity with the United States that provide for the reciprocal recognition and enforcement of foreign judgments. In addition, according to the PRC Civil Procedures Law, courts in the PRC will not enforce a foreign judgment against us or our directors and officers if they decide that the judgment violates the basic principles of PRC law or national sovereignty, security or public interest. As a result, it is uncertain whether and on what basis a PRC court would enforce a judgment rendered by a court in the United States. Under the PRC Civil Procedures Law, foreign shareholders may originate actions based on PRC law against a company in China for disputes if they can establish sufficient nexus to the PRC for a PRC court to have jurisdiction, and meet other procedural requirements. It will be, however, difficult for U.S. shareholders to originate actions against us in the PRC in accordance with PRC laws because we are incorporated under the laws of the Cayman Islands and it will be difficult for U.S. shareholders, by virtue only of holding the ADSs or ordinary shares, to establish a connection to the PRC for a PRC court to have jurisdiction as required under the PRC Civil Procedures Law.
124
| D. | Employees |
We had a total of 2,232, 2,440 and 3,132 employees as of December 31, 2019, 2020 and 2021, respectively. The following table sets forth a breakdown of our employees as of December 31, 2021, by function:
Function |
| Number |
Business operations and sales & marketing |
| 1,921 |
Customer care |
| 124 |
Research and development |
| 918 |
General and administrative |
| 169 |
Total: |
| 3,132 |
As of December 31, 2021, we had 1,062 employees in Shanghai, China, and the rest based in Beijing and other cities in China.
Our success depends on our ability to attract, retain and motivate qualified employees. We offer employees competitive salaries, performance-based cash bonuses and other incentives, such as share-based compensation plans. In addition, we provide our employees with a diverse work environment and a wide range of career development opportunities. We have established comprehensive training programs covering new employee training, customized training as well as leadership training. Depending on the position, employee reviews are conducted either quarterly or annually.
Our rider team consists of mostly part-time crowdsourced individuals, as well as some riders from outsourced delivery agencies. Our riders are not our employees. For more information on our riders, see “Item 4. Information on the Company—B. Business Overview—Our Business Model—Dada Now—Riders.”
Under PRC regulations, we are required to participate in and make contributions to housing funds and various employee social security plans that are organized by applicable local municipal and provincial governments, including pension, maternity, medical, work-related injury and unemployment benefit plans.
We enter into standard labor contracts with our employees. We also enter into standard confidentiality agreements with our employees that contain non-compete restrictions.
We believe that we maintain a good working relationship with our employees, and we have not experienced any major labor disputes.
| E. | Share Ownership |
Except as specifically noted, the following table sets forth information with respect to the beneficial ownership of our ordinary shares on an as-converted basis as of March 31, 2022 by:
| ● | each of our directors and executive officers; and |
| ● | each of our principal shareholders who beneficially own more than 5% of our total issued and outstanding shares. |
The calculations in the table below are based on 1,041,107,850 ordinary shares issued and outstanding as of March 31, 2021 (excluding 12,327,513 ordinary shares comprising of (i) ordinary shares issued to trust and reserved for future exercise of certain granted share options under the 2015 Plan, (ii) ordinary shares issued to the depositary for bulk issuance of ADSs and reserved for future issuances upon the exercise or vesting of awards granted under the 2015 Plan, and (iii) ordinary shares in the form of ADSs held in treasury).
Beneficial ownership is determined in accordance with the rules and regulations of the SEC. In computing the number of shares beneficially owned by a person and the percentage ownership of that person, we have included shares that the person has the right to
125
acquire within 60 days, including through the exercise of any option, warrant or other right or the conversion of any other security. These shares, however, are not included in the computation of the percentage ownership of any other person.
Ordinary Shares |
| ||||
Beneficially Owned | |||||
| Number |
| % | ||
Directors and Executive Officers**: |
| ||||
Philip Jiaqi Kuai(1) |
| 72,999,169 |
| 7.0 | % |
Jun Yang(2) |
| 13,241,335 |
| 1.3 | % |
Lei Xu |
| — |
| — | |
Yui Yu |
| — |
| — | |
Sandy Ran Xu |
| — |
| — | |
Christina Xiaojing Zhu |
| — |
| — | |
Bonnie Yi Zhang |
| * |
| * | |
Baohong Sun |
| * |
| * | |
Beck Zhaoming Chen |
| * |
| * | |
All Directors and Executive Officers as a Group |
| 89,565,504 |
| 8.5 | % |
Principal Shareholders: |
|
|
|
| |
JD Group Entities(3) |
| 543,315,362 |
| 52.2 | % |
Walmart Entities(4) |
| 94,981,280 |
| 9.1 | % |
Pleasant Lake Limited(1) |
| 67,465,585 |
| 6.5 | % |
Notes:
* | Aggregate number of shares accounts for less than 1% of our total ordinary shares on an as-converted basis outstanding as of March 31, 2022. |
** | Except as indicated otherwise below, the business address of our directors and executive officers is 22/F, Oriental Fisherman’s Wharf, No. 1088 Yangshupu Road, Yangpu District, Shanghai 200082, People’s Republic of China. The business address of Mr. Lei Xu, Mr. Yui Yu and Ms. Sandy Ran Xu is JD national headquarters at No. 18 Kechuang 11 Street, Yizhuang Economic and Technological Development Zone, Daxing District, Beijing 101111, People’s Republic of China. The business address of Bonnie Yi Zhang is 7/F SINA Plaza No. 8 Courtyard 10 West, Xibeiwang East Road, Haidian District, Beijing 100193, People’s Republic of China. The business address of Ms. Baohong Sun is 230 Park Avenue, Suite 540, Cheung Kong Graduate School of Business, New York, New York 10169. The business address of Christina Xiaojing Zhu is 12/F, Tower 3, Szitic Square, 69 Nonglin Road, Futian District, Shenzhen 518040, People’s Republic of China. |
| (1) | Represents (i) 7,533,584 ordinary shares that Mr. Philip Jiaqi Kuai has the right to acquire within 60 days, (ii) 65,465,585 ordinary shares directly held by Pleasant Lake Limited, and (iii) 500,000 ADSs held by Mr. Philip Jiaqi Kuai. Pleasant Lake Limited is a British Virgin Islands company wholly owned by Mr. Philip Jiaqi Kuai. The registered address of Pleasant Lake Limited is Start Chambers, Wickham’s Cay II, P.O. Box 2221, Road Town, Tortola, British Virgin Islands. |
| (2) | Represents 403,256 ordinary shares that Mr. Jun Yang has the right to acquire within 60 days and 12,838,079 ordinary shares held by High Altitude Limited, a British Virgin Islands company. High Altitude Limited is wholly owned by Mr. Jun Yang. The registered address of High Altitude Limited is Start Chambers, Wickham’s Cay II, P.O. Box 2221, Road Town, Tortola, British Virgin Islands. |
| (3) | Represents (i) 524,707,814 ordinary shares held by JD Sunflower Investment Limited and (ii) 18,607,548 ordinary shares represented by 4,651,887 ADSs held by Windcreek Limited. JD Sunflower Investment Limited and Windcreek Limited are both British Virgin Islands companies wholly owned by JD.com Investment Limited, which is in turn wholly owned by JD.com, Inc. Information regarding beneficial ownership is reported as of February 22, 2020, based on the information contained in the Schedule 13D jointly filed by JD.com, Inc. and others with SEC on March 4, 2022. The registered address of JD Sunflower Investment Limited is P.O. Box 957, Offshore Incorporations Centre, Road Town, Tortola, British Virgin Islands. The registered address of each of JD Sunflower Investment Limited, Windcreek Limited is and JD.com Investment Limited is Vistra Corporate Services Centre, Wickhams Cay II, Road Town, Tortola, VG1110, British Virgin Islands. |
126
| (4) | Represents (i) 87,481,280 ordinary shares and (ii) 7,500,000 ordinary shares represented by 1,875,000 ADSs held by Azure Holdings S.a.r.l., a company incorporated in Grand Duchy of Luxembourg. Azure Holdings S.a.r.l. is wholly owned by Walmart Group. The registered address of Azure Holdings S.a.r.l. is 46A, Avenue J.F. Kennedy, L-1855 Grand Duchy of Luxembourg. |
To our knowledge, as of March 31, 2022, an aggregate of 381,240,442 of our ordinary shares are held by record holders in the United States (including an aggregate of 381,240,440 ordinary shares held by JPMorgan Chase Bank, N.A., the depositary of our ADS program). The number of beneficial owners of our ADSs in the United States is likely to be much larger than the number of record holders of our ordinary shares in the United States. As of March 31, 2022, 87,481,280 ordinary shares are held by Azure Holdings S.a.r.l., which is wholly owned by Walmart Group, a U.S.-based corporation listed on the NYSE. See note (4) to the table above.
In March 2021, JD Group, through its subsidiary, entered into a share subscription agreement with us, which was amended in February 2022. Pursuant to the terms of the share subscription agreement, Dada issued an aggregate of 109,215,017 new ordinary shares to JD Group in consideration of a combination of US$546 million in cash and strategic resources offered by JD Group. The closing of the transaction took place on February 28, 2022. Immediately upon closing, JD Group held approximately 52% of Dada’s issued and outstanding shares. Other than that, ]we are not aware of any arrangement that may, at a subsequent date, result in a change of control of our company.
Item 7.Major Shareholders and Related Party Transactions
| A. | Major Shareholders |
Please refer to “Item 6. Directors, Senior Management and Employees—E. Share Ownership.”
| B. | Related Party Transactions |
Contractual Arrangements with Our Consolidated Affiliated Entity and Its Shareholders
See “Item 4. Information on the Company—C. Organizational Structure.”
Employment Agreements and Indemnification Agreements
See “Item 6. Directors, Senior Management and Employees—B. Compensation.”
Share Incentive Plans
See “Item 6. Directors, Senior Management and Employees—B. Compensation.”
Other Related Party Transactions
Amount due from an executive officer. We had historically extended a loan for personal use to Mr. Jun Yang, our co-founder and chief technology officer. Mr. Yang fully repaid this loan in December 2019.
Transactions with JD Group. JD Group is our controlling shareholder and one of our strategic investors. As of December 31, 2019, 2020 and 2021, we had amounts due from JD Group of RMB236.2 million, RMB562.2 million and RMB424.4 million (US$66.6 million), respectively, representing various delivery services and promotion services we provided to JD Group, which amounted to RMB1,564.4 million, RMB2,214.3 million and RMB951.3 million (US$149.3 million) for the years ended December 31, 2019, 2020 and 2021, respectively. As of December 31, 2019, 2020 and 2021, we had amounts due to JD Group of RMB19.4 million, RMB26.5 million and RMB43.0 million (US$6.8 million), respectively, representing certain operational support services and goods provided by JD Group to us and the cash we collected from consumers on behalf of JD.com upon merchandise delivery. Such operational support service fee was RMB25.4 million, RMB79.0 million and RMB265.6 million (US$41.7 million) for the years ended December 31, 2019, 2020 and 2021, respectively. The total purchase amounts of goods from JD Group was RMB47.2 million, RMB46.4 million and RMB44.9 million (US$7.0 million) for the years ended December 31, 2019, 2020 and 2021, respectively.
127
In March 2021, JD Group, through its subsidiary, entered into a share subscription agreement with us, which was amended in February 2022. Pursuant to the terms of the share subscription agreement, Dada issued an aggregate of 109,215,017 new ordinary shares to JD Group in consideration of a combination of US$546 million in cash and strategic resources offered by JD Group. The closing of the transaction took place on February 28, 2022. Immediately upon closing, JD Group held approximately 52% of Dada’s issued and outstanding shares.
Transactions with Walmart Group. Walmart Group is one of our strategic investors and became a related party of ours in August 2018. As of December 31, 2019, 2020 and 2021, we had amounts due from Walmart Group of RMB72.5 million, RMB84.1 million and RMB416.3 million (US$65.3 million), respectively, representing the intra-city delivery services and JDDJ marketplace services we provided to Walmart Group. The total services we provided to Walmart Group amounted to RMB403.3 million, RMB794.7 million and RMB1,387.7 million (US$217.8 million) for the years ended December 31, 2019, 2020 and 2021, respectively. As of December 31, 2019, 2020 and 2021, we had amounts due to Walmart Group of RMB63.5 million, RMB26.4 million and RMB28.7 million (US$4.5 million), respectively, representing the cash we collected from consumers on behalf of Walmart Group when performing JDDJ marketplace services to Walmart Group.
Shareholders Agreement
We entered into our sixth amended and restated shareholders agreement on August 8, 2018 with our shareholders, which consist of holders of ordinary shares and preferred shares. The shareholders agreement provides for certain shareholders’ rights, including information rights, inspection rights, right of participation, right of first refusal and co-sale rights, and contains provisions governing our board of directors and other corporate governance matters. The special rights, as well as the corporate governance provisions, automatically terminated upon the completion of our initial public offering, except for certain rights, such as consent rights retained by JD Group over transactions with certain restricted persons.
Registration Rights
We have granted certain registration rights to our shareholders. Set forth below is a description of the registration rights granted under the shareholders agreement.
Demand Registration Rights. At any time or from time to time after the date that is six months after the completion of an initial public offering, holders of at least ten percent (10%) of the voting power of the registrable securities then issued and outstanding have the right to demand that we file a registration statement of all registrable securities that the holders request to be registered and included in such registration by written notice. Other than required by the underwriter(s) in connection with our initial public offering, at least twenty-five percent (25%) of the registrable securities requested by the holders to be included in the underwriting and registration shall be so included. We have the right to defer filing of a registration statement for a period of not more than 90 days after the receipt of the request of the initiating holders if we furnish to the holders requesting registration a certificate signed by our chief executive officer stating that in the good faith judgment of our board of directors, it would be materially detrimental to us and our shareholders for such registration statement to be filed at such time. However, we cannot exercise the deferral right more than once in any twelve-month period. We are obligated to effect no more than three demand registrations, other than demand registration to be effected pursuant to registration statement on Form F-3, for which an unlimited number of demand registrations shall be permitted.
Piggyback Registration Rights. If we propose to file a registration statement for a public offering of our securities, we must offer shareholders an opportunity to include in the registration all or any part of the registrable securities held by such holders. If the managing underwriters of any underwritten offering determine that marketing factors require a limitation of the number of shares to be underwritten, and the number of shares that may be included in the registration and the underwriting shall be allocated (i) first, to us, (ii) second, to each holder requesting inclusion of its registrable securities in such registration statement on a pro rata basis based on the total number of registrable securities then held by each such holder; provided that at least twenty-five percent (25%) of the registrable securities requested by the holders to be included in the underwriting and registration shall be so included and all shares that are not registrable securities shall first be excluded from such registration and underwriting before any registrable securities are so excluded.
Form F-3 Registration Rights. Our shareholders may request us in writing to file an unlimited number of registration statements on Form F-3 if we qualify for registration on Form F-3. We shall effect the registration of the securities on Form F-3 as soon as practicable.
128
Expenses of Registration. We will bear all registration expenses, other than underwriting discounts and selling commissions applicable to sale of registrable securities.
Termination of Registration Rights. Our shareholders’ registration rights will terminate upon the earlier of (i) the fifth anniversary of the completion of an initial public offering, or (ii) all such registrable securities proposed to be sold by a shareholder may then be sold under Rule 144 promulgated under the Securities Act in any ninety-day period.
| C. | Interests of Experts and Counsel |
Not applicable.
Item 8.Financial Information
| A. | Consolidated Statements and Other Financial Information |
We have appended consolidated financial statements filed as part of this annual report.
Legal Proceedings
We are currently not a party to any material legal or administrative proceedings. We may from time to time be subject to various legal or administrative claims and proceedings arising in the ordinary course of business. Litigation or any other legal or administrative proceeding, regardless of the outcome, is likely to result in substantial cost and diversion of our resources, including our management’s time and attention.
Dividend Policy
Our board of directors has discretion on whether to distribute dividends, subject to certain requirements of Cayman Islands law. In addition, our shareholders may by ordinary resolution declare a dividend, but no dividend may exceed the amount recommended by our board of directors. In either case, all dividends are subject to certain restrictions under Cayman Islands law, namely that our company may only pay dividends out of profits or share premium, and provided always that in no circumstances may a dividend be paid if this would result in our company being unable to pay its debts as they fall due in the ordinary course of business. Even if we decide to pay dividends, the form, frequency and amount will depend upon our future operations and earnings, capital requirements and surplus, general financial condition, contractual restrictions and other factors that the board of directors may deem relevant.
We do not have any present plan to pay any cash dividends on our ordinary shares in the foreseeable future. We currently intend to retain most, if not all, of our available funds and any future earnings to operate and expand our business.
Dada is a holding company incorporated in the Cayman Islands. We may rely on dividends from our subsidiaries in China for our cash requirements, including any payment of dividends to our shareholders. PRC regulations may restrict the ability of our PRC subsidiaries to pay dividends to us. See “Item 4. Information on the Company—B. Business Overview—Regulation—Regulations Relating to Dividend Distributions.”
If we pay any dividends on our ordinary shares, we will pay those dividends which are payable in respect of the ordinary shares underlying the ADSs to the depositary, as the registered holder of such ordinary shares, and the depositary then will pay such amounts to the ADS holders in proportion to the ordinary shares underlying the ADSs held by such ADS holders, subject to the terms of the deposit agreement, including the fees and expenses payable thereunder. Cash dividends on our ordinary shares, if any, will be paid in U.S. dollars.
| B. | Significant Changes |
Except as disclosed elsewhere in this annual report, we have not experienced any significant changes since the date of our audited consolidated financial statements included in this annual report.
129
Item 9.The Offer and Listing
| A. | Offering and Listing Details |
Our ADSs have been listed on the Nasdaq Global Select Market since June 5, 2020. Our ADSs trade under the symbol “DADA.” Each ADS represents four of our ordinary shares.
| B. | Plan of Distribution |
Not applicable.
| C. | Markets |
Our ADSs have been listed on the Nasdaq Global Select Market since June 5, 2020 under the symbol “DADA.”
| D. | Selling Shareholders |
Not applicable.
| E. | Dilution |
Not applicable.
| F. | Expenses of the Issue |
Not applicable.
Item 10.Additional Information
| A. | Share Capital |
Not applicable.
| B. | Memorandum and Articles of Association |
The following are summaries of material provisions of our currently effective memorandum and articles of association and of the Companies Act, insofar as they relate to the material terms of our ordinary shares.
Objects of our company. Under our memorandum and articles of association, the objects of our company are unrestricted and we have the full power and authority to carry out any object not prohibited by the laws of the Cayman Islands.
Ordinary shares. Our ordinary shares are issued in registered form and are issued when registered in our register of members. We may not issue shares to bearer. Our shareholders who are nonresidents of the Cayman Islands may freely hold and vote their shares.
Dividends. Our memorandum and articles of association provide that our directors may from time to time declare dividends (including interim dividends) and other distributions on our shares in issue and authorize payment of the same out of the funds of our company lawfully available therefor. In addition, our shareholders may declare dividends by ordinary resolution, but no dividend shall exceed the amount recommended by our directors. Under the laws of the Cayman Islands, our company may pay a dividend out of either profit or share premium account; provided that in no circumstances may a dividend be paid if this would result in our company being unable to pay its debts as they fall due in the ordinary course of business.
Voting rights. Voting at any meeting of shareholders is by show of hands unless a poll is demanded. A poll may be demanded by the chairman of such meeting or any one shareholder holding not less than 10% of the votes attaching to the shares present at the meeting.
130
An ordinary resolution to be passed at a meeting by the shareholders requires the affirmative vote of a simple majority of the votes attaching to the ordinary shares cast at a meeting, while a special resolution requires the affirmative vote of no less than two-thirds of the votes cast attaching to the issued and outstanding ordinary shares at a meeting. A special resolution will be required for important matters such as a change of name or making changes to our memorandum and articles of association. Our shareholders may, among other things, divide or combine their shares by ordinary resolution.
General meetings of shareholders. As a Cayman Islands exempted company, we are not obliged by the Companies Act to call shareholders’ annual general meetings. Our memorandum and articles of association provide that we may (but are not obliged to) in each year hold a general meeting as our annual general meeting in which case we shall specify the meeting as such in the notices calling it, and the annual general meeting shall be held at such time and place as may be determined by our directors.
Shareholders’ general meetings may be convened by the chairman of our board of directors or by our directors (acting by a resolution of our board). Advance notice of at least seven days is required for the convening of our annual general shareholders’ meeting (if any) and any other general meeting of our shareholders. A quorum required for any general meeting of shareholders consists of, at the time when the meeting proceeds to business, one or more of our shareholders holding shares which carry in aggregate (or representing by proxy) not less than one-third of all votes attaching to all of our shares in issue and entitled to vote at such general meeting.
If our directors wish to make this facility available for a specific general meeting or all general meetings of our company, attendance and participation in any general meeting may be by means of video, video-conferencing, internet or online conferencing applications, telephone or tele-conferencing and/or any other video-communications, internet or online conferencing application or telecommunications facilities by means of which all persons participating in the meeting are capable of hearing and being heard by each other. A shareholder shall be deemed to be present at such a meeting if that shareholder (or its proxy) is connected by means of the use of such communication facilities.
The Companies Act provides shareholders with only limited rights to requisition a general meeting, and does not provide shareholders with any right to put any proposal before a general meeting. However, these rights may be provided in a company’s articles of association. Our memorandum and articles of association provide that upon the requisition of any one or more of our shareholders holding shares which carry in aggregate not less than one-tenth of all votes attaching to all issued and outstanding shares of our company entitled to vote at general meetings, our board will convene an extraordinary general meeting and put the resolutions so requisitioned to a vote at such meeting. However, our memorandum and articles of association do not provide our shareholders with any right to put any proposals before annual general meetings or extraordinary general meetings not called by such shareholders.
Transfer of ordinary shares. Subject to the restrictions set out below, any of our shareholders may transfer all or any of his or her ordinary shares by an instrument of transfer in the usual or common form or any other form approved by our board of directors.
Our board of directors may, in its absolute discretion, decline to register any transfer of any ordinary share which is not fully paid up or on which we have a lien. Our board of directors may also decline to register any transfer of any ordinary share unless:
| ● | the instrument of transfer is lodged with us, accompanied by the certificate for the ordinary shares to which it relates and such other evidence as our board of directors may reasonably require to show the right of the transferor to make the transfer; |
| ● | the instrument of transfer is in respect of only one class of ordinary shares; |
| ● | the instrument of transfer is properly stamped, if required; |
| ● | in the case of a transfer to joint holders, the number of joint holders to whom the ordinary share is to be transferred does not exceed four; and |
| ● | a fee of such maximum sum as Nasdaq Global Select Market may determine to be payable or such lesser sum as our directors may from time to time require is paid to us in respect thereof. |
If our directors refuse to register a transfer they shall, within three months after the date on which the instrument of transfer was lodged, send to each of the transferor and the transferee notice of such refusal.
131
The registration of transfers may, on ten calendar days’ notice being given by advertisement in such one or more newspapers, by electronic means or by any other means in accordance with the rules of the Nasdaq Global Select Market be suspended and the register closed at such times and for such periods as our board of directors may from time to time determine; provided, however, that the registration of transfers shall not be suspended nor the register closed for more than 30 days in any year as our board may determine.
Liquidation. On the winding up of our company, if the assets available for distribution amongst our shareholders shall be more than sufficient to repay the whole of the share capital at the commencement of the winding up, the surplus shall be distributed amongst our shareholders in proportion to the par value of the shares held by them at the commencement of the winding up, subject to a deduction from those shares in respect of which there are monies due, of all monies payable to our company for unpaid calls or otherwise. If our assets available for distribution are insufficient to repay all of the paid-up capital, such the assets will be distributed so that, as nearly as may be, the losses are borne by our shareholders in proportion to the par value of the shares held by them.
Calls on shares and forfeiture of shares. Our board of directors may from time to time make calls upon shareholders for any amounts unpaid on their shares in a notice served to such shareholders at least 14 days prior to the specified time and place of payment. The shares that have been called upon and remain unpaid are subject to forfeiture.
Redemption, repurchase and surrender of shares. We may issue shares on terms that such shares are subject to redemption, at our option or at the option of the holders of these shares, on such terms and in such manner as may be determined, before the issue of such shares, by our board of directors or by our shareholders by special resolution. Our company may also repurchase any of our shares on such terms and in such manner as have been approved by our board of directors or by an ordinary resolution of our shareholders. Under the Companies Act, the redemption or repurchase of any share may be paid out of our Company’s profits or out of the proceeds of a new issue of shares made for the purpose of such redemption or repurchase, or out of capital (including share premium account and capital redemption reserve) if our company can, immediately following such payment, pay its debts as they fall due in the ordinary course of business. In addition, under the Companies Act no such share may be redeemed or repurchased unless it is fully paid up, (b) if such redemption or repurchase would result in there being no shares outstanding or (c) if the company has commenced liquidation. In addition, our company may accept the surrender of any fully paid share for no consideration.
Variations of rights of shares. Whenever the capital of our company is divided into different classes the rights attached to any such class may, subject to any rights or restrictions for the time being attached to any class, only be materially adversely varied with the consent in writing of the holders of all of the issued shares of that class or with the sanction of an ordinary resolution passed at a separate meeting of the holders of the shares of that class. The rights conferred upon the holders of the shares of any class issued with preferred or other rights shall not, subject to any rights or restrictions for the time being attached to the shares of that class, be deemed to be materially adversely varied by the creation, allotment or issue of further shares ranking pari passu with or subsequent to them or the redemption or purchase of any shares of any class by our company. The rights of the holders of shares shall not be deemed to be materially adversely varied by the creation or issue of shares with preferred or other rights including, without limitation, the creation of shares with enhanced or weighted voting rights.
Issuance of additional shares. Our memorandum and articles of association authorizes our board of directors to issue additional ordinary shares from time to time as our board of directors shall determine, to the extent of available authorized but unissued shares.
Our memorandum and articles of association also authorizes our board of directors to establish from time to time one or more series of preference shares and to determine, with respect to any series of preference shares, the terms and rights of that series, including:
| ● | the designation of the series; |
| ● | the number of shares of the series; |
| ● | the dividend rights, dividend rates, conversion rights, voting rights; and |
| ● | the rights and terms of redemption and liquidation preferences. |
Our board of directors may issue preference shares without action by our shareholders to the extent authorized but unissued. Issuance of these shares may dilute the voting power of holders of ordinary shares.
132
Inspection of books and records. Holders of our ordinary shares will have no general right under Cayman Islands law to inspect or obtain copies of our list of shareholders or our corporate records (other than copies of our memorandum and articles of association, any special resolutions, and a right to inspect our register of mortgages and charges). However, we intend to provide our shareholders with annual audited financial statements. See “Where You Can Find Additional Information.”
Anti-takeover provisions. Some provisions of our memorandum and articles of association may discourage, delay or prevent a change of control of our company or management that shareholders may consider favorable, including provisions that:
| ● | authorize our board of directors to issue preference shares in one or more series and to designate the price, rights, preferences, privileges and restrictions of such preference shares without any further vote or action by our shareholders; and |
| ● | limit the ability of shareholders to requisition and convene general meetings of shareholders. |
However, under Cayman Islands law, our directors may only exercise the rights and powers granted to them under our memorandum and articles of association for a proper purpose and for what they believe in good faith to be in the best interests of our company.
Exempted company. We are an exempted company with limited liability under the Companies Act. The Companies Act distinguishes between ordinary resident companies and exempted companies. Any company that is registered in the Cayman Islands but conducts business mainly outside of the Cayman Islands may apply to be registered as an exempted company. The requirements for an exempted company are essentially the same as for an ordinary company except that an exempted company:
| ● | does not have to file an annual return of its shareholders with the Registrar of Companies; |
| ● | is not required to open its register of members for inspection; |
| ● | does not have to hold an annual general meeting; |
| ● | may obtain an undertaking against the imposition of any future taxation (such undertakings are usually given for 20 years in the first instance); |
| ● | may register by way of continuation in another jurisdiction and be deregistered in the Cayman Islands; |
| ● | may register as a limited duration company; and may register as a segregated portfolio company. |
“Limited liability” means that the liability of each shareholder is limited to the amount unpaid by the shareholder on the shares of the company (except in exceptional circumstances, such as involving fraud, the establishment of an agency relationship or an illegal or improper purpose or other circumstances in which a court may be prepared to pierce or lift the corporate veil).
Differences in Corporate Law
The Companies Act of the Cayman Islands is derived, to a large extent, from the older Companies Acts of England but does not follow recent English statutory enactments and accordingly there are significant differences between the Companies Act of the Cayman Islands and the current Companies Act of England. In addition, the Companies Act of the Cayman Islands differs from laws applicable to U.S. corporations and their shareholders. Set forth below is a summary of certain significant differences between the provisions of the Companies Act applicable to us and the laws applicable to companies incorporated in the United States and their shareholders.
Mergers and Similar Arrangements. The Companies Act permits mergers and consolidations between Cayman Islands companies and between Cayman Islands companies and non-Cayman Islands companies. For these purposes, (i) “merger” means the merging of two or more constituent companies and the vesting of their undertaking, property and liabilities in one of such companies as the surviving company, and (ii) a “consolidation” means the combination of two or more constituent companies into a consolidated company and the vesting of the undertaking, property and liabilities of such companies to the consolidated company. In order to effect such a merger or consolidation, the directors of each constituent company must approve a written plan of merger or consolidation, which must then be
133
authorized by (a) a special resolution of the shareholders of each constituent company, and (b) such other authorization, if any, as may be specified in such constituent company’s articles of association. The written plan of merger or consolidation must be filed with the Registrar of Companies of the Cayman Islands together with a declaration as to the solvency of the consolidated or surviving company, a list of the assets and liabilities of each constituent company and an undertaking that a copy of the certificate of merger or consolidation will be given to the members and creditors of each constituent company and that notification of the merger or consolidation will be published in the Cayman Islands Gazette. Court approval is not required for a merger or consolidation which is effected in compliance with these statutory procedures.
A merger between a Cayman parent company and its Cayman subsidiary or subsidiaries does not require authorization by a resolution of shareholders of that Cayman subsidiary if a copy of the plan of merger is given to every member of that Cayman subsidiary to be merged unless that member agrees otherwise. For this purpose a company is a “parent” of a subsidiary if it holds issued shares that together represent at least ninety percent (90%) of the votes at a general meeting of the subsidiary.
The consent of each holder of a fixed or floating security interest over a constituent company is required unless this requirement is waived by a court in the Cayman Islands.
Save in certain limited circumstances, a shareholder of a Cayman constituent company who dissents from the merger or consolidation is entitled to payment of the fair value of his shares (which, if not agreed between the parties, will be determined by the Cayman Islands court) upon dissenting to the merger or consolidation, provide the dissenting shareholder complies strictly with the procedures set out in the Companies Act. The exercise of dissenter rights will preclude the exercise by the dissenting shareholder of any other rights to which he or she might otherwise be entitled by virtue of holding shares, save for the right to seek relief on the grounds that the merger or consolidation is void or unlawful.
Separate from the statutory provisions relating to mergers and consolidations, the Companies Act also contains statutory provisions that facilitate the reconstruction and amalgamation of companies by way of schemes of arrangement, provided that the arrangement is approved by a majority in number of each class of shareholders and creditors with whom the arrangement is to be made, and who must in addition represent three-fourths in value of each such class of shareholders or creditors, as the case may be, that are present and voting either in person or by proxy at a meeting, or meetings, convened for that purpose. The convening of the meetings and subsequently the arrangement must be sanctioned by the Grand Court of the Cayman Islands. While a dissenting shareholder has the right to express to the court the view that the transaction ought not to be approved, the court can be expected to approve the arrangement if it determines that:
| ● | the statutory provisions as to the required majority vote have been met; |
| ● | the shareholders have been fairly represented at the meeting in question and the statutory majority are acting bona fide without coercion of the minority to promote interests adverse to those of the class; |
| ● | the arrangement is such that may be reasonably approved by an intelligent and honest man of that class acting in respect of his interest; and |
| ● | the arrangement is not one that would more properly be sanctioned under some other provision of the Companies Act. |
The Companies Act also contains a statutory power of compulsory acquisition which may facilitate the “squeeze out” of dissentient minority shareholder upon a tender offer. When a tender offer is made and accepted by holders of 90.0% of the shares affected within four months, the offeror may, within a two-month period commencing on the expiration of such four-month period, require the holders of the remaining shares to transfer such shares to the offeror on the terms of the offer. An objection can be made to the Grand Court of the Cayman Islands but this is unlikely to succeed in the case of an offer which has been so approved unless there is evidence of fraud, bad faith or collusion.
If an arrangement and reconstruction by way of scheme of arrangement is thus approved and sanctioned, or if a tender offer is made and accepted in accordance with the foregoing statutory procedures, a dissenting shareholder would have no rights comparable to appraisal rights, which would otherwise ordinarily be available to dissenting shareholders of Delaware corporations, providing rights to receive payment in cash for the judicially determined value of the shares.
134
Shareholders’ Suits. In principle, we will normally be the proper plaintiff to sue for a wrong done to us as a company, and as a general rule a derivative action may not be brought by a minority shareholder. However, based on English authorities, which would in all likelihood be of persuasive authority in the Cayman Islands, the Cayman Islands court can be expected to follow and apply the common law principles (namely the rule in Foss v. Harbottle and the exceptions thereto) so that a non-controlling shareholder may be permitted to commence a class action against or derivative actions in the name of the company to challenge actions where:
| ● | a company acts or proposes to act illegally or ultra vires; |
| ● | the act complained of, although not ultra vires, could only be effected duly if authorized by more than a simple majority vote that has not been obtained; and |
| ● | those who control the company are perpetrating a “fraud on the minority.” |
Indemnification of Directors and Executive Officers and Limitation of Liability. Cayman Islands law does not limit the extent to which a company’s memorandum and articles of association may provide for indemnification of officers and directors, except to the extent any such provision may be held by the Cayman Islands courts to be contrary to public policy, such as to provide indemnification against civil fraud or the consequences of committing a crime. Our memorandum and articles of association provide that that we shall indemnify our officers and directors against all actions, proceedings, costs, charges, expenses, losses, damages or liabilities incurred or sustained by such directors or officer, other than by reason of such person’s dishonesty, willful default or fraud, in or about the conduct of our company’s business or affairs (including as a result of any mistake of judgment) or in the execution or discharge of his duties, powers, authorities or discretions, including, without prejudice to the generality of the foregoing, any costs, expenses, losses or liabilities incurred by such director or officer in defending (whether successfully or otherwise) any civil proceedings concerning our company or its affairs in any court whether in the Cayman Islands or elsewhere. This standard of conduct is generally the same as permitted under the Delaware General Corporation Law for a Delaware corporation.
In addition, we have entered into indemnification agreements with our directors and executive officers that provide such persons with additional indemnification beyond that provided in our memorandum and articles of association.
Insofar as indemnification for liabilities arising under the Securities Act may be permitted to our directors, officers or persons controlling us under the foregoing provisions, we have been informed that in the opinion of the SEC, such indemnification is against public policy as expressed in the Securities Act and is therefore unenforceable.
Directors’ Fiduciary Duties. Under Delaware corporate law, a director of a Delaware corporation has a fiduciary duty to the corporation and its shareholders. This duty has two components: the duty of care and the duty of loyalty. The duty of care requires that a director act in good faith, with the care that an ordinarily prudent person would exercise under similar circumstances. Under this duty, a director must inform himself of, and disclose to shareholders, all material information reasonably available regarding a significant transaction. The duty of loyalty requires that a director acts in a manner he reasonably believes to be in the best interests of the corporation. He must not use his corporate position for personal gain or advantage. This duty prohibits self-dealing by a director and mandates that the best interest of the corporation and its shareholders take precedence over any interest possessed by a director, officer or controlling shareholder and not shared by the shareholders generally. In general, actions of a director are presumed to have been made on an informed basis, in good faith and in the honest belief that the action taken was in the best interests of the corporation. However, this presumption may be rebutted by evidence of a breach of one of the fiduciary duties. Should such evidence be presented concerning a transaction by a director, the director must prove the procedural fairness of the transaction, and that the transaction was of fair value to the corporation.
As a matter of Cayman Islands law, a director of a Cayman Islands company is in the position of a fiduciary with respect to the company and therefore it is considered that he owes the following duties to the company—a duty to act bona fide in the best interests of the company, a duty not to make a profit based on his position as director (unless the company permits him to do so), a duty not to put himself in a position where the interests of the company conflict with his personal interest or his duty to a third party, and a duty to exercise powers for the purpose for which such powers were intended. A director of a Cayman Islands company owes to the company a duty to exercise the skill they actually possess and such care and diligence that a reasonably prudent person would exercise in comparable circumstances. It was previously considered that a director need not exhibit in the performance of his duties a greater degree of skill than may reasonably be expected from a person of his knowledge and experience. However, English and Commonwealth courts
135
have moved towards an objective standard with regard to the required skill and care and these authorities are likely to be followed in the Cayman Islands.
Shareholder Action by Written Consent. Under the Delaware General Corporation Law, a corporation may eliminate the right of shareholders to act by written consent by amendment to its certificate of incorporation. Cayman Islands law and our memorandum and articles of association provide that our shareholders may approve corporate matters by way of a unanimous written resolution signed by or on behalf of each shareholder who would have been entitled to vote on such matter at a general meeting without a meeting being held.
Shareholder Proposals. Under the Delaware General Corporation Law, a shareholder has the right to put any proposal before the annual meeting of shareholders; provided it complies with the notice provisions in the governing documents. A special meeting may be called by the board of directors or any other person authorized to do so in the governing documents, but shareholders may be precluded from calling special meetings.
The Companies Act provides shareholders with only limited rights to requisition a general meeting, and does not provide shareholders with any right to put any proposal before a general meeting. However, these rights may be provided in a company’s articles of association. Our memorandum and articles of association allow any one or more of our shareholders holding shares which carry in aggregate not less than one-tenth of the total number votes attaching to all issued and the outstanding shares of our company entitled to vote at general meetings to requisition an extraordinary general meeting of our shareholders, in which case our board is obliged to convene an extraordinary general meeting and to put the resolutions so requisitioned to a vote at such meeting. Other than this right to requisition a shareholders’ meeting, our memorandum and articles of association do not provide our shareholders with any other right to put proposals before annual general meetings or extraordinary general meetings. As a Cayman Islands exempted company, we are not obliged by law to call shareholders’ annual general meetings.
Cumulative Voting. Under the Delaware General Corporation Law, cumulative voting for elections of directors is not permitted unless the corporation’s certificate of incorporation specifically provides for it. Cumulative voting potentially facilitates the representation of minority shareholders on a board of directors since it permits the minority shareholder to cast all the votes to which the shareholder is entitled on a single director, which increases the shareholder’s voting power with respect to electing such director. There are no prohibitions in relation to cumulative voting under the laws of the Cayman Islands but our memorandum and articles of association do not provide for cumulative voting. As a result, our shareholders are not afforded any less protections or rights on this issue than shareholders of a Delaware corporation.
Removal of Directors. Under the Delaware General Corporation Law, a director of a corporation with a classified board may be removed only for cause with the approval of a majority of the issued and outstanding shares entitled to vote, unless the certificate of incorporation provides otherwise. Under our memorandum and articles of association, directors may be removed with or without cause, by an ordinary resolution of our shareholders. A director will also cease to be a director if he (i) becomes bankrupt or makes any arrangement or composition with his creditors; (ii) dies or is found to be or becomes of unsound mind; (iii) resigns his office by notice in writing; (iv) without special leave of absence from our board, is absent from meetings of our board for three consecutive meetings and our board resolves that his office be vacated; or (v) is removed from office pursuant to any other provision of our articles of association.
Transactions with Interested Shareholders. The Delaware General Corporation Law contains a business combination statute applicable to Delaware corporations whereby, unless the corporation has specifically elected not to be governed by such statute by amendment to its certificate of incorporation, it is prohibited from engaging in certain business combinations with an “interested shareholder” for three years following the date that such person becomes an interested shareholder. An interested shareholder generally is a person or a group who or which owns or owned 15% or more of the target’s outstanding voting share within the past three years. This has the effect of limiting the ability of a potential acquirer to make a two-tiered bid for the target in which all shareholders would not be treated equally. The statute does not apply if, among other things, prior to the date on which such shareholder becomes an interested shareholder, the board of directors approves either the business combination or the transaction which resulted in the person becoming an interested shareholder. This encourages any potential acquirer of a Delaware corporation to negotiate the terms of any acquisition transaction with the target’s board of directors.
Cayman Islands law has no comparable statute. As a result, we cannot avail ourselves of the types of protections afforded by the Delaware business combination statute. However, although Cayman Islands law does not regulate transactions between a company and
136
its significant shareholders, it does provide that such transactions must be entered into bona fide in the best interests of the company and not with the effect of constituting a fraud on the minority shareholders.
Dissolution; Winding up. Under the Delaware General Corporation Law, unless the board of directors approves the proposal to dissolve, dissolution must be approved by shareholders holding 100% of the total voting power of the corporation. Only if the dissolution is initiated by the board of directors may it be approved by a simple majority of the corporation’s outstanding shares. Delaware law allows a Delaware corporation to include in its certificate of incorporation a supermajority voting requirement in connection with dissolutions initiated by either an order of the courts of the Cayman Islands or by the board of directors.
Under Cayman Islands law, a company may be wound up by either an order of the courts of the Cayman Islands or by a special resolution of its members or, if the company is unable to pay its debts as they fall due, by an ordinary resolution of its members. The court has authority to order winding up in a number of specified circumstances including where it is, in the opinion of the court, just and equitable to do so.
Variation of Rights of Shares. Under the Delaware General Corporation Law, a corporation may vary the rights of a class of shares with the approval of a majority of the outstanding shares of such class, unless the certificate of incorporation provides otherwise. Under our memorandum and articles of association, if our share capital is divided into more than one class of shares, the rights attached to any such class may, subject to any rights or restrictions for the time being attached to any class, only be materially adversely varied with the consent in writing of the holders of all of the issued shares of that class or with the sanction of an ordinary resolution passed at a separate meeting of the holders of the shares of that class. The rights conferred upon the holders of the shares of any class issued with preferred or other rights shall not, subject to any rights or restrictions for the time being attached to the shares of that class, be deemed to be materially adversely varied by the creation, allotment or issue of further shares ranking pari passu with or subsequent to them or the redemption or purchase of any shares of any class by our company. The rights of the holders of shares shall not be deemed to be materially adversely varied by the creation or issue of shares with preferred or other rights including, without limitation, the creation of shares with enhanced or weighted voting rights.
Amendment of Governing Documents. Under the Delaware General Corporation Law, a corporation’s governing documents may be amended with the approval of a majority of the outstanding shares entitled to vote, unless the certificate of incorporation provides otherwise. Under the Companies Act and our memorandum and articles of association, our memorandum and articles of association may only be amended by a special resolution of our shareholders.
Rights of Non-resident or Foreign Shareholders. There are no limitations imposed by our memorandum and articles of association on the rights of non-resident or foreign shareholders to hold or exercise voting rights on our shares. In addition, there are no provisions in our memorandum and articles of association governing the ownership threshold above which shareholder ownership must be disclosed.
| C. | Material Contracts |
Other than in the ordinary course of business and other than those described in “Item 4. Information on the Company” or “Item 7. Major Shareholders and Related Party Transactions—B. Related Party Transactions” or elsewhere in this annual report, we have not entered into any material contract during the two years immediately preceding the date of this annual report.
| D. | Exchange Controls |
See “Item 4. Information on the Company—B. Business Overview—Regulation—Regulations Relating to Foreign Exchange.”
| E. | Taxation |
The following summary of the material Cayman Islands, PRC and U.S. federal income tax consequences of an investment in the ADSs or ordinary shares is based upon laws and relevant interpretations thereof in effect as of the date of this registration statement, all of which are subject to change. This summary does not deal with all possible tax consequences relating to an investment in the ADSs or ordinary shares, such as the tax consequences under U.S. state and local tax laws or under the tax laws of jurisdictions other than the Cayman Islands, the People’s Republic of China and the United States. To the extent that the discussion relates to matters of Cayman Islands tax law, it represents the opinion of Maples and Calder (Hong Kong) LLP, our Cayman Islands counsel; to the extent it relates to PRC tax law, it is the opinion of Commerce & Finance Law Offices, our PRC counsel.
137
Cayman Islands Taxation
The Cayman Islands currently levies no taxes on individuals or corporations based upon profits, income, gains or appreciation and there is no taxation in the nature of inheritance tax or estate duty. There are no other taxes likely to be material to us levied by the government of the Cayman Islands except for stamp duties which may be applicable on instruments executed in, or, after execution, brought within the jurisdiction of the Cayman Islands. The Cayman Islands is not party to any double tax treaties that are applicable to any payments made to or by our company. There are no exchange control regulations or currency restrictions in the Cayman Islands.
Payments of dividends and capital in respect of our ordinary shares and ADSs will not be subject to taxation in the Cayman Islands and no withholding will be required on the payment of a dividend or capital to any holder of our ordinary shares or the ADSs, nor will gains derived from the disposal of our ordinary shares or the ADSs be subject to Cayman Islands income or corporation tax.
PRC Taxation
Under the PRC Enterprise Income Tax Law and its implementation rules, an enterprise established outside of the PRC with a “de facto management body” within the PRC is considered a resident enterprise and will be subject to the enterprise income tax at the rate of 25% on its global income. The implementation rules define the term “de facto management body” as the body that exercises full and substantial control over and overall management of the business, production, personnel, accounts and properties of an enterprise. In April 2009, the SAT issued a circular, known as Circular 82, which provides certain specific criteria for determining whether the “de facto management body” of a PRC-controlled enterprise that is incorporated offshore is located in China. Although this circular only applies to offshore enterprises controlled by PRC enterprises or PRC enterprise groups, not those controlled by PRC individuals or foreigners, the criteria set forth in the circular may reflect the SAT’s general position on how the “de facto management body” test should be applied in determining the tax resident status of all offshore enterprises. According to Circular 82, an offshore incorporated enterprise controlled by a PRC enterprise or a PRC enterprise group will be regarded as a PRC tax resident by virtue of having its “de facto management body” in China only if all of the following conditions are met: (i) the primary location of the day-to-day operational management in the PRC; (ii) decisions relating to the enterprise’s financial and human resource matters are made or are subject to approval by organizations or personnel in the PRC; (iii) the enterprise’s primary assets, accounting books and records, company seals, and board and shareholder resolutions are located or maintained in the PRC; and (iv) at least 50% of voting board members or senior executives habitually reside in the PRC.
We believe that Dada Nexus Limited is not a PRC resident enterprise for PRC tax purposes. Dada Nexus Limited is a company incorporated outside of the PRC and is not controlled by a PRC enterprise or PRC enterprise group and we do not believe that Dada Nexus Limited meets all of the conditions above. For the same reasons, we believe our other entities outside of China are not PRC resident enterprises either. However, the tax resident status of an enterprise is subject to determination by the PRC tax authorities and uncertainties remain with respect to the interpretation of the term “de facto management body.” There can be no assurance that the PRC government will ultimately take a view that is consistent with us.
If the PRC tax authorities determine that Dada Nexus Limited is a PRC resident enterprise for enterprise income tax purposes, we may be required to withhold a 10% withholding tax from dividends we pay to our shareholders that are non-resident enterprises, including the holders of the ADSs. In addition, non-resident enterprise shareholders (including the ADS holders) may be subject to a 10% PRC tax on gains realized on the sale or other disposition of ADSs or ordinary shares, if such income is treated as sourced from within the PRC, subject to any reduction or exemption set forth in applicable tax treaties or under applicable tax arrangements between jurisdictions. It is unclear whether our non-PRC individual shareholders (including the ADS holders) would be subject to any PRC tax on dividends or gains obtained by such non-PRC individual shareholders in the event we are determined to be a PRC resident enterprise. If any PRC tax were to apply to such dividends or gains, it would generally apply at a rate of 20% unless a reduced rate is available under an applicable tax treaties or under applicable tax arrangements between jurisdictions. It is also unclear whether non-PRC shareholders of Dada Nexus Limited would be able to claim the benefits of any tax treaties between their jurisdiction of tax residence and the PRC in the event that Dada Nexus Limited is treated as a PRC resident enterprise.
Provided that our Cayman Islands holding company, Dada Nexus Limited, is not deemed to be a PRC resident enterprise, holders of the ADSs and ordinary shares who are not PRC residents will not be subject to PRC income tax on dividends distributed by us or gains realized from the sale or other disposition of our ordinary shares or ADSs. However, under Bulletin 7 and Bulletin 37, where a non-resident enterprise conducts an “indirect transfer” by transferring taxable assets, including, in particular, equity interests in a PRC resident enterprise, indirectly by disposing of the equity interests of an overseas holding company, the non-resident enterprise, being the
138
transferor, or the transferee, or the PRC entity which directly owns such taxable assets may report to the relevant tax authority such indirect transfer. Using a “substance over form” principle, the PRC tax authority may disregard the existence of the overseas holding company if it lacks a reasonable commercial purpose and was established for the purpose of reducing, avoiding or deferring PRC tax. As a result, gains derived from such indirect transfer may be subject to PRC enterprise income tax, and the transferee or other person who is obligated to pay for the transfer is obligated to withhold the applicable taxes, currently at a rate of 10% for the transfer of equity interests in a PRC resident enterprise. We and our non-PRC resident investors may be at risk of being required to file a return and being taxed under Bulletin 7 and Bulletin 37, and we may be required to expend valuable resources to comply with Bulletin 7 and Bulletin 37, or to establish that we should not be taxed under these circulars. See “Item 3. Key Information—D. Risk Factors—Risks Related to Doing Business in China—We face uncertainties with respect to indirect transfer of equity interests in PRC resident enterprises by their non-PRC holding companies.”
United States Federal Income Tax Considerations
The following discussion is a summary of U.S. federal income tax considerations generally applicable to the ownership and disposition of the ADSs or ordinary shares by a U.S. Holder (as defined below) and holds the ADSs or ordinary shares as “capital assets” (generally, property held for investment) under the U.S. Internal Revenue Code of 1986, as amended, or the Code. This discussion is based upon existing U.S. federal tax law, which is subject to differing interpretations or change, possibly with retroactive effect. There can be no assurance that the IRS or a court will not take a contrary position. This discussion, moreover, does not address the U.S. federal estate, gift, and alternative minimum tax considerations, the Medicare tax on certain net investment income, or any state, local and non-U.S. tax considerations, relating to the ownership or disposition of the ADSs or ordinary shares. The following summary does not address all aspects of U.S. federal income taxation that may be important to particular investors in light of their individual circumstances or to persons in special tax situations such as:
| ● | banks and other financial institutions; |
| ● | insurance companies; |
| ● | pension plans; |
| ● | cooperatives; |
| ● | regulated investment companies; |
| ● | real estate investment trusts; |
| ● | broker-dealers; |
| ● | traders that elect to use a mark-to-market method of accounting; |
| ● | certain former U.S. citizens or long-term residents; |
| ● | tax-exempt entities (including private foundations); |
| ● | holders who acquire their ADSs or ordinary shares pursuant to any employee share option or otherwise as compensation; |
| ● | investors that will hold their ADSs or ordinary shares as part of a straddle, hedge, conversion, constructive sale or other integrated transaction for U.S. federal income tax purposes; |
| ● | investors that have a functional currency other than the U.S. dollar; |
| ● | persons that actually or constructively own 10% or more of our stock (by vote or value); or |
139
| ● | partnerships or other entities taxable as partnerships for U.S. federal income tax purposes, or persons holding the ADSs or ordinary shares through such entities, |
all of whom may be subject to tax rules that differ significantly from those discussed below.
Each U.S. Holder is urged to consult its tax advisor regarding the application of U.S. federal taxation to its particular circumstances, and the state, local, non-U.S. and other tax considerations of the ownership and disposition of the ADSs or ordinary shares.
General
For purposes of this discussion, a “U.S. Holder” is a beneficial owner of the ADSs or ordinary shares that is, for U.S. federal income tax purposes:
| ● | an individual who is a citizen or resident of the United States; |
| ● | a corporation (or other entity treated as a corporation for U.S. federal income tax purposes) created in or organized under the law of the United States or any state thereof or the District of Columbia; |
| ● | an estate the income of which is includible in gross income for U.S. federal income tax purposes regardless of its source; or |
| ● | a trust (A) the administration of which is subject to the primary supervision of a U.S. court and which has one or more U.S. persons who have the authority to control all substantial decisions of the trust or (B) that has otherwise validly elected to be treated as a U.S. person under the Code. |
If a partnership (or other entity treated as a partnership for U.S. federal income tax purposes) is a beneficial owner of the ADSs or ordinary shares, the tax treatment of a partner in the partnership will generally depend upon the status of the partner and the activities of the partnership. Partnerships holding the ADSs or ordinary shares and their partners are urged to consult their tax advisors regarding an investment in the ADSs or ordinary shares.
For U.S. federal income tax purposes, a U.S. Holder of ADSs will generally be treated as the beneficial owner of the underlying shares represented by the ADSs. The remainder of this discussion assumes that a U.S. Holder of the ADSs will be treated in this manner. Accordingly, deposits or withdrawals of ordinary shares for ADSs will generally not be subject to U.S. federal income tax.
Passive foreign investment company considerations
A non-U.S. corporation, such as our company, will be classified as a PFIC, for U.S. federal income tax purposes for any taxable year, if either (i) 75% or more of its gross income for such year consists of certain types of “passive” income or (ii) 50% or more of the value of its assets (generally determined on the basis of a quarterly average) during such year is attributable to assets that produce or are held for the production of passive income. For this purpose, cash and assets readily convertible into cash are categorized as a passive asset and the company’s goodwill and other unbooked intangibles are taken into account. Passive income generally includes, among other things, dividends, interest, rents, royalties, and gains from the disposition of passive assets. We will be treated as owning a proportionate share of the assets and earning a proportionate share of the income of any other corporation in which we own, directly or indirectly, at least 25% (by value) of the stock.
Although the law in this regard is not entirely clear, we treat the VIE and its subsidiaries as being owned by us for U.S. federal income tax purposes because we control its management decisions and are entitled to substantially all of the economic benefits associated with it. As a result, we consolidate its result of operations in our consolidated U.S. GAAP financial statements. If it were determined, however, that we are not the owner of the VIE for U.S. federal income tax purposes, we may be treated as a PFIC for the current taxable year and any subsequent taxable year.
140
Assuming that we are the owner of the VIE and its subsidiaries for U.S. federal income tax purposes, we do not believe we were a PFIC for the taxable year ended December 31, 2021 and we do not expect to be a PFIC for the current taxable year or the foreseeable future. However, no assurance can be given in this regard because the determination of whether we are or will become a PFIC is a factual determination made annually that will depend, in part, upon the composition of our income and assets. Fluctuations in the market price of the ADSs may cause us to be or become a PFIC for the current or future taxable years because the value of our assets for purposes of the asset test, including the value of our goodwill and unbooked intangibles, may be determined by reference to the market price of the ADSs from time to time (which may be volatile). In estimating the value of our goodwill and other unbooked intangibles, we have taken into account the value of our market capitalization. Among other matters, if our market capitalization subsequently declines, we may be or become a PFIC for the current or future taxable years. The composition of our income and assets may also be affected by how, and how quickly, we use our liquid assets. Under circumstances where our revenue from activities that produce passive income significantly increases relative to our revenue from activities that produce non-passive income, or where we determine not to deploy significant amounts of cash for active purposes, our risk of becoming classified as a PFIC may substantially increase.
If we are a PFIC for any year during which a U.S. Holder holds the ADSs or ordinary shares, we generally will continue to be treated as a PFIC for all succeeding years during which such U.S. Holder holds the ADSs or ordinary shares.
The discussion below under “—Dividends” and “—Sale or Other Disposition” is written on the basis that we will not be or become classified as a PFIC for U.S. federal income tax purposes. The U.S. federal income tax rules that apply generally if we are treated as a PFIC are discussed below under “—Passive Foreign Investment Company Rules.”
Dividends
Any cash distributions paid on the ADSs or ordinary shares (including the amount of any PRC tax withheld) out of our current or accumulated earnings and profits, as determined under U.S. federal income tax principles, will generally be includible in the gross income of a U.S. Holder as dividend income on the day actually or constructively received by the U.S. Holder, in the case of ordinary shares, or by the depositary, in the case of ADSs. Because we do not intend to determine our earnings and profits on the basis of U.S. federal income tax principles, any distribution we pay will generally be treated as a “dividend” for U.S. federal income tax purposes. Dividends received on the ADSs or ordinary shares will not be eligible for the dividends-received deduction allowed to corporations in respect of dividends received from U.S. corporations.
Individuals and other non-corporate U.S. Holders will be subject to tax at the lower capital gain tax rate applicable to “qualified dividend income”; provided that certain conditions are satisfied, including that (1) the ADSs or ordinary shares on which the dividends are paid are readily tradable on an established securities market in the United States, or, in the event that we are deemed to be a PRC resident enterprise under the PRC tax law, we are eligible for the benefit of the United States-PRC income tax treaty (the “Treaty”), (2) we are neither a PFIC nor treated as such with respect to a U.S. Holder (as discussed below) for the taxable year in which the dividend is paid and the preceding taxable year, and (3) certain holding period requirements are met. The ADSs are listed on the Nasdaq Global Select Market. Our ADSs are readily tradable on the Nasdaq Global Select market, but there can be no assurance that the ADSs will continue to be considered readily tradable on an established securities market in later years. Because the ordinary shares will not be listed on a U.S. exchange, we do not believe that dividends received with respect to ordinary shares that are not represented by ADSs will be treated as qualified dividends. U.S. Holders are urged to consult their tax advisors regarding the availability of the lower rate for dividends paid with respect to the ADSs or ordinary shares.
In the event that we are deemed to be a PRC resident enterprise under the PRC Enterprise Income Tax Law (see “—PRC Taxation”), we may be eligible for the benefits of the Treaty. If we are eligible for such benefits, dividends we pay on our ordinary shares, regardless of whether such shares are represented by the ADSs, and regardless of whether the ADSs are readily tradable on an established securities market in the United States, would be eligible for the reduced rates of taxation described in the preceding paragraph.
141
For U.S. foreign tax credit purposes, dividends paid on the ADSs or ordinary shares generally will be treated as income from foreign sources and generally will constitute passive category income. In the event that we are deemed to be a PRC resident enterprise under the PRC Enterprise Income Tax Law, a U.S. Holder may be subject to PRC withholding taxes on dividends paid on the ADSs or ordinary shares (see “—PRC Taxation”). Depending on the U.S. Holder’s particular facts and circumstances and subject to a number of complex conditions and limitations, PRC withholding taxes on dividends that are non-refundable under the Treaty may be treated as foreign taxes eligible for credit against a U.S. Holder’s U.S. federal income tax liability. A U.S. Holder who does not elect to claim a foreign tax credit for foreign tax withheld may instead claim a deduction for U.S. federal income tax purposes, in respect of such withholding, but only for a year in which such holder elects to do so for all creditable foreign income taxes. The rules governing the foreign tax credit are complex and U.S. Holders are urged to consult their tax advisors regarding the availability of the foreign tax credit under their particular circumstances.
Sale or other disposition
A U.S. Holder will generally recognize gain or loss upon the sale or other disposition of ADSs or ordinary shares in an amount equal to the difference between the amount realized upon the disposition and the holder’s adjusted tax basis in such ADSs or ordinary shares. The gain or loss will generally be capital gain or loss. Any capital gain or loss will be long term if the ADSs or ordinary shares have been held for more than one year. The deductibility of a capital loss may be subject to limitations. Any such gain or loss that the U.S. Holder recognizes will generally be treated as U.S. source income or loss for foreign tax credit limitation purposes, which will generally limit the availability of foreign tax credits. However, in the event we are deemed to be a PRC resident enterprise under the PRC Enterprise Income Tax Law, we may be eligible for the benefits of the Treaty. In such event, if PRC tax were to be imposed on any gain from the disposition of the ADSs or ordinary shares, a U.S. Holder that is eligible for the benefits of the Treaty may elect to treat such gain as PRC source income. Pursuant to recently issued Treasury Regulations, however, if a U.S. Holder is not eligible for the benefits of the Treaty or does not elect to apply the Treaty, then such holder may not be able to claim a foreign tax credit arising from any PRC tax imposed on the disposition of the ADSs or common shares. Each U.S. Holder is advised to consult its tax advisor regarding the tax consequences if a foreign tax is imposed on a disposition of the ADSs or ordinary shares, including the availability of the foreign tax credit under its particular circumstances.
Passive foreign investment company rules
If we are classified as a PFIC for any taxable year during which a U.S. Holder holds the ADSs or ordinary shares, and unless the U.S. Holder makes a mark-to-market election (as described below), the U.S. Holder will generally be subject to special tax rules on (i) any excess distribution that we make to the U.S. Holder (which generally means any distribution paid during a taxable year to a U.S. Holder that is greater than 125 percent of the average annual distributions paid in the three preceding taxable years or, if shorter, the U.S. Holder’s holding period for the ADSs or ordinary shares), and (ii) any gain realized on the sale or other disposition including, under certain circumstances, a pledge, of ADSs or ordinary shares. Under the PFIC rules:
| ● | the excess distribution or gain will be allocated ratably over the U.S. Holder’s holding period for the ADSs or ordinary shares; |
| ● | the amount allocated to the current taxable year and any taxable years in the U.S. Holder’s holding period prior to the first taxable year in which we are classified as a PFIC (each, a “pre-PFIC year”) will be taxable as ordinary income; and |
| ● | the amount allocated to each prior taxable year, other than a pre-PFIC year, will be subject to tax at the highest tax rate in effect for individuals or corporations, as appropriate, for that year, increased by an additional tax equal to the interest on the resulting tax deemed deferred with respect to each such taxable year. |
If we are a PFIC for any taxable year during which a U.S. Holder holds the ADSs or ordinary shares, and any of our subsidiaries, the VIE or any of the subsidiaries of the VIE entity is also a PFIC, such U.S. Holder would be treated as owning a proportionate amount (by value) of the shares of the lower-tier PFIC for purposes of the application of these rules. U.S. Holders are urged to consult their tax advisors regarding the application of the PFIC rules to any of our subsidiaries, the VIE or any of the subsidiaries of the VIE.
142
As an alternative to the foregoing rules, a U.S. Holder of “marketable stock” (as defined below) in a PFIC may make a mark-to-market election with respect to such stock, provided that such stock is regularly traded on a qualified exchange or other market, as defined in applicable United States Treasury regulations. For those purposes, our ADSs, but not our ordinary shares, are traded on the Nasdaq Global Select market, which is a qualified exchange. We anticipate that the ADSs should qualify as being regularly traded, but no assurances may be given in this regard. If a U.S. Holder makes this election with respect to the ADSs, the holder will generally (i) include as ordinary income for each taxable year that we are a PFIC the excess, if any, of the fair market value of ADSs held at the end of the taxable year over the adjusted tax basis of such ADSs and (ii) deduct as an ordinary loss the excess, if any, of the adjusted tax basis of the ADSs over the fair market value of such ADSs held at the end of the taxable year, but such deduction will only be allowed to the extent of the amount previously included in income as a result of the mark-to-market election. The U.S. Holder’s adjusted tax basis in the ADSs would be adjusted to reflect any income or loss resulting from the mark-to-market election. If a U.S. Holder makes a mark-to-market election in respect of the ADSs and we cease to be classified as a PFIC, the holder will not be required to take into account the gain or loss described above during any period that we are not classified as a PFIC. If a U.S. Holder makes a mark-to-market election, any gain such U.S. Holder recognizes upon the sale or other disposition of the ADSs in a year when we are a PFIC will be treated as ordinary income and any loss will be treated as ordinary loss, but such loss will only be treated as ordinary loss to the extent of the net amount previously included in income as a result of the mark-to-market election.
Because a mark-to-market election cannot technically be made for any lower-tier PFICs that we may own, a U.S. Holder may continue to be subject to the PFIC rules with respect to such U.S. Holder’s indirect interest in any investments held by us that are treated as an equity interest in a PFIC for U.S. federal income tax purposes.
We do not intend to provide information necessary for U.S. Holders to make qualified electing fund elections which, if available, would result in tax treatment different from (and generally less adverse than) the general tax treatment for PFICs described above.
If a U.S. Holder owns the ADSs or ordinary shares during any taxable year that we are a PFIC, the holder must generally file an annual IRS Form 8621. You should consult your tax advisor regarding the U.S. federal income tax consequences of owning and disposing of the ADSs or ordinary shares if we are or become a PFIC.
| F. | Dividends and Paying Agents |
Not applicable.
| G. | Statement by Experts |
Not applicable.
| H. | Documents on Display |
We previously filed a registration statement on Form F-1 (Registration No. 333-238193) with the SEC to register the issuance and sale of our ordinary shares represented by ADSs in our initial public offering. We have also filed a registration statement on Form F-6 (Registration No. 333-238826) with the SEC to register the ADSs.
We are subject to periodic reporting and other informational requirements of the Exchange Act as applicable to foreign private issuers, and are required to file reports and other information with the SEC. Specifically, we are required to file annually an annual report on Form 20-F within four months after the end of each fiscal year, which is December 31. All information filed with the SEC can be obtained over the internet at the SEC’s website at www.sec.gov. As a foreign private issuer, we are exempt from the rules under the Exchange Act prescribing the furnishing and content of quarterly reports and proxy statements, and officers, directors and principal shareholders are exempt from the reporting and short-swing profit recovery provisions contained in Section 16 of the Exchange Act.
We will furnish JPMorgan Chase Bank, N.A., the depositary of the ADSs, with our annual reports, which will include a review of operations and annual audited consolidated financial statements prepared in conformity with U.S. GAAP, and all notices of shareholders’ meetings and other reports and communications that are made generally available to our shareholders. The depositary will make such notices, reports and communications available to holders of ADSs and, upon our request, will mail to all record holders of ADSs the information contained in any notice of a shareholders’ meeting received by the depositary from us.
143
| I. | Subsidiary Information |
Not applicable.
Item 11.Quantitative and Qualitative Disclosures about Market Risk
Foreign exchange risk
All of our net revenues and substantially all of our expenses are denominated in Renminbi. We do not believe that we currently have any significant direct foreign exchange risk and have not used any derivative financial instruments to hedge exposure to such risk. Although our exposure to foreign exchange risks should be limited in general, the value of your investment in the ADSs will be affected by the exchange rate between U.S. dollar and Renminbi because the value of our business is effectively denominated in RMB, while the ADSs will be traded in U.S. dollars.
The value of the Renminbi against the U.S. dollar and other currencies is affected by changes in China’s political and economic conditions and by China’s foreign exchange policies, among other things. In July 2005, the PRC government changed its decades-old policy of pegging the value of the Renminbi to the U.S. dollar, and the Renminbi appreciated more than 20% against the U.S. dollar over the following three years. Between July 2008 and September 2010, this appreciation subsided and the exchange rate between the Renminbi and the U.S. dollar remained within a narrow band. Since September 2010, the Renminbi has fluctuated against the U.S. dollar, at times significantly and unpredictably. While appreciating approximately by 7% against the U.S. dollar in 2017, the Renminbi in 2018 depreciated by approximately 5% against the U.S. dollar. Since October 1, 2016, the Renminbi has joined the International Monetary Fund’s basket of currencies that make up the Special Drawing Right, along with the U.S. dollar, the Euro, the Japanese yen and the British pound. With the development of the foreign exchange market and progress towards interest rate liberalization and Renminbi internationalization, the PRC government may in the future announce further changes to the exchange rate system and there is no guarantee that the Renminbi will not appreciate or depreciate significantly in value against the U.S. dollar in the future. It is difficult to predict how market forces or PRC or U.S. government policy may impact the exchange rate between the Renminbi and the U.S. dollar in the future.
To the extent that we need to convert U.S. dollars into Renminbi for our operations, appreciation of the Renminbi against the U.S. dollar would have an adverse effect on the RMB amount we receive from the conversion. Conversely, if we decide to convert Renminbi into U.S. dollars for the purpose of making payments for dividends on our ordinary shares or the ADSs or for other business purposes, appreciation of the U.S. dollar against the Renminbi would have a negative effect on the U.S. dollar amounts available to us.
Interest rate risk
Our exposure to interest rate risk primarily relates to the interest expenses on our short-term bank borrowings. Our short-term bank borrowing bears interest at fixed rates. We have not been exposed to, nor do we anticipate being exposed to, material risks due to changes in market interest rates. However, our future interest expenses may exceed expectations due to changes in market interest rates.
Item 12.Description of Securities Other than Equity Securities
| A. | Debt Securities |
Not applicable.
| B. | Warrants and Rights |
Not applicable.
| C. | Other Securities |
Not applicable.
144
| D. | American Depositary Shares |
Fees and Charges Our ADS holders May Have to Pay
The depositary may charge each person to whom ADSs are issued, including, without limitation, issuances against deposits of shares, issuances in respect of share distributions, rights and other distributions, issuances pursuant to a stock dividend or stock split declared by us or issuances pursuant to a merger, exchange of securities or any other transaction or event affecting the ADSs or deposited securities, and each person surrendering ADSs for withdrawal of deposited securities or whose ADRs are cancelled or reduced for any other reason, $5.00 for each 100 ADSs (or any portion thereof) issued, delivered, reduced, cancelled or surrendered, or upon which a share distribution or elective distribution is made or offered, as the case may be. The depositary may sell (by public or private sale) sufficient securities and property received in respect of a share distribution, rights and/or other distribution prior to such deposit to pay such charge.
The following additional charges shall also be incurred by the ADR holders, the beneficial owners, by any party depositing or withdrawing shares or by any party surrendering ADSs and/or to whom ADSs are issued (including, without limitation, issuance pursuant to a stock dividend or stock split declared by us or an exchange of stock regarding the ADSs or the deposited securities or a distribution of ADSs), whichever is applicable:
| ● | a fee of U.S.$1.50 per ADR or ADRs for transfers of certificated or direct registration ADRs; |
| ● | a fee of U.S.$0.05 or less per ADS held for any cash distribution made, or for any elective cash/stock dividend offered, pursuant to the deposit agreement; |
| ● | an aggregate fee of U.S.$0.05 or less per ADS per calendar year (or portion thereof) for services performed by the depositary in administering the ADRs (which fee may be charged on a periodic basis during each calendar year and shall be assessed against holders of ADRs as of the record date or record dates set by the depositary during each calendar year and shall be payable in the manner described in the next succeeding provision); |
| ● | a fee for the reimbursement of such fees, charges and expenses as are incurred by the depositary and/or any of its agents (including, without limitation, the custodian and expenses incurred on behalf of ADR holders in connection with compliance with foreign exchange control regulations or any law or regulation relating to foreign investment) in connection with the servicing of the shares or other deposited securities, the sale of securities (including, without limitation, deposited securities), the delivery of deposited securities or otherwise in connection with the depositary’s or its custodian’s compliance with applicable law, rule or regulation (which fees and charges shall be assessed on a proportionate basis against ADR holders as of the record date or dates set by the depositary and shall be payable at the sole discretion of the depositary by billing such ADR holders or by deducting such charge from one or more cash dividends or other cash distributions); |
| ● | a fee for the distribution of securities (or the sale of securities in connection with a distribution), such fee being in an amount equal to the $0.05 per ADS issuance fee for the execution and delivery of ADSs which would have been charged as a result of the deposit of such securities (treating all such securities as if they were shares) but which securities or the net cash proceeds from the sale thereof are instead distributed by the depositary to those ADR holders entitled thereto; |
| ● | stock transfer or other taxes and other governmental charges; |
| ● | cable, telex and facsimile transmission and delivery charges incurred at your request in connection with the deposit or delivery of shares, ADRs or deposited securities; |
| ● | transfer or registration fees for the registration of transfer of deposited securities on any applicable register in connection with the deposit or withdrawal of deposited securities; and |
| ● | fees of any division, branch or affiliate of the depositary utilized by the depositary to direct, manage and/or execute any public and/or private sale of securities under the deposit agreement. |
145
JPMorgan Chase Bank, N.A. and/or its agent may act as principal for such conversion of foreign currency.
We will pay all other charges and expenses of the depositary and any agent of the depositary (except the custodian) pursuant to agreements from time to time between us and the depositary. The fees and charges described above may be amended from time to time by agreement between us and the depositary.
Fees and Other Payments Made by the Depositary to Us
Our depositary anticipates to reimburse us for certain expenses we incur that are related to establishment and maintenance of the ADR program upon such terms and conditions as we and the depositary may agree from time to time. The depositary may make available to us a set amount or a portion of the depositary fees charged in respect of the ADR program or otherwise upon such terms and conditions as we and the depositary may agree from time to time. For the year ended December 31, 2021, we have not received any reimbursement from the depositary.
Taxes
ADR holders or beneficial owners must pay any tax or other governmental charge payable by the custodian or the depositary on any ADS or ADR, deposited security or distribution. If any taxes or other governmental charges (including any penalties and/or interest) shall become payable by or on behalf of the custodian or the depositary with respect to any ADR, any deposited securities represented by the ADSs evidenced thereby or any distribution thereon, including, without limitation, any Chinese Enterprise Income Tax owing if the Circular Guoshuifa [2009] No. 82 issued by the Chinese State Administration of Taxation (SAT) or any other circular, edict, order or ruling, as issued and as from time to time amended, is applied or otherwise, such tax or other governmental charge shall be paid by the ADR holder thereof to the depositary and by holding or owning, or having held or owned, an ADR or any ADSs evidenced thereby, the ADR holder and all beneficial owners thereof, and all prior ADR holders and beneficial owners thereof, jointly and severally, agree to indemnify, defend and save harmless each of the depositary and its agents in respect of such tax or other governmental charge. Notwithstanding the depositary’s right to seek payment from current and former beneficial owners, by holding or owning, or having held or owned, an ADR, the ADR holder thereof (and prior ADR holder thereof) acknowledges and agrees that the depositary has no obligation to seek payment of amounts owing from any current or former beneficial owner. If an ADR holder owes any tax or other governmental charge, the depositary may (i) deduct the amount thereof from any cash distributions, or (ii) sell deposited securities (by public or private sale) and deduct the amount owing from the net proceeds of such sale. In either case the ADR holder remains liable for any shortfall. If any tax or governmental charge is unpaid, the depositary may also refuse to effect any registration, registration of transfer, split-up or combination of deposited securities or withdrawal of deposited securities until such payment is made. If any tax or governmental charge is required to be withheld on any cash distribution, the depositary may deduct the amount required to be withheld from any cash distribution or, in the case of a non-cash distribution, sell the distributed property or securities (by public or private sale) in such amounts and in such manner as the depositary deems necessary and practicable to pay such taxes and distribute any remaining net proceeds or the balance of any such property after deduction of such taxes to the ADR holders entitled thereto.
As an ADR holder or beneficial owner, you will be agreeing to indemnify us, the depositary, its custodian and any of our or their respective officers, directors, employees, agents and affiliates against, and hold each of them harmless from, any claims by any governmental authority with respect to taxes, additions to tax, penalties or interest arising out of any refund of taxes, reduced rate of withholding at source or other tax benefit obtained.
146
PART II
Item 13.Defaults, Dividend Arrearages and Delinquencies
None.
Item 14.Material Modifications to the Rights of Security Holders and Use of Proceeds
Material Modifications to the Rights of Security Holders
None.
Use of Proceeds
The following “Use of Proceeds” information relates to the registration statement on Form F-1 for our initial public offering (File Number 333-238193), which was declared effective by the SEC on June 4, 2020. We raised US$333.4 million in net proceeds from our initial public offering after deducting underwriting commissions and discounts and the offering expenses payable by us.
For the period from June 4, 2020, the date that the registration statement was declared effective by the SEC, to December 31, 2021, we have used up all of the net proceeds from our initial public offering. There is no material change in the use of proceeds as described in the registration statement.
Item 15.Controls and Procedures
Evaluation of Disclosure Controls and Procedures
Our management, under the supervision and with the participation of our chief executive officer and chief financial officer, carried out an evaluation of the effectiveness of our disclosure controls and procedures, which is defined in Rules 13a-15(e) of the Exchange Act, as of December 31, 2021. Disclosure controls and procedures means controls and other procedures that are designed to ensure that information required to be disclosed by us in the reports that we file or submit under the Exchange Act is recorded, processed, summarized and reported, within the time periods specified in the SEC’s rule and forms and that such information required to be disclosed by us in the reports that we file or submit under the Exchange Act is accumulated and communicated to our management, including our principal executive and principal financial officers, or persons performing similar functions, as appropriate to allow timely decisions regarding required disclosures.
Based upon that evaluation, our management, with the participation of our chief executive officer and chief financial officer, has concluded that, as of the end of the period covered by this annual report, our disclosure controls and procedures were effective as of December 31, 2021 and as of the date that the evaluation of the effectiveness of our disclosure controls and procedures was completed.
Management’s Annual Report on Internal Control over Financial Reporting
Our management is responsible for establishing and maintaining adequate internal control over financial reporting, as such term is defined in Rules 13a-15(f) and 15d-15(f) under the Exchange Act of 1934. Our internal control over financial reporting is a process designed to provide reasonable assurance regarding the reliability of financial reporting and the preparation of consolidated financial statements in accordance with U.S. GAAP. Because of its inherent limitations, internal control over financial reporting may not prevent or detect misstatements. Projections of any evaluation of effectiveness to future periods are subject to the risk that controls may become inadequate because of changes in conditions, or that the degree of compliance with the policies and procedures may deteriorate.
Our management conducted an assessment of the effectiveness of our internal control over financial reporting as of December 31, 2021. In making this assessment, it used the criteria established within the Internal Control-Integrated Framework issued by the Committee of Sponsoring Organizations of the Treadway Commission (COSO) (2013 framework). Based on this assessment, our management has concluded that, as of December 31, 2021, our internal control over financial reporting was effective.
147
Deloitte Touche Tohmatsu Certified Public Accountants LLP, an independent registered public accounting firm, who audited our consolidated financial statements for the year ended December 31, 2021, has also audited the effectiveness of internal control over financial reporting as of December 31, 2021.
Attestation Report of the Registered Public Accounting Firm
The effectiveness of our internal control over financial reporting as of December 31, 2021 has been audited by Deloitte Touche Tohmatsu Certified Public Accountants LLP, an independent registered public accounting firm. The attestation report issued by Deloitte Touche Tohmatsu Certified Public Accountants LLP can be found on page F-4 of this annual report on Form 20-F.
Internal Control over Financial Reporting
In connection with the audits of our consolidated financial statements as of and for the year ended December 31, 2020, we and our independent registered public accounting firm identified one material weakness in our internal control over financial reporting. As defined in the standards established by the U.S. Public Company Accounting Oversight Board, a “material weakness” is a deficiency, or combination of deficiencies, in internal control over financial reporting, such that there is a reasonable possibility that a material misstatement of the annual or interim financial statements will not be prevented or detected on a timely basis.
The material weakness identified related to our lack of detailed accounting policies in certain areas and procedures manual to ensure proper financial reporting to comply with U.S. GAAP and SEC requirements. To remedy identified material weaknesses, we have implemented several measures, including:
| ● | establishing an ongoing program to provide sufficient and additional appropriate training to our accounting staff, especially trainings related to U.S. GAAP and SEC financial reporting requirements; |
| ● | formulating internal accounting and internal control guidance on U.S. GAAP and SEC financial reporting requirements. |
As the result of these measures, the material weakness in our internal control over financial reporting identified had been fully remedied as of December 31, 2021.
Changes in Internal Control over Financial Reporting
Other than as described above, there were no changes in our internal controls over financial reporting that occurred during the period covered by this annual report on Form 20-F that have materially affected, or are reasonably likely to materially affect, our internal control over financial reporting.
Item 16A.Audit Committee Financial Expert
Our board of directors has determined that Bonnie Yi Zhang, a member of our audit committee and an independent director (under the standards set forth in Rule 5605(c)(2) of the Nasdaq Stock Market Rules and Rule 10A-3 under the Securities Exchange Act of 1934), is an audit committee financial expert.
Item 16B.Code of Ethics
Our board of directors adopted a code of business conduct and ethics that applies to our directors, officers and employees in May 2020. We have posted a copy of our code of business conduct and ethics on our website at ir.imdada.cn.
148
Item 16C.Principal Accountant Fees and Services
The following table sets forth the aggregate fees by categories specified below in connection with certain professional services rendered by Deloitte Touche Tohmatsu Certified Public Accountants LLP, our principal external auditors, for the periods indicated.
| 2020 |
| 2021 | |||
Audit fees(1) | US$ | 1,800,000 |
| US$ | 1,350,000 | |
All other fees(2) | US$ | 21,000 |
| US$ | — | |
| (1) | “Audit fees” means the aggregate fees billed in each of the fiscal years listed for professional services rendered by our principal auditors for the audit of our annual financial statements and assistance with and review of documents filed with the SEC. In 2020 and 2021, the audit refers to financial audit. |
| (2) | “All other fees” means the aggregate fees billed in each of the fiscal years listed for professional services rendered by our principal auditors associated with certain permitted tax services, permissible services to review and comment on internal control design over financial reporting and other advisory services. |
The policy of our audit committee is to pre-approve all audit and non-audit services provided by Deloitte Touche Tohmatsu Certified Public Accountants LLP, including audit services, audit-related services, tax services and other services as described above, other than those for de minimis services which are approved by the audit committee prior to the completion of the audit.
Item 16D.Exemptions from the Listing Standards for Audit Committees
Not applicable.
Item 16E.Purchases of Equity Securities by the Issuer and Affiliated Purchasers
On June 7, 2021, we announced a share repurchase program, pursuant to which we were authorized to repurchase our own ordinary shares, in the form of ADSs, with an aggregate value of up to US$150 million during the 12-month period thereafter. We had purchased an aggregate of 7,024,891 ADSs for US$150 million on the open market under this program, at a weighted average price of US$21.35 per ADS, including repurchase commissions.
The following table sets forth some information about our repurchases during the periods presented.
(c) Total Number of | (d) Maximum Dollar | |||||||
ADSs Purchased as | Value of ADSs that | |||||||
Part of Publicly | May Yet be | |||||||
(a) Total Number of | (b) Average Price | Announced Plans or | Purchased Under the | |||||
Period |
| ADSs Purchased |
| Paid per ADS (US$) |
| Programs |
| Plans or Programs |
June 1 – June 30, 2021 |
| — |
| — |
| — |
| 150,000,000 |
July 1 – July 31, 2021 |
| 934,183 |
| 22.48 |
| 934,183 |
| 128,995,285 |
August 1 – August 31, 2021 |
| 2,475,488 |
| 21.15 |
| 3,409,671 |
| 76,646,653 |
September 1 – September 30, 2021 |
| 1,673,187 |
| 21.00 |
| 5,082,858 |
| 41,508,905 |
October 1 – October 31, 2021 |
| 1,052,092 |
| 20.97 |
| 6,134,950 |
| 19,444,424 |
November 1 – November 30, 2021 |
| 814,600 |
| 22.16 |
| 6,949,550 |
| 1,389,387 |
December 1 – December 31, 2021 |
| 75,341 |
| 18.44 |
| 7,024,891 |
| — |
Total |
| 7,024,891 |
| N/A |
| N/A |
| N/A |
Item 16F.Change in Registrant’s Certifying Accountant
In February 2019, we dismissed PwC as our independent auditor, the details of which were previously reported in the registration statement on Form F-1 (File No. 333-238193), initially filed with the Securities and Exchange Commission on May 12, 2020.
149
Item 16G.Corporate Governance
As a Cayman Islands company listed on the Nasdaq Global Select Market, we are subject to the Nasdaq Stock Market Rules. However, the Nasdaq Stock Market Rules permit a foreign private issuer like us to follow the corporate governance practices of its home country. Certain corporate governance practices in the Cayman Islands, which is our home country, may differ significantly from the Nasdaq listing standards. We have elected to rely on home country practice exemption from the "independence" requirements of Rules 5605, which provide that a majority of the board of directors must be comprised of independent directors, audit committees must be comprised only of three or more independent directors, compensation committees must be comprised only of two or more independent directors, and nominations committee must be comprised solely of independent directors. Maples and Calder (Hong Kong) LLP, our Cayman Islands counsel, has provided a letter to the Nasdaq Stock Market certifying our home country practices.
In addition, we opt to follow home country practice with respect to the frequency of holding annual general meeting of shareholders. Nasdaq Rule 5620(a) requires each issuer to hold an annual meeting of shareholders no later than one year after the end of the issuer's fiscal year-end. Maples and Calder (Hong Kong) LLP, our Cayman Islands counsel, has provided a letter to the Nasdaq Stock Market certifying that under Cayman Islands law, we are not required to hold annual shareholders meetings every year. We followed home country practice and did not hold an annual meeting of shareholders in 2021. We may, however, hold annual shareholders meetings in the future.
If we continue to rely on home country practice in the future, our shareholders may be afforded less protection than they would otherwise enjoy under the Nasdaq corporate governance listing standards applicable to U.S. domestic issuers. See “Item 3. Key Information — D. Risk Factors— Risks Related to Our ADSs— We are a foreign private issuer within the meaning of the rules under the Exchange Act, and as such we are exempt from certain provisions applicable to U.S. domestic public companies.”
We also rely on exemptions afforded to controlled companies. We are a "controlled company" as defined under the Nasdaq Stock Market Rules because JD Group beneficially owns more than 50% of our total voting power. For so long as we remain a controlled company under that definition, we are permitted to elect to rely, and currently rely, on certain exemptions from corporate governance rules, including: an exemption from the rule that a majority of our board of directors must be independent directors; an exemption from the rule that the compensation of our chief executive officer must be determined or recommended solely by independent directors; and an exemption from the rule that our director nominees must be selected or recommended solely by independent directors. A majority of the members of our board of directors are not independent directors. Not all members of our compensation committee or nominating and corporate governance committee are independent directors. As a result, you will not have the same protection afforded to shareholders of companies that are subject to these corporate governance requirements.
Item 16H.Mine Safety Disclosure
Not applicable.
Item 16I.Disclosure Regarding Foreign Jurisdictions that Prevent Inspections.
Not applicable.
Item 17.Financial Statements
We have elected to provide financial statements pursuant to Item 18.
Item 18.Financial Statements
The consolidated financial statements of Dada Nexus Limited, its subsidiaries and its consolidated variable interest entities are included at the end of this annual report.
150
Item 19.Exhibits
Exhibit |
| Description of Document |
1.1 |
| |
2.1 |
| Registrant’s Specimen American Depositary Receipt (included in Exhibit 2.3) |
2.2 |
| |
2.3 |
| |
2.4 |
| |
2.5 | ||
4.1 |
| |
4.2 |
| |
4.3 |
| |
4.4 |
| |
4.5 |
| |
4.6 |
| |
4.7 |
| |
4.8 |
| |
4.9 |
| |
4.10 |
| |
4.11 |
| |
4.12 | ||
4.13 | ||
8.1* |
| |
11.1 |
|
151
12.1* |
| |
12.2* |
| |
13.1** |
| |
13.2** |
| |
15.1* |
| |
15.2* |
| |
15.3* |
| |
101.INS* |
| Inline XBRL Instance Document-this instance document does not appear in the Interactive Data File because its XBRL tags are not embedded within the Inline XBRL document |
101.SCH* |
| Inline XBRL Taxonomy Extension Schema Document |
101.CAL* |
| Inline XBRL Taxonomy Extension Calculation Linkbase Document |
101.DEF* |
| Inline XBRL Taxonomy Extension Definition Linkbase Document |
101.LAB* |
| Inline XBRL Taxonomy Extension Label Linkbase Document |
101.PRE* |
| Inline XBRL Taxonomy Extension Presentation Linkbase Document |
104* | Cover Page Interactive Data File (embedded within the Inline XBRL document) |
* | Filed with this Annual Report on Form 20-F. |
** | Furnished with this Annual Report on Form 20-F. |
152
SIGNATURES
The registrant hereby certifies that it meets all of the requirements for filing its annual report on Form 20-F and that it has duly caused and authorized the undersigned to sign this annual report on its behalf.
| Dada Nexus Limited | ||
|
| ||
|
| ||
| By: | /s/ Philip Jiaqi Kuai | |
|
| Name: | Philip Jiaqi Kuai |
|
| Title: | Chairman of the Board of Directors and Chief Executive Officer |
|
| ||
Date: April 28, 2022 | |||
153
DADA NEXUS LIMITED
INDEX TO CONSOLIDATED FINANCIAL STATEMENTS
F-1
REPORT OF INDEPENDENT REGISTERED PUBLIC ACCOUNTING FIRM
To the Shareholders and the Board of Directors of Dada Nexus Limited:
Opinion on the Financial Statements
We have audited the accompanying consolidated balance sheets of Dada Nexus Limited and its subsidiaries (the "Company") as of December 31, 2020 and 2021, and the related consolidated statements of operations and comprehensive loss, changes in shareholders’ (deficit) equity, and cash flows, for each of the three years in the period ended December 31, 2021, and the related notes and the schedule included in Schedule I (collectively referred to as the "financial statements"). In our opinion, the financial statements present fairly, in all material respects, the financial position of the Company as of December 31, 2020 and 2021, and the results of its operations and its cash flows for each of the three years in the period ended December 31, 2021, in conformity with accounting principles generally accepted in the United States of America.
We have also audited, in accordance with the standards of the Public Company Accounting Oversight Board (United States) ("PCAOB"), the Company's internal control over financial reporting as of December 31, 2021, based on criteria established in Internal Control — Integrated Framework (2013) issued by the Committee of Sponsoring Organizations of the Treadway Commission and our report dated April 28, 2022, expressed an unqualified opinion on the Company's internal control over financial reporting.
Convenience Translation
Our audits also comprehended the translation of Renminbi amounts into U.S.dollar amounts and, in our opinion, such translation has been made in conformity with the basis stated in Note 2. Such U.S. dollar amounts are presented solely for the convenience of readers outside the People’s Republic of China.
Basis for Opinion
These financial statements are the responsibility of the Company's management. Our responsibility is to express an opinion on the Company's financial statements based on our audits. We are a public accounting firm registered with the PCAOB and are required to be independent with respect to the Company in accordance with the U.S. federal securities laws and the applicable rules and regulations of the Securities and Exchange Commission and the PCAOB.
We conducted our audits in accordance with the standards of the PCAOB. Those standards require that we plan and perform the audit to obtain reasonable assurance about whether the financial statements are free of material misstatement, whether due to error or fraud. Our audits included performing procedures to assess the risks of material misstatement of the financial statements, whether due to error or fraud, and performing procedures that respond to those risks. Such procedures included examining, on a test basis, evidence regarding the amounts and disclosures in the financial statements. Our audits also included evaluating the accounting principles used and significant estimates made by management, as well as evaluating the overall presentation of the financial statements. We believe that our audits provide a reasonable basis for our opinion.
Critical Audit Matter
The critical audit matter communicated below is a matter arising from the current-period audit of the financial statements that was communicated or required to be communicated to the audit committee and that (1) relates to accounts or disclosures that are material to the financial statements and (2) involved our especially challenging, subjective, or complex judgments. The communication of the critical audit matter does not alter in any way our opinion on the financial statements, taken as a whole, and we are not, by communicating the critical audit matter below, providing a separate opinion on the critical audit matter or on the accounts or disclosures to which it relates.
F-2
Revenues— Refer to Notes 2.15 to the financial statements
Critical Audit Matter Description
The Company fulfills the delivery needs of business customers on Dada Now by utilizing the Company's network of registered riders. The Company has determined that it acts as the principal in certain delivery transactions as the Company is primarily responsible for the delivery of merchandise and has the ability to control the related services. The Company recognized 1,681 million of revenue for such transactions in the consolidated financial statement for the years ended December 31, 2021.
We identified the principal-versus-agent determination for revenue recognition of on-demand delivery services as a critical audit matter because it involved significant judgments made by management and performing audit procedures to evaluate the Company's determination required a high degree of auditor judgment and an increased extent of effort.
How the Critical Audit Matter Was Addressed in the Audit
| ● | We tested the effectiveness of the Company's review control over service contracts that assesses the presence of distinct performance obligations and the determination as to whether the Company should recognize revenue as the principal or an agent for such performance obligations based on the contractual terms and conditions with customers. |
| ● | We tested the determination of principle versus agent for revenue recognition through performing audit confirmation procedures on contract terms for selected customers. For those customers who did not respond, we performed interview with them to evaluate whether the Company’s understanding of the contract terms are consistent with the customers. |
| ● | We tested revenue recognition through performing test of details on selected delivery orders by tracing the selected samples to supporting documentation such as signed contracts, invoices, and delivery evidence to evaluate whether the revenue was properly recorded. |
/s/ Deloitte Touche Tohmatsu Certified Public Accountants LLP
Shanghai, the People’s Republic of China
April 28, 2022
We have served as the Company’s auditor since 2019.
F-3
REPORT OF INDEPENDENT REGISTERED PUBLIC ACCOUNTING FIRM
To the Shareholders and the Board of Directors of Dada Nexus Limited:
Opinion on Internal Control over Financial Reporting
We have audited the internal control over financial reporting of Dada Nexus Limited and its subsidiaries (the “Company”) as of December 31, 2021, based on criteria established in Internal Control — Integrated Framework (2013) issued by the Committee of Sponsoring Organizations of the Treadway Commission (COSO). In our opinion, the Company maintained, in all material respects, effective internal control over financial reporting as of December 31, 2021, based on criteria established in Internal Control — Integrated Framework (2013) issued by COSO.
We have also audited, in accordance with the standards of the Public Company Accounting Oversight Board (United States) (PCAOB), the consolidated financial statements as of and for the year ended December 31, 2021, of the Company and our report dated April 28, 2022, expressed an unqualified opinion on those financial statements and included an explanatory paragraph regarding the translation of Renminbi amounts into United States dollar amounts for the convenience of readers outside the People's Republic of China.
Basis for Opinion
The Company’s management is responsible for maintaining effective internal control over financial reporting and for its assessment of the effectiveness of internal control over financial reporting, included in the accompanying Management’s Annual Report on Internal Control over Financial Reporting. Our responsibility is to express an opinion on the Company’s internal control over financial reporting based on our audit. We are a public accounting firm registered with the PCAOB and are required to be independent with respect to the Company in accordance with the U.S. federal securities laws and the applicable rules and regulations of the Securities and Exchange Commission and the PCAOB.
We conducted our audit in accordance with the standards of the PCAOB. Those standards require that we plan and perform the audit to obtain reasonable assurance about whether effective internal control over financial reporting was maintained in all material respects. Our audit included obtaining an understanding of internal control over financial reporting, assessing the risk that a material weakness exists, testing and evaluating the design and operating effectiveness of internal control based on the assessed risk, and performing such other procedures as we considered necessary in the circumstances. We believe that our audit provides a reasonable basis for our opinion.
Definition and Limitations of Internal Control over Financial Reporting
A company’s internal control over financial reporting is a process designed to provide reasonable assurance regarding the reliability of financial reporting and the preparation of financial statements for external purposes in accordance with generally accepted accounting principles. A company’s internal control over financial reporting includes those policies and procedures that (1) pertain to the maintenance of records that, in reasonable detail, accurately and fairly reflect the transactions and dispositions of the assets of the company; (2) provide reasonable assurance that transactions are recorded as necessary to permit preparation of financial statements in accordance with generally accepted accounting principles, and that receipts and expenditures of the company are being made only in accordance with authorizations of management and directors of the company; and (3) provide reasonable assurance regarding prevention or timely detection of unauthorized acquisition, use, or disposition of the company’s assets that could have a material effect on the financial statements.
Because of its inherent limitations, internal control over financial reporting may not prevent or detect misstatements. Also, projections of any evaluation of effectiveness to future periods are subject to the risk that controls may become inadequate because of changes in conditions, or that the degree of compliance with the policies or procedures may deteriorate.
/s/
April 28, 2022
F-4
DADA NEXUS LIMITED
CONSOLIDATED BALANCE SHEETS
AS OF DECEMBER 31, 2020 and 2021
(Amounts in thousands, except share data and otherwise noted)
As of December 31, | ||||||||
Note | 2020 | 2021 | ||||||
|
| RMB |
| RMB |
| US$ | ||
|
|
| (Note 2) | |||||
ASSETS | ||||||||
Current assets: |
|
|
|
|
|
|
|
|
Cash and cash equivalents |
|
|
| |
| |
| |
Restricted cash |
|
|
| |
| |
| |
Short-term investments |
| 4 |
| |
| |
| |
Accounts receivable, net of allowance for credit losses of |
|
| |
| |
| | |
Inventories, net |
|
| |
| |
| | |
Amount due from related parties |
| 16 |
| |
| |
| |
Prepayments and other current assets |
| 5 |
| |
| |
| |
Total current assets |
|
|
| |
| | | |
Property and equipment, net |
| 6 |
| |
| |
| |
Goodwill |
|
|
| |
| |
| |
Intangible assets, net |
| 7 |
| |
| |
| |
Operating lease right-of-use assets | 8 | | | | ||||
Long-term time deposits | | | | |||||
Other non-current assets |
|
|
| |
| |
| |
Total non-current assets |
|
|
| |
| |
| |
TOTAL ASSETS |
|
|
| |
| |
| |
LIABILITIES AND SHAREHOLDERS' EQUITY |
|
|
|
|
|
|
|
|
Current liabilities (including amounts of the consolidated VIE without recourse to the Company. See Note 2.2): |
|
|
|
|
|
|
|
|
Short-term loan |
| 9 |
| |
| |
| |
Accounts payable |
|
|
| |
| |
| |
Notes payable | | — | — | |||||
Payable to riders and drivers |
|
|
| |
| |
| |
Amount due to related parties |
| 16 |
| |
| |
| |
Accrued expenses and other current liabilities |
| 10 |
| |
| |
| |
Operating lease liabilities | ||||||||
Total current liabilities |
|
|
| |
| |
| |
Deferred tax liabilities |
| 14 |
| |
| |
| |
Non-current operating lease liabilities | | | | |||||
Total non-current liabilities |
|
|
| |
| |
| |
TOTAL LIABILITIES |
|
|
| |
| |
| |
Commitments and contingencies |
| 18 |
|
|
|
|
|
|
F-5
DADA NEXUS LIMITED
CONSOLIDATED BALANCE SHEETS (CONTINUED)
AS OF DECEMBER 31, 2020 and 2021
(Amounts in thousands, except share data and otherwise noted)
As of December 31, | ||||||||
Note | 2020 | 2021 | ||||||
|
| RMB |
| RMB |
| US$ | ||
|
|
|
| (Note 2) | ||||
SHAREHOLDERS' EQUITY |
|
|
|
|
|
|
|
|
Ordinary shares (US$ |
| 12 |
| |
| |
| |
Additional paid-in capital |
|
|
| |
| |
| |
Accumulated deficit |
|
|
| ( |
| ( |
| ( |
Accumulated other comprehensive loss |
|
|
| ( |
| ( |
| ( |
TOTAL SHAREHOLDERS' EQUITY |
|
|
| |
| |
| |
TOTAL LIABILITIES AND SHAREHOLDERS' EQUITY |
|
|
| |
| |
| |
The accompanying notes are an integral part of these consolidated financial statements
F-6
DADA NEXUS LIMITED
CONSOLIDATED STATEMENTS OF OPERATIONS AND COMPREHENSIVE LOSS
FOR THE YEARS ENDED DECEMBER 31, 2019, 2020 and 2021
(Amounts in thousands, except share and per share data and otherwise noted)
Years ended December 31, | ||||||||||
Note | 2019 | 2020 | 2021 | |||||||
|
| RMB |
| RMB |
| RMB |
| US$ | ||
|
|
|
|
| (Note 2) | |||||
Net revenues (including related party revenues of RMB |
| |
| |
| |
| | ||
Costs and expenses |
|
|
|
|
|
|
|
|
|
|
Operations and support |
| ( |
| ( |
| ( |
| ( | ||
Selling and marketing |
| ( |
| ( |
| ( |
| ( | ||
General and administrative |
| ( |
| ( |
| ( |
| ( | ||
Research and development |
| ( |
| ( |
| ( |
| ( | ||
Other operating expenses |
| ( |
| ( |
| ( |
| ( | ||
Total costs and expenses |
| ( |
| ( |
| ( |
| ( | ||
Other operating income |
| |
| |
| |
| | ||
Loss from operations |
| ( |
| ( |
| ( |
| ( | ||
Other income (expenses) |
|
|
|
|
|
|
|
|
|
|
Interest income |
| |
| |
| |
| | ||
Interest expenses |
| — |
| ( |
| ( |
| ( | ||
Foreign exchange loss |
| ( |
| — |
| ( |
| ( | ||
Total other income |
| |
| |
| |
| | ||
Loss before income tax benefits |
| ( |
| ( |
| ( |
| ( | ||
Income tax benefits |
| 14 |
| |
| |
| |
| |
Net loss |
| ( |
| ( |
| ( |
| ( | ||
Accretion of convertible redeemable preferred shares |
|
| ( |
| ( |
| — |
| — | |
Net loss available to ordinary shareholders of Dada Nexus Limited |
| ( |
| ( |
| ( |
| ( | ||
Net loss per ordinary share: |
|
|
|
|
|
|
|
|
| |
Basic and diluted | 13 |
| ( |
| ( |
| ( |
| ( | |
Weighted average shares used in calculating net loss per ordinary share: |
|
|
|
|
|
|
|
|
|
|
Basic and diluted |
| |
| |
| |
| | ||
Net loss |
| ( |
| ( |
| ( |
| ( | ||
Other comprehensive loss |
|
|
|
|
|
|
|
|
|
|
Foreign currency translation adjustments, net of tax of |
| ( |
| ( |
| ( |
| ( | ||
Total comprehensive loss |
| ( |
| ( |
| ( |
| ( | ||
The accompanying notes are an integral part of these consolidated financial statements
F-7
DADA NEXUS LIMITED
CONSOLIDATED STATEMENTS OF CHANGES IN SHAREHOLDERS’ (DEFICIT) EQUITY
FOR THE YEARS ENDED DECEMBER 31, 2019, 2020 AND 2021
(Amounts in thousands, except share data and otherwise noted)
Accumulated | ||||||||||||||||
Additional | other | Total | ||||||||||||||
paid-in | Subscription | Accumulated | comprehensive | shareholders' | ||||||||||||
Ordinary shares | capital | receivables | deficit | Income (loss) | (deficit) equity | |||||||||||
Numbers | ||||||||||||||||
| Note |
| of Shares |
| RMB |
| RMB |
| RMB |
| RMB |
| RMB |
| RMB | |
Balance as of January 1, 2019 |
|
|
| |
| |
| |
| ( |
| ( |
| |
| ( |
Issuance of ordinary shares for vested restricted share units |
| 12 |
| |
| |
| ( |
| — |
| — |
| — |
| — |
Share-based compensation |
| 11 |
| — |
| — |
| |
| — |
| — |
| — |
| |
Net loss |
|
|
| — |
| — |
| — |
| — |
| ( |
| — |
| ( |
Accretion of convertible redeemable preferred shares |
|
| — |
| — |
| ( |
| — |
| — |
| — |
| ( | |
Foreign currency translation adjustments |
|
|
| — |
| — |
| — |
| — |
| — |
| ( |
| ( |
Balance as of December 31, 2019 |
|
|
| |
| |
| |
| ( |
| ( |
| |
| ( |
Issuance of ordinary shares for public offerings, net of issuance costs of RMB |
| 12 |
| |
| |
| |
| — |
| — |
| — |
| |
Conversion of preferred shares upon completion of initial public offering (“IPO”) |
|
| |
| |
| |
| — |
| — |
| — |
| | |
Share issued for exercise of stock options and vest of restricted share units |
| 11 |
| |
| |
| |
| — |
| — |
| — |
| |
Collection of subscription receivable |
|
| — |
| — |
| — |
| |
| — |
| — |
| | |
Share-based compensation |
| 11 |
| — |
| — |
| |
| — |
| — |
| — |
| |
Net loss |
|
|
| — |
| — |
| — |
| — |
| ( |
| — |
| ( |
Accretion of convertible redeemable preferred shares |
|
| — |
| — |
| ( |
| — |
| — |
| — |
| ( | |
Foreign currency translation adjustments | — | — | — | — | — | ( | ( | |||||||||
Balance as of December 31, 2020 |
|
| |
| |
| |
| — |
| ( |
| ( |
| | |
Share issued for exercise of stock options and vest of restricted share units | 11 | | | | — | — | — | | ||||||||
Repurchase of ordinary shares | 12 | ( | ( | ( | — | — | — | ( | ||||||||
Share-based compensation |
| 11 |
| — |
| — |
| |
| — |
| — |
| — |
| |
Net loss |
|
| — |
| — |
| — |
| — |
| ( |
| — |
| ( | |
Foreign currency translation adjustments |
|
|
| — |
| — |
| — |
| — |
| — |
| ( |
| ( |
Balance as of December 31, 2021 |
|
|
| |
| | |
| — |
| ( |
| ( |
| | |
The accompanying notes are an integral part of these consolidated financial statements.
F-8
DADA NEXUS LIMITED
CONSOLIDATED STATEMENTS OF CASH FLOWS
FOR THE YEARS ENDED DECEMBER 31, 2019, 2020 and 2021
(Amounts in thousands and otherwise noted)
Years ended December 31, | ||||||||
2019 | 2020 | 2021 | ||||||
| RMB |
| RMB |
| RMB |
| US$ | |
(Note 2) | ||||||||
Cash flows from operating activities: |
|
|
|
|
|
|
|
|
Net loss |
| ( |
| ( |
| ( |
| ( |
Adjustments to reconcile net loss to net cash used in operating activities |
|
|
|
|
|
|
|
|
Depreciation and amortization |
| |
| |
| |
| |
Share-based compensation |
| |
| |
| |
| |
Loss (gain) from disposal of property and equipment |
| ( |
| |
| ( |
| ( |
Valuation allowance for inventories |
| — |
| |
| |
| |
Foreign exchange loss |
| |
| — |
| |
| |
Reversal for doubtful accounts |
| ( |
| — |
| — |
| — |
Changes in operating assets and liabilities: |
|
|
|
|
|
|
| |
Accounts receivable |
| ( |
| ( |
| |
| |
Inventories, net |
| |
| ( |
| ( |
| ( |
Amount due from related parties |
| ( |
| ( |
| ( |
| ( |
Prepayments and other current assets |
| ( |
| ( |
| ( |
| ( |
Operating lease right-of-use assets | — | | | | ||||
Other non-current assets |
| |
| ( |
| ( |
| ( |
Accounts payable |
| |
| |
| ( |
| ( |
Notes payable | — | | ( | ( | ||||
Amount due to related parties |
| |
| ( |
| |
| |
Payable to riders and drivers |
| |
| |
| ( |
| ( |
Accrued expenses and other current liabilities |
| |
| |
| ( |
| ( |
Deferred tax liabilities |
| ( |
| ( |
| ( |
| ( |
Operating lease liabilities | — | ( | ( | ( | ||||
Net cash used in operating activities |
| ( |
| ( |
| ( |
| ( |
Cash flows from investing activities: |
|
|
|
|
|
|
|
|
Proceeds from disposal of short-term investments |
| |
| |
| |
| |
Purchase of short-term investments |
| ( |
| ( |
| ( |
| ( |
Purchase of long-term time deposits |
| — |
| ( |
| — |
| — |
Purchase of property and equipment and intangible assets |
| ( |
| ( |
| ( |
| ( |
Proceeds from disposal of property and equipment |
| |
| |
| |
| |
Loan provided to third party companies (see Note 5) | — | — | ( | ( | ||||
Loan settled by third party companies (see Note 5) | — | — | | | ||||
Net cash used in investing activities |
| ( |
| ( |
| ( |
| ( |
Cash flows from financing activities: |
|
|
|
|
|
| ||
Proceeds from short-term loan | — | | | | ||||
Repayment of short-term loan | — | — | ( | ( | ||||
Proceeds from public offerings, net of issuance costs paid of RMB |
| — |
| |
| — |
| — |
Proceeds from exercise of share options |
| — |
| |
| |
| |
Repurchase of ordinary shares | — | — | ( | ( | ||||
Proceeds from (payment of) stock sold on behalf of employees | — | | ( | ( | ||||
Proceeds from subscription receivable | — | | — | — | ||||
Net cash provided by (used in) financing activities |
| — |
| |
| ( |
| ( |
Effect of foreign exchange rate changes on cash, cash equivalents and restricted cash |
| ( |
| ( |
| ( | ( | |
Net increase (decrease) in cash, cash equivalents and restricted cash |
| ( |
| |
| ( |
| ( |
Cash and cash equivalents and restricted cash, beginning of the year |
| |
| |
| |
| |
Cash and cash equivalents and restricted cash, end of the year |
| |
| |
| |
| |
F-9
DADA NEXUS LIMITED
CONSOLIDATED STATEMENTS OF CASH FLOWS (CONTINUED)
FOR THE YEARS ENDED DECEMBER 31, 2019, 2020 and 2021
(Amounts in thousands and otherwise noted)
The following table provides a reconciliation of cash and cash equivalents, and restricted cash reported within the Consolidated Balance Sheets that sum to the total of the same such amounts shown in the Consolidated Statements of Cash Flows.
As of December 31, | ||||||
| 2020 |
| 2021 | |||
| RMB | RMB |
| US$ | ||
(Note 2) | ||||||
Cash and cash equivalents |
| |
| |
| |
Restricted cash |
| |
| |
| |
Total cash, cash equivalents, and restricted cash |
| |
| |
| |
Years ended December 31, | ||||||||
2019 | 2020 |
| 2021 | |||||
| RMB |
| RMB |
| RMB |
| US$ | |
(Note 2) | ||||||||
Supplemental disclosure for cash flow information |
|
|
|
|
|
|
|
|
Cash paid for interest |
| — |
| |
| |
| |
Supplemental disclosure of non-cash investing and financing activities: |
|
|
|
|
|
|
|
|
Accretion of convertible redeemable preferred shares |
| |
| |
| — |
| — |
Payables related to property and equipment |
| ( |
| ( |
| ( |
| ( |
The accompanying notes are an integral part of these consolidated financial statements.
F-10
DADA NEXUS LIMITED
NOTES TO THE CONSOLIDATED FINANCIAL STATEMENTS
(All amounts in thousands, except share and per share data)
1. ORGANIZATION AND NATURE OF OPERATIONS
Dada Nexus Limited (the "Company") was incorporated under the laws of the Cayman Islands on July 8, 2014. The Company through its wholly-owned subsidiaries, variable interest entity ("VIE") and VIE’s subsidiaries (collectively, the "Group") primarily provides delivery service and marketplace service to its customers through its mobile platforms, websites and mini programs. The Group’s principal operations and geographic markets are in the People’s Republic of China ("PRC").
As of December 31, 2021, the Company’s major subsidiaries and consolidated VIEs are as follows:
|
|
| Percentage |
| ||||
of direct | ||||||||
or indirect | ||||||||
Place of | Date of incorporation / | economic | ||||||
Name of Company |
| incorporation |
| acquisition |
| ownership |
| Principal activities |
Subsidiaries |
|
|
|
|
|
|
|
|
Dada Group (HK) Limited ("Dada HK") |
| Hong Kong | July 24, 2014 |
| | % | Investment holding | |
Dada Glory Network Technology (Shanghai) Co., Ltd. ("Dada Glory") |
| PRC | November 7, 2014 |
| | % | Providing services in connection with on-demand delivery platform ("Dada Now") | |
Shanghai JD Daojia Yuanxin Information Technology Co., Ltd. ("Shanghai JDDJ") |
| PRC | April 26, 2016 |
| | % | Providing services in connection with on-demand retail platform ("JDDJ") | |
VIE |
|
|
|
|
|
| ||
Shanghai Qusheng Internet Technology Co. Ltd. ("Shanghai Qusheng") |
| PRC | July 2, 2014 |
| | % | Holding value-added telecommunications services license of Dada Now and maintaining Dada Now website | |
VIE's Subsidiary |
|
|
|
|
|
|
| |
Shanghai JD Daojia Youheng E-Commerce Information Technology Co., Ltd. ("JDDJ Youheng") |
| PRC | December 3, 2015 |
| | % | Holding value-added telecommunications services license of JDDJ and maintaining JDDJ website |
2. PRINCIPAL ACCOUNTING POLICIES
2.1 Basis of presentation
The accompanying consolidated financial statements have been prepared in accordance with accounting principles generally accepted in the United States of America ("U.S. GAAP") for the years presented.
2.2 Basis of consolidation
The consolidated financial statements include the financial statements of the Company, its subsidiaries, VIE and VIE’s subsidiaries in which it has a controlling financial interest. The results of the subsidiaries, VIE and VIE’s subsidiaries are consolidated from the date on which the Company obtained control and continue to be consolidated until the date that such control ceases. All intercompany balances and transactions between the Group, its subsidiaries, VIE and VIE’s subsidiaries have been eliminated in consolidation.
F-11
2.PRINCIPAL ACCOUNTING POLICIES - continued
2.2 Basis of consolidation - continued
VIE Arrangements
In order to comply with the PRC laws and regulations which prohibit or restrict foreign control of companies involved in provision of internet content and other restricted businesses, the Group operates its websites and other restricted businesses in the PRC through Shanghai Qusheng, whose equity interests are held by certain management members and shareholders of the Group ("Nominee Shareholders"), and its wholly-owned subsidiary, JDDJ Youheng. On November 14, 2014, Dada Glory entered into a series of contractual agreements with Shanghai Qusheng and its shareholders, which were amended subsequently primarily for change of nominee shareholders. The following is a summary of the agreements which allow Dada Glory to exercise effective control over Shanghai Qusheng:
Share Pledge Agreements
Pursuant to the share pledge agreements, each of the shareholders of the VIE has pledged the security interest in their respective equity interests in the VIE, representing
Exclusive Business Cooperation Agreement
Pursuant to the exclusive business cooperation agreement between Dada Glory and the VIE, Dada Glory has the exclusive right to provide the VIE with complete business support and technical and consulting services, including but not limited to technical services, network support, business consultations, intellectual property licenses, equipment or leasing, marketing consultancy, system integration, product research and development, and system maintenance. Without Dada Glory’s prior written consent, the VIE may not accept any consultations and/or services regarding the matters contemplated by this agreement provided by any third party during the term of the agreement. The VIE agrees to pay Dada Glory service fees at an amount equals to
F-12
2.PRINCIPAL ACCOUNTING POLICIES - continued
2.2 Basis of consolidation - continued
VIE Arrangements - continued
Exclusive Option Agreements
Pursuant to the exclusive option agreements, each of the shareholders of the VIE has irrevocably granted Dada Glory, or any person designated by Dada Glory, an exclusive option to purchase all or part of its equity interests in the VIE. Dada Glory may exercise such options at a price equal to the lowest price as permitted by applicable PRC laws at the time of transfer of equity. The VIE and the shareholders of the VIE covenant that, without Dada Glory’s prior written consent, they will not, among other things, (i) supplement, change or amend the VIE’s articles of association and bylaws, (ii) increase or decrease the VIE’s registered capital or change its structure of registered capital, (iii) create any pledge or encumbrance on their equity interests in the VIE, other than those created under the equity interest pledge agreement, (iv) sell, transfer, mortgage, or dispose of their legal or beneficial interests in and any assets of the VIE and any legal or beneficial interests, (v) enter into any material contract by the VIE, except in the ordinary course of business, or (vi) merge or consolidate the VIE with any other entity. The exclusive option agreement has an initial term of
Powers of Attorney
Pursuant to the power of attorney, each of the shareholders of the VIE has executed a power of attorney to irrevocably authorize Dada Glory, or any person designated by Dada Glory, to act as its attorney-in-fact to exercise all of its rights as a shareholder of the VIE, including, but not limited to, the right to propose, convene and attend shareholders’ meetings, (ii) vote on any resolution on behalf of the shareholders that require the shareholders to vote under PRC law and the VIE’s articles of association, such as the sale, transfer, pledge and disposal of all or part of a shareholder’s equity interest in the VIE, and designate and appoint the VIE’s legal representative, director, supervisor, chief executive officer and other senior management members on behalf of the shareholders. The powers of attorney will remain effective until such shareholder ceases to be a shareholder of the VIE or otherwise instructed by Dada Glory.
U.S. GAAP provides guidance on the identification of VIE and financial reporting for entities over which control is achieved through means other than voting interests. The Group evaluates each of its interests in an entity to determine whether or not the investee is a VIE and, if so, whether the Group is the primary beneficiary of such VIE. In determining whether the Group is the primary beneficiary, the Group considers if the Group (1) has power to direct the activities that most significantly affect the economic performance of the VIE, and (2) receives the economic benefits of the VIE that could be significant to the VIE. If deemed the primary beneficiary, the Group consolidates the VIE.
The irrevocable powers of attorney described above have conveyed all shareholder rights held by the VIE’s shareholders to Dada Glory, including the right to appoint board members who nominate the general managers of the VIE to conduct day-to-day management of the VIE’s businesses, and to approve significant transactions of the VIE. The exclusive option agreements provide Dada Glory with a substantive kick-out right of the VIE shareholders through an exclusive option to purchase all or any part of the shareholders’ equity interest in the VIE at the lowest price permitted under the PRC laws then in effect. In addition, through the exclusive business cooperation agreement, Dada Glory has established the right to receive benefits from the VIE that could potentially be significant to the VIE, and through the share pledge agreement, Dada Glory has, in substance, an obligation to absorb losses of the VIE that could potentially be significant to the VIE. As these contractual arrangements allow the Group to effectively control the VIE and to derive substantially all of the economic benefits from it, the Group has consolidated the VIE.
F-13
2.PRINCIPAL ACCOUNTING POLICIES - continued
2.2 Basis of consolidation - continued
VIE Arrangements - continued
Risks in relation to the VIE structure
The Company believes that the contractual arrangements amongst Dada Glory, Shanghai Qusheng and their respective shareholders are in compliance with PRC law and are legally enforceable. The shareholders of Shanghai Qusheng are also shareholders of the Company and therefore have no current interest in seeking to act contrary to the contractual arrangements. However, Shanghai Qusheng and their shareholders may fail to take certain actions required for the Company’s business or to follow the Company’s instructions despite their contractual obligations to do so. Furthermore, if Shanghai Qusheng or their shareholders do not act in the best interests of the Company under the contractual arrangements and any dispute relating to these contractual arrangements remains unresolved, the Company will have to enforce its rights under these contractual arrangements through the operations of PRC law and courts and therefore will be subject to uncertainties in the PRC legal system. All of these contractual arrangements are governed by PRC law and provided for the resolution of disputes through arbitration in the PRC. Accordingly, these contracts would be interpreted in accordance with PRC law and any disputes would be resolved in accordance with PRC legal procedures. As a result, uncertainties in the PRC legal system could limit the Company’s ability to enforce these contractual arrangements, which may make it difficult to exert effective control over Shanghai Qusheng, and its ability to conduct the Company’s business may be adversely affected.
The following amounts and balances of the consolidated VIE were included in the Group’s consolidated financial statements after the elimination of intercompany balances and transactions:
As of December 31, | ||||
| 2020 |
| 2021 | |
| RMB |
| RMB | |
Cash and cash equivalents |
| |
| |
Accounts receivable, net |
| |
| |
Amount due from related parties | | | ||
Prepayments and other current assets |
| |
| |
Property and equipment, net |
| |
| |
Intangible assets, net |
| |
| |
Operating lease right-of-use assets |
| |
| |
Other non-current assets | — | | ||
Total assets |
| |
| |
Payable to riders and drivers | | | ||
Amount due to related parties |
| |
| |
Accrued expenses and other current liabilities |
| |
| |
Operating lease liabilities | | | ||
Non-current operating lease liabilities | | | ||
Total liabilities |
| |
| |
Years ended December 31, | ||||||
| 2019 |
| 2020 |
| 2021 | |
| RMB |
| RMB |
| RMB | |
Net Revenues |
| |
| |
| |
Net loss |
| ( |
| ( |
| ( |
Net cash provided by operating activities |
| |
| |
| |
Net cash used in investing activities |
| ( |
| ( |
| ( |
F-14
2.PRINCIPAL ACCOUNTING POLICIES - continued
2.2 Basis of consolidation - continued
VIE Arrangements - continued
The VIE contributed approximately
There are no terms in any arrangements, considering both explicit arrangements and implicit variable interests that require the Group or its subsidiaries to provide financial support to the VIE. However, if the VIE was ever to need financial support, the Group or its subsidiaries may, at its option and subject to statutory limits and restrictions, provide financial support to its VIE through loans to the shareholders of the VIE or entrustment loans to the VIE.
The Group believes that there are no assets held in the consolidated VIE that can be used only to settle obligations of the VIE, except for paid-in capital, additional paid-in capital ("APIC") and the PRC statutory reserves. As the consolidated VIE is incorporated as a limited liability company under the PRC Company Law, creditors of the VIE do not have recourse to the general credit of the Group for any of the liabilities of the consolidated VIE.
Relevant PRC laws and regulations restrict the VIE from transferring a portion of their net assets, equivalent to the balance of their paid-in capital, APIC and PRC statutory reserve, to the Group in the form of loans and advances or cash dividends.
2.3 Use of estimates
The preparation of financial statements in conformity with U.S. GAAP requires management to make estimates and assumptions that affect the reported amounts of assets and liabilities, disclosure of contingent assets and liabilities at the dates of the financial statements and the reported amount of revenues and expenses during the reporting period. Actual results could differ from those estimates. On an ongoing basis, the Group’s management reviews these estimates based on information that is currently available. Changes in facts and circumstances may cause the Group to revise its estimates.
2.4 Functional currency and foreign currency translation
The Group uses Renminbi ("RMB") as its reporting currency. The functional currency of the Company is the United States dollar ("US$" or "USD"). The functional currency of the Company’s subsidiaries, VIE and VIE’s subsidiaries is RMB or USD as determined based on the economic facts and circumstances.
Transactions denominated in other than the functional currencies are re-measured into the functional currency of the entity at the exchange rates prevailing on the transaction dates. Foreign currency denominated financial assets and liabilities are re-measured at the balance sheet date exchange rate. The resulting exchange differences are included in the comprehensive loss.
Assets and liabilities of the Company and its subsidiaries with functional currency other than RMB are translated into RMB at fiscal year-end exchange rates. Equity accounts other than earnings generated in current period are translated into RMB at the appropriate historical rates. Income and expense items are translated at average exchange rates during the fiscal year. Translation adjustments arising from these are reported as foreign currency translation adjustments and are shown as accumulated other comprehensive loss.
F-15
2.PRINCIPAL ACCOUNTING POLICIES - continued
2.5 Convenience translation
The Group’s business is primarily conducted in China and almost all of its revenues are denominated in RMB. However, periodic reports made to shareholders will include current period amounts translated into USD using the then current exchange rates, for the convenience of the readers. Translations of balances in the consolidated balance sheets, consolidated statements of operations and comprehensive loss and consolidated statements of cash flows from RMB into USD as of and for the year ended December 31, 2021 are solely for the convenience of the readers and were calculated at the rate of US$1.00=RMB
2.6 Cash and cash equivalents
Cash and cash equivalents primarily consist of cash on hand and cash in bank which is highly liquid and unrestricted as to withdrawal and use.
2.7 Restricted cash
The Group’s restricted cash mainly represents cash received from consumers and reserved in bank supervised accounts for payments to retailers on the on-demand retail platform.
2.8 Short-term investments
Short-term investments include (i) wealth management products with variable interest rates that the Group expects to receive all the principles and will mature within one year; (ii) time deposits with original maturities longer than three months but less than one year. The Group classifies its investments in wealth management products as held-to-maturity securities, as the Group has the positive intent and ability to hold those securities to maturity. All wealth management products' maturity dates are within one year. The gains recognized from wealth management products recorded in interest income in consolidated statements of operations and comprehensive loss are RMB
2.9 Accounts receivable, net
Accounts receivable mainly consists of amount due from the Group's customers, which is recorded net of allowance for credit losses.On January 1, 2021, the Group adopted Accounting Standards Update No. 2016-13, Financial Instruments — Credit Losses (Topic 326): Measurement of Credit Losses on Financial Instruments ("ASC 326") using the modified retrospective transition method. ASC 326 replaces the incurred loss impairment model with a forward-looking current expected credit loss ("CECL") methodology, which results in more timely recognition of credit losses. The Group has developed a CECL model based on historical experience, the age of the accounts receivable balances, credit quality of its customers, current economic conditions, and other factors that may affect its ability to collect from customers. The cumulative effect from the adoption as of January 1, 2021 was immaterial to the consolidated financial statements.
2.10 Inventories, net
Inventories, consisting of products available for sale, are stated at the lower of cost or market value. Cost of inventory is determined using the weighted average cost method. Adjustments are recorded to write down the cost of inventory to the estimated market value due to slow-moving merchandise and damaged goods, which is determined based upon factors such as historical and forecasted consumer demand, and promotional environment.
F-16
2.PRINCIPAL ACCOUNTING POLICIES - continued
2.11 Property and equipment, net
Property and equipment is stated at cost less accumulated depreciation and impairment. Property and equipment is depreciated at rates sufficient to write off its costs less impairment and residual value, if any, over the estimated useful lives on a straight-line basis. The estimated useful lives are as follows:
Category |
| Estimated useful lives |
Computer equipment |
| |
Office facilities |
| |
Vehicles |
| |
Software |
| |
Leasehold improvement |
| Over the shorter of the expected useful life or the lease term |
Repairs and maintenance costs are charged to operating expenses as incurred, whereas the costs of renewals and betterment that extends the useful lives of property and equipment are capitalized as additions to the related assets. Retirements, sales and disposals of assets are recorded by removing the costs, accumulated depreciation and impairment with any resulting gain or loss recognized in the other operating income or expenses of consolidated statements of operations and comprehensive loss.
2.12 Intangible assets, net
Intangible assets purchased are recognized and measured at cost upon acquisition. The Group's intangible assets primarily comprise of business cooperation agreement ("BCA"), non-compete commitment ("NCC"), technology, trademark and domain name arising from the Group's acquisition of JDDJ business from JD.com, Inc. ("JD") in 2016, which are recognized and measured at fair value based on a valuation upon acquisition. Following the initial recognition, intangible assets are carried at cost less any accumulated amortization and any accumulated impairment losses. The identifiable intangible assets acquired are amortized on a straight-line basis over the respective useful lives as follows:
Category |
| Amortization Years |
BCA |
| |
NCC |
| |
Technology |
| |
Trademark and Domain Name |
|
2.13 Goodwill
Goodwill represents the excess of the purchase price over the fair value of the identifiable assets and liabilities acquired as a result of the Group’s acquisition of JDDJ business from JD occurred in 2016 and there is no change to the carrying amount of goodwill as of December 31, 2020 and 2021. Goodwill is not amortized but is reviewed at least annually for impairment or earlier, if any indication of impairment exists.
In evaluation of goodwill impairment, the Group performs a qualitative assessment to determine if it is more likely than not that the fair value of a reporting unit is less than its carrying amount. Based on the qualitative assessment, if it is more likely than not that the fair value of a reporting unit is less than the carrying amount, the Group compares the fair value of the reporting unit with its carrying amount, including goodwill. If the carrying amount of a reporting unit exceeds its fair value, an impairment loss shall be recognized in an amount equal to that excess.
The Group has determined it has only
F-17
2.PRINCIPAL ACCOUNTING POLICIES – continued
2.13 Goodwill – continued
Application of a goodwill impairment test in quantitative analysis requires significant management judgment, including the identification of reporting units, assigning assets and liabilities to reporting units, assigning goodwill to reporting units, and determining the fair value of each reporting unit. The judgment in estimating the fair value of reporting units includes estimating future cash flows, determining appropriate discount rates and making other assumptions. Changes in these estimates and assumptions could materially affect the determination of fair value for each reporting unit.
2.14 Fair value measurement
Fair value reflects the price that would be received from selling an asset or paid to transfer a liability in an orderly transaction between market participants at the measurement date. When determining the fair value measurements for assets and liabilities required or permitted to be recorded at fair value, the Group considers the principal or most advantageous market in which it transacts and considers assumptions that market participants use when pricing the asset or liability.
The Group applies a fair value hierarchy that requires an entity to maximize the use of observable inputs and minimize the use of unobservable inputs when measuring fair value. A financial instrument’s categorization within the fair value hierarchy is based upon the lowest level of input that is significant to the fair value measurement. The hierarchy is as follows:
Level 1: Quoted prices (unadjusted) in active markets for identical assets or liabilities.
Level 2: Observable, market-based inputs, other than quoted prices, in active markets for identical assets or liabilities.
Level 3: Unobservable inputs to the valuation methodology that are significant to the measurement of the fair value of the assets or liabilities.
The fair value guidance describes three main approaches to measure the fair value of assets and liabilities: (1) market approach, (2) income approach and (3) cost approach. The market approach uses prices and other relevant information generated from market transactions involving identical or comparable assets or liabilities.
The income approach uses valuation techniques to convert future amounts to a single present value amount. The measurement is based on the value indicated by current market expectations about those future amounts. The cost approach is based on the amount that would currently be required to replace an asset.
When available, the Group uses quoted market prices to determine the fair value of an asset or liability. If quoted market prices are not available, the Group will measure fair value using valuation techniques that use, when possible, current market-based or independently sourced market parameters, such as interest rates and currency rates.
F-18
2.PRINCIPAL ACCOUNTING POLICIES - continued
2.15 Revenue recognition
The Group derives its revenues principally from merchants’, individual senders’ and retailers’ use of the Group’s core platforms in connection with on-demand retail platform services and on-demand delivery services. Revenue is stated net of value added tax, discounts and return allowances.
Services
The Group arranges for on-demand delivery services to be provided through Dada Now platform where it assists the customer, a merchant or an individual sender, in finding a rider to complete a delivery requested by the customer. The Group concludes that it acts as an agent in these transactions as it is not responsible for fulfilling the promise to provide the delivery services, nor does the Group have the ability to control the related services. The Group does not have the ability to control the services provided by riders due to the following: (i) the Group does not pre-purchase or otherwise obtain control of the riders’ services prior to their transfer to the customers; (ii) the Group does not guarantee an order could be taken by a rider; (iii) the Group cannot direct the riders to accept, decline or disregard a transaction request and (iv) the Group’s platform services do not include the delivery services provided to the customers by the riders. The service fee earned by the Group is the difference between the amount paid by the customer based on an upfront quoted fare and the amount earned by the rider based on expected delivery time, distance and other factors, which are both fixed at the time a transaction is entered into with a customer. The Group may record a loss from a transaction when an upfront quoted fare offered to the customer is less than the amount the Group is committed to paying to the rider. The revenue is recognized on a net basis at the point of delivery of merchandise. The loss on this type of transactions is recorded in operations and support costs in the consolidated statements of operations and comprehensive loss, as it is not related to any other current, previous or future transactions with the customer and in substance, is an expense paid to the rider. The losses included in operations and support costs were RMB
The Group provides on-demand retail platform services on JDDJ platform. The service revenues primarily consist of commission fees charged to retailers for participating in the Group’s online marketplace, where the Group acts as an agent and its performance obligation is to facilitate the retailers’ online sales of their goods and services through JDDJ. The Group is not primarily obligated to the consumers, does not take inventory risk, and does not have latitude over pricing of the merchandise. Upon successful sales, the Group charges the retailer a fixed rate commission fee based on the sales amount. Commission fee revenues are recognized on a net basis at the point of delivery of merchandise.
In addition, the Group fulfills the delivery needs of retailers on JDDJ and other business customers on Dada Now by utilizing the Group’s network of registered riders on Dada Now. Under this type of services, the Group enters into agreements with retailers and other business customers, which enforce the Group’s acceptance of all the related delivery requests at the prices stipulated in the agreements. The Group has determined that it acts as the principal in these transactions as the Group is primarily responsible for the delivery of merchandise and has the ability to control the related services. The Group has the ability to control the services provided by riders as it is responsible for and guarantees identifying and directing riders that meet the quality criteria stipulated in the agreements to complete the deliveries requested by retailers or other business customers. Additionally, the Group has ultimate control over the amounts charged to the customers. Although in this type of services, the riders still have the ability to accept, decline or disregard a delivery assignment, it is the Group’s responsibility to find a replacement and complete the delivery timely. Revenues resulting from these services are recognized on a gross basis at a fixed rate or a pre-determined amount for each completed delivery, with the amounts paid to the riders recorded in operations and support costs. From September 2020, the Group started to engage truckers to provide freight services to logistics companies or merchants on Dada Now. The Group has determined that it acts as the principal in these freight transactions as it has the ability to control the freight services provided by truckers and primarily responsible for the freight services. The related revenue is included in service revenue under Dada Now as presented in the following table of disaggregation of revenues.
The Group also provides online marketing services to brand owners and other business customers on JDDJ platform. Revenue is recognized when service is rendered.
F-19
2.PRINCIPAL ACCOUNTING POLICIES - continued
2.15 Revenue recognition – continued
Other services provided by the Group comprise packaging services provided to retailers on JDDJ, and front-end warehouses services. Revenue is recognized when service is rendered.
Goods Sales
The Group operates its own e-commerce business and sells delivery equipment and other merchandise on Dada Now. The Group also sells merchandise through unmanned retail shelves. Revenue is recognized on a gross basis as the Group is acting as a principal in these transactions, is responsible for fulfilling the promise to provide the specified merchandise and also has pricing discretion. The Group recognizes revenues net of discounts and return allowances when the goods are delivered to the customers.
Incentive programs
Customer incentives
The Group offers various incentive programs to merchants, individual senders and business customers in the form of coupons or volume-based discounts that are recorded as reduction of revenue as the Group does not receive a distinct good or service in consideration.
Rider incentives
The Group offers various incentive programs to riders, primarily in the form of volume-based incentives. The riders are not the Group's customers as they do not pay for their use of the Group's platform in any form. Therefore, for transactions where the Group acts as an agent and recognizes revenue on a net basis, the related rider incentives are recorded as a reduction of revenue. The incentive amount in excess of the related revenue is included in operations and support costs. For transactions where the Group acts as a principal and recognizes revenue on a gross basis, the related rider incentives are included in operations and support costs. For the years ended December 31, 2019, 2020 and 2021, incentives to riders recorded in operations and support costs were RMB
Consumer incentives
The consumer incentives are offered to promote the Group's platform or brand owners' products in the form of promotion coupon on JDDJ, which are valid only during a limited period of time. These incentives are provided at the Group's discretion and are not contractually required by the retailers or brand owners. These incentives also do not reduce the overall pricing of the services provided by the Group. As the Group has no performance obligation to consumers, who are not the Group's customers,consumer incentives offered to promote the Group's platform are recognized as selling and marketing expenses, and consumer incentives offered on brand owners' products are recognized as operation and support costs. For the years ended December 31, 2019, 2020 and 2021, consumer incentives recorded as selling and marketing expenses and operation and support costs were RMB
All the incentives granted can be categorized into (i) incentives granted concurrent with a purchase transaction and (ii) incentives granted not concurrent with a purchase transaction. When the incentive is granted concurrent with a purchase transaction, expenses or reduction of revenue are accrued, in the most likely amount to be earned, as the related transactions are recorded. Since such incentives are generally earned over a very short period of time, there is limited uncertainty when estimating the expenses to be accrued or variable consideration to be recorded as a reduction of revenue. When the incentive (i.e. a coupon) is granted not concurrent with a purchase transaction, expenses or reduction of revenue are recognized upon the redemption of such incentive.
F-20
2.PRINCIPAL ACCOUNTING POLICIES - continued
2.15 Revenue recognition - continued
Disaggregation of revenues
For the years ended December 31, 2019, 2020 and 2021, all of the Group's revenues were generated in the PRC. The disaggregated revenues by revenue streams were as follows:
Years ended December 31, | ||||||
| 2019 |
| 2020 |
| 2021 | |
| RMB |
| RMB |
| RMB | |
Dada Now: (1) |
|
|
|
|
|
|
Services |
| |
| |
| |
Sales of goods |
| |
| |
| |
Subtotal |
| |
| |
| |
JDDJ: (2) |
|
|
|
|
|
|
Services |
| |
| |
| |
Total |
| |
| |
| |
Notes:
| (1) | Includes net revenues from on-demand delivery services and freight services. Revenue from on-demand delivery services for which the Group acts as a principal was RMB |
| (2) | Includes net revenues from (i) commission fee, and advertising and marketing services of RMB |
Contract balances
The remaining unsatisfied performance obligation as of December 31, 2019, 2020 and 2021 was immaterial.
Timing of revenue recognition may differ from the timing of invoicing customers. Accounts receivable represents amounts invoiced and revenues recognized prior to invoicing when the Group has satisfied its performance obligation and has the unconditional right to payment.
F-21
2.PRINCIPAL ACCOUNTING POLICIES - continued
2.15 Revenue recognition - continued
Contract balances - continued
The Group receives advance payments from customers pursuant to the agreements with certain customers before the services or products are provided, which is recorded as advance for online marketing services or goods sale included in the accrued expenses and other current liabilities on the consolidated balance sheets. The opening and closing balances of the Group’s advances from customers are as follows:
| Advances from | |
| Customers | |
RMB | ||
Opening Balance as of January 1, 2019 |
| |
Increase, net |
| |
Ending Balance as of December 31, 2019 |
| |
Increase, net |
| |
Ending Balance as of December 31, 2020 |
| |
Increase, net |
| |
Ending Balance as of December 31, 2021 |
| |
The opening balances of RMB
Practical expedients and exemptions
The Group elects not to disclose the value of unsatisfied for contracts with an original expected length of or less.
2.16 Operations and support
Operations and support costs primarily consist of (i) riders' and drivers' remuneration and incentives to fulfil the Group's delivery orders and picking orders, (ii) expenses incurred in providing customer and rider care services or the service fee charged by external customer service providers, (iii) expenses charged by outsourced delivery agencies, (iv) expenses incurred in providing online marketing services, (v) transaction fees charged by third-party payment platform, and (vi) packaging cost as well as other operations and support costs directly attributed to the Group's principal operations.
2.17 Selling and marketing
Selling and marketing expenses primarily consist of incentive payments to consumers, advertising and marketing expenses, payroll and related expenses for employees involved in selling and marketing functions, as well as the expenses incurred for facilities and equipment, such as depreciation expenses, rental and others. The advertising and marketing expenses amounted to RMB
2.18 Research and development
Research and development expenses primarily consist of technology infrastructure expenses, payroll and related expenses for employees involved in platform development and internal system support, charges for the usage of the server and computer equipment, and editorial content.
F-22
2.PRINCIPAL ACCOUNTING POLICIES - continued
2.19 Other operating expenses
Other operating expenses primarily consist of purchase price of merchandise sold on Dada Now.
2.20 Leases
As a lessee
The Group leases office space and warehouse facilities in different cities in PRC under non-cancellable operating lease agreements that expire at various dates through October 2024. Effective January 1, 2020, the Group early adopted ASU No. 2016-02 "Leases" (ASC 842) using the modified retrospective approach. The Group elected the transition package of expedients permitted within the standard, which allowed it not to reassess initial direct costs, lease classification, or whether the contracts contain or are leases for any leases that existed prior to January 1, 2020. The Group also elected the short-term lease exemption for all contracts with an original lease term of 12 months or less.
Under ASC 842, the Group determines whether an arrangement constitutes a lease and records lease liabilities and ROU assets on its consolidated balance sheets at the lease commencement. The Group measures the operating lease liabilities at the commencement date based on the present value of remaining lease payments over the lease term, which is computed using the Group's incremental borrowing rate, an estimated rate the Group would be required to pay for a collateralized borrowing equal to the total lease payments over the lease term. The Group measures the operating lease ROU assets based on the corresponding lease liability adjusted for payments made to the lessor at or before the commencement date, and initial direct costs it incurs under the lease. The Group begins recognizing operating lease expense based on lease payments on a straight-line basis over the lease term after the lessor makes the underlying asset available to the Group. Some of the Group's lease contracts include options to extend the leases for an additional period which has to be agreed with the lessors based on mutual negotiation. After considering the factors that create an economic incentive, the Group does not include renewal option periods in the lease term for which it is not reasonably certain to exercise.
Sublease
The Group subleases warehouses to its merchants on Dada Now platform under operating leases. In accordance with the provisions of ASC 842, since the Group has not been relieved from the responsibilities as the primary obligor of the warehouse head lease, the Group cannot net the sublease income against its lease payment to calculate the lease liability and ROU asset. The Group's practice has been, and will continue to, straight-line the sub-lease income over the term of the sublease. For the years ended December 31, 2019, 2020 and 2021, gross sublease income of the Group was RMB
2.21 Share-based compensation
The Group accounts for share options and restricted share units granted to employees, directors, and consultants under ASC 718, "Stock Compensation". In accordance with the standard, the Group determines whether a share-based compensation should be classified and accounted for as a liability award or an equity award.
Options and restricted share units granted to employees, including directors, vest upon satisfaction of a service condition, which is generally satisfied over
Options granted to non-employees with a service condition are accounted for based on the fair value of the equity instrument issued, as this has been determined to be more reliably measurable. On January 1, 2019, the Group adopted ASU 2018-07, "Compensation-Stock Compensation (Topic 718), Improvements to Non-employee Share-Based Payment Accounting", under which the accounting treatment of the stock compensation payments to non-employees is aligned with the requirements for share-based payments granted to employees. Upon adoption, only liability-classified awards that have not been settled and equity-classified awards for which a measurement date has not been established should be remeasured through a cumulative-effect adjustment to retained earnings as of January 1, 2019. The adoption of this new standard did not have a material impact on the Group's consolidated financial statements. Therefore, no cumulative-effect adjustment to retained earnings as of January 1, 2019 was made.
F-23
2.PRINCIPAL ACCOUNTING POLICIES - continued
2.21 Share-based compensation - continued
Additionally, the Group’s incentive plan provides an exercisability clause where employees or non-employees can only exercise vested options upon the occurrence of the event that the Group’s ordinary shares are publicly traded. The satisfaction of the performance condition becomes probable only upon the completion of the Group’s initial public offering ("IPO"). Therefore, with the Company's completion of IPO in June 2020, the Group has recorded the cumulative share-based compensation expenses for these options.
According to ASC 718, a change in any of the terms or conditions of equity-based awards shall be accounted for as a modification of the award. Therefore, the Group calculates incremental compensation cost of a modification as the excess of the fair value of the modified option over the fair value of the original option immediately before its terms are modified. For vested options, the Group would recognize incremental compensation cost on the date of modification and for unvested options, the Group would recognize, prospectively and over the remaining requisite service period, the sum of the incremental compensation cost and the remaining unrecognized compensation cost for the original award.
2.22 Loss per share
Basic loss per share is computed by dividing net loss available to ordinary shareholders by the weighted average number of ordinary shares outstanding during the period.
The Company’s convertible redeemable preferred shares are participating securities as the preferred shares participate in undistributed earnings on an as-if-converted basis. Accordingly, the Group uses the two-class method of computing earnings per share, whereby undistributed net income is allocated on a pro rata basis to each participating share to the extent that each class may share net income for the period. Undistributed net loss is not allocated to preferred shares because they are not contractually obligated to participate in the loss of the Group.
Diluted loss per ordinary share reflects the potential dilution that could occur if securities were exercised or converted into ordinary shares. The Group had convertible redeemable preferred shares, share options, restricted share units and warrants, which could potentially dilute basic earnings per share in the future. To calculate the number of shares for diluted loss per share, the effect of the convertible redeemable preferred shares is computed using the as-if-converted method; the effect of the stock options, restricted share units and warrant are computed using the treasury stock method.
2.23 Government grants
Government grants are primarily referred to the amounts received from various levels of local governments from time to time which are granted for general corporate purposes and to support the Group's ongoing operations in the region. The grants are determined at the discretion of the relevant government authorities and there are no restrictions on their use. The government grants are recorded as other operating income in the period the cash is received.
2.24 Taxation
Deferred income taxes are recognized for temporary differences between the tax bases of assets and liabilities and their reported amounts in the consolidated financial statements, net operating loss carry forwards and credits. Deferred tax assets are reduced by a valuation allowance when, in the opinion of management, it is more likely than not that some portion or all of the deferred tax assets will not be realized. Current income taxes are provided in accordance with the laws of the relevant taxing authorities. Deferred tax assets and liabilities are measured using enacted rates expected to apply to taxable income in which temporary differences are expected to be received or settled. The effect on deferred tax assets and liabilities of changes in tax rates is recognized in the consolidated statements of operations and comprehensive loss in the period of the enactment of the change.
F-24
2.PRINCIPAL ACCOUNTING POLICIES - continued
2.25 Segment reporting
The Group uses management approach to determine operating segment. The management approach considers the internal organization and reporting used by the Group’s chief operating decision maker ("CODM") for making decisions in allocation of resource and assessing performance.
The Group’s CODM has been identified as the chief executive officer who reviews the consolidated results of operations when making decisions about allocating resources and assessing performance of the Group. The Group operates and manages its business as a single operating segment.
The Group’s long-lived assets are all located in the PRC and all of the Group’s revenues are derived from the PRC. Therefore, no geographic information is presented.
2.26 Comprehensive loss
Comprehensive loss is defined as the change in equity of the Group during a period arising from transactions and other events and circumstances excluding transactions resulting from investments by shareholders and distributions to shareholders. Comprehensive loss is reported in the consolidated statements of operations and comprehensive loss. Accumulated other comprehensive loss, as presented in the accompanying consolidated balance sheets, represents accumulated foreign currency translation adjustments.
2.27 Recent accounting pronouncements
In November 2021, the FASB issued ASU 2021-10, Government Assistance (Topic 832) — Disclosures by Business Entities about Government Assistance. The amendments in this ASU require disclosures about transactions with a government that have been accounted for by analogizing to a grant or contribution accounting model to increase transparency about (1) the types of transactions, (2) the accounting for the transactions, and (3) the effect of the transactions on an entity’s financial statements. The amendments in this ASU are effective for annual periods beginning after December 15, 2021. Early application of the amendments is permitted. The Group plans to adopt this ASU on January 1, 2022 and does not expect the adoption of this ASU to have a material impact on its consolidated financial statements.
3. FAIR VALUE MEASUREMENTS
The Group's financial instruments mainly include cash and cash equivalent, restricted cash, short-term investments, accounts receivable, prepayments and other current assets, amount due from and due to related parties, long-term time deposit, accounts payable, short-term loan, payable to riders and drivers, and notes payable. The carrying amounts of short-term financial instruments approximate their fair value due to their short-term nature. The carrying values of long-term time deposits approximate their fair values as their interest rates are comparable to the prevailing interest rates in the market.
Certain non-financial assets are measured at fair value on a nonrecurring basis, including property and equipment, operating lease right-of-use assets, goodwill and intangible assets and they are recorded at fair value only when impairment is recognized by applying unobservable inputs such as forecasted financial performance and discount rate to the discounted cash flow valuation methodology. During the years ended December 31, 2019, 2020 and 2021, the Group did not recognize any impairment of property and equipment .
4. SHORT-TERM INVESTMENTS
As of December 31, | ||||
| 2020 |
| 2021 | |
| RMB |
| RMB | |
Wealth management products |
| |
| |
Time deposits |
| |
| |
Total |
| |
| |
F-25
5. PREPAYMENTS AND OTHER CURRENT ASSETS
As of December 31, | ||||
| 2020 |
| 2021 | |
| RMB |
| RMB | |
Loan provided to third party companies (1) | — | | ||
VAT receivable |
| |
| |
Funds receivable from third party mobile and online payment platforms |
| |
| |
Advance to suppliers mainly for cloud computing service |
| |
| |
Interest receivable related to bank deposits and wealth management products |
| |
| |
Deposits mainly for lease of premises |
| |
| |
Prepaid interest expense | | | ||
Other receivables |
| |
| |
Prepayments and other current assets |
| |
| |
Notes:
| (1) | In 2021, the Group made available to third party companies a one- year revolving credit facility of up to RMB |
6. PROPERTY AND EQUIPMENT, NET
Property and equipment and the accumulated depreciation are as follows:
As of December 31, | ||||
| 2020 |
| 2021 | |
| RMB |
| RMB | |
Office facilities |
| |
| |
Software |
| |
| |
Computer equipment |
| |
| |
Vehicles |
| |
| |
Leasehold improvement |
| |
| |
Total cost |
| |
| |
Less: Accumulated depreciation |
| ( |
| ( |
Property and equipment, net |
| |
| |
Depreciation expenses related to property and equipment were RMB
7. INTANGIBLE ASSETS, NET
Gross carrying amount, accumulated amortization and net book value of the intangible assets are as follows:
As of December 31, | ||||
| 2020 |
| 2021 | |
| RMB |
| RMB | |
BCA |
| |
| |
NCC |
| |
| |
Trademark and domain name |
| |
| |
Technology |
| |
| |
Less: Accumulated amortization |
| ( |
| ( |
Intangible assets, net |
| |
| |
F-26
Amortization expenses related to intangible assets were RMB
7. INTANGIBLE ASSETS, NET - continued
The estimated aggregate amortization expenses for each of the five succeeding fiscal years and thereafter are as follows:
| Future Amortization Expense | |
RMB | ||
For the years ending December 31, |
|
|
2022 |
| |
2023 |
| |
2024 |
| |
2025 |
| |
2026 and thereafter |
| |
Total |
| |
8. OPERATING LEASES
For the years ended December 31, 2019, 2020 and 2021, the Group incurred operating lease costs amounting to RMB
Supplemental cash flow information related to operating leases included in operating lease assets and liabilities was as follows:
| Years Ended December 31, | |||
2020 |
| 2021 | ||
RMB | RMB | |||
Cash payments for amounts included in measurement of liabilities | | | ||
New operating lease assets obtained in exchange for operating lease liabilities |
| |
| |
ROU modification due to early surrender |
| — |
| ( |
Lease liability modification due to early surrender |
| — |
| |
As of December 31, 2020 and 2021, the Group's operating leases had a weighted average remaining lease term of
Future lease payments under operating leases, excluding short-term leases not capitalized, as of December 31, 2020 and December 31, 2021 were as follows:
| As of December 31, | |||
2020 |
| 2021 | ||
RMB | RMB | |||
Within one year | | | ||
Within a period of more than one year but not more than two years |
| |
| |
Within a period of more than two year but not more than three years |
| |
| |
Within a period of more than three year but not more than four years |
| |
| — |
Total future lease payments |
| |
| |
Less: imputed interest |
| |
| |
Total lease liability balance |
| |
| |
Less: Current operating lease liabilities |
| |
| |
Long-term operating lease liabilities |
| |
| |
The future lease payments for short-term leases not capitalized as ROU assets were RMB
F-27
9. SHORT-TERM LOAN
As of December 31, | ||||
| 2020 |
| 2021 | |
| RMB |
| RMB | |
Short-term bank borrowing |
| |
| |
The Group borrowed a short-term loan of RMB
The interest expense incurred for the above mentioned loans for the year ended December 31, 2020 and 2021 amounted to RMB
10. ACCRUED EXPENSES AND OTHER CURRENT LIABILITIES
As of December 31, | ||||
| 2020 |
| 2021 | |
| RMB |
| RMB | |
Salaries and welfare payables | | | ||
Payables to retailers on JDDJ(1) | | | ||
Accrued marketing expenses for JDDJ | | | ||
Advance for online marketing services | | | ||
Deposits from retailers and outsourced agencies | | | ||
Advance for delivery service(2) |
| |
| |
Professional fee payable |
| |
| |
Proceeds payable to employees in connection with their sale of ordinary shares | | | ||
Tax payables |
| |
| |
Others |
| |
| |
Total |
| |
| |
Notes:
(1) Payables to retailers on JDDJ represent cash collected on behalf of retailers for goods sold through JDDJ.
(2) Advance for delivery service represents the prepayments for on-demand delivery services. The amount is refundable if no service is provided.
11. SHARE-BASED COMPENSATION
In February 2015, the Group adopted the 2015 Incentive Compensation Plan ("2015 Plan"), which permits the granting of share options, restricted share units and other equity incentives to employees, directors and consultants of the Group. The 2015 plan administrator is the Group’s board of directors. The board may also authorize one or more of the Group’s officers to grant awards under the plan. The Group has authorized
In June 2020, the Group adopted the 2020 Incentive Compensation Plan ("2020 Plan"), which permits the granting of share options, restricted share units and other equity incentives to employees, directors and consultants of the Group. The 2020 plan administrator is the Group's board of directors. The board may also authorize one or more of the Group's officers to grant awards under the plan. The Group has initially authorized
F-28
11. SHARE-BASED COMPENSATION - continued
Share option
Under the 2015 Plan and 2020 Plan, options granted to employees vest upon satisfaction of a service condition, which is generally satisfied over
Under the 2015 Plan, options granted to non-employees are also subject to a
The Group adopted ASU 2018-07 on January 1, 2019 and the stock-based compensation expense for non-employee grants for which a measurement date had not been established was remeasured based on the estimated fair value of the Company's ordinary share of US$
In determining the fair value of the stock options, the binomial option pricing model was applied. The key assumptions used to determine the fair value of the options at the respective grant dates in 2019 and 2020 were as follows:
As of December 31, | |||||
| 2019 |
| 2020 | ||
RMB | RMB | ||||
Expected volatility |
| % | % | ||
Risk-free interest rate (per annum) |
| % | % | ||
Exercise multiples |
| | |||
Expected dividend yield |
| % | % | ||
Fair value of underlying ordinary shares |
| US$ |
| US$ | |
Fair value of share option |
| US$ |
| US$ | |
The Group estimated expected volatility by reference to the historical price volatilities of ordinary shares of comparable companies over a period close to the contract term of the options. The Group estimated the risk-free interest rate based on the yield to maturity of U.S. government bonds at grant date with a maturity period close to the contract term of options, adjusted by country risk differential between U.S. and China. As the Group has very limited option exercise history, it estimated exercise multiples based on empirical research on typical employee stock option exercising behavior. The dividend yield was estimated as zero based on the plan to retain profit for corporate expansion and no dividend will be distributed in the near future. Prior to the completion of IPO, the Group determined the fair value of ordinary shares underlying each share option grant based on estimated equity value and allocation of it to each element of its capital structure. After IPO, the Company used the closing price of ordinary shares on the grant date as the fair value of ordinary share on the grant date. The assumptions used in share-based compensation expenses recognition represent the Group’s best estimates, but these estimates involve inherent uncertainties and the application of judgment. If factors change or different assumptions are used, the share-based compensation expenses could be materially different for any period.
F-29
11. SHARE-BASED COMPENSATION - continued
Share option - continued
The following table summarized the Group’s share option activities under the Option Plans:
Weighted | ||||||||||
Weighted | Average | Weighted | ||||||||
Average | Remaining | Average | Aggregate | |||||||
Number | Exercise | Contract Life | Grant Date | Intrinsic | ||||||
| of Options |
| Price |
| (years) |
| Fair Value |
| Value | |
|
|
| US$ |
|
|
| US$ |
| US$ | |
Outstanding at January 1, 2021 |
| |
| |
|
| |
| | |
Exercised | ( | | | |||||||
Forfeited |
| ( |
| |
|
| |
| ||
Outstanding at December 31, 2021 |
| |
| |
|
| |
| | |
Expect to vest at December 31, 2021 |
| |
| |
| |
| | ||
Exercisable at December 31, 2021 |
| |
| |
|
| |
| |
As of December 31, 2021, there was RMB
Restricted share units
In 2020, the Group granted in total
In 2021, the Group granted in total
The following table summarized the Group's restricted share unit activities under the 2015 and 2020 Plan:
Number of | ||||
Restricted Share | Weighted Average | |||
| Units |
| Grant Date Fair Value | |
| US$ | |||
Unvested at January 1, 2021 |
| |
| |
Granted | | | ||
Vested |
| ( |
| |
Forfeited | ( | | ||
Unvested at December 31, 2021 |
| |
| |
Expected to vest at December 31, 2021 |
| |
| |
Restricted share units granted to employees and non-employees are measured based on the closing price of ordinary shares on the grant date and recognized as compensation cost on a straight-line basis over the requisite service period. Total share-based compensation expenses recognized for these restricted share units in 2019, 2020 and 2021 were RMB
F-30
11. SHARE-BASED COMPENSATION – continued
JD’s Share Incentive Plan (the "JD Employee Awards")
On April 26, 2016, the Group consummated the acquisition of JDDJ business from JD. The acquisition involved the transfer of certain employees from JD to the Group. These employees were granted with unvested restricted share units by JD (the "JD Employee Awards") when they were employed by JD. The JD Employee Awards which are generally vested annually over six years continued in effect after the acquisition for the employees transferred to the Group, provided that these employees continue their employment with the Group or any subsidiaries of JD.
The Group recognizes the entire cost of JD Employee Awards incurred by JD, the Group’s shareholder, as compensation cost with a corresponding amount as a capital contribution according to ASC 505-10-25-3. Prior to January 1, 2019, the Group re-measured the awards at a fair-value-based amount as of the end of each reporting period until performance was completed. On January 1, 2019, the Group adopted ASU 2018-07, under which the stock-based compensation for which a measurement date had not been established was re-measured based on the fair value of the JD’s ordinary share of US$
Number of | ||||
Restricted Share | Weighted Average | |||
| Units |
| Fair Value | |
|
| US$ | ||
Unvested at January 1, 2021 |
| |
| |
Vested |
| ( |
| |
Unvested at December 31, 2021 |
| |
| |
Expected to vest at December 31, 2021 |
| |
| |
12. ORDINARY SHARES
Upon the completion of IPO in June 2020, the Group issued
Upon the completion of a follow-on public offering in December 2020, the Group issued
In June 2021, the Group’s Board of Directors authorized a share repurchase program (“2021 share repurchase program”) under which the Group may repurchase up to US$
F-31
13. LOSS PER SHARE
Loss per share was computed by dividing net loss available to ordinary shareholders by the weighted average number of ordinary shares outstanding for the years ended December 31, 2019, 2020 and 2021:
Years ended December 31, | ||||||
| 2019 |
| 2020 |
| 2021 | |
RMB | RMB | RMB | ||||
Numerator: |
|
|
|
|
|
|
Net loss available to ordinary shareholders of the Company—basic and diluted |
| ( |
| ( |
| ( |
Denominator: | ||||||
Weighted average number of ordinary shares outstanding |
| |
| |
| |
Basic and diluted loss per share |
| ( |
| ( | ( | |
As a result of the Group’s net loss for the three years ended December 31, 2019, 2020 and 2021, the following weighted average numbers of the Company’s preferred shares, share options, and restricted share units outstanding in the respective periods were excluded from the calculation of diluted loss per share as their inclusion would have been anti-dilutive.
Years ended December 31, | ||||||
| 2019 |
| 2020 |
| 2021 | |
RMB | RMB | RMB | ||||
Series A convertible redeemable preferred shares |
| |
| — |
| — |
Series B convertible redeemable preferred shares |
| |
| — |
| — |
Series C convertible redeemable preferred shares |
| |
| — |
| — |
Series D convertible redeemable preferred shares |
| |
| — |
| — |
Series E convertible redeemable preferred shares |
| |
| — |
| — |
Series F convertible redeemable preferred shares |
| |
| — |
| — |
Share options |
| |
| |
| |
Restricted share units |
| |
| |
| |
14. TAXATION
Income Taxes
Cayman Islands
Under the current laws of the Cayman Islands, the Company incorporated in the Cayman Islands are not subject to tax on income or capital gain.
Additionally, the Cayman Islands does not impose a withholding tax on payments of dividends to shareholders.
Hong Kong
Operations in Hong Kong have incurred net accumulated operating losses for income tax purpose and therefore no income tax provisions are recorded for the periods presented. Under the current Hong Kong Inland Revenue Ordinance, the Group's subsidiary domiciled in Hong Kong is subject to a two-tiered profits tax rate regime. The profits tax rate for the first HK dollar
China
Under the PRC Corporate Income Tax Law ("new CIT Law"), Foreign Investment Enterprises ("FIEs") and domestic companies are subject to corporate income tax at a uniform rate of
F-32
14. TAXATION - continued
Income Taxes - continued
Withholding tax on undistributed dividends
The new CIT Law also provides that an enterprise established under the laws of a foreign country or region but whose "de facto management body" is located in the PRC be treated as a resident enterprise for PRC tax purposes and consequently be subject to the PRC income tax at the rate of
The new CIT law also imposes a withholding income tax of
Loss by tax jurisdictions:
As of December 31, | ||||||
| 2019 |
| 2020 |
| 2021 | |
RMB | RMB | RMB | ||||
Loss from PRC operations |
| |
| |
| |
Loss from non-PRC operations |
| |
| |
| |
Total losses before tax |
| |
| |
| |
The current and deferred portion of income tax expenses included in the consolidated statements of operations and comprehensive loss are as follows:
As of December 31, | ||||||
| 2019 |
| 2020 |
| 2021 | |
RMB | RMB | RMB | ||||
Current tax expenses |
| — |
| — |
| — |
Deferred tax benefits |
| ( |
| ( |
| ( |
Income tax benefits |
| ( |
| ( |
| ( |
F-33
14. TAXATION - continued
Income Taxes - continued
Reconciliation of the difference between PRC statutory income tax rate and the Group’s effective income tax rate for the years ended December 31, 2019, 2020 and 2021 are as follows:
Years ended December 31, |
| ||||||
| 2019 |
| 2020 |
| 2021 |
| |
RMB | RMB | RMB | |||||
Statutory tax rate |
| | % | | % | | % |
Effect of different tax rate of subsidiary operation in other jurisdiction |
| ( | % | ( | % | ( | % |
Changes in valuation allowance |
| ( | % | ( | % | ( | % |
Other expenses not deductible for tax purposes |
| | % | ( | % | ( | % |
Expired tax loss | | % | ( | % | ( | % | |
True up | | % | ( | % | ( | % | |
Super deduction of research and development expense |
| | % | | % | | % |
Effect of tax rate change of deferred tax liabilities | | % | | % | | % | |
Effective tax rate |
| | % | | % | | % |
Deferred tax assets and deferred tax liabilities
As of December 31, | ||||
| 2020 |
| 2021 | |
RMB | RMB | |||
Deferred tax assets |
|
|
|
|
- Net operating loss carry forwards |
| |
| |
- Inventories valuation allowance |
| |
| |
- Impairment provision for other non-current assets |
| |
| — |
- Accrued expenses |
| |
| |
- Advertising expenses | | | ||
Less: Valuation allowance |
| ( |
| ( |
Net deferred tax assets |
| — |
| — |
Deferred tax liabilities |
|
| ||
- Identifiable intangible assets from business combination |
| |
| |
Total deferred tax liabilities |
| |
| |
As of December 31, 2019, 2020 and 2021, the Group had net operating loss carry forwards of approximately RMB
The Group believes that it is more likely than not that the net accumulated operating losses and other deferred tax assets will not be utilized in the future based on an evaluation of a variety of factors including the Group’s operating history, accumulated deficit, existence of taxable temporary differences and reversal periods. Therefore, the Group provided full valuation allowances for the deferred tax assets as of December 31, 2020 and 2021, respectively.
14. TAXATION - continued
Movement of valuation allowance
F-34
Years ended December 31, | ||||||
| 2019 |
| 2020 |
| 2021 | |
RMB | RMB | RMB | ||||
Balance at beginning of the year |
| |
| |
| |
Addition |
| |
| |
| |
Balance at end of the year |
| |
| |
| |
According to the PRC Tax Administration and Collection Law, the statute of limitations is three years if the underpayment of income taxes is due to computational errors made by the taxpayer. The statute of limitations will be extended to five years under special circumstances, which are not clearly defined, but an underpayment of income tax liability exceeding RMB100 is specifically listed as a special circumstance. In the case of a transfer pricing related adjustment, the statute of limitations is ten years. There is no statute of limitations in the case of tax evasion. The Group’s PRC subsidiaries are therefore subject to examination by the PRC tax authorities from 2016 through 2021 on non-transfer pricing matters and transfer pricing matters.
15. CONCENTRATION OF CREDIT RISK
Financial instruments that potentially expose the Group to concentration of credit risk consist primarily of cash and cash equivalents, restricted cash, short-term investments, accounts receivable, amount due from related parties and prepayments and long-term time deposits. The Group places its cash and cash equivalents , restricted cash,short-term investments and long-term time deposits with financial institutions with high-credit ratings and quality. Accounts receivable mainly consist of amounts receivable from merchants and brand owners. The risk with respect to accounts receivable is mitigated by credit evaluations the Group performs in its customers and its ongoing monitoring process of outstanding balances. With respect to prepayments, the Group performs on-going credit evaluations of the financial condition of the suppliers. The Group has not noted any significant credit risk.
Concentration of customers
The following customers accounted for 10% or more of revenue for the years ended December 31, 2019, 2020 and 2021:
Years ended December 31, | ||||||
| 2019 |
| 2020 |
| 2021 | |
RMB | RMB | RMB | ||||
Customer A |
| |
| |
| |
Customer B |
| |
| |
| |
The following customers accounted for 10% or more of accounts receivable as of December 31, 2020 and 2021, respectively.
As of December 31, | ||||
| 2020 |
| 2021 | |
RMB | RMB | |||
Customer C |
| * |
| |
Customer D |
| * |
| |
Customer E |
| |
| * |
Customer F |
| |
| * |
Customer G |
| |
| * |
* Less than 10%
F-35
15. CONCENTRATION OF CREDIT RISK - continued
Foreign currency risk
RMB is not a freely convertible currency. The State Administration of Foreign Exchange, under the authority of the People’s Bank of China, controls the conversion of RMB into foreign currencies. The value of RMB is subject to changes in central government policies and to international economic and political developments affecting supply and demand in the China Foreign Exchange Trading System market. The cash and cash equivalents, restricted cash and short-term investments of the Group included aggregated amounts of RMB
16. RELATED PARTY TRANSACTIONS
The table below sets forth the major related parties and their relationships with the Group as of December 31, 2021:
Name of related parties |
| Relationship with the Group |
|
JD, its subsidiaries and affiliates ("JD Group") | Shareholder of the Company | ||
Walmart, its subsidiaries and affiliates ("Walmart Group") | Shareholder of the Company |
(a) The Group entered into the following transactions with the major related parties:
Years ended December 31, |
| ||||||
| 2019 |
| 2020 |
| 2021 |
| |
RMB | RMB | RMB |
| ||||
Revenues |
|
|
|
|
|
| |
Services to JD Group(1) |
| |
| |
| | |
Services to Walmart Group(2) |
| |
| | | ||
Operating expenses |
|
|
|
|
|
| |
Operational support services from JD Group |
| |
| |
| | |
Purchases from JD Group |
| |
| |
| | |
| (1) | The services revenues from JD Group primarily consist of revenues from delivery service, platform technical service and promotion service. Before April 2021, the Group fulfilled the delivery needs of JD Group as the principal. The Group was primarily responsible for the delivery of merchandise and guaranteed identifying and directing riders to complete the deliveries requested by JD Group. In April 2021, the Group signed a new service agreement with JD Group. Under the new contractual terms, the Group only provides platform technical service to JD Group. It acts as an agent in fulfilling the delivery needs of JD Group and is not primarily responsible for the delivery of merchandise. The service agreement has an initial term of one year and remains valid till other replacement agreement is signed by both parties. |
JD Group also provides certain operational supporting services to the Group, such as referral traffic under Omni-channel collaboration with JD Group and cloud server service.The service fee is confirmed with the Group on a monthly basis. The service agreements have terms ranging from to
In addition, the Group entered into the purchase agreement with JD Group in August 2016 to purchase goods from JD Group for sale on Dada Now. The purchase agreement has an initial term of
F-36
16. RELATED PARTY TRANSACTIONS – continued
(a) | The Group entered into the following transactions with the major related parties: - continued |
| (2) | Walmart Group became a related party in August 2018, therefore, only transactions occurred after August 2018 were presented as related party transactions. The services revenues from Walmart Group primarily consist of on-demand retail platform service revenues and fulfillment service revenues under the business cooperation agreement and service agreement with Walmart Group. The on-demand retail platform service revenues primarily consist of commission fees based on a pre-determined percentage charged to Walmart Group for participating in the Group’s online marketplace. The Group also fulfills the delivery needs of Walmart Group on JDDJ where the Group acts as a principal. Revenues are recognized on a gross basis at a pre-determined amount for each completed delivery. The Group entered into the business cooperation agreement with Walmart Group in June 2016, which was amended and restated in August 2018. The amended and restated business cooperation agreement has a term of |
(b) The Group had the following balances with the major related parties:
As of December 31, | ||||
| 2020 |
| 2021 | |
RMB | RMB | |||
Current assets: |
|
|
|
|
Amount due from JD Group |
| |
| |
Amount due from Walmart Group |
| |
| |
Total |
| |
| |
Current liabilities: |
|
|
|
|
Amount due to JD Group(1) |
| |
| |
Amount due to Walmart Group(2) |
| |
| |
Total |
| |
| |
| (1) | Amount due to JD Group includes cost for referral traffic under omni-channel collaboration with JD Group and cloud server services fee. |
| (2) | Amount due to Walmart includes cash collected from consumers on behalf of Walmart when the Group performs on-demand retail platform services. |
17. EMPLOYEE BENEFIT
As stipulated by the regulations of the PRC, full-time employees of the Group are entitled to various government statutory employee benefit plans, including medical insurance, maternity insurance, workplace injury insurance, unemployment insurance and pension benefits through a PRC government-mandated multi-employer defined contribution plan. The Group is required to make contributions to the plan based on certain percentages of employees’ salaries. The total expenses the Group incurred for the plan were RMB
18. COMMITMENTS AND CONTINGENCIES
Contingencies
The Group is subject to a number of legal or administrative proceedings that generally arise in the ordinary course of its business. The Group does not believe that any currently pending legal or administrative proceeding to which the Group is a party will have a material adverse effect on the financial statements.
F-37
19. RESTRICTED NET ASSETS
Pursuant to the laws applicable to the PRC’s Foreign Investment Enterprises and local enterprises, the Group’s entities in the PRC must make appropriation from after-tax profit to non-distributable reserve funds as determined by the Board of Directors of the subsidiaries.
PRC laws and regulations permit payments of dividends by the Company’s subsidiaries and VIE incorporated in the PRC only out of their retained earnings, if any, as determined in accordance with PRC accounting standards and regulations. In addition, the Company’s subsidiaries and VIE incorporated in the PRC are required to annually appropriate
As a result of these PRC laws and regulations and the requirement that distributions by PRC entities can only be paid out of distributable profits computed in accordance with the PRC accounting standards and regulations, the PRC entities are restricted from transferring a portion of their net assets to the Group. Amounts restricted include paid-in capital, APIC and the statutory reserves of the Company’s PRC subsidiaries, VIE and VIE’s subsidiaries. As of December 31, 2020 and 2021, the total of restricted net assets were RMB
20. SUBSEQUENT EVENTS
On February 28, 2022, after obtaining all the requisite regulatory approvals, the Company and JD.com entered into an amendment to share subscription agreement which previously entered on March 22, 2021. Upon the closing of this deal, the Company issued
On March 11, 2022, the board of directors of the Company has authorized a share repurchase whereby the Company is authorized to repurchase its own ordinary shares in the form of American depository shares with an aggregate value of up to US$
F-38
ADDITIONAL FINANCIAL INFORMATION OF PARENT COMPANY
FINANCIAL STATEMENTS SCHEDULE I
DADA NEXUS LIMITED
FINANCIAL INFORMATION OF PARENT COMPANY
CONDENSED BALANCE SHEETS
(Amounts in thousands, except for share and per share data)
As of December 31, | ||||||
2020 | 2021 | |||||
RMB | RMB | US$ | ||||
|
|
| (Note 2) | |||
ASSETS |
|
|
|
|
|
|
Current assets: |
|
|
|
|
|
|
Cash and cash equivalents |
| |
| |
| |
Short-term investments |
| — |
| |
| |
Prepayments and other current assets |
| |
| |
| |
Total current assets |
| |
| |
| |
Investment in and amount due from subsidiaries, VIE and VIE's subsidiaries |
| |
| |
| |
Intangible assets, net |
| |
| |
| |
Total non-current assets |
| |
| |
| |
TOTAL ASSETS |
| |
| |
| |
LIABILITIES AND SHAREHOLDERS' (DEFICIT) EQUITY |
|
|
|
|
|
|
Accrued expenses and other current liabilities |
| |
| |
| |
TOTAL LIABILITIES |
| |
| |
| |
SHAREHOLDERS' EQUITY |
|
|
|
|
|
|
Ordinary shares (US$ |
| |
| |
| |
Additional paid-in capital |
| |
| |
| |
Accumulated deficit |
| ( |
| ( |
| ( |
Accumulated other comprehensive loss |
| ( |
| ( |
| ( |
TOTAL SHAREHOLDERS' EQUITY |
| |
| |
| |
TOTAL LIABILITIES AND SHAREHOLDERS' EQUITY |
| |
| |
| |
F-39
ADDITIONAL FINANCIAL INFORMATION OF PARENT COMPANY
FINANCIAL STATEMENTS SCHEDULE I
DADA NEXUS LIMITED
FINANCIAL INFORMATION OF PARENT COMPANY
CONDENSED STATEMENTS OF OPERATIONS AND COMPREHENSIVE LOSS
(Amounts in thousands, except for share and per share data)
Years ended December 31, | ||||||||
2019 | 2020 | 2021 | ||||||
| RMB |
| RMB |
| RMB |
| US$ | |
(Note 2) | ||||||||
Expenses and income/(loss) |
|
|
|
|
|
|
|
|
Operating expenses |
| ( |
| ( |
| ( |
| ( |
Interest income |
| |
| |
| |
| |
Foreign exchange loss |
| — |
| — |
| ( |
| ( |
Other operating income | — | | | | ||||
Equity in losses of subsidiaries, VIE and VIE's subsidiaries |
| ( |
| ( |
| ( |
| ( |
Net loss and net loss attributable to the Company |
| ( |
| ( |
| ( |
| ( |
Accretion of convertible redeemable preferred shares |
| ( |
| ( |
| — |
| — |
Net loss available to ordinary shareholders |
| ( |
| ( |
| ( |
| ( |
Net Loss |
| ( |
| ( |
| ( |
| ( |
Other comprehensive loss |
|
|
|
|
|
|
|
|
Foreign currency translation adjustments |
| ( |
| ( |
| ( |
| ( |
Total comprehensive loss |
| ( |
| ( |
| ( |
| ( |
F-40
ADDITIONAL FINANCIAL INFORMATION OF PARENT COMPANY
FINANCIAL STATEMENTS SCHEDULE I
DADA NEXUS LIMITED
FINANCIAL INFORMATION OF PARENT COMPANY
CONDENSED STATEMENTS OF CASHFLOW
(Amounts in thousands, except for share and per share data)
Years ended December 31, | ||||||||
2019 | 2020 | 2021 | ||||||
RMB | RMB | RMB | US$ | |||||
|
|
|
| (Note 2) | ||||
Net cash provided by operating activities |
| |
| |
| |
| |
Net cash used in investing activities |
| ( |
| ( |
| ( |
| ( |
Net cash provided by/(used in) financing activities |
| — |
| |
| ( |
| ( |
Effect of foreign exchange rate changes on cash and cash equivalents |
| ( |
| ( |
| ( |
| ( |
Net increase/(decrease) in cash and cash equivalents |
| ( |
| |
| ( |
| ( |
Cash and cash equivalents, beginning of the year |
| |
| |
| |
| |
Cash and cash equivalents, end of the year |
| |
| |
| |
| |
F-41
ADDITIONAL FINANCIAL INFORMATION OF PARENT COMPANY
FINANCIAL STATEMENTS SCHEDULE I
DADA NEXUS LIMITED
FINANCIAL INFORMATION OF PARENT COMPANY
NOTES TO SCHEDULE I
| (1) | Schedule 1 has been provided pursuant to the requirements of Rule 12-04(a) and 5-04(c) of Regulation S-X, which require condensed financial information as to the financial position, changes in financial position and results of operations of a parent company as of the same dates and for the same periods for which audited consolidated financial statements have been presented when the restricted net assets of consolidated subsidiaries exceed 25 percent of consolidated net assets as of the end of the most recently completed fiscal year. The Company does not include condensed financial information as to the changes in equity as such financial information is the same as the consolidated statements of changes in shareholders’ equity. |
| (2) | The condensed financial information has been prepared using the same accounting policies as set out in the consolidated financial statements except that the equity method has been used to account for investments in its subsidiaries and VIE. For the parent company, the Company records its investments in subsidiaries and VIE under the equity method of accounting as prescribed in ASC 323, Investments—Equity Method and Joint Ventures. Such investments are presented on the Condensed Balance Sheets as "Investment in subsidiaries, VIE and VIE’s subsidiaries" and the subsidiaries and VIE’s profit or loss as "Equity in losses of subsidiaries, VIE and VIE’s subsidiaries" on the Condensed Statements of Operations and Comprehensive Income. Ordinarily under the equity method, an investor in an equity method investee would cease to recognize its share of the losses of an investee once the carrying value of the investment has been reduced to nil absent an undertaking by the investor to provide continuing support and fund losses. For the purpose of this Schedule I, the parent company has continued to reflect its share, based on its proportionate interest, of the losses of subsidiaries and VIE in investment in and amount due from subsidiaries, VIE and VIE’s subsidiaries even though the parent company is not obligated to provide continuing support or fund losses. |
| (3) | For the years ended December 31, 2019, 2020 and 2021, there were no material contingencies, significant provisions of long-term obligations, guarantees of the Company. |
| (4) | For the years ended December 31, 2019, 2020, and 2021, transfer of due from subsidiaries, VIE and VIE's subsidiaries to investment in subsidiaries, VIE and VIE's subsidiaries amounted to RMB |
F-42