You fef‘s
UNITED STATES
SECURITIES AND EXCHANGE COMMISSION
Washington, D.C. 20549
Form
|
|
ANNUAL REPORT PURSUANT TO SECTION 13 OR 15(d) OF THE SECURITIES EXCHANGE ACT OF 1934 |
For the fiscal year ended
OR
|
|
TRANSITION REPORT PURSUANT TO SECTION 13 OR 15(d) OF THE SECURITIES EXCHANGE ACT OF 1934 |
For the transition period from to
Commission File Number
(Exact name of registrant as specified in its charter)
|
|
|
|
(State or other jurisdiction of |
(I.R.S. Employer |
|
|
|
|
|
|
|
|
(Zip Code) |
(Registrant’s telephone number, including area code, is (
Securities registered pursuant to Section 12(b) of the Act:
|
Title of each class |
Trading Symbol(s) |
|
Name of each exchange on which registered |
|
|
|
|
|
Securities registered pursuant to Section 12(g) of the Act: None.
Indicate by check mark if the registrant is a well-known seasoned issuer, as defined in Rule 405 of the Securities Act. Yes ☐
Indicate by check mark if the registrant is not required to file reports pursuant to Section 13 or Section 15(d) of the Act. Yes ☐
Indicate by check mark whether the registrant (1) has filed all reports required to be filed by Section 13 or 15(d) of the Securities Exchange Act of 1934 during the preceding 12 months (or for such shorter period that the registrant was required to file such reports), and (2) has been subject to such filing requirements for the past 90 days.
Indicate by check mark whether the registrant has submitted electronically every Interactive Data File required to be submitted pursuant to Rule 405 of Regulation S-T (§232.405 of this chapter) during the preceding 12 months (or for such shorter period that the registrant was required to submit such files).
Indicate by check mark whether the registrant is a large accelerated filer, an accelerated filer, a non-accelerated filer, a smaller reporting company or an emerging growth company. See the definitions of “large accelerated filer,” “accelerated filer,” “smaller reporting company” and “emerging growth company” in Rule 12b-2 of the Exchange Act.
|
Large accelerated filer |
☐ |
|
|
|
|
☒ |
|
Non-accelerated filer |
☐ |
|
|
Smaller reporting company |
|
|
|
|
|
|
|
Emerging growth company |
|
|
If an emerging growth company, indicate by checkmark if the registrant has elected not to use the extended transition period for complying with any new or revised financial accounting standards provided pursuant to Section 13(a) of the Exchange Act. ☐
Indicate by check mark whether the registrant has filed a report on and attestation to its management’s assessment of the effectiveness of its internal control over financial reporting under Section 404(b) of the Sarbanes-Oxley Act (15 U.S.C. 7262(b)) by the registered public accounting firm that prepared or issued its audit report. Yes
Indicate by check mark whether the registrant is a shell company (as defined in Rule 12b-2 of the Exchange Act). Yes
The aggregate market value of Class A shares held by non‑affiliates of the registrant amount to $
TABLE OF CONTENTS
|
|
|
|
|
Page |
|
|
|
|
|
|
|
ITEMS 1 and 2. |
|
|
5 |
|
|
ITEM 1A. |
|
|
21 |
|
|
ITEM 1B. |
|
|
40 |
|
|
ITEM 3. |
|
|
40 |
|
|
ITEM 4. |
|
|
40 |
|
|
|
|
|
|
|
|
ITEM 5. |
|
|
41 |
|
|
ITEM 6. |
|
|
44 |
|
|
ITEM 7. |
|
Management’s Discussion and Analysis of Financial Condition and Results of Operations |
|
45 |
|
ITEM 7A. |
|
|
61 |
|
|
ITEM 8. |
|
|
62 |
|
|
ITEM 9. |
|
Changes in and Disagreements with Accountants on Accounting and Financial Disclosure |
|
90 |
|
ITEM 9A. |
|
|
90 |
|
|
ITEM 9B. |
|
|
90 |
|
|
|
|
|
|
|
|
ITEM 10. |
|
|
91 |
|
|
ITEM 11. |
|
|
95 |
|
|
ITEM 12. |
|
Security Ownership of Certain Beneficial Owners and Management and Related Shareholder Matters |
|
99 |
|
ITEM 13. |
|
Certain Relationships and Related Party Transactions and Director Independence |
|
101 |
|
ITEM 14. |
|
|
104 |
|
|
|
|
|
|
|
|
ITEM 15. |
|
|
105 |
|
|
ITEM 16. |
|
|
107 |
|
|
|
|
|
108 |
2
CAUTIONARY NOTE REGARDING FORWARD‑LOOKING STATEMENTS
This Annual Report on Form 10-K, including information incorporated by reference herein, contains “forward-looking statements” within the meaning of U.S. federal securities laws. Words such as “anticipate,” “estimate,” “expect,” “forecast,” “guidance,” “could,” “may,” “should,” “would,” “believe,” “intend,” “project,” “plan,” “predict,” “will,” “target” and similar expressions identify forward-looking statements, which are not historical in nature. Our forward-looking statements may include, without limitation: our future financial and operational results; our business strategy; our industry; our expected revenues; our future profitability; our maintenance or expansion projects; our projected budget and capital expenditures and the impact of such expenditures on our performance; and future economic and market conditions in the oil and gas industry.
Forward-looking statements are based on our current understanding, assessments, estimates and projections of relevant factors and reasonable assumptions about the future. Forward-looking statements are subject to certain known and unknown risks and uncertainties that could cause actual results to differ materially from our historical experience and our current projections or expectations of future results expressed or implied by these forward-looking statements. The following important factors could cause actual results to differ materially from those in our forward-looking statements:
|
|
• |
the direct and indirect effects of the COVID-19 global pandemic and other public health developments on our business and those of our business partners, suppliers and customers, including Hess; |
|
|
• |
the ability of Hess and other parties to satisfy their obligations to us, including Hess’ ability to meet its drilling and development plans on a timely basis or at all and the operation of joint ventures that we may not control; |
|
|
• |
our ability to generate sufficient cash flow to pay current and expected levels of distributions; |
|
|
• |
reductions in the volumes of crude oil, natural gas, NGLs and produced water we gather, process, terminal or store; |
|
|
• |
fluctuations in the prices and demand for crude oil, natural gas and NGLs, including as a result of the COVID-19 global pandemic; |
|
|
• |
changes in global economic conditions and the effects of a global economic downturn on our business and the business of our suppliers, customers, business partners and lenders; |
|
|
• |
our ability to comply with government regulations or make capital expenditures required to maintain compliance, including our ability to obtain or maintain permits necessary for capital projects in a timely manner, if at all, or the revocation or modification of existing permits; |
|
|
• |
our ability to successfully identify, evaluate and timely execute our capital projects, investment opportunities and growth strategies, whether through organic growth or acquisitions; |
|
|
• |
costs or liabilities associated with federal, state and local laws, regulations and governmental actions applicable to our business, including legislation and regulatory initiatives relating to environmental protection and safety, such as spills, releases, pipeline integrity and measures to limit greenhouse gas emissions; |
|
|
• |
our ability to comply with the terms of our credit facility, indebtedness and other financing arrangements, which, if accelerated, we may not be able to repay; |
|
|
• |
reduced demand for our midstream services, including the impact of weather or the availability of the competing third-party midstream gathering, processing and transportation operations; |
|
|
• |
potential disruption or interruption of our business due to catastrophic events, such as accidents, severe weather events, labor disputes, information technology failures, constraints or disruptions and cyber-attacks; |
|
|
• |
any limitations on our ability to access debt or capital markets on terms that we deem acceptable, including as a result of weakness in the oil and gas industry or negative outcomes within commodity and financial markets; |
|
|
• |
liability resulting from litigation; and |
|
|
• |
other factors described in Item 1A—Risk Factors in this Annual Report on Form 10-K and any additional risks described in our other filings with the Securities and Exchange Commission. |
As and when made, we believe that our forward-looking statements are reasonable. However, given these risks and uncertainties, caution should be taken not to place undue reliance on any such forward-looking statements since such statements speak only as of the date when made and there can be no assurance that such forward-looking statements will occur and actual results may differ materially from those contained in any forward-looking statement we make. Except as required by law, we undertake no obligation to publicly update or revise any forward-looking statements, whether because of new information, future events or otherwise.
Unless otherwise stated or the context otherwise indicates, references in this report to “Predecessor,” “we,” “us” or like terms, when referring to periods prior to April 10, 2017, refer to Hess Midstream Partners LP Predecessor (“Predecessor”), our predecessor for accounting purposes. All references to “Hess Midstream Operations LP,” “the Partnership,” “us,” “we” or similar terms, when referring to periods between April 10, 2017 and December 16, 2019, refer to Hess Midstream Operations LP (formerly known as Hess Midstream Partners LP, the predecessor registrant to Hess Midstream LP), including its consolidated subsidiaries. All references to “Hess Midstream LP,” “the Company,” “us,” “our,” “we” or similar terms, when referring to periods subsequent to December 16, 2019, refer to Hess Midstream LP, including its consolidated subsidiaries.
3
GLOSSARY OF TERMS
Throughout this report, the following company or industry specific terms and abbreviations are used:
Barrel: One stock tank barrel, or 42 U.S. gallons liquid volume, used in reference to crude oil or other liquid hydrocarbons.
Bbl(s): Barrel(s).
Bbl/d: Barrels per day.
Btu: One British thermal unit—a measure of the amount of energy required to raise the temperature of a one‑pound mass of water one degree Fahrenheit at sea level.
Cf: Cubic foot or feet is a common unit of gas measurement. One standard cubic foot equals the volume of gas in one cubic foot measured at standard temperature (60 degrees Fahrenheit) and standard pressure (14.73 pounds standard per square inch).
CNG: Compressed natural gas.
Common carrier pipeline: A pipeline engaged in the transportation of crude oil, refined petroleum products or NGL as a common carrier for hire.
Crude oil: A mixture of hydrocarbons that exists in liquid phase in underground reservoirs.
Fractionation: Fractionation is accomplished by controlling the temperature and pressure of the stream of mixed NGL in order to take advantage of the different boiling points of separate components. NGL fractionation facilities separate mixed NGL streams into discrete components such as ethane, propane, normal butane, isobutane and natural gasoline.
Liquefied petroleum gas: A mixture of hydrocarbon gases commonly used as a fuel, including propane and butane.
Long tons: An imperial system of measurement equivalent to 2,240 pounds.
MBbl: One thousand barrels.
MBbl/d: One thousand barrels per day.
Mcf: One thousand cubic feet.
Mdge/d: One thousand diesel gallons equivalent per day.
Mgal/d: One thousand gallons per day.
MMcf/d: One million cubic feet per day.
NGL: Natural gas liquids, which are the hydrocarbon liquids contained within natural gas.
Psi: Pounds per square inch.
Psig: Pounds per square inch gauge.
Sour gas: Natural gas that is relatively high in sulfur content, requiring additional processing to remove the sulfur.
Throughput: The volume of crude oil, natural gas, NGLs, water and refined petroleum products transported or passing through a pipeline, plant, terminal or other facility during a particular period.
Williston Basin: One of the largest structural-sedimentary basins in North America, spanning across North Dakota, South Dakota, Montana, Saskatchewan and Manitoba, with a surface area of approximately 143,000 square miles within the United States and multiple petroleum reservoirs.
Y‑grade: A classification used to describe the extent to which certain hydrocarbons can be stored at a specified pressure, making the hydrocarbon easier to move in a liquid state.
4
PART I
|
ITEMS 1 and 2. |
BUSINESS AND PROPERTIES |
Overview
We are a fee-based, growth-oriented, limited partnership that owns, operates, develops and acquires a diverse set of midstream assets and provides fee-based services to Hess Corporation (“Hess”) and third-party customers. We are managed and controlled by Hess Midstream GP LLC (“GP LLC”), the general partner of our general partner.
Our assets are primarily located in the Bakken and Three Forks shale plays in the Williston Basin area of North Dakota, which we collectively refer to as the Bakken and which is one of the most prolific crude oil producing basins in North America. Hess dedicated substantially all of its existing and future owned or controlled production in the Bakken under our long-term, fee-based agreements and intends to use us as the primary midstream vehicle to support the growth of its Bakken production assets and grow its midstream business. We generate substantially all of our revenues by charging fees for gathering, compressing and processing natural gas and fractionating NGLs; gathering, terminaling, loading and transporting crude oil and NGLs; storing and terminaling propane; and gathering and disposing of produced water.
In the first half of 2020, worldwide crude oil prices declined significantly due in part to reduced global demand stemming from the coronavirus (“COVID-19”) global pandemic. As a result of the sharp decline in crude oil prices, Hess reduced its drilling activity in the Bakken. In addition, third parties in the Bakken also curtailed production and reduced their drilling activity. Our contract structure largely offset the impact of the reduction in volumes on our revenues in 2020. However, we deferred the planned maintenance turnaround at our Tioga Gas Plant originally scheduled for third quarter of 2020 to third quarter of 2021 to ensure safe execution in light of the COVID-19 pandemic. See Our Commercial Agreements with Hess and Item 7. Management’s Discussion and Analysis of Financial Condition and Results of Operations for further details.
The 2019 Restructuring
On December 16, 2019, the Company and the Partnership completed the transactions (the “Restructuring”) contemplated by the partnership restructuring agreement, dated October 3, 2019, by and among the Company, the Partnership and the other parties thereto. As a result of the Restructuring, the Company was delegated control of the Partnership and replaced the Partnership as its publicly traded successor.
Prior to the Restructuring, the Company and the Partnership were indirectly controlled by Hess Infrastructure Partners GP LLC (“HIP GP LLC”), the general partner of Hess Infrastructure Partners LP (“HIP”). HIP was originally formed in 2015 as a joint venture between Hess and GIP II Blue Holding Partnership, L.P. (“GIP” and together with Hess, the “Sponsors”).
Prior to the Restructuring:
|
|
• |
HIP owned an 80% noncontrolling economic interest in each of (i) Hess North Dakota Pipelines Operations LP; (ii) Hess TGP Operations LP; and (iii) Hess North Dakota Export Logistics Operations LP (collectively, the “Joint Interest Assets”), a 100% interest in a produced water gathering and disposal business owned by Hess Water Services Holdings LLC (“Hess Water Services”) and a 100% interest in Hess Midstream Partners GP LP (“MLP GP LP”), which held all of the Partnership’s outstanding incentive distribution rights (the “IDRs”) and the general partner interest in the Partnership (the “GP Interest”), and controlled the Partnership; |
|
|
• |
the Partnership, in connection with its initial public offering (“IPO”) on April 10, 2017, owned a 20% controlling interest in the Joint Interest Assets and a 100% interest in Hess Mentor Storage Holdings LLC; and |
|
|
• |
the Sponsors directly owned HIP and an aggregate of 10,282,654 common units representing limited partner interests in the Partnership and 27,279,654 subordinated units representing limited partner interests in the Partnership. |
Pursuant to the Restructuring, which was consummated on December 16, 2019, the Partnership acquired HIP, including HIP’s 80% interest in the Joint Interest Assets, 100% interest in Hess Water Services and the outstanding economic general partner interest and IDRs. The Partnership’s organizational structure converted from a master limited partnership into an “Up-C” structure in which the Partnership’s public unitholders received newly issued Class A shares (“Class A Shares”) representing limited partner interests in Hess Midstream LP in a one-for-one exchange. The Partnership changed its name to “Hess Midstream Operations LP” and became a consolidated subsidiary of the Company. The acquisition of HIP was accounted for as an acquisition of a business under common control. See Item 8. Financial Statements and Supplementary Data. Note 3, Acquisitions.
After giving effect to the Restructuring:
|
|
• |
the Partnership owns 100% of the Joint Interest Assets, Hess Water Services and MLP GP LP, which continues to hold all of the IDRs and the GP Interest; |
5
|
|
• |
the Sponsors (i) directly hold 266,416,928 Class B units (“Class B Units”) representing limited partner interests in the Partnership, and (ii) indirectly own 100% of the ownership interests in our general partner, which holds 898,000 Class A Shares (economic and voting) and 266,416,928 Class B shares (non-economic, voting only) representing limited partner interests in the Company (“Class B Shares”); |
|
|
• |
Class B Units of the Partnership together with the same number of Class B Shares of the Company are convertible to Class A Shares of the Company on a one-for-one basis; |
|
|
• |
the Class A Shares commenced trading on the New York Stock Exchange under the former symbol “HESM” on December 17, 2019; |
|
|
• |
at December 31, 2020, the Company held a 6.3% controlling interest in the Partnership and the Sponsors held a 93.7% noncontrolling economic interest in the Partnership; |
|
|
• |
public limited partners hold a 6.0% voting interest and a 95.0% economic interest in the Company, which represents an indirect 6.0% economic interest in the Partnership; |
|
|
• |
the Sponsors and their respective affiliates hold a 94.0% voting interest and a 5.0% economic interest in the Company, which, taken with their direct limited partnership interest in the Partnership, represents a 94.0% economic interest in the Partnership; and |
|
|
• |
the Sponsors own 100% interest in the general partner of the Company and, through their ownership of the general partner, continue to have the right to elect the entire board of directors. See Organizational Structure and Item 8. Financial Statements and Supplementary Data. Note 3, Acquisitions for further details. |
2019 Acquisitions
On March 22, 2019, we acquired 100% of the membership interest in Tioga Midstream Partners LLC, which owns oil, gas, and water gathering assets, from Summit Midstream Partners, LP (the “Tioga System Acquisition”). The Tioga System, located in Williams County in western North Dakota, is complementary to our infrastructure, and delivers volumes into our gathering system. We paid $89.2 million in cash at closing, net of cash acquired, and recognized a contingent liability for additional potential payments in future periods subject to certain performance metrics. At December 31, 2020, the contingent liability was $7.0 million.
On March 1, 2019, HIP acquired 100% of the membership interest in Hess Water Services, which owns Hess’ Bakken water services business, for $225.0 million in cash.
See Item 8. Financial Statements and Supplementary Data. Note 3, Acquisitions for further details.
LM4 Joint Venture
On January 25, 2018, we entered into a 50/50 joint venture with Targa Resources Corp. (“Targa”) to construct a new 200 MMcf/d gas processing plant called Little Missouri 4 (“LM4”). LM4 was placed in service in the third quarter of 2019. Targa is the operator of the plant.
Operating Segments
We conduct our business through three operating segments: (1) gathering, (2) processing and storage and (3) terminaling and export. See Item 7. Management’s Discussion and Analysis of Financial Condition and Results of Operations for further details.
Growth Drivers
We intend to expand our business and have multiple potential alternatives to pursue, including capitalizing on organic growth opportunities in the Bakken and pursuing opportunities to add additional Hess and third‑party throughput volumes in the future, and by acquiring additional midstream assets from Hess or third parties.
6
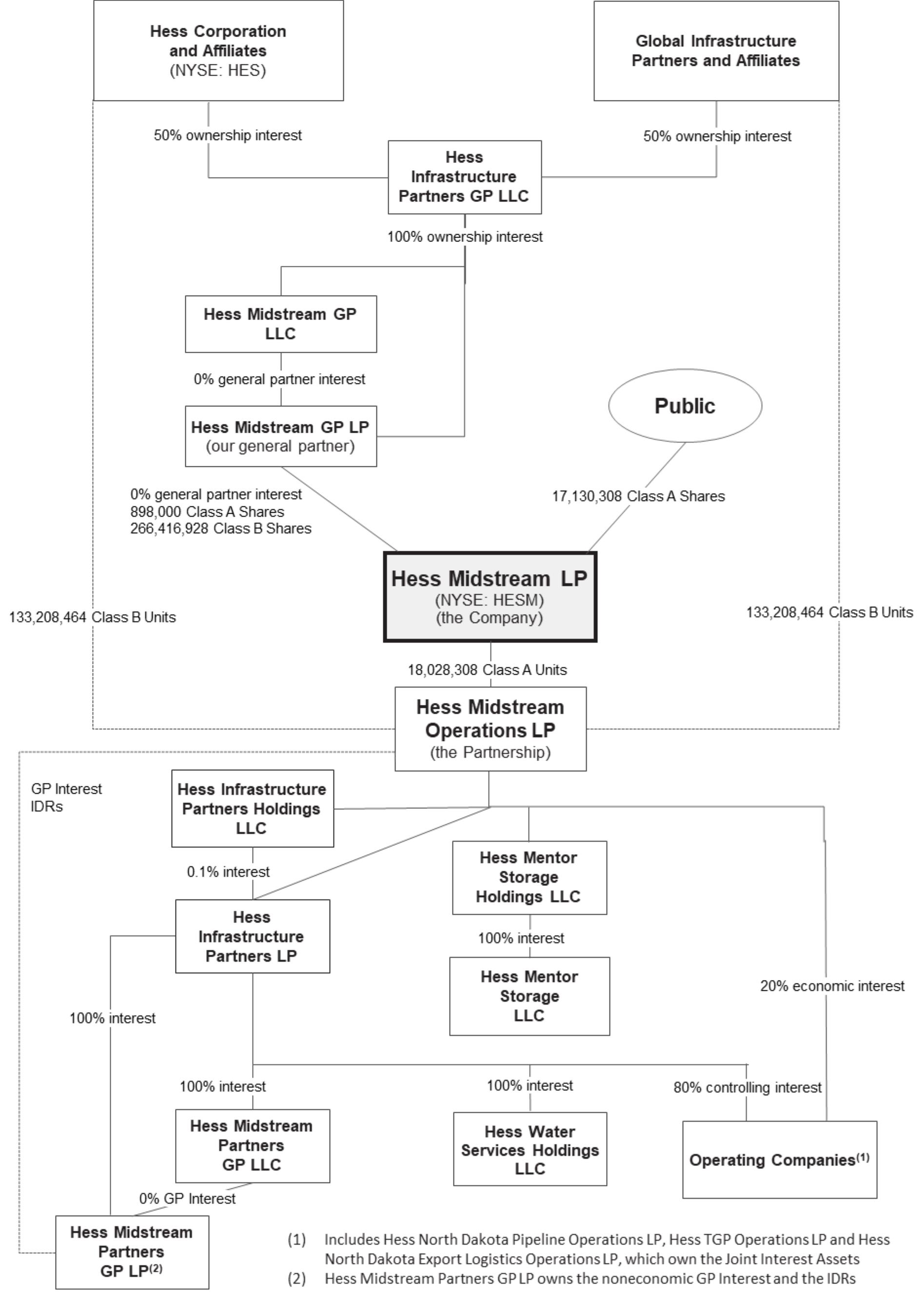
Organizational Structure
The following chart summarizes our corporate structure as of December 31, 2020.

7
Our Business and Properties
Gathering
Our gathering business consists of the Partnership’s 100% interest in (i) Hess North Dakota Pipelines Operations LP (“Gathering Opco”), which owns our North Dakota natural gas, NGL and crude oil gathering systems, and (ii) Hess Water Services, which owns our produced water gathering and disposal facilities. The following sections describe in more detail these assets and the related services that we provide.
Natural Gas Gathering and Compression
A natural gas gathering and compression system located primarily in McKenzie, Williams and Mountrail Counties, North Dakota connecting Hess and third‑party owned or operated wells to the Tioga Gas Plant, the LM4 plant, and third‑party pipeline facilities. This gathering system consists of approximately 1,350 miles of high and low pressure natural gas and NGL gathering pipelines with a current capacity of up to approximately 450 MMcf/d, including an aggregate compression capacity of approximately 310 MMcf/d. In 2020, we added approximately 70 MMcf/d of compression capacity by expanding two existing compressor stations and restarting two additional legacy compression facilities. Our natural gas gathering system includes approximately 80 miles of gas gathering pipelines that we acquired from Summit Midstream Partners, LP in the Tioga System Acquisition. The compressed gas and mixed NGLs are transported to the Tioga Gas Plant and the LM4 plant either as separate or combined streams for processing. Our gathering system capacity can be increased via installation of additional compression equipment.
Crude Oil Gathering
A crude oil gathering system located primarily in McKenzie, Williams and Mountrail Counties, North Dakota, connecting Hess and third‑party owned or operated wells to the Ramberg Terminal Facility, the Tioga Rail Terminal and the Johnson’s Corner Header System. The crude oil gathering system consists of approximately 550 miles of crude oil gathering pipelines with a current capacity of up to approximately 240 MBbl/d. Our crude oil gathering system includes approximately 75 miles of crude oil gathering pipelines that we acquired from Summit Midstream Partners, LP in the Tioga System Acquisition.
Included within our crude oil gathering system is our Hawkeye Oil Facility, which is a crude oil pumping and truck unloading facility located in McKenzie County, North Dakota. The Hawkeye Oil Facility entered into service in 2017. The facility receives crude oil through pipeline and truck deliveries from Hess and third parties and transports it by pipeline to the Ramberg Terminal Facility. Total receipt capacity of the facility is approximately 75 MBbl/d which can be filled solely through our crude oil gathering system or through a combination of our crude oil gathering system and truck unloading bays. The facility has six truck unloading bays with an aggregate capacity of approximately 30 MBbl/d. The facility has a redelivery capability of approximately 75 MBbl/d through a 12‑inch pipeline connected to the Ramberg Terminal Facility. The facility also has two crude oil storage tanks with a combined working storage capacity of approximately 10 MBbls. Our gathering system capacity can be increased through the installation of additional pumping equipment.
Produced Water Gathering and Disposal
A produced water gathering system located primarily in Williams and Mountrail counties, North Dakota that transports produced water from wellsites by approximately 270 miles of pipelines in gathering systems or by third-party trucking to water handling facilities for disposal. Our produced water gathering system includes approximately 75 miles of water gathering pipelines that we acquired from Summit Midstream Partners, LP in the Tioga System Acquisition. As of December 31, 2020, we had 5 water handling and disposal facilities in service, with a combined permitted disposal capacity of 70 MBbl/d. These water handling and disposal facilities are owned and operated by Hess Water Services and primarily service the water pipeline gathering systems. We also transport produced water to 12 water handling and disposal facilities operated by third parties that have a combined permitted disposal capacity of approximately 170 MBbl/d.
8
The following table sets forth certain information regarding our gathering assets, which operate under long‑term, fee‑based commercial agreements with Hess:
Gathering Assets
|
Asset |
|
Commodity |
|
Description |
|
Approximate Miles of Pipelines |
|
Approximate Throughput Capacity |
|
Third-Party and Affiliate Connections |
|
Natural gas gathering pipelines |
|
Natural gas NGLs |
|
Natural gas and NGL gathering |
|
1,350 miles |
|
450 MMcf/d |
|
Upstream: Hess and third-party wells Downstream: Tioga Gas Plant; LM4 plant; third-party facilities |
|
Natural gas compression |
|
Natural gas NGLs |
|
Gas compression; NGL extraction |
|
- |
|
310 MMcf/d (1) |
|
|
|
Crude oil gathering pipelines |
|
Crude oil |
|
Crude oil gathering |
|
550 miles |
|
240 MBbl/d (2) |
|
Upstream: Hess and third-party wells Downstream: Ramberg Terminal Facility; Tioga Rail Terminal; Johnson's Corner Header System |
|
Hawkeye Oil Facility |
|
Crude oil |
|
Pump station; truck unloading |
|
- |
|
75 MBbl/d |
|
|
|
Water gathering pipelines |
|
Water |
|
Produced water gathering |
|
270 miles |
|
180 MBbl/d |
|
Upstream: Hess and third-party wells Downstream: Hess and third-party water disposal facilities |
|
Water disposal facilities |
|
Water |
|
Produced water disposal |
|
- |
|
70 MBbl/d |
|
|
|
(1) |
The natural gas gathering system has a current capacity of up to approximately 450 MMcf/d, including an aggregate compression capacity of approximately 310 MMcf/d. |
|
(2) |
Includes 75 MBbl/d of capacity at the Hawkeye Oil Facility. |
Processing and Storage
Our processing and storage business consists of (i) the Partnership’s 100% interest in Hess TGP Operations LP (“HTGP Opco”), which owns the Tioga Gas Plant, (ii) the Partnership’s 50% interest in the LM4 gas processing plant operated by Targa, and (iii) the Partnership’s 100% interest in Hess Mentor Storage Holdings LLC (“Mentor Holdings”), which owns the Mentor Storage Terminal. The following sections describe in more detail these assets and the related services that we provide.
Tioga Gas Plant
The Tioga Gas Plant (“TGP”) is located in Tioga, North Dakota, and consists of (i) a 250 MMcf/d state‑of‑the‑art cryogenic processing facility with full ethane extraction capabilities that produces low Btu, pipeline‑quality natural gas and (ii) a 60 MBbl/d fractionation facility with full NGL fractionation capabilities for ethane, propane, butane and natural gasoline. The plant receives natural gas produced from Hess‑operated and third‑party operated wells in the Bakken through our North Dakota gathering systems as well as third‑party gathering systems. The Tioga Gas Plant is one of the largest natural gas processing and fractionation plants in North Dakota. The plant is capable of processing sour gas and can recover up to 225 long tons per day of sulfur.
The plant was initially constructed in 1954. The plant subsequently underwent a large‑scale expansion, refurbishment and optimization project that was completed in 2014, during which a new cryogenic processing train with a current processing capacity of 250 MMcf/d was installed.
In 2019, we announced plans to expand natural gas processing capacity at TGP by 150 MMcf/d for total processing capacity of 400 MMcf/d. The expansion is expected to add residue and y-grade liquids processing capacity to the existing full fractionation and ethane extraction capability of the current plant. As of December 31, 2020, the facility construction was complete. Incremental gas processing capacity is expected to be available in 2021 upon completion of a scheduled plant maintenance turnaround in the third quarter, during which the expansion and residue and NGL takeaway pipelines will be tied into TGP.
9
The plant includes the North Dakota Natural Gas Pipeline, an approximately 60‑mile, 10.75‑inch residue gas pipeline that connects to the interstate Northern Border Pipeline near Cherry Creek in McKenzie County, North Dakota. This pipeline was constructed in 1992 and is capable of delivering 65 MMcf/d of residue gas to the Northern Border Pipeline at Cherry Creek and up to 25 MMcf/d of residue gas to gas lift operations in McKenzie and Williams Counties, North Dakota. The plant also has direct residue gas pipeline connections at the tailgate of the plant to both the Alliance Pipeline and the Williston Basin Interstate Pipeline. The total residue gas offtake capacity from the plant is approximately 190 MMcf/d, consisting of 65 MMcf/d to the Alliance Pipeline, 65 MMcf/d to the Northern Border Interstate Pipeline, 35 MMcf/d to the Williston Basin Interstate Pipeline and 25 MMcf/d to gas lift operations in McKenzie and Williams Counties.
The plant also includes four NGL truck loading racks with an aggregate loading capacity of approximately 10 MBbl/d of propane to serve the local propane market, as well as 22 NGL bullet storage tanks and five NGL storage tanks with a combined shell capacity of approximately 35 MBbls of propane, 20 MBbls of butane and 35 MBbls of natural gasoline. The total NGL production capability of the plant is approximately 60 MBbl/d, with interconnections into the Vantage Pipeline, the Alliance Pipeline and interconnecting pipelines with our Tioga Rail Terminal. Additionally, the plant includes a CNG terminal that is capable of compressing approximately 2.5 MMcf/d of natural gas to 3,600 psig and loading in excess of 100 light duty CNG‑fueled vehicles and up to 10 CNG cylinder trailers per day for drilling and hydraulic fracturing operations, for a combined capacity of approximately 40 Mdge/d.
LM4
The Partnership owns a 50% interest in a joint venture with Targa, which constructed and placed in service in the third quarter of 2019, a new 200 MMcf/d gas processing plant called Little Missouri 4, or LM4, located at Targa’s existing Little Missouri facility, south of the Missouri River in McKenzie County, North Dakota. We are entitled to 100 MMcf/d of the plant’s processing capacity. The plant receives natural gas produced from Hess-operated and third-party operated wells in the Bakken through our gathering systems as well as third-party gathering systems. The plant also has direct residue gas and NGL pipeline connections at the tailgate of the plant, with export capacity of approximately 135 MMcf/d of natural gas to the Northern Border Interstate Pipeline and 40 MBbl/d of NGLs to ONEOK Elk Creek Pipeline.
Mentor Storage Terminal
Our Mentor Storage Terminal consists of a propane storage cavern and a rail and truck loading and unloading facility located on approximately 40 acres in Mentor, Minnesota. The Mentor Storage Terminal has an aggregate working storage capacity of approximately 330 MBbls, consisting of an underground cavern with a working storage capacity of approximately 325 MBbls and three above‑ground bullet storage tanks with an aggregate working storage capacity of approximately 5 MBbls. The terminal also has a dehydration facility, 11 rail unloading racks and two truck loading racks. The cavern and truck loading racks each have a propane injection and withdrawal capacity of approximately 6 MBbl/d.
The Mentor Storage Terminal, a mined cavern for liquefied petroleum gas, was constructed in 1962. The rock from which the cavern was constructed is classified as zoisite, a rare, marble‑like rock that has essentially no porosity or permeability, which makes it excellent for the purpose of liquid hydrocarbon storage. Constant underground temperature provides uniform operating conditions in the cavern.
Propane is received at the Mentor Storage Terminal by rail, and shipments and deliveries vary by season. Hess utilizes our propane storage services to mitigate the impact on its operations from seasonal variations in the demand for propane. As a result, at Hess’ direction, we generally fill the cavern with propane during the warmer months when demand for propane is low, and gradually withdraw propane from the cavern during colder months when demand is higher.
10
The following table sets forth certain information regarding our processing and storage assets, which operate under long‑term, fee‑based commercial agreements with Hess:
Processing and Storage Assets
|
Asset |
|
Commodity |
|
Description |
|
Approximate Throughput Capacity |
|
Approximate Storage Capacity |
|
Third-Party and Affiliate Connections |
|
Tioga Gas Plant |
|
Natural gas |
|
Cryogenic |
|
250 MMcf/d |
|
- |
|
Upstream: Natural gas gathering systems Downstream: Third-party long-haul pipelines |
|
|
|
NGLs |
|
Fractionation |
|
60 MBbl/d |
|
90 MBbls (2) |
|
Downstream: Alliance Pipeline (propane); Vantage Pipeline (ethane); Tioga Rail Terminal; truck loading |
|
|
|
CNG |
|
Compression |
|
40 Mdge/d |
|
- |
|
Upstream: Tioga Gas Plant Downstream: Truck loading; light duty vehicles |
|
Little Missouri 4 |
|
Natural gas |
|
Cryogenic |
|
100 MMcf/d(1) |
|
- |
|
Upstream: Natural gas gathering systems Downstream: Northern Border Pipeline |
|
|
|
NGLs |
|
Cryogenic |
|
40 MBbl/d |
|
- |
|
Downstream: ONEOK Elk Creek Pipeline |
|
Mentor Storage Terminal |
|
Propane |
|
Storage; rail and truck loading and unloading |
|
6 MBbl/d |
|
330 MBbls (3) |
|
BNSF Railway; truck loading |
|
(1) |
Represents 50% of the total plant capacity. The LM4 plant was placed in service in the third quarter of 2019. |
|
(2) |
Represents the aggregate above-ground shell storage capacity of storage tanks at the Tioga Gas Plant. |
|
(3) |
Represents a working storage capacity of approximately 325 MBbls at the storage cavern and an aggregate working capacity of approximately 5 MBbls of above‑ground storage tanks at the Mentor Storage Terminal. |
Terminaling and Export
Our terminaling and export business consists of the Partnership’s 100% interest in Hess North Dakota Export Logistics Operations LP (“Logistics Opco”), which owns the Ramberg Terminal Facility, the Tioga Rail Terminal, our crude oil rail cars and the Johnson’s Corner Header System. The following sections describe in more detail these assets and the related services that we provide.
Ramberg Terminal Facility
Our Ramberg Terminal Facility is a crude oil pipeline and truck unloading facility located in Williams County, North Dakota that receives crude oil by pipeline and truck from Hess and third parties and exports crude oil by transporting it by pipeline to our Tioga Rail Terminal for loading onto crude oil rail cars or by injecting it directly into third‑party interstate pipeline systems. The facility has a combined pipeline and truck receipt capability of approximately 200 MBbl/d. Up to approximately 130 MBbl/d of crude oil can enter the facility through our crude oil gathering system. Crude oil can also enter the facility through fourteen truck unloading bays with a combined truck unloading capacity of approximately 70 MBbl/d.
The facility has a redelivery capability of up to approximately 285 MBbl/d through the following pipelines:
|
|
• |
a 14‑inch, ten‑mile crude oil pipeline with a current capacity of approximately 135 MBbl/d that connects to the Tioga Rail Terminal; |
|
|
• |
two six‑inch crude oil pipelines with a combined capacity of approximately 25 MBbl/d that connects to third‑party long‑haul pipelines; |
|
|
• |
one six‑inch and two eight‑inch crude oil pipelines with a combined capacity of approximately 55 MBbl/d that connects to third‑party long‑haul pipelines; and |
|
|
• |
one ten‑inch crude oil pipeline with a capacity of approximately 70 MBbl/d that connects to a third‑party long‑haul pipeline. |
The Ramberg Terminal Facility was constructed in 2006 and expanded in 2016. The facility has a combined shell storage capacity of approximately 40 MBbls, with an additional combined 240 MBbls of storage capacity with third parties.
11
Tioga Rail Terminal
The Tioga Rail Terminal is a 140 MBbl/d crude oil and 30 MBbl/d NGL rail loading terminal in Tioga, North Dakota that is connected to the Tioga Gas Plant, the Ramberg Terminal Facility and our crude oil gathering system.
The approximate 140 MBbl/d crude oil loading facility includes a dual loop track with 21 crude oil loading arms that commenced service in 2011. The terminal loads crude oil rail cars owned by us and third parties. The terminal also has three crude oil storage tanks with a combined shell storage capacity of approximately 290 MBbls. The terminal receives up to 30 MBbl/d of crude oil directly from our crude oil gathering system and through a 14‑inch crude oil pipeline connected to, and included as part of, our Ramberg Terminal Facility.
The terminal is capable of loading crude oil unit trains, which are dedicated trains (typically ranging from approximately 100 to 110 cars) chartered for a single delivery destination that usually receive priority scheduling and result in a more cost‑effective method of shipping than standard rail shipment.
The terminal is capable of receiving up to 30 MBbl/d of NGLs through three NGL pipelines connected to the Tioga Gas Plant, including: (i) an eight‑inch propane pipeline with a capacity of approximately 35 MBbl/d; (ii) a six‑inch butane pipeline with a capacity of approximately 15 MBbl/d; and (iii) a six‑inch mixed NGL pipeline with a capacity of approximately 10 MBbl/d. The terminal also includes separate ladder tracks with track space for over 385 NGL rail cars and 16 NGL loading arms that commenced service in 2014. The NGL rail cars are leased by Hess and third parties.
The terminal has a direct rail connection to the BNSF Railway, which in turn connects to the Union Pacific, CSX, Norfolk Southern and other Class 1 railroads. From the BNSF Railway, rail cars enter the Tioga Rail Terminal to be loaded with crude oil. Crude oil loaded onto rail cars at the terminal may be transported to various delivery points in the East Coast, West Coast and Gulf Coast regions of the United States. The terminal receives NGLs for loading onto rail cars for transportation to various delivery points in North America.
Crude Oil Rail Cars
We own a total of 550 crude oil rail cars, which we operate as unit trains consisting of approximately 100 to 110 crude oil rail cars, with which we provide crude oil transportation services to Hess or third parties from the Tioga Rail Terminal to various delivery points in the East Coast, West Coast and Gulf Coast regions of the United States. Our crude oil rail cars were constructed between April 2015 and October 2015 to DOT‑117 safety standards. The effective capacity of the crude oil rail cars depends on round‑trip times to destination. For the year ended December 31, 2020, the average round‑trip duration was approximately 11 days and, based on this, the aggregate working capacity of our crude oil rail cars was approximately 32 MBbl/d. Our crude oil rail cars have a shell capacity of 728 Bbls per car and an effective loading capacity of approximately 92%, or approximately 670 Bbls per car.
Johnson’s Corner Header System
The Johnson’s Corner Header System is a crude oil pipeline header system located in McKenzie County, North Dakota that receives crude oil by pipeline from Hess and third parties and delivers crude oil to third‑party interstate pipeline systems. It has a delivery capacity of approximately 100 MBbl/d of crude oil. The Johnson’s Corner Header System entered into service in 2017.
12
The following table sets forth certain information regarding our terminaling and export assets, which operate under a long‑term, fee‑based commercial agreement with Hess:
Terminaling and Export Assets
|
Asset |
|
Commodity |
|
Description |
|
Approximate Throughput Capacity |
|
Approximate Storage Capacity |
|
Third-Party and Affiliate Connections |
|
Ramberg Terminal Facility |
|
Crude oil |
|
Truck unloading bays; pipeline connections |
|
285 MBbl/d (1) |
|
40 MBbls (2) |
|
Upstream: Crude oil gathering system Downstream: Tioga Rail Terminal connection; third-party long-haul pipelines |
|
Tioga Rail Terminal |
|
Crude oil
NGLs |
|
Dual loop
Ladder track |
|
140 MBbl/d
30 MBbl/d |
|
290 MBbls (3) |
|
Upstream: Crude oil gathering system; Tioga Gas Plant; Ramberg Terminal Facility Downstream: BNSF Railway |
|
Crude oil rail cars |
|
Crude oil |
|
Rail cars (4) |
|
32 MBbl/d (5) |
|
- |
|
|
|
Johnson's Corner Header System |
|
Crude oil |
|
Pipeline connections |
|
100 MBbl/d (6) |
|
- |
|
Upstream: Crude oil gathering system; third-party gathering systems Downstream: Third-party long-haul pipelines |
|
(1) |
Represents the aggregate redelivery capacity of the Ramberg Terminal Facility. |
|
(2) |
Represents the aggregate above-ground shell storage capacity of storage tanks at the Ramberg Terminal Facility. |
|
(3) |
Represents the aggregate above-ground shell storage capacity of storage tanks at the Tioga Rail Terminal. |
|
(4) |
We own a total of 550 crude oil rail cars, which we operate as unit trains consisting of approximately 100 to 110 crude oil rail cars. Our crude oil rail cars have been constructed to DOT‑117 standards. |
|
(5) |
For the year ended December 31, 2020, the average round‑trip duration was approximately 11 days and, based on this, the aggregate working capacity of our crude oil rail cars was approximately 32 Mbbl/d. Our crude oil rail cars have a shell capacity of 728 Bbls per car and an effective loading capacity of approximately 92%, or approximately 670 Bbls per car. |
|
(6) |
Represents the aggregate redelivery capacity of the Johnson’s Corner Header System, which entered into service in 2017. |
Our Commercial Agreements with Hess
Effective January 1, 2014, we entered into fee-based commercial agreements with certain subsidiaries of Hess to provide (i) gas gathering, (ii) crude oil gathering, (iii) gas processing and fractionation, (iv) storage services, and (v) terminal and export services. Effective January 1, 2019, in connection with acquisition of Hess Water Services, we entered into long-term fee-based water services agreements with a subsidiary of Hess. For the services performed under these commercial agreements, we receive a fee per barrel of crude oil, barrel of water, Mcf of natural gas, or Mcf equivalent of NGLs, as applicable, delivered during each month, and Hess is obligated to provide us with minimum volumes of crude oil, water, natural gas and NGLs. In addition, in 2018 and for a portion of 2017, Hess Water Services had documented intercompany arrangements with a subsidiary of Hess pursuant to which it provided produced water gathering and disposal services and charged agreed-upon fees per barrel for the services performed.
In 2018, we amended and restated our gas gathering and gas processing and fractionation agreements with Hess to enable us to provide certain services to Hess in respect of volumes to be delivered to and processed at the LM4 plant. Effective January 1, 2019, Hess pays us a combined processing fee per Mcf of natural gas, or Mcf equivalent of NGLs, as applicable, for aggregate volumes processed at LM4 and TGP.
Except for the water services agreements and except for a certain gathering sub-system as described below, each of our commercial agreements with Hess has an initial 10-year term effective January 1, 2014 (“Initial Term”). For this gathering sub-system, the Initial Term is 15 years effective January 1, 2014 and for the water services agreements the Initial Term is 14 years effective January 1, 2019. Each of our commercial agreements other than our storage services agreement includes an inflation escalator and a fee recalculation mechanism that allows fees to be adjusted annually during the Initial Term for updated estimates of cumulative throughput volumes and our capital and operating expenditures in order to target a return on capital deployed over the Initial Term of the applicable commercial agreement (or, with respect to the crude oil services fee under our terminal and export services agreement, the 20-year period commencing on the effective date of the agreement).
13
We have the unilateral right, exercisable by the delivery of a written notice on or before the date that is three years prior to the expiration of the Initial Term, to extend each commercial agreement for one additional 10-year term (“Secondary Term”). For a certain gathering sub-system, the Secondary Term is 5-years and for the water services agreements the Secondary Term is 10 years. On December 30, 2020, we exercised our renewal options to extend the terms of certain crude oil gathering, terminaling, storage, gas processing and gas gathering commercial agreements with Hess for the Secondary Term through December 31, 2033. There were no changes to any provisions of the existing commercial agreements as a result of the exercise of the renewal options. For the remaining water gathering and disposal agreements as well as the remaining gas gathering agreement, we have the sole option to renew these agreements for an additional term that is exercisable at a later date.
During the Secondary Term of each of our commercial agreements other than our storage services agreement and terminal and export services agreement (with respect to crude oil terminaling services), the fee recalculation model under each applicable agreement will be replaced by an inflation-based fee structure. The initial fee for the first year of the Secondary Term will be determined based on the average fees paid by Hess under the applicable agreement during the last three years of the Initial Term (with such fees adjusted for inflation through the first year of the Secondary Term). For each year following the first year of the Secondary Term, the applicable fee will be adjusted annually based on the percentage change in the consumer price index, provided that we may not increase any fee by more than 3% in any calendar year solely by reason of an increase in the consumer price index, and no fee will ever be reduced below the amount of the applicable fee payable by Hess in the prior year as a result of a decrease in the consumer price index. During the Secondary Term of our commercial agreements, Hess will continue to have minimum volume commitments equal to 80% of Hess’s nominations in each development plan that apply on a three-year rolling basis through the Secondary Term.
We believe these commercial agreements provide us with stable and predictable cash flows and minimal direct exposure to commodity price fluctuations during the Initial Term. Since the Secondary Term of our commercial agreements changes to an inflation-based fixed fee structure, we may have a greater exposure to commodity price volatility during the Secondary Term; however, Hess will continue to have minimum volume commitments, providing us with minimum levels of cash flows.
The following table sets forth additional information regarding Hess’ minimum volume commitments:
|
|
|
|
||||
|
|
|
Hess Minimum Volume Commitment(1) |
||||
|
Agreement |
|
2021 |
|
2022 |
|
2023 |
|
Gas Gathering Agreement - MMcf/d of gas |
|
323 |
|
360 |
|
303 |
|
Crude Oil Gathering Agreement - MBbl/d of crude oil |
|
130 |
|
117 |
|
98 |
|
Gas Processing and Fractionation Agreement - MMcf/d of gas |
|
292 |
|
345 |
|
292 |
|
Terminaling and Export Services Agreement(2) - MBbl/d of crude oil |
|
153 |
|
145 |
|
113 |
|
Water Services Agreement(3) - MBbl/d of water |
|
84 |
|
67 |
|
61 |
|
(1) |
Under each of our commercial agreements other than our storage services agreement, Hess is obligated to provide minimum volumes of crude oil, natural gas, NGLs and produced water, as applicable, to our assets on a quarterly basis and such volumes are reflected in the table above as annual averages of each year’s quarterly minimum volume commitments. The amounts under the gathering agreements also reflect the aggregate annual averages of the quarterly minimum volume commitments on our gathering subsystems. Hess’s minimum volume commitments under our gas processing and fractionation agreement, gas gathering agreement, crude oil gathering agreement and terminal and export services agreement are equal to 80% of Hess’s nominated volumes in each of the first three years of the updated annual development plan on a rolling basis, with new minimum volume commitments established each year for the quarters and year three years forward from the annual nomination. Hess’ minimum volume commitments under our water services agreement are equal to 100% of Hess’ nominated volume in 2021 and decrease to 80% of the nominated volume beginning 2022. In general, the minimum volume commitments resulting from the nominated volumes for any quarter or year contained in any prior development plan cannot be reduced by any updated development plan. The applicable minimum volume commitments may, however, be increased as a result of the nominations contained in any such updated development plan. |
|
(2) |
The terminaling and export services agreement covers the Ramberg Terminal Facility, the Tioga Rail Terminal, our crude oil rail cars and the Johnson’s Corner Header System. |
|
(3) |
Represents minimum volume commitments for operated produced water gathering services. |
For the year ended December 31, 2020, substantially all of our revenues were attributable to our fee‑based commercial agreements with Hess, including revenues from third‑party volumes delivered under these agreements.
14
Regulation of Our Operations
Environmental Regulation
General
Our operations are subject to extensive and frequently‑changing federal, state and local laws, regulations and ordinances relating to the protection of the environment. Among other things, these laws and regulations govern the emission or discharge of pollutants into or onto the land, air and water, the handling and disposal of solid and hazardous wastes and the remediation of contamination. As with the industry generally, compliance with existing and anticipated environmental laws and regulations increases our overall cost of business, including our costs to construct, maintain, operate and upgrade equipment and facilities. While these laws and regulations affect our maintenance capital expenditures and net income, we believe they do not currently affect our competitive position. However, these laws and regulations are subject to changes, or to changes in the interpretation of such laws and regulations, by regulatory authorities, and continued and future compliance with such laws and regulations may require us to incur significant expenditures. Additionally, violation of environmental laws, regulations and permits can result in the imposition of significant administrative, civil and criminal penalties, injunctions limiting our operations, investigatory or remedial liabilities or bans or delays in the construction of additional facilities or equipment. Additionally, a release of hydrocarbons or hazardous substances into the environment could, to the extent the event is not insured, subject us to substantial expenses, including costs to clean-up and remediate the release, comply with applicable laws and regulations and to resolve claims by third parties for personal injury or property damage, or by the U.S. federal government or state governments for natural resources damages. These impacts could directly and indirectly affect our business and have an adverse impact on our financial position, results of operations and liquidity. We cannot currently determine the amounts of such potential future impacts.
Air Emissions and Climate Change
Our operations are subject to the Clean Air Act and its regulations and comparable state and local statutes and regulations in connection with air emissions from our operations. Under these laws, permits may be required before construction can commence on a new source of potentially significant air emissions, and operating permits may be required for sources that are already constructed. These permits may require controls on our air emission sources, and we may become subject to more stringent regulations requiring the installation of additional emission control technologies.
Future expenditures may be required to comply with the Clean Air Act and other federal, state and local requirements for our various sites, including our pipeline, processing, transportation, and storage facilities.
These air emissions requirements also affect Hess’ Bakken operations from which we receive substantially all of our revenues. Hess has been required in the past, and may be required in the future, to incur significant capital expenditures to comply with new legislative and regulatory requirements relating to its operations. To the extent these capital expenditures have a material effect on Hess, they could have a material effect on our business and results of operations.
Legislative and regulatory measures to address greenhouse gas emissions (including carbon dioxide, methane and other gases) are in various phases of discussion or implementation. These include requirements to report emissions of greenhouse gases to the Environmental Protection Agency, or EPA, and state actions to develop and implement statewide or regional programs, each of which require or could require reductions in our greenhouse gas emissions or those of Hess. Requiring reductions in greenhouse gas emissions could result in increased costs to (i) operate and maintain our facilities, (ii) install new emission controls at our facilities and (iii) administer and manage any greenhouse gas emissions programs, including acquiring emission credits or allotments. These requirements may also significantly affect Hess’ Bakken operations and may have an indirect effect on our business, financial condition and results of operations.
Further, the EPA has proposed regulations under the Clean Air Act addressing greenhouse gases, to which some of our facilities may become subject. Rules and regulations have been proposed, as amended and challenged, including rules and regulations governing methane emissions from oil and natural gas production and natural gas processing and transmission facilities. Substantial uncertainty regarding their implementation and timing remains. Congress continues to periodically consider legislation on greenhouse gas emissions, which may include a delay in the implementation of greenhouse gas regulations by EPA or a limitation on EPA’s authority to regulate greenhouse gases, or potentially a tax on carbon, although the ultimate adoption and form of any federal legislation cannot presently be predicted.
15
In addition to potential domestic regulation of greenhouse gases, there continues to be international interest in a global framework for greenhouse gas reductions. While significant uncertainty exists as to future regulation of methane or other greenhouse gas emissions under the Clean Air Act or other local, regional, or international regulatory regimes, the impact of future regulatory and legislative developments, if adopted or enacted, is likely to result in increased compliance costs, increased utility costs, additional operating restrictions on our business and an increase in the cost of products generally. Although such costs may impact our business directly or indirectly by impacting Hess’ facilities or operations, the extent and magnitude of that impact cannot be reliably or accurately estimated due to the present uncertainty regarding the additional measures and how they will be implemented.
Waste Management and Related Liabilities
Many of the environmental laws and regulations affecting our operations relate to the release of hazardous substances or solid wastes into soils, groundwater and surface water, and include measures to control pollution of the environment. These laws generally regulate the generation, storage, treatment, transportation and disposal of solid and hazardous waste. They also require corrective action, including investigation and remediation, at a facility where such waste may have been released or disposed.
CERCLA. The Comprehensive Environmental Response, Compensation, and Liability Act, or CERCLA, which is also known as Superfund, and comparable state laws impose liability, without regard to fault or to the legality of the original conduct, on certain classes of persons that contributed to the release of a “hazardous substance” into the environment. These persons include former and present owners or operators of the site where the release occurred and the transporters and generators of the hazardous substances found at the site. Under CERCLA, these persons may be subject to joint and several liability for the costs of cleaning up the hazardous substances that have been released into the environment, for damages to natural resources, and for the costs of certain health studies. CERCLA also authorizes the EPA and, in some instances, third parties to act in response to threats to the public health or the environment and to seek to recover from the responsible persons the costs they incur. It is not uncommon for neighboring landowners and other third parties to file claims for personal injury and property damage allegedly caused by hazardous substances or other pollutants released into the environment. In the course of our ordinary operations, we may generate waste and use substances that fall within CERCLA’s definition of a “hazardous substance” and, as a result, may be jointly and severally liable under CERCLA for all or part of the costs required to clean up sites contaminated by those substances. Additionally, it is possible that emerging contaminants, like perflorinated chemicals such as PFAS and PFOA compounds, could become subject to CERCLA regulation. Pursuant to our amended omnibus agreement, the Sponsors will indemnify us and will fund, subject to the below limit, the costs for required remedial action for our known historical and legacy spills and releases and, subject to a deductible of $100,000 per claim, for spills and releases, if any, that were existing but unknown at the time of closing of our IPO to the extent such existing but unknown spills and releases are identified within five years after closing of our IPO (i.e., by April 2022) and relate to the Joint Interest Assets. There is a $4.5 million limit (inclusive of any punitive, special, indirect or consequential damages) on the amount for which our Sponsors will indemnify us for environmental liabilities under the amended omnibus agreement once we meet the deductible.
RCRA. We also generate solid wastes, including hazardous wastes, that are subject to the requirements of the federal Resource Conservation and Recovery Act, or RCRA, and comparable state statutes. From time to time, the EPA considers the adoption of stricter disposal standards for non‑hazardous wastes. Hazardous wastes are subject to more rigorous and costly disposal requirements than are non‑hazardous wastes. Any changes in the regulations for treatment, storage or disposal of RCRA‑regulated waste could increase our maintenance capital expenditures and operating expenses. We continue to seek methods to minimize the generation of hazardous wastes in our operations.
Hydrocarbon wastes. We currently own and lease, and Hess has in the past owned and leased, properties where hydrocarbons have been handled for many years. Although we have utilized operating and disposal practices that we believe were standard in the industry at the time, hydrocarbons or other waste may have been disposed of or released on or under the properties owned or leased by us or on or under other locations where these wastes have been taken for disposal. In addition, many of these properties have been operated by third parties whose treatment and disposal or release of hydrocarbons or other wastes was not under our control. These properties and wastes disposed thereon may be subject to CERCLA, RCRA and analogous state laws. Assuming liability is established under these laws, we could be required to remove or remediate previously disposed wastes (including wastes disposed of or released by prior owners or operators), to clean up contaminated property (including contaminated groundwater) or to perform remedial operations to prevent further contamination.
16
Water
Our operations have the potential to result in the discharge of pollutants, including crude oil. Regulations under the Clean Water Act, or CWA, the Oil Pollution Act of 1990, or OPA‑90, and state laws impose regulatory burdens on our operations. Spill prevention control and countermeasure requirements of federal laws and some state laws require containment to mitigate or prevent contamination of jurisdictional waters in the event of an oil overflow, rupture or leak. For example, the Clean Water Act requires us to maintain Spill Prevention Control and Countermeasure, or SPCC, plans at many of our facilities. We maintain discharge permits for facilities required under the National Pollutant Discharge Elimination System program of the Clean Water Act and have implemented processes to oversee our compliance efforts.
In addition, the transportation and storage of crude oil or other hazardous substances over and adjacent to water involves risk and subjects us to the provisions of OPA‑90 and related state requirements. Among other requirements, OPA‑90 and the National Contingency Plan requires the owner or operator of a tank vessel or a facility to maintain an emergency plan to respond to releases of oil or other hazardous substances. Also, in case of any such release, OPA‑90 requires the responsible company to pay resulting removal costs and damages. OPA‑90 also provides for civil penalties and imposes criminal sanctions for violations of its provisions. We operate facilities at which releases of oil or other hazardous substances could occur. We have implemented emergency oil response plans for our components and facilities covered by OPA‑90, and we have established SPCC plans for facilities subject to Clean Water Act SPCC requirements.
Construction or maintenance of our pipelines, terminals and storage facilities may impact wetlands, which are also regulated under the Clean Water Act by the EPA and the U.S. Army Corps of Engineers. Regulatory requirements governing wetlands (including associated mitigation projects) may result in the delay of our pipeline projects while we obtain necessary permits and may increase the costs of new projects and maintenance activities.
Employee and Community Safety
We are subject to the requirements of the Occupational Safety and Health Administration, or OSHA, and comparable state statutes that regulate the protection of the health and safety of workers, as applied to seconded employees from Hess. In addition, the OSHA hazard communication standard requires that information be maintained about hazardous materials used or produced in operations and that this information be provided as applicable to employees, state and local government authorities and citizens.
Endangered Species Act
The Endangered Species Act restricts and carries civil and criminal liability for activities that may affect endangered species or their habitats. At the federal level, the law is administered by the Fish and Wildlife Service. While some of our facilities are in areas that may be designated as habitat for endangered species, we have not incurred any material costs to comply or restrictions on our operations. However, the discovery of previously unidentified endangered species or designation of previously unidentified endangered or threatened species could cause us to incur additional costs or become subject to operating restrictions or bans in the affected area.
Other Regulation
Rail Regulation
We believe all of our rail cars in crude oil service meet the current U.S. Department of Transportation DOT‑117 standard applicable to “high hazard flammable trains”. The adoption of additional federal, state or local laws or regulations, including any voluntary measures by the rail industry regarding rail car design or crude oil and liquid hydrocarbon rail transport activities, or efforts by local communities to restrict or limit rail traffic involving crude oil, could affect our business by increasing compliance costs and decreasing demand for our services, which could adversely affect our financial position and cash flows. Moreover, any disruptions in the operations of railroads, including those due to shortages of rail cars, locomotives or labor, weather‑related problems, flooding, drought, derailments, mechanical difficulties, strikes, lockouts or bottlenecks, or other force majeure events could adversely impact our customers’ ability to move their product and, as a result, could affect our business.
17
Pipeline Regulation
Section 1(b) of the Natural Gas Act, or the NGA, exempts natural gas gathering facilities from regulation by the Federal Energy Regulatory Commission, or FERC, under the NGA. Although FERC has not made any formal determinations with respect to our natural gas gathering facilities upstream of the Tioga Gas Plant, we believe that the natural gas pipelines in our gathering systems meet the traditional tests FERC has used to establish whether a pipeline is unregulated under the Natural Gas Act, or NGA. Similarly, we believe that the crude oil and NGL pipelines in our gathering system are not subject to FERC tariff requirements under the Interstate Commerce Act, or ICA, because they fall outside FERC’s tariff jurisdiction. However, the classification and regulation of our gathering facilities may be subject to change based on future determinations by FERC, the courts, or Congress. If it is subsequently determined that an individual facility is not exempt from FERC regulation under the NGA, such determination could decrease revenue, increase operating costs, and, depending upon the facility in question, adversely affect our results of operations and cash flows. In addition, if any of our facilities were found to have violated the NGA or the Natural Gas Policy Act, FERC has civil penalty authority under the NGA and NGPA to impose penalties for current violations of up to $1,307,164 per day for each violation and disgorgement of profits associated with any violation.
State regulation of gathering facilities and intrastate transportation pipelines generally includes various safety, environmental and, in some circumstances, nondiscriminatory take and common purchaser requirements, as well as complaint‑based rate regulation. Other state regulations may not directly apply to our business, but may nonetheless affect the availability of natural gas, crude oil and NGLs for purchase, compression and sale.
Safety and Maintenance
Our terminal operations, including associated pipelines, are subject to strict safety laws and regulations, including regulations under OSHA and comparable state and local regulations. We believe our terminal facilities are operated in a manner consistent with industry safe practices and standards and have fire protection in compliance with local, state and federal regulations. The tanks designed for crude oil storage at our terminals are equipped with appropriate controls that minimize emissions and promote safety. Our terminal facilities have response plans, spill prevention and control plans and other programs to respond to emergencies. Generally, rail operations are subject to federal regulations and the Association of American Railroad rules.
The transportation and storage of crude oil and other hydrocarbon products involve a risk that hazardous liquids may be released into the environment, potentially causing harm to the public or the environment. The DOT, through PHMSA and state agencies, enforces safety regulations with respect to the design, construction, operation, maintenance, inspection and management of our pipeline and storage facilities. PHMSA requires pipeline operators to implement integrity management programs, including more frequent inspections and other measures to ensure pipeline safety in high‑consequence areas, or HCAs, defined as those areas that are unusually sensitive to environmental damage, that cross a navigable waterway, or that have a high population density. The regulations require operators, including us, to (i) perform ongoing assessments of pipeline integrity, (ii) identify and characterize applicable threats to pipeline segments that could impact a HCA, (iii) improve data collection, integration and analysis, (iv) repair and remediate pipelines as necessary and (v) implement preventive and mitigating actions. These regulations contain requirements for the development and implementation of pipeline integrity management programs, which include the inspection and testing of pipelines and the correction of anomalies. PHMSA’s regulations also require that pipeline operation and maintenance personnel meet certain qualifications and that pipeline operators develop comprehensive spill response plans, including extensive spill response training for pipeline personnel.
States are largely preempted by federal law from regulating pipeline safety for interstate lines but most states are certified by the DOT to assume responsibility for enforcing federal intrastate pipeline regulations and inspection of intrastate pipelines. States may adopt stricter standards for intrastate pipelines than those imposed by the federal government for interstate lines; however, states vary considerably in their authority and capacity to address pipeline safety. State standards may include requirements for facility design and management in addition to requirements for pipelines. Our internal review of our assets and operations revealed small pipelines or sections of facilities that may be subject to PHMSA regulation. PHMSA may initiate proceedings with respect to any non-compliance at a future date. Nevertheless, we do not expect these developments to have a material effect on our operations or revenues.
We inspect our pipelines to determine their condition and use the inspection information to evaluate appropriate preventative maintenance activities to validate line integrity and safety. Our inspections sometimes include the use of internal line inspection tools that provide information on the physical condition of our pipelines.
18
On January 18, 2019, the North Dakota Industrial Commission, or NDIC, issued Oil Conditioning Order No. 29398 revising Order No. 25417, which requires producers in a Bakken, Bakken/Three Forks, Three Forks or Sanish pool fields, (collectively referred to by the Order as “the Bakken Petroleum System”), effective April 1, 2015, to heat their produced fluids to a specified minimum temperature or demonstrate that crude oil has a vapor pressure no greater than 13.7 psi prior to separation. The Order revisions allow operators more flexibility in evaluating and demonstrating compliance with the state’s vapor pressure requirements. Our commercial agreements with Hess contain product quality specification limits. However, if new or more stringent federal, state or local legal restrictions relating to the quality specification of crude oil or to crude oil transportation are adopted in areas where Hess and our other customers operate, Hess and our other customers could incur potentially significant added costs to comply with such requirements and experience delays or curtailment in the pursuit of production or development activities, which could reduce demand for our midstream services.
In October 2019, PHMSA submitted three major rules to the Federal Register, including rules focused on: the safety of gas transmission pipelines (the first of three parts of the Mega Rule), the safety of hazardous liquid pipelines, and enhanced emergency order procedures. The gas transmission rule requires operators of gas transmission pipelines constructed before 1970 to determine the material strength of their lines by reconfirming maximum allowable operating pressure (“MAOP”). In addition, the rule updates reporting and records retention standards for gas transmission pipelines. This rule took effect on July 1, 2020. PHMSA is expected to issue additional regulations focusing on repair criteria in high-consequence areas (“HCAs”) and creating new repair criteria for non-HCAs; requirements for inspecting pipelines following extreme events; updates to pipeline corrosion control requirements; and various other integrity management requirements; as well as gas gathering in the future.
Security
The Department of Homeland Security’s, or DHS, Chemical Facility Anti‑Terrorism Standards are designed to regulate the security of high‑risk chemical facilities. The DHS issued an interim rule in April 2007 regarding risk‑based performance standards to be attained pursuant to this act and, on November 20, 2007, further issued an Appendix A to the interim rules that establishes chemicals of interest and their respective threshold quantities that trigger compliance with these interim rules. Covered facilities determined by DHS to pose a high level of security risk are required to prepare and submit Security Vulnerability Assessments or Site Security Plans as well as comply with other regulatory requirements, including those regarding inspections, audits, recordkeeping and protection of chemical‑terrorism vulnerability information. Certain of our facilities may be subject to these requirements.
Since the September 11, 2001, terrorist attacks on the United States, the U.S. government has issued warnings that energy infrastructure assets may be future targets of terrorist organizations. These developments have subjected our operations to increased risks. Increased security measures taken by us as a precaution against possible terrorist attacks may have resulted in increased costs to our business. Where required by federal, state or local laws, we believe we have prepared effective security plans for the storage and distribution facilities we operate. Terrorist attacks aimed at our facilities and any global and domestic economic repercussions from terrorist activities could adversely affect our financial condition, results of operations and cash available for distribution to our shareholders.
Governmental standards for the protection of computer-based systems and technology from cyber threats and attacks, have either been adopted or are being considered in the U.S. Congress and by U.S. Executive Branch departments and agencies, including the Department of Homeland Security. We currently may be subject to existing standards or standards implemented in the future. We have implemented cyber security programs and protocols. While we cannot guarantee their effectiveness, we continually seek to improve these protocols. A significant cyber‑attack could have a material adverse effect on our operations and those of our customers.
Title to Properties and Permits
Certain of the pipelines connecting our facilities are constructed on rights‑of‑way granted by the apparent record owners of the property and in some instances these rights‑of‑way are revocable at the election of the grantor. In several instances, lands over which rights‑of‑way have been obtained could be subject to prior liens that have not been subordinated to the right‑of‑way grants. We have obtained permits from public authorities to cross over or under, or to lay pipelines in or along, watercourses, county roads, municipal streets and state highways and, in some instances, these permits are revocable at the election of the grantor. These permits may also be subject to renewal from time to time and we will generally seek renewal or arrange alternative means of transport through additional investment or commercial agreements. We have also obtained permits from railroad companies to cross over or under lands or rights-of-way, many of which are also revocable at the grantor’s election.
We believe we have satisfactory permits and/or title to all our rights-of-way. We also believe that we have satisfactory title to all of our assets.
19
Other Items
Competition
As a result of our contractual relationship with Hess under our commercial agreements and our direct connections to Hess’ production operations in the Williston Basin, we believe that we will not face significant competition from other midstream service providers for Hess’ crude oil, natural gas or NGL gathering, processing or terminaling services or for other midstream services relating to Hess’ production operations in the Bakken.
If Hess’ production volumes decrease or if Hess’ customers reduce their purchases of crude oil, natural gas or NGLs from Hess due to the increased availability of less expensive products from other suppliers or for other reasons, Hess may meet only the minimum volume commitments of our commercial agreements (or pay the shortfall fee if it does not meet the minimum volume), which could cause a material decrease in our revenues.
Seasonality
The crude oil, natural gas and NGLs that we handle, process and store are directly affected by the level of supply and demand for crude oil, natural gas and NGLs in the markets served directly or indirectly by our assets. For example, we generally fill the storage cavern at our Mentor Storage Terminal with propane during the warmer months when demand for propane is low, and gradually withdraw propane from the cavern during the colder months when demand is higher. However, we believe that many effects of seasonality on our revenues are substantially mitigated through the use of our fee-based commercial agreements with Hess that include minimum volume commitments.
Insurance
Our assets may experience physical damage as a result of an accident or natural disaster. These hazards have the potential to cause personal injury and loss of life, severe damage to and destruction of property and equipment, pollution or environmental damage, and suspension of operations. We are insured under certain of Hess’ corporate insurance policies and are subject to the shared deductibles and limits under those policies. We also carry insurance policies separate from Hess for business interruption, certain property damage and third-party liabilities, which include sudden and accidental pollution liabilities, at varying levels of deductibles and limits that we believe are reasonable and prudent under the circumstances to cover our operations and assets. As we continue to grow, we will continue to evaluate our policy limits and deductibles as they relate to the overall cost and scope of our insurance program.
Human Capital Resources
We are managed by the board of directors and executive officers of Hess Midstream GP LLC, the general partner of our general partner. Neither we nor our subsidiaries have any employees. Hess Midstream GP LLC, as the general partner of our general partner, has the sole responsibility for providing the employees and other personnel necessary to conduct our operations and has entered into an employee secondment agreement with Hess and certain of its subsidiaries pursuant to which Hess and its subsidiaries make available the services of their employees in exchange for a fee. As a result, all of the employees that conduct our business are employed by affiliates of our general partner including Hess. Hess is responsible for human capital management policies, including any human capital measures and objectives that management focuses on in managing the business. As of December 31, 2020, Hess Midstream GP LLC and its affiliates had approximately 196 full‑time equivalent employees supporting our operations, including employees in the field performing services and support staff from other offices.
Office
The principal office of our Company is located at 1501 McKinney Street, Houston, Texas 77010.
Website Access to Our Reports
We make available free of charge through our website, at www.hessmidstream.com, our annual report on Form 10‑K, quarterly reports on Form 10‑Q, current reports on Form 8‑K and amendments to those reports filed or furnished pursuant to Section 13(a) or 15(d) of the Securities Exchange Act of 1934, as amended (the “Exchange Act”), as soon as reasonably practicable after such material is electronically filed with or furnished to the SEC. The information on our website is not incorporated by reference in this report. Our Code of Business Conduct and Ethics, Corporate Governance Guidelines, and the Audit Committee charter are available on our website and are also available free of charge upon request to Investor Relations at our principal executive office. We also file with the New York Stock Exchange (NYSE) an annual certification that our Chief Executive Officer is unaware of any violation of the NYSE’s corporate governance standards.
20
|
ITEM 1A. |
RISK FACTORS |
Our business activities and the value of our securities are subject to significant risks, including the risk factors described below. These risk factors could negatively affect our operations, financial condition, liquidity and results of operations, and as a result, holders and purchasers of our securities could lose part or all of their investments. It is possible that additional risks relating to our securities may be described in a prospectus if we issue securities in the future.
Risk Factors Summary
Risks Related to Our Relationship with Hess
|
|
• |
We are substantially dependent on Hess and subject to many of the same risks facing Hess. |
|
|
• |
Hess may suspend, reduce or terminate its obligations under our commercial agreements if we fail to perform or if a force majeure event prevents us from performing required services under the applicable agreement. |
|
|
• |
Our success depends, in part, on Hess replacing declining production, and if Hess does not maintain its drilling activities, or if we do not pursue third-party customer contracts, the demand for our services could be reduced. |
|
|
• |
We may not be able to significantly increase our third-party revenues, which could limit our ability to grow and extend our dependence on Hess. |
|
|
• |
The level and terms of Hess’ indebtedness and any reduction in Hess’ credit ratings could adversely affect our business and our ability to obtain credit in the future. |
Risks Related to Our Business and Industry
|
|
• |
Our business and operations have been and may continue to be adversely affected by the COVID-19 global pandemic and the recent reduced demand for oil and natural gas. |
|
|
• |
Any decrease in the volumes of natural gas or crude oil that we handle, including due to competition and seasonal weather conditions in our limited geographic areas, could adversely affect our business. |
|
|
• |
Our operations and Hess’ Bakken production operations are subject to many risks and operational hazards as well as commodity price risks. |
|
|
• |
We do not own all of the land on which certain of the pipelines connecting our facilities are located and utilize contract operator services, which may result in disruptions and increased costs in the future. |
|
|
• |
We have a significant amount of consolidated indebtedness with terms that may restrict our business. |
|
|
• |
We may be unable to make acquisitions on economically acceptable terms from third parties and the completion of capital projects by us are subject to risks and may not result in revenue increases. |
|
|
• |
Terrorist or cyber-attacks and threats could have a material adverse effect on us. |
Regulatory, Legal and Environmental Risks
|
|
• |
Our assets and operations are subject to federal, state, and local laws and regulations relating to environmental protection and safety, including those relating to pipeline integrity, and may become subject to FERC regulation. |
|
|
• |
Evolving environmental laws and regulations on crude oil stabilization, climate change, hydraulic fracturing and crude oil rail cars could have an adverse effect on our business. |
|
|
• |
We or Hess may be unable to obtain or renew permits or approvals necessary for our respective operations, including our produced water facilities. |
|
|
• |
Certain plant or animal species could be designated as endangered or threatened, which could limit our ability to expand some or limit our customers’ ability to develop new crude oil and natural gas wells. |
Risks Inherent in an Investment in Us
|
|
• |
We may not generate sufficient distributable cash flow to support the payment of the minimum quarterly distribution to our shareholders. |
|
|
• |
Our general partner and its affiliates, including our Sponsors, have conflicts of interest with us and limited fiduciary duties and they may favor their own interests to our detriment. |
|
|
• |
Our partnership agreement requires that we distribute all of our available cash, which could limit our ability to grow. |
21
|
|
• |
Our partnership agreement designates the Court of Chancery of the State of Delaware as the exclusive forum for certain types of actions by our shareholders for disputes with us or our general partner’s directors, officers or other employees. |
|
|
• |
Our partnership agreement provides that our shareholders irrevocably waive the right to trial by jury. |
|
|
• |
Our general partner and its affiliates, including our Sponsors, may compete with us and have no obligation to present business opportunities to us. |
|
|
• |
Holders of our Class A Shares have very limited voting rights. |
|
|
• |
Our general partner can transfer its interests and may require our shareholders to sell their Class A Shares at an undesirable time or price. |
|
|
• |
Our partnership agreement restricts the remedies available to shareholders for actions taken by our general partner. |
|
|
• |
Our Sponsors may sell Class A Shares in the public or private markets, and such sales could have an adverse impact on the trading price of the Class A Shares. |
|
|
• |
We may issue an unlimited number of additional equity interests without shareholder approval, including equity interests with preferences senior to the Class A Shares. |
|
|
• |
The NYSE does not require us to comply with certain of its corporate governance requirements. |
|
|
• |
We are treated as a corporation for U.S. federal and state income tax purposes. |
Risks Related to Our Relationship with Hess
Hess currently accounts for substantially all of our revenues. If Hess changes its business strategy, is unable for any reason, including financial or other limitations, to satisfy its obligations under our commercial agreements, our revenues would decline and our financial condition, results of operations, cash flows and ability to make distributions to our shareholders could be materially and adversely affected.
For the year ended December 31, 2020, substantially all of our revenues were attributable to our fee‑based commercial agreements with Hess, including revenues from third‑party volumes delivered under these agreements. We expect that we will continue to derive substantially all of our revenues in the near term under multiple commercial agreements with Hess and any event, whether in our areas of operation or elsewhere, that materially and adversely affects Hess’ financial condition, results of operations or cash flows may adversely affect our ability to sustain or increase cash distributions to our shareholders. Accordingly, we are indirectly subject to the operational and business risks of Hess, the most significant of which include the following:
|
|
• |
adverse effects of the COVID-19 global pandemic; |
|
|
• |
the effects of changing commodity prices and production margins; |
|
|
• |
Hess’ ability to successfully increase its Bakken production; |
|
|
• |
the inherent uncertainties in estimating quantities of proved reserves and the possibility that actual Bakken production may be lower than estimated; |
|
|
• |
Hess’ ability to control decisions made under joint operating agreements and failure of the parties under such agreements to meet their obligations; |
|
|
• |
changing laws and regulations and other governmental actions; |
|
|
• |
substantial capital requirements and Hess’ ability to obtain needed financing on satisfactory terms, if at all; |
|
|
• |
political instability in areas where Hess operates that can adversely affect Hess’ business; |
|
|
• |
environmental risks and environmental laws and regulations that can result in significant costs and liabilities; |
|
|
• |
climate change initiatives that can result in significant operational changes and expenditures, reduced demand for Hess’ products and adversely affect Hess’ business; |
|
|
• |
highly competitive environment where many of Hess’ competitors are larger and have greater resources and a more diverse portfolio than Hess; |
|
|
• |
catastrophic and other events, whether naturally occurring or man-made, may materially affect Hess’ operations and financial condition; |
22
|
|
• |
significant time delays between the estimated and actual occurrence of critical events associated with Hess’ development projects may result in material negative economic consequences; |
|
|
• |
departure of key members from Hess’ senior management team, and/or difficulty in recruiting and retaining adequate numbers of experienced technical personnel, could negatively impact Hess’ ability to deliver on its strategic goals; |
|
|
• |
Hess’ dependency on oilfield service companies for items including drilling rigs, equipment, supplies and skilled labor and its ability to secure these services, or a high cost thereof, may result in material negative economic consequences; and |
|
|
• |
disruption, failure or cyber security breaches affecting or targeting computer, telecommunication systems, and infrastructure used by Hess or its business partners that may materially impact Hess’ business and operations. |
Hess may suspend, reduce or terminate its obligations under our commercial agreements in certain circumstances, which could have a material adverse effect on our financial condition, results of operations, cash flows and ability to make distributions to our shareholders.
Our commercial agreements with Hess include provisions that permit Hess to suspend or terminate its obligations under the applicable agreement if certain events occur. These events include our failure to perform or comply with a material warranty, covenant or obligation under the applicable commercial agreement following the expiration of a specified cure period. In addition, Hess may suspend or reduce its obligations under our commercial agreements if a force majeure event prevents us from performing required services under the applicable agreement. Hess has the ability to make such decisions notwithstanding the fact that they may significantly and adversely affect us. Any such reduction or suspension or termination of Hess’ obligations would have a material adverse effect on our financial condition, results of operations, cash flows and ability to make distributions to our shareholders.
Because of the natural decline in production from existing wells in our areas of operation, our success depends, in part, on Hess and other producers replacing declining production and also on our ability to secure new sources of natural gas and crude oil. Any decrease in the volumes of natural gas or crude oil that we handle could adversely affect our business and operating results.
The natural gas and crude oil volumes that support our business depend on the level of production from natural gas and crude oil wells connected to our facilities, which may be less than expected and will naturally decline over time. As a result, our cash flows associated with these wells will also decline over time. In order to maintain or increase throughput levels at our facilities, Hess and other producers for which we currently or in the future may handle volumes at our facilities must replace declining production, or we must obtain new sources of natural gas and crude oil. The primary factors affecting our ability to obtain non‑dedicated sources of natural gas and crude oil include (i) the level of successful drilling activity in our areas of operation, (ii) our ability to compete for volumes from successful new wells and (iii) our ability to compete successfully for volumes from sources connected to other pipelines.
We have no control over the level of drilling activity in our areas of operation, the amount of reserves associated with wells connected to our systems or the rate at which production from a well declines. In addition, we have no control over Hess or other producers or their drilling or production decisions, which are affected by, among other things:
|
|
• |
the availability and cost of capital; |
|
|
• |
prevailing and projected crude oil, natural gas and NGL prices; |
|
|
• |
demand for crude oil, natural gas and NGLs; |
|
|
• |
levels of reserves; |
|
|
• |
geological considerations; |
|
|
• |
environmental or other governmental regulations, including the timely availability of drilling permits and the regulation of hydraulic fracturing and flaring; and |
|
|
• |
the availability of drilling rigs and other costs of production and equipment. |
Fluctuations in commodity prices can also greatly affect the development of crude oil and natural gas reserves. Drilling and production activity generally decreases as crude oil and natural gas prices decrease. Declines in crude oil and natural gas prices could have a negative impact on exploration, development and production activity, and if sustained, could lead to a material decrease in such activity. For example, in the second quarter of 2020, as a result of the COVID-19 global pandemic and sharp decline in crude oil prices, Hess reduced its rig count from 6 rigs to 1 rig in the Bakken. In addition, third parties in the Bakken have also curtailed production and reduced drilling activity. Sustained reductions in exploration or production activity in our areas of operation could lead to reduced utilization of our assets.
23
Because of these and other factors, even if crude oil and natural gas reserves are known to exist in areas served by our assets, producers may choose not to develop those reserves. If reductions in drilling activity result in our inability to maintain the current levels of throughput on our systems, those reductions could reduce our revenues and cash flow and adversely affect our ability to make cash distributions to our shareholders.
If Hess does not maintain its drilling activities, or if we do not pursue third-party customer contracts, the demand for our produced water disposal services could be reduced, which could have a material adverse effect on our results of operations, cash flow and ability to make distributions to our shareholders.
The produced water disposal services that we provide to Hess and any other customers assist in their drilling activities. If Hess does not maintain its drilling activities, its demand for our produced water disposal services will be reduced regardless of whether we continue to provide other midstream services for their production. If the demand for our produced water disposal services declines for this or any other reason, our financial condition and results of operations could be adversely affected.
We may not be able to significantly increase our third‑party revenues due to competition and other factors, which could limit our ability to grow and extend our dependence on Hess.
Part of our growth strategy includes diversifying our customer base by identifying opportunities to offer services to third parties with our existing assets or by constructing or acquiring new assets independently from Hess. Our ability to increase our third‑party revenues is subject to numerous factors beyond our control, including prevailing commodity prices, competition from third parties and the extent to which we lack available capacity when third‑party customers require it. For example, the decline in crude oil prices in the second quarter of 2020 as a result of the COVID-19 global pandemic caused producers to reduce exploration, development and production activities, which resulted in a decrease in third‑party volumes available to be handled by our assets. In addition, our natural gas and crude oil gathering systems and processing plants are subject to competition from existing and future third‑party natural gas and crude oil gathering systems and natural gas processing and fractionation plants in the Bakken, while our terminals and crude oil rail cars compete with third‑party terminals, pipelines and crude oil rail cars for available third‑party volumes. To the extent that we have available capacity on our gathering systems, at TGP or LM4 for third-party volumes, we may not be able to compete effectively with third‑party gathering systems or processing plants for additional natural gas production in the area. To the extent that we have available capacity at our terminals or crude oil rail cars for third‑party volumes, competition from other existing or future terminals or crude oil rail cars owned by third parties may limit our ability to utilize this available capacity.
We have historically provided midstream services to third parties on only a limited basis, and we can provide no assurance that we will be able to attract any material third‑party service opportunities. Our efforts to attract new unaffiliated customers may be adversely affected by our relationship with Hess and our desire to provide services pursuant to fee‑based contracts. Our potential customers may prefer to obtain services under other forms of contractual arrangements under which we would be required to assume direct commodity exposure.
The level and terms of our and Hess’ indebtedness and any reduction in Hess’ credit ratings could adversely affect our ability to grow our business and our ability to make cash distributions to our shareholders. Our ability to obtain credit in the future may also be adversely affected by the credit ratings of Hess.
We and Hess must devote a portion of our cash flows from operating activities to service our respective indebtedness, and therefore cash flows may not be available for use in pursuing our and Hess’ growth strategy. Furthermore, a higher level of indebtedness at Hess in the future would increase the risk that it may default on its obligations to us under our commercial agreements. As of December 31, 2020, Hess had total consolidated indebtedness of approximately $8.3 billion, including our indebtedness of $1.9 billion, which is non-recourse to Hess.
Two of the three major credit rating agencies that rate Hess’ debt have assigned Hess an investment grade rating. If these credit ratings are lowered in the future, the interest rate and fees Hess pays on its credit facilities may increase. Credit rating agencies may consider Hess’ debt ratings when assigning ours because of its ownership interest in us, the significant commercial relationships between Hess and us, and our reliance on commercial agreements with Hess for substantially all of our revenues. If one or more credit rating agencies were to downgrade the outstanding indebtedness of Hess, we could experience an increase in our borrowing costs or difficulty accessing the capital markets. Such a development could adversely affect our ability to grow our business and to make cash distributions to our shareholders.
24
Risks Related to Our Business and Industry
Our business and operations have been and may continue to be adversely affected by the COVID-19 global pandemic or other similar public health developments and the recent reduced demand for oil and natural gas.
The COVID-19 global pandemic and related actions taken by governments and businesses, including voluntary and mandatory quarantines and travel and other restrictions, has resulted in a significant and swift reduction in U.S. economic activity. Certain jurisdictions have begun re-opening only to return to restrictions in the face of increases in new COVID-19 cases. As a result of COVID-19, our operations, and those of our business partners, suppliers and customers, including Hess, have experienced and may continue to experience further adverse effects, including disruptions, delays or temporary suspensions of operations and supply chains; temporary inaccessibility or closures of facilities; and workforce impacts from illness, school closures and other community response measures. We have implemented a variety of health and safety measures including enhanced cleaning procedures and modified work practices such as travel restrictions, health screenings, reduced personnel at offshore platforms and onshore work sites wherever this can be done safely, and remote working arrangements for office workers. There is no certainty that these or any other future measures will be sufficient to mitigate the risks posed by the disease, including the risk of infection of key employees, and our ability to perform certain functions could be impaired by these new business practices. For example, our reliance on technology has necessarily increased due to our encouragement of remote communications and other work-from-home practices, which could make us more vulnerable to cyber-attacks. To the extent we or our business partners, suppliers or customers continue to experience restrictions or other effects, our financial condition, results of operations and future expansion projects could be adversely affected.
In addition to the global health concerns of COVID-19, the pandemic has negatively affected the United States and global economy and severely adversely impacted demand for oil and natural gas. The prolonged continuation or amplification of the outbreak of COVID-19 could result in further economic downturn that may affect our operating results in the long-term. Furthermore, the effects of COVID-19 and concerns regarding its global spread have negatively impacted the domestic and international demand for crude oil and natural gas, which has contributed to price volatility and adversely affected the demand for and marketability of crude oil, natural gas and NGLs that we gather, process and terminal for Hess and other third-party producers. Containment measures implemented to mitigate the spread of COVID-19 could continue to be widespread and lead to sustained adoption of certain behavioral changes, such as reduced travel and work from home policies, which could result in further reductions in demand for and consumption of energy commodities and further curtailments and shut-ins of production by our customers.
The timeline and potential magnitude of the COVID-19 pandemic remains unknown and will depend on future developments, including, among others, the availability of vaccines and effective treatments and the extent to which normal economic and operating conditions resume. In the event one or more of our business partners is adversely affected by COVID-19 or the current market environment, that may impact our costs and ability to conduct business with them. In addition, we may face an increased risk of changes in the regulation related to our business, such as the imposition of limitations on our workforce’s ability to access our facilities. We also are subject to litigation risk and possible loss contingencies related to COVID-19, including with respect to commercial contracts, employee matters and insurance arrangements. The current environment may make it more difficult to comply with our covenants and other restrictions in agreements governing our debt, and a lack of confidence in our industry on the part of the financial markets may result in a lack of access to capital, any of which could lead to reduced liquidity.
As the impact from the COVID-19 pandemic remains difficult to predict, the extent to which it may negatively affect our operating results is uncertain. Any impact will depend on future developments and new information that may emerge regarding the severity and duration of COVID-19 and the actions taken by authorities to contain it or treat its impact, all of which are beyond our control.
Our industry is highly competitive and increased competitive pressure could adversely affect our business and operating results.
We compete with other midstream companies in our areas of operation. In addition, some of our competitors have assets in closer proximity to crude oil and natural gas supplies and have available idle capacity in existing assets that would not require new capital investments for use. Some of our competitors are large companies that have greater financial, managerial and other resources than we do. Our competitors may expand or construct gathering systems, processing plants, terminals or storage facilities that would create additional competition for the services we provide to our customers. Our ability to renew or replace existing contracts with our customers at rates sufficient to maintain current revenue and cash flow could be adversely affected by the activities of our competitors and our customers. All of these competitive pressures could have a material adverse effect on our business, results of operations, financial condition and our ability to make cash distributions to our shareholders.
25
Seasonal weather conditions may adversely affect our customers’ ability to conduct drilling activities in some of the areas where we operate and our ability to operate our assets and to construct additional facilities.
Crude oil and natural gas operations in North Dakota are adversely affected by seasonal weather conditions. In the Bakken, drilling and other crude oil and natural gas activities can be adversely affected during the winter months. Severe winter weather conditions limit and may reduce or temporarily halt our customers’ ability to operate during such conditions, leading to the decrease in drilling activity and the potential shut‑in of producing wells which the producers are unable to service. This could result in a decrease in the volumes of crude oil, natural gas and NGLs supplied to our assets. In addition, seasonal weather conditions during the winter months may adversely impact the operations of our assets and our ability to construct additional facilities, by causing temporary delays and shutdowns. These constraints and the resulting impacts could have a material adverse effect on our business, results of operations, financial condition and our ability to make cash distributions to our shareholders.
Our success depends on our ability to attract and maintain customers in a limited number of geographic areas.
Substantially all of our assets are located in the Bakken, and we intend to focus our future capital expenditures largely on developing our business in that area. As a result, our financial condition, results of operations and cash flows are significantly dependent upon the demand for our services in that area. Due to our focus on the Bakken, an adverse development in crude oil or natural gas production from that area would have a significantly greater impact on our financial condition and results of operations than if we spread expenditures more evenly over a wider geographic area. For example, a change in the rules and regulations governing operations in or around the Bakken could cause Hess or other producers to reduce or cease drilling or to permanently or temporarily shut‑in their production within the area, which could lead to a decrease in the volumes of natural gas and crude oil that we handle and have a material adverse effect on our business, results of operations, financial condition and our ability to make cash distributions to our shareholders.
Our operations and Hess’ Bakken production operations are subject to many risks and operational hazards, some of which may result in business interruptions and shutdowns of our or Hess’ operations and damages for which may not be fully covered by insurance. If a significant accident or event occurs that results in a business interruption or shutdown for which we are not adequately insured, our operations and financial results could be materially and adversely affected.
Our operations are subject to all of the risks and operational hazards inherent in gathering, compressing, processing, fractionating, terminaling, storing, loading and transporting crude oil, natural gas and NGLs and gathering and disposing of produced water, including:
|
|
• |
damages to pipelines, terminals and facilities, related equipment and surrounding properties caused by earthquakes, tornados, floods, fires, severe weather, explosions and other natural disasters and acts of terrorism; |
|
|
• |
maintenance, repairs, mechanical or structural failures at our or Hess’ facilities or at third‑party facilities on which our or Hess’ operations are dependent, including electrical shortages, power disruptions and power grid failures; |
|
|
• |
damages to and loss of availability of interconnecting third‑party pipelines, railroads, terminals and other means of delivering crude oil, natural gas and NGLs; |
|
|
• |
crude oil rail car derailments, fires, explosions and spills; |
|
|
• |
disruption or failure of information technology systems and network infrastructure due to various causes, including unauthorized access or attack; |
|
|
• |
curtailments of operations due to severe seasonal weather; |
|
|
• |
protests, riots, strikes, lockouts or other industrial disturbances; and |
|
|
• |
other hazards. |
These risks could result in substantial losses due to personal injury and/or loss of life, severe damage to and destruction of property and equipment and pollution or other environmental damage, as well as business interruptions or shutdowns of our facilities. Any such event or unplanned shutdown could have a material adverse effect on our business, financial condition and results of operations. In addition, Hess’ Bakken production operations, on which our operations are substantially dependent, are subject to similar operational hazards and risks inherent in producing crude oil and natural gas. A serious accident at our facilities or at Hess’ facilities could result in serious injury or death to our employees or contractors or those of Hess or its affiliates and could expose us to significant liability for personal injury claims and reputational risk. We have no control over the operations at Hess’ Bakken operations and their associated facilities.
26
We do not maintain insurance coverage against all potential losses and could suffer losses for uninsurable or uninsured risks or in amounts in excess of existing insurance coverage. We carry insurance coverage for certain property damage and third-party liabilities, which includes sudden and accidental pollution liabilities. We are also insured under certain of Hess’ liability policies and are subject to Hess’ policy limits under these policies. The occurrence of an event that is not fully covered by insurance or failure by one or more insurers to honor its coverage commitments for an insured event could have a material adverse effect on our business, financial condition and results of operations.
Our exposure to direct commodity price risk may increase in the future.
We generate substantially all of our revenues under fee‑based commercial agreements with Hess under which we are paid based on the volumes of crude oil, natural gas and NGLs that we handle and the ancillary services we provide, rather than the value of the commodities themselves. As a result, our operations and cash flows generally have minimal direct exposure to commodity price risk. While the initial term of our commercial agreements provides for an annual fee recalculation mechanism to target a return on capital deployed, the secondary term of our commercial agreements changes to an inflation-based fee structure, which may provide greater exposure to price volatility. In addition, we may acquire or develop additional assets in the future or enter into transactions that have a greater exposure to fluctuations in commodity prices than our current operations. Our efforts to negotiate contractual arrangements to minimize our direct exposure to commodity price risk in the future may not be successful. Increased exposure to the volatility of crude oil, natural gas and NGL prices in the future could have a material adverse effect on our revenues and cash flow and our ability to make distributions to our shareholders.
We do not own all of the land on which certain of the pipelines connecting our facilities are located, which could result in disruptions to our operations.
We do not own all of the land on which our pipelines are located, and we are, therefore, subject to the possibility of more onerous terms and increased costs to retain necessary land use if we do not have valid leases or rights‑of‑way or if such rights‑of‑way lapse or terminate. We obtain the rights to construct and operate our pipelines on land owned by third parties and governmental agencies, and some of our agreements may grant us those rights for only a specific period of time. Our loss of these rights, through our inability to renew right‑of‑way contracts or otherwise, could have a material adverse effect on our business, results of operations, financial condition and ability to make cash distributions to our shareholders.
We utilize contract operator services at certain of our assets, and we may face higher costs associated with terminal services in the future.
We utilize contract operator services at certain of our assets. For example, we utilize contract operator services at our Tioga Rail Terminal under a rail and transload services agreement with a third‑party operator that may be terminated by us with 90-day notice. Under the terms of the agreement, third‑party contract personnel supervised by Hess employees control, monitor, record and report on the operation of the Tioga Rail Terminal. Contract personnel also provide inspection, crude oil loading, railroad consulting, inventory management, repair, data reporting, general maintenance and technical support and safety compliance services. Under this agreement, we are liable for any losses resulting from actions of the third‑party operator unless such losses result from the negligence of the third‑party operator. If disputes arise over the operation of the terminal, or if the third‑party operator fails to provide the services contracted under contract operator services agreements, our business, results of operation, and financial condition could be adversely affected. We previously extended the term of this agreement and expanded services to include rail car qualification and maintenance management and we expect to renew the agreement before it expires. Costs of these services under a negotiated renewal of the existing agreement or a similar agreement may increase relative to historical costs. Any such increased costs associated with terminal operation services will decrease the amount of cash available for distribution to our shareholders.
Restrictions in our credit facilities could adversely affect our business, financial condition, results of operations, ability to make cash distributions to our shareholders and the value of our Class A Shares.
We are dependent upon the earnings and cash flow generated by our operations in order to meet any debt service obligations and to allow us to make cash distributions to our shareholders. In December 2019, we entered into senior secured credit facilities consisting of a $1.0 billion 5-year revolving credit facility and a fully drawn $400.0 million 5-year Term Loan A facility, which contain various operating and financial restrictions and covenants. The operating and financial restrictions and covenants in our credit facilities restrict, and any future financing agreements could similarly restrict, our ability to finance our future operations or capital needs or to expand or pursue our business activities, which may, in turn, limit our ability to make cash distributions to our shareholders.
27
The provisions of our credit facilities could affect our ability to obtain future financing and pursue attractive business opportunities and our flexibility in planning for, and reacting to, changes in business conditions. In addition, a failure to comply with the provisions of our credit facilities would result in an event of default which would enable our lenders to declare the outstanding principal of that debt, together with accrued interest, to be immediately due and payable. If the payment of our debt is accelerated, defaults under our other debt instruments, if any, may be triggered, and our assets may be insufficient to repay such debt in full, and the holders of our shares could experience a partial or total loss of their investment. Please read “Item 7. Management’s Discussion and Analysis of Financial Condition and Results of Operations—Capital Resources and Liquidity” for additional information about our credit facilities.
The alteration or discontinuation of LIBOR may adversely affect our borrowing costs.
Certain borrowings on our credit facilities and term loan may use the London Interbank Offered Rate (“LIBOR”) as a benchmark for establishing the rate. LIBOR is the subject of recent national, international and other regulatory guidance and proposals for reform. These reforms and other pressures may cause LIBOR to be discontinued after 2021 or to perform differently than in the past. In the United States, the Alternative Reference Rates Committee, which was convened by the Federal Reserve Bank of New York, has proposed the Secured Overnight Financing Rate (“SOFR”) as an alternative to LIBOR. At this time, the consequences of these developments cannot be entirely predicted, but could include fluctuations in interest rates or an increase in the cost of our credit facility borrowings.
We have a significant amount of consolidated indebtedness that may adversely affect our business, results of operations and ability to make quarterly distributions.
We have a significant amount of consolidated indebtedness. As of December 31, 2020, we had $1,350.0 million of outstanding senior notes of the Partnership, $184.0 million of borrowings outstanding under the Partnership’s senior secured revolving credit facility and $400.0 million of borrowings outstanding under the Partnership’s senior secured term loan facility.
The degree to which we are leveraged, combined with lease and other financial obligations and contractual commitments, could have important consequences to us, including the following:
|
|
• |
our ability to obtain additional financing, if necessary, for working capital, capital expenditures, acquisitions or other purposes may be impaired or such financing may not be available on favorable terms; |
|
|
• |
satisfying our obligations with respect to indebtedness may be more difficult and any failure to comply with the obligations of any debt instruments could result in an event of default under the agreements governing such indebtedness; |
|
|
• |
we will need a portion of cash flow to make interest payments on debt, reducing the funds that would otherwise be available for operations, future business opportunities or making cash distributions; |
|
|
• |
our debt level will make us more vulnerable to competitive pressures or a downturn in our business or the economy generally; and |
|
|
• |
our debt level may limit flexibility in planning for, or responding to, changing business and economic conditions. |
Our ability to service our indebtedness will depend upon, among other things, our future financial and operating performance, which will be affected by prevailing economic conditions and financial, business, regulatory and other factors, some of which are beyond our control. If our operating results are not sufficient to service our current or future indebtedness, we will be forced to take actions such as reducing or delaying business activities, acquisitions, investments or capital expenditures, selling assets, restructuring or refinancing debt, or seeking additional equity capital, and such results may adversely affect our ability to make cash distributions.
Restrictions in the terms of our consolidated indebtedness could adversely affect our business, financial condition, results of operations and ability to make quarterly cash distributions.
The terms of our consolidated indebtedness limit our ability to conduct our business, including our ability to:
|
|
• |
incur certain liens or permit them to exist; |
|
|
• |
transfer, sell or otherwise dispose of certain assets; |
|
|
• |
merge or consolidate with another company; |
|
|
• |
make certain loans and investments; |
|
|
• |
incur or guarantee additional debt; |
|
|
• |
enter into certain types of transactions with affiliates; |
|
|
• |
redeem or repurchase units or make distributions under certain circumstances; and |
|
|
• |
enter into certain restrictive agreements and certain derivative contracts. |
28
Our consolidated indebtedness also contains covenants requiring us to maintain certain financial ratios. Our ability to meet those financial ratios and tests can be affected by events beyond our control, and there can be no assurance that we will meet any such ratios or tests.
If we are unable to make acquisitions on economically acceptable terms from third parties, our future growth could be limited, and any acquisitions we may make may reduce, rather than increase, our cash flows and ability to make distributions to shareholders.
Part of our strategy to grow our business is dependent on our ability to make acquisitions. The acquisition component of our growth strategy is based, in large part, on our expectation of ongoing divestitures of midstream assets by industry participants.
If we are unable to make acquisitions from third parties, because (i) there is a material decrease in divestitures of midstream assets, (ii) we are unable to identify attractive acquisition candidates or negotiate acceptable purchase contracts, (iii) we are unable to obtain financing or to access the capital markets for future debt or equity offerings on economically acceptable terms, (iv) we are outbid by competitors or (v) for any other reason, our future growth and ability to increase our distributions will be limited. Our partnership agreement requires that we distribute all of our available cash to our shareholders. As a result, we expect to rely primarily upon external financing sources, including borrowings under our revolving credit facility and the issuance of debt and equity securities, to fund future acquisitions. Even if we are successful in obtaining funds for acquisitions through equity or debt financings, the terms thereof could limit our ability to pay distributions to our shareholders. In addition, issuing additional partner interests may result in significant shareholder dilution and increase the aggregate amount of cash required to maintain the then-current distribution rates, which could materially decrease our ability to pay distributions at the then-current distribution rates. If funding is not available to us when needed, or is available only on unfavorable terms, we may be unable to execute our business strategy, complete acquisitions or otherwise take advantage of business opportunities or respond to competitive pressures, any of which could have a material adverse effect on our business, financial condition, results of operations, liquidity and ability to make quarterly cash distributions to our shareholders.
Furthermore, even if we do consummate acquisitions that we believe will be accretive, they may in fact result in a decrease in distributions as a result of incorrect assumptions in our evaluation of such acquisitions or unforeseen consequences or other external events beyond our control. If we consummate any future acquisitions, shareholders will not have the opportunity to evaluate the economic, financial and other relevant information that we will consider in evaluating any such acquisitions.
The completion of capital projects by us may not result in revenue increases and will be subject to regulatory, environmental, political, legal and economic risks, which could adversely affect our operations and financial condition.
As part of our growth strategy, we intend to increase utilization of our existing asset base and increase revenue at our facilities by handling additional volumes of natural gas and crude oil resulting from the completion of various capital projects by us. For example, we recently completed a construction and reconfiguration of facilities and pipelines in McKenzie and Williams Counties that increased our throughput capacity for crude oil and natural gas originating from south of the Missouri River and moving northward to our natural gas processing and crude oil and NGL terminaling assets in Tioga and Ramberg. We also invested in construction of the LM4 gas processing plant south of the Missouri River as part of our joint venture with Targa and we completed construction and preservation activities for expanding natural gas processing capacity at TGP by 150 MMcf/d for total processing capacity of 400 MMcf/d.
There are inherent risks associated with undertaking these and other capital projects, including numerous regulatory, environmental, political and legal uncertainties, most of which are beyond our control. If we undertake these projects, they may not be completed on schedule or at all or at the budgeted cost, limiting our capacity until completion, or their completion may not result in the anticipated increase in volumes at our facilities, which could materially and adversely affect our results of operations and financial condition and our ability in the future to make distributions to our shareholders.
Terrorist or cyber-attacks and threats, or escalation of military activity in response to these attacks, could have a material adverse effect on our business, financial condition or results of operations.
Terrorist attacks and threats, cyber‑attacks, escalation of military activity or acts of war may have significant effects on general economic conditions, fluctuations in consumer confidence and spending and market liquidity, each of which could materially and adversely affect our business. Strategic targets, such as energy‑related assets and transportation assets, may be at greater risk of future terrorist attacks than other targets in the United States. We do not maintain specialized insurance for possible liability or loss resulting from a terrorist attack or cyber‑attack on our assets that may shut down all or part of our business. It is possible that any of these occurrences, or a combination of them, could have a material adverse effect on our business, financial condition and results of operations.
29
Computers and telecommunication systems have become an integral part of our business. We use these systems to analyze and store financial and operating data and to communicate within our company and with outside business partners. Our reliance on technology has increased due to our encouragement of remote communications and other work-from-home practices in response to the COVID-19 global pandemic. Cyber‑attacks or phishing-attacks, unauthorized access, malicious software, data privacy breaches by employees or others with authorized access, ransomware, and other cyber security issues could compromise our computer and telecommunications systems and result in disruptions to our business operations, the loss or corruption of our data and proprietary information and communications interruptions. In addition, computers control oil and gas distribution systems globally and are necessary to deliver our customers’ products to market. A cyber‑attack impacting these distribution systems, or the networks and infrastructure on which they rely, could damage critical production, processing, distribution and/or storage assets, delay or prevent delivery to markets and make it difficult or impossible to accurately account for our services and settle transactions. As a result, a cyber breach of these operating systems, or of the networks and infrastructure on which they rely and any resulting investigation or remediation costs, litigation or regulatory action could have a material adverse impact on our cash flows and results of operations, reputation and competitiveness. We routinely experience attempts by external parties to penetrate and attack our networks and systems. Although such attempts to date have not resulted in any material breaches, disruptions, financial loss, or loss of business-critical information, our systems and procedures for protecting against such attacks and mitigating such risks may prove to be insufficient in the future and such attacks could have an adverse impact on our business and operations, including damage to our reputation and competitiveness, remediation costs, litigation or regulatory actions. In addition, as technologies evolve and these cyber security attacks become more sophisticated, we may incur significant costs to upgrade or enhance our security measures to protect against such attacks and we may face difficulties in fully anticipating or implementing adequate preventive measures or mitigating potential harm.
Regulatory, Legal and Environmental Risks
Our assets and operations are subject to federal, state, and local laws and regulations relating to environmental protection and safety that could require us to make substantial expenditures.
Certain of our assets and operations are subject to federal, state, and local laws and regulations, which impose numerous obligations on our and our customers’ operations, including: the acquisition of permits to conduct regulated activities; the incurrence of capital or operating expenditures to limit or prevent releases of materials from our or our customers’ operations; the imposition of specific standards addressing worker protection, and the imposition of substantial liabilities and remedial obligations for pollution or contamination resulting from our and our customers’ operations. Failure to comply with these laws and regulations may result in joint and several or strict liability and the assessment by governmental authorities of administrative, civil and criminal penalties, the imposition of remedial obligations, and the issuance of injunctions limiting or preventing some or all of our operations. In addition, we may experience a delay in obtaining or be unable to obtain required permits, which may cause us to lose potential and current customers, interrupt operations, and limit growth and revenues. Private parties may also have the right to pursue legal actions to enforce compliance, as well as to seek damages for non-compliance, with environmental and safety laws and regulations or for personal injury or property damage.
The handling of crude oil, natural gas and NGLs involves inherent risks of spills and releases. We have contracted with various spill response service companies in the areas in which we gather, load, transport or store crude oil and NGLs; however, these companies may not be able to adequately contain a discharge in all instances, and we cannot ensure that all of their services would be available at any given time.
We may incur significant costs and liabilities as a result of pipeline integrity management program testing and any related pipeline repair or preventative or remedial measures.
The United States Department of Transportation, or DOT, through the Pipeline and Hazardous Materials Safety Administration, or PHMSA, has adopted regulations requiring pipeline operators to develop integrity management programs for transportation pipelines located in “high consequence areas” (i.e. where a leak or rupture could do the most harm).
PHMSA regularly proposes revisions to existing regulations as well as new pipeline safety regulations. For example, in April 2016, pursuant to one of the requirements of the 2011 Pipeline Safety Act, PHMSA published a proposed rulemaking that would expand integrity management requirements and impose new pressure testing requirements on currently regulated gas transmission pipelines. The proposal would also significantly expand the regulation of gas gathering lines, subjecting previously unregulated pipelines to requirements regarding damage prevention, corrosion control, public education programs, maximum allowable operating pressure (“MAOP”) limits, and other requirements. PHMSA has not yet finalized such natural gas pipeline regulations. In October 2019, PHMSA submitted three major rules to the Federal Register, including rules focused on: the safety of gas transmission pipelines (the first of three parts of the Mega Rule), the safety of hazardous liquid pipelines, and enhanced emergency order procedures. The gas transmission rule requires operators of gas transmission pipelines constructed before 1970 to determine the material strength of their lines by reconfirming MAOP.
30
In addition, the rule updates reporting and records retention standards for gas transmission pipelines. PHMSA is expected to issue additional regulations focusing on repair criteria in high-consequence areas (“HCAs”) and creating new repair criteria for non-HCAs; requirements for inspecting pipelines following extreme events, updates to pipeline corrosion control requirements; and various other integrity management requirements; as well as requirements relating to gas gathering lines. The safety and hazardous liquid pipelines rule extended leak detection requirements to all non-gathering hazardous liquid pipelines and requires operators to inspect affected pipelines following extreme weather events or natural disasters to address any resulting damage. Finally, the enhanced emergency procedures rule focuses on increased emergency safety measures. In particular, this rule increases the authority of PHMSA to issue an emergency order that addresses unsafe conditions or hazards that pose an imminent threat to pipeline safety.
The Protecting Our Infrastructure of Pipelines and Enhancing Safety Act of 2020 was signed into law on December 27, 2020. Among other things, the act requires PHMSA to issue regulations addressing idled pipelines, the safety of gas gathering pipelines, minimum performance standards for methane leak detection and repair and gas distribution pipelines’ emergency response plans, responses to overpressurization events, and maintenance of maps and records of critical pressure control infrastructure. In addition, the act includes the adoption of due process improvements related to PHMSA enforcement, requires routine reporting to Congress regarding outstanding pipeline rulemaking, and an independent study regarding the cost-benefit of automated shut-off valves.
The adoption of these and other laws or regulations could require us to install new or modified safety controls, pursue new capital projects, or conduct maintenance programs on an accelerated basis, all of which could require us to incur increased operational costs that could be significant. While we cannot predict the outcome of legislative or regulatory initiatives, such legislative and regulatory changes could have a material effect on our cash flow.
In addition, if we fail to comply with applicable PHMSA regulations, rules, or orders, this could result in the imposition of civil penalties. Pursuant to the Pipeline Safety, Regulatory Certainty and Job Creation Act of 2011, or 2011 Pipeline Safety Act, PHMSA finalized rules that increased the maximum administrative civil penalties for violations of the pipeline safety laws and regulations to $200,000 per violation per day, with a maximum of $2,000,000 for a related series of violations. Effective January 11, 2021, those maximum civil penalties were increased by PHMSA to $222,504 per violation per day, with a maximum of $2,225,034 for a series of violations, to account for inflation.
If our assets become subject to FERC regulation, or if federal, state or local regulations or policies change, or if we fail to comply with such regulations, our financial condition, results of operations and cash flows could be materially and adversely affected.
Although the Federal Energy Regulatory Commission, or FERC, has not made any formal determinations with respect to our natural gas gathering facilities upstream of the Tioga Gas Plant and LM4, we believe that the natural gas pipelines in our gathering systems meet the traditional tests FERC has used to establish whether a pipeline is unregulated under the Natural Gas Act, or the NGA. Similarly, we believe that the crude oil and NGL pipelines in our gathering system are not subject to FERC tariff requirements under the Interstate Commerce Act, or ICA, because they fall outside FERC’s tariff jurisdiction. However, the classification and regulation of our gathering facilities may be subject to change based on future determinations by FERC, the courts, or Congress. If it is subsequently determined that an individual facility is not exempt from FERC regulation under the NGA or ICA, such determination could decrease revenue, increase operating costs, and, depending upon the facility in question, adversely affect our results of operations and cash flows. In addition, if any of our facilities were found to have violated the NGA or the Natural Gas Policy Act, or the NGPA, FERC has civil penalty authority under the NGA and NGPA to impose penalties for current violations of up to $1,307,164 per day for each violation and disgorgement of profits associated with any violation. In addition, state regulation of gathering facilities and intrastate transportation pipelines generally include various safety, environmental, and in some circumstances, nondiscriminatory take and common purchaser requirements, as well as complaint-based rate regulation.
Evolving environmental laws and regulations on crude oil stabilization could have an effect on our financial performance.
In December 2014, the North Dakota Industrial Commission, or NDIC, issued Order No. 25417, which requires producers in the Bakken, among other fields, effective April 1, 2015, to heat their produced fluids to a specified minimum temperature or demonstrate that crude oil has a vapor pressure no greater than 13.7 psi prior to separation. In January 2019, the NDIC issued revisions to the order giving operators more flexibility for evaluating and demonstrating compliance with the state’s vapor pressure requirements.
Given the volume of tight crude oil like Bakken crude that was then being shipped by rail, the U.S. Department of Energy, or DOE, tasked Sandia National Laboratories to study the properties of tight crude oils as they relate to potential combustion events in the rail transport environment. On August 23, 2019, Sandia released its report “Pool Fire and Fireball Experiments in Support of the U.S. DOE/DOT/TC Crude Oil Characterization Research Study” (the “Sandia Study”). After studying the thermal hazard characteristics of crude oil samples from the Bakken System in comparison to crude oils from the Permian Basin in Texas and the Strategic Petroleum Reserve, Sandia concluded that “all the oils have comparable thermal hazard distances” and “none of the oils studied indicate outlier behavior.” Additionally, the Sandia Study found that “the results from this work do not support creating a distinction for crude oils based on vapor pressure.” Despite the conclusions of the Sandia Study, some federal, state or local regulators may continue to pursue regulation of crude oil vapor pressure for transportation purposes.
31
If new or more stringent federal, state or local legal restrictions relating to the quality specification of crude oil or to crude oil transportation are adopted in areas where Hess and our other customers operate, Hess and our other customers could incur potentially significant added costs to comply with such requirements and experience delays or curtailment in the pursuit of production or development activities, which could reduce demand for our midstream services.
Evolving environmental laws and regulations on climate change could adversely affect our financial performance.
Potential regulations regarding climate change could affect our operations. Currently, various federal and state legislative and regulatory bodies are considering measures to address greenhouse gas emissions. These measures include the Environmental Protection Agency, or the EPA, programs that require the crude oil and natural gas industry to report and to control greenhouse gas emissions, and states to develop statewide or regional programs to reduce greenhouse gas emissions. For example, in October 2015 the EPA finalized a rule to expand the Greenhouse Gas Reporting Rule to include emissions from gathering and boosting systems and blowdowns of natural gas transmission pipelines. These actions could result in increased (i) costs to operate and maintain our facilities, (ii) capital expenditures to install new emission controls on our facilities and (iii) costs to administer and manage any potential greenhouse gas emissions regulations or carbon trading or tax programs. These developments also could have an indirect effect on our business if Hess’ Bakken operations are adversely affected due to increased regulation of Hess’ facilities or reduced demand for crude oil, natural gas and NGLs.
Further, in May 2016 the EPA finalized new regulations that for the first-time established methane emission standards for new and modified oil and natural gas production and natural gas processing and transmission facilities. In September 2020, EPA finalized two new rules revising certain provisions of the 2016 rule, and the new rules are now currently involved in litigation. Additionally, in November 2016, the Bureau of Land Management, or “BLM” also finalized a rule to address methane emissions from crude oil and natural gas sources subject to BLM jurisdiction by limiting venting, flaring and leaking. In September 2018, BLM issued a final rule rescinding parts and significantly modifying other parts of the November 2016 rule. Both the 2016 and 2018 rule have been vacated in the courts. Congress continues to periodically consider legislation on greenhouse gas emissions, which may include a delay in the implementation of greenhouse gas regulations by EPA or a limitation on EPA’s authority to regulate greenhouse gases, although the ultimate adoption and form of any federal legislation cannot presently be predicted.
In an executive order issued on January 20, 2021, the Biden administration asked the heads of all federal agencies to review and take action to address any federal regulations, orders, guidance documents, policies and any similar agency actions promulgated during the prior administration that may be inconsistent with the current administration’s policies. The executive order specifically identified certain of the regulations discussed herein, including EPA’s methane emission standards for oil and natural gas facilities. The Biden administration issued a separate executive order on January 27, 2021, focused on addressing climate change, which, among other things, directed the Secretary of the Interior to pause new oil and natural gas leases on public lands or in offshore waters pending completion of a comprehensive review and reconsideration of federal oil and gas permitting and leasing practices. Additional federal regulation, as well as uncertainty regarding the future course of federal regulation, could indirectly affect our business and our results of operations by reducing demand for our services.
In addition to potential domestic regulation of greenhouse gases, there continues to be international interest in a global framework for greenhouse gas reductions. While significant uncertainty exists as to future regulation of methane or other greenhouse gas emissions under the Clean Air Act or other local, regional, or international regulatory regimes, their impact, if enacted, is likely to result in increased compliance costs, increased utility costs, additional operating restrictions on our business and an increase in the cost of products generally. However, the extent and magnitude of that impact cannot currently be reliably or accurately estimated.
Finally, many scientists have concluded that increasing concentrations of greenhouse gas emissions in the earth’s atmosphere may produce climate changes that have significant physical effects. To the extent any such effects were to occur, any associated market changes could have an adverse effect on our financial condition and operations.
Evolving environmental laws and regulations on hydraulic fracturing could have an effect on our financial performance.
We do not conduct hydraulic fracturing operations, but Hess’ and our other customers’ crude oil and natural gas production operations often require hydraulic fracturing as part of the completion process. While hydraulic fracturing is typically regulated by state agencies, federal agencies have also asserted regulatory authority over the process. In addition, Congress may in the future further consider legislation giving the EPA direct authority to regulate hydraulic fracturing under the Safe Drinking Water Act. Many states have already adopted laws and/or regulations that require disclosure of the chemicals used in hydraulic fracturing and are considering legal requirements that could impose more stringent permitting, disclosure and well construction requirements on crude oil and/or natural gas drilling activities. If new or more stringent federal, state or local legal restrictions relating to the hydraulic fracturing process are adopted in areas where Hess and our other customers operate, Hess and our other customers could incur potentially significant added costs to comply with such requirements and experience delays or curtailment in the pursuit of production or development activities, which could reduce demand for our midstream services.
32
Changes in laws or standards affecting crude oil rail cars or the transportation of North American crude oil by rail could require retrofitting our existing car fleet and/or reduce volumes throughput at our facilities, and as a result our revenues could decline, which could have a material adverse effect on our financial condition, results of operations, cash flows and ability to make distributions to shareholders.
Rail car derailments in Canada and the United States in the last several years have led to increased regulatory scrutiny over the safety of transporting Bakken crude oil by rail. The Federal Railroad Administration, or FRA, of the DOT, and the DOT’s PHMSA, have issued several Safety Advisories and Emergency Orders directing offerors and rail carriers to take additional precautionary measures to enhance the safe shipment of bulk quantities of crude oil. Currently, all of the rail cars in our fleet are DOT‑117 rail cars that meet the requirements of the final DOT rule. In addition, the adoption of additional federal, state or local laws or regulations, including any new voluntary measures by the rail industry regarding rail car design or crude oil and liquid hydrocarbon rail transport activities, or efforts by local communities to restrict or limit rail traffic involving crude oil, could increase compliance costs and decrease demand for our services, which could adversely affect our financial position and cash flows. Moreover, any disruptions in the operations of railroads, including those due to shortages of rail cars, locomotives or labor, weather‑related problems, or other force majeure events could adversely impact our customers’ ability to move their product and, as a result, could affect our business.
We or Hess may be unable to obtain or renew permits or approvals necessary for our respective operations, which could inhibit our ability to do business and adversely affect our financial performance.
Our facilities and Hess’ and our other customers’ facilities that provide volumes to our facilities operate under federal, state and local permits, licenses and approvals with terms and conditions containing a significant number of prescriptive limits and performance standards that require a significant amount of monitoring, record keeping and reporting in order to demonstrate compliance. A decision by a government agency to deny or delay issuing a new or renewed permit or approval, or to revoke or substantially modify an existing permit or approval, could have an adverse impact on Hess’ ability to produce crude oil and natural gas or on our ability to handle volumes of crude oil, natural gas, NGLs or produced water at our facilities, which could have a material adverse effect on our financial condition, results of operations and cash flows. Additionally, noncompliance or incomplete documentation of our compliance status with respect to our existing permits or approvals may result in the imposition of fines, penalties and injunctive relief.
In April 2020, a federal district court vacated Nationwide Permit (“NWP”) 12, the general permit issued by the U.S. Army Corps of Engineers (“Corps”) for pipelines and utility projects. In May 2020, the court narrowed its ruling, vacating and enjoining the use of NWP 12 only as it relates to construction of new oil and gas pipelines. In July 2020, the U.S. Supreme Court stayed the lower court order except as it applies to the Keystone XL pipeline. In January 2021, the Corps released the final version of a rule renewing twelve of its NWPs, including NWP 12. The new rule splits NWP 12 into three parts; NWP 12 will continue to be available for oil and gas pipelines, while new NWP 57 will be available for electric utility line and telecommunications activities, and a new NWP 58 will be available for utility line activities for water and other substances. The new rule also eliminates preconstruction notice requirements for NWP 12 for several conditions that used to require such notice, but also now requires new oil and gas pipeline projects that exceed 250 miles in length to give preconstruction notice and obtain approval before proceeding. We cannot predict at this time whether or how the new rule will be implemented, given the change in presidential administration and the Biden executive orders. However, if new oil and gas pipeline projects are unable to utilize NWP 12 or identify an alternate means of Clean Water Act compliance, such projects could be significantly delayed, which could have an adverse impact on our operations.
In the future we may face increased obligations relating to our produced water facilities and may be required to provide an increased level of financial assurance to guarantee the appropriate closure activities occur for our produced water facilities.
Obtaining a permit to own or operate produced water facilities generally requires us to establish performance bonds, letters of credit or other forms of financial assurance to address clean-up and closure obligations. As we acquire additional produced water facilities or expand our existing produced water facilities, these obligations will increase. Additionally, in the future, regulatory agencies may require us to increase the amount of our closure bonds at existing produced water facilities. Actual costs could exceed our current expectations, as a result of, among other things, federal, state or local government regulatory action, increased costs charged by service providers that assist in closing produced water facilities and additional environmental remediation requirements. The obligation to satisfy increased regulatory requirements associated with our produced water facilities could result in an increase of our operating costs and adversely affect our financial condition and results of operations.
33
Certain plant or animal species could be designated as endangered or threatened, which could limit our ability to expand some of our existing operations or limit our customers’ ability to develop new crude oil and natural gas wells.
The federal Endangered Species Act, or ESA, restricts activities that may affect endangered or threatened species or their habitats. Many states have analogous laws designed to protect endangered or threatened species. The designation of previously unidentified endangered or threatened species under such laws may affect our and our customers’ operations.
Risks Inherent in an Investment in Us
We may not generate sufficient distributable cash flow to support the payment of the minimum quarterly distribution to our shareholders.
In order to support the payment of the minimum quarterly distribution of $0.30 per Class A Share per quarter, or $1.20 per Class A Share on an annualized basis, we must generate distributable cash flow of approximately $85.3 million per quarter, or approximately $341.3 million per year, based on Hess’ and GIP’s noncontrolling interest in us and the number of Class A Shares outstanding as of December 31, 2020. We may not generate sufficient distributable cash flow each quarter to support the payment of the minimum quarterly distribution. The amount of cash we can distribute on our Class A Shares principally depends upon the amount of cash we generate from our operations, which will fluctuate from quarter to quarter based on, among other things:
|
|
• |
the volumes of crude oil, natural gas, NGLs and produced water that we handle on our assets; |
|
|
• |
the fees with respect to volumes that we handle on our assets; |
|
|
• |
the level of competition from other midstream energy companies in our geographic markets; and |
|
|
• |
outages at our facilities caused by mechanical failure, maintenance, construction and other similar activities. |
In addition, the actual amount of distributable cash flow we generate will also depend on other factors, some of which are beyond our control, including:
|
|
• |
the amount of our operating expenses and general and administrative expenses, including reimbursements to Hess, which are not subject to any caps or other limits, in respect of those expenses; |
|
|
• |
the level of capital expenditures we make; |
|
|
• |
the cost of acquisitions, if any; |
|
|
• |
fluctuations in our working capital needs; |
|
|
• |
our ability to borrow funds and access capital markets; |
|
|
• |
restrictions contained in our credit facilities and other debt instruments; |
|
|
• |
our debt service requirements and other liabilities; |
|
|
• |
the amount of cash reserves established by our general partner; |
|
|
• |
federal and state income taxes; |
|
|
• |
changes in commodity prices; and |
|
|
• |
other business risks affecting our cash levels. |
Our general partner and its affiliates, including our Sponsors, have conflicts of interest with us and limited fiduciary duties to us and our shareholders, and they may favor their own interests to our detriment and that of our shareholders. Additionally, we have no control over the business decisions and operations of our Sponsors, and none of the Sponsors is under any obligation to adopt a business strategy that favors us.
The Sponsors indirectly own and control our general partner. Although our general partner has a duty to manage the Company in a manner that is in the best interests of the Company and its shareholders, the Company’s directors and officers also have a duty to manage our general partner in a manner that is in the best interests of its owner, HIP GP LLC, which is owned by the Sponsors. Conflicts of interest may arise between the Sponsors and their respective affiliates, including our general partner, on the one hand, and the Company and the Company’s shareholders, on the other hand. In resolving these conflicts, our general partner may favor its own interests and the interests of its affiliates, including the Sponsors, over the interests of the Company’s shareholders. These conflicts include, among others, the following situations:
|
|
• |
neither our partnership agreement nor any other agreement requires the Sponsors to pursue a business strategy that favors the Company or utilizes the Company’s assets, which could involve decisions by Hess to increase or decrease production, shut down or reconfigure its assets, pursue and grow particular markets or undertake acquisition opportunities for itself. Hess’ directors and officers have a fiduciary duty to make these decisions in the best interests of the stockholders of Hess; |
34
|
|
• |
our partnership agreement replaces the fiduciary duties that would otherwise be owed by our general partner with contractual standards governing its duties, limiting our general partner’s liabilities and restricting the remedies available to the shareholders of the Company for actions that, without the limitations, might constitute breaches of fiduciary duty; |
|
|
• |
except in limited circumstances, our general partner has the power and authority to conduct the Company’s business without shareholder approval; |
|
|
• |
our general partner determines the amount and timing of asset purchases and sales, borrowings, issuance of additional partnership securities and the creation, reduction or increase of cash reserves, each of which can affect the amount of cash that is distributed to the shareholders of the Company; |
|
|
• |
our general partner determines which costs incurred by it are reimbursable by the Company; |
|
|
• |
our general partner may cause the Company to borrow funds in order to permit the payment of cash distributions; |
|
|
• |
our partnership agreement does not restrict our general partner from causing the Company to pay it or its affiliates for any services rendered to the Company or entering into additional contractual arrangements with any of these entities on behalf of the Company; |
|
|
• |
our general partner intends to limit its liability regarding the Company’s contractual and other obligations; |
|
|
• |
our general partner may exercise its right to call and purchase all of the Company’s shares not owned by it and its affiliates if it and its affiliates own sufficient shares to exercise the call right; |
|
|
• |
our general partner controls the enforcement of obligations owed to the Company by our general partner and its affiliates, including the commercial agreements between the Company and Hess; and |
|
|
• |
our general partner decides whether to retain separate counsel, accountants or others to perform services for the Company. |
Under the terms of our partnership agreement, the doctrine of corporate opportunity, or any analogous doctrine, does not apply to our general partner or any of its affiliates, including the Sponsors, HIP GP LLC or the executive officers and directors of the Company. Any such person or entity that becomes aware of a potential transaction, agreement, arrangement or other matter that may be an opportunity for the Company will not have any duty to communicate or offer such opportunity to the Company. Any such person or entity will not be liable to the Company or to any limited partner for breach of any fiduciary duty or other duty by reason of the fact that such person or entity pursues or acquires such opportunity for itself, directs such opportunity to another person or entity or does not communicate such opportunity or information to the Company. This may create actual and potential conflicts of interest between the Company and affiliates of our general partner and result in less than favorable treatment of the Company and its shareholders.
Our partnership agreement requires that we distribute all of our available cash, which could limit our ability to grow and make acquisitions.
Our partnership agreement requires that we distribute all of our available cash to our shareholders. As a result, we expect to rely primarily upon external financing sources, including borrowings under our revolving credit facility and the issuance of debt and equity securities, to fund our acquisitions and expansion capital expenditures. Therefore, to the extent we are unable to finance our growth externally, our cash distribution policy will significantly impair our ability to grow. In addition, because we will distribute all of our available cash, our growth may not be as fast as that of businesses that reinvest their available cash to expand ongoing operations. To the extent we issue additional shares in connection with any acquisitions or expansion capital expenditures, the payment of distributions on those additional shares may increase the risk that we will be unable to maintain or increase our per share distribution level. There are no limitations in our partnership agreement on our ability to issue additional shares, including shares ranking senior to our Class A Shares as to distributions or in liquidation or that have special voting rights and other rights, and our shareholders will have no preemptive or other rights (solely as a result of their status as shareholders) to purchase any such additional shares. The incurrence of additional commercial borrowings or other debt to finance our growth strategy would result in increased interest expense, which, in turn, may reduce the amount of cash that we have available to distribute to our shareholders.
35
Our partnership agreement designates the Court of Chancery of the State of Delaware as the exclusive forum for certain types of actions and proceedings that may be initiated by the Company’s shareholders, which would limit such shareholders’ ability to choose the judicial forum for disputes with us or our general partner’s directors, officers or other employees.
Our partnership agreement provides that, with certain limited exceptions, the Court of Chancery of the State of Delaware shall be the exclusive forum for, any claims, suits, actions or proceedings (i) arising out of or relating in any way to our partnership agreement (including any claims, suits or actions to interpret, apply or enforce the provisions of our partnership agreement or the duties, obligations or liabilities among partners or of partners to the Company, or the rights or powers of, or restrictions on, the partners or the Company), (ii) brought in a derivative manner on behalf of the Company, (iii) asserting a claim of breach of a duty (including any fiduciary duty) owed by any director, officer, or other employee of the Company or our general partner, or owed by our general partner, to the Company or its partners, (iv) asserting a claim arising pursuant to any provision of the Delaware Revised Uniform Limited Partnership Act (the “Delaware Act”) or (v) asserting a claim governed by the internal affairs doctrine. However, the exclusive forum provision would not apply to suits brought to enforce any liability or duty created by the Securities Act of 1933, as amended (the “Securities Act”), or the Exchange Act or any other claim for which the federal courts have exclusive jurisdiction. To the extent that any such claims may be based upon federal law claims, Section 27 of the Exchange Act creates exclusive federal jurisdiction over all suits brought to enforce any duty or liability created by the Exchange Act or the rules and regulations thereunder. Furthermore, Section 22 of the Securities Act creates concurrent jurisdiction for federal and state courts over all suits brought to enforce any duty or liability created by the Securities Act or the rules and regulations thereunder. Any person or entity purchasing or otherwise acquiring any interest in Class A Shares is deemed to have received notice of and consented to the foregoing provisions. Although we believe this choice of forum provision benefits the Company by providing increased consistency in the application of Delaware law in the types of lawsuits to which it applies, the provision may have the effect of discouraging lawsuits against the Company and our general partner’s directors and officers. The enforceability of similar choice of forum provisions in other companies’ certificates of incorporation or similar governing documents has been challenged in legal proceedings and it is possible that in connection with any action a court could find the choice of forum provisions contained in our partnership agreement to be inapplicable or unenforceable in such action. If a court were to find this choice of forum provision inapplicable to, or unenforceable in respect of, one or more of the specified types of actions or proceedings, we may incur additional costs associated with resolving such matters in other jurisdictions, which could adversely affect our business, financial condition and results of operations and our ability to make cash distributions to our shareholders.
Our partnership agreement provides that our shareholders irrevocably waive the right to trial by jury in any claim, suit, action or proceeding under either state or federal laws, including any claim under U.S. federal securities laws, which could result in less favorable outcomes to our shareholders in any such action.
Our partnership agreement provides that our shareholders, including those who become our shareholders by purchasing shares in us in secondary transactions, irrevocably waive the right to trial by jury for any claims, suits, actions or proceedings (i) arising out of or relating in any way to our partnership agreement (including any claims, suits or actions to interpret, apply or enforce the provisions of our partnership agreement or the duties, obligations or liabilities among the Company’s partners, or obligations or liabilities of the Company’s partners to the Company, or the rights or powers of, or restrictions on, the Company’s partners or the Company), (ii) brought in a derivative manner on the Company’s behalf, (iii) asserting a claim of breach of a duty owed by any of the Company’s, or our general partner’s, directors, officers, or other employees, or owed by our general partner, to the Company or the Company’s partners, (iv) asserting a claim against the Company arising pursuant to any provision of the Delaware Act or (v) asserting a claim against the Company governed by the internal affairs doctrine, in each case pursuant to either state or federal laws, including U.S. federal securities law. Regardless, such waiver of the right to trial by jury does not impact the ability of a shareholder of the Company to make a claim under either federal or state law.
The waiver of the right to a jury trial is not intended to be deemed a waiver by any shareholder with respect to the Company’s compliance with U.S. federal securities laws and the rules and regulations promulgated thereunder. If the Company or one of the Company shareholders opposed a jury trial demand based on the waiver, the applicable court would determine whether the waiver was enforceable based on the facts and circumstances of that case in accordance with applicable state and federal laws. To our knowledge, the enforceability of a contractual pre-dispute jury trial waiver in connection with claims arising under the U.S. federal securities laws has not been finally adjudicated by the United States Supreme Court. However, we believe that a contractual pre-dispute jury trial waiver provision is generally enforceable, including under the laws of the State of Delaware, which govern our partnership agreement.
If a shareholder brings a claim in connection with matters arising under our partnership agreement, including claims under U.S. federal securities laws, such Company shareholder may not be entitled to a jury trial with respect to such claims, which may have the effect of limiting and discouraging lawsuits. If a lawsuit is brought by a shareholder under our partnership agreement, it may be heard only by a judge or justice of the applicable trial court, which would be conducted according to different civil procedures and may result in a different outcome than a trial by jury, including results that could be less favorable to the Company shareholder(s) bringing such lawsuit.
36
Affiliates of our general partner, including our Sponsors, may compete with us, and neither our general partner nor its affiliates have any obligation to present business opportunities to us.
Neither our partnership agreement nor the partnership agreement of the Partnership prohibits the Sponsors or any other affiliates of our general partner from owning assets or engaging in businesses that compete directly or indirectly with the Company. Under the terms of our partnership agreement, the doctrine of corporate opportunity, or any analogous doctrine, does not apply to our general partner or any of its affiliates, including the Sponsors and the Company’s executive officers and directors. Any such entity that becomes aware of a potential transaction, agreement, arrangement or other matter that may be an opportunity for the Company will not have any duty to communicate or offer such opportunity to the Company. Consequently, the Sponsors and other affiliates of our general partner, including HIP GP LLC, may acquire, construct or dispose of additional midstream assets in the future without any obligation to offer the Company the opportunity to purchase any of those assets. As a result, competition from the Sponsors and other affiliates of our general partner could materially and adversely impact the Company’s results of operations and distributable cash flow.
Our partnership agreement replaces our general partner’s fiduciary duties to holders of the Company’s shares with contractual standards governing its duties.
Delaware law provides that Delaware limited partnerships may, in their partnership agreements, expand, restrict or eliminate the fiduciary duties otherwise owed by the general partner to limited partners and the partnership, provided that partnership agreements may not eliminate the implied contractual covenant of good faith and fair dealing. As permitted by Delaware law, our partnership agreement contains provisions that eliminate the fiduciary standards to which our general partner would otherwise be held by state fiduciary duty law and replaces those duties with several different contractual standards. For example, our partnership agreement permits our general partner to make a number of decisions in its individual capacity, as opposed to in its capacity as our general partner, free of any duties to us and our shareholders other than the implied contractual covenant of good faith and fair dealing. This provision entitles our general partner to consider only the interests and factors that it desires and relieves it of any duty or obligation to give any consideration to any interest of, or factors affecting, us, our affiliates or our limited partners. By purchasing a Class A Share, a shareholder is treated as having consented to the provisions in our partnership agreement, including the provisions discussed above.
Holders of our Class A Shares have very limited voting rights and, even if they are dissatisfied, they cannot currently remove our general partner without its consent.
Unlike the holders of common stock in a corporation, our shareholders have only limited voting rights on matters affecting our business and, therefore, limited ability to influence management’s decisions regarding our business. For example, unlike holders of stock in a public corporation, our shareholders do not have “say-on-pay” advisory voting rights. Our shareholders did not elect our general partner and will not elect any of the members of our general partner’s board of directors and have no right to elect our general partner or any of the members of our general partner’s board of directors on an annual or other continuing basis. Our board of directors is chosen by HIP GP LLC, which is controlled by our Sponsors. Furthermore, if our shareholders are dissatisfied with the performance of our general partner, they have little ability to remove our general partner. As a result of these limitations, the price at which Class A Shares trade could be diminished because of the absence or reduction of a takeover premium in the trading price.
Our shareholders are not able to remove our general partner without its consent because our general partner and its affiliates own sufficient shares to be able to prevent its removal. In addition, our general partner may only be removed for cause. “Cause” is narrowly defined under our partnership agreement to mean that a court of competent jurisdiction has entered a final, non-appealable judgment finding our general partner liable for actual fraud or willful or wanton misconduct in its capacity as our general partner. Cause does not include most cases of charges of poor management of the business. Even if cause for removal exists, the vote of the holders of at least 66 2/3% of all of our outstanding shares voting together as a single class is required to remove our general partner. As of December 31, 2020, our general partner and its affiliates collectively owned approximately 94% of our Company shares.
Furthermore, our shareholders’ voting rights are further restricted by our partnership agreement, which provides that any shares held by a person that owns 20% or more of any class of shares then outstanding, other than our general partner, its affiliates, their transferees, and persons who acquired such shares with the prior approval of our board of directors, cannot vote on any matter.
Our partnership agreement also contains provisions limiting the ability of our shareholders to call meetings or to acquire information about our operations, as well as other provisions limiting our shareholders’ ability to influence the manner or direction of management.
37
Our general partner interest or the control of our general partner may be transferred to a third party without shareholder consent.
Our general partner may transfer its general partner interest to a third party in a merger or in a sale of all or substantially all of its assets without the consent of our shareholders. Furthermore, there is no restriction in our partnership agreement on the ability of HIP GP LLC to transfer all of the partnership interests in our general partner, or all of the membership interests in GP LLC, the general partner of our general partner, to a third party. The new owner of our general partner or the general partner of our general partner would then be in a position to replace our board of directors and officers with its own choices. As a result, we could lose the provision of certain operational support and administrative services by Hess and its affiliates and our license to use certain Hess trademarks.
Our general partner has a limited call right that may require our shareholders to sell their Class A Shares at an undesirable time or price.
If at any time our general partner and its affiliates own more than a designated percentage of the issued and outstanding limited partner interests of any class, our general partner will have the right, but not the obligation, which it may assign to any of its affiliates or to us, to acquire all, but not less than all, of the limited partner interests of such class held by unaffiliated persons at a price not less than their then-current market price. This designated percentage is equal to (i) 80% with respect to all classes of limited partner interests other than Class A Shares and (ii) as of the consummation of the Restructuring, 97% of the Class A Shares and Class B Shares, taken together, which percentage is gradually adjusted downward in connection with decreases to the percentage of the limited partner interests held by our general partner and its affiliates. Generally, the designated percentage is three to five percent greater than the percentage of the limited partner interests owned by our general partner and its affiliates, until they own 75% of the limited partner interests, at which time the designated percentage will be fixed at 80%. As a result, our shareholders may be required to sell their Class A Shares at an undesirable time or price and may not receive any return on their investment. Our shareholders may also incur a tax liability upon a sale of their Class A Shares. For purposes of this calculation, the Class B Shares will be considered collectively with the Class A Shares as a single class. Our general partner and its affiliates currently own approximately 94% of the Class B Shares and the Class A Shares, considered as a single class.
Our partnership agreement restricts the remedies available to shareholders for actions taken by our general partner that might otherwise constitute breaches of fiduciary duty.
Our partnership agreement contains provisions that restrict the remedies available to shareholders for actions taken by our general partner that might otherwise constitute breaches of fiduciary duty under state fiduciary duty law. For example, our partnership agreement:
|
|
• |
provides that whenever our general partner makes a determination or takes, or declines to take, any other action in its capacity as our general partner, our general partner is required to make such determination, or take or decline to take such other action, in good faith, meaning that it subjectively believed that the determination or the decision to take or decline to take such action was in the best interests of us, and will not be subject to any other or different standard imposed by our partnership agreement, Delaware law, or any other law, rule or regulation, or at equity; |
|
|
• |
provides that our general partner will not have any liability to us or our limited partners for decisions made in its capacity as a general partner so long as it acted in good faith; |
|
|
• |
provides that our general partner and our officers and directors will not be liable for monetary damages to us or our limited partners resulting from any act or omission unless there has been a final and non-appealable judgment entered by a court of competent jurisdiction determining that our general partner or our officers and directors, as the case may be, acted in bad faith or engaged in fraud or willful misconduct or, in the case of a criminal matter, acted with knowledge that the conduct was criminal; and |
|
|
• |
provides that our general partner will not be in breach of its obligations under our partnership agreement or its fiduciary duties to us or its limited partners if a transaction with an affiliate or the resolution of a conflict of interest is approved in accordance with, or otherwise meets the standards set forth in, our partnership agreement. In connection with a situation involving a transaction with an affiliate or a conflict of interest, our partnership agreement provides that any determination by our general partner must be made in good faith, and that the board of directors of our general partner and the conflicts committee thereof are entitled to a presumption that they acted in good faith. In any proceeding brought by or on behalf of any limited partner or the partnership, the person bringing or prosecuting such proceeding will have the burden of overcoming such presumption. |
The market price of Class A Shares may fluctuate significantly.
The market price of Class A Shares may fluctuate significantly and holders of Class A Shares could lose some or all of the value of their investment. In addition, the stock market has experienced significant price and volume fluctuations in recent times which, if they continue to occur, could have a material adverse effect on the market for, or liquidity of, Class A Shares, regardless of our actual operating performance.
38
Our Sponsors may sell Class A Shares in the public or private markets, and such sales could have an adverse impact on the trading price of the Class A Shares.
As of December 31, 2020, our Sponsors and their affiliates, including our general partner, collectively held 898,000 Class A Shares, 266,416,928 Class B Shares, and 266,416,928 Class B Units in the Partnership. The Class B Units in the Partnership are exchangeable, together with an equal number of Class B Shares, into Class A Shares on a one-to-one basis. We have agreed to provide our Sponsors with certain registration rights under applicable securities laws with respect to resales of the Class A Shares. The sale of these Class A Shares in the public or private markets could have an adverse impact on the price of the Class A Shares or any trading market that may develop.
We may issue an unlimited number of additional equity interests without shareholder approval, including equity interests with preferences senior to the Class A Shares, which would dilute shareholder interests.
Under our partnership agreement, we may, at any time, issue an unlimited number of general partner interests or limited partner interests of any type without the approval of our shareholders, and our shareholders will have no preemptive or other rights (solely as a result of their status as shareholders) to purchase any such general partner interests or limited partner interests. Further, there are no limitations in our partnership agreement on our ability to issue equity securities that rank equal or senior to the Class A Shares as to distributions or in liquidation or that have special voting rights and other rights.
The issuance by us of additional Class A Shares or other equity securities of equal or senior rank will have the following effects:
|
|
• |
our shareholders’ proportionate ownership interest in us will decrease; |
|
|
• |
the amount of cash we have available to distribute on each Class A Share may decrease; |
|
|
• |
the relative voting strength of each previously outstanding Class A Share may be diminished; and |
|
|
• |
the market price of our Class A Shares may decline. |
The issuance by us of additional general partner interests may have the following effects, among others, if such general partner interests are issued to a person who is not an affiliate of our general partner:
|
|
• |
management of our business may no longer reside solely with our current general partner; and |
|
|
• |
affiliates of the newly admitted general partner may compete with us, and neither that general partner nor such affiliates will have any obligation to present business opportunities to us. |
The NYSE does not require a publicly traded limited partnership like us to comply with certain of its corporate governance requirements.
Our Class A Shares are listed on the NYSE. Because we are a publicly traded limited partnership, the NYSE does not require us to have a majority of independent directors on our board of directors or to establish a compensation committee or a nominating and corporate governance committee. Additionally, any future issuances of additional Class A Shares or other securities, including to affiliates, are not subject to the NYSE’s shareholder approval rules that apply to a corporation. Accordingly, our shareholders do not have the same protections afforded to certain shareholders of corporations that are subject to all of the NYSE corporate governance requirements.
We are treated as a corporation for U.S. federal and state income tax purposes.
We are subject to U.S. federal income tax as a corporation at the corporate tax rate of 21% and to state income tax in various states at various rates. Distributions on our Class A Shares are treated as distributions on corporate stock for U.S. federal income tax purposes and taxed again as corporate dividends (to the extent of our current and accumulated earnings and profits). Because an entity-level tax is imposed on us due to our status as a corporation for U.S. federal and state income tax purposes, distributable cash flow will be reduced by any tax liabilities.
39
|
ITEM 1B. |
UNRESOLVED STAFF COMMENTS |
None.
|
ITEM 3. |
LEGAL PROCEEDINGS |
Although we may, from time to time, be involved in litigation and claims arising out of our operations in the normal course of business, we are not a party to any litigation or governmental or other proceeding that we believe will have a material adverse impact on our financial condition or results of operations.
|
ITEM 4. |
MINE SAFETY DISCLOSURES |
Not Applicable
40
PART II
|
Item 5. |
Market for Registrant’s Common Equity, Related SHAREholder Matters and Issuer Purchases of Equity Securities |
Stock Market Information
Our Class A Shares are listed on the New York Stock Exchange and are traded under the symbol “HESM”.
Holders
As of December 31, 2020, there were 3 shareholders of record who owned a total of 18,028,308 of our Class A Shares, one of which is Hess Midstream GP LP. The number of holders does not include the holders for whom shares are held in a “nominee” or “street” name. In addition, as of December 31, 2020, Hess Midstream GP LP owned an aggregate of 266,416,928 Class B Shares. Hess and GIP indirectly own the Class A Shares and Class B Shares owned by Hess Midstream GP LP.
Securities Authorized for Issuance Under Equity Compensation Plans
In 2017, the Partnership adopted the Hess Midstream Partners LP 2017 Long-Term Incentive Plan. Pursuant to the 2019 Restructuring, the Company assumed the Hess Midstream Partners LP 2017 Long-Term Incentive Plan and all obligations with respect to outstanding awards thereunder. The Company amended and restated the Hess Midstream Partners LP 2017 Long-Term Incentive Plan to, among other things, change the plan’s name to the Hess Midstream LP 2017 Long-Term Incentive Plan (the “LTIP”) and to reflect the Company’s assumption of the plan. The LTIP limits the number of shares that may be delivered pursuant to vested awards to 3,000,000 Class A Shares.
Equity Compensation Plan Information
The following table summarizes information about our equity compensation plan as of December 31, 2020:
|
|
|
Number of securities to be |
|
|
Weighted-average |
|
|
Number of securities |
|
|||
|
|
|
issued upon exercise of |
|
|
exercise price of |
|
|
remaining available for |
|
|||
|
|
|
outstanding options, |
|
|
outstanding options |
|
|
future issuance under |
|
|||
|
Plan category |
|
warrants, and rights |
|
|
warrants, and rights |
|
|
equity compensation plans |
|
|||
|
Equity compensation plans not approved by security holders (1) |
|
|
- |
|
|
|
- |
|
|
|
- |
|
|
Hess Midstream LP 2017 Long Term Incentive Plan |
|
228,344(2) |
|
$ |
|
- |
|
|
|
2,730,632 |
|
|
|
Total |
|
|
228,344 |
|
$ |
|
- |
|
|
|
2,730,632 |
|
|
(1) |
The general partner of our Predecessor adopted the Long-Term Incentive Plan in connection with the IPO. |
|
(2) |
The amount includes 228,344 restricted share awards that vest ratably over a three-year period for officers and employees, and vest after one year for directors following the date of grant. Upon vesting, each restricted share is paid in the form of a Class A Share in us, or an equivalent amount of cash, subject to applicable tax withholdings. |
See Note 9, Equity‑Based Compensation in Notes to Consolidated Financial Statements for further discussion of our equity compensation plans.
Distributions of Available Cash
General
Our partnership agreement requires that, within 45 days after the end of each quarter, we distribute all of our available cash to shareholders of record on the applicable record date. Except for splits and combinations as contemplated by our partnership agreement, no distribution shall be made under any circumstances in respect of any Class B Shares or our general partner interest.
The following table sets forth the cash distributions per unit or share declared on the Common Units or Class A Shares, as applicable, for the three most recent years through December 31, 2020:
41
|
|
|
Quarterly Cash |
|
|
|
Three most recent years |
|
Distribution per Unit/Share(1) |
|
|
|
March 31, 2018 |
|
$ |
0.3333 |
|
|
June 30, 2018 |
|
$ |
0.3452 |
|
|
September 30, 2018 |
|
$ |
0.3575 |
|
|
December 31, 2018 |
|
$ |
0.3701 |
|
|
March 31, 2019 |
|
$ |
0.3833 |
|
|
June 30, 2019 |
|
$ |
0.3970 |
|
|
September 30, 2019 |
|
$ |
0.4112 |
|
|
December 31, 2019 |
|
$ |
0.4258 |
|
|
March 31, 2020 |
|
$ |
0.4310 |
|
|
June 30, 2020 |
|
$ |
0.4363 |
|
|
September 30, 2020 |
|
$ |
0.4417 |
|
|
December 31, 2020 |
|
$ |
0.4471 |
|
|
(1) |
Represents a cash distribution attributable to the quarter-end pursuant to our partnership agreement. See definition of Available Cash below. |
Definition of Available Cash
Available cash generally means, for any quarter, all cash and cash equivalents on hand at the end of that quarter:
|
|
• |
less, the amount of cash reserves established by our general partner to: |
|
|
• |
provide for the proper conduct of our business (including reserves for our future capital expenditures and anticipated future debt service requirements); |
|
|
• |
comply with applicable law or any loan agreement, security agreement, mortgage, debt instrument or other agreement or obligation to which any group member is a party or by which it is bound or its assets are subject; |
|
|
• |
provide funds for distributions to our shareholders for any one or more of the next four quarters (provided that our general partner may not establish cash reserves for distributions if the effect of the establishment of such reserves will prevent us from distributing the minimum quarterly distribution on all Class A Shares for the current quarter); |
|
|
• |
plus, if our general partner so determines, all or any portion of the cash on hand on the date of determination of available cash for the quarter resulting from working capital borrowings made subsequent to the end of such quarter or available to be borrowed as a working capital borrowing as of the date of determination of available cash. |
The purpose and effect of the last bullet point above is to allow our general partner, if it so decides, to use cash from working capital borrowings made after the end of the quarter but on or before the date of determination of available cash for that quarter to pay distributions to shareholders. Under our partnership agreement, working capital borrowings are generally borrowings that are made under a credit facility, commercial paper facility or similar financing arrangement, and in all cases are used solely for working capital purposes or to pay distributions to partners and with the intent of the borrower to repay such borrowings within twelve months with funds other than from additional working capital borrowings.
Intent to Distribute the Minimum Quarterly Distribution
Under our current cash distribution policy, we intend to make a minimum quarterly distribution to the holders of our Class A Shares of $0.30 per share, or $1.20 per share on an annualized basis, to the extent we have sufficient available cash after the establishment of cash reserves and the payment of costs and expenses, including reimbursements of expenses to our general partner. However, there is no guarantee that we will pay the minimum quarterly distribution on our Class A Shares in any quarter. The amount of distributions paid under our cash distribution policy and the decision to make any distribution will be determined by our general partner, taking into consideration the terms of our partnership agreement.
General Partner Interest
Our general partner owns a non-economic general partner interest in us and, as of December 31, 2020, 898,000 Class A Shares and 266,416,928 Class B Shares. Our general partner, in its capacity as a shareholder, is entitled to share in cash distributions on our Class A Shares, but is not otherwise entitled to receive cash distributions with respect to its general partner interest in us or its Class B Shares. However, our general partner may in the future own other equity interests in us and may be entitled to receive distributions on any such interests.
42
Adjustment of the Minimum Quarterly Distribution
If we combine our shares or other interests in us (“Company Interests”) into fewer shares or Company Interests (commonly referred to as a “reverse split”) or subdivide our shares or Company Interests into a greater number of shares or Company Interests (commonly referred to as a “split”), we will proportionately adjust the minimum quarterly distribution.
For example, if a two-for-one split of Class A Shares should occur, the minimum quarterly distribution would be reduced to 50% of its initial level. We will not make any adjustment by reason of the issuance of additional shares or Company Interests for cash or property (including additional Class A Shares issued under any compensation or benefit plans).
43
Item 6. SelectED Financial Data
The following is a summary of selected financial and operating data that should be read in conjunction with both our Consolidated Financial Statements and Accompanying Notes, and Item 7. Management’s Discussion and Analysis of Financial Condition and Results of Operations included elsewhere in this Annual Report on Form 10‑K:
|
|
Year Ended December 31, |
|
||||||||||||||||||
|
|
|
2020 |
|
|
2019 |
|
|
2018 |
|
|
2017 |
|
|
2016 |
|
|||||
|
(in millions, except as noted) |
|
|
|
|
|
|
|
|
|
|
|
|
|
|
|
|
|
|
|
|
|
Consolidated Statement of Operations Selected Data: |
|
|
|
|
|
|
|
|
|
|
|
|
|
|
|
|
|
|
|
|
|
Revenues and other income |
|
$ |
1,091.9 |
|
|
$ |
848.3 |
|
|
$ |
712.7 |
|
|
$ |
579.5 |
|
|
$ |
510.0 |
|
|
Net income |
|
|
484.9 |
|
|
|
317.7 |
|
|
|
325.5 |
|
|
|
242.0 |
|
|
|
81.6 |
|
|
Net income attributable to Hess Midstream LP |
|
|
24.0 |
|
|
|
70.1 |
|
|
|
70.8 |
|
|
|
41.2 |
|
|
|
- |
|
|
Per Share/Unit Data: |
|
|
|
|
|
|
|
|
|
|
|
|
|
|
|
|
|
|
|
|
|
Net income attributable to Hess Midstream LP per Common Unit (basic and diluted) |
|
$ |
- |
|
|
$ |
- |
|
|
$ |
1.27 |
|
|
$ |
0.75 |
|
|
$ |
- |
|
|
Net income attributable to Hess Midstream LP per subordinated unit (basic and diluted) |
|
$ |
- |
|
|
$ |
- |
|
|
$ |
1.27 |
|
|
$ |
0.75 |
|
|
$ |
- |
|
|
Net income attributable to Hess Midstream LP per Class A Share/limited partner unit (basic) |
|
$ |
1.33 |
|
|
$ |
1.21 |
|
|
$ |
- |
|
|
$ |
- |
|
|
$ |
- |
|
|
Net income attributable to Hess Midstream LP per Class A Share/limited partner unit (diluted) |
|
$ |
1.31 |
|
|
$ |
1.20 |
|
|
$ |
- |
|
|
$ |
- |
|
|
$ |
- |
|
|
Cash distributions declared per Class A Share/ limited partner unit |
|
$ |
1.7561 |
|
|
$ |
1.6173 |
|
|
$ |
1.4061 |
|
|
$ |
0.9028 |
|
|
$ |
- |
|
|
Consolidated Statement of Cash Flows Selected Data: |
|
|
|
|
|
|
|
|
|
|
|
|
|
|
|
|
|
|
|
|
|
Operating activities |
|
$ |
641.7 |
|
|
$ |
470.7 |
|
|
$ |
466.9 |
|
|
$ |
336.5 |
|
|
$ |
247.5 |
|
|
Investing activities |
|
$ |
(301.0 |
) |
|
$ |
(497.5 |
) |
|
$ |
(307.6 |
) |
|
$ |
(131.4 |
) |
|
$ |
(268.6 |
) |
|
Financing activities |
|
$ |
(341.4 |
) |
|
$ |
(79.2 |
) |
|
$ |
(405.7 |
) |
|
$ |
148.9 |
|
|
$ |
19.5 |
|
|
Other Financial Measures: |
|
|
|
|
|
|
|
|
|
|
|
|
|
|
|
|
|
|
|
|
|
Adjusted EBITDA(1) |
|
$ |
748.8 |
|
|
$ |
550.7 |
|
|
$ |
505.1 |
|
|
$ |
379.6 |
|
|
$ |
272.8 |
|
|
Distributable cash flow prior to Restructuring (1)(2) |
|
$ |
- |
|
|
$ |
73.7 |
|
|
$ |
96.0 |
|
|
$ |
58.70 |
|
|
$ |
- |
|
|
Distributable cash flow subsequent to Restructuring (1)(2) |
|
$ |
653.3 |
|
|
$ |
140.1 |
|
|
$ |
- |
|
|
$ |
- |
|
|
$ |
- |
|
|
Capital expenditures: |
|
|
|
|
|
|
|
|
|
|
|
|
|
|
|
|
|
|
|
|
|
Maintenance |
|
$ |
7.1 |
|
|
$ |
4.9 |
|
|
$ |
6.9 |
|
|
$ |
18.8 |
|
|
$ |
8.0 |
|
|
Expansion |
|
$ |
245.9 |
|
|
$ |
312.2 |
|
|
$ |
264.4 |
|
|
$ |
99.5 |
|
|
$ |
264.8 |
|
|
Balance Sheet Data |
|
|
|
|
|
|
|
|
|
|
|
|
|
|
|
|
|
|
|
|
|
Total Assets |
|
$ |
3,374.5 |
|
|
$ |
3,277.7 |
|
|
$ |
2,991.2 |
|
|
$ |
3,022.4 |
|
|
$ |
2,659.1 |
|
|
Total Liabilities |
|
$ |
2,048.5 |
|
|
$ |
1,945.6 |
|
|
$ |
1,115.1 |
|
|
$ |
1,070.1 |
|
|
$ |
849.2 |
|
|
Operating volumes: |
|
|
|
|
|
|
|
|
|
|
|
|
|
|
|
|
|
|
|
|
|
Gas gathering (MMcf/d) |
|
|
323 |
|
|
|
275 |
|
|
|
248 |
|
|
|
213 |
|
|
|
202 |
|
|
Crude oil gathering (MBbl/d) |
|
|
140 |
|
|
|
118 |
|
|
|
89 |
|
|
|
64 |
|
|
|
57 |
|
|
Gas processing (MMcf/d) |
|
|
306 |
|
|
|
260 |
|
|
|
233 |
|
|
|
200 |
|
|
|
188 |
|
|
Crude oil terminaling (MBbl/d) |
|
|
145 |
|
|
|
131 |
|
|
|
101 |
|
|
|
69 |
|
|
|
59 |
|
|
NGL loading (MBbl/d) |
|
|
14 |
|
|
|
15 |
|
|
|
14 |
|
|
|
12 |
|
|
|
13 |
|
|
Water gathering (MBbl/d) |
|
|
70 |
|
|
|
41 |
|
|
|
25 |
|
|
|
16 |
|
|
|
- |
|
|
(1) |
Adjusted EBITDA and distributable cash flow are non‑GAAP measures and should not be considered an alternative to, or more meaningful than, net income, net cash provided by operating activities or any other measure as reported in accordance with GAAP. For definitions and reconciliations of Adjusted EBITDA and distributable cash flow to their most directly comparable financial measures calculated and presented in accordance with GAAP, see Item 7. Management’s Discussion and Analysis of Financial Condition and Results of Operations. |
|
(2) |
Distributable cash flow prior to the Restructuring is calculated net of any amounts attributable to noncontrolling interest. Distributable cash flow prior to the Restructuring for 2019 represents a period of nine months ended September 30, 2019, during which distributions were paid under the old structure. Subsequent to the Restructuring, we make cash distributions to holders of Class A Shares, including to our general partner as holder of an aggregate of 898,000 Class A Shares, and the Partnership makes cash distributions to holders of units of the Partnership, including to the Sponsors as holders of an aggregate of 266,416,928 Class B Units, pro rata. Therefore, distributable cash flow subsequent to the Restructuring includes amounts attributable to noncontrolling interest. Distributable cash flow subsequent to the Restructuring for 2019 represents a period of three months ended December 31, 2019. |
44
ITEM 7. MANAGEMENT’S DISCUSSION AND ANALYSIS OF FINANCIAL CONDITION AND RESULTS OF OPERATIONS
Management’s Discussion and Analysis of Financial Condition and Results of Operations should be read in conjunction with the consolidated financial statements and notes thereto included in Item 8 of this Annual Report on Form 10‑K.
Unless otherwise stated or the context otherwise indicates, references in this report to “Hess Midstream Operations LP,” “the Partnership,” “us,” “we” or similar terms, when referring to periods between the IPO date on April 10, 2017 and December 16, 2019, refer to Hess Midstream Operations LP (formerly known as Hess Midstream Partners LP, the predecessor registrant to Hess Midstream LP), including its consolidated subsidiaries. All references to “Hess Midstream LP,” “the Company,” “us,” “our,” “we” or similar terms, when referring to periods subsequent to December 16, 2019, refer to Hess Midstream LP, including its consolidated subsidiaries.
This discussion contains forward-looking statements that involve risks and uncertainties. Our actual results could differ materially from those discussed below. Factors that could cause or contribute to such differences include, but are not limited to, those identified below and those discussed in the section entitled “Risk Factors” included elsewhere in this report.
Overview
We are a fee-based, growth-oriented, limited partnership formed by Hess Infrastructure Partners GP LLC (“HIP GP LLC”) and our general partner to own, operate, develop and acquire a diverse set of midstream assets and provide fee-based services to Hess and third-party customers. We are managed and controlled by Hess Midstream GP LLC, the general partner of our general partner. Our assets are primarily located in the Bakken and Three Forks shale plays in the Williston Basin area of North Dakota, which we collectively refer to as the Bakken.
On January 25, 2018, we entered into a 50/50 joint venture with Targa Resources Corp. (“Targa”) to construct a new 200 MMcf/d gas processing plant called Little Missouri 4 (“LM4”). LM4 was placed in service in the third quarter of 2019. Targa is the operator of the plant.
On March 1, 2019, Hess Infrastructure Partners LP (“HIP”) acquired 100% of the membership interest in Hess’ Bakken water services business (“Hess Water Services”) for cash consideration of $225.0 million.
On March 22, 2019, we acquired the crude oil, gas and water gathering assets of Summit Midstream Partners’ Tioga Gathering System for cash consideration of $89.2 million, with the potential for additional contingent payments in future periods subject to certain future performance metrics. As of December 31, 2020, the contingent liability was $7.0 million.
On April 25, 2019, we announced plans to expand natural gas processing capacity at the Tioga Gas Plant by 150 MMcf/d for total processing capacity of 400 MMcf/d. As of December 31, 2020, the facility construction is complete. Incremental gas processing capacity is expected to be available in 2021 upon completion of a scheduled plant maintenance turnaround in the third quarter, during which the expansion and residue and NGL takeaway pipelines will be tied into the Tioga Gas Plant.
On December 16, 2019, the Company and the Partnership completed the transactions (the “Restructuring”) contemplated by the Partnership Restructuring Agreement, dated October 3, 2019, by and among the Company, the Partnership and the other parties thereto. As a result of the Restructuring, the Company was delegated control of the Partnership and replaced the Partnership as its publicly traded successor. Prior to the Restructuring, the Company and the Partnership were indirectly controlled by HIP GP LLC, the general partner of HIP. HIP was originally formed as a joint venture between Hess and GIP (together, the “Sponsors”) and owned an 80% economic interest in certain of the Partnership’s existing assets (the “Joint Interest Assets”), a 100% interest in certain other businesses, including Hess Water Services and a 100% interest in Hess Midstream Partners GP LP (“MLP GP LP”), which held all of the Partnership’s outstanding incentive distribution rights and the general partner interest in the Partnership, and controlled the Partnership.
Pursuant to the Restructuring, the Partnership acquired HIP, including HIP’s 80% interest in the Joint Interest Assets, 100% interest in Hess Water Services and the outstanding economic general partner interest and incentive distribution rights in the Partnership. The Partnership’s organizational structure converted from a master limited partnership into an “Up-C” structure in which the Partnership’s public unitholders received newly issued Class A shares (“Class A Shares”) in Hess Midstream LP in a one-for-one exchange. The Partnership changed its name to “Hess Midstream Operations LP” and became a consolidated subsidiary of the Company. After consummation of the Restructuring, the Sponsors and their affiliates received an aggregate of 898,000 Class A Shares in the Company, 266,416,928 Class B units representing noncontrolling limited partner interests in the Partnership and received aggregate cash consideration of $601.8 million. The Sponsors own 100% interest in the general partner of the Company and, through their ownership of the general partner, continue to have the right to elect the entire board of directors.
The acquisition of HIP by the Partnership, including its 80% economic interest in the Joint Interest Assets and 100% interest in Hess Water Services, was accounted for as an acquisition of a business under common control. Accordingly, our results for the years ended December 31, 2019 and 2018 are presented as if the acquisition occurred at the beginning of the earliest comparative period.
45
Our principal business objective is to grow our business and distributable cash flow supported by fee-based contracts and disciplined financial strategy. We expect to achieve this objective through the following business strategies:
|
|
• |
Focus on Cash Flow Stability and Growth Supported by Long-Term, Fee-Based Contracts and a Disciplined Financial Strategy. We seek to grow our distributable cash flow to be able to fund our expansion capital and growing distributions while maintaining balance sheet strength. Our commercial agreements include dedications covering substantially all of Hess’ existing and future owned or controlled production in the Bakken, minimum volume commitments, inflation escalators and fee recalculation mechanisms, all of which are intended to provide us with cash flow stability and downside risk protection. |
|
|
• |
Capitalize on Hess’ Bakken Production Growth. Our midstream infrastructure footprint services Hess’ leading acreage position in the Bakken. We believe our volumes and investment opportunities will continue to expand as Hess drills new wells in the Bakken. We intend to invest additional capital to continue extending and expanding our strategically positioned infrastructure, including additional gas capture capabilities, to meet Hess’ current and future production growth and enable Hess to continue to meet or exceed North Dakota’s well head gas capture targets. |
|
|
• |
Leverage Core Asset Base to Attract Additional Third‑Party Business. We currently handle volumes from third‑party producers and midstream companies under our commercial agreements with Hess, and we are pursuing both additional projects and strategic relationships with third‑party customers with operations in the Bakken in order to maximize our utilization rates. |
|
|
• |
Grow Through Accretive Acquisitions from Our Sponsors and Third Parties. We plan to pursue acquisitions of complementary midstream assets from our Sponsors as well as from third parties. |
Our assets and operations are organized into the following three reportable segments: (i) gathering, (ii) processing and storage and (iii) terminaling and export.
Gathering
Our gathering segment includes Hess North Dakota Pipeline Operations LP, or Gathering Opco, and Hess Water Services Holdings LLC, which own the following assets:
|
|
• |
Natural Gas Gathering and Compression. A natural gas gathering and compression system located primarily in McKenzie, Williams and Mountrail Counties, North Dakota connecting Hess and third‑party owned or operated wells to the Tioga Gas Plant, Little Missouri 4 gas processing plant and third‑party pipeline facilities. The system also includes the Hawkeye Gas Facility. |
|
|
• |
Crude Oil Gathering. A crude oil gathering system located primarily in McKenzie, Williams and Mountrail Counties, North Dakota, connecting Hess and third-party owned or operated wells to the Ramberg Terminal Facility, the Tioga Rail Terminal and the Johnson’s Corner Header System. The system also includes the Hawkeye Oil Facility. |
|
|
• |
Produced Water Gathering and Disposal. A produced water gathering system and disposal facilities located primarily in Williams and Mountrail counties, North Dakota. |
Processing and Storage
Our processing and storage segment includes Hess TGP Operations LP, or HTGP Opco, and Hess Mentor Storage Holdings LLC, or Mentor Holdings, which own the following assets, respectively:
|
|
• |
Tioga Gas Plant (“TGP”). A natural gas processing and fractionation plant located in Tioga, North Dakota. |
|
|
• |
Equity Investment in Little Missouri 4 (“LM4”) Joint Venture. A 50% equity method investment in LM4 joint venture that owns a natural gas processing plant located in McKenzie County, North Dakota, that was placed in service in the third quarter of 2019. |
|
|
• |
Mentor Storage Terminal. A propane storage cavern and rail and truck loading and unloading facility located in Mentor, Minnesota. |
Terminaling and Export
Our terminaling and export segment includes Hess North Dakota Export Logistics Operations LP, or Logistics Opco, which owns each of the following assets:
|
|
• |
Ramberg Terminal Facility. A crude oil pipeline and truck receipt terminal located in Williams County, North Dakota that is capable of delivering crude oil into an interconnecting pipeline for transportation to the Tioga Rail Terminal and to multiple third‑party pipelines and storage facilities. |
|
|
• |
Tioga Rail Terminal. A crude oil and NGL rail loading terminal in Tioga, North Dakota that is connected to the Tioga Gas Plant, the Ramberg Terminal Facility and our crude oil gathering system. |
|
|
• |
Crude Oil Rail Cars. A total of 550 crude oil rail cars, constructed to DOT‑117 safety standards, which we operate as unit trains consisting of approximately 100 to 110 crude oil rail cars. |
|
|
• |
Johnson’s Corner Header System. An approximately six‑mile crude oil pipeline header system located in McKenzie County, North Dakota that receives crude oil by pipeline from Hess and third parties and delivers crude oil to third‑party interstate pipeline systems. |
46
Our Ongoing Response to Global Pandemic and Market Conditions
The coronavirus (“COVID-19”) global pandemic continues to have a profound impact on society and industry. The Company’s first priority in the midst of the COVID-19 pandemic has been the health and safety of the Company’s workforce and local communities. A multidisciplinary emergency response team has been established in coordination with Hess that has been overseeing plans and precautions to reduce the risks of COVID-19 in the work environment while maintaining business continuity based on the most current recommendations by government and public health agencies. The Company and Hess have implemented a variety of health and safety measures including enhanced cleaning procedures and modified work practices such as travel restrictions, health screenings, reduced personnel at work sites wherever this can be done safely, and remote working arrangements for office workers.
In addition to the global health concerns of COVID-19, the pandemic has severely impacted demand for oil. In response to the resulting sharp decline in oil prices, Hess reduced its rig count in the Bakken from 6 rigs to 1 rig during the second quarter of 2020. In addition, third parties in the Bakken also curtailed production and reduced drilling activity. Our contract structure has largely offset and is expected to continue to offset the impact of the reduction in volumes on our financial performance metrics through the Initial Term of our commercial agreements, as our minimum volume commitments provide minimum levels of cash flows and the fee recalculation mechanisms under our agreements support our cash flow stability. See “Other Factors Expected to Significantly Affect Our Future Results.”
Consistent with Hess’ reduced activity and our focus on preserving balance sheet strength, we reduced our 2020 expansion capital program, primarily due to fewer well connects and the deferral or cancellation of certain gas compression activities. In order to preserve long-term sustainability and financial strength, in 2020 we also lowered our targeted annualized distribution growth rate per share from 15% to 5%. We also deferred the planned maintenance turnaround at TGP originally scheduled for the third quarter of 2020 to the third quarter of 2021 to ensure safe and timely execution in light of the COVID-19 pandemic.
Significant 2020 Financial and Operating Results
Significant financial and operating results for the year ended December 31, 2020 include:
|
|
• |
Implemented COVID-19 plans and precautions to protect the health and safety of our workforce and the communities where we operate and maintain business continuity. |
|
|
• |
Consolidated net income of $484.9 million. |
|
|
• |
Net income attributable to Hess Midstream LP of $24.0 million, or $1.33 per Class A Share, after deduction for noncontrolling interests. |
|
|
• |
Net cash provided by operating activities of $641.7 million. |
|
|
• |
Adjusted EBITDA of $748.8 million. |
|
|
• |
Distributable cash flow of $653.3 million. |
|
|
• |
Paid cash distributions of $1.3090 per Class A share in total for the first three quarters of 2020 and declared a cash distribution of $0.4471 per Class A share for the fourth quarter of 2020, which was paid in February 2021. |
|
|
• |
Completed construction and preservation activities for the 150 MMcf/d expansion of the Tioga Gas Plant. |
|
|
• |
Exercised the renewal options for additional 10-year terms for certain crude oil gathering, terminaling, storage, gas processing and gas gathering commercial agreements with Hess, extending these agreements through December 31, 2033. |
|
|
• |
Throughput volumes increased across all segments, compared with the prior year, including 18% for gas processing and 11% for crude oil terminaling, driven by higher Hess production and increased gas capture by Hess Midstream LP. |
For additional information regarding our non‑GAAP financial measures, see “How We Evaluate Our Operations” and “Reconciliation of Non‑GAAP Financial Measures” below.
How We Generate Revenues
We generate substantially all of our revenues by charging fees for gathering, compressing and processing natural gas and fractionating NGLs; gathering, terminaling, loading and transporting crude oil and NGLs; storing and terminaling propane; and gathering and disposing of produced water. We have entered into long-term, fee-based commercial agreements with Hess dated effective January 1, 2014, for oil and gas services agreements, and effective January 1, 2019, for water services agreements. In addition, in 2018, Hess Water Services had documented intercompany arrangements with a subsidiary of Hess pursuant to which it provided produced water gathering and disposal services and charged agreed-upon fees per barrel for the services performed.
47
Except for the water services agreements and except for a certain gathering sub-system, as described below, each of our commercial agreements with Hess has an initial 10-year term and we have the unilateral right to renew each of these agreements for one additional 10-year term. In September 2018, we amended our gas gathering and gas processing and fractionation agreements to enable us to provide certain services to Hess in respect of volumes to be delivered to and processed at the LM4 plant. The amended and restated gas gathering agreement also extends the initial term of the gathering agreement with respect to a certain gathering sub-system by 5 years to provide for a 15-year initial term and decreases the secondary term for that gathering sub-system by 5 years to provide for a 5-year secondary term. Initial term for the water services agreements is 14 years and the secondary term is 10 years. On December 30, 2020, we exercised our renewal options to extend the terms of certain crude oil gathering, terminaling, storage, gas processing and gas gathering commercial agreements with Hess for the Secondary Term through December 31, 2033. There were no changes to any provisions of the existing commercial agreements as a result of the exercise of the renewal options. For the remaining water gathering and disposal agreements as well as the remaining gas gathering agreement, we have the sole option to renew these agreements for an additional term that is exercisable at a later date.
These agreements include dedications covering substantially all of Hess’ existing and future owned or controlled production in the Bakken, minimum volume commitments, inflation escalators and fee recalculation mechanisms, all of which are intended to provide us with cash flow stability and growth, as well as downside risk protection. In particular, Hess’ minimum volume commitments under our commercial agreements provide minimum levels of cash flows and the fee recalculation mechanisms under the agreements allow fees to be adjusted annually to provide us with cash flow stability during the initial term of the agreements. During the secondary term of the agreements, the fee recalculation model will be replaced by an inflation-based fee structure. See Item 8. Financial Statements and Supplementary Data. Note 4, Related Party Transactions for additional description of our commercial agreements.
Our revenues also include revenues from third-party volumes contracted with Hess and delivered to us under these commercial agreements with Hess, as well as pass-through third-party rail transportation costs, third-party produced water trucking and disposal costs and electricity fees for which we recognize revenues in an amount equal to the costs. Together with Hess, we are pursuing strategic relationships with third-party producers and other midstream companies with operations in the Bakken in order to maximize our utilization rates.
How We Evaluate Our Operations
Our management uses a variety of financial and operating metrics to analyze our operating results and profitability. These metrics include (i) volumes, (ii) operating and maintenance expenses, (iii) Adjusted EBITDA, and (iv) distributable cash flow.
Volumes. The amount of revenues we generate primarily depends on the volumes of crude oil, natural gas, NGLs and produced water that we handle at our gathering, processing, terminaling, storage and disposal facilities. These volumes are affected primarily by the supply of and demand for crude oil, natural gas and NGLs in the markets served directly or indirectly by our assets, including changes in crude oil prices, which may further affect volumes delivered by Hess. Although Hess has committed to minimum volumes under our commercial agreements described above, our results of operations will be impacted by our ability to:
|
|
• |
utilize the remaining uncommitted capacity on, or add additional capacity to, our existing assets, and optimize our existing assets; |
|
|
• |
identify and execute expansion projects, and capture incremental throughput volumes from Hess and third parties for these expanded facilities; |
|
|
• |
increase throughput volumes at our Ramberg Terminal Facility, Tioga Rail Terminal and the Johnson’s Corner Header System by interconnecting with new or existing third‑party gathering pipelines; and |
|
|
• |
increase gas processing throughput volumes by interconnecting with new or existing third‑party gathering pipelines. |
Operating and Maintenance Expenses. Our management seeks to maximize the profitability of our operations by effectively managing operating and maintenance expenses. These expenses are comprised primarily of costs charged to us under our omnibus agreement and employee secondment agreement, third‑party contractor costs, utility costs, insurance premiums, third‑party service provider costs, related property taxes and other non‑income taxes and maintenance expenses, such as expenditures to repair, refurbish and replace storage facilities and to maintain equipment reliability, integrity and safety. These expenses generally remain relatively stable across broad ranges of throughput volumes but can fluctuate from period to period depending on the mix of activities performed during that period and the timing of substantial expenses, such as gas plant turnarounds. We seek to manage our maintenance expenditures by scheduling periodic maintenance on our assets in order to minimize significant variability in these expenditures and minimize their impact on our cash flow.
48
Adjusted EBITDA and Distributable Cash Flow. We define Adjusted EBITDA as net income (loss) before net interest expense, income tax expense (benefit), depreciation and amortization and our proportional share of depreciation of our equity affiliates, as further adjusted to eliminate the impact of certain items that we do not consider indicative of our ongoing operating performance, such as transaction costs, other income and other non‑cash, non‑recurring items, if applicable. We define distributable cash flow as Adjusted EBITDA less net interest, excluding amortization of deferred financing costs, cash paid for federal and state income taxes and maintenance capital expenditures. Distributable cash flow does not reflect changes in working capital balances. We use Adjusted EBITDA and distributable cash flow to analyze our performance and liquidity.
Adjusted EBITDA and distributable cash flow are non‑GAAP supplemental financial measures that management and external users of our consolidated financial statements, such as industry analysts, investors, lenders and rating agencies, may use to assess:
|
|
• |
our operating performance as compared to other publicly traded companies in the midstream energy industry, without regard to historical cost basis or, in the case of Adjusted EBITDA, financing methods; |
|
|
• |
the ability of our assets to generate sufficient cash flow to make distributions to our shareholders; |
|
|
• |
our ability to incur and service debt and fund capital expenditures; and |
|
|
• |
the viability of acquisitions and other capital expenditure projects and the returns on investment of various investment opportunities. |
We believe that the presentation of Adjusted EBITDA and distributable cash flow provides useful information to investors in assessing our financial condition and results of operations. The GAAP measures most directly comparable to Adjusted EBITDA and distributable cash flow are net income (loss) and net cash provided by (used in) operating activities. Adjusted EBITDA and distributable cash flow should not be considered as alternatives to GAAP net income (loss), income (loss) from operations, net cash provided by (used in) operating activities or any other measure of financial performance or liquidity presented in accordance with GAAP. Adjusted EBITDA and distributable cash flow have important limitations as analytical tools because they exclude some but not all items that affect net income and net cash provided by operating activities. You should not consider Adjusted EBITDA and distributable cash flow in isolation or as a substitute for analysis of our results as reported under GAAP. Additionally, because Adjusted EBITDA and distributable cash flow may be defined differently by other companies in our industry, our definition of these measures may not be comparable to similarly titled measures of other companies, thereby diminishing their utility.
49
Results of Operations
The following tables summarize our consolidated results of operations for the years ended December 31, 2020, 2019 and 2018. The results of operations are discussed in further detail following this overview (in millions, unless otherwise noted).
|
For the Year Ended December 31, 2020 |
|
Gathering |
|
|
Processing and Storage |
|
|
Terminaling and Export |
|
|
Interest and Other |
|
|
Consolidated Hess Midstream LP |
|
|||||
|
Revenues |
|
|
|
|
|
|
|
|
|
|
|
|
|
|
|
|
|
|
|
|
|
Affiliate services |
|
$ |
561.9 |
|
|
$ |
370.3 |
|
|
$ |
159.4 |
|
|
$ |
- |
|
|
$ |
1,091.6 |
|
|
Other income |
|
|
- |
|
|
|
0.3 |
|
|
|
- |
|
|
|
- |
|
|
|
0.3 |
|
|
Total revenues |
|
|
561.9 |
|
|
|
370.6 |
|
|
|
159.4 |
|
|
|
- |
|
|
|
1,091.9 |
|
|
Costs and expenses |
|
|
|
|
|
|
|
|
|
|
|
|
|
|
|
|
|
|
|
|
|
Operating and maintenance expenses (exclusive of depreciation shown separately below) |
|
|
157.4 |
|
|
|
110.9 |
|
|
|
69.1 |
|
|
|
- |
|
|
|
337.4 |
|
|
Depreciation expense |
|
|
96.0 |
|
|
|
44.8 |
|
|
|
16.1 |
|
|
|
- |
|
|
|
156.9 |
|
|
General and administrative expenses |
|
|
7.9 |
|
|
|
6.5 |
|
|
|
0.7 |
|
|
|
6.0 |
|
|
|
21.1 |
|
|
Total costs and expenses |
|
|
261.3 |
|
|
|
162.2 |
|
|
|
85.9 |
|
|
|
6.0 |
|
|
|
515.4 |
|
|
Income (loss) from operations |
|
|
300.6 |
|
|
|
208.4 |
|
|
|
73.5 |
|
|
|
(6.0 |
) |
|
|
576.5 |
|
|
Income from equity investments |
|
|
- |
|
|
|
10.3 |
|
|
|
- |
|
|
|
- |
|
|
|
10.3 |
|
|
Interest expense, net |
|
|
- |
|
|
|
- |
|
|
|
- |
|
|
|
94.7 |
|
|
|
94.7 |
|
|
Gain on sale of property, plant and equipment |
|
|
0.1 |
|
|
|
- |
|
|
|
- |
|
|
|
- |
|
|
|
0.1 |
|
|
Income (loss) before income tax expense (benefit) |
|
|
300.7 |
|
|
|
218.7 |
|
|
|
73.5 |
|
|
|
(100.7 |
) |
|
|
492.2 |
|
|
Income tax expense (benefit) |
|
|
- |
|
|
|
- |
|
|
|
- |
|
|
|
7.3 |
|
|
|
7.3 |
|
|
Net income (loss) |
|
|
300.7 |
|
|
|
218.7 |
|
|
|
73.5 |
|
|
|
(108.0 |
) |
|
|
484.9 |
|
|
Less: Net income (loss) attributable to noncontrolling interest |
|
|
281.5 |
|
|
|
205.0 |
|
|
|
68.8 |
|
|
|
(94.4 |
) |
|
|
460.9 |
|
|
Net income (loss) attributable to Hess Midstream LP |
|
$ |
19.2 |
|
|
$ |
13.7 |
|
|
$ |
4.7 |
|
|
$ |
(13.6 |
) |
|
$ |
24.0 |
|
|
|
|
|
|
|
|
|
|
|
|
|
|
|
|
|
|
|
|
|
|
|
|
Throughput volumes |
|
|
|
|
|
|
|
|
|
|
|
|
|
|
|
|
|
|
|
|
|
Gas gathering (MMcf/d) |
|
|
323 |
|
|
|
|
|
|
|
|
|
|
|
|
|
|
|
323 |
|
|
Crude oil gathering (MBbl/d) |
|
|
140 |
|
|
|
|
|
|
|
|
|
|
|
|
|
|
|
140 |
|
|
Gas processing (MMcf/d) |
|
|
|
|
|
|
306 |
|
|
|
|
|
|
|
|
|
|
|
306 |
|
|
Crude oil terminaling (MBbl/d) |
|
|
|
|
|
|
|
|
|
|
145 |
|
|
|
|
|
|
|
145 |
|
|
NGL loading (MBbl/d) |
|
|
|
|
|
|
|
|
|
|
14 |
|
|
|
|
|
|
|
14 |
|
|
Water gathering (MBbl/d) |
|
|
70 |
|
|
|
|
|
|
|
|
|
|
|
|
|
|
|
70 |
|
50
|
For the Year Ended December 31, 2019 |
|
Gathering |
|
|
Processing and Storage |
|
|
Terminaling and Export |
|
|
Interest and Other |
|
|
Consolidated Hess Midstream LP |
|
|||||
|
Revenues |
|
|
|
|
|
|
|
|
|
|
|
|
|
|
|
|
|
|
|
|
|
Affiliate services |
|
$ |
422.9 |
|
|
$ |
294.7 |
|
|
$ |
130.0 |
|
|
$ |
- |
|
|
$ |
847.6 |
|
|
Other income |
|
|
- |
|
|
|
0.6 |
|
|
|
0.1 |
|
|
|
- |
|
|
|
0.7 |
|
|
Total revenues |
|
|
422.9 |
|
|
|
295.3 |
|
|
|
130.1 |
|
|
|
- |
|
|
|
848.3 |
|
|
Costs and expenses |
|
|
|
|
|
|
|
|
|
|
|
|
|
|
|
|
|
|
|
|
|
Operating and maintenance expenses (exclusive of depreciation shown separately below) |
|
|
145.4 |
|
|
|
73.1 |
|
|
|
58.3 |
|
|
|
- |
|
|
|
276.8 |
|
|
Depreciation expense |
|
|
81.6 |
|
|
|
44.7 |
|
|
|
16.2 |
|
|
|
- |
|
|
|
142.5 |
|
|
General and administrative expenses |
|
|
9.9 |
|
|
|
4.8 |
|
|
|
0.8 |
|
|
|
36.9 |
|
|
|
52.4 |
|
|
Total costs and expenses |
|
|
236.9 |
|
|
|
122.6 |
|
|
|
75.3 |
|
|
|
36.9 |
|
|
|
471.7 |
|
|
Income (loss) from operations |
|
|
186.0 |
|
|
|
172.7 |
|
|
|
54.8 |
|
|
|
(36.9 |
) |
|
|
376.6 |
|
|
Income from equity investments |
|
|
- |
|
|
|
3.4 |
|
|
|
- |
|
|
|
- |
|
|
|
3.4 |
|
|
Interest expense, net |
|
|
- |
|
|
|
- |
|
|
|
- |
|
|
|
62.4 |
|
|
|
62.4 |
|
|
Income (loss) before income tax expense (benefit) |
|
|
186.0 |
|
|
|
176.1 |
|
|
|
54.8 |
|
|
|
(99.3 |
) |
|
|
317.6 |
|
|
Income tax expense (benefit) |
|
|
- |
|
|
|
- |
|
|
|
- |
|
|
|
(0.1 |
) |
|
|
(0.1 |
) |
|
Net Income (loss) |
|
|
186.0 |
|
|
|
176.1 |
|
|
|
54.8 |
|
|
|
(99.2 |
) |
|
|
317.7 |
|
|
Less: Net income (loss) attributable to net parent investment |
|
|
5.9 |
|
|
|
- |
|
|
|
- |
|
|
|
(60.9 |
) |
|
|
(55.0 |
) |
|
Less: Net income (loss) attributable to noncontrolling interest |
|
|
145.5 |
|
|
|
141.5 |
|
|
|
44.3 |
|
|
|
(28.7 |
) |
|
|
302.6 |
|
|
Net income (loss) attributable to Hess Midstream LP |
|
$ |
34.6 |
|
|
$ |
34.6 |
|
|
$ |
10.5 |
|
|
$ |
(9.6 |
) |
|
$ |
70.1 |
|
|
|
|
|
|
|
|
|
|
|
|
|
|
|
|
|
|
|
|
|
|
|
|
Throughput volumes |
|
|
|
|
|
|
|
|
|
|
|
|
|
|
|
|
|
|
|
|
|
Gas gathering (MMcf/d) |
|
|
275 |
|
|
|
|
|
|
|
|
|
|
|
|
|
|
|
275 |
|
|
Crude oil gathering (MBbl/d) |
|
|
118 |
|
|
|
|
|
|
|
|
|
|
|
|
|
|
|
118 |
|
|
Gas processing (MMcf/d) |
|
|
|
|
|
|
260 |
|
|
|
|
|
|
|
|
|
|
|
260 |
|
|
Crude oil terminaling (MBbl/d) |
|
|
|
|
|
|
|
|
|
|
131 |
|
|
|
|
|
|
|
131 |
|
|
NGL loading (MBbl/d) |
|
|
|
|
|
|
|
|
|
|
15 |
|
|
|
|
|
|
|
15 |
|
|
Water gathering (MBbl/d) |
|
|
41 |
|
|
|
|
|
|
|
|
|
|
|
|
|
|
|
41 |
|
51
|
For the Year Ended December 31, 2018 |
|
Gathering |
|
|
Processing and Storage |
|
|
Terminaling and Export |
|
|
Interest and Other |
|
|
Consolidated Hess Midstream LP |
|
|||||
|
Revenues |
|
|
|
|
|
|
|
|
|
|
|
|
|
|
|
|
|
|
|
|
|
Affiliate services |
|
$ |
375.2 |
|
|
$ |
251.4 |
|
|
$ |
85.4 |
|
|
$ |
- |
|
|
$ |
712.0 |
|
|
Other income |
|
|
- |
|
|
|
- |
|
|
|
0.7 |
|
|
|
- |
|
|
|
0.7 |
|
|
Total revenues |
|
|
375.2 |
|
|
|
251.4 |
|
|
|
86.1 |
|
|
|
- |
|
|
|
712.7 |
|
|
Costs and expenses |
|
|
|
|
|
|
|
|
|
|
|
|
|
|
|
|
|
|
|
|
|
Operating and maintenance expenses (exclusive of depreciation shown separately below) |
|
|
103.5 |
|
|
|
56.1 |
|
|
|
33.9 |
|
|
|
- |
|
|
|
193.5 |
|
|
Depreciation expense |
|
|
67.2 |
|
|
|
43.9 |
|
|
|
15.8 |
|
|
|
- |
|
|
|
126.9 |
|
|
General and administrative expenses |
|
|
4.9 |
|
|
|
2.6 |
|
|
|
0.3 |
|
|
|
6.3 |
|
|
|
14.1 |
|
|
Total costs and expenses |
|
|
175.6 |
|
|
|
102.6 |
|
|
|
50.0 |
|
|
|
6.3 |
|
|
|
334.5 |
|
|
Income (loss) from operations |
|
|
199.6 |
|
|
|
148.8 |
|
|
|
36.1 |
|
|
|
(6.3 |
) |
|
|
378.2 |
|
|
Interest expense, net |
|
|
- |
|
|
|
- |
|
|
|
- |
|
|
|
53.3 |
|
|
|
53.3 |
|
|
Gain on sale of property, plant and equipment |
|
|
- |
|
|
|
- |
|
|
|
- |
|
|
|
0.6 |
|
|
|
0.6 |
|
|
Net income (loss) |
|
|
199.6 |
|
|
|
148.8 |
|
|
|
36.1 |
|
|
|
(59.0 |
) |
|
|
325.5 |
|
|
Less: Net income (loss) attributable to net parent investment |
|
|
6.6 |
|
|
|
- |
|
|
|
- |
|
|
|
(53.4 |
) |
|
|
(46.8 |
) |
|
Less: Net income (loss) attributable to noncontrolling interest |
|
|
154.6 |
|
|
|
118.1 |
|
|
|
28.8 |
|
|
|
- |
|
|
|
301.5 |
|
|
Net income (loss) attributable to Hess Midstream Partners LP |
|
$ |
38.4 |
|
|
$ |
30.7 |
|
|
$ |
7.3 |
|
|
$ |
(5.6 |
) |
|
$ |
70.8 |
|
|
|
|
|
|
|
|
|
|
|
|
|
|
|
|
|
|
|
|
|
|
|
|
Throughput volumes |
|
|
|
|
|
|
|
|
|
|
|
|
|
|
|
|
|
|
|
|
|
Gas gathering (MMcf/d) |
|
|
248 |
|
|
|
|
|
|
|
|
|
|
|
|
|
|
|
248 |
|
|
Crude oil gathering (MBbl/d) |
|
|
89 |
|
|
|
|
|
|
|
|
|
|
|
|
|
|
|
89 |
|
|
Gas processing (MMcf/d) |
|
|
|
|
|
|
233 |
|
|
|
|
|
|
|
|
|
|
|
233 |
|
|
Crude oil terminaling (MBbl/d) |
|
|
|
|
|
|
|
|
|
|
101 |
|
|
|
|
|
|
|
101 |
|
|
NGL loading (MBbl/d) |
|
|
|
|
|
|
|
|
|
|
14 |
|
|
|
|
|
|
|
14 |
|
|
Water gathering (MBbl/d) |
|
|
25 |
|
|
|
|
|
|
|
|
|
|
|
|
|
|
|
25 |
|
52
Year ended December 31, 2020 Compared to Year Ended December 31, 2019
Gathering
Revenues increased $139.0 million in 2020 compared to 2019, of which $56.1 million is attributable to higher gas gathering and compression volumes and $16.1 million is attributable to higher crude oil gathering volumes driven by higher Hess production, higher gas capture and increasing minimum volume commitment levels. In addition, $44.8 million of the increase in revenues is attributable to higher tariff rates, $17.1 million is attributable to higher operated water services revenue and $4.9 million is attributable to higher pass-through electricity fees and produced water trucking and disposal revenue.
Operating and maintenance expenses increased $12.0 million, of which $4.9 million is attributable to higher pass-through electricity and produced water pass-through trucking and disposal fees, $4.6 million is attributable to higher maintenance costs on our expanded infrastructure, and $2.5 million is attributable to higher insurance and property taxes due to additional assets placed in service. Depreciation expense increased $14.4 million due to new compressors, produced water disposal facilities and other new gathering assets being brought into service, as well as due to gathering assets acquired from Summit Midstream Partners, LP at the end of the first quarter of 2019. General and administrative expenses decreased $2.0 million primarily attributable to lower charges from Hess under our omnibus and employee secondment agreements.
Processing and Storage
Revenues and other income increased $75.3 million in 2020 compared to 2019, of which $46.2 million is attributable to higher volumes driven by higher Hess production, higher gas capture and LM4 being in service for the full year in 2020. Additionally, $28.0 million of the increase in revenues is attributable to higher tariff rates and $1.1 million is attributable to higher pass-through electricity fees. Operating and maintenance expenses increased $37.8 million, of which $19.3 million is attributable to LM4 processing fees, $8.8 million is attributable to higher employee costs allocated to us under our omnibus and employee secondment agreements, $7.1 million is attributable to higher maintenance activity due to TGP turnaround, $1.5 million is attributable to higher insurance and property tax and $1.1 million is attributable to higher pass-through electricity fees. The increase in general and administrative expenses of $1.7 million is primarily attributable to higher charges from Hess under our omnibus and employee secondment agreements.
Terminaling and Export
Revenues and other income increased $29.3 million in 2020 compared to 2019, of which $10.5 million is attributable to higher rail transportation pass‑through revenues. In addition, $9.9 million of the increase is attributable to higher tariff rates and $8.9 million of the increase is attributable to higher throughput volumes at our terminals driven by higher Hess production and increasing minimum volume commitment levels. Operating and maintenance expenses increased $10.8 million primarily attributable to higher rail transportation pass-through cost.
Interest and Other
General and administrative expenses decreased $30.9 million, primarily due to costs associated with the Restructuring. Interest expense, net of interest income, increased $32.3 million primarily attributable to the $550 million 5.125% fixed-rate senior notes issued in connection with the Restructuring and higher borrowings under our credit facilities. Income tax expense increased $7.4 million as a result of being a separate taxable entity for the full year in 2020.
Year ended December 31, 2019 Compared to Year Ended December 31, 2018
Gathering
Revenues increased $47.7 million in 2019 compared to 2018, of which $21.2 million is attributable to higher third-party produced water trucking and disposal pass-through revenues and $3.9 million is attributable to pass-through electricity fees. In addition, $6.1 million of the increase is attributable to higher gas gathering and compression volumes, $5.8 million is attributable to higher water gathering volumes and $5.4 million is attributable to higher crude oil gathering volumes relative to 2018 minimum volume commitment levels driven by growing Hess production and additional third-party volumes contracted with Hess and delivered to us. The remaining $5.3 million of the increase in revenues is attributable to higher tariff rates. Operating and maintenance expenses increased $41.9 million, of which $21.2 million is attributable to higher third-party produced water trucking and disposal pass-through costs driven by growing Hess production, $14.1 million is attributable to higher maintenance activity on our expanded infrastructure, $3.9 million is attributable to pass-through electricity costs due to additional compressors coming online, and $2.7 million is attributable to higher property taxes due to additional assets acquired and placed into service. Depreciation expense increased $14.4 million due to gathering assets acquired from Summit Midstream Partners, LP at the end of the first quarter of 2019 and other new assets being brought into service. General and administrative expenses increased $5.0 million primarily attributable to higher charges from Hess under our omnibus and employee secondment agreements.
53
Processing and Storage
Revenues and other income increased $43.9 million in 2019 compared to 2018, of which $27.0 million is attributable to higher volumes, driven by LM4 ramp-up, which was placed into service in the third quarter of 2019, and continued backfilling of TGP with third-party volumes contracted with Hess and delivered to us. In addition, $15.2 million of the increase is attributable to higher tariff rates. The remaining $1.1 million of the increase in revenues is attributable to higher pass-through electricity fees and $0.6 million other income. Operating and maintenance expenses increased $17.0 million, of which $9.6 million is attributable to higher maintenance activity, including initial work on the TGP turnaround, which was initially planned for 2020, $6.3 million is attributable to LM4 processing fees and $1.1 million is attributable to pass-through electricity costs. The increase in general and administrative expenses of $2.2 million is primarily attributable to higher charges from Hess under our omnibus and employee secondment agreements.
Terminaling and Export
Revenues and other income increased $44.0 million in 2019 compared to 2018, of which $23.4 million is attributable to higher rail transportation pass‑through revenues. In addition, $10.5 million of the increase is attributable to higher tariff rates and $10.1 million is attributable to higher crude oil throughput volumes at our terminals, driven by growing Hess production and increased third-party volumes contracted with Hess and delivered to us. Operating and maintenance expenses increased $24.4 million primarily attributable to higher rail transportation pass-through costs.
Interest and Other
General and administrative expenses increased $30.6 million, of which $26.2 million is attributable to transaction costs incurred in the fourth quarter of 2019 in connection with the Restructuring and $4.4 million of the increase is attributable to higher other professional fees. Interest expense, net of interest income, increased $9.1 million primarily driven by borrowings on HIP revolving credit facility prior to the Restructuring and additional interest expense on newly issued $550 million of 5.125% fixed‑rate senior notes.
Other Factors Expected to Significantly Affect Our Future Results
We currently generate substantially all of our revenues under fee‑based commercial agreements with Hess, including third parties contracted with affiliates of Hess. These contracts provide cash flow stability and minimize our direct exposure to commodity price fluctuations, since we generally do not own any of the crude oil, natural gas, or NGLs that we handle and do not engage in the trading of crude oil, natural gas, or NGLs. However, commodity price fluctuations indirectly influence our activities and results of operations over the long-term, since they can affect production rates and investments by Hess and third parties in the development of new crude oil and natural gas reserves. The markets for oil and natural gas are volatile and will likely continue to be volatile in the future. In the second quarter of 2020, as a result of the sharp decline in crude oil prices, Hess reduced its rig count from 6 rigs to 1 rig in the Bakken. In addition, third parties in the Bakken also curtailed production and reduced their drilling activities. Our contract structure has largely offset and is expected to continue to offset potential impact of the reduction in volumes on our financial performance metrics through the initial term of our commercial agreements, as our minimum volume commitments provide minimum levels of cash flows and the fee recalculation mechanisms under our agreements support our cash flow stability. While the second term of our commercial agreements includes continuing minimum volume commitments, the fees change to an inflation-based fixed fee structure, which may provide greater exposure to price volatility. To the extent our plans include revenues for volumes, including third-party volumes contracted through Hess, above currently established minimum volume commitment levels, such revenues could decline to the minimum volume commitment levels as a result of market volatility. Hess announced that in 2021 it plans to add an additional rig in the Bakken and we expect to be above minimum volume commitment levels in 2023.
The throughput volumes at our facilities depend primarily on the volumes of crude oil and natural gas produced by Hess in the Bakken, which, in turn, is ultimately dependent on Hess’ exploration and production margins. Exploration and production margins depend on the price of crude oil, natural gas, and NGLs. These prices are volatile and influenced by numerous factors beyond our or Hess’ control, including the domestic and global supply of and demand for crude oil, natural gas and NGLs. During the first quarter of 2020, worldwide crude oil prices declined significantly due in part to reduced global demand stemming from the COVID-19 global pandemic. Sustained periods of low prices for oil and natural gas could materially and adversely affect the quantities of oil and natural gas that Hess can economically produce. The commodities trading markets, as well as global and regional supply and demand factors, may also influence the selling prices of crude oil, natural gas and NGLs. Furthermore, our ability to execute our growth strategy in the Bakken, including attracting third-party volumes, will depend on crude oil and natural gas production in that area, which is also affected by the supply of and demand for crude oil and natural gas.
54
Reconciliation of Non‑GAAP Financial Measures
The following table presents a reconciliation of Adjusted EBITDA and distributable cash flow to net income and net cash provided by operating activities, the most directly comparable GAAP financial measures, for each of the periods indicated.
|
|
|
Year Ended December 31, |
|
|||||||||
|
(in millions) |
|
2020 |
|
|
2019 |
|
|
2018 |
|
|||
|
Reconciliation of Adjusted EBITDA and Distributable Cash Flow to net income: |
|
|
|
|
|
|
|
|
|
|
|
|
|
Net income |
|
$ |
484.9 |
|
|
$ |
317.7 |
|
|
$ |
325.5 |
|
|
Plus: |
|
|
|
|
|
|
|
|
|
|
|
|
|
Depreciation expense |
|
|
156.9 |
|
|
|
142.5 |
|
|
|
126.9 |
|
|
Proportional share of equity affiliates' depreciation |
|
|
5.1 |
|
|
|
2.0 |
|
|
|
- |
|
|
Interest expense, net |
|
|
94.7 |
|
|
|
62.4 |
|
|
|
53.3 |
|
|
Income tax expense (benefit) |
|
|
7.3 |
|
|
|
(0.1 |
) |
|
|
- |
|
|
Loss (gain) on sale of property, plant and equipment |
|
|
(0.1 |
) |
|
|
- |
|
|
|
(0.6 |
) |
|
Transaction costs |
|
|
- |
|
|
|
26.2 |
|
|
|
- |
|
|
Adjusted EBITDA |
|
$ |
748.8 |
|
|
$ |
550.7 |
|
|
$ |
505.1 |
|
|
Adjusted EBITDA prior to Restructuring |
|
|
|
|
|
$ |
392.3 |
|
|
$ |
505.1 |
|
|
Less: |
|
|
|
|
|
|
|
|
|
|
|
|
|
Adjusted EBITDA attributable to noncontrolling interest and net parent investment prior to Restructuring |
|
|
|
|
|
|
316.5 |
|
|
|
408.4 |
|
|
Cash interest paid, net(1) |
|
|
|
|
|
|
1.1 |
|
|
|
- |
|
|
Maintenance capital expenditures, net |
|
|
|
|
|
|
1.0 |
|
|
|
0.7 |
|
|
Distributable cash flow prior to Restructuring(2) |
|
|
|
|
|
$ |
73.7 |
|
|
$ |
96.0 |
|
|
Adjusted EBITDA subsequent to Restructuring |
|
|
|
|
|
|
158.4 |
|
|
|
|
|
|
Less: |
|
|
|
|
|
|
|
|
|
|
|
|
|
Interest, net |
|
|
88.4 |
|
|
|
16.6 |
|
|
|
|
|
|
Maintenance capital expenditures |
|
|
7.1 |
|
|
|
1.7 |
|
|
|
|
|
|
Distributable cash flow subsequent to Restructuring |
|
$ |
653.3 |
|
|
$ |
140.1 |
|
|
|
|
|
55
|
|
|
Year Ended December 31, |
|
|||||||||
|
(in millions) |
|
2020 |
|
|
2019 |
|
|
2018 |
|
|||
|
Reconciliation of Adjusted EBITDA and Distributable Cash Flow to net cash provided by operating activities: |
|
|
|
|
|
|
|
|
|
|
|
|
|
Net cash provided by operating activities |
|
$ |
641.7 |
|
|
$ |
470.7 |
|
|
$ |
466.9 |
|
|
Changes in assets and liabilities |
|
|
14.3 |
|
|
|
(12.3 |
) |
|
|
(9.6 |
) |
|
Amortization of deferred financing costs |
|
|
(6.5 |
) |
|
|
(5.1 |
) |
|
|
(5.0 |
) |
|
Capitalized interest |
|
|
- |
|
|
|
4.1 |
|
|
|
- |
|
|
Proportional share of equity affiliates' depreciation |
|
|
5.1 |
|
|
|
2.0 |
|
|
|
- |
|
|
Interest expense, net |
|
|
94.7 |
|
|
|
62.4 |
|
|
|
53.3 |
|
|
Distribution from equity investments |
|
|
(9.7 |
) |
|
|
- |
|
|
|
|
|
|
Earnings from equity investments |
|
|
10.3 |
|
|
|
3.4 |
|
|
|
- |
|
|
Transaction costs |
|
|
- |
|
|
|
26.2 |
|
|
|
|
|
|
Other |
|
|
(1.1 |
) |
|
|
(0.7 |
) |
|
|
(0.5 |
) |
|
Adjusted EBITDA |
|
$ |
748.8 |
|
|
$ |
550.7 |
|
|
$ |
505.1 |
|
|
Adjusted EBITDA prior to Restructuring |
|
|
|
|
|
$ |
392.3 |
|
|
$ |
505.1 |
|
|
Less: |
|
|
|
|
|
|
|
|
|
|
|
|
|
Adjusted EBITDA attributable to noncontrolling interest and net parent investment prior to Restructuring |
|
|
|
|
|
|
316.5 |
|
|
|
408.4 |
|
|
Cash interest paid, net(1) |
|
|
|
|
|
|
1.1 |
|
|
|
- |
|
|
Maintenance capital expenditures, net |
|
|
|
|
|
|
1.0 |
|
|
|
0.7 |
|
|
Distributable cash flow prior to Restructuring(2) |
|
|
|
|
|
$ |
73.7 |
|
|
$ |
96.0 |
|
|
Adjusted EBITDA subsequent to Restructuring |
|
|
748.8 |
|
|
|
158.4 |
|
|
|
|
|
|
Less: |
|
|
|
|
|
|
|
|
|
|
|
|
|
Interest, net |
|
|
88.4 |
|
|
|
16.6 |
|
|
|
|
|
|
Maintenance capital expenditures |
|
|
7.1 |
|
|
|
1.7 |
|
|
|
|
|
|
Distributable cash flow subsequent to Restructuring |
|
$ |
653.3 |
|
|
$ |
140.1 |
|
|
|
|
|
|
(1) |
Represents cash interest paid, net, attributable to controlling interest prior to the Restructuring. During the year ended December 31, 2018, cash interest paid was largely offset by interest received. |
|
(2) |
Distributable cash flow prior to the Restructuring is calculated net of any amounts attributable to noncontrolling interest. Distributable cash flow prior to the Restructuring for 2019 represents a period of nine months ended September 30, 2019, during which distributions were paid under the old structure. Subsequent to the Restructuring, we make cash distributions to holders of Class A Shares, including to our general partner as holder of an aggregate of 898,000 Class A Shares, and the Partnership makes cash distributions to holders of units of the Partnership, including to the Sponsors as holders of an aggregate of 266,416,928 Class B Units, pro rata. Therefore, distributable cash flow subsequent to the Restructuring includes amounts attributable to noncontrolling interest. Distributable cash flow subsequent to the Restructuring for 2019 represents a period of three months ended December 31, 2019. |
56
Capital Resources and Liquidity
We expect our ongoing sources of liquidity to include:
|
|
• |
cash on hand; |
|
|
• |
cash generated from operations; |
|
|
• |
borrowings under our revolving credit facility; |
|
|
• |
issuances of additional debt securities; and |
|
|
• |
issuances of additional equity securities. |
We believe that cash generated from these sources will be sufficient to meet our operating requirements, our planned capital expenditures, debt service requirements, our quarterly cash distribution requirements, future internal growth projects or potential acquisitions.
Our partnership agreement requires that we distribute all of our available cash to shareholders. During the year ended December 31, 2020, we made distributions of $31.6 million, to the holders of our equity securities representing limited partner interests in us. In addition, the Partnership made distributions of $462.1 million to the Sponsors as holders of an aggregate of 266,416,928 Class B Units of the Partnership. On January 25, 2021, we declared a quarterly cash distribution of $0.4471 per Class A Share that was paid on February 12, 2021 to shareholders of record on February 4, 2021, and the Partnership made distributions of $0.4471 per Class B Unit of the Partnership to the Sponsors.
Fixed‑Rate Senior Notes
In December 2019, in connection with the Restructuring, the Partnership, assumed $800.0 million of 5.625% outstanding fixed-rate senior notes of HIP in a par-for-par exchange for newly issued 5.625% senior notes due 2026 of the Partnership and paid approximately $2.0 million of exchange consent fees. The notes are guaranteed by certain subsidiaries of the Partnership. Interest is payable semi‑annually on February 15 and August 15.
In December 2019, the Partnership issued $550.0 million of 5.125% fixed‑rate senior notes due 2028 to qualified institutional investors. The notes are guaranteed by certain subsidiaries of the Partnership. Interest is payable semi‑annually on June 15 and December 15. The Partnership used the net proceeds to finance the acquisition of HIP, including to repay borrowings under HIP’s credit facilities, and pay related fees and expenses.
Each of the indentures for the 2026 and 2028 senior notes contains customary covenants that restrict our ability and the ability of our restricted subsidiaries to (i) declare or pay any dividend or make any other restricted payments; (ii) transfer or sell assets or subsidiary stock; (iii) incur additional debt; or (iv) make restricted investments, unless, at the time of and immediately after giving pro forma effect to such restricted payments and any related incurrence of indebtedness or other transactions, no default has occurred and is continuing or would occur as a consequence of such restricted payment and if the leverage ratio does not exceed 4.25 to 1.00. As of December 31, 2020, we were in compliance with all debt covenants under the indentures.
In addition, the covenants included in the indentures governing the senior notes contain provisions that allow the Company to satisfy the Partnership’s reporting obligations under the indenture, as long as any such financial information of the Company contains information reasonably sufficient to identify the material differences, if any, between the financial information of the Company, on the one hand, and the Partnership and its subsidiaries on a stand-alone basis, on the other hand and the Company does not directly own capital stock of any person other than the Partnership and its subsidiaries, or material business operations that would not be consolidated with the financial results of the Partnership and its subsidiaries. The Company is a holding company and has no independent assets or operations. Other than the interest in the Partnership and the effect of federal and state income taxes that are recognized at the Company level, there are no material differences between the consolidated financial statements of the Partnership and the consolidated financial statements of the Company.
Credit Facilities
In December 2019, the Partnership entered into senior secured syndicated credit facilities (the “Credit Facilities”) consisting of a $1,000.0 million 5-year revolving credit facility and a fully drawn $400.0 million 5-year Term Loan A facility. Facility fees accrue on the total capacity of the revolving credit facility. Borrowings under the 5-year Term Loan A facility will generally bear interest at LIBOR plus an applicable margin ranging from 1.55% to 2.50%, while the applicable margin for the 5-year syndicated revolving credit facility ranges from 1.275% to 2.000%. Pricing levels for the facility fee and interest rate margins are based on the Partnership’s ratio of total debt to EBITDA (as defined in the Credit Facilities). If the Partnership obtains an investment grade credit rating, the pricing levels will be based on the Partnership’s credit ratings in effect from time to time. At December 31, 2020, borrowings of $184.0 million were drawn under the Partnership’s revolving credit facility, and borrowings of $400.0 million, excluding deferred issuance costs, were drawn under the Partnership’s Term Loan A facility.
57
The Credit Facilities can be used for borrowings and letters of credit for general corporate purposes. The Credit Facilities are guaranteed by each direct and indirect wholly owned material domestic subsidiary of the Partnership, and are secured by first priority perfected liens on substantially all of the presently owned and after-acquired assets of the Partnership and its direct and indirect wholly owned material domestic subsidiaries, including equity interests directly owned by such entities, subject to certain customary exclusions. The Credit Facilities contain representations and warranties, affirmative and negative covenants and events of default that the Partnership considers to be customary for an agreement of this type, including a covenant that requires the Partnership to maintain a ratio of total debt to EBITDA (as defined in the Credit Facilities) for the prior four fiscal quarters of not greater than 5.00 to 1.00 as of the last day of each fiscal quarter (5.50 to 1.00 during the specified period following certain acquisitions) and, prior to the Partnership obtaining an investment grade credit rating, a ratio of secured debt to EBITDA for the prior four fiscal quarters of not greater than 4.00 to 1.00 as of the last day of each fiscal quarter. As of December 31, 2020, the Partnership was in compliance with these financial covenants.
Cash Flows
The following table sets forth a summary of our cash flows (in millions):
|
|
|
Year Ended December 31, |
|
|||||||||
|
|
|
2020 |
|
|
2019 |
|
|
2018 |
|
|||
|
Cash flows from operating activities |
|
$ |
641.7 |
|
|
$ |
470.7 |
|
|
$ |
466.9 |
|
|
Cash flows from (used in) investing activities |
|
|
(301.0 |
) |
|
|
(497.5 |
) |
|
|
(307.6 |
) |
|
Cash flows from (used in) financing activities |
|
|
(341.4 |
) |
|
|
(79.2 |
) |
|
|
(405.7 |
) |
|
Net increase (decrease) in cash and cash equivalents |
|
$ |
(0.7 |
) |
|
$ |
(106.0 |
) |
|
$ |
(246.4 |
) |
Operating Activities. Cash flows provided by operating activities increased $171.0 million in 2020 compared to 2019. The change in operating cash flows resulted from an increase in revenues and other income of $243.6 million and distributions from equity investments of $9.7 million, offset by an increase in expenses, other than depreciation, amortization, equity‑based compensation and other non-cash gains and losses of $55.7 million and a decrease in cash provided by changes in working capital of $26.6 million.
Cash flows provided by operating activities increased $3.8 million in 2019 compared to 2018. The change in operating cash flows resulted from an increase in revenues and other income of $135.6 million and an increase in cash provided by changes in working capital of $2.7 million, offset by an increase in expenses, other than depreciation, amortization, equity‑based compensation and other non-cash gains and losses of $134.5 million.
Investing Activities. Cash flows used in investing activities decreased $196.5 million in 2020 compared to 2019. The decrease in investing cash outflows resulted from the acquisition of Summit Midstream Partners’ Tioga Gathering System in 2019 for $89.2 million, net of cash acquired, the acquisition of Hess Water Services in 2019 for $225 million, of which $68.9 million was included in cash outflows from investing activities, lower payments for our investment in LM4 of $33.0 million, lower payments for capital expenditures of $5.3 million, and proceeds from sale of property, plant and equipment of $0.1 million.
Cash flows used in investing activities increased $189.9 million in 2019 compared to 2018. The increase in investing cash outflows resulted from the acquisition of Summit Midstream Partners’ Tioga Gathering System of $89.2 million, net of cash acquired, the acquisition of $68.9 million of net assets in connection with the Hess Water Services acquisition, an increase in payments for capital expenditures of $64.5 million and a decrease in proceeds from sale of property, plant and equipment of $1.6 million. These cash outflows were offset by a decrease in our payments for our equity investment in LM4 of $34.3 million.
Financing Activities. Cash flows used in financing activities increased $262.2 million in 2020 compared to 2019 due to a decrease in borrowings of $613.4 million and an increase in distributions to shareholders and noncontrolling interest of $408.3 million. The remaining change resulted from payments of cash consideration related to the Restructuring of $601.8 million and acquisition of Hess Water Services for $225 million, as described above, of which $156.1 million was included in the cash outflows from financing activities as a distribution to Hess in 2019, partially offset by the final settlement amount of $1.6 million received from Hess in 2020.
Cash flows used in financing activities decreased $326.5 million in 2019 compared to 2018 as a result of increased net borrowings of $767.6 million, net of any changes in financing costs, a decrease in distributions to Hess, GIP and our limited partners and other distributions of $160.7 million, offset by cash consideration paid related to the Restructuring of $601.8 million.
58
Capital Expenditures
Our operations can be capital intensive, requiring investments to expand, upgrade, maintain or enhance existing operations and to meet environmental and operational regulations. Our partnership agreement requires that we distinguish between maintenance capital expenditures and expansion capital expenditures. Maintenance capital expenditures are capital expenditures made to maintain, over the long term, our operating capacity, operating income or revenue. Examples of maintenance capital expenditures are expenditures to repair, refurbish or replace existing assets, to maintain equipment reliability, integrity and safety and to address environmental laws and regulations. In contrast, expansion capital expenditures are expenditures incurred for acquisitions or capital improvements that we expect will increase our operating capacity, operating income or revenue over the long term. Examples of expansion capital expenditures include the acquisition of equipment, construction, development or acquisition of additional capacity, or expenditures for connecting additional wells to our gathering systems, to the extent such capital expenditures are expected to expand our long‑term operating capacity, operating income or revenue.
The following table sets forth a summary of maintenance and expansion capital expenditures and reconciles capital expenditures on an accrual basis to additions to property, plant and equipment on a cash basis:
|
|
|
Year Ended December 31, |
|
|||||||||
|
|
|
2020 |
|
|
2019 |
|
|
2018 |
|
|||
|
(in millions) |
|
|
|
|
|
|
|
|
|
|
|
|
|
Expansion capital expenditures |
|
$ |
245.9 |
|
|
$ |
312.2 |
|
|
$ |
264.4 |
|
|
Maintenance capital expenditures |
|
|
7.1 |
|
|
|
4.9 |
|
|
|
6.9 |
|
|
Total capital expenditures |
|
|
253.0 |
|
|
|
317.1 |
|
|
|
271.3 |
|
|
(Increase) decrease in related liabilities |
|
|
48.1 |
|
|
|
(10.7 |
) |
|
|
(29.4 |
) |
|
Additions to property, plant and equipment |
|
$ |
301.1 |
|
|
$ |
306.4 |
|
|
$ |
241.9 |
|
In 2020, we completed construction and preservation activities for the 150 MMcf/d expansion of the Tioga Gas Plant. Capital expenditures in 2020 also relate to continued expansion of our compression capacity and gas capture capabilities to meet Hess’ and third parties’ current and future production growth and enable Hess to continue to meet or exceed North Dakota’s well head gas capture targets. Capital expenditures in 2019 and 2018 are primarily attributable to continued expansion of our gathering and compression capacity, as well as amounts attributable to engineering, procurement, civil construction and fabrication activities for the Tioga Gas Plant expansion that began in 2019. Additionally, in 2019, we acquired Hess Water Services for cash consideration of $225.0 million, of which $68.9 million was recognized as additions to property, plant, and equipment and $156.1 million was recognized as a distribution to Hess. In 2019, we also acquired Summit Midstream Partners’ Tioga Gathering System for cash consideration of $89.2 million, with the potential for additional payments in future periods subject to certain future performance metrics. See Item 8. Financial Statements and Supplementary Data. Note 3, Acquisitions.
Contractual Obligations
A summary of our contractual obligations as of December 31, 2020, is as follows:
|
|
|
Total |
|
|
2021 |
|
|
2022 |
|
|
2023 |
|
|
2024 |
|
|
2025 |
|
|
2026 and thereafter |
|
|||||||
|
(in millions) |
|
|
|
|||||||||||||||||||||||||
|
Fixed-rate senior notes |
|
$ |
1,350.0 |
|
|
$ |
- |
|
|
$ |
- |
|
|
$ |
- |
|
|
$ |
- |
|
|
$ |
- |
|
|
$ |
1,350.0 |
|
|
Term Loan A facility |
|
|
400.0 |
|
|
|
10.0 |
|
|
|
20.0 |
|
|
|
30.0 |
|
|
|
340.0 |
|
|
|
- |
|
|
|
- |
|
|
Revolving credit facility |
|
|
184.0 |
|
|
|
- |
|
|
|
- |
|
|
|
- |
|
|
|
184.0 |
|
|
|
- |
|
|
|
- |
|
|
Operating leases |
|
|
1.1 |
|
|
|
0.2 |
|
|
|
0.1 |
|
|
|
0.1 |
|
|
|
0.1 |
|
|
|
0.1 |
|
|
|
0.5 |
|
|
Purchase obligations |
|
|
3.4 |
|
|
|
3.4 |
|
|
|
- |
|
|
|
- |
|
|
|
- |
|
|
|
- |
|
|
|
- |
|
|
Total |
|
$ |
1,938.5 |
|
|
$ |
13.6 |
|
|
$ |
20.1 |
|
|
$ |
30.1 |
|
|
$ |
524.1 |
|
|
$ |
0.1 |
|
|
$ |
1,350.5 |
|
Off-Balance Sheet Arrangements
We have not entered into any transactions, agreements or other contractual arrangements that would result in off‑balance sheet liabilities.
59
Critical Accounting Policies and Estimates
Accounting policies and estimates affect the recognition of assets and liabilities in our consolidated balance sheets and revenues and expenses in our consolidated statements of operations. The accounting methods used can affect net income, partners’ capital and various financial statement ratios. However, the accounting methods generally do not change cash flows or liquidity. We consider the following policies to be the most critical in understanding the judgments that are involved in preparing our financial statements and the uncertainties that could impact our financial condition and results of operations.
Property, Plant and Equipment
Property, plant and equipment are stated at the lower of historical cost less accumulated depreciation, subject to the results of impairment testing. We capitalize all construction-related direct labor and material costs, as well as indirect construction costs. Indirect construction costs include general engineering, taxes and the cost of funds used during construction of material projects. Costs, including complete asset replacements and enhancements or upgrades that increase the original efficiency, productivity or capacity of property, plant and equipment, are also capitalized. The costs of repairs, minor replacements and other projects, which do not increase the original efficiency, productivity or capacity of property, plant and equipment, are expensed as incurred. The determination of cost componentization and related estimated useful lives is a significant element in arriving at the results of operations. The estimates affect depreciation expense in our accompanying consolidated statements of operations and balance sheets.
Impairment of Long‑Lived Assets
We review long-lived assets for impairment whenever events or changes in business circumstances indicate the net book values of the assets may not be recoverable. Impairment is indicated when the undiscounted cash flows estimated to be generated by those assets are less than the assets’ net book value. Undiscounted cash flows are based on identifiable cash flows that are largely independent of the cash flows of other assets and liabilities. If impairment occurs, a loss is recognized for the difference between fair value and net book value. Such fair value is generally determined by discounting anticipated future net cash flows, an income valuation approach, or by a market-based valuation approach, which are Level 3 fair value measurements. Factors that indicate potential impairment include a significant decrease in the market value of the asset, operating or cash flow losses associated with the use of the asset, and a significant change in the asset’s physical condition or use. As a result of the significant decline in crude oil prices due to the economic slowdown from the COVID-19 pandemic, we reviewed our long-lived assets for impairment at March 31, 2020, and concluded that there was no impairment. No impairments of long-lived assets were recorded during the periods included in the accompanying consolidated financial statements. The determination of impairments could be a significant element in arriving at the results of operations. Impairment charges would impact total costs and expenses and net Property, Plant & Equipment in our accompanying consolidated statements of operations and balance sheets.
Depreciation Expense
We calculate depreciation using the straight‑line method based on the estimated useful lives after considering salvage values of our assets. When assets are placed into service, we make estimates with respect to their useful lives that we believe are reasonable. Depreciation lives related to our significant assets primarily range between 12 to 35 years. However, factors such as maintenance levels, economic conditions impacting the demand for these assets, and regulatory or environmental requirements could cause us to change our estimates, and impact our future calculation of depreciation. The determination of estimated useful lives is a significant element in arriving at depreciation expense. The estimates affect depreciation expense and cost componentization in our accompanying consolidated statements of operations and balance sheets.
Contingencies
In the ordinary course of business, we may become party to lawsuits, administrative proceedings and governmental investigations, including environmental, regulatory and other matters. Damages or penalties may be sought from us in some matters for which the likelihood of loss may be probable or possible but the amount of loss is not currently estimable. Costs that relate to an existing condition caused by past operations are expensed. Contingent liabilities are recorded when probable and reasonably estimable. On the basis of existing information, we believe that the resolution of any such matters, individually or in the aggregate, will not have a material adverse effect on our financial position or results of operations. Estimates related to contingencies affect operating expenses in our accompanying consolidated statements of operations and liabilities in our balance sheets.
60
|
ITEM 7A. |
QUANTITATIVE AND QUALITATIVE DISCLOSURES ABOUT MARKET RISK |
Market risk is the risk of loss arising from adverse changes in market rates and prices. We generally do not take ownership of the crude oil, natural gas or NGLs that we currently gather, process, terminal, store or transport for our customers. Because we generate substantially all of our revenues by charging fees under long-term commercial agreements with Hess with minimum volume commitments, Hess bears the risks associated with fluctuating commodity prices and we have minimal direct exposure to commodity prices.
In the normal course of our business, we are exposed to market risks related to changes in interest rates. Our financial risk management activities may include transactions designed to reduce risk by reducing our exposure to interest rate movements. Interest rate swaps may be used to convert interest payments on certain long‑term debt. At December 31, 2020, we did not have in place any derivative instruments to hedge any exposure to changes in interest rates.
At December 31, 2020, our total debt had a carrying value of $1,910.1 million and a fair value of approximately $1,991.1 million, based on Level 2 inputs in the fair value measurement hierarchy. A 15% increase or decrease in interest rates would decrease or increase the fair value of our fixed rate debt by approximately $48.1 million or $50.1 million, respectively. The carrying value of the amounts under our Term Loan A facility and revolving credit facility at the year-end approximated their fair value. Any changes in interest rates do not impact cash outflows associated with fixed rate interest payments or settlement of debt principal, unless a debt instrument is repurchased prior to maturity.
61
|
ITEM 8. |
FINANCIAL STATEMENTS AND SUPPLEMENTARY DATA |
HESS MIDSTREAM LP
INDEX TO CONSOLIDATED FINANCIAL STATEMENTS
62
Report of Independent Registered Public Accounting Firm
To the Board of Directors of Hess Midstream GP LLC and
Shareholders of Hess Midstream LP
Opinion on Internal Control over Financial Reporting
We have audited Hess Midstream LP’s internal control over financial reporting as of December 31, 2020, based on criteria established in Internal Control—Integrated Framework issued by the Committee of Sponsoring Organizations of the Treadway Commission (2013 framework) (the COSO criteria). In our opinion, Hess Midstream LP (the “Company”) maintained, in all material respects, effective internal control over financial reporting as of December 31, 2020, based on the COSO criteria.
We also have audited, in accordance with the standards of the Public Company Accounting Oversight Board (United States) (PCAOB), the consolidated balance sheets of the Company as of December 31, 2020 and 2019, the related consolidated statements of operations, comprehensive income, changes in partners’ capital, and cash flows for each of the three years in the period ended December 31, 2020, and the related notes and our report dated February 22, 2021 expressed an unqualified opinion thereon.
Basis for Opinion
The Company’s management is responsible for maintaining effective internal control over financial reporting and for its assessment of the effectiveness of internal control over financial reporting included in the accompanying Management’s Report on Internal Control over Financial Reporting. Our responsibility is to express an opinion on the Company’s internal control over financial reporting based on our audit. We are a public accounting firm registered with the PCAOB and are required to be independent with respect to the Company in accordance with the U.S. federal securities laws and the applicable rules and regulations of the Securities and Exchange Commission and the PCAOB.
We conducted our audit in accordance with the standards of the PCAOB. Those standards require that we plan and perform the audit to obtain reasonable assurance about whether effective internal control over financial reporting was maintained in all material respects.
Our audit included obtaining an understanding of internal control over financial reporting, assessing the risk that a material weakness exists, testing and evaluating the design and operating effectiveness of internal control based on the assessed risk, and performing such other procedures as we considered necessary in the circumstances. We believe that our audit provides a reasonable basis for our opinion.
Definition and Limitations of Internal Control over Financial Reporting
A company’s internal control over financial reporting is a process designed to provide reasonable assurance regarding the reliability of financial reporting and the preparation of financial statements for external purposes in accordance with generally accepted accounting principles. A company’s internal control over financial reporting includes those policies and procedures that (1) pertain to the maintenance of records that, in reasonable detail, accurately and fairly reflect the transactions and dispositions of the assets of the company; (2) provide reasonable assurance that transactions are recorded as necessary to permit preparation of financial statements in accordance with generally accepted accounting principles, and that receipts and expenditures of the company are being made only in accordance with authorizations of management and directors of the company; and (3) provide reasonable assurance regarding prevention or timely detection of unauthorized acquisition, use, or disposition of the company’s assets that could have a material effect on the financial statements.
Because of its inherent limitations, internal control over financial reporting may not prevent or detect misstatements. Also, projections of any evaluation of effectiveness to future periods are subject to the risk that controls may become inadequate because of changes in conditions, or that the degree of compliance with the policies or procedures may deteriorate.
/s/ Ernst & Young LLP
Houston, Texas
February 22, 2021
63
Report of Independent Registered Public Accounting Firm
To the Board of Directors of Hess Midstream GP LLC and
Shareholders of Hess Midstream LP
Opinion on the Financial Statements
We have audited the accompanying consolidated balance sheets of Hess Midstream LP (the “Company”) as of December 31, 2020 and 2019, the related consolidated statements of operations, comprehensive income, changes in partners’ capital, and cash flows for each of the three years in the period ended December 31, 2020, and the related notes (collectively referred to as the “consolidated financial statements”). In our opinion, the consolidated financial statements present fairly, in all material respects, the financial position of the Company at December 31, 2020 and 2019, and the results of its operations and its cash flows for each of the three years in the period ended December 31, 2020, in conformity with U.S. generally accepted accounting principles.
We also have audited, in accordance with the standards of the Public Company Accounting Oversight Board (United States) (PCAOB), the Company’s internal control over financial reporting as of December 31, 2020, based on criteria established in Internal Control-Integrated Framework issued by the Committee of Sponsoring Organizations of the Treadway Commission (2013 framework), and our report dated February 22, 2021 expressed an unqualified opinion thereon.
Basis for Opinion
These financial statements are the responsibility of the Company’s management. Our responsibility is to express an opinion on the Company’s financial statements based on our audits. We are a public accounting firm registered with the PCAOB and are required to be independent with respect to the Company in accordance with the U.S. federal securities laws and the applicable rules and regulations of the Securities and Exchange Commission and the PCAOB.
We conducted our audits in accordance with the standards of the PCAOB. Those standards require that we plan and perform the audit to obtain reasonable assurance about whether the financial statements are free of material misstatement, whether due to error or fraud. Our audits included performing procedures to assess the risks of material misstatement of the financial statements, whether due to error or fraud, and performing procedures that respond to those risks. Such procedures included examining, on a test basis, evidence regarding the amounts and disclosures in the financial statements. Our audits also included evaluating the accounting principles used and significant estimates made by management, as well as evaluating the overall presentation of the financial statements. We believe that our audits provide a reasonable basis for our opinion.
Critical Audit Matter
The critical audit matter communicated below is a matter arising from the current period audit of the financial statements that was communicated or required to be communicated to the audit committee and that: (1) relates to accounts or disclosures that are material to the financial statements and (2) involved our especially challenging, subjective or complex judgments. The communication of the critical audit matter does not alter in any way our opinion on the consolidated financial statements, taken as a whole, and we are not, by communicating the critical audit matter below, providing a separate opinion on the critical audit matter or on the accounts or disclosures to which it relates.
|
|
|
Presentation and Disclosure of Related Party Transactions
|
|
Description of the Matter |
|
As described in Note 4 to the consolidated financial statements, the Company is part of the consolidated operations of Hess Corporation and its affiliates (“Hess”) and engages, in the normal course of business, in related party transactions.
Auditing the presentation and disclosure of these related party transactions, including the completeness thereof, was challenging due to Hess’ involvement in many aspects of the Company’s business, including the revenue earned from providing various services under long-term, fee-based contracts, and the direct and allocated expenses charged from Hess for services provided under commercial agreements and employee secondment and omnibus agreements.
|
|
How We Addressed the Matter in Our Audit |
|
We obtained an understanding, evaluated the design and tested the operating effectiveness of controls over the Company’s process of identifying and disclosing related party transactions.
To test the completeness of related party transactions, we obtained a listing of all related party relationships and compared the listing to the Hess legal structure and evidence obtained from other audit procedures including, among others, inquiries of management and the audit committee, review of the board of directors and other committee meeting minutes, review of contracts, and testing of revenue and expense transactions. In addition, we tested transactions for appropriate classification as related-party or third-party transactions in revenue, expense and balance sheet accounts, and their compliance with the related terms of the agreements, by inspecting source documentation and evaluating the aggregation and presentation of related party financial statement line items. |
64
/s/ Ernst & Young LLP
We have served as the Company’s auditor since 2014.
Houston, Texas
February 22, 2021
65
HESS MIDSTREAM LP
CONSOLIDATED BALANCE SHEETS
|
|
December 31, |
|
|
December 31, |
|
||
|
|
2020 |
|
|
2019 |
|
||
|
(in millions, except share amounts) |
|
|
|
|
|
|
|
|
Assets |
|
|
|
|
|
|
|
|
Cash and cash equivalents |
$ |
|
|
|
$ |
|
|
|
Accounts receivable—affiliate: |
|
|
|
|
|
|
|
|
From contracts with customers |
|
|
|
|
|
|
|
|
Other receivables |
|
- |
|
|
|
|
|
|
Other current assets |
|
|
|
|
|
|
|
|
Total current assets |
|
|
|
|
|
|
|
|
Equity investments |
|
|
|
|
|
|
|
|
Property, plant and equipment, net |
|
|
|
|
|
|
|
|
Long-term receivable—affiliate |
|
|
|
|
|
|
|
|
Deferred tax asset |
|
|
|
|
|
|
|
|
Other noncurrent assets |
|
|
|
|
|
|
|
|
Total assets |
$ |
|
|
|
$ |
|
|
|
Liabilities |
|
|
|
|
|
|
|
|
Accounts payable—trade |
$ |
|
|
|
$ |
|
|
|
Accounts payable—affiliate |
|
|
|
|
|
|
|
|
Accrued liabilities |
|
|
|
|
|
|
|
|
Current maturities of long-term debt |
|
|
|
|
|
- |
|
|
Other current liabilities |
|
|
|
|
|
|
|
|
Total current liabilities |
|
|
|
|
|
|
|
|
Long-term debt |
|
|
|
|
|
|
|
|
Other noncurrent liabilities |
|
|
|
|
|
|
|
|
Total liabilities |
|
|
|
|
|
|
|
|
Partners' capital |
|
|
|
|
|
|
|
|
Class A shares ( December 31, 2020; as of December 31, 2019) |
|
|
|
|
|
|
|
|
Class B shares ( December 31, 2020 and 2019) |
|
- |
|
|
|
- |
|
|
Total partners' capital |
|
|
|
|
|
|
|
|
Noncontrolling interest |
|
|
|
|
|
|
|
|
Accumulated other comprehensive income |
|
- |
|
|
|
|
|
|
Total partners' capital |
|
|
|
|
|
|
|
|
Total liabilities and partners' capital |
$ |
|
|
|
$ |
|
|
See accompanying notes to consolidated financial statements.
66
HESS MIDSTREAM LP
CONSOLIDATED STATEMENTS OF OPERATIONS
|
|
|
Year Ended December 31, |
|
|||||||||
|
|
|
2020 |
|
|
2019 |
|
|
2018 |
|
|||
|
(in millions, except per unit/share data) |
|
|
|
|
|
|
|
|
|
|
|
|
|
Revenues |
|
|
|
|
|
|
|
|
|
|
|
|
|
Affiliate services |
|
$ |
|
|
|
$ |
|
|
|
$ |
|
|
|
Other income |
|
|
|
|
|
|
|
|
|
|
|
|
|
Total revenues |
|
|
|
|
|
|
|
|
|
|
|
|
|
Costs and expenses |
|
|
|
|
|
|
|
|
|
|
|
|
|
Operating and maintenance expenses (exclusive of depreciation shown separately below) |
|
|
|
|
|
|
|
|
|
|
|
|
|
Depreciation expense |
|
|
|
|
|
|
|
|
|
|
|
|
|
General and administrative expenses |
|
|
|
|
|
|
|
|
|
|
|
|
|
Total costs and expenses |
|
|
|
|
|
|
|
|
|
|
|
|
|
Income from operations |
|
|
|
|
|
|
|
|
|
|
|
|
|
Income from equity investments |
|
|
|
|
|
|
|
|
|
|
- |
|
|
Interest expense, net |
|
|
|
|
|
|
|
|
|
|
|
|
|
Gain on sale of property, plant and equipment |
|
|
|
|
|
|
- |
|
|
|
|
|
|
Income before income tax expense (benefit) |
|
|
|
|
|
|
|
|
|
|
|
|
|
Income tax expense (benefit) |
|
|
|
|
|
|
( |
) |
|
|
- |
|
|
Net income |
|
|
|
|
|
|
|
|
|
|
|
|
|
Less: Net income (loss) attributable to net parent investment |
|
|
- |
|
|
|
( |
) |
|
|
( |
) |
|
Less: Net income (loss) attributable to noncontrolling interest |
|
|
|
|
|
|
|
|
|
|
|
|
|
Net income attributable to Hess Midstream LP |
|
|
|
|
|
|
|
|
|
|
|
|
|
Less: General partner's interest in net income prior to the Restructuring |
|
|
- |
|
|
|
|
|
|
|
|
|
|
Limited partners' interest in net income |
|
$ |
|
|
|
$ |
|
|
|
$ |
|
|
|
|
|
|
|
|
|
|
|
|
|
|
|
|
|
Net income attributable to Hess Midstream LP per Class A share: |
|
|
|
|
|
|
|
|
|
|
|
|
|
Basic: |
|
$ |
|
|
|
$ |
|
|
|
|
|
|
|
Diluted: |
|
$ |
|
|
|
$ |
|
|
|
|
|
|
|
Net income attributable to Hess Midstream LP per limited partner unit (basic and diluted): |
|
|
|
|
|
|
|
|
|
|
|
|
|
Common |
|
|
|
|
|
|
|
|
|
$ |
|
|
|
Subordinated |
|
|
|
|
|
|
|
|
|
$ |
|
|
|
Weighted average Class A shares outstanding subsequent to the Restructuring: |
|
|
|
|
|
|
|
|
|
|
|
|
|
Basic: |
|
|
|
|
|
|
|
|
|
|
|
|
|
Diluted: |
|
|
|
|
|
|
|
|
|
|
|
|
|
Weighted average limited partner units outstanding prior to the Restructuring |
|
|
|
|
|
|
|
|
|
|
|
|
|
Basic: |
|
|
|
|
|
|
|
|
|
|
|
|
|
Common |
|
|
|
|
|
$ |
|
|
|
$ |
|
|
|
Subordinated |
|
|
|
|
|
$ |
|
|
|
$ |
|
|
|
Diluted: |
|
|
|
|
|
|
|
|
|
|
|
|
|
Common |
|
|
|
|
|
$ |
|
|
|
$ |
|
|
|
Subordinated |
|
|
|
|
|
$ |
|
|
|
$ |
|
|
|
|
|
|||||||||||
See accompanying notes to consolidated financial statements.
67
HESS MIDSTREAM LP
CONSOLIDATED STATEMENTS OF COMPREHENSIVE INCOME
|
|
|
Year Ended December 31, |
|
|||||||||
|
|
|
2020 |
|
|
2019 |
|
|
2018 |
|
|||
|
(in millions) |
|
|
|
|
|
|
|
|
|
|
|
|
|
Net income |
|
$ |
|
|
|
$ |
|
|
|
$ |
|
|
|
Other comprehensive income |
|
|
|
|
|
|
|
|
|
|
|
|
|
Effect of hedge (gains) losses reclassified to income |
|
|
( |
) |
|
|
( |
) |
|
|
( |
) |
|
Total other comprehensive income |
|
|
( |
) |
|
|
( |
) |
|
|
( |
) |
|
Comprehensive income |
|
|
|
|
|
|
|
|
|
|
|
|
|
Less: Comprehensive income (loss) attributable to net parent investment |
|
|
- |
|
|
|
( |
) |
|
|
( |
) |
|
Less: Comprehensive income (loss) attributable to noncontrolling interest |
|
|
|
|
|
|
|
|
|
|
|
|
|
Comprehensive income attributable to Hess Midstream LP |
|
$ |
|
|
|
$ |
|
|
|
$ |
|
|
See accompanying notes to consolidated financial statements.
68
HESS MIDSTREAM LP
CONSOLIDATED STATEMENTS OF CHANGES IN PARTNERS’ CAPITAL
|
|
Partners' Capital |
|
|
|
|
|
|
|
|
|
|
|
|
|
|
|
|
|
|||||||||||||||||||||
|
|
Limited Partners |
|
|
|
|
|
|
|
|
|
|
|
|
|
|
|
|
|
|
|
|
|
|||||||||||||||||
|
|
Class A Shares |
|
|
Class B Shares |
|
|
Common Unitholders Public |
|
|
Common Unitholders Affiliate |
|
|
Subordinated Unitholders Affiliate |
|
|
General Partner |
|
|
Noncontrolling Interest |
|
|
Accumulated Other Comprehensive Income |
|
|
Net Parent Investment |
|
|
Total |
|
||||||||||
|
(in millions) |
|
|
|
|
|
|
|
|
|
|
|
|
|
|
|
|
|
|
|
|
|
|
|
|
|
|
|
|
|
|
|
|
|
|
|
|
|
|
|
|
Balance at December 31, 2017 |
$ |
- |
|
|
$ |
- |
|
|
$ |
|
|
|
$ |
|
|
|
$ |
|
|
|
$ |
|
|
|
$ |
|
|
|
$ |
|
|
|
$ |
( |
) |
|
$ |
|
|
|
Net income |
|
- |
|
|
|
- |
|
|
|
|
|
|
|
|
|
|
|
|
|
|
|
|
|
|
|
|
|
|
|
- |
|
|
|
( |
) |
|
|
|
|
|
Other comprehensive income (loss) |
|
- |
|
|
|
- |
|
|
|
- |
|
|
|
- |
|
|
|
- |
|
|
|
- |
|
|
|
- |
|
|
|
( |
) |
|
|
- |
|
|
|
( |
) |
|
Equity-based compensation |
|
- |
|
|
|
- |
|
|
|
|
|
|
|
- |
|
|
|
- |
|
|
|
- |
|
|
|
- |
|
|
|
- |
|
|
|
- |
|
|
|
|
|
|
Distributions to unitholders - $ per unit |
|
- |
|
|
|
- |
|
|
|
( |
) |
|
|
( |
) |
|
|
( |
) |
|
|
- |
|
|
|
- |
|
|
|
- |
|
|
|
- |
|
|
|
( |
) |
|
Distributions to general partner |
|
- |
|
|
|
- |
|
|
|
- |
|
|
|
- |
|
|
|
- |
|
|
|
( |
) |
|
|
- |
|
|
|
- |
|
|
|
|
|
|
|
- |
|
|
Distributions to noncontrolling interest |
|
- |
|
|
|
- |
|
|
|
- |
|
|
|
- |
|
|
|
- |
|
|
|
- |
|
|
|
( |
) |
|
|
- |
|
|
|
|
|
|
|
- |
|
|
Contributions from noncontrolling interest |
|
- |
|
|
|
- |
|
|
|
- |
|
|
|
- |
|
|
|
- |
|
|
|
- |
|
|
|
|
|
|
|
- |
|
|
|
( |
) |
|
|
- |
|
|
Other contributions (distributions) |
|
- |
|
|
|
- |
|
|
|
- |
|
|
|
- |
|
|
|
- |
|
|
|
- |
|
|
|
- |
|
|
|
- |
|
|
|
( |
) |
|
|
( |
) |
|
Balance at December 31, 2018 |
$ |
- |
|
|
$ |
- |
|
|
$ |
|
|
|
$ |
|
|
|
$ |
|
|
|
$ |
|
|
|
$ |
|
|
|
$ |
|
|
|
$ |
( |
) |
|
$ |
|
|
|
Net income prior to Restructuring |
|
- |
|
|
|
- |
|
|
|
|
|
|
|
|
|
|
|
|
|
|
|
|
|
|
|
|
|
|
|
- |
|
|
|
( |
) |
|
|
|
|
|
Equity-based compensation prior to Restructuring |
|
- |
|
|
|
- |
|
|
|
|
|
|
|
- |
|
|
|
- |
|
|
|
- |
|
|
|
- |
|
|
|
- |
|
|
|
- |
|
|
|
|
|
|
Distributions to unitholders prior to Restructuring - $ |
|
- |
|
|
|
- |
|
|
|
( |
) |
|
|
( |
) |
|
|
( |
) |
|
|
- |
|
|
|
- |
|
|
|
- |
|
|
|
- |
|
|
|
( |
) |
|
Distributions to general partner prior to Restructuring |
|
- |
|
|
|
- |
|
|
|
- |
|
|
|
- |
|
|
|
- |
|
|
|
( |
) |
|
|
- |
|
|
|
- |
|
|
|
|
|
|
|
- |
|
|
Distributions to noncontrolling interest prior to Restructuring |
|
- |
|
|
|
- |
|
|
|
- |
|
|
|
- |
|
|
|
- |
|
|
|
- |
|
|
|
( |
) |
|
|
- |
|
|
|
|
|
|
|
- |
|
|
Contributions from noncontrolling interest prior to Restructuring |
|
- |
|
|
|
- |
|
|
|
- |
|
|
|
- |
|
|
|
- |
|
|
|
- |
|
|
|
|
|
|
|
- |
|
|
|
( |
) |
|
|
- |
|
|
Acquisition of Hess Water Services |
|
- |
|
|
|
- |
|
|
|
- |
|
|
|
- |
|
|
|
|
|
|
|
|
|
|
|
|
|
|
|
|
|
|
|
( |
) |
|
|
( |
) |
|
Equity exchange related to Restructuring |
|
|
|
|
|
- |
|
|
|
( |
) |
|
|
( |
) |
|
|
( |
) |
|
|
( |
) |
|
|
( |
) |
|
|
- |
|
|
|
|
|
|
|
- |
|
|
Cash consideration related to Restructuring |
|
- |
|
|
|
- |
|
|
|
- |
|
|
|
- |
|
|
|
- |
|
|
|
- |
|
|
|
( |
) |
|
|
- |
|
|
|
- |
|
|
|
( |
) |
|
Recognition of Deferred Tax Asset |
|
|
|
|
|
- |
|
|
|
- |
|
|
|
- |
|
|
|
- |
|
|
|
- |
|
|
|
( |
) |
|
|
- |
|
|
|
- |
|
|
|
|
|
|
Net income after Restructuring |
|
( |
) |
|
|
- |
|
|
|
- |
|
|
|
- |
|
|
|
- |
|
|
|
- |
|
|
|
( |
) |
|
|
- |
|
|
|
- |
|
|
|
( |
) |
|
Equity-based compensation after restructuring |
|
|
|
|
|
- |
|
|
|
- |
|
|
|
- |
|
|
|
- |
|
|
|
- |
|
|
|
- |
|
|
|
- |
|
|
|
- |
|
|
|
|
|
|
Other comprehensive income (loss) |
|
- |
|
|
|
- |
|
|
|
- |
|
|
|
- |
|
|
|
- |
|
|
|
- |
|
|
|
- |
|
|
|
( |
) |
|
|
- |
|
|
|
( |
) |
|
Balance at December 31, 2019 |
$ |
|
|
|
$ |
- |
|
|
$ |
- |
|
|
$ |
- |
|
|
$ |
- |
|
|
$ |
- |
|
|
$ |
|
|
|
$ |
|
|
|
$ |
- |
|
|
$ |
|
|
See accompanying notes to consolidated financial statements.
69
HESS MIDSTREAM LP
CONSOLIDATED STATEMENTS OF CHANGES IN PARTNERS’ CAPITAL
|
|
Partners' Capital |
|
|
|
|
|
|
|
|
|
|
|
|
|
|||||
|
|
Class A Shares |
|
|
Class B Shares |
|
|
Noncontrolling Interest |
|
|
Accumulated Other Comprehensive Income |
|
|
Total |
|
|||||
|
(in millions) |
|
|
|
|
|
|
|
|
|
|
|
|
|
|
|
|
|
|
|
|
Balance at December 31, 2019 |
$ |
|
|
|
$ |
- |
|
|
$ |
|
|
|
$ |
|
|
|
$ |
|
|
|
Net income |
|
|
|
|
|
- |
|
|
|
|
|
|
|
- |
|
|
|
|
|
|
Equity-based compensation |
|
|
|
|
|
- |
|
|
|
- |
|
|
|
- |
|
|
|
|
|
|
Distributions - $ |
|
( |
) |
|
|
- |
|
|
|
( |
) |
|
|
- |
|
|
|
( |
) |
|
Other comprehensive income (loss) |
|
- |
|
|
|
- |
|
|
|
- |
|
|
|
( |
) |
|
|
( |
) |
|
Hess Water Services acquisition final settlement |
|
- |
|
|
|
- |
|
|
|
|
|
|
|
- |
|
|
|
|
|
|
Balance at December 31, 2020 |
$ |
|
|
|
$ |
- |
|
|
$ |
|
|
|
$ |
- |
|
|
$ |
|
|
See accompanying notes to consolidated financial statements.
70
HESS MIDSTREAM LP
CONSOLIDATED STATEMENTS OF CASH FLOWS
|
|
|
Year Ended December 31, |
|
|||||||||
|
|
|
2020 |
|
|
2019 |
|
|
2018 |
|
|||
|
(in millions) |
|
|
|
|
|
|
|
|
|
|
|
|
|
Cash flows from operating activities |
|
|
|
|
|
|
|
|
|
|
|
|
|
Net income |
|
$ |
|
|
|
$ |
|
|
|
$ |
|
|
|
Adjustments to reconcile net income to net cash provided by (used in) operating activities: |
|
|
|
|
|
|
|
|
|
|
|
|
|
Depreciation expense |
|
|
|
|
|
|
|
|
|
|
|
|
|
(Gain) loss on sale of property, plant and equipment |
|
|
( |
) |
|
|
- |
|
|
|
( |
) |
|
(Gain) loss on interest rate swaps |
|
|
( |
) |
|
|
( |
) |
|
|
( |
) |
|
(Income) loss from equity investments |
|
|
( |
) |
|
|
( |
) |
|
|
- |
|
|
Distributions from equity investments |
|
|
|
|
|
|
- |
|
|
|
- |
|
|
(Increase) decrease in capitalized interest |
|
|
- |
|
|
|
( |
) |
|
|
- |
|
|
Amortization of deferred financing costs |
|
|
|
|
|
|
|
|
|
|
|
|
|
Equity-based compensation expense |
|
|
|
|
|
|
|
|
|
|
|
|
|
Deferred income tax expense (benefit) |
|
|
|
|
|
|
( |
) |
|
|
- |
|
|
Changes in assets and liabilities: |
|
|
|
|
|
|
|
|
|
|
|
|
|
Accounts receivable – affiliate |
|
|
( |
) |
|
|
( |
) |
|
|
( |
) |
|
Other current and noncurrent assets |
|
|
( |
) |
|
|
( |
) |
|
|
|
|
|
Accounts payable – trade |
|
|
( |
) |
|
|
|
|
|
|
|
|
|
Accounts payable – affiliate |
|
|
|
|
|
|
|
|
|
|
( |
) |
|
Accrued liabilities |
|
|
( |
) |
|
|
|
|
|
|
|
|
|
Other current and noncurrent liabilities |
|
|
|
|
|
|
( |
) |
|
|
( |
) |
|
Net cash provided by (used in) operating activities |
|
|
|
|
|
|
|
|
|
|
|
|
|
Cash flows from investing activities |
|
|
|
|
|
|
|
|
|
|
|
|
|
Additions to property, plant and equipment |
|
|
( |
) |
|
|
( |
) |
|
|
( |
) |
|
Acquisitions from third parties, net of cash acquired |
|
|
- |
|
|
|
( |
) |
|
|
- |
|
|
Acquisitions from Hess |
|
|
- |
|
|
|
( |
) |
|
|
- |
|
|
Payments for equity investments |
|
|
- |
|
|
|
( |
) |
|
|
( |
) |
|
Proceeds from sale of property, plant and equipment |
|
|
|
|
|
|
- |
|
|
|
|
|
|
Net cash provided by (used in) investing activities |
|
|
( |
) |
|
|
( |
) |
|
|
( |
) |
|
Cash flows from financing activities |
|
|
|
|
|
|
|
|
|
|
|
|
|
Net proceeds from (repayments of) bank borrowings with maturities of 90 days or less |
|
|
|
|
|
|
|
|
|
|
- |
|
|
Bank borrowings with maturities of greater than 90 days |
|
|
|
|
|
|
|
|
|
|
|
|
|
Borrowings |
|
|
- |
|
|
|
|
|
|
|
- |
|
|
Repayments |
|
|
- |
|
|
|
( |
) |
|
|
( |
) |
|
Proceeds from issuance of senior notes |
|
|
- |
|
|
|
|
|
|
|
- |
|
|
Financing costs |
|
|
( |
) |
|
|
( |
) |
|
|
( |
) |
|
Distributions to shareholders/unitholders |
|
|
( |
) |
|
|
( |
) |
|
|
( |
) |
|
Distributions to noncontrolling interest |
|
|
( |
) |
|
|
- |
|
|
|
( |
) |
|
Cash consideration paid related to Restructuring |
|
|
- |
|
|
|
( |
) |
|
|
- |
|
|
Capital contributions (distributions) to Hess associated with acquisitions |
|
|
|
|
|
|
( |
) |
|
|
- |
|
|
Other contributions (distributions) |
|
|
- |
|
|
|
- |
|
|
|
( |
) |
|
Net cash provided by (used in) financing activities |
|
|
( |
) |
|
|
( |
) |
|
|
( |
) |
|
Increase (decrease) in cash and cash equivalents |
|
|
( |
) |
|
|
( |
) |
|
|
( |
) |
|
Cash and cash equivalents, beginning of period |
|
|
|
|
|
|
|
|
|
|
|
|
|
Cash and cash equivalents, end of period |
|
$ |
|
|
|
$ |
|
|
|
$ |
|
|
|
Supplemental disclosure of non-cash investing and financing activities: |
|
|
|
|
|
|
|
|
|
|
|
|
|
(Increase) decrease in accrued capital expenditures and related liabilities |
|
$ |
|
|
|
$ |
( |
) |
|
$ |
( |
) |
|
Recognition of deferred tax asset |
|
$ |
- |
|
|
$ |
|
|
|
$ |
- |
|
See accompanying notes to consolidated financial statements.
71
HESS MIDSTREAM LP
NOTES TO CONSOLIDATED FINANCIAL STATEMENTS
Unless the context otherwise requires, references in this report to the “Company,” “we,” “our,” “us” or like terms, refer to Hess Midstream LP and its subsidiaries. The “Partnership” refers to Hess Midstream Operations LP (formerly Hess Midstream Partners LP), a consolidated subsidiary of the Company. Our “general partner” refers to Hess Midstream GP LP. “Hess” refers collectively to Hess Corporation and its subsidiaries, other than us.
Note 1. Description of Business
Description of Business. We are a fee-based, growth-oriented, Delaware limited partnership formed by Hess Infrastructure Partners GP LLC (“HIP GP LLC”) and our general partner in 2019 to own, operate, develop and acquire a diverse set of midstream assets and provide fee-based services to Hess and third-party customers. We are managed and controlled by Hess Midstream GP LLC, the general partner of our general partner. Our assets are primarily located in the Bakken and Three Forks shale plays in the Williston Basin area of North Dakota, which we collectively refer to as the Bakken.
Our assets and operations are organized into the following
The 2019 Restructuring. On December 16, 2019, the Company and the Partnership completed the transactions (the “Restructuring”) contemplated by the partnership restructuring agreement, dated October 3, 2019, by and among the Company, the Partnership and the other parties thereto. As a result of the Restructuring, the Company was delegated control of the Partnership and replaced the Partnership as its publicly traded successor.
Prior to the Restructuring, the Company and the Partnership were indirectly controlled by HIP GP LLC, the general partner of Hess Infrastructure Partners LP (“HIP”). HIP was originally formed as a joint venture between Hess and GIP II Blue Holding Partnership, L.P. (“GIP” and together with Hess, the “Sponsors”).
Prior to the Restructuring:
|
|
• |
HIP owned an |
|
|
• |
the Partnership, in connection with its initial public offering (“IPO”) on April 10, 2017, owned a |
|
|
• |
the Sponsors directly owned HIP and an aggregate of |
Pursuant to the Restructuring, which was consummated on December 16, 2019, the Partnership acquired HIP, including HIP’s
After giving effect to the Restructuring:
|
|
• |
the Partnership owns |
|
|
• |
the Sponsors (i) directly hold |
|
|
• |
Class B Units of the Partnership together with the same number of Class B Shares of the Company are convertible to Class A Shares of the Company on a |
72
|
|
|
|
• |
the Class A Shares commenced trading on the New York Stock Exchange under the symbol “HESM” on December 17, 2019; |
|
|
• |
at December 31, 2020, the Company holds a |
|
|
• |
public limited partners hold a |
|
|
• |
the Sponsors and their respective affiliates hold a |
|
|
• |
the Sponsors own |
The acquisition of HIP by the Partnership, including its
LM4 Joint Venture. On January 25, 2018, we entered into a
Note 2. Summary of Significant Accounting Policies and Basis of Presentation
Consolidation. The consolidated financial statements include our accounts and the accounts of entities over which we have a controlling financial interest through our ownership or the majority voting interests of the entity. We consolidate the activities of the Partnership, and prior to the Restructuring the activities of Gathering Opco, HTGP Opco and Logistics Opco, each as a variable interest entity (“VIE”) under U.S. Generally Accepted Accounting Principles (“GAAP”). We have concluded that we are the primary beneficiary of the VIE, as defined in the accounting standards, since we have the power, through our ownership, to direct those activities that most significantly impact the economic performance of the Partnership. This conclusion was based on a qualitative analysis that considered the Partnership’s governance structure and the delegation of control provisions, which provide us the ability to control the operations of the Partnership. All financial statement activities associated with the VIE are captured within gathering, processing and storage, and terminaling and export segments (see Note 14, Segments). Our noncontrolling interest represents the
Use of Estimates. We prepare our consolidated financial statements in conformity with the U.S. GAAP, which require management to make estimates and assumptions that affect the reported amounts of assets and liabilities and disclosures of contingent assets and liabilities at the date of the financial statements and the reported amounts of revenues and expenses during the years presented. Changes in facts and circumstances may result in revised estimates and actual results could differ from those estimates.
Common Control Transactions. Assets and businesses acquired from Hess and its subsidiaries are accounted for as common control transactions whereby the net assets acquired are combined with net assets of the Company at Hess’ historical carrying value. If any recognized consideration transferred in such a transaction exceeds the carrying value of the net assets acquired, the excess is treated as a capital distribution to Hess, similar to a dividend. To the extent that such transactions require prior periods to be retrospectively adjusted, historical net equity amounts prior to the transaction date are reflected in “Net Parent Investment.” Cash consideration up to the carrying value of net assets acquired is presented as an investing activity in our consolidated statement of cash flows. Cash consideration in excess of the carrying value of net assets acquired is presented as a financing activity in our consolidated statement of cash flows.
Cash and Cash Equivalents. Cash equivalents consist of highly liquid investments, which are readily convertible into cash and have maturities of three months or less when acquired.
Accounts Receivable. We record affiliate accounts receivable upon performance of services to affiliated companies. Generally, we receive payments from affiliated companies on a monthly basis, shortly after performance of services. There were
Property, Plant and Equipment. Property, plant and equipment are stated at the lower of historical cost less accumulated depreciation subject to the results of impairment testing. We capitalize all construction-related direct labor and material costs, as well as indirect construction costs. Indirect construction costs include general engineering, taxes and the cost of funds used during construction. Costs, including complete asset replacements and enhancements or upgrades that increase the original efficiency, productivity or capacity of property, plant and equipment, are also capitalized. The costs of repairs, minor replacements and other projects, which do not increase the original efficiency, productivity or capacity of property, plant and equipment, are expensed as incurred.
73
Capitalization of Interest. Interest charges from borrowings are capitalized on material projects using the weighted average cost of outstanding borrowings until the project is substantially complete and ready for its intended use. Capitalized interest is depreciated over the useful lives of the assets in the same manner as the depreciation of the underlying assets.
Impairment of Long‑Lived Assets. We review long-lived assets for impairment whenever events or changes in business circumstances indicate the net book values of the assets may not be recoverable. Impairment is indicated when the undiscounted cash flows estimated to be generated by those assets are less than the assets’ net book value. Undiscounted cash flows are based on identifiable cash flows that are largely independent of the cash flows of other assets and liabilities. If impairment occurs, a loss is recognized for the difference between the fair value and net book value. Such fair value is generally determined by discounting anticipated future net cash flows, an income valuation approach, or by a market-based valuation approach, which are Level 3 fair value measurements. Factors that indicate potential impairment include a significant decrease in the market value of the asset, operating or cash flow losses associated with the use of the asset, and a significant change in the asset’s physical condition or use.
Equity Investments. We account for our investment in LM4 under the equity method of accounting, as we do not control, but have a significant influence over, its operations. During the year ended December 31, 2019, we capitalized $
Deferred Financing Costs. We capitalize debt issuance costs and fees incurred related to the procurement of our credit facilities. We amortize such costs as additional interest expense over the life of the credit agreement using the straight-line method, which approximates the effective interest method. Unamortized deferred financing costs related to our revolving credit facility are presented in Other noncurrent assets (2020: $
Asset Retirement Obligations. We record legal obligations to remove and dismantle long-lived assets. We recognize a liability for the fair value of legally required asset retirement obligations associated with long-lived assets in the period in which the retirement obligations are incurred if the liability can be reasonably estimated. The associated asset retirement costs are capitalized as part of the carrying amount of the long-lived assets. Accretion expense is included in Depreciation expense in the consolidated statement of operations. At December 31, 2020, the asset retirement obligation balance included in Other noncurrent liabilities was $
Net Parent Investment. Net parent investment represents HIP’s historical activity as well as Hess’ historical investment in Hess Water Services prior to its acquisition by HIP, the accumulated net operating results through the date when we obtained control of HIP, and the net effect of transactions between HIP and the Sponsors, and between Hess and Hess Water Services. Retrospectively adjusted financial information from prior to the acquisition of HIP is included in Net parent investment.
Revenue Recognition—Contracts with Customers. We earn substantially all of our revenues by charging fees for gathering, compressing and processing natural gas and fractionating NGLs; gathering, terminaling, loading and transporting crude oil and NGLs, gathering and disposing produced water, and storing and terminaling propane. We do not own or take title to the volumes that we handle. Effective January 1, 2014, we entered into i) gas gathering, ii) crude oil gathering, iii) gas processing and fractionation, iv) storage services, and v) terminal and export services fee‑based commercial agreements with certain subsidiaries of Hess, and effective January 1, 2019, we entered into water gathering and disposal services fee-based agreements with certain subsidiaries of Hess. In 2018, Hess Water Services had documented intercompany arrangements with certain subsidiaries of Hess pursuant to which it provided produced water gathering and disposal services and charged agreed-upon fees per barrel for the services performed.
74
Our responsibilities to provide each of the above services for each year under each of the commercial agreements are considered separate, distinct performance obligations. We recognize revenues for each performance obligation under our commercial agreements over‑time as services are rendered using the output method, measured using the amount of volumes serviced during the period. The minimum volume commitments are subject to fluctuation based on nominations covering substantially all of Hess’ production and projected third-party volumes that will be purchased in the Bakken. As the minimum volume commitments are subject to fluctuation, and these commercial agreements contain fee inflation escalators and fee recalculation mechanisms, substantially all of the transaction price, as this term is defined in Accounting Standards Codification (“ASC”) Topic, ASC 606, is variable at inception of each of the commercial agreements. As the variability is resolved prior to the recognition of revenue, we do not apply a constraint to the transaction price at the inception of the commercial agreements. We elected the practical expedient to recognize revenue in the amount to which we have a right to invoice as permitted under ASC 606. Due to this election and as the transaction price allocated to our unsatisfied performance obligations is entirely variable, we have elected the exemption provided by ASC 606 from the disclosure of revenue recognizable in future periods as our unsatisfied performance obligations are fulfilled. There are no significant financing components in any of our commercial agreements.
The minimum volumes that Hess provides to our assets under our commercial agreements include dedicated production covering substantially all of Hess’ existing and future owned or controlled production in the Bakken and projected third-party volumes owned or controlled by Hess through dedicated third-party contracts. If Hess delivers volumes less than the applicable minimum volume commitments under our commercial agreements during any quarter, Hess is obligated to pay us a shortfall fee equal to the volume deficiency multiplied by the related gathering, processing and/or terminaling fee, as applicable. Our responsibility to stand-ready to service a minimum volume over each quarterly commitment period represents a separate, distinct performance obligation. Currently, and for the remainder of the Initial Term of each commercial agreement as described in Note 4, volume deficiencies are measured quarterly and recognized as revenue in the same period, as any associated shortfall payments are not subject to future reduction or offset. During the Secondary Term of each commercial agreement as described in Note 4, Hess will be entitled to receive a credit, calculated in barrels or Mcf, as applicable, with respect to the amount of any shortfall fee paid by Hess, which will initially be reported in deferred revenue. Hess may apply such credit against the fees payable for any volumes delivered to us under the applicable agreement in excess of Hess’ nominated volumes up to four quarters after such credit is earned. Unused credits by Hess will be recognized as revenue when they expire after four quarters. However, Hess will not be entitled to receive any such credit with respect to crude oil terminaling services under our terminal and export services agreement
Our revenues also include pass‑through third‑party rail transportation costs, third-party produced water trucking and disposal costs, and electricity fees for which we recognize revenues in an amount equal to the costs.
Depreciation Expense. We calculate depreciation using the straight-line method based on the estimated useful lives after considering salvage values of our assets. Depreciation lives range from
Equity‑Based Compensation. Equity‑based compensation issued to the officers, directors and employees of our general partner is recorded at grant‑date fair value. Expense is recognized on a straight‑line basis over the vesting period of the award and is included in General and administrative expenses in the accompanying consolidated statements of operations. Forfeitures are recognized as they occur.
Income Taxes. Deferred income taxes are determined using the liability method and reflect temporary differences between the financial statement carrying amount and income tax basis of assets and liabilities recorded using the statutory income tax rate. Regular assessments are made of the likelihood of those deferred tax assets being realized. If it is more likely than not that some or all of the deferred tax assets will not be realized, a valuation allowance is recorded to reduce the deferred tax assets to the amount expected to be realized.
Prior to the Restructuring on December 16, 2019, we were not a separate taxable entity for U.S. federal and state income tax purposes; therefore, we did not provide for income tax benefit or expense. Each partner was subject to income taxes on its share of the Partnership’s earnings.
On March 1, 2019, HIP acquired Hess Water Services (see Note 3, Acquisitions). For the periods prior to March 1, 2019, Hess Water Services was included in the consolidated income tax returns of Hess. The provision for Hess Water Services’ income taxes and income tax assets and liabilities were determined as if it were a standalone taxpayer for all periods presented. For the period from March 1, 2019 through the Restructuring date of December 16, 2019, Hess Water Services was not taxable itself and was not part of a separate taxable entity; therefore, no income tax provision was recognized.
75
Net Income Per Limited Partner Unit. Prior to the Restructuring, we identified the general partner interest and IDRs as participating securities and computed income per unit using the two‑class method under which net income per unit was calculated for common units and participating securities considering both distributions declared and participation rights in undistributed earnings as if all such earnings had been distributed during that period. Net income per unit applicable to limited partners, including subordinated unitholders, was computed by dividing limited partners' interest in net income, after deducting the general partner's
Environmental and Legal Contingencies. We accrue and expense environmental costs on an undiscounted basis to remediate existing conditions related to past operations when the future costs are probable and reasonably estimable.
In the ordinary course of business, the Company is from time to time party to various judicial and administrative proceedings. We regularly assess the need for accounting recognition or disclosure of these contingencies. In the case of a known contingency, we accrue a liability when the loss is probable and the amount is reasonably estimable. If a range of amounts can be reasonably estimated and no amount within the range is a better estimate than any other amount, then the minimum of the range is accrued.
Fair Value Measurements. We measure assets and liabilities requiring fair value presentation using an exit price (i.e., the price that would be received to sell an asset or paid to transfer a liability) and disclose such amounts according to the level of valuation inputs under the following hierarchy:
Level 1: Quoted prices in an active market for identical assets or liabilities.
Level 2: Inputs other than quoted prices that are directly or indirectly observable.
Level 3: Unobservable inputs that are significant to the fair value of assets or liabilities.
The classification of an asset or liability within the fair value measurement hierarchy is based on the lowest level of input significant to its fair value.
There were no nonrecurring fair value measurements during the years ended December 31, 2020 and 2019. We had other short‑term financial instruments, primarily cash and cash equivalents, accounts receivable and accounts payable, for which the carrying value approximated their fair value as of December 31, 2020 and 2019.
Derivatives. We may utilize derivative instruments for financial risk management activities. In these activities, we may use futures, forwards, options and swaps, individually or in combination, to mitigate our exposure to fluctuations in interest rates.
All derivative instruments are recorded at fair value in our consolidated balance sheet. Our policy for recognizing the changes in fair value of derivatives varies based on the designation of the derivative. The changes in fair value of derivatives that are not designated as hedges are recognized in earnings. Derivatives may be designated as hedges of expected future cash flows or forecasted transactions (cash flow hedges). Changes in fair value of derivatives that are designated as cash flow hedges are recorded as a component of other comprehensive income (loss). Amounts included in Accumulated other comprehensive income (loss) for cash flow hedges are reclassified into earnings in the same period that the hedged item is recognized in earnings.
New Accounting Pronouncements
In March 2020, the Financial Accounting Standards Board (“FASB”) issued Accounting Standard Update (“ASU”) 2020-04, Reference Rate Reform, as a new ASC Topic, ASC 848. The purpose of ASC 848 is to provide optional guidance to ease the potential effects on financial reporting of the market-wide migration away from Interbank Offered Rates, such as London Interbank Offered Rate (“LIBOR”), which is expected to be phased out at the end of calendar year 2021, to alternative reference rates. ASC 848 applies only to contracts, hedging relationships, debt arrangements and other transactions that reference a benchmark reference rate expected to be discontinued because of reference rate reform. ASC 848 contains optional expedients and exceptions for applying U.S. GAAP to transactions affected by this reform. The amendments in the ASU are effective for all entities as of March 12, 2020 through December 31, 2022. We are currently assessing the impact of adopting this new guidance as well as when to adopt this guidance.
On January 1, 2020, we adopted ASU 2016-13, Financial Instruments – Credit Losses. This ASU makes changes to the impairment model for trade receivables, net investments in leases, debt securities, loans and certain other instruments. The standard requires the use of a forward-looking “expected loss” model compared with the “incurred loss” model. The adoption of this ASU did not have a material impact on our consolidated financial statements.
76
Note 3. Acquisitions
Hess Water Services Acquisition
On March 1, 2019, HIP acquired
|
(in millions) |
|
|
|
|
|
Property, plant and equipment, net |
|
$ |
|
|
|
Working capital |
|
|
( |
) |
|
Asset retirement obligations |
|
|
( |
) |
|
Net assets acquired |
|
$ |
|
|
The transaction was accounted for as an acquisition of a business between entities under common control, and therefore, the related acquired assets and liabilities were transferred at Hess’ historical carrying value. In 2019, we recognized $
Hess Water Services is included in our gathering segment (see Note 13, Segments).
Tioga System Acquisition
On March 22, 2019, we acquired
We paid $
The acquired Tioga System is included in our gathering segment (see Note 13, Segments).
Hess Infrastructure Partners LP Acquisition
On December 16, 2019, the Company and the Partnership completed the Restructuring, pursuant to which the Partnership acquired all of the partnership interests in HIP from Hess and GIP, including HIP’s retained
Our 2019 consolidated statement of operations includes $
77
The acquisition of HIP was accounted for as an acquisition of a business under common control. Accordingly, our consolidated financial statements for the years ended December 31, 2019 and 2018 are presented as if the acquisition occurred at the beginning of the earliest comparative period.
Note 4. Related Party Transactions
We are part of the consolidated operations of Hess, and substantially all of our revenues as shown on the accompanying consolidated statements of operations for the years ended December 31, 2020, 2019 and 2018 were derived from transactions with Hess and its affiliates, although we plan to provide our services to third parties in the future. Hess also provides substantial operational and administrative services to us in support of our assets and operations.
Commercial Agreements
Effective January 1, 2014, we entered into i) gas gathering, ii) crude oil gathering, iii) gas processing and fractionation, iv) storage services, and v) terminal and export services fee‑based commercial agreements with certain subsidiaries of Hess. Effective January 1, 2019, in connection with the Hess Water Services Acquisition, we entered into long-term fee-based water services agreements with a subsidiary of Hess. For the services performed under these commercial agreements, we receive a fee per barrel of crude oil, barrel of water, Mcf of natural gas, or Mcf equivalent of NGLs, as applicable, delivered during each month, and Hess is obligated to provide us with minimum volumes of crude oil, water, natural gas and NGLs. In addition, in 2018, Hess Water Services had documented intercompany arrangements with a subsidiary of Hess pursuant to which it provided produced water gathering and disposal services and charged agreed-upon fees per barrel for the services performed.
In 2018, we amended and restated our gas gathering and gas processing and fractionation agreements with Hess to enable us to provide certain services to Hess in respect of volumes to be delivered to and processed at the LM4 plant. Effective January 1, 2019, Hess pays us a combined processing fee per Mcf of natural gas, or Mcf equivalent of NGLs, as applicable, for aggregate volumes processed at LM4 and TGP.
Except for the water services agreements and except for a certain gathering sub-system as described below,
We have the unilateral right, exercisable by the delivery of a written notice on or before the date that is
78
During the Secondary Term of each of our commercial agreements other than our storage services agreement and terminal and export services agreement (with respect to crude oil terminaling services),
For the years ended December 31, 2020, 2019 and 2018, approximately
Revenue from contracts with customers on a disaggregated basis was as follows:
|
|
|
Year Ended December 31, |
|
|||||||||
|
|
|
2020 |
|
|
2019 |
|
|
2018 |
|
|||
|
(in millions) |
|
|
|
|
|
|
|
|
|
|
|
|
|
Oil and gas gathering services |
|
$ |
|
|
|
$ |
|
|
|
$ |
|
|
|
Water gathering and disposal services |
|
|
|
|
|
|
|
|
|
|
|
|
|
Processing and storage services |
|
|
|
|
|
|
|
|
|
|
|
|
|
Terminaling and export services |
|
|
|
|
|
|
|
|
|
|
|
|
|
Total revenues from contracts with customers |
|
$ |
|
|
|
$ |
|
|
|
$ |
|
|
|
Other income |
|
|
|
|
|
|
|
|
|
|
|
|
|
Total revenues |
|
$ |
|
|
|
$ |
|
|
|
$ |
|
|
During the year ended December 31, 2020, we earned $
The following table presents third-party pass-through costs for which we recognize revenues in an amount equal to the costs. These third-party costs are included in Operating and maintenance expenses in the accompanying consolidated statements of operations.
|
|
|
Year Ended December 31, |
|
|||||||||
|
|
|
2020 |
|
|
2019 |
|
|
2018 |
|
|||
|
(in millions) |
|
|
|
|
|
|
|
|
|
|
|
|
|
Rail transportation costs |
|
$ |
|
|
|
$ |
|
|
|
$ |
|
|
|
Produced water trucking and disposal costs |
|
|
|
|
|
|
|
|
|
|
|
|
|
Electricity fees |
|
|
|
|
|
|
|
|
|
|
|
|
|
Total |
|
$ |
|
|
|
$ |
|
|
|
$ |
|
|
79
Omnibus and Employee Secondment Agreements
We entered into an omnibus agreement with Hess under which we pay Hess on a monthly basis an amount equal to the total allocable costs of Hess’ employees and contractors, subcontractors or other outside personnel engaged by Hess and its subsidiaries to the extent such employees and outside personnel perform operational and administrative services for us in support of our assets, plus a specified percentage markup of such amount depending on the type of service provided, as well as an allocable share of direct costs of providing these services.
We also entered into an employee secondment agreement with Hess under which certain employees of Hess are seconded to our general partner to provide services with respect to our assets and operations, including executive oversight, business and corporate development, unitholder and investor relations, communications and public relations, routine and emergency maintenance and repair services, routine operational services, routine administrative services, construction services, and such other operational, commercial and business services that are necessary to develop and execute the Company’s business strategy. On a monthly basis, we pay a secondment fee to Hess that is intended to cover and reimburse Hess for the total costs actually incurred by Hess and its affiliates in connection with employing the seconded employees to the extent such total costs are attributable to the provision of services with respect to the Company’s assets and operations.
For the years ended December 31, 2020, 2019 and 2018, we had the following charges from Hess. The classification of these charges between operating and maintenance expenses and general and administrative expenses is based on the fundamental nature of the services being performed for our operations.
|
|
|
Year Ended December 31, |
|
|||||||||
|
|
|
2020 |
|
|
2019 |
|
|
2018 |
|
|||
|
(in millions) |
|
|
|
|
|
|
|
|
|
|
|
|
|
Operating and maintenance expenses |
|
$ |
|
|
|
$ |
|
|
|
$ |
|
|
|
General and administrative expenses |
|
|
|
|
|
|
|
|
|
|
|
|
|
Total |
|
$ |
|
|
|
$ |
|
|
|
$ |
|
|
LM4 Agreements
Separately from our commercial agreements with Hess, effective January 24, 2018, we entered into a gas processing agreement with LM4, a
We are entitled to
For the years ended December 31, 2020, 2019 and 2018, we had the following activity related to our agreements with LM4:
|
|
|
Year Ended December 31, |
|
|||||||||
|
|
|
2020 |
|
|
2019 |
|
|
2018 |
|
|||
|
(in millions) |
|
|
|
|
|
|
|
|
|
|
|
|
|
Processing fee incurred |
|
$ |
|
|
|
$ |
|
|
|
$ |
- |
|
|
Earnings from equity investments |
|
$ |
|
|
|
$ |
|
|
|
$ |
- |
|
|
Distributions received from equity investments |
|
$ |
|
|
|
$ |
- |
|
|
$ |
- |
|
80
Note 5. Property, Plant and Equipment
Property, plant and equipment, at cost, is as follows:
|
|
|
Estimated useful lives |
|
December 31, 2020 |
|
|
December 31, 2019 |
|
||
|
(in millions, except for number of years) |
|
|
|
|
|
|
|
|
|
|
|
Gathering assets |
|
|
|
|
|
|
|
|
|
|
|
Pipelines |
|
|
|
$ |
|
|
|
$ |
|
|
|
Compressors, pumping stations and terminals |
|
|
|
|
|
|
|
|
|
|
|
Gas plant assets |
|
|
|
|
|
|
|
|
|
|
|
Pipelines, pipes and valves |
|
|
|
|
|
|
|
|
|
|
|
Equipment |
|
|
|
|
|
|
|
|
|
|
|
Buildings |
|
|
|
|
|
|
|
|
|
|
|
Processing and fractionation facilities |
|
|
|
|
|
|
|
|
|
|
|
Logistics facilities and railcars |
|
|
|
|
|
|
|
|
|
|
|
Storage facilities |
|
|
|
|
|
|
|
|
|
|
|
Other |
|
|
|
|
|
|
|
|
|
|
|
Construction-in-progress |
|
N/A |
|
|
|
|
|
|
|
|
|
Total property, plant and equipment, at cost |
|
|
|
|
|
|
|
|
|
|
|
Accumulated depreciation |
|
|
|
|
( |
) |
|
|
( |
) |
|
Property, plant and equipment, net |
|
|
|
$ |
|
|
|
$ |
|
|
Note 6. Accrued Liabilities and Other Current Liabilities
Accrued liabilities are as follows:
|
|
|
December 31, 2020 |
|
|
December 31, 2019 |
|
||
|
(in millions) |
|
|
|
|
|
|
|
|
|
Accrued capital expenditures |
|
$ |
|
|
|
$ |
|
|
|
Accrued interest |
|
|
|
|
|
|
|
|
|
Other accruals |
|
|
|
|
|
|
|
|
|
Total |
|
$ |
|
|
|
$ |
|
|
Other current liabilities of $
Note 7. Debt and Interest Expense
Total long-term debt is as follows:
|
|
|
December 31, 2020 |
|
|
December 31, 2019 |
|
||
|
(in millions) |
|
|
|
|
|
|
|
|
|
Fixed-rate senior notes: |
|
|
|
|
|
|
|
|
|
|
|
$ |
|
|
|
$ |
|
|
|
|
|
|
|
|
|
|
|
|
|
Total fixed-rate senior notes |
|
|
|
|
|
|
|
|
|
Term Loan A facility |
|
|
|
|
|
|
|
|
|
Revolving credit facility |
|
|
|
|
|
|
|
|
|
Total Borrowings |
|
|
|
|
|
|
|
|
|
Unamortized deferred financing costs and discounts |
|
|
( |
) |
|
|
( |
) |
|
Total debt |
|
|
|
|
|
|
|
|
|
Less: current maturities of long-term debt |
|
|
|
|
|
|
- |
|
|
Total long-term debt |
|
$ |
|
|
|
$ |
|
|
81
As of December 31, 2020, the maturity profile of total debt, excluding deferred financing costs and discounts, is as follows:
|
(in millions) |
Total |
|
|
2021 |
|
|
2022 |
|
|
2023 |
|
|
2024 |
|
|
2025 |
|
|
2026 and thereafter |
|
|||||||
|
Fixed-rate senior notes |
$ |
|
|
|
$ |
- |
|
|
$ |
- |
|
|
$ |
- |
|
|
$ |
- |
|
|
$ |
- |
|
|
$ |
|
|
|
Term Loan facility |
|
|
|
|
|
|
|
|
|
|
|
|
|
|
|
|
|
|
|
|
|
- |
|
|
|
- |
|
|
Revolving credit facility |
|
|
|
|
|
- |
|
|
|
- |
|
|
|
- |
|
|
|
|
|
|
|
- |
|
|
|
- |
|
|
Total debt (excluding interest) |
$ |
|
|
|
$ |
|
|
|
$ |
|
|
|
$ |
|
|
|
$ |
|
|
|
$ |
- |
|
|
$ |
|
|
Fixed‑Rate Senior Notes
In December 2019, in connection with the Restructuring, the Partnership, assumed $
In December 2019, the Partnership issued $
Each of the indentures for the
In addition, the covenants included in the indentures governing the senior notes contain provisions that allow the Company to satisfy the Partnership’s reporting obligations under the indenture, as long as any such financial information of the Company contains information reasonably sufficient to identify the material differences, if any, between the financial information of the Company, on the one hand, and the Partnership and its subsidiaries on a stand-alone basis, on the other hand and the Company does not directly own capital stock of any person other than the Partnership and its subsidiaries, or material business operations that would not be consolidated with the financial results of the Partnership and its subsidiaries. The Company is a holding company and has no independent assets or operations. Other than the interest in the Partnership and the effect of federal and state income taxes that are recognized at the Company level, there are no material differences between the consolidated financial statements of the Partnership and the consolidated financial statements of the Company.
82
Credit Facilities
In December 2019, in connection with the Restructuring, both HIP and the Partnership retired their existing senior secured revolving credit facilities, HIP retired its senior secured Term Loan A facility and the Partnership entered into new senior secured credit facilities (the “Credit Facilities”) consisting of a $
The Credit Facilities can be used for borrowings and letters of credit for general corporate purposes. The Credit Facilities are guaranteed by each direct and indirect wholly owned material domestic subsidiary of the Partnership, and are secured by first priority perfected liens on substantially all of the presently owned and after-acquired assets of the Partnership and its direct and indirect wholly owned material domestic subsidiaries, including equity interests directly owned by such entities, subject to certain customary exclusions.
Fair Value Measurement
At December 31, 2020, our total debt had a carrying value of $
Interest Paid
The total amount of interest paid on all credit facilities, including facility fees, during the years ended December 31, 2020, 2019 and 2018 was $
Note 8. Partners’ Capital and Distributions
Prior to the Restructuring, our partners’ capital included common and subordinated units representing limited partner interests in the Partnership. Pursuant to the Restructuring,
83
Our partnership agreement requires that, within
|
Period |
|
Record Date |
|
Distribution Date |
|
Distribution per Common and Subordinated Unit/Class A share |
|
|
|
First Quarter 2018 |
|
|
|
|
|
$ |
|
|
|
Second Quarter 2018 |
|
|
|
|
|
$ |
|
|
|
Third Quarter 2018 |
|
|
|
|
|
$ |
|
|
|
Fourth Quarter 2018 |
|
|
|
|
|
$ |
|
|
|
First Quarter 2019 |
|
|
|
|
|
$ |
|
|
|
Second Quarter 2019 |
|
|
|
|
|
$ |
|
|
|
Third Quarter 2019 |
|
|
|
|
|
$ |
|
|
|
Fourth Quarter 2019 |
|
|
|
|
|
$ |
|
|
|
First Quarter 2020 |
|
|
|
|
|
$ |
|
|
|
Second Quarter 2020 |
|
|
|
|
|
$ |
|
|
|
Third Quarter 2020 |
|
|
|
|
|
$ |
|
|
|
Fourth Quarter 2020(1) |
|
|
|
|
|
$ |
|
|
|
(1) |
For more information, see Note 15, Subsequent Events. |
In addition, in 2018, HIP made a distribution of $
Note 9. Equity-Based Compensation
We adopted the Hess Midstream LP 2017 Long-Term Incentive Plan (the “LTIP”). Awards under the LTIP are available for officers, directors and employees of our general partner or its affiliates, and any individuals who perform services for the Company. The LTIP provides the Company with the flexibility to grant restricted share awards, restricted shares, phantom shares, share options, share appreciation rights, distribution equivalent rights, profits interest shares and other equity‑based awards. The LTIP limits the number of shares that may be delivered pursuant to vested awards to
Under the LTIP, we granted restricted share awards with distribution equivalent rights to certain officers, employees and directors. These restricted shares and distribution equivalent rights vest ratably over a three‑year period for officers and employees, and vest after
Equity‑based award activity for the year ended December 31, 2020 was as follows:
|
|
|
|
|
|
|
Weighted Average |
|
|
|
|
|
|
|
|
|
Award Date |
|
|
|
|
|
Number of Shares |
|
|
Fair Value |
|
||
|
Outstanding and unvested shares at December 31, 2019 |
|
|
|
|
|
$ |
|
|
|
Granted |
|
|
|
|
|
|
|
|
|
Forfeited |
|
|
( |
) |
|
|
|
|
|
Vested |
|
|
( |
) |
|
|
|
|
|
Outstanding and unvested shares at December 31, 2020 |
|
|
|
|
|
$ |
|
|
|
(in millions) |
2020 |
|
|
2019 |
|
|
2018 |
|
||||||
|
Fair value of shares granted |
$ |
|
|
|
|
$ |
|
|
|
|
$ |
|
|
|
|
Fair value of shares vested |
$ |
|
|
|
|
$ |
|
|
|
|
$ |
|
|
|
During the year ended December 31, 2020, we recognized compensation expense related to the outstanding awards of $
84
Note 10. Earnings per Share/Limited Partner Unit
Earnings per limited partner unit prior to the Restructuring on December 16, 2019, were computed by dividing the respective limited partners’ interest in net income attributable to Hess Midstream Partners LP by the weighted average number of common and subordinated units outstanding. Because we had more than one class of participating securities, we used the two‑class method when calculating earnings per limited partner unit. The classes of participating securities included common units, subordinated units, general partner interest and incentive distribution rights. Our net income includes earnings related to businesses acquired through transactions between entities under common control for periods prior to their acquisition by us. We have allocated these pre-acquisition earnings to Net income attributable to net parent investment.
|
|
|
Year Ended December 31, |
|
|||||||||||
|
(in millions, except per share amounts) |
2020 |
|
|
2019 |
|
|
2018 |
|
||||||
|
Net income |
$ |
|
|
|
|
$ |
|
|
|
|
$ |
|
|
|
|
Less: Net income attributable to net parent investment |
|
|
- |
|
|
|
|
( |
) |
|
|
|
( |
) |
|
Less: Net income attributable to noncontrolling interest |
|
|
|
|
|
|
|
|
|
|
|
|
|
|
|
Net income attributable to Hess Midstream LP |
|
|
|
|
|
|
|
|
|
|
|
|
|
|
|
Less: General partner's interest in net income prior to the Restructuring |
|
|
- |
|
|
|
|
|
|
|
|
|
|
|
|
Limited partners' interest in net income |
$ |
|
|
|
|
$ |
|
|
|
|
$ |
|
|
|
|
Common unitholders' interest in net income attributable to Hess Midstream LP |
|
|
|
|
|
|
|
|
|
|
$ |
|
|
|
|
Subordinated unitholders' interest in net income attributable to Hess Midstream LP |
|
|
|
|
|
|
|
|
|
|
$ |
|
|
|
|
Net income attributable to Hess Midstream LP per Class A share/limited partner unit*: |
|
|
|
|
|
|
|
|
|
|
|
|
|
|
|
Basic: |
$ |
|
|
|
|
|
|
|
|
|
|
|
|
|
|
Diluted: |
$ |
|
|
|
|
|
|
|
|
|
|
|
|
|
|
Net income attributable to Hess Midstream LP per limited partner unit (basic and diluted): |
|
|
|
|
|
|
|
|
|
|
|
|
|
|
|
Common |
|
|
|
|
|
|
|
|
|
|
$ |
|
|
|
|
Subordinated |
|
|
|
|
|
|
|
|
|
|
$ |
|
|
|
|
|
|
|
|
|
|
|
|
|
|
|
|
|
|
|
|
Weighted average Class A shares outstanding subsequent to the Restructuring: |
|
|
|
|
|
|
|
|
|
|
|
|
|
|
|
Basic: |
|
|
|
|
|
|
|
|
|
|
|
|
|
|
|
Diluted: |
|
|
|
|
|
|
|
|
|
|
|
|
|
|
|
Weighted average limited partner units outstanding prior to the Restructuring |
|
|
|
|
|
|
|
|
|
|
|
|
|
|
|
Basic: |
|
|
|
|
|
|
|
|
|
|
|
|
|
|
|
Common |
|
|
|
|
|
|
|
|
|
|
|
|
|
|
|
Subordinated |
|
|
|
|
|
|
|
|
|
|
|
|
|
|
|
Diluted: |
|
|
|
|
|
|
|
|
|
|
|
|
|
|
|
Common |
|
|
|
|
|
|
|
|
|
|
|
|
|
|
|
Subordinated |
|
|
|
|
|
|
|
|
|
|
|
|
|
|
* |
|
|
For the year ended December 31, 2020, the weighted average number of Class A shares outstanding included
85
Note 11. Concentration of Credit Risk
Hess represented approximately
Note 12. Commitments and Contingencies
Environmental Contingencies
The Company is subject to federal, state and local laws and regulations relating to the environment. As of December 31, 2020, our reserve for estimated remediation liabilities included in Accrued liabilities and Other noncurrent liabilities was $
Legal Proceedings
As of December 31, 2020 and 2019, we did
Lease and Purchase Obligations
As of December 31, 2020 and 2019, we did
As of December 31 2020, we had unconditional purchase commitments of $
Note 13. Segments
Our operations are located in the United States and are organized into
Gathering. Our gathering segment consists of the following assets:
|
|
• |
Natural Gas Gathering and Compression. A natural gas gathering and compression system located primarily in McKenzie, Williams and Mountrail Counties, North Dakota connecting Hess and third‑party owned or operated wells to the Tioga Gas Plant, Little Missouri 4 gas processing plant, and third‑party pipeline facilities. The system also includes the Hawkeye Gas Facility. |
|
|
• |
Crude Oil Gathering: A crude oil gathering system located primarily in McKenzie, Williams, and Mountrail Counties, North Dakota, connecting Hess and third‑party owned or operated wells to the Ramberg Terminal Facility and the Johnson’s Corner Header System. The system also includes the Hawkeye Oil Facility. |
|
|
• |
Produced Water Gathering and Disposal. A produced water gathering system and disposal facilities located primarily in Williams and Mountrail Counties, North Dakota. |
Processing and Storage. Our processing and storage segment consists of the following assets:
|
|
• |
Tioga Gas Plant (TGP). A natural gas processing and fractionation plant located in Tioga, North Dakota. |
|
|
• |
Mentor Storage Terminal. A propane storage cavern and rail and truck loading and unloading facility located in Mentor, Minnesota. |
|
|
• |
Equity Investment in LM4 Joint Venture. The Partnership’s |
Terminaling and Export. Our terminaling and export segment consists of the following assets:
|
|
• |
Ramberg Terminal Facility. A crude oil pipeline and truck receipt terminal located in Williams County, North Dakota that is capable of delivering crude oil into an interconnecting pipeline for transportation to the Tioga Rail Terminal and to multiple third‑party pipelines and storage facilities. |
|
|
• |
Tioga Rail Terminal. A crude oil and NGL rail loading terminal in Tioga, North Dakota that is connected to the Tioga Gas Plant, the Ramberg Terminal Facility and our crude oil gathering system. |
86
|
|
• |
Crude Oil Rail Cars. A total of |
|
|
• |
Johnson’s Corner Header System. An approximately |
The following tables reflect certain financial data for each reportable segment:
|
|
|
Gathering |
|
|
Processing and Storage |
|
|
Terminaling and Export |
|
|
Interest and Other |
|
|
Consolidated |
|
|||||
|
(in millions) |
|
|
|
|
|
|
|
|
|
|
|
|
|
|
|
|
|
|
|
|
|
For the Year Ended December 31, 2020 |
|
|
|
|
|
|
|
|
|
|
|
|
|
|
|
|
|
|
|
|
|
Revenues and other income |
|
$ |
|
|
|
$ |
|
|
|
$ |
|
|
|
$ |
- |
|
|
$ |
|
|
|
Net income (loss) |
|
|
|
|
|
|
|
|
|
|
|
|
|
|
( |
) |
|
|
|
|
|
Net income (loss) attributable to Hess Midstream LP |
|
|
|
|
|
|
|
|
|
|
|
|
|
|
( |
) |
|
|
|
|
|
Depreciation expense |
|
|
|
|
|
|
|
|
|
|
|
|
|
|
- |
|
|
|
|
|
|
Proportional share of equity affiliates' depreciation |
|
|
- |
|
|
|
|
|
|
|
- |
|
|
|
- |
|
|
|
|
|
|
Income from equity investments |
|
|
- |
|
|
|
|
|
|
|
- |
|
|
|
- |
|
|
|
|
|
|
Interest expense, net |
|
|
- |
|
|
|
- |
|
|
|
- |
|
|
|
|
|
|
|
|
|
|
Income tax expense (benefit) |
|
|
- |
|
|
|
- |
|
|
|
- |
|
|
|
|
|
|
|
|
|
|
Gain on sale of property, plant and equipment |
|
|
|
|
|
|
- |
|
|
|
- |
|
|
|
- |
|
|
|
|
|
|
Adjusted EBITDA |
|
|
|
|
|
|
|
|
|
|
|
|
|
|
( |
) |
|
|
|
|
|
Capital expenditures* |
|
|
|
|
|
|
|
|
|
|
|
|
|
|
- |
|
|
|
|
|
|
|
|
|
|
|
|
|
|
|
|
|
|
|
|
|
|
|
|
|
|
|
|
|
|
Gathering |
|
|
Processing and Storage |
|
|
Terminaling and Export |
|
|
Interest and Other |
|
|
Consolidated |
|
|||||
|
(in millions) |
|
|
|
|
|
|
|
|
|
|
|
|
|
|
|
|
|
|
|
|
|
For the Year Ended December 31, 2019 |
|
|
|
|
|
|
|
|
|
|
|
|
|
|
|
|
|
|
|
|
|
Revenues and other income |
|
$ |
|
|
|
$ |
|
|
|
$ |
|
|
|
$ |
- |
|
|
$ |
|
|
|
Net income (loss) |
|
|
|
|
|
|
|
|
|
|
|
|
|
|
( |
) |
|
|
|
|
|
Net income (loss) attributable to Hess Midstream LP |
|
|
|
|
|
|
|
|
|
|
|
|
|
|
( |
) |
|
|
|
|
|
Depreciation expense |
|
|
|
|
|
|
|
|
|
|
|
|
|
|
- |
|
|
|
|
|
|
Proportional share of equity affiliates' depreciation |
|
|
- |
|
|
|
|
|
|
|
- |
|
|
|
- |
|
|
|
|
|
|
Income from equity investments |
|
|
- |
|
|
|
|
|
|
|
- |
|
|
|
- |
|
|
|
|
|
|
Interest expense, net |
|
|
- |
|
|
|
- |
|
|
|
- |
|
|
|
|
|
|
|
|
|
|
Income tax expense (benefit) |
|
|
- |
|
|
|
- |
|
|
|
- |
|
|
|
( |
) |
|
|
( |
) |
|
Transaction costs |
|
|
- |
|
|
|
- |
|
|
|
- |
|
|
|
|
|
|
|
|
|
|
Adjusted EBITDA |
|
|
|
|
|
|
|
|
|
|
|
|
|
|
( |
) |
|
|
|
|
|
Capital expenditures* |
|
|
|
|
|
|
|
|
|
|
|
|
|
|
- |
|
|
|
|
|
|
|
|
|
|
|
|
|
|
|
|
|
|
|
|
|
|
|
|
|
|
|
|
|
|
Gathering |
|
|
Processing and Storage |
|
|
Terminaling and Export |
|
|
Interest and Other |
|
|
Consolidated |
|
|||||
|
(in millions) |
|
|
|
|
|
|
|
|
|
|
|
|
|
|
|
|
|
|
|
|
|
For the Year Ended December 31, 2018 |
|
|
|
|
|
|
|
|
|
|
|
|
|
|
|
|
|
|
|
|
|
Revenues and other income |
|
$ |
|
|
|
$ |
|
|
|
$ |
|
|
|
$ |
- |
|
|
$ |
|
|
|
Net income (loss) |
|
|
|
|
|
|
|
|
|
|
|
|
|
|
( |
) |
|
|
|
|
|
Net income (loss) attributable to Hess Midstream LP |
|
|
|
|
|
|
|
|
|
|
|
|
|
|
( |
) |
|
|
|
|
|
Depreciation expense |
|
|
|
|
|
|
|
|
|
|
|
|
|
|
- |
|
|
|
|
|
|
Interest expense, net |
|
|
- |
|
|
|
- |
|
|
|
- |
|
|
|
|
|
|
|
|
|
|
Gain on sale of property, plant and equipment |
|
|
- |
|
|
|
- |
|
|
|
- |
|
|
|
|
|
|
|
|
|
|
Adjusted EBITDA |
|
|
|
|
|
|
|
|
|
|
|
|
|
|
( |
) |
|
|
|
|
|
Capital expenditures* |
|
|
|
|
|
|
|
|
|
|
|
|
|
|
- |
|
|
|
|
|
*
87
Total assets for reportable segments are as follows:
|
|
|
|
|
|||||
|
|
|
December 31, 2020 |
|
|
December 31, 2019 |
|
||
|
(in millions) |
|
|
|
|
|
|
|
|
|
Gathering |
|
$ |
|
|
|
$ |
|
|
|
Processing and Storage(1) |
|
|
|
|
|
|
|
|
|
Terminaling and Export |
|
|
|
|
|
|
|
|
|
Interest and Other |
|
|
|
|
|
|
|
|
|
Total assets |
|
$ |
|
|
|
$ |
|
|
|
(1) |
|
Note 14. Income Taxes
Prior to the Restructuring on December 16, 2019, the Partnership was not a separate taxable entity for U.S. federal and state income tax purposes; therefore, we did not recognize income tax expense or benefit in those periods. Each partner was subject to income taxes on its share of the Partnership’s earnings. As a result of the Restructuring, the Company holds a
In connection with the Restructuring, we became a partial owner of the Partnership and recognize income tax expense or benefit on our allocable share of the Partnership’s income or loss subsequent to the Restructuring. As part of the Restructuring, we recognized a deferred tax asset of $
On March 1, 2019, HIP acquired Hess Water Services (see Note 3, Acquisitions). For the periods prior to March 1, 2019, Hess Water Services was included in the consolidated income tax returns of Hess. The provision for Hess Water Services’ income taxes and income tax assets and liabilities were determined as if it were a standalone taxpayer for all periods presented and is included in our retrospectively recast financial statements.
The provision (benefit) for income taxes consisted of:
|
|
|
Year Ended December 31, |
|
|||||||||
|
(in millions) |
|
2020 |
|
|
2019 |
|
|
2018 |
|
|||
|
Federal |
|
|
|
|
|
|
|
|
|
|
|
|
|
Current |
|
$ |
- |
|
|
$ |
- |
|
|
$ |
- |
|
|
Deferred taxes and other accruals |
|
|
|
|
|
|
( |
) |
|
|
- |
|
|
State |
|
|
|
|
|
|
- |
|
|
|
- |
|
|
Total provision (benefit) for income taxes |
|
$ |
|
|
|
$ |
( |
) |
|
$ |
- |
|
The difference between the effective income tax rate and the U.S. statutory rate is reconciled below:
|
|
|
Year Ended December 31, |
|||||||||||||
|
|
|
2020 (1) |
|
2019 (1) |
|
2018 (2) |
|||||||||
|
U.S. statutory rate |
|
|
|
|
% |
|
|
|
|
% |
|
|
|
|
% |
|
Non-taxable income from pre-Restructuring period |
|
|
- |
|
|
|
|
( |
) |
|
|
|
( |
) |
|
|
Noncontrolling interest in partnership |
|
|
( |
) |
|
|
|
|
|
|
|
|
- |
|
|
|
Valuation allowance |
|
|
- |
|
|
|
|
- |
|
|
|
|
( |
) |
|
|
State tax |
|
|
|
|
|
|
|
- |
|
|
|
|
- |
|
|
|
Effective rate |
|
|
|
|
% |
|
|
- |
|
% |
|
|
- |
|
% |
|
(1) |
|||||||||||||||
|
(2) |
|||||||||||||||
88
The components of deferred tax assets and liabilities are as follows:
|
|
|
December 31, |
|
|||||
|
|
|
2020 |
|
|
2019 |
|
||
|
(in millions) |
|
|
|
|
|
|
|
|
|
Deferred tax liabilities |
|
|
|
|
|
|
|
|
|
Investments |
|
$ |
( |
) |
|
$ |
( |
) |
|
Total deferred tax liabilities |
|
|
( |
) |
|
|
( |
) |
|
Deferred tax assets |
|
|
|
|
|
|
|
|
|
Investments |
|
|
|
|
|
|
|
|
|
Net operating loss carryforwards |
|
|
|
|
|
|
|
|
|
Total deferred tax assets |
|
|
|
|
|
|
|
|
|
Net deferred tax assets (liabilities) |
|
$ |
|
|
|
$ |
|
|
At December 31, 2020, we have recognized a gross deferred tax asset primarily related to US federal net operating loss carryforwards of $
Note 15. Subsequent Events
On
89
|
ITEM 9. |
CHANGES IN AND DISAGREEMENTS WITH ACCOUNTANTS ON ACCOUNTING AND FINANCIAL DISCLOSURE |
None.
|
ITEM 9A. |
CONTROLS AND PROCEDURES |
Evaluation of Disclosure Controls and Procedures
Based upon their evaluation of the Company’s disclosure controls and procedures (as defined in Exchange Act Rules 13a‑15(e) and 15d‑15(e)) as of December 31, 2020, John B. Hess, Chief Executive Officer, and Jonathan C. Stein, Chief Financial Officer, concluded that these disclosure controls and procedures were effective as of December 31, 2020.
Changes in Internal Control over Financial Reporting
There was no change in internal control over financial reporting, as defined in Rules 13a‑15(f) and 15d‑15(f) under the Exchange Act, in the quarter ended December 31, 2020 that has materially affected, or is reasonably likely to materially affect, internal control over financial reporting.
Management’s Report on Internal Control over Financial Reporting
Our management is responsible for establishing and maintaining adequate internal control over financial reporting, as such term is defined in Exchange Act Rules 13a‑15(f). Under the supervision and with the participation of our management, including our principal executive officer and principal financial officer, we conducted an evaluation of the effectiveness of our internal control over financial reporting, as required by Section 404 of the Sarbanes‑Oxley Act, based on the framework in Internal Control—Integrated Framework issued by the Committee of Sponsoring Organizations of the Treadway Commission (2013 framework). Based on our evaluation, management concluded that our internal control over financial reporting was effective as of December 31, 2020.
Ernst & Young LLP, the independent registered public accounting firm that audited our consolidated financial statements included in this report, has issued an attestation report (the “Attestation Report”) on the effectiveness of the Company’s internal controls over financial reporting as of December 31, 2020. The Attestation Report is included in Item 8. Financial Statements and Supplementary Data of this annual report on Form 10‑K.
|
ITEM 9B. |
Other Information |
None.
90
PART III
ITEM 10. DIRECTORS, EXECUTIVE OFFICERS AND CORPORATE GOVERNANCE
Management of Hess Midstream LP
We are managed by the directors and officers of Hess Midstream GP LLC (“GP LLC”), the general partner of our general partner. We sometimes refer to the directors and officers of GP LLC in this annual report on Form 10‑K as our directors and officers. Because our general partner is a limited partnership, we are managed by the directors and executive officers of its general partner, GP LLC, a wholly owned subsidiary of HIP GP LLC. Our shareholders are not entitled to elect our general partner, the general partner of our general partner, or the directors on its board of directors, or directly or indirectly participate in its management or operations. Hess and GIP each have the right to nominate certain individuals to serve on the board of directors of GP LLC (the “Company Board”). Because GP LLC is wholly owned by HIP GP LLC, HIP GP LLC has the right to elect the entire Company Board, including the independent directors, following their nomination by Hess and GIP.
Neither we nor our subsidiaries have any employees. GP LLC, as the general partner of our general partner, has the sole responsibility for providing the employees and other personnel necessary to conduct our operations. All of the employees that conduct our business are employed by affiliates of our general partner, but we sometimes refer to these individuals in this annual report on Form 10-K as our employees.
Directors and Executive Officers of GP LLC
Directors have been elected by HIP GP LLC and will hold office until their successors have been elected or qualified or until their earlier death, resignation, removal or disqualification. Executive officers have been appointed by, and will serve at the discretion of, the Company Board. The following table shows information for the directors and executive officers of GP LLC as of February 22, 2021.
|
|
|
|
|
|
|
|
|
Name |
|
Age |
|
|
Position with Hess Midstream GP LLC |
|
|
John B. Hess |
|
|
66 |
|
|
Chairman of the Board of Directors and Chief Executive Officer |
|
John A. Gatling |
|
|
47 |
|
|
President and Chief Operating Officer |
|
Jonathan C. Stein |
|
|
51 |
|
|
Chief Financial Officer |
|
Timothy B. Goodell |
|
|
63 |
|
|
General Counsel and Secretary |
|
John P. Rielly |
|
|
58 |
|
|
Director and Vice President |
|
Gregory P. Hill |
|
|
59 |
|
|
Director |
|
Gerbert Schoonman |
|
|
55 |
|
|
Director |
|
William J. Brilliant |
|
|
45 |
|
|
Director |
|
Scott E. Telesz |
|
|
53 |
|
|
Director |
|
Matthew C. Harris |
|
|
60 |
|
|
Director |
|
David W. Niemiec |
|
|
71 |
|
|
Director |
|
John P. Reddy |
|
|
68 |
|
|
Director |
|
Stephen J. J. Letwin |
|
|
65 |
|
|
Director |
John B. Hess. John B. Hess was appointed as Chairman of the Company Board in September 2019 and has served as Chief Executive Officer of GP LLC since September 2019. Mr. Hess served as Chairman of the board of directors (the “Partnership Board”) of Hess Midstream Partners GP LLC (“MLP GP LLC”) from September 2014 to December 2019 and as Chief Executive Officer of MLP GP LLC from July 2014 to December 2019. Mr. Hess has served as Chief Executive Officer of Hess since 1995. Mr. Hess joined Hess in May 1977 and was elected a director in November 1978. He served as Chairman of the Board and Chief Executive Officer of Hess from 1995 until 2013. Mr. Hess has been a member of the board of directors of KKR & Co. Inc. (formerly KKR & Co. L.P.), since 2011. We believe that Mr. Hess’ extensive experience in the energy industry, including his more than 40-year career with Hess and his extensive leadership experience in his roles as Chief Executive Officer and Chairman of the Board of Hess, makes him well qualified to serve as Chairman of the Company Board.
John A. Gatling. John A. Gatling was appointed President and Chief Operating Officer of GP LLC in September 2019. Mr. Gatling served as Chief Operating Officer of MLP GP LLC from December 2015 to December 2019. Mr. Gatling is also the head of Hess’ Midstream Business and leads Hess’ Onshore Infrastructure, Commercial, Land, Supply Chain and Finance functions. In addition, Mr. Gatling has served as Director of Operational Excellence and Strategic Business Planning for Hess since 2012. Prior to his current roles, Mr. Gatling served as the Senior Manager of Global Production Strategic Planning and Performance Management at Hess from 2010 until 2012. Prior to joining Hess in 2010, Mr. Gatling spent 14 years with Aera Energy, a joint venture affiliate of Shell and ExxonMobil, where he provided leadership for operational excellence, execution of projects, strategic planning and commercial.
91
Jonathan C. Stein. Jonathan C. Stein was appointed Chief Financial Officer of GP LLC in September 2019. Mr. Stein served as Chief Financial Officer of MLP GP LLC from July 2014 to December 2019. Mr. Stein continues his role as Vice President, Chief Risk Officer of Hess which he has held since June 2004. In such capacity, he is responsible for Hess’ Corporate Financial Forecasting process, Hess’ Midstream segment financial reporting, derivative disclosure and accounting policy and is a member of Hess’ disclosure review committee. Prior to his current roles, Mr. Stein served as Corporate Risk Manager at Hess. Prior to joining Hess in 2001, Mr. Stein was a consultant with Ernst & Young LLP’s Risk Management and Regulatory Practice, where he assisted financial services and energy trading clients in establishing their risk management infrastructure. Mr. Stein is also a Certified Management Accountant.
Timothy B. Goodell. Timothy B. Goodell was appointed General Counsel and Secretary of GP LLC in September 2019. Mr. Goodell served as General Counsel and Secretary of MLP GP LLC from July 2014 to December 2019. He serves as General Counsel of Hess since January 2009, as Corporate Secretary of Hess since September 2016, as Chief Compliance Officer since 2017 and as Executive Vice President since 2020. Prior to joining Hess in 2009, Mr. Goodell was a partner at the law firm of White & Case LLP, where his practice concentrated in the areas of mergers and acquisitions and securities, as well as general corporate and corporate governance matters.
John P. Rielly. John P. Rielly was appointed a Director of the Company Board and Vice President of GP LLC in September 2019. Mr. Rielly served as a Vice President of MLP GP LLC from July 2014 to December 2019 and as a member of the Partnership Board from September 2014 to December 2019. Mr. Rielly serves as Chief Financial Officer of Hess since April 2004 and as Executive Vice President since 2020. He served as Vice President and Controller of Hess from May 2001 to April 2004. Prior to joining Hess, Mr. Rielly was a partner at Ernst & Young LLP. We believe that Mr. Rielly’s extensive experience, particularly his knowledge of industry accounting and financial practices gained during his employment at Hess and Ernst & Young LLP, makes him well qualified to serve as a member of the Company Board.
Gregory P. Hill. Gregory P. Hill was appointed a member of the Company Board in September 2019. Mr. Hill served a member of the Partnership Board from September 2014 to December 2019. He serves as Chief Operating Officer of Hess since May 2014 and as President, Exploration and Production of Hess since January 2009. In addition, Mr. Hill served on the board of directors of Hess from 2009 to 2013. Prior to joining Hess in 2009, Mr. Hill spent 25 years at Shell, where he performed a variety of operations, engineering, technical and business leadership roles in Asia-Pacific, Europe and the United States, including Executive Vice President—Exploration and Production of Singapore-based Shell Asia Pacific from 2006 to 2008 while also serving as Chairman of Shell’s Global Production Leadership Team. We believe that Mr. Hill’s extensive experience in the energy industry, particularly his experience in operations and strategic planning, makes him well qualified to serve as a member of the Company Board.
Gerbert Schoonman. Gerbert Schoonman was appointed a member of the Company Board in April 2020. He serves as Senior Vice President, Global Production, for Hess since January 1, 2020. He previously served in various operational leadership roles at Hess, including as Vice President, Production – Asia Pacific, from January 2011 through August 2012; Vice President, Onshore – Bakken from September 2012 through December 2016; and Vice President, Offshore from January 2017 to December 2019. Prior to joining Hess in 2011, he spent 20 years with Shell where he served in operational and leadership roles of increasing responsibility. We believe that Mr. Schoonman’s extensive executive and industry experience makes him well qualified to serve as a member of the Company Board.
William J. Brilliant. William J. Brilliant was appointed a member of the Company Board in December 2019. Mr. Brilliant served as a member of the Partnership Board from December 2015 to December 2019. Mr. Brilliant is currently a Partner of GIP and focuses on North American energy investments. Mr. Brilliant is a member of GIP’s Investment and Operating Committees. He has served as a member of GIP’s investment team since May 2007 and led GIP’s investment in HIP. Prior to joining GIP, Mr. Brilliant was an investment banker in the Global Financial Sponsors Group at Lehman Brothers from 2005 to 2007, providing M&A and financial advisory to investment funds throughout their investment cycle. Mr. Brilliant has been a director of the managing member of EnLink Midstream, LLC and the general partner of EnLink Midstream Partners LP, since July 2018 and previously served as a director of the general partner of Access Midstream Partners L.P. from June 2012 until July 2014. We believe that Mr. Brilliant’s energy industry background, particularly his expertise in mergers and acquisitions, brings important experience and skill to the Company Board.
Scott E. Telesz. Scott E. Telesz was appointed a member of the Company Board in December 2019. Mr. Telesz served as a member of the Partnership Board from December 2018 to December 2019. Mr. Telesz is currently a Partner of GIP and has over 25 years of experience in the manufacturing industry. Prior to joining GIP in August 2018, Mr. Telesz spent 8 years as an executive at Praxair, an industrial gas manufacturing company, most recently as executive vice president in charge of Praxair’s U.S. atmospheric gases businesses, Canada and surface technologies from 2014 until May 2018. Before joining Praxair, Mr. Telesz spent 12 years at GE/SABIC where he ran various electrical products and plastics businesses. Mr. Telesz has been a director of the managing member of EnLink Midstream, LLC since December 2020. We believe that Mr. Telesz’s extensive experience, particularly the leadership skills he developed while serving in several executive positions, brings important experience and skill to the Company Board.
92
Matthew C. Harris. Matthew C. Harris was appointed a member of the Company Board in December 2019. Mr. Harris is a Founding Partner of GIP and serves as a member of its Investment, Operating and Portfolio Valuation Committees. He leads GIP’s global energy industry investment team including natural gas, crude oil and refined products, electricity, LNG and metals and mining. Mr. Harris has been intimately involved in GIP’s investment, management and strategic activities since its formation in 2006. Prior to the formation of GIP in 2006, Mr. Harris was a Managing Director in the Investment Banking Division at Credit Suisse and Co-Head of the Global Energy Group and Head of the EMEA Emerging Markets Group. Prior to his tenure at Credit Suisse, he was a senior member of the Mergers and Acquisitions Group at Kidder Peabody & Co. Incorporated. He is a member of the board of directors of Freeport LNG, LLC since August 2018. He previously served as a director of the managing member of EnLink Midstream, LLC from July 2018 through March 2020 and as a director of the general partner of Access Midstream Partners L.P. from January 2010 through December 2013. We believe that Mr. Harris’s extensive executive, financial and industry experience makes him well qualified to serve as a member of the Company Board.
David W. Niemiec. David W. Niemiec was appointed a member of the Company Board in December 2019. Mr. Niemiec served as a member of the Partnership Board from April 2017 to December 2019. Mr. Niemiec is a private equity investor and has served as an advisor to, and previously a managing director of, Saratoga Partners since 1998. Prior to his affiliation with Saratoga, Mr. Niemiec was Vice Chairman of the investment banking firm Dillon, Read & Co. Inc., where he also served as Chief Financial Officer from 1982 to 1997. Mr. Niemiec is a director or trustee of several mutual funds in the Franklin Templeton Investments family. Mr. Niemiec previously served as director of Emeritus Corporation from 1999 to 2010 and OSI Pharmaceuticals from 2006 to 2010. We believe that Mr. Niemiec’s extensive financial and investment experience makes him well qualified to serve as a member of the Company Board.
John P. Reddy. John P. Reddy was appointed a member of the Company Board in December 2019. Mr. Reddy served as a member of the Partnership Board from June 2017 to December 2019. Mr. Reddy has over 20 years of experience in senior financial roles at public companies in the midstream energy sector. Mr. Reddy most recently served as Chief Financial Officer of Spectra Energy Corporation, an owner and operator of pipeline and midstream energy assets, from 2009 to 2017, and Chief Financial Officer of its sponsored master limited partnership, Spectra Energy Partners. Prior to that, he served as Senior Vice President and Chief Financial Officer of Atmos Energy Corporation and in various financial roles with Pacific Enterprises Corporation. Mr. Reddy currently serves on the board of directors of Overseas Shipholding Group Inc., and previously was a member of the board of directors of DCP Midstream, LLC from 2009 until 2017, and Paragon Offshore Plc from July 2014 until July 2017. We believe that Mr. Reddy’s extensive financial and industry experience makes him well qualified to serve as a member of the Company Board.
Stephen J.J. Letwin. Stephen J.J. Letwin was appointed a member of the Company Board in December 2019. Mr. Letwin served as a member of the Partnership Board from February 2018 to December 2019. Mr. Letwin has over 30 years of experience in senior operating and financial roles in the midstream energy and resources sectors. Mr. Letwin has served as President and Chief Executive Officer of Mancal Corporation since February 1, 2020. Mr. Letwin previously served as the President and Chief Executive Officer of IAMGOLD Corporation from November 2010 to February 2020. Prior to joining IAMGOLD, Mr. Letwin served in senior management roles at Enbridge, Inc., from 1999 through September 2010, most recently as Executive Vice President, Gas Transportation & International, from May 2006 to September 2010, where he was responsible for Enbridge’s natural gas operations and prior to that as Managing Director of Enbridge Energy Partners. Mr. Letwin previously spent 12 years in senior management roles at TransCanada Pipelines Limited, Numac Energy Inc., and Encor Energy Partners. Mr. Letwin currently serves as Chairman of the board of directors of ONEnergy Inc. and previously was a member of the board of directors of IAMGOLD from 2010 until January 2020 and Precision Drilling Corporation from 2006 until 2018. We believe that Mr. Letwin’s extensive executive, financial and industry experience makes him well qualified to serve as a member of the Company Board.
Director Independence
Although most companies listed on the NYSE are required to have a majority of independent directors serving on the board of directors of the listed company, the NYSE does not require a publicly traded limited partnership like us to have a majority of independent directors on our board of directors or to establish a compensation or a nominating and corporate governance committee. We do not currently intend to establish a compensation or a nominating and corporate governance committee. Accordingly, shareholders will not have the same protections afforded to equity holders of companies that are subject to all of the corporate governance requirements of the NYSE. We are, however, required to have an audit committee of at least three members, and all of our audit committee members are required to satisfy the independence and experience standards established by the NYSE and the Exchange Act.
Committees of the Board of Directors
The Company Board has a standing audit committee and may have a conflicts committee and such other committees as the Company Board shall determine from time to time.
93
Audit Committee
The audit committee of the Company Board is currently comprised of three directors, each of whom satisfy the independence and experience standards established by the NYSE and the Exchange Act and all are “audit committee financial experts” as this term is defined by applicable SEC rules. The current members are Messrs. Niemiec, Reddy and Letwin and Mr. Niemiec serves as the chair of the committee. The audit committee assists the Company Board in its oversight of the integrity of our financial statements and our compliance with legal and regulatory requirements and corporate policies and controls. The audit committee has the sole authority to retain and terminate our independent registered public accounting firm, approve all auditing services and related fees and the terms thereof, and pre-approve any non-audit services to be rendered by our independent registered public accounting firm. The audit committee is also responsible for confirming the independence and objectivity of our independent registered public accounting firm. Our independent registered public accounting firm will be given unrestricted access to the audit committee. The charter of the audit committee is available on our website (www.hessmidstream.com) under the “Company” tab.
While the audit committee oversees our financial reporting process on behalf of the Company Board, management has the primary responsibility for preparing the financial statements and the reporting process, including the systems of internal controls. In fulfilling its oversight responsibilities, the audit committee reviews and discusses with management the audited financial statements contained in this Annual Report on Form 10‑K.
Conflicts Committee
The Company Board has the ability to establish, from time to time, a conflicts committee under our partnership agreement. If established, at least two members of the board of directors will serve on any conflicts committee to review specific matters that may involve conflicts of interest in accordance with the terms of our partnership agreement and to take into account the interests of the public shareholders. The board of directors will determine whether to refer a matter to a conflicts committee on a case by case basis. The members of any conflicts committee may not be officers or employees of our general partner or directors, officers or employees of its affiliates (including the Sponsors) and must meet the independence and experience standards established by the NYSE and the Exchange Act to serve on an audit committee of a board of directors. In addition, the members of any conflicts committee may not own any interest in our general partner or any of its affiliates or any interest in the Company or its subsidiaries other than Class A Shares or awards under our long-term incentive plan. If our general partner seeks approval from a conflicts committee, then it will be presumed that, in making its decision, the conflicts committee acted in good faith, and in any proceeding brought by or on behalf of any limited partner or the Company challenging such determination, the person bringing or prosecuting such proceeding will have the burden of overcoming such presumption.
Board Leadership Structure
The chief executive officer of our general partner serves as the chairman of the Company Board. The Company Board has no policy with respect to the separation of the offices of chairman of the board of directors and chief executive officer. Instead, that relationship is defined and governed by the amended and restated limited liability company agreement of our general partner, which permits the same person to hold both offices. Members of the Company Board are elected by HIP GP LLC. Accordingly, unlike holders of common stock in a corporation, our shareholders have only limited voting rights on matters affecting our business or governance, subject in all cases to any specific shareholder rights contained in our partnership agreement.
Executive Sessions
Independent directors generally meet in executive sessions after each regularly scheduled board meeting. Mr. Niemiec, the Chairman of the Audit Committee, presides at these sessions.
Board Role in Risk Oversight
The Company Board has primary responsibility for assessing the major risks facing us and the options for their mitigation. The audit committee assists the Company Board in its risk oversight responsibilities by reviewing the policies that management implements to monitor such exposures, including our financial risk exposures, and the implementation and effectiveness of our compliance programs.
Interested Party Communications
Any shareholder or interested party who wishes to communicate with members of the Company Board or with non-management directors will be able to do so by writing to them in care of the General Counsel and Secretary at Hess Midstream LP, 1501 McKinney Street, Houston, Texas 77010. Such communications should specify the intended recipient or recipients.
Code of Business Conduct and Ethics
We have adopted a Code of Business Conduct and Ethics for directors and employees designed to help directors and employees resolve ethical issues in an increasingly complex business environment. Our Code of Business Conduct and Ethics applies to all directors and employees, including the Chief Executive Officer and the Chief Financial Officer. Our Code of Business Conduct and Ethics is available on our website (www.hessmidstream.com) under the “Company” tab.
94
Section 16(a) Beneficial Ownership Reporting Compliance
Section 16(a) of the Securities Exchange Act of 1934 (the Act) requires directors and executive officers of our general partner, and persons who own more than 10% of a registered class of our equity securities, to file reports of ownership and changes in ownership of our shares with the SEC and the NYSE, and to furnish us with copies of the forms they file. To our knowledge, based solely upon a review of the copies of such reports furnished to us and written representations of our officers and directors, during the year ended December 31, 2020, all Section 16(a) reports applicable to our officers and directors were filed on a timely basis.
ITEM 11.Executive Compensation
Compensation Discussion and Analysis
Neither we nor GP LLC employ any of the persons who serve as executive officers of GP LLC and are responsible for managing our business. We are managed by GP LLC, the executive officers of which are employees of Hess. Our general partner has entered into an employee secondment agreement with Hess and certain of its subsidiaries pursuant to which, among other matters, Hess and its subsidiaries make available to our general partner the services of the employees who serve as our executive officers in exchange for a fee. Except with respect to awards granted under our LTIP, we do not pay compensation to any of the executive officers and do not participate in any compensation decisions for the Named Executive Officers.
For purposes of simplicity and ease of understanding, we have presented this Compensation Discussion and Analysis (“CD&A”) on a basis that reflects our current organizational structure following the Restructuring and therefore references in this CD&A and the accompanying executive compensation tables to us and to GP LLC with respect to periods prior to the Restructuring should be interpreted as referring to the Partnership and to the general partner of the Partnership’s general partner, as in effect prior to the Restructuring.
Our Named Executive Officers
Our Named Executive Officers (NEOs) are as follows:
|
|
• |
John B. Hess, Chief Executive Officer; |
|
|
• |
Jonathan C. Stein, Chief Financial Officer; |
|
|
• |
John A. Gatling, President and Chief Operating Officer; |
|
|
• |
Timothy B. Goodell, General Counsel and Secretary; and |
|
|
• |
John P. Rielly, Vice President. |
Compensation of our NEOs by Hess
All of the NEOs perform responsibilities for both us and for Hess and its affiliates unrelated to our business and, except as described herein, their compensation is set and paid by Hess under its compensation programs, none of which are specific to us or our business. Except with respect to awards that may be granted from time to time under our LTIP, our NEOs do not receive any separate or additional compensation for their services to us or as executive officers of GP LLC.
Except with respect to awards granted under our LTIP, Hess has sole decision-making authority with respect to the compensation paid by Hess to our NEOs. Such decisions are overseen by Hess’s board of directors and we do not have any authority and do not provide any input with respect to such decisions. The compensation that is paid by Hess to our NEOs is determined solely based on the roles they perform for Hess, which includes their seconded role as executive officers.
Our LTIP
We have adopted the Hess Midstream LP Long-Term Incentive Plan (the “LTIP”) for officers, directors and employees of GP LLC or its affiliates and other individuals who perform services for us. The LTIP provides for the grant, from time to time at the discretion of the plan administrator or any delegate thereof, subject to applicable law, of unit awards, restricted units, phantom units, unit options, unit appreciation rights, distribution equivalent rights, profits interest units and other unit-based awards.
The LTIP is generally administered by the board of directors of GP LLC and, from time to time, we have granted awards of phantom units with distribution equivalent rights to certain of our NEOs. Such awards are granted for the purpose of providing incentive compensation to these NEOs that is directly tied to the performance of our Class A Shares and to align the economic interests of the NEOs with the interests of our shareholders.
Decisions with respect to awards of phantom units to our NEOs are made by the board of directors of GP LLC in consultation with Hess’ board of directors and Hess’ executive officers, taking into account the NEO’s role within our organization, including duties, responsibilities and seniority levels. For 2020, 2019 and 2018, such awards were not granted to our NEOs who are also executive officers of Hess on the basis that the scope of their duties involving us relative to their overall duties as executive officers of Hess did not warrant such awards.
95
For 2020, 2019 and 2018, phantom unit awards to our NEOs included distribution equivalent rights and vest ratably over a three year period following the date of grant, subject to the NEO’s continued service to Hess through the vesting date. Upon vesting, each phantom unit is paid in the form of a Class A Share in us, or an equivalent amount of cash, subject to applicable tax withholdings. Award amounts, which are set forth below were determined based on the judgement and industry experience of the board members (in consultation with Hess, as described above), taking into account the factors discussed above. We did not engage an independent compensation consultant or other advisor in making such decisions and did not benchmark award amounts against any specific peer group of companies.
Summary Compensation Table
The following table summarizes the compensation for services rendered to us by the NEOs during 2020, 2019 and 2018, which is limited to awards granted under our LTIP. Our NEOs have separately received compensation from Hess, none of which is specifically attributable to us. Under our secondment agreement with Hess, we pay Hess a fee in exchange for making the services of NEOs available to us.
|
Name and Principal Position |
|
Year |
|
Salary |
|
|
Bonus |
|
|
Unit Awards(1) |
|
|
All Other Compensation |
|
|
Total |
|
|||||
|
John B. Hess, Chief Executive Officer |
|
2020 |
|
$ |
- |
|
|
$ |
- |
|
|
$ |
- |
|
|
$ |
- |
|
|
$ |
- |
|
|
|
|
2019 |
|
|
- |
|
|
|
- |
|
|
|
- |
|
|
|
- |
|
|
|
- |
|
|
|
|
2018 |
|
|
- |
|
|
|
- |
|
|
|
- |
|
|
|
- |
|
|
|
- |
|
|
Jonathan C. Stein, Chief Financial Officer |
|
2020 |
|
|
- |
|
|
|
- |
|
|
$ |
250,004 |
|
|
|
- |
|
|
$ |
250,004 |
|
|
|
|
2019 |
|
|
- |
|
|
|
- |
|
|
$ |
249,996 |
|
|
|
- |
|
|
$ |
249,996 |
|
|
|
|
2018 |
|
|
- |
|
|
|
- |
|
|
$ |
249,996 |
|
|
|
- |
|
|
$ |
249,996 |
|
|
John A. Gatling, President and Chief Operating Officer |
|
2020 |
|
|
- |
|
|
|
- |
|
|
$ |
250,004 |
|
|
|
- |
|
|
$ |
250,004 |
|
|
|
|
2019 |
|
|
- |
|
|
|
- |
|
|
$ |
249,996 |
|
|
|
- |
|
|
$ |
249,996 |
|
|
|
|
2018 |
|
|
- |
|
|
|
- |
|
|
$ |
249,996 |
|
|
|
- |
|
|
$ |
249,996 |
|
|
Timothy B. Goodell, General Counsel and Secretary |
|
2020 |
|
|
- |
|
|
|
- |
|
|
|
- |
|
|
|
- |
|
|
|
- |
|
|
|
|
2019 |
|
|
- |
|
|
|
- |
|
|
|
- |
|
|
|
- |
|
|
|
- |
|
|
|
|
2018 |
|
|
- |
|
|
|
- |
|
|
|
- |
|
|
|
- |
|
|
|
- |
|
|
John P. Rielly, Vice President |
|
2020 |
|
|
- |
|
|
|
- |
|
|
|
- |
|
|
|
- |
|
|
|
- |
|
|
|
|
2019 |
|
|
- |
|
|
|
- |
|
|
|
- |
|
|
|
- |
|
|
|
- |
|
|
|
|
2018 |
|
|
- |
|
|
|
- |
|
|
|
- |
|
|
|
- |
|
|
|
- |
|
|
(1) |
Amount shown represents the grant date fair value of phantom unit awards granted pursuant to our LTIP, determined in accordance with FASB ASC Topic 718. |
Grants of Plan-Based Awards for 2020
The following table provides information regarding phantom units granted to our NEOs in 2020. The phantom units include distribution equivalent rights and vest ratably over three years following the date of grant.
|
Name |
|
Grant Date |
|
|
All Other Unit Awards: Number of Units (#) |
|
|
Grant Date Fair Value of Unit Awards ($)(1) |
|
|||
|
John B. Hess |
|
|
- |
|
|
|
- |
|
|
$ |
- |
|
|
Jonathan C. Stein |
|
3/13/2020 |
|
|
|
23,343 |
|
|
$ |
250,004 |
|
|
|
John A. Gatling |
|
3/13/2020 |
|
|
|
23,343 |
|
|
$ |
250,004 |
|
|
|
Timothy B. Goodell |
|
|
- |
|
|
|
- |
|
|
$ |
- |
|
|
John P. Rielly |
|
|
- |
|
|
|
- |
|
|
$ |
- |
|
(1) Amount shown represents the grant date fair value of phantom unit awards granted pursuant to our LTIP, determined in accordance with FASB ASC Topic 718.
96
Outstanding Equity Awards at Fiscal Year End
The following table provides information regarding phantom units with distribution equivalent rights received by our NEOs and outstanding as of December 31, 2020.
|
Name |
|
Number of shares that have not vested(1) |
|
|
Market value of shares that have not vested(2) |
|
||
|
John B. Hess |
|
|
- |
|
|
$ |
- |
|
|
Jonathan C. Stein |
|
|
34,729 |
|
|
$ |
679,647 |
|
|
John A. Gatling |
|
|
34,729 |
|
|
$ |
679,647 |
|
|
Timothy B. Goodell |
|
|
- |
|
|
$ |
- |
|
|
John P. Rielly |
|
|
- |
|
|
$ |
- |
|
|
(1) |
Amount shown represents outstanding unvested phantom units as of December 31, 2020. The awards vest in three equal annual installments. |
|
(2) |
Value shown is based on the closing market price of the Company’s Class A Shares on December 31, 2020, the last trading day for 2020, of $19.57 per share. |
Options Exercised and Shares Vested in Fiscal 2020
The following table provides information regarding the exercise of options and vesting of shares held by our NEOs during the fiscal year ended December 31, 2020.
|
|
|
Unit Awards |
|
|||||
|
Name |
|
Number of shares acquired on vesting (#) |
|
|
Value realized on vesting ($)(1) |
|
||
|
John B. Hess |
|
|
- |
|
|
$ |
- |
|
|
Jonathan C. Stein |
|
|
9,174 |
|
|
$ |
104,091 |
|
|
John A. Gatling |
|
|
9,174 |
|
|
$ |
104,091 |
|
|
Timothy B. Goodell |
|
|
- |
|
|
$ |
- |
|
|
John P. Rielly |
|
|
- |
|
|
$ |
- |
|
(1) Represents the value of vested shares calculated by multiplying (i) the gross number of the Company shares acquired on vesting by (ii) the closing price of the Company shares on the date of vesting.
Pension Benefits and Nonqualified Deferred Compensation
We do not provide pension or nonqualified deferred compensation benefits to any of our NEOs and we have no obligations with respect to any such benefits that may be provided to the NEOs under the pension and nonqualified deferred compensation plans of Hess.
Potential Payments Upon Termination or Change in Control
None of our NEO’s have entered into any employment, severance or similar agreements in relation to their services to us or our general partner and, except with respect to the phantom units issued pursuant to our LTIP, as of December 31, 2020, there were no arrangements pursuant to which our NEOs would receive any payments or benefits in connection with a change in control of us.
The phantom unit awards granted pursuant to the LTIP generally contemplate that the individual grants of phantom units will vest in three equal annual installments based on the grantee’s continued employment through the vesting dates, subject to acceleration upon (i) the grantee’s death or disability, (ii) the grantee’s retirement after attaining age 65 with at least five years of continuous service with Hess or its affiliates, (iii) upon a termination without cause or a resignation for good reason following the occurrence of a change in control of us, or (iv) in the discretion of the plan administrator, which may provide for pro‑rated vesting, upon an early retirement, which is generally defined as a retirement after attaining age 55 with 10 years of service with Hess and its affiliates. The board of directors of our general partner may also accelerate the vesting of the phantom units in its discretion at any time.
Set forth below is the total estimated value, assuming that a change in control occurred on December 31, 2020 and the employment of each NEO terminated on that date under circumstances entitling them to accelerated vesting of the phantom units.
|
Name |
|
Phantom Units ($) |
|
|
Total ($) |
|
||
|
John B. Hess |
|
|
- |
|
|
|
- |
|
|
Jonathan C. Stein |
|
$ |
679,647 |
|
|
$ |
679,647 |
|
|
John A. Gatling |
|
$ |
679,647 |
|
|
$ |
679,647 |
|
|
Timothy B. Goodell |
|
|
- |
|
|
|
- |
|
|
John P. Rielly |
|
|
- |
|
|
|
- |
|
The amounts in the table above were calculated assuming a change in control occurred on December 31, 2020 using the closing price of our Class A Shares on December 31, 2020 (the last trading day of our fiscal year) of $19.57 per Class A Share.
97
Compensation of Our Directors
The officers or employees of Hess or GIP who also serve as our directors do not receive additional compensation for their service as a director of Hess Midstream GP LLC. Our directors who are not officers or employees of Hess or GIP, or “non‑employee directors,” receive cash and equity‑based compensation for their services as directors. The non‑employee director compensation program consists of the following:
|
|
• |
an annual cash retainer of $65,000; |
|
|
• |
an additional annual cash retainer of $15,000 for service as the lead director or chair of the audit committee and $10,000 for service as the chair of the conflicts committee; and |
|
|
• |
an annual equity‑based award granted under the LTIP having a value as of the grant date of approximately $65,000. |
Such directors also receive reimbursement for out‑of‑pocket expenses associated with attending board or committee meetings and are covered by our director and officer liability insurance policies. All directors are indemnified by us for actions associated with being a director to the fullest extent permitted under Delaware law.
The following table provides information regarding the compensation earned by our non‑employee directors during the year ended December 31, 2020:
|
Name |
|
Fees Earned or Paid in Cash |
|
|
Unit Awards(1) |
|
|
Total |
|
||||
|
David W. Niemiec |
|
$ |
80,000 |
|
|
|
$ |
64,999 |
|
|
$ |
144,999 |
|
|
John P. Reddy |
|
$ |
65,000 |
|
|
|
$ |
64,999 |
|
|
$ |
129,999 |
|
|
Stephen J. J. Letwin |
|
$ |
65,000 |
|
|
|
$ |
64,999 |
|
|
$ |
129,999 |
|
|
(1) |
Amount shown represents the grant date fair value of phantom unit awards granted pursuant to our LTIP, determined in accordance with FASB ASC Topic 718. |
|
|
98
ITEM 12.Security Ownership of Certain Beneficial Owners and Management and Related Shareholder Matters
The following table sets forth the beneficial ownership of shares of Hess Midstream LP as held by beneficial owners of 5% or more of the shares, by each of our directors and named executive officers, and by all of our directors and executive officers as a group. The number and percentage of shares beneficially owned is based on a total of shares outstanding as of February 10, 2021 for the named directors and executive officers and as of December 31, 2020 for the other beneficial owners. Amounts for directors and named executive officers include phantom units outstanding pursuant to the Hess Midstream LP 2017 Long‑Term Incentive Plan that vest within 60 days of February 10, 2021.
|
|
|
Shares Beneficially Owned by Certain Beneficial Owners |
|
|||||||||||||||||||||
|
|
|
Class A Shares |
|
|
Class B Shares(1) |
|
|
Combined Voting Power(2) |
|
|||||||||||||||
|
Name of beneficial owner |
|
Number |
|
|
% of class |
|
|
Number |
|
|
% of class |
|
|
Number |
|
|
% of class |
|
||||||
|
Entities Affiliated with Hess Midstream GP LP, our general partner (3) |
|
|
267,314,928 |
|
|
94.00%(4) |
|
|
|
266,416,928 |
|
|
100% |
|
|
|
267,314,928 |
|
|
94.00% |
|
|||
|
Invesco Ltd. 1555 Peachtree Street NE, Suite 1800 Atlanta, GA 30309 |
|
|
2,741,651 |
|
|
15.2%(5) |
|
|
|
- |
|
|
|
- |
|
|
|
2,741,651 |
|
|
* |
|
||
|
|
|
|
|
|
|
|
|
|
|
|
|
|
|
|
|
|
|
|
|
|
|
|
|
|
|
Directors/Named Executive Officers |
|
|
|
|
|
|
|
|
|
|
|
|
|
|
|
|
|
|
|
|
|
|
|
|
|
John B. Hess(6) |
|
|
538,800 |
|
|
2.99% |
|
|
|
- |
|
|
|
- |
|
|
|
538,800 |
|
|
* |
|
||
|
John A. Gatling |
|
|
62,758 |
|
|
* |
|
|
|
- |
|
|
|
- |
|
|
|
62,758 |
|
|
* |
|
||
|
Jonathan C. Stein |
|
|
34,420 |
|
|
* |
|
|
|
- |
|
|
|
- |
|
|
|
34,420 |
|
|
* |
|
||
|
John P. Rielly |
|
|
20,000 |
|
|
* |
|
|
|
- |
|
|
|
- |
|
|
|
20,000 |
|
|
* |
|
||
|
Gregory P. Hill |
|
|
4,350 |
|
|
* |
|
|
|
- |
|
|
|
- |
|
|
|
4,350 |
|
|
* |
|
||
|
Gerbert G. Schoonman |
|
|
- |
|
|
* |
|
|
|
- |
|
|
|
- |
|
|
|
- |
|
|
* |
|
||
|
Timothy B. Goodell |
|
|
12,500 |
|
|
* |
|
|
|
- |
|
|
|
- |
|
|
|
12,500 |
|
|
* |
|
||
|
William J. Brilliant(7) |
|
|
- |
|
|
|
- |
|
|
|
- |
|
|
|
- |
|
|
|
- |
|
|
|
- |
|
|
Scott E. Telesz(7) |
|
|
- |
|
|
|
- |
|
|
|
- |
|
|
|
- |
|
|
|
- |
|
|
|
- |
|
|
Matthew C. Harris(7) |
|
|
- |
|
|
|
- |
|
|
|
- |
|
|
|
- |
|
|
|
- |
|
|
|
- |
|
|
David W. Niemiec |
|
|
39,920 |
|
|
* |
|
|
|
- |
|
|
|
- |
|
|
|
39,920 |
|
|
* |
|
||
|
John P. Reddy |
|
|
13,830 |
|
|
* |
|
|
|
- |
|
|
|
- |
|
|
|
13,830 |
|
|
* |
|
||
|
Stephen J.J. Letwin |
|
|
21,816 |
|
|
* |
|
|
|
- |
|
|
|
- |
|
|
|
21,816 |
|
|
* |
|
||
|
All Directors and Executive Officers as a group (13 persons) |
|
|
748,394 |
|
|
4.15% |
|
|
|
- |
|
|
|
- |
|
|
|
748,394 |
|
|
* |
|
||
*Less than 1%.
|
(1) |
Class B Shares have no economic rights, but entitle the holder thereof to one vote for each Class B Unit in the Partnership held by such holder. Class B Shares of the Company together with an equal number of Class B Units in the Partnership are convertible to Class A Shares of the Company on a one-for-one basis. |
|
(2) |
Represents percentage of voting power of the Class A Shares and Class B Shares voting together as a single class. |
|
(3) |
Hess Midstream GP LP, our general partner, is the record holder of 898,000 Class A Shares and 266,416,928 Class B Shares. Each of Hess Investments North Dakota LLC (“HINDL”) and GIP II Blue Holding Partnership, L.P. (“Blue Holding”) holds an indirect 50% ownership of our general partner and may therefore be deemed to beneficially own such Class A Shares and Class B Shares. In addition, each of HINDL and Blue Holding own 133,208,464 Class B Units in the Partnership, which, together with a corresponding number of Class B Shares, may be redeemed for Class A Shares on a one-for-one basis at the option of the holder. Hess is the parent company of HINDL and may therefore be deemed the beneficial owner of the securities beneficially owned by HINDL. The general partner of Blue Holding is GIP Blue Holding GP, LLC, a Delaware limited liability company (“Blue Holding GP”). Global Infrastructure GP II, L.P., a Guernsey limited partnership (“Global GP”) is the sole member of Blue Holding GP. Global Infrastructure Investors II, LLC, a Delaware limited liability company (“Global Investors” and, together with Global GP, Blue Holding GP and Blue Holding, the “GIP Entities”) is the sole general partner of Global GP. As a result, each of Blue Holding GP, Global GP and Global Investors may be deemed to share beneficial ownership of the securities beneficially owned by Blue Holding. The address for Hess Corporation is 1185 Avenue of the Americas, New York, NY 10036, and the address for our general partner and HINDL is 1501 McKinney Street, Houston TX 77010. The address for each of the GIP Entities is c/o Global Infrastructure Investors II LLC, 1345 Avenue of the Americas, 30th Floor, New York, NY 10105. |
|
(4) |
Assumes the full redemption and exchange of all Class B Units in the Partnership owned by HINDL and Blue Holding, and a corresponding number of Class B Shares, for Class A Shares. |
|
(5) |
Based on a Schedule 13G filed with the SEC on January 9, 2021, Invesco Ltd. has sole voting and dispositive power over the Class A shares. |
|
(6) |
This amount includes: |
|
|
• |
32,625 Class A Shares owned directly by Mr. Hess, as to which he has sole voting and dispositive power. |
|
|
• |
173,925 Class A Shares held by two family limited liability companies controlled by Mr. Hess, as to which Mr. Hess has sole voting and dispositive power. |
|
|
• |
149,825 Class A Shares held by the Hess Foundation, Inc. of which Mr. Hess is a director and as to which Mr. Hess has sole voting power and shares dispositive power with certain other directors of the foundation |
|
|
• |
182,425 Class A Shares held by a charitable lead annuity trust established under the will of Leon Hess, as to which Mr. Hess has sole voting power and shares dispositive power with other individuals. |
|
(7) |
Scott E. Telesz, Matthew C. Harris and William J. Brilliant, directors of the general partner of our general partner, as members of internal committees of Global Investors, are entitled to vote on decisions to vote, or to direct to vote, and to dispose, or to direct the disposition of, the Class A Shares, Class B Shares and Class B Units beneficially owned by Blue Holding but cannot individually control the outcome of such decisions. Scott E. Telesz, Matthew C. Harris and William J. Brilliant disclaim any beneficial ownership of the Class A Shares, Class B Shares and Class B Units beneficially owned by the GIP Entities. |
99
The following table sets forth the number of shares of Hess Corporation common stock beneficially owned as of February 10, 2021, except as otherwise noted, by each of our directors and named executive officers and by all directors and executive officers as a group.
|
Name |
|
Total number of shares beneficially owned and nature of beneficial ownership(a) |
|
|
Percent of outstanding shares of common stock owned |
|
|
|
Of total number of shares beneficially owned, number of option shares |
|
|||
|
Directors/Named Executive Officers |
|
|
|
|
|
|
|
|
|
|
|
|
|
|
John B. Hess |
|
33,134,881(b)(c)(d)(e) |
|
|
|
10.74 |
|
% |
|
|
964,092 |
|
|
|
John A. Gatling |
|
|
18,347 |
|
|
* |
|
|
|
|
10,977 |
|
|
|
Jonathan C. Stein |
|
|
47,541 |
|
|
* |
|
|
|
|
23,152 |
|
|
|
John P. Rielly |
|
|
427,618 |
|
|
* |
|
|
|
|
148,232 |
|
|
|
Gregory P. Hill |
|
|
440,632 |
|
|
* |
|
|
|
|
286,244 |
|
|
|
Timothy B. Goodell |
|
|
307,190 |
|
|
* |
|
|
|
|
147,882 |
|
|
|
Gerbert G. Schoonman |
|
|
89,520 |
|
|
* |
|
|
|
|
51,614 |
|
|
|
William J. Brilliant |
|
|
- |
|
|
|
- |
|
|
|
|
- |
|
|
Scott E. Telesz |
|
|
- |
|
|
|
- |
|
|
|
|
- |
|
|
Matthew C. Harris |
|
|
- |
|
|
|
- |
|
|
|
|
- |
|
|
David W. Niemiec |
|
|
- |
|
|
|
- |
|
|
|
|
- |
|
|
John P. Reddy |
|
|
- |
|
|
|
- |
|
|
|
|
- |
|
|
Stephen J.J. Letwin |
|
|
- |
|
|
|
- |
|
|
|
|
- |
|
|
All Directors and Executive Officers as a group (13 persons) |
|
|
35,094,849 |
|
|
|
11.41 |
|
% |
|
|
1,632,193 |
|
*The percentage of shares beneficially owned by each director or executive officer does not exceed 1% of the common shares outstanding.
|
a) |
These figures include 68,524 shares vested in the name of Mr. Hess, 4,804 shares vested in the name of Mr. Rielly, 6,668 shares vested in the name of Mr. Stein, and 79,996 shares vested for all executive officers and directors as a group under the Hess employees’ savings plan as to which these individuals and the group have voting and dispositive power. These amounts also include 38,419 shares held in escrow under Hess Corporation’s Long‑term Incentive Plans for Mr. Hill, 16,301 shares held in escrow under these plans for Mr. Rielly, 5,878 shares held in escrow under these plans for Mr. Gatling, 15,357 shares held in escrow under these plans for Mr. Stein and 109,860 shares held in escrow under these plans for all executive officers and directors as a group. As to these shares, these individuals and the group have voting power but not dispositive power. Holders of stock options do not have the right to vote or any other right of a stockholder with respect to shares of common stock underlying such options until they are exercised. |
|
b) |
This amount includes 9,329,037 shares held by a charitable lead annuity trust established under the will of Leon Hess. Mr. Hess has sole voting power over the stock held by this trust and shares dispositive power over such stock with other individuals. |
|
c) |
This amount includes 8,817,802 shares held by a limited partnership. Mr. Hess serves on the management committee of the general partner of this limited partnership and shares voting and dispositive power with respect to shares held by the limited partnership. |
|
d) |
This amount includes 6,436,881 shares held by the Hess Foundation, Inc. of which Mr. Hess is a director and as to which Mr. Hess has sole voting power and shares dispositive power with certain other directors of the foundation. |
|
e) |
This amount includes: |
|
|
• |
233,244 shares owned directly by Mr. Hess |
|
|
• |
960,000 shares held by two trusts for the benefit of Mr. Hess and his children, as to which Mr. Hess is sole trustee and has sole voting and dispositive power |
|
|
• |
28,753 shares held by a family liability company controlled by Mr. Hess, as to which Mr. Hess has sole voting power and dispositive power. |
|
|
• |
964,092 shares underlying options to purchase common stock, as to which Mr. Hess has no voting or dispositive power until they are acquired upon exercise of the options. |
|
|
• |
68,524 shares vested in the name of Mr. Hess under the employees’ savings plan as to which he has sole voting and dispositive power. |
|
|
• |
1,008,401 shares held by a trust for the benefit of Mr. Hess, of which he is a co‑trustee along with another individual, as to which Mr. Hess has sole voting power and shares dispositive power with another individual. |
|
|
• |
146,582 shares held by trusts of which Mr. Hess is co-trustee. 80,922 of these shares as to which Mr. Hess has sole voting power and shares dispositive power; and the remaining 65,660 shares as to which he shares voting and dispositive power. |
|
|
• |
1,647,217 shares held by Mr. Hess’ siblings or their children, or by trusts for the benefit of Mr. Hess’ siblings or their children, as to which Mr. Hess has sole voting power pursuant to shareholders agreements among Mr. Hess and his siblings or their children and as to 678,471 shares of which he shares dispositive power pursuant to a shareholder’s agreement among Mr. Hess and a sibling and others. 315,000 of these shares (representing approximately 0.1% of Hess common stock outstanding) have been pledged by certain of the trusts. Mr. Hess has no financial or economic interest in the shares pledged by the trusts. |
|
|
• |
1,008,402 shares held by a trust for the benefit of Mr. Hess’ sibling, of which Mr. Hess has sole voting and shared dispositive power. |
2,485,946 shares held by trusts as to which Mr. Hess has sole voting power. These shares (representing 0.7% of Hess common stock outstanding) have been pledged by the trusts. Mr. Hess is not a trustee of these trusts and has no financial or economic interest in the shares pledged by the trusts.
100
Equity Compensation Plan Information
See Equity Compensation Plan Information in Item 5. Market for Registrant’s Common Equity, Related Shareholder Matters and Issuer Purchases of Equity Securities for information pertaining to securities authorized for issuance under our equity compensation plan.
|
ITEM 13. |
Certain Relationships and Related Party Transactions and Director Independence |
As of December 31, 2020, the Sponsors own all of the ownership interests in HIP GP LLC, which owns all of the ownership interests in our general partner and in GP LLC, the general partner of our general partner. As of December 31, 2020, the Sponsors, through their ownership interests in our general partner, own, in the aggregate, 898,000 of our Class A Shares (economic and voting) and 266,416,928 of our Class B Shares (non-economic, voting only). In addition, as of December 31, 2020, the Sponsors own 266,416,928 of Class B Units in Hess Midstream Operations LP, or the Partnership, representing an approximate 93.7% noncontrolling interest in the consolidated entity. Class B Shares of the Company together with an equal number of Class B Units in the Partnership are convertible to Class A Shares of the Company on a one-for-one basis. The Sponsors obtained their Class A Shares of the Company, Class B Shares of the Company and Class B Units of the Partnership on December 16, 2019 at the closing of the Restructuring.
Distributions and Payments to the Sponsors and Their Affiliates
The following information summarizes the distributions and payments, made or to be made, by the Company and the Partnership to Hess Midstream GP LP, our general partner, and its affiliates, including the Sponsors, in connection with the Restructuring, ongoing operation and liquidation of the Company and the Partnership.
The Restructuring
After consummation of the Restructuring, the Sponsors and their affiliates received an aggregate of 898,000 Class A Shares, 266,416,928 Class B Units representing noncontrolling limited partner interests in the Partnership and aggregate cash consideration of $601.8 million.
Operational Stage
We will generally make cash distributions to holders of Class A Shares pro rata, including to Hess Midstream GP LP, our general partner in its capacity, as the holder of an aggregate of 898,000 Class A Shares. The Partnership will generally make cash distributions to holders of units in the Partnership, including to the Sponsors as holders of an aggregate of 266,416,928 Class B Units, pro rata.
Liquidation Stage
If we dissolve in accordance with our partnership agreement, we will sell or otherwise dispose of our assets in a process called liquidation. We will first apply the proceeds of liquidation to the payment of our creditors. We will distribute any remaining proceeds to all record holders of Class A Shares, pro rata, and such distribution will be made by the end of such taxable period (or, if later, within 90 days after said date of such occurrence).
Payments to Hess Midstream GP LP and its affiliates
Under our partnership agreement, we are required to reimburse Hess Midstream GP LP, as our general partner, and its affiliates for all costs and expenses that they incur on our behalf for managing and controlling our business and operations. Except to the extent specified under our amended omnibus agreement and amended employee secondment agreement, our general partner determines the amount of these expenses and such determinations must be made in good faith under the terms of the partnership agreement. The costs and expenses for which we are required to reimburse our general partner and its affiliates are not subject to any caps or other limits.
Agreements Entered Into in Connection with the Restructuring
Merger Agreement
In connection with the Restructuring, we entered into the merger agreement with the Partnership, MLP GP LP, the Company, Hess Midstream GP LP, HIP GP LLC and MergerSub, pursuant to which MergerSub merged with and into the Partnership, with the Partnership surviving the merger. After the completion of the merger, the certificate of formation and the limited liability company agreement of the Partnership in effect immediately prior to the completion of the merger continued to be the certificate of formation (except to the extent the limited liability company agreement is amended by the certificate of merger) and the limited liability company agreement of the surviving entity, in each case, until amended in accordance with its terms and applicable law.
101
Amended Omnibus Agreement
In connection with the Restructuring, we amended and restated our omnibus agreement by entering into the amended omnibus agreement under which we pay Hess on a monthly basis an amount equal to the total allocable costs of Hess’ employees and contractors, subcontractors or other outside personnel engaged by Hess and its subsidiaries to the extent such employees and outside personnel perform operational and administrative services for us in support of our directly and indirectly owned assets, plus a specified percentage markup of such amount depending on the type of service provided, as well as an allocable share of direct costs of providing these services. The Sponsors will be obligated to reimburse us for certain matters, claims and losses arising from the ownership of assets, including certain environmental and tax liabilities, rights of way and real property losses. The amended omnibus agreement also provides for the Company to indemnify HIP GP LLC and the Hess entities for certain matters and claims arising after the consummation of the Restructuring.
Amended Employee Secondment Agreement
In connection with the Restructuring, we amended and restated our secondment agreement by entering into amended employee secondment agreement with Hess and an affiliate of Hess pursuant to which Hess seconds certain personnel to Hess Midstream GP LLC to provide services with respect to our direct and indirect assets and operations, including executive oversight, business and corporate development, shareholder and investor relations, communications and public relations, routine and emergency maintenance and repair services, routine operational services, routine administrative services, construction services, and such other operational, commercial and business services that are necessary to develop and execute our business strategy.
On a monthly basis, Hess Midstream GP LLC pays a secondment fee to Hess that is intended to cover and reimburse Hess for the total costs actually incurred by Hess and its affiliates in connection with employing the seconded employees to the extent such total costs are attributable to the provision of services with respect to our direct and indirect assets and operations. Hess determines in good faith the percentage of the costs that are attributable to the services provided by the seconded employees based on Hess’ then-current corporate transfer pricing policies, as generally applied in a non-discriminatory manner, or based on such other reasonable cost allocation methodology as Hess shall determine. We reimburse Hess Midstream GP LLC for the cost of the secondment fee payable by Hess Midstream GP LLC under the amended employee secondment agreement.
Amended Registration Rights Agreement
In connection with the Restructuring, we amended and restated our registration rights agreement by entering into the amended registration rights agreement with Hess and GIP pursuant to which we granted each of Hess and GIP and certain of their affiliates certain demand and “piggyback” registration rights. Under the amended registration rights agreement, each of Hess and GIP and certain of their affiliates generally has the right to require us to file a registration statement for the public sale of all of the Class A Shares received, pursuant to our partnership agreement, in exchange for the Partnership’s Class B Units and the Company’s Class B Shares owned by them. In addition, if we sell any Class A Shares in a registered underwritten offering, each of Hess and GIP and certain of their affiliates will have the right, subject to specified limitations, to include their Class A Shares in that offering. We will generally pay all expenses relating to any demand or piggyback registration, except for underwriters or brokers’ commission or discounts and expenses of counsel or advisors to the selling holders of registrable securities.
Commercial agreements
Oil and Gas Commercial Agreements
We have entered into long‑term, fee‑based commercial agreements with Hess, each of which has an initial 10‑year term (except for a certain gathering subsystem, for which the initial term of the gas gathering agreement is 15 years) and is dated effective January 1, 2014. On December 30, 2020, we exercised our renewal option to extend these commercial agreement for one additional 10‑year term through December 31, 2033 (except for a certain gathering subsystem, for which the additional term of the gas gathering agreement is 5 years). These agreements include dedications covering substantially all of Hess’ existing and future owned or controlled production in the Bakken, minimum volume commitments, inflation escalators and fee recalculation mechanisms, all of which are intended to provide us with cash flow stability and growth, as well as downside risk protection.
Under these commercial agreements, we provide gathering, compression, processing, fractionation, storage, terminaling, loading and transportation services to Hess, and Hess is obligated to provide us with minimum volumes of crude oil, natural gas and NGLs. These commercial agreements are currently the source of substantially all of our revenue.
Compressed Natural Gas Agreement
We have entered into a 9‑year compressed natural gas agreement with Hess under which Hess delivers residue gas to us at the inlet of our CNG terminal at the Tioga Gas Plant, and we receive and compress the residue gas and deliver CNG to the tailgate of the CNG terminal for Hess. Hess pays us a fee per Mcf of CNG we deliver to Hess each month. Our compressed natural gas agreement is dated effective January 1, 2015.
102
Water Services Agreements
Effective January 1, 2019, we entered into two 14-year water services agreements with an affiliate of Hess pursuant to which we provide produced water transport, including gathering, and disposal services to Hess at an agreed-upon fee per barrel of water delivered each month to us, subject to inflation escalators. One of the water services agreements covers volumes produced north of the Missouri River (the “NOR Agreement”) and the other agreement covers volumes produced south of the Missouri River (the “SOR Agreement”). Both water services agreements require Hess to deliver to us all produced water that is produced from the Bakken and Three Forks formations on oil and gas properties located in specified dedication areas north and south of the Missouri River in North Dakota, subject to customary exclusions, reservations and conflicting dedications. Additionally, the NOR Agreement requires Hess to provide minimum volumes, calculated on a quarterly basis, of produced water for gathering and disposal. The minimum volume commitments consist of 100% of the Hess nominations during the first three years of the agreements and 80% of its nominations thereafter.
Under the NOR Agreement, there is also a gathering service fee recalculation mechanism, at the option of either party to the agreement. Under the recalculation mechanism, gathering service fees may be adjusted annually to account for actual throughput and capital expenditures and for updated estimates of future cumulative throughput volumes and capital and operating expenditures. The disposal service fee recalculation mechanism, in contrast, may be adjusted annually only by the applicable inflation escalator, which shall not exceed 3% for any given year. The initial term for the water services agreements is 14 years and we have the unilateral right to extend the water services agreements for one additional 10‑year term. Thereafter, the water services agreements will renew for successive yearly periods unless terminated by either party.
See Note 4, Related Party Transactions in Notes to Consolidated Financial Statements for further discussion of our related party agreements and amounts paid thereunder.
Procedures for Review, Approval and Ratification of Related Person Transactions
Our board of directors has adopted a related party transactions policy that provides that our board of directors or its authorized committee will review on at least a quarterly basis all related person transactions that are required to be disclosed under SEC rules and, when appropriate, initially authorize or ratify all such transactions. In the event that our board of directors or its authorized committee considers ratification of a related person transaction and determines not to so ratify, our Code of Business Conduct and Ethics provides that our management will make all reasonable efforts to cancel or annul the transaction.
The related party transactions policy provides that, in determining whether or not to recommend the initial approval or ratification of a related person transaction, our board of directors or its authorized committee should consider all of the relevant facts and circumstances available, including (if applicable) but not limited to: (i) whether there is an appropriate business justification for the transaction; (ii) the benefits that accrue to us as a result of the transaction; (iii) the terms available to unrelated third parties entering into similar transactions; (iv) the impact of the transaction on a director’s independence (in the event the related person is a director, an immediate family member of a director or an entity in which a director or an immediate family member of a director is a partner, shareholder, member or executive officer); (v) the availability of other sources for comparable products or services; (vi) whether it is a single transaction or a series of ongoing, related transactions; and (vii) whether entering into the transaction would be consistent with the Code of Business Conduct and Ethics.
Director Independence
Please see Item 10. Directors, Executive Officers and Corporate Governance for information on director independence required by Item 407(a) of Regulation S‑K.
103
ITEM 14.Principal Accounting Fees and Services
The table below sets forth the aggregate fees and expenses for professional services performed by our independent registered public accounting firm Ernst & Young LLP:
|
|
|
Year Ended December 31, |
|
|||||
|
(in thousands) |
|
2020 |
|
|
2019 |
|
||
|
Audit Fees |
|
$ |
1,434 |
|
|
$ |
1,324 |
|
|
Audit Related Fees |
|
|
45 |
|
|
|
86 |
|
|
Tax Fees |
|
|
- |
|
|
|
- |
|
|
Other Fees |
|
|
- |
|
|
|
- |
|
|
Total Fees |
|
$ |
1,479 |
|
|
$ |
1,410 |
|
Audit Fees for the fiscal years ended December 31, 2020 and 2019 were for professional services rendered for the audit of our annual financial statements and of our internal control over financial reporting, quarterly review of the financial statements included in our Quarterly Reports on Form 10-Q and SEC related filings.
Audit-Related Fees are fees not included in audit fees that are billed by the independent accountant for assurance and related services that are reasonably related to the performance of the audit or review of our financial statements, which include procedures in connection with registration statements subsequent to the Restructuring.
The audit committee of our board of directors has the sole authority to (i) retain and terminate our independent registered public accounting firm, (ii) approve all auditing services and related fees and the terms thereof performed by our independent registered public accounting firm and (iii) pre‑approve any non‑audit services and tax services to be rendered by our independent registered public accounting firm.
For the year ended December 31, 2020, the audit committee of the board of directors of our general partner approved 100% of the fees for the services described above.
The audit committee of our board of directors has approved the appointment of Ernst &Young LLP as independent registered public accounting firm to conduct the audit of the Company’s consolidated financial statements for the year ended December 31, 2021.
104
PART IV
ITEM 15.Exhibits AND Financial Statement Schedules
(a) 1. And 2. Financial statements and financial statement schedules
The financial statements filed as part of this Annual Report on Form 10-K are listed in the accompanying index to financial statements and schedules in Item 8. Financial Statements and Supplementary Data.
All other financial statement schedules required under SEC rules that are not included in this Annual Report on Form 10-K, are omitted either because they are not applicable or the required information is contained in Item 8. Financial Statements and Supplementary Data.
3. Exhibits
The exhibits required to be filed pursuant to Item 15(b) of Form 10-K are listed in the Exhibit Index filed herewith, which Exhibit Index is incorporated herein by reference.
|
Exhibit |
|
Exhibit Description |
|
|
2.1 |
|
||
|
2.2 |
|
||
|
3.1 |
|
||
|
3.2 |
|
||
|
4.1 |
|
||
|
4.2 |
|
||
|
4.3 |
|
||
|
4.4 |
|
||
|
4.5 |
|
||
|
4.6 |
|
||
105
|
4.7 |
|
||
|
4.8 |
|
||
|
10.1 |
|
||
|
10.2 |
|
||
|
10.3 |
|
||
|
10.4 |
|
||
|
10.5# |
|
||
|
10.6# |
|
||
|
10.7† |
|
||
|
10.8† |
|
||
|
10.9† |
|
||
|
10.10† |
|
||
|
10.11† |
|
||
|
10.12† |
|
||
106
|
10.13† |
|
||
|
10.14† |
|
||
|
10.15† |
|
||
|
21.1 |
|
||
|
23.1 |
|
||
|
24.1 |
|
||
|
31.1 |
|
Certification Pursuant to Section 302 of the Sarbanes-Oxley Act of 2002 |
|
|
31.2 |
|
Certification Pursuant to Section 302 of the Sarbanes-Oxley Act of 2002 |
|
|
32.1 |
|
||
|
32.2 |
|
||
|
|
|
|
|
|
101(INS) |
|
Inline XBRL Instance Document |
|
|
101(SCH) |
|
Inline XBRL Schema Document |
|
|
101(CAL) |
|
Inline XBRL Calculation Linkbase Document |
|
|
101(LAB) |
|
Inline XBRL Labels Linkbase Document |
|
|
101(PRE) |
|
Inline XBRL Presentation Linkbase Document |
|
|
101(DEF) |
|
Inline XBRL Definition Linkbase Document |
|
|
104 |
|
Cover Page Interactive Data File (embedded within the Inline XBRL document) |
|
|
†Confidential treatment has been granted for certain portions of this exhibit pursuant to a confidential treatment order granted by the Securities and Exchange Commission. Such provisions have been omitted and filed separately with the Securities and Exchange Commission. |
|||
|
# Compensatory plan or arrangement. |
|||
ITEM 16.FORM 10-K SUMMARY
None.
107
SIGNATURES
Pursuant to the requirements of Section 13 or 15(d) of the Securities Exchange Act of 1934, the Registrant has duly caused this report to be signed on its behalf by the undersigned, thereunto duly authorized, on the 22nd day of February 2021.
|
|
|
Hess Midstream LP (Registrant)
|
|
By: |
|
Hess Midstream GP LP, its general partner |
|
By: |
|
Hess Midstream GP LLC, its general partner |
|
|
|
|
|
By: |
|
/s/ John B. Hess |
|
|
|
John B. Hess, |
|
|
|
Chairman of the Board of Directors and Chief Executive Officer |
108
POWER OF ATTORNEY
Each person whose signature appears below constitutes and appoints Jonathan C. Stein, Timothy B. Goodell and John P. Rielly or any of them, his true and lawful attorneys-in-fact and agents, with full power of substitution and resubstitution, for him and in his name, place and stead, in any and all capacities, to sign any and all amendments to Annual Report on Form 10-K, and to file the same, with all exhibits thereto, and other documents in connection therewith with the Securities and Exchange Commission, granting unto said attorneys-in-fact and agents, and each of them, full power and authority to do and to perform each and every act and thing requisite and necessary to be done in and about the premises, as fully and to all intents and purposes as he might or would do in person, hereby ratifying and confirming all that said attorneys-in-fact and agents or any of them, or their or his substitute or substitutes, may lawfully do or cause to be done by virtue hereof.
Pursuant to the requirements of the Securities Exchange Act of 1934, this report has been signed below by the following persons on behalf of the Registrant and in the capacities and on the dates indicated.
|
Signature |
Title |
Date |
|
/s/ John B. Hess |
Chairman of the Board of Directors and Chief Executive Officer (Principal Executive Officer) |
February 22, 2021 |
|
John B. Hess |
|
|
|
/s/ Jonathan C. Stein |
Chief Financial Officer (Principal Financial and Accounting Officer) |
February 22, 2021 |
|
Jonathan C. Stein |
|
|
|
/s/ John P. Rielly |
Director and Vice President |
February 22, 2021 |
|
John P. Rielly |
|
|
|
/s/ Gregory P. Hill |
Director |
February 22, 2021 |
|
Gregory P. Hill |
|
|
|
/s/ Gerbert Schoonman |
Director |
February 22, 2021 |
|
Gerbert Schoonman |
|
|
|
/s/ William J. Brilliant |
Director |
February 22, 2021 |
|
William J. Brilliant |
|
|
|
/s/ Scott E. Telesz |
Director |
February 22, 2021 |
|
Scott E. Telesz |
|
|
|
/s/ Matthew C. Harris |
Director |
February 22, 2021 |
|
Matthew C. Harris |
|
|
|
/s/ David W. Niemiec |
Director |
February 22, 2021 |
|
David W. Niemiec |
|
|
|
/s/ John P. Reddy |
Director |
February 22, 2021 |
|
John P. Reddy |
|
|
|
/s/ Stephen J.J. Letwin |
Director |
February 22, 2021 |
|
Stephen J.J. Letwin |
|
|
109