10-K 1 nref-10k_20201231.htm 10-K nref-10k_20201231.htm

.

UNITED STATES

SECURITIES AND EXCHANGE COMMISSION

Washington, D.C. 20549

 

FORM 10-K

 

(Mark One)

 

ANNUAL REPORT PURSUANT TO SECTION 13 OR 15(d) OF THE SECURITIES EXCHANGE ACT OF 1934

 

For the fiscal year ended December 31, 2020

OR

 

TRANSITION REPORT PURSUANT TO SECTION 13 OR 15(d) OF THE SECURITIES EXCHANGE ACT OF 1934

 

For the transition period from                      to                     

Commission File Number 001-39210

 

NexPoint Real Estate Finance, Inc.

(Exact Name of Registrant as Specified in Its Charter)

 

 

Maryland

 

84-2178264

(State or other Jurisdiction of

Incorporation or Organization)

 

(I.R.S. Employer

Identification No.)

 

300 Crescent Court, Suite 700, Dallas, Texas

(Address of Principal Executive Offices)

 

75201

(Zip Code)

 

(972) 628-4100

(Telephone Number, Including Area Code)

Securities registered pursuant to Section 12(b) of the Securities Exchange Act of 1934:

 

Title of each class

 

Trading Symbol

 

Name of each exchange on which registered

Common Stock, par value $0.01 per share

8.50% Series A Cumulative Redeemable Preferred Stock, par value 0.01 per share

 

NREF

NREF-PRA

 

New York Stock Exchange

New York Stock Exchange

 

Securities registered pursuant to Section 12(g) of the Securities Exchange Act of 1934: None

Indicate by check mark if the registrant is a well-known seasoned issuer, as defined in Rule 405 of the Securities Act.    Yes      No 

Indicate by check mark if the registrant is not required to file reports pursuant to Section 13 or Section 15(d) of the Act.    Yes      No  

Indicate by check mark whether the registrant (1) has filed all reports required to be filed by Section 13 or 15(d) of the Securities Exchange Act of 1934 during the preceding 12 months (or for such shorter period that the registrant was required to file such reports), and (2) has been subject to such filing requirements for the past 90 days.    Yes      No  

Indicate by check mark whether the registrant has submitted electronically every Interactive Data File required to be submitted pursuant to Rule 405 of Regulation S-T (§232.405 of this chapter) during the preceding 12 months (or for such shorter period that the registrant was required to submit such files).    Yes      No  

Indicate by check mark whether the registrant is a large accelerated filer, an accelerated filer, a non-accelerated filer, a smaller reporting company, or an emerging growth company. See the definitions of “large accelerated filer,” “accelerated filer,” “smaller reporting company,” and “emerging growth company” in Rule 12b-2 of the Exchange Act.

 

Large Accelerated Filer

 

Accelerated Filer

Non-Accelerated Filer

 

Smaller reporting company

Emerging growth company

 

 

 

If an emerging growth company, indicate by check mark if the registrant has elected not to use the extended transition period for complying with any new or revised financial accounting standards provided pursuant to Section 13(a) of the Exchange Act.  

Indicate by check mark whether the registrant has filed a report on and attestation to its management’s assessment of the effectiveness of its internal control over financial reporting under Section 404(b) of the Sarbanes-Oxley Act (15 U.S.C. 7262(b)) by the registered public accounting firm that prepared or issued its audit report.    

Indicate by check mark whether the registrant is a shell company (as defined in Rule 12b-2 of the Exchange Act).    Yes      No  

The aggregate market value of the shares of common stock of the registrant held by non-affiliates of the registrant, based upon the closing price of such shares on June 30, 2020 was approximately $83,031,668.28.

As of February 25, 2021, the registrant had 5,022,578 shares of its common stock, par value $0.01 per share, outstanding.

DOCUMENTS INCORPORATED BY REFERENCE

None.

 

 


 

NEXPOINT REAL ESTATE FINANCE, INC.

Form 10-K

Year Ended December 31, 2020

INDEX

 

 

 

Page

Cautionary Statement Regarding Forward-Looking Statements

 

ii

 

 

 

 

 

 

PART I

 

 

 

 

Item 1.

 

Business

 

1

Item 1A.

 

Risk Factors

 

11

Item 1B.

 

Unresolved Staff Comments

 

49

Item 2.

 

Properties

 

49

Item 3.

 

Legal Proceedings

 

49

Item 4.

 

Mine Safety Disclosures

 

49

 

 

 

 

 

 

PART II

 

 

 

 

Item 5.

 

Market for Registrant’s Common Equity, Related Stockholder Matters and Issuer Purchases of Equity Securities

 

50

Item 6.

 

Selected Financial Data

 

51

Item 7.

 

Management’s Discussion and Analysis of Financial Condition and Results of Operations

 

52

Item 7A.

 

Quantitative and Qualitative Disclosures About Market Risk

 

68

Item 8.

 

Financial Statements and Supplementary Data

 

69

Item 9.

 

Changes in and Disagreements with Accountants on Accounting and Financial Disclosures

 

69

Item 9A.

 

Controls and Procedures

 

69

Item 9B.

 

Other Information

 

69

 

 

 

 

 

 

PART III

 

 

 

 

Item 10.

 

Directors, Executive Officers and Corporate Governance

 

70

Item 11.

 

Executive Compensation

 

73

Item 12.

 

Security Ownership of Certain Beneficial Owners and Management and Related Stockholder Matters

 

76

Item 13.

 

Certain Relationships and Related Transactions, and Director Independence

 

78

Item 14.

 

Principal Accountant Fees and Services

 

87

 

PART IV

 

 

 

 

Item 15.

 

Exhibits and Financial Statement Schedules

 

88

 

 

Index to Consolidated Financial Statements

 

F-1

 

i


 

Cautionary Statement Regarding Forward-Looking Statements

This annual report contains forward-looking statements within the meaning of the Private Securities Litigation Reform Act of 1995 that are subject to risks and uncertainties. In particular, statements relating to our liquidity and capital resources, our performance and results of operations contain forward-looking statements. Furthermore, all of the statements regarding future financial performance (including market conditions and demographics) are forward-looking statements. We caution investors that any forward-looking statements presented in this annual report are based on management’s current beliefs and assumptions made by, and information currently available to, management. When used, the words “anticipate,” “believe,” “expect,” “intend,” “may,” “might,” “plan,” “estimate,” “project,” “should,” “will,” “would,” “result,” the negative version of these words and similar expressions that do not relate solely to historical matters are intended to identify forward-looking statements. You can also identify forward-looking statements by discussions of strategy, plans or intentions.

Forward-looking statements are subject to risks, uncertainties and assumptions and may be affected by known and unknown risks, trends, uncertainties and factors that are beyond our control. Should one or more of these risks or uncertainties materialize, or should underlying assumptions prove incorrect, actual results may vary materially from those anticipated, estimated or projected. We caution you therefore against relying on any of these forward-looking statements.

Some of the risks and uncertainties that may cause our actual results, performance, liquidity or achievements to differ materially from those expressed or implied by forward-looking statements include, among others, the following:

 

Our loans and investments expose us to risks similar to and associated with debt-oriented real estate investments generally;

 

Commercial real estate-related investments that are secured, directly or indirectly, by real property are subject to delinquency, foreclosure and loss, which could result in losses to us;

 

Risks associated with the current COVID-19 pandemic and the future outbreak of other highly infectious or contagious diseases;

 

Fluctuations in interest rate and credit spreads, could reduce our ability to generate income on our loans and other investments, which could lead to a significant decrease in our results of operations, cash flows and the market value of our investments;

 

Our loans and investments are concentrated in terms of type of interest, geography, asset types and sponsors and may continue to be so in the future;

 

We have a substantial amount of indebtedness which may limit our financial and operating activities and may adversely affect our ability to incur additional debt to fund future needs;

 

We have limited operating history as a standalone company and may not be able to operate our business successfully, find suitable investments, or generate sufficient revenue to make or sustain distributions to our stockholders;

 

We may not replicate the historical results achieved by other entities managed or sponsored by affiliates of NexPoint Advisors, L.P. (our “Sponsor”), members of the NexPoint Real Estate Advisors VII L.P. (our “Manager”) management team or their affiliates.

 

We are dependent upon our Manager and its affiliates to conduct our day-to-day operations; thus, adverse changes in their financial health or our relationship with them could cause our operations to suffer;

 

Our Manager and its affiliates face conflicts of interest, including significant conflicts created by our Manager’s compensation arrangements with us, including compensation which may be required to be paid to our Manager if our management agreement is terminated, which could result in decisions that are not in the best interests of our stockholders;

 

We pay substantial fees and expenses to our Manager and its affiliates, which payments increase the risk that you will not earn a profit on your investment;

 

If we fail to qualify as a real estate investment trust (a “REIT”) for U.S. federal income tax purposes, cash available for distributions (“CAD”) to be paid to our stockholders could decrease materially, which would limit our ability to make distributions to our stockholders; and

 

Any other risks included under the heading “Risk Factors” in this annual report.

While forward-looking statements reflect our good faith beliefs, they are not guarantees of future performance. They are based on estimates and assumptions only as of the date of this annual report. We undertake no obligation to update or revise any forward-looking statement to reflect changes in underlying assumptions or factors, new information, data or methods, future events or other changes, except as required by law.

 

ii


 

PART I

Item 1. Business

General

NexPoint Real Estate Finance, Inc. (the “Company”, “we”, “our”) is a commercial mortgage REIT incorporated in Maryland on June 7, 2019. We intend to elect to be treated as a REIT under the Internal Revenue Code of 1986, as amended (the “Code”), commencing with our taxable year ending December 31, 2020. The Company is focused on originating, structuring and investing in first-lien mortgage loans, mezzanine loans, preferred equity and common stock, as well as multifamily commercial mortgage-backed securities securitizations (“CMBS securitizations”). Substantially all of the Company’s business is conducted through NexPoint Real Estate Finance Operating Partnership, L.P. (the “OP”), the Company’s operating partnership. As of December 31, 2020, the Company holds approximately 50.28% of the common limited partnership units in the OP (“OP Units”), and the OP owns approximately 27.78% of the common limited partnership units (“SubOP Units”) of two of its subsidiary partnerships and 100% of the SubOP Units of one of its subsidiary partnerships (collectively, the “Subsidiary OPs”) (see Note 12 to our consolidated financial statements). The OP also directly owns all of the membership interests of a limited liability company (the “Mezz LLC”) through which it owns a portfolio of mezzanine loans, as further discussed below. NexPoint Real Estate Finance Operating Partnership GP, LLC (the “OP GP”) is the sole general partner of the OP.

The Company commenced operations on February 11, 2020 upon the closing of its initial public offering of shares of its common stock (the “IPO”). Prior to the closing of the IPO, the Company engaged in a series of transactions through which it acquired an initial portfolio consisting of senior pooled mortgage loans backed by single family rental (“SFR”) properties (the “SFR Loans”), the junior most bonds of multifamily CMBS securitizations (the “CMBS B-Pieces”), mezzanine loan and preferred equity investments in real estate companies and properties in other structured real estate investments within the multifamily, SFR and self-storage asset classes (the “Initial Portfolio”). The Initial Portfolio was acquired from affiliates (the “Contribution Group”) of our Sponsor, pursuant to a contribution agreement with the Contribution Group through which the Contribution Group contributed their interest in the Initial Portfolio to special purpose entities (“SPEs”) owned by the Subsidiary OPs, in exchange for SubOP Units (the “Formation Transaction”).

The Company is externally managed by NexPoint Real Estate Advisors VII, L.P. (the “Manager”), through a management agreement dated February 6, 2020 and amended as of July 17, 2020, for a three-year term set to expire on February 6, 2023 (as amended, the “Management Agreement”), by and between the Company and the Manager. The Manager conducts substantially all of the Company’s operations and provides asset management services for its real estate investments. The Company expects it will only have accounting employees while the Management Agreement is in effect. All of the Company’s investment decisions are made by the Manager, subject to general oversight by the Manager’s investment committee and the Company’s board of directors (the “Board”). The Manager is wholly owned by our Sponsor.

The Company’s primary investment objective is to generate attractive, risk-adjusted returns for stockholders over the long term. We intend to achieve this objective primarily by originating, structuring and investing in first-lien mortgage loans, mezzanine loans, preferred equity and common stock, as well as multifamily CMBS securitizations. We concentrate on investments in real estate sectors where our senior management team has operating expertise, including in the multifamily, SFR, self-storage, hospitality and office sectors predominantly in the top 50 metropolitan statistical areas (“MSAs”). In addition, we target lending or investing in properties that are stabilized or have a “light transitional” business plan, meaning a property that requires limited deferred funding to support leasing or ramp-up of operations and for which most capital expenditures are for value-add improvements. Through active portfolio management we seek to take advantage of market opportunities to achieve a superior portfolio risk-mix that delivers attractive total returns.

COVID-19 Pandemic Updates

For information on the effects that the COVID-19 pandemic has had on our business, see Note 2 to our consolidated financial statements.

2020 Highlights

Key highlights and transactions completed in 2020 include the following:

Initial Public Offering

In connection with the IPO, we sold 5,000,000 shares of our common stock at a price of $19.00 per share for gross proceeds of $95.0 million. On February 25, 2020, we sold 350,000 shares of our common stock at a price of $19.00 per share for gross proceeds of approximately $6.7 million pursuant to the partial exercise of the underwriters’ option to purchase additional shares. In total, we sold 5,350,000 shares for gross proceeds of approximately $101.7 million.

1


 

The IPO generated net proceeds of approximately $91.5 million to us after deducting underwriting discounts and commissions of approximately $6.9 million and offering expenses of approximately $3.3 million. We contributed the net proceeds from the IPO to our OP in exchange for OP Units and our OP contributed the net proceeds from the IPO to the Subsidiary OPs in exchange for SubOP Units. The Subsidiary OPs used the net proceeds from the IPO to repay the amount outstanding under the $95.0 million bridge facility (the Bridge Facility”) with KeyBank, National Association (“KeyBank”).

KeyBank Bridge Facility

On February 7, 2020, we, through the Subsidiary OPs, entered into the $95.0 million Bridge Facility with KeyBank and immediately drew $95.0 million to fund a portion of the Formation Transaction. We used proceeds from the IPO to pay down the entirety of the Bridge Facility. As of December 31, 2020, the Bridge Facility was terminated.

CMBS Acquisitions

On April 15, 2020, we, through the Subsidiary OPs, purchased approximately $3.1 million aggregate notional amount of the X3 interest-only tranche of the Freddie Mac K-1510 CMBS at a price equal to approximately 28% of par value, or approximately $0.9 million. Approximately $0.6 million of the purchase price was financed through a repurchase agreement bearing an interest rate of 1.50% over 1-month LIBOR. The investment has a coupon of 3.5%, a bond equivalent yield of approximately 8.1% and a maturity date of January 25, 2037. The underlying portfolio consists of 45 fixed-rate mortgage loans, secured by stabilized multifamily properties. At the date of acquisition, this investment had an LTV of approximately 65%.

On April 15, 2020, we, through the Subsidiary OPs, purchased approximately $3.2 million aggregate notional amount of the X3 interest-only tranche of the Freddie Mac K-1513 CMBS at a price equal to approximately 23% of par value, or approximately $0.7 million. Approximately $0.5 million of the purchase price was financed through a repurchase agreement bearing an interest rate of 1.50% over 1-month LIBOR. The investment has a coupon of 3.0%, a bond equivalent yield of approximately 9.5% and a maturity date of December 25, 2037. The underlying portfolio consists of 47 fixed-rate mortgage loans, secured by stabilized multifamily properties. At the date of acquisition, this investment had an LTV of approximately 67%.

On April 21, 2020, we, through the Subsidiary OPs, entered into a repurchase agreement and borrowed approximately $48.8 million. Approximately $134.4 million par value of our CMBS B-Piece investments were posted as collateral. The loan bears interest at 2.75% over 1-month LIBOR. A portion of the proceeds were used to finance the purchase of the Class D tranche of the Freddie Mac K-107 CMBS.

On April 23, 2020, we, through the Subsidiary OPs, purchased approximately $82.0 million aggregate principal amount of the Class D tranche of the Freddie Mac K-107 CMBS at a price equal to approximately 57% of par value, or approximately $46.9 million. The investment has a coupon of 3.5%, a bond equivalent yield of approximately 10.8% and a maturity date of February 25, 2030. The underlying portfolio consists of 50 fixed-rate mortgage loans, secured by stabilized multifamily properties. At the date of acquisition, this investment had an LTV of approximately 64%.

On May 18, 2020, we, through the Subsidiary OPs, purchased approximately $17.6 million aggregate notional amount of the X3 interest-only tranche of the Freddie Mac K-097 CMBS at a price equal to approximately 14% of par value, or approximately $2.5 million. Approximately $1.6 million of the purchase price was financed through a repurchase agreement bearing an interest rate of 1.35% over 1-month LIBOR. The investment has a coupon of 2.0%, a bond equivalent yield of approximately 6.2% and a maturity date of September 25, 2046. The underlying portfolio consists of 57 fixed-rate mortgage loans, secured by stabilized multifamily properties. At the date of acquisition, this investment had an LTV of approximately 67%.

On July 30, 2020, the Company, through our subsidiaries, entered into a $86.0 million bridge facility (the “RJ Bridge Facility”) with Raymond James Bank, N.A. and drew $21.0 million on July 30, 2020 and $65.0 million on August 7, 2020. The Company used proceeds from the RJ Bridge Facility to finance the acquisitions of the FREMF 2020-KF81 and FREMF 2020-K113 securitizations. The RJ Bridge Facility was repaid in full in August 2020, and is no longer outstanding.

On July 30, 2020, we, through the Subsidiary OPs, purchased approximately $67.2 million aggregate principal amount of the Class C tranche of the Freddie Mac K-81 CMBS at a price equal to par value. The investment has a coupon of 9.16% and a maturity date of June 25, 2027. The underlying portfolio consists of 42 fixed-rate mortgage loans, secured by stabilized multifamily properties. At the date of acquisition, this investment had an LTV of approximately 65.2%.

2


 

On August 6, 2020, our OP, through one of the Subsidiary OPs, acquired (1) approximately $108.6 million aggregate principal amount of the Class D tranche of a fixed-rate Freddie Mac CMBS, representing 7.5% of the total securitization, at a price equal to approximately 33% of par value, or approximately $36.2 million, (2) approximately $1.2 billion aggregate notional amount of the Class X2A interest-only tranche related to the Class D tranche at a price equal to 0.77% of par value, or approximately $9.1 million, approximately $268 million aggregate notional amount of the X2B interest-only tranche related to the Class D tranche at a price equal to 0.71% of par value, or approximately $1.9 million, and approximately $108.6 million aggregate notional amount of the X3 interest-only tranche related to the Class D tranche at a price equal to approximately 23% of par value, or approximately $25.2 million (collectively, the “Preferred Offering Acquisitions”).

Connections at Buffalo Pointe Contribution

On May 29, 2020, we and our OP entered into a contribution agreement (the “Buffalo Pointe Contribution Agreement”) with entities affiliated with our executive officers and our Manager (the “BP Contributors”) whereby the BP Contributors contributed their respective preferred membership interests in NexPoint Buffalo Pointe Holdings, LLC (“Buffalo Pointe”) to our OP for total consideration of $10.0 million, paid in OP Units. A total of 564,334.09 OP Units were issued to the BP Contributors, which was calculated by dividing the total consideration of $10.0 million by the combined book value of our common stock and the SubOP Units, on a per share or unit basis, as of the end of the first quarter, or $17.72 per OP Unit. Buffalo Pointe owns a stabilized multifamily property located in Houston, Texas with 90.3% occupancy as of December 31, 2020. The preferred equity investment pays current interest at a rate of 6.5%, deferred interest at a rate of 4.5%, has an LTV of 82.9% as of December 31, 2020, and a maturity date of May 1, 2030.

Pursuant to our OP’s limited partnership agreement and the Buffalo Pointe Contribution Agreement, the BP Contributors have the right to cause our OP to redeem their OP Units for cash or, at our election, shares of our common stock on a one-for-one basis, subject to adjustment, as provided and subject to the limitations in our OP’s limited partnership agreement, provided the OP Units have been outstanding for at least one year and our stockholders have approved the issuance of shares of common stock to the BP Contributors.

The Buffalo Pointe Contribution Agreement was reviewed and approved by our audit committee, which is comprised of independent directors, in compliance with our related party transaction policy.

Mezzanine Debt Investments

On June 12, 2020, we made a mezzanine debt investment in an entity that controls a stabilized multifamily property located in Houston, Texas with 94.0% occupancy as of December 31, 2020. The investment pays current interest at a rate of 6.5%, deferred interest at a rate of 4.5%, has an unpaid principal balance of $7.5 million and an LTV of 79.3% as of December 31, 2020. The investment has a maturity date of July 1, 2023, which may be extended to July 1, 2024 and again to July 1, 2025. We received a 1.0% mezzanine placement fee based on the initial unpaid principal balance at the closing of the investment and expect to receive an exit fee at the time of repayment.

Repurchase Agreement Financing

As described further above, the Company entered into a master repurchase agreement in April 2020. The table below provides additional details regarding recent borrowings under the master repurchase agreement:

 

 

 

December 31, 2020

 

 

 

Facility

 

 

Collateral

 

 

 

Date issued

 

Outstanding

face amount

 

 

Carrying

value

 

 

Final stated

maturity

 

Weighted

average

interest

rate (1)

 

 

Weighted

average

life (years)

(2)

 

 

Outstanding

face amount

 

 

Amortized cost basis

 

 

Carrying

value (3)

 

 

Weighted

average

life (years)

(2)

 

Master Repurchase Agreements

 

 

 

 

 

 

 

 

 

 

 

 

 

 

 

 

 

 

 

 

 

 

 

 

 

 

 

 

 

 

 

 

 

 

 

 

CMBS

 

 

 

 

 

 

 

 

 

 

 

 

 

 

 

 

 

 

 

 

 

 

 

 

 

 

 

 

 

 

 

 

 

 

 

 

Mizuho(4)

 

Apr 2020

 

 

161,465

 

 

 

161,465

 

 

N/A(5)

 

 

2.46

%

 

 

0.02

 

 

 

1,955,879

 

 

 

313,632

 

 

 

316,827

 

 

 

10.6

 

 

(1)

Weighted-average interest rate using unpaid principal balances.

(2)

Weighted-average life is determined using the maximum maturity date of the corresponding loans, assuming all extension options are exercised by the borrower.

(3)

Assets are shown at fair value.

3


 

(4)

In April 2020, three of our subsidiaries entered into a master repurchase agreement with Mizuho Securities (“Mizuho”). Borrowings under these repurchase agreements are collateralized by portions of the CMBS B-Pieces and CMBS interest only strips (“CMBS I/O Strips”).

(5)

The master repurchase agreement with Mizuho does not have a stated maturity date. The transactions in place have a one-month to two-month tenor and are expected to roll accordingly.

Share Repurchase Program

On March 9, 2020, our Board authorized a share repurchase program (the “Share Repurchase Program”) through which we may repurchase an indeterminate number of shares of our common stock at an aggregate market value of up to $10.0 million during a two-year period that is set to expire on March 9, 2022. On September 28, 2020, the Board authorized the expansion of the Share Repurchase Program to include our 8.50% Series A Cumulative Redeemable Preferred Stock (the “Series A Preferred Stock”), with the same period and aggregate repurchase limit. We may utilize various methods to affect the repurchases, and the timing and extent of the repurchases will depend upon several factors, including market and business conditions, regulatory requirements and other corporate considerations, including whether our common stock is trading at a significant discount to net asset value per share. Repurchases under this program may be discontinued at any time. As of December 31, 2020, we had repurchased 327,422 shares of our common stock at a total cost of approximately $4.8 million, or $14.61 per share, or an average discount of 25.0% to the combined book value per share of our common stock and SubOP Units of $19.48 per share as of the end of the fourth quarter. As of December 31, 2020, we, through our subsidiaries, had purchased 355,000 shares of our Series A Preferred Stock at a total cost of approximately $8.6 million, or $24.14 per share, or an average discount of 3.44% to the $25.00 per share liquidation preference.

The audit committee has approved and ratified, subject to the prior authorization of our Board, repurchases from related party affiliates of the Company through the Share Repurchase Program, including accounts advised by affiliates of our Sponsor. As of December 31, 2020, the Company has not repurchased shares of common stock or Series A Preferred Stock under the Share Repurchase Program from its officers, directors, Manager or Sponsor, or affiliates of any of the foregoing.

Series A Preferred Stock Offering

On July 24, 2020, we issued 2,000,000 shares of our Series A Preferred Stock at a price to the public of $24.00 per share, for gross proceeds of $48.0 million before deducting underwriting discounts and commissions and other estimated offering expenses. The Series A Preferred Stock has a $25.00 per share liquidation preference.

In connection with the initial offering of Series A Preferred Stock in July 2020, one of the Subsidiary OPs purchased 355,000 shares of the Series A Preferred Stock at the public offering price of $24.14 per share. We contributed the net proceeds from the sale of the Series A Preferred Stock to the OP in exchange for the same number of 8.50% Series A Cumulative Redeemable Preferred Units (liquidation preference $25.00 per unit) in our OP (the “Series A Preferred Units”).

Our OP, through one of the Subsidiary OPs, used the net proceeds, together with borrowings under the master repurchase agreement with Mizuho to make the Preferred Offering Acquisitions.

Credit Agreement

On July 30, 2020, we, through our Subsidiary OPs, entered into a $86.0 million bridge facility (the “RJ Bridge Facility”) with Raymond James Bank, N.A. and drew $21.0 million on July 30, 2020 and $65.0 million on August 7, 2020. We used proceeds from the RJ Bridge Facility to finance the acquisitions of the FREMF 2020-KF81 and FREMF 2020-K113 securitizations. The RJ Bridge Facility was repaid in full in August 2020 and is no longer outstanding.

Notes Offering

On October 15, 2020, our OP completed the issuance and sale of $36.5 million aggregate principal amount of its 7.50% Senior Unsecured Notes due 2025 (the “Notes”) pursuant to the note purchase agreements. The Notes are the senior unsecured obligations of the OP and are fully and unconditionally guaranteed by the Company. The Company used the net proceeds to acquire a portfolio of mezzanine loans (as described further below).

Mezzanine Loan Acquisition

On October 20, 2020, we acquired a portfolio of 18 mezzanine loans with an aggregate principal amount outstanding of approximately $97.9 million and a weighted average fixed interest rate of 7.54% for a price of 102.0% of the outstanding principal amount. Freddie Mac provided seller financing of approximately $59.9 million with a weighted average fixed interest rate of 0.30%. Proceeds from the Notes offering and cash on hand were used to fund the remainder of the purchase price.

4


 

Jernigan Capital

On November 6, 2020, in connection with the closing of the acquisition of Jernigan Capital, Inc. (“JCAP”) by affiliates of our Manager, each share of JCAP’s series A preferred stock issued and outstanding immediately prior to the effective time of the acquisition was converted into the right to receive one share of common stock, par value $0.01 per share, of the surviving company.  As a result, the entirety of the Company’s preferred stock investment in JCAP was converted into common stock of the surviving company, NexPoint Storage Partners, Inc. (“NSP”). The Company owns approximately 25.8% of the outstanding common stock of NSP.

Our Portfolio

Our portfolio consists of SFR Loans, CMBS B-Pieces, CMBS I/O Strips, mezzanine loans, preferred equity investments and a common stock investment with a combined unpaid principal balance of $2.9 billion at December 31, 2020 and assumes the assets and liabilities of the five Freddie Mac K-Series securitization entities (the “CMBS Entities”) are not consolidated. For more information about the CMBS Entities, see Note 2 to our consolidated financial statements.

Our portfolio based on total unpaid principal balance as of December 31, 2020, excluding the consolidation of the CMBS B-Pieces, as described further below, is approximately 61.3% senior pooled mortgage loans backed by SFR properties, approximately 27.0% multifamily CMBS B-Pieces, 2.8% CMBS I/O Strips and approximately 8.9% mezzanine loan and preferred equity investments in real estate companies and properties within the multifamily, SFR and self-storage asset classes. Total liabilities, excluding the consolidation of the CMBS B-Pieces, with respect to each of the aforementioned investment structures in our portfolio are approximately $780.5 million, $136.4 million, $25.0 million and $59.9 million, respectively. Our CMBS B-Piece investments as a percentage of total assets, excluding the consolidation of the CMBS B-Pieces, reflects the assets that we actually own. However, in accordance with the applicable accounting standards, we consolidate all of the assets and liabilities of the trusts that issued the CMBS B-Pieces that we own which we are deemed to control.

Our portfolio based on total unpaid principal balance as of December 31, 2020, including the consolidation of the CMBS B-Pieces, is approximately 14.2% senior pooled mortgage loans backed by SFR properties, approximately 83.1% multifamily CMBS B-Pieces, 0.7% CMBS I/O Strips and approximately 2.0% mezzanine loan and preferred equity investments in real estate companies and properties within the multifamily, SFR and self-storage asset classes. Total liabilities, including the consolidation of the CMBS B-Pieces, with respect to each of the aforementioned investment structures in our portfolio is approximately $780.5 million, $4.6 billion, $25.0 million and $59.9 million, respectively.

Our portfolio based on net equity as of December 31, 2020, is approximately 34.2% senior pooled mortgage loans backed by SFR properties, approximately 34.7% multifamily CMBS B-Pieces, 3.5% CMBS I/O Strips, approximately 16.5% mezzanine loan and preferred equity investments and 11.1% in common stock. See the table in “Item 1. Business—Our Financing Strategy—Freddie Mac Credit Facility” for additional information. Net equity represents the carrying value less our leverage on the asset.

As a whole, we believe our portfolio of investments have a relatively low risk profile: 98.0% of the underlying properties in our portfolio are stabilized and have a weighted average occupancy of 95.1%; the portfolio-wide weighted average debt service coverage ratio (“DSCR”) is 2.07x; the weighted average loan to value (“LTV”) of our investments is 67.9%; and the weighted average maturity is 8.0 years as of December 31, 2020. These metrics do not reflect our common stock investment in NSP at December 31, 2020. For additional information related to the diversification of the collateral associated with our portfolio, including with respect to interest rate category, underlying property type, investment structure and geography, see “Management’s Discussion and Analysis of Financial Condition and Results of Operations—Our Portfolio.

Primary Investment Objective

Our primary investment objective is to generate attractive, risk-adjusted returns for stockholders over the long term. We intend to achieve this objective primarily by originating, structuring and investing in first-lien mortgage loans, mezzanine loans, preferred equity and common stock, as well as multifamily CMBS securitizations. We target lending or investing in properties that are stabilized or have a light transitional business plan with positive DSCRs and high-quality sponsors.

Through active portfolio management we seek to take advantage of market opportunities to achieve a superior portfolio risk-mix that delivers attractive total returns. Our Manager regularly monitors and stress-tests each investment and the portfolio as a whole under various scenarios, enabling us to make informed and proactive investment decisions.

5


 

Target Investments

We invest primarily in first-lien mortgage loans, mezzanine loans, preferred equity and common stock, as well as multifamily CMBS securitizations, with a focus on lending or investing in properties that are stabilized or have a light transitional business plan primarily in the multifamily, SFR, self-storage, hospitality and office real estate sectors predominantly in the top 50 MSAs, including, but not limited to, the following:

 

First-Lien Mortgage Loans: We make investments in senior loans that are secured by first priority mortgage liens on real estate properties. The loans may vary in duration, bear interest at a fixed or floating rate and amortize, typically with a balloon payment of principal at maturity. These investments may include whole loans or pari passu participations within such senior loans.

 

Mezzanine Loans: We originate or acquire mezzanine loans. These loans are subordinate to the first-lien mortgage loan on a property, but senior to the equity of the borrower. These loans are not secured by the underlying real estate, but generally can be converted into preferred equity of the mortgage borrower or owner of a mortgage borrower, as applicable.

 

Preferred Equity: We make investments that are subordinate to any mortgage or mezzanine loan, but senior to the common equity of the borrower. Preferred equity investments typically receive a preferred return from the issuer’s cash flow rather than interest payments and often have the right for such preferred return to accrue if there is insufficient cash flow for current payment. These investments are not secured by the underlying real estate, but upon the occurrence of a default, the preferred equity provider typically has the right to effect a change of control with respect to the ownership of the property.

 

CMBS B-Pieces: We make investments in the junior-most bonds comprising some or all of the BB-rated, B-rated and unrated tranches of CMBS securitization pools. In the CMBS structure, underlying commercial real estate loans are typically aggregated into a pool with the pool issuing and selling different tranches of bonds and securities to different investors. Under the pooling and servicing agreements that govern these securitization pools, the loans are administered by a trustee and servicers, who act on behalf of all CMBS investors, distribute the underlying cash flows to the different classes of securities in accordance with their seniority. Historically, a single investor acquires all of the below-investment grade securities that comprise each CMBS B-Piece. CMBS B-Pieces have been a successful and sought-after securitization program offering a wide-range of residential and multifamily products. As of December 31, 2020, there have been 391 Freddie Mac K-deal issuances for a combined $414 billion and 20,359 loans originated and securitized since 2009.

Our Financing Strategy

While we do not have any formal restrictions or policy with respect to our debt-to-equity leverage ratio, we currently expect that our leverage will not exceed a ratio of 3-to-l. We believe this leverage ratio is prudent given that leverage typically exists at the asset level. The amount of leverage we may employ for particular assets depends upon the availability of particular types of financing and our Manager’s assessment of the credit, liquidity, price volatility and other risks of those assets and financing counterparties. Our decision to use leverage to finance our assets is at the discretion of our Manager, subject to review by our Board, and is not subject to the approval of our stockholders. We generally intend to match leverage terms and interest rate type to that of the underlying investment financed. For additional information on sources of and trends regarding our liquidity, see “Item 7. Management’s Discussion and Analysis of Financial Condition and Results of Operations—Liquidity and Capital Resources.”

6


 

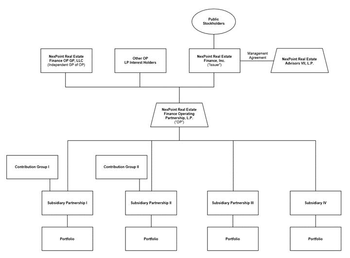
Our Structure

The following chart shows our ownership structure:

 

Our Manager

We are externally managed by our Manager through the Management Agreement dated February 6, 2020, as amended on July 17, 2020, for a three-year term set to expire on February 6, 2023. Our Manager conducts substantially all of our operations and provides asset management services for our real estate investments. We expect we will only have accounting employees while the Management Agreement is in effect. All of our investment decisions are made by our Manager, subject to general oversight by our Manager’s investment committee and the Board. Our Manager is wholly owned by our Sponsor. The members of our Manager’s investment committee are James Dondero, Matthew Goetz, Brian Mitts and Matt McGraner.

Our Management Agreement

We pay our Manager an annual management fee. We do not pay any incentive fees to our Manager. We also reimburse our Manager for expenses it incurs on our behalf. Direct payment of operating expenses by us, which includes compensation expense relating to equity awards granted under our long-term incentive plan, together with reimbursement of operating expenses to our Manager, plus the Annual Fee (defined below) may not exceed 2.5% of equity book value determined in accordance with accounting principles generally accepted in the United States (“GAAP’) for any calendar year or portion thereof, provided, however, that this limitation will not apply to Offering Expenses (as defined in the Management Agreement), legal, accounting, financial, due diligence and other service fees incurred in connection with extraordinary litigation and mergers and acquisitions and other events outside the ordinary course of our business or any out-of-pocket acquisition or due diligence expenses incurred in connection with the acquisition or disposition of certain real estate-related investments. To the extent total corporate general and administrative (“G&A”) expenses would otherwise exceed 2.5% of equity book value, our Manager will waive all or a portion of its annual management fee to keep our total corporate G&A expenses at or below 2.5% of equity book value.

7


 

We are externally managed by our Manager, through the Management Agreement. Pursuant to the Management Agreement, subject to the overall supervision of our Board, our Manager manages our day-to-day operations, and provides investment management services to us. Under the terms of this agreement, our Manager will, among other things:

 

identify, evaluate and negotiate the structure of our investments (including performing due diligence);

 

find, present and recommend investment opportunities consistent with our investment policies and objectives;

 

structure the terms and conditions of our investments;

 

review and analyze financial information for each investment in our overall portfolio;

 

close, monitor and administer our investments; and

 

identify debt and equity capital needs and procure the necessary capital.

As consideration for the Manager’s services, we pay our Manager an annual management fee of 1.5% of Equity (as defined below), paid monthly, in cash or shares of our common stock at the election of our Manager (the “Annual Fee”).

“Equity” means (a) the sum of (1) total stockholders’ equity immediately prior to the closing of the IPO, plus (2) the net proceeds received by us from all issuances of our equity securities in and after the IPO, plus (3) our cumulative Core Earnings (as defined below) from and after the IPO to the end of the most recently completed calendar quarter, (b) less (1) any distributions to holders of our common stock from and after the IPO to the end of the most recently completed calendar quarter and (2) all amounts that we have paid to repurchase for cash shares of our equity securities from and after the IPO to the end of the most recently completed calendar quarter. In our calculation of Equity, we will adjust our calculation of Core Earnings to remove the compensation expense relating to awards granted under one or more of our long-term incentive plans that is added back in our calculation of Core Earnings. Additionally, for the avoidance of doubt, Equity does not include the assets contributed to us in the Formation Transaction. 

“Core Earnings” means the net income (loss) attributable to our common stockholders computed in accordance with GAAP, including realized gains and losses not otherwise included in net income (loss), excluding any unrealized gains or losses or other similar non-cash items that are included in net income (loss) for the applicable reporting period, regardless of whether such items are included in other comprehensive income (loss), or in net income (loss) and adding back amortization of stock-based compensation. Net income (loss) attributable to common stockholders may also be adjusted for one-time events pursuant to changes in GAAP and certain material non-cash income or expense items, in each case after discussions between the Manager and our independent directors and approved by a majority of the independent directors of our Board.

Incentive compensation may be payable to our executive officers and certain other employees of our Manager or its affiliates pursuant to a long-term incentive plan adopted by us and approved by our stockholders. As discussed above, compensation expense is not considered when determining Core Earnings, in that we add back compensation expense to net income in the calculation of Core Earnings. However, compensation expense is considered when determining Equity, in that we will adjust our calculation of Core Earnings to remove the compensation expense that is added back in our calculation of Core Earnings. 

We are required to pay directly or reimburse our Manager for all of the documented “operating expenses” (all out-of-pocket expenses of our Manager in performing services for us, including but not limited to the expenses incurred by our Manager in connection with any provision by our Manager of legal, accounting, financial and due diligence services performed by our Manager that outside professionals or outside consultants would otherwise perform, compensation expenses under any long-term incentive plan adopted by us and approved by our stockholders and our pro rata share of rent, telephone, utilities, office furniture, equipment, machinery and other office, internal and overhead expenses of our Manager required for our operations) and “offering expenses” (any and all expenses (other than underwriters’ discounts) paid or to be paid by us in connection with an offering of our securities, including, without limitation, our legal, accounting, printing, mailing and filing fees and other documented offering expenses) paid or incurred by our Manager or its affiliates in connection with the services it provides to us pursuant to the Management Agreement. However, our Manager is responsible, and we will not reimburse our Manager or its affiliates, for the salaries or benefits to be paid to personnel of our Manager or its affiliates who serve as our officers, except that 50% of the salary of our VP of Finance is allocated to us and we may grant equity awards to our officers under a long-term incentive plan adopted by us and approved by our stockholders. Direct payment of operating expenses by us, which includes compensation expense relating to equity awards granted under our long-term incentive plan, together with reimbursement of operating expenses to our Manager, plus the Annual Fee, may not exceed 2.5% of equity book value for any calendar year or portion thereof, provided, however, that this limitation will not apply to Offering Expenses, legal, accounting, financial, due diligence and other service fees incurred in connection with extraordinary litigation and mergers and acquisitions and other events outside the ordinary course of our business or any out-of-pocket acquisition or due diligence expenses incurred in connection with the acquisition or disposition of certain real estate-related investments.

8


 

The Management Agreement has an initial term of three years, and is automatically renewed thereafter for a one-year term unless earlier terminated. We have the right to terminate the Management Agreement on 30 days’ written notice for cause (as defined in the Management Agreement). The Management Agreement can be terminated by us or our Manager without cause with 180 days’ written notice to the other party. Our Manager may also terminate the agreement with 30 days’ written notice if we have materially breached the agreement and such breach has continued for 30 days. A termination fee will be payable to our Manager by us upon termination of the Management Agreement for any reason, including non-renewal, other than a termination by us for cause. The termination fee will be equal to three times the average Annual Fee earned by our Manager during the two-year period immediately preceding the most recently completed calendar quarter prior to the effective termination date; provided, however, if the Management Agreement is terminated prior to the two-year anniversary of the date of the Management Agreement, the management fee earned during such period will be annualized for purposes of calculating the average annual management fee.

Under the terms of the Management Agreement, our Manager will indemnify and hold harmless us, our subsidiaries and our OP from all claims, liabilities, damages, losses, costs and expenses, including amounts paid in satisfaction of judgments, in compromises and settlements, as fines and penalties and legal or other costs and expenses of investigating or defending against any claim or alleged claim, of any nature whatsoever, known or unknown, liquidated or unliquidated, that are incurred by reason of our Manager’s bad faith, fraud, willful misfeasance, intentional misconduct, gross negligence or reckless disregard of its duties; provided, however, that our Manager will not be held responsible for any action of our Board in following or declining to follow any written advice or written recommendation given by our Manager. However, the aggregate maximum amount that our Manager may be liable to us pursuant to the Management Agreement will, to the extent not prohibited by law, never exceed the amount of the management fees received by our Manager under the Management Agreement prior to the date that the acts or omissions giving rise to a claim for indemnification or liability have occurred. In addition, our Manager will not be liable for special, exemplary, punitive, indirect, or consequential loss, or damage of any kind whatsoever, including without limitation lost profits. The limitations described in the preceding two sentences will not apply, however, to the extent such damages are determined in a final binding non-appealable court or arbitration proceeding to result from the bad faith, fraud, willful misfeasance, intentional misconduct, gross negligence or reckless disregard of our Manager’s duties.

Competition

Our profitability depends, in large part, on our ability to acquire our target assets at attractive prices. We are subject to significant competition in acquiring our target assets. In particular, we will compete with a variety of institutional investors, including other REITs, specialty finance companies, public and private funds, commercial and investment banks, hedge funds, mortgage bankers, commercial finance and insurance companies, governmental bodies and other financial institutions. We may also compete with our Sponsor and its affiliates for investment opportunities. There are significant potential conflicts of interest that could affect our investment returns. In addition, there are several REITs with similar investment objectives and others may be organized in the future. These other REITs will increase competition for the available supply of first-lien mortgage loans, CMBS B-Pieces and other real estate related assets suitable for investment. Some of our anticipated competitors have greater financial resources, access to lower costs of capital and access to funding sources that may not be available to us, such as funding from the U.S. government, if we are not eligible to participate in programs established by the U.S. government. In addition, some of our competitors are not subject to the operating constraints associated with REIT tax compliance or maintenance of an exclusion or exemption from the Investment Company Act of 1940 (the “Investment Company Act”). Furthermore, some of our competitors may have higher risk tolerances or different risk assessments, which could allow them to consider a wider variety of investments, or pay higher prices, than we can. Current market conditions may attract more competitors, which may increase the competition for our target assets. An increase in the competition for such assets may increase the price of such assets, which may limit our ability to generate attractive risk-adjusted current income and capital appreciation for our stockholders, thereby adversely affecting the market price of our common stock.

In the face of this competition, we expect to have access to our Sponsor’s professionals and their industry experience, which we believe will provide us with a competitive advantage and help us assess investment risks and determine appropriate pricing for potential investments. We expect that these relationships will enable us to compete more efficiently and effectively for attractive investment opportunities. Although we believe we are well positioned to compete effectively, there can be no assurance that we will be able to achieve our business goals or expectations due to the extensive competition in our market sector. We operate in a competitive market for investment opportunities and future competition may limit our ability to acquire desirable investments in our target assets and could also affect the pricing of our securities.

9


 

Operating and Regulatory Structure

REIT Qualification

We intend to elect to be treated as a REIT under the Code, commencing with our taxable year ending on December 31, 2020. We believe that we have been organized in conformity with the requirements for qualification and taxation as a REIT under the Code, and that our intended manner of operation will enable us to meet the requirements for qualification and taxation as a REIT. We further believe that we satisfy the stock ownership diversity requirement for qualification as a REIT. To qualify as a REIT, we must meet on a continuing basis, through our organization and actual investment and operating results, various requirements under the Code relating to, among other things, the sources of our gross income, the composition and values of our assets, our distribution levels and the diversity of ownership of shares of our stock. If we fail to qualify as a REIT in any taxable year and do not qualify for certain statutory relief provisions, we will be subject to U.S. federal income tax at regular corporate rates and may be precluded from qualifying as a REIT for the subsequent four taxable years following the year during which we failed to qualify as a REIT. Even if we qualify for taxation as a REIT, we may be subject to some U.S. federal, state and local taxes on our income or property or REIT “prohibited transactions” taxes with respect to certain of our activities. Any distributions paid by us generally will not be eligible for taxation at the preferred U.S. federal income tax rates that apply to certain distributions received by individuals from taxable corporations.

Investment Company Act Exclusion

We, as well as our subsidiaries, intend to conduct our operations so that we are not required to register as an investment company under the Investment Company Act. Section 3(a)(1)(A) of the Investment Company Act defines an investment company as any issuer that is or holds itself out as being engaged primarily, or proposes to engage primarily, in the business of investing, reinvesting or trading in securities. Section 3(a)(1)(C) of the Investment Company Act defines an investment company as any issuer that is engaged or proposes to engage in the business of investing, reinvesting, owning, holding or trading in securities and owns or proposes to acquire investment securities having a value exceeding 40% of the value of the issuer’s total assets (exclusive of U.S. Government securities and cash items) on an unconsolidated basis, which we refer to as the 40% test. Excluded from the term “investment securities,” among other things, are U.S. Government securities and securities issued by majority-owned subsidiaries that are not themselves investment companies and are not relying on the exclusion from the definition of investment company set forth in Section 3(c)(1) or Section 3(c)(7) of the Investment Company Act.

We are organized as a holding company and conduct our business primarily through our OP and through subsidiaries of our OP. We anticipate that our OP will always be at least a majority-owned subsidiary. We intend to conduct our operations so that neither we nor our OP will hold investment securities in excess of the limit imposed by the 40% test. The securities issued by any wholly owned or majority-owned subsidiaries that we may form in the future that are excluded from the definition of “investment company” based on Section 3(c)(1) or 3(c)(7) of the Investment Company Act, together with any other investment securities we may own, may not have a value in excess of 40% of the value of our total assets (exclusive of U.S. government securities and cash items) on an unconsolidated basis. We will monitor our holdings to ensure continuing and ongoing compliance with this test. In addition, we believe that neither we nor our OP are considered an investment company under Section 3(a)(1)(A) of the Investment Company Act because neither of us engage primarily, propose to engage primarily, or hold ourselves out as being engaged primarily in the business of investing, reinvesting or trading in securities. Rather, we and our OP are primarily engaged in the non-investment company businesses of our subsidiaries.

We anticipate that certain of our subsidiaries will meet the requirements of the exclusion set forth in Section 3(c)(5)(C) of the Investment Company Act, which excludes entities primarily engaged in the business of “purchasing or otherwise acquiring mortgages and other liens on and interests in real estate.” To meet this exclusion, the Securities and Exchange Commission (the “SEC”) staff has taken the position that at least 55% of a subsidiary’s assets must constitute qualifying assets (as interpreted by the SEC staff under the Investment Company Act) and at least another 25% of assets (subject to reduction to the extent the subsidiary invested more than 55% of its total assets in qualifying assets) must constitute real estate-related assets under the Investment Company Act (and no more than 20% comprised of miscellaneous assets). In general, we also expect, with regard to our subsidiaries relying on Section 3(c)(5)(C), to rely on other guidance published by the SEC staff and on our analyses of guidance published with respect to other types of assets to determine which assets are qualifying assets and real estate-related assets. Maintaining the Section 3(c)(5)(C) exclusion, however, will limit our ability to make certain investments.

Emerging Growth Company and Smaller Reporting Company Status

Section 107 of the Jumpstart Our Business Startups Act (the “JOBS Act”) provides that an emerging growth company can take advantage of the extended transition period provided in Section 13(a) of the Securities Exchange Act of 1934, as amended (the “Exchange Act”), for complying with new or revised accounting standards applicable to public companies. In other words, an emerging growth company can delay the adoption of certain accounting standards until those standards would otherwise apply to private companies. We have elected to take advantage of this extended transition period. As a result of this election, our financial statements may not be comparable to companies that comply with public company effective dates for such new or revised standards. We may elect to comply with public company effective dates at any time, and such election would be irrevocable pursuant to Section 107(b) of the JOBS Act.

10


 

We are also a “smaller reporting company” as defined in Regulation S-K under the Securities Act of 1933, as amended (the “Securities Act”), and may elect to take advantage of certain of the scaled disclosures available to smaller reporting companies. We may be a smaller reporting company even after we are no longer an “emerging growth company.”

Human Capital Disclosure

We are externally managed by our Manager pursuant to the Management Agreement between us and our Manager. All of our executive officers are employees of our Manager or its affiliates. As of December 31, 2020, we have one employee whose salary is 50% allocated to us for reimbursement to our Manager. This employee is an accounting employee dedicated to us. We endeavor to maintain workplaces that are free from discrimination or harassment on the basis of color, race, sex, national origin, ethnicity, religion, age, disability, sexual orientation, gender identification or expression or any other status protected by applicable law. The basis for recruitment, hiring, development, and training, compensation and advancement is qualifications performance, skills and experience. Our employee is fairly compensated, without regard to gender, race and ethnicity, and routinely recognized for outstanding performance.

Corporate Information

Our and our Manager’s offices are located at 300 Crescent Court, Suite 700, Dallas, Texas 75201. Our and our Manager’s telephone number is (972) 628-4100. Our website is located at nref.nexpoint.com. Information contained on, or accessible through, our website is not incorporated by reference into and does not constitute a part of this annual report or any other report or documents we file with or furnish to the SEC.

Item 1A. Risk Factors

You should carefully consider the following risks and other information in this annual report in evaluating us and our common stock. Any of the following risks, as well as additional risks and uncertainties not currently known to us or that we currently deem immaterial, could materially and adversely affect our business, financial condition or results of operations, and could, in turn, impact the trading price of our common stock.

Summary Risk Factors

The following is a summary of some of the risks and uncertainties that could materially adversely affect our business, financial condition and results of operations. You should read this summary together with the more detailed description of each risk factor contained below.

 

risks associated with the COVID-19 pandemic and future outbreak of other highly infectious or contagious diseases;

 

unfavorable changes in economic conditions and their effects on the real estate industry generally and our operations and financial condition, including our ability to access funding and generate returns for stockholders;

 

the risk we make significant changes to our strategies in a market downturn, or fail to do so;

 

risks associated with ownership of real estate, including properties in transition, subjectivity of valuation, environmental matters and lack of liquidity in certain asset classes;

 

the exposure of our loans and investments to risks similar to debt-oriented real estate investments generally, including the risk of delinquency, foreclosure and loss in any of our commercial real estate-related investments that are secured, directly or indirectly, by real property;

 

fluctuations in interest rate and credit spreads that could reduce our ability to generate income on our loans and investments;

 

competition for desirable loans and investments;

 

the concentration of our loans and investments in terms of type of interest, geography, asset types and sponsors;

 

the risk of downgrade of any credit ratings assigned to our loans and investments;

 

the risk that any distressed loans or investments we may make may subject us to bankruptcy risks;

 

risks associated with CMBS securitizations;

 

our dependence on information systems and risks associated with breaches of our data security;

11


 

 

costs associated with being a public company, including compliance with securities laws;

 

the risk of adverse impact to our business if there are deficiencies in our disclosure controls and procedures or internal control over financial reporting;

 

risks associated with our substantial current indebtedness and indebtedness we may incur in the future;

 

risks associated with insurance, derivatives or hedging activity;

 

risks associated with our limited operating history and the possibility that we may not replicate the historical results achieved by other entities managed or sponsored by affiliates of our Sponsor, members of our Manager’s management team or their affiliates;

 

our dependence on our Manager, its affiliates and personnel to conduct our day-to-day operations and identify and realize returns on our loans and investments within very broad investment guidelines and without fiduciary duties to us or a requirement to seek Board approval;

 

risks associated with the Manager’s ability to terminate the Management Agreement (as defined below) and risks associated with any potential internalization of our management functions;

 

conflicts of interest and competing demands for time faced by our Manager, our Sponsor and their respective affiliates, officers and employees, and other significant potential conflicts of interest including in connection with (i) substantial fees and expenses we pay to our Manager and its affiliates which may increase the risk that you will not earn a profit your investment and (ii) competition with entities affiliated with our Manager and our Sponsor for investments;

 

the risk of failure to maintain our status as a REIT and make required distributions to maintain such status, failure of which may materially limit our cash available for distribution to our stockholders and the risk of failure to maintain our status if values of our real estate investments rapidly change;

 

the risk of failure of our OP to be taxable as a partnership for U.S. federal income tax purposes, possibly causing us to fail to qualify for or to maintain REIT status;

 

compliance with REIT requirements, which may limit our ability to hedge our liabilities effectively and cause us to forgo otherwise attractive opportunities, liquidate certain of our investments or incur tax liabilities;

 

the risk associated with investments in synthetic form;

 

the risk that certain of our business activities are potentially subject to the prohibited transaction tax and that even if we qualify as a REIT we may be subject to other tax liabilities that may reduce our tax flows and distributions on our capital stock;

 

the ineligibility of dividends payable by REITs for the reduced tax rates available for some dividends;

 

the ability of our Board to revoke our REIT qualification without stockholder approval;

 

our ability to change our major policies, operations and targeted investments without stockholder consent and our Board’s issuance of and ability to further issue debt securities or equity securities that may adversely impact the value or priority of or have dilutive effect on shares of our capital stock or discourage a third-party acquisition;

 

risks associated with (i) provisions in our governing documents that may limit stockholders' choice of forum for disputes with us or discourage an acquisition of our securities or a change in control, including stock ownership restrictions and limits and (ii) provisions of Maryland law, including the Maryland General Corporation Law (the “MGCL”), that may limit the ability for a third-party acquisition;

 

recent and potential legislative or regulatory changes or other actions with respect to tax, securitization or other matters affecting REITs, the mortgage industry or debt-oriented real estate investments generally;

 

the general volatility of the capital and credit markets and the impact on the market for our capital stock;

12


 

 

the risk that we may not realize gains or income from our investments, that the repayments of our loans and investments may cause our financial performance and returns to investors to suffer or that we may experience a decline in the fair value of our assets;

 

the risk that changes to, or the elimination of, LIBOR may adversely affect interest expense related to our loans and investments;

 

risks associated with the Highland Bankruptcy (as defined below), including potential conflicts of interest and possible materially adverse consequences on our business, financial condition and results of operations;

 

risks associated with holding shares of the Series A Preferred Stock, including limited voting rights, possible volatility in price and trading volume, subordination to our debt, dilution upon future issuances, possible lack of conversion rights on a change of control and the lack of a rating on the Series A Preferred Stock; and

 

risk of failure to generate sufficient cash flows to service outstanding indebtedness or pay distributions on our capital stock at expected levels, and the risk that we may borrow funds or use funds from other sources to pay distributions.

Risks Related to Our Business

The current COVID-19 pandemic and the future outbreak of other highly infectious or contagious diseases could materially and adversely impact or disrupt our financial condition, results of operations, cash flows and performance.

The COVID-19 pandemic has had, and other pandemics in the future could have, repercussions across regional and global economies and financial markets. The outbreak of COVID-19 in many countries has significantly adversely impacted global economic activity and has contributed to significant volatility and negative pressure in financial markets. The global impact of the outbreak has evolved rapidly and, as cases of COVID-19 were identified in additional countries, many countries, including the United States, reacted by instituting quarantines, mandating business and school closures and restricting travel.

As a result of the recent spikes and resurgence of COVID-19 cases in the United States, certain states and cities, including where real estate collateral relating to our investments are located, have reinstituted quarantines, restrictions on travel, “shelter in place” rules, restrictions on the types of businesses that may continue to operate, and/or other restrictions and cannot predict when such restrictions will expire. As a result, the COVID-19 pandemic has negatively impacted, and will likely continue to negatively impact, almost every industry directly or indirectly, which may adversely impact our performance or the ability of underlying real estate collateral relating to our investments, increase the default risk applicable to borrowers and making it relatively more difficult for us to generate attractive risk adjusted returns.

The COVID-19 pandemic, and other future pandemics, could also materially and adversely impact or disrupt our financial condition, results of operations, cash flows and performance due to, among other factors:

 

reduced economic activity may cause certain borrowers underlying our real estate related assets and senior loans to become delinquent or default on their loans, or seek to defer payment on, or refinance, their loans;

 

reduced economic activity could result in a prolonged recession, which could negatively impact the value of commercial and residential real estate, which negatively impacts the value of our investments, potentially materially;

 

difficulty accessing debt and equity capital on attractive terms, or at all, impacts to our credit ratings, and a severe disruption and instability in the global financial markets or deteriorations in credit and financing conditions may affect our access to capital necessary to fund business operations or address maturing liabilities on a timely basis, or at all;

 

the financial impact of the COVID-19 pandemic could negatively impact our future compliance with financial covenants in our debt obligations and result in a default and potentially an acceleration of indebtedness;

 

uncertainties created by the COVID-19 pandemic could make it difficult to estimate provisions for loan losses;

 

a general decline in business activity and demand for mortgage financing, servicing and other real estate and real estate related transactions, which could adversely affect our ability to make new investments or to redeploy the proceeds from repayments of our existing investments;

13


 

 

the potential negative impact on the health of the employees of our Manager, particularly if a significant number of them are impacted, could result in a deterioration in our ability to ensure business continuity during this disruption; and

 

the timing of the development and distribution of an effective vaccine or treatments for COVID-19.

We are closely monitoring the impact of the COVID-19 pandemic on all aspects of our business. As of December 31, 2020, there have been two forbearance requests approved in our CMBS B-Piece portfolio, representing 0.8% of our unpaid principal balance outstanding. There were nine forbearance requests approved in our SFR loan book, but as of December 31, 2020, these were no longer in forbearance. Currently, many of our Manager’s employees are working remotely. An extended period of remote work arrangements could introduce operational risk, including, but not limited to, cybersecurity risks, impair our ability to manage our business and negatively impact our internal controls over financial reporting.

The extent to which COVID-19 continues to impact our business will depend on future developments, which are highly uncertain and cannot be predicted, including additional actions taken to contain COVID-19 or treat its impact, among others. The rapid development and fluidity of this situation precludes any prediction as to the full adverse impact of the COVID-19 pandemic. Nevertheless, the COVID-19 pandemic presents material uncertainty and risk with respect to our financial condition, results of operations, cash flows and performance. Moreover, many risk factors set forth in this annual report should be interpreted as heightened risks as a result of the impact of the COVID-19 pandemic.

Our loans and investments expose us to risks similar to and associated with debt-oriented real estate investments generally.

We invest primarily in investments in or relating to real estate-related businesses, assets or interests. Any deterioration of real estate fundamentals generally, and in the United States in particular, could negatively impact our performance by making it more difficult for entities in which we have an investment, or “borrower entities,” to satisfy debt payment obligations, increasing the default risk applicable to borrower entities, and/or making it relatively more difficult for us to generate attractive risk-adjusted returns. Changes in general economic conditions will affect the creditworthiness of borrower entities and may include economic and/or market fluctuations, changes in environmental, zoning and other laws, casualty or condemnation losses, regulatory limitations on rents, decreases in property values, changes in the appeal of properties to tenants, changes in supply and demand, fluctuations in real estate fundamentals, energy supply shortages, various uninsured or uninsurable risks, natural disasters, pandemics, changes in government regulations (such as rent control), changes in real property tax rates and operating expenses, changes in interest rates, changes in the availability of debt financing and/or mortgage funds which may render the sale or refinancing of properties difficult or impracticable, increased mortgage defaults, increases in borrowing rates, negative developments in the economy that depress travel activity, demand and/or real estate values generally and other factors that are beyond our control. The value of securities of companies that service the real estate business sector may also be affected by such risks.

We cannot predict the degree to which economic conditions generally, and the conditions for loans and investments in real estate, will continue to improve or whether they will deteriorate further. Declines in the performance of the U.S. and global economies or in the real estate debt markets could have a material adverse effect on our business, financial condition and results from operations. In addition, market conditions relating to real estate debt and preferred equity investments have evolved since the global financial crisis, which has resulted in a modification to certain structures and/or market terms. Any such changes in structures and/or market terms may make it relatively more difficult for us to monitor and evaluate our loans and investments.

Our real estate investments are subject to risks particular to real property. These risks may result in a reduction or elimination of or return from an investment secured by a particular property.

Real estate investments are subject to various risks, including:

 

acts of nature, including earthquakes, floods and other natural disasters, which may result in uninsured losses;

 

acts of war or terrorism, including the consequences of such acts;

 

adverse changes in national and local economic and market conditions;

 

changes in governmental laws and regulations, fiscal policies and zoning ordinances and the related costs of compliance with laws and regulations and ordinances;

 

costs of remediation and liabilities associated with environmental conditions including, but not limited to, indoor mold; and

 

the potential for uninsured or under-insured property losses.

14


 

If any of these or similar events occurs, it may reduce our return from an affected property or investment and reduce or eliminate our ability to pay dividends to stockholders.

Commercial real estate-related investments that are secured, directly or indirectly, by real property are subject to delinquency, foreclosure and loss, which could result in losses to us.

Commercial real estate debt instruments (e.g., first-lien mortgage loans, mezzanine loans, preferred equity and CMBS) that are secured by commercial property are subject to risks of delinquency and foreclosure and risks of loss that are greater than similar risks associated with loans made on the security of single-family residential property. The ability of a borrower to repay a loan secured by an income-producing property or properties typically is dependent primarily upon the successful operation of the property or properties rather than upon the existence of independent income or assets of the borrower. If the net operating income of the property is reduced, the borrower’s ability to repay the loan may be impaired. Net operating income of an income-producing property can be affected by, among other things:

 

tenant mix and tenant bankruptcies;

 

success of tenant businesses;

 

property management decisions, including with respect to capital improvements, particularly in older building structures;

 

property location and condition;

 

competition from other properties offering the same or similar services;

 

changes in laws that increase operating expenses or limit rents that may be charged;

 

any need to address environmental contamination at the property;

 

changes in national, regional or local economic conditions and/or specific industry segments;

 

declines in regional or local real estate values;

 

declines in regional or local rental or occupancy rates;

 

changes in interest rates and in the state of the debt and equity capital markets, including diminished availability or lack of debt financing for commercial real estate;

 

changes in real estate tax rates and other operating expenses;

 

changes in governmental rules, regulations and fiscal policies, including environmental legislation;

 

acts of God, terrorism, social unrest and civil disturbances, which may decrease the availability of or increase the cost of insurance or result in uninsured losses; and

 

adverse changes in zoning laws.

In addition, we are exposed to the risk of judicial proceedings with our borrowers and entities we invest in, including bankruptcy or other litigation, as a strategy to avoid foreclosure or enforcement of other rights by us as a lender or investor. In the event that any of the properties or entities underlying or collateralizing our loans or investments experiences any of the foregoing events or occurrences, the value of, and return on, such investments, could adversely affect our results of operations and financial condition.

Fluctuations in interest rates and credit spreads could reduce our ability to generate income on our loans and other investments, which could lead to a significant decrease in our results of operations, cash flows and the market value of our investments.

Our primary interest rate exposures relate to the yield on our loans and other investments and the financing cost of our debt, as well as interest rate swaps that we may utilize for hedging purposes. Changes in interest rates and credit spreads may affect our net income from loans and other investments, which is the difference between the interest and related income we earn on our interest-earning investments and the interest and related expense we incur in financing these investments. Interest rate and credit spread fluctuations resulting in our interest and related expense exceeding interest and related income would result in operating losses for us. Changes in the level of interest rates and credit spreads also may affect our ability to make loans or investments, the value of our loans and investments and our ability to realize gains from the disposition of assets. Increases in interest rates and credit spreads may also negatively affect demand for loans and could result in higher borrower default rates.

15


 

Our operating results depend, in part, on differences between the income earned on our investments, net of credit losses, and our financing costs. The yields we earn on our floating-rate assets and our borrowing costs tend to move in the same direction in response to changes in interest rates. However, one can rise or fall faster than the other, causing our net interest margin to expand or contract. In addition, we could experience reductions in the yield on our investments and an increase in the cost of our financing. Although we seek to match the terms of our liabilities to the expected lives of loans that we acquire or originate, circumstances may arise in which our liabilities are shorter in duration than our assets, resulting in their adjusting faster in response to changes in interest rates. For any period during which our investments are not match-funded, the income earned on such investments may respond more slowly to interest rate fluctuations than the cost of our borrowings. Consequently, changes in interest rates, particularly short-term interest rates, may immediately and significantly decrease our results of operations and cash flows and the market value of our investments. In addition, unless we enter into hedging or similar transactions with respect to the portion of our assets that we fund using our balance sheet, returns we achieve on such assets will generally increase as interest rates for those assets rise and decrease as interest rates for those assets decline.

Our loans and investments may be subject to fluctuations in interest rates that may not be adequately protected, or protected at all, by our hedging strategies.

Our assets include loans with either floating interest rates or fixed interest rates. Floating rate loans earn interest at rates that adjust from time to time (typically monthly) based upon an index (typically one-month LIBOR). These floating rate loans are insulated from changes in value specifically due to changes in interest rates; however, the coupons they earn fluctuate based upon interest rates (again, typically one-month LIBOR) and, in a declining and/or low interest rate environment, these loans will earn lower rates of interest and this will impact our operating performance. For more information about our risks related to changes to, or the elimination of, LIBOR, see “Changes to, or the elimination of, LIBOR may adversely affect interest expense related to our loans and investments” below. Fixed interest rate loans, however, do not have adjusting interest rates and the relative value of the fixed cash flows from these loans will decrease as prevailing interest rates rise or increase as prevailing interest rates fall, causing potentially significant changes in value. We may employ various hedging strategies to limit the effects of changes in interest rates (and in some cases credit spreads), including engaging in interest rate swaps, caps, floors and other interest rate derivative products. We believe that no strategy can completely insulate us from the risks associated with interest rate changes and there is a risk that such strategies may provide no protection at all and potentially compound the impact of changes in interest rates. Hedging transactions involve certain additional risks such as counterparty risk, leverage risk, the legal enforceability of hedging contracts, the early repayment of hedged transactions and the risk that unanticipated and significant changes in interest rates may cause a significant loss of basis in the contract and a change in current period expense. We cannot make assurances that we will be able to enter into hedging transactions or that such hedging transactions will adequately protect us against the foregoing risks.

Accounting for derivatives under GAAP may be complicated. Any failure by us to meet the requirements for applying hedge accounting in accordance with GAAP could adversely affect our earnings. In particular, derivatives are required to be highly effective in offsetting changes in the value or cash flows of the hedged items (and appropriately designated and/or documented as such). If it is determined that a derivative is not highly effective at hedging the designated exposure, hedge accounting is discontinued and the changes in fair value of the instrument are included in our reported net income.

Our loans and investments are concentrated in terms of type of interest, geography, asset types and sponsors and may continue to be so in the future.

One of our loans that is a fixed rate loan has an unpaid principal balance of approximately $508.7 million as of December 31, 2020, which equates to approximately 36.5% of the total unpaid principal balance of our portfolio. This loan is collateralized by a portfolio of 4,831 SFR properties with 51.6% of the units being located in the Atlanta-Sandy Springs-Alpharetta, Georgia MSA. In addition, approximately 61.3% of our portfolio is in the SFR asset class and approximately 34.2% of the net equity in our portfolio is located in Florida and Georgia. In the future, our investments may continue to be concentrated in terms of type of interest (i.e. fixed vs. floating), geography, asset type and sponsors, as we are not required to observe specific diversification criteria, except as may be set forth in the investment guidelines adopted by our Board. Therefore, our investments in our target assets are and could in the future be, secured by properties concentrated in a limited number of geographic locations or concentrated in certain property types that are subject to higher risk of default or foreclosure.

Asset concentration may cause even modest changes in the value of the underlying real estate assets to significantly impact the value of our investments. As a result of any high levels of concentration, any adverse economic, political or other conditions that disproportionately affects those geographic areas or asset classes could have a magnified adverse effect on our results of operations and financial condition, and the value of our stockholders’ investments could vary more widely than if we invested in a more diverse portfolio of loans.

16


 

We operate in a competitive market for lending and investment opportunities and competition may limit our ability to originate or acquire desirable loans and investments in our target assets and could also affect the yields of these assets.

A number of entities compete with us to make the types of loans and investments that we make. Our profitability depends, in large part, on our ability to originate or acquire our target assets on attractive terms. In originating or acquiring our target assets, we compete with a variety of institutional lenders and investors, including other REITs, specialty finance companies, public and private funds (including other funds managed by affiliates of our Manager and Sponsor), commercial and investment banks, commercial finance and insurance companies and other financial institutions. Several other REITs have raised, or are expected to raise, significant amounts of capital, and may have investment objectives that overlap with ours, which may create additional competition for lending and investment opportunities. Some competitors may have a lower cost of funds and access to funding sources that are not available to us. Many of our competitors are not subject to the operating constraints associated with REIT compliance or maintenance of an exclusion from regulation under the Investment Company Act. In addition, some of our competitors may have higher risk tolerances or different risk assessments, which could allow them to consider a wider variety of investments, offer more attractive pricing or other terms and establish more relationships than us. Furthermore, competition for originations of and investments in our target assets may lead to the yields of such assets decreasing, which may further limit our ability to generate satisfactory returns. We cannot assure you that the competitive pressures we face will not have a material adverse effect on our business, financial condition and results of operations. Also, as a result of this competition, desirable loans and investments in our target assets may be limited in the future, and we may not be able to take advantage of attractive lending and investment opportunities from time to time, as we can provide no assurance that we will be able to identify and originate loans or make investments that are consistent with our investment objectives.

Prepayment rates may adversely affect the value of our portfolio of assets.

The value of our assets may be affected by prepayment rates on loans. If we originate or acquire mortgage-related securities or a pool of mortgage securities, we anticipate that the mortgage loans or the underlying mortgages will prepay at a projected rate generating an expected yield. If we purchase assets at a premium to the par value or principal balance of the security or loans, when borrowers prepay their loans faster than expected, the corresponding prepayments on the mortgage-related securities may reduce the expected yield on such securities because we will have to amortize the related premium on an accelerated basis. Conversely, if we purchase assets at a discount to either the principal balance of the loans or the par value of the loans underlying the securities, when borrowers prepay their mortgage loans slower than expected, the decrease in corresponding prepayments on the mortgage-related securities may reduce the expected yield on such securities because we will not be able to accrete the related discount as quickly as originally anticipated. Prepayment rates on loans may be affected by a number of factors including, but not limited to, the availability of mortgage credit, the relative economic vitality of the area in which the related properties are located, the servicing of the mortgage loans, possible changes in tax laws, changes in market interest rates, other opportunities for investment, homeowner mobility and other economic, social, geographic, demographic and legal factors and other factors beyond our control. Consequently, such prepayment rates cannot be predicted with certainty and no strategy can completely insulate us from prepayment or other such risks. In periods of declining interest rates, prepayment rates on loans generally increase. If general interest rates decline at the same time, the proceeds of such prepayments received during such periods are likely to be reinvested by us in assets yielding less than the yields on the assets that were prepaid. In addition, as a result of the risk of prepayment, the market value of the prepaid assets may benefit less than other fixed income securities from declining interest rates. Prepayment rates could have an adverse effect on other of our portfolio investments, including our mezzanine loan and preferred equity investments or on additional investments we may make in the future.

The lack of liquidity in certain of our target assets may adversely affect our business.

The illiquidity of certain of our target assets may make it difficult for us to sell such investments if the need or desire arises. Certain target assets such as first-lien mortgage loans, CMBS B-Pieces, CMBS I/O Strips, mezzanine and other loans (including participations) and preferred equity, in particular, are relatively illiquid investments. In addition, certain of our investments may become less liquid after our investment as a result of periods of delinquencies or defaults or turbulent market conditions, which may make it more difficult for us to dispose of such assets at advantageous times or in a timely manner. Moreover, many of the loans and securities we invest in will not be registered under the relevant securities laws, resulting in prohibitions against their transfer, sale, pledge or their disposition except in transactions that are exempt from registration requirements or are otherwise in accordance with such laws. As a result, we expect many of our investments will be illiquid, and if we are required to liquidate all or a portion of our portfolio quickly, for example as a result of margin calls, we may realize significantly less than the value at which we have previously recorded our investments. Further, we may face other restrictions on our ability to liquidate an investment to the extent that we or our Manager and/or its affiliates has or could be attributed as having material, non-public information regarding such business entity. As a result, our ability to vary our portfolio in response to changes in economic and other conditions may be relatively limited, which could adversely affect our results of operations and financial condition.

17


 

Our success depends on the availability of attractive loans and investments and our Manager’s ability to identify, structure, consummate, leverage, manage and realize returns on our loans and investments.

Our operating results are dependent upon the availability of attractive loans and investments, as well as our Manager’s ability to identify, structure, consummate, leverage, manage and realize returns on our loans and investments. In general, the availability of favorable investment opportunities and, consequently, our returns, will be affected by the level and volatility of interest rates, conditions in the financial markets, general economic conditions, the demand for loan and investment opportunities in our target assets and the supply of capital for such opportunities. We cannot make any assurances that our Manager will be successful in identifying and consummating loans and investments that satisfy our rate of return objectives or that such loans and investments, once made, will perform as anticipated.

Any distressed loans or investments we make, or loans and investments that later become distressed, may subject us to losses and other risks relating to bankruptcy proceedings.

Our loans and investments may include making distressed investments from time to time (e.g., investments in defaulted, out-of-favor or distressed bank loans and debt securities) or may involve investments that become “non-performing” following our acquisition thereof. Certain of our investments may include properties that typically are highly leveraged, with significant burdens on cash flow and, therefore, involve a high degree of financial risk. During an economic downturn or recession, loans or securities of financially or operationally troubled borrowers or issuers are more likely to go into default than loans or securities of other borrowers or issuers. Loans or securities of financially or operationally troubled issuers are less liquid and more volatile than loans or securities of borrowers or issuers not experiencing such difficulties. The market prices of such securities are subject to erratic and abrupt market movements and the spread between bid and asked prices may be greater than normally expected. Investment in the loans or securities of financially or operationally troubled borrowers or issuers involves a high degree of credit and market risk.

In certain limited cases (e.g., in connection with a workout, restructuring and/or foreclosing proceedings involving one or more of our investments), the success of our investment strategy with respect thereto will depend, in part, on our ability to effectuate loan modifications and/or restructure and improve the operations of the borrower entities. The activity of identifying and implementing successful restructuring programs and operating improvements entails a high degree of uncertainty. There can be no assurance that we will be able to identify and implement successful restructuring programs and improvements with respect to any distressed loans or investments we may have from time to time.

These financial difficulties may not be overcome and may cause borrower entities to become subject to bankruptcy or other similar administrative proceedings. There is a possibility that we may incur substantial or total losses on our loans and investments and, in certain circumstances, become subject to certain additional potential liabilities that may exceed the value of our original investment therein. For example, under certain circumstances, a lender that has inappropriately exercised control over the management and policies of a debtor may have its claims subordinated or disallowed or may be found liable for damages suffered by parties as a result of such actions. In any reorganization or liquidation proceeding relating to our investments, we may lose our entire investment, may be required to accept cash or securities with a value less than our original investment and/or may be required to accept different terms, including payment over an extended period of time. In addition, under certain circumstances, payments to us may be reclaimed if any such payment or distribution is later determined to have been a fraudulent conveyance, preferential payment, or similar transaction under applicable bankruptcy and insolvency laws. Furthermore, bankruptcy laws and similar laws applicable to administrative proceedings may delay our ability to realize on collateral for loan positions held by us, may adversely affect the economic terms and priority of such loans through doctrines such as equitable subordination or may result in a restructuring of the debt through principles such as the “cramdown” provisions of the bankruptcy laws.

We may not have control over certain of our loans and investments.

Our ability to manage our portfolio of loans and investments may be limited by the form in which they are made. In certain situations, we may:

 

acquire investments subject to rights of senior classes and servicers under intercreditor or servicing agreements;

 

acquire only a minority and/or a non-controlling participation in an underlying investment;

 

co-invest with others through partnerships, joint ventures or other entities, thereby acquiring non-controlling interests; or

 

rely on independent third-party management or servicing with respect to the management of an asset.

18


 

Therefore, we may not be able to exercise control over all aspects of our loans or investments. Such financial assets may involve risks not present in investments where senior creditors, junior creditors, servicers or third parties controlling investors are not involved. Our rights to control the process following a borrower default may be subject to the rights of senior or junior creditors or servicers whose interests may not be aligned with ours. A partner or co-venturer may have financial difficulties resulting in a negative impact on such asset, may have economic or business interests or goals that are inconsistent with ours, or may be in a position to take action contrary to our investment objectives. In addition, we may, in certain circumstances, be liable for the actions of our partners or co-venturers.

We may make preferred equity investments in entities over which we will not have voting control. We intend to ensure that the terms of our investments require that the respective entities take all actions necessary to preserve our REIT status and avoid taxation at the REIT level. However, because we will not control such entities, they may cause us to fail one or more of the REIT tests. In that event, we intend to take advantage of all available provisions in the REIT statutes and regulations to cure any such failure, which provisions may require payments of penalties. We believe that we will be successful in maintaining our REIT status, but no assurances can be given.

CMBS B-Pieces, CMBS I/O Strips, mezzanine loans, preferred equity and other investments that are subordinated or otherwise junior in an issuer’s capital structure and that involve privately negotiated structures expose us to greater risk of loss.

We invest in debt instruments (including CMBS B-Pieces, CMBS I/O Strips and mezzanine loans) and preferred equity that are subordinated or otherwise junior in an issuer’s capital structure and that involve privately negotiated structures. Our investments in subordinated debt and mezzanine tranches of a borrower’s capital structure and our remedies with respect thereto, including the ability to foreclose on any collateral securing such investments, are subject to the rights of any senior creditors and, to the extent applicable, contractual intercreditor and/or participation agreement provisions. Significant losses related to such loans or investments could adversely affect our results of operations and financial condition.

Investments in subordinated debt involve greater credit risk of default than the senior classes of the issue or series. As a result, with respect to our investments in CMBS B-Pieces, CMBS I/O Strips, mezzanine loans and other subordinated debt, we would potentially receive payments or interest distributions after, and must bear the effects of losses or defaults on the senior debt (including underlying senior loans, senior mezzanine loans, subordinated promissory notes (“B-Notes”), preferred equity or senior CMBS bonds, as applicable) before the holders of other more senior tranches of debt instruments with respect to such issuer. As the terms of such loans and investments are subject to contractual relationships among lenders, co-lending agents and others, they can vary significantly in their structural characteristics and other risks. For example, the rights of holders of B-Notes to control the process following a borrower default may vary from transaction to transaction.

Like B-Notes, mezzanine loans are by their nature structurally subordinated to more senior property-level financings. If a borrower defaults on our mezzanine loan or on debt senior to our loan, or if the borrower is in bankruptcy, our mezzanine loan will be satisfied only after the property-level debt and other senior debt is paid in full. As a result, a partial loss in the value of the underlying collateral can result in a total loss of the value of the mezzanine loan. In addition, even if we are able to foreclose on the underlying collateral following a default on a mezzanine loan, we would be substituted for the defaulting borrower and, to the extent income generated on the underlying property is insufficient to meet outstanding debt obligations on the property, may need to commit substantial additional capital and/or deliver a replacement guarantee by a creditworthy entity, which could include us, to stabilize the property and prevent additional defaults to lenders with existing liens on the property.

Investments in preferred equity involve a greater risk of loss than conventional debt financing due to a variety of factors, including their non-collateralized nature and subordinated ranking to other loans and liabilities of the entity in which such preferred equity is held. Accordingly, if the issuer defaults on our investment, we would only be able to proceed against such entity in accordance with the terms of the preferred equity, and not against any property owned by such entity. Furthermore, in the event of bankruptcy or foreclosure, we would only be able to recoup our investment after all lenders to, and other creditors of, such entity are paid in full. As a result, we may lose all or a significant part of our investment, which could result in significant losses.

In addition, our investments in senior loans may be effectively subordinated to the extent we borrow under a warehouse loan (which can be in the form of a repurchase agreement) or similar facility and pledge the senior loan as collateral. Under these arrangements, the lender has a right to repayment of the borrowed amount before we can collect on the value of the senior loan, and therefore if the value of the pledged senior loan decreases below the amount we have borrowed, we would experience a loss.

19


 

Our investments in CMBS pose additional risks, including the risk that we will not be able to recover some or all of our investment and the risk that we will not be able to hedge or transfer our CMBS B-Piece or CMBS I/O Strip investments for a significant period of time.

We invest in pools or tranches of CMBS. The collateral underlying CMBS generally consists of commercial mortgages or real property that have a multifamily or commercial use, such as retail space, office buildings, warehouse property and hotels. CMBS have been issued in a variety of issuances, with varying structures including senior and subordinated classes. Our investments in CMBS may be subject to losses. In general, losses on a mortgaged property securing a senior loan included in a securitization will be borne first by the equity holder of the property, then by a cash reserve fund or letter of credit, if any, then by the holder of a mezzanine loan or B-Note, if any, then by the “first loss” subordinated security holder (generally, the B-Piece buyer) and then by the holder of a higher-rated security. In the event of default and the exhaustion of any equity support, reserve fund, letter of credit, mezzanine loans or B-Notes, and any classes of securities junior to those in which we invest, we will not be able to recover some or all of our investment in the securities we purchase. There can be no assurance that our CMBS underwriting practices will yield their desired results and there can be no assurance that we will be able to effectively achieve our investment objective or that projected returns will be achieved.

If we invest in a CMBS B-Piece or CMBS I/O Strip because a sponsor of a CMBS utilizes us as an eligible third-party purchaser to satisfy the risk retention rule (the “Risk Retention Rule”) under the Dodd-Frank Wall Street Reform and Consumer Protection Act of 2010 (the “Dodd-Frank Act”), we will be required to meet certain conditions, including holding the related CMBS B-Piece or CMBS I/O Strip, without transferring or hedging the CMBS B-Piece or CMBS I/O Strip, for a significant period of time (at least five years), which could prevent us from mitigating losses on the CMBS B-Piece or CMBS I/O Strip. Even if we seek to transfer the CMBS B-Piece or CMBS I/O Strip after five years, any subsequent purchaser of the CMBS B-Piece or CMBS I/O Strip will be required to satisfy the same conditions that we were required to satisfy when we acquired the interest from the CMBS sponsor. Accordingly, no assurance can be given that any secondary market liquidity will exist for such CMBS B-Pieces or CMBS I/O Strip.

Loans on properties in transition involve a greater risk of loss than conventional mortgage loans.

We may invest in properties that have a light-transitional business plan. The typical borrower in a transitional loan has usually identified an undervalued asset that has been under-managed and/or is located in a recovering market. If the market in which the asset is located fails to improve according to the borrower’s projections, or if the borrower fails to improve the quality of the asset’s management and/or the value of the asset, the borrower may not receive a sufficient return on the asset to satisfy the transitional loan, and we bear the risk that we may not recover all or a portion of our investment.

In addition, borrowers usually use the proceeds of a conventional mortgage to repay a transitional loan. Transitional loans therefore are subject to the risk of a borrower’s inability to obtain permanent financing to repay the transitional loan. In the event of any default under transitional loans that may be held by us, we bear the risk of loss of principal and non-payment of interest and fees to the extent of any deficiency between the value of the mortgage collateral and the principal amount and unpaid interest of the transitional loan. To the extent we suffer such losses with respect to these transitional loans, it could adversely affect our results of operations and financial condition.

We may not realize gains or income from our investments.

We seek to generate both current income and capital appreciation from our investments. However, it is possible that investments in our target assets will not appreciate in value and some investments may decline in value. In addition, the obligors on our investments may default on, or be delayed in making, interest and/or principal payments, especially given that we may invest in sub-performing and non-performing loans. Accordingly, we are subject to an increased risk of loss and may not be able to realize gains or income from our investments. Moreover, any gains that we do realize may not be sufficient to offset our losses and expenses.

Real estate valuation is inherently subjective and uncertain.

The valuation of real estate, and therefore the valuation of any underlying security relating to loans and/or investments made by us, is inherently subjective due to, among other factors, the individual nature of each property, its location, the expected future rental revenues from that particular property and the valuation methodology adopted. As a result, the valuations of the real estate assets against which we make loans and/or investments are subject to a large degree of uncertainty and are made on the basis of assumptions and methodologies that may not prove to be accurate, particularly in periods of volatility, low transaction flow or restricted debt availability in the commercial or residential real estate markets.

20


 

Some of our portfolio investments may be recorded at fair value not readily available and, as a result, there will be uncertainty as to the value of these investments.

Some or all of our portfolio investments may be in the form of positions or securities that are not publicly traded. The fair value of investments that are not publicly traded may not be readily determinable. Our Manager will value these investments at fair value which may include unobservable inputs. Because such valuations are subjective, the fair value of certain of our assets may fluctuate over short periods of time and our Manager’s determinations of fair value may differ materially from the values that would have been used if a ready market for these securities existed. Our results of operations and financial condition could be adversely affected if our Manager’s determinations regarding the fair value of these investments were materially higher than the values that we ultimately realize upon their disposal.

We may experience a decline in the fair value of our assets.

A decline in the fair value of our assets may require us to recognize an “other-than-temporary” impairment against such assets under GAAP if we were to determine that, with respect to any assets in unrealized loss positions, we do not have the ability and intent to hold such assets to maturity or for a period of time sufficient to allow for recovery to the original acquisition cost of such assets. If such a determination were to be made, we would recognize unrealized losses through earnings and write down the amortized cost of such assets to a new cost basis, based on the fair value of such assets on the date they are considered to be other-than-temporarily impaired. Such impairment charges reflect non-cash losses at the time of recognition; subsequent disposition or sale of such assets could further affect our future losses or gains, as they are based on the difference between the sale price received and adjusted amortized cost of such assets at the time of sale. If we experience a decline in the fair value of our assets, it could adversely affect our results of operations and financial condition.

The due diligence process that our Manager undertakes in regard to investment opportunities may not reveal all facts that may be relevant in connection with an investment and if our Manager incorrectly evaluates the risks of our loans and investments, we may experience losses.

Before making investments for us, our Manager will conduct due diligence that it deems reasonable and appropriate based on the facts and circumstances relevant to each potential investment. When conducting due diligence, our Manager may be required to evaluate important and complex business, financial, tax, accounting, environmental and legal issues. Outside consultants, legal advisors, accountants and investment banks may be involved in the due diligence process in varying degrees depending on the type of potential investment. Relying on the resources available to it, our Manager will evaluate our potential investments based on criteria it deems appropriate for the relevant investment. Our Manager’s loss estimates may not prove accurate, as actual results may vary from estimates. If our Manager underestimates the asset-level losses relative to the price we pay for a particular investment, we may experience losses with respect to such investment.

Insurance on loans and real estate securities collateral may not cover all losses.

There are certain types of losses, generally of a catastrophic nature, such as earthquakes, floods, hurricanes, terrorism or acts of war, which may be uninsurable or not economically insurable. Inflation, changes in building codes and ordinances, environmental considerations and other factors, including terrorism or acts of war, also might result in insurance proceeds insufficient to repair or replace a property if it is damaged or destroyed. Under these circumstances, the insurance proceeds received with respect to a property relating to one of our investments might not be adequate to restore our economic position with respect to our investment. Any uninsured loss could result in the corresponding nonperformance of or loss on our investment related to such property.

Terrorist attacks, other acts of violence or war or a prolonged economic slowdown may affect the real estate industry generally and our business, financial condition and results of operations.

We cannot predict the severity of the effect that potential future terrorist attacks would have on us. We may suffer losses as a result of the adverse impact of any future attacks and these losses may adversely impact our performance and may cause the market value of our securities to decline or be more volatile. A prolonged economic slowdown, a recession or declining real estate values, including, among other things, as a result of pandemics, could impair the performance of our investments and harm our financial condition and results of operations, increase our funding costs, limit our access to the capital markets or result in a decision by lenders not to extend credit to us. Losses resulting from these types of events may not be fully insurable.

The absence of affordable insurance coverage may adversely affect the general real estate lending market, lending volume and the market’s overall liquidity and may reduce the number of suitable investment opportunities available to us and the pace at which we are able to make investments. If the properties underlying our interests are unable to obtain affordable insurance coverage, the value of our interests could decline, and in the event of an uninsured loss, we could lose all or a portion of our investment.

21


 

Risks Related to Our Industry

A change in the federal conservatorship of Fannie Mae and Freddie Mac and related efforts, along with any changes in laws and regulations affecting the relationship between Fannie Mae, Freddie Mac and Ginnie Mae and the U.S. government, may materially adversely affect our business, financial condition and results of operations.

Fannie Mae and Freddie Mac are a major source of financing for multifamily real estate in the United States and provide guarantees for CMBS securitizations in which we have invested and expect to continue to invest. Following significant credit losses and concerns of liquidity during the 2007-2008 global financial crisis, Fannie Mae and Freddie Mac were placed in the conservatorship of the U.S. Federal Housing Finance Agency (the “FHFA”), their federal regulator, pursuant to its powers under The Federal Housing Finance Regulatory Reform Act of 2008, which was a part of the Housing and Economic Recovery Act of 2008. Under this conservatorship, Fannie Mae and Freddie Mac issued equity and derivative securities to the U.S. government in exchange for capital infusions and were required to reduce the amount of mortgage loans they own or for which they provide guarantees. As conservator, the FHFA has assumed all the powers of the shareholders, directors and officers with the goal of preserving and conserving their assets.

Since the conservatorship began, the U.S. Congress has considered a substantial number of bills that include comprehensive or incremental approaches to ending the conservatorship, winding down Fannie Mae and Freddie Mac or changing their purposes, businesses or operations. U.S. government departments and agencies, including the U.S Treasury and FHFA, have also published proposals which could lead to a release or exit from conservatorship. A decision by the U.S. government to eliminate or downscale Fannie Mae or Freddie Mac or to reduce government support for multifamily housing more generally may adversely affect the availability of CMBS securitizations as an investment or cause breaches in underlying loan covenants, and, as a result, may adversely affect our future growth. It may also adversely affect underlying interest rates, capital availability, development of multifamily communities and the value of multifamily assets, which may also adversely affect our future growth. In addition, reforms regarding Fannie Mae and Freddie Mac could negatively impact our ability to maintain an exclusion or exemption from the Investment Company Act.

Recent events related to the COVID-19 pandemic and the associated economic slowdown have raised concerns that Fannie Mae and Freddie Mac may need additional capital in order to meet their obligations as guarantors on trillions of dollars of CMBS securitizations. The market value of CMBS securitizations guaranteed by Fannie Mae and Freddie Mac today are highly dependent on the continued support by the U.S. government. If such support is modified or withdrawn, if the U.S. Treasury fails to inject new capital as need or if Fannie Mae and Freddie Mac are released from conservatorship, the market value of the CMBS securitizations they guaranteed could significantly decline, making it difficult for us to obtain repurchase agreement financing and could force us to sell assets at substantial losses. Furthermore, any policy changes to the relationship between Fannie Mae, Freddie Mac and the U.S. government may create market uncertainty and have the effect of reducing the actual or perceived credit quality of the CMBS securitizations. It may also interrupt the cash flow received by investors on the underlying CMBS.

All of the foregoing could materially adversely affect the availability, pricing, liquidity, market value and financing of our assets and materially adversely affect our business, operations, financial condition and book value per common share.

The Dodd-Frank Act and regulations implementing such legislation have had a substantial impact on the mortgage industry; these regulations, as well as new and pending regulations yet to be implemented under the Dodd-Frank Act and new and pending legislation intended to modify the Dodd-Frank Act may have an adverse impact on our business, financial condition, liquidity and results of operations.

The Dodd-Frank Act tasked many agencies with issuing a variety of new regulations, including rules related to mortgage origination, mortgage servicing, securitization transactions and derivatives. While a majority of the rulemaking requirements established by the Dodd-Frank Act have been finalized, some of the rulemakings remain in the proposal phase or have yet to be proposed. In addition, the executive branch has previously called for a comprehensive review of the Dodd-Frank Act that may result in the modification or repeal of certain of its components. For example, on May 24, 2018, former President Trump signed into law a financial services regulatory reform bill that received bipartisan support, the Economic Growth, Regulatory Relief, and Consumer Protection Act, or Economic Growth Act. The Economic Growth Act makes certain modifications to post-financial crisis regulatory requirements, including, among other things, improving consumer access to mortgage credit and tailoring regulations for certain bank holding companies, including raising the relevant thresholds for the application of the U.S. Federal Reserve’s enhanced prudential standards, as well as for the designation by the Financial Stability Oversight Council (the “FSOC”) of non-bank financial companies as systemically important. In addition, on October 31, 2018, the U.S. Federal Reserve issued a notice of proposed rulemaking that would build on the Federal Reserve’s existing tailoring of its enhanced prudential standards rules for domestic U.S. banking organizations and would be consistent with the changes from the Economic Growth Act. The comment period for such proposal ended on January 22, 2019. On April 8, 2019, the U.S. Federal Reserve issued a notice of proposed rulemaking that would revise the framework for applying the enhanced prudential standards applicable to foreign banking organizations under Section 165 of the Dodd-

22


 

Frank Act, as amended by the Economic Growth Act, by, among other things, amending standards relating to liquidity, risk management, stress testing, and single-counterparty credit limits. It is not possible at this stage to predict how additional political changes, regulatory changes under the Dodd-Frank Act and new and pending legislation intended to modify the Dodd-Frank Act related to, among other things, mortgage origination, mortgage servicing, securitization transactions and derivatives will affect our business, and there can be no assurance that such new or revised rules and regulations and new and pending legislation will not have an adverse effect on our business, financial condition, liquidity and results of operations.

The securitization process is subject to an evolving regulatory environment that may affect certain aspects of our current business.

As a result of the dislocation of the credit markets during the great recession from 2007-2009, and in anticipation of more extensive regulation, including regulations promulgated pursuant to the Dodd-Frank Act, the securitization industry has crafted and continues to craft changes to securitization practices, including changes to representations and warranties in securitization transaction documents, new underwriting guidelines and disclosure guidelines. Pursuant to the Dodd-Frank Act, various federal agencies, including the SEC, have promulgated regulations with respect to issues that affect securitizations.

As required by the Dodd-Frank Act, a collection of federal agencies have adopted a joint Risk Retention Rule that generally requires the sponsor of asset-backed securities to retain not less than 5% of the credit risk of the assets collateralizing the securities. The rule generally prohibits the sponsor or its affiliates from directly or indirectly hedging or otherwise selling or transferring the retained credit risk for a specified period of time, depending on the type of asset that is securitized. For purposes of the rule, the term “asset-backed security” means a fixed-income or other security collateralized by any type of self-liquidating financial asset (including a loan, a lease, a mortgage, or a secured or unsecured receivable) that allows the holder of the security to receive payments that depend primarily on cash flow from the asset, including, among other things, a collateralized mortgage obligation or a collateralized debt obligation. The Risk Retention Rule provides a variety of exemptions, including an exemption for asset-backed securities that are collateralized exclusively by residential mortgages that qualify as “qualified residential mortgages,” which are defined in turn as qualified mortgage loans under the Bureau of Consumer Financial Protection’s Ability to Repay Rule. As part of our strategy, we may acquire target assets that are not qualified mortgage loans (such as loans made primarily for business purposes). If we sponsor the securitization of such assets, we may be required to retain 5% of the credit risk of those assets, which would expose us to loss and could increase the administrative and operational cost of asset securitization.

On February 9, 2018, a three-judge panel of the United States Court of Appeals for the District of Columbia held, in The Loan Syndications and Trading Association v. Securities and Exchange Commission and Board of Governors of the U.S. Federal Reserve System, No. l:16-cv-0065 (the “LSTA Decision”), that collateral managers of “open market CLOs” (described in the LSTA Decision as CLOs where assets are acquired from “arms-length negotiations and trading on an open market”) are not “securitizers” or “sponsors” under the risk retention requirements of the Dodd-Frank Act and, therefore, are not subject to risk retention and do not have to comply with the Risk Retention Rule. In reaching this decision, the panel determined, among other things, that an asset manager that was not in the chain of title on the transferred assets could not be required to “retain” risk that it had never held. Although the LSTA Decision is limited by its terms to asset managers of open market CLOs, the court’s analysis may have broader implications with respect to compliance with the Risk Retention Rule, especially in the context of managed funds that utilize securitizations. Even though we have a Manager, we may be considered a securitizer or sponsor of securitizations, requiring us to hold risk retention in accordance with the Risk Retention Rule.

The current regulatory environment may be impacted by future legislative developments, such as amendments to key provisions of the Dodd-Frank Act, including provisions setting forth capital and risk retention requirements. In particular, the Economic Growth Act makes certain modifications to post-financial crisis regulatory requirements, including, among other things, improving consumer access to mortgage credit and tailoring regulations for certain bank holding companies, including raising the relevant thresholds for the application of the U.S. Federal Reserve’s enhanced prudential standards, as well as for the designation by the FSOC of non-bank financial companies as systemically important. While the Economic Growth Act will result in significant modifications to certain aspects of the Dodd-Frank Act and other post-financial crisis regulatory requirements, the immediate impact of the Economic Growth Act remains uncertain, as many of the provisions of the Economic Growth Act must be implemented through regulations issued by the federal regulatory agencies.

These legislative developments, and other proposed regulations affecting securitization, could alter the structure of securitizations in the future, pose additional risks to our participation in future securitizations or reduce or eliminate the economic incentives for participating in future securitizations, increase the costs associated with our origination, securitization or acquisition activities, or otherwise increase the risks or costs of our doing business.

23


 

If we were required to register with the U.S. Commodity Futures Trading Commission (the “CFTC”) as a Commodity Pool Operator, it could materially adversely affect our business, financial condition and results of operations.

Under Title VII of the Dodd-Frank Act, the CFTC was given jurisdiction over the regulation of swaps. Under rules implemented by the CFTC, operators of certain entities (including many mortgage REITs) may fall within the statutory definition of commodity pool operator (“CPO”), and, absent an applicable exemption or other relief from the CFTC, may be required to register with the CFTC as a CPO. As a result of numerous requests for no-action relief from CPO registration, in December 2012 the CFTC’s Division of Swap Dealer and Intermediary Oversight issued a no-action letter entitled “No-Action Relief from the Commodity Pool Operator Registration Requirement for Commodity Pool Operators of Certain Pooled Investment Vehicles Organized as Mortgage Real Estate Investment Trusts,” which permits a CPO to receive relief from registration requirements by filing a claim stating that the CPO meets the criteria specified in the no-action letter. We submitted a claim for relief within the required time period and believe we meet the criteria for such relief. There can be no assurance, however, that the CFTC will not modify or withdraw the no-action letter in the future or that we will be able to satisfy the criteria specified in the no-action letter in order to qualify for relief from CPO registration. The CFTC regulations, interpretation and guidance with respect to commodity pools may be revised, which may affect our regulatory status or cause us to modify or terminate the use of commodity interests in connection with our investment program. If we were required to register as a CPO in the future or change our business model to ensure that we can continue to satisfy the requirements of the no-action relief, it could materially and adversely affect our financial condition, our results of operations and our ability to operate our business. Furthermore, we may determine to register as a CPO hereafter, and in such event we will operate in a manner designed to comply with applicable CFTC requirements, which requirements may impose additional obligations on us or our investors.

We may need to foreclose on certain of the loans and/or exercise our “foreclosure option” under the terms of our investments we originate or acquire, which could result in losses that harm our results of operations and financial condition.

We may find it necessary or desirable to foreclose on certain of the loans and/or exercise our “foreclosure option” under the terms of our investments we originate or acquire, and this process may be lengthy and expensive. We cannot assure you as to the adequacy of the protection of the terms of the applicable loan or investment, including the validity or enforceability of the loan and/or investments and the maintenance of the anticipated priority and perfection of the applicable security interests, if any. Furthermore, claims may be asserted by lenders or borrowers that might interfere with enforcement of our rights. Borrowers may resist foreclosure actions by asserting numerous claims, counterclaims and defenses against us, including, without limitation, lender liability claims and defenses, even when the assertions may have no basis in fact, in an effort to prolong the foreclosure action and seek to force the lender into a modification of the loan or a favorable buy-out of the borrower’s position in the loan. In some states, foreclosure actions can take several years or more to litigate. At any time prior to or during the foreclosure proceedings, the borrower may file for bankruptcy, which would have the effect of staying the foreclosure actions and further delaying the foreclosure process and potentially result in a reduction or discharge of a borrower’s debt. Foreclosure may create a negative public perception of the related property, resulting in a diminution of its value. Even if we are successful in foreclosing on a loan and/or investment, the liquidation proceeds upon sale of the underlying real estate may not be sufficient to recover our cost basis in the loan and/or investment, resulting in a loss to us. Furthermore, any costs or delays involved in the foreclosure of the loan and/or investment or a liquidation of the underlying property will further reduce the net proceeds and, thus, increase the loss.

Liability relating to environmental matters may impact the value of properties that we may acquire or the properties underlying our investments.

Under various U.S. federal, state and local laws, an owner or operator of real property may become liable for the costs of removal of certain hazardous substances released on its property. These laws often impose liability without regard to whether the owner or operator knew of, or was responsible for, the release of such hazardous substances.

The presence of hazardous substances may adversely affect an owner’s ability to sell real estate or borrow using real estate as collateral. To the extent that an owner of a property underlying one of our investments becomes liable for removal costs, the ability of the owner to make payments to us may be reduced, which in turn may adversely affect the value of the relevant investment held by us and our ability to make distributions to our stockholders.

The presence of hazardous substances on a property may adversely affect our ability to sell the property upon a default and foreclosure of one of our investments and we may incur substantial remediation costs, thus harming our financial condition. The discovery of material environmental liabilities attached to such properties could have a material adverse effect on our results of operations and financial condition and our ability to make distributions to our stockholders.

24


 

We may be subject to lender liability claims, and if we are held liable under such claims, we could be subject to losses.

In recent years, a number of judicial decisions have upheld the right of borrowers to sue lending institutions on the basis of various evolving legal theories, collectively termed “lender liability.” Generally, lender liability is founded on the premise that a lender has either violated a duty, whether implied or contractual, of good faith and fair dealing owed to the borrower or has assumed a degree of control over the borrower resulting in the creation of a fiduciary duty owed to the borrower or its other creditors or stockholders. We cannot assure prospective investors that such claims will not arise or that we will not be subject to significant liability if a claim of this type did arise.

Our ability to generate returns for our stockholders through our investment, finance and operating strategies is subject to then-existing market conditions, and we may make significant changes to these strategies in response to changing market conditions.

We seek to provide attractive risk-adjusted returns to our stockholders over the long term. We intend to achieve this objective primarily by originating, structuring and investing in our target assets. In the future, to the extent that market conditions change and we have sufficient capital to do so, we may, depending on prevailing market conditions, change our investment guidelines in response to opportunities available in different interest rate, economic and credit environments. As a result, we cannot predict the percentage of our equity that will be invested in any of our target assets at any given time.

If we fail to develop, enhance and implement strategies to adapt to changing conditions in the real estate industry and capital markets, our financial condition and results of operations may be materially and adversely affected.

The manner in which we compete and the types of assets in which we seek to invest will be affected by changing conditions resulting from sudden changes in our industry, regulatory environment, the role and structures of government-sponsored enterprises (“GSEs”), the role of credit rating agencies or their rating criteria or process, or the U.S. and global economies generally. If we do not effectively respond to these changes, or if our strategies to respond to these changes are not successful, our financial condition and results of operations may be adversely affected. In addition, we may not be successful in executing our business strategies and, even if we successfully implement our business strategies, we may not ever generate revenues or profits.

Any credit ratings assigned to our loans and investments will be subject to ongoing evaluations and revisions and we cannot assure you that those ratings will not be downgraded.

Our loans and investments may be rated by rating agencies such as Moody’s Investors Service, Fitch Ratings or Standard & Poor’s. Any credit ratings on our loans and investments are subject to ongoing evaluation by credit rating agencies, and we cannot assure you that any such ratings will not be changed or withdrawn by a rating agency in the future if, in its judgment, circumstances warrant. If rating agencies assign a lower-than-expected rating or reduce or withdraw, or indicate that they may reduce or withdraw, their ratings of our loans and investments in the future, the value and liquidity of our investments could significantly decline, which would adversely affect the value of our portfolio and could result in losses upon disposition.

Some of our investments and investment opportunities may be in synthetic form.

Some of our investments and investment opportunities may be in synthetic form. Synthetic investments are contracts between parties whereby payments are exchanged based upon the performance of another security or asset, or “reference asset.” In addition to the risks associated with the performance of the reference asset, these synthetic interests carry the risk of the counterparty not performing its contractual obligations. Market standards, GAAP accounting methodology, regulatory oversight and compliance requirements, tax and other regulations related to these investments are evolving, and we cannot be certain that their evolution will not adversely impact the value or sustainability of these investments. Furthermore, our ability to invest in synthetic investments, other than through TRSs, may be severely limited by the REIT qualification requirements because synthetic investment contracts generally are not qualifying assets and do not produce qualifying income for purposes of the REIT asset and income tests.

We may invest in derivative instruments, which would subject us to increased risk of loss.

Subject to maintaining our qualification as a REIT, we may invest in derivative instruments. Derivative instruments, especially when purchased in large amounts, may not be liquid in all circumstances, so that in volatile markets we may not be able to close out a position without incurring a loss. The prices of derivative instruments, including swaps, futures, forwards and options, are highly volatile, and such instruments may subject us to significant losses. The value of such derivatives also depends upon the price of the underlying instrument or commodity. Such derivatives and other customized instruments also are subject to the risk of non-performance by the relevant counterparty. In addition, actual or implied daily limits on price fluctuations and speculative position limits on the exchanges or over-the-counter (“OTC”) markets in which we may conduct our transactions in derivative instruments may prevent prompt liquidation of positions, subjecting us to the potential of greater losses. Derivative instruments that may be purchased or sold by us may include instruments not traded on an exchange. The risk of nonperformance by the obligor on such an instrument may be greater, and the ease with which we can dispose of or enter into closing transactions with respect to such an instrument may be less than in the case of an exchange-traded instrument. In addition, significant disparities may exist between “bid” and “asked” prices for derivative instruments that are traded OTC and not on an exchange. Such OTC derivatives are also typically not subject to the same type of investor protections or governmental regulation as exchange-traded instruments.

25


 

In addition, we may invest in derivative instruments that are neither presently contemplated nor currently available, but which may be developed in the future, to the extent such opportunities are both consistent with our investment objectives and legally permissible. Any such investments may expose us to unique and presently indeterminate risks, the impact of which may not be capable of determination until such instruments are developed and/or we determine to make such an investment.

Rapid changes in the values of our real estate investments may make it more difficult for us to maintain our qualification as a REIT or exclusion from regulation under the Investment Company Act.

If the market value or income potential of real estate-related investments declines as a result of increased interest rates, prepayment rates or other factors, we may need to increase our real estate investments and income and/or liquidate our non-qualifying assets in order to maintain our REIT qualification or exclusion from Investment Company Act regulation. If a decline in real estate asset values and/or income occurs quickly, this may be especially difficult to accomplish. This difficulty may be exacerbated by the illiquid nature of any non-qualifying assets that we may own. We may have to make investment decisions that we otherwise would not make absent the REIT and Investment Company Act considerations.

As a consequence of our seeking to avoid registration under the Investment Company Act on an ongoing basis, we and/or our subsidiaries may be restricted from making certain investments or may structure investments in a manner that would be less advantageous to us than would be the case in the absence of such requirements. In particular, a change in the value of any of our assets could negatively affect our ability to avoid registration under the Investment Company Act and cause the need for a restructuring of our investment portfolio. For example, these restrictions may limit our and our subsidiaries’ ability to invest directly in mortgage-backed securities that represent less than the entire ownership in a pool of senior loans, debt and equity tranches of securitizations and certain asset-backed securities, non-controlling equity interests in real estate companies or in assets not related to real estate. In addition, seeking to avoid registration under the Investment Company Act may cause us and/or our subsidiaries to acquire or hold additional assets that we might not otherwise have acquired or held or dispose of investments that we and/or our subsidiaries might not have otherwise disposed of, which could result in higher costs or lower proceeds to us than we would have paid or received if we were not seeking to comply with such requirements. Thus, avoiding registration under the Investment Company Act may hinder our ability to operate solely on the basis of maximizing profits.

There can be no assurance that we and our subsidiaries will be able to successfully avoid operating as an unregistered investment company. If it were established that we were an unregistered investment company, there would be a risk that we would be subject to monetary penalties and injunctive relief in an action brought by the SEC, that we would be unable to enforce contracts with third parties, that third parties could seek to obtain rescission of transactions undertaken during the period it was established that we were an unregistered investment company, and that we would be subject to limitations on corporate leverage that would have an adverse impact on our investment returns.

If we were required to register as an investment company under the Investment Company Act, we would become subject to substantial regulation with respect to our capital structure (including our ability to use borrowings), management, operations, transactions with affiliated persons (as defined in the Investment Company Act) and portfolio composition, including disclosure requirements and restrictions with respect to diversification and industry concentration and other matters. Compliance with the Investment Company Act would, accordingly, limit our ability to make certain investments and require us to significantly restructure our business plan, which could materially adversely affect our ability to pay distributions to our stockholders.

We are an “emerging growth company” and a “smaller reporting company” under the federal securities laws and will be subject to reduced public company reporting requirements.

We are an “emerging growth company,” as defined in the JOBS Act and are eligible to take advantage of certain exemptions from, or reduced disclosure obligations relating to, various reporting requirements that are normally applicable to public companies.

We could remain an “emerging growth company” until the earliest of (1) the last day of the fiscal year following the fifth anniversary of becoming a public company, (2) the last day of the first fiscal year in which we have total annual gross revenue of $1.07 billion or more, (3) the date on which we are deemed to be a “large accelerated filer” as defined in Rule 12b-2 under the Exchange Act (which would occur if the market value of our common stock held by non-affiliates exceeds $700 million, measured as of the last business day of our most recently completed second fiscal quarter, and we have been publicly reporting for at least 12 months) or (4) the date on which we have, during the preceding three year period, issued more than $1.0 billion in non-convertible debt. Under the JOBS Act, emerging growth companies are not required to, among other things, (1) provide an auditor’s attestation report on management’s assessment of the effectiveness of internal control over financial reporting, pursuant to Section 404 of the Sarbanes-Oxley Act of 2002 (the “Sarbanes-Oxley Act”), (2) provide certain disclosures relating to executive compensation generally required for larger public companies or (3) hold stockholder advisory votes on executive compensation. We intend to take advantage of the JOBS Act exemptions that are applicable to us. Some investors may find our securities less attractive as a result.

26


 

Additionally, the JOBS Act provides that an “emerging growth company” may take advantage of an extended transition period for complying with new or revised accounting standards that have different effective dates for public and private companies. This means an “emerging growth company” can delay adopting certain accounting standards until such standards are otherwise applicable to private companies. We have elected to take advantage of this extended transition period. As a result of this election, our financial statements may not be comparable to companies that comply with public company effective dates for such new or revised standards. We may elect to comply with public company effective dates at any time, and such election would be irrevocable pursuant to Section 107(b) of the JOBS Act.

Similarly, as a smaller reporting company, we may take advantage of certain exemptions from various reporting requirements that are applicable to other public companies that are not “smaller reporting companies,” including, but not limited to, reduced disclosure obligations regarding executive compensation in our periodic reports and proxy statements. We may be a smaller reporting company even after we are no longer an “emerging growth company.”

Although we are an emerging growth company and smaller reporting company, the requirements of being a public company, including compliance with the reporting requirements of the Exchange Act and the requirements of the Sarbanes-Oxley Act, may strain our resources, increase our costs and place additional demands on management, and we may be unable to comply with these requirements in a timely or cost-effective manner.

As a public company with listed equity securities, we are required to comply with new laws, regulations and requirements, certain corporate governance provisions of the Sarbanes-Oxley Act, related regulations of the SEC, including compliance with the reporting requirements of the Exchange Act and the requirements of the New York Stock Exchange (the “NYSE”). Complying with these statutes, regulations and requirements will occupy a significant amount of time of our Board and management and will require us to incur significant costs and expenses. As a result of being a public company, we are required to:

 

institute and maintain a more comprehensive compliance function;

 

design, establish, evaluate and maintain a system of internal controls over financial reporting in compliance with the requirements of Section 404 of the Sarbanes-Oxley Act and the related rules and regulations of the SEC and the Public Company Accounting Oversight Board (the “PCAOB”);

 

comply with rules promulgated by the NYSE;

 

prepare and distribute periodic public reports in compliance with our obligations under federal securities laws;

 

establish and maintain new internal policies, such as those relating to disclosure controls and procedures and insider trading;

 

involve and retain to a greater degree outside counsel and accountants in the above activities; and

 

establish and maintain an investor relations function.

If our profitability is adversely affected because of these additional costs, it could have a negative effect on the trading price of our securities.

Risks Related to Our Indebtedness and Financing Strategy

We have a substantial amount of indebtedness which may limit our financial and operating activities and may adversely affect our ability to incur additional debt to fund future needs.

As December 31, 2020, we have approximately $1,001.9 million of indebtedness outstanding related to our portfolio, excluding indebtedness relating to the portion of the CMBS that we do not own, but are required to consolidate pursuant to applicable accounting standards. On October 15, 2020, our OP issued $36.5 million of its Notes due 2025, which we guaranteed. The Notes are governed by note purchase agreements that contain covenants that require us to, among others, maintain a maximum net debt to equity ratio, a minimum net asset value, a minimum senior debt service coverage ratio and a minimum consolidated unencumbered assets ratio. The note purchase agreements contain other customary covenants and events of default.

Payments of principal and interest on borrowings may leave us with insufficient cash resources to acquire additional investments or pay the dividends necessary to maintain our REIT qualification. Our level of debt and the limitations imposed on us by our debt agreements could have significant adverse consequences, including the following:

 

require us to dedicate a substantial portion of cash flow from operations to the payment of principal, and interest on, indebtedness, thereby reducing the funds available for other purposes;

27


 

 

make it more difficult for us to borrow additional funds as needed or on favorable terms, which could, among other things, adversely affect our ability to meet operational needs;

 

force us to dispose of one or more of our investments, possibly on unfavorable terms or in violation of certain covenants to which we may be subject;

 

subject us to increased sensitivity to interest rate increases;

 

make us more vulnerable to economic downturns, adverse industry conditions or catastrophic external events;

 

limit our ability to withstand competitive pressures;

 

limit our ability to refinance our indebtedness at maturity or the refinancing terms may be less favorable than the terms of our original indebtedness;

 

reduce our flexibility in planning for or responding to changing business, industry and economic conditions; and/or

 

place us at a competitive disadvantage to competitors that have relatively less debt than we have.

If any one of these events were to occur, our financial condition, results of operations, cash flow and trading price of our securities could be adversely affected.

Any credit facilities (including term loans and revolving facilities), debt securities, repurchase agreements, warehouse facilities and securitizations may impose restrictive covenants, which may restrict our flexibility to determine our operating policies and investment strategy.

We intend to enter into agreements with various counterparties to finance our operations, which may include entering into credit facilities (including term loans and revolving facilities), repurchase agreements, warehouse facilities and securitizations and/or issuing debt securities. The documents that govern these agreements may contain customary affirmative and negative covenants, including financial covenants applicable to us that may restrict our flexibility to determine our operating policies and investment strategy. In particular, these agreements may require us to maintain a specific net debt to equity ratio, minimum net asset value, senior debt service coverage ratio, consolidated unencumbered assets ratio, or, among others, specified minimum levels of capacity under our credit facilities and cash. As a result, we may not be able to leverage our assets as fully as we would otherwise choose, which could reduce our return on assets. If we are unable to meet these collateral obligations, our financial condition and prospects could deteriorate significantly. In addition, lenders may require that our Manager continue to serve in such capacity. If we fail to meet or satisfy any of these covenants, we would be in default under these agreements, and our lenders could elect to declare outstanding amounts due and payable, terminate their commitments, require the posting of additional collateral and enforce their interests against existing collateral. We may also be subject to cross-default and acceleration rights in our other debt arrangements. Further, this could also make it difficult for us to satisfy the distribution requirements necessary to maintain our qualification as a REIT for U.S. federal income tax purposes.

Inability to access funding could have a material adverse effect on our results of operations, financial condition and business.

Our ability to fund our loans and investments may be impacted by our ability to secure bank credit facilities (including term loans and revolving facilities), warehouse facilities and structured financing arrangements, public and private debt issuances and derivative instruments, in addition to transaction or asset specific funding arrangements and additional repurchase agreements on acceptable terms. We may also rely on short-term financing that would be especially exposed to changes in availability. Our access to sources of financing will depend upon a number of factors, over which we have little or no control, including:

 

general economic or market conditions;

 

the market’s view of the quality of our assets;

 

the market’s perception of our growth potential;

 

our current and potential future earnings and cash distributions; and

 

the market price of our securities.

28


 

We may need to periodically access the capital markets to raise cash to fund new loans and investments. Unfavorable economic or capital market conditions may increase our funding costs, limit our access to the capital markets or could result in a decision by our potential lenders not to extend credit. An inability to successfully access the capital markets could limit our ability to grow our business and fully execute our business strategy and could decrease our earnings and liquidity. In addition, any dislocation or weakness in the capital and credit markets could adversely affect our lenders and could cause one or more of our lenders to be unwilling or unable to provide us with financing or to increase the costs of that financing. In addition, as regulatory capital requirements imposed on our lenders are increased, they may be required to limit, or increase the cost of, financing they provide to us. In general, this could potentially increase our financing costs and reduce our liquidity or require us to sell assets at an inopportune time or price. We cannot make assurances that we will be able to obtain any additional financing on favorable terms or at all.

We are subject to counterparty risk associated with our debt obligations.

Our counterparties for critical financial relationships may include both domestic and international financial institutions. These institutions could be severely impacted by credit market turmoil, changes in legislation, allegations of civil or criminal wrongdoing and may as a result experience financial or other pressures. In addition, if a lender or counterparty files for bankruptcy or becomes insolvent, our borrowings under financing agreements with them may become subject to bankruptcy or insolvency proceedings, thus depriving us, at least temporarily, of the benefit of these assets. Such an event could restrict our access to financing and increase our cost of capital. If any of our counterparties were to limit or cease operation, it could lead to financial losses for us.

Hedging may adversely affect our earnings, which could reduce our cash available for distribution to our stockholders.

Subject to qualifying and maintaining our qualification as a REIT, we may pursue various hedging strategies to seek to reduce our exposure to adverse changes in interest rates and fluctuations in currencies. Our hedging activity will vary in scope based on the level and volatility of interest rates, exchange rates, the type of assets held and other changing market conditions. Interest rate and currency hedging may fail to protect or could adversely affect us because, among other things:

 

interest rate and/or credit hedging can be expensive and may result in us generating less net income;

 

available interest rate hedges may not correspond directly with the interest rate for which protection is sought;

 

due to a credit loss, prepayment or asset sale, the duration of the hedge may not match the duration of the related asset or liability;

 

the amount of income that a REIT may earn from hedging transactions (other than hedging transactions that satisfy certain requirements of the Code or that are done through a TRS) to offset interest rate losses is limited by U.S. federal income tax provisions governing REITs;

 

the credit quality of the hedging counterparty owing money on the hedge may be downgraded to such an extent that it impairs our ability to sell or assign our side of the hedging transaction;

 

the hedging counterparty owing money in the hedging transaction may default on its obligation to pay;

 

we may fail to recalculate, readjust and execute hedges in an efficient manner; and

 

legal, tax and regulatory changes could occur and may adversely affect our ability to pursue our hedging strategies and/or increase the costs of implementing such strategies.

Any hedging activity in which we engage may materially and adversely affect our results of operations and cash flows. Therefore, while we may enter into such transactions seeking to reduce risks, unanticipated changes in interest rates or credit spreads may result in poorer overall investment performance than if we had not engaged in any such hedging transactions. In addition, the degree of correlation between price movements of the instruments used in a hedging strategy and price movements in the portfolio positions or liabilities being hedged may vary materially. Moreover, for a variety of reasons, we may not seek to establish a perfect correlation between such hedging instruments and the portfolio positions or liabilities being hedged. Any such imperfect correlation may prevent us from achieving the intended hedge and furthermore may expose us to risk of loss.

In addition, some hedging instruments involve additional risk because they are not traded on regulated exchanges, guaranteed by an exchange or its clearing house, or regulated by any U.S. or foreign governmental authorities. Consequently, we cannot make assurances that a liquid secondary market will exist for hedging instruments purchased or sold, and we may be required to maintain a position until exercise or expiration, which could result in significant losses. In addition, regulatory requirements with respect to derivatives, including eligibility of counterparties, reporting, recordkeeping, exchange of margin, financial responsibility or segregation of customer funds and positions are still under development and could impact our hedging transactions and how we and our counterparty must manage such transactions.

29


 

We are subject to counterparty risk associated with our hedging activities.

We are subject to credit risk with respect to the counterparties to derivative contracts (whether a clearing corporation in the case of exchange-traded instruments or another third party in the case of OTC instruments). If a counterparty becomes bankrupt or otherwise fails to perform its obligations under a derivative contract due to financial difficulties, we may experience significant delays in obtaining any recovery under the derivative contract in a dissolution, assignment for the benefit of creditors, liquidation, winding-up, bankruptcy, or other analogous proceeding. In the event of the insolvency of a counterparty to a derivative transaction, the derivative transaction would typically be terminated at its fair market value. If we are owed this fair market value in the termination of the derivative transaction and its claim is unsecured, we will be treated as a general creditor of such counterparty, and will not have any claim with respect to the underlying security. We may obtain only a limited recovery or may obtain no recovery in such circumstances. In addition, the business failure of a counterparty with whom we enter into a hedging transaction will most likely result in its default, which may result in the loss of potential future value and the loss of our hedge and force us to cover our commitments, if any, at the then current market price. As of December 31, 2020, the Company has not entered into any derivative contracts or conducted any hedging activities.

We may enter into hedging transactions that could expose us to contingent liabilities in the future.

Subject to qualifying and maintaining our qualification as a REIT, part of our investment strategy may involve entering into hedging transactions that could require us to fund cash payments in certain circumstances (such as the early termination of the hedging instrument caused by an event of default or other early termination event, or the decision by a counterparty to request margin securities it is contractually owed under the terms of the hedging instrument). The amount due with respect to an early termination would generally be equal to the unrealized loss of such open transaction positions with the respective counterparty and could also include other fees and charges. These economic losses will be reflected in our results of operations, and our ability to fund these obligations will depend on the liquidity of our assets and access to capital at the time, and the need to fund these obligations could adversely affect our results of operations and financial condition.

We may fail to qualify for, or choose not to elect, hedge accounting treatment.

We expect to account for any derivative and hedging transactions in accordance with Topic 815 of the Financial Accounting Standards Board’s (“FASB”) Accounting Standard Codification (“ASC”). Under these standards, we may fail to qualify for, or choose not to elect, hedge accounting treatment for a number of reasons, including if we fail to satisfy ASC Topic 815 hedge documentation and hedge effectiveness assessment requirements or our instruments are not highly effective. If we fail to qualify for, or choose not to elect, hedge accounting treatment, our operating results may suffer because losses on the derivatives that we enter into may not be offset by a change in the fair value of the related hedged transaction or item.

Any credit facilities (including term loans and revolving facilities), repurchase agreements, warehouse facilities and securitizations that we may use to finance our assets may require us to provide additional collateral or pay down debt.

We expect to utilize credit facilities, repurchase agreements, warehouse facilities, securitizations and other forms of financing to finance our assets if they are available on acceptable terms. In the event we utilize these financing arrangements, they would involve the risk that the market value of our assets pledged or sold by us to the repurchase agreement counterparty, provider of the credit facility, lender of the warehouse facility or the securitization counterparty may decline in value, in which case the applicable creditor may require us to provide additional collateral or to repay all or a portion of the funds advanced. We may not have the funds available to repay our debt at that time, which would likely result in defaults unless we are able to raise the funds from alternative sources, which we may not be able to achieve on favorable terms or at all. Posting additional collateral would reduce our liquidity and limit our ability to leverage our assets. If we cannot meet these requirements, the applicable creditor could accelerate our indebtedness, increase the interest rate on advanced funds and terminate our ability to borrow funds from them, which could materially and adversely affect our financial condition and ability to implement our business plan. In addition, in the event that the applicable creditor files for bankruptcy or becomes insolvent, our loans may become subject to bankruptcy or insolvency proceedings, thus depriving us, at least temporarily, of the benefit of these assets. Such an event could restrict our access to credit and increase our cost of capital. The applicable creditor may also require us to maintain a certain amount of cash or set aside assets sufficient to maintain a specified liquidity position that would allow us to satisfy our collateral obligations. As a result, we may not be able to leverage our assets as fully as we would choose which could reduce our return on assets. In the event that we are unable to meet these collateral obligations, our financial condition and prospects could deteriorate rapidly.

30


 

If a counterparty to a repurchase agreement defaults on its obligation to resell the underlying security back to us at the end of the purchase agreement term, or if the value of the underlying asset has declined as of the end of that term, or if we default on our obligations under the repurchase agreement, we may incur losses.

Under any repurchase agreements we enter into, we will sell the assets to lenders (i.e., repurchase agreement counterparties) and receive cash from the lenders. The lenders are obligated to resell the same assets back to us at the end of the term of the repurchase agreement. Because the cash that we receive from the lender when we initially sell the assets to the lender is less than the value of those assets (the difference being the “haircut”), if the lender defaults on its obligation to resell the same assets back to us, we would incur a loss on the repurchase agreement equal to the amount of the haircut (assuming there was no change in the value of the securities). We would also incur losses on a repurchase agreement if the value of the underlying assets has declined as of the end of the repurchase agreement term, because we would have to repurchase the assets for their initial value but would receive assets worth less than that amount. Further, if we default on our obligations under a repurchase agreement, the lender will be able to terminate the repurchase agreement and cease entering into any other repurchase agreements with us. Any repurchase agreements we enter into are likely to contain cross-default provisions, so that if a default occurs under any repurchase agreement, the lender can also declare a default with respect to all other repurchase agreements they have with us. If a default occurs under any of our repurchase agreements and a lender terminates one or more of its repurchase agreements, we may need to enter into replacement repurchase agreements with different lenders. There can be no assurance that we will be successful in entering into such replacement repurchase agreements on the same terms as the repurchase agreements that were terminated or at all. Any losses that we incur on our repurchase agreements could adversely affect our earnings and thus our cash available for distribution to stockholders.

Changes to, or the elimination of, LIBOR may adversely affect interest expense related to our loans and investments.

In a speech on July 27, 2017, Andrew Bailey, the Chief Executive of the Financial Conduct Authority of the U.K. (the “FCA”) announced the FCA’s intention to cease sustaining LIBOR after 2021. The FCA has statutory powers to require panel banks to contribute to LIBOR where necessary. The FCA has decided not to ask, or to require, that panel banks continue to submit contributions to LIBOR beyond the end of 2021. The FCA has indicated that it expects that the current panel banks will voluntarily sustain LIBOR until the end of 2021. The FCA’s intention is that after 2021, it will no longer be necessary for the FCA to ask, or to require, banks to submit contributions to LIBOR. The FCA does not intend to sustain LIBOR through using its influence or legal powers beyond that date. It is possible that the ICE Benchmark Administration Limited (formerly NYSE Euronext Rate Administration Limited) and the panel banks could continue to produce LIBOR on the current basis after 2021, if they are willing and able to do so, but we cannot make assurances that LIBOR will survive in its current form, or at all. The ICE Benchmark Administration Limited also recently announced that it will consult on its intention to extend the publication of LIBOR to June 30, 2023. The U.S. Federal Reserve, in conjunction with the Alternative Reference Rates Committee, a steering committee comprised of large U.S. financial institutions, is considering replacing U.S.-dollar LIBOR with the Secured Overnight Financing Rate (“SOFR”), a new index calculated by short-term repurchase agreements, backed by Treasury securities. Although there have been a few issuances utilizing SOFR or the Sterling Over Night Index Average, an alternative reference rate that is based on transactions, it is unknown whether these alternative reference rates will attain market acceptance as replacements for LIBOR.

Approximately 13.3% of our portfolio as of December 31, 2020 pays interest at a variable rate that is tied to LIBOR. If LIBOR is no longer available, we may need to renegotiate some of our agreements to determine a replacement index or rate of interest. There is currently no definitive information regarding the future utilization of LIBOR or of any particular replacement rate. As such, the potential effect of any such event on our cost of capital and net investment income cannot yet be determined and any changes to benchmark interest rates could increase our financing costs, which could impact our results of operations, cash flows and the market value of our investments. In addition, the elimination of LIBOR and/or changes to another index could result in mismatches with the interest rate of investments that we are financing.

Risks Related to Our Corporate Structure

We have limited operating history as a standalone company and may not be able to operate our business successfully, find suitable investments, or generate sufficient revenue to make or sustain distributions to our stockholders.

We were organized on June 7, 2019 and have limited operating history as a standalone company. We may not be able to operate our business successfully, find suitable investments or implement our operating policies and strategies. Our ability to provide attractive risk-adjusted returns to our stockholders over the long term depends on our ability both to generate sufficient cash flow to pay an attractive dividend and to achieve capital appreciation, and we may not be able to do either. Similarly, we may not be able to generate sufficient revenue from operations to pay our operating expenses and make distributions to stockholders. The results of our operations will depend on several factors, including the availability of opportunities for the acquisition or origination of target assets, the level and volatility of interest rates, the availability of equity capital as well as adequate short- and long-term financing, conditions in the financial markets and economic conditions.

31


 

In addition, our future operating results and financial data may vary materially from the historical operating results and financial data contained in this annual report because of a number of factors. Consequently, the historical financial statements contained in this annual report may not be useful in assessing our likely future performance.

We depend upon key personnel of our Manager and its affiliates.

We are an externally managed REIT and therefore we do not have any internal management capacity and only have accounting employees. We will depend to a significant degree on the diligence, skill and network of business contacts of the management team and other key personnel of our Manager, including Messrs. Dondero, Goetz, Mitts, McGraner, Sauter, Richards and Willmore, all of whom may be difficult to replace. We expect that our Manager will evaluate, negotiate, structure, close and monitor our loans and investments in accordance with the terms of the Management Agreement.

We will also depend upon the senior professionals of our Manager to maintain relationships with sources of potential loans and investments, and we intend to rely upon these relationships to provide us with potential investment opportunities. We cannot assure you that these individuals will continue to provide indirect investment advice to us. If these individuals, including the members of the management team of our Manager, do not maintain their existing relationships with our Manager, maintain existing relationships or develop new relationships with other sources of investment opportunities, we may not be able to grow our investment portfolio. In addition, individuals with whom the senior professionals of our Manager have relationships are not obligated to provide us with investment opportunities. Therefore, we can offer no assurance that these relationships will generate investment opportunities for us.

We are dependent upon our Manager and its affiliates to conduct our day-to-day operations; thus, adverse changes in their financial health or our relationship with them could cause our operations to suffer.

We are dependent on our Manager and its affiliates to manage our operations and originate, structure and manage our loans and investments. All of our investment decisions are made by our Manager, subject to general oversight by our Manager’s investment committee and our Board. Any adverse changes in the financial condition of our Manager or its affiliates, or our relationship with our Manager, could hinder our Manager’s ability to successfully manage our operations and our portfolio of loans and investments, which could materially adversely affect our business, results of operations, financial condition and ability to make distributions to our stockholders.

Our Manager manages our portfolio pursuant to very broad investment guidelines and is not required to seek the approval of our Board for each investment, financing, asset allocation or hedging decision made by it, which may result in our making riskier investments and which could materially and adversely affect us.

Our Manager is authorized to follow very broad investment guidelines that provide it with substantial discretion in investment, financing, asset allocation and hedging decisions. Our Board will periodically review our investment guidelines and our portfolio but will not, and is not required to, review and approve in advance all of our proposed investments or our Manager’s financing, asset allocation or hedging decisions. In addition, in conducting periodic reviews, our directors may rely primarily on information provided, or recommendations made, to them by our Manager or its affiliates. Subject to qualifying and maintaining our REIT qualification and our exclusion from regulation under the Investment Company Act, our Manager has significant latitude within the broad investment guidelines in determining the types of investments it makes for us, and how such investments are financed or hedged, which could result in investment returns that are substantially below expectations or losses, which could materially and adversely affect us.

We may not replicate the historical results achieved by other entities managed or sponsored by affiliates of our Manager, members of our Manager’s management team or by our Sponsor or its affiliates.

Our primary focus in making loans and investments generally differs from that of existing investment funds, accounts or other investment vehicles that are or have been managed by affiliates of our Manager, members of our Manager’s management team, our Sponsor or affiliates of our Sponsor. Past performance is not a guarantee of future results, and there can be no assurance that we will achieve comparable results of those Sponsor affiliates. In addition, investors in our securities are not acquiring an interest in any such investment funds, accounts or other investment vehicles that are or have been managed by members of our Manager’s management team or our Sponsor or its affiliates. We also cannot assure you that we will replicate the historical results achieved by members of the management team, and we caution you that our investment returns could be substantially lower than the returns achieved by them in prior periods. Additionally, all or a portion of the prior results may have been achieved in particular market conditions which may never be repeated.

32


 

The Management Agreement may be terminated by (a) us, for cause (as defined in the Management Agreement), on 30 days’ written notice, (b) either party, without cause, with 180 days’ written notice to the other party or (c) our Manager, upon 30 days’ written notice if we materially breach the agreement. If the Management Agreement is terminated for any one of these reasons, we may not be able to find a suitable replacement, resulting in a disruption in our operations that could adversely affect our financial condition, business, and results of operations and cash flows.

The Management Agreement may be terminated by (a) us, for cause (as defined in the Management Agreement), on 30 days’ written notice, (b) either party, without cause, with 180 days’ written notice to the other party or (c) our Manager, upon 30 days’ written notice if we materially breach the agreement. If the Management Agreement is terminated and no suitable replacement is found, we may not be able to execute our business plan. In addition, the coordination of our internal management and investment activities is likely to suffer if we are unable to identify and reach an agreement with a single institution or group of executives having the expertise possessed by our Manager and its affiliates. Even if we are able to retain comparable management, the integration of such management and its lack of familiarity with our investment objectives may result in additional costs and time delays that may adversely affect our business, financial condition, results of operations and cash flows. Furthermore, we may incur certain costs in connection with a termination or non-renewal of the Management Agreement, including a termination fee equal to three times the Manager’s Annual Fee (unless the Management Agreement is terminated for cause).

Our Manager maintains a contractual as opposed to a fiduciary relationship with us. Our Manager’s liability is limited under the Management Agreement, and we have agreed to indemnify our Manager against certain liabilities.

Our Manager maintains a contractual as opposed to a fiduciary relationship with us. Under the terms of the Management Agreement, our Manager and its affiliates and their respective partners, members, officers, directors, employees and agents will not be liable to us (including but not limited to (1) any act or omission in connection with the conduct of our business that is determined in good faith to be in or not opposed to our best interest, (2) any act or omission based on the suggestions of certain professional advisors, (3) any act or omission by us, or (4) any mistake, negligence, misconduct or bad faith of certain brokers or other agents), unless any act or omission constitutes bad faith, fraud, willful misfeasance, intentional misconduct, gross negligence or reckless disregard of duties. We have also agreed to indemnify our Manager and its affiliates and their respective partners, members, officers, directors, employees and agents from and against any and all claims, liabilities, damages, losses, costs and expenses that are incurred and arise out of or in connection with our business or investments, or the performance by the indemnitee of its responsibilities under the Management Agreement, provided that the conduct at issue did not constitute bad faith, fraud, willful misfeasance, intentional misconduct, gross negligence or reckless disregard of duties. As a result, we could experience poor performance or losses for which our Manager would not be liable.

Under the terms of the Management Agreement, our Manager will indemnify and hold us harmless from all claims, liabilities, damages, losses, costs and expenses, including amounts paid in satisfaction of judgments, in compromises and settlements, as fines and penalties and legal or other costs and expenses of investigating or defending against any claim or alleged claim, of any nature whatsoever, known or unknown, liquidated or unliquidated, that are incurred by reason of our Manager’s bad faith, fraud, willful misfeasance, intentional misconduct, gross negligence or reckless disregard of its duties; provided, however, that our Manager will not be held responsible for any action of our Board in following or declining to follow any written advice or written recommendation given by our Manager. However, the aggregate maximum amount that our Manager may be liable to us pursuant to the Management Agreement will, to the extent not prohibited by law, never exceed the amount of the management fees received by our Manager under the Management Agreement prior to the date that the acts or omissions giving rise to a claim for indemnification or liability have occurred. In addition, our Manager will not be liable for special, exemplary, punitive, indirect, or consequential loss, or damage of any kind whatsoever, including without limitation lost profits. The limitations described in the preceding two sentences will not apply, however, to the extent such damages are determined in a final binding non-appealable court or arbitration proceeding to result from the bad faith, fraud, willful misfeasance, intentional misconduct, gross negligence or reckless disregard of our Manager’s duties.

We may change our targeted investments without stockholder consent.

Our current portfolio of investments consists primarily of first-lien mortgage loans, multifamily CMBS B-Pieces, CMBS I/O Strips, mezzanine loans and preferred equity and common stock investments. Though this is our current target portfolio, we may make adjustments to our target portfolio based on real estate market conditions and investment opportunities, and we may change our targeted investments and investment guidelines at any time without the consent of our stockholders. Any such change could result in our making investments that are different from, and possibly riskier than, the investments described in this annual report. These policies may change over time. A change in our targeted investments or investment guidelines, which may occur without notice to you or without your consent, may increase our exposure to interest rate risk, default risk and real estate market fluctuations, all of which could adversely affect the value of our securities and our ability to make distributions to you. We intend to disclose any changes in our investment policies in our next required periodic report.

33


 

We will pay substantial fees and expenses to our Manager and its affiliates, which payments increase the risk that you will not earn a profit on your investment.

Pursuant to the Management Agreement, we will pay significant fees to our Manager and its affiliates. Those fees include management fees and obligations to reimburse our Manager and its affiliates for expenses they incur in connection with their providing services to us, including certain personnel services. Additionally, we have adopted a long-term incentive plan that provides us the ability to grant awards to employees of our Manager and its affiliates. For additional information on these fees and the fees paid to our Manager, see “Item 1. BusinessOur Management Agreement” and Note 13 to our consolidated financial statements for more information.

If we internalize our management functions, we may not achieve the perceived benefits of the internalization transaction.

In the future, our Board may consider internalizing the functions performed for us by our Manager by, among other methods, acquiring our Manager’s assets. The method by which we could internalize these functions could take many forms. There is no assurance that internalizing our management functions will be beneficial to us and our stockholders. An acquisition of our Manager could result in dilution of your interest as a stockholder and could reduce earnings per share. Additionally, we may not realize the perceived benefits or we may not be able to properly integrate a new staff of managers and employees or we may not be able to effectively replicate the services provided previously by our Manager or its affiliates. Internalization transactions, including, without limitation, transactions involving the acquisition of affiliated advisors have also, in some cases, been the subject of litigation. Even if these claims are without merit, we could be forced to spend significant amounts of money defending claims which would reduce the amount of funds available for us to invest and to pay distributions. All of these factors could have a material adverse effect on our results of operations, financial condition and ability to pay distributions.

There are significant potential conflicts of interest that could affect our investment returns.

As a result of our arrangements with our Sponsor and our Manager, there may be times when our Sponsor and our Manager or their affiliated persons have interests that differ from those of our stockholders, giving rise to a conflict of interest.

Our directors and management team serve or may serve as officers, directors or principals of entities that operate in the same or a related line of business as we do, or of investment funds managed by our Manager or its affiliates. Similarly, our Manager or its affiliates may have other clients with similar, different or competing investment objectives, including NexPoint Residential Trust, Inc. (“NXRT”), a publicly traded multi-family REIT, VineBrook Homes Trust, Inc. (“VineBrook”), a non-public single-family rental REIT, and NexPoint Hospitality Trust, Inc. (“NHT”), a publicly traded hospitality REIT listed on the TSX Venture Exchange (“TSXV”), each of which is also managed by members of our management team. In serving in these multiple capacities, they may have obligations to other clients or investors in those entities, the fulfillment of which may not be in the best interest of us or our stockholders. For example, the management team of our Manager has, and will continue to have, management responsibilities for other investment funds, accounts or other investment vehicles managed or sponsored by our Manager and its affiliates. Our investment objectives may overlap with the investment objectives of such affiliated investment funds, accounts or other investment vehicles. As a result, those individuals may face conflicts in the allocation of investment opportunities among us and other investment funds or accounts advised by or affiliated with our Manager and its affiliates. Our Manager will seek to allocate investment opportunities among eligible accounts in a manner consistent with its allocation policy. However, we can offer no assurance that such opportunities will be allocated to us fairly or equitably in the short-term or over time.

The recent Chapter 11 bankruptcy filing by Highland Capital Management, L.P. (“Highland”) may have materially adverse consequences on our business, financial condition and results of operations.

On October 16, 2019, Highland, a former affiliate of our Sponsor, filed for Chapter 11 bankruptcy protection with the United States Bankruptcy Court for the District of Delaware (the “Highland Bankruptcy”), which was subsequently transferred to the United States Bankruptcy Court for the Northern District of Texas (the “Bankruptcy Court”). On January 9, 2020, the Bankruptcy Court approved a change of control of Highland, which involved the resignation of James Dondero as the sole director of, and the appointment of an independent board to, Highland’s general partner. On September 21, 2020, Highland filed a plan of reorganization and disclosure statement with the Bankruptcy Court, which was subsequently amended (the “Fifth Amended Plan of Reorganization”). On October 9, 2020, Mr. Dondero resigned as an employee of Highland and as portfolio manager for all Highland-advised funds. As a result of these changes, our Sponsor is no longer under common control with Highland. On February 8, 2021, the Bankruptcy Court announced its intent to confirm Highlands’s Fifth Amended Plan of Reorganization.  While neither our Sponsor nor our Manager were parties to the bankruptcy filing, the Highland Bankruptcy could expose our Sponsor, our Manager, our affiliates, our management and/or us to negative publicity, which might adversely affect our reputation and/or investor confidence in us, and/or future capital raising activities. In addition, the Highland Bankruptcy may be both time consuming and disruptive to our operations and cause significant diversion of management attention and resources which may materially and adversely affect our business, financial condition and results of operations. Further, the Highland Bankruptcy has and may continue to expose our Sponsor, our Manager and our affiliates to claims arising out of our former relationship with Highland that could have an adverse effect on our business, financial condition and results of operations.

34


 

Further, under the Fifth Amended Plan of Reorganization, Highland was expected to continue to provide certain back office and administrative services, including services under a Shared Services Agreement to our Sponsor. Under this Agreement, our Manager would have been able to utilize employees from Highland in connection with various services such as human resources, accounting, tax, valuation, information technology services, office space, employees, compliance and legal. However, under the Fifth Amended Plan of Reorganization and subsequent agreements between Highland and our Sponsor, the Shared Services Agreement with our Sponsor terminated on February 19, 2021. Our Sponsor and Manager expect to be able to provide or outsource the services it was receiving under the Shared Services Agreement with Highland. However, there can be no assurances that our Sponsor and Manager will be able to provide the same level of services or upon the same terms that they received under the Shares Services Agreement. Further, any delays in obtaining these services could have an adverse effect on our business, financial condition, and results of operation.

The Highland Bankruptcy could create potential conflicts of interest.

Our Manager and/or its general partner, limited partners, officers, affiliates and employees provide investment advice to other parties and manage other accounts and private investment vehicles similar to the Company. Our Manager has historically been affiliated through common control with Highland, an SEC-registered investment advisor that filed for Chapter 11 bankruptcy protection on October 16, 2019. On January 9, 2020, the Bankruptcy Court approved a change of control of Highland, which involved the resignation of James Dondero as the sole director of, and the appointment of an independent board to, Highland’s general partner. On October 9, 2020, Mr. Dondero resigned as an employee of Highland and as portfolio manager for all Highland-advised funds. As a result of these changes, our Sponsor and Manager are no longer under common control with Highland or a related person of Highland. Mr. Dondero continues to be a portfolio manager for our Manager. Under the Fifth Amended Plan of Reorganization, Highland intends to terminate the Shared Services Agreement with our Sponsor. However, based upon on-going discussions with Highland, our Sponsor and Manager expect to be able to continue to receive these services through a transfer of personnel, equipment and facilities from Highland either to our Sponsor or to a third-party service provider. Employees of Highland providing services to our Sponsor or Manager could face conflicts arising from, for example, Highland and our Sponsor or Manager acting separately with respect to investment determinations on assets commonly held by clients respectively of Highland and our Sponsor or Manager, although any such persons will not have sole investment discretion with respect to any determinations made by our Sponsor or Manager for its clients. If the Highland employees are transferred to another employer, they may have similar conflicts of interests as do the current Highland employees.

We may compete with other entities affiliated with our Manager and our Sponsor for investments.

Neither our Manager nor our Sponsor and their affiliates are prohibited from engaging, directly or indirectly, in any other business or from possessing interests in any other business ventures that compete with ours. Our Manager, our Sponsor and/or their affiliates may provide financing to similarly situated investments. Our Manager and our Sponsor may face conflicts of interest when evaluating investment opportunities for us, and these conflicts of interest may have a negative impact on our ability to make attractive investments.

Our Manager, our Sponsor and their respective affiliates, officers and employees face competing demands relating to their time, and this may cause our operating results to suffer.

Our Manager, our Sponsor and their respective affiliates, officers and employees are key personnel, general partners, sponsors, managers, owners and advisors of other real estate investment programs, including affiliate-sponsored investment products, some of which have investment objectives and legal and financial obligations similar to ours and may have other business interests as well. Because these persons have competing demands on their time and resources, they may have conflicts of interest in allocating their time between our business and these other activities. If this occurs, the returns on our investments may suffer.

Our Manager and its affiliates will face conflicts of interest, including significant conflicts created by our Manager’s compensation arrangements with us, including compensation which may be required to be paid to our Manager if the Management Agreement is terminated, which could result in actions that are not necessarily in the long-term best interest of our stockholders.

Under the Management Agreement, our Manager or its affiliates are entitled to fees based on our “Equity.” Because performance is only one aspect of our Manager’s compensation (as a component of “Equity”), our Manager’s interests are not wholly aligned with those of our stockholders. In that regard, our Manager could be motivated to recommend riskier or more speculative investments that would entitle our Manager to a higher fee. For example, because asset management fees payable to our Manager are based in part on the amount of equity raised, our Manager may have an incentive to raise additional equity capital in order to increase its fees.

35


 

Our charter permits our Board to issue stock with terms that may subordinate the rights of our stockholders or discourage a third party from acquiring us in a manner that could otherwise result in a premium price to our stockholders.

Our Board may classify or reclassify any unissued shares of common stock or preferred stock and establish the preferences, conversion or other rights, voting powers, restrictions, limitations as to distributions, qualifications and terms or conditions of redemption of any such stock. Thus, our Board could authorize the issuance of preferred stock with terms and conditions that could have priority as to distributions and amounts payable upon liquidation over the rights of the holders of our other stock. The issuance of such preferred stock could also have the effect of delaying, deferring or preventing a change in control of us, including an extraordinary transaction (such as a merger, tender offer or sale of all or substantially all of our assets) that might provide a premium price to holders of our stock.

Our rights and the rights of our stockholders to recover claims against our directors and officers are limited by Maryland law and our organizational documents, which could reduce your and our recovery against them if they cause us to incur losses.

Maryland law provides that a director has no liability in the capacity as a director if he or she performs his or her duties in good faith, in a manner he or she reasonably believes to be in our best interest and with the care that an ordinarily prudent person in a like position would use under similar circumstances. As permitted by the MGCL, our charter limits the liability of our directors and officers to us and our stockholders for money damages, except for liability resulting from:

 

actual receipt of an improper benefit or profit in money, property or services; or

 

a final judgment based upon a finding of active and deliberate dishonesty by the director or officer that was material to the cause of action adjudicated.

In addition, our charter and our bylaws require us to indemnify our directors and officers for actions taken by them in those capacities and, without requiring a preliminary determination of the ultimate entitlement to indemnification, to pay or reimburse their reasonable expenses in advance of final disposition of a proceeding to the maximum extent permitted by Maryland law.

We have entered into indemnification agreements with each of our directors and executive officers that provide for indemnification to the maximum extent permitted by Maryland law.

As a result, we and our stockholders may have more limited rights against our directors and officers than might otherwise exist under common law. Accordingly, in the event that actions taken by any of our directors or officers are immune or exculpated from, or indemnified against, liability but which impede our performance, our stockholders’ ability to recover damages from that director or officer will be limited.

Our bylaws provide that, unless we consent in writing to the selection of an alternative forum, the Circuit Court of Baltimore City, Maryland, will be the sole and exclusive forum for substantially all disputes between us and our stockholders, which could limit our stockholders’ ability to obtain a favorable judicial forum for disputes with us or our directors, officers or employees.

Our bylaws provide that, unless we consent in writing to the selection of an alternative forum, the sole and exclusive forum for (a) any derivative action or proceeding brought on our behalf other than actions arising under the federal securities laws, (b) any action asserting a claim of breach of any duty owed by any of our directors or officers or other employees to us or to our stockholders, (c) any action asserting a claim against us or any of our directors or officers or other employees arising pursuant to any provision of the MGCL or our charter or bylaws or (d) any action asserting a claim against us or any of our directors or officers or other employees that is governed by the internal affairs doctrine shall be, in each case, the Circuit Court for Baltimore City, Maryland, or, if that Court does not have jurisdiction, the United States District Court for the District of Maryland, Baltimore Division.

The choice of forum provision may limit a stockholder’s ability to bring a claim in a judicial forum that it finds favorable for disputes with us or our directors, officers or other employees, which may discourage such lawsuits against us and our directors, officers and other employees. It could also increase costs to bring a claim. Alternatively, if a court were to find the choice of forum provision contained in our bylaws to be inapplicable or unenforceable in an action, we may incur additional costs associated with resolving such action in other jurisdictions, which could adversely affect our business and financial condition.

36


 

Our charter and bylaws contain provisions that may delay, defer or prevent an acquisition of our securities or a change in control.

Our charter and bylaws contain a number of provisions, the exercise or existence of which could delay, defer or prevent a transaction or a change in control that might involve a premium price for our stockholders or otherwise be in their best interest, including the following:

 

Our Charter Contains Restrictions on the Ownership and Transfer of Our Stock. In order to qualify as a REIT, five or fewer individuals, as defined in the Code, may not own, actually or constructively, more than 50% in value of our issued and outstanding shares of stock at any time during the last half of each taxable year, other than the first year for which a REIT election is made. Attribution rules in the Code determine if any individual or entity actually or constructively owns shares of our capital stock under this requirement. Additionally, at least 100 persons must beneficially own shares of our capital stock during at least 335 days of a table year for each taxable year, other than the first year for which a REIT election is made. To help ensure that we meet these tests, among other purposes, our charter includes restrictions on the acquisition and ownership of shares of our capital stock. To assist us in complying with the limitations on the concentration of ownership of a REIT imposed by the Code, among other purposes, our charter, including the articles supplementary setting forth the terms of the Series A Preferred Stock, prohibits, with certain exceptions, any stockholder from beneficially or constructively owning, applying certain attribution rules under the Code, more than 6.2% by value or in number of shares, whichever is more restrictive, of the outstanding shares of our common stock, or more than 6.2% in value of the aggregate of the outstanding shares of our capital stock, including the Series A Preferred Stock. Our Board may, in its sole discretion, subject to such conditions as it may determine and the receipt of certain representations and undertakings, waive the 6.2% ownership limit with respect to a particular stockholder if such ownership will not then or in the future jeopardize our qualification as a REIT. Our Board granted our Sponsor and its affiliates a waiver allowing them to own up to 25% of our common stock. Our charter also prohibits any person from, among other things, beneficially or constructively owning shares of our capital stock that would result in our being “closely held” under Section 856(h) of the Code (without regard to whether the ownership interest is held during the last half of a taxable year), or otherwise cause us to fail to qualify as a REIT (including, but not limited to, beneficial ownership or constructive ownership that would result in us owning (actually or constructively) an interest in a tenant that is described in Section 856(d)(2)(B) of the Code if the income derived by us from such tenant would cause us to fail to satisfy any of the gross income requirements of Section 856(c) of the Code) or a “domestically controlled qualified investment entity” within the meaning of Section 897(h) of the Code. Our charter provides that any ownership or purported transfer of shares of our capital stock in violation of the foregoing restrictions will result in the shares so owned or transferred being automatically transferred to a charitable trust for the benefit of a charitable beneficiary, and the purported owner or transferee acquiring no rights in such shares. If a transfer of shares of our capital stock would result in our capital stock being beneficially owned by fewer than 100 persons or the transfer to a charitable trust would be ineffective for any reason to prevent a violation of the other restrictions on ownership and transfer of our capital stock, the transfer resulting in such violation will be void ab initio. These ownership limits may prevent a third party from acquiring control of us if our Board does not grant an exemption from the ownership limits, even if our stockholders believe the change in control is in their best interest. Our Board granted waivers from the ownership limits applicable to holders of our common stock to our Sponsor, its affiliates and others and may grant additional waivers in the future. These waivers may be subject to certain initial and ongoing conditions designed to preserve our status as a REIT.

 

Our Board Has the Power to Cause Us to Issue Additional Shares of Our Stock without Stockholder Approval. Our charter authorizes us to issue additional authorized but unissued shares of common or preferred stock. In addition, our Board may, without stockholder approval, amend our charter to increase the aggregate number of shares of our common stock or the number of shares of stock of any class or series that we have authority to issue and classify or reclassify any unissued shares of common or preferred stock and set the preferences, rights and other terms of the classified or reclassified shares. As a result, our Board may establish a series of shares of common or preferred stock that could delay or prevent a transaction or a change in control that might involve a premium price for our stock or otherwise be in the best interest of our stockholders.

Certain provisions of the MGCL may limit the ability of a third party to acquire control of us.

Certain provisions of the MGCL may have the effect of inhibiting a third party from acquiring us or of impeding a change of control under circumstances that otherwise could provide our stockholders with the opportunity to realize a premium over the then-prevailing market price of such shares.

37


 

Under the MGCL, certain “business combinations” (including a merger, consolidation, statutory share exchange or, in certain circumstances, an asset transfer or issuance or reclassification of equity securities) between a Maryland corporation and an “interested stockholder” (defined generally as any person who beneficially owns, directly or indirectly, 10% or more of the voting power of our outstanding shares of voting stock or an affiliate or associate of the corporation who, at any time within the two-year period immediately prior to the date in question, was the beneficial owner of 10% or more of the voting power of the then outstanding stock of the corporation), or an affiliate of any such interested stockholder, are prohibited for five years after the most recent date on which such interested stockholder becomes an interested stockholder. Thereafter any such business combination must be generally recommended by the board of directors of the corporation and approved by the affirmative vote of at least (a) 80% of the votes entitled to be cast by holders of outstanding shares of voting stock of the corporation and (b) two-thirds of the votes entitled to be cast by holders of voting stock of the corporation, other than shares held by the interested stockholder who will (or whose affiliate will) be a party to the business combination or held by an affiliate or associate of the interested stockholder. These provisions of the MGCL do not apply, however, to business combinations that are approved or exempted by our Board prior to the time that someone becomes an interested stockholder or comply with certain fair price requirements set forth in the MGCL.

The MGCL provides that holders of “control shares” of our Company acquired in a “control share acquisition” (defined as the direct or indirect acquisition of issued and outstanding “control shares”, subject to certain exceptions) have no voting rights with respect to such shares except to the extent approved by our stockholders by the affirmative vote of at least two-thirds of all of the votes entitled to be cast on the matter, excluding all interested shares (defined as shares of the corporation that any of the following persons is entitled to exercise, or direct the exercise of, the voting power in the election of directors: an acquiring person, an officer of the corporation or an employee of the corporation who is also a director of the corporation).

“Control shares” are voting shares of stock that, if aggregated with all other such shares of stock owned by the acquirer, or in respect of which the acquirer is able to exercise or direct the exercise of voting power (except solely by virtue of a revocable proxy), would entitle the acquirer to exercise voting power in electing directors within one of the following ranges of voting power:

 

one-tenth or more but less than one-third;

 

one-third or more but less than a majority; or

 

a majority or more of all voting power.

Control shares do not include shares that the acquiring person is then entitled to vote as a result of having previously obtained stockholder approval, shares acquired directly from the corporation or shares acquired in a merger, consolidation or statutory share exchange if the corporation is a party to the transaction or acquisitions approved or exempted by the charter or bylaws of the corporation.

Pursuant to the Maryland Business Combination Act, our Board has by resolution exempted from the provisions of the Maryland Business Combination Act all business combinations (1) between our Manager or its respective affiliates and us and (2) between any other person and us, provided that such business combination is first approved by our Board (including a majority of our directors who are not affiliates or associates of such person). Our bylaws contain a provision exempting from the Maryland Control Share Acquisition Act any and all acquisitions by any person of shares of our stock. There can be no assurance that these exemptions or resolutions will not be amended or eliminated at any time in the future.

Additionally, Title 3, Subtitle 8 of the MGCL permits a Maryland corporation with a class of equity securities registered under the Exchange Act and at least three independent directors to elect to be subject, by provision in its charter or bylaws or a resolution of its board of directors, without stockholder approval and regardless of what is currently provided in its charter or bylaws, to implement any or all of the following takeover defenses:

 

a classified board;

 

a two-thirds vote requirement for removing a director;

 

a requirement that the number of directors be fixed only by vote of the board of directors;

 

a requirement that a vacancy on the board be filled only by the remaining directors in office and (if the board is classified) for the remainder of the full term of the class of directors in which the vacancy occurred; and

 

a majority requirement for the calling of a stockholder-requested special meeting of stockholders.

38


 

Through provisions in our charter and bylaws unrelated to Subtitle 8, we already (a) vest in our Board the exclusive power to fix the number of directorships (b) require a vacancy on our Board to be filled only by the remaining directors in office, even if the remaining directors do not constitute a quorum and (c) require, unless called by our chairman of our Board, our chief executive officer, our president or our Board, the written request of stockholders entitled to cast a majority of all of the votes entitled to be cast at such a meeting to call a special meeting. If we made an election to be subject to the provisions of Subtitle 8 relating to a classified board, our Board would automatically be classified into three classes with staggered terms of office of three years each. In such instance, the classification and staggered terms of office of the directors would make it more difficult for a third party to gain control of our Board since at least two annual meetings of stockholders, instead of one, generally would be required to effect a change in the majority of the directors.

Risks Related to Our REIT Status and Other Tax Items

We intend to elect to be treated as a REIT commencing with our taxable year ending December 31, 2020. Our failure to qualify or maintain our qualification as a REIT for U.S. federal income tax purposes would reduce the amount of funds we have available for distribution and limit our ability to make distributions to our stockholders.

We believe that our organization and proposed method of operation will enable us to meet the requirements for qualification and taxation as a REIT commencing with our taxable year ending December 31, 2020. However, we cannot assure you that we will qualify and remain qualified as a REIT. Commencing with our taxable year ending December 31, 2020, we will be organized in conformity with the requirements for qualification and taxation as a REIT under the U.S. federal income tax laws and our proposed method of operations will enable us to satisfy the requirements for qualification and taxation as a REIT under the U.S. federal income tax laws for our taxable year ending December 31, 2020 and subsequent taxable years.

If we fail to qualify as a REIT in any taxable year, we will face serious tax consequences that will substantially reduce the funds available for distributions to our stockholders because:

 

we would not be allowed a deduction for dividends paid to stockholders in computing our taxable income and would be subject to U.S. federal income tax at the corporate tax rate;

 

we could be subject to increased state and local taxes; and

 

unless we are entitled to relief under certain U.S. federal income tax laws, we could not re-elect REIT status until the fifth calendar year after the year in which we failed to qualify as a REIT.

In addition, if we fail to qualify as a REIT, we will no longer be required to make distributions. As a result of all these factors, our failure to qualify as a REIT could impair our ability to expand our business and raise capital, and it would adversely affect the value of our securities.

Even if we qualify as a REIT for U.S. federal income tax purposes, we may be subject to other tax liabilities that reduce our cash flow and our ability to make distributions to you.

Even if we qualify for taxation as a REIT, we may be subject to certain U.S. federal, state and local taxes on our income and assets, including taxes on any undistributed income, tax on income from some activities conducted as a result of a foreclosure, and state or local income, property and transfer taxes. In addition, our TRSs or any TRS we form will be subject to U.S. federal income tax and applicable state and local taxes on their net income. Any federal or state taxes we pay will reduce our cash available for distribution to you.

Failure to make required distributions would subject us to U.S. federal corporate income tax.

We intend to operate in a manner so as to qualify as a REIT for U.S. federal income tax purposes. In order to qualify as a REIT, we generally are required to distribute at least 90% of our REIT taxable income, determined without regard to the dividends paid deduction and excluding any net capital gain, each year to our stockholders. To the extent that we satisfy this distribution requirement, but distribute less than 100% of our REIT taxable income, we will be subject to U.S. federal corporate income tax on our undistributed taxable income. In addition, we will be subject to a 4% nondeductible excise tax if the actual amount that we pay out to our stockholders in a calendar year is less than a minimum amount specified under the Code (as set forth below).

39


 

To maintain our REIT qualification, we may be forced to borrow funds during unfavorable market conditions, and the unavailability of such capital on favorable terms at the desired times, or at all, may cause us to curtail our investment activities and/or to dispose of assets at inopportune times, which could adversely affect our financial condition, results of operations, cash flow and value of our securities.

In order to qualify and maintain our qualification as a REIT, we must distribute annually to our stockholders at least 90% of our REIT taxable income (which does not equal net income as calculated in accordance with GAAP), determined without regard to the deduction for dividends paid and excluding net capital gain. We will be subject to U.S. federal income tax on our undistributed REIT taxable income and net capital gain and to a 4% nondeductible excise tax on any amount by which distributions we pay with respect to any calendar year are less than the sum of (a) 85% of our ordinary income, (b) 95% of our capital gain net income and (c) 100% of our undistributed income from prior years. To maintain our REIT qualification and avoid the payment of U.S. federal income and excise taxes, we may need to borrow funds to meet the REIT distribution requirements, even if the then-prevailing market conditions are not favorable for these borrowings. These borrowing needs could result from differences in timing between the actual receipt of income and inclusion of income for U.S. federal income tax purposes. For example, we may be required to accrue interest and discount income on SFR mortgage loans, CMBS B-Pieces, and other types of debt securities or interests in debt securities before we receive any payments of interest or principal on such assets. Our access to third-party sources of capital depends on a number of factors, including the market’s perception of our growth potential, our current debt levels, and our current and potential future earnings. We cannot assure you that we will have access to such capital on favorable terms at the desired times, or at all, which may cause us to curtail our investment activities and/or to dispose of assets at inopportune times, and could adversely affect our financial condition, results of operations, cash flow and the value of our securities. Alternatively, we may make taxable in-kind distributions of our own stock, which may cause our stockholders to be required to pay income taxes with respect to such distributions in excess of any cash they receive, or we may be required to withhold taxes with respect to such distributions in excess of any cash our stockholders receive.

The failure of a mezzanine loan to qualify as a real estate asset could adversely affect our ability to qualify as a REIT.

We plan to originate mezzanine loans for which the IRS has provided a safe harbor but not rules of substantive law. Pursuant to the safe harbor, if a mezzanine loan meets certain requirements, it will be treated by the IRS as a real estate asset for purposes of the REIT asset tests, and interest derived from the mezzanine loan will be treated as qualifying mortgage interest for purposes of the REIT 75% income test. We may originate mezzanine loans that do not meet all of the requirements of this safe harbor. In the event we own a mezzanine loan that does not meet the safe harbor, the IRS could challenge such loan’s treatment as a real estate asset for purposes of the REIT asset and income tests and, if such a challenge were sustained, we could fail to qualify as a REIT.

There is a lack of clear authority governing the characterization of our mezzanine loans or preferred equity investments for REIT qualification purposes.

There is limited case law and administrative guidance addressing whether instruments similar to any mezzanine loans or preferred equity investments that we may acquire will be treated as equity or debt for U.S. federal income tax purposes. We typically do not anticipate obtaining private letter rulings from the IRS or opinions of counsel on the characterization of those investments for U.S. federal income tax purposes. If the IRS successfully recharacterizes a mezzanine loan or preferred equity investment that we have treated as debt for U.S. federal income tax purposes as equity for U.S. federal income tax purposes, we would be treated as owning the assets held by the partnership or limited liability company that issued the security and we would be treated as receiving our proportionate share of the income of the entity. There can be no assurance that such an entity will not derive nonqualifying income for purposes of the 75% or 95% gross income test or earn income that could be subject to a 100% penalty tax. Alternatively, if the IRS successfully recharacterizes a mezzanine loan or preferred equity investment that we have treated as equity for U.S. federal income tax purposes as debt for U.S. federal income tax purposes, then that investment may be treated as producing interest income that would be qualifying income for the 95% gross income test, but not for the 75% gross income test. If the IRS successfully challenges the classification of our mezzanine loans or preferred equity investments for U.S. federal income tax purposes, no assurance can be provided that we will not fail to satisfy the 75% or 95% gross income test.

The “taxable mortgage pool” rules may increase the taxes that we or our stockholders may incur and may limit the manner in which we effect future securitizations.

Securitizations by us or our subsidiaries could result in the creation of taxable mortgage pools for U.S. federal income tax purposes. As a result, we could have “excess inclusion income.” Certain categories of stockholders, such as non-U.S. stockholders eligible for treaty or other benefits, stockholders with net operating losses, and certain tax-exempt stockholders that are subject to unrelated business income tax, could be subject to increased taxes on a portion of their dividend income from us that is attributable to any such excess inclusion income. In addition, to the extent that our stock is owned by tax-exempt “disqualified organizations,” such as certain government-related entities and charitable remainder trusts that are not subject to tax on unrelated business taxable income, we may incur a corporate level tax on a portion of any excess inclusion income. Moreover, we could face limitations in selling equity interests in these securitizations to outside investors or selling any debt securities issued in connection with these securitizations that might be considered to be equity interests for tax purposes. These limitations may prevent us from using certain techniques to maximize our returns from securitization transactions.

40


 

Complying with REIT requirements may cause us to forego otherwise attractive opportunities or liquidate otherwise attractive investments.

To qualify as a REIT, we must ensure that we meet the REIT gross income tests annually and that, at the end of each calendar quarter, at least 75% of the value of our assets consists of cash, cash items, government securities, stock in REITs and other qualifying real estate assets, including certain mortgage loans and certain kinds of CMBS and debt instruments of publicly offered REITs. The remainder of our investments in securities (other than government securities and REIT qualified real estate assets) generally cannot include more than 10% of the outstanding voting securities of any one issuer or more than 10% of the total value of the outstanding securities of any one issuer. In addition, in general, no more than 5% of the value of our assets (other than government securities and securities that are qualifying real estate assets) can consist of the securities of any one issuer, and no more than 20% of the value of our total securities can be represented by securities of one or more TRSs. In order to meet these tests, we may be required to forego investments we might otherwise make. Thus, compliance with the REIT requirements may hinder our performance. Moreover, if we fail to comply with these requirements at the end of any calendar quarter, we must correct the failure within 30 days after the end of the calendar quarter or qualify for certain statutory relief provisions to avoid losing our REIT qualification and suffering adverse tax consequences. As a result, we may be required to liquidate from our portfolio, or contribute to a TRS, otherwise attractive investments, and may be unable to pursue investments that would be otherwise advantageous to us in order to satisfy the income or asset requirements for qualifying as a REIT. These actions could have the effect of reducing our income and amounts available for distribution to our stockholders.

If our OP failed to qualify as a partnership for U.S. federal income tax purposes, we would cease to qualify as a REIT.

We believe that our OP will be treated as a partnership for U.S. federal income tax purposes. As a partnership, our OP generally will not be subject to U.S. federal income tax on its income. Instead, each of its partners, including us, will be allocated, and may be required to pay tax with respect to, its share of our OP’s income. We cannot assure you, however, that the IRS will not challenge the status of our OP or any other subsidiary partnership in which we own an interest as a partnership for U.S. federal income tax purposes, or that a court would not sustain such a challenge. If the IRS were successful in treating our OP or any other such subsidiary partnership as an entity taxable as a corporation for U.S. federal income tax purposes (including by reason of being classified as a publicly traded partnership or “taxable mortgage pool” for U.S. federal income tax purposes), we would fail to meet the gross income tests and certain of the asset tests applicable to REITs and, accordingly, we would likely cease to qualify as a REIT. Also, the failure of our OP or any subsidiary partnerships to qualify as a partnership could cause it to become subject to U.S. federal and state corporate income tax, which would reduce significantly the amount of cash available for debt service and for distribution to its partners, including us.

Dividends payable by REITs generally do not qualify for the reduced tax rates available for some dividends.

Currently, the maximum tax rate applicable to qualified dividend income payable to U.S. stockholders that are individuals, trusts and estates is 20%. Dividends payable by REITs, however, generally are not eligible for this reduced rate. However, U.S. stockholders that are individuals, trusts and estates generally may deduct up to 20% of the ordinary dividends (e.g., dividends not designated as capital gain dividends or qualified dividend income) received from a REIT for taxable years beginning before January 1, 2026. To qualify for this deduction, the U.S. stockholder receiving such dividends must hold the dividend-paying REIT stock for at least 46 days (taking into account certain special holding period rules) of the 91-day period beginning 45 days before the stock becomes ex-dividend and cannot be under an obligation to make related payments with respect to a position in substantially similar or related property. Although this deduction reduces the effective U.S. federal income tax rate applicable to certain dividends paid by REITs (generally to 29.6% assuming the stockholder is subject to the 37% maximum rate), such tax rate is still higher than the tax rate applicable to corporate dividends that constitute qualified dividend income. Accordingly, investors who are individuals, trusts and estates may perceive investments in REITs to be relatively less attractive than investments in the stocks of non-REIT corporations that pay dividends, which could materially and adversely affect the value of the stock of REITs, including the per share trading price of our securities.

The share ownership restrictions of the Code for REITs and the 6.2% share ownership limits in our charter may inhibit market activity in shares of our stock and restrict our business combination opportunities.

In order to qualify as a REIT, five or fewer individuals, as defined in the Code, may not own, actually or constructively, more than 50% in value of our issued and outstanding shares of stock at any time during the last half of each taxable year, other than the first year for which a REIT election is made. Attribution rules in the Code determine if any individual or entity actually or constructively owns shares of our capital stock under this requirement. Additionally, at least 100 persons must beneficially own shares of our capital stock during at least 335 days of a taxable year for each taxable year, other than the first year for which a REIT election is made. To help ensure that we meet these tests, among other purposes, our charter includes restrictions on the acquisition and ownership of shares of our capital stock.

41


 

To assist us in complying with the limitations on the concentration of ownership of a REIT imposed by the Code, among other purposes, our charter, including the articles supplementary setting forth the terms of the Series A Preferred Stock, prohibits, with certain exceptions, any stockholder from beneficially or constructively owning, applying certain attribution rules under the Code, more than 6.2% by value or number of shares, whichever is more restrictive, of the aggregate of the outstanding shares of our common stock, or 6.2% by value of the aggregate of the outstanding shares of our capital stock, including the Series A Preferred Stock.

Our Board may, in its sole discretion, subject to such conditions as it may determine and the receipt of certain representations and undertakings, waive the 6.2% ownership limit with respect to a particular stockholder if such ownership will not then or in the future jeopardize our qualification as a REIT. Our Board granted our Sponsor and its affiliates a waiver allowing them to own up to 25% of our common stock. Our charter also prohibits any person from, among other things, beneficially or constructively owning shares of our capital stock that would result in our being “closely held” under Section 856(h) of the Code (without regard to whether the ownership interest is held during the last half of a taxable year), or otherwise cause us to fail to qualify as a REIT or a “domestically controlled qualified investment entity” within the meaning of Section 897(h) of the Code.

Our charter provides that any ownership or purported transfer of our capital stock in violation of the foregoing restrictions will result in the shares so owned or transferred being automatically transferred to a charitable trust for the benefit of a charitable beneficiary, and the purported owner or transferee acquiring no rights in such shares. If a transfer of shares of our capital stock would result in our capital stock being beneficially owned by fewer than 100 persons or the transfer to a charitable trust would be ineffective for any reason to prevent a violation of the other restrictions on ownership and transfer of our capital stock, the transfer resulting in such violation will be void ab initio.

The Board granted waivers from the ownership limits to our Sponsor, its affiliates and others and may grant additional waivers in the future. These waivers may be subject to certain initial and ongoing conditions designed to preserve our status as a REIT. These restrictions on transferability and ownership will not apply, however, if our Board determines that it is no longer in our best interest to qualify as a REIT or that compliance with the restrictions is no longer required in order for us to so qualify as a REIT.

These ownership limits could delay or prevent a transaction or a change in control that might involve a premium price for our securities or otherwise be in the best interest of the stockholders.

Complying with REIT requirements may limit our ability to hedge our liabilities effectively and may cause us to incur tax liabilities.

The REIT provisions of the Code may limit our ability to hedge our liabilities. Any income from a hedging transaction we enter into to manage risk of interest rate changes, price changes or currency fluctuations with respect to borrowings made or to be made to acquire or carry real estate assets or to offset certain other positions, if properly identified under applicable Treasury regulations, does not constitute “gross income” for purposes of the 75% or 95% gross income tests. To the extent that we enter into other types of hedging transactions, the income from those transactions will likely be treated as non-qualifying income for purposes of both of the gross income tests. As a result of these rules, we may need to limit our use of advantageous hedging techniques or implement those hedges through a TRS. This could increase the cost of our hedging activities because our TRSs would be subject to tax on gains or expose us to greater risks associated with changes in interest rates than we would otherwise want to bear. In addition, losses in a TRS generally will not provide any tax benefit, except for being carried forward against future taxable income of such TRS.

Certain of our business activities are potentially subject to the prohibited transaction tax, which could reduce the return on your investment.

For so long as we qualify as a REIT, our ability to dispose of assets may be restricted to a substantial extent as a result of our REIT qualification. Under applicable provisions of the Code regarding prohibited transactions by REITs, while we qualify as a REIT, we will be subject to a 100% penalty tax on any gain recognized on the sale or other disposition of any asset (other than foreclosure property) that we own or hold an interest in, directly or indirectly through any subsidiary entity, including our OP, but generally excluding TRSs, that is deemed to be inventory or property held primarily for sale to customers in the ordinary course of a trade or business. Whether property is inventory or otherwise held primarily for sale to customers in the ordinary course of a trade or business depends on the particular facts and circumstances surrounding each property. During such time as we qualify as a REIT, we intend to avoid the 100% prohibited transaction tax by (a) conducting activities that may otherwise be considered prohibited transactions through a TRS (but such TRS will incur corporate rate income taxes with respect to any income or gain recognized by it), (b) conducting our operations in such a manner so that no sale or other disposition of an asset we own or hold an interest in, directly or through any subsidiary, will be treated as a prohibited transaction, or (c) structuring certain dispositions to comply with the requirements of the prohibited transaction safe harbor available under the Code that, among other requirements, have been held for at least two years. No assurance can be given that any particular asset that we own or hold an interest in, directly or through any subsidiary entity, including our OP, but generally excluding TRSs, will not be treated as inventory or property held primarily for sale to customers in the ordinary course of a trade or business.

42


 

We may be required to report taxable income for certain investments in excess of the economic income we ultimately realize from them.

We may acquire CMBS or debt instruments in the secondary market for less than their face amount. The amount of such discount will generally be treated as “market discount” for U.S. federal income tax purposes. Accrued market discount is reported as income when, and to the extent that, any payment of principal of the debt instrument is made, unless we elect to include accrued market discount in income as it accrues. Principal payments on certain loans are made monthly, and consequently accrued market discount may have to be included in income each month as if the debt instrument were assured of ultimately being collected in full. If we collect less on the debt instrument than our purchase price plus the market discount we had previously reported as income, we may not be able to benefit from any offsetting loss deductions.

Similarly, some of the CMBS that we acquire may have been issued with original issue discount. We will be required to report such original issue discount based on a constant yield method and will be taxed based on the assumption that all future projected payments due on such CMBS will be made. If such CMBS turns out not to be fully collectible, an offsetting loss deduction will become available only in the later year that uncollectibility is provable. Finally, in the event that any debt instruments or CMBS acquired by us are delinquent as to mandatory principal and interest payments, or in the event payments with respect to a particular debt instrument are not made when due, we may nonetheless be required to continue to recognize the unpaid interest as taxable income as it accrues, despite doubt as to its ultimate collectability. Similarly, we may be required to accrue interest income with respect to subordinate CMBS at their stated rate regardless of whether corresponding cash payments are received or are ultimately collectable. In each case, while we would in general ultimately have an offsetting loss deduction available to us when such interest was determined to be uncollectible, the utility of that deduction could depend on our having taxable income in that later year or thereafter.

The interest apportionment rules under Treasury Regulation Section 1.856-5(c) provide that, if a mortgage is secured by both real property and other property, a REIT is required to apportion its annual interest income to the real property security based on a fraction, the numerator of which is the value of the real property securing the loan, determined when the REIT commits to acquire the loan, and the denominator of which is the highest “principal amount” of the loan during the year. In IRS Revenue Procedure 2014-51, the IRS interprets the “principal amount” of the loan to be the face amount of the loan, despite the Code requiring taxpayers to treat any market discount, that is the difference between the purchase price of the loan and its face amount, for all purposes (other than certain withholding and information reporting purposes) as interest rather than principal.

If we invest in mortgage loans to which the interest apportionment rules described above would apply and the IRS were to assert successfully that our mortgage loans were secured by property other than real estate, the interest apportionment rules applied for purposes of our REIT testing, and that the position taken in IRS Revenue Procedure 2014-51 should be applied to our portfolio, then depending upon the value of the real property securing our mortgage loans and their face amount, and the sources of our gross income generally, we may fail to meet the 75% REIT gross income test. If we do not meet this test, we could potentially lose our REIT qualification or be required to pay a penalty to the IRS.

The ability of our Board to revoke our REIT qualification without stockholder approval may cause adverse consequences to our stockholders.

Our Board may revoke or otherwise terminate our REIT election, without the approval of our stockholders, if it determines that it is no longer in our best interest to continue to qualify as a REIT. If we cease to be a REIT, we will not be allowed a deduction for dividends paid to stockholders in computing our taxable income and will be subject to U.S. federal income tax at regular corporate rates and state and local taxes, which may have adverse consequences on our total return to our stockholders.

Legislative or other actions affecting REITs could have a negative effect on our stockholders or us.

The rules dealing with U.S. federal income taxation are constantly under review by persons involved in the legislative process and by the IRS and the U.S. Department of the Treasury. Changes to the tax laws, with or without retroactive application, could materially and adversely affect our investors or us. We cannot predict how changes in the tax laws might affect our investors or us. New legislation, Treasury regulations, administrative interpretations or court decisions could significantly and negatively affect our ability to qualify as a REIT or the U.S. federal income tax consequences of such qualification, or the U.S. federal income tax consequences of an investment in us. Also, the law relating to the tax treatment of other entities, or an investment in other entities, could change, making an investment in such other entities more attractive relative to an investment in a REIT.

43


 

Risks Related to the Ownership of Our Common Stock

Broad market fluctuations could negatively impact the market price of our common stock.

The market price of our common stock may be volatile. In addition, the trading volume in our common stock may fluctuate and cause significant price variations to occur. We cannot assure you that the market price of our common stock will not fluctuate or decline significantly in the future. Some of the factors that could affect our stock price or result in fluctuations in the price or trading volume of our common stock include:

 

actual or anticipated variations in our quarterly operating results, financial condition, cash flow and liquidity, or changes in investment strategy or prospects;

 

changes in our operations or earnings estimates or publication of research reports about us or the real estate industry;

 

loss of a major funding source or inability to obtain new favorable funding sources in the future;

 

our financing strategy and leverage;

 

actual or anticipated accounting problems;

 

changes in market valuations of similar companies;

 

increases in market interest rates that lead purchasers of our shares to demand a higher yield;

 

adverse market reaction to any increased indebtedness we incur in the future;

 

additions or departures of key management personnel;

 

actions by institutional stockholders;

 

speculation in the press or investment community;

 

the realization of any of the other risk factors presented in this annual report;

 

the extent of investor interest in our securities;

 

the general reputation of REITs and the attractiveness of our equity securities in comparison to other equity securities, including securities issued by other real estate-based companies;

 

our underlying asset value;

 

investor confidence and price and volume fluctuations in the stock and bond markets, generally;

 

changes in laws, regulatory policies or tax guidelines, or interpretations thereof, particularly with respect to REITs;

 

future equity issuances by us, or share resales by our stockholders, or the perception that such issuances or resales may occur;

 

failure to meet income estimates;

 

failure to meet and maintain REIT qualifications or exclusion from Investment Company Act regulations or listing on the NYSE; and

 

general market and economic conditions.

In the past, class-action litigation has often been instituted against companies following periods of volatility in the price of their common stock. This type of litigation could result in substantial costs and divert our management’s attention and resources, which could have an adverse effect on our financial condition, results of operations, cash flow and trading price of our common stock.

44


 

The form, timing and/or amount of dividend distributions on our common stock in future periods may vary and be impacted by economic and other considerations.

The form, timing and/or amount of dividend distributions on our common stock will be declared at the discretion of our Board and will depend on actual cash from operations, our financial condition, capital requirements, the annual distribution requirements under the REIT provisions of the Code and other factors as our Board may consider relevant. Our Board may modify our dividend policy from time to time.

We may be unable to make distributions on our common stock at expected levels, which could result in a decrease in the market price of our common stock.

If sufficient cash is not available for distribution from our operations, we may have to fund distributions on our common stock from working capital, borrow to provide funds for such distributions, reduce the amount of such distributions, or issue stock dividends. To the extent we borrow to fund distributions, our future interest costs would increase, thereby reducing our earnings and cash available for distribution from what they otherwise would have been. If cash available for distribution generated by our assets is less than we expect, our inability to make the expected distributions could result in a decrease in the market price of our common stock. In addition, if we make stock dividends in lieu of cash distributions it may have a dilutive effect on the holdings of our stockholders.

All distributions on our common stock will be made at the discretion of our Board and will be based upon, among other factors, our historical and projected results of operations, financial condition, cash flows and liquidity, maintenance of our REIT qualification and other tax considerations, and other expense obligations, debt covenants, contractual prohibitions or other limitations and applicable law and such other matters as our Board may deem relevant from time to time. We may not be able to make distributions in the future, and our inability to make distributions, or to make distributions at expected levels, could result in a decrease in the market price of our common stock.

Future issuances of debt securities and equity securities may negatively affect the market price of shares of our common stock and, in the case of equity securities, may be dilutive to owners of our common stock and could reduce the overall value of an investment in our common stock.

In the future, we may issue debt or equity securities or incur other financial obligations, including stock dividends and shares that may be issued in exchange for common stock. Upon liquidation, holders of our debt securities and other loans and preferred stock will receive a distribution of our available assets before common stockholders. We are not required to offer any such additional debt or equity securities to stockholders on a preemptive basis. Therefore, additional common stock issuances, directly or through convertible or exchangeable securities (including common stock and convertible preferred stock), warrants or options, will dilute the holdings of our existing common stockholders and such issuances or the perception of such issuances may reduce the market price of shares of our common stock. Any convertible preferred stock would have, and any series or class of our preferred stock would likely have, a preference on distribution payments, periodically or upon liquidation, which could eliminate or otherwise limit our ability to make distributions to common stockholders.

Holders of shares of our common stock do not have preemptive rights to any shares we issue in the future. Our charter authorizes us to issue 600,000,000 shares of capital stock, of which 500,000,000 shares are shares of common stock and 100,000,000 shares are shares of preferred stock. Our Board may increase the number of authorized shares of capital stock without stockholder approval. In the future, our Board may elect to (1) sell additional shares in future public offerings; (2) issue equity interests in private offerings; (3) issue shares of our common stock under a long-term incentive plan to our non-employee directors or to employees of our Manager or its affiliates; (4) issue shares to our Manager, its successors or assigns, in payment of an outstanding fee obligation or as consideration in a related-party transaction; or (5) issue shares of our common stock in connection with a redemption of OP Units. To the extent we issue additional equity interests in the future, the percentage ownership interest held by holders of shares of our common stock will be diluted. Further, depending upon the terms of such transactions, most notably the offering price per share, holders of shares of our common stock may also experience a dilution in the book value of their investment in us.

Common stock eligible for future sale may have adverse effects on our share price.

We cannot predict the effect, if any, of future sales of our common stock, or the availability of shares for future sales, on the market price of our common stock.

Sales of substantial amounts of common stock or the perception that such sales could occur may adversely affect the prevailing market price for our common stock.

45


 

We may issue additional shares in future public offerings or private placements to make new investments or for other purposes. We are not required to offer any such shares to stockholders on a preemptive basis. Therefore, it may not be possible for stockholders to participate in such future share issuances, which may dilute such stockholders’ interests in us.

The rights of our common stockholders are limited by and subordinate to the rights of the holders of Series A Preferred Stock and these rights may have a negative effect on the value of shares of our common stock.

The holders of shares of our Series A Preferred Stock have rights and preferences generally senior to those of the holders of our common stock. The existence of these senior rights and preferences may have a negative effect on the value of shares of our common stock. These rights are more fully set forth in the articles supplementary setting forth the terms of the Series A Preferred Stock, and include, but are not limited to: (i) the right to receive a liquidation preference, prior to any distribution of our assets to the holders of our common stock; and (ii) the right to convert into shares of our common stock upon the occurrence of a Change of Control (as defined in the articles supplementary setting forth the terms of the Series A Preferred Stock), which may be adjusted as set forth therein. In addition, the Series A Preferred Stock rank senior to our common stock with respect to priority of such dividend payments, which may limit our ability to make distributions to holders of our common stock.

Risks Related to the Ownership of the Series A Preferred Stock

Holders of Series A Preferred Stock have extremely limited voting rights.

Holders of Series A Preferred Stock have limited voting rights. Our shares of common stock are the only class of our securities that carry full voting rights. Voting rights for holders of Series A Preferred Stock exist primarily with respect to the ability to elect, together with holders of our capital stock having similar voting rights, two additional directors to our Board in the event that six quarterly dividends (whether or not consecutive) payable on the Series A Preferred Stock are in arrears, and with respect to voting on amendments to our charter or articles supplementary relating to the Series A Preferred Stock that materially and adversely affect the rights of the holders of Series A Preferred Stock or create additional classes or series of our capital stock expressly designated as ranking senior to the Series A Preferred Stock as to distribution rights and rights upon our liquidation, dissolution or winding up. Other than the limited circumstances described in the articles supplementary setting forth the terms of the Series A Preferred Stock, holders of Series A Preferred Stock do not have any voting rights.

The market price and trading volume of the Series A Preferred Stock may fluctuate significantly and be volatile due to numerous circumstances beyond our control.

The Series A Preferred Stock is listed on the NYSE, but there can be no assurance that an active trading market develops or continues on the NYSE. Further, the Series A Preferred Stock may trade at prices lower than the public offering price, and the market price of the Series A Preferred Stock depends on many factors, including, but not limited to:

 

prevailing interest rates;

 

the market for similar securities;

 

general economic and financial market conditions;

 

our issuance, as well as the issuance by our subsidiaries, of additional preferred equity or debt securities; and

 

our financial condition, cash flows, liquidity, results of operations, funds from operations and prospects.

The trading prices of common and preferred equity securities issued by REITs and other real estate companies historically have been affected by changes in market interest rates. One of the factors that may influence the market price of the Series A Preferred Stock is the annual yield from distributions on the Series A Preferred Stock as compared to yields on other financial instruments. An increase in market interest rates may lead prospective purchasers of the Series A Preferred Stock to demand a higher annual yield, which could reduce the market price of the Series A Preferred Stock.

Future offerings of debt securities or shares of our capital stock, including future offerings of traded or non-traded preferred stock, expressly designated as ranking senior to the Series A Preferred Stock as to distribution rights and rights upon our liquidation, dissolution or winding up may adversely affect the market price of the Series A Preferred Stock.

46


 

Our cash available for distribution may not be sufficient to pay dividends on the Series A Preferred Stock at expected levels, and we cannot assure you of our ability to pay dividends in the future. We may use borrowed funds or funds from other sources to pay dividends, which may adversely impact our operations.

We intend to pay regular quarterly dividends to our preferred stockholders. Distributions declared by us will be authorized by our Board in its sole discretion out of assets legally available for distribution and will depend upon a number of factors, including our earnings, our financial condition, the requirements for qualification as a REIT, restrictions under applicable law, our need to comply with the terms of our existing financing arrangements, the capital requirements of our company and other factors as our Board may deem relevant from time to time. We may have to fund distributions from working capital, borrow to provide funds for such distributions, use proceeds of future offerings or sell assets to the extent distributions exceed earnings or cash flows from operations. Funding distributions from working capital would restrict our operations. If we are required to sell assets to fund dividends, such asset sales may occur at a time or in a manner that is not consistent with our disposition strategy. If we borrow to fund dividends, our leverage ratios and future interest costs would increase, thereby reducing our earnings and cash available for distribution from what they otherwise would have been. We may not be able to pay dividends in the future. In addition, some of our distributions may be considered a return of capital for income tax purposes. If we decide to make distributions in excess of our current and accumulated earnings and profits, such distributions would generally be considered a return of capital for U.S. federal income tax purposes to the extent of the holder’s adjusted tax basis in their shares. A return of capital is not taxable, but it has the effect of reducing the holder’s adjusted tax basis in its investment. If distributions exceed the adjusted tax basis of a holder’s shares, they will be treated as gain from the sale or exchange of such stock.

Holders of Series A Preferred Stock may not be permitted to exercise conversion rights upon a change of control. If exercisable, the change of control conversion feature of the Series A Preferred Stock may not adequately compensate such holders, and the change of control conversion and redemption features of the Series A Preferred Stock may make it more difficult for a party to take over our company or discourage a party from taking over our company.

Beginning on July 24, 2021 upon the occurrence of a Change of Control, holders of Series A Preferred Stock will have the right to convert some or all of their Series A Preferred Stock into our common stock (or equivalent value of alternative consideration). Notwithstanding that we generally may not redeem the Series A Preferred Stock prior to July 24, 2025, we have a special optional redemption right to redeem the Series A Preferred Stock in the event of a Change of Control, and holders of Series A Preferred Stock will not have the right to convert any shares that we have elected to redeem prior to the Change of Control Conversion Date. Upon such a conversion, the holders will be limited to a maximum number of shares of our common stock equal to the Share Cap multiplied by the number of Series A Preferred Stock converted. If the Common Stock Price (as defined in the articles supplementary setting forth the terms of the Series A Preferred Stock) is less than $7.58 (which is approximately 50% of the per-share closing sale price of our common stock on July 17, 2020), subject to adjustment, each holder will receive a maximum of 3.2982 shares of our common stock per share of Series A Preferred Stock, which may result in a holder receiving value that is less than the liquidation preference of the Series A Preferred Stock. In addition, those features of the Series A Preferred Stock may have the effect of inhibiting a third party from making an acquisition proposal for our company or of delaying, deferring or preventing a change of control of our company under circumstances that otherwise could provide the holders of our common stock and Series A Preferred Stock with the opportunity to realize a premium over the then-current market price or that stockholders may otherwise believe is in their best interest.

The Series A Preferred Stock is subordinate to our existing and future debt, and such interests could be diluted by the issuance of additional shares of preferred stock and by other transactions.

The Series A Preferred Stock ranks junior to all of our existing and future indebtedness, any classes and series of our capital stock expressly designated as ranking senior to the Series A Preferred Stock as to distribution rights and rights upon our liquidation, dissolution or winding up, and other non-equity claims on us and our assets available to satisfy claims against us, including claims in bankruptcy, liquidation or similar proceedings. Our charter currently authorizes the issuance of up to 100,000,000 shares of preferred stock in one or more classes or series, 2,300,000 of which have been classified as Series A Preferred Stock. Subject to limitations prescribed by Maryland law and our charter, our Board is authorized to issue, from our authorized but unissued shares of capital stock, preferred stock in such classes or series as our Board may determine and to establish from time to time the number of shares of preferred stock to be included in any such class or series. The issuance of additional shares of Series A Preferred Stock or additional shares of our capital stock ranking on parity with the Series A Preferred Stock as to distribution rights and rights upon our liquidation, dissolution or winding up, would dilute the interests of the holders of Series A Preferred Stock, and the issuance of shares of any class or series of our capital stock expressly designated as ranking senior to the Series A Preferred Stock as to distribution rights and rights upon our liquidation, dissolution or winding up or the incurrence of additional indebtedness could affect our ability to pay dividends on, redeem or pay the liquidation preference on the Series A Preferred Stock. Other than the conversion right afforded to holders of Series A Preferred Stock that may become exercisable in connection with certain changes of control as described in the articles supplementary setting forth the terms of the Series A Preferred Stock, none of the provisions relating to the Series A Preferred Stock contain any terms relating to or limiting our indebtedness or affording the holders of Series A Preferred Stock protection in the event of a highly leveraged or other transaction, including a merger or the sale, lease or conveyance of all or substantially all our assets, that might adversely affect the holders of Series A Preferred Stock, so long as the rights of the holders of Series A Preferred Stock are not materially and adversely affected.

47


 

The Series A Preferred Stock has not been rated.

We have not sought to obtain a rating for the Series A Preferred Stock. No assurance can be given, however, that one or more rating agencies might not independently determine to issue such a rating or that such a rating, if issued, would not adversely affect the market price of the Series A Preferred Stock. In addition, we may elect in the future to obtain a rating of the Series A Preferred Stock, which could adversely impact the market price of the Series A Preferred Stock. Ratings only reflect the views of the rating agency or agencies issuing the ratings and such ratings could be revised downward or withdrawn entirely at the discretion of the issuing rating agency if in its judgment circumstances so warrant. Any such downward revision or withdrawal of a rating could have an adverse effect on the market price of the Series A Preferred Stock.

The Notes and future offerings of debt securities or shares of our capital stock expressly designated as ranking senior to our Series A Preferred Stock as to distribution rights and rights upon our liquidation, dissolution or winding up may adversely affect the market price of our Series A Preferred Stock.

The Notes are governed by note purchase agreements that restrict our operating flexibility and if we decide to issue additional debt securities or shares of our capital stock, including traded or non-traded preferred stock, expressly designated as ranking senior to the Series A Preferred Stock as to distribution rights and rights upon our liquidation, dissolution or winding up in the future, it is possible that those securities will be governed by an indenture or other instrument containing covenants restricting our operating flexibility. Additionally, any convertible or exchangeable debt securities that we issue in the future may have rights, preferences and privileges more favorable than those of the Series A Preferred Stock and may result in dilution to owners of the Series A Preferred Stock. We and, indirectly, our stockholders, will bear the cost of issuing and servicing such securities. Because our decision to issue debt securities or shares of our capital stock expressly designated as ranking senior to the Series A Preferred Stock as to distribution rights and rights upon our liquidation, dissolution or winding up in any future offering will depend on market conditions and other factors beyond our control, we cannot predict or estimate the amount, timing or nature of our future offerings. Thus, holders of the Series A Preferred Stock will bear the risk of our future offerings reducing the market price of the Series A Preferred Stock and diluting the value of their share holdings in us.

General Risks

We are highly dependent on information technology and security breaches or systems failures could significantly disrupt our business, which may, in turn, negatively affect the market price of our securities and our ability to pay dividends.

Our business is highly dependent on information technology. In the ordinary course of our business, we may store sensitive data, including our proprietary business information and that of our business partners, on our networks. The secure maintenance and transmission of this information is critical to our operations. Despite our security measures, our information technology and infrastructure may be vulnerable to attacks by hackers or breached due to employee error, malfeasance or other disruptions. Any such breach could compromise our networks and the information stored there could be accessed, publicly disclosed, lost or stolen. Any such access, disclosure or other loss of information could result in legal claims or proceedings, liability under laws that protect the privacy of personal information, regulatory penalties, disrupt our operations, disrupt our trading activities, or damage our reputation, which could have a material adverse effect on our financial results and negatively affect the market price of our securities and our ability to pay dividends to stockholders.

The resources required to protect our information technology and infrastructure, and to comply with the laws and regulations related to data and privacy protection, are subject to uncertainty. Even in circumstances where we are able to successfully protect such technology and infrastructure from attacks, we may incur significant expenses in connection with our responses to such attacks. In addition, recent well-publicized security breaches have led to enhanced government and regulatory scrutiny of the measures taken by companies to protect against cyber-security attacks, and may in the future result in heightened cyber-security requirements and/or additional regulatory oversight. As cyber-security threats and government and regulatory oversight of associated risks continue to evolve, we may be required to expend additional resources to enhance or expand upon the security measures we currently maintain. Any such actions may adversely impact our results of operations and financial condition.

Our business could be adversely impacted if there are deficiencies in our disclosure controls and procedures or internal control over financial reporting.

The design and effectiveness of our disclosure controls and procedures and internal control over financial reporting may not prevent all errors, misstatements or misrepresentations. While management will continue to review the effectiveness of our disclosure controls and procedures and internal control over financial reporting, there can be no guarantee that our internal control over financial reporting will be effective in accomplishing all control objectives all of the time. Deficiencies, including any material weakness, in our internal control over financial reporting which may occur in the future could result in misstatements of our results of operations, restatements of our financial statements, a decline in the price of our securities, or otherwise materially adversely affect our business, reputation, results of operations, financial condition or liquidity.

48


 

Item 1B. Unresolved Staff Comments

None.

Item 2. Properties

None.

Item 3. Legal Proceedings

From time to time, we are party to legal proceedings that arise in the ordinary course of our business. Management is not aware of any legal proceedings of which the outcome is reasonably likely to have a material adverse effect on our results of operations or financial condition, nor are we aware of any such legal proceedings contemplated by government agencies.

Item 4. Mine Safety Disclosures

Not applicable.

49


 

PART II

Item 5. Market for Registrant’s Common Equity, Related Stockholder Matters and Issuer Purchases of Equity Securities

Stockholder Information

On February 25, 2021, we had 5,022,578 shares of common stock outstanding held by a total of one record holder. The number of record holders is based on the records of American Stock Transfer & Trust Company, LLC, who serves as our transfer agent. The number of holders does not include individuals or entities who beneficially own shares but whose shares are held of record by a broker or clearing agency, but does include each such broker or clearing agency as one record holder.

Market Information

Our common stock trades on the NYSE under the ticker symbol “NREF.”

Repurchase of Shares

On March 9, 2020, we announced that our Board had authorized the Share Repurchase Program for the repurchase of an indeterminate number of shares of our common stock at an aggregate market value of up to $10.0 million during a two-year period that is set to expire on March 9, 2022. On September 28, 2020, the Board authorized the expansion of the Share Repurchase Program to include the Series A Preferred Stock within the same time period and repurchase limit. Since inception through December 31, 2020, we have repurchased (a) 327,422 shares of common stock, par value $0.01 per share, at a total cost of approximately $4.8 million, or $14.61 per share, and (b) 355,000 shares of Series A Preferred Stock, par value $0.01 per share, at a total cost of approximately $8.6 million, or $24.14 per share. The purchases of Series A Preferred Stock were made by subsidiaries of the Company at the time of the public offering of the Series A Preferred Stock, not as a part of the Share Repurchase Program.

Period

 

Total Number

of Shares Purchased (1)

 

 

Average Price

Paid Per Share

 

 

Total Number of Shares

Purchased as Part of

Publicly Announced

Plans or Programs

 

 

Approximate Dollar Value

of Shares that may yet be

Purchased under the

Plans or Programs (in

millions)

 

Common Stock

 

 

 

 

 

 

 

 

 

 

 

 

 

 

 

 

Beginning Total

 

 

113,511

 

 

$

15.11

 

 

 

113,511

 

 

$

8.3

 

October 1 – October 31

 

 

123,086

 

 

 

14.37

 

 

 

123,086

 

 

 

6.5

 

November 1 – November 30

 

 

90,825

 

 

 

14.32

 

 

 

90,825

 

 

 

5.2

 

December 1 – December 31

 

 

 

 

 

 

 

 

 

 

 

5.2

 

Total as of December 31, 2020

 

 

327,422

 

 

$

14.61

 

 

 

327,422

 

 

$

5.2

 

 

 

 

 

 

 

 

 

 

 

 

 

 

 

 

 

 

Series A Preferred Stock

 

 

 

 

 

 

 

 

 

 

 

 

 

 

 

 

Beginning Total

 

 

355,000

 

 

$

24.14

 

 

 

 

 

$

8.3

 

October 1 – October 31

 

 

 

 

 

 

 

 

 

 

 

6.5

 

November 1 – November 30

 

 

 

 

 

 

 

 

 

 

 

5.2

 

December 1 – December 31

 

 

 

 

 

 

 

 

 

 

 

5.2

 

Total as of December 31, 2020

 

 

355,000

 

 

$

24.14

 

 

 

 

 

$

5.2

 

 

(1)

Repurchases were made under the Share Repurchase Program announced on March 9, 2020. Total repurchases under the Share Repurchase Program were approved to include our common stock and the Series A Preferred Stock for an aggregate market value of up to $10.0 million during a two-year period that is set to expire on March 9, 2022.

50


 

Item 6. Selected Financial Data

Not required for smaller reporting companies.

 

51


 

Item 7. Management’s Discussion and Analysis of Financial Condition and Results of Operations

The following is a discussion and analysis of our financial condition and results of operations. The following should be read in conjunction with our financial statements and accompanying notes. This discussion contains forward-looking statements that involve risks and uncertainties. Our actual results could differ materially from those projected, forecasted, or expected in these forward-looking statements as a result of various factors, including, but not limited to, those discussed below and elsewhere in this this annual report. See “Cautionary Statement Regarding Forward-Looking Statements” and “Risk Factors” in this annual report. Our management believes the assumptions underlying the Company’s financial statements and accompanying notes are reasonable. However, the Company’s financial statements and accompanying notes may not be an indication of our financial condition and results of operations in the future.

Overview

We are a commercial mortgage REIT incorporated in Maryland on June 7, 2019. Our strategy is to originate, structure and invest in first-lien mortgage loans, mezzanine loans, preferred equity and common stock, as well as multifamily CMBS securitizations. We primarily focus on investments in real estate sectors where our senior management team has operating expertise, including in the multifamily, SFR, self-storage, hospitality and office sectors predominantly in the top 50 MSAs. In addition, we target lending or investing in properties that are stabilized or have a light-transitional business plan.

Our investment objective is to generate attractive, risk-adjusted returns for stockholders over the long term. We seek to employ a flexible and relative-value focused investment strategy and expect to re-allocate capital periodically among our target investment classes. We believe this flexibility will enable us to efficiently manage risk and deliver attractive risk-adjusted returns under a variety of market conditions and economic cycles. For highlights of our acquisition, financing and other activity during 2020, see “Item 1. Business—2020 Highlights.” Our business continues to be subject to the uncertainties associated with COVID-19. For additional information, see Note 2 to our consolidated financial statements and “Item 1A. Risk Factors—Risk Factors Related to Our Business—The current COVID-19 pandemic and the future outbreak of other highly infectious or contagious diseases could materially and adversely impact or disrupt our financial condition, results of operations, cash flows and performance.”

We are externally managed by our Manager, a subsidiary of our Sponsor, an SEC-registered investment advisor, which has extensive real estate experience, having completed as of December 31, 2020 approximately $11.7 billion of gross real estate transactions since the beginning of 2012. In addition, our Sponsor, together with its affiliates, including NexBank, SSB (“NexBank”), is one of the most experienced global alternative credit managers managing approximately $12.4 billion of loans and debt or credit related investments as of December 31, 2020 and has managed credit investments for over 25 years. We believe our relationship with our Sponsor benefits us by providing access to resources including research capabilities, an extensive relationship network, other proprietary information, scalability, and a vast wealth of knowledge of information on real estate in our target assets and sectors.

We intend to elect to be treated as a REIT for U.S. federal income tax purposes beginning with our taxable year ending December 31, 2020. We also intend to operate our business in a manner that will permit us to maintain one or more exclusions or exemptions from registration under the Investment Company Act.

Components of Our Revenues and Expenses

Net Interest Income

Interest income. Our earnings are primarily attributable to the interest income from mortgage loans, mezzanine loan and preferred equity investments. Loan premium/discount amortization is also included as a component of interest income.

Interest expense. Interest expense represents interest accrued on our various financing obligations used to fund our investments and is shown as a deduction to arrive at net interest income.

52


 

The following table presents the components of net interest income for the year ended December 31, 2020 (dollars in thousands):

 

 

For the Year Ended December 31, 2020

 

 

 

Interest

income/

 

 

Average

 

 

 

 

 

 

 

(expense)

 

 

Balance (1)

 

 

Yield (2)

 

Interest income

 

 

 

 

 

 

 

 

 

 

 

 

SFR Loans, held-for-investment

 

$

32,797

 

 

$

927,479

 

 

 

3.85

%

Mezzanine loan

 

 

2,136

 

 

 

28,381

 

 

 

8.20

%

Preferred equity

 

 

2,829

 

 

 

24,088

 

 

 

12.80

%

CMBS structured pass through certificates, at fair value

 

 

1,216

 

 

 

23,466

 

 

 

7.27

%

Total interest income

 

$

38,978

 

 

$

1,003,414

 

 

 

4.23

%

Interest expense

 

 

 

 

 

 

 

 

 

 

 

 

Repurchase agreements

 

$

(2,082

)

 

$

(101,551

)

 

 

2.23

%

Long-term seller financing

 

 

(18,596

)

 

 

(786,913

)

 

 

2.57

%

Unsecured Notes

 

 

(634

)

 

 

(36,500

)

 

 

8.23

%

Total interest expense

 

$

(21,312

)

 

$

(924,964

)

 

 

2.51

%

Net interest income (3)

 

$

17,666

 

 

 

 

 

 

 

 

 

 

(1)

Average balances for the SFR Loans, the mezzanine loan and preferred equity are calculated based upon carrying values.

(2)

Yield calculated on an annualized basis.

(3)

Net interest income is calculated as the difference between total interest income and total interest expense.

Other Income (Loss)

Change in net assets related to consolidated CMBS variable interest entities. Includes unrealized gain (loss) based on changes in the fair value of the assets and liabilities of the CMBS trusts and net interest earned on the consolidated CMBS trusts.  See Note 5 to our consolidated financial statements for additional information.

Change in unrealized gain on CMBS structured pass through certificates. Includes unrealized gain (loss) based on changes in the fair value of the CMBS I/O Strips.  See Note 7 to our consolidated financial statements for additional information.

Loan loss provision, net. Loan loss provision, net represents the change in our allowance for loan losses. See Note 2 to our consolidated financial statements for additional information.

Dividend income. Dividend income represents the accrued interest income earned on our preferred stock investment in JCAP as well as the quarterly cash and stock dividends as discussed in Note 6 to our consolidated financial statements.

Realized losses. Realized losses relate to the difference between par and amortized cost on SFR Loan principal payments. Realized losses include the excess, or deficiency, of net proceeds received, less the carrying value of such investments, as realized losses. The Company reverses cumulative unrealized gains or losses previously reported in its Consolidated Statement of Operations with respect to the investment sold at the time of the sale.

Other income. Includes prepayment fees, placement fees, exit fees and other miscellaneous income items.

Operating Expenses

G&A expenses. G&A expenses include, but are not limited to, audit fees, legal fees, listing fees, Board fees, equity-based compensation expense, investor-relations costs and payments of reimbursements to our Manager. The Manager will be reimbursed for expenses it incurs on behalf of the Company. However, our Manager is responsible, and we will not reimburse our Manager or its affiliates, for the salaries or benefits to be paid to personnel of our Manager or its affiliates who serve as our officers, except that 50% of the salary of our VP of Finance is allocated to us and we may grant equity awards to our officers under the NexPoint Real Estate Finance, Inc. 2020 Long Term Incentive Plan (the “2020 LTIP”). Direct payment of operating expenses by us, which includes compensation expense relating to equity awards granted under the 2020 LTIP, together with reimbursement of operating expenses to our Manager, plus the Annual Fee, may not exceed 2.5% of equity book value determined in accordance with GAAP, for any calendar year or portion thereof, provided, however, that this limitation will not apply to Offering Expenses, legal, accounting, financial, due diligence and other service fees incurred in connection with extraordinary litigation and mergers and acquisitions and other events outside the ordinary course of our business or any out-of-pocket acquisition or due diligence expenses incurred in connection with the acquisition or disposition of certain real estate related investments. To the extent total corporate G&A expenses would otherwise exceed 2.5% of equity book value, our Manager will waive all or a portion of its Annual Fee to keep our total corporate G&A expenses at or below 2.5% of equity book value.

53


 

Loan servicing fees. We pay various service providers fees for loan servicing of our SFR Loans and consolidated CMBS trusts. We classify the expenses related to the administration of the SFR Loans as servicing fees while the fees associated with the CMBS trusts are included as a component of the change in net assets related to consolidated CMBS variable interest entities (“VIEs”).

Management fees. Management fees include fees paid to our Manager pursuant to the Management Agreement.

Results of Operations for the Year Ended December 31, 2020

The Year Ended December 31, 2020

The following table sets forth a summary of our operating results for the year ended December 31, 2020 (in thousands):

 

 

 

For the Year Ended December 31,

 

 

 

2020

 

Net interest income

 

$

17,666

 

Other income

 

 

25,752

 

Operating expenses

 

 

9,248

 

Net income

 

 

34,170

 

Preferred stock dividends

 

 

(1,748

)

Net income attributable to redeemable noncontrolling interests in the OP

 

 

(21,323

)

Net income attributable to common stockholders

 

$

11,099

 

Our net income attributable to common stockholders for the year ended December 31, 2020 was approximately $11.1 million. We earned approximately $17.7 million in net interest income, $25.8 million in other income, incurred operating expenses of $9.2 million, allocated $1.7 million of income to preferred stockholders and allocated $21.3 million of income to redeemable noncontrolling interests in the OP for the year ended December 31, 2020.

Revenues

Net interest income. Net interest income was $17.7 million for the year ended December 31, 2020.

Other income. Other income was $25.8 million of income for the year ended December 31, 2020. This was primarily due to dividend income of $6.3 million and change in net assets related to consolidated CMBS VIEs of $19.9 million.

Expenses

G&A expenses. G&A expenses were $3.4 million for the year ended December 31, 2020.

Loan servicing fees. Loan servicing fees were $4.3 million for the year ended December 31, 2020.

Management fees. Management fees were $1.6 million for the year ended December 31, 2020.

Key Financial Measures and Indicators

As a real estate finance company, we believe the key financial measures and indicators for our business are earnings per share, dividends declared, Core Earnings, CAD and book value per share.

54


 

Earnings Per Share and Dividends Declared

The following table sets forth the calculation of basic and diluted net income per share and dividends declared per share (in thousands, except per share data):

 

 

 

For the Three Months Ended December 31,

 

 

For the Year Ended December 31,

 

 

 

2020

 

 

2020

 

Net income attributable to redeemable noncontrolling interests

 

$

16,030

 

 

$

21,323

 

Net income attributable to common stockholders

 

 

9,320

 

 

 

11,099

 

Weighted-average number of shares of common stock outstanding

 

 

 

 

 

 

 

 

Basic

 

 

5,087

 

 

 

5,206

 

Diluted

 

 

19,164

 

 

 

18,648

 

Net income (loss) per share, basic

 

 

1.83

 

 

 

2.13

 

Net income (loss) per share, diluted

 

 

1.32

 

 

 

1.74

 

Dividends declared per share

 

$

0.4000

 

 

$

1.4198

 

 

Core Earnings

We use Core Earnings to evaluate our performance which excludes the effects of certain GAAP adjustments and transactions that we believe are not indicative of our current operations and loan performance. Core Earnings is a non-GAAP financial measure of performance. Core Earnings is defined as the net income (loss) attributable to our common stockholders computed in accordance with GAAP, including realized gains and losses not otherwise included in net income (loss), excluding any unrealized gains or losses or other similar non-cash items that are included in net income (loss) for the applicable reporting period, regardless of whether such items are included in other comprehensive income (loss), or in net income (loss) and adding back amortization of stock-based compensation and our loan loss provision.

We believe providing Core Earnings as a supplement to GAAP net income (loss) to our investors is helpful to their assessment of our performance. Core Earnings should not be used as a substitute for GAAP net income (loss). The methodology used to calculate Core Earnings may differ from other REITs. As such, our Core Earnings may not be comparable to similar measures provided by other REITs.

We also use Core Earnings as a component of the management fee paid to our Manager. As consideration for the Manager’s services, we will pay our Manager an annual management fee of 1.5% of Equity, paid monthly, in cash or shares of our common stock at the election of our Manager. “Equity” means (a) the sum of (1) total stockholders’ equity immediately prior to our IPO, plus (2) the net proceeds received from all issuances of our equity securities in and after the IPO, plus (3) our cumulative Core Earnings from and after the IPO to the end of the most recently completed calendar quarter, (b) less (1) any distributions to our holders of common stock from and after the IPO to the end of the most recently completed calendar quarter and (2) all amounts that we have paid to repurchase for cash the shares our equity securities from and after the IPO to the end of the most recently completed calendar quarter. In our calculation of Equity, we will adjust our calculation of Core Earnings to (i) remove the compensation expense relating to awards granted under one or more of our long-term incentive plans that is added back in our calculation of Core Earnings and (ii) adjust net income (loss) attributable to common stockholders for (x) one-time events pursuant to changes in GAAP and (y) certain material non-cash income or expense items, in each case of (x) and (y) after discussions between the Manager and independent directors of our Board and approved by a majority of the independent directors of our Board. Additionally, for the avoidance of doubt, Equity does not include the assets contributed to us in the Formation Transaction.

55


 

The following table provides a reconciliation of Core Earnings to GAAP net income (loss) attributable to common stockholders (in thousands, except per share amount):

 

 

 

For the Three Months Ended December 31,

 

 

For the Year Ended December 31,

 

 

 

2020

 

 

2020

 

Net income attributable to common stockholders

 

$

9,320

 

 

$

11,099

 

Adjustments

 

 

 

 

 

 

 

 

Amortization of stock-based compensation

 

 

256

 

 

 

548

 

Loan loss provision

 

 

25

 

 

 

94

 

One-time non-cash items¹

 

 

(1,053

)

 

 

(1,053

)

Unrealized (gains)²

 

 

(5,571

)

 

 

(2,263

)

Core Earnings

 

$

2,977

 

 

$

8,425

 

 

 

 

 

 

 

 

 

 

Weighted-average common shares outstanding - basic

 

 

5,087

 

 

 

5,206

 

Weighted-average common shares outstanding - diluted³

 

 

5,377

 

 

 

5,378

 

 

 

 

 

 

 

 

 

 

Core Earnings per Diluted Weighted-Average Share

 

$

0.55

 

 

$

1.57

 

 

 

(1)

One-time non-cash item is the make-whole premium in the JCAP preferred stock investment conversion to common stock. See Note 7 to our consolidated financial statements for additional disclosures.

 

(2)

Unrealized gains are the net change in unrealized loss on investments held at fair value applicable to common shareholders.

 

(3)

Weighted-average diluted shares outstanding does not include dilutive effect of redeemable non-controlling interests.

The following table provides a reconciliation of Core Earnings to GAAP net income including the dilutive effect of non-controlling interests (in thousands, except per share amount):

 

 

 

For the Three Months Ended December 31,

 

 

For the Year Ended December 31,

 

 

 

2020

 

 

2020

 

Net income attributable to redeemable noncontrolling interests

 

$

16,030

 

 

$

21,323

 

Net income attributable to common stockholders

 

 

9,320

 

 

 

11,099

 

Adjustments

 

 

 

 

 

 

 

 

Amortization of stock-based compensation

 

 

256

 

 

 

548

 

Loan loss provision

 

 

41

 

 

 

320

 

One-time non-cash items¹

 

 

(2,094

)

 

 

(2,094

)

Unrealized (gains)²

 

 

(15,111

)

 

 

(3,981

)

Core Earnings

 

$

8,442

 

 

$

31,196

 

 

 

 

 

 

 

 

 

 

Weighted-average common shares outstanding - basic

 

 

5,087

 

 

 

5,206

 

Weighted-average common shares outstanding - diluted

 

 

19,164

 

 

 

18,648

 

 

 

 

 

 

 

 

 

 

Core Earnings per Diluted Weighted-Average Share

 

$

0.44

 

 

$

1.67

 

 

 

(1)

One-time non-cash item is the make-whole premium in the JCAP preferred stock investment conversion to common stock. See Note 7 to our consolidated financial statements for additional disclosures.

 

(2)

Unrealized gains are the net change in unrealized loss on investments held at fair value.

 

56


 

Cash Available for Distribution

CAD is a non-GAAP measure. We believe that it provides meaningful information that is used by investors, analysts and our management to evaluate and determine trends in cash flow as it is not affected by non-cash items. CAD is also a useful measure used by our Board to determine our dividend and the long-term viability of the current dividend. CAD does not represent net income or cash flows from operating activities and should not be considered as an alternative to GAAP net income, an indication of our GAAP cash flows from operating activities, a measure of our liquidity or an indication of funds available for our cash needs. In addition, our methodology for calculating it may differ from the methodologies employed by other companies to calculate the same or similar supplemental performance measures and, accordingly, our reported CAD may not be comparable to the CAD reported by other companies.

We calculate CAD by adjusting net income (loss) attributable to common shareholders by adding back amortization of stock-based compensation, amortization of premiums on our former preferred stock investment in JCAP and our loan loss provision, net and by removing the change in unrealized loss on our investments held at fair value, accretion of discounts, stock dividends receivable on preferred stock that was converted to common stock and stock dividends received.

 

 

For the Three Months Ended December 31,

 

 

 

2020

 

Net income attributable to common stockholders

 

$

9,320

 

Adjustments

 

 

 

 

Amortization of stock-based compensation

 

 

256

 

Amortization of premiums

 

 

681

 

Loan loss provision, net

 

 

25

 

Change in unrealized loss on investments held at fair value

 

 

(5,571

)

Accretion of discounts

 

 

(646

)

One-time non-cash items¹

 

 

(1,053

)

Stock dividends

 

 

(193

)

CAD

 

$

2,819

 

 

 

 

 

 

Weighted-average common shares outstanding - basic

 

 

5,087

 

Weighted-average common shares outstanding - diluted²

 

 

5,377

 

 

 

 

 

 

CAD per share of common stock

 

$

0.52

 

 

(1)

One-time non-cash item is the make-whole premium in the JCAP preferred stock investment conversion to common stock. See Note 7 to our consolidated financial statements for additional disclosures.

 

(2)

Weighted-average diluted shares outstanding does not include dilutive effect of redeemable non-controlling interests.

57


 

The following table provides a reconciliation of CAD including the dilutive effect of non-controlling interests (in thousands, except per share amount):

 

 

For the Three Months Ended December 31,

 

 

 

2020

 

Net income attributable to redeemable noncontrolling interests

 

$

16,030

 

Net income attributable to common stockholders

 

 

9,320

 

Adjustments

 

 

 

 

Amortization of stock-based compensation

 

 

256

 

Amortization of premiums

 

 

2,660

 

Loan loss provision, net

 

 

41

 

Change in unrealized loss on investments held at fair value

 

 

(15,111

)

Accretion of discounts

 

 

(1,611

)

One-time non-cash items¹

 

 

(2,094

)

Stock dividends

 

 

(564

)

CAD

 

$

8,927

 

 

 

 

 

 

Weighted-average common shares outstanding - basic

 

 

5,087

 

Weighted-average common shares outstanding - diluted

 

 

19,164

 

 

 

 

 

 

CAD per common share of common stock and redeemable SubOP Units

 

$

0.47

 

 

 

(1)

One-time non-cash item is the make-whole premium applicable to common shareholders in the JCAP preferred stock investment conversion to common stock. See Note 7 to our financial statements for additional disclosures.

 

Book Value per Share

The following table calculates our book value per share (in thousands, except per share data):

 

 

December 31, 2020

 

Common stockholders' equity

 

$

90,733

 

Shares of common stock outstanding at period end

 

 

5,023

 

Book value per share of common stock

 

$

18.07

 

Book value per share as of December 31, 2020, includes the impact of $19.9 million, or $1.31 per common share, of unrealized gains from our CMBS VIEs and the impact of $3.1 million, or $0.58 per common share, of offering costs associated with the IPO.  

Due to the large noncontrolling interest in the Subsidiary OPs (see Note 12 to our consolidated financial statements for more information), we believe it is useful to also look at book value on a combined basis as shown in the table below (in thousands, except per share data):

 

 

December 31, 2020

 

Common stockholders' equity

 

$

90,733

 

Redeemable noncontrolling interests in the OP

 

 

275,670

 

Total equity

 

$

366,403

 

 

 

 

 

 

Redeemable SubOP units at period end

 

 

13,787

 

Shares of common stock outstanding at period end

 

 

5,023

 

Combined shares of common stock and redeemable SubOP Units

 

$

18,810

 

Combined book value per share

 

$

19.48

 

 

58


 

Our Portfolio

Our portfolio consists of SFR Loans, CMBS B-Pieces, CMBS I/O Strips, a mezzanine loans, preferred equity investments, and a common stock investment with a combined unpaid principal balance of $2.9 billion at December 31, 2020 and assumes the CMBS Entities’ assets and liabilities are not consolidated. The following table sets forth additional information relating to our portfolio as of December 31, 2020 (dollars in thousands)

 

 

 

 

 

 

 

Current

 

 

 

 

 

 

 

 

 

 

 

 

 

 

Remaining

 

 

 

 

 

 

Investment

 

Principal

 

 

 

 

 

 

 

 

 

 

 

 

 

 

Term (3)

 

 

 

 

Investment

 

Date

 

Amount (1)

 

 

Net Equity (2)

 

 

Location

 

Property Type

 

Coupon

 

 

(years)

 

 

 

 

SFR Loans

 

 

 

 

 

 

 

 

 

 

 

 

 

 

 

 

 

 

 

 

 

 

 

1

 

Senior loan

 

2/11/2020

 

$

508,700

 

 

$

82,368

 

 

Various

 

Single-family

 

 

4.65

%

 

 

7.67

 

 

2

 

Senior loan

 

2/11/2020

 

 

10,570

 

 

 

1,675

 

 

Various

 

Single-family

 

 

5.35

%

 

 

7.09

 

 

3

 

Senior loan

 

2/11/2020

 

 

5,573

 

 

 

843

 

 

Various

 

Single-family

 

 

5.33

%

 

 

2.58

 

 

4

 

Senior loan

 

2/11/2020

 

 

10,513

 

 

 

1,697

 

 

Various

 

Single-family

 

 

5.30

%

 

 

7.67

 

 

5

 

Senior loan

 

2/11/2020

 

 

7,561

 

 

 

1,222

 

 

Various

 

Single-family

 

 

5.08

%

 

 

7.50

 

 

6

 

Senior loan

 

2/11/2020

 

 

5,637

 

 

 

915

 

 

Various

 

Single-family

 

 

5.24

%

 

 

7.76

 

 

7

 

Senior loan

 

2/11/2020

 

 

12,247

 

 

 

1,985

 

 

Various

 

Single-family

 

 

5.54

%

 

 

7.76

 

 

8

 

Senior loan

 

2/11/2020

 

 

8,229

 

 

 

1,346

 

 

Various

 

Single-family

 

 

5.85

%

 

 

7.84

 

 

9

 

Senior loan

 

2/11/2020

 

 

51,362

 

 

 

8,071

 

 

Various

 

Single-family

 

 

4.74

%

 

 

4.75

 

 

10

 

Senior loan

 

2/11/2020

 

 

9,621

 

 

 

1,571

 

 

Various

 

Single-family

 

 

6.10

%

 

 

7.76

 

 

11

 

Senior loan

 

2/11/2020

 

 

38,155

 

 

 

6,239

 

 

Various

 

Single-family

 

 

5.55

%

 

 

7.84

 

 

12

 

Senior loan

 

2/11/2020

 

 

6,334

 

 

 

1,033

 

 

Various

 

Single-family

 

 

5.47

%

 

 

7.84

 

 

13

 

Senior loan

 

2/11/2020

 

 

15,300

 

 

 

2,327

 

 

Various

 

Single-family

 

 

5.46

%

 

 

2.84

 

 

14

 

Senior loan

 

2/11/2020

 

 

5,760

 

 

 

940

 

 

Various

 

Single-family

 

 

5.99

%

 

 

7.92

 

 

15

 

Senior loan

 

2/11/2020

 

 

10,184

 

 

 

1,669

 

 

Various

 

Single-family

 

 

5.72

%

 

 

7.92

 

 

16

 

Senior loan

 

2/11/2020

 

 

10,598

 

 

 

1,733

 

 

Various

 

Single-family

 

 

5.60

%

 

 

7.92

 

 

17

 

Senior loan

 

2/11/2020

 

 

5,338

 

 

 

866

 

 

Various

 

Single-family

 

 

5.46

%

 

 

8.01

 

 

18

 

Senior loan

 

2/11/2020

 

 

9,198

 

 

 

1,500

 

 

Various

 

Single-family

 

 

5.88

%

 

 

8.01

 

 

19

 

Senior loan

 

2/11/2020

 

 

6,650

 

 

 

1,026

 

 

Various

 

Single-family

 

 

4.83

%

 

 

3.09

 

 

20

 

Senior loan

 

2/11/2020

 

 

4,736

 

 

 

765

 

 

Various

 

Single-family

 

 

5.35

%

 

 

8.09

 

 

21

 

Senior loan

 

2/11/2020

 

 

17,213

 

 

 

2,818

 

 

Various

 

Single-family

 

 

5.61

%

 

 

8.09

 

 

22

 

Senior loan

 

2/11/2020

 

 

7,716

 

 

 

1,250

 

 

Various

 

Single-family

 

 

5.34

%

 

 

8.09

 

 

23

 

Senior loan

 

2/11/2020

 

 

7,842

 

 

 

1,284

 

 

Various

 

Single-family

 

 

5.47

%

 

 

8.09

 

 

24

 

Senior loan

 

2/11/2020

 

 

6,783

 

 

 

1,095

 

 

Various

 

Single-family

 

 

5.46

%

 

 

8.17

 

 

25

 

Senior loan

 

2/11/2020

 

 

10,523

 

 

 

1,658

 

 

Various

 

Single-family

 

 

4.72

%

 

 

5.17

 

 

26

 

Senior loan

 

2/11/2020

 

 

62,023

 

 

 

9,998

 

 

Various

 

Single-family

 

 

4.95

%

 

 

8.17

 

 

 

 

Total

 

 

 

 

854,365

 

 

 

137,895

 

 

 

 

 

 

 

4.90

%

 

 

7.39

 

 

 

 

 

 

 

 

 

 

 

 

 

 

 

 

 

 

 

 

 

 

 

 

 

 

 

 

 

 

CMBS B-Piece

 

 

 

 

 

 

 

 

 

 

 

 

 

 

 

 

 

 

 

 

 

 

 

1

 

CMBS B-Piece

 

2/11/2020

 

 

67,819

 

(4)

 

31,162

 

 

Various

 

Various

 

 

6.15

%

 

 

5.16

 

 

2

 

CMBS B-Piece

 

2/11/2020

 

 

50,861

 

(4)

 

25,629

 

 

Various

 

Various

 

 

6.15

%

 

 

5.90

 

 

3

 

CMBS B-Piece

 

4/23/2020

 

 

81,999

 

(4)

 

29,739

 

 

Various

 

Multifamily

 

 

3.50

%

 

 

9.16

 

 

4

 

CMBS B-Piece

 

7/30/2020

 

 

67,154

 

(4)

 

30,217

 

 

Various

 

Multifamily

 

 

9.14

%

 

 

6.48

 

 

5

 

CMBS B-Piece

 

8/6/2020

 

 

108,643

 

(4)

 

22,898

 

 

Various

 

Various

 

 

0.00

%

 

 

9.49

 

 

 

 

Total

 

 

376,476

 

 

 

139,646

 

 

 

 

 

 

 

4.33

%

 

 

7.62

 

 

 

 

 

 

 

 

 

 

 

 

 

 

 

 

 

 

 

 

 

 

 

 

 

 

 

 

 

 

CMBS I/O Strips

 

 

 

 

 

 

 

 

 

 

 

 

 

 

 

 

 

 

 

 

 

 

 

1

 

CMBS I/O Strip

 

4/15/2020

 

 

3,088

 

(5)

 

424

 

 

Various

 

Various

 

 

3.40

%

 

 

16.08

 

 

2

 

CMBS I/O Strip

 

4/15/2020

 

 

3,214

 

(5)

 

321

 

 

Various

 

Various

 

 

2.93

%

 

 

16.99

 

 

3

 

CMBS I/O Strip

 

5/18/2020

 

 

17,590

 

(5)

 

919

 

 

Various

 

Multifamily

 

 

2.02

%

 

 

25.75

 

 

4

 

CMBS I/O Strip

 

8/6/2020

 

 

108,643

 

(5)

 

8,562

 

 

Various

 

Various

 

 

2.98

%

 

 

9.49

 

 

5

 

CMBS I/O Strip

 

8/6/2020

 

 

1,180,566

 

(5)

 

3,118

 

 

Various

 

Various

 

 

0.10

%

 

 

9.49

 

 

6

 

CMBS I/O Strip

 

8/6/2020

 

 

267,986

 

(5)

 

615

 

 

Various

 

Various

 

 

0.10

%

 

 

9.49

 

 

 

 

Total

 

 

1,581,087

 

 

 

13,960

 

 

 

 

 

 

 

0.33

%

 

 

9.70

 

 

 

 

 

 

 

 

 

 

 

 

 

 

 

 

 

 

 

 

 

 

 

 

 

 

 

 

 

 

Mezzanine Loan

 

 

 

 

 

 

 

 

 

 

 

 

 

 

 

 

 

 

 

 

 

 

 

1

 

Mezzanine

 

6/12/2020

 

 

7,500

 

 

 

7,500

 

 

Houston, TX

 

Multifamily

 

 

6.50

%

 

 

2.50

 

 

2

 

Mezzanine

 

10/20/2020

 

 

5,470

 

 

 

2,298

 

 

Wilmington, DE

 

Multifamily

 

 

7.50

%

 

 

8.34

 

 

3

 

Mezzanine

 

10/20/2020

 

 

10,380

 

 

 

4,363

 

 

White Marsh, MD

 

Multifamily

 

 

7.42

%

 

 

10.50

 

 

4

 

Mezzanine

 

10/20/2020

 

 

14,253

 

 

 

5,989

 

 

Philadelphia, PA

 

Multifamily

 

 

7.59

%

 

 

8.42

 

 

5

 

Mezzanine

 

10/20/2020

 

 

3,700

 

 

 

1,555

 

 

Daytona Beach, FL

 

Multifamily

 

 

7.83

%

 

 

7.76

 

 

6

 

Mezzanine

 

10/20/2020

 

 

12,000

 

 

 

5,044

 

 

Laurel, MD

 

Multifamily

 

 

7.71

%

 

 

10.25

 

 

7

 

Mezzanine

 

10/20/2020

 

 

3,000

 

 

 

1,261

 

 

Temple Hills, MD

 

Multifamily

 

 

7.32

%

 

 

10.59

 

 

8

 

Mezzanine

 

10/20/2020

 

 

1,500

 

 

 

631

 

 

Temple Hills, MD

 

Multifamily

 

 

7.22

%

 

 

10.59

 

 

9

 

Mezzanine

 

10/20/2020

 

 

5,540

 

 

 

2,328

 

 

Lakewood, NJ

 

Multifamily

 

 

7.33

%

 

 

8.34

 

 

10

 

Mezzanine

 

10/20/2020

 

 

3,620

 

 

 

1,522

 

 

Rosedale, MD

 

Multifamily

 

 

7.42

%

 

 

10.50

 

 

11

 

Mezzanine

 

10/20/2020

 

 

6,829

 

 

 

2,869

 

 

North Aurora, IL

 

Multifamily

 

 

7.53

%

 

 

8.01

 

 

12

 

Mezzanine

 

10/20/2020

 

 

9,610

 

 

 

4,039

 

 

Cockeysville, MD

 

Multifamily

 

 

7.42

%

 

 

10.50

 

 

13

 

Mezzanine

 

10/20/2020

 

 

7,390

 

 

 

3,106

 

 

Laurel, MD

 

Multifamily

 

 

7.42

%

 

 

10.50

 

 

14

 

Mezzanine

 

10/20/2020

 

 

1,082

 

 

 

455

 

 

Vancouver, WA

 

Multifamily

 

 

8.70

%

 

 

9.84

 

 

15

 

Mezzanine

 

10/20/2020

 

 

2,135

 

 

 

897

 

 

Tyler, TX

 

Multifamily

 

 

7.74

%

 

 

7.76

 

 

16

 

Mezzanine

 

10/20/2020

 

 

1,190

 

 

 

500

 

 

Las Vegas, NV

 

Multifamily

 

 

7.71

%

 

 

8.17

 

 

17

 

Mezzanine

 

10/20/2020

 

 

3,310

 

 

 

1,391

 

 

Atlanta, GA

 

Multifamily

 

 

6.91

%

 

 

8.50

 

 

18

 

Mezzanine

 

10/20/2020

 

 

2,880

 

 

 

1,210

 

 

Des Moines, IA

 

Multifamily

 

 

7.89

%

 

 

7.84

 

 

19

 

Mezzanine

 

10/20/2020

 

 

4,010

 

 

 

1,685

 

 

Urbandale, IA

 

Multifamily

 

 

7.89

%

 

 

7.84

 

59


 

 

 

 

Total

 

 

105,399

 

 

 

48,643

 

 

 

 

 

 

 

7.46

%

 

 

8.82

 

 

 

 

 

 

 

 

 

 

 

 

 

 

 

 

 

 

 

 

 

 

 

 

 

 

 

 

 

 

Preferred Equity

 

 

 

 

 

 

 

 

 

 

 

 

 

 

 

 

 

 

 

 

 

 

 

1

 

Preferred Equity

 

2/11/2020

 

 

5,056

 

 

 

5,278

 

 

Jackson, MS

 

Multifamily

 

 

12.50

%

 

 

6.92

 

 

2

 

Preferred Equity

 

2/11/2020

 

 

3,821

 

 

 

3,941

 

 

Corpus Christi, TX

 

Multifamily

 

 

15.25

%

 

 

1.58

 

 

3

 

Preferred Equity

 

5/29/2020

 

 

10,000

 

 

 

10,000

 

 

Houston, TX

 

Multifamily

 

 

11.00

%

 

 

9.34

 

 

 

 

Total

 

 

18,877

 

 

 

19,220

 

 

 

 

 

 

 

12.26

%

 

 

7.12

 

 

 

 

 

 

 

 

 

 

 

 

 

 

 

 

 

 

 

 

 

 

 

 

 

 

 

 

 

 

Common Stock

 

 

 

 

 

 

 

 

 

 

 

 

 

 

 

 

 

 

 

 

 

 

 

1

 

Common Stock

 

11/6/2020

 

N/A

 

(6)

 

44,626

 

 

Various

 

Self -Storage

 

N/A

 

 

N/A

 

 

 

(1)

Our total portfolio represents the current principal amount of the consolidated SFR Loans, the mezzanine loans, preferred equity, common stock and CMBS I/O Strips, as well as the net equity of our CMBS B-Piece investments.

 

(2)

Net equity represents the carrying value less borrowings.

 

(3)

The weighted-average life is weighted on current principal balance and assumes no prepayments. The maturity date for preferred equity investments represents the maturity date of the senior mortgage, as the preferred equity investments require repayment upon the sale or refinancing of the asset.

 

(4)

The CMBS B-Pieces are shown on an unconsolidated basis reflecting the value of our investments.

 

(5)

The number shown represents the notional value on which interest is calculated for the CMBS I/O Strips. CMBS I/O Strips receive no principal payments and the notional value decreases as the underlying loans are paid off.

 

(6)

Common stock consists of NSP common stock.

The following table details overall statistics for our portfolio as of December 31, 2020 (dollars in thousands):

 

 

Total

 

 

Floating Rate

 

 

Fixed Rate

 

 

Common Stock

 

 

 

Portfolio

 

 

Investments

 

 

Investments

 

 

Investments

 

Number of investments

 

59

 

 

3

 

 

55

 

 

1

 

Principal balance (1)

 

$

1,394,150

 

 

$

185,834

 

 

$

1,208,316

 

 

N/A

 

Carrying value

 

$

1,405,907

 

 

$

179,887

 

 

$

1,181,394

 

 

$

44,626

 

Weighted-average cash coupon

 

 

5.22

%

 

 

7.23

%

 

 

4.91

%

 

N/A

 

Weighted-average all-in yield

 

 

5.24

%

 

 

7.92

%

 

 

4.83

%

 

N/A

 

 

 

(1)

Cost is used in lieu of principal balance for CMBS I/O Strips.

 

60


 

The following charts illustrate our portfolio based on interest rate category, underlying property type, investment structure and geography:

Note: The charts above do not reflect the GAAP consolidation of the trusts that issued CMBS B-Pieces in our financial statements. In addition, the geography charts do not reflect our common stock investment in NSP.

Liquidity and Capital Resources

Our short-term liquidity requirements consist primarily of funds necessary to pay for our ongoing commitments to repay borrowings, maintain our investments, make distributions to our stockholders and other general business needs. Our investments generate liquidity on an ongoing basis through principal and interest payments, prepayments and dividends.

Our long-term liquidity requirements consist primarily of acquiring additional investments, scheduled debt payments and distributions. We expect to meet our long-term liquidity requirements through various sources of capital, which may include future debt or equity issuances, net cash provided by operations and other secured and unsecured borrowings. Our leverage is matched in term and structure to provide stable contractual spreads which will protect us from fluctuations in market interest rates over the long-term. However, there are a number of factors that may have a material adverse effect on our ability to access these capital sources, including the state of overall equity and credit markets, our degree of leverage, borrowing restrictions imposed by lenders, general market conditions for REITs and our operating performance and liquidity.

 

 

 

 

 

 

 

 

 

 

 

 

 

 

 

 

 

 

 

Asset Metrics

 

Debt Metrics

Investment

 

Fixed/Floating Rate

 

Interest Rate

 

 

Maturity Date

 

Fixed/Floating Rate

 

Property Type

 

 

Maturity Date

SFR Loans

 

 

 

 

 

 

 

 

 

 

 

 

 

 

 

 

Senior loan

 

Fixed

 

4.65%

 

 

9/1/2028

 

Fixed

 

2.24%

 

 

9/1/2028

Senior loan

 

Fixed

 

5.35%

 

 

2/1/2028

 

Fixed

 

3.51%

 

 

2/1/2028

Senior loan

 

Fixed

 

5.33%

 

 

8/1/2023

 

Fixed

 

2.48%

 

 

8/1/2023

Senior loan

 

Fixed

 

5.30%

 

 

9/1/2028

 

Fixed

 

2.79%

 

 

9/1/2028

Senior loan

 

Fixed

 

5.08%

 

 

7/1/2028

 

Fixed

 

2.69%

 

 

7/1/2028

Senior loan

 

Fixed

 

5.24%

 

 

10/1/2028

 

Fixed

 

2.64%

 

 

10/1/2028

Senior loan

 

Fixed

 

5.54%

 

 

10/1/2028

 

Fixed

 

3.02%

 

 

10/1/2028

Senior loan

 

Fixed

 

5.85%

 

 

11/1/2028

 

Fixed

 

3.02%

 

 

11/1/2028

Senior loan

 

Fixed

 

4.74%

 

 

10/1/2025

 

Fixed

 

2.14%

 

 

10/1/2025

Senior loan

 

Fixed

 

6.10%

 

 

10/1/2028

 

Fixed

 

3.30%

 

 

10/1/2028

Senior loan

 

Fixed

 

5.55%

 

 

11/1/2028

 

Fixed

 

2.70%

 

 

11/1/2028

Senior loan

 

Fixed

 

5.47%

 

 

11/1/2028

 

Fixed

 

2.68%

 

 

11/1/2028

Senior loan

 

Fixed

 

5.46%

 

 

11/1/2023

 

Fixed

 

2.61%

 

 

11/1/2023

Senior loan

 

Fixed

 

5.99%

 

 

12/1/2028

 

Fixed

 

3.14%

 

 

12/1/2028

Senior loan

 

Fixed

 

5.72%

 

 

12/1/2028

 

Fixed

 

3.02%

 

 

12/1/2028

Senior loan

 

Fixed

 

5.60%

 

 

12/1/2028

 

Fixed

 

2.77%

 

 

12/1/2028

Senior loan

 

Fixed

 

5.46%

 

 

1/1/2029

 

Fixed

 

2.97%

 

 

1/1/2029

61


 

Senior loan

 

Fixed

 

5.88%

 

 

1/1/2029

 

Fixed

 

3.14%

 

 

1/1/2029

Senior loan

 

Fixed

 

4.83%

 

 

2/1/2024

 

Fixed

 

2.40%

 

 

2/1/2024

Senior loan

 

Fixed

 

5.35%

 

 

2/1/2029

 

Fixed

 

3.06%

 

 

2/1/2029

Senior loan

 

Fixed

 

5.61%

 

 

2/1/2029

 

Fixed

 

2.91%

 

 

2/1/2029

Senior loan

 

Fixed

 

5.34%

 

 

2/1/2029

 

Fixed

 

2.98%

 

 

2/1/2029

Senior loan

 

Fixed

 

5.47%

 

 

2/1/2029

 

Fixed

 

2.80%

 

 

2/1/2029

Senior loan

 

Fixed

 

5.46%

 

 

3/1/2029

 

Fixed

 

2.99%

 

 

3/1/2029

Senior loan

 

Fixed

 

4.72%

 

 

3/1/2026

 

Fixed

 

2.45%

 

 

3/1/2026

Senior loan

 

Fixed

 

4.95%

 

 

3/1/2029

 

Fixed

 

2.70%

 

 

3/1/2029

 

 

 

 

 

 

 

 

 

 

 

 

 

 

 

 

 

Mezzanine Loan

 

 

 

 

 

 

 

 

 

 

 

 

 

 

 

 

Mezzanine

 

Fixed

 

7.50%

 

 

5/1/2029

 

Fixed

 

0.30%

 

 

5/1/2029

Mezzanine

 

Fixed

 

7.42%

 

 

7/1/2031

 

Fixed

 

0.30%

 

 

7/1/2031

Mezzanine

 

Fixed

 

7.59%

 

 

6/1/2029

 

Fixed

 

0.30%

 

 

6/1/2029

Mezzanine

 

Fixed

 

7.83%

 

 

10/1/2028

 

Fixed

 

0.30%

 

 

10/1/2028

Mezzanine

 

Fixed

 

7.71%

 

 

4/1/2031

 

Fixed

 

0.30%

 

 

4/1/2031

Mezzanine

 

Fixed

 

7.32%

 

 

8/1/2031

 

Fixed

 

0.30%

 

 

8/1/2031

Mezzanine

 

Fixed

 

7.22%

 

 

8/1/2031

 

Fixed

 

0.30%

 

 

8/1/2031

Mezzanine

 

Fixed

 

7.33%

 

 

5/1/2029

 

Fixed

 

0.30%

 

 

5/1/2029

Mezzanine

 

Fixed

 

7.42%

 

 

7/1/2031

 

Fixed

 

0.30%

 

 

7/1/2031

Mezzanine

 

Fixed

 

7.53%

 

 

1/1/2029

 

Fixed

 

0.30%

 

 

1/1/2029

Mezzanine

 

Fixed

 

7.42%

 

 

7/1/2031

 

Fixed

 

0.30%

 

 

7/1/2031

Mezzanine

 

Fixed

 

7.42%

 

 

4/1/2031

 

Fixed

 

0.30%

 

 

4/1/2031

Mezzanine

 

Fixed

 

8.70%

 

 

11/1/2030

 

Fixed

 

0.30%

 

 

11/1/2030

Mezzanine

 

Fixed

 

7.74%

 

 

10/1/2028

 

Fixed

 

0.30%

 

 

10/1/2028

Mezzanine

 

Fixed

 

7.71%

 

 

3/1/2029

 

Fixed

 

0.30%

 

 

3/1/2029

Mezzanine

 

Fixed

 

6.91%

 

 

7/1/2029

 

Fixed

 

0.30%

 

 

7/1/2029

Mezzanine

 

Fixed

 

7.89%

 

 

11/1/2028

 

Fixed

 

0.30%

 

 

11/1/2028

Mezzanine

 

Fixed

 

7.89%

 

 

11/1/2028

 

Fixed

 

0.30%

 

 

11/1/2028

 

 

 

 

 

 

 

 

 

 

 

 

 

 

 

 

 

Our primary sources of liquidity and capital resources to date consist of cash generated from our operating results and the following:

KeyBank Bridge Facility

On February 7, 2020, we, through our subsidiaries, entered into the $95.0 million Bridge Facility with KeyBank and immediately drew $95.0 million to fund a portion of the Formation Transaction. We used proceeds from the IPO to pay down the entirety of the Bridge Facility (see Note 4 to our consolidated financial statements).

Raymond James Bridge Facility

On July 30, 2020, we, through our subsidiaries, entered into the $86.0 million RJ Bridge Facility with Raymond James Bank, N.A. and drew $21.0 million on July 30, 2020 and $65.0 million on August 7, 2020. We used proceeds from the RJ Bridge Facility to finance the acquisitions of the FREMF 2020-KF81 and FREMF 2020-K113 securitization.  The RJ Bridge Facility was repaid in August 2020 (see Note 4 to our consolidated financial statements).

Freddie Mac Credit Facility

Prior to the Formation Transaction, two of our subsidiaries entered into a loan and security agreement, dated July 12, 2019, with Freddie Mac (the “Credit Facility”). Under the Credit Facility, these entities borrowed approximately $788.8 million in connection with their acquisition of senior pooled mortgage loans backed by SFR properties (the “Underlying Loans”). No additional borrowings can be made under the Credit Facility, and our obligations will be secured by the Underlying Loans. The Credit Facility was assumed by the Company as part of the Formation Transaction.  As such, the remaining outstanding balance of $788.8 million was contributed to the Company on February 11, 2020.  Our borrowings under the Credit Facility will mature on July 12, 2029. However, if an Underlying Loan matures prior to July 12, 2029, we will be required to repay the portion of the Credit Facility that is allocated to that loan (see Note 4 to our consolidated financial statements). As of December 31, 2020, the outstanding balance on the Credit Facility was $780.5 million.

Cash Generated from IPO

On February 11, 2020, we completed our IPO in which we sold 5,350,000 shares of common stock (including 350,000 shares pursuant to the partial exercise of the underwriters’ option to purchase additional shares) at a price of $19.00 per share for gross proceeds of approximately $101.7 million. The IPO generated net proceeds of approximately $91.5 million to us after deducting underwriting discounts and commissions of approximately $6.9 million and offering expenses of approximately $3.3 million.

62


 

We contributed the net proceeds from the IPO to our OP in exchange for OP Units and our OP contributed the net proceeds from the IPO to our Subsidiary OPs for SubOP Units. Our Subsidiary OPs used the net proceeds from the IPO to repay the amount outstanding under the $95 million Bridge Facility, consistent with our investment strategy and guidelines.

Preferred Stock Offering

As discussed in Note 9 to our consolidated financial statements, on July 24, 2020, we issued 2,000,000 shares of our Series A Preferred Stock at a price to the public of $24.00 per share, for gross proceeds of $48.0 million before deducting underwriting discounts and commissions and other estimated offering expenses.  The Series A Preferred Stock has a $25.00 per share liquidation preference.  

Notes Offering

On October 15, 2020, the OP issued unsecured notes with a coupon rate of 7.5% and aggregate principal amount of $36.5 million at approximately 99% of par value for proceeds of approximately $36.1 million before offering costs.  On October 20, 2020, the Company acquired a portfolio of 18 mezzanine loans with an aggregate principal amount outstanding of approximately $97.9 million.  Freddie Mac provided seller financing of approximately $59.9 million with a weighted average fixed interest rate of 0.30%.  Proceeds from the Notes offering and cash on hand were used to fund the remainder of the purchase price.

Repurchase Agreements

From time to time, we may enter into repurchase agreements to finance the acquisition of our target assets. Repurchase agreements will effectively allow us to borrow against loans and securities that we own in an amount equal to (1) the market value of such loans and/or securities multiplied by (2) the applicable advance rate. Under these agreements, we will sell our loans and securities to a counterparty and agree to repurchase the same loans and securities from the counterparty at a price equal to the original sales price plus an interest factor. During the term of a repurchase agreement, we will receive the principal and interest on the related loans and securities and pay interest to the lender under the repurchase agreement. At any point in time, the amounts and the cost of our repurchase borrowings will be based upon the assets being financed. For example, higher risk assets will result in lower advance rates (i.e., levels of leverage) at higher borrowing costs. In addition, these facilities may include various financial covenants and limited recourse guarantees.

As discussed in Note 14 to our consolidated financial statements, in connection with our recent CMBS acquisitions and new mezzanine debt investment, we, through the OP and the Subsidiary OPs, have borrowed approximately $161.5 million under our repurchase agreements and posted approximately $2.0 billion par value of our CMBS B-Piece and CMBS I/O Strip investments as collateral.  The CMBS B-Pieces and CMBS I/O Strips held as collateral are illiquid and irreplaceable in nature.  These assets are restricted solely to satisfy the interest and principal balances owed to the lender. Refer to Note 14 for additional disclosures on repurchase agreements subsequent to December 31, 2020.

The table below provides additional details regarding recent borrowings under the master repurchase agreement:

 

 

December 31, 2020

 

 

 

Facility

 

 

Collateral

 

 

 

Date issued

 

Outstanding

face amount

 

 

Carrying

value

 

 

Final stated

maturity

 

Weighted

average

interest

rate (1)

 

 

Weighted

average

life (years)

(2)

 

 

Outstanding

face amount

 

 

Amortized cost basis

 

 

Carrying

value (3)

 

 

Weighted

average

life (years)

(2)

 

Master Repurchase Agreements

 

 

 

 

 

 

 

 

 

 

 

 

 

 

 

 

 

 

 

 

 

 

 

 

 

 

 

 

 

 

 

 

 

 

 

 

CMBS

 

 

 

 

 

 

 

 

 

 

 

 

 

 

 

 

 

 

 

 

 

 

 

 

 

 

 

 

 

 

 

 

 

 

 

 

Mizuho(4)

 

Apr 2020

 

 

161,465

 

 

 

161,465

 

 

N/A(5)

 

 

2.46

%

 

 

0.02

 

 

 

1,955,879

 

 

 

313,632

 

 

 

316,827

 

 

 

10.6

 

 

 

(1)

Weighted-average interest rate using unpaid principal balances.

 

(2)

Weighted-average life is determined using the maximum maturity date of the corresponding loans, assuming all extension options are exercised by the borrower.

 

(3)

Assets are shown at fair value.

 

(4)

In April 2020, three of our subsidiaries entered into a master repurchase agreement with Mizuho. Borrowings under these repurchase agreements are collateralized by portions of the CMBS B-Pieces and CMBS I/O Strips.

 

(5)

The master repurchase agreement with Mizuho does not have a stated maturity date. The transactions in place have a one-month to two-month tenor and are expected to roll accordingly.

63


 

Other Potential Sources of Financing

We may seek additional sources of liquidity from further repurchase facilities, other borrowings and future offerings of equity and debt securities and contributions from existing holders of the OP or Subsidiary OPs.  NREF OP IV, L.P. (“OP IV”), one of the Subsidiary OPs, entered into subscription agreements with certain entities affiliated with the Manager, which were then-current majority owners of OP IV, in late July and early August for a collective 626,320 SubOP Units in OP IV and a total consideration of approximately $11.5 million.  In addition, we may apply our existing cash and cash equivalents and cash flows from operations to any liquidity needs. As of December 31, 2020, our cash and cash equivalents were $30.2 million.

We believe that our available cash, expected operating cash flows, and potential debt or equity financings will provide sufficient funds for our operations, anticipated scheduled debt service payments and dividend requirements for the twelve-month period following December 31, 2020.

Cash Flows

The following table presents selected data from our Consolidated Statements of Cash Flows for the year ended December 31, 2020 (in thousands):

 

 

For the Year Ended December 31,

 

 

 

2020

 

Net cash provided by operating activities

 

$

32,902

 

Net cash (used) in investing activities

 

 

(68,261

)

Net cash provided by financing activities

 

 

68,830

 

Net increase in cash, cash equivalents and restricted cash

 

 

33,471

 

Cash, cash equivalents and restricted cash, beginning of period

 

 

 

Cash, cash equivalents and restricted cash, end of period

 

$

33,471

 

Cash flows from operating activities. During the year ended December 31, 2020, net cash provided by operating activities was $32.9 million. This was primarily due to the interest income generated by our investments and the change in net assets related to consolidated CMBS variable interest entities.

Cash flows from investing activities. During the year ended December 31, 2020, net cash used in investing activities was $68.3 million. This was primarily driven by purchases of mortgage loans held in VIEs, purchases of CMBS I/O Strips and purchases of loans held-for investment, partially offset by proceeds received from those investments.

Cash flows from financing activities. During the year ended December 31, 2020, net cash provided by financing activities was $68.8 million. This was primarily by borrowings under secured repurchase agreements of $161.5 million and net proceeds from the IPO of approximately $91.5 million, partially offset by $192.9 million in distributions to bondholders of CMBS variable interest entities, and $181 million in payments on the Bridge Facility.

Emerging Growth Company and Smaller Reporting Company Status

Section 107 of the JOBS Act provides that an emerging growth company can take advantage of the extended transition period provided in Section 13(a) of the Exchange Act, for complying with new or revised accounting standards applicable to public companies. In other words, an emerging growth company can delay the adoption of certain accounting standards until those standards would otherwise apply to private companies. We have elected to take advantage of this extended transition period. As a result of this election, our financial statements may not be comparable to companies that comply with public company effective dates for such new or revised standards. We may elect to comply with public company effective dates at any time, and such election would be irrevocable pursuant to Section 107(b) of the JOBS Act.

We are also a “smaller reporting company” as defined in Regulation S-K under the Securities Act and may elect to take advantage of certain of the scaled disclosures available to smaller reporting companies. We may be a smaller reporting company even after we are no longer an “emerging growth company.”

Income Taxes

We intend to elect to be treated as a REIT for U.S. federal income tax purposes, beginning with our taxable year ending December 31, 2020. We believe that our organization and proposed method of operation will enable us to meet the requirements for qualification and taxation as a REIT. To qualify as a REIT, we must meet certain organizational and operational requirements, including a requirement to distribute at least 90% of our annual REIT taxable income to stockholders. As a REIT, we will be subject to federal income tax on our undistributed REIT taxable income and net capital gain and to a 4% nondeductible excise tax on any amount by which distributions we pay with respect to any calendar year are less than the sum of (1) 85% of our ordinary income, (2) 95% of our capital gain net income and (3) 100% of our undistributed income from prior years. Taxable income from certain non-REIT activities is managed through a TRS and is subject to applicable federal, state, and local income and margin taxes. We had no significant taxes associated with our TRS for the year ended December 31, 2020.

64


 

If we fail to qualify as a REIT in any taxable year, we will be subject to U.S. federal income tax on our taxable income at regular corporate income tax rates, and dividends paid to our stockholders would not be deductible by us in computing taxable income. Any resulting corporate liability could be substantial and could materially and adversely affect our net income and net cash available for distribution to stockholders. Unless we were entitled to relief under certain Code provisions, we also would be disqualified from re-electing to be taxed as a REIT for the four taxable years following the year in which we failed to qualify to be taxed as a REIT.

We evaluate the accounting and disclosure of tax positions taken or expected to be taken in the course of preparing our tax returns to determine whether the tax positions are “more-likely-than-not” (greater than 50 percent probability) of being sustained by the applicable tax authority. Tax positions not deemed to meet the more-likely-than-not threshold would be recorded as a tax benefit or expense in the current year. Our management is required to analyze all open tax years, as defined by the statute of limitations, for all major jurisdictions, which include federal and certain states. We have no examinations in progress and none are expected at this time.

We recognize our tax positions and evaluate them using a two-step process. First, we determine whether a tax position is more likely than not to be sustained upon examination, including resolution of any related appeals or litigation processes, based on the technical merits of the position. Second, we will determine the amount of benefit to recognize and record the amount that is more likely than not to be realized upon ultimate settlement. We had no material unrecognized tax benefit or expense, accrued interest or penalties as of December 31, 2020.

Dividends

We intend to make regular quarterly dividend payments to holders of our common stock. We also intend to make the accrued dividend payments on the Series A Preferred Stock, which are payable quarterly in arrears as provided in the articles supplementary setting forth the terms of the Series A Preferred Stock. U.S. federal income tax law generally requires that a REIT distribute annually at least 90% of its REIT taxable income, without regard to the deduction for dividends paid and excluding net capital gains. As a REIT, we will be subject to federal income tax on our undistributed REIT taxable income and net capital gain and to a 4% nondeductible excise tax on any amount by which distributions we pay with respect to any calendar year are less than the sum of (1) 85% of our ordinary income, (2) 95% of our capital gain net income and (3) 100% of our undistributed income from prior years. We intend to make regular quarterly dividend payments of all or substantially all of our taxable income, which is not used to pay a dividend on the Series A Preferred Stock, to holders of our common stock out of assets legally available for this purpose, if and to the extent authorized by our Board. Before we make any dividend payments, whether for U.S. federal income tax purposes or otherwise, we must first meet both our operating requirements and debt service on our debt payable. If our cash available for distribution is less than our taxable income, we could be required to sell assets, borrow funds or raise additional capital to make cash dividends or we may make a portion of the required dividend in the form of a taxable distribution of stock or debt securities.

We will make dividend payments to holders of our common stock based on our estimate of taxable earnings per share of common stock, but not earnings calculated pursuant to GAAP. Our dividends and taxable income and GAAP earnings will typically differ due to items such as depreciation and amortization, fair-value adjustments, differences in premium amortization and discount accretion, and non-deductible G&A expenses. Our quarterly dividends per share of our common stock may be substantially different than our quarterly taxable earnings and GAAP earnings per share. Our Board declared our fourth quarterly dividend of 2020 to common stockholders of $0.40 per share on October 26, 2020, which was paid on December 31, 2020.  On December 22, 2020, our Board declared the second preferred stock dividend of $0.53125 per share, which was paid on January 25, 2021.

Off-Balance Sheet Arrangements

As of December 31, 2020, we had no off-balance sheet arrangements that have or are reasonably likely to have a current or future effect on our financial condition, changes in financial condition, revenues or expenses, results of operations, liquidity, capital expenditures or capital resources.

Commitments and Contingencies

The Company is not aware of any contractual obligations, legal proceedings, or any other contingent obligations incurred in the normal course of business that would have a material adverse effect on our consolidated financial statements.

65


 

Critical Accounting Policies and Estimates

Management’s discussion and analysis of financial condition and results of operations is based upon our consolidated financial statements, which have been prepared in accordance with GAAP. The preparation of these financial statements requires our management to make judgments, assumptions and estimates that affect the reported amounts of assets, liabilities, revenues and expenses, and related disclosure of contingent assets and liabilities. We evaluate these judgments, assumptions and estimates for changes that would affect the reported amounts. These estimates are based on management’s historical industry experience and on various other judgments and assumptions that are believed to be reasonable under the circumstances. Actual results may differ from these judgments, assumptions and estimates. Below is a discussion of the accounting policies that we consider critical to understanding our financial condition or results of operations where there is uncertainty or where significant judgment is required.  A discussion of recent accounting pronouncements and our significant accounting policies, including further discussion of the accounting policies described below, can be found in Note 2 to our consolidated financial statements.

Allowance for Loan Losses

The Company, with the assistance of an independent valuations firm, performs a quarterly evaluation of loans classified as held for investment for impairment on a loan by loan basis in accordance with ASC 310-10-35, Receivables, Subsequent Measurement (“ASC 310-10-35”). If we deem that it is probable that we will be unable to collect all amounts owed according to the contractual terms of a loan, impairment of that loan is indicated. If we consider a loan to be impaired, we will establish an allowance for loan losses, through a valuation provision in earnings that reduces carrying value of the loan to the present value of expected future cash flows discounted at the loan’s contractual effective rate or the fair value of the collateral, if repayment is expected solely from the collateral. For non-impaired loans with no specific allowance the Company determines an allowance for loan losses in accordance with ASC 450-20, Loss Contingencies (“ASC 450-20”), which represents management’s best estimate of incurred losses inherent in the portfolio at the balance sheet date, excluding impaired loans and loans carried at fair value. Management considers quantitative factors likely to cause estimated credit losses including default rate and loss severity rates. The Company also evaluates qualitative factors such as macroeconomic conditions, evaluations of underlying collateral, trends in delinquencies and non-performing assets.  Increases to (or reversals of) the allowance for loan loss are included in “Loan loss provision, net” on the accompanying Consolidated Statement of Operations.

Significant judgment is required in determining impairment and in estimating the resulting loss allowance, and actual losses, if any, could materially differ from those estimates.

Income Recognition

Loans held-for-investment, CMBS I/O Strips and mortgage loans from the consolidated CMBS Entities where the Company expects to collect the contractual interest and principal payments are considered to be performing loans. The Company recognizes income on performing loans in accordance with the terms of the loan on an accrual basis. Interest income also includes amortization of loan premiums or discounts and loan origination costs.  We consider loans to be past due when a monthly payment is due and unpaid for 60 days or more.  Loans will be placed on nonaccrual status and considered non-performing when full payment of principal and interest is in doubt, which generally occurs when they become 120 days or more past due unless the loan is both well secured and in the process of collection.  Accrual of interest on individual loans is discontinued when management believes that, after considering economic and business conditions and collection efforts, the borrower’s financial condition is such that collection of interest is doubtful. Our policy is to stop accruing interest when a loan’s delinquency exceeds 120 days. All interest accrued but not collected for loans that are placed on nonaccrual status or subsequently charged-off are reversed against interest income. Income is subsequently recognized on the cash basis until, in management’s judgment, the borrower’s ability to make periodic principal and interest payments returns and future payments are reasonably assured, in which case the loan is returned to accrual status.

Formation Transaction

The Company commenced operations on February 11, 2020 upon the closing of its IPO. Prior to the closing of the IPO, the Company engaged in the Formation Transaction through which it acquired the Initial Portfolio consisting of SFR Loans, CMBS B-Pieces, mezzanine loan and preferred equity investments in real estate companies and properties in other structured real estate investments within the multifamily, SFR and self-storage asset classes.  The Initial Portfolio was acquired from the Contribution Group, pursuant to a contribution agreement through which the Contribution Group contributed their interest in the Initial Portfolio to SPEs owned by the Subsidiary OPs in exchange for SubOP Units. The assets and liabilities constituting the Initial Portfolio were contributed at fair value using a cutoff date of January 31, 2020.  The mezzanine loan, preferred stock and preferred equity investments were valued using a discounted cash flow model using discount rates negotiated with the Contribution Group.  A third-party valuation firm was utilized to value the SFR Loans using the income approach in accordance with ASC Topic 820.  The income approach utilizes a discounted cash flow method to present value the expected future cash flows.  The future cash flows were projected based on the terms of the loans including interest rates, current balances and servicing fees.  The future cash flows depend substantially on various other assumptions such as prepayment rates, prepayment charges, default rates, expected loss given default (severity), and other inputs.  The Credit Facility

66


 

contributed along with the SFR Loans was also valued using the income approach as previously described.  The equity and financial liabilities of the consolidated CMBS B-Pieces were valued using broker quotes (see Note 2 to our consolidated financial statements for more information on our valuation methodologies).  The Bridge Facility was originated shortly before the closing of the IPO and was contributed at its carrying value which approximated fair value.  The fair values of the contributed cash and accrued interest and dividends approximated their carrying values because of the short-term nature of these instruments.  The fair values of the contributed assets described above were agreed upon by the Contribution Group and used to determine the number of SubOP Units issued.  Any purchase premiums or discounts are amortized over the expected life of the investment.  

The following table shows the par values, fair values and purchase premiums (discounts) of the Initial Portfolio as of February 11, 2020, the closing date of the IPO:

 

 

Par value

 

 

Fair Value

 

 

Premium (Discount)

 

Assets

 

 

 

 

 

 

 

 

 

 

 

 

Cash

 

$

302

 

 

$

302

 

 

$

 

Loans, held-for-investment, net

 

 

22,127

 

 

 

22,282

 

 

 

155

 

Preferred stock

 

 

40,000

 

 

 

40,400

 

 

 

400

 

Mortgage loans, held-for-investment, net

 

 

863,564

 

 

 

934,918

 

 

 

71,354

 

Accrued interest and dividends

 

 

3,616

 

 

 

3,616

 

 

 

 

Mortgage loans held in variable interest entities, at fair value

 

 

1,790,228

 

 

 

1,790,135

 

 

 

(93

)

 

 

$

2,719,837

 

 

$

2,791,653

 

 

$

71,816

 

 

 

 

 

 

 

 

 

 

 

 

 

 

Liabilities

 

 

 

 

 

 

 

 

 

 

 

 

Credit facility

 

$

788,764

 

 

$

788,764

 

 

$

 

Bridge facility

 

 

95,000

 

 

 

95,000

 

 

 

 

Bonds payable held in variable interest entities, at fair value

 

 

1,655,960

 

 

 

1,655,960

 

 

 

 

 

 

$

2,539,724

 

 

$

2,539,724

 

 

$

 

 

 

 

 

 

 

 

 

 

 

 

 

 

Total contributions

 

$

180,113

 

 

$

251,929

 

 

$

71,816

 

Valuation of CMBS Trusts

We report the financial assets and liabilities of each CMBS trust that we consolidate at fair value using the measurement alternative included in Accounting Standards Update (“ASU”) No. 2014-13, Measuring the Financial Assets and the Financial Liabilities of a Consolidated Collateralized Financing Entity (“ASU 2014-13”). Pursuant to ASU 2014-13, we measure both the financial assets and financial liabilities of the CMBS trusts we consolidate using the fair value of the financial liabilities (which we consider more observable than the fair value of the financial assets) and the equity of the CMBS trusts beneficially owned by us. As a result, we presented the CMBS issued by the consolidated trusts, but not beneficially owned by us, as financial liabilities in our consolidated financial statements, measured at their estimated fair value; we measured the financial assets as the total estimated fair value of the CMBS issued by the consolidated trust, regardless of whether such CMBS represent interests beneficially owned by us. Under the measurement alternative prescribed by ASU 2014-13, our “Net income (loss)” reflects the economic interests in the consolidated CMBS beneficially owned by us, presented as “Change in net assets related to consolidated CMBS variable interest entities” in our Consolidated Statement of Operations, which includes applicable (1) changes in the fair value of CMBS beneficially owned by us, (2) interest income, interest expense and servicing fees earned from the CMBS trusts and (3) other residual returns or losses of the CMBS trusts, if any.

The financial liabilities and equity of the consolidated CMBS trusts are valued using broker quotes. Broker quotes represent the price that an investment could be sold for in a market transaction and represent fair market value. Loans and bonds with quotes that are based on actual trades with a sufficient level of activity on or near the valuation date are classified as Level 2 assets. Loans and bonds that are priced using quotes derived from implied values, bid/ask prices for trades that were never consummated, or a limited amount of actual trades are classified as Level 3 assets because the inputs used by the brokers and pricing services to derive the values are not readily observable.

67


 

REIT Tax Election

We intend to elect to be treated as a REIT under Sections 856 through 860 of the Code. To qualify as a REIT, we must meet a number of organizational and operational requirements, including a requirement that we distribute at least 90% of our “REIT taxable income,” as defined by the Code, to our stockholders. Taxable income from certain non-REIT activities is managed through a TRS and is subject to applicable federal, state, and local income and margin taxes. We had no significant taxes associated with our TRS for the year ended December 31, 2020. We believe that our organization and current and proposed method of operation will allow us to qualify for taxation as a REIT, but no assurance can be given that we will operate in a manner so as to qualify as a REIT.

Inflation

Virtually all of our assets and liabilities will be interest rate sensitive in nature. As a result, interest rates and other factors influence our performance far more so than does inflation. Changes in interest rates do not necessarily correlate with inflation rates or changes in inflation rates. Our financial statements are prepared in accordance with GAAP and our distributions will be determined by our Board consistent with our obligation to distribute to our stockholders at least 90% of our REIT taxable income on an annual basis in order to maintain our REIT qualification; in each case, our activities and balance sheet are measured with reference to historical cost and/or fair market value without considering inflation.

Item 7A. Quantitative and Qualitative Disclosures About Market Risk

Not required for smaller reporting companies.

68


 

Item 8. Financial Statements and Supplementary Data

The information required by this Item 8 is included in our consolidated financial statements and the notes thereto beginning on page F-1 in this annual report on Form 10-K.

Item 9. Changes in and Disagreements with Accountants on Accounting and Financial Disclosure

None.

Item 9A. Controls and Procedures

Evaluation of Disclosure Controls and Procedures

As required by Rule 13a-15(b) and Rule 15d-15(b) under the Exchange Act, our management, including our President and Chief Financial Officer, evaluated, as of December 31, 2020, the effectiveness of our disclosure controls and procedures as defined in Exchange Act Rule 13a-15(e) and Rule 15d-15(e). Based on that evaluation, our President and Chief Financial Officer concluded that our disclosure controls and procedures were effective as of December 31, 2020, to provide reasonable assurance that information required to be disclosed by us in reports filed or submitted under the Exchange Act is recorded, processed, summarized and reported within the time periods specified by the rules and forms of the Exchange Act and is accumulated and communicated to management, including the President and Chief Financial Officer, as appropriate to allow timely decisions regarding required disclosures.

We believe, however, that a controls system, no matter how well designed and operated, cannot provide absolute assurance that the objectives of the controls systems are met, and no evaluation of controls can provide absolute assurance that all control issues and instances of fraud or error, if any, within a company have been detected.

Management’s Annual Report on Internal Control over Financial Reporting

This annual report on Form 10-K does not include a report of management's assessment regarding internal control over financial reporting or an attestation report of our independent registered public accounting firm due to a transition period established by rules of the SEC for newly public companies.

Changes in Internal Control over Financial Reporting

There has been no change in our internal control over financial reporting (as such term is defined in Rules 13a-15(f) and 15d-15(f) under the Exchange Act) that occurred during the quarter ended December 31, 2020 that has materially affected, or is reasonably likely to materially affect, our internal control over financial reporting.

Item 9B. Other Information

None.

69


 

PART III

Item 10. Directors, Executive Officers and Corporate Governance

Board of Directors

The Board presently consists of six members, four of whom are non-management directors. Each director serves a one-year term expiring at each annual meeting of stockholders and lasting until his respective successor is duly elected and qualified.

The following sets forth certain information with respect to our directors as of December 31, 2020:

Name

Age

Position(s)

James Dondero

58

President and Director

Brian Mitts

50

Chief Financial Officer, Executive VP-Finance, Secretary and Treasurer and Director

Edward Constantino

74

Director

Scott Kavanaugh

59

Director

Dr. Arthur Laffer

80

Director

Catherine Wood

65

Director

James Dondero: Mr. Dondero has served as our President and as chairman of our Board since February 2020. Mr. Dondero has also served as the chairman of the board of directors and as a member of the board of directors of NXRT since May 2015, and as a member of the board of directors of VineBrook since February 2019. Mr. Dondero also currently serves as NXRT’s President and as VineBrook’s Chief Executive Officer and President. Mr. Dondero is also: founder and president of our Sponsor, an SEC-registered investment advisor; and chairman of NexBank. Mr. Dondero co-founded Highland in 1993 with Mark Okada and served as President from 2004 to 2020. Mr. Dondero has over 30 years of experience investing in credit and equity markets and has helped pioneer credit asset classes. Mr. Dondero has also served as the Chief Executive Officer of NHT, a publicly traded hospitality real estate investment trust listed on the TSXV, since December 2018. Mr. Dondero also served as a director of JCAP, a self-storage lending real estate investment trust, from August 2016 to November 2020. Mr. Dondero currently serves on the boards of directors of Metro-Goldwyn-Mayer, Cornerstone Healthcare Group, SeaOne Holdings, LLC and Texmark Timber Treasury, L.P. He also serves as president of NexPoint Capital, Inc. (“NexPoint Capital”), NexPoint Real Estate Strategies Fund (“NRESF”), and NexPoint Healthcare Opportunities Fund, all of which are affiliates of our Manager. On October 16, 2019, Highland filed for Chapter 11 bankruptcy protection with the United States Bankruptcy Court for the District of Delaware. Mr. Dondero was selected to serve on our Board because of his prior service as a director and his experience as an executive officer.

Brian Mitts: Mr. Mitts has served as our Chief Financial Officer, Executive VP-Finance, Secretary and Treasurer since February 2020. Mr. Mitts has served as a member of our Board since June 2019. Mr. Mitts also served as our President and Treasurer from June 2019 until February 2020. Mr. Mitts is also a member of the investment committee of our Manager. Mr. Mitts co-founded NexPoint Real Estate Advisors, L.P. (“NREA”), which is the parent of our Manager, as well as NXRT and other real estate businesses with Mr. McGraner and Mr. Dondero. Currently, Mr. Mitts leads our financial reporting and accounting teams and is integral in financing and capital allocation decisions. Prior to co-founding NREA and NXRT, Mr. Mitts was Chief Operations Officer of Highland Funds Asset Management, L.P., the external advisor of open-end and closed-end funds where he managed the operations of these funds and helped develop new products. Mr. Mitts was also a co-founder of our Sponsor. He has worked for NREA or its affiliates since 2007. Mr. Mitts has also served as a director of NXRT since September 2014 and as the Chief Financial Officer, Executive Vice President-Finance and Treasurer of NXRT since March 2015. In February 2019, Mr. Mitts was also appointed Secretary of NXRT. From September 2014 to March 2015, Mr. Mitts served as President and Treasurer of NXRT. Mr. Mitts has also served as the Chief Financial Officer, Executive VP-Finance, Treasurer and Corporate Secretary of NHT since December 2018. In addition, he has served as a director of VineBrook since July 2018 and as Chief Financial Officer, Treasurer and Assistant Secretary of VineBrook since November 2018. From July 2018 to October 2018, Mr. Mitts served as President and Treasurer of VineBrook. Since November 2020, Mr. Mitts has also served as Chief Financial Officer, Secretary and Treasurer of NSP. Mr. Mitts was selected to serve on our Board because of his prior service as a director and his experience as an executive officer.

Edward Constantino: Mr. Constantino has served as a member of our Board since February 2020. Mr. Constantino has also served as a member of the board of directors of NXRT since March 2015, as a member of the board of directors of VineBrook since February 2019 and as a member of the board of directors of NexPoint Strategic Opportunities Fund (“NHF”), a closed-end mutual fund, since March 2020. Mr. Constantino has over 40 years of audit, advisory and tax experience working for two major accounting firms, Arthur Andersen LLP and KPMG. Mr. Constantino retired from KPMG in late 2009, where he was an audit partner in charge of the firm’s real estate and asset management businesses. Mr. Constantino is, and since 2010 has been, a member of the board of directors of Patriot Bank N.A. (“Patriot”). Mr. Constantino has also served as a consultant for the law firm Skadden, Arps, Slate, Meagher & Flom LLP. He is a licensed CPA, a member of the American Institute of Certified Public Accountants and a member of the New York State Society of Public Accountants. He is currently a member of the board of trustees and the audit committee chairman of St. Francis College in Brooklyn Heights, New York. Mr. Constantino was selected to serve on our Board because of his extensive accounting experience, particularly in the real estate field.

70


 

Scott Kavanaugh: Mr. Kavanaugh has served as member of the Board since February 2020. Mr. Kavanaugh has also served as a member of the board of directors of NXRT since March 2015 and as a member of the board of directors of VineBrook since December 2018. Mr. Kavanaugh is, and since December 2009 has been the CEO of First Foundation Inc. (“FFI”), a financial services company. From June 2007 until December 2009, he served as President and Chief Operating Officer of FFI. Mr. Kavanaugh has been the Vice-Chairman of FFI since June 2007. He also is, and since September 2007 has been, the Chairman and CEO of FFI’s wholly owned banking subsidiary, First Foundation Bank. Mr. Kavanaugh was a founding stockholder and served as an Executive Vice President and Chief Administrative Officer and a member of the board of directors of Commercial Capital Bancorp, Inc., the parent holding company of Commercial Capital Bank, from 1999 until 2003. From 1998 until 2003, Mr. Kavanaugh served as the Executive Vice President and Chief Operating Officer and a director of Commercial Capital Mortgage. From 1993 to 1998, Mr. Kavanaugh was a partner and head of trading for fixed income and equity securities at Great Pacific Securities, Inc., a west coast-based regional securities firm. Mr. Kavanaugh is, and since 2009 has been, a member of the board of directors of Colorado Federal Savings Bank and its parent holding company, Silver Queen Financial Services, Inc. Mr. Kavanaugh also served as a member of the boards of directors of NexBank and its parent holding company, NexBank Capital, from 2014 until 2015. Mr. Kavanaugh was selected to serve on the Board because of his expertise in investment management and his experience as both an executive officer and a director of multiple companies.

Arthur Laffer: Dr. Laffer has served as a member of the Board since February 2020. Dr. Laffer has also served as a member of the board of NXRT since May 2015 and as a member of the board of directors of VineBrook since December 2018. Dr. Laffer is the founder and chairman of Laffer Associates, an economic research and consulting firm and served as the chairman and director of Laffer Investments, a registered investment advisor, from 1999 to 2019. Dr. Laffer served as a director of GEE Group, Inc., a provider of specialized staffing solutions, from 2014 to 2020. A former member of President Reagan’s Economic Policy Advisory Board during the 1980s, Dr. Laffer’s economic acumen and influence have earned him the distinction in many publications as The Father of Supply-Side Economics. He has served on several boards of directors of public and private companies, including staffing company MPS Group, Inc., which was sold to Adecco Group for $1.3 billion in 2009. Dr. Laffer has served as a director of VerifyMe, Inc. since 2019. Dr. Laffer was previously a consultant to Secretary of the Treasury William Simon, Secretary of Defense Donald Rumsfeld, and Secretary of the Treasury George Shultz. In the early 1970s, Dr. Laffer was the first to hold the title of Chief Economist at the Office of Management and Budget under Mr. Shultz. Additionally, Dr. Laffer was formerly the Distinguished University Professor at Pepperdine University and a member of the Pepperdine University board of directors. He also served as Charles B. Thornton Professor of Business Economics at the University of Southern California and as Associate Professor of Business Economics at the University of Chicago. Dr. Laffer was selected to serve on the Board because of his expertise in economics and his experience as a director of multiple companies.

Catherine Wood: Ms. Wood has served as a member of the Board since July 2020. In addition, she has served as a member of the board of directors of NXRT and the board of directors of VineBrook since July 2020. Ms. Wood is currently Chief Executive Officer and Chief Investment Officer of ARK Investment Management LLC (“ARK”), an SEC-registered investment advisor, which she founded in January 2014. Prior to ARK, Ms. Wood spent 12 years at AllianceBernstein as Chief Investment Officer of Global Thematic Strategies. Ms. Wood joined Alliance from Tupelo Capital Management, a hedge fund she co-founded. Prior to her tenure at Tupelo Capital, Ms. Wood worked for 18 years at Jennison Associates LLC as Chief Economic Officer and several other positions. Ms. Wood started her career in Los Angeles at The Capital Group as an Assistant Economist. Ms. Wood received her Bachelor of Science, summa cum laude, in Finance and Economics from the University of Southern California. Ms. Wood was selected to serve on the Board because she brings a fresh perspective to the Board and a unique background that complements the current directors.

Executive Officers & Significant Employees

The following table sets forth information regarding our Manager’s management team as of December 31, 2020 who are our executive officers and significant employees:

Name

Age

Position(s)

Executive Officers

 

 

James Dondero

58

President and Director

Matthew Goetz

34

Senior VP-Investments and Asset Management

Brian Mitts

50

Chief Financial Officer, Executive VP-Finance, Secretary and Treasurer and Director

Matt McGraner

37

Executive VP and Chief Investment Officer

Dennis Charles Sauter, Jr.

46

General Counsel

 

 

 

Significant Employees

 

 

Paul Richards

32

VP of Originations and Investments

David Willmore

35

VP of Finance

 

71


 

Information regarding Mr. Dondero and Mr. Mitts is included above under “—Board of Directors.”

Matthew Goetz: Mr. Goetz has served as our Senior VP-Investments and Asset Management since February 2020. Mr. Goetz has also served as the Senior VP-Investments and Asset Management of NXRT since March 2015. Mr. Goetz is also a director at our Sponsor and was previously a Senior Financial Analyst at Highland from 2014 to 2017. With over ten years of real estate, private equity and equity trading experience, his primary responsibilities are to asset manage, source acquisitions, manage risk and develop potential business opportunities for our Sponsor, including fundraising, private investments and joint ventures. Before joining Highland in June 2014, Mr. Goetz was a Senior Financial Analyst in CBRE’s Debt and Structured Finance group from May 2011 to June 2014 where he underwrote over $7 billion and more than 30 million square feet of multifamily, office, and retail commercial real estate. In his time at CBRE, a commercial real estate services firm, Mr. Goetz and his team closed over $2.5 billion in debt and equity financing. Prior to joining CBRE’s Debt and Structured Finance group, he held roles as an Analyst and Senior Analyst for CBRE’s Recovery and Restructuring Services group from September 2009 to May 2011 where he assisted in the asset management and disposition of over 3,000 real estate owned assets valued at more than $750 million. He also provided commercial real estate consulting services to banks, special servicers, hedge funds, and private equity groups.

Matt McGraner: Mr. McGraner has served as our Executive VP and Chief Investment Officer since February 2020. Mr. McGraner served as our Secretary from June 2019 to February 2020. Mr. McGraner has also served as the Executive VP and Chief Investment Officer of NXRT since March 2015, as Executive VP, Chief Investment Officer and Secretary of VineBrook since February 2019 and as a member of the board of directors and President of NSP since November 2020. From September 2014 to March 2015, Mr. McGraner served as NXRT’s Secretary and from October 2018 to February 2019, Mr. McGraner served as Chief Executive Officer, President and Secretary of VineBrook. Mr. McGraner has also served as Chief Investment Officer of NHT since December 2018 and as a Managing Director at our Sponsor since 2016. He previously served as a Managing Director at Highland from May 2013 through May 2016. With over ten years of real estate, private equity and legal experience, his primary responsibilities are to lead the operations of the real estate platform at our Sponsor, as well as source and execute investments, manage risk and develop potential business opportunities, including fundraising, private investments and joint ventures. Mr. McGraner is also a licensed attorney and was formerly an associate at Jones Day from 2011 to 2013, with a practice primarily focused on private equity, real estate and mergers and acquisitions. While at Jones Day, Mr. McGraner led the acquisition and financing of over $200 million of real estate investments and advised on $16.3 billion of M&A and private equity transactions. Since joining Highland in 2013, Mr. McGraner has led the acquisition and financing of approximately $11.8 billion of real estate investments.

Dennis Charles “D.C.” Sauter, Jr.: Mr. Sauter has served as our General Counsel since April 2020. Mr. Sauter has also served as the General Counsel of NXRT since February 2020. Previously, Mr. Sauter was a partner in the real estate section of Wick Phillips Gould & Martin, LLP in Dallas, Texas from January 2014 until joining our Sponsor in February 2020, where he specialized in acquisitions, construction, financing, joint ventures and complex leasing for REITs, private developers, and institutional investors. Mr. Sauter’s primary responsibility is to manage our legal matters, including corporate governance, real estate transactions and capital markets transactions. He received his Bachelor of Arts degree from the University of Texas at Austin and his Juris Doctor from Southern Methodist University Dedman School of Law. He has been a licensed attorney and member of the State Bar of Texas since 2001.

Paul Richards: Mr. Richards has served as our VP of Originations and Investments since February 2020. Mr. Richards has also served as Vice President of Asset Management of NHT since March 2019. Mr. Richards is also a director at our Sponsor. His primary responsibilities are to research and conduct due diligence on new investment ideas, perform valuation and benchmark analysis, monitor and manage investments in the existing real estate portfolio, and provide industry support for our Sponsor’s real estate team. From January 2014 through March 2017, Mr. Richards served in various roles at Highland, including as a Product Strategy Associate, where he was responsible for evaluating and optimizing the registered product lineup, a Senior Fund Analyst and a Financial Analyst. Prior to joining Highland in January 2014, Mr. Richards was employed with Deloitte & Touche LLP’s state and local tax practice where he served as a tax consultant specializing in state strategic tax reviews, voluntary disclosure agreements, state tax exposure research, and overall state tax compliance.

David Willmore: Mr. Willmore has served as our VP of Finance since February 2020. Mr. Willmore has also served as VP of Finance at NXRT since February 2020. He was previously Senior Manager at NXRT from April 2019 to February 2020 and a Senior Manager at Highland from February 2017 to March 2019. With over ten years of accounting, auditing, and financial reporting experience, his primary responsibilities are to implement the financial and operational strategies of our Sponsor’s public and private REITs as well as ensure timely and accurate accounting and reporting. As a Senior Manager at Highland, Mr. Willmore was responsible for the accounting, reporting and operations of Highland’s hedge fund, separate management accounts and private equity businesses consisting of approximately 20 different fund structures with combined assets under management of $2.4 billion. Before joining Highland in October 2011, Mr. Willmore began his career at Deloitte & Touche LLP as an auditor in the Audit and Enterprise Risk Services Group.

72


 

Delinquent Section 16(a) Reports

Section 16(a) of the Exchange Act requires our directors, executive officers and persons who own more than 10% of the shares of our common stock to file an initial report of ownership on Form 3 and changes in ownership on Form 4 or Form 5 with the SEC. The SEC rules require us to disclose late filings of initial reports of stock ownership and changes in stock ownership by our directors, executive officers and 10% stockholders.

Based solely on a review of copies of Forms 3, 4 and 5 filed with the SEC, we believe that during the fiscal year ended December 31, 2020, all Section 16(a) filing requirements applicable to our directors, executive officers and 10% stockholders were completed in a timely manner, except that Mr. McGraner had one late form 4 filing in which one transaction was reported late.

Code of Business Conduct and Ethics

We have adopted a written code of business conduct and ethics that applies to our directors and executive officers, who are employees of our Manager. Among other matters, our code of business conduct and ethics is designed to deter wrongdoing and to promote:

 

honest and ethical conduct, including the ethical handling of actual or apparent conflicts of interest between personal and professional relationships;

 

full, fair, accurate, timely and understandable disclosure in our SEC reports and other public communications;

 

compliance with laws, rules and regulations;

 

prompt internal reporting of violations of the code to appropriate persons identified in the code; and

 

accountability for adherence to the code of business conduct and ethics.

A copy of our code of business conduct and ethics is available under the Investor Relations section of the Company’s website at nref.nexpoint.com. We will also provide a copy to any person, without charge, upon written request to our Corporate Secretary at c/o NexPoint Real Estate Finance, Inc., 300 Crescent Court, Suite 700, Dallas, Texas 75201, Attn: Corporate Secretary. We will post information regarding any amendment to, or waiver from, our code of business conduct and ethics on our website under the Investor Relations section.

Audit Committee

We have a separately designated standing audit committee. Our audit committee consists of Mr. Constantino, Mr. Kavanaugh, Dr. Laffer and Ms. Wood, with Mr. Constantino serving as chair of the committee. The Board has determined that each of Mr. Constantino, Mr. Kavanaugh and Dr. Laffer qualify as an “audit committee financial expert” as that term is defined by the applicable SEC regulations and NYSE corporate governance listing standards. The Board has also determined that each of Mr. Constantino, Mr. Kavanaugh, Dr. Laffer and Ms. Wood is “financially literate” as that term is defined by the NYSE corporate governance listing standards and is independent as defined by NYSE rules and SEC requirements relating to the independence of audit committee members. Our Board has determined that Mr. Constantino’s simultaneous service on the audit committees of more than two other public companies (NXRT, NHF and Patriot) would not impair his ability to effectively serve on our audit committee. Our Board also determined that Mr. Constantino’s service on the other companies’ audit committees did not hinder his ability to serve on our audit committee as he is currently retired and not serving in an executive officer capacity for another company.

Stockholder Nominations

During the fiscal year 2020, we did not make any material changes to the procedures by which stockholders may recommend nominees to our Board.

Item 11. Executive Compensation

Overview of Executive Compensation Program

We are externally managed by our Manager through the Management Agreement. Our Manager conducts substantially all of our operations and provides asset management services for our real estate investments. Because our Management Agreement provides that our Manager is responsible for managing our affairs, our named executive officers, who are employees of our Manager, have not received, nor do we expect they will in the future receive, any cash compensation from us for their services as our named executive officers. Similarly, we do not provide our named executive officers with pension benefits, perquisites or other personal benefits. Instead, we pay our Manager the fees described below under “Item 13. Certain Relationships and Related Party TransactionsOur Management Agreement.” For the year ended December 31, 2020, we paid approximately $1.6 million in fees to our Manager. Our compensation committee does not make determinations with respect to compensation paid by our Manager or its affiliates.

73


 

Executive Compensation in 2020

As described above, our named executive officers are employed by our Manager. As such, we did not provide any of our named executive officers with any cash compensation, pension benefits or nonqualified deferred compensation plans. We have reported the management fee that we pay to our Manager under “—Overview of Executive Compensation Program” above.

Summary Compensation Table

The following table sets forth the compensation paid to or accrued by those named executive officers during the fiscal year presented.

 

NAME AND

PRINCIPAL POSITION

 

YEAR

 

 

STOCK
AWARDS (1)

 

 

TOTAL

 

 

James Dondero

   President

 

 

2020

 

 

$

850,500

 

 

$

850,500

 

Matt McGraner

Chief Investment Officer and Executive VP

 

 

2020

 

 

$

1,155,000

 

 

$

1,155,000

 

Matthew Goetz

Senior VP-Investments and Asset Management

 

 

2020

 

 

$

577,600

 

 

$

577,600

 

 

(1)

The amounts reported in the “Stock Awards” column represent the aggregate grant date fair value of restricted stock units, calculated in accordance with ASC Topic 718. Pursuant to SEC rules, the amounts shown in this column exclude the impact of estimated forfeitures related to service-based vesting conditions. See Note 10 to our consolidated financial statements for information regarding the assumptions made in determining these values.

Outstanding Equity Awards at Fiscal Year-End

The following table contains information regarding outstanding equity awards held by our named executive officers as of December 31, 2020.

 

 

STOCK AWARDS

 

 

 

NUMBER OF
SHARES OR UNITS OF
STOCK THAT
HAVE NOT
VESTED (#)

 

 

MARKET
VALUE OF
SHARES OR UNITS THAT
HAVE NOT
VESTED ($)(1)

 

James Dondero

 

 

70,231(2)

 

 

$

1,160,216

 

Matt McGraner

 

 

95,375(2)

 

 

$

1,575,595

 

Matthew Goetz

 

 

47,687(2)

 

 

$

787,789

 

 

(1)

Market value is based on the closing price of our common stock as of December 31, 2020 ($16.52), the last trading day of the year.

(2)

Consists of restricted stock units granted on June 24, 2020. The restricted stock units vest one-fourth on each of June 24, 2021, May 8, 2022, May 8, 2023 and May 8, 2024.

Pension Benefits

We do not provide any of our officers with pension benefits.

Nonqualified Deferred Compensation

We do not provide any of our officers with any nonqualified deferred compensation plans.

74


 

Potential Payments Upon Termination of Employment or Change in Control

In the event any officer’s employment with our Manager is terminated involuntarily by the Manager for reasons other than for cause, by the officer for good reason, or otherwise due to such officer’s death, disability or retirement, all outstanding restricted stock units that have not previously vested or been forfeited, will vest. In addition, in the event our Manager is terminated, that termination will be deemed a change in control under the 2020 LTIP. If a change in control occurs and the award is not assumed or converted into a replacement award in a manner described in the award agreement, all outstanding awards held by our officers that have not previously vested or been forfeited, will vest. See “—Outstanding Equity Awards at Fiscal Year-End” above for the market value of outstanding equity awards as of December 31, 2020 that would have vested if any of the events described above occurred on December 31, 2020.

In general, except as may be otherwise prescribed by the compensation committee in any award agreement, the 2020 LTIP provides that a change of control will be deemed to have occurred if: (a) individuals who constitute the Board on the effective date of the 2020 LTIP cease for any reason to constitute at least a majority of the Board, unless their replacements are approved as described in the 2020 LTIP (subject to certain exceptions described in the 2020 LTIP); (b) a person or group becomes the beneficial owner of 35% or more of the then-outstanding shares of our common stock or the combined voting power of our then-outstanding securities entitled to vote generally in the election of directors, subject to certain exceptions; (c) the Company closes a reorganization, merger, consolidation, significant sale or purchase of assets or other similar transaction resulting in a substantial change in its ownership or leadership, in each case which causes the persons or groups who are the beneficial owners of 35% or more of the then-outstanding shares of our common stock or the combined voting power of our then-outstanding securities entitled to vote generally in the election of directors to cease to be such beneficial owners of the entity resulting from such transaction, in substantially the same proportions of ownership as immediately prior to such transaction, as further described in the 2020 LTIP; (d) the Company’s stockholders approve its complete liquidation or dissolution; or (e) the Manager is terminated.

Director Compensation in 2020

Directors who are officers of the Company do not receive compensation for their service as directors.

We provide the following compensation for non-management directors:

 

 

each non-management director receives an annual director’s fee payable in cash equal to $20,000 and an annual grant of restricted stock units;

 

 

the chair of the audit committee receives an additional annual fee payable in cash equal to $15,000;

 

 

the chair of the compensation committee receives an additional annual fee payable in cash equal to $7,500;

 

 

the chair of the nominating and corporate governance committee receives an additional annual fee payable in cash equal to $7,500; and

 

 

the lead independent director receives an additional annual fee payable in cash equal to $10,000.

We also reimburse directors for all expenses incurred in attending Board and committee meetings.

Director Compensation Table

The following table provides information regarding the compensation of our non-management directors for the year ended December 31, 2020.

NAME

 

FEES EARNED OR
PAID IN CASH (1)

 

 

 

STOCK
AWARDS (2)

 

 

TOTAL

 

Edward Constantino

 

$

31,548

 

 

 

$

59,496

 

 

$

91,044

 

Scott Kavanaugh

 

$

33,801

 

 

 

$

59,496

 

 

$

93,297

 

Arthur Laffer

 

$

24,788

 

 

 

$

59,496

 

 

$

84,284

 

Catherine Wood

 

$

8,603

 

 

 

 

 

 

$

8,603

 

 

(1)

Fees earned or paid in cash have been prorated for such director’s actual length of service during the year ended December 31, 2020.

75


 

(2)

These restricted stock units were granted on May 8, 2020 and will vest on May 8, 2021, the first anniversary of the grant date. The grant date fair value of the award was equal to the closing price of the Company’s stock on the date of grant as calculated in accordance with ASC Topic 718. Pursuant to the rules of the SEC, the amounts shown in this column exclude the impact of estimated forfeitures related to service-based vesting conditions. See Note 10 to our consolidated financial statements for information regarding the assumptions made in determining these values. As of December 31, 2020, our non-management directors each held 4,913 restricted stock units, except for Ms. Wood who held none.

Item 12. Security Ownership of Certain Beneficial Owners and Management and Related Stockholder Matters

Securities Authorized for Issuance Under Equity Compensation Plans

The following table provides certain information as of the end of our most recently completed fiscal year with respect to compensation plans (including any individual compensation arrangements, of which there are none) under which our equity securities are authorized for issuance, aggregated as follows:

Plan category

 

Number of securities to be issued upon exercise of outstanding options, warrants and rights

 

Weighted-average exercise price of outstanding options, warrants and rights

 

Number of securities remaining available for future issuance under equity compensation plans (excluding securities issuable upon exercise of outstanding options, warrants and rights)

Equity compensation plans approved by securityholders

 

 

 

 

 

 

2020 LTIP

 

290,851 shares of the Company’s common stock (1)

 

N/A

 

1,028,883 shares of the Company’s common stock

Equity compensation plans not approved by security holders

 

 

 

 

 

 

None

 

 

N/A

 

Total

 

290,851 shares of the Company’s common stock

 

N/A

 

1,028,883 shares of the Company’s common stock

 

(1) Represents restricted stock units issued under our 2020 LTIP.

Security Ownership of Certain Beneficial Owners and Management

The tables below set forth the beneficial ownership information of our common stock and Series A Preferred Stock as of February 25, 2021 for:  

 

 

 

each person known to us to be the beneficial owner of more than 5% of our shares of common stock or Series A Preferred Stock;

 

 

each of our named executive officers;

 

 

each of our directors; and

 

 

all of our executive officers and directors as a group.

Unless otherwise noted below, the address of the persons and entities listed on the table is the address of our Manager’s office, 300 Crescent Court, Suite 700, Dallas, Texas 75201. We have determined beneficial ownership in accordance with the rules of the SEC. Except as indicated by the footnotes below, we believe, based on the information furnished to us, that the persons and entities named in the table below have sole voting and investment power with respect to all shares of common stock or Series A Preferred Stock reflected as beneficially owned, subject to applicable community property laws.

76


 

Beneficial ownership and percentage of beneficial ownership is based on 5,022,578 shares of our common stock and 1,645,000 shares of our Series A Preferred Stock outstanding at February 25, 2021. Shares of common stock that a person has the right to acquire within 60 days of February 25, 2021 upon the vesting of restricted stock units are deemed to be outstanding and beneficially owned by the person for the purpose of computing the percentage of beneficial ownership of that person and any group of which that person is a member, but are not deemed outstanding for the purpose of computing the percentage of beneficial ownership for any other person.

 

 

 

Common Stock

 

Series A Preferred Stock

Name

 

Beneficially Owned

 

Percent of Class

 

Beneficially Owned

 

Percent of Class

5% Stockholders:

 

 

 

 

 

 

 

 

Barclays PLC (1)

 

377,021

 

7.5%

 

 

James Dondero (2)

 

355,225

 

7.1%

 

8,500

 

*

Kennedy Capital Management, Inc. (3)

 

324,455

 

6.5%

 

 

Named Executive Officers and Directors

 

 

 

 

 

 

 

 

James Dondero (2)

 

355,225

 

7.1%

 

8,500

 

*

Matt McGraner (4)

 

96,815

 

1.9%

 

 

Matthew Goetz (5)

 

102,252

 

2.0%

 

 

Scott Kavanaugh

 

 

 

 

Edward Constantino

 

15,750

 

*

 

 

Arthur Laffer

 

39,700

 

*

 

 

Catherine Wood

 

3,232

 

*

 

 

All Directors and Executive Officers as a group (9 persons) (6)

 

513,188

 

10.2%

 

8,500

 

*

 

*

Indicates ownership of less than 1%.

(1)

According to a Schedule 13G filed on February 11, 2021 by Barclays PLC, Barclays PLC and Barclays Bank PLC have sole voting power and sole dispositive power with respect to 377,021 shares of our common stock. The address of Barclays PLC and Barclays Bank PLC is 1 Churchill Place, London, E14 5HP, England.

(2)

James D. Dondero, our Sponsor, Highland Capital Management Fund Advisors, L.P. (“HCMFA”), and Nancy Marie Dondero have sole voting power, shared voting power, sole dispositive power and shared dispositive power with respect to the shares of our common stock as follows:

 

Name of Reporting Person

 

Sole Voting
Power

 

 

Shared Voting
Power

 

 

Sole Dispositive
Power

 

 

Shared Dispositive
Power

James D. Dondero

 

 

0

 

 

 

355,225

 

 

 

0

 

 

 

355,225

NexPoint Advisors, L.P.

 

 

0

 

 

 

65,700

 

 

 

0

 

 

 

65,700

Highland Capital Management Fund Advisors, L.P.

 

 

0

 

 

 

138,753

 

 

 

0

 

 

 

138,753

Nancy Marie Dondero

 

 

150,772

 

 

 

0

 

 

 

150,772

 

 

 

0

 

The shares of common stock held by Mr. Dondero are held indirectly through our Sponsor and HCMFA, a proprietary account and a trust. Also included are shares that Mr. Dondero has the right to acquire beneficial ownership of that are held by the trust described above for which he does not serve as trustee. The shares held by our Sponsor and HCMFA are held indirectly through advised accounts. Mr. Dondero is the sole member of the general partner of our Sponsor and may be deemed to be an indirect beneficial owner of shares held by our Sponsor. Mr. Dondero is also the sole stockholder and director of the general partner of HCMFA and may be deemed to be an indirect beneficial owner of shares held by HCMFA. Mr. Dondero disclaims beneficial ownership of all such shares except to the extent of his pecuniary interest therein. The shares held by Ms. Dondero are held by the trust described above for which she is the trustee and through direct ownership in a shared account. Ms. Dondero is the sister of Mr. Dondero and disclaims beneficial ownership of such shares. The shares of Series A Preferred Stock are held by the trust described above.

77


 

(3)

According to a Schedule 13G filed on February 16, 2021 by Kennedy Capital Management, Inc., Kennedy Capital Management, Inc. has sole voting power with respect to 300,146 shares of our common stock and has sole dispositive power with respect to 324,455 shares of our common stock. The address of Kennedy Capital Management, Inc. is 10829 Olive Blvd., St. Louis, MO 63141.

(4)

Mr. McGraner has sole voting and dispositive power with respect to 26,315 shares of our common stock and shared voting and dispositive power with respect to (a) 65,700 shares of our common stock held by a fund for which Mr. McGraner serves as a co-portfolio manager and (b) 1,800 shares of our common stock held by a limited liability company in which Mr. McGraner owns an indirect minority interest. Mr. McGraner disclaims beneficial ownership of such shares except to the extent of his pecuniary interest therein. Mr. McGraner pledged 26,315 shares of our common stock as collateral in connection with a personal loan from NexBank.

(5)

Mr. Goetz has sole voting and dispositive power with respect to 36,552 shares of our common stock and shared voting and dispositive power with respect to 65,700 shares of our common stock held by a fund for which Mr. Goetz serves as a co-portfolio manager. Mr. Goetz disclaims beneficial ownership of such shares except to the extent of his pecuniary interest therein. Mr. Goetz pledged 36,552 shares of our common stock as collateral in connection with a personal loan from NexBank.

(6)

In computing the aggregate number of shares beneficially owned and the aggregate percentage ownership by all directors and executive officers as a group, (a) 65,700 shares which may be deemed to be beneficially owned by Mr. Dondero, Mr. McGraner and Mr. Goetz and (b) 1,800 shares which may be deemed to be beneficially owned by Mr. Dondero and Mr. McGraner, in each case have not been counted more than once.

Item 13. Certain Relationships and Related Transactions, and Director Independence

The following is a summary of transactions that occurred on or were in effect after January 1, 2020 to which we have been a party in which the amount involved exceeded the lesser of $120,000 or one percent of the average of our total assets at year-end for the last two completed fiscal years and in which any of our executive officers, directors or beneficial holders of more than 5% of our capital stock had or will have a direct or indirect material interest.

Formation Transaction

The Company commenced operations on February 11, 2020 upon the closing of its IPO. Prior to the closing of the IPO, the Company engaged in the Formation Transaction through which it acquired the Initial Portfolio. The Initial Portfolio was acquired from the Contribution Group, which was comprised of affiliates of our Sponsor, pursuant to a contribution agreement with the Contribution Group through which the Contribution Group contributed their interest in the Initial Portfolio to SPEs owned by the Subsidiary OPs, in exchange for SubOP Units.

Our Management Agreement

We are externally managed by our Manager pursuant to our Management Agreement. Our Manager was organized on June 7, 2019 and is an affiliate of our Sponsor. Below is a summary of the terms of our Management Agreement.

Duties of Our Manager

We are externally managed by our Manager through the Management Agreement. Pursuant to the Management Agreement, subject to the overall supervision of our Board, our Manager manages our day-to-day operations, and provides investment management services to us. Under the terms of this agreement, our Manager will, among other things:

 

identify, evaluate and negotiate the structure of our investments (including performing due diligence);

 

find, present and recommend investment opportunities consistent with our investment policies and objectives;

 

structure the terms and conditions of our investments;

 

review and analyze financial information for each investment in our overall portfolio;

 

close, monitor and administer our investments; and

 

identify debt and equity capital needs and procure the necessary capital.

78


 

Management Fee

As consideration for the Manager’s services, we pay our Manager the Annual Fee of 1.5% of Equity (as defined below), paid monthly, in cash or shares of our common stock at the election of our Manager.

Under the Management Agreement, as amended, “Equity” means (a) the sum of (1) total stockholders’ equity immediately prior to the closing of the IPO, plus (2) the net proceeds received by us from all issuances of our equity securities in and after the IPO, plus (3) our cumulative Core Earnings (as defined below) from and after the IPO to the end of the most recently completed calendar quarter, (b) less (1) any distributions to holders of our common stock from and after the IPO to the end of the most recently completed calendar quarter and (2) all amounts that we have paid to repurchase for cash shares of our equity securities from and after the IPO to the end of the most recently completed calendar quarter. In our calculation of Equity, we will adjust our calculation of Core Earnings to remove the compensation expense relating to awards granted under one or more of our long-term incentive plans that is added back in our calculation of Core Earnings. Additionally, for the avoidance of doubt, Equity does not include the assets contributed to us in the Formation Transaction.

“Core Earnings” means the net income (loss) attributable to our common stockholders computed in accordance with GAAP, including realized gains and losses not otherwise included in net income (loss), excluding any unrealized gains or losses or other similar non-cash items that are included in net income (loss) for the applicable reporting period, regardless of whether such items are included in other comprehensive income (loss), or in net income (loss) and adding back amortization of stock-based compensation. Net income (loss) attributable to common stockholders may also be adjusted for one-time events pursuant to changes in GAAP and certain material non-cash income or expense items, in each case after discussions between the Manager and our independent directors and approved by a majority of the independent directors of our Board.

Incentive compensation may be payable to our executive officers and certain other employees of our Manager or its affiliates pursuant to a long-term incentive plan adopted by us and approved by our stockholders. As discussed above, compensation expense is not considered when determining Core Earnings, in that we add back compensation expense to net income in the calculation of Core Earnings. However, compensation expense is considered when determining Equity, in that we will adjust our calculation of Core Earnings to remove the compensation expense that is added back in our calculation of Core Earnings.

For the fiscal year ended December 31, 2020, the Company incurred an Annual Fee of $1.6 million, paid entirely in cash.

Reimbursement of Expenses

We are required to pay directly or reimburse our Manager for all of the documented “operating expenses” (all out-of-pocket expenses of our Manager in performing services for us, including but not limited to the expenses incurred by our Manager in connection with any provision by our Manager of legal, accounting, financial and due diligence services performed by our Manager that outside professionals or outside consultants would otherwise perform, compensation expenses under any long-term incentive plan adopted by us and approved by our stockholders and our pro rata share of rent, telephone, utilities, office furniture, equipment, machinery and other office, internal and overhead expenses of our Manager required for our operations) and Offering Expenses (any and all expenses (other than underwriters’ discounts) paid or to be paid by us in connection with an offering of our securities, including, without limitation, our legal, accounting, printing, mailing and filing fees and other documented offering expenses) paid or incurred by our Manager or its affiliates in connection with the services it provides to us pursuant to the Management Agreement. However, our Manager is responsible, and we will not reimburse our Manager or its affiliates, for the salaries or benefits to be paid to personnel of our Manager or its affiliates who serve as our officers, except that we pay 50% of the salary of our VP of Finance and we may grant equity awards to our officers under a long-term incentive plan adopted by us and approved by our stockholders. Direct payment of operating expenses by us, which includes compensation expense relating to equity awards granted under our long-term incentive plan, together with reimbursement of operating expenses to our Manager, plus the Annual Fee, may not exceed 2.5% of equity book value for any calendar year or portion thereof, provided, however, that this limitation will not apply to Offering Expenses, legal, accounting, financial, due diligence and other service fees incurred in connection with extraordinary litigation and mergers and acquisitions and other events outside the ordinary course of our business or any out-of-pocket acquisition or due diligence expenses incurred in connection with the acquisition or disposition of certain real estate-related investments. For the fiscal year ended December 31, 2020, the Company reimbursed the Manager for approximately $0.1 million of expenses, which were all Offering Expenses.

Expense Cap

Pursuant to the terms of the Management Agreement, direct payment of operating expenses by the Company, which includes compensation expense relating to equity awards granted under the 2020 LTIP, together with reimbursement of operating expenses to the Manager, plus the Annual Fee, may not exceed 2.5% of equity book value (the “Expense Cap”) for any calendar year or portion thereof, provided, however, that this limitation will not apply to Offering Expenses, legal, accounting, financial, due diligence and other service fees incurred in connection with extraordinary litigation and mergers and acquisitions and other events outside the ordinary course of business or any out-of-pocket acquisition or due diligence expenses incurred in connection with the acquisition or disposition of certain real estate-related investments. For the fiscal year ended December 31, 2020, operating expenses did not exceed the Expense Cap.

79


 

Term of the Management Agreement

The Management Agreement has an initial term of three years, and is automatically renewed thereafter for a one-year term unless earlier terminated. We have the right to terminate the Management Agreement on 30 days’ written notice for cause (as defined in the Management Agreement). We may terminate the Manager for cause upon the occurrence of any one of the following: (i) the Manager or any of its agents or assignees is convicted of a felony or material violation of securities laws that has a material adverse effect on our business or the ability of the Manager to perform it duties under the terms of the Management Agreement; (ii) an order for relief in an involuntary bankruptcy case relating to the Manager or the Manager authorizing or filing a voluntary bankruptcy petition; (iii) the dissolution of the Manager; (iv) the Manager’s fraud, misappropriation of funds or embezzlement against us; (v) the Manager’s bad faith, willful misconduct, gross negligence or reckless disregard in the performance of its duties under the Management Agreement or (vi) the Manager’s material breach of any material provision of the Management Agreement that continues for a period of 30 days after written notice thereof, unless the Manager has taken certain actions to cure such material breach within 30 days of the written notice. The Management Agreement can be terminated by us or our Manager without cause with 180 days’ written notice to the other party. Our Manager may also terminate the agreement with 30 days’ written notice if we have materially breached the agreement and such breach has continued for 30 days. A termination fee will be payable to our Manager by us upon termination of the Management Agreement for any reason, including non-renewal, other than a termination by us for cause. The termination fee will be equal to three times the average Annual Fee earned by our Manager during the two-year period immediately preceding the most recently completed calendar quarter prior to the effective termination date; provided, however, if the Management Agreement is terminated prior to the two-year anniversary of the date of the Management Agreement, the management fee earned during such period will be annualized for purposes of calculating the average annual management fee.

Modification

The Management Agreement may only be amended, supplemented, modified, terminated, or discharged in writing signed by the Company and our Manager, or their respective successors or assignees.

Limitation on Receiving Shares

The ability of our Manager to receive shares of our common stock as payment for all or a portion of the management fee due under the terms of our Management Agreement will be subject to the following limitations: (a) the ownership of shares of common stock by our Manager may not violate the ownership limitations set forth in our charter or otherwise raise a material risk to the status of the Company as a REIT, after giving effect to any exception from such ownership limitations that our Board may grant to our Manager or its affiliates; and (b) compliance with all applicable restrictions under the U.S. federal securities laws and the NYSE rules.

Liability and Indemnification of Manager

Under the terms of the Management Agreement, our Manager will indemnify and hold harmless us, our subsidiaries and our OP from all claims, liabilities, damages, losses, costs and expenses, including amounts paid in satisfaction of judgments, in compromises and settlements, as fines and penalties and legal or other costs and expenses of investigating or defending against any claim or alleged claim, of any nature whatsoever, known or unknown, liquidated or unliquidated, that are incurred by reason of our Manager’s bad faith, fraud, willful misfeasance, intentional misconduct, gross negligence or reckless disregard of its duties; provided, however, that our Manager will not be held responsible for any action of our Board in following or declining to follow any written advice or written recommendation given by our Manager. However, the aggregate maximum amount that our Manager may be liable to us pursuant to the Management Agreement will, to the extent not prohibited by law, never exceed the amount of the management fees received by our Manager under the Management Agreement prior to the date that the acts or omissions giving rise to a claim for indemnification or liability have occurred. In addition, our Manager will not be liable for special, exemplary, punitive, indirect, or consequential loss, or damage of any kind whatsoever, including without limitation lost profits. The limitations described in the preceding two sentences will not apply, however, to the extent such damages are determined in a final binding non-appealable court or arbitration proceeding to result from the bad faith, fraud, willful misfeasance, intentional misconduct, gross negligence or reckless disregard of our Manager’s duties.

Other Activities of Manager and its Affiliates

Our Manager and its affiliates expect to engage in other business ventures, and as a result, their resources will not be dedicated exclusively to our business. However, pursuant to the Management Agreement, our Manager is required to devote sufficient resources to our administration to discharge its obligations under the Management Agreement.

80


 

Registration Rights Agreement

In connection with the IPO, we entered into a registration rights agreement with our Manager with respect to (1) all current and future shares of our common stock owned by our Manager and affiliates of our Manager, including our Sponsor and its affiliates and (2) shares of our common stock at any time beneficially owned by our Manager which are issuable or issued as compensation for our Manager’s services under the Management Agreement and any additional shares of our common stock issued as a dividend, distribution or exchange for, or in respect of such shares. Pursuant to the registration rights agreement, if we propose to file a registration statement (or a prospectus supplement pursuant to a then-existing shelf registration statement) under the Securities Act with respect to a proposed underwritten equity offering by us for our own account or for the account of any of our respective securityholders of any class of security other than a registration statement on Form S-4 or S-8 (or any substitute form that may be adopted by the SEC) filed in connection with an exchange offer or offering of securities solely to our existing securityholders, then we will give written notice of such proposed filing to the holders of registrable securities and such notice will offer such holders the opportunity to register such number of shares of registrable securities as each such holder may request. We will use commercially reasonable efforts to cause the managing underwriter or underwriters of a proposed underwritten offering to permit the registrable securities requested to be included in such a registration to be included on the same terms and conditions as any similar securities included therein.

In addition, commencing on or after the date that is one year after the date of the Management Agreement, holders of registrable securities may make a written request for registration under the Securities Act of all or part of their registrable securities, or a demand registration. However, we will not be obligated to effect more than one such registration in any 12-month period and not more than two such registrations during the term of the Management Agreement. If the Management Agreement is extended, the holders will be entitled to one additional demand registration per year that the Management Agreement is extended. Holders making such written request must propose the sale of at least 100,000 shares of registrable securities (as adjusted for stock splits or recapitalizations) or such lesser number of registrable securities if such lesser number is all of the registrable securities owned by the holders. Any such request must specify the number of shares of registrable securities proposed to be sold and will also specify the intended method of disposition. Within 10 days after receipt of such request, we will give written notice of such registration request to all other holders of registrable securities and include in such registration all such registrable securities with respect to which we have received written requests for inclusion therein within 10 business days after the receipt by the applicable holder of our notice.

Notwithstanding the foregoing, any registration will be subject to cutback provisions, and we will be permitted to suspend the registration or sale of registrable securities in certain situations.

Indemnification Agreements

We have entered into indemnification agreements with each of our directors and executive officers. Each indemnification agreement provides that, subject to limited exceptions, and among other things, we will indemnify the director or executive officer to the fullest extent permitted by law for claims arising in his or her capacity as our director or officer. Insofar as the foregoing provisions permit indemnification of directors, officers or persons controlling us for liability arising under the Securities Act, we have been informed that, in the opinion of the SEC, this indemnification is against public policy as expressed in the Securities Act and is therefore unenforceable.

Connections at Buffalo Pointe Contribution

On May 29, 2020, we and the OP entered into the Buffalo Pointe Contribution Agreement with the BP Contributors, whereby the BP Contributors contributed their respective preferred membership interests in Buffalo Pointe to the OP for total consideration of $10.0 million paid in OP Units. A total of 564,334.09 OP Units were issued to the BP Contributors, which was calculated by dividing the total consideration of $10.0 million by the combined book value of the Company’s common stock and the SubOP Units, on a per share or unit basis, as of the end of the first quarter, or $17.72 per OP Unit. Buffalo Pointe owned a stabilized multifamily property located in Houston, Texas with 94.3% occupancy as of September 30, 2020. The preferred equity investment pays current interest at a rate of 6.5%, deferred interest at a rate of 4.5%, has an LTV of 84% and a maturity date of May 1, 2030.

Pursuant to the OP’s limited partnership agreement and the Buffalo Pointe Contribution Agreement, the BP Contributors have the right to cause our OP to redeem their OP Units for cash or, at our election, shares of our common stock on a one-for-one basis, subject to adjustment, as provided and subject to the limitations in our OP’s limited partnership agreement, provided the OP Units have been outstanding for at least one year and our stockholders have approved the issuance of shares of common stock to the BP Contributors.

81


 

Share Repurchase Program

On March 9, 2020, the Board authorized the Share Repurchase Program through which the Company may repurchase up to $10.0 million in shares of its common stock during a two-year period that is set to expire on March 9, 2022. On September 28, 2020, the Board authorized the expansion of the Share Repurchase Program to include the Company’s Series A Preferred Stock with the same period and repurchase limit.  The Company may utilize various methods to affect the repurchases, and the timing and extent of the repurchases will depend upon several factors, including market and business conditions, regulatory requirements and other corporate considerations, including whether the Company’s common stock is trading at a significant discount to net asset value per share. Repurchases under this program may be discontinued at any time.  As of December 31, 2020, the Company had repurchased 327,422 shares of its common stock, par value $0.01 per share, at a total cost of approximately $4.8 million, or $14.61 per share.  The 327,422 shares of common stock are classified as treasury stock and reduce the number of shares of the Company’s common stock outstanding and, accordingly, are considered in the weighted-average number of shares outstanding during the period.

The audit committee has approved and ratified, subject to the prior authorization of our Board, repurchases from related party affiliates of the Company through the Share Repurchase Program, including accounts advised by affiliates of our Sponsor. As of December 31, 2020, the Company has not repurchased shares of common stock or Series A Preferred Stock under the Share Repurchase Program from its officers, directors, Manager or Sponsor, or affiliates of any of the foregoing.

Equity Commitment Letter

On August 3, 2020, a subsidiary of the OP (“REIT Sub”) entered into an equity commitment letter (the “Equity Commitment Letter”) in connection with a proposed transaction (the “Proposed Transaction”) involving affiliates of the Manager. Pursuant to the Equity Commitment Letter, REIT Sub has committed to provide an aggregate equity contribution of approximately $227.0 million (the “Equity Commitment”) to finance the Proposed Transaction, subject to certain reductions for any additional equity or debt financing. The Company is neither a party to the Equity Commitment Letter nor guaranteeing the obligations of REIT Sub under the Equity Commitment Letter. The Proposed Transaction closed on November 6, 2020 and, accordingly, the Equity Commitment Letter, and REIT Sub’s obligation to fund $227.0 million, was terminated pursuant to its terms.

Partnership Units

On July 31, 2020, the Board deemed approved an issuance and sale of 523,388 SubOP Units of OP IV to GAF, 11,340 common partnership units to NRESF, 45,796 common partnership units to NHF and 45,796 common partnership units to Highland Income Fund (“HFRO”), at a price per common partnership unit equal to $18.33.

Preferred Stock Offering

On July 24, 2020, we issued 2,000,000 shares of our Series A Preferred Stock at a price to the public of $24.00 per share, for gross proceeds of $48.0 million before deducting underwriting discounts and commissions and other estimated offering expenses. The Series A Preferred Stock has a $25.00 per share liquidation preference.

In connection with the Series A Preferred Stock offering, one of the Subsidiary OPs purchased 455,000 shares of the Series A Preferred Stock at the public offering price of $24.00 per share. On August 4, 2020, prior to settlement of the purchase, the underwriter sold 100,000 shares of the Series A Preferred Stock at a price of $23.50 per share to an unaffiliated third-party investor as part of the primary offering. The Company reimbursed the underwriter for the differential between the $24.00 per share issue price and the $23.50 per share price paid by the third-party investor. We used the net proceeds of the Series A Preferred Stock offering to make the Preferred Offering Acquisitions.

Reserved Shares

In connection with the Series A Preferred Stock offering, the underwriters at our request reserved for sale to our Sponsor and its affiliates, at the public offering price of $24.00, up to 200,000 shares of Series A Preferred Stock for which no underwriting discounts or commissions would be applied. Excluding the Subsidiary OP purchase discussed above, the Sponsor and its affiliates have not purchased shares of the Series A Preferred Stock under this reservation in the fiscal year ended December 31, 2020.

Director Independence

The Board will review at least annually the independence of each director. During these reviews, the Board will consider transactions and relationships between each director (and his or her immediate family and affiliates) and the Company and its management to determine whether any such transactions or relationships are inconsistent with a determination that the director is independent. This review will be based primarily on responses of the directors to questions in a directors’ and officers’ questionnaire regarding employment, business, familial, compensation and other relationships with the Company and our management. Our Board has determined that each of Edward Constantino, Scott Kavanaugh, Arthur Laffer and Catherine Wood is independent in accordance with NYSE listing standards.

82


 

Conflicts of Interest

The following briefly summarizes the material potential and actual conflicts of interest which may arise from the overall investment activity of our Manager, its clients and its affiliates, but is not intended to be an exhaustive list of all such conflicts. The scope of the activities of the affiliates of our Manager and the funds and clients advised by affiliates of our Manager may give rise to conflicts of interest or other restrictions and/or limitations imposed on us in the future that cannot be foreseen or mitigated at this time.

Management Agreement

Under our Management Agreement, our Manager is entitled to fees that are structured in a manner intended to provide incentives to our Manager to perform in our best interest and in the best interest of our stockholders. However, because performance is only one aspect of our Manager’s compensation, our Manager’s interests are not wholly aligned with those of our stockholders. In that regard, our Manager could be motivated to recommend riskier or more speculative investments that would entitle our Manager to a higher fee. For example, because management fees payable to our Manager are based in part on the amount of equity raised, our Manager may have an incentive to raise additional equity capital in order to increase its fees. Externally managed REITs may also have conflicts of interest with their advisors that are not common with self-managed REITs. These conflicts as they relate to us and our Manager are discussed in the following sections.

Other Accounts and Relationships

As part of their regular business, our Manager, its affiliates and their respective officers, directors, trustees, stockholders, members, partners and employees and their respective funds and investment accounts (collectively, the “Related Parties”) hold, purchase, sell, trade or take other related actions both for their respective accounts and for the accounts of their respective clients, on a principal or agency basis, subject to applicable law with respect to loans, securities and other investments and financial instruments of all types. The Related Parties also provide investment advisory services, among other services, and engage in private equity, real estate and capital markets-oriented investment activities. The Related Parties are not restricted in their performance of any such services or in the types of debt, equity, real estate or other investments which they may make. The Related Parties may have economic interests in or other relationships with respect to investments made by us. In particular, the Related Parties may make and/or hold an investment, including investments in securities, that may compete with, be pari passu, senior or junior in ranking to an, investment, including investments in securities, made and/or held by us or in which partners, security holders, members, officers, directors, agents or employees of such Related Parties serve on boards of directors or otherwise have ongoing relationships. Each of such ownership and other relationships may result in restrictions on transactions by us and otherwise create conflicts of interest for us. In such instances, the Related Parties may in their discretion make investment recommendations and decisions that may be the same as or different from those made with respect to our investments. In connection with any such activities described above, the Related Parties may hold, purchase, sell, trade or take other related actions in securities or investments of a type that may be suitable for us. The Related Parties are not required to offer such securities or investments to us or provide notice of such activities to us. In addition, in managing our portfolio, our Manager may take into account its relationship or the relationships of its affiliates with obligors and their respective affiliates, which may create conflicts of interest. Furthermore, in connection with actions taken in the ordinary course of business of our Manager in accordance with its fiduciary duties to its other clients, our Manager may take, or be required to take, actions which adversely affect our interests.

The Related Parties have invested and may continue to invest in investments that would also be appropriate for us. Such investments may be different from those made on our behalf. Neither our Manager nor any Related Party has any duty, in making or maintaining such investments, to act in a way that is favorable to us or to offer any such opportunity to us, subject to our Manager’s allocation policy set forth below. The investment policies, fee arrangements and other circumstances applicable to such other parties may vary from those applicable to us. Our Manager and/or any Related Party may also provide advisory or other services for a customary fee with respect to investments made or held by us, and neither our stockholders nor we have any right to such fees. Our Manager and/or any Related Party may also have ongoing relationships with, render services to or engage in transactions with other clients, including Highland Income Fund (“HFRO”), NHF, NRESF, NexPoint Capital and Highland Global Allocation Fund (“GAF”) as well as VineBrook, NXRT, NSP and NHT and other REITs, who make investments of a similar nature to ours, and with companies whose securities or properties are acquired by us. In connection with the foregoing activities our Manager and/or any Related Party may from time to time come into possession of material nonpublic information that limits the ability of our Manager to effect a transaction for us, and our investments may be constrained as a consequence of our Manager’s inability to use such information for advisory purposes or otherwise to effect transactions that otherwise may have been initiated on our behalf. In addition, officers or affiliates of our Manager and/or Related Parties may possess information relating to our investments that is not known to the individuals at our Manager responsible for monitoring our investments and performing the other obligations under the Management Agreement.

The Related Parties currently provide services to HFRO, NHF, NRESF, NexPoint Capital, GAF, VineBrook, NXRT, NSP and NHT and may in the future provide services to other REITs or funds that compete with us for similar investments.

83


 

Although the professional staff of our Manager will devote as much time to our business and investments as our Manager deems appropriate to perform its duties in accordance with the Management Agreement and in accordance with reasonable commercial standards, the staff may have conflicts in allocating its time and services among us and any Related Parties’ other accounts. The Management Agreement places restrictions on our Manager’s ability to buy and sell investments for us. Accordingly, during certain periods or in certain circumstances, our Manager may be unable to buy or sell investments or to take other actions that it might consider to be in our best interest as a result of such restrictions.

The directors, officers, employees and agents of the Related Parties, and our Manager may, subject to applicable law, serve as directors (whether supervisory or managing), officers, employees, partners, agents, nominees or signatories, and receive arm’s length fees in connection with such service, for us or any Related Party, or for any of our investments or any affiliate thereof, and neither we nor our stockholders have the right to any such fees.

The Related Parties serve or may serve as officers, directors or principals of entities that operate in the same or a related line of business as us, or of other investment funds managed by our Manager or its affiliates. In serving in these multiple capacities, they may have obligations to other clients or investors in those entities, the fulfillment of which may not be in our best interest. We may compete with other entities managed by our Manager and its affiliates for capital and investment opportunities.

There is no limitation or restriction on our Manager or any of its Related Parties with regard to acting as investment manager (or in a similar role) to other parties or persons. This and other future activities of our Manager and/or its Related Parties may give rise to additional conflicts of interest. Such conflicts may be related to obligations that our Manager or its affiliates have to other clients.

Subject to prior approval of our Board, certain Related Parties, including NexBank and Governance Re among others, may provide banking, agency, insurance and other services to us and its operating affiliates for customary fees, and neither we, nor our subsidiaries will have a right to any such fees.

Allocation Policy

If a potential investment is appropriate for either us or another entity managed by our Manager or its affiliates, such as HFRO, which as of December 31, 2020 has approximately $1.31 billion of assets under management, NHF, which as of December 31, 2020 has approximately $854.1 million of assets under management, NRESF, which as of December 31, 2020 has approximately $17.0 million of assets under management, NexPoint Capital, which as of December 31, 2020 has approximately $64.2 million of assets under management, GAF, which as of December 31, 2020 has approximately $241.6 million of assets under management, VineBrook, which as of December 31, 2020 has an enterprise value of approximately $872.4 million, NXRT, which as of December 31, 2020 has an enterprise value of approximately $2.3 billion, and NHT, which as of December 31, 2020 has an enterprise value of approximately $332.9 million, our Manager and its affiliates, including their respective personnel, have an allocation policy that provides that opportunities will be allocated among those accounts for which participation in their respective opportunity is considered most appropriate, taking into account the following objective factors.

First, the allocation policy looks to the investment objectives of the REITs managed by our Manager and its affiliates. For example, our targeted investments differ from the targeted investments of NXRT, which generally are direct ownership of well-located middle-income multifamily properties with value-add potential. We believe that most investment opportunities will be more appropriate for us, NXRT or other entities based on the differences in our primary investment objectives. We expect we will remain the primary vehicle in which investments are made in first-lien mortgage loans, multifamily CMBS B-Pieces, preferred equity and mezzanine loans. Our Manager is not required to offer to us any opportunities that do not meet our investment objectives and criteria. Personnel of our Manager and its affiliates may invest in any such investment opportunities not required to be presented to us.

To the extent the opportunity is consistent with the investment objectives of more than one REIT managed by our Manager and its affiliates, the allocation policy then looks to other factors, such as:

 

which REIT has available cash (including availability under lines of credit) to acquire the investment;

 

whether there are any positive or negative income tax effects on any of the REITs relating to the purchase;

 

whether the investment opportunity creates geographic, asset class or tenant concentration / diversification concerns for any of the REITs;

 

how the investment size, potential leverage, transaction structure and anticipated cash flows affect each REIT, including earnings and distribution coverage; and

84


 

 

whether one or more of the REITs has an existing relationship with the tenant(s), operator, facility or system associated with the investment, or a significant geographic presence that would make the investment strategically more important.

Our Manager will allocate investment opportunities across the entities for which such opportunities are appropriate, consistent with its internal conflict of interest and allocation policies. Our Manager will seek to allocate investment opportunities among such entities in a manner that is fair and equitable over time and consistent with its allocation policy. However, there is no assurance that such investment opportunities will be allocated to us fairly or equitably in the short-term or over time, and there can be no assurance that we will be able to participate in all such investment opportunities that are suitable for us.

Cross Transactions and Principal Transactions

As further described below, our Manager may effect client cross-transactions where our Manager causes a transaction to be effected between us and another client advised by our Manager or any of its affiliates. Our Manager may engage in a client cross-transaction involving us any time that our Manager believes such transaction to be fair to us and the other client of our Manager or its affiliates in accordance with our Manager’s internal written cross-transaction policies and procedures.

As further described below, our Manager may effect principal transactions where we may make and/or hold an investment, including an investment in securities, in which our Manager and/or its affiliates have a debt, equity or participation interest, in each case in accordance with applicable law and with our Manager’s internal written policies and procedures for principal transactions, which may include our Manager obtaining our consent and approval prior to engaging in any such principal transaction between us and our Manager or its affiliates.

Our Manager may direct us to acquire or dispose of investments in cross trades between us and other clients of our Manager or its affiliates in accordance with applicable legal and regulatory requirements. In addition, we may make and/or hold an investment, including an investment in securities, in which our Manager and/or its affiliates have a debt, equity or participation interest, and the holding and sale of such investments by us may enhance the profitability of our Manager’s own investments in such companies. Moreover, we, along with our operating affiliates, may invest in assets originated by, or enter into loans, borrowings and/or financings with our Manager or its affiliates, including but not limited to NexBank, including in primary and secondary transactions with respect to which our Manager or a Related Party may receive customary fees from the applicable issuer, and neither we nor our subsidiaries have the right to any such fees. In each such case, our Manager and such affiliates may have a potentially conflicting division of loyalties and responsibilities regarding us and the other parties to such investment. Under certain circumstances, our Manager and its affiliates may determine that it is appropriate to avoid such conflicts by selling an investment at a fair value that has been calculated pursuant to our Manager’s valuation procedures to another fund managed or advised by our Manager or such affiliates. In addition, our Manager may enter into agency cross-transactions where it or any of its affiliates acts as broker for us and for the other party to the transaction, to the extent permitted under applicable law. Our Manager may obtain our written consent as provided herein if any such transaction requires the consent of our Board.

Participation in Creditor Committees, Underwriting and Other Activities

Our Manager and/or its Related Parties may participate in creditors or other committees with respect to the bankruptcy, restructuring or workout or foreclosure of our investments. In such circumstances, our Manager may take positions on behalf of itself or Related Parties that are adverse to our interests.

Our Manager and/or its Related Parties may act as an underwriter, arranger or placement agent, or otherwise participate in the origination, structuring, negotiation, syndication or offering of investments purchased by us. Such transactions are on an arm’s-length basis and may be subject to arm’s-length fees. There is no expectation for preferential access to transactions involving investments that are underwritten, originated, arranged or placed by our Manager and/or its Related Parties and neither we nor our stockholders have the right to any such fees.

85


 

Material Non-Public Information

There are generally no ethical screens or information barriers among our Manager and certain of its affiliates of the type that many firms implement to separate persons who make investment decisions from others who might possess material, non-public information that could influence such decisions. If our Manager, any of its personnel or its affiliates were to receive material non-public information about an investment or issuer, or have an interest in causing us to acquire a particular investment, our Manager may be prevented from causing us to purchase or sell such asset due to internal restrictions imposed on our Manager. Notwithstanding the maintenance of certain internal controls relating to the management of material non-public information, it is possible that such controls could fail and result in our Manager, or one of its investment professionals, buying or selling an asset while, at least constructively, in possession of material non-public information. Inadvertent trading on material non-public information could have adverse effects on our Manager’s reputation, result in the imposition of regulatory or financial sanctions, and as a consequence, negatively impact our Manager’s ability to perform its investment management services to us. In addition, while our Manager and certain of its affiliates currently operate without information barriers on an integrated basis, such entities could be required by certain regulations, or decide that it is advisable, to establish information barriers. In such event, our Manager’s ability to operate as an integrated platform could also be impaired, which would limit our Manager’s access to personnel of its affiliates and potentially impair its ability to manage our investments.

Other Benefits to Our Manager

Our long-term incentive plan provides us with the ability to grant awards to directors and officers of, and certain consultants to, us, our Manager and its affiliates and other entities that provide services to us. The management team of our Manager may receive awards under the long-term incentive plan and will benefit from the compensation provided by these awards. Any compensation payable under such plan is subject to the 2.5% of equity book value determined in accordance with GAAP described above under “Item 13. Certain Relationships and Related Transactions, and Director Independence—Our Management Agreement—Expense Cap.”

In addition to the compensation provided to our Manager by the Management Agreement and any long-term incentive plan, our Manager may also receive reputational benefits from our future growth through capital-raising transactions and acquisitions. Our Manager will also have an incentive to raise capital and cause us to acquire additional assets, which would then contribute to the management fee. The reputational benefit to our Manager from our future growth could assist our Manager and its affiliates in pursuing other real estate investments. These investments could be made through other entities managed by our Manager or its affiliates, and there can be no assurance that we will be able to participate in all such investment opportunities.

Policies With Respect to Certain Other Activities

If our Board determines that additional funding is required, we may raise such funds through additional public and private offerings of common and preferred equity or debt securities or the retention of cash flow (subject to the distribution requirements applicable to REITs and our desire to minimize our U.S. federal income tax obligations) or a combination of these methods. In the event that our Board determines to raise additional equity or debt capital, it has the authority, without stockholder approval, to cause us to issue additional shares of common stock, shares of preferred stock or debt securities in any manner and on such terms and for such consideration as it deems appropriate, at any time, and has similarly broad authority to incur debt.

In addition, we may finance the acquisition of investments using the various sources of financing discussed above under “Item 7. Management’s Discussion and Analysis of Financial Condition and Results of OperationsLiquidity and Capital Resources.” Our investment guidelines, the assets in our portfolio and the decision to utilize, and the appropriate levels of, leverage are periodically reviewed by our Board as part of their oversight of our Manager.

We may offer equity or debt securities in exchange for property and may repurchase or otherwise reacquire shares of our stock. Subject to the requirements for qualification as a REIT, we may in the future invest in debt securities of other REITs, other entities engaged in real estate-related activities or securities of other issuers, including for the purpose of exercising control over these entities. We do not intend that our investments in securities will require us to register as an investment company under the Investment Company Act, and we would intend to divest such securities before any such registration would be required.

We engage in the purchase and sale of investments. Consistent with our investment guidelines, we may in the future make loans to third parties in the ordinary course of business for investment purposes and may underwrite securities of other issuers.

Our annual reports will be available to our stockholders, including our audited financial statements. We are subject to the information reporting requirements of the Exchange Act. Pursuant to those requirements, we will be required to file annual and periodic reports, proxy statements and other information, including audited financial statements, with the SEC.

86


 

Our Board may change any of these policies without prior notice to you or a vote of our stockholders.

Item 14. Principal Accountant Fees and Services

KPMG served as the Company’s independent registered public accounting firm for 2020. The following table presents fees for audit services rendered by KPMG for the audit of the Company’s annual financial statements for 2020 and 2019, and fees billed for other services rendered by KPMG.

 

 

 

December 31, 2020

 

December 31, 2019

Audit Fees (1)

 

$

606,000

 

$

476,000

Audit-Related Fees

 

 

 

 

Tax Fees

 

 

 

 

All Other Fees

 

 

 

 

     Total

 

$

606,000

 

$

476,000

 

(1)

Includes fees for audits of our annual financial statements, reviews of the related quarterly financial statements, and services that are normally provided by the independent accountants in connection with statutory and regulatory filings or engagements, including comfort letters and consents issued in connection with SEC filings and reviews of documents filed with the SEC.

 

 

Pursuant to the charter of the audit committee, the audit committee is responsible for the oversight of our accounting, reporting and financial practices. The audit committee has the responsibility to select, appoint, engage, oversee, retain, evaluate and terminate our external auditors; pre-approve all audit and non-audit services to be provided, consistent with all applicable laws, to us by our external auditors; and establish the fees and other compensation to be paid to our external auditors.

The audit committee has adopted a policy to pre-approve all audit and permitted non-audit services provided by our principal independent accountants. All audit and non-audit services for 2020 were pre-approved by the audit committee.

87


 

PART IV

Item 15. Exhibits and Financial Statement Schedules

(a) The following documents are filed as part of this Report:

1. Financial Statements. See Index to Consolidated Financial Statements and Schedules of NexPoint Real Estate Finance, Inc. on page F-1 of this Report.

2. Financial Statement Schedules. See Index to Consolidated Financial Statements and Schedules of NexPoint Real Estate Finance, Inc. on page S-1 of this Report. All other schedules are omitted because they are not required, are inapplicable, or the required information is included in the financial statements or notes thereto.

3. Exhibits. The exhibits filed with this Report are set forth in the Exhibit Index.

 

 

88


 

EXHIBIT INDEX

 

Exhibit

Number

 

Description

2.1

 

Contribution and Assignment of Interests Agreement, by and among NexPoint Real Estate Finance, Inc. and the Contribution Group (incorporated by reference to Exhibit 2.1 to the Quarterly Report on Form 10-Q, filed by the Company on May 8, 2020)

 

 

 

3.1

 

Articles of Amendment and Restatement of NexPoint Real Estate Finance, Inc. (incorporated by reference to Exhibit 3.1 to the Quarterly Report on Form 10-Q, filed by the Company on May 8, 2020)

 

 

 

3.2

 

Articles Supplementary to the Articles of Amendment and Restatement of NexPoint Real Estate Finance, Inc., designating the Company’s 8.50% Series A Cumulative Redeemable Preferred Stock, par value $0.01 per share (incorporated by reference to Exhibit 3.1 to the Current Report on Form 8-K, filed by the Company on July 20, 2020, File No. 001-39210).

 

 

 

3.3

 

Amended and Restated Bylaws of NexPoint Real Estate Finance, Inc. (incorporated by reference to Exhibit 3.2 to the Quarterly Report on Form 10-Q, filed by the Company on May 8, 2020)

 

 

 

4.1*

 

Description of the Registrant’s Securities Registered Pursuant to Section 12 of the Securities Exchange Act of 1934

 

 

 

10.1

 

Amended and Restated Limited Partnership Agreement of NexPoint Real Estate Finance Operating Partnership, L.P., as amended through October 26, 2020 (incorporated by reference to Exhibit 10.1 to the Quarterly Report on Form 10-Q, filed by the Company on October 30, 2020)

 

 

 

10.2

 

Management Agreement, by and between NexPoint Real Estate Finance, Inc. and NexPoint Real Estate Advisors VII, L.P. (incorporated by reference to Exhibit 10.2 to the Quarterly Report on Form 10-Q, filed by the Company on May 8, 2020)

 

 

 

10.3

 

First Amendment to Management Agreement, dated July 17, 2020, by and between NexPoint Real Estate Finance, Inc. and NexPoint Real Estate Advisors VII, L.P. (incorporated by reference to Exhibit 10.2 to the Current Report on Form 8-K, filed by the Company on July 20, 2020, File No.001-39210)

 

 

 

10.4*

 

Amended and Restated Limited Partnership Agreement of NREF OP I, L.P., as amended through July 24, 2020

 

 

 

10.5*

 

Amended and Restated Limited Partnership Agreement of NREF OP II, L.P., as amended through July 24, 2020

 

 

 

10.6*

 

Amended and Restated Limited Partnership Agreement of NREF OP IV, L.P., as amended through September 30, 2020

 

 

 

10.7

 

Loan and Security Agreement, dated as of July 12, 2019, by and among NexPoint WLIF I Borrower, LLC, NexPoint WLIF II Borrower, LLC, and NexPoint WLIF III Borrower, LLC, as Borrower, and Federal Home Loan Mortgage Corporation, as Lender (incorporated by reference to Exhibit 10.4 to Amendment No. 2 to the Registration Statement on Form S-11, filed by the Company on January 27, 2020)

 

 

 

10.8†

 

NexPoint Real Estate Finance, Inc. 2020 Long Term Incentive Plan (incorporated by reference to Exhibit 10.7 to the Quarterly Report on Form 10-Q, filed by the Company on May 8, 2020)

 

 

 

10.9†

 

Form of Restricted Stock Units Agreement (Directors) (incorporated by reference to Exhibit 10.10 to the Company’s Registration Statement on Form S-11 filed with the SEC on July 15, 2020)

 

 

 

10.10†*

 

Form of Restricted Stock Units Agreement (Officers)

 

 

 

10.11†

 

Form of Indemnification Agreement (incorporated by reference to Exhibit 10.6 to Amendment No. 2 to the Registration Statement on Form S-11, filed by the Company on January 27, 2020)

 

 

 

10.12

 

Registration Rights Agreement, by and between NexPoint Real Estate Finance, Inc. and NexPoint Real Estate Advisors VII, L.P. (incorporated by reference to Exhibit 10.9 to the Quarterly Report on Form 10-Q, filed by the Company on May 8, 2020)

 

 

 

10.13

 

Buffalo Pointe Contribution Agreement, dated May 29, 2020, by and among the Company, the OP and the Buffalo Pointe Contributors (incorporated by reference to Exhibit 10.1 to the Current Report on Form 8-K, filed by the Company on May 29, 2020)

 

 

 

10.14

 

Amended and Restated Limited Liability Company Agreement of NexPoint Buffalo Pointe Holdings, LLC (incorporated by reference to Exhibit 10.15 to the Company’s Registration Statement on Form S-11 filed with the SEC on July 15, 2020)

 

 

 

21.1*

 

List of Subsidiaries of the Registrant

 

 

 

23.1*

 

Consent of KPMG LLP

 

 

 

31.1*

 

Certification of Chief Executive Officer pursuant to Section 302 of the Sarbanes-Oxley Act of 2002

 

 

 

31.2*

 

Certification of Chief Financial Officer pursuant to Section 302 of the Sarbanes-Oxley Act of 2002

89


 

 

 

 

32.1+

 

Certification of Chief Executive Officer and Chief Financial Officer pursuant to 18 U.S.C. Section 1350, as adopted pursuant to Section 906 of the Sarbanes-Oxley Act of 2002

 

 

 

101.INS*

 

XBRL Instance Document

 

 

 

101.SCH*

 

XBRL Taxonomy Extension Schema Document

 

 

 

101.CAL*

 

XBRL Taxonomy Extension Calculation Linkbase Document

 

 

 

101.DEF*

 

XBRL Taxonomy Extension Definition Linkbase Document

 

 

 

101.LAB*

 

XBRL Taxonomy Extension Label Linkbase Document

 

 

 

101.PRE*

 

XBRL Taxonomy Extension Presentation Linkbase Document

 

*

Filed herewith.

Management contract, compensatory plan or arrangement

+

Furnished herewith.

 

 

90


 

SIGNATURES

Pursuant to the requirements of the Securities Exchange Act of 1934, the registrant has duly caused this report to be signed on its behalf by the undersigned, thereunto duly authorized.

 

 

NEXPOINT REAL ESTATE FINANCE, INC.

 

 

/s/ Jim Dondero

February 25, 2021

 

Jim Dondero

 

 

President (Principal Executive Officer)

 

Pursuant to the requirements of the Securities Exchange Act of 1934, this report has been signed below by the following persons on behalf of the registrant and in the capacities and on the dates indicated.

 

Signature

  

Title

 

Date

 

 

 

 

 

/s/ Jim Dondero

 

President and Director

 

February 25, 2021

Jim Dondero

 

(Principal Executive Officer)

 

 

 

 

 

 

 

/s/ Brian Mitts

  

Chief Financial Officer and Director

 

February 25, 2021

Brian Mitts

 

(Principal Financial Officer and Principal Accounting Officer)

 

 

 

 

 

 

 

/s/ Edward Constantino

  

Director

 

February 25, 2021

Edward Constantino

 

 

 

 

 

 

 

 

 

/s/ Dr. Arthur Laffer

  

Director

 

February 25, 2021

Dr. Arthur Laffer

 

 

 

 

 

 

 

 

 

/s/ Scott Kavanaugh

  

Director

 

February 25, 2021

Scott Kavanaugh

 

 

 

 

 

 

 

 

February 25, 2021

/s/ Catherine Wood

  

Director

 

 

Catherine Wood

 

 

 

 

 

 

91


 

 

INDEX TO FINANCIAL STATEMENTS

 

 

F-1


 

Report of Independent Registered Public Accounting Firm

To the Stockholders and Board of Directors
NexPoint Real Estate Finance, Inc.:

Opinion on the Consolidated Financial Statements

We have audited the accompanying consolidated balance sheets of NexPoint Real Estate Finance, Inc. and subsidiaries (the Company) as of December 31, 2020 and 2019, the related consolidated statements of operations, stockholders’ equity, and cash flows for the year ended December 31, 2020, and the related notes (collectively, the consolidated financial statements). In our opinion, the consolidated financial statements present fairly, in all material respects, the financial position of the Company as of December 31, 2020 and 2019, and the results of its operations and its cash flows for the year ended December 31, 2020, in conformity with U.S. generally accepted accounting principles.

Basis for Opinion

These consolidated financial statements are the responsibility of the Company’s management. Our responsibility is to express an opinion on these consolidated financial statements based on our audits. We are a public accounting firm registered with the Public Company Accounting Oversight Board (United States) (PCAOB) and are required to be independent with respect to the Company in accordance with the U.S. federal securities laws and the applicable rules and regulations of the Securities and Exchange Commission and the PCAOB.

We conducted our audits in accordance with the standards of the PCAOB. Those standards require that we plan and perform the audit to obtain reasonable assurance about whether the consolidated financial statements are free of material misstatement, whether due to error or fraud.  Our audits included performing procedures to assess the risks of material misstatement of the consolidated financial statements, whether due to error or fraud, and performing procedures that respond to those risks. Such procedures included examining, on a test basis, evidence regarding the amounts and disclosures in the consolidated financial statements. Our audits also included evaluating the accounting principles used and significant estimates made by management, as well as evaluating the overall presentation of the consolidated financial statements. We believe that our audits provide a reasonable basis for our opinion.

/s/ KPMG LLP

We have served as the Company’s auditor since 2019.

Dallas, Texas
February 25, 2021

F-2


 

NEXPOINT REAL ESTATE FINANCE, INC. AND SUBSIDIARIES

CONSOLIDATED BALANCE SHEETS

(in thousands, except share and per share amounts)

 

 

 

December 31, 2020

 

 

December 31, 2019

 

ASSETS

 

 

 

 

 

 

 

 

Cash and cash equivalents

 

$

30,241

 

 

$

 

Restricted cash

 

 

3,230

 

 

 

 

Loans, held-for-investment, net

 

 

127,777

 

 

 

 

Common stock, at fair value

 

 

44,626

 

 

 

 

Mortgage loans, held-for-investment, net

 

 

918,114

 

 

 

 

Accrued interest and dividends

 

 

5,078

 

 

 

 

Mortgage loans held in variable interest entities, at fair value

 

 

5,007,515

 

 

 

 

CMBS structured pass through certificates, at fair value (Note 8)

 

 

38,984

 

 

 

 

Accounts receivable and other assets

 

 

745

 

 

 

 

TOTAL ASSETS

 

$

6,176,310

 

 

$

 

 

 

 

 

 

 

 

 

 

LIABILITIES AND STOCKHOLDERS' EQUITY

 

 

 

 

 

 

 

 

Liabilities:

 

 

 

 

 

 

 

 

Secured financing agreements, net

 

$

840,453

 

 

$

 

Master repurchase agreements

 

 

161,465

 

 

 

 

 

Unsecured notes, net

 

 

34,960

 

 

 

 

 

Accounts payable and other accrued liabilities

 

 

1,779

 

 

 

 

Accrued interest payable

 

 

2,311

 

 

 

 

Bonds payable held in variable interest entities, at fair value

 

 

4,731,429

 

 

 

 

Total Liabilities

 

 

5,772,397

 

 

 

 

 

 

 

 

 

 

 

 

 

Redeemable noncontrolling interests in the OP

 

 

275,670

 

 

 

 

 

 

 

 

 

 

 

 

 

Stockholders' Equity:

 

 

 

 

 

 

 

 

Preferred stock, $0.01 par value: 100,000,000 shares authorized; 2,000,000 and 0 shares issued and 1,645,000 and 0 shares outstanding, respectively

 

 

16

 

 

 

 

Common stock, $0.01 par value: 500,000,000 shares authorized; 5,350,000 and 10 shares issued and 5,022,578 and 10 shares outstanding, respectively

 

 

50

 

 

 

 

Additional paid-in capital

 

 

138,043

 

 

 

 

Retained earnings

 

 

3,485

 

 

 

 

Preferred stock held in treasury at cost; 355,000 shares

 

 

(8,567

)

 

 

 

Common stock held in treasury at cost; 327,422 shares

 

 

(4,784

)

 

 

 

Total Stockholders' Equity

 

 

128,243

 

 

 

 

TOTAL LIABILITIES AND STOCKHOLDERS' EQUITY

 

$

6,176,310

 

 

$

 

 

See Notes to Consolidated Financial Statements

 

F-3


 

NEXPOINT REAL ESTATE FINANCE, INC. AND SUBSIDIARIES

CONSOLIDATED STATEMENT OF OPERATIONS

(in thousands, except per share amounts)

 

 

 

For the Year Ended December 31,

 

 

 

2020

 

Net interest income

 

 

 

 

Interest income

 

$

38,978

 

Interest expense

 

 

(21,312

)

Total net interest income

 

$

17,666

 

Other income (loss)

 

 

 

 

Change in net assets related to consolidated CMBS variable interest entities

 

 

19,932

 

Change in unrealized loss on CMBS structured pass through certificates

 

 

(49

)

Loan loss provision

 

 

(320

)

Dividend income, net

 

 

6,309

 

Realized losses

 

 

(493

)

Other income

 

 

373

 

Total other income

 

$

25,752

 

Operating expenses

 

 

 

 

General and administrative expenses

 

 

3,382

 

Loan servicing fees

 

 

4,314

 

Management fees

 

 

1,552

 

Total operating expenses

 

$

9,248

 

Net income

 

 

34,170

 

Preferred stock dividends

 

 

(1,748

)

Net income attributable to redeemable noncontrolling interests

 

 

(21,323

)

Net income attributable to common stockholders

 

$

11,099

 

 

 

 

 

 

Weighted-average common shares outstanding - basic

 

 

5,206

 

Weighted-average common shares outstanding - diluted

 

 

18,648

 

 

 

 

 

 

Earnings per share - basic

 

$

2.13

 

Earnings per share - diluted

 

$

1.74

 

 

 

 

 

 

Dividends declared per common share

 

$

1.4198

 

 

 

 

See Notes to Consolidated Financial Statements

 

 

F-4


 

NEXPOINT REAL ESTATE FINANCE, INC. AND SUBSIDIARIES

CONSOLIDATED STATEMENT OF STOCKHOLDERS’ EQUITY

(dollars in thousands)

 

 

 

 

Preferred Stock

 

 

Common Stock

 

 

Additional

 

 

Retained

Earnings

 

 

Common Stock

 

 

Preferred Stock

 

 

 

 

 

 

 

Number of

Shares

 

 

Par Value

 

 

Number of

Shares

 

 

Par Value

 

 

Paid-in

Capital

 

 

Less

Dividends

 

 

Held in

Treasury

at Cost

 

 

Held in

Treasury

at Cost

 

 

Total

 

Balances, December 31, 2019

 

 

 

 

$

 

 

 

 

 

$

 

 

$

 

 

$

 

 

$

 

 

$

 

 

$

 

Issuance of common stock through public offering,

   net

 

 

 

 

 

 

 

 

5,350,000

 

 

 

54

 

 

 

91,434

 

 

 

 

 

 

 

 

 

 

 

 

91,488

 

Issuance of preferred stock through public offering,

   net

 

 

2,000,000

 

 

 

20

 

 

 

 

 

 

 

 

 

46,061

 

 

 

 

 

 

 

 

 

 

 

 

46,081

 

Vesting of stock-based compensation

 

 

 

 

 

 

 

 

 

 

 

 

 

 

548

 

 

 

 

 

 

 

 

 

 

 

 

548

 

Repurchase of common stock

 

 

 

 

 

 

 

 

(327,422

)

 

 

(4

)

 

 

 

 

 

 

 

 

(4,784

)

 

 

 

 

 

(4,788

)

Repurchase of preferred stock

 

 

(355,000

)

 

 

(4

)

 

 

 

 

 

 

 

 

 

 

 

 

 

 

 

 

 

(8,567

)

 

 

(8,571

)

Net income attributable to preferred stockholders

 

 

 

 

 

 

 

 

 

 

 

 

 

 

 

 

 

1,748

 

 

 

 

 

 

 

 

 

1,748

 

Net income attributable to common stockholders

 

 

 

 

 

 

 

 

 

 

 

 

 

 

 

 

 

11,099

 

 

 

 

 

 

 

 

 

11,099

 

Preferred stock dividends declared ($0.5313 per

   share)

 

 

 

 

 

 

 

 

 

 

 

 

 

 

 

 

 

(1,748

)

 

 

 

 

 

 

 

 

(1,748

)

Common stock dividends declared ($1.4198 per share)

 

 

 

 

 

 

 

 

 

 

 

 

 

 

 

 

 

(7,614

)

 

 

 

 

 

 

 

 

(7,614

)

Balances, December 31, 2020

 

 

1,645,000

 

 

$

16

 

 

 

5,022,578

 

 

$

50

 

 

$

138,043

 

 

$

3,485

 

 

$

(4,784

)

 

$

(8,567

)

 

$

128,243

 

 

 

See Notes to Consolidated Financial Statements

 

 

 

 

 

 

 

F-5


 

NEXPOINT REAL ESTATE FINANCE, INC. AND SUBSIDIARIES

CONSOLIDATED STATEMENT OF CASH FLOWS

(in thousands)

 

 

 

For the Year Ended December 31,

 

 

 

2020

 

Cash flows from operating activities

 

 

 

 

Net income

 

$

34,170

 

Adjustments to reconcile net income to net cash provided by operating activities:

 

 

 

 

Amortization of premiums

 

 

8,280

 

Accretion of discounts

 

 

(3,160

)

Loan loss provision, net

 

 

320

 

Net change in unrealized gain on investments held at fair value

 

 

(3,981

)

Net realized losses

 

 

493

 

Vesting of stock-based compensation

 

 

548

 

Changes in operating assets and liabilities:

 

 

 

 

Accrued interest and dividends receivable

 

 

(6,001

)

Accounts receivable and other assets

 

 

(745

)

Accrued interest payable

 

 

2,311

 

Accounts payable, accrued expenses and other liabilities

 

 

667

 

Net cash provided by operating activities

 

 

32,902

 

 

 

 

 

 

Cash flows from investing activities

 

 

 

 

Proceeds from payments received on mortgage loans held in variable interest entities

 

 

208,507

 

Proceeds from payments received on mortgage loans held for investment

 

 

22,449

 

Purchases of loans, held-for-investment, net

 

 

(108,610

)

Purchases of common stock

 

 

(87

)

Purchases of CMBS structured pass through certificates, at fair value

 

 

(40,200

)

Purchases of CMBS securitizations held in variable interest entities, at fair value

 

 

(150,320

)

Net cash used in investing activities

 

 

(68,261

)

 

 

 

 

 

Cash flows from financing activities

 

 

 

 

Principal repayments on borrowings under secured financing agreements

 

 

(8,225

)

Distributions to bondholders of variable interest entities

 

 

(192,908

)

Borrowings under master repurchase agreements

 

 

163,473

 

Principal repayments on borrowings under master repurchase agreements

 

 

(2,008

)

Proceeds received on borrowings under secured financing agreements

 

 

59,914

 

Proceeds received from unsecured notes offering, net

 

 

34,904

 

Borrowings under bridge facility

 

 

86,000

 

Bridge facility payments

 

 

(181,000

)

Proceeds from the issuance of common stock through public offering, net of offering costs

 

 

91,488

 

Proceeds from the issuance of preferred stock through public offering, net of offering costs

 

 

46,081

 

Repurchase of preferred stock

 

 

(8,571

)

Repurchase of common stock

 

 

(4,788

)

Dividends paid to common stockholders

 

 

(7,376

)

Dividends paid to preferred stockholders

 

 

(874

)

Distributions to redeemable noncontrolling interests in the OP

 

 

(19,063

)

Contributions from noncontrolling interests

 

 

11,783

 

Net cash provided by financing activities

 

 

68,830

 

 

 

 

 

 

Net increase in cash, cash equivalents and restricted cash

 

 

33,471

 

Cash, cash equivalents and restricted cash, beginning of period

 

 

 

Cash, cash equivalents and restricted cash, end of period

 

$

33,471

 

 

See Notes to Consolidated Financial Statements

F-6


 

NEXPOINT REAL ESTATE FINANCE, INC. AND SUBSIDIARIES

CONSOLIDATED STATEMENT OF CASH FLOWS

(in thousands)

 

Supplemental Disclosure of Cash Flow Information

 

 

 

 

Interest paid

 

$

23,221

 

Supplemental Disclosure of Noncash Activities (Note 2)

 

 

 

 

Contributions from noncontrolling interests, including consolidation of the associated mortgage loans held in variable interest entities

 

 

2,797,735

 

Other assets acquired from contributions from noncontrolling interests

 

 

3,616

 

Assumed debt on contributions from noncontrolling interests, including consolidation of the associated bonds payable held in variable interest entities

 

 

(2,539,724

)

Consolidation of mortgage loans and bonds payable held in variable interest entities

 

 

3,179,620

 

Preferred stock investment conversion to common stock (Note 7)

 

 

41,881

 

Stock dividends receivable conversion to common stock (Note 7)

 

 

2,658

 

Increase in dividends payable upon vesting of restricted stock units

 

 

238

 

Stock dividends received

 

 

1,881

 

Increase in dividends payable to preferred stockholders

 

 

874

 

 

See Notes to Consolidated Financial Statements

 

 

F-7


 

NEXPOINT REAL ESTATE FINANCE, INC. AND SUBSIDIARIES

NOTES TO CONSOLIDATED FINANCIAL STATEMENTS

 

1. Organization and Description of Business

NexPoint Real Estate Finance, Inc. (the “Company”, “we”, “our”) is a commercial mortgage real estate investment trust (“REIT”) incorporated in Maryland on June 7, 2019. The Company intends to elect to be treated as a REIT under the Internal Revenue Code of 1986, as amended (the “Code”), commencing with our taxable year ending December 31, 2020. The Company is focused on originating, structuring and investing in first-lien mortgage loans, mezzanine loans, preferred equity and common stock, as well as multifamily commercial mortgage-backed securities securitizations (“CMBS securitizations”). Substantially all of the Company’s business is conducted through NexPoint Real Estate Finance Operating Partnership, L.P. (the “OP”), the Company’s operating partnership. As of December 31, 2020, the Company holds approximately 50.28% of the common limited partnership units in the OP (“OP Units”), and the OP owns approximately 27.78% of the common limited partnership units (“SubOP Units”) of two of its subsidiary partnerships and 100% of the SubOP Units of one of its subsidiary partnerships (collectively, the “Subsidiary OPs”) (see Note 12). The OP also directly owns all of the membership interests of a limited liability company (the “Mezz LLC”) through which it owns a portfolio of mezzanine loans, as further discussed below. NexPoint Real Estate Finance Operating Partnership GP, LLC (the “OP GP”) is the sole general partner of the OP.

The Company commenced operations on February 11, 2020 upon the closing of its initial public offering of shares of its common stock (the “IPO”). Prior to the closing of the IPO, the Company engaged in a series of transactions through which it acquired an initial portfolio consisting of senior pooled mortgage loans backed by single family rental (“SFR”) properties (the “SFR Loans”), the junior most bonds of multifamily CMBS securitizations (the “CMBS B-Pieces”), mezzanine loan and preferred equity investments in real estate companies and properties in other structured real estate investments within the multifamily, SFR and self-storage asset classes (the “Initial Portfolio”). The Initial Portfolio was acquired from affiliates (the “Contribution Group”) of NexPoint Advisors, L.P. (our “Sponsor”), pursuant to a contribution agreement with the Contribution Group through which the Contribution Group contributed their interest in the Initial Portfolio to special purpose entities (“SPEs”) owned by the Subsidiary OPs, in exchange for SubOP Units (the “Formation Transaction”).

The Company is externally managed by NexPoint Real Estate Advisors VII, L.P. (the “Manager”), through a management agreement dated February 6, 2020 and amended as of July 17, 2020, for a three-year term set to expire on February 6, 2023 (as amended, the “Management Agreement”), by and between the Company and the Manager. The Manager conducts substantially all of the Company’s operations and provides asset management services for its real estate investments. The Company expects it will only have accounting employees while the Management Agreement is in effect. All of the Company’s investment decisions are made by the Manager, subject to general oversight by the Manager’s investment committee and the Company’s board of directors (the “Board”). The Manager is wholly owned by our Sponsor.

The Company’s primary investment objective is to generate attractive, risk-adjusted returns for stockholders over the long term. The Company intends to achieve this objective primarily by originating, structuring and investing in first-lien mortgage loans, mezzanine loans, preferred equity and common stock, as well as multifamily CMBS securitizations. The Company concentrates on investments in real estate sectors where our senior management team has operating expertise, including in the multifamily, SFR, self-storage, hospitality and office sectors predominantly in the top 50 metropolitan statistical areas. In addition, the Company targets lending or investing in properties that are stabilized or have a “light transitional” business plan, meaning a property that requires limited deferred funding to support leasing or ramp-up of operations and for which most capital expenditures are for value-add improvements. Through active portfolio management the Company seeks to take advantage of market opportunities to achieve a superior portfolio risk-mix that delivers attractive total returns.

2. Summary of Significant Accounting Policies

Basis of Accounting

The accompanying consolidated financial statements are presented in accordance with accounting principles generally accepted in the United States (“GAAP”). GAAP requires management to make estimates and assumptions that affect the reported amounts of assets and liabilities and the disclosure of contingent liabilities at the dates of the consolidated financial statements and the amounts of revenues and expenses during the reporting periods. Actual amounts realized or paid could differ from those estimates. All significant intercompany accounts and transactions have been eliminated in consolidation. There have been no significant changes to the Company’s significant accounting policies during the year ended December 31, 2020.

 

 

F-8


NEXPOINT REAL ESTATE FINANCE, INC. AND SUBSIDIARIES

NOTES TO CONSOLIDATED FINANCIAL STATEMENTS

 

The accompanying consolidated financial statements have been prepared according to the rules and regulations of the SEC.  Certain information and note disclosures normally included in financial statements prepared in accordance with GAAP have been condensed or omitted according to such rules and regulations, although management believes that the disclosures are adequate to make the information presented not misleading.

Use of Estimates and Assumptions

The preparation of the consolidated financial statements in conformity with GAAP requires management to make estimates and assumptions that affect the reported amounts of assets and liabilities, disclosures of contingent assets and liabilities at the date of the consolidated financial statements, and the reported amounts of revenues and expenses during the reporting periods. It is at least reasonably possible that these estimates could change in the near term.  Estimates are inherently subjective in nature and actual results could differ from our estimates and the differences could be material.

In December 2019, a novel coronavirus, which causes respiratory illness and spreads from person to person (COVID-19), was first identified during an investigation into an outbreak in Wuhan, China. The first case of COVID-19 in the U.S. was reported on January 20, 2020. On March 11, 2020, the World Health Organization declared COVID-19 a pandemic, and on March 13, 2020, the U.S. declared a national emergency with respect to COVID-19. Over the ensuing weeks, former President Trump and the task force that was set up to deal with preparations across the country announced sweeping and unprecedented actions to help slow the spread of the virus.

The former President’s task force recommended all citizens practice “social distancing” and other protocols to limit interaction between individuals for a period of 15 days, a recommendation which was later expanded to 30 days and ultimately expired on April 30, 2020. While many of these restrictions and forced closures were initially lifted in varying degrees beginning in May 2020, a resurgence of COVID-19 cases in the United States caused many cities and states to reinstitute such restrictions and closures. In addition, the U.S. government imposed restrictions on the entry of certain travelers into the United States, and the U.S./Mexican and U.S./Canadian borders remain temporarily closed for all non-essential travel to limit the spread of the virus across countries.

The Coronavirus Aid, Relief and Economic Security Act (the “CARES Act”) imposed a moratorium on evictions for tenants meeting certain requirements, including most federal housing assistance, in cases of nonpayment of rent and the charging of late fees. The CARES Act moratorium expired on July 25, 2020. On August 8, 2020, former President Trump issued an executive order instructing public health officials to consider measurers to temporarily halt evictions. On September 4, 2020, the U.S. Centers for Disease Control and Prevention (the “CDC”) issued an order imposing a new moratorium that temporarily halted evictions for tenants meeting certain requirements, including inability to pay, in cases of nonpayment of rent and the charging of late fees through December 31, 2020. The CDC order was extended through March 31, 2021.

As of January 29, 2021, according to the CDC, over 4.7 million individuals in the U.S. have been fully vaccinated for COVID-19, and the U.S. is expected to continue to roll out vaccines across the nation, prioritizing frontline and essential workers, the elderly, and individuals considered high risk. However, the initial rollout of vaccine distribution has encountered significant delays, and uncertainties remain as to the amount of the vaccine available for distribution, the logistics of implementing a national vaccine program, and the overall efficacy of the vaccines once widely administered, especially as new strains of COVID-19 are discovered and the level of resistance these new strains may have to the existing vaccines, if any, remains unknown.

On January 14, 2021, President Biden proposed a $1.9 trillion “American Rescue Plan” to combat the pandemic and stimulate the economy. The legislative proposal would provide additional provisions for increased unemployment benefits, rental assistance, small businesses, state and local governments, educational institutions, and substantial funding toward accelerated distribution of vaccinations and COVID-19 testing, as well as direct payments of $1,400 to all eligible persons. The American Rescue Plan is the first of two major spending initiatives expected to be proposed by President Biden.

Collectively, these actions, while for the benefit of public health, have had and will likely continue to have a significant impact on the American economy.  The U.S. stock market initially experienced historic declines over an extraordinarily short period of time.  Certain industries such as airlines, lodging, entertainment, gaming, cruise ships, and industries closely associated with the foregoing have seen, and continue to see, unprecedented declines in business.

F-9


NEXPOINT REAL ESTATE FINANCE, INC. AND SUBSIDIARIES

NOTES TO CONSOLIDATED FINANCIAL STATEMENTS

 

Potential ineffectiveness or delay of such relief measures could lead to further deterioration of economic conditions, higher unemployment rates, and prolonged recession, which in turn could materially affect our performance, financial condition, results of operations, and cash flows. COVID-19 may also negatively and materially impact estimates and assumptions used by the Company including, but not limited to, fair value estimates and estimates of an allowance for loan losses. See “Item 1A. Risk Factors—Risk Factors Related to Our Business—The current COVID-19 pandemic and the future outbreak of other highly infectious or contagious diseases could materially and adversely impact or disrupt our financial condition, results of operations, cash flows and performance” in this annual report on Form 10-K for additional discussion of the risks posed by the COVID-19 pandemic, and uncertainties we, our business, and the national and global economies face as a result.

The Company is closely monitoring the impact of the COVID-19 pandemic on all aspects of our business. As of December 31, 2020, there have been two forbearance requests approved in the CMBS B-Piece portfolio, representing 0.8% of the Company’s consolidated unpaid principal balance outstanding. One of the loans paid back all advanced principal and interest, and the other loan is current and repaying advanced principal and interest per the forbearance agreement. Additionally, there were nine forbearance requests approved in our SFR loan book. However, as of December 31, 2020, these loans were no longer in forbearance. Despite these forbearance requests, the master servicers continued to make payments to the Company for the portion of our CMBS B-Piece and SFR Loans that requested forbearance, and were approved by Freddie Mac, during the entire forbearance period. These agreed upon forbearance requests include both principal and interest payments for three months, with an option to the borrower to extend an additional three months, and require the borrower to repay Freddie Mac within twelve months of the end of the forbearance period.

Principles of Consolidation

The Company accounts for subsidiary partnerships in which it holds an ownership interest in accordance with Financial Accounting Standards Board (“FASB”) Accounting Standards Codification (“ASC”) 810, Consolidation. The Company first evaluates whether each entity is a variable interest entity (a “VIE”). Under the VIE model, the Company consolidates an entity when it has power to direct the activities of the VIE and the obligation to absorb losses or the right to receive benefits that could potentially be significant to the VIE. Under the voting model, the Company consolidates an entity when it controls the entity through ownership of a majority voting interest. The consolidated financial statements include the accounts of the Company and its subsidiaries, including the OP and its subsidiaries.  The Company’s sole significant asset is its investment in the OP, and consequently, substantially all of the Company’s assets and liabilities represent those assets and liabilities of the OP.  In addition, all of the Company’s debt is an obligation of the OP’s subsidiary partnerships.

Variable Interest Entities

The Company evaluates all of its interests in VIEs for consolidation. When the Company’s interests are determined to be variable interests, the Company assesses whether it is deemed to be the primary beneficiary of the VIE. The primary beneficiary of a VIE is required to consolidate the VIE. FASB ASC Topic 810, Consolidation, defines the primary beneficiary as the party that has both (i) the power to direct the activities of the VIE that most significantly impact its economic performance, and (ii) the obligation to absorb losses and the right to receive benefits from the VIE which could be potentially significant. The Company considers its variable interests, as well as any variable interests of its related parties in making this determination. Where both of these factors are present, the Company is deemed to be the primary beneficiary, and it consolidates the VIE. Where either one of these factors is not present, the Company is not the primary beneficiary, and it does not consolidate the VIE.

CMBS Trusts

The Company consolidates the trusts that issue beneficial ownership interests in mortgage loans secured by commercial real estate (commonly known as CMBS) when the Company holds a variable interest in, and management considers the Company to be the primary beneficiary of those trusts. Management believes the performance of the assets that underlie CMBS issuances most significantly impact the economic performance of the trust, and the primary beneficiary is generally the entity that conducts activities that most significantly impact the performance of the underlying assets. In particular, the most subordinate tranches of CMBS expose the holder to greater variability of economic performance when compared to more senior tranches since the subordinate tranches absorb a disproportionately higher amount of the credit risk related to the underlying assets. Generally, a trust designates the most junior subordinate tranche outstanding as the controlling class, which entitles the holder of the controlling class to unilaterally appoint, remove and replace the special servicer for the trust. For the CMBS that the Company consolidates, the Company owns 100% of the most subordinate tranche of the securities issued by the trusts, which include the controlling class, and has the ability to remove and replace the special servicer.

F-10


NEXPOINT REAL ESTATE FINANCE, INC. AND SUBSIDIARIES

NOTES TO CONSOLIDATED FINANCIAL STATEMENTS

 

On the Consolidated Balance Sheets as of December 31, 2020, the Company consolidated the five Freddie Mac K-Series securitization entities (the “CMBS Entities”) that were determined to be VIEs and for which the Company is the primary beneficiary. The CMBS Entities are independent of the Company, and the assets and liabilities of the CMBS Entities are not owned by and are not legal obligations of ours. Our exposure to the CMBS Entities is through the subordinated tranches. For financial reporting purposes, the underlying mortgage loans held by the trusts are recorded as a separate line item on the balance sheet under “Mortgage loans held in variable interest entities, at fair value.” The liabilities of the trusts consist solely of obligations to the CMBS holders of the consolidated trusts, excluding the CMBS B-Piece investments held by the Company. The liabilities are presented as “Bonds payable held in variable interest entities, at fair value” on the Consolidated Balance Sheets. The CMBS B-Pieces held by the Company and the interest earned thereon are eliminated in consolidation. Management has elected the measurement alternative in ASC 810 to report the fair value of the assets and liabilities of the consolidated CMBS Entities in order to provide users of the financial statements with better information regarding the effects of credit risk and other market factors on the CMBS B-Pieces owned by the Company. Management has elected to show interest income and interest expense related to the CMBS Entities in aggregate with the change in fair value as “Change in net assets related to consolidated CMBS variable interest entities.” The residual difference between the fair value of the CMBS Entities’ assets and liabilities represents the Company’s investments in the CMBS B-Pieces.

Investment in subsidiaries

The Company conducts its operations through the OP, which acts as the general partner of the Subsidiary OPs, which own investments through limited liability companies that are SPEs and as the sole member of the Mezz LLC, which owns investments directly. The Company is the majority limited partner of the OP, holds approximately 50.28% of the OP Units in the OP and has the ability to remove the general partner of the OP with or without cause, and as such, consolidates the OP. The Company consolidates the SPEs in which it has a controlling financial interest as well as any VIEs where it is the primary beneficiary. All of the investments the SPEs own are consolidated in the consolidated financial statements. Generally, the assets of each entity can only be used to settle obligations of that particular entity, and the creditors of each entity have no recourse to the assets of other entities or the Company notwithstanding equity pledges various lenders may have in certain entities.

Redeemable Noncontrolling Interests

Noncontrolling interests represent the ownership interests in consolidated subsidiaries held by entities other than the Company. Those noncontrolling interests that the holder is allowed to redeem before liquidation or termination of the entity that issued those interests are considered redeemable noncontrolling interests.

The Subsidiary OPs have redeemable noncontrolling interests classified on the Consolidated Balance Sheets as temporary equity in accordance with ASC 480. This is presented as “Redeemable noncontrolling interests in the OP” on the Consolidated Balance Sheets and their share of “Net Income” as “Net Income attributable to redeemable noncontrolling interests” in the accompanying Consolidated Statement of Operations.

The redeemable noncontrolling interests were initially measured at the fair value of the contributed assets in accordance with ASC 805-50. The redeemable noncontrolling interests will be adjusted to their redemption value if such value exceeds the carrying value of the redeemable noncontrolling interests. Capital contributions, distributions and profits and losses are allocated to the redeemable noncontrolling interests in accordance with the terms of the partnership agreements of the Subsidiary OPs.

Acquisition Accounting

The Company accounts for the assets acquired in the Formation Transaction as asset acquisitions pursuant to ASC 805-50 rather than as business combinations. Substantially all of the fair value of the assets acquired are concentrated in a group of similar identifiable assets, i.e. the SFR Loans represent one acquisition of similar identifiable assets, and the acquisition of the CMBS B-Pieces represents an additional acquisition of similar identifiable assets. Additionally, there were no corresponding in-place workforce, servicing platforms or any other item that could be considered an input or process associated with these assets. As such, the SFR Loans and the CMBS B-Pieces do not constitute businesses as defined by ASC 805-10-55.  As the investments in the Initial Portfolio were contributed to the Subsidiary OPs in a non-cash transaction, cost is based on the fair value of the assets acquired.

Formation Transaction  

F-11


NEXPOINT REAL ESTATE FINANCE, INC. AND SUBSIDIARIES

NOTES TO CONSOLIDATED FINANCIAL STATEMENTS

 

The Company commenced operations on February 11, 2020 upon the closing of its IPO. Prior to the closing of the IPO, the Company engaged in the Formation Transaction through which it acquired the Initial Portfolio consisting of SFR Loans, CMBS B-Pieces, mezzanine loan and preferred equity investments in real estate companies and properties in other structured real estate investments within the multifamily, SFR and self-storage asset classes.  The Initial Portfolio was acquired from the Contribution Group, pursuant to a contribution agreement through which the Contribution Group contributed their interest in the Initial Portfolio to SPEs owned by the Subsidiary OPs, in exchange for SubOP Units.  The assets and liabilities constituting the Initial Portfolio were contributed at fair value using a cutoff date of January 31, 2020.  The mezzanine loan, preferred stock and preferred equity investments were valued using a discounted cash flow model using discount rates negotiated with the Contribution Group.  A third-party valuation firm was utilized to value the SFR Loans using the income approach in accordance with ASC Topic 820.  The income approach utilizes a discounted cash flow method to present value the expected future cash flows.  The future cash flows were projected based on the terms of the loans including interest rates, current balances and servicing fees.  The future cash flows depend substantially on various other assumptions such as prepayment rates, prepayment charges, default rates, expected loss given default (severity), and other inputs.  The Credit Facility (defined below) contributed along with the SFR Loans was also valued using the income approach as previously described.  The equity and financial liabilities of the consolidated CMBS B-Pieces were valued using broker quotes (see “—Valuation Methodologies” below for more information on our valuation methodologies).  The Bridge Facility (defined below) was originated shortly before the closing of the IPO and was contributed at its carrying value, which approximated fair value.  The fair values of the contributed cash and accrued interest and dividends approximated their carrying values because of the short-term nature of these instruments.  The fair values of the contributed assets described above were agreed upon by the Contribution Group and used to determine the number of SubOP Units issued.  Any purchase premiums or discounts are amortized over the expected life of the investment.  

The following table shows the par values, fair values and purchase premiums (discounts) of the Initial Portfolio as of February 11, 2020, the closing date of the IPO:

 

 

 

Par value

 

 

Fair Value

 

 

Premium (Discount)

 

Assets

 

 

 

 

 

 

 

 

 

 

 

 

Cash

 

$

302

 

 

$

302

 

 

$

 

Loans, held-for-investment, net

 

 

22,127

 

 

 

22,282

 

 

 

155

 

Preferred stock

 

 

40,000

 

 

 

40,400

 

 

 

400

 

Mortgage loans, held-for-investment, net

 

 

863,564

 

 

 

934,918

 

 

 

71,354

 

Accrued interest and dividends

 

 

3,616

 

 

 

3,616

 

 

 

 

Mortgage loans held in variable interest entities, at fair value

 

 

1,790,228

 

 

 

1,790,135

 

 

 

(93

)

 

 

$

2,719,837

 

 

$

2,791,653

 

 

$

71,816

 

 

 

 

 

 

 

 

 

 

 

 

 

 

Liabilities

 

 

 

 

 

 

 

 

 

 

 

 

Credit facility

 

$

788,764

 

 

$

788,764

 

 

$

 

Bridge facility

 

 

95,000

 

 

 

95,000

 

 

 

 

Bonds payable held in variable interest entities, at fair value

 

 

1,655,960

 

 

 

1,655,960

 

 

 

 

 

 

$

2,539,724

 

 

$

2,539,724

 

 

$

 

 

 

 

 

 

 

 

 

 

 

 

 

 

Total contributions

 

$

180,113

 

 

$

251,929

 

 

$

71,816

 

Cash, Cash Equivalents and Restricted Cash

The Company considers all highly liquid investments purchased with an original maturity of three months or less to be cash equivalents. Cash, cash equivalents and restricted cash are stated at cost, which approximates fair value. Substantially all amounts on deposit with major financial institutions exceed insured limits.

From time to time, the Company may have to post cash collateral to satisfy margin calls due to changes in fair value of the underlying collateral subject to master repurchase agreements. This cash is listed as restricted cash on the Consolidated Balance Sheet.

F-12


NEXPOINT REAL ESTATE FINANCE, INC. AND SUBSIDIARIES

NOTES TO CONSOLIDATED FINANCIAL STATEMENTS

 

Mortgage and Other Loans Held-For-Investment

Loans that are held-for-investment are carried at their aggregate outstanding face amount, net of applicable (i) unamortized origination or acquisition premium and discounts, (ii) unamortized deferred fees and other direct loan origination costs, (iii) valuation allowance for loan losses and (iv) write-downs of impaired loans. The effective interest method is used to amortize origination or acquisition premiums and discounts and deferred fees or other direct loan origination costs.  As prepayments of principal are received, any premiums paid are amortized against interest income.  In general, an increase in prepayment rates accelerates the amortization of purchase premiums, thereby reducing the interest income earned on the assets.  Conversely, discounts on such assets are accreted into interest income.  In general, an increase in prepayment rates accelerates the accretion of purchase discounts, thereby increasing the interest income earned on the assets.

Secured Financing and Master Repurchase Agreements

The Company’s borrowings under secured financing agreements and master repurchase agreements are treated as collateralized financing arrangements carried at their contractual amounts, net of unamortized debt issuance costs, if any.

Income Recognition

Interest Income - Loans held-for-investment, CMBS structured pass through certificates and mortgage loans from the consolidated CMBS Entities where the Company expects to collect the contractual interest and principal payments are considered to be performing loans. The Company recognizes income on performing loans in accordance with the terms of the loan on an accrual basis. Interest income also includes amortization of loan premiums or discounts and loan origination costs.

Dividend Income - Dividend income is recorded when declared.

Realized Gain (Loss) on Sale of Investments - The Company recognizes the excess, or deficiency, of net proceeds received, less the carrying value of such investments, as realized gains or losses, respectively. The Company reverses cumulative, unrealized gains or losses previously reported in its Consolidated Statement of Operations with respect to the investment sold at the time of the sale.

Expense Recognition

Interest expense, in accordance with the Company’s financing agreements, is recorded on the accrual basis. General and administrative expenses are expensed as incurred.

Allowance for Loan Losses

The Company, with the assistance of an independent valuations firm, performs a quarterly evaluation of loans classified as held for investment for impairment on a loan by loan basis in accordance with ASC 310-10-35, Receivables, Subsequent Measurement (“ASC 310-10-35”). If the Company determines that it is probable that it will be unable to collect all amounts owed according to the contractual terms of a loan, impairment of that loan is indicated. If a loan is considered to be impaired, the Company will establish an allowance for loan losses, through a valuation provision in earnings that reduces carrying value of the loan to the present value of expected future cash flows discounted at the loan’s contractual effective rate or the fair value of the collateral, if repayment is expected solely from the collateral. For non-impaired loans with no specific allowance the Company determines an allowance for loan losses in accordance with ASC 450-20, Loss Contingencies (“ASC 450-20”), which represents management’s best estimate of incurred losses inherent in the portfolio at the balance sheet date, excluding impaired loans and loans carried at fair value. Management considers quantitative factors likely to cause estimated credit losses including default rate and loss severity rates. The Company also evaluates qualitative factors such as macroeconomic conditions, evaluations of underlying collateral, trends in delinquencies and non-performing assets.  Increases to (or reversals of) the allowance for loan loss are included in “Loan loss provision, net” on the accompanying Consolidated Statement of Operations.

Significant judgment is required in determining impairment and in estimating the resulting loss allowance, and actual losses, if any, could materially differ from those estimates.

F-13


NEXPOINT REAL ESTATE FINANCE, INC. AND SUBSIDIARIES

NOTES TO CONSOLIDATED FINANCIAL STATEMENTS

 

The Company performs a quarterly review of the portfolio. In conjunction with this review, the Company assesses the risk factors of each loan, including, without limitation, loan-to-value ratio, debt yield, property type, geographic and local market dynamics, physical condition, collateral, cash-flow volatility, leasing and tenant profile, loan structure, exit plan and project sponsorship. Based on a 5-point scale, our loans are rated “1” through “5,” from least risk to greatest risk, respectively, which ratings are defined as follows:

1 – Outperform – Materially exceeds performance metrics (for example, technical milestones, occupancy, rents, net operating income) included in original or current credit underwriting and business plan;

2 – Exceeds Expectations – Collateral performance exceeds substantially all performance metrics included in original or current credit underwriting and business plan;

3 – Satisfactory – Collateral performance meets, or is on track to meet, underwriting; business plan is met or can reasonably be achieved;

4 – Underperformance – Collateral performance falls short of underwriting, material differences exist from business plan, or both; technical milestones have been missed; defaults may exist, or may soon occur absent material improvement; and

5 – Risk of Impairment/Default – Collateral performance is significantly worse than underwriting; major variance from business plan; loan covenants or technical milestones have been breached; timely exit from loan via sale or refinancing is questionable.

The Company regularly evaluates the extent and impact of any credit deterioration associated with the performance and/or value of the underlying collateral, as well as the financial and operating capability of the borrower. Specifically, the collateral’s operating results and any cash reserves are analyzed and used to assess (i) whether cash from operations is sufficient to cover the debt service requirements currently and into the future, (ii) the ability of the borrower to refinance the loan and/or (iii) the collateral’s liquidation value. The Company also evaluates the financial condition of any loan guarantors, as well as any changes in the borrower’s competency in managing and operating the collateral. In addition, the Company considers the overall economic environment, real estate or industry sector and geographic sub-market in which the borrower operates. Such impairment analyses are completed and reviewed by asset management and finance personnel who utilize various data sources, including (i) periodic financial data such as property operating statements, occupancy, tenant profile, rental rates, operating expenses, the borrower’s exit plan, and capitalization and discount rates, (ii) site inspections and (iii) current credit spreads and discussions with market participants.

The Company considers loans to be past-due when a monthly payment is due and unpaid for 60 days or more. Loans will be placed on nonaccrual status and considered non-performing when full payment of principal and interest is in doubt, which generally occurs when they become 120 days or more past-due unless the loan is both well secured and in the process of collection. Accrual of interest on individual loans is discontinued when management believes that, after considering economic and business conditions and collection efforts, the borrower’s financial condition is such that collection of interest is doubtful. Our policy is to stop accruing interest when a loan’s delinquency exceeds 120 days. All interest accrued but not collected for loans that are placed on nonaccrual status or subsequently charged-off are reversed against interest income. Income is subsequently recognized on the cash basis until, in management’s judgment, the borrower’s ability to make periodic principal and interest payments returns and future payments are reasonably assured, in which case the loan is returned to accrual status.

For individual loans, a troubled debt restructuring is a formal restructuring of a loan where, for economic or legal reasons related to the borrower’s financial difficulties, a concession that would not otherwise be considered is granted to the borrower. The concession may be granted in various forms, including providing a below-market interest rate, a reduction in the loan balance or accrued interest, an extension of the maturity date, or a combination of these. An individual loan that has had a troubled debt restructuring is considered to be impaired and is subject to the relevant accounting for impaired loans. As of and for the year ended December 31, 2020, the Company had no loans that were considered troubled debt restructurings.

A loan is written off when it is no longer realizable and/or it is legally discharged.

The Company will evaluate acquired loans and debt securities for which it is probable at acquisition that all contractually required payments will not be collected in accordance with ASC 310-30, Loans and Debt Securities Acquired with Deteriorated Credit Quality. During the year ended December 31, 2020, there were no loans acquired with deteriorated credit quality.

F-14


NEXPOINT REAL ESTATE FINANCE, INC. AND SUBSIDIARIES

NOTES TO CONSOLIDATED FINANCIAL STATEMENTS

 

Fair Value

GAAP requires the categorization of the fair value of financial instruments into three broad levels that form a hierarchy based on the transparency of inputs to the valuation.

Level 1 – Inputs are adjusted, quoted prices in active markets for identical assets or liabilities at the measurement date.

Level 2 – Inputs are other than quoted prices that are observable for the asset or liability, either directly or indirectly. Level 2 inputs include quoted prices for similar instruments in active markets, and inputs other than quoted prices that are observable for the asset or liability (other than quoted prices), such as interest rates and yield curves that are observable at commonly quoted intervals.

Level 3 – Inputs are unobservable for the asset or liability, and include situations where there is little, if any, market activity for the asset or liability.

The Company follows this hierarchy for our financial instruments. Classifications will be based on the lowest level of input that is significant to the fair value measurement. The Company reviews the valuation of Level 3 financial instruments as part of our quarterly process.

Valuation of Consolidated VIEs

The Company reports the financial assets and liabilities of each consolidated CMBS trust at fair value using the measurement alternative included in Accounting Standards Update (“ASU”) No. 2014-13, Measuring the Financial Assets and the Financial Liabilities of a Consolidated Collateralized Financing Entity (“ASU 2014-13”). Pursuant to ASU 2014-13, both the financial assets and financial liabilities of the consolidated CMBS trusts are measured using the fair value of the financial liabilities (which are considered more observable than the fair value of the financial assets) and the equity of the CMBS trusts beneficially owned by the Company. As a result, the CMBS issued by the consolidated trusts, but not beneficially owned by us, are presented as financial liabilities in our consolidated financial statements, measured at their estimated fair value; the Company measured the financial assets as the total estimated fair value of the CMBS issued by the consolidated trust, regardless of whether such CMBS represent interests beneficially owned by the Company. Under the measurement alternative prescribed by ASU 2014-13, “Net income (loss)” reflects the economic interests in the consolidated CMBS beneficially owned by the Company, presented as “Change in net assets related to consolidated CMBS variable interest entities” in the Consolidated Statement of Operations, which includes applicable (1) changes in the fair value of CMBS beneficially owned by the Company, (2) interest income, interest expense and servicing fees earned from the CMBS trusts and (3) other residual returns or losses of the CMBS trusts, if any.

Valuation Methodologies

CMBS Trusts - The financial liabilities and equity of the consolidated CMBS trusts were valued using broker quotes. Broker quotes represent the price that an investment could be sold for in a market transaction and represent fair market value. Loans and bonds with quotes that are based on actual trades with a sufficient level of activity on or near the valuation date are classified as Level 2 assets. Loans and bonds that are priced using quotes derived from implied values, bid/ask prices for trades that were never consummated, or a limited amount of actual trades are classified as Level 3 assets because the inputs used by the brokers and pricing services to derive the values are not readily observable.

CMBS Structured Pass Through Certificates - CMBS structured pass through certificates (“CMBS I/O Strips”) are categorized as Level 2 assets in the fair value hierarchy. CMBS I/O Strips are valued using broker quotes. Broker quotes represent the price that an investment could be sold for in a market transaction and represent fair market value. Loans and bonds with quotes that are based on actual trades with a sufficient level of activity on or near the valuation date are classified as Level 2 assets

SFR Loans, Preferred Equity Investments and Mezzanine Loans - SFR Loans, preferred equity, and mezzanine loan investments are categorized as Level 3 assets in the fair value hierarchy. SFR Loans, preferred equity and mezzanine loan investments are valued using a discounted cash flow model using discount rates derived from observable market data applied to the internal rate of return implied by the expected contractual cash flows.  The valuation is done for disclosure purposes only as these investments are not carried at fair value on the consolidated balance sheet.

Common Stock Investment – The Common stock investment is categorized as a Level 3 asset in the fair value hierarchy. Despite our ability to exercise significant influence, the Company chose to value the investment in NexPoint Storage Partners, Inc. (“NSP”) using the fair value option in accordance with ASC 825-10. See Note 7 for additional disclosures regarding the fair value of this investment.

F-15


NEXPOINT REAL ESTATE FINANCE, INC. AND SUBSIDIARIES

NOTES TO CONSOLIDATED FINANCIAL STATEMENTS

 

Repurchase Agreements - The repurchase agreements are categorized as Level 3 liabilities in the fair value hierarchy as such liabilities represent borrowings on collateral with terms specific to each borrower. Given the short to moderate term of the floating-rate facilities, the Company expects the fair value of repurchase agreements to approximate their outstanding principal balances.

Assets and Liabilities Measured at Fair Value on a Nonrecurring Basis - Certain assets not measured at fair value on an ongoing basis but that are subject to fair-value adjustments only in certain circumstances, such as when there is evidence of impairment, will be measured at fair value on a nonrecurring basis. For first mortgage loans, mezzanine loans and preferred equity investments, the Company applies the amortized cost method of accounting.

Overall, our determination of fair value is based upon the best information available for a given circumstance and may incorporate assumptions that are our best estimates after consideration of a variety of internal and external factors. When an independent valuation firm expresses an opinion on the fair value of a financial instrument in the form of a range, the Company selects a value within the range provided by the independent valuation firm, generally the midpoint, to assess the reasonableness of our estimated fair value for that financial instrument.

Income Taxes

The Company believes that it will operate in a manner that will allow it to qualify for taxation as a REIT under the Code, commencing with its taxable year ending December 31, 2020. As a result of the Company’s expected REIT qualification, the Company does not expect to pay U.S. federal corporate level taxes. To qualify as a REIT, the Company must meet a number of organizational and operational requirements, including a requirement to distribute annually at least 90% of its “REIT taxable income,” as defined by the Code, to its stockholders. If the Company fails to meet these requirements, it could be subject to federal income tax on all of the Company’s taxable income at regular corporate rates for that year. The Company would not be able to deduct distributions paid to stockholders in any year in which it fails to qualify as a REIT. Additionally, the Company will also be disqualified from electing to be taxed as a REIT for the four taxable years following the year during which qualification was lost unless the Company is entitled to relief under specific statutory provisions. Taxable income from certain non-REIT activities is managed through a taxable REIT subsidiary (“TRS”), which is subject to U.S. federal and applicable state and local corporate income taxes. As of December 31, 2020, the Company believes it is in compliance with all applicable REIT requirements and had no significant taxes associated with its TRS.

The Company evaluates the accounting and disclosure of tax positions taken or expected to be taken in the course of preparing our tax returns to determine whether the tax positions are “more-likely-than-not” (greater than 50 percent probability) of being sustained by the applicable tax authority. Tax positions not deemed to meet the more-likely-than-not threshold would be recorded as a tax benefit or expense in the current year. Our management is required to analyze all open tax years, as defined by the statute of limitations, for all major jurisdictions, which include federal and certain states. There are no examinations in progress and none are expected at this time.

The Company recognizes its tax positions and evaluates them using a two-step process. First, the Company determines whether a tax position is more likely than not to be sustained upon examination, including resolution of any related appeals or litigation processes, based on the technical merits of the position. Second, the Company will determine the amount of benefit to recognize and record the amount that is more likely than not to be realized upon ultimate settlement. The Company had no material unrecognized tax benefit or expense, accrued interest or penalties as of December 31, 2020.

Recent Accounting Pronouncements

Section 107 of the JOBS Act provides that an emerging growth company can take advantage of the extended transition period provided in Section 13(a) of the Securities Exchange Act of 1934, as amended, for complying with new or revised accounting standards applicable to public companies. In other words, an emerging growth company can delay the adoption of certain accounting standards until those standards would otherwise apply to private companies. The Company has elected to take advantage of this extended transition period. As a result of this election, our financial statements may not be comparable to companies that comply with public company effective dates for such new or revised standards. The Company may elect to comply with public company effective dates at any time, and such election would be irrevocable pursuant to Section 107(b) of the JOBS Act.

F-16


NEXPOINT REAL ESTATE FINANCE, INC. AND SUBSIDIARIES

NOTES TO CONSOLIDATED FINANCIAL STATEMENTS

 

In June 2016, the FASB issued ASU 2016-13, Financial Instruments – Credit Losses on Financial Instruments (“ASU 2016-13”), which establishes credit losses on certain types of financial instruments. The new approach changes the impairment model for most financial assets and will require the use of an “expected credit loss” model for financial instruments measured at amortized cost and certain other instruments. This model applies to trade and other receivables, loans, debt securities, net investments in leases, and off-balance sheet credit exposures (such as loan commitments, standby letters of credit, and financial guarantees not accounted for as insurance) and requires entities to estimate the lifetime expected credit loss on such instruments and record an allowance that represents the portion of the amortized cost basis that the entity does not expect to collect.

This allowance is deducted from the financial asset’s amortized cost basis to present the net amount expected to be collected. The new expected credit loss model will also apply to purchased financial assets with credit deterioration, superseding current accounting guidance for such assets. The amended guidance also amends the impairment model for available-for-sale debt securities, requiring entities to determine whether all or a portion of the unrealized loss on such securities is a credit loss, and also eliminating the option for management to consider the length of time a security has been in an unrealized loss position as a factor in concluding whether or not a credit loss exists. The amended model states that an entity will recognize an allowance for credit losses on available-for-sale debt securities as a contra account to the amortized cost basis, instead of a direct reduction of the amortized cost basis of the investment, as under current guidance. As a result, entities will recognize improvements to estimated credit losses on available-for-sale debt securities immediately in earnings as opposed to in interest income over time. There are also additional disclosure requirements included in this guidance. The amended guidance is to be applied on a modified retrospective basis with the cumulative effect of initially applying the amendments recognized in retained earnings at the date of initial application. However, certain provisions of the guidance are only required to be applied on a prospective basis. That methodology replaces the probable, incurred loss model for those assets. The new standard is effective for the Company for annual and interim periods beginning after December 15, 2023. While the Company is currently evaluating the impact ASU 2016-13 will have on the Company’s consolidated financial statements, the ultimate impact will depend on the portfolio and facts and circumstances near the date of adoption.

In November 2018, the FASB issued ASU 2018-19, Codification Improvements to Topic 326, Financial Instruments – Credit Losses, which updated the effective dates of implementation to align the implementation date for annual and interim financial statements as well as clarify the scope of the guidance in ASU 2016-13. This standard’s effective date is the same as ASU 2016-13.

In April 2019, the FASB issued ASU 2019-04, Codification Improvements to Topic 326. Financial Instruments – Credit Losses, which is intended to clarify the guidance introduced by ASU 2016-13. This standard’s effective date is the same as ASU 2016-13.

In May 2019, the FASB issued ASU 2019-05, Targeted Transition Relief for Topic 326. Financial Instruments – Credit Losses, which provides for an option to irrevocably elect the fair-value option for certain financial assets previously measured at amortized cost basis. Other than the Company’s investment in CMBS, the Company does not currently expect to elect the fair-value option for assets expected to be held at amortized cost. This standard’s effective date is the same as ASU 2016-13.

In March 2020, the FASB issued AU 2020-04, Reference Rate Reform (Topic 848): Facilitation of the Effects of Reference Rate Reform on Financial Reporting, which provides temporary optional expedients and exceptions to the US GAAP guidance on contract modifications and hedge accounting to ease the financial reporting burdens of the expected market transition from LIBOR and other interbank offered rates to alternative reference rates. The guidance is effective upon issuance and generally may be elected over time through December 31, 2022. The Company has not adopted any of the optional expedients or exceptions through December 31, 2020 but will continue to evaluate the possible adoption of any such expedients or exceptions during the effective period as circumstances evolve.

Other Matters

During the second quarter of 2020, immaterial errors were identified on the Q1 2020 consolidated statement of cash flows relating to the consolidation of the Company’s CMBS trusts where the Company is the primary beneficiary. The correction of these errors would result in an increase of approximately $28.2 million in investing cash inflows with a corresponding increase in financing cash outflows in the March 31, 2020 consolidated statement of cash flows. Additionally, for the three-month period ended March 31, 2020, the supplemental disclosures of non-cash investing and financing activities omitted non-cash increases in mortgage loans held in VIEs and non-cash increases in bonds payable from consolidated VIEs of approximately $48.0 million related to the consolidation of VIEs resulting from contributions of CMBS B-pieces in connection with the Formation Transaction. These errors have been corrected in the year-to-date cash flow information for 2020. As a result, the table in Note 2 presenting the contributed assets and liabilities has also been corrected to reflect increases of approximately $48.0 million to both the mortgage loans held in VIEs and bonds payable held in VIEs. There was no impact to total contributions. There was also no impact to the Consolidated Balance Sheets, the Consolidated Statement of Operations or the Consolidated Statement of Stockholders’ Equity. These errors have been corrected in the year-to-date cash flow information for 2020.

F-17


NEXPOINT REAL ESTATE FINANCE, INC. AND SUBSIDIARIES

NOTES TO CONSOLIDATED FINANCIAL STATEMENTS

 

3. Loans Held for Investment

The Company’s investments in SFR Loans, mezzanine loans, and preferred equity are accounted for as loans held for investment. The following table summarizes our loans held for investment as of December 31, 2020 (dollars in thousands):

 

 

 

 

 

 

 

 

 

 

 

 

 

 

 

Weighted Average

 

Loan Type

 

Outstanding

Face Amount

 

 

Carrying Value (1)

 

 

Loan Count

 

 

Fixed Rate (2)

 

 

Coupon (3)

 

 

Life (years) (4)

 

December 31, 2020

 

 

 

 

 

 

 

 

 

 

 

 

 

 

 

 

 

 

 

 

 

 

 

 

SFR Loans, held-for-investment

 

$

854,365

 

 

$

918,114

 

 

 

26

 

 

 

100.00

%

 

 

4.90

%

 

 

7.39

 

Mezzanine loans, held-for-investment

 

 

105,399

 

 

 

108,557

 

 

 

19

 

 

 

100.00

%

 

 

7.46

%

 

 

8.82

 

Preferred equity, held-for-investment

 

 

18,877

 

 

 

19,220

 

 

 

3

 

 

 

100.00

%

 

 

7.79

%

 

 

7.12

 

 

 

$

978,641

 

 

$

1,045,891

 

 

 

48

 

 

 

100.00

%

 

 

5.24

%

 

 

7.54

 

 

 

(1)

Carrying value includes the outstanding face amount plus unamortized purchase premiums/discounts and any allowance for loan losses.

 

(2)

The weighted-average fixed rate is weighted on current principal balance.

 

(3)

The weighted-average coupon is weighted on current principal balance.

 

(4)

The weighted-average life is weighted on current principal balance and assumes no prepayments. The maturity date for preferred equity investments represents the maturity date of the senior mortgage on the underlying collateral, as the preferred equity investments require repayment upon the sale or refinancing of the asset.

 

For the year ended December 31, 2020, the loan and preferred equity portfolio activity was as follows (in thousands):

 

 

 

Held-for-Investment

 

 

Total

 

Balance at December 31, 2019

 

$

 

 

$

 

Contributions from noncontrolling interests in the OP

 

 

967,202

 

 

 

967,202

 

Acquisitions

 

 

108,610

 

 

 

108,610

 

Proceeds from principal repayments (1)

 

 

(9,199

)

 

 

(9,199

)

Proceeds from redemption of mezzanine loan, net (2)

 

 

(13,191

)

 

 

(13,191

)

Amortization of loan premium, net (3)

 

 

(6,961

)

 

 

(6,961

)

Loan loss provision, net (4)

 

 

(320

)

 

 

(320

)

Realized losses

 

 

(250

)

 

 

(250

)

Balance at December 31, 2020

 

$

1,045,891

 

 

$

1,045,891

 

 

 

(1)

Includes principal repayments on the SFR Loans including the complete paydown of one loan of $6.6 million.

 

(2)

Includes the redemption of one of the mezzanine loans, net of unamortized debt issuance costs of approximately $3.2 million, and one of the preferred equity investments of $10.0 million, net of unamortized debt issuance costs.

 

(3)

Includes net amortization of loan purchase premiums.

 

(4)

Based on management’s judgment and estimate of credit losses. See Note 2 for additional information.

 

F-18


NEXPOINT REAL ESTATE FINANCE, INC. AND SUBSIDIARIES

NOTES TO CONSOLIDATED FINANCIAL STATEMENTS

 

As of December 31, 2020, there were $67.6 million of unamortized premiums on loans held-for-investment, net on the Consolidated Balance Sheets.

As discussed in Note 2, the Company evaluates loans classified as held-for-investment on a loan-by-loan basis every quarter. In conjunction with the review of the portfolio, the Company assesses the risk factors of each loan and assign a risk rating based on a variety of factors. Loans are rated “1” through “5,” from least risk to greatest risk, respectively. See Note 2 for a more detailed discussion of the risk factors and ratings. The following table allocates the principal balance and net book value of the loan portfolio based on our internal risk ratings (dollars in thousands):

 

 

 

December 31, 2020

 

 

 

Number of

 

 

Carrying

 

 

% of Loan

 

Risk Rating

 

Loans

 

 

Value

 

 

Portfolio

 

1

 

 

 

 

$

 

 

 

 

2

 

 

 

 

 

 

 

 

 

3

 

 

48

 

 

 

1,045,891

 

 

 

100.00

%

4

 

 

 

 

 

 

 

 

 

5

 

 

 

 

 

 

 

 

 

 

 

 

48

 

 

$

1,045,891

 

 

 

100.00

%

 

As of December 31, 2020, all 48 loans held-for-investment in our portfolio were rated “3,” or “Satisfactory” based on the factors assessed by the Company and discussed in Note 2.  

The following tables present the geographies and property types of collateral underlying the Company’s loans held-for-investment as a percentage of the loans’ face amounts. This information is unaudited.

 

 

 

Geography

 

December 31, 2020

 

Georgia

 

 

39.81

%

Florida

 

 

20.88

%

Texas

 

 

7.66

%

Maryland

 

 

7.26

%

Minnesota

 

 

4.82

%

Alabama

 

 

3.59

%

New Jersey

 

 

1.98

%

North Carolina

 

 

1.67

%

Mississippi

 

 

1.03

%

Missouri

 

 

1.01

%

Other (19 states each at <1%)

 

 

10.28

%

 

 

 

100.00

%

 

 

Collateral Property Type

 

December 31, 2020

 

Single Family Rental

 

 

87.30

%

Multifamily

 

 

12.70

%

 

 

 

100.00

%

 

F-19


NEXPOINT REAL ESTATE FINANCE, INC. AND SUBSIDIARIES

NOTES TO CONSOLIDATED FINANCIAL STATEMENTS

 

 

4. Debt

The following table summarizes the Company’s financing arrangements in place as of December 31, 2020:

 

 

 

December 31, 2020

 

 

 

Facility

 

 

Collateral

 

 

 

Date issued

 

Outstanding

face amount

 

 

Carrying

value

 

 

Final stated

maturity

 

Weighted

average

interest

rate (1)

 

 

Weighted

average

life (years)

(2)

 

 

Outstanding

face amount

 

 

Amortized cost basis

 

 

Carrying

value (3)

 

 

Weighted

average

life (years)

(2)

 

Master Repurchase Agreements

 

 

 

 

 

 

 

 

 

 

 

 

 

 

 

 

 

 

 

 

 

 

 

 

 

 

 

 

 

 

 

 

 

 

 

 

CMBS

 

 

 

 

 

 

 

 

 

 

 

 

 

 

 

 

 

 

 

 

 

 

 

 

 

 

 

 

 

 

 

 

 

 

 

 

Mizuho(4)

 

Apr 2020

 

 

161,465

 

 

 

161,465

 

 

N/A(5)

 

 

2.46

%

 

 

0.02

 

 

 

1,955,879

 

 

 

313,632

 

 

 

316,827

 

 

 

10.6

 

Asset Specific Financing

 

 

 

 

 

 

 

 

 

 

 

 

 

 

 

 

 

 

 

 

 

 

 

 

 

 

 

 

 

 

 

 

 

 

 

 

Single Family Rental

 

 

 

 

 

 

 

 

 

 

 

 

 

 

 

 

 

 

 

 

 

 

 

 

 

 

 

 

 

 

 

 

 

 

 

 

Freddie Mac

 

7/12/2019

 

 

780,539

 

 

 

780,539

 

 

3/1/2029

 

 

2.44

%

 

 

7.4

 

 

 

854,365

 

 

 

918,114

 

 

 

918,114

 

 

 

7.4

 

Mezzanine

 

 

 

 

 

 

 

 

 

 

 

 

 

 

 

 

 

 

 

 

 

 

 

 

 

 

 

 

 

 

 

 

 

 

 

 

Freddie Mac

 

10/20/2020

 

 

59,914

 

 

 

59,914

 

 

8/1/2031

 

 

0.30

%

 

 

9.3

 

 

 

97,899

 

 

 

101,057

 

 

 

101,057

 

 

 

7.1

 

Unsecured Note

 

 

 

 

 

 

 

 

 

 

 

 

 

 

 

 

 

 

 

 

 

 

 

 

 

 

 

 

 

 

 

 

 

 

 

 

Various

 

10/15/2020

 

 

36,500

 

 

 

34,960

 

 

10/25/2025

 

 

7.50

%

 

 

4.8

 

 

N/A

 

 

N/A

 

 

N/A

 

 

N/A

 

Total/weighted average

 

 

 

$

1,038,418

 

 

$

1,036,878

 

 

 

 

 

2.50

%

 

 

6.27

 

 

$

2,908,143

 

 

$

1,332,803

 

 

$

1,335,998

 

 

 

9.52

 

 

 

(1)

Weighted-average interest rate using unpaid principal balances.

 

(2)

Weighted-average life is determined using the maximum maturity date of the corresponding loans, assuming all extension options are exercised by the borrower.

 

(3)

CMBS are shown at fair value. SFR Loans and mezzanine loans are shown at their carrying values.

 

(4)

In April 2020, three of our subsidiaries entered into a master repurchase agreement with Mizuho Securities (“Mizuho”). Borrowings under these repurchase agreements are collateralized by portions of the CMBS B-Pieces and CMBS I/O Strips.

 

(5)

The master repurchase agreement with Mizuho does not have a stated maturity date. The transactions in place have a one-month to two-month tenor and are expected to roll accordingly.

Prior to the Formation Transaction, two of our subsidiaries entered into a loan and security agreement dated, July 12, 2019, with Freddie Mac (the “Credit Facility”). Under the Credit Facility, these entities borrowed approximately $788.8 million in connection with their acquisition of senior pooled mortgage loans backed by SFR properties (the “Underlying Loans”). No additional borrowings can be made under the Credit Facility, and our obligations will be secured by the Underlying Loans.  The Credit Facility is guaranteed by certain members of the Contribution Group.  The guarantors are subject to minimum net worth and liquidity covenants. The Credit Facility continues to be guaranteed by members of the Contribution Group as of December 31, 2020.  The Credit Facility was assumed by the Company as part of the Formation Transaction at carrying value which approximated fair value.  As such, the remaining outstanding balance of $788.8 million was contributed to the Company on February 11, 2020.  Our borrowings under the Credit Facility will mature on July 12, 2029. However, if an Underlying Loan matures prior to July 12, 2029, the Company will be required to repay the portion of the Credit Facility that is allocated to that loan. As of December 31, 2020, the outstanding balance on the Credit Facility was $780.5 million.

F-20


NEXPOINT REAL ESTATE FINANCE, INC. AND SUBSIDIARIES

NOTES TO CONSOLIDATED FINANCIAL STATEMENTS

 

In connection with our recent CMBS acquisitions and new mezzanine debt investment, we, through the Subsidiary OPs, have borrowed approximately $161.5 million under our repurchase agreements and posted $2.0 billion par value of our CMBS B-Piece and CMBS I/O Strip investments as collateral as of December 31, 2020.  The CMBS B-Pieces and CMBS I/O Strips held as collateral are illiquid and irreplaceable in nature.  These assets are restricted solely to satisfy the interest and principal balances owed to the lender.  

On October 15, 2020, the OP issued Senior Unsecured Notes (the “Notes”) for an aggregate principal amount of $36.5 million and a coupon rate of 7.50%. The Notes are due October 15, 2025 and were sold at approximately 99% of par value for proceeds of approximately $36.1 million before offering costs. Additionally, the Notes are fully guaranteed by the Company in the event that the OP cannot satisfy the obligations of the Notes. As of December 31, 2020, any action required under the guaranty is considered remote.

On October 20, 2020, the Company acquired a portfolio of 18 mezzanine loans with an aggregate principal amount outstanding of approximately $97.9 million and a weighted average fixed interest rate of 7.54% for a price of 102.0% of the outstanding principal amount plus accrued interest of $0.3 million.  Freddie Mac provided seller financing of approximately $59.9 million with a weighted average fixed interest rate of 0.30%.  Proceeds from the Notes offering and cash on hand were used to fund the remainder of the purchase price.  

F-21


NEXPOINT REAL ESTATE FINANCE, INC. AND SUBSIDIARIES

NOTES TO CONSOLIDATED FINANCIAL STATEMENTS

 

As of December 31, 2020, the outstanding principal balances related to the SFR Loans and Mezzanine Loans consisted of the following (dollars in thousands):

 

 

 

 

 

Outstanding

 

 

 

 

 

 

 

 

 

 

 

 

 

 

 

Investment

 

Principal

 

 

 

 

 

 

 

 

 

 

 

 

 

Investment

 

Date

 

Balance

 

 

Location

 

Property Type

 

Interest Type

 

Interest Rate

 

 

Maturity Date

SFR Loans

 

 

 

 

 

 

 

 

 

 

 

 

 

 

 

 

 

 

Senior loan

 

2/11/2020

 

$

465,689

 

 

Various

 

Single-family

 

Fixed

 

 

2.24

%

 

9/1/2028

Senior loan

 

2/11/2020

 

 

9,200

 

 

Various

 

Single-family

 

Fixed

 

 

3.51

%

 

2/1/2028

Senior loan

 

2/11/2020

 

 

4,926

 

 

Various

 

Single-family

 

Fixed

 

 

2.48

%

 

8/1/2023

Senior loan

 

2/11/2020

 

 

9,597

 

 

Various

 

Single-family

 

Fixed

 

 

2.79

%

 

9/1/2028

Senior loan

 

2/11/2020

 

 

6,877

 

 

Various

 

Single-family

 

Fixed

 

 

2.69

%

 

7/1/2028

Senior loan

 

2/11/2020

 

 

5,180

 

 

Various

 

Single-family

 

Fixed

 

 

2.64

%

 

10/1/2028

Senior loan

 

2/11/2020

 

 

11,212

 

 

Various

 

Single-family

 

Fixed

 

 

3.02

%

 

10/1/2028

Senior loan

 

2/11/2020

 

 

7,638

 

 

Various

 

Single-family

 

Fixed

 

 

3.02

%

 

11/1/2028

Senior loan

 

2/11/2020

 

 

46,146

 

 

Various

 

Single-family

 

Fixed

 

 

2.14

%

 

10/1/2025

Senior loan

 

2/11/2020

 

 

8,922

 

 

Various

 

Single-family

 

Fixed

 

 

3.30

%

 

10/1/2028

Senior loan

 

2/11/2020

 

 

35,837

 

 

Various

 

Single-family

 

Fixed

 

 

2.70

%

 

11/1/2028

Senior loan

 

2/11/2020

 

 

5,911

 

 

Various

 

Single-family

 

Fixed

 

 

2.68

%

 

11/1/2028

Senior loan

 

2/11/2020

 

 

13,603

 

 

Various

 

Single-family

 

Fixed

 

 

2.61

%

 

11/1/2023

Senior loan

 

2/11/2020

 

 

5,346

 

 

Various

 

Single-family

 

Fixed

 

 

3.14

%

 

12/1/2028

Senior loan

 

2/11/2020

 

 

9,470

 

 

Various

 

Single-family

 

Fixed

 

 

3.02

%

 

12/1/2028

Senior loan

 

2/11/2020

 

 

9,937

 

 

Various

 

Single-family

 

Fixed

 

 

2.77

%

 

12/1/2028

Senior loan

 

2/11/2020

 

 

4,882

 

 

Various

 

Single-family

 

Fixed

 

 

2.97

%

 

1/1/2029

Senior loan

 

2/11/2020

 

 

8,389

 

 

Various

 

Single-family

 

Fixed

 

 

3.14

%

 

1/1/2029

Senior loan

 

2/11/2020

 

 

5,811

 

 

Various

 

Single-family

 

Fixed

 

 

2.40

%

 

2/1/2024

Senior loan

 

2/11/2020

 

 

4,279

 

 

Various

 

Single-family

 

Fixed

 

 

3.06

%

 

2/1/2029

Senior loan

 

2/11/2020

 

 

16,021

 

 

Various

 

Single-family

 

Fixed

 

 

2.91

%

 

2/1/2029

Senior loan

 

2/11/2020

 

 

6,992

 

 

Various

 

Single-family

 

Fixed

 

 

2.98

%

 

2/1/2029

Senior loan

 

2/11/2020

 

 

7,272

 

 

Various

 

Single-family

 

Fixed

 

 

2.80

%

 

2/1/2029

Senior loan

 

2/11/2020

 

 

6,129

 

 

Various

 

Single-family

 

Fixed

 

 

2.99

%

 

3/1/2029

Senior loan

 

2/11/2020

 

 

9,284

 

 

Various

 

Single-family

 

Fixed

 

 

2.45

%

 

3/1/2026

Senior loan

 

2/11/2020

 

 

55,988

 

 

Various

 

Single-family

 

Fixed

 

 

2.70

%

 

3/1/2029

Total

 

 

 

$

780,539

 

 

 

 

 

 

 

 

 

2.44

%

 

 

Mezzanine Loans

 

 

 

 

 

 

 

 

 

 

 

 

 

 

 

 

 

 

Senior loan

 

10/20/2020

 

$

3,348

 

 

Wilmington, DE

 

Multifamily

 

Fixed

 

 

0.30

%

 

5/1/2029

Senior loan

 

10/20/2020

 

 

6,353

 

 

White Marsh, MD

 

Multifamily

 

Fixed

 

 

0.30

%

 

7/1/2031

Senior loan

 

10/20/2020

 

 

8,723

 

 

Philadelphia, PA

 

Multifamily

 

Fixed

 

 

0.30

%

 

6/1/2029

Senior loan

 

10/20/2020

 

 

2,264

 

 

Daytona Beach, FL

 

Multifamily

 

Fixed

 

 

0.30

%

 

10/1/2028

Senior loan

 

10/20/2020

 

 

7,344

 

 

Laurel, MD

 

Multifamily

 

Fixed

 

 

0.30

%

 

4/1/2031

Senior loan

 

10/20/2020

 

 

1,836

 

 

Temple Hills, MD

 

Multifamily

 

Fixed

 

 

0.30

%

 

8/1/2031

Senior loan

 

10/20/2020

 

 

918

 

 

Temple Hills, MD

 

Multifamily

 

Fixed

 

 

0.30

%

 

8/1/2031

Senior loan

 

10/20/2020

 

 

3,390

 

 

Lakewood, NJ

 

Multifamily

 

Fixed

 

 

0.30

%

 

5/1/2029

Senior loan

 

10/20/2020

 

 

2,215

 

 

Rosedale, MD

 

Multifamily

 

Fixed

 

 

0.30

%

 

7/1/2031

Senior loan

 

10/20/2020

 

 

4,179

 

 

North Aurora, IL

 

Multifamily

 

Fixed

 

 

0.30

%

 

1/1/2029

Senior loan

 

10/20/2020

 

 

5,881

 

 

Cockeysville, MD

 

Multifamily

 

Fixed

 

 

0.30

%

 

7/1/2031

Senior loan

 

10/20/2020

 

 

4,523

 

 

Laurel, MD

 

Multifamily

 

Fixed

 

 

0.30

%

 

7/1/2031

Senior loan

 

10/20/2020

 

 

662

 

 

Vancouver, WA

 

Multifamily

 

Fixed

 

 

0.30

%

 

11/1/2030

Senior loan

 

10/20/2020

 

 

1,307

 

 

Tyler, TX

 

Multifamily

 

Fixed

 

 

0.30

%

 

10/1/2028

Senior loan

 

10/20/2020

 

 

728

 

 

Las Vegas, NV

 

Multifamily

 

Fixed

 

 

0.30

%

 

3/1/2029

Senior loan

 

10/20/2020

 

 

2,026

 

 

Atlanta, GA

 

Multifamily

 

Fixed

 

 

0.30

%

 

7/1/2029

Senior loan

 

10/20/2020

 

 

1,763

 

 

Des Moines, IA

 

Multifamily

 

Fixed

 

 

0.30

%

 

11/1/2028

Senior loan

 

10/20/2020

 

 

2,454

 

 

Urbandale, IA

 

Multifamily

 

Fixed

 

 

0.30

%

 

11/1/2028

Total

 

 

 

$

59,914

 

 

 

 

 

 

 

 

 

0.30

%

 

 

 

F-22


NEXPOINT REAL ESTATE FINANCE, INC. AND SUBSIDIARIES

NOTES TO CONSOLIDATED FINANCIAL STATEMENTS

 

For the year ended December 31, 2020, the activity related to the carrying value of the secured financing agreements and master repurchase agreements were as follows (in thousands):

 

Balances as of December 31, 2019

 

$

 

Assumption of debt

 

 

883,764

 

Principal borrowings

 

 

344,291

 

Principal repayments

 

 

(191,233

)

Accretion of loan discounts

 

 

56

 

Balances as of December 31, 2020

 

$

1,036,878

 

 

Schedule of Debt Maturities

The aggregate scheduled maturities, including amortizing principal payments, of total debt for the next five calendar years subsequent to December 31, 2020 are as follows (in thousands):

 

Year

 

Recourse

 

 

Non-recourse

 

 

Total

 

2020 (1)

 

$

 

 

$

(161,465

)

 

$

(161,465

)

2021

 

 

 

 

 

 

 

 

 

2022

 

 

 

 

 

 

 

 

 

2023

 

 

 

 

 

(18,530

)

 

 

(18,530

)

2024

 

 

 

 

 

(5,811

)

 

 

(5,811

)

Thereafter

 

 

(36,500

)

 

 

(816,112

)

 

 

(852,612

)

 

 

$

(36,500

)

 

$

(1,001,918

)

 

$

(1,038,418

)

 

 

(1)

The transactions in place in the master repurchase agreement with Mizuho have a one-month to two-month tenor and are expected to roll accordingly.

KeyBank Bridge Facility

On February 7, 2020, we, through the Subsidiary OPs, entered into a $95.0 million bridge facility (the “Bridge Facility”) with KeyBank National Association and immediately drew $95.0 million to fund a portion of the Formation Transaction. The Company used proceeds from the IPO to pay down the entirety of the Bridge Facility.

Raymond James Bridge Facility

On July 30, 2020, we, through the Subsidiary OPs, entered into a $86.0 million bridge facility (the “RJ Bridge Facility”) with Raymond James Bank, N.A. and drew $21.0 million on July 30, 2020 and $65.0 million on August 7, 2020. The Company used proceeds from the RJ Bridge Facility to finance the acquisitions of the FREMF 2020-KF81 and FREMF 2020-K113 securitizations.  The RJ Bridge Facility was repaid in August 2020.

5. CMBS Trusts

As of December 31, 2020, the Company consolidated the CMBS Entities that it determined are VIEs and for which the Company is the primary beneficiary. The Company elected the fair-value measurement alternative in accordance with ASU 2014-13 for each of the trusts and carries the fair values of the trust’s assets and liabilities at fair value in its Consolidated Balance Sheets; recognizes changes in the trust’s net assets, including changes in fair-value adjustments and net interest earned, in its Consolidated Statement of Operations; and records cash interest received from the trusts and cash interest paid to bondholders of the CMBS not beneficially owned by the Company, as operating cash-flows.

F-23


NEXPOINT REAL ESTATE FINANCE, INC. AND SUBSIDIARIES

NOTES TO CONSOLIDATED FINANCIAL STATEMENTS

 

The following table presents the Company’s recognized Trust’s Assets and Liabilities (in thousands):

Trust's Assets

 

December 31, 2020

 

Mortgage loans held in variable interest entities, at fair value

 

$

5,007,515

 

Accrued interest receivable

 

 

1,063

 

 

 

 

 

 

Trust's Liabilities

 

 

 

 

Bonds payable held in variable interest entities, at fair value

 

 

(4,731,429

)

Accrued interest payable

 

 

(794

)

 

The following table presents “Change in net assets related to consolidated CMBS variable interest entities” (in thousands):

 

 

 

For the Year Ended December 31, 2020

 

Net interest earned

 

$

15,902

 

Unrealized gain

 

 

4,030

 

Change in net assets related to consolidated CMBS variable interest entities

 

$

19,932

 

 

The following tables present the geographies and property types of collateral underlying the CMBS trusts consolidated by the Company as a percentage of the collateral unpaid principal balance. This information is unaudited.

 

 

Geography

 

December 31, 2020

 

 

Collateral Property Type

 

December 31, 2020

 

Florida

 

 

16.25

%

 

Multifamily

 

 

98.12

%

Texas

 

 

15.02

%

 

Manufactured Housing

 

 

1.88

%

Arizona

 

 

11.80

%

 

 

 

 

100.00

%

California

 

 

8.25

%

 

 

 

 

 

 

Georgia

 

 

7.05

%

 

 

 

 

 

 

Washington

 

 

5.76

%

 

 

 

 

 

 

Nevada

 

 

4.12

%

 

 

 

 

 

 

New Jersey

 

 

4.14

%

 

 

 

 

 

 

New York

 

 

3.00

%

 

 

 

 

 

 

Pennsylvania

 

 

3.30

%

 

 

 

 

 

 

Indiana

 

 

2.42

%

 

 

 

 

 

 

Colorado

 

 

2.26

%

 

 

 

 

 

 

Virginia

 

 

2.09

%

 

 

 

 

 

 

Ohio

 

 

2.00

%

 

 

 

 

 

 

North Carolina

 

 

1.98

%

 

 

 

 

 

 

Tennessee

 

 

1.45

%

 

 

 

 

 

 

Utah

 

 

1.33

%

 

 

 

 

 

 

Maryland

 

 

1.32

%

 

 

 

 

 

 

Missouri

 

 

1.20

%

 

 

 

 

 

 

South Carolina

 

 

1.08

%

 

 

 

 

 

 

Other (15 states each at <1%)

 

 

4.21

%

 

 

 

 

 

 

 

 

 

100.00

%

 

 

 

 

 

 

 

F-24


NEXPOINT REAL ESTATE FINANCE, INC. AND SUBSIDIARIES

NOTES TO CONSOLIDATED FINANCIAL STATEMENTS

 

6. Preferred Stock

From February 11, 2020, until November 6, 2020 the Company held one preferred stock investment accounted for as a debt security held to maturity recorded at amortized cost. The preferred stock investment consisted of 41,881 shares of preferred stock in Jernigan Capital, Inc. (“JCAP”), a publicly traded REIT that provided capital to private developers as well as owners and operators of self-storage facilities. The preferred stock paid a fixed quarterly cash dividend of 7% in addition to a quarterly stock dividend of $2.125 million payable on a pro rata basis to the holders of the preferred stock for the first three quarters of 2020. On November 6, 2020, the preferred stock converted to common stock in conjunction with the acquisition of JCAP by affiliates of our Manager. See Note 7 below for additional disclosures regarding the preferred stock.

The following table presents the preferred stock investments as of November 6, 2020 (in thousands, except share amounts):

 

 

 

Investment

 

 

 

 

 

 

 

 

 

 

 

 

 

 

 

 

Investment

 

Date

 

Shares

 

 

Carrying Value (1)

 

 

Property Type

 

Interest Rate (2)

 

 

Maturity Date

Preferred Stock

 

 

 

 

 

 

 

 

 

 

 

 

 

 

 

 

 

 

Jernigan Capital

 

2/11/2020

 

 

41,881

 

 

$

42,147

 

 

Self-storage

 

 

7.00

%

 

12/31/2021

 

 

(1)

Carrying value includes an unamortized purchase premium of approximately $0.3 million.

 

(2)

Represents the 7% cash dividend and excludes the effect of the quarterly stock dividend.

 

The following table presents activity related to the Company’s preferred stock investments (in thousands):

 

 

 

For the Year Ended December 31, 2020

 

Dividend income

 

$

6,466

 

Amortization of premium on preferred stock investment

 

 

(157

)

 

 

$

6,309

 

 

7. Common Stock

On November 6, 2020, in connection with the closing of the acquisition of JCAP, by affiliates of the Manager, each share of JCAP’s series A preferred stock issued and outstanding immediately prior to the effective time of the acquisition was converted into the right to receive one share of common stock, par value $0.01 per share, of the surviving company. As a result, the entirety of the Company’s preferred stock investment in JCAP was converted into common stock of the surviving company, NSP. NSP provides debt and equity capital to self-storage entrepreneurs with a view toward eventual outright ownership of the facilities it finances. Following the conversion, the Company owns approximately 25.8% of the total outstanding shares of NSP and thus can exercise significant influence over NSP, implying this investment should be accounted for under the equity method. The Company elected the fair-value option in accordance with ASC 825-10-10 for NSP.

The investment in NSP is a Level 3 asset in the fair value hierarchy and will initially be measured using the entry price of the asset. This includes a one for one conversion, accrued interest and dividends and a make whole premium of 5% of the outstanding principal balance of JCAP series A preferred stock, as well as loan deposits paid on behalf of JCAP. The Company’s valuation policy for common stock is to use readily available market prices on the relevant valuation date to the extent they are available. The most recent sales price for shares of JCAP common stock occurred on November 6, 2020 at $17.30 per share. This price was used to convert the JCAP common stock and JCAP Series A preferred stock into shares of common stock of NSP with a price of $1,063.47 per share. As this was the last observable market price, the Company believes it is still the best indicator of fair value as of December 31, 2020. Additionally, there have been no significant events and no additional publicly available market prices for NSP common stock. As such, the Company measured the common stock investment in NSP using the purchase price.

F-25


NEXPOINT REAL ESTATE FINANCE, INC. AND SUBSIDIARIES

NOTES TO CONSOLIDATED FINANCIAL STATEMENTS

 

The following table presents the common stock investments as of December 31, 2020. (in thousands, except share amounts):

 

 

 

Investment

 

 

 

 

 

 

 

 

 

 

Investment

 

Date

 

Shares

 

 

Fair Value

 

 

Property Type

Common Stock

 

 

 

 

 

 

 

 

 

 

 

 

NexPoint Storage Partners

 

11/6/2020

 

 

41,963

 

 

$

44,626

 

 

Self-storage

 

The following table presents the activity related to the conversion of JCAP preferred stock to NSP common stock:

 

 

 

For the Year Ended December 31, 2020

 

Contribution of preferred stock

 

$

40,400

 

Amortization of premium

 

 

(157

)

Realized loss on conversion

 

 

(243

)

Non-cash stock dividends received

 

 

1,881

 

Make-whole premium

 

 

2,094

 

Accrued interest and dividends

 

 

564

 

Purchases of common stock

 

 

87

 

Fair value adjustment

 

 

 

NSP common stock carrying value as of December 31, 2020

 

$

44,626

 

 

8. CMBS Structured Pass Through Certificates

As of December 31, 2020, the Company held six CMBS I/O Strips at fair value. These CMBS I/O Strips consist of interest only tranches of Freddie Mac structured pass through certificates with underlying portfolios of fixed-rate mortgage loans secured by stabilized multifamily properties. See Note 2 and Note 9 for additional disclosures regarding valuation methodologies for the CMBS I/O Strips.

The following table presents the CMBS I/O Strips as of December 31, 2020 (in thousands):

 

 

 

Investment

 

 

 

 

 

 

 

 

 

 

 

 

 

 

 

 

Investment

 

Date

 

Carrying Value

 

 

Property Type

 

Interest Rate

 

 

Current Yield

 

 

Maturity Date

CMBS I/O Strips

 

 

 

 

 

 

 

 

 

 

 

 

 

 

 

 

 

 

CMBS I/O Strip

 

4/15/2020

 

$

966

 

 

Multifamily

 

 

3.40

%

 

 

12.32

%

 

1/25/2037

CMBS I/O Strip

 

4/15/2020

 

 

885

 

 

Multifamily

 

 

2.93

%

 

 

12.88

%

 

12/25/2037

CMBS I/O Strip

 

5/18/2020

 

 

2,520

 

 

Multifamily

 

 

2.02

%

 

 

14.43

%

 

9/25/2046

CMBS I/O Strip

 

8/6/2020

 

 

8,542

 

 

Multifamily

 

 

0.10

%

 

 

13.45

%

 

6/25/2030

CMBS I/O Strip

 

8/6/2020

 

 

1,796

 

 

Multifamily

 

 

0.10

%

 

 

14.46

%

 

6/25/2030

CMBS I/O Strip

 

8/6/2020

 

 

24,275

 

 

Multifamily

 

 

2.98

%

 

 

13.30

%

 

5/25/2048

Total

 

 

 

$

38,984

 

 

 

 

 

 

 

 

 

 

 

 

 

 

The following table presents activity related to the Company’s CMBS I/O Strips (in thousands):

 

 

For the Year Ended December 31, 2020

 

Interest income

 

$

1,124

 

Change in unrealized gain on CMBS structured pass through certificates

 

 

(49

)

 

 

$

1,075

 

F-26


NEXPOINT REAL ESTATE FINANCE, INC. AND SUBSIDIARIES

NOTES TO CONSOLIDATED FINANCIAL STATEMENTS

 

9. Fair Value of Financial Instruments

Fair-value measurements are determined based on the assumptions that market participants would use in pricing an asset or liability. As a basis for considering market-participant assumptions in fair-value measurements, ASC 820 establishes a fair-value hierarchy that distinguishes between market-participant assumptions based on market data obtained from sources independent of the reporting entity (observable inputs that are classified within Levels 1 and 2 of the hierarchy) and the reporting entity’s own assumptions about market-participant assumptions (unobservable inputs classified within Level 3 of the hierarchy):

 

Level 1 inputs are adjusted, quoted prices in active markets for identical assets or liabilities at the measurement date.

 

Level 2 inputs are other than quoted prices that are observable for the asset or liability, either directly or indirectly. Level 2 inputs may include quoted prices for similar instruments in active markets, and inputs that are observable for the asset or liability (other than quoted prices), such as interest rates and yield curves that are observable at commonly quoted intervals.

 

Level 3 inputs are unobservable inputs for the asset or liability, and include situations where there is little, if any, related market activity for the asset or liability.

The Company’s assessment of the significance of a particular input to the fair-value measurement in its entirety requires judgment and considers factors specific to the asset or liability.

Financial Instruments Carried at Fair Value

See Note 2 and Notes 5 through 8 for additional information.

Financial Instruments Not Carried at Fair Value

The fair values of cash and cash equivalents, accrued interest and dividends, accounts payable and other accrued liabilities and accrued interest payable approximated their carrying values because of the short-term nature of these instruments. The estimated fair values of other financial instruments were determined by the Company using available market information and appropriate valuation methodologies. Considerable judgment is necessary to interpret market data and develop estimated fair values. Accordingly, the estimates presented herein are not necessarily indicative of the amounts the Company would realize on the disposition of the financial instruments. The use of different market assumptions or estimation methodologies may have a material effect on the estimated fair value amounts.

Long-term indebtedness is carried at amounts that reasonably approximate their fair value. In calculating the fair value of its long-term indebtedness, the Company used interest rate and spread assumptions that reflect current credit worthiness and market conditions available for the issuance of long-term debt with similar terms and remaining maturities. These financial instruments utilize Level 2 inputs.

Amounts borrowed under master repurchase agreements are based on their contractual amounts which reasonably approximate their fair value given the short to moderate term and floating rate nature.

F-27


NEXPOINT REAL ESTATE FINANCE, INC. AND SUBSIDIARIES

NOTES TO CONSOLIDATED FINANCIAL STATEMENTS

 

The carrying values and fair values of the Company’s financial assets and liabilities recorded at fair value on a recurring basis, as well as other financial instruments not carried at fair value as of December 31, 2020 (in thousands):

 

 

 

 

 

 

 

Fair Value

 

 

 

Carrying

Value

 

 

Level 1

 

 

Level 2

 

 

Level 3

 

 

Total

 

Assets

 

 

 

 

 

 

 

 

 

 

 

 

 

 

 

 

 

 

 

 

Cash and cash equivalents

 

$

30,241

 

 

$

30,241

 

 

$

 

 

$

 

 

$

30,241

 

Restricted cash

 

 

3,230

 

 

 

3,230

 

 

 

 

 

 

 

 

 

3,230

 

Loans, held-for-investment, net

 

 

127,777

 

 

 

 

 

 

 

 

 

128,154

 

 

 

128,154

 

Common stock

 

 

44,626

 

 

 

 

 

 

 

 

 

44,626

 

 

 

44,626

 

Mortgage loans, held-for-investment, net

 

 

918,114

 

 

 

 

 

 

 

 

 

906,561

 

 

 

906,561

 

Accrued interest and dividends

 

 

5,078

 

 

 

5,078

 

 

 

 

 

 

 

 

 

5,078

 

Mortgage loans held in variable interest entities, at fair value

 

 

5,007,515

 

 

 

 

 

 

5,007,515

 

 

 

 

 

 

5,007,515

 

CMBS structured pass through certificates, at fair value

 

 

38,984

 

 

 

 

 

 

38,984

 

 

 

 

 

 

38,984

 

Other assets

 

 

745

 

 

 

745

 

 

 

 

 

 

 

 

 

745

 

 

 

$

6,176,310

 

 

$

39,294

 

 

$

5,046,499

 

 

$

1,079,341

 

 

$

6,165,134

 

 

 

 

 

 

 

 

 

 

 

 

 

 

 

 

 

 

 

 

 

 

Liabilities

 

 

 

 

 

 

 

 

 

 

 

 

 

 

 

 

 

 

 

 

Secured financing agreements, net

 

$

840,453

 

 

$

 

 

$

 

 

$

859,331

 

 

$

859,331

 

Master repurchase agreements

 

 

161,465

 

 

 

 

 

 

 

 

 

161,465

 

 

 

161,465

 

Unsecured Notes

 

 

34,960

 

 

 

 

 

 

 

 

 

34,960

 

 

 

34,960

 

Accounts payable and other accrued liabilities

 

 

1,779

 

 

 

1,779

 

 

 

 

 

 

 

 

 

1,779

 

Accrued interest payable

 

 

2,311

 

 

 

2,311

 

 

 

 

 

 

 

 

 

2,311

 

Bonds payable held in variable interest entities, at fair value

 

 

4,731,429

 

 

 

 

 

 

4,731,429

 

 

 

 

 

 

4,731,429

 

 

 

$

5,772,397

 

 

$

4,090

 

 

$

4,731,429

 

 

$

1,055,756

 

 

$

5,791,275

 

Other Financial Instruments Carried at Fair Value

Redeemable noncontrolling interests in the OP have a redemption feature and are marked to their redemption value if such value exceeds the carrying value of the redeemable noncontrolling interests in the OP (see Note 12). The redemption value is based on the fair value of the Company’s common stock at the redemption date, and therefore, is calculated based on the fair value of the Company’s common stock at the balance sheet date. Since the valuation is based on observable inputs such as quoted prices for similar instruments in active markets, redeemable noncontrolling interests in the OP are classified as Level 2 if they are adjusted to their redemption value.  At December 31, 2020, the redeemable noncontrolling interests in the OP are valued at their carrying value on the Consolidated Balance Sheets.

10. Stockholders’ Equity

Common Stock

On February 11, 2020, the Company completed its IPO of 5,000,000 shares of common stock, par value $0.01 per share, at a price of $19.00 per share. In connection with the IPO, the Company sold an additional 350,000 shares of common stock, par value $0.01 per share, at a price of $19.00 per share pursuant to the partial exercise of the underwriters’ option to purchase additional shares.  Gross proceeds from the IPO and partial exercise was approximately $101.7 million. Underwriting discounts and commissions of approximately $6.9 million and offering expenses of approximately $3.3 million were deducted from additional paid-in-capital.

As of December 31, 2020, the Company had 5,350,000 shares of common stock, par value $0.01 per share, issued and 5,022,578 shares of common stock, par value $0.01 per share, outstanding.

Preferred Stock

On July 24, 2020, the Company issued 2,000,000 shares of its 8.50% Series A Cumulative Redeemable Preferred Stock (the “Series A Preferred Stock”) at a price to the public of $24.00 per share, for gross proceeds of $48.0 million before deducting underwriting discounts and commissions of approximately $1.2 million and other offering expenses of approximately $0.8 million.  The Series A Preferred Stock has a $25.00 per share liquidation preference.  

F-28


NEXPOINT REAL ESTATE FINANCE, INC. AND SUBSIDIARIES

NOTES TO CONSOLIDATED FINANCIAL STATEMENTS

 

In connection with the Series A Preferred Stock offering, one of the Subsidiary OPs purchased 455,000 shares of the Series A Preferred Stock at the public offering price of $24.00 per share.  On August 4, 2020, prior to settlement of the purchase, the underwriter sold 100,000 shares of the Series A Preferred Stock at a price of $23.50 per share to an unaffiliated third-party investor as part of the primary offering.  The Company reimbursed the underwriter for the differential between the $24.00 per share issue price and the $23.50 per share price paid by the third-party investor. We used the net proceeds of the Series A Preferred Stock offering to make the Preferred Offering Acquisitions (as defined in “Item 1. Business—2020 Highlights” in this annual report on Form 10-K).

Share Repurchase Program

On March 9, 2020, the Board authorized the Share Repurchase Program through which the Company may repurchase up to $10.0 million in shares of its common stock, par value $0.01 per share, during a two-year period that is set to expire on March 9, 2022. On September 28, 2020, the Board authorized the expansion of the Share Repurchase Program to include the Company’s Series A Preferred Stock with the same period and repurchase limit.  The Company may utilize various methods to affect the repurchases, and the timing and extent of the repurchases will depend upon several factors, including market and business conditions, regulatory requirements and other corporate considerations, including whether the Company’s common stock is trading at a significant discount to net asset value per share. Repurchases under this program may be discontinued at any time.  As of December 31, 2020, the Company had repurchased 327,422 shares of its common stock, par value $0.01 per share, at a total cost of approximately $4.8 million, or $14.61 per share.  The 327,422 shares of common stock are classified as treasury stock and reduce the number of shares of the Company’s common stock outstanding and, accordingly, are considered in the weighted-average number of shares outstanding during the period.

The audit committee has approved and ratified, subject to the prior authorization of our Board, repurchases from related party affiliates of the Company through the Share Repurchase Program, including accounts advised by affiliates of our Sponsor. As of December 31, 2020, the Company has not repurchased shares of common stock or Series A Preferred Stock under the Share Repurchase Program from its officers, directors, Manager or Sponsor, or affiliates of any of the foregoing.

Long Term Incentive Plan

On January 31, 2020, the Company’s sole stockholder approved the NexPoint Real Estate Finance, Inc. 2020 Long Term Incentive Plan (the “2020 LTIP”) and the Company filed a registration statement on Form S-8 registering 1,319,734 shares of common stock, par value $0.01 per share, which the Company may issue pursuant to the 2020 LTIP. The 2020 LTIP authorizes the compensation committee of the Board to provide equity-based compensation in the form of stock options, appreciation rights, restricted shares, restricted stock units, performance shares, performance units and certain other awards denominated or payable in, or otherwise based on, the Company’s common stock or factors that may influence the value of the Company’s common stock, plus cash incentive awards, for the purpose of providing the Company’s directors, officers and other key employees (and those of the Manager and the Company’s subsidiaries), the Company’s non-employee directors, and potentially certain non-employees who perform employee-type functions, incentives and rewards for performance.

Restricted Stock Units. Under the 2020 LTIP, restricted stock units may be granted to the Company’s directors, officers and other key employees (and those of the Manager and the Company’s subsidiaries) and typically vest over a three to five-year period for officers, employees and certain key employees of the Manager and annually for directors. The most recent grant of restricted stock units to officers, employees and certain key employees of the Manager will vest over a four-year period. Beginning on the date of grant, restricted stock units earn dividends that are payable in cash on the vesting date. On May 8, 2020, pursuant to the 2020 LTIP, the Company granted 14,739 restricted stock units to its directors, on June 24, 2020, the Company granted 274,274 restricted stock units to its officers and other employees of the Manager and on November 2, 2020, the Company granted 1,838 restricted stock units to the sole member of the general partner of one of the Company’s subsidiaries. The following table includes the number of restricted stock units granted, vested, forfeited and outstanding as of December 31, 2020:

 

 

 

2020

 

 

 

Number of Units

 

 

Weighted Average

Grant Date Fair Value

 

Outstanding January 1, 2020

 

 

 

 

$

 

Granted

 

 

290,851

 

 

 

12.12

 

Vested

 

 

 

 

 

 

Forfeited

 

 

 

 

 

 

Outstanding December 31, 2020

 

 

290,851

 

 

$

12.12

 

F-29


NEXPOINT REAL ESTATE FINANCE, INC. AND SUBSIDIARIES

NOTES TO CONSOLIDATED FINANCIAL STATEMENTS

 

Dividends

The Board declared the fourth quarterly dividend of 2020 to common shareholders of $0.40 per share on October 26, 2020, which was paid on December 31, 2020.

The Board declared a dividend to preferred stockholders of $0.53125 per share on December 22, 2020, which was paid on January 25, 2020.

11. Earnings (Loss) Per Share

Basic earnings (loss) per share is computed by dividing net income (loss) attributable to common stockholders by the weighted- average number of shares of the Company’s common stock outstanding and excludes any unvested restricted stock units issued pursuant to the 2020 LTIP.

Diluted earnings (loss) per share is computed by adjusting basic earnings (loss) per share for the dilutive effect of the assumed vesting of restricted stock units. Additionally, the Company includes the dilutive effect of the potential redemption of OP Units for common shares in accordance with the amended partnership agreement of the OP (the “Amendment”). During periods of net loss, the assumed vesting of restricted stock units is anti-dilutive and is not included in the calculation of earnings (loss) per share.

The following table sets forth the computation of basic and diluted earnings (loss) per share for the periods presented (in thousands, except per share amounts):

 

 

 

For the Year Ended December 31,

 

 

 

2020

 

Net income attributable to common stockholders

 

$

11,099

 

 

 

 

 

 

Earnings for basic computations

 

 

 

 

Net income attributable to redeemable noncontrolling interests

 

 

21,323

 

Net income for diluted computations

 

$

32,422

 

 

 

 

 

 

Weighted-average common shares outstanding

 

 

 

 

Average number of common shares outstanding - basic

 

 

5,206

 

Average number of unvested restricted stock units

 

 

172

 

Average number of OP Units

 

 

13,270

 

Average number of common shares outstanding - diluted

 

 

18,648

 

Earnings (loss) per weighted average common share:

 

 

 

 

Basic

 

$

2.13

 

Diluted

 

$

1.74

 

 

12. Noncontrolling Interests

Redeemable Noncontrolling Interests in the Subsidiary OPs

In connection with the Formation Transaction, the Contribution Group contributed assets to SPEs owned by Subsidiary OPs in exchange for SubOP Units. Net income (loss) is allocated to holders of SubOP Units based upon net income (loss) attributable to common stockholders and the weighted-average number of SubOP Units outstanding to total common shares plus SubOP Units outstanding during the period. Capital contributions, distributions, and profits and losses are allocated to SubOP Units in accordance with the terms of the partnership agreement of the Subsidiary OPs. Each time the Subsidiary OPs distribute cash, limited partners of the Subsidiary OPs receive their pro-rata share of the distribution. Redeemable noncontrolling interests in the Subsidiary OPs have a redemption feature and are marked to their redemption value if such value exceeds the carrying value of the redeemable noncontrolling interests in the Subsidiary OPs.

In connection with the issuance of SubOP Units to the Contribution Group on February 11, 2020, the Subsidiary OPs and the OP amended the partnership agreements of the Subsidiary OPs (the “Subsidiary OP Amendments”). Pursuant to the Subsidiary OP Amendments, limited partners holding SubOP Units have the right to cause each of the Subsidiary OPs to redeem their units at a redemption price equal to and in the form of the Cash Amount (as defined in the partnership agreements of the Subsidiary OPs), provided that such SubOP Units have been outstanding for at least one year.

F-30


NEXPOINT REAL ESTATE FINANCE, INC. AND SUBSIDIARIES

NOTES TO CONSOLIDATED FINANCIAL STATEMENTS

 

The OP is the general partner of the Subsidiary OPs and may, in its sole discretion, purchase the SubOP Units by paying to the SubOP Unit holder either the Cash Amount or the OP Unit Amount (one OP Unit for each SubOP Unit, subject to adjustment), as defined in the partnership agreements of the Subsidiary OPs. Notwithstanding the foregoing, a limited partner will not be entitled to exercise its redemption right to the extent the issuance of the OP Units to the redeeming limited partner would (1) be prohibited, as determined in the OP’s sole discretion, or (2) cause the acquisition of OP Units by such redeeming limited partner to be “integrated” with any other distribution of OP Units for purposes of complying with the Securities Act of 1933, as amended (the “Securities Act”).

The OP, as the general partner and primary beneficiary of the Subsidiary OPs, consolidates the Subsidiary OPs.

Redeemable Noncontrolling Interests in the OP

Interests in the OP held by limited partners are represented by OP Units. As of December 31, 2020, the Company is the majority limited partner in the OP.  Net income (loss) is allocated to holders of OP Units based upon net income (loss) attributable to common stockholders and the weighted-average number of OP Units outstanding to total common shares plus OP Units outstanding during the period. Capital contributions, distributions, and profits and losses are allocated to OP Units in accordance with the terms of the partnership agreement of the OP. Each time the OP distributes cash to the Company, limited partners of the OP receive their pro-rata share of the distribution. Redeemable noncontrolling interests in the OP have a redemption feature and are marked to their redemption value if such value exceeds the carrying value of the redeemable noncontrolling interests in the OP.

In connection with the IPO on February 11, 2020, the Company and the OP GP amended the partnership agreement of the OP (the “OP Amendment”). Pursuant to the OP Amendment, limited partners holding OP Units have the right to cause the OP to redeem their units at a redemption price equal to and in the form of the Cash Amount (as defined in the partnership agreement of the OP and discussed further below), provided that such OP Units have been outstanding for at least one year. The Company may, in its sole discretion, purchase the OP Units by paying to the limited partner either the Cash Amount or the REIT Shares Amount (generally one share of common stock of the Company for each OP Unit, subject to adjustment) as defined in the partnership agreement of the OP. Notwithstanding the foregoing, a limited partner will not be entitled to exercise its redemption right to the extent the issuance of the Company’s common stock to the redeeming limited partner would (1) be prohibited, as determined in the Company’s sole discretion, under the Company’s charter or (2) cause the acquisition of common stock by such redeeming limited partner to be “integrated” with any other distribution of the Company’s common stock for purposes of complying with the Securities Act. Accordingly, the Company records the OP Units held by noncontrolling limited partners outside of permanent equity and reports the OP Units at the greater of their carrying value or their redemption value using the Company’s stock price at each balance sheet date.

The Cash Amount is defined in the partnership agreement of the OP as the greater of the most recent net asset value of the Company as determined by our Board (the “NAV”) and the volume-weighted average price of the Company’s common stock, which because the Company’s common stock is listed on the New York Stock Exchange will be calculated for the ten consecutive trading days (the “Ten Day VWAP”) immediately preceding the date on which the general partner of the OP receives a notice of redemption from the limited partner, or the first business day thereafter (the “Valuation Date”). The Ten Day VWAP calculated based on a Valuation Date of December 31, 2020 was $16.98 and there were 13,787,123 OP Units outstanding. Assuming (1) that the Ten Day VWAP exceeded the NAV, (2) that all OP unitholders exercised their right to cause the OP to redeem all of their OP Units with a Valuation Date of December 31, 2020, and (3) that the Company then elected to purchase all of the OP Units by paying the Cash Amount, the Company would have paid $234.1 million in cash consideration to redeem the OP Units.

On July 30, 2020, NREF OP IV, L.P. (“OP IV”), one of the Subsidiary OPs, entered into subscription agreements with certain entities affiliated with the Manager (the “Manager Affiliates”), which were then-current majority owners of OP IV, for 359,000 SubOP Units in OP IV for total consideration of approximately $6.6 million.  On August 4, 2020, OP IV entered into additional subscription agreements with the Manager Affiliates for 267,320 SubOP Units in OP IV for total consideration of approximately $4.9 million.  The total number of SubOP Units issued was calculated by dividing the total consideration by the combined book value of the Company’s common stock and the SubOP Units, on a per share or unit basis, as of June 30, 2020, or $18.33 per SubOP Unit.

On September 30, 2020, the unitholders (other than the OP) of OP IV exercised their redemption right for 100% of their units outstanding.  Following direction and approval of the Board and the general partner of OP IV, the OP purchased the tendered OP IV units in exchange for an equal number of OP Units.  After the transaction, OP IV is wholly-owned by the OP and the Company owns 50.28% of the OP.  

F-31


NEXPOINT REAL ESTATE FINANCE, INC. AND SUBSIDIARIES

NOTES TO CONSOLIDATED FINANCIAL STATEMENTS

 

The following table sets forth the redeemable noncontrolling interests in the OP (reflecting the OP’s consolidation of the Subsidiary OPs) for the year ended December 31, 2020 (in thousands):

 

Redeemable noncontrolling interests in the OP, December 31, 2019

 

$

 

Contributions from redeemable noncontrolling interests in the OP

 

 

273,410

 

Net income attributable to redeemable noncontrolling interests in the OP

 

 

21,323

 

Distributions to redeemable noncontrolling interests in the OP

 

 

(19,063

)

Redeemable noncontrolling interests in the OP, December 31, 2020

 

$

275,670

 

On July 20, 2020, in connection with the anticipated issuance by the Company of the Series A Preferred Stock, the OP, following the direction and approval of the Board, amended the partnership agreement of the OP to provide for the issuance of 8.50% Series A Cumulative Redeemable Preferred Units (liquidation preference $25.00 per unit) in our OP (the “Series A Preferred Units”).  The Company contributed the net proceeds from the sale of the Series A Preferred Stock to the OP in exchange for the same number of Series A Preferred Units.  The Series A Preferred Units have economic terms that are substantially the same as the terms of the Series A Preferred Stock.  The Series A Preferred Units rank, as to distributions and upon liquidation, senior to OP Units.

13. Related Party Transactions

Formation Transaction

Company commenced operations on February 11, 2020 upon the closing of its IPO. Prior to the closing of the IPO, the Company engaged in the Formation Transaction through which it acquired the Initial Portfolio. The Initial Portfolio was acquired from the Contribution Group, which was comprised of affiliates of our Sponsor, pursuant to a contribution agreement with the Contribution Group through which the Contribution Group contributed their interest in the Initial Portfolio to SPEs owned by the Subsidiary OPs, in exchange for SubOP Units. See Note 12 for more information regarding the noncontrolling interests in the Subsidiary OPs held by the Contribution Group.

Management Fee

In accordance with the Management Agreement, the Company pays the Manager an annual management fee equal to 1.5% of Equity (as defined below), paid monthly, in cash or shares of Company common stock at the election of our Manager (the “Annual Fee”). The duties performed by the Company’s Manager under the terms of the Management Agreement include, but are not limited to: providing daily management for the Company, selecting and working with third-party service providers, formulating an investment strategy for the Company and selecting suitable investments, managing the Company’s outstanding debt and its interest rate exposure and determining when to sell assets.

“Equity” means (a) the sum of (1) total stockholders’ equity immediately prior to the IPO, plus (2) the net proceeds received by the Company from all issuances of the Company’s equity securities in and after the IPO, plus (3) the Company’s cumulative Core Earnings (as defined below) from and after the IPO to the end of the most recently completed calendar quarter, (b) less (1) any distributions to the holders of the Company’s common stock from and after the IPO to the end of the most recently completed calendar quarter and (2) all amounts that the Company or any of its subsidiaries has paid to repurchase for cash the shares of the Company’s equity securities from and after the IPO to the end of the most recently completed calendar quarter. In the Company’s calculation of Equity, the Company will adjust its calculation of Core Earnings to remove the compensation expense relating to awards granted under one or more of its long-term incentive plans that is added back in the calculation of Core Earnings. Additionally, for the avoidance of doubt, Equity does not include the assets contributed to the Company in the Formation Transaction.

“Core Earnings” means the net income (loss) attributable to the common stockholders of the Company, computed in accordance with GAAP, including realized gains and losses not otherwise included in net income (loss), excluding any unrealized gains or losses or other similar non-cash items that are included in net income (loss) for the applicable reporting period, regardless of whether such items are included in other comprehensive (loss), or in net income (loss) and adding back amortization of stock-based compensation. Net income (loss) attributable to common stockholders may also be adjusted for one-time events pursuant to changes in GAAP and certain material non-cash income or expense items, in each case after discussions between the Manager and the independent directors of the Board and approved by a majority of the independent directors of the Board.

F-32


NEXPOINT REAL ESTATE FINANCE, INC. AND SUBSIDIARIES

NOTES TO CONSOLIDATED FINANCIAL STATEMENTS

 

Pursuant to the terms of the Management Agreement, the Company is required to pay directly or reimburse the Manager for all documented Operating Expenses and Offering Expenses it incurs on behalf of the Company. “Operating Expenses” include legal, accounting, financial and due diligence services performed by the Manager that outside professionals or outside consultants would otherwise perform, the Company’s pro rata share of rent, telephone, utilities, office furniture, equipment, machinery and other office, internal and overhead expenses of the Manager required for the Company’s operations, and compensation expenses under the 2020 LTIP. “Offering Expenses” include all expenses (other than underwriters’ discounts) in connection with an offering of securities, including, without limitation, legal, accounting, printing, mailing and filing fees and other documented offering expenses. For the year ended December 31, 2020, the Company reimbursed the Manager for approximately $0.1 million of Offering Expenses that were paid on the Company’s behalf.

Connections at Buffalo Pointe Contribution

On May 29, 2020, the OP entered into a contribution agreement (the “Buffalo Pointe Contribution Agreement”) with entities affiliated with executive officers of the Company and the Manager (the “BP Contributors”) whereby the BP Contributors contributed their respective preferred membership interests in NexPoint Buffalo Pointe Holdings, LLC (“Buffalo Pointe”), to the OP for total consideration of $10.0 million paid in OP Units. A total of 564,334.09 OP Units were issued to the BP Contributors, which was calculated by dividing the total consideration of $10.0 million by the combined book value of the Company’s common stock and the SubOP Units, on a per share or unit basis, as of the end of the first quarter, or $17.72 per OP Unit. Buffalo Pointe owns a stabilized multifamily property located in Houston, Texas with 90.3% occupancy as of December 31, 2020. The preferred equity investment pays current interest at a rate of 6.5%, deferred interest at a rate of 4.5%, has an LTV of 82.9% and a maturity date of May 1, 2030.

Pursuant to the OP’s limited partnership agreement and the Buffalo Pointe Contribution Agreement, the BP Contributors have the right to cause our OP to redeem their OP Units for cash or, at our election, shares of our common stock on a one-for-one basis, subject to adjustment, as provided and subject to the limitations in our OP’s limited partnership agreement, provided the OP Units have been outstanding for at least one year and our stockholders have approved the issuance of shares of common stock to the BP Contributors.

The Formation Transaction

The Formation Transaction was a related party transaction between the Contribution Group and the Company as the entities in the Contribution Group are affiliates of our Sponsor. See Note 1 for additional disclosures regarding the Formation Transaction.

Jernigan Capital Acquisition

On November 6, 2020, a subsidiary of the Company and affiliates of our Manager completed a merger with JCAP, taking that entity private, and converting the Company’s preferred stock investment into common shares of NSP, the surviving entity. See Notes 6 and 7 for additional disclosure regarding this transaction.

RSU Issuance

On May 8, 2020, in accordance with the 2020 LTIP, the Company granted 14,739 restricted stock units to its directors, on June 24, 2020, the Company granted 274,274 restricted stock units to its officers and other employees of the Manager, and on November 2, 2020, the Company granted 1,838 restricted stock units to the sole member of the general partner of one of the Company’s subsidiaries. See Note 10 for additional disclosures.

Expense Cap

Pursuant to the terms of the Management Agreement, direct payment of operating expenses by the Company, which includes compensation expense relating to equity awards granted under the 2020 LTIP, together with reimbursement of operating expenses to the Manager, plus the Annual Fee, may not exceed 2.5% of equity book value (the “Expense Cap”) for any calendar year or portion thereof, provided, however, that this limitation will not apply to Offering Expenses, legal, accounting, financial, due diligence and other service fees incurred in connection with extraordinary litigation and mergers and acquisitions and other events outside the ordinary course of business or any out-of-pocket acquisition or due diligence expenses incurred in connection with the acquisition or disposition of certain real estate-related investments.  For the year ended December 31, 2020, operating expenses did not exceed the Expense Cap.

For the year ended December 31, 2020, the Company incurred management fees of $1.6 million.

F-33


NEXPOINT REAL ESTATE FINANCE, INC. AND SUBSIDIARIES

NOTES TO CONSOLIDATED FINANCIAL STATEMENTS

 

14. Commitments and Contingencies

The Company is not aware of any contractual obligations, legal proceedings, or any other contingent obligations incurred in the normal course of business that would have a material adverse effect on our consolidated financial statements.

The Notes previously mentioned in Note 4 are fully guaranteed by the Company. As of December 31, 2020, there has been no indication that the OP will not be able to satisfy the terms of the Notes. The Company considers any action required under the guaranty to be remote.

15. Subsequent Events

Mezzanine Loan Investment

On January 21, 2021, the Company issued two mezzanine loans encompassing an A-note and B-note structure, with an aggregate principal amount outstanding of approximately $26.4 million. The $24.8 million A-note matures on January 21, 2024, plus two one-year extensions and the $1.5 million B-note matures on February 21, 2022. The A-note generates interest income at a rate of WSJ Prime plus a spread with a minimum all-in rate of 12.5% for the first 25 months, and 14.5% thereafter. The B-note generates interest income at a rate of WSJ Prime plus a spread over the index of 10.0%, with a minimum all-in rate of 12.5%. A fixed minimum rate of 8.0% is paid in cash on a monthly basis. The difference between the 8.0% minimum monthly payment and the all-in rate is accrued as paid-in-kind (“PIK”) interest and is compounded on a monthly basis.

Dividends Declared

On February 15, 2021, the Board declared a quarterly dividend of $0.475 per share, payable on March 31, 2021 to common stockholders of record on March 15, 2021.

F-34