UNITED STATES
SECURITIES AND EXCHANGE COMMISSION
Washington, D.C. 20549
FORM
(Mark One)
OR
For the fiscal year ended
OR
TRANSITION REPORT PURSUANT TO SECTION 13 OR 15(d) OF THE SECURITIES EXCHANGE ACT OF 1934
OR
SHELL COMPANY REPORT PURSUANT TO SECTION 13 OR 15(d) OF THE SECURITIES EXCHANGE ACT OF 1934
Date of event requiring this shell company report ___________
For the transition period from ____to ______
Commission file number:
| (Exact Name of Registrant as Specified in Its Charter) |
| N/A |
| (Translation of Registrant’s Name Into English) |
| (Jurisdiction of Incorporation or Organization) |
| (Address of Principal Executive Offices) |
Chief Executive Officer |
| People’s Republic of China |
| E-mail: |
| (Name, Telephone, E-mail and/or Facsimile number and Address of Company Contact Person) |
| Title of each class | Trading symbol(s) | Name of each exchange on which registered | ||
| The |
Securities registered or to be registered pursuant to Section 12(g) of the Act:
| None |
|
(Title of Class)
Securities for which there is a reporting obligation pursuant to Section 15(d) of the Act: |
| None |
| (Title of Class) |
Indicate the number of outstanding shares of each of the issuer’s classes of capital or ordinary shares as of the close of the period covered by the annual report:
As of December 31, 2024, there were ordinary shares issued and outstanding, par value $0.01 per ordinary share.
Indicate by check mark if the registrant is a well-known seasoned issuer, as defined in Rule 405 of the Securities Act.
Yes ☐
If this report is an annual or transition report, indicate by check mark if the registrant is not required to file reports pursuant to Section 13 or 15(d) of the Securities Exchange Act of 1934.
Yes ☐
Note - Checking the box above will not relieve any registrant required to file reports pursuant to Section 13 or 15(d) of the Securities Exchange Act of 1934 from their obligations under those Sections.
Indicate by check mark whether the registrant (1) has filed all reports required to be filed by Section 13 or 15(d) of the Securities Exchange Act of 1934 during the preceding 12 months (or for such shorter period that the registrant was required to file such reports), and (2) has been subject to such filing requirements for the past 90 days.
☒
Indicate by check mark whether the registrant has submitted electronically every Interactive Data File required to be submitted pursuant to Rule 405 of Regulation S-T (§232.405 of this chapter) during the preceding 12 months (or for such shorter period that the registrant was required to submit such files).
☒
Indicate by check mark whether the registrant is a large accelerated filer, an accelerated filer, a non-accelerated filer, or an emerging growth company. See definition of “large accelerated filer,” “accelerated filer,” and “emerging growth company” in Rule 12b-2 of the Exchange Act.
| Large accelerated filer ☐ | Accelerated filer ☐ | Emerging growth company |
If an emerging growth company that prepares its financial
statements in accordance with U.S. GAAP, indicate by check mark if the registrant has elected not to use the extended transition period
for complying with any new or revised financial accounting standards† provided pursuant to Section 13(a) of the Exchange Act.
† The term “new or revised financial accounting standard” refers to any update issued by the Financial Accounting Standards Board to its Accounting Standards Codification after April 5, 2012.
Indicate by check mark whether the registrant has filed a report on and
attestation to its management’s assessment of the effectiveness of its internal control over financial reporting under Section 404(b)
of the Sarbanes-Oxley Act (15 U.S.C. 7262(b)) by the registered public accounting firm that prepared or issued its audit report.
If securities are registered pursuant to Section 12(b)
of the Act, indicate by check mark whether the financial statements of the registrant included in
the filing reflect the correction of an error to previously issued financial statements.
Indicate by check mark whether any of those error corrections are restatements that required a recovery analysis of incentive-based compensation received by any of the registrant’s executive officers during the relevant recovery period pursuant to §240.10D-1(b). ☐
Indicate by check mark which basis of accounting the registrant has used to prepare the financial statements included in this filing:
| International Financial Reporting Standards as issued by the International Accounting Standards Board ☐ | Other ☐ |
If “Other” has been checked in response to the previous question, indicate by check mark which financial statement item the registrant has elected to follow.
☐ Item 17 ☐ Item 18
If this is an annual report, indicate by check mark whether the registrant is a shell company (as defined in Rule 12b-2 of the Exchange Act).
☐
Yes ☒
i
INTRODUCTION
Unless otherwise indicated or the context otherwise requires, references in this annual report on Form 20-F to:
“Blue Hat,” the “Company,” “we,” “us” and “our” refer to Blue Hat Interactive Entertainment Technology and its subsidiaries.
“Blue Hat BVI” refers to Brilliant Hat Limited, a holding company holding all of the outstanding equity of Blue Hat Interactive Entertainment Technology Limited (“Blue Hat HK”) which was established under the laws of the British Virgin Islands in Hong Kong on June 26, 2018.
“Blue Hat Fujian” refers to Fujian Blue Hat Interactive Entertainment Technology Ltd., which is considered a variable interest enterprise, or the VIE, for accounting purposes. On June 8, 2023, the VIE was abolished.
“Blue Hat HK” refers to Blue Hat Interactive Entertainment Technology Ltd. which was established in Hong Kong on June 26, 2018.
“Blue Hat Hunan” refers to Hunan Engaomei Animation Culture Development Co. Ltd., a PRC limited liability company incorporated on October 19, 2017.
“Blue Hat Pingxiang” refers to Pingxiang Blue Hat Technology Co. Ltd., a PRC limited liability company incorporated on September 10, 2018, divested due to the abolition of the VIE on June 8, 2023.
“Blue Hat WFOE” refers to Xiamen Duwei Consulting Management Co. Ltd., a PRC limited liability company incorporated on October 19, 2017.
“Fresh Joy” refers to Fresh Joy Entertainment Ltd, a holding company 100% owned by Blue Hat Interactive Entertainment Technology Limited. Divested due to the abolition of the VIE on June 8, 2023.
“Fujian Blue Hat” refers to Fujian Blue Hat Group CO. Ltd which was established on August 23, 2021.
“Fujian Lanyun” refers to Fujian Lanyun Canghai Technology Co. Ltd., which was incorporated on June 29, 2021. Divested due to the abolition of the VIE on June 8, 2023.
“Fujian Roar Game” refers to Fujian Roar Game Technology Co., Ltd., which was incorporated on December 6, 2019. Divested due to the abolition of the VIE on June 8, 2023.
“Fujian Xinyou” refers to Fujian Xinyou Technology Co., Ltd., which was incorporated on September 29, 2020. Divested due to the abolition of the VIE on June 8, 2023.
“Fujian Youth” refers to Fujian Youth Hand in Hand Educational Technology Co. Ltd., a PRC limited liability company incorporated on September 18, 2017.
“Fuzhou CSFC” refers to Fuzhou CSFCTECH Co., Ltd, a PRC limited liability company incorporated on August 5, 2011, which is 51% controlled by Fujian Roar Game via VIE. Divested due to the abolition of the VIE on June 8, 2023.
ii
“Fuzhou UC71” refers to Fuzhou UC71 Co. Ltd, a PRC limited liability company 100% controlled by Fujian Roar Game via VIE. Divested due to the abolition of the VIE on June 8, 2023.
“PRC” or “China” refers to the People’s Republic of China, excluding, for the purpose of this annual report, Taiwan, Hong Kong and Macau. “RMB” or “Renminbi” refers to the legal currency of China and “$”, “US$” or “U.S. Dollars” refers to the legal currency of the United States.
“Qiande” refers to Fuzhou Qiande Educational Technology Co., Ltd. which was incorporated on March 24, 2021.
“Bluehat Research” refers to Xiamen Bluehat Research Institution of Education Co. Ltd., which was incorporated on February 20, 2021.
“Xunpusen” refers to Xunpusen (Xiamen) Technology Co. Ltd., a PRC limited liability company 60% controlled by Fujian Blue Hat Interactive Entertainment Technology Ltd which was sold to a third party on September 20, 2021.
“Shengruihao” refers to Xiamen Shengruihao Technology Co., Ltd, a PRC company established on June 30, 2021, which was 100% controlled by Blue Hat Group.
“Golden Strategy” refers to Golden Strategy Ltd which was established under the laws of the British Virgin Islands in Hong Kong on April 3, 2023.
“Golden Alpha” refers to Golden Alpha Strategy Limited which was established in Hong Kong on April 18, 2023.
“BH Technology” refers to Blue Hat Technology Ltd. (USA) which was established in USA on July 21, 2023.
“ Huangxin” refers to Guangzhou Huangxin Enterprise management Co., LTD which was established on July 5, 2023.
“Chongqing Duwei” refers to Chongqing Duwei Chuangda electronic Technology Co., LTD, a PRC limited liability company incorporated on June 13, 2023.
On May 2024, Fuzhou Blue Financial Investment Co.,Ltd which was the subsidiary of Blue Hat Cayman was established under the laws of PRC, and on June 2024, it established a wholly owned subsidiary Fuzhou Po Teishin Supply Chain Co., Ltd under the laws of PRC.
We have made rounding adjustments to some of the figures included in this annual report. Accordingly, numerical figures shown as totals in some tables may not be an arithmetic aggregation of the figures that preceded them.
Our functional currency is Renminbi, or RMB. Our consolidated financial statements are presented in U.S. dollars. We use U.S. dollars as the reporting currency in our consolidated financial statements and in this annual report. Assets and liabilities denominated in Renminbi are translated into U.S. dollars at the rates of exchange as of the balance sheet date, equity accounts are translated at historical exchange rates, and revenues and expenses are translated using the average rate of exchange in effect during the reporting period. With respect to amounts not recorded in our consolidated financial statements included elsewhere in this annual report, unless otherwise stated, the average translation rates applied to statement of income accounts for the periods ended December 31, 2024 and 2023 were RMB7.19 and RMB7.04 to $1.00, respectively. The balance sheet amounts as of December 31, 2024 and 2023 were translated at RMB7.12 and RMB7.08, respectively.
iii
FORWARD-LOOKING STATEMENTS
This annual report on Form 20-F contains forward-looking statements that reflect our current expectations and views of future events. Known and unknown risks, uncertainties and other factors, including those listed under “Item 3. Key Information-D. Risk Factors”, may cause our actual results, performance or achievements to be materially different from those expressed or implied by the forward-looking statements.
You can identify some of these forward-looking statements by words or phrases such as “may,” “will,” “expect,” “anticipate,” “aim,” “estimate,” “intend,” “plan,” “believe,” “is/are likely to,” “potential,” “continue” or other similar expressions. We have based these forward-looking statements largely on our current expectations and projections about future events that we believe may affect our financial condition, results of operations, business strategy and financial needs. Factors that could cause our actual results, performance or achievements to be materially different from those expressed or implied by the forward-looking statements, include, but are not limited to, the factors summarized below:
Before we changed our business focus to commodities trading, we depend upon Shengruihao, and Fujian Blue Hat, our pre-existing variable interest entity, to conduct our business in China, which may not be as effective as direct ownership. Since the second half of 2023, we started to focus on the commodity business through our subsidiaries;
We face risks related to health epidemics, severe weather conditions and other outbreaks, in particular, the coronavirus pandemic;
We operate in a highly competitive market and the size and resources of many of our competitors may allow them to compete more effectively than we can, preventing us from achieving profitability;
Issues with products may lead to product liability, personal injury or property damage claims, recalls, withdrawals, replacements of products, or regulatory actions by governmental authorities that could divert resources, affect business operations, decrease sales, increase costs, and put us at a competitive disadvantage, any of which could have a significant adverse effect on our financial condition;
As a developer and seller of consumer products, we are subject to various government regulations and may be subject to additional regulations in the future, violation of which could subject us to sanctions or otherwise harm our business;
If we are not able to adequately protect our proprietary intellectual property and information, and protect against third party claims that we are infringing on their intellectual property rights, our results of operations could be adversely affected; and
Uncertainties with respect to China’s legal system and governmental policies could adversely affect us.
You should read this annual report and the documents that we refer to in this annual report and have filed as exhibits to this annual report completely and with the understanding that our actual future results may be materially different from what we expect. Other sections of this annual report discuss factors which could adversely impact our business and financial performance. Moreover, we operate in an evolving environment. New risk factors emerge from time to time and it is not possible for our management to predict all risk factors, nor can we assess the impact of all factors on our business or the extent to which any factor, or combination of factors, may cause actual results to differ materially from those contained in any forward-looking statements. We qualify all of our forward-looking statements by these cautionary statements.
You should not rely upon forward-looking statements as predictions of future events. The forward-looking statements made in this annual report relate only to events or information as of the date on which the statements are made in this annual report. Except as required by law, we undertake no obligation to update or revise publicly any forward-looking statements, whether as a result of new information, future events or otherwise, after the date on which the statements are made or to reflect the occurrence of unanticipated events.
iv
PART I
ITEM 1. IDENTITY OF DIRECTORS, SENIOR MANAGEMENT AND ADVISERS
Not applicable.
ITEM 2. OFFER STATISTICS AND EXPECTED TIMETABLE
Not applicable.
ITEM 3. KEY INFORMATION
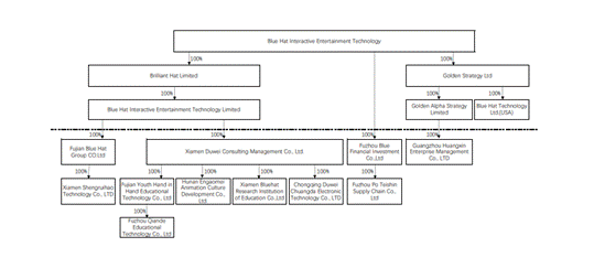
Blue Hat Interactive Entertainment Technology (“Blue Hat”, “Blue Hat Cayman”, the “Company”, “we”, “our”, or “us”) is a holding company incorporated in the Cayman Islands and are not a Chinese operating company. This holding company structure involves unique risks to investors. As a holding company with no material operations of our own, we conduct a substantial majority of our operations through our subsidiaries in the People’s Republic of China (“China” or the “PRC”). We used to have variable interest entities (“VIEs”) through a “VIE structure,” to replicate foreign investment in China-based companies where Chinese law prohibits direct foreign investment. On June 8, 2023, contractual agreements by and among Xiamen Duwei Consulting Management Co., Ltd., our indirectly wholly owned subsidiary (“Blue Hat WOFE”), Fujian Blue Hat Interactive Entertainment Technology Ltd. (“Blue Hat Fujian”) and certain individuals were terminated and therefore Blue Hat Fujian is no longer a VIE. The Company also has deconsolidated Fresh Joy Entertainment Ltd. (“Fresh Joy”) through this termination. As of the date of this annual report, the Company has no VIEs, and the Company, as a holding company without operations, is conducting business through its wholly owned operating subsidiaries including 1) Blue Hat Fujian; 2) Xiamen Shengruihao Technology Co., Ltd. (“Shengruihao”); 3) Blue Hat WOFE; 4) Xiamen Bluehat Research Institution of Education Co., Ltd. (“Bluehat Research”); 5) Hunan Engaomei Anination Culture Development Co., Ltd. (“Engaomei”); 6) Fujian Youth Hand in Hand Educational Technology Co., Ltd. (“Fujian Youth”); 7) Fuzhou Qiande Educational Technology Co., Ltd. (“Qiande”); 8) Chongqing Duwei Chuanghua Electronic Technology Co., Ltd. (“Duwei Chuanghua”); 9) Golden Alpha Strategy Ltd. (“Golden Alpha”); 10) Guangzhou Huangxin Enterprise Management Co., Ltd. (“Huangxin”); and 11) Blue Hat Technology LLC. (“BH Technology”). As an investor to us, you will only hold equity interest of us and will never directly hold equity interests in our Chinese operating entities.
The chart below summarize our corporate legal structure and identify our subsidiaries:

1
Permissions and Approvals
The table below lists all the permissions and approvals the Company and its subsidiaries have obtained as of the date of the prospectus:
In the view of the management team of the Company, those listed above constitute all the permissions and approvals the Company and its subsidiaries require to hold to operate business. The Company and its subsidiaries have never been denied any applications concerning any permissions or approvals. If the Company or its subsidiaries do not receive or maintain such permissions or approvals, or mistakenly conclude that such permissions or approvals are not required, our business may be adversely affected. In the scenario when the Company is denied such permissions, the Company would be required to either avoid such field of business, or to collaborate with parties that can obtain such permissions. Currently the PRC legal system is under constant development and applicable laws, regulations, or interpretations are subject to substantial uncertainties. If relevant rules suddenly change, we will have to obtain such permissions or approvals, which may be costly, and may temporarily halt our operation of business, negatively affecting our revenues and our securities’ value.
| No. | Name of the Company | License No. | License/Permission | Established Date | Validity |
| 1 | Blue Hat Interactive Entertainment Technology | WC-338512 | Business License | 6/13/2018 | Long-term |
| 2 | Brilliant Hat Limited | 1983687 | Business License | 6/26/2018 | Long-term |
| 3 | Golden Strategy Ltd | 2121323 | Business License | 4/3/2023 | Long-term |
| 4 | Blue Hat Interactive Entertainment Technology Limited | 2714615 | Business License | 6/26/2018 | Long-term |
| 5 | Golden Alpha Strategy Limited | 3271611 | Business License | 4/18/2023 | Long-term |
| 6 | BLUE HAT TECHNOLOGY LLC | 937615 | Business License | 7/21/2023 | Long-term |
| 7 | Fujian Blue Hat Group Co., Ltd. | 91350100MA8TTRRQ4A | Business License Record Registration Form for Foreign |
8/23/2021 | 8/22/2051 |
| 8 | Xiamen Shengruihao Technology Co., Ltd | 91350200MA8TGQ815M | Business License | 6/30/2021 | 6/29/2071 |
| 9 | Xiamen Duwei Consulting Management Co., Ltd. | 91350200MA31XW6W0Q | Business License Record Registration Form for Foreign |
7/26/2018 | 7/25/2048 |
| 10 | Xiamen Bluehat Research Institution of Education Co., Ltd. | 91350200MA8RFNMY91 | Business License | 2/20/2021 | 2/19/2071 |
| 11 | Hunan Engaomei Animation Culture Development Co., Ltd. | 91430111MA4M6YX69X | Business License | 10/19/2017 | 10/18/2067 |
| 12 | Fujian Youth Hand in Hand Educational Technology Co., Ltd | 91350200MA2YKHW78G | Business License | 9/18/2017 | 9/17/2067 |
| 13 | Fuzhou Qiande Educational Technology Co., Ltd | 91350102MA8RQTEH5R | Business License | 3/24/2021 | Long-term |
| 14 | Chongqing Duwei Chuangda Electronic Technology Co., Ltd | 91500103MACMEAMG3Y | Business License | 6/13/2023 | Long-term |
| 15 | Guangzhou Huangxin Enterprise Management Co., Ltd. | 91440106MACPKAYJXM | Business License Record Registration Form for Foreign |
7/5/2023 | Long-term |
| 16 | Fuzhou Blue Financial Investment Co.,Ltd | 91350111MADKTE9B27 | Business License | 5/8/2024 | Long-term |
| 17 | Fuzhou Po Teishin Supply Chain Co., Ltd | 91350111MADP37HFX2 | Business License | 6/11/2024 | Long-term |
2
On July 10, 2021, the Cyberspace Administration of China, or the “CAC”, published a revised draft of the Measures on Cybersecurity Review, expanding the cybersecurity review to data processing operators in possession of personal information of over 1 million users if the operators intend to list their securities in a foreign country.
On December 28, 2021, the CAC and other PRC authorities promulgated the Cybersecurity Review Measures, which took effect on February 15, 2022. The Cybersecurity Review Measures further restate and expand the applicable scope of the cybersecurity review in effect. Pursuant to the Cybersecurity Review Measures, critical information infrastructure operators that procure internet products and services and network platform operators engaging in data processing activities must be subject to the cybersecurity review if their activities affect or may affect national security. To the knowledge of the management, the Company is not required to pass cybersecurity review of CAC; in addition, on the basis that the Administration Provisions and Measures have not yet come into effect, we and our PRC subsidiaries (1) are not required to obtain permissions or approvals from the PRC authorities to issue our Ordinary Shares to foreign investors, (2) are not subject to permission requirements of the CSRC, the CAC or other PRC authorities that are required to approve of our PRC subsidiaries’ operations, and (3) have not received or were denied such permissions or approvals by the PRC authorities. See “Risk Factor - Compliance with China’s new Data Security Law, Measures on Cybersecurity Review (revised draft for public consultation), Personal Information Protection Law (second draft for consultation), regulations and guidelines relating to the multi-level protection scheme and any other future laws and regulations may entail significant expenses and could materially affect our business”, and “Risk Factor - Recent greater oversight by the CAC over data security, particularly for companies seeking to list on a foreign exchange, could adversely impact our business” for more details.
On February 17, 2023, the China Securities Regulatory Commission, or the “CSRC”, promulgated the Trial Administrative Measures of Overseas Securities Offering and Listing by Domestic Companies (the “Trial Measures”), which became effective on March 31, 2023. The Trial Measures lay out specific filing requirements for overseas listing and offering by PRC domestic companies and include unified regulation management and strengthening regulatory coordination. The Company will need to file accordingly with the CSRC within 3 working days after any future offering on the Nasdaq Capital Market is completed. As the Trial Measures are newly issued, there remains uncertainty as to how it will be interpreted or implemented. Therefore, we are subject to such filing requirements under the Trial Measures upon future subsequent offerings, and may be subject to additional filing requirements if there are any changes on the Trial Measures, at which time we may not be able to obtain clearance from the CSRC in a timely fashion. See “Risk Factor - Adverse regulatory developments in China may subject us to additional regulatory review, and additional disclosure requirements and regulatory scrutiny to be adopted by the SEC in response to risks related to recent regulatory developments in China may impose additional compliance requirements for companies like us with significant China-based operations, all of which could increase our compliance costs, subject us to additional disclosure requirements. In addition, uncertainties with respect to the PRC legal system could adversely affect us” for more details.
Cash Transfer
Blue Hat Cayman and its subsidiaries usually operate independently and transfer funds through loans and intercompany transactions. We raised capital for a total amount of $25.182 million from 2020 to 2024 through various financings. Blue Hat Interactive Entertainment Technology Limited (“Blue Hat HK”), our wholly-owned Hong Kong intermediary holding subsidiary, passed the funds from the investors in these financings to Blue Hat Fujian, through loans regulated under contract agreements, and Blue Hat WOFE, through intercompany transactions. As of the date of this annual report, the total amount that Blue Hat Cayman has invested in and lent to Blue Hat Fujian and Blue Hat WOFE are approximately $1.77 million and $14.81 million, respectively. The PRC government imposes controls on the convertibility of RMB into foreign currencies and, in certain cases, the remittance of currency out of China. Our subsidiaries’ income is received in RMB and shortages in foreign currencies may restrict our ability to pay dividends or other payments, or otherwise satisfy our foreign currency denominated obligations, if any. Under existing PRC foreign exchange regulations, payments of current account items, including profit distributions, interest payments and expenditures from trade-related transactions, can be made in foreign currencies without prior approval from The State Administration of the Foreign Exchange (“SAFE”) in the PRC as long as certain procedural requirements are met. Approval from appropriate government authorities is required if Renminbi is converted into foreign currency and remitted out of China to pay capital expenses such as the repayment of loans denominated in foreign currencies. The PRC government may, at its discretion, impose restrictions on access to foreign currencies for current account transactions and if this occurs in the future, we may not be able to pay dividends in foreign currencies to our shareholders.
3
As of the date of this annual report, the Company has not distributed any dividends to the investors, nor does the Company intend to distribute any dividends in any form in the near future. The Company currently intends to retain the earnings to re-invest into the daily operations.
The tables below show the cash transfer between the Company and its subsidiaries for the fiscal years ended December 31, 2024, 2023 and 2022.
| For the year ended December 31, 2024 | ||||||||||
| Transfer from | Transfer to | Approximate value ($) | Note | |||||||
| Blue Hat Interactive Entertainment Technology | Blue Hat Interactive Entertainment Technology Limited | 2,800,000.00 | Loan | |||||||
| Blue Hat Interactive Entertainment Technology Limited | Fujian Blue Hat Group Co, Ltd | 2,800,000.00 | Investment | |||||||
| For the year ended December 31, 2023 | ||||||||||
| Transfer from | Transfer to | Approximate value ($) | Note | |||||||
| Blue Hat Interactive Entertainment Technology | Blue Hat Interactive Entertainment Technology Limited | 2,800,000.00 | Loan | |||||||
| Blue Hat Interactive Entertainment Technology Limited | Fujian Blue Hat Group Co, Ltd | 2,800,000.00 | Investment | |||||||
| For the year ended December 31, 2022 | |||||||||||||
| No. | Transfer from | Transfer to | Approximate value ($) | Note | |||||||||
| 1 | Blue Hat Interactive Entertainment Technology | Blue Hat Interactive Entertainment Technology Limited | 1,768,000.00 | Loan | |||||||||
| 2 | Blue Hat Interactive Entertainment Technology Limited | Fujian Blue Hat Group Co, Ltd | 1,768,000.00 | Investment | |||||||||
Risks Related to China
We are subject to certain legal and operational risks associated with being based in China. PRC laws and regulations governing our current business operations are developing, and as a result these risks may result in material changes in the operations, significant depreciation of the value of our ordinary shares, or a complete hindrance of our ability to offer or continue to offer our securities to investors. Recently, the PRC government adopted a series of regulatory actions and issued statements to regulate business operations in China with little advance notice, including cracking down on illegal activities in the securities market, enhancing supervision over China-based companies listed overseas using VIE structures, adopting new measures to extend the scope of cybersecurity reviews, and expanding the efforts in anti-monopoly enforcement. Under the current government leadership, the government of the PRC has been pursuing reform policies which have adversely affected China-based operating companies whose securities are listed in the United States, with significant policies changes being made from time to time without notice. There are substantial uncertainties regarding the interpretation and application of PRC laws and regulations, including, but not limited to, the laws and regulations governing our business, or the enforcement and performance of our contractual arrangements with borrowers in the event of the imposition of statutory liens, death, bankruptcy or criminal proceedings. The PRC government may exert more control over offerings conducted overseas and/or foreign investment in China-based issuers. If the PRC government exerts more oversight and control over offerings that are conducted overseas and/or foreign investment in China-based issuers and we were to be subject to such oversight and control, it may result in a material adverse change to our business operations, significantly limit or completely hinder our ability to offer or continue to offer securities to investors, and cause the ordinary shares to significantly decline in value or become worthless. As of the date of this annual report, our Company, the former VIEs and their subsidiaries have not been involved in any investigations on cybersecurity review initiated by any PRC regulatory authority, nor have any of them received any inquiry, notice or sanction, and there are currently no relevant laws or regulations in the PRC that prohibit companies whose entity interests are within the PRC from listing on overseas stock exchanges. However, since these regulatory actions and statements are newly published, official guidance and related implementation rules have not been issued. It is highly uncertain what the potential impact such modified or new laws and regulations will have on our daily business operations, our ability to accept foreign investments and our ability to continue listing on a U.S. stock exchange, if that happens, the value of the securities or could significantly limit or completely hinder our ability to offer or continue to offer securities to investors and cause the value of such securities to significantly decline or be worthless. See “Risk Factor - Changes in China’s economic, political or legal system or social conditions or government policies could have a material adverse effect on our business and operations” for more details.
4
On May 20, 2020, the U.S. Senate passed the Holding Foreign Companies Accountable Act (the “HFCAA”) requiring foreign companies to certify that they are not owned or controlled by a foreign government if the PCAOB is unable to audit specified reports because the company uses a foreign auditor not subject to PCAOB inspection. If the PCAOB is unable to inspect the Company’s auditors for three consecutive years, the issuer’s securities are prohibited from trading on a U.S. stock exchange. On December 2, 2020, the U.S. House of Representatives approved the HFCAA and on December 18, 2020, the HFCAA was signed into law. Pursuant to the HFCAA, the PCAOB issued a Determination Report on December 16, 2021 which found that the PCAOB is unable to inspect or investigate completely registered public accounting firms headquartered in: (1) mainland China of the PRC because of a position taken by one or more authorities in mainland China; and (2) Hong Kong, a Special Administrative Region and dependency of the PRC, because of a position taken by one or more authorities in Hong Kong. On August 26, 2022, the PCAOB announced and signed a Statement of Protocol (the “Protocol”) with the China Securities Regulatory Commission and the Ministry of Finance of the People’s Republic of China. The Protocol provides the PCAOB with: (1) sole discretion to select the firms, audit engagements and potential violations it inspects and investigates, without any involvement of Chinese authorities; (2) procedures for PCAOB inspectors and investigators to view complete audit work papers with all information included and for the PCAOB to retain information as needed; (3) direct access to interview and take testimony from all personnel associated with the audits the PCAOB inspects or investigates. Our auditors are headquartered in Singapore, and are inspected by the PCAOB on a regular basis. They are not subject to the Determination Report. Our auditors are subject to laws in the United States pursuant to which the PCAOB conducts regular inspections to assess our auditor’s compliance with the applicable professional standards. On June 22, 2021, the U.S. Senate passed the Accelerating Holding Foreign Companies Accountable Act (“AHFCA Act”) which, proposed to reduce the number of consecutive non-inspection years required for triggering the prohibitions under the HFCAA from three years to two. On December 29, 2022, the Consolidated Appropriations Act, 2023 (the “CAA”), which the AHFCA Act forms a part, was signed into law, which officially reduced the number of consecutive non-inspection years required for triggering the prohibitions under the HFCAA from three years to two, thus, reduce the time before an applicable issuer’s securities may be prohibited from trading or delisted. On December 15, 2022, the PCAOB issued a new Determination Report which concluded that it was able to inspect and investigate completely PCAOB-registered accounting firms headquartered in mainland China and Hong Kong in 2022, and the PCAOB vacated the December 16, 2021 Determination Report. Should the PCAOB again encounter impediments to inspections and investigations in mainland China or Hong Kong as a result of positions taken by any authority in either jurisdiction, including by the CSRC or the MOF, the PCAOB will make determinations under the HFCAA as and when appropriate. However, whether the PCAOB will continue to conduct inspections and investigations completely to its satisfaction of PCAOB-registered public accounting firms headquartered in mainland China and Hong Kong is subject to uncertainty and depends on a number of factors out of our, and our auditor’s, control, including positions taken by authorities of the PRC. The PCAOB is expected to continue to demand complete access to inspections and investigations against accounting firms headquartered in mainland China and Hong Kong in the future. The PCAOB is required under the HFCAA to make its determination on an annual basis with regards to its ability to inspect and investigate completely accounting firms based in the mainland China and Hong Kong. Should the PCAOB again encounter impediments to inspections and investigations in mainland China or Hong Kong as a result of positions taken by any foreign authority including but is not limited to mainland China or Hong Kong jurisdiction, the PCAOB will act expeditiously to consider whether it should issue a new determination. Our previous auditor, Audit Alliance LLP, and our current auditor, Onestop Assurance PAC, the independent registered public accounting firms that issue the audit reports included elsewhere in this annual report, as auditors of companies that are traded publicly in the United States and a firm registered with the PCAOB, are both subject to laws in the United States pursuant to which the PCAOB conducts regular inspections to assess our auditor’s compliance with the applicable professional standards. Both our previous and current auditor are headquartered in Singapore, and are subject to inspection by the PCAOB on a regular basis. Therefore, the Company does not expect the HFCAA and other related regulations promulgated by the PCAOB will affect us.
Enforceability of Civil Liability
We are an exempted company incorporated in the Cayman Islands and all of our assets are located outside of the United States. All of our current operations are conducted in the PRC. In addition, all of our current directors and officers, reside within mainland China. As a result, it may be difficult or impossible for you to bring an action against us or against these individuals in the United States in the event that you believe that your rights have been infringed under the U.S. federal securities laws or otherwise. Even if you are successful in bringing an action of this kind, the laws of the Cayman Islands and of the PRC may render you unable to enforce a judgment against our assets or the assets of our directors and officers.
5
There is no statutory recognition in the Cayman Islands of judgments obtained in the federal or state courts of the United States (and the Cayman Islands are not a party to any treaties for the reciprocal enforcement or recognition of such judgments), however, the courts of the Cayman Islands will, at common law, recognize and enforce a foreign money judgment of a foreign court of competent jurisdiction without any re-examination of the merits of the underlying dispute based on the principle that a judgment of a competent foreign court imposes upon the judgment debtor an obligation to pay the liquidated sum for which such judgment has been given, provided such judgment (a) is given by a foreign court of competent jurisdiction, (b) imposes on the judgment debtor a liability to pay a liquidated sum for which the judgment has been given, (c) is final and conclusive, (d) is not in respect of taxes, a fine or a penalty, (e) is not inconsistent with a Cayman Islands judgment in respect of the same matter, and (f) is not impeachable on the grounds of fraud and was not obtained in a manner and is not of a kind the enforcement of which is contrary to natural justice or the public policy of the Cayman Islands. However, the Cayman Islands courts are unlikely to enforce a judgment obtained from the U.S. courts under civil liability provisions of the U.S. federal securities law if such judgment is determined by the courts of the Cayman Islands to give rise to obligations to make payments that are penal or punitive in nature. Because such a determination has not yet been made by a court of the Cayman Islands, it is uncertain whether such civil liability judgments from U.S. courts would be enforceable in the Cayman Islands. A Cayman Islands court may stay enforcement proceedings if concurrent proceedings are being brought elsewhere
The recognition and enforcement of foreign judgments are provided for under the PRC Civil Procedures Law. PRC courts may recognize and enforce foreign judgments in accordance with the requirements of the PRC Civil Procedures Law based either on treaties between China and the country where the judgment is made or on principles of reciprocity between jurisdictions. China does not have any treaties or other forms of reciprocity with the United States that provide for the reciprocal recognition and enforcement of foreign judgments. In addition, according to the PRC Civil Procedures Law, the PRC courts will not enforce a foreign judgment against us or our director and officers if they decide that the judgment violates the basic principles of PRC laws or national sovereignty, security or public interest. As a result, it is uncertain whether and on what basis a PRC court would enforce a judgment rendered by a court in the United States.
A. Selected Financial Data
The following table presents the selected consolidated financial information for our business. You should read the following information in conjunction with Item 5 “Operating and Financial Review and Prospects” below. The following data for the years ended December 31, 2022, 2023 and 2024 and as of December 31, 2022, 2023 and 2024 have been derived from our audited consolidated financial statements for those years, which were prepared in accordance with accounting principles generally accepted in the United States, or U.S. GAAP, and should be read in conjunction with those statements, which are included in this annual report beginning on page F-1.
| Selected Consolidated Balance Sheet Data: | December 31, | December 31, | December 31, | |||||||||
| 2024 | 2023 | 2022 | ||||||||||
| Total current assets | $ | 70,064,559 | $ | 39,282,300 | $ | 21,532,070 | ||||||
| Total assets | 75,232,436 | 49,262,838 | 34,276,858 | |||||||||
| Total current liabilities | 40,648,112 | 5,664,392 | 17,408,208 | |||||||||
| Total liabilities | 43,089,618 | 8,640,763 | 19,747,519 | |||||||||
| Total shareholders’ equity | 32,142,818 | 40,622,075 | 12,108,940 | |||||||||
| Total liabilities and shareholders’ equity | $ | 75,232,436 | $ | 49,262,838 | 34,276,858 | |||||||
6
| Selected Consolidated Statements of Operations Data: |
| For the Years Ended December 31, | ||||||||||||
| 2024 | 2023 | 2022 | ||||||||||
| REVENUES | $ | 18,724,190 | $ | 73,686,733 | $ | 2,195,954 | ||||||
| COST OF REVENUES | (17,178,241 | ) | (72,532,882 | ) | (958,438 | ) | ||||||
| GROSS PROFIT | 1,545,949 | 1,153,851 | 1,237,516 | |||||||||
| OPERATING EXPENSES: | ||||||||||||
| Selling | — | (7,677 | ) | (159,937 | ) | |||||||
| Research and development | (3,168,397 | ) | (2,570,158 | ) | (2,734,982 | ) | ||||||
| General and administrative | (2,834,635 | ) | (13,766,487 | ) | (6,224,674 | ) | ||||||
| Impairment Losses | — | (13,693,305 | ) | (33,397 | ) | |||||||
| Total operating expenses | (6,003,032 | ) | (30,037,627 | ) | (9,152,990 | ) | ||||||
| INCOME FROM OPERATIONS | (4,457,083 | ) | (28,883,776 | ) | (7,915,474 | ) | ||||||
| OTHER EXPENSE | ||||||||||||
| Interest income | 18 | 7 | 374 | |||||||||
| Interest expense | (183,956 | ) | (222,057 | ) | (133,882 | ) | ||||||
| Other finance expenses | (3,198,292 | ) | (62,025 | ) | (15,264 | ) | ||||||
| Loss on investment write-off | (1,685,322 | ) | — | — | ||||||||
| Other (expense) income, net | (148 | ) | 66,205 | 39,080 | ||||||||
| Total other expense, net | (5,067,700 | ) | (217,870 | ) | (109,692 | ) | ||||||
| LOSS BEFORE INCOME TAXES | (9,524,783 | ) | (29,101,646 | ) | (8,025,166 | ) | ||||||
| PROVISION FOR INCOME TAXES | — | (6,081 | ) | (1,097,888 | ) | |||||||
| LOSS FROM CONTINUING OPERATION | (9,524,783 | ) | (29,107,727 | ) | (9,123,054 | ) | ||||||
| DISCONTINUED OPERATIONS | ||||||||||||
| Gain on disposal of discontinued operations | — | 7,389,310 | — | |||||||||
| Loss from discontinued operations | — | — | (282,027 | ) | ||||||||
| NET LOSS | (9,524,783 | ) | (21,718,417 | ) | (9,405,081 | ) | ||||||
| Less: Net loss attributable to non-controlling interest | — | (2,420,399 | ) | (40,025 | ) | |||||||
| Net Loss attributable to Blue Hat Interactive Entertainment Technology | (9,524,783 | ) | (19,298,018 | ) | (9,365,056 | ) | ||||||
| OTHER COMPREHENSIVE LOSS | ||||||||||||
| Net loss from continued operations | (9,524,783 | ) | (29,107,727 | ) | (9,123,054 | ) | ||||||
| Foreign currency translation adjustment - continued operation | 9,316 | (199,032 | ) | (1,883,571 | ) | |||||||
| COMPREHENSIVE LOSS - CONTINUED OPERATION | $ | (9,515,467 | ) | $ | (29,306,759 | ) | $ | (11,006,625 | ) | |||
| Income (loss) from discontinued operation | — | 7,389,310 | (282,027 | ) | ||||||||
| Foreign currency translation adjustment – discontinued operation | — | 263,285 | 258,828 | |||||||||
| COMPREHENSIVE INCOME (LOSS) - DISCONTINUED OPERATION | $ | — | $ | 7,652,595 | $ | (23,199 | ) | |||||
| COMPREHENSIVE LOSS | $ | (9,515,467 | ) | $ | (21,654,164 | ) | $ | (11,029,824 | ) | |||
| Less: Net loss attributable to non-controlling interests | — | (2,420,399 | ) | (40,025 | ) | |||||||
| Comprehensive loss attributable to Blue Hat Interactive Entertainment shareholders | (9,515,467 | ) | (19,233,765 | ) | (10,989,799 | ) | ||||||
| Basic | 584,806 | 297,230 | 76,395 | |||||||||
| Diluted | 597,229 | 309,753 | 85,652 | |||||||||
| Earnings per share | ||||||||||||
| Basic earnings per share from continued operation | $ | (16.29 | ) | $ | (97.93 | ) | $ | (119.42 | ) | |||
| Basic earnings per share from discontinued operation | — | 24.86 | (3.69 | ) | ||||||||
| Diluted Earnings per share | ||||||||||||
| Diluted earnings per share from continued operation | $ | (16.29 | ) | $ | (97.93 | ) | $ | (119.42 | ) | |||
| Diluted earnings per share from discontinued operation | — | 24.86 | (3.69 | ) | ||||||||
7
Selected Consolidated Cash Flow Data:
| For the Years Ended December 31, | ||||||||||||
| 2024 | 2023 | 2022 | ||||||||||
| Net cash used in operating activities - continued operation | $ | (884,952 | ) | $ | (9,773,132 | ) | $ | (1,473,267 | ) | |||
| Net cash (used in) generated from operating activities -discontinued operation | — | 7,661,561 | 281,780 | |||||||||
| Net cash (used in) generated from investing activities | — | (15,380 | ) | 6,336 | ||||||||
| Net cash (used in) generated from financing activities | 484,860 | 2,305,954 | 2,542,634 | |||||||||
| Net cash used in financing activities – discontinued operation | — | (52,322 | ) | (11,960 | ) | |||||||
| EFFECT OF EXCHANGE RATE ON CASH | 5,217 | 210,505 | (1,319,437 | ) | ||||||||
| NET CHANGE IN CASH AND CASH EQUIVALENTS | (394,875 | ) | 337,186 | 26,086 | ||||||||
| Cash paid for income tax | — | 6,081 | 1,097,888 | |||||||||
| Cash paid for interest | 183,956 | 222,057 | 133,882 | |||||||||
| Cash and cash equivalents | 14,300 | 407,588 | 76,535 | |||||||||
| Restricted cash | 1,470 | 1,587 | 1,129 | |||||||||
| Total cash, cash equivalents, and restricted cash shown in the consolidated statements of cash flows | $ | 15,770 | $ | 409,175 | $ | 77,664 | ||||||
| Less: cash and cash equivalents from the discontinued operations, end of year | — | — | (7,262 | ) | ||||||||
| CASH AND CASH EQUIVALENT, FROM THE CONTINUING OPERATIONS, end of year | $ | 15,770 | $ | 409,175 | $ | 70,402 | ||||||
B. Capitalization and Indebtedness
Not applicable.
C. Reasons for the Offer and Use of Proceeds
Not applicable.
8
D. Risk Factors
Risks Related to Our Business
Risk Factor Summary
The following summary highlights some of the principal risks that could adversely affect our business, financial condition or results of operations. This summary is not complete and the risks summarized below are not the only risks we face. These risks are discussed more fully further below in this section entitled “Risk Factors.” These risks include, but are not limited to, the following:
| ● | Our recent transition to the gold and diamond trading business presents operational and financial risks. | |
| ● | We operate in the highly competitive gold and diamond trading markets where established competitors may outperform us. | |
| ● | Our business depends significantly on our ability to maintain an efficient distribution network for our products and our failure to do so could adversely affect our financial condition, competitiveness and growth prospects. | |
| ● | We will need to expand our organization, and we may experience difficulties in realizing or managing this growth. | |
| ● | Failure to adequately contribute to employee benefits plans required by PRC regulations. | |
| ● | Gold price volatility may adversely impact our trading operations, inventory valuations, and financial performance. | |
| ● | Diamond price volatility and changing consumer preferences may adversely impact our diamond trading operations, inventory valuations, and financial performance. | |
| ● | Inflationary pressures on operational costs may adversely affect our gold trading margins and profitability. | |
| ● | Evolving regulatory requirements for gold trading and cross-border transactions may increase compliance costs and restrict our operations. | |
| ● | Our gold and diamond trading operations depend on reliable supply chains and accurate market assessments, which involve risks beyond our control.. | |
| ● | The storage and transportation of our physical gold and diamond holdings present significant security and insurance challenges. | |
| ● | The market for high value commodities is inherently unpredictable. | |
| ● | Liquidity constraints in the gold and diamond markets could impair our trading operations. | |
| ● | We may not be able to consolidate the financial results of some of our affiliated companies or such consolidation could materially adversely affect our operating results and financial condition. | |
| ● | Our current corporate structure and business operations may be affected by the Foreign Investment Law. | |
| ● | We face risks related to health epidemics, severe weather conditions and other outbreaks, including COVID-19. | |
9
| ● | We may not be able to adequately protect our proprietary intellectual property and information, and protect against third party claims that we are infringing on their intellectual property rights. |
| ● | We may be unable to adequately protect our intellectual property rights, or we may be accused of infringing on the intellectual property rights of others. |
| ● | Litigation or other proceedings or third parties claims of intellectual property infringement could require us to spend significant time and money and could prevent us from selling our products or affect our stock price. |
| ● | Third parties may assert that our employees or consultants have wrongfully used or disclosed confidential information or misappropriated trade secrets. |
| ● | Changes in China’s economic, political or legal system or social conditions or government policies could have a material adverse effect on our business and operations. |
| ● | The economy of China had experienced unprecedented growth. This growth has slowed in the recent years, and if the growth of the economy continues to slow or if the economy contracts, our financial condition may be materially and adversely affected. |
| ● | A severe or prolonged downturn in the Chinese and/or global economy could materially and adversely affect our business, financial condition and operating results. |
| ● | Compliance with China’s new Data Security Law, Measures on Cybersecurity Review (revised draft for public consultation), Personal Information Protection Law (second draft for consultation), regulations and guidelines relating to the multi-level protection scheme and any other future laws and regulations may entail significant expenses and could materially affect our business. |
| ● | Recent greater oversight by the CAC over data security, particularly for companies seeking to list on a foreign exchange, could adversely impact our business. |
| ● | You may experience difficulties in effecting service of legal process, enforcing foreign judgments or bringing actions in China against us or our management named in the annual report based on foreign laws. |
| ● | We may rely on dividends and other distributions on equity paid by our PRC subsidiaries to fund any cash and financing requirements we may have, and any limitation on the ability of our PRC subsidiaries to make payments to us could have a material and adverse effect on our ability to conduct our business. |
| ● | Fluctuations in exchange rates could have a material and adverse effect on our operations. |
| ● | Governmental control of currency conversion may limit our ability to utilize our net revenues effectively. |
| ● | PRC regulations relating to the establishment of offshore special purpose companies by PRC residents may subject our PRC resident beneficial owners or our PRC subsidiaries to liability or penalties, limit our ability to inject capital into our PRC subsidiaries, limit our PRC subsidiaries’ ability to increase their registered capital or distribute profits to us, or may otherwise adversely affect us. |
| ● | Failure to comply with PRC regulations regarding the registration requirements for employee equity incentive plans may subject our PRC citizen employees or us to fines and other legal or administrative sanctions. |
| ● | PRC regulation of loans to and direct investment in PRC entities by offshore holding companies and governmental control of currency conversion may delay us from using the proceeds of offerings from the U.S. to make loans or additional capital contributions to our PRC subsidiaries, which could materially and adversely affect our liquidity and our ability to fund and expand our business. |
10
| ● | We face uncertainty with respect to indirect transfers of equity interests in PRC resident enterprises by their non-PRC holding companies. |
| ● | Our use of third parties manufacturers to produce our products presents risks to our business. |
| ● | The Holding Foreign Companies Accountable Act, or the HFCAA, and the related regulations continue to evolve. Further implementations and interpretations of or amendments to the HFCAA or the related regulations, or a PCAOB determination of its lack of sufficient access to inspect our auditor, might pose regulatory risks to and impose restrictions on us because of our operations in mainland China. |
| ● | An active trading market for our ordinary shares may not be sustained. |
| ● | Our ordinary shares are considered to be penny stock. |
| ● | Our disclosure controls and procedures may not prevent or detect all errors or acts of fraud. |
| ● | We have identified material weaknesses in our internal control over financial reporting. |
| ● | Because we do not anticipate paying any cash dividends on our capital stock in the foreseeable future, capital appreciation, if any, will be your sole source of gain. |
| ● | Securities analysts may not publish favorable research or reports about our business or may publish no information at all, which could cause our stock price or trading volume to decline. |
| ● | Recently introduced economic substance legislation of the Cayman Islands may impact us and our operations. |
| ● | You may face difficulties in protecting your interests, and your ability to protect your rights through U.S. courts may be limited, because we are incorporated under Cayman Islands law. |
| ● | Certain judgments obtained against us by our shareholders may not be enforceable. |
Risk Factors
An investment in our ordinary shares involves a high degree of risk. You should carefully consider the following information about these risks, together with the other information appearing elsewhere in this annual report, before deciding to invest in our ordinary shares. The occurrence of any of the following risks could have a material adverse effect on our business, financial condition, results of operations and future growth prospects. In these circumstances, the market price of our ordinary shares could decline, and you may lose all or part of your investment.
Our recent transition to the gold and diamond trading business presents operational and financial risks.
In 2023 to 2024, we strategically shifted our business model to focus on gold and diamond trading and supply chain operations, which represents a significant departure from our previous business. While we have completed our first major gold acquisition and established a significant diamond trading operation that generated $18.72 million in revenue for the year ended December 31, 2024, we have limited operating history in these specific sectors. Our success depends on our ability to effectively execute our new business model, manage price volatility in both gold and diamond markets, establish reliable supply chains, and develop our AI-enabled trading platforms. Our management team’s experience in these industries is developing, and we face competition from established gold and diamond trading companies with longer track records. If we cannot effectively implement our strategic plans and generate revenues that exceed expenses on a consistent basis in these new business areas, our financial condition and prospects will be materially adversely affected.
11
We operate in the highly competitive gold and diamond trading markets where established competitors may outperform us.
The gold and diamond trading and supply chain industries are characterized by intense competition from well-established firms with significant resources. Our competitors in the gold trading sector include major financial institutions, large commodity trading houses, and specialized precious metals dealers, many of which have decades of experience, substantial financial resources, established client relationships, and sophisticated risk management systems. In the diamond trading sector, we compete with established diamond wholesalers, jewelry manufacturers, and specialized diamond traders with deep industry relationships and access to premium diamond sources. In the Shenzhen Shuibei market, where we are developing our presence, we face competition from thousands of established gold and jewelry trading entities generating over RMB 1 trillion in annual transaction volume. These competitors may have advantages in sourcing gold and diamonds at favorable prices, accessing financing on better terms, utilizing advanced trading technologies, and managing market volatility. Our inability to compete effectively could result in lower trading volumes, reduced profit margins, and limitations on our ability to develop our gold and diamond supply chain businesses, which would adversely affect our financial performance.
Our business depends significantly on our ability to maintain an efficient distribution network for our products. Failure by us to maintain such distribution network could adversely affect our financial condition, competitiveness and growth prospects.
Our success depends on our ability to maintain efficient distribution methods for our products. We primarily sell our products in China through local China-based distributors. In 2023, we primarily relied on five Chinese distributors for the sale of our products, which accounted for 53.6% of our total revenue. In 2023, 80% of our products were sold in China and, 20% of its products are sold outside China.
The impact of economic conditions on any of our distributors, such as bankruptcy, could result in sales channel disruption. In the event our distributors fail to sell our products in sufficient amounts, such failure could have a material adverse effect on our revenue. We intend to expand our distribution network; however, we cannot make any assurances that we will be successful in doing so or if such relationships will be on favorable terms. Moreover, the functioning of our products distribution could be disrupted for reasons either within or beyond our control, including: extremes of weather or longer-term climatic changes; accidental damage; disruption to the supply of material or services; product quality and safety issues; systems failure; workforce actions; or environmental contamination. Such disruption or failures may materially adversely affect our ability to sell products and therefore materially adversely affect our financial condition, competitiveness and growth prospects.
Our business depends in large part on the success of our vendors and outsourcers, and our brand and reputation may be harmed by actions taken by third parties that are outside of our control. In addition, any material failure, inadequacy, or interruption resulting from such vendors or outsourcings could harm our ability to effectively operate our business.
We rely on vendors and outsourcing relationships with third parties for services and systems including manufacturing, transportation and logistics. Any shortcoming of a vendor or outsourcer, particularly an issue affecting the quality of these services or systems, may be attributed by customers to us, thus damaging our reputation and brand value, and potentially affecting our results of operations. In addition, problems with transitioning these services and systems to or operating failures with these vendors and outsourcers could cause delays in product sales, and reduce efficiency of our operations, and significant capital investments could be required to remediate the problem.
12
Issues with products may lead to product liability, personal injury or property damage claims, recalls, withdrawals, replacements of products, or regulatory actions by governmental authorities that could divert resources, affect business operations, decrease sales, increase costs, and put us at a competitive disadvantage, any of which could have a significant adverse effect on our financial condition.
We may experience issues with products that may lead to product liability, personal injury or property damage claims, recalls, withdrawals, replacements of products, or regulatory actions by governmental authorities. Any of these activities could result in increased governmental scrutiny, harm to our reputation, reduced demand by consumers for products, decreased willingness by retailer customers to purchase or provide marketing support for those products, adverse impacts on our ability to enter into licensing agreements for products on competitive terms, absence or increased cost of insurance, or additional safety and testing requirements. Such results could divert development and management resources, adversely affect our business operations, decrease sales, increase legal fees and other costs, and put us at a competitive disadvantage compared to other companies not affected by similar issues with products, any of which could have a significant adverse effect on our financial condition and results of operations.
Our future success depends on our ability to retain key executives and to attract, retain and motivate qualified personnel.
We are highly dependent on the principal members of our executive team listed in the section entitled “Directors, Senior Management and Employees” located elsewhere in this annual report, the loss of whose services may adversely impact the achievement of our objectives. Recruiting and retaining other qualified employees for our business, including scientific and technical personnel, will also be critical to our success. Competition for skilled personnel is intense and the turnover rate can be high. We may not be able to attract and retain personnel on acceptable terms given the competition among numerous companies for individuals with similar skill sets. The inability to recruit or loss of the services of any executive or key employee could adversely affect our business.
We will need to expand our organization, and we may experience difficulties in realizing or managing this growth, which could disrupt our operations.
As of December 31, 2023, we had 16 employees, all of which were full-time employees. As our company matures, we expect to expand our employee base to increase our sales and marketing department. Future growth would impose significant additional responsibilities on our management, including the need to identify, recruit, maintain, motivate and integrate additional employees, consultants and contractors. Also, our management may need to divert a disproportionate amount of its attention away from our day-to-day activities and devote a substantial amount of time to realizing or managing these growth activities. We may not be able to realize such growth or expansion at all. We may not be able to effectively manage the expansion of our operations, even if we realize such expansion which may result in weaknesses in our infrastructure, give rise to operational mistakes, loss of business opportunities, loss of employees and reduced productivity among remaining employees. Future growth could require significant capital expenditures and may divert financial resources from other projects, such as the development of our existing or future product candidates. If our management is unable to effectively manage our growth, our expenses may increase more than expected, our ability to generate and grow revenue could be reduced, and we may not be able to implement our business strategy. Our future financial performance and our ability to commercialize our product candidates, if approved, and compete effectively will depend, in part, on our ability to effectively realize and manage future growth.
Failure to make adequate contributions to various employee benefits plans as required by PRC regulations may subject us to penalties.
Companies operating in China are required to participate in various government sponsored employee benefit plans, including certain social insurance, housing funds and other welfare-oriented payment obligations, and contribute to the plans in amounts equal to certain percentages of salaries, including bonuses and allowances, of employees up to a maximum amount specified by the local government from time to time at locations where they operate their businesses. The requirement of employee benefit plans has not been implemented consistently by the local governments in China given the different levels of economic development in different locations. If we fail to make contributions to various employee benefit plans and to comply with applicable PRC labor-related laws in the future, we may be subject to late payment penalties. We may be required to make up the contributions for these plans as well as to pay late fees and fines. If we are subject to late fees or fines in relation to the underpaid employee benefits, our financial condition and results of operations may be adversely affected.
13
Gold price volatility may adversely impact our trading operations, inventory valuations, and financial performance.
The price of gold is subject to significant volatility driven by multiple factors outside our control, including global economic conditions, geopolitical events, central bank policies, currency fluctuations, interest rates, and market speculation. In the first quarter of 2025, gold prices experienced substantial volatility, reaching over $3,000 per ounce. While we may benefit from rising gold prices as evidenced by the appreciation of our 1-ton gold holdings acquired at approximately $66.49 million, a significant decline in gold prices could adversely affect the value of our inventory and trading positions.
Our trading strategies and hedging activities may not effectively mitigate price risk exposure. Rapid and unexpected price movements may cause trading losses despite our risk management practices. Additionally, gold price volatility affects financing costs associated with our gold positions and may impact the collateral requirements for our trading activities. Sustained periods of high volatility may also reduce overall trading volumes and liquidity in the markets we operate in, potentially limiting our ability to execute transactions at favorable prices.
The price volatility of gold also complicates our inventory valuation, potentially resulting in mark-to-market losses even when physical gold is retained, which could significantly impact our quarterly financial results and increase earnings volatility.
Diamond price volatility and changing consumer preferences may adversely impact our diamond trading operations, inventory valuations, and financial performance.
Diamond prices are subject to significant volatility driven by multiple factors outside our control, including global economic conditions, consumer demand for luxury goods, production levels from major diamond producers, marketing campaigns by industry participants, and evolving consumer preferences in jewelry design. Unlike gold, which has more standardized pricing mechanisms, diamond pricing is more subjective and depends on factors such as cut, clarity, color, and carat weight, making inventory valuation more complex and potentially subject to greater fluctuations.
Our diamond trading strategies may not effectively mitigate price risk exposure. Rapid and unexpected price movements may cause trading losses despite our risk management practices. Additionally, changes in consumer preferences, such as shifting attitudes toward natural versus lab-grown diamonds or changing jewelry styles, could reduce demand for certain diamond categories in our inventory, potentially resulting in mark-to-market losses.
The diamond industry also faces increasing scrutiny regarding ethical sourcing and sustainability practices. Failure to comply with evolving standards and regulations concerning conflict-free and responsibly sourced diamonds could result in reputational damage, regulatory penalties, and loss of market access, which would negatively impact our diamond trading operations and financial results.
Inflationary pressures on operational costs may adversely affect our gold trading margins and profitability.
Our gold trading and supply chain operations are exposed to inflationary pressures affecting various aspects of our business. Rising costs for secure transportation, storage facilities, insurance premiums, compliance systems, and technology infrastructure directly impact our operational expenses. Additionally, higher energy costs affect the expenses of gold refining operations in our supply chain, potentially narrowing trading spreads.
Labor costs represent another significant input vulnerable to inflation, particularly for specialized roles in gold trading, risk management, and technological development. As we expand our AI-enabled trading platforms and blockchain initiatives, competition for technical talent may further drive up compensation costs.
While gold is traditionally viewed as an inflation hedge, the relationship between gold prices and inflation is complex and does not necessarily translate to improved margins for gold trading operations. If our operational costs increase at a faster rate than our ability to adjust trading spreads or if market competition prevents us from passing increased costs to customers, our profitability could be materially reduced.
14
Furthermore, the high-inflation environment contributes to central bank policy responses such as interest rate adjustments, which directly impact gold carrying costs and market dynamics. These factors could collectively pressure our operating margins and adversely affect our financial performance.
Evolving regulatory requirements for gold trading and cross-border transactions may increase compliance costs and restrict our operations.
The gold industry is subject to extensive and evolving regulations designed to prevent money laundering, terrorist financing, and trade in conflict gold. As we expand our gold trading operations, we must comply with regulations including know-your-customer (KYC) requirements, anti-money laundering (AML) rules, responsible sourcing standards, and international frameworks such as the LBMA Good Delivery Rules and the OECD Due Diligence Guidance.
Our Hong Kong subsidiary, Golden Alpha Strategy Ltd., holds a Category A Registration for dealing in precious metals from the Hong Kong Customs and Excise Department, which requires ongoing compliance. Failure to maintain this registration or comply with applicable regulations could result in penalties, reputational damage, or loss of our ability to conduct business. As we expand into new markets, including European and North American regions as outlined in our business strategy, we will face additional regulatory regimes with potentially conflicting requirements.
Regulatory compliance requires substantial resources and expertise. Changes in regulations, particularly those governing cross-border gold transfers, could restrict our ability to move gold between jurisdictions or increase our operational costs. Additionally, our planned gold RWA (Real World Assets) tokenization project with Axis Capital Group will subject us to blockchain-related regulations, which are rapidly evolving across different jurisdictions. Non-compliance with applicable regulations could result in significant fines, criminal penalties, and reputational
damage that could materially impact our business operations and financial results.
Our gold and diamond trading operations depend on reliable supply chains and accurate market assessments, which involve risks beyond our control.
Our ability to conduct our gold and diamond trading businesses depends on reliable sources of physical goods. Currently, we rely on a limited number of suppliers and partners, including Macau Rongxin Precious Metals Technology Co., Ltd. for large-scale gold acquisitions and various diamond suppliers for our diamond trading operations, which generated $18.72 million in revenue for the year ended December 31, 2024. This concentration of suppliers creates risk if any key relationship is disrupted. Supply disruptions can occur due to mining production issues, refinery or cutting capacity constraints, transportation difficulties, geopolitical events affecting major producing regions, or regulatory changes affecting our suppliers. Our business success also depends on accurately forecasting market trends and managing inventory levels appropriately. If we misjudge market demand or fail to adjust our positions in response to changing market conditions, we may experience trading losses or opportunity costs. Holding excess inventory during price declines could result in significant losses, while insufficient inventory during price increases or high demand periods could result in missed profit opportunities and damage to client relationships. For our diamond operations specifically, we face additional challenges in authenticating, grading, and pricing diamonds, which require specialized expertise and equipment. Errors in assessment of diamond quality or authenticity could result in significant financial losses or reputational damage.
Additionally, both the global gold and diamond supply chains face ongoing challenges including sustainability concerns, increased regulatory scrutiny, and potential disruptions from climate change impacts on mining regions. Any of these factors could materially impact our ability to source goods at competitive prices and execute our business strategy effectively.
15
The storage and transportation of our physical gold and diamond holdings present significant security and insurance challenges.
We maintain substantial physical gold holdings, including our initial 1,000-kilogram acquisition valued at approximately $66.49 million, as well as a diamond inventory that supports our diamond trading operations. These valuable physical assets require sophisticated security measures and comprehensive insurance coverage. Despite our security protocols, our gold and diamond holdings could be vulnerable to theft, fraud, or other loss events that could result in significant financial losses. The transportation of gold and diamonds between locations presents additional security risks, as these high-value items must be moved between suppliers, storage facilities, buyers, and in the case of diamonds, cutting and polishing facilities. Any security breach during transportation could result in substantial losses that may not be fully covered by insurance. Additionally, insurance for high-value gold and diamond holdings can be costly, and policy limits, exclusions, or deductibles may leave us with significant uninsured exposure. Our insurance premiums may increase significantly following any security incident or loss claim, or as the value and volume of our holdings increase. In some cases, full insurance coverage for certain risks may become unavailable or economically impractical. If we experience significant losses related to theft, damage, or disappearance of our gold or diamond inventory, our financial condition and results of operations would be materially adversely affected.
The market for high value commodities is inherently unpredictable.
Gold other high value commodities are purchased and sold based on prevailing market prices. Therefore, our inventories are subject to market-value changes driven by the commodities markets. We may periodically enter into futures contracts to hedge our exposure against market-price changes. Factors that may impact commodities prices include the policies of the U.S. Federal Reserve, inflation rates, global economic uncertainty and governmental and supplies. If there are significant shifts in the commodity markets that we are not properly hedged against, our business could suffer adverse consequences. Substantial changes in prices could affect our ability to continue purchasing sufficient volumes of inventory to support our business, which could negatively affect our profitability.
Liquidity constraints in the gold and diamond markets could impair our trading operations.
While gold is generally considered a highly liquid asset, certain market conditions can significantly reduce liquidity, potentially impacting our ability to execute trades at desired prices or in necessary volumes. Diamond markets typically have even lower liquidity than gold markets, with longer transaction cycles and more challenging price discovery mechanisms, which could further impair our ability to quickly adjust positions in response to market changes.
During periods of market stress or volatility, bid-ask spreads may widen considerably in both markets, execution times may increase, and counterparties may become unwilling to transact in size. These liquidity constraints could force us to execute trades at unfavorable prices or prevent us from exiting positions when desired.
Our trading operations in specialized markets like the Shenzhen Shuibei gold and jewelry market may face additional liquidity challenges due to local market dynamics, regulatory changes, or economic conditions affecting China specifically. As we expand into gold derivatives trading through our partnership with GTC GROUP LLC in Dubai, we may encounter product-specific liquidity issues in certain derivative contracts, particularly during stressed market conditions.
Furthermore, our planned development of AI-enabled trading platforms and blockchain-based gold tokenization projects introduces additional complexities related to liquidity management across traditional and emerging trading venues. If liquidity constraints prevent us from effectively managing our trading positions or force us to hold positions longer than anticipated, our financial results could be materially adversely affected.
Risks Relating to Our Corporate Structure
Our current corporate structure and business operations may be affected by the newly enacted Foreign Investment Law.
16
On March 15, 2019, the National People’s Congress, or the NPC, approved the Foreign Investment Law, which took effect on January 1, 2020. Since it is relatively new, uncertainties exist in relation to its interpretation and its implementation rules that are yet to be issued. The Foreign Investment Law does not explicitly classify whether variable interest entities that are controlled through contractual arrangements would be deemed as foreign-invested enterprises if they are ultimately “controlled” by foreign investors. However, it has a catch-all provision under definition of “foreign investment” that includes investments made by foreign investors in China through other means as provided by laws, administrative regulations or the State Council. Therefore, it still leaves leeway for future laws, administrative regulations or provisions of the State Council to provide for contractual arrangements as a form of foreign investment. On June 8, 2023, Blue Hat terminated its contractual arrangements with its VIEs, therefore, the Company currently does not have VIE structures. However, if we later determine to establish any such structure, there can be no assurance that such contractual arrangements will not be deemed as foreign investment in the future.
On December 28, 2020, the National Development and Reform Commission and the Ministry of Commerce publicly released the Directory of Industries to Encourage Foreign Investment (Encouraged Catalogue) (2020 Edition). On December 27, 2021, the National Development and Reform Commission of China (“NDRC”) and the Ministry of Commerce (“MOFCOM”) jointly issued the Special Administrative Measures for Foreign Investment Access (Negative List) (2021 Edition), and the Special Administrative Measures for Foreign Investment Access in Pilot Free Trade Zones (Negative List) (2021 Edition), effective January 1, 2022. Industries listed in the 2021 Negative List are subject to special management measures. For example, establishment of wholly foreign-owned enterprises is generally allowed in industries outside of the 2021 Negative List. Also, foreign investors are not allowed to invest in industries that are expressly prohibited in the 2021 Negative List. The industries that are not expressly prohibited in the Negative List are still subject to government approvals and certain special requirements.
Furthermore, if future laws, administrative regulations or provisions mandate further actions to be taken by companies with respect to existing contractual arrangements, we may face substantial uncertainties as to whether we can complete such actions in a timely manner, or at all. Failure to take timely and appropriate measures to cope with any of these or similar regulatory compliance challenges could materially and adversely affect our current corporate structure and business operations.
We face risks related to health epidemics, severe weather conditions and other outbreaks, including the coronavirus pandemic.
In recent years, there have been outbreaks of epidemics in various countries, including China. Recently, there was an outbreak of a novel strain of coronavirus (COVID-19) in China, which has spread rapidly to many parts of the world. The outbreak resulted in quarantines, travel restrictions, and the temporary closure of stores and facilities throughout the world. In March 2020, the World Health Organization declared COVID-19 a pandemic.
Substantially all of our revenues and our workforce are concentrated in China. As China has officially terminated its zero-case policy, and isolated preventive measures such as quarantine and shut down, we may face resurgences in many cities from time to time. Consequently, our results of operations may be adversely affected. Although we are positive to our business operations in China, the resurgence of COVID-19 globally, if any, or any other global epidemics may materially harm the Chinese and global economy in general, therefore we cannot assure that our operating results will not be negatively influenced. Any potential impact to our results will depend on, to a large extent, the duration and severity of the epidemics and the actions taken by government authorities and other entities to contain the spread, almost all of which are beyond our control.
Historically, due to the COVID-19, our business was adversely impacted in late 2021 and the first few months of 2022. Our total revenue in 2021 and first few months of 2022 decreased, mainly due to the random lockdown due to the frequent resurgence of COVID-19 in China. Until January 2023, mainland China ceased implementing isolation measures for COVID-19 patients, and the market gradually recovered.
17
In general, our business could be adversely affected by the effects of epidemics, including, but not limited to, COVID-19, avian influenza, severe acute respiratory syndrome (SARS), the influenza A virus, Ebola virus, severe weather conditions such as a snowstorm, flood or hazardous air pollution, or other outbreaks. In response to an epidemic, severe weather conditions, or other outbreaks, government and other organizations may adopt regulations and policies that could lead to severe disruption to our daily operations, including temporary closure of our offices and other facilities. These severe conditions may cause us and/or our partners to make internal adjustments, including but not limited to, temporarily closing down business, limiting business hours, and setting restrictions on travel and/or visits with clients and partners for a prolonged period of time. Various impacts arising from severe conditions may cause business disruption, resulting in material, adverse impact to our financial condition and results of operations.
Risks Related to Intellectual Property
If we are not able to adequately protect our proprietary intellectual property and information, and protect against third party claims that we are infringing on their intellectual property rights, our results of operations could be adversely affected.
The value of our business depends on our ability to protect our intellectual property and information, including our trademarks, copyrights, patents, trade secrets, and rights under agreements with third parties, in China and around the world, as well as our customer, employee, and consumer data. Third parties may try to challenge our ownership of our intellectual property in China and around the world. In addition, our business is subject to the risk of third parties counterfeiting our products or infringing on our intellectual property rights. The steps we have taken may not prevent unauthorized use of our intellectual property. We may need to resort to litigation to protect our intellectual property rights, which could result in substantial costs and diversion of resources. If we fail to protect our proprietary intellectual property and information, including with respect to any successful challenge to our ownership of intellectual property or material infringements of our intellectual property, this failure could have a significant adverse effect on our business, financial condition, and results of operations.
If we are unable to adequately protect our intellectual property rights, or if we are accused of infringing on the intellectual property rights of others, our competitive position could be harmed or we could be required to incur significant expenses to enforce or defend our rights.
Our commercial success will depend in part on our success in obtaining and maintaining issued patents, trademarks and other intellectual property rights in China and elsewhere and protecting our proprietary technology. If we do not adequately protect our intellectual property and proprietary technology, competitors may be able to use our technologies or the goodwill we have acquired in the marketplace and erode or negate any competitive advantage we may have, which could harm our business and ability to achieve profitability.
We cannot provide any assurances that any of our patents has, or that any of our pending patent applications that mature into issued patents will include, claims with a scope sufficient to protect our products, any additional features we develop for our products or any new products. Other parties may have developed technologies that may be related or competitive to our system, may have filed or may file patent applications and may have received or may receive patents that overlap or conflict with our patent applications, either by claiming the same methods or devices or by claiming subject matter that could dominate our patent position. Our patent position may involve complex legal and factual questions, and, therefore, the scope, validity and enforceability of any patent claims that we may obtain cannot be predicted with certainty. Patents, if issued, may be challenged, deemed unenforceable, invalidated or circumvented. Proceedings challenging our patents could result in either loss of the patent or denial of the patent application or loss or reduction in the scope of one or more of the claims of the patent or patent application. In addition, such proceedings may be costly. Thus, any patents that we may own may not provide any protection against competitors. Furthermore, an adverse decision in an interference proceeding can result in a third party receiving the patent right sought by us, which in turn could affect our ability to commercialize our products.
18
Though an issued patent is presumed valid and enforceable, its issuance is not conclusive as to its validity or its enforceability and it may not provide us with adequate proprietary protection or competitive advantages against competitors with similar products. Competitors could purchase our products and attempt to replicate some or all of the competitive advantages we derive from our development efforts, willfully infringe our intellectual property rights, design around our patents, or develop and obtain patent protection for more effective technologies, designs or methods. We may be unable to prevent the unauthorized disclosure or use of our technical knowledge or trade secrets by consultants, suppliers, vendors, former employees and current employees.
Our ability to enforce our patent rights depends on our ability to detect infringement. It may be difficult to detect infringers who do not advertise the components that are used in their products. Moreover, it may be difficult or impossible to obtain evidence of infringement in a competitor’s or potential competitor’s product. We may not prevail in any lawsuits that we initiate and the damages or other remedies awarded if we were to prevail may not be commercially meaningful.
In addition, proceedings to enforce or defend our patents could put our patents at risk of being invalidated, held unenforceable or interpreted narrowly. Such proceedings could also provoke third parties to assert claims against us, including that some or all of the claims in one or more of our patents are invalid or otherwise unenforceable. If any of our patents covering our products are invalidated or found unenforceable, or if a court found that valid, enforceable patents held by third parties covered one or more of our products, our competitive position could be harmed or we could be required to incur significant expenses to enforce or defend our rights.
The degree of future protection for our proprietary rights is uncertain, and we cannot ensure that:
| ● | any of our patents, or any of our pending patent applications, if issued, will include claims having a scope sufficient to protect our products; |
| ● | any of our pending patent applications will issue as patents; |
| ● | we will be able to successfully commercialize our products on a substantial scale, if approved, before our relevant patents we may have expire; |
| ● | we were the first to make the inventions covered by each of our patents and pending patent applications; |
| ● | we were the first to file patent applications for these inventions; |
| ● | others will not develop similar or alternative technologies that do not infringe our patents; any of our patents will be found to ultimately be valid and enforceable; |
| ● | any patents issued to us will provide a basis for an exclusive market for our commercially viable products, will provide us with any competitive advantages or will not be challenged by third parties; |
| ● | we will develop additional proprietary technologies or products that are separately patentable; or |
| ● | our commercial activities or products will not infringe upon the patents of others. |
We rely, in part, upon unpatented trade secrets, unpatented know-how and continuing technological innovation to develop and maintain our competitive position. Further, our trade secrets could otherwise become known or be independently discovered by our competitors.
19
Litigation or other proceedings or third party claims of intellectual property infringement could require us to spend significant time and money and could prevent us from selling our products or affect our stock price.
Our commercial success will depend in part on not infringing the patents or violating the other proprietary rights of others. Significant litigation regarding patent rights occurs in our industry. Our competitors in both China and abroad, many of which have substantially greater resources and have made substantial investments in patent portfolios and competing technologies, may have applied for or obtained or may in the future apply for and obtain, patents that will prevent, limit or otherwise interfere with our ability to make, use and sell our products. We do not always conduct independent reviews of patents issued to third parties. In addition, patent applications in China and elsewhere can be pending for many years before issuance, or unintentionally abandoned patents or applications can be revived, so there may be applications of others now pending or recently revived patents of which we are unaware. These applications may later result in issued patents, or the revival of previously abandoned patents, that will prevent, limit or otherwise interfere with our ability to make, use or sell our products. Third parties may, in the future, assert claims that we are employing their proprietary technology without authorization, including claims from competitors or from non-practicing entities that have no relevant product revenue and against whom our own patent portfolio may have no deterrent effect. As we continue to commercialize our products in their current or updated forms, launch new products and enter new markets, we expect competitors may claim that one or more of our products infringe their intellectual property rights as part of business strategies designed to impede our successful commercialization and entry into new markets. The large number of patents, the rapid rate of new patent applications and issuances, the complexities of the technology involved, and the uncertainty of litigation may increase the risk of business resources and management’s attention being diverted to patent litigation. We have, and we may in the future, receive letters or other threats or claims from third parties inviting us to take licenses under, or alleging that we infringe, their patents.
Moreover, we may become a party to future adversarial proceedings regarding our patent portfolio or the patents of third parties. Patents may be subjected to opposition, post-grant review or comparable proceedings lodged in various foreign, both national and regional, patent offices. The legal threshold for initiating litigation or contested proceedings may be low, so that even lawsuits or proceedings with a low probability of success might be initiated. Litigation and contested proceedings can also be expensive and time-consuming, and our adversaries in these proceedings may have the ability to dedicate substantially greater resources to prosecuting these legal actions than we can. We may also occasionally use these proceedings to challenge the patent rights of others. We cannot be certain that any particular challenge will be successful in limiting or eliminating the challenged patent rights of the third party.
Any lawsuits resulting from such allegations could subject us to significant liability for damages and invalidate our proprietary rights. Any potential intellectual property litigation also could force us to do one or more of the following:
| ● | stop making, selling or using products or technologies that allegedly infringe the asserted intellectual property; |
| ● | lose the opportunity to license our technology to others or to collect royalty payments based upon successful protection and assertion of our intellectual property rights against others; incur significant legal expenses; |
| ● | pay substantial damages or royalties to the party whose intellectual property rights we may be found to be infringing; |
| ● | pay the attorney’s fees and costs of litigation to the party whose intellectual property rights we may be found to be infringing; |
| ● | redesign those products that contain the allegedly infringing intellectual property, which could be costly, disruptive and infeasible; and |
| ● | attempt to obtain a license to the relevant intellectual property from third parties, which may not be available on reasonable terms or at all, or from third parties who may attempt to license rights that they do not have. |
20
Any litigation or claim against us, even those without merit, may cause us to incur substantial costs, and could place a significant strain on our financial resources, divert the attention of management from our core business and harm our reputation. If we are found to infringe the intellectual property rights of third parties, we could be required to pay substantial damages (which may be increased up to three times of awarded damages) and/or substantial royalties and could be prevented from selling our products unless we obtain a license or are able to redesign our products to avoid infringement. Any such license may not be available on reasonable terms, if at all, and there can be no assurance that we would be able to redesign our products in a way that would not infringe the intellectual property rights of others. We could encounter delays in product introductions while we attempt to develop alternative methods or products. If we fail to obtain any required licenses or make any necessary changes to our products or technologies, we may have to withdraw existing products from the market or may be unable to commercialize one or more of our products.
If we are unable to protect the confidentiality of our trade secrets, our business and competitive position could be harmed.
In addition to patent protection, we also rely upon copyright and trade secret protection, as well as non-disclosure agreements with our employees, consultants and third parties, to protect our confidential and proprietary information. In addition to contractual measures, we try to protect the confidential nature of our proprietary information using commonly accepted physical and technological security measures. Such measures may not, for example, in the case of misappropriation of a trade secret by an employee or third party with authorized access, provide adequate protection for our proprietary information. Our security measures may not prevent an employee or consultant from misappropriating our trade secrets and providing them to a competitor, and recourse we take against such misconduct may not provide an adequate remedy to protect our interests fully. Unauthorized parties may also attempt to copy or reverse engineer certain aspects of our products that we consider proprietary. Enforcing a claim that a party illegally disclosed or misappropriated a trade secret can be difficult, expensive and time-consuming, and the outcome is unpredictable. Even though we use commonly accepted security measures, trade secret violations are often a matter of state law, and the criteria for protection of trade secrets can vary among different jurisdictions. In addition, trade secrets may be independently developed by others in a manner that could prevent legal recourse by us. If any of our confidential or proprietary information, such as our trade secrets, were to be disclosed or misappropriated, or if any such information was independently developed by a competitor, our business and competitive position could be harmed.
Third parties may assert ownership or commercial rights to inventions we develop.
We may face claims by third parties that our agreements with employees, contractors or consultants obligating them to assign intellectual property to us are ineffective or in conflict with prior or competing contractual obligations of assignment, which could result in ownership disputes regarding intellectual property we have developed or will develop and interfere with our ability to capture the commercial value of such intellectual property. Litigation may be necessary to resolve an ownership dispute, and if we are not successful, we may be precluded from using certain intellectual property or may lose our exclusive rights in that intellectual property. Either outcome could harm our business and competitive position.
Third parties may assert that our employees or consultants have wrongfully used or disclosed confidential information or misappropriated trade secrets.
We may employ individuals who previously worked with other companies, including our competitors or potential competitors. Although we try to ensure that our employees and consultants do not use the proprietary information or know-how of others in their work for us, we may be subject to claims that we or our employees, consultants or independent contractors have inadvertently or otherwise used or disclosed intellectual property or personal data, including trade secrets or other proprietary information, of a former employer or other third party. Litigation may be necessary to defend against these claims. If we fail in defending any such claims or settling those claims, in addition to paying monetary damages or a settlement payment, we may lose valuable intellectual property rights or personnel. Even if we are successful in defending against such claims, litigation could result in substantial costs and be a distraction to management and other employees.
21
Our computer systems and operations may be vulnerable to security breaches.
We expect that the cloud-based applications embedded in our toys will be an important foundation for establishing our company as a leading source of technology. For that reason, among others, the safety of our network and our secure transmission of information over the internet will be essential to our operations and our services. Our network and our computer infrastructure are potentially vulnerable to physical breaches or to the introduction of computer viruses, abuse of use and similar disruptive problems and security breaches that could cause loss (both economic and otherwise), interruptions, delays or loss of services to our users. We have been the target of attempted cyber-security breaches in the past and expect that we will continue to be subject to such attempts in the future. It is possible that advances in computer capabilities or new technologies could result in a compromise or breach of the technology we use to protect user transaction data. A party that is able to circumvent our security systems could misappropriate proprietary information, cause interruptions in our operations or utilize our network without authorization. Security breaches also could damage our reputation and expose us to a risk of loss, litigation and possible liability. We cannot guarantee you that our security measures will prevent security breaches.
Risks Related to Doing Business in China
Changes in China’s economic, political or legal system or social conditions or government policies could have a material adverse effect on our business and operations.
Our business operations conducted through our PRC operating entities may be adversely affected by the current and future political environment in the PRC. Recently, the PRC government initiated a series of regulatory actions and statements to regulate business operations in China with little advance notice, including cracking down on illegal activities in the securities market, enhancing supervision over China-based companies listed overseas using variable interest entity structure, adopting new measures to extend the scope of cybersecurity reviews, and expanding the efforts in anti-monopoly enforcement. The Chinese government exerts substantial influence and control over the manner in which we must conduct our business activities. Our ability to operate in China may be adversely affected by changes in Chinese laws and regulations. Under the current government leadership, the government of the PRC has been pursuing reform policies which have adversely affected China-based operating companies whose securities are listed in the United States, with significant policies changes being made from time to time without notice. There are substantial uncertainties regarding the interpretation and application of PRC laws and regulations, including, but not limited to, the laws and regulations governing our business, or the enforcement and performance of our contractual arrangements with borrowers in the event of the imposition of statutory liens, death, bankruptcy or criminal proceedings. The PRC legal system is a civil law system based on written statutes. Unlike the common law system, prior court decisions under the civil law system may be cited for reference but have limited precedential value. Only after 1979 did the Chinese government begin to promulgate a comprehensive system of laws that regulate economic affairs in general, deal with economic matters such as foreign investment, corporate organization and governance, commerce, taxation and trade, as well as encourage foreign investment in China. The overall effect of legislation over the past three decades has significantly enhanced the protections afforded to various forms of foreign investments in China. However, China has not developed a fully integrated legal system and recently enacted laws and regulations may not sufficiently cover all aspects of economic activities in China. Also, because these laws and regulations are relatively new, and because of the limited volume of published cases and their lack of force as precedents, interpretation and enforcement of these laws and regulations involve significant uncertainties. New laws and regulations that affect existing and proposed future businesses may also be applied retroactively. In addition, there have been constant changes and amendments of laws and regulations over the past 30 years in order to keep up with the rapidly changing society and economy in China. Since PRC administrative and court authorities have significant discretion in interpreting and implementing statutory provisions and contractual terms, it may be difficult to evaluate the outcome of administrative and court proceedings and the level of legal protection we enjoy. These uncertainties may affect our judgment on the relevance of legal requirements and our ability to enforce our contractual rights or tort claims. In addition, the regulatory uncertainties may be exploited through unmerited or frivolous legal actions or threats in attempts to extract payments or benefits from us. Consequently, we cannot predict the future direction of Chinese legislative activities with respect to either businesses with foreign investment or the effectiveness on enforcement of laws and regulations in China. The uncertainties, including new laws and regulations and changes of existing laws, as well as judicial interpretation by inexperienced officials in the agencies and courts in certain areas, may cause possible problems to foreign investors. Although the PRC government has been pursuing economic reform policies for more than two decades,
22
the PRC government continues to exercise significant control over economic growth in the PRC through the allocation of resources, controlling payments of foreign currency, setting monetary policy and imposing policies that impact particular industries in different ways. We cannot assure you that the PRC government will continue to pursue policies favoring a market oriented economy or that existing policies will not be significantly altered, especially in the event of a change in leadership, social or political disruption, or other circumstances affecting political, economic and social life in the PRC. Furthermore, the PRC legal system is based in part on government policies and internal rules, some of which are not published on a timely basis or at all and may have a retroactive effect. As a result, we may not be aware of our violation of any of these policies and rules until sometime after the violation. In addition, any administrative and court proceedings in China may be protracted, resulting in substantial costs and diversion of resources and management attention.
Accordingly, given the PRC government’s significant oversight and discretion over the conduct of our operating subsidiaries and VIEs’ business, it may intervene or influence the operations of our PRC subsidiaries or our VIEs at any time and to exert control over an offering of securities conducted overseas and/or foreign investment in China-based issuers, which may cause us to make material changes to the operations of our PRC subsidiaries or our VIEs and could significantly limit or completely hinder our ability to offer or continue to offer securities to investors and cause the value of our securities to significantly decline or be worthless.
The economy of China had experienced unprecedented growth. This growth has slowed in the recent years, and if the growth of the economy continues to slow or if the economy contracts, our financial condition may be materially and adversely affected.
The rapid growth of the Chinese economy had historically resulted in widespread growth opportunities for industries across China. However, the growth has been uneven, both geographically and among various sectors of the economy, and growth has slowed in the recent years. As a result of the global financial crisis and the inability of enterprises to gain comparable access to the same amounts of capital available in past years, there may be an adverse effect on the business climate and growth of private enterprises in China. Any adverse changes in economic conditions in China, in the policies of the Chinese government or in the laws and regulations in China could have a material adverse effect on the overall economic growth of China. Such developments could adversely affect our business and operating results, lead to a reduction in demand for our services and adversely affect our competitive position. An economic slowdown could have an adverse effect on our sales and may increase our costs. Further, if economic growth continues to slow, and if, in conjunction, inflation continues unchecked, our costs would be likely to increase, and there can be no assurance that we would be able to increase our prices to an extent that would offset the increase in our expenses.
The Chinese government has implemented various measures to encourage economic growth and guide the allocation of resources. Some of these measures may benefit the overall Chinese economy, but may have a negative effect on us. For example, our financial condition and results of operations may be adversely affected by government control over capital investments or changes in tax regulations. In addition, in the past the Chinese government has implemented certain measures, including interest rate adjustment, to control the pace of economic growth. These measures may cause decreased economic activity in China, which may adversely affect our business and operating results.
In addition, a tightened labor markets in our geographic region may result in fewer qualified applicants for job openings in our facilities. Further, higher wages, related labor costs and other increasing cost trends may negatively impact our results.
Compliance with China’s new Data Security Law, Measures on Cybersecurity Review (revised draft for public consultation), Personal Information Protection Law (second draft for consultation), regulations and guidelines relating to the multi-level protection scheme and any other future laws and regulations may entail significant expenses and could materially affect our business.
We may become subject to evolving PRC laws regarding privacy, data security, cybersecurity, and data protection. The scope, interpretation, and enforcement of these laws are often uncertain and may vary across jurisdictions.
23
We collect and maintain information about our operations, customers, and employees. Protecting this data is critical to our business and required by law. As regulatory focus on data protection intensifies globally, our compliance costs may increase. Any failure to manage these risks or comply with applicable regulations could result in penalties, business disruption, license revocation, and reputational damage that materially impacts our operations and financial results.
Recently, regulatory authorities in China have enhanced data protection and cybersecurity regulatory requirements, many of which are subject to change and uncertain interpretation. These laws continue to develop, and the PRC government may adopt further rules, restrictions and clarifications in the future. Moreover, different PRC regulatory bodies, including the Standing Committee of the National People’s Congress (or the “SCNPC”), the MIIT, the
Cyberspace Administration of China (or the “CAC”), the Ministry of Public Security (or the “MPS”) and the State Administration for Market Regulation (or the “SAMR”), have enforced data privacy and protections laws and regulations with varying standards and applications. The following are non-exhaustive examples of certain recent PRC regulatory activities in this area:
On June 10, 2021, the Standing Committee of the National People’s Congress of China promulgated the PRC Data Security Law, which became effective in September 2021. The PRC Data Security Law provides for data security and privacy obligations on entities and individuals carrying out data processing activities introduces a “data classification and hierarchical protection system” based on the importance of data, and imposes export restrictions on certain data and information.
On August 20, 2021, the Standing Committee of the National People’s Congress of China issued the PRC Personal Information Protection Law, which took effective in November 2021 and integrates the scattered rules with respect to personal information rights and privacy protection. The PRC Personal Information Protection Law aims at protecting personal information rights and interests, regulating the processing of personal information, and promoting the reasonable use of personal information.
On December 28, 2021, the CAC and several other administrations jointly promulgated the Review Measures, which became effective on February 15, 2022. According to the Review Measures, an issuer who is a network platform operator holding personal information of more than one million shall file for a cybersecurity review with respect to its proposed listing on a foreign stock exchange, and the relevant PRC governmental authorities may initiate cybersecurity review if such governmental authorities determine that the issuer’s data processing activities affect or may affect national security. However, the Review Measures provides no further explanation on the determination of “affects or may affect national security.” As of the date of this annual report, we have not been involved in any cybersecurity-related investigation or received any cybersecurity-related warning from the PRC government authorities.
It remains uncertain as to how the existing regulatory measures will be interpreted or implemented in the future, and
whether the PRC authorities may adopt new laws or regulations which may impose additional restrictions on companies like us. If the PRC government authorities stipulate new rules which mandate China-based companies listed on a U.S. stock exchange, such as us, to conduct cybersecurity review or obtain additional approvals, we face uncertainties as to whether such clearance or approvals can be timely obtained, or at all. If we are not able to comply
with the cybersecurity and data privacy requirements, we may be subject to government enforcement actions, fines, penalties, or suspension of operations, which could materially and adversely affect our business and results of operations.
On February 22, 2023, CAC issued the Measures for the Standard Contract for Cross-Border Transfer of Personal Information. If our PRC operating entities failed to comply with such measures, they may face legal liability under the PRC Personal Information Protection Law, including fines of up to RMB50 million or 5% of annual revenues and may be ordered to suspend related activities or have business licenses revoked.
On March 22, 2024, CAC issued the Provisions on Regulating and Promoting Cross-Border Data Flows with immediate effect. Failure to comply with the relevant laws and regulations in relation to cross-border transfer of personal information may subject us and our PRC operating entities to legal liabilities and may materially and adversely affect our business, financial condition and results of operations.
24
Many data privacy laws in China are relatively new with evolving interpretations. The Cybersecurity Review Measures and Draft Regulations on Network Data Security create uncertainty for U.S.-listed companies like us. If these regulations require additional cybersecurity reviews or specific compliance actions, we may face challenges completing these procedures in a timely manner, potentially subjecting us to enforcement actions, penalties, operational disruptions, or app removal. Compliance with existing and future PRC cybersecurity regulations may increase our expenses and damage our reputation if not managed properly. Given the evolving regulatory landscape, we cannot guarantee full compliance at all times or that our current protection systems will be deemed sufficient. Non-compliance could result in warnings, fines, investigations, license revocations, website closures, app removals,securities price drops, or even criminal liability.
To the knowledge of the management, as of the date of this annual report, (i) the Company is not a critical information infrastructure operator that procure internet products and services or a network platform operator engaging in data processing activities; and (ii) the Company’s business does not subject to the industry that affect or may affect national security which is required to receive the cybersecurity review under the regulation. Therefore, the Company believes it is not required to pass cybersecurity review of CAC; on the basis that the Administration Provisions and Measures have not yet come into effect, we and our PRC subsidiaries (1) are not required to obtain permissions or approvals from the PRC authorities to issue our Ordinary Shares to foreign investors, (2) are not subject to permission requirements of the CSRC, the CAC or other PRC authorities that are required to approve of our PRC subsidiaries’ operations, and (3) have not received or were denied such permissions or approvals by the PRC authorities. However, the revised draft of the Measures for Cybersecurity Review is in the process of being formulated and the Opinions remain unclear on how it will be interpreted, amended and implemented by the relevant PRC governmental authorities. Thus, it is still uncertain how PRC governmental authorities will regulate overseas listing in general and whether we are required to obtain any specific regulatory approvals.
Recent greater oversight by the CAC over data security, particularly for companies seeking to list on a foreign exchange, could adversely impact our business and our offering.
On December 28, 2021, the CAC and other relevant PRC governmental authorities jointly promulgated the Cybersecurity Review Measures, which took effect on February 15, 2022. The Cybersecurity Review Measures provide that, net platform operators engaging in data processing activities that affect or may affect national security must be subject to cybersecurity review by the Cybersecurity Review Office of the PRC. According to the Cybersecurity Review Measures, a cybersecurity review assesses potential national security risks that may be brought about by any procurement, data processing, or overseas listing. The Cybersecurity Review Measures require that an online platform operator which possesses the personal information of at least one million users must apply for a cybersecurity review by the CAC if it intends to be listed in foreign countries.
On November 14, 2021, the CAC published the Security Administration Draft, which provides that data processing operators engaging in data processing activities that affect or may affect national security must be subject to network data security review by the relevant Cyberspace Administration of the PRC. According to the Security Administration Draft, data processing operators who possess personal data of at least one million users or collect data that affects or may affect national security must be subject to network data security review by the relevant Cyberspace Administration of the PRC. The deadline for public comments on the Security Administration Draft was December 13, 2021.
As of the date of this report, we have not received any notice from any authorities requiring our PRC subsidiaries, to go through cybersecurity review or network data security review by the CAC. When the Cybersecurity Review Measures become effective, and if the Security Administration Draft is enacted as proposed, we believe that the operations of our PRC subsidiaries and our listing will not be affected and that we will not be subject to cybersecurity review by the CAC, given that our PRC subsidiaries possess personal data of fewer than one million individual clients and do not collect data that affects or may affect national security in their business operations as of the date of this annual report and do not anticipate that they will be collecting over one million users’ personal information or data that affects or may affect national security in the near future. There remains uncertainty, however, as to how the Cybersecurity Review Measures and the Security Administration Draft will be interpreted or implemented and whether the PRC regulatory agencies, including the CAC, may adopt new laws, regulations, rules, or detailed implementation and interpretation related to the Cybersecurity Review Measures and the Security Administration Draft. If any such new laws, regulations, rules, or implementation and interpretation come into effect, we will take all reasonable measures and actions to comply and to minimize the adverse effect of such laws on us. We cannot guarantee, however, that we will not be subject to cybersecurity review and network data security review in the future. During such reviews, we may be required to suspend our operation or experience other disruptions to our operations. Cybersecurity review and network data security review could also result in negative publicity with respect to our Company and diversion of our managerial and financial resources, which could materially and adversely affect our business, financial conditions, and results of operations.
25
Adverse regulatory developments in China may subject us to additional regulatory review, and additional disclosure requirements and regulatory scrutiny to be adopted by the SEC in response to risks related to recent regulatory developments in China may impose additional compliance requirements for companies like us with significant China-based operations, all of which could increase our compliance costs, subject us to additional disclosure requirements. In addition, uncertainties with respect to the PRC legal system could adversely affect us.
We conduct all of our business through our subsidiaries in mainland China. Our operations in mainland China are governed by PRC laws and regulations. Our PRC subsidiaries are generally subject to laws and regulations applicable to foreign investments in mainland China and, in particular, laws and regulations applicable to wholly foreign-owned enterprises. Unlike the legal system in the United States the PRC legal system is based on statutes, therefore, prior court decisions may be cited for reference but have limited precedential value.
The recent regulatory developments in China, in particular with respect to restrictions on China-based companies raising capital offshore, may lead to additional regulatory review in China over our financing and capital raising activities in the United States. In addition, we may be subject to industry-wide regulations that may be adopted by the relevant PRC authorities, which may have the effect of limiting our service offerings, restricting the scope of our operations in China, or causing the suspension or termination of our business operations in China entirely, all of which will materially and adversely affect our business, financial condition and results of operations. We may have to adjust, modify, or completely change our business operations in response to adverse regulatory changes or policy developments, and we cannot assure you that any remedial action adopted by us can be completed in a timely, cost-efficient, or liability-free manner or at all.
On February 17, 2023, the China Securities Regulatory Commission (“CSRC”) promulgated the Provisional Measures on the Administration of Overseas Securities Offering and Listing by Domestic Companies (“Provisional Measures”), effective March 31, 2023. These Provisional Measures require domestic companies seeking to offer or list securities overseas, both directly and indirectly, to fulfill filing procedures with the CSRC. Indirect offering or listing refers to offerings made under the name of an overseas entity by a Chinese entity which has its main business activities in China. Under these Provisional Measures, Chinese entities must comply with state security regulations and not divulge state secrets. The overseas issuers shall appoint a responsible entity in China to make filings. After an initial public offering, the relevant Chinese entity shall file with CSRC within three business days of completing any issuance of new securities overseas. Additionally, issuers must report to the CSRC within three business days
after certain events, including change of control, investigation by overseas regulators, change of listing status,delisting, or material business changes.
On February 17, 2023, the CSRC also issued a Notice and held a press conference clarifying that companies in mainland China listed overseas before March 31, 2023 are not required to file immediately, but should complete filing for future capital raising activities. As an issuer listed before the effective date, we are not required to complete filing for prior offshore offerings. As of this annual report, we and our PRC operating entities have not been required to obtain permission from or complete filing with CSRC. However, our future capital raising activities
may be subject to the filing requirement.
Failure to complete filing procedures as required under the Provisional Measures would subject us to sanctions by the CSRC or other PRC regulatory authorities, including fines and penalties on our PRC operating entities’ operations, which could materially affect our business, financial condition and results of operations. If a Chinese entity violates these measures, it and its controlling shareholders, actual controllers, directors, supervisors, and senior executives may face administrative penalties such as warnings and fines up to RMB10 million, with directly
responsible persons facing fines between RMB500,000 and RMB5 million. If the controlling shareholder or actual controller organizes the breach, they will be fined between RMB1 million and RMB10 million.
26
On February 24, 2023, the CSRC and three other PRC agencies jointly issued the Confidentiality and Archives Provisions effective March 31, 2023, which require companies involved in overseas securities offerings to maintain confidentiality systems, protect sensitive information, and keep working papers within China. These provisions apply to all securities listings of PRC enterprises, including our previous Business Combination and any future
offerings. Working papers (which generally include due diligence materials and other business records) must remain in China unless special approval is obtained from authorities. While we have implemented compliance measures and believe our activities don’t involve sensitive information, these newly promulgated regulations contain uncertainties,and non-compliance could result in fines or other penalties.
You may experience difficulties in effecting service of legal process, enforcing foreign judgments or bringing actions in China against us or our management named in the annual report based on foreign laws.
We are a holding company incorporated under the laws of the Cayman Islands. We conduct substantially all of our operations in China and substantially all of our assets are located in China. In addition, all our senior employees reside within China for a significant portion of the time and most are PRC residents. As a result, it may be difficult for our shareholders to effect service of process upon us or those persons inside mainland China. All or a substantial portion of the assets are also located in mainland China. As a result, it may be difficult to effect service of process within the United States upon these persons. There is uncertainty as to whether the courts of the Cayman Islands, and mainland China would recognize or enforce judgments of United States courts obtained against us or such persons predicated upon the civil liability provisions of the securities laws of the United States or any state thereof, or be competent to hear original actions brought in the Cayman Islands or mainland China against us or such persons predicated upon the securities laws of the United States or any of our state. In addition, China does not have treaties providing for the reciprocal recognition and enforcement of judgments of courts with the United States, the Cayman Islands and many other countries and regions. Therefore, recognition and enforcement in China of judgments of a court in any of these non-PRC jurisdictions in relation to any matter not subject to a binding arbitration provision may be difficult or impossible.
We may rely on dividends and other distributions on equity paid by our PRC subsidiaries to fund any cash and financing requirements we may have, and any limitation on the ability of our PRC subsidiaries to make payments to us could have a material and adverse effect on our ability to conduct our business.
We are a Cayman Islands holding company and we rely principally on dividends and other distributions on equity from our PRC subsidiaries for our cash requirements, including for services of any debt we may incur. Our PRC subsidiaries’ ability to distribute dividends is based upon its distributable earnings. Current PRC regulations permit our PRC subsidiaries to pay dividends to its respective shareholders only out of their accumulated profits, if any, determined in accordance with PRC accounting standards and regulations. In addition, each of our PRC subsidiaries, pre-existing VIEs and their subsidiaries are required to set aside at least 10% of its after-tax profits each year, if any, to fund a statutory reserve until such reserve reaches 50% of its registered capital. Our PRC subsidiaries as FIEs are also required to further set aside a portion of its after-tax profits to fund the employee welfare fund, although the amount to be set aside, if any, is determined at its discretion. These reserves are not distributable as cash dividends. If our PRC subsidiaries incurs debt on their own behalf in the future, the instruments governing the debt may restrict their ability to pay dividends or make other payments to us. Any limitation on the ability of our PRC subsidiaries to distribute dividends or other payments to their respective shareholders could materially and adversely limit our ability to grow, make investments or acquisitions that could be beneficial to our businesses, pay dividends or otherwise fund and conduct our business.
In addition, the Enterprise Income Tax Law and its implementation rules provide that a withholding tax rate of up to 10% will be applicable to dividends payable by Chinese companies to non-PRC-resident enterprises unless otherwise exempted or reduced according to treaties or arrangements between the PRC central government and governments of other countries or regions where the non-PRC resident enterprises are incorporated.
27
Fluctuations in exchange rates could have a material and adverse effect on our results of operations and the value of your investment.
The value of the Renminbi against the U.S. dollar and other currencies may fluctuate and is affected by, among other things, changes in political and economic conditions in China and by China’s foreign exchange policies. On July 21, 2005, the PRC government changed its decade-old policy of pegging the value of the Renminbi to the U.S. dollar, and the Renminbi appreciated more than 20% against the U.S. dollar over the following three years. Between July 2008 and June 2010, this appreciation halted and the exchange rate between the Renminbi and the U.S. dollar remained within a narrow band. Since June 2010, the Renminbi has fluctuated against the U.S. dollar, at times significantly and unpredictably. On November 30, 2015, the Executive Board of the International Monetary Fund (IMF) completed the regular five-year review of the basket of currencies that make up the Special Drawing Right,
or the SDR, and decided that with effect from October 1, 2016, Renminbi is determined to be a freely usable currency and will be included in the SDR basket as a fifth currency, along with the U.S. dollar, the Euro, the Japanese yen and the British pound. In the fourth quarter of 2016, the Renminbi depreciated significantly in the backdrop of a surging U.S. dollar and persistent capital outflows of China. With the development of the foreign exchange market and progress towards interest rate liberalization and Renminbi internationalization, the PRC government may in the future announce further changes to the exchange rate system, and we cannot assure you that the Renminbi will not appreciate or depreciate significantly in value against the U.S. dollar in the future. It is difficult to predict how market forces or PRC or U.S. government policy may impact the exchange rate between the Renminbi and the U.S. dollar in the future.
Significant revaluation of the Renminbi may have a material and adverse effect on your investment. For example, to the extent that we need to convert U.S. dollars from our initial public offering into Renminbi for our operations, appreciation of the Renminbi against the U.S. dollar would have an adverse effect on the Renminbi amount we would receive from the conversion. Conversely, if we decide to convert our Renminbi into U.S. dollars for the purpose of making payments for dividends on our ordinary shares or for other business purposes, appreciation of the U.S. dollar against the Renminbi would have a negative effect on the U.S. dollar amount available to us. In addition, appreciation or depreciation in the value of the Renminbi relative to U.S. dollars would affect our financial results reported in U.S. dollar terms regardless of any underlying change in our business or results of operations.
Very limited hedging options are available in China to reduce our exposure to exchange rate fluctuations. To date, we have not entered into any hedging transactions in an effort to reduce our exposure to foreign currency exchange risk. While we may decide to enter into hedging transactions in the future, the availability and effectiveness of these hedges may be limited, and we may not be able to adequately hedge our exposure, or at all. In addition, our currency exchange losses may be magnified by PRC exchange control regulations that restrict our ability to convert Renminbi into foreign currency.
Governmental control of currency conversion may limit our ability to utilize our net revenues effectively and affect the value of your investment.
The PRC government imposes controls on the convertibility of the Renminbi into foreign currencies and, in certain cases, the remittance of currency out of China. We receive substantially all of our revenues in Renminbi. Under our current corporate structure, our Cayman Islands holding company primarily relies on dividend payments from our PRC subsidiaries to fund any cash and financing requirements we may have. Under existing PRC foreign exchange regulations, payments of current account items, including profit distributions, interest payments and trade and service-related foreign exchange transactions, can be made in foreign currencies without prior approval of the SAFE by complying with certain procedural requirements. Specifically, under the existing exchange restrictions, without prior approval of SAFE, cash generated from the operations of our PRC subsidiaries in China may be used to pay dividends to our company. However, approval from or registration with appropriate government authorities is required where Renminbi is to be converted into foreign currency and remitted out of China to pay capital expenses such as the repayment of loans denominated in foreign currencies. As a result, we need to obtain SAFE approval to use cash generated from the operations of our PRC subsidiaries to pay off their respective debt in a currency other than Renminbi owed to entities outside China, or to make other capital expenditure payments outside China in a currency other than Renminbi. The PRC government may at its discretion restrict access to foreign currencies for current account transactions in the future. If the foreign exchange control system prevents us from obtaining sufficient foreign currencies to satisfy our foreign currency demands, we may not be able to pay dividends in foreign currencies to our shareholders.
28
Certain PRC regulations may make it more difficult for us to pursue growth through acquisitions.
Among other things, the Regulations on Mergers and Acquisitions of Domestic Enterprises by Foreign Investors, or the M&A Rules, adopted by six PRC regulatory agencies in 2006 and amended in 2009, established additional procedures and requirements that could make merger and acquisition activities by foreign investors more time-consuming and complex. Such regulation requires, among other things, that the MOFCOM be notified in advance of any change-of-control transaction in which a foreign investor acquires control of a PRC domestic enterprise or a foreign company with substantial PRC operations,
if certain thresholds under the Provisions on Thresholds for Prior Notification of Concentrations of Undertakings, issued by the State Council in 2008, are triggered. Moreover, the Anti-Monopoly Law promulgated by the Standing Committee of the NPC which became effective in 2008 requires that transactions which are deemed concentrations and involve parties with specified turnover thresholds must be cleared by the MOFCOM before they can be completed. In addition, PRC national security review rules which became effective in September 2011 require acquisitions by foreign investors of PRC companies engaged in military related or certain other industries that are crucial to national security be subject to security review before consummation of any such acquisition. We may pursue potential strategic acquisitions that are complementary to our business and operations. Complying with the requirements of these regulations to complete such transactions could be time-consuming, and any required approval processes, including obtaining approval or clearance from the MOFCOM, may delay or inhibit our ability to complete such transactions, which could affect our ability to expand our business or maintain our market share.
Recent statements by the Chinese government indicate an intent to exert more oversight and more control over offerings conducted overseas and/or foreign investment in China-based issuers. Any such actions by the Chinese government could significantly limit or completely hinder our ability to conduct our business, accept foreign investments, or list on a U.S. or other foreign exchange, including our ability to offer or continue to offer its securities to investors and cause the value of the securities being registered hereby to significantly decline or become worthless.
The Chinese government recently has published new policies that significantly affected certain industries such as the education and internet industries, and we cannot rule out the possibility that it will in the future release regulations or policies regarding our industry that could require us to seek permission from Chinese authorities to continue to operate our business, which may adversely affect our business, financial condition and results of operations. Furthermore, recent statements made by the Chinese government have indicated an intent to increase the government’s oversight and control over offerings of companies with significant operations in China that are to be conducted in foreign markets, as well as foreign investment in China-based issuers like us. Any such action, once taken by the Chinese government, could significantly limit or completely hinder our ability to offer or continue to offer its securities to investors, and could cause the value of such securities to significantly decline or become worthless.
In July 2021, the Chinese government provided new guidance on China-based companies raising capital outside of China, including through arrangements via VIEs. In light of such developments, the SEC has imposed enhanced disclosure requirements on China-based companies seeking to register securities with the SEC. As substantially all of our operations are based in jurisdictions under the Chinese government, any future Chinese, U.S. or other rules and regulations that place restrictions on capital raising or other activities by companies with extensive operations in China could adversely affect our business and results of operations. If the business environment in China deteriorates from the perspective of domestic or international investment, or if relations between China and the United States or other governments deteriorate, the Chinese government may intervene with our operations and our business in China, as well as the value of the securities being offered, may also be adversely affected.
29
On February 24, 2023, the CSRC, the Ministry of Finance, the National Administration of State Secrets Protection and the National Archives Administration jointly issued the Provisions on Strengthening Confidentiality and Archives Administration of Overseas Securities Offering and Listing by Domestic Companies (the “Confidentiality and Archives Provisions”), which took effect from March 31, 2023. The Confidentiality and Archives Provisions specify that during the overseas securities offering and listing activities of domestic companies, domestic companies and securities companies and securities service institutions that provide relevant securities business shall, by strictly abiding by the relevant laws and regulations of the PRC and this Confidentiality and Archives Provisions, institute a sound confidentiality and archives administration systems, take necessary measures to fulfill confidentiality and archives administration obligations, and shall not divulge any national secrets, work secrets of governmental agencies and harm national and public interests. Confidentiality and Archives Provisions provides that it is applicable to initial public offerings as well as other types of securities listing of PRC domestic enterprises, and any future issuance of securities and listing activities after the initial listing. Working papers generated in the PRC by securities companies and securities service providers that provide relevant securities services for overseas issuance and listing of securities by domestic companies shall be kept in the PRC. Confidentiality and Archives Provisions provide no explicit definition of working papers. In practice, the securities companies’ working papers usually refer to various important information and work records related to the securities business obtained and prepared by the securities companies and securities service providers and their representatives in the whole process of the securities businesses, such as due diligence work. Without the approval of relevant competent authorities, such as CSRC, MOF PRC National Administration of State Secrets Protection, and National Archives Administration of China, depending on the nature and transmission method of secrets, it shall not be transferred overseas. Where documents or materials need to be transferred outside of the PRC, it shall be subject to the approval procedures in accordance with relevant PRC regulations. The relevant competent authorities, such as, CSRC, MOF, PRC National Administration of State Secrets Protection, and National Archives Administration of China will regulate, supervise and inspect pursuant to their respective statutory mandates over matters of Confidentiality and Archives Administration concerning overseas offering and listing by domestic companies. As Confidentiality and Archives Administration is newly promulgated, there is substantial uncertainty regarding their specific requirements. We believe our operations and future offerings will not involve in national secrets, work secrets of governmental agencies and undermine national and public interests, but there is no assurance that we will be able to meet all applicable regulatory requirements and guidelines. If we fail to comply with related laws and regulation, we may be subject to fine, confiscation, blocking transmission or criminal offense, which may in turn negatively affect our business operations, hinder our ability to offer or continue to offer securities to investors, or cause the value of such securities to significantly decline or be worthless.
Restrictions contained in Chinese law on the ability of overseas securities regulators to collect information in China may deny investors in our Company the benefits of U.S. securities regulation.
China has often restricted U.S. regulators’ access to information and limited regulators’ ability to investigate or pursue remedies with respect to China-based issuers, generally citing to state secrecy and national security laws, blocking statutes, or other laws or regulations. In addition, according to Article 177 of the PRC Securities Law (“Article 177”), which became effective in March 2020, no overseas securities regulator can directly conduct investigations or evidence collection activities within the PRC and no entity or individual in China may provide documents and information relating to securities business activities to overseas regulators without Chinese government approval. The SEC, U.S. Department of Justice, and other U.S. authorities face substantial challenges in bringing and enforcing actions against China-based issuers and their officers and directors. As a result, investors in our Company may not benefit from a regulatory environment that fosters effective enforcement of U.S. federal securities laws.
As Article 177 and the PRC Securities Law are newly promulgated, there are uncertainties as to the procedures and requisite timing for the U.S. securities regulatory agencies to conduct investigations and collect evidence within the territory of the PRC. If the U.S. securities regulatory agencies are unable to conduct such investigations, there exists a risk that they may determine to suspend or de-register our registration with the SEC and may also delist our securities from Nasdaq Capital Market or other applicable trading market within the US.
30
PRC regulations relating to the establishment of offshore special purpose companies by PRC residents may subject our PRC resident beneficial owners or our PRC subsidiaries to liability or penalties, limit our ability to inject capital into our PRC subsidiaries, limit our PRC subsidiaries’ ability to increase their registered capital or distribute profits to us, or may otherwise adversely affect us.
In July 2014, SAFE promulgated the Circular on Relevant Issues Concerning Foreign Exchange Control on Domestic Residents’ Offshore Investment and Financing and Roundtrip Investment Through Special Purpose Vehicles, or SAFE Circular 37, to replace the Notice on Relevant Issues Concerning Foreign Exchange Administration for Domestic Residents’ Financing and Roundtrip Investment Through Offshore Special Purpose Vehicles, or SAFE Circular 75, which ceased to be effective upon the promulgation of SAFE Circular 37. SAFE Circular 37 requires PRC residents (including PRC individuals and PRC corporate entities) to register with SAFE or its local branches in connection with their direct or indirect offshore investment activities, for the purpose of overseas investment and financing, with such PRC residents’ legally owned assets or equity interests in domestic enterprises or offshore assets or interests, referred to in Circular 37 as a “special purpose vehicle”, or SPV. The term “control” under Circular 37 is broadly defined as the operation rights,
beneficiary rights or decision-making rights acquired by the PRC residents in the offshore SPVs by such means as acquisition, trust, proxy, voting rights, repurchase, convertible notes or other arrangements. Failure to comply with the various SAFE registration requirements described above could result in liability under PRC law for foreign exchange evasion. SAFE Circular 37 is applicable to our shareholders who are PRC residents and may be applicable to any offshore acquisitions or share transfers that we make in the future if our shares are issued to PRC residents.
Under SAFE Circular 37, PRC residents who make, or have prior to the implementation of SAFE Circular 37 made, direct or indirect investments in offshore SPVs will be required to register such investments with the SAFE or its local branches. In addition, any PRC resident who is a direct or indirect shareholder of a SPV is required to update its filed registration with the local branch of SAFE with respect to that SPV, to reflect any material change. Moreover, any subsidiaries of such SPV in China is required to urge the PRC resident shareholders to update their registration with the local branch of SAFE. If any PRC shareholder of such SPV fails to make the required registration or to update the previously filed registration, the subsidiaries of such SPV in China may be prohibited from distributing its profits or the proceeds from any capital reduction, share transfer or liquidation to the SPV, and the SPV may also be prohibited from making additional capital contributions into its subsidiaries in China. On February 13, 2015, the SAFE promulgated a Notice on Further Simplifying and Improving Foreign Exchange Administration Policy on Direct Investment, or SAFE Notice 13, which became effective on June 1, 2015. Under SAFE Notice 13, applications for foreign exchange registration of inbound foreign direct investments and outbound overseas direct investments, including those required under SAFE Circular 37, will be filed with qualified banks instead of the SAFE. The qualified banks will directly examine the applications and accept registrations under the supervision of the SAFE.
In practice, different local SAFE branches may have different views and procedures on the application and implementation of SAFE regulations, and there remains uncertainty with respect to its implementation. We cannot assure you that all of our shareholders that may be subject to SAFE regulations have completed all necessary registrations with the local SAFE branch or qualified banks as required by SAFE Circular 37, and we cannot assure you that these individuals may continue to make required filings or updates in a timely manner, or at all. We can provide no assurance that we are or will in the future continue to be informed of identities of all PRC residents holding direct or indirect interest in our company. Any failure or inability by such individuals to comply with the SAFE regulations may subject us to fines or legal sanctions, such as restrictions on our cross-border investment activities or our PRC subsidiaries’ ability to distribute dividends to, or obtain foreign exchange-denominated loans from, our company or prevent us from making distributions or paying dividends. As a result, our business operations and our ability to make distributions to you could be materially and adversely affected.
Furthermore, as these foreign exchange regulations are still relatively new and their interpretation and implementation has been constantly evolving, it is unclear how these regulations, and any future regulation concerning offshore or cross-border transactions, will be interpreted, amended and implemented by the relevant government authorities. For example, we may be subject to a more stringent review and approval process with respect to our foreign exchange activities, such as remittance of dividends and foreign-currency-denominated borrowings, which may adversely affect our financial condition and results of operations. In addition, if we decide to acquire a PRC domestic company, we cannot assure you that we or the owners of such company, as the case may be, will be able to obtain the necessary approvals or complete the necessary filings and registrations required by the foreign exchange regulations. This may restrict our ability to implement our acquisition strategy and could adversely affect our business and prospects.
31
Failure to comply with PRC regulations regarding the registration requirements for employee equity incentive plans may subject our PRC citizen employees or us to fines and other legal or administrative sanctions.
On March 28, 2007, the SAFE promulgated the Application Procedure of Foreign Exchange Administration for Domestic Individuals Participating in Employee Stock Holding Plan or Share Option Plan of Overseas-Listed Company, which were superseded by Notice from SAFE regarding Issues related to Domestic Individual Participating Offshore Public Company Equity Incentive Plan promulgated on February 15, 2012 (“SAFE #7”) or the Share Option Rule. Under the Share Option Rule, PRC citizens who are granted stock options or other employee equity incentive awards by an overseas publicly-listed company are required, through a PRC agent who may be a PRC subsidiary of such overseas publicly-listed company,
to register with the SAFE and complete certain other procedures related to the share options or other employee equity incentive plans. We and our PRC citizen employees who are granted share options or other equity incentive awards under our 2010 Long-Term Incentive Plan, or PRC optionees, are subject to the Share Option Rule. If we or our PRC optionees fail to comply with these regulations, we or our PRC optionees may be subject to fines and legal sanctions.
PRC regulation of loans to and direct investment in PRC entities by offshore holding companies and governmental control of currency conversion may delay us from using the proceeds of offerings in the U.S. to make loans or additional capital contributions to our PRC subsidiaries, which could materially and adversely affect our liquidity and our ability to fund and expand our business.
Any funds the Company transfer to our PRC subsidiaries, either as a shareholder loan or as an increase in registered capital, are subject to approval by or registration with relevant governmental authorities in China. According to the relevant PRC regulations on foreign-invested enterprises, or FIEs, in China, capital contributions to our PRC subsidiaries are subject to the approval of or filing with the Ministry of Commerce, or MOFCOM or its local branches and registration with a local bank authorized by SAFE. In addition, (i) a foreign loan of less one year duration procured by our PRC subsidiaries is required to be registered with SAFE or its local branches and (ii) a foreign loan of one year duration or more procured by our PRC subsidiaries is required to be applied to the NDRC in advance for undergoing recordation registration formalities. Any medium or long-term loan to be provided by us to our PRC operating subsidiaries, must be registered with the NDRC and the SAFE or its local branches. The Company may not be able to complete such registrations on a timely basis, with respect to future capital contributions or foreign loans by us to our PRC Subsidiaries. If the Company fail to complete such registrations, our ability to use the proceeds of this offering and to capitalize our PRC operations may be negatively affected, which could adversely affect our liquidity and our ability to fund and expand our business.
On March 30, 2015, the SAFE promulgated the Circular on Reforming the Management Approach Regarding the Foreign Exchange Capital Settlement of Foreign-Invested Enterprises, or SAFE Circular 19, which took effect as of June 1, 2015. SAFE Circular 19 launched a nationwide reform of the administration of the settlement of the foreign exchange capitals of FIEs and allows FIEs to settle their foreign exchange capital at their discretion, but continues to prohibit FIEs from using the Renminbi fund converted from their foreign exchange capital for expenditure beyond their business scopes, providing entrusted loans or repaying loans between nonfinancial enterprises. The SAFE issued the Circular on Reforming and Regulating Policies on the Control over Foreign Exchange Settlement of Capital Accounts, or SAFE Circular 16, effective in June 2016. Pursuant to SAFE Circular 16, enterprises registered in China may also convert their foreign debts from foreign currency to Renminbi on a self-discretionary basis. SAFE Circular 16 provides an integrated standard for conversion of foreign exchange under capital account items (including but not limited to foreign currency capital and foreign debts) on a self-discretionary basis which applies to all enterprises registered in China. SAFE Circular 16 reiterates the principle that Renminbi converted from foreign currency-denominated capital of a company may not be directly or indirectly used for purposes beyond its business scope or prohibited by PRC laws or regulations, while such converted Renminbi shall not be provided as loans to its non-affiliated entities. As this circular is relatively new, there remains uncertainty as to its interpretation and application and any other future foreign exchange related rules. Violations of these Circulars could result in severe monetary or other penalties. SAFE Circular 19 and SAFE Circular 16 may significantly limit our ability to use Renminbi converted from the net proceeds of this offering to fund our PRC operating subsidiaries, to invest in or acquire any other PRC companies through our PRC Subsidiaries, which may adversely affect our business, financial condition and results of operations.
32
We face uncertainty with respect to indirect transfers of equity interests in PRC resident enterprises by their non-PRC holding companies.
On February 3, 2015, the SAT issued the Announcement of the State Administration of Taxation on Several Issues Relating to Enterprise Income Tax on Transfers of Assets between Non-resident Enterprises, or SAT Bulletin 7, which was partially abolished on December 29, 2017. SAT Bulletin 7 extends its tax jurisdiction to transactions involving transfer of taxable assets through the offshore transfer of a foreign intermediate holding company. In addition, SAT Bulletin 7 has introduced safe harbors for internal group restructurings and the purchase and sale of equity through a public securities market. SAT Bulletin 7 also brings challenges to both foreign transferor and transferee (or other person who is obligated to pay for the transfer) of taxable assets.
On October 17, 2017, the SAT issued the Announcement of the State Administration of Taxation on Issues Concerning the Withholding of Non-resident Enterprise Income Tax at Source, or SAT Bulletin 37, which was partially revised. SAT Bulletin 37 came into effect on December 1, 2017. The SAT Bulletin 37 further clarifies the practice and procedure of withholding of non-resident enterprise income tax.
We face uncertainties as to the reporting and other implications of certain past and future transactions where PRC taxable assets are involved, such as offshore restructuring, sale of the shares in our offshore subsidiaries and investments. Our company may be subject to filing obligations or taxed if our company is transferor in such transactions, and may be subject to withholding obligations if our company is transferee in such transactions, under SAT Bulletin 7 and/or SAT Bulletin 37. For transfer of shares in our company by investors who are non-PRC resident enterprises, our PRC subsidiaries may be requested to assist in the filing under SAT Bulletin 7 and/or SAT Bulletin 37. As a result, we may be required to expend valuable resources to comply with SAT Bulletin 7 and/or SAT Bulletin 37 or to request the relevant transferors from whom we purchase taxable assets to comply with these circulars, or to establish that our company should not be taxed under these circulars, which may have a material adverse effect on our financial condition and results of operations.
Our use of third party manufacturers to produce our products presents risks to our business.
For the foreseeable future, all of our products will be manufactured by third party manufacturers, the majority of which are, and we expect will continue to be, located in China. For the year ended December 31, 2023, our two largest suppliers accounted for 28.98% and 20%, respectively, of our total purchases. If we were prevented or delayed in obtaining products or components for a material portion of our product line due to political, civil, labor or other factors beyond our control, including natural disasters or pandemics, our operations may be substantially disrupted, potentially for a significant period of time. This delay could significantly reduce our revenues and profitability and harm our business while alternative sources of supply are secured. Additionally, the suspension of operations of a third party manufacturer by government inspectors in China could result in delays to us in obtaining products and may harm sales.
Our dependence on a limited number of customers could adversely affect our business and results of operations.
One or a few customers have in the past, and may in the future, represent a substantial portion of our total revenues in any one year or over a period of several years. For example, one customer accounted for 17.15% of the Company’s total revenues. Therefore, the loss of business from any one of such customers could have a material adverse effect on our business or results of operations. In addition, a default or delay in payment on a significant scale by a customer could materially adversely affect our business, results of operations, cash flows and financial condition.
The Holding Foreign Companies Accountable Act, or the HFCAA, and the related regulations continue to evolve. Further implementations and interpretations of or amendments to the HFCAA or the related regulations, or a PCAOB determination of its lack of sufficient access to inspect our auditor, might pose regulatory risks to and impose restrictions on us because of our operations in mainland China.
33
On April 21, 2020, SEC released a joint statement highlighting the risks associated with investing in companies based in or have substantial operations in emerging markets including China. The joint statement emphasized the risks associated with lack of access for the PCAOB to inspect auditors and audit work papers in China and higher risks of fraud in emerging markets. On May 18, 2020, Nasdaq filed three proposals with the SEC to (i) apply minimum offering size requirement for companies primarily operating in “Restrictive Market”, (ii) adopt a new requirement relating to the qualification of management or board of director for Restrictive Market companies, and (iii) apply additional and more stringent criteria to an applicant or listed company based on the qualifications of the Company’s auditors.
On May 20, 2020, the U.S. Senate passed the Holding Foreign Companies Accountable Act (the “HFCAA”) requiring a foreign company to certify it is not owned or controlled by a foreign government if the PCAOB is unable to audit specified reports because the Company uses a foreign auditor not subject to PCAOB inspection. If the PCAOB is unable to inspect the Company’s auditors for three consecutive years, the issuer’s securities are prohibited to trade on a national securities exchange or in the over the counter trading market in the U.S. On December 18, 2020, the HFCAA was signed into law. The HFCAA has since then been subject to amendments by the U.S. Congress and interpretations and rulemaking by the SEC.
On June 22, 2021, the U.S. Senate passed a bill which, if passed by the U.S. House of Representatives and signed into law, would reduce the number of consecutive non-inspection years required for triggering the prohibitions under the HFCA Act from three years to two, under this proposal, if the auditor is not subject to PCAOB inspections for two consecutive years, it will trigger the prohibition on trading, thus posing more risks on potential delisting as well as the price of Company’s ordinary shares especially on foreign companies. On December 29, 2022, the Accelerating Holding Foreign Companies Accountable Act, as part of the Consolidated Appropriations Act 2023, was signed into law, which officially reduce the number of years that the auditor is not subject to inspection to two consecutive years.
On December 16, 2021, PCAOB announced the PCAOB HFCAA determinations relating to the PCAOB’s inability to inspect or investigate completely registered public accounting firms headquartered in mainland China of the PRC or Hong Kong, a Special Administrative Region and dependency of the PRC, because of a position taken by one or more authorities in the PRC or Hong Kong. The inability of the PCAOB to conduct inspections of auditors in China made it more difficult to evaluate the effectiveness of these accounting firms’ audit procedures or quality control procedures as compared to auditors outside of China that are subject to the PCAOB inspections, which could cause existing and potential investors in issuers operating in China to lose confidence in such issuers’ procedures and reported financial information and the quality of financial statements.
Our previous auditor, Audit Alliance LLP, and our current auditor, Onestop Assurance PAC, the independent registered public accounting firms that issue the audit reports included elsewhere in this annual report, as auditors of companies that are traded publicly in the United States and a firm registered with the PCAOB, are both subject to laws in the United States pursuant to which the PCAOB conducts regular inspections to assess our auditor’s compliance with the applicable professional standards. Both our previous and current auditor are headquartered in Singapore, and are subject to inspection by the PCAOB on a regular basis. As of the date of this annual report, neither auditor is among the firms listed on the PCAOB Determination List issued in December 2022.
On August 26, 2022, the PCAOB announced and signed a Statement of Protocol (the “Protocol”) with the China Securities Regulatory Commission and the Ministry of Finance of the People’s Republic of China (together, the “PRC Authorities”). The Protocol provides the PCAOB with: (1) sole discretion to select the firms, audit engagements and potential violations it inspects and investigates, without any involvement of Chinese authorities; (2) procedures for PCAOB inspectors and investigators to view complete audit work papers with all information included and for the PCAOB to retain information as needed; (3) direct access to interview and take testimony from all personnel associated with the audits the PCAOB inspects or investigates.
34
On December 15, 2022, the PCAOB announced in its 2022 HFCAA Determination Report (the “2022 Report”) its determination that the PCAOB was able to secure complete access to inspect and investigate audit firms in the People’s Republic of China (PRC), and the PCAOB Board voted to vacate previous determinations to the contrary. According to the 2022 Report, this determination was reached after the PCAOB had thoroughly tested compliance with every aspect of the Protocol necessary to determine complete access, including on-site inspections and investigations in a manner fully consistent with the PCAOB’s methodology and approach in the U.S. and globally. According to the 2022 Report, the PRC Authorities had fully assisted and cooperated with the PCAOB in carrying out the inspections and investigations according to the Protocol, and have agreed to continue to assist the PCAOB’s investigations and inspections in the future. As required by the HFCAA, if in the future the PCAOB determines it no longer can inspect or investigate completely because of a position taken by any foreign authority, including but is not limited to mainland China relevant authority, the PCAOB will act expeditiously to consider whether it should issue a new determination.
Further developments related to the HFCAA could add uncertainties to our offering. We cannot assure you what further actions the SEC, the PCAOB or the stock exchanges will take to address these issues and what impact such actions will have on U.S. companies that have significant operations in the PRC and have securities listed on a U.S. stock exchange (including a national securities exchange or over-the-counter stock market). In addition, any additional actions, proceedings, or new rules resulting from these efforts to increase U.S. regulatory access to audit information could create uncertainty for investors, the market price of our ordinary shares could be adversely affected, and we could be delisted if we and our auditor are unable to meet the PCAOB inspection requirement. Such a delisting would substantially impair your ability to sell or purchase our ordinary shares when you wish to do so, and would have a negative impact on the price of our ordinary shares.
Additional factors outside of our control related to doing business in China could negatively affect our business.
Additional factors that could negatively affect our business include a potential significant revaluation of the Renminbi, which may result in an increase in the cost of producing products in China, labor shortages and increases in labor costs in China as well as difficulties in moving products manufactured in China out of the country, whether due to port congestion, labor disputes, slowdowns, product regulations and/or inspections or other factors. Prolonged disputes or slowdowns can negatively impact both the time and cost of transporting goods. Natural disasters or health pandemics impacting China can also have a significant negative impact on our business. Further, the imposition of trade sanctions or other regulations against products imported by us from, or the loss of “normal trade relations” status with, China, could significantly increase our cost of products exported outside of China and harm our business.
Risks Related to our Ordinary Shares
An active trading market for our ordinary shares may not be sustained.
Our ordinary shares have been listed on Nasdaq only since July 26, 2019, and we cannot assure you that an active trading market for our ordinary shares will be sustained or maintained. The lack of an active trading market may impair the value of your shares and your ability to sell your shares at the time you wish to sell them. An inactive trading market may also impair our ability to raise capital by selling shares of our ordinary shares and enter into strategic partnerships or acquire other complementary products, technologies or businesses by using shares of our ordinary shares as consideration. In addition, if we fail to satisfy exchange continued listing standards, we could be de-listed, which would have a negative effect on the price of our ordinary shares.
We expect that the price of our ordinary shares will fluctuate substantially and you may not be able to sell your shares at or above the price you purchased the shares at.
The market price of our ordinary shares is likely to be highly volatile and may fluctuate substantially due to many factors, including:
35
| ● | the volume and timing of sales of our products; |
| ● | the introduction of new products or product enhancements by us or others in our industry; |
| ● | disputes or other developments with respect to our or others’ intellectual property rights; |
| ● | our ability to develop, obtain regulatory clearance or approval for, and market new and enhanced products on a timely basis; |
| ● | product liability claims or other litigation; |
| ● | quarterly variations in our results of operations or those of others in our industry; |
| ● | media exposure of our products or of those of others in our industry; |
| ● | changes in governmental regulations or in reimbursement; |
| ● | changes in earnings estimates or recommendations by securities analysts; and |
| ● | general market conditions and other factors, including factors unrelated to our operating performance or the operating performance of our competitors. |
In recent years, the stock markets generally have experienced extreme price and volume fluctuations that have often been unrelated or disproportionate to the operating performance of those companies. Broad market and industry factors may significantly affect the market price of our ordinary shares, regardless of our actual operating performance.
In addition, in the past, class action litigation has often been instituted against companies whose securities have experienced periods of volatility in market price. Securities litigation brought against us following volatility in our stock price, regardless of the merit or ultimate results of such litigation, could result in substantial costs, which would hurt our financial condition and operating results and divert management’s attention and resources from our business.
Our ordinary shares are considered to be penny stock. Trading in penny stocks has certain restrictions and these restrictions could negatively affect the price and liquidity of our ordinary shares.
Our ordinary shares trade below $5.00 per share. The SEC has adopted regulations which generally define a “penny stock” to be any equity security that has a market price of less than $5.00 per share, subject to certain exceptions. As a result, our ordinary shares may be considered “penny stock”. A penny stock is subject to rules that impose additional sales practice requirements on broker/dealers who sell securities to persons other than established Members and accredited investors. For transactions covered by these rules, the broker/dealer must make a special suitability determination for the purchase of these securities. In addition, a broker/dealer must receive the purchaser’s written consent to the transaction prior to the purchase and must also provide certain written disclosures to the purchaser. Consequently, the “penny stock” rules may restrict the ability of broker/dealers to sell our ordinary shares, and may negatively affect the ability of holders of shares of our ordinary shares to resell them. These disclosures require you to acknowledge that you understand the risks associated with buying penny stocks and that you can absorb the loss of your entire investment. Penny stocks generally do not have a very high trading volume. Consequently, the price of the stock is often volatile and you may not be able to buy or sell the stock when you want to.
Our disclosure controls and procedures may not prevent or detect all errors or acts of fraud.
We are subject to the periodic reporting requirements of the Exchange Act. We designed our disclosure controls and procedures to provide reasonable assurance that information we must disclose in reports we file or submit under the Exchange Act is accumulated and communicated to management, and recorded, processed, summarized and reported within the time periods specified in the rules and forms of the SEC. We believe that any disclosure controls and procedures, no matter how well-conceived and operated, can provide only reasonable, not absolute, assurance that the objectives of the control system are met.
36
These inherent limitations include the realities that judgments in decision-making can be faulty, and that breakdowns can occur because of simple error or mistake. Additionally, controls can be circumvented by the individual acts of some persons, by collusion of two or more people or by an unauthorized override of the controls. Accordingly, because of the inherent limitations in our control system, misstatements due to error or fraud may occur and not be detected.
We have identified material weaknesses in our internal control over financial reporting. If we fail to implement and maintain an effective system of internal control, we may be unable to accurately report our operating results, meet our reporting obligations or prevent fraud.
Prior to our initial public offering, we were a private company with limited accounting personnel and other resources with which to address our internal controls and procedures. As required by Section 404 of the Sarbanes-Oxley Act of 2002 and related rules promulgated by the Securities and Exchange Commission, our management conducted an assessment of the effectiveness of our internal control over financial reporting as of December 31, 2023. In preparing our consolidated financial statements for the years ended December 31, 2023 and December 31, 2022, three material weaknesses were identified in our internal control over financial reporting, as defined in the standards established by the Public Company Accounting Oversight Board of the United States, and other significant deficiencies. A “material weakness” is a deficiency, or a combination of deficiencies, in internal control over financial reporting such that there is a reasonable possibility that a material misstatement of the Company’s annual or interim financial statements will not be prevented or detected on a timely basis. The three material weaknesses identified are as follows: (i) no sufficient personnel with appropriate levels of accounting knowledge and experience to address complex U.S. GAAP accounting issues and to prepare and review financial statements and related disclosures under U.S. GAAP; (ii) ineffective oversight of our financial reporting and internal control by those charged with governance; and (iii) inadequate design of internal control over the preparation of the financial statements being audited. These material weaknesses remained as of December 31, 2023. As a result of inherent limitations, our internal control over financial reporting may not prevent or detect misstatements, errors or omissions.
We are a public company in the United States subject to the Sarbanes-Oxley Act of 2002. Section 404 of the Sarbanes-Oxley Act of 2002 requires that we include a report of management on our internal control over financial reporting in our annual report on Form 20-F. In addition, once we cease to be an “emerging growth company” as such term is defined under the Jumpstart Our Business Startups Act, or JOBS Act, our independent registered public accounting firm must attest to and report on the effectiveness of our internal control over financial reporting. Our management may conclude that our internal control over financial reporting is not effective. Moreover, even if our management concludes that our internal control over financial reporting is effective, our independent registered public accounting firm, after conducting its own independent testing, may issue a report that is qualified if it is not satisfied with our internal controls or the level at which our controls are documented, designed, operated or reviewed, or if it interprets the relevant requirements differently from us. In addition, our reporting obligations may place a significant strain on our management, operational and financial resources and systems for the foreseeable future. We may be unable to timely complete our evaluation testing and any required remediation.
During the course of documenting and testing our internal control procedures, in order to satisfy the requirements of Section 404 of the Sarbanes-Oxley Act of 2002, we may identify other weaknesses and deficiencies in our internal control over financial reporting. In addition, if we fail to maintain the adequacy of our internal control over financial reporting, as these standards are modified, supplemented or amended from time to time, we may not be able to conclude on an ongoing basis that we have effective internal control over financial reporting in accordance with Section 404 of the Sarbanes-Oxley Act of 2002. Generally, if we fail to achieve and maintain an effective internal control environment, we could suffer material misstatements, errors or omissions in our financial statements and fail to meet our reporting obligations, which would likely cause investors to lose confidence in our reported financial information. This could in turn limits our access to capital markets, and harm our results of operations. Additionally, ineffective internal control over financial reporting could expose us to increased risk of fraud or misuse of corporate assets and subject us to potential delisting from the stock exchange on which we list, regulatory investigations and civil or criminal sanctions.
37
Because we do not anticipate paying any cash dividends on our capital stock in the foreseeable future, capital appreciation, if any, will be your sole source of gain.
We have never declared or paid cash dividends. We currently intend to retain all of our future earnings, if any, to finance the growth and development of our business. As a result, capital appreciation, if any, of our ordinary shares will be your sole source of gain for the foreseeable future.
Securities analysts may not publish favorable research or reports about our business or may publish no information at all, which could cause our stock price or trading volume to decline.
The trading market for our ordinary shares is influenced to some extent by the research and reports that industry or financial analysts publish about us and our business. We do not control these analysts. As a newly public company, we may be slow to attract research coverage and the analysts who publish information about our ordinary shares will have had relatively little experience with us or our industry, which could affect their ability to accurately forecast our results and could make it more likely that we fail to meet their estimates. If any of the analysts who cover us provides inaccurate or unfavorable research or issue an adverse opinion regarding our stock price, our stock price could decline. If one or more of these analysts cease coverage of us or fail to publish reports covering us regularly, we could lose visibility in the market, which in turn could cause our stock price or trading volume to decline and result in the loss of all or a part of your investment in us.
Recently introduced economic substance legislation of the Cayman Islands may impact us and our operations.
The Cayman Islands, together with several other non-European Union jurisdictions, have recently introduced legislation aimed at addressing concerns raised by the Council of the European Union as to offshore structures engaged in certain activities which attract profits without real economic activity. With effect from January 1, 2019, the International Tax Co-operation (Economic Substance) Law, 2018, or the Substance Law, and issued Regulations and Guidance Notes came into force in the Cayman Islands introducing certain economic substance requirements for “relevant entities” which are engaged in certain “relevant activities,” which in the case of exempted companies incorporated before January 1, 2019, will apply in respect of financial years commencing July 1, 2019 and onwards. A “relevant entity” includes an exempted company incorporated in the Cayman Islands; however, it does not include an entity that is tax resident outside the Cayman Islands. Accordingly, for so long as we are a tax resident outside the Cayman Islands, we are not required to satisfy the economic substance test. Although it is presently anticipated that the Substance Law will have little material impact on us and our operations, as the legislation is new and remains subject to further clarification and interpretation it is not currently possible to ascertain the precise impact of these legislative changes on us and our operations.
You may face difficulties in protecting your interests, and your ability to protect your rights through U.S. courts may be limited, because we are incorporated under Cayman Islands law.
We are an exempted company incorporated under the laws of the Cayman Islands. Our corporate affairs are governed by our second amended and restated memorandum and articles of association, the Companies Law (as amended) of the Cayman Islands and the common law of the Cayman Islands. The rights of shareholders to take action against our directors, actions by our minority shareholders and the fiduciary duties of our directors to us under Cayman Islands law are to a large extent governed by the common law of the Cayman Islands. The common laws of the Cayman Islands are derived in part from comparatively limited judicial precedent in the Cayman Islands as well as from the common law of England, the decisions of whose courts are of persuasive authority, but are not binding, on a court in the Cayman Islands. The rights of our shareholders and the fiduciary duties of our directors under Cayman Islands law are not as clearly established as they would be under statutes or judicial precedent in some jurisdictions in the United States. In particular, the Cayman Islands have a less developed body of securities laws than the United States. Some U.S. states, such as Delaware, have more fully developed and judicially interpreted bodies of corporate law than the Cayman Islands. In addition, Cayman Islands companies may not have standing to initiate a shareholder derivative action in a federal court of the United States.
38
Shareholders of Cayman Islands exempted companies like us have no general rights under Cayman Islands law to inspect corporate records or to obtain copies of lists of shareholders of these companies. Under our second amended and restated memorandum and articles of association, our directors have discretion to determine whether or not, and under what conditions, our corporate records may be inspected by our shareholders, but are not obliged to make them available to our shareholders. This may make it more difficult for you to obtain the information needed to establish any facts necessary for a shareholder motion or to solicit proxies from other shareholders in connection with a proxy contest.
Certain corporate governance practices in the Cayman Islands, where the Company is registered, differ significantly from requirements for companies incorporated in other jurisdictions such as the United States. Currently, we do not plan to rely on home country practice with respect to any corporate governance matter. To the extent we choose to follow home country practice with respect to corporate governance matters, our shareholders may be afforded less protection than they otherwise would under rules and regulations applicable to U.S. domestic issuers.
As a result of all of the above, our public shareholders may have more difficulty in protecting their interests in the face of actions taken by management, members of the board of directors or controlling shareholders than they would as public shareholders of a company incorporated in the United States.
We are an emerging growth company within the meaning of the Securities Act and may take advantage of certain reduced reporting requirements.
We are an “emerging growth company,” as defined in the JOBS Act, and we may take advantage of certain exemptions from requirements applicable to other public companies that are not emerging growth companies, including, most significantly, not being required to comply with the auditor attestation requirements of Section 404 of the Sarbanes-Oxley Act of 2002 for so long as we remain an emerging growth company. As a result, if we elect not to comply with such auditor attestation requirements, our investors may not have access to certain information they may deem important.
The JOBS Act also provides that an emerging growth company does not need to comply with any new or revised financial accounting standards until such date that a private company is otherwise required to comply with such new or revised accounting standards. We do not plan to “opt out” of such exemptions afforded to an emerging growth company. As a result of this election, our financial statements may not be comparable to companies that comply with public company effective data.
We qualify as a foreign private issuer and, as a result, we are not subject to U.S. proxy rules and are subject to Exchange Act reporting obligations that permit less detailed and less frequent reporting than that of a U.S. domestic public company.
We report under the Exchange Act as a non-U.S. company with foreign private issuer status. Because we qualify as a foreign private issuer under the Exchange Act, we are exempt from certain provisions of the Exchange Act that are applicable to U.S. domestic public companies, including (i) the sections of the Exchange Act regulating the solicitation of proxies, consents or authorizations in respect of a security registered under the Exchange Act; (ii) the sections of the Exchange Act requiring insiders to file public reports of their stock ownership and trading activities and liability for insiders who profit from trades made in a short period of time; and (iii) the rules under the Exchange Act requiring the filing with the SEC of quarterly reports on Form 10-Q containing unaudited financial and other specified information, or current reports on Form 8-K upon the occurrence of specified significant events. In addition, our officers, directors and principal shareholders are exempt from the reporting and “short-swing” profit recovery provisions of Section 16 of the Exchange Act and the rules thereunder. Therefore, our shareholders may not know on a timely basis when our officers, directors and principal shareholders purchase or sell our ordinary shares. In addition, foreign private issuers are not required to file their annual report on Form 20-F until 120 days after the end of each fiscal year, while U.S. domestic issuers that are accelerated filers are required to file their annual report on Form 10-K within 75 days after the end of each fiscal year. Foreign private issuers also are exempt from Regulation Fair Disclosure, aimed at preventing issuers from making selective disclosures of material information. As a result of the above, you may not have the same protections afforded to shareholders of companies that are not foreign private issuers.
39
If we lose our status as a foreign private issuer, we would be required to comply with the Exchange Act reporting and other requirements applicable to U.S. domestic issuers, which are more detailed and extensive than the requirements for foreign private issuers. We may also be required to make changes in our corporate governance practices in accordance with various SEC and Nasdaq rules. The regulatory and compliance costs to us under U.S. securities laws if we are required to comply with the reporting requirements applicable to a U.S. domestic issuer may be significantly higher than the cost we would incur as a foreign private issuer. As a result, we expect that a loss of foreign private issuer status would increase our legal and financial compliance costs and would make some activities highly time consuming and costly. We also expect that if we were required to comply with the rules and regulations applicable to U.S. domestic issuers, it would make it more difficult and expensive for us to obtain and maintain directors’ and officers’ liability insurance, and we may be required to accept reduced coverage or incur substantially higher costs to obtain coverage. These rules and regulations could also make it more difficult for us to attract and retain qualified members of our board of directors.
As a foreign private issuer, we are permitted to adopt certain home country practices in relation to corporate governance matters that differ significantly from Nasdaq corporate governance listing standards. These practices may afford less protection to shareholders than they would enjoy if we complied fully with corporate governance listing standards.
As a foreign private issuer, we are permitted to take advantage of certain provisions in the Nasdaq rules that allow us to follow our home country law for certain governance matters. Certain corporate governance practices in our home country, the Cayman Islands, may differ significantly from corporate governance listing standards. Currently, we do not plan to rely on home country practice with respect to our corporate governance. However, if we choose to follow home country practice in the future, our shareholders may be afforded less protection than they would otherwise enjoy under the Nasdaq corporate governance listing standards applicable to U.S. domestic issuers.
There can be no assurance that we will not be a passive foreign investment company, or PFIC, for U.S. federal income tax purposes for any taxable year, which could result in adverse U.S. federal income tax consequences to U.S. holders of our ordinary shares.
A non-U.S. corporation will be a PFIC for any taxable year if either (1) at least 75% of its gross income for such year consists of certain types of “passive” income; or (2) at least 50% of the value of its assets (based on an average of the quarterly values of the assets) during such year is attributable to assets that produce passive income or are held for the production of passive income (the “asset test”). Based on our current and expected income and assets (taking into account the expected cash proceeds and our market capitalization), we do not presently expect to be a PFIC for the current taxable year or the foreseeable future. However, no assurance can be given in this regard because the determination of whether we are or will become a PFIC is a fact-intensive inquiry made on an annual basis that depends, in part, upon the composition of our income and assets. In addition, there can be no assurance that the Internal Revenue Service, or IRS, will agree with our conclusion or that the IRS would not successfully challenge our position. Fluctuations in the market price of our ordinary shares may cause us to become a PFIC for the current or subsequent taxable years because the value of our assets for the purpose of the asset test may be determined by reference to the market price of our ordinary shares. The composition of our income and assets may also be affected by how, and how quickly, we use our liquid assets and the cash raised in our initial public offering. If we were to be or become a PFIC for any taxable year during which a U.S. Holder holds our ordinary shares, certain adverse U.S. federal income tax consequences could apply to such U.S. Holder. See “Taxation- Passive Foreign Investment Company Consequences.”
We may lose our foreign private issuer status in the future, which could result in significant additional costs and expenses.
As discussed above, we are a foreign private issuer, and therefore, we are not required to comply with all of the periodic disclosure and current reporting requirements of the Exchange Act. The determination of foreign private issuer status is made annually on the last business day of an issuer’s most recently completed second fiscal quarter. We would lose our foreign private issuer status if, for example, more than 50% of our ordinary shares are directly or indirectly held by residents of the United States and we fail to meet additional requirements necessary to maintain our foreign private issuer status. If we lose our foreign private issuer status on this date, we will be required to file with the SEC periodic reports and registration statements on U.S. domestic issuer forms, which are more detailed and extensive than the forms available to a foreign private issuer. We will also have to mandatorily comply with U.S. federal proxy requirements, and our officers, directors and principal shareholders will become subject to the short-swing profit disclosure and recovery provisions of Section 16 of the Exchange Act. In addition, we will lose our ability to rely upon exemptions from certain corporate governance requirements under the Nasdaq rules. As a U.S. listed public company that is not a foreign private issuer, we will incur significant additional legal, accounting and other expenses that we will not incur as a foreign private issuer, and accounting, reporting and other expenses in order to maintain a listing on a U.S. securities exchange.
40
ITEM 4. INFORMATION ON THE COMPANY
| A. | History and Development of the Company |
Our company, Blue Hat Interactive Entertainment Technology, or Blue Hat, is a holding company incorporated on June 13, 2018 under the laws of the Cayman Islands.
Blue Hat has no operations. It holds all of the issued and outstanding shares of Brilliant Hat Limited, or Blue Hat BVI, established under the laws of the British Virgin Islands on June 26, 2018.
Blue Hat BVI is also a holding company holding all of the outstanding equity of Blue Hat Interactive Entertainment Technology Limited, or Blue Hat HK, which was established in Hong Kong on June 26, 2018. Blue Hat HK is also a holding company holding all of the outstanding equity of Xiamen Duwei Consulting Management Co., Ltd., or Blue Hat WFOE, which was established on July 26, 2018 under the laws of the PRC.
Blue Hat WFOE through our variable interest entity, or VIE, Fujian Blue Hat Interactive Entertainment Technology Ltd., or Blue Hat Fujian, a PRC company, and through its wholly owned subsidiaries, Hunan Engaomei Animation Culture Development Co., Ltd., or Blue Hat Hunan, a PRC company, engages in designing, producing, promoting and selling animated toys with mobile games features, original intellectual property and peripheral derivatives features worldwide. Such contractual arrangements was terminated on June 8, 2023.
On September 18, 2017, Blue Hat Fujian formed a joint venture with Xiamen Youth Education Development Co., Ltd. and Youying Wang, contributing a 48.5% equity interest in Fujian Youth Hand in Hand Educational Technology Co., Ltd., or Fujian Youth, a PRC company. On January 22, 2021, Xiamen Youth Education Development Co., Ltd and Youying Wang transferred all their equity interests to Blue Hat WOFE. Therefore, combining Blue Hat Fujian, and Blue Hat WOFE, right now they own all the equity interests of Fujian Youth.
On September 10, 2018, Blue Hat Fujian established its wholly owned subsidiary, Pingxiang Blue Hat Technology Co. Ltd., or Blue Hat Pingxiang, a PRC company. Blue Hat Pingxiang also engages in designing, producing, promoting and selling interactive toys with mobile games features, original intellectual property and peripheral derivatives features worldwide.
On November 13, 2018, Blue Hat completed a reorganization of entities under common control of its then existing shareholders, who collectively owned a majority of the equity interests of Blue Hat prior to the reorganization. Blue Hat, Blue Hat BVI, and Blue Hat HK were established as the holding companies of Blue Hat WFOE. Blue Hat WFOE is the primary beneficiary of Blue Hat Fujian and its subsidiaries, and all of these entities included in Blue Hat are under common control.
41
On February 20, 2021, the Company established a wholly owned subsidiary, Xiamen Bluehat Research Institution of Education Co., Ltd.
On March, 24, 2021, Fuzhou Qiande Educational Technology Co., Ltd was incorporated and was 100% owned by Fujian Youth hand in Hand Educational Technology Co., Ltd.
On August 23, 2021, Fujian Blue Hat Group Co. Ltd. was incorporated and was owned by Blue Hat Interactive Entertainment Technology Limited.
On September 30, 2022, Fujian Blue Hat acquired 100% of Xiamen Shengruihao (“Shengruihao”) Technology Co., Ltd, a PRC company established on June 30, 2021.
On May 10, 2022, the Company has authorized and approved a 1-for-10 reverse stock split of the Company’s authorized (issued and unissued) shares of ordinary shares, effective May 27, 2022. The reverse stock split would be reflected in December 31, 2023, and December 31, 2022 statements of changes in stockholders’ equity, and in per share data for all period presented.
On April 3, 2023, Golden Strategy, an BVI company, was incorporated and is wholly owned by the Company.
On April 18, 2023, Golden Alpha, a Hong Kong company, was incorporated and is wholly owned by Golden Strategy. Golden Alpha’s main business operation is the international jewelry trading business.
On June 13, 2023, Duwei Chuangda was established in Chongqing, China, and is wholly owned by Blue Hat WOFE.
On July 5, 2023, Guangzhou Huangxin was established in Guangzhou, China, and is wholly owned by Golden Alpha. Guangzhou Huangxin’s main business operation is the jewelry trading business in mainland China.
On July 21, 2023, BH Technology, a wholly owned subsidiary of Golden Strategy, was incorporated in New Hampshire, USA. BH Technology will handle the business operations in the United States in future.
On May 2024, Fuzhou Blue Financial Investment Co.,Ltd which was the subsidiary of Blue Hat Cayman was established under the laws of PRC, and on June 2024, it established a wholly owned subsidiary Fuzhou Po Teishin Supply Chain Co., Ltd under the laws of PRC.
In March 2024, the Company announced a strategic shift to become an AI-driven financial services enterprise, focusing on the development of gold trading and commodity-related businesses.
In May 2024, the Company entered into a Letter of Intent to acquire GTC Multi Trading DMCC, a financial technology company registered in the United Arab Emirates, with plans to acquire an aggregate of 60% of the shares through multiple rounds via the issuance of ordinary shares.
On June 5, 2024, Golden Alpha Strategy Ltd., a wholly-owned Hong Kong subsidiary of the Company, was granted Category A Registration for dealing in precious metals from the Hong Kong Customs and Excise Department.
On June 12, 2024, the Company entered into a framework cooperation agreement with Sichuan Jinyinghe Industrial Co., Ltd. to jointly establish a gold supply chain company to develop business in the Shenzhen Shuibei market, one of China’s largest gold trading centers with annual transaction volumes exceeding RMB 1 trillion.
On August 28, 2024, the Company entered into a purchase agreement with Macau Rongxin Precious Metals Technology Co., Ltd. for the purchase of 1,000 kilograms (approximately 2,204.62 pounds) of gold for a total purchase price of approximately $64.56 million, following the framework agreement signed on October 26, 2023. This marks the Company’s entry into large-scale gold trading.
Former Contractual Arrangements
Due to legal restrictions on foreign ownership and investment in, certain areas of operation in China, including interactive, entertainment and toys , the Company previously operated through contractual arrangements with certain PRC domestic companies. Such contractual arrangements consisted of a series of agreements, along with shareholders’ powers of attorney and irrevocable commitment letters. These arrangements were terminated on June 8, 2023.
42
Termination of VIE Structure
On June 8, 2023, all contractual agreements by and among Xiamen Duwei Consulting Management Co., Ltd., our indirectly wholly owned subsidiary (“Blue Hat WOFE”), Fujian Blue Hat Interactive Entertainment Technology Ltd. (“Blue Hat Fujian”) and certain individuals were terminated and therefore Blue Hat Fujian is no longer a VIE. The Company also deconsolidated Fresh Joy Entertainment Ltd. (“Fresh Joy”) through this termination. As of the date of this annual report, the Company has no VIEs, and the Company, as a holding company without operations, is conducting business through its wholly owned operating subsidiaries. See Item 4.C. Organizational Structure below for more details regarding these operating subsidiaries.
On July 30, 2019, we completed our initial public offering, and since July 26, 2019, our ordinary shares have been listed on the Nasdaq Capital Market under the symbol “BHAT”.
Our principal executive office is located at 7th Floor, Building C, No. 1010 Anling Road, Huli District, Xiamen, China 361009. Our telephone number is 86-592-228-0081. Our registered office in the Cayman Islands is located at the offices of Walkers Corporate Limited, Cayman Corporate Centre, 27 Hospital Road, George Town, Grand Cayman KY1-9008, Cayman Islands.
The SEC maintains a website that contains reports, proxy and information statements, and other information regarding issuers that file electronically with the SEC on www.sec.gov. You can also find information on our website located at http://www.irbluehatgroup.com. Information contained on, or that can be accessed through, our website is not a part of, and shall not be incorporated by reference into, this annual report.
B. Business Overview
We, through the operations of our subsidiaries, primarily operate a gold and diamond trading and supply chain business. Our business model encompasses physical gold trading, diamond trading, gold derivatives trading, and the development of AI-enabled trading platforms. In August 2024, we completed our first major gold acquisition of 1,000 kilograms for approximately $64.56 million from Macau Rongxin Precious Metals Technology Co., Ltd., marking our entry into large-scale gold trading. Concurrently, we have established a significant diamond trading operation that generated $18.72 million in revenue for the year ended December 31, 2024.
Prior to our strategic shift, we were an advanced high-tech solutions provider focusing on the production, development, and operation of augmented reality (AR) interactive entertainment games and toys. Impacted by the pandemic, we underwent a restructuring of our company’s operations in 2023. By dismantling the VIE structure and divesting from unprofitable segments, starting from the fourth quarter of 2022, we shifted our business focus towards commodity trading, including chemicals, jewelry, and precious metals such as gold.
For information on our financial performance, see “Item 5.A. Operating Results.”
Our Business Operations
Our operations are supported by key licenses and strategic partnerships. Our Hong Kong subsidiary, Golden Alpha Strategy Ltd., holds a Category A Registration for dealing in precious metals from the Hong Kong Customs and Excise Department. We have established partnerships with GTC GROUP LLC in Dubai for derivatives trading and Sichuan Jinyinghe Industrial Co., Ltd. for developing our gold supply chain business in the Shenzhen Shuibei market, one of China’s largest gold trading centers with annual transaction volumes exceeding RMB 1 trillion.
We create value by providing capital, technology, and connections across the gold supply chain. Our target customers include gold refineries, wholesalers, and retailers. We aim to address industry challenges such as fragmented markets, limited financing channels, and operational inefficiencies through our AI-enabled trading platforms and supply chain solutions. Our management team believes the gold industry is transitioning from rapid growth to high-quality development, presenting strategic opportunities for market consolidation and technological innovation.
In addition to our gold trading operations, we maintain a robust diamond trading business that began in the third quarter of 2023. Our diamond trading operations have quickly grown to become a significant revenue contributor, generating $18.72 million in revenue for the year ended December 31, 2024. We maintain relationships with diamond suppliers and have established sales channels to jewelry manufacturers and retailers. Unlike our gold business which is affected by macroeconomic factors like central bank policy and inflation expectations, our diamond trading business is more closely tied to consumer luxury spending and jewelry industry trends.
43
The growth of our business is driven by several key market factors. We are seeing increased institutional demand, particularly from central banks expanding their gold reserves. The gold market is also transitioning from a fragmented structure to a more consolidated one, creating opportunities for well-positioned companies. Additionally, there is rising demand for efficient trading solutions powered by advanced technology.
Looking ahead, we plan to expand our business beyond physical gold trading into derivatives trading. This expansion includes the development of sophisticated online trading platforms and enhancement of our AI-enabled services. Geographically, we aim to extend our presence into European and North American markets. Unlike traditional retail-focused precious metals businesses, our operations are not significantly affected by seasonal factors as gold trading occurs continuously throughout the year in both institutional and retail markets.
Our Products and Services
As of the date of this report, our business focuses primarily on gold and diamond trading and related services.
In the third quarter of 2023, we expanded into the diamond trading business, which has become a significant revenue contributor. For the year ended December 31, 2024, our diamond trading operations generated $18.72 million in revenue with a gross profit margin of 8.26%. We source and supply diamonds to wholesalers and retailers in the jewelry industry.
In August 2024, we acquired 1,000 kilograms of gold at a price of approximately $64.56 per gram. With the rise in international gold prices, the value of our gold holdings has seen significant appreciation, reaching approximately $3,000 per ounce by March 2025. This acquisition has not only strengthened our financial position but also provided a solid foundation for our planned expansion in the gold industry chain.
In addition, we are developing:
| ● | Gold Supply Chain Services: We provide financing, logistics, and connection services to participants across the gold supply chain, from refineries to wholesalers and retailers. |
| ● | Intelligent Trading Platforms: We are developing AI-enabled platforms to enhance the efficiency and transparency of gold trading. |
| ● | Gold Derivatives Trading: Through our partnership with GTC GROUP LLC in Dubai, we are expanding into the derivatives market to offer more sophisticated trading options. |
| ● | Gold RWA (Real World Assets) Tokenization: In March 2025, we partnered with Axis Capital Group to develop a project that digitizes gold assets through blockchain technology, enhancing their liquidity, transparency, and accessibility. |
Prior to our business transition in 2022-2023, the Company’s product portfolio included interactive educational materials, mobile games, toys with mobile game features, and immersive educational courses, as well as Internet Data Center services. We have since divested these previous business lines to focus on our gold trading and supply chain operations.
Technology and Intellectual Property
While our business focus has shifted to gold trading, we continue to leverage our technological capabilities to enhance our current operations. We are applying artificial intelligence and blockchain technologies to develop innovative solutions for the gold industry, including intelligent gold supply chain systems and gold derivatives trading platforms.
Our intellectual property portfolio developed during our previous operations, including 224 authorized patents, 14 applications for international patents under the Patent Cooperation Treaty (PCT), 794 artistic copyrights, 94 registered trademarks, and 134 software copyrights as of April 22, 2025.
44
We are now adapting and applying these technological capabilities to enhance our gold trading business and empower industry participants with AI technology, including providing efficient marketing content creation services for jewelers and data analysis services for gold derivatives traders.
Sales and Marketing
We operate our gold trading business through our subsidiaries headquartered in Xiamen, China. Our primary market for physical gold trading is currently in China, particularly in the Shenzhen Shuibei market, one of the country’s largest gold trading centers with annual transaction volumes exceeding RMB 1 trillion according to industry statistics.
Our target customers include:
| ● | Gold Refineries: We provide financing and logistics services to gold refineries. |
| ● | Gold Wholesalers: We supply gold products and trading solutions to wholesale distributors. |
| ● | Gold Retailers: We offer inventory management and marketing services to gold retailers. |
| ● | Diamond Wholesalers and Retailers: We supply high-quality diamonds to jewelry manufacturers, wholesalers, and retailers, capitalizing on our expertise in precious commodity trading. |
We believe several key factors influence our market opportunity:
| ● | Institutional Demand: Central banks worldwide, including China’s central bank, have been increasing their gold reserves for three consecutive years, driving demand for gold as a safe-haven asset. |
| ● | Diamond Market Dynamics: The diamond industry continues to present attractive opportunities as consumer demand for luxury goods recovers post-pandemic. While our gold business benefits from central bank purchases and safe-haven investment demand, our diamond business serves different market segments, providing portfolio diversification and multiple revenue streams across the precious commodities space. |
| ● | Market Consolidation: The gold industry is transitioning from a fragmented structure to a more consolidated one, creating opportunities for well-positioned companies. |
| ● | Technological Innovation: There is increasing demand for efficient trading solutions powered by advanced technology. |
45
Our business is not significantly affected by seasonal factors as gold trading occurs year-round in both institutional and retail markets.
Competition
We compete with existing gold and diamond trading companies around the world, and we may also face competition from new and emerging companies. Our principal competitors are those companies that provide precious metals and gemstone materials to the market, including established gold and diamond traders, jewelry manufacturers, and financial institutions providing precious commodity-related services.
The principal competitive factors in our market include:
| ● | Financial resources and access to capital; |
| ● | Trading capabilities and platform sophistic; |
| ● | Industry relationships and supply chain integration; |
| ● |
Regulatory compliance and licenses; |
| ● |
Technological innovation and data analytics capabilities |
We believe our competitive advantages include our strategic partnerships, our technology-driven approach, and our focus on addressing key industry challenges through innovative solutions.
46
Future Growth Strategy
We are executing a multi-faceted growth strategy:
1. Increasing gold reserves: We plan to strategically increase our gold holdings through partnerships with international suppliers.
2. Optimizing supply chain operations: We aim to enhance the efficiency of the gold supply chain through the development of intelligent platforms and regional expansion.
3. Promoting technological innovation: We are accelerating the development of blockchain-based trading platforms to enable the digitization and global circulation of gold assets.
4. Geographic expansion: We intend to extend our market presence beyond China into European, North American, and Middle Eastern markets.
For information on our financial performance, see “Item 5.A. Operating Results.”
Cash Transfers with Subsidiaries
Blue Hat Cayman and its subsidiaries usually operate independently and transfer funds through loans and intercompany transactions. We raised capital for a total amount of $25.182 million from 2020 to 2024 through various financings. Blue Hat Interactive Entertainment Technology Limited (“Blue Hat HK”), our wholly-owned Hong Kong intermediary holding subsidiary, passed the funds from the investors in these financings to Blue Hat Fujian, through loans regulated under contract agreements, and Blue Hat WOFE, through intercompany transactions. As of the date of this annual report, the total amount that Blue Hat Cayman has invested in and lent to Blue Hat Fujian and Blue Hat WOFE are approximately $1.77 million and $14.81 million, respectively.
As of the date of this annual report, the Company has not distributed any dividends to the investors, nor does the Company intend to distribute any dividends in any form in the near future. The Company currently intends to retain the earnings to re-invest into the daily operations.
The tables below show the cash transfer between the Company and its subsidiaries for the fiscal years ended December 31, 2024, 2023 and 2022.
| For the year ended December 31, 2024 | ||||||||||
| Transfer from | Transfer to | Approximate value ($) | Note | |||||||
| Blue Hat Interactive Entertainment Technology | Blue Hat Interactive Entertainment Technology Limited | 2,800,000.00 | Loan | |||||||
| Blue Hat Interactive Entertainment Technology Limited | Fujian Blue Hat Group Co, Ltd | 2,800,000.00 | Investment | |||||||
| For the year ended December 31, 2023 | ||||||||||
| Transfer from | Transfer to | Approximate value ($) | Note | |||||||
| Blue Hat Interactive Entertainment Technology | Blue Hat Interactive Entertainment Technology Limited | 2,800,000.00 | Loan | |||||||
| Blue Hat Interactive Entertainment Technology Limited | Fujian Blue Hat Group Co, Ltd | 2,800,000.00 | Investment | |||||||
| For the year ended December 31, 2022 | |||||||||||||
| No. | Transfer from | Transfer to | Approximate value ($) | Note | |||||||||
| 1 | Blue Hat Interactive Entertainment Technology | Blue Hat Interactive Entertainment Technology Limited | 1,768,000.00 | Loan | |||||||||
| 2 | Blue Hat Interactive Entertainment Technology Limited | Fujian Blue Hat Group Co, Ltd | 1,768,000.00 | Investment | |||||||||
47
Legal Regulations on Intellectual Property in the PRC
Copyright
Pursuant to the Copyright Law of the PRC, which was first promulgated by the Standing Committee of the National People’s Congress on September 7, 1990 and became effective from June 1, 1991, and was last amended on November 11, 2020 and became effective as of June 1, 2021, copyrights include personal rights such as the right of publication and that of attribution as well as property rights such as the right of production and that of distribution. Reproducing, distributing, performing, projecting, broadcasting or compiling a work or communicating the same to the public via an information network without permission from the owner of the copyright therein, unless otherwise provided in the Copyright Law of the PRC, shall constitute infringements of copyrights. The infringer shall, according to the circumstances of the case, undertake to cease the infringement, take remedial action, and offer an apology, pay damages, etc.
Trademark
Pursuant to the Trademark Law of the PRC, which was promulgated by the Standing Committee of the National People’s Congress on August 23, 1982 and became effective from March 1, 1983, and was most recently amended on April 23, 2019 and became effective on November 1, 2019, the right to exclusive use of a registered trademark shall be limited to trademarks which have been approved for registration and to goods for which the use of such trademark has been approved. The period of validity of a registered trademark shall be ten years, counted from the day the registration is approved. According to this law, using a trademark that is identical to or similar to a registered trademark in connection with the same or similar goods without the authorization of the owner of the registered trademark constitutes an infringement of the exclusive right to use a registered trademark. The infringer shall, in accordance with the regulations, undertake to cease the infringement, take remedial action, and pay damages, etc.
Patent
Pursuant to the Patent Law of the PRC, which was promulgated by the Standing Committee of the National People’s Congress on March 12, 1984 and became effective from April 1, 1985, and was most recently amended on December 27, 2008, and was most recently amended on October 17, 2020 and became effective on June 1, 2021, after the grant of the patent right for an invention or utility model, except where otherwise provided for in the Patent Law, no entity or individual may, without the authorization of the patent owner, exploit the patent, that is, make, use, offer to sell, sell or import the patented product, or use the patented process, or use, offer to sell, sell or import any product which is a direct result of the use of the patented process, for production or business purposes. And after a patent right is granted for a design, no entity or individual shall, without the permission of the patent owner, exploit the patent, that is, for production or business purposes, manufacture, offer to sell, sell, or import any product containing the patented design. Where the infringement of patent is decided, the infringer shall, in accordance with the regulations, undertake to cease the infringement, take remedial action, and pay damages, etc.
Domain Name
Pursuant to the Measures for the Administration of Internet Domain Names, which was recently amended by the Ministry of Industry and Information Technology on August 24, 2017 and became effective on November 1, 2017, “domain name” shall refer to the character mark of hierarchical structure, which identifies and locates a computer on the internet and corresponds to the internet protocol (IP) address of that computer, and the principle of “first come, first serve” is followed for the domain name registration service. After completing the domain name registration, the applicant becomes the holder of the domain name registered by him/it. Furthermore, the holder shall pay operation fees for registered domain names on schedule. If the domain name holder fails to pay the corresponding fees as required, the original domain name registrar shall write it off and notify the holder of the domain name in written form.
48
Permissions and Approvals
The table below lists all the permissions and approvals the Company and its subsidiaries have obtained as of the date of the annual report:
| No. | Name of the Company | License No. | License/Permission | Established Date | Validity |
| 1 | Blue Hat Interactive Entertainment Technology | WC-338512 | Business License | 6/13/2018 | Long-term |
| 2 | Brilliant Hat Limited | 1983687 | Business License | 6/26/2018 | Long-term |
| 3 | Golden Strategy Ltd | 2121323 | Business License | 4/3/2023 | Long-term |
| 4 | Blue Hat Interactive Entertainment Technology Limited | 2714615 | Business License | 6/26/2018 | Long-term |
| 5 | Golden Alpha Strategy Limited | 3271611 | Business License | 4/18/2023 | Long-term |
| 6 | BLUE HAT TECHNOLOGY LLC | 937615 | Business License | 7/21/2023 | Long-term |
| 7 | Fujian Blue Hat Group Co., Ltd. | 91350100MA8TTRRQ4A | Business License Record Registration Form for Foreign |
8/23/2021 | 8/22/2051 |
| 8 | Xiamen Shengruihao Technology Co., Ltd | 91350200MA8TGQ815M | Business License | 6/30/2021 | 6/29/2071 |
| 9 | Xiamen Duwei Consulting Management Co., Ltd. | 91350200MA31XW6W0Q | Business License Record Registration Form for Foreign |
7/26/2018 | 7/25/2048 |
| 10 | Xiamen Bluehat Research Institution of Education Co., Ltd. | 91350200MA8RFNMY91 | Business License | 2/20/2021 | 2/19/2071 |
| 11 | Hunan Engaomei Animation Culture Development Co., Ltd. | 91430111MA4M6YX69X | Business License | 10/19/2017 | 10/18/2067 |
| 12 | Fujian Youth Hand in Hand Educational Technology Co., Ltd | 91350200MA2YKHW78G | Business License | 9/18/2017 | 9/17/2067 |
| 13 | Fuzhou Qiande Educational Technology Co., Ltd | 91350102MA8RQTEH5R | Business License | 3/24/2021 | Long-term |
| 14 | Chongqing Duwei Chuangda Electronic Technology Co., Ltd | 91500103MACMEAMG3Y | Business License | 6/13/2023 | Long-term |
| 15 | Guangzhou Huangxin Enterprise Management Co., Ltd. | 91440106MACPKAYJXM | Business License Record Registration Form for Foreign |
7/5/2023 | Long-term |
| 16 | Fuzhou Blue Financial Investment Co.,Ltd | 91350111MADKTE9B27 | Business License | 5/8/2024 | Long-term |
| 17 | Fuzhou Po Teishin Supply Chain Co., Ltd | 91350111MADP37HFX2 | Business License | 6/11/2024 | Long-term |
In the view of the management team of the Company, those listed above constitute all the permissions and approvals the Company and its subsidiaries require to hold to operate business. The Company and its subsidiaries have never been denied any applications concerning any permissions or approvals. If the Company or its subsidiaries do not receive or maintain such permissions or approvals, or mistakenly conclude that such permissions or approvals are not required, our business may be adversely affected. In the scenario when the Company is denied such permissions, the Company would be required to either avoid such field of business, or to collaborate with parties that can obtain such permissions. Currently the PRC legal system is under constant development and applicable laws, regulations, or interpretations are subject to substantial uncertainties. If relevant rules suddenly change, we will have to obtain such permissions or approvals, which may be costly, and may temporarily halt our operation of business, negatively affecting our revenues and our securities’ value.
Legal Regulations on Labor Protection in the PRC
According to the Labor Law of the PRC, or the Labor Law, which was promulgated by the Standing Committee of the NPC on July 5, 1994, came into effect on January 1, 1995, and was most recently amended on December 29, 2018, an employer shall develop and improve its rules and regulations to safeguard the rights of its workers. An employer shall develop and improve its labor safety and health system, stringently implement national protocols and standards on labor safety and health, conduct labor safety and health education for workers, guard against labor accidents and reduce occupational hazards. Labor safety and health facilities must comply with relevant national standards. An employer must provide workers with the necessary labor protection gear that complies with labor safety and health conditions stipulated under national regulations, as well as provide regular health checks for workers that are engaged in operations with occupational hazards. Laborers engaged in special operations shall have received specialized training and have obtained the pertinent qualifications. An employer shall develop a vocational training system. Vocational training funds shall be set aside and used in accordance with national regulations and vocational training for workers shall be carried out systematically based on the actual conditions of the Company.
49
The Labor Contract Law of the PRC, which was promulgated by the SCNPC on June 29, 2007, came into effect on January 1, 2008, and was amended on December 28, 2012 and became effective as of July 1, 2013, and the Implementation Regulations on Labor Contract Law, which was promulgated on September 18, 2008, and became effective since the same day, regulate both parties through a labor contract, namely the employer and the employee, and contain specific provisions involving the terms of the labor contract. It is stipulated under the Labor Contract Law and the Implementation Regulations on Labor Contract Law that a labor contract must be made in writing. An employer and an employee may enter into a fixed-term labor contract, an un-fixed term labor contract, or a labor contract that concludes upon the completion of certain work assignments, after reaching agreement upon due negotiations. An employer may legally terminate a labor contract and dismiss its employees after reaching agreement upon due negotiations with the employee or by fulfilling the statutory conditions. Labor contracts concluded prior to the enactment of the Labor Law and subsisting within the validity period thereof shall continue to be honored. With respect to a circumstance where a labor relationship has already been established but no formal written contract has been made, a written labor contract shall be entered into within one month from the commencement date of the employment.
According to the Interim Regulations on the Collection and Payment of Social Insurance Premiums, the Regulations on Work Injury Insurance, the Regulations on Unemployment Insurance and the Trial Measures on Employee Maternity Insurance of Enterprises, enterprises in the PRC shall provide benefit plans for their employees, which include basic pension insurance, unemployment insurance, maternity insurance, work injury insurance and basic medical insurance. An enterprise must provide social insurance by processing social insurance registration with local social insurance agencies, and shall pay or withhold relevant social insurance premiums for or on behalf of employees. The Law on Social Insurance of the PRC, which was promulgated by the Standing Committee of the National People’s Congress on October 28, 2010, and became effective on July 1, 2011, and was most recently updated on December 29, 2018, has consolidated pertinent provisions for basic pension insurance, unemployment insurance, maternity insurance, work injury insurance and basic medical insurance, and has elaborated in detail the legal obligations and liabilities of employers who do not comply with relevant laws and regulations on social insurance.
According to the Interim Measures for Participation in the Social Insurance System by Foreigners Working within the Territory of China, which was promulgated by the Ministry of Human Resources and Social Security on September 6, 2011, and became effective on October 15, 2011, employers who employ foreigners shall participate in the basic pension insurance, unemployment insurance, basic medical insurance, occupational injury insurance, and maternity leave insurance in accordance with the relevant law, with the social insurance premiums to be contributed respectively by the employers and foreigner employees as required. In accordance with such Interim Measures, the social insurance administrative agencies shall exercise their right to supervise and examine the legal compliance of foreign employees and employers and the employers who do not pay social insurance premiums in conformity with the laws shall be subject to the administrative provisions provided in the Social Insurance Law and the relevant regulations and rules mentioned above.
According to the Regulations on the Administration of Housing Provident Fund, which was promulgated by the State Counsel and became effective on April 3, 1999, and was amended on March 24, 2002 and was partially revised on March 24, 2019 by Decision of the State Council on Revising Some Administrative Regulations (Decree No. 710 of the State Council), housing provident fund contributions by an individual employee and housing provident fund contributions by his or her employer shall belong to the individual employee. Registration by PRC companies at the applicable housing provident fund management center is compulsory and a special housing provident fund account for each of the employees shall be opened at an entrusted bank.
The employer shall timely pay up and deposit housing provident fund contributions in full amount and late or insufficient payments shall be prohibited. The employer shall process housing provident fund payment and deposit registrations with the housing provident fund administration center. With respect to companies who violate the above regulations and fail to process housing provident fund payment and deposit registrations or open housing provident fund accounts for their employees, such companies shall be ordered by the housing provident fund administration center to complete such procedures within a designated period. Those who fail to process their registrations within the designated period shall be subject to a fine ranging from RMB 10,000 to RMB 50,000. When companies breach these regulations and fail to pay up housing provident fund contributions in full amount as due, the housing provident fund administration center shall order such companies to pay up within a designated period, and may further apply to the People’s Court for mandatory enforcement against those who still fail to comply after the expiry of such period.
50
Legal Regulations on Tax in the PRC
Income Tax
In January 2008, the PRC Enterprise Income Tax Law took effect, which was last amended by the Standing Committee of the National People’s Congress on December 29, 2018. The PRC Enterprise Income Tax Law applies a uniform 25 percent enterprise income tax rate to both FIEs and domestic enterprises, except where tax incentives are granted to special industries and projects. The PRC Enterprise Income Tax Law defines “resident enterprise” as an enterprise established outside of the territory of China but with its “de facto management body” within China, which will also be subject to the 25% enterprise income tax rate. The implementation rules define the term “de facto management body” as the body that exercises full and substantial control and overall management over the business, productions, personnel, accounts, and properties of an enterprise. Under the PRC Enterprise Income Tax Law and its implementation regulations, dividends generated from the business of a PRC subsidiary after January 1, 2008, and payable to its foreign investor may be subject to a withholding tax rate of 10 percent if the PRC tax authorities determine that the foreign investor is a Non-resident Enterprise, unless there is a tax treaty with China that provides for a preferential withholding tax rate. Distributions of earnings generated before January 1, 2008, are exempt from PRC withholding tax.
In January 2009, the SAT promulgated the Provisional Measures for the Administration of Withholding of Enterprise Income Tax for Non-resident Enterprises, or the Non-resident Enterprises Measures, which was repealed by Announcement of the State Administration of Taxation on Issues Relating to Withholding at Source of Income Tax of Non-resident Enterprises in December 2017. According to the new announcement, it shall apply to handling of matters relating to withholding at source of income tax of non-resident enterprises pursuant to the provisions of Article 37, Article 39 and Article 40 of the Enterprise Income Tax Law. According to Article 37, Article 39 of the Enterprise Income Tax Law, income tax over non-resident enterprise income pursuant to the provisions of the third paragraph of Article 3 shall be subject to withholding at the source, where the payer shall act as the withholding agent. The tax amount for each payment made or due shall be withheld by the withholding agent from the amount paid or payable. Where a withholding agent fails to withhold tax or perform tax withholding obligations pursuant to the provisions of Article 37, the taxpayer shall pay tax at the place where the income is derived. Where the taxpayer fails to pay tax pursuant to law, the tax authorities may demand payment of the tax amount payable, from a payer of the taxpayer with payable tax amounts from other taxable income items in China.
On April 30, 2009, the MOF and the SAT jointly issued the Circular on Issues Concerning Treatment of Enterprise Income Tax in Enterprise Restructuring Business, or Circular 59, which became effective retroactively as of January 1, 2008 and was partially revised on January 1, 2014. By promulgating and implementing this circular, the PRC tax authorities have enhanced their scrutiny over the direct or indirect transfer of equity interests in a PRC resident enterprise by a Non-resident Enterprise.
On February 3, 2015, the SAT issued the Announcement of the State Administration of Taxation on Several Issues Relating to Enterprise Income Tax of Transfers of Assets between Non-resident Enterprises, or SAT Bulletin 7, which was partially abolished on December 29, 2017. SAT Bulletin 7 extends its tax jurisdiction to transactions involving transfer of immovable property in China and assets held under the establishment, and placement in China, of a foreign company through the offshore transfer of a foreign intermediate holding company. SAT Bulletin 7 also addresses transfer of the equity interest in a foreign intermediate holding company broadly. In addition, SAT Bulletin 7 introduces safe harbor scenarios applicable to internal group restructurings. However, it also brings challenges to both the foreign transferor and transferee of the Indirect Transfer as they have to assess whether the transaction should be subject to PRC tax and to file or withhold the PRC tax accordingly.
On October 17, 2017, the SAT issued the Announcement of the State Administration of Taxation on Issues Concerning the Withholding of Non- resident Enterprise Income Tax at Source, or SAT Bulletin 37, which came into effect on December 1, 2017 and was revised on June 15, 2018. The SAT Bulletin 37 further clarifies the practice and procedure of withholding of non-resident enterprise income tax.
If non-resident investors were involved in our private equity financing, if such transactions were determined by the tax authorities to lack reasonable commercial purpose, we and our non-resident investors may be at risk of being required to file a return and be taxed under SAT Bulletin 7 and we may be required to expend valuable resources to comply with SAT Bulletin 7 or to establish that we should not be held liable for any obligations under SAT Bulletin 7.
51
Value-Added Tax
According to the Temporary Regulations on Value-added Tax, which was most recently amended on November 19, 2017, and the Detailed Implementing Rules of the Temporary Regulations on Value-added Tax, which was amended on October 28, 2011, and became effective on November 1, 2011, all taxpayers selling goods, providing processing, repair or replacement services or importing goods within the PRC shall pay Value-Added Tax. The tax rate of 17 percent shall be levied on general taxpayers selling or importing various goods; the tax rate of 17 percent shall be levied on the taxpayers providing processing, repairing or replacement service; the applicable rate for the export of goods by taxpayers shall be nil, unless otherwise stipulated. On April 4, 2018, the Ministry of Finance and the SAT jointly issued the Notice of Adjustment of Value-added Tax Rates which declared that the VAT tax rate in regard to the sale of goods, provision of processing, repairs and replacement services and importation of goods into China shall be reduced from the previous 17% to 16% from May 1, 2018. The rate of Chinese VAT is 16%, and then changed to 13% and 6% starting in April 2019 of the gross proceeds or at a rate approved by the Chinese local government.
Furthermore, according to the Trial Scheme for the Conversion of Business Tax to Value-added Tax, which was promulgated by the MOF and the SAT, the PRC began to launch taxation reforms in a gradual manner in January 1, 2012, whereby the collection of value-added tax in lieu of business tax items was implemented on a trial basis in regions showing significant radiating effects in economic development and providing outstanding reform examples, beginning with production service industries such as transportation and certain modern service industries.
In accordance with a SAT circular that took effect on May 1, 2016, upon approval of the State Council, the pilot program of the collection of value- added tax in lieu of business tax shall be promoted nationwide in a comprehensive manner starting May 1, 2016, and all taxpayers of business tax engaged in the building industry, the real estate industry, the financial industry and the life service industry shall be included in the scope of the pilot program with regard to payment of value-added tax instead of business tax.
Regulations on Foreign Exchange
Foreign Currency Exchange
Pursuant to the Foreign Currency Administration Rules, as amended, and various regulations issued by SAFE and other relevant PRC government authorities, Renminbi is freely convertible to the extent of current account items, such as trade related receipts and payments, interest and dividends. Capital account items, such as direct equity investments, loans and repatriation of investment, unless expressly exempted by laws and regulations, still require prior approval from SAFE or its provincial branch for conversion of Renminbi into a foreign currency, such as U.S. dollars, and remittance of the foreign currency outside of the PRC. Payments for transactions that take place within the PRC must be made in Renminbi. Foreign currency revenues received by PRC companies may be repatriated into China or retained outside of China in accordance with requirements and terms specified by SAFE.
Dividend Distribution
Wholly foreign-owned enterprises and Sino-foreign equity joint ventures in the PRC may pay dividends only out of their accumulated profits, if any, as determined in accordance with PRC accounting standards and regulations. Additionally, these FIEs may not pay dividends unless they set aside at least 10 percent of their respective accumulated profits after tax each year, if any, to fund certain reserve funds, until such time as the accumulative amount of such fund reaches 50 percent of the enterprise’s registered capital. In addition, these companies also may allocate a portion of their after-tax profits based on PRC accounting standards to employee welfare and bonus funds at their discretion. These reserves are not distributable as cash dividends.
52
Regulations on the Filing requirements for mainland China domestic companies listed overseas
On December 24, 2021, the CSRC published the Administration of Overseas Securities Offering and Listing by Domestic Companies (the “Draft Administrative Provisions”) and the Administration Measures for the Filing of Overseas Securities Offering and Listing by Domestic Companies (the “Draft Filing Measures”). The Draft Administrative Provisions and the Draft Filing Measures lay out requirements for filing and include unified regulation management, strengthening regulatory coordination, and cross-border regulatory cooperation. On February 17, 2023, the CSRC promulgated the Trial Administrative Measures of Overseas Securities Offering and Listing by Domestic Companies (the “Trial Measures”), which took effect on March 31, 2023. On the same date, the CSRC circulated Supporting Guidance Rules No. 1 through No. 5, Notes on the Trial Measures, Notice on Administration Arrangements for the Filing of Overseas Listings by Domestic Enterprises and relevant CSRC Answers to Reporter Questions, or collectively, the Guidance Rules and Notice, on CSRC’s official website. The Trial Measures, together with the Guidance Rules and Notice reiterate the basic principles of the Draft Administrative Provisions and Draft Filing Measures, and clarified and emphasized several aspects, which include but are not limited to: (1) criteria to determine whether an issuer will be required to go through the filing procedures under the Trial Measures; (2) exemptions from immediate filing requirements for issuers including those that have already been listed in foreign securities markets, including U.S. markets, prior to the effective date of the Trial Measures, but these issuers shall still be subject to filing procedures if they conduct refinancing or are involved in other circumstances that require filing with the CSRC; (3) a negative list of types of issuers banned from listing or offering overseas, such as issuers whose affiliates have been recently convicted of bribery and corruption; (4) issuers’ compliance with web security, data security, and other national security laws and regulations; (5) issuers’ filing and reporting obligations, such as obligation to file with the CSRC after it submits an application for initial public offering to overseas regulators, and obligation after offering or listing overseas to file with the CSRC after it completes subsequent offerings and to report to the CSRC material events including change of control or voluntary or forced delisting of the issuer; and (6) the CSRC’s authority to fine both issuers and their relevant shareholders for failure to comply with the Trial Measures, including failure to comply with filing obligations or committing fraud and misrepresentation. As the Trial Measures are newly issued, there remain uncertainties regarding its interpretation and implementation.
Regulations on Information Security, Censorship and Privacy
The Standing Committee of the National People’s Congress, China’s national legislative body, enacted the Decisions on the Maintenance of Internet Security on December 28, 2000, which was amended in August 2009, that may subject persons to criminal liabilities in China for any attempt, among others things, to use the internet to: (i) gain improper entry to a computer or system of strategic importance; (ii) disseminate politically disruptive information; (iii) leak state secrets; (iv) spread false commercial information or (v) infringe upon intellectual property rights. According to the Administration Measures on the Security Protection of Computer Information Network with International Connections issued by the Ministry of Public Security in 1997 and amended by the State Council in 2011, any entity or individual is prohibited from using the internet to leak state secrets or to spread socially destabilizing materials. Pursuant to the Ninth Amendment to the Criminal Law issued by the Standing Committee of the National People’s Congress on August 29, 2015, effective on November 1, 2015, any internet service that fails to fulfill the obligations related to internet information security as required by applicable laws and refuses to take corrective measures, will be subject to criminal liability for (i) any large-scale dissemination of illegal information; (ii) any severe effect due to the leakage of users’ personal information; (iii) any serious loss of evidence of criminal activities; or (iv) other severe situations, and any individual or entity that (i) sells or provides personal information to others unlawfully or (ii) steals or illegally obtains any personal information will be subject to criminal liability in severe situations.
The Cybersecurity Law of the PRC, or the Cybersecurity Law, which was promulgated on November 7, 2016 by the Standing Committee of the National People’s Congress and came into effect on June 1, 2017, provides that network operators shall meet their cyber security obligations and shall take technical measures and other necessary measures to protect the safety and stability of their networks. Under the Cybersecurity Law, network operators are subject to various security protection-related obligations, including: (i) network operators shall comply with certain obligations regarding maintenance of the security of internet systems; (ii) network operators shall verify users’ identities before signing agreements or providing certain services such as information publishing or real-time communication services; (iii) when collecting or using personal information, network operators shall clearly indicate the purposes,
53
methods and scope of the information collection, the use of information collection, and obtain the consent of those from whom the information is collected; (iv) network operators shall strictly preserve the privacy of user information they collect, and establish and maintain systems to protect user privacy; (v) network operators shall strengthen management of information published by users, and when they discover information prohibited by laws and regulations from publication or dissemination, they shall immediately stop dissemination of that information, including taking measures such as deleting the information, preventing the information from spreading, saving relevant records, and reporting to the relevant governmental agencies.
On December 28, 2021, the CAC, the NDRC, the MIIT, and several other PRC governmental authorities jointly issued the Cybersecurity Review Measures, which became effective on February 15, 2022 and replaces its predecessor regulation. Pursuant to the Cybersecurity Review Measures, critical information infrastructure operators that procure internet products and services must be subject to the cybersecurity review if their activities affect or may affect national security. The Cybersecurity Review Measures further stipulates that network platform operators holding over one million users’ personal information must apply with the Cybersecurity Review Office for a cybersecurity review before any listing at a foreign stock exchange. Besides, the Cybersecurity Review Measures also provide that if the relevant authorities consider that certain network products and services and data processing activities affect or may affect national security, the authorities may conduct a cybersecurity review on its own initiative. The Cybersecurity Review Measures also elaborate the factors to be considered when assessing the national security risks of the relevant activities, The cybersecurity review will evaluate, among others, the risk of critical information infrastructure, core data, important data, or a large amount of personal information being affected, controlled or maliciously used by foreign governments and the cyber information security risk in connection with the listing.
On August 20, 2021, the Standing Committee of the National People’s Congress of PRC promulgated the Personal Information Protection Law, which integrates the scattered rules with respect to personal information rights and privacy protection and took effect on November 1, 2021. The Personal Information Protection Law requires, among others, that (i) the processing of personal information should have a clear and reasonable purpose which should be directly related to the processing purpose and should be conducted in a method that has the minimum impact on personal rights and interests, and (ii) the collection of personal information should be limited to the minimum scope as necessary to achieve the processing purpose and avoid the excessive collection of personal information. Personal information processors shall adopt necessary measures to safeguard the security of the personal information they handle. The offending entities could be ordered to correct, or to suspend or terminate the provision of services, and face confiscation of illegal income, fines or other penalties.
Regulations Relating to Foreign Exchange Registration of Overseas Investment by PRC Residents
Circular 37, issued by SAFE and effective on July 4, 2014, regulates foreign exchange matters in relation to the use of SPVs by PRC residents or entities to seek offshore investment and financing and conduct round trip investment in China. Under Circular 37, a SPV refers to an offshore entity established or controlled, directly or indirectly, by PRC residents or entities for the purpose of seeking offshore financing or making offshore investment, using legitimate domestic or offshore assets or interests, while “round trip investment” refers to the direct investment in China by PRC residents or entities through SPVs, namely, establishing FIEs to obtain the ownership, control rights and management rights. Circular 37 requires that, before making contribution into a SPV, PRC residents or entities are required to complete foreign exchange registration with the SAFE or its local branch. SAFE Circular 37 further provides that option or share-based incentive tool holders of a non-listed SPV can exercise the options or share incentive tools to become a shareholder of such non-listed SPV, subject to registration with SAFE or its local branch.
PRC residents or entities who have contributed legitimate domestic or offshore interests or assets to SPVs but have yet to obtain SAFE registration before the implementation of the Circular 37 shall register their ownership interests or control in such SPVs with SAFE or its local branch. An amendment to the registration is required if there is a material change in the registered SPV, such as any change of basic information (including change of such PRC “resident’s name” and operation term), increases or decreases in investment amounts, transfers or exchanges of shares, or mergers or divisions. Failure to comply with the registration procedures set forth in Circular 37, or making misrepresentation on or failure to disclose controllers of a FIE that is established through round-trip investment, may result in restrictions on the foreign exchange activities of the relevant FIEs, including payment of dividends and other distributions, such as proceeds from any reduction in capital, share transfer or liquidation, to its offshore parent or affiliate, and the capital inflow from the offshore parent,
54
and may also subject relevant PRC residents or entities to penalties under PRC foreign exchange administration regulations. On February 13, 2015, SAFE further promulgated the Circular on Further Simplifying and Improving the Administration of the Foreign Exchange Concerning Direct Investment, or SAFE Circular 13, which took effect on June 1, 2015. This SAFE Circular 13 has amended SAFE Circular 37 by requiring PRC residents or entities to register with qualified banks rather than SAFE or its local branch in connection with their establishment or control of an offshore entity established for the purpose of overseas investment or financing.
On March 30, 2015, the SAFE promulgated Circular 19, which came into effect on June 1, 2015. According to Circular 19, the foreign exchange capital of FIEs shall be subject to the Discretional Foreign Exchange Settlement. The Discretional Foreign Exchange Settlement refers to the foreign exchange capital in the capital account of a FIE for which the rights and interests of monetary contribution has been confirmed by the local foreign exchange bureau (or the book-entry registration of monetary contribution by the banks) can be settled at the banks based on the actual operational needs of the FIE. The proportion of Discretional Foreign Exchange Settlement of the foreign exchange capital of a FIE is temporarily determined to be 100%. The Renminbi converted from the foreign exchange capital will be kept in a designated account and if a FIE needs to make further payment from such account, it still needs to provide supporting documents and go through the review process with the banks.
SAFE issued the Circular on Reforming and Regulating Policies on the Control over Foreign Exchange Settlement of Capital Accounts, or Circular 16, on June 9, 2016, which became effective simultaneously. Pursuant to Circular 16, enterprises registered in the PRC may also convert their foreign debts from foreign currency to Renminbi on a discretionary basis. Circular 16 provides an integrated standard for conversion of foreign exchange under capital account items (including foreign currency capital and foreign debts) on a discretionary basis which applies to all enterprises registered in the PRC. Circular 16 reiterates the principle that Renminbi converted from foreign currency-denominated capital of a company may not be directly or indirectly used for purposes beyond its business scope or prohibited by PRC laws or regulations, while such converted Renminbi shall not be provided as loans to its non- affiliated entities. As Circular 16 is newly issued and SAFE has not provided detailed guidelines with respect to its interpretation or implementations, it is uncertain how these rules will be interpreted and implemented.
Regulations on loans to and direct investment in the PRC entities by offshore holding companies
According to the Implementation Rules for the Provisional Regulations on Statistics and Supervision of Foreign Debt promulgated by SAFE on September 24, 1997 and the Interim Provisions on the Management of Foreign Debts promulgated by SAFE, the NDRC and the MOF and effective from March 1, 2003, loans by foreign companies to their subsidiaries in China, which accordingly are FIEs, are considered foreign debt, and such loans must be registered with the local branches of the SAFE. Under the provisions, the total amount of accumulated medium-term and long-term foreign debt and the balance of short-term debt borrowed by a FIE is limited to the difference between the total investment and the registered capital of the foreign- invested enterprise.
On January 12, 2017, the People’s Bank of China promulgated the Circular of the People’s Bank of China on Matters relating to the Macro-prudential Management of Comprehensive Cross-border Financing, or PBOC Circular 9, which took effect on the same date. The PBOC Circular 9 established a capital or net assets-based constraint mechanism for cross-border financing. Under such mechanism, a company may carry out cross-border financing in Renminbi or foreign currencies at their own discretion. The total cross-border financing of a company shall be calculated using a risk-weighted approach and shall not exceed an upper limit. The upper limit is calculated as capital or assets multiplied by a cross-border financing leverage ratio and multiplied by a macro-prudential regulation parameter.
In addition, according to PBOC Circular 9, as of the date of the promulgation of PBOC Circular 9, a transition period of one year is set for foreign- invested enterprises and during such transition period, FIEs may apply either the current cross-border financing management mode, namely the mode provided by Implementation Rules for the Provisional Regulations on Statistics and Supervision of Foreign Debt and the Interim Provisions on the Management of Foreign Debts, or the mode in this PBOC Circular 9 at its sole discretion. After the end of the transition period, the cross-border financing management mode for FIEs will be determined by the People’s Bank of China and SAFE after assessment based on the overall implementation of this PBOC Circular 9.
55
According to applicable PRC regulations on FIEs, capital contributions from a foreign holding company to its PRC subsidiaries, which are considered FIEs, may only be made when approval by or registration with the MOFCOM or its local counterpart is obtained.
Regulations Relating to Foreign Investment
The Foreign Investment Law
On March 15, 2019, the National People’s Congress approved the Foreign Investment Law, which took effect on January 1, 2020 and replaced three existing laws on foreign investments in China, namely, the PRC Equity Joint Venture Law, the PRC Cooperative Joint Venture Law and the Wholly Foreign-owned Enterprise Law, together with their implementation rules and ancillary regulations. The Foreign Investment Law embodies an expected PRC regulatory trend to rationalize its foreign investment regulatory regime in line with prevailing international practice and the legislative efforts to unify the corporate legal requirements for both foreign and domestic invested enterprises in China. The Foreign Investment Law establishes the basic framework for the access to, and the promotion, protection and administration of foreign investments in view of investment protection and fair competition.
According to the Foreign Investment Law, “foreign investment” refers to investment activities directly or indirectly conducted by one or more natural persons, business entities, or otherwise organizations of a foreign country (collectively referred to as “foreign investor”) within China, and the investment activities include the following situations: (i) a foreign investor, individually or collectively with other investors, establishes a foreign-invested enterprise within China; (ii) a foreign investor acquires stock shares, equity shares, shares in assets, or other like rights and interests of an enterprise within China;(iii) a foreign investor, individually or collectively with other investors, invests in a new project within China; and (iv) investments in other means as provided by laws, administrative regulations, or the State Council.
According to the Foreign Investment Law, the State Council will publish or approve to publish the “negative list” for special administrative measures concerning foreign investment. The Foreign Investment Law grants national treatment to foreign-invested entities, or FIEs, except for those FIEs that operate in industries deemed to be either “restricted” or “prohibited” in the “negative list”. The Foreign Investment Law provides that FIEs operating in foreign restricted or prohibited industries will require market entry clearance and other approvals from relevant PRC governmental authorities. If a foreign investor is found to invest in any prohibited industry in the “negative list”, such foreign investor may be required to, among other aspects, cease its investment activities, dispose of its equity interests or assets within a prescribed time limit and have its income confiscated. If the investment activity of a foreign investor is in breach of any special administrative measure for restrictive access provided for in the “negative list”, the relevant competent department shall order the foreign investor to make corrections and take necessary measures to meet the requirements of the special administrative measure for restrictive access.
Besides, the PRC government will establish a foreign investment information reporting system, according to which foreign investors or foreign- invested enterprises shall submit investment information to the competent department for commerce concerned through the enterprise registration system and the enterprise credit information publicity system, and a security review system under which the security review shall be conducted for foreign investment affecting or likely affecting the state security.
Furthermore, the Foreign Investment Law provides that foreign invested enterprises established according to the existing laws regulating foreign investment may maintain their structure and corporate governance within five years after the implementing of the Foreign Investment Law.
In addition, the Foreign Investment Law also provides several protective rules and principles for foreign investors and their investments in the PRC, including, among others, that a foreign investor may freely transfer into or out of China, in Renminbi or a foreign currency, its contributions, profits, capital gains, income from disposition of assets, royalties of intellectual property rights, indemnity or compensation lawfully acquired, and income from liquidation, among others, within China; local governments shall abide by their commitments to the foreign investors; governments at all levels and their departments shall enact local normative documents concerning foreign investment in compliance with laws and regulations and shall not impair legitimate rights and interests, impose additional obligations onto FIEs, set market access restrictions and exit conditions, or intervene with the normal production and operation activities of FIEs; except for special circumstances, in which case statutory procedures shall be followed and fair and reasonable compensation shall be made in a timely manner, expropriation or requisition of the investment of foreign investors is prohibited; and mandatory technology transfer is prohibited.
56
The Guidance Catalogue of Industries for Foreign Investment
Investment activities in the PRC by foreign investors are governed by the Guidance Catalogue of Industries for Foreign Investment, or the Catalogue, which was promulgated and is amended from time to time by the MOFCOM and the NDRC. On December 28, 2020, the National Development and Reform Commission and the Ministry of Commerce publicly released the Directory of Industries to Encourage Foreign Investment (Encouraged Catalogue) (2020 Edition). On December 27, 2021, the National Development and Reform Commission of China (“NDRC”) and the Ministry of Commerce (“MOFCOM”) jointly issued the Special Administrative Measures for Foreign Investment Access (Negative List) (2021 Edition), and the Special Administrative Measures for Foreign Investment Access in Pilot Free Trade Zones (Negative List) (2021 Edition), effective January 1, 2022. Foreign investors are not allowed to invest in industries that are expressly prohibited in the 2021 Negative List. The industries that are not expressly prohibited in the Negative List are still subject to government approvals and certain special requirements. The purpose of the Catalogue is to direct foreign investment into certain priority industry sectors while restricting or prohibiting investment in other sectors. If the investment falls within the “encouraged” category, foreign investment can be conducted through the establishment of a WFOE. If the investment falls within the “restricted” category, foreign investment may be conducted through the establishment of a WFOE if certain requirements are met or in some cases must be conducted through the establishment of a joint venture enterprise, with varying minimum shareholdings for the Chinese party, depending on the particular industry. If the investment falls within the “prohibited” category, foreign investment of any kind is not allowed. Any investment that occurs within an industry not falling into any of three categories is classified as a permitted industry for foreign investment.
Company Law
Pursuant to the PRC Company Law, promulgated by the Standing Committee of the National People’s Congress on December 29, 1993, effective as of July 1, 1994, and as revised on December 25, 1999, August 28, 2004, October 27, 2005, December 28, 2013 and October 26, 2018, the establishment, operation and management of corporate entities in the PRC are governed by the PRC Company Law. The PRC Company Law defines two types of companies: limited liability companies and limited stock companies.
Our PRC operating subsidiary is a limited liability company. Unless otherwise stipulated in the related laws on foreign investment, foreign invested companies are also required to comply with the provisions of the PRC Company Law.
Laws and Regulations on the Protection of Consumer Rights and Interests
Business operators in the business of supplying and selling manufactured goods or services to consumers, shall comply with the Law of the PRC on the Protection of Consumer Rights and Interests (the “Consumer Rights Protection Law”) promulgated by the SCNPC on October 31, 1993, and effective as of January 1, 1994, and revised on August 27, 2009 and October 25, 2013.
According to the Consumer Rights Protection Law, business operators must ensure that the goods or services provided by them meet the requirements for safeguarding personal and property safety. For goods and services that may endanger personal and property safety, consumers should be provided with a true description and an explicit warning, as well as a description and indication of the proper way to use the goods or accept the services and the methods of preventing the occurrence of a hazard. If the goods or services provided by the business operators cause personal injuries to consumers or third parties, the business operators shall compensate the injured parties for their losses.
Contract Law
All of our contracts are subject to the PRC contract law. Under PRC contract law, a natural person, legal person or other legally established organization shall have full capacity of civil right and civil conduct while entering into a contact. Except as otherwise required by other laws and regulations, the formation, validity, performance, modification, assignment, termination, and liability for breach of a contract are stipulated by PRC contract law. A contracting party who failed to perform or failed to fulfill its contractual obligation shall bear the responsibility of a continued duty to perform or to provide remedies and compensation as provided by PRC laws.
57
Product Quality Law
Pursuant to Product Quality Law of the PRC, promulgated on September 1, 1993 and amended in 2000, 2009 and 2018 respectively, producing or selling products that do not meet the standards or requirements for safeguarding human health or that constitute unreasonable threats to the safety of human life or property is prohibited. Where a defective product causes physical injury to a person or damage to his/her property, the injured party may claim compensation against the manufacturer or the distributor of such product.
Where any person produces or sells products that do not comply with the relevant national or industrial standards for safeguarding human health or constitute unreasonable threats to the safety of human life or property, the relevant authority will order the specific manufacturer or distributor to suspend the production or sale of defective products, confiscate the products produced or for sale, and impose a fine in an amount of up to three times the value of the defective products. Where illegal earnings were made or were involved, the relevant earnings will be confiscated accordingly. If the breach of regulation is serious, the business license of the relevant manufacturer and distributor may be revoked. If the relevant activities constitute a crime, the offender may be prosecuted.
PRC Laws and Regulations Relating to Advertising Business
The State Administration for Industry and Commerce, or SAI, is the primary governmental authority regulating advertising activities in China. The Advertisement Law of the PRC, which was most recently amended on April 29, 2021, the Administrative Regulations for Advertising, effective as of December 1, 1987, and the Administrative Provisions on Registration of Publishing of Advertisements, effective as of December 1, 2016 are the relevant regulations that apply to advertising businesses.
According to the above laws, regulations and rules, a company engaged in advertising activities must obtain, from the SAIC or its local branches, a business license that specifically includes operating an advertising business in its business scope. Failure to do so may lead to orders to rectify, fines and other penalties. An enterprise engaging in advertising does not need to apply for registration of releasing advertisement, provided that such enterprise is not a radio station, television station, newspaper or magazine publisher or any other entity otherwise specified in the relevant laws or regulations. A radio station, television station, newspaper, magazine publisher or any other entity otherwise specified in the relevant laws or regulations may be subject to penalties, including fines, confiscation of advertising income and orders to rectify if it conducts advertising releasing activities without completing the required registration. The business license of an advertising company is valid for the duration of its existence, unless the license is suspended or revoked due to a violation of any relevant laws or regulations. Foreign investors are permitted to own all equity interests in PRC advertising companies.
58
C. Organizational Structure
The charts below summarize our corporate legal structure and identify our subsidiaries and their subsidiaries:
Blue Hat Interactive Entertainment Technology
Corporate Structure

| Name | Background | Ownership | ||
| Brilliant Hat Limited | ● A British Virgin Islands company ● Incorporated on June 26, 2018 ● A holding company |
100% owned by Blue Hat Interactive Entertainment Technology | ||
| Blue Hat Interactive Entertainment Technology Limited | ● A Hong Kong company ● Incorporated on June 26, 2018 ● A holding company |
100% owned by Brilliant Hat Limited | ||
| Xiamen Duwei Consulting Management Co., Ltd. | ● A PRC limited liability company and deemed a wholly foreign owned enterprise, or WFOE ● Incorporated on July 26, 2018 ● Registered capital of $20,000,000 ● A holding company |
100% owned by Blue Hat Interactive Entertainment Technology Limited |
59
| Hunan Engaomei Animation Culture Development Co., Ltd. | ● A PRC limited liability company ● Incorporated on October 19, 2017 ● Registered capital of $302,540 (RMB 2,000,000) ● Designing, producing, promoting and selling animated toys with mobile games features, original intellectual property and peripheral derivatives features. |
100% owned by Xiamen Duwei Consulting Management Co., Ltd. |
| Fujian Youth Hand in Hand Educational Technology Co., Ltd | ● A PRC limited liability company ● Incorporated on September 18, 2017 ● Registered capital of $3,106,214 (RMB 20,100,000) ● Educational consulting service and sports related. |
100% owned by Xiamen Duwei Consulting Management Co., Ltd. | ||
| Fuzhou Qiande Educational Technology Co., Ltd | ● A PRC limited liability company ● Incorporated on March 24, 2021 ● Information Technology consulting service |
100% owned by Fujian Youth Hand in Hand Educational Technology Co., Ltd | ||
| Xiamen Bluehat Research Institution of Education Co., Ltd. | ● A PRC limited liability company ● Incorporated on February 20, 2021 ● Information Technology consulting service |
100% owned by Xiamen Duwei Consulting Management Co., Ltd. From December 31st, 2022. | ||
| Fujian Blue Hat Group Co., Ltd. | ● A PRC limited liability company ● Incorporated on August 23, 2021 |
100% owned by Blue Hat Interactive Entertainment Technology Limited. |
60
| Xiamen Shengruihao Technology Co., Ltd | ● A PRC limited liability company, acquired on September 30, 2022 ● Incorporated on June 30, 2021 ● Registered capital of $ 4,463,754 (RMB 30,000,000) ● Software development, animation design and web design |
100% owned by Fujian Blue Hat Group Co. Ltd. | ||
| Golden Strategy Ltd. | ● A British Virgin Islands company ● Incorporated on April 3, 2023 |
100% owned by Blue Hat Interactive Entertainment Technology | ||
| Golden Alpha Strategy Ltd. | ● A Hong Kong company ● Incorporated on April 18, 2023 ● Responsible for the international jewelry trading business. |
100% owned by Golden Strategy Ltd. | ||
| Chongqing Duwei Chuangda Electronic Technology Co., Ltd. | ● A PRC limited liability company ● Incorporated on June 13, 2023 ● Responsible for the jewelry trading business in mainland China. |
100% owned by Xiamen Duwei Consulting Management Co., Ltd. | ||
| Guangzhou Huangxin Enterprise Management Co., Ltd. | ●A PRC limited liability company and deemed a wholly foreign owned enterprise, or WOFE ● Incorporated on July 5, 2023 |
100% owned by Golden Alpha Strategy Ltd. | ||
| Blue Hat Technology LLC. | ● A US company incorporated in New Hampshire ● Incorporated on July 21, 2023 ● handle upcoming business in the United States in future. |
100% owned by Golden Strategy Ltd. | ||
| Fuzhou Blue Financial Investment Co.,Ltd | ● A PRC limited liability company ● Incorporated on May 8, 2024 |
100% owned by Blue Hat Interactive Entertainment Technology Limited. | ||
| Fuzhou Po Teishin Supply Chain Co. | ● A PRC limited liability company ● Incorporated on June 11, 2024 |
100% owned by Fuzhou Blue Financial Investment Co.,Ltd . |
61
D. Property, Plant and Equipment
Our principal executive office is located at 7th Floor, Building C, No. 1010 Anling Road, Huli District, Xiamen, China 361009, where we lease 7,668 square feet of office space. We lease this space under a lease that has been externed till January 8, 2028. The monthly rent of this property is around $9,480. We also lease 1,157 square feet of office space located at Room A206, Floor 3, Building 1, Shaoyuanli, North Baima Road, Gulou District, Fuzhou, Fujian, China under a lease that terminates on April 30, 2026.
We believe that our facilities are adequate to meet our needs for the immediate future, and that, should it be needed, suitable additional space will be available on commercially reasonable terms to accommodate any such expansion of our operations.
ITEM 4A. UNRESOLVED STAFF COMMENTS
None.
ITEM 5. OPERATING AND FINANCIAL REVIEW AND PROSPECTS
You should read the following discussion and analysis of our financial condition and results of operations in conjunction with our consolidated financial statements and the related notes included elsewhere in this annual report on Form 20-F. This discussion may contain forward-looking statements based upon current expectations that involve risks and uncertainties. Our actual results may differ materially from those anticipated in these forward- looking statements as a result of various factors, including those set forth under “Item 3. Key Information-D. Risk Factors” or in other parts of this annual report on Form 20-F.
A. Operating results
Overview
We used to be a producer, developer and operator of AR interactive entertainment games and toys in China, including interactive educational materials, mobile games, toys with mobile game features, and Immersive Education Classes. Beginning from the fourth quarter of 2022, we strategically expanded into commodity trading, initially focusing on chemical products (e.g., ethanol) through the first half of 2023. In Q3 2023, we pivoted to bulk loose diamond trading as our primary commodity offering. In the second half of 2024, we prioritized gold as our core bulk commodity trading focus and completed the acquisition of 1 ton of physical gold for approximately $64.56 million from Macau Rongxin Precious Metals Technology Co., Ltd. This strategic acquisition represents a significant milestone in our business transformation and marks our entry into large-scale gold trading. Due to the impact of the environment and the adjustment of the corporate business structure, the Company discontinued its information services business, gaming sales and commodity trading business in 2023, which decreased revenue by $54.96 million during the year end of 2023. While our gold inventory remained unsold as of December 31, 2024, we have seen significant appreciation in its value as gold prices reached over $3,000 per ounce by March 2025, which represents an unrealized gain of approximately $25 million compared to our acquisition price. We anticipate this new vertical to drive substantial revenue growth in 2025 through structured physical gold trading and derivative financing arrangements.
Our revenue is primarily from sales of our gold and diamonds. Since 2024, our total revenues decreased by $54.96 million (or 74.59%), reaching $18.72 million for the year ended December 31, 2024 as compared to $73.69 million for the year ended December 31, 2023. It was mainly due to the impact of the environment and the adjustment of the corporate business structure in the current period, as the Company discontinued its information services business, gaming sales and commodity trading business during the year. As a result, revenue decreased by $54.96 million.
62
Key Factors that Affect Operating Results
Our ability to expand our portfolio of products and business
We intend to pursue strategic acquisitions and investments in selective technologies and businesses that will enhance our technology capabilities, expand our offerings and increase our market penetration. We believe our strategic acquisition and investment strategy is critical for us to accelerate our growth and strengthen our competitive position. Our ability to identify and execute strategic acquisitions and investments will have an effect on our operating results.
Our Inventory Management Capability
If we misjudge product demand and fail to manage inventory levels effectively, it could significantly impact business operations. Maintaining appropriate inventory is crucial. To enhance our operational efficiency, we need to develop an intelligent inventory management system based on accurate market forecasts and close tracking of downstream customers.
Gold Price Volatility and Market Timing
Our gold trading business is directly impacted by fluctuations in global gold prices. In 2024-2025, gold prices have demonstrated significant volatility and upward momentum, reaching historical highs above $3,000 per ounce. This price volatility represents both opportunity and risk - while our 1-ton gold acquisition has appreciated significantly in value since purchase, the timing of our sales and additional acquisitions will materially impact our financial performance. Our ability to effectively analyze market trends, manage gold inventory positions, and execute strategic trades in favorable price environments will be critical to our success in this sector.
Our Inventory Security Management Capability
We maintain a substantial inventory to meet customer delivery demands. Any loss of this inventory due to theft could negatively affect our operations. We need to establish a more comprehensive set of security measures to protect inventory, including deploying appropriate security personnel and purchasing corresponding property insurance.
PRC Economy
Although the PRC economy has maintained growth momentum in recent years, the pace has moderated with annual GDP growth rates fluctuating as follows: -2.3% in 2020 (pandemic shock), 8.1% in 2021 (post-lockdown rebound), 3.0% in 2022, 5.2% in 2023, and 5.0% in 2024. While the 2024 growth rate aligned with government targets and outperformed major developed economies (e.g., U.S. 2.4%, EU 1.1%), structural challenges persist: weak consumer demand (retail sales up 3.5%, real disposable income growth slowing to 5.1%), persistent deflationary pressures (CPI +0.2%, PPI -2.2%), and geopolitical trade uncertainties threaten to exacerbate industrial overcapacity and suppress discretionary spending.
A further uncertainty in overall economic growth, an economic downturn, a recession or other adverse economic development in the PRC may materially reduce the purchasing power of Chinese consumers and thus lead to decreased demand for our products. Such a decrease in demand may have a materially adverse effect on our business.
Impact of Foreign Currency Fluctuation
See “Item 3. Key Information-D. Risk Factors-Risks Related to Doing Business in China-Fluctuations in exchange rates could have a material and adverse effect on our results of operations and the value of your investment.” and “Item 11. Quantitative and Qualitative Disclosures About Market Risk-Foreign Exchange Risk.”
63
Recent Developments
In late 2019, the “COVID-19” virus began spreading in Wuhan, China. By March 11, 2020, the World Health Organization (WHO) declared COVID-19 a pandemic, prompting many countries worldwide to close their borders and implement measures such as stay-at-home orders and population quarantines. Our company and all our operations are based in China. Throughout 2021, many metropolitan areas in China experienced multiple resurgences of COVID-19. It wasn’t until December 2022 that China gradually lifted its quarantine policies. Despite the end of the quarantine in 2022, our original gaming and toy businesses were adversely affected, resulting in significant declines in revenue and profits. Consequently, we began restructuring our business towards commodity trading at the end of 2022 and formally shifted our focus to this sector in 2023.
On August 8, 2022, Blue Hat Cayman transferred all the equity interests of Fresh Joy to Fujian Lanyun Canghai Technology Co., Ltd., a wholly-owned subsidiary of Blue Hat Fujian. On June 8, 2023, contractual agreements between Blue Hat WOFE, Blue Hat Fujian, and certain individuals were terminated, thereby discontinuing the VIE structure for Blue Hat Fujian. Subsequently, the financial statements of Blue Hat Fujian and its subsidiaries were no longer consolidated. Blue Hat Fujian transferred all the equity interests of Hunan Engaomei Animation Culture Development Co., Ltd. (“Blue Hat Hunan”) and Fujian Youth it owned to Blue Hat WOFE. Blue Hat Hunan and Fujian Youth are now wholly-owned subsidiaries of Blue Hat WOFE.
In September 2022, the Company acquired 100% of the equity shares of Xiamen Shengruihao Technology Co., Ltd., which mainly provides product supply chain services and comprehensive enterprise services. During April to July 2023, the Company established several subsidiaries, including Golden Strategy Ltd. (“Golden Strategy”), a BVI company, Golden Alpha Strategy Ltd., a Hong Kong company, and Guangzhou Huangxin Enterprise Management Co., Ltd., which are primarily engaged in bulk jewelry trading-related businesses.
We underwent a restructuring of our company’s operations in 2023. By dismantling the VIE structure and divesting from unprofitable segments, starting from the fourth quarter of 2022, we shifted our business focus towards commodity trading, including chemicals, jewelry, and precious metals such as gold. We, through the operations of our subsidiaries, primarily operate a gold trading and supply chain business. Our business model encompasses physical gold trading, gold derivatives trading, and the development of AI-enabled trading platforms.
64
Results of Operations
Comparison of Years Ended December 31, 2024 and December 31, 2023
| For the Years ended December 31, | ||||||||||||||||
| Percentage | ||||||||||||||||
| 2024 | 2023 | Change | Change | |||||||||||||
| Revenues | $ | 18,724,190 | $ | 73,686,733 | $ | (54,962,543 | ) | (74.59 | )% | |||||||
| Cost of revenues | (17,178,241 | ) | (72,532,882 | ) | 55,354,641 | (76.32 | )% | |||||||||
| Gross profit | 1,545,949 | 1,153,851 | 392,098 | 33.98 | % | |||||||||||
| Selling expenses | — | (7,677 | ) | 7,677 | (100.00 | )% | ||||||||||
| Research and development | (3,168,397 | ) | (2,570,158 | ) | (598,239 | ) | 23.28 | % | ||||||||
| General and administrative expenses | (2,834,635 | ) | (13,766,487 | ) | 10,931,852 | (79.41 | )% | |||||||||
| Impairment Loss | — | (13,693,305 | ) | 13,693,305 | (100.00 | )% | ||||||||||
| Total operating expenses | (6,003,032 | ) | (30,037,627 | ) | 24,034,595 | (80.01 | )% | |||||||||
| Loss from operations | (4,457,083 | ) | (28,883,776 | ) | 24,426,693 | (84.57 | )% | |||||||||
| Other expense, net | (5,067,700 | ) | (217,870 | ) | (4,849,830 | ) | 2226.02 | % | ||||||||
| Provision for income taxes | — | (6,081 | ) | 6,081 | (100.00 | )% | ||||||||||
| Gain on disposal of discontinued operations | — | 7,389,310 | (7,389,310 | ) | (100.00 | )% | ||||||||||
| Net loss | (9,524,783 | ) | (21,718,417 | ) | 12,193,634 | (56.14 | )% | |||||||||
Revenues
Our revenues are derived from sales of diamonds trading, glycol trading and information services. Total revenues decreased by $54,962,543, or 74.59%, to $18,724,190 for the year ended December 31, 2024 as compared to $73,686,733 for the year ended December 31, 2023. The overall decrease is mainly due to the impact of the environment and the adjustment of the corporate business structure in the current period, as the Company discontinued its information services business, gaming sales and commodity trading business during the year.
Our revenue from each of our revenue categories is as follows:
| For the Year | For the Year | |||||||||||||||
| ended | ended | |||||||||||||||
| December 31, | December 31, | Change | ||||||||||||||
| 2024 | 2023 | Change | (%) | |||||||||||||
| Revenues | ||||||||||||||||
| Diamond trading | $ | 18,724,190 | $ | 15,152,777 | 3,571,413 | 23.57 | % | |||||||||
| Information service | — | 415,955 | (415,955 | ) | (100.00 | )% | ||||||||||
| Commodity Trading | — | 58,118,001 | (58,118,001 | ) | (100.00 | )% | ||||||||||
| Total revenues | $ | 18,724,190 | $ | 73,686,733 | (54,962,543 | ) | (74.59 | )% | ||||||||
65
Information service
Revenue from information service decreased by $0.42 million or 100.00% from $0.42 million for the year ended December 31, 2023 to nil for the year ended December 31, 2024. The decrease is mainly due to the impact of the environment and the adjustment of the corporate business structure in the current period, as the Company discontinued its information service during the year.
Commodity Trading
Commodity Trading business decreased by $58.12 million from $58.12 million for the year ended December 31, 2023 to nil for the year ended December 31, 2024. The decrease is mainly due to the impact of the environment and the adjustment of the corporate business structure in the current period, as the Company discontinued its commodity trading business during the year.
Diamonds Trading
Diamonds Trading business increased from $15.15 million for the year ended December 31, 2023 to $18.72 million for the year ended December 31, 2024. This is a new business we started during the third quarter of 2023.
Gold Trading
While our 1-ton gold acquisition ($64.56 million) represents a significant asset on our balance sheet, we did not generate revenue from gold trading during the year ended December 31, 2024, as we strategically held our position to benefit from price appreciation. As gold prices reached over $3,000 per ounce by March 2025, our gold holdings have appreciated by approximately $25 million in value. We expect to begin monetizing this position through strategic sales and various financing arrangements in 2025, which we anticipate will contribute significantly to our revenue going forward.
Cost of Revenues
Total cost of revenues decreased by $55.35 million, or 76.32%, to $17.18 million for the year ended December 31, 2024 as compared to $72.53 million for the year ended December 31, 2023. The decrease in cost of revenues is a direct result of our decrease of revenues.
Our cost of revenues from each of our revenue categories is as follows:
| For the Year ended December 31, | For the Year ended December 31, | Change | ||||||||||||||
| 2024 | 2023 | Change | (%) | |||||||||||||
| Cost of revenues | ||||||||||||||||
| Information service | — | 549,242 | (549,242 | ) | (100.00 | )% | ||||||||||
| Diamond trading | 17,178,241 | 13,901,688 | 3,276,553 | 23.57 | % | |||||||||||
| Commodity Trading | — | 58,081,952 | (58,081,952 | ) | (100.00 | )% | ||||||||||
| Total cost of revenues | $ | 17,178,241 | $ | 72,532,882 | $ | (55,354,641 | ) | (76.32 | )% | |||||||
Our cost of revenues from information service decreased by $0.55 million or 100.00% for the year ended December 31, 2024 as compared with the year ended December 31, 2023. The decrease is mainly due to the impact of the environment and the adjustment of the corporate business structure in the current period, as the Company discontinued its information service during the year.
Commodity trading business decreased by $58.08 million for the year ended December 31, 2024 from $58.08 million for the year ended December 31, 2023 to nil for the year ended December 31, 2024. The decrease is mainly due to the impact of the environment and the adjustment of the corporate business structure in the current period, as the Company discontinued its commodity trading business during the year.
66
Diamonds trading business increased by $3.28 million to $17.18 million for the year ended December 31, 2024. This is a new business we started during the third quarter of 2023.
Gross Profit
Our gross profit from each of our revenue categories is as follows:
| For the Year ended December 31, | For the Year ended December 31, | Change | ||||||||||||||
| 2024 | 2023 | Change | (%) | |||||||||||||
| Information Service | ||||||||||||||||
| Gross profit | $ | — | $ | (133,287 | ) | $ | 133,287 | (100.00 | )% | |||||||
| Gross margin | — | (32.04 | )% | 32.04 | % | |||||||||||
| Diamond Trading | ||||||||||||||||
| Gross profit | $ | 1,545,949 | $ | 1,251,089 | $ | 294,860 | 23.57 | % | ||||||||
| Gross margin | 8.26 | % | 8.26 | % | — | |||||||||||
| Commodity Trading | ||||||||||||||||
| Gross profit | $ | — | $ | 36,049 | (36,049 | ) | (100.00 | )% | ||||||||
| Gross margin | — | 0.06 | % | (0.06 | )% | |||||||||||
| Total | ||||||||||||||||
| Gross profit | $ | 1,545,949 | $ | 1,153,851 | $ | 392,098 | 33.98 | % | ||||||||
| Gross margin | 8.26 | % | 1.57 | % | 6.69 | % | ||||||||||
Our overall gross profit increased by $392,098, or 33.98%, to $1.55 million for the year ended December 31, 2024 from $1.15 million for the year ended December 31, 2023, which the gross profit percentage were 8.26% and 1.57% , respectively.
Gross profit percentage for information service was nil and (32.04)% for the year ended December 31, 2024 and 2023, respectively. Due to the impact of the environment and the adjustment of the corporate business structure in the current period, as the Company discontinued its information service during the year.
Gross profit percentage for commodity trading business was nil and 0.06% for the year ended December 31, 2024 and 2023, respectively. Due to the impact of the environment and the adjustment of the corporate business structure in the current period, as the Company discontinued its commodity trading business during the year.
67
Gross profit percentage for diamonds trading business was 8.26% and 8.26% for the year ended December 31, 2024 and 2023, respectively. This is a new business we started during the third quarter of 2023.
Operating Expenses
Total operating expenses decreased by $24.03 million or 80.01% from $30.04 million for the year ended December 31, 2023 to $6.00 million for the year ended December 31, 2024. The decrease is mainly attributable to a $10.93 million increase in general and administrative (“G&A”) expenses, and an $0.60 million increase in research and development (“R&D”) expenses for the year ended December 31, 2024 as compared to the year ended December 31, 2023. The impairment loss was decreased by $13.66 million for the year ended December 31, 2024 from $13.66 million for the year ended December 31, 2023.
The $10.93 million decrease in G&A expenses is mainly attributable to the decrease in consulting fee and bad debt expense to G&A expense.
The $0.60 million increase in research and development (“R&D”) expenses is mainly attributable to the increase in technical service fee.
The $13.69 million decrease in impairment loss is attributable to the intangible asset impairment loss and inventory impairment loss in 2023.
Other expense, net
Total other expense, net increased by $4.85 million or 2226.02% from $0.22 million for the year ended December 31, 2023 to $5.07 million for the year ended December 31, 2024. The increase in total other expense, net was due to increase of $1.69 million in loss on investment write-off. It was due to the Company invest Xiamen Blue Wave Technology Co., Ltd. has been deregistered on July 9, 2024 and increased foreign Currency Charges.
Income tax expense
Our income tax expense amounted to nil and $6,081 for the year ended December 31, 2024 and 2023, respectively.
Net loss from continue operation
Our net loss decreased by 67.28% or $19.58 million from net loss of $29.11 million for the year ended December 31, 2023 to a net loss of $9.52 million for the year ended December 31, 2024. The decrease in net loss is mainly attributable to the significant decrease of operating expenses in the year ended December 31, 2024 as compared with the year 2023.
Gain (loss) on disposal of discontinued operations
Gain on disposal of discontinued operation was nil and $7.39 million for the years ended December 31, 2024 and 2023, which was related to the dissolution and deregistration of Fujian Xinyou Technology Co., Ltd (“Xinyou Technology”), Fresh Joy Entertainment Limited (“Fresh Joy”), Hong Kong Xinyou Entertainment Company (“Xinyou Entertainment”), Fujian Roar Game Technology Co., Ltd (“Fujian Roar Game”) Fuzhou Csfctech Co., Ltd (“Fuzhou CSFC”) and Fuzhou UC71 Co., Ltd (“Fuzhou UC71”) on June 8, 2023.
68
Results of Operations
Comparison of Years Ended December 31, 2023 and December 31, 2022
| For the Years ended December 31, | ||||||||||||||||
| Percentage | ||||||||||||||||
| 2023 | 2022 | Change | Change | |||||||||||||
| Revenues | $ | 73,686,733 | $ | 2,195,954 | $ | 71,490,779 | 3,255.57 | % | ||||||||
| Cost of revenues | (72,532,882 | ) | (958,438 | ) | (71,574,444 | ) | 7,467.82 | % | ||||||||
| Gross profit | 1,153,851 | 1,237,516 | (83,665 | ) | (6.76 | )% | ||||||||||
| Selling expenses | (7,677 | ) | (159,937 | ) | 152,260 | (95.20 | )% | |||||||||
| Research and development | (2,570,158 | ) | (2,734,982 | ) | 164,824 | (6.03 | )% | |||||||||
| General and administrative expenses | (13,766,487 | ) | (6,224,674 | ) | (7,541,813 | ) | 121.16 | % | ||||||||
| Impairment Loss | (13,693,305 | ) | (33,397 | ) | (13,659,908 | ) | 40,901.60 | % | ||||||||
| Loss from operations | (28,883,776 | ) | (7,915,474 | ) | (20,968,302 | ) | 264.9012 | % | ||||||||
| Other expense, net | (217,870 | ) | (109,692 | ) | (108,178 | ) | 98.62 | % | ||||||||
| Provision for income taxes | (6,081 | ) | (1,097,888 | ) | 1,091,807 | (99.45 | )% | |||||||||
| Income from discontinued operations | — | (282,027 | ) | 282,027 | (100.00 | )% | ||||||||||
| Gain on disposal of discontinued operations | 7,389,310 | 7,389,310 | — | |||||||||||||
| Net loss | (21,718,417 | ) | (9,405,081 | ) | (12, 313,336 | ) | 130.92 | % | ||||||||
Revenues
Our revenues are derived from sales of diamonds trading, glycol trading and information services. Total revenues increased by $71,490,779, or 3,255.57%, to $73,686,733 for the year ended December 31, 2023 as compared to $2,195,954 for the year ended December 31, 2022. The overall increase is mainly due to expand the business on diamonds trading and commodity trading in 2023. There are new revenues in the diamonds sales, which are $15,152,777 for the year ended December 31, 2023.
Our revenue from each of our revenue categories is as follows:
| For the Year | For the Year | |||||||||||||||
| ended | ended | |||||||||||||||
| December 31, | December 31, | Change | ||||||||||||||
| 2023 | 2022 | Change | (%) | |||||||||||||
| Revenues | ||||||||||||||||
| Diamond trading | $ | 15,152,777 | $ | — | 15,152,777 | — | ||||||||||
| Interactive toys - animation series | — | 6,903 | (6,903 | ) | (100.00 | )% | ||||||||||
| Interactive toys - game series | — | 155,559 | (155,559 | ) | (100.00 | )% | ||||||||||
| Information service | 415,955 | 884,329 | (468,374 | ) | (52.96 | )% | ||||||||||
| Commodity Trading | 58,118,001 | 1,149,163 | 56,968,838 | 4957.42 | % | |||||||||||
| Total revenues | $ | 73,686,733 | $ | 2,195,954 | 71,490,779 | 3255.57 | % | |||||||||
69
Interactive Toys - Game Series and Animation Series
Revenues from sales of interactive toys – game series and animation series decreased by $162,462 or 100% from $162,462 for the year ended December 31, 2022 to nil for the year ended December 31, 2023.
Information service
Revenue from information service decreased by $0.47 million or 52.96% from $0.88 million for the year ended December 31, 2022 to $0.42 million for the year ended December 31, 2023.
Commodity Trading
Commodity Trading business increased by $56.97 million from $1.15 million for the year ended December 31, 2022 to $58.12 million for the year ended December 31, 2023. The Company changes the business model to sell the bulk by itself.
Diamonds Trading
Diamonds Trading business increased from nil for the year ended December 31, 2022 to $15.15 million for the year ended December 31, 2023. This is a new business we started during the third quarter this year which did not exist last year.
Cost of Revenues
Total cost of revenues increased by $71.57 million, or 7467.82%, to $72.53 million for the year ended December 31, 2023 as compared to $0.96 million for the year ended December 31, 2022. The increase in cost of revenues is a direct result of our increase of revenues.
Our cost of revenues from each of our revenue categories is as follows:
| For the Year ended December 31, | For the Year ended December 31, | Change | ||||||||||||||
| 2023 | 2022 | Change | (%) | |||||||||||||
| Cost of revenues | ||||||||||||||||
| Interactive toys - animation series | $ | — | $ | 3,420 | $ | (3,420 | ) | (100.00 | )% | |||||||
| Interactive toys - game series | — | 78,118 | (78,118 | ) | (100.00 | )% | ||||||||||
| Information service | 549,242 | 826,096 | (276,854 | ) | (33.51 | )% | ||||||||||
| Diamond trading | 13,901,688 | — | 13,901,688 | — | ||||||||||||
| Commodity Trading | 58,081,952 | 50,804 | 58,031,148 | 114225.55 | % | |||||||||||
| Total cost of revenues | $ | 72,532,882 | $ | 958,438 | $ | 71,574,444 | 7467.82 | % | ||||||||
Our cost of revenues from interactive toys - game series and animation series decreased by $81,538 or 100% from $81,538 million for the year ended December 31, 2022 to nil for the year ended December 31, 2023.
Commodity trading business increased by $58.03 million for the year ended December 31, 2023 from $50,804 for the year ended December 31, 2022 to $58.08 million for the year ended December 31, 2023. It was due to the company started to sell the bulk by itself.
70
Diamonds trading business increased by $13.90 million to $13.90 million for the year ended December 31, 2023. This is a new business we started during the third quarter this year which did not exist last year.
Our cost of revenues from information service decreased by $0.28 million or 33.51% for the year ended December 31, 2023 as compared with the year ended December 31, 2022.
Gross Profit
Our gross profit from each of our revenue categories is as follows:
| For the Year ended December 31, | For the Year ended December 31, | Change | ||||||||||||||
| 2023 | 2022 | Change | (%) | |||||||||||||
| Interactive toys - animation series | ||||||||||||||||
| Gross profit | $ | — | $ | 3,483 | $ | (3,483 | ) | (100.00 | )% | |||||||
| Gross margin | — | 50.46 | % | (50.46 | )% | |||||||||||
| Interactive toys - game series | ||||||||||||||||
| Gross profit | $ | — | $ | 77,441 | $ | (77,441 | ) | (100.00 | )% | |||||||
| Gross margin | — | 49.78 | % | (49.78 | )% | |||||||||||
| Information Service | ||||||||||||||||
| Gross profit | $ | (133,287 | ) | $ | 58,233 | $ | (191,520 | ) | (328.89 | )% | ||||||
| Gross margin | (32.04 | )% | 6.58 | % | (38.62 | )% | ||||||||||
| Diamond Trading | ||||||||||||||||
| Gross profit | $ | 1,251,089 | $ | — | $ | (1,251,089 | ) | — | ||||||||
| Gross margin | 8.26 | % | — | 8.26 | % | |||||||||||
| Commodity Trading | ||||||||||||||||
| Gross profit | $ | 36,049 | $ | 1,098,359 | (1,062,310 | ) | (96.72 | )% | ||||||||
| Gross margin | 0.06 | % | 95.58 | (95.52 | ) | |||||||||||
| Total | ||||||||||||||||
| Gross profit | $ | 1,153,851 | $ | 1,237,516 | $ | (83,665 | ) | (6.76 | )% | |||||||
| Gross margin | 1.57 | % | 56.35 | % | (54.78 | )% | ||||||||||
Our overall gross profit decreased by $83,665, or 54.78%, to $1.15 million for the year ended December 31, 2023 from $1.24 million for the year ended December 31, 2022, which the gross profit percentage were 1.57% and 56.35% , respectively.
Gross profit percentage for our interactive toys - animation series and game series was 50.46% and 49.78% for the year ended December 31, 2022. Since this series of products is mainly sold offline by distributors, COVID -19 led to a decline in sales in 2022. In 2023, the interactive toys - animation series and game series revenue was nil.
Gross profit percentage for information service was (32.04)% and 6.58% for the year ended December 31, 2023 and 2022, respectively. The decrease was the result of higher cost of revenue from information service.
Gross profit percentage for commodity trading business was 0.06% and 95.58% for the year ended December 31, 2023 and 2022, respectively. It was because the Company started to sell the bulk by itself.
71
Gross profit percentage for diamonds trading business was 8.26% and nil for the year ended December 31, 2023 and 2022, respectively. This is a new business we started during the third quarter this year which did not exist last year.
For the year ended December 31,2023, there are one new kind of revenues. The gross profit of diamonds trading is $1.25 million with the profit margin of8.26%.
Operating Expenses
Total operating expenses increased by $20.88 million or 228.17% from $9.15 million for the year ended December 31, 2022 to $30.04 million for the year ended December 31, 2023. The increase is mainly attributable to a $7.54 million increase in general and administrative (“G&A”) expenses, and a $ 0.16 million decrease in research and development (“R&D”) expenses for the year ended December 31, 2023 as compared to the year ended December 31, 2022. The impairment loss was increased by $13.66 million for the year ended December 31, 2023 from $33,397 for the year ended December 31, 2022.
The $7.54 million decrease in G&A expenses is mainly attributable to the increase in consulting fee and bad debt expense to G&A expense.
The $13.66 million increase in impairment loss is attributable to the increase intangible asset impairment loss and inventory impairment loss.
Other expense, net
Total other expense, net increased by $108,178 or 98.62% from $109,692 for the year ended December 31, 2022 to $217,870 for the year ended December 31, 2023. The increase in total other expense, net was due to increase of $88,175 in interest expense and an increase of $46,761 in other finance expenses, which was mainly the result of interest from termination of time deposit.
Income tax expense
Our income tax expense amounted to $6,081 and $1,097,888 for the year ended December 31, 2023 and 2022, respectively. The $1,091,807 decrease is due to the low gross margins of commodity trading, which commodity trading belongs to the tax incentives and exemptions of regions and companies.
Net loss from continue operation
Our net loss increased by 219.06% or $ 19.98 million from net loss of $9.12 million for the year ended December 31, 2022 to a net loss of $29.11 million for the year ended December 31, 2023. The increase in net loss is mainly attributable to the significant decrease of income from operations in the year ended December 31, 2023 as compared with the year 2022.
Gain (loss) on disposal of discontinued operations
Gain on disposal of discontinued operation was $7.39 million for the years ended December 31, 2023, which was related to the dissolution and deregistration of Fujian Xinyou Technology Co., Ltd (“Xinyou Technology”), Fresh Joy Entertainment Limited (“Fresh Joy”), Hong Kong Xinyou Entertainment Company (“Xinyou Entertainment”), Fujian Roar Game Technology Co., Ltd (“Fujian Roar Game”) Fuzhou Csfctech Co., Ltd (“Fuzhou CSFC”) and Fuzhou UC71 Co., Ltd (“Fuzhou UC71”) on June 8, 2023.
72
B. Liquidity and capital resources
In assessing our liquidity, we monitor and analyze our cash on-hand and our operating expenditure commitments. Our liquidity needs meet our working capital requirements and operating expenses obligations. To date, we have financed our operations primarily through cash flows from operations and short-term borrowing from banks.
As of December 31, 2024, our working capital was $29.42 million and cash equivalents amounted to $14,300. Our current assets were $70.06 million and our current liabilities were $40.65 million with shareholders’ equity of $32.14 million as of December 31, 2024. We generated net loss of $9.52 million and $21.72 million from our operations for the year ended December 31, 2024 and 2023 respectively. We believe our revenues and operations will continue to grow and our current working capital is sufficient to support our operations for the next twelve months.
As of December 31, 2023, the following were outstanding balances on our short-term bank loans:
| Interest | December 31, | |||||||||||||
| Bank Name | Maturities | Rate | Collateral/Guarantee | 2023 | ||||||||||
| Xiamen Rural Commercial Bank | February 2023 | 6.58 | % | Guarantee by 14 property rights | 273,713 | |||||||||
As of December 31, 2024, the following were outstanding balances on our short-term bank loans:
| Interest | December 31, | |||||||||||||
| Bank Name | Maturities | Rate | Collateral/Guarantee | 2024 | ||||||||||
| Xiamen Rural Commercial Bank | January 2025 | 6.58 | % | Guarantee by 14 property rights | 146,341 | |||||||||
The short term loan with Xiamen Rural Commercial bank which should be repaid in 2023 was overdue. The loan will repayment in January 2025.
Interest expense pertaining to the above short-term and long-term loans for the years ended December 31, 2024, 2023 and 2022 amounted to $33,327, $30,897 and $33,569, respectively.
Current foreign exchange and other regulations in the PRC may restrict our PRC entities, in their ability to transfer their net assets to us and our subsidiaries in the Cayman Islands, British Virgin Islands, and Hong Kong. However, because we have no present plans to declare dividends, these restrictions will likely have no impact on us. Instead, we plan to use our retained earnings to continue to grow our business. These restrictions also have no impact on our ability to meet our cash obligations as all of our current cash obligations are due within the PRC.
The following summarizes the key components of our cash flows for the years ended December 31, 2024, 2023 and 2022:
Years Ended December 31 |
Years Ended December 31 | Years Ended December 31, | ||||||||||
| 2024 | 2023 | 2022 | ||||||||||
| Net cash used in operating activities - continued operation | $ | (884,952 | ) | $ | (9,773,132 | ) | $ | (1,473,267 | ) | |||
| Net cash generated from operating activities - discontinued operation | — | 7,661,561 | 281,780 | |||||||||
| Net cash from investing activities – continued operation | — | (15,380 | ) | 6,336 | ||||||||
| Net cash from investing activities – discontinued operation | — | — | — | |||||||||
| Net cash generated from financing activities – continued operation | 484,860 | 2,305,954 | 2,542,634 | |||||||||
| Net cash used in financing activities – discontinued operation | — | (52,322 | ) | (11,960 | ) | |||||||
| Effect of exchange rate change on cash, cash equivalents and restricted cash | 5,217 | 210,505 | (1,319,437 | ) | ||||||||
| Net change in cash, cash equivalents | $ | (394,875 | ) | $ | 337,186 | $ | 26,086 | |||||
73
Cash flows from operating activities
Net cash used in operating activities from continued operation was $0.88 million for the year ended December 31, 2024 and was primarily attributable to (i) net loss from continued operation of $9.5 million, (ii) various non-cash items of $3.49 million, such as depreciation of property, plant and equipment, share-based payments, provision for doubtful accounts and loss on investment write-off, (iii) a $15.11 million decrease in account receivables, (iv) $33.84 million increase in account payables, and (v) a $44 increase in customer deposits. This cash outflow was offset by (i) a $0.75 million increase in other payables and accrued liabilities, (ii) a $0.01 million decrease in taxes payable, (iii) a $0.10 million increase in other receivables, (iv) a $2.41 million decrease in prepayments and (v) a $47.01million decrease in inventory.
Net cash used in operating activities from continued operation was $9.77 million for the year ended December 31, 2023 and was primarily attributable to (i) net loss from continued operation of $29.11 million, (ii) various non-cash items of $70.59 million, such as depreciation of property, plant and equipment, amortization of intangible assets, impairment loss, share-based payments, issuance of common stock to pay for goods etc., (iii) a $14.92 million decrease in account receivables, (iv) $0.006 million decrease in account payables, and (v) a $0.02 million decrease in customer deposits. This cash outflow was offset by (i) a $4.99 million decrease in other payables and accrued liabilities, (ii) a $0.04 million decrease in taxes payable, (iii) a $1.21 million decrease in other receivables, (iv) a $0.04 million increase in prepayments and (v) a $30.15 million decrease in inventory.
Net cash used in operating activities from continued operation was $1.47 million for the year ended December 31, 2022 and was primarily attributable to (i) net loss from continued operation of $9.12 million, (ii) various non-cash items of $3.47 million, such as depreciation of property, plant and equipment, amortization of intangible assets, impairment of long term investment, share-based payments, etc., (iii) a $4.76 million increase in account receivables, (iv) $0.02 million decrease in account payables, and (v) a $0.01 million increase in customer deposits. This cash outflow was offset by (i) a $0.09 million increase in other payables and accrued liabilities, (ii) a $0.40 million decrease in taxes payable, (iii) a $0.39 million increase in other receivables, and (iv) a $0.77 million decrease in prepayments.
Cash flows from investing activities
Net cash used in investing activities from continued operation was nil for the year ended December 31, 2024.
Net cash used in investing activities from continued operation was $15,380 for the year ended December 31, 2023.
Net cash used in investing activities from continued operation was $6,336 for the year ended December 31, 2022.
Cash flows from financing activities
Net cash used in financing activities from continued operation was $0.48 million for the year ended December 31, 2024 and was primarily attributable to proceeds of $0.07 million from issuance of ordinary shares, $0.06 million in repayment to related party loan, $0.12 million in repayment to short-term loans, change in restricted cash of $1,470 and $0.60 million in proceeds from other payables - related party.
Net cash provided by financing activities from continued operation was $2.31 million for the year ended December 31, 2023 and was primarily attributable to proceeds of $3.00 million from issuance of ordinary shares, $0.45 million in convertible payable, $0.10 million in repayment to related party loan, and $0.14 million in repayment to short-term loans and change in restricted cash of $1,587.
74
Net cash provided by financing activities from continued operation was $2.54 million for the year ended December 31, 2022 and was primarily attributable to $0.09 million in proceeds of issuance of ordinary shares, $0.91 million in proceeds from related party loan, and $1.55 from proceeds from convertible payable and change in restricted cash $1,129.
Capital Expenditures
In the years ended December 31, 2024, 2023 and 2022, our capital expenditures were mainly used for our working capital requirements such as staff costs, sales and marketing expenses and research and development costs, and costs incurred for the lease of our offices in Xiamen and Fuzhou in China. We have not had any material commitments for capital expenditures for the last three financial years. We plan to continue to make capital expenditures to meet the needs that result from the expected growth of our business.
C. Research and development, patents and licenses, etc.
Research and Development
Our patents, trademarks, copyrights, and other intellectual property rights serve to distinguish our products, protect our products from infringement, and contribute to our competitive advantages. To secure the value of our technology and developments, we are aggressive in pursuing a combination of patent, trademark and copyright protection for our proprietary technologies.
D. Trend information
Gold Market Trends
The gold market demonstrated significant strength in 2024-2025, with prices
reaching historic highs above $3,000 per ounce in March 2025. This momentum was driven by several factors: central bank purchases, geopolitical
uncertainties, and inflation concerns. Industry analysts including Macquarie Group and Goldman Sachs project prices to remain elevated
throughout 2025, with targets ranging from $3,100 to $3,500 per ounce. These favorable market conditions validate our strategic acquisition
of 1,000 kilograms of gold in 2024. We are also monitoring the emerging trend toward gold tokenization, as evidenced by our March 2025
partnership with Axis Capital Group to develop a gold RWA (Real World Assets) tokenization project. We believe this technology will enhance
liquidity, transparency, and accessibility in the gold market.
Other than as described elsewhere in this annual report, we are not aware of any trends, uncertainties, demands, commitments or events
that are reasonably likely to have a material adverse effect on our revenue, income from continuing operations, profitability, liquidity
or capital resources, or that would cause our reported financial information not necessarily to be indicative of future operation results
or financial condition.
E. Off-balance sheet arrangements
We have no off-balance sheet arrangements including arrangements that would affect our liquidity, capital resources, market risk support and credit risk support or other benefits.
75
F. Tabular disclosure of contractual obligations
As of December 31, 2024, the future minimum payments under certain of our contractual obligations were as follows:
| Payments Due by Period | ||||||||||||||||||||
| Less than | More than | |||||||||||||||||||
| Contractual obligations | Total | 1 year | 1 3 years | 3 5 years | 5 years | |||||||||||||||
| Loan obligations | $ | 146,341 | $ | 146,341 | $ | — | $ | — | $ | — | ||||||||||
| Operating lease obligations | 1,833,678 | 166,122 | 349,982 | 226,977 | 1,090,597 | |||||||||||||||
| Long-term loans - related party | 773,950 | — | 773,950 | — | — | |||||||||||||||
| Convertible notes payable | — | — | — | — | — | |||||||||||||||
| Total | $ | 2,753,969 | $ | 312,463 | $ | 1,123,932 | $ | 226,977 | $ | 1,090,597 | ||||||||||
* Represent future value of long-term debt obligations.
G. Safe harbor
See “Forward-Looking Statements” on page iii of this annual report.
76
ITEM 6. DIRECTORS, SENIOR MANAGEMENT AND EMPLOYEES
A. Directors and Senior Management
The following table sets forth information regarding our directors and executive officers as of the date of this annual report. Unless otherwise stated, the business address for our directors and executive officers is that of our principal executive offices at 7th Floor, Building C, No. 1010 Anling Road, Huli District, Xiamen, China 361009.
| Name | Age | Position | ||||
| Xiaodong Chen | 57 | Chief Executive Officer and Director | ||||
| Caifan He | 52 | Chief Financial Officer and Director | ||||
| Jianyong Cai | 63 | Chief Technology Officer and Director | ||||
| Weicheng Pan | 49 | Chief Strategy Officer | ||||
| Qinyi Fu(1) | 39 | Independent Director | ||||
| Jun Ouyang(1)(2)(3) | 42 | Independent Director | ||||
| Huibin Shen(3) | 52 | Independent Director | ||||
| Can Su(1)(2) | 36 | Independent Director | ||||
| Zhiyong Gong | 42 | Independent Director | ||||
| Fan Guo | 48 | Joint Chief Executive Officer and Director | ||||
(1) Member of audit committee.
(2) Member of remuneration committee.
(3) Member of nomination and governance committee.
77
Xiaodong Chen has served as chief executive officer of Blue Hat since December 2018, as a member of the board of directors of Blue Hat since its incorporation in June 2018 and as the chairman of the board of directors and general manager of Blue Hat Fujian since August 2015. Mr. Chen is a director of Victory Hat Limited, a shareholder of Blue Hat. From July 1987 to November 1989, Mr. Chen served as an office worker of the Inspection Department of Fuzhou Second People’s Hospital. From December 1989 to June 1995, Mr. Chen served as the manager of Fuzhou Liming Footwear Co., Ltd. From December 1996 to January 2002, Mr. Chen served as a manager of Fuzhou Changdong Trading Co. Ltd. From February 2002 to January 2008, Mr. Chen served as general manager of Huanyu International Co. Ltd. From March 2008 to March 2015, Mr. Chen served as the general manager of Guangzhou Taihao Trading Co., Ltd. From January 2010 to March 2013, Mr. Chen served as the chairman and general manager of Xiamen Blue Hat Culture Communication Ltd. Mr. Chen received his EMBA from Renmin University of China.
Caifan He has served as chief financial officer and a member of the board of directors of Blue Hat since December 2018. Mr. He has served as a director, deputy general manager and financial controller of Blue Hat Fujian since August 2015. Mr. He is a director of Celebrate Hat Limited, a shareholder of Blue Hat. Mr. He served as a middle school teacher in Cangchang Village from July 1994 to December 1996 in Anhua County. From January 1997 to January 2000, Mr. He served as the accountant, accounting supervisor and account manager of Guangzhou Changdong Industrial Co., Ltd. From February 2000 to March 2008, Mr. He served as the finance manager and financial director of Guangzhou Tiandixing Telecommunications Co., Ltd. From March 2008 to January 2012, Mr. He served as the finance manager of Guangzhou Taihao Trading Co., Ltd. From March 2013 to August 2015, Mr. He served as a director and financial controller of Blue Hat (Xiamen) Culture Communication Co., Ltd. Mr. He received a College Diploma in Finance from Hunan University of Finance and Economics.
Jianyong Cai has served as chief technology officer and a member of the board of directors of Blue Hat since December 2018. Mr. Cai has served as a director, deputy general manager and chief engineer of Blue Hat Fujian since January 2010. Mr. Cai taught in the School of Optoelectronics and Information Engineering of Fujian Normal University from August 1983 to June 2002. Since July 2002, Mr. Cai has served as an associate professor at the School of Optoelectronics and Information Engineering at Fujian Normal University, where he mainly works on Data Communication Principles, Communication Network Foundation, Software Engineering and other undergraduate courses as well as Communication Network Theory and Technology, Computer Network Architecture and other postgraduate courses. Mr. Cai received a Bachelor’s Degree in Data Communication Principles, Communication Network Foundation and Software Engineering from University of Science and Technology of China.
Weicheng Pan, has served as chief strategy officer since May 2023. He is the founder of Cheng Ji Group of Companies and Jewish Mindset Business School. He has experience in business investment and consultation. From August 2018 to September 2018, Mr. Pan worked as the general consultant of Sen Yue Holdings Limited, a Singapore company, for an investment worthy around US$0.9 million. Starting from November 2019, Mr. Pan has been the independent director of TD Holdings Inc. (Nasdaq ticker: GLG). From October 1, 2020 to January 6, 2022, he had been the Chief Strategy Officer of Future Fintech Group Inc. (Nasdaq ticker: FTFT). He holds a Bachelor’s Degree in Business Administration from Wuhan Science and Technology University.
Qinyi Fu has served as a member of the board of directors of Blue Hat since December 2018. Mr. Fu served as an auditor of Ernst & Young China Certified Public Accountants from October 2010 to January 2012. Mr. Fu served as a senior auditor of Deloitte China Certified Public Accountants from January 2012 to December 2015. Mr. Fu served as a partner of Ruihua Certified Public Accountants from December 2015 to May 2018. Mr. Fu has served as a partner of Dahua Certified Public Accountants since June 2018. Mr. Fu received a Bachelor’s Degree in International Economics and Trade and a Master’s Degree in International Economics from Xiamen University.
Jun Ouyang has served as a member of the board of directors of Blue Hat since December 2018. Mrs. Ouyang served as a professional teacher in the Department of Economic Management of Zhangzhou City College from August 2009 to August 2016. Mrs. Ouyang has been studying for a Ph.D. in Marketing from Xiamen University since September 2016. Mrs. Ouyang received a Bachelor’s Degree in Computer Science and Engineering from Xi’an University of Finance and Economics and a Master’s Degree in Management Science and Engineering from Fuzhou University.
78
Huibin Shen has served as a member of the board of directors of Blue Hat since December 2018. Mr. Shen has served as the director of the capital market department of Beijing Jingshi Law Firm (Xiamen) since November 2017. Mr. Shen served as vice director of the capital market department of Beijing Dentons Law Offices, LLP (Xiamen) from March 2009 to November 2017. Mr. Shen is also an arbitrator of the Xiamen Arbitration Commission. Mr. Shen received a Bachelor’s Degree in Law from East China University of Political Science and Law and a Master’s Degree in Civic and Commercial Law from China University of Political Science and Law.
Can Su has served as a member of the board of directors of Blue Hat since December 2018. Mr. Su has served as account manager of Xiamen Rural Commercial Financing Guarantee Co., Ltd. since January 2018. Mr. Su served as account manager of Xiamen Rural Commercial Bank Asset Management Co., Ltd. from December 2015 to December 2017. Mr. Su received a Bachelor’s Degree in Logistics Management from Xiamen University Tan Kah Kee College and a MBA from High Point University.
Zhiyong Gong serves as a member of the board of directors of the Company. He has served as a Sales Manager at a foreign-funded consulting and training company, Project Director at a advisory consulting firm, Partner and Chief Business Consultant at Chengji Human Resources Co., Ltd., and currently serves as General Manager and Chief Business Consultant at Zida Investment Consulting Co., Ltd. Mr. Gong excels in enterprise marketing and investment attraction, having organized over 1500 consulting and training sessions domestically and internationally, benefiting more than 3000 companies. He graduated from Nankai University with a major in Business Administration and Marketing.
Guo Fan serves as the joint chief executive officer of the Company. He has over 20 years of experience in business investment and transactions. Formerly, he was chief executive officer of Pay88, Inc., a Nasdaq-listed developer of internet-based money transfer services between the United States and China. Mr. Fan has co-founded and managed Fluency Capital Co. LLC, a private fund headquartered in New Hampshire, United States, specializing in investments in high tech businesses. He holds a Bachelor’s Degree in Hospitality Management from NHTI – Concord’s Community College.
Family Relationships
Jianyong Cai, our chief technology officer and director, is the brother of Juanjuan Cai, a director and shareholder of Blue Hat Fujian and the wife of Xiaodong Chen, our chief executive officer and director. There are no other family relationships between any of Blue Hat’s executive officers and directors.
B . Compensation
Employment Agreements, Director Agreements and Indemnification Agreements
In December 2018, we entered into employment agreements with each of Xiaodong Chen, Caifan He and Jianyong Cai, pursuant to which such individuals agreed to serve as our executive officers until December 2023. In May 2023, we entered into an employment agreement with Weicheng Pan, pursuant to which such individual agreed to serve as our Chief Strategy Officer until May 2024. He shall receive an annual salary in the amount of US$20,000, and contingent annual cash or equity bonus at the sole discretion of the Board. In November 2023, we entered into employment agreements with each of Guo Fan and Zhiyong Gong, pursuant to which such individuals agreed to serve as the joint chief executive officer and our Directors until November 2024, respectively. Such terms will be automatically extended for six-month periods, unless the agreements are terminated in accordance with their terms. We may terminate the employment for cause at any time for certain acts, such as conviction or plea of guilty to a felony or any crime involving moral turpitude, negligent or dishonest acts to our detriment, or misconduct or a failure to perform agreed duties. We may also terminate the employment without cause at any time upon 60 days’ advance written notice. Each executive officer may resign at any time upon 60 days’ advance written notice.
Each executive officer has agreed to hold, both during and after the termination or expiration of his employment agreement, in strict confidence and not to use, except as required in the performance of his duties in connection with the employment or pursuant to applicable law, any of our confidential or proprietary information or the confidential or proprietary information of any third party received by us and for which we have confidential obligations. Each executive officer has also agreed to disclose in confidence to us all inventions, designs and trade secrets which he conceives, develops or reduces to practice during his employment with us and to assign all right, title and interest in them to us, and assist us in obtaining and enforcing patents, copyrights and other legal rights for these inventions, designs and trade secrets.
79
In addition, each executive officer has agreed to be bound by non-competition and non-solicitation restrictions during the term of his employment and for one year following the last date of employment. Specifically, each executive officer has agreed not to: (i) engage or assist others in engaging in any business or enterprise that is competitive with our business, (ii) solicit, divert or take away the business of our clients, customers or business partners, or (iii) solicit, induce or attempt to induce any employee or independent contractor to terminate his or her employment or engagement with us. The employment agreements also contain other customary terms and provisions.
We have also entered into indemnification agreements with each of our executive officers and directors. Under these agreements, we have agreed to indemnify our directors and executive officers against certain liabilities and expenses incurred by such persons in connection with claims made by reason of their being a director or officer of our company.
We have also entered into director agreements with each of our directors which agreements set forth the terms and provisions of their engagement.
Compensation of Director and Executive Officers
For the year ended December 31, 2024, we paid an aggregate of approximately RMB3,073,886 ($431,707) in cash to our directors and executive officers.
80
We have not set aside or accrued any amount to provide pension, retirement or other similar benefits to our director and executive officers. Our subsidiaries are required by law to make contributions equal to certain percentages of each employee’s salary for his or her pension insurance, medical insurance, unemployment insurance and other statutory benefits and a housing provident fund.
Equity Awards
We did not grant any equity awards to our executive officers or directors during the fiscal year ended December 31, 2024.
Incentive Compensation
The 2020 Equity Incentive Plan was adopted by the shareholders of the Company on December 9, 2020, the maximum number of ordinary shares in respect of which any awards may be granted or paid out thereunder is 6,000,000 ordinary shares of par value of US$0.001 per share). Pursuant to the resolutions of the shareholders of the Company passed on May 10, 2022, every 10 ordinary shares of a par value of US$0.001 each in the authorized share capital of the Company (including issued and unissued share capital) were consolidated into 1 ordinary share of a par value of US$0.01 each (the “Share Consolidation”). Pursuant to the resolutions of the shareholders of the Company passed on February 28, 2025, every 100 ordinary shares of a par value of US$0.01 each in the authorized share capital of the Company (including issued and unissued share capital) were consolidated into 1 ordinary share of a par value of US$1 each (the “Share Consolidation”). After the Share Consolidation, the maximum number of ordinary shares in respect of which any awards may be granted or paid out under the 2020 Plan is 6,000 ordinary shares of par value of US$1 per share and it has be executed in March 2025.
2024 Director and Executive Officer Compensation Table
The following table sets forth information regarding the compensation paid to our directors and our executive officers for service on our board of directors or as an executive officer during the year ended December 31, 2024.
| All Other | ||||||||||||
| Name | Fees Earned in Cash | Compensation | Total | |||||||||
| Xiaodong Chen | $ | 99,589 (RMB 709,104 | ) | — | $ | 99,589 (RMB 709,104 | ) | |||||
| Caifan He | $ | 72,118 (RMB 513,504 | ) | — | $ | 72,118 (RMB513,504 | ) | |||||
| Qinyi Fu | $ | 10,000 (RMB 71,203 | ) | — | $ | 10,000 (RMB 71,203 | ) | |||||
| Jun Ouyang | $ | 10,000 (RMB 71,203 | ) | — | $ | 10,000 (RMB 71,203 | ) | |||||
| Huibin Shen | $ | 10,000 (RMB 71,203 | ) | — | $ | 10,000 (RMB 71,203 | ) | |||||
| Can Su | $ | 10,000 (RMB 71,203 | ) | — | $ | 10,000 (RMB 71,203 | ) | |||||
| Weicheng Pan | $ | 20,000 (RMB142,406 | ) | — | $ | 20,000 (RMB142,406 | ) | |||||
| Fan Guo | $200,000 (RMB1,424.060 | ) | — | $200,000 (RMB1,424.060 | ) | |||||||
81
During the year ended December 31, 2024, Jianyong Cai did not receive any compensation.
C. Board practices
Board of Directors
Duties of Directors
Under Cayman Islands law, our board of directors has the powers necessary for managing, and for directing and supervising, our business affairs. The functions and powers of our board of directors include, among others:
| ● | convening shareholders’ annual and extraordinary general meetings and reporting its work to shareholders at such meetings; |
| ● | declaring dividends and distributions; |
| ● | appointing officers and determining the term of office of the officers; |
| ● | exercising the borrowing powers of our company and mortgaging the property of our company; and |
| ● | approving the transfer of shares in our company, including the registration of such shares in our share register. |
Under Cayman Islands law, all of our directors owe fiduciary duties to our company, including a duty of loyalty, a duty to act honestly and a duty to act in what they consider in good faith to be in our best interests. Our directors must also exercise their powers only for a proper purpose. Our directors also have a duty to exercise the skill they actually possess and such care and diligence that a reasonably prudent person would exercise in comparable circumstances. In fulfilling their duty of care to us, our directors must ensure compliance with our amended and restated memorandum and articles of association, as amended from time to time. Our company has the right to seek damages if a duty owed by any of our directors is breached. You should refer to “Description of Share Capital and Governing Documents - Comparison of Cayman Islands Corporate Law and U.S. Corporate Law”, incorporated by reference as Exhibit 2.3 for additional information on the standard of corporate governance under Cayman Islands law.
Composition of our Board of Directors
Our board of directors currently consists of nine directors. Our board of directors has determined that each of Qinyi Fu, Jun Ouyang, Huibin Shen, Zhiyong Gong and Can Su is an “independent director” as defined under the Nasdaq rules. Our board of directors is composed of a majority of independent directors. Pursuant to our Second Amended and Restated Memorandum and Articles of Association, each director will serve until his/her successor is duly elected or appointed or his/her earlier resignation or removal.
Committees of our Board of Directors
Our board of directors has established an audit committee, a remuneration committee and a nomination and governance committee, which have the responsibilities and authority necessary to comply with applicable Nasdaq rules. The audit committee is comprised of Qinyi Fu, Jun Ouyang, and Can Su. The remuneration committee is comprised of Jun Ouyang and Can Su. The nomination and governance committee is comprised of Jun Ouyang and Huibin Shen.
Audit Committee
Qinyi Fu, Jun Ouyang and Can Su serve as members of the audit committee. Qinyi Fu serves as the chair of the audit committee. All of the audit committee members satisfy the independence requirements of the Nasdaq rules and the independence standards of Rule 10A-3 under the Exchange Act. Our board of directors has determined that Qinyi Fu possesses accounting or related financial management experience that qualifies him as an “audit committee financial expert” as defined by the rules and regulations of the SEC and Nasdaq. The audit committee will oversee our accounting and financial reporting processes and the audits of our financial statements. The audit committee is responsible for, among other things:
82
| ● | appointing the independent auditors and pre-approving all auditing and non-auditing services permitted to be performed by the independent auditors; |
| ● | reviewing with the independent auditors any audit problems or difficulties and management’s response; |
| ● | discussing the annual audited financial statements with management and the independent auditors; |
| ● | reviewing the adequacy and effectiveness of our accounting and internal control policies and procedures and any steps taken to monitor and control major financial risk exposures; |
| ● | reviewing and approving all proposed related party transactions; |
| ● | meeting separately and periodically with management and the independent auditors; and |
| ● | monitoring compliance with our code of business conduct and ethics, including reviewing the adequacy and effectiveness of our procedures to ensure proper compliance. |
Remuneration Committee
Jun Ouyang and Can Su serve as members of the remuneration committee. Jun Ouyang serves as the chair of the remuneration committee. All of our remuneration committee members satisfy the independence requirements of the Nasdaq rules and the independence standards of Rule 10A-3 under the Exchange Act. The remuneration committee is responsible for overseeing and making recommendations to our board of our directors regarding the salaries and other compensation of our executive officers and general employees and providing assistance and recommendations with respect to our compensation policies and practices.
Nomination and Governance Committee
Jun Ouyang and Huibin Shen serve as members of the nomination and governance committee. Jun Ouyang serves as the chair of the nomination and governance committee. All of the nomination and governance committee members satisfy the independence requirements of the Nasdaq rules and the independence standards of Rule 10A-3 under the Exchange Act. The nomination and governance committee is responsible for identifying and proposing new potential director nominees to the board of directors for consideration and for reviewing our corporate governance policies.
D. Employees
As of December 31, 2024, we had 14 employees, all of which were full-time employees located in China.
We have also engaged, and may continue to engage, subcontractors to assist us with our manufacturing. None of our employees are represented by a labor union or covered by a collective bargaining agreement. We have never experienced any employment related work stoppages, and we consider our relations with our employees to be good.
E. Share ownership
The following table sets forth information with respect to the beneficial ownership of our ordinary shares as of December 31, 2024 for:
| ● | each beneficial owner of 5% or more of our outstanding ordinary shares; |
| ● | each of our directors and executive officers; and |
| ● | all of our directors and executive officers as a group. |
83
Beneficial ownership is determined in accordance with the rules of the SEC. These rules generally attribute beneficial ownership of securities to persons who possess sole or shared voting power or investment power with respect to those securities and include ordinary shares issuable upon the exercise of options that are immediately exercisable or exercisable within 60 days of the date of this annual report. Percentage ownership calculations are based on 58,498,281 ordinary shares outstanding as of December 31, 2024.
Except as otherwise indicated, all of the shares reflected in the table are ordinary shares and all persons listed below have sole voting and investment power with respect to the shares beneficially owned by them, subject to applicable community property laws. The information is not necessarily indicative of beneficial ownership for any other purpose.
Except as otherwise indicated in the table below, addresses of our directors, executive officers and named beneficial owners are in care of Blue Hat Interactive Entertainment Technology, 7th Floor, Building C, No. 1010 Anling Road, Huli District, Xiamen, China 361009, and our telephone number is 86-592-228-0081.
| Name of Beneficial Owner | Number of Shares Beneficially Owned | Percentage of Shares Beneficially Owned | ||||||
| 5% or Greater Shareholders : | ||||||||
| CEDE&CO | 367,847 |
62.88 | % | |||||
| Directors and Executive Officers: | ||||||||
| Xiaodong Chen(1)(2) | 38,089 |
6.51 | % | |||||
| Caifan He(3) | 1,005 |
0.17 | % | |||||
| Jianyong Cai(4) | 0 | 0 | ||||||
| Weicheng Pan | 0 | 0 | ||||||
| Qinyi Fu | 0 | 0 | ||||||
| Jun Ouyang | 0 | 0 | ||||||
| Huibin Shen | 0 | 0 | ||||||
| Can Su | 0 | 0 | ||||||
| Zhiyong Gong | 0 | 0 | ||||||
| Fan Guo | 0 | 0 | ||||||
| All current directors and executive officers as a group (9 persons) | 39,094 |
6.68 | % | |||||
| (1) | The registered address of Victory Hat Limited, a British Virgin Islands company, is Vistra (BVI) Limited of Vistra Corporate Services Centre, Wickhams Cay II, Road Town, Tortola, VG1110, British Virgin Islands. Xiaodong Chen, our chief executive officer and director, is the owner of Victory Hat Limited and holds the voting and dispositive power over the ordinary shares held by Victory Hat Limited. |
| (2) | Includes 13,089 ordinary shares held by Victory Hat Limited. |
| (3) | Represents the 1,005 ordinary shares held by Celebrate Hat Limited, a British Virgin Islands company with a registered address at Vistra (BVI) Limited of Vistra Corporate Services Centre, Wickhams Cay II, Road Town, Tortola, VG1110, British Virgin Islands. Caifan He is the owner of Celebrate Hat Limited and holds the voting and dispositive power over the ordinary shares held by Celebrate Hat Limited. |
| (4) | Jianyong Cai is the brother of Juanjuan Cai, the wife of Xiaodong Chen. |
F. Disclosure of a Registrant’s Action to Recover Erroneously Awarded Compensation
Effective as of December 1, 2023, our board of directors adopted an erroneously awarded policy, or the Clawback Policy, providing for the recoupment of certain incentive-based compensation from current and former executive officers of our company in the event we are required to restate any of our financial statements filed with the SEC under the Exchange Act in order to correct an error that is material to the previously-issued financial statements, or that would result in a material misstatement if the error were corrected in the current period or left uncorrected in the current period. Adoption of the Clawback Policy was mandated by new Nasdaq listing rules introduced pursuant to Exchange Act Rule 10D-1. In addition, Section 304 of the Sarbanes-Oxley Act of 2002 permits the SEC to order the disgorgement of bonuses and incentive-based compensation earned by a registrant issuer’s chief executive officer and chief financial officer in the year following the filing of any financial statement that the issuer is required to restate because of misconduct, and the reimbursement of those funds to the issuer. A copy of the Clawback Policy has been filed herewith as Exhibit 97.1.
In the year ended December 31, 2024, there is no outstanding balance as of December 31, 2024 of erroneously awarded compensation to be recovered.
84
ITEM 7. MAJOR SHAREHOLDERS AND RELATED PARTY TRANSACTIONS
A. MAJOR SHAREHOLDERS
Please refer to Item 6.E. “Directors, Senior Management and Employees-Share Ownership.”
B. Related Party Transactions
During the last three years, we have engaged in the following transactions with our directors, executive officers or holders of more than 5% of our outstanding share capital and their affiliates, which we refer to as our related parties:
As of December 31, 2024 and December 31, 2023, we owed $770,155 and $831,155, respectively, to Xiaodong Chen, our chief executive officer, director and a shareholder of Blue Hat Fujian, as a result of a loan from Xiaodong Chen.
The loan from Xiaodong Chen of $971 was paid for certain leases on our behalf. These loans are unwritten, interest free and due on demand. $770,155 was for borrowing, the loans are unsecured, interest free and due on 31 January, 2026.
As of December 31, 2024, the company has a payable to Fan Tao in the amount of $600,885.
As of December 31, 2024 and December 31, 2023, we owed $3,795 and $3,795, respectively, to Beautiful Jade Ltd, our shareholders’ investment company. It was attorney fee.
These amounts are included in the consolidated financial statements as related party payables. See Note 15 of the notes to the consolidated financial statements included elsewhere in this annual report.
Xiaodong Chen and Juanjuan Cai, a director and shareholder of Blue Hat Fujian and the wife of Xiaodong Chen, were, and are, guarantors of certain of our short-term loans.
Jianyong Cai, our chief technology officer and director, is the brother of Juanjuan Cai, the wife of Xiaodong Chen.
Shaohong Chen, the owner of Prosper Hat Limited and Shaohong Holding Limited and a shareholder of Blue Hat Fujian, is the sister of Xiaodong Chen.
Contractual Arrangements with our VIEs and their Shareholders
See “Item 4. Information on the Company-A. History and Development of the Company.”
Policies and Procedures for Related Party Transactions
Our board of directors has created an audit committee which is tasked with review and approval of all related party transactions.
Employment Agreements, Director Agreements and Indemnification Agreements
In December 2018, we entered into employment agreements with each of our executive officers pursuant to which such individuals agreed to serve as our executive officers.
We have also entered into indemnification agreements with each of our executive officers and directors. Under these agreements, we have agreed to indemnify our directors and executive officers against certain liabilities and expenses incurred by such persons in connection with claims made by reason of their being a director or officer of our company.
We have also entered into director agreements with each of our directors which agreements set forth the terms and provisions of their engagement.
85
C. Interests of Experts and Counsel
Not applicable.
ITEM 8. FINANCIAL INFORMATION
A. Consolidated Statements and Other Financial Information
See “Item 18. Financial Statements” for our audited consolidated financial statements filed as part of this annual report.
A.7 Legal Proceedings
We are not currently a party to any legal or arbitration proceedings, including those relating to bankruptcy, receivership or similar proceedings and those involving any third party, nor any governmental proceedings pending or known to be contemplated, that in the opinion of our management would have a material adverse effect on our business or that may have, or have had in the recent past, significant effects on our financial position or profitability. However, from time to time, we may be involved in legal proceedings or be subject to claims arising out of our operations. Amounts accrued, as well as the total amount of reasonably possible losses with respect to such matters, individually and in the aggregate, are not deemed to be material to the consolidated financial statements.
A.8 Dividend Policy
Blue Hat has never declared or paid a dividend, and we do not anticipate declaring or paying dividends in the foreseeable future. We intend to retain all available funds and any future earnings to fund the development and expansion of our business.
We are a holding company incorporated in the Cayman Islands. We may rely on dividends from our subsidiaries in China for our cash requirements, including any payment of dividends to our shareholders. PRC, Hong Kong and British Virgin Islands regulations may restrict the ability of our PRC, Hong Kong and British Virgin Islands subsidiaries to pay dividends to us.
B. Significant Changes
We have not experienced any significant changes since the date of our audited consolidated financial statements included in this annual report.
ITEM 9. THE OFFER AND LISTING
A. Offering and Listing Details
Our ordinary shares have been listed on the Nasdaq Capital Market under the symbol “BHAT” since July 26, 2019. Prior to that date, there was no public trading market for our ordinary shares.
B. Plan of Distribution
Not applicable.
C. Markets
Our ordinary shares have been listed on the Nasdaq Capital Market since July 26, 2019 under the symbol “BHAT.
86
D. Selling Shareholders
Not applicable.
E. Dilution
Not applicable.
F. Expenses of the Issue
Not applicable.
ITEM 10. ADDITIONAL INFORMATION
A. Share Capital
Not applicable.
B. Memorandum and Articles of Association
We are an exempted company incorporated with limited liability under the laws of the Cayman Islands and our affairs are governed by our Second Amended and Restated Memorandum and Articles of Association, the Companies Law (as amended) of the Caymans Islands, which is referred to as the Companies Law below, and common law of the Cayman Islands. Our authorized share capital is 500,000,000 ordinary shares with a par value of $1 per ordinary share.
We have included summaries of material provisions of our second amended and restated memorandum and articles of association insofar as they relate to the material terms of our share capital. The summaries do not purport to be complete and are qualified in their entirety by reference to our second amended and restated memorandum and articles of association, which is filed as Exhibit 1.1 to this annual report.
Ordinary Shares
All of our outstanding ordinary shares are fully paid and non-assessable.
Issuance of Shares and Changes to Capital
Our board of directors has general and unconditional authority to allot, grant options over, offer or otherwise deal with or dispose of any unissued shares in our capital without the approval of our shareholders (whether forming part of the original or any increased share capital), either at a premium or at par, with or without preferred, deferred or other special rights or restrictions, whether in regard to dividend, voting, return of capital or otherwise and to such persons, on such terms and conditions, and at such times as the directors may decide, but so that no share shall be issued at a discount, except in accordance with the provisions of the Companies Law. We will not issue bearer shares.
We may, subject to the provisions of the Companies Law, our second amended and restated memorandum and articles of association, the SEC and Nasdaq, from time to time by shareholders resolution passed by a simple majority of the voting rights entitled to vote at a general meeting: increase our capital by such sum, to be divided into shares of such amounts, as the relevant resolution shall prescribe; consolidate and divide all or any of our share capital into shares of larger amount than our existing shares; convert all or any of its paid up shares into stock and reconvert that stock into paid up shares of any denomination; sub-divide our existing shares, or any of them, into shares of smaller amounts than is fixed pursuant to our second amended and restated memorandum and articles of association; and cancel any shares which at the date of the passing of the resolution have not been taken or agreed to be taken by any person, and diminish the amount of our share capital by the amount of the shares so cancelled.
87
We may also, subject to the provisions of the Companies Law, our second amended and restated memorandum and articles of association, the SEC and Nasdaq: issue shares on terms that they are to be redeemed or are liable to be redeemed; purchase our own shares (including any redeemable shares); and make a payment in respect of the redemption or purchase of our own shares in any manner authorized by the Companies Law, including out of our capital.
Dividends
Subject to the Companies Law, our shareholders may, by resolution passed by a simple majority of the voting rights entitled to vote at the general meeting, declare dividends (including interim dividends) to be paid to our shareholders but no dividend shall be declared in excess of the amount recommended by our board of directors. Dividends may be declared and paid out of funds lawfully available to us. Except as otherwise provided by the rights attached to shares, all dividends shall be declared and paid according to the amounts paid up on the shares on which the dividend is paid. All dividends shall be paid in proportion to the number of ordinary shares a shareholder holds during any portion or portions of the period in respect of which the dividend is paid; but, if any share is issued on terms providing that it shall rank for dividend as from a particular date, that share shall rank for dividend accordingly. Our board of directors may also declare and pay dividends out of the share premium account or any other fund or account which can be authorized for this purpose in accordance with the Companies Law.
In addition, our board of directors may resolve to capitalize any undivided profits not required for paying any preferential dividend (whether or not they are available for distribution) or any sum standing to the credit of the share premium account or capital redemption reserve; appropriate the sum resolved to be capitalized to the shareholders who would have been entitled to it if it were distributed by way of dividend and in the same proportions and apply such sum on their behalf either in or towards paying up the amounts, if any, for the time being unpaid on any shares held by them respectively, or in paying up in full unissued shares or debentures of a nominal amount equal to such sum, and allot the shares or debentures credited as fully paid to those shareholders, or as they may direct, in those proportions, or partly in one way and partly in the other; resolve that any shares so allotted to any shareholder in respect of a holding by him/her of any partly-paid shares rank for dividend, so long as such shares remain partly paid, only to the extent that such partly paid shares rank for dividend; make such provision by the issue of fractional certificates or by payment in cash or otherwise as they determine in the case of shares or debentures becoming distributable in fractions; and authorize any person to enter on behalf of all our shareholders concerned in an agreement with us providing for the allotment of them respectively, credited as fully paid, of any shares or debentures to which they may be entitled upon such capitalization, any agreement made under such authority being binding on all such shareholders.
Voting and Meetings
As a condition of admission to a shareholders’ meeting, a shareholder must be duly registered as our shareholder at the applicable record date for that meeting and all calls or installments then payable by such shareholder to us in respect of our ordinary shares must have been paid. Subject to any special rights or restrictions as to voting then attached to any shares, at any general meeting every shareholder who is present in person or by proxy (or, in the case of a shareholder being a corporation, by its duly authorized representative not being himself or herself a shareholder entitled to vote) shall have one vote per share.
As a Cayman Islands exempted company, we are not obliged by the Companies Law to call annual general meetings; however, our second amended and restated memorandum and articles of association provide that in each year we will hold an annual general meeting of shareholders at a time determined by our board of directors. Also, we may, but are not required to (unless required by the Law), in each year hold any other extraordinary general meeting.
The Companies Law of the Cayman Islands provides shareholders with only limited rights to requisition a general meeting, and does not provide shareholders with any right to put any proposal before a general meeting. However, these rights may be provided in a company’s articles of association. Our second amended and restated memorandum and articles of association provide that upon the requisition of shareholders representing not less than two-thirds of the voting rights entitled to vote at general meetings,
88
our board will convene an extraordinary general meeting and put the resolutions so requisitioned to a vote at such meeting. However, shareholders may propose only ordinary resolutions to be put to a vote at such meeting and shall have no right to propose resolutions with respect to the election, appointment or removal of directors or with respect to the size of the board. Our second amended and restated memorandum and articles of association provide no other right to put any proposals before annual general meetings or extraordinary general meetings. Subject to regulatory requirements, our annual general meeting and any extraordinary general meetings must be called by not less than ten (10) clear days’ notice prior to the relevant shareholders meeting and convened by a notice discussed below. Alternatively, upon the prior consent of all holders entitled to attend and vote (with regards to an annual general meeting), and the holders of 95% in par value of the shares entitled to attend and vote (with regard to an extraordinary general meeting), that meeting may be convened by a shorter notice and in a manner deemed appropriate by those holders.
We will give notice of each general meeting of shareholders by publication on our website and in any other manner that we may be required to follow in order to comply with Cayman Islands law, Nasdaq and SEC requirements. The holders of registered shares may be convened for a shareholders’ meeting by means of letters sent to the addresses of those shareholders as registered in our shareholders’ register, or, subject to certain statutory requirements, by electronic means. We will observe the statutory minimum convening notice period for a general meeting of shareholders.
A quorum for a general meeting consists of any one or more persons holding or representing by proxy not less than one-third of our issued voting shares entitled to vote upon the business to be transacted.
A resolution put to the vote of the meeting shall be decided on a poll. An ordinary resolution to be passed by the shareholders requires the affirmative vote of a simple majority of the votes cast by, or on behalf of, the shareholders entitled to vote present in person or by proxy and voting at the meeting. A special resolution requires the affirmative vote of no less than two-thirds of the votes cast by the shareholders entitled to vote who are present in person or by proxy at a general meeting (except for certain matters described below which require an affirmative vote of two-thirds). Both ordinary resolutions and special resolutions may also be passed by a unanimous written resolution signed by all the shareholders of our company, as permitted by the Companies Law and our second amended and restated memorandum and articles of association.
Our second amended and restated memorandum and articles of association provide that the affirmative vote of no less than two-thirds of votes cast by the shareholders entitled to vote who are present in person or by proxy at a general meeting shall be required to approve any amendments to any provisions of our second amended and restated memorandum and articles of association that relate to or have an impact upon the procedures regarding the election, appointment, removal of directors and size of the board.
Transfers of Shares
Subject to any applicable restrictions set forth in our second amended and restated memorandum and articles of association, any of our shareholders may transfer all or a portion of their ordinary shares by an instrument of transfer in the usual or common form or in the form prescribed by Nasdaq or in any other form which our board of directors may approve. Our board of directors may, in its absolute discretion, refuse to register a transfer of any common share that is not a fully paid up share to a person of whom it does not approve, or any common share issued under any share incentive scheme for employees upon which a restriction on transfer imposed thereby still subsists, and it may also, without prejudice to the foregoing generality, refuse to register a transfer of any common share to more than four joint holders or a transfer of any share that is not a fully paid up share on which we have a lien. Our board of directors may also decline to register any transfer of any registered common share unless: a fee of such maximum sum as Nasdaq may determine to be payable or such lesser sum as the board of directors may from time to time require is paid to us in respect thereof; the instrument of transfer is in respect of only one class of shares; the ordinary shares transferred are fully paid and free of any lien; the instrument of transfer is lodged at the registered office or such other place (i.e., our transfer agent) at which the register of shareholders is kept, accompanied by any relevant share certificate(s) and/or such other evidence as the board of directors may reasonably require to show the right of the transferor to make the transfer; and if applicable, the instrument of transfer is duly and properly stamped.
If our board of directors refuse to register a transfer, they are required, within one month after the date on which the instrument of transfer was lodged, to send to each of the transferor and the transferee notice of such refusal.
89
Liquidation
Subject to any special rights, privileges or restrictions as to the distribution of available surplus assets on liquidation applicable to any class or classes of shares (1) if we are wound up and the assets available for distribution among our shareholders are more than sufficient to repay the whole of the capital paid up at the commencement of the winding up, the excess shall be distributed pari passu among our shareholders in proportion to the amount paid up at the commencement of the winding up on the shares held by them, respectively, and (2) if we are wound up and the assets available for distribution among our shareholders as such are insufficient to repay the whole of the paid-up capital, those assets shall be distributed so that, as nearly as may be, the losses shall be borne by our shareholders in proportion to the capital paid up, or which ought to have been paid up, at the commencement of the winding up on the shares held by them, respectively.
If we are wound up, the liquidator may with the sanction of a special resolution and any other sanction required by the Companies Law, divide among our shareholders in specie the whole or any part of our assets and may, for such purpose, value any assets and determine how such division shall be carried out as between the shareholders or different classes of shareholders. The liquidator may also, with the sanction of a special resolution, vest any part of these assets in trustees upon such trusts for the benefit of our shareholders as the liquidator shall think fit, but so that no shareholder will be compelled to accept any assets, shares or other securities upon which there is a liability.
Anti-Takeover Provisions
Some provisions of our second amended and restated memorandum and articles of association may discourage, delay or prevent a change of control of our company or management that shareholders may consider favorable, including provisions that authorize our board of directors to issue preferred shares in one or more series and to designate the price, rights, preferences, privileges and restrictions of such preferred shares without any further vote or action by our shareholders.
Inspection of Books and Records
Holders of ordinary shares will have no general right under Cayman Islands law to inspect or obtain copies of our list of shareholders or our corporate records. However, our board of directors may determine from time to time whether our accounting records and books shall be open to the inspection of our shareholders not members of our board of directors. Notwithstanding the above, our second amended and restated memorandum and articles of association provide our shareholders with the right to receive annual audited financial statements. Such right to receive annual audited financial statements may be satisfied by filing such annual reports as we are required to file with the SEC.
Register of Shareholders
Under Cayman Islands law, we must keep a register of shareholders that includes: the names and addresses of the shareholders, a statement of the shares held by each member, and of the amount paid or agreed to be considered as paid, on the shares of each member; the date on which the name of any person was entered on the register as a member; and the date on which any person ceased to be a member.
Exempted Company
We are an exempted company with limited liability under the Companies Law. The Companies Law distinguishes between ordinary resident companies and exempted companies. Any company that is registered in the Cayman Islands but conducts business mainly outside of the Cayman Islands may apply to be registered as an exempted company. An exempted company:
| ● | does not have to file an annual return of its shareholders with the Registrar of Companies; |
| ● | is not required to open its register of members for inspection; |
90
| ● | does not have to hold an annual general meeting; |
| ● | may issue shares with no par value; |
| ● | may obtain an undertaking against the imposition of any future taxation; |
| ● | may register by way of continuation in another jurisdiction and be deregistered in the Cayman Islands; |
| ● | may register as a limited duration company; and |
| ● | may register as a segregated portfolio company. |
“Limited liability” means that the liability of each shareholder is limited to the amount unpaid by the shareholder on the shares of the Company (except in exceptional circumstances, such as involving fraud, the establishment of an agency relationship or an illegal or improper purpose or other circumstances in which a court may be prepared to pierce or lift the corporate veil).
Preferred Shares
Our board of directors is empowered to designate and issue from time to time one or more classes or series of preferred shares and to fix and determine the relative rights, preferences, designations, qualifications, privileges, options, conversion rights, limitations and other special or relative rights of each such class or series so authorized. Such action could adversely affect the voting power and other rights of the holders of our ordinary shares or could have the effect of discouraging any attempt by a person or group to obtain control of us.
C. Material Contracts
We have not entered into any material contracts other than in the ordinary course of business and other than those described in “Item 4. Information on the Company” or elsewhere in this annual report on Form 20-F.
D. Exchange Controls
See “Item 4. Information on the Company-B. Business Overview-Regulation-Regulations Relating to Foreign Currency Exchange and Dividend Distribution.”
E. Taxation
The following summary of the material Cayman Islands, PRC and U.S. federal income tax consequences of an investment in our ordinary shares is based upon laws and relevant interpretations thereof in effect as of the date of this annual report, all of which are subject to change. This summary does not deal with all possible tax consequences relating to an investment in our ordinary shares, such as the tax consequences under U.S. state and local tax laws or under the tax laws of jurisdictions other than the Cayman Islands, the People’s Republic of China and the United States.
Material U.S. Federal Income Tax Considerations for U.S. Holders
The following discussion describes the material U.S. federal income tax consequences relating to the ownership and disposition of our ordinary shares by U.S. Holders (as defined below). This discussion applies to U.S. Holders that purchase our ordinary shares and hold such ordinary shares as capital assets. This discussion is based on the U.S. Internal Revenue Code of 1986, as amended, U.S. Treasury regulations promulgated thereunder and administrative and judicial interpretations thereof, all as in effect on the date hereof and all of which are subject to change,
91
possibly with retroactive effect. This discussion does not address all of the U.S. federal income tax consequences that may be relevant to specific U.S. Holders in light of their particular circumstances or to U.S. Holders subject to special treatment under U.S. federal income tax law (such as certain financial institutions, insurance companies, dealers or traders in securities or other persons that generally mark their securities to market for U.S. federal income tax purposes, tax-exempt entities or governmental organizations, retirement plans, regulated investment companies, real estate investment trusts, grantor trusts, brokers, dealers or traders in securities, commodities, currencies or notional principal contracts, certain former citizens or long-term residents of the United States, persons who hold our ordinary shares as part of a “straddle,” “hedge,” “conversion transaction,” “synthetic security” or integrated investment, persons that have a “functional currency” other than the U.S. dollar, persons that own directly, indirectly or through attribution 10% or more of the voting power of our ordinary shares, corporations that accumulate earnings to avoid U.S. federal income tax, partnerships and other pass-through entities, and investors in such pass-through entities). This discussion does not address any U.S. state or local or non-U.S. tax consequences or any U.S. federal estate, gift or alternative minimum tax consequences.
As used in this discussion, the term “U.S. Holder” means a beneficial owner of our ordinary shares who is, for U.S. federal income tax purposes, (1) an individual who is a citizen or resident of the United States, (2) a corporation (or entity treated as a corporation for U.S. federal income tax purposes) created or organized in or under the laws of the United States, any state thereof, or the District of Columbia, (3) an estate the income of which is subject to U.S. federal income tax regardless of its source or (4) a trust (x) with respect to which a court within the United States is able to exercise primary supervision over its administration and one or more United States persons have the authority to control all of its substantial decisions or (y) that has elected under applicable U.S. Treasury regulations to be treated as a domestic trust for U.S. federal income tax purposes.
If an entity treated as a partnership for U.S. federal income tax purposes holds our ordinary shares, the U.S. federal income tax consequences relating to an investment in such ordinary shares will depend in part upon the status and activities of such entity and the particular partner. Any such entity should consult its own tax advisor regarding the U.S. federal income tax consequences applicable to it and its partners of the purchase, ownership and disposition of our ordinary shares.
Persons considering an investment in our ordinary shares should consult their own tax advisors as to the particular tax consequences applicable to them relating to the purchase, ownership and disposition of our ordinary shares including the applicability of U.S. federal, state and local tax laws and non-U.S. tax laws.
Passive Foreign Investment Company Consequences
In general, a corporation organized outside the United States will be treated as a PFIC for any taxable year in which either (1) at least 75% of its gross income is “passive income” (the “PFIC income test”), or (2) on average at least 50% of its assets, determined on a quarterly basis, are assets that produce passive income or are held for the production of passive income (the “PFIC asset test”). Passive income for this purpose generally includes, among other things, dividends, interest, royalties, rents, and gains from the sale or exchange of property that gives rise to passive income. Assets that produce or are held for the production of passive income generally include cash, even if held as working capital or raised in a public offering, marketable securities, and other assets that may produce passive income. Generally, in determining whether a non-U.S. corporation is a PFIC, a proportionate share of the income and assets of each corporation in which it owns, directly or indirectly, at least a 25% interest (by value) is taken into account.
Although PFIC status is determined on an annual basis and generally cannot be determined until the end of a taxable year, based on the nature of our current and expected income and the current and expected value and composition of our assets, we do not presently expect to be a PFIC for our current taxable year or the foreseeable future. However, there can be no assurance given in this regard because the determination of whether we are or will become a PFIC is a fact-intensive inquiry made on an annual basis that depends, in part, upon the composition of our income and assets. In addition, there can be no assurance that the IRS will agree with our conclusion or that the IRS would not successfully challenge our position.
92
If we are a PFIC in any taxable year during which a U.S. Holder owns our ordinary shares, the U.S. Holder could be liable for additional taxes and interest charges under the “PFIC excess distribution regime” upon (1) a distribution paid during a taxable year that is greater than 125% of the average annual distributions paid in the three preceding taxable years, or, if shorter, the U.S. Holder’s holding period for our ordinary shares , and (2) any gain recognized on a sale, exchange or other disposition, including a pledge, of our ordinary shares, whether or not we continue to be a PFIC. Under the PFIC excess distribution regime, the tax on such distribution or gain would be determined by allocating the distribution or gain ratably over the U.S. Holder’s holding period for our ordinary shares. The amount allocated to the current taxable year (i.e., the year in which the distribution occurs or the gain is recognized) and any year prior to the first taxable year in which we are a PFIC will be taxed as ordinary income earned in the current taxable year. The amount allocated to other taxable years will be taxed at the highest marginal rates in effect for individuals or corporations, as applicable, to ordinary income for each such taxable year, and an interest charge, generally applicable to underpayments of tax, will be added to the tax.
If we are a PFIC for any year during which a U.S. Holder holds our ordinary shares, we must generally continue to be treated as a PFIC by that holder for all succeeding years during which the U.S. Holder holds such ordinary shares, unless we cease to meet the requirements for PFIC status and the U.S. Holder makes a “deemed sale” election with respect to our ordinary shares. If the election is made, the U.S. Holder will be deemed to sell our ordinary shares it holds at their fair market value on the last day of the last taxable year in which we qualified as a PFIC, and any gain recognized from such deemed sale would be taxed under the PFIC excess distribution regime. After the deemed sale election, the U.S. Holder’s ordinary shares would not be treated as shares of a PFIC unless we subsequently become a PFIC.
If we are a PFIC for any taxable year during which a U.S. Holder holds our ordinary shares and one of our non-United States subsidiaries is also a PFIC (i.e., a lower-tier PFIC), such U.S. Holder would be treated as owning a proportionate amount (by value) of the shares of the lower-tier PFIC and would be taxed under the PFIC excess distribution regime on distributions by the lower-tier PFIC and on gain from the disposition of shares of the lower- tier PFIC even though such U.S. Holder would not receive the proceeds of those distributions or dispositions. Any of our non-United States subsidiaries that have elected to be disregarded as entities separate from us or as partnerships for U.S. federal income tax purposes would not be corporations under
U.S. federal income tax law and accordingly, cannot be classified as lower-tier PFICs. However, non-United States subsidiaries that have not made the election may be classified as a lower-tier PFIC if we are a PFIC during your holding period and the subsidiary meets the PFIC income test or PFIC asset test. Each U.S. Holder is advised to consult its tax advisors regarding the application of the PFIC rules to any of our non-United States subsidiaries.
If we are a PFIC, a U.S. Holder will not be subject to tax under the PFIC excess distribution regime on distributions or gain recognized on our ordinary shares if a valid “mark-to-market” election is made by the U.S. Holder for our ordinary shares. An electing U.S. Holder generally would take into account as ordinary income each year, the excess of the fair market value of our ordinary shares held at the end of such taxable year over the adjusted tax basis of such ordinary shares. The U.S. Holder would also take into account, as an ordinary loss each year, the excess of the adjusted tax basis of such ordinary shares over their fair market value at the end of the taxable year, but only to the extent of the excess of amounts previously included in income over ordinary losses deducted as a result of the mark-to-market election. The U.S. Holder’s tax basis in our ordinary shares would be adjusted to reflect any income or loss recognized as a result of the mark-to-market election. Any gain from a sale, exchange or other disposition of our ordinary shares in any taxable year in which we are a PFIC would be treated as ordinary income and any loss from such sale, exchange or other disposition would be treated first as ordinary loss (to the extent of any net mark-to-market gains previously included in income) and thereafter as capital loss. If, after having been a PFIC for a taxable year, we cease to be classified as a PFIC because we no longer meet the PFIC income or PFIC asset test, the U.S. Holder would not be required to take into account any latent gain or loss in the manner described above and any gain or loss recognized on the sale or exchange of the ordinary shares would be classified as a capital gain or loss.
A mark-to-market election is available to a U.S. Holder only for “marketable stock.” Generally, stock will be considered marketable stock if it is “regularly traded” on a “qualified exchange” within the meaning of applicable U.S. Treasury regulations. A class of stock is regularly traded during any calendar year during which such class of stock is traded, other than in de minimis quantities, on at least 15 days during each calendar quarter.
93
Our ordinary shares are marketable stock as long as they remain listed on the Nasdaq Capital Market and are regularly traded. A mark-to-market election will not apply to the ordinary shares for any taxable year during which we are not a PFIC, but will remain in effect with respect to any subsequent taxable year in which we become a PFIC. Such election will not apply to any of our non-U.S. subsidiaries. Accordingly, a U.S. Holder may continue to be subject to tax under the PFIC excess distribution regime with respect to any lower-tier PFICs notwithstanding the U.S. Holder’s mark-to-market election for the ordinary shares.
Except for stamp duties which may be applicable on instruments executed in or brought within the jurisdiction of the Cayman Islands, no stamp duty, capital duty, registration or other issue or documentary taxes are payable in the Cayman Islands on the creation, issuance or delivery of the ordinary shares. The Cayman Islands currently have no form of income, corporate or capital gains tax and no estate duty, inheritance tax or gift tax. There are currently no Cayman Islands’ taxes or duties of any nature on gains realized on a sale, exchange, conversion, transfer or redemption of the ordinary shares. Payments of dividends and capital in respect of the ordinary shares will not be subject to taxation in the Cayman Islands and no withholding will be required on the payment of interest and principal or a dividend or capital to any holder of the ordinary shares, nor will gains derived from the disposal of the ordinary shares be subject to Cayman Islands income or corporation tax as the Cayman Islands currently have no form of income or corporation taxes.
The tax consequences that would apply if we are a PFIC would also be different from those described above if a U.S. Holder were able to make a valid qualified electing fund, or “QEF”, election. As we do not expect to provide U.S. Holders with the information necessary for a U.S. Holder to make a QEF election, prospective investors should assume that a QEF election will not be available.
The U.S. federal income tax rules relating to PFICs are very complex. U.S. Holders and prospective U.S. investors are strongly urged to consult their own tax advisors with respect to the impact of PFIC status on the purchase, ownership and disposition of our ordinary shares, the consequences to them of an investment in a PFIC, any elections available with respect to the ordinary shares and the IRS information reporting obligations with respect to the purchase, ownership and disposition of ordinary shares of a PFIC.
Distributions
Subject to the discussion above under “- Passive Foreign Investment Company Consequences,” a U.S. Holder that receives a distribution with respect to our ordinary shares generally will be required to include the gross amount of such distribution in gross income as a dividend when actually or constructively received to the extent of the U.S. Holder’s pro rata share of our current and/or accumulated earnings and profits (as determined under U.S. federal income tax principles). To the extent a distribution received by a U.S. Holder is not a dividend because it exceeds the U.S. Holder’s pro rata share of our current and accumulated earnings and profits, it will be treated first as a tax-free return of capital and reduce (but not below zero) the adjusted tax basis of the U.S. Holder’s ordinary shares. To the extent the distribution exceeds the adjusted tax basis of the U.S. Holder’s ordinary shares, the remainder will be taxed as capital gain. Because we may not account for our earnings and profits in accordance with U.S. federal income tax principles, U.S. Holders should expect all distributions to be reported to them as dividends.
Distributions on our ordinary shares that are treated as dividends generally will constitute income from sources outside the United States for foreign tax credit purposes and generally will constitute passive category income. Such dividends will not be eligible for the “dividends received’’ deduction generally allowed to corporate shareholders with respect to dividends received from U.S. corporations. Dividends paid by a “qualified foreign corporation’’ to certain non-corporate U.S. Holders may be are eligible for taxation at a reduced capital gains rate rather than the marginal tax rates generally applicable to ordinary income provided that a holding period requirement (more than 60 days of ownership, without protection from the risk of loss, during the 121- day period beginning 60 days before the ex-dividend date) and certain other requirements are met. Each U.S. Holder is advised to consult its tax advisors regarding the availability of the reduced tax rate on dividends to its particular circumstances. However, if we are a PFIC for the taxable year in which the dividend is paid or the preceding taxable year (see discussion above under “- Passive Foreign Investment Company Consequences’’), we will not be treated as a qualified foreign corporation, and therefore the reduced capital gains tax rate described above will not apply.
94
Dividends will be included in a U.S. Holder’s income on the date of the depositary’s receipt of the dividend. The amount of any dividend income paid in Cayman Islands dollars will be the U.S. dollar amount calculated by reference to the exchange rate in effect on the date of receipt, regardless of whether the payment is in fact converted into U.S. dollars. If the dividend is converted into U.S. dollars on the date of receipt, a U.S. Holder should not be required to recognize foreign currency gain or loss in respect to the dividend income. A U.S. Holder may have foreign currency gain or loss if the dividend is converted into U.S. dollars after the date of receipt.
A non-United States corporation (other than a corporation that is classified as a PFIC for the taxable year in which the dividend is paid or the preceding taxable year) generally will be considered to be a qualified foreign corporation with respect to any dividend it pays on ordinary shares that are readily tradable on an established securities market in the United States.
Sale, Exchange or Other Disposition of Our Ordinary Shares
Subject to the discussion above under “- Passive Foreign Investment Company Consequences,’’ a U.S. Holder generally will recognize capital gain or loss for U.S. federal income tax purposes upon the sale, exchange or other disposition of our ordinary shares in an amount equal to the difference, if any, between the amount realized (i.e., the amount of cash plus the fair market value of any property received) on the sale, exchange or other disposition and such U.S. Holder’s adjusted tax basis in the ordinary shares. Such capital gain or loss generally will be long-term capital gain taxable at a reduced rate for non-corporate U.S. Holders or long-term capital loss if, on the date of sale, exchange or other disposition, the ordinary shares were held by the U.S. Holder for more than one year. Any capital gain of a non-corporate U.S. Holder that is not long-term capital gain is taxed at ordinary income rates. The deductibility of capital losses is subject to limitations. Any gain or loss recognized from the sale or other disposition of our ordinary shares will generally be gain or loss from sources within the United States for U.S. foreign tax credit purposes.
Medicare Tax
Certain U.S. Holders that are individuals, estates or trusts and whose income exceeds certain thresholds generally are subject to a 3.8% tax on all or a portion of their net investment income, which may include their gross dividend income and net gains from the disposition of our ordinary shares. U.S. Holders that are individuals, estates or trusts are encouraged to consult their tax advisors regarding the applicability of this Medicare tax to income and gains with respect to their investment in our ordinary shares.
Information Reporting and Backup Withholding
U.S. Holders may be required to file certain U.S. information reporting returns with the IRS with respect to an investment in our ordinary shares, including, among others, IRS Form 8938 (Statement of Specified Foreign Financial Assets). As described above under “Passive Foreign Investment Company Consequences”, each U.S. Holder who is a shareholder of a PFIC must file an annual report containing certain information. U.S. Holders paying more than $100,000 for our ordinary shares may be required to file IRS Form 926 (Return by a U.S. Transferor of Property to a Foreign Corporation) reporting this payment. Substantial penalties may be imposed upon a U.S. Holder that fails to comply with the required information reporting.
Dividends on and proceeds from the sale or other disposition of our ordinary shares may be reported to the IRS unless the U.S. Holder establishes a basis for exemption. Backup withholding may apply to amounts subject to reporting if the holder (1) fails to provide an accurate U.S. taxpayer identification number or otherwise establish a basis for exemption, or (2) is described in certain other categories of persons. However, U.S. Holders that are corporations generally are excluded from these information reporting and backup withholding tax rules.
Backup withholding is not an additional tax. Any amounts withheld under the backup withholding rules generally will be allowed as a refund or a credit against a U.S. Holder’s U.S. federal income tax liability if the required information is furnished by the U.S. Holder on a timely basis to the IRS.
U.S. Holders and prospective investors should consult their own tax advisors regarding the backup withholding tax and information reporting rules.
95
U.S. HOLDERS AND PROSPECTIVE INVESTORS ARE URGED TO CONSULT THEIR OWN TAX ADVISORS ABOUT THE TAX CONSEQUENCES TO THEM OF AN INVESTMENT IN OUR ORDINARY SHARES IN LIGHT OF THEIR INDIVIDUAL CIRCUMSTANCES.
Cayman Taxation
Holders and prospective investors should consult their professional advisers on the possible tax consequences of buying, holding or selling any ordinary shares under the laws of their country of citizenship, residence or domicile.
The following is a discussion on certain Cayman Islands income tax consequences of an investment in our ordinary shares. The discussion is a general summary of present law, which is subject to prospective and retroactive change. It is not intended as tax advice, does not consider any investor’s particular circumstances, and does not consider tax consequences other than those arising under Cayman Islands law.
Cayman Islands Taxation
The Cayman Islands currently levies no taxes on individuals or corporations based upon profits, income, gains or appreciation and there is no taxation in the nature of inheritance tax or estate duty. There are no other taxes likely to be material to us levied by the government of the Cayman Islands except for stamp duties which may be applicable on instruments executed in, or brought within the jurisdiction of the Cayman Islands. The Cayman Islands is not party to any double tax treaties that are applicable to any payments made to or by our company. There are no exchange control regulations or currency restrictions in the Cayman Islands.
We are incorporated under the laws of the Cayman Islands as an exempted company with limited liability and, as such, we have obtained an undertaking from the Governor of the Cayman Islands that no law enacted in the Cayman Islands during the period of 30 years November 16, 2018 imposing any tax to be levied on profits, income, gains or appreciations shall apply to us or our operations and no such tax or any tax in the nature of estate duty or inheritance tax shall be payable (directly or by way of withholding) on the ordinary shares, debentures or other obligations of ours.
PRC
Under the Enterprise Income Tax Law, an enterprise established outside the PRC with a “de facto management body” within the PRC is considered a PRC resident enterprise for PRC enterprise income tax purposes and is generally subject to a uniform 25% enterprise income tax rate on its worldwide income as well as tax reporting obligations, if the company obtains a “high-tech enterprise” tax status, then its statutory income tax rate will be lowered to 15%. Under the Implementation Rules, a “de facto management body” is defined as a body that has material and overall management and control over the manufacturing and business operations, personnel and human resources, finances and properties of an enterprise.
Under the PRC Enterprise Income Tax Law and its implementation rules, an enterprise established outside China with “de facto management body” within China is considered a resident enterprise. The implementation rules define the term “de facto management body” as the body that exercises full and substantial control and overall management over the business, productions, personnel, accounts and properties of an enterprise. In April 2009, the State Administration of Taxation issued a circular, known as Circular 82, which provides certain specific criteria for determining whether the “de facto management body” of a PRC-controlled enterprise that is incorporated offshore is located in China. Although this circular only applies to offshore enterprises controlled by PRC enterprises or PRC enterprise groups, not those controlled by PRC individuals or foreigners, the criteria set forth in the circular may reflect the State Administration of Taxation’s general position on how the “de facto management body” text should be applied in determining the tax resident status of all offshore enterprises. According to Circular 82, an offshore incorporated enterprise controlled by a PRC enterprise or a PRC enterprise group will be regarded as a PRC tax resident by virtue of having its “de facto management body” in China only if all of the following conditions are met: (i) the primary location of the day-to-day operational management is in China; (ii) decisions relating to the enterprise’s financial and human resource matters are made or are subject to approval by organizations or personnel in China; (iii) the enterprise’s primary assets, accounting books and records, company seals, and board and shareholder resolutions, are located or maintained in China; and (iv) at least 50% of voting board members or senior executives habitually reside in China.
96
F. Dividends and Paying Agents
Not applicable.
G. Statement by Experts
Not applicable.
H. Documents on Display
As a “foreign private issuer,” we are subject to periodic reporting and other informational requirements of the Exchange Act that are applicable to foreign private issuers, and under those requirements file reports and other information with the SEC, including annual reports on Form 20-F and reports on Form 6-K. Specifically, we are required to file annually a Form 20-F no later than four months after the close of each fiscal year.
You may review a copy of the all documents that we file with the SEC, including exhibits and any schedule filed therewith, and any other reports or other information, and obtain copies of such materials at the SEC’s Public Reference Room at 100 F Street, N.E., Washington, D.C. 20549. You may obtain information on the operation of the Public Reference Room by calling the SEC at 1-800-SEC-0330. The SEC maintains a website at http://www.sec.gov that contains reports, proxy and information statements and other information regarding issuers, like us, that file electronically with the SEC.
We maintain a website at http://www.bluehatgroup.com . Information contained on, or that can be accessed through, our website is not a part of, and shall not be incorporated by reference into, this annual report.
I. Subsidiary Information
For information on our subsidiaries, see “Item 4. Information on the Company-A. History and Development of the Company and C. Organizational Structure”, note 1 to our consolidated financial statements included in “Item 18. Financial Statements” and Exhibit 8.1 to this annual report.
ITEM 11. QUANTITATIVE AND QUALITATIVE DISCLOSURES ABOUT MARKET RISK
Interest Rate Risk
We are exposed to interest rate risk while we have short-term bank loans outstanding. Although interest rates for our short-term loans are typically fixed for the terms of the loans, the terms are typically twelve months and interest rates are subject to change upon renewal.
Credit Risk
Credit risk is controlled by the application of credit approvals, limits and monitoring procedures. We manage credit risk through in-house research and analysis of the Chinese economy and the underlying obligors and transaction structures. We identify credit risk collectively based on industry, geography and customer type. In measuring the credit risk of our sales to our customers, we mainly reflect the “probability of default” by the customer on its contractual obligations and consider the current financial position of the customer and the current and likely future exposures to the customer.
Liquidity Risk
We are also exposed to liquidity risk which is risk that it we will be unable to provide sufficient capital resources and liquidity to meet our commitments and business needs. Liquidity risk is controlled by the application of financial position analysis and monitoring procedures. When necessary, we will turn to other financial institutions and related parties to obtain short-term funding to cover any liquidity shortage.
97
Foreign Exchange Risk
While our reporting currency is the U.S. dollar, almost all of our consolidated revenues and consolidated costs and expenses are denominated in RMB. All of our assets are denominated in RMB. As a result, we are exposed to foreign exchange risk as our revenues and results of operations may be affected by fluctuations in the exchange rate between the U.S. dollar and RMB. If the RMB depreciates against the U.S. dollar, the value of our RMB revenues, earnings and assets as expressed in our U.S. dollar financial statements will decline. We have not entered into any hedging transactions in an effort to reduce our exposure to foreign exchange risk.
ITEM 12. DESCRIPTION OF SECURITIES OTHER THAN EQUITY SECURITIES
A. Debt Securities
Not applicable.
B. Warrants and Rights
Not applicable.
C. Other Securities
Not applicable.
D. American Depositary Shares
Not applicable.
98
PART II
ITEM 13. DEFAULTS, DIVIDEND ARREARAGES AND DELINQUENCIES
None.
ITEM 14. MATERIAL MODIFICATIONS TO THE RIGHTS OF SECURITY HOLDERS AND USE OF PROCEEDS
Material Modifications to the Rights of Security Holders
See “Item 10. Additional Information-B. Memorandum and Articles of Association” for a description of the rights of securities holders, which remain unchanged.
Use of Proceeds
None.
ITEM 15. CONTROLS AND PROCEDURES
Disclosure Controls and Procedures
Under the supervision and with the participation of our management, including our chief executive officer and our chief financial officer, we carried out an evaluation of the effectiveness of our disclosure controls and procedures, which is defined in Rules 13a-15(e) of the Exchange Act, as of the end of the period covered by this annual report. Based upon that evaluation, our management, with the participation of our chief executive officer and chief financial officer, has concluded that, due to the material weaknesses and significant deficiencies described below under “Changes in Internal Control Over Financial Reporting”, as of the end of the period covered by this annual report, our disclosure controls and procedures were not effective in ensuring that the information required to be disclosed by us in this annual report is recorded, processed, summarized and reported to them for assessment, and required disclosure is made within the time period specified in the rules and forms of the SEC.
Management’s Annual Report on Internal Control over Financial Reporting and Attestation Report of Registered Public Accounting Firm
Our management is responsible for establishing and maintaining adequate internal control over financial reporting (as defined in Rules 13a- 15(f) under the Exchange Act). Our internal control system was designed to provide reasonable assurance regarding the reliability of financial reporting and the preparation and fair presentation of its published consolidated financial statements. All internal control systems, no matter how well designed, have inherent limitations. Therefore, even those systems determined to be effective may not prevent or detect misstatements and can provide only reasonable assurance with respect to financial statement preparation and presentation. Also, projections of any evaluation of effectiveness to future periods are subject to the risk that controls may become inadequate because of changes in conditions, or that the degree of compliance with the policies or procedures may deteriorate. As required by Section 404 of the Sarbanes-Oxley Act of 2002 and related rules promulgated by the Securities and Exchange Commission, our management conducted an assessment of the effectiveness of our internal control over financial reporting as of December 31, 2024. In making this assessment, it used the criteria established within the Internal Control-Integrated Framework (2013) issued by the Committee of Sponsoring Organizations of the Treadway Commission (COSO).
99
In preparing our consolidated financial statements for the years ended December 31, 2023 and December 31, 2024, three material weaknesses were identified in our internal control over financial reporting, as defined in the standards established by the Public Company Accounting Oversight Board of the United States, and other significant deficiencies. A “material weakness” is a deficiency, or a combination of deficiencies, in internal control over financial reporting such that there is a reasonable possibility that a material misstatement of the Company’s annual or interim financial statements will not be prevented or detected on a timely basis. The three material weaknesses identified are as follows: (i) no sufficient personnel with appropriate levels of accounting knowledge and experience to address complex U.S. GAAP accounting issues and to prepare and review financial statements and related disclosures under U.S. GAAP; (ii) ineffective oversight of our financial reporting and internal control by those charged with governance; and (iii) inadequate design of internal control over the preparation of the financial statements being audited. These material weaknesses remained as of December 31, 2024. As a result, management concluded that our internal control over financial reporting is not effective as of December 31, 2024.
To remedy our previously identified material weakness, we have undertaken and will continue to undertake steps to strengthen our internal control over financial reporting, including: (i) hiring more qualified resources including financial controller, equipped with relevant U.S. GAAP and SEC reporting experience and qualifications to strengthen the financial reporting function and to set up a financial and system control framework, (ii) implementing regular and continuous U.S. GAAP accounting and financial reporting training programs for our accounting and financial reporting personnel, (iii) establishing effective oversight and clarifying reporting requirements for non-recurring and complex transactions to ensure consolidated financial statements and related disclosures are accurate, complete and in compliance with SEC reporting requirements, and (iv) enhancing an internal audit function as well as engaging an external consulting firm to help us assess our compliance readiness under rule 13a-15 of the Exchange Act and improve overall internal control. However, such measures have not been fully implemented and we concluded that the material weakness in our internal control over financial reporting had not been remediated as of December 31, 2024.
The annual report does not include an attestation report of the Company’s Independent Registered Public Accounting Firm as we qualified as an “emerging growth company” as defined under the JOBS Act as of December 31, 2024.
Changes in Internal Control Over Financial Reporting
In the course of auditing our consolidated financial statements for years ended December 31, 2022 and December 31, 2023 three material weaknesses were identified in our internal control over financial reporting, as defined in the standards established by the Public Company Accounting Oversight Board of the United States, and other significant deficiencies. A “material weakness” is a deficiency, or a combination of deficiencies, in internal control over financial reporting such that there is a reasonable possibility that a material misstatement of the Company’s annual or interim financial statements will not be prevented or detected on a timely basis.
The material weaknesses identified related to:
| 1) | No sufficient personnel with appropriate levels of accounting knowledge and experience to address complex U.S. GAAP accounting issues and to prepare and review financial statements and related disclosures under U.S. GAAP; |
| 2) | Ineffective oversight of our financial reporting and internal control by those charged with governance; and |
| 3) | Inadequate design of internal control over the preparation of the financial statements being audited. |
A number of significant deficiencies in our internal controls have also been identified.
We are currently in the process of remediating the material weaknesses described above and we intend to continue implementing the following measures, among others, to remediate the material weaknesses:
100
| ● | We plan to add more qualified accounting and reporting personnel with appropriate knowledge and experience of U.S. GAAP and SEC financial reporting requirements; |
| ● | We plan to organize regular training for our accounting and reporting personnel, especially training related to U.S. GAAP and SEC financial reporting requirements; and |
| ● | We plan to complete an upgrade of our financial system to enhance its effectiveness and financial and system control. |
We also plan to further develop our compliance process, and establish a comprehensive policy and procedure manual, to allow early detection, prevention and resolution of potential compliance issues, in order to improve our internal controls over financial reporting to remediate the abovementioned material weaknesses.
As we were in the process of implementing such remedial measures as of December 31, 2023, our management concluded that the material weaknesses had not been fully remediated and that such material weaknesses still existed.
We are fully committed to continuing to implement measures to remediate our material weaknesses and significant deficiencies in our internal control over financial reporting. However, we cannot assure you that we will remediate our material weaknesses and significant deficiencies in a timely manner. We and our independent registered public accounting firm were not required to perform an evaluation of our internal control over financial reporting as of December 31, 2023. Neither we nor our independent registered public accounting firm undertook a comprehensive assessment of our internal control over financial reporting under the Sarbanes-Oxley Act for the purposes of identifying and reporting any material weakness or significant deficiency in our internal control over financial reporting. Had we performed a formal assessment of our internal control over financial reporting or had our independent registered public accounting firm performed an audit of our internal control over financial reporting, additional material weaknesses and significant deficiencies may have been identified. See “Item 3. Key Information-D. Risk Factors-Risks Related to Our Business-If we fail to implement and maintain an effective system of internal control, we may be unable to accurately report our operating results, meet our reporting obligations or prevent fraud.”
As a company with less than $1.07 billion in revenue for our last fiscal year, we qualify as an “emerging growth company” pursuant to the JOBS Act. An emerging growth company may take advantage of specified reduced reporting and other requirements that are otherwise applicable generally to public companies. These provisions include exemption from the auditor attestation requirement under Section 404 of the Sarbanes-Oxley Act of 2002, in the assessment of the emerging growth company’s internal control over financial reporting. We may take advantage of such exemption until the last day of our fiscal year following the fifth anniversary of the date of the first sale of our ordinary shares pursuant to our initial public offering. However, if certain events occur before the end of such five-year period, including if we become a “large accelerated filer,” our annual gross revenues exceed $1.07 billion or we issue more than $1.0 billion of non-convertible debt in any three-year period, we will cease to be an emerging growth company before the end of such five-year period.
Other than as described above, there were no changes in our internal controls over financial reporting identified in connection with the evaluation required by Rules 13a-15 or 15d-15 that occurred during the period covered by this annual report that has materially affected, or is reasonably likely to materially affect, our internal control over financial reporting.
ITEM 16. [Reserved]
ITEM 16A. AUDIT COMMITTEE FINANCIAL EXPERT
Our board of directors has determined that Mr. Qinyi Fu, an independent director, under the standards set forth under the Nasdaq Capital Market corporate governance requirements and Rule 10A-3 under the Exchange Act, and the chair of our audit committee, is an audit committee financial expert.
101
ITEM 16B. CODE OF ETHICS
We have adopted a Code of Business Conduct and Ethics applicable to all of our directors and employees, including our principal executive officer, principal financial officer, principal accounting officer or controller, or persons performing similar functions, which is a “code of ethics” as defined in Item 16B of Form 20-F promulgated by the SEC and as required by the Nasdaq rules. The full text of the Code of Business Conduct and Ethics is filed as Exhibit 11.1 to this Report. Information contained on, or that can be accessed through, our website does not constitute a part of this annual report and is not incorporated by reference herein. We will provide a copy of the Code of Business Conduct and Ethics without charge upon request by mail or by telephone. If we make any amendment to the Code of Business Conduct and Ethics or grant any waivers, including any implicit waiver, from a provision of the Code of Business Conduct and Ethics, we will disclose the nature of such amendment or waiver on our website to the extent required by the rules and regulations of the SEC.
ITEM 16C. PRINCIPAL ACCOUNTANT FEES AND SERVICES
The following table sets forth the aggregate fees by categories specified below in connection with certain professional services rendered by our principal external auditor, for the periods indicated.
| For the year ended | ||||||||
| December 31, | ||||||||
| 2024 | 2023 | |||||||
| Audit fees (1) | $ | 205,000 | $ | 180,000 | ||||
| Audit-related fees (2) | — | — | ||||||
| Tax fees (3) | — | — | ||||||
| All Other Fees (4) | — | — | ||||||
| Total | $ | 205,000 | $ | 180,000 | ||||
| (1) | “Audit fees” represents the aggregate fees billed for each of the fiscal years listed for professional services rendered by our principal accounting firm for the audit of our annual financial statements or services that are normally provided by the auditors in connection with statutory and regulatory filings or engagements. | |
| (2) | “Audit-related fees” represents the aggregate fees billed for professional services rendered by our principal accounting firm for the assurance and related services, which mainly included the audit and review of financial statements and are not reported under “Audit Fees” above. | |
| (3) | “Tax fees” represents the aggregate fees billed for professional services rendered by our principal accounting firm for tax compliance, tax advice and tax planning. | |
| (4) | “All Other Fees” represents the aggregate fees billed for each of the fiscal years listed for products and services provided by the principal accountant, other than the services reported above. |
The policy of our audit committee is to pre-approve all audit and non-audit services including audit services, audit-related services, tax services and other services as described above.
ITEM 16D. EXEMPTIONS FROM THE LISTING STANDARDS FOR AUDIT COMMITTEES
Not applicable
ITEM 16E. PURCHASES OF EQUITY SECURITIES BY THE ISSUER AND AFFILIATED PURCHASERS
Not applicable
102
ITEM 16F. CHANGE IN REGISTRANT’S CERTIFYING ACCOUNTANT
Not Applicable.
ITEM 16G. CORPORATE GOVERNANCE
The Company’s corporate governance practices do not differ from those followed by domestic companies listed on the NASDAQ Capital Market other than disclosed below.
NASDAQ Listing Rule 5620(a) requires each issuer to hold an annual meeting of shareholders no later than one year after the end of the issuer’s fiscal year end. However, NASDAQ Listing Rule 5615(a)(3) permits a foreign private issuer like us to follow home country practices in lieu of certain requirements of Listing Rule 5600, provided that such foreign private issuer discloses in its annual report filed with the SEC each requirement of Rule 5600 that it does not follow and describes the home country practice followed in lieu of such requirement. We follow home country practice with respect to annual meetings and did not hold an annual shareholder meeting in the year ended December 31, 2023. We may, however, hold annual shareholder meetings in the future if there are significant issues that require shareholders’ approvals.
NASDAQ Listing Rule 5635 generally provides that shareholder approval is required of U.S. domestic companies listed on the NASDAQ Capital Market prior to issuance (or potential issuance) of securities (i) equaling 20% or more of the company’s ordinary shares or voting power for less than the greater of market or book value (ii) resulting in a change of control of the company; and (iii) which is being issued pursuant to a stock option or purchase plan to be established or materially amended or other equity compensation arrangement made or materially amended. Notwithstanding this general requirement, NASDAQ Listing Rule 5615(a)(3)(A) permits foreign private issuers to follow their home country practice rather than these shareholder approval requirements. The Cayman Islands do not require shareholder approval prior to any of the foregoing types of issuances. The Company, therefore, is not required to obtain such shareholder approval prior to entering into a transaction with the potential to issue securities as described above. The Board of Directors of the Company has elected to follow the Company’s home country rules as to such issuances and will not be required to seek shareholder approval prior to entering into such a transaction.
ITEM 16H. MINE SAFETY DISCLOSURE
Not applicable.
ITEM 16I. DISCLOSURE REGARDING FOREIGN JURISDICTIONS THAT PREVENT INSPECTIONS
Not applicable.
ITEM 16J. INSIDER TRADING POLICIES
We have adopted an insider trading policy, or the Policy, governing the purchase, sale and other transactions in our securities that applies to our directors, officers, employees, consultants and other covered persons, including immediate family members and entities controlled by any of the foregoing persons.
The Company believes that the Policy is reasonably designed to promote compliance with applicable insider trading laws, rules and regulations, and listing standards applicable to the Company. A copy of the Policy is filed as Exhibit 11.2 to this Report.
ITEM 16K. CYBERSECURITY
Risk Management and Strategy
We have implemented certain cybersecurity risk assessment strategy to ensure effectiveness in cybersecurity management, strategy and governance and reporting cybersecurity risks, which includes:
103
| ● | Identification and Reporting: We have implemented a cross-functional approach to assessing, identifying and managing material cybersecurity threats and incidents. | |
| ● | Technical Safeguards: We implement technical safeguards that are designed to protect our information systems from cybersecurity threats, including firewalls, intrusion prevention and detection systems, and access controls, which are evaluated and improved through vulnerability assessments and cybersecurity threat intelligence. | |
| ● | Third-Party Risk Management: We maintain a risk-based approach to identifying and overseeing material cybersecurity threats presented by third parties, including vendors, service providers, and other external users of our systems, as well as the systems of third parties that could adversely impact our business in the event of a material cybersecurity incident affecting those third-party systems, including any outside auditors or consultants who advise on our cybersecurity systems. | |
| ● | Periodic Assessments: We conduct periodic assessments and testing of our policies, standards, processes, and practices in a manner intended to address cybersecurity threats and events. |
As of the date of this Report, we have not experienced any material cybersecurity incidents or identified any material cybersecurity threats that have affected or are reasonably likely to materially affect us, our business strategy, results of operations or financial condition.
Governance
Our Board of Directors is responsible for overseeing the Company’s cybersecurity risk management and be informed on risks from cybersecurity threats. The Board shall review, approve and maintain oversight of the disclosure (i) on Form 6-K for material cybersecurity incidents (if any) and (ii) related to cybersecurity matters in the periodic reports (including annual report on Form 20-F) of the Company. In addition, our management team, including those with experience in dealing with confidentiality-related cybersecurity issues, oversee and manage cybersecurity related matters and formulate policies as necessary. Our Board review on an annual basis regarding assessment, identification and management on material risks from cybersecurity threats happened in the ordinary course of our business operations. If a cybersecurity incident occurs, our Board will promptly organize relevant personnel for internal assessment and, depending on the situation, seek the opinions of external experts and legal advisors. If it is determined that the incident could potentially be a material cybersecurity event, our Board will decide on the relevant response measures and whether any disclosure is necessary. If such disclosure is determined to be necessary, such disclosure material will be prepared and reviewed by our Board before it is disseminated to the public.
PART III
ITEM 17. FINANCIAL STATEMENTS
We have elected to provide financial statements pursuant to Item 18.
ITEM 18. FINANCIAL STATEMENTS
The consolidated financial statements of Blue Hat Interactive Entertainment Technology and its subsidiaries are included at the end of this annual report.
104
ITEM 19. EXHIBITS
EXHIBIT INDEX
105
106
SIGNATURES
The registrant hereby certifies that it meets all of the requirements for filing on Form 20-F and that it has duly caused and authorized the undersigned to sign this annual report on its behalf.
| BLUE HAT INTERACTIVE ENTERTAINMENT TECHNOLOGY | ||
| By: | /s/ Xiaodong Chen | |
| Xiaodang Chen | ||
| Date: April 30, 2025 | Chief Executive Officer and Director | |
107
BLUE HAT INTERACTIVE ENTERTAINMENT TECHNOLOGY
INDEX TO CONSOLIDATED FINANCIAL STATEMENTS
F-1
REPORT OF INDEPENDENT REGISTERED PUBLIC ACCOUNTING FIRM
To the Board of Directors and Shareholders of Blue Hat Interactive Entertainment Technology
Opinion on the Financial Statements
We have audited the accompanying consolidated balance sheets of Blue Hat Interactive Entertainment Technology and its subsidiaries (collectively, the “Company”) as of December 31, 2024 and 2023, and the related consolidated statements of operations and comprehensive loss, shareholders’ equity, and cash flows for each of the two years in the period ended December 31, 2024, and the related notes (collectively referred to as the “financial statements”). In our opinion, the financial statements present fairly, in all material respects, the financial positions of the Company as of December 31, 2024 and 2023, and the results of its operations and its cash flows for each of the two years in the period ended December 31, 2024, in conformity with accounting principles generally accepted in the United States of America.
Basis for Opinion
These financial statements are the responsibility of the Company’s management. Our responsibility is to express an opinion on the Company’s financial statements based on our audit. We are a public accounting firm registered with the PCAOB and are required to be independent with respect to the Company in accordance with U.S. federal securities laws and the applicable rules and regulations of the Securities and Exchange Commission and the PCAOB.
We conducted our audit in accordance with the standards of the PCAOB. Those standards require that we plan and perform the audit to obtain reasonable assurance about whether the financial statements are free of material misstatement, whether due to error or fraud. The Company is not required to have, nor were we engaged to perform, an audit of its internal control over financial reporting. As part of our audits, we are required to obtain an understanding of internal control over financial reporting but not for the purpose of expressing an opinion on the effectiveness of the Company’s internal control over financial reporting. Accordingly, we express no such opinion.
Our audit included performing procedures to assess the risks of material misstatement of the financial statements, whether due to error or fraud, and performing procedures that respond to those risks. Such procedures included examining, on a test basis, evidence regarding the amounts and disclosures in the financial statements. Our audit also included evaluating the accounting principles used and significant estimates made by management, as well as evaluating the overall presentation of the financial statements. We believe that our audit provides a reasonable basis for our opinion.
| /s/ |
|
| We have served as the Company’s auditors since 2023. | |
| April 30, 2025 | |
| PCAOB Register Number | |
F-2
REPORT OF INDEPENDENT REGISTERED PUBLIC ACCOUNTING FIRM
To the Board of Directors and Shareholders of Blue Hat Interactive Entertainment Technology
Opinion on the Financial Statements
We have audited the accompanying consolidated balance sheets of Blue Hat Interactive Entertainment Technology and its subsidiaries (collectively, the “Company”) as of December 31, 2022 and 2021, the related consolidated statements of income and comprehensive income, shareholders’ equity, and cash flows for each of the three years in the period ended December 31, 2022, and the related notes to the consolidated financial statements and schedule (collectively, the financial statements). In our opinion, the financial statements present fairly, in all material respects, the financial positions of the Company as of December 31, 2022 and 2021, and the results of its operations and its cash flows for the three years ended December 31, 2022, in conformity with accounting principles generally accepted in the United States of America.
Going Concern Uncertainty
The accompanying financial statements have been prepared assuming that the Company will continue as a going concern. As discussed in Note 2 to the financial statements, the Company has suffered recurring losses from operations of appropriately $9.41 million and has negative operating cash flow of appropriately $1.60 million. These conditions indicate that a material uncertainty exists that raise substantial doubt on its ability to continue as a going concern. Management’s plans in regard to these matters are also described in Note 2 to the financial statements. The financial statements do not include any adjustments that might result from the outcome of this uncertainty.
Basis for Opinion
These financial statements are the responsibility of the Company’s management. Our responsibility is to express an opinion on the Company’s financial statements based on our audit. We are a public accounting firm registered with the PCAOB and are required to be independent with respect to the Company in accordance with U.S. federal securities laws and the applicable rules and regulations of the Securities and Exchange Commission and the PCAOB.
We conducted our audit in accordance with the standards of the PCAOB. Those standards require that we plan and perform the audit to obtain reasonable assurance about whether the financial statements are free of material misstatement, whether due to error or fraud. The Company is not required to have, nor were we engaged to perform, an audit of its internal control over financial reporting. As part of our audits, we are required to obtain an understanding of internal control over financial reporting but not for the purpose of expressing an opinion on the effectiveness of the Company’s internal control over financial reporting. Accordingly, we express no such opinion.
Our audit included performing procedures to assess the risks of material misstatement of the financial statements, whether due to error or fraud, and performing procedures that respond to those risks. Such procedures included examining, on a test basis, evidence regarding the amounts and disclosures in the financial statements. Our audit also included evaluating the accounting principles used and significant estimates made by management, as well as evaluating the overall presentation of the financial statements. We believe that our audit provides a reasonable basis for our opinion.
| /s/ Audit Alliance LLP | |
| We have served as the Company’s auditor since 2021. | |
| Singapore | |
| May 8, 2023 | |
| PCAOB ID#3487 |
F-3
CONSOLIDATED BALANCE SHEETS
| December 31, | December 31, | |||||||
| 2024 | 2023 | |||||||
| ASSETS | ||||||||
| Current assets: | ||||||||
| Cash and cash equivalents | $ | $ | ||||||
| Restricted cash | ||||||||
| Inventories | ||||||||
| Accounts receivable, net | ||||||||
| Accounts receivable, related party | ||||||||
| Other receivables, net | ||||||||
| Other receivables, related party | ||||||||
| Prepayments, net | ||||||||
| Total current assets | ||||||||
| Non-current assets: | ||||||||
| Operating lease, right-of-use asset | ||||||||
| Prepayments | ||||||||
| Property, plant and equipment, net | ||||||||
| Intangible assets, net | ||||||||
| Long-term investments | ||||||||
| Total non-current assets | ||||||||
| Total assets | $ | $ | ||||||
| LIABILITIES AND EQUITY | ||||||||
| Current liabilities: | ||||||||
| Short-term loans - banks | $ | $ | ||||||
| Taxes payable | ||||||||
| Accounts payable | ||||||||
| Other payables and accrued liabilities | ||||||||
| Other payables - related party | ||||||||
| Operating lease liabilities - current | ||||||||
| Customer deposits | ||||||||
| Liability related to discontinued operation | ||||||||
| Total current liabilities | ||||||||
| Non-current liabilities: | ||||||||
| Operating lease liability | ||||||||
| Long-term loans – related party | ||||||||
| Total other liabilities | ||||||||
| Total liabilities | ||||||||
| Shareholder’s equity | ||||||||
| Ordinary shares, $ par value, shares authorized, shares issued and outstanding as of December 31, 2024, shares issued and outstanding as of December 31, 2023 | ||||||||
| Additional paid-in capital | ||||||||
| Statutory reserves | ||||||||
| Retained earnings | ( |
) | ( |
) | ||||
| Accumulated other comprehensive loss | ||||||||
| Total Blue Hat Interactive Entertainment Technology shareholders’ equity | ||||||||
| Non-controlling interests | ||||||||
| Total Equity | ||||||||
| Total liabilities and shareholders’ equity | $ | $ | ||||||
The accompanying notes are an integral part of these consolidated financial statements.
F-4
CONSOLIDATED STATEMENTS OF INCOME (LOSS) AND COMPREHENSIVE INCOME (LOSS)
| Year ended | Year ended | Year ended | ||||||||||
| December 31, | December 31, | December 31, | ||||||||||
| 2024 | 2023 | 2022 | ||||||||||
| Revenues | $ | $ | $ | |||||||||
| Cost of revenue | ( |
) | ( |
) | ( |
) | ||||||
| Gross profit | ||||||||||||
| Operating expenses: | ||||||||||||
| Selling | ( |
) | ( |
) | ||||||||
| Research and development | ( |
) | ( |
) | ( |
) | ||||||
| General and administrative expenses | ( |
) | ( |
) | ( |
) | ||||||
| Impairment loss | ( |
) | ( |
) | ||||||||
| Total operating expenses | ( |
) | ( |
) | ( |
) | ||||||
| Loss from operations | ( |
) | ( |
) | ( |
) | ||||||
| Other income (expense) | ||||||||||||
| Interest income | ||||||||||||
| Interest expense | ( |
) | ( |
) | ( |
) | ||||||
| Other finance expenses | ( |
) | ( |
) | ( |
) | ||||||
| Loss on investment write-off | ( |
) | ||||||||||
| Other (expense) income, net | ( |
) | ||||||||||
| Total other expense, net | ( |
) | ( |
) | ( |
) | ||||||
| Loss from Continuing Operations before income taxes | ( |
) | ( |
) | ( |
) | ||||||
| Provision for income taxes | ( |
) | ( |
) | ||||||||
| Loss from continuing operations | ( |
) | ( |
) | ( |
) | ||||||
| Discontinued Operations (Note 20) | ||||||||||||
| Gain on disposal of discontinued operations | ||||||||||||
| Loss from discontinued operations | ( |
) | ||||||||||
| Net Loss | ( |
) | ( |
) | ( |
) | ||||||
| Less: Net loss attributable to non-controlling interest | ( |
) | ( |
) | ||||||||
| Net Loss attributable to Blue Hat Interactive Entertainment Technology | ( |
) | ( |
) | ( |
) | ||||||
| Other comprehensive loss | ||||||||||||
| Net loss from continued operations | ( |
) | ( |
) | ( |
) | ||||||
| Foreign currency translation adjustment continued operation | ( |
) | ( |
) | ||||||||
| Comprehensive loss - continued operation | $ | ( |
) | $ | ( |
) | $ | ( |
) | |||
| Income (loss) from discontinued operation | ( |
) | ||||||||||
| Foreign currency translation adjustment - discontinued operation | ||||||||||||
| Comprehensive income (Loss) - discontinued operation | $ | $ | $ | ( |
) | |||||||
| Comprehensive loss | $ | ( |
) | $ | ( |
) | $ | ( |
) | |||
| Less: Net loss attributable to non-controlling interest | ( |
) | ( |
) | ||||||||
| Comprehensive loss attributable to Blue Hat Interactive Entertainment shareholders | ( |
) | ( |
) | ( |
) | ||||||
| Weighted average number of ordinary shares | ||||||||||||
| Basic | ||||||||||||
| Diluted | ||||||||||||
| Earnings per share | ||||||||||||
| Basic loss per share from continued operation | $ | ( |
) | $ | ( |
) | $ | ( |
) | |||
| Basic earnings per share from discontinued operation | ( |
) | ||||||||||
| Diluted Earnings per share: | ||||||||||||
| Diluted loss per share from continued operation | $ | ( |
) | $ | ( |
) | $ | ( |
) | |||
| Diluted earnings per share from discontinued operation | ( |
) | ||||||||||
The accompanying notes are an integral part of these consolidated financial statements.
F-5
CONSOLIDATED STATEMENTS OF EQUITY
| Ordinary shares | Retained earnings | |||||||||||||||||||||||||||||||
| Additional paid - in | Statutory | Accumulated other comprehensive | Non- Controlling | |||||||||||||||||||||||||||||
| Shares | Par value | capital | reserve | Unrestricted | income | interest | Total | |||||||||||||||||||||||||
| BALANCE, December 31, 2022 | $ | $ | $ | $ | ( |
) | $ | $ | $ | |||||||||||||||||||||||
| Issuance of ordinary shares - cash | ||||||||||||||||||||||||||||||||
| Issuance of ordinary shares-conversion of debt | ||||||||||||||||||||||||||||||||
| Issuance of common stock to pay for goods | ||||||||||||||||||||||||||||||||
| Share based payment service | ||||||||||||||||||||||||||||||||
| Net loss from continued operation | — | ( |
) | ( |
) | |||||||||||||||||||||||||||
| Statutory reserves | — | |||||||||||||||||||||||||||||||
| Disposition of Discontinue operation | — | ( |
) | |||||||||||||||||||||||||||||
| Foreign currency translation | — | ( |
) | ( |
) | |||||||||||||||||||||||||||
| BALANCE, December 31, 2023 | $ | $ | $ | $ | ( |
) | $ | $ | $ | |||||||||||||||||||||||
| Issuance of ordinary shares - cash | ||||||||||||||||||||||||||||||||
| Share based payment service | — | |||||||||||||||||||||||||||||||
| Net loss from continued operation | — | ( |
) | ( |
) | |||||||||||||||||||||||||||
| Foreign currency translation | — | |||||||||||||||||||||||||||||||
| BALANCE, December 31, 2024 | $ | $ | $ | $ | ( |
) | $ | $ | $ | |||||||||||||||||||||||
The accompanying notes are an integral part of these consolidated financial statements.
F-6
CONSOLIDATED STATEMENTS OF CASH FLOW
| Year ended | Year ended | Year ended | ||||||||||
| December 31, | December 31, | December 31, | ||||||||||
| 2024 | 2023 | 2022 | ||||||||||
| CASH FLOWS FROM OPERATING ACTIVITIES: | ||||||||||||
| Net loss | $ | ( |
) | $ | ( |
) | $ | ( |
) | |||
| Net income (loss) from discontinued operation | ( |
) | ||||||||||
| Net loss from continuing operation | ( |
) | ( |
) | ( |
) | ||||||
| Adjustments to reconcile net income to net cash used in operating activities: | ||||||||||||
| Depreciation of property, plant and equipment | ||||||||||||
| Amortization of intangible assets | ||||||||||||
| Impairment of goodwill | ||||||||||||
| Impairment of intangible assets | ||||||||||||
| Impairment of Property, plant and equipment | ||||||||||||
| Impairment of inventory | ||||||||||||
| Interest expenses related to convertible note | ||||||||||||
| Share-based payments | ||||||||||||
| Issuance of common stock to pay for goods | ||||||||||||
| Provision for doubtful accounts | ( |
) | ||||||||||
| Loss on investment write-off | ||||||||||||
| Changes in operating assets and liabilities: | ||||||||||||
| Accounts receivable | ( |
) | ||||||||||
| Other receivables | ( |
) | ( |
) | ||||||||
| Other receivables – related party | ||||||||||||
| Inventories | ( |
) | ( |
) | ||||||||
| Prepayments | ( |
) | ||||||||||
| Operating lease assets | ( |
) | ||||||||||
| Accounts payable | ( |
) | ( |
) | ||||||||
| Other payables and accrued liabilities | ( |
) | ||||||||||
| Customer deposits | ( |
) | ( |
) | ||||||||
| Taxes payable | ( |
) | ( |
) | ( |
) | ||||||
| Net cash used in operating activities - continued operation | ( |
) | ( |
) | ( |
) | ||||||
| Net cash generated from operating activities - discontinued operation | ||||||||||||
| CASH FLOWS FROM INVESTING ACTIVITIES: | ||||||||||||
| Purchases of property, plant and equipment | ( |
) | ||||||||||
| Proceeds from disposal of equipment | ||||||||||||
| Disposal of a subsidiary | ( |
) | ||||||||||
| Acquisition of subsidiaries, net of cash received | ||||||||||||
| Net cash (used in) generated from investing activities – continued operation | ( |
) | ||||||||||
| CASH FLOWS FROM FINANCING ACTIVITIES: | ||||||||||||
| Proceeds from issuance of new shares | ||||||||||||
| Gross proceeds from issuance of convertible note | ||||||||||||
| Repayment of convertible note | ( |
) | ||||||||||
| Proceeds from other payables - related party | ||||||||||||
| (Repayment) from loan payables - related party | ( |
) | ( |
) | ||||||||
| Change in restricted cash | ( |
) | ( |
) | ( |
) | ||||||
| Repayments of short-term loans - banks | ( |
) | ( |
) | ||||||||
| Net cash generated from financing activities – continued operation | ||||||||||||
| Net cash used in financing activities – discontinued operation | ( |
) | ( |
) | ||||||||
| EFFECT OF EXCHANGE RATES ON CASH | ( |
) | ||||||||||
| NET CHANGES IN CASH AND CASH EQUIVALENTS | ( |
) | ||||||||||
| CASH AND CASH EQUIVALENTS, beginning of year | ||||||||||||
| CASH AND CASH EQUIVALENTS, end of year | $ | $ | $ | |||||||||
| Less: cash and cash equivalents from the discontinued operations, end of year | ( |
) | ||||||||||
| CASH AND CASH EQUIVALENT, FROM THE CONTINUING OPERATIONS, end of year | $ | $ | $ | |||||||||
F-7
CONSOLIDATED STATEMENTS OF CASH FLOW
| Year ended | Year ended | Year ended | ||||||||||
| December 31, | December 31, | December 31, | ||||||||||
| 2024 | 2023 | 2022 | ||||||||||
| SUPPLEMENTAL CASH FLOW INFORMATION: | ||||||||||||
| Cash and cash equivalents | $ | $ | $ | |||||||||
| CASH AND CASH EQUIVALENTS, end of year | $ | $ | $ | |||||||||
| Provision for doubtful trade receivables | $ | ( |
) | $ | ( |
) | $ | ( |
) | |||
| Provision for doubtful other receivables | ( |
) | ( |
) | ( |
) | ||||||
| Reversal for doubtful prepayments | ( |
) | ||||||||||
| Allowance for inventory | ( |
) | ||||||||||
| (Reversal)/Provision for doubtful accounts | $ | ( |
) | $ | ( |
) | $ | ( |
) | |||
| Cash paid for income tax | $ | $ | $ | |||||||||
| Cash paid for interest | $ | $ | $ | |||||||||
| SUPPLEMENTAL NON-CASH INVESTING INFORMATION: | ||||||||||||
| Additional of operating lease, right-of-use asset | $ | $ | $ | |||||||||
| SUPPLEMENTAL NON-CASH FINANCING INFORMATION: | ||||||||||||
| Operating lease liabilities | $ | $ | $ | |||||||||
The accompanying notes are an integral part of these consolidated financial statements.
F-8
1. ORGANIZATION AND PRINCIPAL ACTIVITIES
Blue Hat Interactive Entertainment Technology (“Blue Hat Cayman” or the “Company”) is a holding company incorporated on June 13, 2018, under the laws of the Cayman Islands. The Company has no substantive operations other than holding all of the outstanding share capital of Brilliant Hat Limited (“Blue Hat BVI”) established under the laws of the British Virgin Islands on June 26, 2018.
Blue Hat BVI is also a holding company holding all of the outstanding equity of Blue Hat Interactive Entertainment Technology Limited (“Blue Hat HK”) which was established in Hong Kong on June 26, 2018. Blue Hat HK is also a holding company holding all of the outstanding equity of Xiamen Duwei Consulting Management Co., Ltd. (“Blue Hat WFOE”) which was established on July 26, 2018 under the laws of the People’s Republic of China (“PRC” or “China”) and its wholly owned subsidiary, Hunan Engaomei Animation Culture Development Co., Ltd. (“Blue Hat Hunan”) a PRC company, was established and engaged in designing, producing, promoting and selling interactive toys with mobile games features, online interactive educational program, original intellectual property and peripheral derivatives features worldwide.
On November 13, 2018, Blue Hat Cayman completed a reorganization of entities under common control of its then existing shareholders, who collectively owned all of the equity interests of Blue Hat Cayman prior to the reorganization. Blue Hat Cayman, Blue Hat BVI, and Blue Hat HK were established as the holding companies of Blue Hat WFOE.
On August 23, 2021, Fujian Blue Hat Group Co., Ltd (“Blue Hat Group”) which was the subsidiary of Blue Hat HK was established under the laws of the PRC.
On February 2021, the Blue Hat WFOE acquired additional 51.5% of Fujian Youth Hand in Hand Educational Technology Co., Ltd (“Fujian Youth”), and Fujian Youth is owned 48.5% by Blue Hat Fujian. On June 2023, Blue Hat Fujian was disposed, and Fujian Youth is 100% owned by Blue Hat WFOE. On March 24 2021, a wholly owned subsidiary Fuzhou Qiande Educational Technology Co., Ltd (“Qiande”), a PRC company, was established under Fujian Youth.
On February 20, 2021, the Company established its wholly owned subsidiaries, Xiamen Bluehat Research Institution of Education Co., Ltd (“Bluehat Research”). On November 15, 2021, the Company deregistered Shenyang Qimengxing Trading Co., Ltd.
During 2021, the Company disposed Xunpusen (Xiamen) Technology Co., Ltd (“Xunpusen”), and Xiamen Jiuqiao Technology Co., Ltd (“Jiuqiao”).
On October 17, 2021, the Company deregistered Chongqing Lanhui Technology Co. Ltd.
On September 30, 2022, Blue Hat Group acquired 100% of Xiamen Shengruihao (“Shengruihao”) Technology Co., Ltd, a PRC company established on June 30, 2021.
On May 10, 2022, the Company has authorized and approved a 1-for-10 reverse stock split of the Company’s authorized (issued and unissued) shares of ordinary shares, effective May 27, 2022. The reverse stock split would be reflected in December 31, 2023, December 31, 2022, and December 31, 2021 statements of changes in stockholders’ equity, and in per share data for all period presented.
On April 3, 2023, Golden Strategy Ltd (“Golden strategy”) was established under the laws of British Virgin Islands. The Company has no substantive operations other than holding all of the outstanding share capital of Golden Alpha Strategy Limited (“Golden Alpha”) incorporated under the laws of Hong Kong on April 18, 2023 and Blue Hat Technology LLC. (“Blue USA”) incorporated under the laws of United States on July 21, 2023.
F-9
On June 13, 2023, Chongqing Duwei Chuangda Electronic Technology Co., Ltd which was the subsidiary of Blue Hat WFOE was established under the laws of PRC.
On July 5, 2023, Guangzhou Huangxin Enterprise Management Co., Ltd which was the subsidiary of Golden Alpha was established under the laws of PRC.
On May 2024, Fuzhou Blue Financial Investment Co., Ltd which was the subsidiary of Blue Hat Cayman was established under the laws of PRC, and on June 2024, it established a wholly owned subsidiary Fuzhou Po Teishin Supply Chain Co., Ltd under the laws of PRC.
March 17, 2025, the reverse stock split at a ratio of 1-for-100 shares was approved by the Company’s board of directors and its shareholders.
Disposition of interactive toys and mobile game business in PRC
On June 8, 2023, the Company disposed the variable interest entities and their subsidiaries, Fujian Blue Hat Interactive Entertainment Technology Ltd. (“Blue Hat Fujian”). The subsidiaries including Pingxiang Blue Hat Technology Co. Ltd. (“Blue Hat Pingxiang”), Fujian Lanyun Canghai Technology Co., Ltd (“Fujian Lanyun”). The VIEs and subsidiaries mainly operating in interactive toys and mobile game business in PRC, upon the disposition, the assets and liabilities are transferred to Blue Hat WOFE.
On June 8, 2023, he Company also disposed another variable interest entities and their subsidiaries, Fujian Xinyou Technology Co., Ltd (“Xinyou Technology”), Fresh Joy Entertainment Limited (“Fresh Joy”), Hong Kong Xinyou Entertainment Company (“Xinyou Entertainment”), Fujian Roar Game Technology Co., Ltd (“Fujian Roar Game”) Fuzhou Csfctech Co., Ltd (“Fuzhou CSFC”) and Fuzhou UC71 Co., Ltd (“Fuzhou UC71”). The VIEs and subsidiaries mainly operating in interactive toys and mobile game business in PRC.
The accompanying consolidated financial statements reflect the activities of Blue Hat Cayman and each of the following entities:
| Name | Background | Ownership | ||
|
● A British Virgin Islands company
● Incorporated on June 26, 2018
● A holding company |
||||
|
● A Hong Kong company
● Incorporated on June 26, 2018
● A holding company |
100% owned by Brilliant Hat Limited | |||
|
● Incorporated on July 26, 2018
● Registered capital of $20,000,000
● A holding company. |
||||
|
● A PRC limited liability company
● Incorporated on August 23, 2021.
● A holding company |
F-10
|
● A PRC limited liability company, acquired on February 2021.
● Incorporated on September 18, 2017
● Registered capital of $3,106,214 (RMB 20,100,000)
● Educational consulting service and sports related. |
||||
|
● A PRC limited liability company
● Incorporated on October 19, 2017
● Registered capital of $302,540 (RMB 2,000,000)
● Designing, producing, promoting and selling animated toys with mobile games features, original intellectual property and peripheral derivatives features. |
||||
|
● A PRC limited liability company
● Incorporated on February 20, 2021
● Information Technology consulting service |
||||
|
|
● A PRC limited liability company
● Incorporated on March 24, 2021
● Information Technology consulting service |
100% owned by
Fujian Youth Hand in
Hand Educational
Technology Co., Ltd. |
|
● A PRC limited liability company, acquired on September 30, 2022
● Incorporated on June 30, 2021
● Registered capital of $ 4,463,754 (RMB 30,000,000)
● Software development, animation design and web design |
|
● A British Virgin Islands company
● Incorporated on April 3, 2023
● Registered capital of $50,000
● Gold derivative information service |
F-11
|
● A Hong Kong company
● Incorporated on April 18, 2023
● Diamond trading |
|
● A PRC limited liability company
● Incorporated on June 13, 2023
● Registered capital of $141,189 (RMB1,000,000)
● Technical development and service |
|
● A PRC limited liability company
● Incorporated on July 5, 2023
● Registered capital of $1,000,000
● Supply chain information for diamond trading |
|
● A U.S.A limited liability company
● Incorporated on July 21, 2023
● Logistic information service |
|
● A PRC limited liability company
● Incorporated on May 8, 2024
● Gold trading and information consulting service |
|
● A PRC limited liability company
● Incorporated on June 11, 2024
● Gold trading and supply chain management service |
2. SUMMARY OF SIGNIFICANT ACCOUNTING POLICIES AND PRACTICES
Basis of presentation
The accompanying consolidated financial statements have been prepared in accordance with accounting principles generally accepted in the United States of America (“U.S. GAAP”) for information pursuant to the rules and regulations of the SEC.
Discontinued operations
F-12
On June 8, 2023, the Company disposed the variable interest entities and their subsidiaries, Fujian Blue Hat Interactive Entertainment Technology Ltd. (“Blue Hat Fujian”). The subsidiaries including Pingxiang Blue Hat Technology Co. Ltd. (“Blue Hat Pingxiang”), Fujian Lanyun Canghai Technology Co., Ltd (“Fujian Lanyun”). The VIEs and subsidiaries mainly operate in interactive toys and mobile game business in PRC, upon the disposition, the assets and liabilities are transferred to Blue Hat WOFE.
On June 8, 2023, he Company also disposed another
variable interest entities and their subsidiaries, Fujian Xinyou Technology Co., Ltd (“Xinyou Technology”), Fresh Joy Entertainment
Limited (“Fresh Joy”), Hong Kong Xinyou Entertainment Company (“Xinyou Entertainment”), Fujian Roar Game Technology
Co., Ltd (“Fujian Roar Game”) Fuzhou Csfctech Co., Ltd (“Fuzhou CSFC”) and Fuzhou UC71 Co., Ltd (“Fuzhou
UC71”). The VIEs and subsidiaries mainly operate in interactive toys and mobile game business in PRC, the disposition resulting
in a gain on disposal of $
Principles of consolidation
The consolidated financial statements include the financial statements of the Company and its subsidiaries, which include the wholly- foreign owned enterprise (“WFOE”) over which the Company exercises control and, when applicable, entities for which the Company has a controlling financial interest. All transactions and balances among the Company and its subsidiaries have been eliminated upon consolidation.
Use of estimates and assumptions
The preparation of consolidated financial statements in conformity with U.S. GAAP requires management to make estimates and assumptions that affect the reported amounts of assets and liabilities and disclosures of contingent assets and liabilities as of the date of the consolidated financial statements and the reported amounts of revenues and expenses during the periods presented. Significant accounting estimates reflected in the Company’s consolidated financial statements include the useful lives of plant and equipment and intangible assets, capitalized development costs, impairment of long-lived assets, allowance for doubtful accounts, revenue recognition, allowance for deferred tax assets and uncertain tax position, and inventory allowance. Actual results could differ from these estimates.
Foreign currency translation and transaction
The reporting currency of the Company is the U.S. dollar. The Company in China conducts its businesses in the local currency, Renminbi (RMB), as its functional currency. Assets and liabilities are translated at the unified exchange rate as quoted by the People’s Bank of China at the end of the period. The statement of income accounts is translated at the average translation rates and the equity accounts are translated at historical rates. Translation adjustments resulting from this process are included in accumulated other comprehensive income. Transaction gains and losses that arise from exchange rate fluctuations on transactions denominated in a currency other than the functional currency are included in the results of operations as incurred.
F-13
Translation adjustments included in accumulated other
comprehensive income (loss) amounted to $
Cash and restricted cash
Cash and cash equivalents consist of cash on hand; demand deposits and time deposits placed with banks or other financial institutions and have original maturities of less than three months.
Deposits in banks in the PRC are only insured by the government up to RMB500,000, and are consequently exposed to risk of loss. The Company believes the probability of a bank failure, causing loss to the Company, is remote.
Cash that is restricted as to withdrawal for use or pledged as security is reported separately on the face of the consolidated balance sheets, and is not included in the total cash and cash equivalents in the consolidated statements of cash flows.
Accounts receivable, net
Accounts receivable includes trade accounts due from
customers. Accounts are considered overdue after 30 -180 days. In establishing the required allowance for doubtful accounts, management
considers historical collection experience, aging of the receivables, the economic environment, industry trend analysis, and the credit
history and financial conditions of the customers. Management reviews its receivables on a regular basis to determine if the bad debt
allowance is adequate, and adjusts the allowance when necessary. Delinquent account balances are written-off against allowance for doubtful
accounts after management has determined that the likelihood of collection is not probable. As of December 31, 2024 and 2023, allowance
for the doubtful accounts was $
Other receivables, net
Other receivables primarily include deposits for business
acquisitions, setup of research center, advances to employees, and others. Management regularly reviews the aging of receivables and changes
in payment trends and records allowances when management believes collection of amounts due are at risk. Accounts considered uncollectable
are written off against allowances after exhaustive efforts at collection are made. As of December 31, 2024 and 2023, allowance for the
doubtful accounts was $
Inventories
Inventories are comprised of gold held for resale and are stated at the lower of cost and net realizable value using the weighted average method. Diamonds are based on first-in-first-out (FIFO) costs and Gold is based on weighted average costs (WAC). Due to the Company’s inventory principally consisting of gold, the age of the inventories has limited impact on the estimated market value but subject to the risk of changes in market value. The assessment of the net realizable value of inventories was based on significant estimates and judgements made by management in respect of, amongst others, the economic conditions and the forecast market price of gold. Product obsolescence is closely monitored and reviewed by management on an ongoing basis.
F-14
Prepayments, net
Current
Prepayments are cash deposited or advanced to suppliers
for future inventory purchases. This amount is refundable and bears no interest. For any advances to suppliers determined by management
that such advances will not be in receipts of inventories or refundable, the Company will recognize an allowance account to reserve such
balances. Management reviews its advances to suppliers on a regular basis to determine if the allowance is adequate, and adjusts the allowance
when necessary. Delinquent account balances are written-off against allowance for doubtful accounts after management has determined that
the likelihood of collection is not probable. The Company’s management continues to evaluate the reasonableness of the valuation
allowance policy and update it if necessary. As of December 31, 2024 and 2023, allowance for the doubtful accounts was $ Nil and $
Non-current
Non-current prepayment represents cash deposited or advanced for software development expenditure.
As of December 31, 2024 and 2023, allowance for impairment
loss was $ Nil and $
Property, plant and equipment, net
Property, plant and equipment are stated at cost less accumulated depreciation. Depreciation is computed using the straight-line method over the estimated useful lives of the assets. The estimated useful lives are as follows:
| Category | Depreciation method | Estimated useful lives | ||
| Building | Straight-line | |||
| Electronic devices | Straight-line | |||
| Office equipment, fixtures and furniture | Straight-line | |||
| Automobile | Straight-line |
The cost and related accumulated depreciation of assets sold or otherwise retired are eliminated from the accounts and any gain or loss is included in the consolidated statements of income and comprehensive income. Expenditures for maintenance and repairs are charged to earnings as incurred, while additions, renewals which are expected to extend the useful life of assets, are capitalized. The Company also re-evaluates the periods of depreciation to determine whether subsequent events and circumstances warrant revised estimates of useful lives.
Software development costs
The Company follows the provisions of ASC 350-40, “Internal Use Software”, to capitalize certain direct development costs associated with internal- used software. ASC 350-40 provides guidance on capitalization of the costs incurred for computer software developed or obtained for internal use. The Company expenses all costs incurred during the preliminary project stage of its development, and capitalizes costs incurred during the application development stage. Costs incurred relating to upgrades and enhancements to the application are capitalized if it is determined that these upgrades or enhancements add additional functionality to the application. The capitalized development cost is amortized on a straight-line basis over the estimated useful life, which is generally five years. Management evaluates the useful lives of these assets on an annual basis and tests for impairment whenever events or changes in circumstances occur that could impact the recoverability of these assets.
F-15
Research and development
Research and development expenses include salaries and other compensation-related expenses to the Company’s research and product development personnel, as well as office rental, depreciation and related expenses for the Company’s research and product development team. The Company expenses all costs that are incurred in connection with the planning and implementation phases of development, and costs that are associated with maintenance of the existing websites or software for internal use.
Business Combinations
The Company applies the provisions of ASC 805, Business Combination and allocates the fair value of purchases consideration to the tangible assets acquired, liabilities assumed, and intangible assets acquired, liabilities assumed, and intangible assets acquired based on their estimated fair values. The excess of the fair value of purchase consideration over the fair values of these identifiable assets and liabilities is recorded as goodwill. When determining the fair values of the assets acquired and liabilities assumed, management makes significant estimates and assumptions, especially with respect to intangible assets, including but not limited to future expected cash flows from acquired technology and acquired trademarks and user base from a market participant perspective, useful lives and discount rates.
Impairment for long-lived assets other
Long-lived assets, including property, plant and equipment
and intangible assets with finite lives are reviewed for impairment whenever events or changes in circumstances (such as a significant
adverse change to market conditions that will impact the future use of the assets) indicate that the carrying value of an asset may not
be recoverable. The Company assesses the recoverability of the assets based on the undiscounted future cash flows the assets are expected
to generate and recognize an impairment loss when estimated undiscounted future cash flows expected to result from the use of the asset
plus net proceeds expected from disposition of the asset, if any, are less than the carrying value of the asset. If an impairment is identified,
the Company would reduce the carrying amount of the asset to its estimated fair value based on a discounted cash flows approach or, when
available and appropriate, to comparable market values. As of December 31, 2024, 2023 and 2022, impairment for long-lived assets was $
Nil, $
Long-term investments
Long-term investments include cost method investment and equity method investments.
Entities in which the Company has the ability to exercise significant influence, but does not have a controlling interest, are accounted for using the equity method. Significant influence is generally considered to exist when the Company has voting shares between 20% and 50%, and other factors, such as representation on the Board of Directors, voting rights and the impact of commercial arrangements, are considered in determining whether the equity method of accounting is appropriate. Under this method of accounting, the Company records its proportionate share of the net earnings or losses of equity method investees and a corresponding increase or decrease to the investment balances. Dividends received from the equity method investments are recorded as reductions in the cost of such investments.
F-16
The Company accounts for investments with less than 20% of the voting shares and does not have the ability to exercise significant influence over operating and financial policies of the investee using the cost method. The Company records cost method investments at the historical cost in its consolidated financial statements and subsequently records any dividends received from the net accumulated earrings of the investee as income. Dividends received in excess of earnings are considered a return of investment and are recorded as reduction in the cost of the investments.
Long-term investments are evaluated for impairment when facts or circumstances indicate that the fair value of the long-term investments is less than its carrying value. Impairment is recognized when a decline in fair value is determined to be other-than- temporary. The Company reviews several factors to determine whether a loss is other-than-temporary. These factors include, but are not limited to, the: (i) nature of the investment; (ii) cause and duration of the impairment; (iii) extent to which fair value is less than cost; financial condition and near term prospects of the investments; and (v) ability to hold the security for a period of time sufficient to allow for any anticipated recovery in fair value.
During the year, the Company has decided to change
its business operations to gold trading, thus as of December 31, 2024, it recorded $
Fair value measurement
The accounting standard regarding fair value of financial instruments and related fair value measurements defines financial instruments and requires disclosure of the fair value of financial instruments held by the Company.
The accounting standards define fair value, establish a three-level valuation hierarchy for disclosures of fair value measurement and enhance disclosure requirements for fair value measures. The three levels are defined as follow:
Level 1 inputs to the valuation methodology are quoted prices (unadjusted) for identical assets or liabilities in active markets.
Level 2 inputs to the valuation methodology include quoted prices for similar assets and liabilities in active markets, and inputs that are observable for the assets or liability, either directly or indirectly, for substantially the full term of the financial instruments.
Level 3 inputs to the valuation methodology are unobservable and significant to the fair value.
Our cash and cash equivalents and restricted cash are classified within level 1 of the fair value hierarchy because they are value using quoted market price.
Revenue recognition
The Company adopted Accounting Standards Update (“ASU”) 2014-09 Revenue from Contracts with Customers (ASC 606). The ASU requires the use of a new five-step model to recognize revenue from customer contracts. The five-step model requires that the Company (i) identify the contract with the customer, (ii) identify the performance obligations in the contract, (iii) determine the transaction price, including variable consideration to the extent that it is probable that a significant future reversal will not occur, (iv) allocate the transaction price to the respective performance obligations in the contract, and (v) recognize revenue when (or as) the Company satisfies the performance obligation.
Commodity Trading
For the sale of third-party products where the Company obtains control of the product before transferring it to the customer, the Company recognizes revenue based on the gross amount billed to customers. The Company considers multiple factors when determining whether it obtains control of third-party products, including evaluating if it can establish the price of the product, retains inventory risk for tangible products or has the responsibility for ensuring acceptability of the product. The company recognize revenue from sale of Glycol when no control obtained throughout the transactions.
F-17
Diamond Trading
Net sales primarily consist of revenue from diamond, gemstone and jewelry retail sales and payment is required with a credit period of 180 days after delivery. Delivery is determined to be the time of pickup for orders picked up in showrooms, and for shipped orders, delivery is deemed upon shipment. A return policy of 2 days from when the item is picked up or ready for shipment is typically provided; no manufacturing warranty is provided on all jewelry, and diamonds/gemstones. Revenue is recognized when customer gains control over the goods, which is upon delivery.
Information service
This is a service which provides products and technical services to customers generating from third-party media channels (such as WeChat official accounts, mini programs, APP, Tik Tok, Toutiao, Quick Worker, etc.), as well as commissioned development services for interactive marketing tools, company then charged according to the information services that contracted with the customers.
The sales revenue of the information service fee is recognized after the customer confirms the service provided is correct. The premise is: the customer has no uncertainty in the acceptance, the sales price is fixed and determinable when contracted, and the retrievability is also reasonably guaranteed.
Sales of interactive toys
The Company recognizes sales of interactive toys revenues upon shipment or upon receipt of products by the customer, depending on the terms, provided that: there are no uncertainties regarding customer acceptance; persuasive evidence of an agreement exists documenting the specific terms of the transaction; the sales price is fixed or determinable; and collectability is reasonably assured. Management assesses the business environment, the customer’s financial condition, historical collection experience, accounts receivable aging, and customer disputes to determine whether collectability is reasonably assured.
The Company routinely enters into arrangements with its customers to provide sales incentives, support customer promotions, and provide allowances for returns and defective merchandise. Such programs are based primarily on customer purchases, customer performance of specified promotional activities, and other specified factors such as sales to consumers. The costs of these programs are recorded as sales adjustments that reduce gross sales in the period the related sale is recognized.
The products sold in the PRC are subject to a Chinese value-added tax (“VAT”). VAT taxes are presented as a reduction of revenue.
F-18
Shipping and handling
Shipping and handling costs amounted to $
Advertising costs
Advertising costs amounted to Nil, Nil and $
F-19
Operating leases
A lease for which substantially all the benefits and risks incidental to ownership remain with the lessor is classified by the lessee as an operating lease. All leases of the Company are currently classified as operating leases. The Company records the total expenses on a straight-line basis over the lease term, and the accounting of operating lease in this report has been updated to reflect the adoption of FASB’s new guidance on the recognition and measurement of leases.
Government subsidies
Government subsidies mainly represent amounts granted by local government authorities as an incentive for companies to promote development of the local technology industry. The Company receives government subsidies related to government sponsored projects, and records such government subsidies as a liability when it is received. The Company records government subsidies as other income when there is no further performance obligation.
Total government subsidies amounted to Nil, $
Value added taxes
Revenue represents the invoiced value of service, net of VAT. The VAT is based on gross sales price and VAT rates range up to 13%, depending on the type of service provided. Entities that are VAT general taxpayers are allowed to offset qualified input VAT paid to suppliers against their output VAT liabilities. Net VAT balance between input VAT and output VAT is recorded in tax payable. All of the VAT returns filed by the Company’s subsidiaries in China have been and remain subject to examination by the tax authorities for five years from the date of filing.
Income taxes
The Company accounts for current income taxes in accordance with the laws of the relevant tax authorities. The charge for taxation is based on the results for the fiscal year as adjusted for items, which are non-assessable or disallowed. It is calculated using tax rates that have been enacted or substantively enacted by the balance sheet date.
Deferred taxes are accounted for using the asset and liability method in respect of temporary differences arising from differences between the carrying amount of assets and liabilities in the consolidated financial statements and the corresponding tax basis used in the computation of assessable tax profit. In principle, deferred tax liabilities are recognized for all taxable temporary differences. Deferred tax assets are recognized to the extent that it is probable that taxable profit will be available against which deductible temporary differences can be utilized. Deferred tax is calculated using tax rates that are expected to apply to the period when the asset is realized or the liability is settled. Deferred tax is charged or credited in the income statement, except when it is related to items credited or charged directly to equity, in which case the deferred tax is also dealt with in equity. Deferred tax assets are reduced by a valuation allowance when, in the opinion of management, it is more likely than not that some portion or all of the deferred tax assets will not be realized. Current income taxes are provided for in accordance with the laws of the relevant taxing authorities.
Comprehensive income
Comprehensive income consists of two components, net income and other comprehensive (loss) income. Other comprehensive (loss) income refers to revenue, expenses, gains and losses that under U.S. GAAP are recorded as an element of shareholders’ equity but are excluded from net income. Other comprehensive (loss) income consists of a foreign currency translation adjustment resulting from the Company not using the U.S. dollar as its functional currencies.
F-20
The Company computes earnings per share (“EPS”) in accordance with ASC 260, “Earnings per Share”. ASC 260 requires companies to present basic and diluted EPS. Basic EPS is measured as net income divided by the weighted average ordinary share outstanding for the period. Diluted EPS presents the dilutive effect on a per share basis of the potential ordinary shares (e.g., convertible securities, options and warrants) as if they had been converted at the beginning of the periods presented, or issuance date, if later. Potential ordinary shares that have an anti-dilutive effect (i.e., those that increase income per share or decrease loss per share) are excluded from the calculation of diluted EPS. The dilutive shares were and for the years ended December 31, 2024 and 2023.
Employee benefits
The full-time employees of the Company are entitled
to staff welfare benefits including medical care, housing fund, pension benefits, unemployment insurance and other welfare, which are
government mandated defined contribution plans by law. The Company is required to accrue for these benefits based on certain percentages
of the employees’ respective salaries, subject to certain ceilings, in accordance with the relevant PRC regulations, and make cash
contributions to the state-sponsored plans out of the amounts accrued. Total expenses for the plans were $
Statutory reserves
Pursuant to the laws applicable to the PRC, PRC entities must make appropriations from after-tax profit to the non-distributable “statutory surplus reserve fund”. Subject to certain cumulative limits, the “statutory surplus reserve fund” requires annual appropriations of 10% of after-tax profit until the aggregated appropriations reach 50% of the registered capital (as determined under accounting principles generally accepted in the PRC (“PRC GAAP”) at each year-end). For foreign invested enterprises and joint ventures in the PRC, annual appropriations should be made to the “reserve fund”. For foreign invested enterprises, the annual appropriation for the “reserve fund” cannot be less than 10% of after-tax profits until the aggregated appropriations reach 50% of the registered capital (as determined under PRC GAAP at each year-end). If the Company has accumulated loss from prior periods, the Company is able to use the current period net income after tax to offset against the accumulate loss.
Recently issued accounting pronouncements
In November 2023, the FASB issued ASU No. 2023-07, “Segment Reporting (Topic 280) Improvements to Reportable Segment Disclosures.” This ASU expands required public entities’ segment disclosures, including disclosure of significant segment expenses that are regularly provided to the chief operating decision maker and included within each reported measure of segment profit or loss, an amount and description of its composition for other segment items and interim disclosures of a reportable segment’s profit or loss and assets. ASU 2023 07 is applied retrospectively to all periods presented in financial statements, unless it is impracticable. This ASU is effective for fiscal years beginning after December 15, 2023, and interim periods within fiscal years beginning after December 15, 2024. Early adoption is permitted. The Company adopted this guidance effective July 1, 2024 and the adoption of this ASU is not expected to have a material impact on its financial statements.
In December 2023, the FASB issued ASU 2023-09, Income Taxes (Topic 740): Improvements to Income Tax Disclosures. The amendments in this update are intended to enhance the transparency and decision usefulness of income tax disclosures primarily through changes to the rate reconciliation and income taxes paid information. This update is effective for annual periods beginning after December 15, 2024, with early adoption permitted. We are currently evaluating the ASU to determine its impact on our consolidated financial statements and related disclosures.
F-21
3. ACCOUNTS RECEIVABLE, NET
Accounts receivable, net consist of the following:
| December 31, | December 31, | |||||||
| 2024 | 2023 | |||||||
| Accounts receivable | $ | $ | ||||||
| Allowance for expected credit loss | ( |
) | ( |
) | ||||
| Total accounts receivable, net | $ | $ | ||||||
Movements of expected credit loss are as follows:
| Expected credit loss | ||||||||
| Beginning balance | $ | $ | ||||||
| Addition | ||||||||
| Write-off | ( |
) | ||||||
| Exchange rate effect | ( |
) | ( |
) | ||||
| Ending balance | $ | $ | ||||||
4. OTHER RECEIVABLES, NET
Other receivables consist of the following:
| December 31, | December 31, | |||||||
| 2024 | 2023 | |||||||
| Deposit for business acquisitions | $ | $ | ||||||
| Deposit for set-up of research center | ||||||||
| Others | ||||||||
| Allowance for expected credit loss | ( |
) | ( |
) | ||||
| Total other receivables, net | $ | $ | ||||||
In 2022, the Company acquired
Fuzhou CSFC subject to customary conditions; it signed a three parties agreement that involves Fuzhou CSFC and Quanzhou Yiang Trading
Co., Ltd (“Yiang”), of which Yiang is an independent third party. As of December 31, 2024, the Company paid a refundable deposit
of $
The Company signed a non-binding letter of intent to acquire a controlling equity interest of Fuzhou Tornado Network Technology Co., Ltd (“Tornado”), subject to customary conditions. Tornado is a developer and distributor of mobile games in China with an international user base across Mainland China, South Korea, the United Arab Emirates and North America. The acquisition price is expected to be based on the valuation of the acquired entities carried out by a qualified independent third party. The Company signed a three parties’ agreement that involves Tornado and Quanzhou Chengtai Co., Ltd (“Chengtai”), of which Chengtai is an independent third party. As of December 31, 2024 the Company paid a refundable deposit of $ 6,154,360 to Chengtai as a guarantee. There is no assurance that the proposed transaction will be consummated, particularly if the financial performance of Tornado does not meet the agreed terms. Due to prolonged aging and lack of recoverability, the company recorded a full allowance of $6,154,360.
In addition, the Company is aiming to establish
a research center with Beijing Zhongrun Minan Intelligence Technology Co., Ltd (“Zhongrun”). The project will develop a training
platform and application for kindergarten. As of December 31, 2024, the Company paid $
Movements of allowance for expected credit loss are as follows:
| Expected credit loss | ||||||||
| Beginning balance | $ | $ | ||||||
| Addition | ||||||||
| Exchange rate effect | ( |
) | ( |
) | ||||
| Ending balance | $ | $ | ||||||
F-22
5. INVENTORIES, NET
Inventories, net consist of the following:
| December 31, | December 31, | |||||||
| 2024 | 2023 | |||||||
| Gold | ||||||||
| Diamonds | $ | $ | ||||||
| Platinum | ||||||||
| Total Inventory allowance, net | $ | $ | ||||||
6. PREPAYMENTS, NET
Prepayments, net consist of the following:
| December 31, | December 31, | |||||||
| 2024 | 2023 | |||||||
| Prepayments | $ | $ | ||||||
| Prepaid research and development expenses | ||||||||
| Total prepayments, net | $ | $ | ||||||
| December 31, | December 31, | |||||||
| 2024 | 2023 | |||||||
| Prepayments - current | $ | $ | ||||||
| Prepayments - non-current | ||||||||
| doubtful accounts - current | ( |
) | ||||||
| Impairment loss | ( |
) | ||||||
| Total prepayments, net | $ | $ | ||||||
Movements of allowance for doubtful accounts and impairment loss are as follows:
| Beginning balance | $ | $ | ||||||
| (Write-off)/Addition | ( |
) | ||||||
| Exchange rate effect | ( |
) | ||||||
| Ending balance | $ | $ |
7. LEASES
The Company adopted ASU No. 2016-02 and related standards (collectively ASC 842, Leases), which replaced previous lease accounting guidance, on January 1, 2019 using the modified retrospective method of adoption. The Company elected the transition method expedient which allows entities to initially apply the requirements by recognizing a cumulative-effect adjustment to the opening balance of retained earnings in the period of adoption. As a result of electing this transition method, prior periods have not been restated. In addition, adoption of the new standard resulted in the recording of right of use assets and associated lease liabilities of approximately $1 million each as of January 1, 2019.
F-23
Operating lease expense for the years ended December
31, 2024, 2023 and 2022 was $
Supplemental balance sheet information related to leases is as follows:
| Location on Face of | December 31, | |||||
| Balance Sheet | 2024 | |||||
| Operating leases: | ||||||
| Operating lease right of use assets | Operating lease, right-of-use assets | $ | ||||
| Current operating lease liabilities | Operating lease liabilities - current | $ | ||||
| Noncurrent operating lease liabilities | Operating lease liabilities | |||||
| Total operating lease liabilities | $ | |||||
| Weighted average remaining lease term (in years): | ||||||
| Operating leases | ||||||
| Weighted discount rate: | ||||||
| Operating leases | % | |||||
Maturities of lease liabilities were as follows:
| For the year ended December 31, | Operating lease | ||||
| 2025 | $ | ||||
| 2026 | |||||
| 2027 | |||||
| 2028 | |||||
| Thereafter | |||||
| Total | $ | ||||
| Less: amount representing interest | |||||
| Present value of future minimum lease payments | |||||
| Less: Current obligations | |||||
| Long-term obligations | $ | ||||
As of December 31, 2024 and 2023, the Company has
additional operating lease commitments that have not yet commenced of approximately $
8. PROPERTY, PLANT AND EQUIPMENT, NET
Property, plant and equipment consist of the following:
| December 31, | December 31, | |||||||
| 2024 | 2023 | |||||||
| Building | $ | $ | ||||||
| Electronic devices | ||||||||
| Office equipment, fixtures and furniture | ||||||||
| Vehicle | ||||||||
| Subtotal | ||||||||
| Less: accumulated depreciation and amortization | ( |
) | ( |
) | ||||
| Less: impairment | ( |
) | ( |
) | ||||
| Total | $ | $ | ||||||
The depreciation expenses for the years ended December
31, 2024, 2023 and 2022 was $
F-24
9. INTANGIBLE ASSETS, NET
The Company’s intangible assets with definite useful lives primarily consist of patents and licensed software. The following table summarizes the components of acquired intangible asset balances as of:
| December 31, | December 31, | |||||||
| 2024 | 2023 | |||||||
| Patents | $ | $ | ||||||
| Licensed software | ||||||||
| Less: accumulated amortization | ( |
) | ||||||
| Less: impairment | ( |
) | ||||||
| Intangible assets, net | $ | $ | ||||||
Amortization expenses for the years ended December
31, 2024, 2023 and 2022 amounted to $ Nil, $
10. LONG-TERM INVESTMENTS
The Company’s long-term investments consist of cost method investment.
Cost method investment
On September 20, 2018, Blue Hat Fujian formed a joint
venture with Fujian Jin Ge Tie Ma Information Technology Co., Ltd., contributing a
Long-term investments are evaluated for impairment when facts or circumstances indicate that the fair value of the long-term investments is less than its carrying value. Impairment is recognized when a decline in fair value is determined to be other-than- temporary.
On July 2024, the joint venture was deregistered,
as the Company has decided to change its business operations to gold trading, thus as of December 31, 2024, it recorded $
11. CREDIT FACILITIES
Short term loans - banks
Outstanding balances on short-term bank loans consisted of the following:
| Institute | Interest | Collateral/ December 31, | December 31, | |||||||||||||||
| name | Maturities | rate | Guarantee | 2024 | 2023 | |||||||||||||
| Xiamen Rural Commercial Bank | % | |||||||||||||||||
| Total | $ | $ | ||||||||||||||||
Interest expense pertaining to the above short-term
for the years ended December 31, 2023, 2022 and 2021 amounted to $
F-25
12. ACCOUNT PAYABLES
Account payables consist of the following:
| December 31, | December 31, | |||||||
| 2024 | 2023 | |||||||
| Gold | $ | $ | ||||||
| Game equipment | ||||||||
| Information Technology service | ||||||||
| Total accounts payable | $ | $ | ||||||
On August 28, 2024, the company signed a tripartite
agreement on the transfer of accounts receivable with one supplier and four customers. The accounts receivable has been offset against
accounts payable, with an amount of $
13. OTHER PAYABLES AND ACCRUED LIABILITIES
Other payables and accrued liabilities consist of the following:
| December 31, | December 31, | |||||||
| 2024 | 2023 | |||||||
| Payables to non-trade vendors and service providers | $ | $ | ||||||
| Salary payables | ||||||||
| Interest payable | ||||||||
| Other miscellaneous payables | ||||||||
| Total other payables and accrued liabilities | $ | $ | ||||||
14. CONVERTIBLE NOTES PAYABLE
As of December 31, 2024 and 2023, convertible debt consisted of the following:
| December 31, | December 31, | |||||||
| 2024 | 2023 | |||||||
| Beginning | $ | $ | ||||||
| Addition | ||||||||
| Interest expenses | ||||||||
| Paid for cash | ( | ) | ||||||
| Conversion | ( | ) | ||||||
| Convertible debt, net | $ | $ | ||||||
Pursuant to this note, the Company, from time to time,
offering the Ordinary Shares, par value , for an aggregate offering price of $
On October 14, 2022, the Company entered into an agreement
with Streeterville Capital, LLC (the “Purchaser”). The Purchaser bought the Note which has a principal amount of $
The Note has a conversion price equal to eighty percent
(
The principal and the interest payable under the Note will become due and payable within 15 months after the Maturity Date, unless earlier converted or prepaid by us. At any time from the Maturity Date until the Outstanding Balance has been paid in full, the Purchaser may convert the Note at their option into our Ordinary Shares at the Conversion Price. The Company have the right, but not the obligation, to prepay a portion or all amounts outstanding under the Note prior to the Maturity Date at a cash price equal to 115% of the outstanding Principal balance to be prepaid and plus accrued and unpaid interest, and we provide the holder of the Note not less than ten 10 business days’ prior written notice of our desire to exercise an Optional Prepayment.
F-26
15. RELATED PARTY BALANCES AND TRANSACTIONS
Other receivables - related party
| December 31, | December 31, | |||||||||||
| Name of Related Party | Relationship - | Nature | 2024 | 2023 | ||||||||
| Xiaodong Chen | CEO | $ | $ | |||||||||
| Blue Hat Fujian | Shareholders’ investment company | Disposal consideration | ||||||||||
| Blue Hat Pingxiang | Shareholders’ investment company | Disposal consideration | ||||||||||
| Fujian Blue Hat Interactive Entertainment Technology Co., Ltd. Fuzhou Branch | Shareholders’ investment company | Other receivable | ||||||||||
| Fujian Lanyuncanghai Technology Co., Ltd | Shareholders’ investment company | Other receivable | ||||||||||
| Total | $ | $ | ||||||||||
Other payables - related party
| December 31, | December 31, | |||||||||||
| Name of Related Party | Relationship - | Nature | 2024 | 2023 | ||||||||
| Tao Fan | The brother of COO | loans | ||||||||||
| Xiaodong Chen | CEO | Lease and other payable | $ | $ | ||||||||
| Total | $ | $ | ||||||||||
Long term loans - related party
| December 31, | December 31, | |||||||||||
| Name of Related Party | Relationship - | Nature | 2024 | 2023 | ||||||||
| Xiaodong Chen | CEO | Borrowing | $ | $ | ||||||||
| Bequtiful Jade Ltd | Shareholders’ investment company | Attorney fee | ||||||||||
| Total | $ | $ | ||||||||||
Long term loans from related parties are unsecured and interest free, the payment was due on January 31, 2026.
F-27
16. Taxes
Income tax
Cayman Islands
Under the current laws of the Cayman Islands, the Company is not subject to tax on income or capital gain. Additionally, upon payments of dividends to the shareholders, no Cayman Islands withholding tax will be imposed.
British Virgin Islands
Blue Hat BVI and Golden Strategy are incorporated in the British Virgin Islands and is not subject to tax on income or capital gains under current British Virgin Islands law. In addition, upon payments of dividends by these entities to their shareholders, no British Virgin Islands withholding tax will be imposed.
United States
Blue USA which is a limited liability company that is taxed as a partnership for U.S. federal and certain state and local income tax purposes. Blue USA’s net taxable income or loss and related tax credits, if any, are passed through to its members on a pro-rata basis and included in the member’s tax returns. The income tax burden on the earnings taxed to the non-controlling interest holders is not reported by the Company in its consolidated financial statements under GAAP.
Hong Kong
Blue Hat HK and Golden Alpha are incorporated in Hong
Kong and is subject to Hong Kong Profits Tax on the taxable income as reported in its statutory financial statements adjusted in accordance
with relevant Hong Kong tax laws. The applicable tax rate is
PRC
PRC companies are governed by the income tax laws of the PRC and the income tax provision in respect to operations in the PRC is calculated at the applicable tax rates on the taxable income for the periods based on existing legislation, interpretations and practices in respect thereof. Under the Enterprise Income Tax Laws of the PRC (the “EIT Laws”), domestic enterprises and Foreign Investment Enterprises (the “FIE”) are usually subject to a unified 25% enterprise income tax rate while preferential tax rates, tax holidays and even tax exemption may be granted on case- by-case basis. EIT grants preferential tax treatment to certain High and New Technology Enterprises (“HNTEs”). Under this preferential tax treatment, HNTEs are entitled to an income tax rate of 15%, subject to a requirement that they re-apply for HNTE status every three years.
Tax savings for the years ended December 31, 2024,
2023 and 2022 amounted to $
Significant components of the provision for income taxes are as follows:
| December 31, | December 31, | |||||||
| 2024 | 2023 | |||||||
| Current | $ | $ | ||||||
| The provision for income taxes | $ | $ | ||||||
The following table reconciles China statutory rates to the Company’s effective tax rate:
F-28
| Year ended | Year ended | Year ended | ||||||||||
| December 31, | December 31, | December 31, | ||||||||||
| 2024 | 2023 | 2022 | ||||||||||
| China statutory income tax rate | % | % | % | |||||||||
| Preferential tax rate reduction | ( |
)% | ( |
)% | ( |
)% | ||||||
| Permanent difference | ( |
)% | ( |
)% | ( |
)% | ||||||
| Effective tax rate | ( |
)% | ( |
)% | ( |
)% | ||||||
As of December 31, 2024, 2023 and 2022, the Company
had approximately $
Uncertain tax positions
The Company evaluates each uncertain tax position (including the potential application of interest and penalties) based on the technical merits and measures the unrecognized benefits associated with the tax positions. As of December 31, 2024, 2023 and 2022, the Company did not have any significant unrecognized uncertain tax positions.
The Company did not incur any interest and penalties
tax for the years ended December 31, 2024, 2023 and 2022. The Company does
Value added tax
All of the Company’s service revenues that are
earned and received in the PRC are subject to a Chinese VAT. The rate of Chinese VAT is
Taxes payable consisted of the following:
| December 31, | December 31, | |||||||
| 2024 | 2023 | |||||||
| VAT taxes payable | $ | $ | ||||||
| Income taxes payable | ||||||||
| Other taxes payable | ||||||||
| Totals | $ | $ | ||||||
17. CONCENTRATION OF RISK
Credit risk
Financial instruments that potentially subject the
Company to significant concentrations of credit risk consist primarily of cash (including restricted cash and certificate deposits). As
of December 31, 2024, 2023 and 2022, $
F-29
The Company is also exposed to risk from its accounts receivable and other receivables. These assets are subjected to credit evaluations. An allowance has been made for estimated unrecoverable amounts which have been determined by reference to past default experience and the current economic environment.
A majority of the Company’s expense transactions are denominated in RMB and a significant portion of the Company and its subsidiaries’ assets and liabilities are denominated in RMB. RMB is not freely convertible into foreign currencies. In the PRC, certain foreign exchange transactions are required by law to be transacted only by authorized financial institutions at exchange rates set by the People’s Bank of China (“PBOC”). Remittances in currencies other than RMB by the Company in China must be processed through the PBOC or other China foreign exchange regulatory bodies which require certain supporting documentation in order to affect the remittance.
Our functional currency is the RMB, and our financial statements are presented in U.S. dollars. It is difficult to predict how market forces or PRC or U.S. government policy may impact the exchange rate between the RMB and the U.S. dollar in the future. The change in the value of the RMB relative to the U.S. dollar may affect our financial results reported in the U.S. dollar terms without giving effect to any underlying changes in our business or results of operations. Currently, our assets, liabilities, revenues and costs are denominated in RMB.
To the extent that the Company needs to convert U.S. dollars into RMB for capital expenditures and working capital and other business purposes, appreciation of RMB against U.S. dollar would have an adverse effect on the RMB amount the Company would receive from the conversion. Conversely, if the Company decides to convert RMB into U.S. dollar for the purpose of making payments for dividends, strategic acquisition or investments or other business purposes, appreciation of U.S. dollar against RMB would have a negative effect on the U.S. dollar amount available to the Company.
Customer concentration risk
For the year ended December 31, 2024, four
customers accounted for
As of December 31, 2024, the Company does not have
balance in AR. As of December 31, 2023, four customers accounted for
Vendor concentration risk
For the year ended December 31, 2024, one vendor accounted
for
As of December 31, 2024, one vendor accounted for
F-30
18. SHAREHOLDERS’ EQUITY
Ordinary shares
Blue Hat Cayman was established under the laws of Cayman Islands on June 13, 2018. The authorized number of ordinary shares is shares with a par value of $ per ordinary share.
On May 10, 2022, the Company has authorized and approved a 1-for-10 reverse stock split of the Company’s authorized (issued and unissued) shares of ordinary shares, effective May 27, 2022. The reverse stock split would be reflected in December 31, 2023, and December 31, 2022 statements of changes in stockholders’ equity, and in per share data for all period presented.
On June 6, 2022, DTCC is presenting shares for reverse split and request shares after reverse split. The additional shares requested represents Beneficial/Participant.
Securities Purchase Agreement
In June 2022, the Company entered into an Agreement
with Aegis Capital Corp., to engages Aegis act as the Company’s exclusive underwriter and investment banker to consist of a sale
of up to $
On March 2023, the Company entered into an Agreement
with F&P Capital Management Company Limited to consist of a sale of ordinary shares, par value $ at a total consideration
of $
On September 2023 afterwards, the Company announced
that the securities purchase agreement dated as of July 8, 2020 with Alto Opportunity Master Fund, SPC - Segregated Master Portfolio B
and Hudson Bay Master Fund Ltd. was effective. The effectiveness of the
On February and March 2024, the Company announced
that the securities purchase agreement dated as of July 8, 2020 with Alto Opportunity Master Fund, SPC - Segregated Master Portfolio B
and Hudson Bay Master Fund Ltd. was effective. The effectiveness of the
Consulting Service Agreement
On July 29, 2020, the Company entered into a Consulting Service Agreement (the “Agreement”) with First Trust China Ltd (the “Consultant”), a company incorporated in PRC, pursuant to which Consultant will: (i) assisting the Company in planning and implementing new business plans with the objective of improve Company’s long-term growth potential and delivering values to shareholders; (ii) advising the Company’s board of directors and management on all matters as positioning the Company for its next stage of growth; (iii) identifying prospective joint venture and strategic alliance opportunities for the Company, helping the Company to negotiate agreements and advising the Company on mergers and acquisitions; and (iv) identifying potential merger and acquisition targets for the Company, and provide necessary business analysis, evaluation and due diligence of the targeted companies as requested by the Company, as well as advising the Company on specific merger/acquisition issues. The term of the Agreement is one year. In consideration of the services to be provided by the Consultant to the Company, the Company agrees to pay the Consultant consulting fee totally $360,000 or 500,000 common shares. The Company shall issue a total of 500,000 of the Company Ordinary shares (the “Consultant Shares”) as the payment for the above mentioned consultant fee to the Consultant. For the year ended December 31, 2020,
F-31
the Company recorded stock related compensation of $287,500, based on the stock closing price of $1.15 within ten days of the Agreement date, for the 250,000 shares which were released to the Consultant immediately upon issuance. On September 14, 2021, the Company released the second batch of 250,000 shares to the Consultant and the Company will recognize stock related compensation of $155,825 for the 250,000 shares. On March 30, 2022, the BOD of company announced to issue an aggregate of and ordinary shares of the Company, par value to Chengguo and Qirui , respectively, according to the Technical Consulting Service Contract between the Company Chengguo and Qirui dated Jan 1, 2021 . According to the Supplementary agreement, Chengguo and Qirui provided service, and the service period for Chengguo was from January 1, 2021 to Dec 31 2023 and the service period for Qirui was from January 1, 2021 to December 31, 2023. Because the first year of agreement was period of investigation, both services started at January 1, 2022 actually as stated in the agreement. It resulted the amortization of additional paid-in capital was 2 years for this agreement. And the shares were issued on April 7, 2022. On May 24, 2022, this Regulation S Certification is being delivered in connection with the issuance contemplated under Technology Development Service Agreement by and between the Company and Fujian Xinwanzhong Network Technology Co., Ltd., pursuant to which the Company will issue an aggregate of restricted ordinary shares of the Company, par value $per share. On May 24, 2022, this Regulation S Certification is being delivered in connection with the issuance contemplated under the Consultancy Service Contract by and between Blue Hat Interactive Entertainment Technology, the Company and Shenzhen BAK Battery Co., Ltd., pursuant to which the Company will issue an aggregate of restricted ordinary shares of the Company, par value $per share. The agreement has been terminated in 2024. On May 24, 2022, this Regulation S Certification is being delivered in connection with the issuance contemplated under the Technical Consulting Service Contract by and between the Company and Beijing Kehuihua Planning Consulting Co., Ltd., pursuant to which the Company will issue an aggregate of restricted ordinary shares of the Company, par value $per share. The agreement has been terminated in 2024. On May 2023 , the Company engaged Dengwei as the non-exclusive advisor to assist the Company in identifying potential business development opportunities, merging and acquisition opportunities and negotiation with identified businesses, under the agreement, the Company issue common shares, par value $per share.
On August 29, 2023, the Company and FirsTrust China
Ltd signed a consulting contract to provide the Company with consulting advice on development strategies and business operations for a
period of
Diamond purchase agreement
On June 28, 2023, the Company has entered into two
diamonds purchased agreements with Alpha Infinity Fintech Inc. and Fujian Blue Sea Resting Sun Science and Technology Limited respectively,
pursuant to which the Company agreed to purchase the diamonds from and the subscribers have agreed to sell to the Company, a number of
diamonds valued at $
Restricted assets
The Company’s ability to pay dividends is primarily dependent on the Company receiving distributions of funds from its subsidiary. Relevant PRC statutory laws and regulations permit payments of dividends by Blue Hat WFOE and Blue Hat Fujian (collectively “Blue Hat PRC entities”) only out of its retained earnings, if any, as determined in accordance with PRC accounting standards and regulations. The results of operations reflected in the accompanying consolidated financial statements prepared in accordance with U.S. GAAP differ from those reflected in the statutory financial statements of Blue Hat PRC entities.
F-32
Blue Hat PRC entities are required to set aside at least 10% of their after-tax profits each year, if any, to fund certain statutory reserve funds until such reserve funds reach 50% of their registered capital. In addition, Blue Hat PRC entities may allocate a portion of its after- tax profits based on PRC accounting standards to enterprise expansion fund and staff bonus and welfare fund at its discretion. Blue Hat PRC entities may allocate a portion of its after-tax profits based on PRC accounting standards to a discretionary surplus fund at its discretion. The statutory reserve funds and the discretionary funds are not distributable as cash dividends. Remittance of dividends by a wholly foreign-owned company out of China is subject to examination by the banks designated by State Administration of Foreign Exchange.
As a result of the foregoing restrictions, Blue Hat
PRC entities are restricted in their ability to transfer their assets to the Company. Foreign exchange and other regulation in the PRC
may further restrict Blue Hat PRC entities from transferring funds to the Company in the form of dividends, loans and advances. As of
December 31, 2024, 2023 and 2022 amounts restricted are the paid-in-capital and statutory reserve of Blue Hat PRC entities, which amounted
to $
Payments-omnibus equity plan
The 2020 Equity Incentive Plan was adopted by the shareholders of the Company on December 9, 2020, the maximum number of ordinary shares in respect of which any awards may be granted or paid out thereunder is ordinary shares of par value of US$ per share. Pursuant to the resolutions of the shareholders of the Company passed on 10 May 2022, every ordinary shares of a par value of US$ each in the authorized share capital of the Company (including issued and unissued share capital) were consolidated into ordinary share of a par value of US$ each (the “Share Consolidation”). After the Share Consolidation, the maximum number of ordinary shares in respect of which any awards may be granted or paid out under the 2020 Plan is ordinary shares of par value of US$ per share.
Statutory reserve
During the years ended December 31, 2024, 2023 and 2022, Blue Hat PRC entities collectively attributed nil, nil and nil of retained earnings for their statutory reserves, respectively.
Capital contributions
During the year ended December 31, 2024, 2023 and
2022, the Company’s shareholders contributed $
19. IMPAIRMENT LOSS
Movements of impairment loss for goodwill are as follows:
| Year ended December 31, 2024 | Year ended December 31, 2023 | Year ended December 31, 2022 | ||||||||||
| Acquisition of Shengruihao - goodwill | $ | $ | $ | |||||||||
| Impairment loss | ( |
) | ||||||||||
The Company recorded nil an nil of impairment loss in fiscal year 2024 and 2023 respectively .
Acquired intangible assets are recognized based on
their cost to the Company, which generally includes the transaction costs of the asset acquisition, and no gain or loss is recognized
unless the fair value of noncash assets given as consideration differs from the assets’ carrying amounts on the Company’s
book. These assets are amortized over their useful lives if the assets are deemed to have a finite life and they are reviewed for impairment
by testing for recoverability whenever events or changes in circumstances indicate that its carrying amount may not be recoverable. The
fair value of an intangible asset is the amount that would be determined if the entity used the assumptions that market participants would
use if they were pricing the intangible asset. The useful life of the Company’s intangible assets is ten years, which is determined
by using the time period that an intangible is estimated to contribute directly or indirectly to a Company’s future cash flows.
The Company assessed some of the licensed software is unlikely to generate cash flow, as of year ended December 2024 and 2023, it recorded
nil and $
F-33
Property plant and equipment are recognized based
on their cost to the Company, which generally includes the transaction costs of the asset acquisition. These assets are amortized over
their useful lives if the assets are deemed to have a finite life. The useful life of the impaired asset is three years, which is determined
by using the time period that an property plant and equipment is estimated to contribute directly or indirectly to a Company’s future
cash flows. The Company assessed some of the asset is unlikely to generate cash flow, as of year ended December 2024 and 2023, it recorded
nil and $
On January 25, 2021, Blue Hat Cayman acquired 100% entity interest of Fresh Joy under the Company. Goodwill was formed while acquisition. The Company tests goodwill for impairment for its reporting units on an annual basis, or when events occur or circumstances indicate the fair value of a reporting unit is below its carrying value. If the fair value of a reporting unit is less than its carrying value, an impairment loss is recorded to the extent that implied fair value of the goodwill within the reporting unit is less than its carrying value.
The Company uses the discounted cash flow model to
estimate fair value, which requires management to make significant estimates and assumptions related to forecasts of future revenue and
operating margin. In addition, the discounted cash flow model requires the Company to select an appropriate weighted average cost of capital
based on current market conditions as of December 31, 2022. The Company has concluded that goodwill impairment loss is $
20. DISCONTINUED OPERATIONS
On June 8, 2023, the Company disposed the variable interest entities and their subsidiaries, Fujian Blue Hat Interactive Entertainment Technology Ltd. (“Blue Hat Fujian”). The subsidiaries including Pingxiang Blue Hat Technology Co. Ltd. (“Blue Hat Pingxiang”), Fujian Lanyun Canghai Technology Co., Ltd (“Fujian Lanyun”). The VIEs and subsidiaries mainly operating in interactive toys and mobile game business in PRC, upon the disposition, the assets and liabilities are transferred to Blue Hat WOFE.
On June 8, 2023, he Company also disposed another
variable interest entities and their subsidiaries, Fujian Xinyou Technology Co., Ltd (“Xinyou Technology”), Fresh Joy Entertainment
Limited (“Fresh Joy”), Hong Kong Xinyou Entertainment Company (“Xinyou Entertainment”), Fujian Roar Game Technology
Co., Ltd (“Fujian Roar Game”) Fuzhou Csfctech Co., Ltd (“Fuzhou CSFC”) and Fuzhou UC71 Co., Ltd (“Fuzhou
UC71”). The VIEs and subsidiaries mainly operating in interactive toys and mobile game business in PRC, the disposition resulting
in a gain on disposal of $
Loss from discontinued operations for the ended December 31, 2023 was as follows:
| December 31, | ||||
| 2023 | ||||
| Revenues | $ | |||
| Cost of sales | ||||
| Gross profit | ||||
| Operating expenses: | ||||
| General and Administrative | ||||
| Selling expenses | ||||
| Research and development | ||||
| Total | $ | |||
| Other income (expense) | ||||
| Interest income | $ | |||
| Other (expense) income, net | ||||
| Other finance expenses | ||||
| Total | ||||
| Loss from discontinued operations before income tax | ||||
| Income tax provision | ||||
| Loss from discontinued operations before non-controlling interest | $ | |||
| Less: Net loss attributable to non-controlling interest | ||||
| Foreign currency translation | ||||
| Gain/(Loss) from discontinued operation | $ | |||
F-34
21. COMMITMENTS AND CONTINGENCIES
Purchase commitments
The Company has entered into three agreements for game software development and one agreement for community software development. As of December 31, 2024 and 2023, the Company’s commitment under these agreements amounted to $ Nil and $2,388,435. The Company has decided to change the business strategy to gold trading, thus it has suspended all the software business. The projects following did not make any progress since 2023, thus the contracts are terminated and recorded as expensed.
On Aug 26, 2021, the Company entered into a Sanguo
game software development with Chengguo with total contract amount $
On Sep 14, 2021, the Company entered into a Monopoly
game software development with Xiamen Chengguo intelligence technology Co.,Ltd (“Chengguo”) with total contract amount $
On Nov 3, 2021, the Company entered into a box game
software development with Fuzhou Qirui software development Co.,Ltd (“Qirui”) with total contract amount $
On Oct 18, 2022, the Company entered into a platform
development with Chengguo aiming to analyze the statistics of commodity and jewelry transactions with total contract amount $
22. SUBSEQUENT EVENT
On March 2025, the Company has successfully completed the final payment for the gold transaction between its fully owned subsidiary Golden Strategy and a third-party Macau Rongxin Precious Metals Technology Co., Ltd. which was followed by a sales agreement from October 2023. According to the agreement, the transaction was concluded after the company settled the final balance through the issuance of the ordinary shares. The ordinary shares are subject to 3-year lock-up period and do not carry voting rights.
March 17, 2025, the reverse stock split at a ratio
of
23. SEGMENT INFORMATION AND REVENUE ANALYSIS
The Company follows ASC 280, Segment Reporting, which requires that companies to disclose segment data based on how management makes decision about allocating resources to each segment and evaluating their performances. The Company has three reporting segments. The Company’s chief operating decision maker has been identified as the Chief Executive Officer, who reviews consolidated results when making decisions about allocating resources and assessing performance of the Company. The Company considers itself to be operating within one reportable segment. The Company’s revenue and net income are substantially derived from diamond trading.
Disaggregated information of revenues by business lines are as follows:
| Year ended | Year ended | Year ended | ||||||||||
| December 31, | December 31, | December 31, | ||||||||||
| 2024 | 2023 | 2022 | ||||||||||
| Diamond trading | $ | $ | $ | |||||||||
| Commodity trading | ||||||||||||
| Information service | ||||||||||||
| Interactive toys - animation series | ||||||||||||
| Interactive toys - game series | ||||||||||||
| Total revenues | $ | $ | $ | |||||||||
F-35
Disaggregated information by business lines are as follows:
Year ended December 31, 2024
| Diamond Trading | ||||
| Revenue | $ | |||
| Costs of revenue | ( |
) | ||
| Gross Profit | ||||
| Year ended December 31, 2023 |
| Diamond | Commodity | Information | ||||||||||
| Trading | Trading | service | ||||||||||
| Revenue | $ | $ | $ | |||||||||
| Costs of revenue | ( |
) | ( |
) | ( |
) | ||||||
| Gross Profit | ( |
) | ||||||||||
| Year ended December 31, 2022 |
| Interactive toys animation series |
Interactive toys game series |
Commodity Trading | Information Service | |||||||||||||
| Revenue | $ | $ | $ | $ | ||||||||||||
| Costs of revenue | ( |
) | ( |
) | ( |
) | ( |
) | ||||||||
| Gross Profit | $ | $ | $ | $ | ||||||||||||
The Company’s operations are primarily based in the PRC, where the Company derives a substantial portion of their revenues. Management also reviews consolidated financial results by business locations. Disaggregated information of revenues by geographic locations are as follows
| Year ended December 31, 2024 |
Year ended December 31, 2023 |
Year ended December 31, 2022 | ||||||||||
| Domestic PRC revenues | $ | $ | $ | |||||||||
| Export revenues | ||||||||||||
| Total revenues | $ | $ | $ | |||||||||
Segment asset
| December 31, | December 31, | |||||||
| 2024 | 2023 | |||||||
| Diamond trading | $ | $ | ||||||
| Gold | ||||||||
| Commodity trading | ||||||||
| Information service | ||||||||
| Corporate and Unallocated | ||||||||
| Total | ||||||||
Assets subject to attribution to business segments largely include property, plant and equipment, receivable and right of use assets. All other items are reflected in Corporate and Unallocated.
25. CONDENSED FINANCIAL INFORMATION OF THE PARENT COMPANY
The Company performed a test on the restricted net assets of consolidated subsidiary in accordance with Securities and Exchange Commission Regulation S-X Rule 4-08(e)(3), “General Notes to Financial Statements” and concluded that it was applicable for the Company to disclose the financial statements for the parent company.
F-36
The subsidiary did not pay any dividend to the Company for the years presented. For the purpose of presenting parent only financial information, the Company records its investment in its subsidiary under the equity method of accounting. Such investment is presented on the separate condensed balance sheets of the Company as “Investment in subsidiary” and the income of the subsidiary is presented as “share of income of subsidiary”. Certain information and footnote disclosures generally included in financial statements prepared in accordance with U.S. GAAP have been condensed and omitted.
The Company did not have significant capital and other commitments, long-term obligations, or guarantees as of December 31, 2024 and 2023.
PARENT COMPANY BALANCE SHEETS
| December 31, 2024 |
December 31, 2023 | |||||||
| ASSETS | ||||||||
| Current assets: | ||||||||
| Cash and cash equivalents | $ | $ | ||||||
| Account receivables, net | ||||||||
| Other receivables, net | ||||||||
| Inventories | ||||||||
| Total current assets | ||||||||
| Non-current assets: | ||||||||
| Property, plant and equipment, net | ||||||||
| Investment in subsidiaries | ||||||||
| Total non-current assets | ||||||||
| Total assets | $ | $ | ||||||
| LIABILITIES AND SHAREHOLDERS’ EQUITY | ||||||||
| LIABILITIES | ||||||||
| Other payables and accrued liabilities | $ | $ | ||||||
| Other payables - related party | ||||||||
| Short-term loans | ||||||||
| Convertible notes payable | ||||||||
| Total current liabilities | ||||||||
| Non-current liabilities | ||||||||
| Total liabilities | ||||||||
| COMMITMENTS AND CONTINGENCIES | ||||||||
| SHAREHOLDERS’ EQUITY | ||||||||
| Ordinary shares, $1.00 par value, 5,000,000 shares authorized, 584,982, 583,982, shares issued and outstanding as of December 31, 2024 and 2023 respectively | ||||||||
| Additional paid-in capital | ||||||||
| Statutory reserves | ||||||||
| Retained earnings | ( |
) | ( |
) | ||||
| Accumulated other comprehensive losses | ||||||||
| Total Blue Hat Interactive Entertainment Technology shareholders’ equity | ||||||||
| Non-controlling interest | ||||||||
| Total equity | ||||||||
| Total liabilities and shareholders’ equity | $ | $ | ||||||
F-37
PARENT COMPANY STATEMENTS OF INCOME AND COMPREHENSIVE INCOME
| Year ended December 31, |
Year ended December 31, |
Year ended December 31, | ||||||||||
| 2024 | 2023 | 2022 | ||||||||||
| Revenues | ||||||||||||
| Cost of sales | ( |
) | ( |
) | ||||||||
| Gross profit | ||||||||||||
| Operating expenses: | ||||||||||||
| General and administrative expenses | $ | ( |
) | $ | ( |
) | $ | ( |
) | |||
| Research and development | ( |
) | ( |
) | ( |
|||||||
| Impairment loss | ( |
) | ||||||||||
| Other income (expenses): | ||||||||||||
| (Interest expense)/interest income | ( |
) | ( |
) | ||||||||
| Other finance expenses | ( |
) | ( |
) | ( |
) | ||||||
| Equity income of subsidiaries and VIEs from continue operation | ( |
) | ( |
) | ( |
) | ||||||
| Equity income of subsidiaries and VIEs from discontinued operation | ( |
) | ||||||||||
| NET (LOSS) INCOME | ( |
) | ( |
) | ( |
) | ||||||
| FOREIGN CURRENCY | ||||||||||||
| Translation adjustment from continued operation | ( |
) | ( |
|||||||||
| Translation adjustment from discontinued operation | ||||||||||||
| COMPREHENSIVE (LOSS) INCOME | $ | ( |
) | $ | ( |
) | $ | ( |
) | |||
| Less: Comprehensive income attributable to non-controlling interest | ( |
) | ( |
) | ||||||||
| Comprehensive income attributable to | ||||||||||||
| Blue Hat Interactive Entertainment Technology shareholders | $ | ( |
) | $ | ( |
) | $ | ( |
) | |||
F-38
| PARENT COMPANY STATEMENTS OF CASH FLOWS |
| Year ended | Year ended | Year ended | ||||||||||
| December 31, | December 31, | December 31, | ||||||||||
| 2024 | 2023 | 2022 | ||||||||||
| CASH FLOWS FROM OPERATING ACTIVITIES: | ||||||||||||
| Net income from continued operation | $ | ( |
) | $ | ( |
) | $ | ( |
) | |||
| Adjustments to reconcile net income to cash used in operating activities: | ||||||||||||
| Impairment loss of inventory | ||||||||||||
| Equity income of subsidiaries and VIEs | ||||||||||||
| Changes in operating assets and liabilities: | ||||||||||||
| Depreciation of property, plant and equipment | ||||||||||||
| Share based payments | ||||||||||||
| Account receivables | ( |
) | ||||||||||
| Other receivables | ( |
) | ( |
) | ||||||||
| Inventories | ( |
) | ||||||||||
| Other payables and accrued liabilities | ( |
) | ( |
) | ||||||||
| Provision for doubtful accounts | ||||||||||||
| Net cash used in operating activities | ( |
) | ( |
) | ( |
) | ||||||
| CASH FLOWS FROM INVESTING ACTIVITIES: | ||||||||||||
| Purchases of property, plant and equipment | ||||||||||||
| Increase in investment | ( |
) | ||||||||||
| Investment in subsidiary | ( |
) | ||||||||||
| Net cash used in investing activities | ( |
) | ( |
) | ||||||||
| CASH FLOWS FROM FINANCING ACTIVITIES: | ||||||||||||
| Underwriter’s partial exercise of over-allotment option, net of issuance costs | ||||||||||||
| Other payables related party | ( |
) | ( |
) | ||||||||
| Repayment of short-term loans | ||||||||||||
| Proceeds from long-term loans - related party | ||||||||||||
| Repayment of long-term loans - related party | ( |
) | ( |
) | ||||||||
| Repayment of convertible payables | ( |
) | ||||||||||
| Proceeds from convertible payables | ||||||||||||
| Net cash used in investing activities | ||||||||||||
| EFFECT OF EXCHANGE RATE ON CASH | ||||||||||||
| NET CHANGES IN CASH AND CASH EQUIVALENTS | ( |
) | ( |
) | ||||||||
| CASH AND CASH EQUIVALENTS, Beginning of year | ||||||||||||
| CASH AND CASH EQUIVALENTS, end of year | $ | $ | $ | |||||||||
| SUPPLEMENTAL CASH FLOW INFORMATION: | ||||||||||||
| Cash and cash equivalents | $ | $ | $ | |||||||||
| Restricted cash | ||||||||||||
| CASH AND CASH EQUIVALENTS, end of year | $ | $ | $ | |||||||||
F-39