UNITED STATES

SECURITIES AND EXCHANGE COMMISSION

WASHINGTON, D.C. 20549

 

FORM 20-F

 

(Mark One)

STATEMENT PURSUANT TO SECTION 12(b) OR (g) OF THE SECURITIES EXCHANGE ACT OF 1934

 

OR

 

ANNUAL REPORT PURSUANT TO SECTION 13 OR 15(d) OF THE SECURITIES EXCHANGE ACT OF 1934

 

For the fiscal year ended December 31, 2022.

 

OR

 

TRANSITION REPORT PURSUANT TO SECTION 13 OR 15(d) OF THE SECURITIES EXCHANGE ACT OF 1934

 

OR

 

SHELL COMPANY REPORT PURSUANT TO SECTION 13 OR 15(d) OF THE SECURITIES EXCHANGE ACT OF 1934

 

Date of event requiring this shell company report

 

For the transition period from           to          

 

Commission File Number: 001-38799

 

SCIENJOY HOLDING CORPORATION

(Exact name of Registrant as specified in its charter)

 

N/A

(Translation of Registrant’s name into English)

 

British Virgin Islands

(Jurisdiction of incorporation or organization)

 

RM 1118, 11th Floor, Building 3, No. 99 Wangzhou Rd., Liangzhu St.

Yuhang District, Hangzhou, Zhejiang Province, 311113, China

(86) 0571 8858 6668

(Address of principal executive offices)

 

Xiaowu He

Chief Executive Officer

RM 1118, 11th Floor, Building 3, No. 99 Wangzhou Rd., Liangzhu St.

Yuhang District, Hangzhou, Zhejiang Province, 311113, China

(86) 0571 8858 6668

Email: xiaowu.he@scienjoy.com

(Name, Telephone, E-mail and/or Facsimile number and Address of Company Contact Person)

 

Securities registered or to be registered pursuant to Section 12(b) of the Act:

 

Title of each class   Trading Symbol   Name of each exchange on which registered
Class A Ordinary shares, no par value   SJ   Nasdaq Capital Market

 

Securities registered or to be registered pursuant to Section 12(g) of the Act:

 

None

 

Securities for which there is a reporting obligation pursuant to Section 15(d) of the Act:

 

Class A Ordinary Shares

Warrants

 

 

 

 

Indicate the number of outstanding shares of each of the issuer’s classes of capital stock or common stock as of the close of business covered by the annual report.

 

36,684,668 Class A ordinary shares and 2,925,058 Class B ordinary shares were issued and outstanding as of December 31, 2022.

 

Indicate by check mark if the registrant is a well-known seasoned issuer, as defined in Rule 405 of the Securities Act.

☐ Yes     ☒ No

 

If this report is an annual or transition report, indicate by check mark if the registrant is not required to file reports pursuant to Section 13 or 15(d) of the Securities Exchange Act of 1934.

☐ Yes     ☒ No

 

Note – Checking the box above will not relieve any registrant required to file reports pursuant to Section 13 or 15(d) of the Securities Exchange Act of 1934 from their obligations under those Sections.

 

Indicate by check mark whether the registrant: (1) has filed all reports required to be filed by Section 13 or 15(d) of the Securities Exchange Act of 1934 during the preceding 12 months (or for such shorter period that the registrant was required to file such reports), and (2) has been subject to such filing requirements for the past 90 days.

☒ Yes     ☐ No

 

Indicate by check mark whether the registrant has submitted electronically every Interactive Data File required to be submitted pursuant to Rule 405 of Regulation S-T (§232.405 of this chapter) during the preceding 12 months (or for such shorter period that the registrant was required to submit such files).

☒ Yes     ☐ No

 

Indicate by check mark whether the registrant is a large accelerated filer, an accelerated filer, a non-accelerated filer, or an emerging growth company. See definition of “accelerated filer and large accelerated filer” and “emerging growth company” in Rule 12b-2 of the Exchange Act. (Check one):

 

Large accelerated filer   Accelerated file   Non-accelerated filer   Emerging growth company
             
     

 

If an emerging growth company that prepares its financial statements in accordance with U.S. GAAP, indicate by check mark if the registrant has elected not to use the extended transition period for complying with any new or revised financial accounting standards† provided pursuant to Section 13(a) of the Exchange Act.

 

The term “new or revised financial accounting standard” refers to any update issued by the Financial Accounting Standards Board to its Accounting Standards Codification after April 5, 2012.

 

Indicate by check mark whether the registrant has filed a report on and attestation to its management’s assessment of the effectiveness of its internal control over financial reporting under Section 404(b) of the Sarbanes Act (15 U.S.C. 7262(b)) by the registered public accounting firm that prepared or issued its audit report. 

 

Indicate by check mark which basis of accounting the registrant has used to prepare the financial statements included in this filing:

 

U.S. GAAP   International Financial Reporting Standards as issued by the International Accounting Standards Board   Other
   

 

If “other” has been checked in response to the previous question, indicate by check mark which financial statement item the registrant has elected to follow.

☐ Item 17     ☐ Item 18

 

If this is an annual report, indicate by check mark whether the registrant is a shell company (as defined in Rule 12b-2of the Exchange Act).

☐ Yes      No

 

(APPLICABLE ONLY TO ISSUERS INVOLVED IN BANKRUPTCY PROCEEDINGS DURING THE PAST FIVE YEARS)

 

Indicate by check mark whether the registrant has filed all documents and reports required to be filed by Sections 12, 13 or 15(d) of the Securities Exchange Act of 1934 subsequent to the distribution of securities under a plan confirmed by a court.

☐ Yes     ☐ No

 

 

 

 

 

 

Table of Contents

 

INTRODUCTION   iii
     
FORWARD-LOOKING INFORMATION   vii
     
PART I       1
ITEM 1.   IDENTITY OF DIRECTORS, SENIOR MANAGEMENT AND ADVISERS   1
ITEM 2.   OFFER STATISTICS AND EXPECTED TIMETABLE   1
ITEM 3.   KEY INFORMATION   1
A.   [Reserved]   1
B.   Capitalization and Indebtedness   1
C.   Reasons for the Offer and Use of Proceeds   1
D.   Risk Factors.   1
ITEM 4.   INFORMATION ON THE COMPANY   45
A.   History and Development of the Company   45
B.   Business Overview   48
C.   Organizational Structure   83
D.   Property, Plants and Equipment   86
ITEM 4A.   UNRESOLVED STAFF COMMENTS   86
ITEM 5.   OPERATING AND FINANCIAL REVIEW AND PROSPECTS   86
A.   Operating Results   86
B.   Liquidity and Capital Resources   95
C.   Research and Development, Patents and Licenses, etc.   97
D.   Trend Information   97
E.   Critical Accounting Estimates   97
ITEM 6.   DIRECTORS, SENIOR MANAGEMENT AND EMPLOYEES   104
A.   Directors and Executive Officers   104
B.   Compensation of Directors and Executive Officers   107
C.   Board Practices   108
D.   Employees   109
E.   Share Ownership   109
F.   Disclosure of a Registrant’s Action to Recover Erroneously Awarded Compensation   111
ITEM 7.   MAJOR SHAREHOLDERS AND RELATED PARTY TRANSACTIONS   111
A.   Major Shareholders   111
B.   Related Party Transactions   111
C.   Interests of Experts and Counsel   116
ITEM 8.   FINANCIAL INFORMATION   116
A.   Consolidated Statements and Other Financial Information   116
B.   Significant Changes   116
ITEM 9.   THE OFFER AND LISTING   117
A.   Offer and Listing Details   117
B.   Plan of Distribution   117
C.   Markets   117
D.   Selling Shareholders   117
E.   Dilution   117
F.   Expenses of the Issue   117

 

i

 

 

ITEM 10.   ADDITIONAL INFORMATION   117
A.   Share Capital   117
B.   Memorandum and Articles of Association   118
C.   Material Contracts   129
D.   Exchange Controls   129
E.   Taxation   129
F.   Dividends and Paying Agents   134
G.   Statement by Experts   134
H.   Documents on Display   134
I.   Subsidiary Information 134
J.   Annual Report to Security Holders   134
ITEM 11.   QUANTITATIVE AND QUALITATIVE DISCLOSURES ABOUT MARKET RISK   134
ITEM 12.   DESCRIPTION OF SECURITIES OTHER THAN EQUITY SECURITIES   135
A.   Debt Securities   135
B.   Warrants and Rights   135
C.   Other Securities   135
D.   American Depositary Shares   135
         
PART II       136
ITEM 13.   DEFAULTS, DIVIDEND ARREARAGES AND DELINQUENCIES   136
ITEM 14.   MATERIAL MODIFICATIONS TO THE RIGHTS OF SECURITY HOLDERS AND USE OF PROCEEDS   136
ITEM 15.   CONTROLS AND PROCEDURES   136
ITEM 16.   Reserved   137
ITEM 16.A.   AUDIT COMMITTEE FINANCIAL EXPERT   137
ITEM 16.B.   CODE OF ETHICS   137
ITEM 16.C.   PRINCIPAL ACCOUNTANT FEES AND SERVICES   137
ITEM 16.D.   EXEMPTIONS FROM THE LISTING STANDARDS FOR AUDIT COMMITTEES   138
ITEM 16.E.   PURCHASES OF EQUITY SECURITIES BY THE ISSUER AND AFFILIATED PURCHASERS   138
ITEM 16.F.   CHANGE IN REGISTRANT’S CERTIFYING ACCOUNTANT   138
ITEM 16.G.   CORPORATE GOVERNANCE   139
ITEM 16.H.   MINE SAFETY DISCLOSURE   139
ITEM 16.I.   DISCLOSURE REGARDING FOREIGN JURISDICTIONS THAT PREVENT INSPECTIONS   139
         
PART III       140
ITEM 17.   FINANCIAL STATEMENTS   140
ITEM 18.   FINANCIAL STATEMENTS   140
ITEM 19.   EXHIBITS   140

 

ii

 

 

INTRODUCTION

 

On May 7, 2020, Scienjoy Holding Corporation, formerly known as Wealthbridge Acquisition Limited (“Wealthbridge”), consummated the transactions contemplated by the Share Exchange Agreement (the “Share Exchange Agreement”), dated as of October 28, 2019, by and among Scienjoy Holding Corporation (“SHC”), formerly known as Wealthbridge Acquisition Limited, Scienjoy Inc., Lavacano Holdings Limited (“Lavacano”), and WBY Entertainment Holdings Ltd. (“WBY”, together with Lavacano, the “Sellers”), pursuant to which SHC acquired 100% the issued and outstanding equity interests of Scienjoy Inc. from the Sellers and changed its name to Scienjoy Holding Corporation.

 

iii

 

 

USE OF CERTAIN TERMS

 

As used in this annual report, unless the context otherwise requires, references to the terms “Company,” “we,” “us” and “our” refer to Scienjoy Holding Corporation and, where applicable, our wholly-owned subsidiaries. Unless otherwise indicated and except where the context otherwise requires, references in this annual report to:

 

  “Active broadcasters” refers to the hosts perform live music, dancing and other entertaining performance in front of the audience through the screens on the mobile platform;

 

  “active users” refers to users who visited our platforms at least once in a given period;

 

  “ARPPU” refers to average live streaming revenue per paying user in a given period;

 

  “BeeLive Acquisition” refers to the Company’s acquisition of the BeeLive businesses and related transactions;

 

  “Business Combination” refers to the Company’s acquisition of Scienjoy Inc. on May 7, 2020 and related transactions;

 

  “CDN” refers to content delivery network;

 

  “CDZH” refers to Chuangda Zhihui (Beijing) Technology Co., Ltd.;

 

  “CAGR” refers to compound annual growth rate;

 

  “China” and the “PRC” refer to the People’s Republic of China, including Hong Kong and Macau;

 

  “Golden Shield” refers to Golden Shield Enterprises Limited;

 

  “Heshine” refers to Heshine Holdings Limited;

 

  “HKD” refers to Hong Kong Dollar, the official currency of the Hong Kong Special Administrative Region;

 

  “Holgus X” refers to Holgus Sixiang Information Technology Co., Ltd.;

 

  “Holgus H” refers to Holgus Sixiang Haohan Internet Technology Co., Ltd.;
     
  “Hong Kong” refers to the Hong Kong Special Administrative Region of the People’s Republic of China;

 

  “HX” refers to Hai Xiu (Beijing) Technology Co., Ltd.;

 

  “HYDC” refers to Beijing Huayi Dongchen Technology Co., Ltd.;

 

  “HYHF” refers to HuaYuHeFeng (Qingdao) Technology Co., Ltd.;

 

  “HZ” refers to Sixiang Huizhi (Beijing) Technology Culture Co., Ltd.;

 

  “Kashgar Times” refers to Kashgar Sixiang Times Internet Technology Co., Ltd.;

 

  “Kashgar Lehong” refers to Kashgar Sixiang Lehong Information Technology Co., Ltd.;

 

  “Lavacano” refers to Lavacano Holdings Limited;

  

iv

 

 

  “LH” refers to Beijing Le Hai Technology Co., Ltd.;
     
  “Macau” refers to the Macau Special Administrative Region of the People’s Republic of China;

 

  “MF” refers to Sixiang Mifeng (Tianjin) Technology Co., Ltd.;
     
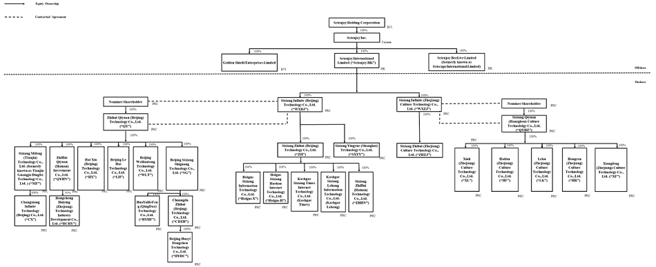
  “our PRC subsidiaries” refer to our WFOEs, i.e. Sixiang Infinite (Beijing) Technology Co., Ltd. (“WXBJ”), and Sixiang Infinite (Zhejiang) Culture Technology Co., Ltd. (“WXZJ”), Scienjoy International Limited, and Scienjoy BeeLive Limited and their respective subsidiaries. WXBJ’s subsidiaries  include Sixiang Zhihui (Beijing) Technology Co., Ltd. (“ZH”), Sixiang Yingyue (Shanghai) Technology Co., Ltd. (“SXYY”), Holgus Sixiang Information Technology Co., Ltd. (“Holgus X”), Kashgar Sixiang Times Internet Technology Co., Ltd. (“Kashgar Times”), Kashgar Sixiang LeHong Information Technology Co., Ltd. (“Kashgar Lehong”), Sixiang ZhiHui (HaiNan) Investment (“ZHHN”), and Holgus Sixiang Haohan Internet Technology Co., Ltd. (“Holgus H”), WXZJ’s subsidiary includes Sixiang Zhihui (Zhejiang) Culture Technology Co., Ltd. (“ZHZJ”);

 

  “paying user” refers to a registered user that has purchased virtual currency on our platforms at least once during the relevant period;

 

  “paying ratio” for a given period is calculated by dividing (i) the sum of paying users in such period, by(ii) the total active users in such period;

 

  “Purchase Agreement” refers to Common Stock Purchase Agreement, entered between the Company and White Lion Capital on February 23, 2021;
     
  “QAU” refers to the number of active users in a given quarter;

 

 

“QY” or “Zhihui Qiyuan” refers to Zhihui Qiyuan (Beijing) Technology Co., Ltd.;

 

  “QYHN” refers to ZhiHui Qiyuan (Hainan) Investment Co., Ltd.;
     
  “QYHZ” or “Sixiang Qiyuan” refers to Sixiang Qiyuan (Hangzhou) Culture Technology Co., Ltd.;

 

  “registered user” refers to a user that has registered and logged onto our platform at least once since registration;

 

  “RMB” or “Renminbi” refers to the legal currency of the People’s Republic of China;

 

  “Scienjoy HK” refers to Scienjoy International Limited;

 

  “SG” refers to Beijing Sixiang Shiguang Technology Co., Ltd.;

 

  “Share Exchange Agreement” refers to the Share Exchanged Agreement, dated October 28, 2019, by and among Scienjoy Inc., the Company, Lavacano Holdings Limited, and WBY Entertainment Holdings Ltd.;

 

  “SH” refers to ShiHuai (Beijing) Technology Co. Ltd.;
     
  “SHC” refers to Scienjoy Holding Corporation, a British Virgin Islands holding company;

 

  “SHWL” refers to ShanHaiWeiLan (Beijing) Technology Co., Ltd.;
     
  “Sixiang Qiyuan VIEs” refer to Sixiang Qiyuan (Hangzhou) Culture Technology Co., Ltd. (“QYHZ”) and its subsidiaries, including Xiuli (Zhejiang) Culture Technology Co., Ltd. (“XL”), Leku (Zhejiang) Culture Technology Co., Ltd. (“LK”), Haifan (Zhejiang) Culture Technology Co., Ltd. (“HF”), Xiangfeng (Zhejiang) Culture Technology Co., Ltd. (“XF”) and Hongren (Zhejiang) Culture Technology Co., Ltd. (“HR”), each such company formed under PRC Laws;

 

  “SY” refers to Tianjin Sihui Peiying Technology Co., Ltd.;

 

  “TF” refers to Tongfang Investment Fund Series SPC;

 

  “US$”, “USD” “dollars” or “U.S. dollars” refers to the legal currency of the United States;

 

  “U.S. GAAP” are to accounting principles generally accepted in the United States;

 

  “variable interest entity,” “VIEs” or “VIE entities” refer to the variable interest entities, including Zhihui Qiyuan VIEs and Sixiang Qiyuan VIEs.  Each of the VIEs is consolidated into our consolidated financial statements in accordance with U.S. GAAP as if they were its wholly-owned subsidiaries;

 

v

 

 

  “WBY” refers to WBY Entertainment Holdings Ltd.;

 

  “Wealthbridge” refers to Wealthbridge Acquisition Limited;

 

  “White Lion Capital” refers to White Lion Capital LLC;

 

  “WLT” or “Weiliantong” refers to Beijing Weiliantong Technology Co., Ltd.;

 

  “WXBJ” refers to Sixiang Wuxian (Beijing) Technology Co., Ltd.;

 

  “WXZJ” refers to Sixiang Wuxian (Zhejiang) Culture Technology Co., Ltd.;

 

  “WFOEs” or “our WFOEs” refer to our wholly foreign owned entities in China, which include WXBJ and WXZJ;

 

  “ZH” refers to Sixiang Zhihui (Beijing) Technology Co., Ltd.;

 

  “ZHHN” refers to Sixiang Zhihui (Hainan) Technology Co., Ltd.;

 

  “ZHZJ” refers to Sixiang Zhihui (Zhejiang) Culture Technology Co., Ltd; and
     
  “Zhihui Qiyuan VIEs” refer to Zhihui Qiyuan (Beijing) Technology, Co., Ltd. and its subsidiaries, including Zhihui Qiyuan (Beijing) Technology, Co. Ltd. (智汇启源(北京)科技有限公司) or Zhihui Qiyuan, a limited liability company organized and existing under the laws of the PRC, and Zhihui Qiyuan’s subsidiaries, including Hai Xiu (Beijing) Technology Company Co. Ltd. (“HX”), Beijing Le Hai Technology Co. Ltd. (“LH”), Beijing Sixiang Shiguang Technology Co. Ltd. (“SG”), Sixiang Mifeng (Tianjin) Technology Co., Ltd (formerly known as Tianjin Guangju Dingfei Technology Co., Ltd.) (“MF”), Changxiang Infinite Technology (Beijing) Co., Ltd. (“CX”), ZhiHui QiYuan (HaiNan) Investment Co., Ltd. (“QYHN”),  HuaYuHeFeng (Qingdao) Technology Co., Ltd. (“HYHF”), Beijing Weiliantong Technology Co., Ltd (“WLT”). Chuangda Zhihui (Beijing) Technology Co., Ltd (“CDZH”), Hongcheng Huiying (Zhejiang) Technology Industry Development Co., Ltd. (“HCHY”), and Beijing Huayi Dongchen Technology Co., Ltd. (“HYDC”), each such company formed under PRC Law.

 

Translations of balances in our consolidated balance sheets, consolidated statements of income and consolidated statements of cash flows from RMB into USD (or “US$”) as of and for the year ended December 31, 2022 are solely for the convenience of the reader and were calculated at the rate of US$1.00 = RMB 6.8972, representing the noon buying rate in The City of New York for cable transfers of RMB as certified for customs purposes by the Federal Reserve Bank of New York on the last trading day of December 31, 2022.

 

No representation is made that the RMB amounts represent or could have been, or could be, converted, realized or settled into US$ at that rate, or at any other rate.

 

vi

 

 

FORWARD-LOOKING INFORMATION

 

Certain statements in this annual report may constitute “forward-looking statements” for purposes of the federal securities laws. Our forward-looking statements include, but are not limited to, statements regarding our or our management team’s expectations, hopes, beliefs, intentions or strategies regarding the future. In addition, any statements that refer to projections, forecasts or other characterizations of future events or circumstances, including any underlying assumptions, are forward-looking statements. The words “anticipate,” “believe,” “continue,” “could,” “estimate,” “expect,” “intends,” “may,” “might,” “plan,” “possible,” “potential,” “predict,” “project,” “should,” “would” and similar expressions may identify forward-looking statements, but the absence of these words does not mean that a statement is not forward-looking. Forward-looking statements in this annual report may include, for example, statements about:

 

  the goals and strategies of the VIEs and the Company as a whole;

 

  the VIEs’ ability to attract new users and talent to our platform;

 

  the future business development, financial condition and results of operations of the VIEs and the Company as a whole;

 

  the expected growth in, and market size of, the mobile live streaming platforms;

 

  expected changes in our revenue, costs or expenditures of the VIEs and the Company as a whole;

 

  the VIEs’ ability to continue to source and offer new and attractive products and services;

 

  the expectations regarding demand for and market acceptance of our brands, platforms and services;

 

  the expectations regarding growth in our user base and level of user engagement;

 

  the VIEs’ ability to attract, retain and monetize users;

 

  the VIEs’ ability to continue to develop new technologies and/or upgrade our existing technologies;

 

  growth of and trends of competition in mobile live streaming industry;

 

  government policies and regulations relating to mobile live streaming industry; and

 

  general economic and business conditions in the markets the VIEs have businesses.

 

The preceding list is not intended to be an exhaustive list of all of our forward-looking statements. In particular, for additional information regarding known material factors that could affect our operating results and performance, please read the section entitled “Risk Factors” in this annual report. Should one or more of the risks or uncertainties described in this annual report made in connection therewith occur, or should underlying assumptions prove incorrect, actual results and plans could different materially from those expressed in any forward-looking statements.

 

vii

 

 

PART I

 

ITEM 1. IDENTITY OF DIRECTORS, SENIOR MANAGEMENT AND ADVISERS

 

Not applicable.

 

ITEM 2. OFFER STATISTICS AND EXPECTED TIMETABLE

 

Not applicable.

 

ITEM 3. KEY INFORMATION

 

  A. [Reserved]

 

  B. Capitalization and Indebtedness

 

Not applicable.

 

  C. Reasons for the Offer and Use of Proceeds

 

Not applicable.

 

  D. Risk Factors.

 

Summary of Risk Factors

 

An investment in our securities involves significant risks. Below is a summary of material risks that we face, organized under relevant headings. These risks are discussed fully in “Item 3. Key Information—D. Risk Factors.”

 

Risks Factors Relating to Our Business and Industry

 

  We may fail to retain our existing users, keep them engaged or further grow our user base.

 

  Our revenue growth is primarily dependent on paying users and revenue per paying user. If we fail to continue to grow or maintain our paying user base or fail to continue to increase revenue per paying user, our live streaming revenue may not increase, which may materially and adversely affect our results of operations and financial condition.

 

  We rely on a single monetization model.

 

  We may fail to offer attractive content on our platforms.

 

  Failure to attract, cultivate, and retain top broadcasters may materially and negatively affect our user engagement and thus our business and operations.

 

  If we fail to implement an effective revenue sharing fee policy, we may lose our broadcasters and our results of operations and financial condition may be materially and negatively affected.

 

  We partner with various talent agencies to manage our broadcasters. If we are not able to maintain our relationship with talent agencies, our operations may be materially and adversely affected.

 

  We may fail to successfully implement our monetization strategies.

 

  Our business depends on a strong brand, and any failure to maintain, protect, and enhance our brand would hurt our ability to retain or expand our user base, or our ability to increase their level of engagement.

  

1

 

 

  Our core values of focusing on user experience and user satisfaction first and acting for the long-term may conflict with the short-term operating results of our business.

 

  If we fail to obtain or maintain the required licenses and approvals or if we fail to comply with laws and regulations applicable to our industry, our business, results of operations, and financial condition may be materially and adversely affected.

 

  We may be subject to intellectual property infringement claims or other allegations by third parties for information or content displayed on, retrieved from or linked to our platforms, or distributed to our users, or for proprietary information appropriated by former employees, which may materially and adversely affect our business, financial condition and prospects.

 

  Unauthorized use of our intellectual property and the expenses incurred in protecting our intellectual property rights may materially and adversely affect our business.

 

  Our content monitoring system may not be effective in preventing misconduct by our users and misuse of our platforms.

 

  We may be held liable for information or content displayed on, retrieved from or linked to our platforms, or distributed to our users if such content is deemed to violate any PRC laws or regulations, and PRC authorities may impose legal sanctions on us.

 

  The complexity, uncertainties, and changes in PRC regulation of the Internet industry and companies may materially and adversely affect our business and financial condition.

 

  Concerns about the collection, use, and disclosure of personal data and other privacy-related and security matters could deter customers and users from using our services and adversely affect our reputation and business.

 

  Continuing efforts of our executive officers, key employees, and qualified personnel are essential to our business and the loss of their services may adversely and negatively impact our business and results of operations.

 

  We are subject to risks relating to litigation.

 

  The appointed Temporary Receiver of Link Motion Inc. (f/k/a NQ Mobile Inc.) may bring an action to restore Link Motion Inc.’s senior position in the Showself businesses, which may result in claims against us.

 

  Contractual disputes with our talent agencies may harm our reputation, and may be costly or time-consuming to resolve.

 

  Key performance metrics used by us, such as QAUs, paying users, ARPPU and paying ratio, may overstate the number of our active and paying users, which may lead to an inaccurate interpretation of our revenue metrics and our business operations by our management and by investors, and may even misleadingly affect management’s business judgment of our operations.

 

  Restrictions on virtual currency may adversely affect our revenues.

 

  Our results of operations are subject to quarterly fluctuations due to seasonality.

 

  We do not currently have business insurance to cover our main assets and business. Any uninsured occurrence of business disruption, litigation, or natural disaster could expose us to significant costs, which could have an adverse effect on our results of operations.

 

  Failure to achieve and maintain effective internal and disclosure controls in accordance with Section 404 of the Sarbanes-Oxley Act of 2002 could have a material adverse effect on our business and share price.

 

  COVID-19 pandemic may have an adverse impact on our results of operations and financial condition for the fiscal year 2023.

  

2

 

 

Risks Related to Our Corporate Structure

 

We and the VIEs are also subject to risks and uncertainties related to our corporate structure, including, but not limited to, the following:

 

  We conduct our business through the VIEs by means of contractual arrangements. PRC laws and regulations governing our businesses and the validity of certain of our contractual arrangements are uncertain. If the PRC courts or administrative authorities determine that these contractual arrangements do not comply with applicable regulations, we could be subject to severe penalties and our business could be adversely affected. In addition, changes in such PRC laws and regulations may materially and adversely affect our business.

 

  Substantial uncertainties exist with respect to whether the foreign investor’s controlling PRC onshore variable interest entities via contractual arrangements will be recognized as “foreign investment” and how it may impact the viability of our current corporate structure and operations. Also, our VIE structure may be inquired or challenged by relevant PRC governmental authorities when SHC issues additional securities for future financing in a public market under certain PRC laws and rules.

 

  We depend upon the contractual arrangements in conducting our business in China, which may not be as effective as direct ownership in providing operational control.

 

  We may lose the ability to use and enjoy assets held by the VIEs that are important to our business if the VIEs declare bankruptcy or become subject to a dissolution or liquidation proceeding.

 

  Contractual arrangements may be subject to scrutiny by the PRC tax authorities. A finding that we owe additional taxes could negatively affect our financial condition and the value of your investment.

 

  We may rely on dividends paid by our PRC subsidiaries to fund cash and financing requirements. Any limitation on the ability of our PRC subsidiaries to pay dividends to us could have a material adverse effect on our ability to conduct our business and to pay dividends to holders of our Class A ordinary shares.

 

Risks Related to Doing Business in China

 

Our WFOEs and the VIEs are based in China and have the majority of the operations in China, so we and the VIEs face risks and uncertainties related to doing business in China in general, including, but not limited to, the following:

 

  Uncertainties in the interpretation and enforcement of PRC laws and regulations could limit the legal protections available to you and us.

 

  Regulation and censorship of information disseminated over the mobile and Internet in China may adversely affect our business and subject us to liability for streaming content or content posted on our platforms.

 

  Adverse changes in global or China’s economic, political or social conditions or government policies could have a material adverse effect on our business, results of operations and financial condition.

 

  The PRC government’s significant oversight over our business operation could result in a material adverse change in the operations of the VIEs and our company as a whole and the value of our Class A ordinary shares.

 

  Rules and regulations in China can change quickly with little or no advance notice and their interpretation and the implementation involve uncertainty, which could materially and adversely affect the operations of the VIEs and our company as a whole and the value of our securities.

 

  Our shares may be delisted and prohibited from being traded under the Holding Foreign Companies Accountable Act if the PCAOB is unable to inspect our auditors for two consecutive years. The delisting and the cessation of trading of our shares, or the threat of their being delisted and prohibited from being traded, may materially and adversely affect the value of your investment.

 

  The filling requirements of the CSRC will be required in connection with an offering under PRC rules, regulations or policies, and, if required, we shall further obtain approval or confirmation from other PRC governmental authorities with respect to future offering, and we cannot predict how soon we will be able to complete such filings in CSRC or whether obtain such approvals from other PRC governmental authorities.

 

  The VIEs may be subject to a variety of laws and other obligations regarding cybersecurity and data protection, and any failure to comply with applicable laws and obligations could have a material and adverse effect on the business, financial condition and results of operations of the VIEs and our company, and future offerings in a public market as a whole.

  

3

 

 

  It may be difficult for overseas shareholders and/or regulators to conduct investigation or collect evidence within China.

 

  Failure to comply with laws and regulations applicable to our business in China could subject us to fines and penalties and could also cause us to lose customers or otherwise harm our business.

 

  We may rely on dividends and other distributions on equity paid by our Chinese subsidiaries to fund any cash and financing requirements we may have, and any limitation on the ability of our Chinese subsidiaries to make payments to us could have a material and adverse effect on our ability to conduct our business.

 

  Uncertainties exist with respect to the interpretation and implementation of Anti-Monopoly Guidelines for Internet Platforms and how it may impact the business operations of the VIEs.

 

  The recent joint statement by the SEC, proposed rule changes submitted by NASDAQ, and an act passed by the U.S. Senate and the U.S. House of Representatives, all call for additional and more stringent criteria to be applied to emerging market companies. These developments could add uncertainties to our future offerings, business operations share price and reputation.

 

  Currently, there is no law or regulation specifically governing virtual asset property rights and therefore it is not clear what liabilities, if any, live streaming platform operators may have for virtual assets.

 

  Under the PRC enterprise income tax law, we may be classified as a PRC “resident enterprise,” which could result in unfavorable tax consequences to us and our shareholders and have a material adverse effect on our results of operations and the value of your investment.

 

  PRC regulations relating to offshore investment activities by PRC residents may limit the ability of WXBJ and WXZJ (our indirect wholly-owned subsidiaries in China) to increase our registered capital or distribute profits to us or otherwise expose us to liability and penalties under PRC law.

 

  Governmental control of currency conversion may limit our ability to utilize our revenues effectively and affect the value of your investment.

 

Risks related to Investment in our Class A Ordinary Shares

 

  We are an “emerging growth company” and the reduced disclosure requirements applicable to emerging growth companies may make our securities less attractive to investors.

 

  Heshine will control the outcome of our shareholder actions.

 

  We are a “controlled company” within the meaning of the Nasdaq Stock Market Rules and, as a result, may rely on exemptions from certain corporate governance requirements that provide protection to shareholders of other companies.

 

  Our dual-class share structure with different voting rights and conversion of certain ordinary shares will limit your ability to influence corporate matters and could discourage others from pursuing any change of control transactions that holders of ordinary shares may view as beneficial.

 

  Fluctuations in exchange rates could have a material adverse effect on our results of operations and the value of your investment.

 

  Certain provisions of the Fourth Amended and Restated Memorandum and Articles of Association may be deemed to have an antitakeover effect.

 

  We are a foreign private issuer within the meaning of the rules under the Exchange Act, and as such we are exempt from certain provisions applicable to U.S. domestic public companies.

 

  NASDAQ may apply additional and more stringent criteria for our continued listing.

  

4

 

 

Risks Factors Relating to Our Business and Industry

 

We may fail to retain our existing users, keep them engaged or further grow our user base.

 

Our revenue primarily derives from live streaming services, and therefore our ability to maintain and increase the size of our user base and user engagement level is critical to our success. If our user base becomes smaller or our users become less active, it is possible that there would be less spending on the virtual gifts on our platforms. Smaller user base or lower user engagement would make it difficult to retain top broadcasters. Consequently, our financial condition would suffer a decline in revenue, and our business and results of operations will be materially and adversely impacted.

 

To continue to maintain and improve our existing user base and user engagement, we must ensure that we adequately and timely identify and respond to changes in user preferences, attract and retain enough popular broadcasters, and offer new and attractive features and content. There is no guarantee that we could meet all of these goals. A number of factors could negatively affect user growth, and engagement, including if:

 

  we fail to deliver our services or address users’ requests in a rapid and reliable manner and therefore the user experience is adversely affected;

 

  we fail to innovate the content on our platforms that keeps users interested and engaged;

 

  we fail to retain popular broadcasters who are able to keep users engaged;

 

  we are unable to combat spam on or inappropriate or abusive use of our platforms, which may lead to negative public perception of us and our brand;

 

  we fail to address users’ concerns related to privacy and communication, safety, security or other factors;

 

  there are adverse changes in our services; and

 

  the growth of the number of mobile users in China does not continue to increase.

 

Our revenue growth is primarily dependent on paying users and revenue per paying user. If we fail to continue to grow or maintain our paying user base or fail to continue to increase revenue per paying user, our live streaming revenue may not increase, which may materially and adversely affect our results of operations and financial condition.

 

Whether we can continue to increase our paying ratio amongst our users or revenue per paying user depends on many factors, and many of them are out of our control. We expect that our business will continue to be heavily dependent on revenue collected from paying users in the near future. Any decline in the number of paying users or revenue per paying user may materially and adversely affect our results of operations and financial condition.

 

We rely on a single monetization model.

 

Mobile live streaming platforms use three basic categories of revenue sharing models to monetize their live streaming operations: gift model, advertise model, and shopping model. We currently mainly use the gift model, generating our revenue from virtual gifts purchased by our users. Although we intend to diversify our revenue sharing models, such as by generating revenue from advertisement, there is no guarantee we will succeed. Therefore, decreases in revenues generated from the gift model will materially and adversely affect our business, results of operations and financial condition.

 

We may fail to offer attractive content on our platforms.

 

High quality live streaming content is important for us to attract, maintain and increase our user base and user engagement. Our content library is constantly evolving and growing. However, if we fail to expand and diversify our content offerings, identify trending and popular genres, or maintain the quality of our content, we may experience decreasing viewership and user engagement, which may materially and adversely affect our financial conditions and results of operations.

 

In addition, we largely rely on our broadcasters to create high-quality and fun live streaming content. We have in place a comprehensive incentive mechanism to encourage broadcasters and talent agencies to supply content that is attractive to viewers. Also, talent agencies cooperating with us may guide or influence broadcasters to develop content that is well received by viewers. However, if we fail to identify the latest trends and timely guide broadcasters and talent agencies accordingly, our viewer number may decline and our results of operations and financial condition may be materially and adversely affected.

 

5

 

 

Failure to attract, cultivate, and retain top broadcasters may materially and negatively affect our user engagement and thus our business and operations.

 

The majority of our revenue is from sale of virtual gifts to users. The charisma and the high-quality content of top broadcasters are primary contributors to user stickiness, and is difficult to be replicated by other less popular broadcasters.

 

Although we have made efforts to support top broadcasters in order to retain them, there is no guarantee that they will choose to stay with us. Top broadcasters tend to receive more offers with attractive terms than the other broadcasters and some of them may choose to move to other platforms. Their departure may cause a corresponding decline in our user base.

 

Sometimes we may face legal disputes with competing platforms from which we attract some top broadcasters. Although we are not the primary target of these legal disputes, broadcasters involved may be subject to fines or even injunctions, which may render our investment in recruiting them meaningless. Conversely, some of our top broadcasters have left our platforms for competing platforms despite still being in a contractual relationship with us, which have raised legal disputes. Even if we prevail in all such legal disputes, the departures of any top broadcaster may still have a negative impact on our user engagement and reputation. To retain top broadcasters, we must devise better compensation schemes, improve our monetization capabilities, and help the top broadcasters reach a wider audience. Although we strive to improve in these respects, there is no guarantee that the broadcasters will not leave our platforms.

 

In terms of broadcaster cultivation, we cannot guarantee that the performance metrics we use to track promising broadcasters will enable us to identify future top broadcasters. Some of the broadcasters we identify as promising may turn out to be underperforming, and we may also fail to spot truly promising broadcasters in the early stages of their career. In addition to a waste of resources, either one of these scenarios could prevent us from cultivating top broadcasters, which could weaken our core competitive strength against competing platforms and thus cause an outflow of users to those platforms.

 

If we fail to implement an effective revenue sharing fee policy, we may lose our broadcasters and our results of operations and financial condition may be materially and negatively affected.

 

We pay revenue sharing fees to the broadcasters and talent agencies as compensation, which are determined based on a percentage of revenue from virtual gift sales that are attributed to the broadcasters’ live streaming performance. Failure to implement a satisfactory revenue sharing fee policy may result in undesired departures of broadcasters. For example, in 2018 we lowered our revenue sharing percentage for our broadcasters, resulting in departures of a large number of our broadcasters from our platforms. As a result, our revenue was adversely affected. Since then, we adjusted our revenue sharing fee policy to increase the sharing percentage for broadcasters. However, there is no guarantee that our current and future revenue sharing fee policy will keep our broadcasters satisfied over an extended period of time.

 

We partner with various talent agencies to manage our broadcasters. If we are not able to maintain our relationship with talent agencies, our operations may be materially and adversely affected.

 

We work with talent agencies to manage and organize broadcasters on our platforms. Cooperation with talent agencies increases our operational efficiency in terms of discovering, supporting, and managing broadcasters in a more organized and structured manner, and turning amateur broadcasters into full-time broadcasters. If we fail to maintain our relationship with many of the talent agencies we are currently working with, we may not be able to retain or attract broadcasters.

 

Failure to effectively manage our growth and control our periodic spending to maintain such growth may materially and adversely affect our brand, and our business and results of operations may be materially and adversely affected.

 

Our rapid growth has placed, and continues to place, a significant strain on our management and resources. We may need to establish and expand our capacities in all aspects of our business, such as operations, research and development, sales and marketing, and general administration, in order to meet the increasing needs from a rapidly evolving market. We cannot assure you that our current level of growth will be sustainable. We believe that our continued growth will depend on our ability to attract and retain viewers and top broadcasters, to develop an infrastructure to service and support an expanding body of viewers and broadcasters, to explore new monetization avenues, and to convert non-paying users to paying users and increase user engagement levels. We cannot assure you that we will be successful in any of the above.

 

6

 

  

We expect our costs and expenses to continue to increase in the future as we anticipate that we will need to continue to implement, from time to time, a variety of new and upgraded operational, informational and financial systems, procedures and controls on an as-needed basis, including the continued improvement of our accounting and other internal management systems. We will also need to expand, train, manage and motivate our workforce and manage our relationships with viewers, talent agencies, broadcasters, and other business partners. All of these endeavors involve risks and will require substantial management efforts and skills and significant additional expenditures. We expect to continue to invest in our infrastructure in order to provide our services rapidly and reliably to viewers and broadcasters. Continued growth could end up straining our ability to maintain reliable service levels for all of our viewers and broadcasters, to develop and improve our operational, financial, legal and management controls, and to enhance our reporting systems and procedures. Managing our growth will require significant expenditures and the allocation of valuable management resources. If we fail to achieve the necessary level of efficiency in our organization as we grow, our business, results of operations, and financial condition could be harmed.

 

We may fail to successfully implement our monetization strategies.

 

Our streaming platforms are free to access, and we generate revenues primarily from live streaming and sales of virtual gifts. As a result, our revenue is affected by our ability to increase user engagement and convert non-paying users into paying users, which in turn depends on our ability to retain quality broadcasters, innovate attractive content, and offer virtual gifts and other services. If we are not successful in enhancing our ability to monetize our existing services or developing new approaches to monetization, we may not be able to maintain or increase our revenues and profits or recover any associated costs. We monitor market developments and may adjust our monetization strategies accordingly from time to time, which may result in decreases of our overall revenue or revenue contributions from some monetization channels. In addition, we may in the future introduce new services to diversify our revenue streams, including services with which we have little or no prior development or operating experience. If these new or enhanced services fail to engage customers or platform partners, we may fail to generate sufficient revenues to justify our investments, and our business and operating results and financial condition may suffer as a result.

 

Our past growth may not be indicative of our future performance due to our limited operation history with a relatively new business model in a relatively new market.

 

We commenced business operations in 2012 and has experienced growth in the number of active and paying users and total revenue since 2014 (despite a decline in 2018 due to our lowering our revenue sharing percentage for our broadcasters). However, our past growth may not be indicative of our future performance, as the markets for our live streaming platforms and the related products and services are relatively new and rapidly developing. We must adapt ourselves to overcome challenges in a constantly evolving new market, especially in terms of converting non-paying users to paying users, maintaining a stable paying user base and attracting new paying users. Our business plan relies heavily upon an expanding user base and the resulting increased revenue from live streaming, as well as our ability to explore other monetization avenues. However, our past experience and performance would not guarantee any future success if we are not able to adapt rapidly to the evolving market.

 

As live streaming industry in China is relatively young, there are few proven methods of projecting user demand or available industry standards on which we can rely. Currently we derive our revenue primarily from sales of virtual gifts on our platforms. Although we intend to expand our monetization avenue, we cannot assure you that our attempts to monetize our viewers and broadcasters will continue to be successful, profitable or accepted, and therefore the income potential of our business is difficult to gauge.

 

Our growth prospects should be considered in light of the risks and uncertainties that fast-growing early-stage companies with limited operating histories in evolving industries may encounter, including, among others, risks and uncertainties regarding our ability to:

 

  develop new virtual gifts that are appealing to users;

 

  attract, retain, and cultivate quality broadcasters;

 

  maintain stable relationships with talent agencies; and

 

  expand to new geographic markets with a suitable environment for the development of live-streaming business.

  

7

 

 

Addressing these risks and uncertainties will require significant capital expenditures and allocation of valuable management and employee resources. If we fail to successfully address any of the above risks and uncertainties, the size of our user base, our revenue and operating margin may decline.

 

We mainly compete with other established entertainment live streaming platforms. If we are unable to compete effectively, our business and operating results may be materially and adversely affected.

 

Since running a successful live streaming platform requires capital outlay and a large team of quality broadcasters who remain in short supply due to the fact that most have signed contracts with existing platforms, there are high entry barriers for the entertainment live streaming industry. As a result, our major competitors are streaming platforms with an established presence in the industry. We must compete with these established players for user traffic and quality broadcasters and the competition remains intense.

 

In order to remain competitive, we may be required to spend additional resources, which may adversely affect our profitability. We believe that our ability to compete effectively depends upon many factors both within and beyond our control, including:

 

  the popularity, usefulness, ease of use, performance and reliability of our services compared to those of our competitors, and our research and development abilities compared to our competitors;

 

  our ability to timely respond to and adapt to industry trends, market development and users’ preferences;

 

  our brand recognition in the market;

 

  changes mandated by legislation, regulations or government policies, some of which may have a disproportionate effect on us; and

 

  acquisitions or consolidation within the industry, which may result in more formidable competitors.

 

Furthermore, if we involved in disputes with any of our competitors that result in negative publicity to us, such disputes, regardless of their veracity or outcome, may harm our reputation or brand image and in turn lead to reduced number of viewers and broadcasters. Our competitors may unilaterally decide to adopt a wide range of measures targeted at us, including approaching our top broadcasters or attacking our platforms. Any legal proceedings or measures we take in response to competition and disputes with our competitors may be expensive, time-consuming, and disruptive to our operations and divert our management’s attention.

 

If we fail to compete effectively against other entertainment medium, our results of operations and financial condition may be materially and adversely affected.

 

Our users have a vast array of entertainment choices. Other forms of entertainment, such as traditional PC and console games, online video services, social media, as well as more traditional mediums such as television, movies, and sports events, are much more well-established in mature markets and may be perceived by users to offer greater variety, affordability, interactivity, and enjoyment. Our platforms compete against these other forms of entertainment for discretionary time and spending of our users. If we are unable to sustain sufficient interest of users in our platforms in comparison to other forms of entertainment, including new forms of entertainment that may emerge in the future, our business model may no longer be viable.

 

We may fail to expand our business into overseas markets successfully.

 

Our business objective includes expanding our business into overseas markets in Southeast Asia, the Middle East and South America. As we continue to expand our international footprint, it will be increasingly susceptible to the risks associated with international operations. We have a limited operating history outside of China and the ability to manage our international operations successfully requires significant resources and management attention and is subject to particular challenges of supporting a rapidly growing business in an environment of diverse cultures, languages, customs, legal systems, alternative dispute systems and economic, political and regulatory systems. In addition, we expect to incur significant costs associated with expanding our international operations, including hiring personnel internationally. The risks and challenges associated with doing business internationally and our international expansion include:

 

  uncertain political and economic climates;

 

  lack of familiarity and burdens of complying with foreign laws, accounting and legal standards, regulatory requirements, tariffs and other barriers;

  

8

 

 

  unexpected changes in regulatory requirements, taxes, tariffs, export quotas, custom duties or other trade restrictions;

 

  lack of experience in connection with the localization of our applications, including translation into foreign languages and adaptation for local practices, and associated expenses and regulatory requirements;

 

  difficulties in adapting to differing technology standards;

 

  difficulties in managing and staffing international operations, including differing legal and cultural expectations for employee relationships and increased travel, infrastructure and legal compliance costs associated with international operations;

 

  fluctuations in exchange rates that may increase the volatility of our foreign-based revenue and expenses;

 

  potentially adverse tax consequences, including the complexities of foreign value-added tax, goods and services tax and other transactional taxes;

 

  difficulties in managing and adapting to differing cultures and customs;

 

  data privacy laws which require that customer data be stored and processed in a designated territory subject to laws different than China;

 

  new and different sources of competition as well as laws and business practices favoring local competitors and local employees;

 

  increased financial accounting and reporting burdens and complexities; and

 

  restrictions on the repatriation of earnings.

 

Our business depends on a strong brand, and any failure to maintain, protect, and enhance our brand would hurt our ability to retain or expand our user base, or our ability to increase their level of engagement.

 

We operate six platforms under the brands “Showself” (秀色直播),“Lehai”(乐嗨) and “Haixiu” (嗨秀), BeeLive Chinese (“MiFeng” 蜜疯直播), BeeLive International and Hongle.tv(“Hongle”红人直播). Our business and financial performance is highly dependent on the strength and the market perception of our brands and services. A well-recognized brand is critical to increasing our user base and, in turn, facilitating our efforts to monetize our services and enhancing our attractiveness to users. From time to time, we conduct marketing activities across various media to enhance our brand image and to guide public perception of our brands and services. In order to create and maintain brand awareness and brand loyalty, to influence public perception and to retain existing and attract new mobile users, customers and platform partners, we may need to substantially increase our marketing expenditures. Since we operate in a highly competitive market, brand maintenance and enhancement directly affect our ability to maintain our market position. In addition, we must exercise strict quality control of our platforms to ensure that our brand image is not tarnished by substandard products or services. Any misuse of our platforms and any governmental adverse actions against our platforms may harm our brand and reputation.

 

We must also find ways to distinguish our platforms from those of our competitors. If for any reason we are unable to maintain and enhance our brand recognition, or if we incur excessive expenses in this effort, our business, results of operations, and prospects may be materially and adversely affected.

 

9

 

  

Our core values of focusing on user experience and user satisfaction first and acting for the long-term may conflict with the short-term operating results of our business.

 

At this time we are mainly focusing on user experience and satisfaction, which we believe is essential to our success and serves the best, long-term interests of our company and our shareholders. We may adopt strategies that we think will benefit our users, even if such strategies may negatively impact our operating results in the short-term. We believe that a high quality user experience on our platforms helps us expand and maintain our current user base and create better monetizing potential in the long-term.

 

If we fail to obtain or maintain the required licenses and approvals or if we fail to comply with laws and regulations applicable to our industry, our business, results of operations, and financial condition may be materially and adversely affected.

 

In order to conduct and develop business in China, we have obtained the following valid licenses through our PRC variable interest entities: ICP License for provision of Internet information services, Internet Culture Operation License for online performance and music, entertainment and game product provision, Commercial Performance License for providing streamer agency services and License for producing radio and television program.

 

However, the Internet industry is highly regulated in China. Due to the uncertainties of interpretation and implementation of existing and future laws and regulations, the licenses we currently hold may be deemed insufficient by governmental authorities. In addition, as all licenses are subject to periodic renewal, even though we have successfully renewed such licenses in the past, there is no guarantee that we will be able to continue to do so in the future. These uncertainties may in the future restrain our ability to expand our business scope and may subject us to fines or other regulatory actions by relevant regulators if our practice is deemed as violating relevant laws and regulations. As we develop and expand our business scope, we may need to obtain additional qualifications, permits, approvals, or licenses. Moreover, we may be required to obtain additional licenses or approvals if the PRC government adopts more stringent policies or regulations for our industry. If we fail to obtain, hold, or maintain any of the required licenses or permits or fail to make the necessary filings on time or at all, we may be subject to various penalties, such as confiscation of the net revenues that have been generated through the deemed unlicensed activities, the imposition of fines, and the discontinuation or restriction of our operations. Any such penalties may disrupt our operations and materially and adversely affect our results of operations and financial condition.

 

We may be subject to intellectual property infringement claims or other allegations by third parties for information or content displayed on, retrieved from or linked to our platforms, or distributed to our users, or for proprietary information appropriated by former employees, which may materially and adversely affect our business, financial condition and prospects.

 

Companies in the Internet, technology, and media industries are frequently involved in intellectual property infringement litigation. In China, the validity, enforceability, and scope of protection of intellectual property rights in Internet-related industries, especially in the evolving live streaming industry, are uncertain. We have been and may in the future be subject to intellectual property infringement claims or other allegations by third parties for information or content displayed on, retrieved from or linked to, recorded, stored or make accessible on our platforms, or otherwise distributed to our users, including in connection with the music, movies, video and games played, recorded or make accessible on our platforms during streaming. For example, we face, from time to time, allegations that we have featured pirated or illegally downloaded music and movies on our platforms, and that we have infringed on the trademarks and copyrights of third parties, including our competitors, or allegations that we are involved in unfair trade practices. As we face increasing competition and as litigation becomes a more common method for resolving commercial disputes in China, we face a higher risk of being the subject of intellectual property infringement claims or other legal proceedings.

 

We permit broadcasters to upload text and graphics to our platforms and permit our users to share them. Our platforms also permit broadcasters or users to choose their username and profile photo. Under relevant PRC laws and regulations, online service providers, which provide storage space for users to upload content or links to other services or content, could be held liable for copyright infringement under various circumstances, including situations where the online service provider knows or should reasonably have known that the relevant content uploaded or linked to on our platforms infringes upon the copyright of others and the online service provider failed to take necessary actions to prevent such infringement.

 

10

 

  

We have implemented internal control measures to ensure that the design of our platforms and the content that is streamed on our platforms does not infringe on valid intellectual properties, such as patents and copyrights held by third parties. We also license certain intellectual properties from third parties to implement certain functions available on our platforms.

 

Some of our employees were previously employed at other competing companies, including our current and potential competitors. To the extent that these employees are involved in the development of content or technology similar to ours at their former employers, we may become subject to claims that such employees or we may have appropriated proprietary information or intellectual properties of the former employers of our employees. If we fail to successfully defend such claims, our results of operations may be materially and adversely affected.

 

Defending claims is costly and can impose a significant burden on our management and employees, and there can be no assurances that favorable final outcomes will be obtained in all cases. Such claims, even if they do not result in liability, may harm our reputation. Any resulting liability or expenses, or changes required to our platforms to reduce the risk of future liability, may have a material adverse effect on our business, financial condition and prospects.

 

Unauthorized use of our intellectual property and the expenses incurred in protecting our intellectual property rights may materially and adversely affect our business.

 

We consider our copyrights, trademarks, and other intellectual properties to be critical to our success, and rely on a combination of trademark and copyright laws, trade secrets protection, restrictions on disclosure and other agreements that restrict the use of our intellectual property to protect these rights. Although we enter into confidentiality agreements and intellectual property ownership agreements with our employees, these confidentiality agreements could be breached and we might not have adequate remedies for any breach. As a result, our proprietary technology, know-how or other intellectual property could otherwise become known to third parties. In addition, third parties may independently discover trade secrets and proprietary information, limiting our ability to assert any trade secret rights against such parties.

 

The measures we use to protect our proprietary rights may not be adequate to prevent the infringement or misappropriation of our intellectual property. In addition, we cannot assure you that any of our trademark applications will ultimately proceed to registration or will result in registration with adequate scope for our business. Some of our pending applications or registrations may be successfully challenged or invalidated by others. If our trademark applications are not successful, we may have to use different marks for affected products or services, or seek to enter into arrangements with any third parties who may have prior registrations, applications, or rights, which might not be available on commercially reasonable terms, if at all.

 

Enforcement of intellectual property laws in China has historically been lacking, primarily because of ambiguities in the laws and difficulties in enforcement. Accordingly, intellectual property rights protection in China may not be as effective as in other jurisdictions with a more developed legal framework regulating intellectual property rights. Policing unauthorized use of our proprietary technology, trademarks, and other intellectual property is difficult and expensive, and litigation may be necessary in the future to enforce our intellectual property rights. Future litigation could result in substantial costs and diversion of our resources, and could disrupt our business, as well as materially adversely affect our results of operations and financial condition.

 

Some of our products and services contain open source software, which may pose a particular risk to our proprietary software, products, and services in a manner that negatively affects our business.

 

We use open source software in some of our products and services and will continue to use open source software in the future. There is a risk that open source software licenses could be construed in a manner that imposes unanticipated conditions or restrictions on our ability to provide or distribute our products or services. Additionally, we may face claims from third parties claiming ownership of, or demanding release of, the open source software or derivative works that we have developed using such software. These claims could result in litigation and could require us to make our software source code freely available, purchase a costly license, or cease offering the implicated products or services unless and until we can re-engineer them to avoid infringement. This re-engineering process could require significant additional research and development resources, and we may not be able to complete it successfully.

 

11

 

 

Furthermore, because any software source code we contribute to open source projects is publicly available, our ability to protect our intellectual property rights with respect to such software source code may be limited or lost entirely. As a result, we may be unable to prevent our competitors or others from using such software source code contributed by us.

 

Our content monitoring system may not be effective in preventing misconduct by our users and misuse of our platforms.

 

We operate entertainment live streaming platforms that provide real-time streaming and interactions. Because we do not have full control over how and what broadcasters or viewers will use our platforms to communicate, our platforms may be misused by individuals or groups of individuals to engage in immoral, disrespectful, fraudulent or illegal activities. We have implemented control procedures to detect and block illegal or inappropriate content and illegal or fraudulent activities conducted through the misuse of our platforms, but such procedures may not prevent all such content from being broadcasted or posted or activities from being carried out. Moreover, real time streaming renders it harder for us to filter illegal or inappropriate speeches, conduct, and behavior from our platforms prior to airing. As a result, we may face civil lawsuits or other actions initiated by the affected viewer, or governmental or regulatory actions against us. In response to allegations of illegal or inappropriate activities conducted through our platforms, PRC government authorities may intervene and hold us liable for non-compliance with PRC laws and regulations concerning the dissemination of information on the Internet and subject us to administrative penalties or other sanctions, such as requiring us to restrict or discontinue some of the features and services provided on our websites and mobile applications, or even revoke our licenses or permits to provide Internet content services. We endeavor to ensure all broadcasters are in compliance with relevant regulations, but we cannot guarantee that all broadcasters will comply with all PRC laws and regulations. Therefore, our live streaming service may be subject to investigations or subsequent penalties if content displayed on our platforms is deemed to be illegal or inappropriate under PRC laws and regulations.

 

As of the date of this annual report, our platform “Showself” (秀色直播) has, since our operation commencement in 2014, received 7 administrative penalties from Beijing Cultural Market Administrative Enforcement Department, all of which are minor penalties of fine, for the inappropriate conducts of broadcasters. The other 2 platforms of our, “Haixiu” (嗨秀秀场) and “Lehai” (乐嗨秀场), each received 2 administrative penalties, respectively, from the same Department for the same reason. Beelive Chinese version (“Mifeng” 蜜疯直播) received 2 administrative penalty from Beijing Cultural Market Administrative Enforcement Department and 1 administrative penalty from Beijing Haidian Security Bureau. Hongle.tv (“Hongle” 红人直播) received 2 administrative penalties from Beijing Cultural Market Administrative Enforcement Department and 1 administrative penalty from Beijing Municipal Tax Bureau. All above mentioned defects have been timely remedied by the platforms and all remedial measures have been reported to the Department for its review and approval.

 

We may be held liable for information or content displayed on, retrieved from or linked to our platforms, or distributed to our users if such content is deemed to violate any PRC laws or regulations, and PRC authorities may impose legal sanctions on us.

 

Our users are able to exchange information, generate content and engage in various other online activities on our live streaming platforms. We require our broadcasters and users to agree to our terms of use upon account registration. The terms of use set out types of content strictly prohibited on our platforms. However, signing the terms of use does not guarantee the broadcasters and users will comply with these terms.

 

In addition, because a majority of the video and audio communications on our platforms is conducted in real time, the content generated by our broadcasters and users on air cannot be filtered before they are streamed on our platforms. Therefore, users may engage in illegal conversations or activities, including the publishing of inappropriate or illegal content on our platforms that may be unlawful under PRC laws and regulations.

 

Although we have also developed a robust content monitoring system and use our best efforts to monitor content on our platforms, we cannot detect every incident of inappropriate content on our platforms due to the immense quantity of user-generated content. As such, government authorities may hold us liable for inappropriate or illegal content on our platforms and may subject us to fines or other disciplinary actions, including in serious cases suspension or revocation of the licenses necessary to operate our platforms, if we are deemed to have facilitated the appearance of inappropriate content placed by third parties on our platforms under PRC laws and regulations.

 

Application stores may temporarily take down our applications if the content was deemed to violate relevant PRC laws or regulations.

 

12

 

 

Meanwhile, we may face claims for defamation, libel, negligence, copyright, patent or trademark infringement, other unlawful activities or other theories and claims based on the nature and content of the information delivered on or otherwise accessed through our platforms. Defending any such actions could be costly and require significant time and attention of the management and other resources, which would materially and adversely affect our business.

 

The complexity, uncertainties, and changes in PRC regulation of the Internet industry and companies may materially and adversely affect our business and financial condition.

 

The Internet industry is highly regulated in China, including foreign ownership of, and the licensing and permit requirements pertaining to, companies in the Internet industry. These Internet-related laws and regulations are relatively new and evolving, and their interpretation and enforcement involve significant uncertainty. As a result, sometimes it may be difficult to evaluate the legal risks involved in certain actions or omissions. Issues, risks, and uncertainties relating to PRC regulation of the Internet business include, but are not limited to, the following:

 

  There are uncertainties relating to the regulation of the Internet business in China, including evolving licensing practices and the requirement for real-name registrations. Permits, licenses, or operations at some of our subsidiaries and PRC variable interest entity levels may be subject to challenge. We may not be able to timely obtain or maintain all the required licenses or approvals, permits, or to complete filing, registration or other formalities necessary for our present or future operations, and we may not be able to renew certain permits or licenses or renew certain filing or registration or other formalities. In addition, although we are not currently required by PRC law to ask all users for their real name and personal information when they register for a user account, PRC regulators could require us to implement compulsory real-name registration for all users on our platforms in the future. In late 2011, for example, the Beijing municipal government required micro bloggers in China to implement real-name registration for all of their registered users. If we are required to implement real-name registration for users on our platforms, we may lose a large number of registered user accounts for various reasons, including, for example, because users may not be able to maintain multiple accounts and some users may dislike giving out their private information.

 

  New regulatory agencies may be established under the evolving PRC regulatory system for the Internet industry. Such new agencies may issue new policies or new interpretations of existing laws and regulations. We are unable to determine what policies may be issued by any such new agencies in the future or how existing laws, regulations, and policies will be interpreted by such new agencies.

 

  New laws, regulations or policies may be promulgated or announced that will regulate Internet activities, including online video and online advertising businesses. If these new laws, regulations, or policies are promulgated, additional licenses may be required for our operations.

 

  The interpretation and application of existing PRC laws, regulations, and policies and possible new laws, regulations, or policies relating to the Internet industry have created substantial uncertainties regarding the legality of existing and future foreign investments in, and the businesses and activities of, Internet businesses in China. There are also risks that we may be found to violate the existing or future laws and regulations given the uncertainty and complexity of China’s regulation of Internet business.

 

Increases in the costs of content on our platforms may have an adverse effect on our business, results of operations, and financial condition.

 

To maintain and increase user base and user paying ratio, we must continue offering attractive and engaging content on our platforms. We provide such content mainly through our broadcasters. In order to attract and retain top broadcasters, we need to have an attractive revenue sharing policy and provide marketing resources to support them. If competitor platforms offer higher compensation, our costs to retain our broadcasters may increase. As our business and user base further expand, we also need to continue updating and producing content and activities to meet the more diversified interest of a larger user group. We also need to innovate the content on our platforms to capture and follow the market trends, resulting in higher costs of the contents on our platforms. If we are not able to continue to retain our broadcasters and produce high quality content on our platforms at commercially acceptable costs, our business, financial condition, and results of operations would be adversely impacted.

 

13

 

  

Our failure to anticipate or successfully implement new technologies could render our proprietary technologies or platforms unattractive or obsolete, and reduce our revenues and market share.

 

Our technological capabilities and infrastructure underlying our live streaming platforms are critical to our success. The Internet industry is subject to rapid technological changes and innovation. We need to anticipate the emergence of new technologies and assess their market acceptance. We also need to invest significant resources, including financial resources, in research and development to keep pace with technological advances in order to make our development capabilities, our platforms and our services competitive in the market. However, development activities are inherently uncertain, and we might encounter practical difficulties in commercializing our development results. Our significant expenditures on research and development may not generate corresponding benefits. Given the fast pace with which the Internet technology has been and will continue to be developed, we may not be able to timely upgrade our streaming technology, our engines or the software framework for our platforms’ development in an efficient and cost-effective manner, or at all. New technologies in programming or operations could render our technologies, our platforms or products or services that we are developing or expect to develop in the future obsolete or unattractive, thereby limiting our ability to recover related product development costs, outsourcing costs and licensing fees, which could result in a decline in our revenues and market share.

 

The proper functioning of our platforms is essential to our business. Any disruption to our IT systems could materially affect our ability to maintain the satisfactory performance of our platforms.

 

Disruptive and malfunctioned platforms will drive away frustrated users of ours and reduce our user base. Smooth and proper functioning of our platforms relies on our IT systems. However, our technology or infrastructure may not function properly at all times. Any system interruptions caused by telecommunications failures, computer viruses, hacking or other attempts to harm our systems could result in the unavailability or slowdown of our platforms and limit the attractiveness of content provided on our platforms. Our servers may also be vulnerable to computer viruses, physical or electronic break-ins and similar disruptions, which could lead to system interruptions, website or mobile app slowdown or unavailability or loss of data. Any of such occurrences could cause severe disruption to our daily operations. As a result, our business and results of operations may be materially and adversely affected and our market share could decline.

 

Any compromise to the cyber security of our platforms could materially and adversely affect our business, reputation, and results of operations.

 

On November 7, 2016, the Standing Committee of the National People’s Congress released the PRC Cyber Security Law, which took effect on June 1, 2017. The PRC Cyber Security Law requires network operators to fulfill certain obligations to safeguard security in the cyberspace and enhance network information management.

 

Our products and services are generally provided through the Internet and involve the storage and transmission of users’ information. Any security breach would expose us to a risk of loss of information and result in litigation and potential liability. As the techniques used to obtain unauthorized access, disable or degrade Internet services or sabotage operating systems change frequently and often are not recognized until launched against a target, we may not be able to anticipate such techniques or implement adequate preventative measures. Upon a security breach, our technical team will be notified immediately and coordinate with the local support staff to diagnose and solve the technical problems. As of the date of this annual report, we have not experienced any material incidents of security breach.

 

Despite the security measures we have implemented, our facilities, systems, procedures, and those of our third-party providers, may be vulnerable to security breaches, act of vandalism, software viruses, misplaced or lost data, programming or human errors or other similar events which may disrupt our delivery of services or expose the confidential information of our users and others. If an actual or perceived breach of our security occurs, the market perception of the effectiveness of our security measures could be harmed, and we may lose current and potential users and be exposed to legal and financial risks, including legal claims, regulatory fines and penalties, which in turn could adversely affect our business, reputation, and results of operations.

 

14

 

 

Concerns about the collection, use, and disclosure of personal data and other privacy-related and security matters could deter customers and users from using our services and adversely affect our reputation and business.

 

Concerns about our practices with regard to the collection, use, or disclosure of personal information or other privacy-related and security matters, even if unfounded, could damage our reputation and operations. The PRC Constitution, the PRC Criminal Law, the General Principles of the PRC Civil Law and the PRC Cyber Security Law protect individual privacy in general, which require certain authorization or consent from Internet users prior to collection, use, or disclosure of their personal data and also protection of the security of the personal data of such users. In particular, Amendment 7 to the PRC Criminal Law prohibits institutions, companies, and their employees in the telecommunications and other industries from selling or otherwise illegally disclosing a citizen’s personal information obtained during the course of performing duties or providing services. Our internal policy requires our employees to protect the personal data of our users, and employees who violate such policy are subject to disciplinary actions, including dismissal. While we strive to comply with all applicable data protection laws and regulations, as well as our own privacy policies, any failure or perceived failure to comply may result in proceedings or actions against us by government entities or private individuals, which could have an adverse effect on our business. Moreover, failure or perceived failure to comply with applicable laws and regulations related to the collection, use, or sharing of personal information or other privacy-related and security matters could result in a loss of confidence in us by customers and users, which could adversely affect our business, results of operations and financial condition.

 

Our operations depend on the performance of the Internet infrastructure and fixed telecommunications networks in China, which may experience unexpected system failure, interruption, inadequacy, or security breaches.

 

Almost all access to the Internet in China is maintained through state-owned telecommunication operators under the administrative control and regulatory supervision of the Ministry of Industry and Information Technology, or the MIIT. Moreover, we primarily rely on a limited number of telecommunication service providers to provide us with data communications capacity through local telecommunications lines and Internet data centers to host our servers. We have limited access to alternative networks or services in the event of disruptions, failures or other problems with China’s Internet infrastructure or the fixed telecommunications networks provided by telecommunication service providers. Web traffic in China has experienced significant growth during the past few years. Effective bandwidth and server storage at Internet data centers in large cities such as Beijing are scarce. With the expansion of our business, we may be required to upgrade our technology and infrastructure to keep up with the increasing traffic on our platforms. We cannot assure you that the Internet infrastructure and the fixed telecommunications networks in China can support the demands associated with the continued growth in Internet usage. If we cannot increase our capacity to deliver our online services, we may not be able to satisfy the increases in traffic we anticipate from our expanding user base, and the adoption of our services may be hindered, which could adversely impact our business and profitability.

 

In addition, we have no control over the costs of the services provided by telecommunication service providers. If the prices we pay for telecommunications and Internet services rise significantly, our results of operations may be materially and adversely affected. Furthermore, if Internet access fees or other charges to Internet users increase, some users may be prevented from accessing the mobile Internet and thus cause the growth of mobile Internet users to decelerate. Such deceleration may adversely affect our ability to continue to expand our user base.

 

We use third-party services and technologies in connection with our business, and any disruption to the provision of these services and technologies to us could result in adverse publicity and a slowdown in the growth of our users, which could materially and adversely affect our business, results of operations, and financial condition.

 

Our business depends upon services and software provided by third parties. For example, our user data is encrypted and saved on the storage cloud provided by a third-party cloud services company. We are relying on the security measures of such third party cloud services company for data protection, and our disaster recovery system to minimize the possibility of data loss or breach ability. If such third-party cloud services company has a system disruption and is not able to recover quickly, our business and operations may be adversely affected.

 

Our overall network relies on broadband connections provided by third-party operators and we expect this dependence on third parties to continue. The networks maintained and services provided by such third parties are vulnerable to damage or interruption, which could impact our results of operations. See “—Our operations depend on the performance of the Internet infrastructure and fixed telecommunications networks in China, which may experience unexpected system failure, interruption, inadequacy or security breaches.”

 

15

 

  

We also sell a significant portion of our products and services through third-party online payment systems. If any of these third-party online payment systems suffers security breaches, users may lose confidence in such payment systems and refrain from purchasing our virtual gifts online, in which case our results of operations would be negatively impacted.

 

We exercise no control over the third parties with whom we have business arrangements. For some of services and technologies such as online payment systems, we rely on a limited number of third-party providers with limited access to alternative networks or services in the event of disruptions, failures, or other problems. If such third parties increase their prices, fail to provide their services effectively, terminate their service or agreements, or discontinue their relationships with us, we could suffer service interruptions, reduced revenues or increased costs, any of which may have a material adverse effect on our business, results of operations, and financial condition.

 

User growth and engagement depend upon effective interoperation with operating systems, networks, mobile devices, and standards that we do not control.

 

We offer access to our platforms across a variety of PC and mobile operating systems and devices. We are dependent on the interoperability of our services with popular mobile devices and mobile operating systems that we do not control, such as Windows, Android, and iOS. Any such operating systems or devices that decide to degrade the functionality of our services or give preferential treatment to competitive services could adversely affect usage of our services. In order to deliver high quality services, it is important that our services work well across a range of mobile operating systems, networks, mobile devices, and standards that we do not control. We may not be successful in developing relationships with key participants in the mobile industry or in developing services that operate effectively with these operating systems, networks, devices and standards. Any difficulties for users and broadcasters in accessing and using our platforms would harm our user growth and user engagement and in turn would adversely affect our results of operations and financial condition.

 

We rely on our mobile application and PC application to provide services to our users and broadcasters which, if inaccessible, may have material adverse impact on our business and results of operations.

 

We rely on third-party mobile application and PC application distribution channels such as Apple’s App Store, various Android application stores, and websites to distribute our applications to users and broadcasters. We expect a substantial number of downloads of our mobile applications and PC applications will continue to be derived from these distribution channels. The promotion, distribution, and operation of our applications are subject to such distribution platforms’ standard terms and policies for application developers, and such distribution channels have discretion to determine whether we comply with their terms and policies. If any of such distribution channels determines to take down our applications or terminate the relationship with us, our business, results of operations, and financial condition may be materially and adversely affected.

 

Continuing efforts of our executive officers, key employees, and qualified personnel are essential to our business and the loss of their services may adversely and negatively impact our business and results of operations.

 

Our future success depends substantially on the continued efforts of our executive officers and key employees. If one or more of our executive officers or key employees were unable or unwilling to continue their services with us, we might not be able to replace them easily, in a timely manner, or at all. Since live streaming industry is characterized by high demand and intense competition for talent, we cannot assure you that we will be able to attract or retain qualified staffs or other highly skilled employees. In addition, as we are relatively young, our ability to train and integrate new employees into our operations may not meet the growing demands of our business, which may materially and adversely affect our ability to grow our business and hence our results of operations.

 

If any of our executive officers or key employees joins a competitor or forms a competing company, we may lose users, know-how and key professionals and staff members. Each of our executive officers and key employees has entered into an employment agreement and a non-compete agreement with us. However, certain provisions under the non-compete agreement may be deemed invalid or unenforceable under PRC law. If any dispute arises between our executive officers and key employees and us, we cannot assure you that we would be able to enforce these non-compete agreements in China, where these executive officers reside, in light of uncertainties with China’s legal system.

  

16

 

 

We are subject to risks relating to litigation.

 

We have been involved in and may be subject to litigation and claims of various types, including litigation alleging infringement of intellectual property rights and unfair competition, claims and disputes involving broadcasters, customers, our employees and suppliers. Litigation is expensive, subjects us to the risk of significant damages, requires significant management time and attention and could have a material and adverse effect on our business, results of operations, and financial condition.

 

We may be the subject of allegations, harassing, or other detrimental conduct by third parties, which could harm our reputation and cause it to lose market share, users, and customers.

 

We have been subject to allegations by third parties, negative Internet postings and other adverse public exposure on our business, operations and staff compensation. We may also become the target of harassment or other detrimental conduct by third parties or disgruntled former or current employees. Such conduct may include complaints, anonymous or otherwise, to regulatory agencies, media or other organizations. We may be subject to government or regulatory investigation or other proceedings as a result of such third-party conduct and may be required to spend significant time and incur substantial costs to address such third-party conduct, and there is no assurance that we will be able to conclusively refute each of the allegations within a reasonable period of time or at a commercially reasonable cost, or at all. Additionally, allegations, directly or indirectly against us, may be posted on the Internet, including social media platforms by anyone, whether or not related to us, on an anonymous basis. Any negative publicity on us or our management can be quickly and widely disseminated. Social media platforms and devices immediately publish the content of their subscribers and participants post, often without filters or checks on the accuracy of the content posted. Information posted may be inaccurate and adverse to us, and it may harm our reputation, business or prospects. The harm may be immediate without affording us an opportunity for redress or correction. Our reputation may be negatively affected as a result of the public dissemination of negative and potentially false information about our business and operations, which in turn may cause us to lose market share, users or customers.

 

The appointed Temporary Receiver of Link Motion Inc. (f/k/a NQ Mobile Inc.) may bring an action to restore Link Motion Inc.’s senior position in the Showself businesses, which may result in claims against us.

 

On December 13, 2018, a shareholder plaintiff filed a derivative lawsuit on behalf of, and against Link Motion Inc. (“LKM”) and three individual defendants, including the chairman of the board of directors of LKM, in the United States District Court for Southern District of New York. In this lawsuit, the shareholder plaintiff alleged certain wrongdoing by the individual defendants in connection with the sales of LKM’s corporation assets, including the sale of a 65% equity interest in the Showself businesses (currently is conducted via Zhihui Qiyuan) to Tongfang Investment Fund Series SPC (“TF”) pursuant to a share purchase agreement dated as of March 30, 2017. On February 1, 2019, the court issued a Preliminary Injunction Order which preliminarily enjoins the defendants to take corrective action as necessary to restore LKM’s senior position in the underlying assets of the Showself businesses and appointed a temporary receiver for LKM during the pendency of this action. The temporary receiver has certain statutory powers and specified delineated powers, including but not limited to, commence, continue and/or control any action on behalf of LKM in the U.S., the PRC, or elsewhere. It is possible that we could be sued in connection with these ongoing proceedings, which could be costly to defend, and a judgment against us could result in significant damages. As of the date of this annual report and to our knowledge, the temporary receiver has yet brought any claims in any jurisdiction to restore LKM’s 65% equity interest in the Showself businesses. However we cannot guarantee that such claims will not be brought in the future.

 

Negative publicity may materially and adversely affect our brand, reputation, business, and growth prospects.

 

Negative publicity involving us, our broadcasters, our users, our management, our live streaming platforms, or our business model may materially and adversely harm our brand and our business. We cannot assure you that we will be able to defuse negative publicity about us, our management and/or our services to the satisfaction of our investors, users and broadcasters, customers and platform partners. There has been negative publicity about us and the misuse of our services, which has adversely affected our brand, public image, and reputation. Such negative publicity, especially when it is directly addressed against us, may also require us to engage in defensive media campaigns. This may cause us to increase our marketing expenses and divert our management’s attention and may adversely impact our business and results of operations.

  

17

 

 

Contractual disputes with our talent agencies may harm our reputation, and may be costly or time-consuming to resolve.

 

We enter into contractual arrangements with talent agencies. Pursuant to these contracts, talent agencies are responsible for recruiting and training broadcasters and providing content for our platforms. We share with the talent agencies a certain percentage of the revenue generated by the broadcasters they manage. Talent agencies will in turn enter into compensation arrangement with the broadcasters they manage. From time to time, there may be contractual disputes between broadcasters and talent agencies, and/or between talent agencies and us. Any such disputes may not only be costly and time-consuming to solve, but may also be detrimental to the quality of the content produced by the broadcasters, or even causing broadcasters to leave our platforms.

 

We enter into exclusivity agreements with certain of our top broadcasters, pursuant to which such top broadcasters agree not to work for other live streaming platforms in exchange for additional support and resources from us. Although these top broadcasters are required to pay a certain amount of fees if they breach the exclusivity agreements, we cannot guarantee that such exclusivity agreements will be an effective measure to deter these top broadcasters from leaving our platforms.

 

Key performance metrics used by us, such as QAUs, paying users, ARPPU and paying ratio, may overstate the number of our active and paying users, which may lead to an inaccurate interpretation of our revenue metrics and our business operations by our management and by investors, and may even misleadingly affect management’s business judgment of our operations.

 

For performance tracking purposes, we monitor metrics such as the number of registered user accounts, active users, and paying users. We calculate certain operating metrics in the following ways: (a) the number of registered users, which refers to the number of users that has registered and logged onto our platforms at least once since registration; (b) the number of active users, which refers to the number of users that has visited our platforms through PC or mobile app at least once in a given period; (c) the number of paying users, which refers to the number of users that has purchased virtual currencies on our platforms at least once in a given period. The actual number of individual users, however, is likely to be lower than that of registered users, active users, and paying users potentially significantly, due to various reasons such as fraudulent representation or improper registration. Some of the user accounts may also be created for specific purposes such as to increase virtual gifting for certain performers in various contests, but the number of registered users, active users, and paying users do not exclude user accounts created for such purposes. We have limited ability to validate or confirm the accuracy of information provided during the user registration process to ascertain whether a new user account created was actually created by an existing user who is registering duplicative accounts. The respective number of our registered users, active users, and paying users may overstate the number of individuals who register on our platforms, sign onto our platforms, purchase virtual gifts or other products and services on our platforms, which may lead to an inaccurate interpretation of our operating metrics. Additionally, a user needs to register a separate account for each our platform to access such platform. When calculating our total numbers of QAUS as a whole, a user with multiple accounts with us may be counted more than once and such numbers may be higher than the actual numbers of users. Additionally, we are able to measure unique users only to the extent that these users are registered using the same identification method. Since we allow a user to register an account on our platforms with the user’s mobile number, Wechat account or QQ account, our ability to identify unique users is limited.

 

If the tracked growth in the number of our registered users, active users, and paying users is higher than the actual growth in the number of individuals registered, active, or paying users, our user engagement level, sales, and business may not grow as quickly as we expect. In addition, such overstatement may cause inaccurate evaluation of our operations by our management and by investors, which may also materially and adversely affect our business and results of operations.

 

The security of operations of, and fees charged by, third-party online payment platforms may have a material adverse effect on our business and results of operations.

 

Currently, we use third-party online payment platforms, such as China UnionPay, WeChat Pay, and Alipay, to receive a large part of the cash proceeds from sales of our products and services through direct purchases on our platforms. Any scheduled or unscheduled interruption in the ability of our users to use these and other online payment platforms could adversely affect our payment collection, and in turn, our revenue. In addition, in online payment transactions, secure transmission of user information, such as debit and credit card numbers and expiration dates, personal information and billing addresses, over public networks, is essential to user privacy protection and maintaining their confidence in our platforms.

  

18

 

 

We do not have control over the security measures of our third-party payment platforms, and their security measures may not be adequate at present or may not be adequate with the expected increased usage of online payment platforms. We could be exposed to litigation and possible liability if online transaction safety of our users is compromised in transactions involving payments for our products and services, which could harm our reputation and our ability to attract users and may materially adversely affect our business. We also rely on the stability of such payment transmissions to ensure the continued payment services provided to our users. If any of these third-party online payment platforms fails to process or ensure the security of users’ payments for any reason, our reputation will be damaged and we may lose our paying users and discourage the potential purchases, which in turn, will materially and adversely affect our business, financial condition, and prospects.

 

Our users may suffer third-party fraud when purchasing our virtual currency and we may suffer fraud when selling virtual currency to users.

 

We offer our users multiple options to purchase our virtual currency. Users can purchase these virtual currencies directly on web streaming portal, or make in-app purchases using third-party payment channels including China Union Pay, WeChat pay, Alipay and Apple’s App Store. Users can also purchase virtual currencies through third-party sales agencies officially authorized by us. Other than the above-mentioned purchase channels, there are no other means to purchase our virtual currency. However, from time to time, certain third parties fraudulently claim that they are sales agencies authorized by us and users can purchase our virtual currency through them. If our users choose to purchase our virtual currency from such unauthorized third parties, they may suffer losses from such fraudulent activities by third parties. Although we are not directly responsible for the losses in such case, our user experience may be adversely affected and users may choose to leave our platforms as a result. Such fraudulent activities by third parties might also generate negative publicity, disputes, or even legal claims. The measures we take in response to such negative publicity, disputes, or legal claims may be expensive, time consuming, and disruptive to our operations and divert our management’s attention.

 

Additionally, there is a risk that even our duly authorized third-party sales agencies may fail to deliver virtual currencies to users after users make payment. In this case, we are responsible to deliver such virtual currencies to users. We may in turn demand payment from the authorized third-party sale agencies but there is no guarantee that we may recover the full payment.

 

Restrictions on virtual currency may adversely affect our revenues.

 

Due to the relatively short history of virtual currencies in China, the regulatory framework governing the industry is still under development. On June 4, 2009, the Ministry of Culture and the Ministry of Commerce jointly issued Notice on the Strengthening of the Administration of Online Game Virtual Currency (the “Virtual Currency Notice”), which defines what a virtual currency is and requires that entities obtain the approval from the competent culture administrative department before issuing virtual currency and engaging in transactions using virtual currencies in connection with online games. The Virtual Currency Notice regulates that virtual currency may only be used to purchase services and products provided by the online service provider that issues the virtual currency, and also prohibit businesses that issue online game virtual currency from issuing virtual currency to game players through means other than purchases with legal currency, and from setting game features that involve the direct payment of cash or virtual currency by players for the chance to win virtual gifts or virtual currency based on random selection through a lucky draw, wager, or lottery. These restrictions on virtual currency may result in lower sales of online virtual currency.

 

Currently, the PRC government has not promulgated any specific rules, laws, or regulations to directly regulate virtual currencies, except for the above-mentioned Virtual Currency Notice. Although the term “virtual currency” is widely used in live streaming industry, we believe that the “virtual currency” used in our live streaming communities does not fall into a “virtual currency” as defined under the Virtual Currency Notice, and we are not subject to any online game virtual currency laws or regulations for our live streaming business. We have obtained the approval from the competent culture administrative department for issuing a virtual currency for online games (which is set forth in the Internet Culture Operation Licenses that we have acquired). So far, we have not issued any virtual currency for online games as defined under the Virtual Currency Notice. However, due to the uncertainties of the interpretation and implementation of the law and regulation, we cannot assure you that the PRC regulatory authorities will not take a different view, in which case we may be required to obtain additional approvals or licenses or change our current business model and may be subject to fines or other penalties, which could adversely affect our business.

  

19

 

 

Our results of operations are subject to quarterly fluctuations due to seasonality.

 

We experience seasonality in our business, reflecting seasonal fluctuations in Internet usage. For example, the number of active users tends to be higher during the last quarter of the year while lower near Chinese New Year season. Furthermore, the number of paying users of our online live streaming platforms correlate with our marketing campaigns and promotional activities, which may coincide with popular western or Chinese festivals. As a result, comparing our operating results on a period-to-period basis may not be meaningful.

 

We do not currently have business insurance to cover our main assets and business. Any uninsured occurrence of business disruption, litigation, or natural disaster could expose us to significant costs, which could have an adverse effect on our results of operations.

 

We currently do not have any business liability or disruption insurance to cover our operations. Any uninsured occurrence of business disruption, litigation, or natural disaster, or significant damages to our uninsured equipment or facilities could disrupt our business operations, requiring us to incur substantial costs and divert our resources, which could have an adverse effect on our results of operations and financial condition.

 

Failure to achieve and maintain effective internal and disclosure controls in accordance with Section 404 of the Sarbanes-Oxley Act of 2002 could have a material adverse effect on our business and share price.

 

Effective internal and disclosure controls are necessary for us to provide reliable financial reports and effectively prevent fraud and to operate successfully as a public company. If we cannot provide reliable financial reports or prevent fraud, our reputation and operating results would be harmed. Our management has performed an evaluation of the effectiveness of our disclosure controls and procedures (as defined in Rule 13a-15(e) under the Exchange Act) as of the end of the period covered by this report, as required by Rule 13a-15(b) under the Exchange Act.

 

The requirements of Section 404 of the Sarbanes-Oxley Act are ongoing and also apply to future years. We expect that our internal control over financial reporting will continue to evolve as we continue in our efforts to transform our business. Although we are committed to continue to improve our internal control processes and we will continue to diligently and vigorously review our internal control over financial reporting in order to ensure compliance with the Section 404 requirements, any control system, regardless of how well designed, operated and evaluated, can provide only reasonable, not absolute, assurance that its objectives will be met. In addition, successful remediation of the control deficiencies identified as of December 31, 2022 is dependent on our ability to hire and retain qualified employees and consultants. Therefore, we cannot be certain that in the future additional material weakness or significant deficiencies will not exist or otherwise be discovered. See “Item 15-Controls and Procedures.

 

We continue to grant share-based awards in the future, which may result in increased share-based compensation expenses and have an adverse effect on our future profit. Exercise of the options or restricted shares granted will increase the number of our shares in circulation, which may adversely affect the market price of our shares.

 

We adopted an equity incentive plan on February 8, 2021, or the “2021 Plan”, for the purpose of providing additional incentives to employees, directors and consultants and to promote the success of the Company’s business. The maximum aggregate number of Class A ordinary shares we are authorized to issue pursuant to all awards under the 2021 Share Incentive Plan is 3,000,000 Class A ordinary shares. As of the date of this annual report, total of 2,115,283 restricted share units have been granted under 2021 Pan. As a result, our expenses associated with share-based compensation may increase, which may have an adverse effect on our results of operations. Furthermore, exercise of the awards granted under the 2021 Plan by our employees will increase the number of our shares in circulation, which may have an adverse impact on our share price.

 

Non-compliance on the part of our employees or third parties involved in our business could adversely affect our business.

 

Our compliance controls, policies, and procedures may not protect us from acts committed by our employees, agents, contractors, or collaborators that violate the laws or regulations of the jurisdictions in which we operate, which may adversely affect our business.

 

In addition, our business partners or other third parties involved in our business through our business partners (such as contractors, talent agencies, or other third parties entered into business relationship with our third- party business partners) may be subject to regulatory penalties or punishments because of their regulatory compliance failures, which may, directly or indirectly, disrupt our business. When we enter into a business relationship with a third party partner, we cannot be certain whether such third party business partner has infringed or will infringe any other third parties’ legal rights or violate any regulatory requirements or rule out the likelihood of incurring any liabilities imposed on us due to any regulatory failures by such third party business partner. In addition, for those third parties actively involved in our business through our business partners, we cannot assure you that our business partners will be able to supervise and administrate those third parties. The legal liabilities and regulatory actions on our business partners or other third parties involved in our business may affect our business activities and reputation and in turn, our results of operations.

 

20

 

  

We may not be able to ensure compliance with United States economic sanctions laws.

 

The U.S. Department of the Treasury’s Office of Foreign Assets Control, or OFAC, administers laws and regulations that generally prohibit U.S. persons and, in some instances, foreign entities owned or controlled by U.S. persons, from conducting activities or transacting business with certain countries, governments, entities or individuals that are targets of U.S. economic sanctions. We do not and will not use any of our funds for any activities or business with any country, government, entity, or individual in violation of U.S. economic sanctions.

 

While we believe that we have been, and that we continue to be, in compliance with applicable U.S. economic sanctions, our current safeguards may fail to prevent broadcasters and users located in countries that are targets of U.S. economic sanctions from accessing our platforms. Non-compliance with applicable U.S. economic sanctions could subject us to adverse media coverage, investigations, and severe administrative, civil and possibly criminal sanctions, expenses related to remedial measures, and legal expenses, which could materially adversely affect our business, results of operations, financial condition and reputation.

 

Spammers and malicious software and applications may affect user experience, which could reduce our ability to attract users and materially and adversely affect our business, results of operations, and financial condition.

 

Spammers may use our streaming platforms to send spam messages to users, which may affect user experience. As a result, users may reduce using our products and services or stop using them altogether. In spamming activities, spammers typically create multiple user accounts for the purpose of sending a high volume of repetitive messages. Although we attempt to identify and delete accounts created for spamming purposes, we may not be able to effectively eliminate all spam messages from our platforms in a timely fashion. Any spamming activities could have a material and adverse effect on our business, results of operations, and financial condition.

 

In addition, malicious software and applications may interrupt the operations of our websites, our PC clients or mobile apps and pass on such malware to our users which could adversely hinder user experience. Although we have been successfully blocking these attacks in the past, we cannot guarantee that this will always be the case, and in the incident if users experience a malware attack by using our platforms, users may associate the malware with our websites, our PC clients or mobile apps, and our reputation, business, and results of operations would be materially and adversely affected.

 

Our leased property interests may be defective and our right to lease the properties affected by such defects may be challenged, which could adversely affect our business.

 

Under PRC laws, all lease agreements are required to be registered with local housing authorities. We lease several premises in China. We cannot assure whether or not all landlords of these premises have registered the relevant lease agreements with the government authorities, or have completed registration of their ownership rights to the premises. Furthermore, we cannot assure that some of the premises do not have a defective title. We may be subject to monetary fines due to failure by the landlords to complete the required registrations.

 

We may also be forced to relocate our operations if the landlords do not obtain valid title to or complete the required registrations with local housing authorities in a timely manner or at all. We might not be able to locate desirable alternative sites for our operations in a timely and cost-effective manner which may adversely affect our business.

 

Future strategic alliances or acquisitions may have a material and adverse effect on our business, reputation, and results of operations.

 

We may enter into strategic alliances, including joint ventures or minority equity investments, with various third parties to further our business purpose from time to time. These alliances could subject us to a number of risks, including risks associated with sharing proprietary information, non-performance by the third party and increased expenses in establishing new strategic alliances, any of which may materially and adversely affect our business. We may have limited ability to monitor or control the actions of these third parties and, to the extent any of these strategic third parties suffers negative publicity or harm to their reputation from events relating to their business, we may also suffer negative publicity or harm to our reputation by virtue of our association with any such third party.

 

21

 

  

In addition, when appropriate opportunities arise, we may acquire additional assets, products, technologies or businesses that are complementary to our existing business. In addition to possible shareholders’ approval, we may also have to complete filings and obtain approvals and licenses from relevant government authorities for the acquisitions and to comply with any applicable PRC laws and regulations, including the filling with CSRC if we issue additional securities for the acquisitions, which could result in increased delay and costs, and may derail our business strategy if it fails to do so. Furthermore, past and future acquisitions and the subsequent integration of new assets and businesses into our own require significant attention from our management and could result in a diversion of resources from our existing business, which in turn could have an adverse effect on our business operations. Acquired assets or businesses may not generate the expected financial results. Acquisitions could result in the use of substantial amounts of cash, potentially dilutive issuances of equity securities, the occurrence of significant goodwill impairment charges, amortization expenses for other intangible assets and exposure to potential unknown liabilities of the acquired business. Moreover, the costs of identifying and consummating acquisitions may be significant.

 

COVID-19 pandemic may have an adverse impact on our results of operations and financial condition for the fiscal year 2023.

 

In December 2019, a novel strain of coronavirus (COVID-19) surfaced. COVID-19 has spread rapidly to many parts of the PRC and other parts of the world in the first half of 2020, which has caused significant volatility in the PRC and international markets. After the initial outbreak of COVID-19, from time to time, some instances of COVID-19 infections have emerged in various regions of China, including the infections caused by the Omicron variants in 2022. For example, a wave of infections caused by the Omicron variants emerged in Shanghai in 2022, and a series of restrictions and quarantines were implemented to contain the spread. Our Beijing and Hangzhou office did not work at full capacity for approximately two months when these restrictive measures are in force, which negatively affected our operational and financial results. Many of the restrictive measures previously adopted by the PRC governments at various levels to control the spread of the COVID-19 virus have been revoked or replaced with more flexible measures since December 2022. While the revocation or replacement of the restrictive measures to contain the COVID-19 pandemic could have a positive impact on our normal operations, the extent of the impact on our future financial results will be dependent on future developments such as the length and severity of the crisis, the potential resurgence of the crisis, future government actions in response to the crisis and the overall impact of the COVID-19 pandemic on the global economy and capital markets, among many other factors, all of which still remain uncertain and unpredictable. Given this uncertainty, we are currently unable to quantify the expected impact of the COVID-19 pandemic on its future operations, financial condition, liquidity and results of operations if the current situation continues, and therefore we cannot guarantee that COVID-19 will not adversely impact our results of operations and financial condition for the fiscal year 2023.

 

Risk Factors Relating to Our Corporate Structure

 

We conduct our business through the VIEs by means of contractual arrangements. PRC laws and regulations governing our businesses and the validity of certain of our contractual arrangements are uncertain. If the PRC courts or administrative authorities determine that these contractual arrangements do not comply with applicable regulations, we could be subject to severe penalties and our business could be adversely affected. In addition, changes in such PRC laws and regulations may materially and adversely affect our business.

 

Current PRC laws and regulations place certain restrictions and conditions on foreign ownership of certain areas of businesses and accordingly to comply with PRC laws and regulations, we conduct such business activities through the VIEs in China. For more detailed discussions, see “--Substantial uncertainties exist with respect to whether the foreign investor’s controlling PRC onshore variable interest entities via contractual arrangements will be recognized as foreign investment and how it may impact the viability of our current corporate structure and operations.”

 

WXBJ has entered into contractual arrangements with the Zhihui Qiyuan VIEs and their respective shareholders, and WXZJ has entered into contractual arrangements with the Siixang Qiyuan VIEs and their respective shareholders. Such contractual arrangements enable us to exercise effective control over, receive substantially all of the economic benefits of, and have an exclusive option to purchase all or part of the equity interest and assets in the VIEs when and to the extent permitted by PRC law. We have evaluated the guidance in FASB ASC 810 and concluded that we are the primary beneficiary of the VIEs because of these contractual arrangements. Accordingly, under U.S. GAAP, the financial statements of the VIEs are consolidated as part of our financial statements.

 

However, Scienjoy Holding Corporation is a British Virgin Islands holding company with no equity ownership in the VIEs and we conduct our operations in China through (i) our PRC subsidiaries and (ii) the VIEs with which we have maintained contractual arrangements. Investors in our Class A Ordinary Shares thus are not purchasing equity interest in our consolidated affiliated entities in China but instead are purchasing equity interest in a British Virgin Islands holding company. If the PRC government deems that our contractual arrangements with the VIEs do not comply with PRC regulatory restrictions on foreign investment in the relevant industries, or if these regulations or the interpretation of existing regulations change or are interpreted differently in the future, we and the VIEs could be subject to severe penalties or be forced to relinquish our interests in those operations. Our holding company in the British Virgin Islands, the VIEs, and investors of Scienjoy Holding Corporation face uncertainty about potential future actions by the PRC government that could affect the enforceability of the contractual arrangements with the VIEs and, consequently, significantly affect the financial performance of the VIEs and our company as a group.

 

On February 17, 2023, the CSRC issued the Trial Administrative Measures of Overseas Securities Offering and Listing by Domestic Enterprises, or the Trial Measures, which will become effective on March 31, 2023. On the same date, the CSRC circulated Supporting Guidance Rules No. 1 through No. 5, Notes on the Trial Measures, Notice on Administration Arrangements for the Filing of Overseas Listings by Domestic Enterprises and relevant CSRC Answers to Reporter Questions, or collectively, the Guidance Rules and Notice, on CSRC’s official website. The Trial Measures, together with the Guidance Rules and Notice, reiterate the basic principles of the Draft Administrative Provisions and Draft Filing Measures and impose substantially the same requirements for the overseas securities offering and listing by domestic enterprises. The Trial Measures grant the CSRC the authority to regulate the overseas offering and listing of PRC companies with VIE structures and allow filings by VIE-structured companies insofar as they comply with the relevant regulations. PRC companies that are already listed on overseas exchanges by or before March 31, 2023 are not required to make any filings with CSRC unless they raise additional equity financing, in which case CSRC may also consult with certain PRC governmental authorities that regulate the PRC companies’ business operations, or ask the Company to obtain approvals or confirmation from such authorities in advance.

 

22

 

 

There still remain substantial uncertainties regarding the interpretation and application of PRC laws and regulations, including, but not limited to, the laws and regulations governing our and the VIEs’ business, or the enforcement and performance of our contractual arrangements with the VIEs and their shareholders. These laws and regulations may be subject to change, and their official interpretation and enforcement may involve substantial uncertainty. New laws and regulations that affect existing and proposed future businesses may also be applied retroactively. Due to the uncertainty and complexity of the regulatory environment, we cannot assure you that we and the VIEs would always be in full compliance with applicable laws and regulations, the violation of which may have adverse effect on our and the VIEs’ business and our reputation.

  

Although we believe we, our PRC subsidiaries and the VIEs are not in violation of current PRC laws and regulations, we cannot assure you that the PRC government would agree that our contractual arrangements comply with PRC licensing, registration or other regulatory requirements, with existing policies or with requirements or policies that may be adopted in the future. If the PRC government determines that we or the VIEs do not comply with applicable law, it could revoke the VIEs’ business and operating licenses, require the VIEs to discontinue or restrict the VIEs’ operations, restrict the VIEs’ right to collect revenues, block the VIEs’ websites, require the VIEs to restructure our operations, impose additional conditions or requirements with which the VIEs may not be able to comply, impose restrictions on the VIEs’ business operations or on their customers, or take other regulatory or enforcement actions against the VIEs that could be harmful to their business. Any of these or similar occurrences could significantly disrupt our or the VIEs’ business operations or restrict the VIEs from conducting a substantial portion of their business operations, which could materially and adversely affect the VIEs’ business, financial condition and results of operations. If any of these occurrences results in our inability to direct the activities of any of the VIEs that most significantly impact its economic performance, and/or our failure to receive the economic benefits from any of the VIEs, we may not be able to consolidate these entities in our consolidated financial statements in accordance with U.S. GAAP. In addition, our shares may decline in value or become worthless if we are unable to assert our contractual control rights over the assets of our PRC subsidiaries that conduct a significant part of our operations.

 

Substantial uncertainties exist with respect to whether the foreign investor’s controlling PRC onshore variable interest entities via contractual arrangements will be recognized as “foreign investment” and how it may impact the viability of our current corporate structure and operations.

 

On March 15, 2019, the National People’s Congress of the PRC adopted the PRC Foreign Investment Law, which took force on January 1, 2020, and replaced three existing laws regulating foreign investment in China, namely the PRC Equity Joint Venture Law, the PRC Cooperative Joint Venture Law and Wholly Foreign-owned Enterprise Law, together with their implementation rules and ancillary regulations. The PRC Foreign Investment Law defines the “foreign investment” as the investment activities in China conducted directly or indirectly by foreign investors in the following manners: (i) the foreign investor, by itself or together with other investors establishes a foreign-invested enterprise in China; (ii) the foreign investor acquires shares, equities, asset tranches, or similar rights and interests of enterprises in China; (iii) the foreign investor, by itself or together with other investors, invests and establishes new projects in China; (iv) the foreign investor invests through other approaches as stipulated by laws, administrative regulations or otherwise regulated by the State Council. The PRC Foreign Investment Law keeps silent on how to define and regulate the “variable interest entities,” while adding a catch-all clause that “other approaches as stipulated by laws, administrative regulations or otherwise regulated by the State Council” can fall into the concept of “foreign investment,” which leaves uncertainty as to whether the foreign investor’s controlling PRC onshore variable interest entities via contractual arrangements will be recognized as “foreign investment.” Pursuant to the PRC Foreign Investment Law, PRC governmental authorities will regulate foreign investment by applying the principle of pre-entry national treatment together with a “negative list,” which will be promulgated by or promulgated with approval by the State Council or its authorized governmental department such as Ministry of Commerce. Foreign investors are prohibited from making any investments in the industries which are listed as “prohibited” in such negative list; and, after satisfying certain additional requirements and conditions as set forth in the “negative list,” are allowed to make investments in the industries which are listed as “restricted” in such negative list. For any foreign investor that fails to comply with the negative list, the competent authorities are entitled to ban its investment activities, require such investor to take measures to correct its non-compliance and impose other penalties.

 

The latest version of the “negative list,” namely, the Special Management Measures (Negative List) for the Access of Foreign Investment (2021), which became effective on January 1, 2022, provides that foreign investment is prohibited in providing the Internet content service, Internet audio-visual program services and online culture activities that we conduct through our consolidated variable interest entities. These operations are subject to foreign investment restrictions/prohibitions set forth in the Special Administrative Measures (Negative List) for the Access of Foreign Investment (2021) issued by the Ministry of Commerce.

 

The PRC Foreign Investment Law leaves leeway for future laws, administrative regulations or provisions of the State Council and its departments to provide for contractual arrangements as a form of foreign investment. It is therefore uncertain whether our corporate structure will be seen as violating foreign investment rules as we are currently using the contractual arrangements to operate certain businesses in which foreign investors are currently prohibited from or restricted to investing. Furthermore, if future laws, administrative regulations or provisions of the State Council and its departments mandate further actions to be taken by companies with respect to existing contractual arrangements, we may face substantial uncertainties as to whether we can complete such actions in a timely manner, or at all. If we fail to take appropriate and timely measures to comply with any of these or similar regulatory compliance requirements, our current corporate structure, corporate governance and business operations could be materially and adversely affected.

 

23

 

  

We depend upon the contractual arrangements in conducting our business in China, which may not be as effective as direct ownership in providing operational control.

 

We are a holding company incorporated in the British Virgin Islands. As a holding company with no material operations of our own, we conduct a substantial majority of our operations through the VIEs in China. We entered into the VIE agreements with Zhihui Qiyuan VIEs on January 29, 2019 and entered into the VIE agreements with Sixiang Qiyuan VIEs on June 1, 2022. We generate most of our revenue from operations of the VIEs. Our shares (include Class A ordinary shares and Class A Preferred shares) offered in this offering are shares of our offshore holding company instead of shares of the VIEs or our PRC subsidiaries. we rely on contractual arrangements by and among WXBJ, the Zhihui Qiyuan VIEs and their shareholders and the contractual arrangements by and among WXZJ, the Sixiang Qiyuan VIEs and their shareholders for our business operations, and these contractual arrangements may not be as effective as direct ownership in providing us with control over the VIEs. We rely on the performance by the VIEs and their shareholders of their obligations under the contracts to receive substantially all of the economic benefits from the VIEs’ operations and be the primary beneficiary of the VIEs for accounting purposes. The shareholders of the VIEs may not act in the best interests of our company or may not perform their obligations under these contracts. Such risks exist throughout the period in which we intend to operate certain portion of our business through the contractual arrangements with the VIEs.

 

Any failure by the VIEs or their shareholders to perform their obligations under our contractual arrangements with them would have a material adverse effect on our business. If the VIEs or their shareholders fail to perform their respective obligations under the contractual arrangements, we may have to incur substantial costs and expend additional resources to enforce such arrangements. We may also have to rely on legal remedies under PRC law, including seeking specific performance or injunctive relief, and claiming damages. The legal environment in the PRC is not as developed as in some other jurisdictions, such as the United States. As a result, uncertainties in the PRC legal system could limit our ability, as a British Virgin Islands holding company, to enforce these contractual arrangements and doing so may be quite costly, and these contractual arrangements have not been tested in a court of law.

 

The shareholders of the VIEs may have potential conflicts of interest with us, which may materially and adversely affect our business and financial condition. The shareholders of the VIEs may breach, or cause the VIEs to breach, or refuse to renew, the existing contractual arrangements we have with them and the VIEs, which would have a material adverse effect on our ability to effectively control the VIEs and receive economic benefits from them. If we cannot resolve any conflict of interest or dispute between us and these shareholders, we would have to rely on legal proceedings, which could result in disruption of our business and subject us to substantial uncertainty as to the outcome of any such legal proceedings.

 

If the PRC government deems that the agreements that establish the structure for operating our businesses in China do not comply with PRC regulations on foreign investment in Internet and other related businesses, or if these regulations or their interpretation change in the future, we could be subject to severe penalties or be forced to relinquish our interests in those operations, and may need to reorganize our current corporate structure to comply with PRC laws and regulations. In addition, if SHC issues new securities for future financing, the Company shall disclose the whole corporate structure including VIEs to CSRC and may be inquired by CSRC about the background of such structure.

 

PRC laws and regulations impose certain restrictions or prohibitions on foreign ownership of companies that engage in Internet and other related businesses (usually defined as “value-added telecommunication business” under relevant PRC authorities), including the provision of Internet content and online service operations, which fell under the catalogue of negative list published and updated by PRC Ministry of Commerce from time to time. Specifically, foreign ownership is prohibited in industries of online audio and video program services and Internet cultural business (excluding music), foreign ownership of an Internet content provider may not exceed 50%, and the major foreign investor is required to have a record of good performance and operating experience in managing value-added telecommunications business. We are a company registered in the British Virgin Islands and WXBJ and WXZJ (our indirect wholly-owned subsidiaries in China) are foreign-invested enterprises (or called “wholly foreign-owned enterprises”, the “WFOEs”) under PRC laws and regulations. To comply with PRC laws and regulations, we have to conduct our business in China mainly through WXBJ, WXZJ, Zhihui Qiyuan VIEs, and Sixiang Qiyuan VIEs and their respective subsidiaries, based on a series of contractual arrangements by and among WXBJ, Zhihui Qiyuan, and its registered shareholders and a series of contractual arrangements by and among WXZJ, Sixiang Qiyuan, and their respective subsidiaries. As a result of these contractual arrangements, we exert control over the VIEs (namely, Zhihui Qiyuan VIEs and Sixiang Qiyuan VIEs) and consolidate their financial results in our financial statements under U.S. GAAP. The VIEs (namely, Zhihui Qiyuan VIEs and Sixiang Qiyuan VIEs) hold the licenses, approvals, and key assets that are essential for our operations.

 

24

 

  

In the opinion of our PRC counsel, Beijing Feng Yu Law Firm (北京锋昱律师事务所) (“Feng Yu Law Firm”), based on its understanding of the relevant PRC laws and regulations, each of the contracts among WXBJ, Zhihui Qiyuan and its registered shareholders is valid, binding, and enforceable in accordance with its terms, each of the contracts among WXZJ, Sixiang Qiyuan and its registered shareholders is valid, binding, and enforceable in accordance with its terms. However, we have been further advised by our PRC counsel that there are substantial uncertainties regarding the interpretation and application of current or future relevant PRC laws and regulations. Thus, the PRC government may ultimately take a view contrary to the opinion of our PRC counsel. In addition, PRC government authorities may deem that foreign ownership is directly or indirectly involved in each of the VIEs’ shareholding structure. If the WFOEs and its subsidiaries and the VIEs are found in violation of any PRC laws or regulations, or if the contractual arrangements among WXBJ, Zhihui Qiyuan and its registered shareholders or the contractual arrangements among WXZJ, Sixiang Qiyuan and its registered shareholders are determined as illegal or invalid by the PRC court, arbitral tribunal or regulatory authorities, the relevant governmental authorities would have broad discretion in dealing with such violation, including, without limitation:

 

  revoking the business licenses and/or operating licenses of such entities;

 

  levying fines on our related PRC companies;

 

  confiscating any of our income that they deem to be obtained through illegal operations;

 

  discontinuing or placing restrictions or onerous conditions on our operations conducted by our related PRC companies;

 

  placing restrictions on our right to collect revenues;

 

  shutting down our servers or blocking our app/websites;

 

 

requiring us to change our corporate structure and contractual arrangements;

 

 

rejecting our future offerings in the public market;

 

  imposing additional conditions or requirements with which we may not be able to comply; or

 

  taking other regulatory or enforcement actions against us that could be harmful to our business.

 

The imposition of any of these penalties may result in a material and adverse effect on our ability to conduct our business operations and future financing. In addition, if the imposition of any of these penalties causes us to lose the rights to direct the activities of our consolidated affiliated entities or the right to receive their economic benefits, we would no longer be able to consolidate their financial results.

 

We may lose the ability to use and enjoy assets held by the VIEs that are important to our business if the VIEs declare bankruptcy or become subject to a dissolution or liquidation proceeding.

 

The VIEs hold certain assets that are important to our operations, including the ICP License, SP License, the Internet Culture Operation Permit, the Commercial Performance License, and Radio and Television Program Production and Operating Permit. Under our contractual arrangements, the shareholders of the VIEs may not voluntarily liquidate the VIEs or approve them to sell, transfer, mortgage, or dispose of their assets or legal or beneficial interests in the business in any manner without our prior consent. However, in the event that the shareholders breach this obligation and voluntarily liquidate the VIEs, or the VIEs declare bankruptcy, or all or part of their assets become subject to liens or rights of third-party creditors, we may be unable to continue some or all of our business activities, which could materially and adversely affect our business, results of operations, and financial condition. Furthermore, if the VIEs undergo a voluntary or involuntary liquidation proceeding, their shareholders or unrelated third-party creditors may claim rights to some or all of its assets, hindering our ability to operate our business, which could materially and adversely affect our business, financial condition, and results of operations.

 

Contractual arrangements may be subject to scrutiny by the PRC tax authorities. A finding that we owe additional taxes could negatively affect our financial condition and the value of your investment.

 

Pursuant to applicable PRC laws and regulations, arrangements and transactions among related parties may be subject to audit or challenge by PRC tax authorities. We may be subject to adverse tax consequences if the PRC tax authorities determine that the contractual arrangements among WXBJ, Zhihui Qiyuan, and its registered shareholders or the contractual arrangements among WXZJ, Sixiang Qiyuan, and its registered shareholders are not on an arm’s length basis and therefore constitute favorable transfer pricing. As a result, the PRC tax authorities could require that VIEs adjust their taxable income upward for PRC tax purposes. Such an adjustment could increase VIEs’ tax expenses without reducing the tax expenses of WXBJ and/or WXZJ, subject the VIEs to late payment fees and other penalties for under-payment of taxes, and result in the loss of any preferential tax treatment WXBJ and/or WXZJ may have. As a result, our consolidated results of operations may be adversely affected.

 

25

 

 

We may rely on dividends paid by our PRC subsidiaries to fund cash and financing requirements. Any limitation on the ability of our PRC subsidiaries to pay dividends to us could have a material adverse effect on our ability to conduct our business and to pay dividends to holders of our ordinary shares.

 

We and our Hong Kong subsidiary are holding companies, and we may rely on dividends to be paid by our PRC subsidiaries for our cash and financing requirements, including the funds necessary to pay dividends and other cash distributions to the holders of the ordinary shares and pay back any debt it may incur. If our PRC subsidiaries incur debt on their own behalf in the future, the instruments governing the debt may restrict their ability to pay dividends or make other distributions to us.

 

Under PRC laws and regulations, a wholly foreign-owned enterprise in China, such as WXBJ or WXZJ, may pay dividends only out of its accumulated profits as determined in accordance with PRC accounting standards and regulations. In addition, according to current effective PRC laws and regulations regarding foreign investment which may be updated following the effectiveness of PRC Foreign Investment Law, a wholly foreign-owned enterprise is required to set aside at least 10% of its after-tax profits each year, after making up previous years’ accumulated losses, if any, to fund certain statutory reserve funds, until the aggregate amount of such fund reaches 50% of its registered capital. At the discretion of the board of directors of the wholly foreign-owned enterprise, it may allocate a portion of its after-tax profits based on PRC accounting standards to staff welfare and bonus funds. These reserve funds and staff welfare and bonus funds are not distributable as cash dividends. Any limitation on the ability of our PRC subsidiaries to pay dividends or make other distributions to us could materially and adversely limit our ability to grow, make investments or acquisitions that could be beneficial to our business, pay dividends, or otherwise fund and conduct our business.

 

If the custodians or authorized persons of our controlling non-tangible assets, including chops and seals, fail to fulfill their responsibilities, or misappropriate or misuse these assets, our business and operations may be materially and adversely affected.

 

In China, a company chop or seal serves as the legal representation of the company towards third parties even when unaccompanied by a signature. Each legally registered company in China is required to maintain a company chop, which must be registered with the local Public Security Bureau. In addition to this mandatory company chop, companies may have several other chops which can be used for specific purposes. The chops of our PRC subsidiaries and the VIEs are generally held securely by the personnel designated or approved by us in accordance with our internal control procedures. To the extent those chops are not kept safe, are stolen, or are used by unauthorized persons or for unauthorized purposes, the corporate governance of these entities could be severely and adversely compromised and those corporate entities may be bound to abide by the terms of any documents so chopped, even if they were chopped by an individual who lacked the requisite power and authority to do so. If any of our authorized personnel obtains, misuses, or misappropriates our chops for whatever reason, we could experience disruptions in our operations. We may also have to take corporate or legal action, which could require significant time and resources to resolve while distracting management from our operations. Any of the foregoing could adversely affect our business and results of operations.

 

Risk Factors Relating to Doing Business in China

 

Uncertainties in the interpretation and enforcement of PRC laws and regulations could limit the legal protections available to you and us.

 

The PRC legal system is based on written statutes where prior court decisions have limited value as precedents. Our PRC subsidiaries and the VIEs, in particular WXBJ and WXZJ, two wholly foreign-owned enterprises, are subject to laws and regulations applicable to foreign-invested enterprises as well as various Chinese laws and regulations generally applicable to companies incorporated in China. However, since these laws and regulations are relatively new and the PRC legal system continues to rapidly evolve, the interpretations of many laws, regulations, and rules are not always uniform, and enforcement of these laws, regulations, and rules involves uncertainties.

 

From time to time, we may have to resort to administrative and court proceedings to enforce our legal rights. However, since PRC administrative and court authorities have significant discretion in interpreting and implementing statutory and contractual terms, it may be more difficult to evaluate the outcome of administrative and court proceedings and the level of legal protection we may receive. Furthermore, the PRC legal system is based in part on government policies and internal rules that may have retroactive effect. As a result, we may not be aware of our violation of these policies and rules until sometime after the violation. Such uncertainties, including uncertainty over the scope and effect of our contractual, property (including intellectual property) and procedural rights, could materially and adversely affect our business and impede our ability to continue our operations. 

 

26

 

 

Regulation and censorship of information disseminated over the mobile and Internet in China may adversely affect our business and subject us to liability for streaming content or content posted on our platforms.

 

Internet companies in China are subject to a variety of existing and new rules, regulations, policies, and license and permit requirements. In connection with enforcing these rules, regulations, policies, and requirements, relevant government authorities may suspend services by, or revoke licenses of, any Internet or mobile content service provider that is deemed to provide illicit content online or on mobile devices, and such activities may be intensified in connection with any ongoing government campaigns to eliminate prohibited content online. For example, in 2016, the Office of the Anti-Pornography and Illegal Publications Working Group, the Cyberspace Administration of China, the Ministry of Industry and Information Technology, the Ministry of Culture and the Ministry of Public Security jointly launched a “Clean Up the Internet 2016” campaign. Based on publicly available information, the campaign aims to eliminate pornographic information and content in the Internet information services industry by, among other things, holding liable individuals and corporate entities that facilitate the distribution of pornographic information and content. Publicly traded Chinese Internet companies voluntarily initiated self-investigations to filter and remove content from their websites and cloud servers.

 

We endeavor to eliminate illicit content from our platforms. We have made substantial investments in resources to monitor content that broadcasters generate on our platforms and the way in which our users engage with each other through our platforms. We use a variety of methods to ensure our platforms remain a healthy and positive experience for our users. Although we employ these methods to filter content posted on our platforms, we cannot be sure that our internal content control efforts will be sufficient to remove all content that may be viewed as indecent or otherwise non-compliant with PRC law and regulations. Government standards and interpretations as to what constitutes illicit online content or behavior are subject to interpretation and may change in a manner that could render our current monitoring efforts insufficient. The Chinese government has wide discretion in regulating online activities and, irrespective of our efforts to control the content on our platforms, government campaigns and other actions to reduce illicit content and activities could subject us to negative press or regulatory challenges and sanctions, including fines, suspension or revocation of our licenses to operate in China or a suspension or ban on our mobile or online platform, including suspension or closure of one or more parts of or our entire business. Further, our senior management could be held criminally liable if we are deemed to be profiting from illicit content on our platforms. Although our business and operations have not been materially and adversely affected by government campaigns or any other regulatory actions in the past, there is no assurance that our business and operations will be immune from government actions or sanctions in the future. If government actions or sanctions are brought against us, or if there are widespread rumors that government actions or sanctions have been brought against us, our reputation could be harmed and we may lose users and customers. As a result, our revenues and results of operations may be materially and adversely affected and the value of our Class A Ordinary Shares could be dramatically reduced.

 

Adverse Changes in China’s political, economic social conditions or government policies could have a material adverse effect on the overall economic growth of China, which could materially and adversely affect the growth of the business and operations of the VIES and our PRC subsidiaries.

 

The Chinese economy differs from the economies of most developed countries in many respects, including the level of government involvement, level of development, growth rate, control of foreign exchange and allocation of resources. Although the Chinese government has implemented measures emphasizing the utilization of market forces for economic reform, the reduction of state ownership of productive assets, and the establishment of improved corporate governance in business enterprises, a substantial portion of productive assets in China is still owned by the government. In addition, the Chinese government continues to play a significant role in regulating industry development by imposing industrial policies.

 

The Chinese government also exercises significant control over China’s economic growth through allocating resources, controlling payment of foreign currency-denominated obligations, setting monetary policy, and providing preferential treatment to particular industries or companies.

 

27

 

 

While the Chinese economy has experienced significant growth over the past decades, growth has been uneven, both geographically and among various sectors of the economy. Any adverse changes in economic conditions in China, in the policies of the Chinese government or in the laws and regulations in China could have a material adverse effect on the overall economic growth of China. Such developments could adversely affect the future business and operating results and the competitive position of the VIEs and our PRC subsidiaries. The Chinese government has implemented various measures to encourage economic growth and guide the allocation of resources. Some of these measures may benefit the overall Chinese economy but may have a negative effect on the VIEs and our PRC subsidiaries. In addition, in the past the Chinese government has implemented certain measures, including interest rate adjustment, to control the pace of economic growth. These measures may cause decreased economic activity in China, which may adversely affect the future business and operating results of the VIEs and our PRC subsidiaries.

 

The PRC government’s significant oversight over our business operation could result in a material adverse change in the operations of the VIEs and our company as a whole and the value of our Class A ordinary shares.

 

We conduct our business in China primarily through our PRC subsidiaries (including WFOEs) and the VIEs, which are subject to Chinese government’s significant oversight and discretion. The Chinese government may intervene or influence the current and future operations of our PRC subsidiaries and the VIEs at any time, or may exert more control over offerings conducted overseas and/or foreign investment in issuers likes ourselves, which could result in a material change in our operations and the value of our securities.

 

In the event that the Chinese government exert more oversight and control over offerings that are conducted overseas and foreign investment in China-based issuers, relevant Chinese regulatory authorities could disallow contractual arrangement under the VIE agreements and hinder our ability to exert contractual control over or consolidate the VIEs under US. GAAP. the VIEs, which would likely result in a material change in operations and/or value of the Company’s securities, including that it could cause the value of such securities to significantly decline or become worthless.

 

Rules and regulations in China can change quickly with little or no advance notice and their interpretation and the implementation involve uncertainty, which could materially and adversely affect the operations of the VIEs and our company as a whole and the value of our securities.

 

The PRC government may take a series of regulatory actions and statements to regulate business operations in China from time to time with little advance notice, including cracking down on illegal activities in the securities market, enhancing supervision over China-based companies listed overseas using variable interest entity structures which has been implemented by CSRC, adopting new measures to extend the scope of cybersecurity reviews, and expanding the efforts in anti-monopoly enforcement. On July 6, 2021, the General Office of the Communist Party of China Central Committee and the General Office of the State Council jointly issued an announcement to crack down on illegal activities in the securities market and promote the high-quality development of the capital market, which, among other things, requires the relevant governmental authorities to strengthen cross-border oversight of law-enforcement and judicial cooperation, to enhance supervision over China-based companies listed overseas, and to establish and improve the system of extraterritorial application of the PRC securities laws. On December 28, 2021, the Cyberspace Administration of China (“CAC”) and certain other governmental authorities issued the Measures of Cybersecurity Review (effective as of February 15, 2022), requiring that cyberspace operators with personal information of more than 1 million users who want to list abroad to file a cybersecurity review with the Office of Cybersecurity Review. Furthermore, on February 17, 2023, the CSRC issued Trial Administrative Measures of Overseas Securities Offering and Listing by Domestic Enterprises (effective as of March 31, 2023), requiring the company that directly or indirectly go to public offering overseas shall make filing with the CSRC within three days after its completion of offering. These new laws and regulations can be complex and stringent, and many are subject to change and uncertain interpretation, which could result in claims, change to the data and other business practices of the VIEs and our company, regulatory investigations, penalties, increased cost of operations, or declines in user growth or engagement, or otherwise affect the business of the VIEs. As of the date of this annual report, we have not received any inquiry or notice or any objections to this annual report from CSRC, the CAC or any other PRC governmental authorities that have jurisdiction over our operations. However, given the current regulatory environment in China, there remains uncertainty regarding the interpretation and enforcement of the laws of China. Any future quick changes of the laws and rules with little or no advice notice and the uncertainty resulted therefrom could materially and adversely disrupt and affect the operation and future financing of our PRC subsidiaries, the VIEs and our company.

 

28

 

 

Our shares may be delisted and prohibited from being traded under the Holding Foreign Companies Accountable Act if the PCAOB is unable to inspect our auditors for two consecutive years. The delisting and the cessation of trading of our shares, or the threat of their being delisted and prohibited from being traded, may materially and adversely affect the value of your investment.

 

The Holding Foreign Companies Accountable Act, or the HFCA Act, was enacted on December 18, 2020. The HFCA Act states if the SEC determines that a company has filed audit reports issued by a registered public accounting firm that has not been subject to inspection by the PCAOB for three consecutive years beginning in 2021, the SEC shall prohibit such shares from being traded on a national securities exchange or in the over-the-counter trading market in the U.S.

 

On March 24, 2021, the SEC adopted interim final rules relating to the implementation of certain disclosure and documentation requirements of the HFCA Act. A company will be required to comply with these rules if the SEC identifies it as having a “non-inspection” year under a process to be subsequently established by the SEC. The SEC is assessing how to implement other requirements of the HFCA Act, including the listing and trading prohibition requirements described above.

 

On June 22, 2021, the U.S. Senate passed a bill which, if passed by the U.S. House of Representatives and signed into law, would reduce the number of consecutive non-inspection years required for triggering the prohibitions under the HFCA Act from three years to two.

 

On November 5, 2021, the SEC approved Rule 6100 adopted by the PCAOB to establish a framework for the PCAOB’s determinations under the HFCA Act that the PCAOB is unable to inspect or investigate completely registered public accounting firms located in a foreign jurisdiction because of a position taken by an authority in that jurisdiction.

 

On December 2, 2021, the SEC issued amendments to finalize the interim final rules previously adopted in March 2021 to implement the submission and disclosure requirements in the HFCA Act, which require us to identify in our annual report on Form 20-F, (1) the auditors that provided opinions to the financial statements presented in the annual report, (2) the location where the auditors’ report was issued, and (3) the PCAOB ID number of the audit firm or branch that performed the audit work. If the SEC determines that we have three consecutive non-inspection years, the SEC will issue stop order to prohibit the trading of our shares.

 

On December 16, 2021, the PCAOB issued a Determination Report which reported that the PCAOB is unable to inspect or investigate completely registered public accounting firms headquartered in: (1) mainland China of the People’s Republic of China, because of a position taken by one or more authorities in mainland China; and (2) Hong Kong, a Special Administrative Region of the PRC, because of a position taken by one or more authorities in Hong Kong.

 

On August 26, 2022, the PCAOB signed a Statement of Protocol with the China Securities Regulatory Commission and the Ministry of Finance of the People’s Republic of China, taking the first step toward opening access for the PCAOB to inspect and investigate registered public accounting firms headquartered in mainland China and Hong Kong. The Statement of Protocol gives the PCAOB sole discretion to select the firms, audit engagements and potential violations it inspects and investigates and puts in place procedures for PCAOB inspectors and investigators to view complete audit work papers with all information included and for the PCAOB to retain information as needed. In addition, the Statement of Protocol grants the PCAOB direct access to interview and take testimony from all personnel associated with the audits the PCAOB inspects or investigates. While significant, the Statement of Protocol is only a first step. Uncertainties still exist as to whether and how this new Statement of Protocol will be implemented. The PCAOB is required to reassess its determinations by the end of 2022 and there are uncertainties whether the PCAOB will determine it is still unable to inspect or investigate completely registered public accounting firms in mainland China and Hong Kong.

 

On December 15, 2022, the PCAOB announced that it was able to secure complete access to inspect and investigate PCAOB-registered public accounting firms headquartered in mainland China and Hong Kong completely in 2022. The PCAOB Board vacated its previous 2021 determinations that the PCAOB was unable to inspect or investigate completely registered public accounting firms headquartered in mainland China and Hong Kong. However, whether the PCAOB will continue to be able to satisfactorily conduct inspections of PCAOB-registered public accounting firms headquartered in mainland China and Hong Kong is subject to uncertainties and depends on a number of factors out of our and our auditor’s control. The PCAOB continues to demand complete access in mainland China and Hong Kong moving forward and is making plans to resume regular inspections in early 2023 and beyond, as well as to continue pursuing ongoing investigations and initiate new investigations as needed. The PCAOB has also indicated that it will act immediately to consider the need to issue new determinations with the HFCAA if needed.

 

On December 29, 2022, the Consolidated Appropriations Act, 2023 was signed into law, which, among other things, amended the HFCAA to reduce the number of consecutive years an issuer can be identified as a Commission-Identified Issuer before the Securities and Exchange Commission must impose an initial trading prohibition on the issuer’s securities from three years to two years. Therefore, once an issuer is identified as a Commission-Identified Issuer for two consecutive years, the Securities and Exchange Commission is required under the HCFAA to prohibit the trading of the issuer’s securities on a national securities exchange and in the over-the-counter market.

 

Our former auditor, Friedman LLP, as an auditor of companies that are traded publicly in the United States and a firm registered with the PCAOB, is subject to laws in the United States pursuant to which the PCAOB conducts regular inspections to assess their compliance with the applicable professional standards. We are not aware of any reasons to believe or conclude that Friedman LLP would not permit an inspection by the PCAOB or that it may not be subject to such inspection. However, given the recent developments, we cannot assure you whether PCAOB or regulatory authorities would apply additional and more stringent criteria to us after considering the effectiveness of our auditor’s audit procedures and quality control procedures, adequacy of personnel and training, or sufficiency of resources, geographic reach or experience as it relates to the audit of our financial statements.  Our shares could still be delisted and prohibited from being traded over-the-counter under the HFCA Act PCAOB determines in the future that it is unable to fully inspect or investigate our auditor which has a presence in China.

 

29

 

 

Our current auditor, OneStop Assurance PAC, as an auditor of companies that are traded publicly in the United States and a firm registered with the PCAOB, is subject to laws in the United States pursuant to which the PCAOB conducts regular inspections to assess their compliance with the applicable professional standards. We are not aware of any reasons to believe or conclude that OneStop Assurance PAC would not permit an inspection by the PCAOB or that it may not be subject to such inspection. However, given the recent developments, we cannot assure you whether PCAOB or regulatory authorities would apply additional and more stringent criteria to us after considering the effectiveness of our auditor’s audit procedures and quality control procedures, adequacy of personnel and training, or sufficiency of resources, geographic reach or experience as it relates to the audit of our financial statements.  Our shares could still be delisted and prohibited from being traded over-the-counter under the HFCA Act PCAOB determines in the future that it is unable to fully inspect or investigate our auditor which has a presence in China.

 

Furthermore, there is no guarantee that future audit reports will be prepared by auditors that are completely inspected by the PCAOB, and, as such, future investors may be deprived of such inspections, which could result in limitations or restrictions to SHC’s access of the U.S. capital markets.

 

The filling of the CSRC will be required and approval and/or other requirements from other PRC governmental authorities may be required in connection with an offering under PRC rules, regulations or policies, and, if required, we cannot predict whether or how soon we will be able to complete such filing or obtain such approval.

  

On February 17, 2023, the CSRC issued the Trial Administrative Measures of Overseas Securities Offering and Listing by Domestic Enterprises, or the Trial Measures, which will become effective on March 31, 2023. On the same date, the CSRC circulated Supporting Guidance Rules No. 1 through No. 5, Notes on the Trial Measures, Notice on Administration Arrangements for the Filing of Overseas Listings by Domestic Enterprises and relevant CSRC Answers to Reporter Questions, or collectively, the Guidance Rules and Notice, on CSRC’s official website. The Trial Measures, together with the Guidance Rules and Notice, reiterate the basic principles of the Draft Administrative Provisions and Draft Filing Measures and impose substantially the same requirements for the overseas securities offering and listing by domestic enterprises. Under the Trial Measures and the Guidance Rules and Notice, domestic enterprises conducting overseas securities offering and listing, either directly or indirectly, shall complete filings with the CSRC pursuant to the Trial Measures’ requirements within three working days following the submission of an application for initial public offering or listing. Starting from March 31, 2023, enterprises that have been listed overseas or satisfy all of the following conditions shall be deemed as “Grandfathered Issuers” and are not required to complete the overseas listing filing immediately, but shall complete filings as required if they conduct refinancing or are involved in other circumstances that require filing with the CSRC: (i) the application for indirect overseas offering or listing shall have been approved by the relevant overseas regulatory authority or stock exchange prior to March 31, 2023 (as the SEC does not approve or disapprove of an offering, this requirement is interpreted to be the SEC’s declaration of the registration statement to be effective with respect to this offering), (ii) the enterprise is not required to reapply for the approval of the relevant overseas regulatory authority or stock exchange, and (iii) such overseas securities offering or listing shall be completed before September 30, 2023. Starting from March 31, 2023, domestic enterprises that have submitted valid applications for overseas offerings and listing but have not obtained the approval from relevant overseas regulatory authority or overseas stock exchange shall complete filings with the CSRC prior to their overseas offering and listings.

 

Our PRC counsel, has advised us that, we will not be required to submit an application to the CSRC for the approval regarding the Company’s listing shares on Nasdaq because the Company has already been listed before March 31, 2023. However, if the Company issues additional securities for refinancing or acquisition of domestic assets, or go listing in other public markets, it shall make filling with the CSRC within three days after completion of such offering, and may be subject to pre-examination, confirmation or approval from the competent PRC authorities governing our business operation in China, such as MIIT and CAC.

 

In addition, the Regulations on Mergers and Acquisitions of Domestic Enterprises by Foreign Investors, or the M&A Rules, purport to require offshore special purpose vehicles that are controlled by PRC companies or individuals and that have been formed for the purpose of seeking a public listing on an overseas stock exchange through acquisitions of PRC domestic companies or assets to obtain CSRC approval prior to publicly listing their securities on an overseas stock exchange. The interpretation and application of the regulations remain unclear, and whether such M&A Rules will be abolished entirely by the authorities, or particularly, replaced partially by new regulations such as the Trial Measures. If a governmental approval is still required, it is uncertain how long it will take for us to obtain such approval, and, even if we obtain such approval, the approval could be rescinded. Any failure to obtain or a delay in obtaining the requisite governmental approval or filings for an offering, or a rescission of such CSRC approval or filing if obtained by us, may subject us to sanctions imposed by the relevant PRC regulatory authority, which could include fines and penalties on our and the VIEs’ operations in China, restrictions or limitations on our ability to pay dividends outside of China, and other forms of sanctions that may materially and adversely affect our business, financial condition, and results of operations.

 

30

 

 

Our PRC counsel, has advised us that, based on its understanding of the M&A Rules, we will not be required to submit an additional application to the CSRC for the approval under the M&A Rules for an offering. However, our PRC counsel has further advised us that there remains some uncertainty as to how the M&A Rules will be interpreted or implemented in the context of an overseas offering, especially by such governmental authorities other than CSRC, and its opinions summarized above are subject to any new laws, rules and regulations or detailed implementations and interpretations in any form relating to the M&A Rules, if any. We cannot assure you that relevant PRC governmental authorities, including the CSRC, would reach the same conclusion as our PRC counsel, and hence, we may face regulatory actions or other sanctions from them. Furthermore, relevant PRC governmental authorities promulgated the Opinions on Strictly Cracking Down Illegal Securities Activities, which provided that the administration and supervision of overseas-listed China-based companies will be strengthened, and the special provisions of the State Council on overseas issuance and listing of shares by such companies will be revised, clarifying the responsibilities of domestic industry competent authorities and regulatory authorities. However, the Opinions on Strictly Cracking Down Illegal Securities Activities only provides principle rules, leaving uncertainties regarding the interpretation and implementation of these opinions. It is possible that any new rules or regulations may impose additional requirements on us. In addition, on December 28, 2021, the Cyberspace Administration of China (“CAC”) and certain other governmental authorities issued the Measures of Cybersecurity Review (effective as of February 15, 2022), according to which, among others, operators of “critical information infrastructure” or data processors holding over one million users’ personal information shall apply to the Cybersecurity Review Office for a cybersecurity review before any listing on a foreign stock exchange. If it is determined in the future that CAC approval or other procedural requirements from any other governmental authorities are required to be met for and prior to an additional offering, it is uncertain whether we can or how long it will take us to obtain such approval or complete such procedures and any such approval could be rescinded. Any failure to obtain or delay in obtaining such approval or completing such procedures for an offering, or a rescission of any such approval, could subject us to sanctions by the relevant PRC governmental authorities. The governmental authorities may impose restrictions and penalties on our operations in China, such as the suspension of our apps and services, revocation of our licenses, or shutting down part or all of our operations, limit our ability to pay dividends outside of China, delay or restrict the repatriation of the proceeds from an offering into China or take other actions that could have a material adverse effect on our business, financial condition, results of operations and prospects, as well as the trading price of our Class A ordinary shares. The PRC governmental authorities may also take actions requiring us, or making it advisable for us, to halt an offering before settlement and delivery of the Class A ordinary shares offered hereby. Consequently, if you engage in market trading or other activities in anticipation of and prior to settlement and delivery, you do so at the risk that settlement and delivery may not occur. In addition, if the PRC governmental authorities later promulgate new rules or explanations requiring that we obtain their approvals for filings, registrations or other kinds of authorizations for an offering, we cannot assure you that we can obtain the approval, authorizations, or complete required procedures or other requirements in a timely manner, or at all, or obtain a waiver of the requisite requirements if and when procedures are established to obtain such a waiver.

 

The VIEs may be subject to a variety of laws and other obligations regarding cybersecurity and data protection, and any failure to comply with applicable laws and obligations could have a material and adverse effect on the business, financial condition and results of operations of the VIEs and our company as a whole.

 

The VIEs are subject to a variety of laws and other obligations regarding cybersecurity and data protection, and any failure to comply with applicable laws and obligations could have a material and adverse effect on our business, financial condition and results of operations. We may be subject to various risks and costs associated with the collection, use, sharing, retention, security, and transfer of confidential and private information, such as personal information and other data. This data is wide ranging and relates to our employees, users, anchors, contractors and other counterparties and third parties. 

 

On June 10, 2021, the Standing Committee of the National People’s Congress of China promulgated the Data Security Law which shall take effect on September 1, 2021. The Data Security Law provides for data security and privacy obligations of entities and individuals carrying out data activities, prohibits entities and individuals in China from providing any foreign judicial or law enforcement authority with any data stored in China without approval from the competent PRC authority, and sets forth the legal liabilities of entities and individuals found to be in violation of their data protection obligations, including rectification order, warning, fines of up to RMB10 million, suspension of relevant business, and revocation of business permits or licenses.

 

31

 

 

On August 20, 2021, the Standing Committee of the National People’s Congress adopted the Personal Information Security Law, which shall come into force as of November 1, 2021. The Personal Information Protection Law includes the basic rules for personal information processing, the rules for cross-border provision of personal information, the rights of individuals in personal information processing activities, the obligations of personal information processors, and the legal responsibilities for illegal collection, processing, and use of personal information.

 

On December 28, 2021, the CAC and twelve other PRC regulatory authorities jointly revised and issued the Cyber Security Review Measures (“the Review Measures”), which became effective on February 15, 2022. The Review Measures provides, among others, (i) the purchase of cyber products and services by critical information infrastructure operators (the “CIIOs”) and the network platform operators (the “Network Platform Operators”) which engage in data processing activities that affects or may affect national security shall be subject to the cybersecurity review by the Cybersecurity Review Office, the department which is responsible for the implementation of cybersecurity review under the CAC; and (ii) the Network Platform Operators with personal information data of more than one million users that seek for listing in a foreign country are obliged to apply for a cybersecurity review by the Cybersecurity Review Office. On November 14, 2021, the CAC published the Regulations on the Administration of Network Data Security (Draft for Comment) to open for public consultation, which stipulates that if a data processor proposes to be listed abroad or provide personal information outside the territory of PRC, it shall be subject to certain security assessment and filing requirements in CAC or competent authorities. As advised by our PRC legal counsel, we believe that we and our PRC subsidiaries and the VIEs are not required to apply for a cyber security review with CAC, since we listed our Ordinary Shares on the Nasdaq before the effective date of the Review Measures, and our PRC subsidiaries and the VIEs as the “network platform operators” will not be subject to CAC’s review or approval regarding data cyber security under other current-effective CAC rules, since that, (A) all of collection and processing of any personal information or other data in the ordinary course of business are conducted by our PRC subsidiaries and the VIEs within the territory of PRC, (B) none of our PRC subsidiaries or the VIEs provides any personal information or operational data outside the territory of PRC, (C) such personal information or operational data handled by our PRC subsidiaries and the VIEs will not be construed as important data threatening China’s national security, and (D) none of our PRC subsidiaries or the VIEs will fell under the “critical information infrastructure operators”, which are subject to direct and more strict regulatory supervision under CAC rules. However, the Review Measures do not provide any explanation or interpretation of “overseas listing” or “affect or may affect national security,” and Chinese government may have broad discretion in interpreting and enforcing these laws and regulations, which may also require the Company to make filings or obtain approval from CAC or other competent authorities with respect to its further offerings in overseas public markets. We cannot predict the impact of the review measures, if any, at this stage, and we will closely monitor and assess the statutory developments in this regard.

 

On July 7, 2022, the CAC promulgated the Measures on Security Assessment of Cross-border Data Transfer, which became effective on September 1, 2022. The data export measures require that any data processor who processes or exports personal information exceeding a certain volume threshold pursuant to the measures shall apply for a security assessment by the CAC before transferring any personal information abroad, including the following circumstances: (i) important data will be provided overseas by any data processor; (ii) personal information will be provided overseas by any operator of critical information infrastructure or any data processor who processes the personal information of more than 1,000,000 individuals; (iii) personal information will be provided overseas by any data processor who has provided the personal information of more than 100,000 individuals in aggregate or has provided the sensitive personal information of more than 10,000 individuals in aggregate since January 1, 2021; and (iv) other circumstances where the security assessment is required as prescribed by the CAC. A data processor shall, before applying for the security assessment of an outbound data transfer, conduct a self-assessment of the risks involved in the outbound data transfer. The security assessment of a cross-border data transfer shall focus on assessing the risks that may be brought about by the cross-border data transfer concerning national security, public interests, or the lawful rights and interests of individuals or organizations.

 

32

 

 

The VIEs do not collect, process or use personal information of entities or individuals other than what is necessary for our business and do not disseminate such information. Although we believe the VIEs currently are not required to obtain clearance from the Cyberspace Administration of China under the Measures for Cybersecurity Review or the Opinions on Strictly Cracking Down on Illegal Securities Activities, we face uncertainties as to the interpretation or implementation of such regulations or rules, and if required, whether such clearance can be timely obtained, or at all.

 

Compliance with the PRC Cybersecurity Law, the PRC National Security Law, the Data Security Law, the Personal Information Protection Law, the Cybersecurity Review Measures, as well as additional laws and regulations that PRC regulatory bodies may enact in the future, including data security and personal information protection laws, may result in additional expenses to us and subject us to negative publicity, which could harm our reputation among users and negatively affect the trading price of our shares in the future. There are also uncertainties with respect to how the PRC Cybersecurity Law, the PRC National Security Law and the Data Security Law will be implemented and interpreted in practice. PRC regulators, including the Ministry of Public Security, the MIIT, the SAMR and the Cyberspace Administration of China, have been increasingly focused on regulation in the areas of data security and data protection, including for mobile apps, and are enhancing the protection of privacy and data security by rule-making and enforcement actions at central and local levels. We expect that these areas will receive greater and continued attention and scrutiny from regulators and the public going forward, which could increase our compliance costs and subject us to heightened risks and challenges associated with data security and protection. If we are unable to manage these risks, we could become subject to penalties, including fines, suspension of business, prohibition against new user registration (even for a short period of time) and revocation of required licenses, and our reputation and results of operations could be materially and adversely affected.

 

It may be difficult for overseas shareholders and/or regulators to conduct investigation or collect evidence within China.

 

Shareholder claims or regulatory investigation that are common in the United States generally are difficult to pursue as a matter of law or practicality in China. For example, in China, there are significant legal and other obstacles to providing information needed for regulatory investigations or litigation initiated outside China. Although the authorities in China may establish a regulatory cooperation mechanism with the securities regulatory authorities of another country or region to implement cross-border supervision and administration, such cooperation with the securities regulatory authorities in the Unities States may not be efficient in the absence of mutual and practical cooperation mechanism. Furthermore, according to Article 177 of the PRC Securities Law, or Article 177, which became effective in March 2020, no overseas securities regulator is allowed to directly conduct investigation or evidence collection activities within the territory of the PRC. While detailed interpretation of or implementation rules under Article 177 have yet to be promulgated, the inability for an overseas securities regulator, such as the Department of Justice, the SEC, the PCAOB and other authorities, to directly conduct investigation or evidence collection activities within China may further increase difficulties faced by you in protecting your interests.

 

In the event that the U.S. regulators carry out investigation on us and there is a need to conduct investigation or collect evidence within the territory of the PRC, the U.S. regulators may not be able to carry out such investigation or evidence collection directly in the PRC under the PRC laws. The U.S. regulators may consider cross-border cooperation with securities regulatory authority of the PRC by way of judicial assistance, diplomatic channels or regulatory cooperation mechanism established with the securities regulatory authority of the PRC.

 

33

 

 

Failure to comply with laws and regulations applicable to our business in China could subject us to fines and penalties and could also cause us to lose customers or otherwise harm our business.

 

Our PRC subsidiaries and the VIEs in China are subject to regulation by various governmental agencies in China, including agencies responsible for monitoring and enforcing compliance with various legal obligations, such as value-added telecommunication laws and regulations, privacy and data protection-related laws and regulations, intellectual property laws, employment and labor laws, workplace safety, consumer protection laws, governmental trade laws, import and export controls, anti-corruption and anti-bribery laws, and tax laws and regulations. These laws and regulations impose added costs on our business. Noncompliance with applicable regulations or requirements could subject our PRC subsidiaries and the VIEs to:

 

  investigations, enforcement actions, and sanctions;
     
  mandatory changes to our network and products;
     
  disgorgement of profits, fines, and damages;
     
  civil and criminal penalties or injunctions;
     
  claims for damages by our customers or channel partners;
     
  termination of contracts;
     
  loss of intellectual property rights;
     
  failure to obtain, maintain or renew certain licenses, approvals, permits, registrations or filings
     
  necessary to conduct our operations; and
     
  temporary or permanent debarment from sales to public service organizations.

 

If any governmental sanctions are imposed, or if our PRC subsidiaries or the VIEs do not prevail in any possible civil or criminal litigation, the business, results of operations, and financial condition of our PRC subsidiaries and the VIEs could be adversely affected. In addition, responding to any action will likely result in a significant diversion of our management’s attention and resources and an increase in professional fees. Enforcement actions and sanctions could materially harm the business, results of operations, and financial condition of our PRC subsidiaries and the VIEs.

  

Additionally, companies in the technology industry have recently experienced increased regulatory scrutiny. Any similar reviews by regulatory agencies or legislatures may result in substantial regulatory fines, changes to the business practices of our PRC subsidiaries and the VIEs, and other penalties, which could negatively affect the business and results of operations of our PRC subsidiaries and the VIEs.

 

Changes in social, political, and regulatory conditions or in laws and policies governing a wide range of topics may cause our PRC subsidiaries and the VIEs to change their business practices. Further, the expansion by our PRC subsidiaries and the VIEs into a variety of new fields also could raise a number of new regulatory issues. These factors could negatively affect the business and results of operations of our PRC subsidiaries and the VIEs in material ways.

 

We may rely on dividends and other distributions on equity paid by our Chinese subsidiaries to fund any cash and financing requirements we may have, and any limitation on the ability of our Chinese subsidiaries to make payments to us could have a material and adverse effect on our ability to conduct our business.

 

Scienjoy Holding Corporation, the British Virgin Islands holding company, may rely on dividend payments from our PRC subsidiaries for cash and financing requirements we may have, including the funds necessary to pay dividends and other cash distributions to our shareholders or to service any debt we may incur. Our WFOEs receive payments from the VIEs pursuant to the VIE agreements. Our WFOEs also receive payments from their PRC operating subsidiaries. WFOEs may make distribution of such payments to Scienjoy International Limited, our Hong Kong subsidiary, then further distribute the funds to Scienjoy Holding Corporation through its fully owned subsidiary, Scienjoy Inc. If any of our PRC subsidiaries or the VIEs incur debt on its own behalf in the future, the instruments governing the debt may restrict its ability to pay dividends or make other distributions to us.

 

34

 

 

According to the Foreign Investment Law of the People’s Republic of China and its implementing rules, which jointly established the legal framework for the administration of foreign-invested companies, a foreign investor may, in accordance with other applicable laws, freely transfer into or out of China its contributions, profits, capital earnings, income from asset disposal, intellectual property rights, royalties acquired, compensation or indemnity legally obtained, and income from liquidation, made or derived within the territory of China in RMB or any foreign currency, and any entity or individual shall not illegally restrict such transfer in terms of the currency, amount and frequency. According to the Company Law of the People’s Republic of China and other Chinese laws and regulations, our PRC subsidiaries may pay dividends only out of their respective accumulated profits as determined in accordance with Chinese accounting standards and regulations. In addition, each of our PRC subsidiaries is required to set aside at least 10% of its accumulated after-tax profits, if any, each year to fund a certain statutory reserve fund, until the aggregate amount of such fund reaches 50% of its registered capital. Where the statutory reserve fund is insufficient to cover any loss a PRC subsidiary incurred in the previous financial year, its current financial year’s accumulated after-tax profits shall first be used to cover the loss before any statutory reserve fund is drawn therefrom. Such statutory reserve funds and the accumulated after-tax profits that are used for covering the loss cannot be distributed to us as dividends. At their discretion, our PRC subsidiaries may allocate a portion of their after-tax profits based on Chinese accounting standards to a discretionary reserve fund. 

 

Our PRC subsidiaries and the VIEs receive substantially all of their revenue in Renminbi. Renminbi is not freely convertible into other currencies. As result, any restriction on currency exchange may limit the ability of our PRC subsidiaries to use their potential future Renminbi revenues to pay dividends to us. The Chinese government imposes controls on the convertibility of Renminbi into foreign currencies and, in certain cases, the remittance of currency out of China. Shortages in availability of foreign currency may then restrict the ability of our PRC subsidiaries to remit sufficient foreign currency to our offshore entities for our offshore entities to pay dividends or make other payments or otherwise to satisfy our foreign-currency-denominated obligations. The Renminbi is currently convertible under the “current account,” which includes dividends, trade and service-related foreign exchange transactions, but not under the “capital account,” which includes foreign direct investment and foreign currency debt. Currently, our PRC subsidiaries may purchase foreign currency for settlement of “current account transactions,” including payment of dividends to us, without the approval of SAFE by complying with certain procedural requirements. However, the relevant Chinese governmental authorities may limit or eliminate our ability to purchase foreign currencies in the future for current account transactions. The Chinese government may continue to strengthen its capital controls, and additional restrictions and substantial vetting processes may be instituted by SAFE for cross-border transactions falling under both the current account and the capital account. Any existing and future restrictions on currency exchange may limit our ability to utilize revenue generated in renminbi to fund our business activities outside of China or pay dividends in foreign currencies to holders of our securities. Foreign exchange transactions under the capital account remain subject to limitations and require approvals from, or registration with, SAFE and other relevant Chinese governmental authorities. This could affect our ability to obtain foreign currency through debt or equity financing for our subsidiaries.

 

In response to the persistent capital outflow in China and renminbi’s depreciation against the U.S. dollar in the fourth quarter of 2016, the People’s Bank of China (“PBOC”) and the SAFE have promulgated a series of capital controls in early 2017, including stricter vetting procedures for domestic companies to remit foreign currency for overseas investments, dividends payments and shareholder loan repayments.

 

The Chinese government may continue to strengthen its capital controls, and more restrictions and substantial vetting processes may be put forward by SAFE for cross-border transactions falling under both the current account and the capital account. Any limitation on the ability of our Chinese subsidiaries to pay dividends or make other kinds of payments to us could materially and adversely limit our ability to grow, make investments or acquisitions that could be beneficial to our business, pay dividends or otherwise fund and conduct our business.

 

Uncertainties exist with respect to the interpretation and implementation of Anti-Monopoly Guidelines for Internet Platforms and how it may impact the business operations of the VIEs.

 

In February 2021, the Anti-Monopoly Guidelines for Internet Platforms was promulgated by the Anti-monopoly Commission of the PRC State Council. The Anti-Monopoly Guidelines for Internet Platforms is consistent with the Anti-Monopoly Law of PRC and prohibits monopoly agreements, abuse of dominant position and concentration of undertakings that may have the effect of eliminating or restricting competitions in the field of platform economy. More specifically, the Anti-Monopoly Guidelines for Internet Platforms outlines certain practices that may, if without justifiable reasons, constitute abuse of dominant position, including without limitation, tailored pricing using big data and analytics, actions or arrangements seen as exclusivity arrangements, using technology means to block competitors’ interface, using bundled services to sell services or products, and compulsory collection of user data. Besides, Anti-Monopoly Guidelines for Internet Platforms expressly states that concentration involving VIEs will also be subject to antitrust filing requirements.

 

In April 2021, the State Administration for Market Regulation (the “SAMR”), together with certain other PRC government authorities convened an administrative guidance meeting, focusing on unfair competition acts in community group buying, self-inspection and rectification by major internet companies of possible violations of anti-monopoly, anti-unfair competition, tax and other related laws and regulations, and requesting such companies to comply with relevant laws and regulations strictly and be subject to public supervision. In addition, many internet companies, including the over 30 companies which attended such administrative guidance meeting, are required to conduct a comprehensive self-inspection and make necessary rectification accordingly. The SAMR has stated it will organize and conduct inspections on the companies’ rectification results. If the companies are found to conduct illegal activities, more severe penalties are expected to be imposed on them in accordance with the laws.

 

35

 

 

On June 24, 2022, the Standing Committee of the National People’s Congress promulgated the Decision on Revising the Anti-monopoly Law, which took effect on August 1, 2022. The revised Anti-Monopoly Law provides, among others, that business operators shall not abuse data, algorithms, technology, capital advantages and platform rules to conduct monopoly activities. The revised Anti-Monopoly Law also requires relevant government authorities to strengthen the examination of undertaking concentration in important areas and establish the hierarchical review system of undertaking concentration, and enhances penalties for the violation of the regulations regarding undertaking concentration and other monopoly activities.

 

Since the Anti-Monopoly Guidelines for Internet Platforms are relatively new, uncertainties still exist in relation to its interpretation and implementation, although we and the VIEs do not believe we or the VIEs engage in any foregoing situations, we cannot assure you that our business operations will comply with such regulation in all respects, and any failure or perceived failure by us to comply with such regulation may result in governmental investigations, fines and/or other sanctions on us.

    

The recent joint statement by the SEC, proposed rule changes submitted by NASDAQ, and an act passed by the U.S. Senate and the U.S. House of Representatives, all call for additional and more stringent criteria to be applied to emerging market companies. These developments could add uncertainties to our future offerings, business operations share price and reputation.

 

U.S. public companies that have substantially all of their operations in China have been the subject of intense scrutiny, criticism and negative publicity by investors, financial commentators and regulatory agencies, such as the SEC. Much of the scrutiny, criticism and negative publicity has centered on financial and accounting irregularities and mistakes, a lack of effective internal controls over financial accounting, inadequate corporate governance policies or a lack of adherence thereto and, in many cases, allegations of fraud.

 

On December 7, 2018, the SEC and the PCAOB issued a joint statement highlighting continued challenges faced by the U.S. regulators in their oversight of financial statement audits of U.S.-listed companies with significant operations in China. On April 21, 2020, SEC Chairman Jay Clayton and PCAOB Chairman William D. Duhnke III, along with other senior SEC staff, released a joint statement highlighting the risks associated with investing in companies based in or have substantial operations in emerging markets including China, reiterating past SEC and PCAOB statements on matters including the difficulty associated with inspecting accounting firms and audit work papers in China and higher risks of fraud in emerging markets and the difficulty of bringing and enforcing SEC, Department of Justice and other U.S. regulatory actions, including in instances of fraud, in emerging markets generally.

 

On May 20, 2020, the U.S. Senate passed the Holding Foreign Companies Accountable Act requiring a foreign company to certify it is not owned or controlled by a foreign government if the PCAOB is unable to audit specified reports because the company uses a foreign auditor not subject to PCAOB inspection. If the PCAOB is unable to inspect the company’s auditors for three consecutive years, the issuer’s securities are prohibited to trade on a national exchange. On December 2, 2020, the U.S. House of Representatives approved the Holding Foreign Companies Accountable Act.

 

On May 18, 2021, NASDAQ filed three proposals with the SEC to (i) apply minimum offering size requirement for companies primarily operating in a “Restrictive Market,” (ii) prohibit Restrictive Market companies from directly listing on NASDAQ Capital Market, and only permit them to list on NASDAQ Global Select or NASDAQ Global Market in connection with a direct listing and (iii) apply additional and more stringent criteria to an applicant or listed company based on the qualifications of the company’s auditors.

 

On October 4, 2021, the SEC approved NASDAQ’s revised proposals for the rule changes. As a result of such scrutiny, criticism and negative publicity, the publicly traded stock of many U.S. listed Chinese companies sharply decreased in value and, in some cases, has become virtually worthless. Many of these companies are now subject to shareholder lawsuits and SEC enforcement actions and are conducting internal and external investigations into the allegations. It is not clear what effect this sector-wide scrutiny, criticism and negative publicity will have on us, our business and our share price. If we become the subject of any unfavorable allegations, whether such allegations are proven to be true or untrue, we will have to expend significant resources to investigate such allegations and/or defend our Company. This situation will be costly and time consuming and distract our management from developing our growth. If such allegations are not proven to be groundless, we and our operating subsidiary’s business operations will be severely affected and you could sustain a significant decline in the value of our Class A ordinary share.

 

36

 

 

You may experience difficulties in effecting service of legal process, enforcing foreign judgments or bringing actions against us or our management named in the prospectus based on foreign laws, and therefore you may not be afforded the same protection as provided to investors in U.S. domestic companies.

 

We are an exempted company incorporated under the laws of the British Virgin Islands and conduct most of our revenue-generating operations in mainland China. In addition, certain of our executive officers and directors are PRC nationals and reside within China for a significant portion of the time.  All or a substantial portion of the assets of these persons are also located outside the United States. As a result, it may be difficult or impossible for you to bring an action against us or against these individuals in the United States in the event that you believe that your rights have been infringed under the U.S. federal securities laws or otherwise. Even if you are successful in bringing an action of this kind, the laws of the British Virgin Islands and of China may render you unable to enforce a judgment against us, our assets, our directors and officers or their assets. Therefore, you may not be able to enjoy the same protection provided by various U.S. authorities as it is provided to investors in U.S. domestic companies. For more information regarding the relevant laws of the British Virgin Islands and China.

 

Currently, there is no law or regulation specifically governing virtual asset property rights and therefore it is not clear what liabilities, if any, live streaming platform operators may have for virtual assets.

 

While participating on our platforms, our users acquire, purchase, and accumulate some virtual assets, such as gifts or certain status. Such virtual assets can be important to users and have monetary value and, in some cases, are sold for actual money. In practice, virtual assets can be lost for various reasons, often through other users’ unauthorized use of another user account and occasionally through data loss caused by delay of network service, network crash, or hacking activities. Currently, there is no PRC law or regulation specifically governing virtual asset property rights. As a result, there is uncertainty as to who the legal owner of virtual assets is, whether and how the ownership of virtual assets is protected by law, and whether an operator of live streaming platform such as us would have any liability, whether in contract, tort or otherwise, to users or other interested parties, for loss of such virtual assets. Based on recent PRC court judgments, the courts have typically held online platform operators liable for losses of virtual assets by platform users and ordered online platform operators to return the lost virtual items to users or pay damages and losses. In case of a loss of virtual assets, we may be sued by our users and held liable for damages, which may negatively affect our reputation and business, results of operations, and financial condition.

 

Under the PRC enterprise income tax law, we may be classified as a PRC “resident enterprise,” which could result in unfavorable tax consequences to us and our shareholders and have a material adverse effect on our results of operations and the value of your investment.

 

Under the PRC enterprise income tax law that became effective on January 1, 2008 and other related rules and regulations published by PRC State Taxation Administration, an enterprise established outside the PRC with “de facto management bodies” within the PRC is considered a “resident enterprise” for PRC enterprise income tax purposes and is generally subject to a uniform 25% enterprise income tax rate on our worldwide income. On April 22, 2009, the State Taxation Administration, or the SAT, issued the Circular Regarding the Determination of Chinese-Controlled Overseas Incorporated Enterprises as PRC Tax Resident Enterprise on the Basis of De Facto Management Bodies, or SAT Circular 82, which provides certain specific criteria for determining whether the “de facto management body” of a PRC-controlled enterprise that is incorporated offshore is located in China. Further to SAT Circular 82, on August 3, 2011, the State Taxation Administration issued the Administrative Measures of Enterprise Income Tax of Chinese-Controlled Offshore Incorporated Resident Enterprises (Trial), or SAT Bulletin 45, which became effective on September 1, 2011, to provide more guidance on the implementation of SAT Circular 82.

 

According to SAT Circular 82, an offshore incorporated enterprise controlled by a PRC enterprise or a PRC enterprise group will be considered a PRC tax resident enterprise by virtue of having our “de facto management body” in China and will be subject to PRC enterprise income tax on our worldwide income only if all of the following conditions are met: (a) the senior management and core management departments in charge of our daily operations function have their presence mainly in the PRC; (b) our financial and human resources decisions are subject to determination or approval by persons or bodies in the PRC; (c) our major assets, accounting books, company seals, and minutes and files of our board and shareholders’ meetings are located or kept in the PRC; and (d) not less than half of the enterprise’s directors or senior management with voting rights habitually reside in the PRC. SAT Bulletin 45 provides further rules on residence status determination, post-determination administration as well as competent tax authorities procedures.

 

Although SAT Circular 82 and SAT Bulletin 45 apply only to offshore incorporated enterprises controlled by PRC enterprises or PRC enterprise group and not those controlled by PRC individuals or foreigners, the determination criteria set forth therein may reflect SAT’s general position on how the term “de facto management body” could be applied in determining the tax resident status of offshore enterprises, regardless of whether they are controlled by PRC enterprises, individuals, or foreigners.

  

We do not meet all of the conditions set forth in SAT Circular 82. Therefore, we believe that we should not be treated as a “resident enterprise” for PRC tax purposes even if the standards for “de facto management body” prescribed in the SAT Circular 82 applied to us. For example, our minutes and files of the resolutions of our board of directors and the resolutions of our shareholders are maintained outside the PRC.

 

37

 

 

However, it is possible that the PRC tax authorities may take a different view. If the PRC tax authorities determine that we or any Hong Kong subsidiary is a PRC resident enterprise for PRC enterprise income tax purposes, our world-wide income could be subject to PRC tax at a rate of 25%, which could reduce our net income. In addition, we will also be subject to PRC enterprise income tax reporting obligations. Although dividends paid by one PRC tax resident to another PRC tax resident should qualify as “tax-exempt income” under the enterprise income tax law, we cannot assure you that dividends paid by our PRC subsidiary to us or any of our Hong Kong subsidiaries will not be subject to a 10% withholding tax if we or our Hong Kong subsidiary were treated as a PRC resident enterprise. The PRC foreign exchange control authorities, which enforce the withholding tax on dividends, and the PRC tax authorities have not yet issued guidance with respect to the processing of outbound remittances to entities that are treated as resident enterprises for PRC enterprise income tax purposes.

 

If we are treated as a resident enterprise, non-PRC resident shareholders may also be subject to PRC withholding tax on dividends paid by us and PRC tax on gains realized on the sale or other disposition of our Class A ordinary shares, if such income is sourced from within the PRC. The tax would be imposed at the rate of 10% in the case of non-PRC resident enterprise shareholders and 20% in the case of non-PRC resident individual holders. In the case of dividends, we would be required to withhold the tax at source. Any PRC tax liability may be reduced under applicable tax treaties or similar arrangements, but it is unclear whether a non-PRC shareholders company would be able to claim the benefits of any tax treaties between their country of tax residence and the PRC in the event that we are treated as a PRC resident enterprise. Although we are incorporated in the British Virgin Islands, it remains unclear whether dividends received and gains realized by our non-PRC resident shareholders will be regarded as income from sources within the PRC if we are classified as a PRC resident enterprise. Any such tax will reduce the returns on your investment in us.

 

There are uncertainties with respect to indirect transfers of PRC taxable properties outside a public stock exchange.

 

We face uncertainties on the reporting and consequences on private equity financing transactions, private share transfers and share exchange involving the transfer of shares in our company by non-resident investors. According to the Notice on Several Issues Concerning Enterprise Income Tax for Indirect Share Transfer by Non-PRC Resident Enterprises, issued by the State Taxation Administration on February 3, 2015, or SAT Circular 7, an “indirect transfer” of assets of a PRC resident enterprise, including a transfer of equity interests in a non-PRC holding company of a PRC resident enterprise, by non-PRC resident enterprises may be re-characterized and treated as a direct transfer of PRC taxable properties, if such transaction lacks reasonable commercial purpose and was undertaken for the purpose of reducing, avoiding or deferring PRC enterprise income tax. As a result, gains derived from such indirect transfer may be subject to PRC enterprise income tax, and tax filing or withholding obligations may be triggered, depending on the nature of the PRC taxable properties being transferred. According to SAT Circular 7, “PRC taxable properties” include assets of a PRC establishment or place of business, real properties in the PRC, and equity investments in PRC resident enterprises, in respect of which gains from their transfer by a direct holder, being a non-PRC resident enterprise, would be subject to PRC enterprise income taxes. When determining if there is a “reasonable commercial purpose” of the transaction arrangement, features to be taken into consideration include: whether the main value of the equity interest of the relevant offshore enterprise derives from PRC taxable properties; whether the assets of the relevant offshore enterprise mainly consists of direct or indirect investment in China or if its income mainly derives from China; whether the offshore enterprise and its subsidiaries directly or indirectly holding PRC taxable properties have a real commercial nature which is evidenced by their actual function and risk exposure; the duration of existence of the business model and organizational structure; the replicability of the transaction by direct transfer of PRC taxable properties; and the tax situation of such indirect transfer outside China and its applicable tax treaties or similar arrangements. In respect of an indirect offshore transfer of assets of a PRC establishment or place of business of a foreign enterprise, the resulting gain is to be included with the annual enterprise filing of the PRC establishment or place of business being transferred, and would consequently be subject to PRC enterprise income tax at a rate of 25%. Where the underlying transfer relates to PRC real properties or to equity investments in a PRC resident enterprise, which is not related to a PRC establishment or place of business of a non-resident enterprise, a PRC enterprise income tax at 10% would apply, subject to available preferential tax treatment under applicable tax treaties or similar arrangements, and the party who is obligated to make the transfer payments has the withholding obligation. Where the payer fails to withhold any or sufficient tax, the transferor shall declare and pay such tax to the competent tax authority by itself within the statutory time limit. Late payment of applicable tax will subject the transferor to default interest. Currently, SAT Circular 7 does not apply to the sale of shares by investors through a public stock exchange where such shares were acquired in a transaction on a public stock exchange. 

 

We cannot assure you that the PRC tax authorities will not, at their discretion, adjust any capital gains and impose tax return filing and withholding or tax payment obligations and associated penalties with respect to any internal restructuring, and our PRC subsidiary may be requested to assist in the filing. Any PRC tax imposed on a transfer of our Class A ordinary shares not through a public stock exchange, or any adjustment of such gains would cause us to incur additional costs and may have a negative impact on the value of your investment in us.

 

38

 

 

Implementation of the labor laws and regulations in China may adversely affect our business and results of operations.

 

Pursuant to the labor contract law that took effect in January 2008, its implementation rules that took effect in September 2008 and its amendment that took effect in July 2013, employers are subject to stricter requirements in terms of signing labor contracts, minimum wages, paying remuneration, determining the term of employees’ probation and unilaterally terminating labor contracts. Due to lack of detailed interpretative rules and uniform implementation practices and broad discretion of the local competent authorities, it is uncertain as to how the labor contract law and its implementation rules will affect our current employment policies and practices. Our employment policies and practices may violate the labor contract law or its implementation rules, and we may thus be subject to related penalties, fines, or legal fees. Compliance with the labor contract law and its implementation rules may increase our operating expenses, in particular its personnel expenses. In the event that we decide to terminate some of its employees or otherwise change its employment or labor practices, the labor contract law and its implementation rules may limit its ability to affect those changes in a desirable or cost-effective manner, which could adversely affect our business and results of operations. On October 28, 2010, the Standing Committee of the National People’s Congress promulgated the PRC Social Insurance Law, or the Social Insurance Law, which became effective on July 1, 2011. According to the Social Insurance Law and related rules and regulations, employees must participate in pension insurance, work-related injury insurance, medical insurance, unemployment insurance, and maternity insurance and the employers must, together with their employees or separately, pay the social insurance premiums for their employees. If the company has not fully paid such social insurance based on employee’s actual salaries, it may face relevant authorities’ investigation and examination, and subject to penalties or fines.

 

We expect our labor costs to increase due to the implementation of these laws and regulations, as updated from time to time. As the interpretation and implementation of these laws and regulations are still evolving and become stricter, PRC tax authorities, for example, may become the governmental agencies for collection and examination of each company’s withholding and payment of social insurance after 2019 according to related rules and policies. We cannot assure you that our employment practice will at all times be deemed in full compliance with labor-related laws and regulations in China, which may subject us to labor disputes or government investigations. If our PRC subsidiaries are deemed to have violated relevant labor laws and regulations, they can be required to provide additional compensation to their employees and our business, results of operations, and financial condition could be materially and adversely affected.

 

Further, labor disputes, work stoppages or slowdowns at our company or any of our third-party service providers could significantly disrupt our daily operation or our expansion plans and have a material adverse effect on our business.

  

PRC regulations relating to offshore investment activities by PRC residents may limit the ability of WXBJ and WXZJ (our indirect wholly-owned subsidiaries in China) to increase our registered capital or distribute profits to us or otherwise expose us to liability and penalties under PRC law.

 

The State Administration of Foreign Exchange (SAFE) promulgated the Circular on Relevant Issues Relating to Domestic Resident’s Investment and Financing and Roundtrip Investment through Special Purpose Vehicles, or SAFE Circular 37, in July 2014 and related rules and regulations that require PRC residents or entities to register with SAFE or its local branch in connection with their establishment or control of an offshore entity established for the purpose of overseas investment or financing. In addition, such PRC residents or entities must update their SAFE registrations when the offshore special purpose vehicle undergoes material events relating to any change of basic information (including change of such PRC citizens or residents, name, and operation term), increases or decreases in investment amount, transfers or exchanges of shares, or mergers or divisions. According to the Notice on Further Simplifying and Improving Policies for the Foreign Exchange Administration of Direct Investment released on February 13, 2015 and amended on December 30, 2019 by the SAFE, local banks will examine and handle foreign exchange registration for overseas direct investment, including the initial foreign exchange registration and amendment registration, under SAFE Circular 37 from June 1, 2015.

 

If our shareholders or beneficial owners who are PRC residents or entities (as applicable) do not complete their registration with the local SAFE branches, our PRC subsidiaries (in particular, the WFOEs) may be prohibited from distributing their profits and proceeds from any reduction in capital, share transfer or liquidation to us, and we may be restricted in our ability to contribute additional capital to our PRC subsidiaries (in particular, the WFOEs). Moreover, failure to comply with the SAFE registration described above could result in liability under PRC laws for evasion of applicable foreign exchange restrictions. However, we may not at all times be fully aware or informed of the identities of all our shareholders or beneficial owners that are required to make such registrations, and we cannot compel our beneficial owners to comply with SAFE registration requirements. As a result, we cannot assure you that all of our shareholders or beneficial owners who are PRC residents or entities have complied with, and will in the future make or obtain any applicable registrations or approvals required by SAFE regulations. Failure by such shareholders or beneficial owners to comply with SAFE regulations, or failure by us to amend the foreign exchange registrations of our PRC subsidiaries (in particular, the WFOEs), could subject us to fines or legal sanctions, restrict our overseas or cross-border investment activities, limit our subsidiaries’ ability to make distributions or pay dividends or affect our ownership structure, which could adversely affect our business and prospects.

 

39

 

 

PRC regulation of direct investment and loans by offshore holding companies to PRC entities may delay or limit us to make additional capital contributions or loans to our PRC subsidiaries.

 

We are an offshore holding company conducting our operations in China through our PRC subsidiaries and the VIEs. We may make loans to our PRC subsidiary and the VIEs or it may make additional capital contributions to our PRC subsidiaries.

 

Any capital contributions or loans that we, as an offshore entity, make to our PRC subsidiaries (in particular, the WFOEs), are subject to PRC regulations. For example, none of our loans to a PRC subsidiary (in particular, the WFOEs) can exceed the difference between our total amount of investment and our registered capital approved under relevant PRC laws, or certain amount calculated based on elements including capital or net assets and the cross-border financing leverage ratio and the loans must be registered with the local branch of SAFE and the competent departments of State Development and Reform Commission in case of any external debts of more than one year. Our capital contributions to our PRC subsidiaries (in particular, the WFOEs) must be approved by or filed with the MOFCOM, SAFE, or their respective local counterpart.

 

On March 30, 2015, SAFE issued the Circular on the Reforming of the Management Method of the Settlement of Foreign Currency Capital of Foreign-Invested Enterprises, or SAFE Circular 19, which took effect on June 1, 2015 and was amended on December 30, 2019. Under SAFE Circular 19, a foreign-invested enterprise, within the scope of business, may choose to convert its registered capital from foreign currency to RMB on a discretionary basis, and the RMB capital so converted can be used for equity investments within PRC, provided that such usage shall fall into the scope of business of the foreign-invested enterprise, which will be regarded as the reinvestment of foreign-invested enterprise.

 

In light of the various requirements imposed by PRC regulations on loans to and direct investment in PRC entities by offshore holding companies, we cannot assure you that we will be able to complete the necessary registration or obtain the necessary approval on a timely basis, or at all. If we fail to complete the necessary registration or obtain the necessary approval, our ability to make loans or equity contributions to our PRC subsidiaries (in particular, the WFOEs) may be negatively affected, which could adversely affect the liquidity of our PRC subsidiaries and their ability to fund their working capital and expansion projects and meet their obligations and commitments.

  

Governmental control of currency conversion may limit our ability to utilize our revenues effectively and affect the value of your investment.

 

The PRC government imposes control on the convertibility of the RMB into foreign currencies and, in certain cases, the remittance of currency out of China. We receive substantially all of our revenues in RMB. Under existing PRC foreign exchange regulations, payments of current account items, including profit distributions, interest payments, and trade and service-related foreign exchange transactions, can be made in foreign currencies without prior SAFE approval by complying with certain procedural requirements, but may be subject to internal rules of related PRC subsidiary’s bank (in particular, the WFOEs’ capital funds account open in bank), which is also under the monitor of SAFE. Therefore, our PRC subsidiaries (in particular, the WFOEs) is able to pay dividends in foreign currencies to us without prior approval from SAFE, but should still comply with bank’s related rules. However, approval from or registration with appropriate government authorities (including formalities in the bank) is required where RMB is to be converted into foreign currency and remitted out of China to pay capital expenses such as the repayment of loans denominated in foreign currencies. The PRC government may also at its discretion restrict access to foreign currencies for current account transactions in the future. If the foreign exchange control system prevents us from obtaining sufficient foreign currencies to satisfy our foreign currency demands, we may not be able to pay dividends in foreign currencies to our shareholders.

 

Failure to comply with PRC regulations regarding the registration requirements for employee stock ownership plans or share option plans may subject the PRC plan participants or us to fines and other legal or administrative sanctions.

 

Pursuant to SAFE Circular 37, PRC residents who participate in share incentive plans in overseas non-publicly-listed companies may submit applications to SAFE or its local branches for the foreign exchange registration with respect to offshore special purpose companies. In the meantime, our directors, executive officers, and other employees who are PRC citizens or who are non-PRC residents residing in PRC for a continuous period of not less than one year, subject to limited exceptions, and who have been granted incentive share awards by us, may follow the Circular on Issues Concerning the Foreign Exchange Administration for Domestic Individuals Participating in Stock Incentive Plan of Overseas Publicly-Listed Company, or the SAFE Circular 7, promulgated by the SAFE in 2012. Pursuant to the SAFE Circular 7, PRC citizens and non-PRC citizens who reside in China for a continuous period of not less than one year who participate in any stock incentive plan of an overseas publicly listed company, subject to a few exceptions, are required to register with SAFE through a domestic qualified agent, which could be the PRC subsidiaries of such overseas listed company, and complete certain other procedures. In addition, an overseas entrusted institution must be retained to handle matters in connection with the exercise or sale of stock options and the purchase or sale of shares and interests. We and our executive officers and other employees who are PRC citizens or who reside in the PRC for a continuous period of not less than one year and who have been granted options will be subject to these regulations upon consummation of the Business Combination. Failure to complete the SAFE registrations may subject them to fines and legal sanctions, and may also limit our ability to contribute additional capital into our PRC subsidiaries and limit our PRC subsidiaries’ ability to distribute dividends to us. We also face regulatory uncertainties that could restrict our ability to adopt additional incentive plans for our directors, executive officers, and employees under PRC law.

 

40

 

 

A slowdown of the Chinese economy or adverse changes in the economic and political policies of the PRC and the effects of COVID-19 government could negatively impact China’s overall economic growth, which could materially adversely affect our business.

 

We are a holding company and substantially all of our operations are conducted in the PRC. Although the PRC economy has grown in recent years, the pace of growth has slowed, and even that rate of growth may not continue. The annual rate of growth in the PRC declined from 6.9% in 2015 to 6.7% in 2016, 6.8% in 2017 and 6.6% in 2018. The annual rate of growth further declined to 6.1% in 2019, the lowest since 1990. The annual rate of growth was 2.3% in 2020. Although the growth reached 8.1% in 2021, the growth rate of the first three quarters of 2022 declined to 3.0%. A slowdown in overall economic growth, an economic downturn or recession, the effects of COVID-19 or other adverse economic developments in the PRC may materially reduce the demand for the Group’s products and may have a material and adverse effect on its business.

 

China’s economy differs from the economies of most other countries in many respects, including the amount of government involvement in the economy, the general level of economic development, growth rates and government control of foreign exchange and the allocation of resources. While the PRC economy has grown significantly over the past few decades, this growth has remained uneven across different periods, regions and economic sectors.

 

The PRC government also exercises significant control over China’s economic growth by allocating resources, controlling the payment of foreign currency-denominated obligations, setting monetary policy and providing preferential treatment to particular industries or companies. Any actions and policies adopted by the PRC government could negatively impact the Chinese economy or the economy of the region our serves, which could materially adversely affect our business.

 

Substantial uncertainties and restrictions with respect to the political and economic policies of the PRC government and PRC laws and regulations could have a significant impact upon the business we may be able to conduct in the PRC and accordingly on the results of its operations and financial condition.

 

Our business operations may be adversely affected by the current and future political environment in the PRC. The Chinese government exerts substantial influence and control over the manner in which we must conduct our business activities. Our ability to operate in China may be adversely affected by changes in Chinese laws and regulations. Under the current government leadership, the government of the PRC has been pursuing economic reform policies that encourage private economic activities and greater economic decentralization. However, the government of the PRC may not continue to pursue these policies, or may significantly alter these policies from time to time without notice. The Chinese economy differs from the economies of most developed countries in many respects, including the level of government involvement, level of development, growth rate, control of foreign exchange and allocation of resources. Although the Chinese government has implemented measures emphasizing the utilization of market forces for economic reform, the reduction of state ownership of productive assets, and the establishment of improved corporate governance in business enterprises, a substantial portion of productive assets in China is still owned by the government. In addition, the Chinese government continues to play a significant role in regulating industry development by imposing industrial policies. The Chinese government also exercises significant control over China’s economic growth through allocating resources, controlling payment of foreign currency-denominated obligations, setting monetary policy, and providing preferential treatment to particular industries or companies.

 

There are substantial uncertainties regarding the interpretation and application of PRC laws and regulations, including, but not limited to, the laws and regulations governing our business, or the enforcement and performance of our arrangements with borrowers in the event of the imposition of statutory liens, death, bankruptcy or criminal proceedings. Only after 1979 did the Chinese government begin to promulgate a comprehensive system of laws that regulate economic affairs in general, deal with economic matters such as foreign investment, corporate organization and governance, commerce, taxation and trade, as well as encourage foreign investment in China. Although the influence of the law has been increasing, China has not developed a fully integrated legal system and recently enacted laws and regulations may not sufficiently cover all aspects of economic activities in China. Also, because these laws and regulations are relatively new, and because of the limited volume of published cases and their lack of force as precedents, interpretation and enforcement of these laws and regulations involve significant uncertainties. New laws and regulations that affect existing and proposed future businesses may also be applied retroactively. In addition, there have been constant changes and amendments of laws and regulations over the past 40 years in order to keep up with the rapidly changing society and economy in China. Because government agencies and courts provide interpretations of laws and regulations and decide contractual disputes and issues, their inexperience in adjudicating new business and new polices or regulations in certain less developed areas causes uncertainty and may affect our business. Consequently, we cannot predict the future direction of Chinese legislative activities with respect to either businesses with foreign investment or the effectiveness on enforcement of laws and regulations in China. The uncertainties, including new laws and regulations and changes of existing laws, as well as judicial interpretation by inexperienced officials in the agencies and courts in certain areas, may cause possible problems to foreign investors.

 

41

 

 

Fluctuations in the foreign currency exchange rate between U.S. Dollars and Renminbi could adversely affect our financial condition.

 

Our business is conducted in the PRC, our books and records are maintained in RMB, which is the currency of the PRC, and the financial statements that we file with the SEC and provide to our shareholders are presented in U.S. Dollars. Changes in the exchange rate between the RMB and dollar affect the value of our assets and the results of our operations in U.S. Dollars. The value of the RMB against the U.S. Dollar and other currencies may fluctuate and is affected by, among other things, changes in the PRC’s political and economic conditions and perceived changes in the economy of the PRC and the United States. Any significant revaluation of the RMB may materially and adversely affect our cash flows, revenue and financial condition. Further, our shares offered by this prospectus are offered in U.S. Dollars, and we will need to convert the net proceeds we receive into RMB in order to use the funds for our business. Changes in the conversion rate between the U.S. Dollar and the RMB will affect that amount of proceeds we will have available for our business.

 

Future inflation in China may inhibit economic activity and adversely affect our operations.

 

The Chinese economy has experienced periods of rapid expansion in recent years which can lead to high rates of inflation or deflation. This has caused the PRC government to, from time to time, enact various corrective measures designed to restrict the availability of credit or regulate growth and contain inflation. High inflation may in the future cause the PRC government to once again impose controls on credit and/or prices, or to take other action, which could inhibit economic activity in China. Any action on the part of the PRC government that seeks to control credit and/or prices may adversely affect our business operations.

 

Risks Relating to Our Class A Ordinary Shares.

 

NASDAQ may apply additional and more stringent criteria for our continued listing.

 

NASDAQ Listing Rule 5101 provides NASDAQ with broad discretionary authority over the continued listing of securities in NASDAQ and NASDAQ may use such discretion to deny apply additional or more stringent criteria for the continued listing of particular securities, or suspend or delist particular securities based on any event, condition, or circumstance that exists or occurs that makes continued listing of the securities on NASDAQ inadvisable or unwarranted in the opinion of NASDAQ, even though the securities meet all enumerated criteria for continued listing on NASDAQ. In addition, NASDAQ has used its discretion to deny continued listing or to apply additional and more stringent criteria in the instances, including but not limited to where the company engaged an auditor that has not been subject to an inspection by PCAOB, an auditor that PCAOB cannot inspect, or an auditor that has not demonstrated sufficient resources, geographic reach, or experience to adequately perform the company’s audit. For the aforementioned concerns, we may be subject to the additional and more stringent criteria of NASDAQ for our continued listing. 

  

We are an “emerging growth company” and the reduced disclosure requirements applicable to emerging growth companies may make our securities less attractive to investors.

 

We are an “emerging growth company,” as defined in the JOBS Act. We may remain an “emerging growth company” until the fiscal year ended February 8, 2024. However, if our non-convertible debt issued within a three-year period exceeds $1.0 billion or an annual revenue exceeds $1.235 billion, or the market value of its Class A ordinary shares that are held by non-affiliates exceeds $700 million on the last day of the second fiscal quarter of any given fiscal year, we would cease to be an emerging growth company as of the following fiscal year. As an emerging growth company, we are not required to comply with the auditor attestation requirements of section 404 of the Sarbanes-Oxley Act, have reduced disclosure obligations regarding executive compensation in our periodic reports and proxy statements, and are exempt from the requirements of holding a nonbinding advisory vote on executive compensation and shareholder approval of any golden parachute payments not previously approved. Additionally, as an emerging growth company, we have elected to delay the adoption of new or revised accounting standards that have different effective dates for public and private companies until those standards apply to private companies. As such, our financial statements may not be comparable to companies that comply with public company effective dates. As a result, potential investors may be less likely to invest in our securities.

 

42

 

 

Heshine will control the outcome of our shareholder actions.

 

As of April 18, 2023, Heshine holds 5,032,208 shares of Class A ordinary shares and 2,925,058 shares of Class B shares. Assuming none of the outstanding warrants has been exercised, holds 51.22% of our aggregate voting power. Heshine’s voting power gives it the power to control actions that require shareholder approval under British Virgin Islands law, our memorandum and articles of association and Nasdaq requirements, including the election and removal of a majority of our board of directors, approval of significant mergers and acquisitions and other business combinations, and changes to our memorandum and articles of association.

 

Heshine’s control may cause transactions to occur that might not be beneficial to direct or indirect holders of our Class A ordinary shares and may prevent transactions that would be beneficial to you. For example, Heshine’s voting control may prevent a transaction involving a change of control of us, including transactions in which you as a holder of our Class A ordinary shares might otherwise receive a premium for your securities over the then-current market price. In addition, Heshine is not prohibited from selling a controlling interest in us to a third party and may do so without your approval and without providing for a purchase of your Class A ordinary shares. If Heshine is acquired or otherwise undergoes a change of control, any acquirer or successor will be entitled to exercise the voting control and contractual rights of Heshine, and may do so in a manner that could vary significantly from that of Heshine.

 

We are a “controlled company” within the meaning of the Nasdaq Stock Market Rules and, as a result, may rely on exemptions from certain corporate governance requirements that provide protection to shareholders of other companies.

 

Assuming none of the outstanding warrants has been exercised, we are a “controlled company’’ as defined under the Nasdaq Stock Market Rules because Heshine controls more than 50% of our voting rights. For so long as we remain a controlled company under that definition, we are permitted to elect to rely, and will rely, on certain exemptions from corporate governance rules, including:

 

  an exemption from the rule that a majority of our board of directors must be independent directors;

 

  an exemption from the rule that the compensation of our chief executive officer must be determined or recommended solely by independent directors; and

 

  an exemption from the rule that our director nominees must be selected or recommended solely by independent directors.

 

As a result, you will not have the same protection afforded to shareholders of companies that are subject to these corporate governance requirements.

  

Our dual-class share structure with different voting rights and conversion of certain ordinary shares will limit your ability to influence corporate matters and could discourage others from pursuing any change of control transactions that holders of Class A ordinary shares may view as beneficial.

 

We are a Foreign Private Issuer and we have adopted a dual-class share structure, which includes Class A ordinary shares with one vote per share and Class B ordinary shares with ten votes per share. Currently Heshine holds 5,032,208 Class A ordinary shares and 2,925,058 Class B ordinary shares, which accounts for 51.22 % voting power of all issued and outstanding ordinary shares. Consequently, Heshine has considerable influence over matters such as decisions regarding mergers, consolidations and the sale of all or substantially all of our assets, election of directors and other significant corporate actions. Heshine may also take actions that are not in the best interest of the Company or the Company’s other shareholders. In addition to limiting your ability to influence corporate matters, this concentration of ownership may discourage, delay or prevent a change in control of the Company, which could have the effect of depriving the Company’s other shareholders of the opportunity to receive a premium for their shares as part of a sale of the Company and may reduce the price of our Class A ordinary shares.

 

Our dual-class structure of ordinary shares may adversely affect the trading market for our Class A ordinary shares.

 

In 2017, S&P Dow Jones and FTSE Russell have announced changes to their eligibility criteria for inclusion of shares of public companies on certain indices, including the S&P 500, to exclude companies with multiple classes of shares and companies whose public shareholders hold no more than 5% of total voting power from being added to such indices. In addition, several shareholder advisory firms have announced their opposition to the use of multiple class structures. As a result, the dual class structure of our ordinary shares may prevent the inclusion of our ordinary shares in such indices and may cause shareholder advisory firms to publish negative commentary about our corporate governance practices or otherwise seek to cause us to change our capital structure. Any such exclusion from indices could result in a less active trading market for our Class A ordinary shares. Any actions or publications by shareholder advisory firms critical of our corporate governance practices or capital structure could also adversely affect the value of our Class A ordinary shares.

 

43

 

 

 Fluctuations in exchange rates could have a material adverse effect on our results of operations and the value of your investment.

 

The value of the RMB against the U.S. dollar and other currencies is affected by changes in China’s political and economic conditions and by China’s foreign exchange policies, among other things. In July 2005, the PRC government changed its decades-old policy of pegging the value of the RMB to the U.S. dollar, and the RMB appreciated more than 20% against the U.S. dollar over the following three years. Between July 2008 and June 2010, this appreciation halted and the exchange rate between the RMB and the U.S. dollar remained within a narrow band. Since June 2010, the RMB has fluctuated against the U.S. dollar, at times significantly and unpredictably. On November 30, 2015, the Executive Board of the International Monetary Fund (IMF) completed the regular five-year review of the basket of currencies that make up the Special Drawing Right, or the SDR, and decided that with effect from October 1, 2016, RMB is determined to be a freely usable currency and will be included in the SDR basket as a fifth currency, along with the U.S. dollar, the Euro, the Japanese yen and the British pound. In the fourth quarter of 2016, the RMB has depreciated significantly in the backdrop of a surging U.S. dollar and persistent capital outflows of China. With the development of the foreign exchange market and progress towards interest rate liberalization and RMB internationalization, the PRC government may in the future announce further changes to the exchange rate system and we cannot assure you that the RMB will not appreciate or depreciate significantly in value against the U.S. dollar in the future. It is difficult to predict how market forces or PRC or U.S. government policies may impact the exchange rate between the RMB and the U.S. dollar in the future.

 

There remains significant international pressure on the Chinese government to adopt a flexible currency policy to allow the RMB to appreciate against the U.S. dollar, especially under the current circumstance of the Sino-US trade conflicts. Significant revaluation of the RMB may have a material adverse effect on your investment. Substantially all of our revenues and costs are denominated in RMB. Any significant revaluation of RMB may materially and adversely affect our revenues, earnings, and financial position. To the extent that we need to convert U.S. dollars into RMB for capital expenditures and working capital and other business purposes, appreciation of the RMB against the U.S. dollar would have an adverse effect on the RMB amount we would receive from the conversion. Conversely, a significant depreciation of the RMB against the U.S. dollar may significantly reduce the U.S. dollar equivalent of our earnings or the US dollar amount available to us.

 

Very limited hedging options are available in China to reduce our exposure to exchange rate fluctuations. To date, we have not entered into any hedging transactions in an effort to reduce our exposure to foreign currency exchange risk. While we may decide to enter into hedging transactions in the future, the availability and effectiveness of these hedges may be limited and we may not be able to adequately hedge our exposure or at all. In addition, our currency exchange losses may be magnified by PRC exchange control regulations that restrict our ability to convert RMB into foreign currency.

  

Certain provisions of the Fourth Amended and Restated Memorandum and Articles of Association may be deemed to have an antitakeover effect.

 

The Fourth Amended and Restated Memorandum and Articles of Association may have the effect of delaying, deferring or preventing or rendering more difficult a change in control of the Company that a shareholder might consider in his or her best interest, including the following:

 

  Poison Pill Defenses. Under the Companies Law of British Virgin Islands there are no provisions that specifically prevent the issuance of preferred shares or any such other ‘poison pill’ measures. Our Fourth Amended and Restated Memorandum and Articles of Association also do not contain any express prohibitions on the issuance of any preferred shares. Therefore, the directors without the approval of the holders of Class A ordinary shares may issue preferred shares that have characteristics that may be deemed to be anti-takeover. Additionally, such a designation of shares may be used in connection with plans that are poison pill plans.

 

We are a foreign private issuer within the meaning of the rules under the Exchange Act, and as such we are exempt from certain provisions applicable to U.S. domestic public companies.

 

On June 30, 2020, we have made the determination that we qualify as a foreign private issuer under the Exchange Act and filed Form 8-K on July 1, 2020 to announce our determination. Effective immediately after the filing of this Form 8-K, we began reporting under the Exchange Act as a foreign private issuer. As a foreign private issuer, we are exempt from certain provisions of the securities rules and regulations in the United States that are applicable to U.S. domestic issuers, including:

 

  the rules under the Exchange Act requiring the filing with the SEC of quarterly reports on Form 10-Q or current reports on Form 8-K;

 

  the sections of the Exchange Act regulating the solicitation of proxies, consents, or authorizations in respect of a security registered under the Exchange Act;

 

  the sections of the Exchange Act requiring insiders to file public reports of their stock ownership and trading activities and liability for insiders who profit from trades made in a short period of time; and

 

  the selective disclosure rules by issuers of material nonpublic information under Regulation FD.

 

44

 

 

We are required to file an annual report on Form 20-F within four months of the end of each fiscal year. Press releases relating to financial results and material events will also be furnished to the SEC on Form 6-K. However, the information we are required to file with or furnish to the SEC will be less extensive and less timely compared to that required to be filed with the SEC by U.S. domestic issuers. As a result, you may not be afforded the same protections or information that would be made available to you were you investing in a U.S. domestic issuer.

 

We may be subject to additional reporting requirements if we lose our status as a foreign private issuer.

 

If we lose our status as a foreign private issuer at some future time, then we will no longer be exempt from such rules and, among other things, will be required to file periodic reports and financial statements as if we were a company incorporated in the United States. The costs incurred in fulfilling these additional regulatory requirements could be substantial.

 

As a company incorporated in the British Virgin Islands, we are permitted to adopt certain home country practices in relation to corporate governance matters that differ significantly from NASDAQ corporate governance listing standards; these practices may afford less protection to shareholders than they would enjoy if we complied fully with NASDAQ corporate governance listing standards.

 

As a BVI company listed on NASDAQ, we are subject to NASDAQ corporate governance listing standards. However, NASDAQ rules permit a foreign private issuer like us to follow the corporate governance practices of its home country. Certain corporate governance practices in the British Virgin Islands, which is our home country, may differ significantly from NASDAQ corporate governance listing standards. For example, neither the BVI Business Companies Act, 2004 (as amended) of the British Virgin Islands nor our memorandum and articles of association requires a majority of our directors to be independent and we could include non-independent directors as members of our compensation committee and nominating committee, and our independent directors would not necessarily hold regularly scheduled meetings at which only independent directors are present. To the extent we choose to follow home country practice in the future, our shareholders may be afforded less protection than they otherwise would under NASDAQ corporate governance listing standards applicable to U.S. domestic issuers.

  

U.S. holders of Class A ordinary shares may suffer adverse tax consequences if we were characterized as a passive foreign investment company.

 

Based on the current composition of our gross income and assets and on reasonable assumptions and projections, we believe we should not be treated as a passive foreign investment company (a “PFIC”), for U.S. federal income tax purposes for 2022. However, there can be no assurance that this will be the case in 2022 or in future taxable years. If we were characterized as a PFIC, U.S. holders of the Class A ordinary shares may suffer adverse tax consequences such as (i) having gains realized on the sale of the Class A ordinary shares treated as ordinary income rather than capital gain, not qualifying for the preferential rate otherwise applicable to dividends received in respect of the Class A ordinary shares by individuals who are U.S. holders, and (ii) having interest charges apply to certain distributions by us and upon certain sales of the Class A ordinary shares.

 

ITEM 4. INFORMATION ON THE COMPANY

 

  A. History and Development of the Company

 

We were originally a blank check company, known as Wealthbridge Acquisition Limited (“Wealthbridge”), incorporated in the British Virgin Islands on May 2, 2018 with limited liability (meaning our public shareholders have no liability, as shareholders of the Company, for the liabilities of the Company over and above the amount paid for their shares) to serve as a vehicle to effect a merger, share exchange, asset acquisition, share purchase, recapitalization, reorganization or similar business combination with one or more target businesses. On May 7, 2020, we consummated the Business Combination contemplated by the Share Exchange Agreement with Lavacano and WBY, pursuant to which we acquired 100% the issued and outstanding equity interests of Scienjoy Inc. and changed our name to Scienjoy Holding Corporation.

 

Our principal executive offices are located at RM 1118, 11th Floor, Building 3, No. 99 Wangzhou Rd., Liangzhu St, Yuhang District, Hangzhou, Zhejiang Province, China, 311113. Our telephone number at this address is (86) 571 8858 6668. Our registered office in the British Virgin Islands is located at Wickhams Cay II, Road Town, Tortola, VG 1110, British Virgin Islands. Our agent for service of process in the United States is Cogency Global Inc., located at 122 East 42nd Street, 18th Floor, New York. Our website is http://www.scienjoy.com. The information on our websites should not be deemed to be part of this annual report. The SEC also maintains a website at http://www.sec.gov that contains reports, proxy, and information statements, and other information regarding registration that make electronic fillings with the SEC using the EDGAR system.

 

45

 

 

History of Scienjoy Inc.

 

Scienjoy Inc. is a holding company incorporated under the laws of the Cayman Islands on February 23, 2017 with authorized shares of 500,000,000 shares at a par value of $0.0001.

 

Scienjoy Inc., through its subsidiaries and variable interest entities, is principally engaged in operating its own live streaming platforms in the People’s Republic of China (the “PRC”). In 2014, Scienjoy Inc.’s first live streaming APP Showself Live Streaming was launched. Scienjoy Inc. subsequently launched “Lehai” in 2015 and “Haixiu” in 2016.

 

Reorganization of Scienjoy Inc.

 

On January 1, 2018, Tongfang Investment Fund Series SPC (“TF”) completed the acquisition of a 65% equity interest in Sixiang Times (Beijing) Technology Co., Ltd (“Sixiang Times”) from NQ Mobile Inc., Ltd. Through the acquisition of Sixiang Times, TF acquired a controlling position in Holgus Sixiang Information Technology Co., Ltd (“Holgus X”), Kashgar Sixiang Times Internet Technology Co., Ltd (“Kashgar Times”), Beijing Sixiang Shiguang Technology Co., Ltd. (“SG”), Hai Xiu (Beijing) Technology Co., Ltd (“HX”) and Beijing Le Hai Technology Co., Ltd (“LH”).

 

On May 18, 2017, Scienjoy Inc. established its wholly owned subsidiary in Hong Kong, Scienjoy International Limited (“Scienjoy HK”), as a holding company holding all of the outstanding shares of Sixiang Wuxian (Beijing) Technology Co., Ltd (“WXBJ”) which was established in PRC on October 17, 2017 under the laws of the People’s Republic of China as a holding company holding all of the equity interest of Sixiang Zhihui (Beijing) Technology Co., Ltd. (“ZH”), which was incorporated on July 5,2018.

 

Scienjoy Inc. established ZH (through WXBJ), as a holding company for purpose of holding all of the outstanding equity interest of Holgus X and Kashgar Times, as follows:

 

On July 18, 2018, Sixiang Times and ZH executed an equity transfer agreement with Sixiang Times. Pursuant to the agreement, 100% equity interest in Holgus X was transferred to ZH.

 

On July 24, 2018, Sixiang Times and ZH executed an equity transfer agreement. Pursuant to the agreement, 100% equity interest in Kashgar Times was transferred to ZH. In consideration of the transfer, Scienjoy Inc. paid RMB10,000,000 to the former shareholders of Kashgar Times.

 

On November 16, 2018, Sixiang Times and other minority shareholders respectively entered into certain equity transfer agreements with Sixiang Huizhi (Beijing) Technology Culture Co., Ltd. (“HZ”) and Tianjin Sihui Peiying Technology Co., Ltd. (“SY”), and transferred 100% of the equity interest in SG to HZ, and transferred 100% of the equity interest in HX and LH to HZ and SY. Both HZ and SY were ultimately controlled by TF.

 

On January 28, 2019, HZ and SY executed equity transfer agreement with Zhihui Qiyuan. Pursuant to the agreement, 100% of the equity interest in SG, HX and LH was transferred to Zhihui Qiyuan, which is ultimately controlled by TF. In consideration of the transfer, Scienjoy Inc. paid RMB 32,000,000 to HZ and SY.

 

On January 29, 2019, Scienjoy Inc., through WXBJ, entered into a series of contractual arrangements (“VIE Agreements”) with Zhihui Qiyuan and its registered shareholders, and in substance obtained control over all equity shares, risks and rewards of SG, HX and LH through Zhihui Qiyuan. For a description of the VIE agreements pursuant to which Scienjoy Inc. and its subsidiaries were established as a primary beneficiary of Zhihui Qiyuan, see “Item 4. Information on the Company—C. Organizational Structure—Contracts that give the Company effective control of the VIEs.”

  

On January 10, 2020, SG consummated the acquisition of the 100% equity interest in Lixiaozhi (Chongqing) Internet Technology Co., Ltd. (“LXZ”) from its original shareholder for a cash consideration of RMB200 (US$28). We believe the acquisition of LXZ helps to enrich our product line, expand our user base and capitalize on the growth potential in the live streaming market.

 

On May 7, 2020, the Business Combination was consummated. Following our Business Combination, we changed our name from “Wealthbridge Acquisition Limited” to “Scienjoy Holding Corporation” and continued the listing of our Ordinary Shares on NASDAQ under the symbol “SJ”. Our Public Warrants are traded on over the counter market under the symbol “SJOYW”.

 

On July 23, 2020, we established Kashgar Sixiang Lehong Information Technology Co., Ltd. (“Kashgar Lehong”) through ZH. The setting up of such company is for the purpose of analyzing the possibility of tax planning in such region.

 

46

 

 

On August 10, 2020, we signed an Equity Acquisition Framework Agreement (the “BeeLive Acquisition Agreement”) with Sciscape International Limited, Tianjin Guangju Dingfei Technology Co., Ltd., Cosmic Soar Limited and Tianjin Guangju Dingsheng Technology Co., Ltd.. Pursuant to the BeeLive Acquisition Agreement, we, through Scienjoy Inc., acquired 100% of the equity interest in Sciscape International Limited which holds the platform BeeLive International and, through Zhihui Qiyuan (the VIE entity), acquired 100% of the equity interest in Tianjin Guangju Dingfei Technology Co., Ltd. which holds BeeLive Chinese (MiFeng). Pursuant to the Agreement, the Company is required to pay (i) a cash consideration of RMB50.0 million and (ii) RMB250.0 million in Class A ordinary shares (approximately 5.4 million Class A ordinary shares) to be issued by the Company. 30% of share consideration payments are subject to certain performance conditions and requirements over the following three years. On August 21, 2020, all target shares were transferred to the parties designated in BeeLive Acquisition Agreement. On September 10, 2020, we paid a cash consideration of RMB50.0 million to Tianjin Guangju Dingsheng Technology Co., Ltd. and issued 3,786,719 Class A Ordinary Shares to Cosmic Soar Limited. Tianjin Guangju Dingfei Technology Co., Ltd. subsequently changed its name to Sixiang Mifeng (Tianjin) Technology Co. and Sciscape International Limited changed its name to Scienjoy BeeLive Limited. BeeLive is a global live streaming platform that initially launched in China in November 2016. Since the second half of 2019, BeeLive began expanding into international markets. To date, BeeLive International offers Arabic language live streaming product in the Middle East and Thai language live streaming product in Southeast Asia.

 

In December 2020, we have set up two new subsidiary companies, Holgus Sixiang HaoHan Internet Technology Co.,Ltd. and Sixiang ZhiHui (HaiNan) Technology Co,. Ltd., and in March 2021, QY has set up a new subsidiary named ZhiHui QiYuan (HaiNan) Investment Co., Ltd. for general corporate purpose.

 

On March 2, 2021, QY established a wholly owned subsidiary Zhihui QiYuan(HaiNan) Investment Co,. Ltd (“QYHN”) in Hainan, PRC to provide information technology service.

 

In September 2021, SG set up three subsidiaries, SH, SHWL and HYHF in an effort to enrich the product lines and expand the user base.

 

On December 29, 2021, Beijing local time, SHC entered into an Equity Acquisition Framework Agreement (the “Framework Agreement”) with Golden Shield Enterprises Limited (“Golden Shield”), Beijing Weiliantong Technology Co., Ltd. (“Weiliantong”, together with Golden Shield, the “Target Companies”, and each a “Target Company”), Tianjin Yieryi Technology Co., Ltd. (“Yieryi”), Wolter Global Investment Limited (“Wolter Global”, together with Yieryi, the “Sellers”, and each a “Seller”) and Qingdao Weilaijin Industry Investment Fund Partnership (Limited Partnership) (“Weilaijin”), which is one of the shareholders of Yieryi. Pursuant to the Framework Agreement, SHC, or its affiliates designated by SHC, will acquire all of the outstanding equity interests of (i) Weiliantong from Yieryi and (ii) Golden Shield from Wolter Global (the “Hongle Acquisition”). Yieryi and Wolter Global are under common control. The transactions contemplated under the Framework Agreement have closed on January 1, 2022 (the “Closing”).

 

Upon the closing of transactions contemplated in the Framework Agreement, SHC acquired 100% of the issued and outstanding securities of Weiliantong and Golden Shield for an aggregate consideration of RMB280 million (approximately US$43.8 million), including RMB100 million (approximately US$15.6 million) in cash and RMB180 million (approximately US$28.2 million) in our Class A ordinary shares. The cash consideration includes RMB13.8 million (approximately US$2.2 million) cash to Yieryi and repayment of (i) the outstanding loans of Yieryi in an aggregate amount of RMB77.4 million (approximately US$12.1 million) and (ii) a third-party loan incurred by Weiliantong in an amount of RMB8.8 million (approximately US$1.4 million). The shares consideration consists of RMB20.8 million (approximately US$3.3 million) in our Class A ordinary shares to be issued to Weilaijin (the “Weilaijin Share Consideration”), a shareholder of Yieryi, and RMB159.2 million (approximately US$24.9 million) in our Class A ordinary shares to be issued to Wolter Global (the “Wolter Global Share Consideration”).

  

In January 2022, we have set up a new subsidiary company, Sixiang Zhihui (Zhejiang) Culture Technology Co., Ltd. (“ZHZJ”) for general corporate purpose.

 

In January 2022, SG consummated the acquisition of the 100% equity interest in Chuangda Zhihui (Beijing) Technology Co., Ltd. (“CDZH”) and its wholly owned subsidiary, Beijing Huayi Dongchen Technology Co., Ltd. (“HYDC”) from its original shareholders for a cash consideration of RMB100,000 (US$15,692). We believe the acquisition of CDZH and HYDC will help to enrich the product lines, expand the user base and commercialize the growth potential in the live streaming market.

 

On April 7, 2022, Sixiang Qiyuan (Hangzhou) Culture Technology Co., Ltd. (“QYHZ”) and its several wholly owned subsidiaries were set up in Zhejiang, PRC to provide information technology services.

 

47

 

 

On April 28, 2022, we have set up a new subsidiary company, Sixiang Wuxian (Zhejiang) Culture Technology Co., Ltd. (“WXZJ”) for general corporate purpose.

 

On June 1, 2022, we through our wholly-owned subsidiary, WXZJ, entered into a series of contractual arrangements with Sixiang Qiyuan (Hangzhou) Culture Technology Co., Ltd. and its shareholders, thereby  in substance obtained control over all equity shares, risks and economic benefits of  Xiuli (Zhejiang) Culture Technology Co., Ltd., Leku (Zhejiang) Culture Technology Co., Ltd., Haifan (Zhejiang) Culture Technology Co., Ltd., Xiangfeng (Zhejiang) Culture Technology Co., Ltd. and Hongren (Zhejiang) Culture Technology Co., Ltd. The Company will commence its operations in Hangzhou after effecting the agreements under VIE contractual arrangement.

 

On May 23, 2022, we changed our address of principal place of business to RM 1118, 11th Floor, Building 3, No. 99 Wangzhou Rd., Liangzhu St., Yuhang District, Hangzhou, Zhejiang Province, 311113, China.

 

On June 30, 2022, WXBJ incorporated a wholly owned subsidiary Sixiang Yingyue (Shanghai) Technology Co., Ltd. (“SXYY”), in Shanghai, PRC to provide information technology service.

 

In July 2022, LXZ was deregistered for general corporate purpose.

 

On December 31, 2022, SHWL and SH were sold to certain third parties for a nominal consideration because SHWL and SH have not commenced any operation since their incorporation.

 

Adoption of Dual-class Structure and Authorization of Class A Preferred Shares

 

On November 8, 2021, at 10:00 a.m. local time in Beijing, China we held our 2021 annual general meeting of shareholders (the “AGM”) at which the shareholders’ resolutions approved: (i) the adoption of a dual-class share structure, pursuant to which the Company’s authorized share capital shall be re-classified and re-designed into Class A ordinary shares and Class B ordinary shares, with each Class A ordinary share being entitled to one (1) vote and each Class B ordinary share being entitled to ten (10) votes at a meeting of the shareholders or on any resolution of shareholders; and (ii) the authorization to the Company to issue up to 50,000,000 Class A Preferred Shares with such designations, powers, preferences and relative, participation, optional and other rights, if any, and such qualifications, limitations and restrictions as the directors may determine among other matters.

 

  B. Business Overview

 

Mission

 

We are committed to establishing a mobile entertainment social community where users can enjoy interactive mobile live streaming and asynchronous social connection.

 

Overview

 

We are a leading provider of mobile live streaming platforms in China and focuses on interactive show live streaming from broadcasters to users. We have 154,192 active show broadcasters for the year ended December 31, 2022. We had over 300 million registered users by the end of December 31, 2022, increased from 267.0 million registered users for the year ended December 31, 2021. For the year ended December 31, 2022, the number of paying users was approximately 702,372, decreased 16.4% from 840,640 paying users in fiscal 2021. Before the BeeLive Acquisition, we operated primarily on three platforms (Showself Live Streaming, Lehai Live Streaming and Haixiu Live Streaming). Through the BeeLive Acquisition, we added two additional platforms (BeeLive Chinese (MiFeng) and BeeLive International) to our businesses. Through the Hongle Acquisition, we added one additional platform (Hongle.tv) to our businesses. All our platforms are using our own mobile applications, and have created a vibrant, interactive, and close community.

 

We operate a mobile live streaming business by which it provides live streaming entertainment from professional “broadcasters” to the end-users, allowing for operation of live social video communities. Using our mobile applications, users can select broadcasters and enter real time video rooms to interact with them. In addition to the real-time interaction, users can also view photos posted by broadcasters in their personal pages, leave comments, and engage in private chats with broadcasters when such broadcasters are not streaming. In addition, users can also play simple, fun games using virtual currencies within the video rooms while watching live streaming of a broadcaster.

 

While users have free access to all real time video rooms, revenue is primarily generated through sales of our virtual currency. Users can purchase virtual currency on our platforms and can use such virtual currency to buy virtual items for broadcasters to show their support. We share revenues generated on the platforms with talents agencies, which in turn share revenues with broadcasters. Under the leadership of our experienced management team, we continue to invest in technology advancement and industry collaboration to expand its user base and improve its content. We are dedicated to achieving sustainable development and transforming the industry through its bold and creative live streaming philosophy.

 

48

 

 

We have achieved significant growth since our inception. The number of registered users of the Company’s platforms at year end has increased from 170.7 million in 2018 to over 300 million in 2022. The platforms’ annual ARPPU was RMB 1,963 and RMB2,725 for the years ended December 31, 2021 and 2022, respectively.

 

Our Competitive Strengths

 

We believe the following competitive strengths contribute to our success and differentiate us from our competitors:

 

Multi-Platform Live Streaming

 

Starting in 2014 with the launch of the Showself Live Streaming platform, our user base has grown into one of the largest in China, and now we are one of the leading show live streaming providers in China. We believe our show live streaming products satisfy users’ psychological needs and decrease users’ stress, loneliness, depression, frustration etc. in the real life.

 

Our user traffic and revenue spread across multiple products supported by multiple mobile applications. We believe this multi-product approach increases our competitiveness by allowing us to target different sections of the population simultaneously more effectively, achieve better traffic matching between users and broadcasters, extend the retention of broadcasters and users on our platforms, and benefit from user traffic acquisition while mitigating risks of focusing on a single platform. We believe that our already established position across multiple platforms provides us with the ability to compete effectively for users and a base from which we can expand, either into additional show live streaming platforms or into other sections of the live streaming market.

 

As a pioneer in the live streaming market, we developed our own set of end-to-end (broadcaster-to-user) mobile video solutions. Many of the systems and technologies we have developed, including, among others, our mobile-compatible animation engine technology, event-driven asynchronous business processing mechanism, linearly expanding deployment of its servers, modular service development and assembly, high-throughput parallel messaging service clusters and spam filtering based on machine learning, provide us with competitive advantages. We believe our existing systems and technologies, supported by its continuing efforts in technology innovation, including with regard to augmented reality/virtual reality (“AR/VR”), artificial intelligence (“AI”), big data technology, machine learning and physics engine technology, provide us with the necessary technical skills to compete and expand in this rapidly changing industry.

 

Innovative Product Features and Operating Philosophy

 

Our product offerings include numerous innovative features designed to improve user experience, increase user-stickiness, and enhance its monetization ability. These include, among others:

 

  gamified product and operating philosophy that enable users to enjoy the exciting alternative life in the mobile live streaming virtual world. In this virtual world, users can enjoy the real interactive activities with broadcasters and also build their virtual life.

  

  a range of online games for users to play while watching streaming. These include simple, fun games like pet run, crazy racing and gold egg smashing. Users pay virtual currency to play games for a chance to hit a virtual currency jackpot or win virtual goods that they can then send to broadcasters who can then monetize the goods. These games enhance user engagement during live streaming and encourage and facilitate the use of virtual currency and virtual goods.

 

  both real-time streaming and asynchronous social functions. Users of our platforms can communicate with broadcasters and other users not only when broadcasters are streaming, but also afterwards through sending private texts and photos, and commenting on photos posted on the personal pages of specific broadcasters. This allows users to interact with broadcasters and their communities any time they wish.

 

Strong Data Analytics Capabilities

 

The ability to understand market traffic and pair users with suitable broadcasters and activities is key to driving user stickiness and monetization in the mobile live streaming industry. We are able to use analytics-driven operational capabilities to understand individual user behavior and larger industry trends. This allows us to better guide individual users to appropriate broadcasters, adjust the platform interface to guide user traffic throughout the broadcasters while maintaining user experience, and analyze traffic on other sites such as network alliances to select the best methods and targets for traffic acquisition. Our data insights and strong technological capabilities enable us to innovate and optimize products on an ongoing basis and allow us to precisely operate Our platforms based on large quantities of statistics collected and analyzed.

 

49

 

 

Experienced Management Team and Professional Staff with Strong Operational Capabilities

 

Our senior management team has extensive experience working with the mobile Internet, in related computer-technology industries, big data analysis, and cutting-edge technologies. Members of our senior management team have experience of over 20 years in various segments of the technology, business operation, and Internet industries. Under the leadership of its senior management members, we have successfully identified trends in mobile streaming and timely seized opportunities for growth and innovation.

 

Our management team has extensive experience and skill in research and development, quality control, and Internet infrastructure and operations. We believe that as mobile streaming matures, strong operational and execution capabilities will become increasingly important to remaining competitive and our strong team with years of relevant experience will provide us with a competitive advantage.

 

Our Strategies

 

Our business objective is to further strengthen our position in the mobile show live streaming industry and to leverage our existing position to expand its business into other related industries in China and oversea markets. Looking forward, we will seek to make use of “live+”, explore entertainment online-merge-offline (OMO) models, integrate resources across the industry value chain, and build an ecosystem of mobile live streaming, all to meet the diverse needs of users. We intend to implement the following strategies:

 

Provide More Engaging and Professional Content

 

We will keep introducing more engaging content to retain users and further boost users’ willingness to purchase virtual goods. Although most broadcasters working in the live streaming industry provide various entertainments for users, the content provided is generally not as professional as traditional performers. Therefore, there is still an opportunity for us to cooperate with more traditional artists and to train our broadcasters to produce a more professional product.

 

Further Expand Our Mobile Live Streaming Business in China and Overseas

 

We intend to update our mobile applications to allow for easier content creation and sharing by our users. We believe that the convenience offered will continue to improve user stickiness and develop into a destination for social interactions. Meanwhile, our multiple platforms can serve a broad range of potential end markets. We plan to integrate our registered user accounts across multiple mobile applications into a unified account system. We believe this will lead to a virtuous cycle: the resulting higher user engagement level would provide us with more opportunities to cross-promote its products and gather incremental user data for further product optimization and development.

  

We have plans to expand our business globally. We have obtained considerable experience in mobile live streaming industry and plans to promote its mobile live streaming platform in Southeast Asia, Middle East and South America. On August 10, 2020, we signed an Equity Acquisition Framework Agreement (the “BeeLive Acquisition Agreement”) with Sciscape International Limited, Tianjin Guangju Dingfei Technology Co., Ltd., Cosmic Soar Limited and Tianjin Guangju Dingsheng Technology Co., Ltd.. Pursuant to the BeeLive Acquisition Agreement, we, through Scienjoy Inc., acquired 100% of the equity interest in Sciscape International Limited which holds the platform BeeLive International and, through Zhihui Qiyuan (the VIE entity), acquired 100% of the equity interest in Tianjin Guangju Dingfei Technology Co., Ltd. which holds BeeLive Chinese (MiFeng). Pursuant to the Agreement, the Company is required to pay (i) a cash consideration of RMB50.0 million and (ii) RMB250.0 million in Class A ordinary shares (approximately 5.4 million Class A ordinary shares) to be issued by the Company. 30% of share consideration payments are subject to certain performance conditions and requirements over the following three years. On August 21, 2020, all target shares were transferred to the parties designated in BeeLive Acquisition Agreement. On September 10, 2020, we paid a cash consideration of RMB50.0 million to Tianjin Guangju Dingsheng Technology Co., Ltd. and issued 3,786,719 Class A Ordinary Shares to Cosmic Soar Limited. Tianjin Guangju Dingfei Technology Co., Ltd. subsequently changed its name to Sixiang Mifeng (Tianjin) Technology Co. and Sciscape International Limited changed its name to Scienjoy BeeLive Limited. BeeLive is a global live streaming platform that initially launched in China in November 2016. Since the second half of 2019, BeeLive began expanding into international markets. To date, BeeLive International offers Arabic language live streaming product in the Middle East and Thai language live streaming product in Southeast Asia.

 

On December 29, 2021, Beijing local time, SHC entered into an Equity Acquisition Framework Agreement (the “Framework Agreement”) with Golden Shield Enterprises Limited (“Golden Shield”), Beijing Weiliantong Technology Co., Ltd. (“Weiliantong”, together with Golden Shield, the “Target Companies”, and each a “Target Company”), Tianjin Yieryi Technology Co., Ltd. (“Yieryi”), Wolter Global Investment Limited (“Wolter Global”, together with Yieryi, the “Sellers”, and each a “Seller”) and Qingdao Weilaijin Industry Investment Fund Partnership (Limited Partnership) (“Weilaijin”), which is one of the shareholders of Yieryi. Pursuant to the Framework Agreement, SHC, or its affiliates designated by SHC, will acquire all of the outstanding equity interests of (i) Weiliantong from Yieryi and (ii) Golden Shield from Wolter Global (the “Hongle Acquisition”). Yieryi and Wolter Global are under common control. The transactions contemplated under the Framework Agreement have closed on January 1, 2022 (the “Closing”).

 

50

 

 

Upon the closing of transactions contemplated in the Framework Agreement, SHC acquired 100% of the issued and outstanding securities of Weiliantong and Golden Shield for an aggregate consideration of RMB280 million (approximately US$43.8 million), including RMB100 million (approximately US$15.6 million) in cash and RMB180 million (approximately US$28.2 million) in our Class A ordinary shares. The cash consideration includes RMB13.8 million (approximately US$2.2 million) cash to Yieryi and repayment of (i) the outstanding loans of Yieryi in an aggregate amount of RMB77.4 million (approximately US$12.1 million) and (ii) a third-party loan incurred by Weiliantong in an amount of RMB8.8 million (approximately US$1.4 million). The shares consideration consists of RMB20.8 million (approximately US$3.3 million) in our Class A ordinary shares to be issued to Weilaijin (the “Weilaijin Share Consideration”), a shareholder of Yieryi, and RMB159.2 million (approximately US$24.9 million) in our Class A ordinary shares to be issued to Wolter Global (the “Wolter Global Share Consideration”).

 

Hongle.tv is a similar mobile apps to our existing four platforms, “Showself” (秀色直播), “Lehai”(乐嗨), “Haixiu” (嗨秀), and BeeLive Chinese (“MiFeng” 蜜疯直播). Such platforms are launched in China in Chinese language. The only differences as compared to the four said platforms are that 1) The said four platform are viewed on the mobile apps with broadcasters occupying half of the screen at the top while comments and social chat at the bottom while in Hongle.tv, broadcasters occupying the full page of the screen; 2) The said four platforms are targeted at general public while Hongle.tv is focused on younger generations especially university students.

 

Diversify the Live Streaming Business

 

After years of development in the field of live video broadcasting, we have rich experience in technology, research and development, product promotion, and other aspects of live streaming platforms operations. Since its formation, we have focused on operating show live streaming platforms. Going forward, in addition to continuing to establish its position in this segment, we plan to leverage its relevant expertise to expand its business into undeveloped areas based on its current user base, broadcasters, and partners.

 

First, we would like to develop our advertising business model by providing the market with comprehensive advertising proposals, combining traditional banners and video commercials with operative events and virtual items. We plan to acquire new media advertising companies or teams to promote our advertising business which focuses on brands suitable for our user profiles.

 

Secondly, we would like to provide value-added services for our broadcasters and users. Since the inception of our business, we have partnered with approximately 300,000 broadcasters. Many of these broadcasters desire to improve their physical looks. We find it a good business opportunity to provide a fee-based platform which will refer broadcasters to appropriate appearance enhancement hospitals. In addition, since we have a large number of users who live in lower tier cities and have demands in various professional area, such as investment, high-end tourism, children’s international education and healthcare. We can build a sustainable referral business for our users as well.

  

Thirdly, we would like to build up our ecommerce business, which will be combined with our existing live streaming business. In this new business model, our broadcasters may introduce to their viewers the products sold on our platforms. We possess comprehensive live streaming technologies, including artificial intelligence and big data, and believe we have technical capacity and expertise to combine ecommerce business with our live streaming business. To achieve this we have plans to strategically partner with suitable ecommerce platforms and jointly build up our ecommerce business based on our current technologies, broadcasters’ network and users base.

 

Explore Technology Services Business

 

Our income has historically come from sales of virtual currency to users. Almost 100% of our total revenue has derived from the sale of virtual items and virtual currency with respect to its live streaming business. Going forward, we plan to leverage our expertise and user base to expand its revenue sources. In particular, we have plans to enter into cooperative arrangements with smaller live-streaming team, through which we will provide such platforms with technology, operation and maintenance and promotional support services in return of revenue sharing.

 

51

 

 

Continue to Invest in and Develop Technologies Such as Virtual Reality (VR)/Augmented Reality (AR) and Artificial Intelligence (AI)

 

We intend to continue to invest in our data analytics capabilities and cutting-edge technologies. We also plan to further develop our technology stacks, including, but not limited to, machine learning, physics engine, AR/VR, and AI technologies to better understand and anticipate user behavioral trends, which in turn can be applied to the development of our applications.

 

Tap into the Next Phase of Explosive Industry Potential through M&A

 

Mergers & Acquisitions will be one of crucial strategies to expand our business swiftly, which support rapid execution of each element of our business growth. The targeted sectors include related high-tech companies, data analysis companies, live streaming companies (especially oversea targets), new media advertising companies, and beauty industry related companies. We have consummated the BeeLive Acquisition in 2020 and the Hongle Acquisition recently.

 

Our Platforms

 

We operate our live streaming communities through multiple platforms, each with our own mobile applications. After the recent successful acquisition of Beelive, we currently operate primarily six platforms: Showself Live Streaming, Lehai Live Streaming, Haixiu Live Streaming, BeeLive Live Streaming Chinese (MiFeng), BeeLive International, and Hongle Live Streaming. These platforms together make us the leading provider of mobile show live streaming.

 

Showself Live Streaming

 

Showself Live Streaming is our first live streaming platform and remains the most popular of our platforms in terms of registered users and revenue. The platform was first launched in April 2014. Showself Live Streaming is widely accessible to most mobile internet users in China because our live streaming-enabled features only require minimal bandwidth. The following is the typical screenshot for the mobile application of Showself Live Streaming.

 

 

52

 

 

Lehai Live Streaming

 

Lehai Live Streaming was launched in July 2015 and adheres to the concept of “having fun together.” The following is the typical screenshot for the mobile application of Lehai Live Streaming (the iOS version may vary).

 

 

53

 

 

Haixiu Live Streaming

 

Haixiu Live Streaming was launched in April 2016 and is our third platform. The following is the typical screenshot for the mobile application of Haixiu Live Streaming (the iOS version may vary).

 

 

 

54

 

 

BeeLive Chinese (MiFeng)

 

BeeLive Chinese (MiFeng) was launched in mainland China in November 2016. The following is the typical screenshot for the mobile application of BeeLive Chinese (MiFeng) (iOS version may vary).

 

 

55

 

 

BeeLive International

 

BeeLive International was launched in second half of 2019. It provides Arabic language service covering the Middle East and Thai language service covering Southeast Asia and Middle East. The following are two typical screenshots for the mobile application of BeeLive International in Arabic and Thai, respectively (iOS version may vary).

 

 

56

 

 

 

57

 

 

Hongle Live Streaming

 

Hongle Live Streaming was launched in mainland China in 2016. The company acquired such platform in January 2022. The following is the typical screenshot for the mobile application of Hongle Live Streaming (Hongle). (iOS version may vary).

 

 

58

 

 

Key Differences among the Platforms

 

All six platforms are categorized as “show live streaming” in which professional broadcasters provide live streaming entertainment for users primarily in the form of performances (singing, dancing, talk shows, etc.). Broadcasters on all six platforms have been trained by broadcaster agents to provide content more professional than that of average amateur broadcasters. Due to different broadcasters, user and geographical bases, the six platforms differ in their operation strategies, including the followings:

 

  Showself is our largest platform. Because of the large number of broadcasters and users base, Showself has capacity to organize different talent shows and events, such as singing, poem writing and traditional Chinese opera.

 

  As compared to Showself, Lehai and Haixiu have less users who are likely to spend money on live streaming shows. As such, in addition to live streaming shows, Lehai and Haixiu offers more free games or games that do not require much spending.

 

  BeeLive Chinese (MiFeng), compare to other Chinese platforms, focus more on the need of social communications of our users, therefore people tend to use them more often as a tool of communication with friends and peers.

 

  On BeeLive International, more users choose to become broadcasters where they can perform talent show themselves in front of other users and in turn receive revenue sharing fee from them.

 

  Hongle Live Streaming, in comparison with our other domestic platforms, more focuses on enabling ordinary people to broadcast timely with their mobile phones. As a result, comparably, it has a broader mobile broadcaster base and its broadcasters tend to be much younger.  

 

Layout and functions of the mobile application of our Platforms

 

The layout and functions of the mobile applications of our platforms are substantially the same. The above screenshots and descriptions illustrate the layout and some of the basic functions of the Showself Live Streaming application:

 

 

Square. This page serves as a menu for currently streaming broadcasters. Users can search this page for broadcasters they want to watch. For users who do not already know any broadcasters or have no existing preference as to which broadcasters they want to watch, several groupings of broadcasters who are conducting ongoing live streaming are presented in the square under different headings to help viewers find a broadcaster they will enjoy. These groupings are organized under different labels, such as recommended broadcasters (based on comprehensive analysis and mining of user-specific data such as user’s location, login time, retention, daily activity, and consumer behavior), broadcasters located in the same city as the users, broadcasters currently followed by the user, broadcasters recently viewed by the user, and broadcaster “PK” (broadcasters currently competing against each other in terms of value of gifts received within ten minutes), and other labels.

 

Broadcasters’ names, number of current online viewers, and grade based on the value of gifts received by such broadcaster along with a snapshot of the current stream are provided on the pages for viewers’ use in selecting a broadcaster. These pages are updated with a new batch of broadcasters with every refresh by users, presenting them with a wider range of broadcasters to choose from. For new users, this interface provides them with an easy way to start exploring the platform. For existing users, broadcasters with closest relationship in terms of chat frequency and value of gifts sent are always presented in the first page of the square if the broadcaster is online and this makes it easier for users to closely watch live streaming of broadcasters they have followed. In all cases, clicking on a broadcaster’s picture will take users to a real time video room from which they can view and interact with the broadcaster.

  

59

 

 

  Ranking Lists. This page presents lists of top broadcasters by various criteria, including highest value of gifts received by the broadcasters (on a daily, weekly, monthly and all-time basis) and greatest number of virtual flowers or the specially designated weekly “star gifts.” Received by broadcasters. These ranking lists provide further information to viewers about broadcasters’ popularity to help them identify top broadcasters and can also motivate users to support their favorite broadcasters on the list. This also promotes positive competition between broadcasters. The page also contains lists of viewers (by account name) that have spent the highest amount of virtual currency in the last day, week, month and all-time.

 

  Guardian Teams. Guardian teams are small groups of users organized by users with sufficient high user grades and which other users can join. This function allows small groups of like-minded users to interact online, form friendships, and support their favorite broadcasters as a group. This encourages user engagement and active participation. This also helps to improve user experience and enhance users’ paying willingness. The guardian team page shows rankings of guardian teams by various criteria, including highest value of virtual currencies spent by guardian teams (on a daily and all-time basis) and the value of gifts received by the broadcasters from top guardian teams (on a weekly and bi-weekly basis).

 

  Discovery. This page allows users to follow photos posted by broadcasters and activities organized by the platform. It is also the page through which users can purchase virtual items using “Xiu Bi,” the virtual currency used on the platform.

 

  Me. Users can check and manage their personal accounts through this page. Personal account information displayed mainly includes the broadcasters by such users, current virtual currency balance, virtual items purchased, guardian teams to which the users belong and intimate broadcasters list.

 

Content on Our Platforms

 

We have a number of live broadcasting platforms. They provide entertainment content for users and have actively explored new entertainment, new agency, and other fields in the upstream and downstream industry, combining entertainment, agents, and mobile Internet to create online entertainment online-merge-offline (“OMO”). For the agents, the platforms provide support for product activities, brand building, management empowerment, data support, and technical tools, and help it clarify its development path and strategy from the perspective of industry analysis. For the broadcasters, the platforms have provided training through agents for items such as stage decoration, lighting, music, attire, makeup, costumes, talent skills (such as singing, dancing, talk show and musical instruments), communication skills, and service awareness. The platforms, agents, and broadcasters rely on each other and bridge the path for each other to build a healthy and stable entertainment ecology.

  

For us, the establishment of a content security system is not only a means of defense but also a strong strategic offense. Through AI technology, image recognition, big data analysis, combination of artificial audit, the platforms have a vertical monitoring system to monitor all live streaming content 24/7 to ensure that the content is legal and in compliance, and is providing the best service to every user at the same time, creating a refreshing and delightful user experience to increase its revenue.

 

Quality and engaging content is the core of our development. One way for us to offer engaging content is to organize a variety of original shows on our platforms, such as “Singer Alliance,” “Run Ms. Cang Run” and “King of Brain PK.” Secondly, our platforms make efforts to support talented broadcasters by organizing special shows for these broadcasters such as “Crown of Weekly Star” and “The Showself Voice.” Thirdly, our platforms continue to expand their shows to new areas such as traditional opera and intangible cultural heritages. These shows include the live streaming series of “Revisiting the Intangible Cultural Heritage,” “Beauty of Quintessential Chinese Culture,” and “I Write a Love Poem for My Hometown.”

 

Our Users

 

We have an active and well-structured user base. In 2014, we transformed ourselves from a social network platform to a show live streaming platform. Since then, we have experienced increased broadcasting competition and refined our operations. We have also accumulated a diversified user group through constant innovation and promotion. Throughout December 31, 2021 up to December 31, 2022, the number of registered users on our platforms have reached over 300 million.

 

60

 

 

We do not limit ourselves to acquiring users solely through self-growth fission or third-party marketing. Instead, we adopt the model of win-win game to achieve stable and mutually beneficial expansion of our user base. In 2022, the number of paying users for our platforms was 702,372 and their average revenue per paid user (ARPPU) for fiscal 2022 was RMB2,725.

 

To mitigate any concentration risks from a single user group structure, we have been working on to develop a diversified base of user groups, which include young active users with short interest span as well as users in their thirties with high spending power. In addition, a considerable number of our users are located in economically developed areas with more leisure life styles. These users have relatively high disposable income and more leisure time. They tend to appreciate online entertainment more and are willing to spend money on online entertainment.

 

Our Broadcasters

 

The supply of talented and popular broadcasters is essential to us, particularly given our focus on developing professionally generated content. Broadcasters serve as the primary interface with users and, therefore, the success of our platforms depend largely on the talent and popularity of the broadcasters.

 

Engagement of Broadcasters

 

We primarily cooperate with online and offline broadcaster agents, or the talent agents, to recruit and manage broadcasters on an ongoing basis. Each of the platforms also has an online application process for registered users to become broadcasters and we will select certain applicants and refer them to the appropriate talent agents. As such, we enter into all contracts with the talent agents, as opposed to with each broadcaster on an individual basis.

 

Before broadcasting on the platform, all broadcasters must agree to the terms and conditions of our platforms, which includes the rules of the platforms that the broadcasters must abide by while live streaming and also the legal consequences for violation of the rules. If any such violations occur, we will hold the broadcasters directly liable.

 

For selected broadcasters we identify as popular or having great potential or offering high-quality content, in addition to the above two agreements, we will separately enter into an exclusivity agreement with each such broadcasters, which requires that the broadcasters can only live stream on our platforms exclusively for a certain period of time. In return, we provide more resources and support to such broadcasters by recommending their contents to potential interested users, increasing user traffic, and improving their popularity. We will be entitled to sizeable liquidated damages if the broadcasters breach the exclusivity agreement.

 

Cooperation with the Talent Agencies

 

Talent agencies recruit broadcasters and provide live streaming content to us. We share revenue with the talent agencies, who pay salaries to or share fees with their broadcasters. Talent agencies are also responsible for educating and training the broadcasters on live streaming skills and techniques, such as dress codes, room settings and communication skills. As a result, talent agencies help broadcasters to better present their live streaming content. The use of talent agencies also frees us from direct dealings with the broadcasters.

 

Monitoring and Management of Broadcasters

 

We set out rules with which broadcasters must comply with while using our platforms, including compliance with laws and regulations of the PRC, no performances involving guns, knives or threats to lives, no infringement of legal rights of others and no pornography.

 

We have the right to monitor and manage the performances of any broadcasters on our platforms. Appropriate measures are taken with respect to any broadcasters that fail to comply with the above mentioned rules. Such measures range from warnings and fines to temporary or permanent suspension from our platforms, and can be taken unilaterally by us as we deem fit. Since broadcasters are represented by agents, notice of any illegal behavior or violations of platform rules will also be made to the relevant agent. The relevant agent is required to correct any such violation upon receipt of the notification. If the violation is not corrected during the applicable grace period, we have the right to terminate our cooperation with the relevant agent.

 

61

 

 

Marketing

 

Our marketing and promotional strategy includes, among others, the use of third-party marketing channels to both promote our platforms and acquire users. These marketing channels primarily include advertising agencies which provide us with market visibility and numerous opportunities to attract new users. We typically enter into one-year framework agreements with such advertising agencies which require us to purchase a minimum aggregate amount of advertising during the terms of the agreements. The advertisements are either display-based or performance-based, and are priced primarily based on cost-per-download, cost-per-time, cost-per-activation or cost-per-click. We are generally able to monitor the performance and effectiveness of the advertisements directly or through the advertising agencies.

 

We use mobile application platforms, such as the Apple App Store and Android App Download Centers, to dispense and showcases our mobile platforms to a wide audience as well as to advertise the positive customer feedback which our platforms have received. Users can download the apps from these application platforms for free. Users are also able to review and rate our applications through these platforms.

 

Quality Control and Content Monitoring

 

We have programmers with extensive application testing experience who systematically test our platforms to ensure that they conform to our standards. We are also required under PRC laws and regulations, such as the Administrative Provisions on Mobile Internet Applications Information Services, to monitor content on our platforms.

 

We have developed a comprehensive technology to screen content on our applications against a filter list, item by item. The filter list compiles content and behaviors that we have determined, taking into account relevant PRC laws and regulations, to be likely to be indicative of inappropriate, politically-sensitive, provocative or inflammatory language, sexually-suggestive language and body movements, full or partial nudity or illegal content or activities, abusive language or actions towards other users, spam, scams, or acts and threats of violence. Content identified as falling into the filter list would be blocked or removed from our platforms. In addition, we regularly review any complaints alleging the inappropriate nature of content on our platforms and remove such content promptly.

 

Broadcasters are also responsible for monitoring the content in their rooms and ensuring that their rooms comply with applicable laws and regulations and terms of our service. Broadcasters can block users who transmit inappropriate information from posting comments in their rooms or exclude users from their rooms. Broadcasters also have the ability to promote certain users to act as moderators to help manage rooms in this way. We also monitor and take measures to deal with any infringements of our content policies by broadcasters.

 

Payment

 

Users are able to purchase virtual items we sell on our platforms by using virtual currency. Generally, users purchase virtual currency from third-party distributors with which we have entered agreements. Users are also able to purchase virtual currency directly from our platforms using various payment channels such as Alipay and WeChat Pay. Once users have purchased such virtual currency, they are able to purchase virtual items. Once purchased, such virtual currency or virtual items cannot be returned in exchange for cash and we do not provide users with a right of refund of any kind.

  

Our Technology

 

We possess technological infrastructure and capacity that supports increasing operational efficiency, enabling innovations, and outperforming our competitors.

 

  AI And Big Data Analysis: by using data and AI technology, we analyze user behavioral data. Through the results of such data analysis, we can better understand users’ needs and know how to better match content with users. These operations help us improve our user experience as well as paying ratio and ARPPU.

 

  Live Streaming Technology: We have a complete peer to peer (the host starts to stream video for the user to play) live mobile video solution with independent intellectual property rights, and it is being constantly optimized. On the user end, we have made special optimization for video streaming playback processing in combination with CDN service providers, which supports fast video download and opening, reasonable buffering to reduce the Caton rate, so as to ensure a smooth experience for users.

 

62

 

 

  Video Monitoring Technology: this specially developed monitoring program can carry out real-time video monitoring for all video streams in combination with AI technology, and create a three-dimensional content monitoring system in combination with 24-hour continuous manual audit to discover potential violations and block applicable content.

 

  Server and Infrastructure: by using the situation awareness security service provided by Alibaba cloud and combined with the self-built monitoring platform, we can alert the system of abnormal phenomena and prevent virus and hacker intrusion.

 

Intellectual Property

 

We regard our software copyrights, domain names, trademarks and other intellectual property as critical to our success. As of April 18, 2023, we have registered 242 copyrights in China, 19 domain names, 10 patents for live streaming technology, and 104 trademarks including the Showself, Haixiu, and Lehai logos.

 

We rely on trademark and copyright law, trade secret protection, non-competition and confidentiality and/or license agreements with our employees, customers, partners and others to protect our intellectual property rights. In general, our employees must enter into a standard intellectual property and confidential agreement which acknowledges that (1) all inventions, trade secrets, developments and other processes generated by employees on our behalf are our property, and such employees are assigning to us any ownership rights they may claim in those work; and (2) such employees undertake to keep confidential all information related to our methods, business and trade secrets during and for a reasonable time after their employment with us.

 

Competition

 

We focus on show live stream model and in this area we face significant competition from providers of similar online streaming services. Our competitors in the mobile live streaming market in China include other providers of show live streaming products, such as Hello Group and JOYY, as well as other pan-entertainment streaming platforms such as Inke, Huafang, and gaming streaming DOYU and HUYA. We compete to promote our products and gain users, to attract and hire management personnel with operational experience, and to secure diversified marketing channels.

 

Legal Proceedings

 

In March 2022, Beijing Weiliantong Technology Co., Ltd. (“Weiliantong”), one of our PRC subsidiaries was sued in a litigation brought by certain individual (“WLT Litigation”) in Wuyuan County People’s Court, Inner Mongolia Autonomous Region, China. In the WLT Litigation, Weiliantong was named as a joint defendant together with a broadcaster of the Hongle.tv live streaming platform, which was operated by Weiliantong. In this case, one of the reliefs demanded by the plaintiff was a refund in the amount of RMB2,113,879 and accrued interest to the plaintiff. On November 25, 2022, in the judgment made by the first instance trial court, the court ruled in favor of the plaintiff and determined that Weiliantong should refund such amount of RMB2,113,879 and accrued interest to the plaintiff. Weiliantong subsequently appealed on December 9, 2022 in Bayannur City Intermediate People’s Court, Inner Mongolia Autonomous Region, China. Currently, this case is still in the process of the second instance trial.

 

Except for above mentioned WLT Litigation, we are currently not a party to any material legal or administrative proceedings. We have been and may become a party to a various legal or administrative proceedings arising in the ordinary course of our business, including matters relating to contractual disputes. Litigation or any other legal or administrative proceeding, regardless of the outcome, is likely to result in substantial cost and diversion of our resources, including our management’s time and attention. See “Item 3. Key Information—D. Risk Factors—Risk Factors Relating to Our Business and Industry—We may be held liable for information or content displayed on, retrieved from or linked to our platforms, or distributed to our users if such content is deemed to violate any PRC laws or regulations, and PRC authorities may impose legal sanctions on us,” and “Item 3. Key Information—D. Risk Factors—Risk Factors Relating to Our Business and Industry—We may be subject to intellectual property infringement claims or other allegations by third parties for information or content displayed on, retrieved from or linked to our platforms, or distributed to our users, or for proprietary information appropriated by former employees, which may materially and adversely affect our business, financial condition and prospects.”

  

63

 

 

REGULATIONS IN PRC

 

This section summarizes the principal current PRC laws and regulations relevant to our business and operations.

  

As the live streaming industry is still at an early stage of development in China, new laws and regulations may be promulgated from time to time to introduce new regulatory requirements, including but not limited to, requirements of obtaining new licenses and permits in addition to those we currently have. There are substantial uncertainties with respect to the interpretation and implementation of current and future PRC laws and regulations, including those applicable to live streaming industries and our business. This section sets forth a summary of the most significant laws and regulations that are applicable to our current business activities in China and that affect the dividends payment to our shareholders.

 

Regulations Relating to Telecommunications Services

 

In September 2000, the State Council issued the Regulations on Telecommunications of China, or the Telecommunications Regulations, as amended on July 29, 2014 and February 6, 2016, to regulate telecommunications activities in China. The Telecommunications Regulations set out basic guidelines on different types of telecommunications business activities in China. According to the Catalog of Telecommunications Business (2015 Amendment) implemented on March 1, 2016 (as amended on June 6, 2019), Internet information services constitute a type of value-added telecommunications service. The Telecommunications Regulations require operators of value-added telecommunications services to obtain value-added telecommunications business operation licenses from Ministry of Industry and Information Technology (the “MIIT”), or its provincial branches prior to the commencement of such services.

 

The Regulations for the Administration of Foreign-Invested Telecommunications Enterprises, or the FITE Regulations, which took effect on January 1, 2002 and were amended on September 10, 2008 and February 6, 2016, regulate foreign direct investment in telecommunications companies in China. The FITE Regulations stipulate that foreign investors are generally prohibited from holding ultimately more than 50% of equity interest in a foreign-invested enterprise that provides value-added telecommunications services, including, among others, provisions of Internet content. In addition, foreign investors are required to have sufficient experience operating value-added telecommunications business when applying for the MIIT’s value-added telecommunications business operation license.

 

On July 13, 2006, the Ministry of Information Industry (which is the predecessor of MIIT) issued the Circular on Strengthening the Administration of Foreign Investment in Value-added Telecommunications Services, or the MIIT Circular 2006, which provides that (a) foreign investors can only operate a telecommunications business in China through telecommunications enterprises with a valid telecommunications business operation license; (b) domestic license holders may not rent, transfer or sell telecommunications business operation licenses to foreign investors in any form or provide any foreign investors with resources, venues or facilities to promote unlicensed operations of telecommunications businesses in China; (c) value-added telecommunications service providers or their shareholders must directly own the domain names and registered trademarks that are used in their daily operations; (d) each value-added telecommunications service provider must have necessary facilities for its approved business operations and maintain such facilities in the geographic regions specified in its license; and I all value-added telecommunications service providers should improve their network and information security, establish a relevant information safety system and set up emergency plans to ensure network and information safety.

 

According to the Special Administrative Measures (Negative List) for the Access of Foreign Investment (2021 version) (the “Negative List”) promulgated jointly by the MOFCOM and the National Development and Reform Commission (the “NDRC”) on December 27, 2021, the Foreign investors are prohibited from making any investments in the industries which are listed as “prohibited” in the Negative List; and, after satisfying certain additional requirements and conditions as set forth in the Negative List, are allowed to make investments in the industries which are listed as “restricted” in the Negative List. For any foreign investor that fails to comply with the Negative List, the competent authorities are entitled to ban its investment activities, require such investor to take measures to correct its non-compliance and impose other penalties. The internet content service, internet audio-visual program services and online culture activities are subject to foreign investment restrictions/prohibitions set forth in the Negative List.

  

Regulations Relating to Internet Information Services

 

The Administrative Measures on Internet Information Services (the “ICP Measures”) issued by the State Council on September 25, 2000 and amended on January 8, 2011, regulate provisions of Internet information services in the PRC. According to the ICP Measures, Internet information services refers to provisions of information through the Internet to online subscribers, including commercial and non-commercial services. Pursuant to the ICP Measures, commercial Internet information service providers shall obtain ICP Licenses from relevant PRC local authorities before engaging in commercial Internet information services in China. The Measures for the Administration of Telecommunications Business Licensing issued by Ministry of Information Industry on June 21, 2017 and effective on September 1, 2017 further provides the requirements and formalities regarding application for value-added telecommunications business operation licenses, which is also regarded as the guideline for application for ICP License in local competent authorities. In addition, according to relevant PRC laws, administrative regulations or rules, providers of Internet information services in respect of news, publishing, education, medical treatment, health, pharmaceuticals or medical apparatuses shall obtain consent of the relevant PRC competent authority before applying for an operating permit or carrying out record-filing procedures.

 

64

 

 

Additionally, the ICP Measures and other relevant measures also prohibit publication of any content that propagates, among others, obscenity, pornography, gambling and violence, incite the commission of crimes or infringe upon the lawful rights and interests of third parties. If an Internet information services provider detects that information transmitted on its system falls under the specified prohibition, such provider must immediately terminate the transmission and delete the information and report it to the government authorities. Any provider’s violation of these prohibitions, in serious cases, will lead to revocation of its ICP License and shutdown of its Internet systems.

 

According to the Online Live Streaming Regulations published by on November 06, 2016 and effective on December 01, 2016, online live streaming service providers and online live streaming publishers that provide internet news information services without licenses, or exceeding the scope of their licenses, are subject to punishment by the CAC and the internet information offices at the level of provinces, autonomous regions, or municipalities directly under the Central Government in accordance with the Regulations for the Administration of Internet News Information Services which may include an order to cease such services. Other violations of the Online Live Streaming Regulations are subject to punishment by the national and local internet information offices in accordance with PRC laws; if such violations constitute crime, criminal liability shall be investigated in accordance with relevant PRC law.

 

Regulations Relating to Mobile Internet Applications Information Services

 

In addition to the Telecommunications Regulations and other regulations above, mobile applications (the “APPs”) and the Internet application store (the “APP Store”) are specially regulated by the Regulations for the Administration of Mobile Internet Applications Information Services (the “APP Provisions”), which were promulgated by the Cyberspace Administration of China (“CAC”) on June 28, 2016 and became effective on August 1, 2016.

 

Pursuant to the APP Provisions, the APP information service providers shall satisfy relevant qualifications required by laws and regulations, strictly carry out the information security management responsibilities and fulfill their obligations in various aspects relating to the real-name system, protection of users’ information and the examination and management of information content. The APP Store service providers shall file with the local cyberspace administration authorities within thirty (30) days after its APP Store services have launched, and such APP Store service providers are responsible for overseeing APP providers operated on their stores.

 

On November 28, 2019, the Secretary Bureau of the CAC, the General Office of the MIIT, the General Office of the Ministry of Public Security and the General Office of the SAMR promulgated the Identification Method of Illegal Collection and Use of Personal Information Through App, which provides guidance for the regulatory authorities to identify the illegal collection and use of personal information through mobile apps, and for the app operators to conduct self-examination and self-correction and for other participants to voluntarily monitor compliance.

 

On July 22, 2020, the MIIT issued the Notice on Carrying out Special Rectification Actions in Depth against the Infringement on Users’ Rights and Interests by Apps to urge app service providers, among others, to enhance the protection of users’ personal information in relation to the download, installing and upgrade of apps.

  

Regulations Relating to Online Transmission of Audio-Visual Programs and Online Living Streaming Business

 

On April 13, 2005, the State Council promulgated the Certain Decisions on the Entry of the Non-public-owned Capital into the Cultural Industry, according to which private capital shall not use information network to engage in audio-visual programs service. On July 6, 2005, five PRC governmental authorities, including the Ministry of Culture (“MOC”), the State Administration of Radio, Film and Television (“SARFT”), the General Administration of Press and Publication (“GAPP”), the National Development and Reform Commission (“NDRC”) and the Ministry of Commerce (“MOFCOM”), jointly adopted the Several Opinions on Canvassing Foreign Investment into the Cultural Sector. On December 20, 2007, the SARFT and the MIIT jointly promulgated the Provisions on the Administration of Internet Audio-Visual Program Service, which took effect on January 31, 2008 and were subsequently amended on August 28, 2015, according to which, the entities engaged in business of online audio-visual programs shall obtain the “License for Online Transmission of Audio/Visual Program”. Under these provisions, foreign-invested companies are actually prohibited from engaging in the business of distributing audio-visual programs and service through Internet.

 

Providers of audio-visual program services through the Internet (including through mobile networks), in general, must be either state-owned or state-controlled entities, and the business to be carried out by such providers must satisfy the overall planning and guidance catalog for Internet audio-visual program service determined by SARFT; and such providers are required to obtain the License for Online Transmission of Audio/Video Program issued by National Radio and Television Administration (“NRTA”), or complete certain registration procedures with NRTA.

 

65

 

 

On April 28, 2008, SARFT issued a Notice on Relevant Issues Concerning Application and Approval of License for the Online Transmission of Audio-Visual Programs, as amended on August 28, 2015, which further sets out detailed provisions concerning the application and approval process regarding the License for Online Transmission of Audio/Video Program. The notice also stipulates that the qualified entities for application of such license shall include the companies absolutely controlled by multiple state-owned shareholders and enterprises relatively controlled by state-owned capital (there shall be no affiliation between non-state-owned shareholders), and exclude foreign-invested enterprises. Further, on March 30, 2009, SARFT promulgated the Notice on Strengthening the Administration of the Content of Internet Audio-Visual Programs, which reiterates the pre-approval requirements for the audio-visual programs transmitted through the Internet, including through mobile networks, where applicable, and prohibits certain types of Internet audio-visual programs containing violence, pornography, gambling, terrorism, superstition or other similarly prohibited elements.

 

On March 17, 2010, the SARFT issued the Internet Audio-Visual Program Services Categories (Provisional), or the Provisional Categories, as adjusted on April 7, 2017, which classified Internet audio/visual program services into four categories. In addition, the “Notice concerning Strengthening the Administration of the Streaming Service of Online Audio/Visual Programs” promulgated by the State Administration of Press, Publication, Radio, Film and Television (or the SAPPRFT, which is the predecessor of NRTA) on September 2, 2016 emphasizes that, unless a specific license is granted under the Provisional Categories, the audio/visual programs service provider is forbidden from engaging in live streaming on major political, military, economic, social, cultural and sports events.

 

On July 6, 2012, the SARFT and the CAC issued the Notice Regarding Further Enhancement of Management of Online Audio and Video Programs such as Online Drama Series and Microfilms, pursuant to which providers of Internet audio-visual program services which are engaged in the production of online audio-visual programs such as online drama series and microfilms and broadcast such programs on their own websites shall lawfully obtain the Radio and Television Program Production and Operating Permit issued by local branches of the NRTA and corresponding License for Online Transmission of Audio/Video Program at the same time. Providers of Internet audio-visual program services shall report the information on online audio-visual programs such as online drama series and microfilms which have been reviewed and approved to the provincial branches of the NRTA in their domiciles for filing.

 

On April 25, 2016, the SAPPRFT promulgated the Provisions on the Administration of Private Network and Targeted Communication Audio-visual Program Services, amended on Mar 23, 2021, which apply to the provision of radio, television programs and other audio-visual programs to a targeted audience on television and all types of handheld electronic equipment. This provision covers the Internet and other information networks as targeted transmission channels, including the provision of content, integrated broadcast control, transmission and distribution and other activities conducted in such forms as Internet protocol television, private network mobile television and Internet television. Anyone who provides private network and targeted transmission audio-visual program services must obtain a License for Online Transmission of Audio/Video Program issued by the SARFT and operate its business pursuant to the scope as provided in such license. Foreign-invested enterprises are not allowed to engage in the above referenced businesses.

  

On July 1, 2016, the MOC promulgated the Notice on Strengthening the Administration of Network Performance, which regulates the behavior of entities conducting businesses related to network performance and performers. Entities operating network performances shall be responsible for the services and content posted on their website by performers. They must refine their content management mechanism and shut down the channel and stop the dissemination of any network performance as soon as they realize that such network performance is in violation of relevant laws and regulations. Network performers shall be responsible for their performances and shall not perform any program containing violence, pornography, or other similarly prohibited elements.

 

In addition, the SAPPRFT issued the Notice Concerning Strengthening the Administration the Streaming Service of Online Audio-Visual Programs in September 2016, pursuant to which an Internet live-streaming service provider shall (i) equip personnel to review the content of the live-stream; (ii) establish the technical methods and work mechanisms in order to replace the unlawful content by using the backup program; and (iii) record the live-streaming program and keep the records for at least sixty (60) days to fulfill the inspections requirements from the competent administrative authorities. The CAC promulgated the Regulations for the Administration of Online Live-Streaming Services, or Internet Live-Streaming Services Provisions, on November 4, 2016, effect as of December 1, 2016, according to which, an Internet live-streaming service provider shall (a) establish a live-streaming content review platform; (b) conduct authentication registration of Internet live-streaming issuers based on their identity certificates, business licenses and organization code certificates; and (c) enter into a service agreement with Internet live-streaming services user to specify both parties’ rights and obligations.

 

66

 

 

On March 16, 2018, the SAPPRFT issued the Notice on Further Regulating the Communication Order of Internet Audio-Visual Programs, which requires that, among others, audio-visual platforms shall: (i) not produce or transmit programs intended to parody or denigrate classic works, (ii) not re-edit, re-dub, re-caption or otherwise ridicule classic works, radio and television programs, or original Internet audio-visual programs without authorization, (iii) not transmit re-edited programs, which unfairly distort the original content, (iv) strictly monitor the adapted content uploaded by platform users and not provide transmission channels for illicit content, (v) immediately take down unauthorized content upon receipt of complaints from copyright owners, radio and television stations, or film and television production institutions, (vi) strengthen the administration of movie trailers and prevent improper broadcasting of movie clips and trailers prior to authorized release, and (vii) strengthen the administration of sponsorship and endorsement for Internet audio-visual programs. Pursuant to this notice, the provincial branches of the NRTA shall have the authority to supervise radio and television stations and websites that offer audio-visual programs within its jurisdiction and require them to further improve their content management systems and implement relevant management requirements.

 

On November 18, 2019, the CAC, the Ministry of Culture and Tourism and the National Radio and Television Administration jointly issued the Administrative Provisions on Internet Audio-Video Information Services, or the Internet Audio-Video Information Services Provisions, which became effective on January 1, 2020. The Internet Audio-Video Information Services Provisions define “Internet audio-video information services” as providing audio and video information production, uploading and transmission to the public via Internet platforms such as websites and applications. Entities providing Internet audio-video information services must obtain relevant licenses subject to applicable PRC laws and regulations and are required to authenticate users’ identities based on their organizational codes, PRC ID numbers or mobile phone numbers, etc.

 

In November 2020, the National Radio and Television Administration issued the Notice on Strengthening the Management of Network Live-performance Streaming and E-Commerce Streaming, which requires a live-performance streaming platform to adopt and practically implement the real-name registration system for the streamers and the viewers who purchase virtual gifts for streamers by taking measures including real-name verification, face recognition and human review. Viewers who fail to pass the real-name registration shall not be allowed to purchase virtual gifts. Live-performance streaming platforms shall block any mechanism that allows minors to purchase any virtual gifts for the streamers. A platform shall set the limitations of maximum amount for purchasing virtual gifts for each time, each day and each month. If a viewer making virtual gift purchases that aggregately reach the half of the daily or monthly limitations, the platform shall notify such viewer and allow such viewer to make further purchase only when he or she confirms the payment through SMS verification or other methods. If a viewer making virtual gift purchases that aggregately reach the full daily or monthly limitations, the platform shall suspend purchase services to such viewer. A platform shall also adopt a delayed-fund-transfer system such that if a streamer commits illegal activities, the purchase of virtual gifts shall be refunded to viewers. In addition, the live-performance streaming platform shall not adopt operational strategies that encourage viewers to purchase virtual gifts irrationally. If the platform finds that any streamer or his or her agent implies, solicits or encourages viewers to make large amount purchases by means of disseminating vulgar information, engaging in organized publicity stunt or engaging a “water army” to purchase virtual gifts in large volumes, the platform shall take measures against such streamer and such agent, list him or her on a watch list and report him or her to the radio and television administration authorities. In addition, it requires live-performance streaming platforms and e-commerce streaming platforms to complete filing with the National Information Registration Administration System of Online Audio/Video Platforms prior to November 30, 2020.

  

On April 12, 2022, the Online Audio-visual Program Management Department of NRTA and the Publishing Bureau of the Central Propaganda Department issued the Notice on Strengthening the Management of Livestreaming of Online Games on the Online Audio-visual Program Platforms. The Notice provides that online audio-visual program platforms, including live streaming platforms shall not (i) disseminate illegal games on audio-visual program platforms; (ii) stream online games that have not been approved by the competent authorities; and (iii) use live broadcast rooms and other forms to drive traffic for the illegal game content on various platforms. Further, the Notice requires live streaming platforms to strengthen the management of game livestreaming content. For example, livestreaming platforms, in particular, online game livestreaming platforms, shall strictly control the content setting, publicity and interactions of users and take effective measures to strengthen the management of livestreaming of online games, such as establishing and improving the management system of information release, follow-up comments and emergency response related to living game programs and improving the program monitoring and public opinion monitoring mechanism. In addition, livestreaming platforms are also required to strengthen the guidance of the game anchor’s code of conduct and establish and implement the protection mechanism for minors. The platforms that conduct livestreaming of online games shall set up anti-addiction mechanisms for minors, take effective measures to ensure that the “teenager model” is effective, implement the requirements of real-name system, prohibit minors from recharging and rewarding, and set up special channels for refund of rewards given by minors. The Notice also provides that those who violate the law should not use livestreaming to make sound appearances. In addition, online audio-visual platforms (including various domestic and overseas individual and institutional accounts opened on relevant platforms) should not live broadcast overseas game programs or competitions with obtaining approval from relevant authorities.

 

67

 

 

 Regulations Relating to Online Cultural Activities

 

The Ministry of Culture promulgated the Provisional Measures on Administration of Internet Culture firstly in 2011, as most recently amended on December 15, 2017, and the Notice on Issues Relating to Implementing the Newly Revised Provisional Measures on Administration of Internet Culture promulgated by the Ministry of Culture in 2011, which apply to entities that engage in activities related to “online cultural products.” “Online cultural products” are classified as cultural products developed, published and disseminated through the Internet which mainly include: (i) online cultural products particularly developed for publishing through the Internet, such as, among other things, online music and video files, network games and online animation features and cartoons (including flash animation); and (ii) online cultural products converted from audio and visual products, games, performing arts, artworks and animation features and cartoons, and published on the Internet. Pursuant to this legislation, entities are required to obtain the Internet Culture Operation Licenses from the applicable provincial level counterpart of the Ministry of Culture and Tourism (“MCT”, which is the predecessor of MOC) if they intend to commercially engage in any of the following types of activities:

 

  production, duplication, import, release or broadcasting of online cultural products;

 

  publishing of online cultural products on the Internet or transmission thereof to computers, fixed-line or mobile phones, radios, television sets or game consoles for the purpose of browsing, reading, reviewing, using or downloading such products by online users; or

 

  exhibitions or contests related to online cultural products.

 

On August 12, 2013, the MOC issued the Administrative Measures for Content Self-Review by Internet Culture Business Entities, effective as of December 1, 2013, which requires Internet culture business entities to review the content of products and services to be provided prior to providing such content and services to the public. The content management system of an Internet culture business entity is required to specify the responsibilities, standards and processes for content review as well as accountability measures, and is required be filed with the provincial level counterpart of the MCT.

  

The Regulations for the Administration of Audio and Video Products, as released by the State Council in December 2001 and last amended in November 2020, require that the publication, production, duplication, importation, wholesale, retail and renting of audio and video products are subject to a license issued by competent authorities.

 

In September 2021, the State Council released the Opinions on Improvement of Internet Civilization, which reiterates the necessity of strengthening the order in cyberspace and requires Internet platforms to strengthen the responsibility of network platform, strengthen the website platform community rules, user agreement construction, and enhance national security awareness.

 

On September 15, 2021, the CAC released the Opinions on Further Intensifying Responsibilities of Website Platform for Information Content, which provides specific requirements for website platforms from various aspects, such as community rules, accounts, content moderation, content quality management, key functions, platform operation, minors’ online protection and personnel management. Pursuant to the Opinions, website platforms shall create a positive and healthy cyberspace and steer public opinion in the correct direction. Website platform are also required to strengthen the management of pop-ups, accurately handle the procedures of sending out push notifications to users and strictly control the frequency of push notifications.

 

Regulations Relating to Virtual Currency

 

On January 25, 2007, the Ministry of Public Security, the MOC, the Ministry of Information Industry and the GAPP jointly issued a circular regarding online gambling which has implications on the issuance and use of virtual currency. It basically bans the conversion of virtual currency into real currency or property and prohibits transfer of virtual currency among game players.

 

On February 15, 2007, fourteen PRC regulatory authorities jointly issued a circular to further strengthen the oversight of Internet cafes and online games. In accordance with the circular, the People’s Bank of China, or PBOC, has the authority to regulate virtual currency, including: (a) setting limits on the aggregate amount of virtual currency that can be issued by online game operators and the amount of virtual currency that can be purchased by an individual; (b) stipulating that virtual currency issued by online game operators can only be used for purchasing virtual products and services within the online games and not for purchasing tangible or physical products; (c) requiring that the price for redemption of virtual currency shall not exceed the respective original purchase price; and (d) banning the trading of virtual currency.

 

68

 

 

On June 4, 2009, the MOC and the MOFCOM jointly issued a notice to strengthen the administration of online game virtual currency. The Virtual Currency Notice requires businesses that (a) issue online game virtual currency (in the form of prepaid cards and/or pre-payment or prepaid card points), or (b) offer online game virtual currency transaction services to apply for approval from the MCT through its provincial branches within three (3) months after the issuance of the notice. The Virtual Currency Notice businesses that issue virtual currency for online games are prohibited from offering services that can trade virtual currency. Any company that fails to file the necessary application will be subject to sanctions, including but not limited to, mandatory corrective actions and fines. Based on the Virtual Currency Notice, the MOC further promogulated a filing guideline for the “online game virtual currency distribution enterprises” and “online game virtual currency trading enterprises” on July 20, 2009 to regulate the entities involving such virtual currency businesses.

 

Currently, the PRC government has not promulgated any specific rules, laws or regulations to directly regulate virtual currency, except for the above-mentioned online game virtual currency. To comply with the principle of above-mentioned regulations, in relation to online streaming business, our virtual currency currently can only be used by viewers to exchange for virtual items/gifts to be used to show support for performers or gain access to privileges and special features in the channels which are services in nature instead of “real currency or property.” Once the virtual currency is exchanged by viewers for virtual items/gifts or the relevant privileged services, the conversion transaction is completed and we will immediately cancel the virtual properties in our internal system. See “Item 3. Key Information—D. Risk Factors—Risk Factors Relating to Doing Business in China—Restrictions on virtual currency may adversely affect our revenues.”

 

Under the Virtual Currency Notice, “online games virtual currency trading service provider” refers to the business that provides platform services related to virtual trading in online games among game users. The Virtual Currency Notice further requires an online game virtual currency transaction service provider to comply with relevant e-commerce regulations issued by the Ministry of Commerce. According to the Guiding Opinions on Online Trading (Interim) issued by the Ministry of Commerce on March 6, 2007, online platform services are trading services provided to online buyers and sellers through a computer information system operated by the service provider.

  

On August 31, 2018, the SCNPC promulgated the E-commerce Law, or the PRC E-commerce Law, which became effective on January 1, 2019. The E-commerce Law clarifies on the obligations of the e-commerce platform operators. On March 15, 2021, the SAMR issued the Measures for the Supervision and Administration of Online Transactions, or the Online Transaction Measures, which became effective on May 1, 2021 and replaced the Administrative Measures for the Online Trading promulgated on January 24, 2016. The Online Transaction Measures further emphasize, among others, that e-commerce platform operators are required to establish a mechanism to inspect and monitor products and services provided by the merchants, and shall submit the identity information of those merchants to the local branches of the SAMR.

 

Regulations Relating to Commercial Performances

 

The Administrative Regulations on Commercial Performances was firstly promulgated by the State Council in 2005 and most recently amended on November 29, 2020. According to these regulations, to legally engage in commercial performances, a culture and arts performance group shall have full-time performers and equipment in line with its performing business, and file an application with the culture administrative department of the people’s government at the county level for approval; while a performance brokerage agency shall have three or more full-time performance brokers and funds suitable for the relevant business, and file an application with the culture administrative department at the provincial level. The culture administrative department shall make a decision within twenty (20) days from the receipt of the application whether to approve the application, and upon approval, will issue a commercial performance license. Currently, there is no related regulations or governmental interpretation to specify if above regulations apply to live streaming business.

 

Regulations Relating to Production of Radio and Television Programs

 

On July 19, 2004, the SARFT issued the Regulations on the Administration of Production and Operation of Radio and Television Programs, or the Radio and TV Programs Regulations, which took effect on August 20, 2004 and was amended on August 28, 2015. The Radio and TV Programs Regulations require any entities engaging in the production and operation of radio and television programs to obtain a license for such businesses from the NRTA or its provincial branches. Entities with the Radio and Television Program Production and Operating Permit must conduct their business operations strictly in compliance with the approved scope of production and operations and these entities (except radio and TV stations) must not produce radio and TV programs regarding current political news or similar subjects.

 

69

 

 

Regulations Relating to Intellectual Property Rights

 

Copyright

 

China has enacted various laws and regulations relating to the protection of copyright. China is a signatory to some major international conventions on protection of copyright and became a member of the Berne Convention for the Protection of Literary and Artistic Works in October 1992, the Universal Copyright Convention in October 1992 and the Agreement on Trade-Related Aspects of Intellectual Property Rights upon its accession to the World Trade Organization in December 2001.

 

The PRC Copyright Law, promulgated in 1990 and amended in 2001, 2010 and 2020, or the Copyright Law, and its related implementing regulations, promulgated in 2002 and amended in 2013, are the principal laws and regulations governing copyright related matters. The Copyright Law provides that Chinese citizens, legal persons, or other organizations shall, whether published or not, enjoy copyright of their works, which include, among others, works of literature, art, natural science, social science, engineering technology and computer software.

 

The State Council and the National Copyright Administration have promulgated various rules and regulations relating to the protection of software in China. According to these rules and regulations, software owners, licensees and transferees may register their rights in software with the Copyright Protection Center of China and obtain software copyright registration certificates. Although such registration is not mandatory under PRC law, software owners, licensees and transferees are encouraged to go through the registration process and registered software rights may be entitled to better protection. For the number of software programs for which we had registered software copyrights as of the date of this statement.

  

The amended Copyright law covers Internet activities, products disseminated over the Internet and software products, among the subjects entitled to copyright protection. Registration of copyright is voluntary, and it is administrated by the Copyright Protection Center of China. To further clarify some key Internet copyright issues, on December 17, 2012, the PRC Supreme People’s Court promulgated the Regulation on Several Issues Concerning Applicable Laws on Trial of Civil Disputes over the Infringement of Information Network Transmission Right, or the 2013 Regulation. The 2013 Regulation took effect on January 1, 2013, and replaced the Interpretations on Some Issues Concerning Applicable Laws for Trial of Disputes over Internet Copyright that was initially adopted in 2000 and subsequently amended in 2004 and 2006. On Jan. 1, 2021, 2013 Regulation was amended (2021 Regulation). Under the 2021 Regulation, where an Internet information service provider works in cooperation with others to jointly provide works, performances, audio and video products of which the right holders have information network transmission right, such behavior will constitute joint infringement of third parties’ information network transmission right, and the PRC court shall order such Internet information service provider to assume joint liability for such infringement.

 

To address the problem of copyright infringement related to content posted or transmitted on the Internet, the National Copyright Administration and Ministry of Information Industry jointly promulgated the Measures for Administrative Protection of Copyright Related to Internet on April 29, 2005. These measures, which became effective on May 30, 2005, apply to acts of automatically providing services such as uploading, storing, linking or searching works, audio or video products, or other content through the Internet based on the instructions of Internet users who publish content on the Internet, or the Internet Content Providers, without editing, amending or selecting any stored or transmitted content. When imposing administrative penalties upon the act which infringes upon any user’s right of communication through information networks, the Measures for Imposing Copyright Administrative Penalties, promulgated in 2009, shall be applied.

 

Where a copyright holder finds that certain Internet content infringes upon its copyright and sends a notice to the relevant Internet information service operator, the relevant Internet information service operator is required to (i) immediately take measures to remove the relevant content and (ii) retain all infringement notices for six months and to record the content, display time and IP addresses or the domain names related to the infringement for 60 days. If the content is removed by an Internet information service operator according to the notice of a copyright holder, the content provider may deliver a counter-notice to both the Internet information service operator and the copyright holder, stating that the removed content does not infringe upon the copyright of other parties. After the delivery of such counter-notice, the Internet information service operator may immediately reinstate the removed content and shall not bear administrative legal liability for such reinstatement.

 

70

 

 

An Internet information service operator may be subject to cease-and-desist orders and other administrative penalties such as confiscation of illegal income and fines, if it is clearly aware of a copyright infringement through the Internet or, although not aware of such infringement, it fails to take measures to remove relevant content upon receipt of the copyright owner’s notice of infringement and, as a result, damages public interests. Where there is no evidence to indicate that an Internet information service operator is clearly aware of the existence of copyright infringement, or the Internet information service operator has taken measures to remove relevant content upon receipt of the copyright owner’s notice, the Internet information service provider shall not bear the relevant administrative legal liabilities.

 

On May 18, 2006, the State Council issued the Protection of the Right of Communication through Information Network, which took effect on July 1, 2006 and amended on January 30, 2013. Under this regulation, an internet information service provider may be exempt from indemnification liabilities under the certain circumstances.

 

Patent

 

The National People’s Congress adopted the PRC Patent Law in 1984 and amended it in 1992, 2000, 2008 and 2020, respectively. A patentable invention, utility model or design must meet three conditions: novelty, inventiveness and practical applicability. Patents cannot be granted for scientific discoveries, rules and methods for intellectual activities, methods used to diagnose or treat diseases, animal and plant breeds or substances obtained by means of nuclear transformation. The Patent Office under the State Intellectual Property Office is responsible for receiving, examining and approving patent applications. A patent is valid for a twenty-year term for an invention and a ten-year term for a utility model or design. Except under certain specific circumstances provided by law, any third-party user must obtain consent or a proper license from the patent owner to use the patent, or else the use will constitute an infringement of the rights of the patent holder.

 

According to the PRC Patent Law, if the Patent Office finds the application of an invention conforms to the legal requirements after its preliminary examination of such application documents, it shall publish the application promptly within eighteen (18) full months after the filing date. According to the Guidelines of Patent Examination, the examination of a patent shall include the preliminary examination, the substantive examination, examination of international applications entering the national phase and review. However, the above-mentioned regulations do not explicitly state how long it takes for a patent application to be approved or denied. In practice, it generally may take up to one year for the Patent Office to review and approve or deny applications of patents in the category of utility model or design and two to five years in the category of invention.

 

Trademark

 

The PRC Trademark Law, adopted in 1982 and amended in 1993, 2001, 2013 and 2019, with its implementation rules adopted in 2014, protects registered trademarks. The Trademark Office of National Intellectual Property Administration, or the Trademark Office handles trademark registrations and grants a protection term of ten years to registered trademarks, which may be extended for another ten years upon request. Trademark license agreements must be filed with the Trademark Office for record.

 

Domain name

 

On November 27, 2017, the MIIT promulgated the Notice of the Ministry of Industry and Information Technology on Regulating the Use of Domain Names in Providing Internet-based Information Services, which became effective on January 1, 2018. Pursuant to the notice, the domain name used by an internet-based information service provider in providing internet-based information services must be registered and owned by such provider in accordance with the law. If the internet-based information service provider is an entity, the domain name registrant must be the entity (or any of the entity’s shareholders), or the entity’s principal or senior manager.

 

On June 18, 2019, China Internet Network Information Center (“CNNIC”) issued the Implementing Rules for country code Top-Level Domain, ccTLDs. On June 18, 2019 the CNNIC issued, pursuant to which the CNNIC can authorize a domain name dispute resolution institution to decide disputes. On August 24, 2017, the MIIT promulgated the Measures for Administration of Internet Domain Names, which regulates the registration of domain names.

 

71

 

 

Regulations Relating to Internet Infringement

 

On May 28, 2020 the National People’s Congress promulgated the Civil Code of the People’s Republic of China, or the Civil Law, which became effective on January 1, 2021. Under the Civil Law, an Internet user or an Internet service provider that infringes upon the civil rights or interests of others through using the Internet assumes tort liability. If an Internet user infringes upon the civil rights or interests of another through using the Internet, the person being infringed upon has the right to notify and request the Internet service provider whose Internet services are facilitating the infringement to take necessary measures including the deletion, blocking or disconnection of an Internet link. If, after being notified, the Internet service provider fails to take necessary measures in a timely manner to end the infringement, it will be jointly and severally liable for any additional harm caused by its failure to act.

 

Regulations Relating to Internet Content and Information/Data Security

 

The Administrative Measures on Internet Information Services (effective as of January 8, 2011 and amended on January 8, 2011) specify that Internet information services regarding news, publications, education, medical and health care, pharmaceutical and medical appliances, among other things, are to be examined, approved and regulated by the relevant authorities. Internet information providers are prohibited from providing services beyond those included in the scope of their ICP Licenses or filings. The PRC government has promulgated measures relating to Internet content through a number of governmental agencies, including the MIIT, the Ministry of Culture and the General Administration of Press and Publication. These measures specifically prohibit Internet activities, that result in the publication of any content which is found to propagate obscenity, gambling or violence, instigate crimes, undermine public morality or the cultural traditions of the PRC or compromise state security or secrets. Internet information providers must monitor and control the information posted on their websites. If any prohibited content is found, they must remove the offensive content immediately, keep a record of it and report it to the relevant authorities.

  

On December 13, 2005, the Ministry of Public Security promulgated Provisions on Technological Measures for Internet Security Protection, or the Internet Protection Measures, which took effect on March 1, 2006. The Internet Protection Measures requires all Internet information services operators to take proper measures including anti-virus, data back-up and other related measures, and keep records of certain information about their users (including user registration information, log-in and log-out time, IP address, content and time of posts by users) for at least sixty (60) days and submit the above information as required by laws and regulations.

 

The Standing Committee of National People’s Congress, China’s national legislative body, enacted the Decisions on the Maintenance of Internet Security on December 28, 2000 and subsequently amended on August 27, 2009, that may subject any persons to criminal liabilities in China for any attempt to: (i) gain improper entry into a computer or system of strategic importance; (ii) disseminate politically disruptive information; leak state secrets; (iv) spread false commercial information; or (v) infringe on intellectual property rights. The Ministry of Public Security has promulgated measures that prohibit the use of the Internet in ways which, among other things, results in a leakage of state secrets or a spread of socially destabilizing content.

 

In 1997, the Ministry of Public Security issued the Administration Measures on the Security Protection of Computer Information Network with International Connections (amended by the State Council of PRC. in 2011), which prohibit using the Internet in ways which, among others, result in a leak of state secrets or a spread of socially destabilizing content. The Ministry of Public Security has supervision and inspection powers in this regard, and relevant local security bureaus may also have jurisdiction. If an ICP License holder violates these measures, the PRC government may revoke its ICP License and shut down its website.

 

On June 22, 2007, the Ministry of Public Security, the State Secrecy Bureau, the State Cipher Code Administration and the Information Office of the State Council jointly promulgated the Circular on Printing and Distributing the Administrative Measures for the Graded Protection of Information Security. According to the Circular, the security protection grade of an information system may be classified into five grades. To newly build an information system of Grade II or above, its operator or user shall, within 30 days after it is put into operation, handle the record- filing procedures at the local public security organ at the level of municipality divided into districts or above of its locality.

 

72

 

 

On December 28, 2012, the Standing Committee of the National People’s Congress reiterated relevant rules on the protection of Internet information by issuing the Decision on Strengthening the Protection of Network Information, or the 2012 Decision. The 2012 Decision distinctly clarified certain relevant obligations of Internet information service providers. Once it discovers any transmission or disclosure of information prohibited by the relevant laws and regulations, the Internet information service provider shall stop transmission of such information, take measures such as elimination, keeping relevant records and reporting to relevant authorities. To comply with the above laws and regulations, we have developed the following mechanisms to monitor the content on our platforms as AI-backed automatic detection process, manual review, self-regulation system by streamers and room managers and report by users.

 

On December 15, 2019, the CAC promulgated the Provisions on the Ecological Governance of Network Information Contents, which became effective on March 1, 2020. It requires network platform operators like us not to disseminate illegal content, nor to present exaggerated, sexually suggestive, discriminative or otherwise inappropriate contents in eye-catching areas such as home page, popup and hot search list.

 

On July 1, 2015, the SCNPC issued the PRC National Security Law, which came into effect on the same day. The National Security Law provides that the state shall safeguard the sovereignty, security and cybersecurity development interests of the state, and that the state shall establish a national security review and supervision system to review, among other things, foreign investment, key technologies, internet and information technology products and services, and other important activities that are likely to impact national security of China.

 

On July 30, 2021, the State Council promulgated the Regulations on Protection of Security of Critical Information Infrastructure, effective on September 1, 2021, pursuant to which, a “critical information infrastructure” refers to critical network facilities and information systems involved in important industries and sectors, such as public communication and information services, energy, transportation, water conservancy, finance, public services, governmental digital services, science and technology related to national defense industry, as well as those which may seriously endanger national security, the national economy and citizens’ livelihoods or public interests if damaged or malfunctioned, or if any leakage of data in relation thereto occurs. The appropriate governmental departments and supervision and management departments of the aforementioned important industries will be responsible for (i) organizing the identification of critical information infrastructures in their respective industries in accordance with relevant identification rules, and (ii) promptly notifying the identified operators and the public security department of the State Council of the identification results. In the event of occurrence of any major cybersecurity incident or discovery of any major cybersecurity threat for the critical information infrastructure, the operator shall report to the protection authorities and the public security authorities as required.

  

On November 14, 2021, the CAC published Measures on Network Data Security Management (Draft for Comment), or the Draft Measures for Internet Data Security, which provides that data processors conducting the following activities shall must for cybersecurity review: (i) merger, reorganization or separation of Internet platform operators that have acquired a large number of data resources related to national security, economic development or public interests affecting or possibly affecting national security; (ii) listing abroad of data processors processing over one million users’ personal information; (iii) listing in Hong Kong that affects or may affect national security; and (iv) other data processing activities that affect or may affect national security. The Draft Measures for Internet Data Security also requires data processors processing over one million users’ personal information to comply with the regulations on important data processors, including, among others, appointing a person in charge of data security and establishing a data security management organization, filing with the competent authority within 15 working days after identifying its important data, formulating data security training plans and organizing data security education and training for all staff every year, and that the education and training time of data security related technical and management personnel shall not be less than 20 hours per year. The Draft Measures for Internet Data Security also provides that data processors processing important data or going public overseas shall conduct an annual data security assessment by themselves or entrust a data security service institution to do so, and submit the data security assessment report of the previous year to the local branch of CAC before January 31 of each year. Further, the Draft Measures for Internet Data Security also require Internet platform operators to establish platform rules, privacy policies and algorithm strategies related to data, and solicit public comments on their official websites and personal information protection-related sections for no less than 30 working days when they formulate platform rules or privacy policies or makes any amendments that may have significant impacts on users’ rights and interests. Platform rules and privacy policies formulated by operators of large Internet platforms with more than 100 million daily active users, or amendments to such rules or policies by operators of large Internet platforms with more than 100 million daily active users that may have significant impacts on users’ rights and interests shall be evaluated by a third-party organization designated by the CAC and reported to local branch of the CAC for approval.

 

On September 17, 2021, the CAC and other eight government authorities jointly issued the Guiding Opinions on Strengthening the Comprehensive Governance of Network Information Service Algorithms with the aim to, within three years, gradually establish a comprehensive governance pattern for algorithm security with a complete governance mechanism, a refined regulatory system and a standardized algorithm ecosystem. According to the Guiding Opinions on Strengthening the Comprehensive Governance of Network Information Service Algorithms, enterprises shall establish an algorithm security accountability system and a system for the review of scientific and technological ethics, enhance the organizational structure for algorithm security, intensify efforts in the prevention of risks and the handling of hidden dangers, and increase the capacity and level in handling algorithm security emergencies. Enterprises shall raise their awareness of responsibility and assume primary responsibilities for outcomes caused by the application of algorithms.

 

73

 

 

On December 28, 2021, the CAC and twelve other PRC regulatory authorities jointly revised and issued the Cyber Security Review Measures (“the Review Measures”), which became effective on February 15, 2022. The Review Measures provides, among others, (i) the purchase of cyber products and services by critical information infrastructure operators (the “CIIOs”) and the network platform operators (the “Network Platform Operators”) which engage in data processing activities that affects or may affect national security shall be subject to the cybersecurity review by the Cybersecurity Review Office, the department which is responsible for the implementation of cybersecurity review under the CAC; and (ii) the Network Platform Operators with personal information data of more than one million users that seek for listing in a foreign country are obliged to apply for a cybersecurity review by the Cybersecurity Review Office.

 

Internet companies in China are required to complete security filing procedures and regularly update information security and censorship systems for their websites with local public security bureau. The PRC Law on Preservation of State Secrets, which became effective on October 1, 2010 requires an internet information services providers to discontinue disseminating any information that may be deemed to be leaked state secrets and to report such incidents in a timely manner to the state security and public security authorities. Failure to do so in a timely and adequate manner may subject the internet information services providers to liability and certain penalties given by the Ministry of State Security, the Ministry of Public Security and/or the MIIT or their respective local branches.

 

 

Regulations Relating to Privacy Protection

 

Under the Several Provisions on Regulating the Market Order of Internet Information Services, issued by the Ministry of Industry and Information Technology in 2011, an ICP service operator may not collect any user personal information or provide such information to third parties without the consent of a user. An ICP service operator must expressly inform the users of the method, content and purpose for the collection and processing of such user personal information and may only collect such information necessary for the provision of its services. PRC laws and regulations prohibit Internet content providers from disclosing any information transmitted by users through their networks to any third parties without their authorization unless otherwise permitted by law. An ICP service operator is also required to properly keep the user personal information, and in case of any leak or likely leak of the user personal information, the ICP service operator must take immediate remedial measures and, in severe circumstances, make an immediate report to the telecommunication’s regulatory authority. In addition, pursuant to the 2012 Decision and the Order for the Protection of Telecommunication and Internet User Personal Information issued by the Ministry of Industry and Information Technology in July 2013, any collection and use of user personal information must be subject to the consent of the user, abide by the principles of legality, rationality and necessity and be within the specified purposes, methods and scope. An ICP service operator must also keep such information strictly confidential, and is further prohibited from divulging, tampering or destroying of any such information, or selling or providing such information to other parties. If an Internet content provider violates these regulations, the MIIT or its local bureaus may impose penalties and the Internet content provider may be liable for damages caused to its users.

  

The Personal Information Protection Law of the People’s Republic of China (“PIPL”) was passed on August 20, 2021 and went into effect November 1, 2021. The PIPL generally covers all organizations operating in China processing personal information and applies to the activities of handling the personal information of natural persons within the borders of China. Moreover, PIPL will require compliance initiatives on the part of Chinese organizations and foreign companies operating in China. According the PIPL, Information handlers have several responsibilities, including adopting the certain measures to ensure personal information handling conforms to the provisions of laws and administrative regulations, and prevent unauthorized access as well as personal information leaks, distortion, or loss. The PIPL has several enforcement mechanisms, including warnings, orders to stop illegal activity, fines, and confiscation of unlawful income. Illegal acts may also be recorded in China’s Social Credit System. In addition, individuals can also sue handlers for violation of their rights.

 

On November 1, 2021, the MIIT published the Notice on the Implementation of Actions to Improve the Perception of Information and Communication Services, which stipulates that enterprises shall provide a list of personal information collected and a list of personal information shared with third parties, and shall display such lists in the second-level menu of the APP for users’ access (“Dual Lists Obligation”). Furthermore, the Notice on the Implementation of Actions to Improve the Perception of Information and Communication Services requires certain enterprises as enumerated in its schedule to fulfill the Dual Lists Obligation by the end of 2021, but it does not provide a clear deadline for other enterprises.

 

On October 1, 2019, the Office of the Central Cyberspace Affairs Commission issued the Provisions on the Cyber Protection of Children’s Personal Information, which requires, among others, that network operators who collect, store, use, transfer and disclose personal information of children under the age of 14 shall establish special rules and user agreements for the protection of children’s personal information, inform the children’s guardians in a noticeable and clear manner and shall obtain the consent of the children’s guardians. Furthermore, the authorities issuing the circular vow to initiate a campaign to correct unlawful collection and usage of personal information via Apps from January 2019 through December 2019. The PRC Civil Code further provides in a stand-alone chapter of right of personality and reiterates that the personal information of a natural person shall be protected by the law. Any organization or individual shall legitimately obtain such personal information of others in due course on a need-to-know basis and ensure the safety and privacy of such information, and refrain from excessively handling or using such information.

 

74

 

 

Pursuant to the Ninth Amendment to the Criminal Law of the PRC issued by the SCNPC on August 29, 2015, effective on November 1, 2015, any Internet service provider that fails to fulfill the obligations related to Internet information security as required by applicable laws and refuses to take corrective measures, will be subject to criminal liability for: (i) any large-scale dissemination of illegal information; (ii) any severe effect due to the leakage of users’ personal information; (iii) any serious loss of evidence of criminal activities; or (iv) other severe situations, and any individual or entity that (a) sells or provides personal information to others unlawfully or (b) steals or illegally obtains any personal information will be subject to criminal liability in severe situations.

 

On November 7, 2016, the SCNPC promulgated the PRC Cybersecurity Law, which came into effect on June 1, 2017. Pursuant to the Cybersecurity Law, network operators shall follow their cybersecurity obligations according to the requirements of the classified protection system for cybersecurity, including: (i) formulating internal security management systems and operating instructions, determining the persons responsible for cybersecurity and implementing the responsibility for cybersecurity protection; (ii) taking technological measures to prevent computer viruses, network attacks, network intrusions and other actions endangering cybersecurity; (iii) taking technological measures to monitor and record the network operation status and cybersecurity incidents; (iv) taking measures such as data classification, and back-up and encryption of important data; and (v) other obligations stipulated by laws and administrative regulations. In addition, network operators shall follow the principles of legitimacy to collect and use personal information and disclose their rules of data collection and use, clearly express the purposes, means and scope of collecting and using the information and obtain the consent of the persons whose data is gathered.

  

On January 23, 2019, the Office of the Central Cyberspace Affairs Commission and other three authorities jointly issued the Circular on the Special Campaign of Correcting Unlawful Collection and Usage of Personal Information via Apps. Pursuant to this 2019 circular: (i) App operators are prohibited from collecting any personal information irrelevant to the services provided by such operator; (ii) information collection and usage policy should be presented in a simple and clear way, and such policy should be consented by the users voluntarily; (iii) authorization from users should not be obtained by coercing users with default or bundling clauses or making consent a condition of a service. App operators violating such rules can be ordered by authorities to correct its incompliance within a given period, be reported in public; or even quit its operation or cancel its business license or operational permits.

 

On April 26, 2021, the MIIT issued the Interim Administrative Provisions on Personal Information Protection in Internet Mobile Applications (Draft for Comment), which sets forth two principles of collection and utilization of personal information, namely “explicit consent” and “minimum necessity.”

 

Regulations Relating to Internet Publication and Cultural Products

 

On February 4, 2016, State Administration of Press, Publication, Radio, Film and Television (or the SAPPRFT, which is the predecessor of NRTA), and the MIIT issued the Administrative Provisions on Online Publishing Services, or the Online Publishing Provisions, which took effect on March 10, 2016. According to the Online Publishing Provisions, all online publishing services provided within the territory of China are subject to the Online Publishing Provisions, and an online publishing services permit shall be obtained in order to provide online publishing services. Pursuant to the Online Publishing Provisions, “online publishing services” refer to providing online publications to the public through information networks; and “online publications” refer to digital works with publishing features such as having been edited, produced or processed and are made available to the public through information networks, including: (i) written works, pictures, maps, games, cartoons, audio-visual reading materials and other original digital works containing useful knowledge or ideas in the field of literature, art, science or other fields; (ii) digital works of which the content is identical to that of any published book, newspaper, periodical, audio-visual product, electronic publication or the like; (iii) network literature databases or other digital works, derived from any of the aforesaid works by selection, arrangement, collection or other means; and (iv) other types of digital works as may be determined by the SAPPRFT.

 

Regulations Relating to Foreign Currency Exchange and Dividend Distribution

 

Foreign currency exchange

 

The core regulations governing foreign currency exchange in China are the Foreign Exchange Administration Regulations, as amended in August 2008, or the FEA Regulations. Certain organizations in the PRC, including foreign invested enterprises, may purchase, sell and/or remit foreign currencies at certain banks authorized to conduct foreign exchange business upon providing valid commercial documents. However, approval of the State Administration of Foreign Exchange, or SAFE, is required for capital account transactions.

 

In November 2012, SAFE promulgated the Circular of Further Improving and Adjusting Foreign Exchange Administration Policies on Direct Investment, as amended, which substantially amends and simplifies the foreign exchange procedure. Pursuant to this circular, the opening of various special purpose foreign exchange accounts, such as pre-establishment expenses accounts, foreign exchange capital accounts and guarantee accounts, the reinvestment of RMB proceeds by foreign investors in the PRC and remittance of foreign exchange profits and dividends by a foreign-invested enterprise to its foreign shareholders no longer require the approval or verification of SAFE, and multiple capital accounts for the same entity may be opened in different provinces, which was not possible previously. In addition, SAFE promulgated the Circular on Printing and Distributing the Provisions on Foreign Exchange Administration over Domestic Direct Investment by Foreign Investors and the Supporting Documents in May 2013, as amended, which specifies that the administration by SAFE or its local branches over direct investment by foreign investors in the PRC shall be conducted by way of registration and banks shall process foreign exchange business relating to the direct investment in the PRC based on the registration information provided by SAFE and its branches.

 

75

 

 

After a Notice on Further Simplifying and Improving Foreign Exchange Administration Policy on Direct Investment, or SAFE Notice 13, became effective on June 1, 2015, instead of applying for approvals regarding foreign exchange registrations of foreign direct investment and overseas direct investment from SAFE, entities and individuals will be required to apply for such foreign exchange registrations from qualified banks. The qualified banks, under the supervision of SAFE, directly examine the applications and conduct the registration.

  

On March 30, 2015, the SAFE issued the Circular on the Reforming of the Management Method of the Settlement of Foreign Currency Capital of Foreign-Invested Enterprises, or SAFE Circular 19, effective on June 1, 2015 and amended on December 30, 2019. Under SAFE Circular 19, a foreign-invested enterprise, within the scope of business, may also choose to convert its registered capital from foreign currency to Renminbi on a discretionary basis, and the Renminbi capital so converted can be used for equity investments within the PRC, which will be regarded as the reinvestment of foreign-invested enterprise. Nevertheless, Circular 19 reiterates the principle that Renminbi converted from foreign currency-denominated capital of a foreign-invested company may not be directly or indirectly used for purposes beyond its business scope. Further, in June 2016, the SAFE issued the Circular on Reforming and Regulating Policies on the Control over Foreign Exchange Settlement of Capital Accounts, or Circular 16, which took effect on the same day. Compared to Circular 19, Circular 16 provides that discretionary foreign exchange settlement applies to foreign exchange capital, foreign debt offering proceeds and remitted foreign listing proceeds, and the corresponding Renminbi obtained from foreign exchange settlement are not restricted from extending loans to related parties or repaying the intercompany loans (including advances by third parties).

 

In January 2017, SAFE promulgated the Circular on Further Improving Reform of Foreign Exchange Administration and Optimizing Genuineness and Compliance Verification, or Circular 3, which stipulates several capital control measures with respect to the outbound remittance of profit from domestic entities to offshore entities, including (i) under the principle of genuine transaction, banks shall check board resolutions regarding profit distribution, the original version of tax filing records and audited financial statements; and (ii) domestic entities shall hold income to account for previous years’ losses before remitting the profits. Moreover, pursuant to Circular 3, domestic entities shall make detailed explanations of the sources of capital and utilization arrangements, and provide board resolutions, contracts and other proof when completing the registration procedures in connection with an outbound invest.

 

On October 23, 2019, SAFE issued the Circular on Further Promoting Cross-border Trade and Investment Facilitation, or SAFE Circular 28. Among others, SAFE Circular 28 relaxes the prior restrictions and allows the foreign-invested enterprises without equity investment as in their approved business scope to use their capital obtained from foreign exchange settlement to make domestic equity investment as long as the investments are real and in compliance with the foreign investment-related laws and regulations. In addition, SAFE Circular 28 stipulates that qualified enterprises in certain pilot areas may use their capital income from registered capital, foreign debt and overseas listing, for the purpose of domestic payments without providing authenticity certifications to the relevant banks in advance for those domestic payments. According to the Circular on Optimizing the Administration of Foreign Exchange to Support the Development of Foreign-related Business issued by the SAFE on April 10, 2020, eligible enterprises are allowed to make domestic payments using the income under their capital accounts generated from their capital, foreign debt and overseas listing, without providing materials for each transaction evidencing the authenticity in advance, provided that the capital usage is authentic and compliant with the current capital account income usage management regulations.

 

Dividend distribution

 

The principal regulations governing distribution of dividends paid by wholly foreign-invested enterprises include the PRC Company Law, promulgated in 1993 and amended in 2004, 2005, 2013 and 2018, and the Foreign Investment Law and its Implementation Rules.

 

Under these regulations, a wholly foreign-invested enterprise in China, or a WFOE, may pay dividends only out of its accumulated profits, if any, determined in accordance with PRC accounting standards and regulations. In addition, a WFOE is required to allocate at least 10% of its accumulated profits each year, if any, to statutory reserve funds unless its reserves have reached 50% of the registered capital of the enterprises. These reserves are not distributable as cash dividends. The proportional ratio for withdrawal of rewards and welfare funds for employees shall be determined at the discretion of the WFOE. Profits of a WFOE shall not be distributed before the losses thereof before the previous accounting years have been made up. Any undistributed profit for the previous accounting years may be distributed together with the distributable profit for the current accounting year.

  

Pursuant to the SAFE’s Circular on Relevant Issues Relating to Domestic Resident’s Investment and Financing and Roundtrip Investment through Special Purpose Vehicles, or SAFE Circular 37, issued and effective on July 4, 2014, and its appendices, PRC residents, including PRC institutions and individuals, must register with local branches of the SAFE in connection with their direct establishment or indirect control of an offshore entity, for the purpose of overseas investment and financing, with such PRC residents’ legally owned assets or equity interest in domestic enterprises or offshore assets or interests, referred to in SAFE Circular 37 as a “special purpose vehicle.” SAFE Circular 37 further requires amendment to the registration in the event of any significant changes with respect to the special purpose vehicle, including but not limited to increases or decreases of capital contributed by PRC individuals, share transfer or exchange, merger, division or other material event.

 

76

 

 

In the event that a PRC shareholder holding interests in a special purpose vehicle fails to fulfill the required SAFE registration, the PRC subsidiaries of that special purpose vehicle may be prohibited from making distributions of profit to the offshore parent and from carrying out subsequent cross-border foreign exchange activities and the special purpose vehicle may be restricted in their ability to contribute additional capital into its PRC subsidiary. And, failure to comply with the various SAFE registration requirements described above could result in liability under PRC law for foreign exchange evasion, including (i) up to 30% of the total amount of foreign exchange remitted overseas and deemed to have been evasive and (ii) in circumstances involving serious violations, a fine of no less than 30% of and up to the total amount of remitted foreign exchange deemed evasive. Furthermore, the persons-in-charge and other persons at our PRC subsidiaries who are held directly liable for the violations may be subject to criminal sanctions. These regulations apply to our direct and indirect shareholders who are PRC residents and may apply to any offshore acquisitions and share transfer that we make in the future if our shares are issued to PRC residents.

 

Stock Option Rules

 

Pursuant to the Circular on Issues Concerning the Foreign Exchange Administration for Domestic Individuals Participating in Stock Incentive Plan of Overseas Publicly Listed Company issued by the SAFE on February 15, 2012, or the SAFE Circular 7, employees, directors, supervisors and other senior management participating in any stock incentive plan of an overseas publicly listed company who are PRC citizens or who are non PRC citizens residing in China for a continuous period of not less than one year, subject to a few exceptions, are required to register with the SAFE through a domestic qualified agent, which could be a PRC subsidiary of such overseas listed company, and complete certain other procedures. Failure to complete the SAFE registrations may subject them to fines and legal sanctions and may also limit their ability to contribute additional capital into their wholly foreign-owned subsidiaries in China and limit these subsidiaries’ ability to distribute dividends to their overseas parent company. The PRC agents shall, on behalf of the PRC residents who have the right to exercise the employee share options, apply to the SAFE or its local branches for an annual quota for the payment of foreign currencies in connection with the PRC residents’ exercise of the employee share options. The foreign exchange proceeds received by the PRC residents from the sale of shares under the stock incentive plans granted and dividends distributed by the overseas listed companies must be remitted into the bank accounts in the PRC opened by the PRC agents before distribution to such PRC residents. In addition, the PRC agents shall file each quarter the form for record-filing of information of the Domestic Individuals Participating in the Stock Incentive Plans of Overseas Listed Companies with the SAFE or its local branches. We and our PRC citizen employees who are granted share options, or PRC option holders, will be subject to the SAFE Circular 7 after we have become an overseas listed company. If PRC option holders fail to comply with the SAFE Circular 7, we and PRC option holders may be subject to fines and other legal sanctions.

 

In addition, the State Administration for Taxation has issued circulars concerning employee share options, under which employees working in the PRC who exercise share options will be subject to PRC individual income tax. our PRC subsidiaries have obligations to file documents related to employee share options with relevant tax authorities and to withhold individual income taxes of those employees who exercise their share options. If our employees fail to pay or if Scienjoy Inc. fail to withhold their income taxes as required by relevant laws and regulations, we may face sanctions imposed by the PRC tax authorities or other PRC government authorities.

  

The Administration Measures on Individual Foreign Exchange Control were promulgated by the PBOC on December 25, 2006, and their Implementation Rules, issued by the SAFE on January 5, 2007, became effective on February 1, 2007 and amended on May 29, 2016. Under these regulations, all foreign exchange matters involved in employee stock ownership plans and stock option plans participated in by onshore individuals, among others, require approval from the SAFE or its authorized branch.

 

Regulations Relating to Foreign Investment

 

The Foreign Investment Law of the PRC, adopted by the National People’s Congress on March 15, 2019 and its Implementing Regulation adopted by the State Council on December 12, 2019 became effective on January 1, 2020. Pursuant to the Foreign Investment Law of the PRC, China will grant national treatment to foreign invested entities, except for those foreign-invested entities that operate in industries that fall within “restricted” or “prohibited” categories as prescribed in the “negative list” to be released or approved by the State Council. On December 31, 2019, the Ministry of Commerce and the SAMR jointly promulgated the Measures for Information Reporting on Foreign Investment, which became effective on January 1, 2020. Pursuant to the measures, where a foreign investor directly or indirectly carries out investment activities in the PRC, the foreign investor or the foreign-invested enterprise must submit the investment information to the competent commerce department for further handling.

 

On December 27, 2021, the Ministry of Commerce and the NDRC promulgated the Special Administrative Measures for Entrance of Foreign Investment, or the Negative List, which came into effect on January 1, 2022. Pursuant to the Negative List, foreign investors should refrain from making investment in any of prohibited sectors specified in the Negative List, and foreign investors are required to obtain the permit for access to other sectors that are listed in the Negative List but not classified as “prohibited.”

 

77

 

 

In December 2020, the NDRC and the Ministry of Commerce promulgated the Measures for the Security Review of Foreign Investment, which came into effect on January 18, 2021. The NDRC and the Ministry of Commerce will establish a working mechanism office in charge of the security review of foreign investment. Such measures define foreign investment as direct or indirect investment by foreign investors in the PRC, which include:

 

  (i) investment in new onshore projects or establishment of wholly foreign owned onshore companies or joint ventures with foreign investors;

 

  (ii) acquiring equity or asset of onshore companies by merger and acquisition; and (iii) onshore investment by and through any other means. Foreign investment in certain key areas with national security concerns, such as important cultural products and services, important information technology and Internet products and services, key technologies and others which results in the acquisition of de facto control of invested companies, shall be filed with a specifically established office before such investment is carried out. What may constitute “onshore investment by and through any other means” or “de facto control” is not clearly defined under such measures, and could be broadly interpreted. It is likely that control through contractual arrangement be regarded as de facto control based on provisions applied to security review of foreign investment. Failure to make such filing may subject such foreign investor to rectification within a prescribed period, and the foreign investor will be negatively recorded in the relevant national credit information system, which would then subject such investor to joint punishment as provided by relevant rules. If such investor fails to or refuses to undertake such rectification, it would be ordered to dispose of the equity or asset and to take any other necessary measures so as to return to the status quo and to erase the impact to national security.

 

Regulations Relating to Protection of Minors and Real-Name Registration System

 

Pursuant to the PRC Minors Protection Law (2020 Revision) which became effective on June 1, 2021, providers of network products and services may not provide minors with products or services that induce addictive usage. Providers of network services such as online games, network livestreaming, network audio and video, and social networking shall set up corresponding time management, authority management, consumption management and other functions for minors who use their services.

 

In addition, pursuant to the Internet Livestreaming Services Provisions, livestreaming service providers should verify the identity of users on a livestreaming platform with their information such as through their mobile phone number. Also, according to the Administrative Measures for Business Activities of Online Performances issued by Ministry of Culture on December 2, 2016 and in effect as of January 1, 2017, livestreaming service providers must require streamers on a livestreaming platform to make real-name registration.

  

On November 29, 2021, the Ministry of Culture and Tourism issued the Opinions of the General Office of the Ministry of Culture and Tourism on Strengthening the Protection of Minors in Online Cultural Markets, which reiterates the necessity of comprehensive governance in the field of culture and entertainment and the importance of network protection of minors. Pursuant to the opinions, (i) online cultural service provider shall improve the ability to identify the accounts of users who are minors; (ii) online cultural service providers shall not provide registration services for livestreaming publisher accounts for minors under the age of 16 and shall obtain prior consent from the guardians of the users under age of 16-18 before providing account registration services to them; (iii) online cultural service providers shall strictly protect personal information and take necessary measures in a timely manner to stop the cyberbullying and prevent the spread of relevant information upon receiving notification from a minor who has been cyberbullying or his/her parents or other guardians; (iv) online cultural service providers shall block harmful content to minors and prohibit live broadcast rooms from luring minors to access harmful contents by displaying vulgar pictures, suggestive messages and private contact information such as phone numbers, WeChat numbers and QR codes; (v) solo appearances of minors or appearances by adults of more than a certain duration and recognized as using minors to accumulate popularity and profit by live rooms or short video accounts, or accounts that take the use of child models to attract attention or profit from goods shall be seriously punished; (iv) online cultural service providers shall set up protection mechanisms such as password lock, time lock, consumption limit, behavior tracking and uninstall and reinstall inheritance (anti-bypass) for minor-aged users, to prevent loopholes such as theft, fraudulent use and borrowed accounts in time.

 

Regulations on Online Music

 

On November 20, 2006, the Ministry of Culture issued the Several Opinions of the Ministry of Culture on the Development and Administration of Online Music, or the Online Music Opinions, which became effective on the same date. The Online Music Opinions provide that, among other things, an Internet music service provider must obtain an Internet Culture Operation License. On October 23, 2015, the Ministry of Culture promulgated the Circular on Further Strengthening and Improving the Content Administration of Online Music, effective as of January 1, 2016, which provides that Internet culture operating entities shall report to a nationwide administrative platform the details of its self-monitoring activities on a quarterly basis.

 

On November 20, 2006, the Ministry of Culture issued the Several Opinions of the Ministry of Culture on the Development and Administration of Online Music, or the Online Music Opinions, which became effective on the same date. The Online Music Opinions provide that, among other things, an Internet music service provider must obtain an Internet Culture Operation License. On October 23, 2015, the Ministry of Culture promulgated the Circular on Further Strengthening and Improving the Content Administration of Online Music, effective as of January 1, 2016, which provides that Internet culture operating entities shall report to a nationwide administrative platform the details of its self-monitoring activities on a quarterly basis.

 

78

 

 

In 2010 and 2011, the Ministry of Culture greatly intensified its regulations on online music products by issuing a series of circulars regarding online music industry, such as the Circular on Regulating the Market Order of Online Music Products and Renovating Illegal Conducts of Online Music Websites and the Circular on Investigating Illegal Online Music Websites in 2010. In addition, the Ministry of Culture issued the Circular on Clearing Illegal Online Music Products, which clarified that entities engaging in any of the following conducts will be subject to relevant penalties or sanctions imposed by the Ministry of Culture: (i) providing online music products or relevant services without obtaining corresponding qualifications; importing online music products that have not been reviewed by the Ministry of Culture; or (iii) providing domestically developed online music products that have not been filed with the Ministry of Culture.

 

On July 8, 2015, the National Copyright Administration issued the Circular regarding Ceasing Transmitting Unauthorized Music Products by Online Music Service Providers, which requires that (i) all unauthorized music products on the platforms of online music services providers shall be removed prior to July 31, 2015, and (ii) the National Copyright Administration investigate and punish the online music services providers who continue to transmit unauthorized music products following July 31, 2015.

 

Regulations Relating to Advertising Business

 

The SAMR (formerly known as State Administration of Industry and Commerce) is the primary governmental authority regulating advertising activities in China. Regulations that apply to the advertising business primarily include (i) the PRC Advertisement Law, promulgated by the SCNPC on October 27, 1994 and most recently amended on April 29, 2021, and (ii) the Administrative Regulations for Advertising, promulgated by the State Council on October 26, 1987 and which has been effective since December 1, 1987.

 

According to the above regulations, companies that engage in advertising activities must obtain, from the SAMR or its local branches, a business license, which specifically includes operating an advertising business in its business scope. Enterprises engaged in the advertising business with such advertising business in its business scope do not need to apply for an advertising operation license, but such enterprise cannot be a radio station, a television station, a newspaper and magazine publishing house or any entity otherwise specified in the relevant laws or administrative regulations. The business license of an advertising company is valid for the duration of its existence, unless the license is suspended or revoked due to a violation of any relevant laws or regulations.

  

PRC advertising laws and regulations set certain content requirements for advertisements in China, including, among other things, prohibitions on false or misleading content, misleading wording, (or) excess wordiness, socially destabilizing content or content involving obscenities, superstition, violence, discrimination or infringement of the public interest. Advertisers, advertising agencies and advertising distributors are required to ensure that the content of the advertisements they prepare or distribute is true and in complete compliance with applicable laws. In providing advertising services, advertising operators and advertising distributors must review supporting documents provided by advertisers for advertisements and verify that the content of the advertisements complies with applicable PRC laws and regulations. Prior to distributing advertisements that are subject to government censorship and approval, advertising distributors are obligated to confirm that such censorship has been performed and approval has been obtained. Violation of these regulations may result in penalties, including fines, confiscation of advertising income, orders to cease dissemination of the advertisements and orders to publish an advertisement correcting the misleading information. Where serious violations occur, the SAMR or its local branches may revoke such offenders’ licenses or permits for their advertising business operations.

 

On July 4, 2016, the SAMR issued the Interim Measures for the Administration of Internet Advertising, or the Internet Advertising Measures, which became effective on September 1, 2016. According to the Internet Advertising Measures, Internet Advertising refers to commercial advertising for direct or indirect marketing goods or services in the form of text, image, audio, video, or other means through websites, web pages, Internet apps, or other Internet media. The Internet Advertising Measures specifically set out the following requirements: (i) advertisements must be identifiable and marked with the word “advertisement” enabling consumers to distinguish them from non-advertisement information; (ii) sponsored search results must be clearly distinguished from organic search results; (iii) it is forbidden to send advertisements or advertisement links by email without the recipient’s permission or induce Internet users to click on an advertisement in a deceptive manner; and (iv) Internet information service providers that do not participate in the operation of Internet advertisements must stop publishing illegal advertisements if they have known or should know that the advertisements are illegal.

 

On March 9, 2020, the SAMR promulgated the Notice on the issuance of the “Key Points of the Inter-Ministry Joint Conference on Rectifying False and Illegal Advertising in 2020” and the “Work System of the Inter-Ministry Joint Conference on Rectifying False and Illegal Advertising.” According to the above regulations, the SAMR will study and strengthen the supervision of emerging advertising formats, especially key platforms and key media, and supervise Internet platforms to consciously fulfill their legal obligations and responsibilities to verify relevant certification documents and advertising contents, as well as avoiding publishing false and illegal advertisements.

 

79

 

 

On November 26, 2021, the SAMR published the Draft Administrative Measures on Internet Advertising for public comment, or the Draft Measures on Internet Advertising, which requires that users should be able to close pop-up advertisements using one button and provide that the pop-up advertisements shall not contain a countdown timer or require more than one click to close and shall not pop up more than once on the same page. In addition, the Draft Measures on Internet Advertising provides that internet advertising operators and distributers shall establish a system for registering and reviewing advertisers and advertisements and verify and update such system on a regular basis. Platform operators that provide internet information services are required to inspect the content of advertisements displayed and published by using their information services and cooperate with market supervision administration authorities to inspect advertisements and provide information and evidence on alleged illegal advertisements requested by such authorities. The Draft Measures on Internet Advertising also provides that advertising via livestreaming is subject to the new rules. Further, the Draft Measures prohibits internet operators from publishing advertisement on after-school training for primary school and middle school students and kindergarteners and prohibits advertisements for certain items on internet media that targets minors, including, among others, advertisements related to online games that are harmful to the physical or mental health of minors, cosmetics, alcohol or beauty.

 

Regulation on Tax

 

On March 23, 2016, the Ministry of Finance and the SAT issued the Notice of Taxation on Implementing the Pilot Program of Replacing Business Tax with Value-Added Tax in an All-round Manner, pursuant to which the pilot plan for the replacement of business tax with VAT was expanded to all regions and industries as of May 1, 2016.

 

The PRC enterprise income tax is calculated based on the taxable income determined under the PRC Enterprise Income Tax Law and its implementation rules. On March 16, 2007, the National People’s Congress of China enacted the PRC Enterprise Income Tax Law, which became effective on January 1, 2008 and was subsequently amended on February 24, 2017 and December 29, 2018. On December 6, 2007, the State Council promulgated the implementation rules to the PRC Enterprise Income Tax Law, which was effective in 2008 and was amended in 2019.

 

Under the PRC Enterprise Income Tax Law, an enterprise established outside China with “de facto management bodies” within China is considered a “resident enterprise” for PRC enterprise income tax purposes and is generally subject to a uniform 25% enterprise income tax rate on its worldwide income. A circular issued by the State Taxation Administration in April 2009 and amended in 2017 regarding the standards used to classify certain Chinese invested enterprises controlled by Chinese enterprises or Chinese enterprise groups and established outside of China as “resident enterprises,” or the SAT Circular 82, clarified that dividends and other income paid by such PRC “resident enterprises” will be considered PRC source income and subject to PRC withholding tax, currently at a rate of 10% when paid to non PRC enterprise shareholders. This circular also subjects such PRC “resident enterprises” to various reporting requirements with the PRC tax authorities. Under the implementation regulations to the PRC Enterprise Income Tax Law, a “de facto management body” is defined as a body that has material and overall management and control over the manufacturing and business operations, personnel and human resources, finances and properties of an enterprise. On July 27, 2011, the SAT issued the Administrative Measures of Enterprise Income Tax of Chinese-Controlled Offshore Incorporated Resident Enterprises (Trial), or SAT Bulletin 45, which became effective on September 1, 2011. Such administrative measures further provide guidance on residence status determination and post-determination administration as well as the relevant procedures for competent tax authorities.

  

According to the SAT Circular 82 and SAT Bulletin 45, a Chinese-controlled offshore-incorporated enterprise will be regarded as a PRC tax resident by virtue of having its “de facto management body” in China and will be subject to PRC enterprise income tax on its global income only if all of the following conditions set forth in Circular 82 are met: (i) the primary location of the day-to-day operational management is in the PRC; (ii) decisions relating to the enterprise’s financial and human resource matters are made or are subject to approval by organizations or personnel in the PRC; (iii) the enterprise’s primary assets, accounting books and records, company seals and board and shareholder resolutions are located or maintained in the PRC; and (iv) 50% or more of voting board members or senior executives habitually reside in the PRC.

 

We do not meet all of the conditions set forth in SAT Circular 82. Therefore, we believe that we should not be treated as a “resident enterprise” for PRC tax purposes even if the standards for “de facto management body” prescribed in the SAT Circular 82 are applied to us. For example, certain of our minutes and files of the resolutions of our board of directors and the resolutions of our shareholders are maintained outside the PRC. However, it is possible that the PRC tax authorities may take a different view. See “Item 3. Key Information—3.D. Risk Factors—Risks Related to Doing Business in China—Under the PRC enterprise income tax law, we may be classified as a PRC “resident enterprise,” which could result in unfavorable tax consequences to us and our shareholders and have a material adverse effect on our results of operations and the value of your investment.”

 

80

 

 

On February 3, 2015, the SAT issued the Notice on Several Issues Concerning Enterprise Income Tax for Indirect Assets Transfer by Non-PRC Resident Enterprises, as amended in 2017, or SAT Circular 7. Pursuant to SAT Circular 7, an “indirect transfer” of assets, including equity interests in a PRC resident enterprise, by non-PRC resident enterprises may be recharacterized and treated as a direct transfer of PRC taxable assets, if such arrangement does not have a reasonable commercial purpose and was established for the purpose of avoiding payment of PRC enterprise income tax. As a result, gains derived from such indirect transfer may be subject to PRC enterprise income tax. When determining whether there is a “reasonable commercial purpose” of the transaction arrangement, features to be taken into consideration include, inter alia, whether the main value of the equity interest of the relevant offshore enterprise derives directly or indirectly from PRC taxable assets; whether the assets of the relevant offshore enterprise mainly consist of direct or indirect investment in China or if its income is mainly derived from China; and whether the offshore enterprise and its subsidiaries directly or indirectly holding PRC taxable assets have real commercial nature which is evidenced by their actual function and risk exposure. According to SAT Circular 7, where the payor fails to withhold any or sufficient tax, the transferor shall declare and pay such tax to the tax authority by itself within the statutory time limit. Late payment of applicable tax will subject the transferor to default interest. SAT Circular 7 does not apply to transactions of sale of shares by investors through a public stock exchange where such shares were acquired on a public stock exchange. On October 17, 2017, the SAT issued the Circular on Issues of Tax Withholding of Income Tax of Non-resident Enterprise at Source, or SAT Circular 37, which further elaborates the relevant implemental rules regarding the calculation, reporting and payment obligations of the withholding tax by the non-resident enterprises. Nonetheless, there remain uncertainties as to the interpretation and application of SAT Circular 7. SAT Circular 7 may be determined by the tax authorities to be applicable to our offshore transactions or sale of our shares or those of our offshore subsidiaries where non-resident enterprises, being the transferors, were involved.

 

A PRC resident enterprise which distributes dividends to its non-PRC shareholders should withhold PRC income tax at a rate of 10% according to PRC law. However, pursuant to the Arrangement between the PRC and the Hong Kong Special Administrative Region on the Avoidance of Double Taxation and Prevention of Fiscal Evasion with respect to Taxes on Income, if the beneficial owner of the dividends is a Hong Kong resident enterprise, which directly holds at least 25% of the equity interest of the aforesaid enterprise (i.e., the dividend distributor), the tax levied shall be 5% of the distributed dividends. Meanwhile, the Announcement of the State Administration of Taxation on Issues Relating to “Beneficial Owner” in Tax Treaties has stipulated some factors that are unfavorable to the determination of “beneficial owner,” particularly in the case of holding companies.

 

In addition, pursuant to the Circular of the State Taxation Administration on Relevant Issues Relating to the Implementation of Dividend Clauses in Tax Treaties, which was issued by the SAT on February 20, 2009, for a tax resident of the counterparty to the tax treaty to be entitled to such tax treatment specified in the tax treaty for with respect to the dividends paid to it by a Chinese resident company, all of the following requirements should be satisfied: (i) the tax resident who obtains dividends should be a company as provided in the tax treaty; (ii) the equity interests and the voting shares of the Chinese resident company directly owned by such tax resident is at least a specified percentage; and (iii) the capital ratio of the Chinese resident company directly owned by such tax resident is at least the percentage specified in the tax treaty at any time within 12 months prior to acquiring the dividends.

  

Regulations Relating to Labor and Social Insurance

 

The principal laws that govern employment include (i) the PRC Labor Law, promulgated by the SCNPC on July 5, 1994, which has been effective since January 1, 1995 and most recently amended on December 29, 2018, and (ii) the PRC Labor Contract Law, promulgated by the SCNPC on June 29, 2007 and amended on December 28, 2012.

 

According to the PRC Labor Law and the PRC Labor Contract Law, employers must execute written labor contracts with full-time employees. All employers must compensate their employees with wages equal to at least the local minimum wage standards. All employers are required to establish a system for labor safety and sanitation, strictly comply with state rules and standards and provide employees with workplace safety training. Violations of the PRC Labor Contract Law and the PRC Labor Law may result in the imposition of fines and other administrative penalties. For serious violations, criminal liability may arise.

 

In addition, an employer is obligated to sign an indefinite term labor contract with an employee if the employer continues to employ the employee after two consecutive fixed term labor contracts. The employer also has to pay compensation to the employee if the employer terminates an indefinite term labor contract. Moreover, employers in China are required to provide employees with welfare schemes covering pension insurance, unemployment insurance, maternity insurance, work-related injury insurance, medical insurance and housing funds.

 

According to the PRC Social Insurance Law promulgated by the National People’s Congress of the PRC on October 28, 2010, effective since July 1, 2011 and amended on December 29, 2018, together with other relevant laws and regulations, an employer that fails to make social insurance contributions may be ordered to pay the required contributions within a stipulated deadline and be subject to a late fee. If the employer still fails to rectify the failure to make social insurance contributions within the stipulated deadline, it may be subject to a fine ranging from one to three times the amount overdue. According to the Regulations on Administration of Housing Fund promulgated by the State Council on April 3, 1999 and amended in 2002 and 2019 respectively, an enterprise that fails to make housing fund contributions may be ordered to rectify the noncompliance and pay the required contributions within a stipulated deadline; otherwise, an application may be made to a local court for compulsory enforcement.

 

81

 

 

Regulations Relating to Anti-monopoly Matters related to Internet Platform Companies

 

The PRC Anti-monopoly Law, which took effect on August 1, 2008, prohibits monopolistic conduct such as entering into monopoly agreements, abusing market dominance and concentration of undertakings that may have the effect of eliminating or restricting competition. The PRC Anti-monopoly Law requires that the anti-monopoly law enforcement agency be notified in advance of any transaction where the parties’ turnover in the China market and/or global market exceed certain thresholds and the buyer would obtain control of, or decisive influence over, the target as a result of the business combination. As further clarified by the Provisions of the State Council on the Threshold of Filings for Undertaking Concentrations issued by the State Council in 2008 and amended in September 2018, such thresholds include (i) the total global turnover of all operators participating in the transaction exceeds RMB10 billion in the preceding fiscal year and at least two of these operators each had a turnover of more than RMB400 million within China in the preceding fiscal year, or (ii) the total turnover within China of all the operators participating in the transaction exceeded.

 

RMB2 billion in the preceding fiscal year, and at least two of those operators that had a turnover of more than RMB400 million within China in the preceding fiscal year. There are numerous factors the Anti-monopoly law enforcement agency considers in determining “control” or “decisive influence,” and, depending on certain criteria, the Anti-monopoly law enforcement agency may conduct Anti-monopoly review of transactions in respect of which it was notified.

 

On October 23, 2021, the SCNPC issued a discussion draft of the amended Anti-monopoly Law, which proposes that the relevant authority shall investigate a transaction where there is any evidence that the concentration has or may have the effect of eliminating or restricting competitions, even if such concentration does not reach the filing threshold.

 

On September 11, 2020, the SAMR issued the Anti-monopoly Compliance Guideline for Operators, which requires, under the PRC Anti-monopoly Law, operators to establish Anti-monopoly compliance management systems to prevent Anti-monopoly compliance risks.

 

On February 7, 2021, the Anti-monopoly Bureau of the State Council officially promulgated the Guidelines to Anti-monopoly in the Field of Internet Platforms, or the Anti-monopoly Guidelines on Platform Economies. Pursuant to an official interpretation from the Anti-monopoly Bureau of the State Council, the Anti-monopoly Guidelines on Platform Economies mainly covers five aspects, including general provisions, monopoly agreements, abusing market dominance, concentration of undertakings, and abusing of administrative powers eliminating or restricting competition. The Anti-monopoly Guidelines on Platform Economies prohibits certain monopolistic acts of Internet platforms so as to protect market competition and safeguard interests of users and undertakings participating in Internet platform economy, including without limitation, prohibiting platforms with dominant position from abusing their market dominance (such as discriminating customers in terms of pricing and other transactional conditions using big data and analytics, coercing counterparties into exclusivity arrangements, using technology means to block competitors’ interface, favorable positioning in search results of goods displays, using bundle services to sell services or products, compulsory collection of users’ unnecessary data). In addition, the Anti-monopoly Guidelines on Platform Economies also reinforces antitrust merger review for Internet platform related transactions to safeguard market competition.

 

On August 17, 2021, the SAMR issued the Provisions on Preventing Online Unfair Competition (Draft for Public Comments), or the Draft Provisions on Preventing Online Unfair Competition, which aims to regulate the unfair competition behaviors of business operators through Internet and other information networks. The Draft Provisions on Preventing Online Unfair Competition provides, among others, business operators should not use any technical means to impede, interfere or conduct unfair competition behaviors.

 

Regulations Relating to M&A and Overseas Listings

 

On August 8, 2006, six PRC governmental agencies jointly promulgated the Regulations on Mergers and Acquisitions of Domestic Enterprises by Foreign Investors, or the M&A Rules, which became effective on September 8, 2006, and were amended on June 22, 2009. The M&A Rules require offshore special purpose vehicles formed to pursue overseas listing of equity interests in PRC companies and controlled directly or indirectly by PRC companies or individuals to obtain the approval of the China Securities Regulatory Commission, or the CSRC, prior to the listing and trading of such special purpose vehicle’s securities on any stock exchange overseas. The M&A Rules also establish procedures and requirements that could make some acquisitions of PRC companies by foreign investors more time consuming and complex, including requirements in some instances that the Anti-monopoly law enforcement agency be notified in advance of any change-of-control transaction in which a foreign investor takes control of a PRC domestic enterprise.

 

In addition, the Rules on Implementation of Security Review System for the Merger and Acquisition of Domestic Enterprises by Foreign Investors issued by the Ministry of Commerce in 2011 specify that mergers and acquisitions by foreign investors that raise “national defense and security” concerns and mergers and acquisitions through which foreign investors may acquire de facto control over domestic enterprises and that raise “national security” concerns are subject to strict review by the Ministry of Commerce, and prohibit any activities attempting to bypass such security review, including by structuring the transaction through a proxy or contractual control arrangement.

 

On July 6, 2021, the General Office of the State Council and General Office of the Central Committee of the Communist Party of China issued Opinions on Strictly Cracking Down Illegal Securities Activities in accordance with the Law. The opinions emphasized the need to strengthen the administration over illegal securities activities and the supervision on overseas listings by China-based companies and proposed to take effective measures, such as promoting the construction of relevant regulatory systems to deal with the risks and incidents faced by China-based overseas-listed companies.

 

82

 

 

On February 17, 2023, the CSRC issued the Trial Administrative Measures of Overseas Securities Offering and Listing by Domestic Enterprises, or the Trial Measures, which will become effective on March 31, 2023. On the same date, the CSRC circulated Supporting Guidance Rules No. 1 through No. 5, Notes on the Trial Measures, Notice on Administration Arrangements for the Filing of Overseas Listings by Domestic Enterprises and relevant CSRC Answers to Reporter Questions, or collectively, the Guidance Rules and Notice, on CSRC’s official website. The Trial Measures, together with the Guidance Rules and Notice, reiterate the basic principles of the Draft Administrative Provisions and Draft Filing Measures and impose substantially the same requirements for the overseas securities offering and listing by domestic enterprises. Under the Trial Measures and the Guidance Rules and Notice, domestic enterprises conducting overseas securities offering and listing, either directly or indirectly, shall complete filings with the CSRC pursuant to the Trial Measures’ requirements within three working days following the submission of an application for initial public offering or listing. Starting from March 31, 2023, enterprises that have been listed overseas or satisfy all of the following conditions shall be deemed as “Grandfathered Issuers” and are not required to complete the overseas listing filing immediately, but shall complete filings as required if they conduct refinancing or are involved in other circumstances that require filing with the CSRC: (i) the application for indirect overseas offering or listing shall have been approved by the relevant overseas regulatory authority or stock exchange prior to March 31, 2023 (as the SEC does not approve or disapprove of an offering, this requirement is interpreted to be the SEC’s declaration of the registration statement to be effective with respect to this offering), (ii) the enterprise is not required to reapply for the approval of the relevant overseas regulatory authority or stock exchange, and (iii) such overseas securities offering or listing shall be completed before September 30, 2023. Starting from March 31, 2023, domestic enterprises that have submitted valid applications for overseas offerings and listing but have not obtained the approval from relevant overseas regulatory authority or overseas stock exchange shall complete filings with the CSRC prior to their overseas offering and listings. The Company shall be subject to filling in CSRC for its issuance of new securities in the same overseas public market or being listed in other public markets for its offerings. The Trial Measures and other relevant regulations or rules may be published by CSRC and other governmental authorities subsequently, if any, may also ask for high requirements or put restrictions and even prohibitions against the Company’s further financing and actions for issuance of new securities.

 

  C. Organizational Structure

 

We are a British Virgin Islands holding company and conduct our operations in the People’s Republic of China (the “PRC”) through contractual arrangements with the VIEs, including Zhihui Qiyuan and Sixiang Qiyuan and their subsidiaries, and through our WFOEs and the wholly owned subsidiaries of WFOEs. Through our Hong Kong subsidiary Scienjoy International Limited, we own a direct equity interest in our WFOEs, including WXBJ and WXZJ. WXBJ, Zhihui Qiyuan and Zhihui Qiyuan’s registered shareholders are parties to the VIE agreements, pursuant to which the profits of Zhihui Qiyuan and its subsidiaries, each such company formed under PRC Laws, are directly or indirectly payable to WXBJ. WXZJ, Sixiang Qiyuan and Sixiang Qiyuan’s registered shareholders are parties to the VIE agreements, pursuant to which the profits of Sixiang Qiyuan and its subsidiaries, each such company formed under PRC Laws, are directly or indirectly payable to WXZJ. Any failure by any of the VIEs or their respective shareholders to perform their obligations under these contractual arrangements, would have a material adverse effect on our business. See “Risk Factors—Risks Related to Our Corporate Structure.”

 

The following diagram depicts our current organizational structure. Unless otherwise indicated, equity interests depicted in this diagram are held 100%. The relationship between WXBJ, Zhihui Qiyuan, and the relationship between WXZJ and Sixiang Qiyuan is each governed by contractual arrangements and does not constitute equity ownership.

 

The Company’s current organizational structure and the VIEs’ current organizational structure are as follows:

 

 

Contractual Arrangements among WFOEs, the VIEs and the Shareholders of the VIEs

 

Current PRC laws and regulations impose certain restrictions or prohibitions on foreign ownership of companies that engage in value-added telecommunication services, and certain other business. We are a company registered in the British Virgin Islands. To comply with PRC laws and regulations, we primarily conduct our business in China through (i) our PRC subsidiaries and (ii) the VIEs based on a series of contractual arrangements by and among the WFOEs, the VIEs and the shareholders of the VIEs. We have evaluated the guidance in FASB ASC 810 and concluded that we are the primary beneficiary of the VIEs because of these contractual arrangements. Accordingly, under U.S. GAAP, the financial statements of the VIEs are consolidated as part of our financial statements. The following is a summary of all the VIE arrangements that enable us to receive substantially all of the economic benefits from the VIEs’ operations and be the primary beneficiary of the VIEs for accounting purposes.

 

83

 

 

Contracts between the Company and the Zhihui Qiyuan VIEs

 

Exclusive Option Agreement.

 

Pursuant to the exclusive option agreement (including its amendment or supplementary agreements, if any) amongst WXBJ (our WFOE), Zhihui Qiyuan and the registered shareholders who collectively owned all of Zhihui Qiyuan, the registered shareholders irrevocably granted WXBJ or its designated party, an exclusive option to purchase all or part of the equity interests held by the registered shareholders in Zhihui Qiyuan, when and to the extent permitted under PRC law, at an amount equal to the lowest permissible purchase price as set by PRC law. Zhihui Qiyuan cannot declare any profit distributions, or create any encumbrances in any form without the prior written consent of WXBJ. The registered shareholders must remit in full any funds received from Zhihui Qiyuan to WXBJ, in the event any distributions are made by the VIE pursuant to any written consents of WXBJ.

 

The Exclusive Option Agreement shall remain effective for twenty (20) years and shall be automatically extended for an additional period of one (1) year. The additional period automatically enters the renewal extension of one (1) year at the end of each extended additional period. WXBJ has the right to terminate this agreement at any time after giving a thirty (30) days’ prior termination notice.

 

Power of Attorney Agreements.

 

Each registered shareholders of Zhihui Qiyuan entered into a power of attorney agreement (including its amendment or supplementary agreements, if any) whereby such registered shareholders granted an irrevocable proxy of the voting rights underlying their respective equity interests in Zhihui Qiyuan to WXBJ, which includes, but are not limited to, all the shareholders’ rights and voting rights empowered to such registered shareholders by the PRC company law and Zhihui Qiyuan’s Article of Association. The power of attorney remains irrevocable and continuously valid from the date of execution so long as each such shareholder remains as a shareholder of Zhihui Qiyuan.

 

Share Pledge Agreement.

 

Pursuant to the share pledge agreement (including its amendment or supplementary agreements, if any) among WXBJ, Zhihui Qiyuan and the registered shareholders of Zhihui Qiyuan, such registered shareholders have pledged all their equity interests in Zhihui Qiyuan to guarantee the respective performance of Zhihui Qiyuan and such shareholders obligations under the Exclusive Option Agreement, Exclusive Business Cooperation Agreement and Power of Attorney Agreement, as applicable.

 

If Zhihui Qiyuan or any of its shareholders breaches its contractual obligations under any of other VIE agreements, WXBJ, as pledgee, will be entitled to certain rights, including the right to sell the pledged equity interests. The registered shareholders of Zhihui Qiyuan agreed not to transfer, sell, pledge, dispose of or otherwise create any new encumbrance on their equity interests in Zhihui Qiyuan without the prior written consent of WXBJ. The Share Pledge Agreement shall be continuously valid until all obligations under the VIE agreements have been fulfilled, or the VIE agreements are terminated, or the secured debts has been fully executed.  

 

Contracts that enable us to receive substantially all of the economic benefits from the Zhihui Qiyuan VIEs

 

Exclusive Business Cooperation Agreements

 

Pursuant to the exclusive business cooperation agreement (including its amendment or supplementary agreements, if any) between WXBJ and Zhihui Qiyuan, WXBJ is to provide exclusive business support, technical and consulting services related to all technologies needed for its business in return for fees. The service fees may be adjusted by WXBJ based on the following factors:

 

  complexity and difficulty of the services pursuant to the business cooperation agreement to Zhihui Qiyuan during the month (the “Monthly Services”);

 

  the number of WXBJ’s employees who provided the Monthly Services and the qualifications of the employees;

 

  the number of hours WXBJ’s employees spent to provide the Monthly Services;

 

  nature and value of the Monthly Services;

 

  market reference price; and

 

  Zhihui Qiyuan’s operating conditions for the month.

 

The term of the Exclusive Business Cooperation Agreement is twenty (20) years and shall be automatically extended for an additional period of one (1) year. The additional period automatically enters the renewal extension of one (1) year at the end of each extended additional period. Besides, WXBJ has the right to terminate this agreement at any time after giving a thirty (30) days’ prior termination notice.

 

84

 

 

Based on the foregoing VIE arrangements, which obligate WXBJ to absorb all of the risk of loss from their activities and enable WXBJ to receive all of their expected residual returns, the Company accounts for Zhihui Qiyuan as a VIE. Accordingly, the Company consolidates the accounts of Zhihui Qiyuan for the periods presented herein, in accordance with Regulation S-X-3A-02 promulgated by the Securities Exchange Commission (“SEC”) and Accounting Standards Codification (“ASC”) 810-10, Consolidation.

 

Contractual Arrangements among WXZJ, Sixiang Qiyuan, and the Shareholders of Sixiang Qiyuan.

 

Exclusive Option Agreement.

 

Pursuant to the exclusive option agreement (including any supplementary agreement thereto, if any) entered into by and among WXZJ, Sixiang Qiyuan and all the shareholders of Sixiang Qiyuan, the shareholders of Sixiang Qiyuan hereby irrevocably grant to WXZJ or its designee, to the extent permitted by the laws of the People’s Republic of China, the exclusive right to purchase all or part of the equity interest held by such shareholders at the lowest purchase price permitted by the laws of the People’s Republic of China. Without the written consent of WXZJ, Sixiang Qiyuan may not distribute any profits or create any encumbrance in any manner. If Sixiang Qiyuan makes the profit distribution with WXZJ’s written consent, Sixiang Qiyuan’s shareholders shall pay all of any funds received by them to WXZJ.

 

The term of the exclusive option agreement is twenty years and will be automatically renewed for one year. Upon the expiration of each renewed term, the exclusive option agreement will be automatically renewed for one year. In the meantime, WXZJ shall have the right to terminate the exclusive option agreement at any time by giving a three days’ prior notice.  

 

Power of Attorney Agreements.

 

WXZJ has entered into a power of attorney agreement (the “Power of Attorney,” including any supplementary agreements, if any) with each shareholder of Sixiang Qiyuan, pursuant to which each such shareholder grants the proxy rights to WXZJ in connection with his equity interest in Sixiang Qiyuan, including, without limitation, all the shareholders’ beneficial rights and voting rights conferred by the Company Law of the People’s Republic of China and the Articles of Association of Sixiang Qiyuan. Each power of attorney agreement shall be irrevocable from the date of execution and shall continue to be valid until the relevant shareholder no longer holds Sixiang Qiyuan’s equity interest.

 

Share Pledge Agreement.

 

Pursuant to the share pledge contract (including any supplementary agreement thereto, if any) entered into by and among WXZJ, Sixiang Qiyuan and each of the shareholders of Sixiang Qiyuan, each shareholder of Sixiang Qiyuan has pledged all of Sixiang Qiyuan’s equity interest held by such shareholder to guarantee the respective performance of Sixiang Qiyuan and such shareholder under the exclusive option contract, the exclusive business cooperation agreement and the power of attorney agreement, as applicable.

 

If Sixiang Qiyuan or any of its shareholders breaches its contractual obligations under any VIE agreements, WXZJ, as the pledgee, will have certain rights, including the sale of the pledged equity interest. The shareholders agree that, without the prior written consent of WXZJ, they shall not transfer, sell, pledge, dispose of or in any other manner create any new encumbrance upon their equity interest in Sixiang Qiyuan. The share pledge agreement shall remain effective until all obligations under the VIE agreements have been performed, or the VIE agreements have been terminated, or all obligations under the VIE agreements have been fully performed.

 

Contracts that enable us to receive substantially all of the economic benefits from the Sixiang Qiyuan VIEs

 

Exclusive Business Cooperation Agreement

 

In accordance with the exclusive business cooperation agreement between WXZJ and Sixiang Qiyuan (including supplementary agreements thereto, if any), WXZJ will provide Sixiang Qiyuan with exclusive business support and all business-related technologies and consulting services in order to obtain the fees equal to the consolidated net income of Xiuli (Zhejiang) Culture Tech Co., Ltd., Leku (Zhejiang) Culture Tech Co., Ltd., Haifan (Zhejiang) Culture Tech Co., Ltd., Xiangfeng (Zhejiang) Culture Tech Co., Ltd. and Hongren (Zhejiang) Culture Tech Co., Ltd. after deducting losses of the previous year (if any). WXZJ may adjust the service fees according to the following factors:

 

  Quarterly based on the complexity and difficulty of the services provided pursuant to the exclusive business cooperation agreement during such quarter (“Quarterly Services”);

 

  the number of WXZJ’s employees who provided the Quarterly Services and the qualifications of these employees;

 

  The number of hours WXZJ’s employees spent to provide the Quarterly Services;

 

  The nature and value of the Quarterly Services;

 

   market reference price; and

 

  Sixiang Qiyuan’s operating conditions.

 

85

 

 

The term of the exclusive business cooperation agreement is twenty years and is automatically renewable for one year. Upon the expiration of each renewal term, the agreement can be automatically renewed for one year. In addition, WXZJ shall have the right to terminate this agreement at any time by giving a three-day notice on the termination of this Agreement.

 

We have been advised by Beijing Feng Yu Law Firm (北京锋昱律师事务所) (“Feng Yu Law Firm”), our PRC legal counsel:

 

  based on its understanding of the relevant laws and regulations, is of the opinion that, subject to the judicial interpretations of the PRC laws or legislative interpretation of the PRC laws by PRC government authority, each of the VIE contracts among WXBJ, Zhihui Qiyuan and its registered shareholders is valid, binding and enforceable in accordance with its terms and does not violate current effective applicable PRC Laws.
     
  based on its understanding of the relevant laws and regulations, is of the opinion that, subject to the judicial interpretations of the PRC laws or legislative interpretation of the PRC laws by PRC government authority, each of the VIE contracts among WXZJ, Sixiang Qiyuan and its registered shareholders is valid, binding and enforceable in accordance with its terms and does not violate current effective applicable PRC Laws.

 

However, our PRC legal counsel has advised that there are substantial uncertainties regarding the interpretation and application of current and future PRC laws, rules and regulations. Accordingly, the PRC regulatory authorities may in the future take a view that is contrary to the opinion of our PRC legal counsel. Our PRC legal counsel has further advised that if the PRC government finds that the agreements that establish the structure for operating our Internet related value-added business do not comply with PRC government restrictions on foreign investment in the aforesaid business we and the VIEs engage in, we and the VIEs could be subject to severe penalties including being prohibited from continuing operations. See “Risk Factors—Risks Factors Related to Our Corporate Structure.” See “Risk Factors—Risk Factors Related to Doing Business in China.”

 

  D. Property, Plants and Equipment

 

Our principal executive offices are located at RM 1118, 11th Floor, Building 3, No. 99 Wangzhou Rd., Liangzhu St., Yuhang District, Hangzhou, Zhejiang Province, 311113, China, where we lease approximately 6,764 square meters of office space as of the date of this report. We and our subsidiaries also lease an additional approximately 2,600 square meters of office space in Beijing and Xinjiang Uyghur Autonomous Region, P.R. China.

 

ITEM 4A. UNRESOLVED STAFF COMMENTS

 

Not Applicable

  

ITEM 5. OPERATING AND FINANCIAL REVIEW AND PROSPECTS

 

You should read the following discussion and analysis of our financial condition and results of operations in conjunction with our combined financial statements and consolidated financial statements and the related notes included in this annual report. This discussion contains forward-looking statements that involve risks and uncertainties. Our actual results and the timing of selected events could differ materially from those anticipated in these forward-looking statements as a result of various factors, including those set forth under “Risk Factors” and elsewhere in this annual report.

 

  A. Operating Results

 

Overview

 

We were originally incorporated on May 2, 2018 as a British Virgin Islands exempted company for the purpose of effecting a merger, share exchange, asset acquisition, share purchase, reorganization or similar business combination with one or more businesses. On May 7, 2020, we consummated the acquisition of Scienjoy Inc. As a result of the business combination, we became the holding company of Scienjoy Inc. and we changed our name from “Wealthbridge Acquisition Limited” to “Scienjoy Holding Corporation.”

 

We are a leading provider of mobile entertainment live streaming platforms in China and operates its platforms on both PC and mobile apps, through which users can enjoy immersive and interactive entertainment live streaming. We had approximately 320.2 million registered users by the end of December 31, 2022, increased from 267.1 million registered users for the year ended December 31, 2021.

 

86

 

 

We adopt a multi-platform strategy and all platforms are categorized as “SHOW live streaming” in which professional broadcasters provide live streaming entertainment for users primarily in the form of performances (such as singing, dancing, and talk shows). Broadcasters on all platforms have been professionally trained by relevant broadcaster agents to provide more professional content. Despite the similarity in contents, the different platforms adopt different operation strategies, such as, to name a few, different broadcaster policy, events, promotion, and games. We provide a technological infrastructure to enable broadcasters, online users and viewers to interact with each other during live streaming. All platforms can be accessed for free. We mainly derive our revenue from sales of virtual items on the platforms. Users can purchase virtual currency to purchase virtual items for use on the platforms. Users can recharge their virtual currency on the platforms through various online third-party payment platforms, such as WeChat Pay or AliPay. 

 

On August 10, 2020, we signed an Equity Acquisition Framework Agreement (the “BeeLive Acquisition Agreement”) with Sciscape International Limited, Tianjin Guangju Dingfei Technology Co., Ltd., Cosmic Soar Limited and Tianjin Guangju Dingsheng Technology Co., Ltd. Pursuant to the BeeLive Acquisition Agreement, we, through Scienjoy Inc., acquired 100% of the equity interest in Sciscape International Limited which holds the platform BeeLive International and, through Zhihui Qiyuan (the VIE entity), acquired 100% of the equity interest in Tianjin Guangju Dingfei Technology Co., Ltd. which holds BeeLive Chinese (MiFeng). Pursuant to the Agreement, the Company is required to pay (i) a cash consideration of RMB50.0 million and (ii) RMB250.0 million in Class A ordinary shares (approximately 5.4 million Class A ordinary shares) to be issued by the Company. 30% of share consideration payments are subject to certain performance conditions and requirements over the following three years. On August 21, 2020, all target shares were transferred to the parties designated in BeeLive Acquisition Agreement. On September 10, 2020, we paid a cash consideration of RMB50.0 million to Tianjin Guangju Dingsheng Technology Co., Ltd. and issued 3,786,719 Class A Ordinary Shares to Cosmic Soar Limited. Tianjin Guangju Dingfei Technology Co., Ltd. subsequently changed its name to Sixiang Mifeng (Tianjin) Technology Co. and Sciscape International Limited changed its name to Scienjoy BeeLive Limited. BeeLive is a global live streaming platform that initially launched in China in November 2016. During the second half of 2019, BeeLive began expanding into international markets. To date, BeeLive International offers Arabic language live streaming product in the Middle East and Thai language live streaming product in Southeast Asia.

 

On December 29, 2021, Beijing local time, SHC entered into an Equity Acquisition Framework Agreement (the “Framework Agreement”) with Golden Shield Enterprises Limited (“Golden Shield”), Beijing Weiliantong Technology Co., Ltd. (“Weiliantong”, together with Golden Shield, the “Target Companies”, and each a “Target Company”), Tianjin Yieryi Technology Co., Ltd. (“Yieryi”), Wolter Global Investment Limited (“Wolter Global”, together with Yieryi, the “Sellers”, and each a “Seller”) and Qingdao Weilaijin Industry Investment Fund Partnership (Limited Partnership) (“Weilaijin”), which is one of the shareholders of Yieryi. Pursuant to the Framework Agreement, SHC, or its affiliates designated by SHC, will acquire all of the outstanding equity interests of (i) Weiliantong from Yieryi and (ii) Golden Shield from Wolter Global (the “Acquisitions”). Yieryi and Wolter Global are under common control.

  

The transactions contemplated under the Framework Agreement have closed on January 1, 2022 (the “Closing”). Upon the closing of transactions contemplated in the Framework Agreement, SHC acquired 100% of the issued and outstanding securities of Weiliantong and Golden Shield for an aggregate consideration of RMB280 million (approximately US$43.8 million), including RMB100 million (approximately US$15.6 million) in cash and RMB180 million (approximately US$28.2 million) in our Class A ordinary shares. The cash consideration includes RMB13.8 million (approximately US$2.2 million) cash to Yieryi and repayment of (i) the outstanding loans of Yieryi in an aggregate amount of RMB77.4 million (approximately US$12.1 million) and (ii) a third-party loan incurred by Weiliantong in an amount of RMB8.8 million (approximately US$1.4 million). The shares consideration consists of RMB20.8 million (approximately US$3.3 million) in our Class A ordinary shares to be issued to Weilaijin (the “Weilaijin Share Consideration”), a shareholder of Yieryi, and RMB159.2 million (approximately US$24.9 million) in our Class A ordinary shares to be issued to Wolter Global (the “Wolter Global Share Consideration”).

 

In January 2022, SG consummated the acquisition of the 100% equity interest in Chuangda Zhihui (Beijing) Technology Co., Ltd. (“CDZH”) and its wholly owned subsidiary, Beijing Huayi Dongchen Technology Co., Ltd. (“HYDC”) from its original shareholders for a cash consideration of RMB100,000 (US$15,692). We believe the acquisition of CDZH and HYDC will help to enrich the product lines, expand the user base and commercialize the growth potential in the live streaming market.

 

On April 7, 2022, Sixiang Qiyuan (Hangzhou) Culture Technology Co., Ltd (“QYHZ”) and its several wholly owned subsidiaries were established in Zhejiang, PRC to provide information technology service. QYHZ is controlled through contractual agreement in lieu of direct equity ownership by WXZJ.

 

87

 

 

In December 2019, a novel strain of coronavirus (COVID-19) surfaced. COVID-19 has spread rapidly to many parts of the PRC and other parts of the world in the first half of 2020, which has caused significant volatility in the PRC and international markets. After the initial outbreak of COVID-19, from time to time, some instances of COVID-19 infections have emerged in various regions of China, including the infections caused by the Omicron variants in 2022. For example, a wave of infections caused by the Omicron variants emerged in Shanghai in 2022, and a series of restrictions and quarantines were implemented to contain the spread. Our Beijing and Hangzhou office did not work at full capacity for approximately two months when these restrictive measures are in force, which negatively affected our operational and financial results. Many of the restrictive measures previously adopted by the PRC governments at various levels to control the spread of the COVID-19 virus have been revoked or replaced with more flexible measures since December 2022. While the revocation or replacement of the restrictive measures to contain the COVID-19 pandemic could have a positive impact on our normal operations, the extent of the impact on the Company’s future financial results will be dependent on future developments such as the length and severity of the crisis, the potential resurgence of the crisis, future government actions in response to the crisis and the overall impact of the COVID-19 pandemic on the global economy and capital markets, among many other factors, all of which remain highly uncertain and unpredictable. Given this uncertainty, the Company is currently unable to quantify the expected impact of the COVID-19 pandemic on its future operations, financial condition, liquidity and results of operations if the current situation continues.

 

Key Factors Affecting Our Results of Operations

 

General Factors

 

Development of the mobile live streaming market in China over the past decade has been influenced by a number of macroeconomic and technological factors and trends, including increasing disposable income and demand for cultural and entertainment activities and increased use of the mobile internet. Our business and operating results are affected by general factors affecting China’s entertainment live streaming industry, which may include the following:

 

  China’s overall macroeconomic landscape

 

  China’s overall entertainment and mobile entertainment growth

 

  Usage and penetration rate of mobile Internet and mobile payment

 

  Growth and competitive landscape of China’s mobile live streaming market, especially entertainment SHOW live streaming

 

  Governmental policies affecting China’s live streaming industry

 

Unfavorable changes in any of these general industry conditions could negatively affect demand for our services and materially and adversely affect its results of operations.

  

Specific Factors

 

While our business is influenced by general factors affecting the mobile live streaming industry in China, we believe our results of operations are more directly affected by company specific factors, including the following major factors:

 

Our ability to retain broadcasters and enhance user experience

 

We continue to improve our operational capability with more attractive contents, such as music, dancing, talk shows, traditional drama, online competitions and offline events, to further enhance user experience. We are offering different contents and games to attract more users to pay for our services and to pay more money per user as well. Therefore quality broadcasters and interesting contents are essential to our operations. In order to retain quality broadcasters, we have developed a revenue sharing policy, pursuant to which we share revenues generated on the platforms with talents agencies, which in turn share revenues with broadcasters. Additionally, in order to maintain the quality of broadcasters and service, we are very cautious in hiring broadcasters and has adopted strict operation procedures for screening broadcasters before hiring. We primarily work with professional agents to identify and retain new broadcasters. The increasing number of trained broadcasters, who provide better quality performance, also contributes to improved ARPPU and paying ratio of Scienjoy Inc.

 

Our ability to maintain and expand our user base

 

User base is another key factor for success in the mobile live streaming industry. We endeavor to provide attractive content to keep users on its platforms as long as possible. Our multi-platform strategy attempt to retain users by providing diversified content, promotions and an enhanced user experience.

 

With respect to user base, mobile SHOW live streaming sector differs from other mobile live streaming sectors such as pan entertainment live streaming and game live streaming sector. Because, for SHOW live streaming, each broadcaster interacts in real time with users and therefore the number of users that each broadcaster can entertain at the same period in his/her video room is limited.

 

We continue to seek opportunities to grow our user base and enhance our user engagement. Our ability to do so largely depends on our ability to recruit, train, and retain high quality broadcasters and our ability to produce high quality content. We also intend to continue to invest in our brand recognition.

 

88

 

 

We intend to further explore overseas markets to expand our business and user base through both organic expansion and selective investments. On August 10, 2020, we signed an Equity Acquisition Framework Agreement (the “BeeLive Acquisition Agreement”) with Sciscape International Limited, Tianjin Guangju Dingfei Technology Co., Ltd., Cosmic Soar Limited and Tianjin Guangju Dingsheng Technology Co., Ltd. Pursuant to the BeeLive Acquisition Agreement, we, through Scienjoy Inc., acquired 100% of the equity interest in Sciscape International Limited which holds the platform BeeLive International and, through Zhihui Qiyuan (the VIE entity), acquired 100% of the equity interest in Tianjin Guangju Dingfei Technology Co., Ltd. which holds BeeLive Chinese (MiFeng). Pursuant to the Agreement, the Company is required to pay (i) a cash consideration of RMB50.0 million and (ii) RMB250.0 million in Class A ordinary shares (approximately 5.4 million Class A ordinary shares) to be issued by the Company. 30% of share consideration payments are subject to certain performance conditions and requirements over the following three years. On August 21, 2020, all target shares were transferred to the parties designated in BeeLive Acquisition Agreement. On September 10, 2020, we paid a cash consideration of RMB50.0 million to Tianjin Guangju Dingsheng Technology Co., Ltd. and issued 3,786,719 Class A Ordinary Shares to Cosmic Soar Limited. Tianjin Guangju Dingfei Technology Co., Ltd. subsequently changed its name to Sixiang Mifeng (Tianjin) Technology Co. and Sciscape International Limited changed its name to Scienjoy BeeLive Limited. BeeLive is a global live streaming platform that initially launched in China in November 2016. During the second half of 2019, BeeLive began expanding into international markets. To date, BeeLive International offers Arabic language live streaming product in the Middle East and Thai language live streaming product in Southeast Asia.

 

On December 29, 2021, Beijing local time, SHC entered into an Equity Acquisition Framework Agreement (the “Framework Agreement”) with Golden Shield Enterprises Limited (“Golden Shield”), Beijing Weiliantong Technology Co., Ltd. (“Weiliantong”, together with Golden Shield, the “Target Companies”, and each a “Target Company”), Tianjin Yieryi Technology Co., Ltd. (“Yieryi”), Wolter Global Investment Limited (“Wolter Global”, together with Yieryi, the “Sellers”, and each a “Seller”) and Qingdao Weilaijin Industry Investment Fund Partnership (Limited Partnership) (“Weilaijin”), which is one of the shareholders of Yieryi. Pursuant to the Framework Agreement, SHC, or its affiliates designated by SHC, will acquire all of the outstanding equity interests of (i) Weiliantong from Yieryi and (ii) Golden Shield from Wolter Global (the “Acquisitions”). Yieryi and Wolter Global are under common control.

 

The transactions contemplated under the Framework Agreement have closed on January 1, 2022 (the “Closing”). Upon the closing of transactions contemplated in the Framework Agreement, SHC acquired 100% of the issued and outstanding securities of Weiliantong and Golden Shield for an aggregate consideration of RMB280 million (approximately US$43.8 million), including RMB100 million (approximately US$15.6 million) in cash and RMB180 million (approximately US$28.2 million) in our Class A ordinary shares. The cash consideration includes RMB13.8 million (approximately US$2.2 million) cash to Yieryi and repayment of (i) the outstanding loans of Yieryi in an aggregate amount of RMB77.4 million (approximately US$12.1 million) and (ii) a third-party loan incurred by Weiliantong in an amount of RMB8.8 million (approximately US$1.4 million). The shares consideration consists of RMB20.8 million (approximately US$3.3 million) in our Class A ordinary shares to be issued to Weilaijin (the “Weilaijin Share Consideration”), a shareholder of Yieryi, and RMB159.2 million (approximately US$24.9 million) in our Class A ordinary shares to be issued to Wolter Global (the “Wolter Global Share Consideration”).

 

Our ability to improve innovative technologies

 

The ability to understand market traffic and pair users with suitable broadcasters and activities is key for user stickiness and monetization in the mobile SHOW live streaming industry. By using big data analysis to understand individual user behavior and industry trends, we intend to adjust our platform to better guide users to appropriate broadcasters as well as to analyze traffic on other sites to select the best methods and targets for user acquisition.

 

Summary Consolidated Statements of Income

 

   For the years ended December 31, 
   2020   2021   2022 
Amounts in thousands of RMB and USD  RMB   RMB   RMB   USD 
Total revenue   1,222,183    1,669,358    1,953,257    283,196 
Cost of revenues   (959,939)   (1,364,902)   (1,670,068)   (242,137)
Gross profit   262,244    304,456    283,189    41,059 
Sales and marketing expenses   (10,121)   (4,807)   (2,127)   (308)
General and administrative expenses   (33,889)   (65,233)   (61,005)   (8,845)
Research and development expenses   (31,780)   (70,039)   (67,538)   (9,792)
(Provision for) recovery of doubtful accounts   8,253    1,592    (2,739)   (397)
Income from operations   194,707    165,969    149,780    21,717 
Interest income, net   2,960    3,962    2,506    363 
Other income (loss), net   (4,702)   (90)   11,443    1,659 
Foreign exchange gain (loss), net   703    105    (1,493)   (216)
Change in fair value of warrant liabilities   3,904    16,421    10,776    1,562 
Change in fair value of contingent consideration   (14,068)   (33,584)   13,071    1,895 
Change in fair value of investment in marketable security   -    25,831    1,760    255 
Investment income (loss)   -    (2,998)   25,449    3,690 
Income before income taxes   183,504    175,616    213,292    30,925 
Income tax expenses   (7,404)   (5,604)   (18,067)   (2,619)
Net income   176,100    170,012    195,225    28,306 
Less: net income attributable to noncontrolling interest   -    -    1,892    274 
Net income attributable to the Company’s shareholders   176,100    170,012    193,333    28,032 

 

89

 

 

Revenues

 

Our revenues consist of live streaming revenue and technical services revenue. We generate technical services revenue from providing technical development and advisory services, but the technical services revenue is not material. Our revenue is mostly from the sales of virtual items used in our live streaming business.

 

Virtual items are categorized as consumable and time-based items. Consumable items, as virtual gift service, are consumed and used by users upon purchase, while time-based virtual items, such as privilege titles, could be used for a fixed period of time. Accordingly, revenue is recognized at the time when the virtual item is delivered and consumed if the virtual item is a consumable item or, in the case of time-based virtual item, recognized ratably over the period each virtual item is made available to the user, which is usually over one to multiple months and does not exceed one year. For the years ended December 31, 2020, 2021 and 2022, revenue from consumable virtual items represented over 97% of the total net revenue.

 

As we continue to grow our live streaming business, and enhance our user engagement and expand virtual gifting scenarios to increase users’ willingness to pay, we expect our revenue from the sales of virtual items in our live streaming business to increase.

  

The following table sets forth types of our revenue for the periods indicated:

 

   For the years ended December 31, 
   2020   2021   2022   2022 
Amounts in thousands of RMB and USD  RMB   RMB   RMB   USD 
Live streaming - consumable virtual items revenue   1,187,431    1,617,056    1,886,179    273,470 
Live streaming - time based virtual item revenue   29,596    32,905    27,683    4,014 
Technical services   5,156    19,397    39,395    5,712 
Total revenue   1,222,183    1,669,358    1,953,257    283,196 

 

As of December 31, 2022, we operated five brands of live streaming platforms, consisting of: Showself Live Streaming, Lehai Live Streaming, Haixiu Live Streaming, BeeLive Live Streaming (including BeeLive Chinese version – Mifeng) and Hongle Live Streaming. The following table sets forth our revenue by platforms for the years indicated:

 

 

   For the years ended December 31, 
   2020   2021   2022   2022 
Amounts in thousands of RMB and USD  RMB   RMB   RMB   USD 
Showself   549,763    595,004    521,155    75,561 
Lehai   180,112    242,910    241,851    35,065 
Haixiu   321,468    326,661    317,953    46,099 
Beelive   165,684    485,386    545,296    79,060 
Hongle   -    -    287,607    41,699 
Technical services and others   5,156    19,397    39,395    5,712 
TOTAL   1,222,183    1,669,358    1,953,257    283,196 
                     

 

The total number of paying users at Showself Live, Lehai Live, Haixiu Live , Beelive Live and Hongle Live for the years indicated is as following:

 

   For the year ended December 31, 
   2020   2021   2022 
Showself   391,258    329,127    239,691 
Lehai   132,477    189,653    158,034 
Haixiu   319,403    188,039    133,147 
Beelive   61,430    133,821    93,027 
Hongle   -    -    78,473 
TOTAL   904,568    840,640    702,372 

  

The ARPPU by Showself Live, Lehai Live, Haixiu Live, Beelive Live and Hongle Live is as following (amounts in RMB):

 

   For the year ended December 31, 
   2020   2021   2022   2022 
In RMB and USD  RMB   RMB   RMB   USD 
Showself   1,405    1,808    2,174    315 
Lehai   1,360    1,281    1,530    222 
Haixiu   1,006    1,737    2,388    346 
Beelive   2,697    3,627    5,862    850 
Hongle   -    -    3,665    531 
Overall average   1,345    1,963    2,725    395 

 

90

 

 

Among five brands of live streaming platforms, Showself Live streaming contributed at least 34% of the paying users for the all the periods indicated. Our ARPPU in each platform may fluctuate from period to period due to the mix of live streaming services purchased by the paying users. The overall ARPPU for the years ended December 31, 2020, 2021 and 2022 was RMB 1,345, RMB 1,963 and RMB 2,725, respectively.

 

Cost of Revenues

 

Our cost of revenues primarily consists of (i) revenue sharing fees, including payments to various broadcasters and content providers, (ii) user acquisition costs, (iii) bandwidth related costs, and (iv) other costs.

 

The table below shows the cost of revenues for the periods indicated.

 

   For the year ended December 31, 
   2020   2021   2022   2022 
Amounts in thousands of RMB and USD  RMB   RMB   RMB   USD 
Revenue sharing fees   (828,874)   (1,179,935)   (1,521,100)   (220,538)
User acquisition costs   (87,064)   (120,196)   (98,568)   (14,291)
Bandwidth related costs   (6,586)   (9,802)   (13,281)   (1,926)
Others   (37,415)   (54,969)   (37,119)   (5,382)
TOTAL   (959,939)   (1,364,902)   (1,670,068)   (242,137)

 

Revenue sharing fees and content cost: Our revenue sharing fees represent our payment to broadcasters based on a percentage of revenue from sales of virtual items, including virtual gifts and other subscription based privileges. Revenue sharing fees were 68%, 71% and 78% of revenues for the years ended December 31, 2020, 2021 and 2022, respectively. As we need to attract more talented broadcasters and offer more content to users, we adjusted our revenue sharing policy and provided broadcasters with higher revenue sharing percentage to attract more talented broadcasters. As a result, the revenue sharing fees increased by 42% in fiscal 2021 compared to fiscal 2020 and increased by 29% in fiscal 2022 compared to fiscal 2021. We expect our sharing fees and content cost for live streaming revenue to increase in line with the growth of our live streaming operations.

 

User acquisition costs: We acquire users primarily through viral marketing, or word-of-mouth marketing, and online download. We provide online downloads of our apps via various third-party websites, including online advertising networks, internet portals and mobile application stores. We pay such third parties a fee for each registered user account acquired through them.

 

Bandwidth related cost: Bandwidth related cost consists of fees that we pay to telecommunication service providers for server hosting, bandwidth and content delivery-related services such as CDN (content delivery network).

 

Others: Other costs include (i) fees that we pay to third-party payment processing platforms through which our users purchase our virtual currencies, technology service costs, and content producing costs, (ii) personnel fees directly related to the revenue such as operation employees’ salary and benefits, and (iii) depreciation and amortization expense for servers and other equipment, and intangibles directly related to operating the platforms. For the years ended December 31, 2020, 2021 and 2022 other cost represented approximately 2% to 3% of related total revenue.

 

Operating Expenses

 

Our operating expenses consists of (i) sales and marketing expenses, (ii) research and development expenses, (iii) general and administrative expenses, and (iv) provision for doubtful accounts.

 

   For the year ended December 31, 
   2020   2021   2022   2022 
Amounts in thousands of RMB and USD  RMB   RMB   RMB   USD 
Sales and marketing expenses   (10,121)   (4,807)   (2,127)   (308)
General and administrative expenses   (33,889)   (65,233)   (61,005)   (8,845)
Research and development expenses   (31,780)   (70,039)   (67,538)   (9,792)
Recovery of (Provision for) doubtful accounts   8,253    1,592    (2,739)   (397)

 

Sales and marketing expenses: Our sales and marketing expenses mainly consist of (i) salaries and benefits for sales and marketing employees, and (ii) branding and advertisement expenses, including advertisements, holding promotional events and developing and designing marketing campaigns. We expect to target sales and marketing expenditures to attract targeted paying users.

 

General and administrative expenses: Our general and administrative expenses primarily consist of (i) salaries and benefits for our general and administrative staff, (ii) consulting fees, (iii) other expenses primarily including general office expenses, and (iv) office rental expenses. We expect that general and administrative expenses will increase when we become a public company and incurs additional costs to comply with its reporting obligations under the U.S. securities laws.

 

91

 

 

Research and development expenses: Our research and development expenses primarily consist of (i) salaries and benefits for our research and development employees, and (ii) other expenses primarily including depreciation related to research use. We expect our research and development expenses to continue to grow as we continue to invest in innovative technologies to offer users a better experience.

 

(Provision for) recovery of doubtful accounts: We maintain an allowance for doubtful accounts which reflects our best estimate of amounts that potentially will not be collected. When we determine the allowance for doubtful accounts, we take into consideration various factors including but not limited to collection history and credit-worthiness of the debtors as well as the age of the individual receivables account. We expect that the provision for doubtful accounts to decline as we have committed more resources to collection of account receivables.

 

Results of Operations

 

Year Ended December 31, 2022 Compared to Year Ended December 31, 2021

 

Revenue: Total revenues increased by RMB283.9 million, or 17%, from RMB1,669.4 million for the year ended December 31, 2021 to RMB1,953.3 million for the year ended December 31, 2022. This increase was driven by more quality content provided through our integrated multiple live streaming platforms including Hongle platform we acquired in January 2022. For the year ended December 31, 2022, the number of paying user was 702,372, decreased from 840,640 paying user for the year ended December 31, 2021. Our average ARPPU increased by 39%, from RMB1,963 for the year ended December 31, 2021 to RMB 2,725 for the for the year ended December 31, 2022.

 

Cost of revenues: Our cost of revenues increased by 22%, from RMB1,364.9 million for the year ended December 31, 2021 to RMB1,670.1 million for the year ended December 31, 2022. The increase was primarily attributable to a 29%, or RMB341.2 million, year-over-year increase in the Company’s revenue sharing fees and content costs. We have to increase sharing fee ratio in the growth and competitive landscape of China’s mobile live streaming market.

 

Gross profit: Our gross profit for the year ended December 31, 2022 decreased by 7% to RMB283.2 million from RMB304.5 million for the year ended December 31, 2021. Gross margin for the years ended December 31, 2022 and 2021 was 14% and 18%. As we continued to increase the revenue sharing fee ratio, it decreased the gross margin in short run but will attract more high-quality broadcasters and enhance the quality of our content offerings.

 

Total operating expenses: Total operating expenses for the year ended December 31, 2022 decreased by 4% to RMB133.4 million from RMB138.5 million for the year ended December 31, 2021.

 

  Sales and marketing expenses: Our sales and marketing expenses decreased by 56%, from RMB4.8 million for the year ended December 31, 2021 to RMB2.1 million for the year ended December 31, 2022. This decrease was mainly due to fewer promotional activities.

 

  General and administrative expenses: Our general and administrative expenses decreased by 6%, from RMB65.2 million for the year ended December 31, 2021 to RMB61.0 million for the year ended December 31, 2022. The decrease was primarily due to a decrease of RMB9.5 million in share base compensations, partially offset by more consulting and professional fees due to the expansion of the Company and amortization of intangible asset.

 

  Research and development expenses: Our research and development expenses decreased from RMB70.0 million for the year ended December 31, 2021 to RMB67.5 million for the year ended December 31, 2022 due to a decrease of RMB13.9 million in share base compensations, partially offset by higher employee salary and welfare as a result of increased R&D headcounts.

 

  Recovery of (provision for) doubtful accounts: Our provision for doubtful accounts for the year ended December 31 2022 was RMB2.7 million as compared to a recovery of doubtful accounts of RMB1.6 million for the year ended December 30, 2021, due to slowly collection.

 

 Change in fair value of contingent consideration: The Company’s reverse recapitalization with Wealthbridge Acquisition Limited (“Wealthbridge”) on May 7, 2020, acquisition of BeeLive on August 10, 2020 and acquisition of Hongle on January 1, 2022, which involved payments of future contingent consideration upon the achievement of certain financial performance targets and specific market price levels. Earn out liabilities are recorded for the estimated fair value of the contingent consideration on the merger date. The fair value of the contingent consideration is re-measured at each reporting period, and the change in fair value is recognized as either income or expense. For the year ended December 31, 2022, the change in fair value of contingent consideration was RMB13.1 million as compared to RMB33.6 million for the year ended December 31, 2021.

 

92

 

 

Change in fair value of warrant liabilities: The Company’s warrants assumed from SPAC acquisition that have complex terms, such as a clause in which the warrant agreements contain a cash settlement provision whereby the holders could settle the warrants for cash upon a fundamental transaction that is considered outside of the control of management are considered to be a derivative that are recorded as a liability at fair value. The warrant derivative liability is adjusted to its fair value at the end of each reporting period, with the change being recorded as other expense or gain. For the year ended December 31, 2022, the change in fair value of warrant liabilities was RMB10.8 million as compared to RMB16.4 million for the year ended December 31, 2021.

 

Change in fair value of investment in marketable security: In January 2021, the Company, through its wholly owned subsidiary, Scienjoy Inc., purchased from Cross Wealth Investment Holding Limited, an entity related to two directors of the Company, 606,061 ordinary shares of Goldenbridge Acquisition Limited (“Goldenbridge”) for an aggregated consideration of US$2 million. Goldenbridge was formed as a special purpose acquisition company. The investment was classified as investment in marketable security, which is adjusted to its fair value at the end of each reporting period, with the change being recorded as other expense or gain. Change in fair value of investment in marketable security for the year ended December 31, 2022 was RMB1.8 million as compared to RMB25.8 million for the year ended December 31, 2021.

 

Investment income (loss): On October 9, 2021, the Company signed an investment agreement to invest up to RMB150,000 into Qingdao Sixiang Zhuohong Private Equity LP (“Qingdao LP”), which further invests in broadcaster, IT, Big Data, Artificial Intelligence and logistic industry. The Qingdao LLP is managed by two unrelated general partners (GPs). The Company, as a Limited partner, neither participate in the daily operation of Qingdao LP, nor has the exclusive rights to control the partnership meeting and investment decisions. As a result, the Company considers it has significant influence on this investment based on its voting power. For the year ended December 31, 2022, the Company recorded shares of income of RMB25.4 million as compared to shares of loss of RMB3.0 million for the year ended December 31, 2021.

 

Net income: As a result of the foregoing, net income increased by 15%, from RMB170.0 million for the year ended December 31, 2021 to RMB195.2 million for the year ended December 31, 2022

 

Year Ended December 31, 2021 Compared to Year Ended December 31, 2020

 

Revenue: Total revenues increased by RMB447.2 million, or 37%, from RMB1,222.2 million for the year ended December 31, 2020 to RMB1,669.4 million for the year ended December 31, 2021. This increase was driven by more quality content are provided through our integrated multiple live streaming platforms including Beelive platforms we acquired in September 2020. For the year ended December 31, 2021, the number of paying user was 840,640, decreased slightly by 7% from 904,568 paying user for the year ended December 31, 2020. Our average ARPPU increased by 46%, from RMB 1,345 for the year ended December 31, 2020 to RMB 1,963 for the for the year ended December 31, 2021.

 

Cost of revenues: Our cost of revenues increased by 42%, from RMB959.9 million for the year ended December 31, 2020 to RMB1,364.9 million for the year ended December 31, 2021. The increase was primarily attributable to a 42%, or RMB351.1 million, year-over-year increase in the Company’s revenue sharing fees and content costs, which was consistent with the 50% year-over-year increase in active broadcasters as well as the growth of the Company’s overall live streaming operations for the year ended December 31, 2021. In addition, the Company incurred share based compensation of RMB6.2 million for the year ended December 31, 2021 and no such expense incurred for the year ended December 31, 2020.  

 

Gross profit: Our gross profit for the year ended December 31, 2021 increased by 16% to RMB304.5 million from RMB262.2 million for the year ended December 31, 2020. Gross margin for the years ended December 31, 2021 and 2020 was 18% and 21%. As we continued to increase the revenue sharing fee, it decreased the gross margin in short run but will attract more broadcasters and enhance the quality of our content offerings.

 

Total operating expenses: Total operating expenses for the year ended December 31, 2021 increased by 105% to RMB138.5 million from RMB67.5 million for the year ended December 31, 2020.

 

  Sales and marketing expenses: Our sales and marketing expenses decreased by 53%, from RMB10.1 million for the year ended December 31, 2020 to RMB4.8 million for the year ended December 31, 2021. This decrease was mainly due to the additional promotional activities that we executed in fiscal 2020 following an uptick in online user traffic as more online users spent an increased amount of time at home watching our live streaming content during the COVID-19 outbreak.

 

  General and administrative expenses: Our general and administrative expenses increased by 92%, from RMB33.9 million for the year ended December 31, 2020 to RMB65.2 million for the year ended December 31, 2021. The increase was primarily because we had a share based compensation of RMB12.0 million and higher employee salary and welfare and amortization of intangible assets as compared to fiscal year 2020.

 

93

 

 

  Research and development expenses: Our research and development expenses increased from RMB31.8 million in 2020 to RMB70.0 million in 2021 due to increased R&D headcounts and the Company had share based compensation of RMB13.9 million for the year ended December 31, 2021.

 

  Recovery of doubtful accounts: Our recovery of doubtful accounts for the year ended December 31 2021 was RMB1.6 million as compared to a recovery of doubtful accounts of RMB8.3 million for the year ended December 30, 2020.

 

Change in fair value of contingent consideration: The Company’s reverse recapitalization with Wealthbridge Acquisition Limited (“Wealthbridge”) on May 7, 2020 and acquisition of BeeLive on August 10, 2020, involved payments of future contingent consideration upon the achievement of certain financial performance targets and specific market price levels. Earn out liabilities are recorded for the estimated fair value of the contingent consideration on the merger date. The fair value of the contingent consideration is re-measured at each reporting period, and the change in fair value is recognized as either income or expense. For the year ended December 31, 2021, the change in fair value of contingent consideration increased by 139% to RMB33.6 million from RMB14.1 million for the year ended December 31, 2020.

 

Change in fair value of warrant liabilities: The Company’s warrants assumed from SPAC acquisition that have complex terms, such as a clause in which the warrant agreements contain a cash settlement provision whereby the holders could settle the warrants for cash upon a fundamental transaction that is considered outside of the control of management are considered to be a derivative that are recorded as a liability at fair value. The warrant derivative liability is adjusted to its fair value at the end of each reporting period, with the change being recorded as other expense or gain. For the year ended December 31, 2021, the change in fair value of warrant liabilities increased by 321% to RMB16.4 million from RMB3.9 million for the year ended December 31, 2020.

 

Change in fair value of investment: Change in fair value of investment for the year ended December 31, 2021 amount to RMB22.8 million. In January 2021, the Company, through its wholly owned subsidiary, Scienjoy Inc., purchased from Cross Wealth Investment Holding Limited, an entity related to two directors of the Company, 606,061 ordinary shares of Goldenbridge Acquisition Limited (“Goldenbridge”) for an aggregated consideration of US$2 million. Goldenbridge was formed as a special purpose acquisition company. The investment was classified as investment in marketable security, which is adjusted to its fair value at the end of each reporting period, with the change being recorded as other expense or gain.

 

Net income: As a result of the foregoing, net income decreased by 3%, from RMB176.1 million for the year ended December 31, 2020 to RMB 170.0 million for the year ended December 31, 2021.

 

Recent Accounting Pronouncements

 

In February 2016, the FASB issued ASU No. 2016-02, Leases (Topic 842). This update will require the recognition of a right-of-use asset and a corresponding lease liability, initially measured at the present value of the lease payments, for all leases with terms longer than 12 months. For operating leases, the asset and liability will be expensed over the lease term on a straight-line basis, with all cash flows included in the operating section of the statement of cash flows. For finance leases, interest on the lease liability will be recognized separately from the amortization of the right-of-use asset in the statement of comprehensive income and the repayment of the principal portion of the lease liability will be classified as a financing activity while the interest component will be included in the operating section of the statement of cash flows. ASU 2016-02 is effective for interim and annual periods beginning after December 15, 2018 and requires a modified retrospective approach to adoption. Early adoption is permitted. In September 2017, the FASB issued ASU No. 2017-13, which to clarify effective dates that public business entities and other entities were required to adopt ASC Topic 842 for annual reporting. A public business entity that otherwise would not meet the definition of a public business entity except for a requirement to include or the inclusion of its financial statements or financial information in another entity’s filing with the SEC adopting ASC Topic 842 for annual reporting periods beginning after December 15, 2019, and interim reporting periods within annual reporting periods beginning after December 15, 2020. ASU No. 2017-13 also amended that all components of a leveraged lease be recalculated from inception of the lease based on the revised after tax cash flows arising from the change in the tax law, including revised tax rates. The difference between the amounts originally recorded and the recalculated amounts must be included in income of the year in which the tax law is enacted. In November 2019, the FASB issued ASU No. 2019-10, by which to defer the effective date for all other entities by an additional year. As an emerging growth company, the Company has not early adopted this update and it will become effective on January 1, 2021. In June 2020, the FASB issued ASU No. 2020-05, “Revenue from Contracts with Customers (Topic 606) and Leases (Topic 842) Effective Dates for Certain Entities” (“ASU 2020-05”) in response to the ongoing impacts to businesses in response to the coronavirus (COVID-19) pandemic. ASU 2020-05 provides a limited deferral of the effective dates for implementing previously issued ASU 606 and ASU 842 to give some relief to businesses and the difficulties they are facing during the pandemic. ASU 2020-05 affects entities in the “all other” category and public Not-For-Profit entities that have not gone into effect yet regarding ASU 2016-02, Leases (Topic 842). Entities in the “all other” category may defer to fiscal years beginning after December 15, 2021, and interim periods within fiscal years beginning after December 15, 2022. The Company adopted ASU 2016-02, Leases (Topic 842) on January 1, 2022. 

 

In June 2016, the FASB issued ASU No. 2016-13, “Financial Instruments — Credit Losses (Topic 326): Measurement of Credit Losses on Financial Instruments,” which requires the Company to measure and recognize expected credit losses for financial assets held and not accounted for at fair value through net income. In November 2018, April 2019 and May 2019, the FASB issued ASU No. 2018-19, “Codification Improvements to Topic 326, Financial Instruments — Credit Losses,” “ASU No. 2019-04, Codification Improvements to Topic 326, Financial Instruments — Credit Losses,” “Topic 815, Derivatives and Hedging, and Topic 825, Financial Instruments,” and “ASU No. 2019-05, Financial Instruments — Credit Losses (Topic 326): Targeted Transition Relief,” which provided additional implementation guidance on the previously issued ASU. The ASU is effective for fiscal years beginning after Dec. 15, 2019 for public business entities that meet the definition of an SEC filer, excluding entities eligible to be SRCs as defined by the SEC. All other entities, ASU No. 2016-13 is effective for fiscal years beginning after December 15, 2022. The adoption of this guidance will not have a material impact on the Company’s consolidated financial statements.

 

94

 

 

In October 2018, the FASB issued ASU No. 2018-17 (“ASU 2018-17”), Consolidation (Topic 810): Targeted Improvements to Related Party Guidance for Variable Interest Entities. The updated guidance requires entities to consider indirect interests held through related parties under common control on a proportional basis rather than as the equivalent of a direct interest in its entirety when determining whether a decision-making fee is a variable interest. The amendments in this update are effective for non-public business entities for fiscal years beginning after December 15, 2020, and interim periods within fiscal years beginning after December 15, 2021, with early adoption permitted. These amendments should be applied retrospectively with a cumulative-effect adjustment to retained earnings at the beginning of the earliest period presented. The adoption of this guidance did not have a material impact on the Company’s consolidated financial statements. 

 

In December 2019, the FASB issued ASU No. 2019-12, Income Taxes (Topic 740): Simplifying the Accounting for Income Taxes, to simplify the accounting for income taxes. The new guidance eliminates certain exceptions related to the approach for intra-period tax allocation, the methodology for calculating income taxes in an interim period and the recognition of deferred tax liabilities for outside basis differences. It also simplifies aspects of the accounting for franchise taxes and enacted changes in tax laws or rates and clarifies the accounting for transactions that result in a step-up in the tax basis of goodwill. This ASU became effective for the Company’s annual and interim periods starting from January 1, 2021, and early adoption is permitted. The adoption of this guidance did not have a material impact on the Company’s consolidated financial statements. 

 

In January 2020, the FASB issued ASU 2020-01, Investments - Equity Securities (Topic 321), Investments - Equity Method and Joint Ventures (Topic 323), and Derivatives and Hedging (Topic 815) (“ASU 2020-01”), which is intended to clarify the interaction of the accounting for equity securities under Topic 321 and investments accounted for under the equity method of accounting in Topic 323 and the accounting for certain forward contracts and purchased options accounted for under Topic 815. ASU 2020-01 is effective for the Company beginning January 1, 2021. The adoption of this guidance did not have a material impact on the Company’s consolidated financial statements. 

 

In August 2020, the FASB issued ASU 2020-06, Debt – Debt with Conversion and Other Options (Subtopic 470-20) and Derivatives and Hedging – Contracts in Entity’s Own Equity (Subtopic 815-40) (“ASU 2020-06”). ASU 2020-06 simplifies the guidance for certain financial instruments with characteristics of both debt and equity, including convertible instruments and contracts on an entity’s own equity, by reducing the number of accounting models for convertible instruments. It also amends guidance in ASC Topic 260, Earnings Per Share, relating to the computation of earnings per share for convertible instruments and contracts on an entity’s own equity. ASU 2020-06 is effective for interim and annual reporting periods in fiscal years that begin after December 15, 2021, with early adoption permitted for fiscal years that begin after December 15, 2020. The adoption of this guidance did not have a material impact on the Company’s consolidated financial statements.

 

In October 2021, the FASB issued ASU No. 2021-08, “‘Business Combinations (Topic 805): Accounting for Contract Assets and Contract Liabilities from Contracts with Customers” (“ASU 2021-08”). This ASU requires entities to apply Topic 606 to recognize and measure contract assets and contract liabilities in a business combination. The amendments improve comparability after the business combination by providing consistent recognition and measurement guidance for revenue contracts with customers acquired in a business combination and revenue contracts with customers not acquired in a business combination. The amendments are effective for the Company beginning after December 15, 2023, and are applied prospectively to business combinations that occur after the effective date. The Company does not expect the adoption of ASU 2021-04 will have a material effect on the consolidated financial statements.

 

Except for the above-mentioned pronouncements, there are no new recent issued accounting standards that will have a material impact on the consolidated financial position, statements of operations and cash flows.

 

B.Liquidity and Capital Resources

 

Cash Flows and Working Capital

 

The Company sources of liquidity are primarily from the cash earned from its operating activities and proceeds from financing activities. Financial instruments that potentially subject the Company to significant concentrations of credit risk consist primarily of cash and cash equivalents. The Company’s cash and cash equivalents consist of cash on hand and demand deposits placed with banks or other financial institutions which are unrestricted as to withdrawal and use and have original maturities less than three months. Cash and cash equivalents also consist of funds earned from the operating revenues which were held at the third party platform fund accounts which are unrestricted as to immediate use or withdraw.

 

95

 

 

As of December 31, 2021 and 2022, RMB238,792 and RMB172,514, respectively, were deposited with major financial institutions located in the PRC. Management believes that these financial institutions are of high credit quality and continually monitor the credit worthiness of these financial institutions. Historically, deposits in Chinese banks are secure due to the state policy on protecting depositors’ interests. The Company has no short term investments as of December 31, 2021 and 2022.

 

A majority of the Company’s expense transactions are denominated in RMB and a significant portion of assets and liabilities of the Company and its subsidiaries (including the VIEs) are denominated in RMB. RMB is not freely convertible into foreign currencies. In the PRC certain foreign exchange transactions are required by law to be transacted only by authorized financial institutions at exchange rates set by the PBOC. Remittances in currencies other than RMB by the Companies in China must be processed through the PBOC or other PRC foreign exchange regulatory bodies which require certain supporting documentation in order to effect the remittance.

 

The Company intends to finance its future working capital requirements and capital expenditures from cash generated from operating activities and funds raised from financing activities. The Company believes that its current cash and cash equivalents, together with its cash generated from operating activities and financing activities, will be sufficient to meet its present anticipated working capital requirements and capital expenditures for at least the next 12 months. However, the Company may decide to enhance its liquidity position or increase its cash reserve for future investments or operations through additional capital and finance funding. Issuance of additional equity securities, including convertible debt securities, would dilute the Company earnings per share. The incurrence of debt would divert cash for working capital and capital expenditures to service debt obligations and could result in operating and financial covenants that restrict the Company’s operations and its ability to pay dividends to its shareholders.

 

As a holding company with no material operations of its own, the Company conducts its operations primarily through its PRC subsidiaries and its variable interest entity (VIE) and the VIE’s subsidiaries. The Company is permitted under PRC laws and regulations to provide funding to its PRC subsidiaries in China through capital contributions or loans, subject to the approval of government authorities and limits on the amount of capital contributions and loans.

 

The following table presents the summary of the Company’s cash flow data.

 

   For the year ended December 31, 
   2020   2021   2022   2022 
Amounts in thousands of RMB  RMB   RMB   RMB   USD 
Net cash provided by operating activities   155,441    116,301    57,551    8,346 
Net cash used in investing activities   (40,934)   (115,124)   (113,246)   (16,420)
Net cash provided by (used in) financing activities   (23,332)   15,284    (11,482)   (1,665)
Effect of foreign exchange rate changes on cash   (3,758)   (282)   1,522    220 
Net increase in cash and cash equivalents   87,417    16,179    (65,655)   (9,519)
Cash and cash equivalents at beginning of the year   137,351    224,768    240,947    34,934 
Cash and cash equivalents at end of the year   224,768    240,947    175,292    25,415 

 

Operating Activities

 

Net cash provided by or used in operating activities consisted primarily of the Company’s net income/loss adjusted by non-cash adjustments, such as provision for doubtful accounts, and adjusted by changes in operating assets and liabilities, such as accounts receivable.

 

Net cash provided by operating activities was RMB57.6 million for the year ended December 31, 2022. The difference between the net cash provided by operating activities and net income of RMB195.2 million was primarily attributable to non-cash adjustment of RMB23.3 million, an increase in accounts payable of RMB25.5 million due to slower payment to suppliers and an increase in deferred revenue of RMB22.4 million, partially offset by a decrease of RMB22.0 million in prepaid expense and other current assets and an increase of RMB14.1 million in accrued expenses and other payables.

 

Net cash provided by operating activities was RMB116.3 million for the year ended December 31, 2021. The difference between the net cash provided by operating activities and net income of RMB170.0 million was primarily attributable to non-cash adjustment of RMB 29.7 million, an increase in account payable of RMB18.7 million due to slower payment to suppliers in 2021 and a decrease of RMB23.5 million in accounts receivable, partially offset by an increase in prepaid expenses and other current assets of RMB151.6 million, mainly due to advance to Beijing Weiliantong Technology Co., Ltd of RMB86.2 million and investment disposal receivable RMB30.0 million in in Tianjing Yieryi Technology Co., Ltd.

 

Net cash provided by operating activities was RMB155.4 million for the year ended December 31, 2020. The difference between the net cash provided by operating activities and net income of RMB176.1 million was primarily attributable to non-cash adjustment related to change in fair value of contingent liability of RMB14.1 million, an increase in account payable of RMB28.4 million due to slower payment to suppliers in 2020 and an increase of RMB8.0 million in accrued salary and employee benefits, partially offset by an increase accounts receivable of RMB70.5 million, mainly due to increase of revenue.

 

96

 

 

Investing Activities

 

Net cash used in investing activities was primarily due to (a) purchases of property and equipment such as electronic equipment, and intangible assets such as trademark, software copyrights, and patents; (b) payment for long term investment.

 

Net cash used in investing activities amounted to RMB113.2 million for the year ended December 31, 2022, primarily due to RMB107.0 million paid for long term investment and RMB4.1 million net cash paid for acquisition of Weiliantong and acquisition of Chuangda Huizhi.

 

Net cash used in investing activities amounted to RMB115.1million for the year ended December 31, 2021, primarily due to RMB113.7 million paid for long term investment and RMB1.4 million purchase of equipment.

 

Net cash used in investing activities amounted to RMB40.9 million for the year ended December 31, 2020, primarily due to RMB50 million paid for Beelive acquisition and RMB1.1 million purchase of equipment, offset by the cash acquired from acquisition of RMB10.2 million.

 

Financing Activities

 

Net cash used in financing activities amounted to RMB11.5 million for the year ended December 31, 2021, primarily due to net proceeds of RMB 16.5 million paid for treasure stocks, offset by RMB5.0 million proceed from bank loan.

 

Net cash provided by financing activities amounted to RMB15.3 million for the year ended December 31, 2021, primarily due to net proceeds of RMB 15.3 million from private placement and exercised of warrants and Unit Purchase Option.

 

Net cash used in financing activities amounted to RMB23.3 million for the year ended December 31, 2020, primarily due to repayment RMB 57.4 million for loan payables, RMB14.0 million paid to related parties and RMB6.9 million paid for listing costs, offset by cash of RMB32.7 million acquired in the reverse recapitalization and RMB 22.3 million loan proceeds from related parties.

 

Capital Expenditures.

 

For the years ended December 31, 2020, 2021 and 2022, the Company’s capital expenditure amounted to RMB1.1 million, RMB1.4 million and RMB2.2 million, respectively. The Company intends to fund its future capital expenditures with the existing cash balance and other financing alternatives. The Company will continue to make capital expenditures to support the growth of its business.

 

  C. Research and Development, Patents and Licenses, etc.

 

See “Item 4. Information on the Company—B. Business Overview—Our Technology” and “Item 4. Information on the Company—B. Business Overview—Intellectual Property.”

 

  D. Trend Information

 

Other than as described elsewhere in this annual report, we are not aware of any trends, uncertainties, demands, commitments or events that are reasonably likely to have a material adverse effect on our revenue, income from continuing operations, profitability, liquidity or capital resources, or that would cause our reported financial information not necessarily to be indicative of future operating results or financial condition.

 

  E. Critical Accounting Estimates

 

We prepare our financial statements in conformity with U.S. GAAP, which requires us to make judgments, estimates and assumptions. We continually evaluates these estimates and assumptions based on the most recently available information, our own historical experience and various other assumptions that we believe to be reasonable under the circumstances. Since the use of estimates is an integral component of the financial reporting process, actual results could differ from our expectations as a result of changes in our estimates. Some of our accounting policies require a higher degree of judgment than others in their application and require us to make significant accounting estimates.

  

The following descriptions of critical accounting policies, judgments and estimates should be read in conjunction with our combined and consolidated financial statements and accompanying notes and other disclosures included in this annual report.

 

97

 

 

Business combinations

 

The Company accounts for all business combinations under the purchase method of accounting in accordance with ASC 805, Business Combinations (“ASC 805”). The purchase method of accounting requires that the consideration transferred to be allocated to net assets including separately identifiable assets and liabilities the Company acquired, based on their estimated fair value. The consideration transferred in an acquisition is measured as the aggregate of the fair values at the date of exchange of the assets given, liabilities incurred, and equity instruments issued as well as the contingent considerations and all contractual contingencies as of the acquisition date. The costs directly attributable to the acquisition are expensed as incurred. Identifiable assets, liabilities and contingent liabilities acquired or assumed are measured separately at their fair value as of the acquisition date, irrespective of the extent of any non-controlling interests. The excess of (i) the total of the cost of the acquisition, fair value of the non-controlling interests and acquisition date fair value of any previously held equity interest in the acquiree over (ii) the fair value of the identifiable net assets of the acquiree is recorded as goodwill. If the cost of acquisition is less than the fair value of the identifiable net assets of the acquiree, the difference is recognized directly in earnings. The determination and allocation of fair values to the identifiable net assets acquired and liabilities assumed is based on various assumptions and valuation methodologies requiring considerable judgment from management. Although the Company believes that the assumptions applied in the determination are reasonable based on information available at the date of acquisition, actual results may differ from forecasted amounts and the differences could be material.

 

On January 10, 2020, the Company entered into a purchase agreement with the shareholder of LXZ to acquire 100% equity interest in LXZ with a cash consideration of RMB 200 (US$31). The operating results of LXZ for the years ended December 31, 2019 and 2020 were not significant to the Company. The operating results of LXZ have been included in the consolidated financial statements since the acquisition. The Company’s acquisition of LXZ was accounted for as business combination in accordance with ASC 805. Acquisition-related costs incurred for the acquisition are not material.

 

On August 10, 2020, the Company signed an Equity Acquisition Framework Agreement (the “BeeLive Acquisition Agreement”) to acquire 100% equity interest in Sciscape International Limited which holds the platform BeeLive International and 100% equity interest in Tianjin Guangju Dingfei Technology Co., Ltd. which holds BeeLive Chinese (MiFeng). Pursuant to the Agreement, the Company is required to pay (i) a cash consideration of RMB50.0 million (US$7.4 million) and (ii) RMB250.0 million in ordinary shares (approximately 5.4 million ordinary shares) to be issued by the Company. 30% of share consideration payments are subject to certain performance conditions (i.e. earn-out provisions as discussed below) and requirements over the following three years (earn-out arrangement). The fair value of purchase price including the consideration for earn-out arrangement was RMB264,755, based on a valuation performed by an independent valuation firm engaged by the Company. Tianjin Guangju Dingfei Technology Co., Ltd. subsequently changed its name to Sixiang Mifeng (Tianjin) Technology Co. and Sciscape International Limited changed its name to Scienjoy BeeLive Limited (together “BeeLive”). For the year ended December 31, 2020 and 2021, the first and second portion of earn-out shares of 540,960 and 540,960 achieved the performance requirement. 

 

Use of estimates

 

The preparation of the consolidated financial statements in conformity with US GAAP requires management to make estimates and assumptions that affect the reported amounts of assets and liabilities and disclosures of contingent assets and liabilities at the date of the consolidated financial statements and the reported amounts of revenues and expenses during the period. Areas where management uses subjective judgment include, but are not limited to revenue recognition, estimating the useful lives of long-lived assets and intangible assets, valuation assumptions in performing asset impairment tests of long-lived assets, fair value of warrants liabilities and contingent liability, allowance for doubtful accounts, and valuation of deferred taxes and deferred tax assets. Actual results could differ from those estimates, and as such, differences may be material to the consolidated financial statements.

 

Accounts Receivable and Allowance for Doubtful Accounts

 

Accounts receivable are stated at the historical carrying amount net of allowance for doubtful accounts. Accounts are considered overdue after 180 days.

 

The Company maintains an allowance for doubtful accounts which reflects its best estimate of amounts that potentially will not be collected. The Company determines the allowance for doubtful accounts taking into consideration various factors including but not limited to historical collection experience and credit-worthiness of the debtors as well as the age of the individual receivables balance. Additionally, the Company makes specific bad debt provisions based on any specific knowledge the Company has acquired that might indicate that an account is uncollectible. The facts and circumstances for each account may require the Company to use substantial judgment in assessing its collectability.

  

Account balances are charged off against the allowance after all means of collection have been exhausted and the likelihood of collection is not probable.

 

98

 

 

Revenue Recognition

 

On January 1, 2019, the Company adopted ASC 606, “Revenue from Contracts with Customers” using the modified retrospective method applied to those contracts which were not completed as of January 1, 2019. Results for reporting periods beginning after January 1, 2019 are presented under Topic 606, while prior period amounts are not adjusted and continue to be reported in accordance with the Company’s historic accounting under Topic 605. Based on the Company’s assessment, the adoption of ASC 606 did not result in any adjustment on the Company’s consolidated financial statements, and there were no material differences between the Company’s adoption of ASC 606 and its historic accounting under ASC 605.

 

Revenues are recognized when control of the promised virtual items or services is transferred to the Company’s customers, in an amount that reflects the consideration the Company expects to be entitled to in exchange for those virtual items or services. Revenue is recorded, net of sales related taxes and surcharges. The Company derives their revenue from live streaming service and technical service.

 

Live streaming

 

The Company is principally engaged in operating its own live streaming platforms, which enable broadcasters and viewers to interact with each other during live streaming. The Company is responsible for providing a technological infrastructure to enable the broadcasters, online users and viewers to interact through live streaming platforms. All the platforms can be accessed for free. The Company mainly derives the revenue from sales of virtual items in the platforms. The Company has a recharge system for users to purchase the Company’s virtual currency then purchase virtual items for use. Users can recharge via various online third-party payment platforms, including WeChat Pay, AliPay and other payment platforms. Virtual currency is non-refundable and often consumed soon after it is purchased.

 

The Company designs, creates and offers various virtual items for sales to users with pre-determined stand-alone selling price. Virtual items are categorized as consumable and time-based items. Consumable items are consumed upon purchase and use while time-based items could be used for a fixed period of time. Users can purchase and present consumable items to broadcasters to show support for their favorite broadcasters, or purchase time-based virtual items for one or multiple months for a monthly fee, which provide users with recognized status, such as priority speaking rights or special symbols over a period of time.

 

The Company shares a portion of the sales proceeds of virtual items (“revenue sharing fee”) with broadcasters and talent agencies in accordance with their revenue sharing arrangements. Broadcasters, who do not have revenue sharing arrangements with the Company, are not entitled to any revenue sharing fee. The Company also utilizes third-party payment collection channels, which charges the payment handling cost for users to purchase the virtual currency directly from it. The payment handling costs are recorded in cost of sales.

 

The Company evaluates and determines that it is the principal and views users to be its customers, because the Company controls the virtual items before they are transferred to users. Its control is evidenced by the Company’s sole ability to monetize the virtual items before they are transferred to users, and is further supported by the Company being primarily responsible to the users for the delivery of the virtual items as well as having full discretion in establishing pricing for the virtual items. Accordingly, the Company reports live streaming revenues on a gross basis with the amounts billed to users recorded as revenues and revenue sharing fee paid to broadcasters and related agencies recorded as cost of revenues.

 

Sales proceeds are initially recorded as deferred revenue and recognized as revenue based on the consumption of the virtual items. The Company has determined that each individual virtual item represents a distinct performance obligation. Accordingly, live streaming revenue is recognized immediately when the consumable virtual item is used, or in the case of time-based virtual items, revenue is recognized over the fixed period on a straight line basis. The Company does not have further obligations to the user after the virtual items are consumed. The Company’s live streaming virtual items are generally sold without right of return and the Company does not provide any other credit and incentive to its users. Unconsumed virtual currency is recorded as deferred revenue.

 

The Company also cooperates with independent third-party distributors to sell virtual currency through annual distribution agreements with these distributors. Third-party distributors purchase virtual currency from the Company with no refund provision according to the annual distribution agreements, and they are responsible for selling the virtual currency to end users. They may engage their own sales representatives, which are referred to as “sales agents” to directly sell to individual end users. The Company has no control over such “sales agents”. The Company has discretion to determine the price of the virtual currency sold to its third-party distributors, but has no discretion as to the price at which virtual currency is sold by its third-party distributors to the sales agents.

  

Technical Services

 

The Company generated technical revenues from providing technical development and advisory, which accounts for only less than 1% of revenue. As the amount was immaterial, and short-term in nature which is usually less than six months, the Company recognizes revenue when service were rendered and accepted by customers.

 

99

 

 

Practical expedients and exemptions

 

The Company’s contracts have an original duration of one year or less. Accordingly, the Company does not disclose the value of unsatisfied performance obligations.

 

Revenue by types and platforms

 

The following table sets forth types of our revenue for the periods indicated:

 

   For the years ended December 31, 
   2020   2021   2022   2022 
Amounts in thousands of RMB and USD  RMB   RMB   RMB   USD 
Live streaming - consumable virtual items revenue   1,187,431    1,617,056    1,886,179    273,470 
Live streaming - time based virtual item revenue   29,596    32,905    27,683    4,014 
Technical services and others   5,156    19,397    39,395    5,712 
Total revenue   1,222,183    1,669,358    1,953,257    283,196 

 

As of December 31, 2022, we operated five brands of live streaming platforms, consisting of: Showself Live Streaming, Lehai Live Streaming, Haixiu Live Streaming, BeeLive Live Streaming (including BeeLive Chinese version – Mifeng) and Hongle Live Streaming. The following table sets forth our revenue by platforms for the periods indicated:

 

   For the years ended December 31, 
   2020   2021   2022   2022 
Amounts in thousands of RMB and USD  RMB   RMB   RMB   USD 
Showself   549,763    595,004    521,155    75,561 
Lehai   180,112    242,910    241,851    35,065 
Haixiu   321,468    326,661    317,953    46,099 
Beelive   165,684    485,386    545,296    79,060 
Hongle   -    -    287,607    41,699 
Technical services and others   5,156    19,397    39,395    5,712 
TOTAL   1,222,183    1,669,358    1,953,257    283,196 

 

Contract balances

 

Contract balances include accounts receivable and deferred revenue. Accounts receivable primarily represent cash due from distributors and are recorded when the right to consideration is unconditional. The allowance for doubtful accounts reflects the best estimate of probable losses inherent to the account receivable balance. Deferred revenue primarily includes unconsumed virtual currency and unamortized revenue from time-based virtual items in the Company’s platforms, where there is still an obligation to be provided by the Company, which will be recognized as revenue when all of the revenue recognition criteria are met. Due to the generally short-term duration of the relevant contracts, all performance obligations are satisfied within one year.

 

Intangible assets

 

Intangible assets are carried at cost less accumulated amortization and any impairment. License for Beelive platform is determined to have an infinite useful life and is not subject to amortization and tested for impairment at least annually. Intangible assets with a finite useful life are amortized using the straight-line method over the estimated economic life of the intangible assets as follows:

 

Trademark  10 years
Patent  10 years
Copyright  10 years
Software  3 to 10 years
Licenses acquired  3 years to infinite life

  

Impairment of long-lived assets

 

The Company evaluates its long-lived assets or asset group, including property and equipment and intangible assets including license that has an infinite useful life, for impairment whenever events or changes in circumstances (such as a significant adverse change to market conditions that will impact the future use of the assets) indicate that the carrying amount of an asset or a group of long-lived assets may not be recoverable. When these events occur, the Company evaluates for impairment by comparing the carrying amount of the assets to future undiscounted net cash flows expected to result from the use of the assets and their eventual disposition. If the sum of the expected undiscounted cash flow is less than the carrying amount of the assets, the Company would recognize an impairment loss based on the excess of the carrying amount of the asset group over its fair value. Fair value is generally determined by discounting the cash flows expected to be generated by the assets, when the market prices are not readily available for the long-lived assets. No impairment of long-lived assets was recognized for the years ended December 31 2020, 2021 and 2022.

 

100

 

 

Goodwill

 

Goodwill represents the excess of cost over the fair value of the net tangible and identifiable intangible assets acquired in a business combination. Goodwill is not subject to amortization but is monitored annually for impairment or more frequently if there are indicators of impairment. Management considers the following potential indicators of impairment: significant underperformance relative to historical or projected future operating results, significant changes in the Company’s use of acquired assets or the strategy of the Company’s overall business, significant negative industry or economic trends and a significant decline in the Company’s stock price for a sustained period. The Company performs its impairment test on annual basis. Currently, the Company’s goodwill is evaluated at the entity level as it has been determined there is one operating segment comprised of one reporting unit. When assessing goodwill for impairment the Company first performs a qualitative assessment to determine whether it is necessary to perform a quantitative analysis. If the Company determines it is unlikely that the reporting unit fair value is less than its carrying value then no quantitative assessment is performed. If the Company cannot determine that it is likely that the reporting unit fair value is more than its carrying value, then the Company performs a quantitative assessment. Based on the qualitative assessment performed for the year ended December 31, 2022, the Company determined it was unlikely that its reporting unit fair value was less than its carrying value and no quantitative assessment was required.

 

  Fair value of financial instruments

 

ASC 825-10 requires certain disclosures regarding the fair value of financial instruments. Fair value is defined as the price that would be received to sell an asset or paid to transfer a liability in an orderly transaction between market participants at the measurement date. A three-level fair value hierarchy prioritizes the inputs used to measure fair value. The hierarchy requires entities to maximize the use of observable inputs and minimize the use of unobservable inputs. The three levels of inputs used to measure fair value are as follows:

 

  Level 1 — inputs to the valuation methodology are quoted prices (unadjusted) for identical assets or liabilities in active markets.

 

  Level 2 — inputs to the valuation methodology include quoted prices for similar assets and liabilities in active markets, quoted market prices for identical or similar assets in markets that are not active, inputs other than quoted prices that are observable and inputs derived from or corroborated by observable market data.

 

  Level 3 — inputs to the valuation methodology are unobservable.

 

The carrying amounts of financial assets and liabilities, such as cash and cash equivalents, accounts receivable, other receivables included in prepaid expenses and other current assets, accounts payables, balances with related parties and other current liabilities, approximate their fair values because of the short-term maturity of these instruments.

 

Assets and Liabilities Measured or Disclosed at Fair Value on a recurring basis

 

The following tables represent the fair value hierarchy of the Company’s financial assets and liabilities measured at fair value on a recurring basis as of December 31, 2021 and 2022:

 

   As of December 31, 2021 
   Fair Value Measurement at the Reporting Date using 
   Quoted price
in active
markets for
identical
assets
Level 1
   Significant
other
observable
inputs
Level 2
   Significant
unobservable
inputs
Level 3
   Total 
Financial assets:                
Investment in marketable equity security  ¥38,789             -    -   ¥38,789 
                     
Financial liabilities:                    
Earn-out liability from BeeLive acquisition   -    -    10,638    10,638 
Warrants liability             10,324    10,324 
Total  ¥-   ¥-   ¥20,962   ¥20,962 

 

101

 

 

   As of December 31, 2022 
   Fair Value Measurement at the Reporting Date using 
   Quoted price
in active
markets for
identical
assets
Level 1
   Significant
other
observable
inputs
Level 2
   Significant
unobservable
inputs
Level 3
   Total 
Financial assets:                
Investment in marketable equity security  ¥40,548                   ¥40,548 
                     
Financial liabilities:                    
Earn-out liability from BeeLive acquisition  ¥-   ¥-   ¥-   ¥- 
Earn-out liability from Weiliantong acquisition   -    -    4,336    4,336 
Warrant liability             166    166 
Total  ¥-   ¥-   ¥4,502   ¥4,502 

  

Contingent consideration – earn-out liability

 

(i)Earn-out liability from SPAC transaction

 

In connection with SPAC transaction, the previous shareholders of Scienjoy Inc. may be entitled to receive earnout shares as follows: (1) if Scienjoy Inc.’s net income before tax for the year ended December 31, 2020 is greater than or equal to either US$28,300,000 or RMB 190,000,000, the previous owners of Scienjoy Inc will be entitled to receive 3,000,000 Class A ordinary shares of the Company (“SPAC Earn-out Target 2020”); and (2) if Scienjoy Inc.’s net income before tax for the year ended December 31, 2021 is greater than or equal to either US$35,000,000 or RMB 235,000,000, the previous owners of Scienjoy Inc. will be entitled to receive 3,000,000 Class A ordinary shares of the Company. Notwithstanding the net income before tax achieved by the post-transaction company for any period, the previous owners of Scienjoy Inc. will receive (i) 3,000,000 earn-out shares if the share price of the Company is higher than $20.00 for any sixty days in any period of ninety consecutive trading days between May 8, 2021 and May 7, 2022, and (ii) 3,000,000 earnout shares if the share price of the Company is higher than $25.00 for any sixty days in any period of ninety consecutive trading between May 8, 2022 and May 7, 2023.

 

Upon the closing of the SPAC Transaction, the Company recorded the fair value of the contingent consideration resulted from earn-out liability and recorded the changes in fair value from May 8, 2020 to December 31, 2021 in in earnings. The Company determined the fair value of the contingent consideration using binomial model, which includes significant unobservable inputs that are classified as level 3 in the fair value hierarchy. A binomial model uses random numbers, together with the assumption of volatility, risk-free rate, expected dividend rate, to generate individual stock price paths. The major assumptions used in the binomial model are as follows:

 

   May 7,
2020
   December 31,
2020
   December 31,
2021
 
Risk-free interest rate   0.14%   0.10%   0.38%
Share price  $8.92   $8.66   $5.68 
Probability   20% – 50%    10%   20%–50% 

 

(ii)Earn-out liability from BeeLive acquisition

 

In connection with the acquisition of Beelive (Note 4), the previous shareholders of BeeLive may be entitled to receive earnout shares as follows: (i) if the BeeLive Company’s total annual revenue is no less than RMB 336.6 million in Year 2020,the previous shareholder will be entitled to received additional 540,960 Class A ordinary shares (“Beelive Earn-out Target 2020”); (ii) if the BeeLive Companies’ total annual revenue is no less than RMB 460.6 million in Year 2021 (“Beelive Earn-out Target 2021”), the previous shareholder will be entitled to received additional 540,960 Class A ordinary shares; and (iii) if the BeeLive Companies’ total annual revenue is no less than RMB 580.9 million in Year 2022 (“Beelive Earn-out Target 2022”), the previous shareholder will be entitled to received additional 540,960 Class A ordinary shares. If the total annual revenue of BeeLive Company in a particular performance year does not reach the target revenue as specified above, but is equal to or more than 80% of the target revenue, the previous shareholder will be entitled to a reduced number of the earn-out shares.

 

Upon the closing of the BeeLive acquisition, the Company recorded the fair value of the contingent consideration resulted from earn-out liability and recorded the changes in fair value from the acquisition date to December 31, 2022 in earnings. The Company determined the fair value of the contingent consideration using binomial model, which includes significant unobservable inputs that are classified as level 3 in the fair value hierarchy. A binomial model uses random numbers, together with the assumption of volatility, risk-free rate, expected dividend rate, to generate individual stock price paths. The major assumptions used in the binomial model are as follows:

 

   August 10,
2020
   December 31,
2020
   December 31,
2021
   December 31,
2022
 
Risk-free interest rate    0.12 - 0.14 %    0.11%- 0.13 %   0.38%   4.73%
Share price  $6.2   $8.66   $5.68   $1.97 
Probability    20% - 50 %    20% - 50 %    20% - 50 %     20%-50 % 

 

102

 

 

(iii)Earn-out liability from Weiliantong acquisition

 

In connection with the acquisition of Weiliantong (Note 4), the previous shareholders of Weiliantong may be entitled to receive earnout shares as follows: (i) if the Weiliantong Company’s total annual revenue is no less than RMB280,000 in 2022, the previous shareholder will be entitled to received additional 10% of consideration( Class A ordinary shares) (“Weiliantong Earn-out Target 2022”); (ii) if Weiliantong total annual revenue is no less than RMB 360,000 in Year 2023, the previous shareholder will be entitled to received additional 10% of consideration (Class A ordinary shares); If the total annual revenue of Weiliantong Company in a particular performance year does not reach the target revenue as specified above, but is equal to or more than 80% of the target revenue, the previous shareholder will be entitled to a reduced number of the earn-out shares.

 

Upon the closing of the Weiliantong acquisition, the Company recorded the fair value of the contingent consideration resulted from earn-out liability and recorded the changes in fair value in earnings. The Company determined the fair value of the contingent consideration using binomial model, which includes significant unobservable inputs that are classified as level 3 in the fair value hierarchy. A binomial model uses random numbers, together with the assumption of volatility, risk-free rate, expected dividend rate, to generate individual stock price paths. The major assumptions used are as follows:

 

   January 1,
2022
   December 31,
2022
 
Risk-free interest rate   0.39-0.73%   4.73%
Share price  $5.13   $1.97 
Probability   20% - 50%   20% - 50%

 

The Company measures contingent consideration – earn-out liability at fair value on a recurring basis as of the dates of acquisition and December 31, 2021 and 2022. The following table presents the fair value hierarchy for assets and liabilities measured at fair value on a recurring basis:

 

As of December 31, 2021, the earn-out liability related to SPAC Earn-out Target 2021 and Beelive Earn-out Target 2021 were met. As a result, the Company classified the related portion of earn-out liability in aggregated of RMB128,119 as shares to be issued in the equity of the Company. As of December 31, 2021, there was 3,540,960 earn-out shares required to be issued and the Company included it in the calculation of earnings per share, which was fully issued on June 8, 2022.

 

As of December 31, 2022, Beelive has achieved 93.87% of the Beelive Earn-out Target 2022 and Weiliantong has achieved 100% of Weiliantong Earn-out Target 2022. As a result, the Company classified the related portion of earn-out liability in aggregated of RMB13,106 as shares to be issued in the equity of the Company. As of December 31, 2022, there was 995,118 earn-out shares required to be issued and the Company included it in the calculation of earnings per share. Upon issuance of this report, a total of 507,804 (540,960 * 93.87%) has been issued to Cosmic Soar, the previous shareholder of Beelieve and a total of 487,314 share has been issue to Wolter Global, the previous shareholder of Weiliantong.

 

The Company did not transfer any assets or liabilities in or out of Level 3 during the years ended December 31, 2020, 2021 and 2022. The following is a reconciliation of the beginning and ending balances for contingent consideration measured at fair value on a recurring basis using significant unobservable inputs (Level 3) during the years ended December 31, 2020, 2021 and 2022:

 

   Balance 
Balance at January 1, 2020  ¥- 
Contingent consideration resulting from SPAC Transaction   266,828 
Contingent consideration resulting from BeeLive acquisition   39,755 
Fair value change   14,068 
Exchange difference   (13,252)
Reclassification to shares to be issued   (200,100)
Balance at December 31, 2020  ¥107,299 
Fair value change   33,584 
Exchange difference   (2,126)
Reclassification to shares to be issued   (128,119)
Balance at December 31, 2021  ¥10,638 
Contingent consideration resulting from Weiliantong acquisition   19,875 
Fair value change   (13,071)
Reclassification to shares to be issued   (13,106)
Balance at December 31, 2022  ¥4,336 
Less: Contingent consideration – earn-out liability – non-current portion   - 
Contingent consideration – earn-out liability –current portion  ¥4,336 

 

The aggregated contingent considerations for the earn-out liabilities were approximate RMB10.6 million and RMB4.3 million as of December 31, 2021 and 2022, respectively. The balance of contingent consideration for the earn-out liabilities are classified as current liability due to short term nature.

 

Warrant liabilities

 

The Company’s warrants assumed from SPAC acquisition on May 7,2020, the date of the closing of SPAC Transaction, that have complex terms, such as a clause in which the warrant agreements contain a cash settlement provision whereby the holders could settle the warrants for cash upon a fundamental transaction that is considered outside of the control of management are considered to be a derivative as contemplated in ASC 815-40. The warrant is recorded as derivative liability on the consolidated balance sheet upon the SPAC transaction and is adjusted to its fair value at the end of each reporting period, with the change being recorded as other expense or gain in accordance with ASC 820.

 

103

 

 

The warrant liabilities were measured and recorded on a recurring basis. The Company determined the fair value of the contingent consideration using binomial model, which includes significant unobservable inputs that are classified as level 3 in the fair value hierarchy. A binomial model uses random numbers, together with the assumption of volatility, risk-free rate, expected dividend rate, to generate individual stock price paths. The major assumptions used in the binomial model are as follows:

 

   May 7,
2020
   December 31,
2020
   December 31,
2021
   December 31,
2022
 
Risk-free interest rate   0.23%   0.18%   0.75%   4.70%
Share price  $8.92   $8.66   $5.68   $1.97 
Volatility   37%   38%   53%   68%

 

The following table sets forth the establishment of the Company’s Level 3 warrant liabilities, as well as a summary of the changes in the fair value:

 

   Balance 
Balance at January 1, 2020  ¥- 
Warrant liabilities resulting from SPAC Transaction   36,121 
Fair value change   (3,904)
Exchange difference   (2,659)
Balance as of December 31, 2020  ¥29,558 
Fair value change   (16,421)
Exercised   (115)
Exchange difference   (2,698)
Balance as of December 31, 2021  ¥10,324 
Fair value change   (10,776)
Exchange difference   618 
Balance as of December 31, 2022  ¥166 

 

Income Taxes

 

The Company accounts for current income taxes in accordance with the laws of the relevant tax authorities. The Company follows the liability method in accounting for income taxes in accordance to ASC topic 740 (“ASC 740”), Income Taxes. Under this method, deferred tax assets and liabilities are determined based on the difference between the financial reporting and tax bases of assets and liabilities using enacted tax rates that will be in effect in the period in which the differences are expected to reverse. A valuation allowance would be recorded against deferred tax assets if, based on the weight of available evidence, it is more-likely-than-not that some portion, or all, of the deferred tax assets will not be realized.

 

The guidance on accounting for uncertainties in income taxes prescribes a more likely than not threshold for financial statement recognition and measurement of a tax position taken or expected to be taken in a tax return. Guidance was also provided on recognition of income tax assets and liabilities, classification of current and deferred income tax assets and liabilities, accounting for interest and penalties associated with tax positions, accounting for income taxes in interim periods, and income tax disclosures. Significant judgment is required in evaluating the Company’s uncertain tax positions and determining its provision for income taxes. The Company recognizes interests and penalties, if any, under accrued expenses and other current liabilities on its balance sheet and under other expenses in its statement of comprehensive loss. The Company did not recognize any interest and penalties associated with uncertain tax positions as of December 31, 2021 and 2022. As of December 31, 2021 and 2022, the Company did not have any significant unrecognized uncertain tax positions. 

 

ITEM 6. DIRECTORS, SENIOR MANAGEMENT AND EMPLOYEES

 

  A. Directors and Executive Officers

 

The following table sets forth information of our senior management and directors, and their ages as of the date of this report.

 

Names   Age   Position
Xiaowu He   47   Director, Chief Executive Officer, and Chairman of the Board
Bo Wan   47   Director, Chief Operating Officer
Denny Tang   53   Chief Financial Officer
Yongsheng Liu   53   Director, Vice Chairman of the Board
Hucheng Zhou   43   Independent Director
Huifeng Chang   57   Independent Director
Jian Sun   41   Independent Director
Yibing Liu   50   Independent Director

 

104

 

 

Xiaowu He. Mr. He has been our Chief Executive Officer, Director and Chairman of the Board since May 2020. He is one of the three co-founders of Scienjoy Inc. and has served as the chief executive officer of Scienjoy Inc. since October 2011. Mr. He has been mainly responsible for Scienjoy ’s overall business, including business strategies, company operations and financings. Mr. He has also been the 100% shareholder and director of Enmoli Inc. since December 2018 and the 100% shareholder and director of Heshine Holdings Limited, which is one of the two shareholders of Lavacano, since January 2019. Prior to founding Scienjoy Inc. in 2011, between 2008 and 2011, Mr. He served as the East Asia Regional Director of Business Development of Tyco International, a Fortune 500 Company, where he was responsible for commercial cooperation and development of the entire Sensormatic product line in East Asia. From 2006 to 2007, Mr. He worked at NCR/Teradata Toronto, Canada and provided technical and customer support for its DCM program. From 2004 to 2006, Mr. He was a manager at M&L Export and Import Company in Toronto, Canada. Prior to working in Canada, Mr. He worked in Fujian, China, and assumed various positions in UTStarcom, Shida System Integration Company, and Fujian Posts and Telecommunications. Mr. He received his MBA degree from the University of New Brunswick. We believe that Mr. He’s qualifications to sit on the board include his deep understanding of our business model and strong leadership in the capacity of an executive and a director, along with his expertise in strategic planning, corporate financing and business development, and extensive experience in the information technology industry.

 

Bo Wan. Mr. Wan has been our Chief Operating Officer and Director since May 2020. He is one of the three Co-founders of Scienjoy Inc. and has served as the chief operating officer of Scienjoy Inc. since October 2011. Mr. Wan has been mainly responsible for Scienjoy ’s business operation, marketing and human resources. Mr. Wan has also been the 100% shareholder and director of WBY Holdings Limited since December 2019. Prior to founding Scienjoy Inc., Mr. Wan managed a team of over thirty people in the software department at NCR/Teradata in Beijing, China, a global leading company in financial products, data warehouse, and IT service from 2006 to 2012. He took the lead in designing and developing multiple BI products, the company’s first cloud-based solution and other programs. From 2001 to 2006, Mr. Wan assumed various positions including project director, project manager, senior pre-sale/post-sale consultant at NCR in Toronto, Canada. Mr. Wan also served as Huawei’s senior test development engineer in Beijing between 2000 and 2001 and worked as a project manager and software engineer at China Unicom in Tianjin between 1997 and 2000. Mr. Wan received his MBA degree from Lawrence Technological University. We believe that Mr. Wan is qualified to sit on the board due to his in-depth knowledge of Scienjoy Inc., outstanding company management skills, and years of experience in supply chain, data analysis, customer development and human resources in the information technology, Internet and Mobile Internet industry.

  

Denny Tang. Mr. Tang has been our Chief Financial Officer since May 2020. Mr. Tang has extensive experience working in a multi-cultural and complex matrix reporting hierarchy and has served as the chief financial officer of Scienjoy Inc. since February 2020. From 2007 to 2017, Mr. Tang served as the Group Finance Director at Ogilvy Beijing, a 4A agency that offers a broad range of marketing communication service. While at Ogilvy Beijing, Mr. Tang led 4 directors and set up direct procurement function that is first in kind in the PRC advertising industry. He also assumed board of directorship in more than 20 subsidiaries and was the point of contact of JV partners. From 1999 to 2007, Mr. Tang was the business planning & developing manager (head of finance) at PCCW-NOW TV, where he was in charge of the whole finance of a pay TV operator. From 1996 to 1999, Mr. Tang worked as the business development manager at New World Infrastructure, where he participated in due diligence, project finance pre & post acquisition and assisted in IPO listing of China.com, the first PRC internet company listed in the U.S. From 1992 to 1994, Mr. Tang was a senior associate at KPMG’s Beijing office and involved in advisory and reconstruction projects of pre-listing of A/B shares of PRC state owned enterprise. Mr. Tang graduated from Hong Kong Polytechnic University with Honors in Accountancy and earned his MBA degree from the Chinese University of Hong Kong while gaining exchange experience at Columbia Business School. We believe that Mr. Tang is qualified to serve as the Chief Financial Officer because he has extensive experience in accounting, finance, and business management at leading companies in the media and internet industry.

 

Yongsheng Liu. Mr. Liu was our Chief Executive Officer and Chairman of our Board since our inception through the closing of the Business Combination and is currently a Director and Vice Chairman of the Board. Throughout the past 20 years, Mr. Liu has assumed various corporate leadership positions and demonstrated his strong execution ability and in-depth knowledge in private equity and corporate M&A transactions across a wide range of sectors including aviation, consumer, financial institutions, and technology. Since August 2020, Mr. Liu has been chief executive officer and chairman of the board of Goldenbridge Acquisition Limited. From March 2017 to April 2018, Mr. Liu served as Chairman and CEO of Royal China Holdings Limited (HKEx: 01683), during which he spearheaded the company’s international growth strategy focused at acquiring targets in aviation industry and finance sector. From the beginning of 2013 to March 2017, Mr. Liu was the Chairman of Joy Air General Aviation, Chairman of Cambodia Bayon Airlines, Vice Chairman of Everbright and Joy International Leasing Company, and President of General Aviation Investment Company (Shanghai). From April 2004 to August 2008, Mr. Liu also served as Chief Strategy Officer of United Eagle Airlines (subsequently renamed to Chengdu Airlines). From December 1994 to June 2000, Mr. Liu was a manager of China Southern Airlines responsible for ground staff training. Mr. Liu received his master degree from University of Ottawa in 2003 and his bachelor’s degree from Civil Aviation University of China in 1992.We believe that Mr. Liu is qualified to sit on our board due to his many years of public company management and director experience, along with his expertise in strategic planning, corporate financing and business development.

 

Hucheng Zhou (Independent Director starting from August 6, 2021). Mr. Zhou has served as an Independent Director of our Board since August 2021. Mr. Zhou has extensive experience in board governance. Mr. Zhou has served as an independent director of Soling Co Ltd. since December 2019. Mr. Zhou supervises the operation of Soling Co Ltd. on behalf of small and medium-sized shareholders, is responsible for convening the nomination committee and the strategic committee, and participates in the supervision of Soling Co Ltd.’s strategic remuneration and audit-related business. Mr. Zhou has also served as the vice president, deputy secretary general, and senior researcher at the Charhar Institute since April 2018. In addition, Mr. Zhou has served as the vice president of Guangdong Health China Society since March 2021, the vice president of Southeast and South Asia Branch of Europe-America Alumni Club since January 2020, the vice president of Guangdong Alumni Association of Nanyang Technological University since November 2018, the executive director of China Association for International Public Relations since May 2017, and a visiting professor at Visiting Professor of Seoul Communication University in Korea since March 2017. From March 2017 to April 2018, Mr. Zhou served as the executive director and executive vice president of Royal China International Holdings Limited. From December 2015 to March 2017, Mr. Zhou served as the press spokesperson of LeTV Holding Group. From February 2012 to November 2015, Mr. Zhou served as the deputy director of the Theory and Commentary Department of Nanfang Daily. Mr. Zhou obtained his Master of Public Administration from Nanyang Technological University in Singapore in 2014 and his Bachelor of Arts degree from Huazhong University of Science and Technology in Hubei, China in 2004.

 

105

 

 

Jining Li (Independent Director until August 2021). Mr. Li has served as a Director of our Board since September 2018 and since the closing of the Business Combination he has been an Independent Director of our Board. Mr. Li has been a director of Goldenbridge Acquisition Limited since August 2020. Mr. Li is the Founder and has acted as the Chairman of Star Jet Co., Ltd in Shanghai, China, since 2009. Mr. Li has also been the Chairman of Keen Nice Communications Limited since 2006. Prior to Star Jet, Mr. Li founded United Eagle Airlines as the first non-government-owned airline company in the history of Chinese aviation industry in 2004. From 2004 to 2008, Mr. Li was the Chairman of United Eagle Airlines. He served as the Chairman of China Internet Investment Finance Holdings Limited (HKEx: 00810) from 2005 to 2007. In 2004, He was named as the Top Ten Most Influential People in China for his pioneer achievements in aviation industry. In 1998, Mr. Li founded Guangdong Ying Lian Tong Telecommunication Services Co., Ltd and served as Chairman until 2004. From 1990 to 1998, Mr. Li served as Chairman of Huahui Import and Export Trading Company. From 1988 to 1990, Mr. Li served as a manager in Guangdong Branch of China Council for the Promotion of International Trade. We believe that Mr. Li is qualified to sit on our board due to his many years of public company management and director experience, along with his expertise in strategic planning, corporate financing and business development.

  

Huifeng Chang. Mr. Chang has served as an Independent Director of our Board since May 2020. He has extensive experience in business supervision and management. Since 2016, Mr. Chang has served as the chief financial officer and overseen a finance/accounting/tax/auditing staff of 200 people at Canadian Solar Inc., a global company with $4 billion revenue across more than 20 countries. Mr. Chang has also been a partner at Artis Consulting LLC since 2017 and a director at Aquamarine Capital Management LLC since 2015. From 2010 to 2015, Mr. Chang was the head of trading at CICC US Securities, Inc.’s Equity Trading department and oversaw an equity trading desk that serves over 300 institutional investors in the U.S. and over 50 institutional investors in China/Hong Kong SAR. From 2008 to 2010, Mr. Chang was the CEO at China Southern Oriental Patron (CSOP) Asset Management, a company he started from scratch and led to full operation. From 2000 to 2008, Mr. Chang was an equity prop trader at Citigroup Global Capital Markets. Before that, he worked as a derivative and risk modeler at Kamakura Corporation in Honolulu for a year. From 1995 to 1999, he served as a marketing manager at Philip Services Corporation in Honolulu. Mr. Chang graduated from Nanjing Agricultural University with a Bachelor of Science in Soil Science and Agri-chemistry and from the Chinese Academy of Science with a Master of Science in Soil Physics. He earned his Ph.D. in Soil Physics in 1991 and MBA in 1995 from the University of Hawaii. We believe Mr. Chang is qualified to serve as an independent director because he is experienced in company management and business development.

 

Jian Sun. Mr. Sun has served as an Independent Director of our Board since May 2020. He has extensive experience in the accounting field, both in academia and in practice. Mr. Sun is a Certified Public Accountant and has published articles in the field of accounting, business finance, and corporate governance. He has served as an independent director at Beijing CTID Industry Operation & Management Co., Ltd. and at Innovita Biological Technology Co., Ltd. Since 2017, Mr. Sun has been a professor in the School of Accountancy at Central University of Finance and Economics in China (the “CUFE”). Since September 2016, he has also served as the vice dean at the CUFE. From 2009 to 2017, Mr. Sun taught at the CUFE, first as an assistant professor and then as an associate professor. Since 2017, he has served as an independent director at Founder Financing Services Company Limited and at Huadian Energy Company Limited. From 2015 to 2018, he served as an independent director at Panda Financial Company Limited. He also holds part-time academic positions at the Accounting Information Committee of Accounting Society of China and Accounting Information Standardization Committee of the China Ministry of Finance. Mr. Sun earned his bachelor’s degree and master’s degree in accounting from Southeast University’s Economic and Management School in 2003 and 2006, respectively. He obtained his Ph.D. in accounting from Renmin University in 2009. From 2015 to 2016, he was a visiting scholar at Eli Broad Business School, Michigan State University. We believe Mr. Sun is qualified to serve as an independent director because he has a deep understanding of accounting and has also served as an independent director at various companies before.

 

Yibing Liu. Mr. Liu has served as an Independent Director of our Board since May 2020. He has rich experience and expertise with technology, sales, strategy, and business development in the technology industry and in private equity and venture capital investment. Mr. Liu has been the founder and the executive director of Xinjiang Holgus Enkeer IT Co., Ltd. and Xiamen Huachanghui Investment Co. Ltd. since 2017 and 2016, respectively. Mr. Liu has been the partner of Beijing Wuyue Yuanhang Venture Capital LLP and Tianjin Haiyin Private Investment Fund LLP since 2015 and 2011, respectively. Mr. Liu received his master’s degree from Peking University. We believe Mr. Liu is qualified to serve as an independent director because he has practical experience and expertise in managing technology companies.

 

106

 

 

Voting Agreement

 

Upon the closing the Business Combination, we, Oriental Holdings Limited (the “Sponsor”), Lavacano and WBY entered into a six-year Voting Agreement, which, among others, provides (i) Lavacano and WBY have the right to designate (A) 2 directors before the third anniversary of the closing date and 3 directors thereafter and (B) 3 independent directors throughout the six-year term, and (ii) Sponsor has the right to designate (A) 1 director until the third anniversary of the closing date and (B) 1 independent director throughout the six-year term. The parties to the Voting Agreement agreed to vote in favor of election of the foregoing designees. For additional information about such arrangement, please see “Item 7. Major Shareholders and Related Party Transaction—B. Related Party Transactions.”

 

  B. Compensation of Directors and Executive Officers

 

Executive Officers Compensation of Scienjoy Inc. for the Last Full Financial Year

 

For the fiscal year ended December 31, 2022, we paid an aggregate of RMB1.9 million (US$0.3 million) in cash to our directors and executive officers, and we paid an aggregate of RMB1.4 million cash compensation to certain of our non-executive directors. We have not set aside or accrued any amount to provide pension, retirement or other similar benefits to our executive officers and directors. Our PRC subsidiaries, variable interest entities and their subsidiaries are required by law to make contributions equal to certain percentages of each employee’s salary for his or her pension insurance, medical insurance, unemployment insurance and other statutory benefits and a housing provident fund. For share incentive grants to our directors and executive officers, see “—Equity Incentive Plan.”

 

Equity Incentive Plan

 

On February 8, 2021, the Board of the Company approved the 2021 Plan, for the purpose of to providing additional incentives to employees, directors and consultants and to promote the success of the Company’s business. The 2021 Plan authorized the Board, any committee appointed by Board, or any such person authorized by the Board or such committee, to grant equity incentive awards, including options, restricted shares, and restricted share units to directors, employees and consultants of the Company for a number of Class A ordinary shares not exceeding 3,000,000, subject to adjustments as may be required in accordance with the terms of the Plan. The vested portion of equity awards will expire if not exercised prior to the time as the plan administrator determines at the time of its grant. The maximum exercisable term is ten years from the date of a grant. Late in 2022, the Company repurchased 794,120 restricted shares units. As of the date of this report, a total of 2,115,283 restricted share units has been granted under 2021 Plan.

 

The following paragraphs summarize the terms of the 2021 Plan.

 

Types of Awards. The 2021 Plan permits the awards of options, restricted shares and restricted share units.

 

Plan Administration. The 2021 Plan is administered by our Board or committee or individuals authorized by our Board. The plan administrator is entitled to determine the participants who are to receive awards, the number of awards to be granted, and the terms and conditions of each award grant.

 

Eligibility. Employees, directors and the consultants of our company and any Related Entity (as defined in the 2021 Plan) are eligible to participate pursuant to the terms of the 2021 Plan.

 

Conditions of Award. Subject to the terms of the Plan, the plan administrator shall determine the provisions, terms, and conditions of each award including, but not limited to, the award vesting schedule, repurchase provisions, rights of first refusal, forfeiture provisions, form of payment (cash, shares, or other consideration) upon settlement of the award, payment contingencies, and satisfaction of any performance criteria.

 

Term of Award. The term of each award shall be fixed by the administrator and is stated in the award agreement between recipient of an award and us. No award shall be granted under the 2021 Plan after ten years from the date the 2021 Plan was approved by the board.

 

Vesting Schedule. In general, the plan administrator determines the vesting schedule, which is set forth in the award agreement.

 

Termination and Amendment. Unless terminated earlier, the 2021 Plan has a term of 10 years. The plan administrator has the authority to amend or terminate the 2021 Plan, provided that, such termination or amendment shall not adversely affect in any material way any awards previously granted unless agreed by the relevant grantee.

 

107

 

 

  C. Board Practices

 

We are managed by a Board which currently consists of seven directors. Our Fourth Amended and Restated Memorandum and Articles of Association provides that the minimum number of directors shall be two and there shall be no maximum number of directors. Subject to the Voting Agreement, the directors shall be elected by Resolution of Shareholders or, where permitted by our Fourth Amended and Restated Memorandum and Articles of Association, by Resolution of Directors. Pursuant to the respective director service agreement, the current directorship term of each of our current non-executive directors (including the independent directors) shall expire on the earlier of the date of the next annual stockholders meeting and the earliest of the following to occur: (a) the death of the director; (b) the termination of the director from his membership on the Board by the mutual agreement of us and the director; (c) the removal of the director from the Board in accordance with our governing documents; and (d) the resignation by the director from the Board.

 

Employment Agreements

 

Prior to the closing of the Business Combination, we had not entered into any employment agreements with our executive officers, and had not made any agreements to provide benefits upon termination of employment. Our current executive officers have entered into employment agreements with certain of our operating subsidiaries. These agreements each contain customary terms, including each executive officer’s salary, bonus, duties, employment benefits, noncompetition, non-solicitation, confidentiality of information, assignment of inventions and intellectual property, and termination. Either party may terminate these employment agreements with either thirty days’ written notice to the other party as specified in the respective agreements, or we may elect to terminate any of these service agreements and make a one-month payment in lieu of notice. We may also terminate an executive officer’s employment for certain causes, at any time, without prior notice or compensation. The foregoing description of the terms of the employment agreements is qualified in its entirety by reference to the provisions of the Employment Agreements filed as Exhibit 4.9 to 4.12 to this annual report on Form 20-F, which is incorporated herein by reference.

  

Director Service Agreements

 

In connection with their election as our directors, each of our current non-executive directors (including the independent directors) has entered into a standard director service agreement (the “Form Director Service Agreement”) with us, pursuant to which (a) such director will be entitled to annual cash retainers and/or equity incentive plans (which have yet to be established), (b) we agreed to indemnify its directors to the fullest extent authorized in our governing documents and applicable law, and such indemnity only applies if the director acted honestly and in good faith with a view to our best interests and, in the case of criminal proceedings, we had no reasonable cause to believe that the director’s conduct was unlawful; and (c) the directorship term will expire at the next annual stockholders meeting, subject to earlier extraordinary events. The foregoing description of the terms of the Form Director Service Agreement is qualified in its entirety by reference to the provisions of the Form Director Service Agreement filed as Exhibit 4.8 to this annual report, which is incorporated herein by reference.

 

Committees of the Board of Directors

 

There are three standing committee of our Board: the Audit Committee, the Nominating Committee and the Compensation Committee. The composition of each committee are described below:

 

  Audit Committee: Jian Sun (Chairperson), Huifeng Chang, and Yibing Liu;

 

  Nominating Committee: Huifeng Chang (Chairperson), Jian Sun, and Yibing Liu; and

 

  Compensation Committee: Yibing Liu (Chairperson), Huifeng Chang, and Jian Sun.

 

The members of each committee are all “independent” under the Nasdaq’s listing standards. Mr. Chang is also a “financial expert” under the listing requirements of Nasdaq.

 

The Audit Committee, which is established in accordance with Section 3(a)(58)(A) of the Exchange Act, engages our independent accountants, reviewing their independence and performance; reviews our accounting and financial reporting processes and the integrity of its financial statements; the audits of our financial statements and the appointment, compensation, qualifications, independence and performance of our independent auditors; our compliance with legal and regulatory requirements; and the performance of our internal audit function and internal control over financial reporting.

 

The Nominating Committee is responsible for overseeing the selection of persons to be nominated to serve on our Board. Specifically, the Nominating Committee makes recommendations to the Board regarding the size and composition of the Board, establishes procedures for the director nomination process and screens and recommends candidates for election to the Board. On an annual basis, the Nominating Committee recommends for approval by the Board certain desired qualifications and characteristics for board membership. Additionally, the Nominating Committee establishes and administers a periodic assessment procedure relating to the performance of the Board as a whole and its individual members. The Nominating Committee will consider a number of qualifications relating to management and leadership experience, background and integrity and professionalism in evaluating a person’s candidacy for membership on the Board. The Nominating Committee may require certain skills or attributes, such as financial or accounting experience, to meet specific board needs that arise from time to time and will also consider the overall experience and makeup of its members to obtain a broad and diverse mix of board members. The nominating committee does not distinguish among nominees recommended by shareholders and other persons.

 

108

 

 

The Compensation Committee reviews annually our corporate goals and objectives relevant to the officers’ compensation, evaluates the officers’ performance in light of such goals and objectives, determines and approves the officers’ compensation level based on this evaluation; makes recommendations to the Board regarding approval, disapproval, modification, or termination of existing or proposed employee benefit plans, makes recommendations to the Board with respect to non-CEO and non-CFO compensation and administers our incentive-compensation plans and equity-based plans. The Compensation Committee has the authority to delegate any of its responsibilities to subcommittees as it may deem appropriate in its sole discretion. Our chief executive officer of may not be present during voting or deliberations of the Compensation Committee with respect to his compensation. our executive officers do not play a role in suggesting their own salaries. Neither we nor the Compensation Committee has engaged any compensation consultant who has a role in determining or recommending the amount or form of executive or director compensation.

  

  D. Employees

 

We had 285 employees as of December 31, 2021 and 277 employees as of December 31, 2022. As of December 31, 2021 and as of December 31, 2022, all of our employees were located in China. The following table sets forth a breakdown of our employees by function as of December 31, 2021 and as of December 31, 2022.

 

   As of December 31,
2022
   As of December 31,
2021
 
   Number   %   Number   % 
Functions:                
General Operations   75    27.1%   76    26.7%
Research and Development   111    40.1%   99    34.7%
Sales and Marketing   14    5.1%   21    7.4%
Legal and Internal Audit   4    1.4%   1    0.4%
General Administration   40    14.4%   46    16.1%
Product   33    11.9%   42    14.7%
Total number of employees   277    100%   285    100%

 

  E. Share Ownership

 

The following tables sets forth information regarding the beneficial ownership of the Company’s ordinary shares:

 

  each person known to the Company who is the beneficial owner of more than 5% of any class of its stock;

 

  each of its officers and directors; and

 

  all of its officers and directors as a group.

 

Unless otherwise indicated, the Company believes that all persons named in the table have, immediately prior to the date of the report, sole voting and investment power with respect to all of the Company’s securities beneficially owned by them.

 

Beneficial ownership is determined in accordance with SEC rules and includes voting or investment power with respect to securities. Except as indicated by the footnotes below, we believe, based on the information furnished to it, that the persons and entities named in the table below have, immediately prior to the date of this report, sole voting and investment power with respect to all stock that they beneficially own, subject to applicable community property laws. All Company stock subject to options or warrants exercisable within 60 days of the consummation of this report are deemed to be outstanding and beneficially owned by the persons holding those options or warrants for the purpose of computing the number of shares beneficially owned and the percentage ownership of that person. They are not, however, deemed to be outstanding and beneficially owned for the purpose of computing the percentage ownership of any other person.

 

109

 

 

The percentages in the table are based on 37,679,786 shares of Class A ordinary shares and 2,925,058 shares of Class B ordinary shares and 6,023,700 warrants outstanding as of April 18, 2023, assuming none of the warrants have been exercised. In calculating this percentage for a particular holder, we treated as outstanding the number of our Class A ordinary shares issuable upon exercise of that particular holder’s warrants and did not assume exercise of any other holder’s warrants.

 

   Ordinary Shares Beneficially Owned 
    Class A  Ordinary  Shares     Class B  Ordinary  Shares     Total  Ordinary  Shares on an  As-converted  Basis       % of Beneficial Ownership    % of Aggregate Voting Power   
   Number   Number   Number   %   % 
Director and Executive Officers: (1)                    
Xiaowu He (2)      5,032,208    2,925,058    7,957,266    19.60%   51.22%
Bo Wan (3)      1,968,308    -    1,968,308    4.85%   2.94%
Yongsheng Liu      *   -    *      *   *
Hucheng Zhou      -    -    -    -    - 
Huifeng Chang       *   -    *      *   *
Jian Sun         *   -    *   *   *
Yibing Liu         *   -    *   *   *
Denny Tang      -    -    -    -    - 
All Directors and Executive Officers as a Group (8 individuals)      7,238,616    2,925,058    10,163,674    25.03%   54.52%
Principal Shareholders:                            
Wolter Global Investment Limited (4)**      4,269,114    -    4,269,114    10.51%   6.38%
WBY Entertainment Holdings Ltd. (3) (5)**      1,968,308    -    1,968,308    4.85%   2.94%
Heshine Holdings Limited (2)**      5,032,208    2,925,058    7,957,266    19.60%   51.22%
Tongfang Stable Fund (6)**      12,113,334    -    12,113,334    29.83%   18.10%

  

  * Less than 1%
     
  ** The share numbers of each of these shareholders are based on the most recent Schedule 13D filed by such shareholder.

 

(1) Unless otherwise indicated, the business address of each of the individuals is c/o Scienjoy Holding Corporation RM1118, 11th Floor, Building 3, No. 99 Wangzhou Rd., Liangzhu St., Yuhang District, Hangzhou, Zhejiang Province, P.R. China.

 

(2) Mr. Xiaowu He owns 100% equity interest in Heshine Holdings Limited. He has the sole voting and dispositive power over the securities held by Heshine Holdings Limited.

 

(3) Mr. Bo Wan has sole voting and dispositive power over the shares owned by WBY Entertainment Holdings Ltd.

 

(4) The address of Wolter Global Investment Limited is Vistra Corporate Services Centre, Wickhams Cay II, Road Town, Tortola, VG1110, British Virgin Island.
   
(5) The address of WBY Entertainment Holdings Ltd. is Vistra Corporate Services Centre, Wickhams Cay II, Road Town, Tortola, VG1110, British Virgin Islands.

 

(6)  The address of Tongfang Stable Fund is Unit 2102-3, Golden Centre, 188 Des Voeux Road, Central, Hong Kong. 

 

110

 

 

As of April 18, 2023, 20,173,839 of our Class A Ordinary Shares are held by record holders in the United States.

 

  F. Disclosure of a Registrant’s Action to Recover Erroneously Awarded Compensation

 

Not applicable.

 

ITEM 7. MAJOR SHAREHOLDERS AND RELATED PARTY TRANSACTIONS

 

  A. Major Shareholders

 

Please refer to “Item 6. Directors, Senior Management and Employees—E. Directors, Senior Management and Employees—Share Ownership.”

 

  B. Related Party Transactions

 

The following discussion is a brief summary of certain material arrangements, agreements and transactions we have with related parties.

 

Insider Shares

 

In July 2018, the Company issued an aggregate of 1,150,000 founder shares to the shareholders immediately prior to the date of certain S-1 registration statement filed by Wealthbridge Acquisition Limited in 2019 (the “Initial Shareholders”) for an aggregate purchase price of $25,100 in cash. On October 15, 2018, the Company effected a 5 for 4 stock split of its Class A ordinary shares, resulting in 1,437,500 founder shares outstanding. All share and per-share amounts have been retroactively restated to reflect the stock split. The founder shares included an aggregate of up to 187,500 shares subject to forfeiture by the Initial Shareholders to the extent that the underwriters’ over-allotment is not exercised in full or in part, so that the Initial Shareholders would collectively own 20% of the Company’s issued and outstanding shares after the IPO (assuming the Initial Shareholders did not purchase any Public Shares in the IPO and excluding the Private Units and underlying securities). In connection with the underwriters’ exercise of the over-allotment option in full on February 20, 2019, 187,500 founder shares are no longer subject to forfeiture.

 

The Initial Shareholders have agreed not to transfer, assign or sell any of the founder shares (except to certain permitted transferees) until (1) with respect to 50% of the founder shares, the earlier of six months after the completion of a business combination and the date on which the closing price of the Class A ordinary shares equals or exceeds $12.50 per share for any 20 trading days within any 30-trading day period commencing after a Business Combination and (2) with respect to the remaining 50% of the founder shares, six months after the completion of a business combination, or earlier, in either case, if, subsequent to a business combination, the Company completes a liquidation, merger, share exchange or other similar transaction which results in all of the Company’s shareholders having the right to exchange their Class A ordinary shares for cash, securities or other property.

 

Private Placements

 

Simultaneously with the closing of the IPO, the Sponsor purchased an aggregate of 247,500 Private Units at a price of $10.00 per Private Unit, or $2,475,000 in the aggregate. On February 20, 2019, in connection with the underwriters’ exercise of the over-allotment option in full, the Sponsor purchased an additional 22,500 Private Units for an aggregate purchase price of $225,000. The proceeds from the Private Units were added to the proceeds from the IPO held in the trust account. The Private Units are identical to the units sold in the IPO except the Private Units will be non-redeemable. In connection with the closing of the Business Combination, these units were converted into 297,000 shares and 135,000 warrants.

  

Registration Rights Agreements

 

In connection with our IPO, we, the Initial Shareholders and Sponsor entered into a registration right agreement, pursuant to which the holders of a majority of these securities are entitled to make up to two demands that we register such securities. The holders of the majority of the Initial Shares can elect to exercise these registration rights at any time commencing three months prior to the date on which these Class A ordinary shares are to be released from escrow. The holders of a majority of the Sponsor Shares can elect to exercise these registration rights at any time after we consummate a business combination. In addition, the Initial Shareholders and Sponsor have certain “piggy-back” registration rights with respect to registration statements filed subsequent to our consummation of a business combination. We will bear the expenses incurred in connection with the filing of any such registration statements. Chardan Capital Markets, LLC (“Chardan”), our underwriter during our IPO, has joined this registration right agreement with respect to the 402,983 Class A Ordinary Shares issued to Chardan by the Company in full satisfaction of the deferred underwriting commission.

 

111

 

 

In addition, in connection with the Business Combination, we, Lavacano and WBY entered into a registration rights agreement, providing for the registration of the Class A ordinary shares issued to Lavacano and WBY pursuant to the terms of the Share Exchange Agreement (“Merger Shares”). Pursuant to the registration rights agreement, at any time on and after May 7, 2020, Lavacano and WBY are entitled to (i) make up to two written demand for registration under the Securities Act of all or part of the Merger Shares, and (ii) certain “piggy-back” registration rights with respect to registration statements filed following the consummation of the Business Combination. We will bear the expenses incurred in connection with the filing of any such registration statements.

 

Voting Agreement

 

In connection with the Business Combination, the Sponsor, Lavacano, WBY and we have entered into a six year Voting Agreement, which provides that after the closing of the Business Combination and as promptly as practicable following the determination that we qualify as a Foreign Private Issuer, each party to the Voting Agreement agrees to vote to reclassify our Ordinary Shares into class A and class B ordinary shares and convert a certain amount of class A ordinary shares to class B ordinary shares. The Voting Agreement further provides that (i) Lavacano and WBY have the right to designate (A) 2 directors before the third anniversary of the closing date and 3 directors thereafter and (B) 3 independent directors throughout the six-year term, and (ii) Sponsor has the right to designate (A) 1 director until the third anniversary of the closing date and (B) 1 independent director throughout the six-year term and the parties to the Voting Agreement must vote in favor of such election of directors.

 

Indemnification Agreements

 

Effective as of the closing date of the Business Combination, we entered into indemnification agreements with certain of our directors. Each indemnification agreement provides that, subject to limited exceptions, and among other things, we will indemnify the director to the fullest extent permitted by law for claims arising in his or her capacity as our director.

 

Additional Earn-out Shares for Lavacano and WBY

 

Pursuant to the Share Exchange Agreement, Lavacano and WBY may be entitled to receive additional earn-out shares as follows: (1) if the Company’s net income before tax for the year ended December 31, 2020 is greater than or equal to either US$28,300,000 or RMB 190,000,000, Lavacano and WBY will be entitled to receive 3,000,000 Class A ordinary shares of SHC (subject to the reclassification of our Class A Ordinary shares as described in more details under Section “Voting Agreement” above); and (2) if the Company net income before tax for the year ended December 31, 2021 is greater than or equal to either US$35,000,000 or RMB 235,000,000, Lavacano and WBY will be entitled to receive 3,000,000 Class A Ordinary Shares (subject to the reclassification of our Class A Ordinary shares as described in more details under Section “Voting Agreement” above). The Company’s net income before tax has achieved more than RMB 190,000,000 for the year ended December 31, 2020, therefore the Company has issued 2,400,000 Class A Ordinary Shares to Lavacano and 600,000 Class A Ordinary Shares to WBY on March 25, 2021.The Company’s net income before taxes has achieved more than 235,000,000 for the year ended December 31, 2021, therefore, the Company was approved to subsequently issue the related earnout shares in 2022.

 

Notwithstanding the net income before tax achieved by the Company for any period, Lavacano and WBY will receive (i) 3,000,000 earn-out shares if the Company’s share price is higher than $20.00 for any sixty days in any period of ninety consecutive trading days between the 13th month and 24th month following the Business Combination, and (ii) 3,000,000 earn-out shares if the Company’s share price is higher than $25.00 for any sixty days in any period of ninety consecutive trading between the 25th month and 36th month following the Business Combination.

 

Lavacano has agreed to distribute to Heshine and TFSF all the earnout shares it has and will receive from the Company: 60% of the earnout shares it receives from the Company to TFSF and 40% of the earnout shares to Heshine.

  

Unit Purchase Option with Chardan

 

We sold Chardan, for $100, an option to purchase up to a total of 431,250 units exercisable, in whole or in part, at $11.50 per unit (or an aggregate exercise price of $4,959,375) commencing on the later of the consummation of the Business Combination. Since the rights underlying the units automatically converted into Class A Ordinary Shares upon our Business Combination, the option effectively represents the right to purchase 474,375 Class A Ordinary Shares. The purchase option also represents 431,250 warrants to purchase 215,625 Class A Ordinary Shares, for $2,479,687.5. The purchase option may be exercised for cash or on a cashless basis, at the holder’s option, and expires five years on February 5, 2024. The option grants to holders demand and “piggy back” rights for periods of five and seven years, respectively, from the date of our IPO of the securities directly and indirectly issuable upon exercise of the option. The exercise price and number of units issuable upon exercise of the option may be adjusted in certain circumstances including in the event of a stock dividend, or our recapitalization, reorganization, merger or consolidation. However, the option will not be adjusted for issuances of Class A ordinary shares at a price below its exercise price.

 

112

 

 

As of the date of this report, Chardan has exercised a portion of its Unit Purchase Option to purchase 100,000 units of the Company, and the Company has issued 110,000 Class A Ordinary Shares and 100,000 warrants to Chardan.

 

Additional Earn-out Shares for Cosmic Soar Limited

 

Pursuant to the earn-out provisions of the BeeLive Acquisition Agreement, so long as the prior core management members of BeeLive group have complied with the employment agreement that he or she has entered into with BeeLive group and no material changes have occurred, (i) if the BeeLive group’s total annual revenue is no less than RMB 336.6 million in Year 2020, Cosmic Soar Limited will be entitled to received additional 540,960 Class A Ordinary Shares; (ii) if the BeeLive group’ total annual revenue is no less than RMB 460.6 million in Year 2021, Cosmic Soar Limited will be entitled to received additional 540,960 Class A Ordinary Shares; and (iii) if the BeeLive group’ total annual revenue is no less than RMB 580.9 million in Year 2022, Cosmic Soar Limited will be entitled to received additional 540,960 Class A Ordinary Shares. If the total annual revenue of BeeLive group in a particular performance year does not reach the target revenue as specified above, but is equal to or more than 80% of the target revenue, Cosmic Solar Limited will be entitled to a reduced number of the earn-out shares. BeeLive group’s total annual revenue has achieved more than RMB 336.6 million for Year 2020, therefore the Company has issued 540,960 Class A Ordinary Shares to Cosmic Soar Limited on March 25, 2021. BeeLive group’s total annual revenue has achieved more than RMB 460.0 million for Year 2021, therefore, the Company was approved to subsequently issue the 540,960 earnout shares in 2022. Since BeeLive group’s total annual revenue only reached more than 80% of the target revenue in 2022 but less than 100% of the target revenue in 2022, the Company was approved to issue 507,804 shares in 2023.

 

Resale Lock-up Agreement with Cosmic Soar Limited

 

In connection with the Beelive Acquisition, we entered into a Resale Lock-Up Agreement with Cosmic Soar Limited (“Cosmic”) on September 10, 2020, providing that Cosmic will not, within 365 calendar days from the date thereof, offer, sell, contract to sell, pledge or otherwise dispose of, directly or indirectly, any of the lock-up shares (including (i) 3,786,719 Class A ordinary shares issued to Cosmic at the closing of the BeeLive Acquisition, and (ii) any Class A ordinary shares acquired during the lock-up period, if any), enter into a transaction that would have the same effect, or enter into any swap, hedge or other arrangement that transfers, in whole or in part, any of the economic consequences of ownership of such shares, whether any of these transactions are to be settled by delivery of any such shares, in cash, or otherwise, publicly disclose the intention to make any offer, sale, pledge or disposition, or to enter into any transaction, swap, hedge or other arrangement, or engage in any short sales, as defined in Rule 200 under Regulation SHO under the Exchange Act, with respect to any securities of the Company.

 

Resale Lock-up Agreement with Qingdao Weilaijin Industry Investment Fund Partnership (Limited Partnership)

 

In connection with the Hongle Acquisition, we entered into a Resale Lock-Up Agreement with Weilaijin Industry Investment Fund Partnership (Limited Partnership) (“Weilaijin”) on Jan. 1, 2022, providing that Weilaijin will not, within 180 calendar days from the date of issuance of Class A ordinary shares of the Company, offer, sell, contract to sell, pledge or otherwise dispose of, directly or indirectly, any of the lock-up shares (including (i) 636,691 Class A ordinary shares issued to Weilaijin at the closing of the Hongle Acquisition, and (ii) any Class A ordinary shares acquired during the lock-up period, if any), enter into a transaction that would have the same effect, or enter into any swap, hedge or other arrangement that transfers, in whole or in part, any of the economic consequences of ownership of such shares, whether any of these transactions are to be settled by delivery of any such shares, in cash, or otherwise, publicly disclose the intention to make any offer, sale, pledge or disposition, or to enter into any transaction, swap, hedge or other arrangement, or engage in any short sales, as defined in Rule 200 under Regulation SHO under the Exchange Act, with respect to any securities of the Company.

  

Resale Lock-up Agreement with Wolter Global Investment Limited

 

In connection with the Hongle Acquisition, we entered into a Resale Lock-Up Agreement with Wolter Global Investment Limited (“Wolter Global”) on Jan. 1, 2022, providing that Wolter Global will not, within 180 calendar days from the date of issuance of Class A ordinary shares of the Company, offer, sell, contract to sell, pledge or otherwise dispose of, directly or indirectly, any of the lock-up shares (including (i) 3,898,511 Class A ordinary shares issued to Wolter Global at the closing of the Hongle Acquisition, and (ii) any Class A ordinary shares acquired during the lock-up period, if any), enter into a transaction that would have the same effect, or enter into any swap, hedge or other arrangement that transfers, in whole or in part, any of the economic consequences of ownership of such shares, whether any of these transactions are to be settled by delivery of any such shares, in cash, or otherwise, publicly disclose the intention to make any offer, sale, pledge or disposition, or to enter into any transaction, swap, hedge or other arrangement, or engage in any short sales, as defined in Rule 200 under Regulation SHO under the Exchange Act, with respect to any securities of the Company.

 

113

 

 

Additional Earn-Out Shares for Wolter Global

 

Pursuant to the earn-out provisions of the Equity Acquisition Framework Agreement, so long as the prior core management members of Golden Shield and/or Weiliantong group have complied with the employment agreement that he or she has entered into with Golden Shield and/or Weiliantong group and no material changes have occurred, (i) if the Golden Shield and/or Weiliantong group’s total annual revenue is no less than RMB 280 million in Year 2022, Wolter Global will be entitled to received additional 487,314 Class A Ordinary Shares; and (ii) if the Golden Shield and/or Weiliantong group’ total annual revenue is no less than RMB 360 million in Year 2023, Wolter Global will be entitled to received additional 487,314 Class A Ordinary Shares. If the total annual revenue of Golden Shield and/or Weiliantong group in a particular performance year does not reach the target revenue as specified above, but is equal to or more than 80% of the target revenue, Wolter Global will be entitled to a reduced number of the earn-out shares. Golden Shield and/or Weliantong group’s total annual revenue achieved more than RMB 280 million for Year 2022, therefore, the Company was approved to issue the 487,314 earnout shares in 2023.

 

Contractual Arrangements with VIEs and the Shareholders of the VIEs

 

Please see “Item 4. Information on the Company—A. History and Development of the Company, and Item 4. Information on the Company—Organizational Structure.”

 

Other Transactions with Related Parties

 

The principal related parties with which the Company had transactions during the years presented are as follows:

 

Name of Related Parties   Relationship with the Company
Mr. He Xiaowu   Chief Executive Officer and Chairman of the Board
     
Sixiang Times (Beijing) Technology Co., Ltd.   Where the Company’s executive is one of the major shareholders
     
Beijing Junwei Technology Co., Ltd.   Controlling shareholder of SG and HX
     
Beijing WanPu Century Technology Co Ltd   Subsidiary company of Beijing NQ Mobile Inc., which was holding company of Sixiang Times (Beijing) Technology Co., Ltd
     
Lavacano Holdings Limited   Where Mr. He Xiaowu acted as director
     
ENMOLI INC   Where Mr. He Xiaowu acted as director
     
Dingsheng Taifu (Tianjin) Business Information Consulting Partnership (Limited Partnership)   Controlled by a direct relative of CEO
Chengdu Brightfututure Education Technology Co., Ltd   Controlled by a direct relative of CEO

 

Purchases from related parties

 

For the years ended December 31, 2020, 2021 and 2022, significant related party transactions were as follows:

  

     For the years ended December 31, 
      2020   2021   2022   2022 
(All amounts in thousands)     RMB   RMB   RMB   USD 
Sixiang Times (Beijing) Technology Co., Ltd.  Rental and service fees   2,106    531    -    - 
ENMOLI INC  Interest expense   -    480    -    - 
Dingsheng Taifu (Tianjin) Business Information Consulting Partnership (Limited Partnership)  Interest income   -    462    -    - 

 

114

 

 

Balances with related parties

 

As of December 31, 2021 and 2022, the amounts due from/to related parties are as follows:

 

  2021   2022   2022 
(All amounts in thousands)  RMB   RMB   USD 
Amount due from related parties            
Lavacano Holdings Limited   7    -    - 
Dingsheng Taifu (Tianjin) Business Information Consulting Partnership (Limited Partnership) . (1)   1,052    1,052    153 
Chengdu Brightfututure Education Technology Co.,Ltd   -    63    9 
Total   1,059    1,115    162 

 

1) The balance represented loan receivable balance from Dingsheng Taifu (Tianjin) Business Information Consulting Partnership (Limited Partnership). The loan was interest free and due on December 31, 2022. The loan was collected on March 16, 2023 subsequently.

 

On January 5, 2021, the Company entered into a US dollar borrowing agreement with Enmoli Inc, a company controlled by Mr. Xiaowu He, the Chairman and chief executive officer of the Company. Pursuant to the agreement, the Company borrowed US$ 2 million from Enmoli Inc. with a term of 1 year and an annual interest of 4%. The purpose of the borrowing is to provide sufficient US dollar funds for the Company’s oversee business development. The amount was offset with the amount loaned to Dingsheng Taifu (Tianjin) Business Information Consulting Partnership (Limited Partner).

 

On January 5, 2021, the Company loaned RMB 13 million (or approximately US$2 million) to Dingsheng Taifu (Tianjin) Business Information Consulting Partnership (Limited Partner), an entity related to Mr. Xiaowu He, the Chairman and chief executive officer of the Company for a term of 1 year with an annual interest of 4%. The amount was offset with the amount loaned from Enmoli Inc. After the offset, balance due from Dingsheng Taifu (Tianjin) Business Information Consulting Partnership (Limited Partner) was RMB 1.1 million as of December 31, 2022.

 

On January 11, 2021, the Company entered into a share purchase agreement (the “Share Purchase Agreement”) with Cross Wealth Investment Holding Limited (“Cross Wealth”), an entity related to two directors of the Company. Pursuant to the Share Purchase Agreement, the Company purchased 606,061 ordinary shares (“Shares”) of Goldenbridge Acquisition Limited (“Goldenbridge”) from Cross Wealth for an aggregated consideration of US$ 2 million or US$3.3 per share (the “Share Price”). Goldenbridge was formed for the purpose of entering into a merger, share exchange, asset acquisition, share purchase, recapitalization, reorganization or similar business combination with one or more businesses or entities (“De-SPAC”) and is currently conducting an initial public offering of its securities (“Offering”). The Company’s share purchase is for investment purposes only and will not participate in any activities conducted by Cross Wealth in its capacity as the sponsor, promotor or similar role in connection with the Offering or the De-SPAC. If the Goldenbridge fails to consummate the Offering prior to June 30, 2021 or other date as mutually agreed by the Seller and the Company, the Company shall have the rights in its discretion, but not the obligation, to cause the Seller to repurchase back all or a portion of the Shares at the Share Price at any time. If Goldenbridge fails to consummate a De-SPAC within 21 months after the consummation of the Offering, the Buyer shall have the rights in its discretion, but not the obligation, to cause the Seller to repurchase back all or a portion of the Shares at the Share Price at any time. In addition, at any time before the eighteenth month anniversary of the completion of De-SPAC, if the Company plans to resell or otherwise transfer any portion or all of the shares at a price less than the Share Price, the Seller shall have the right in its discretion, but not the obligation, to repurchase back all or a portion of the Shares at the Share Price (“Right of First Refusal”). In the event that Seller opts not to exercise its Right of First Refusal, then the Seller shall pay the Company an amount equal to (i) the price shortfall multiplied by (ii) the number of the Shares being resold or transferred; provided that in case of a privately negotiated sale, such transfer or resale shall be negotiated in good faith and at arm’s-length by parties of equal bargaining strength.

 

115

 

 

Related Party Policy

 

Our Code, requires us to avoid, wherever possible, all related party transactions that could result in actual or potential conflicts of interests, except under guidelines approved by the board of directors (or the audit committee). A conflict of interest situation can arise when a person takes actions or has interests that may make it difficult to perform his or her work objectively and effectively. Conflicts of interest may also arise if a person, or a member of his or her family, receives improper personal benefits as a result of his or her position.

 

Our audit committee, pursuant to its written charter, is responsible for reviewing any conflicts of interest and related-party transactions to assess an impact on the Company’s internal controls on financial reporting and disclosure.

 

These procedures are intended to determine whether any such related party transaction impairs the independence of a director or presents a conflict of interest on the part of a director, employee or officer.

  

Board Diversity Matrix

 

Board Diversity Matrix (As of April 18, 2023)
 
Country of Principal Executive Offices  China 
Foreign Private Issuer  Yes 
Disclosure Prohibited Under Home Country Law  No 
Total Number  7                
                    
   Female    Male    Non-Binary    Did Not Disclose Gender 
Part I: Gender Identity
Directors  0    7    0    0 
Part II: Demographic Background
Underrepresented Individual in Home Country Jurisdiction  0                
LGBTQ+  0                
Did Not Disclose Demographic Background  0                

 

  C. Interests of Experts and Counsel

 

Not Applicable.

 

ITEM 8. FINANCIAL INFORMATION

 

  A. Consolidated Statements and Other Financial Information

 

Please refer to Item 18 “Financial Statements” for our audited consolidated financial statements filed as part of this annual report.

 

Legal Proceedings

 

We are currently not a party to any material legal or administrative proceedings. We may from time to time be subject to various legal or administrative claims and proceedings arising in the ordinary course of business. Litigation or any other legal or administrative proceeding, regardless of the outcome, is likely to result in substantial cost and diversion of our resources, including our management’s time and attention. See “Item 3. Key Information—D. Risk Factors—Risk Factors Relating to Our Business and Industry—We may be held liable for information or content displayed on, retrieved from or linked to our platforms, or distributed to our users if such content is deemed to violate any PRC laws or regulations, and PRC authorities may impose legal sanctions on us,” and “Item 3. Key Information—D. Risk Factors—Risk Factors Relating to Our Business and Industry—We may be subject to intellectual property infringement claims or other allegations by third parties for information or content displayed on, retrieved from or linked to our platforms, or distributed to our users, or for proprietary information appropriated by former employees, which may materially and adversely affect our business, financial condition and prospects.”

 

Dividend Policy

 

Since inception, we have not declared or paid any dividends on our Class A ordinary shares. We do not have any present plans to pay any dividends on our Class A ordinary shares in the foreseeable future. We intend to retain most, if not all, of our available funds and any future earnings to operate and expand our business.

 

The determination to pay dividends will be made at the discretion of our board of directors and may be based on a number of factors, including our future operations and earnings, capital requirements and surplus, general financial condition, contractual and legal restrictions and other factors that the board of directors may deem relevant.

 

116

 

 

We are a company formed under the laws of the British Virgin Islands and all of operations are currently in the PRC.

 

Under British Virgin Islands law, we may only pay dividends from surplus (the excess, if any, at the time of the determination of the total assets of our company over the sum of our liabilities, as shown in our books of account, plus our capital), and we must be solvent before and after the dividend payment in the sense that we will be able to satisfy our liabilities as they become due in the ordinary course of business; and the realizable value of assets of our company will not be less than the sum of our total liabilities, other than deferred taxes as shown on our books of account, and our capital.

 

In order for us to distribute any dividends to our shareholders, we currently would have to on dividends distributed by our PRC subsidiaries. Certain payments from our PRC subsidiaries to us may be subject to PRC withholding income tax. In addition, regulations in the PRC currently permit payment of dividends of a PRC company only out of accumulated distributable after-tax profits as determined in accordance with its articles of association and the accounting standards and regulations in China. Each of our PRC subsidiaries is required to set aside at least 10% of its after-tax profit based on PRC accounting standards every year to a statutory common reserve fund until the aggregate amount of such reserve fund reaches 50% of the registered capital of such subsidiary. Such statutory reserves are not distributable as loans, advances or cash dividends.

 

  B. Significant Changes

 

Except as disclosed elsewhere in this annual report, we have not experienced any significant changes since the date of our audited consolidated financial statements included in this annual report. 

 

ITEM 9. THE OFFER AND LISTING

 

  A. Offer and Listing Details

 

See “—C. Markets.”

 

  B. Plan of Distribution

 

Not Applicable.

 

  C. Markets

 

Our Class A ordinary shares are listed on the Nasdaq Capital Market under the symbol “SJ”, and our Public Warrants are traded on OTC under the symbol “SJOYW”.

 

  D. Selling Shareholders

 

Not Applicable.

 

  E. Dilution

 

Not Applicable.

 

  F. Expenses of the Issue

 

Not Applicable.

 

ITEM 10. ADDITIONAL INFORMATION

 

  A. Share Capital

 

Not Applicable.

 

117

 

 

  B. Memorandum and Articles of Association

 

We are a company incorporated in the British Virgin Islands as a BVI business company (with company number 1977965) whose registered office is at Clarence Thomas Building, Road Town, Tortola, British Virgin Islands, and our affairs are governed by our Memorandum and Articles of Association and the laws of the British Virgin Islands. For the purposes of the BVI Act, there are no limitations on the business that we may carry on. 

 

Pursuant to our Memorandum and Articles of Association, we shall issue registered shares only. We are not authorized to issue bearer shares, convert registered shares to bearer shares or exchange registered shares for bearer shares. We are currently authorized to issue an unlimited number of shares of Class A ordinary shares, 2,925,058 Class B ordinary shares and 50,000,000 Class A preferred shares, each with no par value. Shares may be issued in one or more series of shares as the directors may by Resolution of Directors determine from time to time. As of April 18, 2023, 37,679,786 Class A ordinary shares and 2,925,058 shares of Class B ordinary shares are issued and outstanding.

  

Class A Ordinary Shares

 

Pursuant to our Memorandum and Articles of Association, holders of Class A ordinary shares do not have any conversion, preemptive or other subscription rights and there will be no sinking fund provisions applicable to the Class A ordinary shares.

 

Each Class A ordinary share confers upon the shareholder:

 

  the right to one vote at a meeting of the Shareholders or on any resolution of shareholders;

 

  the right to an equal share in any dividend paid by us; and

 

  the right to an equal share in the distribution of our surplus assets on our liquidation.

 

Class B Ordinary Shares

 

Pursuant to our Memorandum and Articles of Association, holders of Class B ordinary shares do not have any conversion, preemptive or other subscription rights and there will be no sinking fund provisions applicable to the Class B ordinary shares.

 

Each Class B ordinary share confers upon the shareholder:

 

  the right to ten vote at a meeting of the Shareholders or on any resolution of shareholders;

 

  the right to an equal share in any dividend paid by us; and

 

  the right to an equal share in the distribution of our surplus assets on our liquidation.

 

Class A Preferred Shares

 

Our Memorandum and Articles of Association authorizes our board of directors to establish from time to time one or more series of Class A preferred shares and to determine, with respect to any series of preferred shares, the terms and rights of that series, including:

 

  the designation of the series;

 

  the number of shares of the series;

 

  the dividend rights, dividend rates, conversion rights, and voting rights; and

 

  the rights and terms of redemption and liquidation preferences.

 

Our board of directors may issue preferred shares without action by our shareholders to the extent authorized but unissued. Issuance of these shares may dilute the voting power of holders of Class A ordinary shares.

  

118

 

 

You should refer to the prospectus supplement relating to the series of Class A preferred shares being offered for the specific terms of that series, including:

 

  title of the series and the number of shares in the series;

 

  the price at which the preferred shares will be offered;

 

  the dividend rate or rates or method of calculating the rates, the dates on which the dividends will be payable, whether or not dividends will be cumulative or noncumulative, and, if cumulative, the dates from which dividends on the preferred shares being offered will cumulate;

 

  the voting rights, if any, of the holders of preferred shares being offered;

 

  the provisions for a sinking fund, if any, and the provisions for redemption, if applicable, of the preferred shares being offered, including any restrictions on the foregoing as a result of arrearage in the payment of dividends or sinking fund installments;

 

  the liquidation preference per share;

 

  the terms and conditions, if applicable, upon which the preferred shares being offered will be convertible into our Class A ordinary shares, including the conversion price, or the manner of calculating the conversion price, and the conversion period;

 

  the terms and conditions, if applicable, upon which the preferred shares being offered will be exchangeable for debt securities, including the exchange price, or the manner of calculating the exchange price, and the exchange period;

 

  any listing of the preferred shares being offered on any securities exchange;

 

  a discussion of any material federal income tax considerations applicable to the preferred shares being offered;

 

  any preemptive rights;

 

  the relative ranking and preferences of the preferred shares being offered as to dividend rights and rights upon liquidation, dissolution, or the winding up of our affairs;

 

  any limitations on the issuance of any class or series of preferred shares ranking senior or equal to the series of preferred shares being offered as to dividend rights and rights upon liquidation, dissolution, or the winding up of our affairs; and

 

  any additional rights, preferences, qualifications, limitations, and restrictions of the series.

 

Issuance of Class A preferred shares may dilute the voting power of holders of ordinary shares.

  

Existing Warrants

 

As of April 18, 2023, we have 6,023,700 warrants outstanding (“Existing Warrants”). All Existing Warrants are governed by that certain Warrant Agreement, dated February 5, 2019, by and between Continental Stock Transfer & Trust Company and us (the “Warrant Agreement”). The following summary of certain provisions relating to our warrants s does not purport to be complete and is subject to, and is qualified in its entirety by reference to, the Warrant Agreement.

 

Each Existing Warrant entitles the registered holder to purchase one-half (1/2) of one Class A ordinary share at a price of $11.50 per share, subject to adjustment as discussed below, at any time commencing on the later of the completion of an initial business combination and 12 months from the date of the IPO Registration Statement. Pursuant to the Warrant Agreement, an Existing Warrant holder may exercise its Existing Warrants only for a whole number of shares. This means that only an even number of Existing Warrants may be exercised at any given time by a Warrant holder. However, except as set forth below, other than the Oriental Warrants, no Existing Warrants will be exercisable for cash unless we have an effective and current registration statement covering the Class A ordinary shares issuable upon exercise of the warrants and a current prospectus relating to such Class A ordinary shares. Notwithstanding the foregoing, if a registration statement covering the Class A ordinary shares issuable upon exercise of the Existing Warrants is not effective within 90 days from the consummation of our initial business combination, Warrant holders may, until such time as there is an effective registration statement and during any period when we shall have failed to maintain an effective registration statement, exercise Existing Warrants on a cashless basis. The Existing Warrants will expire on the earlier to occur of (i) five years from the effective date of the IPO Registration Statement at 5:00 p.m., Eastern Standard Time and (ii) the date fixed for redemption of Existing Warrants as provided in the Warrant Agreement. We may extend the duration of the Existing Warrants by delaying the expiration date; provided, however, that we will provide written notice of not less than 10 days to registered holders of such extension and that such extension shall be identical in duration among all of the then outstanding Existing Warrants.

 

119

 

 

We may call the outstanding Existing Warrants for redemption (excluding the warrants issued to Oriental Holdings Limited and the warrants issued to Chardan Capital Markets, LLC), in whole and not in part, at a price of $0.01 per warrant:

 

  at any time while the Existing Warrants are exercisable;

 

  upon not less than 30 days’ prior written notice of redemption to each Existing Warrant holder;

 

  if, and only if, the reported last sale price of the Class A ordinary shares equals or exceeds $16.50 per share, for any 20 trading days within a 30 trading day period ending on the third business day prior to the notice of redemption to Existing Warrant holders; and

 

  if, and only if, (i) there is a current registration statement in effect with respect to the Class A ordinary shares underlying such Existing Warrants at the time of redemption and for the entire 30-day trading period referred to above and continuing each day thereafter until the date of redemption, or (ii) the cashless exercise of the Existing Warrants pursuant to the Warrant Agreement is exempt from the registration requirements under the Securities Act.

 

The right to exercise will be forfeited unless the Existing Warrants are exercised prior to the date specified in the notice of redemption. On and after the redemption date, a record holder of an Existing Warrant will have no further rights except to receive the redemption price for such holder’s warrant upon surrender of such warrant.

 

If we call the Existing Warrants for redemption as described above, our management will have the option to require all holders that wish to exercise Existing Warrants to do so on a “cashless basis.” In such event, each holder would pay the exercise price by surrendering the whole Warrants for that number of Class A ordinary shares equal to the quotient obtained by dividing (x) the product of the number of Class A ordinary shares underlying the warrants, multiplied by the difference between the exercise price of the Existing Warrants and the “fair market value” (defined below) by (y) the fair market value. The “fair market value” shall mean the volume weighted average price of the Class A ordinary shares for the 20 trading days ending on the third trading day prior to the date on which the notice of redemption is sent to the holders of Existing Warrants.

 

Our redemption rights provided under the Warrant Agreement apply only to outstanding Existing Warrants (excluding the warrants issued to Oriental Holdings Limited and the warrants issued to Chardan Capital Markets, LLC). To the extent a person holds rights to purchase Existing Warrants, such purchase rights shall not be extinguished by redemption. However, once such purchase rights are exercised, we may redeem the Existing Warrants issued upon such exercise provided that the criteria for redemption is met.

  

The Existing Warrants were and will be issued in registered form under the Warrant Agreement. The Warrant Agreement provides that the terms of the Existing Warrants may be amended without the consent of any holder to cure any ambiguity or correct any defective provision, but requires the approval, by written consent or vote, of the holders of a majority of the then outstanding Existing Warrants in order to make any change that adversely affects the interests of the registered holders in any material respect.

 

The exercise price and number of Class A ordinary shares issuable on exercise of the Existing Warrants may be adjusted in certain circumstances including in the event of a share capitalizations, extraordinary dividend or our recapitalization, reorganization, merger or consolidation.

 

The Existing Warrants may be exercised upon surrender of the Existing Warrants on or prior to the expiration date at the offices of the warrant agent with the subscription form, as set forth in the Existing Warrants, duly executed, accompanied by full payment of the exercise price, by certified or official bank check payable to us, for the number of Existing Warrants being exercised. The Existing Warrant holders do not have the rights or privileges of holders of Class A ordinary shares and any voting rights until they exercise their Existing Warrants and receive Class A ordinary shares. After the issuance of Class A ordinary shares upon exercise of the warrants, each holder will be entitled to one vote for each share held of record on all matters to be voted on by shareholders.

 

120

 

 

Except as described above, no Existing Warrants will be exercisable and we will not be obligated to issue Class A ordinary shares unless at the time a holder seeks to exercise such warrant, a prospectus relating to the Class A ordinary shares issuable upon exercise of the Warrants is current and the Class A ordinary shares have been registered or qualified or deemed to be exempt under the securities laws of the state of residence of the holder of the Existing Warrants. Under the terms of the Warrant Agreement, we have agreed to use our best efforts to meet these conditions and to maintain a current prospectus relating to the Class A ordinary shares issuable upon exercise of the Existing Warrants until the expiration of the Existing Warrants. However, we cannot assure you that we will be able to do so and, if the prospectus relating to the Class A ordinary shares issuable upon the exercise of the Warrants is not current or if the Class A ordinary shares is not qualified or exempt from qualification in the jurisdictions in which the holders of the Existing Warrants reside, we will not be required to net cash settle or cash settle the Existing Warrant exercise, the Existing Warrants may have no value, the market for the warrants may be limited and the warrants may expire worthless.

 

Warrant holders may elect to be subject to a restriction on the exercise of their Existing Warrants such that an electing Warrant holder (and his, her or its affiliates) would not be able to exercise their warrants to the extent that, after giving effect to such exercise, such holder (and his, her or its affiliates) would beneficially own in excess of 9.8% of the Class A ordinary shares issued and outstanding.

 

No fractional shares will be issued upon exercise of the Existing Warrants. If, upon exercise of the Existing Warrants, a holder would be entitled to receive a fractional interest in a share, issue or cause to be issued only the largest whole number of Class A ordinary shares issuable on such exercise (and such fraction of a Class A ordinary share will be disregarded); provided, that if more than one Existing Warrant certificate is presented for exercise at the same time by the same registered holder, the number of whole Class A ordinary shares which shall be issuable upon the exercise thereof shall be computed on the basis of the aggregate number of Class A ordinary shares issuable on exercise of all such Existing Warrants.

 

The Existing Warrants are traded on the over-the-counter markets under the symbol “SJOYW”.

 

Key Provisions of Our Memorandum and Articles of Association and British Virgin Islands Laws Affecting Our Ordinary Shares or Corporate Governance

 

The following are summaries of material terms and provisions of our Memorandum and Articles of Association and the BVI Act, insofar as they relate to the material terms of our Class A and Class B ordinary shares or corporate governance. This summary is not intended to be complete, and you should read our Memorandum and Articles of Association.

  

Voting Rights

 

We have two classes of ordinary shares, namely, Class A ordinary shares and Class B ordinary shares. Both the Class A ordinary shares and the Class B ordinary shares will have the same rights except that the Class B ordinary shares will have weighted voting rights. Each Class B ordinary share shall have ten votes at a meeting of the shareholders or on any resolution of shareholders whereas each Class A ordinary share shall only have one vote. Each outstanding Class B ordinary share is convertible at any time at the option of the holder into one Class A ordinary share. 

 

Under the BVI Act, the ordinary shares are deemed to be issued when the name of the shareholder is entered in our register of members. Our register of members is maintained by our transfer agent, Continental Stock Transfer & Trust Company, which will enter the name of our shareholders in our register of members. If (a) information that is required to be entered in the register of shareholders is omitted from the register or is inaccurately entered in the register, or (b) there is unreasonable delay in entering information in the register, a shareholder of ours, or any person who is aggrieved by the omission, inaccuracy or delay, may apply to the British Virgin Islands courts for an order that the register be rectified, and the court may either refuse the application or order the rectification of the register, and may direct us to pay all costs of the application and any damages the applicant may have sustained.

 

Subject to any rights or restrictions attached to any shares, at any general meeting on a show of hands every Class A ordinary shareholder who is present in person (or, in the case of a shareholder being a corporation, by its duly authorized representative) or by proxy will have one vote for each Class A ordinary share held on all matters to be voted on by shareholders. Subject to any rights or restrictions attached to any shares, at any general meeting on a show of hands every Class B ordinary shareholder who is present in person (or, in the case of a shareholder being a corporation, by its duly authorized representative) or by proxy will have ten votes for each Class B ordinary share held on all matters to be voted on by shareholders. Voting at any meeting of the ordinary shareholders is by show of hands unless a poll is demanded. A poll may be demanded by shareholders present in person or by proxy if the shareholder disputes the outcome of the vote on a proposed resolution and the chairman shall cause a poll to be taken.

 

121

 

 

There is nothing under the laws of the British Virgin Islands, which specifically prohibits or restricts the creation of cumulative voting rights for the election of our directors, but cumulative voting for the election of directors is permitted only if expressly provided for in a BVI company’s memorandum or articles of association. We have not made provisions in our Memorandum and Articles of Association for cumulative voting for such elections.

 

Under British Virgin Islands laws, the voting rights of shareholders are regulated by our Memorandum and Articles of Association and, in certain circumstances, the BVI Act. Our Memorandum and Articles of Association govern matters such as quorum for the transaction of business, rights of shares, and majority votes required to approve any action or resolution at a meeting of the shareholders or board of directors. Unless our Memorandum and Articles of Association otherwise provide, the requisite majority is usually a simple majority of votes cast.

 

Dividend Rights

 

Each ordinary share (including both Class A ordinary shares and Class B ordinary shares) is entitled to an equal share in any dividend paid by the Company. The Articles of Association provide that the directors of the Company may authorize a distribution (including a dividend) at a time and of an amount they think fit if they are satisfied that immediately after the distribution (or dividend) the value of the Company’s assets will exceed its liabilities and the Company will be able to pay its debts as they fall due.

 

Preemption Rights

 

British Virgin Islands laws do not make a distinction between public and private companies and some of the protections and safeguards (such as statutory preemption rights, save to the extent that they are expressly provided for in our Memorandum and Articles of Association) that investors may expect to find in relation to a public company are not provided for under British Virgin Islands laws. There are no preemption rights applicable to the issuance of new shares under either British Virgin Islands laws or our Memorandum and Articles of Association.

 

Liquidation Rights

 

We may by resolution of shareholders or, subject to section 199(2) of the BVI Act, by resolution of directors appoint a voluntary liquidator.

 

Transfer of Shares

 

Any shareholder may transfer all or any of his shares by an instrument of transfer provided that such transfer complies with applicable rules of the SEC and federal and state securities laws of the United States. The instrument of transfer of any share shall be in writing in the usual or common form or in a form prescribed by the Designated Stock Exchange (such as NASDAQ Capital Market) or in any other form approved by the directors.

  

Share Repurchases and Redemptions

 

As permitted by the BVI Act and our Memorandum and Articles of Association, shares may be repurchased, redeemed or otherwise acquired by us. In addition, our directors must determine that, immediately following the redemption or repurchase, we will be able to pay our debts as they fall due and that the value of our assets will exceed our liabilities.

 

Share Redesignation, Reclassification or Conversion

 

As permitted by the BVI Act and our Memorandum and Articles of Association, a Shareholder holding Class B Ordinary Shares may at any time require the Company to convert all or a portion of the Class B Ordinary Shares held by that Shareholder for Class A Ordinary Shares. The Company may redesignate, reclassify or convert all or a portion of: (a) the Ordinary Shares held by a Shareholder into Class A Ordinary Shares; and (b) the Ordinary Shares held by a Shareholder into Class B Ordinary Shares with the consent of that Shareholder by Resolution of Shareholders.

 

Board of Directors

 

We are managed by a Board which currently consists of seven directors. Our Memorandum and Articles of Association provide that the minimum number of directors shall be two and there shall be no maximum number of directors. The term of the directors are two years.

 

122

 

 

The directors may by Resolution of Directors exercise all the powers of the Company to incur indebtedness, liabilities or obligations and to secure indebtedness, liabilities or obligations whether of the Company or of any third party. There are no share ownership qualifications for directors.

 

Meetings of our Board may be convened at any time deemed necessary by any of our directors.

 

A meeting of directors is duly constituted for all purposes if at the commencement of the meeting there are present in person or by alternate not less than one-half of the total number of directors, unless there are only 2 directors in which case the quorum is 2.

 

The directors may, by Resolution of Directors, fix the emoluments of directors with respect to services to be rendered in any capacity to the Company.

 

We do not have any age limitations for our directors, nor do we have mandatory retirement as a result of reaching a certain age.

 

Meetings of Shareholders

 

Any of our directors of may convene meetings of the shareholders at such times and in such manner and places within or outside the British Virgin Islands as the director considers necessary or desirable.

 

Upon the written request of shareholders entitled to exercise 30 percent or more of the voting rights in respect of the matter for which the meeting is requested the directors shall convene a meeting of shareholders. 

 

Subject to our Memorandum and Articles of Association, the director convening a meeting of members shall give not less than 7 days’ written notice of such meeting to: (a) those members whose names on the date the notice is given appear as members in the share register of the Company and are entitled to vote at the meeting; and (b) the other directors.

  

A meeting of shareholders held in contravention of the requirement to give notice is valid if shareholders holding at least 90% of the total voting rights on all the matters to be considered at the meeting have waived notice of the meeting and, for this purpose, the presence of a shareholder at the meeting shall constitute a waiver in relation to all the shares which that shareholder holds.

 

A meeting of shareholders is duly constituted if, at the commencement of the meeting, there are present in person or by proxy not less than 50% of the votes of the shares entitled to vote at the meeting. A quorum may be comprised of a single shareholder or proxy and then such person may pass a resolution of shareholders and a certificate signed by such person accompanied where such person is a proxy by a copy of the proxy instrument shall constitute a valid resolution of shareholders.

 

Differences in Corporate Law

 

We were incorporated under, and are governed by, the laws of the British Virgin Islands. The corporate statutes of the State of Delaware and the British Virgin Islands are similar, and the flexibility available under British Virgin Islands law has enabled us to adopt a memorandum and articles of association that will provide shareholders with rights that do not vary in any material respect from those they would enjoy if we were incorporated under Delaware law. Set forth below is a summary of some of the differences between provisions of the BVI Act applicable to us and the laws applicable to companies incorporated in Delaware and their shareholders.

 

Director’s Fiduciary Duties

 

Under Delaware corporate law, a director of a Delaware corporation has a fiduciary duty to the corporation and its shareholders. This duty has two components: the duty of care and the duty of loyalty. The duty of care requires that a director act in good faith, with the care that an ordinarily prudent person would exercise under similar circumstances. Under this duty, a director must inform himself of, and disclose to shareholders, all material information reasonably available regarding a significant transaction. The duty of loyalty requires that a director act in a manner he reasonably believes to be in the best interests of the corporation. He must not use his corporate position for personal gain or advantage. This duty prohibits self-dealing by a director and mandates that the best interest of the corporation and its shareholders take precedence over any interest possessed by a director, officer or controlling shareholder and not shared by the shareholders generally. In general, actions of a director are presumed to have been made on an informed basis, in good faith and in the honest belief that the action taken was in the best interests of the corporation. However, this presumption may be rebutted by evidence of a breach of one of the fiduciary duties. Should such evidence be presented concerning a transaction by a director, a director must prove the procedural fairness of the transaction, and that the transaction was of fair value to the corporation.

 

123

 

 

British Virgin Islands law provides that every director of a British Virgin Islands company in exercising his powers or performing his duties, shall act honestly and in good faith and in what the director believes to be in the best interests of the company. Additionally, the director shall exercise the care, diligence, and skill that a reasonable director would exercise in the same circumstances taking into account the nature of the company, the nature of the decision and the position of the director and his responsibilities. In addition, British Virgin Islands law provides that a director shall exercise his powers as a director for a proper purpose and shall not act, or agree to the company acting, in a manner that contravenes British Virgin Islands law or the memorandum and articles of association of the company.

 

Amendment of Governing Documents

 

Under Delaware corporate law, with very limited exceptions, a vote of the shareholders of a corporation is required to amend the certificate of incorporation. In addition, Delaware corporate law provides that shareholders have the right to amend the corporation’s bylaws, but the certificate of incorporation may confer such right on the directors of the corporation.

  

Our Memorandum and Articles of Association can generally be amended by with the approval of the holders of a majority of our outstanding ordinary shares or by a resolution of the board of directors. In addition, pursuant to our Memorandum and Articles of Association, our board of directors may amend our Memorandum and Articles of Association by a resolution of directors without a requirement for a resolution of shareholders so long as the amendment does not:

 

  restrict the rights or powers of the shareholders to amend our Memorandum and Articles of Association;

 

  change the percentage of shareholders required to pass a resolution of shareholders to amend our Memorandum and Articles of Association; or

 

  amend our Memorandum and Articles of Association in circumstances where it cannot be amended by the shareholders;

 

  certain provisions that our Memorandum and Articles of Association specifies cannot be amended.

  

Written Consent of Directors

 

Under Delaware corporate law, a written consent of the directors must be unanimous to take effect. Under British Virgin Islands law and our Memorandum and Articles of Association, only a majority of the directors are required to sign a written consent.

 

Written Consent of Shareholders

 

Under Delaware corporate law, unless otherwise provided in the certificate of incorporation, any action to be taken at any annual or special meeting of shareholders of a corporation may be taken by written consent of the holders of outstanding stock having not less than the minimum number of votes that would be necessary to take that action at a meeting at which all shareholders entitled to vote were present and voted. As permitted by British Virgin Islands law, our Memorandum and Articles of Association provides that a resolution of shareholders can be consented to in writing by a majority of in excess of 50 percent of the votes of ordinary shares entitled to vote thereon.

 

Shareholder Proposals

 

Under Delaware corporate law, a shareholder has the right to put any proposal before the annual meeting of shareholders, provided it complies with the notice provisions in the governing documents. A special meeting may be called by the board of directors or any other person authorized to do so in the governing documents, but shareholders may be precluded from calling special meetings. British Virgin Islands law and our Memorandum and Articles of Association provide that our directors shall call a meeting of the shareholders if requested in writing to do so by shareholders entitled to exercise at least 30% of the voting rights in respect of the matter for which the meeting is requested.

 

Dissolution; Winding Up

 

Under Delaware corporate law, unless the board of directors approves the proposal to dissolve, dissolution must be approved by shareholders holding 100% of the total voting power of the corporation. Only if the dissolution is initiated by the board of directors may it be approved by a simple majority of the corporation’s outstanding shares. Delaware corporate law allows a Delaware corporation to include in its certificate of incorporation a supermajority voting requirement in connection with dissolutions initiated by the board. As permitted by British Virgin Islands law and our Memorandum and Articles of Association, we may by resolution of shareholders or, subject to section 199(2) of the BVI Act, by resolution of directors appoint a voluntary liquidator.

 

124

 

 

Redemption of Shares

 

Under Delaware corporate law, any stock may be made subject to redemption by the corporation at its option, at the option of the holders of that stock or upon the happening of a specified event, provided shares with full voting power remain outstanding. The stock may be made redeemable for cash, property or rights, as specified in the certificate of incorporation or in the resolution of the board of directors providing for the issue of the stock. As permitted by British Virgin Islands law and our Memorandum and Articles of Association, shares may be repurchased, redeemed or otherwise acquired by us. However, the consent of the shareholder whose shares are to be repurchased, redeemed or otherwise acquired must be obtained, except as specified in the terms of the applicable class or series of shares or as described under “—Compulsory Acquisition” below. In addition, our directors must determine that, immediately following the redemption or repurchase, we will be able to pay our debts as they fall due and that the value of our assets will exceed our liabilities.

  

Compulsory Acquisition

 

Under Delaware General Corporation Law § 253, in a process known as a “short form” merger, a corporation that owns at least 90% of the outstanding shares of each class of stock of another corporation may either merge the other corporation into itself and assume all of its obligations or merge itself into the other corporation by executing, acknowledging and filing with the Delaware Secretary of State a certificate of such ownership and merger setting forth a copy of the resolution of its board of directors authorizing such merger. If the parent corporation is a Delaware corporation that is not the surviving corporation, the merger also must be approved by a majority of the outstanding stock of the parent corporation. If the parent corporation does not own all of the stock of the subsidiary corporation immediately prior to the merger, the minority shareholders of the subsidiary corporation party to the merger may have appraisal rights as set forth in § 262 of the Delaware General Corporation Law.

 

Under the BVI Act, subject to any limitations in a company’s memorandum and articles of association, members holding 90% of the votes of the outstanding shares entitled to vote, and members holding 90% of the votes of the outstanding shares of each class of shares entitled to vote, may give a written instruction to the company directing the company to redeem the shares held by the remaining members. Upon receipt of such written instruction, the company shall redeem the shares specified in the written instruction, irrespective of whether or not the shares are by their terms redeemable. The company shall give written notice to each member whose shares are to be redeemed stating the redemption price and the manner in which the redemption is to be effected. A member whose shares are to be so redeemed is entitled to dissent from such redemption and to be paid the fair value of his shares, as described under “—Shareholders’ Rights under British Virgin Islands Law Generally” below.

 

Variation of Rights of Shares

 

Under Delaware corporate law, a corporation may vary the rights of a class of shares with the approval of a majority of the outstanding shares of that class, unless the certificate of incorporation provides otherwise. As permitted by British Virgin Islands law and our Memorandum and Articles of Association, if at any time the Shares are divided into different classes, the rights attached to any class may only be varied, whether or not the Company is in liquidation, with the consent in writing of or by a resolution passed at a meeting by the holders of not less than 50 percent of the voting rights in that class.

 

Election of Directors

 

Under Delaware corporate law, unless otherwise specified in the certificate of incorporation or bylaws of a corporation, directors are elected by a plurality of the votes of the shares entitled to vote on the election of directors. As permitted by British Virgin Islands law, and pursuant to our Memorandum and Articles of Association, our first directors shall be appointed by the first registered agent within 6 months of the date of incorporation; and thereafter, the directors shall be elected by resolution of shareholders or, where permitted by our Memorandum and Articles of Association, by resolution of directors.

 

Removal of Directors

 

Under Delaware corporate law, a director of a corporation with a classified board may be removed only for cause with the approval of a majority of the outstanding shares entitled to vote, unless the certificate of incorporation provides otherwise. Similarly, as permitted by British Virgin Islands law, our Memorandum and Articles of Association provides that directors may be removed from office, (a) with or without cause, by resolution of shareholders passed at a meeting of shareholders called for the purposes of removing the director or for purposes including the removal of the director or by a written resolution passed by at least 50 percent of the votes of the shareholders of the Company entitled to vote, or (b) with cause, by Resolution of Directors passed at a meeting of directors called for the purpose of removing the director or for purposes including the removal of the director.

  

125

 

 

Mergers

 

Under Delaware corporate law, one or more constituent corporations may merge into and become part of another constituent corporation in a process known as a merger. A Delaware corporation may merge with a foreign corporation as long as the law of the foreign jurisdiction permits such a merger. To effect a merger under Delaware General Corporation Law § 251, an agreement of merger must be properly adopted and the agreement of merger or a certificate of merger must be filed with the Delaware Secretary of State. In order to be properly adopted, the agreement of merger must be adopted by the board of directors of each constituent corporation by a resolution or unanimous written consent. In addition, the agreement of merger generally must be approved at a meeting of shareholders of each constituent corporation by a majority of the outstanding stock of the corporation entitled to vote, unless the certificate of incorporation provides for a supermajority vote. In general, the surviving corporation assumes all of the assets and liabilities of the disappearing corporation or corporations as a result of the merger.

 

Under the BVI Act, two or more companies may merge or consolidate in accordance with the statutory provisions. A merger means the merging of two or more constituent companies into one of the constituent companies, and a consolidation means the uniting of two or more constituent companies into a new company. In order to merge or consolidate, the directors of each constituent company must approve a written plan of merger or consolidation, which must be authorized by a resolution of shareholders. One or more companies may also merge or consolidate with one or more companies incorporated under the laws of jurisdictions outside the British Virgin Islands if the merger or consolidation is permitted by the laws of the jurisdictions in which the companies incorporated outside the British Virgin Islands are incorporated. In respect of such a merger or consolidation, a British Virgin Islands company is required to comply with the provisions of the BVI Act, and a company incorporated outside the British Virgin Islands is required to comply with the laws of its jurisdiction of incorporation.

 

Shareholders not otherwise entitled to vote on the merger or consolidation may still acquire the right to vote if the plan of merger or consolidation contains any provision that, if proposed as an amendment to the memorandum and articles of association, would entitle them to vote as a class or series on the proposed amendment. In any event, all shareholders must be given a copy of the plan of merger or consolidation irrespective of whether they are entitled to vote at the meeting or consent to the written resolution to approve the plan of merger or consolidation.

 

Inspection of Books and Records

 

Under Delaware corporate law, any shareholder of a corporation may for any proper purpose inspect or make copies of the corporation’s stock ledger, list of shareholders and other books and records. Under British Virgin Islands law, members of the general public, on payment of a nominal fee, can obtain copies of the public records of a company available at the office of the British Virgin Islands Registrar of Corporate Affairs, including the company’s certificate of incorporation, its memorandum and articles of association (with any amendments), records of license fees paid to date, any articles of dissolution, any articles of merger and a register of charges if the company has elected to file such a register.

 

A shareholder of a company is entitled, on giving written notice to the company, to inspect:

 

  a) the memorandum and articles of association;

 

  b) the register of members;

 

  c) the register of directors; and

 

  d) the minutes of meetings and resolutions of shareholders and of those classes of shares of which he is a shareholder.

 

In addition, a shareholder may make copies of or take extracts from the documents and records referred to in (a) through (d) above. However, subject to the memorandum and articles of association of the company, the directors may, if they are satisfied that it would be contrary to the company’s interests to allow a shareholder to inspect any document, or part of any document, specified in (b), (c) or (d) above, refuse to permit the shareholder to inspect the document or limit the inspection of the document, including limiting the making of copies or the taking of extracts from the records. Where a company fails or refuses to permit a shareholder to inspect a document or permits a shareholder to inspect a document subject to limitations, that shareholder may apply to the court for an order that he should be permitted to inspect the document or to inspect the document without limitation.

  

126

 

 

Where a company keeps a copy of the register of members or the register of directors at the office of its registered agent, it is required to notify the registered agent of any changes to the originals of such registers, in writing, within 15 days of any change; and to provide the registered agent with a written record of the physical address of the place or places at which the original register of members or the original register of directors is kept. Where the place at which the original register of members or the original register of directors is changed, the company is required to provide the registered agent with the physical address of the new location of the records within 14 days of the change of location.

 

A company is also required to keep at the office of its registered agent or at such other place or places, within or outside the British Virgin Islands, as the directors determine the minutes of meetings and resolutions of shareholders and of classes of shareholders, and the minutes of meetings and resolutions of directors and committees of directors. If such records are kept at a place other than at the office of the company’s registered agent, the company is required to provide the registered agent with a written record of the physical address of the place or places at which the records are kept and to notify the registered agent, within 14 days, of the physical address of any new location where such records may be kept.

 

Conflict of Interest

 

Under Delaware corporate law, a contract between a corporation and a director or officer, or between a corporation and any other organization in which a director or officer has a financial interest, is not void as long as (i) the material facts as to the director’s or officer’s relationship or interest are disclosed or known and (ii) either a majority of the disinterested directors authorizes the contract in good faith or the shareholders vote in good faith to approve the contract. Nor will any such contract be void if it is fair to the corporation when it is authorized, approved or ratified by the board of directors, a committee or the shareholders.

 

The BVI Act provides that a director shall, forthwith after becoming aware that he is interested in a transaction entered into or to be entered into by the company, disclose that interest to the board of directors of the company. The failure of a director to disclose that interest does not affect the validity of a transaction entered into by the director or the company, so long as the director’s interest was disclosed to the board prior to the company’s entry into the transaction or was not required to be disclosed because the transaction is between the company and the director himself and is otherwise in the ordinary course of business and on usual terms and conditions. As permitted by British Virgin Islands laws and our Memorandum and Articles of Association, a director interested in a particular transaction may vote on it, attend meetings at which it is considered, and sign documents on our behalf which relate to the transaction, and subject to compliance with the BVI Act shall not, by reason of his office be accountable to us for any benefit which he derives from such transaction and no such transaction shall be liable to be avoided on the grounds of any such interest or benefit.

 

Transactions with Interested Shareholders

 

Delaware corporate law contains a business combination statute applicable to Delaware public corporations whereby, unless the corporation has specifically elected not to be governed by that statute by amendment to its certificate of incorporation, it is prohibited from engaging in certain business combinations with an “interested shareholder” for three years following the date that the person becomes an interested shareholder. An interested shareholder generally is a person or group that owns or owned 15% or more of the company’s outstanding voting stock within the past three years. This statute has the effect of limiting the ability of a potential acquirer to make a two-tiered bid for the company in which all shareholders would not be treated equally. The statute does not apply if, among other things, prior to the date on which the shareholder becomes an interested shareholder, the board of directors approves either the business combination or the transaction that resulted in the person becoming an interested shareholder.

 

British Virgin Islands law has no comparable provision. However, although British Virgin Islands law does not regulate transactions between a company and its significant shareholders, it does provide that these transactions must be entered into in the bona fide best interests of the company and not with the effect of constituting a fraud on the minority shareholders.

  

Independent Directors

 

There are no provisions under Delaware corporate law or under the BVI Act that require a majority of our directors to be independent.

 

Cumulative Voting

 

Under Delaware corporate law, cumulative voting for elections of directors is not permitted unless the company’s certificate of incorporation specifically provides for it. Cumulative voting potentially facilitates the representation of minority shareholders on a board of directors since it permits the minority shareholder to cast all the votes to which the shareholder is entitled on a single director, which increases the shareholder’s voting power with respect to electing such director. There are no prohibitions on cumulative voting under the laws of the British Virgin Islands, but our Memorandum and Articles of Association does not provide for cumulative voting.

 

127

 

 

Shareholders’ Rights under British Virgin Islands Law Generally

 

The BVI Act provides for certain remedies that may be available to shareholders. Where a company incorporated under the BVI Act or any of its directors engages in, or proposes to engage in, conduct that contravenes the BVI Act or the company’s memorandum and articles of association, British Virgin Islands courts can issue a restraining or compliance order. However, shareholders can also bring derivative, personal and representative actions under certain circumstances. The traditional English basis for members’ remedies has also been incorporated into the BVI Act: where a shareholder of a company considers that the affairs of the company have been, are being or are likely to be conducted in a manner likely to be oppressive, unfairly discriminating or unfairly prejudicial to him, he may apply to the court for an order based on such conduct. In addition, any shareholder of a company may apply to the courts for the appointment of a liquidator of the company and the court may appoint a liquidator of the company if it is of the opinion that it is just and equitable to do so.

 

The BVI Act also provides that any shareholder of a company is entitled to payment of the fair value of his shares upon dissenting from any of the following: (i) a merger, if the company is a constituent company, unless the company is the surviving company and the member continues to hold the same or similar shares; (ii) a consolidation, if the company is a constituent company; (iii) any sale, transfer, lease, exchange or other disposition of more than 50% in value of the assets or business of the company if not made in the usual or regular course of the business carried on by the company but not including (a) a disposition pursuant to an order of the court having jurisdiction in the matter, (b) a disposition for money on terms requiring all or substantially all net proceeds to be distributed to the shareholders in accordance with their respective interest within one year after the date of disposition, or (c) a transfer pursuant to the power of the directors to transfer assets for the protection thereof; (iv) a redemption of 10% or fewer of the issued shares of the company required by the holders of 90% or more of the shares of the company pursuant to the terms of the BVI Act; and (v) an arrangement, if permitted by the court.

 

Generally, any other claims against a company by its shareholders must be based on the general laws of contract or tort applicable in the British Virgin Islands or their individual rights as shareholders as established by a company’s memorandum and articles of association.

 

Rights of Non-resident or Foreign Shareholders and Disclosure of Substantial Shareholdings

 

There are no limitations imposed by our amended and restated memorandum and articles of association on the rights of non-resident or foreign shareholders to hold or exercise voting rights on our shares. In addition, there are no provisions in our amended and restated memorandum and articles of association governing the ownership threshold above which shareholder ownership must be disclosed.

  

Anti-Money Laundering — British Virgin Islands

 

In order to comply with legislation or regulations aimed at the prevention of money laundering we are required to adopt and maintain anti-money laundering procedures, and may require subscribers or transferees to provide evidence to verify their identity. Where permitted, and subject to certain conditions, we also may delegate the maintenance of our anti-money laundering procedures (including the acquisition of due diligence information) to a suitable person.

 

We reserve the right to request such information as is necessary to verify the identity of a subscriber or transferee. In the event of delay or failure on the part of the subscriber or transferee in producing any information required for verification purposes, we may refuse to accept the application, in which case any funds received will be returned without interest to the account from which they were originally debited or refuse to amend the register of members to reflect the transferee’s ownership of the relevant shares.

 

If any person resident in the British Virgin Islands knows or suspects that another person is engaged in money laundering or terrorist financing and the information for that knowledge or suspicion came to their attention in the course of their business the person will be required to report his belief or suspicion to the Financial Investigation Agency of the British Virgin Islands, pursuant to the Proceeds of Criminal Conduct Act 1997 (as amended). Such a report shall not be treated as a breach of confidence or of any restriction upon the disclosure of information imposed by any enactment or otherwise. 

 

Exchange Controls

 

No laws of the British Virgin Islands, decrees, regulations or other legislation that limit the import or export of capital or the payment of dividends to shareholders who do not reside in the British Virgin Islands.

 

128

 

 

Our Transfer Agent

 

The transfer agent for our securities is Continental Stock Transfer & Trust Company.

 

Listing

 

Our Class A ordinary shares are listed on the Nasdaq Capital Market under the symbol “SJ”.

 

  C. Material Contracts

 

We have not entered into any material contracts other than in the ordinary course of business and other than those described in “Item 4. Information on the Company”, “Item 7. Major Shareholders and Related Party Transactions—B. Related Party Transactions,” or elsewhere in this annual report on Form 20-F.

 

  D. Exchange Controls

 

No laws of the British Virgin Islands, decrees, regulations or other legislation that limit the import or export of capital or the payment of dividends to shareholders who do not reside in the British Virgin Islands.

 

  E. Taxation

 

The following discussion of material British Virgin Islands, PRC, and United States federal income tax consequences of an investment in our Class A ordinary shares is based upon laws and relevant interpretations thereof in effect as of the date of this report, all of which are subject to change. This discussion does not deal with all possible tax consequences relating to an investment in our Class A ordinary shares, such as the tax consequences under state, local, and other tax laws.

 

WE URGE POTENTIAL PURCHASERS OF OUR CLASS A ORDINARY SHARES TO CONSULT THEIR OWN TAX ADVISORS CONCERNING THE U.S. FEDERAL, STATE, LOCAL, AND NON-U.S. TAX CONSEQUENCES OF PURCHASING, OWNING AND DISPOSING OF OUR CLASS A ORDINARY SHARES.

 

People’s Republic of China Taxation

 

We are a holding company incorporated in the British Virgin Islands and we gain substantial income by way of dividends paid to us from our PRC subsidiaries. The PRC Enterprise Income Tax Law and its implementation rules (the “EIT Law”) provide that PRC-sourced income of foreign enterprises, such as dividends paid by a PRC subsidiary to its equity holders that are non-resident enterprises, will normally be subject to PRC withholding tax at a rate of 10%, unless any such foreign investor’s jurisdiction of incorporation has a tax treaty with China that provides for a preferential tax rate or a tax exemption.

 

Under the EIT Law, an enterprise established outside of China with a “de facto management body” within China is considered a “resident enterprise,” which means that it is treated in a manner similar to a PRC domestic enterprise for enterprise income tax purposes. Although the implementation rules of the EIT Law define “de facto management body” as a managing body that actually, comprehensively manage and control the production and operation, staff, accounting, property and other aspects of an enterprise, the only official guidance for this definition currently available is set forth in SAT Circular 82, which provides guidance on the determination of the tax residence status of a PRC-controlled offshore incorporated enterprise, defined as an enterprise that is incorporated under the laws of a foreign country or territory and that has a PRC enterprise or enterprise group as its primary controlling shareholder. Although the Company does not have a PRC enterprise or enterprise group as our primary controlling shareholder and is therefore not a PRC-controlled offshore incorporated enterprise within the meaning of SAT Circular 82, in the absence of guidance specifically applicable to us, we have applied the guidance set forth in SAT Circular 82 to evaluate the tax residence status of the Company and its subsidiaries organized outside of China.

  

According to SAT Circular 82, a PRC-controlled offshore incorporated enterprise will be regarded as a PRC tax resident by virtue of having a “de facto management body” in China and will be subject to PRC enterprise income tax on its worldwide income only if all of the following criteria are met: (i) the places where senior management and senior management departments that are responsible for daily production, operation and management of the enterprise perform their duties are mainly located within the territory of China; (ii) financial decisions (such as money borrowing, lending, financing and financial risk management) and personnel decisions (such as appointment, dismissal and salary and wages) are decided or need to be decided by organizations or persons located within the territory of China; (iii) main property, accounting books, corporate seal, the board of directors and files of the minutes of shareholders’ meetings of the enterprise are located or preserved within the territory of China; and (iv) one half (or more) of the directors or senior management staff having the right to vote habitually reside within the territory of China.

 

129

 

 

We believe that we do not meet some of the conditions outlined in the immediately preceding paragraph. For example, the key assets and records of the Company, including the resolutions and meeting minutes of our board of directors and the resolutions and meeting minutes of our shareholders, are located and maintained outside China. In addition, we are not aware of any offshore holding companies with a corporate structure similar to ours that has been deemed a PRC “resident enterprise” by the PRC tax authorities. Accordingly, we believe that the Company and its offshore subsidiary should not be treated as a “resident enterprise” for PRC tax purposes if the criteria for “de facto management body” as set forth in SAT Circular 82 were deemed applicable to us. As the tax residency status of an enterprise is subject to determination by the PRC tax authorities and uncertainties remain with respect to the interpretation of the term “de facto management body” as applicable to our offshore entities, however, we will continue to monitor our tax status.

 

If the PRC tax authorities determine that the Company is a PRC resident enterprise for enterprise income tax purposes, we may be required to withhold a 10% withholding tax from any dividends we pay to our shareholders that are non-resident enterprises. In addition, non-resident enterprise shareholders may be subject to a 10% PRC withholding tax on gains realized on the sale or other disposition of our Class A Ordinary Shares, if such income is treated as sourced from within the PRC. It is unclear whether our non-PRC individual shareholders would be subject to any PRC tax on dividends or gains obtained by such non-PRC individual shareholders in the event we are determined to be a PRC resident enterprise. If any PRC tax were to apply to dividends or gains realized by non-PRC individuals, it would generally apply at a rate of 20% unless a reduced rate is available under an applicable tax treaty. It is also unclear, however, whether non-PRC shareholders of the Company would be able to claim the benefits of any tax treaties between their country of tax residence and the PRC in the event that the Company is treated as a PRC resident enterprise. There is no guidance from the PRC government to indicate whether or not any tax treaties between the PRC and other countries would apply in circumstances where a non-PRC company was deemed to be a PRC tax resident, and thus there is no basis for expecting how tax treaty between the PRC and other countries may impact non-resident enterprises.

 

Provided that the Company is not deemed to be a PRC resident enterprise, holders of our Class A Ordinary Shares who are not PRC residents will not be subject to PRC income tax on dividends distributed by us or gains realized from the sale or other disposition of our shares. However, under SAT Bulletin 7, where a non-resident enterprise conducts an “indirect transfer” by transferring taxable assets, including, in particular, equity interests in a PRC resident enterprise, indirectly by disposing of the equity interests of an overseas holding company, the non-resident enterprise, being the transferor, or the transferee or the PRC entity which directly owned such taxable assets may report to the relevant tax authority such indirect transfer. Using a “substance over form” principle, the PRC tax authority may disregard the existence of the overseas holding company if it lacks a reasonable commercial purpose and was established for the purpose of reducing, avoiding, or deferring PRC tax. As a result, gains derived from such indirect transfer may be subject to PRC enterprise income tax, and the transferee or other person who is obligated to pay for the transfer is obligated to withhold the applicable taxes, currently at a rate of 10% for the transfer of equity interests in a PRC resident enterprise. We and our non-PRC resident investors may be at risk of being required to file a return and being taxed under SAT Bulletin 7, and we may be required to expend valuable resources to comply with SAT Bulletin 7, or to establish that we should not be taxed under this Bulletin.

  

British Virgin Islands Taxation

 

The British Virgin Islands currently levies no taxes on individuals or corporations based upon profits, income, gains or appreciation and there is no taxation in the nature of inheritance tax or estate duty. There are no other taxes likely to be material to the Company levied by the Government of the British Virgin Islands except for stamp duties which may be applicable on instruments executed in, or after execution brought within the jurisdiction of the British Virgin Islands. No stamp duty is payable in the British Virgin Islands on the issue of shares by, or any transfers of shares of, British Virgin Islands companies (except those which hold interests in land in the British Virgin Islands). The British Virgin Islands is not party to any double tax treaties that are applicable to any payments made to or by the Company. There are no exchange control regulations or currency restrictions in the British Virgin Islands.

 

Payments of dividends and capital in respect of our Class A Ordinary Shares will not be subject to taxation in the British Virgin Islands and no withholding will be required on the payment of a dividend or capital to any holder of our Class A Ordinary Shares, as the case may be, nor will gains derived from the disposal of our Class A Ordinary Shares be subject to British Virgin Islands income or corporation tax.

 

130

 

 

United States Federal Income Taxation

 

The following sets forth the material U.S. federal income tax consequences related to the ownership and disposition of our Class A Ordinary Shares. It is directed to U.S. Holders (as defined below) of our Class A Ordinary Shares and is based upon laws and relevant interpretations thereof in effect as of the date of this report, all of which are subject to change. This description does not deal with all possible tax consequences relating to ownership and disposition of our Class A Ordinary Shares or U.S. tax laws, other than the U.S. federal income tax laws, such as the tax consequences under non-U.S. tax laws, estate and gift and state, local and other tax laws.

 

The following brief description applies only to U.S. Holders (defined below) that hold Class A Ordinary Shares as capital assets and that have the U.S. dollar as their functional currency. This brief description is based on the federal income tax laws of the United States in effect as of the date of this report and on U.S. Treasury regulations in effect or, in some cases, proposed, as of the date of this report, as well as judicial and administrative interpretations thereof available on or before such date. All of the foregoing authorities are subject to change, which change could apply retroactively and could affect the tax consequences described below.

 

The following does not address the tax consequences to investors that may be subject to special tax rules, including, without limitation, the following:

 

  banks,

 

  financial institutions;

 

  insurance companies;

 

  regulated investment companies;

 

  real estate investment trusts;

 

  broker-dealers;

 

  traders that elect to mark their securities to market;

 

  U.S. expatriates;

 

  governments or agencies or instrumentalities thereof;

 

  tax-exempt entities;

 

  persons liable for alternative minimum tax or the corporate alternative minimum tax;

 

  persons holding our Class A Ordinary Shares as part of a straddle, hedging, conversion or integrated transaction;

 

  persons that actually or constructively own 10% or more of our voting power or value (including by reason of owning our Class A Ordinary Shares);

 

  persons who acquired our Class A Ordinary Shares pursuant to the exercise of any employee share option or otherwise as compensation;

 

  persons holding our Class A Ordinary Shares through partnerships or other pass-through entities; or

 

  beneficiaries of a Trust holding our Class A Ordinary Shares.

 

This summary of the U.S. federal income tax consequences to “U.S. Holders” will apply to you if you are a beneficial owner of Class A Ordinary Shares and you are, for U.S. federal income tax purposes,

 

  an individual who is a citizen or resident of the United States;

 

  a corporation (or other entity taxable as a corporation for U.S. federal income tax purposes) organized under the laws of the United States, any state thereof or the District of Columbia;

 

  an estate whose income is subject to U.S. federal income taxation regardless of its source; or

 

  a trust that (1) is subject to the primary supervision of a court within the United States and the control of one or more U.S. persons for all substantial decisions or (2) has a valid election in effect under applicable U.S. Treasury regulations to be treated as a U.S. person.

 

131

 

 

Taxation of Dividends and Other Distributions on Our Class A Ordinary Shares

 

Subject to the PFIC (defined below) rules discussed below, the gross amount of distributions made by us to you with respect to the Class A Ordinary Shares (including the amount of any taxes withheld therefrom) will generally be includable in your gross income as dividend income on the date of receipt by you, but only to the extent that the distribution is paid out of our current or accumulated earnings and profits (as determined under U.S. federal income tax principles). With respect to corporate U.S. Holders, the dividends will not be eligible for the dividends-received deduction allowed to corporations in respect of dividends received from other U.S. corporations.

 

With respect to non-corporate U.S. Holders, including individual U.S. Holders, dividends will be taxed at the preferential rate applicable to qualified dividend income, provided that we are not a PFIC (defined below) for either our taxable year in which the dividend is paid or the preceding taxable year, and certain holding period requirements are met. You are urged to consult your tax advisors regarding the availability of the lower rate for dividends paid with respect to our Class A Ordinary Shares, including the effects of any change in law after the date of this report.

 

Dividends will constitute foreign source income for foreign tax credit limitation purposes. If the dividends are taxed as qualified dividend income (as discussed above), the amount of the dividend taken into account for purposes of calculating the foreign tax credit limitation will be adjusted pursuant to a formula provided in applicable Treasury regulation. The limitation on foreign taxes eligible for credit is calculated separately with respect to specific classes of income. For this purpose, dividends distributed by us with respect to our Class A Ordinary Shares will constitute “passive category income” but could, in the case of certain U.S. Holders, constitute “general category income.”

 

To the extent that the amount of the distribution exceeds our current and accumulated earnings and profits (as determined under U.S. federal income tax principles), it will be treated first as a tax-free return of your tax basis in your Class A Ordinary Shares, and to the extent the amount of the distribution exceeds your tax basis, the excess will be taxed as capital gain. We do not intend to calculate our earnings and profits under U.S. federal income tax principles. Therefore, a U.S. Holder should expect that a distribution will be treated as a dividend even if that distribution would otherwise be treated as a non-taxable return of capital or as capital gain under the rules described above.

 

Taxation of Dispositions of Class A Ordinary Shares

 

Subject to the passive foreign investment company rules discussed below, you will recognize taxable gain or loss on any sale, exchange, or other taxable disposition of a share equal to the difference between the amount realized (in U.S. dollars) for the share and your tax basis (in U.S. dollars) in the Class A Ordinary Shares. The gain or loss will be capital gain or loss. If you are a non-corporate U.S. Holder, including an individual U.S. Holder, who has held the Class A Ordinary Shares for more than one year, you will generally be eligible for reduced tax rates. The deductibility of capital losses is subject to limitations. Any such gain or loss that you recognize will generally be treated as United States source income or loss for foreign tax credit limitation purposes which will generally limit the availability of foreign tax credits.

 

Passive Foreign Investment Company (“PFIC”)

 

A non-U.S. corporation is considered a PFIC, as defined in Section 1297(a) of the US Internal Revenue Code, for any taxable year if either:

 

  at least 75% of its gross income for such taxable year is passive income; or

 

  at least 50% of the value of its assets (based on an average of the quarterly values of the assets during a taxable year) is attributable to assets that produce or are held for the production of passive income (the “asset test”).

 

Passive income generally includes dividends, interest, rents and royalties (other than rents or royalties derived from the active conduct of a trade or business) and gains from the disposition of passive assets. We will be treated as owning our proportionate share of the assets and earning our proportionate share of the income of any other corporation in which we own, directly or indirectly, at least 25% (by value) of the stock.

  

Based on our operations and the composition of our assets we do not expect to be treated as a PFIC under the current PFIC rules. We must make a separate determination each year as to whether we are a PFIC, however, and there can be no assurance with respect to our status as a PFIC for our current taxable year or any future taxable year. Depending on the amount of our cash and other assets held for the production of passive income, it is possible that, for our current taxable year or for any subsequent taxable year, more than 50% of our assets may be assets held for the production of passive income. In addition, because the value of our assets for purposes of the asset test will generally be determined based on the market price of our Class A Ordinary Shares and because cash is generally considered to be an asset held for the production of passive income, our PFIC status will depend in large part on the market price of our Class A Ordinary Shares. Accordingly, fluctuations in the market price of the Class A Ordinary Shares may cause us to become a PFIC. We are under no obligation to take steps to reduce the risk of our being classified as a PFIC, and as stated above, the determination of the value of our assets will depend upon material facts (including the market price of our Class A Ordinary Shares from time to time) that may not be within our control. If we are a PFIC for any year during which you hold Class A Ordinary Shares, we will continue to be treated as a PFIC for all succeeding years during which you hold Class A Ordinary Shares. If we cease to be a PFIC and you did not previously make a timely “mark-to-market” election as described below, however, you may avoid some of the adverse effects of the PFIC regime by making a “purging election” (as described below) with respect to the Class A Ordinary Shares.

 

132

 

 

If we are a PFIC for your taxable year(s) during which you hold Class A Ordinary Shares, you will be subject to special tax rules with respect to any “excess distribution” that you receive and any gain you realize from a sale or other disposition (including a pledge) of the Class A Ordinary Shares, unless you make a “mark-to-market” election as discussed below. Distributions you receive in a taxable year that are greater than 125% of the average annual distributions you received during the shorter of the three preceding taxable years or your holding period for the Class A Ordinary Shares will be treated as an excess distribution. Under these special tax rules:

 

  the excess distribution or gain will be allocated ratably over your holding period for the Class A Ordinary Shares;

 

  the amount allocated to your current taxable year, and any amount allocated to any of your taxable year(s) prior to the first taxable year in which we were a PFIC, will be treated as ordinary income, and

 

  the amount allocated to each of your other taxable year(s) will be subject to the highest tax rate in effect for that year and the interest charge generally applicable to underpayments of tax will be imposed on the resulting tax attributable to each such year.

 

The tax liability for amounts allocated to years prior to the year of disposition or “excess distribution” cannot be offset by any net operating losses for such years, and gains (but not losses) realized on the sale of the Class A Ordinary Shares cannot be treated as capital, even if you hold the Class A Ordinary Shares as capital assets.

 

A U.S. Holder of “marketable stock” (as defined below) in a PFIC may make a mark-to-market election under Section 1296 of the US Internal Revenue Code for such stock to elect out of the tax treatment discussed above. If you make a mark-to-market election for the first taxable year in which you hold (or are deemed to hold) Class A Ordinary Shares and for which we are determined to be a PFIC, you will include in your income each year an amount equal to the excess, if any, of the fair market value of the Class A Ordinary Shares as of the close of such taxable year over your adjusted basis in such Class A Ordinary Shares, and such excess will be treated as ordinary income and not capital gain. You are allowed an ordinary loss for the excess, if any, of the adjusted basis of the Class A Ordinary Shares over their fair market value as of the close of the taxable year. Such ordinary loss, however, is allowable only to the extent of any net mark-to-market gains on the Class A Ordinary Shares included in your income for prior taxable years. Amounts included in your income under a mark-to-market election, as well as gain on the actual sale or other disposition of the Class A Ordinary Shares, are treated as ordinary income. Class A Ordinary loss treatment also applies to any loss realized on the actual sale or disposition of the Class A Ordinary Shares, to the extent that the amount of such loss does not exceed the net mark-to-market gains previously included for such Class A Ordinary Shares. Your basis in the Class A Ordinary Shares will be adjusted to reflect any such income or loss amounts. If you make a valid mark-to-market election, the tax rules that apply to distributions by corporations which are not PFICs would apply to distributions by us, except that the lower applicable capital gains rate for qualified dividend income discussed above under “—Taxation of Dividends and Other Distributions on our Class A Ordinary Shares” generally would not apply.

 

The mark-to-market election is available only for “marketable stock”, which is stock that is traded in other than de minimis quantities on at least 15 days during each calendar quarter (“regularly traded”) on a qualified exchange or other market (as defined in applicable U.S. Treasury regulations), including Nasdaq Stock Market. If the Class A Ordinary Shares are regularly traded on Nasdaq Stock Market and if you are a holder of Class A Ordinary Shares, the mark-to-market election would be available to you were we to be or become a PFIC.

 

Alternatively, a U.S. Holder of stock in a PFIC may make a “qualified electing fund” election under Section 1295(b) of the US Internal Revenue Code with respect to such PFIC to elect out of the tax treatment discussed above. A U.S. Holder who makes a valid qualified electing fund election with respect to a PFIC will generally include in gross income for a taxable year such holder’s pro rata share of the corporation’s earnings and profits for the taxable year. The qualified electing fund election, however, is available only if such PFIC provides such U.S. Holder with certain information regarding its earnings and profits as required under applicable U.S. Treasury regulations. We do not currently intend to prepare or provide the information that would enable you to make a qualified electing fund election. If you hold Class A Ordinary Shares in any taxable year in which we are a PFIC, you will be required to file U.S. Internal Revenue Service Form 8621 in each such year and provide certain annual information regarding such Class A Ordinary Shares, including regarding distributions received on the Class A Ordinary Shares and any gain realized on the disposition of the Class A Ordinary Shares.

  

If you do not make a timely “mark-to-market” election (as described above), and if we were a PFIC at any time during the period you hold our Class A Ordinary Shares, then such Class A Ordinary Shares will continue to be treated as stock of a PFIC with respect to you even if we cease to be a PFIC in a future year, unless you make a “purging election” for the year we cease to be a PFIC. A “purging election” creates a deemed sale of such Class A Ordinary Shares at their fair market value on the last day of the last year in which we are treated as a PFIC. The gain recognized by the purging election will be subject to the special tax and interest charge rules treating the gain as an excess distribution, as described above. As a result of the purging election, you will have a new basis (equal to the fair market value of the Class A Ordinary Shares on the last day of the last year in which we are treated as a PFIC) and holding period (which new holding period will begin the day after such last day) in your Class A Ordinary Shares for tax purposes.

 

You are urged to consult your tax advisors regarding the application of the PFIC rules to your investment in our Class A Ordinary Shares and the elections discussed above.

 

133

 

 

Information Reporting and Backup Withholding

 

Dividend payments with respect to our Class A Ordinary Shares and proceeds from the sale, exchange or redemption of our Class A Ordinary Shares may be subject to information reporting to the U.S. Internal Revenue Service and possible U.S. backup withholding under Section 3406 of the US Internal Revenue Code at a current flat rate of 24%. Backup withholding will not apply, however, to a U.S. Holder who furnishes a correct taxpayer identification number and makes any other required certification on U.S. Internal Revenue Service Form W-9 or who is otherwise exempt from backup withholding. U.S. Holders who are required to establish their exempt status generally must provide such certification on U.S. Internal Revenue Service Form W-9. U.S. Holders are urged to consult their tax advisors regarding the application of the U.S. information reporting and backup withholding rules.

 

Backup withholding is not an additional tax. Amounts withheld as backup withholding may be credited against your U.S. federal income tax liability, and you may obtain a refund of any excess amounts withheld under the backup withholding rules by filing the appropriate claim for refund with the U.S. Internal Revenue Service and furnishing any required information. We do not intend to withhold taxes for individual shareholders. Transactions effected through certain brokers or other intermediaries, however, may be subject to withholding taxes (including backup withholding), and such brokers or intermediaries may be required by law to withhold such taxes.

 

EACH PROSPECTIVE INVESTOR IS URGED TO CONSULT ITS OWN TAX ADVISOR REGARDING THE TAX CONSEQUENCES OF AN INVESTMENT IN OUR CLASS A ORDINARY SHARES IN LIGHT OF SUCH INVESTOR’S PARTICULAR CIRCUMSTANCES.

 

  F. Dividends and Paying Agents

 

Not Applicable.

 

  G. Statement by Experts

 

Not Applicable.

  

  H. Documents on Display

 

We are subject to periodic reporting and other informational requirements of the Exchange Act as applicable to foreign private issuers. Accordingly, we are required to file reports, including annual reports on Form 20-F, and other information with the SEC. As a foreign private issuer, we are exempt from the rules of the Exchange Act prescribing the furnishing and content of proxy statements to shareholders, and our executive officers, directors and principal shareholders are not subject to the insider short-swing profit disclosure and recovery provisions of Section 16 of the Exchange Act.

 

All information that we have filed with the SEC can be accessed through the SEC’s website at www.sec.gov. This information can also be inspected and copied at the public reference facilities maintained by the SEC at 100 F Street, N.E., Washington, D.C. 20549. You can request copies of these documents, upon payment of a duplicating fee, by writing to the SEC. Please call the SEC at 1-800-SEC-0330 for further information on the operation of the public reference rooms.

 

In accordance with Nasdaq Stock Market Rule 5250(d), we will post this annual report on Form 20-F on our website at ir.scienjoy.com. In addition, we will provide hard copies of our annual report free of charge to shareholders upon request.

 

  I. Subsidiary Information

 

Not Applicable.

 

  J. Annual Report to Security Holders

 

Not Applicable.

 

ITEM 11. QUANTITATIVE AND QUALITATIVE DISCLOSURES ABOUT MARKET RISK

 

Interest Rate Risk

 

The Company’s exposure to interest rate risk primarily relates to the interest income generated by excess cash, which is mostly held in interest bearing bank deposits. The Company has not used derivative financial instruments to manage its interest risk exposure. Interest earning instruments carry a degree of interest rate risk. The Company has not been exposed to, nor does the Company anticipate being exposed to, material risks due to changes in market interest rates.

 

Credit Risk

 

Financial instruments that potentially subject the Company to significant concentrations of credit risk consist primarily of cash and cash equivalents, accounts receivable, other receivables included in prepaid expenses, other current assets, and amounts due from related parties. As of December 31, 2021 and December 31, 2022, RMB238,792 and RMB172,514 (US$25,012), respectively, were deposited with major financial institutions located in the PRC. Management believes that these financial institutions are of high credit quality and continually monitor the credit worthiness of these financial institutions. Historically, deposits in Chinese banks are secure due to the state policy on protecting depositors’ interests.

 

134

 

 

For the credit risk related to accounts receivable, the Company performs ongoing credit evaluations of its customers. The Company establishes an allowance for doubtful accounts based upon estimates, factors surrounding the credit risk of specific customers and other information. The allowance amounts were immaterial for all periods presented.

 

Foreign Currency Exchange Rate Risk

 

Substantially all of the Company’s businesses are transacted in RMB, which is not freely convertible into foreign currencies. On January 1, 1994, the PRC government abolished the dual rate system and introduced a single rate of exchange as quoted daily by the People’s Bank of China. However, the unification of the exchange rates does not imply the convertibility of RMB into US$ or other foreign currencies. All foreign exchange transactions continue to take place either through the People’s Bank of China or other banks authorized to buy and sell foreign currencies at the exchange rates quoted by the People’s Bank of China. Approval of foreign currency payments by the People’s Bank of China or other institutions requires submitting a payment application form together with suppliers’ invoices, shipping documents and signed contracts.

 

ITEM 12. DESCRIPTION OF SECURITIES OTHER THAN EQUITY SECURITIES

 

  A. Debt Securities

 

Not Applicable.

 

  B. Warrants and Rights

 

Not Applicable.

 

  C. Other Securities

 

Not Applicable.

 

  D. American Depositary Shares

 

Not Applicable.

 

135

 

 

PART II

 

ITEM 13. DEFAULTS, DIVIDEND ARREARAGES AND DELINQUENCIES

 

None.

 

ITEM 14. MATERIAL MODIFICATIONS TO THE RIGHTS OF SECURITY HOLDERS AND USE OF PROCEEDS

 

Not Applicable.

 

ITEM 15. CONTROLS AND PROCEDURES

 

Disclosure Controls and Procedures

 

Under the supervision and with the participation of our management, including our chief executive officer and chief financial officer, we carried out an evaluation of the effectiveness of our disclosure controls and procedures, as defined in Rules 13a-15(e) under the Exchange Act, as of December 31, 2022. Based upon this evaluation, our management, with the participation of our chief executive officer and chief financial officer, has concluded that our disclosure controls and procedures were effective in ensuring that the information required to be disclosed by us in the reports that we file or submit under the Exchange Act is recorded, processed, summarized and reported, within the time periods specified in the SEC’s rules and forms, and that information required to be disclosed by us in the reports that we file or submit under the Exchange Act is accumulated and communicated to our management, including our chief executive officer and chief financial officer, as appropriate, to allow timely decisions regarding required disclosure.

 

Management’s Annual Report on Internal Control over Financial Reporting

 

This annual report does not include a report of management’s assessment regarding internal control over financial reporting or an attestation report by our independent registered public accounting firm due to a transition period established by rules of the SEC for newly public companies.

 

Internal Control Over Financial Reporting

 

Our management is responsible for establishing and maintaining adequate internal control over financial reporting as defined in Rules 13a-15(f) and 15d-15(f) under the U.S. Exchange Act. As required by Rule 13a-15(c) of the U.S. Exchange Act™.

 

We have implemented and planned to implement a number of measures to address the material weaknesses that has been identified in connection with the audit of our consolidated financial statements for the year ended December 31, 2021. We have engaged an international consulting firm to assist us to improve our internal control over financial reporting. We have allocated additional resources, including staff or external consultants with relevant U.S. GAAP and SEC reporting experience, to improve financial oversight function, to introduce formal business performance review process, and to prepare and review the consolidated financial statements and related disclosures in accordance with U.S. GAAP and SEC reporting requirements. In addition, we intend to conduct regular and continuous U.S. GAAP accounting and financial reporting training programs.

  

However, we cannot assure you that all these measures will be sufficient to remediate our significant deficiencies in time, or at all. As we were a privately owned company prior to listing, neither we nor our independent registered public accounting firm undertook a comprehensive assessment of our internal control over financial reporting under the Sarbanes-Oxley Act for purposes of identifying and reporting any material weakness or significant deficiency in our internal control over financial reporting. Had we performed a formal assessment of our internal control over financial reporting or had our independent registered public accounting firm performed an audit of our internal control over financial reporting, additional control deficiencies may have been identified. See “Item 3. Key Information—D. Risk Factors—Risks Related to Our Business—If we fail to implement and maintain an effective system of internal controls to remediate our material weakness over financial reporting, we may be unable to accurately report our results of operations, meet our reporting obligations or prevent fraud, and investor confidence and the market price of our shares may be materially and adversely affected.”

 

As a company with less than US$1.235 billion in revenue for our last fiscal year, we qualify as an “emerging growth company” pursuant to the JOBS Act. An emerging growth company may take advantage of specified reduced reporting and other requirements that are otherwise applicable generally to public companies. These provisions include exemption from the auditor attestation requirement under Section 404 of the Sarbanes-Oxley Act of 2002 in the assessment of the emerging growth company’s internal control over financial reporting.

 

Changes in Internal Control over Financial Reporting

 

During the period covered by this report, other than as described above, there have not been any changes in our internal control over financial reporting that have materially affected, or are reasonably likely to materially affect, our internal control over financial reporting.

 

136

 

 

ITEM 16. [Reserved]

 

ITEM 16.A. AUDIT COMMITTEE FINANCIAL EXPERT

 

Our board of directors has determined that each of Jian Sun, Huifeng Chang, and Yibing Liu, independent directors (under the standards set forth in Nasdaq Stock Market Rule 5605(a)(2) and Rule 10A-3 under the Exchange Act) and members of our audit committee, is an audit committee financial expert.

 

ITEM 16.B. CODE OF ETHICS

 

On May 12, 2020 our Board adopted (a) an Amended and Restated Code of Conduct and Ethics (the “Code”), which amended and restated our then existing code of conduct and ethics (the “Existing Code) in its entirety and applies to all officers, directors, and employees of us and our subsidiaries, and (b) an Insider Trading Policy (the “Policy”).

 

The Existing Code was refreshed and updated in connection with the Business Combination to conform the Code to reflect current best practices and enhance the personnel’s understanding of our standards of ethical business practices, promote awareness of ethical issues that may be encountered in carrying out an employee’s or director’s responsibilities, and improve its clarity as to how to address ethical issues that may arise. The updates include clarifications and enhancements to the purposes of the Code, compliance with law matters, policies regarding maintenance of our corporate records, and compliance standards and procedures of the Code. The adoption of the Code did not relate to or result in any waiver, whether explicit or implicit, of any provision of the Existing Code.

 

The Policy provides guidelines to employees, officers and directors of us and our subsidiaries with respect to transactions in our securities and the procedures set forth therein is intended to help prevent insider trading and to assist the employees, officers and directors of us and our subsidiaries in complying with their obligations under the federal securities laws.

  

ITEM 16.C. PRINCIPAL ACCOUNTANT FEES AND SERVICES

 

The following table sets forth the aggregate fees by categories specified below in connection with certain professional services rendered by Friedman LLP and OneStop Assurance PAC.

 

  

For the Year
Ended
December 31,

2022

 
Audit Fees(1)   428,000 
Audit-related Fees(2)   30,560 
Total   458,560 

 

 

(1) “Audit Fees” represent the aggregate fees billed for professional services rendered by our principal accountants for the audit of our consolidated financial statements and assistance with and review of documents filed with the SEC.

 

(2) “Audit-Related Fees” represent the aggregate fees billed for professional services rendered by our principal accountants for the assurance and related services, which are not included under “Audit Fees” above

 

Pre-approval Policies

 

The Company’s audit committee approves all auditing services and permitted non-audit services performed for the Company by its independent auditor in advance of an engagement. All auditing services and permitted non-audit services (including the fees and terms thereof) to be performed for the Company by its independent auditor must be approved by the audit committee in advance, subject to the de minimis exceptions for non-audit services described in Section 10A(i)(1)(B) of the Exchange Act which are approved by the committee prior to the completion of the audit.

 

137

 

 

ITEM 16.D. EXEMPTIONS FROM THE LISTING STANDARDS FOR AUDIT COMMITTEES

 

Not Applicable

 

ITEM 16.E. PURCHASES OF EQUITY SECURITIES BY THE ISSUER AND AFFILIATED PURCHASERS

 

None.

 

ITEM 16.F. CHANGE IN REGISTRANT’S CERTIFYING ACCOUNTANT

 

On May 12, 2020 we dismissed Marcum LLP (“Marcum”) as our independent registered public accounting firm. Effective May 12, 2020, Friedman LLP (“Friedman”) has been engaged as our new independent registered public accounting firm. The audit committee of our board of directors (the “Audit Committee”) approved the dismissal of Marcum and the engagement of Friedman as the independent registered public accounting firm. Marcum served as the independent registered public accounting firm for us since May 2, 2018, our inception as Wealthbridge Acquisition Limited. Friedman previously served as the auditor for Scienjoy Inc. prior to the consummation of the Business Combination and provided audit opinions in connection with Scienjoy Inc.’s consolidated financial statements for the fiscal years ended December 31, 2019 and 2018.

 

Marcum’s report on our financial statements for the fiscal year ended December 31, 2019 and for the period from May 2, 2018 (inception) through December 31, 2018 did not contain an adverse opinion or disclaimer of opinion, nor were such reports qualified or modified as to uncertainty, audit scope or accounting principles. During the period of Marcum’s engagement and the subsequent interim period preceding Marcum’s dismissal, there were no disagreements with Marcum on any matter of accounting principles or practices, financial statement disclosure or auditing scope or procedure, which disagreements, if not resolved to the satisfaction of Marcum, would have caused it to make a reference to the subject matter of the disagreement in connection with its reports covering such periods. In addition, no “reportable events,” as defined in Item 304(a)(1)(v) of Regulation S-K, occurred within the period of Marcum’s engagement and the subsequent interim period preceding Marcum’s dismissal. We have provided Marcum with a copy of the foregoing disclosures and Marcum has furnished us with a letter addressed to the SEC, which is Exhibit 16.1 incorporated by reference to the 8-K form for May 2020 filed on May 13, 2020, stating it agrees with the statements made by us set forth above.

 

During the period from May 2, 2018 (inception) through December 31, 2019 and the subsequent interim period preceding the engagement of Friedman, neither we nor anyone on our behalf consulted with Friedman regarding either: (i) the application of accounting principles to a specified transaction, either completed or proposed; or the type of audit opinion that might be rendered on our financial statements, and neither a written report nor oral advice was provided to us that Friedman concluded was an important factor considered by us in reaching a decision as to the accounting, auditing or financial reporting issue; or (ii) any matter that was either the subject of a “disagreement” or a “reportable event” (as described in Items 304(a)(1)(iv) and 304(a)(1)(v) of Regulation S-K, respectively).

  

On April 19, 2022 we dismissed Friedman LLP (“Friedman”) as our independent registered public accounting firm. Effective April 19, 2022, OneStop Assurance PAC (“OneStop”) has been engaged as our new independent registered public accounting firm. The audit committee of our board of directors (the “Audit Committee”) approved the dismissal of Friedman and the engagement of OneStop as the independent registered public accounting firm. Friedman served as the independent registered public accounting firm for us since May 12, 2020.

 

Friedman’s report on our financial statements for the fiscal year ended December 31, 2020 and 2019 did not contain an adverse opinion or disclaimer of opinion, nor were such reports qualified or modified as to uncertainty, audit scope or accounting principles. During the period of Friedman’s engagement and the subsequent interim period preceding Friedman’s dismissal, there were no disagreements with Friedman on any matter of accounting principles or practices, financial statement disclosure or auditing scope or procedure, which disagreements, if not resolved to the satisfaction of Friedman, would have caused it to make a reference to the subject matter of the disagreement in connection with its reports covering such periods. In addition, no “reportable events,” as defined in 16F(a)(1)(v)(A) through (D) of Form 20-F, occurred within the period of Friedman’s engagement and the subsequent interim period preceding Friedman’s dismissal. We have provided Friedman with a copy of the foregoing disclosures and Friedman has furnished us with a letter addressed to the SEC, which is attached hereto as Exhibit 16.2, incorporated by reference to the 6-K form for April 2022 filed on April 19, 2022, stating it agrees with the statements made by us set forth above.

 

During the Company’s most recent two fiscal years and through the subsequent interim period on or prior to the appointment of the OneStop, neither the Company nor anyone on its behalf has consulted with the OneStop on either (a) the application of accounting principles to a specified transaction, either completed or proposed, or the type of audit opinion that might be rendered on the Company’s financial statements, or (b) any matter that was the subject of a disagreement, as that term is defined in Item 16F(a)(1)(iv) of Form 20-F (and the related instructions thereto) or a reportable event as set forth in Item 16F(a)(1)(v)(A) through (D) of Form 20-F.

 

We dismissed Friedman LLP (“Former Auditor”) effective April 19, 2022 and that the Company has appointed OneStop Assurance PAC (the “Successor Auditor”) as successor auditor of the Company effective April 19, 2022 and for the fiscal year ended December 31, 2021.

 

138

 

  

ITEM 16.G. CORPORATE GOVERNANCE

 

Foreign Private Issuer

 

As a British Virgin Islands company listed on the Nasdaq Capital Market, we are subject to the Nasdaq Stock Market Rules corporate governance listing standards. However, Nasdaq Stock Market Rules permit a foreign private issuer like us to follow the corporate governance practices of its home country. Certain corporate governance practices in British Virgin Island, which is our home country, may differ significantly from the Nasdaq Stock Market Rules. While we voluntarily follow most Nasdaq corporate governance rules, we may choose to take advantage of the following exemptions afforded to foreign private issuers:

 

  exemption from the requirement to obtain shareholder approval for certain issuances of securities, including shareholder approval of stock option plans; and

 

  exemption from the requirement that our board of directors shall have regularly scheduled meetings at which only independent directors are present as set forth in Nasdaq Rule 5605(b)(2).

 

We intend to follow our home country practices in lieu of the foregoing requirements. Although we may rely on home country corporate governance practices in lieu of certain of the rules in the Nasdaq Rule 5600 Series and Rule 5250(d), we must comply with Nasdaq’s Notification of Noncompliance requirement (Rule 5625), the Voting Rights requirement (Rule 5640), the Diverse Board representation requirement (Rule 5605(f)), the Board Diversity disclosure rule (Rule 5606), have an audit committee that satisfies Rule 5605(c)(3), consisting of committee members that meet the independence requirements of Rule 5605(c)(2)(A)(ii), and Rule 5000 series. Although we currently intend to comply with the Nasdaq corporate governance rules applicable other than as noted above, we may in the future decide to use the foreign private issuer exemption with respect to some or all the other Nasdaq corporate governance rules. As a result, our shareholders may be afforded less protection than they otherwise would under the Nasdaq corporate governance listing standards applicable to U.S. domestic issuers. We may utilize these exemptions for as long as we continue to qualify as a foreign private issuer.

 

Controlled Company

 

We are “controlled company’’ as defined under the Nasdaq Stock Market Rules because Heshine controls more than 50% of our voting rights. For so long as we remain a controlled company under that definition, we are permitted to elect to rely, and will rely, on certain exemptions from corporate governance rules, including:

 

  an exemption from the rule that a majority of our board of directors must be independent directors;

 

  an exemption from the rule that the compensation of our chief executive officer must be determined or recommended solely by independent directors; and

 

  an exemption from the rule that our director nominees must be selected or recommended solely by independent directors.

 

ITEM 16.H. MINE SAFETY DISCLOSURE

 

Not Applicable.

 

ITEM 16.I. DISCLOSURE REGARDING FOREIGN JURISDICTION THAT PREVENT INSPECTIONS

 

Not Applicable.

 

139

 

 

PART III

 

ITEM 17. FINANCIAL STATEMENTS

 

We have elected to provide financial statements pursuant to Item 18.

 

ITEM 18. FINANCIAL STATEMENTS

 

Our consolidated financial statements are included at the end of this annual report.

 

ITEM 19. EXHIBITS

 

Exhibit No.   Description
1.1   Fourth Amended and Restated Memorandum and Articles of Association of Scienjoy Holding Corporation, as adopted by a special resolution on November 8, 2021 (incorporated by reference to Annex A to the Current Report on Form 6-K filed with the Securities & Exchange Commission on October 7, 2021).
2.1   Specimen Class A Ordinary Share Certificate (incorporated by reference to Exhibit 4.1 to the Registration Statement on Form F-3 filed with the Securities and Exchange Commission on November 29, 2021).
2.2   Specimen Warrant Certificate (incorporated by reference to Exhibit 4.3 to the Registration Statement on Form S-1 filed with the Securities and Exchange Commission on December 21, 2018).
2.3   Warrant Agreement, dated February 5, 2019, by and between Continental Stock Transfer & Trust Company, LLC and the Registrant (incorporated by reference to Exhibit 4.1 to the Current Report on Form 8-K filed with the Securities & Exchange Commission on February 11, 2019).
2.4*   Description of Securities.
4.1   Share Exchange Agreement dated October 28, 2019 (incorporated by reference to Exhibit 2.1 to the Current Report on Form 8-K filed with the Securities & Exchange Commission on November 01, 2019).
4.2   Form of Unit Purchase Option between the Registrant and Chardan Capital Markets, LLC (incorporated by reference to Exhibit 4.3 to the Current Report on Form 8-K filed with the Securities & Exchange Commission on February 11, 2019).
4.3   Letter Agreements by and between the Registrant and each of the initial shareholders, officers and directors of the Registrant (incorporated by reference to Exhibit 10.1 to the Current Report on Form 8-K filed with the Securities & Exchange Commission on February 11, 2019).
4.4   Stock Escrow Agreement, dated February 5, 2019, among the Registrant, Continental Stock Transfer & Trust Company, LLC, and the initial shareholders (incorporated by reference to Exhibit 10.3 to the Current Report on Form 8-K filed with the Securities & Exchange Commission on February 11, 2019).
4.5   Registration Rights Agreement, dated February 5, 2019, among the Registrant, Continental Stock Transfer & Trust Company, LLC and the initial shareholders (incorporated by reference to Exhibit 10.4 to the Current Report on Form 8-K filed with the Securities & Exchange Commission on February 11, 2019).
4.6   Form of Subscription Agreement among the Registrant, the Initial Shareholders and Chardan Capital Markets, LLC (incorporated by reference to Exhibit 10.5 to the Registration Statement on Form S-1 filed with the Securities & Exchange Commission on December 21, 2018)
4.7   Investment Management Trust Account Agreement, dated February 5, 2019, by and between Continental Stock Transfer & Trust Company, LLC and the Registrant (incorporated by reference to Exhibit 10.2 to the Current Report on Form 8-K filed with the Securities & Exchange Commission on February 11, 2019).
4.8   Form of Director Service Agreement (incorporated by reference to Exhibit 10.1 to the Current Report on Form 8-K filed with the SEC on May 13, 2020).
4.9   Employment Agreement between Beijing Sixiang Shiguang Technology Co., Ltd and Xiaowu He, dated May 1, 2019 (English Translation) (incorporated by reference to Exhibit 10.2 to the Current Report on Form 8-K filed with the SEC on May 13, 2020).
4.10   Employment Agreement between Beijing Sixiang Shiguang Technology Co., Ltd and Bo Wan, dated February 8, 2020 (English Translation) (incorporated by reference to Exhibit 10.3 to the Current Report on Form 8-K filed with the SEC on May 13, 2020).

  

140

 

 

4.11   Employment Agreement between Beijing Sixiang Shiguang Technology Co., Ltd and Pei Lu, dated January 10, 2012(English Translation) (incorporated by reference to Exhibit 10.4 to the Current Report on Form 8-K filed with the SEC on May 13, 2020).
4.12   Employment Agreement between Beijing Sixiang Shiguang Technology Co., Ltd and Bentong Deng. (Denny Tang), dated February 4, 2020 (English Translation) (incorporated by reference to Exhibit 10.5 to the Current Report on Form 8-K filed with the SEC on May 13, 2020).
4.13   Loan Agreement between Zhihui Qiyuan (Beijing) Technology Co., Ltd. and Changxiang Infinite (Beijing) Technology Co. Ltd., dated April 2, 2020 (English Translation) (incorporated by reference to Exhibit 10.6 to the Current Report on Form 8-K filed with the SEC on May 13, 2020).
4.14   Exclusive Option Agreement among Sixiang Wuxian (Beijing) Technology Co., Ltd., Xiaoke Yin, Beijing Junwei Technology Co., Ltd., and Zhihui Qiyuan (Beijing) Technology Co., Ltd., dated January 29, 2019 (English Translation) (incorporated by reference to Exhibit 10.7 to the Current Report on Form 8-K filed with the SEC on May 13, 2020).
4.15   The Supplement Agreement of Exclusive Option Agreement among Sixiang Wuxian (Beijing) Technology Co., Ltd., Xiaoke Yin, Beijing Junwei Technology Co., Ltd., and Zhihui Qiyuan (Beijing) Technology Co., Ltd. dated August 30, 2019 (English Translation) (incorporated by reference to Exhibit 10.8 to the Current Report on Form 8-K filed with the SEC on May 13, 2020).
4.16   Power of Attorney Agreement between Sixiang Wuxian (Beijing) Technology Co., Ltd., and Xiaoke Yin, dated January 29, 2019 (English Translation) (incorporated by reference to Exhibit 10.9 to the Current Report on Form 8-K filed with the SEC on May 13, 2020).
4.17   Share Pledge Agreement among Sixiang Wuxian (Beijing) Technology Co., Ltd., Xiaoke Yin, Beijing Junwei Technology Co., Ltd., and Zhihui Qiyuan (Beijing) Technology Co., Ltd., dated January 29, 2019 (English Translation) (incorporated by reference to Exhibit 10.10 to the Current Report on Form 8-K filed with the SEC on May 13, 2020).
4.18   Exclusive Business Cooperation Agreements between Sixiang Wuxian (Beijing) Technology Co., Ltd. and Zhihui Qiyuan (Beijing) Technology Co., Ltd., dated January 29, 2019 (English Translation) (incorporated by reference to Exhibit 10.11 to the Current Report on Form 8-K filed with the SEC on May 13, 2020).
4.19   The Supplement Agreement of Exclusive Business Cooperation Agreement between Sixiang Wuxian (Beijing) Technology Co., Ltd. and Zhihui Qiyuan (Beijing) Technology Co., Ltd., dated August 30, 2019 (English Translation) (incorporated by reference to Exhibit 10.12 to the Current Report on Form 8-K filed with the SEC on May 13, 2020).
4.20   Form of Indemnification Agreement (incorporated by reference to Exhibit 10.13 to the Current Report on Form 8-K filed with the SEC on May 13, 2020).
4.21   Registration Rights Agreement among Wealthbridge Acquisition Limited, Lavacano Holdings Limited, and WBY Entertainment Holdings Ltd., dated May 7, 2020 (incorporated by reference to Exhibit 10.14 to the Current Report on Form 8-K filed with the SEC on May 13, 2020).
4.22   Escrow Agreement among Loeb & Loeb LLP, Wealthbridge Acquisition Limited, Lavacano Holdings Limited, and WBY Entertainment Holdings Ltd., dated May 7, 2020 (incorporated by reference to Exhibit 10.15 to the Current Report on Form 8-K filed with the SEC on May 13, 2020).
4.23   Resale Lock-up Agreement between Wealthbridge Acquisition Limited and Lavacano Holdings Limited, dated May 7, 2020 (incorporated by reference to Exhibit 10.16 to the Current Report on Form 8-K filed with the SEC on May 13, 2020).
4.24   Resale Lock-up Agreement between Wealthbridge Acquisition Limited and WBY Entertainment Holdings Ltd., dated May 7, 2020 (incorporated by reference to Exhibit 10.17 to the Current Report on Form 8-K filed with the SEC on May 13, 2020).
4.25   Voting Agreement among Wealthbridge Acquisition Limited, Oriental Holdings Limited, Lavacano Holdings Limited, WBY Entertainment Holdings Ltd. and Yongsheng Liu, dated May 7, 2020 (incorporated by reference to Exhibit 10.18 to the Current Report on Form 8-K filed with the SEC on May 13, 2020).
4.26   Equity Acquisition Framework Agreement (English Translation), dated August 10, 2020 (incorporated by reference to Exhibit 10.19 to the Registration Statement Amendment on Form F-1 filed with the SEC on October 16, 2020).
4.27   Resale Lock-up Agreement with Cosmic Soar Limited, dated September 10, 2020 (incorporated by reference to Exhibit 10.20 to the Registration Statement Amendment on Form F-1 filed with the SEC on October 16, 2020).
4.28   Share Transfer Agreement between Cosmic Soar Limited and Scienjoy Inc., dated August 10, 2020 (incorporated by reference to Exhibit 10.21 to the Registration Statement Amendment on Form F-1 filed with the SEC on October 16, 2020).

 

141

 

 

4.29   Equity Interest Transfer Agreement between Tianjin Guangju Dingsheng Technology Co., Ltd. and Zhihui Qiyuan Technology Co., Ltd., dated August 10, 2020 (incorporated by reference to Exhibit 10.22 to the Registration Statement Amendment on Form F-1 filed with the SEC on October 16, 2020).
4.30   Common Stock Purchase Agreement between Scienjoy Holding Corporation and White Lion Capital LLC, dated February 23, 2021 (incorporated by reference to Exhibit 99.1 to the Current Report on Form 6-K filed with the SEC on February 23, 2021).
4.31   Registration Rights Agreement between Scienjoy Holding Corporation and White Lion Capital LLC, dated February 23, 2021 (incorporated by reference to Exhibit 99.2 to the Current Report on Form 6-K filed with the SEC on February 23, 2021).
4.32   Escrow Agreement among Scienjoy Holding Corporation, White Lion Capital LLC, and Indeglia PC, dated February 23, 2021 (incorporated by reference to Exhibit 99.3 to the Current Report on Form 6-K filed with the SEC on February 23, 2021).
4.33   Termination and Release Agreement by and between Scienjoy Holding Corporation and White Lion Capital LLC, dated June 24, 2021 (incorporated by reference to Exhibit 99.1 to the Current Report on Form 6-K filed with the SEC on June 28, 2021).
4.34   Equity Acquisition Framework Agreement by and among Scienjoy Holding Corporation, Golden Shield Enterprises Limited, Beijing Weiliantong Technology Co., Ltd., Tianjin Yieryi Technology Co., Ltd., Wolter Global Investment Limited and Qingdao Weilaijin Industry Investment Fund Partnership (Limited Partnership) dated December 29, 2021. (incorporated by reference to Exhibit 99.2 to the Current Report on Form 6-K filed with the SEC on December 29, 2021).
4.35   Form of Equity Interest Transfer Agreement between Zhihui Qiyuan (Beijing) Science and Technology Co., Ltd. and Tianjin Yieryi Technology Co., Ltd. (incorporated by reference to Exhibit 99.3 to the Current Report on Form 6-K filed with the SEC on December 29, 2021).
4.36   Form of Share Transfer Agreement between Scienjoy Inc. and Wolter Global Investment Limited. (incorporated by reference to Exhibit 99.4 to the Current Report on Form 6-K filed with the SEC on December 29, 2021).
4.37   Equity Repurchase Agreement by and among Tianjin Yieryi Technology Co., Ltd., Qingdao Weilaijin Industry Investment Fund Partnership (Limited Partnership), Zhihui Qiyuan (Hainan) Investment Co., Ltd, Junpeng Guo and Ting Zhao dated December 29, 2021. (incorporated by reference to Exhibit 99.5 to the Current Report on Form 6-K filed with the SEC on December 29, 2021).
4.38   Equity Interest Purchase and Sale Agreement by and among Zhihui Qiyuan (Hainan) Investment Co., Ltd. Junpeng Guo, Qingdao Weilaijin Industry Investment Fund Partnership (Limited Partnership), Ting Zhao and Tianjin Yieryi Technology Co., Ltd dated December 29, 2021. (incorporated by reference to Exhibit 99.6 to the Current Report on Form 6-K filed with the SEC on December 29, 2021).
4.39   Form of Resale Lock-up Agreement between Qingdao Weilaijin Industry Investment Fund Partnership (Limited Partnership) and Scienjoy Holding Corporation. 99.8 Form of Resale Lock-up Agreement between Wolter Global Investment Limited and Scienjoy Holding Corporation. (incorporated by reference to Exhibit 99.7 to the Current Report on Form 6-K filed with the SEC on December 29, 2021).
4.40   Exclusive Option Agreement by and among Sixiang Infinite (Zhejiang) Culture Technology Co., Ltd., Sheng Hou, and Yong Xie. dated June 1, 2022. (incorporated by reference to Exhibit 99.2 to the Current Report on Form 6-K filed with the SEC on June 17, 2022).
4.41   Power of Attorney Agreement by and between Sixiang Infinite (Zhejiang) Culture Technology Co., Ltd., and Sheng Hou. dated June 1, 2022. (incorporated by reference to Exhibit 99.3 to the Current Report on Form 6-K filed with the SEC on June 17, 2022).
4.42   Power of Attorney Agreement by and between Sixiang Infinite (Zhejiang) Culture Technology Co., Ltd., and Yong Xie, dated June 1, 2022. (incorporated by reference to Exhibit 99.4 to the Current Report on Form 6-K filed with the SEC on June 17, 2022).
4.43   Share Pledge Agreement by and among Sixiang Infinite (Zhejiang) Culture Technology Co., Ltd., Sheng Hou, Yong Xie, and Sixiang Qiyuan (Hangzhou) Culture Technology Co., Ltd., dated June 1, 2022. (incorporated by reference to Exhibit 99.5 to the Current Report on Form 6-K filed with the SEC on June 17, 2022).
4.44   Exclusive Business Cooperation Agreement by and between Sixiang Infinite (Zhejiang) Culture Technology Co., Ltd. and Sixiang Qiyuan (Hangzhou) Culture Technology Co., Ltd. dated June 1, 2022. (incorporated by reference to Exhibit 99.6 to the Current Report on Form 6-K filed with the SEC on June 17, 2022).
8.1*   Subsidiaries of the Registrant.
12.1*   CEO Certification Pursuant to Section 302 of the Sarbanes-Oxley Act of 2002
12.2*   CFO Certification Pursuant to Section 302 of the Sarbanes-Oxley Act of 2002
13.1*   CEO Certification Pursuant to Section 906 of the Sarbanes-Oxley Act of 2002
13.2*   CFO Certification Pursuant to Section 906 of the Sarbanes-Oxley Act of 2002
15.1*   Consent of OneStop Assurance PAC
15.2*   Consent of Beijing Feng Yu Law Firm
16.1   Letter from Marcum LLP to the Securities and Exchange Commission, dated May 13, 2020. (incorporated by reference to Exhibit 16.1 to the Current Report on Form 8-K filed with the SEC on May 13, 2020).
16.2   Letter from Friedman LLP to the Securities and Exchange Commission, dated April 19, 2022. (incorporated by reference to Exhibit 16.1 to the Current Report on Form 6-K filed with the SEC on April 19, 2022).
101.INS   Inline XBRL Instance Document.
101.SCH   Inline XBRL Taxonomy Extension Schema Document.
101.CAL   Inline XBRL Taxonomy Extension Calculation Linkbase Document.
101.DEF   Inline XBRL Taxonomy Extension Definition Linkbase Document.
101.LAB   Inline XBRL Taxonomy Extension Label Linkbase Document.
101.PRE   Inline XBRL Taxonomy Extension Presentation Linkbase Document.
104   Cover Page Interactive Data File (embedded within the Inline XBRL document)

  

* Filed herewith.

 

142

 

 

SIGNATURES

 

The registrant hereby certifies that it meets all of the requirements for filing its annual report on Form 20-F and that it has duly caused and authorized the undersigned to sign this annual report on its behalf.

 

  Scienjoy Holding Corporation
     
  By: /s/ Xiaowu He
  Name:  Xiaowu He
  Title: Chief Executive Officer

 

Date: April 28, 2023

 

143

 

 

 

SCIENJOY HOLDING CORPORATION

INDEX TO CONSOLIDATED FINANCIAL INFORMATION 

 

    Page
Report of Independent Registered Public Accounting Firm (PCAOB ID: 6732)   F-2
Consolidated Balance Sheets as of December 31, 2021 and 2022   F-3
Consolidated Statements of Operation and Comprehensive Income for the Years Ended December 31, 2020, 2021 and 2022   F-4
Consolidated Statements of Changes in Shareholders’ Equity for the Years Ended December 31, 2020, 2021 and 2022   F-5
Consolidated Statements of Cash Flows for the Years Ended December 31, 2020, 2021 and 2022   F-6
Notes to the Consolidated Financial Statements   F-7

 

F-1

 

 

REPORT OF INDEPENDENT REGISTERED PUBLIC ACCOUNTING FIRM

 

To the Board of Directors and

 

Shareholders of Scienjoy Holding Corporation

 

Opinion on the Financial Statements

 

We have audited the accompanying consolidated balance sheet of Scienjoy Holding Corporation and Subsidiaries (collectively, the “Company”) as of December 31, 2022 and 2021, the related consolidated statements of income, comprehensive income, shareholders’ equity, and cash flows for for each of the two years in the period ended December 31, 2022, and the related notes to the consolidated financial statements and schedule (collectively, the financial statements). In our opinion, the financial statements present fairly, in all material respects, the financial positions of the Company as of December 31, 2022 and 2021, and the results of its operations and its cash flows for each of the two years in the period ended December 31, 2022, in conformity with accounting principles generally accepted in the United States of America.

 

Basis for Opinion

 

These financial statements are the responsibility of the Company’s management. Our responsibility is to express an opinion on the Company’s financial statements based on our audit. We are a public accounting firm registered with the PCAOB and are required to be independent with respect to the Company in accordance with U.S. federal securities laws and the applicable rules and regulations of the Securities and Exchange Commission and the PCAOB.

 

We conducted our audit in accordance with the standards of the PCAOB. Those standards require that we plan and perform the audit to obtain reasonable assurance about whether the financial statements are free of material misstatement, whether due to error or fraud. The Company is not required to have, nor were we engaged to perform, an audit of its internal control over financial reporting. As part of our audit we are required to obtain an understanding of internal control over financial reporting but not for the purpose of expressing an opinion on the effectiveness of the Company’s internal control over financial reporting. Accordingly, we express no such opinion.

 

Our audit included performing procedures to assess the risks of material misstatement of the financial statements, whether due to error or fraud, and performing procedures that respond to those risks. Such procedures included examining, on a test basis, evidence regarding the amounts and disclosures in the financial statements. Our audit also included evaluating the accounting principles used and significant estimates made by management, as well as evaluating the overall presentation of the financial statements. We believe that our audit provides a reasonable basis for our opinion.

 

/s/ OneStop Assurance PAC

 

We have served as the Company’s auditor since 2022.

 

Singapore

 

April 28, 2023

 

F-2

 

 

SCIENJOY HOLDING CORPORATION

CONSOLIDATED BALANCE SHEETS

(All amounts in thousands, except share and per share data or otherwise stated)

 

   As of December 31, 
   2021   2022   2022 
   RMB   RMB   USD 
ASSETS            
Current assets            
Cash and cash equivalents   240,947    175,292    25,415 
Accounts receivable, net   206,307    316,657    45,911 
Prepaid expenses and other current assets   165,409    115,170    16,699 
Amounts due from related parties   1,059    1,115    162 
Investment in marketable security   38,789    40,548    5,879 
Total current assets   652,511    648,782    94,066 
                
Property and equipment, net   1,674    2,735    397 
Intangible assets, net   235,870    419,055    60,757 
Goodwill   92,069    172,781    25,051 
Long term investment   101,727    234,176    33,952 
Long term deposits and other assets   1,152    953    138 
Right-of-use assets-operating lease   
-
    19,209    2,785 
Deferred tax assets   4,352    4,337    629 
Total non-current assets   436,844    853,246    123,709 
TOTAL ASSETS   1,089,355    1,502,028    217,775 
                
LIABILITIES AND SHAREHOLDERS’ EQUITY               
Current liabilities               
Bank loan   
-
    5,000    725 
Accounts payable   85,801    116,251    16,855 
Accrued salary and employee benefits   24,533    12,428    1,802 
Accrued expenses and other current liabilities   16,181    13,264    1,923 
Contingent consideration – earn-out liability   10,638    4,336    629 
Warrant liabilities   10,324    166    24 
Income tax payable   8,282    13,531    1,962 
Lease liabilities-operating lease -current   
-
    7,174    1,040 
Deferred revenue   65,405    93,383    13,539 
Total current liabilities   221,164    265,533    38,499 
                
Non-current liabilities               
Deferred tax liabilities   58,746    61,236    8,878 
Lease liabilities-operating lease -non-current   
-
    12,773    1,852 
Total non-current liabilities   58,746    74,009    10,730 
TOTAL LIABILITIES   279,910    339,542    49,229 
                
Commitments and contingencies   
 
    
 
    
 
 
                
EQUITY*               
Ordinary share, no par value, unlimited Class A ordinary shares and Class B ordinary shares authorized, 28,219,583 Class A ordinary shares and 2,625,058 Class B ordinary shares issued and outstanding as of December 31, 2021, respectively. 36,684,668 Class A ordinary shares and 2,925,058 Class B ordinary shares issued and outstanding as of December 31, 2022, respectively
   
 
    
 
    
 
 
Class A ordinary shares   140,196    396,880    57,542 
Class B ordinary shares   13,041    23,896    3,465 
Shares to be issued   128,119    33,923    4,918 
Treasury stocks   
-
    (16,482)   (2,390)
Statutory reserves   31,775    39,208    5,685 
Retained earnings   479,199    665,099    96,430 
Accumulated other comprehensive income   17,115    18,070    2,622 
Total shareholders’ equity   809,445    1,160,594    168,272 
Non-controlling interests   
-
    1,892    274 
Total equity   809,445    1,162,486    168,546 
TOTAL LIABILITIES AND SHAREHOLDERS’ EQUITY   1,089,355    1,502,028    217,775 

 

*Ordinary shares and share data have been retroactively restated to give effect to the reverse recapitalization

 

The accompanying notes are an integral part of these consolidated financial statements.

 

F-3

 

 

SCIENJOY HOLDING CORPORATION

CONSOLIDATED STATEMENTS OF OPERATIONS AND COMPREHENSIVE INCOME

(All amounts in thousands, except share and per share data or otherwise stated)

 

   For the years ended December 31, 
   2020   2021   2022   2022 
   RMB   RMB   RMB   USD 
Live streaming - consumable virtual items revenue   1,187,431    1,617,056    1,886,179    273,470 
Live streaming - time based virtual item revenue   29,596    32,905    27,683    4,014 
Technical services and others   5,156    19,397    39,395    5,712 
Total revenue   1,222,183    1,669,358    1,953,257    283,196 
Cost of revenues   (959,939)   (1,364,902)   (1,670,068)   (242,137)
Gross profit   262,244    304,456    283,189    41,059 
Sales and marketing expenses   (10,121)   (4,807)   (2,127)   (308)
General and administrative expenses   (33,889)   (65,233)   (61,005)   (8,845)
Research and development expenses   (31,780)   (70,039)   (67,538)   (9,792)
(Provision for) recovery of doubtful accounts   8,253    1,592    (2,739)   (397)
Income from operations   194,707    165,969    149,780    21,717 
Interest income, net   2,960    3,962    2,506    363 
Other income (loss), net   (4,702)   (90)   11,443    1,659 
Foreign exchange gain (loss), net   703    105    (1,493)   (216)
Change in fair value of investment   
-
    25,831    1,760    255 
Change in fair value of warrant liabilities   3,904    16,421    10,776    1,562 
Investments income (loss)   
-
    (2,998)   25,449    3,690 
Change in fair value of contingent consideration   (14,068)   (33,584)   13,071    1,895 
Income before income taxes   183,504    175,616    213,292    30,925 
Income tax expense   (7,404)   (5,604)   (18,067)   (2,619)
Net income   176,100    170,012    195,225    28,306 
Less: net income attributable to noncontrolling interest   
-
    
-
    1,892    274 
Net income attributable to the Company’s shareholders   176,100    170,012    193,333    28,032 
                     
Other comprehensive income:                    
Other comprehensive income - foreign currency translation adjustment   14,802    2,313    955    138 
Comprehensive income   190,902    172,325    196,180    28,444 
Less: comprehensive income attributable to non-controlling interests   
-
    
-
    1,892    274 
Comprehensive income attributable to the Company’s shareholders   190,902    172,325    194,288    28,170 
                     
Weighted average number of shares *                    
Basic   23,287,706    30,842,183    39,263,147    39,263,147 
Diluted   26,828,666    30,842,183    39,263,147    39,263,147 
                     
Earnings per share                    
Basic   7.56    5.51    4.92    0.71 
Diluted   6.56    5.51    4.92    0.71 

 

*Ordinary shares and share data have been retroactively restated to give effect to the reverse recapitalization.

 

The accompanying notes are an integral part of these consolidated financial statements.

 

F-4

 

 

SCIENJOY HOLDING CORPORATION

CONSOLIDATED STATEMENTS OF CHANGES IN SHAREHOLDERS’ EQUITY

(All amounts in thousands, except share and per share data or otherwise stated)

 

   Ordinary shares   Treasury stocks   Shares to be   Statutory   Retained   Accumulated
other
comprehensive
   Non-controlling   Total
shareholders’
 
   Shares*   Amount   Shares*   Amount   issued   reserves   earnings   income   interests   equity 
       RMB       RMB   RMB   RMB   RMB   RMB   RMB   RMB 
Balance as of January 1, 2020   19,400,000    9,664    -    
-
    
-
    12,059    152,803    
-
    
-
    174,526 
Conversion of convertible notes and rights   63,250    4,038    -    
-
    
-
    
-
    
-
    
-
    
-
    4,038 
Issuance of Class A ordinary shares for underwriting fee payables   402,983    14,131    -    
-
    
-
    
-
    
-
    
-
    
-
    14,131 
Contingent consideration-earn-out liability from SPAC Transaction   -    (266,828)   -    
-
    
-
    
 
              
-
    (266,828)
Effect of reverse merger recapitalization   2,249,350    (51,067)   -    
-
    
-
    
-
    
-
    
-
    
-
    (51,067)
Conversion of rights to Class A ordinary shares upon the reverse merger recapitalization   602,000    
-
    -    
-
    
-
    
-
    
-
    
-
    
-
    
-
 
Issuance of Class A ordinary shares to underwriter and advisors   533,000    18,713    -    
-
    
-
    
-
    
-
    
-
    
-
    18,713 
Issuance of Class A ordinary shares for BeeLive Acquisition   3,786,719    175,000    -    
-
    
-
    
-
    
-
    
-
    
-
    175,000 
Shares to be issued for achievement of earnout target   -    
-
    -    
-
    200,100    
-
    
-
    
-
    
-
    200,100 
Net income   -    
-
    -    
-
    
-
    
-
    176,100    
-
    
-
    176,100 
Foreign currency translation adjustments   -    
-
    -    
-
    
-
    
-
    
-
    14,802    
-
    14,802 
Appropriation to statutory reserves   -    
-
    -    
-
    
-
    6,293    (6,293)   
-
    
-
    
-
 
Balance as of December 31, 2020   27,037,302    (96,349)   -    
-
    200,100    18,352    322,610    14,802    
-
    459,515 
                                                   
Net income                                 170,012         
-
    170,012 
Issuance of shares for achievement of earnout target   3,540,960    200,100    -    
-
    (200,100)   
-
    
-
    
-
         
-
 
Issuance shares for private placement   108,230    4,177    -    
-
    
-
    
-
    
-
    
-
    
-
    4,177 
Exercise of warrants   48,149    4,340    -    
-
    
-
    
-
    
-
    
-
    
-
    4,340 
Exercise of Unit Purchase Option   110,000    9,112    -    
-
    
-
    
-
    
-
    
-
    
-
    9,112 
Share base compensation   -    31,857    -    
-
    
-
    
-
    
-
    
-
    
-
    31,857 
Shares to be issued for achievement of earnout target   -    
-
    -    
-
    128,119    
-
    
-
    
-
    
-
    128,119 
Appropriation to statutory reserves   -    
-
    -    
-
    
-
    13,423    (13,423)   
-
    
-
    
-
 
Foreign currency translation adjustments   -    
-
    -    
-
    
-
    
-
    
-
    2,313    
-
    2,313 
Balance as of December 31, 2021   30,844,641    153,237    -    
-
    128,119    31,775    479,199    17,115    
-
    809,445 
Issuance of shares for achievement of earnout target   3,540,960    128,119    -    
-
    (128,119)   
-
    
-
    
-
    
-
    
-
 
Shares issued for Weiliantong Acquisition   3,898,511    127,466    -    
-
    
-
    
-
    
-
    
-
    
-
    127,466 
Share base compensation   1,325,614    11,954    -    
-
    
-
    
-
    
-
    
-
    
-
    11,954 
Shares to be issued for achievement of earnout target   -    
-
    -    
-
    13,106    
-
    
-
    
-
    
-
    13,106 
Shares to be issued for Weiliantong Acquisition   -    
-
    -    
-
    20,817    
-
    
-
    
-
    
-
    20,817 
Treasury stocks   -    
-
    (794,120)   (16,482)   
-
    
-
    
-
    
-
    
-
    (16,482)
Appropriation to statutory reserves   -    
-
    -    
-
    
-
    7,433    (7,433)   
-
    
-
    
-
 
Foreign currency translation adjustments   -    
-
    -    
-
    
-
    
-
    
-
    955    
-
    955 
Net income   -    
-
    -    
-
    
-
    
-
    193,333    
-
    1,892    195,225 
Balance as of December 31, 2022   39,609,726    420,776    (794,120)   (16,482)   33,923    39,208    665,099    18,070    1,892    1,162,486 
Balance as of December 31, 2022 (USD)   39,609,726    61,007    (794,120)   (2,390)   4,918    5,685    96,430    2,622    274    168,546 

 

*Ordinary shares and share data have been retroactively restated to give effect to the reverse recapitalization.

 

The accompanying notes are an integral part of these consolidated financial statements. 

F-5

 

 

SCIENJOY HOLDING CORPORATION

CONSOLIDATED STATEMENTS OF CASH FLOWS

(All amounts in thousands, except share and per share data or otherwise stated)

 

   For the years ended December 31, 
   2020   2021   2022   2022 
   RMB   RMB   RMB   USD 
Cash flows from operating activities                
Net income   176,100    170,012    195,225    28,306 
                     
Adjustments to reconcile net income to net cash provided by operating activities                    
Depreciation of property and equipment   555    745    1,149    167 
Amortization of intangible assets   1,749    4,090    7,038    1,020 
Provision (recovery) for doubtful accounts   (8,253)   (1,592)   2,739    397 
Deferred tax expenses (benefit)   1,945    319    (1,402)   (203)
Change in fair value of contingent consideration   14,068    33,584    (13,071)   (1,895)
Change in fair value of warrant liabilities   (3,904)   (16,421)   (10,776)   (1,562)
Change in fair value of investment   
-
    (25,831)   (1,760)   (255)
Investments loss (income)   -    2,998    (25,449)   (3,690)
Share based compensation   
-
    31,857    11,954    1,733 
Amortization of the Right-of-use assets   -    -    6,265    908 
Changes in operating assets and liabilities                    
Accounts receivable   (70,513)   23,499    (112,058)   (16,247)
Prepaid expense and other current assets   5,193    (151,657)   64,180    9,305 
Long term deposits and other assets   1,379    230    335    49 
Accounts payable   28,396    18,712    25,503    3,698 
Deferred revenue   1,404    15,838    22,397    3,247 
Accrued salary and employee benefits   8,028    6,392    (14,109)   (2,046)
Accrued expenses and other current liabilities   (852)   3,825    (100,331)   (14,547)
Lease liabilities   
-
    
-
    (5,527)   (801)
Income tax payable   146    (299)   5,249    761 
Net cash provided by operating activities   155,441    116,301    57,551    8,345 
                     
Cash flows from investing activities                    
Cash acquired from acquisition   10,152    -    9,707    1,407 
Payment to acquisition   (50,000)   -    (13,800)   (2,001)
Payment for long term investment   -    (113,735)   (107,000)   (15,514)
Purchase of property and equipment and intangible assets   (1,086)   (1,389)   (2,153)   (312)
Net cash used in investing activities   (40,934)   (115,124)   (113,246)   (16,420)
                     
Cash flows from financing activities                    
Net proceeds from private placement   
-
    15,284    -    - 
Net cash acquired in the reverse recapitalization   32,659    -    
-
    
-
 
Repayments to loan   (57,400)   -    
-
    
-
 
Proceeds from bank loan   -    -    5,000    725 
Repayments from related parties   22,340    -    
-
    
-
 
Loan to related parties   (14,007)   -    
-
    
-
 
Share repurchase   -    -    (16,482)   (2,390)
Payment of listing cost   (6,924)   -    
-
    
-
 
Net cash (used in) provided by financing activities   (23,332)   15,284    (11,482)   (1,665)
                     
Effect of foreign exchange rate changes on cash   (3,758)   (282)   1,522    221 
Net (decrease) increase in cash and cash equivalents   87,417    16,179    (65,655)   (9,519)
Cash and cash equivalents at beginning of the year   137,351    224,768    240,947    34,934 
Cash and cash equivalents at end of the year   224,768    240,947    175,292    25,415 
                     
Supplemental disclosures of cash flow information:                    
Income taxes paid   (6,946)   (9,502)   9,076    1,316 
                     
Supplemental non-cash investing and financing information:                    
Conversion of convertible notes and rights   4,038    13,452    -    - 
Recognition of contingent consideration   306,583    -    19,875    2,882 
Issuance of Class A ordinary shares for acquisition   175,000    -    127,466    18,481 
Issuance of Class A ordinary shares for settlement of underwriting fee   14,131    -    
-
    
-
 
Issuance of Class A ordinary shares to underwriter and advisors   18,713    -    
-
    
-
 
Issuance of Class A ordinary shares for achievement of earnout target   
-
    200,100    117,264    17,002 
Issuance of Class B ordinary shares for achievement of earnout target   -    -    10,855    1,574 
Shares to be issued for achievement of earnout target   200,100    128,119    13,106    1,900 
Shares to be issued for Weiliantong Acquisition   -    -    20,817    3,018 
Right-of-assets obtained in exchange for operating lease obligations   -    -    25,474    3,693 

 

The accompanying notes are an integral part of these consolidated financial statements.

 

F-6

 

 

SCIENJOY HOLDING CORPORATION

NOTES TO THE CONSOLIDATED FINANCIAL STATEMENTS

(All amounts in thousands, except share and per share data or otherwise stated)

 

1. ORGANIZATION AND PRINCIPAL ACTIVITIES

 

Scienjoy Holding Corporation (the “Company” or “Scienjoy”) through its subsidiaries, and variable interest entities(“VIE”) and its subsidiaries (collectively the “Group”) are principally engaged in operating its own live streaming platforms in the People’s Republic of China (the “PRC”), which enable users to view and interact with broadcasters through online chat, virtual items and playing games. The primary theme of the Company’s platform is entertainment live streaming.

 

(a) Reverse recapitalization

 

On May 7, 2020, the Company, formerly known as Wealthbridge Acquisition Limited (“Wealthbridge”), consummated the transactions (the “SPAC Transaction”) contemplated by the Share Exchange Agreement (the “Share Exchange Agreement”) dated as of October 28, 2019, pursuant to which the Company acquired 100% of the issued and outstanding equity interests of Scienjoy Inc. and changed its name to Scienjoy Holding Corporation. Upon the closing of the Transaction, the Company acquired 100% of the issued and outstanding equity interests of Scienjoy Inc. in exchange for approximately in aggregated of 19.4 million Class A ordinary shares, including 3 million Class A ordinary shares as part of earn-out consideration that was issued to the previous owners of Scienjoy Inc. (Note -2). Scienjoy Inc. was determined to be the accounting acquirer given that the original shareholders of Scienjoy Inc. effectively controlled the combined entity after the Transaction. The Transaction is not a business combination because Wealthbridge was not a business. The transaction is accounted for as a reverse recapitalization, which is equivalent to the issuance of shares by Scienjoy Inc. for the net monetary assets of Wealthbridge, accompanied by a recapitalization. Scienjoy Inc. is determined as the predecessor, and the historical financial statements of Scienjoy Inc. became the Company’s historical financial statements, with retrospective adjustments to give effect of the reverse recapitalization. The share and per share data is retrospectively restated to give effect to the reverse recapitalization.

 

(b) Reorganization

 

On January 1, 2018, Tongfang Investment Fund Series SPC (“TF”) completed the acquisition of a 65% equity interest in Sixiang Times (Beijing) Technology Co., Ltd (“Sixiang Times”) from NQ Mobile Inc. Through the acquisition of Sixiang Times, TF acquired a controlling position in Holgus Sixiang Information Technology Co., Ltd (“Holgus X”), Kashgar Sixiang Times Internet Technology Co., Ltd (“Kashgar Times”), Beijing Sixiang Shiguang Technology Co., Ltd (“SG”), Hai Xiu (Beijing) Technology Co., Ltd (“HX”) and Beijing Le Hai Technology Co., Ltd (“LH”).

 

On May 18, 2017, Scienjoy Inc. established its wholly owned subsidiary in Hong Kong, Scienjoy International Limited (“Scienjoy HK”), as a holding company holding all of the outstanding shares of Sixiang Wuxian (Beijing) Technology Co., Ltd (“WXBJ”) which was established in PRC on October 17, 2017 under the laws of the People’s Republic of China as a holding company holding all of the equity interest of Sixiang Zhihui (Beijing) Technology Co., Ltd. (“ZH”),which was incorporated on July 5, 2018.

 

Scienjoy Inc. established ZH (through WXBJ), as a holding company for purpose of holding all of the outstanding equity interest of Holgus X and Kashgar Times, as follows:

 

(i)On July 18, 2018, Sixiang Times and ZH executed an equity transfer agreement. Pursuant to the agreement, 100% equity interest in Holgus X was transferred to ZH.

 

(ii)On July 24, 2018, Sixiang Times and ZH executed an equity transfer agreement. Pursuant to the agreement, 100% equity interest in Kashgar Times was transferred to ZH. In consideration of the transfer, the Company paid RMB10,000 to the former shareholders of Kashgar Times.

 

On November 16, 2018, Sixiang Times and other minority shareholders respectively entered into certain equity transfer agreements with Sixiang Huizhi (Beijing) Technology Culture Co., Ltd. (“HZ”) and Tianjin Sihui Peiying Technology Co., Ltd. (“SY”), and transfer 100% equity interest in SG to HZ, and transfer 100% equity interest in HX and LH to HZ and SY accordingly. Both HZ and SY were ultimately controlled by TF.

 

On January 28, 2019, HZ and SY executed equity transfer agreement with Zhihui Qiyuan (Beijing) Technology Co., Ltd. (“QY”). Pursuant to the agreement, 100% equity interest in SG, HX and LH were transferred to QY which is ultimately controlled by TF. In consideration of the transfer, Scienjoy Inc. paid RMB 32,000 to the former shareholders of SG, HX and LH.

 

F-7

 

 

SCIENJOY HOLDING CORPORATION

NOTES TO THE CONSOLIDATED FINANCIAL STATEMENTS

(All amounts in thousands, except share and per share data or otherwise stated)

 

1. ORGANIZATION AND PRINCIPAL ACTIVITIES (CONTINUED)

 

(b) Reorganization (continued)

 

On January 29, 2019, Scienjoy Inc., through its wholly owned subsidiary WXBJ, entered into a series of contractual arrangements (VIE Agreements) with QY and its respective shareholders, and in substance controlled all equity shares, risk and reward of SG, HX and LH through QY accordingly as a primary beneficiary of QY.

 

On January 29, 2019, Scienjoy Inc. completed its reorganization of entities under the common control of the founders. Scienjoy, Scienjoy HK, WXBJ and ZH were established as holding Companies. WXBJ holds 100% of equity interests of ZH which holds 100% of equity interest in Kashgar Times and Holgus X. WXBJ is the primary beneficiary of QY which holds 100% equity interest in SG, HX and LH. These transactions were between entities under common control, and therefore accounted for in a manner similar to the pooling of interest method. Under the pooling-of-interests method, combination between two businesses under common control is accounted for at carrying amounts with retrospective adjustment of prior period financial statements, and the equity accounts of the combining entities are combined and the difference between the consideration paid and the net assets acquired is reflected as an equity transaction (i.e., distribution to parent company). As opposed to the purchase method of accounting, no intangible assets are recognized in the transaction, and no goodwill is recognized as a result of the combination.

 

(c) Recent developments

 

In December 2019, a novel strain of coronavirus (COVID-19) surfaced. COVID-19 has spread rapidly to many parts of the PRC and other parts of the world in the first half of 2020, which has caused significant volatility in the PRC and international markets. After the initial outbreak of COVID-19, from time to time, some instances of COVID-19 infections have emerged in various regions of China, including the infections caused by the Omicron variants in 2022. For example, a wave of infections caused by the Omicron variants emerged in Shanghai in 2022, and a series of restrictions and quarantines were implemented to contain the spread. Our Beijing and Hangzhou office did not work at full capacity for approximately two months when these restrictive measures are in force, which negatively affected our operational and financial results. Many of the restrictive measures previously adopted by the PRC governments at various levels to control the spread of the COVID-19 virus have been revoked or replaced with more flexible measures since December 2022. While the revocation or replacement of the restrictive measures to contain the COVID-19 pandemic could have a positive impact on our normal operations, the extent of the impact on the Company’s future financial results will be dependent on future developments such as the length and severity of the crisis, the potential resurgence of the crisis, future government actions in response to the crisis and the overall impact of the COVID-19 pandemic on the global economy and capital markets, among many other factors, all of which remain highly uncertain and unpredictable. Given this uncertainty, the Company is currently unable to quantify the expected impact of the COVID-19 pandemic on its future operations, financial condition, liquidity and results of operations if the current situation continues.

 

On January 1, 2022, the Company closed an Equity Acquisition Framework Agreement (the “Framework Agreement”) with Golden Shield Enterprises Limited (“Golden Shield”), Beijing Weiliantong Technology Co., Ltd. (“Weiliantong”), The Company acquired 100% of the issued and outstanding securities of Weiliantong and Golden Shield for an aggregate consideration of RMB280,000 (approximately US$ 40,600)

 

On January 4, 2022, the Company set up a new subsidiary, Sixiang Zhihui (Zhejiang) Culture Technology Co., Ltd. for general corporate purpose.

 

On January 25, 2022, SG consummated the acquisition of the 100% equity interest in Chuangda Zhihui (Beijing) Technology Co., Ltd. (“CDZH”) and its wholly owned subsidiary, Beijing Huayi Dongchen Technology Co., Ltd. (“HYDC”) from its original shareholders for a cash consideration of RMB100 (US$14).

 

On February 15, 2022, QYHN established a 51% owned subsidiary Hongcheng Huiying (Hangzhou) Technology Industry Development Co., Ltd. (“HCHY”) in Zhejiang, PRC to provide information technology service.

 

On April 7, 2022, Sixiang Qiyuan(Hangzhou) Culture Technology Co., Ltd (“QYHZ”) and its several wholly owned subsidiaries were established in Zhejiang, PRC to provide information technology service. QYHZ is controlled through contractual agreement in lieu of direct equity ownership by WXZJ.

 

On April 28, 2022, Scienjoy HK established a wholly owned subsidiary Sixiang Wuxian (Zhejiang) Culture Technology Co. Ltd. (“WXZJ”) and its subsidiary Sixiang Zhihui(Zhejiang) Culture Technology Co., Ltd (“ZHZJ”) in Zhejiang, PRC to provide information technology service.

 

On June 30, 2022, WXBJ established a wholly owned subsidiary Sixiang Yingyue (Shanghai) Technology Co., Ltd (“SXYY”), in Shanghai, PRC to provide information technology service.

 

F-8

 

 

SCIENJOY HOLDING CORPORATION

NOTES TO THE CONSOLIDATED FINANCIAL STATEMENTS

(All amounts in thousands, except share and per share data or otherwise stated)

 

1. ORGANIZATION AND PRINCIPAL ACTIVITIES (CONTINUED)

 

(d) Organization

 

Subsidiaries of the Company and VIEs where the Company is the primary beneficiary include the following:

 

Subsidiaries   Date of
incorporation
  Place of
incorporation
  Percentage of
direct/indirect
ownership
  Principal
activities
Scienjoy Inc.   February 23, 2017   Cayman Islands   100%   Holding Company
Scienjoy International Limited (“Scienjoy HK”)   May 18, 2017   Hong Kong   100%   Holding Company
Scienjoy BeeLive Limited (formerly known as Sciscape International Limited, “SIL”)   December 18, 2017   Hong Kong   100%   Live streaming platform
Golden Shield Enterprises Limited (“Golden Shield”)   September 28, 2021   British Virgin Islands   100%   Holding Company
Sixiang Wuxian (Beijing) Technology Co., Ltd. (“WXBJ”) (a wholly owned subsidiary of Scienjoy HK)   October 17, 2017   The PRC   100%   Holding Company
Sixiang Zhihui (Beijing) Technology Co., Ltd. (“ZH”) (a wholly owned subsidiary of WXBJ)   July 5, 2018   The PRC   100%   Holding Company
Sixiang Yingyue (Shanghai) Technology Co., Ltd(“SXYY”) (a wholly owned subsidiary of WXBJ)   June 30, 2022   The PRC   100%   Information technology
Holgus Sixiang Information Technology Co., Ltd. (“Holgus X”) (a wholly owned subsidiary of ZH)   May 9, 2017   The PRC   100%   Live streaming platform
Kashgar Sixiang Times Internet Technology Co., Ltd. (“Kashgar Times”) (a wholly owned subsidiary of ZH)   March 2, 2016   The PRC   100%   Live streaming platform
Kashgar Sixiang Lehong Information Technology Co., Ltd (“Kashgar Lehong”) (a wholly owned subsidiary of ZH)   July 23, 2020   The PRC   100%   Information technology
Holgus Sixiang Haohan Internet Technology Co., Ltd. (“Holgus H”) (a wholly owned subsidiary of ZH)   December 11, 2020   The PRC   100%   Information technology
Sixiang ZhiHui (Hainan) Technology Co., Ltd (“ZHHN”) (a wholly owned subsidiary of ZH)   December 23, 2020   The PRC   100%   Live streaming platform
Sixiang Wuxian (Zhejiang) Culture Technology Co., Ltd (“WXZJ”) (a wholly owned subsidiary of Scienjoy HK)   April 28, 2022   The PRC   100%   Information technology
Sixiang Zhihui (Zhejiang) Culture Technology Co., Ltd (“ZHZJ”) (a wholly owned subsidiary of WXZJ)   January 4, 2022   The PRC   100%   Information technology
                 
VIEs                
Zhihui Qiyuan (Beijing) Technology Co., Ltd. (“QY”) (Controlled through contractual agreements by WXBJ)   January 22, 2019   The PRC   100%   Holding Company
Beijing Sixiang Shiguang Technology Co., Ltd. (“SG”) (a wholly owned subsidiary of QY)   October 28, 2011   The PRC   100%   Live streaming platform
Hai Xiu (Beijing) Technology Co., Ltd. (“HX”) (a wholly owned subsidiary of QY)   April 18, 2016   The PRC   100%   Live streaming platform
Beijing Le Hai Technology Co., Ltd. (“LH”) (a wholly owned subsidiary of QY)   June 16, 2015   The PRC   100%   Live streaming platform
Lixiaozhi (Chongqing) Internet Technology Co., Ltd. (“LXZ”) (a wholly owned subsidiary of SG) *   July 18, 2018   The PRC   100%   Live streaming platform
Sixiang Mifeng (Tianjin) Technology Co., Ltd (“DF”, formerly known as Tianjin Guangju Dingfei Technology Co., Ltd) (a wholly owned subsidiary of QY)   August 8, 2016   The PRC   100%   Live streaming platform
Changxiang Infinite Technology (Beijing) Co., Ltd. (“CX”) (a wholly owned subsidiary of DF)   September 22, 2016   The PRC   100%   Live streaming platform
Zhihui QiYuan (Hainan) Investment Co., Ltd (“QYHN”) (a wholly owned subsidiary of QY)   March 2, 2021   The PRC   100%   Live streaming platform
Shanhai Weilan (Beijing) Technology Co., Ltd (“SHWL”) (a wholly owned subsidiary of SG) **   September 27, 2021   The PRC   100%   Live streaming platform
Shihuai (Beijing) Technology Co., Ltd (“SH”) (a wholly owned subsidiary of SG) **   September 29, 2021   The PRC   100%   Live streaming platform
Huayu Hefeng (Qingdao) Technology Co., Ltd (“HYHF”) (a wholly owned subsidiary of SG)   September 29, 2021   The PRC   100%   Live streaming platform
Beijing Weiliantong Technology Co., Ltd.(“WLT”) (a wholly owned subsidiary of QY)   July 28, 2015   The PRC   100%   Live streaming platform
Chuangda Zhihui (Beijing) Technology Co., Ltd.(“CDZH”) (a wholly owned subsidiary of SG)   November 30, 2015   The PRC   100%   Live streaming platform
Beijing Huayi Dongchen Technology Co., Ltd. (“HYDC”) (a wholly owned subsidiary of CDZH)   February 6, 2015   The PRC   100%   Live streaming platform
Hongcheng Huiying (Zhejiang)Technology Industry Development Co., Ltd(“HCHY”) (a 51% owned subsidiary of QYHN)   February 15, 2022   The PRC   51%   Live streaming platform
Sixiang Qiyuan (Hangzhou) Culture Technology Co., Ltd (“QYHZ”) (Controlled through contractual agreements by WXZJ)   March 30, 2022   The PRC   100%   Holding Company
Xiuli (Zhejiang) Culture Technology Co., Ltd (“XLZJ”) (a wholly owned subsidiary of QYHZ)   April 7, 2022   The PRC   100%   Live streaming platform
Leku (Zhejiang) Culture Technology Co., Ltd (“LKZJ”) (a wholly owned subsidiary of QYHZ)   April 7, 2022   The PRC   100%   Live streaming platform
Haifan (Zhejiang) Culture Technology Co., Ltd (“HFZJ”) (a wholly owned subsidiary of QYHZ)   April 7, 2022   The PRC   100%   Live streaming platform
Xiangfeng (Zhejiang) Culture Technology Co., Ltd (“XFZJ”) (a wholly owned subsidiary of QYHZ)   April 7, 2022   The PRC   100%   Live streaming platform
Hongren (Zhejiang) Culture Technology Co., Ltd (“HRZJ”) (a wholly owned subsidiary of QYHZ)   April 7, 2022   The PRC   100%   Live streaming platform

 

*LXZ was deregistered in July, 2022. Since this entity was inactive, the deregistration does not have a material impact to the Company’s consolidated financial statements for the years ended December 31 2020, 2021 and 2022.

 

**On December 31, 2022, the Board approved to the sale of the Company’s 100% ownership interest in SHWL and SH to third parties for a nominal consideration because SHWL and SH has not commenced any operation since their inception. Management determined that this disposition did not represent a strategic shift and had no significant effect on the Company’s operations and financial results; therefore, no discontinued operations were presented.

F-9

 

 

SCIENJOY HOLDING CORPORATION

NOTES TO THE CONSOLIDATED FINANCIAL STATEMENTS

(All amounts in thousands, except share and per share data or otherwise stated)

 

1. ORGANIZATION AND PRINCIPAL ACTIVITIES (CONTINUED)

 

(d) Organization (continued)

 

On January 29, 2019, the Company completed its reorganization of entities under the common control of the founders. Scienjoy, Scienjoy HK, WXBJ and ZH were established as holding Companies. WXBJ holds 100% of equity interests of ZH which holds 100% of equity interest in Kashgar Times and Holgus X. WXBJ is the primary beneficiary of QY which holds 100% equity interest in SG, HX and LH (collectively “QY VIEs”). All of these entities included in the Company are under common control, which results in the consolidation of QY and ZH which have been accounted for as a reorganization of entities under common control at carry value. The consolidated financial statements are prepared on the basis as if the reorganization became effective as of the beginning of the first period presented in the accompanying consolidated financial statements of the Company.

 

Contracts between the Company and the QY VIEs

 

Foreign ownership of Internet-based businesses, including distribution of online information (such as game content provider), is subject to restrictions under current PRC laws, regulations, and other applicable laws and regulations. The Company is a Cayman Island company and WXBJ and WXZJ (its PRC subsidiaries) are considered foreign invested enterprises. To comply with these regulations, the Company operates the live streaming platforms through SG, HX and LH in PRC (its consolidated VIE). As such, QY is controlled through contractual arrangements in lieu of direct equity ownership by the Company or any of its subsidiaries. Such contractual arrangements consist of a series of three agreements and a shareholder power of attorney (collectively the “Contractual Arrangements”, which were signed on January 29, 2019).

 

The following is a summary of the various VIE agreements:

 

Exclusive Option Agreements

 

Pursuant to the exclusive option agreement (including its amendment or supplementary agreements, if any, the “Exclusive Option Agreement”) amongst WXBJ, QY and the nominee shareholders who collectively owned all of QY, the nominee shareholders irrevocably granted WXBJ or its designated party, an exclusive option to purchase all or part of the equity interests held by the nominee shareholders in QY, when and to the extent permitted under PRC law, at an amount equal to the lowest permissible purchase price as set by PRC law. QY cannot declare any profit distributions, or create any encumbrances in any form without the prior written consent of WXBJ. The nominee shareholders must remit in full any funds received from QY to WXBJ, in the event any distributions are made by the VIE pursuant to any written consents of WXBJ.

 

The Exclusive Option Agreement shall remain effective for twenty (20) years and shall be automatically extended for an additional period of one (1) year. The additional period automatically enters the renewal extension of one (1) year at the end of each extended additional period. WXBJ has the right to terminate this agreement at any time after giving a thirty (30) days’ prior termination notice.

 

Exclusive Business Cooperation Agreements

 

Pursuant to the exclusive business cooperation agreement (including its amendment or supplementary agreements, if any, the “Exclusive Business Cooperation Agreement”) between WXBJ and the VIE, WXBJ is to provide exclusive business support, technical and consulting services related to all technologies needed for its business in return for fees that equals to all of the consolidated net income after offsetting previous year’s loss (if any) of SG, HX and LH.

 

F-10

 

 

SCIENJOY HOLDING CORPORATION

NOTES TO THE CONSOLIDATED FINANCIAL STATEMENTS

(All amounts in thousands, except share and per share data or otherwise stated)

 

1. ORGANIZATION AND PRINCIPAL ACTIVITIES (CONTINUED)

 

(d) Organization (continued)

 

The service fees may be adjusted by WXBJ based on the following factors:

 

complexity and difficulty of the services pursuant to the business cooperation agreement to the VIE during the month (the “Monthly Services”)

 

the number of WXBJ’s employees who provided the Monthly Services and the qualifications of the employees;

 

the number of hours WXBJ’s employees spent to provide the Monthly Services;

 

nature and value of the Monthly Services;

 

market reference price; and

 

the VIE’ operating conditions for the month.

 

The term of the Exclusive Business Cooperation Agreement is twenty (20) years and shall be automatically extended for an additional period of one (1) year. The additional period automatically enters the renewal extension of one (1) year at the end of each extended additional period. Besides, WXBJ has the right to terminate this agreement at any time after giving a thirty (30) days’ prior termination notice.

 

Power of Attorney Agreements

 

The nominee shareholders entered into the power of attorney agreement (including its amendment or supplementary agreements, if any, the “Power of Attorney Agreement”) whereby they granted an irrevocable proxy of the voting rights underlying their respective equity interests in the VIE to WXBJ, which includes, but are not limited to, all the shareholders’ rights and voting rights empowered to the nominee shareholders by the PRC company law and the VIE’s Article of Association. The power of attorney remains irrevocable and continuously valid from the date of execution so long as each shareholder remains as a shareholder of QY.

 

Share Pledge Agreements

 

Pursuant to the share pledge agreement (including its amendment or supplementary agreements, if any, the “Share Pledge Agreement”) between WXBJ, QY and the nominee shareholders, the nominee shareholders have pledged all their equity interests in the VIE to guarantee the performance of the VIE’ obligations under the Exclusive Option Agreement, Exclusive Business Cooperation Agreement and Power of Attorney Agreement.

 

If the VIE breaches their respective contractual obligations under those agreements, WXBJ, as pledgee, will be entitled to certain rights, including the right to sell the pledged equity interests. The nominee shareholders agreed not to transfer, sell, pledge, dispose of or otherwise create any new encumbrance on their equity interests in the VIE without the prior written consent of WXBJ. The Share Pledge Agreement shall be continuously valid until all the its obligations under the VIE Agreements have been fulfilled, or the VIE Agreements are terminated, or the secured debts has been fully executed.

 

Based on the foregoing contractual arrangements, which grant WXBJ effective control of QY and its subsidiaries and obligate WXBJ to absorb all of the risk of loss from their activities and enable WXBJ to receive all of their expected residual returns, the Company accounts for QY as a VIE. Accordingly, the Company consolidates the accounts of QY for the periods presented herein, in accordance with Regulation S-X-3A-02 promulgated by the Securities Exchange Commission (“SEC”) and Accounting Standards Codification (“ASC”) 810-10, Consolidation.

 

F-11

 

 

SCIENJOY HOLDING CORPORATION

NOTES TO THE CONSOLIDATED FINANCIAL STATEMENTS

(All amounts in thousands, except share and per share data or otherwise stated)

 

1. ORGANIZATION AND PRINCIPAL ACTIVITIES (CONTINUED)

 

(d) Organization (continued)

 

Contractual Arrangements among WXZJ, QYHZ, and the Shareholders of QYHZ.

 

On June 1, 2022, the Company through its wholly-owned subsidiary, Sixiang Infinite (Zhejiang) Culture Technology Co., Ltd. (WXZJ), entered into a series of contractual arrangements with QYHZ (Hangzhou) Culture Technology Co., Ltd. (“QYHZ”) and its shareholders, thereby in substance obtained control over all equity shares, risks and economic benefits of Xiuli (Zhejiang) Culture Technology Co., Ltd., Leku (Zhejiang) Culture Technology Co., Ltd., Haifan (Zhejiang) Culture Technology Co., Ltd., Xiangfeng (Zhejiang) Culture Technology Co., Ltd. and Hongren (Zhejiang) Culture Technology Co., Ltd. The Company will commence its operations in Hangzhou after effecting the agreements under such contractual arrangements (the “VIE Agreements”) as de scribed below. The Company intends to integrate its supply chain resources, local resources, and geographical advantages to achieve rapid growth in livestreaming commerce, Multi-Channel Network development, and new technology development, as well as accelerating the development of a Metaverse eco-system.

 

Materials terms and conditions of the VIE Agreements, including an Exclusive Option Agreement, the Power of Attorney Agreement, a Share Pledge Agreement and an Exclusive Business Cooperation Agreement, are described as follows:

 

Exclusive Option Agreement.

 

Pursuant to the Exclusive Option Agreement (including any supplementary agreement thereto, if any) entered into by and among WXZJ, QYHZ and all the shareholders of QYHZ, the shareholders of QYHZ hereby irrevocably grant to WXZJ or its designee, to the extent permitted by the laws of the People’s Republic of China, the exclusive right to purchase all or part of the equity interest held by such shareholders at the lowest purchase price permitted by the laws of the People’s Republic of China. Without the written consent of WXZJ, QYHZ may not distribute any profits or create any encumbrance in any manner. If QYHZ makes the profit distribution with WXZJ’s written consent, QYHZ’s shareholders shall pay all of any funds received by them to WXZJ.

 

The term of the Exclusive Option Agreement is twenty years and will be automatically renewed for one year. Upon the expiration of each renewed term, the Exclusive Option Agreement will be automatically renewed for one year. In the meantime, WXZJ shall have the right to terminate the Exclusive Option Agreement at any time by giving a three days’ prior notice.

 

Power of Attorney Agreements.

 

WXZJ has entered into a Power of Attorney Agreement (the “Power of Attorney,” including any supplementary agreements, if any) with each shareholder of QYHZ, pursuant to which each such shareholder grants the proxy rights to Zhejiang WFOE in connection with his equity interest in QYHZ, including, without limitation, all the shareholders’ beneficial rights and voting rights conferred by the Company Law of the People’s Republic of China and the Articles of Association of QYHZ. Each Power of Attorney Agreement shall be irrevocable from the date of execution and shall continue to be valid until the relevant shareholder no longer holds QYHZ’s equity interest.

 

Share Pledge Agreement.

 

In accordance with the Share Pledge Contract (including any supplementary agreement thereto, if any) entered into by and among Zhejiang WFOE, QYHZ and each of the shareholders of QYHZ, each shareholder of QYHZ has pledged all of QYHZ’s equity interest held by such shareholder to guarantee the respective performance of QYHZ and such shareholder under the Exclusive Option Contract, the Exclusive Business Cooperation Agreement and the Power of Attorney Agreement, as applicable.

 

If QYHZ or any of its shareholders breaches its contractual obligations under any VIE Agreements, Zhejiang WFOE, as the pledgee, will have certain rights, including the sale of the pledged equity interest. The shareholders agree that, without the prior written consent of Zhejiang WFOE, they shall not transfer, sell, pledge, dispose of or in any other manner create any new encumbrance upon their equity interest in QYHZ. The Share Pledge Agreement shall remain effective until all obligations under the VIE Agreements have been performed, or the VIE Agreements have been terminated, or all obligations under the VIE Agreements have been fully performed.

 

F-12

 

 

SCIENJOY HOLDING CORPORATION

NOTES TO THE CONSOLIDATED FINANCIAL STATEMENTS

(All amounts in thousands, except share and per share data or otherwise stated)

 

1. ORGANIZATION AND PRINCIPAL ACTIVITIES (CONTINUED)

 

(d) Organization (continued)

 

Exclusive Business Cooperation Agreement

 

In accordance with the Exclusive Business Cooperation Agreement between WXZJ and QYHZ (including supplementary agreements thereto, if any), WXZJ will provide QYHZ with exclusive business support and all business-related technologies and consulting services in order to obtain the fees equal to the consolidated net income of Xiuli (Zhejiang) Culture Tech Co., Ltd., Leku (Zhejiang) Culture Tech Co., Ltd., Haifan (Zhejiang) Culture Tech Co., Ltd., Xiangfeng (Zhejiang) Culture Tech Co., Ltd. and Hongren (Zhejiang) Culture Tech Co., Ltd. after deducting losses of the previous year (if any). WXZJ may adjust the service fees according to the following factors:

 

Quarterly based on the complexity and difficulty of the services provided pursuant to the Exclusive Business Cooperation Agreement during such quarter (“Quarterly Services”);the number of WXZJ’s employees who provided the Quarterly Services and the qualifications of these employees;

 

The number of hours Zhejiang WFOE’s employees spent to provide the Quarterly Services;

 

The nature and value of the Quarterly Services;

 

market reference price; and

 

QYHZ’s operating conditions.

 

The term of the Exclusive Business Cooperation Agreement is twenty years and is automatically renewable for one year. Upon the expiration of each renewal term, the Exclusive Business Cooperation Agreement can be automatically renewed for one year. In addition, WXZJ shall have the right to terminate this agreement at any time by giving a three-day notice on the termination of this Agreement.

 

Based on the foregoing contractual arrangements, which grant WXZJ effective control of QYHZ and its subsidiaries and obligate WXZJ to absorb all of the risk of loss from their activities and enable WXZJ to receive all of their expected residual returns, the Company accounts for QYHZ as a VIE. Accordingly, the Company consolidates the accounts of QYHZ for the periods presented herein, in accordance with Regulation S-X-3A-02 promulgated by the Securities Exchange Commission (“SEC”) and Accounting Standards Codification (“ASC”) 810-10, Consolidation.

 

F-13

 

 

SCIENJOY HOLDING CORPORATION

NOTES TO THE CONSOLIDATED FINANCIAL STATEMENTS

(All amounts in thousands, except share and per share data or otherwise stated)

 

1. ORGANIZATION AND PRINCIPAL ACTIVITIES (CONTINUED)

 

(d) Organization (continued)

 

The following tables represent the financial information of the consolidated VIE and its subsidiaries as of December 31, 2021 and 2022 before eliminating the intercompany balances and transactions between the VIE and other entities within the Company:

 

   As of December 31, 
   2021   2022   2022 
   RMB   RMB   USD 
ASSETS            
Current assets            
Cash and cash equivalents   71,308    114,478    16,598 
Accounts receivable, net   122,480    165,419    23,984 
Prepaid expenses and other current assets   157,724    101,684    14,743 
Amounts due from related parties   1,052    1,052    153 
Amounts due from inter-companies(1)   139,621    143,968    20,873 
Total current assets   492,185    526,601    76,351 
                
Non-current assets               
Property and equipment, net   1,312    1,871    271 
Intangible assets, net   235,688    418,893    60,734 
Goodwill   92,069    172,781    25,051 
Deferred tax assets   3,717    3,649    529 
Long term deposits and other assets   950    874    127 
Long term investments   251,827    381,279    55,280 
Right of use assets-operating lease   -    19,209    2,785 
Total non-current assets   585,563    998,556    144,777 
TOTAL ASSETS   1,077,748    1,525,157    221,128 
                
LIABILITIES               
Current liabilities               
Accounts payable   64,535    80,564    11,681 
Deferred revenue   29,258    62,567    9,071 
Accrued salary and employee benefits   13,585    7,942    1,151 
Accrued expenses and other current liabilities   5,225    7,014    1,017 
Income tax payable   8,801    12,538    1,818 
Amounts due to inter-companies(1)   309,098    389,400    56,458 
Current portion of contingent consideration – earn-out liability   10,638    4,336    629 
Lease liability-operating lease -current   -    7,174    1,040 
Total current liabilities   441,140    571,535    82,865 
                
Non-current liabilities               
Deferred tax liabilities   58,746    61,236    8,878 
Lease liabilities-operating lease -non-current   -    12,773    1,852 
Total non-current liabilities   58,746    74,009    10,730 
TOTAL LIABILITIES   499,886    645,544    93,595 

 

(1)Amount due from/to inter-companies consist of intercompany receivables/payables to the other companies within the Company.

 

F-14

 

 

SCIENJOY HOLDING CORPORATION

NOTES TO THE CONSOLIDATED FINANCIAL STATEMENTS

(All amounts in thousands, except share and per share data or otherwise stated)

 

1. ORGANIZATION AND PRINCIPAL ACTIVITIES (CONTINUED)

 

(d) Organization (continued)

 

All revenue-producing assets recognized by the Company, including trademarks, patents, copyrights and software, that are held by the VIE, please refer to Note 8. There are no unrecognized revenue-producing assets.

 

Summarized below is the information related to the financial performance of the VIE reported in the Company’s consolidated statements of income for the years ended December 31, 2020, 2021 and 2022, respectively:

 

   For the years ended December 31, 
   2020   2021   2022   2022 
   RMB   RMB   RMB   USD 
Net revenues   940,783    1,198,273    1,291,701    187,279 
Third party customers   936,551    1,164,317    1,291,602    187,265 
Inter-companies   4,232    33,956    99    14 
Net income   45,722    102,042    143,651    20,827 

 

   For the years ended December 31, 
   2020   2021   2022   2022 
   RMB   RMB   RMB   USD 
Net cash provided by operating activities   270,927    70,255    155,897    22,603 
Net cash used in investing activities   (323,670)   (250,714)   (122,236)   (17,723)
Net cash provided by (used in) financing activities   80,247    179,585    (198)   (29)

 

F-15

 

 

SCIENJOY HOLDING CORPORATION

NOTES TO THE CONSOLIDATED FINANCIAL STATEMENTS

(All amounts in thousands, except share and per share data or otherwise stated)

 

2. SUMMARY OF SIGNIFICANT ACCOUNTING POLICIES

 

(a) Basis of presentation and principles of consolidation

 

The accompanying consolidated financial statements have been prepared in accordance with U.S. generally accepted accounting principles (“US GAAP”).

 

The consolidated financial statements include the financial statements of the Company and its subsidiaries, and its VIE and VIE’s subsidiaries over which the Company exercises control and, when applicable, entities for which the Company has a controlling financial interest or is the primary beneficiary. All significant inter-company transactions and balances between the Company, its subsidiaries and the VIE are eliminated upon consolidation.

 

(b) Business combinations

 

The Company accounts for all business combinations under the purchase method of accounting in accordance with ASC 805, Business Combinations (“ASC 805”). The purchase method of accounting requires that the consideration transferred to be allocated to net assets including separately identifiable assets and liabilities the Company acquired, based on their estimated fair value. The consideration transferred in an acquisition is measured as the aggregate of the fair values at the date of exchange of the assets given, liabilities incurred, and equity instruments issued as well as the contingent considerations and all contractual contingencies as of the acquisition date. The costs directly attributable to the acquisition are expensed as incurred. Identifiable assets, liabilities and contingent liabilities acquired or assumed are measured separately at their fair value as of the acquisition date, irrespective of the extent of any non-controlling interests. The excess of (i) the total of the cost of the acquisition, fair value of the non-controlling interests and acquisition date fair value of any previously held equity interest in the acquiree over (ii) the fair value of the identifiable net assets of the acquiree is recorded as goodwill. If the cost of acquisition is less than the fair value of the identifiable net assets of the acquiree, the difference is recognized directly in earnings. The determination and allocation of fair values to the identifiable net assets acquired and liabilities assumed is based on various assumptions and valuation methodologies requiring considerable judgment from management. Although the Company believes that the assumptions applied in the determination are reasonable based on information available at the date of acquisition, actual results may differ from forecasted amounts and the differences could be material.

 

(c) Use of estimates

 

The preparation of the consolidated financial statements in conformity with US GAAP requires management to make estimates and assumptions that affect the reported amounts of assets and liabilities and disclosures of contingent assets and liabilities at the date of the consolidated financial statements and the reported amounts of revenues and expenses during the period. Areas where management uses subjective judgment include, but are not limited to revenue recognition, estimating the useful lives of long-lived assets and intangible assets, valuation assumptions in performing asset impairment tests of long-lived assets, fair value of warrant liabilities and contingent liability, allowance for doubtful accounts, and valuation of deferred taxes and deferred tax assets. Actual results could differ from those estimates, and as such, differences may be material to the consolidated financial statements. 

 

(d) Foreign currency

 

The functional currency of the Company is in US dollars and the functional currency of the Company’s subsidiaries and VIEs are Renminbi (“RMB”), as determined based on the criteria of Accounting Standards Codification (“ASC”) 830 (“ASC 830”) “Foreign Currency Matters”. The reporting currency of the Company is also the RMB.

 

Monetary assets and liabilities denominated in currencies other than the functional currency are translated into the functional currency at the rates of exchange in place at the balance sheet date. Transactions in currencies other than the functional currency during the year are converted into the functional currency at the applicable rates of exchange prevailing when the transactions occurred. Transaction gains and losses are recognized in the consolidated statement of operations.

 

Assets and liabilities of the Company translated from their respective functional currencies to the reporting currency at the exchange rates at the balance sheet dates, equity accounts are translated at historical exchange rates and revenues and expenses are translated at the average exchange rates in effect during the reporting period. The resulting foreign currency translation adjustment are recorded in other comprehensive income (loss).

 

F-16

 

 

SCIENJOY HOLDING CORPORATION

NOTES TO THE CONSOLIDATED FINANCIAL STATEMENTS

(All amounts in thousands, except share and per share data or otherwise stated)

 

2. SUMMARY OF SIGNIFICANT ACCOUNTING POLICIES (CONTINUED)

 

(e) Convenience translation

 

Translations of balances in the consolidated balance sheets, consolidated statements of income and consolidated statements of cash flows from RMB into USD (or “US$”) as of and for the year ended December 31, 2022 are solely for the convenience of the reader and were calculated at the rate of US$1.00 = RMB 6.8792, representing the noon buying rate in The City of New York for cable transfers of RMB as certified for customs purposes by the Federal Reserve Bank of New York on the last trading day of December 31, 2022. No representation is made that the RMB amounts represent or could have been, or could be, converted, realized or settled into US$ at that rate, or at any other rate.

 

(f) Cash and cash equivalents

 

Cash and cash equivalents consist of cash on hand and demand deposits placed with banks which are unrestricted as to withdrawal or use and have original maturities less than three months. All highly liquid investments with a stated maturity of 90 days or less from the date of purchase are classified as cash equivalents.

 

(g) Accounts receivable and allowance for doubtful accounts

 

Accounts receivable are stated at the historical carrying amount net of allowance for doubtful accounts. Accounts are considered overdue after 180 days.

 

The Company maintains an allowance for doubtful accounts which reflects its best estimate of amounts that potentially will not be collected. The Company determines the allowance for doubtful accounts taking into consideration various factors including but not limited to historical collection experience and credit-worthiness of the debtors as well as the age of the individual receivables balance. Additionally, the Company makes specific bad debt provisions based on any specific knowledge the Company has acquired that might indicate that an account is uncollectible. The facts and circumstances for each account may require the Company to use substantial judgment in assessing its collectability.

 

Account balances are charged off against the allowance after all means of collection have been exhausted and the likelihood of collection is not probable.

 

(h) Investment in marketable security

 

Marketable securities consist of investments in equity securities with readily determinable fair values. Marketable equity securities that are bought and held principally for the purpose of selling them in the near term are classified as trading securities, in accordance with ASC 320. The Company accounts for investments in marketable equity securities with readily determinable fair values in accordance with ASC Topic 321, Investments - Equity Securities (“ASC 321”). These investments are measured at fair value with the related gains and losses, including unrealized, recognized in investment income (loss).

 

(i) Property and equipment

 

Property and equipment are stated at cost, net of accumulated depreciation using the straight-line method over their estimated useful lives, once the asset is placed in service.

 

The estimated useful lives are as follows:

 

Computer and transmission equipment   3 years
Furniture, fixtures and office equipment   5 years

 

Repair and maintenance costs are charged to expense when incurred, whereas the cost of betterments that extend the useful life of property and equipment are capitalized as additions to the related assets. Retirement, sale and disposals of assets are recorded by removing the cost and related accumulated depreciation with any resulting gain or loss reflected in the consolidated statements of income. The Company also re-evaluates the periods of depreciation to determine whether subsequent events and circumstances warrant revised estimates of useful lives.

 

F-17

 

 

SCIENJOY HOLDING CORPORATION

NOTES TO THE CONSOLIDATED FINANCIAL STATEMENTS

(All amounts in thousands, except share and per share data or otherwise stated)

 

2. SUMMARY OF SIGNIFICANT ACCOUNTING POLICIES (CONTINUED)

 

(j) Intangible assets

 

Intangible assets are carried at cost less accumulated amortization and any impairment. License for Beelive platform is determined to have an infinite useful life and is not subject to amortization and tested for impairment at least annually. Intangible assets with a finite useful life are amortized using the straight-line method over the estimated economic life of the intangible assets as follows:

 

Trademark   10 years
Patent   10 years
Copyright   10 years
Software   3 to 10 years
Licenses acquired   3 years to infinite life

 

(k) Impairment of long-lived assets

 

The Company evaluates its long-lived assets or asset group, including property and equipment and intangible assets including license that has an infinite useful life, for impairment whenever events or changes in circumstances (such as a significant adverse change to market conditions that will impact the future use of the assets) indicate that the carrying amount of an asset or a group of long-lived assets may not be recoverable. When these events occur, the Company evaluates for impairment by comparing the carrying amount of the assets to future undiscounted net cash flows expected to result from the use of the assets and their eventual disposition. If the sum of the expected undiscounted cash flow is less than the carrying amount of the assets, the Company would recognize an impairment loss based on the excess of the carrying amount of the asset group over its fair value. Fair value is generally determined by discounting the cash flows expected to be generated by the assets, when the market prices are not readily available for the long-lived assets. No impairment of long-lived assets was recognized for the years ended December 31 2020, 2021 and 2022.

 

(l) Goodwill

 

Goodwill represents the excess of cost over the fair value of the net tangible and identifiable intangible assets acquired in a business combination. Goodwill is not subject to amortization but is monitored annually for impairment or more frequently if there are indicators of impairment. Management considers the following potential indicators of impairment: significant underperformance relative to historical or projected future operating results, significant changes in the Company’s use of acquired assets or the strategy of the Company’s overall business, significant negative industry or economic trends and a significant decline in the Company’s stock price for a sustained period. The Company performs its impairment test on annual basis. Currently, the Company’s goodwill is evaluated at the entity level as it has been determined there is one operating segment comprised of one reporting unit. When assessing goodwill for impairment the Company first performs a qualitative assessment to determine whether it is necessary to perform a quantitative analysis. If the Company determines it is unlikely that the reporting unit fair value is less than its carrying value then no quantitative assessment is performed. If the Company cannot determine that it is likely that the reporting unit fair value is more than its carrying value, then the Company performs a quantitative assessment. Based on the qualitative assessment performed for the year ended December 31, 2022, the Company determined it was unlikely that it’s reporting unit fair value was less than its carrying value and no quantitative assessment was required.

 

F-18

 

 

SCIENJOY HOLDING CORPORATION

NOTES TO THE CONSOLIDATED FINANCIAL STATEMENTS

(All amounts in thousands, except share and per share data or otherwise stated)

 

2. SUMMARY OF SIGNIFICANT ACCOUNTING POLICIES (CONTINUED)

 

(m) Long term investment

 

ASU 2016-01 (“ASU 2016-01”), Recognition and Measurement of Financial Assets and Financial Liabilities amends certain aspects of recognition, measurement, presentation and disclosure of financial instruments. The main provisions require equity investments (except those accounted for under the equity method of accounting or those that result in consolidation of the investee) to be measured at fair value through earnings, unless they qualify for a measurement alternative. The Company adopted the new financial instruments accounting standard from January 1, 2020.

 

Equity Investments with Readily Determinable Fair Values

 

Equity investments with readily determinable fair values are measured and recorded at fair value using the market approach based on the quoted prices in active markets at the reporting date.

 

Equity investments without readily determinable fair values

 

After the adoption of this new accounting standard, the Company elected to record equity investments without readily determinable fair values and not accounted for under the equity method at cost, less impairment, adjusted for subsequent observable price changes on a nonrecurring basis, and report changes in the carrying value of the equity investment in current earnings. Changes in the carrying value of the equity investment are required to be made whenever there are observable price changes in orderly transactions for the identical or similar investment of the same issuer. Reasonable efforts shall be made to identify price changes that are known or that can reasonably be known.

 

Equity investments accounted for using the equity method

 

The Company accounts for its equity investment over which it has significant influence but does not own a majority equity interest or otherwise control, using the equity method. The Company adjusts the carrying amount of the investment and recognizes investment income or loss for its share of the earnings or loss of the investee after the date of investment. The Company assesses its equity investment for other-than-temporary impairment by considering factors including, but not limited to, current economic and market conditions, operating performance of the entity, including current earnings trends and undiscounted cash flows, and other entity-specific information. The fair value determination, particularly for investments in a privately held entity, requires judgment to determine appropriate estimates and assumptions. Changes in these estimates and assumptions could affect the calculation of the fair value of the investment and determination of whether any identified impairment is other-than-temporary. 

 

F-19

 

 

SCIENJOY HOLDING CORPORATION

NOTES TO THE CONSOLIDATED FINANCIAL STATEMENTS

(All amounts in thousands, except share and per share data or otherwise stated)

 

2. SUMMARY OF SIGNIFICANT ACCOUNTING POLICIES (CONTINUED)

 

(n) Fair value of financial instruments

 

Fair value is an exit price, representing the amount that would be received to sell an asset or paid to transfer a liability in an orderly transaction between market participants. As such, fair value is a market-based measurement that is determined based on assumptions that market participants would use in pricing an asset or a liability. Assets and liabilities recorded at fair value are measured and classified in accordance with a three-tier fair value hierarchy based on the observability of the inputs available in the market used to measure fair value:

 

Level 1 — inputs to the valuation methodology are quoted prices (unadjusted) for identical assets or liabilities in active markets.

 

Level 2 — inputs to the valuation methodology include quoted prices for similar assets and liabilities in active markets, quoted market prices for identical or similar assets in markets that are not active, inputs other than quoted prices that are observable and inputs derived from or corroborated by observable market data.

 

Level 3 — inputs to the valuation methodology are unobservable.

 

The carrying amounts of financial assets and liabilities, such as cash and cash equivalents, accounts receivable, other receivables included in prepaid expenses and other current assets, accounts payables, balances with related parties and other current liabilities, approximate their fair values because of the short-term maturity of these instruments.

 

Assets and Liabilities Measured or Disclosed at Fair Value on a recurring basis

 

The following tables represent the fair value hierarchy of the Company’s financial assets and liabilities measured at fair value on a recurring basis as of December 31, 2021 and 2022:

 

   As of December 31, 2021 
   Fair Value Measurement at the Reporting Date using 
   Quoted price
in active
markets for
identical
assets
Level 1
   Significant
other
observable
inputs
Level 2
   Significant
unobservable
inputs
Level 3
   Total 
Financial assets:                
Investment in marketable equity security  ¥38,789    
           -
    
      -
   ¥38,789 
                     
Financial liabilities:                    
Earn-out liability from BeeLive acquisition   
-
    
-
    10,638    10,638 
Warrants liabilty             10,324    10,324 
Total  ¥
-
   ¥
-
   ¥20,962   ¥20,962 

 

F-20

 

 

SCIENJOY HOLDING CORPORATION

NOTES TO THE CONSOLIDATED FINANCIAL STATEMENTS

(All amounts in thousands, except share and per share data or otherwise stated)

 

2. SUMMARY OF SIGNIFICANT ACCOUNTING POLICIES (CONTINUED)

 

(n) Fair value of financial instruments (continued)

 

   As of December 31, 2022 
   Fair Value Measurement at the Reporting Date using 
   Quoted price
in active
markets for
identical
assets
Level 1
   Significant
other
observable
inputs
Level 2
   Significant
unobservable
inputs
Level 3
   Total 
Financial assets:                
Investment in marketable equity security  ¥40,548    
           
    
     
   ¥40,548 
                     
Financial liabilities:                    
Earn-out liability from BeeLive acquisition  ¥
-
   ¥
-
   ¥
-
   ¥
-
 
Earn-out liability from Weiliantong acquisition   
-
    
-
    4,336    4,336 
Warrant liability   
 
    
 
    166    166 
Total  ¥
-
   ¥
-
   ¥4,502   ¥4,502 

 

Contingent consideration – earn-out liability

 

(i) Earn-out liability from SPAC transaction

 

In connection with SPAC transaction, the previous shareholders of Scienjoy Inc. may be entitled to receive earnout shares as follows: (1) if Scienjoy Inc.’s net income before tax for the year ended December 31, 2020 is greater than or equal to either US$28,300,000 or RMB 190,000,000, the previous owners of Scienjoy Inc will be entitled to receive 3,000,000 Class A ordinary shares of the Company (“SPAC Earn-out Target 2020”); and (2) if Scienjoy Inc.’s net income before tax for the year ended December 31, 2021 is greater than or equal to either US$35,000,000 or RMB 235,000,000, the previous owners of Scienjoy Inc. will be entitled to receive 3,000,000 Class A ordinary shares of the Company (“SPAC Earn-out Target 2021”). Notwithstanding, the previous owners of Scienjoy Inc. otherwise will receive (i) 3,000,000 earn-out shares if the share price of the Company is higher than $20.00 for any sixty days in any period of ninety consecutive trading days between May 8, 2021 and May 7, 2022, and (ii) 3,000,000 earnout shares if the share price of the Company is higher than $25.00 for any sixty days in any period of ninety consecutive trading between May 8, 2022 and May 7, 2023. For the years ended December 31, 2020 and 2021, the SPAC Earn-out Target 2020 and 2021 were met and the Company issued an aggregated of 6 million earn-out shares accordingly (Note 15).

 

Upon the closing of the SPAC Transaction, the Company recorded the fair value of the contingent consideration resulted from earn-out liability and recorded the changes in fair value from May 8, 2020 to December 31, 2021 in earnings. The Company determined the fair value of the contingent consideration using binomial model, which includes significant unobservable inputs that are classified as level 3 in the fair value hierarchy. A binomial model uses random numbers, together with the assumption of volatility, risk-free rate, expected dividend rate, to generate individual stock price paths. The major assumptions used in the binomial model are as follows:

 

   May 7,
2020
   December 31,
2020
   December 31,
2021
 
Risk-free interest rate   0.14%   0.10%   0.38%
Share price  $8.92   $8.66   $5.68 
Probability   20% - 50%   10%   20%-50%

 

F-21

 

 

SCIENJOY HOLDING CORPORATION

NOTES TO THE CONSOLIDATED FINANCIAL STATEMENTS

(All amounts in thousands, except share and per share data or otherwise stated)

 

2. SUMMARY OF SIGNIFICANT ACCOUNTING POLICIES (CONTINUED)

 

(n) Fair value of financial instruments (continued)

 

(ii) Earn-out liability from BeeLive acquisition

 

In connection with the acquisition of Beelive (Note 4), the previous shareholders of BeeLive may be entitled to receive earnout shares as follows: (i) if the BeeLive Company’s total annual revenue is no less than RMB336.6 million in Year 2020,the previous shareholder will be entitled to received additional 540,960 Class A ordinary shares (“Beelive Earn-out Target 2020”); (ii) if the BeeLive Companies’ total annual revenue is no less than RMB460.6 million in Year 2021 (“Beelive Earn-out Target 2021”), the previous shareholder will be entitled to received additional 540,960 Class A ordinary shares; and (iii) if the BeeLive Companies’ total annual revenue is no less than RMB 580.9 million in Year 2022 (“Beelive Earn-out Target 2022”), the previous shareholder will be entitled to received additional 540,960 Class A ordinary shares. If the total annual revenue of BeeLive Company in a particular performance year does not reach the target revenue as specified above, but is equal to or more than 80% of the target revenue, the previous shareholder will be entitled to a reduced number of the earn-out shares. For the years ended December 31, 2020, 2021 and 2022, the Beelive Earn-out Target 2020, 2021 and 2022 were met and the Company issued the related earn-out shares accordingly (Note 15).

 

Upon the closing of the BeeLive acquisition, the Company recorded the fair value of the contingent consideration resulted from earn-out liability and recorded the changes in fair value from the acquisition date to December 31, 2022 in earnings. The Company determined the fair value of the contingent consideration using binomial model, which includes significant unobservable inputs that are classified as level 3 in the fair value hierarchy. A binomial model uses random numbers, together with the assumption of volatility, risk-free rate, expected dividend rate, to generate individual stock price paths. The major assumptions used in the binomial model are as follows:

 

    August 10,
2020
    December 31,
2020
    December 31,
2021
    December 31,
2022
 
Risk-free interest rate     0.12 - 0.14 %     0.11% - 0.13 %     0.38 %     4.73 %
Share price   $ 6.2     $ 8.66     $ 5.68     $ 1.97  
Probability     20% - 50 %     20% - 50 %     20% - 50 %     20%-50 %

 

(iii) Earn-out liability from Weiliantong acquisition

 

In connection with the acquisition of Weiliantong (Note 4), the previous shareholders of Weiliantong may be entitled to receive earnout shares as follows: (i) if the Weiliantong Company’s total annual revenue is no less than RMB280,000 in 2022, the previous shareholder will be entitled to received additional 10% of consideration( Class A ordinary shares) (“Weiliantong Earn-out Target 2022”); (ii) if Weiliantong total annual revenue is no less than RMB 360,000 in Year 2023, the previous shareholder will be entitled to received additional 10% of consideration (Class A ordinary shares); If the total annual revenue of Weiliantong Company in a particular performance year does not reach the target revenue as specified above, but is equal to or more than 80% of the target revenue, the previous shareholder will be entitled to a reduced number of the earn-out shares. For the years ended December 31, 2022, the Weiliantong Earn-out Target 2022 was met and the Company issued the related earn-out shares accordingly (Note 15).

 

Upon the closing of the Weiliantong acquisition, the Company recorded the fair value of the contingent consideration resulted from earn-out liability and recorded the changes in fair value in earnings. The Company determined the fair value of the contingent consideration using binomial model, which includes significant unobservable inputs that are classified as level 3 in the fair value hierarchy. A binomial model uses random numbers, together with the assumption of volatility, risk-free rate, expected dividend rate, to generate individual stock price paths. The major assumptions used are as follows:

 

   January 1,
2022
   December 31,
2022
 
Risk-free interest rate   0.39-0.73%   4.73%
Share price  $5.13   $1.97 
Probability   20% - 50%   20% - 50%

 

F-22

 

 

SCIENJOY HOLDING CORPORATION

NOTES TO THE CONSOLIDATED FINANCIAL STATEMENTS

(All amounts in thousands, except share and per share data or otherwise stated)

 

2. SUMMARY OF SIGNIFICANT ACCOUNTING POLICIES (CONTINUED)

 

(n) Fair value of financial instruments (continued)

 

The Company measures contingent consideration – earn-out liability at fair value on a recurring basis as of the dates of acquisition and December 31, 2021 and 2022. The following table presents the fair value hierarchy for assets and liabilities measured at fair value on a recurring basis:

 

As of December 31, 2021, the earn-out liability related to SPAC Earn-out Target 2021 and Beelive Earn-out Target 2021 were met. As a result, the Company classified the related portion of earn-out liability in aggregated of RMB128,119 as shares to be issued in the equity of the Company. As of December 31, 2021, there was 3,540,960 earn-out shares required to be issued and the Company included it in the calculation of earnings per share, which was fully issued on June 8, 2022.

 

As of December 31, 2022, Beelive has achieved 93.87% of the Beelive Earn-out Target 2022 and Weiliantong has achieved 100% of Weiliantong Earn-out Target 2022. As a result, the Company classified the related portion of earn-out liability in aggregated of RMB13,106 as shares to be issued in the equity of the Company. As of December 31, 2022, there was 995,118 earn-out shares required to be issued and the Company included it in the calculation of earnings per share. Upon issuance of this report, a total of 507,804 shares (540,960 * 93.87%) has been issued to Cosmic Soar, the previous shareholder of Beelieve and a total of 487,314 share has been issue to Wolter Global, the previous shareholder of Weilingtong.

 

The Company did not transfer any assets or liabilities in or out of Level 3 during the years ended December 31, 2020, 2021 and 2022. The following is a reconciliation of the beginning and ending balances for contingent consideration measured at fair value on a recurring basis using significant unobservable inputs (Level 3) during the years ended December 31, 2020, 2021 and 2022:

 

   Balance 
Balance at January 1, 2020  ¥
-
 
Contingent consideration resulting from SPAC Transaction   266,828 
Contingent consideration resulting from BeeLive acquisition   39,755 
Fair value change   14,068 
Exchange difference   (13,252)
Reclassification to shares to be issued   (200,100)
Balance at December 31, 2020  ¥107,299 
Fair value change   33,584 
Exchange difference   (2,126)
Reclassification to shares to be issued   (128,119)
Balance at December 31, 2021  ¥10,638 
Contingent consideration resulting from Weiliantong acquisition   19,875 
Fair value change   (13,071)
Reclassification to shares to be issued   (13,106)
Balance at December 31, 2022  ¥4,336 
Less: Contingent consideration – earn-out liability – non-current portion   
-
 
Contingent consideration – earn-out liability –current portion  ¥4,336 

 

The aggregated contingent considerations for the earn-out liabilities were approximate RMB10.6 million and RMB4.3 million as of December 31, 2021 and 2022, respectively. The balance of contingent consideration for the earn-out liabilities are classified as current liability due to short term nature.

 

F-23

 

 

SCIENJOY HOLDING CORPORATION

NOTES TO THE CONSOLIDATED FINANCIAL STATEMENTS

(All amounts in thousands, except share and per share data or otherwise stated)

 

2. SUMMARY OF SIGNIFICANT ACCOUNTING POLICIES (CONTINUED)

 

(n) Fair value of financial instruments (continued)

 

Warrant liabilities

 

The Company’s warrants assumed from SPAC acquisition on May 7,2020, the date of the closing of SPAC Transaction, that have complex terms, such as a clause in which the warrant agreements contain a cash settlement provision whereby the holders could settle the warrants for cash upon a fundamental transaction that is considered outside of the control of management are considered to be a derivative as contemplated in ASC 815-40. The warrant is recorded as derivative liability on the consolidated balance sheet upon the SPAC transaction and is adjusted to its fair value at the end of each reporting period, with the change being recorded as other expense or gain in accordance with ASC 820.

 

The warrant liabilities were measured and recorded on a recurring basis. The Company determined the fair value of the contingent consideration using binomial model, which includes significant unobservable inputs that are classified as level 3 in the fair value hierarchy. A binomial model uses random numbers, together with the assumption of volatility, risk-free rate, expected dividend rate, to generate individual stock price paths. The major assumptions used in the binomial model are as follows:

 

   May 7,
2020
   December 31,
2020
   December 31,
2021
   December 31,
2022
 
Risk-free interest rate   0.23%   0.18%   0.75%   4.70%
Share price  $8.92   $8.66   $5.68   $1.97 
Volatility   37%   38%   53%   68%

 

The following table sets forth the establishment of the Company’s Level 3 warrant liabilities, as well as a summary of the changes in the fair value:

 

   Balance 
Balance at January 1, 2020  ¥
-
 
Warrant liabilities resulting from SPAC Transaction   36,121 
Fair value change   (3,904)
Exchange difference   (2,659)
Balance as of December 31, 2020  ¥29,558 
Fair value change   (16,421)
Exercised   (115)
Exchange difference   (2,698)
Balance as of December 31, 2021  ¥10,324 
Fair value change   (10,776)
Exchange difference   618 
Balance as of December 31, 2022  ¥166 

 

F-24

 

 

SCIENJOY HOLDING CORPORATION

NOTES TO THE CONSOLIDATED FINANCIAL STATEMENTS

(All amounts in thousands, except share and per share data or otherwise stated)

 

2. SUMMARY OF SIGNIFICANT ACCOUNTING POLICIES (CONTINUED)

 

(o) Revenue recognition

 

On January 1, 2019, the Company adopted ASC 606, “Revenue from Contracts with Customers” using the modified retrospective method applied to those contracts which were not completed as of January 1, 2019. Results for reporting periods beginning after January 1, 2019 are presented under Topic 606, while prior period amounts are not adjusted and continue to be reported in accordance with the Company’s historic accounting under Topic 605. Based on the Company’s assessment, the adoption of ASC 606 did not result in any adjustment on the Company’s consolidated financial statements, and there were no material differences between the Company’s adoption of ASC 606 and its historic accounting under ASC 605.

 

Revenues are recognized when control of the promised virtual items or services is transferred to the Company’s customers, in an amount that reflects the consideration the Company expects to be entitled to in exchange for those virtual items or services. Revenue is recorded, net of sales related taxes and surcharges.

 

Live streaming

 

The Company is principally engaged in operating its own live streaming platforms, which enable broadcasters and viewers to interact with each other during live streaming. The Company is responsible for providing a technological infrastructure to enable the broadcasters, online users and viewers to interact through live streaming platforms. All the platforms can be accessed for free. The Company mainly derives the revenue from sales of virtual items in the platforms. The Company has a recharge system for users to purchase the Company’s virtual currency then purchase virtual items for use. Users can recharge via various online third-party payment platforms, including WeChat Pay, AliPay and other payment platforms. Virtual currency is non-refundable and often consumed soon after it is purchased.

 

The Company designs, creates and offers various virtual items for sales to users with pre-determined stand-alone selling price. Virtual items are categorized as consumable and time-based items. Consumable items are consumed upon purchase and use while time-based items could be used for a fixed period of time. Users can purchase and present consumable items to broadcasters to show support for their favorite broadcasters, or purchase time-based virtual items for one or multiple months for a monthly fee, which provide users with recognized status, such as priority speaking rights or special symbols over a period of time.

 

The Company shares a portion of the sales proceeds of virtual items (“revenue sharing fee”) with broadcasters and talent agencies in accordance with their revenue sharing arrangements. Broadcasters, who do not have revenue sharing arrangements with the Company, are not entitled to any revenue sharing fee. The Company also utilizes third-party payment collection channels, which charges the payment handling cost for users to purchase the virtual currency directly from it. The payment handling costs are recorded in cost of sales.

 

The Company evaluates and determines that it is the principal and views users to be its customers, because the Company controls the virtual items before they are transferred to users. Its control is evidenced by the Company’s sole ability to monetize the virtual items before they are transferred to users, and is further supported by the Company being primarily responsible to the users for the delivery of the virtual items as well as having full discretion in establishing pricing for the virtual items. Accordingly, the Company reports live streaming revenues on a gross basis with the amounts billed to users recorded as revenues and revenue sharing fee paid to broadcasters and related agencies recorded as cost of revenues.

 

Sales proceeds are initially recorded as deferred revenue and recognized as revenue based on the consumption of the virtual items. The Company has determined that each individual virtual item represents a distinct performance obligation. Accordingly, live streaming revenue is recognized immediately when the consumable virtual item is used, or in the case of time-based virtual items, revenue is recognized over the fixed period on a straight-line basis. The Company does not have further obligations to the user after the virtual items are consumed. The Company’s live streaming virtual items are generally sold without right of return and the Company does not provide any other credit and incentive to its users. Unconsumed virtual currency is recorded as deferred revenue.

 

The Company also cooperates with independent third-party distributors to sell virtual currency through annual distribution agreements with these distributors. Third-party distributors purchase virtual currency from the Company with no refund provision according to the annual distribution agreements, and they are responsible for selling the virtual currency to end users. They may engage their own sales representatives, which are referred to as “sales agents” to directly sell to individual end users. The Company has no control over such “sales agents”. The Company has discretion to determine the price of the virtual currency sold to its third-party distributors, but has no discretion as to the price at which virtual currency is sold by its third-party distributors to the sales agents.

 

F-25

 

 

SCIENJOY HOLDING CORPORATION

NOTES TO THE CONSOLIDATED FINANCIAL STATEMENTS

(All amounts in thousands, except share and per share data or otherwise stated)

 

2. SUMMARY OF SIGNIFICANT ACCOUNTING POLICIES (CONTINUED)

 

(o) Revenue recognition (continued)

 

Technical Services and others

 

The Company generated technical revenues from providing technical development, advisory and others, which accounts for only approximately 1% or less of revenue for the years ended December 31, 2020, 2021 and 2022. As the amount was immaterial, and short-term in nature, which is usually less than six months, the Company recognizes revenue when service were rendered and accepted by customers.

 

Practical expedients and exemptions

 

The Company’s contracts have an original duration of one year or less. Accordingly, the Company does not disclose the value of unsatisfied performance obligations.

 

Revenue by types and platforms

 

The following table sets forth types of our revenue for the periods indicated:

 

   For the years ended December 31, 
   2020   2021   2022   2022 
Amounts in thousands of RMB and USD  RMB   RMB   RMB   USD 
Live streaming - consumable virtual items revenue   1,187,431    1,617,056    1,886,179    273,470 
Live streaming - time based virtual item revenue   29,596    32,905    27,683    4,014 
Technical services and others   5,156    19,397    39,395    5,712 
Total revenue   1,222,183    1,669,358    1,953,257    283,196 

 

As of December 31, 2022, we operated five brands of live streaming platforms, consisting of: Showself Live Streaming, Lehai Live Streaming, Haixiu Live Streaming, BeeLive Live Streaming (including BeeLive Chinese version – Mifeng) and Hongle Live Streaming. The following table sets forth our revenue by platforms for the periods indicated:

 

   For the years ended December 31, 
   2020   2021   2022   2022 
Amounts in thousands of RMB and USD  RMB   RMB   RMB   USD 
Showself   549,763    595,004    521,155    75,561 
Lehai   180,112    242,910    241,851    35,065 
Haixiu   321,468    326,661    317,953    46,099 
Beelive   165,684    485,386    545,296    79,060 
Hongle   
-
    
-
    287,607    41,699 
Technical services and others   5,156    19,397    39,395    5,712 
TOTAL   1,222,183    1,669,358    1,953,257    283,196 

 

Contract balances

 

Contract balances include accounts receivable and deferred revenue. Accounts receivable primarily represent cash due from distributors and are recorded when the right to consideration is unconditional. The allowance for doubtful accounts reflects the best estimate of probable losses inherent to the account receivable balance. Deferred revenue primarily includes unconsumed virtual currency and unamortized revenue from time-based virtual items in the Company’s platforms, where there is still an obligation to be provided by the Company, which will be recognized as revenue when all of the revenue recognition criteria are met. Due to the generally short-term duration of the relevant contracts, all performance obligations are satisfied within one year.

 

F-26

 

 

SCIENJOY HOLDING CORPORATION

NOTES TO THE CONSOLIDATED FINANCIAL STATEMENTS

(All amounts in thousands, except share and per share data or otherwise stated)

 

2. SUMMARY OF SIGNIFICANT ACCOUNTING POLICIES (CONTINUED)

 

(p) Government subsidies

 

Government subsidies are primarily referred to the amounts received from various levels of local governments from time to time which are granted for general corporate purposes and to support its ongoing operations in the region. The grants are determined at the discretion of the relevant government authority and there are no restrictions on their use. The government subsidies amounted to RMB111, RMB67, RMB10,094 (US$1,464) for the years ended December 31, 2020, 2021 and 2020 are recorded as other income.

 

(q) Cost of revenues

 

Amounts recorded as cost of revenue relate to direct expenses incurred in order to generate revenue. Such costs are recorded as incurred. Cost of revenues consists primarily of (i) revenue sharing fees and content costs, including payments to various broadcasters, and content providers, (ii) bandwidth costs, (iii) salaries and welfare, (iv) depreciation and amortization expense for servers and other equipment, and intangibles directly related to operating the platform, (v) user acquisition costs (vi) payment handling costs, and (vii) other costs.

 

(r) Research and development expenses

 

Research and development expenses primarily consist of (1) salaries and benefits expenses incurred for research and development personnel, and (2) rental, general expenses and depreciation expenses associated with the research and development activities. Expenditures incurred during the research phase are expensed as incurred and no research and development expenses were capitalized as of December 31, 2021 and 2022.

 

(s) Sales and marketing expenses

 

Sales and marketing expenses consist primarily of advertising and market promotion expenses. The advertising and market promotion expenses amounted to RMB9,588, RMB4,794 and RMB2,118 (US$ 307) for the years ended December 31, 2010, 2021 and 2022, respectively.

 

(t) Employee benefits

 

The full-time employees of the Company’s PRC subsidiaries are entitled to staff welfare benefits including medical care, housing fund, unemployment insurance and pension benefits, which are government mandated defined contribution plans. These entities are required to accrue for these benefits based on certain percentages of the employees’ respective salaries, subject to certain ceilings, in accordance with the relevant PRC regulations, and make cash contributions to the state-sponsored plans out of the amounts accrued. The total amounts for such employee benefits were RMB5,797, RMB14,370 and RMB19,261 (US$ 2,793) for the years ended December 31, 2020, 2021 and 2022, respectively.

 

(u) Leases

 

The Company adopted Topic 842 on January 1, 2022 using the modified retrospective transition approach. The Company has lease contracts office space under operating leases. The Company determines whether an arrangement constitutes a lease and records lease liabilities and right-of-use assets on its consolidated balance sheets at lease commencement. The Company measures its lease liabilities based on the present value of the total lease payments not yet paid discounted based on the more readily determinable of the rate implicit in the lease or its incremental borrowing rate, which is the estimated rate the Company would be required to pay for a collateralized borrowing equal to the total lease payments over the term of the lease. The Company estimates its incremental borrowing rate based on an analysis of weighted average interest rate of its own bank loans. The Company measures right-of-use assets based on the corresponding lease liability adjusted for payments made to the lessor at or before the commencement date, and initial direct costs it incurs under the lease. The Company begins recognizing lease expense when the lessor makes the underlying asset available to the Company.

 

For leases with lease term less than one year (short-term leases), the Company records operating lease expense in its consolidated statements of operations on a straight-line basis over the lease term and record variable lease payments as incurred. 

 

F-27

 

 

SCIENJOY HOLDING CORPORATION

NOTES TO THE CONSOLIDATED FINANCIAL STATEMENTS

(All amounts in thousands, except share and per share data or otherwise stated)

 

2. SUMMARY OF SIGNIFICANT ACCOUNTING POLICIES (CONTINUED)

 

(v) Income taxes

 

The Company accounts for current income taxes in accordance with the laws of the relevant tax authorities. The Company follows the liability method in accounting for income taxes in accordance to ASC topic 740 (“ASC 740”), Income Taxes. Under this method, deferred tax assets and liabilities are determined based on the difference between the financial reporting and tax bases of assets and liabilities using enacted tax rates that will be in effect in the period in which the differences are expected to reverse. A valuation allowance would be recorded against deferred tax assets if, based on the weight of available evidence, it is more-likely-than-not that some portion, or all, of the deferred tax assets will not be realized.

 

The guidance on accounting for uncertainties in income taxes prescribes a more likely than not threshold for financial statement recognition and measurement of a tax position taken or expected to be taken in a tax return. Guidance was also provided on recognition of income tax assets and liabilities, classification of current and deferred income tax assets and liabilities, accounting for interest and penalties associated with tax positions, accounting for income taxes in interim periods, and income tax disclosures. Significant judgment is required in evaluating the Company’s uncertain tax positions and determining its provision for income taxes. The Company recognizes interests and penalties, if any, under accrued expenses and other current liabilities on its balance sheet and under other expenses in its statement of comprehensive loss. The Company did not recognize any interest and penalties associated with uncertain tax positions as of December 31, 2021 and 2022. As of December 31, 2021 and 2022, the Company did not have any significant unrecognized uncertain tax positions.

 

(w) Value added tax (“VAT”)

 

Revenue represents the invoiced value of service, net of VAT. The VAT is based on gross sales price and VAT rates range up to 13%, depending on the type of service provided. Entities that are VAT general taxpayers are allowed to offset qualified input VAT paid to suppliers against their output VAT liabilities. Net VAT balance between input VAT and output VAT is recorded in tax payable. All of the VAT returns filed by the Company’s subsidiaries in China, have been and remain subject to examination by the tax authorities for five years from the date of filing.

 

(x) Statutory reserves

 

The Company’s PRC entities are required to make appropriations to certain non-distributable reserve funds.

 

In accordance with the laws applicable to China’s Foreign Investment Enterprises, the Company’s subsidiaries registered as WFOEs have to make appropriations from its after-tax profit (as determined under the Accounting Standards for Business Enterprises as promulgated by the Ministry of Finance of the People’s Republic of China (“PRC GAAP”) to reserve funds including general reserve fund and staff bonus and welfare fund. The appropriation to the general reserve fund must be at least 10% of the after-tax profits calculated in accordance with PRC GAAP. Appropriation is not required if the reserve fund has reached 50% of the registered capital of the Company. Appropriation to the staff bonus and welfare fund is at the Company’s discretion.

 

In addition, in accordance with the Company Laws of the PRC, the Company’s entities registered as PRC domestic companies must take appropriations from its after-tax profit as determined under the PRC GAAP to non-distributable reserve funds including a statutory surplus fund and a discretionary surplus fund. The appropriation to the statutory surplus fund must be at least 10% of after-tax profits as determined under the PRC GAAP. Appropriation is not required if the surplus fund has reached 50% of the registered capital of the Company. Appropriation to the discretionary surplus fund is made at the discretion of the Company.

 

The use of the general reserve fund, statutory surplus fund and discretionary surplus fund are restricted to the off-setting of losses or increasing capital of the respective company. The staff bonus and welfare fund is liability in nature and is restricted to fund payments of special bonus to staff and for the collective welfare of employees. All these reserves are not allowed to be transferred to the Company in terms of cash dividends, loans or advances, nor can they be distributed except under liquidation.

 

F-28

 

 

SCIENJOY HOLDING CORPORATION

NOTES TO THE CONSOLIDATED FINANCIAL STATEMENTS

(All amounts in thousands, except share and per share data or otherwise stated)

 

2. SUMMARY OF SIGNIFICANT ACCOUNTING POLICIES (CONTINUED)

 

(y) Earnings per share

 

The Company computes earnings per share (“EPS”) in accordance with ASC 260, “Earnings per Share”. ASC 260 requires companies to present basic and diluted EPS. Basic EPS is measured as net income divided by the weighted average common share outstanding for the period. Diluted EPS presents the dilutive effect on a per share basis of the potential common shares (e.g., convertible securities, options and warrants) as if they had been converted at the beginning of the periods presented, or issuance date, if later. Potential common shares that have an anti-dilutive effect (i.e., those that increase income per share or decrease loss per share) are excluded from the calculation of diluted EPS. Contingently issuable shares were not included in the computation of diluted shares outstanding if they were not issuable should the end of the reporting period have been the end of the contingency period. For the years ended December 31, 2020, there was 3,540,960 contractual issuable shares related to SPAC and Beelive Earn-out Target 2020 achieved as of December 31, 2020, which was fully issued for the year ended December 31, 2020. For the years ended December 31, 2021, there was 3,540,960 contractual issuable shares related to SPAC and Beelive Earn-out Target 2021 achieved as of December 31, 2021, which was fully issued in the year ended December 31, 2022. For the year ended December 31, 2022, there was 995,118 contractual issuable shares related to Beelive Earn-out and Weiliantong Earn-out Target 2022 achieved as of December 31, 2022, and 636,691 contractual issuable shares related to Weiliantong acquisition. 

 

(z) Non-controlling interests

 

As of December 31, 2022, non-controlling interests represent 49% non-controlling shareholders’ interests in HCHY. The non-controlling interests are presented in the consolidated balance sheets, separately from equity attributable to the shareholders of the Company. Non-controlling interests in the operating results of the Company are presented on the face of the consolidated statements of comprehensive income (loss) as an allocation of the total income or loss between non-controlling interest holders and the shareholders of the Company.

 

(aa) Segment reporting

 

The Company follows ASC 280, “Segment Reporting.” The Company’s Chief Executive Officer or chief operating decision-maker reviews the consolidated financial results when making decisions about allocating resources and assessing the performance of the Company as a whole and hence, the Company has only one reportable segment. As the Company’s long-lived assets are substantially all located in the PRC and substantially all the Company’s revenues are derived from within the PRC, no geographical segments are presented.

 

(bb) Recent accounting pronouncements

 

In February 2016, the FASB issued ASU No. 2016-02, Leases (Topic 842). This update will require the recognition of a right-of-use asset and a corresponding lease liability, initially measured at the present value of the lease payments, for all leases with terms longer than 12 months. For operating leases, the asset and liability will be expensed over the lease term on a straight-line basis, with all cash flows included in the operating section of the statement of cash flows. For finance leases, interest on the lease liability will be recognized separately from the amortization of the right-of-use asset in the statement of comprehensive income and the repayment of the principal portion of the lease liability will be classified as a financing activity while the interest component will be included in the operating section of the statement of cash flows. ASU 2016-02 is effective for interim and annual periods beginning after December 15, 2018 and requires a modified retrospective approach to adoption. Early adoption is permitted. In September 2017, the FASB issued ASU No. 2017-13, which to clarify effective dates that public business entities and other entities were required to adopt ASC Topic 842 for annual reporting. A public business entity that otherwise would not meet the definition of a public business entity except for a requirement to include or the inclusion of its financial statements or financial information in another entity’s filing with the SEC adopting ASC Topic 842 for annual reporting periods beginning after December 15, 2019, and interim reporting periods within annual reporting periods beginning after December 15, 2020. ASU No. 2017-13 also amended that all components of a leveraged lease be recalculated from inception of the lease based on the revised after-tax cash flows arising from the change in the tax law, including revised tax rates. The difference between the amounts originally recorded and the recalculated amounts must be included in income of the year in which the tax law is enacted. In November 2019, the FASB issued ASU No. 2019-10, by which to defer the effective date for all other entities by an additional year. As an emerging growth company, the Company has not early adopted this update and it will become effective on January 1, 2021. In June 2020, the FASB issued ASU No. 2020-05, “Revenue from Contracts with Customers (Topic 606) and Leases (Topic 842) Effective Dates for Certain Entities” (“ASU 2020-05”) in response to the ongoing impacts to businesses in response to the coronavirus (COVID-19) pandemic. ASU 2020-05 provides a limited deferral of the effective dates for implementing previously issued ASU 606 and ASU 842 to give some relief to businesses and the difficulties they are facing during the pandemic. ASU 2020-05 affects entities in the “all other” category and public Not-For-Profit entities that have not gone into effect yet regarding ASU 2016-02, Leases (Topic 842). Entities in the “all other” category may defer to fiscal years beginning after December 15, 2021, and interim periods within fiscal years beginning after December 15, 2022. The Company adopted ASU 2016-02, Leases (Topic 842) on January 1, 2022.

 

F-29

 

 

SCIENJOY HOLDING CORPORATION

NOTES TO THE CONSOLIDATED FINANCIAL STATEMENTS

(All amounts in thousands, except share and per share data or otherwise stated)

 

2. SUMMARY OF SIGNIFICANT ACCOUNTING POLICIES (CONTINUED)

 

(bb) Recent accounting pronouncements (continued)

 

In June 2016, the FASB issued ASU No. 2016-13, “Financial Instruments — Credit Losses (Topic 326): Measurement of Credit Losses on Financial Instruments,” which requires the Company to measure and recognize expected credit losses for financial assets held and not accounted for at fair value through net income. In November 2018, April 2019 and May 2019, the FASB issued ASU No. 2018-19, “Codification Improvements to Topic 326, Financial Instruments — Credit Losses,” “ASU No. 2019-04, Codification Improvements to Topic 326, Financial Instruments — Credit Losses,” “Topic 815, Derivatives and Hedging, and Topic 825, Financial Instruments,” and “ASU No. 2019-05, Financial Instruments — Credit Losses (Topic 326): Targeted Transition Relief,” which provided additional implementation guidance on the previously issued ASU. The ASU is effective for fiscal years beginning after Dec. 15, 2019 for public business entities that meet the definition of an SEC filer, excluding entities eligible to be SRCs as defined by the SEC. All other entities, ASU No. 2016-13 is effective for fiscal years beginning after December 15, 2022. The adoption of this guidance will not have a material impact on the Company’s consolidated financial statements.

 

In October 2018, the FASB issued ASU No. 2018-17 (“ASU 2018-17”), Consolidation (Topic 810): Targeted Improvements to Related Party Guidance for Variable Interest Entities. The updated guidance requires entities to consider indirect interests held through related parties under common control on a proportional basis rather than as the equivalent of a direct interest in its entirety when determining whether a decision-making fee is a variable interest. The amendments in this update are effective for non-public business entities for fiscal years beginning after December 15, 2020, and interim periods within fiscal years beginning after December 15, 2021, with early adoption permitted. These amendments should be applied retrospectively with a cumulative-effect adjustment to retained earnings at the beginning of the earliest period presented. The adoption of this guidance did not have a material impact on the Company’s consolidated financial statements.

 

In December 2019, the FASB issued ASU No. 2019-12, Income Taxes (Topic 740): Simplifying the Accounting for Income Taxes, to simplify the accounting for income taxes. The new guidance eliminates certain exceptions related to the approach for intra-period tax allocation, the methodology for calculating income taxes in an interim period and the recognition of deferred tax liabilities for outside basis differences. It also simplifies aspects of the accounting for franchise taxes and enacted changes in tax laws or rates and clarifies the accounting for transactions that result in a step-up in the tax basis of goodwill. This ASU will become effective for the Company’s annual and interim periods beginning in January 1, 2021, and early adoption is permitted. The adoption of this guidance did not have a material impact on the Company’s consolidated financial statements.

 

In January 2020, the FASB issued ASU 2020-01, Investments - Equity Securities (Topic 321), Investments - Equity Method and Joint Ventures (Topic 323), and Derivatives and Hedging (Topic 815) (“ASU 2020-01”), which is intended to clarify the interaction of the accounting for equity securities under Topic 321 and investments accounted for under the equity method of accounting in Topic 323 and the accounting for certain forward contracts and purchased options accounted for under Topic 815. ASU 2020-01 is effective for the Company beginning January 1, 2021. The adoption of this guidance did not have a material impact on the Company’s consolidated financial statements.

 

In August 2020, the FASB issued ASU 2020-06, Debt – Debt with Conversion and Other Options (Subtopic 470-20) and Derivatives and Hedging – Contracts in Entity’s Own Equity (Subtopic 815-40) (“ASU 2020-06”). ASU 2020-06 simplifies the guidance for certain financial instruments with characteristics of both debt and equity, including convertible instruments and contracts on an entity’s own equity, by reducing the number of accounting models for convertible instruments. It also amends guidance in ASC Topic 260, Earnings Per Share, relating to the computation of earnings per share for convertible instruments and contracts on an entity’s own equity. ASU 2020-06 is effective for interim and annual reporting periods in fiscal years that begin after December 15, 2021, with early adoption permitted for fiscal years that begin after December 15, 2020. The adoption of this guidance did not have a material impact on the Company’s consolidated financial statements.

 

In October 2021, the FASB issued ASU No. 2021-08, “‘Business Combinations (Topic 805): Accounting for Contract Assets and Contract Liabilities from Contracts with Customers” (“ASU 2021-08”). This ASU requires entities to apply Topic 606 to recognize and measure contract assets and contract liabilities in a business combination. The amendments improve comparability after the business combination by providing consistent recognition and measurement guidance for revenue contracts with customers acquired in a business combination and revenue contracts with customers not acquired in a business combination. The amendments are effective for the Company beginning after December 15, 2023, and are applied prospectively to business combinations that occur after the effective date. The Company does not expect the adoption of ASU 2021-04 will have a material effect on the consolidated financial statements.

 

Except for the above-mentioned pronouncements, there are no new recent issued accounting standards that will have a material impact on the consolidated financial position, statements of operations and cash flows.

 

F-30

 

 

SCIENJOY HOLDING CORPORATION

NOTES TO THE CONSOLIDATED FINANCIAL STATEMENTS

(All amounts in thousands, except share and per share data or otherwise stated)

 

3. CONCENTRATION OF RISK

 

(a) Credit risk

 

Financial instruments that potentially subject the Company to significant concentrations of credit risk consist primarily of cash and cash equivalents, accounts receivable, other receivables included in prepaid expenses, other current assets, and amounts due from related parties. As of December 31, 2021 and 2022, RMB238,792 and RMB172,514 (US$25,012), respectively, were deposited with major financial institutions located in the PRC. There is a RMB 500,000 deposit insurance limit for a legal entity’s aggregated balance at each mainland PRC bank, and the bank deposits with financial institutions in the Hong Kong Special Administrative Region are insured by the government authority up to HKD 500,000. Management believes that these financial institutions are of high credit quality and continually monitor the credit worthiness of these financial institutions. Historically, deposits in Chinese banks are secure due to the state policy on protecting depositors’ interests.

 

For the credit risk related to accounts receivable, the Company performs ongoing credit evaluations of its customers. The Company establishes an allowance for doubtful accounts based upon estimates, factors surrounding the credit risk of specific customers and other information. The allowance amounts were immaterial for all periods presented.

 

(b) Currency convertibility risk

 

Substantially all of the Company’s businesses are transacted in RMB, which is not freely convertible into foreign currencies. On January 1, 1994, the PRC government abolished the dual rate system and introduced a single rate of exchange as quoted daily by the People’s Bank of China. However, the unification of the exchange rates does not imply the convertibility of RMB (¥) into US$ ($) or other foreign currencies. All foreign exchange transactions continue to take place either through the People’s Bank of China or other banks authorized to buy and sell foreign currencies at the exchange rates quoted by the People’s Bank of China. Approval of foreign currency payments by the People’s Bank of China or other institutions requires submitting a payment application form together with suppliers’ invoices, shipping documents and signed contracts.

 

(c) Significant customers

 

For the years ended December 31, 2020 and 2021, no customer individually represents greater than 10% of the total revenue. For the year ended December 31, 2022, one customer accounted for 11.2% of the Company’s total revenue.

 

(d) Significant suppliers

 

For the year ended December 31, 2020, one vendor accounted for 30.8% of the Company’s total purchases and three vendors accounted for 13.1%, 10.4% and 10.0% of the Company’s accounts payable as of December 31, 2020. For the year ended December 31, 2021, one vendor accounted for 19.6% of the Company’s total purchases and one vendor accounted for 10.9% of the Company’s accounts payable as of December 31, 2021. For the year ended December 31, 2022, no vendor accounted for greater than 10% of the Company’s total purchases and no vendor accounted for greater than 10% of the Company’s accounts payable as of December 31, 2022.

 

F-31

 

 

SCIENJOY HOLDING CORPORATION

NOTES TO THE CONSOLIDATED FINANCIAL STATEMENTS

(All amounts in thousands, except share and per share data or otherwise stated)

 

4. ACQUISITION

 

4.1 Acquisition of Weiliantong

 

On December 29, 2021, the Company entered into an Equity Acquisition Framework Agreement (the “Framework Agreement”) with Golden Shield Enterprises Limited (“Golden Shield”), Beijing Weiliantong Technology Co., Ltd. (“Weiliantong”), Tianjin Yieryi Technology Co., Ltd. (“Yieryi”), Wolter Global Investment Limited (“Wolter Global”) and Qingdao Weilaijin Industry Investment Fund Partnership (Limited Partnership) (“Weilaijin”), which is one of the shareholders of Yieryi. Pursuant to the Framework Agreement, the Company, or its affiliates designated by the Company, acquires all of the outstanding equity interests of (i) Weiliantong from its shareholder Yieryi and (ii) Golden Shield from Wolter Global (the “Acquisitions”). Yieryi and Wolter Global are under common control.  

 

Pursuant to the Framework Agreement, the Acquisition requires both cash and share considerations (the “Considerations”). The Company is required to pay RMB180,000 in its Class A ordinary shares, consisting of (1) the shares consideration of RMB20,800 to Weilaijin (the “Weilaijin Share Consideration”), a shareholder of Yieryi, and (ii) the shares consideration of RMB159,200 in its Class A ordinary shares to Wolter Global (the “Wolter Global Share Consideration”), including 20% of the Wolter Global Share Consideration are subject to certain performance conditions (i.e., earn-out provisions) and requirements over the following two years (earn-out arrangement). The Company is also required to pay cash consideration of RMB13,800 cash to Yieryi. The total fair value of the Considerations was determined at RMB181,958, based on a valuation performed by an independent valuation firm engaged by the Company.

 

In addition, the Company is required to repay Weilianton’s loan payable in aggregated of RMB86,200 on behalf of Weilianton, consisting of RMB77,400 loans payable to Yieryi and RMB8,800 loan payable to a third party.

 

The objective of the Acquisition is to support the Company’s strategic growth initiative of acquiring the top-tier online live streaming platform Hongle.tv and expanding the NFT business scope. The Acquisition was closed on January 1, 2022. 

 

The Acquisition was accounted for as business combination in accordance with ASC 805. Acquisition-related costs incurred for the acquisitions are not material. The following table summarizes the fair value of the identifiable assets acquired and liabilities assumed at the acquisition date, which represents the net purchase price allocation at the date of the acquisition based on a valuation performed by an independent valuation firm engaged by the Company.

 

   Amount 
   RMB   USD 
Cash acquired   9,497    1,377 
Accounts receivable, net   937    136 
Prepaid expenses and other current assets   893    129 
Deferred tax assets-current   6,163    894 
    17,490    2,536 
           
Property and equipment, net   163    24 
Intangible assets, net   190,021    27,550 
Long term deposits and other non-current assets   136    20 
Goodwill   75,742    10,982 
Total assets   283,552    41,112 
           
Current liabilities   101,594    14,730 
Total liabilities   101,594    14,730 
Total consideration   181,958    26,382 

 

F-32

 

 

SCIENJOY HOLDING CORPORATION

NOTES TO THE CONSOLIDATED FINANCIAL STATEMENTS

(All amounts in thousands, except share and per share data or otherwise stated)

 

4. ACQUISITION (CONTINUED)

 

4.1 Acquisition of Weiliantong (continued)

 

The intangible assets are mainly attributable to Trademark and license as well as software acquired through the acquisition, which are generally amortized over 5-10 years, except that the license acquired for Weiliantong platform is determined to have an infinite useful life and is not subject to amortization.

 

Weiliantong began its business since 2015. The following table summarizes unaudited pro forma results of operations for the year ended December 31, 2021, assuming that acquisition of Weiliantong occurred as of January 1, 2021. The pro forma results have been prepared for comparative purpose only based on management’s best estimate and do not purport to be indicative of the results of operations which actually would have resulted had the acquisitions occurred as of the beginning of period:

 

   For the
Year ended
December 31,
2021
  

For the
Year ended
December 31,

2021

 
   RMB   USD 
Pro forma revenue   1,860,448    269,740 
Pro forma gross profit   332,864    48,261 
Pro forma income from operations   179,664    26,049 
Pro forma net income   184,552    26,758 

 

4.2 Acquisition of Chuangda Huizhi

 

In January 2022, SG consummated the acquisition of the 100% equity interest in Chuangda Zhihui (Beijing) Technology Co., Ltd. (“CDZH”) and its wholly owned subsidiary, Beijing Huayi Dongchen Technology Co., Ltd. (“HYDC”) from its original shareholders for a cash consideration of RMB10 (the “CDZH acquisition”). The consolidated operating results of CDZH for the years ended December 31, 2021 were not significant to the Company. The Company believes the CDZH acquisition will help to enrich the Company’s product line, expand its user base and capitalize on the growth potential in the live streaming market. The CDZH acquisition was accounted for as business combination in accordance with ASC 805. Acquisition-related costs incurred for the acquisitions are not material. The following table summarizes the fair value of the identifiable assets acquired and liabilities assumed at the acquisition date, which represents the net purchase price allocation at the date of the acquisition based on a valuation performed by an independent valuation firm engaged by the Company.

 

   Amount 
   RMB   USD 
Cash acquired   168    24 
Accounts receivable, net   97    14 
Prepaid expenses and other current assets   15    2 
Amounts due from related parties   6,563    952 
    6,843    992 
           
Intangible assets, net   100    14 
Goodwill   4,971    721 
Total assets   11,914    1,727 
           
Current liabilities   11,814    1,713 
Total liabilities   11,814    1,713 
Total consideration   100    14 

 

The intangible assets are mainly attributable to a license acquired through the acquisition, which are generally amortized over 6 years.

 

F-33

 

 

SCIENJOY HOLDING CORPORATION

NOTES TO THE CONSOLIDATED FINANCIAL STATEMENTS

(All amounts in thousands, except share and per share data or otherwise stated)

 

5. ACCOUNTS RECEIVABLE, NET

 

Accounts receivable and allowance for doubtful accounts consist of the following:

 

   As of December 31, 
   2021   2022   2022 
   RMB   RMB   USD 
Accounts receivable   208,522    320,203    46,425 
Less: allowance for doubtful accounts   (2,215)   (3,546)   (514)
Accounts receivable, net   206,307    316,657    45,911 

 

An analysis of the allowance for doubtful accounts is as follows:

 

   For the years ended December 31, 
   2020   2021   2022   2022 
   RMB   RMB   RMB   USD 
Balance, beginning of year   10,266    3,813    2,215    321 
Bad debt allowances from acquisition   1,800    
-
    (1,459)   (212)
Additions (recovery)   (8,253)   (1,592)   2,739    397 
Exchange difference   
-
    (6)   51    8 
Balance, end of year   3,813    2,215    3,546    514 

 

Two unrelated distributors accounted for 23.7% and 20.6% of the Company’s accounts receivable as of December 31, 2021, respectively. Four unrelated distributors accounted for 34.2%, 14.9%, 13.9% and 10.0% of the Company’s accounts receivable as of December 31, 2022, respectively.

 

F-34

 

 

SCIENJOY HOLDING CORPORATION

NOTES TO THE CONSOLIDATED FINANCIAL STATEMENTS

(All amounts in thousands, except share and per share data or otherwise stated)

 

6. PREPAID EXPENSES AND OTHER CURRENT ASSETS

 

Prepaid expenses and other current assets consist of the following:

 

   As of December 31, 
   2021   2022   2022 
   RMB   RMB   USD 
VAT recoverable   12,454    25,004    3,625 
Prepaid expense   8,553    9,679    1,403 
Prepayment for property and equipment (1)   19,000    34,000    4,930 
Investment buyback receivable (2)   30,000    30,000    4,350 
Advance to Weiliantong (3)   86,858    
-
    
-
 
Loan receivable (4)   8,000    15,000    2,175 
Other receivables   544    1,487    216 
Prepaid expenses and other current assets   165,409    115,170    16,699 

 

(1)The Company subsequently terminated the related purchases after December 31, 2022 and the prepayment balance of RMB 34 million was fully refunded and collected by the Company as the date of report.

 

(2)The Company invested RMB 30,000 in Tianjing Yieryi Technology Co., Ltd (“TJ YEY”) for its 12% equity interest on August 17, 2021. As part of the Framework Agreement signed on December 29, 2021, one of the shareholders of Yieryi bought such equity interest back from the Company for RMB 30,000.

 

(3)The balance represented advance of RMB 86,858 to Beijing Weiliantong Technology Co., Ltd. (“Weiliantong”) related to the acquisition (Note 4), which was subsequently offset against acquisition consideration.

 

(4)On October 20, 2021, the Company lent RMB 8,000 to Jiada Hexin (Beijing) Technology Co., Ltd for working capital purpose. The loan was from October 20, 2021 to December 31, 2022 with annual interest rate of 2.4% from October 20, 2021 to December 31, 2021 and annual interest rate of 6.0% from January 1, 2022 to December 31, 2022Jiada Hexin (Beijing) Technology Co., Ltd’s another shareholder pledged its 32% equity interests to the Company. The loan was extended to December 31, 2023 with annual interest rate of 6.0% from January 1, 2023 to December 31, 2023.

 

On April 11, 2022, the Company lent RMB7,000 to Jiada Hexin (Beijing) Technology Co., Ltd for working capital purpose. The loan was from April 11, 2022 to December 31, 2023 with annual interest rate of 2.4% from April 11, 2022 to December 31, 2022 and annual interest rate of 6.0% from January 1, 2023 to December 31, 2023.

  

7. PROPERTY AND EQUIPMENT, NET

 

Property and equipment, including those held under capital leases, consists of the following:

 

   As of December 31, 
   2021   2022   2022 
   RMB   RMB   USD 
At cost:            
Computer and transmission equipment   7,472    8,953    1,298 
Furniture, fixtures and office equipment   584    1,937    281 
Total   8,056    10,890    1,579 
Less: accumulated depreciation   (6,382)   (8,155)   (1,182)
Property and equipment, net   1,674    2,735    397 

 

For the years ended December 31, 2020, 2021 and 2022, depreciation expense was RMB555, RMB745 and RMB1,149 (US$167), respectively.

 

F-35

 

 

SCIENJOY HOLDING CORPORATION

NOTES TO THE CONSOLIDATED FINANCIAL STATEMENTS

(All amounts in thousands, except share and per share data or otherwise stated)

 

8. INTANGIBLE ASSETS

 

Intangible assets, consists of the following:

 

   As of December 31, 
   2021   2022   2022 
   RMB   RMB   USD 
At cost:            
Trademark   26,956    50,102    7,264 
Patent   122    122    18 
Copyright   140    172    25 
Software   6,995    9,985    1,448 
License acquired   207,600    371,700    53,891 
Total   241,813    432,081    62,646 
Less: accumulated depreciation   (5,943)   (13,026)   (1,889)
Intangible assets, net   235,870    419,055    60,757 

 

For the years ended December 31, 2020, 2021 and 2022, amortization expense was RMB1,749, RMB4,090 and RMB7,038 (US$1,020), respectively.

 

The estimated annual amortization expense for each of the five succeeding fiscal years is as follow:

 

   Amortization   Amortization 
Twelve months ending December 31,  RMB   USD 
2023   6,961    1,009 
2024   6,961    1,009 
2025   6,434    933 
2026   5,688    825 
2027   5,066    735 
Thereafter   16,345    2,370 
Total   47,455    6,881 

 

F-36

 

 

SCIENJOY HOLDING CORPORATION

NOTES TO THE CONSOLIDATED FINANCIAL STATEMENTS

(All amounts in thousands, except share and per share data or otherwise stated)

 

9. LONG TERM INVESTMENT

 

   Equity
investments
accounted
for using the
equity
method(ii)
   Cost method
investments
without
readily
determinable
fair value(i)
   Total   Total 
   RMB   RMB   RMB   US$ 
Balance as of January 1, 2021   
-
    5,000    5,000    785 
Additions   75,000    54,725    129,725    20,356 
Share of loss in equity method investee   (2,998)   
-
    (2,998)   (470)
Disposal   
-
    (30,000)   (30,000)   (4,708)
Impairment   
-
    
-
    
-
    
-
 
Balance as of  December 31, 2021   72,002    29,725    101,727    15,963 

 

   Equity
investments
accounted
for using the
equity
method(ii)
   Cost method
investments
without
readily
determinable
fair value(i)
   Total   Total 
   RMB   RMB   RMB   US$ 
Balance as of January 1, 2022   72,002    29,725    101,727    14,748 
Additions   75,000    32,000    107,000    15,514 
Share of gain in equity method investee   25,449    
-
    25,449    3,690 
Balance as of December 31, 2022   172,451    61,725    234,176    33,952 

 

(i)Investments of RMB234,176 included the following items:

 

Investments of RMB5,000 represented of 1.76% equity investment in the privately-held entity (“Zhejiang Qusu Technology Co., Ltd” or “QS”), in which the Company does not have significant influence and such investment do not have readily determinable fair values.

 

On May 27, 2021, the Company invested RMB10,000 for 4.44% equity interest in Qingdao Weilai JingChanye Investment Fund LP (“QD”), in which the Company does not have significant influence and such investment do not have readily determinable fair values.

 

On March 8, 2021, the Company invested RMB 8,000 for 13.79% equity interest in Jiada Hexin (Beijing) Technology Co., Ltd. (“Jiada”), in which the Company does not have significant influence and such investment do not have readily determinable fair values.

 

On December 8, 2021, the Company invested RMB2,925 for 19.50% equity interest in Liujiaoshou Drink Co., Ltd., in which the Company does not have significant influence and such investment do not have readily determinable fair values.

 

On December 8, 2021, the Company invested RMB3,800 for 19.00% equity interest in Beijing Dunengmaihuo Culture Media Co., Ltd., in which the Company does not have significant influence and such investment do not have readily determinable fair values.

 

On May 6, 2022, the Company signed an investment agreement to invest up to RMB5,000 into Valley Hongyuan (Hangzhou) Technology Partnership LP for its 14.28% equity interest, in which the Company does not have significant influence and such investment do not have readily determinable fair values. For the year ended December 31, 2022, the Company invested RMB2,000 into Valley Hongyuan (Hangzhou) Technology Partnership LP.

 

On December 9, 2022, the Company invested RMB5,000 for 1.55% equity interest in Chengdu Tianfu Yuanhe Jingu Venture Capital Center LP, in which the Company does not have significant influence and such investment do not have readily determinable fair values.

 

On December 19, 2022, the Company invested RMB25,000 in Banyou Century (Hangzhou) Technology Co., Ltd. for its 7.6923% equity interest, in which the Company does not have significant influence and such investment do not have readily determinable fair values.

 

(ii)On October 9, 2021, the Company signed an investment agreement to invest up to RMB150,000 into Qingdao Sixiang Zhuohong Private Equity LP (“Qingdao LP”), which further invests in broadcaster, IT, Big Data, Artificial Intelligence and logistic industry.  The Qingdao LLP is managed by two unrelated general partners (GPs). The Company, as a Limited partner, neither participate in the daily operation of Qingdao LP, nor has the exclusive rights to control the partnership meeting and investment decisions. As a result, the Company considers it has significant influence on this investment based on its voting power. As of December 31, 2021, the Company invested RMB75,000 into Qingdao LLP. For the year ended December 31, 2022, the Company further invested RMB75,000 into Qingdao LLP and had shares of gain of RMB 25,449.

 

As of December 31, 2022, the Company believes there was no material market environment change or any other factor that indicating the fair value of the above investments was less than its carrying value, hence, the Company concluded there is no impairment of the above investments.

 

F-37

 

 

SCIENJOY HOLDING CORPORATION

NOTES TO THE CONSOLIDATED FINANCIAL STATEMENTS

(All amounts in thousands, except share and per share data or otherwise stated)

 

10. LONG TERM DEPOSITS AND OTHER ASSETS

 

Long term deposits and other assets consist of the following:

 

   As of December 31, 
   2021   2022   2022 
   RMB   RMB   USD 
Rent deposits   418    684    99 
Advertising deposits   734    269    39 
Long term deposits and other assets   1152    953    138 

  

11. RIGHT OF USE ASSETS

 

The Company has several operating leases for offices. The Company’s lease agreements do not contain any material residual value guarantees or material restrictive covenants.

 

Effective January 1, 2022, the Company adopted the new lease accounting standard using a modified retrospective transition method which allowed the Company not to recast comparative periods presented in its consolidated financial statements. In addition, the Company elected the package of practical expedients, which allowed the Company to not reassess whether any existing contracts contain a lease, to not reassess historical lease classification as operating or finance leases, and to not reassess initial direct costs. The Company has not elected the practical expedient to use hindsight to determine the lease term for its leases at transition. The Company combines the lease and non-lease components in determining the ROU assets and related lease obligation. Adoption of this standard resulted in the recording of operating lease ROU assets and corresponding operating lease liabilities as disclosed below and had no impact on accumulated deficit as of January 1, 2022. ROU assets and related lease obligations are recognized at commencement date based on the present value of remaining lease payments over the lease term.

 

Total lease expense for the year ended December 31, 2020, 2021 and 2022 amounted to RMB5,221, RMB5,424 and RMB6,398 (US$928), respectively.

 

Supplemental balance sheet information related to operating leases was as follows:

 

   As of December 31, 
   2022   2022 
   RMB   USD 
Right-of-use assets, net   19,209    2,785 
           
Operating lease liabilities - current   7,174    1,040 
Operating lease liabilities - non-current   12,773    1,852 
Total operating lease liabilities   19,947    2,892 

 

The weighted average remaining lease terms and discount rates for all of operating leases were as follows as of December 31, 2022:

 

Remaining lease term and discount rate:    
Weighted average remaining lease term (years)   2.75 years
Weighted average discount rate   4.75 %

 

The following is a schedule of maturities of lease liabilities as of December 31, 2022:

 

Twelve months ending June 30,  RMB   USD 
2023   7,911    1,147 
2024   8,360    1,212 
2025   4,210    610 
2026   707    103 
Total future minimum lease payments   21,188    3,072 
Less: imputed interest   1,241    180 
Present value of lease liabilities   19,947    2,892 

 

F-38

 

 

SCIENJOY HOLDING CORPORATION

NOTES TO THE CONSOLIDATED FINANCIAL STATEMENTS

(All amounts in thousands, except share and per share data or otherwise stated)

 

12. Bank Loan

 

On August 12, 2022, the Company entered into a loan agreement with Bank of Hangzhou to obtain a loan of RMB5,000 (US$725) for a term of one year and at a fixed rate of 4.5% per annum. The loan was guaranteed by WXZJ.

 

13. INCOME TAXES

 

Enterprise income tax

 

British Virgin Islands

 

Under the current laws of the British Virgin Islands, the Company incorporated in the British Virgin Islands is not subject to tax on income or capital gain. Additionally, the British Virgin Islands does not impose a withholding tax on payments of dividends to shareholders.

 

Cayman Islands

 

Under the current laws of the Cayman Islands, the subsidiary of the Company incorporated in the Cayman Islands is not subject to tax on income or capital gain. Additionally, the Cayman Islands does not impose a withholding tax on payments of dividends to shareholders.

 

Hong Kong

 

Under the current Hong Kong Inland Revenue Ordinance, the subsidiary of the Company in Hong Kong is subject to 16.5% Hong Kong profit tax on its taxable income generated from operations in Hong Kong. Additionally, payments of dividends by the subsidiary incorporated in Hong Kong to the Company are not subject to any Hong Kong withholding tax.

 

The PRC

 

The Company’s subsidiaries and the VIE that are each incorporated in the PRC are subject to Corporate Income Tax (“CIT”) on the taxable income as reported in their respective statutory financial statements adjusted in accordance with the new PRC Enterprise Income Tax Laws (“PRC Income Tax Laws”) effective from January 1, 2008. Pursuant to the PRC Income Tax Laws, the Company’s PRC subsidiaries and the VIE are subject to a CIT statutory rate of 25%.

 

Under the PRC Income Tax Laws, an enterprise which qualifies as a High and New Technology Enterprise (“the HNTE”) is entitled to a preferential tax rate of 15% provided it continues to meet HNTE qualification standards on an annual basis. SG qualifies as an HNTE and is entitled for a preferential tax rate of 15% from 2018 to 2024. HX qualifies as an HNTE and is entitled for a preferential tax rate of 15% from 2017 to 2023. LH qualifies as an HNTE and is entitled for a preferential tax rate of 15% from 2016 to 2024. WLT qualifies as an HNTE and is entitled for a preferential tax rate of 15% from 2017 to 2023. CX qualifies as an HNTE and is entitled for a preferential tax rate of 15% from 2018 to 2021. The HNTE certificate of CX expired in July 2021.

 

Under the PRC Income Tax Laws, during the period from January 1, 2010 to December 31, 2030, an enterprise which established in region of Holgus and Kashgar is entitled to a preferential tax rate of 0% in five consecutive years and a preferential tax rate of 9% for the next five years since the first-year income generated from operations provided it continues to meet the conditions within the required scope.

 

Holgus X qualifies for the conditions and entitled for a preferential tax rate of 0% from 2017 to 2021 and a preferential tax rate of 9% from 2022 to 2026. Kashgar Times qualifies for the conditions and entitled for a preferential tax rate of 0% from 2016 to 2020 and a preferential tax rate of 9% from 2021 to 2025. Holgus H qualifies for the conditions and entitled for a preferential tax rate of 0% from 2020 to 2025 and a preferential tax rate of 9% from 2026 to 2030. Kashgar Lehong qualifies for the conditions and entitled for a preferential tax rate of 0% from 2020 to 2025 and a preferential tax rate of 9% from 2026 to 2030. For the years ended December 31, 2020, 2021 and 2022, total tax saving for the preferential tax rate were RMB39,876, RMB34,561 and RMB33,892 (US$4,914), respectively, the impacts on basic EPS were RMB1.7, RMB1.1 and RMB0.7 (US$0.1), respectively, and the impacts on dilutive EPS were RMB1.5, RMB1.1 and RMB0.7 (US$0.1), respectively.

 

F-39

 

 

SCIENJOY HOLDING CORPORATION

NOTES TO THE CONSOLIDATED FINANCIAL STATEMENTS

(All amounts in thousands, except share and per share data or otherwise stated)

 

13. INCOME TAXES (CONTINUED)

 

Uncertain tax positions

 

The Company evaluates the level of authority for each uncertain tax position (including the potential application of interest and penalties) based on the technical merits, and measures the unrecognized benefits associated with the tax positions. As of December 31, 2021 and 2022, the Company did not have any significant unrecognized uncertain tax positions.

 

The Company did not incur any interest or penalty related to potential underpaid income tax expenses for the years ended December 31, 2020, 2021and 2022, and also does not anticipate any significant increases or decreases in unrecognized tax benefits in the next 12 months from December 31, 2022.

 

The income tax expenses comprise:

 

   For the years ended December 31, 
   2020   2021   2022   2022 
   RMB   RMB   RMB   USD 
Current income tax expense   5,459    5,285    19,469    2,822 
Deferred income tax expense (benefit)   1,945    319    (1,402)   (203)
Income tax expenses   7,404    5,604    18,067    2,619 

 

A reconciliation of the differences between the statutory tax rate and the effective tax rate for EIT for the years ended December 31, 2020, 2021 and 2022 is as follows:

 

   For the years ended December 31, 
   2020   2021   2022 
Income tax computed at PRC statutory tax rate   25.0%   25.0%   25.0%
Effect of tax-preferential entities   (22.2)%   (23.2)%   (15.9)%
Non-deductible expenses   1.2%   1.2%   (0.6)%
Income tax expense   4.0%   3.2%   8.5%

 

The components of deferred taxes are as follows:

 

   As of December 31, 
   2021   2022   2022 
   RMB   RMB   USD 
Deferred tax assets:            
Allowance for doubtful accounts   171    630    91 
Net operating losses carried forward   4,181    3,707    538 
    4,352    4,337    629 

 

Based upon the level of historical taxable income and projections for future taxable income over the periods in which the deferred tax assets are recoverable, management believes that it is more likely than not that the results of future operations will generate sufficient taxable income to realize the deferred tax assets for the Company. Thus, there were no valuation allowances as of December 31, 2020, 2021 and 2022 for the deferred tax assets.

 

The components of deferred liabilities are as follows:

 

   As of December 31, 
   2021   2022   2022 
   RMB   RMB   USD 
Deferred tax liabilities            
Intangible assets acquired through acquisition   58,746    61,236    8,878 
    58,746    61,236    8,878 

 

F-40

 

 

SCIENJOY HOLDING CORPORATION

NOTES TO THE CONSOLIDATED FINANCIAL STATEMENTS

(All amounts in thousands, except share and per share data or otherwise stated)

 

14. RELATED PARTY BALANCES AND TRANSACTIONS

 

In addition to the information disclosed elsewhere in the financial statements, the principal related parties with which the Company had transactions during the years presented are as follows:

 

Name of Related Parties   Relationship with the Company
Mr. He Xiaowu   Chief Executive Officer and Chairman of the Board
     
Sixiang Times (Beijing) Technology Co., Ltd.   Where the Company’s executive is one of the major shareholders
     
Beijing Junwei Technology Co., Ltd.   Controlling shareholder of SG and HX
     
Beijing WanPu Century Technology Co Ltd   Subsidiary company of Beijing NQ Mobile Inc., which was holding company of Sixiang Times (Beijing) Technology Co., Ltd
     
Lavacano Holdings Limited   Where Mr. He Xiaowu acted as director
     
ENMOLI INC   Where Mr. He Xiaowu acted as director
     
Dingsheng Taifu (Tianjin) Business Information Consulting Partnership (Limited Partnership)   Controlled by a direct relative of CEO
     
Chengdu Brightfututure Education Technology Co.,Ltd   Controlled by a direct relative of CEO

 

For the years ended December 31, 2020, 2021 and 2022, significant related party transactions were as follows:

 

      For the years ended December 31, 
      2020   2021   2022   2022 
      RMB   RMB   RMB   USD 
Sixiang Times (Beijing) Technology Co., Ltd.  Rental and service fees   2,106    531    
-
    
-
 
ENMOLI INC  Interest expense   
-
    480    
-
    
-
 
Dingsheng Taifu (Tianjin) Business Information Consulting Partnership (Limited Partnership)  Interest income   
-
    462    
-
    
-
 

 

As of December 31, 2021 and 2022, the amounts due from related parties are as follows:

 

   2021   2022   2022 
   RMB   RMB   USD 
Amount due from related parties            
Lavacano Holdings Limited   7    
-
    
-
 
Dingsheng Taifu (Tianjin) Business Information Consulting Partnership (Limited Partnership) . (1)   1,052    1,052    153 
Chengdu Brightfututure Education Technology Co.,Ltd   
-
    63    9 
Total   1,059    1,115    162 

 

1)The balance represented loan receivable balance from Dingsheng Taifu (Tianjin) Business Information Consulting Partnership (Limited Partnership). The loan was interest free and due on December 31, 2022. The loan was collected on March 16, 2023 subsequently.

 

F-41

 

 

SCIENJOY HOLDING CORPORATION

NOTES TO THE CONSOLIDATED FINANCIAL STATEMENTS

(All amounts in thousands, except share and per share data or otherwise stated)

 

15. SHAREHOLDERS’ EQUITY

 

Ordinary Shares

 

The Company is authorized to issue an unlimited number of no par value Class A ordinary shares and Class B ordinary shares. As of December 31, 2019, there was 2,461,983 Class A ordinary shares remain issued and outstanding. After redemption of 212,633 Class A ordinary shares prior to the SPAC transaction on May 7, 2020, the number of outstanding Class A ordinary shares became 2,249,350. In connection with the SPAC Transaction, the Company issued approximately 19.4 million Class A ordinary shares including 3 million shares as part of earn-out consideration that was issued to the previous owners of Scienjoy Inc.

 

At the closing of the SPAC Transaction, a convertible promissory note of RMB4,038 (US$619) with the related rights previously issued to the shareholder’s of Scienjoy, Inc. was automatically converted into 63,250 Class A ordinary shares.

 

At the closing of the SPAC Transaction, the Company issued 402,983 Class A ordinary shares to settle deferred underwriting commission of RMB14,131 (US$ 2,166) in connection of the Company’s initial public offering on February 8, 2019. The effective conversion price was US$ 5.0 per Class A ordinary shares based on the volume weighted average price of the Company’s Class A ordinary shares prior to the SPAC Transaction, as a result, the fair value of Class A ordinary shares issued approximated the carrying value of deferred underwriting commission payable settled.

 

Prior to the SPAC Transaction, the Company issued certain Public Rights and Private Rights in connection with its previous initial public offering and private placement. All these outstanding public rights and private rights were converted into 602,000 Class A ordinary shares upon the completion of the SPAC Transaction.

 

Prior to the closing of the SPAC Transaction, the Company issued 533,000 Class A ordinary shares to the financial advisors and underwriter with fair value of RMB18,713 (US$ 2,868) based on share price of U$5.0 per ordinary share at the time of the transaction.

 

In connection of the acquisition of BeeLive, the Company issued 3,786,719 Class A ordinary shares to the original shareholders of BeeLive as 70% of total RMB250 million (or equivalent to RMB175 million) worth share consideration (Note 4), which was calculated based on US$ 6.68 per share based on the 15 days average closing price of the Company’s Class A ordinary shares prior to the acquisition. The fair value of the shares issued approximated RMB175 million (US$ 26.8 million) as part of the purchase consideration.

 

For the year ended December 31, 2021 the Company issued 108,230 Class A ordinary shares to White Lion Capital LLC. The gross proceeds were RMB664,670.

 

On November 8, 2021, the Company’s 2021 annual general meeting of shareholders (the “AGM”) approved the following shareholders’ resolutions: (i) the adoption of a dual-class share structure, pursuant to which the Company’s authorized share capital shall be re-classified and re-designed into Class A ordinary shares and Class B ordinary shares, with each Class A ordinary share being entitled to one (1) vote and each Class B ordinary share being entitled to ten (10) votes at a meeting of the shareholders or on any resolution of shareholders; and (ii) the authorization to the Company to issue up to 50,000,000 Class A Preferred Shares with such designations, powers, preferences and relative, participation, optional and other rights, if any, and such qualifications, limitations and restrictions as the directors may determine among other matters. Additionally, together with the adoption of a dual-class share structure, 2,625,058 Class A ordinary shares held by Heshine Holdings Limited have been converted into 2,625,058 Class B ordinary shares.

 

In connection of the acquisition of Weiliantong, the Company issued 3,898,511 Class A ordinary shares to the original shareholders of Weiliantong as part of total RMB180,000(or equivalent to RMB127 million) worth share worth share consideration (Note 4), which was calculated based on US$5.13 per share based on the 20 days average closing price of the Company’s Class A ordinary shares prior to the acquisition. The fair value of the shares issued approximated RMB127,000 (US$ 18,000) as part of the purchase consideration.

 

As of December 31, 2022, the Company had 36,684,668 Class A ordinary shares and 2,925,058 Class B ordinary shares issued and outstanding.

 

F-42

 

 

SCIENJOY HOLDING CORPORATION

NOTES TO THE CONSOLIDATED FINANCIAL STATEMENTS

(All amounts in thousands, except share and per share data or otherwise stated)

 

15. SHAREHOLDERS’ EQUITY (CONTINUED)

 

Treasury Stock

 

In October, 2022, the Company repurchased an aggregate of 794,120 Class A ordinary shares at price of $3.01 per share, which was recorded as treasury stock. As of December 31, 2022, all these shares were held in an escrow account as reserve solely for potential needed.

 

Warrants

 

As of December 31, 2021, there were 6,023,700 warrants outstanding and exercisable, consisting of 5,653,700 public warrants issued in connection with the Company’s initial public offering and 370,000 private warrants issued for a private placement simultaneously with the closing of the initial public offering. Two warrants are exercisable for one Class A ordinary shares. All these warrants were issued and outstanding before the SPAC Transaction and no warrants have been exercised for the year ended December 31, 2022.

 

The Public Warrants became exercisable upon the completion of the SPAC Transaction on May 7, 2020 with exercise price of US$11.5 per full share. The Public Warrants will expire five years from February 5, 2019 (or February 5, 2024).

 

The Company may call the warrants for redemption (excluding the Private Warrants), in whole and not in part, at a price of $0.01 per warrant:

 

at any time while the Public Warrants are exercisable,

 

upon not less than 30 days’ prior written notice of redemption to each Public Warrant holder,

 

if, and only if, the reported last sale price of the Class A ordinary shares equals or exceeds $16.50 per share, for any 20 trading days within a 30-trading day period ending on the third trading day prior to the notice of redemption to Public Warrant holders, and

 

if, and only if, there is a current registration statement in effect with respect to the issuance of the Class A ordinary shares underlying such warrants at the time of redemption and for the entire 30-day trading period referred to above and continuing each day thereafter until the date of redemption.

 

If the Company calls the Public Warrants for redemption, management will have the option to require all holders that wish to exercise the Public Warrants to do so on a “cashless basis”. The exercise price and number of Class A ordinary shares issuable upon exercise of the warrants may be adjusted in certain circumstances including in the event of a stock dividend, extraordinary dividend or recapitalization, reorganization, merger or consolidation. The Public Warrants may only be exercised for a whole number of shares, meaning that the Public Warrants must be exercised in multiples of two. However, the warrants will not be adjusted for issuances of Class A ordinary shares at a price below its exercise price. Additionally, in no event will the Company be required to net cash settle the warrants.

 

The private warrants are identical to the public warrants with the exercise price of US$ 11.5 per full share and expiration by February 4, 2024, except that the private warrants and the Class A ordinary shares issuable upon the exercise of the private warrants will not be transferable, assignable or salable until after the completion of the SPAC Transaction, subject to certain limited exceptions. The private warrants may only be exercised for a whole number of shares, meaning that the private warrants must be exercised in multiples of two. Additionally, the private warrants will be exercisable on a cashless basis and will be non-redeemable so long as they are held by the initial purchasers or their permitted transferees. If the private warrants are held by someone other than the initial purchasers or their permitted transferees, the private warrants will be redeemable by the Company and exercisable by such holders on the same basis as the public warrants.

 

F-43

 

 

SCIENJOY HOLDING CORPORATION

NOTES TO THE CONSOLIDATED FINANCIAL STATEMENTS

(All amounts in thousands, except share and per share data or otherwise stated)

 

15. SHAREHOLDERS’ EQUITY (CONTINUED)

 

A summary of warrants activity for the year ended December 31, 2020, 2021 and 2022 is as follows:

 

   Number of
warrants
   Weighted
average life
  Expiration
dates
Public warrants assumed from Wealthbridge’s initial Public Offering on February 5, 2019   5,750,000   -  -
Private warrants assumed from Wealthbridge’s private placement on February 5, 2019   270,000   -  -
Balance of warrants outstanding as of December 31, 2020   6,020,000   3.1 years  February 4, 2024
Additional warrants upon exercise of UPO   100,000   -  -
Exercised   (96,300)  -  -
Balance of warrants outstanding as of December 31, 2021   6,023,700   2.1 years  February 4, 2024
Balance of warrants outstanding as of December 31, 2022   6,023,700   1.1 years  February 4, 2024
Balance of warrants exercisable as of December 31, 2022   6,023,700   1.1 years  February 4, 2024

 

As of December 31, 2022, the Company had warrants exercisable for 3,011,850 Class A ordinary shares with weighted average life of 1.1 years and expired on February 4, 2024.

 

Unit Purchase Option

 

On February 8, 2019, the Company sold to Chardan, for $100, an option to purchase up to 375,000 Units exercisable at $11.50 per Unit (or an aggregate exercise price of $4,312,500) exercisable on the completion of the SPAC Transaction on May 7, 2020. On February 20, 2019, in connection with the underwriters’ election to exercise the over-allotment option in full, the Company issued Chardan an option to purchase up to an additional 56,250 Units exercisable at $11.50 per Unit for no additional consideration. Each Unit consists of one ordinary share, one redeemable warrant and one right (together “UPO”). The unit purchase option may be exercised for cash or on a cashless basis, at the holder’s option, and expires February 5, 2024. For the year ended December 31, 2021, 100,000 UPO have been exercised for 110,000 shares. As of December 31, 2022, the Company had UPO units exercisable for 530,000 Class A ordinary shares with weighted average life of 1.1 years and expiring on February 5, 2024.

 

Liability Classified Warrants

 

All of the Company’s outstanding warrants contain a contingent cash payment feature and therefore were accounted for as a liability and are adjusted to fair value at each balance sheet date. The change in fair value of the warrant liability is recorded as change in fair value of warrant liabilities in the consolidated statements of operations and comprehensive loss (Note 2).

 

F-44

 

 

SCIENJOY HOLDING CORPORATION

NOTES TO THE CONSOLIDATED FINANCIAL STATEMENTS

(All amounts in thousands, except share and per share data or otherwise stated)

 

15. SHAREHOLDERS’ EQUITY (CONTINUED)

 

The Company accounted for the unit purchase option, inclusive of the receipt of $100 cash payment, as an expense of the Initial Public Offering resulting in a charge directly to shareholders’ equity. The Company estimated the fair value of the unit purchase option is approximately $1,286,000, or $2.98 per Unit, using the Black-Scholes option-pricing model. The fair value of the unit purchase option granted to the underwriters was estimated as of the date of grant using the following assumptions: (1) expected volatility of 35%, (2) risk-free interest rate of 2.44% and (3) expected life of five years. The option and such units purchased pursuant to the option, as well as the Class A ordinary shares underlying such units, the rights included in such units, the Class A ordinary shares that are issuable for the rights included in such units, the warrants included in such units, and the shares underlying such warrants, have been deemed compensation by FINRA and are therefore subject to a 180-day lock-up pursuant to Rule 5110(g)(1) of FINRA’s NASDAQ Conduct Rules. Additionally, the option may not be sold, transferred, assigned, pledged or hypothecated for a one-year period (including the foregoing 180-day period) following the date of Initial Public Offering except to any underwriter and selected dealer participating in the Initial Public Offering and their bona fide officers or partners. The option grants to holders demand and “piggy back” rights for periods of five and seven years, respectively, from the effective date of the registration statement with respect to the registration under the Securities Act of the securities directly and indirectly issuable upon exercise of the option. The Company will bear all fees and expenses attendant to registering the securities, other than underwriting commissions which will be paid for by the holders themselves. The exercise price and number of units issuable upon exercise of the option may be adjusted in certain circumstances including in the event of a stock dividend, or the Company’s recapitalization, reorganization, merger or consolidation. However, the option will not be adjusted for issuances of Class A ordinary shares at a price below its exercise price.

 

Shares to be issued

 

As of December 31, 2020, the earn-out liability related to SPAC Earn-out Target 2020 and Beelive Earn-out Target 2020 were met. As a result, there was 3,540,960 earn-out shares required to be issued and the Company classified the related portion of earn-out liability in aggregated of RMB200,100 as shares to be issued in the equity of the Company. On March 25, 2021, the Company issued 3,540,960 Class A ordinary shares for this achievement of earnout target.

 

As of December 31, 2021, the earn-out liability related to SPAC Earn-out Target 2021 and Beelive Earn-out Target 2021 were met. As a result, there was 3,540,960 earn-out shares required to be issued and the Company classified the related portion of earn-out liability in aggregated of RMB128,119 as shares to be issued in the equity of the Company. On June 2, 2022, the Company issued 3,240,960 Class A ordinary shares and 300,000 Class B ordinary shares for this achievement of earnout target.

 

As of December 31, 2022, Beelive has achieved 93.87% of the Beelive Earn-out Target 2022 and Weiliantong has achieved 100% of Weiliantong Earn-out Target 2022. As a result, there was 995,118 earn-out shares required to be issued and the Company classified the related portion of earn-out liability in aggregated of RMB13,106 as shares to be issued in the equity of the Company. Upon issuance of this report, a total of 507,804 (540,960 * 93.87%) has been issued to Cosmic Soar, the previous shareholder of Beelieve and a total of 487,314 share has been issue to Wolter Global, the previous shareholder of Weilingtong. In addition, in connection with the acquisition of Weiliantong (Note 4), the Company is required to issue 636,691 Class A shares to Weilaijin (equivalent to RMB20.8 million) after received exercise notice.

 

Shares issued for service

 

On November 18, 2022, the Company issued 61,500 Class A ordinary shares for directors as part of compensations.

 

2021 Equity Incentive Plan

 

On August 3, 2021, the Employee Share Option Committee (the “ESOP Committee”) of the Company approved a resolution which appointed the Chief Executive Officer and Chief Operating Officer as Authorized Officer of ESOP Committee. In 2021, the ESOP Committee approved the granting of 2,053,783 Restricted Share Units (“RSU”) under the 2021 Equity Incentive Plan. As of December 31, 2021, 2,053,783 RSUs were issued and outstanding. 72,713 RSU was forfeited and 1,264,114 RSU was vested during the year ended December 31, 2022. As of December 31, 2022, the Company had 716,956 RSU outstanding.

 

F-45

 

 

SCIENJOY HOLDING CORPORATION

NOTES TO THE CONSOLIDATED FINANCIAL STATEMENTS

(All amounts in thousands, except share and per share data or otherwise stated)

 

16. STATUTORY RESERVES AND RESTRICTED NET ASSETS

 

The Company’s ability to pay dividends is primarily dependent on the Company receiving distributions of funds from its subsidiaries. Relevant PRC statutory laws and regulations permit payments of dividends by the Company’s PRC subsidiaries only out of their retained earnings, if any, as determined in accordance with PRC accounting standards and regulations. The results of operations reflected in the consolidated financial statements prepared in accordance with U.S. GAAP differ from those reflected in the statutory financial statements of the Company’s subsidiaries.

 

In accordance with the PRC Regulations on Enterprises with Foreign Investment and the articles of association of the Company’s PRC subsidiaries, a foreign-invested enterprise established in the PRC is required to provide certain statutory reserves, namely general reserve fund, the enterprise expansion fund and staff welfare and bonus fund which are appropriated from net profit as reported in the enterprise’s PRC statutory accounts. A foreign-invested enterprise is required to allocate at least 10% of its annual after-tax profit to the general reserve until such reserve has reached 50% of its respective registered capital based on the enterprise’s PRC statutory accounts. Appropriations to the enterprise expansion fund and staff welfare and bonus fund are at the discretion of the board of directors for all foreign-invested enterprises. The aforementioned reserves can only be used for specific purposes and are not distributable as cash dividends. WXBJ was established as a foreign-invested enterprise and, therefore, is subject to the above mandated restrictions on distributable profits. As of December 31, 2021 and 2022, the Company had appointed RMB31,775 and RMB 39,208 (US$5,685), respectively in its statutory reserves.

 

Foreign exchange and other regulations in the PRC may further restrict the Company’s VIE from transferring funds to the Company in the form of dividends, loans and advances. Amounts restricted include paid-in capital, additional paid-in capital and statutory reserves of the Company’s PRC Subsidiaries and the equity of VIE, as determined pursuant to PRC generally accepted accounting principles. As of December 31, 2021 and 2022, restricted net assets of the Company’s PRC subsidiaries and VIE were RMB240,092 and RMB394,521 (US$57,200).

 

17. COMMITMENTS AND CONTINGENCIES

 

(a) Capital and Other Commitments

 

The Company did not have significant capital and other commitments as of December 31, 2021 and 2022.

 

(b) Contingencies

 

From time to time, the Company is party to certain legal proceedings, as well as certain asserted and un-asserted claims. Amounts accrued, as well as the total amount of reasonably possible losses with respect to such matters, individually and in the aggregate, are not deemed to be material to the consolidated financial statements.

 

18. SUBSEQUENT EVENTS

 

The Company evaluated all events and transactions that occurred after December 31, 2022 up through the date the Company issued these consolidated financial statements on April 28, 2023, for disclosure or recognition in the consolidated financial statements of the Company as appropriate.

 

19. CONDENSED FINANCIAL INFORMATION OF THE PARENT COMPANY

 

The Company performed a test on the restricted net assets of consolidated subsidiary in accordance with Securities and Exchange Commission Regulation S-X Rule 4-08 (3), “General Notes to Financial Statements” and concluded that it was applicable for the Company to disclose the financial statements for the parent company.

 

The subsidiary did not pay any dividend to the Company for the years presented. For the purpose of presenting parent only financial information, the Company records its investment in its subsidiary under the equity method of accounting. Such investment is presented on the separate condensed balance sheets of the Company as “Investment in subsidiary” and the income of the subsidiary is presented as “share of income of subsidiary”. Certain information and footnote disclosures generally included in financial statements prepared in accordance with U.S. GAAP have been condensed and omitted.

 

The Company did not have other commitments or guarantees as of December 31, 2021 and 2022.

 

F-46

 

 

SCIENJOY HOLDING CORPORATION

NOTES TO THE CONSOLIDATED FINANCIAL STATEMENTS

(All amounts in thousands, except share and per share data or otherwise stated)

 

19. CONDENSED FINANCIAL INFORMATION OF THE PARENT COMPANY (CONTINUED)

 

PARENT COMPANY BALANCE SHEETS

 

   As of December 31, 
   2021   2022   2022 
   RMB   RMB   USD 
ASSETS            
Current assets            
Cash and cash equivalents   373    3,127    453 
Prepaid expenses and other current assets   1,317    1,245    181 
Amounts due from subsidiaries   25,995    (7,759)   (1,125)
Total current assets   27,685    (3,387)   (491)
                
Non-current assets               
Investments in subsidiaries and consolidated VIE   805,136    1,170,235    169,668 
                
TOTAL ASSETS   832,821    1,166,848    169,177 
                
LIABILITIES AND SHAREHOLDERS’ EQUITY               
Current liabilities               
Accrued expenses and other current liabilities   2,414    1,752    254 
Warrant liabilities   10,324    166    24 
Current portion of contingent consideration – earn-out liability   10,638    4,336    629 
Total current liabilities   23,376    6,254    907 
Non-current liabilities               
Total liabilities   23,376    6,254    907 
                
Shareholders’ equity               
Ordinary share, no par value, unlimited Class A ordinary shares and Class B ordinary shares authorized, 28,219,583 Class A ordinary shares and 2,625,058 Class B ordinary shares issued and outstanding as of December 31, 2021, respectively. 36,684,668 Class A ordinary shares and 2,925,058 Class B ordinary shares issued and outstanding as of December 31, 2022, respectively
   
 
    
 
    
 
 
Class A ordinary shares   140,196    396,880    57,542 
Class B ordinary shares   13,041    23,896    3,465 
Treasury stocks   
-
    (16,482)   (2,390)
Shares to be issued   128,119    33,923    4,918 
Statutory reserves   31,775    39,208    5,685 
Retained earnings   479,199    665,099    96,430 
Accumulated other comprehensive income   17,115    18,070    2,620 
Total shareholder’s equity   809,445    1,160,594    168,270 
                
TOTAL LIABILITIES AND SHAREHOLDERS’ EQUITY   832,821    1,166,848    169,177 

 

F-47

 

 

SCIENJOY HOLDING CORPORATION

NOTES TO THE CONSOLIDATED FINANCIAL STATEMENTS

(All amounts in thousands, except share and per share data or otherwise stated)

 

19. CONDENSED FINANCIAL INFORMATION OF THE PARENT COMPANY (CONTINUED)

 

PARENT COMPANY STATEMENT OF INCOME

 

   For the years ended December 31, 
   2020   2021   2022   2022 
   RMB   RMB   RMB   USD 
Equity income of subsidiaries   184,869    267,436    198,340    28,757 
General administrative expense and others   1,395    33,473    (21,377)   (3,099)
Research and development expenses   
-
    13,946    (6,522)   (946)
Change in fair value of warrant liabilities   3,904    16,421    10,776    1,562 
Change in fair value of contingent consideration   (14,068)   33,584    13,071    1,895 
Net income   176,100    170,012    194,288    28,169 
Other comprehensive income - foreign currency translation adjustment   14,802    2,313    955    138 
Comprehensive income attributable to the Company’s shareholders   190,902    172,325    195,243    28,307 

 

PARENT COMPANY STATEMENT OF CASH FLOWS

 

   For the years ended December 31, 
   2020   2021   2022   2022 
   RMB   RMB   RMB   USD 
Cash flows from operating activities                
Net income   176,100    170,012    194,288    28,169 
Equity in earning of subsidiaries   (184,869)   (267,436)   (198,340)   (28,757)
Change in fair value of warrant liabilities   (3,904)   16,421    (10,776)   (1,562)
Change in fair value of contingent consideration   14,068    33,584    (13,071)   (1,895)
Share Based Compensation   
-
    31,857    11,954    1,733 
Changes in operating assets and liabilities                    
Prepaid expense and other current assets   (392)   (925)   72    10 
Accrued expenses and other current liabilities   
-
    2,414    (662)   (96)
Net cash provided by (used in) operating activities   1,003    (14,073)   (16,535)   (2,398)
                     
                     
Cash flows from financing activities                    
Due to related parties   (26,590)   14,263    35,771    5,186 
Net cash acquired in the reverse recapitalization   32,659    
-
    (16,482)   (2,390)
Payment of listing costs   (6,924)   
-
    -    - 
Net cash provided by (used in) financing activities   (855)   14,263    19,289    2,796 
                     
Net increase in cash and cash equivalents   148    190    2,754    399 
Cash and cash equivalents at beginning of the year   35    183    373    54 
Cash and cash equivalents at end of the year   183    373    3,127    453 

 

F-48

 

Scienjoy Holding Corp U.S. GAAP P20Y P1Y P1Y P20Y P1Y P1Y Investments of RMB234,176 included the following items: Investments of RMB5,000 represented of 1.76% equity investment in the privately-held entity (“Zhejiang Qusu Technology Co., Ltd” or “QS”), in which the Company does not have significant influence and such investment do not have readily determinable fair values. On May 27, 2021, the Company invested RMB10,000 for 4.44% equity interest in Qingdao Weilai JingChanye Investment Fund LP (“QD”), in which the Company does not have significant influence and such investment do not have readily determinable fair values. On March 8, 2021, the Company invested RMB 8,000 for 13.79% equity interest in Jiada Hexin (Beijing) Technology Co., Ltd. (“Jiada”), in which the Company does not have significant influence and such investment do not have readily determinable fair values. On December 8, 2021, the Company invested RMB2,925 for 19.50% equity interest in Liujiaoshou Drink Co., Ltd., in which the Company does not have significant influence and such investment do not have readily determinable fair values. On December 8, 2021, the Company invested RMB3,800 for 19.00% equity interest in Beijing Dunengmaihuo Culture Media Co., Ltd., in which the Company does not have significant influence and such investment do not have readily determinable fair values. On May 6, 2022, the Company signed an investment agreement to invest up to RMB5,000 into Valley Hongyuan (Hangzhou) Technology Partnership LP for its 14.28% equity interest, in which the Company does not have significant influence and such investment do not have readily determinable fair values. For the year ended December 31, 2022, the Company invested RMB2,000 into Valley Hongyuan (Hangzhou) Technology Partnership LP. On December 9, 2022, the Company invested RMB5,000 for 1.55% equity interest in Chengdu Tianfu Yuanhe Jingu Venture Capital Center LP, in which the Company does not have significant influence and such investment do not have readily determinable fair values. On December 19, 2022, the Company invested RMB25,000 in Banyou Century (Hangzhou) Technology Co., Ltd. for its 7.6923% equity interest, in which the Company does not have significant influence and such investment do not have readily determinable fair values. Unlimited Unlimited false FY 0001753673 0001753673 2022-01-01 2022-12-31 0001753673 dei:BusinessContactMember 2022-01-01 2022-12-31 0001753673 us-gaap:CommonClassAMember 2022-12-31 0001753673 us-gaap:CommonClassBMember 2022-12-31 0001753673 2021-12-31 0001753673 2022-12-31 0001753673 us-gaap:CommonClassAMember 2021-12-31 0001753673 us-gaap:CommonClassBMember 2021-12-31 0001753673 2020-01-01 2020-12-31 0001753673 2021-01-01 2021-12-31 0001753673 us-gaap:CommonStockMember 2019-12-31 0001753673 us-gaap:TreasuryStockMember 2019-12-31 0001753673 sj:SharesToBeIssuedMember 2019-12-31 0001753673 sj:StatutoryReservesMember 2019-12-31 0001753673 us-gaap:RetainedEarningsMember 2019-12-31 0001753673 us-gaap:AccumulatedOtherComprehensiveIncomeMember 2019-12-31 0001753673 us-gaap:NoncontrollingInterestMember 2019-12-31 0001753673 2019-12-31 0001753673 us-gaap:CommonStockMember 2020-01-01 2020-12-31 0001753673 us-gaap:TreasuryStockMember 2020-01-01 2020-12-31 0001753673 sj:SharesToBeIssuedMember 2020-01-01 2020-12-31 0001753673 sj:StatutoryReservesMember 2020-01-01 2020-12-31 0001753673 us-gaap:RetainedEarningsMember 2020-01-01 2020-12-31 0001753673 us-gaap:AccumulatedOtherComprehensiveIncomeMember 2020-01-01 2020-12-31 0001753673 us-gaap:NoncontrollingInterestMember 2020-01-01 2020-12-31 0001753673 us-gaap:CommonStockMember 2020-12-31 0001753673 us-gaap:TreasuryStockMember 2020-12-31 0001753673 sj:SharesToBeIssuedMember 2020-12-31 0001753673 sj:StatutoryReservesMember 2020-12-31 0001753673 us-gaap:RetainedEarningsMember 2020-12-31 0001753673 us-gaap:AccumulatedOtherComprehensiveIncomeMember 2020-12-31 0001753673 us-gaap:NoncontrollingInterestMember 2020-12-31 0001753673 2020-12-31 0001753673 us-gaap:RetainedEarningsMember 2021-01-01 2021-12-31 0001753673 us-gaap:NoncontrollingInterestMember 2021-01-01 2021-12-31 0001753673 us-gaap:CommonStockMember 2021-01-01 2021-12-31 0001753673 us-gaap:TreasuryStockMember 2021-01-01 2021-12-31 0001753673 sj:SharesToBeIssuedMember 2021-01-01 2021-12-31 0001753673 sj:StatutoryReservesMember 2021-01-01 2021-12-31 0001753673 us-gaap:AccumulatedOtherComprehensiveIncomeMember 2021-01-01 2021-12-31 0001753673 us-gaap:CommonStockMember 2021-12-31 0001753673 us-gaap:TreasuryStockMember 2021-12-31 0001753673 sj:SharesToBeIssuedMember 2021-12-31 0001753673 sj:StatutoryReservesMember 2021-12-31 0001753673 us-gaap:RetainedEarningsMember 2021-12-31 0001753673 us-gaap:AccumulatedOtherComprehensiveIncomeMember 2021-12-31 0001753673 us-gaap:NoncontrollingInterestMember 2021-12-31 0001753673 us-gaap:CommonStockMember 2022-01-01 2022-12-31 0001753673 us-gaap:TreasuryStockMember 2022-01-01 2022-12-31 0001753673 sj:SharesToBeIssuedMember 2022-01-01 2022-12-31 0001753673 sj:StatutoryReservesMember 2022-01-01 2022-12-31 0001753673 us-gaap:RetainedEarningsMember 2022-01-01 2022-12-31 0001753673 us-gaap:AccumulatedOtherComprehensiveIncomeMember 2022-01-01 2022-12-31 0001753673 us-gaap:NoncontrollingInterestMember 2022-01-01 2022-12-31 0001753673 us-gaap:PreferredStockMember 2022-01-01 2022-12-31 0001753673 us-gaap:CommonStockMember 2022-12-31 0001753673 us-gaap:TreasuryStockMember 2022-12-31 0001753673 sj:SharesToBeIssuedMember 2022-12-31 0001753673 sj:StatutoryReservesMember 2022-12-31 0001753673 us-gaap:RetainedEarningsMember 2022-12-31 0001753673 us-gaap:AccumulatedOtherComprehensiveIncomeMember 2022-12-31 0001753673 us-gaap:NoncontrollingInterestMember 2022-12-31 0001753673 us-gaap:SeriesOfIndividuallyImmaterialBusinessAcquisitionsMember sj:ShareExchangeAgreementMember 2020-05-07 0001753673 us-gaap:SeriesOfIndividuallyImmaterialBusinessAcquisitionsMember 2020-05-07 0001753673 us-gaap:CommonClassAMember sj:ShareExchangeAgreementMember 2020-05-07 0001753673 sj:SixiangTimesMember us-gaap:SeriesOfIndividuallyImmaterialBusinessAcquisitionsMember 2018-01-02 0001753673 sj:HolgusMember us-gaap:SeriesOfIndividuallyImmaterialBusinessAcquisitionsMember 2018-07-18 0001753673 sj:KashgarMember us-gaap:SeriesOfIndividuallyImmaterialBusinessAcquisitionsMember 2018-07-24 0001753673 sj:KashgarMember 2018-07-24 0001753673 sj:SGToHZMember us-gaap:SeriesOfIndividuallyImmaterialBusinessAcquisitionsMember 2018-11-16 0001753673 sj:HXAndLHMember us-gaap:SeriesOfIndividuallyImmaterialBusinessAcquisitionsMember 2018-11-16 0001753673 sj:ZhihuiQiyuanBeijingTechnologyCoLtdQYMember us-gaap:SeriesOfIndividuallyImmaterialBusinessAcquisitionsMember 2019-01-28 0001753673 sj:ZhihuiQiyuanBeijingTechnologyCoLtdQYMember 2019-01-28 0001753673 sj:WXBJMember us-gaap:SeriesOfIndividuallyImmaterialBusinessAcquisitionsMember 2019-01-29 0001753673 sj:SixiangZhihuiBeijingTechnologyCoLtdZHMember us-gaap:SeriesOfIndividuallyImmaterialBusinessAcquisitionsMember 2019-01-29 0001753673 sj:ZhihuiQiyuanBeijingTechnologyCoLtdQYMember us-gaap:SeriesOfIndividuallyImmaterialBusinessAcquisitionsMember 2019-01-29 0001753673 2022-01-02 0001753673 2021-12-25 2022-01-02 0001753673 sj:ChuangdaZhihuiBeijingTechnologyCoLtdMember us-gaap:SeriesOfIndividuallyImmaterialBusinessAcquisitionsMember 2022-01-25 0001753673 sj:BeijingHuayiDongchenTechnologyCoLtdMember 2022-01-03 2022-01-25 0001753673 2022-02-01 2022-02-15 0001753673 2022-12-01 2022-12-31 0001753673 us-gaap:SeriesOfIndividuallyImmaterialBusinessAcquisitionsMember 2019-01-29 0001753673 sj:KashgarTimesAndHolgusXMember us-gaap:SeriesOfIndividuallyImmaterialBusinessAcquisitionsMember 2019-01-29 0001753673 sj:SGHXAndLHMember us-gaap:SeriesOfIndividuallyImmaterialBusinessAcquisitionsMember 2019-01-29 0001753673 sj:ExclusiveOptionAgreementsMember 2022-01-01 2022-12-31 0001753673 sj:ExclusiveBusinessCooperationAgreementsMember 2022-01-01 2022-12-31 0001753673 sj:ExclusiveBusinessCooperationAgreementsMember 2022-01-01 2022-12-31 0001753673 sj:ContractualArrangementsAmongWXZJQYHZAndTheShareholdersOfQYHZMember 2022-01-01 2022-12-31 0001753673 sj:ScienjoyIncMember 2022-01-01 2022-12-31 0001753673 sj:ScienjoyIncMember 2022-12-31 0001753673 sj:ScienjoyInternationalLimitedScienjoyHKMember 2022-01-01 2022-12-31 0001753673 sj:ScienjoyInternationalLimitedScienjoyHKMember 2022-12-31 0001753673 sj:ScienjoyBeeLiveLimitedformerlyKnownAsSciscapeInternationalLimitedSILMember 2022-01-01 2022-12-31 0001753673 sj:ScienjoyBeeLiveLimitedformerlyKnownAsSciscapeInternationalLimitedSILMember 2022-12-31 0001753673 sj:GoldenShieldEnterprisesLimitedGoldenShieldMember 2022-01-01 2022-12-31 0001753673 sj:GoldenShieldEnterprisesLimitedGoldenShieldMember 2022-12-31 0001753673 sj:SixiangWuxianBeijingTechnologyCoLtdWXOrWFOEMember 2022-01-01 2022-12-31 0001753673 sj:SixiangWuxianBeijingTechnologyCoLtdWXOrWFOEMember 2022-12-31 0001753673 sj:SixiangZhihuiBeijingTechnologyCoLtdZHMember 2022-01-01 2022-12-31 0001753673 sj:SixiangZhihuiBeijingTechnologyCoLtdZHMember 2022-12-31 0001753673 sj:SixiangYingyueShanghaiTechnologyCoLtdSXYYaWhollyOwnedSubsidiaryOfWXBJMember 2022-01-01 2022-12-31 0001753673 sj:SixiangYingyueShanghaiTechnologyCoLtdSXYYaWhollyOwnedSubsidiaryOfWXBJMember 2022-12-31 0001753673 sj:HolgusSixiangInformationTechnologyCoLtdHolgusXMember 2022-01-01 2022-12-31 0001753673 sj:HolgusSixiangInformationTechnologyCoLtdHolgusXMember 2022-12-31 0001753673 sj:KashgarSixiangTimesInternetTechnologyCoLtdKashgarTimesMember 2022-01-01 2022-12-31 0001753673 sj:KashgarSixiangTimesInternetTechnologyCoLtdKashgarTimesMember 2022-12-31 0001753673 sj:KashgarSixiangLehongInformationTechnologyCoLtdKashgarLehongMember 2022-01-01 2022-12-31 0001753673 sj:KashgarSixiangLehongInformationTechnologyCoLtdKashgarLehongMember 2022-12-31 0001753673 sj:HolgusSixiangHaohanInternetTechnologyCoLtdHolgusHaWhollyOwnedSubsidiaryOfZHMember 2022-01-01 2022-12-31 0001753673 sj:HolgusSixiangHaohanInternetTechnologyCoLtdHolgusHaWhollyOwnedSubsidiaryOfZHMember 2022-12-31 0001753673 sj:SixiangZhiHuiHaiNanTechnologyCoLtdZHHNaWhollyOwnedSubsidiaryOfZHMember 2022-01-01 2022-12-31 0001753673 sj:SixiangZhiHuiHaiNanTechnologyCoLtdZHHNaWhollyOwnedSubsidiaryOfZHMember 2022-12-31 0001753673 sj:SixiangWuxianZhejiangCultureTechnologyCoLtdWXZJaWhollyOwnedSubsidiaryOfScienjoyHKMember 2022-01-01 2022-12-31 0001753673 sj:SixiangWuxianZhejiangCultureTechnologyCoLtdWXZJaWhollyOwnedSubsidiaryOfScienjoyHKMember 2022-12-31 0001753673 sj:SixiangZhihuiZhejiangCultureTechnologyCoLtdZHZJaWhollyOwnedSubsidiaryOfWXZJMember 2022-01-01 2022-12-31 0001753673 sj:SixiangZhihuiZhejiangCultureTechnologyCoLtdZHZJaWhollyOwnedSubsidiaryOfWXZJMember 2022-12-31 0001753673 sj:ZhihuiQiyuanBeijingTechnologyCoLtdQYMember 2022-01-01 2022-12-31 0001753673 sj:ZhihuiQiyuanBeijingTechnologyCoLtdQYMember 2022-12-31 0001753673 sj:BeijingSixiangShiguangTechnologyCoLtdSGMember 2022-01-01 2022-12-31 0001753673 sj:BeijingSixiangShiguangTechnologyCoLtdSGMember 2022-12-31 0001753673 sj:HaiXiuBeijingTechnologyCoLtdHXMember 2022-01-01 2022-12-31 0001753673 sj:HaiXiuBeijingTechnologyCoLtdHXMember 2022-12-31 0001753673 sj:BeijingLeHaiTechnologyCoLtdLHMember 2022-01-01 2022-12-31 0001753673 sj:BeijingLeHaiTechnologyCoLtdLHMember 2022-12-31 0001753673 sj:LixiaozhiChongqingInternetTechnologyCoLtdLXZMember 2022-01-01 2022-12-31 0001753673 sj:LixiaozhiChongqingInternetTechnologyCoLtdLXZMember 2022-12-31 0001753673 sj:SixiangMifengTianjinTechnologyCoLtdDFFormerlyKnownAsTianjinGuangjuDingfeiTechnologyCoLtdMember 2022-01-01 2022-12-31 0001753673 sj:SixiangMifengTianjinTechnologyCoLtdDFFormerlyKnownAsTianjinGuangjuDingfeiTechnologyCoLtdMember 2022-12-31 0001753673 sj:ChangxiangInfiniteTechnologyBeijingCoLtdCXaWhollyOwnedSubsidiaryOfDFMember 2022-01-01 2022-12-31 0001753673 sj:ChangxiangInfiniteTechnologyBeijingCoLtdCXaWhollyOwnedSubsidiaryOfDFMember 2022-12-31 0001753673 sj:ZhihuiQiYuanHaiNanInvestmentCoLtdQYHNaWhollyOwnedSubsidiaryOfQYMember 2022-01-01 2022-12-31 0001753673 sj:ZhihuiQiYuanHaiNanInvestmentCoLtdQYHNaWhollyOwnedSubsidiaryOfQYMember 2022-12-31 0001753673 sj:ShanhaiWeilanBeijingTechnologyCoLtdSHWLaWhollyOwnedSubsidiaryOfSGMember 2022-01-01 2022-12-31 0001753673 sj:ShanhaiWeilanBeijingTechnologyCoLtdSHWLaWhollyOwnedSubsidiaryOfSGMember 2022-12-31 0001753673 sj:ShihuaiBeijingTechnologyCoLtdSHaWhollyOwnedSubsidiaryOfSGMember 2022-01-01 2022-12-31 0001753673 sj:ShihuaiBeijingTechnologyCoLtdSHaWhollyOwnedSubsidiaryOfSGMember 2022-12-31 0001753673 sj:HuayuHefengQingdaoTechnologyCoLtdHYHFaWhollyOwnedSubsidiaryOfSGMember 2022-01-01 2022-12-31 0001753673 sj:HuayuHefengQingdaoTechnologyCoLtdHYHFaWhollyOwnedSubsidiaryOfSGMember 2022-12-31 0001753673 sj:BeijingWeiliantongTechnologyCoLtdWLTaWhollyOwnedSubsidiaryOfQYMember 2022-01-01 2022-12-31 0001753673 sj:BeijingWeiliantongTechnologyCoLtdWLTaWhollyOwnedSubsidiaryOfQYMember 2022-12-31 0001753673 sj:ChuangdaZhihuiBeijingTechnologyCoLtdCDZHaWhollyOwnedSubsidiaryOfSGMember 2022-01-01 2022-12-31 0001753673 sj:ChuangdaZhihuiBeijingTechnologyCoLtdCDZHaWhollyOwnedSubsidiaryOfSGMember 2022-12-31 0001753673 sj:BeijingHuayiDongchenTechnologyCoLtdHYDCaWhollyOwnedSubsidiaryOfCDZHMember 2022-01-01 2022-12-31 0001753673 sj:BeijingHuayiDongchenTechnologyCoLtdHYDCaWhollyOwnedSubsidiaryOfCDZHMember 2022-12-31 0001753673 sj:HongchengHuiyingZhejiangTechnologyIndustryDevelopmentCoLtdHCHYa51OwnedSubsidiaryOfQYHNMember 2022-01-01 2022-12-31 0001753673 sj:HongchengHuiyingZhejiangTechnologyIndustryDevelopmentCoLtdHCHYa51OwnedSubsidiaryOfQYHNMember 2022-12-31 0001753673 sj:SixiangQiyuanHangzhouCultureTechnologyCoLtdQYHZControlledThroughContractualAgreementsByWXZJMember 2022-01-01 2022-12-31 0001753673 sj:SixiangQiyuanHangzhouCultureTechnologyCoLtdQYHZControlledThroughContractualAgreementsByWXZJMember 2022-12-31 0001753673 sj:XiuliZhejiangCultureTechnologyCoLtdXLZJaWhollyOwnedSubsidiaryOfQYHZMember 2022-01-01 2022-12-31 0001753673 sj:XiuliZhejiangCultureTechnologyCoLtdXLZJaWhollyOwnedSubsidiaryOfQYHZMember 2022-12-31 0001753673 sj:LekuZhejiangCultureTechnologyCoLtdLKZJaWhollyOwnedSubsidiaryOfQYHZMember 2022-01-01 2022-12-31 0001753673 sj:LekuZhejiangCultureTechnologyCoLtdLKZJaWhollyOwnedSubsidiaryOfQYHZMember 2022-12-31 0001753673 sj:HaifanZhejiangCultureTechnologyCoLtdHFZJaWhollyOwnedSubsidiaryOfQYHZMember 2022-01-01 2022-12-31 0001753673 sj:HaifanZhejiangCultureTechnologyCoLtdHFZJaWhollyOwnedSubsidiaryOfQYHZMember 2022-12-31 0001753673 sj:XiangfengZhejiangCultureTechnologyCoLtdXFZJaWhollyOwnedSubsidiaryOfQYHZMember 2022-01-01 2022-12-31 0001753673 sj:XiangfengZhejiangCultureTechnologyCoLtdXFZJaWhollyOwnedSubsidiaryOfQYHZMember 2022-12-31 0001753673 sj:HongrenZhejiangCultureTechnologyCoLtdHRZJaWhollyOwnedSubsidiaryOfQYHZMember 2022-01-01 2022-12-31 0001753673 sj:HongrenZhejiangCultureTechnologyCoLtdHRZJaWhollyOwnedSubsidiaryOfQYHZMember 2022-12-31 0001753673 us-gaap:ParentMember 2021-12-31 0001753673 us-gaap:ParentMember 2022-12-31 0001753673 us-gaap:ParentMember 2020-01-01 2020-12-31 0001753673 us-gaap:ParentMember 2021-01-01 2021-12-31 0001753673 us-gaap:ParentMember 2022-01-01 2022-12-31 0001753673 us-gaap:CommonClassAMember 2020-12-31 0001753673 2021-05-08 0001753673 2022-05-07 0001753673 2022-05-08 0001753673 srt:ScenarioForecastMember 2023-05-07 0001753673 sj:BeeLiveMember 2020-01-01 2020-12-31 0001753673 sj:BeeLiveMember us-gaap:CommonClassAMember 2020-01-01 2020-12-31 0001753673 sj:BeeLiveMember 2021-01-01 2021-12-31 0001753673 sj:BeeLiveMember us-gaap:CommonClassAMember 2021-01-01 2021-12-31 0001753673 sj:BeeLiveMember 2022-01-01 2022-12-31 0001753673 sj:BeeLiveMember us-gaap:CommonClassAMember 2022-01-01 2022-12-31 0001753673 sj:BeeLiveMember 2022-12-31 0001753673 sj:WeiliantongMember 2022-01-01 2022-12-31 0001753673 sj:WeiliantongMember us-gaap:CommonClassAMember 2022-01-01 2022-12-31 0001753673 srt:ScenarioForecastMember sj:WeiliantongMember 2023-01-01 2023-12-31 0001753673 sj:WeiliantongMember 2022-12-31 0001753673 2010-01-01 2010-12-31 0001753673 sj:SPACAndBeeliveMember 2020-12-31 0001753673 sj:SPACAndBeeliveMember 2021-12-31 0001753673 sj:SPACAndBeeliveMember 2022-12-31 0001753673 sj:HCHYMember 2022-12-31 0001753673 us-gaap:ComputerEquipmentMember 2022-01-01 2022-12-31 0001753673 us-gaap:FurnitureAndFixturesMember 2022-01-01 2022-12-31 0001753673 us-gaap:TrademarksMember 2022-01-01 2022-12-31 0001753673 us-gaap:PatentsMember 2022-01-01 2022-12-31 0001753673 sj:CopyrightMember 2022-01-01 2022-12-31 0001753673 srt:MinimumMember us-gaap:SoftwareDevelopmentMember 2022-01-01 2022-12-31 0001753673 srt:MaximumMember us-gaap:SoftwareDevelopmentMember 2022-01-01 2022-12-31 0001753673 us-gaap:LeasesAcquiredInPlaceMember 2022-01-01 2022-12-31 0001753673 us-gaap:FairValueInputsLevel1Member 2021-12-31 0001753673 us-gaap:FairValueInputsLevel2Member 2021-12-31 0001753673 us-gaap:FairValueInputsLevel3Member 2021-12-31 0001753673 us-gaap:FairValueInputsLevel1Member sj:EarnoutLiabilityFromBeeLiveAcquisitionMember 2021-01-01 2021-12-31 0001753673 us-gaap:FairValueInputsLevel2Member sj:EarnoutLiabilityFromBeeLiveAcquisitionMember 2021-01-01 2021-12-31 0001753673 us-gaap:FairValueInputsLevel3Member sj:EarnoutLiabilityFromBeeLiveAcquisitionMember 2021-01-01 2021-12-31 0001753673 sj:EarnoutLiabilityFromBeeLiveAcquisitionMember 2021-01-01 2021-12-31 0001753673 us-gaap:FairValueInputsLevel1Member 2021-01-01 2021-12-31 0001753673 us-gaap:FairValueInputsLevel2Member 2021-01-01 2021-12-31 0001753673 us-gaap:FairValueInputsLevel3Member 2021-01-01 2021-12-31 0001753673 us-gaap:FairValueInputsLevel1Member 2022-12-31 0001753673 us-gaap:FairValueInputsLevel2Member 2022-12-31 0001753673 us-gaap:FairValueInputsLevel3Member 2022-12-31 0001753673 us-gaap:FairValueInputsLevel1Member sj:EarnoutLiabilityFromSPACTransactionMember 2022-01-01 2022-12-31 0001753673 us-gaap:FairValueInputsLevel2Member sj:EarnoutLiabilityFromSPACTransactionMember 2022-01-01 2022-12-31 0001753673 us-gaap:FairValueInputsLevel3Member sj:EarnoutLiabilityFromSPACTransactionMember 2022-01-01 2022-12-31 0001753673 sj:EarnoutLiabilityFromSPACTransactionMember 2022-01-01 2022-12-31 0001753673 us-gaap:FairValueInputsLevel1Member sj:EarnoutLiabilityFromWeiliantongAcquisitionMember 2022-01-01 2022-12-31 0001753673 us-gaap:FairValueInputsLevel2Member sj:EarnoutLiabilityFromWeiliantongAcquisitionMember 2022-01-01 2022-12-31 0001753673 us-gaap:FairValueInputsLevel3Member sj:EarnoutLiabilityFromWeiliantongAcquisitionMember 2022-01-01 2022-12-31 0001753673 sj:EarnoutLiabilityFromWeiliantongAcquisitionMember 2022-01-01 2022-12-31 0001753673 us-gaap:FairValueInputsLevel1Member 2022-01-01 2022-12-31 0001753673 us-gaap:FairValueInputsLevel2Member 2022-01-01 2022-12-31 0001753673 us-gaap:FairValueInputsLevel3Member 2022-01-01 2022-12-31 0001753673 sj:EarnoutLiabilityFromSPACTransactionMember 2020-05-07 2020-05-07 0001753673 sj:EarnoutLiabilityFromSPACTransactionMember 2020-01-01 2020-12-31 0001753673 sj:EarnoutLiabilityFromSPACTransactionMember 2021-01-01 2021-12-31 0001753673 sj:EarnoutLiabilityFromSPACTransactionMember 2020-05-07 0001753673 sj:EarnoutLiabilityFromSPACTransactionMember 2020-12-31 0001753673 sj:EarnoutLiabilityFromSPACTransactionMember 2021-12-31 0001753673 srt:MinimumMember sj:EarnoutLiabilityFromSPACTransactionMember 2020-05-07 2020-05-07 0001753673 srt:MaximumMember sj:EarnoutLiabilityFromSPACTransactionMember 2020-05-07 2020-05-07 0001753673 srt:MinimumMember sj:EarnoutLiabilityFromSPACTransactionMember 2021-01-01 2021-12-31 0001753673 srt:MaximumMember sj:EarnoutLiabilityFromSPACTransactionMember 2021-01-01 2021-12-31 0001753673 srt:MinimumMember sj:EarnoutLiabilityFromBeeLiveAcquisitionMember 2020-08-10 2020-08-10 0001753673 srt:MaximumMember sj:EarnoutLiabilityFromBeeLiveAcquisitionMember 2020-08-10 2020-08-10 0001753673 srt:MinimumMember sj:EarnoutLiabilityFromBeeLiveAcquisitionMember 2020-01-01 2020-12-31 0001753673 srt:MaximumMember sj:EarnoutLiabilityFromBeeLiveAcquisitionMember 2020-01-01 2020-12-31 0001753673 sj:EarnoutLiabilityFromBeeLiveAcquisitionMember 2021-01-01 2021-12-31 0001753673 sj:EarnoutLiabilityFromBeeLiveAcquisitionMember 2022-01-01 2022-12-31 0001753673 sj:EarnoutLiabilityFromBeeLiveAcquisitionMember 2020-08-10 0001753673 sj:EarnoutLiabilityFromBeeLiveAcquisitionMember 2020-12-31 0001753673 sj:EarnoutLiabilityFromBeeLiveAcquisitionMember 2021-12-31 0001753673 sj:EarnoutLiabilityFromBeeLiveAcquisitionMember 2022-12-31 0001753673 srt:MinimumMember sj:EarnoutLiabilityFromBeeLiveAcquisitionMember 2021-01-01 2021-12-31 0001753673 srt:MaximumMember sj:EarnoutLiabilityFromBeeLiveAcquisitionMember 2021-01-01 2021-12-31 0001753673 srt:MinimumMember sj:EarnoutLiabilityFromBeeLiveAcquisitionMember 2022-01-01 2022-12-31 0001753673 srt:MaximumMember sj:EarnoutLiabilityFromBeeLiveAcquisitionMember 2022-01-01 2022-12-31 0001753673 srt:MinimumMember sj:EarnoutLiabilityFromWeiliantongAcquisitionMember 2022-01-01 2022-01-01 0001753673 srt:MaximumMember sj:EarnoutLiabilityFromWeiliantongAcquisitionMember 2022-01-01 2022-01-01 0001753673 sj:EarnoutLiabilityFromWeiliantongAcquisitionMember 2022-01-01 2022-12-31 0001753673 sj:EarnoutLiabilityFromWeiliantongAcquisitionMember 2022-01-01 0001753673 sj:EarnoutLiabilityFromWeiliantongAcquisitionMember 2022-12-31 0001753673 srt:MinimumMember sj:EarnoutLiabilityFromWeiliantongAcquisitionMember 2022-01-01 2022-12-31 0001753673 srt:MaximumMember sj:EarnoutLiabilityFromWeiliantongAcquisitionMember 2022-01-01 2022-12-31 0001753673 us-gaap:WarrantMember 2020-05-07 2020-05-07 0001753673 us-gaap:WarrantMember 2020-01-01 2020-12-31 0001753673 us-gaap:WarrantMember 2021-01-01 2021-12-31 0001753673 us-gaap:WarrantMember 2022-01-01 2022-12-31 0001753673 us-gaap:WarrantMember 2020-05-07 0001753673 us-gaap:WarrantMember 2020-12-31 0001753673 us-gaap:WarrantMember 2021-12-31 0001753673 us-gaap:WarrantMember 2022-12-31 0001753673 sj:EarnoutLiabilityFromWeiliantongAcquisitionMember 2019-12-31 0001753673 sj:SPACTransactionMember sj:EarnoutLiabilityFromWeiliantongAcquisitionMember 2020-01-01 2020-12-31 0001753673 sj:BeeLiveAcquisitionMember sj:EarnoutLiabilityFromWeiliantongAcquisitionMember 2020-01-01 2020-12-31 0001753673 sj:EarnoutLiabilityFromWeiliantongAcquisitionMember 2020-01-01 2020-12-31 0001753673 sj:EarnoutLiabilityFromWeiliantongAcquisitionMember 2020-12-31 0001753673 sj:EarnoutLiabilityFromWeiliantongAcquisitionMember 2021-01-01 2021-12-31 0001753673 sj:EarnoutLiabilityFromWeiliantongAcquisitionMember 2021-12-31 0001753673 sj:WeiliantongAcquisitionMember sj:EarnoutLiabilityFromWeiliantongAcquisitionMember 2022-01-01 2022-12-31 0001753673 us-gaap:WarrantMember 2019-12-31 0001753673 sj:LiveStreamingConsumableVirtualItemsRevenueMember 2020-01-01 2020-12-31 0001753673 sj:LiveStreamingConsumableVirtualItemsRevenueMember 2021-01-01 2021-12-31 0001753673 sj:LiveStreamingConsumableVirtualItemsRevenueMember 2022-01-01 2022-12-31 0001753673 sj:LiveStreamingTimeBasedVirtualItemRevenueMember 2020-01-01 2020-12-31 0001753673 sj:LiveStreamingTimeBasedVirtualItemRevenueMember 2021-01-01 2021-12-31 0001753673 sj:LiveStreamingTimeBasedVirtualItemRevenueMember 2022-01-01 2022-12-31 0001753673 us-gaap:TechnologySectorMember 2020-01-01 2020-12-31 0001753673 us-gaap:TechnologySectorMember 2021-01-01 2021-12-31 0001753673 us-gaap:TechnologySectorMember 2022-01-01 2022-12-31 0001753673 sj:ShowselfMember 2020-12-31 0001753673 sj:ShowselfMember 2021-12-31 0001753673 sj:ShowselfMember 2022-12-31 0001753673 sj:LehaiMember 2020-12-31 0001753673 sj:LehaiMember 2021-12-31 0001753673 sj:LehaiMember 2022-12-31 0001753673 sj:HaixiuMember 2020-12-31 0001753673 sj:HaixiuMember 2021-12-31 0001753673 sj:HaixiuMember 2022-12-31 0001753673 sj:BeeliveMember 2020-12-31 0001753673 sj:BeeliveMember 2021-12-31 0001753673 sj:BeeliveMember 2022-12-31 0001753673 sj:HongleMember 2020-12-31 0001753673 sj:HongleMember 2021-12-31 0001753673 sj:HongleMember 2022-12-31 0001753673 us-gaap:TechnologySectorMember 2020-12-31 0001753673 us-gaap:TechnologySectorMember 2021-12-31 0001753673 us-gaap:TechnologySectorMember 2022-12-31 0001753673 us-gaap:SalesRevenueNetMember 2022-01-01 2022-12-31 0001753673 sj:VendorsMember sj:PurchasesMember 2020-01-01 2020-12-31 0001753673 sj:PurchasesMember 2020-01-01 2020-12-31 0001753673 sj:VendorsOneMember srt:MaximumMember us-gaap:AccountsPayableMember 2020-01-01 2020-12-31 0001753673 sj:VendorsTwoMember srt:MinimumMember us-gaap:AccountsPayableMember 2020-01-01 2020-12-31 0001753673 sj:VendorsThreeMember us-gaap:AccountsPayableMember 2020-01-01 2020-12-31 0001753673 sj:VendorsMember 2021-01-01 2021-12-31 0001753673 sj:VendorsMember sj:PurchasesMember 2021-01-01 2021-12-31 0001753673 sj:PurchasesMember 2021-01-01 2021-12-31 0001753673 sj:VendorsOneMember srt:MaximumMember us-gaap:AccountsPayableMember 2021-01-01 2021-12-31 0001753673 sj:PurchasesMember 2022-01-01 2022-12-31 0001753673 sj:VendorsMember us-gaap:AccountsPayableMember 2022-01-01 2022-12-31 0001753673 us-gaap:CommonClassAMember 2022-01-01 2022-12-31 0001753673 sj:WeiliantongMember 2022-01-01 2022-12-31 0001753673 sj:YieryiMember 2022-12-31 0001753673 sj:WeiliantongMember 2022-12-31 0001753673 us-gaap:ThirdPartyPayorMember 2022-12-31 0001753673 srt:MinimumMember 2022-01-01 2022-12-31 0001753673 srt:MaximumMember 2022-01-01 2022-12-31 0001753673 sj:ChuangdaZhihuiBeijingTechnologyCoLtdMember 2022-01-22 0001753673 2022-01-01 2022-01-22 0001753673 sj:BeeLiveMember 2022-01-01 2022-12-31 0001753673 sj:WeiliantongMember 2022-12-31 0001753673 sj:ChuangdaHuizhiMember 2022-12-31 0001753673 sj:DistributorOneMember 2021-12-31 0001753673 sj:DistributorTwoMember 2021-12-31 0001753673 sj:DistributorOneMember 2022-12-31 0001753673 sj:DistributorTwoMember 2022-12-31 0001753673 sj:DistributorThreeMember 2022-12-31 0001753673 sj:DistributorFourMember 2022-12-31 0001753673 us-gaap:AccountsReceivableMember 2021-12-31 0001753673 us-gaap:AccountsReceivableMember 2022-12-31 0001753673 sj:TianjingYieryiTechnologyCoLtdTJYEYMember 2021-08-01 2021-08-17 0001753673 sj:TianjingYieryiTechnologyCoLtdTJYEYMember 2021-08-17 0001753673 sj:TianjingYieryiTechnologyCoLtdTJYEYMember 2021-12-01 2021-12-29 0001753673 sj:BeijingWeiliantongTechnologyCoLtdWeiliantongMember 2022-12-31 0001753673 sj:JiadaHexinBeijingTechnologyCoLtdMember 2021-10-01 2021-10-20 0001753673 sj:JiadaHexinBeijingTechnologyCoLtdMember 2022-01-01 2022-12-31 0001753673 sj:JiadaHexinBeijingTechnologyCoLtdMember 2022-12-31 0001753673 sj:JiadaHexinBeijingTechnologyCoLtdMember 2022-04-11 2022-04-11 0001753673 2022-04-11 2022-12-31 0001753673 sj:JiadaHexinBeijingTechnologyCoLtdMember 2022-04-11 2022-12-31 0001753673 sj:ComputerAndTransmissionEquipmentMember 2021-12-31 0001753673 sj:ComputerAndTransmissionEquipmentMember 2022-12-31 0001753673 us-gaap:OfficeEquipmentMember 2021-12-31 0001753673 us-gaap:OfficeEquipmentMember 2022-12-31 0001753673 us-gaap:TrademarksMember 2021-12-31 0001753673 us-gaap:TrademarksMember 2022-12-31 0001753673 us-gaap:PatentsMember 2021-12-31 0001753673 us-gaap:PatentsMember 2022-12-31 0001753673 us-gaap:CopyrightsMember 2021-12-31 0001753673 us-gaap:CopyrightsMember 2022-12-31 0001753673 sj:SoftwareMember 2021-12-31 0001753673 sj:SoftwareMember 2022-12-31 0001753673 us-gaap:LeasesAcquiredInPlaceMember 2021-12-31 0001753673 us-gaap:LeasesAcquiredInPlaceMember 2022-12-31 0001753673 sj:ZhejiangQusuTechnologyCoLtdMember 2022-12-31 0001753673 sj:QingdaoWeilaiJingChanyeInvestmentFundLPMember 2021-05-27 2021-05-27 0001753673 sj:QingdaoWeilaiJingChanyeInvestmentFundLPMember 2021-05-27 0001753673 sj:JiadaHexinBeijingTechnologyCoLtdMember 2021-03-08 2021-03-08 0001753673 sj:JiadaHexinBeijingTechnologyCoLtdMember 2021-03-08 0001753673 sj:LiujiaoshouDrinkCoLtdMember 2021-12-08 2021-12-08 0001753673 sj:LiujiaoshouDrinkCoLtdMember 2021-12-08 0001753673 sj:BeijingDunengmaihuoCultureMediaCoLtdMember 2021-12-08 2021-12-08 0001753673 sj:BeijingDunengmaihuoCultureMediaCoLtdMember 2021-12-08 0001753673 sj:ValleyHongyuanHangzhouTechnologyPartnershipLPMember 2022-05-06 2022-05-06 0001753673 sj:ValleyHongyuanHangzhouTechnologyPartnershipLPMember 2022-05-06 0001753673 sj:ValleyHongyuanHangzhouTechnologyPartnershipLPMember 2022-01-01 2022-12-31 0001753673 sj:ChengduTianfuYuanheJinguVentureCapitalCenterLPMember 2022-12-09 2022-12-09 0001753673 sj:ChengduTianfuYuanheJinguVentureCapitalCenterLPMember 2022-12-09 0001753673 sj:BanyouCenturyHangzhouTechnologyCoLtdMember 2022-12-19 2022-12-19 0001753673 sj:BanyouCenturyHangzhouTechnologyCoLtdMember 2022-12-19 0001753673 sj:QingdaoSixiangZhuohongPrivateEquityLPMember 2021-10-09 2021-10-09 0001753673 sj:EquityInvestmentsAccountedForUsingTheEquityMethodMember 2020-12-31 0001753673 sj:CostMethodInvestmentsWithoutReadilyDeterminableFairValueMember 2020-12-31 0001753673 sj:EquityInvestmentsAccountedForUsingTheEquityMethodMember 2021-01-01 2021-12-31 0001753673 sj:CostMethodInvestmentsWithoutReadilyDeterminableFairValueMember 2021-01-01 2021-12-31 0001753673 sj:EquityInvestmentsAccountedForUsingTheEquityMethodMember 2021-12-31 0001753673 sj:CostMethodInvestmentsWithoutReadilyDeterminableFairValueMember 2021-12-31 0001753673 sj:EquityInvestmentsAccountedForUsingTheEquityMethodMember 2022-01-01 2022-12-31 0001753673 sj:CostMethodInvestmentsWithoutReadilyDeterminableFairValueMember 2022-01-01 2022-12-31 0001753673 sj:EquityInvestmentsAccountedForUsingTheEquityMethodMember 2022-12-31 0001753673 sj:CostMethodInvestmentsWithoutReadilyDeterminableFairValueMember 2022-12-31 0001753673 2022-08-01 2022-08-12 0001753673 country:HK 2022-01-01 2022-12-31 0001753673 sj:CorporateIncomeTaxMember 2022-01-01 2022-12-31 0001753673 sj:BasicEPSMember 2020-01-01 2020-12-31 0001753673 sj:BasicEPSMember 2021-01-01 2021-12-31 0001753673 sj:BasicEPSMember 2022-01-01 2022-12-31 0001753673 sj:DilutiveEPSMember 2020-01-01 2020-12-31 0001753673 sj:DilutiveEPSMember 2021-01-01 2021-12-31 0001753673 sj:DilutiveEPSMember 2022-01-01 2022-12-31 0001753673 sj:MrHeXiaowuMember 2022-01-01 2022-12-31 0001753673 sj:SixiangTimesBeijingTechnologyCoLtdMember 2022-01-01 2022-12-31 0001753673 sj:BeijingJunweiTechnologyCoLtdMember 2022-01-01 2022-12-31 0001753673 sj:BeijingWanPuCenturyTechnologyCoLtdMember 2022-01-01 2022-12-31 0001753673 sj:LavacanoHoldingsLimitedMember 2022-01-01 2022-12-31 0001753673 sj:EnmoliIncMember 2022-01-01 2022-12-31 0001753673 sj:DingshengTaifuTianjinBusinessInformationConsultingPartnershipLimitedPartnershipMember 2022-01-01 2022-12-31 0001753673 sj:ChengduBrightfututureEducationTechnologyCoLtdMember 2022-01-01 2022-12-31 0001753673 sj:SixiangTimesBeijingTechnologyCoLtdMember 2020-01-01 2020-12-31 0001753673 sj:SixiangTimesBeijingTechnologyCoLtdMember 2021-01-01 2021-12-31 0001753673 sj:ENMOLIINCMember 2020-01-01 2020-12-31 0001753673 sj:ENMOLIINCMember 2021-01-01 2021-12-31 0001753673 sj:ENMOLIINCMember 2022-01-01 2022-12-31 0001753673 sj:DingshengTaifuTianjinBusinessInformationConsultingPartnershipLimitedPartnershipMember 2020-01-01 2020-12-31 0001753673 sj:DingshengTaifuTianjinBusinessInformationConsultingPartnershipLimitedPartnershipMember 2021-01-01 2021-12-31 0001753673 sj:LavacanoHoldingsLimitedMember 2021-12-31 0001753673 sj:LavacanoHoldingsLimitedMember 2022-12-31 0001753673 sj:DingshengTaifuTianjinBusinessInformationConsultingPartnershipLimitedPartnershipMember 2021-12-31 0001753673 sj:DingshengTaifuTianjinBusinessInformationConsultingPartnershipLimitedPartnershipMember 2022-12-31 0001753673 sj:ChengduBrightfututureEducationTechnologyCoLtdMember 2021-12-31 0001753673 sj:ChengduBrightfututureEducationTechnologyCoLtdMember 2022-12-31 0001753673 us-gaap:CommonStockMember 2019-12-31 0001753673 us-gaap:CommonStockMember 2020-05-01 2020-05-07 0001753673 us-gaap:CommonStockMember 2020-05-07 0001753673 us-gaap:CommonStockMember 2022-12-31 0001753673 us-gaap:IPOMember 2019-02-08 0001753673 us-gaap:IPOMember 2019-02-01 2019-02-08 0001753673 us-gaap:IPOMember 2022-01-01 2022-12-31 0001753673 sj:BeeLiveMember 2022-12-31 0001753673 sj:BeeLiveMember us-gaap:CommonClassAMember 2022-12-31 0001753673 sj:BeeLiveMember us-gaap:CommonClassAMember 2022-12-31 0001753673 sj:WeiliantongMember us-gaap:CommonClassAMember 2022-12-31 0001753673 sj:WeiliantongMember 2022-12-31 0001753673 us-gaap:SeriesOfIndividuallyImmaterialBusinessAcquisitionsMember sj:WeiliantongMember 2022-12-31 0001753673 sj:WeiliantongMember 2022-01-01 2022-12-31 0001753673 2022-10-31 2022-10-31 0001753673 us-gaap:CommonClassAMember 2022-10-31 2022-10-31 0001753673 us-gaap:IPOMember 2021-01-01 2021-12-31 0001753673 us-gaap:PrivatePlacementMember 2021-01-01 2021-12-31 0001753673 us-gaap:WarrantMember 2022-01-01 2022-12-31 0001753673 2019-02-01 2019-02-08 0001753673 us-gaap:SeriesOfIndividuallyImmaterialBusinessAcquisitionsMember 2022-12-31 0001753673 us-gaap:CommonClassAMember 2021-03-25 0001753673 us-gaap:CommonClassAMember 2022-06-02 0001753673 us-gaap:CommonClassBMember 2022-06-02 0001753673 sj:BeeLiveMember sj:EarnoutTargetMember 2022-01-01 2022-12-31 0001753673 sj:WeiliantongMember sj:EarnoutTargetMember 2022-01-01 2022-12-31 0001753673 sj:WeilaijinMember us-gaap:CommonClassAMember 2022-12-31 0001753673 us-gaap:CommonClassAMember 2022-11-18 0001753673 us-gaap:RestrictedStockUnitsRSUMember 2021-08-03 0001753673 us-gaap:RestrictedStockUnitsRSUMember 2021-12-31 0001753673 us-gaap:RestrictedStockUnitsRSUMember 2022-01-01 2022-12-31 0001753673 us-gaap:RestrictedStockUnitsRSUMember 2022-12-31 0001753673 2019-02-05 2019-02-05 0001753673 2018-02-06 2019-02-05 0001753673 srt:ParentCompanyMember 2021-12-31 0001753673 srt:ParentCompanyMember 2022-12-31 0001753673 srt:ParentCompanyMember us-gaap:CommonClassAMember 2021-12-31 0001753673 srt:ParentCompanyMember us-gaap:CommonClassAMember 2022-12-31 0001753673 srt:ParentCompanyMember us-gaap:CommonClassBMember 2021-12-31 0001753673 srt:ParentCompanyMember us-gaap:CommonClassBMember 2022-12-31 0001753673 srt:ParentCompanyMember us-gaap:CommonClassAMember 2021-01-01 2021-12-31 0001753673 srt:ParentCompanyMember us-gaap:CommonClassAMember 2022-01-01 2022-12-31 0001753673 srt:ParentCompanyMember 2020-01-01 2020-12-31 0001753673 srt:ParentCompanyMember 2021-01-01 2021-12-31 0001753673 srt:ParentCompanyMember 2022-01-01 2022-12-31 0001753673 srt:ParentCompanyMember 2019-12-31 0001753673 srt:ParentCompanyMember 2020-12-31 xbrli:shares iso4217:CNY iso4217:USD iso4217:USD xbrli:shares iso4217:CNY xbrli:shares xbrli:pure iso4217:HKD