UNITED STATES
SECURITIES AND EXCHANGE COMMISSION
Washington, D.C. 20549
FORM
(Mark One)
For
the fiscal year ended
or
For the transition period from _________ to _________
Commission
File Number:
(Exact name of registrant as specified in its charter)
| (State or other jurisdiction of incorporation or organization) | (I.R.S. Employer Identification Number) | |
|
||
(Address of Principal Executive Offices) |
Registrant’s telephone number, including area code |
Securities registered pursuant to Section 12(b) of the Act:
| Title of Each Class | Trading Symbol(s) | Name of Each Exchange on Which Registered | ||
| The |
Securities registered pursuant to section 12(g) of the Act: None
Indicate
by check mark if the registrant is a well-known seasoned issuer, as defined in Rule 405 of the Securities Act. Yes ☐
Indicate
by check mark if the registrant is not required to file reports pursuant to Section 13 or Section 15(d) of the Exchange Act. Yes ☐
Indicate
by check mark whether the registrant (1) has filed all reports required to be filed by Section 13 or 15(d) of the Securities Exchange
Act of 1934 during the preceding 12 months (or for such shorter period that the registrant was required to file such reports), and (2)
has been subject to such filing requirements for the past 90 days.
Indicate
by check mark whether the registrant has submitted electronically every Interactive Data File required to be submitted pursuant to Rule
405 of Regulation S-T (§ 232.405 of this chapter) during the preceding 12 months (or for such shorter period that the registrant
was required to submit such files).
Indicate by check mark whether the registrant is a large accelerated filer, an accelerated filer, a non-accelerated filer, or a smaller reporting company. See the definitions of “large accelerated filer,” “accelerated filer” and “smaller reporting company” in Rule 12b-2 of the Exchange Act.
| Large accelerated filer ☐ | Accelerated filer ☐ | |
| Smaller reporting company
| ||
| Emerging growth company
|
If
an emerging growth company, indicate by check mark if the registrant has elected not to use the extended transition period for complying
with any new or revised financial accounting standards provided pursuant to Section 13(a) of the Exchange Act.
Indicate
by check mark whether the registrant has filed a report on and attestation to its management’s assessment of the effectiveness
of its internal control over financial reporting under Section 404(b) of the Sarbanes-Oxley Act (15 U.S.C. 7262(b)) by the registered
public accounting firm that prepared or issued its audit report.
If securities are registered pursuant to Section 12(b) of the Act, indicate by check mark whether the financial statement of the registrant included in the filing reflect the correction of an error to previously issued financial statements. ☐
Indicate by check mark whether any of those error corrections are restatements that required a recovery analysis of incentive-based compensation received by any of the registrant’s executive officers during the relevant recovery period pursuant to §240.10D-1(b). ☐
Indicate
by check mark whether the registrant is a shell company (as defined in Rule 12b-2 of the Exchange Act). Yes ☐
The
aggregate market value of the voting and non-voting common stock held by non-affiliates of the registrant as of June 30, 2022 was approximately $
Indicate the number of shares outstanding of each of the registrant’s classes of common stock, as of the latest practicable date. As of March 31, 2023, there were shares outstanding of the registrant’s common stock, $0.001 par value.
DOCUMENTS INCORPORATED BY REFERENCE
None.
Throughout this Report on Form 10-K, the terms the “Company,” “we,” “us” and “our” refer to Alset Inc., and “our board of directors” refers to the board of directors of Alset Inc. We use the terms “EHome” and “EHome communities” to refer to homes and communities that reflect our vision of accelerating sustainable, healthy living using energy and technology products and practices to provide a healthy ecosystem.
CAUTIONARY STATEMENT REGARDING FORWARD-LOOKING INFORMATION
This Annual Report on Form 10-K contains forward-looking statements regarding, among other things, our future operating results and financial position, our business strategy, and other objectives for our future operations. The words “anticipate,” “believe,” “intend,” “expect,” “may,” “estimate,” “predict,” “project,” “potential” and similar expression are intended to identify forward-looking statements, although not all forward-looking statements contain these identifying words. We have based these forward-looking statements largely on our current expectations and projections about future events and financial trends that we believe may affect our business, financial condition and results of operations. There are a number of important risks and uncertainties that could cause our actual results to differ materially from those indicated by forward-looking statements. We may not actually achieve the plans, intentions or expectations disclosed in our forward-looking statements, and you should not place undue reliance on our forward-looking statements. Actual results or events could differ materially from the plans, intentions and expectations disclosed in the forward-looking statements we make. Our forward-looking statements do not reflect the potential impact of any future acquisitions, mergers, dispositions, joint ventures or investments that we may make.
You should read this Report on Form 10-K and the documents that we have filed as exhibits to this Report on Form 10-K completely and with the understanding that our actual future results may be materially different from what we expect. The forward-looking statements contained in this Report on Form 10-K are made as of the date of this Report on Form 10-K, and we do not assume any obligation to update any forward-looking statements, whether as a result of new information, future events or otherwise, except as required by applicable law.
Alset Inc.
Form 10-K
For the Year Ended December 31, 2022
Table of Contents
| 2 |
PART I
Item 1. Business.
Our Company
We are a diversified holding company principally engaged through our subsidiaries in the development of EHome communities and other real estate, financial services, digital transformation technologies, biohealth activities and consumer products with operations in the United States, Singapore, Hong Kong, Australia and South Korea. We manage our three principal businesses primarily through our 85.4% owned subsidiary, Alset International Limited (“Alset International”), a public company traded on the Singapore Stock Exchange. Through this subsidiary (and indirectly, through other public and private U.S. and Asian subsidiaries), we are actively developing real estate projects near Houston, Texas and in Frederick, Maryland, in our real estate segment. Recently, the Company expanded its real estate portfolio to single family rental homes, and we currently own 132 homes that are rented or are available for rent. In our digital transformation technology segment we focus on serving business-to-business (B2B) needs in e-commerce, collaboration and social networking functions. Our biohealth segment includes sale of consumer products. We identify global businesses for acquisition, incubation and corporate advisory services, primarily related to our operating business segments.
We also have ownership interests outside of Alset International, including a 36.9% equity interest in American Pacific Bancorp Inc., an indirect 15.5% equity interest in Holista CollTech Limited, a 45.2% equity interest in DSS Inc. (“DSS”), an 38.3% equity interest in Value Exchange International, Inc., a 0.8% equity interest in New Electric CV Corporation (formerly known as “American Premium Mining Corporation”), and an interest in Alset Capital Acquisition Corp. (“Alset Capital”). American Pacific Bancorp Inc. is a financial network holding company. Holista CollTech Limited is a public Australian company that produces natural food ingredients (ASX: HCT). DSS is a multinational company operating businesses within nine divisions: product packaging, biotechnology, direct marketing, commercial lending, securities and investment management, alternative trading, digital transformation, secure living, and alternative energy. DSS Inc. is listed on the NYSE American (NYSE: DSS). Value Exchange International, Inc. is a provider of information technology services for businesses, and is traded on the OTCQB (OTCQB: VEII). New Electric CV Corporation is a publicly traded consumer products company (OTCPK: HIPH). Alset Capital is a newly organized blank check company formed for the purpose of effecting a merger, capital stock exchange, asset acquisition, stock purchase, reorganization or similar business combination with one or more businesses and is listed on the Nasdaq (Nasdaq: ACAXU, ACAX, ACAXW and ACAXR).
Under the guidance of Chan Heng Fai, our founder, Chairman and Chief Executive Officer, who is also our largest stockholder, we have positioned ourselves as a participant in these key markets through a series of strategic transactions. Our growth strategy is both to pursue acquisition opportunities that we can leverage on our global network using our capital and management resources and to accelerate the expansion of our organic businesses.
We generally acquire majority and/or control stakes in innovative and promising businesses that are expected to appreciate in value over time. Our emphasis is on building businesses in industries where our management team has in-depth knowledge and experience, or where our management can provide value by advising on new markets and expansion. We have at times provided a range of global capital and management services to these companies in order to gain access to Asian markets. We have historically favored businesses that improve an individual’s quality of life or that improve the efficiency of businesses through technology in various industries. We believe our capital and management services provide us with a competitive advantage in the selection of strategic acquisitions, which creates and adds value for our company and our stockholders.
We intend at all times to operate our business in a manner as to not become inadvertently subject to the regulatory requirements under the Investment Company Act by, among other things, (i) in the event of acquisitions, purchasing all or substantially all of an acquisition target’s voting stock, and only in limited cases purchase less than 51% of the voting stock; (ii) monitoring our operations and our assets on an ongoing basis in order to ensure that we own no less than a majority, or other control, of Alset International and that Alset International, in turn, owns no less than a majority, or other control, of LiquidValue Development Inc. and other such subsidiaries with significant assets and operations; and (iii) limiting additional equity investments into affiliated companies including our majority-owned and/or controlled operating subsidiaries, except in special limited circumstances. Additionally, we will continue to hire in-house management personnel and employees with industry background and experience, rather than retaining traditional investment portfolio managers to oversee our group of companies.
| 3 |
The Company was incorporated in the State of Delaware on March 7, 2018, as HF Enterprises Inc. Effective as of February 5, 2021, the Company changed its name from “HF Enterprises Inc.” to “Alset EHome International Inc.” The Company effected such name change pursuant to a merger entered into with a wholly owned subsidiary, Alset EHome International Inc. The Company was the surviving entity following this merger and had adopted the name of its former subsidiary. In connection with this name change, our trading symbol on the Nasdaq Stock Market was changed from “HFEN” to “AEI.” On October 4, 2022, through a merger transaction, the Company was reincorporated in Texas and changed its name to Alset Inc. The Company effected such name change pursuant to a merger entered into with a wholly owned subsidiary, Alset Inc. The Company is the surviving entity following this merger and has adopted the name of its former subsidiary. Our trading symbol on Nasdaq Stock Market did not change due to the name change.
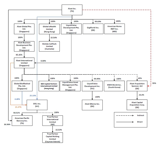
The following chart illustrates the current corporate structure of our key operating entities:

| 4 |
Our Current Operations
Real Estate
Property Development Business
Our real estate business is primarily conducted through our indirect subsidiary, LiquidValue Development Inc. (“LiquidValue Development”), a 99.9%-owned U.S. subsidiary of Alset International, which owns, operates and manages real estate development projects with a focus on land subdivision developments (LiquidValue Development was formerly known as “SeD Intelligent Home Inc.”). We generally contract out all real estate development activities, working with engineers, surveyors, architects and general contractors through each phase, including planning, design and construction. Once the contractors complete the land development, we then sell the developed lots to builders for the construction of new homes. Where possible, we have attempted to pre-sell these lots before they are fully developed. LiquidValue Development’s main assets are two such subdivision development projects, one near Houston, Texas (known as Black Oak), and one in Frederick, Maryland (known as Ballenger Run).
Our property development business is headquartered in Bethesda, Maryland. For the years ended December 31, 2022 and 2021, our property development business accounted for 29% and 70% of our total revenues, respectively.
Frederick, Maryland Property. In November 2015, through LiquidValue Development, we acquired Ballenger Run, a land subdivision development consisting of 197 acres, for $15.65 million. This property is presently zoned for 479 entitled residential lots and 210 entitled multi-family units. After several years of development, this project is now in its final phases. The Company anticipates that the estimated construction costs (not including land costs and financing costs) for the final phases of the Ballenger Run project will be $249,133. The expected completion date for the final phases of the Ballenger Run project is June of 2023.
On May 28, 2014, the RBG Family, LLC entered into an Assignable Real Estate Sales Contract with NVR, Inc. (“NVR”) by which RBG Family, LLC would sell the 197 acres for $15 million to NVR. On December 10, 2014, NVR assigned this contract to SeD Maryland Development, LLC (“SeD Maryland”) in the Assignment and Assumption Agreement and entered into a series of Lot Purchase Agreements by which NVR purchased subdivided lots from SeD Maryland (the “Lot Purchase Agreements”).
SeD Maryland’s acquisition of the 197 acres was funded in part from a $5.6 million deposit from NVR. The balance of $10.05 million was derived from a total equity contribution of $15.2 million by SeD Ballenger, LLC (“SeD Ballenger”) and CNQC Maryland Development LLC (a unit of Qingjian International Group Co, Ltd, China, “CNQC”). The project is owned by SeD Maryland is 83.55% owned by SeD Ballenger and 16.45% by CNQC.
MacKenzie Equity Partners, owned by Charles MacKenzie, our Chief Development Officer and a Director of the Company’s subsidiary LiquidValue Development, has had a consulting agreement with a subsidiary of the Company since 2015. Per the terms of the agreement, as amended on January 1, 2018, the Company’s subsidiary pays a monthly fee of $20,000 for the consulting services. Pursuant to an agreement entered into in June of 2022, the Company’s subsidiary has paid $25,000 per month for consulting services, effective as of January 2022. The Company incurred expenses of $350,000 and $360,000 for the years ended December 31, 2022 and 2021, respectively, which were capitalized as part of Real Estate on the Company’s Consolidated Balance Sheet as the services relate to property and project management. During 2022 and 2021, MacKenzie Equity Partners was granted additional $50,000 and $120,000 bonus payments, respectively. As of December 31, 2022 and 2021 the Company owed $25,000 and $80,000, respectively, to this entity.
Revenue from Ballenger Run is anticipated to come from three main sources:
| ● | sale of 479 entitled and constructed residential lots to NVR; |
| ● | sale of the lot for the 210 entitled multi-family units; and |
| ● | sale of 479 front foot benefit assessments. |
| 5 |
On April 17, 2019, SeD Maryland Development LLC entered into a Development Loan Agreement with Manufacturers and Traders Trust Company (“M&T Bank”) which is comprised of: (1) a Note in the principal amount not to exceed at any one time outstanding the sum of $8,000,000, with a cumulative loan advance amount of $18,500,000, and (2) a letter of credit facility in an aggregate amount of up to $900,000 (the “L/C Facility”). The Note bears an interest rate of the one month LIBOR plus 375 basis points. Commissions on each letter of credit (“L/C”) are 1.5% per annum on the face amount of the L/C. Other standard lender fees apply in the event L/C is drawn down. The Note is a revolving line of credit. The L/C Facility is not a revolving loan, and amounts advanced and repaid may not be re-borrowed. Repayment of the Development Loan Agreement was secured by $2,600,000 collateral fund and a Deed of Trust issued to M&T Bank on the property owned by SeD Maryland.
As of December 31, 2022 and 2021, the principal balance of the loan was $0. As part of the transaction during 2019, we incurred loan origination fees and closing fees in the amount of $381,823 and capitalized them into construction in process. On March 15, 2022, approximately $2,300,000 was released from collateral, leaving approximately $300,000 as collateral for outstanding letters of credit.
The proceeds from the Land Development Loan and Letter of Credit Facility were used in connection with the Ballenger Run project, including the development of certain single-family lots. The Loan Agreement contains standard representations and warranties. LiquidValue Development Inc. will serve as the guarantor to the Land Development Loan and Letter of Credit Facility and has executed an Environmental Indemnification Agreement in favor of the Lender.
Sale of Residential Lots to NVR
The residential lots were contracted for sale under the Lot Purchase Agreements with NVR. NVR is a home builder engaged in the construction and sale of single-family detached homes, townhouses and condominium buildings. It also operates a mortgage banking and title services business. Under the Lot Purchase Agreements, NVR provided SeD Maryland Development LLC with an upfront deposit of $5.6 million and has agreed to purchase the lots at a range of prices. The lot types and quantities to be sold to NVR under the Lot Purchase Agreements include the following:
| Lot Type | Quantity | |||
| Single Family Detached Large | 85 | |||
| Single Family Detached Small | 89 | |||
| Single Family Detached Neo Traditional | 33 | |||
| Single Family Attached 28’ Villa | 121 | |||
| Single Family Attached 20’ End Unit | 46 | |||
| Single Family Attached 16’ Internal Unit | 105 | |||
| Total | 479 | |||
There were five different types of Lot Purchase Agreements, which had generally the same terms except for the price and unit details for each type of lot. Under the Lot Purchase Agreements, NVR has agreed to purchase 30 available lots per quarter. The Lot Purchase Agreements provided several conditions related to preparation of the lots which had be met so that a lot can be made available for sale to NVR. SeD Maryland was to provide customary lot preparation including survey, grading, utilities installation, paving, and other infrastructure and engineering. The sale of lots to NVR began in May 2017. As of December 31, 2022, all 479 lots have been sold to NVR.
Sale of the Front Foot Benefit Assessments
Through LiquidValue Development and its subsidiaries, we have established a front foot benefit (“FFB”) assessment on all of the lots sold to NVR. This is a 30-year annual assessment allowed in Frederick County which requires homeowners to reimburse the developer for the costs of installing public water and sewer to the lots. These assessments become effective as homes are settled, at which time we can sell the collection rights to investors who will pay an upfront lump sum, enabling us to more quickly realize the revenue. The selling prices range from $3,000 to $4,500 per home depending on the type of home. Our total expected revenue from the front foot benefit assessment is approximately $1 million. To recognize revenue of the FFB assessment, both our and NVR’s performance obligations have to be satisfied. Our performance obligation is completed once we complete the construction of water and sewer facilities and close the lot sales with NVR, which inspects these water and sewer facilities prior to the close of lot sales to ensure all specifications are met. NVR’s performance obligation is to sell homes they build to homeowners. Our FFB revenue is recognized upon NVR’s sales of homes to homeowners. The agreement with these FFB investors is not subject to amendment by regulatory agencies and thus our revenue from FFB assessment is not either. During the years ended December, 2022 and 2021, we recognized revenue in the amounts of $126,737 and $289,375 from FFB assessments, respectively.
| 6 |
Certain arrangements for the sale of buildable lots to NVR require the Company to credit NVR with an amount equal to one year of the FFB assessment. Under ASC 606, the credits to NVR are not in exchange for a distinct good or service and accordingly, the amount of the credit was recognized as the reduction of revenue. As of December 31, 2022 and 2021, the accrued balance due to NVR was $189,475 and $188,125, respectively.
K-6 Grade School Site
In connection with getting the necessary approvals for the Ballenger Project, we agreed to transfer 30 acres of land that abut the development for the construction of a local K-6 grade school. We will not be involved in the construction of the school.
Black Oak Property, Texas. Black Oak is a land infrastructure and subdivision development project situated in Magnolia, Texas, north of Houston. The site plan at Black Oak allows for approximately 550-600 residential lots of varying sizes. Through a partnership with 150 CCM Black Oak, Ltd., we had contracts to purchase seven contiguous parcels of land. Our initial equity ownership in 150 CCM Black Oak, Ltd. was $4.3 million for 60% ownership in the partnership. Since then, LiquidValue Development has increased its ownership to 100%. On January 18, 2019, the first sale of lots at Black Oak was completed and 124 lots were sold.
The Black Oak project has applied for reimbursement of certain costs for construction of roads, sewers, water and other basic requirements. While we may be entitled to reimbursements from a local improvement district, the amount and timing of such payments is uncertain. The timing of such potential reimbursements will be impacted by certain bond sales by the Southeast Management District from time to time.
On November 4, 2021, Black Oak Ltd received $750,000 reimbursement from Aqua Texas pursuant to a contractual agreement whereby Aqua is obligated to pay 150 CCM Black Oak $6,000 for each connection made to an individual single-family home upon sale to the end customer.
On January 13, 2021, 150 CCM Black Oak, Ltd. purchased an approximately 6.3 acre tract of land in Montgomery County, Texas. The Company’s strategic acquisition contiguous to the Black Oak project is intended to provide additional lot yield, potential additional amenities and/or a solar farm to support the Company’s sustainable, healthy living concept.
On October 28, 2022, 150 CCM Black Oak Ltd. (the “Seller”), entered into a Contract for Purchase and Sale and Escrow Instructions (the “Agreement”) with Century Land Holdings of Texas, LLC, a Colorado limited liability company (the “Buyer”). Pursuant to the terms of the Agreement, the Seller agreed to sell approximately 242 single-family detached residential lots in a residential community in the city of Magnolia, Texas, known as the “Lakes at Black Oak.” The parties agreed that the lots will be sold at a range of prices, and the Seller will also be entitled to receive a community enhancement fee for each lot sold. The Buyer was entitled to a thirty (30) day inspection period in which to inspect the properties and determine their suitability; during such inspection period, the Buyer was entitled to decline to proceed with the closing of these transactions.
The aggregate purchase price and community enhancement fees were originally anticipated to be $12,881,000, with such purchase price to be adjusted accordingly, if the total number of lots increased or decreased prior to the closing of the transactions contemplated by the Agreement.
On November 28, 2022, the parties to the Agreement entered into an amendment to the Agreement (the “Amendment”). Pursuant to the Amendment, the Buyer will now proceed with the purchase of approximately 131 single-family detached residential lots, instead of 242 lots, and the anticipated purchase price has been reduced.
The closing of the transactions described in the Agreement depends on the satisfaction of certain conditions set forth therein. There can be no assurance that such closings will be completed on the terms outlined herein or at all.
| 7 |
The Seller shall be required to develop and improve the property at the Seller’s cost pursuant to certain development plans and government regulations prior to the closings described above.
The site plan at Black Oak allows for approximately 550-600 residential lots of varying sizes. We anticipate that our involvement in land development aspects of this project will take approximately three to five additional years to complete, however, at the present time, the Company is also considering expanding its current policy of selling buildable lots to include a strategy of building housing for sale or rent, particularly at our Black Oak and Alset Villas (described below) properties. The required time and expenses needed to complete the Black Oak and Alset Villas projects will be influenced by the strategy, or mix of strategies, we utilize at each project.
Recent Agreements to Sell Additional Lots
Agreement to Sell 110 Lots
On March 16, 2023, the Seller entered into a Purchase and Sale Agreement (the “Purchase and Sale Agreement”) with Rausch Coleman Homes Houston, LLC, a Texas limited liability company (“Rausch Coleman”). Pursuant to the terms of the Purchase and Sale Agreement, the Seller has agreed to sell approximately 110 single-family detached residential lots which comprise a section of the Lakes at Black Oak. The price of the lots and certain community enhancement fees the Seller will be entitled to receive are anticipated to equal an aggregate of $6,586,250.
The closing of the sale of these 110 lots depends on the satisfaction of certain conditions set forth in the Purchase and Sale Agreement. There can be no assurance that such closings will be completed on the terms outlined herein or at all. Commencing on March 16, 2023, Rausch Coleman has a thirty (30) day inspection period in which to inspect the properties and determine their suitability; during such inspection period, Rausch Coleman may decline to proceed with the closing of these transactions.
The Seller shall be required to complete certain improvements at the property at the Seller’s cost prior to the closing.
Agreement to Sell 189 Lots
On March 17, 2023, the Seller entered into a Contract of Sale (the “Contract of Sale”) with Davidson Homes, LLC, an Alabama limited liability company (“Davidson Homes”). Pursuant to the terms of the Contract of Sale, the Seller has agreed to sell approximately 189 single-family detached residential lots comprising an additional section of the Lakes at Black Oak. The price of the lots and certain community enhancement fees the Seller will be entitled to receive are anticipated to equal an aggregate of $10,022,500.
The closing of the transactions described in the Contract of Sale depends on the satisfaction of certain conditions set forth therein. There can be no assurance that such closings will be completed on the terms outlined herein or at all. Davidson Homes has agreed to purchase the lots in stages, comprising an initial closing of 94 lots, the remaining lots to be purchase on or before December 29, 2023. Commencing on March 17, 2023, Davidson Homes shall have a thirty (30) day inspection period in which to inspect the properties and determine their suitability; during such inspection period, Davidson Homes may decline to proceed with the closing of these transactions.
The Seller shall be required to complete certain improvements at the property at the Seller’s cost prior to the closing.
Planned Alset Villas Project in Texas. In 2021, our subsidiary Alset EHome Inc. acquired approximately 19.5 acres of partially developed land near Houston, Texas which will be used to develop a community named Alset Villas (“Alset Villas”). Alset EHome is targeting to develop approximately 63 homes at Alset Villas for rent and/or for sale. The Alset Villas project remains at the early stage.
| 8 |
Home Rental Business
Houston, Texas Rental Homes. Recently, the Company expanded its real estate portfolio to single family rental houses. During 2022 and 2021 the Company signed multiple purchase agreements to acquire 23 and 109 homes, respectively, in Montgomery and Harris Counties, Texas. By December 31, 2022, the acquisition of all 132 homes was completed with an aggregate purchase cost of $30,998,258. All of these purchased homes are properties of our rental business.
On December 9, 2022, Alset Inc. entered into an agreement with Alset EHome Inc. and Alset International Limited pursuant to which Alset Inc. agreed to reorganize the ownership of its home rental business. Previously, Alset Inc. and certain majority-owned subsidiaries collectively owned 132 single-family rental homes in Texas. 112 of these rental homes are owned by subsidiaries of American Home REIT Inc. (“AHR”). Alset Inc. owns 85.4% of Alset International Limited, and Alset International Limited indirectly owns approximately 99.9% of Alset EHome Inc.
The closing of the transaction contemplated by this agreement was completed on January 13, 2023. Pursuant to this agreement, Alset Inc. has become the direct owner of AHR and its subsidiaries that collectively own these 112 homes, instead of such homes being owned indirectly through Alset International Limited’s subsidiaries.
Alset EHome Inc. sold AHR to Alset Inc. for a total consideration of $26,250,933, including the forgiveness of debt in the amount of $13,900,000, a promissory note in the amount of $11,350,933 and a cash payment of $1,000,000. This purchase price represents the book value of AHR as of November 30, 2022.
The closing of this transaction was approved by the shareholders of Alset International Limited. Certain members of Alset Inc.’s Board of Directors and management are also members of the Board of Directors and management of each of Alset International Limited and Alset EHome Inc.
In approximately fifty-three single-family of the 132 rental homes that were acquired by our subsidiary in 2022 and 2021, as part of our commitment to advancing smart and healthy, sustainable living, we have installed Tesla PV solar panels and Powerwalls. We are reviewing plans to add solar panels and related technologies at the balance of the single-family rental homes, where feasible. In addition, we have added technologies at many of the single-family rental homes such as (i) smart solar, thermostat, and energy usage controls; (ii) smart lighting controls; (iii) smart locks and security; and (iv) smart home automation devices. We believe these and other technologies will be attractive to renters and we continue to build and pursue strategic, technological partnerships that will assist us as we expand our real estate business to include building homes for rent and building homes for sale in the future.
The Company has entered into a property management agreement with the property managers under which the property managers generally oversee and direct the leasing, management and advertising of the properties in our portfolio, including collecting rents and acting as liaison with the tenants. The Company pays its property managers a monthly property management fee per property unit and a leasing fee.
Potential Future Projects
In addition to our main projects, we are embarking on residential construction activities in partnership with U.S. homebuilders, and have commenced discussions to acquire smaller U.S. residential construction projects. These projects may be within both the for-sale and for-rent markets. We consider projects in diverse regions across the United States, and maintain longstanding relationships with local owners, brokers, attorneys and lenders to source projects. We will continue to focus on off-market deals and raise appropriate financing for attractive development opportunities. We believe these initiatives will provide a set of solutions to stabilize the long-term revenue associated with property development in the United States and create new ancillary service opportunities and revenue from this business.
Through our subsidiaries, we will explore the potential to pursue other business opportunities related to real estate. The Company is evaluating the potential to enter into additional activities related to solar energy and energy efficient products as well as smart home technologies. Through the Company’s eco-systems of businesses based around sustainable, healthy living communities, our Alset EHome Inc. subsidiary intends to develop single family homes which are eco-friendly. They will be fitted out with solar energy products such as photovoltaic systems, battery systems, and car charging ports for sustainable transport as well as other energy efficient systems. The Company also envisions acquiring land surrounding its communities for solar farm projects to power these communities. Alset EHome has commenced the infrastructure design, engineering and construction for this sustainable, healthy living community concept within the Black Oak project outside of Houston, Texas. The Company intends to bring this concept to other strategic parts of the US.
| 9 |
We also intend to enlarge the scope of property-related services. Additional planned activities, which we intend to be carried out through Alset EHome, include financing, home management, realtor services, insurance and home title validation. We may particularly provide these services in connection with homes we build. These activities are also in the planning stages.
Digital Transformation Technology
Our digital transformation technology business unit is committed to enabling enterprises to engage in a digital transformation by providing support, implementation and development services with various technologies including blockchain, e-commerce, social media, artificial intelligent and metaverse. We commenced our technology business in 2015 through Hapi Metaverse Inc. (“Hapi Metaverse”) (formerly known as GigWorld Inc.), our 99.7% owned subsidiary. Its technology platform focuses on business-to-business, or B2B, solutions, such as communications and workflow, through instant messaging, international calling, social media, e-commerce. Hapi Metaverse’s latest investment into Value Exchange International Inc. (“VEII”) expanded our offering to retail business digital transformation such as supermarket and chain stores. Hapi Metaverse is now the largest stockholder of VEII.
Through Hapi Metaverse, we have successfully implemented several strategic platform developments for clients, including a mobile front-end solution for network marketing, a hotel e-commerce platform for a company in Asia and a real estate agent management platform in China. We have also enhanced our technological capability from mobile application development to include artificial intelligent, augmented reality and the metaverse.
While focusing on direct selling industry by building white label mobile applications for direct marketing and affiliate marketing brands, VEII has been working on I.T. Services for major retailers in Asia and enhanced their offering with mobile applications and artificial intelligence.
We believe that the increasing deployment of the GigWorld App (whether through white labeling by potential customers or otherwise) will allow for feedback from customers, and help us build a robust and scalable software. Adding latest technological framework such as A.I. and Metaverse allows the company to enhance our clients’ digital transformation journey with better consumer engagement and analytics.
Biohealth Business
With populations aging and a growing focus on healthcare issues, biohealth science has become increasingly vital. We entered the biomedical and healthcare market by forming our biohealth division, which is engaged in developing, researching, testing, manufacturing, licensing and distributing (through retail, direct selling, network marketing and e-commerce) biohealth products and services. We strive to leverage our scientific know-how and intellectual property rights to provide solutions to pending healthcare issues.
HWH World. In October 2019, the Company expanded its biohealth segment into the Korean market through one of the subsidiaries of HWH International Inc., HWH World Inc (“HWH World”). HWH World is in the business of sourcing and distributing dietary supplements and other health products through its network of members in the Republic of Korea (“South Korea”). HWH World generates product sales via its direct sale model as products are sold to its members. Through the use of a Hapi Gig platform that combines e-commerce, social media and a customized rewards system, HWH Korea equips, trains and empowers its members. We compete with numerous direct sales companies in South Korea.
| 10 |
Vivacitas Oncology. Until March 18, 2021, we held an equity interest in Vivacitas Oncology Inc., a U.S.-based biopharmaceutical company. The Company sold the subsidiary that held this interest to a subsidiary of DSS for $2,480,000. We had an indirect equity interest of 13.1% of Vivacitas at December 31, 2020. Vivacitas focuses on developing medications for cancer patients. We had a close partnership with Vivacitas and its management, an experienced research team and a distinguished medical advisory board. Vivacitas seeks to bring more effective and less toxic chemotherapies to the market for treatment of the most aggressive and intractable cancers. At the time of this sale, Vivacitas had three programs: (i) one program had completed three clinical studies, including two Phase I and one Phase II studies; (ii) one program for a potential palliative treatment had completed three Phase III studies; and (iii) one program was in the planning stages of a 2b/3 clinical study.
Our financial statements did not consolidate Vivacitas Oncology, and we had not managed its operations.
Other Business Activities
In addition to our three principal business activities, we oversee several smaller other business activities at the present time, which we believe complement our three principal businesses.
BMI Capital Partners. Alset International’s wholly-owned Hong Kong subsidiary, BMI Capital Partners International Limited provides consultancy services on corporate restructuring efforts, debt restructuring efforts and capital markets related corporate actions, including potential stock exchange listings.
Alset F&B. The Company, through Alset F&B One Pte. Ltd. (“Alset F&B One”) and Alset F&B (PLQ) Pte. Ltd. (“Alset F&B PLQ”) each acquired a restaurant franchise licenses at the end of 2021 and 2022 respectively, both of which have since commenced operations. These licenses will allow Alset F&B One and Alset F&B PLQ each to operate a Killiney Kopitiam restaurant in Singapore. Killiney Kopitiam, founded in 1919, is a Singapore-based chain of mass-market, traditional kopitiam style service cafes selling traditional coffee and tea, along with a range of local delicacies such as Curry Chicken, Laksa, Mee Siam, and Mee Rebus.
Hapi Cafes. The Company, through Hapi Café Inc. (“HCI-T”), commenced operation of two cafés during 2022 and 2021, which are located in Singapore and South Korea.
The cafes are operated by subsidiaries of HCI-T, namely Hapi Café SG Pte. Limited (“HCSG”) in Singapore and Hapi Café Korea Inc. (“HCKI”) in Seoul, South Korea. Hapi Cafes are distinctive lifestyle café outlets that strive to revolutionize the way individuals dine, work, and live, by providing a conducive environment for everyone to relish the four facets – health and wellness, fitness, productivity, and recreation all under one roof.
During the years ended on December 31, 2022 and 2021, the revenue from the other business activities described above was approximately 13% and 0% of the total revenue, respectively.
Effective as of March 12, 2021, the Company entered into a Securities Purchase Agreement (the “Securities Purchase Agreement”) with Chan Heng Fai, the founder, Chairman and Chief Executive Officer of the Company, True Partner International Limited, LiquidValue Development Pte Ltd. (“LVD”) and American Pacific Bancorp, Inc. (“APB”), pursuant to which the Company purchased from Chan Heng Fai (i) warrants (the “Warrants”) to purchase 1,500,000,000 shares of Alset International; (ii) 1,000,000 shares of LVD’s common stock, constituting all of the issued and outstanding stock of LVD; (iii) 62,122,908 ordinary shares in True Partner Capital Holding Limited (“True Partner”); and (iv) 4,775,523 shares of APB’s Class B common stock, representing 86.44% of the total issued and outstanding common stock of APB.
The four acquisitions set forth in the Securities Purchase Agreement closed on March 12, 2021. The Company has issued four convertible notes to Chan Heng Fai as follows: (i) a convertible note in the amount of $28,363,966 for warrants to purchase 1,500,000,000 shares of Alset International; (ii) a convertible note in the amount of $173,395 to acquire all of the outstanding capital stock of LVD; (iii) a convertible note in the amount of $6,729,629 to acquire 62,122,908 ordinary shares of True Partner; and (iv) a convertible note in the amount of $28,653,138 for 4,775,523 Class B shares of APB. Such four notes will only become convertible into shares of the Company’s common stock following the approval of the Company’s shareholders. Subject to such shareholder approval, each note shall be convertible into shares of the Company’s common stock at a conversion price equal to $111.80 per share (equivalent to the average five closing per share prices of the Company’s common stock preceding January 4, 2021). The above four acquisitions from Chan Heng Fai were transactions between entities under common control. On May 13, 2021 and June 14, 2021 convertible promissory notes of $63,920,128 and accrued interests of $306,438 were converted into 2,123 shares of series B preferred stock and 458,198 shares of common stock of the Company.
| 11 |
LiquidValue Development Pte Ltd. LVD operates in the asset management field and will be leveraged by the Company to establish an actively managed open-ended exchange-traded fund in the U.S. focused on disruptive investment opportunities with long-term exponential growth potential. The Company has acquired all of the issued and outstanding stock of LVD.
True Partner Capital Holding Limited. True Partner operates as a fund management company in the U.S. and Hong Kong. True Partner manages funds and provides managed accounts on a discretionary basis using a proprietary trading platform, offering investment management and consultancy services. True Partner also develops and supports its trading platform and related proprietary software and provides management services for a portfolio of securities and futures contracts. Its fund investors and managed accounts are primarily professional investors, including family offices, pension funds, high-net-worth individuals, endowments/foundations, and financial institutions. True Partner was founded in 2010 and is headquartered in Hong Kong. True Partner is currently listed on the Hong Kong Stock Exchange (HKSE), with over USD $1.7 billion assets under management (AUM). Pursuant to the Securities Purchase Agreement, the Company has acquired 62,122,908 ordinary shares in True Partner (HKG: 8657). At December 31, 2021 the Company owned 15.5% of True Partner.
On January 18, 2022, the Company entered into a stock purchase agreement with DSS, Inc., pursuant to which the Company has agreed to sell, through the transfer of subsidiary and otherwise, 62,122,908 shares of stock of True Partner Capital Holding Limited in exchange for 11,397,080 shares of the common stock of DSS. On February 28, 2022 the Company entered into a revised Stock Purchase Agreement with DSS, Inc., pursuant to which the Company has agreed to replace the January 18, 2022 agreement with a new agreement to sell a subsidiary holding 44,808,908 shares of stock of True Partner Capital Holding Limited, together with an additional 17,314,000 shares of True Partner Capital Holding Limited (for a total of 62,122,908 shares) in exchange for 17,570,948 shares of common stock of DSS (the “DSS Shares”). The issuance of the DSS Shares was be subject to the approval of the NYSE American (on which the common stock of DSS is listed) and DSS’s shareholders. The transaction closed on May 17, 2022.
American Pacific Bancorp Inc. APB is a financial network holding company focused on acquiring equity positions in (i) undervalued commercial bank(s), bank holding companies and nonbanking licensed financial companies operating in the United States, South East Asia, Taiwan, Japan and South Korea, and (ii) companies engaged in—nonbanking activities closely related to banking, including loan syndication services, mortgage banking, trust and escrow services, banking technology, loan servicing, equipment leasing, problem asset management, SPAC (special purpose acquisition company) consulting services, and advisory capital raising services. The Company acquired 4,775,523 shares of the Class B common stock of APB, representing approximately 86.4% of the total common stock of APB. On September 8, 2021 APB sold 6,666,700 shares Series A Common Stock to DSS, Inc. for $40,000,200 cash. As a result of such share issuance, the Company’s ownership percentage of APB fell to 41.3% and subsequently to 36.9% at the end of 2022 due to APB’s share issuances.
Alset Capital Acquisition Corp. On February 3, 2022 Alset Capital Acquisition Corp. (“Alset Capital”), a special purpose acquisition company sponsored by the Company and certain affiliates, closed its initial public offering of 7,500,000 units at $10.00 per unit. Each unit consisted of one of Alset Capital’s shares of Class A common stock, one-half of one redeemable warrant and one right to receive one-tenth of one share of Class A common stock upon the consummation of an initial business combination. Each whole warrant entitles the holder thereof to purchase one share of Class A common stock at a price of $11.50 per share. Only whole warrants are exercisable. The underwriters exercised their over-allotment option in full for an additional 1,125,000 units on February 1, 2022, which closed at the time of the closing of the Offering. As a result, the aggregate gross proceeds of this offering, including the over-allotment, were $86,250,000, prior to deducting underwriting discounts, commissions, and other offering expenses.
Alset Capital’s units have been listed on the Nasdaq Global Market and began trading on February 1, 2022, under the ticker symbol “ACAXU”. On March 24, 2022, the shares of Class A common stock, warrants and rights were listed on Nasdaq under the symbols “ACAX,” “ACAXW” and “ACAXR,” respectively.
| 12 |
Alset Capital is a newly organized blank check company formed for the purpose of effecting a merger, capital stock exchange, asset acquisition, stock purchase, reorganization or similar business combination with one or more businesses.
The Company owns 55% and its majority-owned subsidiary Alset International Limited owns 45% of the sole member of Alset Acquisition Sponsor, LLC, the sponsor (the “Sponsor”) of Alset Capital.
On February 3, 2022, the Sponsor purchased 473,750 units (the “Private Placement Units”) pursuant to a private placement for a purchase price of $4,737,500. Each Private Placement Unit consists of one share of Class A common stock, one-half of one warrant and one right entitling the holder to receive one tenth (1/10) of one share of Class A common stock. Previously, the Sponsor had purchased 2,156,250 shares of Class B common stock pursuant to a private placement for a purchase price of $25,000, or approximately $0.012 per share. The Class B common stock will automatically convert into shares of Class A common stock at the time of Alset Capital’s initial business combination on a one-for-one basis, subject to certain adjustments.
While Alset Capital may pursue an initial business combination target in any business or industry, it initially intended to focus on identifying businesses in the real estate industry, including construction, homebuilding, real estate owners and operators, arrangers of financing, insurance, and other services for real estate, and adjacent businesses and technologies targeting the real estate space, which may be referred to as “Proptech” businesses. Immediately following its initial public offering, Alset Capital began to evaluate acquisition candidates that can be considered Proptech businesses. However, Alset Capital did not identify a suitable acquisition candidate in the Proptech business. Instead, on September 9, 2022, Alset Capital entered into an agreement and plan of merger (the “Merger Agreement”) by and among Alset Capital, our indirect subsidiary HWH International Inc., a Nevada corporation (“HWH”) and HWH Merger Sub Inc., a Nevada corporation and a wholly owned subsidiary of Alset Capital (“Merger Sub”). Pursuant to the Merger Agreement, a business combination between Alset Capital and HWH will be effected through the merger of Merger Sub with and into HWH, with HWH surviving the merger as a wholly owned subsidiary of Alset Capital (the “Merger”). Upon the closing of the Merger, it is anticipated that Alset Capital will change its name to “HWH International Inc.”
We expect Alset Capital to operate as a separately managed, publicly traded entity following the completion of the initial business combination, or “De-SPAC”.
Sales and Marketing
We focus our corporate marketing efforts on increasing brand awareness, communicating the advantages of our various platforms and generating qualified leads for our sales team. Our corporate marketing plan is designed to continually elevate awareness of our brand and generate demand for our offerings. We rely on a number of channels in this area, including digital advertising, email marketing, social media, affiliate marketing and broad-based media, as well as through various strategic partnerships. We maintain our website at https://www.alsetinc.com, and our various operating subsidiaries maintain individual websites, many of which are accessible through our main website.
Each of our businesses has developed a field sales force in their geographic markets. These sales force teams are responsible for identifying and managing individual sales opportunities in their respective regions.
Competition
The businesses in which we participate, real estate, digital transformation technology and biohealth, are each highly competitive. Competition is based upon several factors, including price, reputation, quality and brand recognition. Existing and future competitors may introduce products and services in the same markets we serve, and competing products or services may have better performance, lower prices, better functionality and broader acceptance than our products. Our competitors may also add features to their products or services similar to features that presently differentiate our product and service offerings from theirs. This competition could result in increased sales and marketing expenses, thereby materially reducing our operating margins, and could harm our ability to increase, or cause us to lose, market share. Some of our competitors and potential competitors supply a wide variety of products and services, and have well-established relationships with our current and prospective customers.
Most, if not all, of our current and potential competitors may have significantly greater resources or better competitive positions in certain product segments, geographic regions or user demographics than we do. These factors may allow our competitors to respond more effectively than us to new or emerging technologies and changes in market conditions. By way of example, in our real estate business, some of our competitors already have the advantage of having created vertically integrated businesses, while other competitors have broader and deeper relationships with sources of financing. Other competitors in our real estate business may have more substantial ties and experience in geographical areas in which we operate.
| 13 |
Our competitors may develop products, features or services that are similar to ours or that achieve greater acceptance, may undertake more far-reaching and successful product development efforts or marketing campaigns, or may adopt more aggressive pricing policies. This is particularly relevant for our digital transformation technology business. Certain competitors could use strong or dominant positions in one or more markets to gain competitive advantage against us in our target market or markets. As a result, our competitors may acquire and engage customers or generate revenue at the expense of our own efforts.
Protection of Proprietary Technology
We rely on a combination of patent, trademark, copyright and trade secret laws in the United States and other jurisdictions, as well as confidentiality procedures and contractual provisions, to protect our proprietary information, technology and brands.
We protect our proprietary information and technology, in part, by generally requiring our employees to enter into agreements providing for the maintenance of confidentiality and the assignment of rights to inventions made by them while employed by us. We also may enter into non-disclosure and invention assignment agreements with certain of our technical consultants to protect our confidential and proprietary information and technology. We cannot assure you that our confidentiality agreements with our employees and consultants will not be breached, that we will be able to effectively enforce these agreements, that we will have adequate remedies for any breach of these agreements, or that our trade secrets and other proprietary information and technology will not be disclosed or will otherwise be protected.
We also rely on contractual and license agreements with third parties in connection with their use of our technology and services. There is no guarantee that such parties will abide by the terms of such agreements or that we will be able to adequately enforce our rights. Protection of confidential information, trade secrets and other intellectual property rights in the markets in which we operate and compete is highly uncertain and may involve complex legal questions. We cannot completely prevent the unauthorized use or infringement of our confidential information or intellectual property rights as such prevention is inherently difficult. Costly and time-consuming litigation could be necessary to enforce and determine the scope of our confidential information and intellectual property protection.
Government Regulation
Like many similarly diversified companies, our operations are subject to routine regulation by governmental agencies. Much of this regulation will affect us indirectly, inasmuch as, and to the extent that, it affects our customers more directly. A summary of the laws and regulations that might affect our customers is set forth below.
Real Estate Business. The development of our real estate projects will require us to comply with federal, state and local environmental regulations. In connection with this compliance, our real estate acquisition and development projects will require environmental studies. To date, we have spent approximately $57,581 on environmental studies and compliance. Such costs are reflected in capitalized construction costs in our financial statements.
The cost of complying with governmental regulations is significant and will increase if we add additional real estate projects, become involved in homebuilding in the future and are required to comply with certain due diligence procedures related to third party lenders.
At the present time, we believe that we have all of the material government approvals that we need to conduct our business as currently conducted. We are subject to periodic local permitting that must be addressed, but we do not anticipate that such requirements for government approval will have a material impact on our business as presently conducted. We are required to comply with government regulations and to make filings from time to time with various government entities. Such work is typically handled by outside contractors we retain.
Digital Transformation Technology Business. Companies conducting business on the Internet are subject to a number of foreign and domestic laws and regulations. In addition, laws and regulations relating to user privacy, freedom of expression, content, advertising, information security and intellectual property rights are being debated and considered for adoption by many countries throughout the world. Online businesses face risks from some of the proposed legislation that could be passed in the future.
| 14 |
The adoption of any laws or regulations that adversely affect the growth, popularity or use of the Internet, including laws impacting Internet neutrality, could decrease the demand for our services and increase our cost of doing business. As we expand internationally, government regulation concerning the Internet, and in particular, network neutrality, may be nascent or non-existent. Within such a regulatory environment, coupled with potentially significant political and economic power of local network operators, we could experience discriminatory or anti-competitive practices that could impede our growth, cause us to incur additional expense or otherwise negatively affect our business.
In the United States, laws relating to the liability of providers of online services for activities of their users and other third parties are currently being tested by a number of claims, which include actions for libel, slander, invasion of privacy and other tort claims, unlawful activity, copyright and trademark infringement, and other theories based on the nature and content of the materials searched, the ads posted, or the content generated by users. Certain foreign jurisdictions are also testing the liability of providers of online services for activities of their users and other third parties. Any court ruling that imposes liability on providers of online services for activities of their users and other third parties could harm our licensees’ businesses, and thus, indirectly, our business.
Biohealth Business. Our businesses are subject to varying degrees of governmental regulation in the countries in which our operations are conducted, and the general trend is toward increasingly stringent regulation. In the United States, the drug, device and cosmetic industries have long been subject to regulation by various federal and state agencies, primarily as to product safety, efficacy, manufacturing, advertising, labeling and safety reporting. The exercise of broad regulatory powers by the U.S. Food and Drug Administration, or FDA, continues to result in increases in the amounts of testing and documentation required for FDA approval of new drugs and devices and a corresponding increase in the expense of product introduction. Similar trends are also evident in major markets outside of the United States. The new medical device regulatory framework and the new privacy regulations in Europe are examples of such increased regulation.
The costs of human health care have been and continue to be a subject of study, investigation and regulation by governmental agencies and legislative bodies around the world. In the United States, attention has been focused on drug prices and profits and programs that encourage doctors to write prescriptions for particular drugs, or to recommend, use or purchase particular medical devices. Payers have become a more potent force in the market place and increased attention is being paid to drug and medical device pricing, appropriate drug and medical device utilization and the quality and costs of health care generally. The regulatory agencies under whose purview we operate have administrative powers that may subject it to actions such as product withdrawals, recalls, seizure of products and other civil and criminal sanctions. In some cases, our subsidiaries may deem it advisable to initiate product recalls.
In addition, business practices in the health care industry have come under increased scrutiny, particularly in the United States, by government agencies and state attorneys general, and resulting investigations and prosecutions carry the risk of significant civil and criminal penalties.
Further, we rely on global supply chains, and production and distribution processes, that are complex, are subject to increasing regulatory requirements, and may be faced with unexpected changes that may affect sourcing, supply and pricing of materials used in our products. These processes also are subject to lengthy regulatory approvals.
As described above, certain of our businesses are subject to compliance with laws and regulations of U.S. federal and state governments, non-U.S. governments, their respective agencies and/or various self-regulatory organizations or exchanges relating to, among other things, disclosure and the privacy of client information, and any failure to comply with these regulations could expose us to liability and/or damage our reputation. Our businesses have operated for many years within a legal framework that requires us to monitor and comply with a broad range of legal and regulatory developments that affect our activities. However, additional legislation, changes in rules promulgated by self-regulatory organizations or changes in the interpretation or enforcement of existing laws and rules, either in the United States or elsewhere, may directly affect our mode of operation and profitability.
| 15 |
Rigorous legal and compliance analysis of our businesses is endemic to our culture and risk management. Management of each of our businesses supervise our compliance personnel, who are responsible for addressing all regulatory and compliance matters that affect our activities. We strive to maintain a culture of compliance through the use of policies and procedures, including a code of ethics, electronic compliance systems, testing and monitoring, communication of compliance guidance and employee education and training. Our compliance policies and procedures address a variety of regulatory and compliance matters such as the handling of material non-public information, personal securities trading, marketing practices, gifts and entertainment, valuation of investments, recordkeeping, potential conflicts of interest, the allocation of corporate opportunities, collection of fees and expense allocation.
We also monitor the information barriers that we maintain between the public and private sides of our businesses. We believe that our various businesses’ access to the intellectual knowledge and contacts and relationships that reside throughout our firm benefits all of our businesses. To maximize that access without compromising compliance with our legal and contractual obligations, our compliance group oversees and monitors the communications between groups that are on the private side of our information barrier and groups that are on the public side, as well as between different public side groups. Our compliance group also monitors contractual obligations that may be impacted and potential conflicts that may arise in connection with these inter-group discussions.
Facilities
We manage our worldwide business from our principal executive offices located in Bethesda, Maryland, in a leased space of approximately 2,059 square feet, under a lease that expires in 2024. We also maintain offices in Singapore, Magnolia, Texas, Hong Kong and South Korea through leased spaces aggregating approximately 15,811 square feet, under leases expiring on various dates from May 2023 to August 2025. The leases have rental rates ranging from $2,300 to $23,020 per month. Our total rent expense under these office leases was $767,306 and $587,685 in 2022 and 2021, respectively. We expect total rent expense to be approximately $944,807 under office leases in 2023. We believe our present office space and locations are adequate for our current operations and for near-term planned expansion.
Employees
As of March 31, 2023, we had a total of 48 full-time employees. In addition to our full-time employees, we occasionally hire part-time employees and independent contractors to assist us in various operations, including real estate, research and product development and production.
Our future success will depend in part on our ability to attract, retain and motivate highly qualified technical and sales personnel for whom competition is intense. Our employees are not represented by any collective bargaining unit. We believe our relations with employees and contractors are good.
Additional Information
The Company is subject to the information requirements of the Exchange Act, and, in accordance therewith, files annual, quarterly, and special reports, proxy statements and other information with the Commission. The Commission maintains an internet website at http://www.sec.gov that contains reports, proxy and information statements and other information regarding issuers that file electronically with the Commission. The periodic reports, proxy statements and other information that the Company files with the Commission are available for inspection on the Commission’s website free of charge as soon as reasonably practicable after they are electronically filed with or furnished to the Commission.
The Company maintains a website at https://www.alsetinc.com where you may also access these materials free of charge. We have included our website address as an inactive textual reference only and the information contained in, and that can be accessed through, our website is not incorporated into and is not part of this report on Form 10-K.
Item 1A. Risk Factors.
An investment in our common stock involves a high degree of risk. You should carefully consider the risks described below and the other information in this Report before making a decision to invest in our common stock. If any of the following risks and uncertainties develop into actual events, our business, results of operations and financial condition could be adversely affected. In those cases, the trading price of our common stock could decline and you may lose all or part of your investment. As a “smaller reporting company”, the Company is not required to provide the information required by this item, but below are the risk factors the Company believes investors should consider before purchasing any of the Company’s securities.
| 16 |
Risks Related to Our Company
Management has identified a material weakness in the design and effectiveness of our internal controls, which, if not remediated, could affect the accuracy and timeliness of our financial reporting and result in misstatements in our financial statements.
In connection with the preparation of our Report on Form 10-K, an evaluation was carried out by management, with the participation of our Co-Chief Executive Officers and Co-Chief Financial Officers, of the effectiveness of our disclosure controls and procedures (as defined in Rules 13a-15(e) and 15d-15(e) under the Securities Exchange Act of 1934 (the “Exchange Act”) as of December 31, 2022. Disclosure controls and procedures are designed to ensure that information required to be disclosed in reports filed or submitted under the Exchange Act is recorded, processed, summarized and reported within the time periods specified, and that such information is accumulated and communicated to management, including the Co-Chief Executive Officers and Co-Chief Financial Officers, to allow timely decisions regarding required disclosure.
During evaluation of our disclosure controls and procedures as of December 31, 2022, conducted as part of our annual audit and preparation of our annual financial statements, management conducted an evaluation of the effectiveness of the design and operations of our disclosure controls and procedures and concluded that our disclosure controls and procedures were not effective. Management determined that at December 31, 2022, we had a material weakness that relates to the relatively small number of staff. This limited number of staff prevents us from segregating duties within our internal control system and restricts our ability to timely evaluate the accuracy and completeness of our financial statement disclosures.
This material weakness, which remained unremedied by the Company as of December 31, 2022, could result in a misstatement to the accounts and disclosures that would result in a material misstatement to our annual or interim consolidated financial statements that would not be prevented or detected. If we do not remediate the material weakness or if other material weaknesses are identified in the future, we may be unable to report our financial results accurately or to report them on a timely basis, which could result in the loss of investor confidence and have a material adverse effect on our stock price as well as our ability to access capital and lending markets. We are presently taking efforts to remediate this weakness.
Risks Relating to Our Business
We have a history of annual net losses which may continue and which may negatively impact our ability to achieve our business objectives.
For the years ended December 31, 2022 and 2021, we had revenue of $4,480,442 and $19,798,822, respectively, and net losses of $46,212,505 and $119,017,591 in the years ended December 31, 2022 and 2021, respectively. Our failure to increase our revenues or improve our gross margins will harm our business. We may not be able to achieve, sustain or increase profitability on a quarterly or annual basis in the future. If our revenue grows more slowly than we anticipate, our gross margins fail to improve or our operating expenses exceed our expectations, our operating results will suffer. The prices we charge for our properties, products and services may decrease, which would reduce our revenues and harm our business. If we are unable to sell our properties, products and services at acceptable prices relative to our costs, or if we fail to develop and introduce on a timely basis new products or services from which we can derive additional revenues, our financial results will suffer.
| 17 |
We cannot ensure the long-term successful operation of our business or the execution of our growth strategy.
Our prospects must be considered in light of the risks, expenses and difficulties frequently encountered by growing companies in new and rapidly evolving markets. We may meet many challenges including:
| ● | establishing and maintaining broad market acceptance of our products and services and converting that acceptance into direct and indirect sources of revenue; |
| ● | establishing and maintaining adoption of our technology on a wide variety of platforms and devices; |
| ● | timely and successfully developing new products and services and increasing the features of existing products and services; |
| ● | developing products and services that result in high degrees of customer satisfaction and high levels of customer usage; |
| ● | successfully responding to competition, including competition from emerging technologies and solutions; |
| ● | developing and maintaining strategic relationships to enhance the distribution, features, content and utility of our products and services; and |
| ● | identifying, attracting and retaining talented technical and sales services staff at reasonable market compensation rates in the markets in which we operate. |
Our growth strategy may be unsuccessful and we may be unable to address the risks we face in a cost-effective manner, if at all. If we are unable to successfully address these risks our business will be harmed.
We have a holding company ownership structure and will depend on distributions from our majority-owned and/or controlled operating subsidiaries to meet our obligations. Contractual or legal restrictions applicable to our subsidiaries could limit payments or distributions from them.
We are a holding company and derive all of our operating income from, and hold substantially all of our assets through, our U.S. and foreign subsidiaries, some of which are publicly held and traded. The effect of this structure is that we will depend on the earnings of our subsidiaries, and the payment or other distributions to us of these earnings, to meet our obligations and make capital expenditures. Provisions of U.S. and foreign corporate and tax law, like those requiring that dividends are paid only out of surplus, and provisions of any future indebtedness, may limit the ability of our subsidiaries to make payments or other distributions to us. Certain of our subsidiaries are minority owned and the assets of these companies are not included in our consolidated balance sheets. Additionally, in the event of the liquidation, dissolution or winding up of any of our subsidiaries, creditors of that subsidiary (including trade creditors) will generally be entitled to payment from the assets of that subsidiary before those assets can be distributed to us.
Our significant ownership interests in public companies listed on limited public trading markets subjects us to risks relating to the sale of their shares and the fluctuations in their stock prices.
We own indirect interests in several publicly traded companies – most significantly, Alset International Limited, whose shares are listed on the Singapore Stock Exchange, DSS, Inc., whose shares are listed on the NYSE American LLC Exchange, Holista CollTech Limited, whose shares are listed on the Australian Stock Exchange, Value Exchange International Inc., whose shares are listed on OTCQB Venture Market of the OTC Markets Group, Inc. and Alset Capital Acquisition Corp., listed on the Nasdaq (LiquidValue Development Inc. and Hapi Metaverse Inc. are not currently traded on any exchange). The average trading volume of the public shares is limited for some of these companies. In view of the limited public trading markets for some of these shares, there can be no assurance that we would succeed in obtaining a price for these shares equal to the price quoted for such shares in their respective trading markets at the time of sale or that we would not incur a loss on our shares should we determine to dispose our shareholding in any of these companies in the future. Additionally, on an ongoing basis, fluctuations in the stock prices of these companies are likely to be reflected in the market price of our common stock. Given the limited public trading markets in some of these public companies, stock price fluctuations in our price may be significant.
General political, social and economic conditions can adversely affect our business.
Demand for our products and services depends, to a significant degree, on general political, social and economic conditions in our markets. Worsening economic and market conditions, downside shocks, or a return to recessionary economic conditions could serve to reduce demand for our products and services and adversely affect our operating results. In addition, an economic downturn could impact the valuation and collectability of certain long-term receivables held by us. We could also be adversely affected by such factors as changes in foreign currency rates and weak economic and political conditions in each of the countries in which we operate.
| 18 |
Disruptions in the financial markets and uncertain economic conditions could adversely affect the value of our real estate investments.
Disruptions in the financial markets could adversely affect the value of our real estate investments. Concerns over economic recession, the COVID-19 pandemic, interest rate increases, policy priorities of the U.S. presidential administration, trade wars, labor shortages, or inflation may contribute to increased volatility and diminished expectations for the economy and markets. Additionally, concern over geopolitical issues may also contribute to prolonged market volatility and instability. For example, the conflict between Russia and Ukraine has led to disruption, instability and volatility in global markets and industries. The U.S. government and other governments in jurisdictions have imposed severe economic sanctions and export controls against Russia and Russian interests, have removed Russia from the SWIFT system, and have threatened additional sanctions and controls. The impact of these measures, as well as potential responses to them by Russia, is unknown. Such conditions could impact real estate fundamentals and result in lower occupancy, lower rental rates, and declining values in our real estate portfolio and in the collateral securing our loan investments. As a result, the value of our property investments could decrease below the amounts paid for such investments, the value of collateral securing our loans could decrease below the outstanding principal amounts of such loans, and revenues from our properties could decrease due to fewer and/or delinquent tenants or lower rental rates. These factors would significantly harm our revenues, results of operations, financial condition, business prospects and our ability to make distributions to our stockholders.
The coronavirus or other adverse public health developments could have a material and adverse effect on our business operations, financial condition and results of operations.
In December 2019, a novel strain of coronavirus (COVID-19) was first identified in Wuhan, Hubei Province, China, and has since spread to a number of other countries, including the United States. The coronavirus, or other adverse public health developments, could have a material and adverse effect on our business operations. The coronavirus’ far-reaching impact on the global economy could negatively affect various aspects of our business, including demand for real estate. In addition, the coronavirus could directly impact the ability of our staff and contractors to continue to work, and our ability to conduct our operations in a prompt and efficient manner. The coronavirus may adversely impact the timeliness of local government in granting required approvals. Accordingly, the coronavirus may cause the completion of important stages in our projects to be delayed. The extent to which the coronavirus may impact our business will depend on future developments, which are highly uncertain and cannot be predicted. For more information on this matter, see “Management’s Discussion and Analysis of Financial Condition and Results of Operations- Financial Impact of the COVID-19 Pandemic.”
We have made and expect to continue to make acquisitions as a primary component of our growth strategy. We may not be able to identify suitable acquisition candidates or consummate acquisitions on acceptable terms, which could disrupt our operations and adversely impact our business and operating results.
A primary component of our growth strategy has been to acquire complementary businesses to grow our company. We intend to continue to pursue acquisitions of complementary technologies, products and businesses as a primary component of our growth strategy to expand our operations and customer base and provide access to new markets and increase benefits of scale. Acquisitions involve certain known and unknown risks that could cause our actual growth or operating results to differ from our expectations. For example:
| ● | we may not be able to identify suitable acquisition candidates or to consummate acquisitions on acceptable terms; |
| ● | we may pursue international acquisitions, which inherently pose more risks than domestic acquisitions; |
| ● | we compete with others to acquire complementary products, technologies and businesses, which may result in decreased availability of, or increased price for, suitable acquisition candidates; |
| ● | we may not be able to obtain the necessary financing, on favorable terms or at all, to finance any or all of our potential acquisitions; and |
| ● | we may ultimately fail to consummate an acquisition even if we announce that we plan to acquire a technology, product or business. |
| 19 |
We may be unable to successfully integrate acquisitions, which may adversely impact our operations.
Acquired technologies, products or businesses may not perform as we expect and we may fail to realize anticipated revenue and profits. In addition, our acquisition strategy may divert management’s attention away from our existing business, resulting in the loss of key customers or employees, and expose us to unanticipated problems or legal liabilities, including responsibility as a successor for undisclosed or contingent liabilities of acquired businesses or assets.
If we fail to conduct due diligence on our potential targets effectively, we may, for example, not identify problems at target companies or fail to recognize incompatibilities or other obstacles to successful integration. Our inability to successfully integrate future acquisitions could impede us from realizing all of the benefits of those acquisitions and could severely weaken our business operations. The integration process may disrupt our business and, if new technologies, products or businesses are not implemented effectively, may preclude the realization of the full benefits expected by us and could harm our results of operations. In addition, the overall integration of new technologies, products or businesses may result in unanticipated problems, expenses, liabilities and competitive responses. The difficulties integrating an acquisition include, among other things:
| ● | issues in integrating the target company’s technologies, products or businesses with ours; |
| ● | incompatibility of marketing and administration methods; |
| ● | maintaining employee morale and retaining key employees; |
| ● | integrating the cultures of our companies; |
| ● | preserving important strategic customer relationships; |
| ● | consolidating corporate and administrative infrastructures and eliminating duplicative operations; and |
| ● | coordinating and integrating geographically separate organizations. |
In addition, even if the operations of an acquisition are integrated successfully, we may not realize the full benefits of the acquisition, including the synergies, cost savings or growth opportunities that we expect. These benefits may not be achieved within the anticipated time frame, or at all.
Acquisitions which we complete may have an adverse impact on our results of operations.
Acquisitions may cause us to:
| ● | issue common stock that would dilute our current stockholders’ ownership percentage; |
| ● | use a substantial portion of our cash resources; |
| ● | increase our interest expense, leverage and debt service requirements if we incur additional debt to pay for an acquisition; |
| ● | assume liabilities for which we do not have indemnification from the former owners; further, indemnification obligations may be subject to dispute or concerns regarding the creditworthiness of the former owners; |
| ● | record goodwill and non-amortizable intangible assets that are subject to impairment testing and potential impairment charges; |
| ● | experience volatility in earnings due to changes in contingent consideration related to acquisition earn-out liability estimates; |
| ● | incur amortization expenses related to certain intangible assets; |
| ● | lose existing or potential contracts as a result of conflict of interest issues; |
| ● | become subject to adverse tax consequences or deferred compensation charges; |
| ● | incur large and immediate write-offs; or |
| ● | become subject to litigation. |
| 20 |
Our resources may not be sufficient to manage our expected growth; failure to properly manage our potential growth would be detrimental to our business.
We may fail to adequately manage our anticipated future growth. Any growth in our operations will place a significant strain on our administrative, financial and operational resources and increase demands on our management and on our operational and administrative systems, controls and other resources. We cannot assure you that our existing personnel, systems, procedures or controls will be adequate to support our operations in the future or that we will be able to successfully implement appropriate measures consistent with our growth strategy. As part of this growth, we may have to implement new operational and financial systems, procedures and controls to expand, train and manage our employee base, and maintain close coordination among our technical, accounting, finance, marketing and sales. We cannot guarantee that we will be able to do so, or that if we are able to do so, we will be able to effectively integrate them into our existing staff and systems. There may be greater strain on our systems as we acquire new businesses, requiring us to devote significant management time and expense to the ongoing integration and alignment of management, systems, controls and marketing. If we are unable to manage growth effectively, such as if our sales and marketing efforts exceed our capacity to design and produce our products and services or if new employees are unable to achieve performance levels, our business, operating results and financial condition could be materially and adversely affected.
We will lose our entire investment in Alset Capital if it does not complete its initial business combination and our officers may have a conflict of interest in determining whether a particular business combination target is appropriate for Alset Capital.
We purchased, through the Sponsor, founder shares in Alset Capital for an aggregate purchase price of $25,000. In connection with Alset Capital’s initial public offering, we purchased, through the Sponsor, 473,750 private placement units at a price of $10.00 per unit, for an aggregate purchase price of $4,737,500. The founder shares and private placement units will be worthless if Alset Capital does not complete an initial business combination. In addition, the Sponsor may provide loans to Alset Capital. The interests of our officers and directors who also serve as officers and directors of Alset Capital may influence their motivation in identifying and selecting a target business combination, completing an initial business combination and influencing the operation of the business following Alset Capital’s initial business combination.
Our officers, including our Chairman, Chief Executive Officer Chan Heng Fai, will allocate some of their time to Alset Capital, thereby causing potential conflicts of interest in their determination as to how much time to devote to our affairs. This potential conflict of interest could have a negative impact on our operations.
Mr. Chan, our Chairman and Chief Executive Officer, and Mr. Wei, our Chief Financial Officer, also serve in these positions for Alset Capital, and Mr. Chan additionally also serves as a director of Alset Capital. These officers may not commit their full time to our affairs, which may result in a conflict of interest in allocating their time between our operations and Alset Capital’s operations. These officers are engaged in Alset Capital and are not obligated to contribute any specific number of hours per week to our affairs. While we do not believe that the time devoted to Alset Capital will undermine their ability to fulfill their duties with respect to our Company, if the business affairs of Alset Capital require them to devote substantial amounts of time to such affairs, it could limit their ability to devote time to our affairs which may have a negative impact on our operations.
| 21 |
Our international operations are subject to increased risks which could harm our business, operating results and financial condition.
In addition to uncertainty about our ability to expand our international market position, there are risks inherent in doing business internationally, including:
| ● | trade barriers, tariffs and changes in trade regulations; |
| ● | difficulties in developing, staffing and simultaneously managing a large number of varying foreign operations as a result of distance, language and cultural differences; |
| ● | the need to comply with varied local laws and regulations; |
| ● | longer payment cycles; |
| ● | possible credit risk and higher levels of payment fraud; |
| ● | profit repatriation restrictions and foreign currency exchange restrictions; |
| ● | political or social unrest, economic instability or human rights issues; |
| ● | geopolitical events, including acts of war and terrorism; |
| ● | import or export regulations; |
| ● | compliance with U.S. laws (such as the Foreign Corrupt Practices Act), and local laws prohibiting corrupt payments to government officials; |
| ● | laws and business practices that favor local competitors or prohibit foreign ownership of certain businesses; and |
| ● | different and more stringent data protection, privacy and other laws. |
Our failure to manage any of these risks successfully could harm our international operations and our overall business, and results of our operations.
If we are unable to retain the services of Chan Heng Fai or if we are unable to successfully recruit qualified personnel, we may not be able to continue operations.
Our success depends to a significant extent upon the continued service of Chan Heng Fai, our founder, Chairman and Chief Executive Officer. The loss of the services of Chan Heng Fai could have a material adverse effect on our growth, revenues and prospective business. If Chan Heng Fai was to resign or we are unable to retain his services, the loss could result in loss of sales, delays in new product development and diversion of management resources. We could face high costs and substantial difficulty in hiring a qualified successor and could experience a loss in productivity while any such successor obtains the necessary training and experience. Chan Heng Fai has committed that the majority of his time will be devoted to managing the affairs of our company; however, Chan Heng Fai may engage in other business ventures, including other technology-related businesses.
In order to successfully implement and manage our businesses, we are also dependent upon successfully recruiting qualified personnel. In particular, we must hire and retain experienced management personnel to help us continue to grow and manage each business, and skilled engineering, product development, marketing and sales personnel to further our research and product development efforts. Competition for qualified personnel is intense. If we do not succeed in attracting new personnel or in retaining and motivating our current personnel, our business could be harmed.
If we do not successfully develop new products and services, our business may be harmed.
Our business and operating results may be harmed if we fail to expand our various product and service offerings (either through internal product or capability development initiatives or through partnerships and acquisitions) in such a way that achieves widespread market acceptance or that generates significant revenue and gross profits to offset our operating and other costs. We may not successfully identify, develop and market new product and service offerings in a timely manner. If we introduce new products and services, they may not attain broad market acceptance or contribute meaningfully to our revenue or profitability. Competitive or technological developments may require us to make substantial, unanticipated capital expenditures in new products and technologies or in new strategic partnerships, and we may not have sufficient resources to make these expenditures. Because the markets for many of our products and services are subject to rapid change, we may need to expand and/or evolve our product and service offerings quickly. Delays and cost overruns could affect our ability to respond to technological changes, evolving industry standards, competitive developments or customer requirements and harm our business and operating results.
| 22 |
Your investment return may be reduced if we are required to register as an investment company under the Investment Company Act; if we or our majority-owned and/or controlled operating subsidiaries become an unregistered investment company, then we would need to modify our business philosophy and/or make other changes to our asset composition.
Neither we nor any of our majority-owned and/or controlled subsidiaries intends to register as an investment company under the Investment Company Act of 1940. If we or our subsidiaries were obligated to register as investment companies, then we would have to comply with a variety of regulatory requirements under the Investment Company Act that impose, among other things:
| ● | limitations on capital structure; |
| ● | restrictions on specified investments; |
| ● | prohibitions on transactions with affiliates; and |
| ● | compliance with reporting, record keeping, voting, proxy disclosure and other rules and regulations that would significantly increase our operating expenses. |
Under the relevant provisions of Section 3(a)(1) of the Investment Company Act, an investment company is any issuer that:
| ● | pursuant to Section 3(a)(1)(A), is or holds itself out as being engaged primarily, or proposes to engage primarily, in the business of investing, reinvesting or trading in securities (the “primarily engaged test”); or |
| ● | pursuant to Section 3(a)(1)(C), is engaged or proposes to engage in the business of investing, reinvesting, owning, holding or trading in securities and owns or proposes to acquire “investment securities” having a value exceeding 40% of the value of such issuer’s total assets (exclusive of United States government securities and cash items) on an unconsolidated basis (the “40% asset test”). “Investment securities” exclude United States government securities and securities of majority-owned subsidiaries that are not themselves investment companies and are not relying on the exception from the definition of investment company under Section 3(c)(1) or Section 3(c)(7) (relating to private investment companies). |
Neither we nor any of our majority-owned and/or controlled subsidiaries should be required to register as an investment company under either of the tests above. With respect to the 40% asset test, most of the entities through which we and our majority-owned and/or controlled subsidiaries will own assets will in turn be majority-owned and/or controlled subsidiaries that will not themselves be investment companies and will not be relying on the exceptions from the definition of investment company under Section 3(c)(1) or Section 3(c)(7) (relating to private investment companies).
With respect to the primarily engaged test, we, together with our majority-owned and/or controlled subsidiaries, are a holding company and do not intend to invest or trade in securities. Rather, through our majority-owned and/or controlled subsidiaries, we will be primarily engaged in the non-investment company businesses of these subsidiaries, namely, real estate, digital transformation technology and biohealth.
To maintain compliance with the Investment Company Act, our majority-owned and/or controlled operating subsidiaries may be unable to sell assets we would otherwise want them to sell and may need to sell assets we would otherwise wish them to retain. In addition, our subsidiaries may have to acquire additional assets that they might not otherwise have acquired or may have to forego opportunities to buy minority equity interests that we would otherwise want them to make and would be important to our business philosophy. Moreover, the SEC or its staff may issue interpretations with respect to various types of assets that are contrary to our views and current SEC staff interpretations are subject to change, which increases the risk of non-compliance and the risk that we may be forced to make adverse changes to our asset composition. If we were required to register as an investment company but failed to do so, we would be prohibited from engaging in our current business and criminal and civil actions could be brought against us. In addition, our contracts would be unenforceable unless a court required enforcement and a court could appoint a receiver to take control of our company and liquidate our business.
| 23 |
If we are deemed to be an investment company under the Investment Company Act, including due to our sponsorship of the Alset Capital Acquisition Corp., our stockholders’ investment return may be reduced.
We are not registered as an investment company under the Investment Company Act of 1940, based on exceptions we believe are available to us. Our investment in the Alset Capital Acquisition Corp. discussed above could give rise to a determination that we are an investment company subject to registration under the Investment Company Act. We intend to conduct our operations so that we will not be deemed to be an investment company. The Alset Capital Acquisition Corp. initial public offering registration statement and related prospectus includes an exception permitting us to transfer our ownership in the founder shares at any time to the extent that we determine, in good faith, that such transfer is necessary to ensure that we comply with the Investment Company Act.
If we do not adequately protect our intellectual property rights, we may experience a loss of revenue and our operations may be materially harmed.
We rely on and expect to continue to rely on a combination of confidentiality and license agreements with our employees, consultants and third parties with whom we have relationships, as well as patent, trademark, copyright and trade secret protection laws, to protect our intellectual property and proprietary rights. We cannot assure you that we can adequately protect our intellectual property or successfully prosecute potential infringement of our intellectual property rights. Also, we cannot assure you that others will not assert rights in, or ownership of, trademarks and other proprietary rights of ours or that we will be able to successfully resolve these types of conflicts to our satisfaction. Our failure to protect our intellectual property rights may result in a loss of revenue and could materially harm our operations and financial condition.
New legislation, regulations or rules related to obtaining patents or enforcing patents could significantly increase our operating costs and decrease our revenue.
We spend a significant number of resources to enforce our patent assets. If new legislation, regulations or rules are implemented either by Congress, the U.S. Patent and Trademark Office (the “USPTO”), any state or the courts that impact the patent application process, the patent enforcement process or the rights of patent holders, these changes could negatively affect our expenses and revenue and any reductions in the funding of the USPTO could negatively impact the value of our assets.
A number of states have adopted or are considering legislation to make the patent enforcement process more difficult for non-practicing entities, such as allowing such entities to be sued in state court and setting higher standards of proof for infringement claims. We cannot predict what, if any, impact these state initiatives will have on the operation of our enforcement business. However, such legislation could increase the uncertainties and costs surrounding the enforcement of our patented technologies, which could have a material adverse effect on our business and financial condition.
In addition, the U.S. Department of Justice has conducted reviews of the patent system to evaluate the impact of patent assertion entities on industries in which those patents relate. It is possible that the findings and recommendations of the Department of Justice could impact the ability to effectively license and enforce standards-essential patents and could increase the uncertainties and costs surrounding the enforcement of any such patented technologies.
Finally, new rules regarding the burden of proof in patent enforcement actions could significantly increase the cost of our enforcement actions, and new standards or limitations on liability for patent infringement could negatively impact any revenue we might derive from such enforcement actions.
For our real estate business, the market for real estate is subject to fluctuations that may impact the value of the land or housing inventory that we hold, which may impact the price of our common stock.
Investors should be aware that the value of any real estate we own may fluctuate from time to time in connection with broader market conditions and regulatory issues, which we cannot predict or control, including interest rates, the availability of credit, the tax benefits of homeownership and wage growth, unemployment and demographic trends in the regions in which we may conduct business. Should the price of real estate decline in the areas in which we have purchased land, the price at which we will be able to sell lots to home builders, or if we build houses, the price at which we can sell such houses to buyers, will decline.
| 24 |
Zoning and land use regulations impacting the land development and homebuilding industries may limit our activities and increase our expenses, which would adversely affect our financial results.
We must comply with zoning and land use regulations impacting the land development and home building industries. We will need to obtain the approval of various government agencies to expand our operations into new areas and to commence the building of homes. Our ability to gain the necessary approvals is not certain, and the expense and timing of approval processes may increase in ways that adversely impact our profits.
Health and safety incidents that occur in connection with our potential expansion into the homebuilding business could be costly with uninsured losses.
If we commence operations in the homebuilding business, we will be exposed to the danger of health and safety risks to our employees and contractors. Health and safety incidents could result in the loss of the services of valued employees and contractors and expose us to significant litigation and fines. Insurance may not cover, or may be insufficient to cover, such losses, and premiums may rise.
Adverse weather conditions, natural disasters and man-made disasters may delay our real estate development projects or cause additional expenses.
The land development operations which we currently conduct and the construction projects which we may become involved in at a later date may be adversely impacted by unexpected weather and natural disasters, including storms, hurricanes, tornados, floods, blizzards, fires and earthquakes. Man-made disasters including terrorist attacks, electrical outages and cyber-security incidents may also impact the costs and timing of the completion of our projects. Cyber-security incidents, including those that result in the loss of financial or other personal data, could expose us to litigation and reputational damage. If insurance is unavailable to us on acceptable terms, or if our insurance is not adequate to cover business interruptions and losses from the conditions described above and similar incidents, our results of operations will be adversely affected. In addition, damage to new homes caused by these conditions may cause our insurance costs to increase.
We may face liability for information displayed on or accessible via our website, and for other content and commerce-related activities, which could reduce our net worth and working capital and increase our operating losses.
We could face claims for errors, defamation, negligence or copyright or trademark infringement based on the nature and content of information displayed on or accessible via our website, which could adversely affect our financial condition. Even to the extent that claims made against us do not result in liability, we may incur substantial costs in investigating and defending such claims.
Our insurance, if any, may not cover all potential claims to which we are exposed or may not be adequate to indemnify us for all liabilities that may be exposed. Any imposition of liability that is not covered by insurance or is in excess of insurance coverage would reduce our net worth and working capital and increase our operating losses.
Any failure of our network could lead to significant disruptions in our businesses, which could damage our reputation, reduce our revenues or otherwise harm our businesses.
All of our businesses and, in particular, our digital transformation technology business unit, are dependent upon providing our customers with fast, efficient and reliable services. A reduction in the performance, reliability or availability of our network infrastructure may harm our ability to distribute our products and services to our customers, as well as our reputation and ability to attract and retain customers and content providers. Our systems and operations are susceptible to, and could be damaged or interrupted by outages caused by fire, flood, power loss, telecommunications failure, Internet or mobile network breakdown, earthquakes and similar events. Our systems are also subject to human error, security breaches, power losses, computer viruses, break-ins, “denial of service” attacks, sabotage, intentional acts of vandalism and tampering designed to disrupt our computer systems and network communications, and our systems could be subject to greater vulnerability in periods of high employee turnover. A sudden and significant increase in traffic on our customers’ websites or demand from mobile users could strain the capacity of the software, hardware and telecommunications systems that we deploy or use. This could lead to slower response times or system failures. Our failure to protect our network against damage from any of these events could harm our business.
| 25 |
Public scrutiny of Internet privacy and security issues may result in increased regulation and different industry standards, which could deter or prevent us from providing our current products and solutions to our members and customers, thereby harming our business.
The regulatory framework for privacy and security issues worldwide is evolving and is likely to remain in flux for the foreseeable future. Practices regarding the collection, use, storage, display, processing, transmission and security of personal information by companies offering online services have recently come under increased public scrutiny. The U.S. government, including the White House, the Federal Trade Commission, the Department of Commerce and many state governments, are reviewing the need for greater regulation of the collection, use and storage of information concerning consumer behavior with respect to online services, including regulation aimed at restricting certain targeted advertising practices and collection and use of data from mobile devices. The Federal Trade Commission in particular has approved consent decrees resolving complaints and their resulting investigations into the privacy and security practices of a number of online, social media companies. Similar actions may also impact us directly.
Our business, including our ability to operate and expand internationally or on new technology platforms, could be adversely affected if legislation or regulations are adopted, interpreted, or implemented in a manner that is inconsistent with our current business practices that may require changes to these practices, the design of our websites, mobile applications, products, features or our privacy policy. In particular, the success of our business is expected to be driven by our ability to responsibly use the data that our members share with us. Therefore, our business could be harmed by any significant change to applicable laws, regulations or industry standards or practices regarding the storage, use or disclosure of data our members choose to share with us, or regarding the manner in which the express or implied consent of consumers for such use and disclosure is obtained. Such changes may require us to modify our products and features, possibly in a material manner, and may limit our ability to develop new products and features that make use of the data that we collect about our members.
Particularly with regard to our biohealth business, product reliability, safety and effectiveness concerns can have significant negative impacts on sales and results of operations, lead to litigation and cause reputational damage.
Concerns about product safety, whether raised internally or by litigants, regulators or consumer advocates, and whether or not based on scientific evidence, can result in safety alerts, product recalls, governmental investigations, regulatory action on the part of the FDA (or its counterpart in other countries), private claims and lawsuits, payment of fines and settlements, declining sales and reputational damage. These circumstances can also result in damage to brand image, brand equity and consumer trust in our products. Product recalls could in the future prompt government investigations and inspections, the shutdown of manufacturing facilities, continued product shortages and related sales declines, significant remediation costs, reputational damage, possible civil penalties and criminal prosecution.
Significant challenges or delays in our innovation and development of new products, technologies and indications could have an adverse impact on our long-term success.
Our continued growth and success depend on our ability to innovate and develop new and differentiated products and services that address the evolving health care needs of patients, providers and consumers. Development of successful products and technologies is also necessary to offset revenue losses when our existing products lose market share due to various factors such as competition and loss of patent exclusivity. We cannot be certain when or whether we will be able to develop, license or otherwise acquire companies, products and technologies, whether particular product candidates will be granted regulatory approval, and, if approved, whether the products will be commercially successful.
| 26 |
We pursue product development through internal research and development as well as through collaborations, acquisitions, joint ventures and licensing or other arrangements with third parties. In all of these contexts, developing new products, particularly biotechnology products, requires a significant commitment of resources over many years. Only a very few biopharmaceutical research and development programs result in commercially viable products. The process depends on many factors, including the ability to discern patients’ and healthcare providers’ future needs; develop new compounds, strategies and technologies; achieve successful clinical trial results; secure effective intellectual property protection; obtain regulatory approvals on a timely basis; and, if and when they reach the market, successfully differentiate our products from competing products and approaches to treatment. New products or enhancements to existing products may not be accepted quickly or significantly in the marketplace for healthcare providers, and there may be uncertainty over third-party reimbursement. Even following initial regulatory approval, the success of a product can be adversely impacted by safety and efficacy findings in larger real world patient populations, as well as market entry of competitive products.
Our competitors may have greater financial and other resources than we do and those advantages could make it difficult for us to compete with them.
Our three principal businesses, real estate, digital transformation technology and biohealth activities are each highly competitive and constantly changing. We expect that competition will continue to intensify. Increased competition may result in price reductions, reduced margins, loss of customers, and changes in our business and marketing strategies, any of which could harm our business. Current and potential competitors may have longer operating histories, greater name recognition, more employees and significantly greater financial, technical, marketing, public relations and distribution resources than we do. In addition, new competitors with potentially unique or more desirable products or services may enter the market at any time. The competitive environment may require us to make changes in our products, pricing, licensing, services or marketing to maintain and extend our current brand and technology. Price concessions or the emergence of other pricing, licensing and distribution strategies or technology solutions of competitors may reduce our revenue, margins or market share, any of which will harm our business. Other changes we have to make in response to competition could cause us to expend significant financial and other resources, disrupt our operations, strain relationships with partners, or release products and enhancements before they are thoroughly tested, any of which could harm our operating results and stock price.
Since some members of our board of directors are not residents of the United States and certain of our assets are located outside of the United States, you may not be able to enforce a U.S. judgment for claims you may bring against such directors or assets.
Several members of our senior management team, including Chan Heng Fai, have their primary residences and business offices in Asia, and a portion of our assets and a substantial portion of the assets of these directors are located outside the United States. As a result, it may be more difficult for you to enforce a lawsuit within the United States against these non-U.S. residents than if they were residents of the United States. Also, it may be more difficult for you to enforce any judgment obtained in the United States against our assets or the assets of our non-U.S. resident management located outside the United States than if these assets were located within the United States. We cannot assure you that foreign courts would enforce liabilities predicated on U.S. federal securities laws in original actions commenced in such foreign jurisdiction, or judgments of U.S. courts obtained in actions based upon the civil liability provisions of U.S. federal securities laws.
We may be required to record a significant charge to earnings if our real estate properties become impaired.
Our policy is to obtain an independent third-party valuation for each major project in the United States to identify triggering events for impairment. Our management may use a market comparison method to value other relatively small projects, such as the project in Perth, Australia. In addition to the annual assessment of potential triggering events in accordance with ASC 360 – Property Plant and Equipment (“ASC 360”), we apply a fair value-based impairment test to the net book value assets on an annual basis and on an interim basis if certain events or circumstances indicate that an impairment loss may have occurred.
| 27 |
Fluctuations in foreign currency exchange rates affect our operating results.
A portion of our revenues arises from international operations. Revenues generated and expenses incurred by our international subsidiaries are often denominated in the currencies of the local countries. As a result, our consolidated U.S. dollar financial statements are subject to fluctuations due to changes in exchange rates as the financial results of our international subsidiaries are translated from local currencies into U.S. dollars. In addition, our financial results are subject to changes in exchange rates that impact the settlement of transactions in non-local currencies.
The effect of foreign exchange rate changes on the intercompany loans (under ASC 830), which mostly consist of loans from Singapore to the United States and were approximately $51 million and $45 million on December 31, 2022 and 2021, respectively, are the reason for the significant fluctuation of foreign currency transaction Gain or Loss on the Consolidated Statements of Operations and Other Comprehensive Income. Because the intercompany loan balances between Singapore and United States will remain at approximately $51 million over the next year, we expect this fluctuation of foreign exchange rates to still significantly impact the results of operations in 2023, especially given that the foreign exchange rate may and is expected to be volatile. If the amount of intercompany loans is lowered in the future, the effect will also be reduced. However, at this moment, we do not expect to repay the intercompany loans in the short term.
Our international operations expose us to additional legal and regulatory risks, which could have a material adverse effect on our business, results of operations and financial conditions.
At the present time, the majority of our activities are conducted in the United States (particularly with regard to our real estate operations). However, we also have operations worldwide through employees, contractors and agents, as well as those companies to which we outsource certain of our business operations. Compliance with foreign and U.S. laws and regulations that apply to our international operations increase our cost of doing business. These numerous and sometimes conflicting laws and regulations include, among others, labor relations laws, tax laws, anti-competition regulations, import and trade restrictions, data privacy requirements, export requirements, and anti-bribery and anti-corruption laws.
Our business activities currently are subject to no particular regulation by governmental agencies in the United States or the other countries in which we operate other than that routinely imposed on corporate businesses, and no such regulation is currently anticipated. As our operations expand, we anticipate that we will need to comply with laws and regulations in additional jurisdictions.
There is a risk that we may inadvertently breach some provisions which apply to us at the present time or which may apply to us in the future. Violations of these laws and regulations could result in fines, criminal sanctions against us, our officers or our employees, requirements to obtain export licenses, cessation of business activities in sanctioned countries, implementation of compliance programs, and prohibitions on the conduct of our business. Violations of laws and regulations also could result in prohibitions on our ability to operate in one or more countries and could materially damage our reputation, our ability to attract and retain employees, or our business, results of operations and financial condition.
If tariffs or other restrictions are placed on foreign imports or any related counter-measures are taken by other countries, our business and results of operations could be harmed.
At the present time, we do not sell any products produced in China and have no plans to commence manufacturing in China; however, this may change at some point in the future. The current administration has put into place tariffs and other trade restrictions. The current or future administrations may additionally alter trade agreements and terms between the United States and China, among other countries, including limiting trade and/or imposing tariffs on imports from such countries. In addition, China, among others, has either threatened or put into place retaliatory tariffs of their own. Should we commence manufacturing in China, and if tariffs or other restrictions are placed on foreign imports, including on any of our products manufactured overseas for sale in the United States, or any related counter-measures are taken by other countries, our business and results of operations may be materially harmed.
| 28 |
These tariffs have the potential to significantly raise the cost of any products we may manufacture in China. In such a case, there can be no assurance that we will be able to shift manufacturing and supply agreements to non-impacted countries, including the United States, to reduce the effects of the tariffs. As a result, we may suffer margin erosion or be required to raise our prices, which may result in the loss of customers, negatively impact our results of operations, or otherwise harm our business. Additionally, the imposition of tariffs on products that we export to international markets could make such products more expensive compared to those of our competitors if we pass related additional costs on to our customers, which may also result in the loss of customers, negatively impact our results of operations, or otherwise harm our business.
We are an “emerging growth company” and our election to delay adoption of new or revised accounting standards applicable to public companies may result in our consolidated financial statements not being comparable to those of some other public companies. As a result of this and other reduced disclosure requirements applicable to emerging growth companies, our shares may be less attractive to investors.
As a company with less than $1.07 billion in revenue during our last completed fiscal year, we qualify as an “emerging growth company” under the JOBS Act. An emerging growth company may take advantage of specified reduced reporting requirements that are otherwise generally applicable to public companies. In particular, as an emerging growth company, we:
| ● | are not required to obtain an attestation and report from our auditors on our management’s assessment of our internal control over financial reporting pursuant to the Sarbanes-Oxley Act; |
| ● | are not required to provide a detailed narrative disclosure discussing our compensation principles, objectives and elements and analyzing how those elements fit with our principles and objectives (commonly referred to as “compensation discussion and analysis”); |
| ● | are not required to obtain a non-binding advisory vote from our stockholders on executive compensation or golden parachute arrangements (commonly referred to as the “say-on-pay,” “say-on-frequency” and “say-on-golden-parachute” votes); |
| ● | are exempt from certain executive compensation disclosure provisions requiring a pay-for-performance graph and CEO pay ratio disclosure; |
| ● | may present only two years of audited financial statements and only two years of related Management’s Discussion & Analysis of Financial Condition and Results of Operations, or MD&A; and |
| ● | are eligible to claim longer phase-in periods for the adoption of new or revised financial accounting standards under §107 of the JOBS Act. |
We intend to take advantage of all of these reduced reporting requirements and exemptions, including the longer phase-in periods for the adoption of new or revised financial accounting standards under §107 of the JOBS Act. Our election to use the phase-in periods may make it difficult to compare our consolidated financial statements to those of non-emerging growth companies and other emerging growth companies that have opted out of the phase-in periods under §107 of the JOBS Act.
Certain of these reduced reporting requirements and exemptions were already available to us due to the fact that we also qualify as a “smaller reporting company” under SEC rules. For instance, smaller reporting companies are not required to obtain an auditor attestation and report regarding management’s assessment of internal control over financial reporting, are not required to provide a compensation discussion and analysis, are not required to provide a pay-for-performance graph or CEO pay ratio disclosure, and may present only two years of audited financial statements and related MD&A disclosure.
Under the JOBS Act, we may take advantage of the above-described reduced reporting requirements and exemptions for up to five years after our initial sale of common equity pursuant to a registration statement declared effective under the Securities Act, or such earlier time that we no longer meet the definition of an emerging growth company. In this regard, the JOBS Act provides that we would cease to be an “emerging growth company” if we have more than $1.07 billion in annual revenue, have more than $700 million in market value of our common stock held by non-affiliates, or issue more than $1.0 billion in principal amount of non-convertible debt over a three-year period. Under current SEC rules, however, we will continue to qualify as a “smaller reporting company” for so long as we have a public float (i.e., the market value of common equity held by non-affiliates) of less than $250 million as of the last business day of our most recently completed second fiscal quarter.
| 29 |
Investors may find our shares less attractive due to our reliance on these exemptions. This could impact our ability to raise funds in the future.
We will incur increased costs as a result of being a U.S. public company, and our management expects to devote substantial time to public company compliance programs.
As a public company, we incur significant legal, insurance, accounting and other expenses that we did not incur as a private company. The Sarbanes-Oxley Act, the Dodd-Frank Wall Street Reform and Consumer Protection Act, Nasdaq Capital Market listing requirements and other applicable securities rules and regulations impose various requirements on public companies. Our management and administrative staff need to devote a substantial amount of time to comply with these requirements. For example, in connection with becoming a public company, we will need to adopt additional internal controls and disclosure controls and procedures and bear all of the internal and external costs of preparing periodic and current public reports in compliance with our obligations under the securities laws. We intend to commit resources to comply with evolving laws, regulations and standards, and this commitment will result in increased general and administrative expenses and may divert management’s time and attention away from product development activities. If for any reason our efforts to comply with new laws, regulations and standards differ from the activities intended by regulatory or governing bodies, regulatory authorities may initiate legal proceedings against us and our business may be harmed.
Additionally, in order to comply with the requirements of being a public company, we may need to undertake various actions, including implementing new internal controls and procedures and hiring new accounting or internal audit staff. The Sarbanes-Oxley Act requires that we maintain effective disclosure controls and procedures and internal control over financial reporting. We are continuing to develop and refine our disclosure controls and other procedures that are designed to ensure that information required to be disclosed by us in the reports that we file with the SEC is recorded, processed, summarized and reported within the time periods specified in the SEC’s rules and forms, and that information required to be disclosed in reports under the Securities Exchange Act of 1934, as amended (the “Exchange Act”), is accumulated and communicated to our principal executive and financial officers. Any failure to develop or maintain effective controls could adversely affect the results of our periodic management evaluations. In the event that we are not able to demonstrate compliance with the Sarbanes-Oxley Act, that our internal control over financial reporting is perceived as inadequate, or that we are unable to produce timely or accurate consolidated financial statements, investors may lose confidence in our operating results and the price of our common stock could decline. In addition, if we are unable to continue to meet these requirements, we could be subject to sanctions or investigations by Nasdaq, the SEC or other regulatory authorities, and we may not be able to remain listed on the Nasdaq Capital Market.
Prior to becoming a public company, we were not required to comply with the SEC’s rules that implement Section 404 of the Sarbanes-Oxley Act, and therefore were not required to make a formal assessment of the effectiveness of our internal control over financial reporting for that purpose. We are now required to comply with certain of these rules, which require management to certify financial and other information in our quarterly and annual reports and provide an annual management report on the effectiveness of our internal control over financial reporting commencing with our second annual report. This assessment needs to include the disclosure of any material weaknesses in our internal control over financial reporting identified by our management or our independent registered public accounting firm. To achieve compliance with Section 404 within the prescribed period, we are engaged in a costly and challenging process to document and evaluate our internal control over financial reporting. In this regard, we need to continue to dedicate internal resources, potentially engage outside consultants and adopt a detailed work plan to assess and document the adequacy of our internal control over financial reporting. We also need to continue to improve our control processes as appropriate, validate through testing that our controls are functioning as documented and implement a continuous reporting and improvement process for our internal control over financial reporting. Despite our efforts, there is a risk that we will not be able to conclude, within the prescribed timeframe or at all, that our internal control over financial reporting is effective as required by Section 404.
| 30 |
If we are unable to address the weaknesses in our internal control over financial reporting, investors may lose confidence in our company and it could result in material errors in our financial statements.
We have identified material weaknesses in our internal control over financial reporting. If we do not remediate the material weaknesses in our internal control over financial reporting, we may not be able to accurately report our financial results or file our periodic reports in a timely manner, which may cause investors to lose confidence in our reported financial information and may lead to a decline in the market price of our common stock.
Our business is subject to reporting requirements that continue to evolve and change, which could continue to require significant compliance effort and resources.
Because our common stock is publicly traded, we will be subject to certain rules and regulations of federal, state and financial market exchange entities charged with the protection of investors and the oversight of companies whose securities are publicly traded. These entities, including the Public Company Accounting Oversight Board (PCAOB), the SEC and the Nasdaq Capital Market, periodically issue new requirements and regulations and legislative bodies also review and revise applicable laws. As interpretation and implementation of these laws and rules and promulgation of new regulations continues, we will continue to be required to commit significant financial and managerial resources and incur additional expenses to address such laws, rules and regulations, which could in turn reduce our financial flexibility and create distractions for management.
Any of these events, in combination or individually, could disrupt our business and adversely affect our business, financial condition, results of operations and cash flows.
Risks Related to Ownership of Our Common Stock
Our stock price may be volatile and your investment could decline in value.
The market price of our common stock may fluctuate substantially as a result of many factors, some of which are beyond our control. These fluctuations could cause you to lose all or part of the value of your investment in our common stock. Factors that could cause fluctuations in the market price of our common stock include the following:
| ● | quarterly variations in our results of operations; |
| ● | results of operations that vary from the expectations of securities analysts and investors; |
| ● | results of operations that vary from those of our competitors; |
| ● | changes in expectations as to our future financial performance, including financial estimates by securities analysts; |
| ● | publication of research reports about us or the industries in which we participate; |
| ● | announcements by us or our competitors of significant contracts, acquisitions or capital commitments; |
| ● | announcements by third parties of significant legal claims or proceedings against us; |
| ● | changes affecting the availability of financing for smaller publicly traded companies like us; |
| ● | regulatory developments in the real estate, digital transformation technology or biohealth businesses; |
| ● | significant future sales of our common stock, and additions or departures of key personnel; |
| ● | the realization of any of the other risk factors presented in this Report; and |
| ● | general economic, market and currency factors and conditions unrelated to our performance. |
| 31 |
In addition, the stock market in general has experienced significant price and volume fluctuations that have often been unrelated or disproportionate to operating performance of individual companies. These broad market factors may seriously harm the market price of our common stock, regardless of our operating performance. In the past, following periods of volatility in the market price of a company’s securities, securities class action litigation has often been instituted. A class action suit against us could result in significant liabilities and, regardless of the outcome, could result in substantial costs and the diversion of our management’s attention and resources.
Investors purchasing our common stock may be diluted by the issuance of stock options.
To the extent stock options are issued pursuant to our 2018 Incentive Compensation Plan in the future and ultimately exercised, there will be further dilution of the common stock. See “Dilution”.
Future sales, or the perception of future sales, of a substantial amount of our shares of common stock could depress the trading price of our common stock.
If we or our stockholders sell substantial amounts of our shares of common stock in the public market or if the market perceives that these sales could occur, the market price of shares of our common stock could decline. These sales may make it more difficult for us to sell equity or equity-related securities in the future at a time and price that we deem appropriate, or to use equity as consideration for future acquisitions.
As of March 31, 2023, we have 250,000,000 shares of common stock authorized, and 9,235,119 shares of common stock outstanding. Of these shares, 6,077,357 shares are freely tradable.
If securities or industry analysts do not publish or cease publishing research or reports about us, our business or our market, or if they change their recommendations regarding our stock adversely, or if our actual results differ significantly from our guidance, our stock price and trading volume could decline.
The trading market for our common stock will be influenced by the research and reports that industry or securities analysts may publish about us, our business, our market or our competitors. If any of the analysts who may cover us change their recommendation regarding our stock adversely, or provide more favorable relative recommendations about our competitors, our stock price would likely decline. If any analyst who may cover us were to cease coverage of our company or fail to regularly publish reports on us, we could lose visibility in the financial markets, which in turn could cause our stock price or trading volume to decline.
In addition, from time to time, we may release earnings guidance or other forward-looking statements in our earnings releases, earnings conference calls or otherwise regarding our future performance that represent our management’s estimates as of the date of release. Some or all of the assumptions of any future guidance that we furnish may not materialize or may vary significantly from actual future results. Any failure to meet guidance or analysts’ expectations could have a material adverse effect on the trading price or volume of our stock.
Anti-takeover provisions in our charter documents could discourage, delay or prevent a change in control of our company and may affect the trading price of our common stock.
Our corporate documents and the Texas Business Organizations Code contain provisions that may enable our board of directors to resist a change in control of our company even if a change in control were to be considered favorable by you and other stockholders. These provisions include:
| ● | authorize the issuance of “blank check” preferred stock that could be issued by our board of directors to help defend against a takeover attempt; |
| 32 |
| ● | establish that advance notice requirements for nominating directors and proposing matters to be voted on by stockholders at stockholder meetings will be as provided in the bylaws; and |
| ● | provide that stockholders are only entitled to call a special meeting upon written request by 50% of the outstanding common stock. |
In addition, Section 21.606 of the Texas Business Organizations Code prohibits large stockholders, in particular those owning 20% or more of our outstanding voting stock, from merging or consolidating with us within a three-year period immediately following the shareholder’s acquisition of shares except under certain circumstances. These provisions and other provisions under Texas law could discourage, delay or prevent a transaction involving a change in control of our company. These provisions could also discourage proxy contests and make it more difficult for you and other stockholders to elect directors of your choosing and cause us to take other corporate actions you desire.
Concentration of ownership of our common stock by our principal stockholder will limit new investors from influencing significant corporate decisions.
As of March 31, 2023, our principal stockholder Chan Heng Fai owns approximately 51.1% of our outstanding shares of common stock. He will be able to make decisions such as (i) making amendments to our certificate of incorporation and bylaws, (ii) whether to issue additional shares of common stock and preferred stock, including to himself, (iii) employment decisions, including compensation arrangements, (iv) whether to enter into material transactions with related parties, (v) election and removal of directors and (vi) any merger or other significant corporate transactions. The interests of Chan Heng Fai may not coincide with our interests or the interests of other stockholders.
We do not expect to pay any dividends on our common stock for the foreseeable future.
We currently expect to retain all future earnings, if any, for future operation, expansion and debt repayment and have no current plans to pay any cash dividends to holders of our common stock for the foreseeable future. Any decision to declare and pay dividends in the future will be made at the discretion of our board of directors and will depend on, among other things, our operating results, financial condition, cash requirements, contractual restrictions and other factors that our board of directors may deem relevant. In addition, our ability to pay dividends may be limited by covenants of any existing and future outstanding indebtedness we or our subsidiaries incur. As a result, you may not receive any return on an investment in our common stock unless you sell our common stock for a price greater than that which you paid for it.
We have 25,000,000 authorized unissued shares of preferred stock, and our board has the ability to designate the rights and preferences of this preferred stock without your vote.
Our certificate of incorporation authorizes our board of directors to issue “blank check” preferred stock and to fix the rights, preferences, privileges and restrictions, including voting rights, of these shares, without further stockholder approval. The rights of the holders of common stock will be subject to and may be adversely affected by the rights of holders of any preferred stock that may be issued in the future. As indicated in the preceding risk factor, the ability to issue preferred stock without stockholder approval could have the effect of making it more difficult for a third party to acquire a majority of the voting stock of our company thereby discouraging, delaying or preventing a change in control of our company. We currently have no outstanding shares of preferred stock, or plans to issue any such shares in the future.
| 33 |
Item 1B. Unresolved Staff Comments.
Not applicable.
Item 2. Properties.
Black Oak
The Black Oak property is located in Montgomery County in Magnolia, Texas. This property is located east of FM 2978 via Standard Road to Dry Creek Road and South of the Woodlands, one of the most successful, fastest growing master planned communities in Texas. This residential land development initially consisted of approximately 162 acres. On January 13, 2021, 150 CCM Black Oak, Ltd. purchased an approximately 6.3 acre tract of land in Montgomery County. The Company’s strategic acquisition contiguous to the Black Oak project is intended to provide additional lot yield, potential additional amenities and/or a solar farm to support the Company’s sustainable, healthy living concept. Together with the additional tract of land there are approximately 550-600 lots to be platted for the Company’s future endeavors. This does not include the 124 lots sold to Rausch Coleman. 150 CCM Black Oak Ltd is the primary developer responsible for all infrastructure development. This property is included in the Southeast Management District.
Planned Alset Villas Project in Texas
In 2021, our subsidiary Alset EHome Inc. acquired approximately 19.5 acres of partially developed land near Houston, Texas which will be used to develop a community named Alset Villas (“Alset Villas”). Alset EHome is targeting to develop approximately 63 homes at Alset Villas for rent and/or for sale. The Alset Villas project is currently in the engineering and design phase to achieve final record plat.
Ballenger Run
Ballenger Run is a residential land development project located in Frederick County in Frederick, Maryland. This property is located approximately 40 miles from Washington, DC, 50 miles from Baltimore and is located less than four miles from I-70 and I-270. Ballenger Run is situated on approximately 197 acres of land and entitled for 689 residential units consisting of 479 residential Lots and 210 multi-family units. SeD Maryland Development, LLC is the primary developer responsible for all infrastructure development.
Rental Properties
During 2021 and 2022 the Company signed multiple purchase agreements to acquire 132 homes in Montgomery and Harris Counties, Texas. By December 31, 2022, the acquisition of the 132 homes was completed with an aggregate purchase cost of $30,998,258.
| 34 |
Item 3. Legal Proceedings
On September 27, 2019, iGalen International Inc., which was at that time one of our majority-owned subsidiaries, and iGalen Inc., its wholly-owned subsidiary, filed a complaint in the Superior Court of the State of California, County of San Diego, Central Division, against Gara Group, Inc., a Delaware corporation, and certain affiliated or related entities, including the Chief Executive Officer of the Gara Group (collectively these entities are referred to herein as the “Gara Group”). A similar complaint had been filed in Utah on September 26, 2019, but subsequently re-filed in California. The complaint, as amended on October 24, 2019, enumerates causes of action for breach of contract, breach of covenant of good faith and fair dealing and intentional interference with economic relations.
iGalen Inc. and Gara Group are parties to a Specialized Services Agreement, dated March 29, 2017 (the “Specialized Services Agreement”). iGalen Inc. contracted with Gara Group to provide for services that include, among other things, (i) product fulfillment; (ii) software development and maintenance of an onsite “Platform,” which includes a company website and interactive portal referred to as the “Back Office”; and (iii) managing iGalen’s social media sites. The Gara Group had previously claimed that iGalen Inc. owed Gara Group certain amounts, including (i) $125,000 for “Back Office Fees”; (ii) $150,000 for “Speaking Fees”; and (iii) $67,299 for services related to iGalen’s merchant account, back office, and shipping fulfillment, invoiced on August 28 and 31, and September 15, 2019. iGalen Inc.’s amended complaint notes that no provision in the Specialized Services Agreement allows for the particular “Back Office Fees” of $125,000 and that no provision in the Specialized Services Agreement allows for the so-called “Speaking Fees” of $150,000. Gara Group cut off services to iGalen following iGalen’s indication that it was disputing the amounts owed. iGalen’s amended complaint notes that the actions of Gara Group and Mr. Gara have caused, and continue to cause, iGalen to suffer substantial harm by, among other things, making it so iGalen was unable to communicate with distributors via its website and Back Office, fulfill orders made by distributors, or pay commission to distributors. iGalen is seeking damages.
On October 10, 2019, Gara Group filed a complaint in the Superior Court of the State of California, County of San Diego, Central Division against iGalen International Inc., iGalen Inc., Alset International Limited, Chan Heng Fai, Dr. Rajen Manicka and David Price, an executive of iGalen Inc. Gara Group’s complaint for damages asserts that the Gara Group is entitled to general damages of $9,000,000 and liquidated damages of $50,000,000. Gara Group filed an amended complaint filed on March 13, 2020. The court dismissed Kosta Gara from the iGalen suit and dismissed a cause of action for intentional interference with economic relations on January 14, 2022. The court set a trial date of April 7, 2023. iGalen International Inc. was sold by one of the Company’s subsidiaries on December 30, 2020.
On April 13, 2022, the parties to these lawsuits entered into a settlement agreement, resolving these matters.
In addition, from time to time, during the normal course of our businesses, we may be subject to various litigation claims and legal disputes, including in the area of intellectual property (e.g., trademarks, copyrights and patents). Our intellectual property rights extend to our technology, business processes and the content on our website. We use the intellectual property of third parties in marketing and providing our services through contractual and other rights. Despite our efforts, from time to time, third parties may allege that we have violated their intellectual property rights.
Although the results of claims, lawsuits and proceedings in which we may be involved cannot be predicted with certainty, we do not currently believe that the final outcome of the matters discussed above will have a material adverse effect on our business, financial condition or results of operations. However, defending and prosecuting any such claims is costly and may impose a significant burden on our management and employees. In addition, we may receive unfavorable preliminary or interim rulings in the course of litigation, and there can be no assurances that favorable final outcomes will be obtained. With regard to intellectual property matters which may arise, if we are unable to obtain an outcome which sufficiently protects our rights, successfully defends our use or allows us time to develop non-infringing technology and content or to otherwise alter our business practices on a timely basis in response to the claims against us, our business, prospects and competitive position may be adversely affected.
| 35 |
Item 4. Mine Safety Disclosures
Not applicable.
PART II
Item 5. Market for Company’s Common Equity, Related Stockholder Matters and Small Business Issuer Purchases of Equity Securities
Market Information
Since November 24, 2020, the principal market on which our common stock trades is the Nasdaq Capital Market. The Company’s common stock initially traded under the symbol “HFEN.” In connection with our name change from “HF Enterprises Inc.” to “Alset EHome International Inc.”, and later to “Alset Inc.”, our symbol was changed to “AEI.”
Prior to our listing on the Nasdaq Capital Market, there was no public trading market for our securities.
Holders
As of March 31, 2023, the Company had six shareholders of record. Such number does not include shareholders holding shares in nominee or “street name”.
Dividends
Since inception, we have not paid any dividends on our common stock. We currently do not anticipate paying any cash dividends in the foreseeable future on our common stock. Although we intend to retain our earnings, if any, to finance the exploration and growth of our business, our board of directors will have the discretion to declare and pay dividends in the future. Payment of dividends in the future will depend upon our earnings, capital requirements, and other factors, which our board of directors may deem relevant.
Securities authorized for issuance under equity compensation plans.
Under our 2018 Incentive Compensation Plan (the “Plan”), adopted by our board of directors and holders of a majority of our outstanding shares of common stock in September 2018, 25,000 shares of common stock (subject to certain adjustments) were reserved for issuance upon exercise of stock options and grants of other equity awards. No options or other equity awards have been granted under the Plan. The reservation of shares under the Incentive Compensation Plan was cancelled in May 2021.
Performance graph
Not applicable to smaller reporting companies.
| 36 |
Recent sales of unregistered securities; use of proceeds from registered securities
On December 13, 2021 the Company entered into a Securities Purchase Agreement with Chan Heng Fai for the issuance and sale of a convertible promissory note in favor of Chan Heng Fai, in the principal amount of $6,250,000. The note bears interest of 3% per annum and is due on the earlier of December 31, 2024 or when declared due and payable by Chan Heng Fai. The note can be converted in part or whole into common shares of the Company at the conversion price of $12.50 or into cash. The loan closed on January 26, 2022 after all closing conditions were met. Mr. Chan opted to convert all of the amount of such note into 500,000 shares of the Company’s common stock, which shares were issued on January 27, 2022. Such restricted shares were issued pursuant to the exemption provided by Regulation D promulgated under the Securities Act of 1933, as amended.
On January 17, 2022 the Company entered into a securities purchase agreement with Chan Heng Fai pursuant to which the Company agreed to purchase from Chan Heng Fai 293,428,200 ordinary shares of Alset International for a purchase price of 1,473,449 newly issued shares of the Company’s common stock. On February 28, 2022, the Company and Chan Heng Fai entered into an amendment to this securities purchase agreement pursuant to which the Company agreed to purchase these 293,428,200 ordinary shares of Alset International for a purchase price of 1,765,964 newly issued shares of the Company’s common stock. The closing of this transaction was subject to the approval of the Nasdaq and the Company’s stockholders in accordance with NASDAQ Listing Rule 5635(a). These 293,428,200 ordinary shares of Alset International represent approximately 8.4% of the total issued and outstanding shares of Alset International.
On June 6, 2022, the Company held a Special Meeting of Stockholders (the “Special Meeting”). At the Special Meeting, the stockholders approved the issuance of 1,765,964 newly issued shares of the Company’s common stock in connection with the purchase of 293,428,200 ordinary shares of Alset International Limited in accordance with NASDAQ Listing Rule 5635(a). The transaction was completed on July 18, 2022. In connection with the issuance of these securities, the Company relied upon the exemption from registration provided by Section 4(a)(2) under the Securities Act of 1933, as amended, for transactions not involving a public offering.
Purchases of Equity Securities by the issuer and affiliated purchasers
The Company did not repurchase any shares of the Company’s common stock during 2022.
Item 6. Reserved
| 37 |
Item 7. Management’s Discussion and Analysis of Financial Condition and Results of Operations.
This Form 10-K contains certain forward-looking statements within the meaning of the Private Securities Litigation Reform Act of 1995. For this purpose, any statements contained in this Form 10-K that are not statements of historical fact including, without limitation, statements under “Item 7. Management’s Discussion and Analysis of Financial Condition and Results of Operations” regarding the Company’s financial position, business strategy and the plans and objectives of management for future operations, may be deemed to be forward-looking statements. Without limiting the foregoing, words such as “may”, “will”, “expect”, “believe”, “anticipate”, “estimate” or “continue” or comparable terminology are intended to identify forward-looking statements. These statements by their nature involve substantial risks and uncertainties, and actual results may differ materially depending on a variety of factors, many of which are not within our control. These factors include by are not limited to economic conditions generally and in the industries in which we may participate; competition within our chosen industry, including competition from much larger competitors; technological advances and failure to successfully develop business relationships. Such forward-looking statements are based on the beliefs of management, as well as assumptions made by, and information currently available to, the Company’s management. Actual results could differ materially from those contemplated by the forward-looking statements as a result of certain factors detailed in our filings with the SEC.
The following discussion and analysis of our financial condition and results of operations should be read in conjunction with the financial statements and the notes thereto contained elsewhere in this Report. Certain information contained in the discussion and analysis set forth below includes forward-looking statements that involve risks and uncertainties.
Business Overview
We are a diversified holding company principally engaged through our subsidiaries in the development of EHome communities and other real estate, financial services, digital transformation technologies, biohealth activities and consumer products with operations in the United States, Singapore, Hong Kong, Australia and South Korea. We manage our three principal businesses primarily through our 85.4% owned subsidiary, Alset International Limited, a public company traded on the Singapore Stock Exchange. Through this subsidiary (and indirectly, through other public and private U.S. and Asian subsidiaries), we are actively developing real estate projects near Houston, Texas and in Frederick, Maryland, in our real estate segment. In our digital transformation technology segment we focus on serving business-to-business (B2B) needs in e-commerce, collaboration and social networking functions. Our biohealth segment includes the sale of consumer products.
We also have ownership interests outside of Alset International, including a 36.9% equity interest in American Pacific Bancorp Inc., an indirect 15.5% equity interest in Holista CollTech Limited, a 45.2% equity interest in DSS Inc. (“DSS”), a 38.3% equity interest in Value Exchange International, Inc., a 0.8% equity interest in New Electric CV Corporation (“NECV” formerly known as “American Premium Mining Corporation” or “APM,” and earlier known as “American Premium Water Corp.”), and an interest in Alset Capital Acquisition Corp. (“Alset Capital”). American Pacific Bancorp Inc. is a financial network holding company. Holista CollTech Limited is a public Australian company that produces natural food ingredients (ASX: HCT). DSS is a multinational company operating businesses within nine divisions: product packaging, biotechnology, direct marketing, commercial lending, securities and investment management, alternative trading, digital transformation, secure living, and alternative energy. DSS Inc. is listed on the NYSE American (NYSE: DSS). Value Exchange International, Inc. is a provider of information technology services for businesses, and is traded on the OTCQB (OTCQB: VEII). NECV is a publicly traded consumer products company (OTCPK: HIPH). Alset Capital is a newly organized blank check company formed for the purpose of effecting a merger, capital stock exchange, asset acquisition, stock purchase, reorganization or similar business combination with one or more businesses and is listed on the Nasdaq (Nasdaq: ACAXU, ACAX, ACAXW and ACAXR).
We generally acquire majority and/or control stakes in innovative and promising businesses that are expected to appreciate in value over time. Our emphasis is on building businesses in industries where our management team has in-depth knowledge and experience, or where our management can provide value by advising on new markets and expansion. We have at times provided a range of global capital and management services to these companies in order to gain access to Asian markets. We have historically favored businesses that improve an individual’s quality of life or that improve the efficiency of businesses through technology in various industries. We believe our capital and management services provide us with a competitive advantage in the selection of strategic acquisitions, which creates and adds value for our company and our stockholders.
| 38 |
Our Revenue Model
Our total revenue for the years ended December 31, 2022, and 2021, was $4,480,442 and $19,798,822, respectively. Our net losses for the years ended December 31, 2022, and 2021, were $46,212,505 and $119,017,591, respectively.
We currently recognize revenue from the sale of our subdivision development properties, rental homes, the sale of our biohealth products and other activities. Sales of real properties accounted for approximately 29%, revenue from houses rental accounted for approximately 40%, sales of biohealth products accounted for approximately 17% and revenue from other activities accounted for approximately 13% of our total revenue in the year ended December 31, 2022. Sales of real properties accounted for approximately 70%, revenue from houses rental accounted for approximately 2% and sales of biohealth products accounted for approximately 28% of our total revenue in the year ended December 31, 2021.
From a geographical perspective, we recognized 69% and 72% of our total revenue in the years ended December 31, 2022, and 2021, respectively, in the United States. 20% and 28% of our revenue in 2022 and 2021, respectively, was recognized from our sales in South Korea. 11% and 0% of our revenue in 2022 and 2021, respectively, was recognized from our sales in Singapore.
We believe that, on an ongoing basis, revenue generated from our property development business will decline as a percentage of our total revenue as we expect to experience greater revenue contribution from our rental business, digital transformation technology, biohealth businesses and future business acquisitions.
Financial Impact of the COVID-19 Pandemic
Real Estate Projects
The extent to which the COVID-19 pandemic may impact our business will depend on future developments. The COVID-19 pandemic’s far-reaching impact on the global economy could negatively affect various aspects of our business, including demand for real estate. From March 2020 through December 2022, we continued to sell lots at our Ballenger Run project (in Maryland) for the construction of town homes to NVR. At this time, all of the lots at Ballenger Run have been sold to NVR, however we continue to complete our development requirements under our agreements with NVR. We do not anticipate that the COVID-19 pandemic will have a material impact on the timing of the completion of our remaining tasks at Ballenger Run.
We have received strong indications that buyers and renters across the country are expressing interest in moving from more densely populated urban areas to the suburbs. We believe this trend, should it continue, will encourage interest in some of our projects.
The COVID-19 pandemic could impact the ability to conduct our operations in a prompt and efficient manner.
In addition, the COVID-19 pandemic may adversely impact the timeliness of local government in granting required approvals. Accordingly, the COVID-19 pandemic may cause the completion of important stages in our real estate projects to be delayed.
At our Black Oak project in Texas, we have strategically redesigned the lots for a smaller “starter home” products that we believe will be more resilient in fluctuating markets. Should we initiate sales at Black Oak, we believe the same implications described above, regarding our Ballenger Run project, may apply to our Black Oak project (including the general trend of customers’ interest shifting from urban to suburban areas). Our Black Oak project may include our involvement in single family rental home development.
| 39 |
On February 11, 2021, the Company entered into a term note with M&T Bank with a principal amount of $68,502 pursuant to the Paycheck Protection Program (“PPP Term Note”) under the Coronavirus Aid, Relief, and Economic Security Act (the “CARES Act”). The PPP Loan is evidenced by a promissory note. The PPP Term Note bears interest at a fixed annual rate of 1.00%, with the first sixteen months of principal and interest deferred or until we apply for the loan forgiveness. The PPP Term Note may be accelerated upon the occurrence of an event of default.
The PPP Term Note was unsecured and guaranteed by the United States Small Business Administration. The Company applied to M&T Bank for forgiveness of the PPP Term Note, with the amount which may be forgiven equal to at least 60% of payroll costs and other eligible payments incurred by the Company, calculated in accordance with the terms of the CARES Act. In April 2022 the Company received confirmation that the PPP Loan was fully forgiven.
Other Business Activities
The COVID-19 pandemic may adversely impact our potential to expand our business activities in ways that are difficult to assess or predict. The COVID-19 pandemic continues to evolve. The COVID-19 pandemic has impacted, and may continue to impact, the global supply of certain goods and services in ways that may impact the sale of products to consumers that we, or companies we may invest in or partner with, will attempt to make. The COVID-19 pandemic may prevent us from pursuing otherwise attractive opportunities.
COVID-19 pandemic has impacted our operations in South Korea; since the start of the pandemic, the South Korean government has at various times placed certain restrictions on business meetings to reduce the spread of COVID-19. Such restrictions have impacted our ability to recruit potential affiliate sales personnel, and to introduce products to a larger audience.
Impact on Staff
Most of our U.S. staff works out of our Bethesda, Maryland office.
Some of our U.S. staff has shifted to mostly working from home since March 2020, but this has had a minimal impact on our operations to date. Our staff in Singapore and Hong Kong has been able to work from home when needed with minimal impact on our operations, however our staff’s ability to travel between our Hong Kong and Singapore offices has been significantly limited until early 2022. The COVID-19 pandemic initially impacted the frequency with which our management would travel to the Black Oaks project, however, this is no longer the case. Limitations on the mobility of our management and staff, should they arise in the future, could slow down our ability to enter into new transactions and expand existing projects.
We have not reduced our staff in connection with the COVID-19 pandemic. To date, we did not have to expend significant resources related to employee health and safety matters related to the COVID-19 pandemic. We have a small staff, however, and the inability of any significant number of our staff to work due to illness or the illness of a family member could adversely impact our operations.
Matters that May or Are Currently Affecting Our Business
In addition to the matters described above, the primary challenges and trends that could affect or are affecting our financial results include:
| ● | Our ability to improve our revenue through cross-selling and revenue-sharing arrangements among our diverse group of companies; |
| ● | Our ability to identify complementary businesses for acquisition, obtain additional financing for these acquisitions, if and when needed, and profitably integrate them into our existing operation; |
| ● | Our ability to attract competent, skilled technical and sales personnel for each of our businesses at acceptable compensation levels to manage our overhead; and |
| ● | Our ability to control our operating expenses as we expand each of our businesses and product and service offerings. |
| 40 |
Summary of Significant Accounting Policies
Basis of Presentation and Principles of Consolidation
Our consolidated financial statements have been prepared in accordance with accounting principles generally accepted in the United States of America (“U.S. GAAP”). The consolidated financial statements include all accounts of the Company and its majority owned and controlled subsidiaries. The Company consolidates entities in which it owns more than 50% of the voting common stock and controls operations. All intercompany transactions and balances among consolidated subsidiaries have been eliminated.
Use of Estimates and Critical Accounting Estimates and Assumptions
The preparation of financial statements in conformity with U.S. GAAP requires management to make estimates and assumptions that affect the reported amounts of assets and liabilities and disclosure of contingent assets and liabilities at the dates of the financial statements and the reported amounts of revenues and expenses during the reporting periods. Significant estimates made by management include, but are not limited to, allowance for doubtful accounts, recoverability and useful lives of property, plant and equipment, valuation of real estate assets, allocation of development costs and capitalized interest to sold lots, the valuation allowance of deferred taxes, contingencies and equity compensation. Actual results could differ from those estimates.
Transactions between Entities under Common Control
On March 12, 2021, the Company entered into a Securities Purchase Agreement (the “SPA”) with Chan Heng Fai, the founder, Chairman and Chief Executive Officer of the Company, for four proposed transactions, consisting of (i) purchase of certain warrants (the “Warrants”) to purchase 1,500,000,000 shares of Alset International Limited, which was valued at $28,363,966; (ii) purchase of all of the issued and outstanding stock of LiquidValue Development Pte Ltd. (“LVD”), which was valued at $173,395; (iii) purchase of 62,122,908 ordinary shares in True Partner Capital Holding Limited (HKG: 8657) (“True Partner”), which was valued at $6,729,629; and (iv) purchase of 4,775,523 shares of the common stock of American Pacific Bancorp Inc. (“APB”), which was valued at $28,653,138. The total amount of above four transactions was $63,920,129, payable on the Closing Date by the Company, in the convertible promissory notes (“Alset CPNs”), which, subject to the terms and conditions of the Alset CPNs and the Company’s shareholder approval, shall be convertible into shares of the Company’s common stock (“AEI Common Stock”), par value $0.001 per share, at the conversion price of AEI’s Stock Market Price. AEI’s Stock Market Price shall be $111.80 per share, equivalent to the average of the five closing per share prices of AEI’s Common Stock preceding January 4, 2021 as quoted by Bloomberg L.P. The above four acquisitions from Chan Heng Fai were transactions between entities under common control.
On October 15, 2020, American Pacific Bancorp (which subsequently became a majority-owned subsidiary of the Company) entered into an acquisition agreement to acquire 3,500,001 common shares of HengFeng Finance Limited (“HFL”), representing 100% of the common shares of HFL, in consideration for $1,500,000, to be satisfied by the issuance and allotment of 250,000 shares of the Class A Common Stock of American Pacific Bancorp. HFL is incorporated in Hong Kong with limited liability. The principal activities of HFL are money lending, securities trading and investment. This transaction closed on April 21, 2021. This transaction between the Company and Chan Heng Fai is under common control of Chan Heng Fai. In third quarter of 2021 APB was deconsolidated due to our loss of majority ownership.
| 41 |
The common control transactions resulted in the following basis of accounting for the financial reporting periods:
| ● | The acquisition of the Warrants and True Partner stock were accounted for prospectively as of March 12, 2021 and they did not represent a change in reporting entity. | |
| ● | The acquisition of LVD, APB and HFL was under common control and was consolidated in accordance with ASC 850-50. The consolidated financial statements were retrospectively adjusted for the acquisition of LVD, APB and HFL, and the operating results of LVD, APB and HFL as of January 1, 2020 for comparative purposes. |
AEI’s stock price was $10.03 on March 12, 2021, the commitment date. The Beneficial Conversion Feature (“BCF”) intrinsic value was $50,770,192 for the four convertible promissory notes and was recorded as debt discount of convertible notes after these transactions. The debt discount attributable to the BCF is amortized over period from issuance to the date that the debt becomes convertible using the effective interest method. If the debt is converted, the discount is amortized to finance cost in full immediately. On May 13, 2021 and June 14, 2021 all Alset CPNs of $63,920,128 and accrued interests of $306,438 were converted into 2,123 shares of series B preferred stock and 458,198 shares of common stock of the Company.
Revenue Recognition and Cost of Revenue
The following represents a disaggregation of our revenue recognition policies by segment:
Real Estate
● Property Sales. Part of the Company’s real estate business is land development. The Company purchases land and develops it into residential communities. The developed lots are sold to builders (customers) for the construction of new homes. The builders enter into a sales contract with the Company before they take the lots. The prices and timeline are determined and agreed upon in the contract. The builders do the inspections to make sure all conditions and requirements in contracts are met before purchasing the lots. A detailed breakdown of the five-step process for the revenue recognition of the Ballenger and Black Oak projects, which represented approximately 29% and 70% of the Company’s revenue in the years ended on December 31, 2022 and 2021, respectively, is as follows:
Identify the contract with a customer. The Company has signed agreements with the builders for developing the raw land to ready to build lots. The contract has agreed upon prices, timelines, and specifications for what is to be provided.
Identify the performance obligations in the contract. Performance obligations of the Company include delivering developed lots to the customer, which are required to meet certain specifications that are outlined in the contract. The customer inspects all lots prior to accepting title to ensure all specifications are met.
Determine the transaction price. The transaction price per lot is fixed and specified in the contract. Any subsequent change orders or price changes are required to be approved by both parties.
Allocate the transaction price to performance obligations in the contract. Each lot is considered to be a separate performance obligation, for which the specified price in the contract is allocated to.
Recognize revenue when (or as) the entity satisfies performance obligation. The builders do the inspections to make sure all conditions/requirements are met before taking title of lots. The Company recognizes revenue at a point in time when title is transferred. The Company does not have further performance obligations or continuing involvement once title is transferred.
● Sale of the Front Foot Benefit Assessments. We have established a front foot benefit (“FFB”) assessment on all of the lots sold to NVR. This is a 30-year annual assessment allowed in Frederick County which requires homeowners to reimburse the developer for the costs of installing public water and sewer to the lots. These assessments become effective as homes are settled, at which time we can sell the collection rights to investors who will pay an upfront lump sum, enabling us to more quickly realize the revenue. The selling prices range from $3,000 to $4,500 per home depending on the type of home. Our total expected revenue from the front foot benefit assessment is approximately $1 million. To recognize revenue of the FFB assessment, both our and NVR’s performance obligations have to be satisfied. Our performance obligation is completed once we complete the construction of water and sewer facilities and close the lot sales with NVR, which inspects these water and sewer facilities prior to the close of lot sales to ensure all specifications are met. NVR’s performance obligation is to sell homes they build to homeowners. Our FFB revenue is recognized upon NVR’s sales of homes to homeowners. The agreement with these FFB investors is not subject to amendment by regulatory agencies and thus our revenue from FFB assessment is not either. During the years ended December, 2022 and 2021, we recognized revenue in the amounts of $126,737 and $289,375 from FFB assessments, respectively.
| 42 |
● Rental Revenue. The Company leases real estate properties to its tenants under leases that are predominately classified as operating leases, in accordance with ASC 842, Leases (“ASC 842”). Real estate rental revenue is comprised of minimum base rent and revenue from the collection of lease termination fees.
Rent from tenants is recorded in accordance with the terms of each lease agreement on a straight-line basis over the initial term of the lease. Rental revenue recognition begins when the tenant controls the space and continues through the term of the related lease. Generally, at the end of the lease term, the Company provides the tenant with a one-year renewal option, including mostly the same terms and conditions provided under the initial lease term, subject to rent increases.
The Company defers rental revenue related to lease payments received from tenants in advance of their due dates. These amounts are presented within deferred revenues and other payables on the Company’s consolidated balance sheets.
Rental revenue is subject to an evaluation for collectability on several factors, including payment history, the financial strength of the tenant and any guarantors, historical operations and operating trends of the property, and current economic conditions. If our evaluation of these factors indicates that it is not probable that we will recover substantially all of the receivable, rental revenue is limited to the lesser of the rental revenue that would be recognized on a straight-line basis (as applicable) or the lease payments that have been collected from the lessee. Differences between rental revenue recognized and amounts contractually due under the lease agreements are credited or charged to straight-line rent receivable or straight-line rent liability, as applicable. For the years ended December 31, 2022 and 2021, the Company did not recognize any deferred revenue and collected all rents due.
● Cost of Revenue. Land acquisition costs are allocated to each lot based on the area method, the size of the lot comparing to the total size of all lots in the project. Development costs and capitalized interest are allocated to lots sold based on the total expected development and interest costs of the completed project and allocating a percentage of those costs based on the selling price of the sold lot compared to the expected sales values of all lots in the project.
If the allocation of development costs and capitalized interest based on the projection and relative expected sales value is impracticable, those costs could also be allocated based on an area method, which uses the size of the lots compared to the total project area and allocates costs based on their size.
Cost of rental revenue consists primarily of the costs associated with management and leasing fees to our management company, repairs and maintenance, depreciation and other related administrative costs. Utility expenses are paid directly by tenants.
Digital Transformation Technology
● Software Development Income. Revenue is recognized when (or as) the Company transfers promised goods or services to its customers in amounts that reflect the consideration to which the Company expects to be entitled to in exchange for those goods or services, which occurs when (or as) the Company satisfies its contractual obligations and transfers over control of the promised goods or services to its customers. We generate revenue from a project involving provision of services and web/software development for customers. In respect to the provision of services, the agreements are less than one year with a cancellation clause and customers are typically billed on a monthly basis.
| 43 |
Biohealth
● Product Direct Sales. The Company’s net sales consist of product sales. The Company’s performance obligation is to transfer ownership of its products to its members. The Company generally recognizes revenue when product is delivered to its members. Revenue is recorded net of applicable taxes, allowances, refund or returns. The Company receives the net sales price in cash or through credit card payments at the point of sale.
If any member returns a product to the Company on a timely basis, they may obtain a replacement product from the Company for such returned products. We do not have buyback program. However, when the customer requests a return and management decides that the refund is necessary, we initiate the refund after deducting all the benefits that a member has earned. The returns are deducted from our sales revenue on our financial statements. Allowances for product and membership returns are provided at the time the sale is recorded. This accrual is based upon historical return rates for each country and the relevant return pattern, which reflects anticipated returns to be received over a period of up to 12 months following the original sale. Product and membership returns for the years ended December 31, 2022 and 2021 were approximately $41,755 and $39,203, respectively.
● Annual Membership. The Company collects an annual membership fee from its members. The fee is fixed, paid in full at the time upon joining the membership; the fee is not refundable. The Company’s performance obligation is to provide its members the right to (a) purchase products from the Company, (b) access to certain back-office services, (c) receive commissions and (d) attend corporate events. The associated performance obligation is satisfied over time, generally over the term of the membership agreement which is for a one-year period. The Company recognizes revenue from membership fee over the one-year period of the membership.
Other Businesses
● Food and Beverage. The Company, through Alset F&B One Pte. Ltd. (“Alset F&B One”) and Alset F&B (PLQ) Pte. Ltd. (“Alset F&B PLQ”) each acquired a restaurant franchise licenses at the end of 2021 and 2022 respectively, both of which have since commenced operations. These licenses will allow Alset F&B One and Alset F&B PLQ each to operate a Killiney Kopitiam restaurant in Singapore. Killiney Kopitiam, founded in 1919, is a Singapore-based chain of mass-market, traditional kopitiam style service cafes selling traditional coffee and tea, along with a range of local delicacies such as Curry Chicken, Laksa, Mee Siam, and Mee Rebus.
The Company, through Hapi Café Inc. (“HCI-T”), commenced operation of two cafés during 2022 and 2021, which are located in Singapore and South Korea.
The cafes are operated by subsidiaries of HCI-T, namely Hapi Café SG Pte. Limited (“HCSG”) in Singapore and Hapi Café Korea Inc. (“HCKI”) in Seoul, South Korea. Hapi Cafes are distinctive lifestyle café outlets that strive to revolutionize the way individuals dine, work, and live, by providing a conducive environment for everyone to relish the four facets – health and wellness, fitness, productivity, and recreation all under one roof.
The revenue earned from Food and Beverage business for the years ended December 31, 2022 and 2021 were $449,240 and $ 42,380 respectively.
● Remaining performance obligations. As of December 31, 2022 and 2021, there were no remaining performance obligations or continuing involvement, as all service obligations within the other business activities segment have been completed.
Real Estate Assets
Real estate assets are recorded at cost, except when acquired real estate assets meet the definition of a business combination in accordance with ASC 805, “Business Combinations,” which are recorded at fair value. Interest, property taxes, insurance and other incremental costs (including salaries) directly related to a project are capitalized during the construction period of major facilities and land improvements. The capitalization period begins when activities to develop the parcel commence and ends when the asset constructed is completed. The capitalized costs are recorded as part of the asset to which they relate and are reduced when lots are sold.
The Company capitalized construction costs of approximately $3.2 million and $6.0 million in the years ended December 31, 2022 and 2021, respectively.
On December 31, 2022, total real estate property under development was $23.4 million, including:
| ● | land held for development in the amount of $7.9 million (consisting of $7.3 million for Black Oak and $0.6 million for Alset Villas); |
| ● | capitalized development costs in the amount of $12.3 million (consisting of $12 million for Black Oak and $0.3 million for Alset Villas); and |
| ● | capitalized finance costs were $3.2 million. |
| 44 |
On December 31, 2021, total real estate property under development was $15.7 million, including:
| ● | land held for development in the amount of $9.0 million (consisting of $7.7 million for Black Oak, $0.1 million for Ballenger Run, $0.7 million for Alset Villas and $0.5 million for our Perth project); |
| ● | capitalized development costs in the amount of $3.4 million (consisting of $3.4 million for Black Oak); and |
| ● | capitalized finance costs were $3.2 million. |
On December 31, 2022, the capitalized construction costs were as follows:
| Ballenger Run | Black Oak | Alset Villas | Total | |||||||||||||
| Land held for development | $ | - | $ | 7,304,064 | $ | 639,062 | $ | 7,943,126 | ||||||||
| Capitalized development Costs | ||||||||||||||||
| Hard Construction Costs | 29,253,317 | 10,960,927 | - | 40,214,245 | ||||||||||||
| Engineering | 3,632,588 | 3,306,281 | 194,510 | 7,133,379 | ||||||||||||
| Consultation | 340,528 | 121,698 | 16,950 | 479,176 | ||||||||||||
| Project Management | 4,335,183 | 2,702,175 | - | 7,037,359 | ||||||||||||
| Legal | 375,672 | 256,693 | - | 632,365 | ||||||||||||
| Taxes | 1,325,086 | 1,204,186 | 43,770 | 2,573,042 | ||||||||||||
| Other Services | 627,487 | 47,276 | - | 674,763 | ||||||||||||
| Impairment Reserve | - | (5,230,828 | ) | - | (5,230,828 | ) | ||||||||||
| Construction - Sold Lots | (39,889,863 | ) | (1,364,805 | ) | - | (41,254,668 | ) | |||||||||
| Total capitalized development costs | $ | - | $ | 12,003,603 | $ | 255,230 | $ | 12,258,833 | ||||||||
| Capitalized finance costs | $ | 3,247,739 | ||||||||||||||
| Total property under development | $ | 23,449,698 | ||||||||||||||
On December 31, 2021, the capitalized construction costs were as follows:
| Ballenger Run | Black Oak | Alset Villas | Perth Project | Total | ||||||||||||||||
| Land held for development | $ | 125,497 | $ | 7,725,446 | $ | 639,062 | $ | 528,399 | $ | 9,018,404 | ||||||||||
| Capitalized development Costs | ||||||||||||||||||||
| Hard Construction Costs | 29,244,223 | 8,865,369 | - | - | 38,109,592 | |||||||||||||||
| Engineering | 3,626,928 | 2,852,710 | - | - | 6,479,638 | |||||||||||||||
| Consultation | 340,528 | 109,826 | - | - | 450,354 | |||||||||||||||
| Project Management | 4,285,533 | 2,597,175 | - | - | 6,882,708 | |||||||||||||||
| Legal | 375,585 | 237,970 | - | - | 613,555 | |||||||||||||||
| Taxes | 1,326,734 | 985,440 | - | - | 2,312,174 | |||||||||||||||
| Other Services | 605,657 | 33,791 | - | 80,797 | 720,245 | |||||||||||||||
| BAN reimbursement | - | (5,738,461 | ) | - | - | (5,738,461 | ) | |||||||||||||
| Impairment Reserve | - | (5,230,828 | ) | - | - | (5,230,828 | ) | |||||||||||||
| Construction - Sold Lots | (39,805,188 | ) | (1,364,805 | ) | - | - | (41,169,993 | ) | ||||||||||||
| Total capitalized development costs | $ | - | $ | 3,348,187 | $ | - | $ | 80,797 | $ | 3,428,984 | ||||||||||
| Capitalized finance costs | $ | 3,247,739 | ||||||||||||||||||
| Total property under development | $ | 15,695,127 | ||||||||||||||||||
| 45 |
Through December 31, 2021, there were no sales from the Perth project. The project was fully sold during year ended December 31, 2022.
In 2021, our subsidiary Alset EHome Inc. acquired approximately 19.5 acres of partially developed land near Houston, Texas which will be used to develop a community named Alset Villas (“Alset Villas”). Alset EHome is targeting to develop approximately 63 homes at Alset Villas for rent and/or for sale. The Alset Villas project is currently in the engineering and design phase to achieve final record plat.
Results of Operations
Summary of Consolidated Statements of Operations and Other Comprehensive Loss for the Years Ended December 31, 2022 and 2021
| Years Ended December 31, | ||||||||
| 2022 | 2021 | |||||||
| Revenue | $ | 4,480,442 | $ | 19,798,822 | ||||
| Operating Expenses | (11,569,816 | ) | (34,792,944 | ) | ||||
| Other Expenses | (39,123,131 | ) | (103,489,455 | ) | ||||
| Income Tax Expense | - | (534,014 | ) | |||||
| Net Loss | $ | (46,212,505 | ) | $ | (119,017,591 | ) | ||
Revenue
The following table sets forth period-over-period changes in revenues for each of our reporting segments:
| Years Ended December 31, | Change | |||||||||||||||
| 2022 | 2021 | Dollars | Percentage | |||||||||||||
| Real Estate | $ | 3,088,628 | $ | 14,213,379 | $ | (11,124,751 | ) | -78 | % | |||||||
| Digital Transformation Technology | 69,915 | - | 69,915 | 100 | % | |||||||||||
| Biohealth | 753,651 | 5,543,066 | (4,789,415 | ) | -86 | % | ||||||||||
| Other | 568,248 | 42,377 | 525,871 | 1,241 | % | |||||||||||
| Total revenue | $ | 4,480,442 | $ | 19,798,822 | $ | (15,318,380 | ) | -77 | % | |||||||
Revenue was $4,480,442 and $19,798,822 for the years ended December 31, 2022 and 2021, respectively. A decrease in property sales and direct sales from our indirect subsidiary HWH World in the 2022 contributed to lower revenue in this period. In the year ended December 31, 2022 the last three homes in Ballenger Project were sold. In this project, builders were required to purchase a minimum number of lots based on their applicable sale agreements. We collected revenue from the sale of lots to builders. We are not involved in the construction of homes at the present time.
Income from the sale of Front Foot Benefits (“FFBs”), assessed on Ballenger Run project lots, decreased from $289,375 in the year ended December 31, 2021 to $126,737 in year ended December 31, 2022. The decrease is a result of the decreased sale of properties to homebuyers in 2022.
In the second quarter of 2021, the Company started renting homes to tenants. Revenue from the rental business was $1,810,011 and $327,296 for the years ended December 31, 2022 and 2021, respectively. The Company expects that the revenue from this business will continue to increase as we acquire more rental houses and successfully rent them.
| 46 |
In recent years, the Company expanded its biohealth segment to the South Korean market through one of the subsidiaries of HWH International Inc., HWH World Inc (“HWH World”). HWH World operates based on a direct sale model of health supplements. HWH World recognized $753,651 and $5,543,066 in revenue in the years ended December 31, 2022 and 2021, respectively.
The category described as “Other” includes corporate and financial services, food and beverage business and new venture businesses. “Other” includes certain costs that are not allocated to the reportable segments, primarily consisting of unallocated corporate overhead costs, including administrative functions not allocated to the reportable segments from global functional expenses.
The financial services, food and beverage businesses and new venture businesses are small and diversified, and accordingly they are not separately addressed as one independent category. In the years ended December 31, 2022 and 2021, the revenue from other businesses was $568,248 and $42,377, respectively, generated by Korean and Singaporean café shops and restaurants.
Operating Expenses
The following table sets forth period-over-period changes in cost of revenue for each of our reporting segments:
| Years Ended December 31, | Change | |||||||||||||||
| 2022 | 2021 | Dollars | Percentage | |||||||||||||
| Real Estate | $ | 3,016,200 | $ | 11,073,756 | $ | (8,057,556 | ) | -73 | % | |||||||
| Digital Transformation Technology | 23,423 | - | 23,423 | 100 | % | |||||||||||
| Biohealth | 523,534 | 214,019 | 309,515 | 145 | % | |||||||||||
| Other | 168,833 | 14,039 | 154,794 | 1,103 | % | |||||||||||
| Total cost of sales | $ | 3,731,990 | $ | 11,301,814 | $ | (7,569,824 | ) | -67 | % | |||||||
Cost of revenue decreased from $11,301,814 in the year ended December 31, 2021 to $3,731,990 in the year ended December 31, 2022, as a result of the decrease in the number of lots sold in the Ballenger Run and sales in HWH World business. Capitalized construction expenses, finance costs and land costs are allocated to sales. We anticipate the total cost of sales to increase as revenue increases.
The gross margin decreased from $8,497,008 to $748,452 in the years ended December 31, 2021 and 2022, respectively. The decrease of gross margin was caused by the decrease of gross margin of HWH World, mostly due to the decrease in the sales and from decrease in property sales.
The following table sets forth period-over-period changes in operating expenses for each of our reporting segments.
Years Ended December 31, | Change | |||||||||||||||
| 2022 | 2021 | Dollars | Percentage | |||||||||||||
| Real Estate | $ | 1,479,674 | $ | 1,136,031 | $ | 343,643 | 30 | % | ||||||||
| Digital transformation technology | 414,167 | 183,429 | 230,738 | 126 | % | |||||||||||
| Biohealth | 850,044 | 3,624,200 | (2,774,156 | ) | -77 | % | ||||||||||
| Other | 5,093,941 | 18,547,470 | (13,422,592 | ) | -72 | % | ||||||||||
| Total operating expenses | $ | 7,837,826 | $ | 23,491,130 | $ | (15,653,304 | ) | -67 | % | |||||||
The decrease in sales related expenses and bonuses in our businesses contributed to decreased operating expenses in the year ended December 31, 2022, as compared to the year ended December 31, 2021.
| 47 |
Other Income (Expense)
In the year ended December 31, 2022, the Company had other expense of $39,123,131 compared to other expense of $103,489,455 in the year ended December 31, 2021. The change in unrealized loss from related party securities investment and financing costs are the primary reasons for the volatility in these two periods. Unrealized loss on related party securities investment was $23,556,219 in year ended December 31, 2022, compared to $47,231,084 loss in the year ended December 31, 2021. Finance costs were $450,000 in the year ended December 31, 2022, compared to $50,871,869 in the year ended December 31, 2021. Finance costs in both years were related to the amortization of beneficial conversion feature (BVC).
Net Loss
In the year ended December 31, 2022, the Company had net loss of $46,212,505 compared to net loss of $119,017,591 in the year ended December 31, 2021.
Liquidity and Capital Resources
Our real estate assets have increased to $54,618,729 as of December 31, 2022, from $40,515,380 as of December 31, 2021. This increase primarily reflects the acquisition of 132 new rental properties during 2022 and 2021. Our cash has decreased from $56,061,309 as of December 31, 2021 to $17,827,383 as of December 31, 2022. Our liabilities decreased from $13,920,357 at December 31, 2021 to $4,827,221 at December 31, 2022. Our total assets have decreased to $153,490,336 as of December 31, 2022 from $184,210,143 as of December 31, 2021 due to the decrease in cash.
On April 17, 2019, SeD Maryland Development LLC entered into a Development Loan Agreement with Manufacturers and Traders Trust Company (“M&T Bank”) in the principal amount not to exceed at any one time outstanding the sum of $8,000,000, with a cumulative loan advance amount of $18,500,000. The line of credit bears interest rate on LIBOR plus 375 basis points. SeD Maryland Development LLC was also provided with a Letter of Credit (“L/C”) Facility in an aggregate amount of up to $900,000. The L/C commission will be 1.5% per annum on the face amount of the L/C. Other standard lender fees will apply in the event the L/C is drawn down. The loan is a revolving line of credit. The L/C Facility is not a revolving loan, and amounts advanced and repaid may not be re-borrowed. Repayment of the Loan Agreement is secured by a $2,600,000 collateral fund and a Deed of Trust issued to the Lender on the property owned by SeD Maryland. On March 15, 2022, approximately $2,300,000 was released from collateral, leaving approximately $300,000 as collateral for outstanding letters of credit.
On June 18, 2020, Alset EHome Inc. entered into a Loan Agreement with M&T Bank. Pursuant to this Loan Agreement, M&T Bank provided a non-revolving loan to Alset EHome Inc. in an aggregate amount of up to $2,990,000. Repayment of this loan was secured by a deed of trust issued to the Lender on the property owned by certain subsidiaries of Alset EHome Inc. Certain subsidiaries of our company were the guarantors of this loan. The loan was closed in June 2021.
On February 11, 2021, the Company entered into a term note with M&T Bank with a principal amount of $68,502 pursuant to the Paycheck Protection Program (“PPP Term Note”) under the Coronavirus Aid, Relief, and Economic Security Act (the “CARES Act”). The PPP Loan is evidenced by a promissory note. The PPP Term Note bears interest at a fixed annual rate of 1.00%, with the first sixteen months of principal and interest deferred or until we apply for the loan forgiveness. The PPP Term Note may be accelerated upon the occurrence of an event of default.
The PPP Term Note was unsecured and guaranteed by the United States Small Business Administration. The Company applied to M&T Bank for forgiveness of the PPP Term Note, with the amount which may be forgiven equal to at least 60% of payroll costs and other eligible payments incurred by the Company, calculated in accordance with the terms of the CARES Act. In April 2022 the Company received confirmation that the PPP Loan was fully forgiven.
From January to December 2021, the Company sold 280,000 shares of Hapi Metaverse to international investors with the amount of $478,300, which was booked as addition paid-in capital. The Company held 505,667,376 shares of the 506,898,576 outstanding shares before the sale. After the sale, the Company still owns approximately 99% of Hapi Metaverse’s total outstanding shares.
| 48 |
The management believes that the available cash on hand, available debt and equity financing are sufficient to fund our operations for at least the next 12 months.
Summary of Cash Flows for the Years Ended December 31, 2022 and 2021
| Years Ended December 31, | ||||||||
| 2022 | 2021 | |||||||
| Net cash used in operating activities | $ | (31,855,435 | ) | $ | (16,684,360 | ) | ||
| Net cash used in investing activities | $ | (15,123,041 | ) | $ | (56,044,001 | ) | ||
| Net cash provided by financing activities | $ | 6,057,481 | $ | 103,417,404 | ||||
Cash Flows from Operating Activities
Net cash used in operating activities was $31,855,435 in the year ended December 31, 2022, as compared to net cash used in operating activities of $16,684,360 in the same period of 2021. The purchase of trading securities for investment purposes and high property development costs explained the increased cash flow used in operating activities during year 2022.
Cash Flows from Investing Activities
Net cash used in investing activities was $15,123,041 in the year 2022, as compared to net cash used in investing activities of $56,044,001 in the same period of 2021. In the year ended December 31, 2022 we invested $8,429,620 in marketable securities, $6,824,730 to purchase real estate properties and improvements and $377,864 in promissory notes to a related party. At the same time, we received approximately $1 million from a related party loan receivable. In the year ended December 31, 2021 we invested $19,390,318 in marketable securities, $25,362,146 to purchase real estate properties and $11,878,605 in promissory notes of a related party. At the same time, we received approximately $2.5 million from the sale of Vivacitas Oncology to a related party.
Cash Flows from Financing Activities
Net cash provided by financing activities was $6,057,481 in the year ended December 31, 2022, compared to net cash provided of $103,417,404 the year ended December 31, 2021. Cash provided by financing activities in the year 2022 is primarily related the proceeds from stock issuance of $6,213,000 and borrowing from a commercial loan of $123,633. Additionally, the Company repaid $279,152 to note payable. The increase in cash provided by financing activities in the year 2021 is primarily caused by the proceeds from stock issuance of $104,565,659 and exercise of subsidiary warrants of $3,249,339. During the year ended December 31, 2021, we also received cash proceeds of $280,000 from the sale of our Hapi Metaverse shares to individual investors and $68,502 from a loan. Additionally, the Company distributed $2,549,750 to one minority interest investor, borrowed $5,545,495 from related parties and repaid $7,057,324 to related parties.
Real Property Financing Arrangements
Through Alset International, we have three property development projects. Ballenger Run and Black Oak projects are the major projects.
The Company anticipates that the estimated construction costs (not including land costs and financing costs) for the final phases of the Ballenger Run project will be $0.2 million. The expected completion date for the final phases of the Ballenger Run project is June of 2023.
At the present time, the Company is also considering expanding its current policy of selling buildable lots to include a strategy of building housing for sale or rent, particularly at our Black Oak and Alset Villas properties. The required time and expenses needed to complete the Black Oak and Alset Villas projects will be influenced by the strategy, or mix of strategies, we utilize at each project.
Our Perth project in Australia was relatively small, and based on management’s recommendations the land was sold in 2022.
| 49 |
Black Oak
Black Oak is a land infrastructure and subdivision project situated in Magnolia, Texas, north of Houston. This project is owned by certain subsidiaries of Alset International. Currently the Black Oak project does not have any financing from third parties.
Ballenger Run
The Company’s Ballenger Run project is nearly complete, as all lots have been sold and the Company is completing its final tasks related to the project.
In November 2015, through LiquidValue Development, we completed the $15.7 million acquisition of Ballenger Run, a 197-acre land subdivision development located in Frederick County, Maryland. Previously, on May 28, 2014, the RBG Family, LLC entered into the Assignable Real Estate Sales Contract with NVR, Inc. (“NVR”) by which RBG Family, LLC would sell the 197 acres for $15 million to NVR. On December 10, 2014, NVR assigned this contract to SeD Maryland Development, LLC in the Assignment and Assumption Agreement and entered into a series of Lot Purchase Agreements by which NVR would purchase subdivided lots from SeD Maryland Development, LLC (the “Lot Purchase Agreements”).
On April 17, 2019, SeD Maryland Development LLC entered into a Development Loan Agreement with Manufacturers and Traders Trust Company (“M&T Bank”) in the principal amount not to exceed at any one time outstanding the sum of $8,000,000, with a cumulative loan advance amount of $18,500,000. The line of credit bears interest of LIBOR plus 375 basis points. SeD Maryland Development LLC was also provided with a Letter of Credit (“L/C”) Facility in an aggregate amount of $900,000. The L/C commission is 1.5% per annum on the face amount of the L/C. Other standard lender fees will apply in the event the L/C is drawn down. The L/C Facility is not a revolving loan, and amounts advanced and repaid may not be re-borrowed. Repayment of the Loan Agreement is secured by $2.6 million collateral fund and a Deed of Trust issued to the Lender on the property owned by SeD Maryland. On March 15, 2022, approximately $2,300,000 was released from collateral, leaving approximately $300,000 as collateral for outstanding letters of credit.
As of December 31, 2022 and 2021, the principal balance of the loan was $0.
Equity Security Investments
Investment Securities at Fair Value
The Company commonly holds investments in equity securities with readily determinable fair values, equity investments without readily determinable fair values, investments accounted for under the equity method, and investments at cost. Certain of the Company’s investments in marketable equity securities and other securities are long-term, strategic investments in companies that are in various stages of development.
Prior to the adoption of Financial Accounting Standards Board (“FASB”) Accounting Standards Update (“ASU”) 2016-01, Financial Instruments-Overall (Subtopic 825-10): Recognition and Measurement of Financial Assets and Financial Liabilities, investments in equity securities were classified as either 1) available-for-sale securities, stated at fair value, and unrealized holding gains and losses, net of related tax effects, were recorded directly to accumulated other comprehensive income (loss) or 2) trading securities, stated at fair value, and unrealized holding gains and losses, net of related tax benefits, were recorded directly to net income (loss). With the adoption of ASU 2016-01, investments in equity securities are still stated at fair value, quoted by market prices, but all unrealized holding gains and losses are credited or charged to net income (loss) based on fair value measurement as the respective reporting date.
The Company accounts for certain of its investments in equity securities in accordance with ASU 2016-01 Financial Instruments—Overall (Subtopic 825- 10): Recognition and Measurement of Financial Assets and Financial Liabilities (“ASU 2016-01”). In accordance with ASU 2016-01, the Company records all equity investments with readily determinable fair values at fair value calculated by the publicly traded stock price at the close of the reporting period. Amarantus BioScience Holdings (“AMBS”) and True Partner Capital Holding Limited (“True Partner”) are publicly traded companies. The Company does not have significant influence over AMBS and True Partner as the Company is the beneficial owner of approximately 4.3% of the common shares of AMBS and owned 15.5% of True Partner in 2021. The stock fair value is determined by quoted stock prices.
| 50 |
On April 12, 2021, the Company acquired 6,500,000 common shares of Value Exchange International, Inc. (“Value Exchange International”), an OTC listed company, for an aggregate subscription price of $650,000. On October 17, 2022 the Company purchased additional 7,276,163 common shares of Value Exchange International for an aggregate purchase price of $1,743,734. After these transactions the Company owns approximately 38.3% of Value Exchange International and exercises significant influence over it. Our Chief Executive Officer, Chan Heng Fai, is also an owner of the common stock of Value Exchange International (not including any common shares we hold). Additionally, certain members of our board of directors serve as directors of Value Exchange International. The stock’s fair value is determined by quoted stock prices.
During the year ended December 31, 2021, the Company’s subsidiaries established a portfolio of trading securities. The objective is to generate profits on short-term differences in market prices. The Company does not have significant influence over any trading securities in our portfolio and fair value of these trading securities are determined by quoted stock prices.
The Company has elected the fair value option for the equity securities noted below that would otherwise be accounted for under the equity method of accounting. Holista CollTech Limited (“Holista”), DSS Inc. (“DSS”) and New Electric CV Corporation (“NECV”, formerly known as “American Premium Mining Corporation” or “APM”)are publicly traded companies and fair value is determined by quoted stock prices. The Company has significant influence but does not have a controlling interest in these investments, and therefore, the Company’s investment could be accounted for under the equity method of accounting or elect fair value accounting.
The Company has significant influence over DSS as we owned approximately 45.2% of the common stock of DSS as of December 31, 2022, and our Chief Executive Officer, Chan Heng Fai, is an owner of the common stock of DSS (not including any common or preferred shares we hold). In addition, our Chief Executive Officer is the Chairman of the Board of Directors of DSS. Chan Tung Moe, our Co-Chief Executive Officer and the son of Chan Heng Fai, is also a director of DSS. The Company did not have a controlling interest and therefore the Company’s investment would be accounted for under equity method accounting or could elect the fair value option accounting.
The Company had significant influence over Holista as the Company and its CEO are the beneficial owner of approximately 15.5% of the outstanding shares of Holista and our CEO had a position on the Board of Directors of Holista from July of 2013 until June of 2021. The Company did not have a controlling interest and therefore the Company’s investment would be accounted for under equity method accounting or could elect the fair value option accounting.
The Company has significant influence over NECV as the Company is the beneficial owner of approximately 0.8% of the common shares of NECV and one officer from the Company holds an executive and director position of NECV’s board. Additionally, our Chief Executive Officer, Chan Heng Fai, is also an owner of the common stock of NECV (not including any common shares we hold). The Company did not have a controlling interest and therefore the Company’s investment would be accounted for under equity method accounting or could elect the fair value option accounting.
The Company has elected the fair value options for the equity securities noted above that would otherwise be accounted for under the equity method of accounting to better match the measurement of assets and liabilities in the Consolidated Statements of Operations. Value Exchange International, Holista and DSS are publicly traded companies and fair value of these equity investments is determined by the quoted stock prices. On December 31, 2022 and 2021, the fair value (calculated by market trading prices on the end dates of the periods) of total held equity stock of Value Exchange International, Holista and DSS was $13,503,533 and $16,821,636, respectively.
On March 2, 2020, and October 29, 2021, the Company received warrants to purchase shares of American Medical REIT Inc. (“AMRE”), a related party private startup company, in conjunction with the Company lending two $200,000 promissory notes. For further details on this transaction, refer to Note 8 to Company’s Financial Statements, Related Party Transactions, Note Receivable from a Related Party Company. As of December 31, 2022 and 2021, AMRE was a private company. Based on management’s analysis, the fair value of the warrants and the stock option was $0 as of December 31, 2021. In March 2022, both loans, together with warrants were converted into common shares of AMRE. After the conversion, the Company owns approximately 15.8% of AMRE.
| 51 |
The Company held a stock option to purchase 250,000 shares of Vivacitas common stock at $1 per share at any time prior to the date of a public offering by Vivacitas. As of December 31, 2020, Vivacitas was a private company. On March 18, 2021 the Company sold the subsidiary holding the ownership and stock option in Vivacitas to an indirect subsidiary of DSS. For further details on this transaction, refer to Note 8 - Related Party Transactions, Sale of Investment in Vivacitas to DSS.
On July 17, 2020, the Company purchased 122,039,000 shares, approximately 9.99% ownership, and 1,220,390,000 warrants with an exercise price of $0.0001 per share, from NECV, for an aggregated purchase price of $122,039. We value NECV warrants under level 3 category through a Black Scholes option pricing model and the fair value of the warrants from NECV were $860,342 as of July 17, 2020, the purchase date and $327,565 and $1,009,854 as of December 31, 2022 and 2021, respectively.
The Company accounts for certain of its investments in funds without readily determinable fair values in accordance with ASU No. 2015-07, Fair Value Measurement (Topic 820): Disclosures for Investments in Certain Entities That Calculate Net Asset Value per Share (or Its Equivalent) (“2015-07”). In the first six months of 2022 the Company invested $100,000 in Class A Shares of Novum Alpha Global Opportunity Digital Asset Fund I SP, a segregated portfolio of Novum Alpha SPC (“Novum Alpha Fund”). This fund invests in long-short digital assets. The Company subscribed in participating shares which are redeemable and non-voting. The Company closed the fund in July 2022 recording $74,827 loss on this investment.
The changes in the fair values of the investment were recorded directly to accumulated other comprehensive income (loss). Due to the inherent uncertainty of these estimates, these values may differ materially from the values that would have been used had a ready market for these investments existed.
Investment Securities at Cost
Investments in equity securities without readily determinable fair values are measured at cost minus impairment adjusted by observable price changes in orderly transactions for the identical or a similar investment of the same issuer. These investments are measured at fair value on a nonrecurring basis when there are events or changes in circumstances that may have a significant adverse effect. An impairment loss is recognized in the consolidated statements of comprehensive income equal to the amount by which the carrying value exceeds the fair value of the investment.
The Company had an equity holding of 13.1% in Vivacitas Oncology Inc. (“Vivacitas”), a private company that is currently not listed on an exchange, with a purchase cost of $200,128. We measure Vivacitas at cost, less any impairment, plus or minus changes resulting from observable price changes in orderly transactions for an identical or similar investment of the same issuer. Our ownership in Vivacitas was sold on March 18, 2021 to DSS for $2,480,000. The difference of $2,279,872 between the selling price and our original investment cost was recorded as additional paid capital considering a related party transaction. For further details on this transaction, refer to Note 8 – Related Party Transactions, Sale of Investment in Vivacitas to DSS.
On September 8, 2020, the Company acquired 1,666 shares, approximately 1.45% ownership, from Nervotec Pte Ltd (“Nervotec”), a private company, at the purchase price of $36,628. The Company applied ASC 321 and measured Nervotec at cost, less any impairment, plus or minus changes resulting from observable price changes in orderly transactions for an identical or similar investment of the same issuer.
On September 30, 2020, the Company acquired 3,800 shares, approximately 19% ownership, from HWH World Company Limited (f.k.a. Hyten Global (Thailand) Co., Ltd.) (“HWH World Co.”), a private company, at a purchase price of $42,562.
On May 31, 2021, the Company invested $19,609 in K Beauty Research Lab Co., Ltd (“K Beauty”) for 18% ownership. K Beauty was established for sourcing, developing and producing variety of Korea-made beauty products as well as Korea - originated beauty contents for the purpose of distribution to HWH’s membership distribution channel.
| 52 |
There has been no indication of impairment or changes in observable prices via transactions of similar securities and is still carried at a cost.
Investment Securities under Equity Method Accounting
The Company accounts for equity investment in entities with significant influence under equity-method accounting. Under this method, the Group’s pro rata share of income (loss) from investment is recognized in the consolidated statements of comprehensive income. Dividends received reduce the carrying amount of the investment. When the Company’s share of loss in an equity-method investee equals or exceeds its carrying value of the investment in that entity, the equity method investment can be reduced below zero based on losses if the Company either be liable for the obligations of the investee or provide for losses in excess of the investment when imminent return to profitable operations by the investee appears to be assured. Otherwise, the Company does not recognize its share of equity method losses exceeding its carrying amount of the investment, but discloses the losses in the footnotes. Equity-method investment is reviewed for impairment by assessing if the decline in market value of the investment below the carrying value is other-than-temporary. In making this determination, factors are evaluated in determining whether a loss in value should be recognized. These include consideration of the intent and ability of the Group to hold investment and the ability of the investee to sustain an earnings capacity, justifying the carrying amount of the investment. Impairment losses are recognized in other expense when a decline in value is deemed to be other-than-temporary.
American Medical REIT Inc.
LiquidValue Asset Management Pte. Ltd. (“LiquidValue”), a subsidiary of the Company owns 15.8% of American Medical REIT Inc. (“AMRE”), a company concentrating on medical real estate. AMRE acquires state-of-the-art, purpose-built healthcare facilities and leases them to leading clinical operators with dominant market share under secure triple net leases. AMRE targets hospitals (both Critical Access and Specialty Surgical), Physician Group Practices, Ambulatory Surgical Centers, and other licensed medical treatment facilities. Chan Heng Fai, our CEO, is the executive chairman and director of AMRE. DSS, of which we own 45.2% and have significant influence over, owns 80.8% of AMRE. Therefore, the Company has significant influence on AMRE.
American Pacific Bancorp, Inc.
Pursuant to Securities Purchase Agreement from March 12, 2021 the Company purchased of 4,775,523 shares of the common stock of American Pacific Bancorp Inc. (“APB”) and gained majority ownership in that entity. APB was consolidated into the Company under common control accounting (See Transactions between Entities under Common Control for details). On September 8, 2021 APB sold 6,666,700 shares of Series A Common Stock to DSS, Inc. for $40,000,200 cash. As a result of the new share issuances, the Company’s ownership percentage of APB fell below 50% to 41.3% and the entity was deconsolidated in accordance with ASC 810-10. Upon deconsolidation the Company elected to apply the equity method accounting as the Company still retained significant influence. As a result of the deconsolidation, the Company recognized gain of approximately $28.2 million. The gain represents the difference between the fair value of retained equity method investment of $30.8 million and $2.6 million, the Company’s investment percentage of carrying amount of APB’s net assets of $2.9 million. Considering the transaction was between related parties, the Company recorded the gain as additional paid in capital in its equity. From September 8 to December 31, 2021, the investment loss was $51,999. During the year ended December 31, 2022 the investment gain was $867,117. As of December 31, 2022 and 2021, the investment in APB was $31,668,246 and $30,801,129, respectively.
| 53 |
Alset Capital Acquisition Corp.
On February 3, 2022, Alset Capital Acquisition Corp. (“Alset Capital”), a special purpose acquisition company (SPAC) sponsored by the Company and certain affiliates, closed its initial public offering of 7,500,000 units at $10.00 per unit (the “Offering”). At the same time the exercise of underwriters’ over-allotment option of additional 1,125,000 units closed. The Company is majority owner of Alset Acquisition Sponsor, LLC, the sponsor (the “Sponsor”) of Alset Capital. On February 3, 2022, the Sponsor purchased 473,750 units pursuant to a private placement for a purchase price of $4,737,500. Previously, the Sponsor had purchased 2,156,250 shares of Class B common stock pursuant to a private placement for a purchase price of $25,000. After the Offering the Company holds 23.4% of Alset Capital. Chan Heng Fai, the Chairman and CEO of the Company, is the CEO and director of Alset Capital. In June 2022, the Company made an adjustment of $2,830,961 to Additional Paid in Capital and the fair value of investment in Alset Capital, and reversed the previously recorded unrealized loss of $237,578, because of the change of valuation methods of the investment on Class B Common Stock and units the company held. Initially, the Company used market trading prices of Class A common stock and units to calculate the fair value of these investment securities and recorded $237,578 unrealized loss on security investment during three months ended March 31, 2022. In June 2022, the Company determined the fair value of Class B common shares and units by using a put option model and a Monte Carlo simulation considering some restrictions and risks related to these securities the Company held. During the year ended December 31, 2022, the Company recorded investment loss of $203,713 by equity method. On September 30, 2022 the Company purchased the remaining 10% ownership in the Sponsor for $476,250 and currently owns 100% of it. The Company’s investment in Alset Capital was $21,111,575 as of December 31, 2022.
Ketomei Pte Ltd
On June 10, 2021 the Company’s indirect subsidiary Hapi Cafe Inc. (“Hapi Cafe”) lent $76,723 to Ketomei Pte Ltd (“Ketomei”). On March 21, 2022 Hapi Cafe entered into an agreement pursuant to which the principal of the loan together with accrued interest were converted into an investment in Ketomei. At the same time, Hapi Cafe invested an additional $179,595 in Ketomei. After the conversion and fund investment the Company now holds 28% of Ketomei. Ketomei is in the business of selling cooked food and drinks. During the year ended December 31, 2022 the investment loss was $48,916. Investment in Ketomei was $207,402 at December 31, 2022.
Investment in Debt Securities
Debt securities are reported at fair value, with unrealized gains and losses (other than impairment losses) recognized in accumulated other comprehensive income or loss. Realized gains and losses on debt securities are recognized in the net income in the consolidated statements of comprehensive income. The Company monitors its investments for other-than-temporary impairment by considering factors including, but not limited to, current economic and market conditions, the operating performance of the companies including current earnings trends and other company-specific information.
The Company invested $50,000 in a convertible promissory note of Sharing Services Global Corporation (“Sharing Services Convertible Note”), a company quoted on the US OTC market. The value of the convertible note was estimated by management using a Black-Scholes valuation model. The fair value of the note was $9,799 on December 31, 2021. The note was redeemed on July 14, 2022 and $50,000 principal together with $28,636 accrued interests were received from Sharing Services.
On February 26, 2021, the Company invested approximately $88,599 in the convertible note of Vector Com Co., Ltd (“Vector Com”), a private company in South Korea. The interest rate is 2% per annum and maturity is two years. The conversion price is approximately $21.26 per common share of Vector Com. As of December 31, 2021 and 2022, the Management estimated the fair value of the note to be $88,599, the initial transaction price.
| 54 |
Variable Interest Entity
Under Financial Accounting Standards Board (“FASB”) Accounting Standard Codification (“ASC”) 810, Consolidation, when a reporting entity is the primary beneficiary of an entity that is a variable interest entity (“VIE”), as defined in ASC 810, the VIE must be consolidated into the financial statements of the reporting entity. The determination of which owner is the primary beneficiary of a VIE requires management to make significant estimates and judgments about the rights, obligations, and economic interests of each interest holder in the VIE.
The Company evaluates its interests in VIE’s on an ongoing basis and consolidates any VIE in which it has a controlling financial interest and is deemed to be the primary beneficiary. A controlling financial interest has both of the following characteristics: (i) the power to direct the activities of the VIE that most significantly impact its economic performance; and (ii) the obligation to absorb losses of the VIE that could potentially be significant to it or the right to receive benefits from the VIE that could be significant to the VIE.
HWH World Company Limited
HWH World Co. is a direct sales company in Thailand. The Company has a 19% ownership and lent a loan of $187,500 with zero interest and due on demand, to HWH World Co. The current level of equity in HWH World Co. is not sufficient to permit it to operate on its own without additional subordinated financial support. The Company has a variable interest in HWH World Co. However, the Company is not deemed to absorb losses or receive benefits that could potentially be significant to HWH World Co. Ltd. Moreover, the Company does not have the ultimate power over the activities which can impact VIE’s economic performance, like developing company budgets or overseeing and controlling the management. The power to direct the activities are held by the manager in Thailand who owns 51% of the HWH World Co. Therefore, the Company is not a primary beneficiary of this VIE and does not consolidate it. On December 31, 2022 and 2021 variable interest and amount receivable in the non-consolidated VIE was $236,699 and $236,699, respectively, which represents the Company’s maximum risk of loss from non-consolidated VIE. The Company applied ASC 321 and measured HWH World Co. investment at cost, less any impairment, plus or minus changes resulting from observable price changes in orderly transactions for an identical or similar investment of the same issuer.
American Medical REIT Inc.
In 2021 the Company owned 3.4% of AMRE and made a loan in the amount of $8,350,000 to AMRE, as well as two loans of $200,000 each, all with 8% per annum interest rate. One of the $200,000 loans was due on March 3, 2022, the other one is due on October 29, 2024. The $8,350,000 loan is due on November 29, 2023. The Company has a variable interest in AMRE. However, the Company is not deemed to absorb losses or receive benefits that could potentially be significant to AMRE. The Company does not also have the ultimate power over the activities which can impact VIE’s economic performance, like developing company budgets or overseeing and controlling the management. The power to direct these activities are held by the AMRE’s largest shareholder which owns approximately 80.8% of AMRE and AMRE’s management team. Therefore, the Company is not a primary beneficiary of this VIE and does not consolidate it. In March 2022, the Company converted both $200,000 loans and accrued interests, together with accompanying warrants into AMRE common shares. After the conversion the Company owns 15.8% of AMRE. On July 12, 2022, pursuant to Assignment and Assumption Agreement from February 25, 2022, as amended on July 12, 2022, the Company sold the $8,350,000 loan, together with accrued interest, to DSS for a purchase price of 21,366,177 shares of DSS’s common stock. The loss from this transaction of $1,089,675 was calculated as the difference between the face value of promissory note together with accrued interest and the fair value of DSS stock on July 12, 2022, and was recorded under Other Expense in Statement of Operations. On December 31, 2022 and 2021 variable interest and amount receivable in the non-consolidated VIE was $0 and $8,901,285, respectively, which represents the Company’s maximum risk of loss from non-consolidated VIE.
| 55 |
Impact of Inflation
We believe that inflation has not had a material impact on our results of operations for the years ended December 31, 2022 and 2021. We cannot assure you that future inflation will not have an adverse impact on our operating results and financial condition.
Impact of Foreign Exchange Rates
The effect of foreign exchange rate changes on the intercompany loans (under ASC 830), which mostly consist of loans from Singapore to the United States and which were approximately $51 million and $45 million on December 31, 2022 and 2021, respectively, are the reason for the significant fluctuation of foreign currency transaction Gain or Loss on the Consolidated Statements of Operations and Other Comprehensive Income. Because the intercompany loan balances between Singapore and United States will remain at approximately $51 million over the next year, we expect this fluctuation of foreign exchange rates to still significantly impact the results of operations in the year 2023, especially given that the foreign exchange rate may and is expected to be volatile. If the amount of intercompany loan is lowered in the future, the effect will also be reduced. However, at this moment, we do not expect to repay the intercompany loans in the short term.
Emerging Growth Company Status
We are an “emerging growth company,” as defined in the JOBS Act, and we may take advantage of certain exemptions from various reporting requirements that are applicable to other public companies that are not “emerging growth companies.” Section 107 of the JOBS Act provides that an “emerging growth company” can take advantage of the extended transition period provided in Section 7(a)(2)(B) of the Securities Act for complying with new or revised accounting standards. In other words, an “emerging growth company” can delay the adoption of certain accounting standards until those standards would otherwise apply to private companies. We have elected to take advantage of these exemptions until we are no longer an emerging growth company or until we affirmatively and irrevocably opt out of this exemption.
Controls and Procedures
We are not currently required to maintain an effective system of internal controls as defined by Section 404 of the Sarbanes-Oxley Act. Only in the event that we are deemed to be a large accelerated filer or an accelerated filer would we be required to comply with the independent registered public accounting firm attestation requirement. Further, for as long as we remain an emerging growth company as defined in the JOBS Act, we intend to take advantage of certain exemptions from various reporting requirements that are applicable to other public companies that are not emerging growth companies including, but not limited to, not being required to comply with the independent registered public accounting firm attestation requirement.
Management is responsible for the preparation and fair presentation of the financial statements included in this Report. The financial statements have been prepared in conformity with accounting principles generally accepted in the United States of America and reflect management’s judgment and estimates concerning effects of events and transactions that are accounted for or disclosed.
Management is also responsible for establishing and maintaining adequate internal control over financial reporting. Our internal control over financial reporting includes those policies and procedures that pertain to our ability to record, process, summarize and report reliable data. Management recognizes that there are inherent limitations in the effectiveness of any internal control over financial reporting, including the possibility of human error and the circumvention or overriding of internal control. Accordingly, even effective internal control over financial reporting can provide only reasonable assurance with respect to financial statement presentation. Further, because of changes in conditions, the effectiveness of internal control over financial reporting may vary over time.
In order to ensure that our internal control over financial reporting is effective, management regularly assesses controls and did so most recently for its financial reporting as of December 31, 2022. This assessment was based on criteria for effective internal control over financial reporting described in the Internal Control Integrated Framework issued by the Committee of Sponsoring Organizations (COSO) of the Treadway Commission. In connection with management’s evaluation of the effectiveness of our company’s internal control over financial reporting as of December 31, 2022, management determined that our company did not maintain effective controls over financial reporting due to having a limited staff. This limited number of staff prevents us from segregating duties within our internal control system; and restricts our ability to timely evaluate the accuracy and completeness of our financial statement disclosures. Management determined that the ineffective controls over financial reporting constitute a material weakness. To remediate such weaknesses, we plan to appoint additional qualified personnel with financial accounting, GAAP and SEC experience.
This Report does not include an attestation report of our registered public accounting firm regarding internal control over financial reporting. Management’s report was not subject to attestation by our registered public accounting firm pursuant to temporary rules of the SEC that permit us to provide only management’s report in this Report.
Item 7A. Quantitative and Qualitative Disclosures About Market Risk
Not applicable to smaller reporting companies.
| 56 |
Item 8. Financial Statements
Alset Inc. and Subsidiaries
CONSOLIDATED FINANCIAL STATEMENTS
December 31, 2022 and 2021
Table of Contents
| 57 |
REPORT OF INDEPENDENT REGISTERED PUBLIC ACCOUNTING FIRM
To
the Board of Directors and Stockholders of
Alset Inc. and Subsidiaries, formerly known as Alset eHome International Inc. and Subsidiaries
Bethesda, Maryland
Opinion on the Financial Statements
We have audited the accompanying consolidated balance sheets of Alset Inc. and subsidiaries, formerly known as Alset eHome International Inc. and Subsidiaries, (the “Company”) as of December 31, 2022, and 2021, and the related consolidated statements of operations, consolidated stockholders’ equity, and consolidated cash flows for each of the years in the two-year period ended December 31, 2022 and 2021, and the related notes (collectively referred to as the consolidated financial statements). In our opinion, the consolidated financial statements present fairly, in all material respects, the financial position of the Company as of December 31, 2022, and 2021, and the results of its operations and its cash flows for the years in the two-period ended December 31, 2022 and 2021, in conformity with accounting principles generally accepted in the United States of America.
Basis for Opinion
These consolidated financial statements are the responsibility of the Company’s management. Our responsibility is to express an opinion on the Company’s consolidated financial statements based on our audits. We are a public accounting firm registered with the Public Company Accounting Oversight Board (United States) (PCAOB) and are required to be independent with respect to the Company in accordance with the U.S. federal securities laws and the applicable rules and regulations of the Securities and Exchange Commission and the PCAOB.
We conducted our audits in accordance with the standards of the PCAOB. Those standards require that we plan and perform the audit to obtain reasonable assurance about whether the consolidated financial statements are free of material misstatement, whether due to error or fraud. The Company is not required to have, nor were we engaged to perform, an audit of its internal control over financial reporting. As part of our audits, we are required to obtain an understanding of internal control over financial reporting, but not for the purpose of expressing an opinion on the effectiveness of the Company’s internal control over financial reporting. Accordingly, we express no such opinion.
Our audits included performing procedures to assess the risks of material misstatement of the consolidated financial statements, whether due to error or fraud, and performing procedures that respond to those risks. Such procedures included examining, on a test basis, evidence regarding the amounts and disclosures in the consolidated financial statements. Our audits also included evaluating the accounting principles used and significant estimates made by management, as well as evaluating the overall presentation of the consolidated financial statements. We believe that our audits provide a reasonable basis for our opinion.
Emphasis of Matter
The Company has significant transactions with related parties which are described in Note 13 of the consolidated financial statements. Transactions involving related parties cannot be presumed to be carried out on an arm’s length basis, as the requisite condition of competitive, free market dealings may not exist.
![]() |
|
| We have served as the Company’s auditor since 2022. | |
| March 31, 2023 |
| 58 |
Alset Inc. and Subsidiaries
Consolidated Balance Sheets
| December 31, 2022 | December 31, 2021 | |||||||
| Assets: | ||||||||
| Current Assets: | ||||||||
| Cash | $ | $ | ||||||
| Restricted Cash | ||||||||
| Account Receivables, Net | ||||||||
| Other Receivables | ||||||||
| Note Receivables - Related Parties | ||||||||
| Prepaid Expense | ||||||||
| Inventory | ||||||||
| Investment in Securities at Fair Value | ||||||||
| Investment in Securities at Fair Value - Related Party | ||||||||
| Investment in Securities at Cost | ||||||||
| Investment in Securities at Equity Method | ||||||||
| Deposit | ||||||||
| Total Current Assets | ||||||||
| Real Estate | ||||||||
| Rental Properties | ||||||||
| Properties under Development | ||||||||
| Operating Lease Right-Of-Use Asset | ||||||||
| Deposit | ||||||||
| Property and Equipment, Net | ||||||||
| Total Assets | $ | $ | ||||||
| Liabilities and Stockholders’ Equity: | ||||||||
| Current Liabilities: | ||||||||
| Accounts Payable and Accrued Expenses | $ | $ | ||||||
| Deferred Revenue | ||||||||
| Builder Deposits | ||||||||
| Operating Lease Liability | ||||||||
| Notes Payable | ||||||||
| Notes Payable - Related Parties | ||||||||
| Total Current Liabilities | ||||||||
| Long-Term Liabilities: | ||||||||
| Operating Lease Liability | ||||||||
| Total Liabilities | ||||||||
| Stockholders’ Equity: | ||||||||
| Preferred Stock, $ par value; shares authorized, issued and outstanding | ||||||||
| Common Stock, $par value; shares authorized; and shares issued and outstanding on December 31, 2022 and December 31, 2021, respectively* | ||||||||
| Additional Paid in Capital | ||||||||
| Accumulated Deficit | ( | ) | ( | ) | ||||
| Accumulated Other Comprehensive Income | ||||||||
| Total Alset Inc. Stockholders’ Equity | ||||||||
| Non-controlling Interests | ||||||||
| Total Stockholders’ Equity | ||||||||
| Total Liabilities and Stockholders’ Equity | $ | $ | ||||||
| * |
See accompanying notes to condensed consolidated financial statements.
| 59 |
Alset Inc. and Subsidiaries
Consolidated Statements of Operations and Other Comprehensive Loss
For the Years Ended December 31, 2022 and 2021
| 2022 | 2021 | |||||||
| Revenue | ||||||||
| Rental | $ | $ | ||||||
| Property | ||||||||
| Biohealth | ||||||||
| Digital Transformation Technology | ||||||||
| Other | ||||||||
| Total Revenue | ||||||||
| Operating Expenses | ||||||||
| Cost of Sales | ||||||||
| General and Administrative | ||||||||
| Total Operating Expenses | ||||||||
| Operating Losses from Operations | ( | ) | ( | ) | ||||
| Other Income (Expense) | ||||||||
| Interest Income | ||||||||
| Interest Expense | ( | ) | ( | ) | ||||
| Foreign Exchange Transaction (Loss) Gain | ( | ) | ||||||
| Unrealized Loss on Securities Investment | ( | ) | ( | ) | ||||
| Unrealized Loss on Securities Investment - Related Party | ( | ) | ( | ) | ||||
| Realized Loss on Securities Investment | ( | ) | ( | ) | ||||
| Loss on Investment on Security by Equity Method | ( | ) | ( | ) | ||||
| Finance Costs | ( | ) | ( | ) | ||||
| Other Income | ||||||||
| Total Other Expense, Net | ( | ) | ( | ) | ||||
| Net Loss Income Before Income Taxes | ( | ) | ( | ) | ||||
| Income Tax Expense | ( | ) | ||||||
| Net Loss | ( | ) | ( | ) | ||||
| Net Loss Attributable to Non-Controlling Interest | ( | ) | ( | ) | ||||
| Net Loss Attributable to Common Stockholders | $ | ( | ) | $ | ( | ) | ||
| Other Comprehensive Loss, Net | ||||||||
| Unrealized Gain (Loss) on Securities Investment | ( | ) | ||||||
| Foreign Currency Translation Adjustment | ( | ) | ||||||
| Comprehensive Loss | ( | ) | ( | ) | ||||
| Comprehensive Loss Attributable to Non-controlling Interests | ( | ) | ( | ) | ||||
| Comprehensive Loss Attributable to Common Stockholders | $ | ( | ) | $ | ( | ) | ||
| Net Loss Per Share - Basic and Diluted | $ | ( | ) | $ | ( | ) | ||
| Weighted Average Common Shares Outstanding - Basic and Diluted | ||||||||
* The numbers of weighted average outstanding common stock - basic and diluted were adjusted retrospectively to reflect the 20-for-1 reverse stock split on December 28, 2022
See accompanying notes to condensed consolidated financial statements.
| 60 |
Alset Inc. and Subsidiaries
Consolidated Statements of Stockholders’ Equity
For Two Year Period Ended December 31, 2022
| Series A Preferred Stock | Series B Preferred Stock | Common Stock | Additional | Accumulated Other | Total Alset | Non- | Total | |||||||||||||||||||||||||||||||||||||||||
| Shares | Par Value $0.001 | Shares | Par Value $0.001 | Shares | Par Value $0.001 | Paid
in Capital | Comprehensive Income | Accumulated Deficit | Stockholders’ Equity | Controlling Interests | Stockholders’ Equity | |||||||||||||||||||||||||||||||||||||
| Balance at January 1, 2021 (As Restated) | $ | $ | $ | $ | $ | $ | ( | ) | $ | $ | $ | |||||||||||||||||||||||||||||||||||||
| Issuance of Common Stock | - | - | ||||||||||||||||||||||||||||||||||||||||||||||
| Convert Common Stock to Series A Preferred Stock | - | ( | ) | ( | ) | |||||||||||||||||||||||||||||||||||||||||||
| Convert Related Party Note Payable to Series B Preferred Stock | - | - | ||||||||||||||||||||||||||||||||||||||||||||||
| Convert Preferred Stock Series A and B to Common Stock | ( | ) | ( | ) | ( | ) | ( | ) | ( | ) | ||||||||||||||||||||||||||||||||||||||
| Transactions under Common Control | - | - | - | ( | ) | ( | ) | ( | ) | |||||||||||||||||||||||||||||||||||||||
| Sale of Vivacitas to Related Party | - | - | - | |||||||||||||||||||||||||||||||||||||||||||||
| Purchase Stock of True Partner from Related Party | - | - | - | |||||||||||||||||||||||||||||||||||||||||||||
| Beneficial Conversion Feature Intrinsic Value, Net | - | - | - | |||||||||||||||||||||||||||||||||||||||||||||
| Convert Related Party Note Payable to Common Stock | - | - | ||||||||||||||||||||||||||||||||||||||||||||||
| Subsidiary’s Issuance of Stock | - | - | - | |||||||||||||||||||||||||||||||||||||||||||||
| Proceeds from Selling Subsidiary Equity | - | - | - | |||||||||||||||||||||||||||||||||||||||||||||
| Change in Non-Controlling Interest | - | - | - | ( | ) | ( | ) | ( | ) | |||||||||||||||||||||||||||||||||||||||
| Deconsolidate American Pacific Bancorp | - | - | - | ( | ) | |||||||||||||||||||||||||||||||||||||||||||
| Exercise American Premium Water Warrant to Purchase Stock | - | - | - | |||||||||||||||||||||||||||||||||||||||||||||
| Change in Unrealized Loss on Investment | - | - | - | ( | ) | ( | ) | ( | ) | ( | ) | |||||||||||||||||||||||||||||||||||||
| Foreign Currency Translations | - | - | - | ( | ) | ( | ) | ( | ) | ( | ) | |||||||||||||||||||||||||||||||||||||
| Distribution to Non-Controlling Shareholders | - | - | - | ( | ) | ( | ) | |||||||||||||||||||||||||||||||||||||||||
| - | ||||||||||||||||||||||||||||||||||||||||||||||||
| Net Loss | - | - | - | ( | ) | ( | ) | ( | ) | ( | ) | |||||||||||||||||||||||||||||||||||||
| Balance at January 1, 2022 | $ | $ | $ | $ | $ | $ | ( | ) | $ | $ | $ | |||||||||||||||||||||||||||||||||||||
| Issuance of Common Stock by Exercising Warrants | - | - | ( | ) | ||||||||||||||||||||||||||||||||||||||||||||
| Issuance of Common Stock to Purchase Alset International Stock | - | - | ( | ) | ||||||||||||||||||||||||||||||||||||||||||||
| Convert Related Party Note to Common Stock | - | - | ||||||||||||||||||||||||||||||||||||||||||||||
| Reverse Stock Split 1 for 20 | ( | ) | ( | ) | ||||||||||||||||||||||||||||||||||||||||||||
| Deconsolidate Alset Capital Acquisition | - | - | - | |||||||||||||||||||||||||||||||||||||||||||||
| Gain from Purchase of DSS Stock | - | - | - | |||||||||||||||||||||||||||||||||||||||||||||
| Beneficial Conversion Feature Intrinsic Value, Net | - | - | - | |||||||||||||||||||||||||||||||||||||||||||||
| Change in Non-Controlling Interests | - | - | - | ( | ) | |||||||||||||||||||||||||||||||||||||||||||
| Change in Unrealized Loss on Investment | - | - | - | |||||||||||||||||||||||||||||||||||||||||||||
| Gain from Purchasing Value Exchange Stock from Related Party | - | - | - | |||||||||||||||||||||||||||||||||||||||||||||
| Foreign Currency Translations | - | - | - | |||||||||||||||||||||||||||||||||||||||||||||
| Net Loss | - | - | - | ( | ) | ( | ) | ( | ) | ( | ) | |||||||||||||||||||||||||||||||||||||
| Balance at December 31, 2022 | $ | $ | $ | $ | $ | $ | ( | ) | $ | $ | $ | |||||||||||||||||||||||||||||||||||||
See accompanying notes to condensed consolidated financial statements.
| 61 |
Alset Inc. and Subsidiaries
Consolidated Statements of Cash Flows
For the Years Ended December 31, 2022 and 2021
| 2022 | 2021 | |||||||
| Cash Flows from Operating Activities | ||||||||
| Net Loss from Operations | $ | ( | ) | $ | ( | ) | ||
| Adjustments to Reconcile Net Loss to Net Cash Used in Operating Activities: | ||||||||
| Depreciation | ||||||||
| Amortization of Right-Of-Use Asset | ||||||||
| Amortization of Debt Discount | ||||||||
| Share-based Compensation and Expense | ||||||||
| Impairment of Promissory Note | ||||||||
| Foreign Exchange Transaction Loss (Gain) | ( | ) | ||||||
| Unrealized Loss on Securities Investment | ||||||||
| Unrealized Loss on Securities Investment – Related Party | ||||||||
| Realized Loss on Securities Investment | ||||||||
| Loss on Exchange of Investment Securities | ||||||||
| PPP Loan Forgiveness | ( | ) | ||||||
| Director Compensation Adjustment | ( | ) | ||||||
| Loss on Equity Method Investment | ||||||||
| Changes in Operating Assets and Liabilities | ||||||||
| Real Estate | ( | ) | ||||||
| Account Receivables | ( | ) | ||||||
| Prepaid Expense | ||||||||
| Deposits | ( | ) | ( | ) | ||||
| Trading Securities | ( | ) | ( | ) | ||||
| Inventory | ||||||||
| Accounts Payable and Accrued Expenses | ( | ) | ||||||
| Other Receivables - Related Parties | ( | ) | ||||||
| Deferred Revenue | ( | ) | ( | ) | ||||
| Operating Lease Liability | ( | ) | ( | ) | ||||
| Builder Deposits | ( | ) | ( | ) | ||||
| Net Cash Used in Operating Activities | ( | ) | ( | ) | ||||
| Cash Flows from Investing Activities | ||||||||
| Purchase of Fixed Assets | ( | ) | ( | ) | ||||
| Purchase of Real Estate Properties | ( | ) | ( | ) | ||||
| Real Estate Improvements | ( | ) | ||||||
| Purchase of Investment Securities | ( | ) | ( | ) | ||||
| Proceeds from Investment Securities | ||||||||
| Sales of Investment Securities to Related Party | ||||||||
| Cash Loss of Deconsolidation of American Pacific Bancorp Inc. | ( | ) | ||||||
| Issuing Loan Receivable - Related Party | ( | ) | ( | ) | ||||
| Proceeds from Loan Receivable - Related Party | ( | ) | ||||||
| Net Cash Used in Investing Activities | ( | ) | ( | ) | ||||
| Cash Flows from Financing Activities | ||||||||
| Proceeds from Common Stock Issuance | ||||||||
| Proceeds from Exercise of Subsidiary Warrants | ||||||||
| Proceeds from Sale of Subsidiary Shares | ||||||||
| Dividend Paid on Subsidiary Preferred Stock | ( | ) | ||||||
| Borrowing from PPP Loan | ||||||||
| Borrowing from a Commercial Loan | ||||||||
| Distribution to Non-controlling Interest Shareholders | ( | ) | ||||||
| Repayment to Notes Payable | ( | ) | ( | ) | ||||
| Proceeds from Note Payable - Related Parties | ||||||||
| Repayment to Notes Payable - Related Parties | ( | ) | ||||||
| Net Cash Provided by Financing Activities | ||||||||
| Net (Decrease) Increase in Cash and Restricted Cash | ( | ) | ||||||
| Effects of Foreign Exchange Rates on Cash | ( | ) | ( | ) | ||||
| Cash and Restricted Cash - Beginning of Year | ||||||||
| Cash and Restricted Cash- End of Year | $ | $ | ||||||
| Cash | $ | $ | ||||||
| Restricted Cash | $ | $ | ||||||
| Total Cash and Restricted Cash | $ | $ | ||||||
| Supplementary Cash Flow Information | ||||||||
| Cash Paid for Interest | $ | $ | ||||||
| Cash Paid for Taxes | $ | $ | ||||||
| Supplemental Disclosure of Non-Cash Investing and Financing Activities | ||||||||
| Unrealized Gain (Loss) on Investment | $ | $ | ( | ) | ||||
| Initial Recognition of ROU / Lease Liability | $ | $ | ||||||
| Acquiring True Partner Stock by Issuing Promissory Note | $ | $ | ||||||
| Sale of Investment in Vivacitas to Related Party | $ | $ | ||||||
| Deconsolidate Alset Capital Acquisition | $ | $ | ||||||
| Intrinsic Value of BCF | $ | $ | ( | ) | ||||
| Issuance of Stock by Exercising Warrants | $ | $ | ||||||
| Transactions under Common Control | $ | $ | ||||||
| Convert Related Party Note Payable to Common Stock | $ | $ | ||||||
| Deconsolidate American Pacific Bancorp Inc. | $ | $ | ||||||
| Gain from Exercise of American Premium Water Warrant | $ | $ | ||||||
| Purchase of Fixed Asset by Issuing Promissory Note | $ | $ | ||||||
See accompanying notes to condensed consolidated financial statements.
| 62 |
Alset Inc. and Subsidiaries
Notes to Consolidated Financial Statements
December 31, 2022 and 2021
1. NATURE OF OPERATIONS AND SUMMARY OF SIGNIFICANT ACCOUNTING POLICIES
Nature of Operations
Alset Inc. (the “Company” or “AEI”), formerly known as Alset EHome International Inc. and HF Enterprises Inc., was incorporated in the State of Delaware on March 7, 2018 and shares of common stock were issued to Chan Heng Fai, the founder, Chairman and Chief Executive Officer of the Company. On October 4, 2022, through a merger transaction, the Company was reincorporated in Texas. AEI is a diversified holding company principally engaged through its subsidiaries in the development of EHome communities and other real estate, financial services, digital transformation technologies, biohealth activities and consumer products with operations in the United States, Singapore, Hong Kong, Australia and South Korea. The Company manages its principal businesses primarily through its subsidiary, Alset International Limited (“Alset International”, f.k.a. Singapore eDevelopment Limited), a company publicly traded on the Singapore Stock Exchange.
On
October 1, 2018, Chan Heng Fai transferred his
Also,
on October 1, 2018, Chan Heng Fai transferred his
The contributions to AEI on October 1, 2018 of Alset Global, Impact Oncology, and Global eHealth from Chan Heng Fai represented transactions under common control with a related party.
On June 24, 2020, HFE Holdings Limited surrendered shares of our common stock to the treasury of our Company, and Chan Heng Fai surrendered shares of our common stock to the treasury of our Company, and all such shares were cancelled.
On
November 24, 2020 the Company held its initial public offering and the Company’s common stock began trading on Nasdaq Capital Market.
As a result, shares were issued to public investors. The Company’s net proceeds from this offering were approximately $
On
May 13, 2021, July 30, 2021 and December 8, 2021 the Company held follow up offerings of its common shares. As a result of the offerings,
the Company issued a total of shares to public investors. The Company’s net proceeds from these offerings were approximately
$
On
December 13, 2021 the Company entered into a Securities Purchase Agreement with Chan Heng Fai for the issuance and sale of a convertible
promissory note in favor of Chan Heng Fai, in the principal amount of $
| 63 |
On January 17, 2022 the Company entered into a securities purchase agreement with Chan Heng Fai, pursuant to which the Company agreed to purchase from Chan Heng Fai ordinary shares of Alset International for a purchase price of newly issued shares of the Company’s common stock. On February 28, 2022, the Company and Chan Heng Fai entered into an amendment to this securities purchase agreement pursuant to which the Company shall purchase these ordinary shares of Alset International for a purchase price of newly issued shares of the Company’s common stock. The closing of this transaction with Chan Heng Fai was subject to approval of the Nasdaq and the Company’s stockholders. These ordinary shares of Alset International represent approximately % of the total issued and outstanding shares of Alset International. The Company had a Special Meeting of Stockholders to vote on the approval of this transaction on June 6, 2022.
On December 6, 2022, the Company filed a Certificate of Amendment to the Company’s Certificate of Formation with the Texas Secretary of State to effect a 1-for-20 reverse stock split. The Reverse Stock Split was effective as of December 28, 2022. The par value of the common stock following the reverse stock split remains at $0.001 per share. The reverse stock split has been retroactively applied to all financial statements presented.
As of December 31, 2022 and 2021, the total outstanding common shares of the Company were and , respectively.
The
Company has
Real Estate
The Company’s real estate segment is comprised of LiquidValue Development Inc. (“LiquidValue Development”) and SeD Perth Pty Ltd.
In
2014, Alset International commenced operations developing property projects and participating in third-party property development projects.
LiquidValue Development Inc. (f.k.a. SeD Intelligent Home Inc.), a
Development
activities are generally contracted out, including planning, design and construction, as well as other work with engineers, surveyors,
architects and general contractors. The developed lots are then sold to builders for the construction of new homes. LiquidValue Development’s
primary real estate projects are two subdivision development projects, one near Houston, Texas, known as Black Oak, currently projected
to have approximately 550-600 units, and one in Frederick, Maryland, known as Ballenger Run, consisting of
In 2022 and 2021, LiquidValue Development’s subsidiaries purchased 23 and 109 homes, respectively, in Texas from other builders in different communities. The Company intends to rent these homes. LiquidValue Development pursued this new endeavor in part to improve cash flow and smooth out the inconsistencies of income in residential land development. We intend to develop our subsidiary American Home REIT Inc. as the owner of most of single-family rental homes.
Digital Transformation Technology
The
Company’s digital transformation technology segment is comprised of Hapi Metaverse Inc. and its subsidiaries. The Company’s
digital transformation technology business is involved in mobile application product development and other businesses, providing information
technology services to end-users, service providers and other commercial users through multiple platforms. This technology platform consists
of instant messaging systems, social media, e-commerce and payment systems, direct marketing platforms, e-real estate, brand protection
and counterfeit and fraud detection. Hapi Metaverse Inc. (“Hapi Metaverse”), our
Biohealth
The Company’s biohealth segment is comprised of HWH International Inc. and its subsidiaries and is committed to both funding research and developing and selling products that promote a healthy lifestyle.
| 64 |
In
October 2019, the Company expanded its biohealth segment into the Korean market through one of the subsidiaries of HWH International
Inc., HWH World Inc (“HWH World”). HWH World is in the business of sourcing and distributing dietary supplements and other
health products through its network of members in the Republic of Korea (“South Korea”). HWH World generates product sales
via its direct sale model as products are sold to its members. Through the use of a Hapi Gig platform that combines e-commerce, social
media and a customized rewards system, HWH Korea equips, trains and empowers its members. We compete with numerous direct sales companies
in South Korea. HWH World recognized $
Other Business Activities
In addition to the segments identified above, the Company provides corporate strategy and business development services, asset management services, corporate restructuring and leveraged buy-out expertise. These service offerings build relationships with promising companies for potential future collaboration and expansion. We believe that our other business activities complement our three principal businesses.
The Company’s other business activities segment is primarily comprised of Alset International, SeD Capital Pte. Ltd., BMI Capital Partners International Limited, Singapore Construction & Development Pte. Ltd. and food and beverage part of HWH International Inc.
The Company, through Alset F&B One Pte. Ltd. (“Alset F&B One”) and Alset F&B (PLQ) Pte. Ltd. (“Alset F&B PLQ”) each acquired a restaurant franchise licenses at the end of 2021 and 2022 respectively, both of which have since commenced operations. These licenses will allow Alset F&B One and Alset F&B PLQ each to operate a Killiney Kopitiam restaurant in Singapore. Killiney Kopitiam, founded in 1919, is a Singapore-based chain of mass-market, traditional kopitiam style service cafes selling traditional coffee and tea, along with a range of local delicacies such as Curry Chicken, Laksa, Mee Siam, and Mee Rebus.
The Company, through Hapi Café Inc. (“HCI-T”), commenced operation of two cafés during 2022 and 2021, which are located in Singapore and South Korea.
The cafes are operated by subsidiaries of HCI-T, namely Hapi Café SG Pte. Limited (“HCSG”) in Singapore and Hapi Café Korea Inc. (“HCKI”) in Seoul, South Korea. Hapi Cafes are distinctive lifestyle café outlets that strive to revolutionize the way individuals dine, work, and live, by providing a conducive environment for everyone to relish the four facets – health and wellness, fitness, productivity, and recreation all under one roof.
During
the years ended on December 31, 2022 and 2021, the revenue from the other business activities described above was approximately $
2. SUMMARY OF SIGNIFICANT ACCOUNTING POLICIES
Basis of Presentation and Principles of Consolidation
The Company’s consolidated financial statements have been prepared in accordance with accounting principles generally accepted in the United States of America (“U.S. GAAP”) and following the requirements of the Securities and Exchange Commission (“SEC”).
The
consolidated financial statements include all accounts of the Company and its majority owned and controlled subsidiaries. The Company
consolidates entities in which it owns
| 65 |
The Company’s consolidated financial statements include the financial positions, results of operations and cash flows of the following entities as of December 31, 2022 and 2021 as follows:
| Attributable interest | ||||||||||
| State or other jurisdiction of | as of, | |||||||||
| Name of subsidiary consolidated under AEI | incorporation or organization | December 31, 2022 | December 31, 2021 | |||||||
| % | % | |||||||||
| * | * | |||||||||
| * | ||||||||||
| 66 |
| 67 |
| * | * | |||||||||
| * | * | |||||||||
| * |
| 68 |
Use of Estimates
The preparation of consolidated financial statements in conformity with U.S. GAAP requires management to make estimates and assumptions that affect the reported amounts of assets and liabilities and disclosure of contingent assets and liabilities at the dates of the consolidated financial statements and the reported amounts of revenues and expenses during the reporting periods. Significant estimates made by management include, but are not limited to, allowance for doubtful accounts, valuation of real estate assets, allocation of development costs and capitalized interest to sold lots, fair value of the investments, the valuation allowance of deferred taxes, and contingencies. Actual results could differ from those estimates.
In our property development business, land acquisition costs are allocated to each lot based on the area method, the size of the lot compared to the total size of all lots in the project. Development costs and capitalized interest are allocated to lots sold based on the total expected development and interest costs of the completed project and allocating a percentage of those costs based on the selling price of the sold lot compared to the expected sales values of all lots in the project.
If the allocation of development costs and capitalized interest based on the projection and relative expected sales value is impracticable, those costs could also be allocated based on area method, the size of the lot compared to the total size of all lots in the project.
When
the Company purchases properties but does not receive the assessment information from the county, the Company allocates the values
between land and building based on the data of similar properties. The Company makes appropriate adjustments once the assessment
from the county is received. At the same time, any necessary adjustments to depreciation expense are made in the income statement.
On December 31, 2022 and 2021 the Company adjusted $
Transactions between Entities under Common Control
On
March 12, 2021, the Company entered into a Securities Purchase Agreement (the “SPA”) with Chan Heng Fai, the founder, Chairman
and Chief Executive Officer of the Company, for four proposed transactions, consisting of (i) purchase of certain warrants (the “Warrants”)
to purchase
On
October 15, 2020, American Pacific Bancorp (which subsequently became a majority-owned subsidiary of the Company) entered into an acquisition
agreement to acquire common shares of HengFeng Finance Limited (“HFL”), representing
| 69 |
The common control transactions resulted in the following basis of accounting for the financial reporting periods:
| ● | The acquisition of the Warrants and True Partner stock were accounted for prospectively as of March 12, 2021 and they did not represent a change in reporting entity. | |
| ● | The acquisition of LVD, APB and HFL was under common control and was consolidated in accordance with ASC 850-50. The consolidated financial statements were retrospectively adjusted for the acquisition of LVD, APB and HFL, and the operating results of LVD, APB and HFL as of January 1, 2020 for comparative purposes. |
AEI’s
stock price was $ on March 12, 2021, the commitment date. The Beneficial Conversion Feature (“BCF”) intrinsic value
was $
Cash and Cash Equivalents
The
Company considers all highly liquid investments with a maturity of three months or less at the date of acquisition to be cash equivalents.
Cash and cash equivalents include cash on hand and at the bank and short-term deposits with financial institutions that are readily convertible
to a known amount of cash and are subject to an insignificant risk of changes in values. There were
Restricted Cash
As
a condition to the loan agreement with the Manufacturers and Traders Trust Company (“M&T Bank”), the Company is required
to maintain a minimum of $
As
a condition to the loan agreement with National Australian Bank Limited in conjunction with the Perth project, an Australian real estate
development project, the Company is required to maintain Australian Dollar
The
Company puts funds into a brokerage account specifically for equity investment. As of December 31, 2022 and 2021, the cash balance in
that brokerage account was $
Account Receivables and Allowance for Doubtful Accounts
Account
receivables is stated at amounts due from buyers, contractors, and all third parties, net of an allowance for doubtful accounts. As of
December 31, 2022 and 2021, the balance of account receivables was $
The
Company monitors its account receivables balances on a monthly basis to ensure that they are collectible. On a quarterly basis, the Company
uses its historical experience to estimate its allowance for doubtful account receivables. The Company’s allowance for doubtful
accounts represents an estimate of the losses expected to be incurred based on specifically identified accounts as well as nonspecific
amount, when determined appropriate. Generally, the amount of the allowance is primarily decided by division management’s historical
experience, the delinquency trends, the resolution rates, the aging of receivables, the credit quality indicators and financial health
of specific customers. As of December 31, 2022 and 2021, the allowance was $
| 70 |
Inventories
Inventories are stated at the lower of cost or net realizable value. Cost is determined using the first-in, first-out method and includes all costs in bringing the inventories to their present location and condition. Net realizable value is the estimated selling price in the ordinary course of business less the estimated costs necessary to make the sale. As of December 31, 2022 and 2021, inventory consisted of finished goods from subsidiaries of HWH International Inc. The Company continuously evaluates the need for reserve for obsolescence and possible price concessions required to write-down inventories to net realizable value.
Investment Securities
Investment Securities at Fair Value
The
Company records all equity investments with readily determinable fair values at fair value calculated by the publicly traded stock price
at the close of the reporting period. Amarantus BioScience Holdings (“AMBS”) and True Partner Capital Holding Limited (“True
Partner”) are publicly traded companies. The Company does not have significant influence over AMBS and True Partner, as the Company
is the beneficial owner of approximately
On
April 12, 2021 the Company acquired common shares of Value Exchange International, Inc. (“Value Exchange International”),
an OTC listed company, for an aggregate subscription price of $
During the year ended December 31, 2021, the Company’s subsidiaries established a portfolio of trading securities. The objective is to generate profits on short-term differences in market prices. The Company does not have significant influence over any trading securities in our portfolio and fair value of these trading securities are determined by quoted stock prices.
The Company has elected the fair value option for the equity securities noted below that would otherwise be accounted for under the equity method of accounting. Holista CollTech Limited (“Holista”), DSS, Inc. (“DSS”) and New Electric CV Corporation (“NECV” formerly known as “American Premium Mining Corporation” (“APM”), and earlier known as “American Premium Water Corp.”) are publicly traded companies and fair value is determined by quoted stock prices. The Company has significant influence but does not have a controlling interest in these investments, and therefore, the Company’s investment could be accounted for under the equity method of accounting or elect fair value accounting.
| ● | The
Company has significant influence over DSS. As of December, 2022 and 2021, the Company owned approximately | |
| ● | The
Company has significant influence over Holista as the Company and its CEO are the beneficial owner of approximately | |
| ● | The
Company has significant influence over NECV as the Company is the beneficial owner of approximately |
| 71 |
On
March 2, 2020 and October 29, 2021, the Company received warrants to purchase shares of American Medical REIT Inc. (“AMRE”),
a related party private startup company, in conjunction with the Company lending two $
The Company held a stock option to purchase shares of Vivacitas common stock at $ per share at any time prior to the date of a public offering by Vivacitas. As of December 31, 2020, Vivacitas was a private company. Based on management’s analysis, the fair value of the Vivacitas stock option was $ as of December 31, 2020. On March 18, 2021 the Company sold the subsidiary holding the ownership and stock option in Vivacitas to an indirect subsidiary of DSS. For further details on this transaction, refer to Note 8 - Related Party Transactions, Sale of Investment in Vivacitas to DSS.
The
Company accounts for certain of its investments in funds without readily determinable fair values in accordance with ASU No. 2015-07,
Fair Value Measurement (Topic 820): Disclosures for Investments in Certain Entities That Calculate Net Asset Value per Share (or Its
Equivalent) (“2015-07”). In the first six months of 2022 the Company invested $
Investment Securities at Cost
Investments in equity securities without readily determinable fair values are measured at cost minus impairment adjusted by observable price changes in orderly transactions for the identical or a similar investment of the same issuer. These investments are measured at fair value on a nonrecurring basis when there are events or changes in circumstances that may have a significant adverse effect. An impairment loss is recognized in the consolidated statements of comprehensive income equal to the amount by which the carrying value exceeds the fair value of the investment.
The
Company had an equity holding in Vivacitas Oncology Inc. (“Vivacitas”), a private company that is currently not listed on
an exchange. We measure Vivacitas at cost, less any impairment, plus or minus changes resulting from observable price changes in orderly
transactions for an identical or similar investment of the same issuer. Our ownership in Vivacitas was sold on March 18, 2021 to DSS
for $
On
September 8, 2020, the Company acquired shares, approximately
On
September 30, 2020, the Company acquired shares, approximately
During
2021, the Company invested $
There has been no indication of impairment or changes in observable prices via transactions of similar securities and investments are still carried at cost.
| 72 |
Investment Securities under Equity Method Accounting
The Company accounts for equity investment in entities with significant influence under equity-method accounting. Under this method, the Group’s pro rata share of income (loss) from investment is recognized in the consolidated statements of comprehensive income. Dividends received reduce the carrying amount of the investment. When the Company’s share of loss in an equity-method investee equals or exceeds its carrying value of the investment in that entity, the equity method investment can be reduced below zero based on losses if the Company either be liable for the obligations of the investee or provide for losses in excess of the investment when imminent return to profitable operations by the investee appears to be assured. Otherwise, the Company does not recognize its share of equity method losses exceeding its carrying amount of the investment, but discloses the losses in the footnotes. Equity-method investment is reviewed for impairment by assessing if the decline in market value of the investment below the carrying value is other-than-temporary. In making this determination, factors are evaluated in determining whether a loss in value should be recognized. These include consideration of the intent and ability of the Group to hold investment and the ability of the investee to sustain an earnings capacity, justifying the carrying amount of the investment. Impairment losses are recognized in other expense when a decline in value is deemed to be other-than-temporary.
American Medical REIT Inc.
LiquidValue
Asset Management Pte. Ltd. (“LiquidValue”), a subsidiary of the Company owns
American Pacific Bancorp, Inc.
Pursuant
to Securities Purchase Agreement from March 12, 2021 the Company purchased shares of the common stock of American Pacific
Bancorp Inc. (“APB”) and gained majority ownership in that entity. APB was consolidated into the Company under common control
accounting (See Transactions between Entities under Common Control for details). On September 8, 2021 APB sold shares Series
A Common Stock to DSS, Inc. for $
The following table presents summarized unaudited financial information for APB.
| Summarized Financial Information | ||||||||||||
| Assets | Liabilities | Net Income (Loss) | ||||||||||
| December 31, 2022 | ||||||||||||
| December 31, 2021 | ( | ) | ||||||||||
| 73 |
Alset Capital Acquisition Corp.
On
February 3, 2022, Alset Capital Acquisition Corp. (“Alset Capital”), a special purpose acquisition company (SPAC) sponsored
by the Company and certain affiliates, closed its initial public offering of units at $ per unit (the “Offering”).
At the same time the exercise of underwriters’ over-allotment option of additional units closed. The Company is majority
owner of Alset Acquisition Sponsor, LLC, the sponsor (the “Sponsor”) of Alset Capital. On February 3, 2022, the Sponsor purchased
units pursuant to a private placement for a purchase price of $
Ketomei Pte Ltd
On
June 10, 2021 the Company’s indirect subsidiary Hapi Cafe Inc. (“Hapi Cafe”) lent $
Investment in Debt Securities
Debt securities are reported at fair value, with unrealized gains and losses (other than impairment losses) recognized in accumulated other comprehensive income or loss. Realized gains and losses on debt securities are recognized in the net income in the consolidated statements of comprehensive income. The Company monitors its investments for other-than-temporary impairment by considering factors including, but not limited to, current economic and market conditions, the operating performance of the companies including current earnings trends and other company-specific information.
The
Company invested $
On
February 26, 2021, the Company invested approximately $
Variable Interest Entity
Under Financial Accounting Standards Board (“FASB”) Accounting Standard Codification (“ASC”) 810, Consolidation, when a reporting entity is the primary beneficiary of an entity that is a variable interest entity (“VIE”), as defined in ASC 810, the VIE must be consolidated into the financial statements of the reporting entity. The determination of which owner is the primary beneficiary of a VIE requires management to make significant estimates and judgments about the rights, obligations, and economic interests of each interest holder in the VIE.
| 74 |
The Company evaluates its interests in VIE’s on an ongoing basis and consolidates any VIE in which it has a controlling financial interest and is deemed to be the primary beneficiary. A controlling financial interest has both of the following characteristics: (i) the power to direct the activities of the VIE that most significantly impact its economic performance; and (ii) the obligation to absorb losses of the VIE that could potentially be significant to it or the right to receive benefits from the VIE that could be significant to the VIE.
HWH World Company Limited
HWH
World Co. is a direct sales company in Thailand. The Company has a
American Medical REIT Inc.
In
2021 the Company owned
Real Estate Assets
Real estate assets are recorded at cost, except when real estate assets are acquired that meet the definition of a business combination in accordance with Financial Accounting Standards Board (“FASB”) ASC 805 - “Business Combinations”, which acquired assets are recorded at fair value. Interest, property taxes, insurance and other incremental costs (including salaries) directly related to a project are capitalized during the construction period of major facilities and land improvements. The capitalization period begins when activities to develop the parcel commence and ends when the asset constructed is completed. The capitalized costs are recorded as part of the asset to which they relate and are reduced when lots are sold.
The
Company capitalized construction costs of approximately $
| 75 |
The Company’s policy is to obtain an independent third-party valuation for each major project in the United States as part of our assessment of identifying potential triggering events for impairment. Management may use the market comparison method to value other relatively small projects, such as the project in Perth, Australia. In addition to the annual assessment of potential triggering events in accordance with ASC 360 – Property Plant and Equipment (“ASC 360”), the Company applies a fair value-based impairment test to the net book value assets on an annual basis and on an interim basis if certain events or circumstances indicate that an impairment loss may have occurred.
The Company did not record impairment on any of its projects during the years ended on December 31, 2022 and 2021.
Properties under development
Properties under development are properties being constructed for sale in the ordinary course of business, rather than to be held for the Company’s own use, rental or capital appreciation.
Rental Properties
Rental
properties are acquired with the intent to be rented to tenants. During the years ended December 31, 2022 and 2021, the Company signed
multiple purchase agreements to acquire 23 and 109 homes, respectively. By December 31, 2022, all of the 132 homes were closed with an
aggregate purchase cost of $
Investments in Single-Family Residential Properties
The Company accounts for its investments in single-family residential properties as asset acquisitions and records these acquisitions at their purchase price. The purchase price is allocated between land, building, improvements and existing leases based upon their relative fair values at the date of acquisition. The purchase price for purposes of this allocation is inclusive of acquisition costs which typically include legal fees, title fees, property inspection and valuation fees, as well as other closing costs.
Building
improvements and buildings are depreciated over estimated useful lives of approximately
The Company assesses its investments in single-family residential properties for impairment whenever events or changes in business circumstances indicate that carrying amounts of the assets may not be fully recoverable. When such events occur, management determines whether there has been impairment by comparing the asset’s carrying value with its fair value. Should impairment exist, the asset is written down to its estimated fair value. The Company did not recognize any impairment losses during the years ended on December 31, 2022 and 2021.
Revenue Recognition and Cost of Sales
ASC 606 - Revenue from Contracts with Customers (“ASC 606”), establishes principles for reporting information about the nature, amount, timing and uncertainty of revenue and cash flows arising from the entity’s contracts to provide goods or services to customers. The Company adopted this new standard on January 1, 2018 under the modified retrospective method. The adoption of this new standard did not have a material effect on our financial statements.
In accordance with ASC 606, revenue is recognized when a customer obtains control of promised goods or services. The amount of revenue recognized reflects the consideration to which the Company expects to be entitled to receive in exchange for these goods or services. The provisions of ASC 606 include a five-step process by which the determination of revenue recognition, depicting the transfer of goods or services to customers in amounts reflecting the payment to which the Company expects to be entitled in exchange for those goods or services. ASC 606 requires the Company to apply the following steps:
(1) identify the contract with the customer; (2) identify the performance obligations in the contract; (3) determine the transaction price; (4) allocate the transaction price to the performance obligations in the contract; and (5) recognize revenue when, or as, performance obligations are satisfied.
| 76 |
The following represents the Company’s revenue recognition policies by Segments:
Real Estate
Property Sales
Part
of the Company’s real estate business is land development. The Company purchases land and develops it for building into
residential communities. The developed lots are sold to builders (customers) for the construction of new homes. The builders enter a
sales contract with the Company before they take the lots. The prices and timeline are determined and agreed upon in the contract.
The builders do the inspections to make sure all conditions and requirements in contracts are met before purchasing the lots. A
detailed breakdown of the five-step process for the revenue recognition of the Ballenger and Black Oak projects, which represented
approximately
| ● | Identify the contract with a customer. |
The Company has signed agreements with the builders for developing the raw land to ready to build lots. The agreements have agreed upon prices, timelines, and specifications for what is to be provided.
| ● | Identify the performance obligations in the contract. |
Performance obligations of the Company include delivering developed lots to the customer, which are required to meet certain specifications that are outlined in the contract. The customer inspects all lots prior to accepting title to ensure all specifications are met.
| ● | Determine the transaction price. |
The transaction price per lot is fixed and specified in the contract. Any subsequent change orders or price changes are required to be approved by both parties.
| ● | Allocate the transaction price to performance obligations in the contract. |
Each lot or a group of lots is considered to be a separate performance obligation, for which the specified price in the contract is allocated to.
| ● | Recognize revenue when (or as) the entity satisfies a performance obligation. |
The builders do the inspections to make sure all conditions/requirements are met before taking title of lots. The Company recognizes revenue at a point in time when title is transferred. The Company does not have further performance obligations or continuing involvement once title is transferred.
Rental Revenue
The Company leases real estate properties to its tenants under leases that are predominately classified as operating leases, in accordance with ASC 842, Leases (“ASC 842”). Real estate rental revenue is comprised of minimum base rent and revenue from the collection of lease termination fees.
Rent from tenants is recorded in accordance with the terms of each lease agreement on a straight-line basis over the initial term of the lease. Rental revenue recognition begins when the tenant controls the space and continues through the term of the related lease. Generally, at the end of the lease term, the Company provides the tenant with a one-year renewal option, including mostly the same terms and conditions provided under the initial lease term, subject to rent increases.
| 77 |
The Company defers rental revenue related to lease payments received from tenants in advance of their due dates. These amounts are presented within deferred revenues and other payables on the Company’s consolidated balance sheets.
Rental revenue is subject to an evaluation for collectability on several factors, including payment history, the financial strength of the tenant and any guarantors, historical operations and operating trends of the property, and current economic conditions. If our evaluation of these factors indicates that it is not probable that we will recover substantially all of the receivable, rental revenue is limited to the lesser of the rental revenue that would be recognized on a straight-line basis (as applicable) or the lease payments that have been collected from the lessee. Differences between rental revenue recognized and amounts contractually due under the lease agreements are credited or charged to straight-line rent receivable or straight-line rent liability, as applicable. In the year ended December 31, 2022 and 2021, the Company did not recognize any deferred revenue and collected all rents due.
Sale of the Front Foot Benefit Assessments
We
have established a front foot benefit (“FFB”) assessment on all of the NVR lots. This is a 30-year annual assessment allowed
in Frederick County which requires homeowners to reimburse the developer for the costs of installing public water and sewer to the lots.
These assessments become effective as homes are settled, at which time we can sell the collection rights to investors who will pay an
upfront lump sum, enabling us to more quickly realize the revenue. The selling prices range from $
Cost of Revenue
| ● | Cost of Real Estate Sale |
All of the costs of real estate sales are from our land development business. Land acquisition costs are allocated to each lot based on the area method, the size of the lot comparing to the total size of all lots in the project. Development costs and capitalized interest are allocated to lots sold based on the total expected development and interest costs of the completed project and allocating a percentage of those costs based on the selling price of the sold lot compared to the expected sales values of all lots in the project.
If allocation of development costs and capitalized interest based on the projection and relative expected sales value is impracticable, those costs could also be allocated based on area method, the size of the lot comparing to the total size of all lots in the project.
| ● | Cost of Rental Revenue |
Cost of rental revenue consists primarily of the costs associated with management and leasing fees to our management company, repairs and maintenance, depreciation and other related administrative costs. Utility expenses are paid directly by tenants.
Biohealth
Product Direct Sales. The Company’s net sales consist of product sales. The Company’s performance obligation is to transfer ownership of its products to its members. The Company generally recognizes revenue when product is delivered to its members. Revenue is recorded net of applicable taxes, allowances, refund or returns. The Company receives the net sales price in cash or through credit card payments at the point of sale.
| 78 |
If
any member returns a product to the Company on a timely basis, they may obtain a replacement product from the Company for such returned
products. We do not have buyback program. However, when the customer requests a return and management decides that the refund is necessary,
we initiate the refund after deducting all the benefits that a member has earned. The returns are deducted from our sales revenue on
our financial statements. Allowances for product and membership returns are provided at the time the sale is recorded. This accrual is
based upon historical return rates for each country and the relevant return pattern, which reflects anticipated returns to be received
over a period of up to 12 months following the original sale. Product and membership returns for the years ended December 31, 2022 and
2021 were approximately $
Annual
Membership. The Company collects an annual membership fee from its members. The fee is fixed, paid in full at the time upon joining
the membership; the fee is not refundable. The Company’s performance obligation is to provide its members the right to (a) purchase
products from the Company, (b) access to certain back-office services, (c) receive commissions and (d) attend corporate events. The associated
performance obligation is satisfied over time, generally over the term of the membership agreement which is for a one-year period. Before
the membership fee is recognized as revenue, it is recorded as deferred revenue. Deferred revenue relating to membership was $
Other Businesses
Food and Beverage. The Company, through Alset F&B One Pte. Ltd. (“Alset F&B One”) and Alset F&B (PLQ) Pte. Ltd. (“Alset F&B PLQ”) each acquired a restaurant franchise licenses at the end of 2021 and 2022 respectively, both of which have since commenced operations. These licenses will allow Alset F&B One and Alset F&B PLQ each to operate a Killiney Kopitiam restaurant in Singapore. Killiney Kopitiam, founded in 1919, is a Singapore-based chain of mass-market, traditional kopitiam style service cafes selling traditional coffee and tea, along with a range of local delicacies such as Curry Chicken, Laksa, Mee Siam, and Mee Rebus.
The Company, through Hapi Café Inc. (“HCI-T”), commenced operation of two cafés during 2022 and 2021, which are located in Singapore and South Korea.
The cafes are operated by subsidiaries of HCI-T, namely Hapi Café SG Pte. Limited (“HCSG”) in Singapore and Hapi Café Korea Inc. (“HCKI”) in Seoul, South Korea. Hapi Cafes are distinctive lifestyle café outlets that strive to revolutionize the way individuals dine, work, and live, by providing a conducive environment for everyone to relish the four facets – health and wellness, fitness, productivity, and recreation all under one roof.
Remaining performance obligations. As of December 31, 2022 and 2021, there were no remaining performance obligations or continuing involvement, as all service obligations within the other business activities segment have been completed.
Stock-Based Compensation
The Company accounts for stock-based compensation to employees in accordance with ASC 718, “Compensation-Stock Compensation”. ASC 718 requires companies to measure the cost of employee services received in exchange for an award of equity instruments, including stock options, based on the grant date fair value of the award and to recognize it as compensation expense over the period the employee is required to provide service in exchange for the award, usually the vesting period. Stock option forfeitures are recognized at the date of employee termination. Effective January 1, 2019, the Company adopted ASU 2018-07 for the accounting of share-based payments granted to non-employees for goods and services. During the years ended on December 31, 2022 and 2021, the Company recorded $ and $ as stock-based compensation expense.
Foreign Currency
Functional and reporting currency
Items included in the financial statements of each entity in the Company are measured using the currency of the primary economic environment in which the entity operates (“functional currency”). The financial statements of the Company are presented in U.S. dollars (the “reporting currency”).
| 79 |
The functional and reporting currency of the Company is the United States dollar (“U.S. dollar”). The financial records of the Company’s subsidiaries located in Singapore, Hong Kong, Australia and South Korea are maintained in their local currencies, the Singapore Dollar (S$), Hong Kong Dollar (HK$), Australian Dollar (“AUD”) and South Korean Won (“KRW”), which are also the functional currencies of these entities.
Transactions in foreign currencies
Transactions in currencies other than the functional currency during the year are converted into functional currency at the applicable rates of exchange prevailing when the transactions occurred. Transaction gains and losses are recognized in the statement of operations.
The
majority of the Company’s foreign currency transaction gains or losses come from the effects of foreign exchange rate changes on
the intercompany loans between Singapore entities and U.S. entities. The Company recorded $
Translation of consolidated entities’ financial statements
Monetary assets and liabilities denominated in currencies other than the functional currency are translated into the functional currency at the rates of exchange ruling at the balance sheet date. The Company’s entities with functional currency of Singapore Dollar, Hong Kong Dollar, AUD and KRW, translate their operating results and financial positions into the U.S. dollar, the Company’s reporting currency. Assets and liabilities are translated using the exchange rates in effect on the balance sheet date. Revenue, expense, gains and losses are translated using the average rate for the year. Translation adjustments are reported as cumulative translation adjustments and are shown as a separate component of comprehensive income (loss).
The
Company recorded other comprehensive gain of $
Income Taxes
US Income Taxes
Income tax expense represents the sum of the current tax expense and deferred tax expense.
Income tax for current and prior periods is recognized at the amount expected to be paid to or recovered from the tax authorities, using the tax rates and tax laws that have been enacted or substantially enacted by the balance sheet date.
Deferred income tax is provided in full, using the liability method, on temporary differences at the balance sheet date between the tax bases of assets and liabilities and their carrying amounts in the financial statements.
Deferred tax assets and liabilities are recognized for all temporary differences, except:
| ● | Where the deferred tax arises from the initial recognition of an asset or liability in a transaction that is not a business combination and at the time of the transaction affects neither the accounting profit nor taxable profit or loss. | |
| ● | In respect of temporary differences associated with investments in subsidiaries, where the timing of the reversal of the temporary differences can be determined and it is probable that the temporary differences will not reverse in the foreseeable future; and |
| 80 |
| ● | In respect of deductible temporary differences and carry-forward of unutilized tax losses, if it is not probable that taxable profits will be available against which those deductible temporary differences and carry-forward of unutilized tax losses can be utilized. |
The carrying amount of deferred tax assets is reviewed at each balance sheet date and reduced to the extent that it is no longer probable that sufficient taxable profit will be available to allow all or part of the deferred tax asset to be utilized. Unrecognized deferred tax assets are reassessed at each balance sheet date and are recognized to the extent that it has become probable that future taxable profit will allow the deferred tax asset to be utilized.
Deferred tax assets and liabilities are measured at the tax rates that are expected to apply to the year when the asset is realized or the liability is settled, based on tax rates and tax laws that have been enacted or substantively enacted at the balance sheet date.
Current and deferred income tax are recognized as income or expense in the profit or loss, except to the extent that the tax arises from a business combination or a transaction which is recognized either in other comprehensive income or directly in equity. Deferred tax arising from a business combination is adjusted against goodwill on acquisition.
Deferred tax assets and liabilities are offset if there is a legally enforceable right to offset current tax liabilities and assets and they relate to income taxes levied by the same tax authorities on the same taxable entity, or on different tax entities, provided they intend to settle current tax liabilities and assets on a net basis or their tax assets and liabilities will be realized simultaneously.
Deferred income tax assets and liabilities are determined based on the estimated future tax effects of net operating loss and credit carry-forwards and temporary differences between the tax basis of assets and liabilities and their respective financial reporting amounts measured at the current enacted tax rates. The differences relate primarily to net operating loss carryforward from date of acquisition and to the use of the cash basis of accounting for income tax purposes. The Company records an estimated valuation allowance on its deferred income tax assets if it is more likely than not that these deferred income tax assets will not be realized.
The Company recognizes a tax benefit from an uncertain tax position only if it is more likely than not that the tax position will be sustained on examination by taxing authorities, based on the technical merits of the position. The tax benefits recognized in the consolidated financial statements from such a position are measured based on the largest benefit that has a greater than 50% likelihood of being realized upon ultimate settlement. The Company has not recorded any unrecognized tax benefits.
The Company’s 2021, 2020 and 2019 tax returns remain open to examination.
Income Taxes in other countries
Significant judgement is involved in determining the income taxes mainly in Singapore. There are certain transactions and computations for which the ultimate tax determination is uncertain during the ordinary course of business. The Company recognizes liabilities for expected tax liabilities based on estimates of whether additional taxes will be due. Where the final tax outcome of these matters is different from the amounts that were initially recognized, such differences will impact the income tax and deferred tax provisions in the period in which such determination is made.
The Company presents basic and diluted earnings (loss) per share data for its common shares. Basic earnings (loss) per share is calculated by dividing the profit or loss attributable to common stock shareholders of the Company by the weighted-average number of common shares outstanding during the year, adjusted for treasury shares held by the Company.
| 81 |
Diluted
earnings (loss) per share is determined by adjusting the profit or loss attributable to common stock shareholders and the weighted-average
number of common shares outstanding, adjusted for treasury shares held, for the effects of all dilutive potential ordinary shares, which
comprise convertible securities, such as stock options, convertible bonds and warrants. At December 31, 2022 there were
Fair Value Measurements
ASC 820, Fair Value Measurement and Disclosures, defines fair value as the exchange price that would be received for an asset or paid to transfer a liability (an exit price) in the principal or most advantageous market for the asset or liability in an orderly transaction between market participants on the measurement date. This topic also establishes a fair value hierarchy which requires classification based on observable and unobservable inputs when measuring fair value. There are three levels of inputs that may be used to measure fair value:
Level 1: Observable inputs such as quoted prices (unadjusted) in an active market for identical assets or liabilities.
Level 2: Inputs other than quoted prices that are observable, either directly or indirectly. These include quoted prices for similar assets or liabilities in active markets and quoted prices for identical or similar assets or liabilities in markets that are not active.
Level 3: Unobservable inputs that are supported by little or no market activity; therefore, the inputs are developed by the Company using estimates and assumptions that the Company expects a market participant would use, including pricing models, discounted cash flow methodologies, or similar techniques.
The carrying value of the Company’s financial instruments, including cash and restricted cash, accounts receivable and accounts payable and accrued expenses approximate fair value because of the short-term maturity of these financial instruments. The liabilities in connection with the conversion and make-whole features included within certain of the Company’s convertible notes payable and warrants are each classified as a level 3 liability.
Non-controlling Interests
Non-controlling interests represent the equity in subsidiary not attributable, directly or indirectly, to shareholders of the Company, and are presented separately in the Consolidated Statements of Operation and Other Comprehensive Loss, and within equity in the Consolidated Balance Sheets, separately from equity attributable to shareholders of the Company.
On
December 31, 2022 and 2021, the aggregate non-controlling interests in the Company were $
Impairment of Long-lived Assets
Our policy is to obtain an independent third-party valuation for each major project in the United States to identify triggering events for impairment. Our management may use a market comparison method to value other relatively small projects, such as the project in Perth, Australia. In addition to the annual assessment of potential triggering events in accordance with ASC 360 – Property Plant and Equipment (“ASC 360”), we apply a fair value-based impairment test to the net book value assets on an annual basis and on an interim basis if certain events or circumstances indicate that an impairment loss may have occurred.
The company did not record any impairment for the year ended on December 31, 2022 and 2021.
Capitalized Financing Costs
Financing costs, such as loan origination fee, administration fee, interests and other related financing costs, should be capitalized and recorded on the balance sheet if these financing activities are directly associated with the development of real estates.
| 82 |
Capitalized Financing Costs are allocated to lots sold based on the total expected development and interest costs of the completed project and allocating a percentage of those costs based on the selling price of the sold lot compared to the expected sales values of all lots in the project. If the allocation of capitalized financing costs based on the projection and relative expected sales value is impracticable, those costs could also be allocated based on an area method, which uses the size of the lots compared to the total project area and allocates costs based on their size.
As
of December 31, 2022 and 2021, the capitalized financing costs were $
Related Party Transactions
The Company accounts for related party transactions in accordance with ASC 850 (“Related Party Disclosures”). A party is considered to be related to the Company if the party directly or indirectly or through one or more intermediaries, controls, is controlled by, or is under common control with the Company. Related parties also include principal owners of the Company, its management, members of the immediate families of principal owners of the Company and its management and other parties with which the Company may deal if one party controls or can significantly influence the management or operating policies of the other to an extent that one of the transacting parties might be prevented from fully pursuing its own separate interests. A party which can significantly influence the management or operating policies of the transacting parties or if it has an ownership interest in one of the transacting parties and can significantly influence the other to an extent that one or more of the transacting parties might be prevented from fully pursuing its own separate interests is also a related party.
Beneficial Conversion Features
The Company evaluates the conversion feature for whether it was beneficial as described in ASC 470-30. The intrinsic value of a beneficial conversion feature inherent to a convertible note payable, which is not bifurcated and accounted for separately from the convertible note payable and may not be settled in cash upon conversion, is treated as a discount to the convertible note payable. This discount is amortized over the period from the date of issuance to the date the note is due using the effective interest method. If the note payable is retired prior to the end of its contractual term, the unamortized discount is expensed in the period of retirement to interest expense. In general, the beneficial conversion feature is measured by comparing the effective conversion price, after considering the relative fair value of detachable instruments included in the financing transaction, if any, to the fair value of the shares of common stock at the commitment date to be received upon conversion.
Recent Accounting Pronouncements
Accounting pronouncement not yet adopted
In October 2021, the FASB issued ASU No. 2021-08, “Business Combinations (Topic 805): Accounting for Contract Assets and Contract Liabilities from Contracts with Customers.” ASU 2021-08 requires the company acquiring contract assets and contract liabilities obtained in a business combination to recognize and measure them in accordance with ASC 606, “Revenue from Contracts with Customers”. At the acquisition date, the company acquiring the business should record related revenue, as if it had originated the contract. Before the update such amounts were recognized by the acquiring company at fair value. The amendments in this update are effective for fiscal years beginning after December 15, 2022, including interim periods within those fiscal years. Early adoption is permitted, including in interim periods, for any financial statements that have not yet been issued. The Company adopted these requirements prospectively, effective on the first day of the year 2023.
In June 2016, the FASB issued ASU No. 2016-13, “Financial Instruments - Credit Losses (Topic 326): Measurement of Credit Losses on Financial Instruments” (“ASU 2016-13”). ASU 2016-13 requires financial assets measured at amortized cost to be presented at the net amount expected to be collected. The measurement of expected credit losses is based on relevant information about past events, including historical experience, current conditions, and reasonable and supportable forecasts that affect the collectability of the reported amounts. An entity must use judgment in determining the relevant information and estimation methods that are appropriate in its circumstances. ASU 2016-13 is effective for annual reporting periods beginning after December 15, 2019, including interim periods within those fiscal years, and a modified retrospective approach is required, with a cumulative-effect adjustment to retained earnings as of the beginning of the first reporting period in which the guidance is effective. In November of 2019, the FASB issued ASU 2019-10, which delayed the implementation of ASU 2016-13 to fiscal years beginning after December 15, 2022 for smaller reporting companies. The Company is currently evaluating the impact of ASU 2016-13 on its future consolidated financial statements.
| 83 |
In March 2020, the FASB issued ASU 2020-04, Reference Rate Reform (Topic 848): Facilitation of Reference Rate Reform on Financial Reporting. The amendments in this Update provide optional expedients and exceptions for applying generally accepted accounting principles (GAAP) to contracts, hedging relationships, and other transactions affected by reference rate reform if certain criteria are met. The amendments in this Update apply only to contracts, hedging relationships, and other transactions that reference LIBOR or another reference rate expected to be discontinued because of reference rate reform. The Company’s line of credit agreement provides procedures for determining a replacement or alternative rate in the event that LIBOR is unavailable. The amendments in this Update are effective for all entities as of March 12, 2020 through December 31, 2022. The Company is currently evaluating the impact of ASU 2020-04 on its future consolidated financial statements.
In August 2020, the FASB issued ASU 2020-06, Debt with Conversion and Other Options (Subtopic 470-20) and Derivatives and Hedging—Contracts in Entity’s Own Equity (Subtopic 815-40) which simplifies the accounting for convertible instruments. The guidance removes certain accounting models which separate the embedded conversion features from the host contract for convertible instruments. Either a modified retrospective method of transition or a fully retrospective method of transition is permissible for the adoption of this standard. Update No. 2020-06 is effective for fiscal years beginning after December 15, 2023 for smaller reporting companies, including interim periods within those fiscal years. Early adoption is permitted no earlier than the fiscal year beginning after December 15, 2020. The Company is currently evaluating the impact of ASU 2020-06 on its future consolidated financial statements.
3. CONCENTRATIONS
The
Company maintains cash balances at various financial institutions in different countries. These balances are usually secured by the central
banks’ insurance companies. At times, these balances may exceed the insurance limits. As of December 31, 2022 and 2021, uninsured
cash and restricted cash balances were $
For
the year ended December 31, 2022, two customers accounted for approximately
4. SEGMENTS
Operating segments are defined as components of an enterprise about which separate financial information is available that is evaluated regularly by the chief operating decision maker, or decision–making group, in deciding how to allocate resources and in assessing performance. The Company’s chief operating decision-maker is the CEO. The Company operates in and reports four business segments: real estate, digital transformation technology, biohealth, and other business activities. The Company’s reportable segments are determined based on the services they perform and the products they sell, not on the geographic area in which they operate. The Company’s chief operating decision maker evaluates segment performance based on segment revenue. Costs excluded from segment income (loss) before taxes and reported as “Other” consist of corporate general and administrative activities which are not allocable to the four reportable segments.
| 84 |
The following table summarizes the Company’s segment information for the following balance sheet dates presented, and for the years ended December 31, 2022 and 2021:
| Real Estate | Digital Transformation Technology | Biohealth Business | Other | Total | ||||||||||||||||
| Year Ended on December 31, 2022 | ||||||||||||||||||||
| Revenue | $ | $ | $ | $ | $ | |||||||||||||||
| Cost of Sales | ( | ) | ( | ) | ( | ) | ( | ) | ( | ) | ||||||||||
| Gross Margin | ||||||||||||||||||||
| Operating Expenses | ( | ) | ( | ) | ( | ) | ( | ) | ( | ) | ||||||||||
| Operating Income (Loss) | ( | ) | ( | ) | ( | ) | ( | ) | ( | ) | ||||||||||
| Other Income (Expense) | ( | ) | ( | ) | ( | ) | ( | ) | ||||||||||||
| Net Income (Loss) Before Income Tax | ( | ) | ( | ) | ( | ) | ( | ) | ( | ) | ||||||||||
| Real Estate | Digital Transformation Technology | Biohealth Business | Other | Total | ||||||||||||||||
| Year Ended on December 31, 2021 | ||||||||||||||||||||
| Revenue | $ | $ | $ | $ | $ | |||||||||||||||
| Cost of Sales | ( | ) | ( | ) | ( | ) | ( | ) | ||||||||||||
| Gross Margin | ||||||||||||||||||||
| Operating Expenses | ( | ) | ( | ) | ( | ) | ( | ) | ( | ) | ||||||||||
| Operating Income (Loss) | ( | ) | ( | ) | ( | ) | ||||||||||||||
| Other Income (Expense) | ( | ) | ( | ) | ( | ) | ( | ) | ||||||||||||
| Net Income (Loss) Before Income Tax | ( | ) | ( | ) | ( | ) | ||||||||||||||
| December 31, 2022 | ||||||||||||||||||||
| Cash and Restricted Cash | $ | $ | $ | $ | $ | |||||||||||||||
| Total Assets | ||||||||||||||||||||
| December 31, 2021 | ||||||||||||||||||||
| Cash and Restricted Cash | $ | $ | $ | $ | $ | |||||||||||||||
| Total Assets | ||||||||||||||||||||
5. REAL ESTATE ASSETS
As of December 31, 2022 and 2021, real estate assets consisted of the following:
December 31, 2022 | December 31, 2021 | |||||||
| Construction in Progress | $ | $ | ||||||
| Land Held for Development | ||||||||
| Rental Properties | ||||||||
| Total Real Estate Assets | $ | $ | ||||||
| Single family residential properties |
As
of December 31, 2022 and 2021, the Company owns
The following table presents the summary of our SRFs as of December 31, 2022:
Number
of Homes | Aggregate investment | Average Investment per Home | ||||||||||
| SFRs | $ | $ | ||||||||||
| 85 |
6. BUILDER DEPOSITS
In
November 2015, SeD Maryland Development, LLC (“SeD Maryland”) entered into lot purchase agreements with NVR, Inc. (“NVR”)
relating to the sale of single-family home and townhome lots to NVR in the Ballenger Run Project. The purchase agreements were amended
three times thereafter.
As
part of the agreements, NVR was required to give a deposit in the amount of $
7. NOTES PAYABLE
As of December 31, 2022 and 2021, notes payable consisted of the following:
| December
31, 2022 | December
31, 2021 | |||||||
| ($) | ($) | |||||||
| PPP Loan | ||||||||
| Australia Loan | ||||||||
Motor Vehicle Loans | ||||||||
| Total notes payable | $ | $ | ||||||
M&T Bank Loan
On
April 17, 2019, SeD Maryland Development LLC entered into a Development Loan Agreement with Manufacturers and Traders Trust Company (“M&T
Bank”) in the principal amount not to exceed at any one time outstanding the sum of $
On June 18, 2020, Alset EHome Inc. (“Alset EHome”), a wholly owned subsidiary of LiquidValue Development Inc., entered into a Loan Agreement with Manufacturers and Traders Trust Company (the “Lender”).
| 86 |
Pursuant
to the Loan Agreement, the Lender provided a non-revolving loan to Alset EHome in an aggregate amount of up to $
During
the year ended December 31, 2020, Alset EHome borrowed $
Paycheck Protection Program Loan
On
February 11, 2021, the Company entered into a
The
PPP Term Note is unsecured and guaranteed by the United States Small Business Administration. The Company may apply to M&T Bank for
forgiveness of the PPP Term Note, with the amount which may be forgiven equal to at least
Australia Loan
On
January 7, 2017, SeD Perth Pty Ltd (“SeD Perth”) entered into a loan agreement with National Australian Bank Limited (the
“Australia Loan”) for the purpose of funding land development. The loan facility provides SeD Perth with access to funding
of up to approximately $
Motor Vehicle Loans
On
May 17, 2021, Alset International Limited entered into a Hire Purchase Agreement with Hong Leong Finance Limited to purchase a car for
business. The total purchase price of the car, including associated charges, was approximately $
On
September 22, 2022 Alset International entered into an agreement with United Overseas Bank Limited to purchase additional car for business.
The total purchase price of the car, including associated charges, was approximately $
| 87 |
8. RELATED PARTY TRANSACTIONS
Personal Guarantees by Director
As
of December 31, 2022 and 2021, a director of the Company had provided personal guarantees amounting to approximately $
Purchase Shares and Warrants from NECV
On
July 17, 2020, the Company purchased shares, approximately
Sale of Investment in Vivacitas to DSS
On
March 18, 2021, the Company sold equity investment in Vivacitas, a U.S.-based biopharmaceutical company, equaling to shares
of common stock and a stock option to purchase shares of Vivacitas common stock at $1 per share at any time prior to the date
of a public offering, to a subsidiary of DSS for $
Purchase and Sale of Stock in True Partner Capital Holding Limited
On
March 12, 2021, the Company purchased ordinary shares of True Partners Capital Holding Limited for $
Notes Payable
Chan
Heng Fai provided an interest-free, due on demand advance to LiquidValue Development Pte. Ltd. and its subsidiary LiquidValue Development
Limited for general operations. As of December 31, 2022 and 2021, the outstanding balance was approximately $
Chan
Heng Fai provided an interest-free, due on demand advance to SeD Perth Pty. Ltd. for its general operations. On December 31, 2022 and
2021, the outstanding balance was $
On
March 12, 2021, the Company entered into a Securities Purchase Agreement (the “SPA”) with Chan Heng Fai, the founder, Chairman
and Chief Executive Officer of the Company, for four proposed transactions, consisting of (i) purchase of certain warrants (the “Warrants”)
to purchase
| 88 |
On
May 14, 2021, the Company borrowed S$
Management Fees
MacKenzie
Equity Partners, LLC, an entity owned by Charles MacKenzie, the Chief Development Officer of the Company, has had a consulting agreement
with a majority-owned subsidiary of the Company since 2015. Pursuant to the terms of the agreement, as amended on January 1, 2018, the
Company’s subsidiary paid a monthly fee of $
The
Company incurred expenses of $
Note Receivable from a Related Party Company
On
March 2, 2020 and on October 29, 2021, LiquidValue Asset Management Pte. Ltd. (“LiquidValue”) received two $
| 89 |
On
January 24, 2017, SeD Capital Pte Ltd, a
As
of December 31, 2022 and 2021, the Company provided advances for operation of $
In
the first quarter of 2022, a subsidiary of the Company made a non-interest bearing advance in the amount of $
In
June 2022, Alset International Limited, a subsidiary of the Company, entered into a stock purchase agreement with one of our directors
and paid $
The
Company paid some operating expenses for Alset Capital Acquisition Corp., a special purpose acquisition company of which the Company
holds
On
July 28, 2022 Hapi Café Inc. entered into binding term sheet (the “First Term Sheet”) with Ketomei Pte Ltd and Tong
Leok Siong Constant, pursuant to which Hapi Café lent Ketomei $
On
October 13, 2021 BMI Capital Partners International Limited (“BMI”) entered into loan agreement with Liquid Value Asset Management
Limited (“LVAML”), a subsidiary of DSS, pursuant to which BMI agreed to lend $
Loan to Employees
On
November 24, 2020, American Pacific Bancorp. Inc. lent $
| 90 |
9. EQUITY
On June 14, 2021, the Company filed an amendment (the “Amendment”) to its Third Amended and Restated Certificate of Incorporation, as amended, to increase the Company’s authorized share capital. The Amendment increased the Company’s authorized share capital to common shares and preferred shares, from common shares and preferred shares, respectively.
The Company has designated preferred shares as Series A Preferred Stock and as Series B Preferred Stock.
On December 6, 2022 the Company filed a certificate of Amendment to the Company’s Certificate of Formation with the Texas Secretary of State to effect a 1-for-20 reverse stock split. The reverse stock split was effective as of December 28, 2022.
Holders of the Series A Preferred Stock shall be entitled to receive dividends equal, on an as-if-converted basis, to and in the same form as dividends actually paid on shares of the Company’s common stock, par value $ per share (“Common Stock”) when, as and if paid on shares of Common Stock. Each holder of outstanding Series A Preferred Stock is entitled to vote equal to the number of whole shares of Common Stock into which each share of the Series A Preferred Stock is convertible. Holders of Series A Preferred Stock are entitled, upon liquidation of the Company, to receive the same amount that a holder of Series A Preferred Stock would receive if the Series A Preferred Stock were fully converted into Common Stock.
Holders of the Series B Preferred Stock shall be entitled to receive dividends equal, on an as-if-converted basis, to and in the same form as dividends actually paid on shares of the Company’s common stock par value $ per share (“Common Stock”) when, as and if paid on shares of Common Stock. Each holder of outstanding Series B Preferred Stock is entitled to vote equal to the number of whole shares of Common Stock into which each share of the Series B Preferred Stock is convertible. Holders of Series B Preferred Stock are entitled, upon liquidation of the Company, to receive the same amount that a holder of Series B Preferred Stock would receive if the Series B Preferred Stock were fully converted into Common Stock.
The Company analyzed the Preferred stock and the embedded conversion option for derivative accounting consideration under ASC 815-15 “Derivatives and Hedging” and determined that the conversion option should be classified as equity.
On
January 19, 2021, the Company issued shares of its common stock as compensation for public relations services at a fair value of
$
On
May 3, 2021, the Company entered into a Loan and Exchange Agreement with its Chief Executive Officer, Chan Heng Fai pursuant to which
he loaned the Company his shares of Common Stock of the Company by exchanging
On
May 12, 2021, the Company entered into an Exchange Agreement with Chan Heng Fai, pursuant to which he converted $
On
May 10, 2021, the Company entered into an underwriting agreement with Aegis Capital Corp., as the sole book-running manager and representative
of the underwriters named therein (the “Underwriters”), relating to an underwritten public offering (the “May Offering”)
of (i) common units (the “Common Units”), at a price to the public of $ per Common Unit, with each Common Unit
consisting of (a) one share of common stock, par value $ per share (the “Common Stock”), (b) one Series A warrant (the
“Series A Warrant” and collectively, the “Series A Warrants”) to purchase one share of Common Stock with an initial
exercise price of $
| 91 |
The
Company also granted the Underwriters a 45-day over-allotment option to purchase up to additional shares of Common Stock and/or
up to additional Series A Warrants to purchase shares of Common Stock, and/or up to additional Series B warrants
to purchase
The Company incurred approximately $88,848 in expenses related to the May Offering and subsequent warrants exercises, including SEC fees, FINRA fees, auditor fees and filing fees.
The following table presents net funds received from the May Offering and warrants exercised as of December 31, 2022.
| Shares | Par value | Amount received | ||||||||||
| Offering | $ | $ | ||||||||||
| Exercise of Pre-Funded Units | $ | $ | ||||||||||
| Exercise of Underwriter’s Series A Warrants | $ | $ | ||||||||||
| Exercise of Series A and Series B Warrants | $ | $ | ||||||||||
| Offering Expenses | $ | $ | ( | ) | ||||||||
| Total | $ | $ | ||||||||||
On
July 27, 2021, the Company entered into another underwriting agreement with Aegis Capital Corp., as the sole book-running manager and
representative of the underwriters named therein (the “Underwriters”), relating to an underwritten public offering (the “July
Offering”) of (i) shares of common stock, par value $ per share (the “Common Stock”), at a price to the
public of $ per share of Common Stock and (ii) pre-funded warrants (the “Pre-funded Warrants”) to purchase
shares of Common Stock, at a price to the public of $ per Pre-funded Warrant. The July Offering closed on July 30, 2021. As a result
of the July Offering and subsequent exercise notice received for the pre-funded warrants, the net proceeds to the Company were $
The
Company granted the Underwriters a 45-day over-allotment option to purchase up to
| 92 |
The
Company incurred approximately $
The following table presents net funds received from the July Offering and warrants exercised as of December 31, 2022.
| Shares | Par value | Amount received | ||||||||||
| Offering | $ | $ | ||||||||||
| Exercise of Pre-Funded Units | $ | $ | ||||||||||
| Exercise of Underwriter’s Over-Allotment Option | $ | $ | ||||||||||
| Offering Expenses | $ | $ | ( | ) | ||||||||
| Total | $ | $ | ||||||||||
On
December 5, 2021, the Company entered into an underwriting agreement (the “Underwriting Agreement”) with Aegis Capital Corp.,
as the sole book-running manager and representative of the underwriters named therein (the “Underwriters”), relating to an
underwritten public offering (the “December Offering”) of (i) shares of common stock, par value $ per share
(the “Common Stock”), at a price to the public of $ per share of Common Stock and (ii)
The
Company granted the Underwriters a 45-day over-allotment option to purchase up to
The
Company incurred approximately $
| 93 |
The following table presents net funds received from the December Offering and warrants exercised as of December 31, 2022.
| Shares | Par value | Amount received | ||||||||||
| Offering | $ | $ | ||||||||||
| Exercise of Pre-Funded Units | $ | $ | ||||||||||
| Exercise of Underwriter’s Over-Allotment Option | $ | $ | ||||||||||
| Offering Expenses | $ | $ | ( | ) | ||||||||
| Total | $ | $ | ||||||||||
On December 31, 2022, there were common shares issued and outstanding.
The following table summarizes the warrant activity for the year ended December 31, 2022.
Warrant for Common Shares | Weighted Average Exercise Price | Remaining Contractual Term (Years) | Aggregate Intrinsic Value | |||||||||||||
| Warrants Outstanding as of December 31, 2021 | $ | $ | ||||||||||||||
| Warrants Vested and exercisable at December 31, 2021 | $ | $ | ||||||||||||||
| Granted | ||||||||||||||||
| Exercised | ( | ) | ||||||||||||||
| Forfeited, cancelled, expired | ||||||||||||||||
| Warrants Outstanding as of December 31, 2022 | $ | $ | ||||||||||||||
| Warrants Vested and exercisable at December 31, 2022 | $ | $ | ||||||||||||||
Hapi Metaverse Inc. Sale of Shares
In
year ended December 31, 2021, the Company sold shares of Hapi Metaverse to
international investors for the amount of $
During the year ended December 31, 2021, the sale of Hapi Metaverse’s shares was de minimis compared to its outstanding shares and did not change the minority interest.
Distribution to Minority Shareholder
In
2021, SeD Maryland Development LLC Board approved the payment distribution plan to members and paid $
Changes of Ownership of Alset International
In
the year ended December 31, 2021, Alset International issued
| 94 |
On January 17, 2022 the Company entered into a securities purchase agreement with Chan Heng Fai, pursuant to which the Company agreed to purchase from Chan Heng Fai ordinary shares of Alset International for a purchase price of newly issued shares of the Company’s common stock. On February 28, 2022, the Company and Chan Heng Fai entered into an amendment to this securities purchase agreement pursuant to which the Company shall purchase these ordinary shares of Alset International for a purchase price of newly issued shares of the Company’s common stock. The closing of this transaction with Chan Heng Fai was subject to approval of the Nasdaq and the Company’s stockholders. These ordinary shares of Alset International represent approximately % of the total issued and outstanding shares of Alset International. The Company had a Special Meeting of Stockholders to vote on the approval of this transaction on June 6, 2022.
Due
to these transactions the Company’s ownership of Alset International changed from
Promissory Note Converted into Shares
On
December 13, 2021 the Company entered into a Securities Purchase Agreement with Chan Heng Fai for the issuance and sale of a convertible
promissory note in favor of Chan Heng Fai, in the principal amount of $
Registration Statement on Form S-3
On
April 11, 2022 the Company filed a Registration Statement on Form S-3 using a “shelf” registration or continuous offering
process. Under this shelf registration process, the Company may, from time to time, sell any combination of the securities (common stock,
preferred stock, warrants, rights, units) described in the filed prospectus in one or more offerings up to a total aggregate offering
price of $
10. ACCUMULATED OTHER COMPREHENSIVE INCOME
The following is a summary of the changes in the balances of accumulated other comprehensive income, net of tax:
| Unrealized Gains and Losses on Security Investment | Foreign Currency Translations | Change in Minority Interest | Total | |||||||||||||
| Balance at January 1, 2022 | $ | ( | ) | $ | ( | ) | $ | $ | ||||||||
| Other Comprehensive Income | ||||||||||||||||
| Balance at December 31, 2022 | $ | ( | ) | $ | $ | $ | ||||||||||
| Unrealized Gains and Losses on Security Investment | Foreign Currency Translations | Change in Minority Interest | Total | |||||||||||||
| Balance at January 1, 2021 | $ | ( | ) | $ | $ | ( | ) | $ | ||||||||
| Other Comprehensive Income | ( | ) | ( | ) | ( | ) | ||||||||||
| Balance at December 31, 2021 | $ | ( | ) | $ | ( | ) | $ | $ | ||||||||
| 95 |
11. LEASE INCOME
The
Company generally rents its SFRs under lease agreements with a term of
| 2023 | ||||
| 2024 | ||||
| Total Future Receipts | $ |
Property Management Agreements
The
Company has entered into property management agreement with the property managers under which the property managers generally oversee
and direct the leasing, management and advertising of the properties in our portfolio, including collecting rents and acting as liaison
with the tenants. The Company pays its property managers a monthly property management fee for each property unit and a leasing fee.
For the years ended December 31, 2022 and 2021, property management fees incurred by the property managers were $
12. INVESTMENTS MEASURED AT FAIR VALUE
Financial assets measured at fair value on a recurring basis are summarized below and disclosed on the consolidated balance sheets as of December 31, 2022 and 2021:
| Fair Value Measurement Using | ||||||||||||||||||||
| Amount at Cost | Level 1 | Level 2 | Level 3 | Amount at Fair Value | ||||||||||||||||
| December 31, 2022 | ||||||||||||||||||||
| Assets | ||||||||||||||||||||
| Investment Securities- Fair Value Option | $ | $ | $ | $ | $ | |||||||||||||||
| Investment Securities- Trading | ||||||||||||||||||||
| Convertible Note Receivable | ||||||||||||||||||||
| Warrants - American Premium Water | ||||||||||||||||||||
| Warrants - AMRE | ||||||||||||||||||||
| Total Investment in Securities at Fair Value | $ | $ | $ | $ | $ | |||||||||||||||
| Fair Value Measurement Using | ||||||||||||||||||||
| Amount at Cost | Level 1 | Level 2 | Level 3 | Amount at Fair Value | ||||||||||||||||
| December 31, 2021 | ||||||||||||||||||||
| Assets | ||||||||||||||||||||
| Investment Securities- Fair Value Option | $ | $ | $ | $ | $ | |||||||||||||||
| Investment Securities- Trading | ||||||||||||||||||||
| Convertible Note Receivable | ||||||||||||||||||||
| Warrants - American Premium Water | ||||||||||||||||||||
| Warrants - AMRE | ||||||||||||||||||||
| Total Investment in Securities at Fair Value | $ | $ | $ | $ | $ | |||||||||||||||
| 96 |
Realized
loss on investment securities for the year ended December 31, 2022 and 2021 was $
For U.S. trading stocks, we use Bloomberg Market stock prices as the share prices to calculate fair value. For overseas stock, we use the stock price from local stock exchange to calculate fair value. The following chart shows details of the fair value of equity security investments at December 31, 2022 and 2021, respectively.
| Share price | Market Value | |||||||||||||
| 12/31/2022 | Shares | 12/31/2022 | Valuation | |||||||||||
| DSS (Related Party) | $ | $ | ||||||||||||
| AMBS (Related Party) | $ | $ | ||||||||||||
| Holista (Related Party) | $ | $ | ||||||||||||
| American Premium Water (Related Party) | $ | $ | ||||||||||||
| Value Exchange | $ | $ | ||||||||||||
| Trading Stock | $ | |||||||||||||
| Total Level 1 Equity Securities | $ | |||||||||||||
| Nervotech | N/A | $ | ||||||||||||
| HWH World Co. | N/A | $ | ||||||||||||
| K Beauty | N/A | $ | ||||||||||||
| Total Equity Securities | $ | |||||||||||||
| 97 |
| Share price | Market Value | |||||||||||||
| 12/31/2021 | Shares | 12/31/2021 | Valuation | |||||||||||
| DSS (Related Party) | $ | $ | ||||||||||||
| AMBS (Related Party) | $ | $ | ||||||||||||
| Holista (Related Party) | $ | $ | ||||||||||||
| American Premium Water (Related Party) | $ | $ | ||||||||||||
| True Partner | $ | $ | ||||||||||||
| Value Exchange | $ | $ | ||||||||||||
| Trading Stock | $ | |||||||||||||
| Total Level 1 Equity Securities | $ | |||||||||||||
| Nervotech | N/A | $ | ||||||||||||
| HWH World Co. | N/A | $ | ||||||||||||
| K Beauty | N/A | $ | ||||||||||||
| Total Equity Securities | $ | |||||||||||||
DSS convertible preferred stock
During the year ended December 31, 2021, Global BioMedical Pte Ltd., converted preferred stock of DSS into common shares of DSS.
Sharing Services Convertible Note
The fair value of the Sharing Services Convertible Note under level 3 category as of December 31, 2021 was calculated using a Black-Scholes valuation model valued with the following weighted average assumptions:
December
31, | December
31, | |||||||
| Dividend yield | % | % | ||||||
| Expected volatility | % | % | ||||||
| Risk free interest rate | % | % | ||||||
| Contractual term (in years) | ||||||||
| Exercise price | $ | $ | ||||||
We
assumed dividend yield rate is
| 98 |
Changes in the observable input values would likely cause material changes in the fair value of the Company’s Level 3 financial instruments. A significant increase (decrease) in this likelihood would result in a higher (lower) fair value measurement.
The table below provides a summary of the changes in fair value which are recorded as other comprehensive income (loss), including net transfers in and/or out of all financial assets measured at fair value on a recurring basis using significant unobservable inputs (Level 3) during the years ended December 31, 2022 and 2021:
| Total | ||||
| Balance at January 1, 2021 | $ | |||
| Net loss | ( | ) | ||
| Conversion of DSS Preferred Stock | ( | ) | ||
| Balance at December 31, 2021 | $ | |||
| Net gain | ||||
| Balance at December 31, 2022 | $ | |||
The Note was redeemed in July 2022.
Vector Com Convertible Bond
On
February 26, 2021, the Company invested approximately $
Warrants
On
March 2, 2020 and October 29, 2021, the Company received warrants to purchase shares of AMRE, a related party private company, in conjunction
with the Company lending two $
On
July 17, 2020, the Company purchased
The fair value of the NECV warrants under level 3 category as of December 31, 2022 and 2021 was calculated using a Black-Scholes valuation model valued with the following weighted average assumptions:
| As of | As of | |||||||
| December 31, 2022 | December 31, 2021 | |||||||
| Stock Price | $ | $ | ||||||
| Exercise Price | $ | $ | ||||||
| Risk-free Interest Rate | % | % | ||||||
| Annualized volatility | % | % | ||||||
| Dividend Yield | ||||||||
| Year to Maturity | ||||||||
| 99 |
The following table presents summarized unaudited financial information for our investments that we elected the fair value option that would otherwise be accounted for under the equity method of accounting.
| Summarized Financial Information | ||||||||||||
| Assets | Liabilities | Net Income (Loss) | ||||||||||
| December 31, 2022 | ||||||||||||
| NECV* | $ | $ | $ | |||||||||
| Holista | $ | $ | $ | ( | ) | |||||||
| DSS* | $ | $ | $ | ( | ) | |||||||
| VEII* | $ | $ | $ | |||||||||
| December 31, 2021 | ||||||||||||
| NECV | $ | $ | $ | ( | ) | |||||||
| Holista | $ | $ | $ | ( | ) | |||||||
| DSS | $ | $ | $ | ( | ) | |||||||
| * |
13. INCOME TAXES
US Income Taxes
The components of income tax expense and the effective tax rates for the years ended December 31, 2022 and 2021 are as follows:
| Year Ended December 31, | ||||||||
| 2022 | 2021 | |||||||
| Current: | ||||||||
| Federal | $ | $ | ||||||
| State | ||||||||
| Total Current | ||||||||
| Deferred: | ||||||||
| Federal | ( | ) | ( | ) | ||||
| State | ( | ) | ||||||
| Total Deferred | ( | ) | ( | ) | ||||
| Valuation Allowance | ||||||||
| Total Income Tax Expense | $ | $ | ||||||
| Pre-tax Loss | $ | ( | ) | $ | ( | ) | ||
| Effective Income Tax Rate | % | - | % | |||||
| 100 |
A reconciliation of our income tax expense at federal statutory income tax rate of 21% to our income tax expense at the effective tax rate is as follows:
| Year Ended December 31, | ||||||||
| 2022 | 2021 | |||||||
| Federal Statutory Tax Rate | % | % | ||||||
| State Income Tax, Net of Federal Income Taxes | % | % | ||||||
| Intercompany Management & Oversight Fees | % | - | % | |||||
| Capitalized Construction Costs | % | % | ||||||
| Minority interest in Partnerships | % | % | ||||||
| Deferred Finance Costs | - | % | - | % | ||||
| Amort of BCF Debt Discount | % | - | % | |||||
| Miscellaneous Permanent Items | % | % | ||||||
| Non includible foreign entities loss/(income) | - | % | - | % | ||||
| Valuation Allowance | - | % | - | % | ||||
| Effective Income Tax Rate | % | - | % | |||||
Deferred tax assets consist of the following at December 31, 2022 and 2021:
| 2022 | 2021 | |||||||
| Interest Income | ( | ) | ( | ) | ||||
| Interest Expense | ||||||||
| Depreciation and Amortization | ( | ) | ( | ) | ||||
| Impairment | ||||||||
| Accrued Expense | ||||||||
| Unrealized Loss on Investment | ||||||||
| Partnership Loss | ||||||||
| Other Amortization | ||||||||
| Others | ( | ) | ||||||
| Net Operating Loss | ||||||||
| Valuation Allowance | ( | ) | ( | ) | ||||
| Net Deferred Tax Asset | ||||||||
As
of December 31, 2022, the Company has Federal and State net operating loss carry-forwards of approximately $
As
of December 31, 2022, total tax receivable is $
We are subject to U.S. federal income tax as well as income tax of certain state jurisdictions. We have substantially concluded all U.S. federal income tax and state tax matters through 2018. However, our federal tax returns for the years 2019 through 2021 remain open to examination. State tax jurisdiction tax years remain open to examination as well, though we believe that any additional assessment would be immaterial to the Consolidated Financial Statements.
Income taxes – Other Countries
On
December 31, 2022 and 2021, foreign subsidiaries have tax losses of approximately $
| 101 |
As of December 31, 2022:
| SG Companies | HK Companies | KR Companies | AU Companies | Total | ||||||||||||||||
| Calculation: | ||||||||||||||||||||
| Cumulative loss & other deferred tax assets before tax | $ | ( | ) | $ | $ | $ | $ | ( | ) | |||||||||||
| Effective tax rates | % | % | % | % | ||||||||||||||||
| Tax at the domestic tax rates applicable to profits in the countries where the Company operates | $ | ( | ) | $ | $ | $ | $ | ( | ) | |||||||||||
| Adjustments: | ||||||||||||||||||||
| Deferred tax assets not recognized | $ | $ | $ | $ | $ | |||||||||||||||
| Income tax expenses recognized in profit or loss | $ | $ | $ | $ | $ | |||||||||||||||
As of December 31, 2021:
| SG Companies | HK Companies | KR Companies | AU Companies | Total | ||||||||||||||||
| Calculation: | ||||||||||||||||||||
| Cumulative loss & other deferred tax assets before tax | $ | ( | ) | $ | $ | $ | $ | ( | ) | |||||||||||
| Effective tax rates | % | % | % | % | ||||||||||||||||
| Tax at the domestic tax rates applicable to profits in the countries where the Company operates | $ | ( | ) | $ | $ | $ | $ | ( | ) | |||||||||||
| Adjustments: | ||||||||||||||||||||
| Deferred tax assets not recognized | $ | $ | $ | $ | $ | |||||||||||||||
| Income tax expenses recognized in profit or loss | $ | $ | $ | $ | $ | |||||||||||||||
14. COMMITMENTS AND CONTINGENCIES
Leases
The
Company leases offices in Maryland, Singapore, Magnolia, Texas, Hong Kong and South Korea through leased spaces aggregating approximately
| Office Location | Lease Term as of December 31, 2022 | |
| Singapore - AI | ||
| Singapore – F&B | ||
| Singapore – Four Seasons Park | ||
| Singapore – Hapi Cafe | ||
| Singapore - PLQ | ||
| Hong Kong | ||
| Hong Kong - Warehouse | ||
| Hong Kong - Shop | ||
| South Korea - Hapi Café | ||
| South Korea - HWH World | ||
| Magnolia, Texas, USA | ||
| Bethesda, Maryland, USA |
| 102 |
The
Company adopted ASU No. 2016-02, Leases (Topic 842) (“ASU 2016-02”) to recognize a right-of-use asset and a lease liability
for all the leases with terms greater than twelve months. We elected the practical expedient to not recognize operating lease right-of-use
assets and operating lease liabilities for lease agreements with terms less than 12 months. Operating lease right-of-use assets and operating
lease liabilities are recognized based on the present value of the future minimum lease payments over the lease term at commencement
date.
The table below summarizes future payments due under these leases as of December 31, 2022.
For the Years Ended December 31:
| 2023 | $ | |||
| 2024 | ||||
| 2025 | ||||
| Total Minimum Lease Payments | ||||
| Less: Effect of Discounting | ( | ) | ||
| Present Value of Future Minimum Lease Payments | ||||
| Less: Current Obligations under Leases | ( | ) | ||
| Long-term Lease Obligations | $ |
Lots Sales Agreement
On
November 23, 2015, SeD Maryland Development LLC completed the $
During
the years ended on December 31, 2022 and 2021, NVR purchased
Certain
arrangements for the sale of buildable lots to NVR require the Company to credit NVR with an amount equal to one year of the FFB assessment.
Under ASC 606, the credits to NVR are not in exchange for a distinct good or service and accordingly, the amount of the credit was recognized
as the reduction of revenue. As of December 31, 2022 and 2021, the accrued balance due to NVR was $
Promissory Note from Azure
Pursuant
to a Secured Promissory Note dated as of August 13, 2018, on October 13, 2019 Azure Holdings, LLC, was obligated to pay our subsidiary,
150 CCM Black Oak Ltd, $
| 103 |
Stock Option plans AEI
The Company previously reserved shares of common stock under the Incentive Compensation Plan for high-quality executives and other employees, officers, directors, consultants and other persons who provide services to the Company or its related entities. This plan is meant to enable such persons to acquire or increase a proprietary interest in the Company in order to strengthen the mutuality of interests between such persons and the Company’s shareholders, and providing such persons with performance incentives to expand their maximum efforts in the creation of shareholder value. As of December 31, 2021 there have been no options granted. The reservation of shares under the Incentive Compensation Plan was cancelled in May of 2021.
Alset International Stock Option plans
On November 20, 2013, Alset International approved a Stock Option Plan (the “2013 Plan”). Employees, executive directors, and non-executive directors (including the independent directors) are eligible to participate in the 2013 Plan.
Options for Common Shares | Exercise Price | Remaining Contractual Term (Years) | Aggregate Intrinsic Value | |||||||||||||
| Outstanding as of January 1, 2021 | $ | $ | ||||||||||||||
| Vested and exercisable at January 1, 2021 | $ | $ | ||||||||||||||
| Granted | ||||||||||||||||
| Exercised | ||||||||||||||||
| Forfeited, cancelled, expired | ||||||||||||||||
| Outstanding as of December 31, 2021 | $ | $ | ||||||||||||||
| Vested and exercisable at December 31, 2021 | $ | $ | ||||||||||||||
| Granted | ||||||||||||||||
| Exercised | ||||||||||||||||
| Forfeited, cancelled, expired | ||||||||||||||||
| Outstanding as of December 31, 2022 | $ | $ | ||||||||||||||
| Vested and exercisable at December 31, 2022 | $ | $ | ||||||||||||||
16. SUBSEQUENT EVENTS
Public Offering
On
February 6, 2023, Alset Inc. (the “Company”) entered into an Underwriting Agreement (the “Underwriting Agreement”)
in connection with an offering (the “Offering”) of its common stock, par value $ per share (the “Common Stock”),
with Aegis Capital Corp. (the “Underwriter”) as the underwriter, relating to an underwritten public offering of
shares of Common Stock at a public offering price of $ per share. The Underwriting Agreement provides the Underwriter a
The
net proceeds to the Company from the Offering were approximately $
| 104 |
The Offering closed on February 8, 2023. The Common Stock was being offered pursuant to an effective registration statement on Form S-3 (File No. 333-264234), as well as a prospectus supplement in connection with the Offering filed with the Securities and Exchange Commission.
Recent Agreements to Sell Additional Lots
Agreement to Sell 110 Lots
On
March 16, 2023, 150 CCM Black Oak Ltd. (the “Seller”) entered into a Purchase and Sale Agreement (the “Purchase and Sale
Agreement”) with Rausch Coleman Homes Houston, LLC, a Texas limited liability company (“Rausch Coleman”). Pursuant
to the terms of the Purchase and Sale Agreement, the Seller has agreed to sell approximately 110 single-family detached residential
lots which comprise a section of the Lakes at Black Oak. The price of the lots and certain community enhancement fees the Seller
will be entitled to receive are anticipated to equal an aggregate of $
The closing of the sale of these 110 lots depends on the satisfaction of certain conditions set forth in the Purchase and Sale Agreement. There can be no assurance that such closings will be completed on the terms outlined herein or at all. Commencing on March 16, 2023, Rausch Coleman has a thirty (30) day inspection period in which to inspect the properties and determine their suitability; during such inspection period, Rausch Coleman may decline to proceed with the closing of these transactions.
The Seller shall be required to complete certain improvements at the property at the Seller’s cost prior to the closing.
Agreement to Sell 189 Lots
On
March 17, 2023, the Seller entered into a Contract of Sale (the “Contract of Sale”) with Davidson Homes, LLC, an Alabama
limited liability company (“Davidson Homes”). Pursuant to the terms of the Contract of Sale, the Seller has agreed to sell
approximately 189 single-family detached residential lots comprising an additional section of the Lakes at Black Oak. The price of the
lots and certain community enhancement fees the Seller will be entitled to receive are anticipated to equal an aggregate of $
The closing of the transactions described in the Contract of Sale depends on the satisfaction of certain conditions set forth therein. There can be no assurance that such closings will be completed on the terms outlined herein or at all. Davidson Homes has agreed to purchase the lots in stages, comprising an initial closing of 94 lots, the remaining lots to be purchase on or before December 29, 2023. Commencing on March 17, 2023, Davidson Homes shall have a thirty (30) day inspection period in which to inspect the properties and determine their suitability; during such inspection period, Davidson Homes may decline to proceed with the closing of these transactions.
The Seller shall be required to complete certain improvements at the property at the Seller’s cost prior to the closing.
Item 9. Changes in and Disagreements with Accountants on Accounting and Financial Disclosure.
Not applicable.
Item 9A. Controls and Procedures.
Evaluation of Disclosure Controls and Procedures
In connection with the preparation of our Report on Form 10-K, an evaluation was carried out by management, with the participation of our Chief Executive Officers and Chief Financial Officers, of the effectiveness of our disclosure controls and procedures (as defined in Rules 13s-15(b), 13a-15(e) and 15d-15(e) under the Securities Exchange Act of 1934 (Exchange Act) as of December 31, 2022. Disclosure controls and procedures are designed to ensure that information required to be disclosed in reports filed or submitted under the Exchange Act is recorded, processed, summarized and reported within the time periods specified, and that such information is accumulated and communicated to management, including the Chief Executive Officers and Chief Financial Officers, to allow timely decisions regarding required disclosure.
During evaluation of disclosure controls and procedures as of December 31, 2022 conducted as part of our annual audit and preparation of our annual financial statements, management conducted an evaluation of the effectiveness of the design and operations of our disclosure controls and procedures and concluded that our disclosure controls and procedures were ineffective for those reasons set forth below.
Management’s Annual Report on Internal Control over Financial Reporting
Management is responsible for the preparation and fair presentation of the financial statements included in this annual report. The financial statements have been prepared in conformity with accounting principles generally accepted in the United States of America and reflect management’s judgment and estimates concerning effects of events and transactions that are accounted for or disclosed.
Management is also responsible for establishing and maintaining adequate internal control over financial reporting. Our internal control over financial reporting includes those policies and procedures that pertain to our ability to record, process, summarize and report reliable data. Management recognizes that there are inherent limitations in the effectiveness of any internal control over financial reporting, including the possibility of human error and the circumvention or overriding of internal control. Accordingly, even effective internal control over financial reporting can provide only reasonable assurance with respect to financial statement presentation. Further, because of changes in conditions, the effectiveness of internal control over financial reporting may vary over time.
In order to ensure that our internal control over financial reporting is effective, management regularly assesses controls and did so most recently for its financial reporting as of December 31, 2022. This assessment was based on criteria for effective internal control over financial reporting described in the Internal Control Integrated Framework issued by the Committee of Sponsoring Organizations (COSO) of the Treadway Commission. In connection with management’s evaluation of the effectiveness of the Company’s internal control over financial reporting as of December 31, 2022, management determined that the Company did not maintain effective controls over financial reporting due to limited staff. This limited number of staff prevents us from segregating duties within our internal control system and restricts our ability to timely evaluate the accuracy and completeness of our financial statement disclosures. Management determined that the ineffective controls over financial reporting constitute a material weakness.
This annual report filed on Form 10-K does not include an attestation report of the Company’s registered public accounting firm regarding internal control over financial reporting. Management’s report was not subject to attestation by our registered public accounting firm pursuant to temporary rules of the Securities and Exchange Commission that permit us to provide only management’s report in this annual report.
Changes in Internal Control over Financial Reporting
We continue taking steps to enhance and improve the design of our internal controls over financial reporting. During the period covered by this Annual Report on Form 10-K, we have not been able to completely remediate the material weaknesses identified above. To remediate such weaknesses, we plan to appoint additional qualified personnel with financial accounting, GAAP, and SEC experience.
Item 9B. Other Information.
Not applicable.
Item 9C. Disclosure Regarding Foreign Jurisdictions That Prevent Inspections.
Not applicable
| 105 |
PART III
Item 10. Directors, Executive Officers and Corporate Governance.
The following table sets forth the names and ages of our executive officers, directors, director nominees and key employees, and their positions with us, as of March 31, 2023:
| Name | Age | Position(s) | ||
| Chan Heng Fai | 78 | Founder, Chairman of the Board and Chief Executive Officer | ||
| Chan Tung Moe | 44 | Co-Chief Executive Officer and Director | ||
| Anthony S. Chan | 58 | Chief Operating Officer | ||
| Lui Wai Leung Alan | 52 | Co-Chief Financial Officer | ||
| Rongguo Wei | 51 | Co-Chief Financial Officer | ||
| Wong Tat Keung | 52 | Director | ||
| William Wu | 56 | Director | ||
| Wong Shui Yeung | 52 | Director | ||
| Lim Sheng Hon Danny | 31 | Director | ||
| Joanne Wong Hiu Pan | 46 | Director | ||
| Charles MacKenzie | 52 | Chief Development Officer | ||
| Michael Gershon | 51 | Chief Legal Officer |
The mailing address for each of the officers and directors named above is c/o of the Company at: 4800 Montgomery Lane, Suite 210, Bethesda, MD, 20814.
The principal occupations for the past five years of each of our executive officers, directors, director nominees and key employees are as follows:
Executive Officers and Directors
Chan Heng Fai founded our company and has served as our Chairman of the Board and Chief Executive Officer since inception. Mr. Chan is an expert in banking and finance, with 45 years of experience in these industries. He has restructured numerous companies in various industries and countries during the past 40 years. Mr. Chan has served as the Chief Executive Officer of our subsidiary Alset International Limited since April 2014. Mr. Chan joined the Board of Directors of Alset International Limited in May 2013. Mr. Chan has also served as the Chairman and Chief Executive Officer of Alset Capital Acquisition Corp. since October 2021. From 1995 to 2015, Mr. Chan served as Managing Chairman of Hong Kong-listed Zensun Enterprises Limited (formerly Heng Fai Enterprises Limited), an investment holding company. Mr. Chan had previously served as a member of the Board of Zensun Enterprises Limited since September 1992. Mr. Chan was formerly the Managing Director of SingHaiyi Group Ltd., a Singapore property development, investment and management company (“SingHaiyi”), from March 2003 to September 2013, and the Executive Chairman of China Gas Holdings Limited, an investor and operator of the city gas pipeline infrastructure in China from 1997 to 2002.
Mr. Chan has served as a non-executive director of DSS, Inc. (formerly known as Document Security Systems, Inc.) since January 2017 and as Executive Chairman of the Board since March 2019. Mr. Chan served as a member of the Board of Directors of OptimumBank Holdings, Inc. from June 2018 until April 2022. He has also served as a non-executive director of our indirect subsidiary LiquidValue Development Inc. since January 2017. Mr. Chan has served as a director of Alset’s 99.7%-owned subsidiary Hapi Metaverse Inc. (formerly known as GigWorld Inc.) since October 2014. Mr. Chan has served as a member of the Board of Directors of Sharing Services Global Corporation since April 2020. Mr. Chan has served as a member of the Board of Value Exchange International, Inc. since December 2021. Mr. Chan also served as a non-executive director of Holista CollTech Ltd. from July 2013 until June 2021.
Mr. Chan was formerly a director of Global Medical REIT Inc., a healthcare facility real estate company, from December 2013 to July 2015. He also served as a director of Skywest Ltd., a public Australian airline company from 2005 to 2006. Additionally, Mr. Chan served as a member of the Board of Directors of RSI International Systems, Inc., the developer of RoomKeyPMS, a web-based property management system, from June 2014 to February 2019.
| 106 |
Mr. Chan has committed that the majority of his time will be devoted to managing the affairs of our company and its subsidiaries; however, Mr. Chan may engage in other business ventures, including other technology-related businesses.
As the founder, Chairman, Chief Executive Officer and our largest stockholder, Mr. Chan leads the board and guides our company. Mr. Chan brings extensive real estate and digital transformation technology knowledge to our company and a deep background in growth companies, emerging markets, mergers and acquisitions, and capital market activities. His service as Chairman and Chief Executive Officers creates a critical link between management and the board.
Chan Tung Moe was appointed Co-Chief Executive Officer of our Company in July 2021 and joined our Board of Directors in October 2022. Chan Tung Moe also serves as the Co-Chief Executive Officer and Executive Director of Alset International. Chan Tung Moe is responsible for Alset International’s international real estate business (including serving as Co-Chief Executive Officer and a member of the Board of Alset International’s subsidiary LiquidValue Development Inc.). Chan Tung Moe has served as a director of DSS, Inc., a NYSE listed company, since September 2020. From April 2014 to June 2015 Chan Tung Moe was the Chief Operating Officer of HKSE listed Zensun Enterprises Limited (formerly known as Heng Fai Enterprises Limited) and was responsible for that company’s global business operations consisting of REIT ownership and management, property development, hotels and hospitality, as well as property and securities investment and trading. Prior to that, he was an executive director (from March 2006 to February 2014) and the Chief of Project Development (from April 2013 to February 2014) SingHaiyi Group Ltd, overseeing its property development projects. He was also a non-executive director of the Toronto Stock Exchange-listed RSI International Systems Inc., a hotel software company, from July 2007 to August 2016.
Chan Tung Moe has a diverse background and experience in the fields of property, hospitality, investment, technology and consumer finance. He holds a Master’s Degree in Business Administration with honors from the University of Western Ontario, a Master’s Degree in Electro-Mechanical Engineering with honors and a Bachelor’s Degree in Applied Science with honors from the University of British Columbia. Chan Tung Moe is the son of Chan Heng Fai.
The board of directors appointed Chan Tung Moe in recognition of his extensive knowledge of real estate and ability to assist the Company in expanding its business.
Wong Tat Keung joined the Board of Directors of our company in November 2020. Since 2010, Mr. Wong has served as the director of Aston Wong CPA Limited. Mr. Wong has served as a member of the Board of Directors of Alset Capital Acquisition Corp. since January 2022. He has been an independent non-executive director of Alset International since January 2017. Mr. Wong has been an independent non-executive director of Roma Group Limited, a valuation and technical advisory firm, since March 2016, and has served as an independent non-executive director of Lerthai Group Limited, a property, investment, management and development company, since December 2018. Previously, he served as the director and sole proprietor of Aston Wong & Co., a registered certified public accounting firm, from January 2006 to February 2010. From January 2005 to December 2005, he was a Partner at Aston Wong, Chan & Co., Certified Public Accountants. From April 2003 to December 2004, he served at Gary Cheng & Co., Certified Public Accountants as Audit Senior. He served as an Audit Junior to Supervisor of Hui Sik Wing & Co., certified public accountants from April 1993 to December 1999. He served as an independent non-executive director of SingHaiyi from July 2009 to July 2013 and ZH Holdings from December 2009 to July 2015. Mr. Wong is a Certified Public Accountant admitted to practice in Hong Kong. He is a Fellow Member of Association of Chartered Certified Accountants and an Associate Member of the Hong Kong Institute of Certified Public Accountants. He holds a Master in Business Administration degree (financial services) from the University of Greenwich, London, England.
Mr. Wong demonstrates extensive knowledge of complex, cross-border financial, accounting and tax matters highly relevant to our business, as well as working experience in internal corporate controls, making him well-qualified to serve as an independent member of the board. Mr. Wong serves on our Audit Committee, Nominations and Corporate Governance Committee and Compensation Committee.
| 107 |
William Wu joined the Board of Directors of our company in November 2020. Mr. Wu, age 56, has served as the Responsible Officer for Corporate Finance and Assets Management of Investment Banking at Glory Sun Securities Limited since January 2019. Mr. Wu has served as a member of the Board of Directors of Alset Capital Acquisition Corp. since January 2022. Mr. Wu previously served as the executive director and chief executive officer of Power Financial Group Limited from November 2017 to January 2019. Mr. Wu has served as a member of the Board of Directors of DSS, Inc. since October of 2019. Mr. Wu has served as a director of Asia Allied Infrastructure Holdings Limited since February 2015. Mr. Wu previously served as a director and chief executive officer of RHB Hong Kong Limited from April 2011 to October 2017. Mr. Wu served as the chief executive officer of SW Kingsway Capital Holdings Limited (now known as Sunwah Kingsway Capital Holdings Limited) from April 2006 to September 2010. Mr. Wu holds a Bachelor of Business Administration degree and a Master of Business Administration degree of Simon Fraser University in Canada. He was qualified as a chartered financial analyst of The Institute of Chartered Financial Analysts in 1996.
Mr. Wu previously worked for a number of international investment banks and possesses over 29 years of experience in the investment banking, capital markets, institutional broking and direct investment businesses. He is a registered license holder to carry out Type 6 (advising on corporate finance) and Type 9 (asset management) regulated activities under the Securities and Futures Ordinance (Chapter 571 of the Laws of Hong Kong).
Mr. Wu demonstrates extensive knowledge of complex, cross-border financial matters highly relevant to our business, making him well-qualified to serve as an independent member of the board. Mr. Wu serves on our Audit Committee, Nominations and Corporate Governance Committee and Compensation Committee.
Wong Shui Yeung joined the Board of Directors of our company in November 2021. Mr. Wong is a practicing member and fellow member of Hong Kong Institute of Certified Public Accountants and a member of Hong Kong Securities and Investment Institute and holds a bachelor’s degree in business administration. He has over 20 years’ experience in accounting, auditing, corporate finance, corporate investment and development, and company secretarial practice. Mr. Wong has served as a member of the Board of Directors of Alset Capital Acquisition Corp. since January 2022. Mr. Wong has served as an independent non-executive director of Alset International Limited since June 2017, the shares of which are listed on the Catalist Board of Singapore Stock Exchange. Mr. Wong was an independent non-executive director of SMI Holdings Group Limited from April 2017 to December 2020, the shares of which were listed on the Main Board of The Stock Exchange of Hong Kong Limited and was an independent non-executive director of SMI Culture & Travel Group Holdings Limited from December 2019 to November 2020, the shares of which are listed on the Main Board of The Stock Exchange of Hong Kong Limited.
Mr. Wong’s knowledge of complex, cross-border financial, accounting and tax matters highly relevant to our business, as well as working experience in internal corporate controls, qualify him to serve as an independent member of the board. Mr. Wong serves on our Audit Committee, Nominations and Corporate Governance Committee and Compensation Committee.
Lim Sheng Hon Danny joined Alset Inc. as a director in October 2022. Mr. Lim has served as Senior Vice President, Business Development and as Executive Director of Alset Inc.’s subsidiary, Alset International Limited (SGX:40V), a publicly traded company on the Singapore Stock Exchange, since 2020. Mr. Lim has over 6 years of experience in business development, merger & acquisitions, corporate restructuring and strategic planning and execution. He manages the Group’s business development efforts, focusing in corporate strategic planning, merger and acquisition and capital markets activities. He oversees and ensures the executional efficiency of the Group and facilitates internal and external stakeholders on the implementation of the Group’s strategies. Mr. Lim liaises with corporate partners and investment prospects for potential working/investment collaborations, operational subsidiaries locally and overseas to augment close parent-subsidiary working relationship. Mr. Lim graduated from Singapore Nanyang Technological University with a Bachelor’s Degree with Honors in Business, specializing in Banking and Finance.
Joanne Wong Hiu Pan currently serves as Director and Responsible Officer of BMI Funds Management Limited, a Financial Advisor in Hong Kong. In October 2022, she became a director of Alset Inc. Ms. Wong also serves as Director of A-link Services Limited, a consulting company that brings together professionals with rich experience in different fields to provide the most suitable solutions to meet the needs of different clients. In addition, Ms. Wong also serves as Senior Consultant of Global Intelligence Trust, which provides professional trust service to individual, corporate and institutional customers. Ms. Wong has served as a member of the Board of Directors of DSS, Inc., a NYSE listed company, since July of 2022. Ms. Wong graduated from the Chinese University of Hong Kong Faculty of Science with a Bachelor’s degree in 1999. Ms. Wong has extensive expertise in a wide array of strategic, business, turnaround and regulatory matters across several industries as a result of her executive management, educational and operational experience, making her well-qualified to serve as an independent member of the board.
| 108 |
Anthony S. Chan has served as the Company’s Chief Operating Officer since February 2022. Anthony is a certified public accountant (“CPA”) registered with the State of New York and a seasoned finance executive with over 33 years of professional experience in auditing, SEC reporting, compliance and risk management. Currently, Mr. Chan is the Chief Financial Officer of Sharing Services Global Corporation (OTC:SHRG), and since 2014, Anthony has served as President and Co-founder of CA Global Consulting Inc., and since 2020, as Director of Assurance and Advisory Services of Wei, Wei & Co., LLP, a PCAOB-registered public accounting firm. Previously, Anthony served as Chief Financial Officer of several public companies, including SPI Energy Co., Ltd. (NASDAQ:SPI), Helo Corp. (OTC:HLOC) and Sino-Global Shipping America, Ltd. Prior to that, Mr. Chan was a partner at three full-service CPA firms in New York, namely, UHY LLP, Friedman LLP and Berdon LLP. Anthony holds a Bachelor of Arts degree in Accounting and Economics from Queens College, City University of New York (“CUNY”) and a Master of Business Administration degree in Finance and Investments from Baruch College, CUNY.
Lui Wai Leung Alan has been our Co-Chief Financial Officer since March 2018. Mr. Lui has been the Chief Financial Officer of Alset International since November 2016 and served as its Acting Chief Financial Officer since June 2016. Mr. Lui has served as an Executive Director of Alset International since July 2020. Mr. Lui has served as a director of BMI Capital Partners International Ltd, a Hong Kong investment consulting company, since October 2016. He has also served as a director of LiquidValue Asset Management Pte Limited, a Singapore fund management company, since April 2018. Both companies are wholly owned subsidiaries of Alset International. Mr. Lui has served as the Co-Chief Financial Officer of LiquidValue Development since December 2017 and has served as the Co-Chief Financial Officer of Alset EHome Inc. since October 2017. Mr. Lui has served as Chief Financial Officer of Hapi Metaverse Inc. since May 2016 and has served as a director of one of Hapi Metaverse’s subsidiaries since July 2016. From June 1997 through March 2016, Mr. Lui served in various executive roles at Zensun Enterprises Limited (formerly known as Heng Fai Enterprises Limited), a Hong Kong-listed company, including as Financial Controller. Mr. Lui has been overseeing the financial and management reporting and focusing on its financing operations, treasury investment and management. He has extensive experience in financial reporting, taxation and financial consultancy and management. Mr. Lui is a certified practicing accountant in Australia and received a Bachelor’s degree in Business Administration from the Hong Kong Baptist University.
Rongguo Wei has been our Co-Chief Financial Officer since March 2018. Mr. Wei has served as the Chief Financial Officer of LiquidValue Development since March 2017. Mr. Wei has also served as the Chief Financial Officer of Alset Capital Acquisition Corp. since October 2021. Mr. Wei is a finance professional with more than 15 years of experience working in public and private corporations in the United States. As the Chief Financial Officer of SeD Development Management LLC, Mr. Wei is responsible for oversight of all finance, accounting, reporting and taxation activities for that company. Prior to joining SeD Development Management LLC in August 2016, Mr. Wei worked for several different U.S. multinational and private companies including serving as Controller at American Silk Mill, LLC, a textile manufacturing and distribution company, from August 2014 to July 2016, serving as a Senior Financial Analyst at Air Products & Chemicals, Inc., a manufacturing company, from January 2013 to June 2014, and serving as a Financial/Accounting Analyst at First Quality Enterprise, Inc., a personal products company, from 2011 to 2012. Mr. Wei served as a member of the Board Directors of Amarantus Bioscience Holdings, Inc., a biotech company, from February to May 2017, and has served as Chief Financial Officer of that company from February 2017 until November 2017. Before Mr. Wei came to the United States, he worked as an equity analyst at Hong Yuan Securities, an investment bank in Beijing, China, concentrating on industrial and public company research and analysis. Mr. Wei is a certified public accountant and received his Master of Business Administration from the University of Maryland and a Master of Business Taxation from the University of Minnesota. Mr. Wei also holds a Master in Business degree from Tsinghua University and a Bachelor’s degree from Beihang University.
Charles MacKenzie was appointed our Chief Development Officer in December 2019. Mr. MacKenzie has served as a member of the Board of Directors of LiquidValue Development since December 2017. He has served as Chief Executive Officer-United States of Alset EHome Inc. since April 2020 and has served as the Chief Development Officer for SeD Development Management, a subsidiary of Alset EHome Inc., since July 2015. Mr. MacKenzie also serves as a member of the Board of Directors of Alset EHome Inc. since October 2017. He was previously the Chief Development Officer for Inter-American Development (IAD), a subsidiary of Heng Fai Enterprises Limited (now known as Zensun Enterprises Limited) from April 2014 to June 2015. Mr. MacKenzie is the Founder and President of MacKenzie Equity Partners, specializing in mixed-use real estate investments. Mr. MacKenzie was also the owner of Smartbox Portable Storage, a residential moving and storage company, from October 2006 to a successful sale in February 2017. Mr. MacKenzie focuses on acquisitions and development of residential and mixed-use projects within the United States. Mr. MacKenzie specializes in site selection, contract negotiations, marketing and feasibility analysis, construction and management oversight, building design and investor relations. Mr. MacKenzie received a B.A. and graduate degree from St. Lawrence University, where he served on Board of Trustees from 2003 to 2007.
| 109 |
Key Employees
Michael Gershon has been our Chief Legal Officer since October 2018. Mr. Gershon has served as Chief Legal Officer of our subsidiary SeD Development Management LLC since April 2019 and from February 2017 until April 2019 served as Associate Corporate Counsel of that subsidiary. Prior to joining our company, Mr. Gershon served as an attorney adviser with the Division of Corporation Finance at the U.S. Securities and Exchange Commission from November 2015 until November 2016 and served as an associate at the law firm of Wuersch & Gering LLP from August 2004 until January 2015. Mr. Gershon received a B.A. degree in economics from Boston College and a J.D. from Georgetown University Law Center.
Code of Ethics
We have adopted a written code of ethics that applies to all of our directors, officers and employees in accordance with the rules of the Nasdaq Capital Market and the SEC. We have adopted as a part of our code of ethics an insider trading policy which prohibits directors, officers, and employees of our company from using or sharing confidential information relating to the company for stock trading purposes. We have posted a copy of our code of ethics on our company website, and we intend to post amendments to this code, or any waivers of its requirements, on our company website.
Conflicts of Interest
We comply with applicable state law with respect to transactions (including business opportunities) involving potential conflicts. Applicable state corporate law requires that all transactions involving our company and any director or executive officer (or other entities with which they are affiliated) are subject to full disclosure and approval of the majority of the disinterested independent members of our Board of Directors, approval of the majority of our stockholders or the determination that the contract or transaction is intrinsically fair to us. More particularly, our policy is to have any related party transactions (i.e., transactions involving a director, an officer or an affiliate of our company) be approved solely by a majority of the disinterested independent directors serving on the Board of Directors.
Corporate Governance
There have been no changes in any state law or other procedures by which security holders may recommend nominees to our board of directors.
Board Committees
Our Board of Directors has an Audit Committee, a Nominations and Corporate Governance Committee and a Compensation Committee. Each of these committees is currently composed of Wong Tat Keung, William Wu and Wong Shui Yeung.
Our Audit Committee and Compensation Committee will each comply with the listing requirements of the Nasdaq Marketplace Rules. At least one member of the Audit Committee will be an “audit committee financial expert,” as that term is defined in Item 407(d)(5)(ii) of Regulation S-K, and each member will be “independent” as that term is defined in Rule 5605(a) of the Nasdaq Marketplace Rules. Mr. Wong Tat Keung, the Chairman of our Audit Committee, is an audit committee financial expert. Our Board of Directors has determined that each of Wong Tat Keung, William Wu, Wong Shui Yeung and Joanne Wong Hiu Pan is independent.
| 110 |
Indemnification of Directors and Executive Officers
The Texas Business Organizations Code (TBOC) provides for, under certain circumstances, the indemnification of our officers, directors, employees and agents against liabilities that they may incur in such capacities. A summary of the circumstances in which such indemnification provided for is contained herein.
Texas law permits a corporation to indemnify a director or former director, against judgments and expenses reasonably and actually incurred by the person in connection with a proceeding if the person: (i) acted in good faith, (ii) reasonably believed, in the case of conduct in the person’s official capacity, that the person’s conduct was in the corporation’s best interests, and otherwise, that the person’s conduct was not opposed to the corporation’s best interests, and (iii) in the case of a criminal proceeding, did not have a reasonable cause to believe the person’s conduct was unlawful.
If, however, the person is found liable to the corporation, or is found liable on the basis he received an improper personal benefit, then indemnification under Texas law is limited to the reimbursement of reasonable expenses actually incurred and no indemnification will be available if the person is found liable for: (i) willful or intentional misconduct in the performance of the person’s duty to the corporation, (ii) breach of the person’s duty of loyalty owed to the enterprise, or (iii) an act or omission not committed in good faith that constitutes a breach of a duty owed by the person to the corporation.
Our certificate of formation provides that no director of the corporation shall be liable to the corporation or its stockholders for monetary damages for an act or omission in the director’s capacity as a director. However, the certificate of formation does not eliminate or limit the liability of a director to the extent the director is found liable under applicable law for (i) a breach of the director’s duty of loyalty to the corporation or its stockholders, (ii) an act or omission not in good faith that constitutes a breach of duty of the director to the corporation or involves intentional misconduct or a knowing violation of law, (iii) a transaction from which the director received an improper benefit, regardless of whether the benefit resulted from an action taken within the scope of the director’s duties, or (iv) an act or omission for which the liability of a director is expressly provided by an applicable statute.
If the TBOC or other applicable law is amended to authorize corporate action further eliminating or limiting the liability of directors, then the liability of a director of the corporation will be eliminated or limited to the fullest extent permitted by the TBOC or other applicable law, as amended. Any repeal or modification of our certificate of formation by the stockholders of the corporation shall not adversely affect any right or protection of a director of the corporation existing at the time of such repeal or modification.
Our bylaws provide that any person who was or is a party or is threatened to be made a party to any threatened, pending, or completed action or other proceeding (whether civil, criminal, administrative, arbitrative, or investigative), including any appeal thereof, or any inquiry or investigation that could lead to such an action or proceeding, by reason of the fact that he or she is or was a director or officer of our company or is or was serving at the request of our company as a partner, director, officer, venturer, proprietor, trustee, employee, administrator, or agent of another entity, organization or an employee benefit plan, shall be indemnified and held harmless by our company to the fullest extent permitted by the TBOC.
If the TBOC is amended, substituted, or replaced, only to the extent that such amendment, substitution, or replacement permits the Company to provide broader indemnification rights than the TBOC permitted the Company to provide prior to such amendment, substitution, or replacement, against all judgments (including arbitration awards), court costs, penalties, settlements, fines, excise, and other similar taxes and reasonable attorneys’ fees actually incurred by the covered person in connection with such proceeding. The right to indemnification in this our bylaws continues as to a covered person who has ceased to be a director, officer, or delegate and shall inure to his or her heirs, executors, or administrators.
Insofar as indemnification for liabilities arising under the Securities Act may be permitted to directors, officers or persons controlling us pursuant to the foregoing provisions, or otherwise, we have been advised that in the opinion of the SEC, such indemnification is against public policy as expressed in the Act and is, therefore, unenforceable.
At present, we do not maintain directors’ and officers’ liability insurance in order to limit the exposure to liability for indemnification of directors and officers, including liabilities under the Securities Act; however, we are in the process of obtaining such insurance.
| 111 |
Item 11. Executive Compensation.
Summary Compensation Table
The following table sets forth the cash and non-cash compensation awarded to or earned by: (i) each individual who served as the principal executive officer and principal financial officer of our company during the years ended December 31, 2022, and 2021; and (ii) each other individual that served as an executive officer of our company at the conclusion of the years ended December 31, 2022 and 2021 and who received more than $100,000 in the form of salary and bonus during such year. We have included the information for certain individuals who were employed and compensated by Alset International Limited or its subsidiaries. Such compensation was paid solely for services rendered to such subsidiary. For purposes of this Report, these individuals are collectively the “named executive officers” of our company.
| Year | Salary | Bonus | Stock Awards | Option Awards | Non-equity Incentive Plan Compensation | Non-qualified Deferred Compensation Earnings | All Other Compensation | Total | ||||||||||||||||||||||||||
| Chan Heng Fai | 2022 | $ | 18 | $ | 7,836,115 | $7,836,115 | ||||||||||||||||||||||||||||
| Chairman and Chief Executive Officer (1) | 2021 | 9 | $ | 5,983,858 | $5,983,867 | |||||||||||||||||||||||||||||
| Chan Tung Moe | 2022 | $ | 276,495 | $ | 13,041 | $289,536 | ||||||||||||||||||||||||||||
Director and Co-Chief Executive Officer (2) | 2021 | $ | 215,589 | $ | 150,760 | $366,349 | ||||||||||||||||||||||||||||
| Lui Wai Leung Alan | 2022 | $ | 164,094 | $164,094 | ||||||||||||||||||||||||||||||
| Co-Chief Financial Officer | 2021 | $ | 135,735 | $ | 57,714 | $193,449 | ||||||||||||||||||||||||||||
| Rongguo Wei | 2022 | $ | 156,184 | $156,184 | ||||||||||||||||||||||||||||||
| Co-Chief Financial Officer | 2021 | $ | 136,184 | $ | 86,092 | $222,276 | ||||||||||||||||||||||||||||
| Charles MacKenzie | 2022 | $ | 350,000 | $350,000 | ||||||||||||||||||||||||||||||
| Chief Development Officer (3) | 2021 | $ | 360,000 | $360,000 | ||||||||||||||||||||||||||||||
(1) Chan Heng Fai was paid bonuses totaling SGD $8,076,472 (USD $5,983,858) in 2021 by our majority owned subsidiary, Alset International Limited. Such payment was based on increases in the NAV and market capitalization of Alset International Limited during the year ended December 31, 2020. In 2022, Chan Heng Fai has been paid bonuses totaling SGD $4,097,874 (USD $3,036,115) by Alset International Limited, including bonuses for increases in the Net Asset Value (“NAV”) and market capitalization of Alset International Limited during the year ended December 31, 2021 (such amount is included in the amount for the year ended December 31, 2022, above). Chan Heng Fai is also paid SGD $1 (USD $.74) per month by Alset International Limited. In February of 2022, Chan Heng Fai was paid $4,800,000 by Alset Inc. as a result of increases in Alset Inc.’s NAV in the fiscal year ended December 31, 2021 (such amount is included in the amount for the year ended December 31, 2022, above).
| 112 |
(2) Chan Tung Moe was previously a consultant to the Company; since July of 2021 he has served as an employee of the Company. Chan Tung Moe is compensated by both the Company and its subsidiary Alset International.
(3) Our Chief Development Officer Charles MacKenzie is compensated by a subsidiary of our company pursuant to a consulting agreement in connection with our subsidiary’s real estate projects. Mr. MacKenzie has served as our Chief Development Officer since December of 2019.
Employment and Consulting Agreements
On February 8, 2021, the Company and the Company’s subsidiary Alset Business Development Pte. Ltd. (formerly known as Hengfai Business Development Pte. Ltd.) entered into an Executive Employment Agreement (the “Employment Agreement”) with the Company’s Chairman and Chief Executive Officer, Chan Heng Fai. Pursuant to the Employment Agreement, Mr. Chan’s compensation will include a fixed salary of $1 per month and two bonus payments each year consisting of: (i) one payment equal to Five Percent (5%) of the growth in market capitalization the Company experiences in any year; and (ii) one payment equal to Five Percent (5%) of the growth in net asset value the Company experiences in any year. In each case, such payment is to be calculated within seven (7) days of December 31st of each year. Such bonus payments shall be paid in cash or the Company’s common stock, at the election of Mr. Chan.
The Company and Alset Business Development Pte. Ltd. entered into a Supplement to the Executive Employment Agreement (the “Supplement”) with Chan Heng Fai on December 13, 2021. This Supplement amended the Employment Agreement. Pursuant to the Employment Agreement, the term of the Employment Agreement was to end on December 31, 2025. The Supplement has amended the Employment Agreement to extend its expiration until December 31, 2030.
This Supplement also provides that if there is a change of control at the Company, Chan Heng Fai shall be entitled to cash payment equal to the amount he would have been owed through the term of the Employment Agreement (as extended by the Supplement). Such payment shall be calculated based on the highest annual amount paid to Chan Heng Fai through the date of such change of control. In addition, if Chan Heng Fai is terminated, pursuant to the Supplement, Chan Heng Fai shall be entitled to cash payment equal to the amount he would have been owed through the term of the Employment Agreement (as extended by the Supplement), calculated as described above.
The Compensation Committee of the Company’s Board of Directors later recommended that Chan Heng Fai be paid $4,800,000 of the NAV Bonus pursuant to the Employment Agreement and the Supplement. The Company, Alset Business Development Pte. Ltd. and Chan Heng Fai entered into an Amendment to the Employment Agreement, dated as of January 26, 2022 (the “Amendment”), and such bonus was paid. The Amendment provides that in the event that the net asset value of the Company is determined to be a greater or lesser amount than $4,800,000 upon the completion and filing of the Company’s audited financial statements, Mr. Chan shall be entitled to the balance of such amount or shall reimburse the Company, as applicable. The Amendment further provides that the Company shall assume all obligations of Alset Business Development Pte. Ltd. under the Employment Agreement.
Chan Heng Fai was paid bonuses totaling SGD $8,076,472 (USD $5,983,858) in 2021 by our majority owned subsidiary, Alset International Limited. Such payment was based on increases in the Net Asset Value (“NAV”) and market capitalization of Alset International during the year ended December 31, 2020. In 2022, Chan Heng Fai has been paid bonuses totaling SGD $4,097,874 (USD $3,036,115) by Alset International, including bonuses for increases in the NAV and market capitalization of Alset International during the year ended December 31, 2021. Chan Heng Fai is also paid SGD $1 (USD $.74) per month by Alset International Limited. Mr. Chan’s current employment agreement with Alset International Limited, dated as of December 10, 2021, provides that Mr. Chan shall continue to be paid SGD $1.00 per month, and shall be entitled to receive a bonus equal to 5% of the market capitalization growth of Alset International and 5% of the annual NAV increase of Alset International. The term of this agreement was made effective to March 25, 2020 and shall end on March 24, 2030. If Alset International terminates the appointment of Mr. Chan (subject to certain exceptions), Alset International shall be obliged to compensate Mr. Chan with a severance payment which will be equivalent to the total remuneration that would have been paid to Mr. Chan as if he had completed his term as the Chief Executive Officer of Alset International (“Severance Payment”). In the event there is a change in control of Alset International, Mr. Chan shall be granted with the option to continue his appointment with Alset International. If Mr. Chan decides not to continue with the appointment, Alset International shall be obliged to compensate Mr. Chan an amount equivalent to the Severance Payment. The Severance Payment shall be for the balance of the tenure of his term and shall be computed based on the highest annual remuneration, including salaries, incentive payments and performance bonus paid to Mr. Chan in the previous years prior to the termination of the appointment. Such Severance Payment shall be paid in cash only.
| 113 |
On July 1, 2021, the Company and its subsidiary Alset Business Development Pte. Ltd. (formerly known as Hengfai Business Development Pte. Ltd.), entered into Executive Employment Agreement with the Company’s Co-CEO, Chan Tung Moe. Based on the agreement, Chan Tung Moe’s compensation will include a fixed salary of $10,000 per month. In addition, Chan Tung Moe was paid a signing bonus of $60,000. The term of the Executive Employment Agreement ends on June 30, 2024. Chan Tung Moe is the son of the Chief Executive Office, Chairman and majority shareholder, Chan Heng Fai. Chan Tung Moe is also compensated by Alset International Limited for his services.
Our Chief Development Officer Charles MacKenzie is compensated by a subsidiary of our company pursuant to a consulting agreement in connection with our subsidiary’s real estate projects.
Effective as of February 15, 2022, the Company has appointed Anthony S. Chan as the Chief Operating Officer of the Company. Mr. Chan has served as a consultant to the Company since April of 2021. Mr. Chan will continue to be compensated pursuant to the terms of a consulting agreement entered into between the Company and CA Global Consulting Inc., pursuant to which the Company pays Anthony S. Chan’s company $12,000 per month.
Outstanding Equity Awards at Fiscal Year End
No stock options or other equity awards were granted to any of our named executive officers during the year ended December 31, 2022.
2018 Incentive Compensation Plan
Under our 2018 Incentive Compensation Plan (the “Plan”), adopted by our board of directors and holders of a majority of our outstanding shares of common stock in September 2018, 25,000 shares of common stock (subject to certain adjustments) are reserved for issuance upon exercise of stock options and grants of other equity awards. The Plan is designed to serve as an incentive for attracting and retaining qualified and motivated employees, officers, directors, consultants and other persons who provide services to us. The compensation committee of our board of directors administers and interprets the Plan and is authorized to grant stock options and other equity awards thereunder to all eligible employees of our company, including non-employee consultants to our company and directors.
The Plan provides for the granting of “incentive stock options” (as defined in Section 422 of the Code), non-statutory stock options, stock appreciation rights, restricted stock, restricted stock units, deferred stock, dividend equivalents, bonus stock and awards in lieu of cash compensation, other stock-based awards and performance awards. Options may be granted under the Plan on such terms and at such prices as determined by the compensation committee of the board, except that the per share exercise price of the stock options cannot be less than the fair market value of our common stock on the date of the grant. Each option will be exercisable after the period or periods specified in the stock option agreement, but all stock options must be exercised within ten years from the date of grant. Options granted under the Plan are not transferable other than by will or by the laws of descent and distribution. The compensation committee of the board has the authority to amend or terminate the Plan, provided that no amendment shall be made without stockholder approval if such stockholder approval is necessary to comply with any tax or regulatory requirement. Unless terminated sooner, the Plan will terminate ten years from its effective date. The Plan also provides that no participant may receive stock options or other awards under the Plan that in the aggregate equal more than 30% of all options or awards issued over the life of the Plan. To date, we have not issued any stock options to officers, directors or employees. The compensation committee intends to grant stock options to key employees and non-executive directors of our company.
| 114 |
Director Compensation
The following table sets forth the cash and non-cash compensation awarded to or earned by the members of our Board of Directors during the fiscal year ended December 31, 2022, except for Chan Heng Fai and Moe Tung Chan, whose information is set forth in the summary compensation table above:
| Name | Salary | Bonus | Total Compensation | |||||||||
| Wong Tat Keung (1) | $ | 40,356 | $ | 40,356 | ||||||||
| William Wu | $ | 18,000 | $ | 18,000 | ||||||||
| Wong Shui Yeung (2) | $ | 40,356 | $ | 40,356 | ||||||||
| Lim Sheng Hon Danny (3) | $ | 178,851 | $ | 178,851 | ||||||||
| Joanne Wong Hiu Pan | $ | 3,000 | $ | 3,000 | ||||||||
(1) Mr. Wong is compensated as both a member of the Board of Directors of Alset International and a member of the Company’s Board of Directors.
(2) Mr. Wong Shui Yeung is compensated as both a member of the Board of Directors of Alset International and a member of the Company’s Board of Directors.
(3) Mr. Lim is compensated as an employee of Alset International.
We intend to compensate each non-employee director through annual stock option grants and by paying a quarterly cash fee. In addition to receiving compensation from our company, Chan Heng Fai has been compensated by our subsidiary, Alset International, for his services as an officer and director of that company. Certain members of our Board of Directors are currently compensated by Alset International for their services as a director of that company. Our Board of Directors will review director compensation annually and adjust it according to then current market conditions and good business practices.
On February 16, 2022, our Board of Directors set the annual cash compensation for the independent members of our Board of Directors for 2022. In addition to their current compensation of $1,000 per month, independent members of the Board of Directors will also be paid an additional payment of $2,000 for each Board or Board Committee meeting that such independent member shall attend during the fiscal year ending December 31, 2022.
Certain of our directors are compensated for services on the Board of Directors of companies in which we are a shareholder, including but not limited to DSS, Inc., which compensates Mr. Wu.
Item 12. Security Ownership of Certain Beneficial Owners and Management and Related Stockholder Matters.
Securities Authorized for Issuance under Equity Compensation Plans
EQUITY COMPENSATION PLAN INFORMATION
| Plan category | Number of securities to be issued upon exercise of outstanding options, warrants and rights | Weighted-average exercise price of outstanding options, warrants and rights | Number of securities remaining available for future issuance under equity compensation plans (excluding securities reflected in column (a)) | |||||||||
| Equity compensation plans approved by security holders | 25,000 | |||||||||||
| Equity compensation plans not approved by security holders | ||||||||||||
| Total | 25,000 | |||||||||||
Security Ownership
The following table and accompanying footnotes set forth certain information with respect to the beneficial ownership of our common stock as of March 31, 2023, referred to in the table below as the “Beneficial Ownership Date,” by:
| ● | each person who is known to be the beneficial owner of 5% or more of the outstanding shares of our common stock; |
| ● | each member of our board of directors, director nominees and each of our named executive officers individually; and |
| ● | all of our directors, director nominees and executive officers as a group. |
Beneficial ownership is determined in accordance with the rules of the SEC. In computing the number of shares beneficially owned by a person and the percentage ownership of that person, shares of common stock subject to stock options or warrants held by that person that are currently exercisable or exercisable within 60 days of the Beneficial Ownership Date and shares of restricted stock subject to vesting until the occurrence of certain events, are deemed outstanding, but are not deemed outstanding for computing the percentage ownership of any other person (however, neither the stockholder nor the directors and officers listed below own any stock options or warrants to purchase shares of our common stock at the present time). The percentages of beneficial ownership are based on 9,235,119 shares of common stock outstanding as of the Beneficial Ownership Date.
| 115 |
To our knowledge, except as set forth in the footnotes to this table and subject to applicable community property laws, each person named in the table has sole voting and investment power with respect to the shares set forth opposite such person’s name.
| Name and Address (1) | Number of Common Shares Beneficially Owned | Percentage of Outstanding Common Shares | ||||||
| Chan Heng Fai (2) | 4,718,266 | 51.1 | % | |||||
| Chan Tung Moe | 0 | 0.0 | % | |||||
| Anthony S. Chan | 0 | 0.0 | % | |||||
| Lui Wai Leung Alan | 0 | 0.0 | % | |||||
| Rongguo Wei | 0 | 0.0 | % | |||||
| Wong Tat Keung | 0 | 0.0 | % | |||||
| William Wu | 0 | 0.0 | % | |||||
| Wong Shui Yeung | 0 | 0.0 | % | |||||
| Lim Sheng Hon Danny | 0 | 0.0 | % | |||||
| Joanne Wong Hiu Pan | 0 | 0.0 | % | |||||
| Charles MacKenzie | 0 | 0.0 | % | |||||
| All Directors and Officers (11 individuals) | 4,718,266 | 51.1 | % | |||||
| (1) | Except as otherwise indicated, the address of each of the persons in this table is c/o Alset Inc., 4800 Montgomery Lane, Suite 210, Bethesda, Maryland 20814. | |
| (2) | Includes 4,399,266 shares of common stock held by Chan Heng Fai and 319,000 shares of common stock held by HFE Holdings Limited. |
Change of Control
The Company is not aware of any arrangement which may at a subsequent date result in a change in control of the Company.
Item 13. Certain Relationships and Related Transactions, and Director Independence.
Policies and Procedures for Transactions with Related Persons
Our board of directors intends to adopt a written related person transaction policy to set forth the policies and procedures for the review and approval or ratification of related person transactions. Related persons include any executive officer, director or a holder of more than 5% of our common stock, including any of their immediate family members and any entity owned or controlled by such persons. Related person transactions refer to any transaction, arrangement or relationship, or any series of similar transactions, arrangements or relationships in which (i) we were or are to be a participant, (ii) the amount involved exceeds $120,000, and (iii) a related person had or will have a direct or indirect material interest. Related person transactions include, without limitation, purchases of goods or services by or from the related person or entities in which the related person has a material interest, indebtedness, guarantees of indebtedness, and employment by us of a related person, in each case subject to certain exceptions set forth in Item 404 of Regulation S-K under the Securities Act.
We expect that the policy will provide that in any related person transaction, our audit committee and board of directors will consider all of the available material facts and circumstances of the transaction, including: the direct and indirect interests of the related persons; in the event the related person is a director (or immediate family member of a director or an entity with which a director is affiliated), the impact that the transaction will have on a director’s independence; the risks, costs and benefits of the transaction to us; and whether any alternative transactions or sources for comparable services or products are available. After considering all such facts and circumstances, our audit committee and board of directors will determine whether approval or ratification of the related person transaction is in our best interests. For example, if our audit committee determines that the proposed terms of a related person transaction are reasonable and at least as favorable as could have been obtained from unrelated third parties, it will recommend to our board of directors that such transaction be approved or ratified. In addition, if a related person transaction will compromise the independence of one of our directors, our audit committee may recommend that our board of directors reject the transaction if it could affect our ability to comply with securities laws and regulations or Nasdaq listing requirements.
| 116 |
Transactions and Relationships with Directors, Officers and 5% Stockholders
Personal Guarantees by Director
As of December 31, 2021, a director of the Company had provided personal guarantees amounting to approximately $500,000, to secure external loans from financial institutions for the Company and its consolidated subsidiaries.
Notes Payable
Chan Heng Fai provided an interest-free, due on demand advance to LiquidValue Development Pte. Ltd. and its subsidiary LiquidValue Development Limited for general operations. As of December 31, 2022 and 2021, the outstanding balance was approximately $0 and $820,113, respectively.
Chan Heng Fai provided an interest-free, due on demand advance to SeD Perth Pty. Ltd. for its general operations. On December 31, 2022 and 2021, the outstanding balance was $12,668 and $13,546, respectively.
On March 12, 2021, the Company entered into a Securities Purchase Agreement (the “SPA”) with Chan Heng Fai, the founder, Chairman and Chief Executive Officer of the Company, for four proposed transactions, consisting of (i) purchase of certain warrants (the “Warrants”) to purchase 1,500,000,000 shares of Alset International Limited, which was valued at $28,363,966; (ii) purchase of all of the issued and outstanding stock of LiquidValue Development Pte Ltd. (“LVD”), which was valued at $173,395; (iii) purchase of 62,122,908 ordinary shares in True Partner Capital Holding Limited (HKG: 8657) (“True Partner”), which was valued at $6,729,629; and (iv) purchase of 4,775,523 shares of the common stock of American Pacific Bancorp Inc. (“APB”), which was valued at $28,653,138. The total amount of above four transactions was $63,920,129, payable on the Closing Date by the Company, in the convertible promissory notes (“Alset CPNs”), which, subject to the terms and conditions of the Alset CPNs and the Company’s shareholder approval, shall be convertible into shares of the Company’s common stock (“AEI Common Stock”), at par value of $0.001 per share, at the conversion price of AEI’s Stock Market Price. AEI’s Stock Market Price shall be $111.80 per share, equivalent to the average of the five closing per share prices of AEI Common Stock preceding January 4, 2021 as quoted by Bloomberg L.P. AEI’s stock price was $200.60 ($10.03 pre-reverse stock split) on March 12, 2021, the commitment date. The Beneficial Conversion Feature (“BCF”) intrinsic value was $50,770,192 for the four convertible promissory notes and was recorded as debt discount of convertible notes after the transaction. On May 13 and June 14, 2021 all Alset CPNs of $63,920,128 and accrued interests of $306,438 were converted into 2,123 shares of series B preferred stock and 458,198 shares of common stock of the Company.
On May 14, 2021, the Company borrowed S$7,395,472 Singapore Dollars (equal to approximately $5,545,495 U.S. Dollars) from Chan Heng Fai. The unpaid principal amount of the Loan shall be due and payable on May 14, 2022 and the Loan shall have no interest. The loan was paid back in full during 2021 and the outstanding balance was $0 as of December 31, 2021.
Management Fees
MacKenzie Equity Partners, LLC, an entity owned by Charles MacKenzie, the Chief Development Officer of the Company, has had a consulting agreement with a majority-owned subsidiary of the Company since 2015. Pursuant to the terms of the agreement, as amended on January 1, 2018, the Company’s subsidiary paid a monthly fee of $20,000 for consulting services. Pursuant to an agreement entered into in June of 2022, the Company’s subsidiary has paid $25,000 per month for consulting services, effective as of January 2022.
| 117 |
In addition, MacKenzie Equity Partners will be paid certain bonuses, including (i) a sum of $50,000 on June 30, 2022; (ii) a sum of $50,000 upon the successful financing of 100 homes owned by American Housing REIT Inc. with an entity not affiliated with SeD Development Management LLC (a subsidiary of the Company); and (iii) a sum of $50,000 upon the successful leasing of 30 homes in the Alset of Black Oak development.
The Company incurred expenses of $350,000 and $360,000 in the years ended December 31, 2022 and 2021, respectively, which were capitalized as part of Real Estate on the balance sheet as the services relate to property and project management. In 2021, MacKenzie Equity Partners was paid a bonus payment of $120,000. In June 2022, MacKenzie Equity Partners was paid an additional $50,000 bonus payment (as described above). On December 31, 2022 and 2021, the Company owed this related party $25,000 and $80,000, respectively.
Note Receivable from a Related Party Company
On March 2, 2020 and on October 29, 2021, LiquidValue Asset Management Pte. Ltd. (“LiquidValue”) received two $200,000 Promissory Notes and on October 29, 2021 Alset International received $8,350,000 Promissory Note from American Medical REIT Inc. (“AMRE”), a company which is 15.8% owned by LiquidValue as of December 31, 2022. Chan Heng Fai and Chan Tung Moe are directors of American Medical REIT Inc. The notes carry interest rates of 8% and are payable in two, three years and 25 months, respectively. LiquidValue also received warrants to purchase AMRE shares at the exercise price of $5.00 per share. The amount of the warrants equals to the note principal divided by the exercise price. If AMRE goes to IPO in the future and IPO price is less than $10.00 per share, the exercise price shall be adjusted downward to fifty percent (50%) of the IPO price. In March 2022 the Company converted two $200,000 loans, together with associated warrants into 167,938 common shares of AMRE, and increased its ownership in AMRE from 3.4% to 15.8%. On July 12, 2022, pursuant to Assignment and Assumption Agreement from February 25, 2022, as amended on July 12, 2022, the Company sold the $8,350,000 loan, together with accrued interest, to DSS for a purchase price of 21,366,177 shares of DSS’s common stock. The loss from this transaction of $1,089,675 was calculated as the difference between the face value of promissory note together with accrued interest and the fair value of DSS stock on July 12, 2022, and was recorded under Other Expense in Statement of Operations. As of December 31, 2021, the fair market value of the warrants was $0. The Company accrued $0 and $130,000 interest income as of December 31, 2022 and 2021, respectively.
On January 24, 2017, SeD Capital Pte Ltd, a 100% owned subsidiary of Alset International lent $350,000 to iGalen Inc. The term of the loan was two years, with an interest rate of 3% per annum for the first year and 5% per annum for the second year. The expiration term was renewed as due on demand after two years with 5% per annum interest rate. As of December 31, 2020, the outstanding principle was $350,000 and accrued interest $61,555. On December 31, 2021, the management of the Company evaluated the financial and the operation results of iGalen and concluded that possibility to repay this loan is not probable, and the principal and accrued interest total of $412,754 was recorded as bad debt expense.
As of December 31, 2022, the Company provided advances for operation of $236,699 to HWH World Co., a direct sales company in Thailand of which the Company holds approximately 19% ownership.
In the first quarter of 2022, a subsidiary of the Company made a non-interest bearing advance in the amount of $476,250 on behalf of Alset Investment Pte. Ltd., a company 100% owned by one of our directors. Such advance was made in connection with a private placement into Alset Capital Acquisition Corp. by its sponsor, Alset Acquisition Sponsor, LLC. On September 30, 2022 Alset Investment repaid all balance due of $476,250.
| 118 |
The Company paid some operating expenses for Alset Capital Acquisition Corp., a special purpose acquisition company of which the Company holds 23.4%. The advances are interest free with no set repayment terms. As of December 31, 2022 and 2021, the balance of these advances was $0.
On July 28, 2022 Hapi Café Inc. entered into binding term sheet (the “First Term Sheet”) with Ketomei Pte Ltd and Tong Leok Siong Constant, pursuant to which Hapi Café lent Ketomei $41,750. This loan has a 0% interest rate for the first 60 days and an interest rate of 8% per annum afterwards. On August 4, 2022 the same parties entered into another binding term sheet (the “Second Term Sheet”) pursuant to which Hapi Café agreed to lend Ketomei up to S$360,000 Singapore Dollars (equal to approximately $250,500 US Dollars) pursuant to a convertible loan, with a term of 12 months. After the initial 12 months, the interest on such loan will be 8%. In addition, pursuant to the Second Term Sheet, the July 28, 2022 loan was modified to include conversion rights. In August 2022, Ketomei drew $29,922 from the loan. As of December 31, 2022, Ketomei owed $198,162 to Hapi Cafe.
Loan to Employees
On November 24, 2020, American Pacific Bancorp. Inc. lent $560,000 to Chan Tung Moe, an officer of one of the subsidiaries of the Company and son of Chan Heng Fai, Chairman and Chief Executive Officer of the Company, bearing interest at 6%, with a maturity date of November 23, 2023. This loan was secured by an irrevocable letter of instruction on 4,000 shares of Alset Inc. On November 24, 2020, American Pacific Bancorp. Inc. lent $280,000 to Lim Sheng Hon Danny, an employee of one of the subsidiaries of the Company, bearing interest at 6%, with a maturity date of November 23, 2023. This loan was secured by an irrevocable letter of instruction on 2,000 shares of Alset Inc. Subsequent to the making of these loans, the Company acquired the majority of the issued and outstanding common stock of American Pacific Bancorp. As of December 31, 2021, both principal and interest, $840,000 and $28,031, of both loans to Chan Tung Moe and Lim Sheng Hong, were fully paid off.
Subscription Agreement to Purchase Shares of Document Security Systems, Inc.
On September 3, 2021, the Company entered into a subscription agreement to purchase 12,155,591 shares of the common stock of DSS for a price of $1.234 per share for an aggregate purchase price of approximately $15 Million. This transaction closed on September 8, 2021.
DSS Investment into American Pacific Bancorp, Inc.
On September 8, 2021, the Company’s subsidiary American Pacific Bancorp, Inc. (“APB”) entered into a purchase agreement for APB to sell DSS 6,666,700 shares of the Class A Common Stock of APB for $6.00 per share, for an aggregate purchase price of $40,000,200. This transaction closed on September 9, 2021. Following this transaction, DSS has become the majority owner of APB.
Purchase of Alset International shares
On January 17, 2022 the Company entered into securities purchase agreement with Chan Heng Fai, pursuant to which the Company agreed to purchase from Chan Heng Fai 293,428,200 ordinary shares of Alset International for a purchase price 1,473,449 newly issued shares of the Company’s common stock. On February 28, 2022, the Company and Mr. Chan entered into an amendment to this securities purchase agreement pursuant to which the Company shall purchase these 293,428,200 ordinary shares of Alset International for a purchase price of 1,765,964 newly issued shares of the Company’s common stock. The closing of this transaction with Mr. Chan is subject to approval of the Nasdaq and the Company’s stockholders. These 293,428,200 ordinary shares of Alset International represent approximately 8.4% of the 3,492,713,362 total issued and outstanding shares of Alset International.
Sale of Securities of True Partner Limited
On January 18, 2022, the Company entered into a stock purchase agreement with DSS, Inc., pursuant to which the Company has agreed to sell, through the transfer of subsidiary and otherwise, 62,122,908 shares of stock of True Partner Capital Holding Limited in exchange for 11,397,080 shares of the common stock of DSS. On February 28, 2022 the Company entered into a revised Stock Purchase Agreement with DSS, Inc., pursuant to which the Company has agreed to replace the January 18, 2022 agreement with a new agreement to sell a subsidiary holding 44,808,908 shares of stock of True Partner Capital Holding Limited, together with an additional 17,314,000 shares of True Partner Capital Holding Limited (for a total of 62,122,908 shares) in exchange for 17,570,948 shares of common stock of DSS (the “DSS Shares”). The issuance of the DSS Shares will be subject to the approval of the NYSE American (on which the common stock of DSS is listed) and DSS’s shareholders.
| 119 |
Issuance of Common Stock
On January 24, 2022, the Company entered into stock purchase agreement with Chan Heng Fai, pursuant to which the Company agreed to issue to Chan Heng Fai 1,750,606 shares of the Company’s common stock for a purchase price of $0.0186 per share (for an aggregate purchase price of $13,000,000). On February 28, 2022 the Company entered into an agreement with Mr. Chan to terminate this stock purchase agreement.
Issuance of Promissory Note
On December 13, 2021 the Company entered into a Securities Purchase Agreement with Chan Heng Fai for the issuance and sale of a convertible promissory note in favor of Chan Heng Fai, in the principal amount of $6,250,000. The note bears interest of 3% per annum and is due on the earlier of December 31, 2024 or when declared due and payable by Chan Heng Fai. The note can be converted in part or whole into common shares of the Company at the conversion price of $12.50 or into cash. The loan closed on January 26, 2022 after all closing conditions were met. Mr. Chan opted to convert all of the amount of such note into 500,000 shares of the Company’s common stock, which shares were issued on January 27, 2022.
Purchase of Shares of DSS
On January 25, 2022, the Company agreed to purchase 44,619,423 shares of DSS’s common stock for a purchase price of $0.3810 per share, for an aggregate purchase price of $17,000,000. On February 28, 2022, the Company and DSS agreed to amend this stock purchase agreement. The number of shares of the common stock of DSS that the Company will purchase has been reduced to 3,986,877 shares for an aggregate purchase price of $1,519,000.
Initial Public Offering of Alset Capital Acquisition Corp.
On February 3, 2022, Alset Capital Acquisition Corp. (“Alset Capital”), a special purpose acquisition company sponsored by the Company and certain affiliates, closed its initial public offering of 7,500,000 units at $10 per unit. Each unit consisted of one of Alset Capital’s shares of Class A common stock, one-half of one redeemable warrant and one right to receive one-tenth of one share of Class A common stock upon the consummation of an initial business combination. Each whole warrant entitles the holder thereof to purchase one share of Class A common stock at a price of $11.50 per share. Only whole warrants are exercisable. The underwriters exercised their over-allotment option in full for an additional 1,125,000 units on February 1, 2022, which closed at the time of the closing of the Offering. As a result, the aggregate gross proceeds of this offering, including the over-allotment, were $86,250,000, prior to deducting underwriting discounts, commissions, and other offering expenses.
On February 3, 2022, simultaneously with the consummation of Alset Capital’s initial public offering, Alset Capital consummated the private placement of 473,750 units (the “Private Placement Units”) to the Sponsor, which amount includes 33,750 Private Placement Units purchased by the Sponsor in connection with the underwriters’ exercise of the over-allotment option in full, at a price of $10.00 per Private Placement Unit, generating gross proceeds of approximately $4.7 million (the “Private Placement”) the proceeds of which were placed in the trust account. No underwriting discounts or commissions were paid with respect to the Private Placement. The Private Placement Units are identical to the units sold in the initial public offering, except that (a) the Private Placement Units and their component securities will not be transferable, assignable or saleable until 30 days after the consummation of Alset Capital’s initial business combination except to permitted transferees and (b) the warrants and rights included as a component of the Private Placement Units, so long as they are held by the Sponsor or its permitted transferees, will be entitled to registration rights, respectively.
The Company and its majority-owned subsidiary, Alset International, own 55% and 45% of the sole member of Alset Acquisition Sponsor, LLC, the sponsor of Alset Capital, respectively.
| 120 |
Purchase of Note from DSS
On February 25, 2022, Alset International entered into an assignment and assumption agreement with DSS pursuant to which DSS has agreed to purchase a convertible promissory note from Alset International. The note has a principal amount of $8,350,000 and accrued but unpaid interest of $367,400 through May 15, 2022. The note was issued by American Medical REIT, Inc. The consideration to be paid for the note will be 21,366,177 shares of DSS’s common stock. The number of DSS shares to be issued as consideration was calculated by dividing $8,717,400, the aggregate of the principal amount and the accrued but unpaid interest under the Note, by $0.408 per share. The closing of the Assumption Agreement and the issuance of the DSS shares described above was subject to the approval of the NYSE American and DSS’s shareholders. The shareholders of DSS approved this transaction on May 17, 2022. On July 12, 2022, Alset International entered into Amendment No. 1 to the Assumption Agreement. Amendment No. 1 revised the Assumption Agreement to remove an adjustment provision. On July 12, 2022, the transactions contemplated by the Assumption Agreement and Amendment No. 1 were consummated, Alset International assigned the Note to DSS, and DSS issued to Alset International 21,366,177 shares of DSS’s common stock.
Purchase of Rental Business from Majority-Owned Subsidiary
On December 9, 2022, Alset Inc. entered into an agreement with Alset EHome Inc. and Alset International Limited pursuant to which Alset Inc. agreed to reorganize the ownership of its home rental business. Previously, Alset Inc. and certain majority-owned subsidiaries collectively owned 132 single-family rental homes in Texas. 112 of these rental homes are owned by subsidiaries of American Home REIT Inc. (“AHR”). Alset Inc. owns 85.4% of Alset International Limited, and Alset International Limited indirectly owns approximately 99.9% of Alset EHome Inc.
The closing of the transaction contemplated by this agreement was completed on January 13, 2023. Pursuant to this agreement, Alset Inc. has become the direct owner of AHR and its subsidiaries that collectively own these 112 homes, instead of such homes being owned indirectly through Alset International Limited’s subsidiaries.
Alset EHome Inc. sold AHR to Alset Inc. for a total consideration of $26,250,933, including the forgiveness of debt in the amount of $13,900,000, a promissory note in the amount of $11,350,933 and a cash payment of $1,000,000. This purchase price represents the book value of AHR as of November 30, 2022.
The closing of this transaction was approved by the shareholders of Alset International Limited. Certain members of Alset Inc.’s Board of Directors and management are also members of the Board of Directors and management of each of Alset International Limited and Alset EHome Inc.
Acquisition of Additional Value Exchange Securities
On October 17, 2022, our majority-owned subsidiary Hapi Metaverse entered into a Stock Purchase Agreement (the “Stock Purchase Agreement”) with Chan Heng Fai, who is the Chairman of Hapi Metaverse’s Board of Directors and the Chairman, Chief Executive Officer and largest stockholder of Alset Inc. Pursuant to the Stock Purchase Agreement, Hapi Metaverse bought an aggregate of 7,276,163 shares of Value Exchange International Inc. (“VEII”) for the following purchase prices: (i) $1,733,079.12 for 7,221,163 shares, representing a price of $0.24 per share; (ii) $2,314 for 10,000 shares, representing a price of $0.2314 per share; (iii) $5,015 for 25,000 shares, representing a price of $0.2006 per share; and (iv) $3,326 for 20,000 shares, representing a price of $0.1663 per share. Collectively, these purchases represent an aggregate purchase price of $1,743,734.12 for 7,276,163 shares of VEII. Such purchase prices were negotiated between the parties to the Stock Purchase Agreement.
Mr. Chan and another member of the Board of Directors of Hapi Metaverse, Lum Kan Fai Vincent, are both members of the Board of Directors of VEII. In addition to Mr. Chan, two other members of the Board of Directors of Alset Inc. are also members of the Board of Directors of VEII (Mr. Wong Shui Yeung and Mr. Wong Tat Keung).
Indemnification Agreements
We intend to enter into an indemnification agreement with each of our directors and executive officers. The indemnification agreements and bylaws require us to indemnify our directors and executive officers to the fullest extent permitted by Texas law. See “Indemnification of Directors and Executive Officers.”
Item 14. Principal Accounting Fees and Services
The following table indicates the fees paid by us for services performed for the years ended December 31, 2022, and December 31, 2021:
| Year Ended December 31, 2022 | Year Ended December 31, 2021 | |||||||
| Audit Fees | $ | 294,750 | $ | 163,646 | ||||
| Audit-Related Fees | $ | 24,500 | $ | 0 | ||||
| Tax Fees | $ | 6,000 | $ | 0 | ||||
| All Other Fees | $ | 0 | $ | 0 | ||||
| Total | $ | 325,250 | $ | 163,646 | ||||
Audit Fees. This category includes the aggregate fees billed for professional services rendered by the independent auditors during the years ended December 31, 2022 and December 31, 2021 for the audit of our financial statements and review of our Form 10-Qs.
Audit-Related Fees. This category includes the aggregate fees billed for professional services rendered by the independent auditors during the years ended December 31, 2022 and December 31, 2021 for services performed in relation to Form S-3 and S-8 filed by the Company.
Tax Fees. This category includes the aggregate fees billed for tax compliance services.
All Other Fees. This category includes the aggregate fees billed for all other services, exclusive of the fees disclosed above, rendered during the year ended December 31, 2022 and December 31, 2021.
On
December 22, 2021, the Company engaged
| 121 |
PART IV
Item 15. Exhibit and Financial Statement Schedules
(a)(1) List of Consolidated Financial Statements included in Part II hereof:
Consolidated Balance Sheets at December 31, 2022 and 2021
Consolidated Statements of Operations and Other Comprehensive Loss for the Years Ended December 31, 2022 and 2021
Consolidated Statements of Stockholders’ Equity for the Years Ended December 31, 2022 and 2021
Consolidated Statements of Cash Flows for the Years Ended December 31, 2022 and 2021
(a)(2) List of Financial Statement schedules included in Part IV hereof:
None.
(a)(3) Exhibits
The following exhibits are filed with this Report or incorporated by reference:
| 122 |
| 123 |
| 124 |
| 125 |
| 126 |
* Filed herewith.
** Furnished herewith.
(1) Certain of the exhibits and schedules to this Exhibit have been omitted in accordance with Regulation S-K Item 601(a)(5). The Registrant agrees to furnish a copy of all omitted exhibits and schedules to the SEC upon its request.
(2) Portions of this exhibit (indicated by asterisks) have been omitted under rules of the SEC permitting the confidential treatment of select information. The Registrant agrees to furnish a copy of all omitted information to the SEC upon its request.
Item 16. Form 10-K Summary
None.
| 127 |
SIGNATURES
Pursuant to the requirements of Section 13 or 15(d) of the Securities Exchange Act of 1934, the registrant has duly caused this report to be signed on its behalf by the undersigned, thereunto duly authorized.
| Alset Inc. | ||
| Dated: March 31, 2023 | By: | /s/ Rongguo (Ronald) Wei |
| Name: | Rongguo (Ronald) Wei | |
| Title: | Co-Chief Financial Officer | |
Pursuant to the requirements of the Securities Exchange Act of 1934, this report has been signed below by the following persons on behalf of the registrant and in the capacities and on the dates indicated.
| Signature | Title | Date | ||
| /s/ Chan Heng Fai | Chief Executive Officer, Director | March 31, 2023 | ||
| Chan Heng Fai | (Principal Executive Officer) | |||
| /s/ Chan Tung Moe | Chief Executive Officer, Director | March 31, 2023 | ||
| Chan Tung Moe | (Principal Executive Officer) | |||
| /s/ Lui Wai Leung Alan | Co-Chief Financial Officer | March 31, 2023 | ||
| Lui Wai Leung Alan | (Principal Financial Officer and Principal Accounting Officer) |
|||
| /s/ Rongguo (Ronald) Wei | Co-Chief Financial Officer | March 31, 2023 | ||
| Rongguo (Ronald) Wei | (Principal Financial Officer and Principal Accounting Officer) |
|||
| /s/ Wong Tat Keung | Director | March 31, 2023 | ||
| Wong Tat Keung | ||||
| /s/ William Wu | Director | March 31, 2023 | ||
| William Wu | ||||
| /s/ Wong Shui Yeung | Director | March 31, 2023 | ||
| Wong Shui Yeung | ||||
| /s/ Lim Sheng Hon Danny | Director | March 31, 2023 | ||
| Lim Sheng Hon Danny | ||||
| /s/ Joanne Wong Hiu Pan | Director | March 31, 2023 | ||
| Joanne Wong Hiu Pan |
| 128 |