UNITED STATES
SECURITIES AND EXCHANGE COMMISSION
WASHINGTON, D.C. 20549
____________________________________________________________________________________________________
FORM
____________________________________________________________________________________________________
(Mark One)
| REGISTRATION STATEMENT PURSUANT TO SECTION 12(b) OR 12(g) OF THE SECURITIES EXCHANGE ACT OF 1934 |
or
| ANNUAL REPORT PURSUANT TO SECTION 13 OR 15(d) OF THE SECURITIES EXCHANGE ACT OF 1934 |
For the fiscal year ended
or
| TRANSITION REPORT PURSUANT TO SECTION 13 OR 15(d) OF THE SECURITIES EXCHANGE ACT OF 1934 |
or
| SHELL COMPANY REPORT PURSUANT TO SECTION 13 OR 15 (d) OF THE SECURITIES EXCHANGE ACT OF 1934 |
For the transition period from _____________________ to _____________________.
Commission file number:
____________________________________________________________________________________________________
WISeKey INTERNATIONAL HOLDING AG
(Exact name of Registrant as specified in its charter)
____________________________________________________________________________________________________
(Translation of Registrant's name into English)
____________________________________________________________________________________________________
|
|
| (Jurisdiction of incorporation or organization) |
CH-
(Address of principal executive offices) ____________________________________________________________________________________________________
Chief Financial Officer
WISeKey International Holding AG
CH-
Tel: +
Fax: +
(Name, Telephone, E-mail and/or Facsimile number and Address of Company Contact Person)
Copies to:
Herman H. Raspé, Esq.
Patterson Belknap Webb & Tyler LLP
1133 Avenue of the Americas
New York, New York 10036
Tel: (212) 336-2000
____________________________________________________________________________________________________
Securities registered or to be registered pursuant to Section 12(b) of the Act.
| Title of each class | Trading Symbols | Name of each exchange and on which registered | ||
|
Class B Shares, par value CHF 0.05 per share* |
____________________
* Not for trading, but only in connection with the registration of the American Depositary Shares.
Securities registered or to be registered pursuant to Section 12(g) of the Act: None
Securities for which there is a reporting obligation pursuant to Section 15(d) of the Act: None
Indicate the number of outstanding shares of each of the issuer’s classes of capital or common stock as of the close of the period covered by the annual report: Class A Shares and Class B Shares.
Indicate by check mark if
the registrant is a well-known seasoned issuer, as defined in Rule 405 of the Securities Act. Yes ☐
If this report is an annual
or transition report, indicate by check mark if the registrant is not required to file reports pursuant to Section 13 or (15)(d) of the
Securities Exchange Act of 1934. Yes ☐
Indicate by check mark whether
the registrant (1) has filed all reports required to be filed by Section 13 or 15(d) of the Securities Exchange Act of 1934 during the
preceding 12 months (or for such shorter period that the registrant was required to file such reports), and (2) has been subject to such
filing requirements for the past 90 days.
Indicate by check mark whether
the registrant has submitted electronically every Interactive Data File required to be submitted pursuant to Rule 405 of Regulation S-T
(§232.405 of this chapter) during the preceding 12 months (or for such shorter period that the registrant was required to submit
such files).
Indicate by check mark whether the registrant is a large accelerated filer, an accelerated filer, a non-accelerated filer, or an emerging growth company. See definition of "accelerated filer," "large accelerated filer" and "emerging growth company" in Rule 12b-2 of the Exchange Act. (Check one):
| Large Accelerated Filer ☐ | Accelerated Filer ☐ |
| ||
|
Emerging Growth Company |
If an emerging growth company
that prepares its financial statements in accordance with U.S. GAAP, indicate by check mark if the registrant has elected not to use
the extended transition period for complying with any new or revised financial accounting standards† provided pursuant to Section
13(a) of the Exchange Act.
† The term "new or revised financial accounting standard" refers to any update issued by the Financial Accounting Standards Board to its Accounting Standards Codification after April 5, 2012.
Indicate by check mark whether the registrant has filed a report on and attestation to its management’s assessment of the effectiveness of its internal control over financial reporting under Section 404(b) of the Sarbanes-Oxley Act (15 U.S.C. 7262(b)) by the registered public accounting firm that prepared or issued its audit report. ☐
If securities are registered pursuant to Section 12(b) of the Act, indicate by check mark whether the financial statements of the registrant included in the filing reflect the correction of an error to previously issued financial statements. ☐
Indicate by check mark whether any of those error corrections are restatements that required a recovery analysis of incentive-based compensation received by any of the registrant’s executive officers during the relevant recovery period pursuant to § 240.10D-1(b). ☐
Indicate by check mark which basis of accounting the registrant has used to prepare the financial statements included in this filing:
|
International Financial Reporting Standards as issued by the International Accounting Standards Board ☐ |
Other ☐ |
If "Other" has been checked in response to the previous question, indicate by check mark which financial statement item the registrant has elected to follow. Item 17 ☐ Item 18 ☐
If this is an annual
report, indicate by check mark whether the registrant is a shell company (as defined in Rule 12b-2 of the Exchange Act). Yes ☐
(APPLICABLE ONLY TO ISSUERS INVOLVED IN BANKRUPTCY PROCEEDINGS DURING THE PAST FIVE YEARS)
Indicate by check mark whether the registrant has filed all documents and reports required to be filed by Sections 12, 13 or 15(d) of the Securities Exchange Act of 1934 subsequent to the distribution of securities under a plan confirmed by a court. Yes ☐ No ☐
TABLE OF CONTENTS
i
| Item 14. | Material Modifications to The Rights of Security Holders and Use of Proceeds | 150 | |
| Item 15. | Controls and Procedures | 150 | |
| Item 16. | [RESERVED] | 150 | |
| Item 16A. | Audit Committee Financial Expert | 150 | |
| Item 16B. | Code of Ethics | 150 | |
| Item 16C. | Principal Accounting Fees and Services | 150 | |
| Item 16D. | Exemptions from the Listing Standards for Audit Committees | 151 | |
| Item 16E. | Purchases of Equity Securities by the Issuer and Affiliated Purchasers | 151 | |
| Item 16F. | Change in Registrant's Certifying Accountant | 151 | |
| Item 16G. | Corporate Governance | 151 | |
| Item 16H. | Mine Safety Disclosure | 152 | |
| Item 16I. | Disclosure Regarding Foreign Jurisdictions that Prevent Inspections | 152 | |
| Item 17. | Financial Statements | 153 | |
| Item 18. | Financial Statements | 153 | |
| Item 19. | Exhibits | 153 | |
| Index to Exhibits | 153 | ||
| SIGNATURES | 157 | ||
ii
INTRODUCTION AND USE OF CERTAIN TERMS
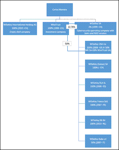
We were formed in 2015 as a holding company to incorporate, acquire, hold, and dispose of interests in national and international entities, in particular entities active in the area of security technology and related areas. Our Class B Shares, as defined below, have been listed on the Swiss Exchange (SIX) since 2016 and our American Depositary Shares ("ADSs") have been listed on the Nasdaq Stock Market LLC under the symbol "WKEY" since December 4, 2019. The Bank of New York Mellon, acting as depositary, registers and delivers our ADSs, each of which represents ten of our Class B Shares.
We have prepared this annual report using a number of conventions, which you should consider when reading the information contained herein. In this annual report, "we," "us," "our Company," "the Group," "WISeKey," "WISeKey International Holding Ltd" and "our" shall refer to WISeKey International Holding AG and its subsidiaries, affiliates, and predecessor entities. Additionally, this annual report uses the following conventions:
| · | "CHF" and "Swiss francs" refer to the legal currency of Switzerland |
| · | "Class A Shares" refers to our Class A Shares, par value CHF 0.01 per share |
| · | "Class B Shares" refers to our Class B Shares, par value CHF 0.05 per share |
| · | "NASDAQ" refers to the Nasdaq Stock Market LLC |
| · | "PKI" refers to Public Key Infrastructure |
| · | "$," "US $," "USD" and "U.S. dollars" refer to the legal currency of the United States |
| · | "SIX" refers to the Swiss Exchange (SIX) |
| · | "Switzerland" refers to the Swiss Confederation |
| · | "IoT" refers to Internet of Things |
| · | “SaaS” refers to Software as a Service |
1
SPECIAL NOTE REGARDING FORWARD LOOKING STATEMENTS
This annual report contains forward-looking statements. These forward-looking statements include information about possible or assumed future results of our operations or our performance. Some of these forward-looking statements can be identified by terms and phrases such as "anticipate," "should," "likely," "foresee," "forecast," "believe," "estimate," "expect," "intend," "continue," "could," "may," "plan," "project," "predict," "will," and similar expressions, as they relate to us, our management or third parties. Forward-looking statements include statements regarding our business strategy, financial performance, results of operations, market data, events or developments that we expect or anticipate will occur in the future, as well as any other statements which are not historical facts. Although we believe that the expectations reflected in such forward-looking statements are reasonable, no assurance can be given that such expectations will prove to have been correct. These statements involve known and unknown risks and are based upon a number of assumptions and estimates which are inherently subject to significant uncertainties and contingencies, many of which are beyond our control. Actual results may differ materially from those expressed or implied by such forward-looking statements. Forward-looking statements appear in a number of places in this annual report and include, but are not limited to, statements contained in the sections entitled "Item 3. Key Information," "Item 4. Information on the Company" and "Item 5. Operating and Financial Review and Prospects".
These forward-looking statements include, but are not limited to, statements relating to:
| · | Our anticipated goals, growth strategies and profitability; |
| · | Future operating or financial results; |
| · | Our planned capital expenditure plan and discussions with our suppliers to increase production capacity to meet our customer orders; |
| · | Our planned R&D expenses for new products including secure chips; |
| · | Our belief that the products resulting from our R&D will create additional opportunities for growth; |
| · | Our expectation about the development of the markets for WISeKey, including expanding the role of Metaverse, increase in cyber threats and growth of secure hardware market, growing demand for IoT solutions, increase in cybersecurity spending based on the recent regulations and legislations; |
| · | Our estimation that IoT devices will require semiconductors connected to secure platforms, which could allow the semiconductor industry to maintain an average annual growth of 3% to 4% for the foreseeable future; |
| · | Our plans to upgrade our PKI offer to add new post-quantum features for the IoT market; |
| · | Our expectation for the completion of the listing of SEALSQ’s Ordinary Shares on the Nasdaq Global Market; | |
| · | Whether or not we are or will be a PFIC; |
| · | Assumptions underlying or related to any of the foregoing. |
The preceding list is not intended to be an exhaustive list of all of our forward-looking statements. The forward-looking statements are based on our beliefs, assumptions and expectations of future performance, taking into account the information currently available to us and are only predictions based upon our current expectations and projections about future events. There are important factors that could cause our actual results, levels of activity, performance or achievements to differ materially from the results, levels of activity, performance or achievements expressed or implied by these forward-looking statements. Those factors include, in addition to those set forth in "Item 3D. Risk Factors" and those included elsewhere in this prospectus, among others, the following:
| · | The inability to realize estimated financial position, results of operations or cash flows; |
| · | The inherent uncertainty associated with financial projections and valuation techniques; |
2
| · | Our ability to anticipate market needs and opportunities; |
| · | Our ability to attract new customers and retain existing customer base; |
| · | Our ability to foster innovation, to develop new products and enhancements to our existing products; |
| · | The demand for our products or for the goods into which our products are incorporated; |
| · | The sufficiency of our cash and cash equivalents to meet our liquidity needs; |
| · | The impact of any supply chain disruption that we may experience; |
| · | Our dependency on the timely supply of equipment and materials from our third-party suppliers; |
| · | Our ability to protect our intellectual property rights; |
| · | Our ability to keep pace with technical advances in cryptography and semiconductor design; |
| · | Our ability to attract and retain qualified employees and key personnel; |
| · | Our ability to attract new customers and retain and expand within our existing customer base; |
| · | Our ability to foster innovation, to develop new products and enhancements to our existing products; |
| · | The potential impact of the COVID-19 pandemic affecting our clients’ ability and willingness to spend money in security applications and our supplier’s ability to source key components and material; |
| · | The future growth of the information technology and cybersecurity industry; |
| · | Risks relating to WISeKey’s ability to implement its growth strategies and its Group’s restructuring; |
| · | Our ability to successfully hire and retain qualified employees and key personnel; |
| · | Our ability to prevent security breaches and unauthorized access to confidential customer information; |
| · | Our ability to comply with modified or new laws and regulations relating to our industries; |
| · | The activities of our competitors and the introduction of competing products by our competitors; |
| · | Market demand and semiconductor industry conditions; |
| · | Our ability to successfully introduce new technologies and products; |
| · | Uncertain negative effect of the COVID pandemic and its effect on the supply chain; |
| · | The cyclical nature of the semiconductor industry; |
| · | An economic downturn in the semiconductor industry; |
| · | Our ability to comply with U.S. and other applicable international laws and regulations; |
| · | Changes in our overall tax position as a result of changes in tax laws or tax rates, new or revised legislation, the outcome of tax audits or changes in international tax treaties which may impact our results of operations as well as our ability to accurately estimate tax credits, benefits, deductions and provisions and to realize deferred tax assets; |
3
| · | Fluctuations in the exchange rates between the U.S. dollar and the other major currencies we use for our operations; |
| · | Our ability to collect accounts receivable; |
| · | Changes in certain commodities used as raw material, which may affect our gross margin; |
| · | How long we will qualify as an emerging growth company or a foreign private issuer. |
Given these risks and uncertainties, you should not place undue reliance on forward-looking statements as a prediction of actual results.
Except as required by law, we undertake no obligation to publicly update or revise any forward-looking statements, whether as a result of new information, future events or otherwise. The foregoing factors that could cause our actual results to differ materially from those contemplated in any forward-looking statement included in this annual report should not be construed as exhaustive. You should read this annual report, and each of the documents filed as exhibits to the annual report, completely, with this cautionary note in mind, and with the understanding that our actual future results may be materially different from what we expect.
4
| Item 1. | Identity of Directors, Senior Management and Advisers |
Not applicable.
| Item 2. | Offer Statistics and Expected Timetable |
Not applicable.
| Item 3. | Key Information |
| A. | RESERVED |
| B. | Capitalization and Indebtedness |
Not applicable.
| C. | Reasons for the Offer and Use of Proceeds |
Not applicable.
| D. | Risk Factors |
Summary of Risk Factors
Investing in our ADSs may expose you to a number of risks, including risks relating to our business and industry, financial risks, legal risks, and risks relating to our Shares and ADSs. The following summarizes part, but not all, of these risks. Please carefully consider all of the information discussed in “Item 3. Key Information—D. Risk Factors” and elsewhere in this annual report which contains a more thorough description of risks relating to investing in us.
Risks Relating to Our Business and Industry
| · | We face many risks associated with our international expansion, including geopolitical tensions, trade barriers, payment delays and currency failures. |
| · | The future growth of the information technology and cybersecurity industry is uncertain. |
| · | WISeKey faces intense competition from companies that are larger and better known than we are, and we may lack sufficient financial or other resources to maintain or improve our competitive position. |
| · | If WISeKey does not successfully anticipate market needs and enhance existing products or develop new products that meet those needs on a timely basis, WISeKey may not be able to compete effectively and WISeKey's ability to generate revenues will suffer. |
| · | Some of our larger opportunities depend on our customers’ ability to be awarded significant regional or national contracts in order to fulfil the volume predictions that were used in the pricing negotiations and forecasts. |
| · | WISeKey's reputation and business could be harmed based on real or perceived shortcomings, defects or vulnerabilities in our security solutions or the failure of our security solutions to meet customers' expectations. |
| · | We depend on highly skilled key personnel to operate our business, and if we are unable to attract, retain, and motivate qualified personnel, our business could be harmed. |
| · | One of the cryptographic rootkeys used by WISeKey is owned by the Organisation Internationale pour la Sécurité des Transactions Electroniques OISTE. The Organisation Internationale pour la Sécurité des Transactions Electroniques OISTE has granted us a perpetual license to exclusively use the cryptographic rootkey. A termination of the license agreement would present a threat to WISeKey's existing business model. |
| · | We are dependent on the timely supply of equipment and materials from various sub-contractors and if any one of these suppliers fail to meet, or delays, their committed delivery schedules due to supply chain disruptions or other reasons, we can suffer with lower or lost revenues. |
5
| · | Failure of our third-party suppliers to handle increased volume for their services could impact our ability to take advantage of upside business opportunities. |
| · | The semiconductor industry is highly cyclical. |
| · | The demand for our semiconductor products depends to a significant degree on the demand for our customers’ end products. |
| · | We derive a significant amount of our revenues each year from a limited number of significant customers. |
| · | The use of cryptography is subject to a variety of laws around the world. Unfavorable developments in legislation and regulation may adversely affect our business, operating results, and financial condition. |
| · | Changes in regulations or citizen concerns regarding privacy and protection of citizen data, or any failure or appearance of failure to comply with such laws, could diminish the value of our services and cause us to lose customers and revenue. |
| · | Cybersecurity incidents, including data security breaches or computer viruses, could harm our business by disrupting our delivery of services, damaging our reputation or exposing us to liability. |
Financial Risks
| · | WISeKey has a history of losses and may not achieve profitability in the future. |
| · | Certain of the Company's large shareholders, including if acting in concert, may be able to exert significant influence on the Company and their interests may conflict with the interests of its other shareholders. |
| · | Our operating results can vary significantly due to the impairment of goodwill and other tangible and intangible assets due to changes in the business environment. |
| · | We may need additional capital in the future and it may not be available on terms favorable to us or at all. |
| · | The Company is a holding company with no direct cash generating operations and relies on its subsidiaries to provide it with funds necessary to pay dividends to shareholders. |
Legal Risks
| · | We are subject to anti-takeover provisions. |
| · | We may become exposed to costly and damaging intellectual property or liability claims, and our product liability may not cover all damages from such claims. |
| · | We process and store personal information, which subjects us to data protection laws and contractual commitments, and our actual or perceived failure to comply with such laws and commitments could harm our business. |
Risks Related to Our Shares and ADSs
| · | As a foreign private issuer, we are exempt from certain disclosure requirements under the Exchange Act, which may afford less protection to our shareholders and ADS holders than they would enjoy if we were a domestic U.S. company. |
| · | We may lose our foreign private issuer status, which would then require us to comply with the Exchange Act’s domestic reporting regime and cause us to incur significant legal, accounting and other expenses. |
| · | We have never paid dividends on our share capital, and we do not anticipate paying cash dividends in the foreseeable future. |
| · | ADS holders may not be entitled to a jury trial with respect to claims arising under the deposit agreement, which could result in less favorable outcomes to the plaintiffs in any such action. |
| · | You may not receive distributions on our Class B Shares or any value for them if it is illegal or impractical to make them available to you as an ADS holder. |
| · | The rights accruing to holders of our shares may differ from the rights typically accruing to shareholders of a U.S. corporation. |
6
Risks Related to Our Business and Industry
COVID-19 and prolonged economic uncertainties or downturns have adversely affected our business and could materially adversely affect our business in the future.
Our business depends on our current and prospective customers' ability and willingness to spend money in security applications, and on our suppliers’ ability to source key components and material, which are both in turn dependent upon the overall economic health.
Global negative economic conditions due to the COVID-19 pandemic caused some of our customers to delay their orders, in the year 2020 in particular, and caused a global shortage in semiconductors’ material sourcing which will continue in the short-term future. Further economic uncertainties have been brought on by the current conflict between Russia and Ukraine, which may also further affect the sourcing of certain materials. Although we do not have any customer exposure in Eastern Europe, the overall economic impact of this conflict is still unknown. Many customers and prospects of WISeKey are manufacturers of electronic devices. Our business depends on their ability to produce their devices. If they encounter shortages in the supply of crucial components, they will slow down the production and thus also reduce their orders of WISeKey semiconductors to avoid idle stocks in their just in time provisioning.
As a result of the overall impact of COVID-19, political tensions, conflicts and other conditions resulting from financial and credit market fluctuations, there could be a decrease in corporate spending on information security software. Continuing economic challenges may cause our customers to re-evaluate decisions to purchase our solution or to delay their purchasing decisions, which could adversely impact our results of operations.
We are currently operating in a period of economic uncertainty and capital markets disruption, which has been significantly impacted by geopolitical instability due to the ongoing military conflict between Russia and Ukraine. Our business, financial condition and results of operations may be materially adversely affected by any negative impact on the global economy and capital markets resulting from the conflict in Ukraine or any other geopolitical tensions.
U.S. and global markets are experiencing volatility and disruption following the escalation of geopolitical tensions and the start of the military conflict between Russia and Ukraine.
In February 2022, a full-scale military invasion of Ukraine by Russian troops was reported. Although the length and impact of the ongoing military conflict is highly unpredictable, the conflict in Ukraine could lead to market disruptions, including significant volatility in commodity prices, credit and capital markets, as well as supply chain interruptions. We are continuing to monitor the situation in Ukraine and globally and assessing its potential impact on our business. Additionally, Russia’s prior annexation of Crimea, recent recognition of two separatist republics in the Donetsk and Luhansk regions of Ukraine and subsequent military interventions in Ukraine have led to sanctions and other penalties being levied by the United States, European Union and other countries against Russia, Belarus, the Crimea Region of Ukraine, the so-called Donetsk People’s Republic, and the so-called Luhansk People’s Republic, including agreement to remove certain Russian financial institutions from the Society for Worldwide Interbank Financial Telecommunication, or SWIFT, payment system, expansive ban on imports and exports of products to and from Russia and ban on exportation of U.S. denominated bank notes to Russia or persons located there. Additional potential sanctions and penalties have also been proposed and/or threatened. Russian military actions and the resulting sanctions could adversely affect the global economy and financial markets and lead to instability and lack of liquidity in capital markets. Although our operations have not experienced material and adverse impact on supply chain, cybersecurity or other aspects of our business from the ongoing conflict between Russia and Ukraine, there is no assurance that such conflict would not develop or escalate in a way that could materially and adversely affect our business, financial condition, and results of operations in the future.
We face many risks associated with our international expansion, including geopolitical tensions, trade barriers, payment delays and currency failures.
7
We are continuing to expand our operations into additional international markets. The expansion into international markets may cause difficulties because of distance, as well as language and cultural differences. Other risks related to international operations include fluctuations in currency exchange rates, difficulties arising from staffing and managing foreign operations, legal and regulatory requirements of different countries, and overlapping or differing tax laws. Management cannot assure that it will be able to market and operate WISeKey’s services successfully in foreign markets, select appropriate markets to enter, open new offices efficiently or manage new offices profitably.
Offering our services in a new geographical area also poses geopolitical risks. For example, export and import of cryptographic technologies is subject to sanctions, and national import and export restrictions. Changes in these restrictions due to geopolitical tensions may significantly harm our business.
As a result of these obstacles, we may find it impossible or prohibitively expensive to enter additional markets, or our entry into foreign markets could be delayed, which could hinder our ability to grow our business.
Business practices in the global markets that we serve may differ and may require us to include non-standard terms in customer contracts, such as extended payment or warranty terms. To the extent that we enter into customer contracts that include non-standard terms related to payment, warranties or performance obligations, our results of operations may be adversely impacted.
Additionally, our global sales and operations are subject to a number of risks, including the following:
| · | difficulty in enforcing contracts and managing collections, as well as long collection periods; |
| · | costs of doing business globally, including costs incurred in maintaining office space, securing adequate staffing and localizing our contracts; |
| · | management communication and integration problems resulting from cultural and geographic dispersion; |
| · | risk of unexpected changes in regulatory practices, tariffs, tax laws and treaties; |
| · | compliance with anti-bribery laws; |
| · | heightened risk of unfair or corrupt business practices in certain geographies and of improper or fraudulent sales arrangements that may impact financial results, and give rise to restatements of, or irregularities in, financial statements; |
| · | social, economic and political instability, terrorist attacks and security concerns in general; |
| · | reduced or uncertain protection of intellectual property rights in some countries; and |
| · | potentially adverse tax consequences. |
These factors could harm our ability to generate future global revenues and, consequently, materially impact our business, results of operations and financial condition.
Global inflationary pressure may have an adverse impact on our gross margins and our business.
As of the date of this annual report, global inflationary pressure has not materially affected our gross margins and our business. Our suppliers, which are all based in Asia, have not been impacted by the price inflation for energy that Europe and other geographies have experienced, nor from some raw material price inflation which might impact other industries. For fiscal year 2023, we do expect to incur significant payroll cost increases for some of our employees in order to retain and hire engineers given the strong local demand for experienced software and hardware engineers. While we believe that these costs will be balanced by the US Dollar to Euro exchange rate evolution which has absorbed the extra costs caused by the salary increase, there is no assurance that this cost balance will continue. Accordingly, continued inflationary pressure may have an adverse impact on our gross margins and could have a material adverse effect on our business, financial condition, results of operations or cash flows.
8
The future growth of the information technology and cybersecurity industry is uncertain.
Information (including cybersecurity) technology companies are generally subject to the following risks: rapidly changing technologies; short product life cycles; fierce competition; aggressive pricing and narrow profit margins; the loss of patent, copyright and trademark protections; cyclical market patterns; evolving industry standards; and frequent new product introductions. Technology companies may be smaller and less experienced companies, with limited product lines, markets or financial resources and fewer experienced management or marketing personnel. Information technology company stocks, especially those which are Internet related, have experienced extreme price and volume fluctuations that are often unrelated to their operating performance.
We depend on our ability to keep pace with technical advances in cryptography and semiconductor design.
WISeKey needs to keep pace with changing technologies in order to provide effective identification and authentication solutions. In addition, we need to continue adjacent and inorganic growth in order to broaden and strengthen the portfolio of products and stay ahead of the technology changes and risks in order to be successful.
WISeKey needs to anticipate, and quickly react to, rapid changes occurring in security and communications technologies and to the development of new and improved devices, services, semiconductors and software that result from these changes. WISeKey must also continue to move vertically up the value chain with its customers in order to secure future business and substantiate growth. If WISeKey is unable to respond quickly and cost-effectively to changing communications technologies, hardware and software technologies and evolving industry standards, the existing offering could become non-competitive and WISeKey may lose market share. WISeKey's success will depend, in part, on its ability to effectively use leading technologies critical to the business, enhance its existing solutions, find appropriate technology partners, and continue to develop new solutions and technology that address the increasingly sophisticated and varied needs of its current and prospective clients and their customers and its ability to influence and respond to technological advances, emerging industry and regulatory standards and practices and competitive service offerings. WISeKey's ability to remain technologically competitive may require substantial expenditures and lead-time and the integration of newly acquired technologies will also take time. If WISeKey is unable to adapt and integrate in a timely manner to changing market conditions or customer requirements, its business, financial condition and results of operations could be seriously harmed.
WISeKey faces intense competition from companies that are larger and better known than we are, and we may lack sufficient financial or other resources to maintain or improve our competitive position.
The digital security market space in which we operate face intense competition, constant innovation and evolving security threats. There are several global security companies with strong presence in this market, including VeriSign, Inc., DigiCert Inc., Entrust Datacard, Let's Encrypt, Symantec Corporation, FireEye, Inc., Red Hat Software, VASCO Data Security International, Inc., Zix Corp, NXP Semiconductors, Infineon Technologies, STMicroelectronics and Samsung Electronics. As we integrate and move into the knowledge automation space there are also related data lake and automation companies with strong foundations including Palantir and Snowflake.
Some of our competitors are large companies that have the technical and financial resources and broad customer bases needed to bring competitive solutions to the market and already have existing relationships as a trusted vendor for other products. Such companies may use these advantages to offer products and services that are perceived to be as effective as ours at a lower price or for free as part of a larger product package or solely in consideration for maintenance and services fees. They may also develop different products to compete with our current security solutions and respond more quickly and effectively than we do to new or changing opportunities, technologies, standards or client requirements. Additionally, we may compete with smaller regional vendors that offer products with a more limited range of capabilities that purport to perform functions similar to our security solutions. Such companies may enjoy stronger sales and service capabilities in their particular regions.
9
WISeKey's competitors may have competitive advantages, such as:
| · | greater name recognition, a longer operating history and a larger customer base; |
| · | larger sales and marketing budgets and resources; |
| · | broader distribution and established relationships with distribution partners and customers; |
| · | greater customer care and support resources; |
| · | broader supply chains; |
| · | greater resources to make acquisitions; |
| · | larger intellectual property portfolios; and |
| · | greater financial, technical and other resources. |
Our current and potential competitors may also establish cooperative relationships among themselves or with third parties that may further enhance their resources. Current or potential competitors may be acquired by third parties with access to greater available resources. As a result of such acquisitions, our current or potential competitors may be able to adapt more quickly to new technologies and customer needs, devote greater resources to the promotion or sale of their products and services, initiate or withstand substantial price competition, take advantage of other opportunities more readily or develop and expand their product and service offerings more quickly than we do. Larger competitors with more diverse product offerings may reduce the price of products that compete with ours in order to promote the sale of other products or may bundle them with other products, which would lead to increased pricing pressure on our products and could cause the average sales prices for our products to decline.
If WISeKey does not successfully anticipate market needs and enhance existing products or develop new products that meet those needs on a timely basis, WISeKey may not be able to compete effectively and WISeKey's ability to generate revenues will suffer.
Many of our customers operate in markets characterized by rapidly changing technologies and business plans, which require them to adapt to increasingly complex digital security infrastructures to protect internal and external corporate communications. As our customers' technologies and business plans grow more complex, we expect them to face new and increasingly sophisticated threats of security breach or counterfeiting. WISeKey faces significant challenges in ensuring that our security solutions effectively protect identities of individual customers, company information and their brands in addition to driving efficient operations through automated decision making. As a result, we must continually modify and improve our products in response to changes in our customers' technology infrastructures.
WISeKey may not be able to successfully anticipate or adapt to changing technology or customer requirements on a timely basis or at all. If we fail to keep up with technological changes or to convince our customers and potential customers of the value of our security and automation solutions even in light of new technologies and integration, our business, results of operations and financial condition could be materially and adversely affected.
WISeKey cannot guarantee that it will be able to anticipate future market needs and opportunities or be able to develop product enhancements or new products to meet such needs or opportunities in a timely manner, if at all. Even if we are able to anticipate, develop and commercially introduce enhancements and new products, there can be no assurance that enhancements or new products will achieve widespread market acceptance.
Our product enhancements or new products could fail to attain sufficient market acceptance for many reasons, including:
| · | delays in releasing product enhancements or new products; |
10
| · | failure to accurately predict market demand and to supply products that meet this demand in a timely fashion; |
| · | failure to accurately price products and solutions; |
| · | inability to interoperate effectively with the existing or newly introduced technologies, systems or applications of our existing and prospective customers; |
| · | defects in our products; |
| · | inability to integrate security and automation; |
| · | negative publicity about the performance or effectiveness of our products; |
| · | introduction or anticipated introduction of competing products by our competitors; and |
| · | installation, configuration or usage errors by our customers. |
If WISeKey fails to anticipate market requirements or fails to develop and introduce product enhancements or new products to meet those needs in a timely manner, that could cause us to lose existing customers and prevent us from gaining new customers, which would significantly harm our business, financial condition and results of operations.
Sometimes it will be necessary to make a product or product line obsolete and there may be negative impacts to sales or disruption to the customer base during the ramp down of that product.
All products have a natural lifecycle that includes the inevitable end-of-life (“EOL”) process. During the ramping down of a product, or product family, there are many ways that our business operations can be challenged. Last time buys are a typical way for customers to deal with the EOL of a product that is still critical to one of their end products. These kinds of orders show an increase in short term sales but result in the abrupt drop off of revenue from that customer, for that product, after the last time buy is delivered. Discontinuing a product also comes with the risk that we may lose that customer for good if we do not have a replacement for the product or if they decide to look at alternative suppliers because of the change in supply.
WISeKey is subject to a number of risks associated with global sales and operations.
Business practices in the global markets that we serve may differ and may require us to include non-standard terms in customer contracts, such as extended payment or warranty terms. To the extent that we enter into customer contracts that include non-standard terms related to payment, warranties or performance obligations, our results of operations may be adversely impacted.
Additionally, our global sales and operations are subject to a number of risks, including the following:
| · | difficulty in enforcing contracts and managing collections, as well as long collection periods; |
| · | costs of doing business globally, including costs incurred in maintaining office space, securing adequate staffing and localizing our contracts; |
| · | management communication and integration problems resulting from cultural and geographic dispersion; |
| · | risks associated with trade restrictions and foreign legal requirements; |
| · | risk of unexpected changes in regulatory practices, tariffs, tax laws and treaties; |
| · | compliance with anti-bribery laws; |
11
| · | heightened risk of unfair or corrupt business practices in certain geographies and of improper or fraudulent sales arrangements that may impact financial results and result in restatements of, or irregularities in, financial statements; |
| · | social, economic and political instability, terrorist attacks and security concerns in general; |
| · | reduced or uncertain protection of intellectual property rights in some countries; and |
| · | potentially adverse tax consequences. |
These factors could harm our ability to generate future global revenues and, consequently, materially impact our business, results of operations and financial condition.
Some of our larger opportunities depend on our customers’ ability to be awarded significant regional or national contracts in order to fulfil the volume predictions that were used in the pricing negotiations and forecasts.
The design of many industrial device comes with the risk that the product may not see the demand that was expected in that market, or the high-volume contracts may be awarded to competing suppliers. Our customers may be bidding against several other suppliers to win a government contract and if they lose the bid, we will not see the results that were originally expected during the forecasting of the opportunity size and profitability.
The shift into knowledge automation and artificial intelligence is unknown and unproven on a global scale.
The automation market has been moving forward with Robotic Process Automation (“RPA”) for years and the demand in the market for the next evolution of such technology remains unknown. Our potential customers need to be accepting to move forward from their current business process automation and RPA implementations in order for WISeKey to be successful. The ability for WISeKey to predict the market and conditions is yet to be proven and the customer reaction remains unknown. In addition, the complex implementation in this sphere requires focused delivery resources and clear plans with the customer. Customer input and knowledge is critical to the success of knowledge automation and therefore some of WISeKey’s potential success will be reliant on its customers belief in the value proposition but their ability to support the implementation.
Our research and development efforts may not produce successful products or enhancements to our security solutions that result in significant revenue or other benefits in the near future, if at all.
Investing in research and development personnel, developing new products and enhancing existing products is expensive and time consuming, and there is no assurance that such activities will result in significant new marketable products or enhancements to our products, design improvements, cost savings, revenues or other expected benefits. If we spend significant time and effort on research and development and are unable to generate an adequate return on our investment, our business and results of operations may be adversely affected. This is expected to be exacerbated in the coming year with the required integration of newly acquired knowledge automation assets which is expected to result in a more complex research and development program.
If WISeKey is unable to attract new customers, our future revenues and operating results will be harmed.
Our success depends in large part on our ability to attract new customers. The number of customers that WISeKey adds in a given period impacts both our short-term and long-term revenues. If WISeKey is unable to successfully attract a sufficient number of new customers, we may be unable to generate revenue growth.
A large amount of investment in sales and marketing and support personnel is required to attract new customers. If we are unable to convince these potential new customers of a need for our products or if we are unable to persuade them of our products' efficacy, we may be unable to achieve growth and there may be a meaningful negative impact on future revenues and operating results.
12
If we experience software errors and non-compliance, this may affect our reputation and our financial results.
WISeKey's software applications are complex, the addition of newly acquired assets increases this complexity and there is a risk that defects or errors could arise, particularly where new versions or enhancements are released. Similarly, regulatory and industry requirements are continuously evolving and we may not be able to keep up with them. This could result in adverse consequences for us, such as lost revenue, a delay in market acceptance or customer claims.
If we experience security breaches, we could be exposed to liability and our reputation and business could suffer.
We operate sensitive public key infrastructure ("PKI") platforms, retain certain confidential customer information in our secure data centers and registration systems, and our digital certificates and electronic signatures may be used by customers in mission critical applications. It is critical to our business strategy that our facilities and infrastructure remain secure and are perceived by the marketplace to be secure. We may have to expend significant time and money to maintain or increase the security of our facilities and infrastructure. Despite our security measures, our infrastructure may be vulnerable to physical break-ins, computer viruses, attacks by hackers or similar disruptive problems. It is possible that we may have to expend additional financial and other resources to address such problems. In the event of a security breach, we could face significant liability, customers could be reluctant to use our services and we could be at risk for loss of various compliance certifications needed for the operation of our businesses.
WISeKey's reputation and business could be harmed based on real or perceived shortcomings, defects or vulnerabilities in our security solutions or the failure of our security solutions to meet customers' expectations.
Organizations are facing increasingly sophisticated digital security threats and threats of counterfeiting. If WISeKey fails to identify and respond to new and increasingly complex methods of counterfeiting products or hacking personal and corporate digital accounts, our business and reputation will suffer. In particular, WISeKey may suffer significant adverse publicity and reputational harm if any of our products fail to perform as advertised. An actual or perceived breach of our customers' sensitive business data, regardless of whether the breach is attributable to the failure of our products, could adversely affect the market's perception of the efficacy of our security solutions and current or potential customers may look to our competitors for alternatives to our security solutions. Similarly, an actual or perceived failure of our product to prevent counterfeit products from being detected, regardless of whether such failure is attributable to our products, could adversely affect the market's perception of the efficacy of our authentication solutions and could encourage current or potential customers to look to our competitors for an alternative to our products. The failure of our products may also subject us to product liability lawsuits and financial losses stemming from indemnification of our partners and other third parties, as well as the expenditure of significant financial resources to analyze, correct or eliminate any vulnerability. It could also cause us to suffer reputational harm, lose existing customers or deter them from purchasing additional products and services and prevent new customers from purchasing our security solutions.
International Expansion
WISeKey's strategy includes the international expansion of its business. The expansion into international markets may cause difficulties because of distance, as well as language and cultural differences. Other risks related to international operations include fluctuations in currency exchange rates, difficulties arising from staffing and managing foreign operations, legal and regulatory requirements of different countries, potential political and economic instability, and overlapping or differing tax laws. Management cannot assure that it will be able to market and operate WISeKey's services successfully in foreign markets, select appropriate markets to enter, open new offices efficiently or manage new offices profitably. If WISeKey is not successful in accessing new markets, its results of operations and financial condition could be materially and adversely affected.
We depend on highly skilled key personnel to operate our business, and if we are unable to attract, retain, and motivate qualified personnel, our business could be harmed.
We believe that our future success is highly dependent on the talents and contributions of our senior management, including Carlos Moreira, founder and Chief Executive Officer of WISeKey, members of our executive team, and other key employees, such as key engineering, finance, research and development, marketing, and sales personnel. Our future success depends on our continuing ability to attract, develop, motivate, and retain highly qualified and skilled employees. All of our employees, including our senior management, are free to terminate their employment relationship with us at any time, and their knowledge of our business and industry may be difficult to replace.
13
Furthermore, our performance depends on favorable labor relations with our employees and compliance with labor laws in the countries where we have employees and plans to hire new employees. Any deterioration of current relations or increase in labor costs due to our compliance with labor laws could adversely affect our business.
Qualified individuals are in high demand, particularly in the digital industry, and we may incur significant costs to attract them. If we are unable to attract and retain our senior management and key employees, we may not be able to achieve our strategic objectives, and our business could be harmed. In addition, we believe that our senior management have developed highly successful and effective working relationships. We cannot ensure that we will be able to retain the services of any members of our senior management or other key employees. If one or more of these individuals leave, we may not be able to fully integrate new senior management or replicate the current dynamic and working relationships that have developed among our senior management and other key personnel, and our operations could suffer.
The tight global labor market has created an incredibly intense hiring environment. Since we require a highly skilled workforce in order to successfully compete in an increasingly competitive cybersecurity market, we have experienced and may continue to experience difficulty in hiring, high employee turnover, and considerable costs and productivity as well as time to market losses. In addition, to the extent we hire personnel from competitors, we may be subject to allegations that they have been improperly solicited or have divulged proprietary or other confidential information. Further, the training and integration of new employees requires allocation of a significant amount of internal resources and, even if we make this investment, there is no guarantee that existing or new personnel will remain or become productive members of our team. Our inability to attract or retain qualified personnel, or delays in hiring required personnel, particularly in sales & marketing and research & development, may seriously harm our business, financial condition and results of operations.
Furthermore, WISeKey's performance depends on favorable labor relations with our employees and compliance with labor laws in the countries where we have employees and plans to hire new employees. Any deterioration of current relations or increase in labor costs due to our compliance with labor laws could adversely affect our business.
Dependence on key personnel and loss of such key personnel may have a negative impact on the operations and profitability of WISeKey.
Our future success depends in part on the continued service of our key personnel, particularly, the members of our senior management. We have employment agreements with our key personnel, but these do not prevent such personnel from choosing to leave the Company.
One of the cryptographic rootkeys used by WISeKey is owned by the Organisation Internationale pour la Sécurité des Transactions Electroniques OISTE. The Organisation Internationale pour la Sécurité des Transactions Electroniques OISTE has granted us a perpetual license to exclusively use the cryptographic rootkey. A termination of the license agreement would present a threat to WISeKey's existing business model.
The cryptographic rootkey used by WISeKey is owned by the Organisation Internationale pour la Sécurité des Transactions Electroniques OISTE ("OISTE") acting as a trusted third party and not-for-profit entity in charge of ensuring that the Root of Trust (the "RoT") remains neutral and trusted. The name of the RoT is OISTE/WISeKey, as shown in all major current browsers that embed the rootkey. Three members of the three-member foundation board of OISTE are WISeKey board members. Members of the foundation board of OISTE are appointed by a policy authorizing authority (the "Policy Authorizing Authority" or "PAA"), whose members are international organizations, governments and large corporations that use the OISTE/WISeKey RoT. OISTE has granted us a perpetual license to exclusively use the cryptographic rootkey and develop technologies and processes based on OISTE's trust model. The perpetual license agreement can only be terminated under limited circumstances, including if WISeKey were to move from the trust model developed by OISTE and/or changing the location of the RoT from Switzerland to another country. A termination of the license agreement would present a threat to WISeKey's current trust model.
14
Services offered by our PKI business rely on the continued integrity of public key cryptography technology and algorithms that may be compromised or proven obsolete over time.
Our services and products are relying heavily on cryptography, in particular, services offered by our PKI business are based on public key cryptography technology. With public key cryptography technology, a user possesses a public key and a private key, both of which are required to perform encryption and decryption operations. The security afforded by this technology depends on the integrity of a user's private key and ensuring that it is not lost, stolen or otherwise compromised. Advances in attacks on cryptographic algorithms and technology may weaken their effectiveness, and significant new technology requirements may be imposed by root distribution programs that require us to make significant modifications to our systems or to reissue digital certificates to some or all of our customers, which could damage our reputation or otherwise harm our business. Severe attacks on public key cryptography could render PKI services in general obsolete or unmarketable.
Quantum computing may threaten the resilience of current cryptography against attacks during the current lifespan of hardware. This is certainly the case for our secure modules embedded in larger systems and/or deployed on remote locations, such as for smart meter and satellite deployments.
WISeKey cannot guarantee that its services and products will still offer sufficient protection against attacks executed with quantum computers.
We are dependent on the timely supply of equipment and materials from various sub-contractors and if any one of these suppliers fail to meet, or delays, their committed delivery schedules due to supply chain disruptions or other reasons, we can suffer with lower or lost revenues.
We use various suppliers for silicon manufacturing and testing our parts. Any one of these suppliers could not meet their commitments for on-time delivery of our products. The market supply of such products has seen and continues to see difficulties in meeting demand and these kinds of supply disruptions can happen due to global shortages of silicon wafers or chemicals used in the processing of the silicon packaging, or shortages in the labor force due to unrest or sicknesses. During the latter half of 2021 and 2022, we had to manage our delivery schedule carefully as a result of the global shortage of semiconductors material. During this period, the Company was receiving greater volumes of orders than it was capable of delivering due to such shortages, so we had to program the orders based upon the allocations of materials and production capacity available to us. While we were able to grow our revenue during this time though careful negotiation with our suppliers, we believe that our revenues would have been higher had there not been such supply disruption. Further, our business and operating conditions can be at risk if we cannot deliver on our product demand as committed in our customer contracts.
Failure of our third-party suppliers to handle increased volume for their services could impact our ability to take advantage of upside business opportunities.
We outsource several critical functions in our supply chain to third-party suppliers such as the manufacture of our semiconductors. They all have a number of risks that are present in their businesses that could limit their ability to meet increased demands if we see increased orders from our customers. If our suppliers cannot satisfy our demand, we may not be able to meet our customer demands. Also, if our suppliers add higher costs to cover their increased volume, we may see drops in our gross profit margins. Many of these costs are not fixed, even though there may be contracts in place, and may be at the discretion of the third-party vendor.
If WISeKey does not include post-quantum crypto libraries in its semiconductors, WISeKey may fail to offer its customers sufficient protection against attacks executed with quantum computers.
Quantum computing may threaten the resilience of current cryptography against attacks during the current lifespan of hardware. Certainly, in case our secure modules are embedded in larger systems and/or deployed on remote locations. This is certainly the case for smart meter and satellite deployments. WISeKey cannot guarantee that its secure modules will still offer sufficient protection against attacks executed with quantum computers. To mitigate this risk, WISeKey has launched an R&D program for assessing the portability and resistance of 2 of the algorithms shortlisted by the National Institute of Standards & Technology (NIST) as part of its Post Quantum algorithms selection contest. This program is carried in partnership with l’Ecole des Mines (one of the most prestigious French Engineering University)
15
If WISeKey does not respond to the trend of embedding secure modules on central processing units, WISeKey may lose the market of separate secure module chips.
The processor industry is rapidly changing with ARM-based processors that extend central processing units with ancillary functions such as graphics processing, neural processing and secure modules. WISeKey cannot guarantee that its secure modules will still be needed as separate tamper-proof chip. To mitigate this risk, WISeKey has launched an R&D program for building a “secure enclave”, which will complement its secure modules offer.
The semiconductor industry is highly cyclical.
Historically, the relationship between supply and demand in the semiconductor industry has caused a high degree of cyclicality in the semiconductor market. Semiconductor supply is partly driven by manufacturing capacity, which in the past has demonstrated alternating periods of substantial capacity additions and periods in which no or limited capacity was added. As a general matter, semiconductor companies are more likely to add capacity in periods when current or expected future demand is strong and margins are, or are expected to be, high. Investments in new capacity can result in overcapacity, which can lead to a reduction in prices and margins. In response, companies typically limit further capacity additions, eventually causing the market to be relatively undersupplied. In addition, demand for semiconductors varies, which can exacerbate the effect of supply fluctuations. As a result of this cyclicality, the semiconductor industry has, in the past, experienced significant downturns, such as in 1997/1998, 2001/2002 and in 2008/2009, often in connection with, or in anticipation of, maturing life cycles of semiconductor companies’ products and declines in general economic conditions. These downturns have been characterized by diminishing demand for end-user products, high inventory levels, under-utilization of manufacturing capacity and accelerated erosion of average selling prices. The foregoing risks have historically had, and may continue to have, a material adverse effect on our business, financial condition and results of operations.
Significantly increased volatility and instability, and unfavorable economic conditions may adversely affect our semiconductor business.
It is difficult for us, our semiconductor customers and suppliers to forecast demand trends. We may be unable to accurately predict the extent or duration of cycles or their effect on our financial condition or result of operations, and can give no assurance as to the timing, extent or duration of the current or future semiconductor business cycles generally, or specific to the markets in which we participate. In the event of a future decline in global economic conditions, our business, financial condition and results of operations could be materially adversely affected, and the resulting economic decline might disproportionately affect the markets in which we participate, further exacerbating a decline in our results of operations. The COVID-19 global pandemic, for example, created a period of significant instability in the global economy, including amongst our semiconductor clients and suppliers. The restrictions imposed upon people and businesses around the world served, in the short run, to reduce demand for our semiconductor products as many companies reduced or paused their operations. While this has since served to benefit WISeKey through the increased demand for IT network infrastructure amongst other examples, this may not always be the situation.
The semiconductor industry is highly competitive. If we fail to introduce new technologies and products in a timely manner, this could adversely affect our business.
The semiconductor industry is highly competitive and characterized by constant and rapid technological change, short product lifecycles, significant price erosion and evolving standards. Accordingly, the success of our IoT segment business depends to a significant extent on our ability to develop new technologies and products that are ultimately successful in the market. The costs related to the research and development necessary to develop new technologies and products are significant and any reduction of our research and development budget could harm our competitiveness. Meeting evolving industry requirements and introducing new products to the market in a timely manner and at prices that are acceptable to our customers are significant factors in determining our competitiveness and success. Commitments to develop new products must be made well in advance of any resulting sales, and technologies and standards may change during development, potentially rendering our products outdated or noncompetitive before their introduction. If we are unable to successfully develop new products, our revenue may decline substantially. Moreover, some of our competitors are well-established entities, are larger than us and have greater resources than we do. If these competitors increase the resources they devote to developing and marketing their products, we may not be able to compete effectively. Any consolidation among our competitors could enhance their product offerings and financial resources, further strengthening their competitive position. In addition, some of our competitors operate in narrow business areas relative to us, allowing them to concentrate their research and development efforts directly on products and services for those areas, which may give them a competitive advantage. As a result of these competitive pressures, we may face declining sales volumes or lower prevailing prices for our products, and we may not be able to reduce our total costs in line with this declining revenue. If any of these risks materialize, they could have a material adverse effect on our business, financial condition and results of operations.
16
The demand for our semiconductor products depends to a significant degree on the demand for our customers’ end products.
The vast majority of our IoT segment revenue is derived from sales to manufacturers in the IT infrastructure (Network Servers, Switch, Home boxes, PC Keyboards, etc.), utilities distribution edge infrastructure (Smart Meters) and Access Control modules. Demand in these markets fluctuates significantly, driven by consumer spending, consumer preferences, the development of new technologies and prevailing economic conditions. In addition, the specific products in which our semiconductors are incorporated may not be successful or may experience price erosion or other competitive factors that affect the price manufacturers are willing to pay us. Such customers have in the past, and may in the future, vary order levels significantly from period to period, request postponements to scheduled delivery dates, modify their orders or reduce lead times. This is particularly common during periods of low demand. This can make managing our semiconductor business difficult, as it limits the predictability of future revenue. It can also affect the accuracy of our financial forecasts. Furthermore, developing industry trends, including customers’ use of outsourcing and new and revised supply chain models, may affect our revenue, costs and working capital requirements.
If semiconductor customers do not purchase products made specifically for them, we may not be able to resell such products to other customers or may not be able to require the customers who have ordered these products to pay a cancellation fee. The foregoing risks could have a material adverse effect on our business, financial condition and results of operations.
The semiconductor industry is characterized by continued price erosion, especially after a product has been on the market.
One of the results of the rapid innovation in the semiconductor industry is that pricing pressure, especially on products containing older technology, can be intense. Product life cycles are relatively short and, as a result, products tend to be replaced by more technologically advanced substitutes on a regular basis.
In turn, demand for older technology falls, causing the price at which such products can be sold to drop, in some cases precipitously. In order to continue profitably supplying these products, we must reduce our production costs in line with the lower revenue we can expect to generate per unit. Usually, this must be accomplished through improvements in process technology and production efficiencies. If we cannot advance our process technologies or improve our production efficiencies to a degree sufficient to maintain required margins, we will no longer be able to make a profit from the sale of these products. Moreover, we may not be able to cease production of such products, either due to contractual obligations or for customer relationship reasons, and as a result may be required to bear a loss on such products. We cannot guarantee that competition in our core product markets will not lead to price erosion, lower revenue or lower margins in the future. Should reductions in our manufacturing costs fail to keep pace with reductions in market prices for the products we sell, this could have a material adverse effect on our business, financial condition and results of operations.
Our ability to forecast our future results of operations and plan for and model future growth is limited and subject to a number of uncertainties due to recent changes in our context as well as in our own sales organization and go-to-market strategies.
Even though our heritage started before 2000, much of our business has changed in recent periods. Macro changes impacting our market, particularly the digital transformation induced by the Covid pandemic, competitors suffering supply chain shortages, and the increased use of Internet of Things (IoT) resulted in growing demand for our products.
To address this demand, we made substantial investments in our sales force. Additionally, we have also recently begun to focus on building relationships with potential distribution partners, to utilize their sales force resources to reach new customers. As a result of these recent changes in our market, sales organization and go-to-market strategies, and with our limited operating history, our ability to forecast our future results of operations and plan for and model future growth is limited and subject to a number of uncertainties.
17
We have encountered and will continue to encounter risks and uncertainties in developing markets. If our assumptions regarding these risks and uncertainties are incorrect or change in response to developments in the security market, our results of operations and financial results could differ materially from our plans and forecasts. If we are unable to achieve our key objectives, our business and results of operations will be adversely affected, and the fair market value of our common stock could decline.
Our growth prospects and revenue will be adversely affected if our efforts to attract prospective customers and to retain existing customers are not successful.
Our ability to grow our business and generate revenue depends on retaining and expanding our total customer base and increasing services revenue by effectively monetizing value added. We must convince prospective customers of the benefits of our solutions and our existing customers of the continuing value of our solutions. Our ability to attract new customers, retain existing customers, and reach out to new markets depends in large part on our ability to continue to offer leading technologies and products, superior security and trust, and integration capabilities. For instance, in our IoT segment, some of our semiconductors competitors, including Infineon, Microchip, NXP and STMicroelectronics, have developed, and are continuing to develop, secure elements, which puts us at a significant competitive disadvantage.
Failure to protect our intellectual property could substantially harm our business, operating results, and financial condition.
The success of our business depends on our ability to protect and enforce our patents, trade secrets, trademarks, copyrights, and all of our other intellectual property rights, including the silicon intellectual property rights of our semiconductors.
We attempt to protect our intellectual property under patent, trade secret, trademark, and copyright law through a combination of employee, third-party assignment and nondisclosure agreements, other contractual restrictions, technological measures, and other methods. These afford only limited protection and we are still early in the process of securing our intellectual property rights. Despite our efforts to protect our intellectual property rights and trade secrets, unauthorized parties may attempt to copy aspects of our technology, or obtain and use our trade secrets and other confidential information. Moreover, policing our intellectual property rights is difficult and time consuming. We cannot assure you that we would have adequate resources to protect and police our intellectual property rights, and we cannot assure you that the steps we take to do so will always be effective.
We have filed, and may in the future file, patent applications on certain of our innovations. It is possible, however, that these innovations may not be patentable. In addition, given the cost, effort, risks, and downside of obtaining patent protection, including the requirement to ultimately disclose the invention to the public, we may choose not to seek patent protection for some innovations. Furthermore, our patent applications may not issue as granted patents, the scope of the protection gained may be insufficient or an issued patent may be deemed invalid or unenforceable. We also cannot guarantee that any of our present or future patents or other intellectual property rights will not lapse or be invalidated, circumvented, challenged, or abandoned. Neither can we guarantee that our intellectual property rights will provide competitive advantages to us. Our ability to assert our intellectual property rights against potential competitors or to settle current or future disputes could be limited by our relationships with third parties, and any of our pending or future patent applications may not have the scope of coverage originally sought. We cannot guarantee that our intellectual property rights will be enforced in jurisdictions where competition may be intense or where legal protection may be weak. We could lose both the ability to assert our intellectual property rights against, or to license our technology to, others and the ability to collect royalties or other payments.
Litigation or proceedings before governmental authorities and administrative bodies may be necessary in the future to enforce our intellectual property rights, to protect our patent rights, trademarks, trade secrets, and domain names and to determine the validity and scope of the proprietary rights of others. Our efforts to enforce or protect our proprietary rights may be ineffective and could result in substantial costs and diversion of resources and management time, each of which could substantially harm our operating results. Additionally, changes in law may be implemented, or changes in interpretation of such laws may occur, that may affect our ability to protect and enforce our patents and other intellectual property.
18
Assertions by third parties of infringement or other violation by us of their intellectual property rights could harm our business, operating results, and financial condition.
Third parties may assert that we have infringed, misappropriated, or otherwise violated their copyrights, patents, and other intellectual property rights, and, as we face increasing competition, the possibility of intellectual property rights claims against us grows.
Our ability to provide our services is dependent upon our ability to license intellectual property rights, including to semiconductor designs. Various laws and regulations govern the copyright and other intellectual property rights associated with semiconductor design and cryptographic algorithms. Existing laws and regulations are evolving and subject to different interpretations, and various legislative or regulatory bodies may expand current or enact new laws or regulations. Although we expend significant resources to seek to comply with the statutory, regulatory, and judicial frameworks by, for example, entering into license agreements, we cannot assure you that we are not infringing or violating any third-party intellectual property rights, or that we will not do so in the future.
Moreover, for our semiconductor solutions, we rely on multiple hardware designers, and firmware and software programmers to design our proprietary technologies. Although we make every effort to prevent the incorporation of licenses that would require us to disclose code and/or innovations in our products, we do not exercise complete control over the development efforts of our developers, and we cannot be certain that our developers have not used designs or software that is subject to such licenses or that they will not do so in the future. In the event that portions of our proprietary technology are determined to be subject to licenses that require us to publicly release the affected portions of our semiconductor design and source code, re-engineer a portion of our technologies, or otherwise be limited in the licensing of our technologies, we may be forced to do so, each of which could materially harm our business, operating results, and financial condition.
We derive a significant amount of our revenues each year from a limited number of significant customers.
We derive a significant amount of our revenues each year from a small number of customers. Our business and results of operations are largely dependent upon the success or our significant customers. The loss of any large customer, a decline in the volume of sales to these customers or the deterioration of their financial condition could adversely affect our business, results of operations and financial conditions.
One of our largest customers is CISCO Systems International (“Cisco”). We operate under the terms of a Master Purchase Agreement, dated August 14, 2014. Such agreement defines, among other things:
| · | the communication process that we shall respect vis a vis forecasting / pricing update, such as determination of price reflecting component prices in effect on the date of shipment to Cisco’s authorized contract manufactures (“EMS Provider”), representations and warranties that the product price are, and shall be, no higher than the lowest prices offered by the Company to any customer purchasing the same or lesser total sales or unit volume on an annual basis; |
| · | buffer stock, timing and volume constitution rules, including but not limited to, obligations to make commercially reasonable efforts to conduct capacity and materials planning and management sufficient to meet EMS Provider’s forecast at the period of time agreed between WISeKey and EMS Providers, |
| · | list of contract manufacturers to whom we are allowed to take purchase orders and to make deliveries; |
| · | rules of fair treatment in case capacity shortage, that is, an obligation to provide Cisco, EMS Providers and any third party designated by Cisco an allocation of products during its shortage that is no less favorable than that provided to any other customer; |
| · | warranties, including but not limited to, three years warranty period, delivered product having no less than eight remaining weeks of shelf-life, replacement of defected products within two business days in general; |
| · | Epidemic failure rules/treatment. Epidemic failure shall be recognized when a single failure mode in excess of 1% of the product or a multiple failure more in excess of 3% of the product, during any rolling 3-full calendar month period, occurs. If an Epidemic failure happens during the five-year period after the delivery of a product, the Company shall, including but not limited to, notify to Cisco, provide a preliminary plan for problem diagnosis within one business day of the notification, and compensate Cisco for all reasonable costs incurred by Cisco, provide Cisco, EMS Providers and any third party designated by Cisco, subject to the liability exclusions and limitations set forth in the agreement. |
19
Any decline in demand for our IoT products from our clients could have a material adverse effect on the Company’s business, results of operations and financial condition.
Our IoT segment is at risk of our clients delaying or withdrawing purchase orders for items where we already committed to the production of these pieces. In these situations, and when sufficient notice is given, we are usually able to adjust our semiconductors production schedules such that the production can be transferred to alternative clients thereby limiting our exposure. However, there can be a short-term impact upon the levels of stock that we hold at any given point in time. As our products have a lengthy development cycle, often being in the region of 18 to 24 months from design-win to delivering the first batch of finished goods, we are not susceptible to losing clients without a lengthy notice period, so there is a very limited risk that we find ourselves holding material amounts of stocks of finished goods that will not be eventually delivered to our clients. The greatest risk is that a client might reduce their production allocations with the Company and, in this instance, we would be required to adapt our purchase requirements accordingly. Most of our raw materials (in particular our wafers) can be redirected to alternative products and so the risk is limited to finished goods. In the event that a client was to significantly reduce demand with a limited lead-time and not place new orders for that product at a later stage, this could lead to some finished goods becoming obsolete, but this risk is considered remote by management. The main risk arising from a decline in demand for our products from one of our top ten clients is that we would need to find new sources of revenue to replace the departing clients.
We depend on our ability to attract new customers and to maintain and grow existing customers, and failure to do so may harm our future revenues and operating results.
Our success depends in large part on our ability to attract new customers (“hunting”) and to expand within existing customers (“farming”). The number of new customers and the growth at existing customers in a given period impacts both our short-term and long-term revenues. If WISeKey is unable to successfully attract a sufficient number of new customers, we may be unable to generate revenue growth.
A large amount of investment in sales and marketing and support personnel is required to attract new customers. If we are unable to convince these potential new customers of a need for our products or if we are unable to persuade them of our products' efficacy, we may be unable to achieve growth and there may be a meaningful negative impact on future revenues and operating results.
The use of cryptography is subject to a variety of laws around the world. Unfavorable developments in legislation and regulation may adversely affect our business, operating results, and financial condition.
The use of cryptography is subject to a variety of laws around the world. Government regulation of the internet is evolving and any changes in government regulations relating to the internet or other areas of our business or other unfavorable developments may adversely affect our business, operating results, and financial condition.
For example, the U.S. agency NIST is in the process of selecting post-quantum cryptographic algorithms for all governmental use of cryptography. We depend on their final selection to make our products successful and, should we fail to be able to implement the finally selected algorithm, our ability to serve the U.S. market and by extension the rest of the world may be severely impacted.
Our IoT supply chain depends on third-party suppliers. Failure of one of our suppliers to handle increased demand could impact our ability to take advantage of upside business opportunities.
We outsource several critical functions in our supply chain to third-party suppliers such as the manufacture of our semiconductors. They all have a number of risks that are present in their businesses that could limit their ability to meet increased demands if we see increased orders from our customers. If our suppliers cannot satisfy our demand, we may not be able to meet our customer demands. Also, if our suppliers add higher costs to cover their increased volume, we may see drops in our gross profit margins. Many of these costs are not fixed, even though there may be contracts in place, and may be increased at the discretion of the third-party vendor.
20
Our agreement with one of our third-party suppliers, Presto Engineering Inc., defines, among other things,
| · | the list of operational obligations that they shall execute for us. Presto’s services include New Production Introduction (“NPI”), such as planning of validation and qualification activities, engineering evaluation of the product and preliminary test solution, and product release to industrial maturity, and Supply Chain Management (“SCM”);. |
| · | the On-Time Delivery objectives and rules. Presto is required to provide its SCM service based on agreed targets for On Time Delivery (“OTD”). OTD is defined numerically and it constitute result obligations under French laws, which govern the agreement; |
| · | Their obligations vis a vis our quality process and our security process , including their obligations to be audited on a yearly basis. |
Although common in our industry, we do not have agreements with any other of our major third-party suppliers. Rather, the Company provides such suppliers with purchase orders on a quarterly basis which triggers the launch of manufacturing of the Company’s products. The Company has weekly discussions and provides the suppliers with 12 month rolling forecasts to allow them to anticipate equipment allocations and raw material supplies. However, since we do not have written agreements with these suppliers, we are subject to the risk that any of these suppliers could terminate their relationship with us, leaving us without critical products, software or other services needed to operate our business.
Our IC products mainly depend on supplies from third-party foundries, and any failure to obtain sufficient foundry capacity from such foundries would significantly delay the shipment of our products.
Our IoT segment is a fabless IC design business and, as such, we do not own any IC fabrication facilities. We currently work with two leading foundries as our main IC fabrication partners and place purchase orders according to our business needs. It is important for us to have a reliable relationship with third-party foundries as well as other future foundry service providers to ensure adequate product supply to respond to customer demand.
We cannot guarantee that our foundry service providers will be able to meet our manufacturing requirements. The ability of our foundry service providers to provide us with foundry services is limited by available capacity. If any of our foundry service providers fails to succeed in their capacity promise, it will not be able to deliver to us ICs as per the Purchase Orders that we have placed to them, which will significantly affect our shipment of our products and solutions. This could in turn result in lost sales and have a material adverse effect on our relationships with our customers and on our business and financial condition. In addition, we do not have a guaranteed level of production capacity from our foundry service providers. We do not have long-term contracts with them, and we source our supplies on a purchase order basis. As a result, we depend on our foundry service providers to allocate to us a portion of its manufacturing capacity sufficient to meet our needs, produce products of acceptable quality and at acceptable final test yields and deliver those products to us on a timely basis and at acceptable prices. If any of our foundry service providers raises its prices or is unable to meet our required capacity for any reason, such as shortages or delays in the shipment of semiconductor equipment or raw materials required to manufacture our ICs, or if our business relationships with any of our foundry service providers deteriorate, we may not be able to obtain the required capacity and would have to seek alternative foundries, which may not be available on commercially reasonable terms, or at all. Moreover, it is possible that other customers of any of our foundry service providers that are larger and/or better financed than we are, or that have long-term contracts with it, may receive preferential treatment in terms of capacity allocation or pricing. In addition, if we do not accurately forecast our capacity needs, any of our foundry service providers may not have available capacity to meet our immediate needs or we may be required to pay higher costs to fulfill those needs, either of which could materially and adversely affect our business, results of operations or financial condition.
Other risks associated with our dependence on third-party foundries include limited control over delivery schedules and quality assurance, lack of capacity in periods of excess demand, unauthorized use of our intellectual property and limited ability to manage inventory and parts. In particular, although we have entered into confidentiality agreements with our third-party foundries for the protection of our intellectual property, they may not protect our intellectual property with the same degree of care as we use to protect our intellectual property. If we fail to properly manage any of these risks, our business and results of operations may be materially and adversely affected.
Moreover, if any of our foundry service providers suffers any damage to its facilities, suspends manufacturing operations, loses benefits under material agreements, experiences power outages or computer virus attacks, lacks sufficient capacity to manufacture our products, encounters financial difficulties, is unable to secure necessary raw materials from its suppliers or suffers any other disruption or reduction in efficiency, we may encounter supply delays or disruptions.
21
We rely on a limited number of third parties for IC packaging and testing services.
In relation to our IoT segment, fabrication of ICs requires specialized services to process the silicon wafers into ICs by packaging them and to test their proper functioning. We primarily collaborate with a Outsource Semiconductors Assembly and Testing (OSAT) provider for such services, which may expose us to a number of risks, including difficulties in finding alternate suppliers, capacity shortages or delays, lack of control or oversight in timing, quality or costs, and misuse of our intellectual property. If any such problems arise with our packaging and testing partners, we may experience delays in our production and delivery timeline, inadequate quality control of our products or excessive costs and expenses. As a result, our financial condition, results of operations, reputation and business may be adversely affected.
Failure at tape-out or failure to achieve the expected final test yields for our ICs could negatively impact our results of operations.
The tape-out process is a critical milestone in our IoT segment. A tape-out means all the stages in the design and verification process of our ICs have been completed, and the chip design is sent for manufacturing. The tape-out process requires considerable investment in time and resources and close cooperation with the wafer foundry, and repeated failures can significantly increase our costs, lengthen our product development period, and delay our product launch. If the tape-out or testing of a new chip design fails, either as a result of design flaws by our research and development team or problems with production or the testing process by the wafer foundry, we may incur considerable costs and expenses to fix or restart the design process. Such obstacles may decrease our profitability or delay the launch of new products.
Once tape-out is achieved, the IC design is sent for manufacturing, and the final test yield is a measurement of the production success rate. The final test yield is a function of both product design, which is developed by us, and process technology, which typically belongs to a third-party foundry. Low final test yields can result from a product design deficiency or a process technology failure or a combination of both. As such, we may not be able to identify problems causing low final test yields until our product designs go to the manufacturing stage, which may substantially increase our per unit costs and delay the launch of new products.
Changes in regulations or citizen concerns regarding privacy and protection of citizen data, or any failure or appearance of failure to comply with such laws, could diminish the value of our services and cause us to lose customers and revenue.
The regulatory framework for privacy issues worldwide is currently in flux and is likely to remain so for the foreseeable future. Practices regarding the collection, use, storage, transmission, and security of personal information by companies operating over the internet have recently come under increased public scrutiny.
The U.S. government, including the Federal Trade Commission and the Department of Commerce, may continue to review the need for greater regulation over the collection of information concerning consumer behavior on the internet, including regulation aimed at restricting certain targeted advertising practices.
Additionally, the EU may continue to review the need for greater regulation or reform to its existing data protection legal framework, which may result in a greater compliance burden for companies with users in Europe. Various government and consumer agencies also have called for new regulation and changes in industry practices. Our business, including our ability to operate and expand internationally, could be adversely affected if legislation or regulations are adopted, interpreted, or implemented in a manner that is inconsistent with our current business practices and that require changes to these practices, the design of our website, services, features, or our privacy policy. In particular, the success of our business has been, and we expect will continue to be, driven by our ability to responsibly use the personal data that our customers share with us.
22
Therefore, our business could be harmed by any significant change to applicable laws, regulations, or industry practices regarding the use of our customers’ personal data, for example regarding the manner in which disclosures are made and how the express or implied consent of customers for the use of personal data is obtained. Such changes may require us to modify our services and features, possibly in a material manner, and may limit our ability to develop new services and features that make use of the data that our customers voluntarily share with us. In addition, some of our developers or other partners, such as those that help us measure the effectiveness of advertisements, may receive or store information provided by us or by our customers through mobile or web applications integrated with our services. We provide limited information to such third parties based on the scope of services provided to us. However, if these third parties or developers fail to adopt or adhere to adequate data security practices, or in the event of a breach of their networks, our data or our customers’ data may be improperly accessed, used, or disclosed.
Cybersecurity incidents, including data security breaches or computer viruses, could harm our business by disrupting our delivery of services, damaging our reputation or exposing us to liability.
We receive, process, store and transmit, often electronically, the data of our customers and others, much of which is confidential. Unauthorized access to our computer systems or stored data could result in the theft, including cyber-theft, or improper disclosure of confidential information, and the deletion or modification of records could cause interruptions in our operations. These cyber-security risks increase when we transmit information from one location to another, including over the Internet or other electronic networks. Despite the security measures we have implemented, our facilities, systems and procedures, and those of our third-party service providers, may be vulnerable to security breaches, acts of vandalism, software viruses, misplaced or lost data, programming or human errors or other similar events which may disrupt our delivery of services or expose the confidential information of our customers and others. Any security breach involving the misappropriation, loss or other unauthorized disclosure or use of confidential information of our customers or others, whether by us or a third party, could subject us to civil and criminal penalties, have a negative impact on our reputation, or expose us to liability to our customers, third parties or government authorities. We are not aware of such breaches or any other material cyber-security risks in our supply chain to date. Any of these developments could have a material adverse effect on our business, results of operations and financial condition.
To mitigate these risks, we comply with one of the highest security standards in our industry: Webtrust, ISO27001 and the "Common Criteria" standard. Compliance with these standards require us to implement, monitor and audit on a yearly basis all the processes where we, or our third-party suppliers, manipulate sensitive data. This includes our supply chain processes and partners which, like us, are audited every year by security experts certified by governmental authorities. In addition, one of our customers, Cisco, also conducts an independent and extensive audit to control our processes and proposes improvements.
Our security processes are piloted by a Global Security Director, under the supervision of a Security Board, which includes the top management of WISeKey. Once a year, the Global Security Director reassesses our cybersecurity risks and proposes to the Security Board a plan of action and budget for the year to come.
The Executive Board Members of WISeKey hold a weekly meeting to discuss all matters including operational matters and risk management, as well as holding regular, wider meetings with the Senior Management of WISeKey. During these meetings, the risks faced by the business and any new matters arising or potential threats identified are discussed. The WISeKey management team also provide updates on their ongoing projects designed to manage these risks, as well as presenting the results of any audits that are being carried out. The full Board are also kept appraised on the results of all audits carried out during the year and are required to decide on strategic decisions such as whether to attain accreditations for the business. The Board and Audit Committee are responsible also for overseeing the annual audit of WISeKey which, while primarily focused on the financials of WISeKey, does also cover certain risks associated with the business.
If our security systems are breached, we may face civil liability, and public perception of our security measures could be diminished, either of which would negatively affect our ability to attract and retain customers.
Techniques used to gain unauthorized access to data and software are constantly evolving, and we may be unable to anticipate or prevent unauthorized access to cryptographic data. Our software services, which are supported by our own systems and those of third parties that we work with, are vulnerable to software bugs, computer viruses, internet worms, break-ins, phishing attacks, attempts to overload servers with denial-of-service, or other attacks and similar disruptions from unauthorized use of our and third-party computer systems, any of which could lead to system interruptions, delays, or shutdowns, causing loss of critical data or the unauthorized access to personal data.
23
Computer malware, viruses, computer hacking, and phishing attacks have become more prevalent in our industry. WISeKey and WISeKey’s systems have been subject to such attacks in the past, albeit they have always been unsuccessful, and further such attempts to compromise our systems’ security may occur in the future. Because of our brand of trust and security, we believe that we are a particularly attractive target for such attacks. Though it is difficult to determine what, if any, harm may directly result from any specific interruption or attack, any failure to maintain performance, reliability, security, and availability of our products and technical infrastructure to the satisfaction of our customers may harm our reputation and our ability to retain existing customers and attract new customers. Although we have developed systems and processes that are designed to protect our data and user data, to prevent data loss, to disable undesirable accounts and activities on our platform, and to prevent or detect security breaches, we cannot assure you that such measures will provide absolute security, and we may incur significant costs in protecting against or remediating cyber-attacks.
Additionally, if an actual or perceived breach of security occurs to our systems or a third party’s platform, we may face regulatory or civil liability and public perception of our security measures could be diminished, either of which would negatively affect our ability to attract and retain customers, which in turn would harm our efforts to attract and retain advertisers, content providers, and other business partners. We also would be required to expend significant resources to mitigate the breach of security and to address matters related to any such breach. We also may be required to notify regulators about any actual or perceived personal data breach (including the EU Lead Data Protection Authority) as well as the individuals who are affected by the incident within strict time periods.
Any failure, or perceived failure, by us to maintain the security of data relating to our customers, to comply with our posted privacy policy, laws and regulations, rules of self-regulatory organizations, industry standards, and contractual provisions to which we may be bound, could result in the loss of confidence in us, or result in actions against us by governmental entities or others, all of which could result in litigation and financial losses, and could potentially cause us to lose customers, advertisers, and revenues. In Europe, European Data Protection Authorities could impose fines and penalties of up to 4% of annual global turnover or €20 million, whichever is higher, for a personal data breach.
Our semiconductors and software services are highly technical and may contain undetected software bugs or vulnerabilities, which could manifest in ways that could seriously harm our reputation and our business.
Our semiconductors and software services are highly technical and complex and may contain undetected software bugs, hardware errors, and other vulnerabilities. These bugs and errors can manifest in any number of ways in our products, including through diminished performance, security vulnerabilities, malfunctions, or even permanently disabled products.
Some errors in our products may be discovered only after a product has been used by customers and may in some cases be detected only under certain circumstances or after extended use. Any errors, bugs, or other vulnerabilities discovered in our code or back-end after delivery could damage our reputation, drive away customers, allow third parties to manipulate or exploit vulnerabilities.
We also could face claims for product liability, tort, or breach of warranty. Defending a lawsuit, regardless of its merit, is costly and may divert management’s attention and seriously harm our reputation and our business. In addition, if our liability insurance coverage proves inadequate or future coverage is unavailable on acceptable terms or at all, our business could be seriously harmed.
Interruptions, delays or discontinuations in service arising from our own systems or from third parties could impair the delivery of our services and harm our business.
We rely on systems housed in our own facilities and upon third parties, including bandwidth providers and third-party “cloud” data storage services, to enable our customers to receive our content in a dependable, timely, and efficient manner. We have experienced and may in the future experience periodic service interruptions and delays involving our own systems and those of third parties that we work with. Both our own facilities and those of third parties are vulnerable to damage or interruption from earthquakes, floods, fires, power loss, telecommunications failures, and similar events. They also are subject to break-ins, sabotage, intentional acts of vandalism, the failure of physical, administrative, technical, and cyber security measures, terrorist acts, natural disasters, human error, the financial insolvency of third parties that we work with, and other unanticipated problems or events. The occurrence of any of these events could result in interruptions in our services and to unauthorized access to, or alteration of, the content and data contained on our systems and that these third parties store and deliver on our behalf.
24
Any disruption in the services provided by these third parties could materially adversely impact our business reputation, customer relations, and operating results. Upon expiration or termination of any of our agreements with third parties, we may not be able to replace the services provided to us in a timely manner or on terms and conditions, including service levels and cost, that are favorable to us, and a transition from one third party to another could subject us to operational delays and inefficiencies until the transition is complete.
Our business model consists in promoting trust and security, and it depends on trust in our brand. Negative media coverage could adversely affect our brand and any failure to maintain, protect, and enhance our brand would hurt our ability to retain or expand our customer base.
Maintaining, protecting, and enhancing our brand is critical to expanding our customer base, and will depend largely on our ability to continue to develop and provide top-level security. If we do not successfully maintain our brand, our business could be harmed.
Our brand may be impaired by a number of other factors, including a failure to protect the cryptographic keys, data and software of end customers, any failure to keep pace with technological advances on our platform or with our services, a failure to protect our intellectual property rights, or any alleged violations of law, regulations, or public policy. Further, if our partners fail to maintain high standards in the supply chain, or if we partner with supply chain partners that our customers reject, the strength of our brand could be adversely affected.
We have not historically been required to spend considerable resources to establish and maintain our brand. However, if we are unable to maintain the growth rate in our customer base, we may be required to expend greater resources on advertising, marketing, and other brand-building efforts to preserve and enhance brand awareness, which would adversely affect our operating results and may not be effective.
We depend on our IoT customers’ ability to sell their products, which that may pose challenges for our ability to forecast or optimize our inventory and sales.
Large IoT orders may depend on the ability of our customer to be awarded significant regional or national contracts. The design of many IoT devices comes with the risk that it may not see the demand that was expected in that market, or the high-volume contracts may be awarded to competing suppliers. Our customers may be bidding against several other suppliers to win a government contract and if they lose the bid, we will not see the results that were originally expected during the forecasting of the opportunity size and profitability. As such, the volume predictions that were used in the pricing negotiations and forecasts may not always be achievable by our customers and may adversely affect our operating results.
We may need to discontinue products and services. During the ramp-down of such products and services, we may experience a negative impact on our sales.
All products have a natural lifecycle that includes the inevitable end-of-life process. During the ramping down of a product, product family, or services there are many ways that our business operations can be challenged. Last-time-buys are a typical way for customers to deal with the end-of-life of a product that is still critical to one of their end products. These kinds of orders show an increase in short term sales but result in the abrupt drop off of revenue from that customer, for that product, after the last time buy is delivered. Discontinuing a product or service also comes with the risk that we may lose that customer for good if we do not have a replacement for the product or if they decide to look at alternative suppliers because of the change in supply.
25
Financial Risks
WISeKey has entered, and expects to continue to enter, into joint venture agreements and these activities involve risks and uncertainties.
WISeKey has entered, and expects to continue to enter, into joint venture agreements in order to effectively grow its revenue and penetrate certain geographic regions. Entering into joint venture agreements or other similar forms of partnership involves risks and uncertainties, including the risk that the partners that we enter into joint ventures with will not have the market connections that we expect them to bring to the joint venture. Additionally, there is a risk that a given joint venture could fail to satisfy its obligations, which may result in certain liabilities to us for guarantees and other commitments. Further, since we may not exercise control over our current or future joint ventures, we may not be able to require our joint ventures to take the actions that we believe are necessary to implement our business strategy. Additionally, differences in views among joint venture participants may result in delayed decisions or failures to agree on major issues. If any of these difficulties cause any of our joint ventures to deviate from our business strategy, or if this leads any of our joint ventures to fail to attract the customer base that we project it to attract, our results of operations could be materially adversely affected.
WISeKey is exposed to risks associated with acquisitions and investments.
We may in the future make acquisitions of, or investments in, existing companies or existing or new businesses. Acquisitions and investments involve numerous risks that vary depending on their scale and nature, including, but not limited to:
| · | diversion of management's attention from other operational matters; |
| · | inability to complete proposed transactions as anticipated or at all (and any ensuing obligation to pay a termination fee or other costs and expenses); |
| · | the possibility that the acquired business will not be successfully integrated or that anticipated cost savings, synergies or other benefits will not be realized; |
| · | the acquired business or strategic partnership may lose market acceptance or profitability; |
| · | a decrease in our cash or an increase in our indebtedness, including security interests that may have to be constituted as part of the acquisition indebtedness, may limit our ability to access additional capital when needed; |
| · | failure to commercialize purchased technologies, intellectual property rights or partnered solutions; |
| · | initial dependence on unfamiliar supply chains or relatively small supply partners; |
| · | inability to obtain and protect intellectual property rights in key technologies; |
| · | incurrence of unexpected liabilities; and |
| · | loss of key personnel and clients or customers of acquired businesses. |
In addition, if WISeKey is unsuccessful at integrating such acquisitions or the technologies associated with such acquisitions, our revenues and results of operations could be adversely affected. Any integration process may require significant time and resources, and WISeKey may not be able to manage the process successfully. WISeKey may not successfully evaluate or utilize the acquired technology or personnel, or accurately forecast the financial impact of an acquisition transaction, including accounting charges. WISeKey may have to pay cash, incur debt or issue equity securities to pay for any such acquisition, each of which could adversely affect our financial condition. The sale of equity or incurrence of debt to finance any such acquisitions could result in dilution to our shareholders. The incurrence of indebtedness would result in increased fixed obligations and could also include covenants or other restrictions that would impede our ability to manage our operations.
26
WISeKey has a history of losses and may not achieve profitability in the future.
WISeKey has invested substantial amounts of financial resources so far on its acquisitions, brand technology and market position. As at December 31, 2022, WISeKey had, on a consolidated level, an accumulated cumulative deficit of USD 265,635,281, compared to USD 238,159,600 as at December 31, 2021 and USD 217,819,809 as at December 31, 2020. In the past, we made significant investments in our operations which have not resulted in corresponding revenue growth and, as a result, increased our losses. WISeKey expects to make significant future investments to support the further development and expansion of our business and these investments may not result in increased revenue or growth on a timely basis or at all.
WISeKey may also incur significant losses in the future for a number of reasons, including slowing demand for our products and services, increasing competition, weakness in the software and security industries generally, as well as other risks described herein, and we may encounter unforeseen expenses, difficulties, complications and delays, and other unknown factors. If WISeKey incurs losses in the future, we may not be able to reduce costs effectively because many of our costs are fixed. In addition, to the extent that we reduce variable costs to respond to losses, this may affect our ability to attract customers and grow our revenues. Accordingly, WISeKey may not be able to achieve or maintain profitability and we may continue to incur significant losses in the future.
Certain of the Company's large shareholders, including if acting in concert, may be able to exert significant influence on the Company and their interests may conflict with the interests of its other shareholders.
Our founder, Carlos Moreira, holds nearly 30% of the Company's voting rights as at December 31, 2022. Further, all holders of the Class A Shares represent approximately 29% of the Company's voting rights as at December 31, 2022. Our founder, or if the holders of Class A Shares were to act in concert with each other, the holders of the Class A Shares, would be able to exert significant influence over certain matters, including matters that must be resolved by the general meeting of shareholders, such as the election of members to the board of directors or the declaration of dividends or other distributions. To the extent that the interests of these shareholders may differ from the interests of the Company's other shareholders, the Company's other shareholders may be disadvantaged by any actions that these shareholders may seek to pursue.
The market for and price of Class B Shares and our ADSs may be highly volatile.
There has not been a public market in the United States for our Class B Shares, and the market for the ADS listed on NASDAQ is limited. You may not be able to sell your ADSs quickly or at the market price if trading in the ADSs is limited.
The market price of Class B Shares and our ADSs may be highly volatile and may be affected negatively by events involving us, our competitors, the software and security industry, or the financial markets in general. Furthermore, investors might not be able to resell their Class B Shares and our ADSs at the price at which they were purchased or at a higher price or at all. Factors that could cause this volatility in the market price of Class B Shares and our ADSs include, but are not limited to:
| · | our operating and financial results; |
| · | future announcements concerning our business; |
| · | changes in revenue or earnings estimates and recommendations by securities analysts; |
| · | changes in our business strategy and operations; |
| · | changes in our senior management or board of directors; |
| · | speculation of the press or the investment community; |
| · | disposals of Class B Shares by shareholders; |
| · | actions of competitors; |
27
| · | our involvement in acquisitions, strategic alliances or joint ventures; |
| · | regulatory factors; |
| · | arrival and departure of key personnel; |
| · | investment community views on technology stock; |
| · | liquidity of the Class B Shares and our ADSs; and |
| · | general market, economic and political conditions. |
In addition, securities markets in general have from time to time, experienced significant price and volume fluctuations. Such fluctuations, as well as the economic environment as a whole, can have a substantial negative effect on the market price of our securities, regardless of our operating results or our financial position. Any such broad market fluctuations may adversely affect the trading price of our securities.
Our securities are traded on more than one market or exchange and this may result in price variations.
Our Class B Shares have been trading on the SIX since March 2016. The ADSs have been listed on NASDAQ since December 2019. Trading in Class B Shares and ADSs, as applicable, on these markets take places in different currencies (U.S. dollars on NASDAQ and Swiss francs on the SIX), and at different times (resulting from different time zones, trading days, and public holidays in the United States and Switzerland). The trading prices of our Class B Shares and ADSs on these two markets may differ due to these and other factors. Any decrease in the price of our Class B Shares on the SIX could cause a decrease in the trading price of the ADSs on NASDAQ, and vice versa.
Future sales or issuances, or the possibility or perception of future sales or issuances, of a substantial number of Shares could cause the market price of our Class B Shares or the ADSs to fall.
The market price of our Class B Shares or ADSs could decline as a result of sales of a large number of Class B Shares in the public market in the future or the possibility or perception that such sales could occur. These sales, or the possibility that these sales may occur, also might make it more difficult for the Company to issue equity securities in the future at a time and price that it deems appropriate.
Further, the Company may choose to raise additional capital by issuing additional Class B Shares, depending on market conditions or strategic considerations. In particular, under our Articles of Association as at December 31, 2022, the board of directors is authorized to issue up to 25,000,000 new Class B Shares out of authorized capital at any time until June 24, 2024 and thereby increase the Company's share capital without further shareholder approval. After June 24, 2024 (and each subsequent two-year period), the shareholders may re-approve this authorization. Further, our Articles of Association provide for a conditional share capital based on which, as at December 31, 2022, the Company is authorized to issue up to 52,100,000 new Class B Shares, corresponding to CHF 2,605,000 in par value. Since April 29, 2022, the date of reference for the last formal recording in the Articles and the commercial register of the Canton of Zug, Switzerland, an aggregate number of 26,040,010 Class B Shares has been issued out of the Company's conditional share capital as of December 31, 2022. As a result, the available conditional share capital of the Company, as at December 31, 2022, amounted to CHF 1,302,999.50, corresponding to the issuance of 26,059,990 Class B Shares. Among other things, the Company's conditional share capital could be used in connection with the issuance of securities that are convertible into Class B Shares. To the extent that additional capital is raised through the issuance of Class B Shares or other securities that are convertible into Class B Shares, the issuance of such securities could dilute the Company's shareholders' interest in the Company.
28
On February 8, 2018, the Company entered into a Standby Equity Distribution Agreement, as amended on September 28, 2018 (the "SEDA") with YA II PN, Ltd., a fund managed by Yorkville Advisors Global, LLC (collectively referred to as "Yorkville"). Pursuant to the SEDA, the Company has the right, at any time during a five-year period, to request Yorkville, in one or several steps, to subscribe for Class B Shares up to an aggregate subscription amount of CHF 50,000,000. After several drawdowns made by WISeKey under the SEDA in 2019, 2020 and 2021, in the aggregate amount of CHF 4,356,045, the remaining amount available for drawdown is CHF 45,643,955 as at December 31, 2022. As long as a sufficient number of Class B Shares is provided through share lending, WISeKey has the right to make drawdowns under the SEDA at its discretion by requesting Yorkville to subscribe for (if the Class B Shares are issued out of authorized share capital) or purchase (if the Class B Shares are delivered out of treasury) Class B Shares worth up to CHF 5,000,000 each, subject to certain exceptions and limitations (including the exception that a drawdown request by WISeKey shall in no event cause the aggregate number of Class B Shares held by Yorkville to meet or exceed 4.99% of the total number of shares registered with the commercial register of the Canton of Zug). The subscription price for each subscription request of the Company corresponds to 93% of the lowest daily volume-weighted average share price (the "VWAP") of a Class B Share, as traded and quoted on the SIX, over the five trading days following the drawdown request by WISeKey. If the Company elects to exercise its rights under the SEDA, the issuance of Class B Shares would dilute the Company's shareholders' interest in the Company. As at December 31, 2022, the remaining amount available for drawdown by the Company under the SEDA is CHF 45,643,955 (USD 49,375,851 at closing rate) and, as at December 31, 2022, the estimated maximum number of Class B Shares deliverable under the SEDA is 294,477,130 Class B Shares at CHF 0.155 per Class B Share (calculated based on the closing price of a Class B Share on December 30, 2022 of CHF 0.1672 per Class B Share, discounted by 7%). The actual price, at which the Company may drawdown under the SEDA is subject to change, and, therefore, the number of Class B Shares deliverable to Yorkville may vary.
In connection with a convertible loan agreement WISeKey entered into with Crede CG III, Ltd., Hamilton, Bermuda ("Crede") on September 28, 2018 (which matured on October 30, 2020), the Company granted to Crede, on September 28, 2018, 408,247 warrants (the "Crede Warrants") for the acquisition of an equal number of Class B Shares. As a result, the maximum total number of Class B Shares that are issuable under the Crede Warrants as at December 31, 2022 is 408,247 Class B Shares. The Crede Warrants were amended on September 18, 2020 to extend the exercise period and may be exercised by Crede at any time on or before October 29, 2023 at an exercise price per Crede Warrant equal to CHF 3.84 per Class B Share. The Class B Shares issued to Crede in connection with the Crede Warrants would be issued out of the Company's conditional share capital or authorized share capital without triggering the pre-emptive rights of the existing shareholders of the Company. The exercise of Crede Warrants will dilute the Company's shareholders' interests in the Company.
In connection with a second convertible loan, the Company granted to Crede on August 7, 2020, 1,675,885 warrants (the "Second Crede Warrants") for the acquisition of an equal number of Class B Shares. As a result, the maximum total number of Class B Shares that are issuable under the Second Crede Warrants as at December 31, 2022 is 1,675,885 Class B Shares. The Second Crede Warrants may be exercised by Crede at any time on or before September 14, 2023 at an exercise price per warrant equal to CHF 1.375 per Class B Share, as amended. The Class B Shares issued to Crede in connection with the Second Crede Warrants would be issued out of the Company's conditional share capital or authorized share capital without triggering the pre-emptive rights of the existing shareholders of the Company. The exercise of the Second Crede Warrants will dilute the Company's shareholders' interests in the Company.
In connection with, an Agreement for the Issuance and Subscription of Convertible Notes WISeKey entered into with GLOBAL TECH OPPORTUNITIES 8, Grand Cayman, Cayman Islands ("GTO") on December 8, 2020, the Company granted GTO warrants to acquire Class B Shares at an exercise price of the higher of (a) 120% of the 5-trading day VWAP of the Class B Shares on the SIX Swiss Stock Exchange over the 5 trading days immediately preceding the relevant subscription request and (b) CHF 1.50 (the “GTO Warrant Exercise Price”). The number of warrants granted at each tranche subscription was calculated as 15% of the principal amount of each subscription divided by the GTO Warrant Exercise Price. Each warrant agreement has a 5-year exercise period starting on the relevant subscription date. As at December 31, 2022, a total of 1,319,161 warrants (the "GTO Warrants") have been issued for the acquisition of an equal number of Class B Shares. As a result, the maximum total number of Class B Shares that are issuable under the GTO Warrants as at December 31, 2022 is 1,319,161 Class B Shares. The GTO Warrants may be exercised by GTO at any time until the fifth anniversary of their respective grant at the GTO Warrant Exercise Price. The Class B Shares issued to GTO in connection with the GTO Warrants would be issued out of the Company's conditional share capital or authorized share capital without triggering the pre-emptive rights of the existing shareholders of the Company. The exercise of the GTO Warrants will dilute the Company's shareholders' interests in the Company.
29
On 29 June 2021, WISeKey entered into an Agreement for the Subscription of up to $22M Convertible Notes (the “L1 Facility”) with L1 Capital Global Opportunities Master Fund (“L1”), as amended on September 27, 2021 and March 3, 2022, pursuant to which L1 committed to grant loans, in several tranches and in the form of convertible notes (the “L1 Convertible Notes”), to WISeKey up to a maximum amount of USD 22,000,000, subject to certain conditions, over a period of 24 months. The L1 Convertible Notes bear interest at a rate of 6% per annum (“L1 Interest”). Subject to a cash redemption right of WISeKey, the L1 Convertible Notes are mandatorily convertible into Class B Shares within a period of 24 months from issuance of the respective L1 Convertible Notes (the “L1 Conversion Period”), extendable under certain conditions by a maximum of 6 months (the “L1 Maximum Conversion Period”). Conversion takes place upon request by L1 during the L1 Conversion Period, but in any case no later than at the expiry of the L1 Maximum Conversion Period. The conversion price applied to the principal amount of the L1 Convertible Notes and accrued interest, converted into CHF at the relevant exchange rate will be (a) for the tranches subscribed under the original agreement, the lower of (i) 95% of the lowest volume weighted average price of Class B Shares on the SIX Swiss Exchange during the five trading days preceding the relevant conversion date and (ii) depending on the tranche, a fixed conversion price ranging from CHF 4 to CHF 7.50, and (b) for the tranches subscribed under the amendment dated September 27, 2021 and March 3, 2022, 90% of the lowest volume weighted average price of Class B Shares on the SIX Swiss Exchange during the ten trading days preceding the relevant conversion date. WISeKey made several loan subscriptions in 2021 and 2022 under the L1 Facility and there is no remaining amount available for loans as at December 31, 2022. In 2021, L1 requested to convert L1 Convertible Notes issued in 2021 for a total amount of USD 13,500,000, resulting in the issuance of 11,858,831 Class B Shares to L1. In 2022, L1 requested to convert L1 Convertible Notes issued in 2021 and 2022 for a total amount of USD 7,100,000, resulting in the issuance of 29,225,645 Class B Shares to L1. The conversion of the subscriptions under the L1 Facility into Class B Shares will dilute the Company's shareholders' interest in the Company. L1 requested to convert some but not all L1 Convertible Notes issued in 2021 and 2022. As at December 31, 2022, L1 Convertible Notes in an aggregate amount of USD 1,400,000 remained unconverted and there is no remaining amount available for loans, therefore, as at December 31, 2022, the estimated maximum number of Class B Shares deliverable under the L1 Facility is 9,670,583 Class B Shares at a conversion price of CHF 0.15 per Class B Share for the tranches subscribed under the amendment dated March 3, 2022 (calculated based on the closing price of a Class B Share on the SIX on December 30, 2022 of CHF 0.1672 discounted by 10%). Note that the actual price at which L1 may convert each tranche under the L1 Facility is subject to change, and, therefore, the number of Class B Shares deliverable to L1 may vary.
In connection with the L1 Facility, the Company granted L1 the option to acquire Class B Shares at an exercise price of the higher of (a) 1.5 times the 5-trading day volume-weighted average price of the WISeKey Class B Share (“WIHN Class B Share”) on the SIX Swiss Stock Exchange immediately preceding the tranche closing date and (b) CHF 5.00 (the “L1 Warrant Exercise Price”). The number of warrants granted at each tranche subscription is calculated as 25% of the principal amount of each tranche divided by the volume-weighted average price of the trading day immediately preceding the tranche closing date. Each warrant agreement has a 3-year exercise period starting on the relevant subscription date. As at December 31, 2022, a total of 7,990,672 warrants (the “L1 Warrants”) for the acquisition of an equal number of Class B Shares. As a result, the maximum total number of Class B Shares that are issuable under the L1 Warrants as at December 31, 2022 is 7,990,672 Class B Shares. The L1 Warrants may be exercised by L1 at any time until the third anniversary of their respective grant at the L1 Warrant Exercise Price.
On 29 June 2021, WISeKey entered into an Agreement for the Subscription of up to $22M Convertible Notes (the “Anson Facility”) with Anson Investments Master Fund LP (“Anson”), as amended on September 27, 2021, pursuant to which Anson committed to grant loans, in several tranches and in the form of convertible notes (the “Anson Convertible Notes”), to WISeKey up to a maximum amount of USD 22,000,000, subject to certain conditions, over a period of 24 months. The Anson Convertible Notes bear interest at a rate of 6% per annum (“Anson Interest”). Subject to a cash redemption right of WISeKey, the Anson Convertible Notes are mandatorily convertible into Class B Shares within a period of 24 months from issuance of the respective Anson Convertible Notes (the “Anson Conversion Period”), extendable under certain conditions by a maximum of 6 months (the “Anson Maximum Conversion Period”). Conversion takes place upon request by Anson during the Anson Conversion Period, but in any case no later than at the expiry of the Anson Maximum Conversion Period. The conversion price applied to the principal amount of the Anson Convertible Notes and accrued interest, converted into CHF at the relevant ex-change rate will be (a) for the tranches subscribed under the original agreement, the lower of (i) 95% of the lowest volume weighted average price of Class B Shares on the SIX Swiss Exchange during the five trading days preceding the relevant conversion date and (ii), depending on the tranche, a fixed conversion price ranging from CHF 4 to CHF 7.50, and (b) for the tranches subscribed under the amendment dated September 27, 2021, 90% of the lowest volume weighted average price of Class B Shares on the SIX Swiss Exchange during the ten trading days preceding the relevant conversion date. WISeKey made several loan subscriptions in 2021 under the Anson Facility and the remaining amount available for loans as at December 31, 2022 is USD 5,500,000. In 2021, Anson requested to convert Anson Convertible Notes issued in 2021 for a total amount of USD 9,800,000, resulting in the issuance of 8,228,262 Class B Shares to Anson. In 2022, Anson requested to convert Anson Convertible Notes issued in 2021 for a total amount of USD 6,700,000, resulting in the issuance of 14,351,699 Class B Shares to Anson. The conversion of the subscriptions under the Anson Facility into Class B Shares will dilute the Company's shareholders' interest in the Company. As at December 31, 2022, Anson had requested to convert all Anson Convertible Notes issued in 2021, therefore there is no unconverted Anson Convertible Notes. As at December 31, 2022, the remaining amount available for subscription by the Company under the Anson Facility is USD 5,500,000, therefore, as at December 31, 2022, the estimated maximum number of Class B Shares deliverable under the Anson Facility is 37,962,806 Class B Shares at a conversion price of CHF 0.15 per Class B Share for the tranches subscribed under the amendment dated September 27, 2021 (calculated based on the closing price of a Class B Share on the SIX on December 30, 2022 of CHF 0.1672 discounted by 10%). Note that the actual price at which Anson may convert each tranche under the Anson Facility is subject to change, and, therefore, the number of Class B Shares deliverable to Anson may vary.
30
In connection with the Anson Facility, the Company granted Anson the option to acquire Class B Shares at an exercise price of the higher of (a) 1.5 times the 5-trading day volume-weighted average price of the WIHN Class B Shares on the SIX Swiss Stock Exchange immediately preceding the tranche closing date and (b) CHF 5.00 (the “Anson Warrant Exercise Price”). The number of warrants granted at each tranche subscription is calculated as 25% of the principal amount of each tranche divided by the volume-weighted average price of the trading day immediately preceding the tranche closing date. Each warrant agreement has a 3-year exercise period starting on the relevant subscription date. As at December 31, 2022, a total of 2,821,922 warrants (the “Anson Warrants”) for the acquisition of an equal number of Class B Shares. As a result, the maximum total number of Class B Shares that are issuable under the Anson Warrants as at December 31, 2022 is 2,821,922 Class B Shares. The Anson Warrants may be exercised by Anson at any time until the third anniversary of their respective grant at the Anson Warrant Exercise Price. Should the remaining amount available for subscription by the Company under the Anson Facility of USD 5,500,000 be subscribed for, the estimated maximum number of warrants deliverable under the Anson Facility is 7,602,130 for the acquisition of an equal number of Class B Shares. As a result, assuming the Anson Facility is fully subscribed for, the maximum total number of Class B Shares that are issuable under the Anson Facility as at December 31, 2022 is 10,424,052 Class B Shares (the “Total Anson Warrants”). The Class B Shares issuable to Anson in connection with the Total Anson Warrants would be issued out of the Company's conditional share capital or authorized share capital without triggering the pre-emptive rights of the existing shareholders of the Company. The exercise of the Total Anson Warrants will dilute the Company's shareholders' interests in the Company. Note that the actual volume-weighted average price of the trading day immediately preceding the subscription date at each subscription used to calculate the number of warrants granted to Anson is subject to change, and, therefore, the number of Class B Shares deliverable to Anson may vary.
Our financial results may be affected by fluctuations in exchange rates.
Due to the broad scope of our international operations, a portion of our revenue and our expenses are denominated in currencies other than USD, our reporting currency. As a result, our business is exposed to transactional and translational currency exchange risks caused by fluctuations in exchange rates among those different currencies.
The functional currency of most of our operating subsidiaries is the applicable local currency. The translation from the applicable functional currencies into our reporting currency is performed for balance sheet accounts using exchange rates in effect at the balance sheet date, and, for the statement of operations accounts, using average exchange rates prevailing during the relevant period. Functional currency exchange rates for our operating subsidiaries have in the past, and may in the future, fluctuate significantly against the USD. Because we prepare our consolidated financial statements in USD, these fluctuations may have an effect both on our results of operations and on the reported value of our assets, liabilities, revenue and expenses as measured in USD, which in turn may significantly affect reported earnings, either positively or negatively, and the comparability of period-to-period results of operations.
In addition to currency translation risks, we are exposed to currency transaction risks. Currency transaction risk is the risk that the domestic currency value of a future foreign currency denominated cash flow (payments or receipts from a committed or uncommitted contract or credit facility) varies as a direct result of changes in exchange rates. Fluctuations in currencies may adversely impact our ability to compete on a global basis and our results of operations and our financial condition.
31
Our operating results can vary significantly due to the impairment of goodwill and other tangible and intangible assets due to changes in the business environment.
Our operating results can also vary significantly due to impairments of intangible assets, including goodwill, and other fixed assets. As at December 31, 2022, the value of our goodwill as recorded on our balance sheet was USD 8,316,892 and the value of acquired technologies and other intangible assets was USD 101,476, net of impairment and amortization. Because the market for our products is characterized by rapidly changing technologies, our future cash flows may not support the value of goodwill and other intangibles recorded in our consolidated financial statements. According to U.S. GAAP, we are required to annually test our recorded goodwill and indefinite-lived intangible assets, if any, and to assess the carrying values of other intangible assets when impairment indicators exist. As a result of such tests, we could be required to book impairment charges in our statement of operations if the carrying value is greater than the fair value. The amount of any potential impairment is not predictable.
Factors that could trigger an impairment of such assets include, but are not limited to, the following:
| · | underperformance relative to projected future operating results; |
| · | negative industry or economic trends, including changes in borrowing rates or weighted average cost of capital; |
| · | applicable tax rates; |
| · | changes in working capital; |
| · | the market multiples utilized in our fair value calculations; |
| · | changes in the manner or use of the acquired assets or the strategy for our overall business; and |
| · | changes in our organization or management reporting structure, which could require greater aggregation or disaggregation in our analysis by reporting unit and potentially alternative methods/ assumptions of estimating fair values. |
Any potential future impairment, if required, could have a material adverse effect on our business, financial condition and results of operations.
We may need additional capital in the future and it may not be available on terms favorable to us or at all.
We may require additional capital in the future to do, among other things, the following:
| · | fund our operations; |
| · | finance investments in equipment and infrastructure needed to maintain our manufacturing capabilities; |
| · | enhance and expand the range of products and services we offer; |
| · | respond to potential strategic opportunities, such as investments, acquisitions and expansions; and |
| · | service or refinance other indebtedness. |
Our ability to obtain external financing in the future is subject to a variety of uncertainties, including: (i) our financial condition, results of operations and cash flows, and (ii) general market conditions for financing activities.
The terms of available financing may also restrict our financial and operating flexibility. If adequate funds are not available on acceptable terms, we may be forced to reduce our operations or delay, limit or abandon expansion opportunities. Moreover, even if we are able to continue our operations, the failure to obtain additional financing could have a material adverse effect on our business, financial condition and results of operations.
32
The Company is a holding company with no direct cash generating operations and relies on its subsidiaries to provide it with funds necessary to pay dividends to shareholders.
The Company is a holding company with no significant assets other than the equity interests in its subsidiaries. The Company's subsidiaries own substantially all the rights to its revenue streams. The Company has no legal obligation to, and may not, declare dividends or other distributions on its shares. The Company's ability to pay dividends to its shareholders depends on the availability of sufficient legally distributable profits from previous years, which depends on the performance of its subsidiaries and their ability to distribute funds to the Company, and/or on the availability of distributable reserves from capital contributions at the Company level, and on the need for shareholder approval.
The ability of a subsidiary to make distributions to the Company could be affected by a claim or other action by a third party, including a creditor, or by laws which regulate the payment of dividends by companies. In addition, the subsidiaries' ability to distribute funds to the Company depends on, among other things, the availability of sufficient legally distributable profit of such subsidiaries. The Company cannot offer any assurance that legally distributable profit or reserves from capital contributions will be available in any given financial year.
Even if there is sufficient legally distributable profit or reserves from capital contributions available, the Company may not be able to pay a dividend or distribution of reserves from capital contributions for a variety of reasons. Payment of future dividends and other distributions will depend on our liquidity and cash flow generation, financial condition and other factors, including regulatory and liquidity requirements, as well as tax and other legal considerations.
Legal Risks
We are subject to anti-takeover provisions.
Our Articles and Swiss law contain provisions that could prevent or delay an acquisition of the Company by means of a tender offer, a proxy contest or otherwise, that is opposed to by our Board. These provisions may also adversely affect prevailing market prices for our Class B Shares and our ADSs. Even in the absence of a takeover attempt, these provisions may adversely affect the market price of our common stock if they are viewed as discouraging takeover attempts. These provisions provide, among other things:
| · | an opting-out from the obligation of an acquirer of Shares to make a public offer pursuant to article 135 and 163 of the Swiss Financial Market Infrastructure Act, including its implementing directives, circulars and other regulations (the "FMIA"); |
| · | that the share capital is divided into different classes of shares, of which only Class B Shares are listed on the SIX, whereas Class A Shares are not listed and tradable; |
| · | that the Board is currently authorized, at any time until June 24, 2024, to issue up to 25,000,000 new Class B Shares and to limit or withdraw the pre-emptive rights of existing shareholders in various circumstances; |
| · | that any shareholder who is entitled to propose any business or to nominate a person or persons for election as member of the Board at an annual meeting may only do so if advance notice is given to the Company; |
| · | that a merger or demerger transaction requires the affirmative vote of the holders of at least two-thirds of voting rights and an absolute majority of the par value of the shares, each as represented (in person or by proxy) at the general meeting of shareholders and the possibility of a so-called "cash-out" or "squeeze-out" merger if the acquirer controls 90% of the outstanding shares entitled to vote at a general meeting of shareholders; and |
| · | that any action required or permitted to be taken by the holders of shares must be taken at a duly called annual or extraordinary general meeting of shareholders of the Company. |
33
Each Class A Share and each Class B Share has one vote despite the difference in par value
Each Class A Share and each Class B Share carries one vote per share but our Class A Shares have a lower par value (CHF 0.01 per share) than our Class B Shares (CHF 0.05 per share). This means that, relative to their respective per share contribution to the Company’s capital, the holders of our Class A Shares have a greater relative per share voting power than the holders of our Class B Shares for matters that require approval on the basis of a specified majority of shares present at the shareholders meeting.
However, to the extent shareholder resolutions require as the relevant majority standard a majority of the par value of the shares present at the meeting, Class A Shares as a class have less votes than Class B Shares as a class (as the Class B Shares have a par value of CHF 0.05 per Class B Share as compared to CHF 0.01 per Class A Share). The majority of par value standard for approval of resolutions applies (i) to shareholder resolutions on certain specific matters (see Item 10B -Memorandum and Articles of Association - Dual Voting Rights) and (ii) to the extent that Swiss corporate law requires that a shareholder resolution be adopted with a majority of (A) two-thirds of the voting rights attached to, and (B) the absolute majority of the par value of, the shares, each as represented at the relevant meeting (see also Item 10B-Memorandum and Articles of Association - Voting Requirements).
Assuming a total of approximately 140.3 million of our shares are issued (in line with the commercial register of the Canton of Zug as at December 31, 2022), of which approximately 40.0 million are Class A Shares and approximately 100.3 million are Class B Shares, the Class A Shares as a class contribute approximately 7.4% of the aggregate par value of the Company, have 28.5% of the total votes for matters that require approval on the basis of a specified majority of the number of shares present or represented at the shareholders meeting, but 7.4% of the total votes for matters that require approval on the basis of a specified majority of the par value of the shares present at the shareholders meeting. Assuming the same total of approximately 140.3 million of our shares are issued, of which approximately 40.0 million are Class A Shares and approximately 100.3 million are Class B Shares, Class B Shares as a class contribute 92.6% of the aggregate par value of the Company, have 71.5% of the total votes for matters that require approval on the basis of a specified majority of the number of shares present or represented at the shareholders meeting, but 92.6% of the total votes for matters that require approval on the basis of a specified majority of the par value of the shares present at the shareholders meeting.
A change in tax laws, treaties or regulations, or their interpretation, of any country in which we operate, including tax rules limiting the deductibility of interest expense, could result in a higher tax rate on our earnings, which could result in a significant negative impact on our earnings and cash flows from operations.
We operate in various jurisdictions. Consequently, we are subject to changes in applicable tax laws, treaties or regulations in the jurisdictions in which we operate, which could include laws or policies directed toward companies organized in jurisdictions with low tax rates. A material change in the tax laws or policies, or their interpretation, of any country in which we have significant operations, or in which we are incorporated or resident, including the limitation of deductibility of interest expense, could result in a higher effective tax rate on our worldwide earnings and such change could be significant to our financial results.
We may become exposed to costly and damaging intellectual property or liability claims, and our product liability may not cover all damages from such claims.
We are exposed to potential intellectual property or product liability claims. We currently have not been involved in any such legal proceedings. However, the current and future use of our products may expose us to such claims. Any claims made against us, regardless of their merit, could be difficult and costly to defend, and could compromise the market acceptance of our products and any prospects for future products. Such legal proceedings could have a material adverse effect on our business, financial condition, or results of operations.
If WISeKey is unable to adequately protect its proprietary technology and intellectual property rights, its business could suffer substantial harm.
Our intellectual property rights are important to our business. We rely on a combination of confidentiality clauses, trade secrets, copyrights and trademarks to protect our intellectual property and know-how. In addition, we have filed a number of applications for patents to protect our technologies and have been granted two patents in Switzerland for the company's verification and authentication of valuable objects on the Internet in connection with technology involving the internet of things ("IoT") when connecting to each other or to the cloud. Further, in connection with the acquisition of WISeKey Semiconductors SAS from Inside Secure SA, we have acquired 39 patent families.
34
The steps we take to protect our intellectual property may be inadequate. We will not be able to protect our intellectual property if we are unable to enforce our rights or if we do not detect unauthorized use of our intellectual property. Despite our precautions, it may be possible for unauthorized third parties to copy our products and use information that we regard as proprietary to create solutions and services that compete with ours. Some license provisions protecting against unauthorized use, copying, transfer and disclosure of our solutions may be unenforceable under the laws of certain jurisdictions.
We enter into confidentiality and invention assignment agreements with our employees and consultants and enter into confidentiality agreements with the parties with whom we have strategic relationships and business alliances. No assurance can be given that these agreements will be effective in controlling access to our proprietary information. Further, these agreements do not prevent our competitors from independently developing technologies that are substantially equivalent or superior to our solutions. Additionally, we may from time to time be subject to opposition or similar proceedings with respect to applications for registrations of our intellectual property, including but not limited to our trademarks and patent applications. While we aim to acquire adequate protection of our brand through registrations in key markets, occasionally third parties may have already registered or otherwise acquired rights to identical or similar brands for solutions that also address the cybersecurity, authentication or mobile application markets. Additionally, the process of seeking patent protection can be lengthy and expensive. Any of our pending or future patent or trademark applications, whether challenged or not, may not be issued with the scope of the claims we seek, if at all. We currently own 88 individual patents which preserve our technology.
From time to time, we may discover that third parties are infringing, misappropriating or otherwise violating our intellectual property rights. However, policing unauthorized use of our intellectual property and misappropriation of our technology is difficult and we may therefore not always be aware of such unauthorized use or misappropriation. Despite our efforts to protect our intellectual property rights, unauthorized third parties may attempt to use, copy or otherwise obtain and market or distribute our intellectual property rights or technology or otherwise develop solutions with the same or similar functionality as our solutions. If competitors infringe, misappropriate or otherwise misuse our intellectual property rights and we are not adequately protected, or if such competitors are able to develop solutions with the same or similar functionality as ours without infringing our intellectual property, our competitive position and results of operations could be harmed and our legal costs could increase.
WISeKey may incur fines or penalties, damage to its reputation or other adverse consequences if its employees, agents or business partners violate, or are alleged to have violated, anti-bribery, competition or other laws.
WISeKey's internal controls may not always protect us from reckless or criminal acts committed by our employees, agents or business partners that would violate Swiss, U.S. or other laws, including anti-bribery, competition, trade sanctions and regulations and other related laws. Any such improper actions could subject WISeKey to administrative, civil or criminal investigations in the competent jurisdictions, could lead to substantial civil or criminal monetary and non-monetary penalties against WISeKey or our subsidiaries, and could damage our reputation. Even the allegation or appearance of WISeKey's employees, agents or business partners acting improperly or illegally could damage our reputation and result in significant expenditures in investigating and responding to such actions.
We could be subject to litigation that, if not resolved in our favor and not sufficiently insured against, could have a material adverse effect on us.
As WISeKey continues to expand products, partnerships, sales and distribution, the risk of being involved in legal proceedings will invariably increase. While WISeKey has successfully avoided being involved in legal proceedings in the past, it may not be able to do so in the future. Legal proceedings, especially when involving intellectual property rights and product liability, may have material adverse effects on WISeKey's financial condition, results of operations and cash flows.
35
We process and store personal information, which subjects us to data protection laws and contractual commitments, and our actual or perceived failure to comply with such laws and commitments could harm our business.
The personal information we process is subject to an increasing number of laws regarding privacy and data protection, as well as contractual commitments. Any failure or perceived failure by us to comply with such obligations may result in governmental enforcement actions, fines, or cause our customers to lose trust in us, which could have an adverse effect on our reputation and business.
We incorporated a wholly-owned subsidiary, SEALSQ Corp, under the laws of the British Virgin Islands.
SEALSQ Corp is currently a wholly-owned subsidiary of WISeKey, incorporated under the laws of the British Virgin Islands. This incorporation expands the operating business of WISeKey in a new jurisdiction, in which we are therefore subject to ongoing regulation and associated regulatory risks, including the effects of changes in the laws, regulations, policies, voluntary codes of practice and interpretations. Such movement of businesses to a new subsidiary will require significant time and resources to implement. It may create operational, capital, funding and tax inefficiencies.
WISeKey transferred the ownership to SEALSQ Corp of WISeKey Semiconductors SAS (formerly known as “VaultIC SAS”), a French semiconductor manufacturer and distributor, WISeKey IoT Japan KK, a Japan-based sales subsidiary of WISeKey Semiconductors SAS, and WISeKey Semiconductors, Taiwan Branch, a Taiwan- based sales and support branch of WISeKey Semiconductors SAS, in a share exchange for 7,501,400 of SEALSQ Corp ordinary shares and 1,499,700 of SEALSQ Corp Class F shares. WISeKey and SEALSQ Corp have executed the services agreement or agreements pursuant to which WISeKey will make available to SEALSQ Corp certain resources, including skilled staff, external consultants and advisors with knowledge across multiple domains, and provide services including, but not limited to, sales and marketing, accounting, finance, legal, taxation, business and strategy consulting, public relations, marketing, risk management, information technology and general management. WISeKey will also make available funding to SEALSQ Corp on the basis of an intra-group loan agreement. The development of SEALSQ Corp is intrinsically linked to the commercial activity of WISeKey, more specifically of WISeKey Semiconductors SAS and its subsidiaries. SEALSQ Corp is particularly vulnerable - but not limited to – to all the business and supply risks related to the semiconductor industry, which could materially and adversely affect its financial stability.
SEALSQ Corp filed a Form F-1, a registration statement under the Securities Act of 1933 for the distribution of 1,500,300 ordinary shares to shareholders of WISeKey as a partial spin-off from WISeKey. Such registration statement was declared effective by the SEC on March 29, 2023. The WISeKey shareholders approved the spin-off distribution at an Extraordinary General Meeting on April 27, 2023. The spin-off transaction is expected to be completed on or about May 25, 2023, and remains subject to the applicable approvals and conditions to the transaction being satisfied or waived, including but not limited to, the approval of the listing of SEALSQ’s Ordinary Shares on the Nasdaq Global Market. SEALSQ Corp has applied to list its ordinary shares on the Nasdaq Global Market under the symbol “LAES.” The spin-off distribution is contingent upon the listing of the ordinary shares on the Nasdaq Global Market or another national securities exchange. There can be no assurance that we will be successful in our listing of SEALSQ Corp’s ordinary shares on the Nasdaq Global Market or another national securities exchange. This spin-off distribution of SEALSQ Corp’s ordinary shares by WISeKey is the first public distribution of the ordinary shares, and prior to this distribution, there has been no public market for the ordinary shares. Accordingly, we can provide no assurance as to what the market price of SEALSQ Corp ordinary shares may be or how strong a secondary market for the ordinary shares will develop.
We incorporated a wholly-owned subsidiary, WISeSat.Space AG, under the laws Zug, Switzerland.
WISeSat.Space AG is a wholly-owned subsidiary of WISeKey. The incorporation of WISeSat.Space AG undertakes to simplify our organizational structure for our activities related to space and satellites. Such reorganization could be disruptive to our business, result in significant expense, require regulatory approvals, and fail to result in the intended or expected benefits, any of which could adversely impact our business and results of operations.
WISeKey will have to correctly assess the business-needs in the fields of space and satellites to achieve profitability with WISeSat.Space AG, failing which could materially and adversely affect WISeKey by resulting in the loss of the assets invested in WISeSat.Space AG.
36
Risks Related to Our Shares and ADSs
As a foreign private issuer, we are permitted to rely on exemptions from certain corporate governance standards.
As a foreign private issuer, we are permitted to, and we are relying on exemptions from certain NASDAQ corporate governance standards applicable to domestic U.S. issuers. This may afford less protection to holders of our ordinary shares and the ADSs.
We are exempted from certain corporate governance requirements of NASDAQ by virtue of being a foreign private issuer. We are required to provide a brief description of the significant differences between our corporate governance practices and the corporate governance practices required to be followed by domestic U.S. companies listed on NASDAQ. The standards applicable to us are considerably different than the standards applied to domestic U.S. issuers. For instance, we are not required to:
| · | have a majority of the board be independent (although all of the members of the audit committee must be independent under the U.S. Securities Exchange Act of 1934, as amended, or the "Exchange Act"); |
| · | have a compensation committee or a nominating or corporate governance committee consisting entirely of independent directors; or |
| · | have regularly scheduled executive sessions with only independent directors. |
We have relied on and intend to continue to rely on some of these exemptions. As a result, you may not be provided with the benefits of certain corporate governance requirements of NASDAQ.
As a foreign private issuer, we are exempt from certain disclosure requirements under the Exchange Act, which may afford less protection to our shareholders and ADS holders than they would enjoy if we were a domestic U.S. company.
As a foreign private issuer, we are exempt from, among other things, the rules prescribing the furnishing and content of proxy statements under the Exchange Act. In addition, our executive officers, directors and principal shareholders are exempt from the reporting and short-swing profit and recovery provisions contained in Section 16 of the Exchange Act. We are also not required under the Exchange Act to file periodic reports and financial statements with the SEC as frequently or as promptly as domestic U.S. companies with securities registered under the Exchange Act. As a result, our shareholders and ADS holders may be afforded less protection than they would under the Exchange Act rules applicable to domestic U.S. companies.
We may lose our foreign private issuer status, which would then require us to comply with the Exchange Act’s domestic reporting regime and cause us to incur significant legal, accounting and other expenses.
As a foreign private issuer, we are not required to comply with all of the periodic disclosure and current reporting requirements of the Exchange Act applicable to U.S. domestic issuers. In order to maintain our current status as a foreign private issuer, either (a) a majority of our common shares must be either directly or indirectly owned of record by non-residents of the United States or (b)(i) a majority of our executive officers or directors may not be United States citizens or residents, (ii) more than 50 percent of our assets cannot be located in the United States and (iii) our business must be administered principally outside the United States. These criteria are tested annually. If we lost this status, we would be required to comply with the Exchange Act reporting and other requirements applicable to U.S. domestic issuers, which are more detailed and extensive than the requirements for foreign private issuers. We may also be required to make changes in our corporate governance practices in accordance with various SEC and stock exchange rules. The regulatory and compliance costs to us under U.S. securities laws if we are required to comply with the reporting requirements applicable to a U.S. domestic issuer may be significantly higher than the cost we would incur as a foreign private issuer. As a result, we expect that a loss of foreign private issuer status would increase our legal and financial compliance costs and would make some activities highly time-consuming and costly. We also expect that if we were required to comply with the rules and regulations applicable to U.S. domestic issuers, it would make it more difficult and expensive for us to obtain director and officer liability insurance, and we may be required to accept reduced coverage or incur substantially higher costs to obtain coverage. These rules and regulations could also make it more difficult for us to attract and retain qualified members of our board of directors.
37
We are an "emerging growth company", and we cannot be certain if the reduced disclosure requirements applicable to emerging growth companies may make the ADSs less attractive to investors and, as a result, adversely affect the price of the ADSs and result in a less active trading market for the ADSs.
We are an "emerging growth company" as defined in the U.S. Jumpstart Our Business Startups Act of 2012, or the JOBS Act, and we may take advantage of certain exemptions from various reporting requirements that are applicable to other public companies that are not emerging growth companies. For example, we have elected to rely on an exemption from the auditor attestation requirements of Section 404 of the Sarbanes-Oxley Act relating to internal control over financial reporting, and we will not provide such an attestation from our auditors. We may avail ourselves of these disclosure exemptions until we are no longer an emerging growth company. We cannot predict whether investors will find the ADSs less attractive because of our reliance on some or all of these exemptions. If investors find the ADSs less attractive, it may adversely affect the price of the ADSs and there may be a less active trading market for the ADSs.
We will cease to be an emerging growth company upon the earliest of:
| · | the last day of the fiscal year during which we have total annual gross revenues of USD 1,070,000,000 (as such amount is indexed for inflation every five years by the United States Securities and Exchange Commission, or SEC) or more; |
| · | the last day of our fiscal year following the fifth anniversary of the completion of our first sale of common equity securities pursuant to an effective registration statement under the Securities Act; |
| · | the date on which we have, during the previous three-year period, issued more than USD 1,070,000,000 in non-convertible debt; or |
| · | the date on which we are deemed to be a "large accelerated filer", as defined in Rule 12b-2 of the Exchange Act, which would occur if the market value of our ordinary shares and ADSs that are held by non-affiliates exceeds USD700,000,000 as of the last day of our most recently-completed second fiscal quarter. |
In addition, under the JOBS Act, emerging growth companies can delay adopting new or revised accounting standards issued subsequent to the enactment of the JOBS Act until such time as those standards apply to private companies. Depending on the circumstances, we may or may not take advantage of the extended transition period under Section 7(a)(2)(B) of the Securities Act for complying with new or revised accounting standards and therefore our financial statements may not be comparable to companies that comply with public company effective dates.
The requirements of being a public company may strain our resources and distract our management.
We are required to comply with various regulatory and reporting requirements, including those required by the SEC. Complying with these reporting and other regulatory requirements will be time-consuming and will result in increased costs to us, either or both of which could have a negative effect on our business, financial condition and results of operations.
As a public company, we are (subject to certain exceptions) subject to the reporting requirements of the Exchange Act and the other rules and regulations of the SEC, including the Sarbanes-Oxley Act and the listing and other requirements of NASDAQ. These requirements may place a strain on our systems and resources. The Exchange Act requires that we file annual and current reports with respect to our business and financial performance. The Sarbanes-Oxley Act requires that we maintain disclosure controls and procedures and internal control over financial reporting. To improve the effectiveness of our disclosure controls and procedures and our internal control over financing reporting, we need to commit significant resources and provide additional management oversight. We are implementing additional procedures and processes for the purpose of addressing the U.S. standards and requirements applicable to public companies. These activities may divert management's attention from other business concerns and we will incur significant legal, accounting and other expenses that we did not have prior to the listing on NASDAQ, which could have a material adverse effect on our business, financial condition and results of operations.
38
We have never paid dividends on our share capital, and we do not anticipate paying cash dividends in the foreseeable future.
We have never declared or paid cash dividends on our share capital. We do not anticipate paying cash dividends on our shares in the foreseeable future. We currently intend to retain all available funds and any future earnings to fund the development and growth of our business. Any future determination to declare cash dividends will be made at the discretion of our board of directors, subject to compliance with applicable laws and covenants under current or future credit facilities, which may restrict or limit our ability to pay dividends and will depend on our financial condition, operating results, capital requirements, distributable profits and/or distributable reserves from capital contributions, general business conditions and other factors that our board of directors may deem relevant. As a result, capital appreciation, if any, of our securities will be your sold source of gain for the foreseeable future.
ADS holders may not be entitled to a jury trial with respect to claims arising under the deposit agreement, which could result in less favorable outcomes to the plaintiffs in any such action.
The deposit agreement governing the ADSs representing our Class B Shares provides that, to the fullest extent permitted by applicable law, ADSs holders waive the right to a jury trial of any claim they may have against us or the depositary arising out of or relating to our Class B Shares, the ADSs or the deposit agreement, including any claim under the U.S. federal securities laws. The waiver to right to a jury trial of the deposit agreement is not intended to be deemed a waiver by any holder or beneficial owner of ADSs of our or the depositary's compliance with the U.S. federal securities laws and the rules and regulations promulgated thereunder.
If we or the depositary oppose a jury trial demand based on the waiver, the court would determine whether the waiver was enforceable based on the facts and circumstances of that case in accordance with the applicable state and federal law. The enforceability of a contractual pre-dispute jury trial waiver in connection with claims arising under the federal securities laws has not been finally adjudicated by the United States Supreme Court. However, we believe that a contractual pre-dispute jury trial waiver provision is generally enforceable, including under the laws of the State of New York, which govern the deposit agreement. In determining whether to enforce a contractual pre-dispute jury trial waiver provision, courts will generally consider whether a party knowingly, intelligently and voluntarily waived the right to a jury trial. We believe that this is the case with respect to the deposit agreement and the ADSs. It is advisable that you consult legal counsel regarding the jury waiver provision before investing in the ADSs.
If you or any other holders or beneficial owners of ADSs bring a claim against us or the depositary in connection with matters arising under the deposit agreement or the ADSs, including claims under federal securities laws, you or such other holder or beneficial owner may not be entitled to a jury trial with respect to such claims, which may have the effect of limiting and discouraging lawsuits against us and/or the depositary. If a lawsuit is brought against us and/or the depositary under the deposit agreement, it may be heard only by a judge or justice of the applicable trial court, which would be conducted according to different civil procedures and may result in different outcome than a trial by jury would have had, including results that could be less favorable to the plaintiffs in any such action.
Nevertheless, if this jury trial waiver is not permitted by applicable law, an action could proceed under the terms of the deposit agreement with a jury trial. No condition, stipulation or provision of the deposit agreement or our ADSs serves as a waiver by any holder or beneficial owner of ADSs or by us or the depositary of compliance with any provision of the U.S. federal securities laws and the rules and regulations promulgated thereunder.
Your voting rights as a holder of our ADSs are limited by the terms of the deposit agreement.
You may exercise your voting rights with respect to the ordinary shares underlying your ADSs only in accordance with the provisions of the deposit agreement. Upon receipt of voting instructions from you in the manner set forth in the deposit agreement, the depositary for our ADSs will endeavor to vote your underlying ordinary shares in accordance with these instructions. When a general meeting is convened, you may not receive sufficient notice of a shareholders' meeting to permit you to withdraw your ordinary shares to allow you to cast your vote with respect to any specific matter at the meeting. In addition, the depositary and its agents may not be able to send voting instructions to you or carry out your voting instructions in a timely manner. We will make all reasonable efforts to cause the depositary to extend voting rights to you in a timely manner, but you may not receive the voting materials in time to ensure that you can instruct the depositary to vote your shares. As a result, you may not be able to exercise your right to vote.
39
The depositary for our ADSs will deem you as having instructed the depositary to vote the Class B Shares underlying your ADSs in accordance with the voting recommendations of the Company's Board of Directors if you do not give timely voting instructions, except in limited circumstances, which could adversely affect your interests.
Under the deposit agreement for our ADSs, if the depositary does not receive your voting instructions in a timely manner, you will nevertheless be deemed as having instructed the depositary to vote the Class B Shares represented by your ADSs in accordance with the voting recommendations of the Company's Board of Directors, unless:
| · | we have instructed the depositary that we do not wish a proxy to be given; |
| · | we have informed the depositary that there is substantial opposition as to a matter to be voted on at the meeting; or |
| · | a matter to be voted on at the meeting would have a material adverse impact on shareholders. |
The effect of this is that, if you fail to give voting instructions to the depositary, you cannot prevent the Class B Shares underlying your ADSs from being voted in accordance with the voting recommendations of the Company's Board of Directors, absent the situations described above, and it may make it more difficult for shareholders to influence our management.
You may be subject to limitations on transfer of your ADSs.
Your ADSs are transferable on the books of the depositary. However, the depositary may close its transfer books at any time or from time to time when it deems expedient in connection with the performance of its duties. In addition, the depositary may refuse to deliver, transfer or register transfers of ADSs generally when our books or the books of the depositary are closed, or at any time if we or the depositary deems it advisable to do so because of any requirement of law or of any government or governmental body, or under any provision of the deposit agreement, or for any other reason.
You may not receive distributions on our Class B Shares or any value for them if it is illegal or impractical to make them available to you as an ADS holder.
The depositary of our ADSs has agreed to pay you the cash dividends or other distributions it or the custodian for the Class B Shares represented by ADSs after deducting its fees and expenses. You will receive these distributions in proportion to the number of our Class B Shares that your ADSs represent. However, the depositary is not responsible for making such payments or distributions if it is unlawful or impractical to make a distribution available to any holders of ADSs. For example, it would be unlawful to make a distribution to a holder of ADSs if it consists of securities that require registration under the Securities Act but that are not properly registered or distributed pursuant to an applicable exemption from registration. The depositary is not responsible for making a distribution available to any holders of ADSs if any government approval or registration required for such distribution cannot be obtained after reasonable efforts made by the depositary. We have no obligation to take any other action to permit the distribution of our ADSs, Class B Shares, rights or anything else to holders of our ADSs. This means that you may not receive the distributions we make on our Class B Shares or any value for them if it is illegal or impractical for us to make them available to you as an ADS holder. These restrictions may reduce the value of your ADSs.
The rights accruing to holders of our shares may differ from the rights typically accruing to shareholders of a U.S. corporation.
We are organized under the laws of Switzerland. The rights of holders of Class B Shares and, therefore, certain of the rights of ADSs, are governed by the laws of Switzerland and by our Articles of Association. These rights differ in certain respects from the rights of shareholders in typical U.S. corporations. See the sections entitled "Description of Share Capital and Articles of Association – Differences in Corporate Law" and "Description of Share Capital and Articles of Association – Articles of Association – Other Swiss Law Considerations" for a description of the principal differences between the provisions of Swiss law applicable to us and, for example, the Delaware General Corporation Law relating to shareholders' rights and protections.
40
Claims of U.S. civil liabilities may not be enforceable against us.
We are incorporated under the laws of Switzerland. Certain of our directors reside outside the United States. As a result, it may not be possible for investors to effect service of process within the United States upon such persons or to enforce judgments obtained in U.S. courts against them or us, including judgments predicated upon the civil liability provisions of the U.S. federal securities laws. The United States and Switzerland do not currently have a treaty providing for recognition and enforcement of judgments (other than arbitration awards) in civil and commercial matters. Consequently, a final judgment for payment given by a court in the United States, whether or not predicated solely upon U.S. securities laws, would not automatically be recognized or enforceable in Switzerland. In addition, uncertainty exists as to whether Swiss courts would entertain original actions brought in Switzerland against us or our directors predicated upon the securities laws of the United States or any state in the United States. Any final and conclusive monetary judgment for a definite sum obtained against us in U.S. courts would be reviewed by the courts of Switzerland. Whether these requirements are met in respect of a judgment based upon the civil liability provisions of the U.S. securities laws, including whether the award of monetary damages under such laws would constitute a penalty, is an issue for the court making such decision. If a Swiss court gives judgment for the sum payable under a U.S. judgment, the Swiss judgment will be enforceable by methods generally available for this purpose. These methods generally permit the Swiss court discretion to prescribe the manner of enforcement. As a result, U.S. investors may not be able to enforce against us or certain of our directors, or certain experts named herein who are residents of Switzerland or countries other than the United States, any judgments obtained in U.S.
If we fail to maintain an effective system of internal control over financial reporting, we may not be able to accurately report our financial results or prevent fraud. As a result, shareholders could lose confidence in our financial and other public reporting, which would harm our business and the trading price of ADSs or our Class B Shares.
Effective internal controls over financial reporting are necessary for us to provide reliable financial reports and, together with adequate disclosure controls and procedures, are designed to prevent fraud. Any failure to implement required new or improved controls, or difficulties encountered in their implementation could cause us to fail to meet our reporting obligations. Inadequate internal controls could cause investors to lose confidence in our reported financial information, which could have a negative effect on the trading price of our ADSs or our Class B Shares.
Management will be required to assess the effectiveness of our internal controls annually. However, for as long as we are an "emerging growth company", our independent registered public accounting firm will not be required to attest to the effectiveness of our internal controls over financial reporting. An independent assessment of the effectiveness of our internal controls could detect problems that our management's assessment might not. Undetected material weaknesses in our internal controls could lead to financial statement restatements requiring us to incur the expense of remediation and could also result in an adverse reaction in the financial markets due to a loss of confidence in the reliability of our financial statements.
If securities or industry analysts do not publish research, or publish inaccurate or unfavorable research, about our business, the price of our ADSs or our Class B Shares and their respective trading volumes could decline.
The trading market for our ADSs and our Class B Shares depends in part on the research and reports that securities or industry analysts publish about us or our business. Since we have not undertaken an initial public offering of ADSs in connection with the listing of our ADSs on NASDAQ, we do not anticipate that many or any industry analysts in the United States will publish such research and reports in the United States about our Class B Shares or our ADSs. If no or too few securities or industry analysts commence or continue coverage on us, the trading price for our ADSs and our Class B Shares could be affected. If one or more of the analysts who may eventually cover us downgrade our ADSs or our Class B Shares or publish inaccurate or unfavorable research about our business, the trading price of our ADSs or our Class B Shares would likely decline. If one or more of these analysts cease coverage of us or fail to publish reports on us regularly, demand for our ADSs or Class B Shares could decrease, which might cause the price of such securities and their respective trading volumes to decline.
41
We believe we may have been a "passive foreign investment company," or PFIC, for U.S. federal income tax purposes for 2022 and there is risk that we will be a PFIC for 2023 and future taxable years. If we are a PFIC for any taxable year during which a U.S. holder holds ADSs, the U.S. holder may be subject to adverse U.S. federal income tax consequences.
Under the Internal Revenue Code of 1986, as amended, or the Code, we will be a PFIC for any taxable year in which, after the application of certain look-through rules with respect to subsidiaries, either (i) 75% or more of our gross income consists of passive income or (ii) 50% or more of the average quarterly value of our assets consists of assets that produce, or are held for the production of, passive income. Passive income generally includes interest, dividends, rents, certain non-active royalties and capital gains. We believe we may have been a PFIC for our taxable year ending December 31, 2022. The determination of whether we are a PFIC is fact-intensive and made on an annual basis applying principles and methodologies that in some circumstances are unclear and subject to varying interpretation. In particular, the uncertainty as to our PFIC status for 2022 is attributable to various factors, including facts surrounding the sale of our arago shares and post-closing matters as well as uncertainty in valuing our assets, including goodwill, the value of which is determined in part by reference to our market capitalization, which fluctuated significantly in 2022. Because we currently own a substantial amount of cash, and the valuation of our assets may be determined in part by reference to the market price of our common shares from time to time, which may fluctuate considerably, there is a risk that will be a PFIC for our taxable year ending December 31, 2023 and future years. However, our PFIC status for any taxable year can only be determined after the close of the taxable year and will depend upon the composition of our assets and income and the value of our assets, which may be determined by reference to our market value and which may fluctuate significantly over time. Therefore, there can be no assurance with respect to our PFIC status for our current taxable year or any future taxable year.
If we are a PFIC for any taxable year during which a U.S. investor holds ADSs, we generally would continue to be treated as a PFIC with respect to that U.S. investor for all succeeding years during which the U.S. investor holds ADSs, even if we ceased to meet the threshold requirements for PFIC status. Such a U.S. investor may be subject to adverse U.S. federal income tax consequences, including (i) the treatment of all or a portion of any gain on disposition as ordinary income, (ii) the application of a deferred interest charge on such gain and the receipt of certain dividends and (iii) compliance with certain reporting requirements. We do not intend to provide the information that would enable investors to make a qualified electing fund election that could mitigate the adverse U.S. federal income tax consequences should we be classified as a PFIC.
For further discussion, see "Taxation—Material U.S. Federal Income Tax Considerations for U.S. Holders."
If a United States person is treated as owning at least 10% of our shares or ADSs, such holder may be subject to adverse U.S. federal income tax consequences.
If a U.S. investor owns or is treated as owning (indirectly or constructively) at least 10% of the value or voting power of our shares or ADSs, such investor may be treated as a "United States shareholder" with respect to each "controlled foreign corporation" in our group (if any). Because our group includes a U.S. subsidiary, certain of our non-U.S. subsidiaries could be treated as controlled foreign corporations (regardless of whether or not we are treated as a controlled foreign corporation). A United States shareholder of a controlled foreign corporation may be required to report annually and include in its U.S. taxable income its pro rata share of "Subpart F income," "global intangible low-taxed income," and investments in U.S. property by controlled foreign corporations, regardless of whether we make any distributions. Failure to comply with these reporting obligations may subject a United States shareholder to significant monetary penalties and may prevent the statute of limitations with respect to such shareholder's U.S. federal income tax return for the year for which reporting was due from starting. We cannot provide any assurances that we will assist investors in determining whether any of our non-U.S. subsidiaries is treated as a controlled foreign corporation or whether any investor is treated as a United States shareholder with respect to any such controlled foreign corporation or furnish to any United States shareholders information that may be necessary to comply with the aforementioned reporting and tax paying obligations. A United States investor should consult its advisors regarding the potential application of these rules to an investment in our ADSs.
| Item 4. | Information on the Company |
| A. | History and Development of the Company |
We are a Swiss stock corporation (Aktiengesellschaft) of unlimited duration with limited liability under the laws of Switzerland and registered in the Commercial Register of the Canton of Zug, Switzerland, on December 3, 2015 under the register number CHE-143.782.707. We are registered under the company name "WISeKey International Holding AG" and have our registered office and principal executive offices at General-Guisan-Strasse 6, 6300 Zug, Switzerland. WISeKey International Holding AG is the parent company of WISeKey SA, which was established in 1999. Our address on the Internet is http://www.wisekey.com. The information on our website is not incorporated by reference in this annual report.
42
On February 1, 2021, we acquired a controlling interest in arago GmbH and its affiliates, arago Da Vinci GmbH, arago Technology Solutions Private Ltd, and arago US Inc (together “arago” or the “arago Group”) through conversion of a CHF 5 million loan to arago into 51% of arago’s share capital carrying 51% of the voting rights. arago is a leading German technology company that provides Artificial Intelligence (“AI”) to enterprises globally through knowledge automation.
In the first half of 2022, WISeKey decided to sell arago in order to refocus on its core operations. On March 16, 2022, WISeKey entered into a Share Purchase and Transfer Agreement to sell its 51% ownership in the arago Group to OGARA GmbH, with Neutrino Energy Property GmbH & Co. acting as “Buyer Guarantor”. The sale was completed on June 24, 2022, when the shares owned by WISeKey in arago were transferred to OGARA GmbH as WISeKey issued a waiver to accept a delayed payment of the consideration.
On April 1, 2022, SEALSQ Corp (formerly known as SEAL (BVI) Corp.) was incorporated under the laws of the British Virgin Islands. SEALSQ Corp (“SEALSQ”) is currently a wholly owned subsidiary of WISeKey. SEALSQ Corp was incorporated by WISeKey to serve as the holding company of 2 subsidiaries and 1 branch (which currently represent WISeKey’s global semiconductor business). Pursuant to an internal restructuring of WISeKey on January 1, 2023, WISeKey transferred the ownership of WISeKey Semiconductors SAS (formerly known as “VaultIC SAS”), a French semiconductor manufacturer and distributor, WISeKey IoT Japan KK, a Japan-based sales subsidiary of WISeKey Semiconductors SAS, and WISeKey Semiconductors, Taiwan Branch, a Taiwan- based sales and support branch of WISeKey Semiconductors SAS, to SEALSQ in a share exchange.
SEALSQ Corp has filed a registration statement on Form F-1 pursuant to the Securities Act of 1933 with the U.S. Securities and Exchange Commission (“SEC”) to effect a partial spin-off of SEALSQ Corp currently a wholly-owned subsidiary that acts as the holding company for our semiconductor business. Such registration statement was declared effective by the SEC on March 29, 2023. The WISeKey shareholders approved the spin-off distribution at an Extraordinary General Meeting on April 27, 2023. SEALSQ has applied to have its Ordinary Shares listed on the Nasdaq Global Market under the ticker symbol “LAES”.
WISeKey proposes to distribute 20% of SEALSQ’s outstanding Ordinary Shares, to holders of WISeKey Class B Shares, including holders of WISeKey ADSs, and to holders of WISeKey Class A Shares, in each case as a partial spin-off distribution as a dividend in kind to such holders. WISeKey will initially retain 100% ownership of SEALSQ’s Class F Shares. SEALSQ will remain a subsidiary controlled and consolidated by WISeKey after the completion of the spin-off distribution. The transaction is expected to be completed on or about May 25, 2023, and remains subject to the applicable approvals and conditions to the transaction being satisfied or waived, including but not limited to, the approval of the listing of SEALSQ’s Ordinary Shares on the Nasdaq Global Market. There can be no assurance that the transaction will occur, or if one does, its terms or timing.
The SEC maintains an internet site at http://www.sec.gov that contains reports, information statements, and other information regarding issuers that file electronically with the SEC.
| B. | Business Overview |
Overview
Our mission is to bring digital trust to the physical world. We design, develop and market secure semiconductors worldwide as a fabless manufacturer. We provide added security and authentication layers on our semiconductors which can be tailored to our customers’ needs.
We are an OEM supplier of cybersecurity to manufacturers of IoT devices, branded appliances and precious objects. Our products bridge the physical and the digital world with a unique symbiosis between tamperproof semiconductors (physical) and managed cryptography (digital).
Current customers use our products to bolt trust on objects and devices ranging from pieces of art, medical consumables, and plastic access tokens to high-end appliances such as personal health monitors, industrial controllers, drones, and satellites. Brands count on our products to fight counterfeit, grey import, and theft. Industry and society count on our products to protect connected devices, which are often placed in unmanned and uncontrolled environments, against manipulation, disruption, spoofing, and data leakage.
43
Our vision is to go beyond individual devices and objects, and to enable a trusted metaverse. WISeKey Semiconductors uses WISeID as a Universal Communications Identifier (UCID). We aim to build upon the UCID as a fundamental identity that transcends the metaverse and is a universal identity that encompasses physical identities as well. The UCID is based in our strengths as a provider of PKI certificates and well-established cryptography. As a foundational identity, the UCID will enable applications that have identities on and off of the blockchain, such as IoT devices that have identities on a blockchain, and Non Fungible Tokens (NFTs) that link to physical objects. The WISeKey technologies ensure that devices and objects in the metaverse are authentic and cannot be corrupted or duplicated.
The Metaverse will present entirely new ways, for example, to create employment, impart education, deliver healthcare, and plan urban spaces. We believe it will be the next major labor organizing platform and we believe that new organizations, products, and services will handle everything from payment processing to identity verification, hiring, ad delivery, content generation, and security. The Metaverse is based on Web 3.0, also known as the decentralized web, and is an evolution of the Internet that allows users to interact with each other in a more secure and private way. It does this by using third-party blockchain technology to create a peer-to-peer network where users can transact without relying on intermediaries. This makes it ideal for developing virtual worlds, as it provides a platform for users to interact without fear of censorship or data theft.
WISeKey provides Digital Identities for Objects in the Metaverse that includes an identification module that its built into the protocol, while supplementary applications will be developed. Users will have autonomy over their identity meaning that they are in full control of their personal identification information and hence need not to rely on any central entity or third party for identity verification. With a true NFT identity, users can create, sign, and verify claims, while parties who interact with a user will be able to prove their identity.
A trusted Metaverse enriches digital experience with a trusted connection to the physical world. In a trusted Metaverse, professionals and consumers can command physical appliances through virtual dashboards. They can also rely on situational awareness provided by physical sensors to their digital world.
In the early days of digital payments and digital id-cards, WISeKey pioneered with top-notch security using tamperproof hardware tokens and public key cryptography. After our technology found its way in physical and logical access control, firewalls and payment terminals, it is now found in connected devices and branded appliances.
While analysts expect the market of secure hardware to grow to more than 5 billion units in 20241, there are only a handful of suppliers in the world. WISeKey differs from pure semiconductor suppliers by its managed personalization and lifecycle. It is our unique symbiosis between tamperproof semiconductors and managed cryptographic personalization that anchor digital trust in physical objects.
In fact, this is the hard problem in the market to be solved. Having an empty security shell does not offer trust. It is through our key management platform that we help our direct customers and end customers build digital trust to the physical world. Our platform pairs physical semiconductors (and therefore the devices and objects they are bolted on) with their digital equivalent.
We sell into all industries and to companies of varying sizes, both vendors of appliances and end customers. We sold more than 1 billion semiconductors and we have customers that bought more than 100 million of our high-end semiconductors. In the year ended December 31, 2021, our top ten customers represented 83% of our revenue. As of June 30, 2022, we have sold to over 175 customers in over 35 countries since our acquisition by WISeKey in 2016.
1 “Digital Authentication and Embedded Security”, ABI Research, February 2020
44
An increase in cyber threats targeting critical infrastructure systems is one reason ABI Research forecasts that secure hardware modules, our core market, will be at the center of IoT cybersecurity. ABI Research also forecasts that the global market size of secure hardware modules will grow from $0.8 billion in 2022 to $1.2 billion in 2026 at a CAGR of 10%2.
Our current focus on R&D extends our portfolio along the following technological evolutions:
| • | the QUASARS (QUAntum resistant Secure ARchitectureS) project, a radical innovative solution, based upon the new WISeKey Secure RISC V based platform that is paving the way for the Post Quantum Cryptography era, with hybrid solutions compliant to ANSSI (“Agence Nationale de la Sécurité des Systèmes d’Information”, the National Cybersecurity Agency of France) recommendations. |
| • | silicon techniques to bolt our secure vault to general purpose processors in a certifiable tamperproof way, |
| • | software techniques to secure and automate the onboarding of a connected device with a platform in a cloud, |
| • | cryptographic techniques to combine post-quantum attack resistance with our side channel attack resistance in a certifiable way, |
| • | ledger and blockchain techniques to offer a transparent, immutable, and cryptographically verifiable journal of our lifecycle management, |
| • | countermeasure techniques to stay ahead of the cyberattack evolutions, and |
| • | in partnership with FOSSA and WISeKey, the launch of the WISeSat constellation, picosatellites, manufactured by FOSSA, will enable the direct connection of satellites to IoT devices for authentication, completing the connection cycle from space to device through secure telecommunication means. This technology allows for identification in remote, low connectivity areas. |
While our current products serve our current markets well, we believe the products resulting from our R&D will create additional opportunities in upgrade markets, in different sectors, and in new applications of our technology in innovating markets.
If our efforts to attract prospective customers and to retain existing customers are not successful, our growth prospects and revenues may be adversely affected. Please refer to “Risk Factors—Risks Related to Our Business” for a discussion of such risks and information that should be considered before making an investment decision with respect to our Ordinary Shares.
For the years ended December 31, 2021, and 2022, our revenue for the IoT segment was $16.9 million, and $23.2 million, respectively, representing year on year growth of 37%.
The Trusted Internet of Things, or IoT, is poised to disrupt the semiconductor industry at industrial and business levels. IoT devices transform almost all products into smart devices, from irrigation systems to luxury products to pharma and clothing. Retail, health, bioscience, consumer-based products, and industrial IoT are all in high demand.
With the growing demand for IoT solutions comes tremendous potential for profit. The McKinsey Global Institute estimates that IoT applications will generate between $5.5 trillion and $12.6 trillion globally in 20303. This growth presents enormous opportunities and challenges for the semiconductor industry.
2 “Hardware Security Modules”, ABI Research, January 2022
3 “The Internet of Things: Catching up to an Accelerating Opportunity”, McKinsey Global Institute, November 2021
45
Perhaps the biggest challenge facing the semiconductors industry is that IoT chips will change the kinds of semiconductors the industry has to make, demanding new manufacturing processes and techniques from chip manufacturers to produce smaller chips that consume less power.
WISeKey uses a unique method to secure semiconductors designed by the Company through cutting-edge authentication processes combined with post-quantum technology and third-party identity blockchains, which together with on-the-ground measures ensures the authenticity of the original IoT and generates its correspondent digital twin.
WISeKey uses a unique method to secure semiconductors designed by the Company through cutting-edge authentication processes combined with identity blockchain and post-quantum technology, which together with on-the-ground measures ensures the authenticity of the original IoT and generates its correspondent digital twin.
WISeKey uses a patented method to digitally certify the authenticity of a physical object of value. The method includes a storage device, a digital certificate of authenticity (encrypted information reflecting at least one characteristic unique to the physical object, checking, whenever required, the validity of the digital certificate of authenticity by use of a network computer), the network computer cooperating with the storage device and a validating or a certifying authority so as to output sensibly in real time the status of validity of the digital certificate of authenticity, and the ability to modify it, whenever required.
With a rich portfolio of more than 46 patent families, covering over 100 fundamental individual patents, and another 22 patents under review, WISeKey continues to expand its platform use in various domains. SEAL Semiconductors already secures millions of objects (luxury products, expensive wine, autonomous cars, routers, drones, jewelry, collector’s items, high-end watches, art, etc.), these semiconductors include NFT applications backed by Digital Identification technology that secures, authenticates, and proves ownership of digital and tangible assets. We believe that the combination of Digital Identification with NFT will be a game changer in proving ownership of digital tangible assets.
The WISeKey team of experts is working with NIST candidates for the MS600X Common Criteria products: Crystals-Kyber for key exchange mechanism and Crystals-Dilithium for signatures. The partnership is focusing on the practical implementation aspects of algorithms, considering physical side-channel attack and deep learning processes. This work completes the implementation of two algorithms short-listed by the NIST that the team has already studied, paving the way for a complete post-quantum cryptography toolbox.
Post-quantum cryptography (PQC) refers to cryptographic methods that are secure against an attack by a quantum computer. As quantum computers become more powerful, they may be able to break many of the cryptographic methods that are currently used to protect sensitive information, such as Rivest-Shamir-Aelman (RSA) and Elliptic Curve Cryptography (ECC). PQC aims to develop new cryptographic methods that are secure against quantum attacks. One example of a post-quantum technology is lattice-based cryptography. It is a type of public-key cryptography that is based on the hardness of a mathematical problem called the Shortest Vector Problem (SVP) which is thought to be too difficult for a quantum computer to solve. Lattice-based cryptography can be used for tasks such as digital signatures, key exchange, and encryption. Another example is code-based cryptography which is based on the difficulty of decoding certain algebraic structures called error-correcting codes. These codes can be used to create digital signatures, key exchanges, and encryption schemes that are secure against quantum attacks.
This post-quantum cryptography toolbox will help to protect against the security threat posed by quantum computers, allowing hybrid solutions by no later than 2025 as recommended by the French ANSSI. In addition to this, WISeKey plans to upgrade its PKI offer, adding new post-quantum features for the IoT market: Secure authentication, Brand protection, Network communications, future FIDO (“Fast Identity Online”) evolutions and additional generally web- connected smart devices that obtain, analyze, and process the data collected from their surroundings. WISeKey is executing this project under the name “QUASARS” (QUAntum resistant Secure ARchitectureS.)
WISeKey is also working with NIST to define recommended practices for performing trusted network-layer onboarding, which will aid in the implementation and use of trusted onboarding solutions for IoT devices at scale. The WISeKey contribution to the project will be Trust Services for credentials and secure semiconductors to keep credential secure. Specifically, WISeKey will offer INeS Certificate Management Service (CMS) for issuing credentials and VaultIC secure semiconductors to provide tamperproof key storage and cryptographic acceleration.
46
While quantum computing offers endless perspectives to incredibly increase computing power, hackers will take advantage of this technology to crack cryptography algorithms, corrupt cybersecurity and compromise global economy. Research about quantum computing, namely how to use quantum mechanical phenomena to perform fast computation, was initiated in the early 1980s. The perspectives and unbelievable performances offered by this promising technology are so huge that many countries are sponsoring public/private R&D initiatives.
WISeKey brings its decades of expertise in designing Common Criteria EAL5+ and FIPS 140-2 Level 3 certified hardware-based secure elements (MS600x secure microcontrollers, VaultIC™, etc.) and in developing hacker resistant firmware. The new algorithms to be evaluated will first have to practically run on WISeKey’s existing and new hardware architectures. The Company will also share its expertise in deep learning AI (Artificial Intelligence) techniques to prove the robustness of the implementations.
Our semiconductors are used for securing supply chain management of critical goods by integrating IoT devices communicating with picosatellites launched by WISeKey. WISeKey security semiconductors are being used to protect different types of IoT devices such as satellites and their captured images and communications from agriculture and logistics sensors. This product leverages the extensive reach of the picosatellites and their ability to connect to low energy IoT devices and combines it with the immutability of data and smart contracting feature of the third-party Casper blockchain to offer unique benefits to the supply chain management industry. You can now track the data of your goods in transit such as environmental conditions, geo-location, etc. in a reliable manner, and also make logistic processes more efficient using the smart contracting feature offered by the third-party Casper blockchain.
Our semiconductors, when placed on any object, can securely link the object to NFTs enabling authentication and tracking of the object. This model is much like an embedded ePassport, and confirm the identity of the object on the Blockchain ledger. This digital identity, used throughout the object’s lifetime, allows the object to become a “Trusted Object” of the Internet, and enables proof of its identity and provision of related verifiable data. As such, WISeKey IoT and data analytics help supply chain managers make decisions on their objects and prevent possible accidents or other delay-inducing occurrences that happen on the way.
WISeKey itself does not offer any NFTs or blockchain service, and does not use any third-party blockchain for operating its business. WISeKey’s NFT-related business is to provide its security – related services, Secure Element, to customers in the form of security-enhanced semiconductors. WISeKey does not provide any technology or services in the management of the NFT creation or the distribution of NFTs. The Secure Element service that WISeKey provides enables SEAL’s customers to create and maintain a secure link between an object and its NFT (issued by a WISeKey customer that purchases WISeKey semiconductors) that is stored in a blockchain.
The supply chain is already benefiting from the billions of WISeKey secure chips that are already embedded in high-tech products and goods to protect data, communication, and firmware against cyberattacks. This includes routers, modems, energy-smart meters, drones, and medical devices, to mention a few. By combining the secured IoT devices with the immutability and smart contracting features offered by third-party blockchains such as the Casper blockchain, the logistic processes can be greatly improved and automated as the data on-chain can now be trusted for further processing without third-party intervention.
Combining the power of WISeKey semiconductors with the ability of these secured IoT devices to communicate with the picosatellites that aim to cover every spot on the planet with a maximum latency of 10mins, and the immutability and smart contracting provided by third-party blockchains such as the Casper blockchain, the new product is set to disrupt the supply chain management. The IoT devices are no longer dependent on the cellular networks and the data sent via the satellites are authenticated through WISeID. This is going to make a significant difference to the supply chains of critical goods where environmental conditions and security of the goods being shipped are extremely critical e.g., blood, organs, or vaccines.
IoT applications cannot work without security, sensors and integrated microchips so all IoT devices will require semiconductors connected to secure platforms. The smartphone market, which has driven growth in the semiconductor industry for years, has begun to level off. The IoT market could represent new revenue for semiconductor manufacturers, allowing the semiconductor industry to maintain an average annual growth of 3% to 4% for the foreseeable future.
47
IoT devices will increase demand for sensors, connectivity, memory, microcontrollers, and integrated circuits, which could put pressure on the existing semiconductor supply chain. Semiconductor manufacturers that choose to meet IoT demands now will be well positioned to take advantage of this developing market.
WISeKey semiconductors are designed for securely storing cryptographic secrets and providing cryptographic functions that use the secrets. The end result is that the secret stays securely stored on the semiconductor while it is being used in cryptographic calculations.
The following steps illustrate the link between our semiconductors and an NFT.
1. First verify the product that the NFT links to. This is an essential step to ensure the resulting NFT retains its provenance, authenticity, and long term value.
2. Next the identity of the secure VaultIC semiconductor is established. This identity is in the form a unique public private key pair that is embedded in the secure VaultIC semiconductor.
3. The resulting product information is combined into a patent pending format that ensures the that the resulting NFT is not corrupted, incomplete, or ambiguous.
4. The NFT blockchain address is then obtained (NFT may need to be created).
5. The Blockchain address is combined with the VaultIC identity and a PKI certificate is created.
6. The certificate is written back to the secure VaultIC semiconductor and the off chain storage.
After these steps, the physical item contains two immutable identities that are cryptographically linked, one from the secure semiconductor and it’s PKI certificate, the other from the Blockchain.
The objective for rigorously following these steps is to minimize the inherent risks associated with NFTs and to provide cryptographic assurance that the physical object and the NFT are both linked and authentic. While these steps minimize the risk associated with authenticity, other risks still remain due to blockchain stability, reliance on third party blockchain technologies, and market forces, among others.
Examples of usage are in the fields of luxury goods, expensive spirits or wine, or in OEM electronic devices which results from an extremely complex and subcontracted remote supply chain, for which the OEM wants to keep an indisputable tracking record of all the steps of their fabrication.
Our technology enables systems and methods for establishing the long-term authenticity of non-fungible tokens (NFTs) minted on a public blockchain by linking the NFT to its associated object (which itself may be physical, digital, tangible or intangible), the minter of the NFT, the nature of the association of the NFT minter to the associated physical object, and the possessor and/or originator of the object. In particular, our technology enables the “embodiment” of this information that constitutes the linkage between the NFT and the associated digital object, physical object, or intangible object (e.g. intellectual property assets, contracts, or other intangible assets), and consequently allows for authentication ofthe NFT and its related object in a variety of scenarios.
NFTs are preserved on a public blockchain via a network of nodes and secured via the blockchain’s consensus mechanism, such as proof of work, proof of stake, or other suitable consensus mechanisms for the NFT itself. However, the NFT may not preserve its ability to authenticate an associated object or its association with that object, particularly over long periods of time. In many instances the NFT at least partially relies on one or more third parties to establish its association with a specific object. For example, often this responsibility is left to third party NFT exchanges, centralized databases, the private key holder, or to other entities. In particular, none of the existing NFTs are minted with composition to ensure their authentication particularly with regard to items with physicality, or items that were not directly derived from the private key holder.
48
While there may be a high confidence in the ability of a blockchain to preserve and store the public key and digital signature information of the NFT itself, along with any subsequent NFT transaction data over long and very long periods of time – a blockchain cannot preserve information which the NFT does not itself include. So, for example, in many instances the blockchain will not preserve the linkage between the its digital signature and the actual identity of the NFT minter, the association of the NFT and/or NFT minter with the object, the possessor of the object, or the originator of the object.
This absence of embedded linkage is particularly a concern with regard objects that possess significant pre-blockchain history since in many instances, the pre-blockchain history is not maintained on the blockchain. This history is important to assist in independently verifying the authenticity of the NFT. For physical objects the unique features that identify the specific object are not necessarily independently linked to the NFT, and the NFT fails to provide or safekeep information or documentation as to appraisal value, origin, intellectual property rights or limitations on rights of use. For digital objects, the source construction resources and files are not linked and there are no certifications of authenticity or origin. Further, for digital NFTs, the ownership of the NFT or indication that the NFT was rightfully minted is not assured at the time of creation. As such, typical NFTs fail to possess sufficient composition in order to ensure that the minted NFT is authenticatable and persistent across time.
In particular, none of the existing NFTs are minted with composition to ensure their authentication particularly with regard to items with physicality, or items that were not directly derived from the private key holder. Our technology enables the “embodiment” of applicable information and sourcing linkages between the NFT and the associated object. Such embodiments ensure long term authentication of NFTs that are associated with physical or intangible objects, sometimes referred to as a “Digital Twin”.
Market Opportunities
The addressable market for IoT cybersecurity is massive: more than 12 billion IoT devices were connected in 2021 and this number is expected to grow to 27 billion units in 2025 with CAGR of 22%4. McKinsey predicts an annual $12.6 trillion in economic value by 2026.5
As it stands, many of the currently deployed IoT devices lack any serious form of security: the devices contain weaknesses that can easily be exploited, and the vast majority of data transmission is left unprotected. Regulatory and legislative pressure in combination with the rising danger of ransomware and other types of attacks, however, will force IoT customers to adopt solid cybersecurity practices and techniques.
Vendors of digital devices and organizations deploying IoT are now realizing that the IoT devices need the same level of protection as banks and governmental card issuers. They are realizing that many of their devices are placed in uncontrolled locations such as a private home, a parking lot, a car on the street, a remote field, a container on a ship, and even a human body. And yet, the users of their devices heavily depend on the reliability in terms of command & control and rely on the accuracy and privacy of their data.
McKinsey6 listed a number of ‘head wind’ factors for IoT adoption rates. To cite some of their observations:
| • | “Consumers, enterprise customers, and governments are increasingly concerned with IoT cybersecurity because the growing number of connected endpoints offers vulnerable points for hackers to exploit.” |
| • | “Companies are grappling with how much privacy customers will give up in return for lower prices or special offers in a retail setting. The COVID-19 pandemic has brought this issue into even sharper relief as governments and citizens attempt to balance public health with individual privacy.” |
4 “State of IoT – Spring 2022”, IOT Analytics, May 2022
5 “The Internet of Things: Catching up to an accelerating Opportunity”, McKinsey & Company, November 2021
6 “The Internet of Things: Catching up to an accelerating Opportunity”, McKinsey & Company, November 2021
49
| • | “Cybersecurity is a cross-cutting headwind to at-scale IoT deployments, so it should be unsurprising that this concern is particularly pronounced in the healthcare space. Not only is the security of the IoT device itself paramount but also that of the underlying data and analytics.” |
Markets and Markets forecasts the global IoT cybersecurity market size to grow from $14.9 billion in 2021 to $40.3 billion by 2026, at a CAGR of 22.1% from 2021 to 2026.7
Allied Market Research valued the global IoT security market size at $ 8.4 billion in 2018 and projected the size to reach $74 billion by 2026, growing at a CAGR of 31.20% from 2019 to 2026.8
The IoT market has so far been self-regulated, and some industries are implementing sector-specific regulations. Governments, however, are increasingly aware of the cybersecurity risks of IoT that can leave citizens vulnerable to security and privacy risks. Lawmakers enact legislation to:
| • | Make connected devices more resilient to cyber threats and attacks (IoT Cybersecurity); and |
| • | Protect the privacy of personal information (IoT Privacy). |
Aspects of an IoT deployment may then be subject to many different forms of oversight.
As governments are adopting new legislation imposing security implementation requirements on IoT deployments, IoT devices and IoT deployments may no longer be able to comply with new and future legislation and regulations without implementing new levels of cybersecurity features.
Gartner expects that through 2026, less than 30% of U.S. critical infrastructure owners and operators will meet newly mandated government security requirements for cyber-physical systems.21 Gartner further expects that the percentage of nation states passing legislation to regulate ransomware payments, fines and negotiations will rise to 30% by the end of 2025, compared to less than 1% in 2021.9
Gartner also forecasts that, by 2025, 70% of CEOs will mandate a culture of organizational resilience to survive coincident threats from cybercrime, severe weather events, civil unrest and political instabilities.10
IoT Cybersecurity
Regarding critical infrastructure protection, regulators and legislators are increasingly concerned about security of IoT actuators in crowded places, power grids, telecom systems, public transport, traffic control, water distribution, and energy transport.
The EU Cybersecurity Act that came in effect in 2019, addresses these concerns and applies in all EU member states and the UK. It mandates the EU Agency for Network & Information Security (“ENISA”) to define an EU-wide cybersecurity certification framework. The UK is currently moving forward and is shifting the responsibility to secure IoT devices away from consumers and demand strong cybersecurity be built-in by design.
7 “IoT Security Market by Type (Network Security, Endpoint Security, Application Security and Cloud Security), Component (Solutions & Services), Application Area, Deployment Mode (On-premises & Cloud), Organization Size, and Region – Global Forecast to 2026”, Markets And Markets, October 2021
8 “IoT Security Market by Component Solution (Solution and Services), Deployment Model (On-Premise and Cloud), Organization Size (Large Enterprises and Small & Medium Enterprises), Product Type (Device Authentication & Management, Identity Access & Management, Intrusion Detection System & Intrusion Prevention System, Data Encryption & Tokenization and Others), Security Type (Network Security, Endpoint Security, Application Security, Cloud Security, and Others), and Industry Vertical (Manufacturing, Retail & E-Commerce, Government & Defense, Transportation & Logistics, Energy & Utilities, Healthcare & Others); Global Opportunity Analysis and Industry Forecast, 2019-2026, Allied Market Research, January 2020
9 Opening Keynote, “Gartner Security & Risk Management Summit” in Sydney, Australia, Gartner, June 2022
10 Opening Keynote, “Gartner Security & Risk Management Summit” in Sydney, Australia, Gartner, June 2022
50
The EU further enacted the Directive on security of network and information systems (“NIS”). It aims to reach a high level of cybersecurity for Critical National Infrastructure and essential services, and establishes a range of IoT cybersecurity requirements for operators of essential services and their digital service providers.
The U.S. currently lacks a federal IoT cybersecurity regulatory framework. The IoT Cybersecurity Improvement Act passed in 2020, however, sets minimum security standards for IoT devices procured by the federal government. While the bill avoids to directly regulate the private sector, it aims to leverage federal government procurement influence to encourage increased cybersecurity and put in place basic security measures for IoT devices. The bill further gives the National Institute of Standards & Technology (NIST), the authority to oversee IoT cybersecurity risks for equipment bought by the federal government, and to issue guidelines dealing with IoT cybersecurity. IoT devices procured by the federal government must comply with these recommendations.
At the state level, California and Oregon have gone further and passed new IoT security laws (resp. SB 327 and HB-2395) that became effective in 2020. These laws require that IoT devices sold in California and Oregon be fitted with reasonable security features to protect both the IoT device and the data it contains. They further place liability and burden of proof on the IoT vendors as soon as the device is connected to the Internet in those states.
The New York State enacted the Stop Hacks and Improve Electronic Data Security Act (“SHIELD”) in 2020. The bill requires the implementation of a cybersecurity program and protective measures for New York State residents and apply to IoT manufacturers.
ABI Research expects Critical Infrastructure cybersecurity spending to increase from $106 billion in 2021 to $146 billion in 2025 at a CAGR of 8.3%.11
IoT Privacy
Regarding privacy, regulators and legislators are increasingly concerned that individuals may not be able to provide consent for IoT sensors which are permanently collecting behavioral data, to locate the source of inaccurate data, and to be comfortable that uploaded privacy-sensitive data do not leak out.
The EU General Data Protection Regulation (“GDPR”) in effect since 2018 establishes a harmonized framework within the EU and the UK, including the right to be forgotten, the need for clear and affirmative consent, and severe penalties for failure to comply with these rules. The GDPR law equally applies to IoT devices, IoT platforms and IoT deployments.
The U.S. currently lacks a comprehensive federal law regulating the collection and use of personal information beyond the U.S. Privacy Act of 1974 and the Children’s Online Privacy Protection Act. Several states, however, have recently passed new legislation to take digital privacy into account.
The California Consumer Privacy Act (“CCPA”) in effect since 2020 enhances privacy rights and consumer protection for residents of California. The California Privacy Rights Act (“CPRA”) supplements the CCPA and takes effect on 1 January 2023. It creates a new category of personal information named sensitive personal information. Biometric data, including facial recognition and other data that may yield details about race, ethnicity, sexual orientation, religious beliefs, and geolocation, are included in this new group and must be adhered to by IoT devices, IoT platforms and IoT deployments.
Gartner expects that by the end of 2023, modern privacy laws will cover the personal information of 75% of the world’s population.12
11 “Critical Infrastructure Security”, ABI Research, February 2021
12 “Gartner Identifies Top Five Trends In Privacy Through 2024”, Gartner, May 2022
51
Sustainability
IoT will continue to transform the sustainable energy markets, such as wind, solar, biothermal, and nuclear power generation industries. IoT analytics will provide wind energy suppliers with real-time data on their power plants and storage assets, as well as their customers’ consumption, to ensure continuous energy generation and distribution. IoT solutions can also enable the adjustment of business operations for dramatically increased revenue.
There is an expectation to see a shift in demand for sensors, actuators, and gateways, because all of these devices are needed to predict failures and assure the overall efficiency of equipment, specifically for sustainable power generation. This trend is the most accurate for green technology companies that will continue to reduce operational expenses, reserve funds for innovations, and deliver more affordable green energy.
While IoT adoption from Utility Service Providers (USPs) will be driven by regional stimulus packages, markets will continue to be cautious with their capital spending on new technology solutions. USPs (energy and water) will remain one of the largest adopters of massive IoT solutions, as they continue to implement their grid digitalization programs that started more than a decade ago. A utility’s primary objective in implementing IoT will be to add resilience to their operational processes and support growing demands to shift from the use of fossil fuels and move toward renewable resources.
Also, Oil & Gas operators realize they need to transform and embrace climate neutral energy sources. These operators will increase investments in digital transformation to address commercial, operational, and existential threats, as well as align business models with changing climate action regulation. ABI Research expects that, in 2030, they will spend $15.6 billion on digital tools to address industry challenges and align operations with changing business models.13
With digital tools, oil and gas companies can analyze the condition of transmission and distribution pipes, prepare for changes in oil and gas prices, plan sustainability strategies and ensure an increasing amount of renewables capacity is integrated into grids and provided to consumers. Data analytics allied with IoT platforms have become essential to identifying issues ahead of time such as pipeline degradation, wellhead performance, and pollution from gas flares.
The effect of the cyber-attack on the Colonial Pipeline made operators aware that even spending unlimited amounts to secure networks and assets will not provide 100 percent security as attackers only need one error to cause havoc. Increasingly, cyber threats are rapidly becoming a concern for both the C-suite and governments, and IoT cybersecurity has become a top priority for them.
ABI Research expects that spending on IoT security within the sector will increase by 8.1% between 2022 and 2030 to reach $5.6 billion per annum.14
Metaverse
Gartner expects that by 2026, 25% of people will spend at least one hour a day in the Metaverse for work, shopping, education, and entertainment.15 Gartner defines the Metaverse as a collective virtual open space, created by the convergence of virtually enhanced physical and digital reality. Beyond entertainment, gaming and social media, a Metaverse provides enhanced immersive experiences for professional activities including:
| • | Training with a more immersive learning experience in medical, industrial and sports. |
| • | Virtual events with a more immersive social experience. |
| • | Retail can extend its reach to an immersive shopping experience that allows for more complex products. |
13 “Digital Transformation in the Oil and Gas Market”, ABI Research, December 2021
14 “Digital Transformation in the Oil and Gas Market”, ABI Research, December 2021
15 “Predicts 2022: 4 Technology Bets for Building the Digital Future”, Gartner, December 2021
52
| • | Enterprises can achieve better engagement, collaboration and connection with their employees through virtually augmented workspaces. |
The current siloed VR (Virtual Reality) or AR (Augmented Reality) environments of a single provider will eventually integrate into a single Metaverse adopting open standards. Activities in a unified Metaverse include:
| • | Obtaining outfits, equipment and accessories for online avatars. |
| • | Purchasing digital land and constructing virtual buildings. |
| • | Participating in virtual events and training classes. |
| • | Trading collectibles, rare assets and unique pieces of digital art. |
| • | Interacting with others for employee onboarding, customer service, and sales. |
Studies by, amongst others, Gartner16 and ITU17 revealed that consumers and professionals raise the following concerns before adopting the Metaverse:
| • | How to preserve the privacy of personal data |
| • | How to know whether data for decisions can be relied on |
| • | How to get confidence in payment methods |
| • | How to know for sure who you are interacting with |
| • | How to deal with the abundance of endpoints: each device in the office or in someone’s home that connects to the internet opens up a new door through which cyberattacks can enter. Since the Metaverse will require multiple devices and sensors, people are becoming even more vulnerable to data breaches. |
While the opportunities offered by the Metaverse are huge, these key concerns need to be solved first in order to create a “trusted” Metaverse. A trusted Metaverse enriches digital experiences with trusted bridges to the physical world.
Our solution
WISeKey has become much more than a cybersecurity technology company.
We are in the physical/cyber trust business. Every day, citizens, consumers and professionals rely on the trust we bring to the IoT devices around them. Our brand reflects digital comfort and a culture of trust, security, and protection.
For that, we offer to our customers:
| i) | “Secure Elements” implementing a mix of analog and digital countermeasures which are the DNA of our engineering teams, constantly monitoring and anticipating the new generation of attacks that the cyber hackers may develop. |
| ii) | A provisioning and personalization platform, which manages the creation of digital keys and certificates and their injection into our secure elements. |
16 “What Is a Metaverse”, Gartner, January 2022
17 “AI: The driving force behind the metaverse”, ITU News, June 2022
53
| iii) | A Root Certificate Authority, which guarantees the unicity and the authenticity of the digital identities which we are generating for our customers. |
Our products and infrastructures are certified with the highest grading of the industry by third party certification labs.
We design, develop and market secure semiconductors worldwide as a fabless manufacturer, meaning we do not manufacture the semiconductors, but instead collaborate with production partners for all phases of the manufacturing process of our semiconductors/ICs, including wafer fabrication and packaging and testing. We provide added security and authentication layers on our semiconductors which can be tailored to customers’ needs.
Our production partners are responsible for the procurement of all of the raw materials used in manufacturing our products and we understand that the such raw materials are multi-sourced.
Benefits for Customers
Security is in our DNA, and we help our direct customers and end customers to understand the security risks, security implications and security solutions. Our platform takes away the burden of managing sophisticated cryptography and a suite of secret, private and public keys. And we help them through the lifecycle of the security elements.
Our customers realize that their products have a clear differentiator to their end customers when WISeKey security is inside. WISeKey provides them with an effective anchor from which trust can be established, and from which new supporting platforms and services such as device life cycle management can be supported.
Vendors typically find it hard to manage security and may have little in-house knowledge about cryptographic strength, key generation, key injection, key pairing, key rotation, key hierarchies, and key lifecycle. We fundamentally offer our customers a one-stop shop for trusted personalization of their devices.
Superior end customer experience drives customer loyalty.
Not only security, but also customer care is in our DNA. We are proud of the customer loyalty we have achieved over the past 20 years. Our customers and their end customers also appreciate that our product roadmap takes their input into account, as well as market trends and security trends. Moreover, involving partners in our roadmap, such as FOSSA and Parrot, help our mutual customers to tune their devices and deployments to tackle the cybersecurity challenges. Customers and end customers further appreciate that we understand and respond to specific regulations they may be subject to.
We have been able to clearly demonstrate our customer dedication in 2021. Since 2020, global semiconductor supply was under stress as a by-product of the COVID-19 pandemic. When economies started to rebound in 2021, the combination of supply chain logistics issues and shortages in raw material kept global semiconductor supply under stress. Dedicated to fulfilling customer demand, we were able to secure large allocations in our supply chain. In fact, WISeKey gained new customers thanks to the constrained delivery these customers faced by their former semiconductor suppliers. Customers openly praised WISeKey’s dedication and loyalty to its customers.
Benefits for IoT owners and operators
While our customers are typically product manufacturers, the end customers are factories, consumers, governmental infrastructures, municipalities, smart transport initiatives, smart agriculture, etc. Due to increased threats and attacks, these IoT owners and operators demand increasing levels of protection. And given that they increasingly install devices in unmanned and uncontrolled environments, they even demand the security to be physically tamperproof.
Further, with emerging policy debate and regulation on the topic of loT security in Europe, Asia, and North America, IoT owners and operators want security solutions that can be easily implemented and deployed. With WISeKey security inside, they know that digital trust is anchored in the hardware of the device.
54
Increasing public trust
For example, when the U.S. government enacted its Infrastructure Investment and Jobs Act of $1.2 trillion, WISeKey was approached by integrators that worry about security and privacy. These integrators were seeking to participate in funded megaprojects to deploy IoT for power infrastructure, water distribution, airports, road safety, high speed internet and sensors to address climate change and saw that the level of cybersecurity of their IoT vendors was not always what they expected before WISeKey came in the picture.
Our Competitive Strengths
We believe we have several competitive advantages that will enable us to maintain and extend our market position. Our key competitive strengths include:
| • | Customer dedication is in our DNA and we deliver to customers ordering hundreds of millions of units, as well as to customers ordering a few thousand custom units. |
| • | Ongoing product innovation. We constantly innovate on our products to enhance and expand capabilities. Our agentless technology differentiates us in the market and positions us to capitalize on the proliferation of new device types entering the enterprise that cannot be supported by agent-based technologies. |
| • | Proven Supply Chain Management processes with a track record of timely delivery. |
| • | Standardized technology and compliance with industry-driven standards, to ease the integration by our direct customers and by end customers. |
| • | Top-level certifications (Common Criteria EAL5+ and FIPS140-2 Level 3) that address the current and future requirements of IoT deployments in health care and critical infrastructure. |
| • | The digital certificates are rooted at the OISTE Foundation, a not-for-profit organization based in Geneva, Switzerland, regulated by article 80 et seq. of the Swiss Civil Code and neutral vis-à-vis any dominant vendor, country or other market player. |
| • | Broad appeal of our products across a diverse end customer base. We serve end customers of all sizes across diverse industries. We are deeply integrated into our customers’ security infrastructure, demonstrating immediate and ongoing value. We have a long-term, loyal base of end customers with many relationships spanning over 10 years. |
| • | Recognized market leadership. We are invited to speak at Davos and TechAccord. We participate in standardization efforts by Wi-SUN Alliance, a global association to drive interoperability in smart cities and smart grids. WISeKey is also currently working with NIST’s National Cybersecurity Center of Excellence (NCCoE) on a reference design for securely onboarding IoT devices. |
| • | Global market reach driven by direct and indirect sales strategy. We have recruited top sales talent from leading security organizations and retain the highest quality sales representatives with demonstrated success. We are one of the only vendors in our market solely focused on security and control and, as such, our sales representatives are wholly focused on selling the standalone value of our products. |
| • | Strong leadership team of security experts. We have a deep bench of talent at the executive level, with years of industry experience at semiconductor manufacturers and cryptography laboratories. |
Our Growth Strategies
A large part of our business relies on the one-time-sale of hardware. We also, however, created our own post-market for provisioning, onboarding, and life cycle management, offering an additional and recurring monetization opportunity. Those post-market services also fortify customer stickiness.
55
We intend to execute on the following growth strategies:
• Grow global customer base. We invested significantly, and plan to continue to invest, in our sales organization to drive new customer adoption and to introduce our products to new markets. We believe these investments will allow us to pursue new large enterprise opportunities as well as opportunities outside of the United States.
• Expand our presence in the market by leveraging our ecosystem of partners. We believe there is a significant opportunity to grow sales through our technology and channel partners, particularly to mid-market enterprises.
• Expand within our existing customers as they grab their market opportunities. Our product revenue is directly tied to the number of devices they sell.
• Expand within our existing customers as we expand to new parts of their network, or as we displace a competitor. We expect to grow as our customers broaden their use of our products in different IoT markets.
• Introduce new products to create additional opportunities in upgrade markets, in different sectors, and in new applications of our technology in innovating markets. For this purpose, SEALSQ is developing a brand-new generation of Secure Elements implementing new technologies in order to optimize its footprint thus its cost, a Flash memory providing more customization flexibility, and a new generation of Crypto Processor capable to run Post-Quantum algorithms selected by the NIST.
56
| C. | Organizational Structure |
We are the holding company of the WISeKey Group.
The chart below contains a summary of our organizational structure and sets out our subsidiaries, associated companies and joint ventures as at December 31, 2022. Although not all of our subsidiaries are wholly-owned, all of them are assessed as being under our control.

As at December 31, 2022, our main operating subsidiaries were WISeKey Semiconductors SAS, domiciled in France, and WISeKey SA, domiciled in Switzerland:
| Company Name | Country of Incorporation | Percentage Ownership as at December 31, 2022 | ||
| WISeKey SA | Switzerland | 95.75% | ||
| WISeKey Semiconductors SAS | France | 100% |
| D. | Property, Plant, and Equipment |
Our corporate headquarters are located in Geneva, Switzerland. The principal office for our Swiss and international operations, which is also our registered office, is located in Zug, Switzerland.
As of December 31, 2022, the net book values of tangible fixed assets were as follows:
| As at December 31, 2022 | |||
| Asset category |
Net book value (USD millions) | ||
| Machinery & equipment | 0.4 | ||
| Office equipment and furniture | 0.2 | ||
| Computer equipment and licenses | 0.2 | ||
| Total tangible fixed assets | 0.8 |
57
We do not own any facility and our group companies have entered into lease arrangements for the premises in which they operate. The following table sets forth our most significant facilities as at December 31, 2022:
| Location |
Size of Site (in m2) |
Use of the Property | ||
| Meyreuil, France | 1,498* | Research & development, sales & marketing, administration. | ||
| Geneva, Switzerland | 854* | Head office administration, sales & marketing and data center. |
* excluding parking spaces
| Item 4A. | Unresolved Staff Comments |
Not applicable.
| Item 5. | Operating and Financial Review and Prospects |
The following discussion of our financial condition and results of operations is based upon and should be read in conjunction with our consolidated financial statements and their related notes included in this annual report on Form 20-F.
Certain information included in this discussion and analysis includes forward-looking statements that are subject to risks and uncertainties, and which may cause actual results to differ materially from those expressed or implied by such forward-looking statements. For further information on important factors that could cause our actual results to differ materially from the results described in the forward-looking statements contained in this discussion and analysis, see "Special Note Regarding Forward-Looking Statements" and "Item 3D. Risk Factors".
| A. | Operating Results |
Company Overview
We are a Swiss cybersecurity company focused on delivering integrated security solutions globally. With over two decades of experience in the digital security market, we integrate our secure semiconductors, cybersecurity software, and a globally recognized Root of Trust (RoT) into leading-edge products and services that protect users, devices, data and transactions in the connected world.
Basis of presentation
We prepare our financial statements in accordance with US GAAP. Our reporting currency is the U.S. Dollar ("USD").
Our critical accounting policies are described in Note 4.
Divestiture of arago
On March 14, 2022, the Group signed a Share Purchase and Transfer Agreement (the “SPTA”) to sell its 51% ownership in arago GmbH and its affiliates (together “arago” or the “arago Group”) to OGARA GmbH, with Neutrino Energy Property GmbH & Co. acting as “Buyer Guarantor”, who signed on March 16, 2022. The group subsidiaries making up the arago Group in scope for the sale are arago GmbH, arago Da Vinci GmbH, arago Technology Solutions Private Ltd and arago US Inc. The purchase price set in the SPTA was EUR 25,527,955.30 (USD 26,827,022 at historical closing rate on June 23, 2022). The completion of the sale was conditional on the consideration being transferred to WISeKey and the shares owned by the Group being transferred to OGARA GmbH.
58
The sale was completed on June 24, 2022, when the shares owned by WISeKey in arago were transferred to OGARA GmbH as WISeKey issued a waiver to accept a delayed payment of the consideration, because of the high cash burn rate of arago.
We assessed the SPTA under ASC 205 and concluded that the operation met the requirement to be classified as held for sale because of the strategic shift represented by the sale of the Group’s AI (Artificial Intelligence) segment and that arago qualifies as discontinued operations from the date of the SPTA, March 16, 2022.
In line with ASC 205-20-45-3A and ASC 205-20-45-10 respectively, we reported the results of the discontinued operations as a separate component of income for the years ending December 31, 2020, December 31, 2021, and December 31, 2022, and we classified their assets and liabilities separately as held for sale in the balance sheet for the year to December 31, 2021.
Per ASC 830-30-40-1, upon the divestiture of arago, WISeKey’s USD 1,245,896 accumulated translation adjustment loss in relation to arago was removed from accumulated comprehensive income/(loss) in the balance sheet and recorded in the income statement as part of the loss on disposal of a business, net of tax on disposal. Additionally, an amount of USD 1,156,401 of currency translation adjustments in relation to arago in WISeKey’s accounts in the year ended December 31, 2022 was recorded directly in the income statement as part of the loss on disposal of a business, net of tax on disposal.
The loss on disposal of a business recorded in the reporting period is USD 15,025,611 shown as a separate line within discontinued operations in the income statement.
Factors affecting our results of operations
Although most of our IoT segment customers are recurring customers, it is not industry practice to work with long-term contracts. Therefore, most of our IoT customers have signed a framework agreement with us but are not committed to certain volumes over a period of time. This introduces a level of uncertainty on the level of revenue generated from recurring customers in the IoT segment.
The IoT segment results are also dependent on the supply chain. Any factor affecting the availability of material or component, and/or the production capacity of our suppliers will impact our ability to deliver on customer orders. For instance, after the start of the COVID-19 pandemic, the semiconductor industry suffered from significant shortages of material which means that some customer orders placed in 2021 could only be delivered in 2022, and some customer orders placed in 2022 will only be delivered in 2023. We are working to a five-year capital expenditure plan and we are in constant discussions with our suppliers to increase production capacity to meet our customer orders, but the supply chain variables can limit the revenue potential in a given year as some order deliveries have to be schedule in future fiscal years.
Finally, also in our IoT segment, as microelectronics technology evolves, customers look for added functionalities, and competitors in the semiconductors industry develop new products, sales of a given product typically decrease over time as the next-generation semiconductors are introduced. In order to sustain revenue, IoT companies must be able to develop or otherwise acquire the rights to develop or market new products with additional or innovative security and application features. See Item 4. B. Business Overview for information regarding our technology and product developments.
Operating Segments
Since the acquisition of WISeKey Semiconductors SAS in 2016, we organized our business into two operating segments: the IoT segment, which is centered on our family of secure microcontrollers designed to give an unforgeable identity to any connected device, and the mPKI segment, for managed Public Key Infrastructure, which encompasses our digital identity, certificate management and signing solutions, and trust services.
Geographic Information
Our operations are global in scope, and we generate revenue from selling our products and services across various regions. While our operations in Europe have historically contributed the largest portion of our revenues, our efforts to expand in the United States have increased the revenue generated from North America.
59
Our total revenue by geographic region for the fiscal years ended December 31, 2022, December 31, 2021 and December 31, 2020 is set forth in the following table:
| 2022 | 2021 | 2020 | ||||||||||||||||||||||
| Net sales by region | USD'000 | % | USD'000 | % | USD'000 | % | ||||||||||||||||||
| Switzerland | 1,004 | 4 | % | 1,002 | 6 | % | 592 | 4 | % | |||||||||||||||
| Rest of EMEA | 6,260 | 26 | % | 3,819 | 22 | % | 4,321 | 29 | % | |||||||||||||||
| North America | 13,677 | 57 | % | 10,689 | 61 | % | 8,260 | 56 | % | |||||||||||||||
| Asia Pacific | 2,745 | 12 | % | 2,062 | 12 | % | 1,526 | 10 | % | |||||||||||||||
| Latin America | 128 | 1 | % | 74 | 0 | % | 80 | 1 | % | |||||||||||||||
| Total net sales | 23,814 | 100 | % | 17,646 | 100 | % | 14,779 | 100 | % | |||||||||||||||
60
Financial year ended December 31, 2022 compared with financial year ended December 31, 2021
| 12 months ended December 31, | 12 months ended December 31, | Year-on-Year Variance | ||||||||||
| USD'000 | 2022 | 2021 | ||||||||||
| Net sales | 23,814 | 17,646 | 35 | % | ||||||||
| Cost of sales | (13,588 | ) | (9,893 | ) | 37 | % | ||||||
| Depreciation of productions assets | (132 | ) | (301 | ) | -56 | % | ||||||
| Gross profit | 10,094 | 7,452 | 35 | % | ||||||||
| Other operating income | 2,073 | 183 | 1033 | % | ||||||||
| Research & development expenses | (3,862 | ) | (5,618 | ) | -31 | % | ||||||
| Selling & marketing expenses | (7,275 | ) | (9,111 | ) | -20 | % | ||||||
| General & administrative expenses | (11,466 | ) | (14,066 | ) | -18 | % | ||||||
| Total operating expenses | (20,530 | ) | (28,612 | ) | -28 | % | ||||||
| Operating income / (loss) | (10,436 | ) | (21,160 | ) | -51 | % | ||||||
| Non-operating income | 3,937 | 2,509 | 57 | % | ||||||||
| Debt conversion expense | (827 | ) | (325 | ) | 154 | % | ||||||
| Interest and amortization of debt discount | (168 | ) | (1,057 | ) | -84 | % | ||||||
| Non-operating expenses | (5,551 | ) | (3,426 | ) | 62 | % | ||||||
| Income / (loss) from continuing operations before income tax expense | (13,045 | ) | (23,459 | ) | -44 | % | ||||||
| Income tax income / (expense) | 3,238 | (13 | ) | -25008 | % | |||||||
| Loss from continuing operations, net | (9,807 | ) | (23,472 | ) | -58 | % | ||||||
Discontinued operations:
| ||||||||||||
| Net sales from discontinued operations | 1,805 | 4,612 | -61 | % | ||||||||
| Cost of sales from discontinued operations | (978 | ) | (2,976 | ) | -67 | % | ||||||
| Total operating and non-operating expenses from disc. operations | (5,274 | ) | (2,364 | ) | 123 | % | ||||||
| Income tax recovery from discontinued operations | 25 | 106 | -76 | % | ||||||||
| Loss on disposal of a business, net of tax on disposal | (15,026 | ) | — | n/a | ||||||||
| Income / (loss) from discontinued operations | (19,448 | ) | (622 | ) | 3027 | % | ||||||
| Net income / (loss) | (29,255 | ) | (24,094 | ) | 21 | % | ||||||
| Less: Net income / (loss) attributable to noncontrolling interests | (1,780 | ) | (3,754 | ) | -53 | % | ||||||
| Net income / (loss) attributable to WISeKey International Holding AG | (27,475 | ) | (20,340 | ) | 35 | % | ||||||
61
Revenue
Our total revenue for the year ended December 31, 2022, increased by USD 6.2 million or 35% from prior period.
The table below shows the breakdown of our revenue by operating segment for the years ended December 31, 2022 and December 31, 2021.
| 12 months ended December 31, | 12 months ended December 31, | Year-on-Year | ||||||||||
| USD'000 | 2022 | 2021 | Variance | |||||||||
| IoT segment revenue from external customers | 23,198 | 16,867 | 38 | % | ||||||||
| mPKI segment revenue from external customers | 616 | 779 | -21 | % | ||||||||
| Total revenue | 23,814 | 17,646 | 35 | % | ||||||||
The main growth driver for our increased revenue in comparison to prior year was the strong demand for our IoT solutions. The shortage in semiconductors’ raw material during the COVID-19 pandemic has attracted new customers to WISeKey, particularly those small and medium-sized companies that were not prioritized by competitors due to the relatively smaller size of their orders. The shortage also pushed customers to make long-term commitments so as to secure their supply, which meant that they placed orders for delivery over more than six months which provided WISeKey with a very secure backlog of orders. Based on this, WISeKey was able to take steps to increase its production capacity in 2022, thereby allowing a growth by 38% or USD 6.3 million.
WISeKey has started several projects around its mPKI solutions to refocus its solution offering and support mPKI revenue in future periods.
Gross Profit
Our gross profit increased by USD 2.6 million to USD 10.1 million (gross margin of 42%) in the year ended December 31, 2022 in comparison with a gross profit of USD 7.5 million (gross margin of 42%) in the year ended December 31, 2021. Most of the increase in gross profit is the direct result of the increase in revenue year-on-year.
We note that the shortages in semiconductor components over the last few years has led to an increase in purchasing costs. However, WISeKey’s strong working relationships with its customers has allowed us to build these increases into our prices. We have therefore not suffered any decrease in gross profit margin in relation to the supply chain issues in 2022. As shortages are resolved our gross margin may be affected in future periods.
Other operating income
In 2022, the main components of our other operating income consisted of a one-off credit in relation to the write off of a payable balance of USD 1,899,148, and recharges for the use of our premises by OISTE (see Note 40 of our consolidated financial statement as at December 31, 2022) for USD 65,636. In 2021, our other operating income consisted of recharges for the use of our premises by OISTE for USD 70,626 and the release of a provision against our research tax credit in France for USD 74,000.
We do not have recurring other operating income that contributes to our profit.
62
Research & development expenses
Our research and development ("R&D") expenses includes expenses related to the research of new technology, products and applications, as well as their development and proof of concept, and the development of further application for our existing products and technology. They include salaries, bonuses, pension costs, stock-based compensation, depreciation and amortization of capitalized assets, costs of material and equipment that do not meet the criteria for capitalization, as well as any tax credit relating to R&D activities, among others.
Our R&D expenses decreased by USD 1.8 million between 2022 and 2021 and includes a non-cash, stock-based compensation expense of USD 0.17 million. Although we have refocused our R&D efforts, it remains a large part of our operating expenses with USD 3.7 million net of a stock-based compensation spent in the year ended December 31, 2022, representing 19% of total operating expenses net of stock-based compensation. Our Group being technology-driven, the level of our R&D expenses reflects our engagement to act as a leader in new cybersecurity developments and future applications.
Research tax credits are provided by the French government to give incentives for companies to perform technical and scientific research. Our subsidiary WISeKey Semiconductors is eligible to receive such tax credits. The credit is deductible from the entity's income tax charge for the year or payable in cash the following year, whichever event occurs first.
Selling & marketing expenses
Our selling & marketing ("S&M") expenses include advertising and sales promotion expenses such as salaries, bonuses, pension costs, stock-based compensation, business development consultancy services, and costs of supporting material and equipment that do not meet the criteria for capitalization, among others.
Our S&M expenses of USD 7.3 million for the year ended December 31, 2022 included a non-cash, stock-based compensation expense of USD 0.3 million. With a total of USD 7.0 million net of stock-based compensation, our S&M expenses decreased by USD 1.3 million in comparison with our 2021 S&M expenses of USD 8.3 million net of stock-based compensation. This increase reflects our continued efforts to build a stronger sales force, with an increased presence in the U.S., to support our revenue growth.
General & administrative expenses
Our general & administrative ("G&A") expenses cover all other charges necessary to run our operations and supporting functions, and include salaries, bonuses, pension costs, stock-based compensation, lease and building costs, insurance, legal, professional, accounting and auditing fees, depreciation and amortization of capitalized assets, and costs of supporting material and equipment that do not meet the criteria for capitalization, among others.
Our G&A expenses of USD 11.5 million for the year ended December 31, 2022 included a non-cash, stock-based compensation expense of USD 0.3 million. Net of stock-based compensation, our G&A expenses of USD 11.2 million has decreased by USD 0.5 million in comparison with the USD 11.7 million G&A expense net of stock-based compensation for the year ended December 31, 2021.
Our G&A expenses remain and will remain high due to WISeKey’s initiatives to expand our geographical footprint and revenue streams. These initiatives require specific professional expertise and legal advice which contribute to our G&A cost base.
Operating loss
As a result of the factors described in the above sections, our operating loss for the year ended December 31, 2022 decreased by USD 10.7 million compared with 2021.
63
This clearly shows WISeKey’s ability to generate additional revenue while continuing to streamline its cost base, while also making the strategic investments in R&D and S&M which are required to fuel future growth.
Non-operating income and expenses
The net balance of our non-operating activities in the year ended December 31, 2022 was an expense of USD 2.6 million, which represents a USD 0.3 million increase in non-operating costs compared with 2021 and its USD 2.3 million net expenses from non-operating activities.
Of note, our Company regularly enters into loan and convertible loan agreements to finance its operations. In 2022, our loan-related expenses in the form of debt conversion expenses and interest and amortization of debt discount expense decreased by USD 0.4 million in comparison to 2021. Our interest expense also decreased by USD 0.3 million. However, an accounts receivable write-off of USD 1.3 million in relation to a loan repaid on behalf of arago resulted in the net increase year-on-year of our net non-operating expenses by USD 0.3 million.
Net loss from continuing operations
As a result of the above factors, the net loss from continuing operations decreased by 58%, or USD 13.7 million, from USD 23.5 million in the year ended December 31, 2021 to USD 9.8 million in the year ended December 31, 2022.
This positive trend demonstrates WISeKey’s ability to generate additional revenue while continuing to streamline its cost base, while also making the strategic investments in R&D and S&M which are required to fuel future growth.
Discontinued operations
In 2022, after WISeKey made significant investments to explore the integration of arago AI with WISeKey's Trust and IoT applications, and after a careful consideration, a decision was made to separate WISeKey and arago due to different business approaches and go to market strategies for WISeKey’s and arago’s Automation platform which did not bring the expected synergies. On March 14, 2022, the Group signed the SPTA to sell its 51% ownership in arago, and the sale was completed on June 24, 2022, when the shares owned by WISeKey in arago were transferred to OGARA GmbH as WISeKey issued a waiver to accept a delayed payment of the consideration.
WISeKey made the decision to transfer its shares in arago on June 24, 2022, ahead of receiving the payment of the purchase price, because of the high cash burn rate of arago. As a result of this early transfer, WISeKey limited the loss from discontinued operations, net of the loss on divestiture, to USD 4.4 million. This compares to a loss of USD 0.6 million in 2021 after a one-off non-cash non-operating income of USD 5.6 million in relation to the acquisition of arago, hence a loss of USD 6.2 million net of this one-off non-cash non-operating income.
In 2022, WISeKey bore a total loss from discontinued operations of USD 19.4 million from the divestiture of arago. This loss includes a USD 15.0 million loss on divestiture resulting from the credit losses for the full purchase price amount of EUR 25,527,955.30 (USD 26,827,022) recorded at period end.
Net income / (loss)
In the year ended December 31, 2022, the Company made a net loss of USD 29.3 million. The loss contributed by the discontinued operations of arago accounted for 68% of our total loss with USD 19.4 million, including a USD 15.0 million loss on divestiture in the year ended December 31, 2022.
This compares to a net loss position of USD 24.1 million for the year ended December 31, 2021.
64
Non-GAAP Performance Measures
In addition to our reported financial results prepared under US GAAP, we also prepare and disclose EBITDA and Adjusted EBITDA, which are measures not prepared in accordance with US GAAP. We present EBITDA and Adjusted EBITDA because we believe that these measures are useful to investors as they are frequently used by securities analysts, investors and other interested parties in the evaluation of companies in our industry. We further believe that Adjusted EBITDA is helpful to investors in identifying trends in our business that could otherwise be obscured by certain items unrelated to ongoing operations because they are highly variable, difficult to predict, may substantially impact our results of operations and may limit the ability to evaluate our performance from one period to another on a consistent basis.
The usefulness of EBITDA and Adjusted EBITDA to investors has limitations including, but not limited to, (i) they may not be comparable to similarly titled measures used by other companies, including those in our industry, (ii) they exclude financial information and events, such as the effects of an acquisition or amortization of intangible assets, or of stock-based compensation, that some may consider important in evaluating our performance, value or prospects for the future, (iii) they exclude items or types of items that may continue to occur from period to period in the future and (iv) they may not exclude all items, which could increase or decrease these measures, which investors may consider to be unrelated to our long-term operations, such as the results of businesses divested during a period. These non-GAAP measures should not be considered in isolation and are not, and should not be viewed as, substitutes for income, net profit for the year or any other measure of performances presented in accordance with US GAAP. We encourage investors to review our historical financial statements in their entirety and caution investors to use US GAAP measures as the primary means of evaluating our performance, value and prospects for the future, and EBITDA and Adjusted EBITDA as supplemental measures.
EBITDA and Adjusted EBITDA
We define EBITDA as operating income/loss before income tax expenses, depreciation and amortization including any purchase accounting ("PPA") effects when applicable, and net interest expense.
We define Adjusted EBITDA as EBITDA further adjusted to exclude non-cash expenses such as stock-based compensation and equity settlements, and other items that management believes are unrelated to our core operations such as non-recurring legal and professional expenses related to our merger and acquisition activities.
The following table provides a reconciliation from operating loss to EBITDA and Adjusted EBITDA for the years ended December 31, 2022 and December 31, 2021.
| 12 months ended December 31, | ||||||||
| (Million USD) | 2022 | 2021 | ||||||
| Operating loss as reported | (10.4 | ) | (21.2 | ) | ||||
| Non-GAAP adjustments: | ||||||||
| Depreciation expense | 0.4 | 0.5 | ||||||
| Amortization expense on intangibles | 0.1 | 0.1 | ||||||
| EBITDA | (9.9 | ) | (20.6 | ) | ||||
| Non-GAAP adjustments: | ||||||||
| Stock-based compensation | 0.7 | 3.8 | ||||||
| M&A-related legal fees | 1.7 | 0.9 | ||||||
| Expenses settled in equity | 0.4 | 0.1 | ||||||
| M&A-related professional fees | 0.2 | — | ||||||
| Listing-related professional fees | — | 0.1 | ||||||
| Adjusted EBITDA | (6.9 | ) | (15.7 | ) | ||||
65
Financial year ended December 31, 2021 compared with financial year ended December 31, 2020
| 12 months ended December 31, | 12 months ended December 31, | Year-on-Year Variance | ||||||||||
| USD'000 | 2021 | 2020 | ||||||||||
| Net sales | 17,646 | 14,779 | 19 | % | ||||||||
| Cost of sales | (9,893 | ) | (8,578 | ) | 15 | % | ||||||
| Depreciation of production assets | (301 | ) | (736 | ) | -59 | % | ||||||
| Gross profit | 7,452 | 5,465 | 36 | % | ||||||||
| Other operating income | 183 | 43 | 326 | % | ||||||||
| Research & development expenses | (5,618 | ) | (6,012 | ) | -7 | % | ||||||
| Selling & marketing expenses | (9,111 | ) | (7,355 | ) | 24 | % | ||||||
| General & administrative expenses | (14,066 | ) | (10,673 | ) | 32 | % | ||||||
| Total operating expenses | (28,612 | ) | (23,997 | ) | 19 | % | ||||||
| Operating income / (loss) | (21,160 | ) | (18,532 | ) | 14 | % | ||||||
| Non-operating income | 2,509 | 1,127 | -123 | % | ||||||||
| Debt conversion expense | (325 | ) | — | N/A | ||||||||
| Gain / (loss) on derivative liability | — | 44 | -100 | % | ||||||||
| Interest and amortization of debt discount | (1,057 | ) | (458 | ) | 131 | % | ||||||
| Non-operating expenses | (3,426 | ) | (11,079 | ) | -69 | % | ||||||
| Income / (loss) from continuing operations before income tax expense | (23,459 | ) | (28,898 | ) | -19 | % | ||||||
| Income tax (expense)/recovery | (13 | ) | (9 | ) | 44 | % | ||||||
| Income/ (loss) from continuing operations, net | (23,472 | ) | (28,907 | ) | -19 | % | ||||||
| Discontinued operations: | ||||||||||||
| Net sales from discontinued operations | 4,612 | — | N/A | |||||||||
| Cost of sales from discontinued operations | (2,976 | ) | — | N/A | ||||||||
| Total operating and non-operating expenses from discontinued operations | (2,364 | ) | — | N/A | ||||||||
| Income tax (expense)/recovery from discontinued operations | 106 | — | N/A | |||||||||
| Gain on disposal of a business, net of tax on disposal | — | — | N/A | |||||||||
| Income / (loss) on discontinued operations | (622 | ) | — | N/A | ||||||||
| Net income / (loss) | (24,094 | ) | (28,907 | ) | -17 | % | ||||||
| Less: Net income / (loss) attributable to noncontrolling interests | (3,754 | ) | (248 | ) | 1414 | % | ||||||
| Net income / (loss) attributable to WISeKey International Holding AG | (20,340 | ) | (28,659 | ) | -29 | % | ||||||
66
Revenue
Our total revenue for the year ended December 31, 2021 increased by USD 2.9 million or 19% from prior period.
Our IoT revenue increased by 18% year on year as the world economy started to recover from the global freeze generated by the succession of (i) the political and trading tensions between the U.S. and China, and the rising threat of protectionism and vulnerabilities in emerging markets, which affected all IoT and microprocessors companies by delaying their investment decisions because of the threat over their supply chain, followed by (ii) the COVID-19 pandemic which upended the global economy and disrupted worldwide supply chains, causing significant shortages in microprocessors component. Even though our IoT revenue is growing, it is still impaired by the effects of the shortages and long lead-times. We continue negotiating with our suppliers to shorten our delivery times to customers.
Our mPKI increased by 69% from prior year mainly due to a large customer order of USD 0.5 million which partly offset the decrease in other customer orders.
The table below shows the breakdown of our revenue by operating segment for the years ended December 31, 2021 and December 31, 2020.
| 12 months ended December 31, | 12 months ended December 31, | Year-on-Year | ||||||||||
| USD'000 | 2021 | 2020 | Variance | |||||||||
| IoT segment revenue from external customers | 16,867 | 14,317 | 18 | % | ||||||||
| mPKI segment revenue from external customers | 779 | 462 | 69 | % | ||||||||
| Total revenue | 17,646 | 14,779 | 19 | % | ||||||||
Gross Profit
Our gross profit increased by USD 2.0 million to USD 7.5 million (gross margin of 42%) in the year ended December 31, 2021 in comparison with a gross profit of USD 5.5 million (gross margin of 37%) in the year ended December 31, 2020. Most of the increase in gross profit is the direct result of the increase in revenue year-on-year.
We note that the shortages in semiconductor components over the last two years led to an increase in purchasing costs. However, WISeKey’s strong working relationships with its customers allowed us to build these increases into our prices. We did not therefore suffer any decrease in gross profit margin in relation to the supply chain issues and are not anticipating any significant impact on future gross profit.
Other operating income
In 2021, the main components of our other operating income consisted of recharges for the use of our premises by OISTE (see Note 40 of our consolidated financial statement as at December 31, 2022) for USD 70,626 and the release of a provision against our research tax credit in France for USD 74,000. In 2020, our other operating income consisted of recharges for the use of our premises by OISTE for USD 43,000.
We do not have recurring other operating income that contributes to our profit.
Research & development expenses
Our research and development ("R&D") expenses includes expenses related to the research of new technology, products and applications, as well as their development and proof of concept, and the development of further application for our existing products and technology. They include salaries, bonuses, pension costs, stock-based compensation, depreciation and amortization of capitalized assets, costs of material and equipment that do not meet the criteria for capitalization, as well as any tax credit relating to R&D activities, among others.
67
Our R&D expenses decreased by USD 0.4 million between 2020 and 2021 and includes a non-cash, stock-based compensation expense of USD 0.5 million. Although we have refocused our R&D efforts, it remains a large part of our operating expenses with USD 5.1 million net of a stock-based compensation spent in the year ended December 31, 2021, representing 20% of total operating expenses net of stock-based compensation. In 2021, part of our R&D expenses was dedicated to the creation and development of our new WISe.ART NFT Platform. Our Group being technology-driven, the level of our R&D expenses reflects our engagement to act as a leader in new cybersecurity developments and future applications.
Research tax credits are provided by the French government to give incentives for companies to perform technical and scientific research. Our subsidiary WISeKey Semiconductors is eligible to receive such tax credits. The credit is deductible from the entity's income tax charge for the year or payable in cash the following year, whichever event occurs first.
Selling & marketing expenses
Our selling & marketing ("S&M") expenses include advertising and sales promotion expenses such as salaries, bonuses, pension costs, stock-based compensation, business development consultancy services, and costs of supporting material and equipment that do not meet the criteria for capitalization, among others.
Our S&M expenses of USD 9.1 million for the year ended December 31, 2021 included a non-cash, stock-based compensation expense of USD 0.8 million. With a total of USD 8.3 million net of stock-based compensation, our S&M expenses increased by USD 1.2 million in comparison with our 2020 S&M expenses of USD 7.1 million net of stock-based compensation. This increase reflects our continued efforts to build a stronger sales force, with an increased presence in the U.S., to support our revenue growth.
General & administrative expenses
Our general & administrative ("G&A") expenses cover all other charges necessary to run our operations and supporting functions, and include salaries, bonuses, pension costs, stock-based compensation, lease and building costs, insurance, legal, professional, accounting and auditing fees, depreciation and amortization of capitalized assets, and costs of supporting material and equipment that do not meet the criteria for capitalization, among others.
Our G&A expenses of USD 14.1 million for the year ended December 31, 2021 included a non-cash, stock-based compensation expense of USD 2.5 million. Net of stock-based compensation, our G&A expenses of USD 11.6 million has increased by USD 1.1 million in comparison with the USD 10.7 million G&A expense net of stock-based compensation for the year ended December 31, 2020. This increase relates mostly to the additional legal and professional costs borne by WISeKey in relation to the acquisition of arago on February1, 2021. To a lesser extent, the launch of our WISe.ART NFT Platform also generated additional legal and professional costs.
Operating loss
Our operating loss for the year ended December 31, 2021 increased by USD 2.6 million compared with 2020. The two main factors accounting for the increase in losses are the investment to strengthen our sales team, and the additional legal and professional costs in relation to the acquisition of arago and the launch of our WISe.ART NFT Platform.
Non-operating income and expenses
The net balance of our non-operating activities in the year ended December 31, 2021 was an expense of USD 2.3 million, which represents a USD 8.1 million decrease in non-operating costs compared to 2020 and its USD 10.4 million net expenses from non-operating activities.
68
This change from a net expense position to a net income balance is mainly due to the following factors:
| · | A non-recurring non-operating impairment charge of USD 7 million in the year ended December 31, 2020. |
| · | An increase in our interest and amortization of debt discount by USD 0.6 million from USD 0.5 million in the year ended December 31, 2020 to USD 1.1 million in 2021 in relation to the accounting of the GTO, L1 and Anson Facilities. |
| · | A debt conversion expense of USD 0.3 million in relation to the accounting of the L1 and Anson Facilities signed in 2022. |
| · | An interest expense increased by USD 0.2 million in 2021 compared with 2020 because of the new, interest-bearing L1 Facility and Anson Facility. |
Our Company regularly enters into loan and convertible loan agreements to finance its operations.
Net loss from continuing operations
As a result of the above factors, the net loss from continuing operations decreased by 19%, or USD 5.4 million, from USD 28.9 million in the year ended December 31, 2020 to USD 23.5 million in the year ended December 31, 2021.
Discontinued operations
On February 1, 2021, WISeKey acquired arago and results of arago have been consolidated in the Group’s financial statements from the acquisition date of February 1, 2021. On March 16, 2022, the SPTA signed by WISeKey to sell its 51% ownership in arago to OGARA GmbH became effective. We assessed the SPTA under ASC 205 and concluded that the operation met the requirement to be classified as held for sale and, as such, that arago qualifies as discontinued operations from the date of the SPTA, March 16, 2022. In line with ASC 205-20-45-3A and ASC 205-20-45-10 respectively, we reported the results of the discontinued operations as a separate component of income for the years ending December 31, 2020 and December 31, 2021, and we classified their assets and liabilities separately as held for sale in the balance sheet for the year to December 31, 2021.
In 2021, WISeKey reported a total loss from discontinued operations of USD 0.6 million after a one-off non-cash non-operating income of USD 5.6 million in relation to the acquisition of arago, hence a loss of USD 6.2 million net of this one-off non-cash non-operating income.
Net income
In the year ended December 31, 2021, the Company made a net loss of USD 24.1 million. This is a decrease of 17%, or USD 4.8 million, from the USD 28.9 million loss for the year ended December 31, 2020. As described above, most of the decrease is attributable to a non-recurring non-operating impairment charge of USD 7 million in the year ended December 31, 2020, partly offset by an increase in non-operating expenses in relation to financing agreements in a total amount of USD 1.1 million and the loss from discontinued operations of USD 0.6 million.
Non-GAAP Performance Measures
In addition to our reported financial results prepared under US GAAP, we also prepare and disclose EBITDA and Adjusted EBITDA, which are measures not prepared in accordance with US GAAP. We present EBITDA and Adjusted EBITDA because we believe that these measures are useful to investors as they are frequently used by securities analysts, investors and other interested parties in the evaluation of companies in our industry. We further believe that Adjusted EBITDA is helpful to investors in identifying trends in our business that could otherwise be obscured by certain items unrelated to ongoing operations because they are highly variable, difficult to predict, may substantially impact our results of operations and may limit the ability to evaluate our performance from one period to another on a consistent basis.
69
The usefulness of EBITDA and Adjusted EBITDA to investors has limitations including, but not limited to, (i) they may not be comparable to similarly titled measures used by other companies, including those in our industry, (ii) they exclude financial information and events, such as the effects of an acquisition or amortization of intangible assets, or of stock-based compensation, that some may consider important in evaluating our performance, value or prospects for the future, (iii) they exclude items or types of items that may continue to occur from period to period in the future and (iv) they may not exclude all items, which could increase or decrease these measures, which investors may consider to be unrelated to our long-term operations, such as the results of businesses divested during a period. These non-GAAP measures should not be considered in isolation and are not, and should not be viewed as, substitutes for income, net profit for the year or any other measure of performances presented in accordance with US GAAP. We encourage investors to review our historical financial statements in their entirety and caution investors to use US GAAP measures as the primary means of evaluating our performance, value and prospects for the future, and EBITDA and Adjusted EBITDA as supplemental measures.
EBITDA and Adjusted EBITDA
We define EBITDA as operating income/loss before income tax expenses, depreciation and amortization including any purchase accounting ("PPA") effects when applicable, and net interest expense.
We define Adjusted EBITDA as EBITDA further adjusted to exclude non-cash expenses such as stock-based compensation and equity settlements, and other items that management believes are unrelated to our core operations such as non-recurring legal and professional expenses related to our merger and acquisition activities.
The following table provides a reconciliation from operating loss to EBITDA and Adjusted EBITDA for the years ended December 31, 2021 and December 31, 2020.
| 12 months ended December 31, | |||
| (Million USD) | 2021 | 2020 | |
| Operating loss as reported | (21.2) | (18.5) | |
| Non-GAAP adjustments from continuing operations: | |||
| Depreciation expense from continuing operations | 0.5 | 1.0 | |
| Amortization expense on intangibles from continuing operations | 0.1 | 0.6 | |
| EBITDA | (20.6) | (16.9) | |
| Non-GAAP adjustments from continuing operations: | |||
| Stock-based compensation | 3.8 | 0.4 | |
| M&A-related legal fees | 0.9 | 0.5 | |
| M&A-related professional fees | 0.1 | 0.1 | |
| Listing-related professional fees | 0.1 | 0.1 | |
| Adjusted EBITDA | (15.7) | (15.8) | |
70
Factors affecting our income tax expenses and recovery
For the financial years 2022, 2021 and 2020, income tax at the Swiss statutory rate compared to the Group's income tax expenses as reported is as per table below.
| 12 months ended December 31, | |||||
| USD'000 | 2022 | 2021 | 2020 | ||
| Net income/(loss) from continuing operations before income tax | (13,045) | (23,459) | (28,898) | ||
| Statutory tax rate | 14% | 14% | 14% | ||
| Expected income tax (expense)/recovery | 1,825 | 3,282 | 4,043 | ||
| Change in valuation allowance | (3,129) | (2,849) | (631) | ||
| Change in tax loss carryforwards | 5,760 | (341) | (3,411) | ||
| Add back loss carryforwards used for the debt remission by WISeKey Semiconductors SAS | 1,342 | - | - | ||
| Permanent Difference | (2,560) | (105) | (10) | ||
| Income tax (expense) / recovery from continuing operations | 3,238 | (13) | (9) | ||
As at December 31, 2022 and 2021, our net deferred tax balance was reconciled as follows:
| Deferred tax assets and liabilities | As at December 31, | As at December 31, | |
| USD'000 | 2022 | 2021 | |
| Stock-based compensation | - | 92 | |
| Defined benefit accrual | 161 | 748 | |
| Tax loss carry-forwards | 20,759 | 14,999 | |
| Add back loss carryforwards used for the debt remission by WISeKey Semiconductors SAS | 1,342 | - | |
| Valuation allowance | (18,967) | (15,838) | |
| Deferred tax assets / (liabilities) | 3,295 | 1 |
The valuation allowance corresponds to the amount of deferred tax that, based on our accounting assessment under applicable standards, should not be recognized as assets in our balance sheet. For the calculation of the valuation allowance, management has considered the extent to which realization of the tax assets is probable for group entities that are or have been in a loss-making position during the last three financial years.
71
In 2022, the valuation allowance increased by USD 3.1 million is mostly attributable to the increase in tax loss carry-forwards by USD 5.8 million.
Impact of foreign currency fluctuation
We operate worldwide and as such are exposed to currency fluctuation risks. Although the majority of our sales, purchase and financial operations are denominated in our reporting currency, the U.S. Dollar, some sales and financing contracts are denominated in other currency, and especially in the currency of our head office in Switzerland, the Swiss Franc.
Fluctuations in the exchange rates between the U.S. Dollar and other currencies may have a significant effect on both the Company's results of operations, including reported sales and earnings, and the Company's assets, liabilities and cash flows. This, in turn, may affect the comparability of period-to-period results of operations.
We do not currently hedge against foreign currency fluctuation.
The table below shows the variation in foreign exchange rates used to prepare our financial statements for the financial years ended December 31, 2022, December 31, 2021, and December 31, 2020.
| 12 months ended December 31, | ||||||||||
| 2022 | 2021 | Year-on-Year Variance | ||||||||
| Foreign currency to U.S. Dollar | Closing rate | 12-month Average rate | Closing rate | 12-month Average rate | Closing rate | 12-month Average rate | ||||
| Swiss Franc | CHF:USD | 1.081761 | 1.048220 | 1.096726 | 1.094197 | -1.36% | -4.20% | |||
| Euro | EUR:USD | 1.073231 | 1.054283 | 1.137651 | 1.183361 | -5.66% | -10.91% | |||
| Indian Rupee | INR:USD | 0.012088 | 0.012745 | 0.013423 | 0.013591 | -9.95% | -6.22% | |||
| Japanese Yen | JPY:USD | 0.007633 | 0.007663 | 0.008687 | 0.009116 | -12.13% | -15.94% | |||
| U.K. Pound Sterling | GBP:USD | 1.210159 | 1.238007 | 1.353583 | 1.375671 | -10.60% | -10.01% | |||
| Taiwanese Dollar | TWD:USD | 0.032642 | 0.033655 | 0.036081 | 0.035814 | -9.53% | -6.03% | |||
| Vietnamese Dong | VND:USD | 0.000043 | 0.000043 | 0.000044 | 0.000044 | -2.27% | -2.27% | |||
| Saudi Riyal | SAR:USD | 0.266667 | 0.266667 | 0.266667 | 0.266667 | 0.00% | 0.00% | |||
| 12 months ended December 31, | ||||||||||
| 2021 | 2020 | Year-on-Year Variance | ||||||||
| Foreign currency to U.S. Dollar | Closing rate | 12-month Average rate | Closing rate | 12-month Average rate | Closing rate | 12-month Average rate | ||||
| Swiss Franc | CHF:USD | 1.096726 | 1.094197 | 1.130846 | 1.066001 | -3.02% | 2.65% | |||
| Euro | EUR:USD | 1.137651 | 1.183361 | 1.222811 | 1.141357 | -6.96% | 3.68% | |||
| Indian Rupee | INR:USD | 0.013423 | 0.013591 | 0.013697 | 0.013487 | -2.00% | 0.77% | |||
| Japanese Yen | JPY:USD | 0.008967 | 0.009221 | 0.009690 | 0.009367 | -7.46% | -1.56% | |||
| U.K. Pound Sterling | GBP:USD | 1.353583 | 1.375671 | 1.366312 | 1.283296 | -0.93% | 7.20% | |||
| Vietnamese Dong | VND:USD | 0.000044 | 0.000044 | N/A | N/A | N/A | N/A | |||
| Saudi Riyal | SAR:USD | 0.266667 | 0.266667 | N/A | N/A | N/A | N/A | |||
| Taiwanese Dollar | TWD:USD | 0.036081 | 0.035814 | 0.035602 | 0.033968 | 1.35% | 5.43% | |||
We do not operate in countries experiencing hyperinflation and assessed the impact of inflation as immaterial to our financial statements.
| B. | Liquidity and Capital Resources |
Company liquidity
Our cash and capital requirement relate mainly to our operating cash requirement, capital expenditures, contractual obligations, repayment of indebtedness and payment of interest and financing fees.
72
Sources of liquidity
Our usual sources of liquidity are cash generated from customers, cash from financing instruments such as debt and convertible debt, cash from share subscription facilities, and cash from private investors in exchange for our Class B Shares. Historically, the Group has been dependent on equity financing to augment the operating cash flow to cover its cash requirements.
We had positive working capital of USD 14.3 million as at December 31, 2022. We calculate working capital as our current assets, less our current liabilities. Based on the Group’s cash projections for the next 12 months to April 30, 2024, the Group has sufficient liquidity to fund operations and financial commitments. Note 26 of our consolidated financial statement as at December 31, 2022 describes the sources of funding that the Group can turn to whenever needed.
As at December 31, 2022, we hold cash and cash equivalent and restricted cash in an amount of USD 20.8 million following the cash injection from our financial instruments. We expect to use this liquidity to fund our operations, develop our sales team, and form part of the consideration for future potential merger and acquisition transactions.
Consolidated cash flows
The following table shows information about our cash flows during the financial years ended December 31, 2022, 2021 and 2020 respectively.
| 12 months ended December 31, | 12 months ended December 31, | 12 months ended December 31, | ||||
| USD'000 | 2022 | 2021 | 2020 | |||
| Cash Flows from operating activities: | ||||||
| Net cash provided by (used in) operating activities | (17,144) | (21,791) | (12,550) | |||
| Net cash provided by (used in) investing activities | (484) | (2,525) | (3,897) | |||
| Net cash provided by (used in) financing activities | 4,185 | 36,975 | 21,482 | |||
| Effect of exchange rate changes on cash and cash equivalents | (102) | (63) | 82 | |||
| Cash and cash equivalents | ||||||
| Net increase (decrease) during the period | (13,545) | 12,596 | 5,117 | |||
| Balance, beginning of period | 34,359 | 21,763 | 16,646 | |||
| Balance, end of period | 20,814 | 34,359 | 21,763 | |||
| Reconciliation to balance sheet | ||||||
| Cash and cash equivalents | 20,706 | 34,201 | 19,650 | |||
| Restricted cash, current | 108 | 110 | 2,113 | |||
| Cash and cash equivalents from disc. operations | - | 48 | - | |||
| Balance, end of period | 20,814 | 34,359 | 21,763 | |||
73
The following tables provide the details of the cash flows separated between continuing and discontinued activities following the divestiture of arago.
| Continuing operations | 12 months ended December 31, | 12 months ended December 31, | 12 months ended December 31, | ||
| USD'000 | 2022 | 2021 | 2020 | ||
| Net cash provided by (used in) operating activities | (15,411) | (18,224) | (12,550) | ||
| Net cash provided by (used in) investing activities | (484) | (2,525) | (3,897) | ||
| Net cash provided by (used in) financing activities | 2,390 | 33,822 | 21,482 |
| Discontinued operations | 12 months ended December 31, | 12 months ended December 31, | 12 months ended December 31, | ||
| USD'000 | 2022 | 2021 | 2020 | ||
| Net cash provided by (used in) operating activities | (1,733) | (3,567) | - | ||
| Net cash provided by (used in) investing activities | - | - | - | ||
| Net cash provided by (used in) financing activities | 1,795 | 3,153 | - |
We have not experienced any legal or economic restrictions on the ability of subsidiaries to transfer funds to the Company in the form of loans.
Impact of discontinued operations
The Company has assessed the impact on our cash flows following the sale of the arago Group. As shown in the table above, the arago Group was cash flow negative on operating activities, largely as a result of decreasing revenue. For the periods reported, the cash provided by financing activities originated fully from the WISeKey Group, there was no other source of financing to the arago Group. As a result, the divestiture of the arago Group freed up liquidity for the continuing operations of WISeKey and had a positive impact on its cash flow forecasts.
We believe that the sale of the arago Group has benefitted the Company significantly as it has removed a part of the business that was a drain on our liquidity, thereby allowing us to dedicate our liquidity to our continuing operations.
Level of borrowing
As at December 31, 2022, we held
short-term notes payable in an amount of USD 4,195,690. The section below gives the detail of the financial instruments used by the
company.
74
Financial instruments
The following financial instruments are those that were in use and disclosed in our balance sheet and notes as at December 31, 2022.
Standby Equity Distribution Agreement with YA II PN, Ltd.
On February 8, 2018 WISeKey entered into the SEDA with Yorkville. Under the terms of the SEDA as amended, Yorkville has committed to provide WISeKey, upon a drawdown request by WISeKey, up to CHF 50,000,000 in equity financing originally over a period of three-year period ending March 1, 2021, now over a period of five years ending March 31, 2023 in line with the amendment signed by the parties on March 4, 2020. Provided that a sufficient number of Class B Shares is provided through share lending, WISeKey has the right to make drawdowns under the SEDA, at its discretion, by requesting Yorkville to subscribe for (if the Class B Shares are issued out of authorized share capital) or purchase (if the Class B Shares are delivered out of treasury) Class B Shares worth up to CHF 5,000,000 by drawdown, subject to certain exceptions and limitations (including the exception that a drawdown request by WISeKey shall in no event cause the aggregate number of Class B Shares held by Yorkville to meet or exceed 4.99% of the total number of shares registered with the commercial register of the Canton of Zug). The purchase price will be 93% of the relevant market price at the time of the drawdown, determined by reference to a ten-day trading period following the draw down request by WISeKey.
The instrument was assessed under ASC 815 as an equity instrument. WISeKey paid a one-time commitment fee of CHF 500,000 (USD 524,231 at historical rate) on April 24, 2018 in 100,000 WIHN Class B Shares. In line with ASU 2015-15 the commitment fee was capitalized as deferred charges to be amortized over the original duration of the contract as a reduction of equity.
In 2018, WISeKey made 4 drawdowns for a total of CHF 1,749,992 (USD 1,755,378 at historical rate) in exchange for a total of 540,539 WIHN Class B Shares issued out of authorized share capital or treasury share capital.
In 2019, WISeKey made 5 drawdowns for a total of CHF 1,107,931 (USD 1,111,764 at historical rate) in exchange for a total of 490,814 WIHN Class B Shares issued out of treasury share capital.
In 2020, WISeKey made 6 drawdowns for a total of CHF 1,134,246 (USD 1,208,569 at historical rate) in exchange for a total of 889,845 WIHN Class B Shares issued out of treasury share capital.
In 2021, WISeKey made one drawdown on April 15, 2021 for CHF 363,876 (USD 380,568 at historical rate) in exchange for 219,599 WIHN Class B Shares issued out of treasury share capital.
The capitalized fee recognized in APIC was fully amortized as of December 31, 2021.
In the year to December 31, 2022, there were no drawdowns made under the SEDA. As at December 31, 2022, the outstanding equity financing available was CHF 45,643,955.
Credit Agreement with ExWorks Capital Fund I, L.P
On April 4, 2019 WISeCoin AG (“WISeCoin”), an affiliate of the Company, signed a credit agreement with ExWorks. Under this credit agreement, WISeCoin was granted a USD 4,000,000 term loan and may add up to USD 80,000 accrued interest to the loan principal, hence a maximum loan amount of USD 4,080,000. The loan bears an interest rate of 10% p.a. payable monthly in arrears. The maturity date of the arrangement is April 4, 2020 therefore all outstanding balances are classified as current liabilities in the balance sheet. ExWorks can elect to have part of or all of the principal loan amount and interests paid either in cash or in WISeCoin Security Tokens (the “WCN Token”) as may be issued by WISeCoin from time to time. As at June 30, 2019, the conversion price is set at CHF 12.42 per WCN Token based on a non-legally binding term sheet.
75
Under the terms of the credit agreement, WISeCoin is required to not enter into agreements that would result in liens on property, assets or controlled subsidiaries, in indebtedness other than the exceptions listed in the credit agreement, in mergers, consolidations, organizational changes except with an affiliate, contingent and third party liabilities, any substantial change in the nature of its business, restricted payments, insider transactions, certain debt payments, certain agreements, negative pledge, asset transfer other than sale of assets in the ordinary course of business, or holding or acquiring shares and/or quotas in another person other than WISeCoin R&D. Furthermore, WISeCoin is required to maintain its existence, pay all taxes and other liabilities.
Borrowings under the line of credit are secured by first ranking security interests on all material assets and personal property of WISeCoin, and a pledge over the shares in WISeCoin representing 90% of the capital held by the Company. Under certain circumstances, additional security may be granted over the intellectual property rights of WISeCoin.
Total debt issue costs of USD 160,000 were recorded as debt discount and amortized over the duration of the loan. As at December 31, 2020, the debt discount was fully amortized.
As at December 31, 2022, the loan had not been repaid and the outstanding borrowings were USD 4,030,000, meaning that the loan is past due under the terms of the credit agreement with ExWorks. The Group has been in contact with ExWorks regarding a potential sale of its investment in Tarmin, a company in which ExWorks is also a significant shareholder (see Note 20). It is the view of the management of the Group that the sale of the investment in Tarmin and the repayment of the credit agreement are codependent and therefore the loan will be repaid at such time as the investment is sold. ExWorks continues to charge interest on the loan at the rate of 10% p.a. and has not launched any formal recovery proceedings as of the date of this report.
Loan Agreements with UBS SA
On March 26, 2020, two members of the Group entered into the Covid loans to borrow funds under the Swiss Government supported COVID-19 Credit Facility with UBS SA. Under the terms of the Agreement, UBS has lent such Group members a total of CHF 571,500. The loans are repayable in full by March 30, 2028, as amended, being the eighth anniversary of the date of deposit of the funds by UBS. Semi-annual repayments have started since March 31, 2022 and will be spread on a linear basis over the remaining term. The full repayment of the loans is permitted at any time. The interest rate is determined by Swiss COVID-19 Law and currently the Covid loans carry an interest rate of 0%. There were no fees or costs attributed to the Covid loans and as such there is no debt discount of debt premium associated with the loan facility.
Under the terms of the loans, the relevant companies are required to use the funds solely to cover the liquidity requirements of the Company. In particular, the Company cannot use the funds for the distribution of dividends and directors' fees as well as the repayment of capital contributions, the granting of active loans; refinancing of private or shareholder loans; the repayment of intra-group loans; or the transfer of guaranteed loans to a group company not having its registered office in Switzerland, whether directly or indirectly linked to applicant.
During the years to December 31, 2021 and 2022, WISeKey repaid, respectively, CHF 70,000 and CHF 83,800 out of the loans. Therefore, as at December 31, 2022, the outstanding balance on the loans was CHF 417,700 (USD 451,852).
Credit Agreement with L1 Capital Global Opportunities Master Fund
On June 29, 2021, WISeKey entered into an Agreement for the Subscription of up to $22M Convertible Notes (the “L1 Facility”) with L1 Capital Global Opportunities Master Fund (“L1”), pursuant to which L1 commits to grant a loan to WISeKey for up to a maximum amount of USD 22 million divided into tranches of variable sizes, during a commitment period of 24 months ending June 28, 2023. The initial tranche was agreed in the L1 Facility agreement as USD 11 million to be funded on June 29, 2021 (the “L1 Initial Tranche”). For the remaining facility, WISeKey has the right to request L1 to subscribe for four additional note tranches of USD 2,750,000 each or any other amount agreed between the parties, at the date and time determined by WISeKey during the commitment period, subject to certain conditions. Each tranche is divided into convertible notes of USD 100,000 each that bear interest of 6% per annum. Subject to a cash redemption right of WISeKey, the convertible notes are mandatorily convertible into WIHN Class B Shares within a period of 24 months from issuance (the “L1 Conversion Period”). Conversion takes place upon request by L1 during the L1 Conversion Period, but in any case no later than at the expiry of the L1 Conversion Period. Each calendar month, L1 can request conversion of up to 12.5% of the principal amount of all issued tranches at a conversion price of 95% of the lowest daily volume-weighted average price of a WIHN Class B Share as traded on the SIX Swiss Exchange during the 5 trading days preceding the relevant conversion date, and , should L1 wish to convert more than 12.5% of the principal amount of all issued tranches in a calendar month, the conversion price for the additional converted amounts is set at the higher of (i) the Fixed Conversion price applicable to relevant tranche, and (ii) 95% of the lowest daily volume-weighted average price of a WIHN Class B Share as traded on the SIX Swiss Exchange during the 5 trading days preceding the relevant conversion date (the “Original L1 Conversion Price”).
76
Due to L1’s option to convert the loan in part or in full at any time before maturity, the L1 Facility was assessed as a share-settled debt instrument with an embedded put option. In line with ASC 480-10-55-43 and ASC 480-10-55-44, because the value that L1 will predominantly receive at settlement does not vary with the value of the shares, the settlement provision is not considered a conversion option. We assessed the put option under ASC 815 and concluded that it is clearly and closely related to its debt host and therefore did not require bifurcation. Per ASC 480-10-25, the L1 Facility was accounted for as a liability measured at fair value using the discounted cash flow method at inception.
Debt issue costs made up of legal expenses of USD 36,745, a commission of USD 802,500 to the placement agent, a fee of USD 220,000 to L1 representing 2% of the principal value of the initial tranche, and a subscription fee of USD 220,000 to L1 representing 2% of the principal value of the initial tranche payable in WIHN Class B Shares were due upon issuance of the Initial Tranche and recorded as a debt discount against the L1 Initial Tranche principal amount. The subscription fee was paid in 145,953 WIHN Class B Shares and was fair valued at CHF 183,901 (USD 200,871) based on the market value of the shares at issuance. Upon subscription of each subsequent tranche under the L1 Facility, debt issue costs corresponding to the fair value of the L1 subscription fee payable in WIHN Class B Shares representing 2% of the principal value of the subscribed funds and an L1 fee representing 2% of the principal value of the subscribed funds will be recorded as a debt discount against each tranche.
On September 27, 2021, WISeKey and L1 entered into the First Amendment to the Subscription Agreement (the “L1 First Amendment”), pursuant to which WISeKey has the right to request L1 to subscribe for four “accelerated” note tranches of between USD 1 million and USD 2,750,000 each or any other amount agreed between the parties (the “L1 Accelerated Tranches”), at the date and time determined by WISeKey during the commitment period, subject to certain conditions. The terms and conditions of the L1 Accelerated Tranches issued under the L1 First Amendment remain the same as the terms and conditions of the L1 Facility except for the conversion price of the L1 Accelerated Tranches which is set at 90% of the lowest daily volume-weighted average price of a WIHN Class B Share as traded on the SIX Swiss Exchange during the 10 trading days preceding the relevant conversion date, regardless of the conversion amount (the “New L1 Conversion Price”).
On March 3, 2022, WISeKey and L1 entered into the Second Amendment to the Subscription Agreement (the “L1 Second Amendment”), pursuant to which, for the remaining facility of USD 5 million, WISeKey has the right to request L1 to subscribe for five “additional accelerated” note tranches (the “L1 Additional Accelerated Tranches”) of between USD 1 million and USD 5 million each or any other amount agreed between the parties, up until March 2, 2024, subject to certain conditions. The terms and conditions of the L1 Additional Accelerated Tranches issued under the L1 Second Amendment remain the same as the terms and conditions of the L1 Facility except for the conversion price of the L1 Additional Accelerated Tranches which is the New L1 Conversion Price.
In line with ASC 470-50-15-3, the New L1 Conversion Price under the L1 First Amendment was assessed as a change to the conversion privileges provided in the L1 Facility for the purpose of inducing conversion, whereby the New L1 Conversion Price provides a reduction of the Original L1 Conversion Price and results in the issuance of additional WIHN Class B Shares, which is governed by ASC 470-20-40. Therefore, in line with ASC 470-20-40-16 and ASC 470-20-40-17, for conversions of L1 Accelerated Tranches and L1 Additional Accelerated Tranches , we recognize the fair value of the additional shares delivered by applying the New L1 Conversion Price in comparison with the Original L1 Conversion Price as an expense to the income statement classified as debt conversion expense.
Additionally, per the terms of the L1 Facility, upon each tranche subscription under the L1 Facility and the L1 First Amendment, WISeKey will grant L1 the option to acquire WIHN Class B Shares at an exercise price of the higher of (a) 1.5 times the 5-trading day volume-weighted average price of the WIHN Class B Shares on the SIX Swiss Stock Exchange immediately preceding the tranche closing date and (b) CHF 5.00. The number of warrants granted at each tranche subscription is calculated as 25% of the principal amount of each tranche divided by the volume-weighted average price of the trading day immediately preceding the tranche closing date. Each warrant agreement has a 3-year exercise period starting on the relevant subscription date. In line with ASC 470-20-25-2, for each subscription, the proceeds from the convertible notes with a detachable warrant were allocated to the two elements based on the relative fair values of the debt instrument without the warrant and of the warrant at time of issuance. When assessed as an equity instrument, the warrant agreement is fair valued at grant using the Black-Scholes model and the market price of WIHN Class B Shares on the date of the subscription. The fair value of the debt is calculated using the discounted cash flow method.
77
During the year to December 31, 2021, WISeKey made a total of six subscriptions for a total of USD 17 million under the L1 Facility and the L1 First Amendment. Per the terms of the L1 Facility, WISeKey issued L1 with a total of 3,078,963 warrants on WIHN Class B Shares at an exercise price of CHF 5. The warrant agreements were all assessed as equity instruments and were fair valued at grant at an aggregate amount of USD 479,872 using the Black-Scholes model and the market price of WIHN Class B Shares on the date of grant. For each subscription, the fair value of the debt was calculated using the discounted cash flow method then, applying the relative fair value method per ASC 470-20-25-2, the recognition of the warrant agreement created a debt discount on the debt host and the credit entry was booked in APIC. The cumulated fair value of the debt for the six subscriptions was USD 17,819,019, with a cumulated debt discount in relation to warrants of USD 445,331.
In the year ended December 31, 2021, L1 converted a total of USD 8.2 million out of the L1 Initial Tranche and USD 5.3 million out of the L1 Accelerated Tranches, resulting in the delivery of a total of 11,858,831 WIHN Class B Shares. A debt discount charge of USD 185,528 was amortized to the income statement, a debt conversion expense of USD 325,424 was recorded in the income statement, and unamortized debt discounts totaling USD 1,376,983 were booked to APIC on conversions as per ASC 470-02-40-4.
During the year ended December 31, 2022, WISeKey made six subscriptions under the L1 Facility and the L1 Second Amendment as follows:
On March 4, 2022, an L1 Additional Accelerated Tranche for convertibles notes in the amount USD 1 million. The funds were received on March 7, 2022. On March 4, 2022, in line with the terms of the L1 Facility, WISeKey issued L1 with 457,927 warrants on WIHN Class B Shares at an exercise price of CHF 5.00. The warrant agreement was assessed as an equity instrument and was fair valued at grant at an amount of USD 9,881 using the Black-Scholes model and the market price of WIHN Class B Shares on the date of grant of CHF 0.481. The fair value of the debt was calculated using the discounted cash flow method as USD 1,077,895. Applying the relative fair value method per ASC 470-20-25-2, the recognition of the warrant agreement created a debt discount on the debt host in the amount of USD 9,084, and the credit entry was booked in APIC.
On April 14, 2022, an L1 Additional Accelerated Tranche for convertibles notes in the amount USD 500’000. The funds were received on April 20, 2022. On April 14, 2022, in line with the terms of the L1 Facility, WISeKey issued L1 with 280,439 warrants on WIHN Class B Shares at an exercise price of CHF 5.00. The warrant agreement was assessed as an equity instrument and was fair valued at grant at an amount of USD 2,975 using the Black-Scholes model and the market price of WIHN Class B Shares on the date of grant of CHF 0.4295. The fair value of the debt was calculated using the discounted cash flow method as USD 538,515. Applying the relative fair value method per ASC 470-20-25-2, the recognition of the warrant agreement created a debt discount on the debt host in the amount of USD 2,747, and the credit entry was booked in APIC.
On July 12, 2022, an L1 Additional Accelerated Tranche for convertibles notes in the amount USD 1,000,000. The funds were received on July 13, 2022. On July 12, 2022, in line with the terms of the L1 Facility, WISeKey issued L1 with 987,755 warrants on WIHN Class B Shares at an exercise price of CHF 5.00. The warrant agreement was assessed as an equity instrument and was fair valued at grant at an amount of USD nil using the Black-Scholes model and the market price of WIHN Class B Shares on the date of grant of CHF 0.258. The fair value of the debt was calculated using the discounted cash flow method as USD 1,077,182.
On October 6, 2022, an L1 Additional Accelerated Tranche for convertibles notes in the amount USD 1,000,000. The funds were received on October 7, 2022. On October 6, 2022, in line with the terms of the L1 Facility, WISeKey issued L1 with 1,216,216 warrants on WIHN Class B Shares at an exercise price of CHF 5.00. The warrant agreement was assessed as an equity instrument and was fair valued at grant at an amount of USD nil using the Black-Scholes model and the market price of WIHN Class B Shares on the date of grant of CHF 0.201. The fair value of the debt was calculated using the discounted cash flow method as USD 991,385.
78
On November 15, 2022, an L1 Additional Accelerated Tranche for convertibles notes in the amount USD 700,000. The funds were received on November 16, 2022. On November 15, 2022, in line with the terms of the L1 Facility, WISeKey issued L1 with 908,746 warrants on WIHN Class B Shares at an exercise price of CHF 5.00. The warrant agreement was assessed as an equity instrument and was fair valued at grant at an amount of USD nil using the Black-Scholes model and the market price of WIHN Class B Shares on the date of grant of CHF 0.1752. The fair value of the debt was calculated using the discounted cash flow method as USD 693,669.
On December 22, 2022, an L1 Additional Accelerated Tranche for convertibles notes in the amount USD 800,000. The funds were received on December 23, 2022. On December 22, 2022, in line with the terms of the L1 Facility, WISeKey issued L1 with 1,060,626 warrants on WIHN Class B Shares at an exercise price of CHF 5.00. The warrant agreement was assessed as an equity instrument and was fair valued at grant at an amount of USD nil using the Black-Scholes model and the market price of WIHN Class B Shares on the date of grant of CHF 0.172. The fair value of the debt was calculated using the discounted cash flow method as USD 792,592.
During the year ended December 31, 2022, L1 converted a total of USD 2.8 million out of the L1 Initial Tranche, and USD 4.3 million out of the L1 Accelerated Tranches and L1 Additional Accelerated Tranches, resulting in the delivery of a total of 29,225,645 WIHN Class B Shares. A debt discount charge of USD 87,795 was amortized to the income statement, a debt conversion expense of USD 366,116 was recorded in the income statement, and unamortized debt discounts totaling USD 304,019 were booked to APIC on conversions as per ASC 470-02-40-4.
As at December 31, 2022, the outstanding L1 Facility available was USD nil. Convertible notes in an aggregate amount of USD 1,400,000 remained unconverted and the unamortized debt discount balance was USD 133,471, hence a carrying value of USD 1,266,529.
Credit Agreement with Anson Investments Master Fund LP
On June 29, 2021, WISeKey entered into the Anson Facility, an Agreement for the Issuance and Subscription of Convertible Notes pursuant to which Anson commits to grant a loan to WISeKey for up to a maximum amount of USD 22 million divided into tranches of variable sizes, during a commitment period of 24 months ending June 28, 2023. The initial tranche was agreed in the Anson Facility agreement as USD 11 million to be funded on June 29, 2021 (the “Anson Initial Tranche”). For the remaining facility, WISeKey has the right to request Anson to subscribe for four additional note tranches of USD 2,750,000 each or any other amount agreed between the parties, at the date and time determined by WISeKey during the commitment period, subject to certain conditions. Each tranche is divided into convertible notes of USD 100,000 each that bear interest of 6% per annum. Subject to a cash redemption right of WISeKey, the convertible notes are mandatorily convertible into WIHN Class B Shares within a period of 24 months from issuance (the “Anson Conversion Period”). Conversion takes place upon request by Anson during the Anson Conversion Period, but in any case no later than at the expiry of the Anson Conversion Period. Each calendar month, Anson can request conversion of up to 12.5% of the principal amount of all issued tranches at a conversion price of 95% of the lowest daily volume-weighted average price of a WIHN Class B Share as traded on the SIX Swiss Exchange during the 5 trading days preceding the relevant conversion date, and, should Anson wish to convert more than 12.5% of the principal amount of all issued tranches in a calendar month, the conversion price for the additional converted amounts is set at the higher of (i) the Fixed Conversion price applicable to relevant tranche, and (ii) 95% of the lowest daily volume-weighted average price of a WIHN Class B Share as traded on the SIX Swiss Exchange during the 5 trading days preceding the relevant conversion date (the “Original Anson Conversion Price”).
Due to Anson’s option to convert the loan in part or in full at any time before maturity, the Anson Facility was assessed as a share-settled debt instrument with an embedded put option. In line with ASC 480-10-55-43 and ASC 480-10-55-44, because the value that Anson will predominantly receive at settlement does not vary with the value of the shares, the settlement provision is not considered a conversion option. We assessed the put option under ASC 815 and concluded that it is clearly and closely related to its debt host and therefore did not require bifurcation. Per ASC 480-10-25, the Anson Facility was accounted for as a liability measured at fair value using the discounted cash flow method at inception.
79
Debt issue costs made up of legal expenses of USD 4,197, a commission of USD 802,500 to the placement agent, a fee of USD 220,000 to Anson representing 2% of the principal value of the Anson Initial Tranche, and a subscription fee of USD 220,000 to Anson representing 2% of the principal value of the Anson Initial Tranche payable in WIHN Class B Shares were due upon issuance of the Anson Initial Tranche and recorded as a debt discount against the Anson Initial Tranche principal amount. The subscription fee was paid in 145,953 WIHN Class B Shares and was fair valued at CHF 183,901 (USD 200,871) based on the market value of the shares at issuance. Upon subscription of each subsequent tranche under the Anson Facility, debt issue costs corresponding to the fair value of the subscription fee payable in WIHN Class B Shares representing 2% of the principal value of the subscribed funds and a fee representing 2% of the principal value of the subscribed funds will be recorded as a debt discount against each tranche.
On September 27, 2021, WISeKey and Anson entered into the Anson First Amendment, pursuant to which WISeKey has the right to request Anson to subscribe for four Anson Accelerated Tranches of between USD 1 million and USD 2,750,000 each or any other amount agreed between the parties, at the date and time determined by WISeKey during the commitment period, subject to certain conditions. The terms and conditions of the Anson Accelerated Tranches issued under the Anson First Amendment remain the same as the terms and conditions of the Anson Facility except for the conversion price of the Anson Accelerated Tranches which is set at 90% of the lowest daily volume-weighted average price of a WIHN Class B Share as traded on the SIX Swiss Exchange during the 10 trading days preceding the relevant conversion date, regardless of the conversion amount (the “New Anson Conversion Price”).
In line with ASC 470-50-15-3, the New Anson Conversion Price under the Anson First Amendment was assessed as a change to the conversion privileges provided in the Anson Facility for the purpose of inducing conversion, whereby the New Anson Conversion Price provides a reduction of the Original Anson Conversion Price and results in the issuance of additional WIHN Class B Shares, which is governed by ASC 470-20-40. Therefore, in line with ASC 470-20-40-16 and ASC 470-20-40-17, for conversions of Anson Accelerated Tranches, we recognize the fair value of the additional shares delivered by applying the New Anson Conversion Price in comparison with the Original Anson Conversion Price as an expense to the income statement classified as debt conversion expense.
Additionally, per the terms of the Anson Facility, upon each tranche subscription under the Anson Facility and the Anson First Amendment, WISeKey will grant Anson the option to acquire WIHN Class B Shares at an exercise price of the higher of (a) 1.5 times the 5-trading day volume-weighted average price of the WIHN Class B Shares on the SIX Swiss Stock Exchange immediately preceding the tranche closing date and (b) CHF 5.00. The number of warrants granted at each tranche subscription is calculated as 25% of the principal amount of each tranche divided by the volume-weighted average price of the trading day immediately preceding the tranche closing date. Each warrant agreement has a 3-year exercise period starting on the relevant subscription date. In line with ASC 470-20-25-2, for each subscription, the proceeds from the convertible notes with a detachable warrant were allocated to the two elements based on the relative fair values of the debt instrument without the warrant and of the warrant at time of issuance. When assessed as an equity instrument, the warrant agreement is fair valued at grant using the Black-Scholes model and the market price of WIHN Class B Shares on the date of the subscription. The fair value of the debt is calculated using the discounted cash flow method.
During the year ended December 31, 2021, WISeKey made a total of three subscriptions for a total of USD 16.5 million under the Anson Facility and the Anson First Amendment. Per the terms of the Anson Facility, WISeKey issued Anson with a total of 2,821,922 warrants on WIHN Class B Shares at an exercise price of CHF 5. The warrant agreements were all assessed as equity instruments and were fair valued at grant at an aggregate amount of USD 480,046 using the Black-Scholes model and the market price of WIHN Class B Shares on the date of grant. For each subscription, the fair value of the debt was calculated using the discounted cash flow method then, applying the relative fair value method per ASC 470-20-25-2, the recognition of the warrant agreement created a debt discount on the debt host and the credit entry was booked in APIC. The cumulated fair value of the debt for the three subscriptions was USD 17,000,080, with a cumulated debt discount in relation to warrants of USD 453,095.
During the year ended December 31, 2021, Anson converted a total of USD 9.8 million out of the Anson Initial Tranche, resulting in the delivery of a total of 8,228,262 WIHN Class B Shares. A debt discount charge of USD 248,449 was amortized to the income statement, and unamortized debt discounts totaling USD 1,182,876 were booked to APIC on conversions as per ASC 470-02-40-4.
80
During the year ended December 31, 2022, WISeKey did not make any new subscriptions under the Anson Facility. During the year ended December 31, 2022, Anson converted a total of USD 1.2 million out of the Anson Initial Tranche, and USD 5.5 million out of the Anson Accelerated Tranches, resulting in the delivery of a total of 14,351,699 WIHN Class B Shares. A debt discount charge of USD 79,707 was amortized to the income statement, a debt conversion expense of USD 460,956 was recorded in the income statement, and unamortized debt discounts totaling USD 222,195 were booked to APIC on conversions as per ASC 470-02-40-4.
As at December 31, 2022 the outstanding Anson Facility available was USD 5.5 million, there were no unconverted convertible notes outstanding and the unamortized debt discount balance was USD nil.
Production Capacity Investment Loan Agreement
In November 2022, WISeKey Semiconductors SAS entered into a loan agreement with a third party client to borrow funds for the purpose of increasing their production capacity. Under the terms of the Agreement, the client has lent to WISeKey Semiconductors SAS a total of USD 2,000,000. The loan will be reimbursed by way of a volume rebate against future sales volumes from the WISeKey Semiconductors group to the client during the period from July 1, 2023, through to December 31, 2025. The volume rebate is based upon quarterly sales volumes in excess of a base limit on a yearly projected basis. Any amount still outstanding as at December 31, 2025 falls due for repayment on this date. The loan does not bear any interest and there were no fees or costs attributed to the loan.
An unamortized debt discount totaling USD 511,128 was calculated and booked to APIC in 2022. WISeKey has not repaid any amount as at December 31, 2022, and no debt discount charge was recorded to the income statement in 2022. The amortization of the debt will start in 2023.
Therefore, as at December 31, 2022, the loan balance was USD 2,000,000 and the unamortized debt discount balance was USD 511,128, leaving a carrying value of USD 1,488,872.
Material cash requirements from known contractual and other obligations
The following table sets forth our known contractual and other cash payment obligations as at December 31, 2022 in USD'000s:
| Payments due by period | |||||
| Contractual obligations | Total | Less than 1 year | 1-3 years | 3-5 years | more than 5 years |
| Operating and short-term lease obligations | 2,736 | 605 | 1,159 | 815 | 157 |
| Debt and convertible note obligations | 6,706 | 4,195 | 2,331 | 180 | - |
| Total contractual obligations | 7,442 | 4,800 | 1,490 | 995 | 157 |
| C. | Research and Development, Patents and Licenses, Etc. |
WISeKey's research and development spending totaled USD 3.9 million in the year ended December 31, 2022, USD 5.6 million in the year ended December 31, 2021 and USD 6.0 million in the year ended December 31, 2020. As mentioned in Item 3.D. Risk Factors, we need to keep pace with changing technologies in order to maintain and grow our revenue.
For that purpose, in 2022, WISeKey has kicked off an R&D program which consists of developing a new generation of Secure Chip using a more advanced technology node (55nm from UMC), a flash memory and embedding a new secure microcontroller core based on RISC-V architecture. The production ramp-up of this new chip is scheduled for H2 2025. This chip will inherit from all research that WISeKey R&D is conducting for offering protection against attacks executed with quantum computers. We believe our R&D will turn the threat of quantum computing into a competitive advantage.
81
Our research activities include following up with the U.S. National Institute of Standards and Technology (NIST), part of the U.S. Department of Commerce, which have selected 4 algorithms in their final round of selecting encryption and digital signature post-quantum algorithms. We also build agility into our crypto libraries by embracing several post-quantum crypto primitives.
Quantum computing may threaten the resilience of current cryptography against attacks during the current lifespan of hardware. Certainly, in case our secure modules are embedded in larger systems and/or deployed on remote locations such as. for smart meter and satellite deployments.
We currently own 88 individual patents which preserve our technology. Our spending in research and development includes the development of future technologies that we plan to register legally in the future to develop our patent portfolio and ensure that competitors cannot replicate our technology easily.
| D. | Trend Information |
Our growth strategy and industry trends are detailed in Item 3.B. Business Overview. The uncertainties and material commitments such as financial instruments that are likely to have a material effect on the companies' financial condition are described in Item 3. D. Risk Factors and Item 5.B. Liquidity and Capital resources.
The processor industry sees rapid growth and adoption of RISC-V based processors. WISeKey has developed its own RISC-V based secure core which will be used as the foundation of our next hardware generation platform.
A major trend of the Secure Element industry is the announcement of the FIPS 140-3 standard which implement a “Side Channel Assessment” of the components which apply to this standard, in order to test their resistance. WISeKey has completed the first step of development of the VaultIC408, a new version of its Vautlt-IC line of product, which will comply with this standard. An early version is now available and in test with 2 customers of WISeKey. The second version with the FIPS 140-3 side channel compliance will be launched in 2023.
Another trend of the Secure Element industry is the compliance with an new standard (NIST SP800-90B) which measures the entropy of the Random Number Generator embedded in a secure chip. Our Vault-IC 405 chip has successfully passed this new standard certification, and is one of the very first secure element of the industry which has passed successfully this new standard . All our development will inherit from it.
Last trend of the Secure Element industry is the anticipation of the quantum computer threat. Beside the U.S. National Institute of Standards and Technology (NIST), part of the U.S. Department of Commerce, which have selected 4 algorithms in their final round of selecting encryption and digital signature post-quantum algorithms, the ANSSI (the French Agence Nationale de la sécurité des systems informatiques), has published in January 2022 a position paper where it documents its views on the post quantum cryptography transition: it recommends that in 2025 secure chips shall embed “hybridation” to provide post-quantum security assurance while avoiding any pre-quantum security regression.
| E. | Critical Accounting Estimates |
The preparation of financial statements and related disclosures in conformity with U.S. GAAP requires us to make judgments, estimates, and assumptions that affect reported amounts of assets, liabilities, sales and expenses, and the disclosure of contingent assets and liabilities.
We consider an accounting estimate critical if it: (i) requires management to make judgments and estimates about matters that are inherently uncertain; and (ii) is important to an understanding of our financial condition and operating results.
We base our estimates on historical experience and on various other assumptions we believe to be reasonable under the circumstances. Although these estimates are based on management's best knowledge of current events and actions that may impact us in the future, actual results could differ from those estimates. Management has discussed the development, selection and disclosure of these critical accounting estimates with the Audit Committee of the Board of Directors.
82
We believe the following accounting estimates are most critical to our business operations and to an understanding of our financial condition and results of operations and reflect the more significant judgments and estimates used in the preparation of our consolidated financial statements.
Inventory Valuation
Due to the long manufacturing cycle in the semiconductor industry, we must order components for our products and build inventory in advance of customer orders.
We record inventories at the lower of cost and net realizable value and record write-downs of inventories that are obsolete or in excess of anticipated demand or net realizable value. The Group records write-downs on inventory based on an analysis of obsolescence or a comparison to the anticipated demand or market value based on a consideration of marketability and product maturity, demand forecasts, historical trends and assumptions about future demand and market conditions.
Accounting for Income Taxes
We operate in multiple countries and our profits are taxed pursuant to the tax laws of these countries. Our income tax rate may be affected by the changes in or interpretations of tax laws and tax agreements in any given jurisdiction, utilization of net operating loss and tax credit carryforwards, changes in geographical mix of income and expense, and changes in our assessment of matters such as the ability to realize deferred tax assets.
We must also assess temporary differences resulting from the different treatment of items for tax and accounting purposes. These differences result in deferred tax assets and liabilities, which are included in the consolidated balance sheet.
We assess the likelihood that our deferred tax assets will be recovered from future taxable income, considering, in particular, historical results before income tax expense. When we determine that it is not more likely than not that we will realize all or part of our deferred tax assets, an adjustment is charged to earnings in the period when such determination is made. Likewise, if we later determine that it is more likely than not that all or a part of our deferred tax assets would be realized, the previously provided valuation allowance would be reversed.
Business Acquisitions
Accounting for business acquisitions requires us to make significant estimates and assumptions, especially at the acquisition date with respect to tangible and intangible assets acquired, liabilities assumed, pre-acquisition contingencies, and the valuation of non-cash consideration. We use our best estimates and assumptions to accurately assign fair value to the tangible and intangible assets acquired and liabilities assumed at the acquisition date, and to determine the fair value of non-cash consideration components.
Examples of critical estimates in valuing certain intangible assets and goodwill we have acquired and liabilities we have assumed include but are not limited to:
• assumptions regarding the estimated useful life of the acquired intangibles;
• discount rates;
• projected risk-based net revenues forecast; and
• assumptions regarding equity conversions based on the market price of WISeKey share.
83
Impairment assessment
Goodwill and other indefinite-lived intangible assets are subject to impairment analysis at least once annually.
Our impairment analysis is based on assumptions regarding future cash flows generated by the element under review, residual value of this element, discount rates and comparison with peers.
| Item 6. | Directors, Senior Management and Employees |
| A. | Directors and Senior Management |
The following table sets forth the name, date of birth and functions of our non-executive and executive directors, and our senior management as at the date of this annual report. Unless otherwise indicated, the current business address for our executive officers and directors is General-Guisan-Strasse 6, 6300 Zug, Switzerland. Our non-executive and executive directors are elected annually and individually as a matter of law by the shareholders at each Annual General Meeting of the shareholders for a term extending up until the following Annual General Meeting of the shareholders. The last Annual General Meeting of the shareholders was on June 24, 2022.
| Name | Date of birth | Functions in WISeKey | Date first appointed | |||
| Non-Executive Directors | ||||||
| María Pía Aqueveque Jabbaz | September 13, 1977 | Board Member | June 24, 2022 | |||
| Cristina Dolan | February 16, 1961 | Board Member, Member of the Nomination and Compensation Committee, Member of the Audit Committee | June 24, 2022 | |||
| David Fergusson | August 15, 1960 | Board Member, Chairman of the Nomination and Compensation Committee, Member of the Audit Committee | May 31, 2017 | |||
| Jean-Philippe Ladisa | August 1, 1963 | Board Member, Chairman of the Audit Committee | May 15, 2020 | |||
| Eric Pellaton | March 25, 1959 | Board Member, Member of the Nomination and Compensation Committee | May 15, 2020 | |||
| Executive Directors | ||||||
| Carlos Moreira | September 1, 1958 | Chairman of the Board of Directors, Member of the Strategy Committee, Founder and Chief Executive Officer |
March 21, 2016 (1999*) | |||
| Peter Ward | January 5, 1952 |
Board Member, Member of the Strategy Committee, Chief Financial Officer |
March 21, 2016 (2012*) | |||
| Senior Management | ||||||
| Pedro Fuentes Perez | November 12, 1969 | Chief Security Officer | August 1, 2016 | |||
| Pierre Maudet | March 6, 1978 | Chief Digital Transformation Officer | May 1, 2021 | |||
| Carlos Moreno | March 9, 1964 | Vice President of Strategic Partnerships | July 15, 2006* | |||
| John O’Hara | April 15, 1977 | International Financial Controller | November 1, 2018 | |||
| Nathalie Verjus | February 19, 1975 | Company Secretary and Financial Planning & Reporting Manager | November 1, 2016 | |||
| Bernard Vian | March 22, 1967 | General Manager of WISeKey Semiconductors | September 21, 2016** |
* Includes board membership and employment at the Company's predecessor holding company of the WISeKey Group, WISeKey SA.
** Joined the WISeKey Group on the acquisition of WISeKey Semiconductors SAS on September 21, 2016.
84
Biographies
Directors
Carlos Moreira, Founder, Chairman of the Board of Directors and CEO of WISeKey, UN Expert on CyberSecurity and Trust Models for the International Labor Organization (ILO), the United Nations (UN), United Nations Conference on Trade and Development (UNCTAD), the World Trade Organization (WTO) and International Trade Centre (ITC), the World Bank, the United Nations Development Program (UNDP) and the Economic and Social Commission for Asia and the Pacific (ESCAP) from 1983 to 1998. A recognized early-stage pioneer in the field of digital identity, Mr. Moreira was also Adjunct Professor of the Graduate School of Engineering Royal Melbourne Institute of Technology (RMIT) from 1995 to 1999 and Head of the Trade Efficiency Lab at the Graduate School of Engineering at RMIT. In 1999, Carlos Moreira founded the Geneva-based online data security firm WISeKey SA. Carlos Moreira is a member of the UN Global Compact, member of the World Economic Forum’s Global Agenda Council, founding member of the World Economic Forum for Global Growth Companies, World Economic Forum (“WEF”) New Champion 2007 to 2016, Vice Chair of the World Economic Forum Global Agenda Council on Illicit Trade 2012/15, member of the Selection Commit-tee for the WEF Growth Companies, founder and board member of Geneva Security Forum SA, member of the New York Forum, founding member of the "Comité de Pilotage Project E-Voting" of the Geneva Government, member of The Blockchain Research Institute, founder of the Blockchain Center of Excellence in 2019, member of Blockchain Advisory Board of the Government of Mexico, and founding member of TrustValley. Mr. Moreira was also a member of the WEF Global Agenda Council on the Future of IT Software & Services in 2014-2016. Mr. Moreira is also a member of the foundation board of the OISTE Foundation. An entrepreneur and investor in Deeptech, AI, Blockchain, IoT and Cybersecurity, Mr. Moreira was selected as one of the WEF’s Trailblazers, Shapers and Innovators. Carlos Moreira was selected by Bilanz among the 100 most important 2016 digital heads in Switzerland, nominated by Bilan.CH among the 300 most influential persons in Switzerland in 2011 and 2013, in the top 100 of Who's Who of the Net Economy, Man of the Year AGEFI 2007, and an award Holder CGI. Mr. Moreira is a Keynote speaker at the UN, WEF, CGI, ITU, Bloomberg, Munich Security Conference, World Policy Conference, Zermatt Summit, Microsoft, IMD, INSEAD, MIT Sloan, HEC, UBS, and CEO Summit. Mr. Moreira is also the co-author of the bestselling book and forthcoming CNBC TV series - “The transHuman Code”. An expert in M&A, Fundraising, IPOs, SIX and NASDAQ listings, he won the M&A Award 2017 Best EU acquisition, and the 2018 Blockchain Davos Award of Excellence by the Global Blockchain Business Council.
Peter Ward has served our Chief Financial Officer and a director since 2012. Mr. Ward began his tenure with our Company in 2008 as Finance Director. From 2005 to 2008, Mr. Ward served as a director and International Finance Director at Isotis International Inc., a manufacturer and distributor of bone and skin transplants. From 1996 to 2004, Mr. Ward served as a director and International Finance Director, then Director Administration and Taxes of Iomega International, a manufacturer and distributor of external computer drives and disks. From 1986 to 1996, Mr. Ward served as Finance Director for Germany, Austria & Switzerland Finance for GE Information Services (GEISCO), based in Cologne, Germany, then Commercial Finance Manager for GE Plastics BV, based in Bergen op Zoom, The Netherlands and Finance Director for Germany, Austria & Switzerland for GE Medical Services AG, based in Frankfurt am Main, Germany at General Electric. From 1973 to 1985, Mr. Ward served as Cost Analyst at Standard Telephones & Cables Ltd, a manufacturer and installer of submarine telephone cables, based in Southampton, United Kingdom, then Finance Accountant for Payot Cosmetics Ltd and Mavala Cosmetics Ltd, manufacturers of cosmetics and nail products respectively, based in Ashford, Kent, United Kingdom, then Financial Controller for Rimmel Cosmetics Germany and ITT Photoproducts, Germany, distributors of cosmetics and photographic equipment respectively, based in Frankfurt am Main, Germany, then Financial Analyst for the Automotive and Sanitary Products Division, based in ITTE HQ in Brussels, Belgium, then Manager Financial Controls for the Telecommunications Division based in ITTE HQ Brussels, Belgium, at ITTE. He holds a B.A. with honors in Business Administration from Wolverhampton University, in Wolverhampton, U.K. and is a qualified Chartered Management Accountant.
85
María Pía Aqueveque Jabbaz is the Executive Managing Director of Maqueveq & Co, an advisory firm dedicated to innovation strategy for digital asset projects, since 2018. She has recently been featured as one of the global TOP 100 Women in the Future in Metaverse & Web3.0 and Bloomberg Línea named her as one of the Crypto Leaders in Latin America in 2021. Ms. Aqueveque Jabbaz served as board member for the pension fund administrator company AFP Uno (Chile) between November 2018 and February 2021 and as board member of Olidata, a listed IoT company in Italy, between May 2019 and May 2021. She has been an advisor to public and private financial organizations on public policy and the regulation and implementation of digital assets and deep technologies. She has served as a consultant for private banks, multilateral investment banking and governments, including the World Bank, the Presidency of the Republic and the Ministry of Finance of Chile, the Inter-American Development Bank, the Central American Bank for Economic Integration, and many others. She holds an undergraduate degree in Economic and Administrative Sciences from the Pontifical Catholic University of Chile, a Magister in Public Policy from the University of Chile, a Master in FinTech and Financial Innovation from Three Points & Polytechnic University of Catalonia, Spain, and a Diploma in Investments and Financial Markets from the University of Chile. Throughout her career, she has collaborated with research departments of financial and academic organizations such as the Association of Mutual Fund Administrators and INTELIS, Center of the Economics Department of Universidad Chile dedicated to Innovation and Entrepreneurship. María Pía Aqueveque Jabbaz is a recognized international public speaker and contributing author of the book “21st CENTURY FORESIGHT, understanding mega trends and the new globalization to build futures from Strategic Foresight” (“Prospectiva del siglo XXI: Entender las mega-tendencias y la nueva globalización, para construir futuros desde la Prospectiva Estratégica”) published in 2022. Since 2023, she has served as professor of the MBA course “The web 3.0 and metaverse: disruption and prospective in business strategy” of the Pontifical Catholic University of Chile. In 2010 she taught “Industrial Organization” at the Business School of the Adolfo Ibáñez University in Chile. She has also been invited as guest lecturer on Blockchain and Crypto-assets by the University of Bocconi in Italy, the University of San Andrés in Argentina, the EGADE-Monterrey Institute of Technology in México, and the Pontifical Catholic University of Chile among many others. Ms. Aqueveque Jabbaz is a frequent contributor to major media organizations, and she has led the Chilean chapter of the 30% Club since 2019.
Cristina Dolan is a Cyber Security Executive. She is an award-winning engineer, entrepreneur and author that spend her entire career in variety of executive roles within the technology industry. Prior to joining RSA in 2021 where she heads up Global Alliances, she advised several cyber security companies including Crayonic and Cytegic (acquired by Mastercard). Recently she co-authored a book, “Transparency in ESG and the Sustainable Economy, Capturing Opportunities through Data” and several articles including the World Economic Forum article ‘Cybersecurity should be treated as an ESG Issue’ and the Forbes article ‘Cybersecurity Is A Global Threat To Democracy, Yet Not Well Understood.’ Honors include being named on lists of most influential and impactful women in technology, and numerous awards for service and entrepreneurialism. The student coding competition, Dream it. Code it. Win it, which she founded and led from 2014 to 2016, as the Board Chair of the MIT Enterprise Forum of New York, won numerous awards including the MIT Harold E. Lobdell Distinguished Service Award, Trader Magazine Charitable Works Award and four Stevie awards for best organization and leadership. The competition sponsor, Fiverr, celebrated her as a ‘Do-er’ in their global campaigns. As an advocate of computer science education, her TED talk ‘Just Solve It’, addresses the value of being an engineer and solutionist to create opportunities and has over 933K views. As a block-chain pioneer since 2014, she founded several companies including Additum, a value-based healthcare company based in Spain, and iXledger which specialized in cyber insurance. The MIT Center for International Studies Starr Forum: Bitcoin and the Global Economy talk she gave in April of 2016, was one of the program’s most popular talks. From 2009 to 2016, Cristina held several roles at Tradingscreen, an award winning institutional multi-asset financial trading platform, including product management for content, data, chat and communications products and global head of corporate marketing. In 2000, Cristina was recruited by venture backed Wordstream, as CEO, of the MIT-Harvard spinout focused on multilingual translations utilizing computational linguistics and machine learning, where she commercialized the software. OneMain, a company she co-founded in 1998, was ac-quired by Earthlink in 2000 after a highly successful IPO that surpassed Amazon’s and eBay’s Respective IPOs. As OneMain's Geographic Communities Division President and Chief Strategic alliances officer, she launched and built the cornerstone Geo-graphic Communities, which were profitable when launched. Cristina held executive roles at IBM and Oracle leading consultative selling at strategic accounts within the communications and financial verticals. At Hearst and Disney, she led technology and software development for the launch of the first consumer websites, which were built on time and within budget. As an MIT alum-na, she served as President of the MIT Club of New York, Chair of the MIT Enterprise Forum, MIT Enterprise Forum Global Board, MIT Selection Committee, MIT Media Lab 30thAnniversary Committee and was invited as a keynote to the MIT Women’s Un-Conference March 2018. In addition, she served on the alumnae board at Convent of the Sacred Heard and received the Global Leadership Alumna Award. She earned a Master of Media Arts and Science from the MIT Media Lab, and also holds a Master of Computer Science Engineering and Bachelor of Electrical Engineering. Cristina is bilingual, fluent in her native language, English, and Spanish.
86
David Fergusson has served as a member of our board since 2017. Since 2018, Mr. Fergusson has served as Executive Managing Director - M&A, for Generational Equity, the largest volume middle-market M&A investment banking advisory firm in North America. Based in New York, he also heads the company’s Technology Practice Group and Cross Border Practice Group. Prior to joining Generational Equity, from 2010 until 2018, Mr. Fergusson was the CEO and President of The M&A Advisor where he led global think tank services: market intelligence publishing, media, event and consulting, for the firm’s constituency of over 350,000 finance industry professionals, from their offices in New York and London. As a partner in Paradigm Capital Management, Mr. Fergusson conducted over 25 acquisitions as an investor. In 2013, Mr. Fergusson founded the global Corporate Finance Emerging Leaders program, which engages future global business stalwarts to affect significant change through social innovation. A pioneer in cross border mergers and acquisitions between the United States and China, he was recognized with the 2017 M&A Leadership Award and the 2019 Lifetime Achievement Award from the China Mergers & Acquisitions Association and is Co-Chairman of the Global M&A Council of 18 member countries. Mr. Fergusson is a respected speaker on the subjects of financial services and corporate transformation and social innovation at prominent educational institutions including Cambridge, Columbia, Harvard, MIT and Cornell; a participant in leadership assemblies including the Vatican, World Economic Forum at Davos, World Bank and the International Monetary Fund; and a frequent contributor to major media organizations. He is also the editor of 5 annual editions of the mergers and acquisitions handbook - “The Best Practices of The Best Dealmakers” series with a readership of more than 500,000 in over 60 countries. Mr. Fergusson is also the co-author of the bestselling book “The transHuman Code”. Recipient of the 2015 Albert Schweitzer Leadership Award for his work in global youth leadership development, Mr. Fergusson is a Trustee and former President of Hugh O’Brien Youth Leadership (HOBY), the world’s largest social leadership foundation for high school students. Mr. Fergusson is also a founding member of the City of London's Guild of Entrepreneurs, a member of British American Business, and of the Association for Corporate Growth (ACG). Mr. Fergusson is a graduate of Kings College School and the University of Guelph where he earned a Bachelor of Arts in Political Studies.
Jean-Philippe Ladisa has served as a member of the Board since May 2020. Mr. Ladisa has over thirty years’ experience in audit, accounting, financial analysis, corporate/personal taxation, payroll and human resources in Switzerland. Mr. Ladisa joined Fiduciaire Wuarin & Chatton SA, an audit and accounting firm in Switzerland, in 1993, first as a director then as a partner. Mr. Ladisa serves as an expert in auditing, tax reporting, advisory for natural and legal persons, application of conventions to avoid double taxation and business valuation with the Geneva Court. Mr. Ladisa started his career managing audit and accounting mandates of small and medium-sized Swiss companies in the construction, trade and services sectors with BFB Sociétés Fiduciaires in Switzerland from 1982 to 1993. Mr. Ladisa graduated in audit from ExpertSuisse in Switzerland, and as a chartered accountant from the Autorité de Surveillance des Réviseurs in Switzerland.
Eric Pellaton has served as a member of the Board since May 2020. Mr. Pellaton is an investor in several startup companies involved in different fields: in Real Estate Holdings, Sofia Rental (Bulgaria), a company that buys, sells and manages apartments and a luxury hotel, where has been a partner and investor since 2000; in ZeroBoundary Inc (USA), from 2001 until 2018, a company involved in project management and leadership development products and services, in face-to-face and e-learning delivery formats which he co-founded; in Pelican Packaging (USA), a company involved in die packaging for the semiconductor industry, where he acted as partner and investor from 2002 until 2007; in ACN (Switzerland), a company that develops electronic chips that can transfer inter-net/video/audio information through the power line, and in Seyonics (Switzerland), a company specialized in Nano liter dispensing system (syringe), where, in both cases, he has been acting as investor and advisor since 2003; in Visage Pro USA, a company involved in skin care products with organic cream ranging from anti-aging to burn issues, where he was a partner and investor between 2005 and 2018;and in Solar Rain (USA), a company involved in salt water and dirty water purification systems for drinking water, where he has been a partner and investor since 2008. Prior to that, Mr. Pellaton held different positions from sales, service, management, CEO and Chairman in the field of automation and robotics at Ismeca Group from 1981 to 2000. Ismeca was producing equipment for the Electronic, Medical, Watches and Car Industries all over the world. Mr. Pellaton also owns a patent in RFID technology. Mr. Pellaton graduated as an Electronic/Electro technique Engineer from Ecole Technique Supérieure du Locle, Switzerland.
Senior Management
Pedro Fuentes Perez serves as our Chief Security Officer. Mr. Fuentes is responsible for the PKI platforms and compliance, ensuring the worldwide accreditation of WISeKey's certification services, our product strategy, leading projects and customer support worldwide. He is a senior specialist in information security and PKI in particular with more than 20 years of active work in these areas as a certified professional (CISM, ISO27000, MSCP and others). Mr. Fuentes joined WISeKey in 2009 to reinforce the eSecurity Business Unit. Prior to joining WISeKey, he worked at Siemens as responsible for the cybersecurity product line for southern Europe, managing key projects for national identity and leveraging eGovernance services through the integration of eSecurity techniques in business processes. Mr. Fuentes obtained a high degree in Computer Science from the Polytechnic University of Valencia, Spain.
87
Pierre Maudet is our Chief Digital Transformation Officer. A direct report to the CEO, Mr. Maudet acts as a facilitator, introducing new business opportunities and boosting business leads, in an environment of constant innovation and adaptation to a digital society in profound mutation. Mr. Maudet has a very good knowledge of the political field and is a fine analyst of digital change. Prior to joining WISeKey in 2021, Mr. Maudet held numerous elective offices. He has accumulated nearly 15 years of experience as a magistrate, first as Mayor of Geneva (2007-2012) and then as State Councilor (Minister) of Geneva in charge of security, economy and digital technology. Prior to his elective mandates, Mr. Maudet held senior positions in the Swiss army, and worked as a freelancer in the event industry. Mr. Maudet qualified with a Master’s degree in law from the University of Fribourg, Switzerland.
Carlos Moreno is our Vice President of Strategic Partnerships. Mr. Moreno has more than 30 years of experience in Sales Engineering, Sales Management and Business Development. He has worked extensively on strategic projects for both national and multinational companies in the public, financial and industrial sectors throughout his career at Banque Worms, Infogestion, Sopra Steria Informatique, Deutsche Bank, Uniface, Compuware and BMC Software. He has held management and executive roles in the areas of people management, sales coaching, market analysis, establishment and implementation of account plans. He joined WISeKey in 2006 as sales director for Switzerland and held several operational positions before being appointed Vice President of Strategic Partnerships to oversee commercial relationships with strategic customers and helm market analysis and go-to-market strategies. He qualified in Business and administration with the Commercial School Nicolas Bouvier in Geneva, Switzerland, and obtained a qualification as Programmer Analyst with the IEPIGE Institute in Geneva, Switzerland.
John O’Hara serves as our International Financial Controller. A qualified chartered accountant, Mr. O’Hara has many years of experience in Controllership, Financial Planning and Analysis and Finance Transformation. Prior to joining WISeKey in 2018, Mr. O’Hara worked for Jesuit Worldwide Learning, where he served as the Global Financial Controller. Prior to joining Jesuit Worldwide Learning, Mr. O’Hara spent three years with Deloitte LLP as the Finance Director for their Tax service line. Prior to joining Deloitte, Mr. O’Hara served as the Financial Controller for Marsh and McLennan Companies for seven years. Prior to joining Marsh and McLennan Companies, Mr. O’Hara served as the Group Accountant for Chelsea FC plc for three years. Prior to joining Chelsea FC plc, Mr. O’Hara worked for Grant Thornton LLP in the audit department for six years. In addition to his chartered accountant qualification (FCA) with the Institute of Chartered Accountants in England and Wales (ICAEW), UK, Mr. O’Hara holds a BA (Hons) in Economics from Durham University, UK.
Nathalie Verjus serves as our Company Secretary and Financial Planning & Reporting Manager. A qualified chartered accountant, Ms. Verjus has a solid background in compliance and finance, combined with project management and operational experience. Prior to joining WISeKey in 2016, Ms. Verjus worked for Tyco International, where she served as EMEA Controllership Senior Manager, then Finance Transformation Senior Project Manager, before becoming Operational Excellence Lead and Head of a Business Unit. Prior to joining Tyco International, Ms. Verjus spent four years with PricewaterhouseCoopers UK in Audit and Risk Assurance. Prior to joining PricewaterhouseCoopers, Ms. Verjus served as Project Manager and Export Administration Manager for NACCO Industries. In addition to her chartered accountant qualification (ACA) with the Institute of Chartered Accountants in England and Wales (ICAEW), UK, Ms. Verjus holds an MA in International Business Administration for Bournemouth University, UK, and a Master’s in International Business from the EDC Paris Business School in Paris, France.
Bernard Vian serves as General Manager of WISeKey Semiconductors. Prior to our acquisition of WISeKey Semiconductors SAS, Mr. Vian served as the Executive Vice President of the Secure Transaction Business Division, Vice President of Business Development and Executive Vice President for Secure Payments at INSIDE Secure SA. He came to INSIDE Secure from Gemplus (now renamed GEMALTO) where he served in several positions in Sales Support and Marketing, in Europe and lately in California where he opened the Gemplus North America headquarter and served as Technical Support Director for 5 years. Mr. Vian joined INSIDE Secure's team in 2002 as Business Development Vice President. He is a graduate of the University of Aix-Marseille, France, with an engineering degree in Electronic Systems.
Family Relationship
There are no family relationships among any of our executive and non-executive officers or directors.
88
Potential arrangements
There are no arrangements or understandings with major shareholders, customers, suppliers or others, pursuant to which any person referred to above was selected as a director or member of senior management. However, Carlos Moreira has a significant shareholding in our company as disclosed in Item 7A. Major Shareholders.
| B. | Compensation |
Compensation of Directors and Executive Officers
We are subject to the Ordinance against Excessive Compensation with respect to Listed Companies issued by the Swiss Federal Council (the "Compensation Ordinance") and the Directive on Information Relating to the Corporate Governance issued by the SIX (the "Corporate Governance Directive"). The Compensation Ordinance requires a "say on pay" approval mechanism for the compensation of the board of directors and the executive management pursuant to which the shareholders must vote on the compensation of the board of directors and the executive management on an annual basis. Accordingly, our Articles provide that the general meeting of shareholders must, each year, vote separately on the proposals by the board of directors regarding the maximum aggregate amounts of:
| · | the total compensation of the board of directors for the next term of office; and |
| · | the total compensation of the executive management for the period of the next fiscal year. |
If the general meeting of shareholders does not approve a proposal of the board of directors, the board of directors determines the maximum aggregate amount or maximum partial amounts taking into account all relevant factors and submits such amounts for approval to the same general meeting of shareholders, to an extraordinary general meeting of shareholders or to the next ordinary general meeting of shareholders for retrospective approval. If the maximum aggregate amount of compensation already approved by the general meeting of shareholders is not sufficient to also cover the compensation of persons newly appointed to or promoted within the executive management, such persons may be paid for each of the following purposes an aggregate of up to 40% in excess of the total annual compensation of the respective predecessor or for a similar pre-existing position: (i) as compensation for the relevant compensation period; and, in addition, (ii) as compensation for any prejudice incurred in connection with the change of employment.
In the year ended December 31, 2022, the aggregate compensation paid to the members of our board of directors and our executive officers for services in all capacities was CHF 3,882,000 (USD 4,069,190 at annual average rate). However, we note that the compensation of the Board of Directors did not include option agreements sent to our directors but not fully executed by them as detailed below. In the year ended December 31, 2022, the compensation of Carlos Moreira, as the company's highest paid executive, was CHF 1,938,000 (USD 2,031,450 at annual average rate).
The tables below show the amount of compensation paid and benefits in kind granted to our non-executive and executive directors for the year ended December 31, 2022, as disclosed in our 2022 annual report. Options granted to our non-executive and executive directors in the year ended December 31, 2022 and not yet exercised as at December 31, 2022 are listed in Item 6.E. Share Ownership.
| Compensation of the Board of Directors of WISeKey International Holding AG for the 12 months ending December 31, 2022 |
||||||||||
| CHF'000 1 | Function | Board Fee2 |
Additional Fees3 | Other Stock Based Compensation4 | Total Compensation | |||||
| María Pía Aqueveque Jabbaz | Board Member | 32 | - | - | 32 | |||||
| Hans-Christian Boos6 | Former Board Member | - | 151 | - | 151 | |||||
| Cristina Dolan | Board Member, NCC5 Member, Audit Committee Member | 64 | - | - | 64 | |||||
| Philippe Doubre7 | Formerly, Board Member, NCC Member | 26 | - | 34 | 60 | |||||
| David Fergusson | Board Member, NCC Chairman, Audit Committee Member | 65 | - | - | 65 | |||||
| Jean-Philippe Ladisa | Board Member, Audit Committee Chairman | 51 | - | - | 51 | |||||
| Eric Pellaton | Board Member, NCC Member | 83 | - | - | 83 | |||||
| Total Board Members | 321 | 151 | 34 | 506 | ||||||
| 1 | Board members are remunerated in Swiss Francs (CHF). | |||||||||
| 2 | Board fees can be paid in a mix of cash and options. The cash fee voted by the Board as remuneration to Board Members is disclosed in application of the accrual-based principle if not paid as at the end of the reporting period. In 2022, Board members received their full cash compensation up until December 31, 2022. Compensation in options on WIHN Class B Shares is disclosed in the period it was granted, regardless of whether it relates to Board fees from prior financial periods. The amount shown reflects the fair value of options granted in line with US GAAP standards. The options granted were valued using the Black-Scholes method, using the market price of WIHN shares at the relevant date. Options are deemed granted in line with US GAAP standards when both parties, WISeKey and the Director, have acknowledged the grant. Per company practice, this is materialized by the signature of the option grant agreement. In 2022, some option grant agreements relating to fiscal year 2022 were not signed by Directors. As such they are not deemed granted and are not accounted for in the financial statements of fiscal year 2022 and are not included in the above table. The recognition of the compensation in options on a grant-basis as opposed to an accrual-based principe may generate differences between the amount of Board fees earned in a fiscal period and the amount of Board fees actually paid in respect of that period, at a later stage. The amount of Board fees includes employer social charges paid by the Company. | |||||||||
| 3 | Additional fees relate to services other than Board duties rendered to the Company. | |||||||||
| 4 | Other stock based compensation refers to stock based compensation for services other than Board services. The amount shown reflects the fair value of options granted in line with US GAAP standards. The options granted were valued using the Black-Scholes method, using the market price of WIHN shares at the relevant date. Options are deemed granted in line with US GAAP standards when both parties, WISeKey and the Director, have acknowledged the grant. Per company practice, this is materialized by the signature of the option grant agreement. | |||||||||
| 5 | Nomination & Compensation Committee | |||||||||
| 6 | The amount disclosed under Additional Fees for Mr. Boos relates to his compensation as employee of arago GmbH, as recorded in the consolidated financial statements of the WISeKey Group until divestiture, i.e. for the period from January 1, 2022 to June 24, 2022. | |||||||||
| 7 | The amount disclosed under Other Stock Based Compensation for Mr. Doubre relates to consulting services rendered to WISeKey. | |||||||||
89
We note that the following option agreements sent to members of the Board during fiscal year 2022 and in relation to fiscal year 2022 were not signed by the respective director and therefore not deemed granted in line with US GAAP standards. As such, these were not recorded in our audited consolidated financial statements for fiscal year 2022 and are not included in the Board fee disclosed in the table presented in section 5.1. We provide below the estimated value of these ungranted options based on the market price of a Class B Share on December 31, 2022, however the actual grant amount may differ significantly on the date the options are deemed granted.
| · | The option agreement sent to Mr. David Fergusson for the equity compensation of the full year 2022 was not signed. Based on the market price of a Class B Share on December 31, 2022, the grant would represent an estimate expense of CHF 45,651. |
| · | The option agreement sent to Mr. Jean-Philippe Ladisa for the equity compensation of the full year 2022 was not signed. Based on the market price of a Class B Share on December 31, 2022, the grant would represent an estimate expense of CHF 45,651. |
| · | The option agreement sent to Ms. María Pía Aqueveque Jabbaz for the equity compensation of the period from June 24, 2022 to December 31, 2022 was not signed. Based on the market price of a Class B Share on December 31, 2022, the grant would represent an estimate expense of CHF 36,356. |
| Compensation of the Executive Management of WISeKey International Holding AG for the 12 months ending December 31, 2022 |
||||||||||||||
| CHF'000 1 | Function | Base Salary2 | Annual Incentive | Additional Fees3 | Stock Based Compensation4 | Other Compensation5 | Total Compensation | |||||||
| Highest Paid Executive | ||||||||||||||
| Carlos Moreira | Chairman of the Board, Chief Executive Officer | 801 | 601 | - | 275 | 261 | 1,938 | |||||||
| Peter Ward | Board Member, Chief Financial Officer | 644 | 483 | - | 220 | 91 | 1,438 | |||||||
| Total Executive Management | 1,445 | 1,084 | - | 495 | 352 | 3,376 | ||||||||
| 1 | The executive management members are remunerated in Swiss Francs (CHF). | |||||||||||||
| 2 | Base salary includes employee social security costs. | |||||||||||||
| 3 | Additional Fees include fees paid for special services rendered to the Company. | |||||||||||||
| 4 | The amount shown reflects the fair value of options granted in line with US GAAP standards. The options granted are valued using the Black-Scholes method at the grant date, using the market price of WIHN shares. In 2022, equity stock options were granted in relation to the Executive Management compensation approved and voted for the fiscal year. | |||||||||||||
| 5 | Other compensation includes pension contributions, employer social charges, lump-sum expenses and parking charges paid by the Company. | |||||||||||||
90
Disclosure of the amount set aside by us to provide pension, retirement or similar benefits to members of our board of directors or executive officers is not required in Switzerland and is not otherwise disclosed by the Company.
Disclosure of compensation to our senior management is not required in Switzerland and is not otherwise publicly disclosed by the Company.
Annual Incentive Plan
Compensation for our executive directors and senior management includes a bonus. Our annual incentive plan is designed to encourage management to achieve pre-established performance goals, both short-term and long-term.
The annual incentive plan for our executive directors is approved by our nomination and compensation committee which then submits it for approval by our board of directors. It is included in the total compensation that the shareholders must vote on, on an annual basis, as described above.
Share-based Compensation
We maintain an Employee Stock Option Plan ("ESOP") which was transferred from WISeKey SA for the benefit of our directors, employees and consultants. Options issued under the ESOP to our directors for compensation entitle the participant to WISeKey Class B shares or WISeKey Class A shares at the ratio of 1:1, at an exercise price equal to the nominal value of WISeKey Class B shares and WISeKey Class A shares of, respectively, CHF 0.05 and CHF 0.01, with immediate vesting and expiring on the seventh anniversary of the grant date. Each grant is subject to the approval of the board of directors who may, in line with the terms and conditions of the ESOP, amend the terms of the grant.
| C. | Board Practices |
Our articles of association provide that our board of directors consists of a minimum of three and a maximum of 12 directors. Our board of directors currently consists of seven members. Each director is elected for a one-year term. The current members of our board of directors were elected at an annual shareholders' meeting held on June 24, 2022 to serve until our next annual general shareholders meeting and until their successors are elected at such next annual general meeting. Please also refer to Item 6.A. Directors and Senior Management above for further details regarding the periods of service of each of our current directors and senior managers.
91
Other than with respect to our directors that are also executive officers, we do not have written agreements with any director providing for benefits upon the termination of his or her engagement with our company.
As a foreign private issuer, we are permitted to follow certain home country corporate governance practices instead of those otherwise required under NASDAQ’s rules for domestic U.S. issuers, provided that we disclose which requirements we are not following and describe the equivalent home country requirement.
Board Independence
Currently, 5 of our 7 directors, María Pía Aqueveque Jabbaz, Cristina Dolan, David Fergusson, Jean-Philippe Ladisa and Eric Pellaton, are considered "independent" under the NASDAQ rules, therefore we comply with NASDAQ Listing Rule 5605 (b)(1) which requires an issuer to maintain a majority of independent directors. Under the Swiss Code of Best Practice for Corporate Governance (the "Swiss Code"), which is a non-binding set of corporate governance recommendations issued by economiessuisse and addressed to Swiss public companies, the majority of the board of directors is recommended to be independent. Members of the board of directors are considered independent under the Swiss Code if they are non-executive members of the Board of Directors who have never been a member of the company's executive management, or who were not members of the company's executive management during the preceding three years, and who have no or only comparatively minor business relations with the company. The Swiss Code is not binding and follows a "comply or explain" principle. We are not subject to NASDAQ Listing Rule 5605 (b)(2) that requires that independent directors must have regularly scheduled meetings at which only independent directors are present.
Board Diversity
The table below provides certain highlights of the composition of our board members and nominees. Each of the categories listed in the below table has the meaning as it is used in Nasdaq Rule 5605(f ):
| Board Diversity Matrix as of March 15, 2023 | ||||
| Country of Principal Executive Offices | Switzerland | |||
| Foreign Private Issuer | Yes | |||
| Disclosure Prohibited Under Home Country Law | No | |||
| Total Number of Directors | 7 | |||
| Part I: Gender Identity | Female | Male | Non-Binary | Did Not Disclose Gender |
| Directors | 2 | 5 | - | - |
| Part II: Demographic Background | ||||
| Underrepresented Individual in Home Country Jurisdiction1 | 7 | |||
| LGBTQ+ | - | |||
| Did Not Disclose Demographic Background | - | |||
1 As a Swiss company, we have assessed the criterion of underrepresented individuals relying on the data made available by the Swiss Federal Statistical Office (https://www.bfs.admin.ch/bfs/en/home.html). In particular, we have used the distribution of the national languages (https://www.bfs.admin.ch/bfs/en/home/statistics/population/languages-religions/languages.html) to analyze the diversity of our Board in relation to the language representation in Switzerland.
In our current Board, three directors are domiciled in Switzerland, three are domiciled in the United States, and one is domiciled in Italy. The nationalities of our directors include Swiss, American, British, Canadian, Chilean and Italian. In addition, four of our directors self-identify as Hispanic.
92
Board Committees
Our board of directors has established an audit committee, a nomination and compensation committee, and a strategy committee.
Audit Committee
The audit committee consists of Jean-Philippe Ladisa (Chairman), Cristina Dolan and David Fergusson. The Audit Committee currently consists of three members in line with NASDAQ Listing Rule 5605(c)(2) which requires an Audit Committee of at least three members. The audit committee consists exclusively of members of our board of directors who are financially literate. Our board of directors has determined that all members of the audit committee satisfy the "independence" requirements set forth in Rule 10A-3 under the Exchange Act and under the rules of NASDAQ. The members of the audit committee are appointed by our board of directors. The Audit Committee has a charter that complies with Swiss law, but does not fully comply with the requirements of NASDAQ Listing Rule 5605(c)(1).
The audit committee is responsible for, among other things:
| · | overseeing our accounting and financial reporting processes and the audits of our financial statements; |
| · | the compensation, retention and oversight of the work of our independent registered public accounting firm and statutory auditors who are appointed by the shareholders pursuant to Swiss corporate law; |
| · | our accounting policies, financial reporting and disclosure controls and procedures; |
| · | the quality, adequacy and scope of external audit; |
| · | our accounting compliance with financial reporting requirements; and |
| · | the management's approach to internal controls with respect to the production and integrity of the financial statements and disclosure of our financial performance. |
Nomination and Compensation Committee
Our nomination and compensation committee consists of David Fergusson (Chairman), Cristina Dolan and Eric Pellaton. Our board of directors has determined that each of the members of the nomination and compensation committee is independent under NASDAQ’s listing standards. We follow our home country standards with respect to the responsibilities of our Nomination and Compensation Committee. Our board of directors has adopted a charter for the Nomination and Compensation Committee that complies with Swiss law but, which does not, however, fully comply with the requirements of NASDAQ Listing Rules 5605(d)(1) and (d)(3). Thus, the Nomination and Compensation Committee practice varies from the requirements of NASDAQ Listing Rules 5605(d)(1) and (d)(3).
The primary purpose of our nomination and compensation committee is to discharge our board of directors' responsibilities to oversee our compensation policies, plans and programs, and to review and determine the compensation to be paid to our executive officers, directors and other senior management, as appropriate. We are subject to the Swiss Ordinance against Excessive Compensation in Listed Companies issued by the Swiss Federal Council, known as the "say-on-pay" rule. As a result of the say-on-pay rule, the members of the nomination and compensation committee must be elected by our shareholders at the annual general meeting for a one-year term and the aggregate compensation of our board of directors and executive officers must also be approved by our shareholders. Pursuant to the Swiss Code, all members of a nomination committee must be independent.
The nomination and compensation committee is responsible, among other things to:
| · | review and recommend to our board of directors the compensation of our directors based on the aggregate compensation approved by our shareholders; |
93
| · | review and approve, or recommend that our board of directors approve, the terms of compensatory arrangements with our executive officers; |
| · | review and approve, or recommend that our board of directors approve, incentive compensation and equity plans, and any other compensatory arrangements for our executive officers and other senior management, as appropriate; |
| · | identify, evaluate and select, or recommend that our board of directors approve, nominees for election to our board of directors and new members of the executive management and their terms of employment; and |
| · | consider and make recommendations to our board of directors regarding the composition of the committees of the board of directors. |
Strategy Committee
Our strategy committee currently consists of two members of the board of directors: Carlos Moreira (Chairman) and Peter Ward. The strategy committee advises the board of directors on all strategic matters, including acquisitions, divestments, joint ventures, restructurings and similar matters. The strategy committee continuously reviews our strategic direction and assesses the impact of changes in the environment on us. The members of the Strategy Committee are appointed by our board of directors.
Quorum requirements
In accordance with Swiss law and generally accepted business practices, our Articles of Association do not provide for quorum requirements generally applicable to general meeting of shareholders. Our practice varies from NASDAQ Listing Rule 5620(c), which requires an issuer to provide in its bylaws for a generally applicable quorum, and that such quorum may not be less than one-third of the outstanding voting stock.
Solicitation of proxies
Our Articles of Association provide for an independent proxy holder elected by the shareholders at a general meeting of shareholders and prohibit, in accordance with Swiss law, the institutional representation of shareholders by our corporate representatives at a general meeting of shareholders. We must further submit to shareholders an invitation to the general meeting twenty calendar days prior to the general meeting date, indicate in such invitation the items on the agenda of the general meeting and provide together therewith other relevant documents for the general meeting, such as our annual report, the meeting admission card and the proxy card. However, Swiss law does not have a regulatory regime for the solicitation of proxies and thus, our practice varies from NASDAQ Listing Rule 5620(b) that sets forth certain requirements regarding the solicitation of proxies.
Shareholder approval
Under Swiss law, we are not generally required to obtain shareholder approval for the issuance of securities in connection with certain events such as the acquisition of stock or assets of another company, the establishment of or amendments to equity-based compensation plans for employees, a change of control and certain private placements. While Swiss law does broadly require us to obtain shareholder approval for any issuance of new shares, irrespective of the relevant event, Swiss law permits us to rely in certain circumstances on a share issuance pre-authorization of shareholders granted to our board of directors prior to the occurrence of events of the aforementioned nature. Further, we have, in accordance with Swiss law, opted out from the statutory requirement that an acquirer of voting rights attached to our shares exceeding 33 1/3% - the relevant "change of control" threshold under Swiss law for public companies – submit a mandatory public takeover offer to our shareholders. To some extent, our practice therefore varies from the requirements of NASDAQ Listing Rule 5635, which generally requires an issuer to obtain shareholder approval for the issuance of securities in connection with such events.
94
Third party compensation
Swiss law does not require that we disclose information regarding third party compensation of our directors or director nominees, except where, in each case with respect to serving directors, such compensation directly or indirectly affects (potential) assets of the Company or one of its subsidiaries, or where because of the third party compensation a risk of conflicts of interest or dependency of the director on such third party exists. As a result, our practice varies from the third party compensation requirements of NASDAQ Listing Rule 5250(b)(3).
Related party transactions
Our board of directors, or a committee of our board of directors composed of directors not subject to the potential conflict, is required to conduct an appropriate review and oversight of all related party transactions for potential conflict of interest situations on an ongoing basis.
Voting Rights
We do not have the authority to disparately reduce or restrict the voting rights of existing stockholders of our listed common stock (Class B), including by issuing (a) stock with voting rights that are superior to those of outstanding listed common stock or (b) stock with voting rights that are inferior to those of outstanding listed common stock through an exchange offer, except where the general meeting of shareholders resolves, with a majority of two-thirds of voting rights associated with the shares, and the absolute majority of the par value of the shares, in each case as represented at the general meeting of shareholders, on the issuance of privileged voting rights stock, including as part of a separate class of stock.
Code of Conduct
We have followed Swiss law which does not require a company to have a Code of Conduct applicable to all directors, officers and employees. As a result, our practice varies from NASDAQ Listing Rule 5610 which requires a publicly available Code of Conduct. We do, however, expect ethical behavior from all of our directors, officers and employees.
| D. | Employees |
As at December 31, 2022, we had 81 employees, of which 23 were located in Switzerland and 51 were located in France. The following table shows the breakdown of our workforce of employees and contractors by category of activity as at the dates indicated:
| Headcount breakdown in continuing operations |
As at December 31,
| ||
| Area of Activity |
2022 |
2021 |
2020 |
| Cost of sales | 6 | 5 | 5 |
| Research and development | 21 | 15 | 27 |
| Selling and marketing | 25 | 25 | 24 |
| General and administrative | 29 | 24 | 25 |
| Total in continuing operations |
81 |
69 |
81 |
With respect to French employees, French labor laws govern the length of the workday and workweek, minimum wages for employees, procedures for hiring and dismissing employees, determination of severance pay, annual leave, sick days, advance notice of termination of employment, equal opportunity and anti-discrimination laws and other conditions of employment. French labor laws also impose the creation of a worker's council for companies employing 50 people or more. Although WISeKey Semiconductors SAS reduced its headcount to below 50 in 2021, the workers' council has been elected for a term ending in January 2023 and remains in place until the end of its term. There are no employees of WISeKey Semiconductors SAS representing labor unions at the workers' council.
95
As at December 31, 2022, we also have 15 independent contractors in Vietnam. We maintain close cooperation with each of these independent contractors.
We have never experienced any labor-related work stoppages or strikes and believe our relationships with our employees and independent contractors are agreeable.
| E. | Share Ownership |
See Item 7.A. Major Shareholders for a list of beneficial ownership of our shares as at December 31, 2022.
The table below shows the beneficial share ownership of the persons listed in above subsection 6.A, including any shareholding by their related parties.
|
As at December 31, 2022 | ||||||
| Name | Number of Class A Shares held | Percentage of Class A Shares(1) | Number of Class B Shares held | Percentage of Class B Shares(1) | Number of options on Class A Shares held(2) | Number of options on Class B Shares held(2) |
| Non-Executive Directors | ||||||
| María Pía Aqueveque Jabbaz | - | - | - | - | - | -(3) |
| Cristina Dolan | - | - | - | - | - | 213,859 |
| David Fergusson | - | - | * | * | - | 94,256(4) |
| Jean-Philippe Ladisa | - | - | * | * | - | -(5) |
| Eric Pellaton | - | - | * | * | - | 294,370 |
| Executive Directors | ||||||
| Carlos Moreira | 39,836,513 | 99.5 | 1,331,623(6) | 1.3 | 5,454,500 | 2,433,271(7) |
| Peter Ward | * | * | * | * | 4,363,500 | 3,169,105 |
| Senior Management | ||||||
| Pedro Fuentes Perez | - | - | * | * | - | - |
| Pierre Maudet | - | - | - | - | - | 100,000 |
| Carlos Moreno | - | - | - | - | - | 152,000 |
| John O’Hara | - | - | * | * | - | - |
| Nathalie Verjus | - | - | * | * | - | - |
| Bernard Vian | - | - | - | - | - | - |
| * | Shareholding less than one percent of the class of shares and that has not been disclosed to shareholders or otherwise made public. |
| (1) | Based on the total number of fully paid-in outstanding shares, in line with our share capital registered with the commercial register of the Canton of Zug as at December 31, 2022. |
| (2) | Each option giving right to one Class B Share upon exercise. |
| (3) | Excluding 213,859 options pending agreement and therefore not considered as granted under US GAAP as at December 31, 2022. |
| (4) | Excluding 268,535 options pending agreement and therefore not considered as granted under US GAAP as at December 31, 2022. |
| (5) | Excluding 268,535 options pending agreement and therefore not considered as granted under US GAAP as at December 31, 2022. | |
| (6) | Includes 10,000 ADSs and 44,000 shares held by an immediate family member. | |
| (7) | Includes 22,000 options held by an immediate family member. |
96
The terms of the options held by directors and senior management are described in the following table:
| Name | Number of options on Class A Shares held(1) | Number of options on Class B Shares held(1) | Exercise price of option |
Date of grant per U.S. GAAP |
Expiration date of options | |||||
| Non-Executive Directors | ||||||||||
| Cristina Dolan | - | 213,859 | CHF 0.05 | December 14, 2022 | December 13, 2029 | |||||
| David Fergusson | - | 11,052 | CHF 0.05 | April 11, 2019 | February 11, 2026 | |||||
| David Fergusson | - | 18,214 | CHF 0.05 | December 25, 2019 | December 23, 2026 | |||||
| David Fergusson | - | 5,381 | CHF 0.05 | June 10, 2020 | April 23, 2027 | |||||
| David Fergusson | - | 6,624 | CHF 0.05 | September 4, 2020 | August 23, 2027 | |||||
| David Fergusson | - | 9,589 | CHF 0.05 | December 24, 2020 | November 16, 2027 | |||||
| David Fergusson | - | 12,784 | CHF 0.05 | December 24, 2020 | December 23, 2027 | |||||
| David Fergusson | - | 5,976 | CHF 0.05 | March 17, 2022 | May 4, 2028 | |||||
| David Fergusson | - | 6,272 | CHF 0.05 | March 17, 2022 | August 9, 2028 | |||||
| David Fergusson | - | 8,093 | CHF 0.05 | March 17, 2022 | October 18, 2028 | |||||
| David Fergusson | - | 10,271 | CHF 0.05 | March 17, 2022 | December 12, 2028 | |||||
| Eric Pellaton | - | 1,682 | CHF 0.05 | August 27, 2020 | August 23, 2027 | |||||
| Eric Pellaton | - | 5,549 | CHF 0.05 | December 8, 2020 | November 16, 2027 | |||||
| Eric Pellaton | - | 8,299 | CHF 0.05 | January 6, 2021 | December 23, 2027 | |||||
| Eric Pellaton | - | 4,553 | CHF 0.05 | May 10, 2021 | May 4, 2028 | |||||
| Eric Pellaton | - | 4,778 | CHF 0.05 | December 31, 2021 | August 9, 2028 | |||||
| Eric Pellaton | - | 6,166 | CHF 0.05 | December 31, 2021 | October 18, 2028 | |||||
| Eric Pellaton | - | 255,517 | CHF 0.05 | December 18, 2022 | December 13, 2029 | |||||
| Eric Pellaton | - | 7,826 | CHF 0.05 | December 19, 2022 | December 12, 2028 | |||||
| Executive Directors | ||||||||||
| Carlos Moreira | - | 22,000(2) | CHF 0.05 | September 27, 2019 | September 26, 2026 | |||||
| Carlos Moreira | - | 575,765 | CHF 0.05 | November 25, 2021 | November 24, 2028 | |||||
| Carlos Moreira | 5,454,500 | - | CHF 0.01 | November 25, 2021 | November 24, 2028 | |||||
| Carlos Moreira | 1,835,506 | CHF 0.05 | December 14, 2022 | December 13, 2029 | ||||||
| Peter Ward | - | 573,400 | CHF 0.05 | September 27, 2019 | September 26, 2026 | |||||
| Peter Ward | - | 1,127,300 | CHF 0.05 | November 25, 2021 | November 24, 2028 | |||||
| Peter Ward | 4,363,500 | - | CHF 0.01 | November 25, 2021 | November 24, 2028 | |||||
| Peter Ward | 1,468,405 | CHF 0.05 | December 14, 2022 | December 13, 2029 | ||||||
| Senior Management | ||||||||||
| Pierre Maudet | - | 100,000 | CHF 0.05 | December 1, 2021 | May 1, 2028 | |||||
| Carlos Moreno | - | 152,000 | CHF 0.05 | March 18, 2020 | September 26, 2026 |
(1) Each option giving right to one Class B Share upon exercise.
(2) Includes 22,000 options held by immediate family members.
Each Class A Share and each Class B Share give their respective owner one voting right.
Summary of Stock Plans
Employee Share Option Plan
We have the WISeKey Employee Share Option Plan in place, last amended on November 24, 2021 (the "WISeKey Share Ownership Plan"). The WISeKey Share Ownership Plan was originally adopted by WISeKey SA on January 1, 2012, as a continuation of the existing Stock Option Plans approved on December 31, 2007 and December 31, 2011, respectively, and, upon the listing of the Class B Shares on the SIX, amended to reflect the fact that WISeKey International Holding Ltd is the ultimate parent of the Group.
97
Administration
Our board of directors administers the WISeKey Share Ownership Plan and has full power to construe and interpret the WISeKey Share Ownership Plan, establish and amend rules and regulations for the administration thereof, and perform all other actions relating thereto. Under the WISeKey Share Ownership Plan, the members of the board of directors and executive management as well as other employees, advisors, consultants and other persons providing services to us (the "Participants") may be granted options that entitle the respective Participant to receive a certain number of Class B Shares or Class A Shares.
Subject in particular to the limitations which may be determined from time to time by the board of directors, options granted to Participants shall vest gradually on a straight-line basis over a period of three years from the grant date, provided, however, that the Participant may not exercise any options during the first year of employment or contractual relationship. Our board of directors may set shorter vesting periods for any Participant. The exercise period shall be seven years. Subject to certain exceptions, upon termination of the employment or contractual relationship between us or any of its subsidiaries or by the Participant, all options that are not vested held by the Participant shall be immediately forfeited without value, while vested options may be exercised by the Participant pursuant to the WISeKey Share Ownership Plan during a period of thirty days after the end of the employment or contractual relationship. The board of directors may grant options to employees, members of management and consultants, whose terms and conditions deviate from the WISeKey Share Ownership Plan.
Authorized Shares
As at December 31, 2022, the maximum number of our Class B Shares that may be issued to employees and Board members out of our conditional capital under our WISeKey Share Ownership Plan is 6,100,000 Class B Shares and 10,000,000 Class A Shares, based on the share capital of the Company registered with the commercial register of the Canton of Zug as at December 31, 2022.
Under the current plan, as at December 31, 2022, we had a total number of 7,031,754 options on Class B Shares outstanding, vested and non-vested, each of which entitles the respective Participant to receive an equal number of Class B Shares. Of these options, 36,521 have been granted to our advisors and 6,995,233 to our employees, contractors or Board members. Under the current plan, as at December 31, 2022, we also had a total number of 9,818,000 options on Class A Shares outstanding, all vested and granted to employees and Board members, each of which entitles the respective Participant to receive an equal number of Class A Shares. As of December 31, 2022, respectively 189,333 options on Class B Shares and nil option on Class A Shares had been exercised out of our conditional capital under our WISeKey Share Ownership Plan but not yet registered with the commercial register of the Canton of Zug as at December 31, 2022.
Plan Amendment or Termination
Our board of directors has the authority to amend, suspend, or terminate our WISeKey Share Ownership Plan, provided that such action does not materially impair the existing rights of any Participant without such Participant's written consent.
For further information on the compensation of our directors and executive officers, see Item 6B. Compensation and for further information on our shareholders and related party transactions policy, see Item 7. Major Shareholders and Related Party Transactions.
| F. | Disclosure of a Registrant’s Action to Recover Erroneously Awarded Compensation |
Not applicable
98
| Item 7. | Major Shareholders and Related Party Transactions |
| A. | Major Shareholders |
The following table sets forth information with respect to the beneficial ownership of our Class A and Class B Shares as at December 31, 2022 for each beneficial owner of 3% or more of our Class A and Class B Shares in line with the Swiss Financial Market Infrastructure Act ("FMIA") and the rules and regulations promulgated thereunder.
Beneficial ownership is determined in accordance with the rules of the SEC. These rules generally attribute beneficial ownership of securities to persons who possess sole or shared voting power or investment power with respect to those securities and include shares issuable upon the exercise of options, warrants or other rights that are immediately exercisable or exercisable within 60 days of April 14, 2023. Percentage ownership calculations for each beneficial owner are based on 40,021,988 fully-paid and outstanding Class A Shares and 132,787,622 fully-paid and outstanding Class B Shares, as issued as at April 14, 2023, increased by the shares issuable to such beneficial owner within 60 days of April 14, 2023.
| Name of beneficial owner |
Total Class A Shares |
Total Class B Shares |
Total % of Outstanding Class A Shares(1) |
Total % of Outstanding Class B Shares(1) |
% Voting Power(2) |
| Carlos Moreira | 45,291,013(3) | 3,764,894 (3) | 99.6 | 2.8 | 27.1 |
| Joel Arber | - | 10,636,175(4) | - | 7.4 | 5.8 |
| Moez Kassam | - | 33,802,226(5) | - | 20.5 | 16.5 |
| Tibor Somlo | - | 5,003,014(6) | - | 3.8 | 2.9 |
(1) Based on the total number of fully paid-in outstanding Class A Shares and Class B Shares as issued as at April 14, 2023, increased, for each beneficial owner, by the shares issuable to such beneficial owner within 60 days of April 14, 2023.
(2) Based on the total number of fully paid-in outstanding Class A Shares and Class B Shares as issued as at April 14, 2023, increased, for each beneficial owner, by the shares issuable to such beneficial owner within 60 days of April 14, 2023, less 15,457,264 Class B shares held as treasury shares as at April 14, 2023.
(3) The Total Class A Shares includes 5,454,500 options on Class A Shares held directly by Carlos Moreira. The Total Class B Shares includes 2,411,271 options on Class B Shares held directly by Carlos Moreira, and 44,000 shares and 22,000 options held by Mr. Moreira’s immediate family members. The options are immediately exercisable, subject to the holder not being in a restricted period. Each option on Class A Shares gives the holder the right to acquire one Class A share. Each option on Class B Shares gives the holder the right to acquire one Class B share. If Mr. Moreira were to convert all of his Class A Shares into Class B Shares assuming a conversion ratio of 5:1, he would beneficially own 12,823,096 Class B Shares, which would be 9.0% of the total percentage of outstanding Class B Shares increased by the 9,058,202 Class B Shares that would result from the conversion of Mr. Moreira’s Class A Shares and the 2,411,271 and 22,000 Class B Shares that would result from the conversion of the options held by, respectively, Mr. Moreira and an immediate family member, and 7.0% of the voting power based on the total number of fully paid-in outstanding Class A Shares and Class B Shares as issued as at April 14, 2023, increased by the 9,058,202 Class B Shares that would result from the conversion of Mr. Moreira’s Class A Shares and the 2,411,271 and 22,000 Class B Shares that would result from the conversion of the options held by, respectively, Mr. Moreira and an immediate family member, less 15,457,264 Class B shares held as treasury shares as at April 14, 2023.
(4) This total is based on the information known to the Company and represents Class B Shares that would be immediately issuable or issuable within 60 days of April 14, 2023, in relation to options and convertible instruments beneficially held by Mr. Arber.
(5) This total is based on the information known to the Company and includes 32,333,108 Class B Shares that would be immediately issuable or issuable within 60 days of April 14, 2022, in relation to options beneficially held by Mr. Kassam.
99
(6) This total is based on the information known to the Company.
Regarding significant changes in the percentage ownership held by any major shareholders during the past three years, on incorporation in November 2015, our Chairman and CEO, Carlos Moreira contributed the full capital amount and was therefore the sole owner of the 10,000,000 Class A shares created in our company. On March 2, 2016, Mr. Moreira contributed his shares in WiseTrust SA to us in consideration for our issuance to him of 30,021,988 Class A Shares, which brought his total shareholding in our company to 40,021,988 Class A Shares (see below Item 7.B. Related Party Transactions). As a result, prior to the reverse acquisition on March 22, 2016 whereby WISeKey International Holding AG acquired the operations of WISeKey SA, Carlos Moreira held 100% of the share capital and voting rights of the 'empty shell' company WISeKey International Holding Ltd consisting of 40,021,988 Class A Shares. With the reverse acquisition, Carlos Moreira converted his shareholding in WISeKey SA into WISeKey International Holding Ltd Class B Shares at the same terms and conditions of exchange offered to all WISeKey SA shareholders, which increased his shareholding in our company by 160,700 Class B Shares representing 1.2% of outstanding Class B Shares and bringing his voting rights to 74.3% as at March 22, 2016. Then upon the listing of our company on March 31, 2016, Carlos Moreira entered into a lock-up agreement with several shareholders of Class B Shares whereby Mr. Moreira exchanged 11,421,320 of his Class A Shares for 2,284,264 Class B Shares corresponding to a ratio of 5:1. This brought Mr. Moreira's holding respectively to 71.5% of outstanding Class A Shares and 16.6% of outstanding Class B Shares, and his voting right to 56.8%, after the listing, as at March 31, 2016. Simultaneously, each of the holders of Class A Shares entered into an agreement with the Company, according to which such shareholder had given an undertaking not to sell or otherwise dispose of the Class A Shares. During the year 2017, Mr. Moreira carried out another exchange of 1,956,602 Class B Shares for 9,783,015 Class A Shares, bringing his ownership to 95.9% of outstanding Class A Shares and 2.0% of outstanding Class B Shares, and his voting right to 60.2% as at December 31, 2017. In 2018, a combination of exchange of Class B Shares for Class A Shares and sale of Class B shares to the company as debt repayment changed Mr. Moreira's shareholding to 38,508,733 Class A Shares and 259,995 Class B Shares, respectively 96.2% of outstanding Class A Shares and 0.9% of outstanding Class B Shares. In 2019, Mr. Moreira was granted 693,184 options on Class B Shares under the company’s ESOP. In 2020, Mr. Moreira exercised the 693,184 ESOP options on Class B Shares he was granted in 2019. In 2021, Mr. Moreira carried out two exchanges of a total of 265,556 Class B Shares for 1,327,780 Class A Shares, and was granted 5,454,500 options on Class A Shares and 575,765 options on Class B Shares under the company’s ESOP. In 2022, Mr. Moreira purchased 600,000 Class B Shares (including 10,000 ADSs equivalent to 100,000 Class B Shares) and was granted 1,835,506 options on Class B Shares under the company’s ESOP, bringing his ownership (excluding unexercised options) to 99.5% of outstanding Class A Shares and 1.3% of outstanding Class B Shares, and his voting right to 29.4% as at December 31, 2022.
In 2019, Peter Ward, a member of our Board and our CFO, was granted 573,400 options on Class B Shares under the company’s ESOP. In 2021, Mr. Ward was granted 4,363,500 options on Class A Shares and 1,127,300 options on Class B Shares under the company’s ESOP. In 2022, Mr. Ward was granted 1,468,405 options on Class B Shares under the company’s ESOP bringing his ownership (excluding unexercised options) to 0.5% of outstanding Class A Shares and his voting right to 0.1% as at December 31, 2022.
Our major shareholders do not have different voting rights than other shareholders of the same class of shares.
As at December 31, 2022, based on the list of registered shareholders, there were 5 record holders of our Class B shares showing as residing in the U.S., holding 33,402,374 of our Class B Shares, representing approximately 33.4% of our outstanding Class B Shares as at December 31, 2022. This includes 32,415,431 Class B Shares held under the name of The Bank of New York Mellon, the U.S. depositary bank for our ADSs, for which we have no information on the country of residency of the beneficial owners of such ADSs.
We are not aware of any arrangement that may, at a subsequent date, result in a change of our control.
100
| B. | Related Party Transactions |
Our Formation
WISeKey International Holdings Ltd. was constituted as our parent company through a series of transactions commencing in March 2016.
Contribution of Shares of WiseTrust SA
On incorporation in November 2015, our Chairman and CEO, Carlos Moreira contributed the full capital amount and was therefore the sole owner of the 10,000,000 Class A Shares created in our Company.
As of March 01, 2016, Carlos Moreira held 100% of the equity interests in WISeTrust SA, a company that held the following assets:
| · | a 19.4% interest in WISeKey SA, our predecessor; |
| · | the U.S. distribution rights to technology offered by WISeKey SA; and |
| · | a 50% equity interest in WISeKey USA, Inc., an operating company incorporated in Delaware, with a focus on business opportunities in the United States, with the other 50% interest being held by WISeKey SA. |
On March 2, 2016, Mr. Moreira contributed his shares in WiseTrust SA to us in consideration for our issuance to him of 30,021,988 Class A Shares, which brought his total shareholding in our company to 40,021,988 Class A Shares. The valuation of WiseTrust SA was based on its net assets as at December 31, 2015.
In March 2016, WISeKey International Holding Ltd acquired the entire equity interest of WISe Trust SA against the issuance of 40,021,988 new shares, which, under the Articles, are now Class A Shares. As a result, the Company acquired:
| · | the U.S. distribution rights pertaining to the technology offered by WISeKey; |
| · | WISeTrust SA's 50% equity interest in WISeKey USA, Inc., an operating company incorporated in Delaware, with a focus on business opportunities in the United States; the other 50% interest in WISeKey USA, Inc., is held by WISeKey SA. |
| · | WISeTrust SA's entire equity interest in WISeKey SA, which at the time of the contribution represented approximately 19.4% of WISeKey SA's issued share capital. |
WISeTrust SA was originally the founders company incorporated before WISeKey SA and majority shareholders of WISeKey SA. When the founders incorporated WISeKey, they transferred the international distribution rights pertaining to the technology to WISeKey SA with the exclusion of the US territory. Now WISeKey International Holding Ltd owns 100% of all distribution rights.
101
Structure of the company pre-contribution of the WiseTrust SA shares:

102
Structure of the company post-contribution of the WiseTrust SA shares:

Contribution of Shares of WISeKey SA
In March 2016, immediately following the contribution of shares of WiseTrust SA by Carlos Moreira described above, the holders of 90.9% of the remaining outstanding shares of WISeKey SA, with a nominal value of CHF 0.01 per share, contributed their shares to us in exchange for 13,234,027 of our Class B Shares with a nominal value of CHF 0.05 per share. This represented an exchange ratio of one of our Class B Shares for each five shares of WISeKey SA contributed, corresponding to the ratio of the nominal value of one WISeKey SA share to the nominal value of one of our Class B Shares.
103
The structure of our company after the March 2016 share exchange described above was as follows:

In September 2017, following bilateral negotiations, the holders of 4.51% of the shares of WISeKey SA that had not previously exchanged their shares contributed their shares to us in exchange for 841,069 of our Class B Shares. This represented an exchange ratio of one of our Class B Shares for each five shares of WISeKey SA. This ratio was determined based on a fairness opinion established by an independent financial advisor by applying the "Praktikermethode". According to this methodology, (i) the valuation of our assets and (ii) the revenues of each of our subsidiaries were valued relative to our total market capitalization as at September 20, 2017, and our total revenues for the six months ended June 30, 2017, respectively. The asset and revenues value have been weighted appropriately, and based on this relative value, the total equity value of WISeKey SA has been determined. The total equity value of WISeKey SA amounted to 22.4% of our market capitalization, which supported the exchange ratio of 1:5. Nearly all of these shareholders committed not to transfer, sell, or otherwise dispose of the Class B Shares obtained as a result of the share exchange until June 30, 2018.
In the year ending December 31, 2019, the holders of 0.23% of the shares of WISeKey SA that had not previously exchanged their shares contributed their shares to us in exchange for 60,394 of our Class B Shares. The exchange ratio of our Class B Shares for WISeKey SA shares was calculated based on the company’s capitalization at the time of the transaction.
In the year ending December 31, 2020, the holder of less than 0.01% of the shares of WISeKey SA that had not previously exchanged their shares contributed their shares to us in exchange for 16,323 of our Class B Shares. The exchange ratio of our Class B Shares for WISeKey SA shares was calculated based on the company’s capitalization at the time of the transaction.
104
The structure of our company after the 2020 share exchange described above was as follows:

We do not currently hold the remaining 4.25% of the outstanding equity interest in WISeKey SA which is held by approximately 30 shareholders. We may elect to acquire these shares in the future through further bilateral negotiations or through a squeeze-out merger pursuant to the Swiss Merger Act. The exchange ratio in connection with such transaction would be determined at the time.
The table below includes a brief description of our group subsidiaries:
| Group Company Name | Country of Incorporation | Year of incorporation | Share Capital | %
ownership as at December 31, 2022 |
%
ownership as at December 31, 2021 |
Nature of business | |
| WISeKey SA | Switzerland | 1999 | CHF | 933,436 | 95.75% | 95.75% | Main operating company. Sales and R&D services |
| WISeKey Semiconductors SAS | France | 2010 | EUR | 1,298,162 | 100.0% | 100.0% | Chip manufacturing, sales & distribution |
| WiseTrust SA | Switzerland | 1999 | CHF | 680,000 | 100.0% | 100.0% | Non-operating investment company |
| WISeKey ELA SL | Spain | 2006 | EUR | 4,000,000 | 100.0% | 100.0% | Sales & support |
| WISeKey SAARC Ltd | U.K. | 2016 | GBP | 100,000 | 51.0% | 51.0% | Non trading |
| WISeKey USA Inc1 | U.S.A | 2005 | USD | 6,500 | 100%* | 100%* | Sales & support |
| WISeKey India Private Ltd2 | India | 2016 | INR | 1,000,000 | 45.9% | 45.9% | Sales & support |
| WISeKey IoT Japan KK | Japan | 2017 | JPY | 1,000,000 | 100.0% | 100.0% | Sales & distribution |
| WISeKey IoT Taiwan | Taiwan | 2017 | TWD | 100,000 | 100.0% | 100.0% | Sales & distribution |
| WISeCoin AG | Switzerland | 2018 | CHF | 100,000 | 90.0% | 90.0% | Sales & distribution |
| WISeKey Equities AG | Switzerland | 2018 | CHF | 100,000 | 100.0% | 100.0% | Financing, Sales & distribution |
| WISeKey Semiconductors GmbH | Germany | 2019 | EUR | 25,000 | 100.0% | 100.0% | Sales & distribution |
| WISeKey Arabia - Information Technology Ltd | Saudi Arabia | 2019 | SAR | 200,000.00 | 51.0% | 51.0% | Sales & distribution |
| WISe.Art AG3 | Switzerland | 2020 | CHF | 100,000 | 100.0% | 100.0% | Sales & distribution |
| WISeKey Vietnam Ltd | Vietnam | 2021 | VND | 689,400,000 | 95.75% | 95.75% | R&D |
| SEALSQ Corp.4 | British Virgin Islands | 2022 | USD | 100 | 100.0% | n/a | Sales & support |
| WISeKey (Gibraltar) Limited | Gibralatar | 2022 | GBP | 100 | 100.0% | n/a | Sales & support |
| Trust Protocol Association | Switzerland | 2019 | CHF | - | 100.0% | 100.0% | Association cofounded by WISeKey Equities AG involved in Internet security |
1 50% owned by WISeKey SA and 50% owned by WiseTrust SA
2 88% owned by WISeKey SAARC which is controlled by WISeKey International Holding AG
3 Formerly TrusteCoin AG, formerly WiseAI AG, 100% owned by WISeKey International Holding AG from August 27, 2021
4 Formerly SEAL (BVI) Corp.
105
Spin-Off Of SEALSQ Corp and Related Transactions
SEALSQ Corp has filed a registration statement on Form F-1 pursuant to the Securities Act of 1933 with the U.S. Securities and Exchange Commission to effect a partial spin-off of SEALSQ Corp, currently a wholly-owned subsidiary that acts as the holding company for our semiconductor business. Such registration statement was declared effective by the SEC on March 29, 2023. The WISeKey shareholders approved the spin-off distribution at an Extraordinary General Meeting on April 27, 2023. SEALSQ has applied to have its Ordinary Shares listed on the Nasdaq Global Market under the ticker symbol “LAES”.
WISeKey proposes to distribute 20% of SEALSQ’s outstanding Ordinary Shares, to holders of WISeKey Class B Shares, including holders of WISeKey ADSs, and to holders of WISeKey Class A Shares, in each case as a partial spin-off distribution as a dividend in kind to such holders. WISeKey will initially retain 100% ownership of SEALSQ’s Class F Shares. SEALSQ will remain a subsidiary controlled and consolidated by WISeKey after the completion of the spin-off distribution. The transaction is expected to be completed on or about May 25, 2023, and remains subject to the applicable approvals and conditions to the transaction being satisfied or waived, including but not limited to, the approval of the listing of SEALSQ’s Ordinary Shares on the Nasdaq Global Market. There can be no assurance that the transaction will occur, or if one does, its terms or timing.
WISeKey Semiconductors SAS, which is a wholly owned subsidiary of SEALSQ, entered into a Revolving Credit Agreement with WISeKey International Holding AG on October 1, 2016. Under the terms of this agreement, several advances of funds were made by WISeKey International Holding AG to WISeKey Semiconductors SAS for the purposes of supporting the working capital requirements and ongoing operations. The loans initially accrued interest at a rate of 3% per annum, then at a rate of 2.5% per annum pursuant to the Third Amendment to the Revolving Credit Agreement dated November 3, 2022, and may be prepaid at any time. The credit period initially ended on December 31, 2017, but this has been extended through amendments to the original agreement. Following the Fourth Amendment to the Revolving Credit Agreement, all outstanding loans fell due on November 30, 2022.
On April 1, 2021, WISeKey Semiconductors SAS entered into a Debt Remission Agreement with WISeKey pursuant to which an outstanding amount of EUR 5 million (USD 5,871,714) owed to WISeKey was remitted without any compensation from WISeKey Semiconductors SAS. Per the terms of the Debt Remission, WISeKey will have the right to reinstate the debt and ask for repayment in fiscal years when WISeKey Semiconductors SAS achieves a positive income before income tax expense, in an amount calculated based on the income before income tax expense. As such, because of the repayment clause, the loan amounts covered by the Debt Remission continue to be shown as noncurrent liabilities payable to WISeKey International Holding AG.
WISeKey Semiconductors SAS also undertook several debt transfers with WISeKey International Holding AG and other subsidiary understandings of WISeKey International Holding AG dated June 28, 2021, December 31, 2021, June 30, 2022, August 31, 2022 and November 3, 2022. Under the terms of these agreements, amounts owed by WISeKey Semiconductors SAS were paid on WISeKey Semiconductors SAS’s behalf by WISeKey International Holding AG and the amounts were converted into loans due from WISeKey Semiconductors SAS to WISeKey International Holding AG. The loans initially accrued interest at a rate of 3% per annum, later amended to 2.5% per annum, and may be prepaid at any time. Following the first amendment to each of these agreements, all outstanding loans fell due on November 30, 2022.
WISeKey International Holding AG and WISeKey Semiconductors SAS entered into a Capital Increase Agreement on December 15, 2022 whereby an amount of EUR 7 million owed to WISeKey International Holding AG by WISeKey Semiconductors SAS was converted into a capital contribution by way of an offset with the outstanding debt under the Revolving Credit Agreement and the loans resulting from the above-mentioned debt transfers. Under the terms of this agreement, the capital of WISeKey Semiconductors SAS was increased by EUR 7 million and the balance owed to WISeKey International Holding AG was reduced by an equivalent amount.
WISeKey Semiconductors SAS undertook a debt transfer with WISeKey International Holding AG dated December 31, 2022. Under the terms of this agreement, an amount owed by WISeKey Semiconductors SAS was converted into a loan due from WISeKey Semiconductors SAS to WISeKey International Holding AG. The loans accrues interest at a rate of 2.5% per annum, and may be prepaid at any time. The loan falls due on December 31, 2024.
106
Following the Capital Increase Agreement, there were no balances outstanding under the Revolving Credit Agreement, and outstanding loans in the amount of USD 1,198,747 plus accumulated interests in the amount of USD 208,750 due from WISeKey Semiconductors SAS to WISeKey International Holding AG resulting from the above-mentioned debt transfers as at December 31, 2022.
On January 1, 2023, all outstanding balance were consolidated into a new loan agreement between WISeKey Semiconductors SAS and WISeKey International Holding AG. The Revolving Credit Agreement currently limits the amount of loans allowed under the agreement at USD 5.0 million, of which USD 1.4 million is currently outstanding. Under the terms of this agreement, USD 1,407,497 is owed to WISeKey International Holding AG by WISeKey Semiconductors SAS as a result of the historic advances made and debt transfers made for the purposes of supporting the working capital requirements and ongoing operations. The loan accrues interest at a rate of 2.5% per annum and may be prepaid at any time. The loan falls due on December 31, 2024.
WISeKey Semiconductors SAS, which is a wholly owned subsidiary of SEALSQ, has two loan agreements outstanding with WISeCoin AG dated April 1, 2019 and October 1, 2019. Under the terms of these agreements, WISeCoin AG agreed to extend to WISeKey Semiconductors SAS sufficient funds to enable it to carry out its business activities and fund its working capital requirements. These loans initially accrued interest at a rate of 3% per annum, later amended to 2.5% per annum, and may be prepaid at any time. Each loan falls due for repayment at such time as agreed between the two parties. The funds were originally extended when the former subsidiary undertaking of WISeKey Semiconductors SAS, WISeCoin R&D Lab France SAS, was owned by WISeCoin AG. When the ownership of WISeCoin R&D Lab France SAS was transferred to WISeKey Semiconductors SAS, and again when WISeCoin R&D Lab France SAS was merged into WISeKey Semiconductors SAS on 1 January 2021, the loans were transferred along with the remaining assets and liabilities of WISeCoin R&D Lab France SAS. As at December 31, 2022, the outstanding loans with WISeCoin AG, including accrued interests, amount to USD 3,009,234 and EUR 276,973 (USD 297,256).
WISeKey Semiconductors SAS, which is a wholly owned subsidiary of SEALSQ, has further service agreements with, respectively, WISeKey International Holding AG and WISeKey SA dated January 1, 2018, WISeKey Semiconductors GmbH dated April 1, 2019, and WISeKey USA Inc. dated January 1, 2019. Under the terms of these service agreements, the relevant WISeKey companies have agreed to make available to SEALSQ certain resources, including skilled staff, external consultants and advisors with knowledge across multiple domains including, but not limited to, sales and marketing accounting, finance, legal, taxation, business and strategy consulting, public relations, marketing, risk management, information technology and general management. Under the terms of this agreement, the relevant WISeKey company regularly invoices WISeKey Semiconductors SAS for the associated costs of providing these services.
WISeKey and SEALSQ further entered into a subscription agreement on January 1, 2023 pursuant to which WISeKey transferred the ownership of WISeKey Semiconductors SAS (formerly known as VaultIC SAS), a French semiconductor manufacturer and distributor, WISeKey IoT Japan KK, a Japan-based wholly owned sales subsidiary of WISeKey Semiconductors SAS, and WISeKey Semiconductors, Taiwan Branch, a Taiwan-based sales and support branch of WISeKey Semiconductors SAS, to SEALSQ in a share exchange for an aggregate consideration of USD 18.0 million in value (such value corresponding to the book value of WISeKey Semiconductors SAS in WISeKey International Holding AG's statutory financial statements). Under the terms of the subscription agreement, SEALSQ issued 1,499,700 Class F Shares and 7,501,400 Ordinary Shares to WISeKey International Holding AG in return for the entire issued share capital of WISeKey Semiconductors SAS.
WISeKey International Holding AG and SEALSQ entered into a service agreement under the terms of which certain members of staff and associated resources of WISeKey will be required to carry out certain tasks and duties on behalf of SEALSQ. In particular, the Chief Executive Officer and Chief Financial Officer of WISeKey will also carry out these roles for SEALSQ, while other tasks, such as the financial reporting and legal support of SEALSQ will be performed by officers of WISeKey International Holding AG and its affiliates. Under the terms of the service agreement, WISeKey agrees to provide these services to SEALSQ on a cost-plus basis and WISeKey will regularly invoice SEALSQ for the associated costs of providing these services.
107
Sale of Class A Shares
In September 2017, February 2018, January 2021 and November 2021, the board of directors released previous holders of Class A Shares from the contractual transfer restrictions existing pursuant to shareholders agreement to enable such holders to enter into private transactions with Mr. Carlos Moreira to exchange their Class A Shares for Class B Shares held by Mr. Moreira. The table below shows the composition of the holders of Class A Shares on the basis of the execution of these private share exchange transactions.
| Name of Shareholder |
Number of Class A Shares Held |
% of Share Capital Registered in the Commercial Register* |
| ||
| Carlos Moreira | 39,836,513 | 7.35% | 28.48% | ||
| Peter Ward | 185,475 | 0.04% | 0.13% | ||
| Total as a Group | 40,021,988 | 7.39% | 28.61% |
* Based on the total number of fully paid-in outstanding Class A Shares and Class B Shares, as reflected in our share capital registered with the commercial register of the Canton of Zug as at December 31, 2022.
** Based on the total number of fully paid-in outstanding Class A Shares and Class B Shares, as reflected in our share capital registered with the commercial register of the Canton of Zug as at December 31, 2022, less 457,264 Class B shares held as treasury shares as at December 31, 2022.
Each of the above holders of Class A Shares is bound by an agreement with us, according to which such shareholder has made the undertaking not to sell or otherwise dispose of Class A Shares. However, each of the above shareholders has the right to request that at an item be included on the agenda of our annual general meeting of shareholders, according to which Class A Shares will be, at the discretion of each holder of Class A Shares, converted into Class B Shares, which are not subject to the agreed transfer restrictions.
Relationship with the International Organization for Secure Electronic Transactions
The Organisation Internationale pour la Sécurité des Transactions Electroniques, or OISTE, is a Swiss non-profit foundation that owns the cryptographic rootkey we use. OISTE is acting as a trusted third party and not-for-profit entity in charge of ensuring that the Root of Trust remains neutral and trusted. Two members of the foundation board of OISTE are also board members of our company: Carlos Moreira and Philippe Doubre. The board of the OISTE foundation acts as a supervisory authority to ensure that the foundation acts in accordance with its purpose, and complies with its articles of association and Swiss law. It also reviews the audited annual accounts and the annual report of the foundation. Under Swiss law, the members of the board of a Swiss non-profit foundation are required to ensure that OISTE, as a Swiss non-profit foundation, is independent of control by any third party.
The OISTE foundation's board members are elected by a majority of the current active board members and, once elected, the member serves for an indeterminate period of time. The OISTE foundation has a full General Corporate Governance Manual which covers the distribution of responsibilities within the management structure, executive representation inclusive of the foundation Board Members and Policy Approval Authority Board Members, and the signing authorities of the foundation.
The OISTE foundation has no commercial activities and it uses its funding to organize events and launch Internet security projects with the UN, the World Economic Forum and other NGOs. The OISTE foundation board members do not make any decisions on behalf of the OISTE foundation and serve as guardians to ensure the foundation complies with its articles of association and carries out activities towards its stated purpose. We believe that this ensures that no conflicts of interest may arise for the three board members of WISeKey who serve as board members of the OISTE foundation.
108
The OISTE foundation has a second board, the “Policy Approval Authority Board”. The Policy Approval Authority Board is nominated by the foundation’s board or directors and serves as the policy approval and enforcement entity for a specific domain within the OISTE RootKey. The Policy Approval Authority Board is represented by members of the network of organizations using OISTE RootKey to secure their Certifications Authorities (“CAs”) and create interoperability between other PKI Domains and CAs external to the network. This policy represents Medium Assurance and Medium-Hardware Assurance Levels for public key digital certificates to ensure that the participating relying party can be certain of the identity binding between the public key and the individual whose subject name is cited in the certificate. In addition, it also reflects how well the relying party can be certain that the individual whose subject name is cited in the certificate is controlling the use of the private key that corresponds to the public key in the certificate, and how securely the system which was used to produce the certificate and (if appropriate) deliver the private key to the subscriber performs its task. This OISTE Policy Approval Authority Board is consistent with the Internet Engineering Task Force (IETF) Public Key Infrastructure X.509 (IETF PKIX) RFC 3647, Certificate Policy and Certification Practices Statement Framework. The Policy Approval Authority Board does not have any involvement in the appointment of members of the OISTE foundation’s board of directors. Pedro Fuentes Perez, a member of the Policy Approval Authority Board is a related party of the Company because he is a member of senior management of the Company.
In 2001, OISTE granted us a perpetual license to exclusively use the cryptographic rootkey and develop technologies and processes based on OISTE's trust model. The perpetual license agreement can only be terminated under limited circumstances, including if we were to move from the trust model developed by OISTE and/or changing the location of the Root of Trust from Switzerland to another country. We have to pay royalties to OISTE for the use of the cryptographic rootkey on the basis of the number of certificates issued to end users. Certain annual minimum payments apply.
The Collaboration Agreement signed between the OISTE and WISeKey SA on June 20, 2018 provides that:
| a. | WISeKey shall be the preferred service provider of OISTE for the fulfilment of the OISTE objectives. WISeKey shall benefit from the right to commercially exploit the Root Cryptographic Key Pairs and the associated Root Certification Authorities held by OISTE, subject to the terms and conditions set forth in the Collaboration Agreement. |
| b. | WISeKey is the technical manager of the OISTE foundation for Global Cryptographic ROOTS Key, the global certification authorities as well as the digital certificates for people, servers and objects as well as the storage of the four Global Cryptographic ROOTS Key in WISeKey's Data Centre Bunker. |
Those professional services and storage facilities are against a payment of a fee specified in the Collaboration Agreement dated June 20, 2018.
| c. | WISeKey is appointed as operator with an exclusive for the duration of this Collaboration Agreement. |
| d. | WISeKey is granted a non-sublicensable worldwide license to commercially exploit the Root Cryptographic Key Pair(s) by providing certification services in conformity with the OISTE objectives. |
| e. | OISTE is entitled to the following yearly fees (excl taxes): |
| i. | Management Fee: CHF 120,000 in 4 equal instalments of CHF 30'000, due and payable at the beginning of each quarter. |
| ii. | License Fee: CHF 96,000 in 4 equal instalments of CHF 24'000, due and payable at the beginning of each quarter. |
| iii. | Royalty Fee: a certain percentage (the “Percentage”) of any certificate fees collected by WISeKey for the issuance of certificates to end users (the “Certificate Fees”) on any given year since the signature of this collaboration agreement (each, a “Contract Year”). The Percentage shall be 2.50%, to be reduced by 0.25% for each tranche of Certificate Fees of CHF 1'000'000 in any given Contract Year, until it reaches 1.50%; |
| 1. | CHF 1'000'000 at 2.50% = CHF 25'000.00 |
| 2. | CHF 2'000'000 at 2.25% = CHF 45'000.00 |
109
| 3. | CHF 3'000'000 at 2.00% = CHF 60'000.00 |
| 4. | CHF 4'000'000 at 1.75% = CHF 70'000.00 |
| 5. | CHF 5'000'000 at 1.50% = CHF 75'000.00 |
In the years ended December 31, 2022, December 31, 2021 and December 31, 2020, OISTE invoiced WISeKey respectively CHF 240,000 (USD 251,573), CHF 320,000 (USD 350,143) and CHF 351,125 (USD 374,300).
In 2022, 2021 and 2020, WISeKey charged OISTE fees of, respectively, CHF 51,066 (USD 53,529), CHF 39,918 (USD 42,552) for the facilities and personnel hosted by WISeKey SA on behalf of OISTE.
Transactions with Senior Management
As at December 31, 2022, the Company owed Carlos Moreira CHF 300,300, which consisted of accrued bonuses in relation to fiscal year 2022. This was paid to Mr. Moreira by the Company in January 2023.
In December 2020, the Company paid social charges and tax liabilities of CHF 62,368 on behalf of Nathalie Verjus. This liability had arisen from an exercise of options by Ms. Verjus in 2020. This payment created a loan to Ms. Verjus which was repaid in full in December 2022.
In December 2020, the Company paid social charges and tax liabilities of CHF 11,968 on behalf of John O’Hara. This liability had arisen from an exercise of options by Mr. O’Hara in 2020. This payment created a loan to Ms. Verjus which was repaid in full in December 2022.
Employment of Mr. Moreira’s family members
The son and daughter-in-law of Carlos Moreira are each employed by a subsidiary of the Company.
Severance/termination compensation to executive directors
Should Carlos Moreira be terminated without cause, he would be entitled to severance payment calculated as:
| (i) | twenty-four months’ salary if he is not entitled to unemployment benefits, |
| (ii) | twelve months’ salary if he is entitled to employment benefits, |
| (iii) | one additional payment equivalent to 15 days salary for each year of completed service to WISeKey, a maximum of two weeks accrued but unused annual leave (but not accrued or other unused sick leave or any other leave), |
| (iv) | the counter value of six months plus one additional month of all other bonuses or benefits, |
| (v) | any accumulated rights to stocks and stock options until the date of termination as well as any that would be accrued in the six-month period following the termination date with exercise periods (in the case of stock options) which shall not be less than twelve months from the date of termination. |
110
Also, should WISeKey terminate Mr. Moreira’s employment contract for reasons other than engaging in an act of dishonesty, fraud, or any act of malfeasance or moral turpitude, WISeKey will, unless refused by Mr. Moreira:
(i) provide the services from a leading and international outplacement company in the region of WISeKey's headquarter, provide that Mr. Moreira obtains proposal from three outplacement services, and WISeKey will pay an amount equal to the average of the three proposals;
(ii) buy-back Mr. Moreira's shares in WISeKey at the last official negotiated/capital increase price plus a premium of twenty-five percent (25%).
Should Peter Ward be terminated, he would be entitled to the payment of his unused annual leave and a severance payment calculated as:
(i) nine months’ salary,
(ii) 15 days’ salary per year of service from the end of the second year, and
(iii) any accumulated rights under the ESOP.
Indemnification Agreements
We intend to enter into indemnification agreements with our directors and executive officers. The indemnification agreements would require, and our Articles require, us to indemnify our directors and executive officers to the fullest extent permitted by law.
Related-Party Transactions Policy
Swiss law does not have a specific provision regarding conflicts of interest. However, the Swiss Code of Obligations (“CO”) contains a provision that requires our directors and executive management to safeguard the company's interests and imposes a duty of loyalty and duty of care on our directors and executive management. This rule is generally understood to disqualify directors and executive management from participation in decisions that directly affect them. Our directors and executive officers are personally liable to us for breach of these provisions. In addition, Swiss law contains provisions under which directors and all persons engaged in the company's management are liable to the company, each shareholder and the company's creditors for damages caused by an intentional or negligent violation of their duties. Furthermore, Swiss law contains a provision under which payments made to any of the company's shareholders or directors or any person associated with any such shareholder or director, other than payments made at arm's length, must be repaid to the company if such shareholder, director or associated person acted in bad faith.
| C. | Interests of experts and counsel |
Not applicable.
| Item 8. | Financial Information |
| A. | Consolidated Financial Statements and Other Financial Information |
We have appended as part of this annual report our consolidated financial statements as at December 31, 2022 starting at page F-1.
For information on our dividend policy, see Item 10B. Memorandum and Articles of Association.
Legal Proceedings
We are not aware of any legal or arbitration proceedings against our company or any of its affiliates.
111
| B. | Significant Changes |
SEALSQ Corp has filed a registration statement on Form F-1 pursuant to the Securities Act of 1933 with the U.S. Securities and Exchange Commission to effect a partial spin-off of SEALSQ Corp, currently a wholly-owned subsidiary that acts as the holding company for our semiconductor business. Such registration statement was declared effective by the SEC on March 29, 2023. The WISeKey shareholders approved the spin-off distribution at an Extraordinary General Meeting on April 27, 2023. SEALSQ has applied to have its Ordinary Shares listed on the Nasdaq Global Market under the ticker symbol “LAES”.
WISeKey proposes to distribute 20% of SEALSQ’s outstanding Ordinary Shares, to holders of WISeKey Class B Shares, including holders of WISeKey ADSs, and to holders of WISeKey Class A Shares, in each case as a partial spin-off distribution as a dividend in kind to such holders. WISeKey will initially retain 100% ownership of SEALSQ’s Class F Shares. SEALSQ will remain a subsidiary controlled and consolidated by WISeKey after the completion of the spin-off distribution. The transaction is expected to be completed on or about May 25, 2023, and remains subject to the applicable approvals and conditions to the transaction being satisfied or waived, including but not limited to, the approval of the listing of SEALSQ’s Ordinary Shares on the Nasdaq Global Market. There can be no assurance that the transaction will occur, or if one does, its terms or timing.
For further information on any significant changes that have occurred since the date of our annual financial statements, see Item 5. Operating and Financial Review and Prospects and Note 41 of our consolidated financial statements as at December 31, 2022.
| Item 9. | The Listing |
| A. | Listing Details |
A discussion of the listing details can be found under “Markets” below.
| B. | Plan of Distribution |
Not applicable.
| C. | Markets |
Our Class B Shares have been trading under the symbol "WIHN" on the SIX since March 2016. Our ADSs were quoted on the OTCQX under the symbol "WIKYY" from May 2018 until December 2018 and have been traded on the NASDAQ Capital Market since December 2019 under the symbol "WKEY."
Our Class B Shares, par value CHF 0.05 per share issued and outstanding, have been trading under the symbol "WIHN" on the SIX since March 2016. Our ADSs were quoted on the Over-the-Counter market under the symbol "WIKYY" from May 2018 until December 2018 and have been traded on the NASDAQ Capital Market since December 2019 under the symbol "WKEY."
On April 14, 2023, the closing price of our Class B Shares on the SIX was CHF 0.21 per ordinary share and the closing price of the ADS on the NASDAQ Capital Market was USD 2.51 per ADS.
| D. | Selling Shareholders |
Not applicable.
| E. | Dilution |
Not applicable.
112
| F. | Expenses of the Issue |
Not applicable.
| Item 10. | Additional Information |
| A. | Share Capital |
Not applicable.
| B. | Memorandum and Articles of Association |
Our Articles of Association provide that each share, irrespective of its par value and its class, has one vote. Economically, the Class A Shares and the Class B Shares are pari passu in all respects to each other, including in the entitlement to dividends, in the liquidation proceeds in the case of our liquidation and to preemptive rights.
Class A Shares have a par value (CHF 0.01 per share) that is five times lower than the par value of Class B Shares (CHF 0.05 per share). While dividends and other distributions are made proportionally to the par value of the respective shares, each Class A Share and each Class B Share carries one vote at a general meeting of shareholders, irrespective of the difference in par value of Class A Shares and Class B Shares.
Approval of matters at general meetings of shareholders requires a majority of the shares present on the basis of one vote per share (each Class A Share and each Class B Shares having one vote) except that certain matters require approval by a majority of the par value of the shares represented at the general meeting (each Class A Share having a par value of CHF 0.01 per share and each Class B Share having a par value of CHF 0.05 per share).
Class A Shares
The Class A Shares are registered shares with a par value of CHF 0.01 each. The Class A Shares are fully paid-up. The Class A Shares have been issued in uncertificated form in accordance with article 973c of the Swiss Code of obligations (the “CO”) as uncertificated securities (Wertrechte), which have been entered into the main register of the SIS (SIX SIS Ltd - the Swiss securities settlement system) and constitute intermediated securities within the meaning of the Federal Act on Securities held with an Intermediary of October 3, 2008, as amended (the “FISA”) (Bucheffektengesetz). In accordance with article 973c of the CO, we maintain a register of uncertificated securities (Wertrechtebuch).
Each of the holders of our Class A Shares has signed a shareholder agreement with the Company pursuant to the terms of which the holder of the Class A Shares undertakes (i) not to create or permit the creation of any encumbrances over the Class A Shares, and (ii) not to transfer the Class A Shares except to a “permitted transferee” (which is defined to include certain family members and affiliates) of the shareholder who in turn agree to be bound by the shareholder agreement or to sign a new shareholder agreement with the Company. In addition, the holder of the Class A shares has the right to request the Company to convert the Class A Shares into Class B Shares (by putting the requested conversion on the agenda of the next annual meeting of the Company’s shareholders). The conversion of Class A shares into Class B shares is subject to approval by the Company’s shareholders holding Class A Shares and Class B Shares. The holders of Class A shares who have signed the shareholder agreement have undertaken to vote in favor of requests for conversions of Class A Shares into Class B Shares. Upon conversion, each five (5) Class A Shares are converted into one (1) Class B Share. Once Class A Shares are converted into Class B Shares, the Class B Shares are no longer subject to the restrictions of the shareholder agreement and may be transferred on the same terms as other Class B Shares.
Class B Shares
The Class B Shares are registered shares with a par value of CHF 0.05 each. The Class B Shares are fully paid-up. Except for 88,370 Class B Shares, which have been issued in certificated form and not been dematerialized hereof, the Class B Shares have been issued in uncertificated form in accordance with article 973c of the CO as uncertificated securities (Wertrechte), which have been entered into the main register of the SIS and constitute intermediated securities within the meaning of the FISA. In accordance with article 973c of the CO, we maintain a register of uncertificated securities (Wertrechtebuch).
113
So long as our shares constitute intermediated securities within the meaning of the FISA, the person deemed to be the holder of any share will be the person holding such share in a securities account in his, her or its own name or, in the case of intermediaries, the intermediary holding such share in a securities account that is in his, her or its name. No share certificates will be issued, and share certificates will not be available for individual physical delivery. A shareholder may, however, at any time request us to deliver an attestation of the number of shares held by him, her or it, as reflected in the share register.
So long as our shares constitute intermediated securities within the meaning of the FISA, shares may be transferred by crediting the relevant transferred shares to a securities account of the transferee or as otherwise permitted under applicable law. Class B Shares traded on the SIX will settle and clear through SIS.
Ordinary Capital Increase, Authorized Share Capital, Conditional Share Capital and Capital Band
Under Swiss law, we may increase our share capital (Aktienkapital) with a resolution of the general meeting of shareholders (ordinary capital increase) that must be carried out by the board of directors within six months in order to become effective. Under our Articles of Association (the "Articles"), in the case of subscription and increase against payment of contributions in cash, when shareholders' statutory pre-emptive rights are safeguarded, a resolution passed by an absolute majority of the votes represented at the general meeting of shareholders is required. In the case of subscription and increase against contributions in kind or to fund acquisitions in kind, when shareholders' statutory pre-emptive rights are withdrawn or where transformation of reserves into share capital is involved, a resolution passed by two-thirds of the shares represented at a general meeting of shareholders and the absolute majority of the par value of the shares represented is required.
Furthermore, under the Swiss Code of Obligations (the "CO"), our shareholders, by a resolution passed by two-thirds of the shares present or represented at a general meeting of shareholders and the absolute majority of the par value of the shares present or represented, may authorize our board of directors to issue shares of a specific aggregate par value up to a maximum of 50% of the share capital registered in the commercial register in the form of:
| · | conditional share capital (bedingtes Aktienkapital) for the purpose of issuing shares in connection with, among other things, (1) option and conversion rights granted in connection with warrants and convertible bonds of ours or one of our subsidiaries or (2) grants of rights to employees, members of our board of directors or consultants or our subsidiaries to subscribe for new shares (conversion or option rights); or |
| · | authorized share capital (genehmigtes Kapital) to be utilized by our board of directors within a period determined by the shareholders but not exceeding two years from the date of the shareholder approval. |
Under the new corporate law reflected in the CO, effective January 1, 2023, if our board of directors wants to continue to make use of any authorized share capital beyond its expiration date, our board of directors will be required to seek shareholder approval and replace it with the new statutory instrument of the "capital band" (Kapitalband). Under a capital band, if approved by shareholders with a majority of two-thirds of the votes and the majority of the par value of the shares, each as represented at the general meeting, our board of directors may be granted authority to increase our share capital through the issuance of new shares within an upper limit to be specified in our Articles. The maximum statutory lower and upper limit is +/- 50% of the company's share capital registered in the commercial register at the time the capital band is adopted. The statutory expiration date of a capital band is five years.
Pre-emptive Rights
Pursuant to the CO, shareholders have pre-emptive rights (Bezugsrechte) to subscribe for new issuances of shares in proportion to the respective par values of their holdings. With respect to conditional capital in connection with the issuance of conversion rights, convertible bonds or similar debt instruments, shareholders have advance subscription rights (Vorwegzeichnungsrechte) for the subscription of conversion rights, convertible bonds or similar debt instruments in proportion to the respective par values of their holdings.
114
A resolution passed at a general meeting of shareholders by two-thirds of the shares represented and the absolute majority of the par value of the shares represented may authorize our board of directors to withdraw or limit pre-emptive rights or advance subscription rights in certain circumstances for valid reasons.
If pre-emptive rights are granted, but not exercised, our board of directors may allocate the pre-emptive rights as it elects, subject to the particulars of the relevant shareholders' resolution or board resolution.
With respect to our authorized share capital, our board of directors is authorized by our Articles to withdraw or to limit the pre-emptive rights of shareholders, and to allocate them to third parties or to us, in the event that the newly issued shares are used for the purpose of:
| · | issuing new shares if the issue price of the new shares is determined by reference to the market price; |
| · | the acquisition of an enterprise, parts of an enterprise or participations or for new investment projects or for purposes of financing or refinancing any such transactions; |
| · | broadening the shareholder constituency in certain financial or investor markets or in connection with the listing of new shares on domestic or foreign stock exchanges; |
| · | national and international offerings of shares for the purpose of increasing the free float or to meet applicable listing requirements; |
| · | the participation of strategic partners; |
| · | an over-allotment option ("greenshoe") being granted to one or more financial institutions in connection with an offering of shares; |
| · | the participation of directors, officers, employees, contractors, consultants of, or other persons providing services to the Company or a group company; or |
| · | raising capital in a fast and flexible manner which could only be achieved with great difficulty without exclusion of the pre-emptive rights of the existing shareholders. |
Our Authorized Share Capital
Under our Articles in effect as of December 31, 2022, our board of directors is authorized at any time until June 24, 2024, to increase our share capital by a maximum aggregate amount of CHF 1,250,000 through the issuance of not more than 25,000,000, which would have to be fully paid-in, with a par value of CHF 0.05 each.
Increases in partial amounts are permitted. Our board of directors has the power to determine the type of contributions, the issue price and the date on which the dividend entitlement starts.
Our board of directors is also authorized to withdraw or limit pre-emptive rights as described above. This authorization is exclusively linked to the particular available authorized share capital set out in the respective article. If the period to increase the share capital lapses without having been used by our board of directors, the authorization to withdraw or to limit the pre-emptive rights lapses simultaneously with such capital.
115
Under the new corporate law reflected in the CO, effective January 1, 2023, if our board of directors wants to continue to make use of the authorized share capital beyond its expiration date of June 24, 2024, our board of directors will be required to seek shareholder approval and replace it with the new statutory instrument of the "capital band" (Kapitalband). Under a capital band, if approved by shareholders with a majority of two-thirds of the votes and the majority of the par value of the shares, each as represented at the general meeting, our board of directors may be granted authority to increase our share capital through the issuance of new shares within an upper limit to be specified in our Articles. The maximum statutory lower and upper limit is +/- 50% of the company's share capital registered in the commercial register at the time the capital band is adopted. The statutory expiration date of a capital band is five years.
Our Conditional Share Capital
Our conditional share capital under our Articles in effect as of December 31, 2022 amounts to CHF 2,605,000, corresponding to 52,100,000 new Class B Shares, whereby CHF 2,300,000 of the conditional share capital is available for the issuance of up to 46,000,000 Class B Shares in connection with rights granted to third parties or shareholders in connection with Rights Bearing Obligations (as defined in art. 4b para. 1(a) of the Articles) and CHF 305,000, corresponding to 6,100,000 Class B Shares, is available for the issuance of Class B Shares in connection with the issuance of Class B Shares or Rights-Bearing Obligations granted to the members of the board of directors, members of the executive management, employees, consultants or other persons providing services to us or another company of the Group (art. 4b para. 1 (b) of the Articles).
In addition, our conditional share capital under our Articles in effect as of December 31, 2022 includes the authority to increase the share capital of the Company in an amount not to exceed CHF 100,000 by the issuance of up to 10,000,000 fully paid-in Class A Shares each in connection with the direct or indirect issuance of shares, options or related subscription rights to the members of the Board and members of executive management of the group.
General Meeting of Shareholders
The general meeting of shareholders is our supreme corporate body. Under Swiss law, ordinary and extraordinary general meetings of shareholders may be held. Under Swiss law, an ordinary general meeting of shareholders must be held annually within six months after the end of a corporation's financial year. In our case, this means on or before June 30 of any calendar year.
The following powers are vested exclusively in the general meeting of shareholders:
| · | adopting and amending our Articles; |
| · | electing the members of the board of directors, the chairman of the board of directors, the members of the nomination and compensation committee, the auditors and the independent proxy; |
| · | approving the management report (annual report), the annual statutory financial statements and consolidated financial statements; |
| · | approving the appropriation of earnings, including the payments of dividends and any other distributions of capital to shareholders; |
| · | determining any interim dividend and approving interim statutory financial statements required for such purposes; |
| · | resolving the repayment of statutory capital reserves; |
| · | consolidating shares ("reverse stock split"); |
| · | granting discharge of the members of the board of directors and the members of the executive management from liability for their business conduct during the previous fiscal year; |
| · | ratifying the maximum aggregate amounts of compensation of the board of directors and the executive management team; |
116
| · | delisting our shares; |
| · | adopting any other resolutions that are reserved to the general meeting of shareholders by law or the Articles or that are submitted to the general meeting of the shareholders by the Board (unless the relevant matter is within the exclusive competence of the board of directors pursuant to Swiss law). |
An extraordinary general meeting of shareholders may be called by a resolution of the board of directors or, under certain circumstances, by our auditor. In addition, the board of directors is required to convene an extraordinary general meeting of shareholders if, according to our current Articles, shareholders representing at least 10% of the share capital or, according to the views expressed in legal writing which is a persuasive authority in Switzerland, holding shares with an aggregate par value of CHF 1 million, request such general meeting of shareholders in writing. Such request must set forth the items to be discussed and the proposals to be acted upon. Under the new corporate law included the CO, effective as of January 1, 2023, companies must amend their articles of association by the end of 2024 and reduce the relevant threshold applicable to the shareholders' right to request that a general meeting be convened to 5% of the share capital or votes. Upon such a shareholder request, the board of directors must make the publication necessary to convene a general meeting within 60 calendar days. If it appears from the annual stand-alone statutory balance sheet that half of the sum of our share capital, the non-distributable statutory capital reserves and the statutory profit reserves are not covered by our assets, the board of directors is required to take measures to remedy the capital loss situation of the company, where necessary take further measures to effect a financial restructuring of the company or request the general meeting to approve such measures as are within its authority.
Voting and Quorum Requirements
Dual Class Voting Rights
Each share carries one vote at a general meeting of shareholders, irrespective of the difference in par value of Class A Shares (CHF 0.01 per share) and Class B Shares (CHF 0.05 per share). Our Class A Shares have a lower par value (CHF 0.01) than our Class B Shares (CHF 0.05) but have same voting right as the higher par value Class B Shares, namely one (1) vote per share. This means that, relative to their respective per share contribution to the Company’s capital, the holders of our Class A Shares have a greater relative per share voting power than the holders of our Class B Shares for matters that require approval on the basis of a specified majority of shares present at the shareholders meeting.
Some matters however, as further described below under “Voting Requirements,” require a vote on the basis of par value associated with the shares present at the meeting. To the extent shareholder resolutions require, as the relevant majority standard, a majority of the par value of the shares present at the meeting, Class A Shares have less voting power than Class B Shares.
Voting rights may be exercised by registered shareholders or by a duly appointed proxy of a registered shareholder or nominee, which proxy need not be a shareholder up to a specific qualifying day before the relevant general meeting (the "Record Date") designated by the board of directors.
The Articles do not limit the number of shares that may be voted by a single shareholder. Holders of treasury shares, whether ours or one of our majority-owned subsidiaries, will not be entitled to vote at general meetings of the shareholders.
Voting Requirements
Shareholder resolutions and elections (including elections of members of the board of directors) require the affirmative vote of an absolute majority of the votes represented (in person or by proxy) at a general meeting of shareholders (each Class A Share and each Class B Share having one vote), unless otherwise stipulated by law or our Articles. The following matters require approval by a majority of the par value of the shares present or represented at the general meeting (each Class A Share having a par value of CHF 0.01 per share and each Class B Share having a par value of CHF 0.05 per share):
| · | electing our auditor; |
| · | appointing an expert to audit our business management or parts thereof; |
117
| · | adopting any resolution regarding the instigation of a special investigation; and |
| · | adopting any resolution regarding the initiation of a derivative liability action. |
Under Swiss corporate law and our Articles, approval by two-thirds of the shares present or represented at the meeting, and by the absolute majority of the par value of the shares present or represented is required for:
| · | amending our corporate purpose; |
| · | consolidating shares ("reverse stock split"); |
| · | increasing the share capital out of equity, against contributions in kind or for the purpose of acquiring specific assets and granting specific benefits; |
| · | limiting or withdrawing shareholder's pre-emptive rights; |
| · | creating a capital band or conditional share capital; |
| · | restricting the transferability of registered shares; |
| · | creating or cancelling shares with preference rights; |
| · | changing the currency in which the share capital is currently denominated; |
| · | introducing a casting vote for the Chairman at the general meeting; |
| · | introduction a provision in our Articles allowing general meetings to be held abroad; |
| · | delisting our shares; |
| · | relocating our registered office; |
| · | introducing an arbitration clause in our Articles; |
| · | restricting the exercise of the right to vote or the cancellation thereof; |
| · | resolving on our dissolution or liquidation; and |
| · | transactions among corporations based on Switzerland's Federal Act on Mergers, Demergers, Transformations and the Transfer of Assets of 2003, as amended (the "Swiss Merger Act") including a merger, demerger or conversion of a corporation. |
In accordance with Swiss law and generally accepted business practices, our Articles do not provide attendance quorum requirements generally applicable to general meetings of shareholders.
Notice
General meetings of shareholders must be convened by the board of directors at least 20 calendar days before the date of the meeting. The general meeting of shareholders is convened by way of a notice appearing in our official publication medium, the Swiss Official Gazette of Commerce. Registered shareholders may also be informed by mail. The notice of a general meeting of shareholders must state the items on the agenda, the proposals to be acted upon and, in case of elections, the names of the nominated candidates. No resolutions may be passed at a shareholders meeting concerning agenda items for which proper notice was not given. This does not apply, however, to proposals made during a shareholders meeting to convene an extraordinary shareholders meeting or to initiate a special investigation. No previous notification will be required for proposals concerning items included on the agenda or for debates as to which no vote is taken. Under the CO, a general meeting of shareholders for which a notice of meeting has been duly published may not be adjourned without publishing a new notice of meeting.
118
Agenda Requests
Pursuant to Swiss law, one or more shareholders whose combined shareholdings represent the lower of (1) one tenth of the share capital or (2) an aggregate par value of at least CHF 1,000,000, may request that an item be included in the agenda for a general meeting of shareholders. Under the new corporate law reflected in the CO, effective as of January 1, 2023, companies must amend their articles of association by the end of 2024 and reduce the relevant threshold applicable to the shareholders' right to request that a specific item be included in the agenda for a general meeting of shareholders to 0.5% of the share capital or voting rights.
According to our current Articles, the shareholder's request must be received by us at least forty-five (45) calendar days in advance of the meeting to be timely. No previous notification will be required for proposals concerning items included on the agenda or for debates as to which no vote is taken.
Our business report, including the Company's financial information, the compensation report and the auditor's reports thereon must be made available for inspection by the shareholders at our registered office no later than 20 calendar days prior to the ordinary general meeting. Shareholders of record must be notified of this in writing.
Dividends and Other Distributions
We have never declared or paid cash dividends to our shareholders and we do not intend to pay cash dividends in the foreseeable future. However, on July 9, 2019, we commenced a public Class B share repurchase program, which we completed on July 7, 2022. During this program, through different transactions, we repurchased an aggregate of 1,074,305 shares, either directly as Class B Shares or indirectly by repurchasing ADSs, for a total purchase value of CHF 1,471,609 at an average purchase price of CHF 1.37 per Class B share. Shares and ADSs repurchased under our repurchase program may be used as consideration in potential future M&A transactions and for (1) our existing employee share incentive program, (2) convertible loans entered into by us and (3) on-demand equity lines available to us. The maximum aggregate amount of Class B Shares, including ADSs, that we could have repurchased under the Class B share repurchase program was 3,682,848 registered Class B shares with a nominal value of CHF 0.05 each. Otherwise, we currently intend to reinvest any earnings in developing and expanding our business. Any future determination relating to our dividend policy will be at the discretion of our board of directors.
Our board of directors may propose to shareholders that a dividend or other distribution be paid but cannot itself authorize the distribution. Under our Articles, dividend payments require a resolution passed by an absolute majority of the votes present or represented at a general meeting of shareholders. In addition, our auditor must confirm that the dividend proposal of our board of directors conforms to Swiss statutory law and our Articles.
Under Swiss law, we may pay dividends only if we have sufficient distributable profits brought forward from the previous business years, or if we have distributable reserves, each as evidenced by our audited stand-alone statutory balance sheet prepared pursuant to Swiss law, and after allocations to reserves required by Swiss law and the Articles have been deducted. Under the new corporate law reflected in the CO, effective as of January 1, 2024, we may distribute interim dividends out of profit of the current business year, under certain conditions. Dividends and other distributions are made relative to nominal value of the shares.
Dividends paid on our shares out of available earnings are subject to Swiss withholding tax. See Item 10.E. Taxation.
Distributions out of issued share capital (i.e. the aggregate par value of our issued shares) may be made only by way of a share capital reduction. Such a capital reduction requires a resolution passed by an absolute majority of the shares present or represented at a general meeting of shareholders. The resolution of the shareholders must be recorded in a public deed and a special audit report must confirm that claims of our creditors remain fully covered despite the reduction in the share capital recorded in the commercial register. The share capital may be reduced below CHF 100,000 only if and to the extent that at the same time the statutory minimum share capital of CHF 100,000 is reestablished by sufficient new fully paid-up capital. The board of directors must further give public notice of the capital reduction resolution in the Swiss Official Gazette of Commerce and notify creditors that they may request, within one month of the public notice, satisfaction of or security for their claims. The notification may be given before or after general meeting of shareholders resolving on the par value reduction.
119
Distributable reserves are booked either as "retained earnings" (Bilanzgewinn; Gewinnvortrag) or as reserves from capital contributions (Kapitaleinlagereserven). Until December 31, 2022, under the CO, if our general reserves (réserve générale) amounted to less than 20% of our share capital recorded in the commercial register (i.e., 20% of the aggregate par value of our issued capital), then at least 5% of our annual profit had to be retained as general reserves. In addition, if our general reserves amounted to less than 50% of our share capital, 10% of the amounts distributed beyond payment of a dividend of 5% had to be retained as general reserves. Under the new corporate law reflected in the CO, effective as of January 1, 2023, 5% of our annual profit must be allocated to the statutory profit reserves until statutory capital reserves and statutory profit reserves amount to 50% of the share capital recorded in the commercial register (i.e., 50% of the aggregate par value of our issued capital). The CO permits us to accrue additional general reserves. Further, a purchase of our own shares (whether by us or a subsidiary) reduces the equity and thus the distributable dividends in an amount corresponding to the purchase price of such own shares. Finally, the CO under certain circumstances requires the creation of revaluation reserves which are not distributable.
Dividends are usually due and payable shortly after the shareholders have passed a resolution approving the payment, but shareholders may also resolve at the annual general meeting of shareholders to pay dividends in quarterly or other instalments. The Articles provide that dividends that have not been claimed within five years after the due date become our property and are allocated to the general reserves. Dividends paid are subject to Swiss withholding tax, all or part of which can potentially be reclaimed under the relevant tax rules in Switzerland or double taxation treaties concluded between Switzerland and foreign countries. Distributions of cash or property that are based upon a capital reduction or that are made out of statutory capital reserves (Kapitaleinlage) are not subject to Swiss withholding tax.
Transfer of Shares
Our shares constitute intermediated securities (Bucheffekten) based on uncertificated securities (Wertrechte) and entered into the main register of SIS or such other custodian as the case may be. Any transfer of Shares is effected by a corresponding entry in the securities deposit account of a bank or a depository institution. Shares cannot be transferred by way of assignment, nor can a security interest in any Shares be granted by way of assignment.
Voting rights may be exercised only after a shareholder has been entered in our share register (Aktienregister) with his, her or its name and address (in the case of legal entities, the registered office) as a shareholder with voting rights.
We maintain, through Computershare Switzerland Ltd., a share register, in which the full name, address and nationality (in the case of legal entities, the company name and registered office) of the shareholders and usufructuaries are recorded. A person entered into the share register must notify the share registrar of any change in address. Until such notification occurs, all written communication from us to persons entered in the share register is deemed to have been validly made if sent to the relevant address recorded in the share register.
Share Repurchase Program
On July 7, 2022, we completed our Class B share repurchase program which was put in place on July 9, 2019. Since the start of this program, through different transactions, we repurchased an aggregate of 1,074,305 shares, either directly as Class B Shares or indirectly by repurchasing ADSs, for a total purchase value of CHF 1,471,609 at an average purchase price of CHF 1.37 per Class B share. Shares and ADSs repurchased under our repurchase program may be used as consideration in potential future M&A transactions and for (1) our existing employee share incentive program, (2) convertible loans entered into by us and (3) on-demand equity lines available to us. The maximum aggregate amount of Class B Shares, including ADSs, that we could have repurchased under the Class B share repurchase program was 3,682,848 registered Class B shares with a nominal value of CHF 0.05 each.
120
Inspection of Books and Records
Under the CO, a shareholder has a right to inspect our share register with respect to his, her or its own shares and otherwise to the extent necessary to exercise his, her or its shareholder rights. No other person has a right to inspect our share register. Our books and correspondence may be inspected with the express authorization of the general meeting of shareholders or by resolution of the board of directors and subject to the safeguarding of our business secrets. . Under the new corporate law reflected in the CO, effective as of January 1, 2023, shareholders representing together at least 5% of the share capital or voting rights may also inspect our books and correspondence, subject to similar conditions.
Special Investigation
If the shareholder inspection rights as outlined above prove to be insufficient in the judgment of the shareholder, any shareholder may propose to the general meeting of shareholders that specific facts be examined by a special independent auditor in a special investigation. If the general meeting of shareholders approves the proposal, we or any shareholder may, within 30 calendar days after the general meeting of shareholders, request a court sitting at our registered office in Zug, Switzerland to appoint a special auditor. If the general meeting of shareholders rejects the request, one or more shareholders representing at least 5% of the share capital or the voting rights may request that the court appoint a special independent auditor. The court will issue such an order if the petitioners can demonstrate that the board of directors, any member of the board of directors or our executive management infringed the law or our Articles and thereby caused damages to us or the shareholders. The costs of the investigation would generally be allocated to us and only in exceptional cases to the petitioners.
Compulsory Acquisitions; Appraisal Rights
Business combinations and other transactions that are governed by the Swiss Merger Act, are binding on all shareholders. A statutory merger or demerger requires approval of two-thirds of the shares represented at a general meeting of shareholders and the absolute majority of the par value of the shares represented.
If a transaction under the Swiss Merger Act receives all of the necessary consents, all shareholders are compelled to participate in such transaction.
Swiss corporations may be acquired by an acquirer through the direct acquisition of shares. The Swiss Merger Act provides for the possibility of a so-called "cash-out" or "squeeze-out" merger if the acquirer controls 90% of the outstanding shares. In these limited circumstances, minority shareholders of the corporation being acquired may be compensated in a form other than through shares of the acquiring corporation (for instance, through cash or securities of a parent corporation of the acquiring corporation or of another corporation).
For business combinations effected in the form of a statutory merger or demerger and subject to Swiss law, the Swiss Merger Act provides that if equity rights have not been adequately preserved or compensation payments in the transaction are unreasonable, a shareholder may request the competent court to determine a reasonable amount of compensation. A decision issued by a competent court in this respect can be acted upon by any person who has the same legal status as the claimant.
In addition, under Swiss law, the sale of all or substantially all of our assets may be construed as a de facto dissolution of our company, and consequently require the approval of two-thirds of the shares present or represented at a general meeting of shareholders and the absolute majority of the par value of the shares present or represented. Whether a shareholder resolution is required depends on the particular transaction, whereas the following circumstances are generally deemed relevant in this respect:
| · | a core part of the company's business is sold without which it is economically impracticable or unreasonable to continue to operate the remaining business; |
| · | the company's assets, after the divestment, are not invested in accordance with the company's statutory business purpose; and |
| · | the proceeds of the divestment are not earmarked for reinvestment in accordance with the company's business purpose but, instead, are intended for distribution to the company's shareholders or for financial investments unrelated to the company's business. |
121
A shareholder of a Swiss corporation participating in certain corporate transactions governed by the Swiss Merger Act may, under certain circumstances, be entitled to appraisal rights. As a result, such shareholder may, in addition to the consideration (be it in shares or in cash) receive an additional amount to ensure that the shareholder receives the fair value of the shares held by the shareholder. Following a statutory merger or demerger, pursuant to the Swiss Merger Act, shareholders can file an appraisal action against the surviving company. If the consideration is deemed inadequate, the court will determine an adequate compensation payment.
Board of Directors
Our Articles provide that our Board of Directors (the "Board") shall consist of a minimum of three directors and a maximum of twelve directors.
The members of our Board and the chairman are elected annually by the general meeting of shareholders for a period until the completion of the subsequent ordinary general meeting of shareholders and are eligible for re-election. Each member of the Board must be elected individually.
Powers
The Board has the following non-delegable and inalienable powers and duties:
| · | the ultimate direction of the business of the company and issuing of the relevant directives; |
| · | laying down the organization of the Company; |
| · | formulating accounting procedures, financial controls and financial planning; |
| · | appointing and removing persons entrusted with the management and representation of the Company and regulating the power to sign for the Company; |
| · | the ultimate supervision of those persons entrusted with management of the Company, with particular regard to adherence to law, our Articles as well as our regulations and directives; |
| · | issuing the business report (including the financial statements) and the compensation report, and preparing for the general meeting of shareholders and carrying out its resolutions; |
| · | all duties of the board of directors pursuant to the Swiss Merger Act; |
| · | filing an application for a debt restructuring moratorium and notifying the court in case of over-indebtedness; and |
| · | passing resolutions regarding the increase of the share capital, provided that it has the authority to do so and attesting to such capital increase, preparing of the capital increase report and the executing corresponding amendment to our Articles. |
The Board may, while retaining such non-delegable and inalienable powers and duties, delegate some of its powers, in particular direct management, to a single or to several of its members, managing directors, committees or to third parties who need be neither members of the board of directors nor shareholders. Pursuant to Swiss law, details of the delegation must be set in the organizational rules issued by the Board. The organizational rules may also contain other procedural rules such as quorum requirements.
122
According to our organizational rules, resolutions of the Board are adopted upon the absolute majority of the votes cast. In the event of a tie of votes, the chairman has, in addition to his vote, the casting vote. To validly pass a resolution, more than half of the members of the Board have to attend the meeting in person, by telephone or similar communications equipment. Pursuant to the CO, no attendance quorum is required for confirmation resolutions and adaptations of our Articles in connection with capital increases.
Indemnification of Executive Management and Directors
Subject to Swiss law, our Articles provide for indemnification of the existing and former members of the Board, executive management and their heirs, executors and administrators, against liabilities arising in connection with the performance of their duties in such capacity, and permits us to advance the expenses of defending any act, suit or proceeding to our directors and executive management.
In addition, under general principles of Swiss employment law, an employer may be required to indemnify an employee against losses and expenses incurred by such employee in the proper execution of his or her duties under the employment agreement with the employer.
We have entered or will enter into indemnification agreements with each of the members of our board of directors and executive management.
Conflict of Interest, Management Transactions
Swiss law does not have a specific provision regarding conflicts of interest. However, the CO contains a provision that requires our directors and executive management to safeguard the company's interests and imposes a duty of loyalty and duty of care on our directors and executive management. This rule is generally understood to disqualify directors and executive management from participation in decisions that directly affect them. Our directors and executive officers are personally liable to us for breach of these provisions. In addition, Swiss law contains provisions under which directors and all persons engaged in the company's management are liable to the company, each shareholder and the company's creditors for damages caused by an intentional or negligent violation of their duties. Furthermore, Swiss law contains a provision under which payments made to any of the company's shareholders or directors or any person associated with any such shareholder or director, other than payments made at arm's length, must be repaid to the company if such shareholder, director or associated person acted in bad faith.
Principles of the Compensation of the Board of Directors and the Executive Management
We are subject to the Compensation Ordinance and the Directive on Information Relating to the Corporate Governance issued by the SIX (the "Corporate Governance Directive"). The Compensation Ordinance requires a "say on pay" approval mechanism for the compensation of the Board and the Executive Management pursuant to which the shareholders must vote on the compensation of the Board and the Executive Management on an annual basis. In accordance therewith, the Articles provide that the general meeting of shareholders must, each year, vote separately on the proposals by the Board regarding the maximum aggregate amounts of:
| · | the total compensation of the Board for the next term of office; and |
| · | the total compensation of the Executive Management for the period of the next fiscal year. |
If the general meeting of shareholders does not approve a proposal of the Board, the Board determines the maximum aggregate amount or maximum partial amounts taking into account all relevant factors and submits such amounts for approval to the same general meeting of shareholders, to an extraordinary general meeting of shareholders or to the next ordinary general meeting of shareholders for retrospective approval. If the maximum aggregate amount of compensation already approved by the general meeting of shareholders is not sufficient to also cover the compensation of persons newly appointed to or promoted within the Executive Management, such persons may be paid for each of the following purposes an aggregate of up to 40% in excess of the total annual compensation of the respective predecessor or for a similar pre-existing position: (i) as compensation for the relevant compensation period; and, in addition, (ii) as compensation for any prejudice incurred in connection with the change of employment.
123
The Compensation Ordinance further requires us to set forth in its Articles the principles for the determination of the compensation of the Board and the Executive Management. These principles have been included in the Articles as described further below.
The Compensation Ordinance also contains compensation disclosure rules. Pursuant to these rules, we are required to prepare an annual compensation report. The compensation report will, among other things, include the compensation of the members of the Board on an aggregate and on an individual basis and of the members of the Executive Management on an aggregate basis as well as the amount for the highest paid member of the Executive Management.
Pursuant to the Corporate Governance Directive, we are required to disclose basic principles and elements of compensation and shareholding programs for both acting and former members of the Board and the Executive Management as well as the authority and procedures for determining such compensation.
In accordance with the Compensation Ordinance, the Articles provide that loans may be granted to members of the Board and the Executive Management, provided such loans are granted at arm's length terms. In addition, the Articles provide that we may grant to members of the Executive Management post-retirement benefits beyond the occupational benefit scheme only if such post-retirement benefits do not exceed 50% of the base salary in the fiscal year immediately preceding the retirement.
The Compensation Ordinance generally prohibits certain types of compensation payments to the members of the board of directors, the Executive Management and the advisory board of listed companies, taking the form of severance pay, advance compensation (e.g. advance salary payments), incentive payments for certain acquisition transactions, loans, credits and pension benefits not based on occupational pension schemes, and performance-based compensation not provided for in the articles of association as well as equity securities and conversion and option rights awards not provided for in the articles of association.
Board of Directors
The Articles set out the principles for the elements of the compensation of the members of the Board. The compensation of non-executive members of the Board consists of a fixed compensation and may consist of additional compensation elements and benefits. The compensation of the executive members of the Board may consist of fixed and variable compensation. The total compensation shall take into account the position and level of responsibility of the respective member of the Board. The general meeting of shareholders approves the proposals of the Board in relation to the maximum aggregate amount of the compensation of the Board for the term of office until the next annual general meeting of shareholders. Members of the Board who are our employees do not receive compensation for Board service. Consequently, Carlos Moreira, and Peter Ward, the only members of the Board who are also members of the executive management and/or employees of the Group, do not receive compensation for their Board service.
Executive Management
The Articles set out the principles for the elements of the compensation of the members of the Executive Management. The compensation of the members of the Executive Management may consist of fixed and variable compensation elements. Fixed compensation may comprise the base salary and other non-variable compensation elements. Variable compensation may comprise short-term and long-term variable compensation elements. Short-term variable compensation elements may be governed by performance metrics that take into account the achievement of operational, strategic, financial or other objectives, our results, the WISeKey group or parts thereof and/or individual targets, and the achievement of which is generally measured during a one-year period. Depending on achieved performance, the compensation may amount to a multiplier of target level. Long-term variable compensation elements may be governed by performance metrics that take into account the development of the share price or share performance in absolute terms or in relation to peer groups or indices and/or our results, the group or parts thereof and/or the achievement of operational, strategic, financial or other objectives in absolute terms or in relation to the market, other companies or comparable benchmarks and/or retention elements. An achievement of the objectives will generally be measured over a period of several years. Depending on achieved performance, the compensation may amount to a multiplier of target level. The Board or, to the extent delegated to it, the Nomination and Compensation Committee will determine the performance metrics and target levels of the short- and long-term variable compensation elements, as well as their achievement. Compensation may be paid in the form of cash, shares, in the form of share-based instruments or units or in the form of other types of benefits. The general meeting of shareholders approves the proposals of the Board in relation to the maximum aggregate amounts of fixed and variable compensation, respectively, of the Executive Management.
124
Borrowing Powers
Neither Swiss law nor our Articles restrict in any way our power to borrow and raise funds. The decision to borrow funds is made by or under the direction of our Board, and no approval by the shareholders is required in relation to any such borrowing.
Repurchases of Shares and Purchases of Own Shares
The CO limits our right to purchase and hold our own shares. We and our subsidiaries may purchase shares only if and to the extent that (1) we have freely distributable reserves in the amount of the purchase price; and (2) the aggregate par value of all shares held by us does not exceed 10% of our share capital. Pursuant to Swiss law, where shares are acquired in connection with a transfer restriction set out in the articles of association of a company, the foregoing upper limit is 20%. We currently do not have any transfer restriction in our Articles. If we own shares that exceed the threshold of 10% of our share capital, the excess must be sold or cancelled by means of a capital reduction.
Shares held by us or our subsidiaries are not entitled to vote at the general meeting of shareholders but are entitled to the economic benefits applicable to the shares generally, including dividends and pre-emptive rights in the case of share capital increases.
In addition, selective share repurchases are only permitted under certain circumstances. Within these limitations, as is customary for Swiss corporations, we may purchase and sell our own shares from time to time in order to meet our obligations under our equity plans, to meet imbalances of supply and demand, to provide liquidity and to even out variances in the market price of shares.
Notification and Disclosure of Substantial Share Interests
Under the applicable provisions of the Swiss Federal Act on Financial Market Infrastructures and Market Conduct in Securities and Derivatives Trading of 2015, or the Financial Market Infrastructure Act ("FMIA"), persons who directly, indirectly or in concert with other parties acquire or dispose of our shares, purchase rights or obligations relating to our shares (the "Purchase Positions") or sale rights or obligations relating to our shares (the "Sale Positions"), and thereby, directly, indirectly or in concert with other parties reach, exceed or fall below a threshold of 3%, 5%, 10%, 15%, 20%, 25%, 33 1/3%, 50% or 66 1/3% of our voting rights (whether exercisable or not) must notify us and the Disclosure Office of the SIX of such acquisition or disposal in writing within four trading days. Within two trading days of the receipt of such notification, we must publish such information via the SIX's electronic publishing platform. For purposes of calculating whether a threshold has been reached or crossed, shares and Purchase Positions, on the one hand, and Sale Positions, on the other hand, may not be netted. Rather, the shares and Purchase Positions and the Sale Positions must be accounted for separately and may each trigger disclosure obligations if the respective positions reach, exceed or fall below one of the thresholds. In addition, actual share ownership must be reported separately if it reaches, exceeds or falls below one of the thresholds.
Mandatory Bid Rules
Pursuant to the applicable provisions of the FMIA, any person that acquires shares of a listed Swiss company, whether directly or indirectly or acting in concert with third parties, which shares, when taken together with any other shares of such company held by such person (or such third parties), exceed the threshold of 33 1/3% of the voting rights (whether exercisable or not) of such company, must make a takeover bid to acquire all the other newly issued shares of such company. A company's articles of association may either eliminate this provision of the FMIA or may raise the relevant threshold to 49% ("opting-out" or "opting-up", respectively).
125
We have an opting-out provision in Article 6 para. 9 of our Articles. Accordingly, an acquirer of Shares is not obliged to make a public offer pursuant to article 135 and 163 of the Federal Act on Financial Market Infrastructures and Market Conduct in Securities and Derivatives Trading.
The Swiss laws applicable to Swiss corporations and their shareholders differ from laws applicable to U.S. corporations and their shareholders. The following table summarizes significant differences in shareholder rights between the provisions of the Swiss Code of Obligations (Schweizerisches Obligationenrecht) and the Compensation Ordinance and the Delaware General Corporation Law applicable to companies incorporated in Delaware and their shareholders. Please note that this is only a general summary of certain provisions applicable to companies in Delaware. Certain Delaware companies may be permitted to exclude certain of the provisions summarized below in their charter documents.
Comparison of Shareholder Rights
| DELAWARE CORPORATE LAW | SWISS CORPORATE LAW | |
| Mergers and similar arrangements | ||
| Under the Delaware General Corporation Law, with certain exceptions, a merger, consolidation, sale, lease or transfer of all or substantially all of the assets of a corporation must be approved by the board of directors and a majority of the outstanding shares entitled to vote thereon. A shareholder of a Delaware corporation participating in certain major corporate transactions may, under certain circumstances, be entitled to appraisal rights pursuant to which such shareholder may receive cash in the amount of the fair value of the shares held by such shareholder (as determined by a court) in lieu of the consideration such shareholder would otherwise receive in the transaction. The Delaware General Corporation Law also provides that a parent corporation, by resolution of its board of directors, may merge with any subsidiary, of which it owns at least 90.0% of each class of capital stock without a vote by the shareholders of such subsidiary. Upon any such merger, dissenting shareholders of the subsidiary would have appraisal rights. | Under Swiss law, with certain exceptions, a merger or a division of the corporation or a sale of all or substantially all of the assets of a corporation must be approved by two-thirds of the shares represented at the relevant general meeting of shareholders as well as the absolute majority of the par value of the shares represented at such shareholders' meeting. A shareholder of a Swiss corporation participating in a statutory merger or demerger pursuant to the Swiss Merger Act can file an appraisal right lawsuit against the surviving company. As a result, if the consideration is deemed "inadequate," such shareholder may, in addition to the consideration (be it in shares or in cash) receive an additional amount to ensure that such shareholder receives the fair value of the shares held by such shareholder. Swiss law also provides that a parent corporation, by resolution of its board of directors, may merge with any subsidiary, of which it owns at least 90.0% of the voting rights without a vote by shareholders of such subsidiary, if the shareholders of the subsidiary are offered the payment of the fair value in cash as an alternative to shares. | |
126
| DELAWARE CORPORATE LAW | SWISS CORPORATE LAW | |
| Shareholders' suits | ||
| Class actions and derivative actions generally are available to shareholders of a Delaware corporation for, among other things, breach of fiduciary duty, corporate waste and actions not taken in accordance with applicable law. In such actions, the court has discretion to permit the winning party to recover attorneys' fees incurred in connection with such action. |
|
Class actions and derivative actions as such are not available under Swiss law. Nevertheless, certain actions may, to a limited extent, have a similar effect. An appraisal lawsuit won by a shareholder can be acted upon by any person who has the same legal status as the claimant. Also, a shareholder is entitled to bring suit against directors for breach of, among other things, their fiduciary duties and claim the payment of damages. However, unless the company is subject to bankruptcy proceedings, or if the relevant shareholder can demonstrate having suffered a loss in a personal capacity, a shareholder will only be allowed to ask for payment of damages to the corporation. Under Swiss law, the winning party is generally entitled to recover attorneys' fees incurred in connection with such action, provided, however, that the court has discretion to permit the shareholder whose claim has been dismissed to recover attorneys' fees incurred to the extent he acted in good faith. |
| Shareholder vote on board and management compensation | ||
| Under the Delaware General Corporation Law, the board of directors has the authority to fix the compensation of directors, unless otherwise restricted by the certificate of incorporation or bylaws. | Pursuant to the Swiss Ordinance against excessive compensation in listed stock corporations, the general meeting of shareholders has the non-transferable right, amongst others, to have a binding vote each year on the compensation due to the board of directors, executive management and advisory boards. | |
| Annual vote on board renewal | ||
|
Unless directors are elected by written consent in lieu of an annual meeting, directors are elected in an annual meeting of stockholders on a date and at a time designated by or in the manner provided in the bylaws. Re-election is possible.
Classified boards are permitted. |
The general meeting of shareholders elects annually (i.e. for the period between two annual ordinary general meeting of shareholders) the members of the board of directors, the chairman of the board and the members of the compensation committee individually for a term of office of one year. Re-election is possible. | |
127
| DELAWARE CORPORATE LAW | SWISS CORPORATE LAW | |
| Indemnification of directors and executive management and limitation of liability | ||
|
The Delaware General Corporation Law provides that a certificate of incorporation may contain a provision eliminating or limiting the personal liability of directors (but not other controlling persons) of the corporation for monetary damages for breach of a fiduciary duty as a director, except no provision in the certificate of incorporation may eliminate or limit the liability of a director for:
· any breach of a director's duty of loyalty to the corporation or its shareholders;
· acts or omissions not in good faith or which involve intentional misconduct or a knowing violation of law;
· statutory liability for unlawful payment of dividends or unlawful stock purchase or redemption; or
· any transaction from which the director derived an improper personal benefit.
A Delaware corporation may indemnify any person who was or is a party or is threatened to be made a party to any proceeding, other than an action by or on behalf of the corporation, because the person is or was a director or officer, against liability incurred in connection with the proceeding if the director or officer acted in good faith and in a manner reasonably believed to be in, or not opposed to, the best interests of the corporation; and the director or officer, with respect to any criminal action or proceeding, had no reasonable cause to believe his or her conduct was unlawful. |
|
Under Swiss corporate law, an indemnification of a director or member of the executive management in relation to potential personal liability is not effective to the extent the director or member of the executive management intentionally or grossly negligently violated his or her corporate duties towards the corporation. Most violations of corporate law are regarded as violations of duties towards the corporation rather than towards the shareholders. In addition, indemnification of other controlling persons is generally not permitted under Swiss corporate law, including shareholders of the corporation.
Nevertheless, a corporation may enter into and pay for directors' and officers' liability insurance which typically covers negligent acts as well.
|
128
| DELAWARE CORPORATE LAW | SWISS CORPORATE LAW | |
|
Unless ordered by a court, any foregoing indemnification is subject to a determination that the director or officer has met the applicable standard of conduct:
· by a majority vote of the directors who are not parties to the proceeding, even though less than a quorum;
· by a committee of directors designated by a majority vote of the eligible directors, even though less than a quorum;
· by independent legal counsel in a written opinion if there are no eligible directors, or if the eligible directors so direct; or
· by the shareholders.
Moreover, a Delaware corporation may not indemnify a director or officer in connection with any proceeding in which the director or officer has been adjudged to be liable to the corporation unless and only to the extent that the court determines that, despite the adjudication of liability but in view of all the circumstances of the case, the director or officer is fairly and reasonably entitled to indemnity for those expenses which the court deems proper.
|
||
129
| DELAWARE CORPORATE LAW | SWISS CORPORATE LAW | |
| Directors' fiduciary duties | ||
|
A director of a Delaware corporation has a fiduciary duty to the corporation and its shareholders. This duty has two components:
· the duty of care; and
· the duty of loyalty.
The duty of care requires that a director act in good faith, with the care that an ordinarily prudent person would exercise under similar circumstances. Under this duty, a director must inform himself of, and disclose to shareholders, all material information reasonably available regarding a significant transaction. The duty of loyalty requires that a director act in a manner he reasonably believes to be in the best interests of the corporation. He must not use his corporate position for personal gain or advantage. This duty prohibits self-dealing by a director and mandates that the best interest of the corporation and its shareholders take precedence over any interest possessed by a director, officer or controlling shareholder and not shared by the shareholders generally. In general, actions of a director are presumed to have been made on an informed basis, in good faith and in the honest belief that the action taken was in the best interests of the corporation. However, this presumption may be rebutted by evidence of a breach of one of the fiduciary duties. Should such evidence be presented concerning a transaction by a director, a director must prove the procedural fairness of the transaction, and that the transaction was of fair value to the corporation.
|
|
A director of a Swiss corporation has a fiduciary duty to the corporation only. This duty has two components:
· the duty of care; and
· the duty of loyalty.
The duty of care requires that a director act in good faith, with the care that an ordinarily prudent director would exercise under similar circumstances.
The duty of loyalty requires that a director act in a manner he reasonably believes to be in the best interests of the corporation. He must not use his corporate position for personal gain or advantage. This duty prohibits in principle self-dealing by a director and mandates that the best interest of the corporation take precedence over any interest possessed by a director or officer.
The burden of proof for a violation of these duties is with the corporation or with the shareholder bringing a suit against the director.
Directors also have an obligation to treat shareholders that are in similar situations equally.
|
| Shareholder action by written consent | ||
| A Delaware corporation may, in its certificate of incorporation, eliminate the right of shareholders to act by written consent. | Until December 31, 2022, shareholders of a Swiss corporation could only exercise their voting rights in a general meeting of shareholders and could not act by written consent. Under the new corporate law reflected in the CO, effective as of January 1, 2023, shareholders of a Swiss corporation may now act by written consents, unless a shareholder or their representative requests an oral debate. | |
130
| DELAWARE CORPORATE LAW | SWISS CORPORATE LAW | |
| Shareholder proposals | ||
| A shareholder of a Delaware corporation has the right to put any proposal before the annual meeting of shareholders, provided it complies with the notice provisions in the governing documents. A special meeting may be called by the board of directors or any other person authorized to do so in the governing documents, but shareholders may be precluded from calling special meetings. |
At any general meeting of shareholders any shareholder may put proposals to the meeting if the proposal is part of an agenda item. Unless the articles of association provide for a lower threshold or for additional shareholders' rights:
· one or several shareholders whose combined shareholdings represent the lower of (1) one tenth of the share capital or (2) an aggregate par value of at least CHF 1,000,000, may ask that a general meeting of shareholders be called for specific agenda items and specific proposals; and
· one or several shareholders representing 10.0% of the share capital or CHF 1.0 million of nominal share capital may ask that an agenda item including a specific proposal be put on the agenda for a regularly scheduled general meeting of shareholders, provided such request is made with appropriate notice.
Under the new corporate law reflected in the CO, effective as of January 1, 2023, companies must amend their articles of association by the end of 2024 and reduce the relevant thresholds applicable to (i) the shareholders' right to call a general meeting of shareholders to 5% of the share capital or voting rights, and (ii) the shareholders' right to request that a specific item be included in the agenda for a general meeting of shareholders to 0.5% of the share capital or voting rights.
Any shareholder can propose candidates for election as directors at an annual general meeting without prior written notice.
In addition, any shareholder is entitled, at a general meeting of shareholders and without advance notice, to (1) request information from the Board on the affairs of the company (note, however, that the right to obtain such information is limited), (2) request information from the auditors on the methods and results of their audit, (3) request the holding of an extraordinary general meeting of shareholders and (4) request, under certain circumstances and subject to certain conditions, a special audit.
| |
131
| DELAWARE CORPORATE LAW | SWISS CORPORATE LAW | |
| Cumulative voting | ||
| Under the Delaware General Corporation Law, cumulative voting for elections of directors is not permitted unless the corporation's certificate of incorporation provides for it. | Cumulative voting would be permitted under Swiss corporate law; however, we are not aware of any company that has cumulative voting. An annual individual election of all members of the board of directors for a term of office of one year (i.e. until the end of the following annual general meeting) is mandatory for listed Swiss companies. | |
| Removal of directors | ||
| A Delaware corporation with a classified board may be removed only for cause with the approval of a majority of the outstanding shares entitled to vote, unless the certificate of incorporation provides otherwise. | A Swiss corporation may remove, with or without cause, any director at any time with a resolution passed by an absolute majority of the shares represented at a general meeting of shareholders. The articles of association may require the approval by a qualified majority of the shares represented at a meeting for the removal of a director. | |
| Transactions with interested shareholders | ||
| The Delaware General Corporation Law generally prohibits a Delaware corporation from engaging in certain business combinations with an "interested shareholder" for three years following the date that such person becomes an interested shareholder. An interested shareholder generally is a person or group who or which owns or owned 15.0% or more of the corporation's outstanding voting stock within the past three years. | No such specific rule applies to a Swiss corporation. | |
| Dissolution; Winding up | ||
| Unless the board of directors of a Delaware corporation approves the proposal to dissolve, dissolution must be approved by shareholders holding 100.0% of the total voting power of the corporation. Only if the dissolution is initiated by the board of directors may it be approved by a simple majority of the corporation's outstanding shares. Delaware law allows a Delaware corporation to include in its certificate of incorporation a supermajority voting requirement in connection with dissolutions initiated by the board. | A dissolution and winding up of a Swiss corporation requires the approval by two-thirds of the shares represented as well as the absolute majority of the par value of the shares represented at a general meeting of shareholders passing a resolution on such dissolution and winding up. The articles of association may increase the voting thresholds required for such a resolution. | |
132
| DELAWARE CORPORATE LAW | SWISS CORPORATE LAW | |
| Variation of rights of shares | ||
| A Delaware corporation may vary the rights of a class of shares with the approval of a majority of the outstanding shares of such class, unless the certificate of incorporation provides otherwise. | A Swiss corporation may modify the rights of a classes of shares with (1) a resolution passed by an absolute majority of the shares represented at the general meeting of shareholders and (2) a resolution passed by an absolute majority of the shares represented at the special meeting of the affected preferred shareholders. The issuance of shares that are granted more voting power requires the approval by two-thirds of the shares represented as well as the absolute majority of the par value of the shares represented at the relevant general meeting of shareholders. | |
| Amendment of governing documents | ||
| A Delaware corporation's governing documents may be amended with the approval of a majority of the outstanding shares entitled to vote, unless the certificate of incorporation provides otherwise. | The articles of association of a Swiss corporation may be amended with a resolution passed by an absolute majority of the shares represented at such meeting, unless otherwise provided in the articles of association. There are a number of resolutions, such as an amendment of the stated purpose of the corporation and the introduction of a capital band and conditional capital, that require the approval by two-thirds of the votes and an absolute majority of the par value of the shares represented at a shareholders' meeting. The articles of association may increase the voting thresholds. | |
| Inspection of books and records | ||
| Shareholders of a Delaware corporation, upon written demand under oath stating the purpose thereof, have the right during the usual hours for business to inspect for any proper purpose, and to obtain copies of list(s) of shareholders and other books and records of the corporation and its subsidiaries, if any, to the extent the books and records of such subsidiaries are available to the corporation. | Shareholders of a Swiss corporation may only inspect books and records if the general meeting of shareholders or the board of directors approved such inspection and only if confidential information possessed by a corporation is protected. Under the new corporate law reflected in the CO, effective as of January 1, 2023, shareholders representing together at least 5% of the share capital or voting rights may also inspect books and records, provided confidential information is protected. A shareholder is only entitled to receive information to the extent required to exercise such shareholders' rights, subject to the interests of the corporation. The right to inspect the share register is limited to the right to inspect that shareholder's own entry in the share register. | |
133
| DELAWARE CORPORATE LAW | SWISS CORPORATE LAW | |
| Payment of dividends | ||
|
The board of directors may approve a dividend without shareholder approval. Subject to any restrictions contained in its certificate of incorporation, the board may declare and pay dividends upon the shares of its capital stock either:
· out of its surplus; or
· in case there is no such surplus, out of its net profits for the fiscal year in which the dividend is declared or the preceding fiscal year.
Stockholder approval is required to authorize capital stock in excess of that provided in the charter. Directors may issue authorized shares without stockholder approval.
|
Dividend payments are subject to the approval of the general meeting of shareholders. The board of directors may propose to shareholders that a dividend shall be paid but cannot itself authorize the distribution.
Payments out of the Company's stated share capital (in other words, the aggregate par value of the Company's registered share capital) in the form of dividends are not allowed; payments out of stated share capital may be made by way of a capital reduction only. Dividends may be paid only from the profits brought forward from the previous business years or if the Company has distributable reserves, each as will be presented on the Company's audited annual stand-alone financial statements. The dividend may be determined only after the allocations to reserves required by the law and the articles of association have been made. | |
134
| DELAWARE CORPORATE LAW | SWISS CORPORATE LAW | |
| Creation and issuance of new shares | ||
| All creation of shares requires the board of directors to adopt a resolution or resolutions, pursuant to authority expressly vested in the board of directors by the provisions of the company's certificate of incorporation. |
All creation of shares requires a shareholders' resolution. Authorized shares can be, once created by shareholder resolution, issued by the board of directors (subject to limitations of the authorization; the term of authorized share capital is at a maximum two years, and the amount of authorized share capital is capped at 50% of the share capital registered in the commercial register at the time the authorized share capital is adopted). Conditional share capital is the underlying for shares issued upon the exercise of options and conversion rights related to debt instruments issued by the board of directors or such rights issued to employees. The amount of conditional share capital is capped at 50% of the share capital registered in the commercial register at the time the conditional share capital is adopted.
Under the new corporate law reflected in the CO, effective January 1, 2023, if the board of directors wants to continue to make use of any authorized share capital beyond its expiration, the board of directors will be required to seek shareholder approval and replace it with the new statutory instrument of the "capital band" (Kapitalband). Under a capital band, if approved by shareholders with a majority of two-thirds of the votes and the majority of the par value of the shares, each as represented at the general meeting, the board of directors may be granted authority to increase the share capital through the issuance of new shares within an upper limit to be specified in the articles of association. The maximum statutory lower and upper limit is +/- 50% of the company's share capital registered in the commercial register at the time the capital band is adopted. The statutory expiration date of a capital band is five years.
| |
| Pre-emptive rights | ||
| Under the Delaware General Corporate Law, no shareholder shall have any pre-emptive right to subscribe to an additional issue of shares or to any security convertible into such shares unless, and except to the extent that, such right is expressly granted to such shareholder in the corporation’s certificate of incorporation. | Under Swiss corporation law, shareholders have pre-emptive rights to subscribe for new issuances of shares in proportion to the respective par values of their holdings. Under certain circumstances, shareholders limit or withdraw, or authorize the board of directors to limit or withdraw, pre-emptive rights or advance subscription rights in certain circumstances. However, limitation or withdrawal of shareholders' pre-emptive rights can only be decided for valid reasons. Preventing a particular shareholder to exercise influence over the company is generally believed not to be a valid reason to limit or withdraw shareholders' pre-emptive rights | |
135
| C. | Material Contracts |
Yorkville Standby Equity Distribution Agreement
On February 8, 2018, the Company entered into the SEDA with Yorkville. Pursuant to the SEDA, the Company has the right, at any time during a five-year period, to request Yorkville, in one or several steps, to subscribe for Class B Shares up to an aggregate subscription amount of CHF 50,000,000. After several drawdowns made by WISeKey under the SEDA in 2019, 2020 and 2021, in the aggregate amount of CHF 4,356,045, the remaining amount available for drawdown is CHF 45,643,955 as at December 31, 2022. As long as a sufficient number of Class B Shares is provided through share lending, WISeKey has the right to make drawdowns under the SEDA at its discretion by requesting Yorkville to subscribe for (if the Class B Shares are issued out of authorized share capital) or purchase (if the Class B Shares are delivered out of treasury) Class B Shares worth up to CHF 5,000,000 each, subject to certain exceptions and limitations (including the exception that a drawdown request by WISeKey shall in no event cause the aggregate number of Class B Shares held by Yorkville to meet or exceed 4.99% of the total number of shares registered with the commercial register of the Canton of Zug). The subscription price for each subscription request of the Company corresponds to 93% of the lowest daily VWAP of a Class B Share, as traded and quoted on the SIX, over the five trading days following the drawdown request by WISeKey. If the Company elects to exercise its rights under the SEDA, the issuance of Class B Shares would dilute the Company's shareholders' interest in the Company. As at December 31, 2022, the remaining amount available for drawdown by the Company under the SEDA is CHF 45,643,955 (USD 49,375,851 at closing rate) and, as at December 31, 2022, the estimated maximum number of Class B Shares deliverable under the SEDA is 294,477,130 Class B Shares at CHF 0.155 per Class B Share (calculated based on the closing price of a Class B Share on December 30, 2022 of CHF 0.1672 per Class B Share, discounted by 7%). The actual price, at which the Company may drawdown under the SEDA is subject to change, and, therefore, the number of Class B Shares deliverable to Yorkville may vary.
As at December 31, 2022, the Company held 457,264 Class B Shares as treasury shares available for delivery under the SEDA, either directly or through a subsidiary. Depending on WISeKey's capital requirements, this amount of Class B Shares may not be sufficient, and the Company may issue Class B Shares out of its authorized share capital for further drawdowns under the SEDA and delivery to Yorkville. If such number of Class B Shares is not sufficient for delivery to Yorkville in connection with drawdowns under the SEDA, the Company may, instead of issuing the required additional number of Class B Shares to Yorkville directly, issue additional Class B Shares for delivery under the SEDA as follows. The additional Class B Shares would be subscribed for by WISeKey Equities AG (WISeKey Equities), a direct, wholly owned subsidiary of the Company. WISeKey Equities would subscribe for the Class B Shares at nominal value and upon issuance of such Class B Shares, on-sell the Class B Shares back to the Company at nominal value plus a fee as consideration for providing the subscription service. The Company would hold the new Class B Shares in treasury and deliver them to Yorkville in accordance with the terms of the SEDA.
COVID-19 Credit Facility with UBS SA
On March 26, 2020, two members of the Group entered into the Covid loans to borrow funds under the Swiss Government supported COVID-19 Credit Facility with UBS SA. Under the terms of the Agreement, UBS has lent such Group members a total of CHF 571,500. The loans are repayable in full by March 30, 2028, as amended, being the eighth anniversary of the date of deposit of the funds by UBS. Semi-annual repayments have started since March 31, 2022 and will be spread on a linear basis over the remaining term. The full repayment of the loans is permitted at any time. The interest rate is determined by Swiss COVID-19 Law and currently the Covid loans carry an interest rate of 0%. There were no fees or costs attributed to the Covid loans and as such there is no debt discount of debt premium associated with the loan facility. Under the terms of the loans, the relevant companies are required to use the funds solely to cover the liquidity requirements of the Company. In particular, the Company cannot use the funds for the distribution of dividends and directors' fees as well as the repayment of capital contributions, the granting of active loans; refinancing of private or shareholder loans; the repayment of intra-group loans; or the transfer of guaranteed loans to a group company not having its registered office in Switzerland, whether directly or indirectly linked to applicant. During the years to December 31, 2021 and 2022, WISeKey repaid, respectively, CHF 70,000 and CHF 83,800 out of the loans. Therefore, as at December 31, 2022, the outstanding balance on the loans was CHF 417,700 (USD 451,852).
136
Warrants Issued to Crede
In connection with a convertible loan agreement WISeKey entered into with Crede on September 28, 2018 (which matured on October 30, 2020), the Company granted to Crede, on September 28, 2018, 408,247 warrants for the acquisition of an equal number of Class B Shares. As a result, the maximum total number of Class B Shares that are issuable under the Crede Warrants as at December 31, 2022 is 408,247 Class B Shares. The Crede Warrants were amended on September 18, 2020 to extend the exercise period and may be exercised by Crede at any time on or before October 29, 2023 at an exercise price per Crede Warrant equal to CHF 3.84 per Class B Share. The Class B Shares issued to Crede in connection with the Crede Warrants would be issued out of the Company's conditional share capital or authorized share capital without triggering the pre-emptive rights of the existing shareholders of the Company. The exercise of Crede Warrants will dilute the Company's shareholders' interests in the Company.
In connection with a second convertible loan, the Company granted to Crede on August 7, 2020, 1,675,885 warrants for the acquisition of an equal number of Class B Shares. As a result, the maximum total number of Class B Shares that are issuable under the Second Crede Warrants as at December 31, 2022 is 1,675,885 Class B Shares. The Second Crede Warrants may be exercised by Crede at any time on or before September 14, 2023 at an exercise price per warrant equal to CHF 1.375 per Class B Share, as amended. The Class B Shares issued to Crede in connection with the Second Crede Warrants would be issued out of the Company's conditional share capital or authorized share capital without triggering the pre-emptive rights of the existing shareholders of the Company. The exercise of the Second Crede Warrants will dilute the Company's shareholders' interests in the Company.
Warrants Issued to GTO
In connection with, an Agreement for the Issuance and Subscription of Convertible Notes WISeKey entered into with GTO on December 8, 2020, the Company granted GTO warrants to acquire Class B Shares at an exercise price of the higher of (a) 120% of the 5-trading day VWAP of the Class B Shares on the SIX Swiss Stock Exchange over the 5 trading days immediately preceding the relevant subscription request and (b) CHF 1.50. The number of warrants granted at each tranche subscription was calculated as 15% of the principal amount of each subscription divided by the GTO Warrant Exercise Price. Each warrant agreement has a 5-year exercise period starting on the relevant subscription date. As at December 31, 2022, a total of 1,319,161 warrants have been issued for the acquisition of an equal number of Class B Shares. As a result, the maximum total number of Class B Shares that are issuable under the GTO Warrants as at December 31, 2022 is 1,319,161 Class B Shares. The GTO Warrants may be exercised by GTO at any time until the fifth anniversary of their respective grant at the GTO Warrant Exercise Price. The Class B Shares issued to GTO in connection with the GTO Warrants would be issued out of the Company's conditional share capital or authorized share capital without triggering the pre-emptive rights of the existing shareholders of the Company. The exercise of the GTO Warrants will dilute the Company's shareholders' interests in the Company.
Agreement for the Subscription of up to $22M Convertible Notes with L1
On June 29, 2021, WISeKey entered into the L1 Facility with L1, as amended on September 27, 2021 and March 3, 2022, pursuant to which L1 committed to grant loans, in several tranches and in the form of convertible notes, to WISeKey up to a maximum amount of USD 22,000,000, subject to certain conditions, over a period of 24 months. The L1 Convertible Notes bear interest at a rate of 6% per annum. Subject to a cash redemption right of WISeKey, the L1 Convertible Notes are mandatorily convertible into Class B Shares within a period of 24 months from issuance of the respective L1 Convertible Notes, extendable under certain conditions by a maximum of 6 months. Conversion takes place upon request by L1 during the L1 Conversion Period, but in any case no later than at the expiry of the L1 Maximum Conversion Period. The conversion price applied to the principal amount of the L1 Convertible Notes and accrued interest, converted into CHF at the relevant exchange rate will be (a) for the tranches subscribed under the original agreement, the lower of (i) 95% of the lowest volume weighted average price of Class B Shares on the SIX Swiss Exchange during the five trading days preceding the relevant conversion date and (ii) depending on the tranche, a fixed conversion price ranging from CHF 4 to CHF 7.50, and (b) for the tranches subscribed under the amendment dated September 27, 2021 and March 3, 2022, 90% of the lowest volume weighted average price of Class B Shares on the SIX Swiss Exchange during the ten trading days preceding the relevant conversion date. WISeKey made several loan subscriptions in 2021 and 2022 under the L1 Facility and there is no remaining amount available for loans as at December 31, 2022. In 2021, L1 requested to convert L1 Convertible Notes issued in 2021 for a total amount of USD 13,500,000, resulting in the issuance of 11,858,831 Class B Shares to L1. In 2022, L1 requested to convert L1 Convertible Notes issued in 2021 and 2022 for a total amount of USD 7,100,000, resulting in the issuance of 29,225,645 Class B Shares to L1. The conversion of the subscriptions under the L1 Facility into Class B Shares will dilute the Company's shareholders' interest in the Company. L1 requested to convert some but not all L1 Convertible Notes issued in 2021 and 2022. As at December 31, 2022, L1 Convertible Notes in an aggregate amount of USD 1,400,000 remained unconverted and there is no remaining amount available for loans, therefore, as at December 31, 2022, the estimated maximum number of Class B Shares deliverable under the L1 Facility is 9,670,583 Class B Shares at a conversion price of CHF 0.15 per Class B Share for the tranches subscribed under the amendment dated March 3, 2022 (calculated based on the closing price of a Class B Share on the SIX on December 30, 2022 of CHF 0.1672 discounted by 10%). Note that the actual price at which L1 may convert each tranche under the L1 Facility is subject to change, and, therefore, the number of Class B Shares deliverable to L1 may vary.
137
Warrants Issued to L1
In connection with the L1 Facility, the Company granted L1 the option to acquire Class B Shares at an exercise price of the higher of (a) 1.5 times the 5-trading day volume-weighted average price of the WIHN Class B Share on the SIX Swiss Stock Exchange immediately preceding the tranche closing date and (b) CHF 5.00. The number of warrants granted at each tranche subscription is calculated as 25% of the principal amount of each tranche divided by the volume-weighted average price of the trading day immediately preceding the tranche closing date. Each warrant agreement has a 3-year exercise period starting on the relevant subscription date. As at December 31, 2022, a total of 7,990,672 warrants for the acquisition of an equal number of Class B Shares. As a result, the maximum total number of Class B Shares that are issuable under the L1 Warrants as at December 31, 2022 is 7,990,672 Class B Shares. The L1 Warrants may be exercised by L1 at any time until the third anniversary of their respective grant at the L1 Warrant Exercise Price.
Agreement for the Subscription of up to $22M Convertible Notes with Anson
On June 29, 2021, WISeKey entered into the Anson Facility with Anson, as amended on September 27, 2021, pursuant to which Anson committed to grant loans, in several tranches and in the form of convertible notes, to WISeKey up to a maximum amount of USD 22,000,000, subject to certain conditions, over a period of 24 months. The Anson Convertible Notes bear interest at a rate of 6% per annum. Subject to a cash redemption right of WISeKey, the Anson Convertible Notes are mandatorily convertible into Class B Shares within a period of 24 months from issuance of the respective Anson Convertible Notes, extendable under certain conditions by a maximum of 6 months. Conversion takes place upon request by Anson during the Anson Conversion Period, but in any case no later than at the expiry of the Anson Maximum Conversion Period. The conversion price applied to the principal amount of the Anson Convertible Notes and accrued interest, converted into CHF at the relevant ex-change rate will be (a) for the tranches subscribed under the original agreement, the lower of (i) 95% of the lowest volume weighted average price of Class B Shares on the SIX Swiss Exchange during the five trading days preceding the relevant conversion date and (ii), depending on the tranche, a fixed conversion price ranging from CHF 4 to CHF 7.50, and (b) for the tranches subscribed under the amendment dated September 27, 2021, 90% of the lowest volume weighted average price of Class B Shares on the SIX Swiss Exchange during the ten trading days preceding the relevant conversion date. WISeKey made several loan subscriptions in 2021 under the Anson Facility and the remaining amount available for loans as at December 31, 2022 is USD 5,500,000. In 2021, Anson requested to convert Anson Convertible Notes issued in 2021 for a total amount of USD 9,800,000, resulting in the issuance of 8,228,262 Class B Shares to Anson. In 2022, Anson requested to convert Anson Convertible Notes issued in 2021 for a total amount of USD 6,700,000, resulting in the issuance of 14,351,699 Class B Shares to Anson. The conversion of the subscriptions under the Anson Facility into Class B Shares will dilute the Company's shareholders' interest in the Company. As at December 31, 2022, Anson had requested to convert all Anson Convertible Notes issued in 2021, therefore there is no unconverted Anson Convertible Notes. As at December 31, 2022, the remaining amount available for subscription by the Company under the Anson Facility is USD 5,500,000, therefore, as at December 31, 2022, the estimated maximum number of Class B Shares deliverable under the Anson Facility is 37,962,806 Class B Shares at a conversion price of CHF 0.15 per Class B Share for the tranches subscribed under the amendment dated September 27, 2021 (calculated based on the closing price of a Class B Share on the SIX on December 30, 2022 of CHF 0.1672 discounted by 10%). Note that the actual price at which Anson may convert each tranche under the Anson Facility is subject to change, and, therefore, the number of Class B Shares deliverable to Anson may vary.
138
Warrants Issued to Anson
In connection with the Anson Facility, the Company granted Anson the option to acquire Class B Shares at an exercise price of the higher of (a) 1.5 times the 5-trading day volume-weighted average price of the WIHN Class B Shares on the SIX Swiss Stock Exchange immediately preceding the tranche closing date and (b) CHF 5.00. The number of warrants granted at each tranche subscription is calculated as 25% of the principal amount of each tranche divided by the volume-weighted average price of the trading day immediately preceding the tranche closing date. Each warrant agreement has a 3-year exercise period starting on the relevant subscription date. As at December 31, 2022, a total of 2,821,922 warrants for the acquisition of an equal number of Class B Shares. As a result, the maximum total number of Class B Shares that are issuable under the Anson Warrants as at December 31, 2022 is 2,821,922 Class B Shares. The Anson Warrants may be exercised by Anson at any time until the third anniversary of their respective grant at the Anson Warrant Exercise Price. Should the remaining amount available for subscription by the Company under the Anson Facility of USD 5,500,000 be subscribed for, the estimated maximum number of warrants deliverable under the Anson Facility is 7,602,130 for the acquisition of an equal number of Class B Shares. As a result, assuming the Anson Facility is fully subscribed for, the maximum total number of Class B Shares that are issuable under the Anson Facility as at December 31, 2022 is 10,424,052 Class B Shares. The Class B Shares issuable to Anson in connection with the Total Anson Warrants would be issued out of the Company's conditional share capital or authorized share capital without triggering the pre-emptive rights of the existing shareholders of the Company. The exercise of the Total Anson Warrants will dilute the Company's shareholders' interests in the Company. Note that the actual volume-weighted average price of the trading day immediately preceding the subscription date at each subscription used to calculate the number of warrants granted to Anson is subject to change, and, therefore, the number of Class B Shares deliverable to Anson may vary.
OISTE Collaboration Agreement
Our subsidiary, WISeKey SA and the Organisation Internationale pour la Sécurité de Transactions Electroniques (OISTE), a foundation created under Swiss law, entered into a cooperation agreement, dated June 20, 2018 (OISTE Collaboration Agreement), which amended and restated prior agreements between us and OISTE. Under the terms of the OISTE Collaboration Agreement, we are granted a worldwide license to commercialize its Root Global Cryptographic Key Pairs or Root of Trust. Roots of Trust (RoT) is a set of functions in the trusted computing module of a computer's operating system (OS). The RoT serves as separate computing engine controlling the trusted computing platform cryptographic processor on the PC or mobile device it is embedded in. The OISTE RoT was created in 1999 as part of a partnership with the International Telecommunication Union which is the International UN organization in charge of standards used on the Internet, IoT and mobile networks.
WISeKey uses the OISTE RoT to provide trust to its digital identity technology used to authenticate users, and encrypt and decrypt messages among users. It is also used for WISeKey's Certify ID and WISeID technology to provide Digital Certificates for people, servers and IoT objects by providing certification technology and services in conformity with OISTE directives and standards. The OISTE RoT is audited annually by webtrust.org. The OISTE Foundation owns and regulates the "OISTE Global Trust Model", which includes as "Root of Trust" a number of Root Certification Authorities|, globally recognized. OISTE delegates to the Swiss company, WISeKey SA, the operation of the systems and infrastructures supporting the Trust Model. The OISTE Foundation doesn't issue certificates to end subscribers, but grants to WISeKey a license as subordinate certification authority, allowing the delivery of Trust Services for Persons, Applications and Objects. In return for this license, we agree to pay a license fee and a royalty fee to OISTE. In addition, the OISTE Collaboration Agreement delegates to us the technical management of the OISTE Root Global Cryptographic Key pairs, the OISTE global Root Certification Authority as well as its Digital Certificates, including the safekeeping of the OISTE Root Global Cryptographic Key Pairs in our data center bunker. In return for this management service, we are paid a management fee by OISTE.
WebTrust is an assurance service jointly developed by the American Institute of Certified Public Accountants (AICPA). WebTrust relies on a series of principles and criteria designed to promote confidence and trust between consumers and companies conducting business on the Internet. Public accounting firms and practitioners, who obtain a WebTrust business license from the AICPA or the Canadian Institute of Chartered Accountants (CICA), can provide assurance services to evaluate and test whether a particular web site meets any one of the Trust Services principles and criteria.
| D. | Exchange Controls |
There are currently no exchange controls restrictions in effect in Switzerland.
139
| E. | Taxation |
Material U.S. Federal Income Tax Considerations for U.S. Holders
The following is a description of the material U.S. federal income tax consequences to U.S. Holders, as defined below, of owning and disposing of our ADSs. It does not describe all tax considerations that may be relevant to a particular person's decision to acquire, hold or dispose of ADSs. This discussion is based on the Internal Revenue Code of 1986, as amended (the "Code"), administrative pronouncements, judicial decisions, final, temporary and proposed Treasury regulations, and the income tax treaty between Switzerland and the United States (the "Treaty"), all as of the date hereof, any of which is subject to change or differing interpretations, possibly with retroactive effect.
This discussion applies only to a U.S. Holder that holds ADSs as capital assets for U.S. federal income tax purposes. Furthermore, it does not describe all of the U.S. federal income tax consequences that may be relevant in light of a U.S. Holder's particular circumstances, including consequences for purposes of the alternative minimum tax and the potential application of the Medicare contribution tax. Furthermore, it does not address classes of U.S. holders that may be subject to special rules, such as:
| · | banks, insurance companies, and certain other financial institutions; |
| · | dealers or traders in securities who use a mark-to-market method of tax accounting; |
| · | persons holding ADSs as part of a hedging transaction, straddle, wash sale, conversion transaction or other integrated transaction or persons entering into a constructive sale with respect to the ADSs; |
| · | regulated investment companies or real estate investment trusts; |
| · | U.S. expatriates and certain former citizens or long-term residents of the United States; |
| · | U.S. Holders whose functional currency for U.S. federal income tax purposes is not the U.S. dollar; |
| · | entities or arrangements classified as partnerships for U.S. federal income tax purposes; |
| · | tax-exempt entities, including an "individual retirement account" or "Roth IRA"; |
| · | persons that own or are deemed to own ten percent or more of our shares by vote or value; or |
| · | persons holding ADSs in connection with a trade or business conducted outside of the United States. |
If an entity or arrangement that is classified as a partnership for U.S. federal income tax purposes holds ADSs, the U.S. federal income tax treatment of a partner will generally depend on the status of the partner and the activities of the partnership. Partnerships holding ADSs and partners in such partnerships should consult their tax advisers as to the particular U.S. federal income tax consequences of owning and disposing of the ADSs.
A "U.S. Holder" is a holder who, for U.S. federal income tax purposes, is a beneficial owner of ADSs, who is eligible for the benefits of the Treaty and who is:
| · | a citizen or individual resident of the United States; |
| · | a corporation, or other entity taxable as a corporation, created or organized in or under the laws of the United States, any state therein or the District of Columbia; or |
| · | an estate or trust the income of which is subject to U.S. federal income taxation regardless of its source. |
140
Generally, a U.S. Holder of an ADS should be treated for U.S. federal income tax purposes as holding the Class B Shares represented by the ADS. Accordingly, no gain or loss will be recognized upon an exchange of ADSs for Class B Shares.
U.S. Holders should consult their tax advisers concerning the U.S. federal, state, local and non-U.S. tax consequences of owning and disposing of ADSs in their particular circumstances.
Taxation of Distributions
As stated above under Item 10B. Memorandum and Articles of Association, we do not intend to pay cash dividends in the foreseeable future. If we do make distributions of cash or property with respect to ADSs, subject to the passive foreign investment company rules described below, any such distributions (before reduction for any amounts withheld in respect of Swiss withholding tax), other than certain pro rata distributions of ADSs, will generally be treated as dividends to the extent paid out of our current or accumulated earnings and profits (as determined under U.S. federal income tax principles). Because we do not maintain calculations of our earnings and profits under U.S. federal income tax principles, we expect that distributions generally will be reported to U.S. Holders as dividends. Subject to certain exceptions for short-term and hedged positions, the U.S. dollar amount of dividends received with respect to ADSs by a U.S. Holder that is an individual will be subject to taxation at reduced rates if the dividends are “qualified dividends.” Dividends paid on the ADSs will be treated as qualified dividends so long as (i) the ADSs are listed on NASDAQ or we are eligible for the benefits of a comprehensive income tax treaty with the United States that the IRS has approved for the purposes of the qualified dividend rules and (ii) we were not, in the year prior to the payment of the dividends, and are not, in the year of the payment of the dividends, a passive foreign investment company as defined for U.S. federal income tax purposes (a “PFIC”). U.S. Holders should consult their tax advisers regarding the availability of the reduced tax rate on dividends in their particular circumstances. The amount of a dividend will include any amounts withheld by us in respect of Swiss income taxes. The amount of the dividend will be treated as foreign-source dividend income to U.S. Holders and will not be eligible for the dividends-received deduction generally available to U.S. corporations under the Code. Dividends will be included in a U.S. Holder's income on the date of the depositary's receipt of the dividend. The amount of any dividend income paid in foreign currency will be the U.S. dollar amount calculated by reference to the exchange rate in effect on the date of actual or constructive receipt, regardless of whether the payment is in fact converted into U.S. dollars at that time. If the dividend is converted into U.S. dollars on the date of receipt, a U.S. Holder should not be required to recognize foreign currency gain or loss in respect of the dividend income. A U.S. Holder may have foreign currency gain or loss if the dividend is converted into U.S. dollars after the date of receipt. Generally, any gain or loss resulting from foreign currency exchange fluctuations during the period from the date the dividend payment is included in a U.S. Holder's income to the date the payment is converted into U.S. dollars will be treated as ordinary income or loss and will not be eligible for taxation as "qualified dividend income." Such gain or loss generally will be treated as U.S.-source income to U.S. Holders.
Subject to applicable limitations, some of which vary depending upon the U.S. Holder's particular circumstances, Swiss income taxes withheld from dividends on ADSs at a rate not exceeding the rate provided by the Treaty will be creditable against the U.S. Holder's U.S. federal income tax liability. The rules governing foreign tax credits are complex and U.S. Holders should consult their tax advisers regarding the creditability of foreign taxes in their particular circumstances. In lieu of claiming a foreign tax credit, U.S. Holders may, at their election, deduct foreign taxes, including any Swiss income tax, in computing their taxable income, subject to generally applicable limitations under U.S. law. An election to deduct foreign taxes instead of claiming foreign tax credits applies to all foreign taxes paid or accrued in the taxable year.
Sale or Other Disposition of ADSs
Subject to the passive foreign investment company rules described below, gain or loss realized on the sale or other disposition of ADSs will be capital gain or loss, and will be long-term capital gain or loss if the U.S. Holder held the ADSs for more than one year. The amount of the gain or loss will equal the difference between the U.S. Holder's tax basis in the ADSs disposed of and the amount realized on the disposition, in each case as determined in U.S. dollars. This gain or loss will generally be U.S.-source gain or loss for foreign tax credit purposes. The deductibility of capital losses is subject to various limitations.
141
Passive Foreign Investment Company Rules
Under the Code, we will be a PFIC for any taxable year in which, after the application of certain "look-through" rules with respect to subsidiaries, either (i) 75% or more of our gross income consists of "passive income," or (ii) 50% or more of the average quarterly value of our assets consist of assets that produce, or are held for the production of, "passive income." For purposes of the above calculations, we will be treated as if we hold our proportionate share of the assets of, and receive directly our proportionate share of the income of, any other corporation in which we directly or indirectly own at least 25%, by value, of the shares of such corporation. Passive income generally includes interest, dividends, rents, certain non-active royalties and capital gains.
We believe we may have been a PFIC for our taxable year ending December 31, 2022. The determination of whether we are a PFIC is fact-intensive and made on an annual basis applying principles and methodologies that in some circumstances are unclear and subject to varying interpretation. In particular, the uncertainty as to our PFIC status for 2022 is attributable to various factors, including facts surrounding the sale of our arago shares and post-closing matters as well as uncertainty in valuing our assets, including goodwill, the value of which is determined in part by reference to our market capitalization, which fluctuated significantly in 2022. Because we currently own a substantial amount of cash, and the valuation of our assets may be determined in part by reference to the market price of our common shares from time to time, which may fluctuate considerably, there is a risk that will be a PFIC for our taxable year ending December 31, 2023 and future years. However, our PFIC status for any taxable year can only be determined after the close of the taxable year and will depend upon the composition of our assets and income and the value of our assets, which may be determined by reference to our market value and which may fluctuate significantly over time. Therefore, there can be no assurance with respect to our PFIC status for our current taxable year or any future taxable year .
If a U.S. Holder holds ADSs in any year in which we are treated as a PFIC, we generally will continue to be treated as a PFIC with respect to that U.S. Holder for all succeeding years during which the U.S. Holder holds ADSs, even if we cease to meet the threshold requirements for PFIC status. If we are a PFIC in any taxable year during which a U.S. Holder holds ADSs (assuming such U.S. Holder had not made a timely mark-to-market election, as described below), gain recognized by such U.S. Holder on a sale or other disposition (including certain pledges) of the ADSs will be allocated ratably over the U.S. Holder's holding period for the ADSs. The amounts allocated to the taxable year of the disposition and to any year before we become a PFIC will be taxed as ordinary income. The amount allocated to each other taxable year will be subject to tax at the highest rate in effect for individuals or corporations, as appropriate, for that taxable year, and an interest charge will be imposed on such amount. Further, to the extent that any distribution received by the U.S. Holder on its ADSs exceeds 125% of the average of the annual distributions on the ADSs received during the preceding three years or the U.S. Holder's holding period, whichever is shorter, that distribution would be subject to taxation in the same manner as gain recognized on the disposition of the ADSs (as described earlier in this paragraph).
A U.S. Holder can avoid certain of the adverse rules described above by making a mark-to-market election with respect to its ADSs, provided that the ADSs are "marketable." ADSs will be marketable if they are "regularly traded" on a "qualified exchange" or other market within the meaning of applicable Treasury regulations. Our ADSs are listed on NASDAQ, which is a “qualified exchange” for these purposes. Consequently, if our ADSs remain listed on NASDAQ and are regularly traded, and you are a U.S. Holder of ADSs, we expect the mark-to-market election would be available to you if we are a PFIC. U.S. Holders should consult their own tax advisers as to the whether a mark-to-market election is available or advisable with respect to the ADSs. If a U.S. Holder makes the mark-to-market election, it generally will recognize as ordinary income any excess of the fair market value of the ADSs at the end of each taxable year over their adjusted tax basis, and will recognize an ordinary loss in respect of any excess of the adjusted tax basis of the ADSs over their fair market value at the end of the taxable year (but only to the extent of the net amount of income previously included as a result of the mark-to-market election). If a U.S. Holder makes the election, the holder's tax basis in the ADSs will be adjusted to reflect the income or loss amounts recognized. Any gain recognized on the sale or other disposition of ADSs in a year when we are a PFIC will be treated as ordinary income and any loss will be treated as an ordinary loss (but only to the extent of the net amount of income previously included as a result of the mark-to-market election). If a valid mark-to-market election is made for any year in which we are a PFIC, distributions will be treated as described above under “—Taxation of Distributions” except that the preferential tax rates on dividends paid to non-corporate U.S. Holders will not apply. U.S. Holders should consult their tax advisers regarding the availability and advisability of making a mark-to-market election in their particular circumstances.
In addition, in order to avoid the application of the foregoing rules, a United States person that owns stock in a PFIC for U.S. federal income tax purposes may make a "qualified electing fund" election (a "QEF Election") with respect to such PFIC if the PFIC provides the information necessary for such election to be made. If a United States person makes a QEF Election with respect to a PFIC, the United States person will be currently taxable on its pro rata share of the PFIC's ordinary earnings and net capital gain (at ordinary income and capital gain rates, respectively) for each taxable year that the entity is classified as a PFIC and will not be required to include such amounts in income when actually distributed by the PFIC. We do not intend to provide information necessary for U.S. Holders to make qualified electing fund elections.
As discussed previously, if we were a PFIC or, with respect to a particular U.S. Holder, were treated as a PFIC for the taxable year in which we paid a dividend or for the prior taxable year, the preferential dividend rates discussed above with respect to dividends paid to certain non-corporate U.S. Holders would not apply.
If a U.S. Holder owns ADSs during any year in which we are a PFIC, the holder generally must file annual reports containing such information as the U.S. Treasury may require on IRS Form 8621 (or any successor form) with respect to us, generally with the holder's federal income tax return for that year.
U.S. Holders should consult their tax advisers concerning whether we are or were a PFIC and the potential application of the PFIC rules.
142
Information Reporting and Backup Withholding
Payments of dividends and sales proceeds that are made within the United States or through certain U.S.-related financial intermediaries generally are subject to information reporting, and may be subject to backup withholding, unless (i) the U.S. Holder is a corporation or other exempt recipient or (ii) in the case of backup withholding, the U.S. Holder provides a correct taxpayer identification number and certifies that it is not subject to backup withholding.
The amount of any backup withholding from a payment to a U.S. Holder will be allowed as a credit against the holder's U.S. federal income tax liability and may entitle it to a refund, provided that the required information is timely furnished to the IRS.
Information With Respect to Foreign Financial Assets
A U.S. Holder who is an individual and, in certain cases, an entity, and who holds certain specified foreign financial assets (which may include the ADSs) with an aggregate value in excess of certain thresholds, is generally required to report information related to such interests by attaching a completed IRS Form 8938 (Statement of Specified Foreign Financial Assets) with such U.S. Holder's tax return for each year in which such U.S. Holder held an interest in the specified foreign financial assets, subject to certain exceptions (including an exception for ADSs held in accounts maintained by U.S. financial institutions). Persons who are required to report foreign financial assets and fail to do so may be subject to substantial penalties. U.S. Holders should consult their tax advisors regarding these information reporting requirements.
SWISS TAX CONSIDERATIONS
Swiss Federal, Cantonal and Communal Individual Income Tax and Corporate Income Tax
Non-Resident Shareholders
Holders of or shares or ADSs representing our shares who are not resident in Switzerland for tax purposes, and who, during the relevant taxation year, have not engaged in a trade or business carried on through a permanent establishment or fixed place of business situated in Switzerland for tax purposes, and who are not subject to corporate or individual income taxation in Switzerland for any other reason (all such shareholders are hereinafter referred to as the "Non-Resident Shareholders"), will not be subject to any Swiss federal, cantonal or communal income tax on dividends and similar cash or in-kind distributions on ADSs representing our shares (including dividends on liquidation proceeds and stock dividends) (hereinafter referred to as the "Dividends"), distributions based upon a capital reduction (Nennwertrückzahlungen) or paid out of reserves from capital contributions (Reserven aus Kapitaleinlagen) on shares underlying the ADSs, or capital gains realized on the sale or other disposition of ADSs (see, however, paragraph 1.3 "Swiss Federal Withholding Tax" for a summary of Swiss federal withholding tax on Dividends).
Resident Private Shareholders
Individuals resident of Switzerland or otherwise subject to Swiss taxation who hold their ADSs as private assets (all such shareholders are hereinafter referred to as the "Resident Private Shareholders") are required to include Dividends, but not distributions of the nominal value of the shares underlying the ADSs based upon a capital reduction (Nennwertrückzahlungen) or paid out of reserves from capital contributions (Reserven aus Kapitaleinlagen) of the shares underlying the ADSs, in their personal income tax return and are subject to Swiss federal, cantonal and communal income tax on any net taxable income for the relevant taxation period, including the Dividends, but not the distributions of the nominal value of the shares underlying the ADSs based upon a capital reduction (Nennwertrückzahlungen) or paid out of reserves from capital contributions (Reserven aus Kapitaleinlagen). Capital gains resulting from the sale or other dispositions of ADSs are not subject to Swiss federal, cantonal and communal income tax, and conversely, capital losses are not tax-deductible for Resident Private Shareholders. See paragraph 1.1(C) "Domestic Commercial Shareholders" for a summary of the taxation treatment applicable to Swiss resident individuals, who, for income tax purposes, are classified as "professional securities dealers".
143
Domestic Commercial Shareholders
Corporate and individual shareholders who are resident in Switzerland for tax purposes or otherwise subject to Swiss taxation and corporate and individual shareholder who are not resident in Switzerland, and who, in each case, hold their ADSs as part of a trade or business carried on in Switzerland, in the case of corporate and individual shareholders not resident in Switzerland, through a permanent establishment or fixed place of business situated, for tax purposes, in Switzerland, are required to recognize Dividends, distributions based upon a capital reduction (Nennwertrückzahlungen) or paid out of reserves from capital contributions (Reserven aus Kapitaleinlagen) received on shares underlying the ADSs and capital gains or losses realized on the sale or other disposition of ADSs in their income statement for the relevant taxation period and are subject to Swiss federal, cantonal and communal individual or corporate income tax, as the case may be, on any net taxable earnings for such taxation period. The same taxation treatment also applies to Swiss-resident private individuals who, for income tax purposes, are classified as "professional securities dealers" for reasons of, inter alia, frequent dealing, or leveraged investments in ADSs and other securities (the shareholders referred to in this paragraph 1.1.(C), hereinafter for the purposes of this section, as the "Domestic Commercial Shareholders"). Domestic Commercial Shareholders who are corporate taxpayers may be eligible for the participation relief (Beteiligungsabzug) in respect of Dividends and distributions based upon a capital reduction (Nennwertrückzahlungen) or paid out of reserves from capital contributions (Reserven aus Kapitaleinlagen) if the shares underlying the ADSs held by them as part of a Swiss business have an aggregate market value of at least CHF 1 million.
Swiss Cantonal and Communal Private Wealth Tax and Capital Tax
Non-Resident Shareholders
Non-Resident Shareholders are not subject to Swiss cantonal and communal private wealth tax or capital tax.
Resident Private Shareholders and Domestic Commercial Shareholders
Resident Private Shareholders and Domestic Commercial Shareholders who are individuals are required to report their ADSs as part of private wealth or their Swiss business assets, as the case may be, and will be subject to Swiss cantonal and communal private wealth tax on any net taxable wealth (including the ADSs), in the case of Domestic Commercial Shareholders to the extent the aggregate taxable wealth is allocated to Switzerland. Domestic Commercial Shareholders who are corporate taxpayers are subject to Swiss cantonal and communal capital tax on taxable capital to the extent the aggregate taxable capital is allocated to Switzerland.
Swiss Federal Withholding Tax
Dividends that the Company pays on the shares underlying the ADSs are subject to Swiss Federal withholding tax (Verrechnungssteuer) at a rate of 35% on the gross amount of the Dividend. The Company is required to withhold the Swiss federal withholding tax from the Dividend and remit it to the Swiss Federal Tax Administration. Distributions of the nominal value of the shares underlying the ADSs based upon a capital reduction (Nennwertrückzahlungen) or paid out of reserves from capital contributions (Reserven aus Kapitaleinlagen) are not subject to Swiss federal withholding tax.
The Swiss federal withholding tax on a Dividend will be refundable in full to a Resident Private Shareholder and to a Domestic Commercial Shareholder, who, in each case, inter alia, as a condition to refund, duly reports the Dividend in his or her individual income tax return as income or recognizes the Dividends in its income statement as earnings, as applicable.
144
A Non-Resident Shareholder may be entitled to a partial refund of the Swiss federal withholding tax on Dividend if the country of his or her residence for tax purposes has entered into a bilateral treaty for the avoidance of double taxation with Switzerland and the conditions of such treaty are met. Such shareholders should be aware that the procedures for claiming tax treaty benefits (and the time required for obtaining a refund) might be different from country to country. For example, a shareholder who is resident of the U.S. for the purposes of the bilateral treaty between the U.S. and Switzerland is eligible for a refund of the amount of the withholding tax in excess of the 15% treaty rate, provided such shareholder: (i) qualifies for benefits under this treaty and qualifies as beneficial owner of the Dividends; (ii) holds, directly or indirectly, less than 10% of the voting stock of the Company; (iii) does not qualify as a pension scheme or retirement arrangement for the purpose of the bilateral treaty; and (iv) does not conduct business through a permanent establishment or fixed place of business based in Switzerland to which the ADSs are attributable. Such an eligible U.S. shareholder may apply for a refund of the amount of the withholding tax in excess of the 15% treaty rate. The applicable refund request form may be filed with the Swiss Federal Tax Administration following receipt of the Dividend and the relevant deduction certificate, however no later than December 31 of the third year following the calendar year in which the Dividend was payable.
Swiss Federal Stamp Taxes
Any dealings in the ADSs, where a bank or another Swiss securities dealer, as defined in the Swiss Federal Stamp Tax Act, acts as intermediary or is a party to the transaction, are, subject to certain exemptions provided for in the Swiss Federal Stamp Tax Act, subject to Swiss securities turnover tax at an aggregate tax rate of up to 0.15% of the consideration paid for such ADSs.
International Automatic Exchange of Information in Tax Matters
On November 19, 2014, Switzerland signed the Multilateral Competent Authority Agreement, which is based on article 6 of the OECD/Council of Europe administrative assistance convention and is intended to ensure the uniform implementation of automatic exchange of information (the "AEOI"). The Federal Act on the International Automatic Exchange of Information in Tax Matters (the "AEOI Act") entered into force on January 1, 2017. The AEOI Act is the legal basis for the implementation of the AEOI standard in Switzerland.
The AEOI is being introduced in Switzerland through bilateral agreements or multilateral agreements. The agreements have, and will be, concluded on the basis of guaranteed reciprocity, compliance with the principle of specialty (i.e., the information exchanged may only be used to assess and levy taxes (and for criminal tax proceedings)) and adequate data protection.
Based on such multilateral agreements and bilateral agreements and the implementing laws of Switzerland, Switzerland exchanges data in respect of financial assets, including the Shares, held in, and income derived thereon and credited to, accounts or deposits with a paying agent in Switzerland for the benefit of individuals resident in a EU member state or in a treaty state.
Swiss Facilitation of the Implementation of the U.S. Foreign Account Tax Compliance Act
Switzerland has concluded an intergovernmental agreement with the U.S. to facilitate the implementation of FATCA. The agreement ensures that the accounts held by U.S. persons with Swiss financial institutions are disclosed to the U.S. tax authorities either with the consent of the account holder or by means of group requests within the scope of administrative assistance. Information will not be transferred automatically in the absence of consent, and instead will be exchanged only within the scope of administrative assistance on the basis of the double taxation agreement between the U.S. and Switzerland. On October 8, 2014, the Swiss Federal Council approved a mandate for negotiations with the U.S. on changing the current direct-notification-based regime to a regime where the relevant information is sent to the Swiss Federal Tax Administration, which in turn provides the information to the U.S. tax authorities.
| F. | Dividends and Paying Agents |
Not applicable.
| G. | Statement by Experts |
Not applicable.
145
| H. | Documents on Display |
Under the Exchange Act, we are required to file reports and other information with the SEC. Specifically, we are required to file annually a Form 20-F within 120 days of each fiscal year. Copies of reports and other information, when so filed, may be inspected without charge and may be obtained at prescribed rates at the public reference facilities maintained by the SEC at 100 F Street, N.E., Washington, D.C. 20549. You can request copies of these documents upon payment of a duplicating fee, by writing to the SEC. Please call the SEC at 1-800-SEC-0330 for further information on the operation of the public reference rooms. The SEC also maintains a website at www.sec.gov that contains reports, proxy and information statements, and other information regarding registrants that make electronic filings with the SEC using its EDGAR system. As a foreign private issuer, we are exempt from the rules under the Exchange Act prescribing the furnishing and content of quarterly reports and proxy statements, and officers, directors and principal shareholders are exempt from the reporting and short-swing profit recovery provisions contained in Section 16 of the Exchange Act. Our financial statements have been prepared in accordance with U.S. GAAP.
We will make available to our shareholders annual reports, which will include a review of operations and annual audited consolidated financial statements prepared in conformity with U.S. GAAP. Our documents may be available at our corporate headquarters at General-Guisan-Strasse 6, 6300 Zug, Switzerland.
| I. | Subsidiary Information |
Not applicable.
| J. | Annual report to security holders |
The Company intends to submit any annual report provided to security holders in electronic format as an exhibit to a Current Report on Form 6-K.
| Item | 11. Quantitative and Qualitative Disclosures about Market Risk |
The Company is exposed to market risks primarily related to foreign currency exchange rates, commodity prices, and changes in the value of investment securities. The Company is not exposed to interest rate risks because all its financial instruments have fixed interest rate terms.
The table below shows the balances of our market risk sensitive instruments, which are financial instruments, as at the end of the latest fiscal year grouped by functional currency, and the expected cash flows from these instruments for each of the next five years. The contractual cash flows are presented on an undiscounted cash flow basis, including interest expense. For those instruments where the lender has the choice to settle the repayment of principal and interests in cash or in shares, we have assumed that all amounts would be repaid in cash; this table therefore shows the maximum expected cash flows. Additional details on the financial instruments considered are available in Note 26 of our consolidated financial statements for the year ended December 31, 2022.
| Expected cash flows by period | |||||||||||||||||||
| Market risk sensitive instruments (USD'000) | Net carrying amount | Principal amount and interests | Weighted average effective interest rate per annum | Total | Less than 1 year | Between 1 and 2 years | Between 2 and 3 years | Between 3 and 4 years | Between 4 and 5 years | More than 5 years | |||||||||
| Debt and convertible note obligations: | |||||||||||||||||||
| - held by entities with CHF functional currency | 4,482 | 4,482 | 0% | 4,482 | 4,133 | 103 | 103 | 103 | 38 | - | |||||||||
| - held by entities with GBP functional currency | 73 | 73 | 0% | 73 | 73 | - | - | - | - | - | |||||||||
| Total contractual obligations | 4,555 | 4,555 | 4,555 | 4,206 | 103 | 103 | 103 | 38 | - | ||||||||||
146
Foreign currency exchange rate risk
For information about the foreign currency exchange rate risk see Item 5.A. Operating Results.
Commodity price risk
The Company has only a very limited exposure to price risk related to anticipated purchases of certain commodities used as raw material. Our raw material inventory was USD 4,523,000 as at December 31, 2022. A change in those prices may affect our gross margin, however because the inventory balance is relatively small in comparison with our total assets, the Company does not enter into commodity futures, forwards or any other hedge instrument to manage fluctuations in prices of anticipated purchases.
Risk of changes in the value of investment securities
As at December 31, 2022, the Company had three investment securities apart from the investments in consolidated subsidiaries:
| - | an investment in equity securities at fair value of USD 1,180 (see Note 21 of our consolidated financial statement as at December 31, 2021), |
| - | an investment in equity securities at cost of USD 472,222 (see Note 20 of our consolidated financial statement as at December 31, 2021), and |
| - | an investment in equity securities at cost of USD 7,000,000 fully impaired in 2020 (see Note 20 of our consolidated financial statement as at December 31, 2022). |
The Company has not entered into any instrument to hedge against the fluctuation in value of these equity instruments.
For the equity instrument held at fair value, the Company manages the risk of fluctuation of its market price by regularly reviewing the share prices and financial position of the issuer. Changes in the fair value of the equity are recorded in the income statement in the period in which they occur.
For the equity instrument held at cost, the Company is in regular contact with the management of the issuer to review its financial position, so as to manage the risk of fluctuation.
| Item | 12. Description of Securities Other than Equity Securities |
| A. | Debt Securities |
Not applicable.
| B. | Warrants and Rights |
Not applicable.
| C. | Other Securities |
Not applicable.
| D. | American Depositary Shares |
147
Fees and Expenses
| Persons depositing or withdrawing Class B Shares or ADS holders must pay: | For: | |
| USD5.00 (or less) per 100 ADSs (or portion of 100 ADSs) |
• Issuance of ADSs, including issuances resulting from a distribution of Class B Shares or rights or other property
• Cancellation of ADSs for the purpose of withdrawal, including if the deposit agreement terminates
| |
| USD0.05 (or less) per ADS | • Any cash distribution to ADS holders | |
| A fee equivalent to the fee that would be payable if securities distributed to you had been Class B Shares and the Class B Shares had been deposited for issuance of ADSs | • Distribution of securities distributed to holders of deposited securities which are distributed by the depositary to ADS holders | |
| USD0.05 (or less) per ADSs per calendar year | • Depositary services | |
| Registration or transfer fees | • Transfer and registration of Class B Shares on our share register to or from the name of the depositary or its agent when you deposit or withdraw Class B Shares | |
| Expenses of the depositary |
• Cable, telex and facsimile transmissions (when expressly provided in the deposit agreement)
• Converting foreign currency to U.S. dollars
| |
| Taxes and other governmental charges the depositary or the custodian have to pay on any ADS or share underlying an ADS, for example, stock transfer taxes, stamp duty or withholding taxes | • As necessary | |
| Any charges incurred by the depositary or its agents for servicing the deposited securities | • As necessary |
The depositary collects its fees for delivery and surrender of ADSs directly from investors depositing Class B Shares or surrendering ADSs for the purpose of withdrawal or from intermediaries acting for them. The depositary collects fees for making distributions to investors by deducting those fees from the amounts distributed or by selling a portion of distributable property to pay the fees. The depositary may collect its annual fee for depositary services by deduction from cash distributions or by directly billing investors or by charging the book-entry system accounts of participants acting for them. The depositary may generally refuse to provide fee-based services until its fees for these services are paid.
148
From time to time, the depositary may make payments to us to reimburse and/or Class B Share revenue from the fees collected from ADS holders, or waive fees and expenses for services provided, generally relating to costs and expenses arising out of establishment and maintenance of the ADS program. In performing its duties under the deposit agreement, the depositary may use brokers, dealers or other service providers that are affiliates of the depositary and that may earn or share fees or commissions.
Depositary Payments
In 2022, we did not receive any payments or reimbursements from The Bank of New York Mellon, the depositary bank of our ADS program.
149
| Item 13. | Defaults, Dividend Arrearages and Delinquencies |
None.
| Item 14. | Material Modifications to The Rights of Security Holders and Use of Proceeds |
None.
| Item 15. | Controls and Procedures |
(a) Our Chief Executive Officer and Chief Financial Officer, after evaluating the effectiveness of our disclosure controls and procedures (as defined in Exchange Act Rule 13a-15(e)) as of the end of the period covered by this annual report, have concluded that, as of such date, our disclosure controls and procedures were effective.
(b) Management’s annual report on internal control over financial reporting: Our Board of Directors and management are responsible for establishing and maintaining adequate internal control over financial reporting. Our internal control over financial reporting was designed to provide reasonable assurance to our management and Board of Directors regarding the reliability of financial reporting and the preparation and fair presentation of its published consolidated financial statements.
Internal controls over financial reporting, no matter how well designed, have inherent limitations. Therefore, even those internal controls over financial reporting determined to be effective may not prevent or detect misstatements and can provide only reasonable assurance with respect to financial statement preparation and presentation. Also, projections of any evaluation of effectiveness to future periods are subject to the risk that controls may become inadequate because of changes in conditions, or that the degree of compliance with the policies or procedures may deteriorate.
Management assessed the effectiveness of our internal control over financial reporting as of December 31, 2022. In making this assessment, it used the criteria established in Internal Control—Integrated Framework (2013) issued by the Committee of Sponsoring Organizations of the Treadway Commission. Based on our assessment, management concluded that, as of December 31, 2022, our internal control over financial reporting is effective based on those criteria.
(c) Not applicable.
(d) There were no changes to our internal control over financial reporting that occurred during the period covered by this annual report that have materially affected, or are reasonably likely to materially affect, our internal control over financial reporting.
Item 16. [RESERVED]
Item 16A. Audit Committee Financial Expert
Our Board of Directors has determined that Mr. Jean-Philippe Ladisa possesses specific accounting and financial management expertise and that he is an Audit Committee Financial Expert as defined by the SEC. Mr. Ladisa is also “independent” in accordance with NASDAQ rule and the applicable requirements of Rule 10A-3 of the Exchange Act.
Item 16B. Code of Ethics
We have followed Swiss law which does not require a company to have a code of ethics applicable to all directors, officers and employees. We do, however, expect ethical behavior from all our directors, officers and employees.
Item 16C. Principal Accounting Fees and Services
(a) Audit Fees: The aggregate fees billed for professional services rendered by the principal accountant for the audit of our annual financial statements or services that are normally provided by the accountant in connection with statutory and regulatory filings or engagements amounted to CHF 948,742 (USD 994,490) and CHF 634,692 (USD 694,478) respectively for the years ended December 31, 2022 and 2021.
150
(b) Audit-Related Fees: None.
(c) Tax Fees: None.
(d) All Other Fees: None.
(e) Audit committee’s pre-approval policies and procedures: Our audit committee is responsible for overseeing the activities of BDO, our principal accountant. The audit committee regularly evaluates the performance of BDO and, based on this, once a year determines whether BDO should be proposed to the shareholders for election. To assess the performance of BDO, the audit committee holds meetings with the CFO. Criteria applied for the performance assessment of BDO include an evaluation of its technical and operational competence; its independence and objectivity; the sufficiency of the resources it has employed; its focus on areas of significant risk; its willingness to probe and challenge; its ability to provide effective, practical recommendations; and the openness and effectiveness of its communications and coordination with the audit committee.
In the years ended December 31, 2022 and 2021, BDO has not provided services other that those rendered for the audit of our annual financial statements or in connection with statutory and regulatory filings or engagements.
(f) Not applicable.
Item 16D. Exemptions from the Listing Standards for Audit Committees
None.
Item 16E. Purchases of Equity Securities by the Issuer and Affiliated Purchasers
In the year ended December 31, 2022, the Company purchased its own Class B Shares as per detail below:
| Period | (a) Total Number of Shares Purchased as Part of Publicly Announced Plans or Programs1 | (b) Average Price Paid per Share | (c) Total Number of Shares Purchased as Part of Publicly Announced Plans or Programs2 | (d) Maximum Number of Shares that may Yet Be Purchased Under the Plans or Programs | |||
| Janauary 1 to January 31, 2022 | 135,360 | USD 0.74 | 135,360 | 2,608,543 | |||
| Total | 135,360 | USD 0.74 | 135,360 | 2,608,543 |
| 1. Column (a) shows shares purchased as part of our share buyback program which was approved by the Board of directors on June 18, 2019 and publicly announced on July 08, 2019. WISeKey has received approval from the Swiss Takeover Board to purchase up to 3,682,848 of its class B shares. This maximum amount of shares is equivalent to 10% of the registered share capital of the Company. The shares were purchased in the open market starting July 9, 2019 for a period of 3 years until July 7, 2022. The share buyback program ended on July 8, 2022. |
Item 16F. Change in Registrant's Certifying Accountant
None.
Item 16G. Corporate Governance
See Item 6.C. Board Practices for significant ways in which our corporate governance practices differ from NASDAQ’s standards.
151
Item 16H. Mine Safety Disclosure
Not applicable.
Item 16I. Disclosure Regarding Foreign Jurisdictions that Prevent Inspections
Not applicable.
152
| Item 17. | Financial Statements |
The Company has elected to furnish the financial statements and related information specified in Item 18.
| Item 18. | Financial Statements |
The consolidated financial statements and related notes required by this Item 18 are included in this annual report beginning on page F-1.
| Item 19. | Exhibits |
Index to Exhibits
| Exhibit No. | Description |
| 1.1* | Amended and Restated Articles of Association of the Registrant (incorporated by reference to Exhibit 1.1 of Amendment No.1 to WISeKey International Holding AG’s registration statement on Form 20-F (File No. 333-39115) as filed with the SEC on November 8, 2019). |
| 2.1* | Form of Specimen Certificate for Class B Shares of the Registrant (incorporated by reference to Exhibit 2.1 of Amendment No.1 to WISeKey International Holding AG’s registration statement on Form 20-F (File No. 333-39115) as filed with the SEC on November 8, 2019). |
| 2.2* | Form of Registrant's American Depositary Receipt (incorporated by reference to form of ADR filed pursuant to Rule 424(b)(3) on June 21, 2022 under the F-6 Registration Statement for the Registrant’s American Depositary Shares (Reg No. 333-224780)). |
| 2.4 | Amended and Restated Deposit Agreement, dated as of May 19, 2022, among the Registrant, the Depositary and the Owners and Beneficial Owners of the American Depositary Shares issued thereunder. |
| 2.5 | Description of Securities registered under Section 12 of the Exchange Act. |
| 4.1* | WISeKey Employee Share Option Plan, as amended on November 24, 2021 (incorporated by reference to Exhibit 4.1 to the Form 20-F for the year ended December 31, 2021, as filed with the SEC on April 13, 2022). |
| 4.2* | Form of indemnification agreement by and between Registrant and each of its directors and executive officers (incorporated by reference to Exhibit 4.2 of Amendment No.1 to WISeKey International Holding AG’s registration statement on the Form 20-F (File No. 333-39115) as filed with the SEC on November 8, 2019). |
| 4.3* | Convertible Loan Agreement by and between Registrant and Crede CG III, Ltd., dated as of September 28, 2018 (incorporated by reference to Exhibit 4.3 of Amendment No.1 to WISeKey International Holding AG’s registration statement on Form 20-F (File No. 333-39115) as filed with the SEC on November 8, 2019). |
| 4.4* | Warrant Agreement by and between Registrant and Crede CG III, Ltd., dated as of September 28, 2018 (incorporated by reference to Exhibit 4.4 of Amendment No.1 to WISeKey International Holding AG’s registration statement on Form 20-F (File No. 333-39115) as filed with the SEC on November 8, 2019). |
| 4.5* | Convertible Loan Agreement by and between Registrant and YA II PN, Ltd., dated as of June 27, 2019 (incorporated by reference to Exhibit 4.5 of Amendment No.1 to WISeKey International Holding AG’s registration statement on Form 20-F (File No. 333-39115) as filed with the SEC on November 8, 2019). |
| 4.6* | Warrant Agreement by and between Registrant and YA II PN, Ltd., dated as of June 27, 2019 (incorporated by reference to Exhibit 4.6 of Amendment No.1 to WISeKey International Holding AG’s registration statement on Form 20-F (File No. 333-39115) as filed with the SEC on November 8, 2019). |
153
| 4.7* | Standby Equity Distribution Agreement by and between Registrant and YA II PN, Ltd., dated as of February 8, 2018 (incorporated by reference to Exhibit 4.7 of Amendment No.1 to WISeKey International Holding AG’s registration statement on Form 20-F (File No. 333-39115) as filed with the SEC on November 8, 2019). |
| 4.8* | Share Subscription Facility Agreement by and among Registrant, GEM Global Yield Fund LLC SCS and GEM Investments America, LLC, dated as of January 19, 2016 (incorporated by reference to Exhibit 4.8 of WISeKey International Holding AG’s registration statement on Form 20-F (File No. 333-39115) as filed with the SEC on October 30, 2019). |
| 4.9* | Warrant to Purchase Ordinary Shares by and between Registrant and GEM Global Yield Fund LLC SCS, dated as of May 6, 2016 (incorporated by reference to Exhibit 4.9 of WISeKey International Holding AG’s registration statement on Form 20-F (File No. 333-39115) as filed with the SEC on October 30, 2019). |
| 4.10* | Master Purchase Agreement by and between Cisco Systems International B.V. and INSIDE Secure, dated as of August 25, 2014 (incorporated by reference to Exhibit 4.10 of Amendment No.1 to WISeKey International Holding AG’s registration statement on Form 20-F (File No. 333-39115) as filed with the SEC on November 8, 2019). |
| 4.11* | Buffer Stock Agreement by and between WISeKey Semiconductors and Key Tronic Corporation, dated as of June 9, 2017 (incorporated by reference to Exhibit 4.11 of Amendment No.1 to WISeKey International Holding AG’s registration statement on Form 20-F (File No. 333-39115) as filed with the SEC on November 8, 2019). |
| 4.12* | Supplier Agreement by and between Vault-IC France and UTAC Headquarters Pte. Ltd, dated as of September 19, 2016 (incorporated by reference to Exhibit 4.12 of WISeKey International Holding AG’s registration statement on Form 20-F (File No. 333-39115) as filed with the SEC on October 30, 2019). |
| 4.13* | Service Level Agreement by and among Inside Secure, Presto Engineering HVM and Presto Engineering, Inc., dated as of June 30, 2015 (incorporated by reference to Exhibit 4.13 of Amendment No.1 to WISeKey International Holding AG’s registration statement on Form 20-F (File No. 333-39115) as filed with the SEC on November 8, 2019). (1) |
| 4.14* | First Amendment to Service Level Agreement, by and among Inside Secure, Presto Engineering HVM and Presto Engineering, Inc., dated as of May 26, 2016 (incorporated by reference to Exhibit 4.14 of Amendment No.1 to WISeKey International Holding AG’s registration statement on Form 20-F (File No. 333-39115) as filed with the SEC on November 8, 2019). (1) |
| 4.15* | Second Amendment to Service Level Agreement, by and among WISeKey Semiconductors, Presto Engineering HVM and Presto Engineering, Inc., dated as of June 25, 2018 (incorporated by reference to Exhibit 4.15 of Amendment No.1 to WISeKey International Holding AG’s registration statement on Form 20-F (File No. 333-39115) as filed with the SEC on November 8, 2019). (1) |
| 4.16* | SafeNet Supplier Agreement by and between SafeNet, Inc. and Inside Secure SA, dated as of March 26, 2012 (incorporated by reference to Exhibit 4.16 of Amendment No.1 to WISeKey International Holding AG’s registration statement on Form 20-F (File No. 333-39115) as filed with the SEC on November 8, 2019). |
| 4.17* | PicoPass License Agreement by and between Inside Secure and HID Global Corporation, dated as of December 8, 2014 (incorporated by reference to Exhibit 4.17 of Amendment No.1 to WISeKey International Holding AG’s registration statement on Form 20-F (File No. 333-39115) as filed with the SEC on November 8, 2019). (1) |
| 4.18* | Collaboration Agreement by and between Organisation Internationale pour la Sécurité de Transactions Electroniques OISTE and WISeKey SA, dated as of June 20, 2018 (incorporated by reference to Exhibit 4.18 of WISeKey International Holding AG’s registration statement on Form 20-F (File No. 333-39115) as filed with the SEC on October 30, 2019). |
| 4.19* | Credit Agreement, dated as of April 4, 2019, by and between ExWorks Capital Fund I, L.P. and WISeCoin AG. (incorporated by reference to Exhibit 4.19 to the Form 20-F for the year ended December 31, 2019, as filed with the SEC on March 13, 2020) (1) |
154
155
* Previously filed
(1) Portions of this exhibit have been omitted.
156
SIGNATURES
The registrant hereby certifies that it meets all of the requirements for filing of Form 20-F and that it has duly caused and authorized the undersigned to sign this annual report on its behalf.
|
WISeKey INTERNATIONAL HOLDING AG
|
||||
| By: | /s/ Carlos Moreira | /s/ Peter Ward | ||
| Carlos Moreira | Peter Ward | |||
|
Chief Executive Officer |
CFO
|
|||
| Date: April 28, 2023 | ||||
157
Index to Financial Statements
| Report of Independent Registered Public Accounting Firm (BDO AG; Zurich, Switzerland; PCAOB ID# |
F-2 |
| Consolidated Statement of Comprehensive Income / (Loss) | F-3 |
| Consolidated Balance Sheet | F-5 |
| Consolidated Statements of Changes on Shareholders' Equity (Deficit) | F-7 |
| Consolidated Statements of Cash Flows | F-8 |
| Notes to the Consolidated Financial Statements | F-10 |
158
WISeKey Consolidated Financial Statements
for Years Ended December 31, 2020, 2021 and 2022
F-1
| 1. | Report of Independent Registered Public Accounting Firm |
Shareholders and Board of Directors
WISeKey International Holding AG
6300 Zug
Switzerland
Opinion on the Consolidated Financial Statements
We have audited the accompanying consolidated balance sheets of WISeKey International Holding AG (the “Company”) as of December 31, 2022 and 2021, the related consolidated statements of comprehensive income / (loss), of changes in shareholders’ equity, and cash flows for each of the three years in the period ended December 31, 2022, and the related notes (collectively referred to as the “consolidated financial statements”). In our opinion, the consolidated financial statements present fairly, in all material respects, the financial position of the Company at December 31, 2022 and 2021, and the results of its operations and its cash flows for each of the three years in the period ended December 31, 2022, in conformity with accounting principles generally accepted in the United States of America.
Basis for Opinion
These consolidated financial statements are the responsibility of the Company’s management. Our responsibility is to express an opinion on the Company’s consolidated financial statements based on our audits. We are a public accounting firm registered with the Public Company Accounting Oversight Board (United States) (“PCAOB”) and are required to be independent with respect to the Company in accordance with the U.S. federal securities laws and the applicable rules and regulations of the Securities and Exchange Commission and the PCAOB.
We conducted our audits in accordance with the standards of the PCAOB. Those standards require that we plan and perform the audit to obtain reasonable assurance about whether the consolidated financial statements are free of material misstatement, whether due to error or fraud. The Company is not required to have, nor were we engaged to perform, an audit of its internal control over financial reporting. As part of our audits we are required to obtain an understanding of internal control over financial reporting but not for the purpose of expressing an opinion on the effectiveness of the Company’s internal control over financial reporting. Accordingly, we express no such opinion.
Our audits included performing procedures to assess the risks of material misstatement of the consolidated financial statements, whether due to error or fraud, and performing procedures that respond to those risks. Such procedures included examining, on a test basis, evidence regarding the amounts and disclosures in the consolidated financial statements. Our audits also included evaluating the accounting principles used and significant estimates made by management, as well as evaluating the overall presentation of the consolidated financial statements. We believe that our audits provide a reasonable basis for our opinion.
| /s/ Philipp Kegele | /s/ Sascha Gasser | ||
| Philipp Kegele | Sascha Gasser |
We have served as the Company's auditor since 2015.
F-2
| 2. | Consolidated Statements of Comprehensive Income/(Loss) |
| 12 months ended December 31, | Note ref. | ||||||
| USD'000 | 2022 | 2021 | 2020 | ||||
| Net sales | 31 | ||||||
| Cost of sales | ( |
( |
( |
||||
| Depreciation of production assets | ( |
( |
( |
||||
| Gross profit | |||||||
| Other operating income | 32 | ||||||
| Research & development expenses | ( |
( |
( |
||||
| Selling & marketing expenses | ( |
( |
( |
||||
| General & administrative expenses | ( |
( |
( |
||||
| Total operating expenses | ( |
( |
( |
||||
| Operating loss | ( |
( |
( |
||||
| Non-operating income | 34 | ||||||
| Debt conversion expense | ( |
( |
|||||
| Gain on derivative liability | |||||||
| Interest and amortization of debt discount | ( |
( |
( |
26 | |||
| Non-operating expenses | ( |
( |
( |
35 | |||
| Loss before income tax expense | ( |
( |
( |
||||
| Income tax income / (expense) | ( |
( |
36 | ||||
| Loss from continuing operations, net | ( |
( |
( |
||||
| Discontinued operations: | 14 | ||||||
| Net sales from discontinued operations | |||||||
| Cost of sales from discontinued operations | ( |
( |
|||||
| Total operating and non-operating expenses from discontinued operations | ( |
( |
|||||
| Income tax recovery from discontinued operations | |||||||
| Loss on disposal of a business, net of tax on disposal | ( |
||||||
| Income / (loss) on discontinued operations | ( |
( |
|||||
| Net income / (loss) | ( |
( |
( |
||||
| Less: Net income / (loss) attributable to noncontrolling interests | ( |
( |
( |
||||
| Net income / (loss) attributable to WISeKey International Holding AG | ( |
( |
( |
||||
| Earnings per share from continuing operations | |||||||
| Basic | ( |
( |
( |
38 | |||
| Diluted | ( |
( |
( |
38 | |||
| Earnings per share from discontinued operations | |||||||
| Basic | ( |
( |
38 | ||||
| Diluted | ( |
( |
38 | ||||
| Earning per share attributable to WISeKey International Holding AG | |||||||
| Basic | ( |
( |
( |
38 | |||
| Diluted | ( |
( |
( |
38 | |||
F-3
| Other comprehensive income / (loss), net of tax: | |||||||
| Foreign currency translation adjustments | ( |
( |
|||||
| Change in unrealized gains related to available-for-sale debt securities | |||||||
| Reclassifications out of the OCI arising during period | 14 | ||||||
| Defined benefit pension plans: | 27 | ||||||
| Net gain (loss) arising during period | |||||||
| Reclassification adjustments | ( |
||||||
| Other comprehensive income / (loss) | ( |
||||||
| Comprehensive income / (loss) | ( |
( |
( |
||||
| Other comprehensive income / (loss) attributable to noncontrolling interests | ( |
( |
|||||
| Other comprehensive income / (loss) attributable to WISeKey International Holding AG | ( |
||||||
| Comprehensive income / (loss) attributable to noncontrolling interests | ( |
( |
( |
||||
| Comprehensive income / (loss) attributable to WISeKey International Holding AG |
( |
( |
( |
The accompanying notes are an integral part of
these consolidated financial statements.
F-4
| 3. | Consolidated Balance Sheets |
| As at December 31, | As at December 31, | Note ref. | |||
| USD'000 | 2022 | 2021 | |||
| ASSETS | |||||
| Current assets | |||||
| Cash and cash equivalents | 7 | ||||
| Restricted cash, current | 8 | ||||
| Accounts receivable, net of allowance for doubtful accounts | 9 | ||||
| Notes receivable from employees and related parties | 10 | ||||
| Inventories | 11 | ||||
| Prepaid expenses | |||||
| Current assets held for sale | 14 | ||||
| Other current assets | 12 | ||||
| Total current assets | |
|
|||
| Noncurrent assets | |||||
| Notes receivable, noncurrent | 13 | ||||
| Deferred income tax assets | 36 | ||||
| Deferred tax credits | 15 | ||||
| Property, plant and equipment net of accumulated depreciation | 16 | ||||
| Intangible assets, net of accumulated amortization | 17 | ||||
| Finance lease right-of-use assets | 18 | ||||
| Operating lease right-of-use assets | 18 | ||||
| Goodwill | 19 | ||||
| Equity securities, at cost | 20 | ||||
| Equity securities, at fair value | 21 | ||||
| Noncurrent assets held for sale | 14 | ||||
| Other noncurrent assets | 22 | ||||
| Total noncurrent assets | |
|
|||
| TOTAL ASSETS | |
|
|||
| LIABILITIES | |||||
| Current Liabilities | |||||
| Accounts payable | 23 | ||||
| Notes payable | 24 | ||||
| Deferred revenue, current | 31 | ||||
| Current portion of obligations under finance lease liabilities | 18 | ||||
| Current portion of obligations under operating lease liabilities | 18 | ||||
| Income tax payable | |||||
| Current liabilities held for sale | 14 | ||||
| Other current liabilities | 25 | ||||
| Total current liabilities | |||||
| Noncurrent liabilities | |||||
| Bonds, mortgages and other long-term debt | 26 | ||||
| Convertible note payable, noncurrent | 26 | ||||
| Deferred revenue, noncurrent | 30 | ||||
| Operating lease liabilities, noncurrent | 18 | ||||
| Employee benefit plan obligation | 27 | ||||
| Other deferred tax liabilities | |||||
| Noncurrent liabilities held for sale | 14 | ||||
| Other noncurrent liabilities | |||||
| Total noncurrent liabilities | |||||
| TOTAL LIABILITIES |
| Commitments and contingent liabilities | 28 | ||||
F-5
|
|||||
| SHAREHOLDERS' EQUITY | |||||
| Common stock - Class A | 29 | ||||
| CHF par value | |||||
| Authorized - and shares | |||||
| Issued and outstanding - and shares | |||||
| Common stock - Class B | 29 | ||||
| CHF par value | |||||
| Authorized - and | |||||
| Issued - and | |||||
| Outstanding - and | |||||
| Treasury stock, at cost ( and shares held) | ( |
( |
29 | ||
| Additional paid-in capital | |||||
| Accumulated other comprehensive income / (loss) | 30 | ||||
| Accumulated deficit | ( |
( |
|||
| Total shareholders'equity attributable to WISeKey shareholders | |||||
| Noncontrolling interests in consolidated subsidiaries | ( |
||||
| Total shareholders' equity | |||||
| TOTAL LIABILITIES AND EQUITY |
The accompanying notes are an integral part of these consolidated financial statements.
F-6
| 4. | Consolidated Statements of Changes in Shareholders’ Equity |
| Number of common shares | Common Share Capital | ||||||||||||
| USD'000 | Class A | Class B | Class A | Class B | Total share capital | Treasury Shares | Additional paid-in capital | Share subscription in progress | Accumulated deficit | Accumulated other comprehensive income / (loss) | Total stockholders' equity | Non controlling interests | Total equity |
| As at December 31, 2020 | |
|
|
|
|
( |
|
|
( |
|
|
( |
|
| Common stock issued1 | - | - | |
|
|
|
( |
|
|
|
( |
|
( |
| Options exercised1 | - | |
|
|
|
|
|
( |
|
|
|
|
|
| Stock-based compensation | - | - | |
|
|
|
|
|
|
|
|
|
|
| Changes in treasury shares | - | |
|
|
|
( |
|
|
|
|
|
|
|
| Yorkville SEDA | - | - | |
|
|
|
|
|
|
|
|
|
|
| Crede convertible loan | - | |
|
|
|
|
|
|
|
|
|
|
|
| GTO Facility | - | |
|
|
|
|
|
|
|
|
|
|
|
| L1 Facility | - | - | |
|
|
|
|
|
|
|
|
|
|
| Anson Facility | - | - | |
|
|
|
|
|
|
|
|
|
|
| Change in Ownership within the Group | - | - | |
|
|
|
|
|
|
|
|
( |
( |
| Acquisition of Arago Group | - | - | |
|
|
|
|
|
|
|
|
|
|
| Share buyback program | - | - | |
|
|
( |
|
|
|
|
( |
|
( |
| Net loss | - | - | |
|
|
|
|
|
( |
|
( |
( |
( |
| Other comprehensive income / (loss) | - | - | |
|
|
|
|
|
|
( |
( |
|
( |
| As at December 31, 2021 | |
|
|
|
|
( |
|
|
( |
|
|
|
|
| Common stock issued1 | - | - | |
|
|
|
( |
|
|
|
( |
|
( |
| Options exercised1 | - | |
|
|
|
|
|
|
|
|
|
|
|
| Stock-based compensation | - | - | |
|
|
|
|
|
|
|
|
|
|
| Changes in treasury shares | - | - | |
|
|
|
|
|
|
|
|
|
|
| L1 Facility | - | |
|
|
|
|
|
|
|
|
|
|
|
| Anson Facility | - | |
|
|
|
|
|
|
|
|
|
|
|
| Production capacity investment loan | - | - | |
|
| ||||||||
| NCI cancellation TrusteCoin | - | - | |
| |||||||||
| Disposal of Arago entities | - | - | |
|
( |
( | |||||||
| Share buyback program | - | - | |
|
|
( |
|
|
|
|
( |
|
( |
| Net income | - | - | |
|
|
|
|
|
( |
|
( |
( |
( |
| Other comprehensive income / (loss) | - | - | |
|
|
|
|
|
|
|
|
( |
|
| As at December 31, 2022 | |
|
|
|
|
( |
|
|
( |
|
|
( |
|
| 1. The articles of association of the Company had not been fully updated as of December 31, 2022 with the shares issued out of conditional capital. | |||||||||||||
F-7
The accompanying notes are an integral part of these consolidated financial statements.
| 5. | Consolidated Statements of Cash Flows |
| 12 months ended December 31, | |||||
| USD'000 | 2022 | 2021 | 2020 | ||
| Cash Flows from operating activities: | |||||
| Net Income (loss) | ( |
( |
( | ||
| Adjustments to reconcile net income to net cash provided by (used in) operating activities: | |||||
| Depreciation of property, plant & equipment | |||||
| Amortization of intangible assets | |||||
| Write-off loss / (gain) | |||||
| Impairment charge | |||||
| Debt conversion expense | |||||
| Interest and amortization of debt discount | |||||
| Loss / (gain) on derivative liability | ( | ||||
| Stock-based compensation | |||||
| Bad debt expense | |||||
| Inventory obsolescence impairment | |||||
| Increase (decrease) in defined benefit pension liability, net of unrealized gains and losses | ( |
||||
| Income tax expense / (recovery) net of cash paid | ( |
( |
|||
| Other non cash expenses /(income) | |||||
| Expenses settled in equity | |||||
| Loss on disposal of a business | |||||
| Unrealized gains related to available-for-sale debt securities recorded in the income statement after acquisition of arago | ( |
||||
| Unrealized and non cash foreign currency transactions | |||||
| Other | |||||
| Changes in operating assets and liabilities, net of effects of businesses acquired | |||||
| Decrease (increase) in accounts receivables | |||||
| Decrease (increase) in inventories | ( |
( |
|||
| Decrease (increase) in other current assets, net | ( |
||||
| Decrease (increase) in deferred research & development tax credits, net | |||||
| Decrease (increase) in other noncurrent assets, net | |||||
| Increase (decrease) in accounts payable | |||||
| Increase (decrease) in deferred revenue, current | ( |
( |
|||
| Increase (decrease) in income taxes payable | ( | ||||
| Increase (decrease) in other current liabilities | ( |
( | |||
| Increase (decrease) in deferred revenue, noncurrent | ( |
||||
| Increase (decrease) in other noncurrent liabilities | ( |
( |
|||
| Net cash provided by (used in) operating activities | ( |
( |
( | ||
F-8
| Cash Flows from investing activities: | |||||
| Sale / (acquisition) of equity securities | ( |
||||
| Sale / (acquisition) of property, plant and equipment | ( |
( |
( | ||
| Sale of a business, net of cash and cash equivalents divested | ( |
||||
| Acquisition of a business, net of cash and cash equivalents acquired | ( |
( | |||
| Net cash provided by (used in) investing activities | ( |
( |
( | ||
| Cash Flows from financing activities: | |||||
| Proceeds from options exercises | |||||
| Proceeds from issuance of Common Stock | |||||
| Proceeds from convertible loan issuance | |||||
| Proceeds from debt | |||||
| Repayments of debt | ( |
( |
( | ||
| Payments of debt issue costs | ( |
( |
|||
| Repurchase of treasury shares | ( |
( | |||
| Net cash provided by (used in) financing activities | |||||
| Effect of exchange rate changes on cash and cash equivalents | ( |
( |
|||
| Cash and cash equivalents and restricted cash | |||||
| Net increase (decrease) during the period | ( |
||||
| Balance, beginning of period | |||||
| Balance, end of period | |||||
| Reconciliation to balance sheet | |||||
| Cash and cash equivalents | |||||
| Restricted cash, current | |||||
| Cash and cash equivalents from discontinued operations | |||||
| Balance, end of period | |||||
| Supplemental cash flow information | |||||
| Cash paid for interest, net of amounts capitalized | |||||
| Cash paid for incomes taxes | |||||
| Noncash conversion of convertible loans into common stock | |||||
| Restricted cash received for share subscription in progress | |||||
| Net effects of business acquired and disposed of (noncash) | 2,831 | - | - | ||
| Purchase of equity securities | - | 476 | - | ||
| ROU assets obtained from operating lease |
The accompanying notes are an integral part of these
consolidated financial statements.
F-9
6. Notes to the Consolidated Financial Statements
Note 1. The WISeKey Group
WISeKey International Holding AG, together with its consolidated subsidiaries (“WISeKey” or the “Group” or the “WISeKey Group”), has its headquarters in Switzerland. WISeKey International Holding AG, the ultimate parent of the WISeKey Group, was incorporated in December 2015 and is listed on the Swiss Stock Exchange, SIX SAG, with the valor symbol “WIHN” since March 2016 and on the NASDAQ Capital Market exchange with the valor symbol “WKEY” since December 2019.
The Group develops, markets, hosts and supports a range of solutions that enable the secure digital identification of people, content and objects, by generating digital identities that enable its clients to monetize their existing user bases and at the same time, expand its own eco-system. WISeKey generates digital identities from its current products and services in Cybersecurity Services, IoT (Internet of Things), Digital Brand Management and Mobile Security. In the first half of 2022, the Group decided to divest its Artificial Intelligence (“AI”) segment and sell arago GmbH in order to refocus on its core operations.
The Group leads a carefully planned vertical integration strategy through acquisitions of companies in the industry. The strategic objective is to provide integrated services to its customers and also achieve cross-selling and synergies across WISeKey. Through this vertical integration strategy, WISeKey anticipates being able to generate profits in the near future.
Note 2. Future operations and going concern
The Group experienced a loss from operations in this reporting period. Although the WISeKey Group does anticipate being able to generate profits in the near future, this cannot be predicted with any certainty. The accompanying consolidated financial statements have been prepared assuming that the Group will continue as a going concern.
The Group incurred a net operating loss of USD
million and had positive working capital of USD
On February 8, 2018 the Group entered into a
Standby Equity Distribution Agreement (“SEDA”) with YA II PN, Ltd., a fund managed by Yorkville Advisors Global, LLC (“Yorkville”).
On June 29, 2021, WISeKey entered into an Agreement
for the Subscription of up to $
On September 27, 2021, WISeKey and Anson
signed the First Amendment to the Subscription Agreement (the “Anson First Amendment”), pursuant to which, for the remaining
facility,
The SEDA and the Anson Facility will be used as a safeguard should there be any additional cash requirements not covered by other types of funding.
Based on the foregoing, Management believe it is correct to present these figures on a going concern basis.
F-10
Note 3. Basis of presentation
The consolidated financial statements are prepared in accordance with the Generally Accepted Accounting Principles in the United States of America (“US GAAP”) as set forth in the Financial Accounting Standards Board’s (FASB) Accounting Standards Codification (ASC). All amounts are in United States dollars (“USD”) unless otherwise stated.
Divestiture of arago
On March 14, 2022, the Group signed a Share Purchase
and Transfer Agreement (the “SPTA”) to sell its 51% ownership in arago GmbH and its affiliates (together “arago”
or the “arago Group”) to OGARA GmbH, with Neutrino Energy Property GmbH & Co. acting as “Buyer Guarantor”,
who signed on March 16, 2022. The group subsidiaries making up the arago Group in scope for the sale are arago GmbH, arago Da Vinci GmbH,
arago Technology Solutions Private Ltd and arago US Inc. The purchase price set in the SPTA was EUR
The sale was completed on June 24, 2022, when the shares owned by WISeKey in arago were transferred to OGARA GmbH as WISeKey issued a waiver to accept a delayed payment of the consideration, because of the high cash burn rate of arago.
We assessed the SPTA under ASC 205 and concluded that the operation met the requirement to be classified as held for sale because of the strategic shift represented by the sale of the Group’s AI (Artificial Intelligence) segment and that arago qualifies as discontinued operations from the date of the SPTA, March 16, 2022.
In line with ASC 205-20-45-3A and ASC 205-20-45-10 respectively, we reported the results of the discontinued operations as a separate component of income for the years ending December 31, 2020, December 31, 2021, and December 31, 2022, and we classified their assets and liabilities separately as held for sale in the balance sheet for the year to December 31, 2021.
Per ASC 830-30-40-1, upon the divestiture of arago,
WISeKey’s USD
The loss on disposal of a business recorded in the reporting period is USD shown as a separate line within discontinued operations in the income statement.
Note 4. Summary of significant accounting policies
Fiscal Year
The Group’s fiscal year ends on December 31.
Principles of Consolidation
The consolidated financial statements include the accounts of WISeKey and its wholly-owned or majority-owned subsidiaries over which the Group has control.
F-11
The consolidated comprehensive loss and net loss of non-wholly owned subsidiaries is attributed to owners of the Group and to the noncontrolling interests in proportion to their relative ownership interests.
Intercompany income and expenses, including unrealized gross profits from internal group transactions and intercompany receivables, payables and loans have been eliminated.
General Principles of Business Combinations
The Group uses the acquisition method to account for business combination, in line with ASC Topic 805-10 Business Combinations. Subsidiaries acquired or divested in the course of the year are included in the consolidated financial statements respectively as of the date of purchase, and up to the date of sale. The consideration for the acquisition is measured as the fair value of the assets transferred, the liabilities incurred and the equity interests issued by the Group.
Goodwill is initially measured as the excess of the aggregate of the consideration transferred and the fair value of non-controlling interests over the net identifiable assets acquired and liabilities assumed.
Use of Estimates
The preparation of consolidated financial statements in conformity with US GAAP requires management to make certain estimates, judgments and assumptions. We believe these estimates, judgements and assumptions are reasonable, based upon information available at the time they were made. These estimates, judgments and assumptions can affect the reported amounts of assets and liabilities as of the date of the financial statements as well as the reported amounts of revenues and expenses during the periods presented. To the extent there are differences between these estimates, judgments or assumptions and the actual results, our consolidated financial statements will be affected. In many cases, the accounting treatment of a particular transaction is specifically dictated by US GAAP and does not require management’s judgment in its application. There are also areas in which management’s judgment in selecting from available alternatives would not produce a materially different result.
Foreign Currency
In general, the functional currency of a foreign operation is the local currency. Assets and liabilities recorded in foreign currencies are translated at the exchange rate on the balance sheet date. Revenue and expenses are translated at average rates of exchange prevailing during the year. The effects of foreign currency translation adjustments are included in stockholders’ equity as a component of accumulated other comprehensive income/loss. The Group's reporting currency is USD.
Cash and Cash Equivalents
Cash consists of deposits held at major banks that are readily available. Cash equivalents consist of highly liquid investments that are readily convertible to cash and with original maturity dates of three months or less from the date of purchase. The carrying amounts approximate fair value due to the short maturities of these instruments.
Accounts Receivable
Receivables represent rights to consideration that are unconditional and consist of amounts billed and currently due from customers, and revenues that have been recognized for accounting purposes but not yet billed to customers. The Group extends credit to customers in the normal course of business and in line with industry practices.
Allowance for Doubtful Accounts
We recognize an allowance for credit losses to present the net amount of receivables expected to be collected as of the balance sheet date. The allowance is based on the credit losses expected to arise over the asset’s contractual term taking into account historical loss experience, customer-specific data as well as forward looking estimates. Expected credit losses are estimated individually.
Accounts receivable are written off when deemed uncollectible and are recognized as a deduction from the allowance for credit losses. Expected recoveries, which are not to exceed the amount previously written off, are considered in determining the allowance balance at the balance sheet date.
Inventories
Inventories are stated at the lower of cost or net realizable value. Costs are calculated using standard costs, approximating average costs. Finished goods and work-in-progress inventories include material, labor and manufacturing overhead costs. The Group records write-downs on inventory based on an analysis of obsolescence or a comparison to the anticipated demand or market value based on a consideration of marketability and product maturity, demand forecasts, historical trends and assumptions about future demand and market conditions.
F-12
Property, Plant and Equipment
Property, plant and equipment are stated at cost,
net of accumulated depreciation. Depreciation is computed using the straight-line method based on estimated useful lives which range from
Intangible Assets
Those intangible assets that are considered to
have a finite useful life are amortized over their useful lives, which generally range from
Intangible assets with indefinite lives are not amortized but are subject to annual reviews for impairment.
Leases
In line with ASC 842, the Group, as a lessee, recognizes right-of-use assets and related lease liabilities on its balance sheet for all arrangements with terms longer than twelve months, and reviews its leases for classification between operating and finance leases. Obligations recorded under operating and finance leases are identified separately on the balance sheet. Assets under finance leases and their accumulated amortization are disclosed separately in the notes. Operating and finance lease assets and operating and finance lease liabilities are measured initially at an amount equal to the present value of minimum lease payments during the lease term, as at the beginning of the lease term.
We have elected the short-term lease practical expedient whereby we do not present short-term leases on the consolidated balance sheet as these leases have a lease term of 12 months or less at lease inception and do not contain purchase options or renewal terms that we are reasonably certain to exercise.
Goodwill and Other Indefinite-Lived Intangible Assets
Goodwill and other indefinite-lived intangible assets are not amortized but are subject to impairment analysis at least once annually.
Goodwill is allocated to the reporting unit in which the business that created the goodwill resides. A reporting unit is an operating segment, or a business unit one level below that operating segment, for which discrete financial information is prepared and regularly reviewed by segment management. We review our goodwill and indefinite lived intangible assets annually for impairment, or sooner if events or changes in circumstances indicate that the carrying amount of an asset may not be recoverable. We use October 1st as our annual impairment test measurement date.
In line with ASC 830, the goodwill balance is recorded in the functional currency of the acquired business and translated at each period end with the exchange rate impact booked into other comprehensive income.
Equity Securities
Equity securities are any security representing an ownership interest in an entity or the right to acquire or dispose of an ownership interest in an entity at fixed or determinable prices, in accordance with ASC 321, i.e., investments that do not qualify for accounting as a derivative instrument, an investment in consolidated subsidiaries, or an investment accounted for under the equity method.
We account for these investments in equity securities at fair value at the reporting date, except for those investments without a readily determinable fair value where we have elected the measurement at cost minus impairment, if any, plus or minus changes resulting from observable price changes in orderly transactions for the identical or a similar investment of the same issuer, in line with ASC 321. Changes in fair value are accounted for in the income statement as a non-operating income/expense.
F-13
Revenue Recognition
WISeKey’s policy is to recognize revenue to depict the transfer of promised goods or services to customers in an amount that reflects the consideration to which the entity expects to be entitled in exchange for those goods or services. To achieve that core principle, WISeKey applies the following steps:
| - | Step 1: Identify the contract(s) with a customer. |
| - | Step 2: Identify the performance obligations in the contract. |
| - | Step 3: Determine the transaction price. |
| - | Step 4: Allocate the transaction price to the performance obligations in the contract. |
| - | Step 5: Recognize revenue when (or as) the entity satisfies a performance obligation. |
Revenue is measured based on the consideration specified in a contract with a customer and excludes amounts collected on behalf of third parties. We typically allocate the transaction price to each performance obligation on the basis of the relative standalone selling prices of each distinct good or service promised in the contract. If a standalone price is not observable, we use estimates.
The Group recognizes revenue when it satisfies a performance obligation by transferring control over goods or services to a customer. The transfer may be done at a point in time (typically for goods) or over time (typically for services). The amount of revenue recognized is the amount allocated to the satisfied performance obligation. For performance obligations satisfied over time, the revenue is recognized over time, most frequently on a prorata temporis basis as most of the services provided by the Group relate to a set performance period.
If the Group determines that the performance obligation is not satisfied, it will defer recognition of revenue until it is satisfied.
We present revenue net of sales taxes and any similar assessments.
The Group delivers products and records revenue pursuant to commercial agreements with its customers, generally in the form of an approved purchase order or sales contract.
Where products are sold under warranty, the customer is granted a right of return which, when exercised, may result in either a full or partial refund of any consideration received, or a credit that can be applied against amounts owed, or that will be owed, to WISeKey. For any amount received or receivable for which we do not expect to be entitled to because the customer has exercised its right of return, we recognize those amounts as a refund liability.
Contract Assets
Contract assets consists of accrued revenue where WISeKey has fulfilled its performance obligation towards the customer but the corresponding invoice has not yet been issued. Upon invoicing, the asset is reclassified to trade accounts receivable until payment.
Deferred Revenue
Deferred revenue consists of amounts that have been invoiced and paid but have not been recognized as revenue. Deferred revenue that will be realized during the succeeding 12-month period is recorded as current and the remaining deferred revenue recorded as noncurrent. This would relate to multi-year certificates or licenses.
Contract Liability
Contract liability consists of either:
| - | amounts that have been invoiced and not yet paid nor recognized as revenue. Upon payment, the liability is reclassified to deferred revenue if the amounts still have not been recognized as revenue. Contract liability that will be realized during the succeeding 12-month period is recorded as current and the remaining contract liability recorded as noncurrent. This would relate to multi-year certificates or licenses. |
| - | advances from customers not supported by invoices. |
Sales Commissions
Sales commission expenses where revenue is recognized are recorded in the period of revenue recognition.
Cost of Sales and Depreciation of Production Assets
Our cost of sales consists primarily of expenses associated with the delivery and distribution of our services and products. These include expenses related to the license to the Global Cryptographic ROOT Key, the global Certification authorities as well as the digital certificates for people, servers and objects, expenses related to the preparation of our secure elements and the technical support provided on the Group's ongoing production and on the ramp-up phase, including materials, labor, test and assembly suppliers, and subcontractors, freights costs, as well as the amortization of probes, wafers and other items that are used in the production process. This amortization is disclosed separately under depreciation of production assets on the face of the income statement.
F-14
Research and Development and Software Development Costs
All research and development costs and software development costs are expensed as incurred.
Advertising Costs
All advertising costs are expensed as incurred.
Pension Plan
The Group maintains three defined benefit post retirement plans:
| - | one that covers all employees working for WISeKey SA in Switzerland, |
| - | one that covers all employees working for WISeKey International Holding Ltd in Switzerland, and |
| - | one for the French employees of WISeKey Semiconductors SAS. |
In accordance with ASC 715-30, Defined Benefit Plans – Pension, the Group recognizes the funded status of the plan in the balance sheet. Actuarial gains and losses are recorded in accumulated other comprehensive income / (loss).
Stock-based compensation costs are recognized in earnings using the fair-value based method for all awards granted. Fair values of options and awards granted are estimated using a Black-Scholes option pricing model. The model’s input assumptions are determined based on available internal and external data sources. The risk-free rate used in the model is based on the Swiss treasury rate for the expected contractual term. Expected volatility is based on historical volatility of WIHN Class B Shares.
Compensation costs for unvested stock options and awards are recognized in earnings over the requisite service period based on the fair value of those options and awards at the grant date.
Nonemployee share-based payment transactions are measured by estimating the fair value of the equity instruments that an entity is obligated to issue and the measurement date will be consistent with the measurement date for employee share-based payment awards (i.e., grant date for equity-classified awards).
Income Taxes
Taxes on income are accrued in the same period as the revenues and expenses to which they relate.
Deferred taxes are calculated on the temporary differences that arise between the tax base of an asset or liability and its carrying value in the balance sheet of our companies prepared for consolidation purposes, with the exception of temporary differences arising on investments in foreign subsidiaries where WISeKey has plans to permanently reinvest profits into the foreign subsidiaries.
Deferred tax assets on tax loss carry-forwards are only recognized to the extent that it is “more likely than not” that future profits will be available and the tax loss carry-forward can be utilized.
Changes to tax laws or tax rates enacted at the balance sheet date are taken into account in the determination of the applicable tax rate provided that they are likely to be applicable in the period when the deferred tax assets or tax liabilities are realized.
WISeKey is required to pay income taxes in a number of countries. WISeKey recognizes the benefit of uncertain tax positions in the financial statements when it is more likely than not that the position will be sustained on examination by the tax authorities. The benefit recognized is the largest amount of tax benefit that is greater than 50 percent likely of being realized on settlement with the tax authority, assuming full knowledge of the position and all relevant facts. WISeKey adjusts its recognition of these uncertain tax benefits in the period in which new information is available impacting either the recognition or measurement of its uncertain tax positions.
Research Tax Credits
Research tax credits are provided by the French government to give incentives for companies to perform technical and scientific research. Our subsidiary WISeKey Semiconductors SAS is eligible to receive such tax credits.
These research tax credits are presented as a reduction of Research & development expenses in the income statement when companies that have qualifying expenses can receive such grants in the form of a tax credit irrespective of taxes ever paid or ever to be paid, the corresponding research and development efforts have been completed and the supporting documentation is available. The credit is deductible from the entity’s income tax charge for the year or payable in cash the following year, whichever event occurs first. The tax credits are included in noncurrent deferred tax credits in the balance sheet in line with ASU 2015-17.
F-15
Basic earnings per share are calculated using WISeKey International Holding AG’s weighted-average outstanding WIHN Class B Shares. When the effects are not antidilutive, diluted earnings per share is calculated using the weighted-average outstanding WIHN Class B Shares and the dilutive effect of stock options as determined under the treasury stock method.
Segment Reporting
Following the divestiture of arago, our chief operating decision maker, who is also our Chief Executive Officer, requested changes in the information that he regularly reviews for purposes of allocating resources and assessing budgets and performance. As a result, beginning in fiscal year 2022, we report our financial performance based on a new segment structure described in Note 37. There was no restatement of prior periods due to changes in reported segments.
Recent Accounting Pronouncements
Adoption of new FASB Accounting Standard in the current year – Prior-Year Financial Statements not restated:
As of January 1, 2022, the Group adopted Accounting Standards Update (ASU) 2020-06, 'Debt—Debt with Conversion and Other Options (Subtopic 470-20) and Derivatives and Hedging— Contracts in Entity’s Own Equity (Subtopic 815-40): Accounting for Convertible Instruments and Contracts in an Entity’s Own Equity.
ASU 2020-06 simplifies accounting for convertible instruments by removing major separation models required under current U.S. GAAP. Consequently, more convertible debt instruments will be reported as a single liability instrument and more convertible preferred stock as a single equity instrument with no separate accounting for embedded conversion features. The ASU removes certain settlement conditions that are required for equity contracts to qualify for the derivative scope exception, which will permit more equity contracts to qualify for it. The ASU also simplifies the diluted earnings per share (EPS) calculation in certain areas.
There was no material impact on the Group's results upon adoption of the standard.
As of January 1, 2022, the Group also adopted ASU 2021-04, Issuer’s Accounting for Certain Modifications or Exchanges of Freestanding Equity-Classified Written Call Options — a consensus of the FASB Emerging Issues Task Force.
The ASU provides a principles-based framework to determine whether an issuer should recognize the modification or exchange as an adjustment to equity or an expense. The ASU is to clarify and reduce diversity in an issuer’s accounting for modifications or exchanges of freestanding equity-classified written call options (for example, warrants) that remain equity classified after modification or exchange. The amendments in the ASU affect all entities that issue freestanding written call options that are classified in equity.
There was no material impact on the Group's results upon adoption of the standard.
As of January 1, 2022, the Group also adopted ASU 2021-10, Government Assistance (Topic 832): Disclosures by Business Entities about Government Assistance.
The ASU provides an update to increase the transparency of government assistance including the disclosure of the types of assistance, an entity’s accounting for the assistance, and the effect of the assistance on an entity’s financial statements. ASC 832 requires the following disclosures in the notes: information about the nature of the transactions, the accounting policies used to account for the transactions, and balance sheet and income statement affected by the transactions. The duration, commitments, provisions, and other contingencies are required to be disclosed.
There was no material impact on the Group's results upon adoption of the standard.
New FASB Accounting Standard to be adopted in the future:
In October 2021, The FASB issued ASU No. 2021-08, Business Combinations (topic 805): Accounting for Contract Assets and Contract Liabilities from Contracts with Customers.
F-16
Summary: The ASU amends ASC 805 to “require acquiring entities to apply Topic 606 to recognize and measure contract assets and contract liabilities in a business combination.” Under current GAAP, an acquirer generally recognizes such items at fair value on the acquisition date. ASU 2021-08 requires contract assets and contract liabilities acquired in a business combination to be recognized and measured by the acquirer on the acquisition date in accordance with ASC 606 (meaning the acquirer should assume it has entered the original contract at the same date and using the same terms as the acquiree). This new ASU applies to contract assets and contract liabilities acquired in a business combination and to other contracts that directly/indirectly apply the requirements of ASC 606.
Effective Date: ASU 2021-08 is effective for public business entities for fiscal years beginning after December 15, 2022, including interim periods within those fiscal years. An entity should apply the amendments prospectively to business combinations occurring on or after the effective dates. Early adoption is permitted.
The Group expects to adopt all the aforementioned guidance when effective. Management is assessing the impact of the aforementioned guidance on its consolidated financial statements but does not expect it to have a material impact.
Note 5. Concentration of credit risks
Financial instruments that are potentially subject to credit risk consist primarily of cash and cash equivalents and trade accounts receivable. Our cash is held with large financial institutions. Management believes that the financial institutions that hold our investments are financially sound and accordingly, are subject to minimal credit risk. Deposits held with banks may exceed the amount of insurance provided on such deposits.
The Group sells to large, international customers and, as a result, may maintain individually significant trade accounts receivable balances with such customers during the year. We generally do not require collateral on trade accounts receivable. Summarized below are the clients whose revenue were 10% or higher than the respective total consolidated net sales for fiscal years 2022, 2021 or 2020, and the clients whose trade accounts receivable balances were 10% or higher than the respective total consolidated trade accounts receivable balance for fiscal years 2022 and 2021:
| Revenue concentration (% of total net sales) |
Receivables concentration (% of total accounts receivable) | |||||
| 12 months ended December 31, | As at December 31, | |||||
| 2022 | 2021 | 2020 | 2022 | 2021 | ||
| IoT operating segment | ||||||
| Multinational electronics contract manufacturing company | ||||||
| International equipment and software manufacturer | ||||||
Note 6. Fair value measurements
ASC 820 establishes a three-tier fair value hierarchy for measuring financial instruments, which prioritizes the inputs used in measuring fair value. These tiers include:
| · | Level 1, defined as observable inputs such as quoted prices in active markets; |
| · | Level 2, defined as inputs other than quoted prices in active markets that are either directly or indirectly observable; and |
| · | Level 3, defined as unobservable inputs in which little or no market data exists, therefore requiring an entity to develop its own assumptions. |
| As at December 31, 2022 | As at December 31, 2021 | Fair value level | |||||
| USD'000 | Carrying amount | Fair value | Carrying amount | Fair value | Note ref. | ||
| Nonrecurring fair value measurements | |||||||
| Accounts receivable, net of allowance for doubtful accounts | 3 | 9 | |||||
| Notes receivable from employees and related parties | 3 | 10 | |||||
| Notes receivable, noncurrent | 3 | 13 | |||||
| Equity securities, at cost | 3 | 20 | |||||
| Accounts payable | 3 | 23 | |||||
| Notes payable | 3 | 24 | |||||
| Bonds, mortgages and other long-term debt | 3 | 26 | |||||
| Convertible note payable, noncurrent | 3 | 26 | |||||
| Recurring fair value measurements | |||||||
| Equity securities, at fair value | 1 | 21 | |||||
F-17
In addition to the methods and assumptions we use to record the fair value of financial instruments as discussed above, we used the following methods and assumptions to estimate the fair value of our financial instruments:
| - | Accounts receivable, net of allowance for doubtful accounts – carrying amount approximated fair value due to their short-term nature. |
| - | Notes receivable from employees and related parties – carrying amount approximated fair value due to their short-term nature. |
| - | Notes receivable, noncurrent- carrying amount approximated fair value because time-value considerations are immaterial to the accounts. |
| - | Equity securities, at cost - no readily determinable fair value, measured at cost minus impairment. |
| - | Accounts payable – carrying amount approximated fair value due to their short-term nature. |
| - | Notes payable – carrying amount approximated fair value due to their short-term nature. |
| - | Bonds, mortgages and other long-term debt – carrying amount approximated fair value |
| - | Convertible note payable, noncurrent – carrying amount approximated fair value. |
| - | Equity securities, at fair value – fair value remeasured as at reporting period. |
Note 7. Cash and cash equivalents
Cash consists of deposits held at major banks.
Note 8. Restricted cash
Restricted cash as at December 31, 2022 relates to the capital subscription of a new group entity which had not yet been incorporated as at December 31, 2022.
Note 9. Accounts receivable
The breakdown of the accounts receivable balance is detailed below:
| As at December 31, | As at December 31, | ||
| USD'000 | 2022 | 2021 | |
| Trade accounts receivable | |||
| Allowance for doubtful accounts | ( |
( | |
| Accounts receivable from other related parties | |||
| Accounts receivable from underwriters, promoters, and employees | |||
| Other accounts receivable | |||
| Total accounts receivable, net of allowance for doubtful accounts |
F-18
As at December 31, 2022, accounts receivable from other related parties consisted of a receivable from OISTE in relation to the facilities and personnel hosted by WISeKey SA and WISeKey International Holding AG on behalf of OISTE (see Note 40).
Note 10. Notes receivable from employees and related parties
As at December 31, 2022, the notes receivable from employees and related parties consisted of:
| - | a loan to an employee of CHF |
Note 11. Inventories
Inventories consisted of the following:
| As at December 31, | As at December 31, | ||
| USD'000 | 2022 | 2021 | |
| Raw materials | |||
| Work in progress | |||
| Total inventories |
In the years ended December 31, 2022, 2021 and
2020, the Group recorded inventory obsolescence charges in the income statement of respectively USD
Note 12. Other current assets
Other current assets consisted of the following:
| As at December 31, | As at December 31, | ||
| USD'000 | 2022 | 2021 | |
| Value-Added Tax receivable | |||
| Advanced payment to suppliers | |||
| Deposits, current | |||
| Other current assets | |||
| Total other current assets |
Note 13. Notes receivable, noncurrent
Notes receivable, noncurrent consisted of the following:
| As at December 31, | As at December 31, | ||
| USD'000 | 2022 | 2021 | |
| Long-term receivable from, and loan, to shareholders | |||
| Long-term receivable from, and loan to, other related parties | |||
| Total notes receivable, noncurrent |
F-19
As at December 31, 2022, noncurrent notes receivable were made up of:
| - | several loans to employees who are shareholders in relation to the outstanding employee social charges and tax deducted at source for the exercise of their ESOP options (see Note 33). These loans do not bear interest. The total loan amount as at December 31, 2022 was CHF (USD ). |
| - | a loan to an employee that is not a shareholder in relation to the outstanding employee social charges
for the exercise of their ESOP options (see Note 33). This loan does not bear interest. The total loan amount as at December 31, 2022
was CHF |
Note 14. Divestiture and discontinued operations
Classification as discontinued operations of the arago Group
On March 14, 2022, the Group signed a Share Purchase and Transfer Agreement to sell its 51% ownership in arago and its affiliates to OGARA GmbH, with Neutrino Energy Property GmbH & Co. acting as “Buyer Guarantor”, who signed on March 16, 2022. The group subsidiaries making up the arago Group in scope for the sale are arago GmbH, arago Da Vinci GmbH, arago Technology Solutions Private Ltd, and arago US Inc. The completion of the sale was conditional on the consideration being transferred to WISeKey and the shares owned by the Group being transferred to OGARA GmbH.
We assessed the SPTA under ASC 205 and concluded that the operation met the requirement to be classified as held for sale because of the strategic shift represented by the sale of the Group’s AI segment and that arago qualifies as discontinued operations from the date of the SPTA, March 16, 2022. In line with ASC 205-20-45-3A and ASC 205-20-45-10 respectively, we reported the results of the discontinued operations as a separate component of income for the years ending December 31, 2022, December 31, 2021 and December 31, 2020, and we classified their assets and liabilities separately as held for sale in the balance sheet for the year to December 31, 2021.
F-20
No gain or loss on classification as held for sale was recorded in 2021.
The table below shows the reconciliation of the carrying amounts of major classes of assets and liabilities of the discontinued operations to the total assets and liabilities classified as held for sale and presented separately in the balance sheet as at December 31, 2021.
| As at December 31, | |
| USD'000 | 2021 |
| ASSETS | |
| Current assets | |
| Cash and cash equivalents | |
| Trade accounts receivable | |
| Allowance for doubtful accounts | |
| Other accounts receivable | |
| Prepaid expenses | |
| Other current assets | |
| Total current assets held for sale | |
| Noncurrent assets | |
| Deferred income tax assets | |
| Property, plant and equipment net of accumulated depreciation | |
| Intangible assets, net of accumulated amortization | |
| Operating lease ROU assets | |
| Goodwill | |
| Other noncurrent assets | |
| Total noncurrent assets held for sale | |
| TOTAL ASSETS HELD FOR SALE | |
| LIABILITIES | |
| Current liabilities | |
| Trade creditors | |
| Other accounts payable | |
| Notes payable | |
| Deferred revenue, current | |
| Operating leases | |
| Current portion of obligations under capital leases | |
| Income tax payable | |
| Other current liabilities | |
| Total current liabilities held for sale | |
| Noncurrent liabilities | |
| Deferred revenue, noncurrent | |
| Indebtedness to related parties, noncurrent | |
| Capital leases | |
| Operating leases | |
| Employee benefit plan obligation | |
| Deferred income tax liability | |
| Total noncurrent liabilities held for sale | |
| TOTAL LIABILITIES HELD FOR SALE |
F-21
The table below shows the reconciliation of the major classes of line items constituting income / (loss) on discontinued operations to the income / (loss) on discontinued operations reported in discontinued operations in the income statement:
| 12 months ended December 31, | |||
| USD'000 | 2022 | 2021 | |
| Net sales from discontinued operations | |||
| Cost of sales from discontinued operations | ( |
( | |
| Gross profit from discontinued operations | |||
| Research & development expenses | ( |
( | |
| Selling & marketing expenses | ( |
( | |
| General & administrative expenses | ( |
( | |
| Non-operating income | |||
| Non-operating expenses | ( |
( | |
| Loss on disposal of a business | ( |
||
| Total operating and non-operating expenses from discontinued operations | ( |
( | |
| Income / (loss) from discontinued operations before income tax | ( |
( | |
| Income tax (expense) / recovery from discontinued operations | |||
| Income / (loss) on discontinued operations | ( |
( | |
| Less: Net income on discontinued operations attributable to noncontrolling interests | ( |
||
| Net income / (loss) on discontinued operations attributable to WISeKey International Holding AG | ( |
( | |
The depreciation charge from discontinued operations
for the year ended December 31, 2021 was USD
The amortization charge from discontinued operations
for the year ended December 31, 2021 was USD
In the previous annual report, the results of the discontinued operations were included in the AI segment.
The table below shows the total operating, investing and financing cash flows of the discontinued operation:
| 12 months ended December 31, | |||
| USD'000 | 2022 | 2021 | |
| Net cash provided by (used in) operating activities | ( |
( | |
| Net cash provided by (used in) investing activities | |||
| Net cash provided by (used in) financing activities | |||
There were no significant operating and investing noncash items from discontinued operations for the years ended December 31, 2022 and 2021.
F-22
Divestiture of the arago Group
The sale was completed on June 24, 2022, when the shares owned by WISeKey in arago were transferred to OGARA GmbH as WISeKey issued a waiver to accept a delayed payment of the consideration. WISeKey issued that waiver because of the high cash burn rate of arago.
Per ASC 830-30-40-1, upon the divestiture of arago,
WISeKey’s USD
The purchase price set in the SPTA was EUR
WISeKey did not have any other continuing involvement with the arago Group, OGARA GmbH or Neutrino Energy Property GmbH & Co. after it had been deconsolidated, other than to plan the payment of the purchase price. OGARA GmbH or Neutrino Energy Property GmbH & Co. were not and are not a related party of WISeKey, and neither the arago Group nor OGARA GmbH or Neutrino Energy Property GmbH & Co. are related parties to WISeKey after the deconsolidation.
Note 15. Deferred tax credits
Deferred tax credits consisted of the following:
| As at December 31, | As at December 31, | ||
| USD'000 | 2022 | 2021 | |
| Deferred research & development tax credits | |||
| Deferred other tax credits | |||
| Total deferred tax credits |
WISeKey Semiconductors SAS is eligible for research
tax credits provided by the French government (see Note 4 Summary of significant accounting policies). As at December 31, 2022 and 2021,
the receivable balances in respect of these research tax credits owed to the Group were respectively USD
Note 16. Property, plant and equipment
Property, plant and equipment, net consisted of the following:
| As at December 31, | As at December 31, | ||
| USD'000 | 2022 | 2021 | |
| Machinery & equipment | |||
| Office equipment and furniture | |||
| Computer equipment and licences | |||
| Total property, plant and equipment gross | |||
| Accumulated depreciation for: | |||
| Machinery & equipment | ( |
( | |
| Office equipment and furniture | ( |
( | |
| Computer equipment and licences | ( |
( | |
| Total accumulated depreciation | ( |
( | |
| Total property, plant and equipment, net | |||
| Depreciation charge from continuing operations for the period ended December 31, |
The depreciation charge from continuing operations
for the year 2020 was USD
F-23
In 2022, WISeKey did not identify any events or changes in circumstances indicating that the carrying amount of any asset may not be recoverable. As a result, WISeKey did not record any impairment charge on Property, plant and equipment in the year 2022.
The useful economic life of property plant and equipment is as follows:
| · | Office equipment and furniture: |
| · | Production masks |
| · | Production tools |
| · | Licenses |
| · | Software |
Note 17. Intangible assets
Intangible assets and future amortization expenses consisted of the following:
| As at December 31, | As at December 31, | ||
| USD'000 | 2022 | 2021 | |
| Intangible assets not subject to amortization: | |||
| Cryptocurrencies | |||
| Intangible assets subject to amortization: | |||
| Trademarks | |||
| Patents | |||
| License agreements | |||
| Other intangibles | |||
| Total intangible assets gross | |||
| Accumulated amortization for: | |||
| Trademarks | ( |
( | |
| Patents | ( |
( | |
| License agreements | ( |
( | |
| Other intangibles | ( |
( | |
| Total accumulated amortization | ( |
( | |
| Total intangible assets subject to amortization, net | |||
| Total intangible assets, net | |||
| Amortization charge from continuing operations for the year ended December 31, |
The amortization charge from continuing operations
for the year 2020 was USD
F-24
Intangible assets not subject to amortization
are made up of a balance of USD
The useful economic life of intangible assets is as follow:
| · | Trademarks: |
| · | Patents: |
| · | License agreements: |
| · | Other intangibles: |
Future amortization charges are detailed below:
| Future estimated aggregate amortization expense | |
| Year | USD'000 |
| 2023 | |
| Total intangible assets subject to amortization, net | |
Note 18. Leases
WISeKey has historically entered into a number of lease arrangements under which it is the lessee. As at December 31, 2022, WISeKey holds nine operating leases, and one short-term lease. The short-term leases and operating leases relate to premises. We do not sublease. All of our operating leases include multiple optional renewal periods which are not reasonably certain to be exercised.
We have elected the short-term lease practical expedient related to leases of various premises and equipment. We have elected the practical expedients related to lease classification of leases that commenced before the effective date of ASC 842.
In the years 2022, 2021, and 2020 we recognized rent expenses associated with our leases as follows:
| 12 months ended December 31, | 12 months ended December 31, | 12 months ended December 31, | |||
| USD'000 | 2022 | 2021 | 2020 | ||
| Finance lease cost: | |||||
| Amortization of right-of-use assets | |
|
| ||
| Interest on lease liabilities | |
|
| ||
| Operating lease cost: | |||||
| Fixed rent expense | |
|
| ||
| Short-term lease cost | |
|
| ||
| Net lease cost from continuing operations | |
|
| ||
| Lease cost - Cost of sales | |
|
| ||
| Lease cost - General & administrative expenses | |
|
| ||
| Net lease cost from continuing operations | 623 | 777 | 702 |
F-25
In the years 2022 and 2021, we had the following cash and non-cash activities associated with our leases:
| As at December 31, | As at December 31, | ||
| USD'000 | 2022 | 2021 | |
| Cash paid for amounts included in the measurement of lease liabilities: | |||
| Operating cash flows from finance leases | |
| |
| Operating cash flows from operating leases | |
| |
| Financing cash flows from finance leases | |
| |
| Non-cash investing and financing activities : | |||
| Net lease cost | |
| |
| Additions to ROU assets obtained from: | |||
| New finance lease liabilities | |||
| New operating lease liabilities | |
|
As at December 31, 2022, future minimum annual lease payments were as follows:
| USD'000 | USD'000 | USD'000 | USD'000 | |
| Year | Operating | Short-term | Finance | Total |
| 2023 | |
|
| |
| 2024 | |
|
|
|
| 2025 | |
|
|
|
| 2026 | |
|
|
|
| 2027 and beyond | |
|
|
|
| Total future minimum operating and short-term lease payments | |
|
| |
| Less effects of discounting | ( |
|
( | |
| Less effects of practical expedient | |
( |
|
( |
| Lease liabilities recognized | |
|
|
As of December 31, 2022, the weighted-average
remaining lease term was
For our former finance lease, the implicit rate
was calculated as
F-26
Note 19. Goodwill
We test goodwill for impairment annually on October 1st, or as and when indicators of impairment arise. As at October 1, 2022, the fair value of the net assets of the reporting unit concerned by goodwill was superior to the carrying value of the net assets and goodwill allocated. After October 1, 2022, there were no impairment indicators identified triggering a new impairment test. Therefore, no impairment loss was recorded in 2022.
Impairment reviews have been conducted for the goodwill allocated to the reporting unit (“RU) relating to the acquisition of WISeKey Semiconductors SAS in 2016. Fair value has been determined based on the income approach. Cash flows have been projected over 5 years from the date of the assessment and have been discounted at the pre-tax weighted average cost of capital. Fair value is higher than its carrying value. The WISeKey Semiconductors SAS RU has a negative carrying amount.
| USD'000 | IoT Segment | Total | |
| Goodwill balance as at December 31, 2020 | |||
| Goodwill acquired during the year | |||
| Impairment losses | |||
| As a December 31, 2021 | |||
| Goodwill | 8,317 | 8,317 | |
| Accumulated impairment losses | |||
| Goodwill balance as at December 31, 2021 | |||
| Goodwill acquired during the year | |||
| Impairment losses | |||
| As a December 31, 2022 | |||
| Goodwill | 8,317 | 8,317 | |
| Accumulated impairment losses | |||
| Goodwill balance as at December 31, 2022 |
The assumptions included in the impairment tests require judgment, and changes to these inputs could impact the results of the calculations. Other than management's projections of future cash flows, the primary assumptions used in the impairment tests were the weighted-average cost of capital and long-term growth rates. Although the Group's cash flow forecasts are based on assumptions that are considered reasonable by management and consistent with the plans and estimates management is using to operate the underlying businesses, there are significant judgments in determining the expected future cash flows attributable to a reporting unit.
F-27
Note 20. Equity securities, at cost
Investment in FOSSA SYSTEMS s.l.
On April 8, 2021, WISeKey E.L.A. s.l. invested
EUR
The FOSSA investment was assessed as an equity
investment without a readily determinable fair value and we elected the measurement at cost less impairment, adjusted for observable price
changes for identical or similar investments of the same issuer as permitted by ASU 2016-01. As such, the FOSSA investment was initially
recognized on the balance sheet at EUR
As at December 31, 2022, we performed a qualitative
assessment to consider potential impairment indicators. We made reasonable efforts to identify any observable transactions of identical
or similar investments but did not identify any such transaction. Therefore, no impairment loss was
recorded in the year to December 31, 2022, and the carrying value of the FOSSA investment as at December 31, 2022 was EUR
Warrant agreement in Tarmin
On September 27, 2018, WISeKey purchased a warrant
agreement in Tarmin Inc. (“Tarmin”) from ExWorks Capital Fund I, L.P (“ExWorks”). As a result, WISeKey entered
into a warrant agreement with Tarmin Inc (the “Tarmin Warrant”), a private Delaware company, leader in data and software-defined
infrastructure to acquire
The Tarmin Warrant was assessed as an equity investment
without a readily determinable fair value, initially recognized on the balance sheet at USD
Note 21. Equity securities, at fair value
On March 29, 2017, the Group announced that the
respective boards of directors of WISeKey and OpenLimit Holding AG (DE: O5H) (“OpenLimit“) had decided that discussions in
relation to a possible merger transaction between WISeKey and OpenLimit as previously announced on July 25, 2016 were not being further
pursued. The interim financing provided by WISeKey to OpenLimit in a principal amount of EUR
As at December 31, 2022, the fair value was recalculated
using the closing market price on the Frankfurt Stock Exchange of EUR 0.0005 (USD ) and amounted to USD
Note 22. Other noncurrent assets
Other noncurrent assets consisted of noncurrent deposits. Deposits are primarily made up of rental deposits on the premises rented by the Group.
F-28
Note 23. Accounts payable
The accounts payable balance consisted of the following:
| As at December 31, | As at December 31, | ||
| USD'000 | 2022 | 2021 | |
| Trade creditors | |||
| Factors or other financial institutions for borrowings | |||
| Accounts payable to Board Members | |||
| Accounts payable to other related parties | |||
| Accounts payable to underwriters, promoters, and employees | |||
| Other accounts payable | |||
| Total accounts payable |
As at December 31, 2022, accounts payable to Board
Members are made up of accrued bonus of CHF
As at December 31, 2022, accounts payable to other
related parties are made up of a CHF
Accounts payable to underwriters, promoters and employees consist primarily of payable balances to employees in relation to holidays, bonus and 13th month accruals across WISeKey.
Other accounts payable are mostly amounts due or accrued for professional services (e.g. legal, accountancy, and audit services) and accruals of social charges in relation to the accrued liability to employees.
Note 24. Notes payable
Notes payable consisted of the following:
| As at December 31, | As at December 31, | ||
| USD'000 | 2022 | 2021 | |
| Short-term loan | |||
| Short-term loan from shareholders | |||
| Total notes payable |
As at December 31, 2022, the current notes payable balance was made up of:
| - | a USD |
| - | a CHF |
As at December 31, 2022, the short-term loan from
shareholders was made up of loans from the noncontrolling shareholders of WISeKey SAARC for a total amount of USD
The weighted–average interest rate on current
notes payable, excluding loans from shareholders at 0%, was respectively
F-29
Note 25. Other current liabilities
Other current liabilities consisted of the following:
| As at December 31, | As at December 31, | ||
| USD'000 | 2022 | 2021 | |
| Value-Added Tax payable | |||
| Other tax payable | |||
| Customer contract liability, current | |||
| Other current liabilities | |||
| Total other current liabilities |
Note 26. Loans and line of credit
Standby Equity Distribution Agreement with YA II PN, Ltd.
On February 8, 2018 WISeKey entered into a Standby
Equity Distribution Agreement (“SEDA”) with Yorkville. Under the terms of the SEDA as amended, Yorkville has committed to
provide WISeKey, upon a drawdown request by WISeKey, up to CHF
The instrument was assessed under ASC 815
as an equity instrument. WISeKey paid a one-time commitment fee of CHF
In 2018, WISeKey made 4 drawdowns for a total
of CHF
In 2019, WISeKey made 5 drawdowns for a total
of CHF
In 2020, WISeKey made 6 drawdowns for a total
of CHF
In 2021, WISeKey made one drawdown on April 15,
2021 for CHF
The capitalized fee recognized in APIC was fully amortized as of December 31, 2021.
In the year to December 31, 2022, there were no
drawdowns made under the SEDA. As at December 31, 2022, the outstanding equity financing available was CHF
F-30
Credit Agreement with ExWorks Capital Fund I, L.P
On April 4, 2019 WISeCoin AG (“WISeCoin”),
an affiliate of the Group, signed a credit agreement with ExWorks. Under this credit agreement, WISeCoin was granted a USD
Under the terms of the credit agreement, WISeCoin is required to not enter into agreements that would result in liens on property, assets or controlled subsidiaries, in indebtedness other than the exceptions listed in the credit agreement, in mergers, consolidations, organizational changes except with an affiliate, contingent and third party liabilities, any substantial change in the nature of its business, restricted payments, insider transactions, certain debt payments, certain agreements, negative pledge, asset transfer other than sale of assets in the ordinary course of business, or holding or acquiring shares and/or quotas in another person other than WISeCoin R&D. Furthermore, WISeCoin is required to maintain its existence, pay all taxes and other liabilities.
Borrowings under the line of credit are secured by first ranking security interests on all material assets and personal property of WISeCoin, and a pledge over the shares in WISeCoin representing 90% of the capital held by the Group. Under certain circumstances, additional security may be granted over the intellectual property rights of WISeCoin.
Total debt issue costs of USD
As at December 31, 2022, the loan had not
been repaid and the outstanding borrowings were USD
Loan Agreements with UBS SA
On March 26, 2020, two members of the Group, WISeKey
International Holding Ltd and WISeKey SA, entered into the Covid loans to borrow funds under the Swiss Government supported COVID-19 Credit
Facility with UBS SA. Under the terms of the Agreement, UBS has lent such Group members a total of CHF
Under the terms of the loans, the relevant companies are required to use the funds solely to cover the liquidity requirements of the Group. In particular, the Group cannot use the funds for the distribution of dividends and directors' fees as well as the repayment of capital contributions, the granting of active loans; refinancing of private or shareholder loans; the repayment of intra-group loans; or the transfer of guaranteed loans to a group company not having its registered office in Switzerland, whether directly or indirectly linked to applicant.
During the years to December 31, 2021 and 2022,
WISeKey repaid, respectively, CHF
Therefore, as at December 31, 2022, the outstanding
balance on the loans was CHF
F-31
Credit Agreement with L1 Capital Global Opportunities Master Fund
On June 29, 2021, WISeKey entered into an Agreement
for the Subscription of up to $
Due to L1’s option to convert the loan in part or in full at any time before maturity, the L1 Facility was assessed as a share-settled debt instrument with an embedded put option. In line with ASC 480-10-55-43 and ASC 480-10-55-44, because the value that L1 will predominantly receive at settlement does not vary with the value of the shares, the settlement provision is not considered a conversion option. We assessed the put option under ASC 815 and concluded that it is clearly and closely related to its debt host and therefore did not require bifurcation. Per ASC 480-10-25, the L1 Facility was accounted for as a liability measured at fair value using the discounted cash flow method at inception.
Debt issue costs made up of legal expenses of
USD
On September 27, 2021, WISeKey and L1 entered
into the First Amendment to the Subscription Agreement (the “L1 First Amendment”), pursuant to which
On March 3, 2022, WISeKey and L1 entered into
the Second Amendment to the Subscription Agreement (the “L1 Second Amendment”), pursuant to which, for the remaining facility
of USD 5 million,
In line with ASC 470-50-15-3, the New L1 Conversion Price under the L1 First Amendment was assessed as a change to the conversion privileges provided in the L1 Facility for the purpose of inducing conversion, whereby the New L1 Conversion Price provides a reduction of the Original L1 Conversion Price and results in the issuance of additional WIHN Class B Shares, which is governed by ASC 470-20-40. Therefore, in line with ASC 470-20-40-16 and ASC 470-20-40-17, for conversions of L1 Accelerated Tranches and L1 Additional Accelerated Tranches , we recognize the fair value of the additional shares delivered by applying the New L1 Conversion Price in comparison with the Original L1 Conversion Price as an expense to the income statement classified as debt conversion expense.
F-32
Additionally, per the terms of the L1 Facility, upon each tranche subscription under the L1 Facility and the L1 First Amendment, WISeKey will grant L1 the option to acquire WIHN Class B Shares at an exercise price of the higher of (a) 1.5 times the 5-trading day volume-weighted average price of the WIHN Class B Shares on the SIX Swiss Stock Exchange immediately preceding the tranche closing date and (b) CHF 5.00. The number of warrants granted at each tranche subscription is calculated as 25% of the principal amount of each tranche divided by the volume-weighted average price of the trading day immediately preceding the tranche closing date. Each warrant agreement has a 3-year exercise period starting on the relevant subscription date. In line with ASC 470-20-25-2, for each subscription, the proceeds from the convertible notes with a detachable warrant were allocated to the two elements based on the relative fair values of the debt instrument without the warrant and of the warrant at time of issuance. When assessed as an equity instrument, the warrant agreement is fair valued at grant using the Black-Scholes model and the market price of WIHN Class B Shares on the date of the subscription. The fair value of the debt is calculated using the discounted cash flow method.
During the year to December 31, 2021, WISeKey
made a total of six subscriptions for a total of USD
In the year ended December 31, 2021, L1 converted
a total of USD
During the year ended December 31, 2022, WISeKey made six subscriptions under the L1 Facility and the L1 Second Amendment as follows:
| - | On March 4, 2022, an L1 Additional Accelerated Tranche for convertibles notes in the amount USD |
| - | On April 14, 2022, an L1 Additional Accelerated Tranche for convertibles notes in the amount USD |
| - | On July 12, 2022, an L1 Additional Accelerated Tranche for convertibles notes in the amount USD |
| - | On October 6, 2022, an L1 Additional Accelerated Tranche for convertibles notes in the amount USD |
F-33
| - | On November 15, 2022, an L1 Additional Accelerated Tranche for convertibles notes in the amount USD |
| - | On December 22, 2022, an L1 Additional Accelerated Tranche for convertibles notes in the amount USD |
During the year ended December 31, 2022, L1 converted
a total of USD
As at December 31, 2022, the outstanding L1 Facility
available was USD nil. Convertible notes in an aggregate amount of USD
Credit Agreement with Anson Investments Master Fund LP
On June 29, 2021, WISeKey entered into the Anson Facility,
an Agreement for the Issuance and Subscription of Convertible Notes pursuant to which Anson commits to grant a loan to WISeKey for up
to a maximum amount of USD
Due to Anson’s option to convert the loan in part or in full at any time before maturity, the Anson Facility was assessed as a share-settled debt instrument with an embedded put option. In line with ASC 480-10-55-43 and ASC 480-10-55-44, because the value that Anson will predominantly receive at settlement does not vary with the value of the shares, the settlement provision is not considered a conversion option. We assessed the put option under ASC 815 and concluded that it is clearly and closely related to its debt host and therefore did not require bifurcation. Per ASC 480-10-25, the Anson Facility was accounted for as a liability measured at fair value using the discounted cash flow method at inception.
F-34
Debt issue costs made up of legal expenses of
USD
On September 27, 2021, WISeKey and Anson entered
into the Anson First Amendment, pursuant to which
In line with ASC 470-50-15-3, the New Anson Conversion Price under the Anson First Amendment was assessed as a change to the conversion privileges provided in the Anson Facility for the purpose of inducing conversion, whereby the New Anson Conversion Price provides a reduction of the Original Anson Conversion Price and results in the issuance of additional WIHN Class B Shares, which is governed by ASC 470-20-40. Therefore, in line with ASC 470-20-40-16 and ASC 470-20-40-17, for conversions of Anson Accelerated Tranches, we recognize the fair value of the additional shares delivered by applying the New Anson Conversion Price in comparison with the Original Anson Conversion Price as an expense to the income statement classified as debt conversion expense.
Additionally, per the terms of the Anson Facility, upon each tranche subscription under the Anson Facility and the Anson First Amendment, WISeKey will grant Anson the option to acquire WIHN Class B Shares at an exercise price of the higher of (a) 1.5 times the 5-trading day volume-weighted average price of the WIHN Class B Shares on the SIX Swiss Stock Exchange immediately preceding the tranche closing date and (b) CHF 5.00. The number of warrants granted at each tranche subscription is calculated as 25% of the principal amount of each tranche divided by the volume-weighted average price of the trading day immediately preceding the tranche closing date. Each warrant agreement has a 3-year exercise period starting on the relevant subscription date. In line with ASC 470-20-25-2, for each subscription, the proceeds from the convertible notes with a detachable warrant were allocated to the two elements based on the relative fair values of the debt instrument without the warrant and of the warrant at time of issuance. When assessed as an equity instrument, the warrant agreement is fair valued at grant using the Black-Scholes model and the market price of WIHN Class B Shares on the date of the subscription. The fair value of the debt is calculated using the discounted cash flow method.
During the year ended December 31, 2021, WISeKey
made a total of three subscriptions for a total of USD
During the year ended December 31, 2021, Anson
converted a total of USD
F-35
During the year ended December 31, 2022, WISeKey did not make any new subscriptions under the Anson Facility.
During the year ended December 31, 2022, Anson
converted a total of USD
As at December 31, 2022 the outstanding Anson
Facility available was USD
Production Capacity Investment Loan Agreement
In November 2022, WISeKey Semiconductors SAS entered
into a loan agreement with a third party client to borrow funds for the purpose of increasing their production capacity. Under the
terms of the Agreement, the client has lent to WISeKey Semiconductors SAS a total of USD
An unamortized debt discount totaling USD
Therefore, as at December 31, 2022, the loan
balance was USD
Note 27. Employee benefit plans
Defined benefit post-retirement plan
The Group maintains three pension plans: one maintained by WISeKey SA and one by WISeKey International Holding Ltd, both covering its employees in Switzerland, as well as one maintained by WISeKey Semiconductors SAS covering WISeKey’s French employees.
All plans are considered defined benefit plans and accounted for in accordance with ASC 715 Compensation – Retirement Benefits. This model allocates pension costs over the service period of employees in the plan. The underlying principle is that employees render services ratably over this period, and therefore, the income statement effects of pensions should follow a similar pattern. ASC 715 requires recognition of the funded status or difference between the fair value of plan assets and the projected benefit obligations of the pension plan on the balance sheet, with a corresponding adjustment recorded in the net loss. If the projected benefit obligation exceeds the fair value of the plan assets, then that difference or unfunded status represents the pension liability.
The Group records net service cost as an operating expense and other components of defined benefit plans as a non-operating expense in the statement of comprehensive loss.
The liabilities and annual income or expense of the pension plan are determined using methodologies that involve several actuarial assumptions, the most significant of which are the discount rate and the long-term rate of asset return (based on the market-related value of assets). The fair value of plan assets is determined based on prevailing market prices.
The defined benefit pension plan maintained by WISeKey Semiconductors SAS, and their obligations to employees in terms of retirement benefits, is limited to a lump sum payment based on remuneration and length of service, determined for each employee. The plan is not funded.
The pension liability calculated as at December 31, 2022 is based on annual personnel costs and assumptions as of December 31, 2022.
F-36
| Personnel Costs | As at December 31, | As at December 31, | As at December 31, | ||
| USD'000 | 2022 | 2021 | 2020 | ||
| Wages and Salaries | |||||
| Social security contributions | |||||
| Net service costs | |||||
| Other components of defined benefit plans, net | ( |
||||
| Total |
| As at December 31, | ||||||
| Assumptions | 2022 | 2022 | 2021 | 2021 | 2020 | 2020 |
| France | Switzerland | France | Switzerland | France | Switzerland | |
| Discount rate | ||||||
| Expected rate of return on plan assets | n/a | n/a | n/a | |||
| Salary increases | ||||||
For WISeKey SA and WISeKey International Holding Ltd’s funded plans, the expected long-term rate of return on assets is based on the pension fund’s asset allocation.
As at December 31, 2022 the Group’s accumulated
benefit obligation amounted to USD
| Reconciliation to Balance Sheet start of year | |||||
| USD'000 | |||||
| Fiscal year | 2022 | 2021 | 2020 | ||
| Fair value of plan assets | ( |
( |
( | ||
| Projected benefit obligation | |||||
| Surplus/deficit | |||||
| Opening balance sheet asset/provision (funded status) | |||||
| Reconciliation of benefit obligation during the year | |||||
| Projected benefit obligation at start of year | |||||
| Net Service cost | |||||
| Interest expense | |||||
| Plan participant contributions | |||||
| Net benefits paid to participants | ( |
( |
( | ||
| Prior service costs | ( |
( | |||
| Actuarial losses/(gains) | ( |
( |
( | ||
| Curtailment & Settlement | ( |
||||
| Reclassifications | ( | ||||
| Currency translation adjustment | ( |
( |
|||
| Projected benefit obligation at end of year |
F-37
| Reconciliation of plan assets during year | |||||
| Fair value of plan assets at start of year | ( |
( |
( | ||
| Employer contributions paid over the year | ( |
( |
( | ||
| Plan participant contributions | ( |
( |
( | ||
| Net benefits paid to participants | ( | ||||
| Interest income | ( |
( |
( | ||
| Return in plan assets, excl. amounts included in net interest | ( | ||||
| Currency translation adjustment | ( | ||||
| Fair value of plan assets at end of year | ( |
( |
( | ||
| Reconcilation to balance sheet end of year | |||||
| Fair value of plan assets | ( |
( |
( | ||
| Defined benefit obligation - funded plans | |||||
| Surplus/deficit | |||||
| Closing balance sheet asset/provision (funded status) |
| Estimated amount to be amortized from accumulated OCI into NPBC over next fiscal year | |||||
| Net loss (gain) | |||||
| Unrecognized transition (asset)/obligation | |||||
| Prior service cost/(credit) | ( |
( |
| Net loss (gain) | ( |
||||
| Unrecognized transition (asset)/obligation | |||||
| Prior service cost/(credit) | ( |
( |
( | ||
| Deficit | ( |
| Movement in Funded Status | |||||
| USD'000 | |||||
| Fiscal year | 2022 | 2021 | 2020 | ||
| Opening balance sheet liability (funded status) | |||||
| Net Service cost | |||||
| Interest cost/(credit) | |||||
| Expected return on Assets | ( |
( |
( | ||
| Amortization on Net (gain)/loss | |||||
| Amortization on Prior service cost/(credit) | ( |
( |
|||
| Settlement / curtailment cost / (credit) | ( |
||||
| Currency translation adjustment | ( |
||||
| Total Net Periodic Benefit Cost/(credit) | |||||
| Actuarial (gain)/loss on liabilities due to experience | ( |
( | |||
| Actuarial gain/loss on liab. from changes to fin. assump | ( |
( |
|||
| Actuarial (gain)/loss on liab. from changes to demo. assump | ( |
||||
| Return in plan assets, excl. amounts included in net interest | ( | ||||
| Prior service cost/(credit) | ( |
( | |||
| Amortization on Net (gain)/loss | ( |
( |
( | ||
| Amortization on Prior service cost/(credit) | ( | ||||
| Currency translation adjustment | ( |
( | |||
| Total gain/loss recognized via OCI | ( |
( |
( |
F-38
| Employer contributions paid in the year + Cashflow required to pay benefit payments | ( |
( |
( | ||
| Total cashflow | ( |
( |
( | ||
| Currency translation adjustment | ( |
( |
|||
| Reclassification | ( | ||||
| Closing balance sheet liability (funded status) | |||||
| Reconciliation of Net Gain / Loss | |||||
| Amount at beginning of year | |||||
| Amortization during the year | ( |
( |
( | ||
| Asset (gain) / loss | ( | ||||
| Liability (gain) / loss | ( |
( |
( | ||
| Reclassifications | ( | ||||
| Currency translation adjustment | ( |
( |
|||
| Amount at year-end | ( |
||||
| Reconciliation of prior service cost/(credit) | |||||
| Amount at beginning of year | ( |
( |
|||
| Amortization during the year | ( | ||||
| Prior service costs for the current period | ( |
( | |||
| Currency translation adjustment | |||||
| Amount at year-end | ( |
( |
( |
All of the assets are held under the collective contract by the plan’s re-insurer company and are invested in a mix of Swiss and International bond and equity securities. In line with ASC 820’s three-tier fair value hierarchy, pension assets belong to the fair value level 2.
The table below shows the breakdown of expected future contributions payable to the Plan :
| Period USD'000 |
France | Switzerland | |
| 2023 | |||
| 2024 | |||
| 2025 | |||
| 2026 | |||
| 2027 | |||
| 2028 to 2032 |
The Group expects to make contributions of approximately
USD
There are no plan assets expected to be returned to the employer during the 12-month period following December 31, 2022.
F-39
Note 28. Commitments and contingencies
Lease commitments
The future payments due under leases are shown in Note 18.
Guarantees
Our software and hardware product sales agreements generally include certain provisions for indemnifying customers against liabilities if our products infringe a third party’s intellectual property rights. Certain of our product sales agreements also include provisions indemnifying customers against liabilities in the event we breach confidentiality or service level requirements. It is not possible to determine the maximum potential amount under these indemnification agreements due to our lack of history of prior indemnification claims and the unique facts and circumstances involved in each particular agreement. To date, we have not incurred any costs as a result of such indemnifications and have not accrued any liabilities related to such obligations in our consolidated financial statements.
Note 29. Stockholders’ equity
Stockholders’ equity consisted of the following:
| WISeKey International Holding Ltd | As at December 31, 2022 | As at December 31, 2021 | ||
| Share Capital | Class A Shares | Class B Shares | Class A Shares | Class B Shares |
| Par value per share (in CHF) | ||||
| Share capital (in USD) | ||||
| Per Articles of association and Swiss capital categories | ||||
| Authorized Capital - Total number of authorized shares | ||||
| Conditional Share Capital - Total number of conditional shares(1) | ||||
| Total number of fully paid-in shares | ||||
| Per US GAAP | ||||
| Total number of authorized shares | ||||
| Total number of fully paid-in issued shares(1) | ||||
| Total number of fully paid-in outstanding shares(1) | ||||
| Par value per share (in CHF) | ||||
| Share capital (in USD) | ||||
| Total share capital (in USD) | ||||
| Treasury Share Capital | ||||
| Total number of fully paid-in shares held as treasury shares | - | - | ||
| Treasury share capital (in USD) | - | - | ||
| Total treasury share capital (in USD) | - | - | ||
| (1) Conversions of conditional capital that were not registered with the commercial register as of December 31, 2022 are not deducted from the total number of conditional shares, i.e. the number shown is as if the issues had not taken place. | ||||
F-40
In the years to December 31, 2022 and 2021 respectively, WISeKey purchased a total of and treasury shares at an average purchase price of USD and USD per share, and sold a total of and treasury shares at an average sale price of USD and USD per share.
Share buyback program
On July 9, 2019, the Group started a share buyback program on the SIX Swiss Exchange to buy back Class B Shares up to a maximum 10% of the share capital and 5.35% of the voting rights. In compliance with Swiss Law, at no time will the group hold more than 10% of its own registered shares. The share buyback program ended on July 8, 2022.
As at December 31, 2022, WISeKey’s treasury share balance included Class B Shares purchased through the share buyback program.
Voting rights
Each share carries one vote at a general meeting of shareholders, irrespective of the difference in par value of Class A Shares (CHF per share) and Class B Shares (CHF per share). Our Class A Shares have a lower par value (CHF ) than our Class B Shares (CHF ) but have same voting right as the higher par value Class B Shares, namely one (1) vote per share. This means that, relative to their respective per share contribution to the share capital, the holders of our Class A Shares have a greater relative per share voting power than the holders of our Class B Shares for matters that require approval on the basis of a specified majority of shares present at the shareholders meeting.
Shareholder resolutions and elections (including elections of members of the board of directors) require the affirmative vote of an absolute majority of the votes represented (in person or by proxy) at a general meeting of shareholders (each Class A Share and each Class B Share having one vote), unless otherwise stipulated by law or our Articles. The following matters require approval by a majority of the par value of the shares represented at the general meeting (each Class A Share having a par value of CHF per share and each Class B Share having a par value of CHF per share):
| - | electing our auditor; |
| - | appointing an expert to audit our business management or parts thereof; |
| - | adopting any resolution regarding the instigation of a special investigation; and |
| - | adopting any resolution regarding the initiation of a derivative liability action. |
In addition, under Swiss corporation law and our Articles, approval by two-thirds of the shares represented at the meeting, and by the absolute majority of the par value of the shares represented is required for:
| - | amending our corporate purpose; |
| - | creating or cancelling shares with preference rights; |
| - | restricting the transferability of registered shares; |
| - | restricting the exercise of the right to vote or the cancellation thereof; |
| - | creating authorized or conditional share capital; |
| - | increasing the share capital out of equity, against contributions in kind or for the purpose of acquiring specific assets and granting specific benefits; |
| - | limiting or withdrawing shareholder's pre-emptive rights; |
| - | relocating our registered office; |
| - | converting registered shares into bearer shares and vice versa; |
| - | our dissolution or liquidation; and |
| - | transactions among corporations based on Switzerland's Federal Act on Mergers, Demergers, Transformations and the Transfer of Assets of 2003, as amended (the "Swiss Merger Act") including a merger, demerger or conversion of a corporation. |
F-41
In accordance with Swiss law and generally accepted business practices, our Articles do not provide attendance quorum requirements generally applicable to general meetings of shareholders.
Both categories of Shares confer equal entitlement to dividends and liquidation rights relative to the nominal value of the Class A Shares and the Class B Shares, respectively.
Only holders of Shares (including nominees) that are recorded in the share register as of the record date communicated in the invitation to the General Meeting are entitled to vote at a General Meeting.
Any acquirer of Shares who is not registered in the share register as a shareholder with voting rights may not vote at or participate in any General Meeting, but will still be entitled to dividends and other rights with financial value with respect to such Shares.
Each holder of Class A Shares has entered into an agreement (each such agreement a "Shareholder Agreement") with WISeKey, pursuant to which such holder of Class A Shares has given the undertaking vis-à-vis WISeKey not to (i) directly or indirectly offer, sell, transfer or grant any option or contract to purchase, purchase any option or contract to sell, grant instruction rights with respect to or otherwise dispose of, or (ii) solicit any offers to purchase, otherwise acquire or be entitled to, any of his/her/its Class A Shares or any right associated therewith (collectively a "Transfer"), except if such Transfer constitutes a "Permitted Transfer", as defined hereafter. A Permitted Transfer is defined as a Transfer by a holder of Class A Share to his/her spouse or immediate family member (or a trust related to such immediate family member) or a third party for reasonable estate planning purposes, the transfer to an affiliate and any transfer following conversion of his/her/its Class A Shares into Class B Shares. Each holder of a Class A Share has the right to request that, at WISeKey's annual General Meeting, an item be included on the agenda according to which Class A Shares are, at the discretion of each holder of Class A Shares, converted into Class B Shares.
Note 30. Accumulated other comprehensive income
| USD'000 | |||
| Accumulated other comprehensive income as at December 31, 2020 | |||
| Total net foreign currency translation adjustments | ( |
||
| Total change in unrealized gains related to available-for-sale debt securities | |||
| Total defined benefit pension adjustment | |||
| Total reclassification adjustments | ( |
||
| Total other comprehensive income/(loss), net | ( | ||
| Accumulated other comprehensive income as at December 31, 2021 | |||
| Total net foreign currency translation adjustments | ( |
||
| Total defined benefit pension adjustment | |||
| Total reclassification adjustments under ASC 830-30-40-1 | |||
| Total other reclassification adjustments | ( |
||
| Total other comprehensive income/(loss), net | |||
| Accumulated other comprehensive income as at December 31, 2022 | |||
There is no income tax expense or benefit allocated to other comprehensive income.
F-42
Note 31. Revenue
Nature of goods and services
The following is a description of the principal activities – separated by reportable segment – from which the Group generates its revenue. For more detailed information about reportable segments, see Note 37 - Segment information and geographic data.
| - | IoT Segment |
The IoT segment of the Group principally generates revenue from the sale of semiconductors secure chips. Although they may be sold in connection with other services of the Group, they always represent distinct performance obligations.
The Group recognizes revenue when a customer takes possession of the chips, which usually occurs when the goods are delivered. Customers typically pay once goods are delivered.
| - | mPKI Segment |
The mPKI Segment of the Group generates revenues from Digital Certificates, Software as a Service, Software license and Post-Contract Customer Support (PCS) for cybersecurity applications. Products and services are sold principally separately but may also be sold in bundled packages.
For bundled packages, the Group accounts for individual products and services separately if they are distinct – i.e. if a product or service is separately identified from other items in the bundled package and if a customer can benefit from it. The consideration is allocated between separate products and services in a bundle based on their stand-alone selling prices. The stand-alone selling prices are determined based on the list prices when available or estimated based on the Adjusted Market Assessment approach (e.g. licenses), or the Expected Cost-Plus Margin approach (e.g., PCS).
| Product and services | Nature, timing of satisfaction of performance obligations and significant payment terms |
| Certificates | The Group recognizes revenue on a straight-line basis over the validity period of the certificate, which is usually one to three years. This period starts after the certificate has been issued by the Certificate Authority and may be used by the customer for authentication and signature, by checking the certificate validity against the Root of Trust which is maintained by the Group on its IT infrastructure. Customers pay for certificates when certificates are issued and invoiced. The excess of payments over recognized revenue is shown as deferred revenue. |
| SaaS | The Group’s SaaS arrangement cover the provision of cloud-based certificate life-cycle-management solutions and signing and authentication solutions. The Group recognizes revenue on a straight-line basis over the service period which is usually yearly renewable. Customers usually pay ahead of quarterly or yearly service periods; the paid amounts which have not yet been recognized are shown as deferred revenue. |
| Software | The Group provides software for certificates life-cycle management and signing and authentication solutions. The Group recognizes license revenue when the software has been delivered and PCS revenue over the service period which is usually one-year renewable. Customers pay upon delivery of the software or over the PCS. |
| Implementation, integration and other services |
The Group provides services to implement and integrate multi-element cybersecurity solutions. Most of the time the solution elements are off-the-shelve non-customized components which represent distinct performance obligations. Implementation and integration services are payable when rendered, while other revenue elements are payable and recognized as per their specific description in this section.
WISeKey also provides hosting and monitoring of infrastructure services which are distinct performance obligations and are paid and recognized over the service period. |
F-43
Disaggregation of revenue
The following table shows the Group’s revenues disaggregated by reportable segment and by product or service type:
| Disaggregation of revenue | Typical payment | At one point in time | Over time | Total | ||||||||
| USD'000 | 2022 | 2021 | 2020 | 2022 | 2021 | 2020 | 2022 | 2021 | 2020 | |||
| IoT Segment | ||||||||||||
| Secure chips | Upon delivery | - | - | - | ||||||||
| Total IoT segment revenue | - | - | - | |||||||||
| mPKI Segment | ||||||||||||
| Certificates | Upon issuance | - | - | - | |
|||||||
| Licenses and integration | Upon delivery | - | - | |||||||||
| SaaS, PCS and hosting | Quarterly or yearly | - | - | - | - | - | ||||||
| Total mPKI segment revenue | |
|||||||||||
| Total Revenue from continuing operations | ||||||||||||
For the years ended December 31, 2022, 2021, and 2020 the Group recorded no revenues related to performance obligations satisfied in prior periods.
The following table shows the Group’s revenues disaggregated by geography, based on our customers’ billing addresses:
| Net sales by region | 12 months ended December 31, | ||||
| USD'000 | 2022 | 2021 | 2020 | ||
| IoT Segment | |||||
| Switzerland | |||||
| Rest of EMEA | |||||
| North America | |||||
| Asia Pacific | |||||
| Latin America | |||||
| Total IoT segment revenue | |||||
| mPKI Segment | |||||
| Switzerland | |||||
| Rest of EMEA | |||||
| North America | |||||
| Asia Pacific | - | - | - | ||
| Latin America | |||||
| Total mPKI segment revenue | |||||
| Total Net sales from continuing operations | |||||
| *EMEA means Europe, Middle East and Africa | |||||
F-44
Contract assets, deferred revenue and contract liability
Our contract assets, deferred revenue and contract liability consist of:
| As at December 31, | As at December 31, | ||
| USD'000 | 2022 | 2021 | |
| Trade accounts receivables | |||
| Trade accounts receivable - IoT segment | |
| |
| Trade accounts receivable - mPKI segment | |
| |
| Total trade accounts receivables | |
| |
| Contract assets | |
| |
| Total contract assets | |
| |
| Contract liabilities - current | |
| |
| Contract liabilities - noncurrent | |
| |
| Total contract liabilities | |
| |
| Deferred revenue | |||
| Deferred revenue - mPKI segment | |
| |
| Total deferred revenue | |||
| Revenue from continuing operations recognized in the period from amounts included in the deferred revenue at the beginning of the year | |
|
Increases or decreases in trade accounts receivable, contract assets, deferred revenue and contract liability were primarily due to normal timing differences between our performance and customer payments.
Remaining performance obligations
As of December 31, 2022, approximately USD
| Estimated revenue from remaining performance obligations as at December 31, 2022 (USD'000) |
Total |
| 2023 | |
| 2024 | |
| Total remaining performance obligation from continuing operations |
F-45
Note 32. Other operating income
| 12 months ended December 31, | |||||
| USD'000 | 2022 | 2021 | 2020 | ||
| Accounts payable write-off | |||||
| Other operating income from related parties | |||||
| Other operating income - other | |||||
| Total other operating income from continuing operations | |||||
The accounts payable write-off relates to a liability recorded in 2013 by WISeKey Semiconductors SAS which the creditor in insolvency can no longer claim.
In the year 2022, other operating income from related parties was made up of the amounts invoiced by WISeKey to the OISTE Foundation for the use of its premises and equipment (see Note 40).
Employee stock option plans
The Stock Option Plan (“ESOP 1”) was approved on December 31, 2007 by the stockholders of WISeKey SA, representing options convertible into WISeKey SA shares with an exercise price of CHF per share.
The Stock Option Plan (“ESOP 2”) was approved on December 31, 2011 by the stockholders of WISeKey SA, representing options convertible into WISeKey SA shares with an exercise price of CHF per share.
At March 22, 2016 as part of the reverse acquisition transaction, both ESOP plans in existence in WISeKey SA were transferred to WISeKey International Holding Ltd at the same terms, with the share exchange term of 5:1 into WIHN Class B Shares.
Grants
In the 12 months to December 31, 2020, the Group granted a total of options exercisable in WIHN Class B Shares. Each option is exercisable into one WIHN Class B Share.
The options granted consisted of:
| - | options with immediate vesting granted to employees and Board members, none of which had been exercised as of December 31, 2020; |
| - | options with immediate vesting granted to employees and Board members, all of which had been exercised as of December 31, 2020; |
| - | options vesting on |
| - | options vesting on |
| - | options vesting on |
| - | options vesting on |
| - | options vesting on |
| - | options with immediate vesting granted in exchange for WISeKey SA shares, all of which had been exercised as of December 31, 2020; and |
| - | options with immediate vesting granted to external advisors and which had not been exercised as of December 31, 2020. |
The options granted were valued at grant date using the Black-Scholes model.
In the 12 months to December 31, 2021, the Group granted a total of options exercisable in WIHN Class B Shares. Each option is exercisable into one WIHN Class B Share.
The options exercisable in WIHN Class B Shares granted consisted of:
| - | options with immediate vesting granted to employees and Board members, none of which had been exercised as of December 31, 2021; |
| - | options with immediate vesting granted to employees and Board members, all of which had been exercised as of December 31, 2021; |
| - | options vesting on |
| - | options vesting on |
F-46
| - | options vesting on |
| - | options with immediate vesting granted to external advisors and which had not been exercised as of December 31, 2021; |
| - | options with immediate vesting granted to external advisors, all of which had been exercised as of December 31, 2021. |
In the 12 months to December 31, 2021, the Group also granted a total of options exercisable in WIHN Class A Shares with immediate vesting to employees and Board members, none of which had been exercised as of December 31, 2021. Each option is exercisable into one Class A Share.
In the 12 months to December 31, 2022, the Group granted a total of options exercisable in WIHN Class B Shares. Each option is exercisable into one WIHN Class B Share.
The options granted consisted of:
| - | options with immediate vesting granted to employees and Board members, none of which had been exercised as of December 31, 2022; |
| - | options with immediate vesting granted to Board members, all of which had been exercised as of December 31, 2022; |
| - | options vesting on |
| - | options vesting on |
| - | options vesting on |
| - | options with immediate vesting granted to external advisors and which had not been exercised as of December 31, 2022; |
The options granted were valued at grant date using the Black-Scholes model.
There was no grant of options on WIHN Class A Shares in the year ended December 31, 2022.
Stock option charge to the income statement
The Group calculates the fair value of options granted by applying the Black-Scholes option pricing model, using the market price of a WIHN Class B Share. Expected volatility is based on historical volatility of WIHN Class B Shares.
In the year ended December 31, 2022, a total
charge of USD
| - | USD for options granted to employees and Board members; and |
| - | USD for options granted to nonemployees. |
| Assumption | December 31, 2022 | December 31, 2021 | December 31, 2020 | ||
| Dividend yield | None | None | None | ||
| Risk-free interest rate used (average) | |||||
| Expected market price volatility | - % | - % | % - % | ||
| Average remaining expected life of stock options on WIHN Class B Shares (years) | |||||
| Average remaining expected life of stock options on WIHN Class A Shares (years) | n/a |
Unvested options to employees as at December 31, 2022 were recognized prorata temporis over the service period (grant date to vesting date).
F-47
| Options on WIHN Class B Shares | Options on WIHN Class A Shares | ||||
| Non-vested options | Number of shares under options | Weighted-average grant date fair value (USD) | Number of shares under options | Weighted-average grant date fair value (USD) | |
| Non-vested options as at December 31, 2020 | |
||||
| Granted | |||||
| Vested | ( |
( |
|||
| Non-vested forfeited or cancelled | ( |
- | - | ||
| Non-vested options as at December 31, 2021 | |
| |||
| Granted | - | - | |||
| Vested | ( |
- | - | ||
| Non-vested forfeited or cancelled | - | - | - | - | |
| Non-vested options as at December 31, 2022 | |
- | - | ||
As at December 31, 2022, there was a USD unrecognized compensation expense related to non-vested stock option-based compensation arrangements. Non-vested stock options outstanding as at December 31, 2022 were accounted for using the graded-vesting method, as permitted under ASC 718-10-35-8, and we therefore recognized compensation costs calculated using the Black-Scholes model and the market price of WIHN Class B Shares at grant date, over the requisite service period.
| Options on WIHN Class B Shares | WIHN Class B Shares under options | Weighted- average exercise price |
Weighted average remaining contractual term (in years) |
Aggregate intrinsic value (USD) | |||
| Outstanding as at December 31, 2020 | |||||||
| Of which vested | |||||||
| Of which non-vested | - | - | - | ||||
| Granted | - | - | |||||
| Exercised or converted | ( |
- | |||||
| Forfeited or cancelled | ( |
|
- | - | |||
| Expired | ( |
- | - | ||||
| Outstanding as at December 31, 2021 | |||||||
| Of which vested | |||||||
| Of which non-vested | - | - | - | ||||
| Granted | - | - | |||||
| Exercised or converted | ( |
- | |||||
| Forfeited or cancelled | - | - | - | - | |||
| Expired | ( |
- | - | ||||
| Outstanding as at December 31, 2022 | |||||||
| Of which vested | |||||||
| Of which non-vested | - | - | - |
F-48
| Options on WIHN Class A Shares | WIHN Class A Shares under options | Weighted- average exercise price |
Weighted average remaining contractual term (in years) |
Aggregate intrinsic value (USD) |
| Outstanding as at December 31, 2020 | — | |||
| Granted | - | - | ||
| Outstanding as at December 31, 2021 | ||||
| Of which vested | ||||
| Granted | - | - | - | - |
| Outstanding as at December 31, 2022 | ||||
| Of which vested |
| Stock-based compensation expenses from continuing operations | 12 months ended December 31, | ||||
| USD’000 | 2022 | 2021 | 2020 | ||
| In relation to Employee Stock Option Plans (ESOP) | |||||
| In relation to non-ESOP Option Agreements | |||||
| Total | |||||
Stock-based compensation expenses are recorded under the following expense categories in the income statement.
| Stock-based compensation expenses from continuing operations | 12 months ended December 31, | ||||
| USD’000 | 2022 | 2021 | 2020 | ||
| Research & development expenses | |||||
| Selling & marketing expenses | |||||
| General & administrative expenses | |||||
| Total | |||||
Note 34. Non-operating income
Non-operating income consisted of the following:
| 12 months ended December 31, | |||||
| USD'000 | 2022 | 2021 | 2020 | ||
| Foreign exchange gain | |||||
| Financial income | |||||
| Interest income | |||||
| Other | |||||
| Total non-operating income from continuing operations | |||||
F-49
Note 35. Non-operating expenses
Non-operating expenses consisted of the following:
| 12 months ended December 31, | |||||
| USD'000 | 2022 | 2021 | 2020 | ||
| Foreign exchange losses | |||||
| Financial charges | |||||
| Interest expense | |||||
| Other components of defined benefit plans, net | ( |
||||
| Impairment of equity securities at cost | |||||
| Accounts receivable write-off | |||||
| Other | |||||
| Total non-operating expenses from continuing operations | |||||
The accounts receivable write-off relates to a debt that WISeKey paid on behalf of arago GmbH in 2022. In line with the recoverability assessment performed on the purchase price of arago (see Note 14), management believes that there is a significant risk around this receivable from arago and has recorded a credit loss in the full amount of the debt.
Note 36. Income taxes
The components of income before income taxes are as follows:
| Income / (Loss) | 12 months ended December 31, | ||||
| USD'000 | 2022 | 2021 | 2020 | ||
| Switzerland | |
( |
( | ||
| Foreign | ( |
( |
( | ||
| Income/(loss) before income tax from continuing operations | ( |
( |
( | ||
Income taxes relating to the Group are broken down as follows:
| Income taxes | 12 months ended December 31, | ||||
| USD'000 | 2022 | 2021 | 2020 | ||
| Switzerland | |
|
| ||
| Foreign | |
( |
( | ||
| Income tax income / (expense) from continuing operations | |
( |
( | ||
F-50
The difference between the income tax recovery (expense) at the Swiss statutory rate compared to the Group’s income tax recovery (expense) as reported is reconciled below:
| 12 months ended December 31, | |||||
| USD'000 | 2022 | 2021 | 2020 | ||
| Net income/(loss) from continuing operations before income tax | ( |
( |
( | ||
| Statutory tax rate | |||||
| Expected income tax (expense)/recovery | |
|
| ||
| Change in valuation allowance | ( |
( |
( | ||
| Change in tax loss carryforwards | |
( |
( | ||
| Add back loss carryforwards used for the debt remission by WISeKey Semiconductors SAS | |
||||
| Permanent Difference | ( |
( |
( | ||
| Income tax (expense) / recovery from continuing operations | |
( |
( | ||
The Group assesses the recoverability of its deferred tax assets and, to the extent recoverability does not satisfy the “more likely than not” recognition criterion under ASC 740, records a valuation allowance against its deferred tax assets. The Group considered its recent operating results and anticipated future taxable income in assessing the need for its valuation allowance.
The Group’s deferred tax assets and liabilities consist of the following:
| Deferred income tax assets/(liabilities) | As at December 31, | As at December 31, | |
| USD'000 | 2022 | 2021 | |
| Switzerland | |
| |
| Foreign | |
| |
| Deferred income tax assets/(liabilities) | |
|
| Deferred tax assets and liabilities | As at December 31, | As at December 31, | |
| USD'000 | 2022 | 2021 | |
| Stock-based compensation | |||
| Defined benefit accrual | |||
| Tax loss carry-forwards | |||
| Add back loss carryforwards used for the debt remission by WISeKey Semiconductors SAS | |||
| Valuation allowance | ( |
( | |
| Deferred tax assets / (liabilities) |
F-51
As of December 31, 2022, the Group’s operating cumulated loss carry-forwards of all jurisdictions for its continuing operations are as follows:
| Operating loss-carryforward as of December 31, 2022 | ||||||||||
| USD'000 | USA | Switzerland | Spain | France | UK | India | Vietnam | Saudi Arabia | Gibraltar | Total |
| 2023 | - | - | - | |||||||
| 2024 | - | - | - | - | - | |||||
| 2025 | - | - | - | - | - | |||||
| 2026 | - | - | - | - | - | - | ||||
| 2027 | - | - | - | - | - | |||||
| 2028 | - | - | - | - | - | - | ||||
| 2029 | - | - | - | - | - | - | - | |||
| 2030 | - | - | - | - | - | - | - | - | ||
| 2031 | - | - | - | - | - | - | - | |||
| 2032 | - | - | - | - | - | - | - | |||
| 2033 | - | - | - | - | - | - | - | - | ||
| 2034 | - | - | - | - | - | - | - | - | ||
| 2035 | - | - | - | - | - | - | - | |||
| 2036 | - | - | - | - | - | - | - | - | ||
| 2037 | - | - | - | - | - | - | - | |||
| 2038 | - | - | - | - | - | - | - | - | ||
| 2039 | - | - | - | - | - | - | - | |||
| 2040 | - | - | - | - | - | - | - | - | ||
| 2041 | - | - | - | - | - | - | - | - | - | - |
| 2042 | - | - | - | - | - | - | - | - | ||
| Total operating loss carry-forwards / Year of expiration if applicable to jurisdiction | ||||||||||
The following tax years remain subject to examination:
| Significant jurisdictions | Open years |
| Switzerland | |
| USA | |
| France | |
| Spain | |
| Japan | |
| Taiwan | |
| India | |
| Germany | |
| UK | |
| Arabia | |
| Vietnam | |
| Gibraltar |
As at December 31, 2022, WISeKey Semiconductors
SAS had recorded a USD
The Group has no unrecognized tax benefits.
F-52
Note 37. Segment information and geographic data
The Group has two segments: Internet of Things (“IoT”, previously referred to as “Semiconductors”), and managed Public Key Infrastructure (“mPKI”, previously referred to as “Others”). The Group’s chief operating decision maker, who is its Chief Executive Officer, reviews financial performance according to these two segments (three in prior period, with the AI segment) for purposes of allocating resources and assessing budgets and performance.
The IoT segment encompasses the design, manufacturing, sales and distribution of microprocessors operations.
The mPKI segment includes all operations relating to the provision of secured access keys, authentication, signing software, certificates and digital security applications.
| 12 months to December 31, | 2022 | 2021 | 2020 | |||||||||
| USD'000 | IoT | mPKI | Total | IoT | mPKI | Total | IoT | mPKI | Total | |||
| Revenues from external customers | ||||||||||||
| Intersegment revenues | ||||||||||||
| Interest revenue | ||||||||||||
| Interest expense | ||||||||||||
| Depreciation and amortization | ||||||||||||
| Segment income /(loss) before income taxes | ( |
( |
( |
( |
( |
( |
( |
( | ||||
| Profit / (loss) from intersegment sales | ||||||||||||
| Income tax recovery /(expense) | ( |
( |
( |
( |
( | |||||||
| Other significant non cash items | ||||||||||||
| Share-based compensation expense | ||||||||||||
| Gain on derivative liability | ||||||||||||
| Interest and amortization of debt discount and expense | ||||||||||||
| Segment assets | ||||||||||||
| Revenue and Loss reconciliations | 12 months ended December 31, | |||||
| USD'000 | 2022 | 2021 | 2020 | |||
| Revenue reconciliation | ||||||
| Total revenue for reportable segment | ||||||
| Elimination of intersegment revenue | ( |
( |
( | |||
| Total consolidated revenue | ||||||
| Loss reconciliation | ||||||
| Total profit / (loss) from reportable segments | ( |
( |
( | |||
| Elimination of intersegment profits | ( |
( |
( | |||
| Loss before income taxes | ( |
( |
( | |||
| Asset reconciliation | As at December 31, | ||
| USD'000 | 2022 | 2021 | |
| Total assets from reportable segments | |||
| Elimination of intersegment receivables | ( |
( | |
| Elimination of intersegment investment and goodwill | ( |
( | |
| Total assets held for sale from discontinued operations | |||
| Consolidated total assets | |||
F-53
Revenue and property, plant and equipment by geography
The following tables summarize geographic information for net sales based on the billing address of the customer, and for property, plant and equipment.
| Net sales by region | 12 months ended December 31, | ||||
| USD'000 | 2022 | 2021 | 2020 | ||
| Switzerland | |||||
| Rest of EMEA* | |||||
| North America | |||||
| Asia Pacific | |||||
| Latin America | |||||
| Total net sales from continuing operations | |||||
| * EMEA means Europe, Middle East and Africa | |||||
| Property, plant and equipment, net of depreciation, by region | As at December 31, | As at December 31, | |
| USD'000 | 2022 | 2021 | |
| Switzerland | |||
| Rest of EMEA* | |||
| North America | |||
| Asia Pacific | |||
| Total Property, plant and equipment, net of depreciation | |||
| * EMEA means Europe, Middle East and Africa |
| 12 months ended December 31, | |||||
| Gain / (loss) per share | 2022 | 2021 | 2020 | ||
| Net gain / (loss) attributable to WISeKey International Holding AG (USD'000) | ( |
( |
( | ||
| Effect of potentially dilutive instruments on net gain (USD'000) | n/a | n/a | n/a | ||
| Net income / (loss) attributable to WISeKey International Holding AG after effect of potentially dilutive instruments (USD'000) | n/a | n/a | n/a | ||
| Shares used in net gain / (loss) per share computation: | |||||
| Weighted average shares outstanding - basic | |||||
| Effect of potentially dilutive equivalent shares | n/a | n/a | n/a | ||
| Weighted average shares outstanding - diluted | n/a | n/a | |||
| Net gain / (loss) per share | |||||
| Basic weighted average loss per share attributable to WIHN (USD) | ( |
( |
( | ||
| Diluted weighted average loss per share attributable to WIHN (USD) | ( |
( |
( | ||
F-54
For purposes of the diluted net loss per share calculation, stock options, convertible instruments and warrants are considered potentially dilutive securities and are excluded from the calculation of diluted net loss per share, because their effect would be anti-dilutive. Therefore, basic and diluted net loss per share was the same for the year ended December 31, 2022 due to the Group’s net loss position.
| Dilutive vehicles with anti-dilutive effect | 2022 | 2021 | 2020 | ||
| Total stock options | |||||
| Total convertible instruments | |||||
| Total number of shares from dilutive vehicles with anti-dilutive effect |
Note 39. Legal proceedings
We are currently not party to any legal proceedings and claims that is not provided for in our financial statements.
Note 40. Related parties disclosure
Subsidiaries
The consolidated financial statements of the Group include the entities listed in the following table:
| Group Company Name | Country of incorporation | Year of incorporation | Share Capital | % ownership as at December 31, 2022 |
% ownership as at December 31, 2021 |
Nature of business |
| WISeKey SA | CHF |
|||||
| WISeKey Semiconductors SAS | EUR |
|||||
| WiseTrust SA | CHF |
|||||
| WISeKey ELA SL | EUR |
|||||
| WISeKey SAARC Ltd | GBP |
|||||
| WISeKey USA Inc1 | USD |
|||||
| WISeKey India Private Ltd2 | INR |
|||||
| WISeKey IoT Japan KK | JPY |
|||||
| WISeKey IoT Taiwan | TWD |
|||||
| WISeCoin AG | CHF |
|||||
| WISeKey Equities AG | CHF |
|||||
| WISeKey Semiconductors GmbH | EUR |
|||||
| WISeKey Arabia - Information Technology Ltd | SAR |
|||||
| WISe.Art AG3 | CHF |
|||||
| WISeKey Vietnam Ltd | VND |
|||||
| SEALSQ Corp. | USD |
n/a | ||||
| WISeKey (Gibraltar) Limited | GBP |
n/a | ||||
| Trust Protocol Association | CHF - | |||||
| 1 50% owned by WISeKey SA and 50% owned by WiseTrust SA | ||||||
| 2 88% owned by WISeKey SAARC which is controlled by WISeKey International Holding AG | ||||||
| 3 Formerly TrusteCoin AG, formerly WiseAI AG, 100% owned by WISeKey International Holding AG from August 27, 2021 | ||||||
| 4 Formerly SEAL (BVI) Corp. | ||||||
F-55
Related party transactions and balances
| Receivables as at | Payables as at | Net expenses to | Net income from | ||||||||||||
| Related Parties | December 31, | December 31, | December 31, | December 31, | in the year ended December 31, | in the year ended December 31, | |||||||||
| (in USD'000) | 2022 | 2021 | 2022 | 2021 | 2022 | 2021 | 2020 | 2022 | 2021 | 2020 | |||||
| 1 | Carlos Moreira | - | - | - | - | - | - | - | - | ||||||
| 2 | Philippe Doubre | - | - | - | - | - | - | - | |||||||
| 3 | David Fergusson | - | - | - | - | - | - | - | |||||||
| 4 | Eric Pellaton | - | - | - | - | - | - | - | |||||||
| 5 | Jean-Philippe Ladisa | - | - | - | - | - | - | - | |||||||
| 6 | Maria Pia Aqueveque Jabbaz | - | - | - | - | - | - | - | |||||||
| 7 | Cristina Dolan | - | - | - | - | - | - | - | |||||||
| 8 | Hans-Christian Boos | - | - | - | - | - | - | - | |||||||
| 9 | Juan Hernández Zayas | - | - | - | - | - | - | - | - | - | |||||
| 10 | Nicolas Ramseier | - | - | - | - | - | - | - | - | - | |||||
| 11 | Philippe Gerwill | - | - | - | - | - | - | - | - | - | |||||
| 12 | Geoffrey Lipman | - | - | - | - | - | - | - | - | - | |||||
| 13 | Don Tapscott | - | - | - | - | - | - | - | - | - | |||||
| 14 | OISTE | ||||||||||||||
| 15 | Terra Ventures Inc | - | - | - | - | - | - | - | - | ||||||
| 16 | GSP Holdings Ltd | - | - | - | - | - | - | - | - | ||||||
| 17 | SAI LLC (SBT Ventures) | - | - | - | - | - | - | - | - | ||||||
| 18 | Related parties of Carlos Moreira | - | - | - | - | - | - | - | |||||||
| Total | |||||||||||||||
F-56
1. Carlos Moreira is the Chairman of the Board
and CEO of WISeKey. A short-term payable in an amount of CHF
2. Philippe Doubre is a former Board member of the Group, and former member of the Group’s nomination & compensation committee, as well as a shareholder. The expenses recorded in the income statement in the year to December 31, 2022 relate to his Board fee and compensation for additional services to WISeKey during the year.
3. David Fergusson is a Board member of the Group, and member of the Group’s audit committee and nomination & compensation committee, as well as a shareholder. The expenses recorded in the income statement in the year to December 31, 2022 relate to his Board fee.
4. Eric Pellaton is a Board member of the Group, and member of the Group’s nomination & compensation committee, as well as a shareholder. The expenses recorded in the income statement in the year to December 31, 2022 relate to his Board fee.
5. Jean-Philippe Ladisa is a Board member of the Group, and member of the Group’s audit committee. The expenses recorded in the income statement in the year to December 31, 2022 relate to his Board fee.
6. Maria Pia Aqueveque Jabbaz is a Board member of the Group and former member of the Group’s advisory committee. The expenses recorded in the income statement in the year to December 31, 2022 relate to her Board fee.
7. Cristina Dolan is a Board member of the Group, and member of the Group’s audit committee and nomination & compensation committee. The expenses recorded in the income statement in the year to December 31, 2022 relate to her Board fee.
8. Hans-Christian Boos is the managing director of arago GmbH and, until WISeKey divested it, the former minority shareholder of arago GmbH through two personal companies, Aquilon Invest GmbH and OGARA GmbH. A shareholder of OGARA GmbH, the company that purchased WISeKey’s minority interest in arago, he was one of the beneficial owners benefitting from the purchase of WISeKey’s 51% controlling interest in arago. Mr. Boos is also a former Board member of the Group.
One of his wholly-owned personal companies, Aquilon
Invest GmbH entered into a loan agreement with arago GmbH for an amount of EUR
The “Put Option” granted to Aquilon Invest GmbH and OGARA GmbH in 2020 for the remaining 49% share capital of arago in exchange for 12,327,506 WIHN Class B Shares was terminated with the divestiture of arago on June 24, 2022.
9. Juan Hernandez-Zayas is a former Board member of the Group.
10. Nicolas Ramseier is a member of the Group’s advisory committee. The expenses recorded in the income statement in the year to December 31, 2022, relate to his advisory committee fee.
11. Philipp Gerwill is a former member of the Group’s advisory committee.
12. Geoffrey Lipman is a former member of the Group’s advisory committee.
F-57
13. Don Tapscott is a former member of the Group’s advisory committee, and cofounder of The Tapscott Group Inc. The Blockchain Research Institute (the “BRI”) is a division of The Tapscott Group Inc. On December 20, 2018 WISeKey and the BRI entered into an agreement to establish BlockChain Centers of Excellence and promote BlockChain technology worldwide.
14. The Organisation Internationale pour la Sécurité des Transactions Electroniques (“OISTE”) is a Swiss non-profit making foundation that owns a cryptographic rootkey. In 2001 WISeKey SA entered into a contract with OISTE to operate and maintain the global trust infrastructures of OISTE. In line with the contract, WISeKey pays a regular fee to OISTE for the use of its cryptographic rootkey. Two members of the Board of Directors of WISeKey are also members of the Counsel of the Foundation which gives rise to the related party situation.
OISTE is also the minority shareholder in WISeCoin AG with a 10% ownership.
The receivable from OISTE as at December 31, 2022 and income recorded in the income statement in the year to December 31, 2022 relate to the facilities and personnel hosted by WISeKey SA and WISeKey International Holding AG on behalf of OISTE. In the year 2022, WISeKey SA invoiced OISTE CHF 51,066 (USD 53,529), and WISeKey International Holding AG invoiced OISTE CHF 98’994 (USD 103,768).
The payable to OISTE as at December 31, 2022 and expenses relating to OISTE recognized in 2022 are made up of license and royalty fees for the year 2022 under the contract agreement with WISeKey SA.
15. Terra Ventures Inc has a 49% shareholding in WISeKey SAARC Ltd. Terra Ventures granted a GBP 24,507 loan to WISeKey SAARC Ltd on January 24, 2017. The loan is non-interest bearing and has no set repayment date.
16. GSP Holdings Ltd is a former shareholder in WISeKey SAARC Ltd. GSP Holdings Ltd granted a GBP 12,500 loan to WISeKey SAARC Ltd on February 2, 2017. The loan is non-interest bearing and has no set repayment date.
17. SAI LLC, doing business as SBT Ventures, is a former shareholder in WISeKey SAARC Ltd. SAI LLC granted a GBP 25,000 loan to WISeKey SAARC Ltd on January 25, 2017. The loan is non-interest bearing and has no set repayment date.
18. Two immediate family members of Carlos Moreira are employed by WISeKey SA. In line with ASC 850-10-50-5, transactions involving related parties cannot be presumed to be carried out on an arm’s-length basis. The aggregate employment remuneration of these two immediate family members amounted to CHF 191,214 (USD 200,434) recorded in the income statement in 2022.
Note 41. Subsequent events
Loan Agreements with UBS SA
On January 19, 2023, WISeKey International Holding
Ltd repaid CHF
Anson Facility
On January 24, 2023, WISeKey and Anson entered
into the Anson Second Amendment, pursuant to which WISeKey has the right to request Anson to subscribe for eleven Anson Additional Accelerated
Tranches for a total aggregate amount of up to USD
After December 31, 2022, WISeKey made two subscriptions
under the Anson Second Amendment for an aggregate amount of USD
After December 31, 2022, Anson issued two conversion
notices in an amount of USD
F-58
L1 Facility
After December 31, 2022, L1 issued a total of
five conversion notices, resulting in the aggregated conversion of USD
Options granted under WISeKey ESOP
After December 31, 2022, a total of options were granted under the Group’s ESOP.
Shareholders’ approval of an extraordinary dividend in kind in the form of shares in SEALSQ
On April 27, 2023, at WISeKey's Extraordinary General Meeting, WISeKey’s shareholders approved the distribution of 20% of the outstanding ordinary shares, par value USD 0.01 each, in SEALSQ Corp. (“SEALSQ”), a wholly-owned subsidiary of the Group, to be made in the form of a special dividend in kind (the “Special Dividend”) out of the WISeKey International Holding AG's capital contribution reserves booked in its statutory standalone financial statements as of December 31, 2021. The declaration and distribution of the Special Dividend shall be subject to certain conditions.
Note 42. Business Update Related to COVID-19
In March 2020, the World Health Organization declared the Coronavirus (COVID-19) a pandemic. The outbreak spread quickly around the world, including in every geography in which the Group operates. The pandemic has created uncertainty around the impact of the global economy and has resulted in impacts to the financial markets and asset values. Governments implemented various restrictions around the world, including closure of non-essential businesses, travel, shelter-in-place requirements for citizens and other restrictions.
The Group took a number of precautionary steps to safeguard its businesses and colleagues from COVID-19, including implementing travel restrictions, working from home arrangements and flexible work policies. The Group started to return to offices around the world, in line with the guidelines and orders issued by national, state and local governments, implementing a phased approach in its main offices in Switzerland and in France. We continue to prioritize the safety and well-being of our colleagues during this time.
The Group’s major production centers, located in Taiwan and Vietnam, were quick to implement controls and safeguards around their processes that enabled us to continue delivering products with minimal interruption to our clients. In 2022, the impact upon the Group has been limited and we remain confident that we are able to fulfil all current client orders.
The Group retains a strong liquidity position and believes that it has sufficient cash reserves to support the entity for the foreseeable future (see note 2 for further details.) The Group continues to review its costs and suspended its share buy-back programs in order to reduce the cash burn. The Group has applied for, and received, support under the schemes announced by the Swiss government. Currently the Group remains able to meet its commitments and does not foresee any significant challenges in the near future. The Group currently does not anticipate any material impact on its liquidity position and outlook.
At this stage it remains impossible to predict the extent of the impact of the COVID-19 pandemic as this will depend on numerous evolving factors and future developments that the Group is not able to predict.
Note 43. Impacts of the war in Ukraine
Following the outbreak of the war in Ukraine in late February 2022, several countries imposed sanctions on Russia, Belarus and certain regions in Ukraine. There has been an abrupt change in the geopolitical situation, with significant uncertainty about the duration of the conflict, changing scope of sanctions and retaliation actions including new laws.
WISeKey does not have any operation or customer in Russia, Belarus or Ukraine, and, as such, does not foresee any direct impact of the war on its operations.
However, the war has also contributed to an increase in volatility in currency markets, energy prices, raw material and other input costs, which may impact WISeKey’s supply chain in the future.
As at December 31, 2022, the Group has assessed the consequences of the war for its financial disclosures and considered the impacts on key judgements and significant estimates, and has concluded that no changes were required. WISeKey will continue to monitor these areas of increased risk for material changes.
F-59