0001738699 false FY 2021 --12-31 Wisekey International Holding S.A. V8 26,688 10,922 387271 0001738699 2021-01-01 2021-12-31 0001738699 dei:BusinessContactMember 2021-01-01 2021-12-31 0001738699 us-gaap:CommonClassAMember 2021-12-31 0001738699 us-gaap:CommonClassBMember 2021-12-31 0001738699 2020-01-01 2020-12-31 0001738699 2019-01-01 2019-12-31 0001738699 2021-12-31 0001738699 2020-12-31 0001738699 us-gaap:CommonClassAMember 2020-12-31 0001738699 us-gaap:CommonClassBMember 2020-12-31 0001738699 wkey:CommonShareCapitalClassAMember 2019-12-31 0001738699 wkey:CommonShareCapitalClassBMember 2019-12-31 0001738699 us-gaap:CommonStockMember 2019-12-31 0001738699 us-gaap:TreasuryStockMember 2019-12-31 0001738699 us-gaap:AdditionalPaidInCapitalMember 2019-12-31 0001738699 wkey:ShareSubscriptionInProgressMember 2019-12-31 0001738699 us-gaap:RetainedEarningsMember 2019-12-31 0001738699 us-gaap:AccumulatedOtherComprehensiveIncomeMember 2019-12-31 0001738699 wkey:TotalStockholdersEquityMember 2019-12-31 0001738699 us-gaap:NoncontrollingInterestMember 2019-12-31 0001738699 2019-12-31 0001738699 wkey:CommonShareCapitalClassAMember 2020-12-31 0001738699 wkey:CommonShareCapitalClassBMember 2020-12-31 0001738699 us-gaap:CommonStockMember 2020-12-31 0001738699 us-gaap:TreasuryStockMember 2020-12-31 0001738699 us-gaap:AdditionalPaidInCapitalMember 2020-12-31 0001738699 wkey:ShareSubscriptionInProgressMember 2020-12-31 0001738699 us-gaap:RetainedEarningsMember 2020-12-31 0001738699 us-gaap:AccumulatedOtherComprehensiveIncomeMember 2020-12-31 0001738699 wkey:TotalStockholdersEquityMember 2020-12-31 0001738699 us-gaap:NoncontrollingInterestMember 2020-12-31 0001738699 wkey:CommonShareCapitalClassAMember 2020-01-01 2020-12-31 0001738699 wkey:CommonShareCapitalClassBMember 2020-01-01 2020-12-31 0001738699 us-gaap:CommonStockMember 2020-01-01 2020-12-31 0001738699 us-gaap:TreasuryStockMember 2020-01-01 2020-12-31 0001738699 us-gaap:AdditionalPaidInCapitalMember 2020-01-01 2020-12-31 0001738699 wkey:ShareSubscriptionInProgressMember 2020-01-01 2020-12-31 0001738699 us-gaap:RetainedEarningsMember 2020-01-01 2020-12-31 0001738699 us-gaap:AccumulatedOtherComprehensiveIncomeMember 2020-01-01 2020-12-31 0001738699 wkey:TotalStockholdersEquityMember 2020-01-01 2020-12-31 0001738699 us-gaap:NoncontrollingInterestMember 2020-01-01 2020-12-31 0001738699 wkey:CommonShareCapitalClassAMember 2021-01-01 2021-12-31 0001738699 wkey:CommonShareCapitalClassBMember 2021-01-01 2021-12-31 0001738699 us-gaap:CommonStockMember 2021-01-01 2021-12-31 0001738699 us-gaap:TreasuryStockMember 2021-01-01 2021-12-31 0001738699 us-gaap:AdditionalPaidInCapitalMember 2021-01-01 2021-12-31 0001738699 wkey:ShareSubscriptionInProgressMember 2021-01-01 2021-12-31 0001738699 us-gaap:RetainedEarningsMember 2021-01-01 2021-12-31 0001738699 us-gaap:AccumulatedOtherComprehensiveIncomeMember 2021-01-01 2021-12-31 0001738699 wkey:TotalStockholdersEquityMember 2021-01-01 2021-12-31 0001738699 us-gaap:NoncontrollingInterestMember 2021-01-01 2021-12-31 0001738699 wkey:CommonShareCapitalClassAMember 2021-12-31 0001738699 wkey:CommonShareCapitalClassBMember 2021-12-31 0001738699 us-gaap:CommonStockMember 2021-12-31 0001738699 us-gaap:TreasuryStockMember 2021-12-31 0001738699 us-gaap:AdditionalPaidInCapitalMember 2021-12-31 0001738699 wkey:ShareSubscriptionInProgressMember 2021-12-31 0001738699 us-gaap:RetainedEarningsMember 2021-12-31 0001738699 us-gaap:AccumulatedOtherComprehensiveIncomeMember 2021-12-31 0001738699 wkey:TotalStockholdersEquityMember 2021-12-31 0001738699 us-gaap:NoncontrollingInterestMember 2021-12-31 0001738699 2018-12-31 0001738699 wkey:StandbyEquityDistributionAgreementMember 2018-02-01 2018-02-08 0001738699 wkey:StandbyEquityDistributionAgreementMember 2021-01-01 2021-12-31 0001738699 wkey:StandbyEquityDistributionAgreementMember 2021-12-31 0001738699 us-gaap:LineOfCreditMember wkey:NiceAndGreenFacilityMember 2020-05-18 0001738699 us-gaap:LineOfCreditMember wkey:NiceAndGreenFacilityMember 2021-12-31 0001738699 wkey:L1FacilityMember us-gaap:ConvertibleDebtMember 2021-06-29 0001738699 wkey:L1FacilityMember us-gaap:ConvertibleDebtMember 2021-06-01 2021-06-30 0001738699 wkey:L1FacilityFirstAmendmentMember us-gaap:ConvertibleDebtMember 2021-09-01 2021-09-30 0001738699 wkey:L1FacilityMember us-gaap:ConvertibleDebtMember 2021-07-01 2021-12-31 0001738699 wkey:L1FacilityMember us-gaap:ConvertibleDebtMember 2021-12-31 0001738699 wkey:AnsonFacilityMember us-gaap:ConvertibleDebtMember 2021-06-29 0001738699 wkey:AnsonFacilityMember us-gaap:ConvertibleDebtMember 2021-06-01 2021-06-30 0001738699 wkey:AnsonFacilityMember us-gaap:ConvertibleDebtMember 2021-07-01 2021-12-31 0001738699 wkey:AnsonFacilityMember us-gaap:ConvertibleDebtMember 2021-12-31 0001738699 us-gaap:PropertyPlantAndEquipmentMember srt:MinimumMember 2021-01-01 2021-12-31 0001738699 us-gaap:PropertyPlantAndEquipmentMember srt:MaximumMember 2021-01-01 2021-12-31 0001738699 us-gaap:FiniteLivedIntangibleAssetsMember srt:MinimumMember 2021-01-01 2021-12-31 0001738699 us-gaap:FiniteLivedIntangibleAssetsMember srt:MaximumMember 2021-01-01 2021-12-31 0001738699 wkey:IoTMember wkey:MultinationalElectronicsContractManufacturingCompanyMember us-gaap:SalesRevenueNetMember 2021-01-01 2021-12-31 0001738699 wkey:IoTMember wkey:MultinationalElectronicsContractManufacturingCompanyMember us-gaap:SalesRevenueNetMember 2020-01-01 2020-12-31 0001738699 wkey:IoTMember wkey:MultinationalElectronicsContractManufacturingCompanyMember us-gaap:SalesRevenueNetMember 2019-01-01 2019-12-31 0001738699 wkey:IoTMember wkey:MultinationalElectronicsContractManufacturingCompanyMember us-gaap:AccountsReceivableMember 2021-01-01 2021-12-31 0001738699 wkey:IoTMember wkey:MultinationalElectronicsContractManufacturingCompanyMember us-gaap:AccountsReceivableMember 2020-01-01 2020-12-31 0001738699 wkey:IoTMember wkey:InternationalPackagingSolutionsTechnologyAndChipsMember us-gaap:SalesRevenueNetMember 2021-01-01 2021-12-31 0001738699 wkey:IoTMember wkey:InternationalPackagingSolutionsTechnologyAndChipsMember us-gaap:SalesRevenueNetMember 2020-01-01 2020-12-31 0001738699 wkey:IoTMember wkey:InternationalPackagingSolutionsTechnologyAndChipsMember us-gaap:SalesRevenueNetMember 2019-01-01 2019-12-31 0001738699 wkey:IoTMember wkey:InternationalPackagingSolutionsTechnologyAndChipsMember us-gaap:AccountsReceivableMember 2021-01-01 2021-12-31 0001738699 wkey:IoTMember wkey:InternationalPackagingSolutionsTechnologyAndChipsMember us-gaap:AccountsReceivableMember 2020-01-01 2020-12-31 0001738699 us-gaap:ConvertibleDebtMember wkey:SecondYorkvilleConvertibleLoanMember 2020-03-01 2020-03-31 0001738699 us-gaap:ConvertibleDebtMember wkey:SecondYorkvilleConvertibleLoanMember 2020-03-31 0001738699 us-gaap:ConvertibleDebtMember wkey:YorkvilleConvertibleLoanMember 2019-06-27 0001738699 us-gaap:AccountsReceivableMember us-gaap:FairValueInputsLevel3Member 2021-12-31 0001738699 us-gaap:AccountsReceivableMember us-gaap:FairValueInputsLevel3Member 2020-12-31 0001738699 wkey:NotesReceivableFromRelatedPartiesMember us-gaap:FairValueInputsLevel3Member 2021-12-31 0001738699 wkey:NotesReceivableFromRelatedPartiesMember us-gaap:FairValueInputsLevel3Member 2020-12-31 0001738699 wkey:NotesReceivableNoncurrentMember us-gaap:FairValueInputsLevel3Member 2021-12-31 0001738699 wkey:NotesReceivableNoncurrentMember us-gaap:FairValueInputsLevel3Member 2020-12-31 0001738699 wkey:EquitySecuritiesAtCostMember us-gaap:FairValueInputsLevel3Member 2021-12-31 0001738699 wkey:EquitySecuritiesAtCostMember us-gaap:FairValueInputsLevel3Member 2020-12-31 0001738699 us-gaap:AccountsPayableMember us-gaap:FairValueInputsLevel3Member 2021-12-31 0001738699 us-gaap:AccountsPayableMember us-gaap:FairValueInputsLevel3Member 2020-12-31 0001738699 wkey:NotesPayableMember us-gaap:FairValueInputsLevel3Member 2021-12-31 0001738699 wkey:NotesPayableMember us-gaap:FairValueInputsLevel3Member 2020-12-31 0001738699 wkey:BondsMortgagesAndOtherLongTermDebtMember us-gaap:FairValueInputsLevel3Member 2021-12-31 0001738699 wkey:BondsMortgagesAndOtherLongTermDebtMember us-gaap:FairValueInputsLevel3Member 2020-12-31 0001738699 wkey:ConvertibleNotePayableCurrentMember us-gaap:FairValueInputsLevel3Member 2021-12-31 0001738699 wkey:ConvertibleNotePayableCurrentMember us-gaap:FairValueInputsLevel3Member 2020-12-31 0001738699 wkey:ConvertibleNotePayableNonCurrentMember us-gaap:FairValueInputsLevel3Member 2021-12-31 0001738699 wkey:ConvertibleNotePayableNonCurrentMember us-gaap:FairValueInputsLevel3Member 2020-12-31 0001738699 wkey:IndebtednessToRelatedPartiesNoncurrentMember us-gaap:FairValueInputsLevel3Member 2021-12-31 0001738699 wkey:IndebtednessToRelatedPartiesNoncurrentMember us-gaap:FairValueInputsLevel3Member 2020-12-31 0001738699 wkey:AvailableForSaleDebtSecurityMember us-gaap:FairValueInputsLevel1Member 2021-12-31 0001738699 wkey:AvailableForSaleDebtSecurityMember us-gaap:FairValueInputsLevel1Member 2020-12-31 0001738699 wkey:EquitySecuritiesAtFairValueMember us-gaap:FairValueInputsLevel1Member 2021-12-31 0001738699 wkey:EquitySecuritiesAtFairValueMember us-gaap:FairValueInputsLevel1Member 2020-12-31 0001738699 us-gaap:ConvertibleDebtMember wkey:SecondYorkvilleConvertibleLoanMember 2021-01-02 2021-01-04 0001738699 us-gaap:ConvertibleDebtMember wkey:SecondYorkvilleConvertibleLoanMember 2021-01-27 2021-01-29 0001738699 us-gaap:ConvertibleDebtMember wkey:SecondYorkvilleConvertibleLoanMember 2021-02-25 2021-02-27 0001738699 us-gaap:ConvertibleDebtMember wkey:SecondYorkvilleConvertibleLoanMember 2021-04-13 2021-04-15 0001738699 us-gaap:ConvertibleDebtMember wkey:SecondYorkvilleConvertibleLoanMember 2021-06-01 2021-06-30 0001738699 2021-01-01 2021-01-31 0001738699 wkey:EmployeeMember 2021-12-31 0001738699 wkey:EmployeeMember 2021-01-01 2021-12-31 0001738699 wkey:AragoFirstConvertibleLoanMember 2020-08-11 0001738699 wkey:AragoFirstConvertibleLoanMember 2020-08-01 2020-08-11 0001738699 wkey:AragoFirstConvertibleLoanMember 2020-08-01 2020-08-12 0001738699 wkey:AragoSecondConvertibleLoanMember 2020-09-01 2020-09-18 0001738699 wkey:AragoSecondConvertibleLoanMember 2020-08-01 2020-08-12 0001738699 wkey:AragoSecondConvertibleLoanMember 2020-09-18 0001738699 wkey:AragoSecondConvertibleLoanMember 2020-09-01 2020-09-21 0001738699 wkey:AragoThirdConvertibleLoanMember 2020-11-01 2020-11-18 0001738699 wkey:AragoThirdConvertibleLoanMember 2020-08-01 2020-08-12 0001738699 wkey:AragoThirdConvertibleLoanMember 2020-09-01 2020-09-21 0001738699 wkey:AragoThirdConvertibleLoanMember 2020-11-18 0001738699 wkey:AragoThirdConvertibleLoanMember 2021-02-01 0001738699 wkey:AragoThirdConvertibleLoanMember 2020-08-11 0001738699 wkey:AragoThirdConvertibleLoanMember 2020-08-12 0001738699 wkey:AragoThirdConvertibleLoanMember 2020-09-21 0001738699 wkey:AragoThirdConvertibleLoanMember 2020-11-20 0001738699 wkey:AragoThirdConvertibleLoanMember 2020-12-01 0001738699 wkey:AragoThirdConvertibleLoanMember 2020-12-22 0001738699 wkey:AragoThirdConvertibleLoanMember 2020-12-02 2020-12-30 0001738699 wkey:AragoThirdConvertibleLoanMember 2021-01-04 0001738699 wkey:AragoThirdConvertibleLoanMember 2021-02-01 2021-02-28 0001738699 us-gaap:PublicUtilitiesInventoryRawMaterialsMember 2021-01-01 2021-12-31 0001738699 us-gaap:PublicUtilitiesInventoryRawMaterialsMember 2020-01-01 2020-12-31 0001738699 us-gaap:PublicUtilitiesInventoryRawMaterialsMember 2019-01-01 2019-12-31 0001738699 wkey:PublicUtilitiesWorkInProgressMember 2021-01-01 2021-12-31 0001738699 wkey:PublicUtilitiesWorkInProgressMember 2020-01-01 2020-12-31 0001738699 wkey:PublicUtilitiesWorkInProgressMember 2019-01-01 2019-12-31 0001738699 wkey:AragoGroupMember 2021-02-01 0001738699 wkey:AragoGroupMember wkey:FairValueOfTheConvertibleLoanMember 2021-02-01 0001738699 wkey:AragoGroupMember wkey:PaymentOfNominalValueOfAragoSharesMember 2021-02-01 0001738699 wkey:AragoGroupMember wkey:NciPutOptionMember 2021-02-01 0001738699 wkey:AragoGroupMember 2020-12-31 0001738699 wkey:AragoGroupMember 2021-12-31 0001738699 wkey:AragoGroupMember wkey:GoodwillAtAcquisitionMember 2021-02-01 0001738699 wkey:AragoGroupMember 2021-02-01 2021-12-31 0001738699 wkey:AragoGroupMember wkey:TotalConsiderationPaidMember 2021-02-01 0001738699 wkey:AragoGroupMember wkey:TotalNetAssetsOfAragoGroupAtAcquisitionMember 2021-02-01 0001738699 wkey:AragoGroupMember wkey:TotalNetAssetsAcquiredMember 2021-02-01 0001738699 wkey:WISeKeySemiconductorsSaSMember 2021-12-31 0001738699 wkey:WISeKeySemiconductorsSaSMember 2020-12-31 0001738699 us-gaap:MachineryAndEquipmentMember 2021-12-31 0001738699 us-gaap:MachineryAndEquipmentMember 2020-12-31 0001738699 us-gaap:OfficeEquipmentMember 2021-12-31 0001738699 us-gaap:OfficeEquipmentMember 2020-12-31 0001738699 us-gaap:ComputerEquipmentMember 2021-12-31 0001738699 us-gaap:ComputerEquipmentMember 2020-12-31 0001738699 us-gaap:OfficeEquipmentMember srt:MinimumMember 2021-01-01 2021-12-31 0001738699 us-gaap:OfficeEquipmentMember srt:MaximumMember 2021-01-01 2021-12-31 0001738699 wkey:ProductionMasksMember 2021-01-01 2021-12-31 0001738699 us-gaap:ToolsDiesAndMoldsMember 2021-01-01 2021-12-31 0001738699 us-gaap:LicenseMember 2021-01-01 2021-12-31 0001738699 us-gaap:SoftwareAndSoftwareDevelopmentCostsMember 2021-01-01 2021-12-31 0001738699 wkey:TrademarksNotSubjectToAmortizationMember 2021-12-31 0001738699 wkey:TrademarksNotSubjectToAmortizationMember 2020-12-31 0001738699 wkey:CryptocurrenciesNotSubjectToAmortizationMember 2021-12-31 0001738699 wkey:CryptocurrenciesNotSubjectToAmortizationMember 2020-12-31 0001738699 us-gaap:TrademarksMember 2021-12-31 0001738699 us-gaap:TrademarksMember 2020-12-31 0001738699 us-gaap:PatentsMember 2021-12-31 0001738699 us-gaap:PatentsMember 2020-12-31 0001738699 us-gaap:LicensingAgreementsMember 2021-12-31 0001738699 us-gaap:LicensingAgreementsMember 2020-12-31 0001738699 us-gaap:OtherIntangibleAssetsMember 2021-12-31 0001738699 us-gaap:OtherIntangibleAssetsMember 2020-12-31 0001738699 wkey:TotalIntangibleAssetsSubjectToAmortizationNetMember 2021-12-31 0001738699 wkey:TotalIntangibleAssetsSubjectToAmortizationNetMember 2020-12-31 0001738699 wkey:TechnologyAcquiredMember 2021-12-31 0001738699 wkey:TechnologyAcquiredMember 2021-01-01 2021-12-31 0001738699 us-gaap:TrademarksMember srt:MinimumMember 2021-01-01 2021-12-31 0001738699 us-gaap:TrademarksMember srt:MaximumMember 2021-01-01 2021-12-31 0001738699 us-gaap:PatentsMember srt:MinimumMember 2021-01-01 2021-12-31 0001738699 us-gaap:PatentsMember srt:MaximumMember 2021-01-01 2021-12-31 0001738699 us-gaap:LicensingAgreementsMember srt:MinimumMember 2021-01-01 2021-12-31 0001738699 us-gaap:LicensingAgreementsMember srt:MaximumMember 2021-01-01 2021-12-31 0001738699 us-gaap:OtherIntangibleAssetsMember srt:MinimumMember 2021-01-01 2021-12-31 0001738699 us-gaap:OtherIntangibleAssetsMember srt:MaximumMember 2021-01-01 2021-12-31 0001738699 us-gaap:CostOfSalesMember 2021-01-01 2021-12-31 0001738699 us-gaap:CostOfSalesMember 2020-01-01 2020-12-31 0001738699 us-gaap:CostOfSalesMember 2019-01-01 2019-12-31 0001738699 us-gaap:GeneralAndAdministrativeExpenseMember 2021-01-01 2021-12-31 0001738699 us-gaap:GeneralAndAdministrativeExpenseMember 2020-01-01 2020-12-31 0001738699 us-gaap:GeneralAndAdministrativeExpenseMember 2019-01-01 2019-12-31 0001738699 us-gaap:OtherLiabilitiesMember 2021-12-31 0001738699 wkey:AragoGroupMember wkey:GoodwillAtAcquisitionMember 2021-12-31 0001738699 wkey:AragoGroupMember wkey:GoodwillAtAcquisitionMember 2021-01-01 2021-12-31 0001738699 wkey:IoTMember 2019-12-31 0001738699 wkey:AiMember 2019-12-31 0001738699 wkey:IoTMember 2020-01-01 2020-12-31 0001738699 wkey:AiMember 2020-01-01 2020-12-31 0001738699 wkey:IoTMember 2020-12-31 0001738699 wkey:AiMember 2020-12-31 0001738699 wkey:IoTMember 2021-01-01 2021-12-31 0001738699 wkey:AiMember 2021-01-01 2021-12-31 0001738699 wkey:IoTMember 2021-12-31 0001738699 wkey:AiMember 2021-12-31 0001738699 wkey:TarminWarrantMember 2018-09-27 0001738699 wkey:TarminWarrantMember 2018-10-01 2018-10-05 0001738699 wkey:TarminWarrantMember 2019-04-01 2019-04-08 0001738699 wkey:TarminWarrantMember 2020-01-01 2020-12-31 0001738699 wkey:FossaSystemsMember 2021-04-08 0001738699 wkey:FossaSystemsMember 2021-12-31 0001738699 wkey:OpenLimitHoldingAgMember 2017-03-29 0001738699 wkey:OpenLimitHoldingAgMember 2017-03-01 2017-03-29 0001738699 wkey:OpenLimitHoldingAgMember 2021-12-31 0001738699 wkey:OpenLimitHoldingAgMember 2021-01-01 2021-12-31 0001738699 wkey:OpenLimitHoldingAgMember 2020-12-31 0001738699 wkey:CarlosMoreiraMember 2021-12-31 0001738699 wkey:OisteMember 2021-12-31 0001738699 us-gaap:LineOfCreditMember wkey:ExWorksMember 2020-12-31 0001738699 us-gaap:LoansPayableMember wkey:HarbertEuropeanSpecialtyLendingCompanyMember 2021-12-31 0001738699 us-gaap:LoansPayableMember wkey:UbsMember 2021-12-31 0001738699 us-gaap:LoansPayableMember wkey:WISeKeySAARCLtdMember 2021-12-31 0001738699 us-gaap:LoansPayableMember wkey:WISeKeySAARCLtdMember 2020-12-31 0001738699 wkey:StandbyEquityDistributionAgreementMember 2018-02-08 0001738699 wkey:StandbyEquityDistributionAgreementMember 2020-03-01 2020-03-04 0001738699 wkey:StandbyEquityDistributionAgreementMember 2018-04-01 2018-04-24 0001738699 wkey:StandbyEquityDistributionAgreementMember us-gaap:CommonClassBMember 2018-04-01 2018-04-24 0001738699 wkey:StandbyEquityDistributionAgreementMember 2018-01-01 2018-12-31 0001738699 wkey:StandbyEquityDistributionAgreementMember us-gaap:CommonClassBMember 2018-01-01 2018-12-31 0001738699 wkey:StandbyEquityDistributionAgreementMember 2019-01-01 2019-12-31 0001738699 wkey:StandbyEquityDistributionAgreementMember us-gaap:CommonClassBMember 2019-01-01 2019-12-31 0001738699 wkey:StandbyEquityDistributionAgreementMember 2020-01-01 2020-12-31 0001738699 wkey:StandbyEquityDistributionAgreementMember us-gaap:CommonClassBMember 2020-01-01 2020-12-31 0001738699 wkey:StandbyEquityDistributionAgreementMember us-gaap:CommonClassBMember 2021-01-01 2021-12-31 0001738699 us-gaap:LineOfCreditMember wkey:YorkvilleLoanMember 2018-09-28 0001738699 us-gaap:LineOfCreditMember wkey:YorkvilleLoanMember 2018-09-01 2018-09-28 0001738699 us-gaap:LineOfCreditMember wkey:YorkvilleLoanMember 2018-01-01 2018-12-31 0001738699 us-gaap:LineOfCreditMember wkey:YorkvilleLoanMember 2018-12-31 0001738699 us-gaap:LineOfCreditMember wkey:YorkvilleLoanMember 2018-12-01 2018-12-31 0001738699 us-gaap:ConvertibleDebtMember wkey:YorkvilleConvertibleLoanMember 2019-06-01 2019-06-27 0001738699 us-gaap:ConvertibleDebtMember wkey:YorkvilleConvertibleLoanMember us-gaap:CommonClassBMember 2019-06-01 2019-06-27 0001738699 us-gaap:ConvertibleDebtMember wkey:YorkvilleConvertibleLoanMember us-gaap:CommonClassBMember 2019-06-27 0001738699 us-gaap:ConvertibleDebtMember wkey:SecondYorkvilleConvertibleLoanMember 2020-03-04 0001738699 us-gaap:ConvertibleDebtMember wkey:SecondYorkvilleConvertibleLoanMember 2020-03-01 2020-03-04 0001738699 us-gaap:ConvertibleDebtMember wkey:SecondYorkvilleConvertibleLoanMember 2020-01-01 2020-12-31 0001738699 us-gaap:ConvertibleDebtMember wkey:SecondYorkvilleConvertibleLoanMember 2021-01-01 2021-12-31 0001738699 wkey:WISeCoinAGMember wkey:ExWorksMember 2019-04-04 0001738699 wkey:WISeCoinAGMember wkey:ExWorksMember 2019-04-01 2019-04-04 0001738699 wkey:WISeCoinAGMember wkey:ExWorksMember 2021-12-31 0001738699 us-gaap:ConvertibleDebtMember wkey:LsiConvertibleFacilityMember 2019-12-16 0001738699 us-gaap:ConvertibleDebtMember wkey:LsiConvertibleFacilityMember 2020-01-01 2020-12-31 0001738699 us-gaap:ConvertibleDebtMember wkey:LsiConvertibleFacilityMember 2019-01-01 2019-12-31 0001738699 us-gaap:ConvertibleDebtMember wkey:LsiConvertibleFacilityMember 2020-12-31 0001738699 us-gaap:ConvertibleDebtMember wkey:LsiConvertibleFacilityMember 2021-12-31 0001738699 us-gaap:LineOfCreditMember wkey:UbsSaCovidLoansMember 2020-03-26 0001738699 us-gaap:LineOfCreditMember wkey:UbsSaCovidLoansMember 2020-03-01 2020-03-26 0001738699 us-gaap:LineOfCreditMember wkey:UbsSaCovidLoansMember 2021-01-01 2021-12-31 0001738699 us-gaap:LineOfCreditMember wkey:UbsSaCovidLoansMember 2021-12-31 0001738699 us-gaap:LineOfCreditMember wkey:NiceAndGreenFacilityMember 2020-05-01 2020-05-18 0001738699 us-gaap:LineOfCreditMember wkey:NiceAndGreenFacilityMember wkey:SubscriptionDrawDownsOneMember 2020-01-01 2020-12-31 0001738699 us-gaap:LineOfCreditMember wkey:NiceAndGreenFacilityMember 2020-12-31 0001738699 us-gaap:ConvertibleDebtMember wkey:CredeConvertibleLoanMember 2020-08-07 0001738699 us-gaap:ConvertibleDebtMember wkey:CredeConvertibleLoanMember 2020-08-01 2020-08-07 0001738699 us-gaap:ConvertibleDebtMember wkey:CredeConvertibleLoanMember us-gaap:CommonClassBMember 2020-08-01 2020-08-07 0001738699 us-gaap:ConvertibleDebtMember wkey:CredeConvertibleLoanMember us-gaap:CommonClassBMember 2020-08-07 0001738699 us-gaap:ConvertibleDebtMember wkey:CredeConvertibleLoanMember 2020-09-18 0001738699 us-gaap:ConvertibleDebtMember wkey:CredeConvertibleLoanMember 2020-09-01 2020-09-18 0001738699 us-gaap:ConvertibleDebtMember wkey:CredeConvertibleLoanMember us-gaap:CommonClassBMember 2020-01-01 2020-12-31 0001738699 us-gaap:ConvertibleDebtMember wkey:CredeConvertibleLoanMember us-gaap:CommonClassBMember 2021-01-01 2021-01-04 0001738699 us-gaap:ConvertibleDebtMember wkey:CredeConvertibleLoanMember us-gaap:CommonClassBMember 2021-02-01 2021-02-16 0001738699 us-gaap:ConvertibleDebtMember wkey:CredeConvertibleLoanMember 2021-01-01 2021-12-31 0001738699 us-gaap:ConvertibleDebtMember wkey:GtoFacilityMember 2020-12-08 0001738699 us-gaap:ConvertibleDebtMember wkey:GtoFacilityMember 2020-12-01 2020-12-08 0001738699 us-gaap:ConvertibleDebtMember wkey:GtoFacilityMember 2020-01-01 2020-12-31 0001738699 us-gaap:ConvertibleDebtMember wkey:GtoFacilityMember 2021-01-01 2021-12-31 0001738699 us-gaap:ConvertibleDebtMember wkey:GtoFacilityMember wkey:WarrantsOneMember 2021-01-01 2021-12-31 0001738699 us-gaap:ConvertibleDebtMember wkey:GtoFacilityMember wkey:WarrantsOneMember 2021-12-31 0001738699 us-gaap:ConvertibleDebtMember wkey:GtoFacilityMember wkey:WarrantsTwoMember 2021-01-01 2021-12-31 0001738699 us-gaap:ConvertibleDebtMember wkey:GtoFacilityMember wkey:WarrantsTwoMember 2021-12-31 0001738699 us-gaap:ConvertibleDebtMember wkey:GtoFacilityMember wkey:WarrantsThreeMember 2021-01-01 2021-12-31 0001738699 us-gaap:ConvertibleDebtMember wkey:GtoFacilityMember wkey:WarrantsThreeMember 2021-12-31 0001738699 us-gaap:ConvertibleDebtMember wkey:GtoFacilityMember wkey:WarrantsFourMember 2021-01-01 2021-12-31 0001738699 us-gaap:ConvertibleDebtMember wkey:GtoFacilityMember wkey:WarrantsFourMember 2021-12-31 0001738699 us-gaap:ConvertibleDebtMember wkey:GtoFacilityMember 2021-12-31 0001738699 us-gaap:ConvertibleDebtMember wkey:GtoFacilityMember us-gaap:CommonClassBMember 2021-01-01 2021-12-31 0001738699 us-gaap:ConvertibleDebtMember wkey:GtoFacilityMember us-gaap:CommonClassBMember 2021-12-31 0001738699 wkey:L1FacilityMember us-gaap:ConvertibleDebtMember 2021-06-01 2021-06-29 0001738699 wkey:L1FacilityMember us-gaap:ConvertibleDebtMember us-gaap:CommonClassBMember 2021-06-01 2021-06-29 0001738699 wkey:L1FacilityFirstAmendmentMember us-gaap:ConvertibleDebtMember 2021-09-01 2021-09-27 0001738699 wkey:L1FacilityInitialTrancheMember us-gaap:ConvertibleDebtMember 2021-06-01 2021-06-30 0001738699 wkey:L1FacilityInitialTrancheMember us-gaap:ConvertibleDebtMember 2021-01-01 2021-12-31 0001738699 wkey:L1FacilityInitialTrancheMember us-gaap:ConvertibleDebtMember 2021-12-31 0001738699 wkey:L1FacilityAcceleratedTrancheOneMember us-gaap:ConvertibleDebtMember 2021-01-01 2021-12-31 0001738699 wkey:L1FacilityAcceleratedTrancheOneMember us-gaap:ConvertibleDebtMember 2021-12-31 0001738699 wkey:L1FacilityAcceleratedTrancheTwoMember us-gaap:ConvertibleDebtMember 2021-01-01 2021-12-31 0001738699 wkey:L1FacilityAcceleratedTrancheTwoMember us-gaap:ConvertibleDebtMember 2021-12-31 0001738699 wkey:L1FacilityAcceleratedTrancheThreeMember us-gaap:ConvertibleDebtMember 2021-01-01 2021-12-31 0001738699 wkey:L1FacilityAcceleratedTrancheThreeMember us-gaap:ConvertibleDebtMember 2021-12-31 0001738699 wkey:L1FacilityAcceleratedTrancheFourMember us-gaap:ConvertibleDebtMember 2021-01-01 2021-12-31 0001738699 wkey:L1FacilityAcceleratedTrancheFourMember us-gaap:ConvertibleDebtMember 2021-12-31 0001738699 wkey:L1FacilityAcceleratedTrancheFiveMember us-gaap:ConvertibleDebtMember 2021-01-01 2021-12-31 0001738699 wkey:L1FacilityAcceleratedTrancheFiveMember us-gaap:ConvertibleDebtMember 2021-12-31 0001738699 wkey:L1FacilityAcceleratedTrancheMember us-gaap:ConvertibleDebtMember 2021-01-01 2021-12-31 0001738699 wkey:L1FacilityMember us-gaap:ConvertibleDebtMember 2021-01-01 2021-12-31 0001738699 wkey:AnsonFacilityMember us-gaap:ConvertibleDebtMember 2021-06-01 2021-06-29 0001738699 wkey:AnsonFacilityFirstAmendmentMember us-gaap:ConvertibleDebtMember 2021-09-01 2021-09-27 0001738699 wkey:AnsonFacilityinitialTrancheMember us-gaap:ConvertibleDebtMember 2021-01-01 2021-12-31 0001738699 wkey:AnsonFacilityinitialTrancheMember us-gaap:ConvertibleDebtMember 2021-12-31 0001738699 wkey:AnsonFacilityAcceleratedOneTrancheMember us-gaap:ConvertibleDebtMember 2021-01-01 2021-12-31 0001738699 wkey:AnsonFacilityAcceleratedTrancheOneMember us-gaap:ConvertibleDebtMember 2021-01-01 2021-12-31 0001738699 wkey:AnsonFacilityAcceleratedTrancheOneMember us-gaap:ConvertibleDebtMember 2021-12-31 0001738699 wkey:AnsonFacilityAcceleratedTwoTrancheMember us-gaap:ConvertibleDebtMember 2021-01-01 2021-12-31 0001738699 wkey:AnsonFacilityAcceleratedTrancheTwoMember us-gaap:ConvertibleDebtMember 2021-01-01 2021-12-31 0001738699 wkey:AnsonFacilityAcceleratedTrancheTwoMember us-gaap:ConvertibleDebtMember 2021-12-31 0001738699 wkey:AnsonFacilityMember us-gaap:ConvertibleDebtMember 2021-01-01 2021-12-31 0001738699 wkey:AragoGmbhMember 2020-05-01 2020-05-27 0001738699 wkey:AragoGmbhMember 2021-12-31 0001738699 wkey:SponsorLocationFranceMember 2021-01-01 2021-12-31 0001738699 us-gaap:DomesticPlanMember 2021-01-01 2021-12-31 0001738699 wkey:SponsorLocationFranceMember 2020-01-01 2020-12-31 0001738699 us-gaap:DomesticPlanMember 2020-01-01 2020-12-31 0001738699 wkey:SponsorLocationFranceMember 2019-01-01 2019-12-31 0001738699 us-gaap:DomesticPlanMember 2019-01-01 2019-12-31 0001738699 wkey:SponsorLocationIndiaMember 2019-01-01 2019-12-31 0001738699 wkey:SponsorLocationFranceMember 2022-12-31 0001738699 us-gaap:DomesticPlanMember 2022-12-31 0001738699 wkey:SponsorLocationFranceMember 2023-12-31 0001738699 us-gaap:DomesticPlanMember 2023-12-31 0001738699 wkey:SponsorLocationFranceMember 2024-12-31 0001738699 us-gaap:DomesticPlanMember 2024-12-31 0001738699 wkey:SponsorLocationFranceMember 2025-12-31 0001738699 us-gaap:DomesticPlanMember 2025-12-31 0001738699 wkey:SponsorLocationFranceMember 2026-12-31 0001738699 us-gaap:DomesticPlanMember 2026-12-31 0001738699 wkey:SponsorLocationFranceMember 2027-12-31 0001738699 us-gaap:DomesticPlanMember 2027-12-31 0001738699 us-gaap:CommonClassAMember wkey:ArticlesOfAssociationAndSwissCapitalCategoriesMember 2021-12-31 0001738699 us-gaap:CommonClassBMember wkey:ArticlesOfAssociationAndSwissCapitalCategoriesMember 2021-12-31 0001738699 us-gaap:CommonClassAMember wkey:ArticlesOfAssociationAndSwissCapitalCategoriesMember 2020-12-31 0001738699 us-gaap:CommonClassBMember wkey:ArticlesOfAssociationAndSwissCapitalCategoriesMember 2020-12-31 0001738699 us-gaap:CommonClassBMember 2021-01-01 2021-12-31 0001738699 wkey:IoTMember us-gaap:TransferredAtPointInTimeMember wkey:SecureChipsMember 2021-01-01 2021-12-31 0001738699 wkey:IoTMember us-gaap:TransferredAtPointInTimeMember wkey:SecureChipsMember 2020-01-01 2020-12-31 0001738699 wkey:IoTMember us-gaap:TransferredAtPointInTimeMember wkey:SecureChipsMember 2019-01-01 2019-12-31 0001738699 wkey:IoTMember us-gaap:TransferredOverTimeMember wkey:SecureChipsMember 2021-01-01 2021-12-31 0001738699 wkey:IoTMember us-gaap:TransferredOverTimeMember wkey:SecureChipsMember 2020-01-01 2020-12-31 0001738699 wkey:IoTMember us-gaap:TransferredOverTimeMember wkey:SecureChipsMember 2019-01-01 2019-12-31 0001738699 wkey:IoTMember wkey:SecureChipsMember 2021-01-01 2021-12-31 0001738699 wkey:IoTMember wkey:SecureChipsMember 2020-01-01 2020-12-31 0001738699 wkey:IoTMember wkey:SecureChipsMember 2019-01-01 2019-12-31 0001738699 wkey:IoTMember us-gaap:TransferredAtPointInTimeMember 2021-01-01 2021-12-31 0001738699 wkey:IoTMember us-gaap:TransferredAtPointInTimeMember 2020-01-01 2020-12-31 0001738699 wkey:IoTMember us-gaap:TransferredAtPointInTimeMember 2019-01-01 2019-12-31 0001738699 wkey:IoTMember us-gaap:TransferredOverTimeMember 2021-01-01 2021-12-31 0001738699 wkey:IoTMember us-gaap:TransferredOverTimeMember 2020-01-01 2020-12-31 0001738699 wkey:IoTMember us-gaap:TransferredOverTimeMember 2019-01-01 2019-12-31 0001738699 wkey:IoTMember 2019-01-01 2019-12-31 0001738699 wkey:MPkiMember us-gaap:TransferredAtPointInTimeMember wkey:CertificatesMember 2021-01-01 2021-12-31 0001738699 wkey:MPkiMember us-gaap:TransferredAtPointInTimeMember wkey:CertificatesMember 2020-01-01 2020-12-31 0001738699 wkey:MPkiMember us-gaap:TransferredAtPointInTimeMember wkey:CertificatesMember 2019-01-01 2019-12-31 0001738699 wkey:MPkiMember us-gaap:TransferredOverTimeMember wkey:CertificatesMember 2021-01-01 2021-12-31 0001738699 wkey:MPkiMember us-gaap:TransferredOverTimeMember wkey:CertificatesMember 2020-01-01 2020-12-31 0001738699 wkey:MPkiMember us-gaap:TransferredOverTimeMember wkey:CertificatesMember 2019-01-01 2019-12-31 0001738699 wkey:MPkiMember wkey:CertificatesMember 2021-01-01 2021-12-31 0001738699 wkey:MPkiMember wkey:CertificatesMember 2020-01-01 2020-12-31 0001738699 wkey:MPkiMember wkey:CertificatesMember 2019-01-01 2019-12-31 0001738699 wkey:MPkiMember us-gaap:TransferredAtPointInTimeMember wkey:LicensesAndIntegrationMember 2021-01-01 2021-12-31 0001738699 wkey:MPkiMember us-gaap:TransferredAtPointInTimeMember wkey:LicensesAndIntegrationMember 2020-01-01 2020-12-31 0001738699 wkey:MPkiMember us-gaap:TransferredAtPointInTimeMember wkey:LicensesAndIntegrationMember 2019-01-01 2019-12-31 0001738699 wkey:MPkiMember us-gaap:TransferredOverTimeMember wkey:LicensesAndIntegrationMember 2021-01-01 2021-12-31 0001738699 wkey:MPkiMember us-gaap:TransferredOverTimeMember wkey:LicensesAndIntegrationMember 2020-01-01 2020-12-31 0001738699 wkey:MPkiMember us-gaap:TransferredOverTimeMember wkey:LicensesAndIntegrationMember 2019-01-01 2019-12-31 0001738699 wkey:MPkiMember wkey:LicensesAndIntegrationMember 2021-01-01 2021-12-31 0001738699 wkey:MPkiMember wkey:LicensesAndIntegrationMember 2020-01-01 2020-12-31 0001738699 wkey:MPkiMember wkey:LicensesAndIntegrationMember 2019-01-01 2019-12-31 0001738699 wkey:MPkiMember us-gaap:TransferredAtPointInTimeMember wkey:SaasPcsAndHostingMember 2021-01-01 2021-12-31 0001738699 wkey:MPkiMember us-gaap:TransferredAtPointInTimeMember wkey:SaasPcsAndHostingMember 2020-01-01 2020-12-31 0001738699 wkey:MPkiMember us-gaap:TransferredAtPointInTimeMember wkey:SaasPcsAndHostingMember 2019-01-01 2019-12-31 0001738699 wkey:MPkiMember us-gaap:TransferredOverTimeMember wkey:SaasPcsAndHostingMember 2021-01-01 2021-12-31 0001738699 wkey:MPkiMember us-gaap:TransferredOverTimeMember wkey:SaasPcsAndHostingMember 2020-01-01 2020-12-31 0001738699 wkey:MPkiMember us-gaap:TransferredOverTimeMember wkey:SaasPcsAndHostingMember 2019-01-01 2019-12-31 0001738699 wkey:MPkiMember wkey:SaasPcsAndHostingMember 2021-01-01 2021-12-31 0001738699 wkey:MPkiMember wkey:SaasPcsAndHostingMember 2020-01-01 2020-12-31 0001738699 wkey:MPkiMember wkey:SaasPcsAndHostingMember 2019-01-01 2019-12-31 0001738699 wkey:MPkiMember us-gaap:TransferredAtPointInTimeMember 2021-01-01 2021-12-31 0001738699 wkey:MPkiMember us-gaap:TransferredAtPointInTimeMember 2020-01-01 2020-12-31 0001738699 wkey:MPkiMember us-gaap:TransferredAtPointInTimeMember 2019-01-01 2019-12-31 0001738699 wkey:MPkiMember us-gaap:TransferredOverTimeMember 2021-01-01 2021-12-31 0001738699 wkey:MPkiMember us-gaap:TransferredOverTimeMember 2020-01-01 2020-12-31 0001738699 wkey:MPkiMember us-gaap:TransferredOverTimeMember 2019-01-01 2019-12-31 0001738699 wkey:MPkiMember 2021-01-01 2021-12-31 0001738699 wkey:MPkiMember 2020-01-01 2020-12-31 0001738699 wkey:MPkiMember 2019-01-01 2019-12-31 0001738699 wkey:AiMember us-gaap:TransferredAtPointInTimeMember wkey:SaasPcsAndHostingMember 2021-01-01 2021-12-31 0001738699 wkey:AiMember us-gaap:TransferredAtPointInTimeMember wkey:SaasPcsAndHostingMember 2020-01-01 2020-12-31 0001738699 wkey:AiMember us-gaap:TransferredAtPointInTimeMember wkey:SaasPcsAndHostingMember 2019-01-01 2019-12-31 0001738699 wkey:AiMember us-gaap:TransferredOverTimeMember wkey:SaasPcsAndHostingMember 2021-01-01 2021-12-31 0001738699 wkey:AiMember us-gaap:TransferredOverTimeMember wkey:SaasPcsAndHostingMember 2020-01-01 2020-12-31 0001738699 wkey:AiMember us-gaap:TransferredOverTimeMember wkey:SaasPcsAndHostingMember 2019-01-01 2019-12-31 0001738699 wkey:AiMember wkey:SaasPcsAndHostingMember 2021-01-01 2021-12-31 0001738699 wkey:AiMember wkey:SaasPcsAndHostingMember 2020-01-01 2020-12-31 0001738699 wkey:AiMember wkey:SaasPcsAndHostingMember 2019-01-01 2019-12-31 0001738699 wkey:AiMember us-gaap:TransferredAtPointInTimeMember 2021-01-01 2021-12-31 0001738699 wkey:AiMember us-gaap:TransferredAtPointInTimeMember 2020-01-01 2020-12-31 0001738699 wkey:AiMember us-gaap:TransferredAtPointInTimeMember 2019-01-01 2019-12-31 0001738699 wkey:AiMember us-gaap:TransferredOverTimeMember 2021-01-01 2021-12-31 0001738699 wkey:AiMember us-gaap:TransferredOverTimeMember 2020-01-01 2020-12-31 0001738699 wkey:AiMember us-gaap:TransferredOverTimeMember 2019-01-01 2019-12-31 0001738699 wkey:AiMember 2019-01-01 2019-12-31 0001738699 us-gaap:TransferredAtPointInTimeMember 2021-01-01 2021-12-31 0001738699 us-gaap:TransferredAtPointInTimeMember 2020-01-01 2020-12-31 0001738699 us-gaap:TransferredAtPointInTimeMember 2019-01-01 2019-12-31 0001738699 us-gaap:TransferredOverTimeMember 2021-01-01 2021-12-31 0001738699 us-gaap:TransferredOverTimeMember 2020-01-01 2020-12-31 0001738699 us-gaap:TransferredOverTimeMember 2019-01-01 2019-12-31 0001738699 wkey:IoTMember country:CH 2021-01-01 2021-12-31 0001738699 wkey:IoTMember country:CH 2020-01-01 2020-12-31 0001738699 wkey:IoTMember country:CH 2019-01-01 2019-12-31 0001738699 wkey:IoTMember us-gaap:EMEAMember 2021-01-01 2021-12-31 0001738699 wkey:IoTMember us-gaap:EMEAMember 2020-01-01 2020-12-31 0001738699 wkey:IoTMember us-gaap:EMEAMember 2019-01-01 2019-12-31 0001738699 wkey:IoTMember srt:NorthAmericaMember 2021-01-01 2021-12-31 0001738699 wkey:IoTMember srt:NorthAmericaMember 2020-01-01 2020-12-31 0001738699 wkey:IoTMember srt:NorthAmericaMember 2019-01-01 2019-12-31 0001738699 wkey:IoTMember srt:AsiaPacificMember 2021-01-01 2021-12-31 0001738699 wkey:IoTMember srt:AsiaPacificMember 2020-01-01 2020-12-31 0001738699 wkey:IoTMember srt:AsiaPacificMember 2019-01-01 2019-12-31 0001738699 wkey:IoTMember srt:LatinAmericaMember 2021-01-01 2021-12-31 0001738699 wkey:IoTMember srt:LatinAmericaMember 2020-01-01 2020-12-31 0001738699 wkey:IoTMember srt:LatinAmericaMember 2019-01-01 2019-12-31 0001738699 wkey:MPkiMember country:CH 2021-01-01 2021-12-31 0001738699 wkey:MPkiMember country:CH 2020-01-01 2020-12-31 0001738699 wkey:MPkiMember country:CH 2019-01-01 2019-12-31 0001738699 wkey:MPkiMember us-gaap:EMEAMember 2021-01-01 2021-12-31 0001738699 wkey:MPkiMember us-gaap:EMEAMember 2020-01-01 2020-12-31 0001738699 wkey:MPkiMember us-gaap:EMEAMember 2019-01-01 2019-12-31 0001738699 wkey:MPkiMember srt:NorthAmericaMember 2021-01-01 2021-12-31 0001738699 wkey:MPkiMember srt:NorthAmericaMember 2020-01-01 2020-12-31 0001738699 wkey:MPkiMember srt:NorthAmericaMember 2019-01-01 2019-12-31 0001738699 wkey:MPkiMember srt:AsiaPacificMember 2021-01-01 2021-12-31 0001738699 wkey:MPkiMember srt:AsiaPacificMember 2020-01-01 2020-12-31 0001738699 wkey:MPkiMember srt:AsiaPacificMember 2019-01-01 2019-12-31 0001738699 wkey:MPkiMember srt:LatinAmericaMember 2021-01-01 2021-12-31 0001738699 wkey:MPkiMember srt:LatinAmericaMember 2020-01-01 2020-12-31 0001738699 wkey:MPkiMember srt:LatinAmericaMember 2019-01-01 2019-12-31 0001738699 wkey:AiMember country:CH 2021-01-01 2021-12-31 0001738699 wkey:AiMember country:CH 2020-01-01 2020-12-31 0001738699 wkey:AiMember country:CH 2019-01-01 2019-12-31 0001738699 wkey:AiMember us-gaap:EMEAMember 2021-01-01 2021-12-31 0001738699 wkey:AiMember us-gaap:EMEAMember 2020-01-01 2020-12-31 0001738699 wkey:AiMember us-gaap:EMEAMember 2019-01-01 2019-12-31 0001738699 wkey:AiMember srt:NorthAmericaMember 2021-01-01 2021-12-31 0001738699 wkey:AiMember srt:NorthAmericaMember 2020-01-01 2020-12-31 0001738699 wkey:AiMember srt:NorthAmericaMember 2019-01-01 2019-12-31 0001738699 wkey:MPkiMember 2021-12-31 0001738699 wkey:MPkiMember 2020-12-31 0001738699 wkey:MPkiAndIotMember 2021-01-01 2021-12-31 0001738699 wkey:MPkiAndIotMember 2020-01-01 2020-12-31 0001738699 wkey:PerformanceObligationsYear2022Member 2021-12-31 0001738699 wkey:PerformanceObligationsYear2023Member 2021-12-31 0001738699 wkey:WISeKeySaMember wkey:EsopOneMember 2007-12-31 0001738699 wkey:WISeKeySaMember wkey:EsopTwoMember 2011-12-31 0001738699 us-gaap:CommonClassBMember 2019-12-31 0001738699 us-gaap:EmployeeStockOptionMember 2019-01-01 2019-12-31 0001738699 wkey:EmployeeTwoStockOptionMember 2019-01-01 2019-12-31 0001738699 wkey:WISeKeySaMember 2019-01-01 2019-12-31 0001738699 wkey:ExternalAdvisorsStockOptionMember 2019-01-01 2019-12-31 0001738699 wkey:EmployeeAndBoardMembersStockOptionMember 2020-01-01 2020-12-31 0001738699 wkey:EmployeeAndBoardMembersTwoStockOptionMember 2020-01-01 2020-12-31 0001738699 us-gaap:EmployeeStockOptionMember 2020-01-01 2020-12-31 0001738699 wkey:EmployeeTwoStockOptionMember 2020-01-01 2020-12-31 0001738699 wkey:EmployeeThreeStockOptionMember 2020-01-01 2020-12-31 0001738699 wkey:EmployeeFourStockOptionMember 2020-01-01 2020-12-31 0001738699 wkey:EmployeeFiveStockOptionMember 2020-01-01 2020-12-31 0001738699 wkey:WISeKeySaMember 2020-01-01 2020-12-31 0001738699 wkey:ExternalAdvisorsStockOptionMember 2020-01-01 2020-12-31 0001738699 wkey:EmployeeAndBoardMembersStockOptionMember 2021-01-01 2021-12-31 0001738699 wkey:EmployeeAndBoardMembersTwoStockOptionMember 2021-01-01 2021-12-31 0001738699 us-gaap:EmployeeStockOptionMember 2021-01-01 2021-12-31 0001738699 wkey:EmployeeTwoStockOptionMember 2021-01-01 2021-12-31 0001738699 wkey:EmployeeThreeStockOptionMember 2021-01-01 2021-12-31 0001738699 wkey:ExternalAdvisorsStockOptionMember 2021-01-01 2021-12-31 0001738699 wkey:ExternalAdvisorsStockOptionTwoMember 2021-01-01 2021-12-31 0001738699 us-gaap:ShareBasedPaymentArrangementNonemployeeMember 2021-01-01 2021-12-31 0001738699 us-gaap:CommonClassBMember 2020-01-01 2020-12-31 0001738699 us-gaap:CommonClassBMember 2019-01-01 2019-12-31 0001738699 us-gaap:CommonClassAMember 2021-01-01 2021-12-31 0001738699 us-gaap:CommonClassAMember 2019-12-31 0001738699 us-gaap:CommonClassAMember 2020-01-01 2020-12-31 0001738699 us-gaap:CommonClassAMember 2019-01-01 2019-12-31 0001738699 wkey:EmployeeStockOptionPlansMember 2021-01-01 2021-12-31 0001738699 wkey:EmployeeStockOptionPlansMember 2020-01-01 2020-12-31 0001738699 wkey:EmployeeStockOptionPlansMember 2019-01-01 2019-12-31 0001738699 wkey:NonEmployeeStockOptionAgreementsMember 2021-01-01 2021-12-31 0001738699 wkey:NonEmployeeStockOptionAgreementsMember 2020-01-01 2020-12-31 0001738699 wkey:NonEmployeeStockOptionAgreementsMember 2019-01-01 2019-12-31 0001738699 us-gaap:ResearchAndDevelopmentExpenseMember 2021-01-01 2021-12-31 0001738699 us-gaap:ResearchAndDevelopmentExpenseMember 2020-01-01 2020-12-31 0001738699 us-gaap:ResearchAndDevelopmentExpenseMember 2019-01-01 2019-12-31 0001738699 us-gaap:SellingAndMarketingExpenseMember 2021-01-01 2021-12-31 0001738699 us-gaap:SellingAndMarketingExpenseMember 2020-01-01 2020-12-31 0001738699 us-gaap:SellingAndMarketingExpenseMember 2019-01-01 2019-12-31 0001738699 wkey:AragoThirdConvertibleLoanMember 2021-02-01 2021-02-28 0001738699 us-gaap:SwissFederalTaxAdministrationFTAMember 2021-01-01 2021-12-31 0001738699 us-gaap:SwissFederalTaxAdministrationFTAMember 2020-01-01 2020-12-31 0001738699 us-gaap:SwissFederalTaxAdministrationFTAMember 2019-01-01 2019-12-31 0001738699 us-gaap:ForeignCountryMember 2021-01-01 2021-12-31 0001738699 us-gaap:ForeignCountryMember 2020-01-01 2020-12-31 0001738699 us-gaap:ForeignCountryMember 2019-01-01 2019-12-31 0001738699 us-gaap:SegmentDiscontinuedOperationsMember 2021-01-01 2021-12-31 0001738699 us-gaap:SegmentDiscontinuedOperationsMember 2020-01-01 2020-12-31 0001738699 us-gaap:SegmentDiscontinuedOperationsMember 2019-01-01 2019-12-31 0001738699 us-gaap:ForeignCountryMember 2020-12-31 0001738699 us-gaap:ForeignCountryMember 2021-12-31 0001738699 wkey:WISeKeySemiconductorsSaSMember 2021-01-01 2021-12-31 0001738699 wkey:TaxYear2022Member country:US 2021-12-31 0001738699 wkey:TaxYear2022Member country:CH 2021-12-31 0001738699 wkey:TaxYear2022Member country:ES 2021-12-31 0001738699 wkey:TaxYear2022Member country:FR 2021-12-31 0001738699 wkey:TaxYear2022Member country:GB 2021-12-31 0001738699 wkey:TaxYear2022Member country:DE 2021-12-31 0001738699 wkey:TaxYear2022Member country:IN 2021-12-31 0001738699 wkey:TaxYear2022Member country:SA 2021-12-31 0001738699 wkey:TaxYear2022Member 2021-12-31 0001738699 wkey:TaxYear2023Member country:US 2021-12-31 0001738699 wkey:TaxYear2023Member country:CH 2021-12-31 0001738699 wkey:TaxYear2023Member country:ES 2021-12-31 0001738699 wkey:TaxYear2023Member country:FR 2021-12-31 0001738699 wkey:TaxYear2023Member country:GB 2021-12-31 0001738699 wkey:TaxYear2023Member country:DE 2021-12-31 0001738699 wkey:TaxYear2023Member country:IN 2021-12-31 0001738699 wkey:TaxYear2023Member country:SA 2021-12-31 0001738699 wkey:TaxYear2023Member 2021-12-31 0001738699 wkey:TaxYear2024Member country:US 2021-12-31 0001738699 wkey:TaxYear2024Member country:CH 2021-12-31 0001738699 wkey:TaxYear2024Member country:ES 2021-12-31 0001738699 wkey:TaxYear2024Member country:FR 2021-12-31 0001738699 wkey:TaxYear2024Member country:GB 2021-12-31 0001738699 wkey:TaxYear2024Member country:DE 2021-12-31 0001738699 wkey:TaxYear2024Member country:IN 2021-12-31 0001738699 wkey:TaxYear2024Member country:SA 2021-12-31 0001738699 wkey:TaxYear2024Member 2021-12-31 0001738699 wkey:TaxYear2025Member country:US 2021-12-31 0001738699 wkey:TaxYear2025Member country:CH 2021-12-31 0001738699 wkey:TaxYear2025Member country:ES 2021-12-31 0001738699 wkey:TaxYear2025Member country:FR 2021-12-31 0001738699 wkey:TaxYear2025Member country:GB 2021-12-31 0001738699 wkey:TaxYear2025Member country:DE 2021-12-31 0001738699 wkey:TaxYear2025Member country:IN 2021-12-31 0001738699 wkey:TaxYear2025Member country:SA 2021-12-31 0001738699 wkey:TaxYear2025Member 2021-12-31 0001738699 wkey:TaxYear2026Member country:US 2021-12-31 0001738699 wkey:TaxYear2026Member country:CH 2021-12-31 0001738699 wkey:TaxYear2026Member country:ES 2021-12-31 0001738699 wkey:TaxYear2026Member country:FR 2021-12-31 0001738699 wkey:TaxYear2026Member country:GB 2021-12-31 0001738699 wkey:TaxYear2026Member country:DE 2021-12-31 0001738699 wkey:TaxYear2026Member country:IN 2021-12-31 0001738699 wkey:TaxYear2026Member country:SA 2021-12-31 0001738699 wkey:TaxYear2026Member 2021-12-31 0001738699 wkey:TaxYear2027Member country:US 2021-12-31 0001738699 wkey:TaxYear2027Member country:CH 2021-12-31 0001738699 wkey:TaxYear2027Member country:ES 2021-12-31 0001738699 wkey:TaxYear2027Member country:FR 2021-12-31 0001738699 wkey:TaxYear2027Member country:GB 2021-12-31 0001738699 wkey:TaxYear2027Member country:DE 2021-12-31 0001738699 wkey:TaxYear2027Member country:IN 2021-12-31 0001738699 wkey:TaxYear2027Member country:SA 2021-12-31 0001738699 wkey:TaxYear2027Member 2021-12-31 0001738699 wkey:TaxYear2028Member country:US 2021-12-31 0001738699 wkey:TaxYear2028Member country:CH 2021-12-31 0001738699 wkey:TaxYear2028Member country:ES 2021-12-31 0001738699 wkey:TaxYear2028Member country:FR 2021-12-31 0001738699 wkey:TaxYear2028Member country:GB 2021-12-31 0001738699 wkey:TaxYear2028Member country:DE 2021-12-31 0001738699 wkey:TaxYear2028Member country:IN 2021-12-31 0001738699 wkey:TaxYear2028Member country:SA 2021-12-31 0001738699 wkey:TaxYear2028Member 2021-12-31 0001738699 wkey:TaxYear2029Member country:US 2021-12-31 0001738699 wkey:TaxYear2029Member country:CH 2021-12-31 0001738699 wkey:TaxYear2029Member country:ES 2021-12-31 0001738699 wkey:TaxYear2029Member country:FR 2021-12-31 0001738699 wkey:TaxYear2029Member country:GB 2021-12-31 0001738699 wkey:TaxYear2029Member country:DE 2021-12-31 0001738699 wkey:TaxYear2029Member country:IN 2021-12-31 0001738699 wkey:TaxYear2029Member country:SA 2021-12-31 0001738699 wkey:TaxYear2029Member 2021-12-31 0001738699 wkey:TaxYear2030Member country:US 2021-12-31 0001738699 wkey:TaxYear2030Member country:CH 2021-12-31 0001738699 wkey:TaxYear2030Member country:ES 2021-12-31 0001738699 wkey:TaxYear2030Member country:FR 2021-12-31 0001738699 wkey:TaxYear2030Member country:GB 2021-12-31 0001738699 wkey:TaxYear2030Member country:DE 2021-12-31 0001738699 wkey:TaxYear2030Member country:IN 2021-12-31 0001738699 wkey:TaxYear2030Member country:SA 2021-12-31 0001738699 wkey:TaxYear2030Member 2021-12-31 0001738699 wkey:TaxYear2031Member country:US 2021-12-31 0001738699 wkey:TaxYear2031Member country:CH 2021-12-31 0001738699 wkey:TaxYear2031Member country:ES 2021-12-31 0001738699 wkey:TaxYear2031Member country:FR 2021-12-31 0001738699 wkey:TaxYear2031Member country:GB 2021-12-31 0001738699 wkey:TaxYear2031Member country:DE 2021-12-31 0001738699 wkey:TaxYear2031Member country:IN 2021-12-31 0001738699 wkey:TaxYear2031Member country:SA 2021-12-31 0001738699 wkey:TaxYear2031Member 2021-12-31 0001738699 wkey:TaxYear2032Member country:US 2021-12-31 0001738699 wkey:TaxYear2032Member country:CH 2021-12-31 0001738699 wkey:TaxYear2032Member country:ES 2021-12-31 0001738699 wkey:TaxYear2032Member country:FR 2021-12-31 0001738699 wkey:TaxYear2032Member country:GB 2021-12-31 0001738699 wkey:TaxYear2032Member country:DE 2021-12-31 0001738699 wkey:TaxYear2032Member country:IN 2021-12-31 0001738699 wkey:TaxYear2032Member country:SA 2021-12-31 0001738699 wkey:TaxYear2032Member 2021-12-31 0001738699 wkey:TaxYear2033Member country:US 2021-12-31 0001738699 wkey:TaxYear2033Member country:CH 2021-12-31 0001738699 wkey:TaxYear2033Member country:ES 2021-12-31 0001738699 wkey:TaxYear2033Member country:FR 2021-12-31 0001738699 wkey:TaxYear2033Member country:GB 2021-12-31 0001738699 wkey:TaxYear2033Member country:DE 2021-12-31 0001738699 wkey:TaxYear2033Member country:IN 2021-12-31 0001738699 wkey:TaxYear2033Member country:SA 2021-12-31 0001738699 wkey:TaxYear2033Member 2021-12-31 0001738699 wkey:TaxYear2034Member country:US 2021-12-31 0001738699 wkey:TaxYear2034Member country:CH 2021-12-31 0001738699 wkey:TaxYear2034Member country:ES 2021-12-31 0001738699 wkey:TaxYear2034Member country:FR 2021-12-31 0001738699 wkey:TaxYear2034Member country:GB 2021-12-31 0001738699 wkey:TaxYear2034Member country:DE 2021-12-31 0001738699 wkey:TaxYear2034Member country:IN 2021-12-31 0001738699 wkey:TaxYear2034Member country:SA 2021-12-31 0001738699 wkey:TaxYear2034Member 2021-12-31 0001738699 wkey:TaxYear2035Member country:US 2021-12-31 0001738699 wkey:TaxYear2035Member country:CH 2021-12-31 0001738699 wkey:TaxYear2035Member country:ES 2021-12-31 0001738699 wkey:TaxYear2035Member country:FR 2021-12-31 0001738699 wkey:TaxYear2035Member country:GB 2021-12-31 0001738699 wkey:TaxYear2035Member country:DE 2021-12-31 0001738699 wkey:TaxYear2035Member country:IN 2021-12-31 0001738699 wkey:TaxYear2035Member country:SA 2021-12-31 0001738699 wkey:TaxYear2035Member 2021-12-31 0001738699 wkey:TaxYear2036Member country:US 2021-12-31 0001738699 wkey:TaxYear2036Member country:CH 2021-12-31 0001738699 wkey:TaxYear2036Member country:ES 2021-12-31 0001738699 wkey:TaxYear2036Member country:FR 2021-12-31 0001738699 wkey:TaxYear2036Member country:GB 2021-12-31 0001738699 wkey:TaxYear2036Member country:DE 2021-12-31 0001738699 wkey:TaxYear2036Member country:IN 2021-12-31 0001738699 wkey:TaxYear2036Member country:SA 2021-12-31 0001738699 wkey:TaxYear2036Member 2021-12-31 0001738699 wkey:TaxYear2037Member country:US 2021-12-31 0001738699 wkey:TaxYear2037Member country:CH 2021-12-31 0001738699 wkey:TaxYear2037Member country:ES 2021-12-31 0001738699 wkey:TaxYear2037Member country:FR 2021-12-31 0001738699 wkey:TaxYear2037Member country:GB 2021-12-31 0001738699 wkey:TaxYear2037Member country:DE 2021-12-31 0001738699 wkey:TaxYear2037Member country:IN 2021-12-31 0001738699 wkey:TaxYear2037Member country:SA 2021-12-31 0001738699 wkey:TaxYear2037Member 2021-12-31 0001738699 wkey:TaxYear2038Member country:US 2021-12-31 0001738699 wkey:TaxYear2038Member country:CH 2021-12-31 0001738699 wkey:TaxYear2038Member country:ES 2021-12-31 0001738699 wkey:TaxYear2038Member country:FR 2021-12-31 0001738699 wkey:TaxYear2038Member country:GB 2021-12-31 0001738699 wkey:TaxYear2038Member country:DE 2021-12-31 0001738699 wkey:TaxYear2038Member country:IN 2021-12-31 0001738699 wkey:TaxYear2038Member country:SA 2021-12-31 0001738699 wkey:TaxYear2038Member 2021-12-31 0001738699 wkey:TaxYear2039Member country:US 2021-12-31 0001738699 wkey:TaxYear2039Member country:CH 2021-12-31 0001738699 wkey:TaxYear2039Member country:ES 2021-12-31 0001738699 wkey:TaxYear2039Member country:FR 2021-12-31 0001738699 wkey:TaxYear2039Member country:GB 2021-12-31 0001738699 wkey:TaxYear2039Member country:DE 2021-12-31 0001738699 wkey:TaxYear2039Member country:IN 2021-12-31 0001738699 wkey:TaxYear2039Member country:SA 2021-12-31 0001738699 wkey:TaxYear2039Member 2021-12-31 0001738699 wkey:TaxYear2040Member country:US 2021-12-31 0001738699 wkey:TaxYear2040Member country:CH 2021-12-31 0001738699 wkey:TaxYear2040Member country:ES 2021-12-31 0001738699 wkey:TaxYear2040Member country:FR 2021-12-31 0001738699 wkey:TaxYear2040Member country:GB 2021-12-31 0001738699 wkey:TaxYear2040Member country:DE 2021-12-31 0001738699 wkey:TaxYear2040Member country:IN 2021-12-31 0001738699 wkey:TaxYear2040Member country:SA 2021-12-31 0001738699 wkey:TaxYear2040Member 2021-12-31 0001738699 wkey:TaxYear2041Member country:US 2021-12-31 0001738699 wkey:TaxYear2041Member country:CH 2021-12-31 0001738699 wkey:TaxYear2041Member country:ES 2021-12-31 0001738699 wkey:TaxYear2041Member country:FR 2021-12-31 0001738699 wkey:TaxYear2041Member country:GB 2021-12-31 0001738699 wkey:TaxYear2041Member country:DE 2021-12-31 0001738699 wkey:TaxYear2041Member country:IN 2021-12-31 0001738699 wkey:TaxYear2041Member country:SA 2021-12-31 0001738699 wkey:TaxYear2041Member 2021-12-31 0001738699 country:US 2021-12-31 0001738699 country:CH 2021-12-31 0001738699 country:ES 2021-12-31 0001738699 country:FR 2021-12-31 0001738699 country:GB 2021-12-31 0001738699 country:DE 2021-12-31 0001738699 country:IN 2021-12-31 0001738699 country:SA 2021-12-31 0001738699 country:CH 2021-01-01 2021-12-31 0001738699 country:US 2021-01-01 2021-12-31 0001738699 country:FR 2021-01-01 2021-12-31 0001738699 country:ES 2021-01-01 2021-12-31 0001738699 country:JP 2021-01-01 2021-12-31 0001738699 country:TW 2021-01-01 2021-12-31 0001738699 country:IN 2021-01-01 2021-12-31 0001738699 country:DE 2021-01-01 2021-12-31 0001738699 country:GB 2021-01-01 2021-12-31 0001738699 country:SA 2021-01-01 2021-12-31 0001738699 wkey:VNMember 2021-01-01 2021-12-31 0001738699 wkey:TotalSegmentAssetsMember 2021-01-01 2021-12-31 0001738699 wkey:TotalSegmentAssetsMember 2020-01-01 2020-12-31 0001738699 wkey:TotalSegmentAssetsMember 2019-01-01 2019-12-31 0001738699 wkey:MPkiMember 2019-12-31 0001738699 wkey:ReportableSegmentMember 2021-01-01 2021-12-31 0001738699 wkey:ReportableSegmentMember 2020-01-01 2020-12-31 0001738699 wkey:ReportableSegmentMember 2019-01-01 2019-12-31 0001738699 wkey:IntersegmentMember 2021-01-01 2021-12-31 0001738699 wkey:IntersegmentMember 2020-01-01 2020-12-31 0001738699 wkey:IntersegmentMember 2019-01-01 2019-12-31 0001738699 wkey:ReportableSegmentMember 2021-12-31 0001738699 wkey:ReportableSegmentMember 2020-12-31 0001738699 wkey:IntersegmentReceivablesMember 2021-12-31 0001738699 wkey:IntersegmentReceivablesMember 2020-12-31 0001738699 wkey:IntersegmentInvestmentAndGoodwillMember 2021-12-31 0001738699 wkey:IntersegmentInvestmentAndGoodwillMember 2020-12-31 0001738699 country:CH 2020-01-01 2020-12-31 0001738699 country:CH 2019-01-01 2019-12-31 0001738699 us-gaap:EMEAMember 2021-01-01 2021-12-31 0001738699 us-gaap:EMEAMember 2020-01-01 2020-12-31 0001738699 us-gaap:EMEAMember 2019-01-01 2019-12-31 0001738699 srt:NorthAmericaMember 2021-01-01 2021-12-31 0001738699 srt:NorthAmericaMember 2020-01-01 2020-12-31 0001738699 srt:NorthAmericaMember 2019-01-01 2019-12-31 0001738699 srt:AsiaPacificMember 2021-01-01 2021-12-31 0001738699 srt:AsiaPacificMember 2020-01-01 2020-12-31 0001738699 srt:AsiaPacificMember 2019-01-01 2019-12-31 0001738699 srt:LatinAmericaMember 2021-01-01 2021-12-31 0001738699 srt:LatinAmericaMember 2020-01-01 2020-12-31 0001738699 srt:LatinAmericaMember 2019-01-01 2019-12-31 0001738699 country:CH 2020-12-31 0001738699 us-gaap:EMEAMember 2021-12-31 0001738699 us-gaap:EMEAMember 2020-12-31 0001738699 srt:NorthAmericaMember 2021-12-31 0001738699 srt:NorthAmericaMember 2020-12-31 0001738699 srt:AsiaPacificMember 2021-12-31 0001738699 srt:AsiaPacificMember 2020-12-31 0001738699 us-gaap:StockOptionMember 2021-01-01 2021-12-31 0001738699 us-gaap:StockOptionMember 2020-01-01 2020-12-31 0001738699 us-gaap:StockOptionMember 2019-01-01 2019-12-31 0001738699 us-gaap:WarrantMember 2021-01-01 2021-12-31 0001738699 us-gaap:WarrantMember 2020-01-01 2020-12-31 0001738699 us-gaap:WarrantMember 2019-01-01 2019-12-31 0001738699 us-gaap:ConvertibleDebtSecuritiesMember 2021-01-01 2021-12-31 0001738699 us-gaap:ConvertibleDebtSecuritiesMember 2020-01-01 2020-12-31 0001738699 us-gaap:ConvertibleDebtSecuritiesMember 2019-01-01 2019-12-31 0001738699 wkey:WISeKeySaMember 2021-01-01 2021-12-31 0001738699 wkey:WiseTrustSaMember 2021-01-01 2021-12-31 0001738699 wkey:WISeKeyELASLMember 2021-01-01 2021-12-31 0001738699 wkey:WISeKeySAARCLtdMember 2021-01-01 2021-12-31 0001738699 wkey:WISeKeyUSAIncMember 2021-01-01 2021-12-31 0001738699 wkey:WISeKeyIndiaPrivateLtdMember 2021-01-01 2021-12-31 0001738699 wkey:WISeKeyIoTJapanKKMember 2021-01-01 2021-12-31 0001738699 wkey:WISeKeyIoTTaiwanMember 2021-01-01 2021-12-31 0001738699 wkey:WISeCoinAGMember 2021-01-01 2021-12-31 0001738699 wkey:WISeKeyEquitiesAGMember 2021-01-01 2021-12-31 0001738699 wkey:WISeKeySemiconductorsGmbHMember 2021-01-01 2021-12-31 0001738699 wkey:WISeKeyArabiaInformationTechnologyLtdMember 2021-01-01 2021-12-31 0001738699 wkey:TrusteCoinAgMember 2021-01-01 2021-12-31 0001738699 wkey:AragoGmbhMember 2021-01-01 2021-12-31 0001738699 wkey:AragoDaVinciGmbhMember 2021-01-01 2021-12-31 0001738699 wkey:AragoTechnologySolutionsPrivateLtdMember 2021-01-01 2021-12-31 0001738699 wkey:AragoUsIncMember 2021-01-01 2021-12-31 0001738699 wkey:WiseKeyVietnamLtdMember 2021-01-01 2021-12-31 0001738699 wkey:WISeKeySaMember 2021-12-31 0001738699 wkey:WISeKeySemiconductorsSaSMember 2020-01-01 2020-12-31 0001738699 wkey:WiseTrustSaMember 2021-12-31 0001738699 wkey:WiseTrustSaMember 2020-01-01 2020-12-31 0001738699 wkey:WISeKeyELASLMember 2021-12-31 0001738699 wkey:WISeKeyELASLMember 2020-01-01 2020-12-31 0001738699 wkey:WISeKeySAARCLtdMember 2021-12-31 0001738699 wkey:WISeKeySAARCLtdMember 2020-01-01 2020-12-31 0001738699 wkey:WISeKeyUSAIncMember 2021-12-31 0001738699 wkey:WISeKeyUSAIncMember 2020-01-01 2020-12-31 0001738699 wkey:WISeKeyIndiaPrivateLtdMember 2021-12-31 0001738699 wkey:WISeKeyIndiaPrivateLtdMember 2020-01-01 2020-12-31 0001738699 wkey:WISeKeyIoTJapanKKMember 2021-12-31 0001738699 wkey:WISeKeyIoTJapanKKMember 2020-01-01 2020-12-31 0001738699 wkey:WISeKeyIoTTaiwanMember 2021-12-31 0001738699 wkey:WISeKeyIoTTaiwanMember 2020-01-01 2020-12-31 0001738699 wkey:WISeCoinAGMember 2021-12-31 0001738699 wkey:WISeCoinAGMember 2020-01-01 2020-12-31 0001738699 wkey:WISeKeyEquitiesAGMember 2021-12-31 0001738699 wkey:WISeKeyEquitiesAGMember 2020-01-01 2020-12-31 0001738699 wkey:WISeKeySemiconductorsGmbHMember 2021-12-31 0001738699 wkey:WISeKeySemiconductorsGmbHMember 2020-01-01 2020-12-31 0001738699 wkey:WISeKeyArabiaInformationTechnologyLtdMember 2021-12-31 0001738699 wkey:WISeKeyArabiaInformationTechnologyLtdMember 2020-01-01 2020-12-31 0001738699 wkey:TrusteCoinAgMember 2021-12-31 0001738699 wkey:TrusteCoinAgMember 2020-01-01 2020-12-31 0001738699 wkey:AragoDaVinciGmbhMember 2021-12-31 0001738699 wkey:AragoTechnologySolutionsPrivateLtdMember 2021-12-31 0001738699 wkey:AragoUsIncMember 2021-12-31 0001738699 wkey:WiseKeyVietnamLtdMember 2021-12-31 0001738699 wkey:HansChristianBoosMember 2021-12-31 0001738699 wkey:HansChristianBoosMember 2021-01-01 2021-12-31 0001738699 wkey:CarlosMoreiraMember 2020-12-31 0001738699 wkey:CarlosMoreiraMember 2021-01-01 2021-12-31 0001738699 wkey:CarlosMoreiraMember 2020-01-01 2020-12-31 0001738699 wkey:CarlosMoreiraMember 2019-01-01 2019-12-31 0001738699 wkey:PhilippeDoubreMember 2021-12-31 0001738699 wkey:PhilippeDoubreMember 2020-12-31 0001738699 wkey:PhilippeDoubreMember 2021-01-01 2021-12-31 0001738699 wkey:PhilippeDoubreMember 2020-01-01 2020-12-31 0001738699 wkey:PhilippeDoubreMember 2019-01-01 2019-12-31 0001738699 wkey:DavidFergussonMember 2021-12-31 0001738699 wkey:DavidFergussonMember 2020-12-31 0001738699 wkey:DavidFergussonMember 2021-01-01 2021-12-31 0001738699 wkey:DavidFergussonMember 2020-01-01 2020-12-31 0001738699 wkey:DavidFergussonMember 2019-01-01 2019-12-31 0001738699 wkey:EricPellatonMember 2021-12-31 0001738699 wkey:EricPellatonMember 2020-12-31 0001738699 wkey:EricPellatonMember 2021-01-01 2021-12-31 0001738699 wkey:EricPellatonMember 2020-01-01 2020-12-31 0001738699 wkey:EricPellatonMember 2019-01-01 2019-12-31 0001738699 wkey:JeanPhilippeLadisaMember 2021-12-31 0001738699 wkey:JeanPhilippeLadisaMember 2020-12-31 0001738699 wkey:JeanPhilippeLadisaMember 2021-01-01 2021-12-31 0001738699 wkey:JeanPhilippeLadisaMember 2020-01-01 2020-12-31 0001738699 wkey:JeanPhilippeLadisaMember 2019-01-01 2019-12-31 0001738699 wkey:HansChristianBoosMember 2020-12-31 0001738699 wkey:HansChristianBoosMember 2020-01-01 2020-12-31 0001738699 wkey:HansChristianBoosMember 2019-01-01 2019-12-31 0001738699 wkey:JuanHernandezZayasMember 2021-12-31 0001738699 wkey:JuanHernandezZayasMember 2020-12-31 0001738699 wkey:JuanHernandezZayasMember 2021-01-01 2021-12-31 0001738699 wkey:JuanHernandezZayasMember 2020-01-01 2020-12-31 0001738699 wkey:JuanHernandezZayasMember 2019-01-01 2019-12-31 0001738699 wkey:ThomasHurlimannMember 2021-12-31 0001738699 wkey:ThomasHurlimannMember 2020-12-31 0001738699 wkey:ThomasHurlimannMember 2021-01-01 2021-12-31 0001738699 wkey:ThomasHurlimannMember 2020-01-01 2020-12-31 0001738699 wkey:ThomasHurlimannMember 2019-01-01 2019-12-31 0001738699 wkey:DourgamKummerMember 2021-12-31 0001738699 wkey:DourgamKummerMember 2020-12-31 0001738699 wkey:DourgamKummerMember 2021-01-01 2021-12-31 0001738699 wkey:DourgamKummerMember 2020-01-01 2020-12-31 0001738699 wkey:DourgamKummerMember 2019-01-01 2019-12-31 0001738699 wkey:MarylaShinglerBobbioMember 2021-12-31 0001738699 wkey:MarylaShinglerBobbioMember 2020-12-31 0001738699 wkey:MarylaShinglerBobbioMember 2021-01-01 2021-12-31 0001738699 wkey:MarylaShinglerBobbioMember 2020-01-01 2020-12-31 0001738699 wkey:MarylaShinglerBobbioMember 2019-01-01 2019-12-31 0001738699 wkey:RomanBrunnerMember 2021-12-31 0001738699 wkey:RomanBrunnerMember 2020-12-31 0001738699 wkey:RomanBrunnerMember 2021-01-01 2021-12-31 0001738699 wkey:RomanBrunnerMember 2020-01-01 2020-12-31 0001738699 wkey:RomanBrunnerMember 2019-01-01 2019-12-31 0001738699 wkey:AnthonyNagelMember 2021-12-31 0001738699 wkey:AnthonyNagelMember 2020-12-31 0001738699 wkey:AnthonyNagelMember 2021-01-01 2021-12-31 0001738699 wkey:AnthonyNagelMember 2020-01-01 2020-12-31 0001738699 wkey:AnthonyNagelMember 2019-01-01 2019-12-31 0001738699 wkey:MariaPiaAquevequeJabbazMember 2021-12-31 0001738699 wkey:MariaPiaAquevequeJabbazMember 2020-12-31 0001738699 wkey:MariaPiaAquevequeJabbazMember 2021-01-01 2021-12-31 0001738699 wkey:MariaPiaAquevequeJabbazMember 2020-01-01 2020-12-31 0001738699 wkey:MariaPiaAquevequeJabbazMember 2019-01-01 2019-12-31 0001738699 wkey:PhilippeGerwillMember 2021-12-31 0001738699 wkey:PhilippeGerwillMember 2020-12-31 0001738699 wkey:PhilippeGerwillMember 2021-01-01 2021-12-31 0001738699 wkey:PhilippeGerwillMember 2020-01-01 2020-12-31 0001738699 wkey:PhilippeGerwillMember 2019-01-01 2019-12-31 0001738699 wkey:GeoffreyLipmanMember 2021-12-31 0001738699 wkey:GeoffreyLipmanMember 2020-12-31 0001738699 wkey:GeoffreyLipmanMember 2021-01-01 2021-12-31 0001738699 wkey:GeoffreyLipmanMember 2020-01-01 2020-12-31 0001738699 wkey:GeoffreyLipmanMember 2019-01-01 2019-12-31 0001738699 wkey:DonTapscottMember 2021-12-31 0001738699 wkey:DonTapscottMember 2020-12-31 0001738699 wkey:DonTapscottMember 2021-01-01 2021-12-31 0001738699 wkey:DonTapscottMember 2020-01-01 2020-12-31 0001738699 wkey:DonTapscottMember 2019-01-01 2019-12-31 0001738699 wkey:CristinaDolanMember 2021-12-31 0001738699 wkey:CristinaDolanMember 2020-12-31 0001738699 wkey:CristinaDolanMember 2021-01-01 2021-12-31 0001738699 wkey:CristinaDolanMember 2020-01-01 2020-12-31 0001738699 wkey:CristinaDolanMember 2019-01-01 2019-12-31 0001738699 wkey:WeiWangMember 2021-12-31 0001738699 wkey:WeiWangMember 2020-12-31 0001738699 wkey:WeiWangMember 2021-01-01 2021-12-31 0001738699 wkey:WeiWangMember 2020-01-01 2020-12-31 0001738699 wkey:WeiWangMember 2019-01-01 2019-12-31 0001738699 wkey:OisteMember 2020-12-31 0001738699 wkey:OisteMember 2021-01-01 2021-12-31 0001738699 wkey:OisteMember 2020-01-01 2020-12-31 0001738699 wkey:OisteMember 2019-01-01 2019-12-31 0001738699 wkey:IndianPotashLimitedMember 2021-12-31 0001738699 wkey:IndianPotashLimitedMember 2020-12-31 0001738699 wkey:IndianPotashLimitedMember 2021-01-01 2021-12-31 0001738699 wkey:IndianPotashLimitedMember 2020-01-01 2020-12-31 0001738699 wkey:IndianPotashLimitedMember 2019-01-01 2019-12-31 0001738699 wkey:TerraVenturesIncMember 2021-12-31 0001738699 wkey:TerraVenturesIncMember 2020-12-31 0001738699 wkey:TerraVenturesIncMember 2021-01-01 2021-12-31 0001738699 wkey:TerraVenturesIncMember 2020-01-01 2020-12-31 0001738699 wkey:TerraVenturesIncMember 2019-01-01 2019-12-31 0001738699 wkey:EdmundGibbonsLimitedMember 2021-12-31 0001738699 wkey:EdmundGibbonsLimitedMember 2020-12-31 0001738699 wkey:EdmundGibbonsLimitedMember 2021-01-01 2021-12-31 0001738699 wkey:EdmundGibbonsLimitedMember 2020-01-01 2020-12-31 0001738699 wkey:EdmundGibbonsLimitedMember 2019-01-01 2019-12-31 0001738699 wkey:GspHoldingsLtdMember 2021-12-31 0001738699 wkey:GspHoldingsLtdMember 2020-12-31 0001738699 wkey:GspHoldingsLtdMember 2021-01-01 2021-12-31 0001738699 wkey:GspHoldingsLtdMember 2020-01-01 2020-12-31 0001738699 wkey:GspHoldingsLtdMember 2019-01-01 2019-12-31 0001738699 wkey:SaiLlcSbtVenturesMember 2021-12-31 0001738699 wkey:SaiLlcSbtVenturesMember 2020-12-31 0001738699 wkey:SaiLlcSbtVenturesMember 2021-01-01 2021-12-31 0001738699 wkey:SaiLlcSbtVenturesMember 2020-01-01 2020-12-31 0001738699 wkey:SaiLlcSbtVenturesMember 2019-01-01 2019-12-31 0001738699 wkey:RelatedPartiesOfCarlosMoreiraMember 2021-12-31 0001738699 wkey:RelatedPartiesOfCarlosMoreiraMember 2020-12-31 0001738699 wkey:RelatedPartiesOfCarlosMoreiraMember 2021-01-01 2021-12-31 0001738699 wkey:RelatedPartiesOfCarlosMoreiraMember 2020-01-01 2020-12-31 0001738699 wkey:RelatedPartiesOfCarlosMoreiraMember 2019-01-01 2019-12-31 0001738699 us-gaap:SubsequentEventMember wkey:L1FacilitySecondAmendmentMember us-gaap:ConvertibleDebtMember 2022-03-01 2022-03-31 0001738699 us-gaap:SubsequentEventMember wkey:L1FacilitySecondAmendmentMember us-gaap:ConvertibleDebtMember 2022-03-31 0001738699 us-gaap:SubsequentEventMember wkey:L1FacilitySecondAmendmentMember us-gaap:ConvertibleDebtMember 2022-03-01 2022-03-07 0001738699 us-gaap:SubsequentEventMember wkey:L1FacilitySecondAmendmentMember us-gaap:ConvertibleDebtMember us-gaap:CommonClassBMember 2022-01-01 2022-01-31 0001738699 us-gaap:SubsequentEventMember wkey:AnsonFacilityMember us-gaap:ConvertibleDebtMember 2022-01-01 2022-01-31 0001738699 us-gaap:SubsequentEventMember wkey:AnsonFacilityMember us-gaap:ConvertibleDebtMember us-gaap:CommonClassBMember 2022-01-01 2022-01-31 0001738699 us-gaap:SubsequentEventMember wkey:WISeKeySaMember wkey:WiseKeyEsopMember 2022-01-01 2022-01-31 iso4217:USD xbrli:shares iso4217:USD xbrli:shares xbrli:pure iso4217:CHF iso4217:EUR wkey:Number

 


UNITED STATES

SECURITIES AND EXCHANGE COMMISSION

WASHINGTON, D.C. 20549

____________________________________________________________________________________________________

 

FORM 20-F

____________________________________________________________________________________________________

 

(Mark One) 

 

     
  REGISTRATION STATEMENT PURSUANT TO SECTION 12(b) OR 12(g) OF THE SECURITIES EXCHANGE ACT OF 1934

or

 

     
  ANNUAL REPORT PURSUANT TO SECTION 13 OR 15(d) OF THE SECURITIES EXCHANGE ACT OF 1934

For the fiscal year ended December 31, 2021

 

or

 

     
  TRANSITION REPORT PURSUANT TO SECTION 13 OR 15(d) OF THE SECURITIES EXCHANGE ACT OF 1934

or

 

     
  SHELL COMPANY REPORT PURSUANT TO SECTION 13 OR 15 (d) OF THE SECURITIES EXCHANGE ACT OF 1934

 

For the transition period from _____________________ to _____________________.

 

Commission file number: 001-39115

____________________________________________________________________________________________________

 

WISEKEY INTERNATIONAL HOLDING AG

(Exact name of Registrant as specified in its charter)

____________________________________________________________________________________________________

 

WISEKEY INTERNATIONAL HOLDING LTD

(Translation of Registrant's name into English)

____________________________________________________________________________________________________

 

Canton of Zug, Switzerland

(Jurisdiction of incorporation or organization)

 

General-Guisan-Strasse 6

CH-6300 Zug, Switzerland

(Address of principal executive offices) ____________________________________________________________________________________________________

 

Peter Ward

Chief Financial Officer

WISeKey International Holding AG

General-Guisan-Strasse 6

CH-6300 Zug, Switzerland

Tel: +41-22-594-3000

Fax: +41-22-594-3001

(Name, Telephone, E-mail and/or Facsimile number and Address of Company Contact Person)

Copies to:

 

Herman H. Raspé, Esq.
Patterson Belknap Webb & Tyler LLP

1133 Avenue of the Americas
New York, New York 10036
Tel: (212) 336-2000

____________________________________________________________________________________________________

 

Securities registered or to be registered pursuant to Section 12(b) of the Act.

 

Title of each class   Trading Symbols   Name of each exchange and on which registered

American Depositary Shares, each representing five
Class B Shares, par value CHF 0.05 per share

Class B Shares, par value CHF 0.05 per share*

 
WKEY
 
The Nasdaq Stock Market LLC

____________________
* Not for trading, but only in connection with the registration of the American Depositary Shares.

 

Securities registered or to be registered pursuant to Section 12(g) of the Act: None

 

Securities for which there is a reporting obligation pursuant to Section 15(d) of the Act: None

 

Indicate the number of outstanding shares of each of the issuer’s classes of capital or common stock as of the close of the period covered by the annual report: 40,021,988 Class A Shares and 80,918,390 Class B Shares.

Indicate by check mark if the registrant is a well-known seasoned issuer, as defined in Rule 405 of the Securities Act. Yes ☐ No

 

If this report is an annual or transition report, indicate by check mark if the registrant is not required to file reports pursuant to Section 13 or (15)(d) of the Securities Exchange Act of 1934. Yes ☐No

 

Indicate by check mark whether the registrant (1) has filed all reports required to be filed by Section 13 or 15(d) of the Securities Exchange Act of 1934 during the preceding 12 months (or for such shorter period that the registrant was required to file such reports), and (2) has been subject to such filing requirements for the past 90 days. Yes ☒No ☐

 

Indicate by check mark whether the registrant has submitted electronically every Interactive Data File required to be submitted pursuant to Rule 405 of Regulation S-T (§232.405 of this chapter) during the preceding 12 months (or for such shorter period that the registrant was required to submit such files). Yes ☒No ☐

 

Indicate by check mark whether the registrant is a large accelerated filer, an accelerated filer, a non-accelerated filer, or an emerging growth company. See definition of "accelerated filer," "large accelerated filer" and "emerging growth company" in Rule 12b-2 of the Exchange Act. (Check one):

 

Large Accelerated Filer ☐   Accelerated Filer ☐  

Non-accelerated Filer

 

       

Emerging Growth Company

 

If an emerging growth company that prepares its financial statements in accordance with U.S. GAAP, indicate by check mark if the registrant has elected not to use the extended transition period for complying with any new or revised financial accounting standards† provided pursuant to Section 13(a) of the Exchange Act.

 

† The term "new or revised financial accounting standard" refers to any update issued by the Financial Accounting Standards Board to its Accounting Standards Codification after April 5, 2012.

 

Indicate by check mark whether the registrant has filed a report on and attestation to its management’s assessment of the effectiveness of its internal control over financial reporting under Section 404(b) of the Sarbanes-Oxley Act (15 U.S.C. 7262(b)) by the registered public accounting firm that prepared or issued its audit report. ☐

 

Indicate by check mark which basis of accounting the registrant has used to prepare the financial statements included in this filing:

 

U.S. GAAP  

International Financial Reporting Standards as issued

by the International Accounting Standards Board ☐

  Other ☐

 

If "Other" has been checked in response to the previous question, indicate by check mark which financial statement item the registrant has elected to follow. Item 17 ☐ Item 18 ☐

 

If this is an annual report, indicate by check mark whether the registrant is a shell company (as defined in Rule 12b-2 of the Exchange Act). Yes ☐ No

 

(APPLICABLE ONLY TO ISSUERS INVOLVED IN BANKRUPTCY PROCEEDINGS DURING THE PAST FIVE YEARS)

 

Indicate by check mark whether the registrant has filed all documents and reports required to be filed by Sections 12, 13 or 15(d) of the Securities Exchange Act of 1934 subsequent to the distribution of securities under a plan confirmed by a court. Yes ☐ No ☐

 

 

 

 

TABLE OF CONTENTS

 

INTRODUCTION AND USE OF CERTAIN TERMS 1
SPECIAL NOTE REGARDING FORWARD LOOKING STATEMENTS 2
Item 1. Identity of Directors, Senior Management and Advisers 3
Item 2. Offer Statistics and Expected Timetable 3
Item 3. Key Information 3
  A. RESERVED 3
  B. Capitalization and Indebtedness 3
  C. Reasons for the Offer and Use of Proceeds 3
  D. Risk Factors 3
Item 4. Information on the Company 27
  A. History and Development of the Company 27
  B. Business Overview 27
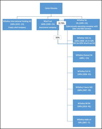
  C. Organizational Structure 38
  D. Property, Plants, and Equipment 38
Item 4A. Unresolved Staff Comments 39
Item 5. Operating and Financial Review and Prospects 39
  A. Operating Results 39
  B. Liquidity and Capital Resources 53
  C. Research and Development, Patents and Licenses, Etc. 63
  D. Trend Information 64
  E. Critical Accounting Estimates 64
Item 6. Directors, Senior Management and Employees 65
  A. Directors and Senior Management 65
  B. Compensation 70
  C. Board Practices 74
  D. Employees 79
  E. Share Ownership 79
Item 7. Major Shareholders and Related Party Transactions 82
  A. Major Shareholders 82
  B. Related Party Transactions 84
  C. Interests of experts and counsel 94
Item 8. Financial Information 94
  A. Consolidated Financial Statements and Other Financial Information 94
  B. Significant Changes 94
Item 9. The Listing 95
  A. Listing Details 95
  B. Plan of Distribution 95
  C. Markets 95
  D. Selling Shareholders 95
  E. Dilution 95
  F. Expenses of the Issue 95
Item 10. Additional Information 95
  A. Share Capital 95
  B. Memorandum and Articles of Association 95
  C. Material Contracts 117
  D. Exchange Controls 122
  E. Taxation 122
  F. Dividends and Paying Agents 127
  G. Statement by Experts 127
  H. Documents on Display 127
  I. Subsidiary Information 128
Item 11. Quantitative and Qualitative Disclosures about Market Risk 128
Item 12. Description of Securities Other than Equity Securities 129
  A. Debt Securities 129
  B. Warrants and Rights 129
  C. Other Securities 129

 

 i

 

 

  D. American Depositary Shares 129
Item 13. Defaults, Dividend Arrearages and Delinquencies 131
Item 14. Material Modifications to The Rights of Security Holders and Use of Proceeds 131
Item 15. Controls and Procedures 131
Item 16. [RESERVED] 131
Item 16A. Audit Committee Financial Expert 131
Item 16B. Code of Ethics 131
Item 16C. Principal Accounting Fees and Services 131
Item 16D. Exemptions from the Listing Standards for Audit Committees 132
Item 16E. Purchases of Equity Securities by the Issuer and Affiliated Purchasers 132
Item 16F. Change in Registrant's Certifying Accountant 132
Item 16G. Corporate Governance 132
Item 16H. Mine Safety Disclosure 132
Item 16I. Disclosure Regarding Foreign Jurisdictions that Prevent Inspections 133
Item 17. Financial Statements 133
Item 18. Financial Statements 133
Item 19. Exhibits 133
Index to Exhibits 133
SIGNATURES 137

 

 ii

 

 

INTRODUCTION AND USE OF CERTAIN TERMS

 

We were formed in 2015 as a holding company to incorporate, acquire, hold, and dispose of interests in national and international entities, in particular entities active in the area of security technology and related areas. Our Class B Shares, as defined below, have been listed on the Swiss Exchange (SIX) since 2016 and our American Depositary Shares ("ADSs") have been listed on the Nasdaq Stock Market LLC under the symbol "WKEY" since December 4, 2019. The Bank of New York Mellon, acting as depositary, registers and delivers our ADSs, each of which represents five of our Class B Shares.

 

We have prepared this annual report using a number of conventions, which you should consider when reading the information contained herein. In this annual report, "we," "us," "our Company," "the Group," "WISeKey," "WISeKey International Holding Ltd" and "our" shall refer to WISeKey International Holding AG and its subsidiaries, affiliates, and predecessor entities. Additionally, this annual report uses the following conventions:

 

·"CHF" and "Swiss francs" refer to the legal currency of Switzerland

 

·"Class A Shares" refers to our Class A Shares, par value CHF 0.01 per share

 

·"Class B Shares" refers to our Class B Shares, par value CHF 0.05 per share

 

·"NASDAQ" refers to the Nasdaq Stock Market LLC

 

·"PKI" refers to Public Key Infrastructure

 

·"$," "US $," "USD" and "U.S. dollars" refer to the legal currency of the United States

 

·"SIX" refers to the Swiss Exchange (SIX)

 

·"Switzerland" refers to the Swiss Confederation

 

·"IoT" refers to Internet of Things

 

·“SaaS” refers to Software as a Service

 

1 

 

 

SPECIAL NOTE REGARDING FORWARD LOOKING STATEMENTS

 

This annual report contains forward-looking statements. Some of these forward-looking statements can be identified by terms and phrases such as "anticipate," "should," "likely," "foresee," "believe," "estimate," "expect," "intend," "continue," "could," "may," "plan," "project," "predict," "will," and similar expressions. Forward-looking statements appear in a number of places in this annual report and include, but are not limited to, statements contained in the sections entitled "Item 3. Key Information," "Item 4. Information on the Company" and "Item 5. Operating and Financial Review and Prospects".

 

These forward-looking statements include, but are not limited to, statements relating to:

 

·Our anticipated goals, growth strategies and profitability;

 

·Our ability to attract new customers and retain existing customer base;

 

·Our ability to attract and retain qualified employees and key personnel;

 

·Our ability to develop new products and enhancements to our existing products;

 

·Our ability to anticipate market needs and opportunities;

 

·Our ability to prevent security breaches and unauthorized access to confidential customer information;

 

·Our ability to maintain, protect and enhance our intellectual property;

 

·The sufficiency of our cash and cash equivalents to meet our liquidity needs;

 

·Our ability to comply with modified or new laws and regulations relating to our industries;

 

·The activities of our competitors and the introduction of competing products by our competitors;

 

·How long we will qualify as an emerging growth company or a foreign private issuer;

 

·The future growth of the information technology and cybersecurity industry;

 

·Assumptions underlying or related to any of the foregoing;

 

·Other risks and uncertainties, including those listed in this section of this Form 20-F titled "Item 3.D—Risk Factors".

 

The preceding list is not intended to be an exhaustive list of all of our forward-looking statements. The forward-looking statements are based on our beliefs, assumptions and expectations of future performance, taking into account the information currently available to us and are only predictions based upon our current expectations and projections about future events. There are important factors that could cause our actual results, levels of activity, performance or achievements to differ materially from the results, levels of activity, performance or achievements expressed or implied by these forward-looking statements which are set forth in "Item 3D. Risk Factors". Given these risks and uncertainties, you should not place undue reliance on forward-looking statements as a prediction of actual results.

 

Except as required by law, we undertake no obligation to publicly update or revise any forward-looking statements, whether as a result of new information, future events or otherwise. The foregoing factors that could cause our actual results to differ materially from those contemplated in any forward-looking statement included in this annual report should not be construed as exhaustive. You should read this annual report, and each of the documents filed as exhibits to the annual report, completely, with this cautionary note in mind, and with the understanding that our actual future results may be materially different from what we expect.

 

2 

 

 

Item 1.Identity of Directors, Senior Management and Advisers

 

Not applicable.

 

Item 2.Offer Statistics and Expected Timetable

 

Not applicable.

 

Item 3.Key Information

 

A.RESERVED

 

B.Capitalization and Indebtedness

 

Not applicable.

 

C.Reasons for the Offer and Use of Proceeds

 

Not applicable.

 

D.Risk Factors

 

Risks Related to Our Business and Industry

 

COVID-19 and prolonged economic uncertainties or downturns have adversely affected our business and could materially adversely affect our business in the future.

 

Our business depends on our current and prospective customers' ability and willingness to spend money in security applications, and on our suppliers’ ability to source key components and material, which are both in turn dependent upon the overall economic health.

 

Global negative economic conditions due to the COVID-19 pandemic caused some of our customers to delay their orders, in the year 2020 in particular, and caused a global shortage in semiconductors’ material sourcing which will continue in the short-term future. Further economic uncertainties have been brought on by the current conflict between Russia and Ukraine, which may also further affect the sourcing of certain materials. Although we do not have any customer exposure in Eastern Europe, the overall economic impact of this conflict is still unknown. Many customers and prospects of WISeKey are manufacturers of electronic devices. Our business depends on their ability to produce their devices. If they encounter shortages in the supply of crucial components, they will slow down the production and thus also reduce their orders of WISeKey semiconductors to avoid idle stocks in their just in time provisioning.

 

As a result of the overall impact of COVID-19, political tensions, conflicts and other conditions resulting from financial and credit market fluctuations, there could be a decrease in corporate spending on information security software. Continuing economic challenges may cause our customers to re-evaluate decisions to purchase our solution or to delay their purchasing decisions, which could adversely impact our results of operations.

 

The future growth of the information technology and cybersecurity industry is uncertain.

 

Information (including cybersecurity) technology companies are generally subject to the following risks: rapidly changing technologies; short product life cycles; fierce competition; aggressive pricing and narrow profit margins; the loss of patent, copyright and trademark protections; cyclical market patterns; evolving industry standards; and frequent new product introductions. Technology companies may be smaller and less experienced companies, with limited product lines, markets or financial resources and fewer experienced management or marketing personnel. Information technology company stocks, especially those which are Internet related, have experienced extreme price and volume fluctuations that are often unrelated to their operating performance.

 

3 

 

 

Technological Change

 

WISeKey needs to keep pace with changing technologies in order to provide effective identification and authentication solutions. In addition, we need to continue adjacent and inorganic growth in order to broaden and strengthen the portfolio of products and stay ahead of the technology changes and risks in order to be successful. WISeKey needs to anticipate, and quickly react to, rapid changes occurring in communications technologies and to the development of new and improved devices and services that result from these changes. WISeKey must also continue to move vertically up the value chain with its customers in order to secure future business and substantiate growth. If WISeKey is unable to respond quickly and cost-effectively to changing communications technologies and devices and evolving industry standards, the existing service offering could become non-competitive and WISeKey may lose market share. WISeKey's success will depend, in part, on its ability to effectively use leading technologies critical to the business, enhance its existing solutions, find appropriate technology partners, and continue to develop new solutions and technology that address the increasingly sophisticated and varied needs of its current and prospective clients and their customers and its ability to influence and respond to technological advances, emerging industry and regulatory standards and practices and competitive service offerings. WISeKey's ability to remain technologically competitive may require substantial expenditures and lead-time and the integration of newly acquired technologies will also take time. If WISeKey is unable to adapt and integrate in a timely manner to changing market conditions or customer requirements, its business, financial condition and results of operations could be seriously harmed.

 

WISeKey faces intense competition from companies that are larger and better known than we are, and we may lack sufficient financial or other resources to maintain or improve our competitive position.

 

The digital security market space in which we operate face intense competition, constant innovation and evolving security threats. There are several global security companies with strong presence in this market, including VeriSign, Inc., DigiCert Inc., Entrust Datacard, Let's Encrypt, Symantec Corporation, FireEye, Inc., Red Hat Software, VASCO Data Security International, Inc., Zix Corp, NXP Semiconductors, Infineon Technologies, STMicroelectronics and Samsung Electronics. As we integrate and move into the knowledge automation space there are also related data lake and automation companies with strong foundations including Palantir and Snowflake.

 

Some of our competitors are large companies that have the technical and financial resources and broad customer bases needed to bring competitive solutions to the market and already have existing relationships as a trusted vendor for other products. Such companies may use these advantages to offer products and services that are perceived to be as effective as ours at a lower price or for free as part of a larger product package or solely in consideration for maintenance and services fees. They may also develop different products to compete with our current security solutions and respond more quickly and effectively than we do to new or changing opportunities, technologies, standards or client requirements. Additionally, we may compete with smaller regional vendors that offer products with a more limited range of capabilities that purport to perform functions similar to our security solutions. Such companies may enjoy stronger sales and service capabilities in their particular regions.

 

WISeKey's competitors may have competitive advantages, such as:

 

·greater name recognition, a longer operating history and a larger customer base;

 

·larger sales and marketing budgets and resources;

 

·broader distribution and established relationships with distribution partners and customers;

 

·greater customer care and support resources;

 

·broader supply chains;

 

·greater resources to make acquisitions;

 

·larger intellectual property portfolios; and

 

4 

 

 

·greater financial, technical and other resources.

 

Our current and potential competitors may also establish cooperative relationships among themselves or with third parties that may further enhance their resources. Current or potential competitors may be acquired by third parties with access to greater available resources. As a result of such acquisitions, our current or potential competitors may be able to adapt more quickly to new technologies and customer needs, devote greater resources to the promotion or sale of their products and services, initiate or withstand substantial price competition, take advantage of other opportunities more readily or develop and expand their product and service offerings more quickly than we do. Larger competitors with more diverse product offerings may reduce the price of products that compete with ours in order to promote the sale of other products or may bundle them with other products, which would lead to increased pricing pressure on our products and could cause the average sales prices for our products to decline.

 

If WISeKey does not successfully anticipate market needs and enhance existing products or develop new products that meet those needs on a timely basis, WISeKey may not be able to compete effectively and WISeKey's ability to generate revenues will suffer.

 

Many of our customers operate in markets characterized by rapidly changing technologies and business plans, which require them to adapt to increasingly complex digital security infrastructures to protect internal and external corporate communications. As our customers' technologies and business plans grow more complex, we expect them to face new and increasingly sophisticated threats of security breach or counterfeiting. WISeKey faces significant challenges in ensuring that our security solutions effectively protect identities of individual customers, company information and their brands in addition to driving efficient operations through automated decision making. As a result, we must continually modify and improve our products in response to changes in our customers' technology infrastructures.

 

WISeKey may not be able to successfully anticipate or adapt to changing technology or customer requirements on a timely basis or at all. If we fail to keep up with technological changes or to convince our customers and potential customers of the value of our security and automation solutions even in light of new technologies and integration, our business, results of operations and financial condition could be materially and adversely affected.

 

WISeKey cannot guarantee that it will be able to anticipate future market needs and opportunities or be able to develop product enhancements or new products to meet such needs or opportunities in a timely manner, if at all. Even if we are able to anticipate, develop and commercially introduce enhancements and new products, there can be no assurance that enhancements or new products will achieve widespread market acceptance.

 

Our product enhancements or new products could fail to attain sufficient market acceptance for many reasons, including:

 

·delays in releasing product enhancements or new products;

 

·failure to accurately predict market demand and to supply products that meet this demand in a timely fashion;

 

·failure to accurately price products and solutions;

 

·inability to interoperate effectively with the existing or newly introduced technologies, systems or applications of our existing and prospective customers;

 

·defects in our products;

 

·inability to integrate security and automation;

 

·negative publicity about the performance or effectiveness of our products;

 

·introduction or anticipated introduction of competing products by our competitors; and

 

5 

 

 

·installation, configuration or usage errors by our customers.

 

If WISeKey fails to anticipate market requirements or fails to develop and introduce product enhancements or new products to meet those needs in a timely manner, that could cause us to lose existing customers and prevent us from gaining new customers, which would significantly harm our business, financial condition and results of operations.

 

Sometimes it will be necessary to make a product or product line obsolete and there may be negative impacts to sales or disruption to the customer base during the ramp down of that product.

 

All products have a natural lifecycle that includes the inevitable end-of-life (“EOL”) process. During the ramping down of a product, or product family, there are many ways that our business operations can be challenged. Last time buys are a typical way for customers to deal with the EOL of a product that is still critical to one of their end products. These kinds of orders show an increase in short term sales but result in the abrupt drop off of revenue from that customer, for that product, after the last time buy is delivered. Discontinuing a product also comes with the risk that we may lose that customer for good if we do not have a replacement for the product or if they decide to look at alternative suppliers because of the change in supply.

 

WISeKey is subject to a number of risks associated with global sales and operations.

 

Business practices in the global markets that we serve may differ and may require us to include non-standard terms in customer contracts, such as extended payment or warranty terms. To the extent that we enter into customer contracts that include non-standard terms related to payment, warranties or performance obligations, our results of operations may be adversely impacted.

 

Additionally, our global sales and operations are subject to a number of risks, including the following:

 

·difficulty in enforcing contracts and managing collections, as well as long collection periods;

 

·costs of doing business globally, including costs incurred in maintaining office space, securing adequate staffing and localizing our contracts;

 

·management communication and integration problems resulting from cultural and geographic dispersion;

 

·risks associated with trade restrictions and foreign legal requirements;

 

·risk of unexpected changes in regulatory practices, tariffs, tax laws and treaties;

 

·compliance with anti-bribery laws;

 

·heightened risk of unfair or corrupt business practices in certain geographies and of improper or fraudulent sales arrangements that may impact financial results and result in restatements of, or irregularities in, financial statements;

 

·social, economic and political instability, terrorist attacks and security concerns in general;

 

·reduced or uncertain protection of intellectual property rights in some countries; and

 

·potentially adverse tax consequences.

 

These factors could harm our ability to generate future global revenues and, consequently, materially impact our business, results of operations and financial condition.

 

6 

 

 

Some of our larger opportunities depend on our customers’ ability to be awarded significant regional or national contracts in order to fulfil the volume predictions that were used in the pricing negotiations and forecasts.

 

The design of many industrial device comes with the risk that the product may not see the demand that was expected in that market, or the high-volume contracts may be awarded to competing suppliers. Our customers may be bidding against several other suppliers to win a government contract and if they lose the bid, we will not see the results that were originally expected during the forecasting of the opportunity size and profitability.

 

The shift into knowledge automation and artificial intelligence is unknown and unproven on a global scale.

 

The automation market has been moving forward with Robotic Process Automation (“RPA”) for years and the demand in the market for the next evolution of such technology remains unknown. Our potential customers need to be accepting to move forward from their current business process automation and RPA implementations in order for WISeKey to be successful. The ability for WISeKey to predict the market and conditions is yet to be proven and the customer reaction remains unknown. In addition, the complex implementation in this sphere requires focused delivery resources and clear plans with the customer. Customer input and knowledge is critical to the success of knowledge automation and therefore some of WISeKey’s potential success will be reliant on its customers belief in the value proposition but their ability to support the implementation.

 

Our research and development efforts may not produce successful products or enhancements to our security solutions that result in significant revenue or other benefits in the near future, if at all.

 

Investing in research and development personnel, developing new products and enhancing existing products is expensive and time consuming, and there is no assurance that such activities will result in significant new marketable products or enhancements to our products, design improvements, cost savings, revenues or other expected benefits. If we spend significant time and effort on research and development and are unable to generate an adequate return on our investment, our business and results of operations may be adversely affected. This is expected to be exacerbated in the coming year with the required integration of newly acquired knowledge automation assets which is expected to result in a more complex research and development program.

 

If WISeKey is unable to attract new customers, our future revenues and operating results will be harmed.

 

Our success depends in large part on our ability to attract new customers. The number of customers that WISeKey adds in a given period impacts both our short-term and long-term revenues. If WISeKey is unable to successfully attract a sufficient number of new customers, we may be unable to generate revenue growth.

 

A large amount of investment in sales and marketing and support personnel is required to attract new customers. If we are unable to convince these potential new customers of a need for our products or if we are unable to persuade them of our products' efficacy, we may be unable to achieve growth and there may be a meaningful negative impact on future revenues and operating results.

 

If we experience software errors and non-compliance, this may affect our reputation and our financial results.

 

WISeKey's software applications are complex, the addition of newly acquired assets increases this complexity and there is a risk that defects or errors could arise, particularly where new versions or enhancements are released. Similarly, regulatory and industry requirements are continuously evolving and we may not be able to keep up with them. This could result in adverse consequences for us, such as lost revenue, a delay in market acceptance or customer claims.

 

If we experience security breaches, we could be exposed to liability and our reputation and business could suffer.

 

We operate sensitive public key infrastructure ("PKI") platforms, retain certain confidential customer information in our secure data centers and registration systems, and our digital certificates and electronic signatures may be used by customers in mission critical applications. It is critical to our business strategy that our facilities and infrastructure remain secure and are perceived by the marketplace to be secure. We may have to expend significant time and money to maintain or increase the security of our facilities and infrastructure. Despite our security measures, our infrastructure may be vulnerable to physical break-ins, computer viruses, attacks by hackers or similar disruptive problems. It is possible that we may have to expend additional financial and other resources to address such problems. In the event of a security breach, we could face significant liability, customers could be reluctant to use our services and we could be at risk for loss of various compliance certifications needed for the operation of our businesses.

 

7 

 

 

WISeKey's reputation and business could be harmed based on real or perceived shortcomings, defects or vulnerabilities in our security solutions or the failure of our security solutions to meet customers' expectations.

 

Organizations are facing increasingly sophisticated digital security threats and threats of counterfeiting. If WISeKey fails to identify and respond to new and increasingly complex methods of counterfeiting products or hacking personal and corporate digital accounts, our business and reputation will suffer. In particular, WISeKey may suffer significant adverse publicity and reputational harm if any of our products fail to perform as advertised. An actual or perceived breach of our customers' sensitive business data, regardless of whether the breach is attributable to the failure of our products, could adversely affect the market's perception of the efficacy of our security solutions and current or potential customers may look to our competitors for alternatives to our security solutions. Similarly, an actual or perceived failure of our product to prevent counterfeit products from being detected, regardless of whether such failure is attributable to our products, could adversely affect the market's perception of the efficacy of our authentication solutions and could encourage current or potential customers to look to our competitors for an alternative to our products. The failure of our products may also subject us to product liability lawsuits and financial losses stemming from indemnification of our partners and other third parties, as well as the expenditure of significant financial resources to analyze, correct or eliminate any vulnerability. It could also cause us to suffer reputational harm, lose existing customers or deter them from purchasing additional products and services and prevent new customers from purchasing our security solutions.

 

International Expansion

 

WISeKey's strategy includes the international expansion of its business. The expansion into international markets may cause difficulties because of distance, as well as language and cultural differences. Other risks related to international operations include fluctuations in currency exchange rates, difficulties arising from staffing and managing foreign operations, legal and regulatory requirements of different countries, potential political and economic instability, and overlapping or differing tax laws. Management cannot assure that it will be able to market and operate WISeKey's services successfully in foreign markets, select appropriate markets to enter, open new offices efficiently or manage new offices profitably. If WISeKey is not successful in accessing new markets, its results of operations and financial condition could be materially and adversely affected.

 

If WISeKey is unable to hire, retain and motivate qualified personnel, our business will suffer.

 

Our future success depends, in part, on our ability to continue to attract and retain highly skilled personnel. Any of our employees may terminate their employment at any time. The tight global labor market has created an incredibly intense hiring environment, resulting in us experiencing increased difficulty in attracting and retaining qualified personnel. Since we require a highly skilled workforce in order to successfully compete in an increasingly competitive cybersecurity market, we have experienced and may continue to experience difficulty in hiring, high employee turnover, and considerable costs and productivity as well as time to market losses. In addition, to the extent we hire personnel from competitors, we may be subject to allegations that they have been improperly solicited or have divulged proprietary or other confidential information. Further, the training and integration of new employees requires allocation of a significant amount of internal resources and, even if we make this investment, there is no guarantee that existing or new personnel will remain or become productive members of our team. Our inability to attract or retain qualified personnel, or delays in hiring required personnel, particularly in sales & marketing and research & development, may seriously harm our business, financial condition and results of operations.

 

Furthermore, WISeKey's performance depends on favorable labor relations with our employees and compliance with labor laws in the countries where we have employees and plans to hire new employees. Any deterioration of current relations or increase in labor costs due to our compliance with labor laws could adversely affect our business.

 

8 

 

 

Dependence on key personnel and loss of such key personnel may have a negative impact on the operations and profitability of WISeKey.

 

Our future success depends in part on the continued service of our key personnel, particularly, the members of our senior management. We have employment agreements with our key personnel, but these do not prevent such personnel from choosing to leave the Company.

 

One of the cryptographic rootkeys used by WISeKey is owned by the Organisation Internationale pour la Sécurité des Transactions Electroniques OISTE. The Organisation Internationale pour la Sécurité des Transactions Electroniques OISTE has granted us a perpetual license to exclusively use the cryptographic rootkey. A termination of the license agreement would present a threat to WISeKey's existing business model.

 

The cryptographic rootkey used by WISeKey is owned by the Organisation Internationale pour la Sécurité des Transactions Electroniques OISTE ("OISTE") acting as a trusted third party and not-for-profit entity in charge of ensuring that the Root of Trust (the "RoT") remains neutral and trusted. The name of the RoT is OISTE/WISeKey, as shown in all major current browsers that embed the rootkey. Three members of the three-member foundation board of OISTE are WISeKey board members. Members of the foundation board of OISTE are appointed by a policy authorizing authority (the "Policy Authorizing Authority" or "PAA"), whose members are international organizations, governments and large corporations that use the OISTE/WISeKey RoT. OISTE has granted us a perpetual license to exclusively use the cryptographic rootkey and develop technologies and processes based on OISTE's trust model. The perpetual license agreement can only be terminated under limited circumstances, including if WISeKey were to move from the trust model developed by OISTE and/or changing the location of the RoT from Switzerland to another country. A termination of the license agreement would present a threat to WISeKey's current trust model.

 

Services offered by our PKI business rely on the continued integrity of public key cryptography technology and algorithms that may be compromised or proven obsolete over time.

 

Services offered by our PKI business are based on public key cryptography technology. With public key cryptography technology, a user possesses a public key and a private key, both of which are required to perform encryption and decryption operations. The security afforded by this technology depends on the integrity of a user's private key and ensuring that it is not lost, stolen or otherwise compromised. Advances in attacks on cryptographic algorithms and technology may weaken their effectiveness, and significant new technology requirements may be imposed by root distribution programs that require us to make significant modifications to our systems or to reissue digital certificates to some or all of our customers, which could damage our reputation or otherwise harm our business. Severe attacks on public key cryptography could render PKI services in general obsolete or unmarketable.

 

We are dependent on the timely supply of equipment and materials from various sub-contractors and if any one of these suppliers fail to meet, or delays, their committed delivery schedules, we can suffer with lower or lost revenues.

 

We use various suppliers for silicon manufacturing and testing our parts. Any one of these suppliers could not meet their commitments for on-time delivery of our products. The market supply of such products has seen and continues to see difficulties in meeting demand and these kinds of supply disruptions can happen due to global shortages of silicon wafers or chemicals used in the processing of the silicon packaging or shortages in the labor force due to unrest or sicknesses. Our business and operating conditions can be at risk if we cannot deliver on our product demand as committed in our customer contracts.

 

Failure of our third-party suppliers to handle increased volume for their services could impact our ability to take advantage of upside business opportunities.

 

We outsource several critical functions in our supply chain to third-party suppliers such as the manufacture of our semiconductors. They all have a number of risks that are present in their businesses that could limit their ability to meet increased demands if we see increased orders from our customers. If our suppliers cannot satisfy our demand, we may not be able to meet our customer demands. Also, if our suppliers add higher costs to cover their increased volume, we may see drops in our gross profit margins. Many of these costs are not fixed, even though there may be contracts in place, and may be at the discretion of the third-party vendor.

 

9 

 

 

If WISeKey does not include post-quantum crypto libraries in its semiconductors, WISeKey may fail to offer its customers sufficient protection against attacks executed with quantum computers.

 

Quantum computing may threaten the resilience of current cryptography against attacks during the current lifespan of hardware. Certainly, in case our secure modules are embedded in larger systems and/or deployed on remote locations. This is certainly the case for smart meter and satellite deployments. WISeKey cannot guarantee that its secure modules will still offer sufficient protection against attacks executed with quantum computers. To mitigate this risk, WISeKey has launched an R&D program for assessing the portability and resistance of 2 of the algorithms shortlisted by the NIST as part of its Post Quantum algorithms selection contest. This program is carried in partnership with l’Ecole des Mines (one of the most prestigious French Engineering University)

 

If WISeKey does not respond to the trend of embedding secure modules on central processing units, WISeKey may lose the market of separate secure module chips.

 

The processor industry is rapidly changing with ARM-based processors that extend central processing units with ancillary functions such as graphics processing, neural processing and secure modules. WISeKey cannot guarantee that its secure modules will still be needed as separate tamper-proof chip. To mitigate this risk, WISeKey has launched an R&D program for building a “secure enclave”, which will complement its secure modules offer.

 

Financial Risks

 

WISeKey has entered, and expects to continue to enter, into joint venture agreements and these activities involve risks and uncertainties.

 

WISeKey has entered, and expects to continue to enter, into joint venture agreements in order to effectively grow its revenue and penetrate certain geographic regions. Entering into joint venture agreements or other similar forms of partnership involves risks and uncertainties, including the risk that the partners that we enter into joint ventures with will not have the market connections that we expect them to bring to the joint venture. Additionally, there is a risk that a given joint venture could fail to satisfy its obligations, which may result in certain liabilities to us for guarantees and other commitments. Further, since we may not exercise control over our current or future joint ventures, we may not be able to require our joint ventures to take the actions that we believe are necessary to implement our business strategy. Additionally, differences in views among joint venture participants may result in delayed decisions or failures to agree on major issues. If any of these difficulties cause any of our joint ventures to deviate from our business strategy, or if this leads any of our joint ventures to fail to attract the customer base that we project it to attract, our results of operations could be materially adversely affected.

 

WISeKey is exposed to risks associated with acquisitions and investments.

 

We may in the future make acquisitions of, or investments in, existing companies or existing or new businesses. Acquisitions and investments involve numerous risks that vary depending on their scale and nature, including, but not limited to:

 

·diversion of management's attention from other operational matters;

 

·inability to complete proposed transactions as anticipated or at all (and any ensuing obligation to pay a termination fee or other costs and expenses);

 

10 

 

 

·the possibility that the acquired business will not be successfully integrated or that anticipated cost savings, synergies or other benefits will not be realized;

 

·the acquired business or strategic partnership may lose market acceptance or profitability;

 

·a decrease in our cash or an increase in our indebtedness, including security interests that may have to be constituted as part of the acquisition indebtedness, may limit our ability to access additional capital when needed;

 

·failure to commercialize purchased technologies, intellectual property rights or partnered solutions;

 

·initial dependence on unfamiliar supply chains or relatively small supply partners;

 

·inability to obtain and protect intellectual property rights in key technologies;

 

·incurrence of unexpected liabilities; and

 

·loss of key personnel and clients or customers of acquired businesses.

 

In addition, if WISeKey is unsuccessful at integrating such acquisitions or the technologies associated with such acquisitions, our revenues and results of operations could be adversely affected. Any integration process may require significant time and resources, and WISeKey may not be able to manage the process successfully. WISeKey may not successfully evaluate or utilize the acquired technology or personnel, or accurately forecast the financial impact of an acquisition transaction, including accounting charges. WISeKey may have to pay cash, incur debt or issue equity securities to pay for any such acquisition, each of which could adversely affect our financial condition. The sale of equity or incurrence of debt to finance any such acquisitions could result in dilution to our shareholders. The incurrence of indebtedness would result in increased fixed obligations and could also include covenants or other restrictions that would impede our ability to manage our operations.

 

WISeKey has a history of losses and may not achieve profitability in the future.

 

WISeKey has invested substantial amounts of financial resources so far on its acquisitions, brand technology and market position. As at December 31, 2021, WISeKey had, on a consolidated level, an accumulated cumulative deficit of USD 238,159,600, compared to USD 217,819,809 as at December 31, 2020 and USD 189,161,455 as at December 31, 2019. In the past, we made significant investments in our operations which have not resulted in corresponding revenue growth and, as a result, increased our losses. WISeKey expects to make significant future investments to support the further development and expansion of our business and these investments may not result in increased revenue or growth on a timely basis or at all.

  

WISeKey may also incur significant losses in the future for a number of reasons, including slowing demand for our products and services, increasing competition, weakness in the software and security industries generally, as well as other risks described herein, and we may encounter unforeseen expenses, difficulties, complications and delays, and other unknown factors. If WISeKey incurs losses in the future, we may not be able to reduce costs effectively because many of our costs are fixed. In addition, to the extent that we reduce variable costs to respond to losses, this may affect our ability to attract customers and grow our revenues. Accordingly, WISeKey may not be able to achieve or maintain profitability and we may continue to incur significant losses in the future.

 

Certain of the Company's large shareholders, including if acting in concert, may be able to exert significant influence on the Company and their interests may conflict with the interests of its other shareholders.

 

Our founder, Carlos Moreira, holds more than 30% of the Company's voting rights as at December 31, 2021. Further, all holders of the Class A Shares represent approximately 31% of the Company's voting rights as at December 31, 2021. Our founder, or if the holders of Class A Shares were to act in concert with each other, the holders of the Class A Shares, would be able to exert significant influence over certain matters, including matters that must be resolved by the general meeting of shareholders, such as the election of members to the board of directors or the declaration of dividends or other distributions. To the extent that the interests of these shareholders may differ from the interests of the Company's other shareholders, the Company's other shareholders may be disadvantaged by any actions that these shareholders may seek to pursue.

 

11 

 

 

The market for and price of Class B Shares and our ADSs may be highly volatile.

 

There has not been a public market in the United States for our Class B Shares, and the market for the ADS listed on NASDAQ is limited. You may not be able to sell your ADSs quickly or at the market price if trading in the ADSs is limited.

 

The market price of Class B Shares and our ADSs may be highly volatile and may be affected negatively by events involving us, our competitors, the software and security industry, or the financial markets in general. Furthermore, investors might not be able to resell their Class B Shares and our ADSs at the price at which they were purchased or at a higher price or at all. Factors that could cause this volatility in the market price of Class B Shares and our ADSs include, but are not limited to:

 

·our operating and financial results;

 

·future announcements concerning our business;

 

·changes in revenue or earnings estimates and recommendations by securities analysts;

 

·changes in our business strategy and operations;

 

·changes in our senior management or board of directors;

 

·speculation of the press or the investment community;

 

·disposals of Class B Shares by shareholders;

 

·actions of competitors;

 

·our involvement in acquisitions, strategic alliances or joint ventures;

 

·regulatory factors;

 

·arrival and departure of key personnel;

 

·investment community views on technology stock;

 

·liquidity of the Class B Shares and our ADSs; and

 

·general market, economic and political conditions.

 

In addition, securities markets in general have from time to time, experienced significant price and volume fluctuations. Such fluctuations, as well as the economic environment as a whole, can have a substantial negative effect on the market price of our securities, regardless of our operating results or our financial position. Any such broad market fluctuations may adversely affect the trading price of our securities.

 

Our securities will be traded on more than one market or exchange and this may result in price variations.

 

Our Class B Shares have been trading on the SIX since March 2016. The ADSs have been listed on NASDAQ since December 2019. Trading in Class B Shares and ADSs, as applicable, on these markets will take place in different currencies (U.S. dollars on NASDAQ and Swiss francs on the SIX), and at different times (resulting from different time zones, trading days, and public holidays in the United States and Switzerland). The trading prices of our Class B Shares and ADSs on these two markets may differ due to these and other factors. Any decrease in the price of our Class B Shares on the SIX could cause a decrease in the trading price of the ADSs on NASDAQ, and vice versa.

 

12 

 

 

Future sales or issuances, or the possibility or perception of future sales or issuances, of a substantial number of Shares could cause the market price of our Class B Shares or the ADSs to fall.

 

The market price of our Class B Shares or ADSs could decline as a result of sales of a large number of Class B Shares in the public market in the future or the possibility or perception that such sales could occur. These sales, or the possibility that these sales may occur, also might make it more difficult for the Company to issue equity securities in the future at a time and price that it deems appropriate.

 

Further, the Company may choose to raise additional capital by issuing additional Class B Shares, depending on market conditions or strategic considerations. In particular, under our Articles of Association as at December 31, 2021, the board of directors is authorized to issue up to 18,469,207 new Class B Shares out of authorized capital at any time until May 25, 2023 and thereby increase the Company's share capital without further shareholder approval. After May 25, 2023 (and each subsequent two-year period), the shareholders may re-approve this authorization. Further, our Articles of Association provide for a conditional share capital based on which, as at December 31, 2021, the Company is authorized to issue up to 31,469,207 new Class B Shares, corresponding to CHF 1,573,460.35 in par value. Since April 15, 2020, the date of reference for the last formal recording in the Articles and the commercial register of the Canton of Zug, Switzerland, an aggregate number of 529,330 Class B Shares has been issued out of the Company's conditional share capital as at December 31, 2021. As a result, the available conditional share capital of the Company, as at December 31, 2021, amounted to CHF 1,546,993.85, corresponding to the issuance of 30,939,877 Class B Shares. Among other things, the Company's conditional share capital could be used in connection with the issuance of securities that are convertible into Class B Shares. To the extent that additional capital is raised through the issuance of Class B Shares or other securities that are convertible into Class B Shares, the issuance of such securities could dilute the Company's shareholders' interest in the Company.

 

On February 08, 2018, the Company entered into a Standby Equity Distribution Agreement, as amended on September 28, 2018 (the "SEDA") with YA II PN, Ltd., a fund managed by Yorkville Advisors Global, LLC (collectively referred to as "Yorkville"). Pursuant to the SEDA, the Company has the right, at any time during a five-year period, to request Yorkville, in one or several steps, to subscribe for Class B Shares up to an aggregate subscription amount of CHF 50,000,000. After several drawdowns made by WISeKey under the SEDA in 2019, 2020 and 2021, in the aggregate amount of CHF 4,356,045, the remaining amount available for drawdown is CHF 45,643,955 as at December 31, 2021. As long as a sufficient number of Class B Shares is provided through share lending, WISeKey has the right to make drawdowns under the SEDA at its discretion by requesting Yorkville to subscribe for (if the Class B Shares are issued out of authorized share capital) or purchase (if the Class B Shares are delivered out of treasury) Class B Shares worth up to CHF 5,000,000 each, subject to certain exceptions and limitations (including the exception that a drawdown request by WISeKey shall in no event cause the aggregate number of Class B Shares held by Yorkville to meet or exceed 4.99% of the total number of shares registered with the commercial register of the Canton of Zug). The subscription price for each subscription request of the Company corresponds to 93% of the lowest daily volume-weighted average share price (the "VWAP") of a Class B Share, as traded and quoted on the SIX, over the five trading days following the drawdown request by WISeKey. If the Company elects to exercise its rights under the SEDA, the issuance of Class B Shares would dilute the Company's shareholders' interest in the Company. As at December 31, 2021, the remaining amount available for drawdown by the Company under the SEDA is CHF 45,643,955 (USD 50,058,912 at closing rate) and, as at December 31, 2021, the estimated maximum number of Class B Shares deliverable under the SEDA is 64,927,389 Class B Shares at CHF 0.703 per Class B Share (calculated based on the closing price of a Class B Share on December 30, 2021 of CHF 0.756 per Class B Share, discounted by 7%). The actual price, at which the Company may drawdown under the SEDA is subject to change, and, therefore, the number of Class B Shares deliverable to Yorkville may vary.

 

In connection with a convertible loan agreement WISeKey entered into with Crede CG III, Ltd., Hamilton, Bermuda ("Crede") on September 28, 2018 (which matured on October 30, 2020), the Company granted to Crede, on September 28, 2018, 408,247 warrants (the "Crede Warrants") for the acquisition of an equal number of Class B Shares. As a result, the maximum total number of Class B Shares that are issuable under the Crede Warrants as at December 31, 2021 is 408,247 Class B Shares. The Crede Warrants were amended on September 18, 2020 to extend the exercise period and may be exercised by Crede at any time on or before October 29, 2023 at an exercise price per Crede Warrant equal to CHF 3.84 per Class B Share. The Class B Shares issued to Crede in connection with the Crede Warrants would be issued out of the Company's conditional share capital or authorized share capital without triggering the pre-emptive rights of the existing shareholders of the Company. The exercise of Crede Warrants will dilute the Company's shareholders' interests in the Company.

 

13 

 

 

In connection with a convertible loan agreement WISeKey entered into with YA II PN, Ltd., a fund managed by Yorkville (“Yorkville”) on June 27, 2019 (which matured on August 1, 2020), the Company granted to Yorkville, on June 27, 2019, 500,000 warrants (the "Yorkville Warrants") for the acquisition of an equal number of Class B Shares. As a result, the maximum total number of Class B Shares that are issuable under the Yorkville Warrants as at December 31, 2021 is 500,000 Class B Shares. The Yorkville Warrants may be exercised by Yorkville at any time on or before June 27, 2022, at an exercise price per Yorkville Warrant initially set to CHF 3.00 per Class B Share (the "Yorkville Initial Exercise Price"). The Yorkville Initial Exercise Price may be adjusted using certain agreed-upon formulae more fully described in Item 10C – Contracts – Warrants Issued to Yorkville. The Class B Shares issued to Yorkville in connection with the Yorkville Warrants would be issued out of the Company's conditional share capital or authorized share capital without triggering the pre-emptive rights of the existing shareholders of the Company. The exercise of Yorkville Warrants will dilute the Company's shareholders' interests in the Company.

  

On May 18, 2020, WISeKey entered into an Agreement for the Issuance and Subscription of Convertible Notes (the “Nice & Green Facility”) with Nice & Green SA (“Nice & Green”), pursuant to which WISeKey has the right to draw down up to a maximum of CHF 10,000,000 in up to 25 tranches, each of which is divided into 25 convertible notes (the “Nice & Green Convertible Notes”), during a commitment period of 24 months commencing on May 20, 2020. The Nice & Green Convertible Notes do not bear interest. Subject to a cash redemption right of WISeKey, the Nice & Green Convertible Notes are mandatorily convertible into Class B Shares within a period of 12 months from issuance of the respective Nice & Green Convertible Notes (the “Nice & Green Conversion Period”). Conversion takes place upon request by Nice & Green during the Nice & Green Conversion Period, but in any case, no later than at the expiry of the Nice & Green Conversion Period, at a conversion price of 95% of the lowest daily volume-weighted average price of a Class B Share as traded on the SIX Swiss Exchange during the ten trading days preceding the relevant conversion date. WISeKey made several drawdowns in 2020 under the Nice & Green Facility, and no drawdown in 2021. The remaining amount available for drawdown as at December 31, 2021 is CHF 1,083,111 (USD 1,187,876 at closing rate). The conversion of the drawdowns under the Nice & Green Facility into Class B Shares will dilute the Company's shareholders' interest in the Company. In 2020, Nice & Green requested to convert all Nice & Green Convertible Notes issued in 2020, therefore, as at December 31, 2021, there were no Nice & Green Convertible Notes outstanding. As at December 31, 2021, the remaining amount available for drawdown by the Company under the Nice & Green Facility is CHF 1,083,111 (USD 1,187,876 at closing rate) and, as at December 31, 2021, the estimated maximum number of Class B Shares deliverable under the Nice & Green Facility is 1,508,511 Class B Shares at CHF 0.718 per Class B Share (calculated based on the closing price of a Class B Share on the SIX on December 30, 2021 of CHF 0.756 per Class B Share discounted by 5%). Note that the actual price at which Nice & Green may convert each tranche under the Nice & Green Facility is subject to change, and, therefore, the number of Class B Shares deliverable to Nice & Green may vary.

 

In connection with a second convertible loan, the Company granted to Crede on August 07, 2020, 1,675,885 warrants (the "Second Crede Warrants") for the acquisition of an equal number of Class B Shares. As a result, the maximum total number of Class B Shares that are issuable under the Second Crede Warrants as at December 31, 2021 is 1,675,885 Class B Shares. The Second Crede Warrants may be exercised by Crede at any time on or before September 14, 2023 at an exercise price per warrant equal to CHF 1.375 per Class B Share, as amended. The Class B Shares issued to Crede in connection with the Second Crede Warrants would be issued out of the Company's conditional share capital or authorized share capital without triggering the pre-emptive rights of the existing shareholders of the Company. The exercise of the Second Crede Warrants will dilute the Company's shareholders' interests in the Company.

 

In connection with, an Agreement for the Issuance and Subscription of Convertible Notes WISeKey entered into with GLOBAL TECH OPPORTUNITIES 8, Grand Cayman, Cayman Islands ("GTO") on December 8, 2020, the Company granted GTO warrants to acquire Class B Shares at an exercise price of the higher of (a) 120% of the 5-trading day VWAP of the Class B Shares on the SIX Swiss Stock Exchange over the 5 trading days immediately preceding the relevant subscription request and (b) CHF 1.50 (the “GTO Warrant Exercise Price”). The number of warrants granted at each tranche subscription was calculated as 15% of the principal amount of each subscription divided by the GTO Warrant Exercise Price. Each warrant agreement has a 5-year exercise period starting on the relevant subscription date. As at December 31, 2021, a total of 1,319,161 warrants (the "GTO Warrants") have been issued for the acquisition of an equal number of Class B Shares. As a result, the maximum total number of Class B Shares that are issuable under the GTO Warrants as at December 31, 2021 is 1,319,161 Class B Shares. The GTO Warrants may be exercised by GTO at any time until the fifth anniversary of their respective grant at the GTO Warrant Exercise Price. The Class B Shares issued to GTO in connection with the GTO Warrants would be issued out of the Company's conditional share capital or authorized share capital without triggering the pre-emptive rights of the existing shareholders of the Company. The exercise of the GTO Warrants will dilute the Company's shareholders' interests in the Company.

 

14 

 

 

On 29 June 2021, WISeKey entered into an Agreement for the Subscription of up to $22M Convertible Notes (the “L1 Facility”) with L1 Capital Global Opportunities Master Fund (“L1”), as amended on September 27, 2021, pursuant to which L1 committed to grant loans, in several tranches and in the form of convertible notes (the “L1 Convertible Notes”), to WISeKey up to a maximum amount of USD 22,000,000, subject to certain conditions, over a period of 24 months. The L1 Convertible Notes bear interest at a rate of 6% per annum (“L1 Interest”). Subject to a cash redemption right of WISeKey, the L1 Convertible Notes are mandatorily convertible into Class B Shares within a period of 24 months from issuance of the respective L1 Convertible Notes (the “L1 Conversion Period”), extendable under certain conditions by a maximum of 6 months (the “L1 Maximum Conversion Period”). Conversion takes place upon request by L1 during the L1 Conversion Period, but in any case no later than at the expiry of the L1 Maximum Conversion Period. The conversion price applied to the principal amount of the L1 Convertible Notes and accrued interest, converted into CHF at the relevant exchange rate will be the lower of (i) 95% of the lowest volume weighted average price of Class B Shares on the SIX Swiss Exchange during the five trading days preceding the relevant conversion date and (ii) depending on the tranche, a fixed conversion price ranging from CHF 4 to CHF 7.50, for the tranches subscribed under the original agreement, and 90% of the lowest volume weighted average price of Class B Shares on the SIX Swiss Exchange during the ten trading days preceding the relevant conversion date for the tranches subscribed under the amendment dated September 27, 2021. WISeKey made several loan subscriptions in 2021 under the L1 Facility and the remaining amount available for loans as at December 31, 2021 is USD 5,000,000. In 2021, L1 requested to convert L1 Convertible Notes issued in 2021 for a total amount of USD 13,500,000, resulting in the issuance of 11,858,831 Class B Shares to L1. The conversion of the subscriptions under the L1 Facility into Class B Shares will dilute the Company's shareholders' interest in the Company. L1 requested to convert some but not all L1 Convertible Notes issued in 2021. As at December 31, 2021, L1 Convertible Notes in an aggregate amount of USD 3,500,000 remained unconverted and the remaining amount available for subscription by the Company under the L1 Facility is USD 5,000,000, therefore, as at December 31, 2021, the estimated maximum number of Class B Shares deliverable under the L1 Facility is 12,435,057 Class B Shares at a conversion price of, respectively, CHF 0.718 per Class B Share for the tranches subscribed under the original agreement (calculated based on the closing price of a Class B Share on the SIX on December 30, 2021 of CHF 0.756 discounted by 5%) and CHF 0.68 per Class B Share for the tranches subscribed under the amendment dated September 27, 2021 (calculated based on the closing price of a Class B Share on the SIX on December 30, 2021 of CHF 0.756 discounted by 10%). Note that the actual price at which L1 may convert each tranche under the L1 Facility is subject to change, and, therefore, the number of Class B Shares deliverable to L1 may vary.

 

In connection with the L1 Facility, the Company granted L1 the option to acquire Class B Shares at an exercise price of the higher of (a) 1.5 times the 5-trading day volume-weighted average price of the WISeKey Class B Share (“WIHN Class B Share”) on the SIX Swiss Stock Exchange immediately preceding the tranche closing date and (b) CHF 5.00 (the “L1 Warrant Exercise Price”). The number of warrants granted at each tranche subscription is calculated as 25% of the principal amount of each tranche divided by the volume-weighted average price of the trading day immediately preceding the tranche closing date. Each warrant agreement has a 3-year exercise period starting on the relevant subscription date. As at December 31, 2021, a total of 3,078,963 warrants (the "L1 Warrants") for the acquisition of an equal number of Class B Shares. As a result, the maximum total number of Class B Shares that are issuable under the L1 Warrants as at December 31, 2021 is 3,078,963 Class B Shares. The L1 Warrants may be exercised by L1 at any time until the third anniversary of their respective grant at the L1 Warrant Exercise Price. Should the remaining amount available for subscription by the Company under the L1 Facility of USD 5,000,000 be subscribed for, the estimated maximum number of warrants deliverable under the L1 Facility is 1,507,606 for the acquisition of an equal number of Class B Shares. As a result, assuming the L1 Facility is fully subscribed for, the maximum total number of Class B Shares that are issuable under the L1 Facility as at December 31, 2021 is 4,586,569 Class B Shares (the “Total L1 Warrants”). The Class B Shares issuable to L1 in connection with the Total L1 Warrants would be issued out of the Company's conditional share capital or authorized share capital without triggering the pre-emptive rights of the existing shareholders of the Company. The exercise of the Total L1 Warrants will dilute the Company's shareholders' interests in the Company. Note that the actual volume-weighted average price of the trading day immediately preceding the subscription date at each subscription used to calculate the number of warrants granted to L1 is subject to change, and, therefore, the number of Class B Shares deliverable to L1 may vary.

 

15 

 

 

On 29 June 2021, WISeKey entered into an Agreement for the Subscription of up to $22M Convertible Notes (the “Anson Facility”) with Anson Investments Master Fund LP (“Anson”), as amended on September 27, 2021, pursuant to which Anson committed to grant loans, in several tranches and in the form of convertible notes (the “Anson Convertible Notes”), to WISeKey up to a maximum amount of USD 22,000,000, subject to certain conditions, over a period of 24 months. The Anson Convertible Notes bear interest at a rate of 6% per annum (“Anson Interest”). Subject to a cash redemption right of WISeKey, the Anson Convertible Notes are mandatorily convertible into Class B Shares within a period of 24 months from issuance of the respective Anson Convertible Notes (the “Anson Conversion Period”), extendable under certain conditions by a maximum of 6 months (the “Anson Maximum Conversion Period”). Conversion takes place upon request by Anson during the Anson Conversion Period, but in any case no later than at the expiry of the Anson Maximum Conversion Period. The conversion price applied to the principal amount of the Anson Convertible Notes and accrued interest, converted into CHF at the relevant ex-change rate will be the lower of (i) 95% of the lowest volume weighted average price of Class B Shares on the SIX Swiss Ex-change during the five trading days preceding the relevant conversion date and (ii), depending on the tranche, a fixed conversion price ranging from CHF 4 to CHF 7.50, for the tranches subscribed under the original agreement, and 90% of the lowest volume weighted average price of Class B Shares on the SIX Swiss Exchange during the ten trading days preceding the relevant conversion date for the tranches sub-scribed under the amendment dated September 27, 2021. WISeKey made several loan subscriptions in 2021 under the Anson Facility and the remaining amount available for loans as at December 31, 2021 is USD 5,500,000. In 2021, Anson requested to convert Anson Convertible Notes issued in 2021 for a total amount of USD 9,800,000, resulting in the issuance of 8,228,262 Class B Shares to Anson. The conversion of the subscriptions under the Anson Facility into Class B Shares will dilute the Company's shareholders' interest in the Company. Anson requested to convert some but not all Anson Convertible Notes issued in 2021. As at December 31, 2021, Anson Convertible Notes in an aggregate amount of USD 6,700,000 remained unconverted and the remaining amount available for subscription by the Company under the Anson Facility is USD 5,500,000, therefore, as at December 31, 2021, the estimated maximum number of Class B Shares deliverable under the Anson Facility is 18,088,674 Class B Shares at a conversion price of, respectively, CHF 0.718 per Class B Share for the tranches subscribed under the original agreement (calculated based on the closing price of a Class B Share on the SIX on December 30, 2021 of CHF 0.756 discounted by 5%) and CHF 0.68 per Class B Share for the tranches subscribed under the amendment dated September 27, 2021 (calculated based on the closing price of a Class B Share on the SIX on December 30, 2021 of CHF 0.756 discounted by 10%). Note that the actual price at which Anson may convert each tranche under the Anson Facility is subject to change, and, therefore, the number of Class B Shares deliverable to Anson may vary.

 

In connection with the Anson Facility, the Company granted Anson the option to acquire Class B Shares at an exercise price of the higher of (a) 1.5 times the 5-trading day volume-weighted average price of the WIHN Class B Shares on the SIX Swiss Stock Exchange immediately preceding the tranche closing date and (b) CHF 5.00 (the “Anson Warrant Exercise Price”). The number of warrants granted at each tranche subscription is calculated as 25% of the principal amount of each tranche divided by the volume-weighted average price of the trading day immediately preceding the tranche closing date. Each warrant agreement has a 3-year exercise period starting on the relevant subscription date. As at December 31, 2021, a total of 2,821,922 warrants (the "Anson Warrants") for the acquisition of an equal number of Class B Shares. As a result, the maximum total number of Class B Shares that are issuable under the Anson Warrants as at December 31, 2021 is 2,821,922 Class B Shares. The Anson Warrants may be exercised by Anson at any time until the third anniversary of their respective grant at the Anson Warrant Exercise Price. Should the remaining amount available for subscription by the Company under the Anson Facility of USD 5,500,000 be subscribed for, the estimated maximum number of warrants deliverable under the Anson Facility is 1,658,366 for the acquisition of an equal number of Class B Shares. As a result, assuming the Anson Facility is fully subscribed for, the maximum total number of Class B Shares that are issuable under the Anson Facility as at December 31, 2021 is 4,480,288 Class B Shares (the “Total Anson Warrants”). The Class B Shares issuable to Anson in connection with the Total Anson Warrants would be issued out of the Company's conditional share capital or authorized share capital without triggering the pre-emptive rights of the existing shareholders of the Company. The exercise of the Total Anson Warrants will dilute the Company's shareholders' interests in the Company. Note that the actual volume-weighted average price of the trading day immediately preceding the subscription date at each subscription used to calculate the number of warrants granted to Anson is subject to change, and, therefore, the number of Class B Shares deliverable to Anson may vary.

 

16 

 

 

Our financial results may be affected by fluctuations in exchange rates.

 

Due to the broad scope of our international operations, a portion of our revenue and our expenses are denominated in currencies other than USD, our reporting currency. As a result, our business is exposed to transactional and translational currency exchange risks caused by fluctuations in exchange rates among those different currencies.

 

The functional currency of most of our operating subsidiaries is the applicable local currency. The translation from the applicable functional currencies into our reporting currency is performed for balance sheet accounts using exchange rates in effect at the balance sheet date, and, for the statement of operations accounts, using average exchange rates prevailing during the relevant period. Functional currency exchange rates for our operating subsidiaries have in the past, and may in the future, fluctuate significantly against the USD. Because we prepare our consolidated financial statements in USD, these fluctuations may have an effect both on our results of operations and on the reported value of our assets, liabilities, revenue and expenses as measured in USD, which in turn may significantly affect reported earnings, either positively or negatively, and the comparability of period-to-period results of operations.

 

In addition to currency translation risks, we are exposed to currency transaction risks. Currency transaction risk is the risk that the domestic currency value of a future foreign currency denominated cash flow (payments or receipts from a committed or uncommitted contract or credit facility) varies as a direct result of changes in exchange rates. Fluctuations in currencies may adversely impact our ability to compete on a global basis and our results of operations and our financial condition.

 

Our operating results can vary significantly due to the impairment of goodwill and other tangible and intangible assets due to changes in the business environment.

 

Our operating results can also vary significantly due to impairments of intangible assets, including goodwill, and other fixed assets. As at December 31, 2021, the value of our goodwill as recorded on our balance sheet was USD 30,841,303 and the value of acquired technologies and other intangible assets was USD 9,186,479, net of impairment and amortization. Because the market for our products is characterized by rapidly changing technologies, our future cash flows may not support the value of goodwill and other intangibles recorded in our consolidated financial statements. According to U.S. GAAP, we are required to annually test our recorded goodwill and indefinite-lived intangible assets, if any, and to assess the carrying values of other intangible assets when impairment indicators exist. As a result of such tests, we could be required to book impairment charges in our statement of operations if the carrying value is greater than the fair value. The amount of any potential impairment is not predictable.

 

Factors that could trigger an impairment of such assets include, but are not limited to, the following:

 

·underperformance relative to projected future operating results;

 

·negative industry or economic trends, including changes in borrowing rates or weighted average cost of capital;

 

·applicable tax rates;

 

·changes in working capital;

 

·the market multiples utilized in our fair value calculations;

 

·changes in the manner or use of the acquired assets or the strategy for our overall business; and

 

·changes in our organization or management reporting structure, which could require greater aggregation or disaggregation in our analysis by reporting unit and potentially alternative methods/ assumptions of estimating fair values.

 

Any potential future impairment, if required, could have a material adverse effect on our business, financial condition and results of operations.

 

17 

 

 

We may need additional capital in the future and it may not be available on terms favorable to us or at all.

 

We may require additional capital in the future to do, among other things, the following:

 

·fund our operations;

 

·finance investments in equipment and infrastructure needed to maintain our manufacturing capabilities;

 

·enhance and expand the range of products and services we offer;

 

·respond to potential strategic opportunities, such as investments, acquisitions and expansions; and

 

·service or refinance other indebtedness.

 

Our ability to obtain external financing in the future is subject to a variety of uncertainties, including: (i) our financial condition, results of operations and cash flows, and (ii) general market conditions for financing activities.

 

The terms of available financing may also restrict our financial and operating flexibility. If adequate funds are not available on acceptable terms, we may be forced to reduce our operations or delay, limit or abandon expansion opportunities. Moreover, even if we are able to continue our operations, the failure to obtain additional financing could have a material adverse effect on our business, financial condition and results of operations.

 

The Company is a holding company with no direct cash generating operations and relies on its subsidiaries to provide it with funds necessary to pay dividends to shareholders.

 

The Company is a holding company with no significant assets other than the equity interests in its subsidiaries. The Company's subsidiaries own substantially all the rights to its revenue streams. The Company has no legal obligation to, and may not, declare dividends or other distributions on its shares. The Company's ability to pay dividends to its shareholders depends on the availability of sufficient legally distributable profits from previous years, which depends on the performance of its subsidiaries and their ability to distribute funds to the Company, and/or on the availability of distributable reserves from capital contributions at the Company level, and on the need for shareholder approval.

 

The ability of a subsidiary to make distributions to the Company could be affected by a claim or other action by a third party, including a creditor, or by laws which regulate the payment of dividends by companies. In addition, the subsidiaries' ability to distribute funds to the Company depends on, among other things, the availability of sufficient legally distributable profit of such subsidiaries. The Company cannot offer any assurance that legally distributable profit or reserves from capital contributions will be available in any given financial year.

 

Even if there is sufficient legally distributable profit or reserves from capital contributions available, the Company may not be able to pay a dividend or distribution of reserves from capital contributions for a variety of reasons. Payment of future dividends and other distributions will depend on our liquidity and cash flow generation, financial condition and other factors, including regulatory and liquidity requirements, as well as tax and other legal considerations.

 

Legal Risks

 

We are subject to anti-takeover provisions.

 

Our Articles and Swiss law contain provisions that could prevent or delay an acquisition of the Company by means of a tender offer, a proxy contest or otherwise. These provisions may also adversely affect prevailing market prices for our Class B Shares and our ADSs. These provisions provide, among other things:

 

·an opting-out from the obligation of an acquirer of Shares to make a public offer pursuant to article 135 and 163 of the Swiss Financial Market Infrastructure Act, including its implementing directives, circulars and other regulations (the "FMIA");

 

18 

 

 

·that the share capital is divided into different classes of shares, of which only Class B Shares are listed on the SIX, whereas Class A Shares are not listed and tradable;

 

·that the Board is currently authorized, at any time until May 25, 2023, to issue up to 6,141,701 new Class B Shares and to limit or withdraw the pre-emptive rights of existing shareholders in various circumstances;

 

·that any shareholder who is entitled to propose any business or to nominate a person or persons for election as member of the Board at an annual meeting may only do so if advance notice is given to the Company;

 

·that a merger or demerger transaction requires the affirmative vote of the holders of at least two-thirds of voting rights and an absolute majority of the par value of the shares, each as represented (in person or by proxy) at the general meeting of shareholders and the possibility of a so-called "cash-out" or "squeeze-out" merger if the acquirer controls 90% of the outstanding shares entitled to vote at a general meeting of shareholders; and

 

·that any action required or permitted to be taken by the holders of shares must be taken at a duly called annual or extraordinary general meeting of shareholders of the Company.

 

Each Class A Share and each Class B Share has one vote despite the difference in par value

 

Each Class A Share and each Class B Share carries one vote per share but our Class A Shares have a lower par value (CHF 0.01 per share) than our Class B Shares (CHF 0.05 per share). This means that, relative to their respective per share contribution to the Company’s capital, the holders of our Class A Shares have a greater relative per share voting power than the holders of our Class B Shares for matters that require approval on the basis of a specified majority of shares present at the shareholders meeting.

 

However, to the extent shareholder resolutions require as the relevant majority standard a majority of the par value of the shares present at the meeting, Class A Shares as a class have less votes than Class B Shares as a class (as the Class B Shares have a par value of CH 0.05 per Class B Share as compared to CH 0.01 per Class A Share). The majority of par value standard for approval of resolutions applies (i) to shareholder resolutions on certain specific matters (see Item 10B - Memorandum and Articles of Association - Dual Voting Rights) and (ii) to the extent that Swiss corporate law requires that a shareholder resolution be adopted with a majority of (A) two-thirds of the voting rights attached to, and (B) the absolute majority of the par value of, the shares, each as represented at the relevant meeting (see also Item 10B - Memorandum and Articles of Association - Voting Requirements). 

 

Assuming a total of approximately 128.1 million of our shares are issued (in line with the commercial register of the Canton of Zug as at December 31, 2021), of which approximately 40.0 million are Class A Shares and approximately 88.1 million are Class B Shares, the Class A Shares as a class contribute approximately 8.33% of the aggregate par value of the Company, have 31.24% of the total votes for matters that require approval on the basis of a specified majority of the number of shares present or represented at the shareholders meeting, but 8.33% of the total votes for matters that require approval on the basis of a specified majority of the par value of the shares present at the shareholders meeting. Assuming the same total of approximately 128.1 million of our shares are issued, of which approximately 40.0 million are Class A Shares and approximately 88.1 million are Class B Shares, Class B Shares as a class contribute 91.67% of the aggregate par value of the Company, have 68.76% of the total votes for matters that require approval on the basis of a specified majority of the number of shares present or represented at the shareholders meeting, but 91.67% of the total votes for matters that require approval on the basis of a specified majority of the par value of the shares present at the shareholders meeting.

 

A change in tax laws, treaties or regulations, or their interpretation, of any country in which we operate, including tax rules limiting the deductibility of interest expense, could result in a higher tax rate on our earnings, which could result in a significant negative impact on our earnings and cash flows from operations.

 

We operate in various jurisdictions. Consequently, we are subject to changes in applicable tax laws, treaties or regulations in the jurisdictions in which we operate, which could include laws or policies directed toward companies organized in jurisdictions with low tax rates. A material change in the tax laws or policies, or their interpretation, of any country in which we have significant operations, or in which we are incorporated or resident, including the limitation of deductibility of interest expense, could result in a higher effective tax rate on our worldwide earnings and such change could be significant to our financial results.

 

19 

 

 

We may become exposed to costly and damaging intellectual property or liability claims, and our product liability may not cover all damages from such claims.

 

We are exposed to potential intellectual property or product liability claims. We currently have not been involved in any such legal proceedings. However, the current and future use of our products may expose us to such claims. Any claims made against us, regardless of their merit, could be difficult and costly to defend, and could compromise the market acceptance of our products and any prospects for future products. Such legal proceedings could have a material adverse effect on our business, financial condition, or results of operations.

 

If WISeKey is unable to adequately protect its proprietary technology and intellectual property rights, its business could suffer substantial harm.

 

Our intellectual property rights are important to our business. We rely on a combination of confidentiality clauses, trade secrets, copyrights and trademarks to protect our intellectual property and know-how. In addition, we have filed a number of applications for patents to protect our technologies and have been granted two patents in Switzerland for the company's verification and authentication of valuable objects on the Internet in connection with technology involving the internet of things ("IoT") when connecting to each other or to the cloud. Further, in connection with the acquisition of WISeKey Semiconductors SAS from Inside Secure SA, we have acquired 39 patent families. As mentioned in Item 5C. Research and Development, Patents and Licenses, Etc., seven new patents were granted to WISeKey in 2021.

 

The steps we take to protect our intellectual property may be inadequate. We will not be able to protect our intellectual property if we are unable to enforce our rights or if we do not detect unauthorized use of our intellectual property. Despite our precautions, it may be possible for unauthorized third parties to copy our products and use information that we regard as proprietary to create solutions and services that compete with ours. Some license provisions protecting against unauthorized use, copying, transfer and disclosure of our solutions may be unenforceable under the laws of certain jurisdictions.

 

We enter into confidentiality and invention assignment agreements with our employees and consultants and enter into confidentiality agreements with the parties with whom we have strategic relationships and business alliances. No assurance can be given that these agreements will be effective in controlling access to our proprietary information. Further, these agreements do not prevent our competitors from independently developing technologies that are substantially equivalent or superior to our solutions. Additionally, we may from time to time be subject to opposition or similar proceedings with respect to applications for registrations of our intellectual property, including but not limited to our trademarks and patent applications. While we aim to acquire adequate protection of our brand through registrations in key markets, occasionally third parties may have already registered or otherwise acquired rights to identical or similar brands for solutions that also address the cybersecurity, authentication or mobile application markets. Additionally, the process of seeking patent protection can be lengthy and expensive. Any of our pending or future patent or trademark applications, whether challenged or not, may not be issued with the scope of the claims we seek, if at all.

 

From time to time, we may discover that third parties are infringing, misappropriating or otherwise violating our intellectual property rights. However, policing unauthorized use of our intellectual property and misappropriation of our technology is difficult and we may therefore not always be aware of such unauthorized use or misappropriation. Despite our efforts to protect our intellectual property rights, unauthorized third parties may attempt to use, copy or otherwise obtain and market or distribute our intellectual property rights or technology or otherwise develop solutions with the same or similar functionality as our solutions. If competitors infringe, misappropriate or otherwise misuse our intellectual property rights and we are not adequately protected, or if such competitors are able to develop solutions with the same or similar functionality as ours without infringing our intellectual property, our competitive position and results of operations could be harmed and our legal costs could increase.

 

20 

 

 

WISeKey may incur fines or penalties, damage to its reputation or other adverse consequences if its employees, agents or business partners violate, or are alleged to have violated, anti-bribery, competition or other laws.

 

WISeKey's internal controls may not always protect us from reckless or criminal acts committed by our employees, agents or business partners that would violate Swiss, U.S. or other laws, including anti-bribery, competition, trade sanctions and regulations and other related laws. Any such improper actions could subject WISeKey to administrative, civil or criminal investigations in the competent jurisdictions, could lead to substantial civil or criminal monetary and non-monetary penalties against WISeKey or our subsidiaries, and could damage our reputation. Even the allegation or appearance of WISeKey's employees, agents or business partners acting improperly or illegally could damage our reputation and result in significant expenditures in investigating and responding to such actions.

 

We could be subject to litigation that, if not resolved in our favor and not sufficiently insured against, could have a material adverse effect on us.

 

As WISeKey continues to expand products, partnerships, sales and distribution, the risk of being involved in legal proceedings will invariably increase. While WISeKey has successfully avoided being involved in legal proceedings in the past, it may not be able to do so in the future. Legal proceedings, especially when involving intellectual property rights and product liability, may have material adverse effects on WISeKey's financial condition, results of operations and cash flows.

 

We process and store personal information, which subjects us to data protection laws and contractual commitments, and our actual or perceived failure to comply with such laws and commitments could harm our business.

 

The personal information we process is subject to an increasing number of laws regarding privacy and data protection, as well as contractual commitments. Any failure or perceived failure by us to comply with such obligations may result in governmental enforcement actions, fines, or cause our customers to lose trust in us, which could have an adverse effect on our reputation and business.

 

Risks Related to Our Shares and ADSs

 

As a foreign private issuer, we are permitted to rely on exemptions from certain corporate governance standards.

 

As a foreign private issuer, we are permitted to, and we are relying on exemptions from certain NASDAQ corporate governance standards applicable to domestic U.S. issuers. This may afford less protection to holders of our ordinary shares and the ADSs.

 

We are exempted from certain corporate governance requirements of NASDAQ by virtue of being a foreign private issuer. We are required to provide a brief description of the significant differences between our corporate governance practices and the corporate governance practices required to be followed by domestic U.S. companies listed on NASDAQ. The standards applicable to us are considerably different than the standards applied to domestic U.S. issuers. For instance, we are not required to:

 

·have a majority of the board be independent (although all of the members of the audit committee must be independent under the U.S. Securities Exchange Act of 1934, as amended, or the "Exchange Act");

 

·have a compensation committee or a nominating or corporate governance committee consisting entirely of independent directors; or

 

·have regularly scheduled executive sessions with only independent directors.

 

We have relied on and intend to continue to rely on some of these exemptions. As a result, you may not be provided with the benefits of certain corporate governance requirements of NASDAQ.

 

21 

 

 

As a foreign private issuer, we are exempt from certain disclosure requirements under the Exchange Act, which may afford less protection to our shareholders and ADS holders than they would enjoy if we were a domestic U.S. company.

 

As a foreign private issuer, we are exempt from, among other things, the rules prescribing the furnishing and content of proxy statements under the Exchange Act. In addition, our executive officers, directors and principal shareholders are exempt from the reporting and short-swing profit and recovery provisions contained in Section 16 of the Exchange Act. We are also not required under the Exchange Act to file periodic reports and financial statements with the SEC as frequently or as promptly as domestic U.S. companies with securities registered under the Exchange Act. As a result, our shareholders and ADS holders may be afforded less protection than they would under the Exchange Act rules applicable to domestic U.S. companies.

 

We may lose our foreign private issuer status, which would then require us to comply with the Exchange Act’s domestic reporting regime and cause us to incur significant legal, accounting and other expenses.

 

As a foreign private issuer, we are not required to comply with all of the periodic disclosure and current reporting requirements of the Exchange Act applicable to U.S. domestic issuers. In order to maintain our current status as a foreign private issuer, either (a) a majority of our common shares must be either directly or indirectly owned of record by non-residents of the United States or (b)(i) a majority of our executive officers or directors may not be United States citizens or residents, (ii) more than 50 percent of our assets cannot be located in the United States and (iii) our business must be administered principally outside the United States. These criteria are tested annually. If we lost this status, we would be required to comply with the Exchange Act reporting and other requirements applicable to U.S. domestic issuers, which are more detailed and extensive than the requirements for foreign private issuers. We may also be required to make changes in our corporate governance practices in accordance with various SEC and stock exchange rules. The regulatory and compliance costs to us under U.S. securities laws if we are required to comply with the reporting requirements applicable to a U.S. domestic issuer may be significantly higher than the cost we would incur as a foreign private issuer. As a result, we expect that a loss of foreign private issuer status would increase our legal and financial compliance costs and would make some activities highly time-consuming and costly. We also expect that if we were required to comply with the rules and regulations applicable to U.S. domestic issuers, it would make it more difficult and expensive for us to obtain director and officer liability insurance, and we may be required to accept reduced coverage or incur substantially higher costs to obtain coverage. These rules and regulations could also make it more difficult for us to attract and retain qualified members of our board of directors.

 

We are an "emerging growth company", and we cannot be certain if the reduced disclosure requirements applicable to emerging growth companies may make the ADSs less attractive to investors and, as a result, adversely affect the price of the ADSs and result in a less active trading market for the ADSs.

 

We are an "emerging growth company" as defined in the U.S. Jumpstart Our Business Startups Act of 2012, or the JOBS Act, and we may take advantage of certain exemptions from various reporting requirements that are applicable to other public companies that are not emerging growth companies. For example, we have elected to rely on an exemption from the auditor attestation requirements of Section 404 of the Sarbanes-Oxley Act relating to internal control over financial reporting, and we will not provide such an attestation from our auditors. We may avail ourselves of these disclosure exemptions until we are no longer an emerging growth company. We cannot predict whether investors will find the ADSs less attractive because of our reliance on some or all of these exemptions. If investors find the ADSs less attractive, it may adversely affect the price of the ADSs and there may be a less active trading market for the ADSs.

 

We will cease to be an emerging growth company upon the earliest of:

 

·the last day of the fiscal year during which we have total annual gross revenues of USD 1,070,000,000 (as such amount is indexed for inflation every five years by the United States Securities and Exchange Commission, or SEC) or more;

 

·the last day of our fiscal year following the fifth anniversary of the completion of our first sale of common equity securities pursuant to an effective registration statement under the Securities Act;

 

·the date on which we have, during the previous three-year period, issued more than USD 1,070,000,000 in non-convertible debt; or

 

22 

 

 

·the date on which we are deemed to be a "large accelerated filer", as defined in Rule 12b-2 of the Exchange Act, which would occur if the market value of our ordinary shares and ADSs that are held by non-affiliates exceeds USD 700,000,000 as of the last day of our most recently-completed second fiscal quarter.

 

In addition, under the JOBS Act, emerging growth companies can delay adopting new or revised accounting standards issued subsequent to the enactment of the JOBS Act until such time as those standards apply to private companies. Depending on the circumstances, we may or may not take advantage of the extended transition period under Section 7(a)(2)(B) of the Securities Act for complying with new or revised accounting standards and therefore our financial statements may not be comparable to companies that comply with public company effective dates.

 

The requirements of being a public company may strain our resources and distract our management.

 

We are required to comply with various regulatory and reporting requirements, including those required by the SEC. Complying with these reporting and other regulatory requirements will be time-consuming and will result in increased costs to us, either or both of which could have a negative effect on our business, financial condition and results of operations.

 

As a public company, we are (subject to certain exceptions) subject to the reporting requirements of the Exchange Act and the other rules and regulations of the SEC, including the Sarbanes-Oxley Act and the listing and other requirements of NASDAQ. These requirements may place a strain on our systems and resources. The Exchange Act requires that we file annual and current reports with respect to our business and financial performance. The Sarbanes-Oxley Act requires that we maintain disclosure controls and procedures and internal control over financial reporting. To improve the effectiveness of our disclosure controls and procedures and our internal control over financing reporting, we need to commit significant resources and provide additional management oversight. We are implementing additional procedures and processes for the purpose of addressing the U.S. standards and requirements applicable to public companies. These activities may divert management's attention from other business concerns and we will incur significant legal, accounting and other expenses that we did not have prior to the listing on NASDAQ, which could have a material adverse effect on our business, financial condition and results of operations.

 

We have never paid dividends on our share capital, and we do not anticipate paying cash dividends in the foreseeable future.

 

We have never declared or paid cash dividends on our share capital. We do not anticipate paying cash dividends on our shares in the foreseeable future. We currently intend to retain all available funds and any future earnings to fund the development and growth of our business. Any future determination to declare cash dividends will be made at the discretion of our board of directors, subject to compliance with applicable laws and covenants under current or future credit facilities, which may restrict or limit our ability to pay dividends and will depend on our financial condition, operating results, capital requirements, distributable profits and/or distributable reserves from capital contributions, general business conditions and other factors that our board of directors may deem relevant. As a result, capital appreciation, if any, of our securities will be your sold source of gain for the foreseeable future.

 

ADS holders may not be entitled to a jury trial with respect to claims arising under the deposit agreement, which could result in less favorable outcomes to the plaintiffs in any such action.

 

The deposit agreement governing the ADSs representing our Class B Shares provides that, to the fullest extent permitted by applicable law, ADSs holders waive the right to a jury trial of any claim they may have against us or the depositary arising out of or relating to our Class B Shares, the ADSs or the deposit agreement, including any claim under the U.S. federal securities laws. The waiver to right to a jury trial of the deposit agreement is not intended to be deemed a waiver by any holder or beneficial owner of ADSs of our or the depositary's compliance with the U.S. federal securities laws and the rules and regulations promulgated thereunder.

 

If we or the depositary oppose a jury trial demand based on the waiver, the court would determine whether the waiver was enforceable based on the facts and circumstances of that case in accordance with the applicable state and federal law. The enforceability of a contractual pre-dispute jury trial waiver in connection with claims arising under the federal securities laws has not been finally adjudicated by the United States Supreme Court. However, we believe that a contractual pre-dispute jury trial waiver provision is generally enforceable, including under the laws of the State of New York, which govern the deposit agreement. In determining whether to enforce a contractual pre-dispute jury trial waiver provision, courts will generally consider whether a party knowingly, intelligently and voluntarily waived the right to a jury trial. We believe that this is the case with respect to the deposit agreement and the ADSs. It is advisable that you consult legal counsel regarding the jury waiver provision before investing in the ADSs.

 

23 

 

 

If you or any other holders or beneficial owners of ADSs bring a claim against us or the depositary in connection with matters arising under the deposit agreement or the ADSs, including claims under federal securities laws, you or such other holder or beneficial owner may not be entitled to a jury trial with respect to such claims, which may have the effect of limiting and discouraging lawsuits against us and/or the depositary. If a lawsuit is brought against us and/or the depositary under the deposit agreement, it may be heard only by a judge or justice of the applicable trial court, which would be conducted according to different civil procedures and may result in different outcome than a trial by jury would have had, including results that could be less favorable to the plaintiffs in any such action.

 

Nevertheless, if this jury trial waiver is not permitted by applicable law, an action could proceed under the terms of the deposit agreement with a jury trial. No condition, stipulation or provision of the deposit agreement or our ADSs serves as a waiver by any holder or beneficial owner of ADSs or by us or the depositary of compliance with any provision of the U.S. federal securities laws and the rules and regulations promulgated thereunder.

 

Your voting rights as a holder of our ADSs are limited by the terms of the deposit agreement.

 

You may exercise your voting rights with respect to the ordinary shares underlying your ADSs only in accordance with the provisions of the deposit agreement. Upon receipt of voting instructions from you in the manner set forth in the deposit agreement, the depositary for our ADSs will endeavor to vote your underlying ordinary shares in accordance with these instructions. When a general meeting is convened, you may not receive sufficient notice of a shareholders' meeting to permit you to withdraw your ordinary shares to allow you to cast your vote with respect to any specific matter at the meeting. In addition, the depositary and its agents may not be able to send voting instructions to you or carry out your voting instructions in a timely manner. We will make all reasonable efforts to cause the depositary to extend voting rights to you in a timely manner, but you may not receive the voting materials in time to ensure that you can instruct the depositary to vote your shares. As a result, you may not be able to exercise your right to vote.

 

The depositary for our ADSs will give a discretionary proxy to vote the ordinary shares underlying your ADSs if you do not give timely voting instructions, except in limited circumstances, which could adversely affect your interests.

 

Under the deposit agreement for our ADSs, the depositary will, to the extent permitted under applicable law, give a discretionary proxy to the independent proxy holder elected by the Company's shareholders to exercise the voting rights of the ordinary shares underlying your ADSs at shareholders' meetings if you do not give voting instructions to the depositary, unless:

 

·we have instructed the depositary that we do not wish a discretionary proxy to be given;

 

·we have informed the depositary that there is substantial opposition as to a matter to be voted on at the meeting; or

 

·a matter to be voted on at the meeting would have a material adverse impact on shareholders.

 

The effect of this discretionary proxy is that, if you fail to give voting instructions to the depositary, you cannot prevent the ordinary shares underlying your ADSs from being voted, absent the situations described above, and it may make it more difficult for shareholders to influence our management.

 

You may be subject to limitations on transfer of your ADSs.

 

Your ADSs are transferable on the books of the depositary. However, the depositary may close its transfer books at any time or from time to time when it deems expedient in connection with the performance of its duties. In addition, the depositary may refuse to deliver, transfer or register transfers of ADSs generally when our books or the books of the depositary are closed, or at any time if we or the depositary deems it advisable to do so because of any requirement of law or of any government or governmental body, or under any provision of the deposit agreement, or for any other reason.

 

24 

 

 

You may not receive distributions on our Class B Shares or any value for them if it is illegal or impractical to make them available to you as an ADS holder.

 

The depositary of our ADSs has agreed to pay you the cash dividends or other distributions it or the custodian for the Class B Shares represented by ADSs after deducting its fees and expenses. You will receive these distributions in proportion to the number of our Class B Shares that your ADSs represent. However, the depositary is not responsible for making such payments or distributions if it is unlawful or impractical to make a distribution available to any holders of ADSs. For example, it would be unlawful to make a distribution to a holder of ADSs if it consists of securities that require registration under the Securities Act but that are not properly registered or distributed pursuant to an applicable exemption from registration. The depositary is not responsible for making a distribution available to any holders of ADSs if any government approval or registration required for such distribution cannot be obtained after reasonable efforts made by the depositary. We have no obligation to take any other action to permit the distribution of our ADSs, Class B Shares, rights or anything else to holders of our ADSs. This means that you may not receive the distributions we make on our Class B Shares or any value for them if it is illegal or impractical for us to make them available to you as an ADS holder. These restrictions may reduce the value of your ADSs.

 

The rights accruing to holders of our shares may differ from the rights typically accruing to shareholders of a U.S. corporation.

 

We are organized under the laws of Switzerland. The rights of holders of Class B Shares and, therefore, certain of the rights of ADSs, are governed by the laws of Switzerland and by our Articles of Association. These rights differ in certain respects from the rights of shareholders in typical U.S. corporations. See the sections entitled "Description of Share Capital and Articles of Association – Differences in Corporate Law" and "Description of Share Capital and Articles of Association – Articles of Association – Other Swiss Law Considerations" for a description of the principal differences between the provisions of Swiss law applicable to us and, for example, the Delaware General Corporation Law relating to shareholders' rights and protections.

 

Claims of U.S. civil liabilities may not be enforceable against us.

 

We are incorporated under the laws of Switzerland. Certain of our directors reside outside the United States. As a result, it may not be possible for investors to effect service of process within the United States upon such persons or to enforce judgments obtained in U.S. courts against them or us, including judgments predicated upon the civil liability provisions of the U.S. federal securities laws. The United States and Switzerland do not currently have a treaty providing for recognition and enforcement of judgments (other than arbitration awards) in civil and commercial matters. Consequently, a final judgment for payment given by a court in the United States, whether or not predicated solely upon U.S. securities laws, would not automatically be recognized or enforceable in Switzerland. In addition, uncertainty exists as to whether Swiss courts would entertain original actions brought in Switzerland against us or our directors predicated upon the securities laws of the United States or any state in the United States. Any final and conclusive monetary judgment for a definite sum obtained against us in U.S. courts would be reviewed by the courts of Switzerland. Whether these requirements are met in respect of a judgment based upon the civil liability provisions of the U.S. securities laws, including whether the award of monetary damages under such laws would constitute a penalty, is an issue for the court making such decision. If a Swiss court gives judgment for the sum payable under a U.S. judgment, the Swiss judgment will be enforceable by methods generally available for this purpose. These methods generally permit the Swiss court discretion to prescribe the manner of enforcement. As a result, U.S. investors may not be able to enforce against us or certain of our directors, or certain experts named herein who are residents of Switzerland or countries other than the United States, any judgments obtained in U.S.

 

If we fail to maintain an effective system of internal control over financial reporting, we may not be able to accurately report our financial results or prevent fraud. As a result, shareholders could lose confidence in our financial and other public reporting, which would harm our business and the trading price of ADSs or our Class B Shares.

 

Effective internal controls over financial reporting are necessary for us to provide reliable financial reports and, together with adequate disclosure controls and procedures, are designed to prevent fraud. Any failure to implement required new or improved controls, or difficulties encountered in their implementation could cause us to fail to meet our reporting obligations. Inadequate internal controls could cause investors to lose confidence in our reported financial information, which could have a negative effect on the trading price of our ADSs or our Class B Shares.

 

25 

 

 

Management will be required to assess the effectiveness of our internal controls annually. However, for as long as we are an "emerging growth company", our independent registered public accounting firm will not be required to attest to the effectiveness of our internal controls over financial reporting. An independent assessment of the effectiveness of our internal controls could detect problems that our management's assessment might not. Undetected material weaknesses in our internal controls could lead to financial statement restatements requiring us to incur the expense of remediation and could also result in an adverse reaction in the financial markets due to a loss of confidence in the reliability of our financial statements.

 

If securities or industry analysts do not publish research, or publish inaccurate or unfavorable research, about our business, the price of our ADSs or our Class B Shares and their respective trading volumes could decline.

 

The trading market for our ADSs and our Class B Shares depends in part on the research and reports that securities or industry analysts publish about us or our business. Since we have not undertaken an initial public offering of ADSs in connection with the listing of our ADSs on NASDAQ, we do not anticipate that many or any industry analysts in the United States will publish such research and reports in the United States about our Class B Shares or our ADSs. If no or too few securities or industry analysts commence or continue coverage on us, the trading price for our ADSs and our Class B Shares could be affected. If one or more of the analysts who may eventually cover us downgrade our ADSs or our Class B Shares or publish inaccurate or unfavorable research about our business, the trading price of our ADSs or our Class B Shares would likely decline. If one or more of these analysts cease coverage of us or fail to publish reports on us regularly, demand for our ADSs or Class B Shares could decrease, which might cause the price of such securities and their respective trading volumes to decline.

 

Although we believe that we were not a "passive foreign investment company," or PFIC, for U.S. federal income tax purposes in 2021, there can be no assurance in this regard, and it is likely that we will be a PFIC in 2022. If we are a PFIC in any year, U.S. holders of our ADSs may be subject to adverse U.S. federal income tax consequences.

 

Under the Internal Revenue Code of 1986, as amended, or the Code, we will be a PFIC for any taxable year in which, after the application of certain look-through rules with respect to subsidiaries, either (i) 75% or more of our gross income consists of passive income or (ii) 50% or more of the average quarterly value of our assets consists of assets that produce, or are held for the production of, passive income. Based on our financial statements, business plan and certain estimates and projections, including as to the relative values of our assets, we do not believe that we were a PFIC for our 2021 taxable year. However, based on the expected composition of our assets following the pending sale of our 51% ownership stake in arago and its affiliates for cash, which is expected to be completed in the second quarter of 2022, we are likely to be a PFIC for our 2022 taxable year if we do not spend a substantial amount of our liquid assets on active business operations or if our market capitalization does not substantially increase. Furthermore, there can be no assurance that the Internal Revenue Service (the "IRS") will agree with our conclusion regarding our PFIC status for 2021, and whether we are or will be classified as a PFIC in any particular year is uncertain because we currently own a substantial amount of passive assets, including cash, and the valuation of certain of our assets is uncertain and may vary substantially over time. Accordingly, there can be no assurance that we will not be a PFIC for any taxable year.

 

If we are a PFIC for any taxable year during which a U.S. investor holds ADSs, we generally would continue to be treated as a PFIC with respect to that U.S. investor for all succeeding years during which the U.S. investor holds ADSs, even if we ceased to meet the threshold requirements for PFIC status. Such a U.S. investor may be subject to adverse U.S. federal income tax consequences, including (i) the treatment of all or a portion of any gain on disposition as ordinary income, (ii) the application of a deferred interest charge on such gain and the receipt of certain dividends and (iii) compliance with certain reporting requirements. We do not intend to provide the information that would enable investors to make a qualified electing fund election that could mitigate the adverse U.S. federal income tax consequences should we be classified as a PFIC.

 

For further discussion, see "Taxation—Material U.S. Federal Income Tax Considerations for U.S. Holders."

 

If a United States person is treated as owning at least 10% of our shares or ADSs, such holder may be subject to adverse U.S. federal income tax consequences.

 

If a U.S. investor owns or is treated as owning (indirectly or constructively) at least 10% of the value or voting power of our shares or ADSs, such investor may be treated as a "United States shareholder" with respect to each "controlled foreign corporation" in our group (if any). Because our group includes a U.S. subsidiary, certain of our non-U.S. subsidiaries could be treated as controlled foreign corporations (regardless of whether or not we are treated as a controlled foreign corporation). A United States shareholder of a controlled foreign corporation may be required to report annually and include in its U.S. taxable income its pro rata share of "Subpart F income," "global intangible low-taxed income," and investments in U.S. property by controlled foreign corporations, regardless of whether we make any distributions. Failure to comply with these reporting obligations may subject a United States shareholder to significant monetary penalties and may prevent the statute of limitations with respect to such shareholder's U.S. federal income tax return for the year for which reporting was due from starting. We cannot provide any assurances that we will assist investors in determining whether any of our non-U.S. subsidiaries is treated as a controlled foreign corporation or whether any investor is treated as a United States shareholder with respect to any such controlled foreign corporation or furnish to any United States shareholders information that may be necessary to comply with the aforementioned reporting and tax paying obligations. A United States investor should consult its advisors regarding the potential application of these rules to an investment in our ADSs.

 

26 

 

 

Item 4.Information on the Company

 

A.History and Development of the Company

 

We are a Swiss stock corporation (Aktiengesellschaft) of unlimited duration with limited liability under the laws of Switzerland and registered in the Commercial Register of the Canton of Zug, Switzerland, on December 3, 2015 under the register number CHE-143.782.707. We are registered under the company name "WISeKey International Holding AG" and have our registered office and principal executive offices at General-Guisan-Strasse 6, 6300 Zug, Switzerland. WISeKey International Holding AG is the parent company of WISeKey SA, which was established in 1999. Our address on the Internet is http://www.wisekey.com. The information on our website is not incorporated by reference in this annual report.

 

In the first quarter of 2019, we completed the sale of the QuoVadis Group to DigiCert Inc, a leading global provider of TLS/SSL, IoT and other PKI solutions, for USD 45 million cash. The products and solutions of the QuoVadis Group sold to DigiCert Inc. consisted of QuoVadis Trust/Link which provides managed Public Key Infrastructure (PKI) including Digital Certificates for authentication, encryption, and digital signature; TLS/SSL Certificates for websites; QuoVadis sealsign which provides software and cloud solutions for Electronic Signatures and time-stamping. We retained ownership of the ISTANA Platform used to secure, among other things, the connected car industry, as part of its offerings for the Internet of Things (IoT) market, together with its latest Blockchain technology. The ISTANA Platform complements our core products and solutions which are based on our Cybersecurity SaaS business, also known as managed PKI services, and on our Semiconductor chips, and focus on securing the IoT market and using Artificial Intelligence (AI) to analyze data, with products and services using public key encryption and hardware encryption, digital identity protection services, anti-illicit trade products and services, and Blockchain services.

 

On February 1, 2021, we acquired a controlling interest in arago GmbH (“arago”) through conversion of a CHF 5 million loan to arago into 51% of arago’s share capital carrying 51% of the voting rights (see Notes 11 and 15 of our consolidated financial statement as at December 31, 2021). arago is a leading German technology company that provides Artificial Intelligence (“AI”) to enterprises globally through knowledge automation. See also Item 8-B (Significant Changes) and in particular the Share Purchase and transfer Agreement we entered into in relation to the disposition of the arago group.

 

The SEC maintains an internet site at http://www.sec.gov that contains reports, information statements, and other information regarding issuers that file electronically with the SEC.

 

B.Business Overview

 

Overview

 

We are a Swiss cybersecurity company, publicly listed in Switzerland on the SIX since 2016 (Class B Shares, ticker: WIHN) and in the U.S. on the NASDAQ, since 2019 (American Depositary Shares, ticker WKEY), focused on delivering integrated security solutions for the Internet of Things (IoT) and digital identity ecosystems. With over two decades of experience in the digital security market, we integrate our secure semiconductors, cybersecurity software, and a globally recognized Root of Trust (RoT) into leading-edge products and services that protect users, devices, data and transactions in the internet-connected world.

 

The rapid proliferation of internet-connected devices and individuals' increasing dependence on them for personal and business purposes have exposed shortcomings in traditional security solutions. Legacy IT networks are easy targets for attackers that leverage the vulnerabilities of the outdated perimeter-based security methods that cannot keep up with the sheer number of devices that are being added every day. Our cybersecurity platform is the first of its kind to be intentionally designed to provide organizations with a holistic cybersecurity solution to safeguard their connected device ecosystem from the evolving cyber threats that lurk around every corner of the burgeoning Internet of Things (IoT) landscape.

 

27 

 

 

Cyber-attacks are becoming increasingly sophisticated, posing significant and persistent threats to international organizations and the sensitive data that they are responsible to protect under government regulations such as GDPR. Attackers deploy clandestine, advanced, and targeted attacks on less secure bring-your-own-devices (BYOD) to infiltrate broader networks. These attacks can remain inside a network for extended periods of time undetected, most often to steal valuable data, spread malicious malware, or sabotage critical infrastructure. The proliferation of the IoT and the increase in connected devices is driving the severity of these risks up. As more devices are connected, more data is shared and as more data is shared, there are more points of vulnerability. Being able to secure these points of vulnerability is critical to the success of business and data communications future. The World Economic Forum said, in an article published in November of 2019, that Cybercrime will remain a large-scale concern for years to come. From 2019 to 2023E, approximately $5.2 trillion in global value will be at risk from cyberattacks, creating an ongoing challenge for corporations and investors alike1.

 

In the context of cybersecurity, a major concern is not just the risk of exposing data to bad actors, but also the actions and decisions that are made based on the data and that cannot take place if the data cannot be trusted. As a result, conceptually in terms of data classes, some data can be trusted to take a particular action and other data cannot. If data is categorized as "Untrusted Data", where the identity of a device or data source is not known, the network security is low or the data integrity cannot be validated, that data is flagged as untrusted. So-called "Secure Data" on the other hand stems from devices and data sources with trusted identities and data validation processes, inherently part of a Public Key Infrastructure (PKI), generating "Trusted Data" that can trigger reliable actions, transactions and processes. As more and more applications rely on immediate actions, like the decision for a drone to complete its delivery, the need for Secure Data becomes critical for safety and security and it can only derive from secure, trusted IoT ecosystems.

 

WISeKey believes that we are one among very few companies in our market combining secure IoT microchips with proven cybersecurity software and services. Simply put, devices and data sources that are deployed without the security provided by our platform are exposed and lack the mission-critical security systems to defend themselves and the networks they are connected to. Our security solutions are therefore at the forefront of cybersecurity innovation, driving the future of IoT and IT security as the most comprehensive way to fill all gaps in identity and data protection, giving organizations the confidence that they are protected from device-to-cloud and beyond.

 

Our cybersecurity and automation platform is comprised of our proprietary software and hardware products that have been designed from the ground up to address the unique attack parameters that threaten the IoT and data ecosystem:

 

·Hardware - Our unique position as one of only six companies worldwide that have their own IP to design secure chips and capable of deploying secure microchips that have been certified by globally recognized security certification boards like Common Criteria, Cybersecurity and Infrastructure Security Agency and FIPS (Federal Information Processing Standards) gives us the advantage of being able to provide our clients with the highest level of digital security available on the market at this time. Our secure microchips, typically referred to as Secure Elements, have been embedded into billions of devices and are trusted to secure drone, enterprise, government, and medical-grade applications.

 

·Software - Our software solutions are driven by proprietary technologies based on widely adopted standards such as Root of Trust (RoT) and Public Key Infrastructure (PKI), that enable our clients to effectively manage their digital identities, information, and communications through a single integrated platform. RoT enables us to secure electronic information through our PKI digital certificate technology. These digital certificates are deployed for mutual authentication and encryption, creating tamperproof electronic "fingerprints", allowing our clients to adapt to an always changing device landscape without compromising their digital security and integrity.

 

__________________________________

1 Ghosh, I, ‘This is the crippling cost of cybercrime on corporations’, World Economic Forum, November 7, 2019.

28 

 

 

Market Opportunities

 

Our security solutions address the complex needs of global enterprises and organizations. Our customers include leading organizations in a diverse set of industries, including energy and utilities, financial services, healthcare, manufacturing, retail, technology, IT operations and telecommunications, as well as the public and academic sectors. In addition, we have an extensive network of channel partners, including software providers, systems integrators, IT outsourcing providers and leading cybersecurity consulting firms.

 

While our focus is on integrated solutions, we market and sell our products as both standalone products and integrated product suites. We derive revenue from the sales of microchips, software subscriptions, maintenance and licenses across our product portfolio.

 

Our core business addresses primarily two large and growing markets: Cybersecurity and IoT.

 

According to PwC’s 2022 Global Digital Trust Insights report, “investments continue to pour into cybersecurity” with 69% of responding organizations predicting a rise in their cyber spending for 2022. Some even expect a surge in spending, with 26% saying they anticipate a 10% or higher spike in cyber spending for the upcoming year2. Meanwhile, tech research and advisory firm Gartner estimated that spending on information security and risk management will total US$172 billion in 2022, up from US$155 billion in 2021 and US$137 billion the year before3.

 

More than 12 billion IoT devices were connected in 2021. This number is expected to boom and grow to 27 billion units in 2025, with a compound annual growth rate (‘CAGR’) of 22%4. The global IoT cybersecurity market is expected to grow to more than $50 billion in 2025, with a 33% CAGR from 20205. Some notable sub-categories of where we have a significant track record include:

 

·Industry 4.0

·Drone Security

·Healthcare and Medical Devices

·Data Privacy

·Autonomous Safety.

 

As at December 31, 2021, we had 136 employees located across 8 countries. We also have 3 independent contractors located in Germany and 2 in France.

 

For the fiscal years ended December 31, 2021, 2020 and 2019 we generated revenues of, respectively, USD 22.3 million, USD 14.8 million and USD 22.7 million, with cash reserves (restricted and unrestricted) of USD 34.4 million as at December 31, 2021 and USD 21.8 million as at December 31, 2020.

 

Security is our DNA and we are committed to continuing to develop and deliver solutions that keep our clients ahead of the unique cybersecurity threats that they face within their markets, enabling them to adapt to an evolving landscape. Trustworthiness is also demonstrated by means of independent audits and accreditations. WISeKey products and services are recognized for their superior quality and maximum-security levels through accreditations such as WebTrust for the PKI solutions and Common Criteria for the semiconductor products, meeting or exceeding the highest standards required by the industry.

 

__________________________________

2 Pwc, ‘2022 Global Digital Trust Insights - The C-suite guide to simplifying for cyber readiness,today and tomorrow’, https://www.pwc.com/us/en/forms/2022-global-digital-trust-insights-download.html.

3 Moore S., ‘Gartner Forecasts Worldwide Security and Risk Management Spending to Exceed $150 Billion in 2021’, Gartner, May 17, 2021.

4 Sinha, S., ‘State of IoT 2021: Number of connected IoT devices growing 9% to 12.3 billion globally, cellular IoT now surpassing 2 billion’, IoT Analytics, September 22, 2021.

5 Middleton P. et al., ‘ Forecast: IT Services for IoT, Worldwide, 2019-2025’, Gartner, August 16, 2021. 

 

29 

 

 

Industry Background

 

Broad rollout and adoption of internet connected devices creates increased exposure

 

The Internet of Things (IoT) is the network of physical devices, vehicles, home appliances, and other things embedded with electronics, software, sensors, actuators and network connectivity that create an ecosystem of connected devices exchanging and making decisions on data that is being broadcast across the Internet.

 

Organizations face persistent threats from advanced attackers who are increasingly aware of existing vulnerabilities in existing security solutions and target the weakest link in the chain of security. Attackers can penetrate unsecured devices and subsequently connect to and cause harm to networks, manipulate data or use this data to gain competitive advantages. These devices include employees' personal devices (e.g., smartphones, laptops, and tablets), non-employee personal devices, (e.g., devices owned by third parties and others within enterprises), as well as IoT devices used for corporate purposes (e.g., lights, security cameras, printers, point-of-sale machines, thermostats, and medical devices). This landscape is growing rapidly and securing these devices and the data they provide has become an overwhelming priority for almost every single company in business today.

 

Most devices today lack encryption, authentication and other forms of protection from malicious attacks. Once the security parameters are penetrated, attackers can infiltrate and further spread malicious software to a range of devices. This can ultimately lead to interruption of business operations, slowdown of internet functionality, potential disruptions to critical infrastructure, and in some cases even the loss of sensitive consumer information. Based on a report that INC.com conducted with collaboration from Cisco and the National Center for Middle Market, 60% of small businesses would fold within 6 months of a cyber-attack (Galvin 2018)6.

 

Existing security solutions were not built for today's connected world

 

Traditional IT security consists of software security solutions that were developed decades ago and focus primarily on legacy closed networks where the security landscape and challenges are less fractured and firewalls are used to protect a well-defined network perimeter.

 

Unlike personal computers, IoT devices rely on cloud computing for much of their operations. This has driven a paradigm shift to device-level security, as smart devices lack the critical security infrastructure to prevent infiltration. Attackers carry out DDoS (Distributed Denial of Service) attacks by taking advantage of vulnerabilities in these devices, which enables them to command a much greater and more widely distributed IP address base than other attacks.

 

In today's environment, security for IoT relies on various vendors and solutions. According to Symantec Corporation, the average enterprise uses 75 distinct and different security products (Symantec 2015)7. These products can be effective at preventing an attack if it falls within the scope of their specific capability and the enterprises have the necessary security knowledge of how to implement the different elements. Enterprises increasingly require a vendor such as WISeKey that can provide a fully integrated offering designed specifically to address the unique challenges of IoT security.

 

Enterprises need security solutions that address today's complexities and dynamic threat environment

 

Enterprises must address the IoT security problem and bridge the gap between device proliferation and device security. It is imperative for devices to be manufactured with immutable digital identities that can be secured inside embedded microchips, giving the devices the ability to securely authenticate themselves within the network. This device-level authentication creates an end-to-end secure connection, extending all of the way from the device through the cloud platforms and ultimately to the end applications, eliminating potential security gaps that are inevitably generated during integration of various technologies.

 

Cyber-attackers often target identities as they provide access to valuable systems and data while concealing their activity within networks. More than ever, enterprises must focus on digital identities as the primary constant in an ever-evolving technology and threat landscape. PKI and digital certificates are two tools in the security chain that leverage the device's digital identity to implement strong authentication, encryption and digital signatures, which are the building blocks of cybersecurity solutions. Digital certificates provide identifying information, are forgery resistant, and can be verified because they are issued by official, trusted agencies. As digital identities have effectively become the new network perimeter, securing these identities has become paramount.

 

__________________________________

6 Galvin, J, ‘60 Percent of Small Businesses Fold Within 6 Months of a Cyber Attack. Here’s How to Protect Yourself’, Inc., May 7, 2018.

7Symantec, ‘Symantec Introduces New Era of Advanced Threat Protection’, Symantec Press Release, October 27, 2015.

30 

 

 

Our Technology

 

After reviewing the market conditions listed in the Industry Background section above, it is easy to see that there is a clear and present need for a unified platform that can address the broad range of unique security and trust challenges facing the market today. Even with a host of large corporations operating in the semiconductor or cybersecurity software markets, we believe that they have not succeeded in building - in the way WISeKey does - comprehensive solutions that integrate software and hardware into a single, easy to implement, platform that gives organizations the peace of mind that their processes are automated and products, networks, private data, and reputations are holistically protected.

 

WISeKey with its Trust Technology is a leader in cybersecurity with core technology used to generate digital identities
and authenticate data and IoT, thereby enabling trust in IoT, data and identification. WISeKey’s recent acquisition of arago brings with it its AI and Data Technology who are leaders in business process automation and their next-generation Knowledge Automation enables up to 3x higher automation at lower ownership cost and enables full digitization of end-to-end processes and establishes customer data platform to support AI and analytics.

 

WISeKey is now combining these technologies, adding Trust to Knowledge Automation and enabling the delivery of the next wave in business process automation with the Trust required to combat the cyberthreats that have plagued the automation market in the past. This is a cloud-based SaaS offering designed for an uncertain cyberthreat environment with the customer data secured and authenticated throughout the entire process delivering unprecedented value to customers.

 

Knowledge Automation – There are three steps in the knowledge automation process:

 

1.          Data, a ticket or request is sent to HIRO, the arago knowledge automation platform, and the AI engine assesses if additional data required to determine what to do next.
 
2.          HIRO requests contextual data to determine what the problem is and through a trial-and-error process AI identifies the problem.
 
3.          HIRO then applies automation to solve problem, where each action feeds back data and the AI engine uses data to determine if the problem is solved or more steps are required.

 

This entire process is secured by Trust technology:

 

All communication through secure APIs, not directly to UI or server

 

Data “watermarked” when leaving customer systems

 

Encrypted in transit to HIRO

 

All contact with data is securely recorded and auditable

 

Personal data (PII) can be pseudomized for GDPR compliance

 

At the heart is an AI Data Warehouse:

 

All data used by HIRO during automation is stored in a Knowledge Graph

 

Data is structured and tagged for analytics – AI ready

 

31 

 

 

Connected Trust Essentials - The future of the connected world relies on trust and our mission at WISeKey is to build trust through the delivery of integrated security solutions. This is at the core of our Knowledge Automation platform and supported by three core technologies that we believe are necessary to deliver on this mission: Digital Identities (Digital IDs), Public Key Infrastructure (PKI), and a globally recognized Root of Trust (RoT). Below is a brief overview of each component:

 

Digital IDs - A digital identity is the virtual representation of the real identity of a person, application or object. This identity must be:

 

·Based on standards that are commonly adopted and implemented by default by most common software applications and operating systems, in order to reduce the implementation effort;

 

·Trustworthy by all parties involved in its use or validation, by means of trusting the entity that issued the digital identity;

 

·Multifunctional, so the same technology can be used for as many purposes as possible, like strong authentication, digital signature and encryption;

 

·Revocable, in case of security compromise, cease of operation or other causes, in such a way that all participants can verify at any moment if an identity is valid.

 

WISeKey leverages the standards around Public Key Cryptography and Digital Certificates to build its concept of Digital ID and electronic transaction security.

 

Public Key Infrastructure (PKI) - A Public Key Infrastructure (PKI) is commonly defined as "a set of IT systems, people, policies, and procedures needed to create, manage, distribute, use, store, and revoke digital certificates". PKI is WISeKey's base technology to manage Digital Identities. WISeKey's PKI is built fully compatible with the ITU X.509 standard (International Telecommunication Union 2016 ITU-T X-Series Recommendations) for personal certificates, and is built around a proprietary software solution for certificate management, that allows issuing millions of certificates and provide a multi-tenant interface that can be accessed by our corporate customers to manage the certificates of their employees or customers.

 

Root of Trust (RoT) - The concept of "Root of Trust" has a dual approach and interpretation:

 

·Software-approach: Transactional RoT - This approach to the RoT is the one related to PKI technology and Digital Certificates. Typically, the PKI is built as a hierarchy of Certification Authorities (‘CA’), in such a way that the CA that issues the Digital Certificate of an entity is itself endorsed by a higher level Certification Authority . Typically, this chain has two or three levels and at the top level we'll find what is called the "Root Certification Authority" (Root CA). This brings a key concept around Trust in PKI: We can trust a Digital Certificate if we trust the Root CA. WISeKey's Root CA is endorsed by the OISTE Foundation.

 

·Device-approach: Hardware RoT - Encryption techniques in general and Public Key Cryptography in particular require an adequate protection of these encryption keys. Keys must be protected against physical and logistical attacks, ensuring that only the authorized owner can use it. The highest protection for these keys can be achieved by incorporating in the device a specific chip that assumes the role to protect the encryption keys and perform the cryptographic operations in a protected environment. These chips, or secure microcontrollers, are commonly known as the "Secure Element". For IoT devices it is also important to ensure that the software running in the device can't be corrupted or modified. This can also be achieved by encrypting and digitally signing the device firmware with a key protected in the secure element.

 

32 

 

 

The WISeKey Unique RoT – WISeKey at present is the only company in the world with a value proposition for Root of Trust that covers both the requirements for the Transactional RoT and the Hardware RoT:

 

·WISeKey provides worldwide trusted Digital Certificates thanks to its PKI and the WISeKey/OISTE Root Certification Authorities.

 

·WISeKey provides extremely secure elements that can protect the cryptographic keys in IoT devices.

 

OISTE Root of Trust - Founded in 1998, Transactions Electroniques OISTE was created with the objectives of promoting the use and adoption of international standards to secure electronic transactions, expand the use of digital certification and ensure the interoperability of certification authorities' e-transaction systems. OISTE holds special consultative status with the Economic and Social Council of the UN (ECOSOC) and is an accredited member of the Non-commercial Users Stakeholders Group (NCSG) of ICANN as part of the Not-for-Profit Operational Concerns (NPOC) constituency. The OISTE foundation is regulated by article 80 of the Swiss Civil Code. The OISTE Foundation owns and regulates the OISTE Global Trust Model, which includes as "Root of Trust" a number of Root Certification Authorities that are globally recognized. OISTE delegated to WISeKey SA the operation of the systems and infrastructures supporting the Global Trust Model. The OISTE foundation does not itself issue certificates to end subscribers or operate as data center, instead, it granted WISeKey SA an exclusive license as Subordinate Certification Authority, allowing the delivery of Trust Services for Persons, Applications and Objects.

 

WISeKey acts as the operator chosen by the foundation for the management of the OISTE Cryptographic Root Key. The OISTE RoT serves as a common trust anchor, recognized by operating systems and IoT applications to ensure the authenticity, confidentiality, and integrity of online identities and transactions. We believe these features are important in creating business opportunities with governments, international bodies, and corporations that are wary of foreign government oversight intervention and centralization of data on servers outside of their respective jurisdictions.

 

Our Products & Services

 

Secure Microchips and Secure Software Products - We offer a large range of secure microcontrollers that share consistent secure 8-/16-/32-bit RISC CPU performance, with strong security mechanisms, and enhanced crypto engines to optimize performance and power consumption. The products also provide high-density, low-power EEPROM and FLASH memory storage technologies. We design our chips to meet the most stringent security requirements, many of them are EAL5+ Common Criteria security-certified, or VISA and MasterCard certified. Common Criteria is a world standard, government driven design for assessing the level of resistance of systems or devices to all known attacks. It is constantly updated with all new attacks, and the chips' resistance is reassessed annually. EAL5+ is currently the highest level of resistance in the secure chip industry. We offer over 50 versions of secure microcontrollers and various supporting secure software solutions:

 

·VaultIC - Family of secure microcontrollers delivered with our own embedded firmware, which we designed to give an unforgeable identity to any connected device, and to provide system integrators with a set of cryptographic APIs (Application Programming Interface) to protect devices against cyber-attacks, counterfeiting and forgery. VaultIC chips are bundled together with our software and services platform to serve the IoT market.

 

·Nanoseal - New family of secure memory chips specifically designed for digital brand protection applications.

 

·MicroXsafe - Secure microcontrollers delivered with an SDK (Software Development Kit) that allows our customers to develop their own embedded firmware (also called OS – Operating System). They are designed to protect smart cards, USB tokens, and electronic systems against cyber-attacks, counterfeiting and forgery.

 

·MicroPass - Family of secure microcontrollers certified by VISA and MasterCard. They have been designed and certified to be integrated into payment cards as well as into wearable devices such as watches, bracelets, and jerseys. They are compatible with NFC (Near Field Communication) standards, thus capable to interact with NFC enabled devices such as Android or iOS smartphones.

 

·PicoPass - Family of secure memory chips specifically designed for NFC (Near Field Communication) access control badges.

 

33 

 

 

·VaultiTrust - WISeKey’s VaultiTrust offers two modules: trusted data generation and secure elements provisioning. VaultiTrust takes advantage of WISeKey’s government grade security certified offerings and end-to-end digital security management to generate identity keys and efficiently install them into chips. VaultiTrust’s web portal complements the service by offering an easy way to configure, manage and track production. WISeKey operates FIPS 140-2 Level 3 certified Hardware Security Modules (HSM) to efficiently generate secure data. These HSM are located in a WISeKey Common Criteria EAL5+ and ISO27001 certified backed up data center and the HSM can be shared only upon customer’s request. WISeKey also offers a cryptography customization service whenever needed.

 

·WISeTrustBoot - WISeKey's WISeTrustBoot solution, is the first platform-independent "Secure Boot" and "Secure Firmware Update" solution that combines the strength of a tamper resistant secure elements - VaultIC, state-of-the-art crypto libraries and strong digital signatures. By storing critical boot information in a VaultIC chip, and cryptographically embedding this chip into the device's main processor, the carefully designed boot loader of the main processor becomes a stronghold able to verify the authenticity of the firmware prior to starting up or receive firmware updates. WISeTrustBoot is delivered to our customers with a powerful toolbox providing application developers the flexibility to tailor it to their specific needs.

 

·CertifyID PKI Suite – WISeKey's PKI Suite is branded with the "CertifyID" trademark. This suite comprises all the products required to: 1) build an enterprise-grade PKI platform that can be used to serve the most vital needs, and 2) leverage the use of the digital certificates due to software applications to implement digital signatures, authentication and encryption. The CertifyID Suite is composed of these Products:

 

oUniversal Registration Authority (URA) - The URA is WISeKey's main application for certificate management and can be used to build a multi-tenant, multi-purpose certificate management Solution

 

oWISignDoc - This product provides a "Document Signature Server" that can be integrated into the corporate business processes to manage legally-binding digital signatures

 

oCertifyID Suite for Microsoft CAS - WISeKey provides series of modules that can enhance the Microsoft Active Directory Certificate Services to build enterprise-grade PKI systems. WISeKey uses the CertifyID Suite to build its own PKI platform and operate it from our Secure Datacenter in Switzerland and other locations to provide "Trust Services" like mPKI (managed PKI).

 

·WISeID - WISeKey's WISeID offers secured storage to protect Personally Identifiable Information (PII). Protecting your PII is important to avoid impersonation and identity theft. The personal data that you save in WISeID always stays under your control, is encrypted with strong keys, and is never communicated to third parties. WISeID users have the freedom to choose where their data resides and who is allowed to access it. By decoupling content from the application and digital identity itself, users are able to use their data as currency and develop digital data dividends-based solutions in the spirit that consumers have a right to know and control how their data is being used and should be able to monetize their data.

 

·WISeAuthentic - WISeKey has been a pioneer in digital luxury product authentication since 2007. WISeKey's expertise in the design of NFC (Near Field Communication) secure chips combined with its WISeAuthentic platform for the identification, authentication, tracking and direct marketing of goods, provides customer-tailored solutions for brand protection. WISeAuthentic provides the link between a physical product and a digital identity to effectively protect them against counterfeiting and create new, unprecedented channels between brands and their distributors and customers. WISeAuthentic is both an enterprise solution as well as mobile applications that provide a variety of services and information specifically designed to a particular a stakeholder group. WISeKey has successfully deployed its WISeAuthentic platform to luxury brands including Bulgari and LVMH's Hublot watches, and believes the WISeAuthentic platform can successfully be deployed for a large variety of sectors. Our most recent developments enhance our security solution through secure Blockchain layers.

 

·WISePrint – The WISeAuthentic portfolio has been expanded to reduce the risk of fraud and help printer manufacturers to protect their legitimate cartridges. This solution called WISePrint includes cryptographic hardware modules and a turnkey high security infrastructure as well as services that help deployment from the manufacturer to the end-user.

 

34 

 

 

·Trust Services, Managed PKI - WISeKey operates, under the WISeKey/OISTE Root, a worldwide-recognized PKI platform from its secure datacenter in Switzerland. This platform is based in the Certificate Management Solution CertifyID URA (Universal Registration Authority), and enables WISeKey to provide a full portfolio of "Trust Services", delivering digital certificates to protect persons, applications and objects. One of the advantages of the URA platform is the capability to build a multi-tenant service with delegated administrators. This service allows WISeKey to provide a "Managed PKI" service to our customers, that can access the URA to manage their digital certificates without requiring to deploy any on-premises architecture, as the MPKI service is securely accessed from the cloud using a web portal or advanced API, that enables certificate management automation. MPKI customers have the ability to manage multiple certificate types, as for example:

 

·Personal Digital Certificates for employees or customers, that enable secure email, document signatures and others;

 

·SSL Certificates, to protect the corporate web and application servers;

 

·Device Certificates, to protect IoT applications.

 

Market Verticals

 

Industry 4.0 - Industry 4.0 is based on the concept of smart cities and factories where machines are augmented with internet connectivity and connected to a system that can visualize the entire production chain and make decisions on its own. The trend is towards automation and data exchange in technologies which include Smart Cities, Smart Meters, Cyber-Physical Systems (CPS), the Industrial IoT (IIOT), cloud computing and cognitive computing. Industry 4.0 is also referred to as the fourth industrial revolution. Our solutions are ideally suited to meet the needs of the Industry 4.0 market, where connected devices and cloud platforms merge with the goal of automating processes and introducing predictive analytics that can submit a repair request before a problem occurs, saving valuable down-time that costs manufacturers and suppliers millions in lost production. Industry 4.0 is fast becoming synonymous for the connectivity trend that is happening inside of smart cities, smart electricity grids, smart buildings, and any network that connects industrial applications.

 

Drone Security - Enterprise drones as all unmanned aerial vehicles (UAVs) are experiencing massive growth across many segments including agriculture, construction, delivery, and law enforcement. As this growth occurs, the need for security becomes even more prevalent. There are security vulnerabilities through the entire process with risks not only of the drones being illicitly used but also of the data being highjacked. WISeKey has solutions to secure not only the drones themselves, but also the controllers, data, communications and even pilots with digital identities.

 

Healthcare and Medical Devices – COVID-19 has changed the landscape of healthcare and driven a massive increase in virtual health visits and home testing. This has continued to exacerbate the need for data privacy and test and health monitoring security. WISeKey has proven technologies already deployed in the market that provide digital identities for healthcare workers and consumers alike. These digital identities are combined with device security and data encryption to provide holistic security solutions allowing for home health care and testing to not only meet the current regulations but go beyond them and future proof the solutions.

 

Data Privacy - The protection of the information in general, and the protection of the private personal information of people in particular, is based on two major paradigms:

 

·Information can only be accessed by the authorized parties, as decided by the owner at any moment. This includes the capability to authenticate who is trying to access the information, and also to avoid eavesdropping during storage or transmission.

 

·Information must be authentic, so it cannot be manipulated while stored or transmitted, and there must be a mechanism to detect if any tampering occurred.

 

35 

 

 

WISeKey uses advanced technologies that ensure the privacy of personal data thanks to the adoption of PKI technology, including:

 

·Digital Identity, in the form of a Digital Certificate, to implement strong authentication mechanism, being able to ensure who can access the information.

 

·Strong encryption to protect the data while stored in servers or transmitted over the internet.

 

·Legally-binding digital signatures to ensure that the authenticity and integrity of the information

 

WISeKey's suite of products and services, including CertifyID and WISeID products enable such capabilities on all environments, including enterprise applications, desktop solutions, and mobile applications.

 

Autonomous Safety - The growing addition of complex technologies in the automotive industry had always as a goal to elevate the levels of safety and comfort for drivers and passengers. Self-driving cars, intelligent collision detection, advanced entertainment systems, each connected to the Internet, are just a few to mention. The potential risk of security flaws or errors in these technologies is enormous. Latest reports go as far as to consider that “given the high level of connectivity, autonomous vehicles are tempting targets for hackers who might attempt to steal financial data from drivers or even launch high-level terrorist attacks by turning vehicles into weapons”8. The only possibility to adopt these technologies with a reasonable control of the inherent risks is to adopt and embed security as a fundamental principle of the design and manufacturing process. Intelligent cars must embed security technologies in all layers where a potential attack vector exists. All sensors in the cars must interact with the controlling units in a way that both parts can be sure that there is no room for tampering in the data and commands. One must also control who can access the car components, from the driver to the personnel at the service shops. WISeKey offers a suite of technologies to enable such levels of security, including:

 

·VaultiTrust - WISeKey’s VaultiTrust can be used for trusted data generation and secure elements provisioning inside of secure automotive manufacturing applications.

 

·ISTANA PKI solution: Solution to manage all components in an intelligent car, by means of providing strong digital identities, based on PKI technology.

 

Our Competitive Strengths

 

We believe we have several competitive advantages that will enable us to defend and extend our market position in automation, digital identification and IoT security. Our key competitive strengths include:

 

·Cybersecure Knowledge Automation - Business process automation is not a new market, but the WISeKey offer is changing the landscape and revolutionizing the opportunity for process automation with a new and comprehensively secure automation platform. This allows for end-to-end automation provided via the cloud which opens signtifiantly more opportunity. In addition, the fact that all of the data and inputs are secured enables for automation to be accomplished with less data because data uncertainty is removed from the equation. This is transformational and empowers business process automation to be fully digitized.

 

·Unified Cybersecurity Platform - On the surface it may seem easy to look at WISeKey's secure semiconductor offerings and to compare us to other traditional semiconductor companies like NXP, Microchip, or ST Microelectronics or, or considering our experience in Root of Trust and PKI services, compare us to Certificate Authorities (CA) like Digicert, Comodo, or Globalsign. The key to our success is the fact that we are the first company of our scale to combine both offerings into a single platform.

 

__________________________________

8 IEEE Innovation at work, ‘Six Ways to Protect Against Autonomous Vehicle Cyber Attacks’, IEEE Innovationatwork.

36 

 

 

The term "one-stop-shop" may seem a bit cliché but in this case it's a perfect description of our capabilities. In the end, your security ecosystem must be solid across the full spectrum. There are three distinct advantages to building a connected security scheme from the products delivered by one vendor: First, one does not have to hire or pay for the security expertise to make sure that each different component will work with the next element; second, time to market is critical in the IoT space and qualifying multiple vendors and negotiating contracts takes up time where a manufacturer's product could be selling instead of waiting to be built; third, if a security issue needs to be addressed only one vendor needs to be engaged to resolve the issues as quickly as possible.

 

·Swiss-based RoT - Swiss neutrality, security and privacy laws allow us to operate as the trusted operator of the OISTE Global RoT and without geo-political or governmental constraints. The OISTE RoT is located in Switzerland and is managed by a not-for-profit entity, OISTE. The OISTE RoT serves as a common trust anchor, recognized by operating systems and IoT applications to ensure the authenticity, confidentiality, and integrity of online identities and transactions. We believe these features are important in creating business opportunities with various governments, international bodies, and industrial companies that are wary of foreign government oversight intervention and centralization of data on servers outside of their respective jurisdictions.

 

·Global Interoperability - We offer solutions on a global scale that are capable of adapting to complex and country-specific rules and regulations. We operate our RoT within the EU and India, and expect to operate RoT in the United States and China. Our RoT satisfies national cybersecurity requirements and is backed by globally recognized security credentials, allowing us to deploy our trusted platforms on a global scale while adapting to country-specific security regulatory bodies.

 

Our Growth Strategies

 

Our mission is to build trust through the delivery of integrated security solutions. This is a broad reaching goal that requires a well-thought-out strategy to accomplish it. The key elements of our growth strategy include:

 

·Direct Sales and Expansion within our Existing Customer Base - Our existing customer base provides a significant opportunity to drive incremental sales. We plan to increasingly market our cybersecurity software and ROT offerings to our customers. We currently have a growing number of customers using multiple components of our portfolio and believe helping our current customers identify gaps in their strategies will drive significant cross selling opportunities and increase our product deployment. In addition, we are investing in our Sales and Marketing to increase our ability to address new customers and opportunities in a direct sales model.

 

·Acquiring New Customers through an OEM approach - Leveraging the expertise of others is always a smart way to approach the market. What is more valuable is being able to offer others, OEMs and Systems Integrators, to expand their own business models and approach by leveraging our cybersecurity portfolio. This empowers them to customize their approach to the market and support that with a platform they can build upon. This, in turn, enables WISeKey to address new markets and niche plays that otherwise might not be realized.

 

·Expand our Geographic Coverage - We operate in a large, growing market and there are substantial opportunities to expand our geographic coverage and client base. We plan to expand our global footprint outside of the areas where we currently operate. Our Swiss affiliation allows us to penetrate markets that have been traditionally difficult for our competitors and other security vendors, including China. In recent years we entered into the Indian market and expanded our operations in France, Taiwan, Japan, the United States and Germany. We specifically want to focus on continued expansion in the United States, which is a very underpenetrated foreign market for the Company.

 

·Selectively Pursue Strategic Transactions - We will continue to proactively explore and pursue selective acquisitions to help drive our growth and complement our product offerings, expand the functionality of our security solutions, acquire technology or talent, or bolster our leadership position by gaining access to new customers or markets. Acquisitions remain core to our strategy and we continue to monitor an active pipeline of opportunities.

 

37 

 

 

C.Organizational Structure

 

We are the holding company of the WISeKey Group.

 

The chart below contains a summary of our organizational structure and sets out our subsidiaries, associated companies and joint ventures as at December 31, 2021. Although not all of our subsidiaries are wholly-owned, all of them are assessed as being under our control.

 

 

 

As at December 31, 2021, our main operating subsidiaries were WISeKey Semiconductors SAS, domiciled in France, arago GmbH, domiciled in Germany, and WISeKey SA, domiciled in Switzerland:

 

Company Name   Country of Incorporation   Percentage Ownership
as at December 31, 2021
WISeKey SA   Switzerland   95.75%
WISeKey Semiconductors SAS   France   100%
Arago GmbH   Germany   51%

 

D.Property, Plant, and Equipment

 

Our corporate headquarters are located in Geneva, Switzerland. The principal office for our Swiss and international operations, which is also our registered office, is located in Zug, Switzerland.

 

As of December 31, 2021, the net book values of tangible fixed assets were as follows:

 

      As at December 31, 2021
Asset category    

Net book value

(USD millions)

Machinery & equipment     0.3
Office equipment and furniture     0.3
Total tangible fixed assets     0.6

 

38 

 

 

We do not own any facility and our group companies have entered into lease arrangements for the premises in which they operate. The following table sets forth our most significant facilities as at December 31, 2021:

 

Location  

Size of Site

(in m2)

  Use of the Property
Meyreuil, France   1,498*   Research & development, sales & marketing, administration.
Geneva, Switzerland   854*   Head office administration, sales & marketing and data center.

* excluding parking spaces

 

Item 4A. Unresolved Staff Comments

 

Not applicable.

 

Item 5.Operating and Financial Review and Prospects

 

The following discussion of our financial condition and results of operations is based upon and should be read in conjunction with our consolidated financial statements and their related notes included in this annual report on Form 20-F.

 

Certain information included in this discussion and analysis includes forward-looking statements that are subject to risks and uncertainties, and which may cause actual results to differ materially from those expressed or implied by such forward-looking statements. For further information on important factors that could cause our actual results to differ materially from the results described in the forward-looking statements contained in this discussion and analysis, see "Special Note Regarding Forward-Looking Statements" and "Item 3D. Risk Factors".

 

A.Operating Results

 

Company Overview

 

We are a Swiss cybersecurity company focused on delivering integrated security solutions globally. With over two decades of experience in the digital security market, we integrate our secure semiconductors, cybersecurity software, and a globally recognized Root of Trust (RoT) into leading-edge products and services that protect users, devices, data and transactions in the connected world.

 

Basis of presentation

 

We prepare our financial statements in accordance with US GAAP. Our reporting currency is the U.S. Dollar ("USD").

 

Our critical accounting policies are described in Note 4.

 

Discontinued Operations relating to WISeKey (Bermuda) Holding Ltd and affiliates (QuoVadis Group)

 

On December 21, 2018 the Group signed a sale and purchase agreement (the "SPA") to sell WISeKey (Bermuda) Holding Ltd, a Bermuda based company, and its affiliates to Digicert Inc. The sale was completed in the first quarter of 2019. The group subsidiaries making up the QuoVadis Group in scope for the sale were WISeKey (Bermuda) Holding Ltd, QuoVadis Trustlink Schweiz AG, WISeKey (UK) Ltd, QuoVadis Trustlink BVBA, QuoVadis Trustlink BV, QV BE BV, QuoVadis Trustlink GmbH, QuoVadis Services Ltd, and QuoVadis Ltd.

 

39 

 

 

WISeKey Consolidated Financial Statements for the Year Ended December 31, 2019

 

The sale of WISeKey (Bermuda) Holding Ltd and its affiliates was completed on January 16, 2019, when all entities except QuoVadis Services Ltd were transferred to Digicert Inc. The transfer of ownership of QuoVadis Services Ltd was conditional on receiving the consent from the Regulatory Authority in Bermuda (the "RAB Consent") to the change in ultimate beneficial ownership of QuoVadis Services Ltd, being the entity holding the Communications Operating Licence in Bermuda. The RAB Consent was obtained in February 2019 and the transfer of ownership of QuoVadis Services Ltd from WISeKey to Digicert Inc. was effective on February 28, 2019. We assessed the SPA under ASC 810-10-40-6 and concluded that the terms and conditions of the SPA met the definition to account for the sale as a single transaction effective on January 16, 2019.

 

We assessed the SPA under ASC 205 and concluded that, for the period January 01, 2019 to January 16, 2019, the operation met the requirement to be classified as held for sale and as such qualifies as a discontinued operation. The Group elected to allocate interest to discontinued operations in accordance with ASC 205-20-45-6 to 205-20-45-8. The allocation method is detailed in Note 28.

 

In line with ASC 205-20-45-3A, we reported the results of the discontinued operations as a separate component of income. The divested assets and liabilities were deconsolidated from February 28, 2019 for QuoVadis Services Ltd, and from January 16, 2019 for all other entities.

 

The gain from divestiture recorded in the year to December 31, 2019 is shown as a separate line within discontinued operations in the income statement.

 

Acquisition of arago

 

On February 1, 2021, the Company acquired arago GmbH, a private German company, and its affiliates (together, “arago” or the “arago Group”). arago is a leader in artificial intelligence automation. arago aims to provide the benefits of artificial intelligence to enterprise customers globally through knowledge automation. arago uses modern technologies such as inference and machine learning in order to automatically operate the entire IT stack – from heterogeneous environments to individual applications.

 

WISeKey Consolidated Financial Statements for the Year Ended December 31, 2021

 

The acquisition of arago was completed on February 1, 2021. The assets, liabilities and results of arago have been consolidated in the Group’s financial statements from the acquisition date of February 1, 2021.

  

Factors affecting our results of operations

 

Although most of our IoT segment customers are recurring customers, it is not industry practice to work with long-term contracts. Therefore, most of our IoT customers have signed a framework agreement with us but are not committed to certain volumes over a period of time. This introduces a level of uncertainty on the level of revenue generated from recurring customers in the IoT segment.

 

The IoT segment results are also dependent on the supply chain. Any factor affecting the availability of material or component, and/or the production capacity of our suppliers will impact our ability to deliver on customer orders. For instance, after the start of the COVID-19 pandemic, the semiconductor industry suffered from significant shortages of material which means that some customer orders placed in 2021 could only be delivered in 2022, and some customer orders placed in 2022 will only be delivered in 2023. We are in constant discussions with our suppliers to increase production capacity to meet our customer orders, but the supply chain variables can limit the revenue potential in a given year as some order deliveries have to be schedule in future fiscal years.

 

Finally, also in our IoT segment, as microelectronics technology evolves, customers look for added functionalities, and competitors in the semiconductors industry develop new products, sales of a given product typically decrease over time as the next-generation semiconductors are introduced. In order to sustain revenue, IoT companies must be able to develop or otherwise acquire the rights to develop or market new products with additional or innovative security and application features. See Item 4. B. Business Overview for information regarding our technology and product developments.

 

Operating Segments

 

Since the acquisition of WISeKey Semiconductors SAS in 2016 and of a 51% controlling interest in arago GmbH in 2021, we organize our business into three operating segments: the IoT segment, which is centered on our family of secure microcontrollers designed to give an unforgeable identity to any connected device, the AI segment which encompasses the AI automation services acquired with arago GmbH, and the mPKI segment, for managed Public Key Infrastructure, which encompasses our digital identity, certificate management and signing solutions, and trust services.

 

40 

 

 

Geographic Information

 

Our operations are global in scope and we generate revenue from selling our products and services across various regions. While our operations in Europe have historically contributed the largest portion of our revenues, our efforts to expand in the United States have increased the revenue generated from North America.

 

Our total revenue by geographic region for the fiscal years ended December 31, 2021, December 31, 2020 and December 31, 2019 is set forth in the following table:

 

    12 months ended December 31,
    2021   2020   2019
Net Sales by region   USD'000 %   USD'000 %   USD'000 %
Switzerland   1,272 6%   592 4%   2,137 9%
Rest of EMEA*   7,702 35%   4,321 29%   8,046 36%
North America            11,148 50%   8,260 56%   9,691 43%
Asia Pacific   2,062 9%   1,526 10%   2,504 11%
Latin America   74 0%   80 1%   274 1%
Total Net sales from continuing operations   22,258 100%   14,779 100%   22,652 100%

 

*EMEA means Europe, Middle East and Africa

             

 

41 

 

 

Financial year ended December 31, 2021 compared with financial year ended December 31, 2020

 

   12 months ended December 31,  12 months ended December 31,  Year-on-Year
Variance
USD'000  2021  2020   
          
Net sales   22,258    14,779    51%
Cost of sales   (12,869)   (8,578)   50%
Depreciation of productions assets   (301)   (736)   -59%
Gross profit   9,088    5,465    66%
                
Other operating income   183    43    326%
Research & development expenses   (7,007)   (6,012)   17%
Selling & marketing expenses   (10,226)   (7,355)   39%
General & administrative expenses   (18,726)   (10,673)   75%
Total operating expenses   (35,776)   (23,997)   49%
Operating income / (loss)   (26,688)   (18,532)   44%
                
Non-operating income   8,716    1,127    673%
Debt conversion expense   (325)       100%
Gain / (loss) on derivative liability        44    -100%
Interest and amortization of debt discount   (1,057)   (458)   131%
Non-operating expenses   (4,833)   (11,079)   -56%
Income / (loss) from continuing operations before income tax expense   (24,187)   (28,898)   -16%
                
Income tax (expense)/recovery   93    (9)   -1133%
Income/ (loss) from continuing operations, net   (24,094)   (28,907)   -17%
                
Net income / (loss)   (24,094)   (28,907)   -17%
                
Less: Net income / (loss) attributable to noncontrolling interests   (3,754)   (248)   1414%
Net income / (loss) attributable to WISeKey International Holding AG   (20,340)   (28,659)   -29%

 

 

42 

 

 

Revenue

 

Our total revenue for the year ended December 31, 2021, increased by USD 7.5 million or 51% from prior period.

 

The two main growth drivers are:

 

·The acquisition of a 51% interest in arago and the consolidation of arago’s revenue from February 1, 2021, which added USD 4.6 million in AI revenue, and

 

·Our IoT revenue increased by 18% year on year as the world economy started to recover from the global freeze generated by the succession of (i) the political and trading tensions between the U.S. and China, and the rising threat of protectionism and vulnerabilities in emerging markets, which affected all IoT and microprocessors companies by delaying their investment decisions because of the threat over their supply chain, followed by (ii) the COVID-19 pandemic which upended the global economy and disrupted worldwide supply chains, causing significant shortages in microprocessors component. Even though our IoT revenue is growing, it is still impaired by the effects of the shortages and long lead-times. We continue negotiating with our suppliers to shorten our delivery times to customers.

 

The table below shows the breakdown of our revenue by operating segment for the years ended December 31, 2021 and December 31, 2020.

 

   12 months ended December 31,  12 months ended December 31,  Year-on-Year
USD'000  2021  2020  Variance
IoT segment revenue from external customers   16,867    14,317    18%
mPKI segment revenue from external customers   779    462    69%
AI segment revenue from external customers   4,612        n/a 
Total revenue   22,258    14,779    51%

 

Gross Profit

 

Our gross profit increased by USD 3.6 million to USD 9.1 million (gross margin of 41%) in the year ended December 31, 2021 in comparison with a gross profit of USD 5.5 million (gross margin of 37%) in the year ended December 31, 2020. Most of the increase in gross profit is the direct result of the increase in revenue year-on-year.

 

We note that the shortages in semiconductor components over the last two years has led to an increase in purchasing costs. However, WISeKey’s strong working relationships with its customers has allowed us to build these increases into our prices. We have therefore not suffered any decrease in gross profit margin in relation to the supply chain issues and are not anticipating any significant impact on future gross profit.

 

Other operating income

 

In 2021, the main components of our other operating income consisted of recharges for the use of our premises by OISTE (see Note 42 of our consolidated financial statement as at December 31, 2021) for USD 70,626 and the release of a provision against our research tax credit in France for USD 74,000. In 2020, our other operating income consisted of recharges for the use of our premises by OISTE for USD 43,000.

 

We do not have recurring other operating income that contributes to our profit.

 

43 

 

 

Research & development expenses

 

Our research and development ("R&D") expenses includes expenses related to the research of new technology, products and applications, as well as their development and proof of concept, and the development of further application for our existing products and technology. They include salaries, bonuses, pension costs, stock-based compensation, depreciation and amortization of capitalized assets, costs of material and equipment that do not meet the criteria for capitalization, as well as any tax credit relating to R&D activities, among others.

 

Our R&D expenses increased by USD 1.0 million between 2020 and 2021 and includes a non-cash, stock-based compensation expense of USD 0.5 million. Although we have refocused our R&D efforts, it remains a large part of our operating expenses with USD 5.1 million net of a stock-based compensation spent in the year ended December 31, 2021, representing 15% of total operating expenses net of stock-based compensation. Our Group being technology-driven, the level of our R&D expenses reflects our engagement to act as a leader in new cybersecurity developments and future applications.

 

Research tax credits are provided by the French government to give incentives for companies to perform technical and scientific research. Our subsidiary WISeKey Semiconductors is eligible to receive such tax credits. The credit is deductible from the entity's income tax charge for the year or payable in cash the following year, whichever event occurs first.

 

Selling & marketing expenses

 

Our selling & marketing ("S&M") expenses include advertising and sales promotion expenses such as salaries, bonuses, pension costs, stock-based compensation, business development consultancy services, and costs of supporting material and equipment that do not meet the criteria for capitalization, among others.

 

Our S&M expenses of USD 10.2 million for the year ended December 31, 2021 included a non-cash, stock-based compensation expense of USD 0.8 million. With a total of USD 9.4 million net of stock-based compensation, our S&M expenses increased by USD 2.3 million in comparison with our 2020 S&M expenses of USD 7.1 million net of stock-based compensation. This increase reflects our continued efforts to build a stronger sales force, with an increased presence in the U.S., to support our revenue growth.

  

General & administrative expenses

 

Our general & administrative ("G&A") expenses cover all other charges necessary to run our operations and supporting functions, and include salaries, bonuses, pension costs, stock-based compensation, lease and building costs, insurance, legal, professional, accounting and auditing fees, depreciation and amortization of capitalized assets, and costs of supporting material and equipment that do not meet the criteria for capitalization, among others.

 

Our G&A expenses of USD 18.7 million for the year ended December 31, 2021 included a non-cash, stock-based compensation expense of USD 2.5 million. Net of stock-based compensation, our G&A expenses of USD 16.2 million has increased by USD 5.7 million in comparison with the USD 10.5 million G&A expense net of stock-based compensation for the year ended December 31, 2020. Most of the increase relates to the acquisition of arago GmbH which added USD 6.5 million G&A expenses to the Group. In addition to its normal operating expenses level, arago incurred additional legal and accounting expenses derived from the effects of the transaction, as well as additional investment for the refocus and streamlining of the business which are expected to generate savings in future periods.

 

Operating loss

 

Our operating loss for the year ended December 31, 2021 increased by USD 8.2 million compared with 2020. This is mostly attributable to an increase of our non-cash, stock-based compensation expense by USD 3.4 million and the consolidation of the loss-making arago business from February 1, 2021.

 

44 

 

 

Non-operating income and expenses

 

The net balance of our non-operating activities in the year ended December 31, 2021 was an income of USD 2.5 million, which represents a USD 12.9 million decrease in non-operating costs compared with 2020 and its USD 10.4 million net expenses from non-operating activities.

 

This change from a net expense position to a net income balance is mainly due to the following factors:

 

·A non-recurring non-operating impairment charge of USD 7 million in the year ended December 31, 2020.

 

·A non-operating income of USD 5.6 million in relation to the acquisition of arago - in line with ASC 320-10-40-2, upon acquiring arago on February 1, 2021 (see Note 15 of our consolidated financial statement as at December 31, 2021), the unrealized gain of USD 7,349,602 at historical rate from the fair value adjustments of the arago Third Convertible Loan recorded in other comprehensive income up to the date of acquisition was reversed into other non-operating income (see Note 11 of our consolidated financial statement as at December 31, 2021). Additionally, the CHF 1.6 million (USD 1,796,155 at historical rate) cash paid for the acquisition of arago after the acquisition date was recorded as a deduction to other non-operating income because this amount was already included in the fair value of the arago Third Convertible Loan. As a result, a net income of USD 5,553,447 at historical rate was recorded in non-operating income in relation to fair value adjustment on the Third Convertible Loan as a result of the acquisition of a 51% interest in arago.

 

·A net foreign exchange gain of USD 0.1 million in the year ended December 31, 2021, compared with a net foreign exchange loss of USD 1.4 million in 2020, hence a net decrease in expenses of USD 1.5 million.

 

·An interest expense increased by USD 0.7 million in 2021 compared with 2020 because of the new, interest-bearing L1 Facility and Anson Facility, and the consolidation of the arago’s liabilities which include a loan with Harbert European Specialty Lending Company II S.à r.l. entered into by arago in 2018.

 

·An increase in our interest and amortization of debt discount by USD 0.6 million from USD 0.5 million in the year ended December 31, 2020 to USD 1.1 million in 2021 in relation to the accounting of the GTO, L1 and Anson Facilities.

 

Our Company regularly enters into loan and convertible loan agreements to finance its operations.

 

Net income / (loss)

 

As a result of the above factors, the net loss from continuing operations decreased by 17%, or USD 4.8 million, from USD 28.9 million in the year ended December 31, 2020 to USD 24.1 million in the year ended December 31, 2021.

 

Non-GAAP Performance Measures

 

In addition to our reported financial results prepared under US GAAP, we also prepare and disclose EBITDA and Adjusted EBITDA, which are measures not prepared in accordance with US GAAP. We present EBITDA and Adjusted EBITDA because we believe that these measures are useful to investors as they are frequently used by securities analysts, investors and other interested parties in the evaluation of companies in our industry. We further believe that Adjusted EBITDA is helpful to investors in identifying trends in our business that could otherwise be obscured by certain items unrelated to ongoing operations because they are highly variable, difficult to predict, may substantially impact our results of operations and may limit the ability to evaluate our performance from one period to another on a consistent basis.

 

The usefulness of EBITDA and Adjusted EBITDA to investors has limitations including, but not limited to, (i) they may not be comparable to similarly titled measures used by other companies, including those in our industry, (ii) they exclude financial information and events, such as the effects of an acquisition or amortization of intangible assets, or of stock-based compensation, that some may consider important in evaluating our performance, value or prospects for the future, (iii) they exclude items or types of items that may continue to occur from period to period in the future and (iv) they may not exclude all items, which could increase or decrease these measures, which investors may consider to be unrelated to our long-term operations, such as the results of businesses divested during a period. These non-GAAP measures should not be considered in isolation and are not, and should not be viewed as, substitutes for income, net profit for the year or any other measure of performances presented in accordance with US GAAP. We encourage investors to review our historical financial statements in their entirety and caution investors to use US GAAP measures as the primary means of evaluating our performance, value and prospects for the future, and EBITDA and Adjusted EBITDA as supplemental measures.

 

45 

 

 

EBITDA and Adjusted EBITDA

 

We define EBITDA as operating income/loss before income tax expenses, depreciation and amortization including any purchase accounting ("PPA") effects when applicable, and net interest expense.

 

We define Adjusted EBITDA as EBITDA further adjusted to exclude non-cash expenses such as stock-based compensation and equity settlements, and other items that management believes are unrelated to our core operations such as non-recurring legal and professional expenses related to our merger and acquisition activities.

 

The following table provides a reconciliation from operating loss to EBITDA and Adjusted EBITDA for the years ended December 31, 2021 and December 31, 2020.

 

   12 months ended December 31,
(Million USD)  2021  2020
Operating loss as reported   (26.7)   (18.5)
Non-GAAP adjustments:          
Depreciation expense   0.5    1.0 
Amortization expense on intangibles   0.5    0.6 
EBITDA   (25.7)   (16.9)
Non-GAAP adjustments:          
Stock-based compensation   3.8    0.4 
M&A-related legal fees   0.9    0.5 
Expenses settled in equity   0.1     
M&A-related professional fees       0.1 
Listing-related professional fees   0.1    0.1 
Adjusted EBITDA   (20.8)   (15.8)

 

46 

 

 

Financial year ended December 31, 2020 compared with financial year ended December 31, 2019

 

   12 months ended December 31,  12 months ended December 31,  Year-on-Year
Variance
USD'000  2020  2019   
          
Net sales   14,779    22,652    -35%
Cost of sales   (8,578)   (13,196)   -33%
Depreciation of production assets   (736)   (325)   126%
Gross profit   5,465    9,456    -42%
                
Other operating income   43    180    -76%
Research & development expenses   (6,012)   (6,422)   -6%
Selling & marketing expenses   (7,355)   (7,929)   -7%
General & administrative expenses   (10,673)   (15,789)   -32%
Total operating expenses   (23,997)   (29,960)   -20%
Operating income / (loss)   (18,532)   (20,504)   -10%
                
Non-operating income   1,127    1,918    -41%
Gain / (loss) on derivative liability   44    214    -79%
Gain / (loss) on debt extinguishment       (233)   -100%
Interest and amortization of debt discount   (458)   (742)   -38%
Non-operating expenses   (11,079)   (3,670)   23%
Income / (loss) from continuing operations before income tax expense   (28,898)   (23,017)   -3%
                
Income tax (expense)/recovery   (9)   (13)   -31%
Income/ (loss) from continuing operations, net   (28,907)   (23,030)   -3%
                
Discontinued operations:               
Net sales from discontinued operations       1,934    -100%
Cost of sales from discontinued operations       (791)   -100%
Total operating and non-operating expenses from discontinued operations       (1,801)   -100%
Income tax (expense)/recovery from discontinued operations       42    -100%
Gain on disposal of a business, net of tax on disposal       31,100    -100%
Income / (loss) on discontinued operations       30,484    -100%
                
Net income / (loss)   (28,907)   7,454    -400%
                
Less: Net income / (loss) attributable to noncontrolling interests   (248)   (733)   -66%
Net income / (loss) attributable to WISeKey International Holding AG   (28,659)   8,187    -370%

 

Revenue

 

Our total revenue for the year ended December 31, 2020 decreased by USD 7.9 million or 35% from prior period. The two main macro-economic factors behind this decrease are: the political and trading tensions between the U.S. and China, and the rising threat of protectionism and vulnerabilities in emerging markets, which continue to affect all IoT and microprocessors companies by delaying their investment decisions because of the threat over their supply chain, and the fact that the COVID-19 pandemic has upended the global economy and disrupted worldwide supply chains, causing significant near-term market uncertainty (according to the Semiconductors Industry Association (“SIA”), 2020 State of the U.S. Semiconductor Industry).

 

47 

 

 

In relation to our mPKI segment, the uncertainty brought on by the COVID-19 pandemic has led some of our customers to halt authentication programs, and not maintain their commitment level to WISeKey.

 

The table below shows the breakdown of our revenue by operating segment for the years ended December 31, 2020 and December 31, 2019.

 

   12 months ended December 31,  12 months ended December 31,  Year-on-Year
USD'000  2020  2019  Variance
IoT segment revenue from external customers   14,317    20,504    -30%
mPKI segment revenue from external customers   462    2,148    -78%
Total IoT segment revenue   14,779    22,652    -35%

 

Gross Profit

 

Our gross profit decreased by USD 4.0 million to USD 5.5 million (gross margin of 37%) in the year ended December 31, 2020 in comparison with a gross profit of USD 9.5 million (gross margin of 42%) in the year ended December 31, 2019. Most of the decrease in gross profit is the direct result of the decrease in revenue year-on-year. Due to the long manufacturing cycle of our IoT activity, and in order to reduce the lead time to our customers, we start the manufacturing cycle early. However, with the downturn and uncertainties in the global economy, some customers reduced their order volumes in 2020 on a very short notice, which did not allow us to adapt our manufacturing cycle and adversely impacted our gross profit margin. As an illustration, a total obsolescence charge of USD 1.0 million was recorded in the income statement in the year ended December 31, 2020 (compared to USD 335,667 in the year ended December 31, 2019) although the effect was reduced by the utilization of a provision for obsolescence of USD 622,335.

 

To a lesser extent, our gross profit was also adversely impacted by the introduction costs of the new Nanoseal product family in our IoT segment.

 

Other operating income

 

In 2020 our other operating income consisted of recharges for the use of our premises by OISTE (see Note 39 of our consolidated financial statement as at December 31, 2020) for USD 43,000. In 2019 our other operating income consisted of recharges for the use of our premises by OISTE (see Note 39 of our consolidated financial statement as at December 31, 2019) for USD 140,000 and a gain on the liquidation of our subsidiaries WISeKey Italia s.r.l and WISeKey Singapore Pte Ltd. for USD 40,000.

 

We do not have recurring other operating income that contributes to our profit.

 

Research & development expenses

 

Our research and development ("R&D") expenses includes expenses related to the research of new technology, products and applications, as well as their development and proof of concept, and the development of further application for our existing products and technology. They include salaries, bonuses, pension costs, stock-based compensation, depreciation and amortization of capitalized assets, costs of material and equipment that do not meet the criteria for capitalization, as well as any tax credit relating to R&D activities, among others.

 

48 

 

 

Our R&D expenses represented respectively 25% of total operating expenses in 2020 and 21% in 2019. Our Group being technology-driven, the level of our R&D expenses reflects our engagement to act as a leader on new cybersecurity developments and future applications, despite a reduction of our total operating expenses by USD 6.0 million.

 

Research tax credits are provided by the French government to give incentives for companies to perform technical and scientific research. Our subsidiary WISeCoin R&D Lab is eligible to receive such tax credits. The credit is deductible from the entity's income tax charge for the year or payable in cash the following year, whichever event occurs first.

 

Selling & marketing expenses

 

Our selling & marketing ("S&M") expenses include advertising and sales promotion expenses such as salaries, bonuses, pension costs, stock-based compensation, business development consultancy services, and costs of supporting material and equipment that do not meet the criteria for capitalization, among others.

 

Our S&M expenses accounted for 31% of our total operating expenses in 2020 compared with 26% in 2019. This reflects our efforts to rebuild our sales team following the divestiture of WISeKey (Bermuda) Holding Ltd and its affiliates in 2018. In order to support future revenue, we intend to continue investing in our sales & marketing activities.

 

General & administrative expenses

 

Our general & administrative ("G&A") expenses cover all other charges necessary to run our operations and supporting functions, and include salaries, bonuses, pension costs, stock-based compensation, lease and building costs, insurance, legal, professional, accounting and auditing fees, depreciation and amortization of capitalized assets, and costs of supporting material and equipment that do not meet the criteria for capitalization, among others.

 

Our G&A expenses decreased by 32% or USD 5.1 million in 2020 compared with 2019 and represented 44% of total operating expenses in 2020 compared with 53% in 2019. This decrease is the translation of our efforts to improve our group cost structure. It is also partly due to a reduction of USD 3.2 million in stock-based compensation year-on-year following the grant of ESOP options in 2019 to our employees in recognition for past services to our Company.

 

Operating loss

 

Our operating loss for the year ended December 31, 2020 decreased by USD 2.0 million compared with 2019, which shows that the USD 6.0 million reduction in operating expenses more than compensated for the USD 4.0 million decrease in gross profit. Although we are planning to continue investing in R&D and are also expecting to increase our S&M expenses in future as we strengthen our sales team, the Company keeps its focus on trying to rationalize its cost structure.

 

Non-operating income and expenses

 

The net expense resulting from income and expenses of our non-operating activities increased by USD 7.1 million in 2020 compared with 2019.

 

This is mainly due to an increase of non-operating expenses year-on-year by USD 7.4 million and a decrease of non-operating income year-on-year by USD 0.8 million. The primary factor affecting our non-operating activities in 2020 was the full impairment of our Tarmin warrant which had a carrying value of USD7.0 million (see Note 19 of our consolidated financial statement as at December 31, 2020).

 

Conversely, we recorded a decrease in expenses in relation to our financing facilities by USD 0.3 million in 2020 compared with 2019 (derivative liability, debt extinguishment, and interest and amortization of debt discount). In 2020, the Company entered into new financing instruments (see Note 25) without incurring any debt extinguishment expenses (compared to a debt extinguishment expense of USD 0.2 million in 2019). Our interest and amortization of debt discount expense in the year to December 31, 2020 was USD 0.5 million compared with USD 0.7 million in 2019. This decrease was mainly attributable to the fact that most conversions under our convertible facilities occurred long before maturity, which resulted in the corresponding unamortized debt discounts being recorded in Additional Paid-In Capital ("APIC") instead of amortized in the income statement.

 

49 

 

 

Our Company regularly enters into loan and convertible loan agreements to finance its operations.

 

Net loss from continuing operations

 

As a result of the above factors, the net loss from continuing operations increased by 26%, or USD 5.9 million, from USD 23.0 million in the year ended December 31, 2019 to USD 28.9 million in the year ended December 31, 2020.

 

Net income

 

In the year ended December 31, 2020, the Company made a net loss of USD 28.9 million.

 

With a non-recurring USD 31.1 million gain from divestiture included in the income on discontinued operations in the income statement in the year ended December 31, 2019, we reached a net income position of USD 7.5 million in 2019.

 

Non-GAAP Performance Measures

 

In addition to our reported financial results prepared under US GAAP, we also prepare and disclose EBITDA and Adjusted EBITDA, which are measures not prepared in accordance with US GAAP. We present EBITDA and Adjusted EBITDA because we believe that these measures are useful to investors as they are frequently used by securities analysts, investors and other interested parties in the evaluation of companies in our industry. We further believe that Adjusted EBITDA is helpful to investors in identifying trends in our business that could otherwise be obscured by certain items unrelated to ongoing operations because they are highly variable, difficult to predict, may substantially impact our results of operations and may limit the ability to evaluate our performance from one period to another on a consistent basis.

 

The usefulness of EBITDA and Adjusted EBITDA to investors has limitations including, but not limited to, (i) they may not be comparable to similarly titled measures used by other companies, including those in our industry, (ii) they exclude financial information and events, such as the effects of an acquisition or amortization of intangible assets, or of stock-based compensation, that some may consider important in evaluating our performance, value or prospects for the future, (iii) they exclude items or types of items that may continue to occur from period to period in the future and (iv) they may not exclude all items, which could increase or decrease these measures, which investors may consider to be unrelated to our long-term operations, such as the results of businesses divested during a period. These non-GAAP measures should not be considered in isolation and are not, and should not be viewed as, substitutes for income, net profit for the year or any other measure of performances presented in accordance with US GAAP. We encourage investors to review our historical financial statements in their entirety and caution investors to use US GAAP measures as the primary means of evaluating our performance, value and prospects for the future, and EBITDA and Adjusted EBITDA as supplemental measures.

 

EBITDA and Adjusted EBITDA

 

We define EBITDA as operating income/loss before income tax expenses, depreciation and amortization including any purchase accounting ("PPA") effects when applicable, and net interest expense.

 

We define Adjusted EBITDA as EBITDA further adjusted to exclude non-cash expenses such as stock-based compensation and equity settlements, and other items that management believes are unrelated to our core operations such as non-recurring legal and professional expenses related to our merger and acquisition activities.

 

50 

 

 

The following table provides a reconciliation from operating loss to EBITDA and Adjusted EBITDA for the years ended December 31, 2020 and December 31, 2019.

 

   12 months ended December 31,
(Million USD)  2020  2019
Operating loss as reported   (18.5)   (20.5)
Non-GAAP adjustments from continuing operations:          
Depreciation expense from continuing operations   1.0    0.8 
Amortization expense on intangibles from continuing operations   0.6    0.5 
EBITDA   (16.9)   (19.2)
Non-GAAP adjustments from continuing operations:          
Stock-based compensation   0.4    5.4 
M&A-related legal fees   0.5    1.0 
M&A-related professional fees   0.1     
Listing-related professional fees   0.1    0.2 
Adjusted EBITDA   (15.8)   (12.6)

 

51 

 

 

Factors affecting our income tax expenses and recovery

 

For the financial years 2021, 2020 and 2019, income tax at the Swiss statutory rate compared to the Group's income tax expenses as reported is as per table below.

 

Income taxes at the Swiss statutory rate  As at December 31,  As at December 31,  As at December 31,
USD'000  2021  2020  2019
Net income/(loss) from continuing operations before income tax   (24,187)   (28,898)   (23,017)
Statutory tax rate   14%   14%   24%
Expected income tax (expense)/recovery   3,384    4,043    5,524 
Income tax (expense)/recovery   93    (9)   (13)
Change in valuation allowance   (24,710)   (631)   (2,129)
Permanent Difference   (92)   (1)   0 
Change in expiration of tax loss carryforwards   21,418    (3,411)   (3,395)
Income tax (expense) / recovery   93    (9)   (13)

 

As at December 31, 2021 and 2020, our net deferred tax balance was reconciled as follows:

 

Deferred tax assets and liabilities  As at December 31,  As at December 31,
USD'000  2021  2020
Stock-based compensation   92    1 
Defined benefit accrual   748    1,089 
Tax loss carry-forwards   36,859    12,655 
Deferred Income tax liability   (2,900)    
Deferred tax liability on change in unrealized gains related to available-for-sale debt securities       (753)
Valuation allowance   (37,699)   (12,989)
Deferred tax assets / (liabilities)   (2,900)   3 

 

The valuation allowance corresponds to the amount of deferred tax that, based on our accounting assessment under applicable standards, should not be recognized as assets in our balance sheet. For the calculation of the valuation allowance, management has considered the extent to which realization of the tax assets is probable for group entities that are or have been in a loss-making position during the last three financial years.

 

In 2021, the valuation allowance increased by USD 24.7 million is mostly attributable to the increase in tax loss carry-forwards by USD 24.2 million.

 

Impact of foreign currency fluctuation

 

We operate worldwide and as such are exposed to currency fluctuation risks. Although the majority of our sales, purchase and financial operations are denominated in our reporting currency, the U.S. Dollar, some sales and financing contracts are denominated in other currency, and especially in the currency of our head office in Switzerland, the Swiss Franc.

 

Fluctuations in the exchange rates between the U.S. Dollar and other currencies may have a significant effect on both the Company's results of operations, including reported sales and earnings, and the Company's assets, liabilities and cash flows. This, in turn, may affect the comparability of period-to-period results of operations.

 

52 

 

 

We do not currently hedge against foreign currency fluctuation.

 

      12 months ended December 31,      
      2021   2020   Year-on-Year Variance
Foreign currency to U.S. Dollar   Closing rate 12-month Average rate   Closing rate 12-month Average rate   Closing rate 12-month Average rate
Swiss Franc CHF:USD   1.096726 1.094197   1.130846 1.066001   -3.02% 2.65%
Euro EUR:USD   1.137651 1.183361   1.222811 1.141357   -6.96% 3.68%
Indian Rupee INR:USD   0.013423 0.013591   0.013697 0.013487   -2.00% 0.77%
Japanese Yen JPY:USD   0.008967 0.009221   0.009690 0.009367   -7.46% -1.56%
U.K. Pound Sterling GBP:USD   1.353583 1.375671   1.366312 1.283296   -0.93% 7.20%
Vietnamese Dong VND:USD   0.000044 0.000044   N/A N/A   N/A N/A
Saudi Riyal SAR:USD   0.266667 0.266667   N/A N/A   N/A N/A
Taiwanese Dollar TWD:USD   0.036081 0.035814   0.035602 0.033968   1.35% 5.43%

 

The table below shows the variation in foreign exchange rates used to prepare our financial statements for the financial years ended December 31, 2021, December 31, 2020, and December 31, 2019.

 

      12 months ended December 31,      
      2020   2019   Year-on-Year Variance
Foreign currency to U.S. Dollar     Closing rate 12-month Average rate   Closing rate 12-month Average rate   Closing rate 12-month Average rate
Swiss Franc CHF:USD   1.130846 1.066001   1.033253 1.006467   9.45% 5.92%
Euro EUR:USD   1.222811 1.141357   1.122701 1.119921   8.92% 1.91%
Indian Rupee INR:USD   0.013697 0.013487   0.014027 0.014200   -2.35% -5.02%
Japanese Yen JPY:USD   0.009690 0.009367   0.009201 0.009174   5.31% 2.10%
Singapore Dollar SGD:USD   N/A N/A   0.743657 0.732963   N/A N/A
U.K. Pound Sterling GBP:USD   1.366312 1.283296   1.326752 1.276954   2.98% 0.50%
Taiwanese Dollar TWD:USD   0.035602 0.033968   0.033396 0.032374   6.61% 4.92%

 

We do not operate in countries experiencing hyperinflation and assessed the impact of inflation as immaterial to our financial statements.

 

B.Liquidity and Capital Resources

 

Company liquidity

 

Our cash and capital requirement relate mainly to our operating cash requirement, capital expenditures, contractual obligations, repayment of indebtedness and payment of interest and financing fees.

 

Sources of liquidity

 

Our usual sources of liquidity are cash generated from customers, cash from financing instruments such as debt and convertible debt, cash from share subscription facilities, and cash from private investors in exchange for our Class B Shares. Historically, the Group has been dependent on equity financing to augment the operating cash flow to cover its cash requirements.

 

53 

 

 

We had positive working capital of USD 17.8 million as at December 31, 2021. We calculate working capital as our current assets, less our current liabilities. Based on the Group’s cash projections for the next 12 months to April 30, 2023, the Group has sufficient liquidity to fund operations and financial commitments. Note 27 of our consolidated financial statement as at December 31, 2021 describes the sources of funding that the Group can turn to whenever needed.

 

As at December 31, 2021, we hold cash and cash equivalent and restricted cash in an amount of USD 34.4 million following the cash injection from our financial instruments. We expect to use this liquidity to fund our operations, develop our sales team, and form part of the consideration for future potential merger and acquisition transactions.

 

Consolidated cash flows

 

The following table shows information about our cash flows during the financial years ended December 31, 2021, 2020 and 2019 respectively.

 

   12 months ended December 31,  12 months ended December 31,  12 months ended December 31,
USD'000  2021  2020  2019
          
Cash Flows from operating activities:               
Net cash provided by (used in) operating activities   (21,791)   (12,550)   (13,891)
Net cash provided by (used in) investing activities   (2,525)   (3,897)   36,626 
Net cash provided by (used in) financing activities   36,975    21,482    (17,284)
                
Effect of exchange rate changes on cash and cash equivalents   (63)   82    41 
                
Cash and cash equivalents               
Net increase (decrease) during the period   12,596    5,117    5,492 
Balance, beginning of period   21,763    16,646    11,154 
Balance, end of period   34,359    21,763    16,646 
                
Reconciliation to balance sheet               
Cash and cash equivalents   34,249    19,650    12,121 
Restricted cash, current   110    2,113    2,525 
Restricted cash, noncurrent           2,000 
Balance, end of period   34,359    21,763    16,646 

 

54 

 

 

The following tables provide the details of the cash flows separated between continuing and discontinued activities following the divestiture of QuoVadis.

 

Continuing operations  12 months ended December 31,  12 months ended December 31,  12 months ended December 31,
USD'000  2021  2020  2019
Net cash provided by (used in) operating activities   (21,791)   (12,550)   (14,674)
Net cash provided by (used in) investing activities   (2,525)   (3,897)   36,626 
Net cash provided by (used in) financing activities   36,975    21,482    (17,284)

 

Discontinued operations  12 months ended December 31,  12 months ended December 31,  12 months ended December 31,
USD'000  2021  2020  2019
Net cash provided by (used in) operating activities           783 
Net cash provided by (used in) investing activities            
Net cash provided by (used in) financing activities            

 

We have not experienced any legal or economic restrictions on the ability of subsidiaries to transfer funds to the Company in the form of loans.

 

Impact of discontinued operations

 

The Company has assessed the impact on our cash flows following the sale of the QuoVadis Group. As shown in the table above, the QuoVadis Group was cash flow negative on operating activities, largely as a result of ongoing losses. The sale of the QuoVadis Group has enabled the Company to repay the ExWorks Line of Credit in full during 2019, a facility that carried interest at 12% per annum. In addition to this, the sale of the QuoVadis Group has left the Company with an improved net cash and cash equivalents balance that will enable us to fund our activities as set out above.

 

We believe that the sale of the QuoVadis Group has benefitted the Company significantly as it has provided us with sufficient working capital to be able to focus on the future whilst, at the same time, removing a part of the business that was a drain on our liquidity.

 

Level of borrowing

 

As at December 31, 2021, we held short-term notes payable in an amount of USD 6,249,183, and long–term notes payable in an amount of USD 458,322. The section below gives the detail of the financial instruments used by the company.

 

55 

 

 

Financial instruments

 

The following financial instruments are those that were in use and disclosed in our balance sheet and notes as at December 31, 2021.

 

Standby Equity Distribution Agreement with YA II PN, Ltd.

 

On February 08, 2018 WISeKey entered into the SEDA with Yorkville. Under the terms of the SEDA as amended, Yorkville has committed to provide WISeKey, upon a drawdown request by WISeKey, up to CHF 50,000,000 in equity financing originally over a period of three-year period ending March 01, 2021, now over a period of five years ending March 31, 2023 in line with the amendment signed by the parties on March 04, 2020. Provided that a sufficient number of Class B Shares is provided through share lending, WISeKey has the right to make drawdowns under the SEDA, at its discretion, by requesting Yorkville to subscribe for (if the Class B Shares are issued out of authorized share capital) or purchase (if the Class B Shares are delivered out of treasury) Class B Shares worth up to CHF 5,000,000 by drawdown, subject to certain exceptions and limitations (including the exception that a drawdown request by WISeKey shall in no event cause the aggregate number of Class B Shares held by Yorkville to meet or exceed 4.99% of the total number of shares registered with the commercial register of the Canton of Zug). The purchase price will be 93% of the relevant market price at the time of the drawdown, determined by reference to a ten-day trading period following the draw down request by WISeKey.

 

The instrument was assessed under ASC 815 as an equity instrument. WISeKey paid a one-time commitment fee of CHF 500,000 (USD 524,231 at historical rate) on April 24, 2018 in 100,000 WIHN Class B Shares. In line with ASU 2015-15 the commitment fee was capitalized as deferred charges to be amortized over the original duration of the contract as a reduction of equity.

 

In 2018, WISeKey made 4 drawdowns for a total of CHF 1,749,992 (USD 1,755,378 at historical rate) in exchange for a total of 540,539 WIHN Class B Shares issued out of authorized share capital or treasury share capital.

 

In 2019, WISeKey made 5 drawdowns for a total of CHF 1,107,931 (USD 1,111,764 at historical rate) in exchange for a total of 490,814 WIHN Class B Shares issued out of treasury share capital.

 

In 2020, WISeKey made 6 drawdowns for a total of CHF 1,134,246 (USD 1,208,569 at historical rate) in exchange for a total of 889,845 WIHN Class B Shares issued out of treasury share capital.

 

In 2021, WISeKey made one drawdown on April 15, 2021 for CHF 363,876 (USD 380,568 at historical rate) in exchange for 219,599 WIHN Class B Shares issued out of treasury share capital.

 

The amortization charge for the capitalized fee recognized in APIC amounted to USD 30,188 for the year 2021. As at December 31, 2021, the deferred charge balance was fully amortized.

 

As at December 31, 2021, the outstanding equity financing available was CHF 45,643,955.

 

Credit Agreement with ExWorks Capital Fund I, L.P

 

On April 04, 2019 WISeCoin, an affiliate of the Company, signed a credit agreement with ExWorks. Under this credit agreement, WISeCoin was granted a USD 4,000,000 term loan and may add up to USD 80,000 accrued interest to the loan principal, hence a maximum loan amount of USD 4,080,000. The loan bears an interest rate of 10% p.a. payable monthly in arrears. The maturity date of the arrangement was April 4, 2020 therefore all outstanding balances are classified as current liabilities in the balance sheet. ExWorks can elect to have part of or all of the principal loan amount and interests paid either in cash or in WISeCoin tokens as may be issued by WISeCoin from time to time. As at June 30, 2019, the conversion price was set at CHF 12.42 per WISeCoin token based on a non-legally binding term sheet.

 

56 

 

 

Under the terms of the ExWorks credit agreement, WISeCoin is required to not enter into agreements that would result in liens on property, assets or controlled subsidiaries, in indebtedness other than the exceptions listed in the credit agreement, in mergers, consolidations, organizational changes except with an affiliate, contingent and third party liabilities, any substantial change in the nature of its business, restricted payments, insider transactions, certain debt payments, certain agreements, negative pledge, asset transfer other than sale of assets in the ordinary course of business, or holding or acquiring shares and/or quotas in another person other than WISeCoin R&D. Furthermore, WISeCoin is required to maintain its existence, pay all taxes and other liabilities.

 

Borrowings under the ExWorks line of credit are secured by first ranking security interests on all material assets and personal property of WISeCoin, and a pledge over the shares in WISeCoin representing 90% of the capital held by the Company. Under certain circumstances, additional security may be granted over the intellectual property rights of WISeCoin and WISeCoin R&D, and the shares held by WISeCoin in WISeCoin R&D.

 

Total debt issue costs of USD 160,000 were recorded as debt discount and amortized over the duration of the loan. As at December 31, 2020, the debt discount was fully amortized.

 

As at December 31, 2021, the loan had not been repaid and the outstanding borrowings were USD 4,030,000, meaning that the loan is past due under the terms of the credit agreement with ExWorks. The Company is currently in negotiation with ExWorks regarding a potential sale of its investment in Tarmin, a company in which ExWorks is also a significant shareholder (see Note 21 of our consolidated financial statement as at December 31, 2021). It is the view of the management of the Company that the sale of the investment in Tarmin and the repayment of the credit agreement are codependent and therefore the loan will be repaid at such time as the investment is sold. ExWorks continues to charge interest on the loan at the rate of 10% p.a. and has not launched any formal recovery proceedings as of the date of this report.

 

Loan Agreements with UBS SA

 

On March 26, 2020, two members of the Group entered into the COVID-19 UBS loans to borrow funds under the Swiss Government supported COVID-19 Credit Facility with UBS SA. Under the terms of the Agreement, UBS has lent such Group members a total of CHF 571,500. The loans are repayable in full on March 30, 2028. Semi-annual repayments will start from March 31, 2022, and will be spread on a linear basis over the remaining term. The full repayment of the loans is permitted at any time. The interest rate is determined by Swiss COVID-19 Law and currently the Covid loans carry an interest rate of 0%. There were no fees or costs attributed to the Covid loans and as such there is no debt discount of debt premium associated with the loan facility.

 

Under the terms of the loans, the relevant companies are required to use the funds solely to cover the liquidity requirements of the relevant companies. In particular, the relevant companies cannot use the funds for the distribution of dividends or directors' fees, the repayment of capital contributions, the granting of active loans, the refinancing of private or shareholder loans, the repayment of intra-group loans, or the transfer of guaranteed loans to a Group company not having its registered office in Switzerland, whether directly or indirectly linked to the borrowing companies.

 

During the year to December 31, 2021, WISeKey repaid CHF 70,000 of the COVID-19 UBS loans. Therefore, as at December 31, 2021, the outstanding balance on these loans was CHF 501,500 (USD 550,008).

 

Credit Agreement with Nice & Green SA

 

On May 18, 2020, the Group entered into the Nice & Green Facility with Nice & Green pursuant to which WISeKey has the right to draw down up to a maximum of CHF 10 million during a commitment period of 24 months commencing on May 20, 2020, in up to 25 tranches based upon 60% of the traded volume of the WIHN Class B Share on the SIX Swiss Stock Exchange over the 5 trading days preceding the subscription date. Each tranche is divided into 25 convertible notes that do not bear interest. Subject to a cash redemption right of WISeKey, the convertible notes are mandatorily convertible into WIHN Class B Shares within the Nice & Green Conversion Period. Conversion takes place upon request by Nice & Green during the Nice & Green Conversion Period, but in any case no later than at the expiry of the Nice & Green Conversion Period, at a conversion price of 95% of the lowest daily volume-weighted average price of a WIHN Class B Share as traded on the SIX Swiss Exchange during the 10 trading days preceding the relevant conversion date.

 

57 

 

 

Due to Nice & Green’s option to convert the loan in part at any time before maturity, and as there is no limit on the number of shares to be delivered, the Nice & Green Facility was assessed as a share-settled debt instrument with an embedded put option. We assessed the put option under ASC 815 and concluded that it is clearly and closely related to its debt host and therefore did not require bifurcation. Per ASC 480-10-25, the Nice & Green Facility will be accounted for as a liability measured at cost for each term loan (corresponding to each drawdown).

 

Per the terms of the Nice & Green Facility, WISeKey pays to Nice & Green, in cash, a commitment fee of 5% of the amount of each subscription which will be recorded as a debt discount against each subscription (principal). Nice & Green also undertake to pay to WISeKey an incentive fee equal to 10% of the positive difference between the net capital gain and the net capital loss generated by Nice & Green on the sales of WIHN Class B Shares. The incentive fee income is recorded in the income statement in other non-operating income (see Note 33).

 

In 2020, WISeKey drew a total of CHF 8,916,889 (USD 9,693,283 at historical rate) under the Nice & Green Facility, which was fully converted in the year 2020. As at December 31, 2020, the loan commitment available under the Nice & Green Facility was CHF 1,083,111 (USD 1,224,832) and there were no unconverted outstanding loan amounts.

 

During the year to December 31, 2021 the Group did not make any draws under the Nice & Green Facility. Therefore, as at December 31, 2021 the available commitment under the Nice & Green Facility available was CHF 1,083,111 (USD 1,187,876) and there were no unconverted outstanding loan amounts.

 

Credit Agreement with L1 Capital Global Opportunities Master Fund

 

On June 29,2021, WISeKey entered into the L1 Facility, an Agreement for the Subscription of up to $22M Convertible Notes with L1 Capital, pursuant to which L1 commits to lend to WISeKey up to a maximum amount of USD 22 million divided into tranches of variable sizes, during a commitment period of 24 months ending June 28, 2023. The L1 Initial Tranche was agreed in the L1 Facility agreement as USD 11 million funded on June 29, 2021. For the remaining L1 Facility, WISeKey has the right to request L1 to subscribe for four additional note tranches of USD 2,750,000 each or any other amount agreed between the parties, at the date and time determined by WISeKey during the commitment period, subject to certain conditions. Each tranche is divided into convertible notes of USD 100,000 each that bear interest of 6% per annum. Subject to a cash redemption right of WISeKey, the L1 convertible notes are mandatorily convertible into WIHN Class B Shares within a period of 24 months from issuance (the “L1 Conversion Period”). Conversion takes place upon request by L1 during the L1 Conversion Period, but in any case no later than at the expiry of the L1 Conversion Period. Each calendar month, L1 can request conversion of up to 12.5% of the principal amount of all issued tranches at a conversion price of 95% of the lowest daily volume-weighted average price of a Class B Share as traded on the SIX Swiss Exchange during the 5 trading days preceding the relevant conversion date, and , should L1 wish to convert more than 12.5% of the principal amount of all issued tranches in a calendar month, the conversion price for the additional converted amounts is set at the higher of (i) the Fixed Conversion price applicable to relevant tranche, and (ii) 95% of the lowest daily volume-weighted average price of a Class B Share as traded on the SIX Swiss Exchange during the 5 trading days preceding the relevant conversion date (the “Original L1 Conversion Price”).

 

Due to L1’s option to convert the loan in part or in full at any time before maturity, the L1 Facility was assessed as a share-settled debt instrument with an embedded put option. In line with ASC 480-10-55-43 and ASC 480-10-55-44, because the value that L1 will predominantly receive at settlement does not vary with the value of the shares, the settlement provision is not considered a conversion option. We assessed the put option under ASC 815 and concluded that it is clearly and closely related to its debt host and therefore did not require bifurcation. Per ASC 480-10-25, the L1 Facility was accounted for as a liability measured at fair value using the discounted cash flow method at inception.

 

58 

 

 

Debt issue costs made up of legal expenses of USD 36,745, a commission of USD 802,500 to the placement agent, a fee of USD 220,000 to L1 representing 2% of the principal value of the initial tranche, and a subscription fee of USD 220,000 to L1 representing 2% of the principal value of the initial tranche payable in WIHN Class B Shares were due upon issuance of the Initial Tranche and recorded as a debt discount against the L1 initial tranche principal amount. The subscription fee was paid in 145,953 WIHN Class B Shares and was fair valued at CHF 183,901 (USD 200,871) based on the market value of the shares at issuance. Upon subscription of each subsequent tranche under the L1 Facility, debt issue costs corresponding to the fair value of the L1 subscription fee payable in WIHN Class B Shares representing 2% of the principal value of the subscribed funds and an L1 fee representing 2% of the principal value of the subscribed funds will be recorded as a debt discount against each tranche.

 

On September 27, 2021, WISeKey and L1 entered into the L1 First Amendment, pursuant to which WISeKey has the right to request L1 to subscribe for four “L1 Accelerated Tranches” of between USD 1 million and USD 2,750,000 each or any other amount agreed between the parties, at the date and time determined by WISeKey during the commitment period, subject to certain conditions. The terms and conditions of the L1 Accelerated Tranches issued under the L1 First Amendment remain the same as the terms and conditions of the L1 Facility except for the conversion price of the L1 Accelerated Tranches which is set at 90% of the lowest daily volume-weighted average price of a Class B Share as traded on the SIX Swiss Exchange during the 10 trading days preceding the relevant conversion date, regardless of the conversion amount (the “New L1 Conversion Price”).

 

In line with ASC 470-50-15-3, the New L1 Conversion Price under the L1 First Amendment was assessed as a change to the conversion privileges provided in the L1 Facility for the purpose of inducing conversion, whereby the New L1 Conversion Price provides a reduction of the Original L1 Conversion Price and results in the issuance of additional WIHN Class B Shares, which is governed by ASC 470-20-40. Therefore, in line with ASC 470-20-40-16 and ASC 470-20-40-17, for conversions of L1 Accelerated Tranches, we recognize the fair value of the additional shares delivered by applying the New L1 Conversion Price in comparison with the Original L1 Conversion Price as an expense to the income statement classified as debt conversion expense.

 

Additionally, per the terms of the L1 Facility, upon each tranche subscription under the L1 Facility and the L1 First Amendment, WISeKey will grant L1 the option to acquire WIHN Class B Shares at an exercise price of the higher of (a) 1.5 times the 5-trading day volume-weighted average price of the WIHN Class B Shares on the SIX Swiss Stock Exchange immediately preceding the tranche closing date and (b) CHF 5.00. The number of warrants granted at each tranche subscription is calculated as 25% of the principal amount of each tranche divided by the volume-weighted average price of the trading day immediately preceding the tranche closing date. Each warrant agreement has a 3-year exercise period starting on the relevant subscription date. In line with ASC 470-20-25-2, for each subscription, the proceeds from the convertible notes with a detachable warrant were allocated to the two elements based on the relative fair values of the debt instrument without the warrant and of the warrant at time of issuance. When assessed as an equity instrument, the warrant agreement is fair valued at grant using the Black-Scholes model and the market price of WIHN Class B Shares on the date of the subscription. The fair value of the debt is calculated using the discounted cash flow method.

 

During the year to December 31, 2021, WISeKey made a total of six subscriptions under the L1 Facility and the L1 First Amendment as follows:

 

-          The L1 Initial Tranche for convertibles notes in the amount of USD 11 million was issued on June 29, 2021. The funds were received on July 1, 2021. On June 29, 2021, in line with the terms of the L1 Facility, WISeKey issued L1 with 1,817,077 warrants on WIHN Class B Shares at an exercise price of CHF 5.00. The warrant agreement was assessed as an equity instrument and was fair valued at grant at an amount of USD 296,208 using the Black-Scholes model and the market price of WIHN Class B Shares on the date of grant of CHF 1.39. The fair value of the debt was calculated using the discounted cash flow method as USD 11,354,678. Applying the relative fair value method per ASC 470-20-25-2, the recognition of the warrant agreement created a debt discount on the debt host in the amount of USD 279,660, and the credit entry was booked in APIC.

 

-          On September 28, 2021, an L1 Accelerated Tranche for convertibles notes in the amount USD 1 million. The funds were received on September 30, 2021. On September 28, 2021, in line with the terms of the L1 Facility, WISeKey issued L1 with 173,267 warrants on WIHN Class B Shares at an exercise price of CHF 5.00. The warrant agreement was assessed as an equity instrument and was fair valued at grant at an amount of USD 35,462 using the Black-Scholes model and the market price of WIHN Class B Shares on the date of grant of CHF 1.25. The fair value of the debt was calculated using the discounted cash flow method as USD 1,077,265. Applying the relative fair value method per ASC 470-20-25-2, the recognition of the warrant agreement created a debt discount on the debt host in the amount of USD 31,869, and the credit entry was booked in APIC.

 

59 

 

 

-          On October 20, 2021, an L1 Accelerated Tranche for convertibles notes in the amount USD 1 million. The funds were received on October 21, 2021. On October 20, 2021, in line with the terms of the L1 Facility, WISeKey issued L1 with 207,726 warrants on WIHN Class B Shares at an exercise price of CHF 5.00. The warrant agreement was assessed as an equity instrument and was fair valued at grant at an amount of USD 33,877 using the Black-Scholes model and the market price of WIHN Class B Shares on the date of grant of CHF 1.12. The fair value of the debt was calculated using the discounted cash flow method as USD 1,077,408. Applying the relative fair value method per ASC 470-20-25-2, the recognition of the warrant agreement created a debt discount on the debt host in the amount of USD 30,485, and the credit entry was booked in APIC.

 

-          On October 27, 2021, an L1 Accelerated Tranche for convertibles notes in the amount USD 2 million. The funds were received on October 28, 2021. On October 27, 2021, in line with the terms of the L1 Facility, WISeKey issued L1 with 384,261 warrants on WIHN Class B Shares at an exercise price of CHF 5.00. The warrant agreement was assessed as an equity instrument and was fair valued at grant at an amount of USD 62,777 using the Black-Scholes model and the market price of WIHN Class B Shares on the date of grant of CHF 1.12. The fair value of the debt was calculated using the discounted cash flow method as USD 2,154,556. Applying the relative fair value method per ASC 470-20-25-2, the recognition of the warrant agreement created a debt discount on the debt host in the amount of USD 56,624, and the credit entry was booked in APIC.

 

-          On November 5, 2021, an L1 Accelerated Tranche for convertibles notes in the amount USD 1 million. The funds were received on November 9, 2021. On November 5, 2021, in line with the terms of the L1 Facility, WISeKey issued L1 with 209,287 warrants on WIHN Class B Shares at an exercise price of CHF 5.00. The warrant agreement was assessed as an equity instrument and was fair valued at grant at an amount of USD 29,792 using the Black-Scholes model and the market price of WIHN Class B Shares on the date of grant of CHF 1.075. The fair value of the debt was calculated using the discounted cash flow method as USD 1,077,708. Applying the relative fair value method per ASC 470-20-25-2, the recognition of the warrant agreement created a debt discount on the debt host in the amount of USD 26,900, and the credit entry was booked in APIC.

 

-          On December 21, 2021, an L1 Accelerated Tranche for convertibles notes in the amount USD 1 million. The funds were received on December 22, 2021. On December 21, 2021, in line with the terms of the L1 Facility, WISeKey issued L1 with 287,345 warrants on WIHN Class B Shares at an exercise price of CHF 5.00. The warrant agreement was assessed as an equity instrument and was fair valued at grant at an amount of USD 21,756 using the Black-Scholes model and the market price of WIHN Class B Shares on the date of grant of CHF 0.814. The fair value of the debt was calculated using the discounted cash flow method as USD 1,077,404. Applying the relative fair value method per ASC 470-20-25-2, the recognition of the warrant agreement created a debt discount on the debt host in the amount of USD 19,793, and the credit entry was booked in APIC.

 

During the year ended December 31, 2021, L1 converted a total of USD 8.2 million out of the L1 Initial Tranche and USD 5.3 million out of the L1 Accelerated Tranches, resulting in the delivery of a total of 11,858,831 WIHN Class B Shares. A debt discount charge of USD 185,528 was amortized to the income statement, a debt conversion expense of USD 325,424 was recorded in the income statement, and unamortized debt discounts totaling USD 1,376,983 were booked to APIC on conversions as per ASC 470-02-40-4.

 

As at December 31, 2021, the available balance on the L1 Facility was USD 5 million. Convertible notes in an aggregate amount of USD 3.5 million remained unconverted and the unamortized debt discount balance was USD 388,403, hence a carrying value of USD 3,111,597 as at December 31, 2021.

 

60 

 

 

Credit Agreement with Anson Investments Master Fund LP

 

On June 29, 2021, WISeKey entered into an Agreement for the Issuance and Subscription of Convertible Notes (the “Anson Facility”) with Anson Investments Master Fund LP (“Anson”), pursuant to which Anson commits to lend to WISeKey up to a maximum amount of USD 22 million divided into tranches of variable sizes, during a commitment period of 24 months ending June 28, 2023. The initial tranche was agreed in the Anson Facility agreement as USD 11 million to be funded on June 29, 2021 (the “Initial Tranche”). For the remaining facility, WISeKey has the right to request Anson to subscribe for four additional note tranches of USD 2,750,000 each or any other amount agreed between the parties, at the date and time determined by WISeKey during the commitment period, subject to certain conditions. Each tranche is divided into convertible notes of USD 100,000 each that bear interest of 6% per annum. Subject to a cash redemption right of WISeKey, the convertible notes are mandatorily convertible into WIHN Class B Shares within a period of 24 months from issuance (the “Anson Conversion Period”). Conversion takes place upon request by Anson during the Anson Conversion Period, but in any case no later than at the expiry of the Anson Conversion Period. Each calendar month, Anson can request conversion of up to 12.5% of the principal amount of all issued tranches at a conversion price of 95% of the lowest daily volume-weighted average price of a Class B Share as traded on the SIX Swiss Exchange during the 5 trading days preceding the relevant conversion date, and, should Anson wish to convert more than 12.5% of the principal amount of all issued tranches in a calendar month, the conversion price for the additional converted amounts is set at the higher of (i) the Fixed Conversion price applicable to relevant tranche, and (ii) 95% of the lowest daily volume-weighted average price of a Class B Share as traded on the SIX Swiss Exchange during the 5 trading days preceding the relevant conversion date (the “Original Anson Conversion Price”).

 

Due to Anson’s option to convert the loan in part or in full at any time before maturity, the Anson Facility was assessed as a share-settled debt instrument with an embedded put option. In line with ASC 480-10-55-43 and ASC 480-10-55-44, because the value that Anson will predominantly receive at settlement does not vary with the value of the shares, the settlement provision is not considered a conversion option. We assessed the put option under ASC 815 and concluded that it is clearly and closely related to its debt host and therefore did not require bifurcation. Per ASC 480-10-25, the Anson Facility was accounted for as a liability measured at fair value using the discounted cash flow method at inception.

 

Debt issue costs made up of legal expenses of USD 4,197, a commission of USD 802,500 to the placement agent, a fee of USD 220,000 to Anson representing 2% of the principal value of the initial tranche, and a subscription fee of USD 220,000 to Anson representing 2% of the principal value of the initial tranche payable in WIHN Class B Shares were due upon issuance of the Initial Tranche and recorded as a debt discount against the Anson Initial Tranche principal amount. The subscription fee was paid in 145,953 WIHN Class B Shares and was fair valued at CHF 183,901 (USD 200,871) based on the market value of the shares at issuance. Upon subscription of each subsequent tranche under the Anson Facility, debt issue costs corresponding to the fair value of the Anson subscription fee payable in WIHN Class B Shares representing 2% of the principal value of the subscribed funds and an Anson fee representing 2% of the principal value of the subscribed funds will be recorded as a debt discount against each tranche.

 

On September 27, 2021, WISeKey and Anson entered into the Anson First Amendment, pursuant to which WISeKey has the right to request Anson to subscribe for four Anson Accelerated Tranches of between USD 1 million and USD 2,750,000 each or any other amount agreed between the parties, at the date and time determined by WISeKey during the commitment period, subject to certain conditions. The terms and conditions of the Anson Accelerated Tranches issued under the Anson First Amendment remain the same as the terms and conditions of the Anson Facility except for the conversion price of the Anson Accelerated Tranches which is set at 90% of the lowest daily volume-weighted average price of a Class B Share as traded on the SIX Swiss Exchange during the 10 trading days preceding the relevant conversion date, regardless of the conversion amount (the “New Anson Conversion Price”).

 

In line with ASC 470-50-15-3, the New Anson Conversion Price under the Anson First Amendment was assessed as a change to the conversion privileges provided in the Anson Facility for the purpose of inducing conversion, whereby the New Anson Conversion Price provides a reduction of the Original Anson Conversion Price and results in the issuance of additional WIHN Class B Shares, which is governed by ASC 470-20-40. Therefore, in line with ASC 470-20-40-16 and ASC 470-20-40-17, for conversions of Anson Accelerated Tranches, we recognize the fair value of the additional shares delivered by applying the New Anson Conversion Price in comparison with the Original Anson Conversion Price as an expense to the income statement classified as debt conversion expense.

 

61 

 

 

Additionally, per the terms of the Anson Facility, upon each tranche subscription under the Anson Facility and the Anson First Amendment, WISeKey will grant Anson the option to acquire WIHN Class B Shares at an exercise price of the higher of (a) 1.5 times the 5-trading day volume-weighted average price of the WIHN Class B Shares on the SIX Swiss Stock Exchange immediately preceding the tranche closing date and (b) CHF 5.00. The number of warrants granted at each tranche subscription is calculated as 25% of the principal amount of each tranche divided by the volume-weighted average price of the trading day immediately preceding the tranche closing date. Each warrant agreement has a 3-year exercise period starting on the relevant subscription date. In line with ASC 470-20-25-2, for each subscription, the proceeds from the convertible notes with a detachable warrant were allocated to the two elements based on the relative fair values of the debt instrument without the warrant and of the warrant at time of issuance. When assessed as an equity instrument, the warrant agreement is fair valued at grant using the Black-Scholes model and the market price of WIHN Class B Shares on the date of the subscription. The fair value of the debt is calculated using the discounted cash flow method.

 

During the year to December 31, 2021, WISeKey made a total of three subscriptions under the Anson Facility and the Anson First Amendment as follows:

 

-          The Anson Initial Tranche for convertibles notes in the amount of USD 11 million was issued on June 29, 2021. The funds were received on June 29, 2021. On June 29, 2021, in line with the terms of the Anson Facility, WISeKey issued Anson with 1,817,077 warrants on WIHN Class B Shares at an exercise price of CHF 5.00. The warrant agreement was assessed as an equity instrument and was fair valued at grant at an amount of USD 296,208 using the Black-Scholes model and the market price of WIHN Class B Shares on the date of grant of CHF 1.39. The fair value of the debt was calculated using the discounted cash flow method as USD 11,354,678. Applying the relative fair value method per ASC 470-20-25-2, the recognition of the warrant agreement created a debt discount on the debt host in the amount of USD 279,660, and the credit entry was booked in APIC.

 

-          On September 28, 2021, an Anson Accelerated Tranche for convertibles notes in the amount USD 2.75 million. The funds were received on September 28, 2021. On September 28, 2021, in line with the terms of the Anson Facility, WISeKey issued Anson with 476,486 warrants on WIHN Class B Shares at an exercise price of CHF 5.00. The warrant agreement was assessed as an equity instrument and was fair valued at grant at an amount of USD 97,520 using the Black-Scholes model and the market price of WIHN Class B Shares on the date of grant of CHF 1.25. The fair value of the debt was calculated using the discounted cash flow method as USD 2,822,613. Applying the relative fair value method per ASC 470-20-25-2, the recognition of the warrant agreement created a debt discount on the debt host in the amount of USD 91,838, and the credit entry was booked in APIC.

 

-          On October 27, 2021, an Anson Accelerated Tranche for convertibles notes in the amount USD 2.75 million. The funds were received on October 28, 2021. On October 27, 2021, in line with the terms of the Anson Facility, WISeKey issued Anson with 528,359 warrants on WIHN Class B Shares at an exercise price of CHF 5.00. The warrant agreement was assessed as an equity instrument and was fair valued at grant at an amount of USD 86,318 using the Black-Scholes model and the market price of WIHN Class B Shares on the date of grant of CHF 1.12. The fair value of the debt was calculated using the discounted cash flow method as USD 2,822,789. Applying the relative fair value method per ASC 470-20-25-2, the recognition of the warrant agreement created a debt discount on the debt host in the amount of USD 81,597, and the credit entry was booked in APIC.

 

During the year ended December 31, 2021, Anson converted a total of USD 9.8 million out of the Anson Initial Tranche, resulting in the delivery of a total of 8,228,262 WIHN Class B Shares. There was no conversion out of the Anson Accelerated Tranches. A debt discount charge of USD 248,449 was amortized to the income statement, and unamortized debt discounts totaling USD 1,182,876 were booked to APIC on conversions as per ASC 470-02-40-4. There was no debt conversion expense recorded in the income statement in the year ended December 31, 2021

 

As at December 31, 2021, the available balance on the Anson Facility was USD 5.5 million. Convertible notes in an aggregate amount of USD 6.7 million remained unconverted and the unamortized debt discount balance was USD 762,858, hence a carrying value of USD 5,937,142 as at December 31, 2021.

 

62 

 

 

Material cash requirements from known contractual and other obligations

 

The following table sets forth our known contractual and other cash payment obligations as at December 31, 2021 in USD'000s:

 

   Payments due by period
Material cash requirements  Total  Less than 1 year  1-3 years  3-5 years  more than 5 years
Operating and short-term lease obligations   4,278    1,040    1,630    1,140    468 
Finance lease obligations   61    61             
Debt repayable in cash and interests from convertible note obligations   5,615    4,740    600    183    92 
Total material cash requirements   9,954    5,841    2,230    1,323    560 

 

C.Research and Development, Patents and Licenses, Etc.

 

WISeKey's research and development spending totaled USD 5.6 million in the year ended December 31, 2021, USD 6.0 million in the year ended December 31, 2020 and USD 6.4 million in the year ended December 31, 2019. As mentioned in Item 3.D. Risk Factors, we need to keep pace with changing technologies in order to maintain and grow our revenue. We currently own 88 individual patents which preserve our technology. Our spending in research and development includes the development of future technologies that we will register legally in the future to develop our patent portfolio and ensure that competitors cannot replicate our technology easily.

 

Quantum computing may threaten the resilience of current cryptography against attacks during the current lifespan of hardware. Certainly in case our secure modules are embedded in larger systems and/or deployed on remote locations such as. for smart meter and satellite deployments.

 

WISeKey is therefore conducting R&D offer protection against attacks executed with quantum computers. Our R&D will turn the threat of quantum computing into a competitive advantage. Our R&D activities include following up with the U.S. National Institute of Standards and Technology (NIST), part of the U.S. Department of Commerce, on their final round of selecting encryption and digital signature post-quantum algorithms. We also build agility into our crypto libraries by embracing several post-quantum crypto primitives.

 

New Patent Applications

 

In 2021, WISeKey filed 3 patent applications in France with the French National Industrial Property Institute (INPI - Institut National de la Propriété Industrielle):

 

- “Process for the manufacturing of a contactless module”

 

- “Contactless Module with a configurable antenna coil”

 

- “Authentication process of connected objects”

 

63 

 

 

Patent Grants

 

Seven patents were granted to WISeKey in 2021: two in France, two in Brazil, two in China and one in Europe. The European patent was validated in Germany, France, the United Kingdom and Switzerland.

 

D.Trend Information

 

Our growth strategy and industry trends are detailed in Item 3. B. Business Overview. The uncertainties and material commitments such as financial instruments that are likely to have a material effect on the companies' financial condition are described in Item 3. D. Risk Factors and Item 5.B. Liquidity and Capital resources.

 

The processor industry sees rapid growth and adoption of RISC-V based processors. WISeKey has developed its own RISC-V based secure core which will be used as the foundation of our next hardware generation platform.

 

A major trend of the Secure Element industry is the announcement of the FIPS 140-3 standard which implement a “Side Channel Assessment” of the components which apply to this standard, in order to test their resistance. WISeKey has launch the development of the VaultIC408, a new version of its Vautlt-IC line of product, which will comply with this standard.

 

E.Critical Accounting Estimates

 

The preparation of financial statements and related disclosures in conformity with U.S. GAAP requires us to make judgments, estimates, and assumptions that affect reported amounts of assets, liabilities, sales and expenses, and the disclosure of contingent assets and liabilities.

 

We consider an accounting estimate critical if it: (i) requires management to make judgments and estimates about matters that are inherently uncertain; and (ii) is important to an understanding of our financial condition and operating results.

 

We base our estimates on historical experience and on various other assumptions we believe to be reasonable under the circumstances. Although these estimates are based on management's best knowledge of current events and actions that may impact us in the future, actual results could differ from those estimates. Management has discussed the development, selection and disclosure of these critical accounting estimates with the Audit Committee of the Board of Directors.

 

We believe the following accounting estimates are most critical to our business operations and to an understanding of our financial condition and results of operations and reflect the more significant judgments and estimates used in the preparation of our consolidated financial statements.

 

Inventory Valuation

 

Due to the long manufacturing cycle in the semiconductor industry, we must order components for our products and build inventory in advance of customer orders.

 

We record inventories at the lower of cost and net realizable value and record write-downs of inventories that are obsolete or in excess of anticipated demand or net realizable value. The Group records write-downs on inventory based on an analysis of obsolescence or a comparison to the anticipated demand or market value based on a consideration of marketability and product maturity, demand forecasts, historical trends and assumptions about future demand and market conditions.

 

64 

 

 

Accounting for Income Taxes

 

We operate in multiple countries and our profits are taxed pursuant to the tax laws of these countries. Our income tax rate may be affected by the changes in or interpretations of tax laws and tax agreements in any given jurisdiction, utilization of net operating loss and tax credit carryforwards, changes in geographical mix of income and expense, and changes in our assessment of matters such as the ability to realize deferred tax assets.

 

We must also assess temporary differences resulting from the different treatment of items for tax and accounting purposes. These differences result in deferred tax assets and liabilities, which are included in the consolidated balance sheet.

 

We assess the likelihood that our deferred tax assets will be recovered from future taxable income, considering, in particular, historical results before income tax expense. When we determine that it is not more likely than not that we will realize all or part of our deferred tax assets, an adjustment is charged to earnings in the period when such determination is made. Likewise, if we later determine that it is more likely than not that all or a part of our deferred tax assets would be realized, the previously provided valuation allowance would be reversed.

 

Business Acquisitions

 

Accounting for business acquisitions requires us to make significant estimates and assumptions, especially at the acquisition date with respect to tangible and intangible assets acquired, liabilities assumed, pre-acquisition contingencies, and the valuation of non-cash consideration. We use our best estimates and assumptions to accurately assign fair value to the tangible and intangible assets acquired and liabilities assumed at the acquisition date, and to determine the fair value of non-cash consideration components.

 

Examples of critical estimates in valuing certain intangible assets and goodwill we have acquired and liabilities we have assumed include but are not limited to:

 

• assumptions regarding the estimated useful life of the acquired intangibles;

 

• discount rates;

 

• projected risk-based net revenues forecast; and

 

• assumptions regarding equity conversions based on the market price of WISeKey share.

 

Impairment assessment

 

Goodwill and other indefinite-lived intangible assets are subject to impairment analysis at least once annually.

 

Our impairment analysis is based on assumptions regarding future cash flows generated by the element under review, residual value of this element, discount rates and comparison with peers.

 

Item 6.Directors, Senior Management and Employees

 

A.Directors and Senior Management

 

The following table sets forth the name, date of birth and functions of our non-executive and executive directors, and our senior management as at the date of this annual report. Unless otherwise indicated, the current business address for our executive officers and directors is General-Guisan-Strasse 6, 6300 Zug, Switzerland. Our non-executive and executive directors are elected annually and individually as a matter of law by the shareholders at each Annual General Meeting of the shareholders for a term extending up until the following Annual General Meeting of the shareholders. The last Annual General Meeting of the shareholders was on May 25, 2021.

 

65 

 

 

Name   Date of birth   Functions in WISeKey   Date first appointed
Non-Executive Directors            
Philippe Doubre   March 24, 1935   Board Member, Member of the Nomination and Compensation Committee  

March 21, 2016

(1999*)

David Fergusson   August 15, 1960   Board Member, Chairman of the Nomination and Compensation Committee, Member of the Audit Committee   May 31, 2017
Jean-Philippe Ladisa   August 1, 1963   Board Member, Chairman of the Audit Committee   May 15, 2020
Eric Pellaton   March 25, 1959   Board Member, Member of the Nomination and Compensation Committee   May 15, 2020
             
Executive Directors            
Carlos Moreira   September 1, 1958   Chairman of the Board of Directors, Member of the Strategy Committee, Founder and Chief Executive Officer  

March 21, 2016

(1999*)

Peter Ward   January 5, 1952  

Board Member,

Member of the Strategy Committee,

Chief Financial Officer

 

March 21, 2016

(2012*)

Hans-Christian Boos   October 2, 1972  

Board Member,

Chief Technology Officer

 

January 28, 2021

 

             
Senior Management            
Pedro Fuentes Perez   November 12, 1969   Chief Security Officer   August 1, 2016
Pierre Maudet   March 6, 1978   Chief Digital Transformation Officer   May 1, 2021
Carlos Moreno   March 9, 1964   Vice President of Strategic Partnerships   July 15, 2006*
John O’Hara   April 15, 1977   International Financial Controller   November 1, 2018
Nathalie Verjus   February 19, 1975   Company Secretary and Financial Planning & Reporting Manager   November 1, 2016
Bernard Vian   March 22, 1967   General Manager of WISeKey Semiconductors   September 21, 2016**
Alexander Zinser   July 17, 1969   Chief Legal Officer   April 9, 2018

 

* Includes board membership and employment at the Company's predecessor holding company of the WISeKey Group, WISeKey SA.

** Joined the WISeKey Group on the acquisition of WISeKey Semiconductors SAS on September 21, 2016.

 

Biographies

 

Directors

 

Carlos Moreira, Founder, Chairman of the Board of Directors and CEO of WISeKey, UN Expert on CyberSecurity and Trust Models for ILO, UN, UNCTAD, ITC/WTO, World Bank, UNDP, ESCAP (83-99). Author, Internet Pioneer; Founder OISTE.org. Founding Member of the "Comité de Pilotage Project E-Voting" of the Geneva Government, Member of the UN Global Compact, Member of the WEF Global Agenda Council. Founding Member WEF Global Growth Companies 2007. WEF New Champion 2007 to 2016, Vice Chair WEF Agenda Council on Illicit Trade 12/15, Member of the Selection Committee for the WEF Growth Companies. Founder of the Geneva Security Forum. Member the WEF Global Agenda Council on the Future of IT Software & Services 2014-16. Member of the New York Forum. Selected as one of the WEF, Trailblazers, Shapers and Innovators, Member of Blockchain Advisory Board of the Government of Mexico. Nominated by Bilan.CH among the 300 most influential persons in Switzerland 2011 and 2013, top 100 of Who's Who of the Net Economy, Most Exciting EU Company at Microsoft MERID 2005, Man of the Year AGEFI 2007, Selected by Bilanz among the 100 most important 2016 digital heads in Switzerland 2017. Award Holder CGI. Adjunct Professor of the Graduate School of Engineering RMIT Australia (95/99). Head of the Trade Efficiency Lab at the Graduate School of Engineering at RMIT.  M&A Award 2017 Best EU acquisition. 2018 Blockchain Davos Award of Excellence by the Global Blockchain Business Council. Member of The Blockchain Research Institute. Founder Blockchain Center of Excellence 2019.  Entrepreneur and investor in disruptive cryptotechnology AI, Blockchain, IoT and Cybersecurity. Keynote speaker at the UN, WEF, CGI, ITU, Bloomberg, Oracle, SAP, Zermatt Summit, Microsoft, IMD, INSEAD, MIT Sloan, HEC, UBS, CEO Summit. Coauthor of "The transHuman Code: How to Program Your Future" (2019).

 

66 

 

 

Peter Ward has served our Chief Financial Officer and a director since 2012. Mr. Ward began his tenure with our Company in 2008 as Finance Director. From 2005 to 2008, Mr. Ward served as a director and International Finance Director at Isotis International Inc., a manufacturer and distributor of bone and skin transplants. From 1996 to 2004, Mr. Ward served as a director and International Finance Director, then Director Administration and Taxes of Iomega International, a manufacturer and distributor of external computer drives and disks. From 1986 to 1996, Mr. Ward served as Finance Director for Germany, Austria & Switzerland Finance for GE Information Services (GEISCO), based in Cologne, Germany, then Commercial Finance Manager for GE Plastics BV, based in Bergen op Zoom, The Netherlands and Finance Director for Germany, Austria & Switzerland for GE Medical Services AG, based in Frankfurt am Main, Germany at General Electric. From 1973 to 1985, Mr. Ward served as Cost Analyst at Standard Telephones & Cables Ltd, a manufacturer and installer of submarine telephone cables, based in Southampton, United Kingdom, then Finance Accountant for Payot Cosmetics Ltd and Mavala Cosmetics Ltd, manufacturers of cosmetics and nail products respectively, based in Ashford, Kent, United Kingdom, then Financial Controller for Rimmel Cosmetics Germany and ITT Photoproducts, Germany, distributors of cosmetics and photographic equipment respectively, based in Frankfurt am Main, Germany, then Financial Analyst for the Automotive and Sanitary Products Division, based in ITTE HQ in Brussels, Belgium, then Manager Financial Controls for the Telecommunications Division based in ITTE HQ Brussels, Belgium, at ITTE. He holds a B.A. with honors in Business Administration from Wolverhampton University, in Wolverhampton, U.K. and is a qualified Chartered Management Accountant.

 

Philippe Doubre is a co-founder of our company and has served as a member of our board since 1999. Mr. Doubre is also the co-founder and Président du Conseil de Fondation of the Organisation Internationale pour la Sécurité des Transactions Electroniques (OISTE), a not-for-profit organization founded in 1998 that promotes digital security and certification of persons and objects. Mr. Doubre serves as vice president and treasurer of the World Trade Point Federation (WTPF), an international non-governmental organization founded in 2000 in partnership with the United Nations Conference on Trade and Development (UNCTAD), which assists small and medium enterprises (SMEs) in over 70 countries worldwide to trade internationally through the use of electronic commerce technologies. Additionally, Mr. Doubre serves as president of the China Hub in Geneva, Switzerland, and a permanent representative of the WTCA organization to the U.N. in Geneva, Switzerland. From 1979 to 2015, Mr. Doubre served as secretary general and then president of the World Trade Centre Geneva, Switzerland, a member of the World Trade Center Association (WTCA). Mr. Doubre served as the co-chairman of the WTCA Committee on Information and Communication, and as a member of the WTCA New York board of directors since 1999. Prior to his role with the WTCA, Mr. Doubre held several senior positions in the banking and finance industry, including vice president and general cashier of American Express Paris, and general manager of the Overseas Development Bank between 1967 and 1970. Mr. Doubre graduated in mathematics from the Collège Saint Barbe in Paris, France.

 

David Fergusson has served as a member of our board since 2017. Since 2018, Mr. Fergusson has served as Executive Managing Director - M&A, for Generational Equity, the largest volume middle-market M&A investment banking advisory firm in North America. Based in New York, he also heads the company’s Technology Practice Group and Cross Border Practice Group. Prior to joining Generational Equity, from 2010 until 2018, Mr. Fergusson was the CEO and President of The M&A Advisor where he led global think tank services: market intelligence publishing, media, event and consulting, for the firm’s constituency of over 350,000 finance industry professionals, from their offices in New York and London. As a partner in Paradigm Capital Management, Mr. Fergusson conducted over 25 acquisitions as an investor. In 2013, Mr. Fergusson founded the global Corporate Finance Emerging Leaders program, which engages future global business stalwarts to affect significant change through social innovation. A pioneer in cross border mergers and acquisitions between the United States and China, he was recognized with the 2017 M&A Leadership Award and the 2019 Lifetime Achievement Award from the China Mergers & Acquisitions Association and is Co-Chairman of the Global M&A Council of 18 member countries. Mr. Fergusson is a respected speaker on the subjects of financial services and corporate transformation and social innovation at prominent educational institutions including Cambridge, Columbia, Harvard, MIT and Cornell; a participant in leadership assemblies including the Vatican, World Economic Forum at Davos, World Bank and the International Monetary Fund; and a frequent contributor to major media organizations. He is also the editor of 5 annual editions of the mergers and acquisitions handbook - “The Best Practices of The Best Dealmakers” series with a readership of more than 500,000 in over 60 countries. Mr. Fergusson is also the co-author of the bestselling book and forthcoming CNBC TV series - “The transHuman Code”. Recipient of the 2015 Albert Schweitzer Leadership Award for his work in global youth leadership development, Mr. Fergusson is a Trustee and former President of Hugh O’Brien Youth Leadership (HOBY), the world’s largest social leadership foundation for high school students. Mr. Fergusson is also a founding member of the City of London's Guild of Entrepreneurs, a member of British American Business, and of the Association for Corporate Growth (ACG). Mr. Fergusson is a graduate of Kings College School and the University of Guelph where he earned a Bachelor of Arts in Political Studies.

 

67 

 

 

Jean-Philippe Ladisa has served as a member of the Board since May 2020. Mr. Ladisa has over thirty years’ experience in audit, accounting, financial analysis, corporate/personal taxation, payroll and human resources in Switzerland. Mr. Ladisa joined Fiduciaire Wuarin & Chatton SA, an audit and accounting firm in Switzerland, in 1993, first as a director then as a partner. Mr. Ladisa serves as an expert in auditing, tax reporting, advisory for natural and legal persons, application of conventions to avoid double taxation and business valuation with the Geneva Court. Mr. Ladisa started his career managing audit and accounting mandates of small and medium-sized Swiss companies in the construction, trade and services sectors with BFB Sociétés Fiduciaires in Switzerland from 1982 to 1993. Mr. Ladisa graduated in audit from ExpertSuisse in Switzerland, and as a chartered accountant from the Autorité de Surveillance des Réviseurs in Switzerland.

 

Eric Pellaton has served as a member of the Board since May 2020. Mr. Pellaton is an investor in several startup companies involved in different fields: in Real Estate Holdings, Sofia Rental (Bulgaria), a company that buys, sells and manages apartments and a luxury hotel, where has been a partner and investor since 2000; in ZeroBoundary Inc (USA), from 2001 until 2018, a company involved in project management and leadership development products and services, in face-to-face and e-learning delivery formats which he co-founded; in Pelican Packaging (USA), a company involved in die packaging for the semiconductor industry, where he acted as partner and investor from 2002 until 2007; in ACN (Switzerland), a company that develops electronic chips that can transfer inter-net/video/audio information through the power line, and in Seyonics (Switzerland), a company specialized in Nano liter dispensing system (syringe), where, in both cases, he has been acting as investor and advisor since 2003; in Visage Pro USA, a company involved in skin care products with organic cream ranging from anti-aging to burn issues, where he was a partner and investor between 2005 and 2018;and in Solar Rain (USA), a company involved in salt water and dirty water purification systems for drinking water, where he has been a partner and investor since 2008. Prior to that, Mr. Pellaton held different positions from sales, service, management, CEO and Chairman in the field of automation and robotics at Ismeca Group from 1981 to 2000. Ismeca was producing equipment for the Electronic, Medical, Watches and Car Industries all over the world. Mr. Pellaton also owns a patent in RFID technology. Mr. Pellaton graduated as an Electronic/Electro technique Engineer from Ecole Technique Supérieure du Locle, Switzerland.

 

Hans-Christian Boos is has served as a member of the Board since January 2021 and as our Chief Technology Officer since February 2021. Mr. Boos is the founder of arago GmbH and has been its managing director since its establishment in 1995. Mr. Boos serves as member of the board of directors of OK2Roam based in the United Kingdom since 2020, as a board advisor for SEKAI based in Malta since 2021, as adviser to the Federal Government of Germany since 2017 and to Alpha Invest Capital based in Luxembourg since 2018. Mr. Boos also serves as curator of the Deutsche Telekom Stiftung since 2020. An expert in graph theory and decision systems, Hans-Christian Boos studied computer sciences at ETH Zurich, Switzerland, as well as at the Technical University of Darmstadt, Germany. Mr. Boos did research in U.S. and European institutions and was awarded the John F. Kennedy National Leadership Award in 2003 for exceptional achievements in the IT sector.

 

Senior Management

 

Pedro Fuentes Perez serves as our Chief Security Officer. Mr. Fuentes is responsible for the PKI platforms and compliance, ensuring the worldwide accreditation of WISeKey's certification services, our product strategy, leading projects and customer support worldwide. He is a senior specialist in information security and PKI in particular with more than 20 years of active work in these areas as a certified professional (CISM, ISO27000, MSCP and others). Mr. Fuentes joined WISeKey in 2009 to reinforce the eSecurity Business Unit. Prior to joining WISeKey, he worked at Siemens as responsible for the cybersecurity product line for southern Europe, managing key projects for national identity and leveraging eGovernance services through the integration of eSecurity techniques in business processes. Mr. Fuentes obtained a high degree in Computer Science from the Polytechnic University of Valencia, Spain.

 

Pierre Maudet is our Chief Digital Transformation Officer. A direct report to the CEO, Mr. Maudet acts as a facilitator, introducing new business opportunities and boosting business leads, in an environment of constant innovation and adaptation to a digital society in profound mutation. Mr. Maudet has a very good knowledge of the political field and is a fine analyst of digital change. Prior to joining WISeKey in 2021, Mr. Maudet held numerous elective offices. He has accumulated nearly 15 years of experience as a magistrate, first as Mayor of Geneva (2007-2012) and then as State Councilor (Minister) of Geneva in charge of security, economy and digital technology. Prior to his elective mandates, Mr. Maudet held senior positions in the Swiss army, and worked as a freelancer in the event industry. Mr. Maudet qualified with a Master’s degree in law from the University of Fribourg, Switzerland.

 

68 

 

 

Carlos Moreno is our Vice President of Strategic Partnerships. Mr. Moreno has more than 30 years of experience in Sales Engineering, Sales Management and Business Development. He has worked extensively on strategic projects for both national and multinational companies in the public, financial and industrial sectors throughout his career at Banque Worms, Infogestion, Sopra Steria Informatique, Deutsche Bank, Uniface, Compuware and BMC Software. He has held management and executive roles in the areas of people management, sales coaching, market analysis, establishment and implementation of account plans. He joined WISeKey in 2006 as sales director for Switzerland and held several operational positions before being appointed Vice President of Strategic Partnerships to oversee commercial relationships with strategic customers and helm market analysis and go-to-market strategies. He qualified in Business and administration with the Commercial School Nicolas Bouvier in Geneva, Switzerland, and obtained a qualification as Programmer Analyst with the IEPIGE Institute in Geneva, Switzerland.

 

John O’Hara serves as our International Financial Controller. A qualified chartered accountant, Mr. O’Hara has many years of experience in Controllership, Financial Planning and Analysis and Finance Transformation. Prior to joining WISeKey in 2018, Mr. O’Hara worked for Jesuit Worldwide Learning, where he served as the Global Financial Controller. Prior to joining Jesuit Worldwide Learning, Mr. O’Hara spent three years with Deloitte LLP as the Finance Director for their Tax service line. Prior to joining Deloitte, Mr. O’Hara served as the Financial Controller for Marsh and McLennan Companies for seven years. Prior to joining Marsh and McLennan Companies, Mr. O’Hara served as the Group Accountant for Chelsea FC plc for three years. Prior to joining Chelsea FC plc, Mr. O’Hara worked for Grant Thornton LLP in the audit department for six years. In addition to his chartered accountant qualification (FCA) with the Institute of Chartered Accountants in England and Wales (ICAEW), UK, Mr. O’Hara holds a BA (Hons) in Economics from Durham University, UK.

 

Nathalie Verjus serves as our Company Secretary and Financial Planning & Reporting Manager. A qualified chartered accountant, Ms. Verjus has a solid background in compliance and finance, combined with project management and operational experience. Prior to joining WISeKey in 2016, Ms. Verjus worked for Tyco International, where she served as EMEA Controllership Senior Manager, then Finance Transformation Senior Project Manager, before becoming Operational Excellence Lead and Head of a Business Unit. Prior to joining Tyco International, Ms. Verjus spent four years with PricewaterhouseCoopers UK in Audit and Risk Assurance. Prior to joining PricewaterhouseCoopers, Ms. Verjus served as Project Manager and Export Administration Manager for NACCO Industries. In addition to her chartered accountant qualification (ACA) with the Institute of Chartered Accountants in England and Wales (ICAEW), UK, Ms. Verjus holds an MA in International Business Administration for Bournemouth University, UK, and a Master’s in International Business from the EDC Paris Business School in Paris, France.

 

Bernard Vian serves as General Manager of WISeKey Semiconductors. Prior to our acquisition of WISeKey Semiconductors SAS, Mr. Vian served as the Executive Vice President of the Secure Transaction Business Division, Vice President of Business Development and Executive Vice President for Secure Payments at INSIDE Secure SA. He came to INSIDE Secure from Gemplus (now renamed GEMALTO) where he served in several positions in Sales Support and Marketing, in Europe and lately in California where he opened the Gemplus North America headquarter and served as Technical Support Director for 5 years. Mr. Vian joined INSIDE Secure's team in 2002 as Business Development Vice President. He is a graduate of the University of Aix-Marseille, France, with an engineering degree in Electronic Systems.

 

Alexander Zinser serves as Chief Legal Officer. Prior to joining WISeKey, Mr. Zinser served ad-interim at the General Counsel Office for Ernst & Young Switzerland. Prior to joining Ernst & Young Switzerland, Mr. Zinser served as Managing Counsel for SFR Tobacco International GmbH (formerly Reynolds American Group) in Switzerland. Prior to working for SFR Tobacco International GmbH, Mr. Zinser served as Assistant General Counsel Europe at the EMEA headquarter of Guardian Industries Europe S.à.r.l. in Luxembourg. Prior to working for Guardian Industries Europe S.à.r.l., Mr. Zinser served as senior attorney for Agilent Technologies International S.à.r.l., initially in Germany before transferring to the European headquarter in Switzerland. Prior to working for Agilent Technologies International S.à.r.l., Mr. Zinser served as Attorney-at-law for Graf von Westphalen Fritze & Modest in Germany. Mr. Zinser is a qualified Doctor of Laws from the University of Kiel, Germany. He also holds a post-graduate degree in Comparative Law from the University of Strasbourg, France, a diploma in English Law from the University of Birmingham, U.K., a Master of Laws from the University of Huddersfield, U.K., and an Executive MBA from the University of Saint Gallen, Switzerland.

 

69 

 

 

Family Relationship

 

There are no family relationships among any of our executive and non-executive officers or directors.

 

Potential arrangements

 

There are no arrangements or understandings with major shareholders, customers, suppliers or others, pursuant to which any person referred to above was selected as a director or member of senior management, other than the election of Hans-Christian Boos who was put forward for election as a director in the context of the acquisition by WISeKey of a 51% shareholding in arago, which, prior to this transaction, was 100% indirectly owned by Mr. Boos. We also note that Carlos Moreira has a significant shareholding in our company as disclosed in Item 7A. Major Shareholders.

 

B.Compensation

 

Compensation of Directors and Executive Officers

 

We are subject to the Ordinance against Excessive Compensation with respect to Listed Companies issued by the Swiss Federal Council (the "Compensation Ordinance") and the Directive on Information Relating to the Corporate Governance issued by the SIX (the "Corporate Governance Directive"). The Compensation Ordinance requires a "say on pay" approval mechanism for the compensation of the board of directors and the executive management pursuant to which the shareholders must vote on the compensation of the board of directors and the executive management on an annual basis. Accordingly, our Articles provide that the general meeting of shareholders must, each year, vote separately on the proposals by the board of directors regarding the maximum aggregate amounts of:

 

·the total compensation of the board of directors for the next term of office; and

 

·the total compensation of the executive management for the period of the next fiscal year.

 

If the general meeting of shareholders does not approve a proposal of the board of directors, the board of directors determines the maximum aggregate amount or maximum partial amounts taking into account all relevant factors and submits such amounts for approval to the same general meeting of shareholders, to an extraordinary general meeting of shareholders or to the next ordinary general meeting of shareholders for retrospective approval. If the maximum aggregate amount of compensation already approved by the general meeting of shareholders is not sufficient to also cover the compensation of persons newly appointed to or promoted within the executive management, such persons may be paid for each of the following purposes an aggregate of up to 40% in excess of the total annual compensation of the respective predecessor or for a similar pre-existing position: (i) as compensation for the relevant compensation period; and, in addition, (ii) as compensation for any prejudice incurred in connection with the change of employment.

 

In the year ended December 31, 2021, the aggregate compensation paid to the members of our board of directors and our executive officers for services in all capacities was CHF 9,209,000 (USD 10,076,460 at annual average rate). However, we note that the executive management compensation included compensation in relation to prior fiscal periods as detailed below, and the compensation of the Board of Directors did not include option agreements sent to our directors but not fully executed by them as detailed below. In the year ended December 31, 2021, the compensation of Carlos Moreira, as the company's highest paid executive, was CHF 5,555,000 (USD 6,078,264 at annual average rate), including CHF 3,235,000 (USD 3,539,727 at annual average rate) in relation to prior fiscal periods.

 

The tables below show the amount of compensation paid and benefits in kind granted to our non-executive and executive directors for the year ended December 31, 2021 as disclosed in our 2021 annual report, as well as the breakdown of the compensation relating to prior fiscal periods to the executive management. Options granted to our non-executive and executive directors in the year ended December 31, 2021 and not yet exercised as at December 31, 2021 are listed in Item 6.E. Share Ownership.

 

70 

 

 

Compensation of the Board of Directors of WISeKey International Holding AG
for the 12 months ending December 31, 2021

 

CHF'000 1  Function  Board
Fee2
 

Additional

Fees3

  Other Stock Based Compensation4 

Total

Compensation

Hans-Christian Boos6  Board Member       325        325 
Philippe Doubre7  Board Member, NCC5 Member   64        100    164 
David Fergusson  Board Member, NCC Chairman, Audit Committee Member   71            71 
Jean-Philippe Ladisa  Board Member, Audit Committee Chairman   94            94 
Eric Pellaton  Board Member, NCC Member   77            77 
Total Board Members      306    325    100    731 

 

1 Board members are remunerated in Swiss Francs (CHF).
2

Board fees can be paid in a mix of cash and options.
The cash fee voted by the Board as remuneration to Board Members is disclosed in application of the accrual-based principle if not paid as at the end of the reporting period. In 2021, Board members received their full cash compensation up until December 31, 2021.

Options are deemed granted in line with US GAAP standards when both parties, WISeKey and the Director, have acknowledged the grant. Per company practice, this is materialized by the signature of the option grant agreement. In 2021, some option grant agreements relating to fiscal year 2021 were not signed by Directors. As such they are not deemed granted and are not accounted for in the financial statements of fiscal year 2021 and are not included in the above table.

3 Additional fees relate to services other than Board duties rendered to the Company.
4 Other stock based compensation refers to stock based compensation for services other than Board services.
The amount shown reflects the fair value of options granted in line with US GAAP standards. The options granted were valued using the Black-Scholes method, using the market price of WIHN shares at the relevant date. Options are deemed granted in line with US GAAP standards when both parties, WISeKey and the Director, have acknowledged the grant. Per company practice, this is materialized by the signature of the option grant agreement.  
5 Nomination & Compensation Committee
6 The amount disclosed under Additional Fees for Mr. Boos relates to his compensation as employee of arago GmbH, as recorded in the consolidated financial statements of the WISeKey Group since the acquisition of a controlling interest into arago GmbH, i.e., for the period from February 1, 2021 to December 31, 2021.
7 The amount disclosed under Other Stock Based Compensation for Mr. Doubre relates to consulting services rendered to WISeKey.

 

We note that the following option agreements sent to members of the Board during fiscal year 2021 and in relation to fiscal year 2021 were not signed by the respective director and therefore not deemed granted in line with US GAAP standards. As such, these were not recorded in our audited consolidated financial statements for fiscal year 2021 and are not included in the Board fee disclosed in the table presented in section 5.1. We provide below the estimated value of these ungranted options based on the market price of a Class B Share on December 31, 2021, however the actual grant amount may differ significantly on the date the options are deemed granted.

 

·The option agreements sent Mr. David Fergusson for the full year 2021 were not signed. Based on the market price of a Class B Share on December 31, 2021, the grant would represent an estimate expense of CHF 23,266.

·The option agreement sent Mr. Philippe Doubre for the period from October 1, 2021 to December 31, 2021 was not signed. Based on the market price of a Class B Share on December 31, 2021, the grant would represent an estimate expense of CHF 8,212.

·The option agreement sent Mr. Eric Pellaton for the period from October 1, 2021 to December 31, 2021 was not signed. Based on the market price of a Class B Share on December 31, 2021, the grant would represent an estimate expense of CHF 5,948.

 

71 

 

 

Compensation of the Executive Management of WISeKey International AG
for the 12 months ending December 31, 2021

 

CHF'000 1  Function 

Base

Salary2

 

Annual

Incentive

 

Additional

Fees3

 

Stock Based

Compensation4

 

Other

Compensation5

 

Total

Compensation

Highest Paid Executive                                 
Carlos Moreira  Chairman of the Board, Chief Executive Officer   780    791        1,506    2,478    5,555 
Peter Ward  Board Member, Chief Financial Officer   585    380        1,811    147    2,923 
Total Executive Management   1,365    1,171        3,317    2,625    8,478 

 

1

The executive management members are remunerated in Swiss Francs (CHF).

2 Base salary includes employee social security costs, accrued salaries and accrued bonuses.
3 Additional Fees include fees paid for special services rendered to the Company.
4 The amount shown reflects the fair value of options granted in line with US GAAP standards. The options granted are valued using the Black-Scholes method at the grant date, using the market price of WIHN shares. In 2021, equity stock options were granted in relation to the Executive Management compensation approved and voted for prior fiscal years, but that were never granted in prior periods. Detailed explanations are provided below this table.
5 Other compensation includes pension contributions, employer social charges, lump-sum expenses and parking charges paid by the Company. In 2021, Other compensation also included the payment in cash of equity stock options due in relation to prior periods and to 2021. Detailed explanations are provided below this table.

 

The Executive package includes equity stock options in its variable compensation. For each of the fiscal years 2017 to 2021, the equity stock options on Class B Shares included in the Executive package were approved by the Board and included in the remuneration package voted by the General Meeting. However, the approved equity stock options were not actually granted in prior periods.

 

In 2021, the Board approved the grant of all equity stock options on Class B Shares due to the Executive Management for the fiscal years 2017 to 2021, the conversion of a percentage of these options on Class B Shares into options on Class A Shares, and the conversion of one third of the options on Class B Shares due to Mr. Carlos Moreira for each fiscal year into a payment in cash. The conversion price for the cash payment was the yearly volume-weighted average price of a Class B Share per Bloomberg as at December 31 of the relevant year. The options granted were valued using the Black-Scholes method, using the market price of WIHN Class B Shares at the grant date in line with US GAAP standards.

 

72 

 

 

The following table provides details on the compensation amounts settled in 2021, that relate to prior fiscal years.

 

Compensation of the Executive Management of WISeKey International Holding AG

allocated by fiscal year

 

CHF'000 1  Remuneration for the fiscal year disclosed in prior remuneration reports  Out-of-period adjustments2  Equity stock options granted in 2021 in relation to prior years3  Equity stock options in relation to prior years converted into a cash payment in 2021  Total Compensation
Fiscal Year 2021                         
Carlos Moreira   5,555    (3,235)    n/a      n/a     2,320 
Peter Ward   2,923    (1,448)    n/a      n/a     1,475 
Total Executive Management for Fiscal Year 2021   8,478    (4,683)    n/a      n/a     3,795 
Maximum aggregate amount of compensation of the members of the Executive Management voted by the General Meeting for Fiscal Year 2021             6,000 
Fiscal Year 2020                         
Carlos Moreira   3,521        301    202    4,024 
Peter Ward   1,159        362        1,521 
Total Executive Management for Fiscal Year 2021   4,680        663    202    5,545 
Maximum aggregate amount of compensation of the members of the Executive Management voted by the General Meeting for Fiscal Year 2020             6,000 
Fiscal Year 2019                         
Carlos Moreira   3,591    (1,566)   301    352    2,678 
Peter Ward   3,021    (1,390)   362        1,993 
Total Executive Management for Fiscal Year 2019   6,612    (2,956)   663    352    4,671 
Maximum aggregate amount of compensation of the members of the Executive Management voted by the General Meeting for Fiscal Year 2019             5,500 
Fiscal Year 2018                         
Carlos Moreira   1,053        301    461    1,815 
Peter Ward   861        362        1,223 
Total Executive Management for Fiscal Year 2018   1,914        663    461    3,038 
Maximum aggregate amount of compensation of the members of the Executive Management voted by the General Meeting for Fiscal Year 2018             4,500 
Fiscal Year 2017                         
Carlos Moreira   976        301    1,016    2,293 
Peter Ward   940        362        1,302 
Total Executive Management for Fiscal Year 2017   1,916        663    1,016    3,595 
Maximum aggregate amount of compensation of the members of the Executive Management voted by the General Meeting for Fiscal Year 2017             3,000 

 

1 The executive management members are remunerated in Swiss Francs (CHF).

 

73 

 

 

2 In 2021, the Out-of-period adjustment represents the full grant value of the equity stock options granted, and the cash paid following the conversion of part of the equity stock options, included in the compensation package of the Executive Management approved for fiscal years 2017 to 2020. In 2019, in line with the remuneration report of the period, the stock-based compensation granted to the members of the Executive Management during fiscal year 2019 was a compensation for services rendered by the Executive Management in fiscal years 2015 and 2016.
3 The amount shown reflects the fair value of options granted in line with US GAAP standards. The options granted are valued using the Black-Scholes method at the grant date, using the market price of WIHN Class B Shares.

 

Disclosure of the amount set aside by us to provide pension, retirement or similar benefits to members of our board of directors or executive officers is not required in Switzerland and is not otherwise disclosed by the Company.

 

Disclosure of compensation to our senior management is not required in Switzerland and is not otherwise publicly disclosed by the Company.

 

Annual Incentive Plan

 

Compensation for our executive directors and senior management includes a bonus. Our annual incentive plan is designed to encourage management to achieve pre-established performance goals, both short-term and long-term.

 

The annual incentive plan for our executive directors is approved by our nomination and compensation committee which then submits it for approval by our board of directors. It is included in the total compensation that the shareholders must vote on, on an annual basis, as described above.

 

Share-based Compensation

 

We maintain an Employee Stock Option Plan ("ESOP") which was transferred from WISeKey SA for the benefit of our directors, employees and consultants. Options issued under the ESOP to our directors for compensation entitle the participant to WISeKey Class B shares or WISeKey Class A shares at the ratio of 1:1, at an exercise price equal to the nominal value of WISeKey Class B shares and WISeKey Class A shares of, respectively, CHF 0.05 and CHF 0.01, with immediate vesting and expiring on the seventh anniversary of the grant date. Each grant is subject to the approval of the board of directors who may, in line with the terms and conditions of the ESOP, amend the terms of the grant.

 

C.Board Practices

 

Our articles of association provide that our board of directors consists of a minimum of three and a maximum of 12 directors. Our board of directors currently consists of seven members. Each director is elected for a one-year term. The current members of our board of directors were elected at an annual shareholders' meeting held on May 25, 2021 to serve until our next annual general shareholders meeting and until their successors are elected at such next annual general meeting. Please also refer to Item 6.A. Directors and Senior Management above for further details regarding the periods of service of each of our current directors and senior managers.

 

Other than with respect to our directors that are also executive officers, we do not have written agreements with any director providing for benefits upon the termination of his or her engagement with our company.

 

As a foreign private issuer, we are permitted to follow certain home country corporate governance practices instead of those otherwise required under NASDAQ’s rules for domestic U.S. issuers, provided that we disclose which requirements we are not following and describe the equivalent home country requirement.

 

74 

 

 

Board Independence

 

Currently, 4 of our 7 directors, Philippe Doubre, David Fergusson, Jean-Philippe Ladisa and Eric Pellaton, are considered "independent" under the NASDAQ rules, therefore we comply with NASDAQ Listing Rule 5605 (b)(1) which requires an issuer to maintain a majority of independent directors. Under the Swiss Code of Best Practice for Corporate Governance (the "Swiss Code"), which is a non-binding set of corporate governance recommendations issued by economiessuisse and addressed to Swiss public companies, the majority of the board of directors is recommended to be independent. Members of the board of directors are considered independent under the Swiss Code if they are non-executive members of the Board of Directors who have never been a member of the company's executive management, or who were not members of the company's executive management during the preceding three years, and who have no or only comparatively minor business relations with the company. The Swiss Code is not binding and follows a "comply or explain" principle. We are not subject to NASDAQ Listing Rule 5605 (b)(2) that requires that independent directors must have regularly scheduled meetings at which only independent directors are present.

 

Board Diversity

 

The table below provides certain highlights of the composition of our board members and nominees. Each of the categories listed in the below table has the meaning as it is used in Nasdaq Rule 5605(f ):

 

Board Diversity Matrix as of March 31, 2022
Country of Principal Executive Offices Switzerland
Foreign Private Issuer Yes
Disclosure Prohibited Under Home Country Law No
Total Number of Directors 7
   
Part I: Gender Identity Female Male Non-Binary Did Not Disclose Gender
Directors - 7 - -
 
Part II: Demographic Background
Underrepresented Individual in Home Country Jurisdiction1 6
LGBTQ+ -
Did Not Disclose Demographic Background 1

 

1 As a Swiss company, we have assessed the criterion of underrepresented individuals relying on the data made available by the Swiss Federal Statistical Office (https://www.bfs.admin.ch/bfs/en/home.html). In particular, we have used the distribution of the national languages (https://www.bfs.admin.ch/bfs/en/home/statistics/population/languages-religions/languages.html) to analyze the diversity of our Board in relation to the language representation in Switzerland.

 

In our current Board, four directors are domiciled in Switzerland, two are domiciled in the United States, and one is domiciled in Germany. The nationalities of our directors include Swiss, American, British, Canadian, German and Italian. In addition, two of our directors self-identify as Hispanic.

 

Board Committees

 

Our board of directors has established an audit committee, a nomination and compensation committee, and a strategy committee.

 

75 

 

 

Audit Committee

 

The audit committee consists of Jean-Philippe Ladisa (Chairman) and David Fergusson. The Audit Committee currently consists of only two members. Swiss statutory law does not require a specific number of Audit Committee members and therefore our practice varies from NASDAQ Listing Rule 5605(c)(2) which requires an Audit Committee of at least three members. The audit committee consists exclusively of members of our board of directors who are financially literate. Our board of directors has determined that all members of the audit committee satisfy the "independence" requirements set forth in Rule 10A-3 under the Exchange Act and under the rules of NASDAQ. The members of the audit committee are appointed by our board of directors. The Audit Committee has a charter that complies with Swiss law, but does not fully comply with the requirements of NASDAQ Listing Rule 5605(c)(1).

 

The audit committee is responsible for, among other things:

 

·overseeing our accounting and financial reporting processes and the audits of our financial statements;

 

·the compensation, retention and oversight of the work of our independent registered public accounting firm and statutory auditors who are appointed by the shareholders pursuant to Swiss corporate law;

 

·our accounting policies, financial reporting and disclosure controls and procedures;

 

·the quality, adequacy and scope of external audit;

 

·our accounting compliance with financial reporting requirements; and

 

·the management's approach to internal controls with respect to the production and integrity of the financial statements and disclosure of our financial performance.

 

Nomination and Compensation Committee

 

Our nomination and compensation committee consists of David Fergusson (Chairman), Philippe Doubre and Eric Pellaton. Our board of directors has determined that each of the members of the nomination and compensation committee is independent under NASDAQ’s listing standards. We follow our home country standards with respect to the responsibilities of our Nomination and Compensation Committee. Our board of directors has adopted a charter for the Nomination and Compensation Committee that complies with Swiss law but, which does not, however, fully comply with the requirements of NASDAQ Listing Rules 5605(d)(1) and (d)(3). Thus, the Nomination and Compensation Committee practice varies from the requirements of NASDAQ Listing Rules 5605(d)(1) and (d)(3).

 

The primary purpose of our nomination and compensation committee is to discharge our board of directors' responsibilities to oversee our compensation policies, plans and programs, and to review and determine the compensation to be paid to our executive officers, directors and other senior management, as appropriate. We are subject to the Swiss Ordinance against Excessive Compensation in Listed Companies (the "Compensation Ordinance") issued by the Swiss Federal Council, known as the "say-on-pay" rule. As a result of the say-on-pay rule, the members of the nomination and compensation committee must be elected by our shareholders at the annual general meeting for a one-year term and the aggregate compensation of our board of directors and executive officers must also be approved by our shareholders. Pursuant to the Swiss Code, all members of a nomination committee must be independent.

 

The nomination and compensation committee is responsible, among other things to:

 

·review and recommend to our board of directors the compensation of our directors based on the aggregate compensation approved by our shareholders;

 

·review and approve, or recommend that our board of directors approve, the terms of compensatory arrangements with our executive officers;

 

76 

 

 

·review and approve, or recommend that our board of directors approve, incentive compensation and equity plans, and any other compensatory arrangements for our executive officers and other senior management, as appropriate;

 

·identify, evaluate and select, or recommend that our board of directors approve, nominees for election to our board of directors and new members of the executive management and their terms of employment; and

 

·consider and make recommendations to our board of directors regarding the composition of the committees of the board of directors.

 

Strategy Committee

 

Our strategy committee currently consists of two members of the board of directors: Carlos Moreira (Chairman) and Peter Ward. The strategy committee advises the board of directors on all strategic matters, including acquisitions, divestments, joint ventures, restructurings and similar matters. The strategy committee continuously reviews our strategic direction and assesses the impact of changes in the environment on us. The members of the Strategy Committee are appointed by our board of directors.

 

Quorum requirements

 

In accordance with Swiss law and generally accepted business practices, our Articles of Association do not provide for quorum requirements generally applicable to general meeting of shareholders. Our practice varies from NASDAQ Listing Rule 5620(c), which requires an issuer to provide in its bylaws for a generally applicable quorum, and that such quorum may not be less than one-third of the outstanding voting stock.

 

Solicitation of proxies

 

Our Articles of Association provide for an independent proxy holder elected by the shareholders at a general meeting of shareholders and prohibit, in accordance with Swiss law, the institutional representation of shareholders by our corporate representatives at a general meeting of shareholders. We must further submit to shareholders an invitation to the general meeting twenty calendar days prior to the general meeting date, indicate in such invitation the items on the agenda of the general meeting and provide together therewith other relevant documents for the general meeting, such as our annual report, the meeting admission card and the proxy card. However, Swiss law does not have a regulatory regime for the solicitation of proxies and thus, our practice varies from NASDAQ Listing Rule 5620(b) that sets forth certain requirements regarding the solicitation of proxies.

 

Shareholder approval

 

Under Swiss law, we are not generally required to obtain shareholder approval for the issuance of securities in connection with certain events such as the acquisition of stock or assets of another company, the establishment of or amendments to equity-based compensation plans for employees, a change of control and certain private placements. While Swiss law does broadly require us to obtain shareholder approval for any issuance of new shares, irrespective of the relevant event, Swiss law permits us to rely in certain circumstances on a share issuance pre-authorization of shareholders granted to our board of directors prior to the occurrence of events of the aforementioned nature. Further, we have, in accordance with Swiss law, opted out from the statutory requirement that an acquirer of voting rights attached to our shares exceeding 33 1/3% – the relevant "change of control" threshold under Swiss law for public companies – submit a mandatory public takeover offer to our shareholders. To some extent, our practice therefore varies from the requirements of NASDAQ Listing Rule 5635, which generally requires an issuer to obtain shareholder approval for the issuance of securities in connection with such events.

 

77 

 

 

Third party compensation

 

Swiss law does not require that we disclose information regarding third party compensation of our directors or director nominees, except where, in each case with respect to serving directors, such compensation directly or indirectly affects (potential) assets of the Company or one of its subsidiaries, or where because of the third party compensation a risk of conflicts of interest or dependency of the director on such third party exists. As a result, our practice varies from the third party compensation requirements of NASDAQ Listing Rule 5250(b)(3).

 

Related party transactions

 

Our board of directors, or a committee of our board of directors composed of directors not subject to the potential conflict, is required to conduct an appropriate review and oversight of all related party transactions for potential conflict of interest situations on an ongoing basis.

 

Voting Rights

 

We do not have the authority to disparately reduce or restrict the voting rights of existing stockholders of our listed common stock (Class B), including by issuing (a) stock with voting rights that are superior to those of outstanding listed common stock or (b) stock with voting rights that are inferior to those of outstanding listed common stock through an exchange offer, except where the general meeting of shareholders resolves, with a majority of two-thirds of voting rights associated with the shares, and the absolute majority of the par value of the shares, in each case as represented at the general meeting of shareholders, on the issuance of privileged voting rights stock, including as part of a separate class of stock.

 

Code of Conduct

 

We have followed Swiss law which does not require a company to have a Code of Conduct applicable to all directors, officers and employees. As a result, our practice varies from NASDAQ Listing Rule 5610 which requires a publicly available Code of Conduct. We do, however, expect ethical behavior from all of our directors, officers and employees.

 

78 

 

 

D.Employees

 

As at December 31, 2021, we had 136 employees, of which 20 were located in Switzerland, 42 were located in France and 50 were located in Germany. The following table shows the breakdown of our workforce of employees and contractors by category of activity as at the dates indicated:

 

Headcount breakdown  As at December 31,
Area of Activity 

2021

 

2020

 

2019

Cost of sales   18    5    4 
Research and development   45    27    29 
Selling and marketing   32    24    23 
General and administrative   41    25    28 
Total   136    81    84 

 

With respect to French employees, French labor laws govern the length of the workday and workweek, minimum wages for employees, procedures for hiring and dismissing employees, determination of severance pay, annual leave, sick days, advance notice of termination of employment, equal opportunity and anti-discrimination laws and other conditions of employment. French labor laws also impose the creation of a worker's council for companies employing 50 people or more. Although WISeKey Semiconductors SAS reduced its headcount to below 50 in 2021, the workers' council has been elected for a term ending in January 2023 and remains in place until the end of its term. There are no employees of WISeKey Semiconductors SAS representing labor unions at the workers' council.

 

As at December 31, 2021, we also have 3 independent contractors in Germany and 2 in France. We maintain close cooperation with each of these independent contractors.

 

We have never experienced any labor-related work stoppages or strikes and believe our relationships with our employees and independent contractors are agreeable.

 

E.Share Ownership

 

See Item 7.A. Major Shareholders for a list of beneficial ownership of our shares as at December 31, 2021.

 

The table below shows the beneficial share ownership of the persons listed in above subsection 6.A, including any shareholding by their related parties.

 

 

As at December 31, 2021

Name Number of Class A Shares held Percentage of Class A Shares(1) Number of Class B Shares held Percentage of Class B Shares(1) Number of options on Class A Shares held(2) Number of options on Class B Shares held(2)
Non-Executive Directors            
Philippe Doubre * * 204,315(3)
David Fergusson * * 63,644(4)
Jean-Philippe Ladisa * * 25,062
Eric Pellaton * * 31,027 (5)
             
Executive Directors            
Carlos Moreira 39,836,513 99.5 731,623(6) 0.8 5,454,500 597,765(7)
Peter Ward * * * * 4,363,500 1,700,700
Hans-Christian Boos —(8)

 

79 

 

 

As at December 31, 2021

Name Number of Class A Shares held Percentage of Class A Shares(1) Number of Class B Shares held Percentage of Class B Shares(1) Number of options on Class A Shares held(2) Number of options on Class B Shares held(2)
             
Senior Management            
Pedro Fuentes Perez 123,495
Pierre Maudet 100,000
Carlos Moreno 152,000
John O’Hara * *
Nathalie Verjus * *
Bernard Vian
Alexander Zinser * *
             
*Shareholding less than one percent of the class of shares and that has not been disclosed to shareholders or otherwise made public.

(1)Based on the total number of fully paid-in outstanding shares, in line with our share capital registered with the commercial register of the Canton of Zug as at December 31, 2021.

(2)Each option giving right to one Class B Share upon exercise.

(3)Excluding 10,805 options pending agreement and therefore not considered as granted under US GAAP as at December 31, 2021.

(4)Excluding 30,612 options pending agreement and therefore not considered as granted under US GAAP as at December 31, 2021.

(5)Excluding 7,826 options pending agreement and therefore not considered as granted under US GAAP as at December 31, 2021.

(6)Includes 44,000 shares held by an immediate family member.

(7)Includes 22,000 options held by an immediate family member.

(8)As part of the transaction for the acquisition by WISeKey of a 51% shareholding in arago GmbH, Hans-Christian Boos, through his wholly owned companies, Aquilon Invest GmbH and OGARA GmbH, was granted an option to convert his remaining 49% shareholding in arago GmbH into 12,327,506 Class B Shares to be issued out of authorized capital, exercisable until January 26, 2026. The number of shares to be delivered upon exercise of this option may be reduced as detailed in Item 7.B. Related Party Transactions – Transactions with arago. As at December 31, 2021, Mr. Boos had not exercised his option to convert.

 

The terms of the options held by directors and senior management are described in the following table:

 

Name  Number of options on Class A Shares held1  Number of options on Class B Shares held1  Exercise price of option 

Date of grant

per U.S. GAAP

  Expiration date of options
Non-Executive Directors                     
Philippe Doubre       17,317    CHF 0.05   February 12, 2019  February 11, 2026
Philippe Doubre       18,996    CHF 0.05   December 25, 2019  December 23, 2026
Philippe Doubre       5,713    CHF 0.05   April 27, 2020  April 23, 2027
Philippe Doubre       7,033    CHF 0.05   August 25, 2020  August 23, 2027
Philippe Doubre       10,187    CHF 0.05   November 19, 2020  November 16, 2027
Philippe Doubre       13,448    CHF 0.05   December 28, 2020  December 23, 2027
Philippe Doubre       6,368    CHF 0.05   May 10, 2021  May 4, 2028
Philippe Doubre       6,684    CHF 0.05   August 12, 2021  August 9, 2028
Philippe Doubre       8,569    CHF 0.05   October 22, 2021  October 18, 2028
Philippe Doubre       110,000    CHF 0.05   November 25, 2021  November 24, 2028
David Fergusson       11,052    CHF 0.05   April 11, 2019  February 11, 2026

 

80 

 

 

David Fergusson       18,214    CHF 0.05   December 25, 2019  December 23, 2026
David Fergusson       5,381    CHF 0.05   June 10, 2020  April 23, 2027
David Fergusson       6,624    CHF 0.05   September 4, 2020  August 23, 2027
David Fergusson       9,589    CHF 0.05   December 24, 2020  November 16, 2027
David Fergusson       12,784    CHF 0.05   December 24, 2020  December 23, 2027
Jean-Philippe Ladisa       11,045    CHF 0.05   December 31, 2021  October 18, 2028
Jean-Philippe Ladisa       14,017    CHF 0.05   December 31, 2021  December 12, 2028
Eric Pellaton       1,682    CHF 0.05   August 27, 2020  August 23, 2027
Eric Pellaton       5,549    CHF 0.05   December 8, 2020  November 16, 2027
Eric Pellaton       8,299    CHF 0.05   January 6, 2021  December 23, 2027
Eric Pellaton       4,553    CHF 0.05   May 10, 2021  May 4, 2028
Eric Pellaton       4,778    CHF 0.05   December 31, 2021  August 9, 2028
Eric Pellaton       6,166    CHF 0.05   December 31, 2021  October 18, 2028
                      
Executive Directors                     
Carlos Moreira       22,000(2)   CHF 0.05   September 27, 2019  September 26, 2026
Carlos Moreira       575,765    CHF 0.05   November 25, 2021  November 24, 2028
Carlos Moreira   5,454,500        CHF 0.01   November 25, 2021  November 24, 2028
Peter Ward       573,400    CHF 0.05   September 27, 2019  September 26, 2026
Peter Ward       1,127,300    CHF 0.05   November 25, 2021  November 24, 2028
Peter Ward   4,363,500        CHF 0.01   November 25, 2021  November 24, 2028
                      
Senior Management                     
Pedro Fuentes Perez       123,495    CHF 0.05   October 28, 2019  September 26, 2026
Pierre Maudet       100,000    CHF 0.05   December 1, 2021  May 1, 2028
Carlos Moreno       152,000    CHF 0.05   March 18, 2020  September 26, 2026

 

1Each option giving right to one Class B Share upon exercise.

2Includes 22,000 options held by immediate family members.

 

Each Class A Share and each Class B Share give their respective owner one voting right.

 

Summary of Stock Plans

 

Employee Share Option Plan

 

We have the WISeKey Employee Share Option Plan in place, last amended on November 24, 2021 (the "WISeKey Share Ownership Plan"). The WISeKey Share Ownership Plan was originally adopted by WISeKey SA on January 1, 2012 as a continuation of the existing Stock Option Plans approved on December 31, 2007 and December 31, 2011, respectively, and, upon the listing of the Class B Shares on the SIX, amended to reflect the fact that WISeKey International Holding Ltd is the ultimate parent of the Group.

 

Administration

 

Our board of directors administers the WISeKey Share Ownership Plan and has full power to construe and interpret the WISeKey Share Ownership Plan, establish and amend rules and regulations for the administration thereof, and perform all other actions relating thereto. Under the WISeKey Share Ownership Plan, the members of the board of directors and executive management as well as other employees, advisors, consultants and other persons providing services to us (the "Participants") may be granted options that entitle the respective Participant to receive a certain number of Class B Shares or Class A Shares.

 

Subject in particular to the limitations which may be determined from time to time by the board of directors, options granted to Participants shall vest gradually on a straight line basis over a period of three years from the grant date, provided, however, that the Participant may not exercise any options during the first year of employment or contractual relationship. Our board of directors may set shorter vesting periods for any Participant. The exercise period shall be seven years. Subject to certain exceptions, upon termination of the employment or contractual relationship between us or any of its subsidiaries or by the Participant, all options that are not vested held by the Participant shall be immediately forfeited without value, while vested options may be exercised by the Participant pursuant to the WISeKey Share Ownership Plan during a period of thirty days after the end of the employment or contractual relationship. The board of directors may grant options to employees, members of management and consultants, whose terms and conditions deviate from the WISeKey Share Ownership Plan.

 

81 

 

 

Authorized Shares

 

As at December 31, 2021, the maximum number of our Class B Shares that may be issued to employees and Board members out of our conditional capital under our WISeKey Share Ownership Plan is 6,300,000 Class B Shares and 12,000,000 Class A Shares, based on the share capital of the Company registered with the commercial register of the Canton of Zug as at December 31, 2021.

 

Under the current plan, as at December 31, 2021, we had a total number of 3,811,644 options outstanding, vested and non-vested, each of which entitles the respective Participant to receive an equal number of Class B Shares. Of these options, 552,042 have been granted to our advisors and 3,259,602 to our employees, contractors or Board members. Under the current plan, as at December 31, 2021, we also had a total number of 9,818,000 options outstanding, all vested and granted to employees and Board members, each of which entitles the respective Participant to receive an equal number of Class A Shares. As of December 31, 2021, respectively 529,330 options on Class B Shares and nil option on Class A Shares had been exercised out of our conditional capital under our WISeKey Share Ownership Plan but not yet registered with the commercial register of the Canton of Zug as at December 31, 2021.

 

Plan Amendment or Termination

 

Our board of directors has the authority to amend, suspend, or terminate our WISeKey Share Ownership Plan, provided that such action does not materially impair the existing rights of any Participant without such Participant's written consent.

 

For further information on the compensation of our directors and executive officers, see Item 6B. Compensation and for further information on our shareholders and related party transactions policy, see Item 7. Major Shareholders and Related Party Transactions.

 

Item 7.Major Shareholders and Related Party Transactions

 

A.Major Shareholders

 

The following table sets forth information with respect to the beneficial ownership of our Class A and Class B Shares as at December 31, 2021 for each beneficial owner of 3% or more of our Class A and Class B Shares in line with the Swiss Financial Market Infrastructure Act ("FMIA") and the rules and regulations promulgated thereunder.

 

Beneficial ownership is determined in accordance with the rules of the SEC. These rules generally attribute beneficial ownership of securities to persons who possess sole or shared voting power or investment power with respect to those securities and include shares issuable upon the exercise of options, warrants or other rights that are immediately exercisable or exercisable within 60 days of March 30, 2022. Percentage ownership calculations for each beneficial owner are based on 40,021,988 fully-paid and outstanding Class A Shares and 96,222,493 fully-paid and outstanding Class B Shares, as issued as at March 30, 2022, increased by the shares issuable to such beneficial owner within 60 days of March 30, 2022.

 

82 

 

 

Name of beneficial owner  Total Class A Shares  Total Class B Shares  Total % of Outstanding Class A Shares(1)  Total % of Outstanding Class B Shares(1)  % Voting Power(2)
Carlos Moreira   45,291,013(3)   1,329,388(3)   99.6    1.4    32.8 
Joel Arber       15,015,744(4)       13.5    9.9 
Moez Kassam       20,324,001(5)       17.8    13.2 

 

(1)        Based on the total number of fully paid-in outstanding Class A Shares and Class B Shares as issued as at March 30, 2022, increased, for each beneficial owner, by the shares issuable to such beneficial owner within 60 days of March 30, 2022.

 

(2)       Based on the total number of fully paid-in outstanding Class A Shares and Class B Shares as issued as at March 30, 2022, increased, for each beneficial owner, by the shares issuable to such beneficial owner within 60 days of March 30, 2022, less 39,904 Class B shares held as treasury shares as at March 30, 2022.

 

(3)       The Total Class A Shares includes 5,454,500 options on Class A Shares held directly by Carlos Moreira. The Total Class B Shares includes 597,765 options on Class B Shares held directly by Carlos Moreira, and 44,000 shares and 22,000 options held by Mr. Moreira’s immediate family members. The options are immediately exercisable, subject to the holder not being in a restricted period. Each option on Class A Shares gives the holder the right to acquire one Class A share. Each option on Class B Shares gives the holder the right to acquire one Class B share. If Mr. Moreira were to convert all of his Class A Shares into Class B Shares assuming a conversion ratio of 5:1, he would beneficially own 10,387,590 Class B Shares, which would be 9.9% of the total percentage of outstanding Class B Shares increased by the 9,058,202 Class B Shares that would result from the conversion of Mr. Moreira’s Class A Shares and the 575,765 and 22,000 Class B Shares that would result from the conversion of the options held by, respectively, Mr. Moreira and an immediate family member, and 7.1% of the voting power based on the total number of fully paid-in outstanding Class A Shares and Class B Shares as issued as at March 30, 2022, increased by the 9,058,202 Class B Shares that would result from the conversion of Mr. Moreira’s Class A Shares and the 575,765 and 22,000 Class B Shares that would result from the conversion of the options held by, respectively, Mr. Moreira and an immediate family member, less 39,904 Class B shares held as treasury shares as at March 30, 2022.

 

(4)       This total is based on the information known to the Company and includes 14,978,056 Class B Shares that would be immediately issuable or issuable within 60 days of March 30, 2022, in relation to options and convertible instruments beneficially held by Mr. Arber.

 

(5)       This total is based on the information known to the Company and includes 18,078,656 Class B Shares that would be immediately issuable or issuable within 60 days of March 30, 2022, in relation to options beneficially held by Mr. Kassam.

 

Regarding significant changes in the percentage ownership held by any major shareholders during the past three years, on incorporation in November 2015, our Chairman and CEO, Carlos Moreira contributed the full capital amount and was therefore the sole owner of the 10,000,000 Class A shares created in our company. On March 02, 2016, Mr. Moreira contributed his shares in WiseTrust SA to us in consideration for our issuance to him of 30,021,988 Class A Shares, which brought his total shareholding in our company to 40,021,988 Class A Shares (see below Item 7.B. Related Party Transactions). As a result, prior to the reverse acquisition on March 22, 2016 whereby WISeKey International Holding AG acquired the operations of WISeKey SA, Carlos Moreira held 100% of the share capital and voting rights of the 'empty shell' company WISeKey International Holding Ltd consisting of 40,021,988 Class A Shares. With the reverse acquisition, Carlos Moreira converted his shareholding in WISeKey SA into WISeKey International Holding Ltd Class B Shares at the same terms and conditions of exchange offered to all WISeKey SA shareholders, which increased his shareholding in our company by 160,700 Class B Shares representing 1.2% of outstanding Class B Shares and bringing his voting rights to 74.3% as at March 22, 2016. Then upon the listing of our company on March 31, 2016, Carlos Moreira entered into a lock-up agreement with several shareholders of Class B Shares whereby Mr. Moreira exchanged 11,421,320 of his Class A Shares for 2,284,264 Class B Shares corresponding to a ratio of 5:1. This brought Mr. Moreira's holding respectively to 71.5% of outstanding Class A Shares and 16.6% of outstanding Class B Shares, and his voting right to 56.8%, after the listing, as at March 31, 2016. Simultaneously, each of the holders of Class A Shares entered into an agreement with the Company, according to which such shareholder had given an undertaking not to sell or otherwise dispose of the Class A Shares. During the year 2017, Mr. Moreira carried out another exchange of 1,956,602 Class B Shares for 9,783,015 Class A Shares, bringing his ownership to 95.9% of outstanding Class A Shares and 2.0% of outstanding Class B Shares, and his voting right to 60.2% as at December 31, 2017. In 2018, a combination of exchange of Class B Shares for Class A Shares and sale of Class B shares to the company as debt repayment changed Mr. Moreira's shareholding to 38,508,733 Class A Shares and 259,995 Class B Shares, respectively 96.2% of outstanding Class A Shares and 0.9% of outstanding Class B Shares. In 2019, Mr Moreira was granted 693,184 options on Class B Shares under the company’s ESOP. In 2020, Mr. Moreira exercised the 693,184 ESOP options on Class B Shares he was granted in 2019. In 2021, Mr. Moreira carried out two exchanges of a total of 265,556 Class B Shares for 1,327,780 Class A Shares, and was granted 5,454,500 options on Class A Shares and 575,765 options on Class B Shares under the company’s ESOP bringing his ownership to 99.6% of outstanding Class A Shares and 1.5% of outstanding Class B Shares, and his voting right to 34.3% as at December 31, 2021.

 

83 

 

 

In 2019, Peter Ward, a member of our Board and our CFO, was granted 573,400 options on Class B Shares under the company’s ESOP. In 2021, Mr. Ward was granted 4,363,500 options on Class A Shares and 1,127,300 options on Class B Shares under the company’s ESOP bringing his ownership to 10.2% of outstanding Class A Shares and 1.9% of outstanding Class B Shares, and his voting right to 4.6% as at December 31, 2021.

 

Our major shareholders do not have different voting rights than other shareholders of the same class of shares.

 

As at December 31, 2021, based on the list of registered shareholders, there were 5 record holders of our Class B shares showing as residing in the U.S., holding 29,250,856 of our Class B Shares, representing approximately 36.1% of our outstanding Class B Shares as at December 31, 2021. This includes 28,932,136 Class B Shares held under the name of The Bank of New York Mellon, the U.S. depositary bank for our ADSs, for which we have no information on the country of residency of the beneficial owners of such ADSs.

 

We are not aware of any arrangement that may, at a subsequent date, result in a change of our control.

 

B.Related Party Transactions

 

Our Formation

 

WISeKey International Holdings Ltd. was constituted as our parent company through a series of transactions commencing in March 2016.

 

Contribution of Shares of WiseTrust SA

 

On incorporation in November 2015, our Chairman and CEO, Carlos Moreira contributed the full capital amount and was therefore the sole owner of the 10,000,000 Class A Shares created in our Company.

 

As of March 01, 2016, Carlos Moreira held 100% of the equity interests in WISeTrust SA, a company that held the following assets:

 

·a 19.4% interest in WISeKey SA, our predecessor;

 

·the U.S. distribution rights to technology offered by WISeKey SA; and

 

·a 50% equity interest in WISeKey USA, Inc., an operating company incorporated in Delaware, with a focus on business opportunities in the United States, with the other 50% interest being held by WISeKey SA.

 

84 

 

 

On March 02, 2016, Mr. Moreira contributed his shares in WiseTrust SA to us in consideration for our issuance to him of 30,021,988 Class A Shares, which brought his total shareholding in our company to 40,021,988 Class A Shares. The valuation of WiseTrust SA was based on its net assets as at December 31, 2015.

 

In March 2016, WISeKey International Holding Ltd acquired the entire equity interest of WISe Trust SA against the issuance of 40,021,988 new shares, which, under the Articles, are now Class A Shares. As a result, the Company acquired:

 

·the U.S. distribution rights pertaining to the technology offered by WISeKey;

 

·WISeTrust SA's 50% equity interest in WISeKey USA, Inc., an operating company incorporated in Delaware, with a focus on business opportunities in the United States; the other 50% interest in WISeKey USA, Inc., is held by WISeKey SA; and

 

·WISeTrust SA's entire equity interest in WISeKey SA, which at the time of the contribution represented approximately 19.4% of WISeKey SA's issued share capital.

 

WISeTrust SA was originally the founders company incorporated before WISeKey SA and majority shareholders of WISeKey SA. When the founders incorporated WISeKey, they transferred the international distribution rights pertaining to the technology to WISeKey SA with the exclusion of the US territory. Now WISeKey International Holding Ltd owns 100% of all distribution rights.

 

85 

 

 

Structure of the company pre-contribution of the WiseTrust SA shares:

 

 

 

86 

 

 

Structure of the company post-contribution of the WiseTrust SA shares:

 

 

Contribution of Shares of WISeKey SA

 

In March 2016, immediately following the contribution of shares of WiseTrust SA by Carlos Moreira described above, the holders of 90.9% of the remaining outstanding shares of WISeKey SA, with a nominal value of CHF 0.01 per share, contributed their shares to us in exchange for 13,234,027 of our Class B Shares with a nominal value of CHF 0.05 per share. This represented an exchange ratio of one of our Class B Shares for each five shares of WISeKey SA contributed, corresponding to the ratio of the nominal value of one WISeKey SA share to the nominal value of one of our Class B Shares.

 

87 

 

 

The structure of our company after the March 2016 share exchange described above was as follows:

 

 

In September 2017, following bilateral negotiations, the holders of 4.51% of the shares of WISeKey SA that had not previously exchanged their shares contributed their shares to us in exchange for 841,069 of our Class B Shares. This represented an exchange ratio of one of our Class B Shares for each five shares of WISeKey SA. This ratio was determined based on a fairness opinion established by an independent financial advisor by applying the "Praktikermethode". According to this methodology, (i) the valuation of our assets and (ii) the revenues of each of our subsidiaries were valued relative to our total market capitalization as at September 20, 2017, and our total revenues for the six months ended June 30, 2017, respectively. The asset and revenues value have been weighted appropriately, and based on this relative value, the total equity value of WISeKey SA has been determined. The total equity value of WISeKey SA amounted to 22.4% of our market capitalization, which supported the exchange ratio of 1:5. Nearly all of these shareholders committed not to transfer, sell, or otherwise dispose of the Class B Shares obtained as a result of the share exchange until June 30, 2018.

 

In the year ending December 31, 2019, the holders of 0.23% of the shares of WISeKey SA that had not previously exchanged their shares contributed their shares to us in exchange for 60,394 of our Class B Shares. The exchange ratio of our Class B Shares for WISeKey SA shares was calculated based on the company’s capitalization at the time of the transaction.

 

In the year ending December 31, 2020, the holder of less than 0.01% of the shares of WISeKey SA that had not previously exchanged their shares contributed their shares to us in exchange for 16,323 of our Class B Shares. The exchange ratio of our Class B Shares for WISeKey SA shares was calculated based on the company’s capitalization at the time of the transaction.

 

88 

 

 

The structure of our company after the 2020 share exchange described above was as follows:

 

A screenshot of a computer

Description automatically generated with medium confidence

 

We do not currently hold the remaining 4.25% of the outstanding equity interest in WISeKey SA which is held by approximately 30 shareholders. We may elect to acquire these shares in the future through further bilateral negotiations or through a squeeze-out merger pursuant to the Swiss Merger Act. The exchange ratio in connection with either such transaction would be determined at the time.

 

The table below includes a brief description of our group subsidiaries:

 

Group Company Name  

Country of

incorporation

 

Year of

incorporation

  Share   Capital  

% ownership

as at December 31, 2021

 

% ownership

as at December 31, 2021

  Nature of business
WISeKey SA   Switzerland   1999   CHF   933,436   95.75%   95.75%   Main operating company. Sales and R&D services
WISeKey Semiconductors SAS   France   2010   EUR   1,298,162   100.0%   100.0%   Chip manufacturing, sales & distribution
WiseTrust SA   Switzerland   1999   CHF   680,000   100.0%   100.0%   Non-operating investment company
WISeKey ELA SL   Spain   2006   EUR   4,000,000   100.0%   100.0%   Sales & support
WISeKey SAARC Ltd   U.K.   2016   GBP   100,000   51.0%   51.0%   Non trading
WISeKey USA Inc1   U.S.A   2006   USD   6,500   100%*   100%*   Sales & support
WISeKey India Private Ltd2   India   2016   INR   1,000,000   45.9%   45.9%   Sales & support
WISeKey IoT Japan KK   Japan   2017   JPY   1,000,000   100.0%   100.0%   Sales & distribution
WISeKey IoT Taiwan   Taiwan   2017   TWD   100,000   100.0%   100.0%   Sales & distribution
WISeCoin AG   Switzerland   2018   CHF   100,000   90.0%   90.0%   Sales & distribution
WISeKey Equities AG   Switzerland   2018   CHF   100,000   100.0%   100.0%   Financing, Sales & distribution
WISeKey Semiconductors GmbH   Germany   2019   EUR   25,000   100.0%   100.0%   Sales & distribution
WISeKey Arabia - Information Technology Ltd   Saudi Arabia   2019   SAR   200,000.00   51.0%   51.0%   Sales & distribution
TrusteCoin AG3   Switzerland   2020   EUR   100,000   100.0%   51.0%   Sales & distribution
arago GmbH   Germany   1995   EUR   266,808   51.0%   n/a   Process automation using AI, sales and support
arago Da Vinci GmbH4   Germany   2007   EUR   25,000   51.0%   n/a   Sales & support
arago Technology Solutions Private Ltd4   India   2017   INR   100,000   51.0%   n/a   Sales & support
arago US Inc.4   U.S.A   2015   USD   25   51.0%   n/a   Sales & support
WISeKey Vietnam Ltd   Vietnam   2021   VND   689,400,000   95.75%   n/a   R&D

 

1 50% owned by WISeKey SA and 50% owned by WiseTrust SA
2 88% owned by WISeKey SAARC which is controlled by WISeKey International Holding AG
3 Formerly WiseAI AG, 100% owned by WISeKey International Holding AG from August 27, 2021
4 100% owned by arago GmbH

 

89 

 

 

Sale of Class A Shares

 

In September 2017, February 2018, January 2021 and November 2021, the board of directors released previous holders of Class A Shares from the contractual transfer restrictions existing pursuant to shareholders agreement to enable such holders to enter into private transactions with Mr. Carlos Moreira to exchange their Class A Shares for Class B Shares held by Mr. Moreira. The table below shows the composition of the holders of Class A Shares on the basis of the execution of these private share exchange transactions.

 

Name of Shareholder 

Number of Class A Shares Held

 

% of Share Capital Registered in the Commercial Register*

 

% Voting Rights**

Carlos Moreira   39,836,513    8.29%   31.09%
Peter Ward   185,475    0.04%   0.14%
Total as a Group   40,021,988    8.33%   31.23%
                

*        Based on the total number of fully paid-in outstanding Class A Shares and Class B Shares, as reflected in our share capital registered with the commercial register of the Canton of Zug as at December 31, 2021.

 

**       Based on the total number of fully paid-in outstanding Class A Shares and Class B Shares, as reflected in our share capital registered with the commercial register of the Canton of Zug as at December 31, 2021, less 7,201,664 Class B shares held as treasury shares as at December 31, 2021.

 

Each of the above holders of Class A Shares is bound by an agreement with us, according to which such shareholder has made the undertaking not to sell or otherwise dispose of Class A Shares. However, each of the above shareholders has the right to request that at an item be included on the agenda of our annual general meeting of shareholders, according to which Class A Shares will be, at the discretion of each holder of Class A Shares, converted into Class B Shares, which are not subject to the agreed transfer restrictions.

 

Relationship with the International Organization for Secure Electronic Transactions

 

The Organisation Internationale pour la Sécurité des Transactions Electroniques, or OISTE, is a Swiss non-profit foundation that owns the cryptographic rootkey we use. OISTE is acting as a trusted third party and not-for-profit entity in charge of ensuring that the Root of Trust remains neutral and trusted. Two members of the foundation board of OISTE are also board members of our company: Carlos Moreira and Philippe Doubre. The board of the OISTE foundation acts as a supervisory authority to ensure that the foundation acts in accordance with its purpose, and complies with its articles of association and Swiss law. It also reviews the audited annual accounts and the annual report of the foundation. Under Swiss law, the members of the board of a Swiss non-profit foundation are required to ensure that OISTE, as a Swiss non-profit foundation, is independent of control by any third party.

 

The OISTE foundation's board members are elected by a majority of the current active board members and, once elected, the member serves for an indeterminate period of time. The OISTE foundation has a full General Corporate Governance Manual which covers the distribution of responsibilities within the management structure, executive representation inclusive of the foundation Board Members and Policy Approval Authority Board Members, and the signing authorities of the foundation.

 

The OISTE foundation has no commercial activities and it uses its funding to organize events and launch Internet security projects with the UN, the World Economic Forum and other NGOs. The OISTE foundation board members do not make any decisions on behalf of the OISTE foundation and serve as guardians to ensure the foundation complies with its articles of association and carries out activities towards its stated purpose. We believe that this ensures that no conflicts of interest may arise for the three board members of WISeKey who serve as board members of the OISTE foundation.

 

90 

 

 

The OISTE foundation has a second board, the “Policy Approval Authority Board”. The Policy Approval Authority Board is nominated by the foundation’s board or directors and serves as the policy approval and enforcement entity for a specific domain within the OISTE RootKey. The Policy Approval Authority Board is represented by members of the network of organizations using OISTE RootKey to secure their Certifications Authorities (“CAs”) and create interoperability between other PKI Domains and CAs external to the network. This policy represents Medium Assurance and Medium-Hardware Assurance Levels for public key digital certificates to ensure that the participating relying party can be certain of the identity binding between the public key and the individual whose subject name is cited in the certificate. In addition, it also reflects how well the relying party can be certain that the individual whose subject name is cited in the certificate is controlling the use of the private key that corresponds to the public key in the certificate, and how securely the system which was used to produce the certificate and (if appropriate) deliver the private key to the subscriber performs its task. This OISTE Policy Approval Authority Board is consistent with the Internet Engineering Task Force (IETF) Public Key Infrastructure X.509 (IETF PKIX) RFC 3647, Certificate Policy and Certification Practices Statement Framework. The Policy Approval Authority Board does not have any involvement in the appointment of members of the OISTE foundation’s board of directors. Pedro Fuentes Perez, a member of the Policy Approval Authority Board is a related party of the Company because he is a member of senior management of the Company.

 

In 2001, OISTE granted us a perpetual license to exclusively use the cryptographic rootkey and develop technologies and processes based on OISTE's trust model. The perpetual license agreement can only be terminated under limited circumstances, including if we were to move from the trust model developed by OISTE and/or changing the location of the Root of Trust from Switzerland to another country. We have to pay royalties to OISTE for the use of the cryptographic rootkey on the basis of the number of certificates issued to end users. Certain annual minimum payments apply.

 

The Collaboration Agreement signed between the OISTE and WISeKey SA on June 20, 2018 provides that:

 

a.WISeKey shall be the preferred service provider of OISTE for the fulfilment of the OISTE objectives. WISeKey shall benefit from the right to commercially exploit the Root Cryptographic Key Pairs and the associated Root Certification Authorities held by OISTE, subject to the terms and conditions set forth in the Collaboration Agreement.

 

b.WISeKey is the technical manager of the OISTE foundation for Global Cryptographic ROOTS Key, the global certification authorities as well as the digital certificates for people, servers and objects as well as the storage of the four Global Cryptographic ROOTS Key in WISeKey's Data Centre Bunker.

 

Those professional services and storage facilities are against a payment of a fee specified in the Collaboration Agreement dated June 20, 2018.

 

c.WISeKey is appointed as operator with an exclusive for the duration of this Collaboration Agreement.

 

d.WISeKey is granted a non-sublicensable worldwide license to commercially exploit the Root Cryptographic Key Pair(s) by providing certification services in conformity with the OISTE objectives.

 

e.OISTE is entitled to the following yearly fees (excl taxes):

 

i.Management Fee: CHF 120,000 in 4 equal instalments of CHF 30'000, due and payable at the beginning of each quarter.

 

ii.License Fee: CHF 96,000 in 4 equal instalments of CHF 24'000, due and payable at the beginning of each quarter.

 

iii.Royalty Fee: a certain percentage (the “Percentage”) of any certificate fees collected by WISeKey for the issuance of certificates to end users (the “Certificate Fees”) on any given year since the signature of this collaboration agreement (each, a “Contract Year”). The Percentage shall be 2.50%, to be reduced by 0.25% for each tranche of Certificate Fees of CHF 1'000'000 in any given Contract Year, until it reaches 1.50%;

 

1.CHF 1'000'000 at 2.50% = CHF 25'000.00

 

2.CHF 2'000'000 at 2.25% = CHF 45'000.00

 

91 

 

 

3.CHF 3'000'000 at 2.00% = CHF 60'000.00

 

4.CHF 4'000'000 at 1.75% = CHF 70'000.00

 

5.CHF 5'000'000 at 1.50% = CHF 75'000.00

 

In the years ended December 31, 2021, December 31, 2020 and December 31, 2019, OISTE invoiced WISeKey respectively CHF 320,000 (USD 350,143), CHF 351,125 (USD 374,300), and CHF 217,923 (USD 219,332).

 

In 2021, 2020 and 2019, WISeKey charged OISTE fees of, respectively, CHF 39,918 (USD 42,552) and CHF 138,610 (USD 139,506) for the facilities and personnel hosted by WISeKey SA on behalf of OISTE.

 

Transactions with Senior Management

 

In December 2020, the Company paid social charges liabilities of CHF 67,772 on behalf of Carlos Moreira. This liability had arisen from an exercise of options by Carlos Moreira in 2020 (refer to Item 7.A. Major Shareholders). This payment created a short-term loan to Mr. Moreira which was repaid in full in December 2021.

 

As at December 31, 2021, the Company owed Carlos Moreira CHF 2,555,032.97, which consisted of accrued salary and bonuses in relation to fiscal year 2021. This was paid to Mr. Moreira by the Company in January 2022.

 

In December 2020, the Company paid social charges and tax liabilities of CHF 62,368 on behalf of Nathalie Verjus. This liability had arisen from an exercise of options by Ms. Verjus in 2020. This payment created a loan to Ms. Verjus which remained outstanding as at December 31, 2021.

 

In December 2020, the Company paid social charges and tax liabilities of CHF 11,968 on behalf of John O’Hara. This liability had arisen from an exercise of options by Mr. O’Hara in 2020. This payment created a loan to Mr. O’Hara which remained outstanding as at December 31, 2021.

 

Employment of Mr. Moreira’s family members

 

The son and daughter-in-law of Carlos Moreira are each employed by a subsidiary of the Company.

 

Transactions with arago

 

In view of the acquisition of a controlling interest in arago, the Company entered into the “arago Third Convertible Loan Agreement” on November 18, 2020 with arago and its shareholders, Aquilon Invest GmbH and OGARA GmbH both wholly owned by Hans-Christian Boos, whereby WISeKey intended to acquire 51% of arago’s fully diluted share capital against (i) an investment of CHF 5 million, and (ii) a guarantee on arago’s existing indebtedness. The arago Third Convertible Loan Agreement documents the intention of the Company to extend a “Put Option” to Aquilon Invest GmbH and OGARA GmbH for the remaining 49% share capital of arago in exchange for 12,327,506 WIHN Class B Shares. The Put Option is exercisable until January 26, 2026. The shares have been reserved in the Company’s authorized share capital.

 

On February 1, 2021, we acquired a controlling interest in arago through conversion of the arago Third Convertible Loan Agreement into 51% of arago’s share capital carrying 51% of the voting rights (see Notes 11 and 15 of our consolidated financial statements as at December 31, 2021).

 

92 

 

 

On April 29, 2021, WISeKey entered into an “Equity Financing Mechanism”, as amended on July 28, 2021 and January 24, 2022, with arago GmbH and Mr. Boos whereby the parties agree that the Company will finance the operations of arago. Under the Equity Financing Mechanism, should arago or its minority shareholders not be able to repay the amounts loaned by WISeKey, the Company will have the right to request that (1) arago’s shareholder Hans-Christian Boos’ right to receive 12,327,506 WIHN Class B Shares upon exercise of the Put Option held by Aquilon Invest GmbH and OGARA GmbH will be reduced by such number of WIHN Class B Shares as corresponds to the quotient of (i) the Equity Financing Mechanism amount due to WISeKey, converted into Swiss francs, divided by (ii) a Conversion Price based on the market price of a WIHN Class B Share at the relevant period; and (2) Mr. Boos, through his companies, Aquilon Invest GmbH and OGARA GmbH, will transfer to WISeKey shares in arago GmbH in the same proportion as the reduction in the Put Option right.

 

Under our Articles in effect as of December 31, 2021, our board of directors is authorized at any time until May 25, 2023, to increase our share capital by a maximum aggregate amount of CHF 616,375.30 through the issuance of not more than 12,327,506 shares to Hans-Christian Boos or companies controlled by him in connection with a possible acquisition by the Company of all shares held by Mr. Hans-Christian Boos or companies controlled by him in arago and by a maximum aggregate amount of CHF 307,085.05 through the issuance of not more than 6,141,701 shares, which would have to be fully paid-in, with a par value of CHF 0.05 each.

 

As at December 2021, Mr. Boos, through Aquilon Invest GmbH and OGARA GmbH, had not exercised the Put Option and WISeKey had not exercised its right to convert the amounts loaned to arago into arago shares and a reduction of the Put Option.

 

On March 14, 2022, the Company signed a Share Purchase and Transfer Agreement to sell its 51% ownership in arago and its affiliates to OGARA GmbH, with Neutrino Energy Property GmbH & Co. acting as “Buyer Guarantor”. The sale is expected to be completed in the second quarter of 2022. The group subsidiaries making up the arago Group in scope for the sale are arago GmbH, arago Da Vinci GmbH, arago Technology Solutions Private Ltd, and arago US Inc. The completion of the sale is conditional on the consideration being transferred to WISeKey and the shares owned by the Group being transferred to OGARA GmbH.

 

Severance/termination compensation to executive directors

 

Should Carlos Moreira be terminated without cause, he would be entitled to severance payment calculated as:

 

(i) twenty-four months’ salary if he is not entitled to unemployment benefits,

 

(ii) twelve months’ salary if he is entitled to employment benefits,

 

(iii) one additional payment equivalent to 15 days salary for each year of completed service to WISeKey, a maximum of two weeks accrued but unused annual leave (but not accrued or other unused sick leave or any other leave),

 

(iv) the counter value of six months plus one additional month of all other bonuses or benefits, and

 

(v) any accumulated rights to stocks and stock options until the date of termination as well as any that would be accrued in the six-month period following the termination date with exercise periods (in the case of stock options) which shall not be less than twelve months from the date of termination.

 

Also, should WISeKey terminate Mr. Moreira’s employment contract for reasons other than engaging in an act of dishonesty, fraud, or any act of malfeasance or moral turpitude, WISeKey will, unless refused by Mr. Moreira:

 

(i) provide the services from a leading and international outplacement company in the region of WISeKey's headquarter, provide that Mr. Moreira obtains proposal from three outplacement services, and WISeKey will pay an amount equal to the average of the three proposals;

 

(ii) buy-back Mr. Moreira's shares in WISeKey at the last official negotiated/capital increase price plus a premium of twenty-five percent (25%).

 

93 

 

 

Should Peter Ward be terminated, he would be entitled to the payment of his unused annual leave and a severance payment calculated as:

 

(i) nine months’ salary,

 

(ii) 15 days’ salary per year of service from the end of the second year, and

 

(iii) any accumulated rights under the ESOP.

 

Indemnification Agreements

 

We intend to enter into indemnification agreements with our directors and executive officers. The indemnification agreements would require, and our Articles require, us to indemnify our directors and executive officers to the fullest extent permitted by law.

 

Related-Party Transactions Policy

 

Swiss law does not have a specific provision regarding conflicts of interest. However, the Swiss Code of Obligations (“CO”) contains a provision that requires our directors and executive management to safeguard the company's interests and imposes a duty of loyalty and duty of care on our directors and executive management. This rule is generally understood to disqualify directors and executive management from participation in decisions that directly affect them. Our directors and executive officers are personally liable to us for breach of these provisions. In addition, Swiss law contains provisions under which directors and all persons engaged in the company's management are liable to the company, each shareholder and the company's creditors for damages caused by an intentional or negligent violation of their duties. Furthermore, Swiss law contains a provision under which payments made to any of the company's shareholders or directors or any person associated with any such shareholder or director, other than payments made at arm's length, must be repaid to the company if such shareholder, director or associated person acted in bad faith.

 

C.Interests of experts and counsel

 

Not applicable.

 

Item 8.Financial Information

 

A.Consolidated Financial Statements and Other Financial Information

 

We have appended as part of this annual report our consolidated financial statements as at December 31, 2021 starting at page F-1.

 

For information on our dividend policy, see Item 10B. Memorandum and Articles of Association.

 

Legal Proceedings

 

We are not aware of any legal or arbitration proceedings against our company or any of its affiliates.

 

B.Significant Changes

 

For information on any significant changes that may have occurred since the date of our annual financial statements, see Item 5. Operating and Financial Review and Prospects and Note 43 of our consolidated financial statements as at December 31, 2021.  We draw your attention to the Share Purchase and Transfer Agreement that we signed in relation to the disposition of the arago group, which is expected to be completed in the second quarter of 2022.

 

94 

 

 

Item 9.The Listing

 

A.Listing Details

 

A discussion of the listing details can be found under “Markets” below.

 

B.Plan of Distribution

 

Not applicable.

 

C.Markets

 

Our Class B Shares have been trading under the symbol "WIHN" on the SIX since March 2016. Our ADSs were quoted on the OTCQX under the symbol "WIKYY" from May 2018 until December 2018 and have been traded on the NASDAQ Capital Market since December 2019 under the symbol "WKEY."

 

Our Class B Shares, par value CHF 0.05 per share issued and outstanding, have been trading under the symbol "WIHN" on the SIX since March 2016. Our ADSs were quoted on the Over-the-Counter market under the symbol "WIKYY" from May 2018 until December 2018 and have been traded on the NASDAQ Capital Market since December 2019 under the symbol "WKEY."

 

On March 31, 2022, the closing price of our Class B Shares on the SIX was CHF 0.50 per ordinary share and the closing price of the ADS on the NASDAQ Capital Market was USD 2.56 per ADS.

 

D.Selling Shareholders

 

Not applicable.

 

E.Dilution

 

Not applicable.

 

F.Expenses of the Issue

 

Not applicable.

 

Item 10.Additional Information

 

A.Share Capital

 

Not applicable.

 

B.Memorandum and Articles of Association

 

Our Articles of Association provide that each share, irrespective of its par value and its class, has one vote. Economically, the Class A Shares and the Class B Shares are pari passu in all respects to each other, including in the entitlement to dividends, in the liquidation proceeds in the case of our liquidation and to preemptive rights.

 

95 

 

 

Class A Shares have a par value (CHF 0.01 per share) that is five times lower than the par value of Class B Shares (CHF 0.05 per share). While dividends and other distributions are made proportionally to the par value of the respective shares, each Class A Share and each Class B Share carries one vote at a general meeting of shareholders, irrespective of the difference in par value of Class A Shares and Class B Shares.

 

Approval of matters at general meetings of shareholders requires a majority of the shares present on the basis of one vote per share (each Class A Share and each Class B Shares having one vote) except that certain matters require approval by a majority of the par value of the shares represented at the general meeting (each Class A Share having a par value of CHF 0.01 per share and each Class B Share having a par value of CHF 0.05 per share).

 

Class A Shares

 

The Class A Shares are registered shares with a par value of CHF 0.01 each. The Class A Shares are fully paid-up. The Class A Shares have been issued in uncertificated form in accordance with article 973c of the Swiss Code of obligations (the “CO”) as uncertificated securities (Wertrechte), which have been entered into the main register of the SIS (SIX SIS Ltd - the Swiss securities settlement system) and constitute intermediated securities within the meaning of the Federal Act on Securities held with an Intermediary of October 3, 2008, as amended (the “FISA”) (Bucheffektengesetz). In accordance with article 973c of the CO, we maintain a register of uncertificated securities (Wertrechtebuch).

 

Each of the holders of our Class A Shares has signed a shareholder agreement with the Company pursuant to the terms of which the holder of the Class A Shares undertakes (i) not to create or permit the creation of any encumbrances over the Class A Shares, and (ii) not to transfer the Class A Shares except to a “permitted transferee” (which is defined to include certain family members and affiliates) of the shareholder who in turn agree to be bound by the shareholder agreement or to sign a new shareholder agreement with the Company. In addition, the holder of the Class A shares has the right to request the Company to convert the Class A Shares into Class B Shares (by putting the requested conversion on the agenda of the next annual meeting of the Company’s shareholders). The conversion of Class A shares into Class B shares is subject to approval by the Company’s shareholders holding Class A Shares and Class B Shares. The holders of Class A shares who have signed the shareholder agreement have undertaken to vote in favor of requests for conversions of Class A Shares into Class B Shares. Upon conversion, each five (5) Class A Shares are converted into one (1) Class B Share. Once Class A Shares are converted into Class B Shares, the Class B Shares are no longer subject to the restrictions of the shareholder agreement and may be transferred on the same terms as other Class B Shares.

 

Class B Shares

 

The Class B Shares are registered shares with a par value of CHF 0.05 each. The Class B Shares are fully paid-up. Except for 88,370 Class B Shares, which have been issued in certificated form and not been dematerialized hereof, the Class B Shares have been issued in uncertificated form in accordance with article 973c of the CO as uncertificated securities (Wertrechte), which have been entered into the main register of the SIS and constitute intermediated securities within the meaning of the FISA. In accordance with article 973c of the CO, we maintain a register of uncertificated securities (Wertrechtebuch).

 

So long as our shares constitute intermediated securities within the meaning of the FISA, the person deemed to be the holder of any share will be the person holding such share in a securities account in his, her or its own name or, in the case of intermediaries, the intermediary holding such share in a securities account that is in his, her or its name. No share certificates will be issued, and share certificates will not be available for individual physical delivery. A shareholder may, however, at any time request us to deliver an attestation of the number of shares held by him, her or it, as reflected in the share register.

 

So long as our shares constitute intermediated securities within the meaning of the FISA, shares may be transferred by crediting the relevant transferred shares to a securities account of the transferee or as otherwise permitted under applicable law. Class B Shares traded on the SIX will settle and clear through SIS.

 

96 

 

 

Ordinary Capital Increase, Authorized Share Capital and Conditional Share Capital

 

Under Swiss law, we may increase our share capital (Aktienkapital) with a resolution of the general meeting of shareholders (ordinary capital increase) that must be carried out by the board of directors within three months in order to become effective. Under our Articles of Association (the "Articles"), in the case of subscription and increase against payment of contributions in cash, when shareholders' statutory pre-emptive rights are safeguarded, a resolution passed by an absolute majority of the votes represented at the general meeting of shareholders is required. In the case of subscription and increase against contributions in kind or to fund acquisitions in kind, when shareholders' statutory pre-emptive rights are withdrawn or where transformation of reserves into share capital is involved, a resolution passed by two-thirds of the shares represented at a general meeting of shareholders and the absolute majority of the par value of the shares represented is required.

 

Furthermore, under the Swiss Code of Obligations (the "CO"), our shareholders, by a resolution passed by two-thirds of the shares present or represented at a general meeting of shareholders and the absolute majority of the par value of the shares present or represented, may authorize our board of directors to issue shares of a specific aggregate par value up to a maximum of 50% of the share capital registered in the commercial register in the form of:

 

·conditional share capital (bedingtes Aktienkapital) for the purpose of issuing shares in connection with, among other things, (1) option and conversion rights granted in connection with warrants and convertible bonds of ours or one of our subsidiaries or (2) grants of rights to employees, members of our board of directors or consultants or our subsidiaries to subscribe for new shares (conversion or option rights); or

 

·authorized share capital (genehmigtes Kapital) to be utilized by our board of directors within a period determined by the shareholders but not exceeding two years from the date of the shareholder approval.

 

Pre-emptive Rights

 

Pursuant to the CO, shareholders have pre-emptive rights (Bezugsrechte) to subscribe for new issuances of shares in proportion to the respective par values of their holdings. With respect to conditional capital in connection with the issuance of conversion rights, convertible bonds or similar debt instruments, shareholders have advance subscription rights (Vorwegzeichnungsrechte) for the subscription of conversion rights, convertible bonds or similar debt instruments in proportion to the respective par values of their holdings.

 

A resolution passed at a general meeting of shareholders by two-thirds of the shares represented and the absolute majority of the par value of the shares represented may authorize our board of directors to withdraw or limit pre-emptive rights or advance subscription rights in certain circumstances for valid reasons.

 

If pre-emptive rights are granted, but not exercised, our board of directors may allocate the pre-emptive rights as it elects, subject to the particulars of the relevant shareholders' resolution or board resolution.

 

With respect to our authorized share capital, our board of directors is authorized by our Articles to withdraw or to limit the pre-emptive rights of shareholders, and to allocate them to third parties or to us, in the event that the newly issued shares are used for the purpose of:

 

·issuing new shares if the issue price of the new shares is determined by reference to the market price;

 

·the acquisition of an enterprise, parts of an enterprise or participations or for new investment projects or for purposes of financing or refinancing any such transactions;

 

·broadening the shareholder constituency in certain financial or investor markets or in connection with the listing of new shares on domestic or foreign stock exchanges;

 

97 

 

 

·national and international offerings of shares for the purpose of increasing the free float or to meet applicable listing requirements;

 

·the participation of strategic partners;

 

·an over-allotment option ("greenshoe") being granted to one or more financial institutions in connection with an offering of shares;

 

·the participation of directors, officers, employees, contractors, consultants of, or other persons providing services to the Company or a group company; or

 

·raising capital in a fast and flexible manner which could only be achieved with great difficulty without exclusion of the pre-emptive rights of the existing shareholders.

 

Our Authorized Share Capital

 

Under our Articles in effect as of December 31, 2021, our board of directors is authorized at any time until May 25, 2023, to increase our share capital by a maximum aggregate amount of CHF 616,375.30 through the issuance of not more than 12,327,506 shares to Hans-Christian Boos or companies controlled by him in connection with a possible acquisition by the Company of all shares held by Mr. Hans-Christian Boos or companies controlled by him in arago GmbH (AG Frankfurt, HRB 100909) and by a maximum aggregate amount of CHF 307,085.05 through the issuance of not more than 6,141,701 shares, which would have to be fully paid-in, with a par value of CHF 0.05 each.

 

Increases in partial amounts are permitted. Our board of directors has the power to determine the type of contributions, the issue price and the date on which the dividend entitlement starts.

 

Our board of directors is also authorized to withdraw or limit pre-emptive rights as described above. This authorization is exclusively linked to the particular available authorized share capital set out in the respective article. If the period to increase the share capital lapses without having been used by our board of directors, the authorization to withdraw or to limit the pre-emptive rights lapses simultaneously with such capital.

 

Our Conditional Share Capital

 

Our conditional share capital under our Articles in effect as of December 31, 2021 amounts to CHF 1,573,460.35, corresponding to 31,469.207 new Class B Shares, whereby CHF 1,258,460.35 of the conditional share capital is available for the issuance of up to 25,169,207 Class B Shares in connection with rights granted to third parties or shareholders in connection with Rights Bearing Obligations (as defined in art. 4b para. 1(a) of the Articles) and CHF 315,000, corresponding to 6,300,000 Class B Shares, is available for the issuance of Class B Shares in connection with the issuance of Class B Shares or Rights-Bearing Obligations granted to the members of the board of directors, members of the executive management, employees, consultants or other persons providing services to us or another company of the Group (art. 4b para. 1 (b) of the Articles).

 

In addition, our conditional share capital under our Articles in effect as of December 31, 2021 includes the authority to increase the share capital of the Company in an amount not to exceed CHF 120,000 by the issuance of up to 12,000,000 fully paid-in Class A Shares each in connection with the direct or indirect issuance of shares, options or related subscription rights to the members of the Board and members of executive management of the group.

 

General Meeting of Shareholders

 

The general meeting of shareholders is our supreme corporate body. Under Swiss law, ordinary and extraordinary general meetings of shareholders may be held. Under Swiss law, an ordinary general meeting of shareholders must be held annually within six months after the end of a corporation's financial year. In our case, this means on or before June 30 of any calendar year.

 

98 

 

 

The following powers are vested exclusively in the general meeting of shareholders:

 

·adopting and amending our Articles;

 

·electing the members of the board of directors, the chairman of the board of directors, the members of the nomination and compensation committee, the auditors and the independent proxy;

 

·approving the management report (annual report), the annual statutory financial statements and consolidated financial statements;

 

·approving the appropriation of earnings, including the payments of dividends and any other distributions of capital to shareholders;

 

·discharge of the members of the board of directors and the members of the executive management from liability for their business conduct during the previous fiscal year; and

 

·the adoption of resolutions that are reserved to the general meeting of shareholders by law or the Articles or that are submitted to the general meeting of the shareholders by the Board (unless the relevant matter is within the exclusive competence of the board of directors pursuant to Swiss law).

 

An extraordinary general meeting of shareholders may be called by a resolution of the board of directors or, under certain circumstances, by our auditor. In addition, the board of directors is required to convene an extraordinary general meeting of shareholders if shareholders representing at least 10% of the share capital or, according to the views expressed in legal writing which is a persuasive authority in Switzerland, holding shares with an aggregate par value of CHF 1 million, request such general meeting of shareholders in writing. Such request must set forth the items to be discussed and the proposals to be acted upon. The board of directors must convene an extraordinary general meeting of shareholders and propose financial restructuring measures if, based on our stand-alone annual statutory balance sheet, half of our share capital and reserves are not covered by our assets.

 

Voting and Quorum Requirements

 

Dual Class Voting Rights

 

Each share carries one vote at a general meeting of shareholders, irrespective of the difference in par value of Class A Shares (CHF 0.01 per share) and Class B Shares (CHF 0.05 per share). Our Class A Shares have a lower par value (CHF 0.01) than our Class B Shares (CHF 0.05) but have same voting right as the higher par value Class B Shares, namely one (1) vote per share. This means that, relative to their respective per share contribution to the Company’s capital, the holders of our Class A Shares have a greater relative per share voting power than the holders of our Class B Shares for matters that require approval on the basis of a specified majority of shares present at the shareholders meeting.

 

Some matters however, as further described below under “Voting Requirements,” require a vote on the basis of par value associated with the shares present at the meeting. To the extent shareholder resolutions require, as the relevant majority standard, a majority of the par value of the shares present at the meeting, Class A Shares have less voting power than Class B Shares.

 

Voting rights may be exercised by registered shareholders or by a duly appointed proxy of a registered shareholder or nominee, which proxy need not be a shareholder up to a specific qualifying day before the relevant general meeting (the "Record Date") designated by the board of directors.

 

The Articles do not limit the number of shares that may be voted by a single shareholder. Holders of treasury shares, whether ours or one of our majority-owned subsidiaries, will not be entitled to vote at general meetings of the shareholders.

 

99 

 

 

Voting Requirements

 

Shareholder resolutions and elections (including elections of members of the board of directors) require the affirmative vote of an absolute majority of the votes represented (in person or by proxy) at a general meeting of shareholders (each Class A Share and each Class B Share having one vote), unless otherwise stipulated by law or our Articles. The following matters require approval by a majority of the par value of the shares present or represented at the general meeting (each Class A Share having a par value of CHF 0.01 per share and each Class B Share having a par value of CHF 0.05 per share):

 

·electing our auditor;

 

·appointing an expert to audit our business management or parts thereof;

 

·adopting any resolution regarding the instigation of a special investigation; and

 

·adopting any resolution regarding the initiation of a derivative liability action.

 

Under Swiss corporate law and our Articles, approval by two-thirds of the shares present or represented at the meeting, and by the absolute majority of the par value of the shares present or represented is required for:

 

·amending our corporate purpose;

 

·creating or cancelling shares with preference rights;

 

·restricting the transferability of registered shares;

 

·restricting the exercise of the right to vote or the cancellation thereof;

 

·creating authorized or conditional share capital;

 

·increasing the share capital out of equity, against contributions in kind or for the purpose of acquiring specific assets and granting specific benefits;

 

·limiting or withdrawing shareholder's pre-emptive rights;

 

·relocating our registered office;

 

·our dissolution or liquidation; and

 

·transactions among corporations based on Switzerland's Federal Act on Mergers, Demergers, Transformations and the Transfer of Assets of 2003, as amended (the "Swiss Merger Act") including a merger, demerger or conversion of a corporation.

 

In accordance with Swiss law and generally accepted business practices, our Articles do not provide attendance quorum requirements generally applicable to general meetings of shareholders.

 

Notice

 

General meetings of shareholders must be convened by the board of directors at least 20 calendar days before the date of the meeting. The general meeting of shareholders is convened by way of a notice appearing in our official publication medium, the Swiss Official Gazette of Commerce. Registered shareholders may also be informed by mail. The notice of a general meeting of shareholders must state the items on the agenda, the proposals to be acted upon and, in case of elections, the names of the nominated candidates. No resolutions may be passed at a shareholders meeting concerning agenda items for which proper notice was not given. This does not apply, however, to proposals made during a shareholders meeting to convene an extraordinary shareholders meeting or to initiate a special investigation. No previous notification will be required for proposals concerning items included on the agenda or for debates as to which no vote is taken. Under the CO, a general meeting of shareholders for which a notice of meeting has been duly published may not be adjourned without publishing a new notice of meeting.

 

100 

 

 

Agenda Requests

 

Pursuant to Swiss law, one or more shareholders whose combined shareholdings represent the lower of (1) one tenth of the share capital or (2) an aggregate par value of at least CHF 1,000,000, may request that an item be included in the agenda for a general meeting of shareholders. To be timely, the shareholder's request must be received by us at least forty-five (45) calendar days in advance of the meeting. No previous notification will be required for proposals concerning items included on the agenda or for debates as to which no vote is taken.

 

Our business report, including the Company's financial information, the compensation report and the auditor's reports thereon must be made available for inspection by the shareholders at our registered office no later than 20 calendar days prior to the ordinary general meeting. Shareholders of record must be notified of this in writing.

 

Dividends and Other Distributions

 

We have never declared or paid cash dividends to our shareholders and we do not intend to pay cash dividends in the foreseeable future. However, on July 9, 2019, we commenced a public share repurchase program, whereby repurchase shares will be used for potential acquisitions and/or other future M&A transactions. On February 3, 2020, we expanded our share repurchase program to include our ADSs. Shares and ADSs repurchased under our repurchase program may be used as consideration in future potential M&A transactions and for (1) our existing employee share incentive program, (2) convertible loans entered into by us, and (3) on demand equity lines available to us. Otherwise, we currently intend to reinvest any earnings in developing and expanding our business. Any future determination relating to our dividend policy will be at the discretion of our board of directors.

 

Our board of directors may propose to shareholders that a dividend or other distribution be paid but cannot itself authorize the distribution. Under our Articles, dividend payments require a resolution passed by an absolute majority of the votes present or represented at a general meeting of shareholders. In addition, our auditor must confirm that the dividend proposal of our board of directors conforms to Swiss statutory law and our Articles.

 

Under Swiss law, we may pay dividends only if we have sufficient distributable profits brought forward from the previous business years, or if we have distributable reserves, each as evidenced by our audited stand-alone statutory balance sheet prepared pursuant to Swiss law, and after allocations to reserves required by Swiss law and the Articles have been deducted. We are not permitted to pay interim dividends out of profit of the current business year. Dividends and other distributions are made relative to nominal value of the shares.

 

Dividends paid on our shares out of available earnings are subject to Swiss withholding tax. See Item 10.E. Taxation.

 

Distributions out of issued share capital (i.e., the aggregate par value of our issued shares) may be made only by way of a share capital reduction. Such a capital reduction requires a resolution passed by an absolute majority of the shares present or represented at a general meeting of shareholders. The resolution of the shareholders must be recorded in a public deed and a special audit report must confirm that claims of our creditors remain fully covered despite the reduction in the share capital recorded in the commercial register. The share capital may be reduced below CHF 100,000 only if and to the extent that at the same time the statutory minimum share capital of CHF 100,000 is reestablished by sufficient new fully paid-up capital. Upon approval by the general meeting of shareholders of the capital reduction, the board of directors must give public notice of the capital reduction resolution in the Swiss Official Gazette of Commerce three times and notify creditors that they may request, within two months of the third publication, satisfaction of or security for their claims. The reduction of the share capital may be implemented only after expiration of this time limit.

 

101 

 

 

Distributable reserves are booked either as "retained earnings" (Bilanzgewinn; Gewinnvortrag) or as reserves from capital contributions (Kapitaleinlagereserven). Under the CO, if our general reserves (réserve générale) amount to less than 20% of our share capital recorded in the commercial register (i.e., 20% of the aggregate par value of our issued capital), then at least 5% of our annual profit must be retained as general reserves. In addition, if our general reserves amount to less than 50% of our share capital, 10% of the amounts distributed beyond payment of a dividend of 5% must be retained as general reserves. The CO permits us to accrue additional general reserves. Further, a purchase of our own shares (whether by us or a subsidiary) reduces the equity and thus the distributable dividends in an amount corresponding to the purchase price of such own shares. Finally, the CO under certain circumstances requires the creation of revaluation reserves which are not distributable.

 

Dividends are usually due and payable shortly after the shareholders have passed a resolution approving the payment, but shareholders may also resolve at the annual general meeting of shareholders to pay dividends in quarterly or other instalments. The Articles provide that dividends that have not been claimed within five years after the due date become our property and are allocated to the general reserves. Dividends paid are subject to Swiss withholding tax, all or part of which can potentially be reclaimed under the relevant tax rules in Switzerland or double taxation treaties concluded between Switzerland and foreign countries. Distributions of cash or property that are based upon a capital reduction or that are made out of statutory capital reserves (Kapitaleinlage) are not subject to Swiss withholding tax.

 

Transfer of Shares

 

Our shares constitute intermediated securities (Bucheffekten) based on uncertificated securities (Wertrechte) and entered into the main register of SIS or such other custodian as the case may be. Any transfer of Shares is effected by a corresponding entry in the securities deposit account of a bank or a depository institution. Shares cannot be transferred by way of assignment, nor can a security interest in any Shares be granted by way of assignment.

 

Voting rights may be exercised only after a shareholder has been entered in our share register (Aktienregister) with his, her or its name and address (in the case of legal entities, the registered office) as a shareholder with voting rights.

 

We maintain, through Computershare Switzerland Ltd., a share register, in which the full name, address and nationality (in the case of legal entities, the company name and registered office) of the shareholders and usufructuaries are recorded. A person entered into the share register must notify the share registrar of any change in address. Until such notification occurs, all written communication from us to persons entered in the share register is deemed to have been validly made if sent to the relevant address recorded in the share register.

 

Share Repurchase Program

 

On July 9, 2019, the Company commenced a public repurchase program with respect to our shares, which on February 3, 2020 was expanded to also include ADSs. Shares and ADSs repurchased under our repurchase program may be used as consideration in potential future M&A transactions and for (1) our existing employee share incentive program, (2) convertible loans entered into by us and (3) on-demand equity lines available to us. Our share repurchase was approved by the Swiss Takeover Board under its notification procedure, will last up to 3 years, and allows us to repurchase up to 3,682,848 Ordinary Class B shares equivalent to 10% of the registered share capital of the Company at the relevant time.

 

Activity under the program is monitored on a daily basis, with all transactions being published on our website in line with Swiss Law.

 

Inspection of Books and Records

 

Under the CO, a shareholder has a right to inspect our share register with respect to his, her or its own shares and otherwise to the extent necessary to exercise his, her or its shareholder rights. No other person has a right to inspect our share register. Our books and correspondence may be inspected with the express authorization of the general meeting of shareholders or by resolution of the board of directors and subject to the safeguarding of our business secrets.

 

102 

 

 

Special Investigation

 

If the shareholder inspection rights as outlined above prove to be insufficient in the judgment of the shareholder, any shareholder may propose to the general meeting of shareholders that specific facts be examined by a special auditor in a special investigation. If the general meeting of shareholders approves the proposal, we or any shareholder may, within 30 calendar days after the general meeting of shareholders, request a court sitting at our registered office in Zug, Switzerland to appoint a special auditor. If the general meeting of shareholders rejects the request, one or more shareholders representing at least 10% of the share capital or holders of shares in an aggregate par value of at least CHF 2,000,000 may request that the court appoint a special auditor. The court will issue such an order if the petitioners can demonstrate that the board of directors, any member of the board of directors or our executive management infringed the law or our Articles and thereby caused damages to us or the shareholders. The costs of the investigation would generally be allocated to us and only in exceptional cases to the petitioners.

 

Compulsory Acquisitions; Appraisal Rights

 

Business combinations and other transactions that are governed by the Swiss Merger Act, are binding on all shareholders. A statutory merger or demerger requires approval of two-thirds of the shares represented at a general meeting of shareholders and the absolute majority of the par value of the shares represented.

 

If a transaction under the Swiss Merger Act receives all of the necessary consents, all shareholders are compelled to participate in such transaction.

 

Swiss corporations may be acquired by an acquirer through the direct acquisition of shares. The Swiss Merger Act provides for the possibility of a so-called "cash-out" or "squeeze-out" merger if the acquirer controls 90% of the outstanding shares. In these limited circumstances, minority shareholders of the corporation being acquired may be compensated in a form other than through shares of the acquiring corporation (for instance, through cash or securities of a parent corporation of the acquiring corporation or of another corporation).

 

For business combinations effected in the form of a statutory merger or demerger and subject to Swiss law, the Swiss Merger Act provides that if equity rights have not been adequately preserved or compensation payments in the transaction are unreasonable, a shareholder may request the competent court to determine a reasonable amount of compensation. A decision issued by a competent court in this respect can be acted upon by any person who has the same legal status as the claimant.

 

In addition, under Swiss law, the sale of all or substantially all of our assets may be construed as a de facto dissolution of our company, and consequently require the approval of two-thirds of the shares present or represented at a general meeting of shareholders and the absolute majority of the par value of the shares present or represented. Whether a shareholder resolution is required depends on the particular transaction, whereas the following circumstances are generally deemed relevant in this respect:

 

·a core part of the company's business is sold without which it is economically impracticable or unreasonable to continue to operate the remaining business;

 

·the company's assets, after the divestment, are not invested in accordance with the company's statutory business purpose; and

 

·the proceeds of the divestment are not earmarked for reinvestment in accordance with the company's business purpose but, instead, are intended for distribution to the company's shareholders or for financial investments unrelated to the company's business.

 

A shareholder of a Swiss corporation participating in certain corporate transactions governed by the Swiss Merger Act may, under certain circumstances, be entitled to appraisal rights. As a result, such shareholder may, in addition to the consideration (be it in shares or in cash) receive an additional amount to ensure that the shareholder receives the fair value of the shares held by the shareholder. Following a statutory merger or demerger, pursuant to the Swiss Merger Act, shareholders can file an appraisal action against the surviving company. If the consideration is deemed inadequate, the court will determine an adequate compensation payment.

 

103 

 

 

Board of Directors

 

Our Articles provide that our Board of Directors (the "Board") shall consist of a minimum of three directors and a maximum of twelve directors.

 

The members of our Board and the chairman are elected annually by the general meeting of shareholders for a period until the completion of the subsequent ordinary general meeting of shareholders and are eligible for re-election. Each member of the Board must be elected individually.

 

Powers

 

The Board has the following non-delegable and inalienable powers and duties:

 

·the ultimate direction of the business of the company and issuing of the relevant directives;

 

·laying down the organization of the Company;

 

·formulating accounting procedures, financial controls and financial planning;

 

·appointing and removing persons entrusted with the management and representation of the Company and regulating the power to sign for the Company;

 

·the ultimate supervision of those persons entrusted with management of the Company, with particular regard to adherence to law, our Articles as well as our regulations and directives;

 

·issuing the business report (including the financial statements) and the compensation report, and preparing for the general meeting of shareholders and carrying out its resolutions;

 

·all duties of the board of directors pursuant to the Swiss Merger Act;

 

·informing the court in case of over-indebtedness; and

 

·passing resolutions regarding the increase of the share capital, provided that it has the authority to do so and attesting to such capital increase, preparing of the capital increase report and the executing corresponding amendment to our Articles.

 

The Board may, while retaining such non-delegable and inalienable powers and duties, delegate some of its powers, in particular direct management, to a single or to several of its members, managing directors, committees or to third parties who need be neither members of the board of directors nor shareholders. Pursuant to Swiss law, details of the delegation must be set in the organizational rules issued by the Board. The organizational rules may also contain other procedural rules such as quorum requirements.

 

According to our organizational rules, resolutions of the Board are adopted upon the absolute majority of the votes cast. In the event of a tie of votes, the chairman has, in addition to his vote, the casting vote. To validly pass a resolution, more than half of the members of the Board have to attend the meeting in person, by telephone or similar communications equipment. Pursuant to the CO, no attendance quorum is required for confirmation resolutions and adaptations of our Articles in connection with capital increases.

 

104 

 

 

Indemnification of Executive Management and Directors

 

Subject to Swiss law, our Articles provide for indemnification of the existing and former members of the Board, executive management and their heirs, executors and administrators, against liabilities arising in connection with the performance of their duties in such capacity, and permits us to advance the expenses of defending any act, suit or proceeding to our directors and executive management.

 

In addition, under general principles of Swiss employment law, an employer may be required to indemnify an employee against losses and expenses incurred by such employee in the proper execution of his or her duties under the employment agreement with the employer.

 

We have entered or will enter into indemnification agreements with each of the members of our board of directors and executive management.

 

Conflict of Interest, Management Transactions

 

Swiss law does not have a specific provision regarding conflicts of interest. However, the CO contains a provision that requires our directors and executive management to safeguard the company's interests and imposes a duty of loyalty and duty of care on our directors and executive management. This rule is generally understood to disqualify directors and executive management from participation in decisions that directly affect them. Our directors and executive officers are personally liable to us for breach of these provisions. In addition, Swiss law contains provisions under which directors and all persons engaged in the company's management are liable to the company, each shareholder and the company's creditors for damages caused by an intentional or negligent violation of their duties. Furthermore, Swiss law contains a provision under which payments made to any of the company's shareholders or directors or any person associated with any such shareholder or director, other than payments made at arm's length, must be repaid to the company if such shareholder, director or associated person acted in bad faith.

 

Principles of the Compensation of the Board of Directors and the Executive Management

 

We are subject to the Compensation Ordinance (the "Compensation Ordinance") and the Directive on Information Relating to the Corporate Governance issued by the SIX (the "Corporate Governance Directive"). The Compensation Ordinance requires a "say on pay" approval mechanism for the compensation of the Board and the Executive Management pursuant to which the shareholders must vote on the compensation of the Board and the Executive Management on an annual basis. In accordance therewith, the Articles provide that the general meeting of shareholders must, each year, vote separately on the proposals by the Board regarding the maximum aggregate amounts of:

 

·the total compensation of the Board for the next term of office; and

 

·the total compensation of the Executive Management for the period of the next fiscal year.

 

If the general meeting of shareholders does not approve a proposal of the Board, the Board determines the maximum aggregate amount or maximum partial amounts taking into account all relevant factors and submits such amounts for approval to the same general meeting of shareholders, to an extraordinary general meeting of shareholders or to the next ordinary general meeting of shareholders for retrospective approval. If the maximum aggregate amount of compensation already approved by the general meeting of shareholders is not sufficient to also cover the compensation of persons newly appointed to or promoted within the Executive Management, such persons may be paid for each of the following purposes an aggregate of up to 40% in excess of the total annual compensation of the respective predecessor or for a similar pre-existing position: (i) as compensation for the relevant compensation period; and, in addition, (ii) as compensation for any prejudice incurred in connection with the change of employment.

 

The Compensation Ordinance further requires us to set forth in its Articles the principles for the determination of the compensation of the Board and the Executive Management. These principles have been included in the Articles as described further below.

 

The Compensation Ordinance also contains compensation disclosure rules. Pursuant to these rules, we are required to prepare an annual compensation report. The compensation report will, among other things, include the compensation of the members of the Board on an aggregate and on an individual basis and of the members of the Executive Management on an aggregate basis as well as the amount for the highest paid member of the Executive Management.

 

105 

 

 

Pursuant to the Corporate Governance Directive, we are required to disclose basic principles and elements of compensation and shareholding programs for both acting and former members of the Board and the Executive Management as well as the authority and procedures for determining such compensation.

 

In accordance with the Compensation Ordinance, the Articles provide that loans may be granted to members of the Board and the Executive Management, provided such loans are granted at arm's length terms. In addition, the Articles provide that we may grant to members of the Executive Management post-retirement benefits beyond the occupational benefit scheme only if such post-retirement benefits do not exceed 50% of the base salary in the fiscal year immediately preceding the retirement.

 

The Compensation Ordinance generally prohibits certain types of compensation payments to the members of the board of directors, the Executive Management and the advisory board of listed companies, taking the form of severance pay, advance compensation (e.g., advance salary payments), incentive payments for certain acquisition transactions, loans, credits and pension benefits not based on occupational pension schemes, and performance-based compensation not provided for in the articles of association as well as equity securities and conversion and option rights awards not provided for in the articles of association.

 

Board of Directors

 

The Articles set out the principles for the elements of the compensation of the members of the Board. The compensation of non-executive members of the Board consists of a fixed compensation and may consist of additional compensation elements and benefits. The compensation of the executive members of the Board may consist of fixed and variable compensation. The total compensation shall take into account the position and level of responsibility of the respective member of the Board. The general meeting of shareholders approves the proposals of the Board in relation to the maximum aggregate amount of the compensation of the Board for the term of office until the next annual general meeting of shareholders. Members of the Board who are our employees do not receive compensation for Board service. Consequently, Carlos Moreira, Peter Ward and Hans-Christian Boos, the only members of the Board who are also members of the executive management and/or employees of the Group, do not receive compensation for their Board service.

 

Executive Management

 

The Articles set out the principles for the elements of the compensation of the members of the Executive Management. The compensation of the members of the Executive Management may consist of fixed and variable compensation elements. Fixed compensation may comprise the base salary and other non-variable compensation elements. Variable compensation may comprise short-term and long-term variable compensation elements. Short-term variable compensation elements may be governed by performance metrics that take into account the achievement of operational, strategic, financial or other objectives, our results, the WISeKey group or parts thereof and/or individual targets, and the achievement of which is generally measured during a one-year period. Depending on achieved performance, the compensation may amount to a multiplier of target level. Long-term variable compensation elements may be governed by performance metrics that take into account the development of the share price or share performance in absolute terms or in relation to peer groups or indices and/or our results, the group or parts thereof and/or the achievement of operational, strategic, financial or other objectives in absolute terms or in relation to the market, other companies or comparable benchmarks and/or retention elements. An achievement of the objectives will generally be measured over a period of several years. Depending on achieved performance, the compensation may amount to a multiplier of target level. The Board or, to the extent delegated to it, the Nomination and Compensation Committee will determine the performance metrics and target levels of the short- and long-term variable compensation elements, as well as their achievement. Compensation may be paid in the form of cash, shares, in the form of share-based instruments or units or in the form of other types of benefits. The general meeting of shareholders approves the proposals of the Board in relation to the maximum aggregate amounts of fixed and variable compensation, respectively, of the Executive Management.

 

Borrowing Powers

 

Neither Swiss law nor our Articles restrict in any way our power to borrow and raise funds. The decision to borrow funds is made by or under the direction of our Board, and no approval by the shareholders is required in relation to any such borrowing.

 

106 

 

  

Repurchases of Shares and Purchases of Own Shares

 

The CO limits our right to purchase and hold our own shares. We and our subsidiaries may purchase shares only if and to the extent that (1) we have freely distributable reserves in the amount of the purchase price; and (2) the aggregate par value of all shares held by us does not exceed 10% of our share capital. Pursuant to Swiss law, where shares are acquired in connection with a transfer restriction set out in the articles of association of a company, the foregoing upper limit is 20%. We currently do not have any transfer restriction in our Articles. If we own shares that exceed the threshold of 10% of our share capital, the excess must be sold or cancelled by means of a capital reduction.

 

Shares held by us or our subsidiaries are not entitled to vote at the general meeting of shareholders but are entitled to the economic benefits applicable to the shares generally, including dividends and pre-emptive rights in the case of share capital increases.

 

In addition, selective share repurchases are only permitted under certain circumstances. Within these limitations, as is customary for Swiss corporations, we may purchase and sell our own shares from time to time in order to meet our obligations under our equity plans, to meet imbalances of supply and demand, to provide liquidity and to even out variances in the market price of shares.

 

Notification and Disclosure of Substantial Share Interests

 

Under the applicable provisions of the Swiss Federal Act on Financial Market Infrastructures and Market Conduct in Securities and Derivatives Trading of 2015, or the Financial Market Infrastructure Act ("FMIA"), persons who directly, indirectly or in concert with other parties acquire or dispose of our shares, purchase rights or obligations relating to our shares (the "Purchase Positions") or sale rights or obligations relating to our shares (the "Sale Positions"), and thereby, directly, indirectly or in concert with other parties reach, exceed or fall below a threshold of 3%, 5%, 10%, 15%, 20%, 25%, 33 1/3%, 50% or 66 2/3% of our voting rights (whether exercisable or not) must notify us and the Disclosure Office of the SIX of such acquisition or disposal in writing within four trading days. Within two trading days of the receipt of such notification, we must publish such information via the SIX's electronic publishing platform. For purposes of calculating whether a threshold has been reached or crossed, shares and Purchase Positions, on the one hand, and Sale Positions, on the other hand, may not be netted. Rather, the shares and Purchase Positions and the Sale Positions must be accounted for separately and may each trigger disclosure obligations if the respective positions reach, exceed or fall below one of the thresholds. In addition, actual share ownership must be reported separately if it reaches, exceeds or falls below one of the thresholds.

 

Pursuant to Article 663c of the CO, Swiss corporations whose shares are listed on a stock exchange must disclose their significant shareholders and their shareholdings in the notes to their balance sheet, where this information is known or ought to be known. Significant shareholders are defined as shareholders and groups of shareholders linked through voting rights who hold more than 5% of all voting rights.

 

Mandatory Bid Rules

 

Pursuant to the applicable provisions of the FMIA, any person that acquires shares of a listed Swiss company, whether directly or indirectly or acting in concert with third parties, which shares, when taken together with any other shares of such company held by such person (or such third parties), exceed the threshold of 33 1/3% of the voting rights (whether exercisable or not) of such company, must make a takeover bid to acquire all the other newly issued shares of such company. A company's articles of association may either eliminate this provision of the FMIA or may raise the relevant threshold to 49% ("opting-out" or "opting-up", respectively).

 

We have an opting-out provision in Article 6 para. 9 of our Articles. Accordingly, an acquirer of Shares is not obliged to make a public offer pursuant to article 135 and 163 of the Federal Act on Financial Market Infrastructures and Market Conduct in Securities and Derivatives Trading.

 

107 

 

 

The Swiss laws applicable to Swiss corporations and their shareholders differ from laws applicable to U.S. corporations and their shareholders. The following table summarizes significant differences in shareholder rights between the provisions of the Swiss Code of Obligations (Schweizerisches Obligationenrecht) and the Compensation Ordinance and the Delaware General Corporation Law applicable to companies incorporated in Delaware and their shareholders. Please note that this is only a general summary of certain provisions applicable to companies in Delaware. Certain Delaware companies may be permitted to exclude certain of the provisions summarized below in their charter documents.

 

Comparison of Shareholder Rights

 

DELAWARE CORPORATE LAW   SWISS CORPORATE LAW
 
Mergers and similar arrangements
   
Under the Delaware General Corporation Law, with certain exceptions, a merger, consolidation, sale, lease or transfer of all or substantially all of the assets of a corporation must be approved by the board of directors and a majority of the outstanding shares entitled to vote thereon. A shareholder of a Delaware corporation participating in certain major corporate transactions may, under certain circumstances, be entitled to appraisal rights pursuant to which such shareholder may receive cash in the amount of the fair value of the shares held by such shareholder (as determined by a court) in lieu of the consideration such shareholder would otherwise receive in the transaction. The Delaware General Corporation Law also provides that a parent corporation, by resolution of its board of directors, may merge with any subsidiary, of which it owns at least 90.0% of each class of capital stock without a vote by the shareholders of such subsidiary. Upon any such merger, dissenting shareholders of the subsidiary would have appraisal rights.   Under Swiss law, with certain exceptions, a merger or a division of the corporation or a sale of all or substantially all of the assets of a corporation must be approved by two-thirds of the shares represented at the relevant general meeting of shareholders as well as the absolute majority of the par value of the shares represented at such shareholders' meeting. A shareholder of a Swiss corporation participating in a statutory merger or demerger pursuant to the Swiss Merger Act can file an appraisal right lawsuit against the surviving company. As a result, if the consideration is deemed "inadequate," such shareholder may, in addition to the consideration (be it in shares or in cash) receive an additional amount to ensure that such shareholder receives the fair value of the shares held by such shareholder. Swiss law also provides that a parent corporation, by resolution of its board of directors, may merge with any subsidiary, of which it owns at least 90.0% of the voting rights without a vote by shareholders of such subsidiary, if the shareholders of the subsidiary are offered the payment of the fair value in cash as an alternative to shares.
 
Shareholders' suits
   
Class actions and derivative actions generally are available to shareholders of a Delaware corporation for, among other things, breach of fiduciary duty, corporate waste and actions not taken in accordance with applicable law. In such actions, the court has discretion to permit the winning party to recover attorneys' fees incurred in connection with such action.

  

 

  

 

Class actions and derivative actions as such are not available under Swiss law. Nevertheless, certain actions may, to a limited extent, have a similar effect. An appraisal lawsuit won by a shareholder can be acted upon by any person who has the same legal status as the claimant. Also, a shareholder is entitled to bring suit against directors for breach of, among other things, their fiduciary duties and claim the payment of damages. However, unless the company is subject to bankruptcy proceedings, or if the relevant shareholder can demonstrate having suffered a loss in a personal capacity, a shareholder will only be allowed to ask for payment of damages to the corporation. Under Swiss law, the winning party is generally entitled to recover attorneys' fees incurred in connection with such action, provided, however, that the court has discretion to permit the shareholder whose claim has been dismissed to recover attorneys' fees incurred to the extent he acted in good faith.

 

108 

 

 

DELAWARE CORPORATE LAW   SWISS CORPORATE LAW
 
Shareholder vote on board and management compensation
   
Under the Delaware General Corporation Law, the board of directors has the authority to fix the compensation of directors, unless otherwise restricted by the certificate of incorporation or bylaws.   Pursuant to the Swiss Ordinance against excessive compensation in listed stock corporations, the general meeting of shareholders has the non-transferable right, amongst others, to have a binding vote each year on the compensation due to the board of directors, executive management and advisory boards.
 
Annual vote on board renewal
   

Unless directors are elected by written consent in lieu of an annual meeting, directors are elected in an annual meeting of stockholders on a date and at a time designated by or in the manner provided in the bylaws. Re-election is possible.

 

Classified boards are permitted.

 

  The general meeting of shareholders elects annually (i.e., for the period between two annual ordinary general meeting of shareholders) the members of the board of directors, the chairman of the board and the members of the compensation committee individually for a term of office of one year. Re-election is possible.
 
Indemnification of directors and executive management and limitation of liability
   
The Delaware General Corporation Law provides that a certificate of incorporation may contain a provision eliminating or limiting the personal liability of directors (but not other controlling persons) of the corporation for monetary damages for breach of a fiduciary duty as a director, except no provision in the certificate of incorporation may eliminate or limit the liability of a director for:   Under Swiss corporate law, an indemnification of a director or member of the executive management in relation to potential personal liability is not effective to the extent the director or member of the executive management intentionally or grossly negligently violated his or her corporate duties towards the corporation. Most violations of corporate law are regarded as violations of duties towards the corporation rather than towards the shareholders. In addition, indemnification of other controlling persons is generally not permitted under Swiss corporate law, including shareholders of the corporation.

 

109 

 

 

DELAWARE CORPORATE LAW   SWISS CORPORATE LAW

 

·     any breach of a director's duty of loyalty to the corporation or its shareholders;

 

·     acts or omissions not in good faith or which involve intentional misconduct or a knowing violation of law;

 

·    statutory liability for unlawful payment of dividends or unlawful stock purchase or redemption; or

 

·    any transaction from which the director derived an improper personal benefit.

 

A Delaware corporation may indemnify any person who was or is a party or is threatened to be made a party to any proceeding, other than an action by or on behalf of the corporation, because the person is or was a director or officer, against liability incurred in connection with the proceeding if the director or officer acted in good faith and in a manner reasonably believed to be in, or not opposed to, the best interests of the corporation; and the director or officer, with respect to any criminal action or proceeding, had no reasonable cause to believe his or her conduct was unlawful.

 

Unless ordered by a court, any foregoing indemnification is subject to a determination that the director or officer has met the applicable standard of conduct:

 

·      by a majority vote of the directors who are not parties to the proceeding, even though less than a quorum;

 

·      by a committee of directors designated by a majority vote of the eligible directors, even though less than a quorum;

 

·     by independent legal counsel in a written opinion if there are no eligible directors, or if the eligible directors so direct; or

 

·      by the shareholders.

  

 

  

 

 

 

 

Nevertheless, a corporation may enter into and pay for directors' and officers' liability insurance which typically covers negligent acts as well.

 

 

110 

 

 

DELAWARE CORPORATE LAW   SWISS CORPORATE LAW
     
Moreover, a Delaware corporation may not indemnify a director or officer in connection with any proceeding in which the director or officer has been adjudged to be liable to the corporation unless and only to the extent that the court determines that, despite the adjudication of liability but in view of all the circumstances of the case, the director or officer is fairly and reasonably entitled to indemnity for those expenses which the court deems proper.    
     
Directors' fiduciary duties
 

A director of a Delaware corporation has a fiduciary duty to the corporation and its shareholders. This duty has two components:

 

·         the duty of care; and

 

·         the duty of loyalty.

 

The duty of care requires that a director act in good faith, with the care that an ordinarily prudent person would exercise under similar circumstances. Under this duty, a director must inform himself of, and disclose to shareholders, all material information reasonably available regarding a significant transaction. The duty of loyalty requires that a director act in a manner he reasonably believes to be in the best interests of the corporation. He must not use his corporate position for personal gain or advantage. This duty prohibits self-dealing by a director and mandates that the best interest of the corporation and its shareholders take precedence over any interest possessed by a director, officer or controlling shareholder and not shared by the shareholders generally. In general, actions of a director are presumed to have been made on an informed basis, in good faith and in the honest belief that the action taken was in the best interests of the corporation. However, this presumption may be rebutted by evidence of a breach of one of the fiduciary duties. Should such evidence be presented concerning a transaction by a director, a director must prove the procedural fairness of the transaction, and that the transaction was of fair value to the corporation.

 

  

 

  

 

A director of a Swiss corporation has a fiduciary duty to the corporation only. This duty has two components:

 

·         the duty of care; and

 

·         the duty of loyalty.

 

The duty of care requires that a director act in good faith, with the care that an ordinarily prudent director would exercise under similar circumstances.

 

The duty of loyalty requires that a director act in a manner he reasonably believes to be in the best interests of the corporation. He must not use his corporate position for personal gain or advantage. This duty prohibits in principle self-dealing by a director and mandates that the best interest of the corporation take precedence over any interest possessed by a director or officer.

 

The burden of proof for a violation of these duties is with the corporation or with the shareholder bringing a suit against the director.

 

Directors also have an obligation to treat shareholders that are in similar situations equally.

 

 

111 

 

 

DELAWARE CORPORATE LAW   SWISS CORPORATE LAW
 
Shareholder action by written consent
   
A Delaware corporation may, in its certificate of incorporation, eliminate the right of shareholders to act by written consent.   Shareholders of a Swiss corporation may only exercise their voting rights in a general meeting of shareholders and may not act by written consents.
 
Shareholder proposals
   
A shareholder of a Delaware corporation has the right to put any proposal before the annual meeting of shareholders, provided it complies with the notice provisions in the governing documents. A special meeting may be called by the board of directors or any other person authorized to do so in the governing documents, but shareholders may be precluded from calling special meetings.

  

 

  

 

At any general meeting of shareholders any shareholder may put proposals to the meeting if the proposal is part of an agenda item. Unless the articles of association provide for a lower threshold or for additional shareholders' rights:

 

·  one or several shareholders whose combined shareholdings represent the lower of (1) one tenth of the share capital or (2) an aggregate par value of at least CHF 1,000,000, may ask that a general meeting of shareholders be called for specific agenda items and specific proposals; and

 

·     one or several shareholders representing 10.0% of the share capital or CHF 1.0 million of nominal share capital may ask that an agenda item including a specific proposal be put on the agenda for a regularly scheduled general meeting of shareholders, provided such request is made with appropriate notice.

 

Any shareholder can propose candidates for election as directors at an annual general meeting without prior written notice.

 

In addition, any shareholder is entitled, at a general meeting of shareholders and without advance notice, to (1) request information from the Board on the affairs of the company (note, however, that the right to obtain such information is limited), (2) request information from the auditors on the methods and results of their audit, (3) request the holding of an extraordinary general meeting of shareholders and (4) request, under certain circumstances and subject to certain conditions, a special audit.

 

 

112 

 

 

DELAWARE CORPORATE LAW   SWISS CORPORATE LAW
 
Cumulative voting
   
Under the Delaware General Corporation Law, cumulative voting for elections of directors is not permitted unless the corporation's certificate of incorporation provides for it.   Cumulative voting would be permitted under Swiss corporate law; however, we are not aware of any company that has cumulative voting. An annual individual election of all members of the board of directors for a term of office of one year (i.e., until the end of the following annual general meeting) is mandatory for listed Swiss companies.
 
Removal of directors
   
A Delaware corporation with a classified board may be removed only for cause with the approval of a majority of the outstanding shares entitled to vote, unless the certificate of incorporation provides otherwise.   A Swiss corporation may remove, with or without cause, any director at any time with a resolution passed by an absolute majority of the shares represented at a general meeting of shareholders. The articles of association may require the approval by a qualified majority of the shares represented at a meeting for the removal of a director.
 
Transactions with interested shareholders
   
The Delaware General Corporation Law generally prohibits a Delaware corporation from engaging in certain business combinations with an "interested shareholder" for three years following the date that such person becomes an interested shareholder. An interested shareholder generally is a person or group who or which owns or owned 15.0% or more of the corporation's outstanding voting stock within the past three years.   No such specific rule applies to a Swiss corporation.

 

113 

 

 

DELAWARE CORPORATE LAW   SWISS CORPORATE LAW
 
Dissolution; Winding up
   

Unless the board of directors of a Delaware corporation approves the proposal to dissolve, dissolution must be approved by shareholders holding 100.0% of the total voting power of the corporation. Only if the dissolution is initiated by the board of directors may it be approved by a simple majority of the corporation's outstanding shares. Delaware law allows a Delaware corporation to include in its certificate of incorporation a supermajority voting requirement in connection with dissolutions initiated by the board.

 

  

 

  

 

A dissolution and winding up of a Swiss corporation requires the approval by two-thirds of the shares represented as well as the absolute majority of the par value of the shares represented at a general meeting of shareholders passing a resolution on such dissolution and winding up. The articles of association may increase the voting thresholds required for such a resolution.
 
Variation of rights of shares
   
A Delaware corporation may vary the rights of a class of shares with the approval of a majority of the outstanding shares of such class, unless the certificate of incorporation provides otherwise.   A Swiss corporation may modify the rights of a classes of shares with (1) a resolution passed by an absolute majority of the shares represented at the general meeting of shareholders and (2) a resolution passed by an absolute majority of the shares represented at the special meeting of the affected preferred shareholders. The issuance of shares that are granted more voting power requires the approval by two-thirds of the shares represented as well as the absolute majority of the par value of the shares represented at the relevant general meeting of shareholders.
 
Amendment of governing documents
   
A Delaware corporation's governing documents may be amended with the approval of a majority of the outstanding shares entitled to vote, unless the certificate of incorporation provides otherwise.   The articles of association of a Swiss corporation may be amended with a resolution passed by an absolute majority of the shares represented at such meeting, unless otherwise provided in the articles of association. There are a number of resolutions, such as an amendment of the stated purpose of the corporation and the introduction of authorized and conditional capital, that require the approval by two-thirds of the votes and an absolute majority of the par value of the shares represented at a shareholders' meeting. The articles of association may increase the voting thresholds.

 

114 

 

 

DELAWARE CORPORATE LAW   SWISS CORPORATE LAW
 
Inspection of books and records
   
Shareholders of a Delaware corporation, upon written demand under oath stating the purpose thereof, have the right during the usual hours for business to inspect for any proper purpose, and to obtain copies of list(s) of shareholders and other books and records of the corporation and its subsidiaries, if any, to the extent the books and records of such subsidiaries are available to the corporation.

  

 

  

 

Shareholders of a Swiss corporation may only inspect books and records if the general meeting of shareholders or the board of directors approved such inspection and only if confidential information possessed by a corporation is protected. A shareholder is only entitled to receive information to the extent required to exercise such shareholders' rights, subject to the interests of the corporation. The right to inspect the share register is limited to the right to inspect that shareholder's own entry in the share register.
 
Payment of dividends
 

The board of directors may approve a dividend without shareholder approval. Subject to any restrictions contained in its certificate of incorporation, the board may declare and pay dividends upon the shares of its capital stock either:

 

·     out of its surplus; or

 

·     in case there is no such surplus, out of its net profits for the fiscal year in which the dividend is declared or the preceding fiscal year.

 

Stockholder approval is required to authorize capital stock in excess of that provided in the charter. Directors may issue authorized shares without stockholder approval.

 

 

Dividend payments are subject to the approval of the general meeting of shareholders. The board of directors may propose to shareholders that a dividend shall be paid but cannot itself authorize the distribution.

 

Payments out of the Company's stated share capital (in other words, the aggregate par value of the Company's registered share capital) in the form of dividends are not allowed; payments out of stated share capital may be made by way of a capital reduction only. Dividends may be paid only from the profits brought forward from the previous business years or if the Company has distributable reserves, each as will be presented on the Company's audited annual stand-alone financial statements. The dividend may be determined only after the allocations to reserves required by the law and the articles of association have been made.

 

 

115 

 

 

DELAWARE CORPORATE LAW   SWISS CORPORATE LAW
 
Creation and issuance of new shares
   
All creation of shares requires the board of directors to adopt a resolution or resolutions, pursuant to authority expressly vested in the board of directors by the provisions of the company's certificate of incorporation.   All creation of shares requires a shareholders' resolution. Authorized shares can be, once created by shareholder resolution, issued by the board of directors (subject to limitations of the authorization; the term of authorized share capital is at a maximum two years, and the amount of authorized share capital is capped at 50% of the share capital registered in the commercial register at the time the authorized share capital is adopted). Conditional share capital is the underlying for shares issued upon the exercise of options and conversion rights related to debt instruments issued by the board of directors or such rights issued to employees. The amount of conditional share capital is capped at 50% of the share capital registered in the commercial register at the time the conditional share capital is adopted.
 
Pre-emptive rights
   
Under the Delaware General Corporate Law, no shareholder shall have any pre-emptive right to subscribe to an additional issue of shares or to any security convertible into such shares unless, and except to the extent that, such right is expressly granted to such shareholder in the corporation’s certificate of incorporation.   Under Swiss corporation law, shareholders have pre-emptive rights to subscribe for new issuances of shares in proportion to the respective par values of their holdings. Under certain circumstances, shareholders limit or withdraw, or authorize the board of directors to limit or withdraw, pre-emptive rights or advance subscription rights in certain circumstances. However, limitation or withdrawal of shareholders' pre-emptive rights can only be decided for valid reasons. Preventing a particular shareholder to exercise influence over the company is generally believed not to be a valid reason to limit or withdraw shareholders' pre-emptive rights.

  

116 

 

 

C.Material Contracts

 

Yorkville Standby Equity Distribution Agreement

 

On February 8, 2018 the Company entered into the SEDA, as amended on September 28, 2018 with Yorkville. Pursuant to the SEDA, the Company has the right, at any time during a five-year period, to request Yorkville, in one or several steps, to subscribe for Class B Shares up to an aggregate subscription amount of CHF 50,000,000. After several drawdowns made by WISeKey under the SEDA in 2018, 2019, 2020 and 2021, in the aggregate amount of CHF 4,356,045, the remaining amount available for drawdown is CHF 45,643,955 as at December 31, 2021. As long as a sufficient number of Class B Shares is provided through share lending, WISeKey has the right to make drawdowns under the SEDA at its discretion by requesting Yorkville to subscribe for (if the Class B Shares are issued out of authorized share capital) or purchase (if the Class B Shares are delivered out of treasury) Class B Shares worth up to CHF 5,000,000 each, subject to certain exceptions and limitations (including the exception that a drawdown request by WISeKey shall in no event cause the aggregate number of Class B Shares held by Yorkville to meet or exceed 4.99% of the total number of shares registered with the commercial register of the Canton of Zug). The subscription price for each subscription request of the Company corresponds to 93% of the lowest daily VWAP of a Class B Share, as traded and quoted on the SIX, over the five trading days following the drawdown request by WISeKey. If the Company elects to exercise its rights under the SEDA, the issuance of Class B Shares would dilute the Company's shareholders' interest in the Company. As at December 31, 2021, the remaining amount available for drawdown by the Company under the SEDA is CHF 45,643,955 (USD 50,058,912 at closing rate) and, as at December 31, 2021, the estimated maximum number of Class B Shares deliverable under the SEDA is 64,927,389 Class B Shares at CHF 0.703 per Class B Share (calculated based on the closing price of a Class B Share on December 30, 2021 of CHF 0.756 per Class B Share, discounted by 7%). The actual price, at which the Company may drawdown under the SEDA is subject to change, and, therefore, the number of Class B Shares deliverable to Yorkville may vary.

 

As at December 31, 2021, the Company held 7,201,664 Class B Shares as treasury shares available for delivery under the SEDA, either directly or through a subsidiary. Depending on WISeKey's capital requirements, this amount of Class B Shares may not be sufficient, and the Company may issue Class B Shares out of its authorized share capital for further drawdowns under the SEDA and delivery to Yorkville. If such number of Class B Shares is not sufficient for delivery to Yorkville in connection with drawdowns under the SEDA, the Company may, instead of issuing the required additional number of Class B Shares to Yorkville directly, issue additional Class B Shares for delivery under the SEDA as follows. The additional Class B Shares would be subscribed for by WISeKey Equities AG (WISeKey Equities), a direct, wholly-owned subsidiary of the Company. WISeKey Equities would subscribe for the Class B Shares at nominal value and upon issuance of such Class B Shares, on-sell the Class B Shares back to the Company at nominal value plus a fee as consideration for providing the subscription service. The Company would hold the new Class B Shares in treasury and deliver them to Yorkville in accordance with the terms of the SEDA.

 

Warrants Issued to Yorkville

 

In connection with a convertible loan agreement WISeKey entered into with Yorkville on June 27, 2019, the Company granted to Yorkville 500,000 warrants for the acquisition of an equal number of Class B Shares. The warrants may be exercised by Yorkville at any time on or before June 27, 2022, at an exercise price per warrant initially set to CHF 3.00 per Class B Share. The Yorkville Initial Exercise Price may be adjusted using certain agreed-upon formulae in case of (a) an increase of capital by means of capitalization of reserves, profits or premiums by distribution of Class B Shares, or division or consolidation of Class B Shares; (b) an issue of Class B Shares or other securities by way of conferring subscription or purchase rights; (c) spin-offs and capital distributions other than dividends; and (d) dividends. The Class B Shares issued to Yorkville in connection with the warrants would be issued out of the Company's conditional share capital or authorized share capital without triggering he pre-emptive rights of the existing shareholders of the Company.

 

117 

 

 

COVID-19 Credit Facility with UBS SA

 

On March 26, 2020, two members of the Group entered into the Covid loans to borrow funds under the Swiss Government supported COVID-19 Credit Facility with UBS SA (“UBS”). Under the terms of the Agreement, UBS has lent such Group members a total of CHF 571,500. The loans are repayable in full by March 30, 2028. Semi-annual repayments will start from March 31, 2022, and will be spread on a linear basis over the remaining term. The full repayment of the loans is permitted at any time. The interest rate is determined by Swiss COVID-19 Law and currently the Covid loans carry an interest rate of 0%. There were no fees or costs attributed to the Covid loans and as such there is no debt discount of debt premium associated with the loan facility. Under the terms of the loans, the relevant companies are required to use the funds solely to cover the liquidity requirements of the relevant companies. In particular, the relevant companies cannot use the funds for the distribution of dividends or directors' fees, the repayment of capital contributions, the granting of active loans, the refinancing of private or shareholder loans, the repayment of intra-group loans, or the transfer of guaranteed loans to a Group company not having its registered office in Switzerland, whether directly or indirectly linked to the borrowing companies. During the year to December 31, 2021, WISeKey repaid CHF 70,000 of the COVID-19 UBS loans. Therefore, as at December 31, 2021, the outstanding balance on these loans was CHF 501,500 (USD 550,008).

 

Agreement for the Issuance and Subscription of Convertible Notes with Nice & Green SA

 

On May 18, 2020, WISeKey entered into the Nice & Green Facility with Nice & Green, pursuant to which WISeKey has the right to draw down up to a maximum of CHF 10,000,000 in up to 25 tranches, each of which is divided into 25 convertible notes (the “Nice & Green Convertible Notes”), during a commitment period of 24 months commencing on May 20, 2020. The Nice & Green Convertible Notes do not bear interest. Subject to a cash redemption right of WISeKey, the Nice & Green Convertible Notes are mandatorily convertible into Class B Shares within a period of 12 months from issuance of the respective Nice & Green Convertible Notes (the “Nice & Green Conversion Period”). Conversion takes place upon request by Nice & Green during the Nice & Green Conversion Period, but in any case, no later than at the expiry of the Nice & Green Conversion Period, at a conversion price of 95% of the lowest daily volume-weighted average price of a Class B Share as traded on the SIX Swiss Exchange during the ten trading days preceding the relevant conversion date. WISeKey made several drawdowns in 2020 under the Nice & Green Facility and the remaining amount available for drawdown as at December 31, 2020 is CHF 1,083,111 (USD 1,187,876 at closing rate). The conversion of the drawdowns under the Nice & Green Facility into Class B Shares will dilute the Company's shareholders' interest in the Company. In 2020, Nice & Green requested to convert all Nice & Green Convertible Notes issued in 2020, therefore, as at December 31, 2021, there were no Nice & Green Convertible Notes outstanding. As at December 31, 2021, the remaining amount available for drawdown by the Company under the Nice & Green Facility is CHF 1,083,111 (USD 1,187,876 at closing rate) and, as at December 31, 2021, the estimated maximum number of Class B Shares deliverable under the Nice & Green Facility is 1,508,511 Class B Shares at CHF 0.718 per Class B Share (calculated based on the closing price of a Class B Share on the SIX on December 30, 2021 of CHF 0.756 per Class B Share discounted by 5%). Note that the actual price at which Nice & Green may convert each tranche under the Nice & Green Facility is subject to change, and, therefore, the number of Class B Shares deliverable to Nice & Green may vary.

 

Warrants Issued to Crede

 

In connection with a convertible loan agreement WISeKey entered into with Crede on September 28, 2018, the Company granted to Crede, on September 28, 2018, 408,247 warrants for the acquisition of an equal number of Class B Shares. As a result, the maximum total number of Class B Shares that are issuable under the Crede Warrants as at December 31, 2021 is 408,247 Class B Shares. The Crede Warrants may be exercised by Crede at any time on or before October 29, 2023, as amended, at an exercise price per Crede Warrant equal to CHF 3.84 per Class B Share. The Class B Shares issued to Crede in connection with the Crede Warrants would be issued out of the Company's conditional share capital or authorized share capital without triggering the pre-emptive rights of the existing shareholders of the Company. The exercise of Crede Warrants will dilute the Company's shareholders' interests in the Company.

 

118 

 

 

In connection with another Convertible Loan, the Company granted to Crede, on August 07, 2020, 1,675,885 warrants for the acquisition of an equal number of Class B Shares. As a result, the maximum total number of Class B Shares that are issuable under the Second Crede Warrants as at December 31, 2021 is 1,675,885 Class B Shares. The Second Crede Warrants may be exercised by Crede at any time on or before September 14, 2023, as amended, at an exercise price per warrant equal to CHF 1.375 per Class B Share. The Class B Shares issued to Crede in connection with the Second Crede Warrants would be issued out of the Company's conditional share capital or authorized share capital without triggering the pre-emptive rights of the existing shareholders of the Company. The exercise of the Second Crede Warrants will dilute the Company's shareholders' interests in the Company.

 

Warrants Issued to GTO

 

In connection with an Agreement for the Issuance and Subscription of Convertible Notes WISeKey entered into with GTO, the Company granted GTO warrants to acquire Class B Shares at an exercise price of the higher of (a) 120% of the 5-trading day VWAP of the Class B Shares on the SIX Swiss Stock Exchange over the 5 trading days immediately preceding the relevant subscription request and (b) CHF 1.50. The number of warrants granted at each tranche subscription is calculated as 15% of the principal amount of each subscription divided by the GTO Warrant Exercise Price. Each warrant agreement has a 5-year exercise period starting on the relevant subscription date. As at December 31, 2021, a total of 1,319,161 warrants (the "GTO Warrants") have been issued for the acquisition of an equal number of Class B Shares. As a result, the maximum total number of Class B Shares that are issuable under the GTO Warrants as at December 31, 2021 is 1,319,161 Class B Shares. The GTO Warrants may be exercised by GTO at any time until the fifth anniversary of their respective grant at the GTO Warrant Exercise Price. The Class B Shares issued to GTO in connection with the GTO Warrants would be issued out of the Company's conditional share capital or authorized share capital without triggering the pre-emptive rights of the existing shareholders of the Company. The exercise of the GTO Warrants will dilute the Company's shareholders' interests in the Company.

 

Agreement for the Subscription of up to $22M Convertible Notes with L1

 

On 29 June 2021, WISeKey entered into the L1 Facility with L1, as amended on September 27, 2021, pursuant to which L1 committed to grant loans, in several tranches and in the form of convertible notes, to WISeKey up to a maximum amount of USD 22,000,000, subject to certain conditions, over a period of 24 months. The L1 Convertible Notes bear interest at a rate of 6% per annum. Subject to a cash redemption right of WISeKey, the L1 Convertible Notes are mandatorily convertible into Class B Shares within a period of 24 months from issuance of the respective L1 Convertible Notes, extendable under certain conditions by a maximum of 6 months. Conversion takes place upon request by L1 during the L1 Conversion Period, but in any case no later than at the expiry of the L1 Maximum Conversion Period. The conversion price applied to the principal amount of the L1 Convertible Notes and accrued interest, converted into CHF at the relevant exchange rate will be the lower of (i) 95% of the lowest volume weighted average price of Class B Shares on the SIX Swiss Exchange during the five trading days preceding the relevant conversion date and (ii) depending on the tranche, a fixed conversion price ranging from CHF 4 to CHF 7.50, for the tranches subscribed under the original agreement, and 90% of the lowest volume weighted average price of Class B Shares on the SIX Swiss Exchange during the ten trading days preceding the relevant conversion date for the tranches subscribed under the amendment dated September 27, 2021. WISeKey made several loan subscriptions in 2021 under the L1 Facility and the remaining amount available for loans as at December 31, 2021 is USD 5,000,000. In 2021, L1 requested to convert L1 Convertible Notes issued in 2021 for a total amount of USD 13,500,000, resulting in the issuance of 11,858,831 Class B Shares to L1. The conversion of the subscriptions under the L1 Facility into Class B Shares will dilute the Company's shareholders' interest in the Company. L1 requested to convert some but not all L1 Convertible Notes issued in 2021. As at December 31, 2021, L1 Convertible Notes in an aggregate amount of USD 3,500,000 remained unconverted and the remaining amount available for subscription by the Company under the L1 Facility is USD 5,000,000, therefore, as at December 31, 2021, the estimated maximum number of Class B Shares deliverable under the L1 Facility is 12,435,057 Class B Shares at a conversion price of, respectively, CHF 0.718 per Class B Share for the tranches subscribed under the original agreement (calculated based on the closing price of a Class B Share on the SIX on December 30, 2021 of CHF 0.756 discounted by 5%) and CHF 0.68 per Class B Share for the tranches subscribed under the amendment dated September 27, 2021 (calculated based on the closing price of a Class B Share on the SIX on December 30, 2021 of CHF 0.756 discounted by 10%). Note that the actual price at which L1 may convert each tranche under the L1 Facility is subject to change, and, therefore, the number of Class B Shares deliverable to L1 may vary.

 

119 

 

 

Warrants Issued to L1

 

In connection with the L1 Facility, the Company granted L1 the option to acquire Class B Shares at an exercise price of the higher of (a) 1.5 times the 5-trading day volume-weighted average price of the WIHN Class B Shares on the SIX Swiss Stock Exchange immediately preceding the tranche closing date and (b) CHF 5.00. The number of warrants granted at each tranche subscription is calculated as 25% of the principal amount of each tranche divided by the volume-weighted average price of the trading day immediately preceding the tranche closing date. Each warrant agreement has a 3-year exercise period starting on the relevant subscription date. As at December 31, 2021, a total of 3,078,963 warrants for the acquisition of an equal number of Class B Shares. As a result, the maximum total number of Class B Shares that are issuable under the L1 Warrants as at December 31, 2021 is 3,078,963 Class B Shares. The L1 Warrants may be exercised by L1 at any time until the third anniversary of their respective grant at the L1 Warrant Exercise Price. Should the remaining amount available for subscription by the Company under the L1 Facility of USD 5,000,000 be subscribed for, the estimated maximum number of warrants deliverable under the L1 Facility is 1,507,606 for the acquisition of an equal number of Class B Shares. As a result, assuming the L1 Facility is fully subscribed for, the maximum total number of Class B Shares that are issuable under the L1 Facility as at December 31, 2021 is 4,586,569 Class B Shares. The Class B Shares issuable to L1 in connection with the Total L1 Warrants would be issued out of the Company's conditional share capital or authorized share capital without triggering the pre-emptive rights of the existing shareholders of the Company. The exercise of the Total L1 Warrants will dilute the Company's shareholders' interests in the Company. Note that the actual volume-weighted average price of the trading day immediately preceding the subscription date at each subscription used to calculate the number of warrants granted to L1 is subject to change, and, therefore, the number of Class B Shares deliverable to L1 may vary.

 

Agreement for the Subscription of up to $22M Convertible Notes with Anson

 

On June 29, 2021, WISeKey entered into the Anson Facility with Anson, as amended on September 27, 2021, pursuant to which Anson committed to grant loans, in several tranches and in the form of convertible notes, to WISeKey up to a maximum amount of USD 22,000,000, subject to certain conditions, over a period of 24 months. The Anson Convertible Notes bear interest at a rate of 6% per annum. Subject to a cash redemption right of WISeKey, the Anson Convertible Notes are mandatorily convertible into Class B Shares within a period of 24 months from issuance of the respective Anson Convertible Notes, extendable under certain conditions by a maximum of 6 months. Conversion takes place upon request by Anson during the Anson Conversion Period, but in any case no later than at the expiry of the Anson Maximum Conversion Period. The conversion price applied to the principal amount of the Anson Convertible Notes and accrued interest, converted into CHF at the relevant exchange rate will be the lower of (i) 95% of the lowest volume weighted average price of Class B Shares on the SIX Swiss Exchange during the five trading days preceding the relevant conversion date and (ii), depending on the tranche, a fixed conversion price ranging from CHF 4 to CHF 7.50, for the tranches subscribed under the original agreement, and 90% of the lowest volume weighted average price of Class B Shares on the SIX Swiss Exchange during the ten trading days preceding the relevant conversion date for the tranches sub-scribed under the amendment dated September 27, 2021. WISeKey made several loan subscriptions in 2021 under the Anson Facility and the remaining amount available for loans as at December 31, 2021 is USD 5,500,000. In 2021, Anson requested to convert Anson Convertible Notes issued in 2021 for a total amount of USD 9,800,000, resulting in the issuance of 8,228,262 Class B Shares to Anson. The conversion of the subscriptions under the Anson Facility into Class B Shares will dilute the Company's shareholders' interest in the Company. Anson requested to convert some but not all Anson Convertible Notes issued in 2021. As at December 31, 2021, Anson Convertible Notes in an aggregate amount of USD 6,700,000 remained unconverted and the remaining amount available for subscription by the Company under the Anson Facility is USD 5,500,000, therefore, as at December 31, 2021, the estimated maximum number of Class B Shares deliverable under the Anson Facility is 18,088,674 Class B Shares at a conversion price of, respectively, CHF 0.718 per Class B Share for the tranches subscribed under the original agreement (calculated based on the closing price of a Class B Share on the SIX on December 30, 2021 of CHF 0.756 discounted by 5%) and CHF 0.68 per Class B Share for the tranches subscribed under the amendment dated September 27, 2021 (calculated based on the closing price of a Class B Share on the SIX on December 30, 2021 of CHF 0.756 discounted by 10%). Note that the actual price at which Anson may convert each tranche under the Anson Facility is subject to change, and, therefore, the number of Class B Shares deliverable to Anson may vary.

 

120 

 

 

Warrants Issued to Anson

 

In connection with the Anson Facility, the Company granted Anson the option to acquire Class B Shares at an exercise price of the higher of (a) 1.5 times the 5-trading day volume-weighted average price of the WIHN Class B Shares on the SIX Swiss Stock Exchange immediately preceding the tranche closing date and (b) CHF 5.00. The number of warrants granted at each tranche subscription is calculated as 25% of the principal amount of each tranche divided by the volume-weighted average price of the trading day immediately preceding the tranche closing date. Each warrant agreement has a 3-year exercise period starting on the relevant subscription date. As at December 31, 2021, a total of 2,821,922 warrants for the acquisition of an equal number of Class B Shares. As a result, the maximum total number of Class B Shares that are issuable under the Anson Warrants as at December 31, 2021 is 2,821,922 Class B Shares. The Anson Warrants may be exercised by Anson at any time until the third anniversary of their respective grant at the Anson Warrant Exercise Price. Should the remaining amount available for subscription by the Company under the Anson Facility of USD 5,500,000 be subscribed for, the estimated maximum number of warrants deliverable under the Anson Facility is 1,658,366 for the acquisition of an equal number of Class B Shares. As a result, assuming the Anson Facility is fully subscribed for, the maximum total number of Class B Shares that are issuable under the Anson Facility as at December 31, 2021 is 4,480,288 Class B Shares. The Class B Shares issuable to Anson in connection with the Total Anson Warrants would be issued out of the Company's conditional share capital or authorized share capital without triggering the pre-emptive rights of the existing shareholders of the Company. The exercise of the Total Anson Warrants will dilute the Company's shareholders' interests in the Company. Note that the actual volume-weighted average price of the trading day immediately preceding the subscription date at each subscription used to calculate the number of warrants granted to Anson is subject to change, and, therefore, the number of Class B Shares deliverable to Anson may vary.

 

OISTE Collaboration Agreement

 

Our subsidiary, WISeKey SA and the Organisation Internationale pour la Sécurité de Transactions Electroniques (OISTE), a foundation created under Swiss law, entered into a cooperation agreement, dated June 20, 2018 (OISTE Collaboration Agreement), which amended and restated prior agreements between us and OISTE.  Under the terms of the OISTE Collaboration Agreement, we are granted a worldwide license to commercialize its Root Global Cryptographic Key Pairs or Root of Trust. Roots of Trust (RoT) is a set of functions in the trusted computing module of a computer's operating system (OS). The RoT serves as separate computing engine controlling the trusted computing platform cryptographic processor on the PC or mobile device it is embedded in. The OISTE RoT was created in 1999 as part of a partnership with the International Telecommunication Union which is the International UN organization in charge of standards used on the Internet, IoT and mobile networks. 

 

WISeKey uses the OISTE RoT to provide trust to its digital identity technology used to authenticate users, and encrypt and decrypt messages among users. It is also used for WISeKey's Certify ID and WISeID technology to provide Digital Certificates for people, servers and IoT objects by providing certification technology and services in conformity with OISTE directives and standards.  The OISTE RoT is audited annually by webtrust.org. The OISTE Foundation owns and regulates the "OISTE Global Trust Model", which includes as "Root of Trust" a number of Root Certification Authorities, globally recognized. OISTE delegates to the Swiss company, WISeKey SA, the operation of the systems and infrastructures supporting the Trust Model. The OISTE Foundation doesn't issue certificates to end subscribers, but grants to WISeKey a license as subordinate certification authority, allowing the delivery of Trust Services for Persons, Applications and Objects. In return for this license, we agree to pay a license fee and a royalty fee to OISTE.  In addition, the OISTE Collaboration Agreement delegates to us the technical management of the OISTE Root Global Cryptographic Key pairs, the OISTE global Root Certification Authority as well as its Digital Certificates, including the safekeeping of the OISTE Root Global Cryptographic Key Pairs in our data center bunker.  In return for this management service, we are paid a management fee by OISTE.

 

WebTrust is an assurance service jointly developed by the American Institute of Certified Public Accountants (AICPA). WebTrust relies on a series of principles and criteria designed to promote confidence and trust between consumers and companies conducting business on the Internet. Public accounting firms and practitioners, who obtain a WebTrust business license from the AICPA or the Canadian Institute of Chartered Accountants (CICA), can provide assurance services to evaluate and test whether a particular web site meets any one of the Trust Services principles and criteria.

 

121 

 

 

D.Exchange Controls

 

There are currently no exchange controls restrictions in effect in Switzerland.

 

E.Taxation

 

Material U.S. Federal Income Tax Considerations for U.S. Holders

 

The following is a description of the material U.S. federal income tax consequences to U.S. Holders, as defined below, of owning and disposing of our ADSs. It does not describe all tax considerations that may be relevant to a particular person's decision to acquire, hold or dispose of ADSs. This discussion is based on the Internal Revenue Code of 1986, as amended (the "Code"), administrative pronouncements, judicial decisions, final, temporary and proposed Treasury regulations, and the income tax treaty between Switzerland and the United States (the "Treaty"), all as of the date hereof, any of which is subject to change or differing interpretations, possibly with retroactive effect.

 

This discussion applies only to a U.S. Holder that holds ADSs as capital assets for U.S. federal income tax purposes. Furthermore, it does not describe all of the U.S. federal income tax consequences that may be relevant in light of a U.S. Holder's particular circumstances, including consequences for purposes of the alternative minimum tax and the potential application of the Medicare contribution tax. Furthermore, it does not address classes of U.S. holders that may be subject to special rules, such as:

 

·banks, insurance companies, and certain other financial institutions;

 

·dealers or traders in securities who use a mark-to-market method of tax accounting;

 

·persons holding ADSs as part of a hedging transaction, straddle, wash sale, conversion transaction or other integrated transaction or persons entering into a constructive sale with respect to the ADSs;

 

·regulated investment companies or real estate investment trusts;

 

·U.S. expatriates and certain former citizens or long-term residents of the United States;

 

·U.S. Holders whose functional currency for U.S. federal income tax purposes is not the U.S. dollar;

 

·entities or arrangements classified as partnerships for U.S. federal income tax purposes;

 

·tax-exempt entities, including an "individual retirement account" or "Roth IRA";

 

·persons that own or are deemed to own ten percent or more of our shares by vote or value; or

 

·persons holding ADSs in connection with a trade or business conducted outside of the United States.

 

If an entity or arrangement that is classified as a partnership for U.S. federal income tax purposes holds ADSs, the U.S. federal income tax treatment of a partner will generally depend on the status of the partner and the activities of the partnership. Partnerships holding ADSs and partners in such partnerships should consult their tax advisers as to the particular U.S. federal income tax consequences of owning and disposing of the ADSs.

 

A "U.S. Holder" is a holder who, for U.S. federal income tax purposes, is a beneficial owner of ADSs, who is eligible for the benefits of the Treaty and who is:

 

·a citizen or individual resident of the United States;

 

·a corporation, or other entity taxable as a corporation, created or organized in or under the laws of the United States, any state therein or the District of Columbia; or

 

·an estate or trust the income of which is subject to U.S. federal income taxation regardless of its source.

 

122 

 

 

Generally, a U.S. Holder of an ADS should be treated for U.S. federal income tax purposes as holding the Class B Shares represented by the ADS. Accordingly, no gain or loss will be recognized upon an exchange of ADSs for Class B Shares.

 

U.S. Holders should consult their tax advisers concerning the U.S. federal, state, local and non-U.S. tax consequences of owning and disposing of ADSs in their particular circumstances.

 

Taxation of Distributions

 

As stated above under Item 10B. Memorandum and Articles of Association, we do not intend to pay cash dividends in the foreseeable future. If we do make distributions of cash or property with respect to ADSs, subject to the passive foreign investment company rules described below, any such distributions (before reduction for any amounts withheld in respect of Swiss withholding tax), other than certain pro rata distributions of ADSs, will generally be treated as dividends to the extent paid out of our current or accumulated earnings and profits (as determined under U.S. federal income tax principles). Because we do not maintain calculations of our earnings and profits under U.S. federal income tax principles, we expect that distributions generally will be reported to U.S. Holders as dividends.

 

For so long as our ADSs are listed on NASDAQ or we are eligible for benefits under the Treaty, dividends paid to certain non-corporate U.S. Holders will be eligible for taxation as "qualified dividend income" and therefore, subject to applicable limitations, will be taxable at rates not in excess of the long-term capital gain rate applicable to such U.S. Holder. U.S. Holders should consult their tax advisers regarding the availability of the reduced tax rate on dividends in their particular circumstances.

 

The amount of a dividend will include any amounts withheld by us in respect of Swiss income taxes. The amount of the dividend will be treated as foreign-source dividend income to U.S. Holders and will not be eligible for the dividends-received deduction generally available to U.S. corporations under the Code. Dividends will be included in a U.S. Holder's income on the date of the depositary's receipt of the dividend. The amount of any dividend income paid in foreign currency will be the U.S. dollar amount calculated by reference to the exchange rate in effect on the date of actual or constructive receipt, regardless of whether the payment is in fact converted into U.S. dollars at that time. If the dividend is converted into U.S. dollars on the date of receipt, a U.S. Holder should not be required to recognize foreign currency gain or loss in respect of the dividend income. A U.S. Holder may have foreign currency gain or loss if the dividend is converted into U.S. dollars after the date of receipt.

 

Subject to applicable limitations, some of which vary depending upon the U.S. Holder's particular circumstances, Swiss income taxes withheld from dividends on ADSs at a rate not exceeding the rate provided by the Treaty will be creditable against the U.S. Holder's U.S. federal income tax liability. The rules governing foreign tax credits are complex and U.S. Holders should consult their tax advisers regarding the creditability of foreign taxes in their particular circumstances. In lieu of claiming a foreign tax credit, U.S. Holders may, at their election, deduct foreign taxes, including any Swiss income tax, in computing their taxable income, subject to generally applicable limitations under U.S. law. An election to deduct foreign taxes instead of claiming foreign tax credits applies to all foreign taxes paid or accrued in the taxable year.

 

Sale or Other Disposition of ADSs

 

Subject to the passive foreign investment company rules described below, gain or loss realized on the sale or other disposition of ADSs will be capital gain or loss, and will be long-term capital gain or loss if the U.S. Holder held the ADSs for more than one year. The amount of the gain or loss will equal the difference between the U.S. Holder's tax basis in the ADSs disposed of and the amount realized on the disposition, in each case as determined in U.S. dollars. This gain or loss will generally be U.S.-source gain or loss for foreign tax credit purposes. The deductibility of capital losses is subject to various limitations.

 

Passive Foreign Investment Company Rules

 

We will be a PFIC for any taxable year in which, after the application of certain "look-through" rules with respect to subsidiaries, either (i) 75% or more of our gross income consists of "passive income," or (ii) 50% or more of the average quarterly value of our assets consist of assets that produce, or are held for the production of, "passive income." For purposes of the above calculations, we will be treated as if we hold our proportionate share of the assets of, and receive directly our proportionate share of the income of, any other corporation in which we directly or indirectly own at least 25%, by value, of the shares of such corporation. Passive income generally includes interest, dividends, rents, certain non-active royalties and capital gains.

 

123 

 

 

Based on our financial statements, business plan and certain estimates and projections, including as to the relative values of our assets, we do not believe that we were a PFIC for our 2021 taxable year. However, based on the expected composition of our assets following the pending sale of our 51% stake in arago and its affiliates for cash, which is expected to be completed in the second quarter of 2022, we are likely to be a PFIC for our 2022 taxable year if we do not spend a substantial amount of our liquid assets on active business operations or if our market capitalization does not substantially increase. Furthermore, there can be no assurance that the IRS will agree with our conclusion regarding our PFIC status for 2021, and whether we are or will be classified as a PFIC in any particular year is uncertain because, among other things, we currently own a substantial amount of passive assets, including cash, and the valuation of certain of our assets may depend in part on the price of our ordinary shares, which is uncertain and may vary substantially over time. Accordingly, there can be no assurance that we will not be a PFIC for any taxable year. If a U.S. Holder holds ADSs in any year in which we are treated as a PFIC, we generally will continue to be treated as a PFIC with respect to that U.S. Holder for all succeeding years during which the U.S. Holder holds ADSs, even if we cease to meet the threshold requirements for PFIC status.

 

If we are a PFIC in any taxable year during which a U.S. Holder holds ADSs (assuming such U.S. Holder had not made a timely mark-to-market election, as described below), gain recognized by such U.S. Holder on a sale or other disposition (including certain pledges) of the ADSs will be allocated ratably over the U.S. Holder's holding period for the ADSs. The amounts allocated to the taxable year of the disposition and to any year before we become a PFIC will be taxed as ordinary income. The amount allocated to each other taxable year will be subject to tax at the highest rate in effect for individuals or corporations, as appropriate, for that taxable year, and an interest charge will be imposed on such amount. Further, to the extent that any distribution received by the U.S. Holder on its ADSs exceeds 125% of the average of the annual distributions on the ADSs received during the preceding three years or the U.S. Holder's holding period, whichever is shorter, that distribution would be subject to taxation in the same manner as gain recognized on the disposition of the ADSs (as described earlier in this paragraph).

 

A U.S. Holder can avoid certain of the adverse rules described above by making a mark-to-market election with respect to its ADSs, provided that the ADSs are "marketable." ADSs will be marketable if they are "regularly traded" on a "qualified exchange" or other market within the meaning of applicable Treasury regulations. If a U.S. Holder makes the mark-to-market election, it generally will recognize as ordinary income any excess of the fair market value of the ADSs at the end of each taxable year over their adjusted tax basis, and will recognize an ordinary loss in respect of any excess of the adjusted tax basis of the ADSs over their fair market value at the end of the taxable year (but only to the extent of the net amount of income previously included as a result of the mark-to-market election). If a U.S. Holder makes the election, the holder's tax basis in the ADSs will be adjusted to reflect the income or loss amounts recognized. Any gain recognized on the sale or other disposition of ADSs in a year when we are a PFIC will be treated as ordinary income and any loss will be treated as an ordinary loss (but only to the extent of the net amount of income previously included as a result of the mark-to-market election).

 

In addition, in order to avoid the application of the foregoing rules, a United States person that owns stock in a PFIC for U.S. federal income tax purposes may make a "qualified electing fund" election (a "QEF Election") with respect to such PFIC if the PFIC provides the information necessary for such election to be made. If a United States person makes a QEF Election with respect to a PFIC, the United States person will be currently taxable on its pro rata share of the PFIC's ordinary earnings and net capital gain (at ordinary income and capital gain rates, respectively) for each taxable year that the entity is classified as a PFIC and will not be required to include such amounts in income when actually distributed by the PFIC. We do not intend to provide information necessary for U.S. Holders to make qualified electing fund elections.

 

In addition, if we pay a dividend to a U.S. Holder with respect to which we are treated as a PFIC, the preferential dividend rates discussed above with respect to dividends paid to certain non-corporate U.S. Holders will not apply.

 

If a U.S. Holder owns ADSs during any year in which we are a PFIC, the holder generally must file annual reports containing such information as the U.S. Treasury may require on IRS Form 8621 (or any successor form) with respect to us, generally with the holder's federal income tax return for that year.

 

U.S. Holders should consult their tax advisers concerning our potential PFIC status and the potential application of the PFIC rules.

 

124 

 

 

Information Reporting and Backup Withholding

 

Payments of dividends and sales proceeds that are made within the United States or through certain U.S.-related financial intermediaries generally are subject to information reporting, and may be subject to backup withholding, unless (i) the U.S. Holder is a corporation or other exempt recipient or (ii) in the case of backup withholding, the U.S. Holder provides a correct taxpayer identification number and certifies that it is not subject to backup withholding.

 

The amount of any backup withholding from a payment to a U.S. Holder will be allowed as a credit against the holder's U.S. federal income tax liability and may entitle it to a refund, provided that the required information is timely furnished to the IRS.

 

Information With Respect to Foreign Financial Assets

 

A U.S. Holder who is an individual and, in certain cases, an entity, and who holds certain specified foreign financial assets (which may include the ADSs) with an aggregate value in excess of certain thresholds, is generally required to report information related to such interests by attaching a completed IRS Form 8938 (Statement of Specified Foreign Financial Assets) with such U.S. Holder's tax return for each year in which such U.S. Holder held an interest in the specified foreign financial assets, subject to certain exceptions (including an exception for ADSs held in accounts maintained by U.S. financial institutions). Persons who are required to report foreign financial assets and fail to do so may be subject to substantial penalties. U.S. Holders should consult their tax advisors regarding these information reporting requirements.

 

SWISS TAX CONSIDERATIONS

 

Swiss Federal, Cantonal and Communal Individual Income Tax and Corporate Income Tax

 

Non-Resident Shareholders

 

Holders of or shares or ADSs representing our shares who are not resident in Switzerland for tax purposes, and who, during the relevant taxation year, have not engaged in a trade or business carried on through a permanent establishment or fixed place of business situated in Switzerland for tax purposes (all such shareholders are hereinafter referred to as the "Non-Resident Shareholders"), will not be subject to any Swiss federal, cantonal and communal income tax on dividends and similar cash or in-kind distributions on ADSs representing our shares (including dividends on liquidation proceeds and stock dividends) (hereinafter referred to as the "Dividends"), distributions based upon a capital reduction (Nennwertrückzahlungen) or paid out of reserves from capital contributions (Reserven aus Kapitaleinlagen) on shares underlying the ADSs, or capital gains realized on the sale or other disposition of ADSs (see, however, paragraph 1.3 "Swiss Federal Withholding Tax" for a summary of Swiss federal withholding tax on Dividends).

 

Resident Private Shareholders

 

Swiss resident individuals who hold their ADSs as private assets all such shareholders are hereinafter referred to as the "Resident Private Shareholders") are required to include Dividends, but not distributions based upon a capital reduction (Nennwertrückzahlungen) or paid out of reserves from capital contributions (Reserven aus Kapitaleinlagen) of the shares underlying the ADSs, in their personal income tax return and are subject to Swiss federal, cantonal and communal income tax on any net taxable income for the relevant taxation period, including the Dividends, but not the distributions based upon a capital reduction (Nennwertrückzahlungen) or paid out of reserves from capital contributions (Reserven aus Kapitaleinlagen). Capital gains resulting from the sale or other dispositions of ADSs are not subject to Swiss federal, cantonal and communal income tax, and conversely, capital losses are not tax-deductible for Resident Private Shareholders. See paragraph 1.1(C) "Domestic Commercial Shareholders" for a summary of the taxation treatment applicable to Swiss resident individuals, who, for income tax purposes, are classified as "professional securities dealers".

 

125 

 

 

Domestic Commercial Shareholders

 

Corporate and individual shareholders who are resident in Switzerland for tax purposes and corporate and individual shareholder who are not resident in Switzerland, and who, in each case, hold their ADSs as part of a trade or business carried on in Switzerland, in the case of corporate and individual shareholders not resident in Switzerland, through a permanent establishment or fixed place of business situated, for tax purposes, in Switzerland, are required to recognize Dividends, distributions based upon a capital reduction (Nennwertrückzahlungen) or paid out of reserves from capital contributions (Reserven aus Kapitaleinlagen) received on shares underlying the ADSs and capital gains or losses realized on the sale or other disposition of ADSs in their income statement for the relevant taxation period and are subject to Swiss federal, cantonal and communal individual or corporate income tax, as the case may be, on any net taxable earnings for such taxation period. The same taxation treatment also applies to Swiss-resident private individuals who, for income tax purposes, are classified as "professional securities dealers" for reasons of, inter alia, frequent dealing, or leveraged investments in ADSs and other securities (the shareholders referred to in this paragraph 1.1.(C), hereinafter for the purposes of this section, as the "Domestic Commercial Shareholders"). Domestic Commercial Shareholders who are corporate taxpayers may be eligible for dividend relief (Beteiligungsabzug) in respect of Dividends and distributions based upon a capital reduction (Nennwertrückzahlungen) or paid out of reserves from capital contributions (Reserven aus Kapitaleinlagen) if the shares underlying the ADSs held by them as part of a Swiss business have an aggregate market value of at least CHF 1 million.

 

Swiss Cantonal and Communal Private Wealth Tax and Capital Tax

 

Non-Resident Shareholders

 

Non-Resident Shareholders are not subject to Swiss cantonal and communal private wealth tax or capital tax.

 

Resident Private Shareholders and Domestic Commercial Shareholders

 

Resident Private Shareholders and Domestic Commercial Shareholders who are individuals are required to report their ADSs as part of private wealth or their Swiss business assets, as the case may be, and will be subject to Swiss cantonal and communal private wealth tax on any net taxable wealth (including the ADSs), in the case of Domestic Commercial Shareholders to the extent the aggregate taxable wealth is allocated in Switzerland. Domestic Commercial Shareholders who are corporate taxpayers are subject to Swiss cantonal and communal capital tax on taxable capital to the extent the aggregate taxable capital is allocated to Switzerland.

 

Swiss Federal Withholding Tax

 

Dividends that the Company pays on the shares underlying the ADSs are subject to Swiss Federal withholding tax (Verrechnungssteuer) at a rate of 35% on the gross amount of the Dividend. The Company is required to withhold the Swiss federal withholding tax from the Dividend and remit it to the Swiss Federal Tax Administration. Distributions based upon a capital reduction (Nennwertrückzahlungen) or paid out of reserves from capital contributions (Reserven aus Kapitaleinlagen) are not subject to Swiss federal withholding tax.

 

The Swiss federal withholding tax on a Dividend will be refundable in full to a Resident Private Shareholder and to a Domestic Commercial Shareholder, who, in each case, inter alia, as a condition to refund, duly reports the Dividend in his or her individual income tax return as income or recognizes the Dividends in its income statement as earnings, as applicable.

 

A Non-Resident Shareholder may be entitled to a partial refund of the Swiss federal withholding tax on Dividend if the country of his or her residence for tax purposes has entered into a bilateral treaty for the avoidance of double taxation with Switzerland and the conditions of such treaty are met. Such shareholders should be aware that the procedures for claiming tax treaty benefits (and the time required for obtaining a refund) might be different from country to country. For example, a shareholder who is resident of the U.S. for the purposes of the bilateral treaty between the U.S. and Switzerland is eligible for a refund of the amount of the withholding tax in excess of the 15% treaty rate, provided such shareholder: (i) qualifies for benefits under this treaty and qualifies as beneficial owner of the Dividends; (ii) hold, directly or indirectly, less than 10% of the voting stock of the Company; (iii) does not qualify as a pension scheme or retirement arrangement for the purpose of the bilateral treaty; and (iv) does not conduct business through a permanent establishment or fixed base in Switzerland to which the ADSs are attributable. Such an eligible U.S. shareholder may apply for a refund of the amount of the withholding tax in excess of the 15% treaty rate. The applicable refund request form may be filed with the Swiss Federal Tax Administration following receipt of the dividend and the relevant deduction certificate, however no later than December 31 of the third year following the calendar year in which the dividend was payable.

 

126 

 

 

Swiss Federal Stamp Taxes

 

Any dealings in the ADSs, where a bank or another securities dealer in Switzerland, as defined in the Swiss Federal Stamp Tax Act, acts as intermediary or is a party to the transaction, are, subject to certain exemptions provided for in the Swiss Federal Stamp Tax Act, subject to Swiss securities turnover tax at an aggregate tax rate of up to 0.15% of the consideration paid for such ADSs.

 

International Automatic Exchange of Information in Tax Matters

 

On November 19, 2014, Switzerland signed the Multilateral Competent Authority Agreement, which is based on article 6 of the OECD/Council of Europe administrative assistance convention and is intended to ensure the uniform implementation of automatic exchange of information (the "AEOI"). The Federal Act on the International Automatic Exchange of Information in Tax Matters (the "AEOI Act") entered into force on January 1, 2017. The AEOI Act is the legal basis for the implementation of the AEOI standard in Switzerland.

 

The AEOI is being introduced in Switzerland through bilateral agreements or multilateral agreements. The agreements have, and will be, concluded on the basis of guaranteed reciprocity, compliance with the principle of specialty (i.e., the information exchanged may only be used to assess and levy taxes (and for criminal tax proceedings)) and adequate data protection.

 

Based on such multilateral agreements and bilateral agreements and the implementing laws of Switzerland, Switzerland exchanges data in respect of financial assets, including the Shares, held in, and income derived thereon and credited to, accounts or deposits with a paying agent in Switzerland for the benefit of individuals resident in a EU member state or in a treaty state.

 

Swiss Facilitation of the Implementation of the U.S. Foreign Account Tax Compliance Act

 

Switzerland has concluded an intergovernmental agreement with the U.S. to facilitate the implementation of FATCA. The agreement ensures that the accounts held by U.S. persons with Swiss financial institutions are disclosed to the U.S. tax authorities either with the consent of the account holder or by means of group requests within the scope of administrative assistance. Information will not be transferred automatically in the absence of consent, and instead will be exchanged only within the scope of administrative assistance on the basis of the double taxation agreement between the U.S. and Switzerland. On October 8, 2014, the Swiss Federal Council approved a mandate for negotiations with the U.S. on changing the current direct-notification-based regime to a regime where the relevant information is sent to the Swiss Federal Tax Administration, which in turn provides the information to the U.S. tax authorities.

 

F.Dividends and Paying Agents

 

Not applicable.

 

G.Statement by Experts

 

Not applicable.

 

H.Documents on Display

 

Under the Exchange Act, we are required to file reports and other information with the SEC. Specifically, we are required to file annually a Form 20-F within 120 days of each fiscal year. Copies of reports and other information, when so filed, may be inspected without charge and may be obtained at prescribed rates at the public reference facilities maintained by the SEC at 100 F Street, N.E., Washington, D.C. 20549. You can request copies of these documents upon payment of a duplicating fee, by writing to the SEC. Please call the SEC at 1-800-SEC-0330 for further information on the operation of the public reference rooms. The SEC also maintains a website at www.sec.gov that contains reports, proxy and information statements, and other information regarding registrants that make electronic filings with the SEC using its EDGAR system. As a foreign private issuer, we are exempt from the rules under the Exchange Act prescribing the furnishing and content of quarterly reports and proxy statements, and officers, directors and principal shareholders are exempt from the reporting and short-swing profit recovery provisions contained in Section 16 of the Exchange Act. Our financial statements have been prepared in accordance with U.S. GAAP.

 

127 

 

 

We will make available to our shareholders annual reports, which will include a review of operations and annual audited consolidated financial statements prepared in conformity with U.S. GAAP. Our documents may be available at our corporate headquarters at General-Guisan-Strasse 6, 6300 Zug, Switzerland.

 

I.Subsidiary Information

 

Not applicable.

 

Item 11.Quantitative and Qualitative Disclosures about Market Risk

 

The Company is exposed to market risks primarily related to foreign currency exchange rates, commodity prices, and changes in the value of investment securities. The Company is not exposed to interest rate risks because all its financial instruments have fixed interest rate terms.

 

The table below shows the balances of our market risk sensitive instruments, which are financial instruments, as at the end of the latest fiscal year grouped by functional currency, and the expected cash flows from these instruments for each of the next five years. The contractual cash flows are presented on an undiscounted cash flow basis, including interest expense. For those instruments where the lender has the choice to settle the repayment of principal and interests in cash or in shares, we have assumed that all amounts would be repaid in cash; this table therefore shows the maximum expected cash flows. Additional details on the financial instruments considered are available in Note 27 of our consolidated financial statements for the years ended December 31, 2021 and 2020.

 

            Expected cash flows by period
Market risk sensitive instruments (USD'000)  Net carrying amount  Principal amount and interests  Weighted average effective interest rate per annum  Total  Less than 1 year  Between 1 and 2 years  Between 2 and 3 years  Between 3 and 4 years  Between 4 and 5 years  More than 5 years
Debt and convertible note obligations:                                                  
- held by entities with CHF functional currency   4,580    4,580    0%   4,580    4,135    105    105    105    105    26 
- held by entities with GBP functional currency   84    84    0%   84    84                     
Total contractual obligations   4,664    4,664         4,664    4,219    105    105    105    105    26 

 

Foreign currency exchange rate risk

 

For information about the foreign currency exchange rate risk see Item 5.A. Operating Results.

 

Commodity price risk

 

The Company has only a very limited exposure to price risk related to anticipated purchases of certain commodities used as raw material. Our raw material inventory was USD 950,000 as at December 31, 2021. A change in those prices may affect our gross margin, however because the inventory balance is relatively small in comparison with our total assets, the Company does not enter into commodity futures, forwards or any other hedge instrument to manage fluctuations in prices of anticipated purchases.

 

128 

 

 

Risk of changes in the value of investment securities

 

As at December 31, 2021, the Company had three investment securities apart from the investments in consolidated subsidiaries:

 

-an investment in equity securities at fair value of USD 1,251 (see Note 22 of our consolidated financial statement as at December 31, 2021),

 

-an investment in equity securities at cost of USD 500,566 (see Note 21 of our consolidated financial statement as at December 31, 2021), and

 

-an investment in equity securities at cost of USD 7,000,000 fully impaired in 2020 (see Note 21 of our consolidated financial statement as at December 31, 2021).

 

The Company has not entered into any instrument to hedge against the fluctuation in value of these equity instruments.

 

For the equity instrument held at fair value, the Company manages the risk of fluctuation of its market price by regularly reviewing the share prices and financial position of the issuer. Changes in the fair value of the equity are recorded in the income statement in the period in which they occur.

 

For the equity instrument held at cost, the Company is in regular contact with the management of the issuer to review its financial position, so as to manage the risk of fluctuation.

 

Item 12.Description of Securities Other than Equity Securities

 

A.Debt Securities

 

Not applicable.

 

B.Warrants and Rights

 

Not applicable.

 

C.Other Securities

 

Not applicable.

 

D.American Depositary Shares

 

Fees and Expenses

 

Persons depositing or withdrawing Class B Shares or ADS holders must pay:   For:
USD 5.00 (or less) per 100 ADSs (or portion of 100 ADSs)  

• Issuance of ADSs, including issuances resulting from a distribution of Class B Shares or rights or other property

 

• Cancellation of ADSs for the purpose of withdrawal, including if the deposit agreement terminates

 

129 

 

 

Persons depositing or withdrawing Class B Shares or ADS holders must pay:   For:
USD 0.05 (or less) per ADS   • Any cash distribution to ADS holders
     
A fee equivalent to the fee that would be payable if securities distributed to you had been Class B Shares and the Class B Shares had been deposited for issuance of ADSs   • Distribution of securities distributed to holders of deposited securities which are distributed by the depositary to ADS holders
     
USD 0.05 (or less) per ADSs per calendar year   • Depositary services
     
Registration or transfer fees   • Transfer and registration of Class B Shares on our share register to or from the name of the depositary or its agent when you deposit or withdraw Class B Shares
     
Expenses of the depositary  

• Cable, telex and facsimile transmissions (when expressly provided in the deposit agreement)

 

• Converting foreign currency to U.S. dollars

 

     
Taxes and other governmental charges the depositary or the custodian have to pay on any ADS or share underlying an ADS, for example, stock transfer taxes, stamp duty or withholding taxes   • As necessary
     
Any charges incurred by the depositary or its agents for servicing the deposited securities   • As necessary

 

The depositary collects its fees for delivery and surrender of ADSs directly from investors depositing Class B Shares or surrendering ADSs for the purpose of withdrawal or from intermediaries acting for them. The depositary collects fees for making distributions to investors by deducting those fees from the amounts distributed or by selling a portion of distributable property to pay the fees. The depositary may collect its annual fee for depositary services by deduction from cash distributions or by directly billing investors or by charging the book-entry system accounts of participants acting for them. The depositary may generally refuse to provide fee-based services until its fees for these services are paid.

 

From time to time, the depositary may make payments to us to reimburse and/or Class B Share revenue from the fees collected from ADS holders, or waive fees and expenses for services provided, generally relating to costs and expenses arising out of establishment and maintenance of the ADS program. In performing its duties under the deposit agreement, the depositary may use brokers, dealers or other service providers that are affiliates of the depositary and that may earn or share fees or commissions.

 

Depositary Payments

 

In 2021, we did not receive any payments or reimbursements from The Bank of New York Mellon, the depositary bank of our ADS program.

 

130 

 

 

Item 13.Defaults, Dividend Arrearages and Delinquencies

 

None.

 

Item 14.Material Modifications to The Rights of Security Holders and Use of Proceeds

 

None.

 

Item 15.Controls and Procedures

 

(a) Our Chief Executive Officer and Chief Financial Officer, after evaluating the effectiveness of our disclosure controls and procedures (as defined in Exchange Act Rule 13a-15(e)) as of the end of the period covered by this annual report, have concluded that, as of such date, our disclosure controls and procedures were effective.

 

(b) Management’s annual report on internal control over financial reporting: Our Board of Directors and management are responsible for establishing and maintaining adequate internal control over financial reporting. Our internal control over financial reporting was designed to provide reasonable assurance to our management and Board of Directors regarding the reliability of financial reporting and the preparation and fair presentation of its published consolidated financial statements.

 

Internal controls over financial reporting, no matter how well designed, have inherent limitations. Therefore, even those internal controls over financial reporting determined to be effective may not prevent or detect misstatements and can provide only reasonable assurance with respect to financial statement preparation and presentation. Also, projections of any evaluation of effectiveness to future periods are subject to the risk that controls may become inadequate because of changes in conditions, or that the degree of compliance with the policies or procedures may deteriorate.

 

Management assessed the effectiveness of our internal control over financial reporting as of December 31, 2021. In making this assessment, it used the criteria established in Internal Control—Integrated Framework (2013) issued by the Committee of Sponsoring Organizations of the Treadway Commission. Based on our assessment, management concluded that, as of December 31, 2021, our internal control over financial reporting is effective based on those criteria.

 

(c) Not applicable.

 

(d) There were no changes to our internal control over financial reporting that occurred during the period covered by this annual report that have materially affected, or are reasonably likely to materially affect, our internal control over financial reporting.

 

Item 16.[RESERVED]

 

Item16A. Audit Committee Financial Expert

 

Our Board of Directors has determined that Mr. Jean-Philippe Ladisa possesses specific accounting and financial management expertise and that he is an Audit Committee Financial Expert as defined by the SEC. Mr. Ladisa is also “independent” in accordance with NASDAQ rule and the applicable requirements of Rule 10A-3 of the Exchange Act.

 

Item 16B. Code of Ethics

 

We have followed Swiss law which does not require a company to have a code of ethics applicable to all directors, officers and employees. We do, however, expect ethical behavior from all our directors, officers and employees.

 

Item 16C. Principal Accounting Fees and Services

 

(a) Audit Fees: The aggregate fees billed for professional services rendered by the principal accountant for the audit of our annual financial statements or services that are normally provided by the accountant in connection with statutory and regulatory filings or engagements amounted to CHF 634,692 (USD 694,478) and CHF 764,092 (USD 814,523) respectively for the years ended December 31, 2021 and 2020.

 

131 

 

 

(b) Audit-Related Fees: None.

 

(c) Tax Fees: None.

 

(d) All Other Fees: None.

 

(e) Audit committee’s pre-approval policies and procedures: Our audit committee is responsible for overseeing the activities of BDO, our principal accountant. The audit committee regularly evaluates the performance of BDO and, based on this, once a year determines whether BDO should be proposed to the shareholders for election. To assess the performance of BDO, the audit committee holds meetings with the CFO. Criteria applied for the performance assessment of BDO include an evaluation of its technical and operational competence; its independence and objectivity; the sufficiency of the resources it has employed; its focus on areas of significant risk; its willingness to probe and challenge; its ability to provide effective, practical recommendations; and the openness and effectiveness of its communications and coordination with the audit committee.

 

In the years ended December 31, 2021 and 2020, BDO has not provided services other that those rendered for the audit of our annual financial statements or in connection with statutory and regulatory filings or engagements.

 

(f) Not applicable.

 

Item 16D. Exemptions from the Listing Standards for Audit Committees

 

None.

 

Item 16E. Purchases of Equity Securities by the Issuer and Affiliated Purchasers

 

In the year ended December 31, 2021, the Company purchased its own Class B Shares as per detail below:

 

Period  (a) Total Number of Shares Purchased1  (b) Average Price Paid per Share  (c) Maximum Number of Shares that may Yet Be Purchased Under the Plans or Programs
November 01 to November 30, 2021    45,120    USD 1.05    2,980,783 
December 01 to December 31, 2021    236,880    USD 0.95    2,743,903 
Total    282,000    USD 1.00    2,743,903 

 

1 Column (a) shows shares purchased as part of our share buyback program which was approved by the Board of directors on June 18, 2019 and publicly announced on July 08, 2019. WISeKey has received approval from the Swiss Takeover Board to purchase up to 3,682,848 of its Class B Shares. This maximum amount of shares is equivalent to 10% of the registered share capital of the Company. The shares will be purchased in the open market starting July 09, 2019 for a period of 3 years until July 07, 2022. WISeKey has the right to terminate the buyback program early.

 

Item 16F. Change in Registrant's Certifying Accountant

 

None.

 

Item 16G. Corporate Governance

 

See Item 6.C. Board Practices for significant ways in which our corporate governance practices differ from NASDAQ’s standards.

 

Item 16H. Mine Safety Disclosure

 

Not applicable.

 

132 

 

 

Item 16I. Disclosure Regarding Foreign Jurisdictions that Prevent Inspections

 

Not applicable.

 

Item 17.Financial Statements

 

The Company has elected to furnish the financial statements and related information specified in Item 18.

 

Item 18.Financial Statements

 

The consolidated financial statements and related notes required by this Item 18 are included in this annual report beginning on page F-1.

 

Item 19.Exhibits

 

Index to Exhibits

 

Exhibit No. Description
1.1* Amended and Restated Articles of Association of the Registrant (incorporated by reference to Exhibit 1.1 of Amendment No.1 to WISeKey International Holding AG’s registration statement on Form 20-F (File No. 333-39115) as filed with the SEC on November 8, 2019).
2.1* Form of Specimen Certificate for Class B Shares of the Registrant (incorporated by reference to Exhibit 2.1 of Amendment No.1 to WISeKey International Holding AG’s registration statement on Form 20-F (File No. 333-39115) as filed with the SEC on November 8, 2019).
2.2* Form of Registrant's American Depositary Receipt (incorporated by reference to form of ADR filed pursuant to Rule 424(b)(3) on November 13, 2019 under the F-6 Registration Statement for the Registrant’s American Depositary Shares (Reg No. 333-224780)).
2.4* Deposit Agreement, dated as of May 16, 2018, among the Registrant, the Depositary and the Owners and Beneficial Owners of the American Depositary Shares issued thereunder (incorporated by reference to Exhibit 2.4 of Amendment No.1 to WISeKey International Holding AG’s registration statement on Form 20-F (File No. 333-39115) as filed with the SEC on November 8, 2019).
2.5 Description of Securities registered under Section 12 of the Exchange Act.
4.1 WISeKey Employee Share Option Plan, as amended on November 24, 2021.
4.2* Form of indemnification agreement by and between Registrant and each of its directors and executive officers  (incorporated by reference to Exhibit 4.2 of Amendment No.1 to WISeKey International Holding AG’s registration statement on the Form 20-F (File No. 333-39115) as filed with the SEC on November 8, 2019).
4.3* Convertible Loan Agreement by and between Registrant and Crede CG III, Ltd., dated as of September 28, 2018 (incorporated by reference to Exhibit 4.3 of Amendment No.1 to WISeKey International Holding AG’s registration statement on Form 20-F (File No. 333-39115) as filed with the SEC on November 8, 2019).
4.4* Warrant Agreement by and between Registrant and Crede CG III, Ltd., dated as of September 28, 2018 (incorporated by reference to Exhibit 4.4 of Amendment No.1 to WISeKey International Holding AG’s registration statement on Form 20-F (File No. 333-39115) as filed with the SEC on November 8, 2019).
4.5* Convertible Loan Agreement by and between Registrant and YA II PN, Ltd., dated as of June 27, 2019 (incorporated by reference to Exhibit 4.5 of Amendment No.1 to WISeKey International Holding AG’s registration statement on Form 20-F (File No. 333-39115) as filed with the SEC on November 8, 2019).
4.6* Warrant Agreement by and between Registrant and YA II PN, Ltd., dated as of June 27, 2019 (incorporated by reference to Exhibit 4.6 of Amendment No.1 to WISeKey International Holding AG’s registration statement on Form 20-F (File No. 333-39115) as filed with the SEC on November 8, 2019).
4.7* Standby Equity Distribution Agreement by and between Registrant and YA II PN, Ltd., dated as of February 8, 2018 (incorporated by reference to Exhibit 4.7 of Amendment No.1 to WISeKey International Holding AG’s registration statement on Form 20-F (File No. 333-39115) as filed with the SEC on November 8, 2019).

 

133 

 

 

4.8* Share Subscription Facility Agreement by and among Registrant, GEM Global Yield Fund LLC SCS and GEM Investments America, LLC, dated as of January 19, 2016 (incorporated by reference to Exhibit 4.8 of WISeKey International Holding AG’s registration statement on Form 20-F (File No. 333-39115) as filed with the SEC on October 30, 2019).
4.9* Warrant to Purchase Ordinary Shares by and between Registrant and GEM Global Yield Fund LLC SCS, dated as of May 6, 2016 (incorporated by reference to Exhibit 4.9 of WISeKey International Holding AG’s registration statement on Form 20-F (File No. 333-39115) as filed with the SEC on October 30, 2019).
4.10* Master Purchase Agreement by and between Cisco Systems International B.V. and INSIDE Secure, dated as of August 25, 2014 (incorporated by reference to Exhibit 4.10 of Amendment No.1 to WISeKey International Holding AG’s registration statement on Form 20-F (File No. 333-39115) as filed with the SEC on November 8, 2019).
4.11* Buffer Stock Agreement by and between WISeKey Semiconductors and Key Tronic Corporation, dated as of June 9, 2017 (incorporated by reference to Exhibit 4.11 of Amendment No.1 to WISeKey International Holding AG’s registration statement on Form 20-F (File No. 333-39115) as filed with the SEC on November 8, 2019).
4.12* Supplier Agreement by and between Vault-IC France and UTAC Headquarters Pte. Ltd, dated as of September 19, 2016 (incorporated by reference to Exhibit 4.12 of WISeKey International Holding AG’s registration statement on Form 20-F (File No. 333-39115) as filed with the SEC on October 30, 2019).
4.13* Service Level Agreement by and among Inside Secure, Presto Engineering HVM and Presto Engineering, Inc., dated as of June 30, 2015 (incorporated by reference to Exhibit 4.13 of Amendment No.1 to WISeKey International Holding AG’s registration statement on Form 20-F (File No. 333-39115) as filed with the SEC on November 8, 2019). (1)
4.14* First Amendment to Service Level Agreement, by and among Inside Secure, Presto Engineering HVM and Presto Engineering, Inc., dated as of May 26, 2016 (incorporated by reference to Exhibit 4.14 of Amendment No.1 to WISeKey International Holding AG’s registration statement on Form 20-F (File No. 333-39115) as filed with the SEC on November 8, 2019).  (1)
4.15* Second Amendment to Service Level Agreement, by and among WISeKey Semiconductors, Presto Engineering HVM and Presto Engineering, Inc., dated as of June 25, 2018 (incorporated by reference to Exhibit 4.15 of Amendment No.1 to WISeKey International Holding AG’s registration statement on Form 20-F (File No. 333-39115) as filed with the SEC on November 8, 2019).  (1)
4.16* SafeNet Supplier Agreement by and between SafeNet, Inc. and Inside Secure SA, dated as of March 26, 2012 (incorporated by reference to Exhibit 4.16 of Amendment No.1 to WISeKey International Holding AG’s registration statement on Form 20-F (File No. 333-39115) as filed with the SEC on November 8, 2019).
4.17* PicoPass License Agreement by and between Inside Secure and HID Global Corporation, dated as of December 8, 2014 (incorporated by reference to Exhibit 4.17 of Amendment No.1 to WISeKey International Holding AG’s registration statement on Form 20-F (File No. 333-39115) as filed with the SEC on November 8, 2019).  (1)
4.18* Collaboration Agreement by and between Organisation Internationale pour la Sécurité de Transactions Electroniques OISTE and WISeKey SA, dated as of June 20, 2018 (incorporated by reference to Exhibit 4.18 of WISeKey International Holding AG’s registration statement on Form 20-F (File No. 333-39115) as filed with the SEC on October 30, 2019).
4.19* Credit Agreement, dated as of April 4, 2019, by and between ExWorks Capital Fund I, L.P. and WISeCoin AG. (incorporated by reference to Exhibit 4.19 to the Form 20-F for the year ended December 31, 2019, as filed with the SEC on March 13, 2020). (1)
4.20* Convertible Term Loan Facility Agreement, dated as of December 16, 2019, by and between Long State Investment Limited and WISeKey International Holding AG. (incorporated by reference to Exhibit 4.20 to the Form 20-F for the year ended December 31, 2019, as filed with the SEC on March 13, 2020). (1)

 

134 

 

 

4.21* Convertible Loan Agreement, dated as of March 4, 2020, between WISeKey International Holding AG and YA II PN, LTD. (incorporated by reference to Exhibit 4.21 to the Form 20-F for the year ended December 31, 2019, as filed with the SEC on March 13, 2020). (1)
4.22* English summary of Credit COVID-19 Loan Agreement, dated March 26, 2020, between WISeKey International Holding AG and UBS SA.
4.23* English summary of Credit COVID-19 Loan Agreement, dated March 26, 2020, between WISeKey SA and UBS SA.
4.24* Agreement for the Issuance and Subscription of Convertible Notes, dated May 18, 2020, between WISeKey International Holding AG and Nice & Green SA.
4.25* Convertible Loan Agreement, dated August 07, 2020, between WISeKey International Holding AG and Crede CG III, Ltd.
4.26* Warrant Agreement, dated August 07, 2020, between WISeKey International Holding AG and Crede CG III, Ltd.
4.27* First Amendment, dated September 18, 2020, to the Warrant Agreement dated September 28, 2018, between WISeKey International Holding AG and Crede CG III, Ltd.
4.28* First Amendment, dated September 18, 2020, to the Warrant Agreement dated August 07, 2020, between WISeKey International Holding AG and Crede CG III, Ltd.
4.29* Agreement for the Issuance and Subscription of Convertible Notes, dated December 08, 2020, between WISeKey International Holding AG and GLOBAL TECH OPPORTUNITIES 8.
4.30* Third Convertible Loan Agreement, dated November 18, 2020, between WISeKey International Holding AG, arago GmbH, Aquilon Invest GmbH, and OGARA GmbH.
4.31 Investment and Shareholders’ Agreement, dated January 27, 2021, between arago GmbH, Aquilon Invest GmbH, OGARA GmbH, Mr. Hans-Christian Boos and WISeKey International Holding AG.
4.32 Agreement for the Subscription of up to $22M Convertible Notes, dated June 29, 2021, between L1 Capital Global Opportunities Master Fund and WISeKey International Holding AG.
4.33 Agreement for the Subscription of up to $22M Convertible Notes, dated June 29, 2021, between Anson Investments Master Fund LP and WISeKey International Holding AG.
4.34 First Amendment to the Subscription Agreement, dated September 27, 2021, between WISeKey International Holding AG and L1 Capital Global Opportunities Master Fund.
4.35 First Amendment to the Subscription Agreement, dated September 27, 2021, between WISeKey International Holding AG and Anson Investments Master Fund LP.
4.36 Draft term sheet, dated April 29, 2021, between arago GmbH and WISeKey International Holding AG.
4.37 Amendment Agreement to Draft Term Sheet, dated July 28, 2021, between arago GmbH, Mr. Hans-Christian Boos and WISeKey International Holding AG.
4.38 Amendment Agreement to Draft Term Sheet, dated January 24, 2022, between arago GmbH, Mr. Hans-Christian Boos and WISeKey International Holding AG.
4.39 Second Amendment to the Subscription Agreement, dated March 1, 2022, between WISeKey International Holding AG and L1 Capital Global Opportunities Master Fund.
4.40 Share Purchase and Transfer Agreement, dated March 14, 2022, between OGARA GmbH, Neutrino Energy Property GmbH & Co KG, Aquilon Invest GmbH and WISeKey International Holding AG.
8.1 List of significant subsidiaries of the Registrant.
12.1 Certification of Carlos Moreira, Chief Executive Officer of WISeKey International Holding AG, pursuant to Section 302 of the Sarbanes-Oxley Act of 2002.

 

135 

 

 

12.2 Certification of Peter Ward, Chief Financial Officer of WISeKey International Holding AG, pursuant to Section 302 of the Sarbanes-Oxley Act of 2002.
13.1 Certification of Carlos Moreira, Chief Executive Officer of WISeKey International Holding AG, pursuant to Section 18 U.S.C. Section 1350, as adopted pursuant to Section 906 of the Sarbanes-Oxley Act of 2002.
13.2 Certification of Peter Ward, Chief Financial Officer of WISeKey International Holding AG, pursuant to Section 18 U.S.C. Section 1350, as adopted pursuant to Section 906 of the Sarbanes-Oxley Act of 2002.
   
*Previously filed
(1)Portions of this exhibit have been omitted.

 

136 

 

 

SIGNATURES

 

The registrant hereby certifies that it meets all of the requirements for filing of Form 20-F and that it has duly caused and authorized the undersigned to sign this annual report on its behalf.

 

 

WISEKEY INTERNATIONAL HOLDING AG

 

 
  By: /s/ Carlos Moreira                   /s/ Peter Ward  
    Carlos Moreira                        Peter Ward  
   

Chief Executive Officer CFO

 
       
  Date: April 13, 2022  

 

137 

 

 

Index to Financial Statements

 

Report of Independent Registered Public Accounting Firm (BDO AG; Zurich, Switzerland; PCAOB ID# 5988) F-2
   
Consolidated Statement of Comprehensive Income / (Loss) F-3
   
Consolidated Balance Sheet F-4
   
Consolidated Statements of Changes on Shareholders' Equity (Deficit) F-5
   
Consolidated Statements of Cash Flows F-6
   
Notes to Consolidated Financial Statements F-7

 

138 

 

 

WISeKey Consolidated Financial Statements

for Years Ended December 31, 2019, 2020 and 2021

 

 F-1

 

 

1. Report of Independent Registered Public Accounting Firm

 

Shareholders and Board of Directors

WISeKey International Holding AG

6300 Zug

Switzerland

 

Opinion on the Consolidated Financial Statements

 

We have audited the accompanying consolidated balance sheets of WISeKey International Holding AG (the “Company”) as of December 31, 2021 and 2020, the related consolidated statements of comprehensive income/loss, changes in shareholders’ equity, and cash flows for each of the three years in the period ended December 31, 2021, and the related notes (collectively referred to as the “consolidated financial statements”). In our opinion, the consolidated financial statements present fairly, in all material respects, the financial position of the Company at December 31, 2021 and 2020, and the results of its operations and its cash flows for each of the three years in the period ended December 31, 2021, in conformity with accounting principles generally accepted in the United States of America.

 

Basis for Opinion

 

These consolidated financial statements are the responsibility of the Company’s management. Our responsibility is to express an opinion on the Company’s consolidated financial statements based on our audits. We are a public accounting firm registered with the Public Company Accounting Oversight Board (United States) (“PCAOB”) and are required to be independent with respect to the Company in accordance with the U.S. federal securities laws and the applicable rules and regulations of the Securities and Exchange Commission and the PCAOB.

 

We conducted our audits in accordance with the standards of the PCAOB. Those standards require that we plan and perform the audit to obtain reasonable assurance about whether the consolidated financial statements are free of material misstatement, whether due to error or fraud. The Company is not required to have, nor were we engaged to perform, an audit of its internal control over financial reporting. As part of our audits we are required to obtain an understanding of internal control over financial reporting but not for the purpose of expressing an opinion on the effectiveness of the Company’s internal control over financial reporting. Accordingly, we express no such opinion.

 

Our audits included performing procedures to assess the risks of material misstatement of the consolidated financial statements, whether due to error or fraud, and performing procedures that respond to those risks. Such procedures included examining, on a test basis, evidence regarding the amounts and disclosures in the consolidated financial statements. Our audits also included evaluating the accounting principles used and significant estimates made by management, as well as evaluating the overall presentation of the consolidated financial statements. We believe that our audits provide a reasonable basis for our opinion.

  

Zurich, Switzerland, April 13, 2022

 

BDO AG

 

/s/ Christoph Tschumi /s/ Philipp Kegele  
Christoph Tschumi Philipp Kegele  

 

We have served as the Company's auditor since 2015.

 

 F-2

 

 

2. Consolidated Statements of Comprehensive Income/(Loss)

 

   12 months ended December 31,  12 months ended December 31,  12 months ended December 31, 

Note

 USD'000  2021  2020  2019  Ref.
             
Net sales   22,258    14,779    22,652    33 
Cost of sales   (12,869)   (8,578)   (12,871)     
Depreciation of production assets   (301)   (736)   (325)     
Gross profit   9,088    5,465    9,456      
                     
Other operating income   183    43    180    34 
Research & development expenses   (7,007)   (6,012)   (6,422)     
Selling & marketing expenses   (10,226)   (7,355)   (7,929)     
General & administrative expenses   (18,726)   (10,673)   (15,789)     
Total operating expenses   (35,776)   (23,997)   (29,960)     
Operating loss   (26,688)   (18,532)   (20,504)     
                     
Non-operating income   8,638    1,127    1,918    36 
Debt conversion expense   (325)               
Gain on derivative liability       44    214    6 
Gain / (loss) on debt extinguishment           (233)     
Interest and amortization of debt discount   (1,057)   (458)   (742)   27 
Non-operating expenses   (4,755)   (11,079)   (3,670)   37 
Loss from continuing operations before income tax expense   (24,187)   (28,898)   (23,017)     
                     
Income tax expense   93    (9)   (13)     
Loss from continuing operations, net   (24,094)   (28,907)   (23,030)     
                     
Discontinued operations:                    
Net sales from discontinued operations           1,934      
Cost of sales from discontinued operations           (791)     
Total operating and non-operating expenses from discontinued operations           (1,801)     
Income tax recovery from discontinued operations           42      
Gain on disposal of a business, net of tax on disposal           31,100      
Income / (loss) on discontinued operations           30,484      
                     
Net income / (loss)   (24,094)   (28,907)   7,454      
                     
Less: Net income / (loss) attributable to noncontrolling interests   (3,754)   (248)   (733)     
Net income / (loss) attributable to WISeKey International Holding AG   (20,340)   (28,659)   8,187      
                     
Earnings per share                    
Earnings from continuing operations per share - Basic   (0.34)   (0.68)   (0.64)   40 
Earnings from continuing operations per share - Diluted   (0.34)   (0.68)   (0.64)   40 
                     
Earnings from discontinued operations per share - Basic           0.84    40 
Earnings from discontinued operations per share - Diluted           0.81    40 
                     
Earning per share attributable to WISeKey International Holding AG                    
Basic   (0.28)   (0.67)   0.23    40 
Diluted   (0.28)   (0.67)   0.23    40 
                     

Other comprehensive income / (loss), net of tax:            
Foreign currency translation adjustments   (1,534)   1,729    516      
Change in unrealized gains related to available-for-sale debt securities   (1,965   5,385        11 
Defined benefit pension plans:                  29 
          Net gain (loss) arising during period   1,572    1,189    (2,199)     
Reclassification adjustments   7,350             
Other comprehensive income / (loss)   (5,347)   8,303    (1,683)     
Comprehensive income / (loss)   (29,441)   (20,604)   5,771      
                     
Other comprehensive income / (loss) attributable to noncontrolling interests   186    (95)   (127)     
Other comprehensive income / (loss) attributable to WISeKey International Holding AG   (5,533)   8,398    (1,556)     
                     
Comprehensive income / (loss) attributable to noncontrolling interests   (3,567)   (343)   (860)     
Comprehensive income / (loss) attributable
to WISeKey International Holding AG
   (25,874)   (20,261)   6,631      

 

 

The accompanying notes are an integral part of these consolidated financial statements.

 

 F-3

 

 

3. Consolidated Balance Sheets

 

   As at December 31,  As at December 31,  Note
USD'000  2021  2020  ref.
ASSETS         
Current assets               
Cash and cash equivalents   34,249    19,650    7 
Restricted cash, current   110    2,113    8 
Accounts receivable, net of allowance for doubtful accounts   3,261    2,900    9 
Notes receivable from employees   68    37    10 
Available-for-sale debt security       9,190    11 
Inventories   2,710    2,474    12 
Prepaid expenses   1,435    649      
Deferred charges, current       836      
Other current assets   677    814    13 
Total current assets   42,510    38,663      
                
Noncurrent assets               
Notes receivable, noncurrent   190    183    14 
Deferred income tax assets   6    3      
Deferred tax credits   848    1,312    16 
Property, plant and equipment net of accumulated depreciation   587    1,000    17 
Intangible assets, net of accumulated amortization   9,186    9    18 
Finance lease right-of-use assets   171    246    19 
Operating lease right-of-use assets   3,706    2,502    19 
Goodwill   30,841    8,317    20 
Deferred charges, noncurrent       169      
Equity securities, at cost   501        21 
Equity securities, at fair value   1    301    22 
Other noncurrent assets   258    176    23 
Total noncurrent assets   46,295    14,218      
TOTAL ASSETS   88,805    52,881      
                
LIABILITIES               
Current Liabilities               
Accounts payable   16,448    13,099    24 
Notes payable   6,249    4,115    25 
Convertible note payable, current       5,633    27 
Deferred revenue, current   487    302    33 
Current portion of obligations under finance lease liabilities   55    119    19 
Current portion of obligations under operating lease liabilities   950    601    19 
Income tax payable   11    3      
Other current liabilities   552    1,105    26 
Total current liabilities   24,752    24,977      
                
Noncurrent liabilities               
Bonds, mortgages, convertible note payable and other long-term debt   458    646    27 
Convertible note payable, noncurrent   9,049    3,710    27 
Deferred revenue, noncurrent   100    19    33 
Finance lease liabilities, noncurrent       67    19 
Operating lease liabilities, noncurrent   2,878    1,901    19 
Indebtedness to related parties, noncurrent   2,395        28 
Employee benefit plan obligation   4,769    6,768    29 
Deferred income tax liability   2,906        38 
Other deferred tax liabilities   62    38      
Other noncurrent liabilities   57    329      
Total noncurrent liabilities   22,674    13,478      
TOTAL LIABILITIES   47,426    38,455      
Commitments and contingent liabilities             30 
                
SHAREHOLDERS' EQUITY               
Common stock - Class A   400    400    31 
          CHF 0.01 par value               
          Authorized - 40,021,988 and 40,021,988 shares               
          Issued and outstanding - 40,021,988 and 40,021,988 shares               
Common stock - Class B   4,685    2,490    31 
          CHF 0.05 par value               
          Authorized - 138,058,468 and 63,234,625               
          Issued - 88,120,054 and 47,622,689               
          Outstanding - 80,918,390 and 42,839,554               
Share subscription in progress       1      
Treasury stock, at cost (7,201,664 and 4,783,135 shares held)   (636)   (505)   31 
Additional paid-in capital   268,199    224,763      
Accumulated other comprehensive income / (loss)   1,407    6,940    32 
Accumulated deficit   (238,160)   (217,820)     
Total shareholders'equity attributable to WISeKey shareholders   35,895    16,269      
Noncontrolling interests in consolidated subsidiaries   5,484    (1,843)     
Total shareholders'equity   41,379    14,426      
TOTAL LIABILITIES AND EQUITY   88,805    52,881      

 

The accompanying notes are an integral part of these consolidated financial statements.

 

 F-4

 

 

4. Consolidated Statements of Changes in Shareholders’ Equity

                                                     
    Number of common shares   Common Share Capital                                    
USD'000   Class A   Class B   Class A   Class B   Total share capital   Treasury Shares   Additional paid-in capital   Share subscription in progress   Accumulated deficit   Accumulated other comprehensive income / (loss)   Total stockholders' equity   Non controlling interests   Total equity
As at December 31, 2019   40,021,988   28,824,086   400   1,475   1,875   (1,288)   212,036   6   (189,161)   (1,453)   22,015   (1,571)   20,444
Common stock issued1   —    8,261,363       448   448                       448       448
Options exercised1   —    2,537,240       126   126                       126       126
Stock-based compensation   —    —                    393   (5)           388       388
Changes in treasury shares   —    8,000,000       441   441   (439)                   2       2
Yorkville SEDA   —    —                1,252   (228)               1,024       1,024
Crede convertible loan   —    —                517   2,007               2,524       2,524
LSI convertible loan   —    —                20   1,242               1,262       1,262
Nice & Green loan   —    —                106   8,749               8,855       8,855
GTO facility   —    —                23   593               616       616
Change in Ownership in WISeKey SA   —    —                    (29)           (5)   (34)   71   37
Share buyback program   —    —                (696)                   (696)       (696)
Net loss   —    —                            (28,659)       (28,659)   (248)   (28,907)
Other comprehensive income / (loss)   —    —                                8,393   8,398   (95)   8,303
As at December 31, 2020   40,021,988   47,622,689   400   2,490   2,890   (505)   224,763   1   (217,820)   6,940   16,269   (1,843)   14,426
Common stock issued1   —                  (154)               (154)       (154)
Options exercised1   —    30,497       2   2       2   (1)           3       3
Stock-based compensation   —    —                    3,783               3,783       3,783
Changes in treasury shares   —    28,386,037       1,528   1,528   (1,528)                        
Yorkville SEDA   —    —                250   160               410       410
Crede convertible loan   —    3,058,358       174   174   56   3,512               3,742       3,742
GTO Facility   —    9,022,473       491   491   259   14,620               15,370       15,370
L1 Facility   —    —                645   12,387               13,032       13,032
Anson Facility   —    —                453   9,126               9,579       9,579
Change in Ownership within the Group   —    —                                        (26)   (26)
Acquisition of Arago Group   —    —                                        10,921   10,921
Share buyback program   —    —                (266)                   (266)       (266)
Net loss   —    —                            (20,340)       (20,340)   (3,754)   (24,094)
Other comprehensive income / (loss)   —    —                                (5,533)   (5,533)   186   (5,347)
As at December 31, 2021   40,021,988   88,120,054   400   4,685   5,085   (636)   268,199       (238,160)   1,407   35,895   5,484   41,379

 

1. The articles of association of the Company had not been fully updated as of December 31, 2021 with the shares issued out of conditional capital.

 

The accompanying notes are an integral part of these consolidated financial statements.

 

 F-5

 

 

5. Consolidated Statements of Cash Flows

 

   12 months ended December 31,  12 months ended December 31,  12 months ended December 31,
USD'000  2021  2020  2019
          
Cash Flows from operating activities:               
Net Income (loss)   (24,094)   (28,907)   7,454 
Adjustments to reconcile net income to net cash provided by (used in) operating activities:               
Depreciation of property, plant & equipment   513    988    821 
Amortization of intangible assets   481    604    534 
Impairment charge       7,000     
Debt conversion expense   325         
Interest and amortization of debt discount   1,057    458    783 
Loss / (gain) on derivative liability       (44)   (214)
Loss on debt extinguishment           1,326 
Stock-based compensation   3,783    393    5,414 
Bad debt expense   18    24    99 
Inventory obsolescence impairment       457    535 
Income tax expense / (recovery) net of cash paid   (131)   9    (17)
Release of provision       (52)    
Other non cash expenses /(income)               
Expenses settled in equity   146    14    40 
Gain on disposal of a business           (31,100)
Unrealized gains related to available-for-sale debt securities recorded in the income statement after acquisition of arago   (5,553)        
Other   172    455    80 
Unrealized and non cash foreign currency transactions   300    800    157 
                
Changes in operating assets and liabilities, net of effects of businesses acquired               
Decrease (increase) in accounts receivables   207    870    1,346 
Decrease (increase) in inventories   (236)   313    1,399 
Decrease (increase) in other current assets, net   737    46    (84)
Decrease (increase) in deferred research & development tax credits, net   464    1,176    19 
Decrease (increase) in other noncurrent assets, net   1,805    53    (77)
Increase (decrease) in accounts payable   2,061    2,386    (1,765)
Increase (decrease) in deferred revenue, current   (723)   213    25 
Increase (decrease) in income taxes payable   8    (8)   (362)
Increase (decrease) in other current liabilities   (2,370)   (199)   (217)
Increase (decrease) in deferred revenue, noncurrent   81    9    2,247 
Increase (decrease) in defined benefit pension liability   (570)   66    258 
Increase (decrease) in other noncurrent liabilities   (272)   326    (2,592)
Net cash provided by (used in) operating activities   (21,791)   (12,550)   (13,891)
                

Cash Flows from investing activities:

               
Sale / (acquisition) of equity securities   (476)       (4,000)
Sale / (acquisition) of property, plant and equipment   (36)   (52)   (293)
Sale of a business, net of cash and cash equivalents divested           40,919 
Acquisition of a business, net of cash and cash equivalents acquired   (2,013)   (3,845)    
Net cash provided by (used in) investing activities   (2,525)   (3,897)   36,626
                
Cash Flows from financing activities:               
Proceeds from options exercises   4    68    3,412 
Proceeds from issuance of Common Stock   226    2,194    1,112 
Proceeds from convertible loan issuance   44,362    22,053    2,860 
Proceeds from debt       646    4,030 
Repayments of debt   (5,276)   (2,344)   (27,631)
Payments of debt issue costs   (2,341)       (42)
Repurchase of treasury shares       (1,135)   (1,025)
Net cash provided by (used in) financing activities   36,975    21,482    17,284 
                
Effect of exchange rate changes on cash and cash equivalents   (63)   82    (200)
                
Cash and cash equivalents               
Net increase (decrease) during the period   12,596    5,117    5,492 
Balance, beginning of period   21,763    16,646    11,154 
Balance, end of period   34,359    21,763    16,646 
                
Reconciliation to balance sheet               
Cash and cash equivalents from continuing operations   34,249    19,650    12,121 
Restricted cash, current from continuing operations   110    2,113    2,525 
Restricted cash, noncurrent from continuing operations           2,000 
Cash and cash equivalents from discontinued operations            
Balance, end of period   34,359    21,763    16,646 
                
Supplemental cash flow information               
Cash paid for interest, net of amounts capitalized   490    250    756 
Cash paid for incomes taxes       46    12 
Noncash conversion of convertible loans into common stock   43,704    12,946    1,771 
Restricted cash received for share subscription in progress       1    5 
ROU assets obtained from finance lease           321 
ROU assets obtained from operating lease   2,375    544    3,768 

 

The accompanying notes are an integral part of these consolidated financial statements.

 

 F-6

 


 

6. Notes to the Consolidated Financial Statements

 

Note 1.      The WISeKey Group

 

WISeKey International Holding AG, together with its consolidated subsidiaries (“WISeKey” or the “Group” or the “WISeKey Group”), has its headquarters in Switzerland. WISeKey International Holding AG, the ultimate parent of the WISeKey Group, was incorporated in December 2015 and is listed on the Swiss Stock Exchange, SIX SAG with the valor symbol “WIHN” since March 2016 and on the NASDAQ Capital Market exchange with the valor symbol “WKEY” since December 2019.

 

The Group develops, markets, hosts and supports a range of solutions that enable the secure digital identification of people, content and objects, by generating digital identities that enable its clients to monetize their existing user bases and at the same time, expand its own eco-system. WISeKey generates digital identities from its current products and services in Cybersecurity Services, IoT (internet of Things), Digital Brand Management and Mobile Security. In 2021, the Group entered the field of Artificial Intelligence (“AI”) with the acquisition of arago GmbH.

 

The Group leads a carefully planned vertical integration strategy through acquisitions of companies in the industry. The strategic objective is to provide integrated services to its customers and also achieve cross-selling and synergies across WISeKey. Through this vertical integration strategy, WISeKey anticipates being able to generate profits in the near future.

 

Note 2.      Future operations and going concern

 

The Group experienced a loss from operations in this reporting period. Although the WISeKey Group does anticipate being able to generate profits in the near future, this cannot be predicted with any certainty. The accompanying consolidated financial statements have been prepared assuming that the Group will continue as a going concern.

 

The Group incurred a net operating loss of USD 26.7 million and had positive working capital of USD 17.8 million as at December 31, 2021, calculated as the difference between current assets and current liabilities. Based on the Group’s cash projections for the next 12 months to April 30, 2023, it has sufficient liquidity to fund operations and financial commitments. Historically, the Group has been dependent on equity financing to augment the operating cash flow to cover its cash requirements. Any additional equity financing may be dilutive to shareholders.

 

On February 08, 2018 the Group entered into a Standby Equity Distribution Agreement (“SEDA”) with Yorkville (see Note 27 for detail). Pursuant to the SEDA, Yorkville commits to provide equity financing to WISeKey in the aggregate amount of up to CHF 50.0 million in exchange for Class B Shares over a three-year period. Provided that a sufficient number of Class B Shares is provided through share lending, WISeKey has the right to make drawdowns under the SEDA, at its discretion, by requesting Yorkville to subscribe for (if the Class B Shares are issued out of authorized share capital) or purchase (if the Class B Shares are delivered out of treasury) Class B Shares worth up to CHF 5.0 million by drawdown, subject to certain exceptions and limitations. On March 04, 2020, the SEDA was extended by 24 months to March 31, 2023. In the year 2021, WISeKey made one drawdown for CHF 363,876 (USD 380,568 at historical rate). As at December 31, 2021, the outstanding equity financing available was CHF 45,643,955.

 

On May 18, 2020, the Group entered into an Agreement for the Issuance and Subscription of Convertible Notes (the “Nice & Green Facility”) with Nice & Green SA (“Nice & Green”) (see Note 27 for detail.) Pursuant to the Nice & Green Facility, Nice & Green commits to subscribe for up to CHF 10.0 million of interest-free convertible notes, over a two-year period. Subject to a cash redemption right of WISeKey, the convertible notes are mandatorily convertible into WIHN Class B Shares within a period of 12 months from issuance. In year 2021, WISeKey made no subscription. As at December 31, 2021, the outstanding Nice & Green Facility available was CHF 1,083,111 (USD 1,187,876) and there were no unconverted outstanding loan amounts.

 

On June 29,2021, WISeKey entered into an Agreement for the Subscription of up to $22M Convertible Notes (the “L1 Facility”) with L1 Capital Global Opportunities Master Fund (“L1”), pursuant to which L1 commits to grant a loan to WISeKey for up to a maximum amount of USD 22 million divided into tranches of variable sizes, during a commitment period of 24 months ending June 28, 2023. The initial tranche was agreed in the L1 Facility agreement as USD 11 million to be funded on June 29, 2021 (the “L1 Initial Tranche”). On September 27, 2021, WISeKey and L1 signed the First Amendment to the Subscription Agreement (the “L1 First Amendment”), pursuant to which, for the remaining facility, WISeKey has the right to request L1 to subscribe for four “accelerated” note tranches of up to USD 2,750,000 each or any other amount agreed between the parties (the “L1 Accelerated Tranches”), at the date and time determined by WISeKey during the commitment period, subject to certain conditions. In 2021, WISeKey made five subscriptions under the L1 Facility for a total of USD 6 million L1 Accelerated Tranches, in addition to the L1 Initial Tranche of USD 11 million. As at December 31, 2021, the outstanding L1 Facility available was USD 5 million. Convertible notes in an aggregate amount of USD 3.5 million remained unconverted.

 

 F-7

 

 

On June 29,2021, WISeKey entered into an Agreement for the Subscription of up to $22M Convertible Notes (the “Anson Facility”) with Anson Investments Master Fund LP (“Anson”), pursuant to which Anson commits to grant a loan to WISeKey for up to a maximum amount of USD 22 million divided into tranches of variable sizes, during a commitment period of 24 months ending June 28, 2023. The initial tranche was agreed in the Anson Facility agreement as USD 11 million to be funded on June 29, 2021 (the “Anson Initial Tranche”). On September 27, 2021, WISeKey and Anson signed the First Amendment to the Subscription Agreement, pursuant to which, for the remaining facility, WISeKey has the right to request Anson to subscribe for four “accelerated” note tranches of up to USD 2,750,000 each or any other amount agreed between the parties (the “Anson Accelerated Tranches”), at the date and time determined by WISeKey during the commitment period, subject to certain conditions. In 2021, WISeKey made two subscriptions under the Anson Facility for a total of USD 5.5 million Anson Accelerated Tranches, in addition to the Anson Initial Tranche of USD 11 million. As at December 31, 2021, the outstanding Anson Facility available was USD 5.5 million. Convertible notes in an aggregate amount of USD 6.7 million remained unconverted.

 

The SEDA, the Nice & Green Facility, the L1 Facility and the Anson Facility will be used as a safeguard should there be any additional cash requirements not covered by other types of funding.

 

Based on the foregoing, Management believe it is correct to present these figures on a going concern basis.

 

Note 3.      Basis of presentation

 

The consolidated financial statements are prepared in accordance with the Generally Accepted Accounting Principles in the United States of America (“US GAAP”) as set forth in the Financial Accounting Standards Board’s (FASB) Accounting Standards Codification (ASC). All amounts are in United States dollars (“USD”) unless otherwise stated.

 

Acquisition of arago

 

On February 1, 2021, the Company acquired arago GmbH, a private German company, and its affiliates (together, “arago” or the “arago Group”). arago is a leader in artificial intelligence automation. arago aims to provide the benefits of artificial intelligence to enterprise customers globally through knowledge automation. arago uses modern technologies such as inference and machine learning in order to automatically operate the entire IT stack – from heterogeneous environments to individual applications.

 

The assets, liabilities and results of arago have been consolidated in the Group’s financial statements from the acquisition date of February 1, 2021.

 

Note 4.      Summary of significant accounting policies

 

Fiscal Year

 

The Group’s fiscal year ends on December 31.

 

 F-8

 

 

Principles of Consolidation

 

The consolidated financial statements include the accounts of WISeKey and its wholly-owned or majority-owned subsidiaries over which the Group has control.

 

The consolidated comprehensive loss and net loss of non-wholly owned subsidiaries is attributed to owners of the Group and to the noncontrolling interests in proportion to their relative ownership interests.

 

Intercompany income and expenses, including unrealized gross profits from internal group transactions and intercompany receivables, payables and loans have been eliminated.

 

General Principles of Business Combinations

 

The Company uses the acquisition method to account for business combination, in line with ASC Topic 805-10 Business Combinations. Subsidiaries acquired or divested in the course of the year are included in the consolidated financial statements respectively as of the date of purchase, and up to the date of sale. The consideration for the acquisition is measured as the fair value of the assets transferred, the liabilities incurred and the equity interests issued by the Company.

 

Goodwill is initially measured as the excess of the aggregate of the consideration transferred and the fair value of non-controlling interests over the net identifiable assets acquired and liabilities assumed.

 

Use of Estimates

 

The preparation of consolidated financial statements in conformity with US GAAP requires management to make certain estimates, judgments and assumptions. We believe these estimates, judgements and assumptions are reasonable, based upon information available at the time they were made. These estimates, judgments and assumptions can affect the reported amounts of assets and liabilities as of the date of the financial statements as well as the reported amounts of revenues and expenses during the periods presented. To the extent there are differences between these estimates, judgments or assumptions and the actual results, our consolidated financial statements will be affected. In many cases, the accounting treatment of a particular transaction is specifically dictated by US GAAP and does not require management’s judgment in its application. There are also areas in which management’s judgment in selecting from available alternatives would not produce a materially different result.

 

Foreign Currency

 

In general, the functional currency of a foreign operation is the local currency. Assets and liabilities recorded in foreign currencies are translated at the exchange rate on the balance sheet date. Revenue and expenses are translated at average rates of exchange prevailing during the year. The effects of foreign currency translation adjustments are included in stockholders’ equity as a component of accumulated other comprehensive income/loss. The Group's reporting currency is USD.

 

Cash and Cash Equivalents

 

Cash consists of deposits held at major banks that are readily available. Cash equivalents consist of highly liquid investments that are readily convertible to cash and with original maturity dates of three months or less from the date of purchase. The carrying amounts approximate fair value due to the short maturities of these instruments.

 

Accounts Receivable

 

Receivables represent rights to consideration that are unconditional and consist of amounts billed and currently due from customers, and revenues that have been recognized for accounting purposes but not yet billed to customers. The Group extends credit to customers in the normal course of business and in line with industry practices.

 

Allowance for Doubtful Accounts

 

We recognize an allowance for credit losses to present the net amount of receivables expected to be collected as of the balance sheet date. The allowance is based on the credit losses expected to arise over the asset’s contractual term taking into account historical loss experience, customer-specific data as well as forward looking estimates. Expected credit losses are estimated individually.

 

Accounts receivable are written off when deemed uncollectible and are recognized as a deduction from the allowance for credit losses. Expected recoveries, which are not to exceed the amount previously written off, are considered in determining the allowance balance at the balance sheet date.

 

 F-9

 

 

Inventories

 

Inventories are stated at the lower of cost or net realizable value. Costs are calculated using standard costs, approximating average costs. Finished goods and work-in-progress inventories include material, labor and manufacturing overhead costs. The Group records write-downs on inventory based on an analysis of obsolescence or a comparison to the anticipated demand or market value based on a consideration of marketability and product maturity, demand forecasts, historical trends and assumptions about future demand and market conditions.

 

Property, Plant and Equipment

Property, plant and equipment are stated at cost, net of accumulated depreciation. Depreciation is computed using the straight-line method based on estimated useful lives which range from 1 to 5 years. Leasehold improvements are amortized over the lesser of the estimated useful lives of the improvements or the lease terms, as appropriate. Property, plant and equipment are periodically reviewed for impairment whenever events or changes in circumstances indicate that the carrying amount of an asset may not be recoverable.

 

Intangible Assets

 

Those intangible assets that are considered to have a finite useful life are amortized over their useful lives, which generally range from 1 to 14 years. Each period we evaluate the estimated remaining useful lives of intangible assets and whether events or changes in circumstances require a revision to the remaining periods of amortization or that an impairment review be carried out.

 

Intangible assets with indefinite lives are not amortized but are subject to annual reviews for impairment.

 

Leases

 

In line with ASC 842, the Group, as a lessee, recognizes right-of-use assets and related lease liabilities on its balance sheet for all arrangements with terms longer than twelve months, and reviews its leases for classification between operating and finance leases. Obligations recorded under operating and finance leases are identified separately on the balance sheet. Assets under finance leases and their accumulated amortization are disclosed separately in the notes. Operating and finance lease assets and operating and finance lease liabilities are measured initially at an amount equal to the present value of minimum lease payments during the lease term, as at the beginning of the lease term.

 

We have elected the short-term lease practical expedient whereby we do not present short-term leases on the consolidated balance sheet as these leases have a lease term of 12 months or less at lease inception and do not contain purchase options or renewal terms that we are reasonably certain to exercise.

 

We have also elected the practical expedients related to lease classification of leases that commenced before the effective date of ASC 842.

 

We adopted ASC 842 as of January 01, 2019 using the cumulative effect adjustment approach. Accordingly, previously reported financial statements, including footnote disclosures, have not been restated to reflect the application of the new standard to all comparative periods presented.

 

Goodwill and Other Indefinite-Lived Intangible Assets

 

Goodwill and other indefinite-lived intangible assets are not amortized, but are subject to impairment analysis at least once annually.

 

Goodwill is allocated to the reporting unit in which the business that created the goodwill resides. A reporting unit is an operating segment, or a business unit one level below that operating segment, for which discrete financial information is prepared and regularly reviewed by segment management. We review our goodwill and indefinite lived intangible assets annually for impairment, or sooner if events or changes in circumstances indicate that the carrying amount of an asset may not be recoverable. We use October 1st as our annual impairment test measurement date.

 

In line with ASC 830, the goodwill balance is recorded in the functional currency of the acquired business and translated at each period end with the exchange rate impact booked into other comprehensive income.

 

 F-10

 

 

Equity Securities

 

Equity securities are any security representing an ownership interest in an entity or the right to acquire or dispose of an ownership interest in an entity at fixed or determinable prices, in accordance with ASC 321, i.e., investments that do not qualify for accounting as a derivative instrument, an investment in consolidated subsidiaries, or an investment accounted for under the equity method.

 

We account for these investments in equity securities at fair value at the reporting date, except for those investments without a readily determinable fair value where we have elected the measurement at cost minus impairment, if any, plus or minus changes resulting from observable price changes in orderly transactions for the identical or a similar investment of the same issuer, in line with ASC 321. Changes in fair value are accounted for in the income statement as a non-operating income/expense.

 

Available-for-sale debt securities

 

Available-for-sale debt securities are investments in debt securities that have readily determinable fair values and are not classified as trading securities or as held-to-maturity securities.

 

We account for these investments in available-for-sale debt securities at fair value at the reporting date and subject to impairment testing. Other than impairment losses, unrealized gains and losses are reported, net of the related tax effect, in other comprehensive income as change in unrealized gains related to available-for-sale debt securities.

 

Revenue Recognition

 

WISeKey’s policy is to recognize revenue to depict the transfer of promised goods or services to customers in an amount that reflects the consideration to which the entity expects to be entitled in exchange for those goods or services. To achieve that core principle, WISeKey applies the following steps:

 

-Step 1: Identify the contract(s) with a customer.

-Step 2: Identify the performance obligations in the contract.

-Step 3: Determine the transaction price.

-Step 4: Allocate the transaction price to the performance obligations in the contract.

-Step 5: Recognize revenue when (or as) the entity satisfies a performance obligation.

 

Revenue is measured based on the consideration specified in a contract with a customer and excludes amounts collected on behalf of third parties. We typically allocate the transaction price to each performance obligation on the basis of the relative standalone selling prices of each distinct good or service promised in the contract. If a standalone price is not observable, we use estimates.

 

The Group recognizes revenue when it satisfies a performance obligation by transferring control over goods or services to a customer. The transfer may be done at a point in time (typically for goods) or over time (typically for services). The amount of revenue recognized is the amount allocated to the satisfied performance obligation. For performance obligations satisfied over time, the revenue is recognized over time, most frequently on a prorata temporis basis as most of the services provided by the Group relate to a set performance period.

 

If the Group determines that the performance obligation is not satisfied, it will defer recognition of revenue until it is satisfied.

 

We present revenue net of sales taxes and any similar assessments.

 

The Group delivers products and records revenue pursuant to commercial agreements with its customers, generally in the form of an approved purchase order or sales contract.

 

Where products are sold under warranty, the customer is granted a right of return which, when exercised, may result in either a full or partial refund of any consideration received, or a credit that can be applied against amounts owed, or that will be owed, to WISeKey. For any amount received or receivable for which we do not expect to be entitled to because the customer has exercised its right of return, we recognize those amounts as a refund liability.

 

Contract Assets

 

Contract assets consists of accrued revenue where WISeKey has fulfilled its performance obligation towards the customer but the corresponding invoice has not yet been issued. Upon invoicing, the asset is reclassified to trade accounts receivable until payment.

 

Deferred Revenue

 

Deferred revenue consists of amounts that have been invoiced and paid but have not been recognized as revenue. Deferred revenue that will be realized during the succeeding 12-month period is recorded as current and the remaining deferred revenue recorded as non-current. This would relate to multi-year certificates or licenses.

 

 F-11

 

 

Contract Liability

 

Contract liability consists of either:

 

-amounts that have been invoiced and not yet paid, nor recognized as revenue. Upon payment, the liability is reclassified to deferred revenue if the amounts still have not been recognized as revenue. Contract liability that will be realized during the succeeding 12-month period is recorded as current and the remaining contract liability recorded as non-current. This would relate to multi-year certificates or licenses.

-advances from customers not supported by invoices.

 

Sales Commissions

 

Sales commission expenses where revenue is recognized are recorded in the period of revenue recognition.

 

Cost of Sales and Depreciation of Production Assets

 

Our cost of sales consists primarily of expenses associated with the delivery and distribution of our services and products. These include expenses related to the license to the Global Cryptographic ROOT Key, the global Certification authorities as well as the digital certificates for people, servers and objects, expenses related to the preparation of our secure elements and the technical support provided on the Group's ongoing production and on the ramp-up phase, including materials, labor, test and assembly suppliers, and subcontractors, freights costs, as well as the amortization of probes, wafers and other items that are used in the production process. This amortization is disclosed separately under depreciation of production assets on the face of the income statement.

 

Research and Development and Software Development Costs

 

All research and development costs and software development costs are expensed as incurred.

 

Advertising Costs

 

All advertising costs are expensed as incurred.

 

Pension Plan

 

The Group maintains three defined benefit post retirement plans:

 

-one that covers all employees working for WISeKey SA in Switzerland,

-one that covers all employees working for WISeKey International Holding Ltd in Switzerland, and

-one for the French employees of WISeKey Semiconductors SAS.

 

In accordance with ASC 715-30, Defined Benefit Plans – Pension, the Group recognizes the funded status of the plan in the balance sheet. Actuarial gains and losses are recorded in accumulated other comprehensive income / (loss).

 

Stock-Based Compensation

 

Stock-based compensation costs are recognized in earnings using the fair-value based method for all awards granted. Fair values of options and awards granted are estimated using a Black-Scholes option pricing model. The model’s input assumptions are determined based on available internal and external data sources. The risk-free rate used in the model is based on the Swiss treasury rate for the expected contractual term. Expected volatility is based on historical volatility of WIHN Class B Shares.

 

Compensation costs for unvested stock options and awards are recognized in earnings over the requisite service period based on the fair value of those options and awards at the grant date.

 

Nonemployee share-based payment transactions are measured by estimating the fair value of the equity instruments that an entity is obligated to issue and the measurement date will be consistent with the measurement date for employee share-based payment awards (i.e., grant date for equity-classified awards).

 

Income Taxes

 

Taxes on income are accrued in the same period as the revenues and expenses to which they relate.

 

Deferred taxes are calculated on the temporary differences that arise between the tax base of an asset or liability and its carrying value in the balance sheet of our companies prepared for consolidation purposes, with the exception of temporary differences arising on investments in foreign subsidiaries where WISeKey has plans to permanently reinvest profits into the foreign subsidiaries.

 

Deferred tax assets on tax loss carry-forwards are only recognized to the extent that it is “more likely than not” that future profits will be available and the tax loss carry-forward can be utilized.

 

 F-12

 

 

Changes to tax laws or tax rates enacted at the balance sheet date are taken into account in the determination of the applicable tax rate provided that they are likely to be applicable in the period when the deferred tax assets or tax liabilities are realized.

 

WISeKey is required to pay income taxes in a number of countries. WISeKey recognizes the benefit of uncertain tax positions in the financial statements when it is more likely than not that the position will be sustained on examination by the tax authorities. The benefit recognized is the largest amount of tax benefit that is greater than 50 percent likely of being realized on settlement with the tax authority, assuming full knowledge of the position and all relevant facts. WISeKey adjusts its recognition of these uncertain tax benefits in the period in which new information is available impacting either the recognition or measurement of its uncertain tax positions.

 

Research Tax Credits

 

Research tax credits are provided by the French government to give incentives for companies to perform technical and scientific research. Our subsidiary WISeKey Semiconductors SAS is eligible to receive such tax credits.

 

These research tax credits are presented as a reduction of Research & development expenses in the income statement when companies that have qualifying expenses can receive such grants in the form of a tax credit irrespective of taxes ever paid or ever to be paid, the corresponding research and development efforts have been completed and the supporting documentation is available. The credit is deductible from the entity’s income tax charge for the year or payable in cash the following year, whichever event occurs first. The tax credits are included in noncurrent deferred tax credits in the balance sheet in line with ASU 2015-17.

 

Earnings per Share

 

Basic earnings per share are calculated using WISeKey International Holding AG’s weighted-average outstanding WIHN Class B Shares. When the effects are not antidilutive, diluted earnings per share is calculated using the weighted-average outstanding WIHN Class B Shares and the dilutive effect of stock options as determined under the treasury stock method.

 

Segment Reporting

 

Following the acquisition of arago, our chief operating decision maker, who is also our Chief Executive Officer, requested changes in the information that he regularly reviews for purposes of allocating resources and assessing budgets and performance. As a result, beginning in fiscal year 2021, we report our financial performance based on a new segment structure described in Note 39. There was no restatement of prior periods due to changes in reported segments.

 

Recent Accounting Pronouncements

 

Adoption of new FASB Accounting Standard in the current year – Prior-Year Financial Statements not restated:

 

As of January 1, 2021, the Group adopted ASU 2018-14, Compensation—Retirement Benefits—Defined Benefit Plans—General (Subtopic 715-20): Disclosure Framework—Changes to the Disclosure Requirements for Defined Benefit Plans, which modifies the disclosure requirements for employers that sponsor defined benefit pension or other postretirement plans.

 

ASU 2018-14 deletes the following disclosure requirements:

 

The amounts in accumulated other comprehensive income expected to be recognized as components of net periodic benefit cost over the next fiscal year; the amount and timing of plan assets expected to be returned to the employer; related party disclosures about the amount of future annual benefits covered by insurance and annuity contracts and significant transactions between the employer or related parties and the plan. The effects of a one-percentage-point change in assumed health care cost trend rates on the (a) aggregate of the service and interest cost components of net periodic benefit costs and (b) benefit obligation for postretirement health care benefits.

 

ASU 2018-14 adds/clarifies disclosure requirements related to the following:

 

The weighted-average interest crediting rates for cash balance plans and other plans with promised interest crediting rates; An explanation of the reasons for significant gains and losses related to changes in the benefit obligation for the period; The projected benefit obligation (PBO) and fair value of plan assets for plans with PBOs in excess of plan assets; The accumulated benefit obligation (ABO) and fair value of plan assets for plans with ABOs in excess of plan assets. There was no material impact on the Group's results upon adoption of the standard.

 

As of January 1, 2021, The Group also adopted ASU 2019-12, Income Taxes (Topic 740): Simplifying the Accounting for Income Taxes (the ASU), as part of its overall simplification initiative to reduce costs and complexity of applying accounting standards while maintaining or improving the usefulness of the information provided to users of financial statements, which amendments primarily impact ASC 740, Income Taxes, and may impact both interim and annual reporting periods.

 

 F-13

 

 

It eliminates the need for an organization to analyze whether the following apply in a given period:

 

·Exception to the incremental approach for intraperiod tax allocation; Exceptions to accounting for basis differences when there are ownership changes in foreign investments; Exception in interim period income tax accounting for year-to-date losses that exceed anticipated losses.

 

The ASU also improves financial statement preparers’ application of income tax-related guidance and simplifies GAAP for:

 

·Franchise taxes that are partially based on income; Transactions with a government that result in a step up in the tax basis of goodwill; Separate financial statements of legal entities that are not subject to tax; Enacted changes in tax laws in interim periods.

 

There was no material impact on the Group's results upon adoption of the standard.

 

As of January 1, 2021, the Group also adopted ASU 2020-01, Investments- Equity securities (Topic 321), Investments – equity method and joint ventures (Topic 323), and derivatives and hedging (topic 815), which provides additional guidance as a result of the adoption of ASU 2016-01, which added Topic 321, Investments – Equity Securities and provided an entity with the option to measure certain equity securities without a readily determinable fair value at cost, minus impairment. ASU 2020-01 amended the current guidance. In particular, the FASB clarified that entities seeking to apply the measurement alternative found in Topic 321 should first consider whether there are observable transactions that would require the reporting entity to either apply or discontinue the equity method of accounting in accordance with Topic 323. With respect to certain forward contracts and purchase options, the FASB explained an entity should not consider whether the underlying securities would be accounted for under Topic 323, or the fair value option found in Topic 825 upon the settlement of the contract or purchase option. Entities should instead consider the characteristics of these contracts and options based on the guidance found in 815-10-15-141 to determine the appropriate accounting treatment.

 

There was no material impact on the Group's results upon adoption of the standard.

 

As of January 1, 2021, the Group also adopted ASU 2020-10, Codification improvements, which further clarify and improve the Codification by codifying all guidance that requires or provides the option for an entity to disclose information within the footnotes. This clarification is meant to reduce the likelihood of a preparer missing required disclosure requirements. While the amendments do not introduce new topics or subtopics or change existing GAAP, all entities should review the changes found in the ASU to assess the impact it may have on their financial reporting requirements.

 

There was no material impact on the Group's results upon adoption of the standard.

 

New FASB Accounting Standard to be adopted in the future:

 

In August 2020, the FASB issued Accounting Standards Update (ASU) no 2020-06, 'Debt—Debt with Conversion and Other Options (Subtopic 470-20) and Derivatives and Hedging— Contracts in Entity’s Own Equity (Subtopic 815-40): Accounting for Convertible Instruments and Contracts in an Entity’s Own Equity.

 

Summary: ASU 2020-06 simplifies accounting for convertible instruments by removing major separation models required under current U.S. GAAP. Consequently, more convertible debt instruments will be reported as a single liability instrument and more convertible preferred stock as a single equity instrument with no separate accounting for embedded conversion features. The ASU removes certain settlement conditions that are required for equity contracts to qualify for the derivative scope exception, which will permit more equity contracts to qualify for it. The ASU also simplifies the diluted earnings per share (EPS) calculation in certain areas.

 

Effective Date: ASU No. 2020-06 is effective for public business entities that meet the definition of a Securities and Exchange Commission (SEC) filer, excluding entities eligible to be smaller reporting companies as defined by the SEC, for fiscal years beginning after December 15, 2021, including interim periods within those fiscal years. For all other entities, the standard will be effective for fiscal years beginning after December 15, 2023, including interim periods within those fiscal years. Early adoption will be permitted.

 

The Company expects to adopt all the aforementioned guidance when effective. Management is assessing the impact of the aforementioned guidance on its consolidated financial statements but does not expect it to have a material impact.

 

In May 2021, The FASB has issued Accounting Standards Update (ASU) No. 2021-04, Issuer’s Accounting for Certain Modifications or Exchanges of Freestanding Equity-Classified Written Call Options — a consensus of the FASB Emerging Issues Task Force.

 

 F-14

 

 

Summary: The ASU provides a principles-based framework to determine whether an issuer should recognize the modification or exchange as an adjustment to equity or an expense. This Update is to clarify and reduce diversity in an issuer’s accounting for modifications or exchanges of freestanding equity-classified written call options (for example, warrants) that remain equity classified after modification or exchange. The amendments in this Update affect all entities that issue freestanding written call options that are classified in equity.

 

Effective Date: ASU No. 2021-04 is effective for fiscal years beginning after December 15, 2021, including interim periods within those fiscal years. An entity should apply the amendments prospectively to modifications or exchanges occurring on or after the effective date of the amendments. Early adoption is permitted.

 

The Company expects to adopt all the aforementioned guidance when effective. Management is assessing the impact of the aforementioned guidance on its consolidated financial statements but does not expect it to have a material impact.

 

In October 2021, The FASB has issued Accounting Standards Update (ASU) No. 2021-08, Business Combinations (topic 805): Accounting for Contract Assets and Contract Liabilities from Contracts with Customers.

 

Summary: The ASU amends ASC 805 to “require acquiring entities to apply Topic 606 to recognize and measure contract assets and contract liabilities in a business combination.” Under current GAAP, an acquirer generally recognizes such items at fair value on the acquisition date. ASU 2021-08 requires contract assets and contract liabilities acquired in a business combination to be recognized and measured by the acquirer on the acquisition date in accordance with ASC 606 (meaning the acquirer should assume it has entered the original contract at the same date and using the same terms as the acquiree). This new ASU applies to contract assets and contract liabilities acquired in a business combination and to other contracts that directly/indirectly apply the requirements of ASC 606.

 

Effective Date: ASU No. 2021-08 is effective for public business entities for fiscal years beginning after December 15, 2022, including interim periods within those fiscal years. An entity should apply the amendments prospectively to business combinations occurring on or after the effective dates. Early adoption is permitted.

 

The Company expects to adopt all the aforementioned guidance when effective. Management is assessing the impact of the aforementioned guidance on its consolidated financial statements but does not expect it to have a material impact.

 

In November 2021, The FASB has issued Accounting Standards Update (ASU) No. 2021-10, Government Assistance (Topic 832): Disclosures by Business Entities about Government Assistance.

 

Summary: The ASU provides an update to increase the transparency of government assistance including the disclosure of the types of assistance, an entity’s accounting for the assistance, and the effect of the assistance on an entity’s financial statements. ASC 832 requires the following disclosures in the notes, information about the nature of the transactions, the accounting policies used to account for the transactions, and balance sheet and income statement affected by the transactions. The duration, commitments, provisions, and other contingencies are required to disclose.

 

Effective Date: ASU No. 2021-10 is effective for fiscal years beginning after December 15, 2021. Early adoption is permitted.

 

The Company expects to adopt all the aforementioned guidance when effective. Management is assessing the impact of the aforementioned guidance on its consolidated financial statements but does not expect it to have a material impact.

 

Note 5.      Concentration of credit risks

 

Financial instruments that are potentially subject to credit risk consist primarily of cash and cash equivalents and trade accounts receivable. Our cash is held with large financial institutions. Management believes that the financial institutions that hold our investments are financially sound and accordingly, are subject to minimal credit risk. Deposits held with banks may exceed the amount of insurance provided on such deposits.

 

 F-15

 

 

The Group sells to large, international customers and, as a result, may maintain individually significant trade accounts receivable balances with such customers during the year. We generally do not require collateral on trade accounts receivable. Summarized below are the clients whose revenue were 10% or higher than the respective total consolidated net sales for fiscal years 2021, 2020 or 2019, and the clients whose trade accounts receivable balances were 10% or higher than the respective total consolidated trade accounts receivable balance for fiscal years 2021 and 2020:

 

  Revenue concentration
(% of total net sales)
  Receivables concentration
 (% of total accounts receivable)
  12 months ended December 31,   As at December 31,
  2021 2020 2019   2021 2020
IoT operating segment            
Multinational electronics contract manufacturing company 10% 18% 12%   13% 14%
International packaging solutions, technology and chips 1% 8% 11%   0% 2%

 

Note 6.      Fair value measurements

 

ASC 820 establishes a three-tier fair value hierarchy for measuring financial instruments, which prioritizes the inputs used in measuring fair value. These tiers include:

 

·Level 1, defined as observable inputs such as quoted prices in active markets;

 

·Level 2, defined as inputs other than quoted prices in active markets that are either directly or indirectly observable; and

 

·Level 3, defined as unobservable inputs in which little or no market data exists, therefore requiring an entity to develop its own assumptions.

 

   As at December 31, 2021  As at December 31, 2020  Fair   
USD'000  Carrying amount  Fair value  Carrying amount  Fair value  value level 

Note

ref.

Nonrecurring fair value measurements                              
Accounts receivable   3,261    3,261    2,900    2,900    3    9 
Notes receivable from employees and related parties   68    68    37    37    3    10 
Notes receivable, noncurrent   190    190    183    183    3    14 
Equity securities, at cost   501    501            3    21 
Accounts payable   16,448    16,448    13,099    13,099    3    24 
Notes payable   6,249    6,249    4,115    4,115    3    25 
Bonds, mortgages and other long-term debt   458    458    646    4,115    3    27 
Convertible note payable, current           5,633    5,633    3    27 
Convertible note payable, noncurrent   9,049    9,049    3,710    3,710    3    27 
Indebtedness to related parties, noncurrent   2,395    2,395            3    28 
Recurring fair value measurements                              
Available-for-sale debt security           9,190    9,190    1    11 
Equity securities, at fair value   1    1    301    301    1    22 

 

In addition to the methods and assumptions we use to record the fair value of financial instruments as discussed in the Fair Value Measurements section above, we used the following methods and assumptions to estimate the fair value of our financial instruments:

 

-Accounts receivable – carrying amount approximated fair value due to their short-term nature.

-Notes receivable from related parties – carrying amount approximated fair value due to their short-term nature.

-Notes receivable, noncurrent- carrying amount approximated fair value because time-value considerations are immaterial to the accounts.

-Equity securities, at cost - no readily determinable fair value, measured at cost minus impairment.

-Accounts payable – carrying amount approximated fair value due to their short-term nature.

 

 F-16

 

 

-Notes payable – carrying amount approximated fair value due to their short-term nature.

-Convertible note payable current and noncurrent- carrying amount approximated fair value.

-Indebtedness to related parties, noncurrent - carrying amount approximated fair value.

-Available-for-sale debt security - fair value remeasured as at reporting period.

-Equity securities, at fair value - fair value remeasured as at reporting period.

 

Derivative liabilities

 

In 2021, the Group held one derivative instrument which was measured at estimated fair value on a recurring basis and linked to the conversion option originally embedded in the convertible loan signed with YA II PN, Ltd., a fund managed by Yorkville Advisors Global, LLC (“Yorkville”) on June 27, 2019 (the “First Yorkville Convertible Loan”) and modified on March 04, 2020 when WISeKey entered into a new convertible loan agreement with Yorkville (the “Second Yorkville Convertible Loan”) (see Note 27).

 

The Second Yorkville Convertible Loan had a maturity date of April 30, 2021. It contained a conversion option into WIHN Class B shares at the election of the Yorkville covering any amount outstanding (principal and/or interests) that may be settled. The exercise price was set at CHF 3.00 with antidilution provision adjustments as further described in Note 27.

  

In line with ASU 2014-16, both the First Yorkville Convertible Loan and the Second Yorkville Convertible Loan were assessed as a hybrid instrument, being a debt instrument with an equity-linked component (the conversion option). Per ASC 815-10, the embedded conversion option met the definition of a derivative and was accounted for separately.

 

The hosting debt instruments were recorded using the residual method.

 

The derivative component (the conversion option) was fair valued using a binomial lattice model, building in quoted market prices of WIHN Class B Shares on the SIX Swiss Stock Exchange, and inputs such as time value of money, volatility, and risk-free interest rate. It was valued at inception of the First Yorkville Convertible Loan on June 27, 2019 at USD 257,435 and revalued at fair value at each reporting date in line with ASC 815-15-30-1. At inception of the Second Yorkville Convertible Loan on March 04, 2020, following the modification accounting detailed in Note 25, the derivative liability was fair valued at USD nil.

 

In 2020, WISeKey made several repayments in cash of the First Yorkville Convertible Loan and the Second Yorkville Convertible Loan, which did not result in any gain or loss on derivative because the derivative was fair valued at USD nil at all repayment and reporting dates.

 

In the six months to June 30, 2021, WISeKey made four repayments in cash of the Second Yorkville Convertible Loan as per below. These repayments did not result in any gain or loss on derivative because the derivative was fair valued at USD nil at all repayment and reporting dates.

 

-On January 4, 2021, WISeKey repaid USD 250,000 of the principal.

-On January 29, 2021, WISeKey repaid USD 250,000 of the principal.

-On February 28, 2021, WISeKey repaid USD 250,000 of the principal.

-On April 15, 2021, WISeKey repaid USD 373,438 of the principal.

-On June 30, 2021, WISeKey repaid the remaining principal balance of USD 569,541 in full.

 

As a result, the loan was fully repaid as at December 31, 2021.

 

The derivative component was measured at fair value at December 31, 2021 at USD nil.

 

In the year ended December 31, 2021, WISeKey recorded in the income statement, a net gain on derivative of USD nil and a net debt discount amortization expense of USD 82,560.

 

Derivative liabilities  USD'000
Balance as at December 31, 2019   44 
Fair value of the derivative instrument (conversion option)    
Gain on derivative recognized as a separate line in the statement of loss   (44)
Balance as at December 31, 2020    
Fair value of the derivative instrument (conversion option)    
Gain on derivative recognized as a separate line in the statement of loss    
Balance as at December 31, 2021    

 

 F-17

 

 

Note 7.      Cash and cash equivalents

 

Cash consists of deposits held at major banks.

 

On January 16, 2021, as per the terms of the SPA relating to the sale of WISeKey (Bermuda) Holding Ltd and its affiliates to Digicert Inc,, USD 2.0 million of the consideration retained on an escrow account was released to WISeKey, thereby transferring from restricted cash current into cash and cash equivalents. The funds were received on January 29, 2021, together with USD 46,557 interest earned on the restricted cash account until its release.

 

Note 8.      Restricted cash

 

Restricted cash as at December 31, 2021 relates to the capital subscription of a new group entity which had not yet been incorporated as at December 31, 2021.

 

Note 9.     Accounts receivable

 

The breakdown of the accounts receivable balance is detailed below:

 

   As at December 31,  As at December 31,
USD'000  2021  2020
Trade accounts receivable   3,078    2,608 
Allowance for doubtful accounts   (68)   (42)
Accounts receivable from shareholders       14 
Accounts receivable from other related parties   129    95 
Accounts receivable from underwriters, promoters, and employees   5    1 
Other accounts receivable   117    224 
Total accounts receivable net of allowance for doubtful accounts   3,261    2,900 

 

As at December 31, 2021, accounts receivable from other related parties consisted of a receivable from OISTE in relation to the facilities and personnel hosted by WISeKey SA on behalf of OISTE. (see Note 42).

 

Note 10.     Notes receivable from employees

 

As at December 31, 2021, the notes receivable from employees and related parties consisted of a loan to an employee for CHF 61,818 (USD 67,798). The loan bears an interest rate of 0.5% per annum. The loan and accrued interest were initially to be repaid in full on or before December 31, 2021, extended to December 31, 2022. In exchange for the loan, the employee has pledged the 60,000 ESOP options that he holds on WIHN Class B Shares (see Note 35).

 

Note 11.     Available-for-sale debt security

 

Convertible Loan with arago

 

On August 11, 2020, WISeKey entered into a convertible loan agreement with arago (the “arago First Convertible Loan”), a private German company leader in artificial intelligence automation, to acquire 5% of arago’s fully diluted share capital against an investment of CHF 5 million to be paid in five monthly installments of CHF 1 million starting August 12, 2020. The arago First Convertible Loan bore an interest of 5% per annum, did not contain any lender’s fees, and had no maturity date. WISeKey or arago could request conversion of the arago First Convertible Loan into arago shares representing 5% of arago’s fully diluted share capital provided that either the full CHF 5 million was paid by WISeKey or that WISeKey had terminated the agreement. On August 12, 2020, WISeKey made an initial payment of CHF 1 million. On September 10, 2020, WISeKey terminated the arago First Convertible Loan and signed a new convertible loan agreement with arago on September 18, 2020 (the “arago Second Convertible Loan”).

 

 F-18

 

 

Per arago Second Convertible Loan, WISeKey intended to acquire 5% of arago’s fully diluted share capital against an investment of CHF 5 million made up of the CHF 1 million paid on August 12, 2020, and four monthly installments of CHF 1 million starting September 18, 2020. The arago Second Convertible Loan bore an interest of 5% per annum, did not contain any lender’s fees, and had no maturity date. WISeKey or arago could request conversion of the arago Second Convertible Loan into arago shares representing 5% of arago’s fully diluted share capital once the full CHF 5 million was paid by WISeKey, or, should WISeKey terminate the agreement, the conversion shall take place within the next financing round of arago. On September 21, 2020, WISeKey made a payment of CHF 1 million. On October 09, 2020, WISeKey terminated the arago Second Convertible Loan and signed a new convertible loan agreement with arago on November 18, 2020 (the “arago Third Convertible Loan”).

  

Per arago Third Convertible Loan, WISeKey intended to acquire 51% of arago’s fully diluted share capital, instead of the 5% previously negotiated under the arago First Convertible Loan and arago Second Convertible Loan, in exchange for (i) an investment of CHF 5 million made up of the CHF 1 million paid on August 12, 2020, the CHF 1 million paid on September 21, 2020, and three monthly installments of CHF 1 million starting November 20, 2020 subject to adjustment in accordance with arago’s working capital needs, and (ii) a guarantee on arago’s existing indebtedness. The arago Third Convertible Loan bore an interest of 5% per annum, did not contain any lender’s fees, and had no maturity date. WISeKey could request conversion of the arago Third Convertible Loan into arago shares representing 51% of arago’s fully diluted share capital at any time provided that the full CHF 5 million was paid by WISeKey and that WISeKey paid the nominal value of the newly issued shares in cash. In case WISeKey had not exercised its conversion right by December 31, 2020, arago could request the conversion at any time.

  

To determine the appropriate accounting treatment for our convertible debt investment, WISeKey performed a variable interest entity (“VIE”) analysis and concluded that arago does not meet the definition of a VIE. After WISeKey reviewed all of the terms of the investment, WISeKey concluded the appropriate accounting treatment to be that of an available-for-sale debt security.

  

The investment was carried at fair value with unrealized holding gains and losses excluded from earnings and reported in other comprehensive income. WISeKey estimated the fair value of the investment at each reporting date by utilizing an option pricing model, as well as a present value of expected cash flows from the debt security utilizing the risk-free rate and the estimated credit spread as of the valuation date as the discount rate. The valuation analysis utilized certain key assumptions such as the estimated credit spread, the expected life of the option, and the valuation of arago all of which were significant unobservable inputs and thus represented a Level 3 measurement within the fair value hierarchy. The use of alternative estimates and assumptions could increase or decrease the estimated fair value of the investment, which would result in different impacts to WISeKey’s consolidated balance sheet and comprehensive income. Actual results may differ from estimates. The fair value of the convertible debt investment was recorded in debt securities, at fair value on the consolidated balance sheets.

  

On January 18, 2021, WIHN exercised its right to convert the loan into 51% of arago’s share capital and 51% of the voting rights associated with arago’s share capital, calculated on a fully diluted basis, taking into consideration the impact of any unexercised share options or other capital instruments convertible into or exchangeable or exercisable for arago shares.

 

The acquisition date was February 1, 2021 (see Note 14 for details). As at February 1, 2021, WIHN had funded CHF 3.4 million out of the CHF 5 million convertible loan:

 

-CHF 1,000,000 on August 12, 2020;

-CHF 1,000,000 on September 21, 2020;

-CHF 600,000 on November 20, 2020;

-CHF 400,000 on December 01, 2020;

-CHF 400,000 on December 22, 2020 out of which arago returned EUR 300,000 (CHF 324,708 at historical rate) unrequired funds on December 30, 2020; and

-EUR 300,000 on January 04, 2021.

 

The fair value of the arago Third Convertible Loan was measured as at February 01, 2021 as USD 11,166,432 for the business combination accounting. The loan fair value was included in the consideration paid for the acquisition and, in line with ASC 320-10-40-2, the total amount of CHF 6,546,964 (USD 7,349,602 at historical rate) recorded in other comprehensive income, representing the unrealized gain up to the date of acquisition, was reversed into non-operating income. The remaining CHF 1,600,000 (USD 1,796,155 at historical rate) cash payment part of the CHF 5 million cash consideration was settled after February 01, 2021 but was already taken into account as at February 01, 2021 in the fair value measurement of the Third Convertible Loan; it was therefore recorded in the income statement in non-operating income as a deduction from the unrealized gain reversed into non-operating income. As a result, a net income of CHF 4,946,964 (USD 5,553,447 at historical rate) was recorded in non-operating income in relation to fair value adjustment on the Third Convertible Loan. See Note 15 for details on the business combination accounting.

 

The following table sets forth the changes in the balance of the convertible debt investment for the years ended December 31, 2019, 2020 and 2021.

 F-19

 

 

Available-for-sale debt security  USD'000
Balance as at December 31, 2019    
Available-for sale debt security acquired in the year   3,805 
Change in unrealized gains related to available-for-sale debt securities recorded in other comprehensive income   5,385 
Balance as at December 31, 2020   9,190 
Change in unrealized gains related to available-for-sale debt securities recorded in other comprehensive income   1,965 
Foreign currency effect on debt security held in Swiss Fancs   11 
Conversion of available-for-sale debt security in the period   (11,166)
Balance as at December 31, 2021    

 

Note 12.     Inventories

 

Inventories consisted of the following:

 

   As at December 31,  As at December 31,
USD'000  2021  2020
Raw materials   950    543 
Work in progress   1,760    1,931 
Total inventories   2,710    2,474 

 

In the years ended December 31, 2021, 2020 and 2019, the Group recorded inventory obsolescence charges in the income statement of respectively USD 57,302, USD 156,188 and USD 26,249 on raw materials, and USD 404,509, USD 301,215 and USD 508,938 on work in progress.

 

Note 13.     Other current assets

 

Other current assets consisted of the following:

 

   As at December 31,  As at December 31,
USD'000  2021  2020
Value-Added Tax Receivable   359    762 
Advanced payment to suppliers   220    43 
Deposits, current   97    5 
Other current assets   1    4 
Total other current assets   677    814 

 

Note 14.     Notes receivable, noncurrent

 

Notes receivable, noncurrent consisted of the following:

 

   As at December 31,  As at December 31,
USD'000  2021  2020
Long-term receivable from, and loan, to shareholders   187    144 
Long-term receivable from, and loan to, other related parties   3    39 
Total notes receivable, noncurrent   190    183 

 

 F-20

 

 

As at December 31, 2021, noncurrent notes receivable were made up of:

 

-several loans to employees who are shareholders in relation to the outstanding employee social charges and tax deducted at source for the exercise of their ESOP options (see Note 35). These loans do not bear interest. The total loan amount as at December 31, 2021 was CHF 170,226 (USD 186,692).

-a loan to an employee that is not a shareholder in relation to the outstanding employee social charges for the exercise of their ESOP options (see Note 35). This loan does not bear interest. The total loan amount as at December 31, 2021 was CHF 3,322 (USD 3,643).

 

Note 15.     Business combinations

 

Acquisition of arago GmbH

 

On February 01, 2021 the Company acquired 51% of the fully diluted share capital of arago GmbH, a private German company, and its affiliates (together, “arago” or the “arago Group”). arago is a leader in artificial intelligence automation. arago aims to provide the benefits of artificial intelligence to enterprise customers globally through knowledge automation. arago uses modern technologies such as inference and machine learning in order to automatically operate the entire IT stack – from heterogeneous environments to individual applications.

 

The assets, liabilities and results of arago have been consolidated in the Company’s financial statements from the acquisition date of February 01, 2021.

 

The major classes of assets and liabilities acquired by WISeKey at fair value on the date of acquisition are as follows:

  

 F-21

 

 

The major classes of assets and liabilities acquired by WISeKey at fair value on the date of acquisition are as follows:

 

Consolidated Balance Sheet - arago group  Opening balance
   As at February 1,
USD'000  2021
ASSETS   
Current assets     
Cash and cash equivalents   243 
Restricted cash, current   70 
Accounts receivable, net of allowance for doubtful accounts   568 
Convertible note receivable from WISeKey   1,808 
Prepaid expenses   464 
Other current assets   117 
Total current assets   3,270 
      
Noncurrent assets     
Property, plant and equipment net of accumulated depreciation   37 
Intangible assets, net of accumulated amortization   10,108 
Operating lease right-of-use assets   78 
Equity securities, at cost   55 
Goodwill    
Deferred tax assets   8 
Total noncurrent assets   10,286 
TOTAL ASSETS   13,556 
      
LIABILITIES     
Current Liabilities     
Accounts payable   1,288 
Notes payable   3,712 
Convertible loan with WISeKey    
Deferred revenue   909 
Current portion of obligations under operating lease liabilities   53 
Other current liabilities   1,816 
Total current liabilities   7,778 
      
Noncurrent liabilities     
Bonds, mortgages and other long-term debt   4,296 
Operating lease liabilities, noncurrent   25 
Deferred tax liabilities   3,235 
Total noncurrent liabilities   7,556 
TOTAL LIABILITIES   15,334 
      
TOTAL NET ASSETS   (1,778)

 

 F-22

 

 

The consideration of USD 22,253,087 for the acquisition of arago was made up of the following components:

 

-The arago Third Convertible Loan fair valued at USD 11,166,432 converted at the date of acquisition (see Note 11 for detail).

-A cash payment of USD 165,160 corresponding to the nominal value at the date of acquisition of the 136,072 arago shares, par value EUR 1.00, acquired.

-A noncontrolling interest corresponding to the 49% of arago’s share capital, fair valued at USD 10,921,495 based on the fair value calculation of a 51% interest in arago performed to remeasure the arago Third Convertible Loan at the date of acquisition of February 01, 2021. The minority shareholders could put their non-controlling interest to the Group within five years (the “Put Option”). As the Put Option is only settleable in WISeKey Class B Shares it was determined not to be a redeemable non-controlling interest and was recorded in permanent equity and presented as noncontrolling interests in consolidated subsidiaries on the consolidated balance sheet.

 

The actual cash paid as part of the consideration amounted to CHF 5 million (USD 5,612,985 at the closing rate on the date of acquisition) and USD 165,160 for the nominal value of the arago shares acquired, hence a total cash disbursement of USD 5,778,145, spread across the years ended December 31, 2020 (USD 3,452,298) and 2021 (USD 2,325,847).

  

Goodwill calculation  USD'000  USD'000
Consideration          
Fair value of the convertible loan   11,166      
Payment of nominal value of arago shares   165      
NCI put option   10,922      
Total consideration paid        22,253 
           
Net assets acquired          
Total net assets of arago group at acquisition   (1,778)     
Total net assets acquired        (1,778)
           
Goodwill at acquisition        24,031 

 

The goodwill arising from the acquisition of arago is USD 24,031,436. In line with ASC 830, the goodwill balance was recorded in Euros, the functional currency of the acquired business. The Group does not apply pushdown accounting. Therefore, a goodwill of EUR 19,799,052 (using the exchange rate at acquisition) was recorded in the Group’s balance sheet and is translated using the closing rate at each reporting period. See Note 20.

 

The table below shows the reconciliation of the total consideration for the acquisition of arago to the cash flows from the acquisition of a business, net of cash and cash equivalents acquired disclosed in the Cash Flows from investing activities of the unaudited Consolidated Statements of Cash Flows.

 

Reconciliation of the total consideration to the cash flow statement  USD'000  USD'000
Total consideration        (22,253)
Deduction of non-cash elements of the total consideration          
Fair value of the conversion option   5,553      
Fair value of the NCI put option   10,922      
Total non-cash elements of the total consideration        16,475 
Deduction of cash paid in the year 2020        3,452 
Deduction of cash and cash equivalent acquired        313 
           
Cash flow from the acquisition of a business, net of cash and cash equivalents acquired        (2,013)

 

 

 

 F-23

 

 

For the period started on the date of acquisition of February 01, 2021 until the end of the reporting period on December 31, 2021, the revenue of arago recorded in the consolidated income statement was USD 4.6 million, and arago’s net loss was USD 7.1 million.

 

The Group has concluded that disclosure of comparative financial statements required by ASC 805-10-50-h is impracticable. In line with ASC 250-10-45-9, retrospective application for the comparative financial statements requires significant estimates of amounts, and it is impossible to distinguish objectively information about those estimates that provides evidence of circumstances that existed on the date(s) at which those amounts would be recognized, measured, or disclosed under retrospective application. It is also impossible for management to distinguish objectively information that would have been available when the financial statements for that prior period were issued. We further note that there are no audited financial statements for the arago Group for that period.

 

Note 16.     Deferred tax credits

 

Deferred tax credits consisted of the following:

 

  As at December 31,   As at December 31,
USD'000 2021   2020
Deferred research & development tax credits 847   1,311
Deferred other tax credits 1   1
Total deferred tax credits 848   1,312

 

WISeKey Semiconductors SAS is eligible for research tax credits provided by the French government (see Note 4 Summary of significant accounting policies). As at December 31, 2021 and 2020, the receivable balances in respect of these research tax credits owed to the Group were respectively USD 846,808 and USD 1,310,685. The credit is deductible from the entity’s income tax charge for the year or payable in cash the following year, whichever event occurs first.

 

Note 17.     Property, plant and equipment

 

Property, plant and equipment, net consisted of the following.

 

  As at December 31,   As at December 31,
USD'000 2021   2020
Machinery & equipment 3,940   3,925
Office equipment and furniture 3,239   2,900
Computer equipment and licences 2,208   1,171
Total property, plant and equipment gross 9,387   7,996
       
Accumulated depreciation for:      
Machinery & equipment (3,685)   (3,290)
Office equipment and furniture (2,948)   (2,573)
Computer equipment and licences (2,167)   (1,133)
Total accumulated depreciation (8,800)   (6,996)
Total property, plant and equipment, net 587   1,000
Depreciation charge for the year ended December 31, 513   988

 

The depreciation charge from continuing operations for the year 2019 was USD 821,466.

 

In 2021, WISeKey did not identify any events or changes in circumstances indicating that the carrying amount of any asset may not be recoverable. As a result, WISeKey did not record any impairment charge on Property, plant and equipment in the year 2021.

 

The useful economic life of property plant and equipment is as follow:

 

·Office equipment and furniture: 2 to 5 years

·Production masks 5 years

·Production tools 3 years

·Licenses 3 years

·Software 1 year

 

 F-24

 

 

Note 18.     Intangible assets

 

Intangible assets and future amortization expenses consisted of the following:

 

  As at December 31,   As at December 31,
USD'000 2021   2020
Intangible assets not subject to amortization:      
Trademarks 2,190  
Cryptocurrencies 100  
Intangible assets subject to amortization:      
Trademarks 137   142
Patents 2,281   2,281
License agreements 11,326   11,626
Other intangibles 13,814   6,641
Total intangible assets gross 29,848   20,690
Accumulated amortization for:      
Trademarks (137)   (142)
Patents (2,281)   (2,281)
License agreements (11,321)   (11,617)
Other intangibles (6,923)   (6,641)
Total accumulated amortization (20,662)   (20,681)
Total intangible assets subject to amortization, net 6,896   9
Total intangible assets, net 9,186   9
Amortization charge for the year to December 31, 481   604

 

The amortization charge from continuing operations for the year 2019 was USD 534,155.

 

Trademarks not subject to amortization are made up of a balance of USD 2,189,508 for the trademark acquired with arago on February 01, 2021. The trademark was valued using the relief-from-royalty approach at acquisition and determined to have an indefinite useful life. In line with ASC 830, the trademark balance was recorded in Euros, the functional currency of the acquired business. The Group does not apply pushdown accounting. Therefore, a trademark balance of EUR 1,924,587 (using the exchange rate at acquisition) was recorded in the Group’s balance sheet and is translated using the closing rate at each reporting period.

 

Other intangibles include a balance of USD 7,284,614 for the technology acquired with arago on February 01, 2021. The technology was valued using the relief-from-royalty approach at acquisition. In line with ASC 830, the other intangibles relating to technology balance was recorded in Euros, the functional currency of the acquired business. The Group does not apply pushdown accounting. Therefore, another intangibles balance of EUR 6,403,206 (using the exchange rate at acquisition) was recorded in the Group’s balance sheet and is translated using the closing rate at each reporting period. The balance is amortized over the estimated remaining useful life of 17 years. An amortization charge of EUR 345,300 (USD 408,615 at average rate) was recorded for the year ended December 31, 2021, and the carrying amount for the technology acquired with arago was EUR 6,057,906 (USD 6,891,783 at closing rate). Foreign exchange differences arising from these translations are recorded in other comprehensive income in line with ASC 830.

 

The useful economic life of intangible assets is as follow:

 

·Trademarks: 5 to 10 years

·Patents: 5 to 10 years

·License agreements: 3 to 5 years

·Other intangibles: 5 to 17 years

 

 F-25

 

 

Future amortization charges are detailed below:

 

Future estimated aggregate amortization expense  
Year USD'000
2022                               433
2023                               430
2024                               429
2025                               429
2026                               429
2027 and beyond                            4,746
Total intangible assets subject to amortization, net                            6,896

 

Note 19.     Leases

 

WISeKey has historically entered into a number of lease arrangements under which it is the lessee. As at December 31, 2021, WISeKey holds one finance lease for IT equipment in our datacenter, sixteen operating leases, and one short-term leases. The short-term leases and operating leases relate to premises. We do not sublease. All of our operating leases include multiple optional renewal periods which are not reasonably certain to be exercised. The finance lease contains an option to purchase the assets at the end of the lease which we have assumed will be exercised and so has been included in the calculation of the right of use asset and lease liability.

 

We have elected the short-term lease practical expedient related to leases of various premises and equipment. We have elected the practical expedients related to lease classification of leases that commenced before the effective date of ASC 842.

 

In the years 2021, 2020, and 2019 we recognized rent expenses associated with our leases as follows:

 

   12 months ended December 31,  12 months ended December 31,  12 months ended December 31,
USD'000  2021  2020  2019
Finance lease cost:               
Amortization of right-of-use assets   68    66    31 
Interest on lease liabilities   7    12    8 
Operating lease cost:               
Fixed rent expense   1,079    602    567 
Short-term lease cost   7    22    63 
Net lease cost   1,161    702    669 
Lease cost - Cost of sales             
Lease cost - General & administrative expenses    1,161    702    669 
Net lease cost   1,161    702    669 

 

 F-26

 

 

In the years 2021 and 2020, we had the following cash and non-cash activities associated with our leases:

 

   As at December 31,  As at December 31,
USD'000  2021  2020
Cash paid for amounts included in the measurement of lease liabilities:          
Operating cash flows from finance leases   114    106 
Operating cash flows from operating leases   964    632 
Financing cash flows from finance leases   7    12 
Non-cash investing and financing activities:          
Net lease cost   1,161    702 
Additions to ROU assets obtained from:          
New finance lease liabilities        
New operating lease liabilities   2,375    544 

 

As at December 31, 2021, future minimum annual lease payments were as follows:

 

   USD'000  USD'000  USD'000  USD'000
Year  Operating  Short-term  Finance  Total
2022   1,038    2    61    1,101 
2023   972    1        973 
2024   657             657 
2025   592            592 
2026 and beyond   1,016            1,016 
Total future minimum operating and short-term lease payments   4,275    3    61    4,339 
Less effects of discounting   (447)       (6)   (453)
Less effects of practical expedient       (3)       (3)
Lease liabilities recognized   3,828        55    3,883 

 

In line with ASU 2018-11, future minimum lease payments under legacy ASC 840 are disclosed in the table below:

 

Year USD'000
2022                           1,101
2023                              973
2024                              657
2025                              592
2026 and beyond                           1,016
Total future minimum operating and short-term lease payments                           4,339
Less effects of discounting                             (456)
Lease liabilities recognized                           3,883

 

 F-27

 

 

As of December 31, 2021, the weighted-average remaining lease term was 0.5 years for our finance lease and 4.00 years for operating leases.

 

For our finance lease, the implicit rate was calculated as 5.17%. For our operating leases and because we generally do not have access to the implicit rate in the lease, we calculated an estimate rate based upon the estimated incremental borrowing rate of the entity holding the lease. The weighted average discount rate associated with operating leases as of December 31, 2021 was 3.26%.

 

Note 20.     Goodwill

 

We test goodwill for impairment annually on October 1st, or as and when indicators of impairment arise. As at October 01, 2021, the fair value of the net assets of the reporting unit concerned by goodwill was superior to the carrying value of the net assets and goodwill allocated. After October 01, 2021, there were no impairment indicators identified triggering a new impairment test. Therefore, no impairment loss was recorded in 2021.

 

Goodwill of EUR 19,799,052 (USD 24,031,436 at acquisition) arose as a result of the acquisition by the Group of arago whose functional currency is the Euro (see Note 15 Business combinations). In line with ASC 830, the goodwill balance was recorded in Euros, the functional currency of the acquired business. At closing rate, the goodwill relating to arago was translated at USD 22,524,411, hence a currency translation expense of USD 1,507,025 was recorded in the financial year 2021.

  

 F-28

 

 

Impairment reviews have been conducted for 2 items of goodwill allocated to 2 reporting units (“RU”) relating to the acquisition of WISeKey Semiconductors SAS in 2016 and arago in 2021. Fair value has been determined based on the income approach. Cash flows have been projected over 5 years from the date of the assessment and have been discounted at the pre-tax weighted average cost of capital of the RU. For each RU, fair value is higher than its carrying value. Both the WISeKey Semiconductors SAS and arago RUs have a negative carrying amount.

 

USD'000 IoT Segment   AI Segment   Total
Goodwill balance as at December 31, 2019 8,317     8,317
Goodwill acquired during the year    
Impairment losses    
As a December 31, 2020          
     Goodwill 8,317     8,317
     Accumulated impairment losses    
Goodwill balance as at December 31, 2020 8,317     8,317
Goodwill acquired during the year   24,031   24,031
Currency translation adjustment   (1,507)   (1,507)
Impairment losses    
As a December 31, 2021          
     Goodwill 8,317   24,031   32,348
     Accumulated currency translation adjustments   (1,507)   (1,507)
     Accumulated impairment losses    
Goodwill balance as at December 31, 2021 8,317   22,524   30,841

 

The assumptions included in the impairment tests require judgment, and changes to these inputs could impact the results of the calculations. Other than management's projections of future cash flows, the primary assumptions used in the impairment tests were the weighted-average cost of capital and long-term growth rates. Although the Group's cash flow forecasts are based on assumptions that are considered reasonable by management and consistent with the plans and estimates management is using to operate the underlying businesses, there are significant judgments in determining the expected future cash flows attributable to a reporting unit.

 

Note 21.     Equity securities, at cost

 

Warrant agreement in Tarmin

 

On September 27, 2018 WISeKey purchased a warrant agreement in Tarmin Inc. from ExWorks as part of the eleventh amendment of the ExWorks Credit Agreement (see Note 25). As a result, WISeKey entered into a warrant agreement with Tarmin Inc (“Tarmin”) (the “Tarmin Warrant”), a private Delaware company, leader in data & software defined infrastructure to acquire 22% of common stock deemed outstanding at the time of exercise. The warrant may be exercised in parts or in full, at an exercise price of USD 0.01 per share at nominal value USD 0.0001. The purchase price of the Tarmin Warrant was USD 7,000,000, of which USD 3,000,000 was paid in cash on October 05, 2018 and the remaining USD 4,000,000 was paid on April 08, 2019.

 

The Tarmin Warrant was assessed as an equity investment without a readily determinable fair value and we elected the measurement at cost less impairment, adjusted for observable price changes for identical or similar investments of the same issuer as permitted by ASU 2016-01. As such, the Tarmin Warrant was initially recognized on the balance sheet at USD 7,000,000. In 2020, we recorded an impairment loss of the full USD 7,000,000 carrying value of the Tarmin Warrant. Therefore, the carrying value of the Tarmin Warrant as at December 31, 2021 was USD nil.

 

 F-29

 

 

Investment in FOSSA SYSTEMS s.l.

 

On April 08, 2021, WISeKey E.L.A. s.l. invested EUR 440,000 (USD 475,673 at historical rate) to acquire 15% of the share capital of FOSSA SYSTEMS s.l. (“FOSSA”), a Spanish aerospace company providing picosatellites for Low Earth Orbit (LEO) services as a vertically integrated service: from design to launch and operations.

 

The FOSSA investment was assessed as an equity investment without a readily determinable fair value and we elected the measurement at cost less impairment, adjusted for observable price changes for identical or similar investments of the same issuer as permitted by ASU 2016-01. As such, the FOSSA investment was initially recognized on the balance sheet at EUR 440,000 (USD 475,673 at historical rate).

 

As at December 31, 2021, we performed a qualitative assessment to consider potential impairment indicators. We made reasonable efforts to identify any observable transactions of identical or similar investments, but did not identify any such transaction. Therefore, no impairment loss was recorded in the year to December 31, 2021, and the carrying value of the FOSSA investment as at December 31, 2021 was EUR 440,000 (USD 500,566 at closing rate).

 

Note 22.     Equity securities, at fair value

 

On March 29, 2017, the Group announced that the respective boards of directors of WISeKey and OpenLimit Holding AG (DE: O5H) (“OpenLimit“) had decided that discussions in relation to a possible merger transaction between WISeKey and OpenLimit as previously announced on July 25, 2016 were not being further pursued. The interim financing provided by WISeKey to OpenLimit in a principal amount of EUR 750,000 was, in accordance with applicable terms of a convertible loan agreement, converted into OpenLimit Shares issued by OpenLimit out of its existing authorized share capital. The conversion price was set at 95% of the volume weighted average price (“VWAP”) of the OpenLimit shares traded on the Frankfurt stock exchange as reported by the Frankfurt stock exchange for the ten trading days immediately preceding and including March 29, 2017. WISeKey received 2,200,000 newly issued fully fungible listed OpenLimit Shares representing – post issuance of these new shares – an 8.4% stake in OpenLimit on an issued share basis. The effective conversion ratio was EUR 0.3409 per share. The equity securities were fair valued at market price on the date of the transaction to USD 846,561.

 

As at December 31, 2021, the fair value was recalculated using the closing market price on the Frankfurt Stock Exchange of EUR 0.0005 (USD 0.0006) and amounted to USD 1,251. The difference of USD 300,050 from the fair value at December 31, 2020 (USD 301,301) was accounted for in the income statement as a non-operational expense.

 

Note 23.     Other noncurrent assets

 

Other noncurrent assets consisted of noncurrent deposits. Deposits are primarily made up of rental deposits on the premises rented by the Group.

 

Note 24.     Accounts payable

 

The accounts payable balance consisted of the following:

 

  As at December 31,   As at December 31,
USD'000 2021   2020
Trade creditors 7,031   4,608
Factors or other financial institutions for borrowings 26   178
Accounts payable to Board Members 2,802   1,580
Accounts payable to other related parties 189   172
Accounts payable to underwriters, promoters, and employees 2,999   2,985
Other accounts payable 3,401   3,576
Total accounts payable 16,448   13,099

 

As at December 31, 2021, accounts payable to Board Members are made up of accrued salaries and bonus of CHF 2,555,032.97 (USD 2,802,171) payable to Carlos Moreira (see Note 42 for detail).

 

As at December 31, 2021, accounts payable to other related parties are made up of a CHF 172,320 (USD 188,988) payable to OISTE (see Note 42 for detail).

 

 F-30

 

 

Accounts payable to underwriters, promoters and employees consist primarily of payable balances to employees in relation to holidays, bonus and 13th month accruals across WISeKey.

 

Other accounts payable are mostly amounts due or accrued for professional services (e.g. legal, accountancy, and audit services) and accruals of social charges in relation to the accrued liability to employees.

 

Note 25.     Notes payable

 

Notes payable consisted of the following:

 

  As at December 31,   As at December 31,
USD'000 2021   2020
Short-term loan 6,165   4,030
Short-term loan from shareholders 84   85
Total notes payable 6,249   4,115

 

As at December 31, 2021, the current notes payable balance was made up of:

 

-a USD 4,030,000 short-term loan with ExWorks (see detail in Note 27), and

-a EUR 1,796,302 (USD 2,043,564) loan with Harbert European Specialty Lending Company II S.à r.l. entered into by arago in 2018 and included in the liabilities acquired on February 1, 2021 (see Note 15).

-a CHF 83,600 (USD 91,686) current portion of the Covid loans with UBS (see Note 27).

 

As at December 31, 2021, the short-term loan from shareholders was made up of loans from the noncontrolling shareholders of WISeKey SAARC for a total amount of USD 83,932 at closing rate (USD 84,721 as at December 31, 2020). These loans do not bear interests. See Note 42 for detail.

 

The weighted–average interest rate on current notes payable, excluding loans from shareholders at 0%, was respectively 10% and 10% per annum as at December 31, 2021 and 2020.

 

Note 26.     Other current liabilities

 

Other current liabilities consisted of the following:

 

  As at December 31,   As at December 31,
USD'000 2021   2020
Value-Added Tax payable 137   312
Other tax payable 88   137
Customer contract liability, current 128   367
Other current liabilities 199   289
Total other current liabilities 552   1,105

 

Note 27.     Loans and line of credit

 

Standby Equity Distribution Agreement with YA II PN, Ltd.

 

On February 08, 2018 WISeKey entered into a Standby Equity Distribution Agreement (“SEDA”) with YA II PN, Ltd., a fund managed by Yorkville Advisors Global, LLC (“Yorkville”). Under the terms of the SEDA as amended, Yorkville has committed to provide WISeKey, upon a drawdown request by WISeKey, up to CHF 50,000,000 in equity financing originally over a three-year period ending March 01, 2021, now over a period of five years ending March 31, 2023 in line with the amendment signed by the parties on March 04, 2020. Provided that a sufficient number of Class B Shares is provided through share lending, WISeKey has the right to make drawdowns under the SEDA, at its discretion, by requesting Yorkville to subscribe for (if the Class B Shares are issued out of authorized share capital) or purchase (if the Class B Shares are delivered out of treasury) Class B Shares worth up to CHF 5,000,000 by drawdown, subject to certain exceptions and limitations (including the exception that a drawdown request by WISeKey shall in no event cause the aggregate number of Class B Shares held by Yorkville to meet or exceed 4.99% of the total number of shares registered with the commercial register of the Canton of Zug). The purchase price will be 93% of the relevant market price at the time of the drawdown, determined by reference to a ten-day trading period following the draw down request by WISeKey.

  

 F-31

 

 

The instrument was assessed under ASC 815 as an equity instrument. WISeKey paid a one-time commitment fee of CHF 500,000 (USD 524,231 at historical rate) on April 24, 2018 in 100,000 WIHN Class B Shares. In line with ASU 2015-15 the commitment fee was capitalized as deferred charges to be amortized over the original duration of the contract as a reduction of equity.

 

In 2018, WISeKey made 4 drawdowns for a total of CHF 1,749,992 (USD 1,755,378 at historical rate) in exchange for a total of 540,539 WIHN Class B Shares issued out of authorized share capital or treasury share capital.

 

In 2019, WISeKey made 5 drawdowns for a total of CHF 1,107,931 (USD 1,111,764 at historical rate) in exchange for a total of 490,814 WIHN Class B Shares issued out of treasury share capital.

 

In 2020, WISeKey made 6 drawdowns for a total of CHF 1,134,246 (USD 1,208,569 at historical rate) in exchange for a total of 889,845 WIHN Class B Shares issued out of treasury share capital.

 

In 2021, WISeKey made one drawdown on April 15, 2021 for CHF 363,876 (USD 380,568 at historical rate) in exchange for 219,599 WIHN Class B Shares issued out of treasury share capital.

 

The amortization charge for the capitalized fee recognized in APIC amounted to USD 30,188 for the year 2021. As at December 31, 2021, the deferred charge balance was fully amortized.

 

As at December 31, 2021, the outstanding equity financing available was CHF 45,643,955.

 

Facility Agreement with YA II PN, Ltd.

 

On September 28, 2018, WISeKey entered into short-term Facility Agreement (the “Yorkville Loan”) with Yorkville to borrow USD 3,500,000 repayable by May 1, 2019 in monthly cash instalments starting in November 2018. The loan bore an interest rate of 4% per annum payable monthly in arrears. A fee of USD 140,000 and debt issuance costs of USD 20,000 were paid at inception.

 

The debt instrument was assessed as a term debt. A discount of USD 160,000 was recorded at inception and was amortized using the effective interest method over the life of the debt.

 

The remaining loan balance at December 31, 2018 was USD 2,717,773 including unamortized debt discount of USD 57,007.

 

The discount amortization expense recorded for the period to December 31, 2018 was USD 102,993.

 

In the period to December 31, 2018, WISeKey repaid USD 725,220 of the principal loan amount in cash.

 

On June 27, 2019, WISeKey entered into the First Yorkville Convertible Loan, a Convertible Loan Agreement with Yorkville to borrow USD 3,500,000 repayable by August 1, 2020 in monthly instalments starting in August 1, 2019 either in cash or in WIHN Class B Shares. The loan bore an interest rate of 6% per annum payable monthly in arrears. Total fees of USD 160,000 were paid at inception.

 

The conversion option into WIHN Class B shares was exercisable at the election of Yorkville at each monthly repayment date, covering any amount outstanding, be it principal and/or accrued interests. The initial exercise price was set at CHF 3.00 per WIHN Class B Share but could be adjusted as a result of specific events so as to prevent any dilutive effect. The events triggering anti-dilution adjustments were: (a) increase of capital by means of capitalization of reserves, profits or premiums by distribution of WIHN Shares, or division or consolidation of WIHN Shares, (b) issue of WIHN shares or other securities by way of conferring subscription or purchase rights, (c) spin-offs and capital distributions other than dividends, and (d) dividends.

  

 F-32

 

 

At the date of inception of the First Yorkville Convertible Loan, on June 27, 2019, an unpaid balance of USD 500,000 remained on the Yorkville Loan and was rolled into the First Yorkville Convertible Loan. There was no unamortized debt discount on the Yorkville Loan as it was amortized in accordance with the planned repayment schedule, i.e., by May 01, 2019.

  

In line with ASC 470-50, we compared the present value of the new debt (the First Yorkville Convertible Loan) to the present value of the old debt (the Yorkville Loan) using the net method and concluded that the difference was below the 10% threshold. Therefore, the First Yorkville Convertible Loan was analyzed as a debt modification and accounted for under ASC 470-50-40-14.

 

In line with ASU 2014-16, the First Yorkville Convertible Loan was assessed as a hybrid instrument, being a debt instrument with an equity-linked component (the conversion option). Per ASC 815-10, the embedded conversion option met the definition of a derivative and was accounted for separately, thereby creating a debt discount.

 

The derivative liability component (the conversion option) was fair valued using a binomial lattice model, building in quoted market prices of WIHN Class B Shares, and inputs such as time value of money, volatility, and risk-free interest rates. It was valued at inception at USD 257,435, and was allocated between current and noncurrent on a prorata temporis basis according to the monthly repayment schedule. The derivative component will be revalued at fair value at each reporting date in line with ASC 815-15-30-1.

 

On the date of the agreement, WISeKey signed an option agreement granting Yorkville the option to acquire up to 500,000 WIHN Class B Shares at an exercise price of CHF 3.00, exercisable between June 27, 2019 and June 27, 2022. In order to prevent any dilutive effect, the exercise price could be adjusted as a result of the same specific events listed above as adjustments to the conversion price of the principal amount. In line with ASC 470-20-25-2, the proceeds from the convertible debt with a detachable warrant was allocated to the two elements based on the relative fair values of the debt instrument net of the warrant and the embedded conversion separated out on the one side, and the warrant at time of issuance on the other side. The option agreement was assessed as an equity instrument and was fair valued at grant for an amount of USD 373,574 using the Black-Scholes model and the market price of WIHN Class B Shares on the date of grant, June 27, 2019, of CH 2.35. The fair value of the debt was calculated using the discounted cash flow method as USD 3,635,638. Applying the relative fair value method per ASC 470-20-25-2, the recognition of the option agreement created a debt discount on the debt host in the amount of USD 326,126, and the credit entry was booked in APIC.

  

As a result of the above accounting entries, the total debt discount recorded at inception was USD 743,561, made up of USD 160,000 fees to Yorkville, USD 257,435 from the bifurcation of the embedded conversion option into derivative liabilities, and USD 326,126 from the recognition of the warrant agreement.

 

On March 04, 2020, WISeKey entered into the Second Yorkville Convertible Loan with Yorkville to borrow USD 4,000,000 repayable by April 30, 2021 in monthly instalments starting on March 30, 2020 either in cash or in WIHN class B Shares. The loan bore an interest rate of 6% per annum payable monthly in arrears. Total fees of USD 68,000 were paid in monthly instalments over the life of the loan.

 

The conversion option into newly issued or existing WIHN Class B Shares was exercisable at the election of Yorkville at any time until all amounts were repaid in full, covering any amount outstanding, be it principal and/or accrued interests. The initial exercise price was set at CHF 3.00 per WIHN Class B Share but could be adjusted as a result of specific events so as to prevent any dilution effect. The events triggering anti-dilution adjustments were: (a) increase of capital by means of capitalization of reserves, profits or premiums by distribution of WIHN Shares, or division or consolidation of WIHN Shares, (b) issue of WIHN shares or other securities by way of conferring subscription or purchase rights, (c) spin-offs and capital distributions other than dividends, and (d) dividends.

  

At the date of inception of the Second Yorkville Convertible Loan on March 04, 2020, an unpaid balance of USD 2,300,000 and an unamortized debt discount of USD 104,469 remained on the Yorkville Convertible Loan.

 

Per ASC 470-50, we compared the present value of the new debt (the Second Yorkville Convertible Loan) to the present value of the old debt (the Yorkville Convertible Loan) using the net method and concluded that the difference was below the 10% threshold. Therefore, the Second Yorkville Convertible Loan was analyzed as a debt modification and accounted for under ASC 470-50-40-14.

 

In line with ASU 2014-16, the convertible note was assessed as a hybrid instrument, being a debt instrument with an equity-linked component (the conversion option). Per ASC 815-10, the embedded conversion option met the definition of a derivative and was accounted for separately, thereby creating a debt discount.

 

 F-33

 

 

The derivative liability component (the conversion option) was fair valued using a binomial lattice model, building in quoted market prices of WIHN Class B Shares, and inputs such as time value of money, volatility, and risk-free interest rates. It was valued at inception at USD nil. The derivative component was revalued at fair value at each reporting date in line with ASC 815-15-30-1 and allocated between current and noncurrent on a prorata temporis basis according to the monthly repayment schedule (see Note 6).

  

In 2020, WISeKey’s repayments amounted to a total of USD 2,307,021.

 

In the year to December 31, 2021, WISeKey repaid the full remaining balance of the loan of USD 1,692,979 and recorded in the income statement a net gain/loss on derivative of USD nil and a net debt discount amortization expense of USD 82,560. As at December 31, 2021, the outstanding balance of the loan, and the carrying balances of the loan, the unamortized debt discount and the derivative component measured at fair value were USD nil. No conversion rights were exercised in 2021.

 

Credit Agreement with ExWorks Capital Fund I, L.P

 

On April 04, 2019 WISeCoin AG (“WISeCoin”), an affiliate of the Company, signed a credit agreement with ExWorks. Under this credit agreement, WISeCoin was granted a USD 4,000,000 term loan and may add up to USD 80,000 accrued interest to the loan principal, hence a maximum loan amount of USD 4,080,000. The loan bears an interest rate of 10% p.a. payable monthly in arrears. The maturity date of the arrangement is April 04, 2020 therefore all outstanding balances are classified as current liabilities in the balance sheet. ExWorks can elect to have part of or all of the principal loan amount and interests paid either in cash or in WISeCoin Security Tokens (the “WCN Token”) as may be issued by WISeCoin from time to time. As at June 30, 2019, the conversion price is set at CHF 12.42 per WCN Token based on a non-legally binding term sheet.

 

Under the terms of the credit agreement, WISeCoin is required to not enter into agreements that would result in liens on property, assets or controlled subsidiaries, in indebtedness other than the exceptions listed in the credit agreement, in mergers, consolidations, organizational changes except with an affiliate, contingent and third party liabilities, any substantial change in the nature of its business, restricted payments, insider transactions, certain debt payments, certain agreements, negative pledge, asset transfer other than sale of assets in the ordinary course of business, or holding or acquiring shares and/or quotas in another person other than WISeCoin R&D. Furthermore, WISeCoin is required to maintain its existence, pay all taxes and other liabilities.

 

Borrowings under the line of credit are secured by first ranking security interests on all material assets and personal property of WISeCoin, and a pledge over the shares in WISeCoin representing 90% of the capital held by the Company. Under certain circumstances, additional security may be granted over the intellectual property rights of WISeCoin and WISeCoin R&D, and the shares held by WISeCoin in WISeCoin R&D.

 

Total debt issue costs of USD 160,000 were recorded as debt discount and amortized over the duration of the loan. As at December 31, 2020, the debt discount was fully amortized.

 

As at December 31, 2021, the loan had not been repaid and the outstanding borrowings were USD 4,030,000, meaning that the loan is past due under the terms of the credit agreement with ExWorks. The Company is currently in negotiation with ExWorks regarding a potential sale of its investment in Tarmin, a Company in which ExWorks is also a significant shareholder (see Note 21). It is the view of the management of the Company that the sale of the investment in Tarmin and the repayment of the credit agreement are codependent and therefore the loan will be repaid at such time as the investment is sold. ExWorks continues to charge interest on the loan at the rate of 10% p.a. and has not launched any formal recovery proceedings as of the date of this report.

 

Credit Agreement with Long State Investment Limited

 

On December 16, 2019, WISeKey entered into a Convertible Term Loan Facility Agreement (the “LSI Convertible Facility”) with Long State Investment Limited (“LSI”), a Hong Kong-based investment company, to borrow up to CHF 30 million. Under the terms of the LSI Convertible Facility, WISeKey will be able to drawdown individual term loans of up to CHF 500,000 or, if so agreed between the parties, up to CHF 2.5 million at an interest rate of 1.5% p.a., up to an aggregate amount of CHF 30 million over a commitment period of 24 months. LSI will have the right to convert a drawdown tranche into WIHN Class B Shares or, if so agreed among the parties and permitted by law, into American Depositary Shares (“ADSs”) representing WIHN Class B Shares, within a period of 21 SIX trading days after each individual drawdown at 95% of the higher of (i) the then prevailing market rate and (ii) the minimum conversion price of CHF 1.80. Any term loan not converted by LSI initially will automatically convert into WIHN Class B Shares, or ADSs, 20 SIX trading days before the expiration of the commitment period at the applicable conversion price. Under certain circumstances, interest payments may be “paid in kind” by capitalizing such interest and adding to it the aggregate principal balance of the loan outstanding.

 

 F-34

 

 

Under the arrangement, WISeKey and LSI plan to establish a Joint Venture in Hong Kong in the first quarter of 2020 to focus on business opportunities in Asia. A memorandum of understanding has been executed between WISeKey and LSI to that effect.

 

Due to LSI’s option to convert the loan in part at each drawdown before maturity, the LSI Convertible Facility was assessed as a debt instrument with an embedded put option. We assessed the put option under ASC 815 and concluded that it is clearly and closely related to its debt host and therefore did not require bifurcation. Per ASC 480-10-25, the LSI Convertible Facility will be accounted for as a liability measured at fair value using the discounted cash flow method for each term loan (corresponding to each drawdown).

 

Total debt issue costs amounting to CHF 56,757 in legal fees and expense allowance were paid by WISeKey in 2019 and 2020, and a commitment fee payable in 400,000 WIHN Class B Shares was settled on January 23, 2020 with a fair value of CHF 759,200 based on the market price of the WIHN shares at settlement. The debt issue costs and commitment fee will be recorded as a debt discount proportionately to each drawdown. However, as at December 31, 2020, WISeKey had not yet drawn down on the LSI Convertible Facility, therefore, in application of ASC 340-10-S99-1, WISeKey accounted for the debt issue costs of CHF 56,757 and the commitment fee of CHF 759,200 as a deferred asset to be amortized on a straight-line basis over the access period of the LSI Convertible Facility.

 

In 2020 and 2021, WISeKey did not make any drawdowns under the LSI Convertible Facility.

 

The amortization charge for the capitalized costs and fee recognized in APIC amounted to CHF 372,473 (USD 407,559) for the year to December 31, 2021 and the deferred charge balance was fully amortized as at December 31, 2021.

 

The LSI Convertible Facility expired on December 16, 2021.

 

Loan Agreements with UBS SA

 

On March 26, 2020, two members of the Group entered into the Covid loans to borrow funds under the Swiss Government supported COVID-19 Credit Facility with UBS SA. Under the terms of the Agreement, UBS has lent such Group members a total of CHF 571,500. The loans are repayable in full by March 30, 2028, as amended, being the eighth anniversary of the date of deposit of the funds by UBS. Semi-annual repayments should start by March 31, 2022 and will be spread on a linear basis over the remaining term. The full repayment of the loans is permitted at any time. The interest rate is determined by Swiss COVID-19 Law and currently the Covid loans carry an interest rate of 0%. There were no fees or costs attributed to the Covid loans and as such there is no debt discount of debt premium associated with the loan facility.

  

Under the terms of the loans, the relevant companies are required to use the funds solely to cover the liquidity requirements of the Company. In particular, the Company cannot use the funds for the distribution of dividends and directors' fees as well as the repayment of capital contributions, the granting of active loans; refinancing of private or shareholder loans; the repayment of intra-group loans; or the transfer of guaranteed loans to a group company not having its registered office in Switzerland, whether directly or indirectly linked to applicant.

 

During the year to December 31, 2021, WISeKey repaid CHF 70,000 out of the loans. Therefore, as at December 31, 2021, the outstanding balance on the loans was CHF 501,500 (USD 550,008).

 

Credit Agreement with Nice & Green SA

 

On May 18, 2020, the Group entered into the Nice & Green Facility, an Agreement for the Issuance and Subscription of Convertible Notes with Nice & Green pursuant to which WISeKey has the right to draw down up to a maximum of CHF 10 million during a commitment period of 24 months commencing on May 20, 2020, in up to 25 tranches based upon 60% of the traded volume of the WIHN Class B Share on the SIX Swiss Stock Exchange over the 5 trading days preceding the subscription date. Each tranche is divided into 25 convertible notes that do not bear interest. Subject to a cash redemption right of WISeKey, the convertible notes are mandatorily convertible into WIHN Class B Shares within a period of 12 months from issuance (the “Nice & Green Conversion Period”). Conversion takes place upon request by Nice & Green during the Nice & Green Conversion Period, but in any case, no later than at the expiry of the Nice & Green Conversion Period, at a conversion price of 95% of the lowest daily volume-weighted average price of a WIHN Class B Share as traded on the SIX Swiss Exchange during the 10 trading days preceding the relevant conversion date.

 

 F-35

 

 

Due to Nice & Green’s option to convert the loan in part at any time before maturity, and as there is no limit on the number of shares to be delivered, the Nice & Green Facility was assessed as a share-settled debt instrument with an embedded put option. We assessed the put option under ASC 815 and concluded that it is clearly and closely related to its debt host and therefore did not require bifurcation. Per ASC 480-10-25, the Nice & Green Facility will be accounted for as a liability measured at cost for each term loan (corresponding to each drawdown).

 

Per the terms of the Nice & Green Facility, WISeKey pays to Nice & Green, in cash, a commitment fee of 5% of the amount of each subscription which will be recorded as a debt discount against each subscription (principal). Nice & Green also undertake to pay to WISeKey an incentive fee equal to 10% of the positive difference between the net capital gain and the net capital loss generated by Nice & Green on the sales of WIHN Class B Shares. The incentive fee income is recorded in the income statement in other non-operating income.

 

In 2020, WISeKey subscribed for a total of CHF 8,916,889 (USD 9,693,283 at historical rate) which was fully converted in the year 2020.

 

As at December 31, 2020, the outstanding Nice & Green Facility available was CHF 1,083,111 (USD 1,224,832) and there were no unconverted outstanding loan amounts.

 

During the year to December 31, 2021 the Group did not make any subscription under the Nice & Green Facility. Therefore, as at December 31, 2021 the outstanding Nice & Green Facility available was CHF 1,083,111 (USD 1,187,876) and there were no unconverted outstanding loan amounts.

 

Convertible Loan with Crede CG III, Ltd

 

On August 07, 2020, WISeKey entered into Convertible Loan Agreement (the “Crede Convertible Loan”) with Crede CG III, Ltd (“Crede”) for an amount of USD 5 million. The funds were made available on September 23, 2020. The loan bears a 5% p.a. interest rate, payable in arrears on a quarterly basis starting September 30, 2020, and is repayable in WIHN Class B Shares any time between September 23, 2020 and the maturity date of August 07, 2022, at Crede’s election. Accrued interests are payable, at WISeKey’s sole election, either in cash or in WIHN Class B Shares. The conversion price applicable to the prepayment of the principal amount or accrued interest is calculated as 92% of the lowest daily volume weighted average share prices quoted on the SIX Stock Exchange during the 10 trading days immediately preceding the relevant conversion date or interest payment date respectively, disregarding any day on which Crede (or its Affiliates or related party) has effected any trade, converted into USD at the exchange rate reported by Bloomberg at 9 a.m. Swiss time on the relevant conversion date or interest payment date.

 

Due to Crede’s option to convert the loan in part or in full at any time before maturity, the Crede Convertible Loan was assessed as a share-settled debt instrument with an embedded put option. Because the value that Crede will receive at settlement does not vary with the value of the shares, the settlement provision is not considered a conversion option. We assessed the put option under ASC 815 and concluded that it is clearly and closely related to its debt host and therefore did not require bifurcation. Per ASC 480-10-25, the Crede Convertible Loan was accounted for as a liability measured at fair value using the discounted cash flow method at inception.

 

On the date of the Crede Convertible Loan, WISeKey signed a warrant agreement granting Crede the option to acquire up to 1,675,885 WIHN Class B Shares at an exercise price set initially at CHF 1.65 but revised down to CHF 1.375 in an amendment signed by both parties on September 18, 2020, exercisable between September 24, 2020 and September 14, 2023. Per the warrant agreement’s term, the date of grant under US GAAP is September 14, 2020 upon issuance of a Tax Ruling from the Swiss Federal Tax Administration and the Zug tax authority. In line with ASC 470-20-25-2, the proceeds from the convertible debt with a detachable warrant was allocated to the two elements based on the relative fair values of the debt instrument without the warrant and of the warrant at time of issuance. The warrant agreement was assessed as an equity instrument and was fair valued at grant at an amount of USD 866,046 using the Black-Scholes model and the market price of WIHN Class B Shares on the date of the amendment, September 18, 2020, of CHF 1.25. The fair value of the debt was calculated using the discounted cash flow method as USD 5,387,271. Applying the relative fair value method per ASC 470-20-25-2, the recognition of the warrant agreement created a debt discount on the debt host in the amount of USD 692,469, and the credit entry was booked in APIC.

 

 F-36

 

 

In 2020, Crede issued two exercise notices under the Crede Convertible Loan, resulting in conversions for a total of 769,333 WIHN Class B Shares for a total conversion of USD 784,880.

 

In 2021, Crede issued two exercise notices under the Crede Convertible Loan, resulting in the following conversions:

 

-On January 4, 2021, for 1,000,000 WIHN Class B Shares delivered on January 6th, 2021 for a conversion of USD 1,038,627.

-On February 16, 2021, for 3,058,358 WIHN Class B Shares delivered on February 17th, 2021 for a conversion of USD 3,176,493.

 

The loan was fully converted with the last conversion on February 16, 2021. Therefore, there was no outstanding balance on this loan as at December 31, 2021.

 

For the year 2021, the Group recorded a net debt discount amortization expense in the income statement of USD 30,082.

 

Credit Agreement with GLOBAL TECH OPPORTUNITIES 8

 

On December 08, 2020, WISeKey entered into an Agreement for the Issuance and Subscription of Convertible Notes (the "GTO Facility") with GLOBAL TECH OPPORTUNITIES 8 ("GTO"), Grand Cayman, Cayman Islands, pursuant to which GTO commits to grant a loan to WISeKey for up to a maximum amount of CHF 15.5 million divided into tranches of variable sizes, during a commitment period of 18 months ending June 09, 2022. The dates and amounts of the first 3 tranches were agreed in advance in the GTO Facility agreement; for the remaining facility, GTO has the right to request the subscription of 2 tranches, all other tranches are to be subscribed for by WISeKey during the commitment period, subject to certain conditions. Each tranche is divided into convertible notes of CHF 10,000 each that do not bear interest. Subject to a cash redemption right of WISeKey, the convertible notes are mandatorily convertible into WIHN Class B Shares within a period of 12 months from issuance (the “GTO Conversion Period”). Conversion takes place upon request by GTO during the GTO Conversion Period, but in any case no later than at the expiry of the GTO Conversion Period, at a conversion price of the higher of (i) CHF 0.05 and (ii) 97% of the average of the 5 lowest closing volume-weighted average price of a Class B Share as traded on the SIX Swiss Exchange during the 20 trading days preceding the relevant conversion date.

 

Due to GTO’s option to convert the loan in part or in full at any time before maturity, the GTO Facility was assessed as a share-settled debt instrument with an embedded put option. Because the value that GTO will receive at settlement does not vary with the value of the shares, the settlement provision is not considered a conversion option. We assessed the put option under ASC 815 and concluded that it is clearly and closely related to its debt host and therefore did not require bifurcation. Per ASC 480-10-25, the GTO Facility was accounted for as a liability measured at fair value using the discounted cash flow method at inception.

 

Debt issue costs made up of legal expenses of commitment fee of CHF 697,500, representing 4.5% of the maximum GTO Facility, were due to GTO at inception, payable throughout the commitment period but no later than June 08, 2022. At inception on December 08, 2020, in application of ASC 340-10-S99-1, WISeKey accounted for the debt issue costs of and the commitment fee of CHF 697,500 as a deferred asset to be amortized on a straight-line basis over the commitment period (access period) of the GTO Facility. Upon subscription of each tranche, the debt issue costs and commitment fee are recorded as a debt discount proportionately to each tranche amount.

 

Additionally, per the terms of the GTO Facility, upon each tranche subscription, WISeKey will grant GTO the option to acquire WIHN Class B Shares at an exercise price of the higher of (a) 120% of the 5-trading day VWAP of the WIHN Class B Shares on the SIX Swiss Stock Exchange over the 5 trading days immediately preceding the relevant subscription request and (b) CHF 1.50 (the “GTO Warrant Exercise Price”). The number of options granted at each tranche subscription is calculated as 15% of the principal amount of each Tranche divided by the GTO Warrant Exercise Price. Each warrant agreement has a 5-year exercise period starting on the relevant subscription date. In line with ASC 470-20-25-2, for each subscription, the proceeds from the convertible notes with a detachable warrant were allocated to the two elements based on the relative fair values of the debt instrument without the warrant and of the warrant at time of issuance. When assessed as an equity instrument, the option agreement is fair valued at grant using the Black-Scholes model and the market price of WIHN Class B Shares on the date of the subscription. The fair value of the debt is calculated using the discounted cash flow method.

 

 F-37

 

 

In 2020, WISeKey subscribed for a total of CHF 4,660,000 (USD 5,240,772 at historical rate).

 

During the year ended December 31, 2021, the Group made a total of four subscriptions for a total of CHF 10,840,000 (USD 11,872,396 at historical rate) under the terms of the GTO Facility. Per the terms of the GTO Facility, WISeKey issued GTO with 458,332 warrants on WIHN Class B Shares at an exercise price of CHF 1.584, 102,599 warrants at an exercise price of CHF 2.193, 187,188 warrants at an exercise price of CHF 2.40, and 105,042 warrants at an exercise price of CHF 2.142. The warrant agreements were all assessed as equity instruments and were fair valued at grant at an aggregate amount of CHF 924,956 (USD 1,011,033) using the Black-Scholes model and the market price of WIHN Class B Shares on the date of grant. For each subscription, the fair value of the debt was calculated using the discounted cash flow method then, applying the relative fair value method per ASC 470-20-25-2, the recognition of the warrant agreement created a debt discount on the debt host and the credit entry was booked in APIC. The cumulated fair value of the debt for the four subscriptions was CHF 10,452,997 (USD 11,448,534), with a cumulated debt discount of CHF 886,538 (USD 970,929).

 

During the year ended December 31, 2021, GTO converted a total of CHF 14,750,000 (USD 16,188,524 at historical rates), resulting in the delivery of a total of 13,328,694 WIHN Class B Shares. A debt discount charge of CHF 23,656 (USD 25,884) and deferred charges in the amount of CHF 70,604 (USD 77,255) were amortized to the income statement, and unamortized debt discounts totaling CHF 1,634,628 (USD 1,792,739) were booked to APIC on conversions as per ASC 470-02-40-4.

 

As at December 31, 2021, the GTO Facility had been fully utilized, there were no unconverted convertible notes outstanding, the debt discount was fully amortized, and the deferred charge balance was CHF nil.

 

Credit Agreement with L1 Capital Global Opportunities Master Fund

 

On June 29, 2021, WISeKey entered into the L1 Facility, an Agreement for the Subscription of up to USD 22M Convertible Notes with L1 Capital, pursuant to which L1 commits to grant a loan to WISeKey for up to a maximum amount of USD 22 million divided into tranches of variable sizes, during a commitment period of 24 months ending June 28, 2023. The L1 Initial Tranche was agreed in the L1 Facility agreement as USD 11 million to be funded on June 29, 2021. For the remaining facility, WISeKey has the right to request L1 to subscribe for four additional note tranches of USD 2,750,000 each or any other amount agreed between the parties, at the date and time determined by WISeKey during the commitment period, subject to certain conditions. Each tranche is divided into convertible notes of USD 100,000 each that bear interest of 6% per annum. Subject to a cash redemption right of WISeKey, the convertible notes are mandatorily convertible into WIHN Class B Shares within a period of 24 months from issuance (the “L1 Conversion Period”). Conversion takes place upon request by L1 during the L1 Conversion Period, but in any case no later than at the expiry of the L1 Conversion Period. Each calendar month, L1 can request conversion of up to 12.5% of the principal amount of all issued tranches at a conversion price of 95% of the lowest daily volume-weighted average price of a Class B Share as traded on the SIX Swiss Exchange during the 5 trading days preceding the relevant conversion date, and , should L1 wish to convert more than 12.5% of the principal amount of all issued tranches in a calendar month, the conversion price for the additional converted amounts is set at the higher of (i) the Fixed Conversion price applicable to relevant tranche, and (ii) 95% of the lowest daily volume-weighted average price of a Class B Share as traded on the SIX Swiss Exchange during the 5 trading days preceding the relevant conversion date (the “Original L1 Conversion Price”).

 

Due to L1’s option to convert the loan in part or in full at any time before maturity, the L1 Facility was assessed as a share-settled debt instrument with an embedded put option. In line with ASC 480-10-55-43 and ASC 480-10-55-44, because the value that L1 will predominantly receive at settlement does not vary with the value of the shares, the settlement provision is not considered a conversion option. We assessed the put option under ASC 815 and concluded that it is clearly and closely related to its debt host and therefore did not require bifurcation. Per ASC 480-10-25, the L1 Facility was accounted for as a liability measured at fair value using the discounted cash flow method at inception.

 

Debt issue costs made up of legal expenses of USD 36,745, a commission of USD 802,500 to the placement agent, a fee of USD 220,000 to L1 representing 2% of the principal value of the initial tranche, and a subscription fee of USD 220,000 to L1 representing 2% of the principal value of the initial tranche payable in WIHN Class B Shares were due upon issuance of the Initial Tranche and recorded as a debt discount against the L1 Initial Tranche principal amount. The subscription fee was paid in 145,953 WIHN Class B Shares and was fair valued at CHF 183,901 (USD 200,871) based on the market value of the shares at issuance. Upon subscription of each subsequent tranche under the L1 Facility, debt issue costs corresponding to the fair value of the L1 subscription fee payable in WIHN Class B Shares representing 2% of the principal value of the subscribed funds and an L1 fee representing 2% of the principal value of the subscribed funds will be recorded as a debt discount against each tranche.

 

 F-38

 

 

On September 27, 2021, WISeKey and L1 entered into the L1 First Amendment, pursuant to which WISeKey has the right to request L1 to subscribe for four L1 Accelerated Tranches of between USD 1 million and USD 2,750,000 each or any other amount agreed between the parties, at the date and time determined by WISeKey during the commitment period, subject to certain conditions. The terms and conditions of the L1 Accelerated Tranches issued under the L1 First Amendment remain the same as the terms and conditions of the L1 Facility except for the conversion price of the L1 Accelerated Tranches which is set at 90% of the lowest daily volume-weighted average price of a WIHN Class B Share as traded on the SIX Swiss Exchange during the 10 trading days preceding the relevant conversion date, regardless of the conversion amount (the “New L1 Conversion Price”).

 

In line with ASC 470-50-15-3, the New L1 Conversion Price under the L1 First Amendment was assessed as a change to the conversion privileges provided in the L1 Facility for the purpose of inducing conversion, whereby the New L1 Conversion Price provides a reduction of the Original L1 Conversion Price and results in the issuance of additional WIHN Class B Shares, which is governed by ASC 470-20-40. Therefore, in line with ASC 470-20-40-16 and ASC 470-20-40-17, for conversions of L1 Accelerated Tranches, we recognize the fair value of the additional shares delivered by applying the New L1 Conversion Price in comparison with the Original L1 Conversion Price as an expense to the income statement classified as debt conversion expense.

 

Additionally, per the terms of the L1 Facility, upon each tranche subscription under the L1 Facility and the L1 First Amendment, WISeKey will grant L1 the option to acquire WIHN Class B Shares at an exercise price of the higher of (a) 1.5 times the 5-trading day volume-weighted average price of the WIHN Class B Shares on the SIX Swiss Stock Exchange immediately preceding the tranche closing date and (b) CHF 5.00. The number of warrants granted at each tranche subscription is calculated as 25% of the principal amount of each tranche divided by the volume-weighted average price of the trading day immediately preceding the tranche closing date. Each warrant agreement has a 3-year exercise period starting on the relevant subscription date. In line with ASC 470-20-25-2, for each subscription, the proceeds from the convertible notes with a detachable warrant were allocated to the two elements based on the relative fair values of the debt instrument without the warrant and of the warrant at time of issuance. When assessed as an equity instrument, the warrant agreement is fair valued at grant using the Black-Scholes model and the market price of WIHN Class B Shares on the date of the subscription. The fair value of the debt is calculated using the discounted cash flow method.

 

During the year to December 31, 2021, WISeKey made a total of six subscriptions under the L1 Facility and the L1 First Amendment as follows:

 

-The L1 Initial Tranche for convertibles notes in the amount of USD 11 million was issued on June 29, 2021. The funds were received on July 1, 2021. On June 29, 2021, in line with the terms of the L1 Facility, WISeKey issued L1 with 1,817,077 warrants on WIHN Class B Sharess at an exercise price of CHF 5.00. The warrant agreement was assessed as an equity instrument and was fair valued at grant at an amount of USD 296,208 using the Black-Scholes model and the market price of WIHN Class B Sharess on the date of grant of CHF 1.39. The fair value of the debt was calculated using the discounted cash flow method as USD 11,354,678. Applying the relative fair value method per ASC 470-20-25-2, the recognition of the warrant agreement created a debt discount on the debt host in the amount of USD 279,660, and the credit entry was booked in APIC.

-On September 28, 2021, an L1 Accelerated Tranche for convertibles notes in the amount USD 1 million. The funds were received on September 30, 2021. On September 28, 2021, in line with the terms of the L1 Facility, WISeKey issued L1 with 173,267 warrants on WIHN Class B Sharess at an exercise price of CHF 5.00. The warrant agreement was assessed as an equity instrument and was fair valued at grant at an amount of USD 35,462 using the Black-Scholes model and the market price of WIHN Class B Sharess on the date of grant of CHF 1.25. The fair value of the debt was calculated using the discounted cash flow method as USD 1,077,265. Applying the relative fair value method per ASC 470-20-25-2, the recognition of the warrant agreement created a debt discount on the debt host in the amount of USD 31,869, and the credit entry was booked in APIC.

-On October 20, 2021, an L1 Accelerated Tranche for convertibles notes in the amount USD 1 million. The funds were received on October 21, 2021. On October 20, 2021, in line with the terms of the L1 Facility, WISeKey issued L1 with 207,726 warrants on WIHN Class B Sharess at an exercise price of CHF 5.00. The warrant agreement was assessed as an equity instrument and was fair valued at grant at an amount of USD 33,877 using the Black-Scholes model and the market price of WIHN Class B Sharess on the date of grant of CHF 1.12. The fair value of the debt was calculated using the discounted cash flow method as USD 1,077,408. Applying the relative fair value method per ASC 470-20-25-2, the recognition of the warrant agreement created a debt discount on the debt host in the amount of USD 30,485, and the credit entry was booked in APIC.

 

 F-39

 

 

-On October 27, 2021, an L1 Accelerated Tranche for convertibles notes in the amount USD 2 million. The funds were received on October 28, 2021. On October 27, 2021, in line with the terms of the L1 Facility, WISeKey issued L1 with 384,261 warrants on WIHN Class B Sharess at an exercise price of CHF 5.00. The warrant agreement was assessed as an equity instrument and was fair valued at grant at an amount of USD 62,777 using the Black-Scholes model and the market price of WIHN Class B Sharess on the date of grant of CHF 1.12. The fair value of the debt was calculated using the discounted cash flow method as USD 2,154,556. Applying the relative fair value method per ASC 470-20-25-2, the recognition of the warrant agreement created a debt discount on the debt host in the amount of USD 56,624, and the credit entry was booked in APIC.

-On November 5, 2021, an L1 Accelerated Tranche for convertibles notes in the amount USD 1 million. The funds were received on November 9, 2021. On November 5, 2021, in line with the terms of the L1 Facility, WISeKey issued L1 with 209,287 warrants on WIHN Class B Sharess at an exercise price of CHF 5.00. The warrant agreement was assessed as an equity instrument and was fair valued at grant at an amount of USD 29,792 using the Black-Scholes model and the market price of WIHN Class B Sharess on the date of grant of CHF 1.075. The fair value of the debt was calculated using the discounted cash flow method as USD 1,077,708. Applying the relative fair value method per ASC 470-20-25-2, the recognition of the warrant agreement created a debt discount on the debt host in the amount of USD 26,900, and the credit entry was booked in APIC.

-On December 21, 2021, an L1 Accelerated Tranche for convertibles notes in the amount USD 1 million. The funds were received on December 22, 2021. On December 21, 2021, in line with the terms of the L1 Facility, WISeKey issued L1 with 287,345 warrants on WIHN Class B Sharess at an exercise price of CHF 5.00. The warrant agreement was assessed as an equity instrument and was fair valued at grant at an amount of USD 21,756 using the Black-Scholes model and the market price of WIHN Class B Sharess on the date of grant of CHF 0.814. The fair value of the debt was calculated using the discounted cash flow method as USD 1,077,404. Applying the relative fair value method per ASC 470-20-25-2, the recognition of the warrant agreement created a debt discount on the debt host in the amount of USD 19,793, and the credit entry was booked in APIC.

 

During the year ended December 31, 2021, L1 converted a total of USD 8.2 million out of the L1 Initial Tranche and USD 5.3 million out of the L1 Accelerated Tranches, resulting in the delivery of a total of 11,858,831 WIHN Class B Sharess. A debt discount charge of USD 185,528 was amortized to the income statement, a debt conversion expense of USD 325,424 was recorded in the income statement, and unamortized debt discounts totaling USD 1,376,983 were booked to APIC on conversions as per ASC 470-02-40-4.

 

As at December 31, 2021, the outstanding L1 Facility available was USD 5 million. Convertible notes in an aggregate amount of USD 3.5 million remained unconverted and the unamortized debt discount balance was USD 388,403, hence a carrying value of USD 3,111,597 as at December 31, 2021.

 

Credit Agreement with Anson Investments Master Fund LP

 

On June 29, 2021, WISeKey entered into an Agreement for the Issuance and Subscription of Convertible Notes (the “Anson Facility”) with Anson Investments Master Fund LP (“Anson”), pursuant to which Anson commits to grant a loan to WISeKey for up to a maximum amount of USD 22 million divided into tranches of variable sizes, during a commitment period of 24 months ending June 28, 2023. The initial tranche was agreed in the Anson Facility agreement as USD 11 million to be funded on June 29, 2021. For the remaining facility, WISeKey has the right to request Anson to subscribe for four additional note tranches of USD 2,750,000 each or any other amount agreed between the parties, at the date and time determined by WISeKey during the commitment period, subject to certain conditions. Each tranche is divided into convertible notes of USD 100,000 each that bear interest of 6% per annum. Subject to a cash redemption right of WISeKey, the convertible notes are mandatorily convertible into WIHN Class B Shares within a period of 24 months from issuance (the “Anson Conversion Period”). Conversion takes place upon request by Anson during the Anson Conversion Period, but in any case no later than at the expiry of the Anson Conversion Period. Each calendar month, Anson can request conversion of up to 12.5% of the principal amount of all issued tranches at a conversion price of 95% of the lowest daily volume-weighted average price of a Class B Share as traded on the SIX Swiss Exchange during the 5 trading days preceding the relevant conversion date, and, should Anson wish to convert more than 12.5% of the principal amount of all issued tranches in a calendar month, the conversion price for the additional converted amounts is set at the higher of (i) the Fixed Conversion price applicable to relevant tranche, and (ii) 95% of the lowest daily volume-weighted average price of a Class B Share as traded on the SIX Swiss Exchange during the 5 trading days preceding the relevant conversion date (the “Original Anson Conversion Price”).

 

 F-40

 

 

Due to Anson’s option to convert the loan in part or in full at any time before maturity, the Anson Facility was assessed as a share-settled debt instrument with an embedded put option. In line with ASC 480-10-55-43 and ASC 480-10-55-44, because the value that Anson will predominantly receive at settlement does not vary with the value of the shares, the settlement provision is not considered a conversion option. We assessed the put option under ASC 815 and concluded that it is clearly and closely related to its debt host and therefore did not require bifurcation. Per ASC 480-10-25, the Anson Facility was accounted for as a liability measured at fair value using the discounted cash flow method at inception.

 

Debt issue costs made up of legal expenses of USD 4,197, a commission of USD 802,500 to the placement agent, a fee of USD 220,000 to Anson representing 2% of the principal value of the initial tranche, and a subscription fee of USD 220,000 to Anson representing 2% of the principal value of the initial tranche payable in WIHN Class B Shares were due upon issuance of the Anson Initial Tranche and recorded as a debt discount against the Anson Initial Tranche principal amount. The subscription fee was paid in 145,953 WIHN Class B Shares and was fair valued at CHF 183,901 (USD 200,871) based on the market value of the shares at issuance. Upon subscription of each subsequent tranche under the Anson Facility, debt issue costs corresponding to the fair value of the Anson subscription fee payable in WIHN Class B Shares representing 2% of the principal value of the subscribed funds and an Anson fee representing 2% of the principal value of the subscribed funds will be recorded as a debt discount against each tranche.

 

On September 27, 2021, WISeKey and Anson entered into the Anson First Amendment, pursuant to which WISeKey has the right to request Anson to subscribe for four Anson Accelerated Tranches of between USD 1 million and USD 2,750,000 each or any other amount agreed between the parties, at the date and time determined by WISeKey during the commitment period, subject to certain conditions. The terms and conditions of the Anson Accelerated Tranches issued under the Anson First Amendment remain the same as the terms and conditions of the Anson Facility except for the conversion price of the Anson Accelerated Tranches which is set at 90% of the lowest daily volume-weighted average price of a Class B Share as traded on the SIX Swiss Exchange during the 10 trading days preceding the relevant conversion date, regardless of the conversion amount (the “New Anson Conversion Price”).

 

In line with ASC 470-50-15-3, the New Anson Conversion Price under the Anson First Amendment was assessed as a change to the conversion privileges provided in the Anson Facility for the purpose of inducing conversion, whereby the New Anson Conversion Price provides a reduction of the Original Anson Conversion Price and results in the issuance of additional WIHN Class B Shares, which is governed by ASC 470-20-40. Therefore, in line with ASC 470-20-40-16 and ASC 470-20-40-17, for conversions of Anson Accelerated Tranches, we recognize the fair value of the additional shares delivered by applying the New Anson Conversion Price in comparison with the Original Anson Conversion Price as an expense to the income statement classified as debt conversion expense.

 

Additionally, per the terms of the Anson Facility, upon each tranche subscription under the Anson Facility and the Anson First Amendment, WISeKey will grant Anson the option to acquire WIHN Class B Shares at an exercise price of the higher of (a) 1.5 times the 5-trading day volume-weighted average price of the WIHN Class B Shares on the SIX Swiss Stock Exchange immediately preceding the tranche closing date and (b) CHF 5.00. The number of warrants granted at each tranche subscription is calculated as 25% of the principal amount of each tranche divided by the volume-weighted average price of the trading day immediately preceding the tranche closing date. Each warrant agreement has a 3-year exercise period starting on the relevant subscription date. In line with ASC 470-20-25-2, for each subscription, the proceeds from the convertible notes with a detachable warrant were allocated to the two elements based on the relative fair values of the debt instrument without the warrant and of the warrant at time of issuance. When assessed as an equity instrument, the warrant agreement is fair valued at grant using the Black-Scholes model and the market price of WIHN Class B Shares on the date of the subscription. The fair value of the debt is calculated using the discounted cash flow method.

 

During the year to December 31, 2021, WISeKey made a total of three subscriptions under the Anson Facility and the Anson First Amendment as follows:

 

-The Anson Initial Tranche for convertibles notes in the amount of USD 11 million was issued on June 29, 2021. The funds were received on June 29, 2021. On June 29, 2021, in line with the terms of the Anson Facility, WISeKey issued Anson with 1,817,077 warrants on WIHN Class B Shares at an exercise price of CHF 5.00. The warrant agreement was assessed as an equity instrument and was fair valued at grant at an amount of USD 296,208 using the Black-Scholes model and the market price of WIHN Class B Shares on the date of grant of CHF 1.39. The fair value of the debt was calculated using the discounted cash flow method as USD 11,354,678. Applying the relative fair value method per ASC 470-20-25-2, the recognition of the warrant agreement created a debt discount on the debt host in the amount of USD 279,660, and the credit entry was booked in APIC.

 

 F-41

 

 

-On September 28, 2021, an Anson Accelerated Tranche for convertibles notes in the amount USD 2.75 million. The funds were received on September 28, 2021. On September 28, 2021, in line with the terms of the Anson Facility, WISeKey issued Anson with 476,486 warrants on WIHN Class B Shares at an exercise price of CHF 5.00. The warrant agreement was assessed as an equity instrument and was fair valued at grant at an amount of USD 97,520 using the Black-Scholes model and the market price of WIHN Class B Shares on the date of grant of CHF 1.25. The fair value of the debt was calculated using the discounted cash flow method as USD 2,822,613. Applying the relative fair value method per ASC 470-20-25-2, the recognition of the warrant agreement created a debt discount on the debt host in the amount of USD 91,838, and the credit entry was booked in APIC.

-On October 27, 2021, an Anson Accelerated Tranche for convertibles notes in the amount USD 2.75 million. The funds were received on October 28, 2021. On October 27, 2021, in line with the terms of the Anson Facility, WISeKey issued Anson with 528,359 warrants on WIHN Class B Shares at an exercise price of CHF 5.00. The warrant agreement was assessed as an equity instrument and was fair valued at grant at an amount of USD 86,318 using the Black-Scholes model and the market price of WIHN Class B Shares on the date of grant of CHF 1.12. The fair value of the debt was calculated using the discounted cash flow method as USD 2,822,789. Applying the relative fair value method per ASC 470-20-25-2, the recognition of the warrant agreement created a debt discount on the debt host in the amount of USD 81,597, and the credit entry was booked in APIC.

 

During the year ended December 31, 2021, Anson converted a total of USD 9.8 million out of the Anson Initial Tranche, resulting in the delivery of a total of 8,228,262 WIHN Class B Shares. There was no conversion out of the Anson Accelerated Tranches. A debt discount charge of USD 248,449 was amortized to the income statement, and unamortized debt discounts totaling USD 1,182,876 were booked to APIC on conversions as per ASC 470-02-40-4. There was no debt conversion expense recorded in the income statement in the year ended December 31, 2021

 

As at December 31, 2021, the outstanding Anson Facility available was USD 5.5 million. Convertible notes in an aggregate amount of USD 6.7 million remained unconverted and the unamortized debt discount balance was USD 762,858, hence a carrying value of USD 5,937,142 as at December 31, 2021.

 

Note 28.     Indebtedness to related parties, noncurrent

 

On May 27, 2020, Aquilon Invest GmbH entered into a loan agreement with arago GmbH for an amount of EUR 1,918,047.09. Aquilon Invest GmbH, a company wholly-owned by the Managing Director of arago GmbH, Hans- Christian Boos, is a minority shareholder of arago GmbH.

 

The loan carries an interest rate of 6% per annum payable annually in arrears. The loan matures on May 26, 2025 but arago GmbH may repay it in part or in full at any time before maturity.

 

As at December 31, 2021, the balance of the loan and accrued interests due by arago GmbH to Hans-Christian Boos as ultimate beneficiary was EUR 2,105,407 (USD 2,395,219).

 

Note 29.     Employee benefit plans

 

Defined benefit post-retirement plan

 

The Group maintains three pension plans: one maintained by WISeKey SA and one by WISeKey International Holding Ltd, both covering its employees in Switzerland, as well as one maintained by WISeKey Semiconductors SAS covering WISeKey’s French employees.

 

All plans are considered defined benefit plans and accounted for in accordance with ASC 715 Compensation – Retirement Benefits. This model allocates pension costs over the service period of employees in the plan. The underlying principle is that employees render services ratably over this period, and therefore, the income statement effects of pensions should follow a similar pattern. ASC 715 requires recognition of the funded status or difference between the fair value of plan assets and the projected benefit obligations of the pension plan on the balance sheet, with a corresponding adjustment recorded in the net loss. If the projected benefit obligation exceeds the fair value of the plan assets, then that difference or unfunded status represents the pension liability.

 

 F-42

 

 

The Group records net service cost as an operating expense and other components of defined benefit plans as a non-operating expense in the statement of comprehensive loss.

 

The liabilities and annual income or expense of the pension plan are determined using methodologies that involve several actuarial assumptions, the most significant of which are the discount rate and the long-term rate of asset return (based on the market-related value of assets). The fair value of plan assets is determined based on prevailing market prices.

 

The defined benefit pension plan maintained by WISeKey Semiconductors SAS, and their obligations to employees in terms of retirement benefits, is limited to a lump sum payment based on remuneration and length of service, determined for each employee. The plan is not funded.

 

The pension liability calculated as at December 31, 2021 is based on annual personnel costs and assumptions as of December 31, 2021.

 

Personnel Costs As at December 31,   As at December 31,   As at December 31,
USD'000 2021   2020   2019
Wages and Salaries                         12,208                           12,145                           11,161
Social security contributions                           3,320                             3,230                             2,813
Net service costs                              671                                646                                281
Other components of defined benefit plans, net (78)                                248                                132
Total                         16,121                           16,268                           14,387

 

  As at December 31,
Assumptions 2021 2021 2020 2020 2019 2019 2019
  France Switzerland France Switzerland France Switzerland India
Discount rate 0.75% 0.33% 0.30% 0.15% 0.70% 0.25% 7.30%
Expected rate of return on plan assets n/a 1.50% n/a 1.50% n/a 1.50% n/a
Salary increases 3% 1.50% 3% 1.50% 3% 1.50% 9%

 

For WISeKey SA and WISeKey International Holding Ltd’s funded plans, the expected long-term rate of return on assets is based on the pension fund policy which is based on approximately +0.5% in addition to the minimum interest by law in Switzerland (“Min LPP”). In 2021, Min LPP is 1.0% hence an assumption of 1.5%.

 

 F-43

 

 

As at December 31, 2020 the Group’s accumulated benefit obligation amounted to USD 16,452,000.

 

Reconciliation to Balance Sheet start of year          
USD'000          
Fiscal year 2021   2020   2019
           
Fair value of plan assets (12,332)   (10,686)   (8,275)
Projected benefit obligation 19,100   17,566   12,740
Surplus/deficit 6,768   6,880   4,465
           
Opening balance sheet asset/provision (funded status) 6,768   6,880   4,465
           
Reconciliation of benefit obligation during the year          
Projected benefit obligation at start of year 19,100   17,566   12,740
Net Service cost 263   436   412
Interest expense 29   50   107
Plan participant contributions 153   141   216
Net benefits paid to participants (278)   (8)   1,377
Prior service costs (123)   (698)   0
Actuarial losses/(gains) (1,407)   (74)   2,487
Curtailment & Settlement (194)   0   0
Reclassifications 0   (2)   0
Currency translation adjustment (605)   1,689   227
Projected benefit obligation at end of year 16,938   19,100   17,566
           
Reconciliation of plan assets during year          
Fair value of plan assets at start of year (12,332)   (10,686)   (8,275)
Employer contributions paid over the year (263)   (244)   (347)
Plan participant contributions (153)   (141)   (216)
Net benefits paid to participants 162   (22)   (1,401)
Interest income (177)   (167)   (123)
Return in plan assets, excl. amounts included in net interest 224   (29)   (136)
Currency translation adjustment 370   (1,043)   (188)
Fair value of plan assets at end of year (12,169)   (12,332)   (10,686)
           
Reconcilation to balance sheet end of year          
Fair value of plan assets (12,169)   (12,332)   (10,686)
Defined benefit obligation - funded plans 16,938   19,100   17,566
Surplus/deficit 4,769   6,768   6,880
           
Closing balance sheet asset/provision (funded status) 4,769   6,768   6,880

 

Estimated amount to be amortized from accumulated OCI into NPBC over next fiscal year          
Net loss (gain) 270   286   283
Unrecognized transition (asset)/obligation 0   0   0
Prior service cost/(credit) (12)   61   61
           

Amounts recognized in accumulated OCI          
Net loss (gain) 2,651   4,237   4,258
Unrecognized transition (asset)/obligation 0   0   0
Prior service cost/(credit) (537)   (440)   300
Deficit 2,114   3,797   4,558

 

 F-44

 

 

Movement in Funded Status          
USD'000          
Fiscal year 2021   2020   2019
           
Opening balance sheet liability (funded status) 6,768   6,880   4,465
           
Net Service cost 263   436   412
Interest cost/(credit) 29   50   107
Expected return on Assets (177)   (167)   (123)
Amortization on Net (gain)/loss 270   284   88
Amortization on Prior service cost/(credit) (12)   61   62
Settlement / curtailment cost / (credit) (194)   0   0
Currency translation adjustment 6   20   (2)
Total Net Periodic Benefit Cost/(credit) 185   684   544
           
Actuarial (gain)/loss on liabilities due to experience (342)   (72)   1,056
Actuarial gain/loss on liab. from changes to fin. assump (420)   0   1,431
Actuarial (gain)/loss on liab. from changes to demo. assump (645)   0   0
Return in plan assets, excl. amounts included in net interest 224   (29)   (136)
Prior service cost/(credit) (123)   (698)   0
Amortization on Net (gain)/loss (270)   (284)   (88)
Amortization on Prior service cost/(credit) 12   (61)   (62)
Currency translation adjustment (8)   (45)   (2)
Total gain/loss recognized via OCI (1,572)   (1,189)   2,200
           
Employer contributions paid in the year + Cashflow required to pay benefit payments (379)   (274)   (371)
Total cashflow (379)   (274)   (371)
           
Currency translation adjustment (233)   669   43
Reclassification 0   (2)   0
Closing balance sheet liability (funded status) 4,769   6,768   6,880
           
           
Reconciliation of Net Gain / Loss          
Amount at beginning of year 4,237   4,258   1,964
Amortization during the year (270)   (284)   (86)
Asset (gain) / loss 224   (29)   (136)
Liability (gain) / loss (1,407)   (72)   2,487
Reclassifications 0   (2)   0
Currency translation adjustment (133)   366   29
Amount at year-end 2,651   4,237   4,258
           
Reconciliation of prior service cost/(credit)          
Amount at beginning of year (440)   300   357
Amortization during the year 12   (61)   (62)
Prior service costs for the current period (123)   (698)   0
Currency translation adjustment 14   19   5
Amount at year-end (537)   (440)   300

 

 F-45

 

 

All of the assets are held under the collective contract by the plan’s re-insurer company and are invested in a mix of Swiss and International bond and equity securities. In line with ASC 820’s three-tier fair value hierarchy, pension assets belong to the fair value level 2.

 

The table below shows the breakdown of expected future contributions payable to the Plan :

 

Period
USD'000
France   Switzerland
2022                                 25                              1,862
2023                                 28                                 410
2024                                   7                              1,986
2025                                 23                                 504
2026                                 52                                 498
2027 to 2031                               420                              2,757

 

The Group expects to make contributions of approximately $263,000 in 2022.

 

There are no plan assets expected to be returned to the employer during the 12-month period following December 31, 2021.

 

Note 30.     Commitments and contingencies

 

Lease commitments

 

The future payments due under leases are shown in Note 19.

 

Guarantees

 

Our software and hardware product sales agreements generally include certain provisions for indemnifying customers against liabilities if our products infringe a third party’s intellectual property rights. Certain of our product sales agreements also include provisions indemnifying customers against liabilities in the event we breach confidentiality or service level requirements. It is not possible to determine the maximum potential amount under these indemnification agreements due to our lack of history of prior indemnification claims and the unique facts and circumstances involved in each particular agreement. To date, we have not incurred any costs as a result of such indemnifications and have not accrued any liabilities related to such obligations in our consolidated financial statements.

 

 F-46

 

 

Note 31.     Stockholders’ equity

 

Stockholders’ equity consisted of the following:

 

                
WISeKey International Holding Ltd  As at December 31, 2021  As at December 31, 2020
Share Capital  Class A Shares  Class B Shares  Class A Shares  Class B Shares
Par value per share (in CHF)   0.01    0.05    0.01    0.05 
Share capital (in USD)   400,186    4,685,301    400,186    2,490,403 
Per Articles of association and Swiss capital categories                    
Authorized Capital - Total number of authorized shares       18,469,207        7,808,906 
Conditional Share Capital - Total number of conditional shares(1)   12,000,000    31,469,207        7,804,030 
Total number of fully paid-in shares   40,021,988    88,120,054    40,021,988    47,622,689 
Per US GAAP                    
Total number of authorized shares   40,021,988    138,058,468    40,021,988    63,234,625 
Total number of fully paid-in issued shares(1)   40,021,988    88,120,054    40,021,988    47,622,689 
Total number of fully paid-in outstanding shares(1)   40,021,988    80,918,390    40,021,988    42,839,554 
Par value per share (in CHF)   0.01    0.05    0.01    0.05 
Share capital (in USD)   400,186    4,685,301    400,186    2,490,403 
Total share capital (in USD)   5,085,487    2,890,589 
Treasury Share Capital                    
Total number of fully paid-in shares held as treasury shares       7,201,664        4,783,135 
Treasury share capital (in USD)       636,436        505,154 
Total treasury share capital (in USD)       636,436        505,154 

 

(1) Conversions of conditional capital that were not registered with the commercial register as of December 31, 2021 are not deducted from the total number of conditional shares, i.e. the number shown is as if the issues had not taken place.

 

In the years to December 31, 2021 and 2020 respectively, WISeKey purchased a total of 28,668,037 and 8,458,273 treasury shares at an average purchase price of USD 0.07 and USD 0.15 per share, and sold a total of 26,249,508 and 4,877,329 treasury shares at an average sale price of USD 1.17 and USD 0.99 per share.

 

Share buyback program

 

On July 09, 2019, the Group started a share buyback program on the SIX Swiss Exchange to buy back WIHN Class B Shares up to a maximum 10.0% of the share capital and 5.35% of the voting rights. In compliance with Swiss Law, at no time will the group hold more than 10% of its own registered shares. The share buyback program will end on July 08, 2022 but WISeKey may terminate the buyback program early.

 

As at December 31, 2021, WISeKey’s treasury share balance included 282,000 WIHN Class B Shares purchased through the share buyback program.

 

Voting rights

 

Each share carries one vote at a general meeting of shareholders, irrespective of the difference in par value of Class A Shares (CHF 0.01 per share) and Class B Shares (CHF 0.05 per share). Our Class A Shares have a lower par value (CHF 0.01) than our Class B Shares (CHF 0.05) but have same voting right as the higher par value Class B Shares, namely one (1) vote per share. This means that, relative to their respective per share contribution to the Company’s capital, the holders of our Class A Shares have a greater relative per share voting power than the holders of our Class B Shares for matters that require approval on the basis of a specified majority of shares present at the shareholders meeting.

 

 F-47

 

 

Shareholder resolutions and elections (including elections of members of the board of directors) require the affirmative vote of an absolute majority of the votes represented (in person or by proxy) at a general meeting of shareholders (each Class A Share and each Class B Share having one vote), unless otherwise stipulated by law or our Articles. The following matters require approval by a majority of the par value of the shares represented at the general meeting (each Class A Share having a par value of CHF 0.01 per share and each Class B Share having a par value of CHF 0.05 per share):

 

-electing our auditor;

-appointing an expert to audit our business management or parts thereof;

-adopting any resolution regarding the instigation of a special investigation; and

-adopting any resolution regarding the initiation of a derivative liability action.

 

In addition, under Swiss corporation law and our Articles, approval by two-thirds of the shares represented at the meeting, and by the absolute majority of the par value of the shares represented is required for:

 

-amending our corporate purpose;

-creating or cancelling shares with preference rights;

-restricting the transferability of registered shares;

-restricting the exercise of the right to vote or the cancellation thereof;

-creating authorized or conditional share capital;

-increasing the share capital out of equity, against contributions in kind or for the purpose of acquiring specific assets and granting specific benefits;

-limiting or withdrawing shareholder's pre-emptive rights;

-relocating our registered office;

-converting registered shares into bearer shares and vice versa;

-our dissolution or liquidation; and

-transactions among corporations based on Switzerland's Federal Act on Mergers, Demergers, Transformations and the Transfer of Assets of 2003, as amended (the "Swiss Merger Act") including a merger, demerger or conversion of a corporation.

 

In accordance with Swiss law and generally accepted business practices, our Articles do not provide attendance quorum requirements generally applicable to general meetings of shareholders.

 

Both categories of Shares confer equal entitlement to dividends and liquidation rights relative to the nominal value of the Class A Shares and the Class B Shares, respectively.

 

Only holders of Shares (including nominees) that are recorded in the share register as of the record date communicated in the invitation to the General Meeting are entitled to vote at a General Meeting.

 

Any acquirer of Shares who is not registered in the share register as a shareholder with voting rights may not vote at or participate in any General Meeting, but will still be entitled to dividends and other rights with financial value with respect to such Shares.

 

Each holder of Class A Shares has entered into an agreement (each such agreement a "Shareholder Agreement") with WISeKey, pursuant to which such holder of Class A Shares has given the undertaking vis-à-vis WISeKey not to (i) directly or indirectly offer, sell, transfer or grant any option or contract to purchase, purchase any option or contract to sell, grant instruction rights with respect to or otherwise dispose of, or (ii) solicit any offers to purchase, otherwise acquire or be entitled to, any of his/her/its Class A Shares or any right associated therewith (collectively a "Transfer"), except if such Transfer constitutes a "Permitted Transfer", as defined hereafter. A Permitted Transfer is defined as a Transfer by a holder of Class A Share to his/her spouse or immediate family member (or a trust related to such immediate family member) or a third party for reasonable estate planning purposes, the transfer to an affiliate and any transfer following conversion of his/her/its Class A Shares into Class B Shares. Each holder of a Class A Share has the right to request that, at WISeKey's annual General Meeting, an item be included on the agenda according to which Class A Shares are, at the discretion of each holder of Class A Shares, converted into Class B Shares.

 

 F-48

 

 

Note 32.     Accumulated other comprehensive income

 

USD'000      
Accumulated other comprehensive income as at December 31, 2019   (1,453)
  Total net foreign currency translation adjustments 1,824  
  Total change in unrealized gains related to available-for-sale debt securities 5,385  
  Total defined benefit pension adjustment 1,189  
  Total adjustment from change in Ownership (5)  
Total other comprehensive income/(loss), net   8,393
Accumulated other comprehensive income as at December 31, 2020   6,940
  Total net foreign currency translation adjustments (1,720)  
  Total change in unrealized gains related to available-for-sale debt securities 1,965  
  Total defined benefit pension adjustment 1,572  
  Total reclassification adjustments (7,350)  
Total other comprehensive income/(loss), net   (5,533)
Accumulated other comprehensive income as at December 31, 2021   1,407

 

There is no income tax expense or benefit allocated to other comprehensive income.

 

Note 33.     Revenue

 

Nature of goods and services

 

The following is a description of the principal activities – separated by reportable segment – from which the Group generates its revenue. For more detailed information about reportable segments, see note 39 - Segment information and geographic data.

 

-IoT Segment

 

The IoT segment of the Group principally generates revenue from the sale of semiconductors secure chips. Although they may be sold in connection with other services of the Group, they always represent distinct performance obligations.

 

The Group recognizes revenue when a customer takes possession of the chips, which usually occurs when the goods are delivered. Customers typically pay once goods are delivered.

 

-mPKI Segment

 

The mPKI Segment of the Group generates revenues from Digital Certificates, Software as a Service, Software license and Post-Contract Customer Support (PCS) for cybersecurity applications. Products and services are sold principally separately, but may also be sold in bundled packages.

  

For bundled packages, the Group accounts for individual products and services separately if they are distinct – i.e. if a product or service is separately identified from other items in the bundled package and if a customer can benefit from it. The consideration is allocated between separate products and services in a bundle based on their stand-alone selling prices. The stand-alone selling prices are determined based on the list prices when available or estimated based on the Adjusted Market Assessment approach (e.g., licenses), or the Expected Cost-Plus Margin approach (e.g., PCS).

 

-AI Segment

 

The AI Segment of the Group generates revenues from providing benefits of artificial intelligence to enterprise customers globally through knowledge automation. The company uses modern technologies such as inference and machine learning in order to automatically operate the entire IT stack – from heterogeneous environments to individual applications. Products and services are sold principally separately, but may also be sold in bundled packages.

 

For bundled packages, the Group accounts for individual products and services separately if they are distinct – i.e., if a product or service is separately identified from other items in the bundled package and if a customer can benefit from it. The consideration is allocated between separate products and services in a bundle based on their stand-alone selling prices. The stand-alone selling prices are determined based on the list prices when available or estimated based on the Adjusted Market Assessment approach (e.g., licenses), the revenue can be recognized upon completion of the set-up (e.g., installation of software) or a specific period of time (e.g., maintenance and support).

  

 F-49

 

 

Product and services Nature, timing of satisfaction of performance obligations and significant payment terms
Certificates The Group recognizes revenue on a straight-line basis over the validity period of the certificate, which is usually one to three years. This period starts after the certificate has been issued by the Certificate Authority and may be used by the customer for authentication and signature, by checking the certificate validity against the Root of Trust which is maintained by the Group on its IT infrastructure. Customers pay for certificates when certificates are issued and invoiced. The excess of payments over recognized revenue is shown as deferred revenue.
SaaS The Group’s SaaS arrangement cover the provision of cloud-based certificate life-cycle-management solutions and signing and authentication solutions. The Group recognizes revenue on a straight-line basis over the service period which is usually yearly renewable. Customers usually pay ahead of quarterly or yearly service periods; the paid amounts which have not yet been recognized are shown as deferred revenue.
Software The Group provides software for certificates life-cycle management and signing and authentication solutions. The Group recognizes license revenue when the software has been delivered and PCS revenue over the service period which is usually one-year renewable. Customers pay upon delivery of the software or over the PCS.
Implementation, integration and other services

The Group provides services to implement and integrate multi-element cybersecurity solutions. Most of the time the solution elements are off-the-shelve non-customized components which represent distinct performance obligations. Implementation and integration services are payable when rendered, while other revenue elements are payable and recognized as per their specific description in this section.

 

WISeKey also provides hosting and monitoring of infrastructure services which are distinct performance obligations and are paid and recognized over the service period.

 

 

Disaggregation of revenue

 

The following table shows the Group’s revenues disaggregated by reportable segment and by product or service type:

 

Disaggregation of revenue  Typical payment  At one point in time  Over time  Total
USD'000     2021  2020  2019  2021  2020  2019  2021  2020  2019
IoT Segment                                             
Secure chips  Upon delivery   16,867    14,317    20,504                16,867    14,317    20,504 
Total IoT segment revenue   16,867    14,317    20,504                16,867    14,317    20,504 
mPKI Segment                                                
Certificates  Upon issuance               153    175    172    153    175    172 
Licenses and integration  Upon delivery   606    287    1,976                606    287    1,976 
SaaS, PCS and hosting  Quarterly or yearly               20            20         
Total mPKI segment revenue   606    287    1,976    173    175    172    779    462    2,148 
AI Segment                                                
SaaS, PCS and hosting  Quarterly or yearly               4,612            4,612         
Total AI segment revenue               4,612            4,612         
Total Revenue      17,473    14,604    22,480    4,785    175    172    22,258    14,779    22,652 

 

For the years ended December 31, 2021, 2020, and 2019 the Group recorded no revenues related to performance obligations satisfied in prior periods.

 F-50

 

 

The following table shows the Group’s revenues disaggregated by geography, based on our customers’ billing addresses:

 

Net sales by region  12 months ended December 31,
USD'000  2021  2020  2019
IoT Segment               
Switzerland   406    278    708 
Rest of EMEA   3,721    4,228    7,508 
North America   10,631    8,217    9,547 
Asia Pacific   2,062    1,526    2,503 
Latin America   47    68    238 
Total IoT segment revenue   16,867    14,317    20,504 
mPKI Segment               
Switzerland   596    314    1,428 
Rest of EMEA   98    93    539 
North America   58    43    144 
Asia Pacific           1 
Latin America   27    12    36 
Total mPKI segment revenue   779    462    2,148 
AI Segment               
Switzerland   270         
Rest of EMEA   3,883         
North America   459         
Total AI segment revenue   4,612         
Total Net sales   22,258    14,779    22,652 

 

Contract assets, deferred revenue and contract liability

 

Our contract assets, deferred revenue and contract liability consist of:

 

   As at December 31,  As at December 31,
USD'000  2021  2020
Trade accounts receivables          
Trade accounts receivable - IoT segment   2,655    2,227 
Trade accounts receivable - mPKI segment   164    381 
Trade accounts receivable - AI segment   259     
Total trade accounts receivables   3,078    2,608 
Contract assets        
Total contract assets        
Contract liabilities - current   128    367 
Contract liabilities - noncurrent   57    23 
Total contract liabilities   185    390 
Deferred revenue          
Deferred revenue - mPKI segment   192    171 
Deferred revenue - IoT segment       150 
Deferred revenue - AI segment   395     
Total deferred revenue   587    321 
Revenue recognized in the period from amounts included in the deferred revenue of the mPKI and IoT segments at the beginning of the year   290    84 

 

Increases or decreases in trade accounts receivable, contract assets, deferred revenue and contract liability were primarily due to normal timing differences between our performance and customer payments.

 

 F-51

 

 

Remaining performance obligations

 

As of December 31, 2021, approximately USD 772,000 is expected to be recognized from remaining performance obligations for mPKI, IoT and AI contracts. We expect to recognize revenue for these remaining performance obligations during the next two years approximately as follows:

 

Estimated revenue from remaining performance obligations
as at December 31, 2021 (USD'000)
 Total
2022 615
2023 157
Total remaining performance obligation 772

 

Note 34.     Other operating income

Other operating income

 

                
   12 months ended December 31,
USD'000  2021  2020  2019
Other operating income from related parties   71    43    140 
Other operating income - other   112        40 
Total other operating income   183    43    180 

 

In the year 2021, other operating income from related parties was made up of the amounts invoiced by WISeKey to the OISTE Foundation for the use of its premises and equipment (see Note 42).

 

Note 35.     Stock-based compensation

 

Employee stock option plans

 

The Stock Option Plan (“ESOP 1”) was approved on December 31, 2007 by the stockholders of WISeKey SA, representing 2,632,500 options convertible into WISeKey SA shares with an exercise price of CHF 0.01 per share.

 

The Stock Option Plan (“ESOP 2”) was approved on December 31, 2011 by the stockholders of WISeKey SA, representing 16,698,300 options convertible into WISeKey SA shares with an exercise price of CHF 0.01 per share.

 

At March 22, 2016 as part of the reverse acquisition transaction, both ESOP plans in existence in WISeKey SA were transferred to WISeKey International Holding Ltd at the same terms, with the share exchange term of 5:1 into WIHN Class B Shares.

 

Grants

 

In the 12 months to December 31, 2019, the Group granted a total of 2,292,539 options exercisable in WIHN Class B Shares. Each option is exercisable into one Class B Share.

 

The options granted consisted of:

 

-2,074,770 options with immediate vesting granted to employees and Board members, none of which had been exercised as of December 31, 2019;

-145,854 options with immediate vesting granted to employees and Board members, all of which had been exercised as of December 31, 2019;

-60,394 options with immediate vesting granted in exchange for WISeKey SA shares, all of which had been exercised as of December 31, 2019; and

-11,521 options with immediate vesting granted to an external advisor and which had not been exercised as of December 31, 2019.

 

The options granted were valued at grant date using the Black-Scholes model.

 

 F-52

 

 

In the 12 months to December 31, 2020, the Group granted a total of 467,617 options exercisable in WIHN Class B Shares. Each option is exercisable into one Class B Share.

 

The options granted consisted of:

 

-279,017 options with immediate vesting granted to employees and Board members, none of which had been exercised as of December 31, 2020;

-5,381 options with immediate vesting granted to employees and Board members, all of which had been exercised as of December 31, 2020;

-16,667 options vesting on November 10, 2021 granted to employees;

-16,666 options vesting on November 10, 2022 granted to employees;

-33,334 options vesting on June 30, 2021 granted to employees;

-33,333 options vesting on June 30, 2022 granted to employees;

-33,333 options vesting on June 30, 2023 granted to employees;

-16,323 options with immediate vesting granted in exchange for WISeKey SA shares, all of which had been exercised as of December 31, 2020; and

-33,563 options with immediate vesting granted to external advisors and which had not been exercised as of December 31, 2020.

 

The options granted were valued at grant date using the Black-Scholes model.

 

In the 12 months to December 31, 2021, the Group granted a total of 2,029,821 options exercisable in WIHN Class B Shares. Each option is exercisable into one Class B Share.

 

The options exercisable in WIHN Class B Shares granted consisted of:

 

-1,883,544 options with immediate vesting granted to employees and Board members, none of which had been exercised as of December 31, 2021;

-16,714 options with immediate vesting granted to employees and Board members, all of which had been exercised as of December 31, 2021;

-33,000 options vesting on May 1, 2022 granted to employees;

-33,000 options vesting on May 1, 2023 granted to employees;

-34,000 options vesting on May 1, 2024 granted to employees;

-23,042 options with immediate vesting granted to external advisors and which had not been exercised as of December 31, 2021; and

-6,521 options with immediate vesting granted to external advisors, all of which had been exercised as of December 31, 2021.

 

In the 12 months to December 31, 2021, the Group also granted a total of 9,818,000 options exercisable in WIHN Class A Shares with immediate vesting to employees and Board members, none of which had been exercised as of December 31, 2021. Each option is exercisable into one Class A Share.

 

All options granted were valued at grant date using the Black-Scholes model.

 

Stock option charge to the income statement

 

The Group calculates the fair value of options granted by applying the Black-Scholes option pricing model, using the market price of a WIHN Class B Share. Expected volatility is based on historical volatility of WIHN Class B Shares.

 

In the fiscal year 2021, a total charge of USD 3,783,314 was recognized in the consolidated income statement calculated by applying the Black-Scholes model at grant, in relation to options:

 

-USD 3,761,150 for options granted to employees and Board members; and

-USD 22,164 for options granted to nonemployees.

 

 F-53

 

 

The following assumptions were used to calculate the compensation expense and the calculated fair value of stock options granted:

 

Assumption  December 31, 2021  December 31, 2020  December 31, 2019
Dividend yield   None    None    None 
Risk-free interest rate used (average)   1.00%   1.00%   1.00%
Expected market price volatility   61.33 - 99.64%    37.61% - 65.38%    51.59% - 56.86% 
Average remaining expected life of stock options on WIHN Class B Shares (years)   4.31    3.43    3.01 
Average remaining expected life of stock options on WIHN Class A Shares (years)   3.40    n/a    n/a 

 

 

Unvested options to employees as at December 31, 2021 were recognized prorata temporis over the service period (grant date to vesting date).

 

The following table illustrates the development of the Group’s non-vested options for the years ended December 31, 2021 and 2020.

 

  Options on WIHN Class B Shares   Options on WIHN Class A Shares
Non-vested options Number of shares under options Weighted-average grant date fair value (USD)   Number of shares under options Weighted-average grant date fair value (USD)
Non-vested options as at December 31, 2019 5,026   3.65  
Granted 467,617 1.08  
Vested (339,310) 1.01  
Non-vested forfeited or cancelled  
Non-vested options as at December 31, 2020 133,333 1.20  
Granted 2,029,821 0.95   9,818,000 0.19
Vested (1,946,488) 0.98   (9,818,000) 0.19
Non-vested forfeited or cancelled (100,000) 1.05  
Non-vested options as at December 31, 2021 116,666 1.28   0.19

 

As at December 31, 2021, there was a USD 54,690 unrecognized compensation expense related to non-vested stock option-based compensation arrangements. Non-vested stock options outstanding as at December 31, 2021 were accounted for using the graded-vesting method, as permitted under ASC 718-10-35-8, and we therefore recognized compensation costs calculated using the Black-Scholes model and the market price of WIHN Class B Shares at grant date, over the requisite service period.

 

The following tables summarize the Group’s stock option activity for the years ended December 31, 2021 and 2020.

 

Options on WIHN Class B Shares WIHN Class B Shares under options Weighted-average exercise price
(USD)
Weighted average remaining contractual term
(in years)
Aggregate intrinsic value
(USD)
Outstanding as at December 31, 2019 2,843,115 0.99 5.19 3,693,941
Of which vested 2,838,089 1.00 5.19 3,682,672
Of which non-vested 5,026
Granted 467,617 1.48
Exercised or converted (1,214,402) 1.57 2,046,219
Forfeited or cancelled
Expired
Outstanding as at December 31, 2020 2,096,330 1.48 4.44 554,377
Of which vested 1,962,997 1.57 4.31 329,716
Of which non-vested 133,333
Granted 2,029,821 0.15
Exercised or converted (78,944) 0.05 61,125
Forfeited or cancelled (112,000) 0.05
Expired (123,563) 4.79
Outstanding as at December 31, 2021 3,811,644 0.71 5.28 2,468,898
Of which vested 3,694,978 0.69 5.25 2,455,994
Of which non-vested 116,666

 

 F-54

 

 

Options on WIHN Class A Shares WIHN Class A Shares under options Weighted-average exercise price
(USD)
Weighted average remaining contractual term
(in years)
Aggregate intrinsic value
(USD)
Outstanding as at December 31, 2019
Granted
Outstanding as at December 31, 2020
Granted 9,818,000 0.01
Outstanding as at December 31, 2021 9,818,000 0.01 6.90 1,520,393
Of which vested 9,818,000 0.01 6.90 1,520,393

 

Summary of stock-based compensation expenses

 

Stock-based compensation expenses 12 months ended December 31,
USD’000 2021   2020   2019
In relation to Employee Stock Option Plans (ESOP)  3,761     363   5,386
In relation to non-ESOP Option Agreements 22    30   28
Total 3,783   393    5,414

 

Stock-based compensation expenses are recorded under the following expense categories in the income statement.

 

Stock-based compensation expenses 12 months ended December 31,
USD’000 2021   2020   2019
Research & development expenses  485    6    786
Selling & marketing expenses 820    209    1,269
General & administrative expenses 2,478    178    3,359
Total  3,783    393    5,414

 

 F-55

 

 

Note 36.     Non-operating income

 

Non-operating income consisted of the following:

 

                        
   12 months ended December 31,
USD'000  2021  2020  2019
Foreign exchange gain   2,955    839    1,761 
Financial income        8    74 
Interest income   9    16       
Fair value adjustments on convertible loan with arago   5,553             
Other   121    264    83 
Total non-operating income   8,638    1,127    1,918 

 

The fair value adjustments on convertible loan with arago relates to the treatment of unrealized gain on the arago Third Convertible Loan upon acquisition of arago (see Note 11). In line with ASC 320-10-40-2, upon acquiring arago on February 01, 2021 (see Note 15), the unrealized gain of CHF 6,546,964 (USD 7,349,602 at historical rate) from the fair value adjustments of the arago Third Convertible Loan recorded in other comprehensive income up to the date of acquisition was reversed into other non-operating income (see Note 11). Additionally, the CHF 1.6 million (USD 1,796,155 at historical rate) cash paid for the acquisition of arago after the acquisition date was recorded as a deduction to other non-operating income because this amount was already included in the fair value of the arago Third Convertible Loan. As a result, a net income of CHF 4,946,964 (USD 5,553,447 at historical rate) was recorded in non-operating income in relation to fair value adjustment on the Third Convertible Loan.

 

Note 37.     Non-operating expenses

 

Non-operating expenses consisted of the following:

 

                        
   12 months ended December 31,
USD'000  2021  2020  2019
Foreign exchange losses   2,893    2,195    2,401 
Financial charges   202    104    341 
Interest expense   1,431    685    643 
Other components of defined benefit plans, net   (78   248    132 
Impairment of equity securities at cost       7,000     
Other   307    847    153 
Total non-operating expenses   4,755    11,079    3,670 

 

Non-operating expenses – Other include a USD 300,050 expense for the fair value adjustment of the investment in OpenLimit as at December 31, 2021 (see Note 22).

 

Note 38.     Income taxes

 

The components of income before income taxes are as follows:

 

                        
Income / (Loss)  12 months ended December 31,
USD'000  2021  2020  2019
Switzerland    (14,756)   (22,277)   (19,179)
Foreign    (9,431)   (6,621)   (3,838)
Income/(loss) before income tax   (24,187)   (28,898)   (23,017)

 

 

 F-56

 

 

Income taxes relating to the Group are as follows:

 

                         
Income taxes  12 months ended December 31,
USD'000  2021  2020  2019
Switzerland           (42)
Foreign   (93)   9    13 
Less discontinued operations            42 
Income tax expense / (income)   (93)   9    13 

 

Income tax at the Swiss statutory rate compared to the Group’s income tax expenses as reported are as follows:

 

Deferred income tax assets/(liabilities)  As at December 31,  As at December 31,
USD'000  2021  2020
Foreign   (2,900)   3 
Net deferred income tax asset /(liability)   (2,900)   3 

 

Income tax at the Swiss statutory rate compared to the Group’s income tax expenses as reported are as follows:

 

                        
   12 months ended December 31,
USD'000  2021  2020  2019
Net income/(loss) from continuing operations before income tax   (24,187)   (28,898)   (23,017)
Statutory tax rate   14%   14%   24%
Expected income tax (expense)/recovery   3,384    4,043    5,524 
Income tax (expense)/recovery   93    (9)   (13)
Change in valuation allowance   (24,710)   (631)   (2,129)
Permanent Difference   (92)   (1)   0 
Change in expiration of tax loss carryforwards   21,418    (3,411)   (3,395)
Income tax (expense) / recovery   93    (9)   (13)

 

The Group assesses the recoverability of its deferred tax assets and, to the extent recoverability does not satisfy the “more likely than not” recognition criterion under ASC 740, records a valuation allowance against its deferred tax assets. The Group considered its recent operating results and anticipated future taxable income in assessing the need for its valuation allowance.

 

The Group’s deferred tax assets and liabilities consist of the following:

 

Deferred tax assets and liabilities As at December 31,   As at December 31,   As at December 31,
USD'000 2021   2020   2019
Stock-based compensation                                 92   1  
Defined benefit accrual                               748   1,089   1,100
Tax loss carry-forwards                          36,859   12,655   11,264
Net deferred income tax liability                          (2,900)                               
Deferred tax liability on change in unrealized gains related to available-for-sale debt securities                                   (753)  
Valuation allowance                        (37,699)   (12,989)   (12,358)
Deferred tax assets / (liabilities) (2,900)   3   6

 

 F-57

 

 

As of December 31, 2021, the Group’s operating cumulated loss carry-forwards of all jurisdictions for its continuing operations are as follows:

 

Operating loss-carryforward as of December 31, 2021               
USD'000  USA  Switzerland  Spain  France  UK  Germany  India  Saudi Arabia  Total
 2022        6,920    209    4,849    32    8,977        24    21,011 
 2023        9,789    1,213    8,887    2    11,237            31,128 
 2024        5,671    1,244        1    11,128            18,044 
 2025        10,372            1    9,165    353        19,891 
 2026        6,181            2    7,958    271        14,412 
 2027        16,105                8,498    164        24,767 
 2028    91    25,920                6,407    90        32,508 
 2029    9                        178        187 
 2030    2        23                        25 
 2031    54        24                        78 
 2032    89        70                        159 
 2033            80                        80 
 2034            91                        91 
 2035    829        187                        1,016 
 2036    1,932        104                        2,036 
 2037    1,584        165                        1,749 
 2038    3,186                                3,186 
 2039    5,441                                5,441 
 2040    90                                90 
 2041    886                                886 
 Total operating loss carry-forwards / Year of expiration if applicable to jurisdiction                
      14,193    80,958    3,410    13,736    38    63,370    1,056    24    176,785 

 

The following tax years remain subject to examination:

 

Significant jurisdictions Open years
Switzerland 2016 - 2021
USA 2019 - 2021
France 2019 - 2021
Spain 2018 - 2021
Japan 2017 - 2021
Taiwan 2021
India 2021
Germany 2019 - 2021
UK 2016 - 2021
Arabia 2021
Vietnam 2021

 

As at December 31, 2021, WISeKey Semiconductors SAS had recorded a USD 47,368 tax provision following a tax audit started in 2018 in relation to prior years. Although the final conclusions have not yet been communicated formally, management believes that it is more probable than not that the entity will have to pay additional taxes and has calculated the provision based on preliminary discussions with the tax authorities.

 

The Group has no unrecognized tax benefits.

 

 F-58

 

 

Note 39.     Segment information and geographic data

 

The Group has three segments: Internet of Things (“IoT”, previously referred to as “Semiconductors”), Artificial Intelligence (“AI”) arising from the acquisition of arago on February 01, 2021, and managed Public Key Infrastructure (“mPKI”, previously referred to as “Others”). The Group’s chief operating decision maker, who is its Chief Executive Officer, reviews financial performance according to these three segments (two in prior periods) for purposes of allocating resources and assessing budgets and performance.

 

The IoT segment encompasses the design, manufacturing, sales and distribution of microprocessors operations. The AI segment encompasses the development, design, implementation and customization of knowledge automation technology and processes, using AI. The mPKI segment includes all operations relating to the provision of secured access keys, authentication, signing software, certificates and digital security applications.

 

                                       
12 months to December 31, 2021   2020   2019
USD'000 IoT   AI   mPKI   Total   IoT   mPKI   Total   IoT   mPKI   Total
Revenues from external customers 16,867   4,612   779   22,258   14,317   462   14,779   20,504   2,148   22,652
Intersegment revenues 128     3,109   3,237     6,786   6,786   344   6,169   6,513
Interest revenue 1     54   55   8   59   67   36   38   74
Interest expense 30   537   976   1,543   12   707   718   29   695   724
Depreciation and amortization 470   430   94   994   1,501   91   1,592   1,298   57   1,355
Segment income /(loss) before income taxes (1,302)   (6,283)   (16,448)   (24,033)   (2,038)   (26,537)   (28,575)   130   (22,837)   (22,707)
Profit / (loss) from intersegment sales 6     148   154     323   323   16   294   310
Income tax recovery /(expense)   106   (13)   93     (9)   (9)     (13)   (13)
Other significant non cash items                                      
Share-based compensation expense     3,783   3,783     393   393     5,414   5,414
Gain/(loss) on derivative liability           44   44     214   214
Interest and amortization of debt discount and expense     1,057   1,057     458   458     742   742
Segment assets 11,377   10,552   109,445   131,374   11,031   40,327   51,358   15,794   29,919   45,713

 

12 months to December 31,  2021  2020  2019
   USD'000  USD'000  USD'000
Revenue reconciliation               
Total revenue for reportable segment   25,495    21,565    29,165 
Elimination of intersegment revenue   (3,237)   (6,786)   (6,513)
Total consolidated revenue   22,258    14,779    22,652 
                
Loss reconciliation               
Total profit / (loss) from reportable segments   (24,033)   (28,575)   (22,707)
Elimination of intersegment profits   (154)   (323)   (310)
Loss before income taxes   (24,187)   (28,898)   (23,017)

 

As at December 31,  2021  2020
   USD'000  USD'000
Asset reconciliation          
Total assets from reportable segments   131,374    51,358 
Elimination of intersegment receivables   (19,217)   (10,515)
Elimination of intersegment investment and goodwill   (23,352)   12,038 
Consolidated total assets   88,805    52,881 

 

 F-59

 

 

Revenue and property, plant and equipment by geography

 

The following tables summarize geographic information for net sales based on the billing address of the customer, and for property, plant and equipment.

 

Net sales by region  12 months ended December 31,
USD'000  2021  2020  2019
Switzerland   1,272    592    2,137 
Rest of EMEA*    7,702    4,321    8,046 
North America    11,148    8,260    9,691 
Asia Pacific    2,062    1,526    2,504 
Latin America    74    80    274 
Total net sales   22,258    14,779    22,652 
* EMEA means Europe, Middle East and Africa               

 

Property, plant and equipment, net of depreciation, by region As at December 31,   As at December 31,
USD'000 2021   2020
Switzerland 85   37
Rest of EMEA* 495   953
North America 1   1
Asia Pacific 6   9
Total Property, plant and equipment, net of depreciation 587   1,000
* EMEA means Europe, Middle East and Africa      

 

Note 40.     Earnings/(Loss) per share

 

The computation of basic and diluted net earnings/(loss) per share for the Group is as follows:

 

                         
   12 months ended December 31,
Earnings / (loss) per share  2021  2020  2019
Net income / (loss) attributable to WISeKey International Holding AG (USD'000)   (20,340)   (28,659)   8,187 
Effect of potentially dilutive instruments on net gain (USD'000)   N/A    N/A    335 
Net income / (loss) attributable to WISeKey International Holding AG after effect of potentially dilutive instruments (USD'000)   N/A    N/A    8,522 
Shares used in net earnings / (loss) per share computation:               
Weighted average shares outstanding - basic   71,642,457    42,785,300    36,079,000 
Effect of potentially dilutive equivalent shares   N/A    N/A    1,399,458 
Weighted average shares outstanding - diluted   N/A    N/A    37,478,458 
Net earnings / (loss) per share               
Basic weighted average loss per share attributable to WIHN (USD)   (0.28)   (0.67)   0.23 
Diluted weighted average loss per share attributable to WIHN (USD)   (0.28)   (0.67)   0.23 

 

 F-60

 

 

For purposes of the diluted net loss per share calculation, stock options, convertible instruments and warrants are considered potentially dilutive securities and are excluded from the calculation of diluted net loss per share, because their effect would be anti-dilutive. Therefore, basic and diluted net loss per share was the same for the year ended December 31, 2021 due to the Group’s net loss position.

 

The following table shows the number of stock equivalents that were excluded from the computation of diluted earnings per share because the effect would have been anti-dilutive.

 

Dilutive vehicles with anti-dilutive effect 2021   2020   2019
Total stock options 3,171,936   1,333,434  
Warrants    
Total convertible instruments 14,754,955   20,369,716  
Total number of shares from dilutive vehicles with anti-dilutive effect 17,926,891   21,703,150  

 

The following table shows the number of stock equivalents that were included in the computation of diluted earnings per share:

 

Dilutive vehicles 2021   2020   2019
Total stock options     2,327,115
Warrants    
Total convertible instruments     693,230
Total number of shares from dilutive vehicles     3,020,345

 

Note 41.     Legal proceedings

 

We are currently not party to any legal proceedings and claims that is not provided for in our financial statements.

 

 F-61

 

 

Note 42.     Related parties disclosure

 

Subsidiaries

 

The consolidated financial statements of the Group include the entities listed in the following table:

 

Group Company Name   Country of incorporation   Year of incorporation   Share Capital   % ownership
as at December 31, 2021
  % ownership
as at December 31, 2020
  Nature of business
WISeKey SA   Switzerland   1999   CHF           933,436   95.75%   95.75%   Main operating company. Sales and R&D services
WISeKey Semiconductors SAS   France   2010   EUR        1,298,162   100.0%   100.0%   Chip manufacturing, sales & distribution
WiseTrust SA   Switzerland   1999   CHF           680,000   100.0%   100.0%   Non-operating investment company
WISeKey ELA SL   Spain   2006   EUR        4,000,000   100.0%   100.0%   Sales & support
WISeKey SAARC Ltd   U.K.   2016   GBP           100,000   51.0%   51.0%   Non trading
WISeKey USA Inc1   U.S.A   2006   USD               6,500   100%*   100%*   Sales & support
WISeKey India Private Ltd2   India   2016   INR         1,000,000   45.9%   45.9%   Sales & support
WISeKey IoT Japan KK   Japan   2017   JPY         1,000,000   100.0%   100.0%   Sales & distribution
WISeKey IoT Taiwan   Taiwan   2017   TWD          100,000   100.0%   100.0%   Sales & distribution
WISeCoin AG   Switzerland   2018   CHF           100,000   90.0%   90.0%   Sales & distribution
WISeKey Equities AG   Switzerland   2018   CHF           100,000   100.0%   100.0%   Financing, Sales & distribution
WISeKey Semiconductors GmbH   Germany   2019   EUR             25,000   100.0%   100.0%   Sales & distribution
WISeKey Arabia - Information Technology Ltd   Saudi Arabia   2019   SAR      200,000.00   51.0%   51.0%   Sales & distribution
TrusteCoin AG3   Switzerland   2020   CHF           100,000   100.0%   51.0%   Sales & distribution
arago GmbH   Germany   1995   EUR           266,808   51.0%   n/a   Process automation using AI, sales and support
arago Da Vinci GmbH4   Germany   2007   EUR             25,000   51.0%   n/a   Sales & support
arago Technology Solutions Private Ltd4   India   2017   INR            100,000   51.0%   n/a   Sales & support
arago US Inc.4   U.S.A   2015   USD                    25   51.0%   n/a   Sales & support
WISeKey Vietnam Ltd   Vietnam   2021   VND    689,400,000   95.75%   n/a  

R&D

 

1 50% owned by WISeKey SA and 50% owned by WiseTrust SA
2 88% owned by WISeKey SAARC which is controlled by WISeKey International Holding AG
3 Formerly WiseAI AG, 100% owned by WISeKey International Holding AG from August 27, 2021
4 100% owned by arago GmbH

 

 F-62

 

 

Related party transactions and balances

 

      Receivables as at  Payables as at  Net expenses to  Net income from
   Related Parties  December 31,  December 31,  December 31,  December 31,  in the year ended December 31,  in the year ended December 31,
   (in USD'000)  2021  2020  2021  2020  2021  2020  2019  2021  2020  2019
1  Carlos Moreira           2,802    1,580                         
2  Philippe Doubre                   179    86    114             
3  David Fergusson                   78    119    161             
4  Eric Pellaton                   92    42                 
5  Jean-Philippe Ladisa                   68    61                 
6  Hans-Christian Boos           2,395        125                     
7  Juan Hernández Zayas                       52    165             
8  Thomas Hürlimann                           63             
9  Dourgam Kummer       14                    52             
10  Maryla Shingler-Bobbio                           123             
11  Roman Brunner                           426            87 
12  Anthony Nagel                           5            58 
13  Maria Pia Aqueveque Jabbaz                   2    1                 
14  Philippe Gerwill                   10        14             
15  Geoffrey Lipman                   8        14             
16  Don Tapscott                       8                 
17  Cristina Dolan                       1                 
18  Wei Wang                                       10 
19  OISTE   129    95    189    172    350    374    219    71    32    140 
20  Indian Potash Limited                                        
21  Terra Ventures Inc           33    33                         
22  Edmund Gibbons Limited                           479            36 
23  GSP Holdings Ltd           17    18                         
24  SAI LLC (SBT Ventures)           34    34                         
25  Related parties of Carlos Moreira                   224    223    360             
   Total   129    109    5,470    1,837    1,136    968    2,195    71    32    331 

 

1. Carlos Moreira is the Chairman of the Board and CEO of WISeKey. A short-term payable in an amount of CHF 2,555,032.97 (USD 2,802,171) to Carlos Moreira was outstanding as at December 31, 2021, made up of accrued salary and bonus.

 

2. Philippe Doubre is a Board member of the Group, and member of the Group’s nomination & compensation committee, as well as a shareholder. The expenses recorded in the income statement in the year to December 31, 2021 relate to his Board fee and compensation for additional services to WISeKey during the year.

 

3. David Fergusson is a Board member of the Group, and member of the Group’s audit committee and nomination & compensation committee, as well as a shareholder. The expenses recorded in the income statement in the year to December 31, 2021 relate to his Board fee.

 

4. Eric Pellaton is a Board member of the Group, and member of the Group’s nomination & compensation committee, as well as a shareholder. The expenses recorded in the income statement in the year to December 31, 2021 relate to his Board fee.

 

5. Jean-Philippe Ladisa is a Board member of the Group, and member of the Group’s audit committee. The expenses recorded in the income statement in the year to December 31, 2021 relate to his Board fee.

 

 F-63

 

 

6. Hans-Christian Boos is the managing director of arago GmbH and a minority shareholder of arago GmbH through two personal companies. One of his wholly-owned personal companies, Aquilon Invest GmbH entered into a loan agreement with arago GmbH for an amount of EUR 1,918,047 prior to the acquisition of arago by WISeKey. The loan bears interest at a rate of 6% per annum. As at December 31, 2021, the balance of the loan and accrued interests due by arago GmbH to Hans- Christian Boos as ultimate beneficiary was EUR 2,105,407 (USD 2,395,219). In the 11 months to December 31, 2021 since the acquisition of arago, an interest charge of EUR 105,895 (USD 125,312) was recorded in the consolidated income statement of WISeKey.

 

In view of the acquisition of a controlling interest in arago, the Company entered into the “arago Third Convertible Loan Agreement” on November 18, 2020 with arago GmbH and its shareholders, Aquilon Invest GmbH and OGARA GmbH both wholly owned by Hans-Christian Boos, whereby WISeKey intended to acquire 51% of arago’s fully diluted share capital against (i) an investment of CHF 5 million, and (ii) a guarantee on arago’s existing indebtedness. The arago Third Convertible Loan Agreement documents the intention of the Company to extend a “Put Option” to Aquilon Invest GmbH and OGARA GmbH for the remaining 49% share capital of arago in exchange for 12,327,506 WIHN Class B Shares. The shares have been reserved in the Company’s authorized share capital.

 

On April 29, 2021, WISeKey entered into an “Equity Financing Mechanism”, as amended on July 28, 2021 and January 24, 2022, with arago GmbH and Mr. Boos whereby the parties agree that the Company will finance the operations of arago. Under the Equity Financing Mechanism, should arago or its minority shareholders not be able to repay the amounts loaned by WISeKey, the Company will have the right to request that (1) arago’s shareholder Hans-Christian Boos’ right to receive 12,327,506 WIHN Class B Shares upon exercise of the Put Option held by Aquilon Invest GmbH and OGARA GmbH will be reduced by such number of WIHN Class B Shares as corresponds to the quotient of (i) the Equity Financing Mechanism amount due to WISeKey, converted into Swiss francs, divided by (ii) a Conversion Price based on the market price of a WIHN Class B Share at the relevant period; and (2) Mr. Boos, through his companies, Aquilon Invest GmbH and OGARA GmbH, will transfer to WISeKey shares in arago GmbH in the same proportion as the reduction in the Put Option right.

 

As at December 2021, Mr. Boos, through Aquilon Invest GmbH and OGARA GmbH, had not exercised the Put Option and WISeKey had not exercised its right to convert the amounts loaned to arago into arago shares and a reduction of the Put option.

 

7. Juan Hernandez-Zayas is a former Board member of the Group.

 

8. Thomas Hürlimann is a former Board member of the Group.

 

9. Dourgam Kummer is a former Board member of the Group.

 

10. Maryla Shingler Bobbio is a former Board member of the Group, and former member of the Group’s audit committee and nomination & compensation committee.

 

11. Roman Brunner is the former Chief Revenue Officer of the Group.

 

12. Anthony Nagel is the former Chief Operations Officer of the QuoVadis Group which WISeKey divested in 2019.

 

13. Maria Pia Aqueveque Jabbaz is a member of the Group’s advisory committee. The expenses recorded in the income statement in the year to December 31, 2021 relate to her advisory committee fee.

 

14. Philipp Gerwill is a member of the Group’s advisory committee. The expenses recorded in the income statement in the year to December 31, 2021 relate to his advisory committee fee.

 

15. Geoffrey Lipman is a member of the Group’s advisory committee. The expenses recorded in the income statement in the year to December 31, 2021 relate to his advisory committee fee.

 

16. Don Tapscott is a member of the Group’s advisory committee, and cofounder of The Tapscott Group Inc. The Blockchain Research Institute (the “BRI”) is a division of The Tapscott Group Inc. On December 20, 2018 WISeKey and the BRI entered into an agreement to establish BlockChain Centers of Excellence and promote BlockChain technology worldwide.

 

17. Cristina Dolan is a former member of the Group’s advisory committee.

 

 F-64

 

 

18. Wei Wang is a former member of the Group’s advisory committee.

 

19. The Organisation Internationale pour la Sécurité des Transactions Electroniques (“OISTE”) is a Swiss non-profit making foundation that owns a cryptographic rootkey. In 2001 WISeKey SA entered into a contract with OISTE to operate and maintain the global trust infrastructures of OISTE. In line with the contract, WISeKey pays a regular fee to OISTE for the use of its cryptographic rootkey. Two members of the Board of Directors of WISeKey are also members of the Counsel of the Foundation which gives rise to the related party situation.

 

OISTE is also the minority shareholder in WISeCoin AG with a 10% ownership.

 

The receivable from OISTE as at December 31, 2021 and income recorded in the income statement in the year to December 31, 2021 relate to the facilities and personnel hosted by WISeKey SA on behalf of OISTE. In the year 2021, WISeKey SA invoiced OISTE CHF 64,546 (USD 70,626).

 

The payable to OISTE as at December 31, 2021 and expenses relating to OISTE recognized in 2021 are made up of license and royalty fees for the year 2021 under the contract agreement with WISeKey SA.

 

20. Indian Potash Limited has a 10% shareholding in WISeKey India Private Ltd.

 

21. Terra Ventures Inc has a 49% shareholding in WISeKey SAARC Ltd. Terra Ventures granted a GBP 24,507 loan to WISeKey SAARC Ltd on January 24, 2017. The loan is non-interest bearing and has no set repayment date.

 

22. Edmund Gibbons Limited had a 49% shareholding in QuoVadis Services Ltd which was 51% owned by WISeKey until the divestiture of the QuoVadis Group in 2019.

 

23. GSP Holdings Ltd is a former shareholder in WISeKey SAARC Ltd. GSP Holdings Ltd granted a GBP 12,500 loan to WISeKey SAARC Ltd on February 02, 2017. The loan is non-interest bearing and has no set repayment date.

 

24. SAI LLC, doing business as SBT Ventures, is a former shareholder in WISeKey SAARC Ltd. SAI LLC granted a GBP 25,000 loan to WISeKey SAARC Ltd on January 25, 2017. The loan is non-interest bearing and has no set repayment date.

 

25. Two immediate family members of Carlos Moreira are employed by WISeKey SA. In line with ASC 850-10-50-5, transactions involving related parties cannot be presumed to be carried out on an arm’s-length basis. The aggregate employment remuneration of these two immediate family members amounted to CHF 205,114 (USD 24,435) recorded in the income statement in 2021.

 

Note 43.     Subsequent events

 

L1 Facility

 

On March 1, 2022, WISeKey and L1 entered into the L1 Second Amendment, pursuant to which WISeKey has the right to request L1 to subscribe for five L1 Additional Accelerated Tranches for a total aggregate amount of up to USD 5 million, at the date and time determined by WISeKey during the commitment period, subject to certain conditions. The total aggregate amount of the L1 facility remains USD 22 million. The terms and conditions of the L1 Additional Accelerated Tranches issued under the L1 Second Amendment remain the same as the terms and conditions of the L1 Facility except for the conversion price which is that set under the L1 Second Amendment.

 

After December 31, 2021, WISeKey made one subscription under the L1 Second Amendment for USD 1 million. The funds were received on March 07, 2022.

 

After December 31, 2021, L1 issued a total of ten conversion notices, resulting in the aggregated conversion of USD 2,600,000 and the delivery of 4,569,997 WIHN Class B Shares.

 

Anson Facility

 

After December 31, 2021, Anson issued a total of five conversion notices, resulting in the aggregated conversion of USD 3,250,000 and the delivery of 5,170,339 WIHN Class B Shares.

 

 F-65

 

 

Options granted under WISeKey ESOP

 

After December 31, 2021, a total of 10,805 options were granted under the Group’s ESOP.

 

Share Purchase and Transfer Agreement in relation to the arago Group

 

On March 14, 2022, the Group signed a Share Purchase and Transfer Agreement to sell its 51% ownership in arago and its affiliates to OGARA GmbH, with Neutrino Energy Property GmbH & Co. acting as “Buyer Guarantor”. The sale is expected to be completed in the second quarter of 2022. The group subsidiaries making up the arago Group in scope for the sale are arago GmbH, arago Da Vinci GmbH, arago Technology Solutions Private Ltd, and arago US Inc. The completion of the sale is conditional on the consideration being transferred to WISeKey and the shares owned by the Group being transferred to OGARA.

 

Note 44.     Business Update Related to COVID-19

 

In March 2020, the World Health Organization declared the Coronavirus (COVID-19) a pandemic. The outbreak spread quickly around the world, including in every geography in which the Company operates. The pandemic has created uncertainty around the impact of the global economy and has resulted in impacts to the financial markets and asset values. Governments implemented various restrictions around the world, including closure of non-essential businesses, travel, shelter-in-place requirements for citizens and other restrictions.

 

The Company took a number of precautionary steps to safeguard its businesses and colleagues from COVID-19, including implementing travel restrictions, working from home arrangements and flexible work policies. Through the end of the first half of the year, the majority of the Company’s colleagues continued working either fully or partially in a remote work environment, with virtually no disruption to the Company as a whole and its ability to serve clients. The Company started to return to offices around the world, in line with the guidelines and orders issued by national, state and local governments, implementing a phased approach in its main offices in Switzerland and in France. We continue to prioritize the safety and well-being of our colleagues during this time.

 

The Company’s major production centers, located in Taiwan and Vietnam, were quick to implement controls and safeguards around their processes that enabled us to continue delivering products with minimal interruption to our clients. At the end of the second quarter, we started to see the first impact of the pandemic upon our activities with certain clients reducing or delaying their orders. At this stage, the impact upon the Company has been limited and we remain confident that we will be able to fulfil all current client orders.

 

The Company retains a strong liquidity position and believes that it has sufficient cash reserves to support the entity for the foreseeable future (see note 2 for further details.) The Company continues to review its costs and suspended its share buy-back programs in order to reduce the cash burn. The Company has applied for, and received, support under the schemes announced by the Swiss government and is applying for similar support under the schemes announced by the French government. Currently the Company remains able to meet its commitments and does not foresee any significant challenges in the near future. The Company currently does not anticipate any material impact on its liquidity position and outlook.

 

At this stage it remains impossible to predict the extent of the impact of the COVID-19 pandemic as this will depend on numerous evolving factors and future developments that the Company is not able to predict.

 

F-66