20-F 1 tv518177_20f.htm 20-F

 

 

 

UNITED STATES

SECURITIES AND EXCHANGE COMMISSION

Washington, D.C. 20549

 

 

 

FORM 20-F

(Mark One)

¨ REGISTRATION STATEMENT PURSUANT TO SECTION 12(b) OR 12(g) OF THE SECURITIES EXCHANGE ACT OF 1934

OR

 

xANNUAL REPORT PURSUANT TO SECTION 13 OR 15(d) OF THE SECURITIES EXCHANGE ACT OF 1934

 

For the fiscal year ended December 31, 2018.

OR

¨ TRANSITION REPORT PURSUANT TO SECTION 13 OR 15(d) OF THE SECURITIES EXCHANGE ACT OF 1934

 

For the transition period from              to

OR

¨ SHELL COMPANY REPORT PURSUANT TO SECTION 13 OR 15(d) OF THE SECURITIES EXCHANGE ACT OF 1934

Date of event requiring this shell company report

 

Commission file number: 001-38726

 

CNFinance Holdings Limited
(Exact name of Registrant as specified in its charter)

 

N/A

(Translation of Registrant’s name into English)

 

Cayman Islands

(Jurisdiction of incorporation or organization)

 

44/F, Tower G, No. 16 Zhujiang Dong Road
Tianhe District, Guangzhou City, Guangdong Province 510620
People’s Republic of China
(Address of principal executive offices)

 

Ning Li, Chief Financial Officer
Tel: +86-201-62316688
E-mail: ir@cashchina.cn
At the address of the Company set forth above
(Name, Telephone, E-mail and/or Facsimile number and Address of Company Contact Person)

 

Securities registered or to be registered pursuant to Section 12(b) of the Act:

 

Title of each class Name of each exchange on which registered
American depositary shares, each ADS representing 20
ordinary shares, par value US$0.0001 per share
The New York Stock Exchange
Ordinary shares, par value US$0.0001 per share* The New York Stock Exchange

 

* Not for trading, but only in connection with the listing on the New York Stock Exchange of American depositary shares.

 

Securities registered or to be registered pursuant to Section 12(g) of the Act:

 

None

(Title of Class)

 

Securities for which there is a reporting obligation pursuant to Section 15(d) of the Act:

 

None

(Title of Class)

Indicate the number of outstanding shares of each of the issuer’s classes of capital or common stock as of the close of the period covered by the annual report.

 

1,371,643,240 ordinary shares, par value US$0.0001 per share, as of December 31, 2018.

 

Indicate by check mark if the registrant is a well-known seasoned issuer, as defined in Rule 405 of the Securities Act. Yes ¨ No x

 

If this report is an annual or transition report, indicate by check mark if the registrant is not required to file reports pursuant to Section 13 or 15(d) of the Securities Exchange Act of 1934. Yes ¨ No x

 

Indicate by check mark whether the registrant (1) has filed all reports required to be filed by Section 13 or 15(d) of the Securities Exchange Act of 1934 during the preceding 12 months (or for such shorter period that the registrant was required to file such reports), and (2) has been subject to such filing requirements for the past 90 days. Yes x No ¨

 

Indicate by check mark whether the registrant has submitted electronically every Interactive Data File required to be submitted pursuant to Rule 405 of Regulation S-T (§232.405 of this chapter) during the preceding 12 months (or for such shorter period that the registrant was required to submit such files). Yes x No ¨

 

Indicate by check mark whether the registrant is a large accelerated filer, an accelerated filer, a non-accelerated filer, or an emerging growth company. See definition of “large accelerated filer,” “accelerated filer,” and “emerging growth company” in Rule 12b-2 of the Exchange Act. Check one:

 

Large accelerated filer  ¨ Accelerated filer  ¨ Non-accelerated filer  x Emerging growth company  x

 

If an emerging growth company that prepares its financial statements in accordance with U.S. GAAP, indicate by check mark if the registrant has elected not to use the extended transition period for complying with any new or revised financial accounting standards † provided pursuant to Section 13(a) of the Exchange Act. x

 

Indicate by check mark which basis of accounting the registrant has used to prepare the financial statements included in this filing:

 

U.S. GAAP x International Financial Reporting Standards as issued by the International Accounting Standards Board ¨ Other ¨

 

If “Other” has been checked in response to the previous question, indicate by check mark which financial statement item the registrant has elected to follow. ¨ Item 17 ¨ Item 18

 

If this is an annual report, indicate by check mark whether the registrant is a shell company (as defined in Rule 12b-2 of the Exchange Act). Yes ¨ No x

 

(APPLICABLE ONLY TO ISSUERS INVOLVED IN BANKRUPTCY PROCEEDINGS DURING THE PAST FIVE YEARS)

 

Indicate by check mark whether the registrant has filed all documents and reports required to be filed by Sections 12, 13 or 15(d) of the Securities Exchange Act of 1934 subsequent to the distribution of securities under a plan confirmed by a court. Yes ¨ No ¨

 

† The term “new or revised financial accounting standard” refers to any update issued by the Financial Accounting Standards Board to its Accounting Standards Codification after April 5, 2012.

 

 

 

 

 

 

TABLE OF CONTENTS

 

 

  Page
   
INTRODUCTION i
FORWARD-LOOKING INFORMATION iii
PART I 4
ITEM 1. IDENTITY OF DIRECTORS, SENIOR MANAGEMENT AND ADVISERS 4
ITEM 2. OFFER STATISTICS AND EXPECTED TIMETABLE 4
ITEM 3. KEY INFORMATION 4
3.A. Selected Financial Data 4
3.B. Capitalization and Indebtedness 6
3.C. Reason for the Offer and Use of Proceeds 6
3.D. Risk Factors 6
ITEM 4. INFORMATION ON THE COMPANY 41
4.A. History and Development of the Company 41
4.B. Business Overview 41
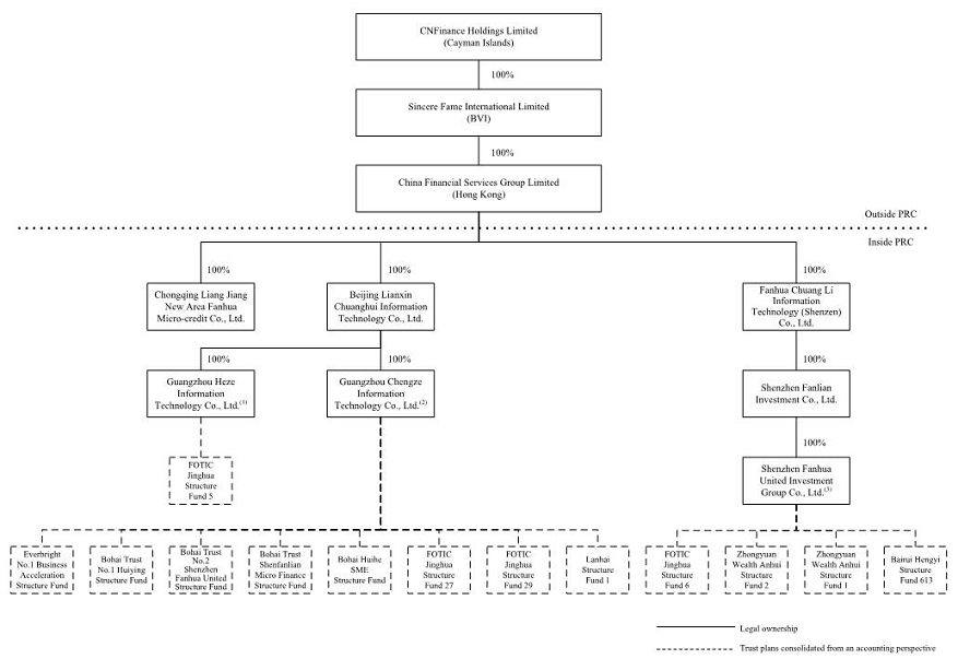
4.C. Organizational Structure 66
4.D. Property, Plant and Equipment 67
ITEM 4A. UNRESOLVED STAFF COMMENTS 67
ITEM 5. OPERATING AND FINANCIAL REVIEW AND PROSPECTS 67
5.A. Operating Results 68
5.B. Liquidity and Capital Resources 83
5.C. Research and Development 88
5.D. Trend Information 88
5.E. Off-Balance Sheet Commitments and Arrangements 88
5.F. Tabular Disclosure of Contractual Obligations 89
5.G. Safe harbor 89
ITEM 6. DIRECTORS, SENIOR MANAGEMENT AND EMPLOYEES 89
6.A. Directors and Senior Management 89
6.B. Compensation 91
6.C. Board Practices 93
6.D. Employees 96
6.E. Share Ownership 96
ITEM 7. MAJOR SHAREHOLDERS AND RELATED PARTY TRANSACTIONS 98
7.A. Major Shareholders 98
7.B. Related Party Transactions 99
7.C. Interests of Experts and Counsel 99
ITEM 8. FINANCIAL INFORMATION 99
8.A. Consolidated Statements and Other Financial Information 99
8.B. Significant Changes 100
ITEM 9. THE OFFER AND LISTING 100
9.A. Offering and Listing Details 100
9.B. Plan of Distribution 100
9.C. Markets 100
9.D. Selling Shareholders 100
9.E. Dilution 100
9.F. Expenses of the Issue 100
ITEM 10. ADDITIONAL INFORMATION 101
10.A. Share Capital 101
10.B. Memorandum and Articles of Association 101
10.C. Material Contracts 101
10.D. Exchange Controls 101
10.E. Taxation 101
10.F. Dividends and Paying Agents 105
10.G. Statement by Experts 105
10.H. Documents on Display 105
ITEM 11. QUANTITATIVE AND QUALITATIVE DISCLOSURES ABOUT MARKET RISK 106

 

 

 

 

 

ITEM 12. DESCRIPTION OF SECURITIES OTHER THAN EQUITY SECURITIES 107
12.A. Debt Securities 107
12.B. Warrants and Rights 107
12.C. Other Securities 107
12.D. American Depositary Shares 107
PART II 108
ITEM 13. ITEM DEFAULTS, DIVIDEND ARREARAGES AND DELINQUENCIES 108
ITEM 14. MATERIAL MODIFICATIONS TO THE RIGHTS OF SECURITY HOLDERS AND USE OF PROCEEDS 108
14.A. – 14.D. Material Modifications to the Rights of Security Holders 108
14.E. Use of Proceeds 108
ITEM 15. CONTROLS AND PROCEDURES 109
ITEM 16. [RESERVED] 110
16.A. Audit Committee Financial Expert 110
16.B. Code of Ethics 110
16.C. Principal Accountant Fees and Services 110
16.D. Exemptions from the Listing Standards for Audit Committees 110
16.E. Purchases of Equity Securities by the Issuer and Affiliated Purchasers 111
16.F. Change in Registrant’s Certifying Accountant 111
16.G. Corporate Governance 111
16.H. Mine Safety Disclosure 111
ITEM 17. FINANCIAL STATEMENTS 112
ITEM 18. FINANCIAL STATEMENTS 112
ITEM 19. EXHIBITS 112

 

 

 

 

INTRODUCTION

 

Except where the context otherwise indicates and for the purpose of this annual report only:

 

“active borrowers” refers to borrowers with outstanding loan principal of home equity loans as at the end of a specified period;

 

“ADSs” refers to the American depositary shares, each representing 20 of our ordinary shares;

 

“aggregate delinquency rate” as of a particular date is calculated by dividing (i) total balance of outstanding loan principal for which any installment payment is past-due (for one or more days) as of a particular date; by (ii) the aggregate total amount of loans we originated since 2014;

 

“aggregate NPL rate” as of a particular date is calculated by dividing (i) total balance of outstanding loan principal for which any installment payment is over 90 calendar days past-due as of a particular date; by (ii) the aggregate total amount of loans we originated since 2014;

  

“allowance ratio” of a particular date refers to amount of allowance for loan principal, interest and financing service fee receivables as a percentage of the outstanding loan principal, interest and financing service fee receivables as of the date;

 

“CAGR” refers to compound annual growth rate;

 

“China” or “PRC” refers to the People’s Republic of China, excluding, for the purpose of this annual report only, Taiwan, Hong Kong and Macau;

 

“contractual interest rate” refers to the interest rate prescribed under loan agreements;

 

“delinquency ratio” of a particular date refers to total balance of outstanding loan principal for which any installment payment is past-due (for one or more days) as a percentage of the outstanding loan principal as of the date;

 

“effective interest rate” refers to the annualized internal rate of return based on initial outlay of loan principal, initial inflow of financing service fees (if applicable) and expected monthly inflow of repayments;

 

“leverage ratio” refers to the ratio of total assets to total shareholders’ equity;

 

“charge-off ratio” refers to the ratio of charge-offs during a period over the average beginning and ending balances of outstanding loan principal of the same period;

 

“loan-to-value ratio”, or “LTV ratio” refers to the ratio of loan amount to the value of asset collateral; the loan amount is calculated as the amount of all outstanding loans to be secured by the collateral;

 

“NPL” refers to a loan being delinquent for over 90 days;

 

“NPL provision coverage ratio” of a particular date refers to amount of allowance for loan principal, interest and financing service fee receivables as a percentage of the outstanding balance of NPL principal as of the date;

 

“NPL ratio” as of a particular date represents total balance of outstanding loan principal for which any installment payment is over 90 calendar days past-due as a percentage of the outstanding loan principal as of the date;

 

“ordinary shares” refers to our ordinary shares of par value US$0.0001 per share;

 

“Pearl River Delta region” refers to Dongguan, Zhongshan, Foshan, Guangzhou, Huizhou, Jiangmen, Shenzhen, Zhuhai and Zhaoqing;

 

“quick disposal plans” refers to the mechanisms that we utilize to quickly dispose of delinquent loans or collateral to recover potential losses, including selling the delinquent loans to third parties or disposal of collateral without going through judicial proceedings;

 

“RMB” or “Renminbi” refers to the legal currency of the People’s Republic of China;

 

“senior units” refers to the senior units and intermediate units, if applicable, in a trust plan;

 

“structural leverage ratio” refers to the ratio of the total amount of senior units and subordinated units; intermediate units are included as senior units for the purpose of calculation;

 

“Tier 1 cities” refers to Beijing, Shanghai, Shenzhen and Guangzhou;

 

i 

 

 

“Tier 2 cities” refers to Dongguan, Foshan, Nanjing, Nanchang, Nantong, Xiamen, Hefei, Dalian, Tianjin, Changzhou, Xuzhou, Huizhou, Chengdu, Yangzhou, Wuxi, Kunming, Hangzhou, Wuhan, Jinan, Zhuhai, Shijiazhuang, Fuzhou, Suzhou, Xi’an, Zhengzhou, Chongqing, Changsha, Qingdao, Shaoxing, Ningbo, Wuxi, Ha’erbin, Changchun, Nanning, Wenzhou, Quanzhou, Guiyang, Taiyuan, Jinhua, Yantai, Jiaxing, Urumqi, Taizhou, Haikou, Jiaxing and Zhongshan;

 

“total operating income” refers to the sum of (i) net interest and fees income and (ii) total non-interest revenue;

 

“US$,” “dollars” or “U.S. dollars” refers to the legal currency of the United States;

 

“we,” “us,” “our company,” “our,” and “CNFinance” refer to CNFinance Holdings Limited, a Cayman Islands company and its subsidiaries; and

 

“Yangtze River Delta region” refers to Shanghai, Nanjing, Nantong, Hefei, Yixing, Changzhou, Yangzhou, Wuxi, Hangzhou, Jiangyin, Taizhou, Shaoxing, Suzhou, Jiaxing and Zhenjiang.

 

We present our financial results in RMB. We make no representation that any RMB or U.S. dollar amounts could have been, or could be, converted into U.S. dollars or RMB, as the case may be, at any particular rate, or at all. The PRC government imposes control over its foreign currency reserves in part through direct regulation of the conversion of RMB into foreign exchange and through restrictions on foreign trade. This annual report contains translations of certain foreign currency amounts into U.S. dollars for the convenience of the reader. Unless otherwise stated, all translations of Renminbi into U.S. dollars were made at the rate at RMB6.8755 to US$1.00, the exchange rate as set forth in the H.10 statistical release of the Board of Governors of the Federal Reserve System in effect as of December 28, 2018. On April 19, 2019, the noon buying rate for Renminbi was RMB6.7032 to US$1.00.

 

ii 

 

 

FORWARD-LOOKING INFORMATION

 

This annual report on Form 20-F contains forward-looking statements that reflect our current expectations and views of future events. All statements other than statements of historical facts are forward-looking statements. These forward-looking statements are made under the “safe harbor” provision under Section 21E of the Securities Exchange Act of 1934, as amended, or the Exchange Act, and as defined in the Private Securities Litigation Reform Act of 1995. These statements involve known and unknown risks, uncertainties and other factors that may cause our actual results, performance or achievements to be materially different from those expressed or implied by the forward-looking statements. In some cases, you can identify these forward-looking statements by terminology such as “may,” “will,” “expect,” “anticipate,” “aim,” “estimate,” “intend,” “plan,” “believe,” “is/are likely to,” “potential,” “continue” or other similar expressions. We have based these forward-looking statements largely on our current expectations and projections about future events and financial trends that we believe may affect our financial condition, results of operations, business strategy and financial needs. These forward-looking statements include, but are not limited to:

 

our goals and growth strategies;

 

our future business development, results of operations and financial condition;

 

relevant government policies and regulations relating to our business and industry;

 

general economic and business condition in China; and

 

assumptions underlying or related to any of the foregoing.

 

We would like to caution you not to place undue reliance on these forward-looking statements and you should read these statements in conjunction with the risk factors disclosed in “Item 3. Key Information—D. Risk Factors” of this annual report and other risks outlined in our other filings with the Securities and Exchange Commission, or the SEC. Those risks are not exhaustive. We operate in an evolving environment. New risks emerge from time to time and it is impossible for our management to predict all risk factors, nor can we assess the impact of all factors on our business or the extent to which any factor, or combination of factors, may cause actual results to differ from those contained in any forward-looking statement. We qualify all of our forward-looking statements by these cautionary statements.

 

You should not rely upon forward-looking statements as predictions of future events. We do not undertake any obligation to update or revise the forward-looking statements except as required under applicable law. You should read this annual report and the documents that we reference in this annual report completely and with the understanding that our actual future results may be materially different from what we expect.

 

iii 

 

 

PART I

 

ITEM 1.IDENTITY OF DIRECTORS, SENIOR MANAGEMENT AND ADVISERS

 

Not applicable.

 

ITEM 2.OFFER STATISTICS AND EXPECTED TIMETABLE

 

Not applicable.

 

ITEM 3.KEY INFORMATION

 

3.A.Selected Financial Data

 

The following summary consolidated statement of operations data for the years ended December 31, 2016, 2017 and 2018 and the summary consolidated balance sheet data as of December 31, 2017 and 2018 have been derived from our audited consolidated financial statements included elsewhere in this annual report beginning on page F-1. We have not included financial information for the year ended December 31, 2014 and 2015, as such information cannot be provided on a stand-alone and U.S. GAAP basis without unreasonable effort or expense.

 

The summary consolidated financial data should be read in conjunction with, and are qualified in their entirety by reference to, our consolidated financial statements and related notes and “Item 5. Operating and Financial Review and Prospects" included elsewhere in this annual report. The consolidated financial statements are prepared and presented in accordance with accounting principles generally accepted in the United States of America, or U.S. GAAP. Our historical results are not necessarily indicative of our results for any future periods.

 

   For the Year Ended December 31, 
   2016   2017   2018 
   RMB   RMB   RMB   US$ 
Selected Consolidated Statements of Comprehensive Income Data:                    
Interest and fees income                    
Interest and financing service fee on loans   1,242,128,524    3,406,110,592    4,278,820,368    622,328,611 
Interest on deposits with banks   1,417,305    4,337,177    13,844,598    2,013,613 
Total interest and fees income   1,243,545,829    3,410,447,769    4,292,664,966    624,342,224 
Interest expense                    
Interest expense on interest-bearing borrowings   (442,661,324)   (1,401,191,685)   (1,942,449,117)   (282,517,507)
Interest expense paid to related parties   -    (8,714,000)   (610,405)   (88,780)
Total interest expense   (442,661,324)   (1,409,905,685)   (1,943,059,522)   (282,606,287)
Net interest and fees income   800,884,505    2,000,542,084    2,349,605,444    341,735,937 
Provision for credit losses   (111,362,044)   (306,752,951)   (433,753,901)   (63,086,888)
Net interest and fees income after provision for credit losses   689,522,461    1,693,789,133    1,915,851,543    278,649,049 
Realized gains/(losses) on sales of investments, net   66,878,501    (11,527,798)   3,185,026    463,243 
Other-than-temporary losses on available-for-sale investments   (36,692,695)   -    -    - 
Other gains/(losses), net   36,261,933    23,979,610    (14,582,940)   (2,121,001)
Total non-interest revenue   66,447,739    12,451,812    (11,397,914)   (1,657,758)
Operating expenses                    
Employee compensation and benefits   (299,225,819)   (545,956,248)   (443,071,028)   (64,442,008)
Share-based compensation expenses   -    (182,689,766)   (39,715,168)   (5,776,332)
Taxes and surcharges   (48,207,495)   (38,835,933)   (81,198,115)   (11,809,776)
Rental and property management expenses   (24,404,690)   (47,896,817)   (58,317,758)   (8,481,966)
Impairment of goodwill   (20,279,026)   -    -    - 
Offering expenses   -    -    (10,858,717)   (1,579,335)
Other expenses   (75,807,908)   (82,194,556)   (113,555,657)   (16,515,985)
Total operating expenses   (467,924,938)   (897,573,320)   (746,716,443)   (108,605,402)
Income before income tax   288,045,262    808,667,625    1,157,737,186    168,385,889 
Income tax expense   (52,603,423)   (275,994,868)   (296,828,475)   (43,171,911)
Net income   235,441,839    532,672,757    860,908,711    125,213,978 
Earnings per share                    
Basic   0.19    0.43    0.69    0.10 
Diluted   0.19    0.40    0.62    0.09 
Other comprehensive (losses)/ income                    
Net unrealized (losses)/gains on available-for-sale investments   (194,680,052)   (2,601,355)   1,585,705    230,631 
Foreign currency translation adjustment   (778,538)   (198,794)   (1,682,779)   (244,750)
Comprehensive income   39,983,249    529,872,608    860,811,637    125,199,859 

 

4 

 

 

   As of December 31, 
   2016   2017   2018 
   RMB   RMB   RMB   US$ 
Selected Consolidated Balance Sheet Data:                    
Cash and cash equivalents (1)   233,138,588    1,190,360,385    3,161,657,934    459,844,074 
Loans principal, interest and financing service fee receivables (net of allowance)   7,261,467,762    16,261,167,957    14,998,285,866    2,181,410,205 
Other assets(2)   311,751,130    764,337,148    1,194,773,365    173,772,581 
Total assets   7,806,357,480    18,215,865,490    19,354,717,165    2,815,026,860 
Interest-bearing borrowings(3)   6,293,027,316    15,707,936,178    15,324,776,039    2,228,896,231 
Other liabilities(4)   394,643,746    676,680,520    984,385,746    143,172,969 
Total liabilities   6,687,671,062    16,384,616,698    16,309,161,785    2,372,069,200 
Total shareholders’ equity   1,118,686,418    1,831,248,792    3,045,555,380    442,957,660 
                     
 

Notes:

(1) Includes RMB69,420,589, RMB911,581,943 and RMB2,457,242,507 from structure funds as of December 31, 2016, 2017 and 2018, respectively, which could only be used to grant new loans and activities.
(2) Represents the sum of (i) available-for-sale investments, (ii) property and equipment, (iii) intangible assets and goodwill, (iv) deferred tax assets, (v) deposits and (vi) other assets as presented in our consolidated balance sheet.
(3) Represents the sum of (i) borrowings under agreements to repurchase and (ii) other borrowings.
(4) Represents the sum of (i) accrued employee benefits, (ii) amount due to related parties, (iii) income tax payable, (iv) deferred tax liabilities and (v) other liabilities as presented in our consolidated balance sheet.

 

Exchange Rate Information

 

Substantially all of our operations are conducted in China and all of our revenues is denominated in Renminbi. This annual report contains translations of Renminbi amounts into U.S. dollars at specific rates solely for the convenience of the reader. Unless otherwise noted, all translations from Renminbi to U.S. dollars and from U.S. dollars to Renminbi in this annual report were made at a rate of RMB6.8755 to US$1.00, the exchange rate set forth in the H.10 statistical release of the Federal Reserve Board on December 28, 2018. We make no representation that the Renminbi or U.S. dollar amounts referred to in this annual report could have been or could be converted into U.S. dollars or Renminbi, as the case may be, at any particular rate or at all. The PRC government imposes control over its foreign currency reserves in part through direct regulation of the conversion of Renminbi into foreign exchange and through restrictions on foreign trade. On April 19, 2019, the noon buying rate for Renminbi was RMB6.7032 to US$1.00.

 

5 

 

 

The following table sets forth information concerning exchange rates between the RMB and the U.S. dollar for the periods presented. These rates are provided solely for your convenience and are not necessarily the exchange rates that we used in this annual report or will use in the preparation of our periodic reports or any other information to be provided to you.

 

   Noon Buying Rate 
Period  Period End   Average (1)     Low   High 
   (RMB per US$1.00) 
2014   6.2046    6.1470    6.2591    6.0402 
2015   6.4778    6.2869    6.4896    6.1870 
2016   6.9430    6.6549    6.9580    6.4480 
2017   6.5063    6.7350    6.9575    6.4773 
2018                    
October   6.9737    6.9191    6.9737    6.8680 
November   6.9558    6.9367    6.9558    6.8894 
December   6.8755    6.8837    6.9077    6.8343 
2019                    
January   6.6958    6.7863    6.8708    6.6958 
February   6.6912    6.7367    6.7907    6.6822 
March   6.7112    6.7119    6.7381    6.6916 
April (through 19)   6.7032    6.7106    6.6870    6.7223 

 

 

Source: Federal Reserve Statistical Release

(1)Annual averages are calculated using the average of the rates on the last business day of each month during the relevant year. Monthly averages are calculated using the average of the daily rates during the relevant month.

 

3.B.Capitalization and Indebtedness

 

Not applicable.

 

3.C.Reason for the Offer and Use of Proceeds

 

Not applicable.

 

3.D.Risk Factors

 

Risks Related to Our Business

 

We have a limited operating history and our business practice continues to evolve, which makes it difficult to evaluate our future prospects.

 

We commenced our loan service business in 2006 and adopted our current business model in 2014. We have a limited operating history in the home equity loan market, especially in some aspects of our business operations, such as loan facilitation service and collateral management service, credit analysis and the development of cooperative relationships with funding partners and other business partners. Our ability to continuously attract borrowers and funding sources is critical to our business. We may from time to time introduce new loan services and products, make adjustments to our existing loan facilitation services and products and our risk management system, or make adjustments to our business operations in general.

 

The regulatory framework for China’s home equity loan market is evolving and may remain uncertain for the foreseeable future. If our business practices or the business practices of our trust company partners are challenged under any PRC laws or regulations, our business, financial condition, results of operations and prospects would be materially and adversely affected. From time to time we may refine existing commercial arrangements in our business operations to comply with changing regulatory focuses. Starting in November 2017, FOTIC, one of our primary trust company partners, amended its loan agreements with borrowers to add an option for FOTIC to demand payment of outstanding loan principal and interests before the maturity of the underlying trust funding. Starting in March 2018, we have been working with FOTIC to implement certain changes to our top-up arrangements (the “2018 FOTIC Funding Arrangements”) and performance-based service fee structure (the “2018 FOTIC Service Fee Structure”). For details, please refer to “Item 4. Information on the Company—B. Business Overview—Our Funding Model—Credit Strengthening Services.” We have also been exploring new business model to broaden our prospective borrower bases. Since January 2019, we have sought to collaborate with limited partnerships, whose limited partners are also dedicated to introducing our company and our loan services to prospective borrowers. For details, please refer to “Item 4. Information on the Company—B. Business Overview—Our Borrowers—Collaboration Model.” Unfavorable reception of the new business arrangements and new collaboration model by potential borrowers could have a material adverse impact on our business, results of operations, financial condition and cash flows. We may face the risk of increased borrower complaints, potential supervision, examinations or enforcement actions by regulatory agencies and/or penalties for violation of financial regulations and other applicable laws and regulations. We may not be able to successfully address the risks and difficulties associated with the new business arrangement and new collaboration model, which could materially harm our business and operating results. The modifications to our business arrangements and business model may also increase the complexity of our business and may present new and significant challenges, as well as strains on our management, personnel, operations, systems, technical performance and financial resources. As a result, past performance of our practice does not necessarily indicate our future prospects and performance. Such past performance may or may not be sustained in the future.

 

6 

 

 

You should consider our business and prospects in light of the risks and challenges we encounter or may encounter given the rapidly evolving market in which we operate and our limited operating history in this particular market. These risks and challenges include, among other things, our ability to:

 

offer customized and competitive loan services and products;

 

increase the utilization of our loan services by existing borrowers as well as new borrowers;

 

maintain low aggregate delinquency rates of loans originated by us;

 

achieve an effective and efficient collection and foreclosure process to recover delinquent loans on behalf of our trust company partners in the event of loan default;

 

develop sufficient, diversified, cost-efficient and reputable funding sources;

 

broaden our prospective borrower base;

 

navigate through a complex and evolving regulatory environment;

 

improve our operational efficiency;

 

promote standardized and disciplined operational procedures in local offices;

 

attract, retain and motivate talented employees to support our business growth;

 

maintain and enhance relationships with our business partners;

 

enhance our technology infrastructure to support the growth of our business and maintain the security of our system and the confidentiality of the information provided and utilized across our system;

 

navigate economic condition and fluctuation; and

 

defend ourselves against legal and regulatory actions.

 

Our historical credit enhancement arrangements to our trust company partners might be subject to challenges by relevant regulatory authorities, and we may potentially be required to obtain licenses.

 

Under our historical credit enhancement arrangements with our trust company partners, we are required to make payments for loan principal and interests that are in default. Under the 2018 FOTIC Funding Arrangements, our historical credit enhancement arrangements with FOTIC trust plans will be limited to existing loans and loans to be issued under existing trust products. We plan to implement similar changes for arrangements we have with our other trust company partners.

 

China Banking Regulatory Commission (“CBRC”), National Development and Reform Commission, Ministry of Industry and Information Technology, Ministry of Finance, Ministry of Commerce, the People’s Bank of China (“PBOC”), and the State Administration for Industry and Commerce jointly released Tentative Measures for the Administration of Financing Guarantee Companies on March 8, 2010 (“Tentative Measures”) and the State Council released Regulation on the Supervision and Administration of Financing Guarantee Companies on August 2, 2017, effective on October 1, 2017 (“Regulation on Financing Guarantee Companies”), both of which stipulate that no entity or individual may conduct the financing guarantee business without the approval of the relevant regulatory authorities. We do not charge any fees directly with respect to credit enhancement service and we do not hold qualifications for providing financing guarantee as a loan service provider. It is unclear whether our historical credit enhancement arrangements would be deemed as providing financing guarantee under PRC laws and regulations. As of the date of this annual report, we have not been subject to any fines or penalties under the aforementioned regulations with respect to our historical credit enhancement arrangements. If we are deemed to be providing a financing guarantee without required licenses, we may be subject to penalties such as correction order, fines of up to RMB1 million and suspension of business, which could materially and adversely affect our business.

 

7 

 

 

Furthermore, according to the Notice on the Regulation and Rectification of the “Cash Loan” Business (“Circular 141”) issued by the Internet Finance Rectification Office and the Online Lending Rectification Office, a banking financial institution or the like (including trust companies) shall not accept any credit enhancement service, loss-bearing commitment or any other credit enhancement service provided by any third-party institution without qualifications for providing guarantees when cooperating with them in lending businesses. Our PRC legal advisor, China Commercial Law Firm, advises us that it is uncertain whether Circular 141 would apply to us. Nevertheless, if we are deemed to be subject to and our collaboration with funding partners is deemed to be in violation of Circular 141, our funding partners could be subject to penalties, including suspension or termination of such credit enhancement arrangements with us, which may disincentive our funding partners from future collaboration with us and could have a material adverse effect on our source of funding and results of operations.

 

As of the date of this annual report, we have not been subject to any fines or penalties under any PRC laws or regulations with respect to our historical credit enhancement arrangements. We cannot assure you that the regulatory authorities will not impose, among other things, regulatory warning, correction order, condemnation, fines or suspension of business license on us in the future because of our historical credit enhancement arrangements. Any of these actions by the regulatory authorities may have a material adverse effect on our business and results of operations.

 

Our trust company partners operate in a strictly regulated industry. If the practice of our trust company partners, including the cooperation arrangements with us, is challenged under any PRC laws and regulations, our business, financial condition and results of operations would be materially and adversely affected.

 

We provide home equity loan service to borrowers primarily through collaboration with our trust company partners. Our trust company partners operate in a highly regulated industry and, as a result, are required to comply with a wide array of laws and regulations that are continually evolving. If our collaboration arrangement is deemed to violate any of these laws and regulations, we may be required to make significant changes to our business arrangements. These changes may have a material adverse impact on our business, results of operations and financial condition and may not be implemented successfully.

 

According to Opinions of the General Office of the CBRC on Further Strengthening the Work of Supervising the Risks of Trust Companies, all local CBRC offices shall strengthen the analysis of the sources, durations and structure of the use of trust products’ funds, especially where the funds are open trust products issued in installments and are mismatched with the maturity date of its uses. All local CBRC offices shall (i) strengthen the screening and disposal of non-standard capital pool trusts, (ii) urge trust companies to dispose of existing, non-standard capital pools, (iii) prohibit the establishment of new non-standard capital pools, and (iv) submit monthly reports on the implementation of screening plans of non-standard capital pools, until standards are met. Capital pool is not a legal term defined under the PRC laws and regulations. Both standard capital pool and non-standard capital pool are strictly regulated. The major differences between standard capital pool and non-standard capital pool are qualification of investors and investees. Non-standard capital pool generally refers to the capital pool which mainly invests in non-standardized assets. Non-standardized assets include non-standardized debt assets and non-standardized equity assets, and only non-standardized debt assets are relevant to our business. Non-standardized debt assets generally refer to the debt assets with information disclosed only among trading parities and without public pricing. Only qualified investors are allowed to invest in non-standardized debt assets. Our trust company partners acquire funding primarily through trust products set up under various trust plans with a term of one to three years, while the loans we facilitate have tenors ranging from one to eight years. For details of matching of our funding sources and loan products we facilitate, please refer to “Item 4. Information on the Company—B. Business Overview—Our Funding Model—Matching of Terms of Funding Sources and Loans.” Our trust company partners allocate committed funds from the trust plan accounts among approved borrowers, which could be viewed as creating a mismatch between an investor’s expected timing of exit and the maturity date of the loan. For details, please refer to “—Risks Related to Our Business—Loan products we facilitate may potentially be deemed as having a duration mismatch with underlying funding sources. We and our trust company partners may need to take additional measures to reduce any risks associated with the mismatch, which could materially and adversely affect our business and results of operations.” We do not have specific knowledge on whether our trust company partners are compliant with the foregoing regulation and relevant applicant laws and regulations when they are handling the payment by the borrowers and the payment to unit holders in trust plans. If our trust lending model is deemed as creating a duration mismatch, we may be required to make adjustments to our business practice and our source of funding, results of operations and financial condition may be materially and adversely impacted.

 

8 

 

 

As part of continuous effort to comply with evolving laws and regulations, FOTIC, one of our primary trust company partners, amended the terms of their loan agreements with borrowers starting from November 2017 (the “2017 FOTIC Loan Agreement”). We have been working with FOTIC to further redesign our funding models to improve duration match of funding. With respect to existing loan products issued prior to the 2017 FOTIC Loan Agreement, we have been working with FOTIC to take the following measures: (a) assign FOTIC’s rights under each loan agreement to institutional investors with repurchase agreements with three to four years term, so they match the terms of the outstanding loans to the extent possible; (b) buy back such loans using FOTIC’s own funding; and (c) transfer of the long-term loans to subordinated units. With respect to loan products issued under the 2017 FOTIC Loan Agreement, the durations of such loan products have been adjusted to match the duration of the respective trust plans. Going forward, we will continue to implement measures in collaboration with our trust company partners, such as adjusting the terms of the newly issued loans, to ensure duration match of funding and loan products.

 

Our trust company partners are also subject to other laws and regulations. For example, according to the Measures for the Administration of Trust Companies’ Trust Plans of Assembled Funds issued by the CBRC, trust companies may not provide loans in excess of 30% of the paid-in balance of all the trust plans under its management. It is our trust company partners’ responsibility to comply with these regulations and we have no specific knowledge as to whether our trust company partners are in compliance. We cannot assure you that our trust company partners have been in compliance at all times. We cannot assure you that relevant regulatory authorities will not impose additional restrictions on our trust company partners’ businesses. This regulation may limit our access to funding from our trust company partners in the future, which may have a material adverse impact on our source of funding and results of operations.

 

While we believe we currently are in compliance with existing PRC regulations, including Circular 141, in all material aspects, we cannot assure you that the PRC government authorities would agree with our interpretation of the relevant regulations. It is also possible that new laws and regulations may be adopted which, along with any possible changes needed to fully comply with any existing or newly released regulations, could require us to further modify our business or operations. The cost to comply with such laws or regulations would increase our operating expenses, and modifications of our business may have a material and adverse impact on our business, financial condition and results of operations. If any of our trust company partners are deemed to violate any laws, regulations and rules, they may face, among other things, regulatory warning, correction order, condemnation, fines, suspension of business license and criminal liability, which may have a material adverse impact on our funding source and results of operations.

 

Our business may be adversely affected if we are unable to secure funding on terms acceptable to us or our borrowers, or at all.

 

We fund most of the loans we originate through our trust company partners. Loans funded by our trust company partners are disbursed to borrowers directly through trust plans. 94.1%, 95.4% and 99.5% of our home equity loan origination volume was funded under trust lending model in 2016, 2017 and 2018, respectively.

 

The availability of funding from our trust company partners depends on many factors, such as the availability of investors on their platforms, general economic conditions, change of regulatory requirements, actual and expected aggregate delinquency rate compared to alternative opportunities, some of which are out of our control. Our trust company partners may seek to acquire borrowers independently or through other third parties. They may also develop their own credit analysis systems or use credit analysis services provided by other third parties, and as a result discontinue cooperating with us. In addition, our trust company partners may not be able to adapt their compliance practices with the evolving financial institution licensing and other regulations in the PRC. As a result, our ability to cooperate with our existing trust company partners may be subject to regulatory or other limitations. See “—Risks Related to Our Business—Some of our funding sources are highly regulated and are subject to the changing regulatory environment. If any of the funding sources is deemed to violate the PRC laws and regulations, we may need to secure new funding, failure of which may result in material and adverse impact on our business, financial condition, results of operations and prospects.”

 

As our business grows, we may need to obtain new funding sources or require current funding partners to increase the amount of funding provided. If there is a sudden or unexpected shortage of funds from our trust company partners or if we fail to maintain or develop relationships with our existing trust company partners or new funding partners, we may not be able to maintain necessary levels of funding without agreeing to less favorable terms, or at all. We may not be able to arrange additional, new or alternative methods of funding on favorable terms, or at all, or ensure that our cooperation with new funding partners will meet our expectations and the expectations of borrowers.

 

9 

 

 

Additionally, if there is an unexpected scale of decrease in subordinated units due to a higher aggregate NPL rate, we may not be able to arrange additional capital to increase our subordinated units contribution to satisfy the contractual structural leverage ratio as required by the subordinated units subscription agreement. If we are unable to secure sufficient funding on terms acceptable to us and our borrowers, or at all, we may not be able to provide attractive products and services to our borrowers, and our business, financial condition and results of operations may be materially and adversely affected.

 

In May 2018, FOTIC established Jinghua Structure Fund 27. In May 2018, Fanhua Inc. and its subsidiaries subscribed to all of the senior units of Jinghua Structure Fund 27, which amounted to approximately RMB138 million. We subscribed to all of the subordinated units of Jinghua Structure Fund 27, which amounted to approximately RMB15.4 million. In July 2018, Fanhua Inc. and its subsidiaries transferred all their senior units and intermediate units to a third party of the Group. As a result, amounts due to related parties in connection with Jinghua Structure Fund 27 is nil as of December 31, 2018. For details, please refer to “Item 7. Major Shareholders and Related Party Transactions—B. Related Party Transactions—Other Related Party Transactions.” To the extent that Fanhua Inc. and its subsidiaries subscribe to a large number of senior units, our reliance on them for incremental liquidity will increase over time, which may change our risk profile. We cannot assure you that Fanhua Inc. and its subsidiaries will continue to subscribe to the senior units of the trust plans set up by our trust company partners in the future. If funding from their subscription decrease, we may not be able to secure additional funding on terms acceptable to us, or at all.

 

Loan products we facilitate may potentially be deemed as having a duration mismatch with underlying funding sources. We and our trust company partners may need to take additional measures to reduce any risks associated with the mismatch, which could materially and adversely affect our business and results of operations.

 

The Guiding Opinion on Regulating the Asset Management Business of Financial Institutions (the “Guiding Opinion”) was issued by PBOC, together with China Banking and Insurance Regulatory Commission (“CBIRC”), China Securities Regulatory Commission (“CSRC”) and State Administration of Foreign Exchange on April 27, 2018. According to the Guiding Opinion, in order to reduce the risk of duration mismatch, the expiration date of closed-end asset management products, or the last open day of open-end asset management products, shall not be earlier than the termination date of the non-standard creditor’s assets the asset management products invested in directly or indirectly. The Guiding Opinion further prohibits the rolling issuance of a series of assets management products that enables the transfer of the principal, expected investment return and risks among different investors, which will be deemed as rigid payment to guarantee the principal and expected investment return of the product.

 

Under our trust lending model, the trust products set up under long-term trust plans usually have a term of one to three years while the loans we facilitate have tenors typically ranging from one to eight years. Once a trust product matures, the trustee is required to repay the expected investment return and principal to the senior unit holders. Under our credit strengthening services, we are required to make up for any shortfalls if the proceeds from loans are less than the principal amount invested by the senior unit holders and the agreed financing costs for the senior units which primarily consist of expected rate of investment return to the senior unit holders. Under these circumstances, our trust company partners will employ various measures to meet payment obligations under the maturing trust products while the loans funded thereunder remain outstanding, and may require us to contribute additional funding under our credit strengthening arrangements. For details of matching our funding sources and loan products we facilitate, please refer to “Item 4. Information on the Company—B. Business Overview—Our Funding Model—Matching of Terms of Funding Sources and Loans.”

 

Under the 2017 FOTIC Loan Agreement, FOTIC has an option to demand repayment of outstanding loan principal and unpaid accrued interests before the maturity of the underlying trust funding, to match outstanding terms of the trust products that FOTIC set up for lending to the borrowers. Our trust company partners have also implemented the pass-through repayment method in certain of the trust plans to help resolve the duration mismatch. In addition, our trust company partners may transfer the loans with repurchase arrangements which will generally be provided by us or our wholly owned subsidiaries to third parties at a specified annual rate of return when the original trust products become due. As of the date of this annual report, we have not received any notice or been made aware of any issues or concerns raised by the regulatory authorities on our business arrangements. As detailed implementation rules or regulations to the Guiding Opinion have yet to be promulgated, we cannot assure you that the regulatory authorities hold the opinion that our business arrangements are in compliance with the aforesaid regulation. Our business arrangements may be subject to challenges by regulatory authorities. As such, with respect to loans products funded under the newly established trust plans, several of our trust company partners, including FOTIC and Bohai Trust, have further modified their loan agreements with the borrowers and our collaboration arrangement with them, which ensures duration match of funding and loan products.

 

10 

 

 

Furthermore, if the borrowers are unable to repay FOTIC loans in time due to the accelerated payment schedule caused by option exercise and because of the significant size of the accelerated lump sum payment, we may experience increase in our aggregate delinquency rate, which could in turn result in a material adverse effect on our business and results of operations. Our trust company partners may have to utilize alternative funding to alleviate this issue. We cannot guarantee you, however, that such funding will always be available on acceptable terms, if at all. We may be required to contribute additional funding under our credit strengthening services, which may have a material adverse effect on our business and results of operations.

 

We provide credit strengthening services to the trust plans as the subordinated units holder, which may be subject to challenges by regulatory authorities.

 

Under the 2018 FOTIC Funding Arrangements and the arrangements we have with other trust company partners, we, as the subordinated unit holder, are required to provide certain credit strengthening services. For details, please refer to “Item 4. Information on the Company—B. Business Overview—Our Funding Model—Credit Strengthening Services.”

 

The Guiding Opinion unifies the requirements and standards for various types of asset management products previously regulated by different regulatory authorities. The Guiding Opinion provides, among others, unified qualifications for investors, prudent operation principles of financial institutions, business isolation and independent custody. The Guiding Opinion prohibits direct or indirect guarantee for the principal and expected investment return of the senior unit holders of structural asset management products, which may impose restrictions on the structural arrangements we have with our trust company partners. However, the Guiding Opinion is relatively new and its interpretation and application remains uncertain. Our credit strengthening arrangements may be deemed as indirectly guaranteeing senior unit holders’ principal and expected investment return on the investments. As such, we may be required to further modify such arrangements with the trust plans, which could materially and adversely affect our business. As of the date of this annual report, we have not received any notice or been made aware of any issues or concerns raised by regulatory authorities on our credit strengthening arrangements. We cannot guarantee you, however, that the regulatory authorities will hold the opinion that our credit strengthening arrangements are in compliance with the relevant regulations.

 

The Guiding Opinion provides a grace period by the end of 2020. During the grace period, new products issued by the financial institutions shall be subject to the Guiding Opinion, and existing products not in compliance with the Guiding Opinion shall be gradually phased out. After the grace period, financial institutions shall not issue or renew any asset management products not in compliance with the Guiding Opinion.

 

Our metrics and estimates are subject to inherent challenges in measurement, and real or perceived inaccuracies in those metrics may harm our reputation and negatively affect our business.

 

We regularly review and may adjust our processes for calculating our metrics and estimates used to measure our performance and make strategic decisions. For example, we previously use delinquency ratio and NPL ratio calculated based on outstanding loan principal as of the end of a period to measure our loan performance. Delinquency ratio represents total balance of outstanding loan principal for which any installment payment is past-due (for one or more days) as a percentage of the outstanding loan principal as of the date, while NPL ratio represents total balance of outstanding loan principal for which any installment payment is over 90 calendar days past-due as a percentage of the outstanding loan principal as of the date.

 

Our management now uses aggregate delinquency rate and aggregate NPL rate to measure our loan performance. Aggregate delinquency rate is calculated by dividing (i) total balance of outstanding loan principal for which any installment payment is past-due (for one or more days) as of a particular date; by (ii) the aggregate total amount of loans we originated since 2014. Aggregate NPL rate is calculated by dividing (i) total balance of outstanding loan principal for which any installment payment is over 90 calendar days past-due as of a particular date; by (ii) the aggregate total amount of loans we originated since 2014. Our delinquency ratio and NPL ratio for 2018 is 18.07% and 2.50%, respectively, while our aggregate delinquency rate and aggregate NPL rate for 2018 is 7.58% and 1.05%, respectively. The aggregate delinquency rate and aggregate NPL rate are not as commonly used as delinquency ratio or NPL ratio, or such other measures our competitors use to measure their loan performance.

 

Certain of our metrics are calculated using internal company data and have not been evaluated by a third party. Our metrics, such loan performance data, may differ from metrics published by third parties or from similarly titled metrics of our competitors due to differences in methodology or the assumptions on which we rely. The metrics and estimates and forecasts based on such metrics in this prospectus relating to our loan performance data may not compare to those of our competitors and may prove to be inaccurate. If investors or analysts misunderstood our metrics, estimates or forecasts, or do not consider our metrics to be accurate representations of our business, or if we discover material inaccuracies in our metrics, then the trading price of our shares and our business, financial condition and results of operations could be adversely affected.

 

Our trust company partners may need to lower the structural leverage ratio of the trust plans which could materially and adversely affect our business.

 

The Guiding Opinion sets a limit on the contractual structural leverage ratio which is calculated as the total amount of senior units divided by subordinate units, and intermediate units shall be included as senior units for the purpose of this calculation. For a fixed-income product, the structural leverage ratio shall not exceed 3:1. The contractual structural leverage ratio of the trust plans or products set up by our trust company partners is determined pursuant to our collaboration agreements with them, which set the upper limit to such ratio at a range of 3:1 to 9:1. As of December 31, 2018, the actual structural leverage ratio of our trust plans was generally lower than 3:1. For details, please refer to “Item 4. Information on the Company—B. Business Overview—Our Funding Model—Terms of the Trust Plans” and “—Funding Partners.”

 

Our trust company partners may need to modify the collaboration agreements with us in order to comply with the foregoing structural leverage ratio limit requirement. As such, we may need to contribute additional funding to maintain a lower structural leverage ratio and our overall cost of funding may increase, which could materially and adversely affect our business.

 

11 

 

 

Our concentration of funding provided by our trust company partners may have a material adverse effect on our financial condition, liquidity and results of operations, if we lose any of our trust company partners either as a result of its decision to acquire services from our competitors or otherwise.

 

94.1%, 95.4% and 99.5% of our total home equity loan origination volume was funded under trust lending model in 2016, 2017 and 2018, respectively. Among the loans originated through our trust lending model, 98.4%, 87.3% and 84.1% were funded through FOTIC trust plans in 2016, 2017 and 2018, respectively. Although we have longstanding relationship with our trust company partners, there is no certainty as to the continuation of the relationships between our trust company partners and us. We endeavor to diversify our funding source but there is no assurance that we will be successful. The loss of any of our trust company partners, whether as a result of its decision to acquire services from our competitors, or otherwise, would have a material adverse effect on our financial condition, liquidity and results of operations.

 

Our new collaboration model with the limited partnership might be subject to challenges by relevant regulatory authorities.

 

Under the new collaboration model, the limited partners contribute an amount equal to 20% of the loans issued to the borrowers introduced by them (such contribution, the “Credit Risk Mitigation Position”) to the limited partnerships, which is subsequently transferred to an account designated by us. The limited partners will receive incentive fees upon a pre-agreed schedule and other conditions. According to the Judicial Interpretations to Issues Concerning Applications of Laws for Trial of Criminal Cases on Illegal Fundraising, promulgated by the Supreme People’s Court, whoever meets the following four conditions, may be deemed as “absorbing public savings illegally or in disguised form” as prescribed in Article 176 of the Criminal Law, except as otherwise provided for by the Criminal Law: (i) absorbing funds without approval of the relevant authority or under the disguise of lawful business operations; (ii) publicizing by means of media, recommendation fairs, leaflets or mobile phone text messages, or other means; (iii) promising to repay the principal and interests or make payments in the form of currency, real objects, equities, etc. within a certain time limit; and (iv) absorbing funds from the general public, namely unspecified people. It is unclear whether the Credit Risk Mitigation Position we received would be deemed as absorbing funds illegally under PRC laws and regulations. As of the date of this annual report, we have not been subject to any fines or penalties under the aforementioned regulations with respect to our collaboration model. If we are deemed to be absorbing public savings illegally or in disguised form, we may be subject to fines of up to RMB500,000 and criminal penalties, which could materially and adversely affect our business. We are in the process of refining the collaboration model with the limited partnerships under which limited partners will be restricted to qualified persons only. In addition, we have not made any commitments of making payments to the limited partners. We also require the limited partners to use their own funds as the source of Credit Risk Mitigation Position and prohibit collection of public funds from unspecified people. While we believe we are in compliance with the abovementioned laws and regulations, in all material aspects, we cannot assure you that the relevant authorities would agree with our interpretation of the relevant regulations. Our business and results of operations will be materially and adversely affected if we are deemed as absorbing public savings illegally or in disguised form.

 

According to the Administrative Measures on Assembled Funds Trust Schemes of Trust Companies, which was amended on February 2009, the trustor shall use his/her own legitimate funds to subscribe for the trust units, and shall not participate in the trust scheme by illegally pooling funds from any other persons. In addition, according to the Guiding Opinions on Regulating Asset Management Business of Financial Institutions, which was promulgated on April 2018, investors may not use loans or non-self-owned funds raised by issuing bonds to invest in asset management products. As of the date of this annual report, we have not been subject to any fines or penalties under the aforementioned regulations with respect to our collaboration model. If the fund we subscribe for the subordinated units of the trust plan is identified as originating from Credit Risk Mitigation Position, we may be subject to fines of up to RMB500,000 and criminal and administrative penalties, which could materially and adversely affect our business. We are in the process of negotiating a new collaboration model with the limited partnerships and our PRC legal advisor, China Commercial Law Firm, advises us that the Credit Risk Mitigation Position from limited partners is for the purpose of reducing our own risk exposure, not for the purpose of illegally and publicly absorbing other people's funds; in addition, the Credit Risk Mitigation Position does not belong to the loans or funds raised by issuing bonds as described in the abovementioned regulations. While we believe we are in compliance with the abovementioned laws and regulations, in all material aspects, we cannot assure you that the relevant authorities would agree with our interpretation of the relevant regulations. Our business and results of operations will be materially and adversely affected if the funds we subscribe for the subordinated units of the trust plan is identified as originating from Credit Risk Mitigation Position.

 

12 

 

 

In addition, under the collaboration model, the Credit Risk Mitigation Position paid by limited partners through limited partnerships may be seen as invested in trust plans which may be identified by PRC regulatory authorities as disguised loans granted by limited partners. According to the Regulation on Private Lending and Maintaining the Economic and Financial Order, which was promulgated on April 2018, without the approval of the competent authority in accordance with the law, no entity or individual may set up an agency that conducts or mainly conducts the granting of loans, or takes the granting of loans as the daily business activities.  If the Credit Risk Mitigation Position paid by limited partners through limited partnerships is identified by PRC regulatory authorities as disguised loans granted by limited partners, they may be subject to fines of up to RMB500,000 and criminal and administrative penalties. We are in the process of refining our collaboration model with the limited partnerships and our PRC legal advisor, China Commercial Law Firm, advises us that under the new collaboration model, the main business of the limited partners we cooperate with are to introduce real estate mortgage loan projects to third parties. If the Credit Risk Mitigation Position paid by limited partners through limited partnerships is identified by PRC regulatory authorities as disguised loans granted by limited partners, our business and results of operations will be materially and adversely affected.

 

Any lack of requisite approvals, licenses or permits applicable to our business may have a material and adverse impact on our business, financial condition and results of operations.

 

Our business is subject to governmental supervision and regulation by the relevant PRC government authorities. Together, these government authorities promulgate and enforce regulations that cover many aspects of the operation of the home equity loan and finance industries. For details, please refer to “Item 4. Information on the Company—B. Business Overview—Regulation.” Our PRC legal advisor, China Commercial Law Firm, advises us that our businesses do not need special approvals or licenses, other than our small loan business and subject to “—Risks Related to Our Business—Our historical credit enhancement arrangements to our trust company partners might be subject to challenges by relevant regulatory authorities, and we may potentially be required to obtain licenses.” We are further advised that these opinions are subject to uncertainties and the regulatory authorities may hold a different view. As of the date of this annual report, all of our small loan subsidiaries have obtained such approvals or licenses.

 

Some of our funding sources are highly regulated and are subject to the changing regulatory environment. If any of the funding sources is deemed to violate the PRC laws and regulations, we may need to secure new funding failure of which may result in material and adverse impact on our business, financial condition, results of operations and prospects.

 

We have multiple funding sources to support our business model, including funding sources that are highly regulated. Although we may or may not be subject to any direct material fines or penalties from the relevant regulatory authorities, if our funding sources are deemed to violate any relevant regulations in collaboration with us directly or indirectly, our business, financial condition, results of operations and prospects would be materially and adversely affected.

 

We subscribe to the subordinated units and therefore have rights to the residual earnings under such trust plans. We historically acquire certain funding for the subordinated units by transferring our right to earnings with a repurchase arrangement to private equity funds. According to the regulations on private equity funds, private equity funds shall no longer engage in loan business and starting from February 12, 2018, the Asset Management Association of China will no longer accept new product filings which are not within the permitted investment scope of private equity funds. Private equity funds filed before February 12, 2018 may continue to invest in loan business. Our private equity funding sources’ filing of products in collaboration with us were all accepted before February 12, 2018. Our PRC legal advisor, China Commercial Law Firm, advises us that such regulations have no material adverse effect on our funding model, as we may, under the realm of the regulatory framework, continue to work with our existing private equity funding channels and similar private equity funding channels whose products have been duly filed before February 12, 2018. We are further advised that these opinions are subject to uncertainties and the regulatory authorities may hold a different view. We cannot assure you that the registered channels can satisfy our financing needs, or that such regulations will not impose material restrictions on our future business operations as we continue to grow our business.

 

13 

 

 

According to Notice of the China Banking Regulatory Commission on Relevant Issues concerning Regulating the Investment Operation of Wealth Management Business of Commercial Banks promulgated in March 2013 (the “Wealth Management Notice”), a commercial bank is subject to certain investment threshold of non-standardized debt assets. Neither our trust company partners nor we have specific knowledge on whether a commercial bank investing in the senior units is in compliance with the Wealth Management Notice. As of the date of this annual report, we are not aware of noncompliance by commercial banks as senior unit holders. We cannot assure you, however, commercial banks as senior unit holders will be in compliance in the future. If commercial banks as senior unit holders violate the Wealth Management Notice, such violation will have a material adverse effect on our trust company partners’ funding sources and our business operations.

 

As of the date of this annual report, we are not aware of any material fines or other penalties under any PRC laws or regulations with respect to the aforesaid funding resources. If our practice, or the practice of our funding partners in collaboration with us, is deemed to violate any laws, regulations and rules, we may face, among other things, regulatory warning, correction order, condemnation, fines, suspension of business license and criminal liability. If such situations occur, our business, financial condition, results of operations and prospects would be materially and adversely affected.

 

We lack product and business diversification. Accordingly, our future operating income and earnings are more susceptible to fluctuations than a more diversified company.

 

Currently, our primary business activities include facilitating home equity loans and providing loan management services to borrowers and trust company partners and to a lesser extent, direct lending through our small loan subsidiaries. If we are unable to maintain and grow the operating income from our current business or develop additional revenue streams, our future operating income and earnings are not likely to grow and could decline. Our lack of product and business diversification could inhibit the opportunities for growth of our business and results of operations.

 

If we are unable to maintain or increase the amount of loans we originate or if we are unable to retain existing borrowers or attract new borrowers, our business and results of operations will be adversely affected.

 

To maintain and increase the amount of loans we originate, we must continue to engage our existing borrowers and attract new borrowers, both of which may be affected by several factors, including interest rates of loans we originate, our brand recognition and reputation, our loan services and products offered, our efficiency in operating offline branches and engaging prospective borrowers, the effectiveness of our credit analysis system, our ability to secure sufficient and cost-efficient funding, service fees we charge to trust plans, our borrower experience and the PRC regulatory environment. In addition, we acquire borrowers through our extensive national network, and we have also entered into agreements with our channel partners to utilize the offline network they operate to engage some of our prospective borrowers. If these channels are less effective or less efficient than anticipated, if we are unable to continue to use these channels, or if we cannot expand our channel network, we may not be able to acquire or engage new and existing borrowers efficiently. In addition, we may also impose more stringent borrower qualifications to ensure the quality of the loans we facilitate, which may negatively affect the amount of loans we facilitate. If we are unable to attract borrowers or if borrowers do not continue to use our services, we may be unable to increase our loan origination volume and corresponding income, and our business and results of operations may be materially and adversely affected.

 

Our concentration in loans secured by real properties may increase our credit losses in times of deterioration in local or national property markets, which would negatively affect our financial results.

 

The home equity loans we facilitate are secured by residential or commercial properties in our market areas. As of December 31, 2018, 94.8% and 5.2% of the outstanding loan principal for home equity loans we originated was secured by residential and commercial real properties, respectively.

 

A significant decrease of property values will cause an increase in LTV ratio, resulting in borrowers having little or negative equity in their property, which may reduce new loan originations and provide incentive to borrowers to strategically default on their loans. Risk of loan defaults and foreclosures are unavoidable in the home equity loan industry. We may be subject to such risks as we may be required to make payments under historical credit enhancement arrangements we provided to our trust company partners. Our historical credit enhancement arrangements with FOTIC has started to phase out since March 2018. However, our top-up arrangements to trust plans as a subordinated unit holder remain effective. We cannot fully eliminate credit risk, and as a result credit losses may occur in the future.

 

14 

 

 

If we are unable to achieve low aggregate delinquency rates for loans originated by us, our business and results of operations may be materially and adversely affected.

 

We may not be able to achieve low aggregate delinquency rates for loans originated by us, or such aggregate delinquency rates may be significantly affected by economic downturns or general economic conditions beyond our control and beyond the control of individual borrowers. The outstanding principal of home equity loans originated by us was RMB7,375 million, RMB16,674 million and RMB15,781 million (US$2,295 million) as of December 31, 2016 and 2017 and 2018. The aggregate delinquency rates for loans originated by us increased from 3.69% as of December 31, 2016 to 4.26% as of December 31, 2017 and further to 7.58% as of December 31, 2018. Our aggregate NPL rate decreased from 1.04% to 1.00% and increased to 1.05% as of the same respective dates. We experienced a significant increase in our aggregate delinquency rate and aggregate NPL rate since the first quarter in 2019, which was a result of changing market environment, slower growth of outstanding loan principal, longer collection process and our strategic focus on balancing of our business growth and loan quality. For details, please refer to “Item 5. Operating and Financial Review and Prospects—A. Operating Results— Loan Performance Data and Trend Analysis.” If we were to continue to experience increase in aggregate delinquency rate or aggregate NPL rate, we may not have sufficient capital resources to pay defaulted principals and interests to our trust company partners according to our historical credit enhancement arrangements or top-up arrangements. Our service fee charged to trust plans could also be significantly reduced under the 2018 FOTIC Service Fee Structure if this were to occur. Accordingly, our results of operations, financial position and liquidity could be materially and adversely affected. Furthermore, our borrower base continues to expand with the growth of our business operations, which may include loan applicants with lower creditworthiness. We may not be able to achieve low aggregate delinquency rate for loans originated by us in the future, or return to the low aggregate delinquency rate or aggregate NPL rate we achieved in the past.

 

Our high leverage ratio may expose us to liquidity risk and we may not have sufficient capital reserve to manage losses.

 

As part of the collaboration we have with our trust company partners, we subscribe to subordinated units in trust plans through our subsidiaries and fund those units with (i) our own funds and (ii) funding from transferring our right to earnings in subordinated units to third parties. We transfer our right to earnings in subordinated units to third parties with a repurchase arrangement, which requires us to repurchase the right to earnings in subordinated units. For details of our repurchase agreements with third parties under the trust lending model, please refer to “Item 4. Information on the Company—B. Business Overview—Our Funding Model—Funding Sources.” In 2016, 2017 and 2018, we transferred our right of earnings in subordinated units to a certain private equity fund and to a certain third party. Our financing costs under such repurchase arrangement ranged from 10% to 18% per annum of the transfer prices in 2016, 2017 and 2018. We are required to consolidate all of the results under trust plans on our consolidated financial statements, including those of the senior units. This consolidation is necessary as our trust lending model creates exposure to variability of returns from the activities of the trust plans.

 

We also operate direct lending business through our small loan subsidiaries. We finance our direct lending business with (i) our own funds and (ii) funds we receive from third parties by transferring our rights to earnings in loans principal, interest and financing service fee receivables to third parties together with a repurchase arrangement. Such repurchase arrangements require us to repurchase these rights to earnings at a fixed repurchase price within a specified period of time (generally within 360 days). The difference between the transfer price we receive and the fixed repurchase price is the effective financing costs for entering into repurchase arrangements.

 

As a result of our funding model, we may be exposed to high leverage ratio. Our leverage ratio was 7.0 times, 9.9 times and 6.4 times as of December 31, 2016 and 2017 and 2018, respectively. Our high level of borrowings and leverage ratio may adversely affect our liquidity and business operations, including but not limited to increasing our vulnerability under adverse economic condition, potentially limiting our ability to raise more debt and increasing our exposure to interest rate fluctuation. Our business and results of operations also depend on our ability to secure cost-effective financing. The third parties to whom we transfer our right to earnings or small rights to earnings in loans principal, interest and financing service fee receivables may not continue to provide funding at rates acceptable to us, and we may not find alternative financing at similar rates, or at all.

 

If we continue to have a high leverage ratio, our exposure to liquidity risk may restrict our ability to make necessary capital expenditures or develop business opportunities in the future. For the credit strengthening services we provide, we may also be required to provide additional funding when there is an NPL in the loan portfolio. Due to this arrangement and our high leverage ratio, we may not have sufficient capital reserve to manage potential losses in the future, which may adversely affect our results of operations and financial positions. In addition, although we are not currently subject to any capital reserve requirement, we cannot assure you that the regulatory authority will not impose such requirements in the future, which may have a material adverse impact on our results of operations and financial positions due to our high leverage ratio.

 

15 

 

 

If our risk management system fails to perform effectively, such failure may materially and adversely impact our operating results.

 

Credit assessment of our borrowers is conducted by our risk management system. Such system uses credit analysis and data from prospective borrowers and multiple external sources and might not be effective as we continue to increase the amount of transactions, expand the borrower base and broaden our borrower engagement efforts through different channels in the future. If our system is ineffective or if the credit analysis and data we obtained are incorrect or outdated, our risk management abilities could be negatively affected, resulting in incorrect recommendations or denials of loan applications or mispriced loan products. If we are unable to effectively and accurately assess the credit risks of borrowers or price loan products appropriately, we may be unable to offer quality services to our trust company partners or borrowers. Our risk and credit assessment may not be able to provide more predictive assessments of future borrower behavior or result in better evaluation of our borrower base when compared to our competitors. Pursuant to the terms of our collaboration agreements with trust company partners, trust company partners are ultimately responsible for approving the loans applications and we are not subject to any penalties for inaccurate risk assessment or mispriced loan products. However, we ultimately bear credit risk on loans we facilitate as we have payment obligations under our historical credit enhancement arrangements or credit strengthening arrangements. For details, please refer to “Item 4. Information on the Company — B. Business Overview — Our Funding Model — Credit Strengthening Services.” In addition, our performance-based service fee and return under the subordinated units may be reduced as a result of increased NPLs. If our risk management system fails to perform effectively, our business and results of operations may be materially and adversely affected.

 

Our business depends on our ability to collect payment on and service the transactions we facilitate.

 

We offer post-loan management services to our trust company partners. We have implemented payment and collection policies and practices designed to optimize compliant repayment, while also providing superior borrower experience. Our collection process is divided into distinct stages based on the days of delinquency, which dictates the level of collection steps taken. For example, automatic reminders through text, voice and instant messages are sent to a delinquent borrower as soon as the collections process commences. Our collection team will also make phone calls to borrowers following the first missed payment and periodically thereafter. We may also resort to arbitration or litigation to recover delinquent loans or assign those loans to a third party and collect proceeds upfront. Despite our servicing and collection efforts, we cannot assure you that we will be able to collect payments on the transactions we facilitate as expected. As we are exposed to credit risks as the subordinated unit holder and also as a result of credit strengthening services we provide, our failure to collect payment on the transactions will have a material adverse effect on our business operations and financial positions. In addition, our collection team may not possess adequate resource and manpower to collect payment on and service the loans we facilitated. If we fail to adequately collect amounts delinquent or due, then our service fees charged to trust plans may be delayed or reduced and our results of operations will be adversely affected. As the amount of transactions facilitated by us increases in the future, we may devote additional resources into our collection efforts. However, there can be no assurance that we would be able to utilize such additional resources in a cost-efficient manner.

 

Moreover, the current regulatory regime for debt collection in the PRC remains unclear. Although we aim to ensure our collection efforts comply with the relevant laws and regulations in the PRC and we have established strict internal policies that our collections personnel shall not engage in aggressive practices, we cannot assure you that such personnel will not engage in any misconduct as part of their collection efforts. Any such misconduct by our collection personnel or the perception that our collection practices are considered to be aggressive and not compliant with the relevant laws and regulations in the PRC may result in harm to our reputation and business, which could further reduce our ability to collect payments from borrowers, lead to decrease in the willingness of prospective borrowers to apply for the home equity loans we facilitate, or fines and penalties imposed by the relevant regulatory authorities, any of which may have a material adverse effect on our results of operations.

 

 

If our allowance for loan losses is not sufficient to cover actual loan losses, our results of operations would be negatively affected.

 

Our business is subject to fluctuations based on local economic conditions. These fluctuations are neither predictable nor within our control and may have a material adverse impact on our operations and financial condition. In determining the amount of the allowance for loan losses, we analyze our loss and delinquency experience by loan categories and we consider the effect of existing economic conditions. In addition, we make various assumptions and judgments about the collectability of loan portfolios, including the creditworthiness of borrowers and the value of real properties serving as collateral for the repayment loans. If the actual results are different from our estimates, or our analysis is incorrect, our allowance for loan losses may not be sufficient to cover losses inherent in loan portfolio, which would require additions to allowance and would decrease our net income. Our emphasis on loan growth and on increasing portfolio, as well as any future loan deterioration, will require us to increase our allowance further in the future. Any increase in our allowance for loan losses or loan charge-offs as required by regulatory authorities may have a material adverse effect on our results of operations and financial condition.

 

16 

 

 

Increases in market interest rates could negatively affect the amount of loans facilitated by us and cost of funds provided to borrowers.

 

Borrowers’ costs of borrowing mainly consist of interest rates. An increase in prevailing interest rates could result in an increase in the interest rates of loans we facilitate, and borrowers may be less likely to accept such adjusted terms. If borrowers decide not to use the products or services we offer because of such an increase in market interest rates, our ability to retain existing borrowers and engage prospective borrowers as well as our competitive position may be severely impaired. If we are unable to effectively manage such market interest rate risk, our business, profitability, results of operations and financial condition could be materially and adversely affected.

 

Our overall funding costs may fluctuate with market interest rates while the interest rates for existing loans are fixed during the terms of the loans. As a result, an increase in the market interest rates may negatively impact the availability and cost of our funding, which may have a material adverse impact on our profitability and results of operations.

 

We are involved in legal proceedings in the ordinary course of our business from time to time. If the outcomes of these proceedings are adverse to us, it could have a material adverse effect on our business, results of operations and financial condition.

 

We are involved in various legal proceedings in the ordinary course of business from time to time. In our opinion, based on the facts known at this time, the ultimate resolution of these ordinary course legal proceedings will not have a material adverse effect on our financial position or results of operations as a whole. However, no assurances can be given as to the outcome of any pending legal proceedings, which could have a material adverse effect on our business, results of operations and financial condition. For debt-collection purposes, we initiate legal proceedings against borrowers to recover payments that are delinquent for 30 days if we cannot reach agreement with the default borrowers by then. As of December 31, 2018, we had 268 collection legal proceedings pending before courts and arbitration tribunals with amounts in dispute of RMB 181.4 million, where we or our trust company partners sued borrowers of such delinquent loans. We may not be able to obtain or enforce favorable judgments or arbitration awards, or recover the amounts in dispute in full or at all. Furthermore, claims arising out of actual or alleged violations of law could be asserted against us by individuals, governmental or other entities in civil, administrative or criminal investigations and proceedings. These claims could be asserted under a variety of laws and regulations, including but not limited to contract laws, online or private lending laws or regulations, consumer protection laws or regulations, intellectual property laws, information security and privacy laws, and labor and employment laws. For further details, see the section headed “Item 8. Financial Information—A. Consolidated Statements and Other Financial Information—Legal and Administrative Proceedings.” These actions could expose us to adverse publicity and to monetary damages, fines and penalties, as well as suspension or revocation of licenses or permits to conduct business. Even if we eventually prevail in these matters, we could incur significant legal fees or suffer reputational harm, which could have a material adverse effect on our business and results of operations as well as our future growth and prospects.

 

The foreclosure action and enforcement process may be time-consuming, difficult and uncertain for legal and practicable reasons, which could adversely affect our liquidity, business, financial condition and results of operations.

 

The home equity loans we facilitate are secured by collateral, normally residential or commercial real properties owned by borrowers. In the event that a borrower is in default and the payment is past due for over 30 days or upon the incurrence of unusual situations (such as forfeiture of the collateral), we may need to help our trust company partners initiate judicial or arbitration proceedings against the defaulting borrower and foreclose the real property collateral. Historically, we were able to help our trust company partners enforce their rights to the collaterals through a power of attorney that was signed by the borrower and notarized by a notary public before loan disbursement. This allowed the trust company partners to quickly dispose of the collaterals without having to involve the borrower. Due to recent regulatory development, we have ceased this practice. As a result, we may need to resort to judicial or arbitration proceedings more frequently to help our trust company partners foreclose on the collateral. The judicial or arbitration proceedings may be time-consuming and may not ultimately be possible. In addition, the enforcement process may be difficult in practice. Furthermore, the defaulting borrowers may have concealed, transferred or disposed of their assets beforehand, which make it difficult or impossible for us to apply for attachment. Moreover, if the attached assets are found to be subject to prior mortgage or other third parties’ rights during proceedings, our interests will be ranked behind these prior parties, thereby limiting or even preventing us from full coverage by the collateral. As a result, in case of defaults we may not be able to recover the full amount of loans and outstanding interests or at all, and in turn our liquidity, business, financial condition and results of operations could be adversely affected.

 

17 

 

 

Credit and other information that we receive from prospective borrowers and third parties about a borrower and the collateral may not accurately reflect the borrower’s creditworthiness or the collateral’s fair/recoverable value, which may compromise the accuracy of our credit assessment.

 

For the purposes of credit risk assessment, we obtain from prospective borrowers and third parties certain information of the prospective borrowers or the prospective real property collateral, which may not be complete, accurate or reliable. A credit report on a borrower or prospective collateral generated by our third-party sources may not reflect that particular borrower’s actual creditworthiness or the prospective collateral’s actual market value because it may be based on outdated, incomplete or inaccurate information. Additionally, once we have obtained a borrower’s information, the borrower may subsequently (i) become delinquent in the payment of an outstanding obligation; (ii) default on a pre-existing debt obligation; (iii) take on additional debt; or (iv) sustain other adverse financial events, making the information we have previously obtained inaccurate. Such inaccurate or incomplete borrower information could compromise the accuracy of our credit assessment and adversely affect the effectiveness of our risk management, which could in turn harm our reputation, lower our service fees charged to trust plans, and as a result our business and results of operations could be materially and adversely affected.

 

We currently determine the preliminary market value of the prospective real property collateral using external databases at the time borrowers submit their loan applications. We also conduct site visits to cross-check conditions and verify information of the prospective real property collateral. In addition, we compare the preliminary third-party appraiser report with quotes on an anonymous basis from local real estate agencies in the same neighborhood. However, there is no assurance that we have complete and accurate information relating to the prospective real property collateral. If we overestimate market value of the real property collateral, the loans we facilitate may not be fully secured, which could affect the accuracy of our credit assessment and the effectiveness of our risk management. Therefore, our reputation, and as a result, our business and results of operations could be materially and adversely affected.

 

Our business operations may be negatively impacted if borrowers use loan proceeds to engage in activities prohibited or not encouraged by regulators.

 

Borrowers supply a variety of information that is included in the standardized loan applications prepared by us, including intended use of proceeds. We verify such information by conducting site visits and informal interviews. As our business continues to grow and our borrower base continues to expand, we might not have enough resources to continuously verify or monitor the information provided by the borrowers, such as intended use of loan proceeds. The loan agreements our borrowers enter into limit the use of proceeds to business operation purposes, not purchase of real property or consumption. The trust companies have the right to require early payment if proceeds were not used for business operation purposes. However, we cannot guarantee and may not effectively monitor that the loan is strictly used for business operating purposes. The borrower may use loan proceeds for other purposes with increased risk than as originally provided or use loan proceeds to engage in activities prohibited or discouraged by regulators. Such activities may harm our reputation and negatively impact our business operations.

 

Fraudulent activity could negatively impact our operating results, brand and reputation and cause the use of our loan facilitation services to decrease.

 

We are subject to the risk of fraudulent activity associated with borrowers, our trust company partners and third parties handling borrower information. Our resources, technologies and fraud detection tools may be insufficient to accurately detect and prevent fraud. Significant increases in fraudulent activity could negatively impact our brand and reputation, reduce the volume of loan transactions facilitated through us and lead us to take additional steps to reduce fraud risk, which could increase our costs. High-profile fraudulent activity could even lead to regulatory intervention, and may divert our management’s attention and cause us to incur additional expenses and costs. Although we have not experienced any material business or reputational harm as a result of fraudulent activities in the past, we cannot rule out the possibility that any of the foregoing may occur causing harm to our business or reputation in the future. If any of the foregoing were to occur, our results of operations and financial condition could be materially and adversely affected.

 

We are subject to credit cycle and the risk of deterioration of credit profiles of borrowers.

 

Our business is subject to the credit cycle associated with the volatility of the general economy. If economic conditions deteriorate, we may face increased risk of default or delinquency of borrowers, which will result in lower returns or losses. In the event that the creditworthiness of borrowers deteriorates or we cannot track the deterioration of their creditworthiness, the criteria we use for the analysis of borrower credit profiles may be rendered inaccurate, and our risk management system may be subsequently rendered ineffective. This in turn may lead to higher aggregate delinquency rates and adverse impacts on our reputation, business, results of operations and financial positions.

 

18 

 

 

Our current business model has a relatively large exposure to second lien mortgage.

 

In 2017 and 2018, loans secured by second lien interest accounted for 58.0% and 58.1% of our loan origination volume of home equity loans, respectively. For loans secured by second lien interests, our rights over the collateral will be subordinated to other secured creditors with higher priority. If the borrowers default, we may not be able to collect the full amount of our security interests in the collateral due to lien subordination. There is no assurance that we will be able to realize the value of the collateral as we anticipated in a timely manner, or at all. As a result, our business, financial condition, results of operations and prospects may be adversely affected.

 

We primarily rely on our trust company partners to fund loans to borrowers, which may constitute provision of intermediary service, and our agreements with these trust company partners and borrowers may be deemed as intermediation contracts under the PRC Contract Law.

 

Under the PRC Contract Law, if an intermediary intentionally conceals any material fact or provides false information in connection with the conclusion of the proposed contract, which results in harm to the client’s interests, the intermediary may not claim for service fees and shall be liable for the damages caused. Therefore, if we intentionally conceal material information or provide false information to our trust company partners and are found at fault, or if we fail to identify false information received from borrowers or others and in turn provide such information to our trust company partners, we could be held liable for damages caused to our trust company partners as an intermediary pursuant to the PRC Contract Law. On the other hand, we do not assume any liability solely on the basis of failure to correctly assign a credit limit or pricing to a particular borrower in the process of facilitating a loan transaction, as long as we do not intentionally conceal any material fact intentionally or provide false information, and are not found to be at fault otherwise. However, due to the lack of detailed regulations and guidance in the area of home equity loans and the possibility that the PRC government authority may promulgate new laws and regulations regulating home equity loans in the future, there are substantial uncertainties regarding the interpretation and application of current or future PRC laws and regulations for the home equity loan industry, and there can be no assurance that the PRC government authority will ultimately take a view that is consistent with ours.

 

The personal data and other confidential information of borrowers and our partners which we collect or are provided access to may subject us to liabilities imposed by relevant governmental regulations or expose us to risks of cyber-attacks, computer viruses, physical or electronic break-ins or similar disruptions.

 

We receive, transmit and store a large volume of personally identifiable information and other confidential data from borrowers and our partners. There are numerous laws regarding privacy and the storing, sharing, use, disclosure and protection of personally identifiable information and user data. Specifically, personally identifiable and other confidential information is increasingly subject to legislation and regulations in numerous domestic and international jurisdictions, the intent of which is to protect the privacy of personal information that is collected, processed and transmitted in or from the governing jurisdiction. This regulatory framework for privacy issues in China and worldwide is currently evolving and is likely to remain uncertain for the foreseeable future. In addition, there may be limits on the cross-border transmission of user data even to the extent that such transmission is within our company. We could be adversely affected if legislation or regulations are expanded to require changes in business practices or privacy policies, or if governing jurisdictions interpret or implement their legislation or regulations in ways that negatively affect our business, financial condition and results of operations. In addition to laws, regulations and other applicable rules regarding privacy and privacy advocacy, industry groups or other private parties may propose new and different privacy standards. Because the interpretation and application of privacy and data protection laws and privacy standards are still uncertain, it is possible that these laws or privacy standards may be interpreted and applied in a manner that is inconsistent with our practices. Any inability to adequately address privacy concerns, even if unfounded, or to comply with applicable privacy or data protection laws, regulations and privacy standards, could result in additional cost and liability for us, damage our reputation, inhibit the use of our platform and harm our business.

 

In addition, the data we possess may make us an attractive target for and potentially vulnerable to, cyber-attacks, computer viruses, physical or electronic break-ins or similar disruptions. Furthermore, some of the data we possess is stored on our servers, which are hosted by third parties. While we and our third-party hosting facilities have taken steps to protect confidential information to which we have access and we store our data in encrypted form, our security measures may be breached in the future. Any accidental or willful security breaches or other unauthorized access to our database could cause confidential borrower, partner information to be stolen and used for criminal purposes. Security breaches or unauthorized access to confidential information could also expose us to liability related to the loss of the information, time consuming and expensive litigation and negative publicity. If our security measures are breached because of third-party action, employee error, malfeasance or otherwise, or if design flaws in our software are exposed and exploited, our reputation, business and results of operations may be materially and adversely impacted.

 

19 

 

 

Because techniques used to sabotage or obtain unauthorized access to systems change frequently and generally are not recognized until they are launched against a target, we and our third-party hosting facilities may be unable to anticipate these techniques or implement adequate preventative measures. In addition, the Administrative Measures for the Security of the International Network of Computer Information Network, effective on December 30, 1997 and amended on January 8, 2011, requires us to report any data or security breaches to the local offices of the PRC Ministry of Public Security within 24 hours of any such breach. Any security breach, whether actual or perceived, would harm our reputation, and could cause us to lose borrowers and partners and adversely affect our business and results of operations. We do not have cybersecurity insurance in case of security breach. As of the date of this annual report, we have not experienced any material incidents of security breach.

 

Any failure by us or our third-party service providers to comply with applicable anti-money laundering laws and regulations could damage our reputation.

 

In cooperation with our trust company partners, we have adopted various policies and procedures, including internal controls, “know-your-customer” procedures, customer due diligence and customer screening procedures, for anti-money laundering purposes. In addition, we rely on and may in the future, rely on other third-party service providers, in particular the custody banks and payment agents that handle the transfer of funds between borrowers and lenders, to have their own appropriate anti-money laundering policies and procedures. Custody banks and payment agents are subject to anti-money laundering obligations under applicable anti-money laundering laws and regulations and are regulated in that respect by the PBOC. If any of our third-party service providers fail to comply with applicable anti-money laundering laws and regulations, our reputation could suffer and we could become subject to regulatory intervention, which could have a material adverse effect on our business, financial condition and results of operations. Any negative perception of the industry, such as that arising from any failure of other home equity loan service providers to detect or prevent money laundering activities, even if factually incorrect or based on isolated incidents, could compromise our image or undermine the trust and credibility we have established.

 

The PRC Anti-money Laundering Law, effective in January 2007, sets forth the principal anti-money laundering requirements applicable to financial institutions and non-financial institutions with anti-money laundering obligations, including the adoption of precautionary and supervisory measures, establishment of various systems for client identification, retention of clients’ identification information and transactions records, and reports on large transactions and suspicious transactions. However, as the detailed anti-money laundering regulations of home equity loan facilitators have not been published, there is uncertainty as to how the anti-money laundering requirements will be interpreted and implemented, and whether home equity loan service providers like us must abide by the rules and procedures set forth in the PRC Anti-money Laundering Law that are applicable to non-financial institutions with anti-money laundering obligations. We cannot assure you that the anti-money laundering policies and procedures we have adopted will be effective in protecting our business from being exploited for money laundering purposes or will be deemed to be in compliance with applicable anti-money laundering implementing rules if and when adopted.

 

If we are unable to maintain relationships with our third-party service providers, our business will suffer.

 

We rely on third-party service providers to operate various aspects of our business. For instance, third parties supply us with external data including real property valuation, borrowers’ credit histories, government data and blacklists. Furthermore, we engage third-party service providers to maintain our security systems, ensuring confidentiality of data and preventing malicious attacks.

 

Our relationships with various third parties are integral to the smooth operation of our business. Most of our agreements with third-party service providers are non-exclusive and do not prohibit third-party service providers from working with our competitors. If our relationships with third-party service providers deteriorate or third-party service providers decide to terminate our respective business relationships for any reason, such as to work with our competitors on more exclusive or more favorable terms, our operations may be disrupted. In addition, our third-party service providers may not uphold the standard we expect under our agreements. If any of these were to happen, our business operations could be materially impaired and our results of operations would suffer.

 

20 

 

 

Misconduct, fraud, errors and failure to function by our employees or third-party service providers could harm our business and reputation.

 

We are exposed to the risk of misconduct, fraud and errors by our employees and third-party service providers with whom we collaborate. We rely on our sales staff for borrower acquisition and we do not have full control over sales staff’s conduct or conduct of their respective acquisition channels while sourcing borrowers. In addition, we rely on our employees for debt collection. We aim to ensure that our collection efforts comply with the relevant laws and regulations in the PRC and we have established strict policies that our employees should not engage in aggressive practices while performing debt collection. Nevertheless, we do not have full control over our employees. Misconduct and errors by our employees could result in violations of law by us, regulatory sanctions and/or serious reputational or financial harm. We cannot always deter misconduct and errors by our employees, and the precautions we take to prevent and detect these activities may not be effective in all cases. There cannot be any assurance that misconduct and errors by our employees will not lead to a material adverse effect on our business. Any of these occurrences could result in our diminished ability to operate our business, potential liability to third parties, inability to attract borrowers and funding sources, reputational damage, regulatory intervention and financial harm, which could negatively impact our business, financial condition and results of operations.

 

Misconduct and errors by our trust company partners, channel partners and other parties with whom we collaborate with could harm our business and reputation.

 

We are exposed to the risk of misconduct and errors by our trust company partners, channel partners and other business partners with whom we collaborate. We could be materially and adversely affected if personal information was disclosed to unintended recipients or if an operational breakdown or failure in the processing of transactions occurred, whether as a result of human error, purposeful sabotage or fraudulent manipulation of our operations or systems. Financial products and financial institutions are heavily regulated in China. We are not regulated as a financial institution, but we may be indirectly subject to PRC financial regulations as a result of cooperation with financial institutions as our funding source partners. If any financial product designed by us and our funding partners is deemed to violate any PRC laws or regulations, we may be jointly liable due to the service we provide, or we may have to terminate the relationship with our funding partners. It is not always possible to identify and deter misconduct or errors by our trust company partners, channel partners and other business partners, and the precautions we take to detect and prevent such activities may not be effective in controlling unknown or unmanageable risks or losses. If any of our funding partners, channel partners and other business partners misuse or misappropriate funds, commit fraud or other misconduct, or fail to follow our rules and procedures when interacting with our borrowers, we could be liable for damages and subject to regulatory actions and penalties. We could also be perceived to have facilitated or participated in the illegal misappropriation of funds, documents or data, and therefore be subject to civil or criminal liability. Any of these occurrences could result in our diminished ability to operate our business, potential liability to third parties, inability to attract third parties, reputational damage, regulatory intervention or financial harm, which could negatively impact our business, financial condition and results of operations.

 

If we do not compete effectively in our target markets, our operating results could be harmed.

 

The PRC’s home equity loan market is rapidly evolving. We compete with financial products and companies that attract potential borrowers or funding sources, or both. Particularly, we compete with other financial service companies that facilitate home equity loans.

 

Some of our current or potential competitors have significantly more financial, technical, marketing and other resources than we do and may be able to devote greater resources to the development, promotion, sale and support of their platforms and distribution channels. Their business models may also ultimately prove more successful or more adaptable to new regulatory, technological and other developments. Our current or potential competitors may also have longer operating histories, more extensive borrower base, more data and distribution channels, greater brand recognition and brand loyalty and broader partnership relationships than we have. For example, established Internet companies, including social media companies that possess large, existing borrower bases, substantial financial resources and established distribution channels may enter the market. Traditional financial institutions may also focus on the MSE market, which may have a material adverse impact on our business and results of operations as we may not necessarily have competitive advantage. Our competitors may be better at developing new products, responding quickly to new technologies and undertaking more extensive marketing campaigns. If we are unable to compete with such companies or meet the need for innovation in our industry, the demand for our services could stagnate or substantially decline and we could experience reduced operating income, any of which could harm our business.

 

When new competitors seek to enter our target market, or when existing market participants seek to increase their market share, they sometimes undercut the pricing and/or terms common in that market, which could adversely affect our market share or ability to exploit new market opportunities. In addition, since the home equity loan lending industry is a relatively recent development in China, potential partners and borrowers may not fully understand how our business works and may not be able to fully appreciate the features that we have invested in and adopted on our business as compared to other home equity loan service providers. Our pricing and terms could deteriorate if we fail to act to meet these competitive challenges. Further, to the extent that our competitors are able to offer more attractive terms to our trust company partners, such trust companies may choose to terminate their relationships with us. All of the foregoing could adversely affect our business, results of operations, financial condition and future growth.

 

21 

 

 

If negative publicity arises with respect to us or the home equity loan lending industry in general, our employees, our third-party service providers or our trust company partners, our business and operating results could be adversely affected.

 

If negative publicity arises about the home equity loan lending industry or the secured lending industry in general in China or our company, including the quality, effectiveness and reliability of our business, our ability to effectively manage and resolve borrower complaints, privacy and security practices, litigation, regulatory challenges and the experience of borrowers with our services, even if inaccurate, could adversely affect our reputation and the confidence in, and the use of, our services, which could harm our business and operating results. The PRC government has recently instituted general regulations and specific rules, including the Guiding Opinion, to develop a more transparent regulatory environment for assets management products. See “—Our business may be adversely affected if we are unable to secure funding on terms acceptable to us or our borrowers, or at all.” Many companies in China’s home equity loan lending industry have not been fully compliant with these regulations, which prevents these companies from providing home equity loans. To the extent that borrowers associate our company with these failed companies, they may be less willing to use our services. Harm to our reputation can also arise from many other sources, including employee misconduct, misconduct by our partners, or third-party service providers, failure by us, our partners or third-party service providers to meet minimum standards of service and quality, inadequate protection of borrower and partner information and compliance failures and claims. Additionally, negative publicity with respect to our partners or service providers could also affect our business and operating results to the extent that we rely on these partners or if borrowers associate our company with these partners.

 

If we fail to promote and maintain our brand in an effective and cost-efficient way, our business and results of operations may be harmed.

 

Our brand and reputation are integral to our acquisition of borrowers and funding sources, and we intend to invest in marketing and brand promoting efforts. The success of our marketing efforts and borrowing experience with our services are integral to our ability to attract new and retain repeat borrowers. Our marketing channels include traditional media such as telephone marketing, direct sales and marketing campaigns, as well as online media, search engine optimization and search engine marketing. If our current marketing efforts and channels are less effective or inaccessible to us, or if the cost of such channels significantly increases or we cannot penetrate the market with new channels, we may not be able to promote and maintain our brand and reputation to maintain or grow the existing borrower base. If we are unable to promote and maintain our brand and reputation in a cost-efficient manner, our market share could diminish or we could experience a lower growth rate than we anticipated, which would harm our business, financial condition and results of operations.

 

Any failure to protect our own intellectual property rights could impair our brand, negatively impact our business or both.

 

Our success and ability to compete also depend in part on protecting our own intellectual property. We rely on a combination of copyright, trade secret, trademark and other rights, as well as confidentiality procedures and contractual provisions to protect our proprietary technology, processes and other intellectual property. However, the steps we take to protect our intellectual property rights may be inadequate. Third parties may seek to challenge, invalidate or circumvent our copyright, trade secret, trademark and other rights or applications for any of the foregoing. In order to protect our intellectual property rights, we may be required to spend significant resources. Litigation brought to protect and enforce our intellectual property rights could be costly, time-consuming and distracting to management. Our failure to secure, protect and enforce our intellectual property rights could seriously adversely affect our brand and adversely impact our business.

 

We may be sued by third parties for alleged infringement of their proprietary rights, which could harm our business.

 

Our competitors, as well as a number of other entities and individuals, may own or claim to own intellectual property relating to our industry. From time to time, third parties may claim that we are infringing on their intellectual property rights. We may, however, be unaware of the intellectual property rights that others may claim cover some or all of our applications, technology or services. Any claims or litigation could cause us to incur significant expenses and, if successfully asserted against us, could require that we pay substantial damages or ongoing royalty payments, restrict us from conducting our business or require that we comply with other unfavorable terms. We may also be obligated to indemnify parties or pay substantial settlement costs, including royalty payments, in connection with any such claim or litigation and to obtain licenses, modify applications or refund fees, which could be costly. Even if we were to prevail in such a dispute, any litigation regarding our intellectual property could be costly and time-consuming and divert the attention of our management from our business operations.

 

We have existing debts and may incur more in the future, which may adversely affect our financial condition and negatively impact our operations.

 

We have substantial existing debts and we may incur more in the future. The incurrence of debt could have a variety of negative effects, including:

 

default and foreclosure on our assets if our operating income is insufficient to repay debt obligations;

 

22 

 

 

acceleration of obligations to repay the indebtedness (or other outstanding indebtedness), even if we make all principal and interest payments when due, if we breach any covenants that require the maintenance of certain financial ratios or reserves without a waiver or renegotiation of that covenant;

 

our inability to obtain necessary additional financing if the debt security contains covenants restricting our ability to obtain such financing while the debt security is outstanding;

 

diverting a substantial portion of cash flow to pay principal and interest on such debt, which would reduce the funds available for expenses, capital expenditures, acquisitions and other general corporate purposes; and

 

creating potential limitations on our flexibility in planning for and reacting to changes in our business and in the industry in which we operate.

 

The occurrence of any of these risks could adversely affect our operations or financial condition.

 

Our business depends on the continued efforts of our senior management. If one or more of our key executives were unable or unwilling to continue in their present positions, our business may be severely disrupted.

 

Our business operations depend on the continued services of our senior management, particularly the executive officers named in this annual report. While we have provided different incentives to our management, we cannot assure you that we can continue to retain their services. If one or more of our key executives were unable or unwilling to continue in their present positions, we may not be able to replace them easily or at all, our future growth may be constrained, our business may be severely disrupted and our financial condition and results of operations may be materially and adversely affected, and we may incur additional expenses to recruit, train and retain qualified personnel. In addition, although we have entered into confidentiality and noncompetition agreements with our management, there is no assurance that any member of our management team will not join our competitors or form a competing business. If any dispute arises between our current or former officers and us, we may have to incur substantial costs and expenses in order to enforce such agreements in China or we may be unable to enforce them at all.

 

We may have exposure to greater than anticipated tax liabilities.

 

We are subject to enterprise income tax, value-added tax, and other taxes in each province and city in China where we have operations. Our tax structure is subject to review by various local tax authorities. The determination of our provision for income tax and other tax liabilities requires significant judgment. In the ordinary course of our business, there are many transactions and calculations where the ultimate tax determination is uncertain. Although we believe our estimates are reasonable, the ultimate decisions by the relevant tax authorities may differ from the amounts recorded in our financial statements and may materially affect our financial results in the period or periods for which such determination is made.

 

Certain of our leased properties may have defective titles and we may be forced to relocate operations affected by such defects, which could cause disruption to our business and have a negative impact on our business operations and financial condition.

 

As of December 31, 2018, we operated our businesses primarily in over 100 leased properties in Shenzhen, Guangzhou, Chongqing, Beijing and other cities in China. We have not signed lease contracts or not renewed expired lease contracts with respect to a small portion of such leased properties, and we may be forced to relocate if the lessors request us to leave the premises. With respect to a small portion of such leased properties, the lessors failed to provide title certificates evidencing property ownership of these lessors. According to PRC laws and regulations, where a landlord lacks title evidence or rights to lease, the relevant lease contracts may be void or unenforceable under PRC laws and regulations, and may also be subject to challenge by third parties. Moreover, a small portion of the leased properties are mortgaged by the lessors. In case the mortgagees enforce the mortgage, we may not be able to continue using our leased properties. In addition, a small portion of our lease contracts have not been registered with the relevant regulatory authorities. According to PRC laws and regulations, failure to register lease contracts will not affect the effectiveness. However, landlords and tenants may be subject to administrative fines for such failure.

 

As of the date of this annual report, we are not aware of any action, claim or investigation being conducted or threatened by the relevant regulatory authorities with respect to defects in our leased contracts or leased properties. However, we cannot assure you that such defects will be cured in a timely manner, or at all. Our business may be interrupted and additional relocation costs may be incurred if we are required to relocate operations affected by such defects. Moreover, if our lease contracts are challenged by third parties, it could result in diversion of management attention and cause us to incur costs associated with defending such actions, even if such challenges are ultimately determined in our favor.

 

23 

 

 

Competition for employees is intense, and we may not be able to attract and retain the qualified and skilled employees needed to support our business.

 

We believe our success depends on the efforts and talent of our employees, including risk management, software engineering, financial and marketing personnel. Our future success depends on our continued ability to attract, develop, motivate and retain qualified and skilled employees. Competition for highly skilled technical, risk management and financial personnel is extremely intense. We may not be able to hire and retain these personnel at compensation levels consistent with our existing compensation and salary structure. Some of the companies with which we compete for experienced employees have greater resources than we have and may be able to offer more attractive terms of employment. In addition, we invest significant time and expenses in training our employees, which increases their value to competitors who may seek to recruit them. If we fail to retain our employees, we could incur significant expenses in hiring and training new employees, and the quality of our services and our ability to serve borrowers and our partner funding sources could diminish, resulting in a material adverse effect to our business.

 

Increases in labor costs in the PRC may adversely affect our business and results of operations.

 

The economy in China has experienced increases in inflation and labor costs in recent years. As a result, average wages in the PRC are expected to continue to increase. In addition, we are required by PRC laws and regulations to pay various statutory employee benefits, including pension, housing fund, medical insurance, work-related injury insurance, unemployment insurance and maternity insurance to designated government agencies for the benefit of our employees. We expect that our labor costs, including wages and employee benefits, will continue to increase. Unless we are able to control our labor costs or pass on these increased labor costs to borrowers by increasing the fees of our services, our financial condition and results of operations may be adversely affected.

 

If we cannot maintain our corporate culture as we grow, we could lose the innovation, collaboration and focus that contribute to our business.

 

We believe that a critical component of our success is our corporate culture, which we believe fosters innovation, encourages teamwork and cultivates creativity. As we develop the infrastructure of a public company and continue to grow, we may find it difficult to maintain these valuable aspects of our corporate culture. Any failure to preserve our culture could negatively impact our future success, including our ability to attract and retain employees, encourage innovation and teamwork and effectively focus on and pursue our corporate objectives.

 

We do not have any business insurance coverage.

 

Insurance companies in China currently do not offer as extensive an array of insurance products as insurance companies in more developed economies. Currently, we do not have any business liability or disruption insurance to cover our operations. We have determined that the costs of insuring for these risks and the difficulties associated with acquiring such insurance on commercially reasonable terms make it impractical for us to have such insurance. Any uninsured business disruptions may result in our incurring substantial costs and the diversion of resources, which could have an adverse effect on our results of operations and financial condition.

 

We face risks related to natural disasters, health epidemics and other outbreaks, which could significantly disrupt our operations.

 

We are vulnerable to natural disasters and other calamities. Fire, floods, typhoons, earthquakes, power loss, telecommunications failures, break-ins, war, riots, terrorist attacks or similar events may give rise to server interruptions, breakdowns, system failures, technology platform failures or Internet failures, which could cause the loss or corruption of data or malfunctions of software or hardware as well as adversely affect our ability to provide products and services on our platform.

 

Our business could also be adversely affected by the effects of Ebola virus disease, Zika virus disease, H1N1 flu, H7N9 flu, avian flu, Severe Acute Respiratory Syndrome, or SARS, or other epidemics. Our business operations could be disrupted if any of our employees is suspected of having Ebola virus disease, Zika virus disease, H1N1 flu, H7N9 flu, avian flu, SARS or other epidemic, since it could require our employees to be quarantined and/or our offices to be disinfected. In addition, our results of operations could be adversely affected to the extent that any of these epidemics harms the Chinese economy in general.

 

Our headquarters are located in Guangzhou, where most of our directors and management and a large majority of our employees currently reside. Consequently, we are highly susceptible to factors adversely affecting Guangzhou. If any of the abovementioned natural disasters, health epidemics or other outbreaks were to occur in Guangzhou, our operation may experience material disruptions, such as temporary closure of our offices and suspension of services, which may materially and adversely affect our business, financial condition and results of operations.

 

24 

 

 

If we fail to implement and maintain an effective system of internal controls, we may be unable to accurately or timely report our results of operations or prevent fraud, and investor confidence and the market price of our ADSs may be materially and adversely affected.

 

Since the completion of our initial public offering, we have become a public company in the United States subject to the Sarbanes-Oxley Act of 2002. Section 404 of the Sarbanes-Oxley Act of 2002, or Section 404, requires that we include a report from management on our internal control over financial reporting in our annual report on Form 20-F beginning with this annual report for the fiscal year ending December 31, 2022. In addition, once we cease to be an “emerging growth company” as such term is defined in the JOBS Act, our independent registered public accounting firm must attest to and report on the effectiveness of our internal control over financial reporting. Our management may conclude that our internal control over financial reporting is not effective. Moreover, even if our management concludes that our internal control over financial reporting is effective, our independent registered public accounting firm, after conducting its own independent testing, may issue a report that is qualified if it is not satisfied with our internal controls or the level at which our controls are documented, designed, operated or reviewed, or if it interprets the relevant requirements differently from us. In addition, after we become a public company, our reporting obligations may place a significant strain on our management, operational and financial resources and systems for the foreseeable future. We may be unable to timely complete our evaluation testing and any required remediation.

 

In the course of preparing our consolidated financial statements for the years ended December 31, 2016, 2017 and 2018, we and our independent registered public accounting firm identified one material weakness in our internal control over financial reporting. A “material weakness” is a deficiency, or a combination of deficiencies, in internal control, such that there is a reasonable possibility that a material misstatement of our annual or interim financial statements will not be prevented or detected on a timely basis. The material weakness that was identified related to our lack of sufficient financial reporting and accounting personnel with appropriate experience of U.S. GAAP and SEC reporting requirements and our failure to establish and clearly communicate acceptable policies regarding U.S. GAAP financial reporting. While we are in the process of implementing plans to remediate this material weakness, there is no assurance that we will not have material weaknesses or significant deficiencies in the future.

 

During the course of documenting and testing our internal control procedures, in order to satisfy the requirements of Section 404, we may identify weaknesses and deficiencies in our internal control over financial reporting. In addition, if we fail to maintain the adequacy of our internal control over financial reporting, as these standards are modified, supplemented or amended from time to time, we may not be able to conclude on an ongoing basis that we have effective internal control over financial reporting in accordance with Section 404. Generally speaking, if we fail to achieve and maintain an effective internal control environment, we could suffer material misstatements in our financial statements and fail to meet our reporting obligations, which would likely cause investors to lose confidence in our reported financial information. This could, in turn, limit our access to capital markets, harm our results of operations and lead to a decline in the trading price of our ADSs. Additionally, ineffective internal control over financial reporting could expose us to increased risk of fraud or misuse of corporate assets and subject us to potential delisting from the stock exchange on which we list, regulatory investigations and civil or criminal sanctions.

 

We will continue to incur increased costs as a result of being a public company, particularly after we cease to qualify as an “emerging growth company.”

 

Since the completion of our initial public offering, we have become a public company and have incurred significant legal, accounting and other expenses that we did not incur as a private company. The Sarbanes-Oxley Act of 2002, as well as rules subsequently implemented by the SEC and the New York Stock Exchange, impose various requirements on the corporate governance practices of public companies. As a company with less than US$1.07 billion in revenues for our last fiscal year, we qualify as an “emerging growth company” pursuant to the JOBS Act. An emerging growth company may take advantage of specified reduced reporting and other requirements that are otherwise applicable generally to public companies. These provisions include exemption from the auditor attestation requirement under Section 404 of the Sarbanes-Oxley Act of 2002, or Section 404, in the assessment of the emerging growth company’s internal control over financial reporting. The JOBS Act also permits an emerging growth company to delay adopting new or revised accounting standards until such time as those standards apply to private companies. However, we have elected to “opt out” of this provision and, as a result, we will comply with new or revised accounting standards as required when they are adopted for public companies. This decision to opt out of the extended transition period under the JOBS Act is irrevocable.

 

25 

 

 

We expect these rules and regulations to increase our legal and financial compliance costs and to make some corporate activities more time-consuming and costly. After we are no longer an “emerging growth company,” we expect to incur significant expenses and devote substantial management effort toward ensuring compliance with the requirements of Section 404 and the other rules and regulations of the SEC. For example, as a result of becoming a public company, we will need to increase the number of independent directors and adopt policies regarding internal controls and disclosure controls and procedures. We also expect that operating as a public company will make it more difficult and more expensive for us to obtain director and officer liability insurance, and we may be required to accept reduced policy limits and coverage or incur substantially higher costs to obtain the same or similar coverage. In addition, we will incur additional costs associated with our public company reporting requirements. It may also be more difficult for us to find qualified persons to serve on our Board of Directors or as executive officers. We are currently evaluating and monitoring developments with respect to these rules and regulations, and we cannot predict or estimate with any degree of certainty the amount of additional costs we may incur or the timing of such costs.

 

We have granted, and may continue to grant, share incentives, which may result in increased share-based compensation expenses.

 

We adopted an equity incentive plan in 2018, or the 2018 Plan, for the purpose of granting share-based compensation awards to employees, officers, directors and consultants to incentivize their performance and promote the success of our business.

 

We account for compensation costs for all share-based awards using a fair-value-based method and recognize expenses in our consolidated statements of comprehensive income in accordance with U.S. GAAP. Under the 2018 Plan, we are authorized to grant options, restricted stock units and other types of awards the administrator of the 2018 Plan decides. Under the 2018 Plan, the maximum aggregate number of shares which may be issued pursuant to all awards is 307,608,510 shares. As of the date of this annual report, options to purchase a total of 187,933,730 ordinary shares were outstanding under the 2018 Plan. We believe the granting of share-based awards is of significant importance to our ability to attract and retain key personnel and employees, and we will continue to grant share-based awards in the future. As a result, our expenses associated with share-based compensation may increase, which may have an adverse effect on our results of operations.

 

Certain of our existing shareholders have substantial influence over our company, and their interests may not be aligned with the interests of our other stockholders.

 

CAA Holdings Company Limited, a company incorporated in the British Virgin Islands holds 100% of the total outstanding shares of Able Boom Investments Limited, Complete Joy Investments Limited, Goldsource Holding Limited and Keep High Holdings Limited, each of which is a company incorporated in the British Virgin Islands and holds approximately 2.54%, 25.07%, 3.24% and 5.96% of our ordinary shares, respectively. Cathay Auto Services Limited, a company incorporated in the British Virgin Islands holds approximately 23.28% of our ordinary shares. As a result, each shareholder has significant influence over our business, including decisions regarding mergers, consolidations, liquidations and the sale of all or substantially all of our assets, election of directors and other significant corporate actions. This concentration of ownership may also have the effect of discouraging, delaying or preventing a future change of control, which could deprive our stockholders of an opportunity to receive a premium for their shares as part of a sale of our company, and might reduce the price of our ADSs.

 

Failure to make adequate contributions to various employee benefits plans as required by PRC regulations may subject us to penalties.

 

Companies operating in China are required to participate in various government-sponsored employee benefit plans, including social insurance plans, unemployment insurance, medical insurance, work-related injury insurance, maternity insurance, housing provident fund and other welfare-oriented payment obligations, and contribute to the plans in amounts equal to certain percentages of salaries, including bonuses and allowances, of employees up to a maximum amount specified by the local government from time to time at locations where our employees are based. The requirement of employee benefit plans has not been implemented consistently by the local governments in China given the different levels of economic development in different locations. Our failure in making adequate contributions to various employee benefit plans and in complying with applicable PRC labor-related laws may subject us to late payment penalties, and we could be required to make up the contributions for these plans as well as to pay late fees and fines. If we are subject to late fees or fines in relation to the underpaid employee benefits, our financial condition and results of operations may be adversely affected.

 

Our branches have not made full contributions to the social insurance plans and the housing provident fund for employees as required by the relevant PRC laws and regulations. As of the date of this annual report, we are not aware of any notice from regulatory authorities or any claim or request from these employees in this regard. However, we cannot assure you that the relevant regulatory authorities will not require us to pay outstanding amounts and impose late payment penalties or fines on us, which may materially and adversely affect our business, financial condition and results of operations.

 

26 

 

 

The inconsistency of domicile and place of business of our PRC subsidiaries may have a material adverse effect on our business and operations.

 

Substantially all of our assets and operations are located in China. We have developed a network of 64 branches and sub-branches in over 40 cities in China. According to the PRC laws and regulations, the domicile and the place of business of our PRC subsidiaries should be the same. As our business grows rapidly, we may change the place of business according to market development strategy. We cannot assure you that the domicile of all the PRC subsidiaries, branches and sub-branches are consistent with the place of their business. In the event that our PRC subsidiaries, branches and sub-branches cannot be reached by relevant regulatory authorities at the domicile or place of business they provided, such subsidiaries, branches or sub-branches may be included in the unusual operation enterprise list, and may be required to rectify or may be imposed with penalties, which may adversely affect our business and results of operations.

 

From time to time we may evaluate and enter into strategic alliances, which could divert significant management attention and resources, disrupt our business and adversely affect our financial results.

 

We may from time to time evaluate and enter into strategic alliances with various third parties. Strategic alliances with third parties could subject us to a number of risks, including the potential failure to achieve the expected benefits of the alliance, risks associated with potential leakage of proprietary information, non-performance by the counterparty and an increase in expenses incurred in establishing new strategic alliances, any of which may materially and adversely affect our business. Strategic alliances will also divert the management’s time and resources from our normal operations and we may have to incur unexpected liabilities or expenses.

 

Risks Related to Doing Business in China

 

Changes in China’s economic, political or social conditions or government policies could have a material adverse effect on our business and operations.

 

Substantially all of our assets and operations are located in China. Accordingly, our business, financial condition, results of operations and prospects may be influenced to a significant degree by political, economic and social conditions in China generally. The Chinese economy differs from the economies of most developed countries in many respects, including the level of government involvement, level of development, growth rate, control of foreign exchange and allocation of resources. Although the Chinese government has implemented measures emphasizing the utilization of market forces for economic reform, the reduction of state ownership of productive assets, and the establishment of improved corporate governance in business enterprises, a substantial portion of productive assets in China is still owned by the government. In addition, the Chinese government continues to play a significant role in regulating industry development by imposing industrial policies. The Chinese government also exercises significant control over China’s economic growth through allocating resources, controlling payment of foreign currency-denominated obligations, setting monetary policy and providing preferential treatment to particular industries or companies.

 

While the Chinese economy has experienced significant growth over past decades, growth has been uneven, both geographically and among various sectors of the economy. Any adverse changes in economic conditions in China, in the policies of the Chinese government or in the laws and regulations in China could have a material adverse effect on the overall economic growth of China. Such developments could adversely affect our business and operating results, lead to a reduction in demand for our services and adversely affect our competitive position. The Chinese government has implemented various measures to encourage economic growth and guide the allocation of resources. Some of these measures may benefit the overall Chinese economy, but may have a negative effect on us. For example, our financial condition and results of operations may be adversely affected by government control over capital investments or changes in tax regulations. In addition, in the past the Chinese government has implemented certain measures, including interest rate adjustment, to control the pace of economic growth. These measures may cause decreased economic activity in China, which may adversely affect our business and operating results.

 

Recent international trade tensions, or a severe or prolonged downturn in the Chinese or global economy in general, could materially and adversely affect our business and financial condition.

 

27 

 

 

Any prolonged slowdown in the Chinese or global economy may have a negative impact on our business, results of operations and financial condition. In particular, general economic factors and conditions in China or worldwide, including the general interest rate environment and unemployment rates, may affect micro and small-enterprise owners’ willingness to seek credit and our partners’ ability and desire to invest in loans. Economic conditions in China are sensitive to global economic conditions. The global financial markets have experienced significant disruptions in the past, including the recent international trade disputes and tariff actions announced by the United States, the PRC and certain other countries. For instance, the U.S. administration has imposed significant amount of tariffs on Chinese goods, and the PRC government has imposed tariffs on certain goods manufactured in the United States. There is no assurance that the list of goods impacted by additional tariffs will not be expanded or the tariffs will not be increased materially.

 

While the Chinese economy has experienced significant growth over past decades, growth has been uneven, both geographically and among various sectors of the economy. There is considerable uncertainty over the long-term effects of the expansionary monetary and fiscal policies adopted by the central banks and financial authorities of some of the world’s leading economies, including the United States and China. There have also been concerns over unrest in the Middle East and Africa, which have resulted in volatility in financial and other markets. Significant uncertainty exists regarding the timing of UK’s anticipated withdrawal from the EU and the effects such withdrawal may have on world economy, as well as uncertainty regarding the likelihood and timing of policy changes by the Trump Administration in the United States and the subsequent impact on world economy. There have also been concerns about the economic effect of the tensions in the relationship between China and surrounding Asian countries. If present Chinese and global economic uncertainties persist, we may have difficulty in obtaining funding sources to fund the credit utilized by borrowers. Adverse economic conditions could also reduce the number of quality micro and small-enterprise owners seeking credit from us, as well as their ability to make payments. Should any of these situations occur, the amount of loans facilitated to borrowers and, therefore, our operating income will decline, and our business and financial condition will be negatively impacted. Additionally, continued turbulence in the international markets may adversely affect our ability to access the capital markets to meet liquidity needs.

 

Uncertainties with respect to the PRC legal system could adversely affect us.

 

The PRC legal system is a civil law system based on written statutes. Unlike the common law system, prior court decisions under the civil law system may be cited for reference but have limited precedential value.

 

In 1979, the PRC government began to promulgate a comprehensive system of laws and regulations governing economic matters in general. The overall effect of legislation over the past three decades has significantly enhanced the protections afforded to various forms of foreign investments in China. However, China has not developed a fully integrated legal system, and recently enacted laws and regulations may not sufficiently cover all aspects of economic activities in China. In particular, the interpretation and enforcement of these laws and regulations involve uncertainties. Since PRC administrative and court authorities have significant discretion in interpreting and implementing statutory provisions and contractual terms, it may be difficult to evaluate the outcome of administrative and court proceedings and the level of legal protection we enjoy. These uncertainties may affect our judgment on the relevance of legal requirements and our ability to enforce our contractual rights or tort claims. In addition, the regulatory uncertainties may be exploited through unmerited or frivolous legal actions or threats in attempts to extract payments or benefits from us.

 

Furthermore, the PRC legal system is based in part on government policies and internal rules, some of which are not published on a timely basis or at all and may have a retroactive effect. As a result, we may not be aware of our violation of any of these policies and rules until sometime after the violation. In addition, any administrative and court proceedings in China may be protracted, resulting in substantial costs and diversion of resources and management attention.

 

You may experience difficulties in effecting service of legal process, enforcing foreign judgments or bringing actions in China against us or our management named in the annual report based on foreign laws.

 

We are a company incorporated under the laws of the Cayman Islands, while we conduct substantially all of our operations in China, and substantially all of our assets are located in China. In addition, all our senior executive officers reside within China for a significant portion of the time and most are PRC nationals. As a result, it may be difficult for our shareholders to effect service of process upon us or those persons inside China. In addition, China does not have treaties providing for the reciprocal recognition and enforcement of judgments of courts with the Cayman Islands and many other countries and regions. Therefore, recognition and enforcement in China of judgments of a court in any of these non-PRC jurisdictions in relation to any matter not subject to a binding arbitration provision may be difficult or impossible.

 

We may rely on dividends and other distributions on equity paid by our PRC subsidiaries to fund any cash and financing requirements we may have, and any limitation on the ability of our PRC subsidiaries to make payments to us could have a material and adverse effect on our ability to conduct our business.

 

We are a Cayman Islands holding company and we rely principally on dividends and other distributions on equity from our PRC subsidiaries for our cash requirements, including for services of any debt we may incur.

 

28 

 

 

Our PRC subsidiary’s ability to distribute dividends is based upon its distributable earnings. Current PRC regulations permit our PRC subsidiaries to pay dividends to its respective shareholders only out of their accumulated profits, if any, determined in accordance with PRC accounting standards and regulations. In addition, each of our PRC subsidiaries is required to set aside at least 10% of its after-tax profits each year, if any, to fund a statutory reserve until such reserve reaches 50% of its registered capital. Each of our PRC subsidiaries as a Foreign Invested Enterprise, or FIE, is also required to further set aside a portion of its after-tax profits to fund the employee welfare fund, although the amount to be set aside, if any, is determined at its discretion. These reserves are not distributable as cash dividends. If our PRC subsidiaries incur debt on their own behalf in the future, the instruments governing the debt may restrict their ability to pay dividends or make other payments to us. Any limitation on the ability of our PRC subsidiaries to distribute dividends or other payments to their respective shareholders could materially and adversely limit our ability to grow, make investments or acquisitions that could be beneficial to our businesses, pay dividends or otherwise fund and conduct our business.

 

In addition, the Enterprise Income Tax Law and its implementation rules provide that a withholding tax rate of up to 10% will be applicable to dividends payable by Chinese companies to non-PRC-resident enterprises unless otherwise exempted or reduced according to treaties or arrangements between the PRC central government and governments of other countries or regions where the non-PRC resident enterprises are incorporated.

 

PRC regulation of loans to and direct investment in PRC entities by offshore holding companies and governmental control of currency conversion may delay us from using the proceeds of our initial public offering to make loans or additional capital contributions to our PRC subsidiary, which could materially and adversely affect our liquidity and our ability to fund and expand our business.

 

Any funds we transfer to our PRC subsidiary, either as a shareholder loan or as an increase in registered capital, are subject to approval by or registration with relevant governmental authorities in China. According to the relevant PRC regulations on foreign-invested enterprises, or FIEs, in China, capital contributions to our PRC subsidiaries are subject to the approval of or filing with the MOFCOM or its local branches and registration with a local bank authorized by the State Administration of Foreign Exchange, or SAFE. In addition, (i) any foreign loan procured by our PRC subsidiaries is required to be registered with SAFE or its local branches and (ii) our PRC subsidiaries may not procure loans which exceed the difference between its total investment amount and registered capital. For the restriction and limitation on the amount of loans, please refer to “Regulation—Regulations on loans to and direct investment in the PRC entities by offshore holding companies” for details. We may not be able to complete such registrations on a timely basis, with respect to future capital contributions or foreign loans by us to our PRC subsidiary. If we fail to complete such registrations, our ability to use the proceeds of our initial public offering and to capitalize our PRC operations may be negatively affected, which could adversely affect our liquidity and our ability to fund and expand our business.

 

On March 30, 2015, the SAFE promulgated the Circular on Reforming the Management Approach Regarding the Foreign Exchange Capital Settlement of Foreign-Invested Enterprises, or SAFE Circular 19, which took effect as of June 1, 2015. SAFE Circular 19 launched a nationwide reform of the administration of the settlement of the foreign exchange capitals of FIEs and allows FIEs to settle their foreign exchange capital at their discretion, but continues to prohibit FIEs from using the Renminbi fund converted from their foreign exchange capital for expenditure beyond their business scopes, providing entrusted loans or repaying loans between nonfinancial enterprises. The SAFE issued the Circular on Reforming and Regulating Policies on the Control over Foreign Exchange Settlement of Capital Accounts, or SAFE Circular 16, effective in June 2016. Pursuant to SAFE Circular 16, enterprises registered in China may also convert their foreign debts from foreign currency to Renminbi on a self-discretionary basis. SAFE Circular 16 provides an integrated standard for conversion of foreign exchange under capital account items (including but not limited to foreign currency capital and foreign debts) on a self-discretionary basis which applies to all enterprises registered in China. SAFE Circular 16 reiterates the principle that Renminbi converted from foreign currency-denominated capital of a company may not be directly or indirectly used for purposes beyond its business scope or prohibited by PRC laws or regulations, while such converted Renminbi shall not be provided as loans to its nonaffiliated entities. As this circular is relatively new, there remains uncertainty as to its interpretation and application and any other future foreign exchange related rules. Violations of these Circulars could result in severe monetary or other penalties. SAFE Circular 19 and SAFE Circular 16 may significantly limit our ability to use Renminbi converted from the net proceeds of our initial public offering to fund the establishment of new entities in China or its subsidiaries, to invest in or acquire any other PRC companies through our PRC subsidiaries, or to establish VIEs in China, which may adversely affect our business, financial condition and results of operations.

 

29 

 

 

Fluctuations in the value of the Renminbi could have a material and adverse effect on your investment.

 

The change in value of the Renminbi against the U.S. dollar and other currencies is affected by various factors such as changes in political and economic conditions in the PRC. On July 21, 2005, the PRC government changed its decade-old policy of pegging the value of the Renminbi to the U.S. dollar, and the Renminbi appreciated more than 20% against the U.S. dollar over the following three years. Between July 2008 and June 2010, this appreciation halted and the exchange rate between the Renminbi and the U.S. dollar remained within a narrow band. Since June 2010, the Renminbi has fluctuated against the U.S. dollar, at times significantly and unpredictably. It is difficult to predict how market forces or PRC or U.S. government policy may impact the exchange rate between the Renminbi and the U.S. dollar in the future.

 

Any significant appreciation or revaluation of the Renminbi may have a material adverse effect on the value of, and any dividends payable on, our ADSs in foreign currency terms. More specifically, if we decide to convert our Renminbi into U.S. dollars, appreciation of the U.S. dollar against the Renminbi would have a negative effect on the U.S. dollar amount available to us. To the extent that we need to convert U.S. dollars we receive from our initial public offering into Renminbi for our operations, appreciation of the Renminbi against the U.S. dollar would have an adverse effect on the Renminbi amount we would receive from the conversion. In addition, appreciation or depreciation in the exchange rate of the Renminbi to the U.S. dollar could materially and adversely affect the price of our ADSs in U.S. dollars without giving effect to any underlying change in our business or results of operations.

 

Governmental control of currency conversion may limit our ability to utilize our operating income effectively and affect the value of your investment.

 

The PRC government imposes controls on the convertibility of the Renminbi into foreign currencies and, in certain cases, the remittance of currency out of China. We receive substantially all of our operating income in Renminbi. Under our current corporate structure, our Cayman Islands holding company primarily relies on dividend payments from our PRC subsidiaries to fund any cash and financing requirements we may have. Under existing PRC foreign exchange regulations, payments of current account items, including profit distributions, interest payments and trade and service-related foreign exchange transactions, can be made in foreign currencies without prior approval of SAFE by complying with certain procedural requirements. Specifically, under the existing exchange restrictions, without prior approval of SAFE, cash generated from the operations of our PRC subsidiaries in China may be used to pay dividends to our company. However, approval from or registration with appropriate government authorities is required where Renminbi is to be converted into foreign currency and remitted out of China to pay capital expenses such as the repayment of loans denominated in foreign currencies. As a result, we need to obtain SAFE approval to use cash generated from the operations of our PRC subsidiaries to pay off their respective debt in a currency other than Renminbi owed to entities outside China, or to make other capital expenditure payments outside China in a currency other than Renminbi. The PRC government may at its discretion restrict access to foreign currencies for current account transactions in the future. If the foreign exchange control system prevents us from obtaining sufficient foreign currencies to satisfy our foreign currency demands, we may not be able to pay dividends in foreign currencies to our shareholders, including holders of our ADSs.

 

Certain PRC regulations may make it more difficult for us to pursue growth through acquisitions.

 

Among other things, the Regulations on Mergers and Acquisitions of Domestic Enterprises by Foreign Investors, or the M&A Rules, adopted by six PRC regulatory agencies in 2006 and amended in 2009, established additional procedures and requirements that could make merger and acquisition activities by foreign investors more time-consuming and complex. Such regulation requires, among other things, that the MOFCOM be notified in advance of any change-of-control transaction in which a foreign investor acquires control of a PRC domestic enterprise or a foreign company with substantial PRC operations, if certain thresholds under the Provisions on Thresholds for Prior Notification of Concentrations of Undertakings, issued by the State Council in 2008, are triggered. Moreover, the Anti-Monopoly Law promulgated by the Standing Committee of the NPC which became effective in 2008 requires that transactions which are deemed concentrations and involve parties with specified turnover thresholds must be cleared by the MOFCOM before they can be completed. In addition, PRC national security review rules which became effective in September 2011 require acquisitions by foreign investors of PRC companies engaged in military related or certain other industries that are crucial to national security be subject to security review before consummation of any such acquisition. We may pursue potential strategic acquisitions that are complementary to our business and operations. Complying with the requirements of these regulations to complete such transactions could be time-consuming, and any required approval processes, including obtaining approval or clearance from the MOFCOM, may delay or inhibit our ability to complete such transactions, which could affect our ability to expand our business or maintain our market share.

 

30 

 

 

PRC regulations relating to the establishment of offshore special purpose companies by PRC residents may subject our PRC resident beneficial owners or our PRC subsidiary to liability or penalties, limit our ability to inject capital into our PRC subsidiary, limit our PRC subsidiary’s ability to increase their registered capital or distribute profits to us, or may otherwise adversely affect us.

 

In July 2014, SAFE promulgated the Circular on Relevant Issues Concerning Foreign Exchange Control on Domestic Residents’ Offshore Investment and Financing and Roundtrip Investment Through Special Purpose Vehicles, or SAFE Circular 37, to replace the Notice on Relevant Issues Concerning Foreign Exchange Administration for Domestic Residents’ Financing and Roundtrip Investment Through Offshore Special Purpose Vehicles, or SAFE Circular 75, which ceased to be effective upon the promulgation of SAFE Circular 37. SAFE Circular 37 requires PRC residents (including PRC individuals and PRC corporate entities) to register with SAFE or its local branches in connection with their direct or indirect offshore investment activities. SAFE Circular 37 is applicable to our shareholders who are PRC residents and may be applicable to any offshore acquisitions that we make in the future.

 

Under SAFE Circular 37, PRC residents who make, or have prior to the implementation of SAFE Circular 37 made, direct or indirect investments in offshore special purpose vehicles, or SPVs, will be required to register such investments with SAFE or its local branches. In addition, any PRC resident who is a direct or indirect shareholder of an SPV is required to update its filed registration with the local branch of SAFE with respect to that SPV, to reflect any material change. Moreover, any subsidiary of such SPV in China is required to urge the PRC resident shareholders to update their registration with the local branch of SAFE. If any PRC shareholder of such SPV fails to make the required registration or to update the previously filed registration, the subsidiary of such SPV in China may be prohibited from distributing its profits or the proceeds from any capital reduction, share transfer or liquidation to the SPV, and the SPV may also be prohibited from making additional capital contributions into its subsidiary in China. On February 13, 2015, the SAFE promulgated a Notice on Further Simplifying and Improving Foreign Exchange Administration Policy on Direct Investment, or SAFE Notice 13, which became effective on June 1, 2015. Under SAFE Notice 13, applications for foreign exchange registration of inbound foreign direct investments and outbound overseas direct investments, including those required under SAFE Circular 37, will be filed with qualified banks instead of SAFE. The qualified banks will directly examine the applications and accept registrations under the supervision of SAFE.

 

Several of our shareholders that we are aware of are subject to SAFE regulations, and all of these shareholders have completed all necessary registrations with the local SAFE branch or qualified banks as required by SAFE Circular 37. We cannot assure you, however, that all of these individuals may continue to make required filings or updates on a timely manner, or at all. We can provide no assurance that we are or will in the future continue to be informed of identities of all PRC residents holding direct or indirect interest in our company. Any failure or inability by such individuals to comply with SAFE regulations may subject us to fines or legal sanctions, such as restrictions on our cross-border investment activities or our PRC subsidiary’s ability to distribute dividends to, or obtain foreign exchange-denominated loans from, our company or prevent us from making distributions or paying dividends. As a result, our business operations and our ability to make distributions to you could be materially and adversely affected.

 

Furthermore, as these foreign exchange regulations are still relatively new and their interpretation and implementation has been constantly evolving, it is unclear how these regulations, and any future regulation concerning offshore or cross-border transactions, will be interpreted, amended and implemented by the relevant government authorities. For example, we may be subject to a more stringent review and approval process with respect to our foreign exchange activities, such as remittance of dividends and foreign-currency-denominated borrowings, which may adversely affect our financial condition and results of operations. In addition, if we decide to acquire a PRC domestic company, we cannot assure you that we or the owners of such company, as the case may be, will be able to obtain the necessary approvals or complete the necessary filings and registrations required by the foreign exchange regulations. This may restrict our ability to implement our acquisition strategy and could adversely affect our business and prospects.

 

Uncertainties exist regarding the interpretation and implementation of the newly enacted PRC Foreign Investment Law and how it may impact the viability of our current corporate structure and the viability of business operation.

 

On March 15, 2019, the National People’s Congress approved the Foreign Investment Law of the People’s Republic of China (“PRC Foreign Investment Law”), which will come into effect on January 1, 2020 and replace the trio of existing laws regulating foreign investment in China, namely, the Law of the People’s Republic of China on Chinese-foreign Equity Joint Ventures, the Law of the People’s Republic of China on Chinese-foreign Cooperative Joint Ventures and the Law of the People’s Republic of China on Wholly Foreign-Owned Enterprises, together with their implementation rules and ancillary regulations.

 

PRC Foreign Investment Law further specifies that foreign investments shall be conducted in line with the negative list issued by or approved to be issued by the State Council. If an FIE proposes to conduct business in an industry subject to foreign investment “restrictions” in the “negative list,” the FIE must meet certain conditions under the “negative list” before being established. If an FIE proposes to conduct business in an industry subject to foreign investment “prohibitions” in the “negative list,” it must not engage in the business. Our PRC legal advisor, China Commercial Law Firm, advises us that it is uncertain whether the industry of loan service will be subject to the foreign investment restrictions or prohibitions under the “negative list” to be issued and therefore uncertain whether PRC Foreign Investment Law would apply to us. Failure to take timely and appropriate measures to cope with any of these or similar regulatory compliance challenges could materially and adversely affect our current corporate structure, corporate governance and business operations.

 

31 

 

 

Any failure to comply with PRC regulations regarding the registration requirements for employee stock incentive plans may subject the PRC plan participants or us to fines and other legal or administrative sanctions.

 

In February 2012, SAFE promulgated the Notices on Issues Concerning the Foreign Exchange Administration for Domestic Individuals Participating in Stock Incentive Plan of Overseas Publicly Listed Company, replacing earlier rules promulgated in 2007. Pursuant to these rules, PRC citizens and non-PRC citizens who reside in China for a continuous period of not less than one year who participate in any stock incentive plan of an overseas publicly listed company, subject to a few exceptions, are required to register with SAFE through a domestic qualified agent, which could be the PRC subsidiaries of such overseas-listed company, and complete certain other procedures. In addition, an overseas-entrusted institution must be retained to handle matters in connection with the exercise or sale of stock options and the purchase or sale of shares and interests. We and our executive officers and other employees who are PRC citizens or who reside in the PRC for a continuous period of not less than one year and who have been granted options are subject to these regulations after our company becomes an overseas-listed company upon the completion of our initial public offering. Failure to complete the SAFE registrations may subject them to fines and legal sanctions, there may be additional restrictions on the ability of them to exercise their stock options or remit proceeds gained from sale of their stock into the PRC. We also face regulatory uncertainties that could restrict our ability to adopt additional incentive plans for our directors, executive officers and employees under PRC law. See “Item 4. Information on the Company—B. Business Overview—Regulation—Regulations on Foreign Exchange—Regulations on Stock Incentive Plans.”

 

If we are classified as a PRC resident enterprise for PRC enterprise income tax purposes, such classification could result in unfavorable tax consequences to us and our non-PRC shareholders and ADS holders.

 

Under the PRC Enterprise Income Tax Law and its implementation rules, an enterprise established outside of the PRC with its “de facto management body” within the PRC is considered a “resident enterprise” and will be subject to the enterprise income tax on its global income at the rate of 25%. The implementation rules define the term “de facto management body” as the body that exercises full and substantial control and overall management over the business, productions, personnel, accounts and properties of an enterprise. In 2009, the State Administration of Taxation, or SAT, issued a circular, known as SAT Circular 82, which provides certain specific criteria for determining whether the “de facto management body” of a PRC-controlled enterprise that is incorporated offshore is located in China. Although this circular only applies to offshore enterprises controlled by PRC enterprises or PRC enterprise groups, not those controlled by PRC individuals or foreigners, the criteria set forth in the circular may reflect the SAT’s general position on how the “de facto management body” text should be applied in determining the tax resident status of all offshore enterprises. According to SAT Circular 82, an offshore incorporated enterprise controlled by a PRC enterprise or a PRC enterprise group will be regarded as a PRC tax resident by virtue of having its “de facto management body” in China, and will be subject to PRC enterprise income tax on its global income only if all of the following conditions are met: (i) the primary location of the day-to-day operational management is in the PRC; (ii) decisions relating to the enterprise’s financial and human resource matters are made or are subject to approval by organizations or personnel in the PRC; (iii) the enterprise’s primary assets, accounting books and records, company seals, and board and shareholder resolutions are located or maintained in the PRC; and (iv) at least 50% of voting board members or senior executives habitually reside in the PRC.

 

We believe our company is not a PRC resident enterprise for PRC tax purposes. However, the tax resident status of an enterprise is subject to determination by the PRC tax authorities and uncertainties remain with respect to the interpretation of the term “de facto management body.” If the PRC tax authorities determine that our company is a PRC resident enterprise for enterprise income tax purposes, we will be subject to PRC enterprise income on our worldwide income at the rate of 25%. Furthermore, we will be required to withhold a 10% withholding tax from dividends we pay to our shareholders that are nonresident enterprises, including the holders of our ADSs. In addition, nonresident enterprise shareholders (including our ADS holders) may be subject to PRC tax at a rate of 10% on gains realized on the sale or other disposition of ADSs or ordinary shares, if such income is treated as sourced from within the PRC. Furthermore, if we are deemed a PRC resident enterprise, dividends paid to our non-PRC individual shareholders (including our ADS holders) and any gain realized on the transfer of ADSs or ordinary shares by such shareholders may be subject to PRC tax at a rate of 20% (which, in the case of dividends, may be withheld at source). These rates may be reduced by an applicable tax treaty, but it is unclear whether non-PRC shareholders of our company would be able to claim the benefits of any tax treaties between their country of tax residence and the PRC in the event that we are treated as a PRC resident enterprise. Any such tax may reduce the returns on your investment in the ADSs or ordinary shares.

 

32 

 

 

We face uncertainty with respect to indirect transfers of equity interests in PRC resident enterprises by their non-PRC holding companies.

 

On February 3, 2015, the SAT issued the Public Notice Regarding Certain Corporate Income Tax Matters on Indirect Transfer of Properties by Non-Tax Resident Enterprises, or SAT Bulletin 7. SAT Bulletin 7 extends its tax jurisdiction to transactions involving the transfer of taxable assets through offshore transfer of a foreign intermediate holding company. In addition, SAT Bulletin 7 has introduced safe harbors for internal group restructurings and the purchase and sale of equity through a public securities market. SAT Bulletin 7 also brings challenges to both foreign transferor and transferee (or other person who is obligated to pay for the transfer) of taxable assets.

 

On October 17, 2017, the SAT issued the Announcement of the State Administration of Taxation on Issues Concerning the Withholding of Nonresident Enterprise Income Tax at Source, or SAT Bulletin 37, which came into effect on December 1, 2017. The SAT Bulletin 37 further clarifies the practice and procedure of the withholding of nonresident enterprise income tax.

 

Where a nonresident enterprise transfers taxable assets indirectly by disposing of the equity interests of an overseas holding company, which is an Indirect Transfer, the nonresident enterprise as either transferor or transferee, or the PRC entity that directly owns the taxable assets, may report such Indirect Transfer to the relevant tax authority. Using a “substance over form” principle, the PRC tax authority may disregard the existence of the overseas holding company if it lacks a reasonable commercial purpose and was established for the purpose of reducing, avoiding or deferring PRC tax. As a result, gains derived from such Indirect Transfer may be subject to PRC enterprise income tax, and the transferee or other person who is obligated to pay for the transfer is obligated to withhold the applicable taxes, currently at a rate of 10% for the transfer of equity interests in a PRC resident enterprise. Both the transferor and the transferee may be subject to penalties under PRC tax laws if the transferee fails to withhold the taxes and the transferor fails to pay the taxes.

 

We face uncertainties as to the reporting and other implications of certain past and future transactions where PRC taxable assets are involved, such as offshore restructuring, sale of the shares in our offshore subsidiaries and investments. Our company may be subject to filing obligations or taxed if our company is transferor in such transactions, and may be subject to withholding obligations if our company is transferee in such transactions, under SAT Bulletin 7 and/or SAT Bulletin 37. For transfer of shares in our company by investors who are non-PRC resident enterprises, our PRC subsidiaries may be requested to assist in the filing under SAT Bulletin 7 and/or SAT Bulletin 37. As a result, we may be required to expend valuable resources to comply with SAT Bulletin 7 and/or SAT Bulletin 37 or to request the relevant transferors from whom we purchase taxable assets to comply with these circulars, or to establish that our company should not be taxed under these circulars, which may have a material adverse effect on our financial condition and results of operations.

 

The audit report included in this annual report is prepared by an auditor who is not inspected by the Public Company Accounting Oversight Board and, as such, you are deprived of the benefits of such inspection.

 

Our independent registered public accounting firm that issues the audit report included in this annual report, as an auditor of companies that are traded publicly in the United States and a firm registered with the Public Company Accounting Oversight Board, or the PCAOB, is required by the laws of the United States to undergo regular inspections by the PCAOB to assess its compliance with the laws of the United States and professional standards. Since our auditors are located in China, a jurisdiction where the PCAOB is currently unable to conduct inspections without the approval of the Chinese authorities, our auditors are not currently inspected by the PCAOB.

 

Inspections of other firms that the PCAOB has conducted outside of China have identified deficiencies in those firms’ audit procedures and quality control procedures, which may be addressed as part of the inspection process to improve future audit quality. The lack of PCAOB inspections in China prevents the PCAOB from regularly evaluating our auditors’ audits and its quality control procedures. As a result, investors may be deprived of the benefits of PCAOB inspections.

 

The inability of the PCAOB to conduct inspections of auditors in China makes it more difficult to evaluate the effectiveness of our auditors’ audit procedures or quality control procedures as compared to auditors outside of China that are subject to PCAOB inspections. Investors may lose confidence in our reported financial information and procedures and the quality of our financial statements.

 

33 

 

 

Proceedings instituted by the SEC against Chinese affiliates of the “big four” accounting firms, including our independent registered public accounting firm, could result in financial statements being determined to not be in compliance with the requirements of the Exchange Act.

 

Starting in 2011 the Chinese affiliates of the “big four” accounting firms, including our independent registered public accounting firm, were affected by a conflict between U.S. and Chinese law. Specifically, for certain US-listed companies operating and audited in mainland China, the SEC and the PCAOB sought to obtain from the Chinese firms access to their audit work papers and related documents. The firms were, however, advised and directed that under Chinese law, they could not respond directly to the U.S. regulators on those requests, and that requests by foreign regulators for access to such papers in China had to be channeled through the CSRC.

 

In late 2012, this impasse led the SEC to commence administrative proceedings under Rule 102E of its Rules of Practice and also under the Sarbanes-Oxley Act of 2002 against the Chinese accounting firms, including our independent registered public accounting firm. A first instance trial of the proceedings in July 2013 in the SEC’s internal administrative court resulted in an adverse judgment against the firms. The administrative law judge proposed penalties on the firms including a temporary suspension of their right to practice before the SEC, although that proposed penalty did not take effect pending review by the Commissioners of the SEC. On February 6, 2015, before a review by the Commissioner had taken place, the firms reached a settlement with the SEC. Under the settlement, the SEC accepts that future requests by the SEC for the production of documents will normally be made to the CSRC. The firms will receive matching Section 106 requests, and are required to abide by a detailed set of procedures with respect to such requests, which in substance require them to facilitate production via the CSRC. If they fail to meet specified criteria, the SEC retains authority to impose a variety of additional remedial measures on the firms depending on the nature of the failure. Remedies for any future noncompliance could include, as appropriate, an automatic six-month bar on a single firm’s performance of certain audit work, commencement of a new proceeding against a firm, or, in extreme cases, the resumption of the current proceeding against all four firms. If additional remedial measures are imposed on the Chinese affiliates of the “big four” accounting firms, including our independent registered public accounting firm, in administrative proceedings brought by the SEC alleging the firms’ failure to meet specific criteria set by the SEC with respect to requests for the production of documents, we could be unable to timely file future financial statements in compliance with the requirements of the Exchange Act.

 

In the event that the SEC restarts the administrative proceedings, depending upon the final outcome, listed companies in the United States with major PRC operations may find it difficult or impossible to retain auditors in respect of their operations in the PRC, which could result in financial statements being determined to not be in compliance with the requirements of the Exchange Act, including possible delisting. Moreover, any negative news about any such future proceedings against these audit firms may cause investor uncertainty regarding China-based, US-listed companies, and the market price of our common stock may be adversely affected.

 

If our independent registered public accounting firm was denied, even temporarily, the ability to practice before the SEC and we were unable to timely find another registered public accounting firm to audit and issue an opinion on our financial statements, our financial statements could be determined not to be in compliance with the requirements of the Exchange Act. Such a determination could ultimately lead to the delisting of our ADSs from the New York Stock Exchange or deregistration from the SEC, or both, which would substantially reduce or effectively terminate the trading of our ADSs in the United States.

 

Regulation and censorship of information disseminated over the Internet in China may adversely affect our business and reputation and subject us to liability for information displayed on our website.

 

The PRC government has adopted regulations governing Internet access and the distribution of news and other information over the Internet. Under these regulations, Internet content providers and Internet publishers are prohibited from posting or displaying over the Internet content that, among other things, violates PRC laws and regulations, impairs the national dignity of China, or is reactionary, obscene, superstitious, fraudulent or defamatory. Failure to comply with these requirements may result in the revocation of licenses to provide Internet content and other licenses, and the closure of the concerned websites. The website operator may also be held liable for such censored information displayed on or linked to the websites. If our website is found to be in violation of any such requirements, we may be penalized by relevant authorities, and our operations or reputation could be adversely affected.

 

34 

 

 

Risks Related to our American Depositary Shares

 

The trading price of our ADSs may be volatile, which could result in substantial losses to investors.

 

The trading price of our ADSs have been, and is likely to continue to be, volatile and could fluctuate widely due to factors beyond our control. This may happen because of broad market and industry factors, including the performance and fluctuation of the market prices of other companies with business operations located mainly in China that have listed their securities in the United States. In addition to market and industry factors, the price and trading volume for our ADSs may be highly volatile for factors specific to our own operations, including the following:

 

variations in our earnings and cash flows;

 

announcements of new investments, acquisitions, strategic partnerships or joint ventures by us or our competitors;

 

announcements of new offerings, solutions and expansions by us or our competitors;

 

changes in financial estimates by securities analysts;

 

detrimental adverse publicity about us, our services or our industry;

 

announcements of new regulations, rules or policies relevant for our business;

 

additions or departures of key personnel;

 

release of lockup or other transfer restrictions on our outstanding equity securities or sales of additional equity securities; and

 

potential litigation or regulatory investigations.

 

Any of these factors may result in large and sudden changes in the volume and price at which our ADSs will trade.

 

In the past, shareholders of public companies have often brought securities class action suits against those companies following periods of instability in the market price of their securities. If we were involved in a class action suit, it could divert a significant amount of our management’s attention and other resources from our business and operations and require us to incur significant expenses to defend the suit, which could harm our results of operations. Any such class action suit, whether or not successful, could harm our reputation and restrict our ability to raise capital in the future. In addition, if a claim is successfully made against us, we may be required to pay significant damages, which could have a material adverse effect on our financial condition and results of operations.

 

If securities or industry analysts do not publish research or reports about our business, or if they adversely change their recommendations regarding the ADSs, the market price for the ADSs and trading volume could decline.

 

The trading market for the ADSs will be influenced by research or reports that industry or securities analysts publish about our business. If one or more analysts who cover us downgrade the ADSs, the market price for the ADSs would likely decline. If one or more of these analysts cease to cover us or fail to regularly publish reports on us, we could lose visibility in the financial markets, which in turn could cause the market price or trading volume for the ADSs to decline.

 

Substantial future sales or perceived potential sales of our ADSs in the public market could cause the price of our ADSs to decline.

 

Sales of our ADSs in the public market, or the perception that these sales could occur, could cause the market price of our ADSs to decline significantly. As of December 31, 2018, we had 1,371,643,240 ordinary shares outstanding. Among these shares, 141,209,200 ordinary shares are in the form of ADSs. All of our ADSs sold in our initial public offering will be freely transferable by persons other than our “affiliates” without restriction or additional registration under the U.S. Securities Act of 1933, as amended, or the Securities Act. All of the other ordinary shares outstanding will be available for sale, upon the expiration of the lock-up periods described elsewhere in this annual report beginning from May 5, 2019 (if applicable to such holder), subject to volume and other restrictions as applicable under Rules 144 and 701 under the Securities Act. Any or all of these ordinary shares may be released prior to the expiration of the applicable lock-up period at the discretion of the designated representatives. To the extent shares are released before the expiration of the applicable lock-up period and sold into the market, the market price of our ADSs could decline significantly.

 

Certain major holders of our ordinary shares have the right to cause us to register under the Securities Act the sale of their shares, subject to the applicable lock-up periods in connection with our initial public offering. Registration of these shares under the Securities Act would result in ADSs representing these shares becoming freely tradable without restriction under the Securities Act immediately upon the effectiveness of the registration. Sales of these registered shares in the form of ADSs in the public market could cause the price of our ADSs to decline significantly.

 

35 

 

 

We adopted an equity incentive plan in 2018, or the 2018 Plan, under which we have the discretion to grant a broad range of equity-based awards to eligible participants. See “Item 6. Directors, Senior Management and Employees—B. Compensation—Share Incentive Plan.” We have registered certain ordinary shares that we may issue under our share incentive plans and intend to register all ordinary shares that we may issue under our share incentive plans. Once we register these ordinary shares, they can be freely sold in the public market in the form of ADSs upon issuance, subject to volume limitations applicable to affiliates and relevant lock-up agreements. If a large number of our ordinary shares or securities convertible into our ordinary shares are sold in the public market in the form of ADSs after they become eligible for sale, the sales could reduce the trading price of our ADSs and impede our ability to raise future capital. In addition, any ordinary shares that we issue under our share incentive plans would dilute the percentage ownership held by the investors who purchased ADSs.

 

Techniques employed by short sellers may drive down the market price of the ADSs.

 

Short selling is the practice of selling securities that the seller does not own but rather has borrowed from a third party with the intention of buying identical securities back at a later date to return to the lender. The short seller hopes to profit from a decline in the value of the securities between the sale of the borrowed securities and the purchase of the replacement shares, as the short seller expects to pay less in that purchase than it received in the sale. As it is in the short seller’s interest for the price of the security to decline, many short sellers publish, or arrange for the publication of, negative opinions regarding the relevant issuer and its business prospects in order to create negative market momentum and generate profits for themselves after selling a security short. These short attacks have, in the past, led to selling of shares in the market.

 

Public companies that have substantially all of their operations in China have been the subject of short selling. Much of the scrutiny and negative publicity has centered on allegations of a lack of effective internal control over financial reporting resulting in financial and accounting irregularities and mistakes, inadequate corporate governance policies or a lack of adherence thereto and, in many cases, allegations of fraud. As a result, many of these companies are now conducting internal and external investigations into the allegations and, in the interim, are subject to shareholder lawsuits and/or SEC enforcement actions.

 

It is not clear what effect such negative publicity could have on us. If we were to become the subject of any unfavorable allegations, whether such allegations are proven to be true or untrue, we could have to expend a significant amount of resources to investigate such allegations and/or defend ourselves. While we would strongly defend against any such short seller attacks, we may be constrained in the manner in which we can proceed against the relevant short seller by principles of freedom of speech, applicable state law or issues of commercial confidentiality. Such a situation could be costly and time-consuming, and could distract our management from growing our business. Even if such allegations are ultimately proven to be groundless, allegations against us could severely impact our business operations, and any investment in the ADSs could be greatly reduced or even rendered worthless.

 

Because we do not expect to pay dividends in the foreseeable future, you must rely on a price appreciation of the ADSs for a return on your investment.

 

We currently intend to retain most, if not all, of our available funds and any future earnings to fund the development and growth of our business. As a result, we do not expect to pay any cash dividends in the foreseeable future. Therefore, you should not rely on an investment in the ADSs as a source for any future dividend income.

 

Our Board of Directors has complete discretion as to whether to distribute dividends, subject to certain requirements of Cayman Islands law. In addition, our shareholders may, subject to the provisions of our articles of association, by ordinary resolution declare a dividend, but no dividend may exceed the amount recommended by our directors. Under Cayman Islands law, a Cayman Islands company may pay a dividend out of either profit or share premium account, provided that in no circumstances may a dividend be paid if this would result in the company being unable to pay its debts as they fall due in the ordinary course of business. Even if our Board of Directors decides to declare and pay dividends, the timing, amount and form of future dividends, if any, will depend on our future results of operations and cash flow, our capital requirements and surplus, the amount of distributions, if any, received by us from our subsidiaries, our financial condition, contractual restrictions and other factors deemed relevant by our Board of Directors. Accordingly, the return on your investment in the ADSs will likely depend entirely upon any future price appreciation of the ADSs. There is no guarantee that the ADSs will appreciate in value or even maintain the price at which you purchased the ADSs. You may not realize a return on your investment in our ADSs and you may even lose your entire investment in the ADSs.

 

36 

 

 

You may face difficulties in protecting your interests, and your ability to protect your rights through U.S. courts may be limited, because we are incorporated under Cayman Islands law.

 

We are an exempted company incorporated under the laws of the Cayman Islands. Our corporate affairs are governed by our memorandum and articles of association, the Companies Law (as amended) of the Cayman Islands and the common law of the Cayman Islands (“Cayman Companies Law”). The rights of shareholders to take action against our directors, actions by our minority shareholders and the fiduciary duties of our directors to us under Cayman Islands law are to a large extent governed by the common law of the Cayman Islands. The common law of the Cayman Islands is derived in part from comparatively limited judicial precedent in the Cayman Islands as well as from the common law of England, the decisions of whose courts are of persuasive authority, but are not binding, on a court in the Cayman Islands. The rights of our shareholders and the fiduciary duties of our directors under Cayman Islands law are not as clearly established as they would be under statutes or judicial precedent in some jurisdictions in the United States. In particular, the Cayman Islands have a less developed body of securities laws than the United States. Some U.S. states, such as Delaware, have more fully developed and judicially interpreted bodies of corporate law than the Cayman Islands. In addition, Cayman Islands companies may not have standing to initiate a shareholder derivative action in a federal court of the United States.

 

Shareholders of Cayman Islands exempted companies like us have no general rights under Cayman Islands law to inspect corporate records or to obtain copies of lists of shareholders of these companies. Our directors have discretion under our articles of association to determine whether or not, and under what conditions, our corporate records may be inspected by our shareholders, but are not obliged to make them available to our shareholders. This may make it more difficult for you to obtain the information needed to establish any facts necessary for a shareholder motion or to solicit proxies from other shareholders in connection with a proxy contest.

 

As a result of all of the above, our public shareholders may have more difficulty in protecting their interests in the face of actions taken by our management, members of the board of directors or controlling shareholders than they would as public shareholders of a company incorporated in the United States. For a discussion of significant differences between the provisions of the Companies Law (as amended) of the Cayman Islands and the laws applicable to companies incorporated in the United States and their shareholders, please refer to “Item 10. Additional Information—B. Memorandum and Articles of Association—Differences in Corporate Law.”

 

Your rights to pursue claims against the depositary as a holder of ADSs are limited by the terms of the deposit agreement.

 

Under the deposit agreement, any action or proceeding against or involving the depositary, arising out of or based upon the deposit agreement or the transactions contemplated thereby or by virtue of owning the ADSs may only be instituted in a state or federal court in New York, New York, and you, as a holder of our ADSs, will have irrevocably waived any objection which you may have to the laying of venue of any such proceeding, and irrevocably submitted to the exclusive jurisdiction of such courts in any such action or proceeding. Notwithstanding the foregoing, the depositary may, in its sole discretion, elect to institute any action, controversy, claim or dispute directly or indirectly based on, arising out of or relating to the deposit agreement or the ADRs or the transactions contemplated thereby in any competent court in the Cayman Islands, Hong Kong, the People’s Republic of China and/or the United States, or, by having such disputes referred to and finally resolved by an arbitration either in New York, New York or in Hong Kong, subject to certain exceptions solely related to the aspects of such claims that are related to U.S. federal securities law, in which case the resolution of such aspects may, at the option of such registered holder of the ADSs, remain in state or federal court in New York, New York. Also, we may amend or terminate the deposit agreement without your consent. If you continue to hold your ADSs after an amendment to the deposit agreement, you agree to be bound by the deposit agreement as amended. See “Item 12. Description of Securities Other Than Equity Securities—American Depositary Shares” for more information.

 

ADSs holders may not be entitled to a jury trial with respect to claims arising under the deposit agreement, which could result in less favorable outcomes to the plaintiff(s) in any such action.

 

The deposit agreement governing the ADSs representing our ordinary shares provides that, to the fullest extent permitted by applicable law, ADSs holders waive the right to a jury trial of any claim they may have against us or the depositary arising out of or relating to our shares, the ADSs or the deposit agreement, including any claim under the U.S. federal securities laws. The waiver to right to a jury trial of the deposit agreement is not intended to be deemed a waiver by any holder or beneficial owner of ADSs of the Company’s or the depositary’s compliance with the U.S. federal securities laws and the rules and regulations promulgated thereunder.

 

37 

 

 

If we or the depositary opposed a jury trial demand based on the waiver, the court would determine whether the waiver was enforceable based on the facts and circumstances of that case in accordance with the applicable state and federal law. The enforceability of a contractual pre-dispute jury trial waiver in connection with claims arising under the federal securities laws has not been finally adjudicated by the United States Supreme Court. However, we believe that a contractual pre-dispute jury trial waiver provision is generally enforceable, including under the laws of the State of New York, which govern the deposit agreement. In determining whether to enforce a contractual pre-dispute jury trial waiver provision, courts will generally consider whether a party knowingly, intelligently and voluntarily waived the right to a jury trial. We believe that this is the case with respect to the deposit agreement and the ADSs. It is advisable that you consult legal counsel regarding the jury waiver provision before investing in the ADSs.

 

If you or any other holders or beneficial owners of ADSs bring a claim against us or the depositary in connection with matters arising under the deposit agreement or the ADSs, including claims under federal securities laws, you or such other holder or beneficial owner may not be entitled to a jury trial with respect to such claims, which may have the effect of limiting and discouraging lawsuits against us and/or the depositary. If a lawsuit is brought against us and/or the depositary under the deposit agreement, it may be heard only by a judge or justice of the applicable trial court, which would be conducted according to different civil procedures and may result in different outcome than a trial by jury would have had, including results that could be less favorable to the plaintiff(s) in any such action.

 

Certain judgments obtained against us by our shareholders may not be enforceable.

 

We are a Cayman Islands company and substantially all of our assets are located outside of the United States. Substantially all of our current operations are conducted in China. In addition, most of our current directors and officers are nationals and residents of countries other than the United States. Substantially all of the assets of these persons are located outside the United States. As a result, it may be difficult or impossible for you to bring an action against us or against these individuals in the United States in the event that you believe that your rights have been infringed under the U.S. federal securities laws or otherwise. Even if you are successful in bringing an action of this kind, the laws of the Cayman Islands and of China may render you unable to enforce a judgment against our assets or the assets of our directors and officers.

 

Walkers (Hong Kong), our counsel as to Cayman Islands law has informed us that it is uncertain whether the courts of the Cayman Islands will allow shareholders of our company to originate actions in the Cayman Islands based upon securities laws of the United States. In addition, there is uncertainty with regard to Cayman Islands law related to whether a judgment obtained from the U.S. courts under civil liability provisions of U.S. securities laws will be determined by the courts of the Cayman Islands as penal or punitive in nature. If such a determination is made, the courts of the Cayman Islands will not recognize or enforce the judgment against a Cayman Islands company, such as our company. As the courts of the Cayman Islands have yet to rule on making such a determination in relation to judgments obtained from U.S. courts under civil liability provisions of U.S. securities laws, it is uncertain whether such judgments would be enforceable in the Cayman Islands. Walkers (Hong Kong) has further informed us that although there is no statutory enforcement in the Cayman Islands of judgments obtained in the federal or state courts of the United States (and the Cayman Islands are not a party to any treaties for the reciprocal enforcement or recognition of such judgments), a judgment obtained in such jurisdiction will be recognized and enforced in the courts of the Cayman Islands at common law, without any reexamination of the merits of the underlying dispute, by an action commenced on the foreign judgment debt in the Grand Court of the Cayman Islands, provided such judgment (a) is given by a foreign court of competent jurisdiction, (b) imposes on the judgment debtor a liability to pay a liquidated sum for which the judgment has been given, (c) is final, (d) is not in respect of taxes, a fine or a penalty, and (e) was not obtained in a manner and is not of a kind the enforcement of which is contrary to natural justice or the public policy of the Cayman Islands.

 

Our PRC legal advisor, China Commercial Law Firm, advises us that there is uncertainty as to whether the courts of the PRC would enforce judgments of United States courts or Cayman courts obtained against us or these persons predicated upon the civil liability provisions of the United States federal and state securities laws. Our PRC legal advisor further advises us that the recognition and enforcement of foreign judgments are provided for under PRC Civil Procedures Law. PRC courts may recognize and enforce foreign judgments in accordance with the requirements of PRC Civil Procedures Law based either on treaties between China and the country where the judgment is made or on reciprocity between jurisdictions. China does not have any treaties or other form of reciprocity with the United States or the Cayman Islands that provide for the reciprocal recognition and enforcement of foreign judgments. In addition, according to the PRC Civil Procedures Law, courts in the PRC will not enforce a foreign judgment against us or our directors and officers if they decide that the judgment violates the basic principles of PRC law or national sovereignty, security or public interest. As a result, it is uncertain whether and on what basis a PRC court would enforce a judgment rendered by a court in the United States or in the Cayman Islands.

 

38 

 

 

The voting rights of holders of ADSs are limited by the terms of the deposit agreement, and you may not be able to exercise your right to direct the voting of your ordinary shares underlying your ADSs.

 

Holders of ADSs do not have the same rights as our registered shareholders. As a holder of our ADSs, you will not have any direct right to attend general meetings of our shareholders or to cast any votes at such meetings. You will only be able to exercise the voting rights which attach to the ordinary shares underlying your ADSs indirectly by giving voting instructions to the depositary in accordance with the provisions of the deposit agreement. Under the deposit agreement, you may vote only by giving voting instructions to the depositary, as holder of the ordinary shares underlying your ADSs. Upon receipt of your voting instructions, the depositary may try to vote the ordinary shares underlying your ADSs in accordance with your instructions. If we ask for your instructions, then upon receipt of your voting instructions, the depositary will try to vote the underlying ordinary shares in accordance with those instructions. If we do not instruct the depositary to ask for your instructions, the depositary may still vote in accordance with instructions you give, but it is not required to do so. You will not be able to directly exercise any right to vote with respect to the underlying ordinary shares unless you withdraw the shares and become the registered holder of such shares prior to the record date for the general meeting. When a general meeting is convened, you may not receive sufficient advance notice of the meeting to enable you to withdraw the shares underlying your ADSs and become the registered holder of such shares prior to the record date for the general meeting to allow you to attend the general meeting and to vote directly with respect to any specific matter or resolution to be considered and voted upon at the general meeting. In addition, under our post-offering articles of association, for the purposes of determining those shareholders who are entitled to attend and vote at any general meeting, our directors may close our register of members and/or fix in advance a record date for such meeting, and such closure of our register of members or the setting of such a record date may prevent you from withdrawing the ordinary shares underlying your ADSs and becoming the registered holder of such shares prior to the record date, so that you would not be able to attend the general meeting or to vote directly. Where any matter is to be put to a vote at a general meeting, the depositary will notify you of the upcoming vote and to deliver our voting materials to you. We cannot assure you that you will receive the voting material in time to ensure you can direct the depositary to vote your shares. In addition, the depositary and its agents are not responsible for failing to carry out voting instructions or for their manner of carrying out your voting instructions. This means that you may not be able to exercise your right to direct how the shares underlying your ADSs are voted and you may have no legal remedy if the shares underlying your ADSs are not voted as you requested.

 

You may experience dilution of your holdings due to the inability to participate in rights offerings.

 

We may, from time to time, distribute rights to our shareholders, including rights to acquire securities. Under the deposit agreement, the depositary will not distribute rights to holders of ADSs unless the distribution and sale of rights and the securities to which these rights relate are either exempt from registration under the Securities Act with respect to all holders of ADSs, or are registered under the provisions of the Securities Act. The depositary may, but is not required to, attempt to sell these undistributed rights to third parties, and may allow the rights to lapse. We may be unable to establish an exemption from registration under the Securities Act, and we are under no obligation to file a registration statement with respect to these rights or underlying securities or to endeavor to have a registration statement declared effective. Accordingly, holders of ADSs may be unable to participate in our rights offerings and may experience dilution of their holdings as a result.

 

You may be subject to limitations on the transfer of your ADSs.

 

Your ADSs are transferable on the books of the depositary. However, the depositary may close its books at any time or from time to time when it deems it expedient in connection with the performance of its duties. The depositary may close its books in emergencies, and on weekends and public holidays. The depositary may refuse to deliver, transfer or register transfers of our ADSs generally when our share register or the books of the depositary are closed, or at any time if we or the depositary thinks it is advisable to do so because of any requirement of law or of any government or governmental body, or under any provision of the deposit agreement, or for any other reason.

 

We are an emerging growth company within the meaning of the Securities Act and may take advantage of certain reduced reporting requirements.

 

We are an “emerging growth company,” as defined in the JOBS Act, and we may take advantage of certain exemptions from requirements applicable to other public companies that are not emerging growth companies, including, most significantly, not being required to comply with the auditor attestation requirements of Section 404 of the Sarbanes-Oxley Act of 2002 for so long as we remain an emerging growth company. As a result, if we elect not to comply with such auditor attestation requirements, our investors may not have access to certain information they may deem important.

 

We are a foreign private issuer within the meaning of the rules under the Exchange Act, and as such we are exempt from certain provisions applicable to U.S. domestic public companies.

 

Because we qualify as a foreign private issuer under the Exchange Act, we are exempt from certain provisions of the securities rules and regulations in the United States that are applicable to U.S. domestic issuers, including:

 

the rules under the Exchange Act requiring the filing with the SEC of quarterly reports on Form 10-Q or current reports on Form 8-K;

 

39 

 

 

the sections of the Exchange Act regulating the solicitation of proxies, consents or authorizations in respect of a security registered under the Exchange Act;

 

the sections of the Exchange Act requiring insiders to file public reports of their stock ownership and trading activities and liability for insiders who profit from trades made in a short period of time; and

 

the selective disclosure rules by issuers of material nonpublic information under Regulation FD.

 

 We will be required to file an annual report on Form 20-F within four months of the end of each fiscal year. In addition, we intend to publish our results on a quarterly basis as press releases, distributed pursuant to the rules and regulations of the NYSE. Press releases relating to financial results and material events will also be furnished to the SEC on Form 6-K. However, the information we are required to file with or furnish to the SEC will be less extensive and less timely compared to that required to be filed with the SEC by U.S. domestic issuers. As a result, you may not be afforded the same protections or information that would be made available to you were you investing in a U.S. domestic issuer.

 

As a company incorporated in the Cayman Islands, we are permitted to adopt certain home country practices in relation to corporate governance matters that differ significantly from the New York Stock Exchange corporate governance listing standards. These practices may afford less protection to shareholders than they would enjoy if we complied fully with the New York Stock Exchange corporate governance listing standards.

 

As a Cayman Islands company listed on the New York Stock Exchange, we are subject to New York Stock Exchange corporate governance listing standards. However, New York Stock Exchange rules permit a foreign private issuer like us to follow the corporate governance practices of its home country. Certain corporate governance practices in the Cayman Islands, which is our home country, may differ significantly from the New York Stock Exchange corporate governance listing standards. To the extent we choose to follow home country practice in the future, our shareholders may be afforded less protection than they otherwise would enjoy under New York Stock Exchange corporate governance listing standards applicable to U.S. domestic issuers.

 

There is a high probability that we were, and will continue to be, a passive foreign investment company for U.S. federal income tax purposes, which will generally result in adverse U.S. federal income tax consequences to U.S. taxpayers.

 

In general, a non-U.S. corporation will be a passive foreign investment company (a “PFIC”) for U.S. federal income tax purposes for any taxable year in which (i) 75% or more of its gross income consists of passive income or (ii) 50% or more of the average quarterly value of its assets consists of assets that produce, or are held for the production of, passive income. Passive income generally includes interest, income equivalent to interest, rents, dividends, royalties and certain capital gains.

 

The proper application of the PFIC rules to a company with a business such as ours is subject to uncertainty in some respects. For example, because we provide loan facilitation and other services in connection with the loans extended by our consolidated trust plans, it is not entirely clear whether and to what extent a portion of our interest income (as reflected on our consolidated income statement) could be treated as payable for such services. In addition, for purposes of the PFIC rules “passive income” is defined by way of a cross-reference to a specific provision under the “controlled foreign corporation” (“CFC”) rules of the Internal Revenue Code of 1986, as amended. A different provision under the CFC rules sets forth an exception for interest income derived by “eligible CFCs” that are “predominantly engaged” in the active conduct of a financing or similar business (the “Active Financing Exception”). It is unclear whether the Active Financing Exception is applicable to a company that is not a CFC, such as our company, and, even if it were so applicable, it is unclear whether we would be considered to be predominantly engaged in the active conduct of a financing or similar business and satisfy all of the exception’s requirements for any taxable year. U.S. taxpayers should consult their tax advisers regarding our PFIC status for any taxable year, including the availability of the Active Financing Exception. Due to the uncertainties described above, and based on the composition of our income and assets and the manner in which we operate our business (including our ownership of subordinated units in our consolidated trust plans), there is a high probability that we were a PFIC for our taxale year ended December 31, 2018 and that we will continue be a PFIC for our current and future taxable years. Accordingly, when considering their tax liability and reporting position with respect to the Company’s ADSs or ordinary shares, U.S. taxpayers should take into account the potential adverse consequences of owning shares of a PFIC. A U.S. taxpayer that owns our ADSs or ordinary shares during any year in which we are a PFIC will generally be subject to adverse U.S. federal income tax consequences. See “Item 10. Additional Information—E. Taxation—Material U.S. Federal Income Tax Considerations—Passive Foreign Investment Company” in this annual report. U.S. taxpayers should consult their tax advisers concerning our PFIC status for any taxable year and the tax considerations relevant to owning shares or ADSs of a PFIC.

 

40 

 

 

ITEM 4.INFORMATION ON THE COMPANY

 

4.A.History and Development of the Company

 

We started our operations in 1999 through Fanhua Chuang Li Information Technology (Shenzhen) Co., Ltd., which became our onshore holding company of the main operating subsidiaries in the PRC. In 2000, we formed our wholly owned Hong Kong subsidiary, China Financial Services Group Limited (“CFSGL”), as the offshore holding company of our PRC subsidiaries. In 2006, we were spun off from Fanhua Inc., a company listed on NASDAQ (symbol: FANH), and formed Sincere Fame International Limited (“SFIL”) under the laws of British Virgin Islands as the holding company of CFSGL. In January 2014, CNFinance Holdings Limited was incorporated under the laws of Cayman Islands. CNFinance Holdings Limited became our holding company through share exchanges with the shareholders of SFIL in March 2018. We conduct our business in the PRC primarily through Shenzhen Fanhua United Investment Group Co., Ltd., Guangzhou Heze Information Technology Co., Ltd. and their subsidiaries.

 

In November 2018, we completed an initial public offering of 7,060,460 ADSs (including the ADSs sold upon the exercise of the over-allotment option granted to the underwriters), representing 141,209,200 of our ordinary shares. On November 7, 2018, our ADSs were listed on the New York Stock Exchange under the symbol “CNF.”

 

Our principal executive offices of our main operations are located 44/F, Tower G, No. 16 Zhujiang Dong Road, Tianhe District, Guangzhou City, Guangdong Province 510620, People’s Republic of China. Our telephone number at this address is +86 (020) 6231-6688. Our registered office in the Cayman Islands is located at the offices of Walkers Corporate Limited, Cayman Corporate Centre, 27 Hospital Road, George Town, Grand Cayman KY1-9008, Cayman Islands.

 

SEC maintains an Internet site that contains reports, proxy and information statements, and other information regarding issuers that file electronically with the SEC on www.sec.gov. You can also find information on our website https:// http://ir.cashchina.cn/.

 

4.B.Business Overview

 

Overview

 

We are a leading home equity loan service provider in China with established business infrastructure. We facilitate loans by connecting MSE owners with our funding partners and have established a national network of 64 branches and sub-branches in over 40 cities in China. In 2016 and 2017, we originated home equity loans with aggregate principal amount of RMB8.3 billion and RMB17.1 billion, respectively, representing an increase of 106.0%. In 2018, we originated home equity loans with an aggregate principal amount of RMB9.5 billion, representing a decrease of 44.4% from 2017 due to a downturn of the personal lending and home equity loan market in China and the Company’s strategic focus on ensuring loan quality over loan growth.

 

Our primary target borrower segment is MSE owners who own real properties in Tier 1 and Tier 2 cities in China. We originated home equity loans for 12,983, 23,705 and 16,167 borrowers in 2016, 2017 and 2018, respectively. These MSE owners typically have quick cash flow turnover from their business operations with high demand for working capital. Their financing needs are often unpredictable, time-sensitive and frequent. We believe our target borrowers are underserved by traditional financial institutions due to various reasons. Traditional financial institutions often impose stringent and inflexible loan application requirements designed for large corporations, making it difficult for MSE owners to meet such requirements. In addition, time-consuming and cumbersome requirements often limit MSE owners’ ability to meet their imminent financing needs. Moreover, unlike in the United States where home equity loans commonly serve as a financing alternative, traditional lenders in China, such as banks, typically do not grant loans secured by second lien interests and are generally less incentivized to introduce innovative home equity loan products.

 

We aim to serve our target borrowers by facilitating home equity loans and providing tailored services. Our standardized and integrated online and offline credit application and assessment process shortens the time of loan disbursement, providing expeditious financing solutions to MSE owners. We typically facilitate home equity loans to MSE owners in the form of installment loans with a monthly contractual interest rate typically ranging from 0.85% to 1.97% and a tenor typically ranging from one to eight years, assisting borrowers’ short-term and long-term business plannings. In 2016, 2017 and 2018, the average tenor of the home equity loans we originated was 50, 66 and 50 months with the weighted average effective interest rate (inclusive of interests and financing service fees, if applicable, payable by the borrowers) of 26.0%, 23.7% and 22.0% per annum, respectively. Such loan products are secured by first or second lien interests on real properties. 61.1%, 58.0% and 58.1% of our total home equity loan origination volume in 2016, 2017 and 2018, respectively, was secured by second lien interests. Depending on the value of the collateral and the creditworthiness of the borrower, we offer flexible loan principal typically ranging from RMB100,000 to RMB3,000,000.

 

41 

 

 

Our risk mitigation mechanism is embedded in the design of our loan products, supported by an integrated online and offline process focusing on risks of both borrowers and collateral and further enhanced by effective post-loan management procedures. Our business infrastructure supports our operations by providing various offline services, such as on-site visits, interaction with local real property bureau and debt collection. Collateral for loans we facilitate is geographically dispersed in Tier 1 and Tier 2 cities in China . Our home equity loan products are typically installment loans which require monthly payments comprising principal and interests repayments, which permits us to monitor borrowers’ credit status. Our practical risk assessment focuses on both credit risks of borrowers and quality of the collateral. We have also established strict guidelines on the characteristics and quality of collateral, including, among others, an LTV ratio capped at 80%.

 

The loans we facilitate are primarily funded through a trust lending model with our trust company partners, who are well-established trust funds in China. This structure provides us with stable funding sources. Under the trust lending model, our trust company partners set up trust plans and acquire funding from their investors. Trust plans are typical investment vehicles in which investors participate by subscribing to trust units and receive a return as set out in subscription agreements. Each trust plan issues multiple trust products which are funded with senior and subordinated units at a pre-determined ratio with a term of one to three years. The loans funded by the trust products, however, have terms typically ranging from one to eight years. For details of matching our funding sources and loans we facilitate, please refer to “Item 4. Information on the Company—B. Business Overview—Our Funding Model—Matching of Terms of Funding Sources and Loans.” The contractual ratio of the senior units and subordinated units of trust plans or products is determined pursuant to our collaboration agreements with our trust company partners, which set the upper limit to such ratio at a range of 3:1 to 9:1. Due to recent regulatory changes, we will work with our trust company partners to lower the contractual structural leverage ratio of each trust product to no higher than 3:1 before the end of 2020, the grace period provided by the Guiding Opinion. As of December 31, 2018, the actual structural leverage ratio of our trust plans was generally no higher than 3:1. For details, please refer to “Item 4. Information on the Company—B. Business Overview—Our Funding Model—Terms of the Trust Plans” and “—Funding Partners.” As part of the collaboration we have with our trust company partners, we are required to subscribe to all of the subordinated units of trust plans. By subscribing to subordinated units, we are entitled to the residual value from trust plans after certain payments to senior unit holders, trust company partners and third-party service providers. Payments to senior unit holders consist of an expected investment returns which are usually paid quarterly and principal amounts which are repaid upon maturity. We as subordinated unit holders are paid each quarter after the quarterly payment of interest returns to senior unit holders and upon maturity after the payment of principal amounts to senior unit holders. Our financing costs for the senior units, excluding the trust administrative fees, ranged from 7.0% to 12.7% per annum of the issuance amount of senior units in 2016, 2017 and 2018, our financing costs for subordinated units under repurchase arrangements with private equity funds ranged from 10% to 18% per annum of the transfer prices for such subordinated units in 2016, 2017 and 2018. Our cost of the subordinated units as measured by the investment amount was RMB1,928.6 million, RMB4,626.1 million and RMB4,330.3 million as of December 31, 2016, 2017 and 2018, respectively. Our investment return from the subordinated units was RMB391.2 million, RMB1,595.3 million and RMB903.2 million (US$131.4 million) in 2016, 2017 and 2018, respectively.

 

To a lesser extent, we also have a direct lending model through which we lend directly under our small loan licenses to borrowers with our own funding or funding we acquire from transfer of rights to earnings in loans principal, interest and financing service fee receivables to third parties with a repurchase arrangement.

 

For details of our repurchase agreements with third parties under both the trust lending and direct lending models, please refer to “Item 4. Information on the Company—B. Business Overview—Our Funding Model—Funding Sources” and “—Small Loan Direct Lending”. We generally rely on and will continue to rely primarily on our trust lending model, which is supplemented with our direct lending model. In 2017, funding from trust lending and direct lending models accounted for 95.4% and 4.6% of our total loan origination volume, respectively. In 2018, funding from trust lending and direct lending models accounted for 99.5% and 0.5% of our total home equity loan origination volume, respectively.

 

Through our established network of sales teams and branch offices, we reach prospective MSE borrowers and assess their creditworthiness and collateral. If these borrowers meet our requirements, we refer them to our trust company partners who make their own credit decisions before directly lending to qualified borrowers. We help trust company partners sign loan agreements with borrowers directly, and assist borrowers in pledging collateral for the benefit of trust company partners. We are designated as the service provider and provide post-loan services such as payment monitoring, debt collection and release of collateral as the need arises. We provide top-up arrangement to trust plans associated with our subscription of subordinated units. Under this arrangement, we are required to manage the NPLs by repurchasing or replacing NPLs, or providing additional funding sufficient to cover outstanding principal and interests of NPLs. We receive a performance-based service fee up to 8% per annum of the size of the trust plan charged to the trust plans for the services we provide.

 

42 

 

 

Our total operating income increased from RMB867.3 million in 2016 to RMB2,013.0 million in 2017, representing an increase of 132.1%, and further to RMB2,338.2 million (US$340.1 million) in 2018, representing an increase of 16.2%. Our net income increased from RMB235.4 million in 2016 to RMB532.7 million in 2017, representing an increase of 126.3%, and further to RMB860.9 million (US$125.2 million) in 2018, representing an increase of 61.6%.

 

Transaction Overview

 

We provide a convenient and user-friendly transaction process, which is implemented through our standardized home equity loan application procedures across our local offices. Our standardized transaction process under trust lending model is illustrated below.

  

 

Step 1: Loan application

 

The transaction process begins with the submission of a loan application by a prospective borrower either online or at one of our local offices. The application asks for information such as the borrower’s identity card information, contact, business and prospective collateral. The applicant typically also consents to access to his or her credit report generated by third parties while submitting the application.

 

Step 2: Risk assessment

 

After an application is submitted, our proprietary risk management system collects credit and valuation data from a number of internal and external sources. We then proceed with our risk assessment involving both online and offline processes focusing on both the creditworthiness of borrowers and quality of collateral. For details, please refer to “—Risk Management—Dual-factor risk assessment with integrated online and offline processes.”

 

Step 3: Credit decisioning

 

Once we have performed rigorous risk assessments on both applicant and collateral, we recommend qualified applicants with suggested loan principal amount to our trust company partners who proactively review and make final credit decisions on the loan applications we recommend. Specifically, our trust company partners are ultimately responsible for, reviewing loan applications and verifying applicants’ personal, business and collateral information collected by us through various procedures. Our trust company partners are ultimately responsible for approving the loan application.

 

43 

 

 

Step 4: Credit extension

 

We notify the applicants once we receive final approvals from our trust company partners. We then assist borrowers in signing loan agreements with the trust companies.

 

Step 5: Collateral pledge

 

As part of our services, we help the trust companies set up security interests on the collateral by assisting with relevant documentation, transferring title documents and registering security interests with local real property bureau.

 

Step 6: Loan disbursement

 

Our trust company partners review the signed loan agreements and confirm receipt of relevant title documents and perfected security interests before disbursement of loan proceeds to the borrowers’ bank accounts. Funding occurs promptly after the documentary conditions precedent to the settlement are fulfilled.

 

Step 7: Post-loan management process

 

We are also designated as the service provider and provide post-loan management services to our trust company partners, including monitoring repayment activities and collateral status and performing debt collection in an event of default on behalf of the trust companies. For details, please refer to “—Risk Management—Effective post-loan management procedures.” Once the loans are fully paid off, we help trust company partners release the collateral.

 

Our Borrowers

 

Borrower Base

 

We strategically target MSE owners who own properties in Tier 1 and Tier 2 cities in China. These MSE owners typically have quick cash flow turnover from their business operations with high demand for working capital. MSE owners often also have financing needs that are unpredictable, time-sensitive and frequent. We believe target borrowers are underserved by traditional financial institutions, whose often stringent and inflexible loan application requirements that are designed for large corporations make it difficult for MSE owners to fulfill. In addition, time-consuming and cumbersome requirements often limit MSE owners’ ability to meet their imminent financing need.

 

In addition, unlike in the United States where home equity loans is a common financing alternative, traditional lenders in China such as banks typically do not grant loans secured by second lien interests. Providing second lien home equity loans or title loans is limited for commercial banks in China, given the high level of regulatory supervision from relevant regulatory authorities. These products have instead been developed by non-traditional financial institutions like us to fulfill the unserved demand.

 

We originated home equity loans for 12,983, 23,705 and 16,167 borrowers in 2016, 2017 and 2018, respectively. In 2018, we originated home equity loans for 16,167 borrowers, representing a decrease of 31.8% from 2017. Our borrowers have presence in over 40 Tier 1 and Tier 2 cities in China and are geographically dispersed.

 

Borrower Acquisition

 

We acquire our borrowers primarily through our own network and sales personnel. In 2016, 2017 and 2018, almost all of our borrowers were engaged through our local offices and word-of-mouth marketing. Our offline sales staff works with various local resources, such as real estate brokers. We align the incentive of our sales personnel by offering a sales commission of 1.5% to 2% of the loan origination amount. We have also started collaborating with various channel partners to acquire new borrowers, including under the collaboration model with limited partnerships we started exploring in January 2019. For details, please refer to “—Collaboration Model.”

 

Collaboration Model

 

We have also been exploring a new business model since January 2019 to broaden our prospective borrower bases. Since January 2019, we have sought to collaborate with limited partnerships whose limited partners are dedicated to introduce our company and our loan services to prospective borrowers. The limited partners will also contribute an amount equal to 20% of the loans issued to the borrowers introduced by them (such contribution, the “Credit Risk Mitigation Position”) to the limited partnerships. The Credit Risk Mitigation Position will be transferred into an account designated by us and is fully refundable upon repayment of the loan that the Credit Risk Mitigation Position is associated with.

 

44 

 

 

Under such collaboration model, we will pay incentive fees to each limited partnership upon pre-agreed schedule and conditions, which will be re-distributed to the limited partners. In the event of loans issued to the borrowers acquired under such collaboration model are in default, the respective limited partners who introduced such borrowers will share the credit risks with us by choosing to (i) fully repay to us for the unpaid amount under the respective loan agreement for the borrower and acquire respective credit right, (ii) repay to us for the payment due and accrued interest under the respective loan agreement for the borrower and ensure the borrower pay for the rest payments under the loan agreement, or (iii) relinquish the respective Credit Risk Mitigation Position for such loan.

 

Our Products

 

The home equity loans we facilitate permit borrowers to borrow relatively large amounts up to 80% LTV ratio. Our weighted average LTV ratio was 65.9%, 66.7% and 61.9% for home equity loans originated in 2016, 2017 and 2018, respectively. In 2016, 2017 and 2018, we originated home equity loans of RMB8.3 billion, RMB17.1 billion and RMB9.5 billion, respectively.

 

The home equity loans we facilitate are typically secured by apartments, houses or commercial properties owned by borrowers. Unlike most commercial banks, the home equity loans we facilitate can be secured with second lien interests on top of the first lien interests with banks, offering additional financing to MSE owners not otherwise readily available to them.

 

We facilitate home equity loans with flexible tenors typically ranging from one to eight years enabling borrowers’ short-term and long-term business planning. In 2016 and 2017 and 2018, the average tenor of the home equity loans we originated were 50, 66 and 50 months, respectively. Borrowers may make prepayments typically free of charge after one and half years or at a cost of prepayment charges before then. Loans are typically repaid within two years based on historical pattern. In November 2017, we entered into the 2017 FOTIC Loan Agreement with FOTIC, one of our primary trust company partners. The 2017 FOTIC Loan Agreement added FOTIC’s option to demand repayment of outstanding loan principal and accrued interests before the maturity of the underlying trust funding to match two years’ term of the trust products that FOTIC set up for lending to the borrowers. We do not believe that such an option will have a material impact on our operations. We cannot guarantee you, however, that such business arrangement will be accepted by our borrowers. For details, please refer to “Item 3. Key Information—D. Risk Factors—Risks Related to Our Business—We have a limited operating history and our business practice continues to evolve, which makes it difficult to evaluate our future prospects.”

 

The home equity loans we originate are also competitively priced, with weighted average contractual interest rate of 14.7%, 13.6% and 14.5% per annum in 2016, 2017 and 2018, respectively. Our home equity loan products are typically installment loans which require monthly payments comprising principal and interests repayments, making it easier for borrowers to manage their cash flow and for us to timely monitor borrowers’ creditworthiness. Under this arrangement, the weighted average effective interest rate (inclusive of interests and financing service fees, if applicable, payable by the borrowers) of the home equity loan products we originated was 26.0%, 23.7% and 22.0% per annum in 2016, 2017 and 2018, respectively. Borrowers are obligated to pay directly to the trust plans in full the principal amount plus interest when due. We offer flexible repayment schedule for installment loans, including but not limited to (i) equal monthly installment comprising principal and interests evenly distributed throughout the life of the loan and (ii) monthly installment comprising principal and interests in accordance with a pre-agreed step-down schedule, where a borrower starts with higher equal monthly installment that decreases after a defined period.

 

To foster our home equity loan business, we also provide bridge loan products, which are generally unsecured short-term loans, to pay off borrowers’ existing loans secured by real property. As a result, such real property will be released from existing loans and can be used as collateral for the home equity loans we facilitate. Once borrowers obtain home equity loans facilitated by us, the bridge loans granted by us will be repaid in full. We granted bridge loans of RMB131.4 million, RMB112.6 million and RMB181.5 million in 2016, 2017 and 2018, respectively. We may continue to originate bridge loans going forward as the need arises.

 

Our Funding Model

 

We have explored various funding models and have focused on collaboration with our trust company partners starting in 2014. To a lesser extent, we also utilize a direct lending model through our small loan subsidiaries. In 2016, 2017 and 2018, 94.1%, 95.4% and 99.5%, respectively, of the total home equity loan origination volume was funded under the trust lending model and 5.9%, 4.6% and 0.5% was funded under the direct lending model.

 

45 

 

 

The following table illustrates our funding capital from different sources as of December 31, 2016 and 2017 and 2018, respectively.

 

   For the Year Ended December 31, 
   2016   2017   2018 
   Amount
(RMB in
millions)
   % of total   Amount
(RMB in
millions)
   % of total   Amount
(RMB in
millions)
   % of total 
Funding capital by sources                              
Trust lending                              
Senior tranche   5,169    71.4%   11,504    69.5%   10,749    63.5%
Subordinated tranche                              
Own funds   1,929    26.6%   1,413    8.5%   1,790    10.6%
Transferred to third parties           3,213    19.4%   2,540    15.0%
Direct lending                              
Own funds           50    0.3%   50    0.3%
Transferred to third parties   141    1.9%   366    2.2%   1,786    10.6%
Total   7,239    100.0%   16,547    100.0%   16,915    100.0%

 

The following table illustrates the breakdown of the home equity loan origination volume by funding model in the periods indicated.

 

   For the Year Ended December 31, 
   2016   2017   2018 
   Amount
(RMB in
millions)
   % of total   Amount
(RMB in
millions)
   % of total   Amount
(RMB in
millions)
   % of total 
Loan origination volume by funding model                              
Trust lending   7,809    94.1%   16,281    95.4%   9,479    99.5%
Direct lending   486    5.9%   789    4.6%   52    0.5%
Total   8,295    100.0%   17,071    100.0%   9,531    100.0%

 

Trust Lending

 

In July 2014, we began cooperating with trust companies to fund loans to borrowers through trust plans established in collaboration with these trust companies. The following chart illustrates a typical arrangement among borrowers, trust plans, trust plan investors and us.

 

 

 

46 

 

 

Terms of the Trust Plans

 

Pursuant to our collaboration agreements, our trust company partners establish long-term trust plans which issue multiple trust products, ranging from one to three years. Investors in these trust plans can subscribe to the trust units, which provides them with returns as provided in the subscription agreements. Once borrowers’ loan applications submitted through us are approved by trust company partners, they enter into loan agreements with borrowers and trust plans disburse loan proceeds to borrowers directly. Borrowers are required to repay the principal, interest and other fees, if applicable, directly to the account of the trust plan, and the trust company partner as trustee of the trust plan distributes the funds to unit holders according to the trust agreements. We are designated as the service provider for these trust plans, and in this role we acquire and screen borrowers and perform credit assessment pursuant to collaboration agreements with our trust company partners. We are also responsible for providing loan facilitation and post-loan management services for a service fee charged directly to the trust plans.

 

Each trust product issued under the long-term trust plan is funded with senior and subordinated units at a pre-determined contractual structural leverage ratio with the upper limit at a range of 3:1 to 9:1. For details, please refer to “—Funding Partners.” Due to recent regulatory changes, we will work with our trust company partners to lower the contractual structural leverage ratio to no higher than 3:1 before the end of 2020, the grace period provided by the Guiding Opinion. We do not believe that this change will have material adverse effect on our business, as the actual structural leverage ratio of unit split was generally no higher than 3:1 as of December 31, 2018.

 

As part of the collaboration we have with our trust company partners, we are required to subscribe to all of the subordinated units of each trust product issued under the long-term trust plans. Our cost of the subordinated units as measured by the investment amount was RMB1,928.6 million, RMB4,626.1 million and RMB4,330.3 million as of December 31, 2016, 2017 and 2018, respectively. The trust plans typically pay senior unit holders an amount that equals (i) an expected rate of investment return, which is usually paid quarterly, plus (ii) the principal amount invested, which is usually repaid upon maturity. The expected rate of investment return is provided in the subscription agreements of the senior units, to which we are not a party. Such rate of investment return is usually determined by our trust company partners based on market conditions and presented as an estimate. If the expected rate of investment return is not met, our trust company partners are not under any contractual obligation to top-up for any shortfalls while we as the subordinated unit holders are required to manage the underlying NPLs to make up the shortfalls pursuant to our credit strengthening services. For details, please refer to “—Credit Strengthening Services.” We as subordinated unit holders are paid each quarter after the quarterly payment of investment returns to senior unit holders and upon maturity after the payment of principal amounts to senior unit holders. The trust company partner is responsible for administering the trust plan and is paid a trust administrative fee.

 

We are responsible for maintaining the asset quality and receive a performance-based service fee of up to 8% per annum of the size of the trust plan for the services we provide, which decreases with the growth of percentage of NPLs in the amount of loans we facilitated. We as the subordinated unit holder also retain any residual value in trust plans after deducting (i) repayment of principal amount invested by senior unit holders, (ii) financing costs for the senior units, which primarily consist of the expected rate of return to the senior unit holders, (iii) administrative fee payments to trust companies and certain fee payments to third-party service providers (mainly depositary fees charged by the banks) and (iv) a performance-based service fee to us as service provider of up to 8% per annum of the size of the trust plan. Our financing costs for the senior units, excluding the trust administrative fees, ranged from 7.0% to 12.7% per annum of the issuance amount of senior units in 2016, 2017 and 2018. Certain fee payments to third-party service providers amounted to RMB2.9 million, RMB8.6 million and RMB(1.7) million for the same periods, respectively. Such fee payments decreased significantly because in November 2018, FOTIC signed trust agreements with commercial banks, which reduced the trust administrative fee from 0.08% to 0.01% and took effect retrospectively in second half of 2017.

 

We received performance-based fee payments of RMB289.5 million, RMB611.0 million and RMB1,083.8 million in 2016, 2017 and 2018, respectively. Our investment return from the subordinated units was RMB391.2 million, RMB1,595.3 million and RMB903.2 million for the same periods.

 

Credit Strengthening Services

 

Historically, we provided the following services pursuant to the terms of our agreements with trust company partners:

 

credit enhancement arrangement: provide credit enhancement services for loans we facilitate, which requires us to pay outstanding loan principal and interests to trust plans upon borrowers’ default; and

 

top-up arrangement: as subordinated unit holder, top up any shortfall if payments by borrowers are less than the amount that equals (i) the agreed financing costs for the senior units and (ii) the principal amount invested by senior unit holders, so that senior unit holders receive the total amount specified under the subscription agreements.

 

47 

 

 

Due to recent regulatory changes, we have been working with FOTIC to implement the 2018 FOTIC Funding Arrangements, under which our historical credit enhancement and top-up arrangement are replaced with credit strengthening services. Under the 2018 FOTIC Funding Arrangements, when there is an NPL under a trust product we, as the subordinated unit holder, are required to adopt one of the following measures to ensure sufficient capital to repay the principal amount and the agreed financing costs for the senior units, which primarily consist of expected rate of investment return to the senior unit holders:

 

purchase NPLs funded with senior units in an amount equal to the outstanding loan principal and interests;

 

purchase additional subordinated units in an amount sufficient to cover the outstanding loan principal and interests of the NPLs; or

 

replace such NPLs with non-delinquent loans funded with our subordinated units.

 

We have implemented similar changes with respect to our collaboration agreements with Bohai International Trust Co. Ltd. (“Bohai Trust”) and Zhongyuan Trust & Investment Company Ltd. (“Zhongyuan Trust”). The newly established trust plans with Bohai Trust and Zhongyuan Trust, respectively, does not provide credit enhancement or top-up arrangement. The existing trust plans, however, still operates under the historical funding arrangements. For details, please refer to “Item 3. Key Information—D. Risk Factors—Risks Related to Our Business—Our historical credit enhancement arrangements to our trust company partners might be subject to challenges by relevant regulatory authorities, and we may potentially be required to obtain licenses.”

 

Under the 2018 FOTIC Funding Arrangements, we are not required to provide credit enhancement arrangements as the loan facilitator except for current outstanding loans under the existing FOTIC trust products and loans to be granted thereunder. In return, we adopted the 2018 FOTIC Service Fee Structure, under which our service fee charged to a trust plan is performance-based and up to 8% per annum of the size of the trust plan and decreases with the growth of the NPLs in the loans we facilitated.

 

Funding Partners

 

As of the date of this annual report, we have formed partnership with well-established trust companies under our trust lending model, including FOTIC, Bohai Trust, Zhongyuan Trust, Zhonghai Trust, Bairui Trust and Everbright Trust. Through these collaborative partnerships, we have access to flexible funding of RMB10.75 billion sourced from the senior unit holders as of December 31, 2018. 87.3% and 84.1% of the loans we originated in 2017 and 2018 were funded through FOTIC, mainly due to our familiarity and long-standing relationship with FOTIC. We also work with other leading trust partners to diversify our funding sources.

 

The following table sets forth certain information with respect to trust plans set up by our trust company partners as of December 31, 2018.

 

Trust plans  Trust company
partner
  Total investment
in trust plans
(RMB in millions)
   Date established  Typical term
of trust
products set
up under the
trust plans
  Contractual
structural
leverage
ratio
   Actual
structural
leverage
ratio(1)
 
Jinghua Structure Fund 5  FOTIC   12,029   December 2014  One to two years   4:1    2.46:1 
                         
Jinghua Structure Fund 6  FOTIC   51   September 2014  One to two years   0(2)   0(2)
                         
Jinghua Structure Fund 27(3)  FOTIC   121   May 2018  Two years   9:1    6.86:1 
                         
Jinghua Structure Fund 29(3)  FOTIC   475   May 2018  Two to three years   3:1    2.16:1 
                         
Bohai Trust Shenfanlian Micro Finance Structure Fund  Bohai Trust   30   September 2016  One year   4:1    0(3)
                         
Bohai Huihe SME Structure Fund(3)  Bohai Trust   205   September 2017  One to three years   86:14    1.93:1 
                         
Zhongyuan Wealth Anhui Structure Fund 1  Zhongyuan Trust   299   January 2017  One year   4:1    4:1 
                         
Zhongyuan Wealth Anhui Structure Fund 2  Zhongyuan Trust   908   August 2017  One to two years   4:1    2.81:1 
                         
Bairui Hengyi No.613 Structure Fund  Bairui Trust   145   July 2018  Two years   3:1    2.99:1 
                         
Bohai Trust No.1 Huiying Structure Fund  Bohai Trust   190   September 2018  Five years   3:1    2.96:1 
                         
Zhonghai Lanhai Structure Fund  Zhonghai Trust   553   July 2018  Five years   3:1    2.97:1 
                         
Bohai Trust No.2 Shenzhen Fanhua United Structure Fund  Bohai Trust   50   November 2018  Five years   3:1    3:1 
                         
Everbright No.1 Business Acceleration Structure Fund  Everybright Trust   25   November 2018  Two to five years   3:1    2.98:1 

 

48 

 

 

Notes:

(1) Based on the ratio of total amount of senior units and subordinated units of all trust products issued under the trust plans.
(2) Jinghua Structure Fund 6 is solely funded by us.
(3) Implement the pass-through repayment method, under which payment of investment return and repayment of principal amount invested is made on a monthly basis.
(4) The senior units of Bohai Trust Shenfanlian Micro Finance Structure Fund have been fully paid.

 

Funding Sources

 

Our trust company partners have developed various trust plans to provide home equity loans to borrowers we acquire and recommend. For the years ended December 31, 2016, 2017 and 2018, home equity loans we facilitated under trust lending model amounted to RMB7.8 billion, RMB16.3 billion and RMB9.5 billion, respectively. Each trust plan issues multiple trust products which are funded with senior and subordinated units at a pre-determined ratio. The trust company partners may also transfer the underlying loans of trust products with repurchase arrangements to third parties at a specified annual rate of return when the original trust products become due. From May to December 2018, one trust company partner entered into contracts to transfer an aggregate amount of approximately RMB2.0 billion of loans to third-party transferees at annual rates of return of approximately 12.1% (including fees payable to the trust company partner). We subscribe to subordinated units in the trust plans through our wholly owned subsidiaries. Our financing costs for the senior units, excluding the trust administrative fees, ranged from 7.0% to 12.7% per annum of the issuance amount of senior units in 2016, 2017 and 2018.

 

Each trust plan sets a predetermined contractual structural leverage ratio between senior units and subordinated units. We may be required to subscribe to additional subordinated units upon request of the trustee to maintain the contractual structural leverage ratio. To date, we have not been obligated to purchase additional subordinated units under this requirement. Other than our obligation to maintain the contractual structural leverage ratio or provide credit strengthening services, which is discussed in more details under “—Credit Strengthening Services”, we are not contractually obligated to provide additional funding. There are no exceptions or reliefs available to the aforementioned additional funding obligation.

 

We fund our subscription of the subordinated units with (i) cash on hand and (ii) proceeds received through repurchase agreements with third parties with respect to subordinated units. Pursuant to such agreements, we transfer to third parties our rights to earnings in subordinated units up to an agreed investment return for a transfer price and are obligated to repurchase such right at a fixed repurchase price. Under such agreements, we continue to bear the risk of loss on the subordinated units and enjoy the upside on any return above the agreed investment return. The terms of our repurchase agreements may vary, such as obligating us to pay an expected investment return each quarter and the principal amount on or before the maturity date or requiring us to pay a lump sum amount within a specified period of time (generally within 360 days). In 2016, 2017 and 2018, we transferred our rights to earnings in subordinated units to a private equity fund and to certain third parties. Our financing costs under such repurchase agreements with the private equity fund ranged from 10% to 18% per annum of the transfer price in 2016, 2017 and 2018.

 

49 

 

 

We utilize multiple funding sources to support our business, some of which may be subject to challenges by regulatory authorities from time to time under the evolving legal environment. For details, please refer to “Item 3. Key Information—D. Risk Factors—Risks Related to Our Business—Some of our funding sources are highly regulated and are subject to the changing regulatory environment. If any of the funding sources is deemed to violate the PRC laws and regulations, we may need to secure new funding, failure of which may result in material and adverse impact on our business, financial condition, results of operations and prospects.”

 

Small Loan Direct Lending

 

We supplement our trust lending model with direct lending by our small loan subsidiaries in Beijing, Shenzhen and Chongqing. Our subsidiaries typically enter into loan agreements that are secured by real property and have similar terms to home equity loans we facilitate under the trust lending model. We enter into loan agreements with borrowers directly. We finance our direct lending business with (i) our own funds and (ii) funds from third parties by transferring our rights to earnings in loans principal, interest and financing service fee receivables to them with repurchase arrangements. Under (ii), we transfer our rights to earnings in loans principal, interest and financing service fee receivables to third parties at a transfer price together with a repurchase arrangement, which requires us to repurchase these rights to earnings at a fixed repurchase price within a specified period of time (generally within 360 days). The difference between the transfer price we receive and the fixed repurchase price is the effective financing costs for entering into repurchase arrangements.

 

Small loan direct lending business in China requires license granted by local regulatory authorities and is subject to leverage constraints. Our three small loan subsidiaries in Beijing, Shenzhen and Chongqing have relevant licenses to conduct direct lending business since 2012, 2012 and 2011, respectively. Subject to various regulations, some of our direct lending business is limited to certain regions for which we have a license to engage in such business. Due to regulatory financing/net capital ratio constraints and for liquidity reasons, we expect that direct lending will remain a fairly limited and immaterial part of our business in the near future. For the years ended December 31, 2016, 2017 and 2018, our loan origination volume through direct lending was RMB486.2 million, RMB789.4 million and RMB52.4 million, respectively. As of December 31, 2016, 2017 and 2018, RMB140.7 million, RMB366.0 million and RMB160.2 million out of all loans originated under direct lending model were funded by third parties.

 

Matching of Terms of Funding Sources and Loans

 

We forecast our cash flows each month to determine our use and need of cash for the next month and take into account the amount of loans becoming due, amount of trust products becoming due and target size of loan products to be facilitated. When our monthly cash flow forecasts indicate a need for additional funding to ensure the matching of terms of funding sources and loans, we coordinate with our trust company partners to acquire additional funding through transfer of loans with repurchase arrangements or through other permitted means, such as bridge loans.

 

Under our trust lending model, once a trust product matures, the trustee strives to repay the expected rate of investment return and principal to the senior unit holders. Under our credit strengthening services, we are required to make up for any shortfalls if the proceeds from loans are less than the principal amount invested by the senior unit holders and the agreed financing costs for the senior units, which primarily consist of the expected rate of investment return to the senior unit holders. The trust products set up under long-term trust plans usually have a term of one to three years. The loans we facilitate have tenors typically ranging from one to eight years. Historically, a majority of the loans we facilitated were repaid within the first two years.

 

The following table illustrates the number of borrowers who prepaid and the related principal amount of the loans that were prepaid for the years ended December 31, 2016 and 2017 and 2018:

 

   For the Year Ended December 31, 
   2016   2017   2018 
Number of borrowers prepaid   4,553    10,251    14,019 
Principal amount of the loans prepaid (in RMB million)   1,858.2    5,206.3    6,970.5 

 

As of December 31, 2016 and 2017 and 2018, the balance of loans that exceeded the terms of the underlying trust products was RMB4,440.9 million, RMB10,331.3 million and RMB1,016.6 million, respectively, as measured by the amount of senior units whose outstanding terms are shorter than the remaining tenor of the underlying loans.

 

50 

 

 

To strengthen the matching of terms of loans and funding sources, FOTIC has implemented the 2017 FOTIC Loan Agreement, which gives FOTIC an option to demand repayment of outstanding loan principal and unpaid accrued interests before the maturity of the underlying trust funding. FOTIC also started to standardize the terms of the trust products issued under the FOTIC trust plans to two years. When a loan over the term of the underlying trust funding is originated with FOTIC trust funding, it may be required to be repaid upon exercise of the FOTIC option. Such an option is clearly explained to the borrowers at the outset. If the borrower wishes to continue the loan arrangement, he or she will need to obtain bridge financing either through us or through third parties to repay the original loan first before obtaining a new loan from our trust company partners. With this arrangement, maturity of the trust products should generally match the terms of loans granted thereunder should the trustee wish to exercise the option. We do not believe this arrangement will have material adverse effect on our business or results of operations. For details, please refer to “Item 3. Key Information—D. Risk Factors—Risks Related to Our Business—We have a limited operating history and our business practice continues to evolve, which makes it difficult to evaluate our future prospects.”

 

Our trust company partners have also implemented the pass-through repayment method in certain of the trust plans to help resolve the duration mismatch. Under the pass-through repayment method, loan repayment proceeds are usually distributed to the senior unit holders on a monthly basis to repay both the financing costs for the senior units and the principal amount invested by the senior unit holders after deducting relevant fees. Under the pass-through repayment method, the principal amount invested in the trust products is repaid as the underlying loans are repaid. As a result, terms of the underlying trust funding generally match tenor of the loans. We plan to enter into collaboration agreements with our trust company partners to issue more trust products with pass-through repayment method to fund the loans originated by us.

 

When a loan goes beyond the terms of the underlying trust funding, the trust company partners may transfer the loans with repurchase arrangements which will generally be provided by us or our wholly owned subsidiaries to third parties at a specified annual rate of return when the original trust products become due. Our trust company partners started this practice due to a recent regulatory change in April 2018. From May to December 2018, one trust company partner entered into contracts to transfer an aggregate amount of approximately RMB2.0 billion of loans to third-party transferees at annual rates of return of approximately 12.1% (including fees payable to the trust company partner). Terms of the loans remain the same after the transfer. The trust company partner will, with our assistance for a service fee, disburse the payment proceeds they subsequently receive under the relevant loans to third-party transferees. We are required to repurchase (i) the NPLs of the transferred loans; and (ii) the unpaid loans upon the end of the term of the transfer.

 

If our trust company partners fail to ensure the matching of terms of funding sources and tenor of loans using the above methods, we may be required to make up for any shortfalls as pursuant to our credit strengthening services with cash on hand. We may also issue bridge loans under our small loan direct lending model to the borrowers in return for the borrowers’ prepayment of the loans to our trust company partners and replace such bridge loans with new home equity loans funded under a new trust product. By employing these measures, we are able to manage the mismatch between maturity dates of the loans and maturity dates of the trust products.

 

Business Infrastructure

 

Since our inception, we have strategically developed a network of branches and sub-branches in over 40 cities in China, which totaled 64 as of the date of this annual report. Specifically, we have carefully selected the geographic location of our offices with 16 branches and sub-branches in the Pearl River Delta region, 14 branches and sub-branches in the Yangtze River Delta region, and 34 branches and sub-branches in other areas. We prioritize expanding into cities that have stable housing market synergetic to our established network.

 

In practice, regulatory regime on property-backed loans and mortgages may differ from region to region. Experiences of interacting with regulatory authorities in different regions need to be acquired through long-time business practice. Under the current regulatory framework, it is crucial for home equity loan service providers to have local knowledge and resources. Benefiting from our extensive network, we have developed deep local knowledge and resources throughout the loan service process from loan origination to security interest perfection, and to debt collection. Our local team works closely with local authorities and has gained recognition for our business operations and established good working relationships with them.

 

We have also developed a cooperative relationship with third parties in local markets. Our sales representatives work with local real estate brokers and banks who cannot accommodate second lien collateral to acquire high quality borrowers.

 

51 

 

 

Risk Management

 

As a core component of our sustainable business model, we have developed a rigorous and robust risk management system. We focus on assessing both credit risks of borrowers and quality of collateral with our integrated online and offline processes. As of December 31, 2018, we had 806 employees in our risk management team. We impose strict guidelines on loan approvals and separation of loan approval and risk management. The loans we originated are divided into different categories by amount and are reviewed by various levels of seniority.

 

Our risk management is based on our institutional knowledge and is well tested and evidenced by historical performance and based on our product design, dual-factor risk assessment and effective post-loan management procedures. As of December 31, 2016, 2017 and 2018, the aggregate NPL rate was 1.04%, 1.00% and 1.05%, respectively. Charge-off ratio was 0.005%, 0.093% and 0.068% in 2016, 2017 and 2018, respectively.

 

Credit risk mitigation embedded in product design

 

The home equity loans we facilitate primarily take real properties located in Tier 1 and Tier 2 cities as collateral. Our loan portfolio spreads over 40 cities across China. We believe that such geographic diversification better protects us against deterioration of local housing and economic conditions. To further limit credit risk, we only permit home equity loans up to 80% LTV ratio with weighted average LTV ratio of 65.9%, 66.7% and 61.9% for home equity loans originated in 2016, 2017 and 2018, respectively, to ensure recovery in the event of borrower default. The LTV ratio varies for different types of real properties and is also adjusted pursuant to a borrower’s credit history and quality of the collateral and may be lowered in the event of a past default.

 

Our home equity loan products are typically installment loans which require monthly payments comprising principal and interests repayments. This strategic design allows us to timely monitor borrowers’ creditworthiness and initiate collection process at an early stage. We review a borrower’s monthly cash flow to determine the tenor of the loan. Borrowers with stronger cash flow will have the option of shorter tenors, which may require larger payment on each installment. Borrowers with weaker cash flow are usually encouraged to take loans of longer tenor, so as to lower the amount of each installment. We may also require deposit payment for borrowers with past default.

 

Starting in November 2017, FOTIC as the lender could demand repayment of outstanding loan principal and unpaid accrued interests before the maturity of the underlying trust funding pursuant to the 2017 FOTIC Loan Agreement. Under the 2017 FOTIC Loan Agreement, the loan repayment schedule will consist of monthly payments to FOTIC trust plans. Once the early repayment option is exercised, however, the lump sum of the outstanding loan principal and interest must be paid in the last monthly payment.

 

Dual-factor risk assessment with integrated online and offline process

 

We perform rigorous risk assessment on prospective borrowers and collateral in the following order:

 

Step 1: Collecting data on loan applicants

 

The first step of our borrower risk assessment process is to collect data on applicants. This is typically done through information directly provided by applicants in our standardized application package, and information we aggregate from a number of sources, including various databases and the Credit Reference Center of the People’s Bank of China

 

Step 2: Verification of information collected on loan applicants

 

The second step of our borrower risk assessment process is to verify the information collected in Step 1. This is done through our offline identity authentication procedures conducted by local office staff, which typically consists of site visits to applicants’ residences and business premises.

 

Step 3: Valuation of proposed collateral

 

We also perform risk assessment on the proposed real property collateral. The proposed real property collateral is appraised by independent leading online property appraisers and refined by us on specifics such as liquidity value, location, neighborhood, type, facing direction, floor plan and size.

 

52 

 

 

Step 4: Verification of collateral condition

 

We also take measures to verify the condition of proposed collateral. Local office staff visits the property that a loan applicant intends to pledge. As part of the collateral assessment, we cross-check the preliminary valuation provided by our appraisal company partners with local real estate agents and bank mortgage documents.

 

If our verification procedure on either a loan applicant or collateral reveals significant discrepancies from the information provided by such applicant, we will not recommend such applicant to our trust company partners.

 

Step 5: Perfection of collateral

 

The last step of our collateral risk assessment process is to register the pledge over real properties under the names of trust company partners with local real property bureau. We only release loan proceeds after obtaining the receipts on pledge application issued by local real property bureau. Borrowers are obligated to return loan proceeds if pledge is not successfully registered under extreme circumstances.

 

Effective post-loan management procedures

 

Under the agreements with our trust company partners, we are responsible for monitoring collection of overdue principal and interest, and are authorized by our trust company partners to oversee the collection process.

 

Monitoring repayments. We closely monitor loan repayments. Our system generates automatic payment reminders through SMSs one week before the due date. Collaborating with multiple sources of credit reference agencies, we are able to closely monitor if borrowers are involved in any new litigations.

 

Monitoring collateral status. We selectively conduct searches against real property collateral depending on principal amount outstanding and nature and location of collateral. Such searches are supplemented with online re-valuation of collateral through our appraisal company partners.

 

Debt collection. In an event of default, we utilize different collection measures with our integrated online and offline process.

 

Within three to five business days past due, we will contact defaulting borrowers through SMSs or by phone to understand reasons for the nonpayment and inform them of past-due penalties.

 

After a loan is past due for over six days, we will arrange a site visit to further assess the situation. If agreeable with the defaulting borrower, we will arrange for quick disposal plans including sale of loans to third parties in exchange for proceeds upfront, or disposal of collateral voluntarily by the borrower and repay the defaulted loans with the proceeds. Meanwhile, we will conduct an online judgment search against the defaulting borrowers and a lien search against the collateral.

 

Once payment is past due for over 30 days or at any time upon the occurrence of unusual situations (such as possible forfeiture of the collateral), we will accelerate execution of quick disposal plans, or if no quick disposal plan was agreed to, initiate judicial proceedings against the defaulting borrower or resort to online or offline arbitration and foreclose the real property collateral. If no quick disposal plan has been summited, we will pursue judicial disposal plan at the same time and we may ask for the assistance of external lawyers. Historically, we were able to help our trust company partners enforce their rights to the collateral through a power of attorney that was signed by the borrower and notarized by a notary public before loan disbursement. This allowed the trust company partners to quickly dispose of the collateral without having to involve the borrower. Due to recent regulatory changes, we ceased this practice.

 

We have implemented detailed debt collection guidance and code of conduct for our local staff to ensure our debt collection methods are ethical and in compliance with laws and regulations. We recovered loan principal, interest and penalties which equal to 111.6%, 105.1% and 103.2% of the actual outstanding loan principal of these delinquent loans for the same periods, respectively.

 

Collateral

 

The borrowers pledge their real properties to our trust company partners in the case of trust lending and to our small loan subsidiaries in case of direct lending. We have developed detailed guidelines for real property collateral. The LTV ratios are also adjusted based on the type of property (residential or commercial), floor plan, and age and credit history of property owners.

 

53 

 

 

The following table illustrates the weighted average LTV ratio of all home equity loans we originated for the periods or as of the dates indicated, and a breakdown by collateral type.

 

   For the Year Ended December 31, 
   2016   2017   2018 
Weighted average LTV ratio by collateral type               
Apartment   67.4%   68.3%   62.7%
House   55.3%   56.0%   52.6%
Commercial property   59.8%   49.6%   44.8%
Total   65.9%   66.7%   61.9%

 

The following table illustrates distribution of our outstanding loan principal by city tier as of December 31, 2017 and 2018, respectively.

 

   As of December 31, 
   2017   2018 
   Amount
(RMB in millions)
   % of total   Amount
(RMB in millions)
   % of total 
Outstanding loan principal by collateral city tier                    
Tier 1   4,734    28.4%   4,113    26.1%
Tier 2   11,160    66.9%   10,965    69.5%
Others   780    4.7%   703    4.4%
Total   16,674    100.0%   15,781    100.0%

 

Technology

 

Our technology departments comprised of 37 employees as of December 31, 2018. We utilize our home equity loan information technology system to support our standardized credit application process. Through our information technology system, we are able to connect with third-party service providers’ systems, including credit risk evaluation systems and leading property appraisers, to automatically collect data generated from their systems. In addition, our local staff upload information collected during the due diligence process on a timely basis to supplement external credit data and ensure efficient approval process. Furthermore, we exchange loan application and approval information through our information technology system with our trust company partners’ systems.

 

We collect and store user personal information, including names, phone numbers, addresses, identification information and financial information for the sole purpose of individual credit assessment. We retrieve such information with consent and have safeguards designed to protect such information. We store our data in encrypted form, which offers an additional layer of protection. We also verify data interchange with our funding partners using digital signatures, which enhances the security of such interchange. We also limit employees’ access to such information and monitor authorized access.

 

Sales and Marketing

 

We acquire borrowers primarily through our own network and sales personnel. As a supplement to our local offices and word-of-mouth marketing and as a strategy to broaden customer reach, we have started collaborating with various channel partners to acquire new borrowers, including under the collaboration model with limited partnerships we started exploring since January 2019. For details, please refer to “—Our Borrower—Borrower Acquisition.”

 

Intellectual Property

 

We rely on a combination of patent, copyright, trademark and trade secret laws and restrictions on disclosure to protect our intellectual property rights. We have registered 18 software copyrights in China, including our proprietary loan management software and financial data analytics software. We have registered our domain name, cashchina.cn. As of December 31, 2018, we had five registered trademarks, including our “CNFH” and company logo.

 

54 

 

 

Despite our efforts to protect our intellectual property rights, unauthorized parties may attempt to obtain and use our intellectual property. Monitoring unauthorized use of our intellectual property is difficult and costly, and we cannot be certain that the steps we have taken will prevent misappropriation of our intellectual property. From time to time, we may have to resort to litigation to enforce our intellectual property rights, which could result in substantial costs and diversion of our resources. In addition, third parties may initiate litigation against us alleging infringement of their proprietary rights or declaring their non-infringement of our intellectual property rights. In the event of a successful claim of infringement and our failure or inability to develop non-infringing technology or license the infringed or similar technology on a timely basis, our business could be harmed. Even if we are able to license the infringed or similar technology, license fees could be substantial and may adversely affect our results of operations. See “Item 3. Key Information—D. Risk Factors—Risks Related to Our Business—Any failure to protect our own intellectual property rights could impair our brand, negatively impact our business or both” and “Item 3. Key Information—D. Risk Factors—Risks Related to Our Business—We may be sued by third parties for alleged infringement of their proprietary rights, which could harm our business.”

 

Data Policy

 

We have adopted a strict internal data policy relating to confidential information of our borrowers and business partners, as well as our own confidential information. This policy establishes day-to-day data protection and use requirements, data and information classification, backup requirements, approval procedures and user control. This policy also specifies the manner in which data must be stored. We require each of our employees to agree in writing to abide by the data policy and protect the confidentiality of our data.

 

Competition

 

As a leading player in China’s home equity loan service industry, we face competition from other national or regional home equity loan providers and home equity loan service providers, as well as from commercial banks and other traditional financial institutions. As our business continues to grow rapidly, we also face significant competition for highly skilled personnel, including management, sales team and risk management personnel. The success of our growth strategy depends in part on our ability to retain existing personnel and recruit additional highly skilled employees.

 

Insurance

 

We provide social security insurance including pension insurance, unemployment insurance, work-related injury insurance and medical insurance for our employees. We also purchased employer’s liability insurance and additional commercial health insurance to increase insurance coverage of our employees. We do not maintain property insurance to protect our equipment and other properties essential to our business operation against risks and unexpected events. We do not maintain business interruption insurance or general third-party liability insurance, nor do we maintain product liability insurance or key-man insurance. We consider our insurance coverage sufficient and in line with market practice for our business operations in China.

 

Regulation

 

This section sets forth a summary of the most significant rules and regulations that affect our business we operate in China.

 

As a home equity loan service provider, we facilitate loans by connecting borrowers with our trust company partners, and, to a lesser extent, we also lend directly to borrowers through our small loan subsidiaries. We have established three small loan subsidiaries in Beijing, Chongqing and Shenzhen that are permitted to operate small loan businesses.

 

Regulations Relating to Foreign Investment

 

The establishment, operation and management of companies in China is governed by the PRC Company Law, as amended in 2005 and 2013. According to the PRC Company Law, companies established in the PRC are either limited liability companies or joint stock limited liability companies. The establishment procedures, approval procedures, registered capital requirements, foreign exchange matters, accounting practices, taxation and labor matters of a wholly foreign-owned enterprise are regulated by the Wholly Foreign-Owned Enterprise Law of the PRC, as amended on September 3, 2016, and the Implementation Regulation of the Wholly Foreign-Owned Enterprise Law, as amended on February 19, 2014. In September 2016, the National People’s Congress Standing Committee published the Decision on Revising Four Laws including the Wholly Foreign-Owned Enterprise Law of the People’s Republic of China. Such decision, which became effective in October 2016, changes the “filing or approval” procedure for foreign investments in China. Foreign investments in those business sectors that are not subject to special entry management measures will only be subject to filing instead of approval requirement. Pursuant to the Interim Measures for the Recordation Administration of the Formation and Modification of Foreign-Invested Enterprises promulgated by the MOFCOM in October 2016, as amended in July 2017, establishment and changes of foreign investment enterprises not subject to the approval under the special entry management measures shall be filed with the relevant authorities.

 

55 

 

 

The Special Administrative Measures for Entrance of Foreign Investment (Negative List) (2018 Version)

 

The Special Administrative Measures for Entrance of Foreign Investment (Negative List) (2018 Version), or the Negative List, which was promulgated jointly by the Ministry of Commerce and the National Development and Reform Commission on June 28, 2018 and became effective on July 28, 2018, replaced and abolished the Guidance Catalog of Industries for Foreign Investment (2017 Revision) regulating the access of foreign investors to China. Pursuant to the Negative List, foreign investors should refrain from investing in any of the prohibited sectors specified in the Negative List, and they are required to obtain permit for access to sectors listed in the Negative List that are not classified as “prohibited.” Our business is currently not listed in the Negative List (2018 Version), and is therefore not subject to any foreign investment restriction under the Negative List (2018 Version)Regulations Relating to Small Loan

 

Under the Guiding Opinions of the CBRC and the PBOC on the Pilot Operation of Small Loan Companies which was promulgated by the CBRC and the PBOC on May 4, 2008, or the Guiding Opinions on Small Loan Companies, a small loan company is a company that specializes in operating a small loan business with investments from natural persons, legal entities or other social organizations, and which does not accept public deposits. The establishment of a small loan company is subject to the approval of the competent government authority at the provincial level. The major sources of funds for a small loan company are limited to capital paid by shareholders, donated capital and capital borrowed from up to two financial institutions. Furthermore, the balance of the capital borrowed by a small loan company from financial institutions must not exceed 50% of the net capital of such small loan company, and the interest rate and term of the borrowed capital are required to be determined by the company with the banking financial institutions upon consultation, and the interest rate on the borrowed capital must be determined by using the Shanghai Interbank Offered Rate as the base rate. With respect to the grant of credit, small loan companies are required to adhere to the principle of “small sum and decentralization.” The outstanding balance of the loans granted by a small loan company to one borrower cannot exceed 5% of the net capital of such company. The interest ceiling used by a small loan company may be determined by such companies, but in no circumstance shall it exceed the restrictions prescribed by the judicatory authority, and the interest floor is 0.9 times the base interest rate published by the PBOC. Small loan companies have the flexibility to determine the specific interest rate within the range depending on market conditions. In addition, according to the Guiding Opinions on Small Loan Companies, small loan companies are required to establish and improve their corporate governance structures, the loan management systems, the financial accounting systems, the asset classification systems, the provision systems for accurate asset classification and their information disclosure systems, and such companies are required to make adequate provision for impairment losses and are required to accept public scrutiny supervision and are prohibited from carrying out illegal fund-raising in any form.

 

Circular 141, outlines general requirements on the “cash loan” business conducted by network small loan companies, banking financial institutions and online lending information intermediaries. Circular 141 requires network small loan companies to cautiously manage their funding sources and shall not (1) engage in any illegal fund-raising or absorbing public deposits, (2) sell, transfer or substantively transfer its credit assets through Internet platform or any kind of local financial exchange, and (3) raise any funds through the Peer-to-Peer Lending Information Intermediaries. Funds raised by the transferring of credit assets and asset securitization shall be calculated in a consolidation manner within the balance sheet, and the ratio of total amount of fund-raising and net capital shall be executed temporarily according to the local ratio. The local authorities shall not further relax the ratio of fund-raising by the small loan companies.

 

Any violation of Circular 141 may result in penalties, including but not limited to suspension of operation, orders to make rectification, condemnation, revocation of license, order to cease business operation and criminal liabilities.

 

Our small loan subsidiaries are not network small loan companies, and we are not subject to the restrictions under the aforesaid regulation. But whether the relevant regulatory authorities will have a more limited explanation or make further restrictions on small loan businesses remains uncertain at this stage.

 

56 

 

 

Implementary Measures of Small Loan Companies in Beijing

 

The Implementary Measures of the Pilot Small Loan Companies in Beijing was issued by the People’s Government of Beijing Municipality on January 4, 2009. The Interim Measures of Supervisal Regulations on Pilot Small Loan Companies of Beijing was issued by the Finance Bureau of Beijing Municipality on May 31, 2011. The key regulations of small loan companies in Beijing are as follows:

 

no single largest shareholder (including its affiliates) may hold shares that exceed 30% of total registered capital of the small loan company; any other single shareholder and its affiliates may hold shares that exceed 1% but no more than 20% of total registered capital of the small loan company; and the shareholders of the small loan company shall be natural persons, legal entities and other social organizations in China, among others. The largest shareholder shall be a local natural person, legal entity or other social organization on a county basis;

 

if a small loan company is a limited liability company, its registered capital must be at least RMB50 million; and if it is a company limited by shares, its registered capital must be at least RMB100 million. All registered capital shall be valid and legal, paid in cash and paid in full by the contributors or promotors at one time; and

 

the funds of a small loan company mainly come from the capital contributed and funds donated by shareholders as well as funds raised from no more than two banking financial institutions and other fund resources approved by the relevant authorities, and the balance of funds obtained by a small loan company from banking financial institutions may not exceed 50% of its net capital.

 

Interim Administrative Measures of Small Loan Companies in Shenzhen

 

The Interim Administrative Measures of the Pilot Small Loan Companies of Shenzhen was issued by the People’s Government of Shenzhen Municipality on September 3, 2011. The Notice on Guidance on Approval Progress of Pilot Small Loan Companies of Shenzhen was issued by the Finance Development Service Office of Shenzhen Municipality on December 29, 2008. The Notice on Further Reinforcement and Regulation on Interim Guidance on Pilot Entry and Approval of the Small Loan Companies was issued by the Finance Development Service Office of Shenzhen Municipality on April 3, 2013. The Notice on the Pilot Business of Financing Innovation for Small Loan Companies in Shenzhen was issued by the People’s Government of Shenzhen Municipality Financing Development Service Office on February 20, 2014. The key regulations of small loan companies in Shenzhen are as follows:

 

if a small loan company is a limited liability company, its registered capital must be at least RMB300 million; if it is a company limited by shares, its registered capital must be at least RMB400 million;

 

the balance of funds obtained by a small loan company from external legitimate channels may not exceed 200% of its net capital the previous year;

 

the main promotor of a small loan company shall (1) have net assets no less than RMB200 million and an asset-liability ratio of no more than 65%, and, in principle, the long-term investment amount after investing in this project shall be no more than 60% of net assets (on a consolidated financial statements basis); and (2) have continuous positive earnings for three years with a total net profit of no less than RMB60 million, and the total tax contribution shall be no less than RMB18 million (on a consolidated financial statements basis);

 

enterprise, social organization or economic organization as other contributors shall be divided into two categories: (1) if the ratio of investments is 30% or more, it shall be subject to the approval process as the main promotor; and (2) if the ratio of investments is no more than 30%, it shall be subject to the following conditions: having been incorporated for more than three years with net assets no less than RMB100 million and an asset-liability ratio no more than 65%, and, in principle, the long-term investment amount after investing on this project shall be no more than 60% of net assets, having continuous positive earnings for two years with a total net profit of no less than RMB20 million, and the total tax contribution shall be no less than RMB6 million (on a consolidated financial statement basis);

 

if a foreign financial institution or small loan credit company (or other similar entity) is the main promotor, it shall be subject to the following conditions: (1) having total assets no less than RMB2 billion (on a consolidated financial statement basis); (2) having been engaged in financial business and continuously operating for no less than 10 years with sufficient analysis and research on the small loan market in China; and (3) shall obtain the approval of the financial regulation authorities as a bank financing institution;

 

the key management personnel may hold no more than 5% of shares of the small loan company, and, as a temporary restriction, no other social natural person may contribute to the small loan company;

 

the main promoter shall contribute no less than 30% of the total registered capital and shall control the company relatively, other contribution by other entities shall be no less than 5% of the total registered capital; and

 

57 

 

 

the equity interests of a small loan company may be transferred, but no transfer or pledge is allowed in the first three years following the incorporation of the small loan company. Equity interests held by the directors or senior managers of the small loan company shall not be transferred during the term of office. As the time expires, the transferee shall have qualifications as the transferor, and the transferee shall not transfer its shares within three years following the date of change of registration of shares.

 

Guidance on Small Loan Companies in Chongqing

 

Guidance on Chongqing’s Promotion of Pilot Operation of Small Loan Companies was issued by the People’s Government of Chongqing Municipality on August 1, 2008. Interim Measures of Chongqing Municipality for the Administration of Small Loan Companies was approved by the People’s Government of Chongqing Municipality on August 1, 2008. The Notice on Issues Concerning the Adjustment of Interim Measures of Chongqing Municipality for the Administration of Pilot Operation of Small Loan Companies was issued by the People’s Government of Chongqing Municipality on April 27, 2009. The Notice on Further Promoting the Development of Small Loan Companies was issued by the People’s Government of Chongqing Municipality on April 12, 2011. The Notice on Interim Supervision Regulations on Chongqing Small Loan Companies Financing Supervision was issued by Chongqing Financing Business Office on June 4, 2012. Opinions of the Chongqing Municipal People’s Government on Enhancing the Support to the Private Sector was issued by the People’s Government of Chongqing Municipality on June 6, 2012. The Guidelines for the Supervision of the Establishment and Change of Chongqing Small Loan Company (Trial Implementation) was issued by the Chongqing Finance Office, and implemented on July 1st, 2013. The Notice on Adjusting Regulations of Chongqing Small Loan Company was issued by the Chongqing Finance Office on October 27, 2016. The key regulations of small loan companies in Chongqing are as follows:

 

if a small loan company is a foreign investment company, its registered capital must be at least US$30 million, and the shareholding of the foreign investor must be more than 50%;

 

for small loan companies with sound corporate management and strong risk management ability, the balance of the capital borrowed from banking financial institutions can be 100% of its net capital;

 

the balance of loans granted to a single borrower by a small loan company must not exceed 10% of the net capital of the company and the balance of credit limit granted to a single client as a group enterprise must not exceed 15% of the net capital of the small loan company; and

 

any small loan company established in Chongqing which conforms to the provisions of the policies on industries encouraged by the state in western development will have income tax levied at a preferential tax rate of 15%.

 

Regulations Relating to Loan Facilitator

 

Circular 141 imposes several requirements on financial institutions engaged in the “cash loan” business. With respect to the loan business conducted in cooperation with third-party entities, such financial institutions must not outsource their core business function (including credit assessment and risk control) and must not accept any credit enhancement services, whether or not in a disguised form (including the commitment to taking default risks) provided by any third-party entities that lack the qualification to provide guarantee services. Such financial institutions must require and ensure that such third-party entities do not charge any interest or fees from the borrowers. We historically provided credit enhancement to our trust company partners, such arrangement with FOTIC trust plans will be limited to existing loans and loans to be issued under existing trust products under the 2018 FOTIC Funding Arrangements. We historically charged a financing service fee from the borrower under our trust lending model and small loan direct lending model, but we ceased charging such financing service fee starting from August 2017.

 

Regulations Relating to Loans and the Interest Rate

 

The PRC Contract Law, which became effective in October 1999, or the Contract Law, governs the formation, validity, performance, enforcement and assignment of contracts. The Contract Law requires that the interest rates charged under a loan agreement must not violate the applicable provisions of the PRC laws and regulations. In accordance with the Provisions on Certain Issues of the Application of Laws in the Trial of Private Lending Cases issued by the PRC Supreme People’s Court in August 2015 and effective since September 2015, or the Private Lending Judicial Interpretations, private lending is defined as financing between individuals, legal entities and other organizations.

 

58 

 

 

The Private Lending Judicial Interpretations provides that agreements between a lender and a borrower for loans with interest rates below 24% per annum are valid and enforceable. With respect to loans with interest rates between 24% per annum and 36% per annum, if the interest on the loans has already been paid to the lender, and so long as such payment does not conflict with the interests of the state, the community or any third parties, the court will likely dismiss the borrower’s request to demand the return of the interest payment above 24% per annum. If the interest rate of a loan is higher than 36% per annum, the agreement on that portion of the interest exceeding the maximum interest rate is invalid, and if the borrower requests the lender to return that portion of interest exceeding 36% per annum that has been paid, the court will support such requests. The Certain Opinions Regarding Further Strengthening the Financial Judgment Work issued by the PRC Supreme People’s Court in August 2017 further emphasizes that if the total amount of interest, compounded interest, default interest and other fees charged by a lender under a loan contract substantially exceeds the actual loss of such lender, then the request by the debtor under such loan contract to reduce or to adjust the part of the aforementioned fees exceeding the amount accrued at an annual rate of 24% will be upheld.

 

Regulations Relating to Financing Guarantee

 

In March 2010, CBRC, NDRC, MIIT, MOC, PBOC, SAIC and the Ministry of Finance of PRC promulgated the Tentative Administrative Measures for Financing Guarantee Companies. The Tentative Administrative Measures for Financing Guarantee Companies requires an entity or individual to obtain a prior approval from the relevant regulatory body to engage in the financing guarantee business and defines “financing guarantee” as an activity whereby the guarantor and the creditor, such as a financial institution in the banking sector, agree that the guarantor shall bear the guarantee obligations in the event that the secured party fails to perform its financing debt owed to the creditor.

 

In August 2017, the State Council promulgated the Regulations on the Supervision and Administration of Financing Guarantee Companies, or the Financing Guarantee Regulations, which became effective on October 1, 2017. The Financing Guarantee Regulations defines “financing guarantee” as a guarantee provided for the debt financing (including but not limited to the extension of loans or issuance of bonds) and set out that the establishment of a financing guarantee company or engagement in the financing guarantee business without approval may result in several penalties, including but not limited to banning, an order to cease business operation, confiscation of illegal gains, fines of up to RMB1,000,000 and criminal liabilities. The Financing Guarantee Regulations also sets forth that the outstanding guarantee liabilities of a financing guarantee company shall not exceed 10 times its net assets and that the outstanding guarantee liabilities of a financing guarantee company vis-à-vis the same guaranteed party shall not exceed 10% of the net assets of the financing guarantee company, while the outstanding guarantee liabilities of a financing guarantee company in respect of the same guaranteed party and its affiliated parties shall not exceed 15% of its net assets.

 

Regulations Relating to Illegal Fundraising

 

Raising funds by entities or individuals from the general public must be conducted in strict compliance with applicable PRC laws and regulations to avoid administrative and criminal liabilities. The Measures for the Banning of Illegal Financial Institutions and Illegal Financial Business Operations promulgated by the State Council in July 1998 and the Notice on Relevant Issues Concerning the Penalty on Illegal Fundraising issued by the General Office of the State Council in July 2007 explicitly prohibit illegal public fundraising. The main features of illegal public fundraising include: (i) illegally soliciting and raising funds from the general public by means of issuing stocks, bonds, lotteries or other securities without obtaining the approval of relevant authorities, (ii) promising a return of interest or profits or investment returns in cash, properties or other forms within a specified period of time and (iii) using a legitimate form to disguise an unlawful purpose.

 

To further clarify the criminal charges and punishments relating to illegal public fundraising, the Supreme People’s Court promulgated the Judicial Interpretations to Issues Concerning Applications of Laws for Trial of Criminal Cases on Illegal Fundraising, or the Illegal Fundraising Judicial Interpretations, which came into force in January 2011. The Illegal Fundraising Judicial Interpretations provides that a public fundraising will constitute a criminal offense related to “illegally soliciting deposits from the public” under the PRC Criminal Law if it meets all the following four criteria: (i) the fundraising has not been approved by the relevant authorities or is concealed under the guise of legitimate acts; (ii) the fundraising employs general solicitation or advertising such as social media, promotion meetings, leafleting and SMS advertising; (iii) the fundraiser promises to repay, after a specified period of time, the capital and interests, or investment returns in cash, properties in kind and other forms; and (iv) the fundraising targets the general public as opposed to specific individuals. An illegal fundraising activity can incur a fine or prosecution in the event it constitutes a criminal offense. Pursuant to the Illegal Fundraising Judicial Interpretations, an offender that is an entity will be subject to criminal liabilities if it illegally solicits deposits from the general public or illegally solicits deposits in disguised form (i) with the amount of deposits involved exceeding RMB1,000,000, (ii) with over 150 fundraising targets involved, (iii) with direct economic loss caused to fundraising targets exceeding RMB500,000, or (iv) the illegal fundraising activities have caused baneful influences to the public or have led to other severe consequences. In addition, an individual or an entity who has aided in illegal fundraising from the general public and charges fees including but not limited to agent fees, rewards, rebates and commissions, may be considered an accomplice in the crime of illegal fundraising. In accordance with the Opinions of the Supreme People’s Court, the Supreme People’s Procurator and the Ministry of Public Security on Several Issues concerning the Application of Law in the Illegal Fundraising Criminal Cases, the administrative proceeding for determining the nature of illegal fundraising activities is not a prerequisite procedure for the initiation of criminal proceedings concerning the crime of illegal fundraising, and the administrative departments’ failure in determining the nature of illegal fundraising activities does not affect the investigation, prosecution and trial of cases concerning the crime of illegal fundraising. According to “the Notice of the Supreme People’s Court, the Supreme People’s Procuratorate and the Ministry of Public Security on the Promulgation of Opinions on Several Issues in Handling Criminal Cases of Illegal Fundraising” issued in January 2019, the determination of the “illegality” of fund-raising shall be based on the laws and regulations of the national financial management. If there are only general stipulations in the laws and regulations of the national financial management, the “illegality” could be determined in accordance with the spirit of laws and regulations and the provisions on regulatory documents such as regulations, measures, and implementation rules of the People's Bank of China, the China Insurance Regulatory Commission, the China Securities Regulatory Commission.

 

59 

 

 

Regulations Relating to Mortgage

 

The principal regulations governing mortgage include the PRC Property Rights Law, the PRC Security Law and their respective Interpretations of the Supreme People’s Court. Under these laws and regulations, in order to create a legal and executable mortgage, the parties concerned shall conclude a written mortgage contract and complete the mortgage registration formalities with applicable real estate registration authorities. Mortgage interests shall be created at the time of registration.

 

Under the PRC Property Rights Law, a mortgage contract shall include, amongst others, the following terms: (1) type and amount of the secured debt; (2) term for performance of debt obligations by the debtor; (3) mortgaged property’s description, quality, quantity, condition, location, ownership or ownership of the right to use the mortgaged property; and (4) scope of the guarantee. In January 2015, the PRC Ministry of Land and Resources released the Implementation Regulations for the Provisional Regulations on Real Estate Registration, according to which the mortgage contract is one of the required registration materials to be submitted to the real estate registration authorities.

 

Anti-money Laundering Regulations

 

The PRC Anti-money Laundering Law, which became effective in January 2007, sets forth the principal anti-money laundering requirements applicable to financial institutions as well as nonfinancial institutions with anti-money laundering obligations, including the adoption of precautionary and supervisory measures, establishment of various systems for client identification, retention of clients’ identification information and records and reports on large transactions and suspicious transactions.

 

According to the PRC Anti-money Laundering Law, financial institutions subject to the PRC Anti-money Laundering Law include banks, credit unions, trust investment companies, stock brokerage companies, futures brokerage companies, insurance companies and other financial institutions as listed and published by the State Council, while the list of the nonfinancial institutions with anti-money laundering obligations will be published by the State Council. The PBOC and other governmental authorities issued a series of administrative rules and regulations to specify the anti-money laundering obligations of financial institutions and certain nonfinancial institutions, such as payment institutions. However, the State Council has not promulgated a list of the nonfinancial institutions subject to anti-money laundering obligations.

 

In cooperation with our trust company partners, we have adopted various policies and procedures, including “know-your-customer” procedures, Customer due diligence, and Customer screening procedures, for anti-money laundering purposes. However, as the detailed anti-money laundering regulations of home equity loan facilitators have not been published, there is uncertainty as to how the anti-money laundering requirements will be interpreted and implemented and whether home equity loan service providers like us must abide by the rules and procedures set forth in the PRC Anti-money Laundering Law that are applicable to nonfinancial institutions with anti-money laundering obligations. We cannot assure you that our existing anti-money laundering policies and procedures will be deemed to be in full compliance with any anti-money laundering laws and regulations that may become applicable to us in the future.

 

60 

 

 

Regulations on Internet Information Security and Privacy Protection

 

Internet content in China is regulated and restricted from a state security standpoint. On December 28, 2000, the Standing Committee of the PRC National People’s Congress introduced and enacted the Decisions on Maintaining Internet Security, which was amended on August 27, 2009 and may subject violators to criminal punishment in China for any effort to: (i) use the Internet to market fake and substandard products or carry out false publicity for any commodity or service; (ii) use the Internet for the purpose of damaging the commercial goodwill and product reputation of any other person; (iii) use the Internet for the purpose of infringing on the intellectual property of any person; (iv) use the Internet for the purpose of fabricating and spreading false information that affects the trading of securities and futures or otherwise jeopardizes the financial order; or (v) create any pornographic website or webpage on the Internet, providing links to pornographic websites, or disseminating pornographic books and magazines, movies, audiovisual products or images. The Ministry of Public Security has promulgated measures that prohibit use of the Internet in ways which, among other things, result in a leakage of state secrets or a spread of socially destabilizing content and require Internet service providers to take proper measures, including anti-virus, data backup and other related measures, and keep records of certain information about the users (including user registration information, log-in and log-out time, IP address, content and time of posts by users) for at least 60 days, and detect illegal information, stop transmission of such information and keep relevant records. If an Internet information service provider violates these measures, the Ministry of Public Security and the local security bureaus may revoke its operating license and shut down its websites.

 

PRC government authorities have enacted laws and regulations on Internet use to protect personal information from any unauthorized disclosure. In December 2012, the Standing Committee of the PRC National People’s Congress promulgated the Decision on Strengthening Network Information Protection to enhance the legal protection of information security and privacy on the Internet. In July 2013, the MIIT promulgated the Provisions on Protection of Personal Information of Telecommunication and Internet Users to regulate the collection and use of users’ personal information in the provision of telecommunication services and Internet information services in China. Telecommunication business operators and Internet service providers are required to establish their own rules for collecting and use of users’ information and cannot collect or use users’ information without their consent. Telecommunication business operators and Internet service providers are prohibited from disclosing, tampering with, damaging, selling or illegally providing others with, collected personal information.

 

On November 7, 2016, the Standing Committee of the PRC National People’s Congress published Cyber Security Law of the PRC, which took effect on June 1, 2017 and requires network operators to perform certain functions related to cyber security protection and the strengthening of network information management. For instance, under the Cyber Security Law, network operators of key information infrastructures shall store within the territory of the PRC all the personal information and important data collected and produced within the territory of the PRC, and their purchase of network products and services that may affect national securities shall be subject to national cyber security review. On May 2, 2017, the Cyberspace Administration of China issued a trial version of the Measures for the Security Review of Network Products and Services (Trial), which took effect on June 1, 2017, to provide for more detailed rules regarding cyber security review requirements.

 

In addition, the Guidelines to Promote the Health Growth of the Internet Finance, or the Internet Finance Guidelines, requires Internet finance service providers, including online finance platforms, among other things, to improve technology security standards and safeguard customer and transaction information. The State Council, the PBOC and other relevant regulatory authorities will jointly adopt the implementing rules and technology security standards.

 

Regulations on Intellectual Property Rights

 

The PRC has adopted comprehensive legislation governing intellectual property rights, including copyrights, patents, trademarks and domain names.

 

Copyright and Software Products

 

The National People’s Congress adopted the Copyright Law in 1990 and amended it in 2001 and 2010, respectively. The amended Copyright Law extends copyright protection to Internet activities, products disseminated over the Internet and software products. In addition, there is a voluntary registration system administered by the China Copyright Protection Center.

 

In order to further implement the Computer Software Protection Regulations promulgated by the State Council on December 20, 2001 and amended on January 30, 2013, the State Copyright Bureau issued the Computer Software Copyright Registration Procedures on February 20, 2002, which applies to software copyright registration, license contract registration and transfer contract registration.

 

61 

 

 

Trademarks

 

Trademarks are protected by the PRC Trademark Law adopted in 1982 and subsequently amended in 1993, 2001 and 2013 as well as the Implementation Regulation of the PRC Trademark Law adopted by the State Council in 2002 and amended on April 29, 2014. The Trademark Office under the SAIC handles trademark registrations and grants a term of 10 years to registered trademarks and another 10 years if requested upon expiry of the first or any renewed 10-year term. Trademark license agreements must be filed with the Trademark Office for record. The PRC Trademark Law has adopted a “first-to-file” principle with respect to trademark registrations. Where a trademark for which a registration has been made is identical or similar to another trademark which has already been registered or been subject to a preliminary examination and approval for use on the same kind of or similar commodities or services, the application for registration of such trademark may be rejected. Any person applying for the registration of a trademark may not prejudice the existing right first obtained by others nor may any person register in advance a trademark that has already been used by another party and has already gained a “sufficient degree of reputation” through such party’s use. Trademark license agreements should be filed with the Trademark Office or its regional offices.

 

Domain Names

 

Internet domain name registration and related matters are primarily regulated by the Measures on the Administration of Domain Names for the Chinese Internet, issued by the MIIT on November 5, 2004 and effective as of December 20, 2004, which was replaced by the Measures on Administration of Internet Domain Names issued by the MIIT as of November 1, 2017 and the Implementing Rules on Registration of Domain Names issued by China Internet Network Information Center on May 28, 2012, which became effective on May 29, 2012. Domain name registrations are handled through domain name service agencies established under the relevant regulations, and the applicants become domain name holders upon successful registration.

 

As of December, 2018, we had five registered trademarks and six trademark applications with the Trademark Office under the State Administration for Industry and Commerce. We have 18 registered Copyright of Software Products and one registered Domain Name.

 

Regulations Relating to Employment

 

Pursuant to the Labor Law of PRC, promulgated by the NPC in July 1994 and revised in August 2009, or the Labor Law, and the Labor Contract Law of PRC, promulgated by the Standing Committee of the NPC in June 2007 and amended in December 2012, or the Labor Contract Law, employers must execute written employment contracts with full-time employees. If an employer fails to enter into a written employment contract with an employee within one year from the date on which the employment relationship is established, the employer must rectify the situation by entering into a written employment contract with the employee and pay the employee twice the employee’s salary for the period from the day following the lapse of one month from the date of establishment of the employment relationship to the day prior to the execution of the written employment contract. All employers must compensate their employees with wages equal to at least the local minimum wage standards. Violations of the PRC Labor Law and the Labor Contract Law may result in the imposition of fines and other administrative sanctions, and serious violations may result in criminal liabilities.

 

Enterprises in China are required by the Social Insurance Law of PRC promulgated by the Standing Committee of the NPC in October 2010, which became effective in July 2011, or the Social Insurance Law, the Regulations on Management of Housing Provident Fund released by the State Council in March 2002, and other related rules and regulations, to participate in certain employee benefit plans, including social insurance funds, namely a pension plan, a medical insurance plan, an unemployment insurance plan, a work-related injury insurance plan and a maternity insurance plan and a housing provident fund, and contribute to the plans or funds in amounts equal to certain percentages of salaries, including bonuses and allowances, of the employees as specified by the local government from time to time at locations where they operate their businesses or where they are located. Failure to make adequate contributions to various employee benefit plans may be subject to fines and other administrative sanctions. According to the Social Insurance Law, an employer that fails to make social insurance contributions may be ordered to rectify the noncompliance and pay the required contributions within a stipulated deadline and be subject to a late fee of 0.05% per day, as the case may be. If the employer still fails to rectify the failure to make social insurance contributions within the deadline, it may be subject to a fine ranging from one to three times the amount overdue. According to the Regulations on Management of Housing Fund, an enterprise that fails to make housing fund contributions may be ordered to rectify the noncompliance and pay the required contributions within a stipulated deadline; otherwise, an application may be made to a local court for compulsory enforcement.

 

We have not made adequate contributions to employee benefit plans as required by applicable PRC laws and regulations. See “Item 3. Key Information—D. Risk Factors—Risks Related to Doing Business in China—Failure to make adequate contributions to various employee benefit plans as required by PRC regulations may subject us to penalties.”

 

62 

 

 

Regulations Relating to Tax

 

Enterprise Income Tax

 

PRC enterprise income tax is calculated based on taxable income, which is determined under (i) the PRC Enterprise Income Tax Law, or the EIT Law, promulgated by the NPC and implemented in January 2008 and revised in February 2017, and (ii) the implementation rules to the EIT Law promulgated by the State Council and implemented in January 2008. The EIT Law imposes a uniform enterprise income tax rate of 25% on all resident enterprises in the PRC, including foreign-invested enterprises and domestic enterprises, unless they are qualified for certain exceptions. According to the EIT Law and its implementation rules, the income tax rate of an enterprise that has been determined to be a high and new technology enterprise may be reduced to 15% with the approval of relevant tax authorities.

 

In addition, according to the EIT Law, enterprises registered in countries or regions outside the PRC but have their “de facto management bodies” located within China may be considered as PRC resident enterprises and are therefore subject to PRC enterprise income tax at the rate of 25% on their worldwide income. Though the implementation rules of the EIT Law define “de facto management bodies” as “establishments that carry out substantial and overall management and control over the manufacturing and business operations, personnel, accounting, properties, etc., of an enterprise,” the only detailed guidance currently available for the definition of “de facto management body” as well as the determination and administration of tax residency status of offshore incorporated enterprises are set forth in the Notice Regarding the Determination of Chinese-Controlled Overseas Incorporated Enterprises as PRC Tax Resident Enterprises on the Basis of De Facto Management Bodies, or the Circular 82, promulgated by the State Administration of Taxation (the “SAT”) in April 2009, and the Administrative Measures for Enterprise Income Tax of Chinese-Controlled Overseas Incorporated Resident Enterprises (Trial Version) issued by the SAT in July 2011, or Bulletin No. 45, which provides guidance on the administration as well as the determination of the tax residency status of a Chinese-controlled offshore incorporated enterprise, defined as an enterprise that is incorporated under the law of a foreign country or territory and that has a PRC company or PRC corporate group as its primary controlling shareholder.

 

According to Circular 82, a Chinese-controlled offshore-incorporated enterprise will be regarded as a PRC resident enterprise by virtue of having its “de facto management body” in China and will be subject to PRC enterprise income tax on its global income only if all of the following conditions are met:

 

the primary location of the day-to-day operational management and the places where they perform their duties are in the PRC;

 

decisions relating to the enterprise’s financial and human resource matters are made or are subject to approval of organizations or personnel in the PRC;

 

the enterprise’s primary assets, accounting books and records, company seals and board and shareholder resolutions are located or maintained in the PRC; and

 

50% or more of voting board members or senior executives habitually reside in the PRC.

 

Bulletin No. 45 further clarifies certain issues related to the determination of tax resident status and competent tax authorities. It also specifies that when provided with a copy of Recognition of Residential Status from a resident Chinese-controlled offshore incorporated enterprise, a payer does not need to withhold income tax when paying certain PRC-sourced income such as dividends, interest and royalties to such Chinese-controlled offshore-incorporated enterprise.

 

Value-Added Tax and Business Tax

 

According to the Provisional Regulations on Value-added Tax, which was promulgated by the PRC State Council on December 13, 1993 and amended in November 2008, February 2016 and November 2017, and the Implementing Rules of the Provisional Regulations on Value-added Tax, which were promulgated by the MOF on December 18, 2008 and subsequently amended by the MOF and the SAT on October 28, 2011, all taxpayers selling goods, providing processing, repairing or replacement services or importing goods within the PRC must pay value-added tax.

 

63 

 

 

Since January 1, 2012, the MOF and the SAT have implemented the VAT Pilot Plan, which imposes VAT in lieu of business tax for certain “modern service industries.” According to the implementation circulars released by the MOF and the SAT on the VAT Pilot Plan, the “modern service industries” include research, development and technology services, information technology services, cultural innovation services, logistics support, lease of corporeal properties, attestation and consulting services. According to the Notice of the Ministry of Finance and the SAT on Implementing the Pilot Program of Replacing Business Tax with Value-Added Tax in an All-round Manner which became effective on May 1, 2016, entities and individuals engaged in the sale of services, intangible assets or fixed assets within the PRC territory are required to pay value-added tax instead of business tax. Following the implementation of the VAT Pilot Plan, most of our PRC subsidiaries and affiliates have been subject to VAT, at a rate of 3% or 6%, instead of business tax. From April 1, 2019, according to “The Notice on Policies for Deepening the Value-added Tax Reform” issued by the Ministry of Finance and the State Taxation Administration and the General Administration of Customs in March 2019 and “The Notice on Adjusting the Value-Added Tax Rate” issued by the Ministry of Finance and the State Taxation Administration in April 2018, most of our Chinese companies and subsidiaries pay a Value-added Tax rate of 3% or 6%.

 

Regulations Relating to Foreign Exchange

 

Regulation on Foreign Currency Exchange

 

The principal regulations governing foreign currency exchange in China are the Foreign Exchange Administration Regulations, most recently amended in August 2008. Under the PRC foreign exchange regulations, payments of current account items, such as profit distributions, interest payments and trade and service-related foreign exchange transactions, can be made in foreign currencies without prior approval from SAFE by complying with certain procedural requirements. By contrast, approval from or registration with appropriate government authorities is required where RMB is to be converted into foreign currency and remitted out of China to pay capital account items, such as direct investments, repayment of foreign currency-denominated loans, repatriation of investments and investments in securities outside of China. On February 13, 2015, the SAFE promulgated the Notice on Further Simplifying and Improving the Administration of the Foreign Exchange Concerning Direct Investment, or SAFE Notice 13. After SAFE Notice 13 became effective on June 1, 2015, instead of applying for approvals regarding foreign exchange registrations of foreign direct investment and overseas direct investment from SAFE, entities and individuals will be required to apply for such foreign exchange registrations from qualified banks. The qualified banks, under the supervision of the SAFE, will directly examine the applications and conduct the registration.

 

In August 2008, SAFE issued the Circular on the Relevant Operating Issues Concerning the Improvement of the Administration of the Payment and Settlement of Foreign Currency Capital of Foreign-Invested Enterprises, or SAFE Circular 142, regulating the conversion by a foreign-invested enterprise of foreign currency-registered capital into RMB by restricting how the converted RMB may be used. SAFE Circular 142 provides that the RMB capital converted from foreign currency-registered capital of a foreign-invested enterprise may only be used for purposes within the business scope approved by the applicable government authority and may not be used for equity investments within the PRC. In addition, SAFE strengthened its oversight of the flow and use of the RMB capital converted from foreign currency-registered capital of foreign-invested enterprises. The use of such RMB capital may not be changed without SAFE’s approval, and such RMB capital may not in any case be used to repay RMB loans if the proceeds of such loans have not been used. Violations may result in severe monetary or other penalties.

 

In November 2012, SAFE promulgated the Circular of Further Improving and Adjusting Foreign Exchange Administration Policies on Foreign Direct Investment, which substantially amends and simplifies the current foreign exchange procedure. Pursuant to this circular, the opening of various special purpose foreign exchange accounts, such as pre-establishment expenses accounts, foreign exchange capital accounts and guarantee accounts, the reinvestment of RMB proceeds derived by foreign investors in the PRC and remittance of foreign exchange profits and dividends by a foreign-invested enterprise to its foreign shareholders no longer requires the approval or verification of SAFE, and multiple capital accounts for the same entity may be opened in different provinces, which was not possible previously. In addition, SAFE promulgated another circular in May 2013, which specifies that the administration by SAFE or its local branches over direct investment by foreign investors in the PRC must be conducted by way of registration, and banks must process foreign exchange business relating to the direct investment in the PRC based on the registration information provided by SAFE and its branches.

 

In July 2014, SAFE issued SAFE Circular 36, which purports to reform the administration of settlement of the foreign exchange capitals of foreign invested enterprises in certain designated areas on a trial basis. Under the pilot program, some of the restrictions under SAFE Circular 142 will not apply to the settlement of the foreign exchange capitals of the foreign-invested enterprises established within the designated areas, and the enterprises are allowed to use their RMB capital converted from foreign exchange capital to make equity investments. However, our PRC subsidiary is not established within the designated areas. On March 30, 2015, the SAFE promulgated Circular 19 to expand the reform nationwide. Circular 19 came into force and replaced both Circular 142 and Circular 36 on June 1, 2015. Circular 19 allows foreign-invested enterprises to make equity investments by using RMB funds converted from foreign exchange capital. However, Circular 19 continues to prohibit foreign-invested enterprises from, among other things, using RMB funds converted from their foreign exchange capitals for expenditure beyond its business scope, providing entrusted loans or repaying loans between nonfinancial enterprises.

 

64 

 

 

On June 9, 2016, the SAFE promulgated Circular 16, which expands the application scope from only the capital of the foreign-invested enterprises to the capital, the foreign debt fund and the fund from overseas public offerings. Also, Circular 16 allows the enterprises to use their foreign exchange capitals under capital accounts allowed by the relevant laws and regulations

 

In January 2017, the SAFE promulgated the Circular on Further Improving Reform of Foreign Exchange Administration and Optimizing Genuineness and Compliance Verification, or Circular 3, which stipulates several capital control measures with respect to the outbound remittance of profit from domestic entities to offshore entities, including (i) under the principle of genuine transaction, banks shall check board resolutions regarding profit distribution, the original version of tax filing records and audited financial statements; and (ii) domestic entities shall hold income to account for previous years’ losses before remitting profits. Moreover, pursuant to Circular 3, domestic entities shall make detailed explanations of the sources of capital and utilization arrangements, and provide board resolutions, contracts and other proof when completing the registration procedures in connection with an outbound investment.

 

Regulations on Foreign Exchange Registration of Overseas Investment by PRC Residents

 

The SAFE issued the SAFE Circular on Relevant Issues Relating to Domestic Resident’s Investment and Financing and Round Trip Investment through Special Purpose Vehicles, or SAFE Circular 37, that became effective in July 2014, replacing the previous SAFE Circular 75. SAFE Circular 37 regulates foreign exchange matters in relation to the use of special purpose vehicles, or SPVs, by PRC residents or entities to seek offshore investment and financing or conduct round trip investment in China. Under SAFE Circular 37, a SPV refers to an offshore entity established or controlled, directly or indirectly, by PRC residents or entities for the purpose of seeking offshore financing or making offshore investment, using legitimate onshore or offshore assets or interests, while “round trip investment” refers to direct investment in China by PRC residents or entities through SPVs, namely, establishing foreign-invested enterprises to obtain the ownership, control rights and management rights. SAFE Circular 37 provides that, before making contributions into an SPV, PRC residents or entities are required to complete the foreign exchange registration with the SAFE or its local branch. The SAFE promulgated the Notice on Further Simplifying and Improving the Administration of the Foreign Exchange Concerning Direct Investment in February 2015, which took effect on June 1, 2015. This notice has amended SAFE Circular 37 requiring PRC residents or entities to register with qualified banks rather than the SAFE or its local branch in connection with their establishment or control of an offshore entity established for the purpose of overseas investment or financing.

 

PRC residents or entities who had contributed legitimate onshore or offshore interests or assets to SPVs but had not obtained registration as required before the implementation of the SAFE Circular 37 must register their ownership interests or control in the SPVs with qualified banks. An amendment to the registration is required if there is a material change with respect to the SPV registered, such as any change of basic information (including change of the PRC residents, name and operation term), increases or decreases in investment amount, transfers or exchanges of shares, and mergers or divisions. Failure to comply with the registration procedures set forth in SAFE Circular 37 and the subsequent notice, or making misrepresentation on or failure to disclose controllers of the foreign-invested enterprise that is established through round-trip investment, may result in restrictions being imposed on the foreign exchange activities of the relevant foreign-invested enterprise, including payment of dividends and other distributions, such as proceeds from any reduction in capital, share transfer or liquidation, to its offshore parent or affiliate, and the capital inflow from the offshore parent, and may also subject relevant PRC residents or entities to penalties under PRC foreign exchange administration regulations.

 

In February 2015, the SAFE released the Notice of the State Administration of Foreign Exchange on Further Simplifying and Improving the Policies of Foreign Exchange Administration Applicable to Direct Investment, or Circular 13, which has amended Circular 37 by requiring PRC residents or entities to register with qualified banks rather than the SAFE or its local branch in connection with their establishment or control of an offshore entity established for the purpose of overseas investment or financing.

 

Share Option Rules

 

Pursuant to Circular 37, PRC residents who participate in share incentive plans in overseas non-publicly listed companies may submit applications to the SAFE or its local branches for the foreign exchange registration with respect to offshore special purpose companies. In addition, under the Notice of the State Administration of Foreign Exchange on Issues Related to Foreign Exchange Administration in Domestic Individuals’ Participation in Equity Incentive Plans of Companies Listed Abroad issued by SAFE in February 2012, or the Share Option Rules, PRC residents who are granted shares or share options by companies listed on overseas stock exchanges under share incentive plans are required to (i) register with the SAFE or its local branches, (ii) retain a qualified PRC agent, which may be a PRC subsidiary of the overseas listed company or another qualified institution selected by the PRC subsidiary, to conduct SAFE registration and other procedures with respect to the share incentive plans on behalf of the participants, and (iii) retain an overseas institution to handle matters in connection with their exercise of share options, purchase and sale of shares or interests and funds transfers.

 

65 

 

 

Regulations on Dividend Distribution

 

Under our current corporate structure, our Cayman Islands holding company may rely on dividend payments from our PRC subsidiaries, which are wholly foreign-owned enterprises incorporated in China, to fund any cash and financing requirements we may have. The principal regulations governing the distribution of dividends of foreign-invested enterprises include the Foreign-Invested Enterprise Law, as amended in October 2016, and its implementation rules. Under these laws and regulations, wholly foreign-owned enterprises in China may pay dividends only out of their accumulated after-tax profits, if any, determined in accordance with PRC accounting standards and regulations. In addition, wholly foreign-owned enterprises in China are required to allocate at least 10% of their respective accumulated profits each year, if any, to fund certain reserve funds until these reserves have reached 50% of the registered capital of the enterprises. Wholly foreign-owned companies may, at their discretion, allocate a portion of their after-tax profits based on PRC accounting standards to staff welfare and bonus funds. These reserves are not distributable as cash dividends.

 

Regulations on Overseas Listing

 

On August 8, 2006, six PRC regulatory agencies, including the CSRC, adopted the Regulations on Mergers and Acquisitions of Domestic Enterprises by Foreign Investors (the “M&A Rules”), which became effective on September 8, 2006 and was amended on June 22, 2009. Foreign investors shall comply with the M&A Rules when they purchase equity interests of a domestic company or subscribe to the increased capital of a domestic company and thus change the nature of the domestic company into a foreign-invested enterprise; or when the foreign investors establish a foreign-invested enterprise in the PRC, purchase the assets of a domestic company and operate the assets; or when the foreign investors purchase the assets of a domestic company, establish a foreign-invested enterprise by injecting such assets and operate the assets. The M&A Rules purport, among other things, to require offshore special purpose vehicles formed for overseas listing purposes through acquisitions of PRC domestic companies and controlled by PRC companies or individuals, to obtain approval from the CSRC prior to publicly listing their securities on an overseas stock exchange.

 

4.C.       Organizational Structure

 

The following diagram illustrates our corporate structure with material subsidiaries as of the date of this annual report. For a complete list of our subsidiaries, please refer to note 1 to our consolidated financial statements as of and for the years ended December 31, 2016, 2017 and 2018 included elsewhere in this annual report. We subscribe to the subordinated units of the trust products issued under long-term trust plans through three of our wholly owned subsidiaries, Guangzhou Heze Information Technology Co., Ltd., Guangzhou Chengze Information Technology Co., Ltd. and Shenzhen Fanhua United Investment Group Co., Ltd. From an accounting perspective, we are exposed to the risk and variability of returns from activities of the trust plans and are therefore required to consolidate the financial results of the trust plans, including the results related to the senior units. Financial data of a trust plan is consolidated as if the trust plan is a subsidiary. Income and expenses of the trust plans are consolidated on our consolidated statements of comprehensive income while assets and liabilities of the trust plans are consolidated on our consolidated balance sheet. We do not, however, have ownership interest in the trust plans from a legal perspective other than in the subordinated units that account for only a portion of the total outstanding amount of the trust plans. For details of the contractual structural leverage ratio of each trust plan, please refer to “Item 4. Information of the Company—B. Business Overview—Our Funding Model.”

 

66 

 

 

 

 

Notes:

(1) Guangzhou Heze Information Technology Co., Ltd. is one of the entities through which we subscribe to subordinated units of trust products.

(2) Guangzhou Chengze Information Technology Co., Ltd. is one of the entities through which we subscribe to subordinated units of trust products.

(3) Shenzhen Fanhua United Investment Group Co., Ltd. operates our loan services business through various subsidiaries in the PRC and operates our small loan business through Beijing Fanhua Micro-credit Company Limited and Shenzhen Fanhua Micro-credit Co., Ltd.

 

4.D.Property, Plant and Equipment

 

Our corporate headquarters are located in Guangzhou, China, where we lease approximately 1,815 square meters of office space pursuant to a lease expiring in September 2022. We also maintain leased properties ranging from 30 square meters to 1,856 square meters in over 40 cities. The lease term varies from 12 months to eight years. We believe that our existing facilities are generally adequate to meet our current needs, but we expect to seek additional funding as needed to accommodate future growth.

 

ITEM 4A.UNRESOLVED STAFF COMMENTS

 

None.

 

ITEM 5.OPERATING AND FINANCIAL REVIEW AND PROSPECTS

 

You should read the following discussion and analysis of our financial condition and results of operations in conjunction with our consolidated financial statements and the related notes included elsewhere in this annual report. This discussion contains forward-looking statements that involve risks and uncertainties. Our actual results and the timing of events could differ materially from those anticipated in these forward-looking statements as a result of various factors, including those we describe under “Item 3.D. Risk Factors” and elsewhere in this annual report.

 

67 

 

 

5.A.Operating Results

 

Overview

 

We are a leading home equity loan service provider in China. We facilitate loans by connecting MSE owners with our funding partners. Our primary target borrower segment is MSE owners who own real properties in Tier 1 and Tier 2 cities in China.

 

We have established a national network of 64 branches and sub-branches in over 40 cities in China. In 2016 and 2017, we originated home equity loans with an aggregate principal amount of RMB8.3 billion and RMB17.1 billion, respectively, representing an increase of 106.0%. In 2018, we originated home equity loans with an aggregate principal amount of RMB9.5 billion, representing a decrease of 44.4% from 2017. We originated home equity loans for 12,983 and 23,705 borrowers in 2016 and 2017, respectively, representing an increase of 82.6%. In 2018, we originated home equity loans for 16,167 borrowers, representing a decrease of 31.8% from 2017. In 2016, 2017 and 2018, the average tenor of the home equity loans we originated was 50, 66 and 50 months with the weighted average effective interest rate (inclusive of interests and financing service fees, if applicable, payable by the borrowers) of 26.0%, 23.7% and 22.0% per annum, respectively. The increase from 2016 to 2017 in the average tenor is due to the fact that we facilitated more loan products with a longer term of eight years in 2017, and the decrease in the weighted average effective interest rate is due to the fact that we ceased charging financing service fee to the borrowers starting from August 2017.

 

Our practical risk assessment procedure focuses on both credit risks of borrowers and quality of the collateral. We have also established guidelines on characteristics and quality of collateral, including, among others, an LTV ratio capped at 80%. The weighted average LTV ratio of the home equity loan origination volume was 65.9%, 66.7% and 61.9% in 2016, 2017 and 2018, respectively. As of December 31, 2016, 2017 and 2018, our aggregate NPL rate was 1.04%, 1.00% and 1.05%, respectively. Charge-off ratio in 2016, 2017 and 2018 was 0.005%, 0.093% and 0.068%, respectively.

 

Our total operating income increased from RMB867.3 million in 2016 to RMB2,013.0 million in 2017, representing an increase of 132.1%, and further to RMB2,338.2 million (US$340.1 million) in 2018, representing a growth of 16.2% from 2017. Our net income increased from RMB235.4 million in 2016 to RMB532.7 million in 2017, representing a growth of 126.3%, and further to RMB860.9 million (US$125.2 million) in 2018, representing an increase of 61.6% from 2017.

 

Under the contractual arrangements with our trust company partners, we subscribe to subordinated units of trust plans and also provide services to trust plans. As a result, we are entitled to (i) the investment return payable to us as subordinated unit holder and (ii) a performance-based service fee up to 8% per annum of the size of trust plans payable to us for our services provided to trust plans. Our cost of the subordinated units as measured by the investment amount was RMB1,928.6 million, RMB4,626.1 million and RMB4,330.3 million as of December 31, 2016, 2017 and 2018, respectively. Our investment return from the subordinated units was RMB391.2 million, RMB1,595.3 million and RMB903.2 million in 2016, 2017 and 2018, respectively.

 

As a subordinated unit holder, we are exposed to variability of returns from activities of trust plans and are therefore required to consolidate the financial results of trust plans on our consolidated financial statements, including those of the senior units. Therefore, the service fee charged to trust plans is considered inter-company transaction and is eliminated together with management service expenses of trust plans for accounting purposes. In 2016, 2017 and 2018, we generated a service fee charged to trust plans of RMB289.5 million, RMB611.0 million and RMB1,083.8 million, respectively.

 

Key Factors Affecting Our Results of Operations

 

Ability to maintain and expand borrower base

 

Due to the nature of our business, our ability to increase our loan origination volume largely depends on our ability to acquire new borrowers for the loans we facilitate. We acquire borrowers primarily through our own network and sales personnel. Since January 2019, we have also sought to collaborate with limited partnerships to broaden our customer base. Most of our borrowers have been engaged through our local offices and word-of-mouth marketing. We originated home equity loans for 12,983, 23,705 and 16,167 borrowers in 2016, 2017 and 2018, respectively. Our results of operations and ability to sustain and increase loan volumes will depend on our ability to maintain and expand borrower base.

 

68 

 

 

Effective risk management

 

Our operating income and profitability are largely affected by our risk management capabilities. We are exposed to credit risks under the trust lending model as a result of subscription of subordinated units and credit strengthening services and being a lender under the direct lending model. As such, our ability to accurately assess default risks through our credit analysis system directly affects our loan aggregate delinquency rates and profitability. Any significant weakness in our risk management system will directly or indirectly result in an increase in delinquency of loans originated by us or a failure of our loan servicing to recover losses. For a detailed discussion of our risk management, please refer to “Item 4. Information of the Company—B. Business Overview—Risk Management.”

 

Relationship with our funding partners

 

Our collaborative relationships with our funding partners are critical to our operations. We mainly collaborate with our trust company partners through trust lending model. In 2016, 2017 and 2018, 94.1%, 95.4% and 99.5% of our total home equity loan origination volume was funded under trust lending model, respectively. The availability of funds from our funding partners affects our liquidity and the amount of loan transactions that we can facilitate, which directly affects our profitability. Terms of our collaboration agreements with our funding partners generally set the financing costs of our home equity loan business. Our financing costs for senior units excluding the trust administrative fees, ranged from 7.0% to 12.7% per annum of the issuance amount of senior units in 2016, 2017 and 2018. The interest charged by trust company partners to our borrowers affects our profitability. If we fail to maintain or deepen our existing relationships with our trust company partners, our liquidity and profitability may be adversely affected. A general deterioration of our relationships with our funding partners will result in a significant decrease in liquidity or in our service fees charged to trust plans, and we may not be able to secure alternative financing on terms acceptable to us or our borrowers, or at all. This may result in a decrease in the volume of loans we facilitate, which has a material adverse impact on our business and results of operations. For detailed discussion relating to our relationship with our funding partners, please refer to “Item 4. Information on the Company—B. Business Overview—Our Funding Model.”

 

China’s macro-economic environment

 

Our business depends on the growth of MSE owners’ demand for home equity loan financing, which in turn depends on China’s macro-economic environment. General economic factors, including the real estate prices, credit environment for MSEs, interest rate environment and unemployment rates, may affect borrowers’ willingness to seek home equity loans and/or repayment capability. For example, significant increase in interest rates could cause prospective borrowers to defer obtaining loans as they wait for interest rates to decrease. Additionally, a slowdown in the economy, resulting in a rise in the unemployment rate and/or a decrease in real income, may affect MSEs’ revenue. All these factors may affect borrowers’ repayment capability and their willingness to seek loans, which may potentially affect aggregate delinquency rates.

 

Government regulations and policies

 

The regulatory environment for China’s financial market is developing and evolving, creating both challenges and opportunities that could affect our financial performance. We must adapt to developments in regulations and policies and may have to adjust our business practices, funding structures and product offerings from time to time. For an overview of applicable laws and regulations and risks relating to our business, see the sections headed “Item 4. Information of the Company—B. Business Overview—Regulation” and “Item 3. Key Information—D. Risk Factors.”

 

Loan Performance Data and Trend Analysis

 

Our operating results and financial condition are directly affected by the performance of the loans we originate. We previously used delinquency ratio and NPL ratio calculated based on outstanding loan principal as of the end of a period to measure our loan performance. The following chart sets forth the performance of the loans we originated as of December 31, 2016, 2017 and 2018 as measured by delinquency ratio and NPL ratio calculated with outstanding loan principal as of December 31, 2016, 2017 and 2018.

 

   As of December 31, 
Loan performance metrics  2016   2017   2018 
Delinquency ratio (1)   5.38%   7.17%   18.07%
NPL ratio(2)   1.50%   1.66%   2.50%

 

 

Notes:

(1) Delinquency ratio represents total balance of outstanding loan principal for which any installment payment is past-due (for one or more days) as a percentage of the outstanding loan principal as of the date.
(2) NPL ratio represents total balance of outstanding loan principal for which any installment payment is over 90 calendar days past-due as a percentage of the outstanding loan principal as of the date.

 

69 

 

 

Based on further review of the performance metrics, our management believes metrics based on the aggregate total amount of loans we originated since 2014 more accurately reflects our loan performance, as (i) the amount of outstanding loan principal as of a particular date fluctuates with payment schedules and other factors that are not directly related to our loan performance, and (ii) the amount of delinquent loans or NPLs as of a particular date reflects the aggregate delinquent loans or NPLs that remain outstanding over a period of time. As a result, we will present our loan performance data with aggregate delinquency rate and aggregate NPL rate, both of which are based on the aggregate total amount of loans we originated since 2014. We use these loan performance metrics to monitor our operating efficiency and ability to dispose delinquent loans and NPLs.

 

The performance of loans originated by us is subject to general economic environment, housing market condition and asset quality of China in general, hence may be subject to fluctuations from time to time. We focus mainly on the aggregate NPL rate as home equity loans over 90 days past-due are more difficult and time-consuming to recover. Our aggregate NPL rate remained stable as of December 31, 2016, 2017 and 2018, and was 1.04%, 1.00% and 1.05%, respectively.

 

   As of and for the Year Eneded December 31, 
Loan performance metrics  2016   2017   2018 
Aggregate delinquency rate(1)   3.69%   4.26%   7.58%
Aggregate NPL rate(2)   1.04%   1.00%   1.05%
Allowance ratio(3)   1.95%   2.64%   5.44%
NPL provision coverage ratio(4)   130.6%   159.3%   218.8%

 

 

Notes:

(1) Aggregate delinquency rate is calculated by dividing (i) total balance of outstanding loan principal for which any installment payment is past-due (for one or more days) as of a particular date; by (ii) the aggregate total amount of loans we originated since 2014, which are RMB11.2 billion, RMB28.3 billion and RMB37.8 billion in fiscal year 2016, 2017 and 2018, respectively.
(2) Aggregate NPL rate is calculated by dividing (i) total balance of outstanding loan principal for which any installment payment is over 90 calendar days past-due as of a particular date; by (ii) the aggregate total amount of loans we originated since 2014, which are RMB11.2 billion, RMB28.3 billion and RMB37.8 billion in fiscal year 2016, 2017 and 2018, respectively.
(3) Allowance ratio represents amount of allowance for loan principal, interest and financing service fee receivables as a percentage of the outstanding loan principal, interest and financing service fee receivables as of the date.
(4) NPL provision coverage ratio represents amount of allowance for loan principal, interest and financing service fee receivables as a percentage of the outstanding balance of NPL principal as of the date.

 

Our aggregate delinquency rate has increased from 3.69% as of December 31, 2016 to 4.26% as of December 31, 2017 and further to 7.58% as of December 31, 2018. The increase in the aggregate delinquency rate was due to a downturn of the personal lending and home equity loan market in China, which also resulted in more prudent and disciplined collection efforts and longer collection process.

 

Our aggregate NPL rate had decreased from 1.04% as of December 31, 2016 to 1.00% as of December 31, 2017 and increased to 1.05% as of December 31, 2018. Historically, we were able to help our trust company partners enforce their rights to the collateral through a power of attorney that was signed by the borrower and notarized by a notary public before loan disbursement. This allowed the trust company partners to quickly dispose of the collateral without having to involve the borrower. Due to recent regulatory changes, we ceased this practice. As a result, the overall disposal time for collateral is now longer, resulting in an increase in the NPLs and thus a corresponding increase in the aggregate NPL rate. Due to our continuous efforts in maintaining loan quality and monitoring loan performance, our aggregate NPL rate remained stable.

 

Our allowance ratio has increased from 1.95% as of December 31, 2016 to 2.64% as of December 31, 2017 and further to 5.44% as of December 31, 2018 while our NPL provision coverage ratio has increased from 130.6% to 159.3% and further to 218.8% as of the same dates. Increases in allowance ratio and NPL provision coverage ratio are primarily attributable to the increases in the amount of allowance for loan principal, interest and financing service fee receivables. Such amount of allowances is composed of both collectively assessed allowances for non-delinquent loans and loans delinquent within 90 days and individually assessed allowances for NPLs or loans considered impaired. In general, collectively assessed allowances are derived by applying a provision rate of loans that are collectively assessed, which is determined using a roll rate-based model. The roll rate-based model stratifies the loans principal, interest and financing service fee receivables by delinquency stages which are divided by days overdue and projected forward in next stage using probability of default. Individually assessed allowance, for the loans whose payments are contractually past due more than 90 days or which are considered impaired, is established when the discounted cash flows, collateral value (less disposal costs) or observable market price of the impaired loan are lower than its carrying value. As both of our non-delinquent loans and delinquent loans within 90 days have increased during 2017 to 2018 in parallel with our business expansion, there is a general increase in our allowance ratio and NPL provision coverage ratio.

 

70 

 

 

We incur losses and charge-off loans when we determine that the loan is uncollectable after exhausting all collection efforts. The following tables sets forth below our charge-off ratio for the periods indicated.

 

   For the Year Ended
December 31,
 
   2016   2017   2018 
Charge-off ratio   0.005%   0.093%   0.068%

 

Our charge-off ratio remained low at 0.005%, 0.093% and 0.068% in 2016, 2017 and 2018 as we continue to dispose of collateral through judicial or arbitration proceedings and utilize other quick disposal plans available to manage NPLs. Meanwhile, we also transfer loans to third parties in exchange for proceeds upfront to quickly recover overdue loans, and the related gains or losses from such sale will be accounted for as other gains/(losses) in our consolidated statements of comprehensive income.

 

Selected Income Statement Items

 

Total operating income

 

Our total operating income represents the sum of (i) net interest and fees income and (ii) total non-interest revenue. Net interest and fees income represents total interest and fees income netting of total interest expense. In 2016, 2017 and 2018, we generated net interest and fees income of RMB800.9 million, RMB2,000.5 million and RMB2,349.6 million (US$341.7 million), respectively. Total non-interest revenue comprises net realized gains/(losses) on sales of investments, other-than-temporary losses on available-for-sale investments and other gains/(losses), net. In 2016, 2017 and 2018, we generated total non-interest revenue of RMB66.4 million, RMB12.5 million and non-interest losses of RMB11.4 million (US$1.7 million), respectively.

 

Under the contractual arrangements with our trust company partners, we subscribe to subordinated units of the trust plans and also provide services to trust plans. As a result, we are entitled to (i) the investment return payable to us as subordinated unit holder and (ii) a performance-based service fee of up to 8% per annum of the size of trust plans payable to us for our services provided to trust plans. As subordinated unit holder, we are exposed to variability of returns from activities of trust plans and are therefore required to consolidate the financial results of trust plans. Therefore, the service fee charged to trust plans is considered inter-company transaction and is eliminated together with service expenses of trust plans for accounting purposes. As a result, the total payments to us under our trust lending model, together with the interest spread under our small loan direct lending model and certain non-interest revenue, is reflected on our consolidated financial statements as total operating income.

 

The following table sets forth a breakdown of our total operating income for the periods indicated.

 

   For the Year Ended December 31, 
   2016   2017   2018 
   RMB   RMB   RMB   US$ 
Interest and fees income                    
Interest and financing service fee on loans   1,242,128,524    3,406,110,592    4,278,820,368    622,328,611 
Interest on deposits with banks   1,417,305    4,337,177    13,844,598    2,013,613 
Total interest and fees income   1,243,545,829    3,410,447,769    4,292,664,966    624,342,224 
                     
Interest expense                    
Interest expense on interest-bearing borrowings   (442,661,324)   (1,401,191,685)   (1,942,449,117)   (282,517,507)
Interest expense paid to related parties       (8,714,000)   (610,405)   (88,780)
Total interest expense   (442,661,324)   (1,409,905,685)   (1,943,059,522)   (282,606,287)
Net interest and fees income   800,884,505    2,000,542,084    2,349,605,444    341,735,937 
Non-interest revenue                   
Realized gains/(losses) on sales of investments, net   66,878,501    (11,527,798)   3,185,026    463,243 
Other-than-temporary losses on available-for-sale investments   (36,692,695)            
Other gains/(losses), net   36,261,933    23,979,610    (14,582,940)   (2,121,001)
Total non-interest revenue   66,447,739    12,451,812    (11,397,914)   (1,657,758)
Total operating income   867,332,244    2,012,993,896    2,338,207,530    340,078,179 

 

71 

 

 

Interest and fees income

 

Interest and financing service fee on loans

 

Our interest and financing service fee on loans represents interest payment from borrowers under our trust lending model and direct lending model, and historical financing service fee charged on borrowers for the loan services we provide. Financing service fee is deferred and amortized over the average life of the related loans using the effective interest method. Due to recent regulatory changes, we ceased charging such financing service fee starting from August 2017.

 

Interest on deposits with banks

 

Our interest on deposits with banks represents interest generated from our cash deposits with banks.

 

Interest expense

 

We recorded interest expense of RMB442.7 million, RMB1,409.9 million and RMB1,943.1 million (US$282.6 million) in 2016, 2017 and 2018, respectively.

 

Our interest expense consists of interest expense on interest-bearing borrowings and interest expense paid to related parties. In 2016 and 2017, the interest expense on interest-bearing borrowings was RMB442.7 million and RMB1,401.2 million, accounting for 100.0% and 99.4%, respectively, of our total interest expense for the same periods. In 2018, the interest expense on interest-bearing borrowings was RMB1,942.4 million (US$282.5 million), accounting for 99.97% of our total interest expense for the same period.

 

Interest expense on interest-bearing borrowings

 

Interest expense on interest-bearing borrowings consists primarily of financing costs payable to (i) senior unit holders, (ii) third parties to whom we transferred rights to earnings in certain of our subordinated units in trust plans with a repurchase arrangement, and (iii) third parties to whom we transferred certain rights to earnings in loans principal, interest and financing service fee receivables with a repurchase arrangement.

 

Interest expense paid to related parties

 

Fanhua Inc. holds 20.6% of our equity interest and granted us loans in 2017. Such transaction was priced on arm’s length. These borrowings bear an interest rate of 7.3% per annum and are repayable on demand. These borrowings had been fully repaid in 2017. There are no other loans due to related parties in 2018. In 2018, Fanhua Inc. and its subsidiaries transferred all their senior units and intermediate units to a third party. As a result, amounts due to related parties is nil as of December 31, 2018. The total amount of interest expense of Jinghua Structure Fund 27 in 2018 is RMB6,308,306. As the result of the above transfer, interest expense paid to related parties is RMB610,405.

 

Non-interest revenue

 

Realized gains/(losses) on sales of investments

 

Realized gains/(losses) on sales of investments consist of realized gains and losses from the disposal of available-for-sale investments, presented on a net basis.

 

Other-than-temporary losses on available-for-sale investments

 

We invested RMB10.0 million and RMB40.0 million, respectively, in the mezzanine tranche and junior tranche of an asset management scheme in 2014. The scheme principally invested in entrusted loans to a real estate company in Jiangxi province. We recorded losses of RMB36.7 million with respect to this investment in 2016.

 

72 

 

 

Other gains/(losses), net

 

Other gains/(losses), net consist of mortgage agency service revenue, asset management revenue, net gain on disposal of subsidiaries, labor outsourcing services income, foreign exchange gain/(loss), register services income, net loss on disposal of property and equipment, net loss on sale of loans and others.

 

Operating expenses

 

Our operating expenses consist of employee compensation and benefits, share-based compensation expenses, taxes and surcharges, rental and property management expenses, impairment of goodwill, offering expenses and other expenses.

 

The following table sets forth our operating expenses, in absolute amounts and as percentages of total operating income, for the periods indicated.

 

   For the Year Ended December 31, 
   2016   2017   2018 
   RMB   %   RMB   %   RMB   US$   % 
Operating expenses                                   
Employee compensation and benefits   299,225,819    34.5%   545,956,248    27.1%   443,071,028    64,442,008    18.9%
Share-based compensation expenses           182,689,766    9.1%   39,715,168    5,776,332    1.7%
Taxes and surcharges   48,207,495    5.6%   38,835,933    1.9%   81,198,115    11,809,776    3.5%
Rental and property management expenses   24,404,690    2.8%   47,896,817    2.4%   58,317,758    8,481,966    2.5%
Impairment of goodwill   20,279,026    2.3%                    
Offering expenses                   10,858,717    1,579,335    0.5%
Other expenses   75,807,908    8.7%   82,194,556    4.1%   113,555,657    16,515,985    4.9%
Total operating expenses   467,924,938    53.9%   897,573,320    44.6%   746,716,443    108,605,402    32.0%

 

Other expenses primarily consist of (i) consulting fees, which mainly include legal fees, professional service fees and litigation and arbitration expenses, (ii) advertising and promotion expenses; (iii) office expenses, which mainly include expenses relating to office renovation and expansion of office facilities; and (iv) entertainment and traveling expenses and other expenses.

 

The following table sets forth breakdown of other expenses in absolute amounts and as percentages of total operating income, for the periods indicated.

 

   For the Year Ended December 31, 
   2016   2017   2018 
   RMB   %   RMB   %   RMB   US$   % 
Other expenses                                   
Consulting fees   5,736,437    0.7%   9,282,890    0.5%   38,031,501    5,531,452    1.6%
Advertising and promotion expenses   16,383,290    1.9%   15,028,164    0.7%   15,323,838    2,228,760    0.7%
Office expenses   14,453,830    1.7%   18,769,477    0.9%   14,425,608    2,098,118    0.6%
Entertainment and traveling expenses   11,767,688    1.4%   14,506,006    0.7%   14,237,820    2,070,805    0.6%
Depreciation and amortization   6,595,476    0.8%   10,804,855    0.5%   13,299,246    1,934,295    0.6%
Communication expenses   2,530,162    0.3%   2,598,250    0.1%   2,549,164    370,761    0.1%
Research and development expenses   8,507,265    1.0%   4,794,998    0.2%   1,419,878    206,513    0.1%
Asset management expenses   3,887,977    0.4%                    
Provision for cost method investment   1,270,001    0.1%                    
Others   4,675,782    0.5%   6,409,916    0.3%   14,268,602    2,075,282    0.6%
Total other expenses   75,807,908    8.7%   82,194,556    4.1%   113,555,657    16,515,986    4.9%

 

Taxation

 

Cayman Islands

 

We are incorporated in the Cayman Islands. Under the current law of the Cayman Islands, we are not subject to income or capital gains tax. In addition, dividend payments are not subject to withholding tax in the Cayman Islands.

 

British Virgin Islands

 

Under the current laws of the British Virgin Islands, our company is not subject to tax on income or capital gains. In addition, upon payments of dividends by our British Virgin Islands subsidiaries to their shareholders, no British Virgin Islands withholding tax will be imposed.

 

73 

 

 

Hong Kong

 

Our wholly owned subsidiary, China Financial Services Group Limited, is subject to Hong Kong profits tax on their activities conducted in Hong Kong at a uniform tax rate of 16.5%. Payments of dividends by our subsidiaries to us are not subject to withholding tax in Hong Kong.

 

PRC

 

Our subsidiaries and their subsidiaries in China are companies incorporated under PRC law and, as such, are subject to PRC enterprise income tax on their taxable income in accordance with the relevant PRC income tax laws. Pursuant to the PRC Enterprise Income Tax Law (the “EIT Law”), which became effective on January 1, 2008, a uniform 25% enterprise income tax rate is generally applicable to both foreign-invested enterprises and domestic enterprises, except where a special preferential rate applies. For example, enterprises qualified as “High and New Technology Enterprises” are entitled to a 15% enterprise income tax rate rather than the 25% uniform statutory tax rate. The enterprise income tax is calculated based on the entity’s global income as determined under PRC tax laws and accounting standards.

 

According to the Notice of the Ministry of Finance and the SAT on Implementing the Pilot Program of Replacing Business Tax with Value-Added Tax in an All-round Manner, which became effective on May 1, 2016, entities and individuals engaged in the sale of services, intangible assets or fixed assets within the PRC territory are required to pay value-added tax instead of business tax. Following the implementation of the Pilot Plan for Imposition of Value-Added Tax to Replace Business Tax, or the VAT Pilot Plan, most of our PRC subsidiaries and affiliates have been subject to VAT, at a rate of 3% or 6%, instead of business tax.

 

As a Cayman Islands holding company, we may receive dividends from our PRC subsidiaries through China Financial Services Group Limited. The PRC EIT Law and its implementing rules provide that dividends paid by a PRC entity to a nonresident enterprise for income tax purposes is subject to PRC withholding tax at a rate of 10%, subject to reduction by an applicable tax treaty with China. Pursuant to the Arrangement between Mainland China and the Hong Kong Special Administrative Region for the Avoidance of Double Taxation and Tax Evasion on Income, or the Hong Kong Tax Treaty, the withholding tax rate in respect to the payment of dividends by a PRC enterprise to a Hong Kong enterprise may be reduced to 5% from a standard rate of 10% if the Hong Kong enterprise directly holds at least 25% of the PRC enterprise. Pursuant to the Notice of the State Administration of Taxation on the Issues concerning the Application of the Dividend Clauses of Tax Agreements, or SAT Circular 81, a Hong Kong resident enterprise must meet the following conditions, among others, in order to apply the reduced withholding tax rate: (i) it must be a company; (ii) it must directly own the required percentage of equity interests and voting rights in the PRC resident enterprise; and (iii) it must have directly owned such required percentage in the PRC resident enterprise throughout the 12 months prior to receiving the dividends. In August 2015, the State Administration of Taxation promulgated the Administrative Measures for Nonresident Taxpayers to Enjoy Treatment under Tax Treaties, or SAT Circular 60, which became effective on November 1, 2015. SAT Circular 60 provides that nonresident enterprises are not required to obtain preapproval from the relevant tax authority in order to enjoy the reduced withholding tax. Instead, nonresident enterprises and their withholding agents may, by self-assessment and on confirmation that the prescribed criteria to enjoy the tax treaty benefits are met, directly apply the reduced withholding tax rate, and file necessary forms and supporting documents when performing tax filings, which will be subject to post-tax filing examinations by the relevant tax authorities. The SAT promulgated the Announcement on Certain Issues Concerning the Beneficial Owner in a Tax Agreement, or Circular 9, on February 3, 2018, effective as April 1, 2018, which provides guidance for determining whether a resident of a tax treaty country is the “beneficial owner” of income under China’s tax treaties and similar arrangements.

 

China Financial Services Group Limited may be able to benefit from the 5% withholding tax rate for the dividends it receives from our PRC subsidiaries if it satisfies the conditions prescribed under SAT Circular 81 and other relevant tax rules and regulations. However, according to SAT Circular 81 and SAT Circular 60, if the relevant tax authorities consider the transactions or arrangements we have are for the primary purpose of enjoying a favorable tax treatment, the relevant tax authorities may adjust the favorable withholding tax in the future. In addition, according to Circular 9, a beneficial owner shall generally engage in substantial business activities, and an agent shall not be considered a beneficial owner and, therefore, shall not qualify for those benefits. It is possible, however, under Circular 9, China Financial Services Group Limited would not be considered the “beneficial owner” of any such dividends, and that such dividends would as a result be subject to withholding tax at the rate of 10% rather than the favorable 5% rate applicable under the Hong Kong Tax Treaty.

 

If our holding company in the Cayman Islands or any of our subsidiaries outside of China were deemed to be a “resident enterprise” under the PRC EIT Law, it would be subject to enterprise income tax on its worldwide income at a rate of 25%. See “Item 3. Key Information—D. Risk Factors—Risks Related to Doing Business in China—If we are classified as a PRC resident enterprise for PRC enterprise income tax purposes, such classification could result in unfavorable tax consequences to us and our non-PRC shareholders and ADS holders.”

 

74 

 

 

Critical Accounting Policies, Judgments and Estimates

 

We prepare our financial statements in accordance with U.S. GAAP, which requires our management to make estimates and assumptions that affect the reported amounts of assets and liabilities, disclosures of contingent assets and liabilities at the balance sheet dates and the reported amounts of revenues and expenses during the reporting periods. We continually evaluate these judgments and estimates based on our own historical experience, knowledge and assessment of current business and other conditions, our expectations regarding the future based on available information and assumptions that we believe to be reasonable, which together form our basis for making judgments about matters that are not readily apparent from other sources. Since the use of estimates is an integral component of the financial reporting process, our actual results could differ from those estimates. Some of our accounting policies require a higher degree of judgment than others in their application.

 

The selection of critical accounting policies, the judgments and other uncertainties affecting application of those policies and the sensitivity of reported results to changes in conditions and assumptions are factors that should be considered when reviewing our financial statements. We believe the following accounting policies involve the most significant judgments and estimates used in the preparation of our financial statements. You should read the following description of critical accounting policies, judgments and estimates in conjunction with our consolidated financial statements and other disclosures included in this annual report.

 

Our consolidated financial statements include the results of the trust plans as the trust lending model creates exposure to variability of returns from the activities of the trust plans. All intercompany transactions and balances, including payment of service fees from trust plans to us, are eliminated in consolidation.

 

Revenue recognition

 

Interest and financing service fee on loans which are amortized over the contractual life of the related loans are recognized in consolidated statements of comprehensive income in accordance with ASC 310 using the effective interest method.

 

Mortgage agency service revenue, asset management revenue and revenue from rendering of services are recognized in accordance with ASC 606 when following conditions are met: (i) identify the contract(s) with a customer, (ii) identify the performance obligations in the contract, (iii) determine the transaction price, (iv) allocate the transaction price to the performance obligations in the contract and (v) recognize revenue when (or as) the entity satisfies a performance obligation.

 

The criteria of revenue recognition as they relate to each of the following major revenue generating activities are described below:

 

Interest and financing service fee on loans

 

Interest and financing service fee on loans, which include financing service fee on loans, are collected from borrowers for loans and related services.

 

Interest and financing service fee on loans includes the amortization of any discount or premium or differences between the initial carrying amount of an interest-bearing asset and its amount at maturity calculated using the effective interest basis.

 

The effective interest method is a method of calculating the amortized cost of a financial asset and of allocating the interest and financing service fee on loans over the years. The effective interest rate is the rate that exactly discounts estimated future cash payments or receipts through the expected life of the financial instrument. When calculating the effective interest rate, we estimate cash flows considering all contractual terms of the financial instrument but does not consider future credit losses. Interest on the impaired assets is recognized using the rate of interest used to discount future cash flows.

 

Mortgage agency service revenue and asset management revenue

 

We earn mortgage agency service revenue from providing mortgage agency services to borrowers applying for a bank loan. This kind of revenue is recognized at the time when loan is granted as that is the point of time the Company fulfils the customer’s request, and is then recognized on an accrual basis in accordance with the terms of the relevant agreements.

 

We receive asset management revenue from providing asset management services for investors. The asset management revenue is calculated and accrued on a daily basis based on the daily net asset values of the asset management products under management.

 

75 

 

  

Realized gains/(losses) on sales of investments

 

Realized gains/(losses) consist of realized gains and losses from the sale of available-for-sale investments, presented on a net basis.

 

Rendering of services

 

When the outcome of a transaction involving the rendering of services can be estimated reliably, revenue from the rendering of services is recognized by reference to the stage of completion of the transaction based on the services performed to date as a percentage of the total services to be performed.

 

When the outcome of a transaction involving the rendering of services cannot be estimated reliably, revenue is recognized only to the extent of the costs incurred that it is probably recoverable.

 

Loans

 

Loans are reported at their outstanding principal balances net of any unearned income and unamortized deferred fees and costs. Loan origination fees and certain direct origination costs are generally deferred and recognized as adjustments to income over the lives of the related loans.

 

Non-accrual policies

 

Loans principal, interest and financing service fee receivables are placed on non-accrual status when payments are 90 days contractually past due. When a loans principal, interest and financing service fee receivable is placed on non-accrual status, financing service fees accrual ceases. If the loan is non-accrual, the cost recovery method is used and cash collected is applied to first reduce the carrying value of the loan. Otherwise, interest income may be recognized to the extent cash is received. Loans principal, interest and financing service fee receivables may be returned to accrual status when all of the borrower’s delinquent balances of loans principal, interest and financing service fee have been settled and the borrower continues to perform in accordance with the loan terms for a period of at least six months.

 

Charge-off policies

 

We incur losses and charge off loans when we determine the remaining balance is uncollectable after exhausting all collection efforts. In order to comply with Accounting Standard Codification (“ASC”) 310, we consider loans principal, interest and financing service fee receivables meeting any of the following conditions as uncollectable and charged-off: (i) death of the borrower; (ii) identification of fraud, and the fraud is officially reported to and filed with relevant law enforcement departments; or (iii) we conclude that it has exhausted its collection efforts.

 

Allowance for credit losses

 

Allowance for credit losses represents management’s best estimate of probable losses inherent in the portfolio.

 

The allowance for credit losses includes an asset-specific component and a statistically based component. The asset-specific component is calculated under ASC 310-10-35, on an individual basis for the loans whose payments are contractually past due more than 90 days or which are considered impaired. An asset-specific allowance is established when the discounted cash flows, collateral value (less disposal costs) or observable market price of the impaired loan are lower than its carrying value. This allowance considers the borrower’s overall financial condition, resources, and payment record, the prospects for support from any financially responsible guarantors and, if appropriate, the realizable value of any collateral.

 

The allowance for the remainder of the loan portfolio is determined under ASC 450 using a roll rate-based model. The roll rate-based model stratifies the loans principal, interest and financing service fee receivables by delinquency stages which are divided by days overdue and projected forward in next stage using probability of default. In each stage of the simulation, losses on the loans principal, interest and financing service fee receivables types are captured, and the ending delinquency stratification serves as the beginning point of the next iteration. This process is repeated on a monthly rolling basis. The loss rate calculated for each delinquency stage using loss given default, then applied to the respective loans principal, interest and financing service fees balance. We adjust the allowance that is determined by the roll rate-based model for various Chinese macroeconomic factors, i.e., gross-domestic product rates, interest rates and consumer price indexes. Each of these macroeconomic factors are equally weighted, and a score is applied to each factor based on year-on-year increases and decreases in that respective factor.

 

76 

 

 

Loans held-for-sale

 

Held-for-sale loans are measured at the lower of cost or fair value, with valuation changes recorded in noninterest revenue. The valuation is performed on an individual loan basis. Loan origination fees or costs and purchase price discounts or premiums are deferred in a contra loan account until the related loan is sold. The deferred fees or costs and discounts or premiums are an adjustment to the basis of the loan and therefore are included in the periodic determination of the lower of cost or fair value adjustments and/or the gain or loss recognized at the time of sale.

 

Income tax

 

Income tax is accounted for under the asset and liability method. Deferred tax assets and liabilities are recognized for the future tax consequences attributable to differences between the financial statements carrying amounts of existing assets and liabilities and their respective tax bases and operating loss and tax credit carry forwards. Deferred tax assets and liabilities are measured using enacted tax rates expected to apply to taxable income in the years in which those temporary differences are expected to be recovered or settled. The effect on deferred tax assets and liabilities of a change in tax rates is recognized in income in the period that includes the enactment date. We recognize the effect of income tax positions only if those positions are more likely than not of being sustained. Recognized income tax positions are measured at the largest amount that is greater than 50 percent likely of being realized. Changes in recognition or measurement are reflected in the period in which the change in judgment occurs. We classify interest and penalties recognized on the liability for unrecognized tax benefits as income tax expense.

 

Share-based compensation expenses

 

We measure the cost of employee services received in exchange for an award of equity instruments based on the grant-date fair value of the award and recognize the cost over the period the employee is required to provide service in exchange for the award, which generally is the vesting period. We recognize compensation cost for an award with only service conditions that has a graded vesting schedule on a straight-line basis over the requisite service period for the entire award, net of estimated forfeitures, provided that the cumulative amount of compensation cost recognized at any date at least equals the portion of the grant-date value of such award that is vested at that date. Forfeiture rates are estimated based on historical and future expectations of employee turnover rates.

 

In November 2009, SFIL adopted the 2009 SFIL Share Incentive Plan, or the 2009 Plan. Under the 2009 Plan, SFIL granted options to its directors and employees to purchase up to 25,678 ordinary shares. Pursuant to the option agreements entered into between SFIL and the option grantees, the options vested over a five-year period from 2010 to 2014. The number of options that the grantees are entitled to in each year was calculated based on the key performance indicator scores of the grantees in the respective prior year and continued employment was not regarded as vesting condition. Accordingly, 60%, 10%, 10%, 10% and 10% of the award options vested on January 1 of each of the years 2010 to 2014, respectively. In January 2011, SFIL divided the existing issued shares of US$0.10 each share into US$0.01 each share. SFIL also allotted and issued new shares to its existing shareholders using a ratio of 1:637. Upon completion of such share split and share allotment, the number of shares under the 2009 Plan was adjusted from 25,678 to 163,825,640. Accordingly, the exercise price was adjusted from RMB3,190 to RMB0.5. Such options expired on December 31, 2016, and as of December 31, 2016, no option was excised.

 

In January 2017, SFIL adopted the 2017 SFIL Share Incentive Plan, or the 2017 Plan. Under the 2017 Plan, SFIL granted 187,933,730 options to its certain management members and employees to purchase up to 187,933,730 ordinary shares. The term of the options will not exceed ten years from the date of the grant. Accordingly, 60%, 20% and 20% of the award options shall vest on December 31 of each of the years 2017 to 2019, respectively. Unless terminated earlier, the 2017 Plan will terminate automatically in 2022.

 

On August 27, 2018, we adopted our 2018 CNFinance Holdings Limit Share Incentive Plan, or the 2018 Plan, to replace the 2017 Plan and granted 187,933,730 options to certain management members and employees to purchase up to 187,933,730 of our ordinary shares under this 2018 Plan to replace the granted and outstanding options under the 2017 Plan.

 

Share-based payment transactions with employees, such as share options are measured based on the grant date fair value of the equity instrument. We recognize the compensation costs net of estimated forfeitures over the applicable vesting period. The estimate of forfeitures will be adjusted over the requisite service period to the extent that actual forfeitures differ, or are expected to differ, from such estimates. Changes in estimated forfeitures will be recognized through a cumulative catch-up adjustment in the period of change and will also impact the amount of stock compensation expense to be recognized in future periods. There was no market conditions associated with the share option grants.

 

77 

 

 

The fair value of options granted to employees is determined based on a number of factors including valuations. In determining the fair value of our equity instruments, we referred to valuation reports prepared by an independent third-party appraisal firm, based on data we provided. The valuation reports provided us with guidelines in determining the fair value of the equity instruments, but we are ultimately responsible for the determination of all amounts related to share-based compensation recorded in the financial statements.

 

Excluding the options containing service vesting conditions, we calculated the estimated fair value of the options on the respective grant dates using a binomial option pricing model with assistance from independent valuation firms, with the following assumptions:

 

   Share awards
granted on
November 1,
2009
   Share awards
granted on
January 3,
2017
 
Expected volatility   71%   40%
Expected dividends        
Risk-free interest rate   3.50%   3.10%
Expected term (in years)   5    5 
Expected life (in years)   7.17    6 

 

The contractual life of the share option is used as an input into the binomial option pricing model. Exercise multiple and post-vesting forfeit are incorporated into the model. Since our shares had not been publicly traded at the time the options were issued and our shares were rarely traded privately, expected volatility is estimated based on the average historical volatility of comparable entities with publicly traded shares for the period before the date of grant with length commensurate to contractual life of the options. The risk-free rate for the expected term of the option is based on the yield to maturity of China’s six-year government bond at the date of grant. We have has not declared or paid any cash dividends on our capital stock, and do not anticipate any dividend payments on our ordinary shares in the foreseeable future.

 

If any of the assumptions used in the binomial option pricing model changes significantly, share-based compensation expenses for future awards may differ materially compared with the awards granted previously.

 

The following table sets forth the fair value of options and ordinary shares estimated at the dates of option grants indicated below with the assistance from an independent valuation firm.

 

Date of options grant  Options granted   Exercise price    Fair value
of option
   Fair value
of ordinary
shares
 
November 1, 2009   25,678   RMB3,190    RMB640.10    RMB1,506  
January 3, 2017   75,173,492   RMB0.50    RMB1.26    RMB1.72  
January 3, 2017   112,760,238   RMB0.50    RMB1.27    RMB1.72  

 

For the options granted on November 1, 2009, we recognized compensation expenses up to RMB16,435,974 and for the options granted on January 3, 2017, we recognized compensation expenses of RMB182,689,766 and RMB39,715,168 in 2017 and 2018, respectively. There was no income tax benefit recognized associated with the share-based compensation expenses.

 

As of December 31, 2018, there was RMB15,886,067 of total unrecognized compensation cost related to unvested stock options granted under the 2018 Plan. That cost is expected to be recognized over a weighted average period of one year.

 

Property and equipment

 

Property and equipment are stated at cost and are depreciated using the straight-line method over the estimated useful lives of the assets, as follows:

 

Category

  Estimated useful life
Leasehold improvements   1 year-6 years
Office and other equipment   1 year-5 years
Motor vehicles   3 years-8 years

 

78 

 

 

Repair and maintenance costs are charged to expense as incurred. Retirements, sales and disposals of assets are recorded by removing the cost and accumulated depreciation from the asset and accumulated depreciation accounts with any resulting gain or loss reflected in the consolidated statements of operations.

 

Results of Operations

 

The following table sets forth a summary of our consolidated statements of comprehensive income for the periods presented. This information should be read together with our consolidated financial statements and related notes included elsewhere in this annual reports. The results in any period are not necessary indicative of our future trends.

 

   For the Year Ended December 31, 
   2016   2017   2018 
   RMB   RMB   RMB   US$ 
Interest and fees income                    
Interest and financing service fee on loans   1,242,128,524    3,406,110,592    4,278,820,368    622,328,611 
Interest on deposits with banks   1,417,305    4,337,177    13,844,598    2,013,613 
Total interest and fees income   1,243,545,829    3,410,447,769    4,292,664,966    624,342,224 
                     
Interest expense                    
Interest expense on interest-bearing borrowings   (442,661,324)   (1,401,191,685)   (1,942,449,117)   (282,517,507)
Interest expense paid to related parties       (8,714,000)   (610,405)   (88,780)
Total interest expense   (442,661,324)   (1,409,905,685)   (1,943,059,522)   (282,606,287)
                     
Net interest and fees income   800,884,505    2,000,542,084    2,349,605,444    341,735,937 
                     
Provision for credit losses   (111,362,044)   (306,752,951)   (433,753,901)   (63,086,888)
Net interest and fees income after provision for credit losses   689,522,461    1,693,789,133    1,915,851,543    278,649,049 
Realized gains/(losses) on sales of investments, net   66,878,501    (11,527,798)   3,185,026    463,243 
Other-than-temporary losses on available-for-sale investments   (36,692,695)            
Other gains/(losses), net   36,261,933    23,979,610    (14,582,940)   (2,121,001)
Total non-interest revenue   66,447,739    12,451,812    (11,397,914)   (1,657,758)
                     
Operating expenses                    
Employee compensation and benefits   (299,225,819)   (545,956,248)   (443,071,028)   (64,442,008)
Share-based compensation expenses       (182,689,766)   (39,715,168)   (5,776,332)
Taxes and surcharges   (48,207,495)   (38,835,933)   (81,198,115)   (11,809,776)
Rental and property management expenses   (24,404,690)   (47,896,817)   (58,317,758)   (8,481,966)
Impairment of goodwill   (20,279,026)            
Offering expenses           (10,858,717)   (1,579,335)
Other expenses   (75,807,908)   (82,194,556)   (113,555,657)   (16,515,985)
Total operating expenses   (467,924,938)   (897,573,320)   (746,716,443)   (108,605,402)
                     
Income before income tax   288,045,262    808,667,625    1,157,737,186    168,385,889 
Income tax expense   (52,603,423)   (275,994,868)   (296,828,475)   (43,171,911)
Net income   235,441,839    532,672,757    860,908,711    125,213,978 
Earnings per share                    
Basic   0.19    0.43    0.69    0.10 
Diluted   0.19    0.40    0.62    0.09 
Other comprehensive (losses)/income                    
Net unrealized (losses)/gains on available-for-sale investments   (194,680,052)   (2,601,355)   1,585,705    230,631 
Foreign currency translation adjustment   (778,538)   (198,794)   (1,682,779)   (244,750)
Comprehensive income   39,983,249    529,872,608    860,811,637    125,199,859 

 

79 

 

 

Year Ended December 31, 2018 Compared to Year Ended December 31, 2017

 

Interest and fees income

 

Interest and financing service fee on loans

 

Our interest and financing service fee on loans increased by 25.6% from RMB3,406.1 million in 2017 to RMB4,278.8 million (US$622.3 million) in 2018, primarily due to an increase in the size of daily average outstanding loan principal, which was partially offset by the decrease in our weighted average effective interest rate due to the fact that we ceased charging financing service fees to the borrowers starting from August 2017.

 

Interest on deposits with banks

 

Interest on deposits with banks increased significantly by 223.3% from RMB4.3 million in 2017 to RMB13.9 million (US$2.0 million) in 2018, primarily due to an increase in the amount of average daily bank deposits in 2018.

 

Interest expense

 

Interest expense increased by 37.8% from RMB1,409.9 million in 2017 to RMB1,943.1 million (US$282.6 million) in 2018, primarily due to the substantial increase in interest-bearing borrowings we obtained from different funding sources.

 

Interest expense on interest-bearing borrowings

 

Interest expense on interest-bearing borrowings increased by 38.6% from RMB1,401.2 million in 2017 to RMB1,942.4 million (US$282.5 million) in 2018, primarily attributable to the substantial increase in the daily average borrowing principal and a moderate increase in funding costs as we gradually extended the tenor of fundings from senior unit holders under the trust lending model.

 

Interest expense paid to related parties

 

Our interest expense paid to related parties decreased by 93.1% from RMB8.7 million in 2017 to RMB0.6 million (US$0.1 million) in 2018. The interest expense paid to related parties incurred in 2017 was due to the interest expense paid to Fanhua, Inc. for the related-party loan, which was fully repaid later by the end of 2017. The interest expense paid to related parties incurred in 2018 was due to financing costs associated with FOTIC and its subsidiaries’ subscription to Jinghua Structure Fund 27’s senior units.

 

Net interest and fees income

 

As a result of the foregoing, our net interest and fees income increased by 17.5% from RMB2,000.5 million in 2017 to RMB2,349.6 million (US$341.7 million) in 2018.

 

Provision for credit losses

 

Provision for credit losses increased by 41.4% from RMB306.8 million in 2017 to RMB433.8 million (US$63.1 million) in 2018. The increase was mainly attributable to (a) the increase in outstanding principal of loans delinquent within 90 days which resulted in an increase in collectively assessed allowances and (b) an increase in the amount of NPLs.

 

Non-interest revenue

 

Our non-interest revenue decreased by 191.2% from RMB12.5 million in 2017 to a loss of RMB11.4 million (US$1.7 million) in 2018.

 

Realized gains/(losses) on sales of investments, net

 

Our realized gains/(losses) on sales of investments changed from a net loss of RMB11.5 million in 2017 to a net gain of RMB3.2 million (US$0.5 million) in 2018. The losses incurred in 2017 were due to fair value changes on asset management products previously held by our asset management subsidiaries. The net gain in 2018 is primarily attributable to our investment in wealth management products issued by commercial banks in China in 2018, which are short-term, highly liquid wealth management products.

 

Other gains/(losses), net

 

Other gains/(losses), net decreased by 160.8% from RMB24.0 million in 2017 to a loss of RMB14.6 million (US$2.1 million) in 2018, primarily attributable to the net loss of RMB16.7 million resulting from sale of loans.

 

80 

 

 

Operating expenses

 

Our total operating expenses decreased by 16.8% from RMB897.6 million in 2017 to RMB746.7 million (US$108.6 million) in 2018.

 

Employee compensation and benefits

 

Employee compensation and benefits decreased by 18.8% from RMB546.0 million in 2017 to RMB443.1 million (US$64.4 million) in 2018, primarily attributable to a decrease in the number of employees and associated compensation.

 

Share-based compensation expenses

 

Expenses related to issuance of shares under our employee share incentive plan decreased 78.3% from RMB182.7 million in 2017 to RMB39.7 million (US$5.8 million) in 2018. According to the 2017 Plan, which was replaced by the 2018 Plan, approximately 60% of the option grants vested during 2017 with an additional 20% vested in 2018. Related compensation cost of the option grants was recognized over the requisite period.

 

Rental and property management expenses

 

Rental and property management expenses increased by 21.7% from RMB47.9 million in 2017 to RMB58.3 million (US$8.5 million) in 2018 due to office expansion.

 

Offering expenses

 

Offering expenses in 2018 was RMB10.9 million (US$1.6 million) as compared to nil in the same period in 2017, primarily attributable to fees paid to auditors and business consultants in preparation of our initial public offering.

 

Other expenses

 

Other expenses increased by 38.2% from RMB82.2 million in 2017 to RMB113.6 million (US$16.5 million) in 2018, primarily due to an increase in litigation expenses as a result of the increase in the amount of loans delinquent for over 90 days, and the number of litigations associated therewith in 2018.

 

Income tax expense

 

Our income tax expense increased from RMB276.0 million in 2017 to RMB296.8 million (US$43.2 million) in 2018, primarily due to increase in taxable income in fiscal year 2018. Our effective tax rate decreased to 25.6% in fiscal year 2018 from 34.1% in fiscal year 2017, since the share-based compensation expenses is a non-taxable item which decreased to RMB39.7 million (US$5.8 million) in fiscal year 2018 from RMB182.7 million in fiscal year 2017.

 

Net income

 

As a result of the foregoing, our net income increased by 61.6% from RMB532.7 million in 2017 to RMB860.9 million (US$125.2 million) in 2018.

 

Year Ended December 31, 2017 Compared to Year Ended December 31, 2016

 

Interest and fees income

 

Interest and financing service fee on loans

 

Our interest and financing service fee on loans increased by 174.2% from RMB1,242.1 million in 2016 to RMB3,406.1 million in 2017, primarily attributable to the significant increase of interest income on loans from RMB1,022.9 million in 2016 to RMB3,154.2 million in 2017 as a result of a substantial increase in our daily average outstanding loan principal from RMB4.3 billion to RMB12.2 billion, partially offset by a decrease in our weighted average effective interest rate (inclusive of interests and financing service fees, if applicable, payable by the borrowers) from 26.0% in 2016 to 23.7% in 2017 as we facilitated more loan products after the first quarter of 2017 with a term of eight years which typically have a lower effective interest rate. As the interest and fees income for long-term loans is generally higher than short-term loans, we offer lower interest rates on long-term loans to incentivize borrowers to enter into long-term contracts, such as our eight-year loans. The decrease in our weighted average effective interest rate is also due to the fact that we no longer charge borrowers financing service fees due to recent regulatory changes.

 

81 

 

 

Interest on deposits with banks

 

Interest on deposits with banks increased significantly by 207.1% from RMB1.4 million in 2016 to RMB4.3 million in 2017, primarily attributable to the substantial increase in the amount of our deposits with banks.

 

Interest expense

 

Interest expense increased by 216.2% from RMB442.7 million in 2016 to RMB1.4 billion in 2017, primarily attributable to the substantial increase in the total amount of loans we originated.

 

Interest expense on interest-bearing borrowings

 

Interest expense on interest-bearing borrowings increased by 216.5%, from RMB442.7 million in 2016 to RMB1,401.2 million in 2017, primarily attributable to (i) the substantial increase in the amount of funding from senior units driven by the increase in the total amount of loans we facilitated, (ii) an increase in long-term borrowings in our borrowing composition which generally have higher interest rates, and (iii) the fact that we started transferring rights to earnings in certain of our subordinated trust units with repurchase arrangements and certain rights to earnings in loans principal, interest and financing service fee receivables to third parties with repurchase arrangements.

 

Interest expense paid to related parties

 

Our interest expense paid to related parties increased from nil in 2016 to RMB8.7 million in 2017. This is because in 2017, Fanhua Inc. and its subsidiaries, our related parties, granted loans to us at an interest rate of 7.3% per annum.

 

Net interest and fees income

 

As a result of the foregoing, our net interest and fees income increased by RMB1.2 billion, or 149.7% to RMB2.0 billion in 2017, compared to net interest and fees income of RMB800.9 million in 2016.

 

Provision for credit losses

 

Provision for credit losses increased by 175.4% from RMB111.4 million in 2016 to RMB306.8 million in 2017. The increase was mainly attributable to the increase in loan origination volume and to a lesser extent due to a slight increase in the aggregate delinquency rate.

 

Non-interest revenue

 

Our non-interest revenue decreased by 81.2% from RMB66.4 million in 2016 to RMB12.5 million in 2017.

 

Realized gains/(losses) on sales of investments, net

 

Our realized gains/(losses) on sales of investments, net changed from a gain of RMB66.9 million in 2016 to a loss of RMB11.5 million in 2017, primarily attributable to the losses incurred in the sale of assets under management by two of our subsidiaries engaging in asset management services. Both of the asset management subsidiaries were disposed of in 2017.

 

Other-than-temporary losses on available-for-sale investments

 

We invested in the mezzanine tranche and junior tranche of an asset management scheme in 2014, which principally invests in entrusted loans to a real estate company in Jiangsu province. We recorded other-than-temporary losses on available-for-sale investments of RMB36.7 million with respect to this investment in 2016. We did not record any such loss in 2017.

 

Other gains/(losses), net

 

Other gains/(losses), net decreased by 33.9% from RMB36.3 million in 2016 to RMB24.0 million in 2017, primarily attributable to decrease in asset management revenue, net gain on disposal of subsidiaries and increase in net loss on disposal of property and equipment.

 

Operating expenses

 

Our total operating expenses increased by 91.8% from RMB467.9 million in 2016 to RMB897.6 million in 2017.

 

82 

 

 

Employee compensation and benefits

 

Employee compensation and benefits increased by 82.5% from RMB299.2 million in 2016 to RMB546.0 million in 2017, primarily attributable to the increase in salaries and benefits resulting from the increase in the number of employees and the increase in commissions due to the increase in loan origination volume.

 

Share-based compensation expenses

 

Expenses related to issuance of shares under our employee share incentive plan increased from nil in 2016 to RMB182.7 million in 2017, primarily attributable to the options granted under the 2017 Plan, which was replaced by the 2018 Plan.

 

Rental and property management expenses

 

Rental and property management expenses increased by 96.3% from RMB24.4 million in 2016 to RMB47.9 million in 2017, due to office renovation and expansion.

 

Impairment of goodwill

 

We recorded an impairment of goodwill at RMB20.3 million in 2016 as a result of the goodwill impairment loss relating to the change in business model of Guangzhou Anyu Mortgage Consulting Co., Ltd., one of our subsidiaries. No such impairment occurred in 2017.

 

Other expenses

 

Other expenses increased by 8.4% from RMB75.8 million in 2016 to RMB82.2 million in 2017 due to the following factors:

 

advertising and promotion expenses remained stable;

 

research and development expenses decreased from RMB8.5 million in 2016 to RMB4.8 million in 2017, which was due to an one-time fee we incurred in 2016;

 

consulting fees increased from RMB5.7 million in 2016 to RMB9.3 million in 2017, primarily attributable to the increase in the fee rates on engaging auditors, legal counsel and business consultants; and

 

depreciation and amortization increased from RMB6.6 million in 2016 to RMB10.8 million in 2017, primarily attributable to the upgrade of our offices, during which process we purchased a number of fixed assets and spent more on renovation.

 

 Income tax expense

 

We had income tax expense of RMB276.0 million in 2017, compared to income tax expense of RMB52.6 million in 2016. The increase was mainly because of the significant increase in the amount of income before tax. Our effective tax rate increased from 18.3% in 2016 to 34.1% in 2017, primarily due to the expenses associated with the issuance of employee compensation under the 2017 Plan, which is not tax deductible.

 

Net income

 

As a result of the foregoing, our net income increased by 126.3% from RMB235.4 million in 2016 to RMB532.7 million in 2017.

 

5.B.Liquidity and Capital Resources

 

Cash Flows and Working Capital

 

Our principal sources of liquidity have been cash generated from financing and operating activities and more recently the proceeds from our initial public offering in November 2018. As of December 31, 2018, we had cash and cash equivalents of RMB3.2 billion (US$0.5 billion), as compared to cash and cash equivalents of RMB1.2 billion as of December 31, 2017, substantially all of which were held by our PRC subsidiaries. Our cash and cash equivalents consist primarily of bank deposits and are primarily denominated in Renminbi. We believe that our current cash and anticipated cash flow from financing activities will be sufficient to meet our anticipated cash needs, including our cash needs for working capital and capital expenditures and proceeds from our initial public offering, for at least the next 12 months.

 

83 

 

 

We intend to finance our future working capital requirements and capital expenditures from funds provided by operating activities and raised from financing activities. We may, however, require additional cash due to changing business conditions or other future developments, including any investments or acquisitions we may decide to pursue. If our existing cash is insufficient to meet our requirements, we may seek to issue debt or equity securities or obtain additional credit facilities. Financing may be unavailable in the amounts we need or on terms acceptable to us, if at all. Issuance of additional equity securities, including convertible debt securities, would dilute our earnings per share. The incurrence of debt would divert cash for working capital and capital expenditures to service debt obligations and could result in operating and financial covenants that restrict our operations and our ability to pay dividends to our shareholders. If we are unable to obtain additional equity or debt financing as required, our business operations and prospects may suffer.

 

As a holding company with no material operations of our own, we conduct our operations primarily through our PRC subsidiaries in China. We are permitted under PRC laws and regulations to provide funding to our PRC subsidiaries in China through capital contributions or loans, subject to the approval of government authorities and limits on the amount of capital contributions and loans. The ability of our subsidiaries in China to make dividends or other cash payments to us is subject to various restrictions under PRC laws and regulations. For details, please refer to “—Holding Company Structure.”

 

The following table sets forth a summary of our cash flows for the periods indicated.

 

   For the Year Ended December 31, 
   2016   2017   2018 
   RMB   RMB   RMB   US$ 
Net cash provided by operating activities   379,883,655    1,286,649,584    1,332,657,044    193,826,928 
Net cash (used in)/provided by investing activities   (4,700,415,345)   (9,583,892,655)   641,390,344    93,286,356 
Net cash provided by/(used in) financing activities   4,291,087,461    9,256,740,263    (2,548,924)   (370,726)
Net (decrease)/increase in cash and cash equivalents   (29,444,229)   959,497,192    1,971,498,464    286,742,558 
Cash and cash equivalents at beginning of the year   260,081,796    233,138,588    1,190,360,385    173,130,737 
Effect of exchange rate change on cash and cash equivalents   2,501,021    (2,275,395)   (200,915)   (29,222)
Cash and cash equivalents at end of the year   233,138,588    1,190,360,385    3,161,657,934    459,844,073 

 

Operating Activities

 

Net cash provided by operating activities in 2018 was RMB1,332.7 million (US$193.8 million) due to net income of RMB860.9 million (US$125.2 million), adjusted for (i) provision for credit losses of RMB433.8 million (US$63.1million), (ii) deferred tax benefit of RMB105.1 million (US$15.3 million), (iii) share-based compensation expenses of RMB39.7 million (US$5.8 million), (iv) depreciation and amortization of RMB13.3 million (US$1.9 million), (v) foreign exchange gain of RMB1.8 million (US$0.3 million), (vi) net loss on sale of loans of RMB16.7 million (US$2.4 million), (vii) net loss on disposal of property and equipment of RMB0.9 million(US$0.1 million) and (viii) changes in operating assets and liabilities. Adjustment for changes in operating assets and liabilities consisted of (i) an increase in other operating liabilities of RMB240.7 million (US$35.0 million), (ii) an increase in other operating assets of RMB138.5 million (US$20.1 million) and (iii) an increase in deposits of RMB27.9 million (US$4.1 million).

 

Net cash provided by operating activities in 2017 was RMB1,286.6 million due to net income of RMB532.7 million, adjusted for (i) provision for credit losses of RMB306.8 million, (ii) share-based compensation expenses of RMB182.7 million, (iii) deferred tax of RMB57.9 million, (iv) depreciation and amortization of RMB10.8 million, (v) net gain on disposal of subsidiaries of RMB6.1 million, (vi) foreign exchange loss of RMB2.3 million, (vii) net loss on disposal of property and equipment of RMB261,875 and (viii) changes in operating assets and liabilities. Adjustment for changes in operating assets and liabilities consisted of (i) an increase in other operating liabilities of RMB691.1 million, (ii) an increase in other operating assets of RMB289.3 million and (iii) an increase in deposits of RMB98.7 million.

 

84 

 

 

Net cash provided by operating activities in 2016 was RMB379.9 million due to net income of RMB235.4 million, adjusted for (i) provision for credit losses of RMB111.4 million, (ii) provision for available-for-sale investments of RMB36.7 million, (iii) deferred tax benefit of RMB33.5 million, (iv) impairment of goodwill of RMB20.3 million, (v) depreciation and amortization of RMB6.6 million, (vi) foreign exchange gain of RMB2.7 million, (vii) provision for other assets of RMB1.3 million, (viii) net loss on disposal of property and equipment of RMB61,085, (ix) share of income from equity method investees of RMB47,122 and (x) changes in operating assets and liabilities. Adjustment for changes in operating assets and liabilities consisted of (i) a decrease in other operating assets of RMB43.3 million, (ii) an increase in deposits of RMB40.9 million and (iii) an increase in other operating liabilities of RMB2.1 million.

 

Investing Activities

 

Net cash provided by investing activities was RMB641.4 million (US$93.3 million) in 2018, which was attributable to (i) purchase of available-for-sale investments of RMB710.0 million (US$103.3 million) and (ii) purchases of property, equipment and intangible assets of RMB14.8 million (US$2.2 million), offset by (i) loans originated, net of principal collected of RMB777.8 million (US$113.1 million), (ii) proceeds from sales of available-for-sale investments of RMB390.1 million (US$56.7 million), (iii) proceeds from disposal of subsidiaries of RMB29.7 million (US$4.3 million), (iv) proceeds from disposal of property, equipment and intangible assets of RMB3.0 million (US$0.4 million) and (v) proceeds from sales of loans of RMB165.6 million (US$24.1 million).

 

Net cash used in investing activities was RMB9,583.9 million in 2017, which was attributable to (i) loans originated, net of principal collected of RMB9,288.3 million, (ii) purchase of available-for-sale investments of RMB360.1 million, which mainly included short-term wealth management products offered by commercial banks in China, (iii) purchase of property, equipment and intangible assets of RMB19.8 million, offset by (i) proceeds from disposal of subsidiaries of RMB57.7 million, (ii) cash received from disposal of cost method investments of RMB9.4 million, (iii) proceeds from sales of available-for-sale investments of RMB16.3 million, and (iv) proceeds from disposal of property, equipment and intangible assets of RMB890,219.

 

Net cash used in investing activities was RMB4,700.4 million in 2016, which was attributable to (i) loans originated, net of principal collected of RMB 4,985.1 million, (ii) purchase of available-for-sale investments of RMB116.6 million and (iii) purchase of property, equipment and intangible assets of RMB15.2 million and, offset by (i) proceeds from sales of available-for-sale investments of RMB412.8 million, (ii) proceeds from disposal of equity method investee of RMB3.3 million, (iii) cash received from disposal of cost method investments of RMB0.5 million and (iv) proceeds from disposal of property, equipment and intangible assets of RMB17,215.

 

Financing Activities

 

Net cash used in financing activities in 2018 was RMB2.5 million (US$0.4 million), which was attributable to proceeds from interest-bearing borrowings of RMB10,931.4 million (US$1,589.9 million), (ii) proceeds from related parties of RMB138.0 million (US$20.1 million), (iii) proceeds from the initial public offering (net of offering cost paid) of RMB313.8 million (US$45.6 million), offset by (i) repayment of interest-bearing borrowings of RMB11,353.0 million (US$1,651.2 million) and (ii) repayment through related party of RMB32.7 million (US$4.8 million).

 

Net cash provided by financing activities in 2017 was RMB 9,256.7 million, which was attributable to proceeds from interest-bearing borrowings of RMB 15,024.1 million, offset by repayment of interest-bearing borrowings of RMB5,767.4 million.

 

Net cash provided by financing activities in 2016 was RMB4,291.1 million, which was attributable to proceeds from interest-bearing borrowings of RMB5,904.3 million, offset by repayment of interest-bearing borrowings of RMB1,613.2 million.

 

Capital Expenditures

 

Our capital expenditures represent purchases of property, equipment and intangible assets necessary to support our operations. Our capital expenditures were RMB15.2 million, RMB19.8 million and RMB14.8 million (US$2.2 million) in 2016, 2017 and 2018, respectively.

 

Holding Company Structure

 

CNFinance Holdings Limited is a holding company with no material operations of its own. We conduct our operations primarily through our subsidiaries. As a result, our ability to pay dividends depends upon dividends paid by our subsidiaries. If our subsidiaries or any newly formed subsidiaries incur debt on their own behalf in the future, the instruments governing their debt may restrict their ability to pay dividends to us.

  

85 

 

 

In addition, our subsidiaries in China are only permitted to pay dividends to us only out of their retained earnings, if any, as determined in accordance with the Accounting Standards for Business Enterprise as promulgated by the Ministry of Finance of the PRC, or PRC GAAP. Pursuant to the law applicable to China’s foreign investment enterprise, our subsidiaries that are foreign investment enterprise in the PRC have to make appropriation from their after-tax profit, as determined under PRC GAAP, to reserve funds including (i) general reserve fund, (ii) enterprise expansion fund and (iii) staff bonus and welfare fund. The appropriation to the general reserve fund must be at least 10% of the after-tax profits calculated in accordance with PRC GAAP. Appropriation is not required if the reserve fund has reached 50% of the registered capital of our subsidiary. Appropriation to the other two reserve funds are at our subsidiary’s discretion. See “Item 3. Key Information—D. Risk Factors—Risks Related to Doing Business in China—We may rely on dividends and other distributions on equity paid by our PRC subsidiaries to fund any cash and financing requirements we may have, and any limitation on the ability of our PRC subsidiaries to make payments to us could have a material and adverse effect on our ability to conduct our business” and “Item 3. Key Information—D. Risk Factors—Risks Related to Doing Business in China—If we are classified as a PRC resident enterprise for PRC income tax purposes, such classification could result in unfavorable tax consequences to us and our non-PRC shareholders or ADS holders.”

 

As an offshore holding company, we are permitted under PRC laws and regulations to provide funding from the proceeds of our offshore fund raising activities to our PRC subsidiaries only through loans or capital contributions, and to our consolidated affiliated entity only through loans, in each case subject to the satisfaction of the applicable government registration and approval requirements. See “Item 3. Key Information—D. Risk Factors—Risks Related to Doing Business in China— PRC regulation of loans to and direct investment in PRC entities by offshore holding companies and governmental control of currency conversion may delay us from using the proceeds of our initial public offering to make loans or additional capital contributions to our PRC subsidiary, which could materially and adversely affect our liquidity and our ability to fund and expand our business.” As a result, there is uncertainty with respect to our ability to provide prompt financial support to our PRC subsidiaries when needed. Notwithstanding the foregoing, our PRC subsidiaries may use their own retained earnings (rather than Renminbi converted from foreign currency denominated capital) to provide financial support to our consolidated affiliated entity either through entrustment loans from our PRC subsidiaries or direct loans to such consolidated affiliated entity’s nominee shareholders, which would be contributed to the consolidated variable entity as capital injections. Such direct loans to the nominee shareholders would be eliminated in our consolidated financial statements against the consolidated affiliated entity’s share capital.

 

Recent Accounting Pronouncements

 

In May 2014, the FASB issued ASU 2014-09, Revenue from Contracts with Customers (Topic 606). The core principle of ASU 2014-09 is to recognize revenues when promised goods or services are transferred to customers in an amount that reflects the consideration to which an entity is expected to be entitled for those goods or services. ASU 2014-09 defines a five-step process to achieve this core principle and, in doing so, it is possible more judgment and estimates may be required within the revenue recognition process than is required under existing U.S. GAAP, including: (i) identify the contract(s) with a customer, (ii) identify the performance obligations in the contract, (iii) determine the transaction price, (iv) allocate the transaction price to the performance obligations in the contract and (v) recognize revenue when (or as) the entity satisfies a performance obligation. Companies are permitted to adopt the standard using a retrospective transition method (i.e., restate all prior periods presented) or a cumulative effect method (i.e., recognize the cumulative effect of initially applying the guidance at the date of initial application with no restatement of prior periods).

 

We adopted ASU 2014-09 and applied the cumulative effect method for its initial application in the first quarter of 2018, but there was no impact to retained earnings as a result of the adoption of the new standard. Because there is no change to the timing and pattern of revenue recognition, there are no material changes to our processes and internal controls.

 

There are two reasons ASU 2014-09 did not have an impact on us. Firstly, over 99% of revenues in 2018 and 2017 are interest income earned on loans or deposits with banks, all of which are unaffected as they are outside the scope of ASU 2014-09. Secondly, our non-interest income revenue stream, such as mortgage agency service revenue, is largely based on transactional activity and is within the scope of ASU 2014-09. However, only one percent of revenues in 2018 and 2017 are non-interest income revenue and we do not typically enter into long-term mortgage agency service contracts with customers. Therefore, we do not experience significant contract balances.

 

86 

 

 

All of our revenue from contracts with customers in the scope of ASC 606 is recognized within Non-Interest Income. ASU 2014-09 requires disclosure of sufficient information to understand the nature, amount, timing and uncertainty of revenue and cash flows arising from contracts with customers. A description of our revenue streams accounted for under ASU 2014-09 as well as an explanation of why they are not impacted are as follows:

 

Mortgage agency service revenue. We earn fees from providing mortgage agency services to borrowers applying for loans from banks. Mortgage agency service fee is often received immediately or shortly after entering into contracts with customers. These kind of revenue are recognized at the time the transaction is executed, as that is the point in time we fulfill the customer’s request.

 

In January 2016, the FASB issued ASU 2016-01, Recognition and Measurement of Financial Assets and Financial Liabilities. ASU 2016-01 changes the accounting for certain equity securities to record at fair value with unrealized gains or losses reflected in earnings, as well as improves the disclosures of equity securities and the fair value of financial instruments. ASU 2016-01 also requires that for purposes of disclosing the fair value of financial instruments recorded at amortized cost, including loans and long-term debt, the valuation methodology is based on an exit price notion. We adopted ASU 2016-01 on January 1, 2018, with no material impact on our consolidated financial statements and related disclosures. No transition adjustment was recorded for investments changed to the measurement alternative, which was applied prospectively. Our investments in nonmarketable equity securities, which are private equity securities, previously accounted for under the cost method of accounting are now accounted for using the measurement alternative. The measurement alternative is similar to the cost method of accounting, except that the carrying value is adjusted through earnings for impairment, if any, and changes in observable and orderly transactions in the same or similar investment. In connection with our adoption of ASU 2016-01, the caption which the nonmarketable equity securities are accounted for is modified from other assets – cost method investments to other assets – equity securities.

 

In November 2016, the FASB issued ASU No. 2016-18, Statement of Cash Flows (Topic 230): Restricted Cash. Restricted cash represents that funds in the consolidated structure funds of our company established by the institutional trust partners through segregated bank accounts, including structure funds that are partially funded by our own capital. Such restricted cash is not available to fund the general liquidity needs of our company. This ASU is effective for public business entities for fiscal years beginning after December 15, 2017, and interim periods within those fiscal years. We elected to adopt ASU 2016-18 as of January 1, 2018.

 

In February 2016, the FASB issued ASU 2016-02, Leases (Topic 842), which requires lessees to recognize leases on-balance sheet and disclose key information about leasing arrangements. Topic 842 was subsequently amended by ASU No. 2018-01, Land Easement Practical Expedient for Transition to Topic 842; ASU No. 2018-10, Codification Improvements to Topic 842, Leases; and ASU No. 2018-11, Targeted Improvements. The new standard establishes a right of use (ROU) model that requires a lessee to recognize a ROU asset and lease liability on the balance sheet for all leases with a term longer than 12 months. Leases will be classified as finance or operating, with classification affecting the pattern and classification of expense recognition in the income statement.

 

The new standard is effective for us on January 1, 2019, with early adoption permitted. We expect to adopt the new standard on its effective date. A modified retrospective transition approach is required, applying the new standard to all leases existing at the date of initial application. An entity may choose to use either (1) its effective date or (2) the beginning of the earliest comparative period presented in the financial statements as its date of initial application. If an entity chooses the second option, the transition requirements for existing leases also apply to leases entered into between the date of initial application and the effective date. The entity must also recast its comparative period financial statements and provide the disclosures required by the new standard for the comparative periods. We expect to adopt the new standard on January 1, 2019 and use the effective date as our date of initial application. Consequently, financial information following the new standard will not be provided for dates and periods before January 1, 2019.

 

The new standard provides a number of optional practical expedients in transition. We expect to elect the “package of practical expedients,” which permits us not to reassess under the new standard our prior conclusions about lease identification, lease classification and initial direct costs. We do not expect to elect the use-of-hindsight or the practical expedient pertaining to land easements; the latter not being applicable.

 

We expect that this standard will have a material effect on our financial statements. While we continue to assess all of the effects of adoption, we currently believe the most significant effects relate to the recognition of new ROU assets and lease liabilities on our balance sheet for our office operating leases. We do not expect a significant change in leasing activities between now and adoption.

 

On adoption, we currently expect to recognize additional operating liabilities of approximately RMB120,958,574, with corresponding ROU assets of the same amount based on the present value of the remaining minimum rental payments under current leasing standards for existing operating leases.

 

87 

 

 

The new standard also provides practical expedients for an entity’s ongoing accounting. We currently expect to elect the short-term lease recognition exemption for all leases that qualify. This means, for those leases that qualify, we will not recognize ROU assets or lease liabilities, and this includes not recognizing ROU assets or lease liabilities for existing short-term leases of those assets in transition.

 

In June 2016, the FASB amended guidance related to impairment of financial instruments as part of ASU 2016-13 Financial Instruments-Credit Losses (Topic 326) The guidance replaces the incurred loss impairment methodology with an expected credit loss model for which we recognize an allowance based on the estimate of expected credit loss. The measurement of expected credit losses is based on relevant information about past events, including historical experience, current conditions, and reasonable and supportable forecasts that affect the collectability of the reported amount. For public companies, the update is effective for annual periods beginning after December 15, 2019, including interim periods within those fiscal years. We currently use a roll rate-based model and do not plan to early adopt this standard, but are working through implementation. In that regard, we have formed a cross-functional working group, under the direction of the risk management department, that has evaluated data sources and made process updates to capture additional relevant data and has identified a service provider to perform the calculation. The working group is comprised of individuals from various functional areas including credit, risk management, finance and information technology. The implementation plan includes, but is not limited to, an assessment of processes, portfolio segmentation, model development, system requirements and the identification of data and resource needs. We are currently evaluating various loss estimation models. While we currently cannot reasonably estimate the impact of adopting this standard, we expect the impact will be influenced by the composition, characteristics and quality of loan, as well as the general economic conditions and forecasts at the adoption date.

 

In February 2018, the FASB issued ASU 2018-13, Fair Value Measurement (Topic 820) -Disclosure Framework (Topic 842), which modify the disclosure requirements on fair value measurement. The amendments improve the effectiveness of disclosures in the notes to financial statements and modify the disclosure requirements on fair value measurements in Topic 820. This ASU requires disclosure of the changes in unrealized gains or losses included in OCI for Level 3 assets or liabilities held at the end of the period and the range and weighted-average of the significant unobservable inputs used in determining the fair value of Level 3 assets and liabilities. The amendments also remove the requirement to disclose the transfers between Level 1 and Level 2 of the fair value hierarchy, timing of transfers between levels, and the valuation process for determining Level 3 fair value measurements. The amendments in this update are effective for all entities for fiscal years, and interim periods within those fiscal years, beginning after December 15, 2019. We are currently evaluating the impact of the pending adoption on our consolidated financial statements.

 

For detailed discussion on recent accounting pronouncements, see note 2 to our consolidated financial statements.

 

5.C.Research and Development

 

We have focused on and will continue to invest in our technology system, which supports all key aspects of our platform and is designed to optimize for scalability and flexibility.

 

Our research and development expenses were RMB8.5 million, RMB4.8 million and RMB1.4 million (US$0.2 million) in 2016, 2017 and 2018, respectively.

 

5.D.Trend Information

 

Other than as disclosed elsewhere in this annual report, we are not aware of any trends, uncertainties, demands, commitments or events for the year ended December 31, 2018 that are reasonably likely to have a material and adverse effect on our net revenues, income, profitability, liquidity or capital resources, or that would cause the disclosed financial information to be not necessarily indicative of future results of operations or financial condition.

 

5.E.Off-Balance Sheet Commitments and Arrangements

 

We have not entered into any financial guarantees or other commitments to guarantee the payment obligations of any unconsolidated third parties. In addition, we have not entered into any derivative contracts that are indexed to our shares and classified as shareholders’ equity, or that are not reflected in our consolidated financial statements. Furthermore, we do not have any retained or contingent interest in assets transferred to an unconsolidated entity that serves as credit, liquidity or market risk support to such entity. Moreover, we do not have any variable interest in any unconsolidated entity that provides financing, liquidity, market risk or credit support to us or engages in leasing, hedging or product development services with us.

 

88 

 

 

5.F.Tabular Disclosure of Contractual Obligations

 

We lease certain office premises under non-cancelable leases. Rental expenses under operating leases for the years ended December 31, 2016, 2017 and 2018 were RMB24.4 million, RMB47.9 million and RMB58.3 million (US$8.5 million), respectively.

 

The following table sets forth our contractual obligations as of December 31, 2018:

 

   Payment due by period 
   Total   Less than
1 year
   1-3 years   3-5 years   More than
5 years
 
   RMB   RMB   RMB   RMB   RMB 
Operating lease commitment(1)   125,481,028    55,912,805    49,017,842    15,302,669    5,247,712 

 

 

Note:

(1)Represents minimum payments under noncancelable operating leases related to office premises.

 

5.G.Safe harbor

 

See “Forward-Looking Information.”

 

ITEM 6.DIRECTORS, SENIOR MANAGEMENT AND EMPLOYEES

 

6.A.Directors and Senior Management

 

The following table sets forth information regarding our executive officers and directors as of the date of this annual report. The business address of our directors and executive officers except for Mr. Paul Wolansky, Mr. Peng Ge, Mr. Fengyong Gao, Mr. Lin Xu and Mr. Xi Wang is 44/F Tower G, No. 16 Zhujiang Dong Road, Tianhe District, Guangzhou City, Guangdong, People’s Republic of China. The business address for Mr. Paul Wolansky is c/o New China Investment Management Inc., One Dock Street, Suite 610, Stamford, Connecticut 06902-5836, U.S.A. The business address for Mr. Peng Ge is 27/F, No. 15 Zhujiang Xi Road, Tianhe District, Guangzhou City, Guangdong, People’s Republic of China. The business address for Mr. Fengyong Gao is Room 701, No.2 Lane 1101, Lanzhou Road, Yangpu District, Shanghai. The business address for Mr. Lin Xu is No.1405, Building 4, No.3 Courtyard, Sanlihe Yiqu, Xicheng District, Beijing. The business address for Mr. Xi Wang is No.135 Xingang Xi Road, Guangzhou, Guangdong Province.

 

Directors and Executive Officers

  Age   Position/Title
Bin Zhai   48   Chairman, Chief Executive Officer
Ning Li   46   Executive Director, Chief Financial Officer
Paul Wolansky   62   Director
Peng Ge   47   Director
Fengyong Gao   48   Independent Director
Lin Xu   56   Independent Director
Xi Wang   49   Independent Director
Jun Qian   44   Vice President
Zehui Zhang   46   Vice President

 

Bin Zhai has served as our Chairman of the Board of Directors since 2017 and our Chief Executive Officer since 2010. He joined our company in 2006 as executive director of Shenzhen Nanfeng Mortgage Advisory Co., Ltd., a subsidiary of Fanhua Inc. Prior to joining us, Mr. Zhai served as account manager of Bank of Communications Tianjin Branch from 1991 to 1993, investment manager at China Ministry of Agriculture Shenzhen Office from 1993 to 1998 and general manager at Shenzhen Modern Warehouse Building Material Co., Ltd. from 1998 to 2006. Mr. Zhai received his bachelor’s degree in insurance from Nankai University in China.

 

89 

 

 

Ning Li has served as our Executive Director since 2017 and our Chief Financial Officer since 2010. Prior to that, he served as a financial director at Fanhua Inc. from 2006 to 2009. He served as financial controller at China Textile Import & Export Group and a financial director in one of its foreign representative offices from 2001 to 2005, and general manager at Beijing Obas International Freight Forwarding Co., Ltd. from 2005 to 2006. Mr. Li received his bachelor’s degree in accounting at University of International Business and Economics in China. Mr. Li is a member of the Association of Chartered Certified Accountants.

 

Paul Wolansky has served as our Director since 2001. Mr. Wolansky is one of the founders of New China Capital Management Corp and its predecessors, which operate as the investment managers for the various Cathay funds, and has served both as chief executive officer and Chairman since 1993. Mr. Wolansky is a member of the board of directors of the Cathay Investment Fund, Ltd., and serves, or has served, as a director of various portfolio companies of the various Cathay funds including China Resources Land Ltd., China Yuchai International, Ltd., Wuxi Little Swan Co., Ltd., White Horse Communications Holdings, Ltd., CNinsure Inc., Vinda International, and China Aoyuan Property Group, Ltd. Mr. Wolansky received a Bachelor of Arts degree from Amherst College and a J.D. degree from Harvard Law School.

 

Peng Ge has served as our Director since 2017. Mr. Ge joined Fanhua Inc. in 1999 and headed its Beijing operations from 1999 to 2005. He has served as chief financial officer at Fanhua Inc. since 2008 and as its director since 2016. Mr. Ge received his bachelor’s degree in international accounting and his MBA degree from the University of International Business and Economics in China.

 

Fengyong Gao has served as our Independent Director since our initial public offering . Mr. Gao is the founder, partner and chief executive director of Leading Capital Co., Ltd. and the founder, partner and chairman of the board of Shanghai Blue Ocean Capital. Mr. Gao previously served as the general manager of the trust department and subsequently as the vice president of Bridge Trust Co., Ltd. from 2003 to 2007. Mr. Gao currently also serves as the independent director of China Haisum Engineering Co., Ltd. and Great Wall Movie and Television Co. Ltd. Mr. Gao received both his bachelor’s degree and master’s degree in finance from Nankai University in China.

 

Lin Xu has served as our Independent Director since our initial public offering. Mr. Xu currently serves as the director general of China Center for Urban Development of NDRC and the chairman of the board of U.S.-China Green Fund. Prior to that, Mr. Xu served as the director general of Development Planning Department of NDRC from 2012 to 2017. Mr. Xu also served as the director general of Fiscal and Financial Affairs Department of NDRC from 2006 to 2012 and as the deputy director general of Development Planning Department of NDRC from 2002 to 2006. Mr. Xu received his bachelor’s degree in mathematics from Hunan Shaoyang Normal College, his first master’s degree in economics from Nankai University and his second master’s degree of public administration from the Lee Kuan Yew School of Public Policy at National University of Singapore.

 

Xi Wang has served as our Independent Director since March 2019. Dr. Wang is currently a professor at Lingnan (University) College, as well as the director of China Institute for Economic Transformation and Opening of Sun Yat-sen University (“SYSU”). He specializes in economics and his research area includes banking and monetary policy, international finance (exchange rates and balance of payments), and China’s economy among other subjects. Dr. Wang received his master’s degree and Ph.D in economics from SYSU and has been a professor at SYSU since 2004. He is a contributor of multiple business journals, such as the Economic Research Journal, China Economic Quarterly, Finance Research, and Journal of World Economy. Dr. Wang also serves as an independent director at various companies including Palm Eco-Town Development Co., Ltd., a company listed on the Shenzhen Stock Exchange since May 2014, Zhuhai Rural Commercial Bank Co., Ltd. since July 2014, Guangdong Electric Power Development Co., Ltd., a company listed on the Shenzhen Stock Exchange since June 2016, Guangzhou Public Transport Group Co., Ltd. since August 2018, and Guangzhou Yuexiu Financial Holdings Group Co., Ltd., a company listed on the Shenzhen Stock Exchange since January 2019.

 

Jun Qian has served as our Vice President since 2010. He joined us as general manager in Guangzhou Anyu Mortgage Advisory Co., Ltd. in 2002. He served as sales manager at Nanjing Textile Import & Export Corporation from 1995 to 1997, vice president at Nanjing Jiashan Textile Co., Ltd. from 1997 to 1999 and import and export commissioner at Guangzhou Longyuan Thermal Equipment Co., Ltd. from 1999 to 2001. Mr. Qian has over 15 years of experience in management positions. He received his bachelor’s degree in accounting at Guilin University of Electronic Technology, formerly known as Guilin University of Electronic Industry, in China.

 

Zehui Zhang has served as our Vice President since 2010. He joined Fanhua Inc. in 2001 and served as general manager of Guangdong Nanfeng Insurance Agency Co., Ltd., a subsidiary of Fanhua Inc. from 2002 to 2009. Mr. Zhang has over 15 years of experience in finance business. He received his diploma in accounting at Guangdong Polytechnic Normal University, formerly known as Guangdong Commercial Management College, in China.

 

90 

 

 

6.B.Compensation

 

Compensation

 

For the fiscal year ended December 31, 2018, we paid an aggregate of RMB1.6 million (US$0.2 million) in cash to our executive officers (including our executive directors), and we did not pay any cash compensation to our non-executive directors. For the fiscal year ended December 31, 2018, we paid for our executive officers (including our executive directors) an aggregate of RMB0.3 million (US$39,857) of social insurance plans and housing provident funds required by PRC law. We did not pay such insurance or housing fund for our non-executive directors. For share incentive grants to our directors and executive officers, please refer to “—Share Incentive Plans.”

 

Employment Agreements and Indemnification Agreements

 

We have entered into employment agreements with each of our executive officers. Each of our executive officers is employed for a specified time period, which can be renewed upon both parties’ agreement before the end of the current employment term. We may terminate an executive officer’s employment for cause at any time without advance notice in the event of, among other things, (i) commitments by such executive officer of any serious breach of the terms and conditions of his or her employment and our internal rules and procedures, (ii) conviction of a criminal offense, or (iii) severe neglect of his or her duties or embezzlement to our detriment. We may also terminate an executive officer’s employment by giving a 30 days’ prior written notice or by paying a compensation of an amount equal to one month’s wages of such executive officer. An executive officer may terminate his or her employment at any time by giving a 30 days’ prior written notice.

 

Each executive officer has agreed to hold, unless expressly consented to by us, at all times during and after the termination of his or her employment agreement, in strict confidence and not to use, any of our confidential information or the confidential information of our customers and suppliers. In addition, each executive officer has agreed to be bound by certain non-competition and non-solicitation restrictions during the term of his or her employment and for two years following the last date of employment. Specifically, each executive officer has agreed not to (i) carry out or otherwise be concerned or interested, directly or indirectly, in certain businesses in direct or indirect competition with us; (ii) assume employment with or provide services to certain of our competitors or engage, whether as principal, partner, licensor or otherwise, with such competitors; or (iii) seek directly or indirectly, by the offer of alternative employment or other inducement whatsoever, to solicit the services of any of our employees, agents or consultants who are employed or engaged by us at any time in the one year preceding the last date of his or her employment.

 

We have entered into indemnification agreements with each of our directors and executive officers. Under these agreements, we may agree to indemnify our directors and executive officers against certain liabilities and expenses incurred by such persons in connection with claims made by reason of their being a director or officer of our company.

 

Share Incentive Plan

 

2009 SFIL Share Incentive Plan

 

In November 2009, SFIL adopted the 2009 SFIL Share Incentive Plan, or the 2009 Plan. Under the 2009 Plan, SFIL granted options to its directors and employees to purchase up to 25,678 ordinary shares. The options shall vest over a five-year period from 2010 to 2014.

 

In January 2011, SFIL divided the existing issued shares of US$0.10 each share into US$0.01 each share. SFIL also allotted and issued new shares to its existing shareholders using a ratio of 1:637. Upon completion of such share split and share allotment, the number of shares under the 2009 Plan was adjusted from 25,678 to 163,825,640. Accordingly, the exercise price was adjusted from RMB3,190 to RMB0.5. Such options expired on December 31, 2016, and as of December 31, 2016, no option was excised.

 

2017 SFIL Share Incentive Plan

 

In January 2017, SFIL adopted the 2017 SFIL Share Incentive Plan, or the 2017 Plan. Under the 2017 Plan, SFIL granted 187,933,730 options to its certain management members and employees to purchase up to 187,933,730 ordinary shares. The term of the options will not exceed ten years from the date of the grant.

 

91 

 

 

2018 CNFinance Holdings Limited Share Incentive Plan

 

On August 27, 2018, we adopted the 2018 CNFinance Holdings Limited Share Incentive Plan, or the 2018 Plan, to replace the 2017 Plan and granted 187,933,730 options to certain management members and employees to purchase up to 187,933,730 of our ordinary shares under this 2018 Plan to replace the granted and outstanding options under the 2017 Plan. Pursuant to the terms of the 2018 Plan, 60%, 20% and 20% of the award options shall vest on December 31 of each of the years 2017, 2018 and 2019, respectively.

 

The purpose of the 2018 Plan is to promote the success and enhance the value of the company by linking the personal interests of the members of the board of directors, employees and consultants to those of the company shareholders and by providing such individuals with an incentive for outstanding performance to generate superior returns to the company shareholders. The 2018 Plan is further intended to provide flexibility to the company in its ability to motivate, attract and retain the services of member of the board of director, employees and consultants upon whose judgment, interest and special effort the successful conduct of the company’s operation is largely dependent. The 2018 Plan provides for the issuance of up to an aggregate of 307,608,510 of our ordinary shares.

 

The following paragraphs summarize the terms of the 2018 Plan.

 

Types of Awards. The 2018 Plan permits the awards of options, restricted shares and restricted share units and other rights or benefits under the 2018 Plan.

 

Plan Administration. The 2018 Plan shall be administered by the board of directors; provided, however, that the board of directors may delegate to a committee of one or more members of the board of the directors the authority to grant or amend Awards to grantee other than Independent Directors and executive officers of the Company. The committee shall consist of at least two individuals, each of whom qualifies as a non-employee director.

 

Eligibility. Employees, consultants of the Company or its affiliate and member of the board of directors are eligible to participate in the 2018 Plan. An employee or consultant who has been granted an award may, if he or she is otherwise eligible, be granted additional awards.

 

Designation of Award. Each award under the 2018 Plan is designated in an award agreement, which is a written agreement evidencing the grant of an award executed by the company and the grantee, including any amendments thereto.

 

Conditions of Award. The board of directors or any entity appointed by the board of directors to administer the 2018 Plan shall determine the provisions, terms, and conditions of each award including, but not limited to, the award vesting schedule, repurchase provisions, rights of first refusal, forfeiture provisions, and form of payment upon settlement of the award.

 

Terms of Award. The term of each award is stated in the award agreement between the Company and the grantee of such award.

 

Amendment, Modification, Suspension or Termination of the 2018 Plan. The administrator of the 2018 Plan may amend, alter, suspend, discontinue or terminate this 2018 Plan, or any Award Agreement hereunder or any portion hereof or thereof at any time; provided, however, that (a) to the extent necessary and desirable to comply with applicable laws defined therein, or stock exchange rules, the Company shall obtain shareholder approval of any Plan amendment in such a manner and to such a degree as required, and (b) shareholder approval is required for any amendment to the 2018 Plan that (i) increases the number of shares available under the 2018 Plan (other than any adjustment as provided by Article 8 of the 2018 Plan), (ii) permits the Committee to extend the term of the 2018 Plan or the exercise period for an option beyond ten years from the date of grant, or (iii) results in a material increase in benefits or a change in eligibility requirements.

 

The following table summarizes, as of the date of this annual report, the outstanding equity awards granted to our directors and executive officers under the 2018 Plan, which replaced the 2017 Plan.

 

Name  Number of
Options
Outstanding
   Ordinary Shares
Underlying Equity
Awards Granted
   Exercise Price
(Per share)
  Date of Grant  Date of Expiration
Bin Zhai   40,000,000    40,000,000   RMB0.5  January 3, 2017  December 31, 2022
Ning Li   30,000,000    30,000,000   RMB0.5  January 3, 2017  December 31, 2022
Jun Qian   20,000,000    20,000,000   RMB0.5  January 3, 2017  December 31, 2022
Zehui Zhang   20,000,000    20,000,000   RMB0.5  January 3, 2017  December 31, 2022
All directors and executive officers as a group   110,000,000    110,000,000   RMB0.5  January 3, 2017  December 31, 2022

 

92 

 

 

As of the date of this annual report, our other employees as a group held options to purchase up to 77,933,730 of our ordinary shares, with an exercise price of RMB0.5 per share.

 

For discussions of our accounting policies and estimates for awards granted pursuant to the 2018 Plan, see “Item 5. Operating and Financial Review and Prospects—A. Operating Results—Critical Accounting Policies, Judgments and Estimates—Share-based compensation expenses.”

 

6.C.Board Practices

 

Board of Directors

 

Our Board of Directors consists of seven directors, including three independent directors. A director is not required to hold any shares in our company to qualify to serve as a director. The Corporate Governance Rules of the NYSE generally require that a majority of an issuer’s board of directors must consist of independent directors. However, the Corporate Governance Rules of the NYSE permit foreign private issuers like us to follow “home country practice” in certain corporate governance matters. We rely on this “home country practice” exception and do not have a majority of independent directors serving on our Board of Directors.

 

A director who is in any way, whether directly or indirectly, interested in a contract or proposed contract with our company is required to declare the nature of his or her interest at a meeting of our directors. A general notice given to the directors by any director to the effect that he or she is a member, shareholder, director, partner, officer or employee of any specified company or firm and is to be regarded as interested in any contract or transaction with that company or firm shall be deemed a sufficient declaration of interest for the purposes of voting on a resolution in respect to a contract or transaction in which he/she has an interest, and after such general notice it shall not be necessary to give special notice relating to any particular transaction. A director may vote in respect of any contract or proposed contract or arrangement notwithstanding that he/she may be interested therein and if he/she does so, his/her vote shall be counted and he/she may be counted in the quorum at any meeting of the directors at which any such contract or proposed contract or arrangement is considered. Our board of directors may exercise all of the powers of our company to borrow money, to mortgage or charge its undertaking, property and uncalled capital, or any part thereof, and to issue debentures, debenture stock or other securities whenever money is borrowed or as security for any debt, liability or obligation of our company or of any third party. None of our directors has a service contract with us that provides for benefits upon termination of service as a director.

 

Committees of the Board of Directors

 

Our Board of Directors has established an audit committee, a compensation committee and a nominating and corporate governance committee under our Board of Directors. We have adopted a charter for each of the three committees. Each committee’s members and functions are described below.

 

Audit Committee

 

Our audit committee consists of Mr. Fengyong Gao, Mr. Lin Xu and Mr. Xi Wang, and is chaired by Mr. Fengyong Gao. We have determined that Mr. Fengyong Gao, Mr. Lin Xu and Mr. Xi Wang satisfy the requirements of Section 303A of the Corporate Governance Rules of the NYSE and meet the independence standards under Rule 10A-3 under the Securities Exchange Act of 1934, as amended. We have determined that Mr. Fengyong Gao qualifies as an “audit committee financial expert.” The audit committee oversees our accounting and financial reporting processes and the audits of the financial statements of our company. The audit committee is responsible for, among other things:

 

reviewing and recommending to our board for approval, the appointment, re-appointment or removal of the independent auditor, after considering its annual performance evaluation of the independent auditor;

 

approving the remuneration and terms of engagement of the independent auditor and pre-approving all auditing and non-auditing services permitted to be performed by our independent auditors at least annually;

 

obtaining a written report from our independent auditor describing matters relating to its independence and quality control procedures;

 

93 

 

 

reviewing with the independent registered public accounting firm any audit problems or difficulties and management’s response;

 

discussing with our independent auditor, among other things, the audits of the financial statements, including whether any material information should be disclosed, issues regarding accounting and auditing principles and practices;

 

reviewing and approving all proposed related party transactions, as defined in Item 404 of Regulation S-K under the Securities Act;

 

reviewing and recommending the financial statements for inclusion within our quarterly earnings releases and to our board for inclusion in our annual reports;

 

discussing the annual audited financial statements with management and the independent registered public accounting firm;

 

reviewing the adequacy and effectiveness of our accounting and internal control policies and procedures and any special steps taken to monitor and control major financial risk exposures;

 

at least annually, reviewing and reassessing the adequacy of the committee charter;

 

approving annual audit plans, and undertaking an annual performance evaluation of the internal audit function;

 

establishing and overseeing procedures for the handling of complaints and whistleblowing;

 

meeting separately and periodically with management and the independent registered public accounting firm;

 

monitoring compliance with our code of business conduct and ethics, including reviewing the adequacy and effectiveness of our procedures to ensure proper compliance; and

 

reporting regularly to the board.

 

Compensation Committee

 

Our compensation committee consists of Mr. Bin Zhai, Mr. Ning Li and Mr. Fengyong Gao and is chaired by Mr. Ning Li. We have determined that Mr. Fengyong Gao satisfy the “independence” requirements of Section 303A of the Corporate Governance Rules of the NYSE. The compensation committee assists the board in reviewing and approving the compensation structure, including all forms of compensation, relating to our directors and executive officers. Our chief executive officer may not be present at any committee meeting during which their compensation is deliberated upon. The compensation committee is responsible for, among other things:

 

overseeing the development and implementation of compensation programs in consultation with our management;

 

at least annually, reviewing and approving, or recommending to the board for its approval, the compensation for our executive officers;

 

at least annually, reviewing and recommending to the board for determination with respect to the compensation of our non-executive directors;

 

at least annually, reviewing periodically and approving any incentive compensation or equity plans, programs or other similar arrangements;

 

reviewing executive officer and director indemnification and insurance matters;

 

overseeing our regulatory compliance with respect to compensation matters, including our policies on restrictions on compensation plans and loans to directors and executive officers;

 

at least annually, reviewing and reassessing the adequacy of the committee charter;

 

94 

 

 

selecting compensation consultant, legal counsel or other adviser only after taking into consideration all factors relevant to that person’s independence from management; and

 

reporting regularly to the board.

 

Nominating and Corporate Governance Committee

 

Our nominating and corporate governance committee consists of Mr. Bin Zhai, Mr. Ning Li and Mr. Xi Wang, and is chaired by Mr. Ning Li. We have determined that Mr. Xi Wang satisfy the “independence” requirements of Section 303A of the Corporate Governance Rules of the NYSE. The nominating and corporate governance committee assists the board in selecting individuals qualified to become our directors and in determining the composition of the board and its committees. The nominating and corporate governance committee is responsible for, among other things:

 

recommending nominees to the board for election or re-election to the board, or for appointment to fill any vacancy on the board;

 

reviewing annually with the board the current composition of the board with regards to characteristics such as independence, knowledge, skills, experience, expertise, diversity and availability of service to us;

 

developing and recommending to our board such policies and procedures with respect to nomination or appointment of members of our board and chairs and members of its committees or other corporate governance matters as may be required pursuant to any SEC or NYSE rules, or otherwise considered desirable and appropriate;

 

selecting and recommending to the board the names of directors to serve as members of the audit committee and the compensation committee, as well as of the nominating and corporate governance committee itself;

 

at least annually, reviewing and reassessing the adequacy of the committee charter;

 

developing and reviewing at least annually the corporate governance principles adopted by the board and advising the board with respect to significant developments in the law and practice of corporate governance and our compliance with such laws and practices; and

 

evaluating the performance and effectiveness of the board as a whole.

 

Duties and Functions of Directors

 

Under Cayman Islands law, our directors owe fiduciary duties to our company, including a duty of loyalty, a duty to act honestly and a duty to act in what they consider in good faith to be in our best interests. Our directors must also exercise their powers only for a proper purpose. Our directors also owe to our company a duty to exercise the skill they actually possess and such care and diligence that a reasonable prudent person would exercise in comparable circumstances. It was previously considered that a director need not exhibit in the performance of his duties a greater degree of skill than may reasonably be expected from a person of his knowledge and experience. However, English and Commonwealth courts have moved towards an objective standard with regard to the required skill and care and these authorities are likely to be followed in the Cayman Islands. In fulfilling their duty of care to us, our directors must ensure compliance with our memorandum and articles of association, as amended and restated from time to time. Our company has the right to seek damages if a duty owed by our directors is breached. In limited exceptional circumstances, a shareholder may have the right to seek damages in our name if a duty owed by our directors is breached. The functions and powers of our Board of Directors include, among others, (i) convening shareholders’ annual general meetings and reporting its work to shareholders at such meetings, (ii) declaring dividends, (iii) appointing officers and determining their terms of offices and responsibilities, and (iv) approving the transfer of shares of our company, including the registering of such shares in our share register.

 

Terms of Directors and Officers

 

Our officers are elected by and serve at the discretion of the board. Each director is not subject to a term of office and holds office until such time as his successor takes office or until the earlier of his death, resignation or removal from office by special resolution or the unanimous written resolution of all shareholders. A director will be removed from office automatically if, among other things, the director (i) becomes bankrupt or makes any arrangement or composition with his creditors; (ii) dies or is found by our company to be of unsound mind; (iii) resigns by notice in writing to our company; (iv) without special leave of absence from our Board of Directors, is absent from three consecutive meetings of the board and the board resolves that his office be vacated; (v) is prohibited by law from being a director; or (vi) is removed from office pursuant to any other provisions of our post-offering amended and restated memorandum and articles of association.

 

95 

 

 

Interested Transactions

 

A director may, subject to approval of the chariman of the relevant board meeting and under applicable law or applicable NYSE rules, vote in respect of any contract or transaction in which he or she is interested, provided that the nature of the interest of any directors in such contract or transaction is disclosed by him or her at or prior to its consideration and any vote in that matter.

 

6.D.Employees

 

We had 2,761 employees as of December 31, 2018. Our employees are based in our headquarters in Guangzhou, Guangdong province and various local offices over 40 cities across China.

 

The following table sets forth the breakdown of our employees by function as of December 31, 2018.

 

   As of December 31, 2018 
Functions  Number   % of Total
Employees
 
Risk Management   806    29.2%
Sales and Marketing   1,406    50.9%
General and Administration   217    7.9%
Finance   191    6.9%
Others   141    5.1%
           
Total   2,761    100.0%

 

As required by laws and regulations in China, we participate in various employee social security plans that are organized by municipal and provincial governments, including, among other things, housing, pension, medical insurance and unemployment insurance.

 

We typically enter into standard employment, confidentiality and non-compete agreements with our senior management. These contracts include a standard non-compete covenant that prohibits any employee from competing with us, directly or indirectly, during his or her employment and for two years after the termination of employment, provided that we pay monthly compensation equal to 30% of his or her previous average monthly salary during the restriction period.

 

We believe that we maintain a good working relationship with our employees, and we have not experienced any labor disputes. None of our employees are represented by labor unions.

 

6.E.Share Ownership

 

The following table sets forth information concerning the beneficial ownership of our ordinary shares, as of March 31, 2019, by:

 

each of our directors and executive officers; and

 

each person known to us to beneficially own more than 5% of our ordinary shares.

 

The calculations in the table below are based on March 31, 2019 ordinary shares issued and outstanding as of the date of this annual report.

 

Beneficial ownership is determined in accordance with the rules and regulations of the SEC. In computing the number of shares beneficially owned by a person and the percentage ownership of that person, we have included shares that the person has the right to acquire within 60 days, including through the exercise of any option, warrant, or other right or the conversion of any other security. These shares, however, are not included in the computation of the percentage ownership of any other person.

 

96 

 

 

  

Ordinary Shares
Beneficially Owned as of

March 31, 2019

 
   Number   %* 
Directors and Executive Officers:†          
Bin Zhai(1)   536,862,160.0    38.2 
Ning Li(2)   24,000,000.0    1.7 
Paul Wolansky(3)   466,964,960.0    34.0 
Peng Ge       ** 
Jun Qian(4)   16,000,000.0    1.2 
Zehui Zhang(5)   16,000,000.0    1.2 
Principal Shareholders:          
CAA Holdings Company Limited(6)   504,862,160.0    36.8 
Complete Joy Investments Limited(7)   343,812,713.2    25.1 
Keep High Holdings Limited(7)   81,772,077.2    6.0 
Cathay Auto Services Limited(8)   319,382,800.0    23.3 
CISG Holdings Ltd.(9)   253,196,680.0    18.5 
Cathay Capital Holdings II, L.P.(10)   147,582,160.0    10.8 

 

 

Notes:

*For each person and group included in this table, percentage ownership is calculated by dividing the number of shares beneficially owned by such person or group by the sum of (i) 1,371,643,240, being the number of ordinary shares as of March 31, 2019 and (ii) the number of ordinary shares underlying share options held by such person or group that are exercisable within 60 days after March 31, 2019.

**Represents beneficial ownership of less than one percent.

The address of our directors and executive officers except for Mr. Paul Wolansky and Mr. Peng Ge is 44/F Tower G, No. 16 Zhujiang Dong Road, Tianhe District, Guangzhou City, Guangdong, People’s Republic of China. The business address for Mr. Paul Wolansky is c/o New China Investment Management Inc., One Dock Street, Suite 610, Stamford, Connecticut 06902-5836, U.S.A. The business address for Mr. Peng Ge is 27/F, No. 15 Zhujiang Xi Road, Tianhe District, Guangzhou City, Guangdong, People’s Republic of China.
(1) Includes (i) options we granted to Mr. Bin Zhai under the 2018 Plan to purchase up to 40,000,000 of our ordinary shares of which options to purchase up to 32,000,000 ordinary shares are immediately exercisable; and (ii) the equity interest held by Mr. Bin Zhai through CAA Holdings Company Limited, or CAA Holdings, as set forth in notes (6) and (7) below.

(2) Includes options we granted to Mr. Ning Li under the 2018 Plan to purchase up to 30,000,000 of our ordinary shares of which options to purchase up to 24,000,000 ordinary shares are immediately exercisable. This does not include the equity interest held by Mr. Ning Li through CAA Holdings as set forth in notes (6) and (7) below.

(3) Includes 319,382,800 ordinary shares of our company held by Cathay Auto Services Limited, or Cathay Auto, a company incorporated in the British Virgin Islands, and 147,582,160 ordinary shares of our company held by Cathay Capital Holdings II, L.P., or Cathay Capital. Mr. Paul Wolansky is the chief executive officer of New China Investment Management Inc., the investment manager for Cathay Investment Fund, Ltd., a closed-end investment fund organized under the laws of the Cayman Islands, which owns 100% of Cathay Auto. As such, Mr. Paul Wolansky may be deemed to have the power to direct voting and disposition of the 319,382,800 ordinary shares held by Cathay Auto. Cathay Master GP, Ltd., or Cathay Master, is the general partner of Cathay Capital and has the power to direct Cathay Capital as to the voting and disposition of shares directly and indirectly held by Cathay Capital. Mr. Wolansky and Mr. S. Donald Sussman are directors of Cathay Master. As such, Mr. Wolansky, together with Mr. S. Donald Sussman, may be deemed to have the power to voting and disposition of the 147,582,160 ordinary shares held by Cathay Capital. Mr. Wolansky disclaims beneficial ownership of all of our shares held by Cathay Auto and Cathay Capital except to the extent of his pecuniary interest therein. The business address of Mr. Wolansky is c/o New China Investment Management Inc., One Dock Street, Stamford, Connecticut 06902-5836, U.S.A.

(4) Includes options we granted to Mr. Jun Qian under the 2018 Plan to purchase up to 20,000,000 of our ordinary shares, of which options to up to 16,000,000 ordinary shares are immediately exercisable. This does not include the equity interest held by Mr. Jun Qian through CAA Holdings as set forth in notes (6) and (7) below.

(5) Includes options we granted to Mr. Zehui Zhang under the 2018 Plan to purchase up to 20,000,000 of our ordinary shares, of which options to up to 16,000,000 ordinary shares are immediately exercisable. This does not include the equity interest held by Mr. Zehui Zhang through CAA Holdings as set forth in notes (6) and (7) below.

 

97 

 

 

(6) Includes (i) 343,812,713.2 of our ordinary shares held by Complete Joy Investments Limited, or Complete Joy, (ii) 81,772,077.2 of our ordinary shares held by Keep High Holdings Limited, or Keep High, (iii) 44,417,560 of our ordinary shares held by Goldsource Holdings Limited, or Goldsource, and (iv) 34,859,809.6 of our ordinary shares held by Able Boom Investments Limited, or Able Boom. CAA Holdings owns 100% of the equity interest in Complete Joy, Keep High, Goldsource Holdings and Able Boom. Approximately 48.3% of the total outstanding shares of CAA Holdings are held by Kylin Investment Holdings Limited, or Kylin Investment, a company incorporated in the British Virgin Islands. Approximately 51.7% of the total outstanding shares of CAA Holdings are held by independent third-party investors. Approximately 50% of the total outstanding shares of Kylin Investment are held by Mr. Bin Zhai, our chairman and chief executive officer. Approximately 30% of the total outstanding shares of Kylin Investment are held by Mr. Ning Li, our executive director and chief financial officer. Approximately 10% of the total outstanding shares of Kylin Investment are held by Mr. Jun Qian, one of our officers and approximately 10% of the total outstanding shares of Kylin Investment are held by Mr. Zehui Zhang, one of our officers. Mr. Bin Zhai serves as the director of CAA Holdings and may be deemed to have the power to direct voting and disposition of the 504,862,160 of our ordinary shares held by CAA Holdings. CAA Holdings disclaims beneficial ownership of our shares except to the extent of its pecuniary interest therein. Mr. Bin Zhai, Mr. Ning Li, Mr. Jun Qian and Mr. Zehui Zhang each disclaims beneficial ownership of all of our shares held by CAA Holdings except to the extent of their pecuniary interest therein.

(7) CAA Holdings owns 100% of the equity interest in Complete Joy and Keep High, each of which is a company incorporated in the British Virgin Islands. Approximately 48.3% of the total outstanding shares of CAA Holdings are held by Kylin Investment Holdings Limited, or Kylin Investment, a company incorporated in the British Virgin Islands. Approximately 51.7% of the total outstanding shares of CAA Holdings are held by independent third-party investors. Approximately 50% of the total outstanding shares of Kylin Investment are held by Mr. Bin Zhai, our chairman and chief executive officer. Approximately 30% of the total outstanding shares of Kylin Investment are held by Mr. Ning Li, our executive director and chief financial officer. Approximately 10% of the total outstanding shares of Kylin Investment are held by Mr. Jun Qian, one of our officers and approximately 10% of the total outstanding shares of Kylin Investment are held by Mr. Zehui Zhang, one of our officers. Mr. Bin Zhai serves as the director of CAA Holdings and may be deemed to have the power to direct voting and disposition of the 504,862,160 of our ordinary shares held by CAA Holdings. CAA Holdings disclaims beneficial ownership of our shares except to the extent of its pecuniary interest therein. Mr. Bin Zhai, Mr. Ning Li, Mr. Jun Qian and Mr. Zehui Zhang each disclaims beneficial ownership of all of our shares held by CAA Holdings except to the extent of their pecuniary interest therein.
(8) Represents 319,382,800 ordinary shares of our company held by Cathay Auto. Cathay Investment Fund, Ltd., a closed-end investment fund organized under the laws of the Cayman Islands, owns 100% of Cathay Auto. New China Investment Management Inc., a company incorporated under the laws of Delaware, is the investment manager for Cathay Investment Fund, Ltd. and has the power to direct Cathay Investment Fund as to the voting and disposition of shares directly and indirectly held by Cathay Investment Fund, Ltd. The voting and investment decisions for shares beneficially owned by Cathay Investment Fund are made by Mr. Paul Wolansky and Mr. S. Donald Sussman. Cathay Auto disclaims beneficial ownership of all of our shares except to the extent of its pecuniary interest therein. Cathay Investment Fund, Ltd., Mr. Paul Wolansky and Mr. S. Donald Sussman disclaim beneficial ownership of all of our shares held by Cathay Auto except to the extent of their respective pecuniary interest therein. The business address of Cathay Auto is c/o New China Investment Management Inc., One Dock Street, Stamford, Connecticut 06902-5836, U.S.A.

(9) Represents 253,196,680 ordinary shares of our company held by CISG Holdings Ltd., which in turn is controlled by Fanhua Inc., a Cayman Islands company listed on Nasdaq.

(10) Includes 147,582,160 ordinary shares of our company held by Cathay Capital. Cathay Master GP, Ltd., or Cathay Master, is the general partner of Cathay Capital and has the power to direct Cathay Capital as to the voting and disposition of shares directly and indirectly held by Cathay Capital. Mr. Wolansky and Mr. S. Donald Sussman are directors of Cathay Master. Mr. Paul Wolansky and Mr. S. Donald Sussman disclaim beneficial ownership of all of our shares held by Cathay Capital except to the extent of their pecuniary interests therein.

 

ITEM 7.MAJOR SHAREHOLDERS AND RELATED PARTY TRANSACTIONS

 

7.A.Major Shareholders

 

Please refer to “Item 6. Directors, Senior Management and Employees — E. Share Ownership.”

 

98 

 

 

7.B.Related Party Transactions

 

Employment Agreements

 

See “Item 6. Directors, Senior Management and Employees—6.B. Compensation— Employment Agreements and Indemnification Agreements” for a description of the employment agreements we have entered into with our senior executive officers.

 

Share Incentives

 

See “Item 6. Directors, Senior Management and Employees—6.B. Compensation—Share Incentive Plan” for a description of share options we have granted to our directors, officers and other individuals as a group.

 

Other Related Party Transactions

 

The following table sets forth major related parties and their relationship with us.

 

Name of related parties

  Relationship with us
CISG Holdings Limited   One of the shareholders
Fanhua Inc. and its subsidiaries   One of the owners that beneficially owns 100% equity interests of CISG Holdings Limited
Mr. Bin Zhai   Chairman and Chief Executive Officer

 

In 2011, we entered into a revolving loan agreement with Fanhua Inc. and its subsidiaries, pursuant to which we may borrow up to US$50.0 million (equivalent to RMB318.0 million as per the agreement) in total. The revolving loan agreement was renewed annually. In 2017, we amended the loan agreement to raise the credit limit to approximately US$79.7 million (equivalent to RMB500.0 million as per the agreement). Such loan agreement expired in March 2018 and was not renewed. The loan is unsecured and bears an interest at 7.3% per annum and is repayable on demand. We and Fanhua Inc. and its subsidiaries looked to the interest rate of comparable bank loans as a reference when determining the interest rate. The largest amount of principal outstanding from 2016 to 2017 was RMB400 million. As of December 31, 2016, the interests payable to Fanhua Inc. and its subsidiaries were RMB32,494,914, which were repaid in full in 2017.

 

In 2017, our Chairman and Chief Executive Officer, Mr. Bin Zhai, entered into a loan agreement as borrower with us as lender with an amount of RMB5,010,800 with a daily interest rate of 0.02%, which was repaid in full in March 2018.

 

In May 2018, FOTIC established Jinghua Structure Fund 27. In May 2018, Fanhua Inc. and its subsidiaries subscribed to all of the senior units of Jinghua Structure Fund 27, which amounted to approximately RMB138 million. We subscribed to all of the subordinated units of Jinghua Structure Fund 27, which amounted to approximately RMB15.4 million. In July 2018, Fanhua Inc. and its subsidiaries transferred all of their senior units to a third party. As a result, amounts due to related parties in connection with Jinghua Structure Fund 27 is nil as of December 31, 2018.

 

7.C.Interests of Experts and Counsel

 

Not applicable.

 

ITEM 8.FINANCIAL INFORMATION

 

8.A.Consolidated Statements and Other Financial Information

 

We have appended consolidated financial statements filed as part of this annual report.

 

Legal and Administrative Proceedings

 

We are currently not a party to any material legal or administrative proceedings. We may from time to time be subject to various legal or administrative claims and proceedings arising in the ordinary course of business. Litigation or any other legal or administrative proceeding, regardless of the outcome, is likely to result in a substantial cost and diversion to our resources, including our management’s time and attention. For risks relating to legal and administrative proceedings against us, please see “Item 3. Key Information — D. Risk Factors — Risks Related to Our Business —We are involved in legal proceedings in the ordinary course of our business from time to time. If the outcomes of these proceedings are adverse to us, it could have a material adverse effect on our business, results of operations and financial condition.”

 

99 

 

 

Dividend Policy

 

We have not previously declared or paid cash dividends and we have no plan to declare or pay any dividends in the near future on our shares or the ADSs representing our ordinary shares. We currently intend to retain most, if not all, of our available funds and any future earnings to operate and expand our business.

 

We are a holding company incorporated in the Cayman Islands. We rely principally on dividends from our PRC subsidiaries for our cash requirements, including any payment of dividends to our shareholders. PRC regulations may restrict the ability of our PRC subsidiaries to pay dividends to us. See “Item 3. Key Information—D. Risk Factors—Risks Related to Doing Business in China—We may rely on dividends and other distributions on equity paid by our PRC subsidiaries to fund any cash and financing requirements we may have, and any limitation on the ability of our PRC subsidiaries to make payments to us could have a material and adverse effect on our ability to conduct our business” and “Item 4. Information of the Company—B. Business Overview—Regulation—Regulations on Dividend Distribution.”

 

Our Board of Directors has discretion as to whether to distribute dividends, subject to certain requirements of Cayman Islands law. In addition, subject to the provisions in our articles of association, our shareholders may by ordinary resolution declare a dividend, but no dividend may exceed the amount recommended by our Board of Directors. Under Cayman Islands law, a Cayman Islands company may pay a dividend out of either profit or share premium account, provided that in no circumstances may a dividend be paid if this would result in the company being unable to pay its debts as they fall due in the ordinary course of business. Even if our Board of Directors decides to pay dividends, the form, frequency and amount will depend upon our future operations and earnings, capital requirements and surplus, general financial condition, contractual restrictions and other factors that the board of directors may deem relevant. If we pay any dividends on our ordinary shares, we will pay those dividends which are payable in respect of the ordinary shares underlying the ADSs to the depositary, as the registered holder of such ordinary shares, and the depositary then will pay such amounts to the ADS holders in proportion to the ordinary shares underlying the ADSs held by such ADS holders, subject to the terms of the deposit agreement, including the fees and expenses payable thereunder. See “Item 12. Description of Securities Other Than Equity Securities—American Depositary Shares.”

 

8.B.Significant Changes

 

Except as otherwise disclosed in this report, we have not experienced any significant changes since the date of the annual financial statements included herein.

 

ITEM 9.THE OFFER AND LISTING

 

9.A.Offering and Listing Details

 

Our ADSs have been listed on the New York Stock Exchange since November 7, 2018 under the symbol “CNF.” Each ADS represents 20 ordinary shares, par value US$0.0001 per share.

 

9.B.Plan of Distribution

 

Not applicable.

 

9.C.Markets

 

Our ADSs have been listed on the New York Stock Exchange since November 7, 2018 under the symbol “CNF.”

 

9.D.Selling Shareholders

 

Not applicable.

 

9.E.Dilution

 

Not applicable.

 

9.F.Expenses of the Issue

 

Not applicable.

  

100 

 

 

ITEM 10.ADDITIONAL INFORMATION

 

10.A.Share Capital

 

Not applicable.

 

10.B.Memorandum and Articles of Association

 

We incorporate by reference into this annual report our Amended and Restated Memorandum and Articles of Association, the form of which was filed as Exhibit 3.2 to our registration statement on Form F-1 (File Number 333-226126), as amended, filed with the Securities and Exchange Commission on July 31, 2018. Our members adopted our Amended and Restated Memorandum and Articles of Association by a special resolution on July 11, 2018, which became effective immediately prior to completion of our initial public offering of ADSs representing our ordinary shares.

 

10.C.Material Contracts

 

We have not entered into any material contracts other than in the ordinary course of business and other than those described in this annual report.

 

10.D.Exchange Controls

 

The Cayman Islands currently has no exchange control regulations or currency restrictions. For exchange control regulations or currency restrictions in China, see “Item 4. Information of the Company—B. Business Overview—Regulation—Regulations Relating to Foreign Exchange.”

 

10.E.Taxation

 

Cayman Islands Taxation

 

According to Walkers (Hong Kong), our Cayman counsel, the Cayman Islands currently levies no taxes on individuals or corporations based upon profits, income, gains or appreciation, and there is no taxation in the nature of inheritance tax or estate duty. There are no other taxes likely to be material to us or holders of our ADSs or ordinary shares levied by the government of the Cayman Islands, except for stamp duties which may be applicable on instruments executed in, or after execution brought within the jurisdiction of the Cayman Islands. The Cayman Islands is not party to any double tax treaties that are applicable to any payments made to or by our company. There are no exchange control regulations or currency restrictions in the Cayman Islands.

 

Payments of dividends and capital in respect of the ADSs or ordinary shares will not be subject to taxation in the Cayman Islands and no withholding will be required on the payment of a dividend or capital to any holder of the ADSs or ordinary shares, nor will gains derived from the disposal of the ADSs or ordinary shares be subject to Cayman Islands income or corporation tax.

 

PRC Taxation

 

Under the PRC EIT Law, which became effective on January 1, 2008 and was lastly amended on December 29, 2018, an enterprise established outside the PRC with “de facto management bodies” within the PRC is considered a “resident enterprise” for PRC enterprise income tax purposes and is generally subject to a uniform 25% enterprise income tax rate on its worldwide income. Under the implementation rules to the PRC EIT Law, a “de facto management body” is defined as a body that has material and overall management and control over the manufacturing and business operations, personnel and human resources, finances and properties of an enterprise.

 

101 

 

 

In addition, the SAT Circular 82 issued by the SAT in April 2009 specifies that certain offshore incorporated enterprises controlled by PRC enterprises or PRC enterprise groups will be classified as PRC resident enterprises if the following are located or resident in the PRC: (a) senior management personnel and departments that are responsible for daily production, operation and management; (b) financial and personnel decision-making bodies; (c) key properties, accounting books, company seal, minutes of board meetings and shareholders’ meetings; and (d) half or more of the senior management or directors having voting rights. Further to SAT Circular 82, the SAT issued the SAT Bulletin 45, which took effect in September 2011, to provide more guidance on the implementation of SAT Circular 82. SAT Bulletin 45 provides for procedures and administration details of determination on resident status and administration on post-determination matters. Our company is a company incorporated outside the PRC. As a holding company, its key assets are its ownership interests in its subsidiaries, and its key assets are located, and its records (including the resolutions of its board of directors and the resolutions of its shareholders) are maintained, outside the PRC. As such, we do not believe that our company meets all of the conditions above or is a PRC resident enterprise for PRC tax purposes. For the same reasons, we believe our other entities outside China are not PRC resident enterprises either. However, the tax resident status of an enterprise is subject to determination by the PRC tax authorities and uncertainties remain with respect to the interpretation of the term “de facto management body.” There can be no assurance that the PRC government will ultimately take a view that is consistent with us. If the PRC tax authorities determine that our Cayman Islands holding company is a PRC resident enterprise for PRC enterprise income tax purposes, a number of unfavorable PRC tax consequences could follow. For example, a 10% withholding tax would be imposed on dividends we pay to our non-PRC enterprise shareholders (including our ADS holders). In addition, nonresident enterprise shareholders (including our ADS holders) may be subject to PRC tax on at a rate of 10% gains realized on the sale or other disposition of ADSs or ordinary shares, if such income is treated as sourced from within the PRC. Furthermore, if we are deemed a PRC resident enterprise, dividends paid to our non-PRC individual shareholders (including our ADS holders) and any gain realized on the transfer of ADSs or ordinary shares by such shareholders may be subject to PRC tax at a rate of 20% (which, in the case of dividends, may be withheld at source by us). These rates may be reduced by an applicable tax treaty, but it is unclear whether non-PRC shareholders of our company would be able to claim the benefits of any tax treaties between their country of tax residence and the PRC in the event that we are treated as a PRC resident enterprise. See “Item 3. Key Information—D. Risk Factors—Risks Related to Doing Business in China—If we are classified as a PRC resident enterprise for PRC enterprise income tax purposes, such classification could result in unfavorable tax consequences to us and our non-PRC shareholders and ADS holders.”

 

Material U.S. Federal Income Tax Considerations

 

The following are material U.S. federal income tax consequences to the U.S. Holders described below of the ownership and disposition of the ADSs or ordinary shares, but this discussion does not purport to be a comprehensive description of all tax considerations that may be relevant to a particular person’s decision to hold such ADSs or ordinary shares. This discussion applies only to a U.S. Holder that holds the ADSs or ordinary shares as capital assets for U.S. federal income tax purposes. In addition, it does not describe all of the tax consequences that may be relevant in light of a U.S. Holder’s particular circumstances, including the alternative minimum tax, the Medicare contribution tax on net investment income and tax consequences applicable to U.S. Holders subject to special rules, such as:

 

certain financial institutions;

 

dealers or traders in securities that use a mark-to-market method of tax accounting;

 

persons holding ADSs or ordinary shares as part of a straddle, conversion transaction or similar transaction;

 

persons whose functional currency for U.S. federal income tax purposes is not the U.S. dollar;

 

entities classified as partnerships for U.S. federal income tax purposes;

 

tax-exempt entities, “individual retirement accounts” or “Roth IRAs”;

 

persons who acquired our ADSs or ordinary shares pursuant to the exercise of an employee stock option or otherwise as compensation;

 

persons that own or are deemed to own 10% or more of the company’s stock by vote or value; or

 

persons holding ADSs or ordinary shares in connection with a trade or business conducted outside of the United States.

 

If an entity that is classified as a partnership for U.S. federal income tax purposes owns ADSs or ordinary shares, the U.S. federal income tax treatment of a partner will generally depend on the status of the partner and the activities of the partnership. Partnerships owning ADSs or ordinary shares and partners in such partnerships should consult their tax advisers as to the particular U.S. federal income tax consequences of owning and disposing of ADSs and ordinary shares.

 

This discussion is based on the Internal Revenue Code of 1986, as amended (the “Code”) administrative pronouncements, judicial decisions, final, temporary and proposed Treasury regulations, and the income tax treaty between the United States and the PRC (the “Treaty”), all as of the date hereof, any of which is subject to change, possibly with retroactive effect. This discussion is also based, in part, on representations by the depositary and assumes that each obligation under the deposit agreement and any related agreement will be performed in accordance with its terms.

 

102 

 

 

As used herein, a “U.S. Holder” is a person that for U.S. federal income tax purposes is a beneficial owner of the company’s ADSs or ordinary shares and is:

 

a citizen or individual resident of the United States;

 

a corporation, or other entity taxable as a corporation, created or organized in or under the laws of the United States, any state therein or the District of Columbia; or

 

an estate or trust the income of which is subject to U.S. federal income taxation regardless of its source.

 

In general, a U.S. Holder who owns ADSs will be treated as the owner of the underlying ordinary shares represented by those ADSs for U.S. federal income tax purposes. Accordingly, no gain or loss will be recognized if a U.S. Holder exchanges ADSs for the underlying ordinary shares represented by those ADSs.

 

U.S. Holders should consult their tax advisers concerning the U.S. federal, state, local and non-U.S. tax consequences of owning and disposing of ADSs or ordinary shares in their particular circumstances.

 

Passive Foreign Investment Company

 

In general, a non-U.S. corporation will be a passive foreign investment company (a “PFIC”) for U.S. federal income tax purposes for any taxable year in which (i) 75% or more of its gross income consists of passive income or (ii) 50% or more of the average quarterly value of its assets consists of assets that produce, or are held for the production of, passive income. For purposes of the above calculations, a non-U.S. corporation that directly or indirectly owns at least 25% by value of the shares of another corporation is treated as if it held its proportionate share of the assets of the other corporation and received directly its proportionate share of the income of the other corporation. Passive income generally includes interest, income equivalent to interest, rents, dividends, royalties and certain capital gains.

 

The proper application of the PFIC rules to a company with a business such as the company’s business is subject to uncertainty in some respects. For example, because the company provides loan facilitation and other services in connection with the loans extended by its consolidated trusts, it is not entirely clear whether and to what extent a portion of the company’s interest income (as reflected on its consolidated income statement) could be treated as payable for such services. In addition, for purposes of the PFIC rules “passive income” is defined by way of a cross-reference to a specific provision under the “controlled foreign corporation” (“CFC”) rules of the Code. A different provision under the CFC rules sets forth an exception for interest income derived by “eligible CFCs” that are “predominantly engaged” in the active conduct of a financing or similar business (the “Active Financing Exception”). It is unclear whether the Active Financing Exception is applicable to a company that is not a CFC, such as our company, and, even if it were so applicable, it is unclear whether our company would be considered to be predominantly engaged in the active conduct of a financing or similar business and satisfy all of the exception’s requirements for any taxable year. U.S. Holders should consult their tax advisers regarding the company’s PFIC status for any taxable year, including the availability of the Active Financing Exception. Due to the uncertainties described above, and based on the composition of the company’s income and assets and the manner in which it operates its business (including its ownership of subordinated units in its consolidated trust plans), there is a high probability that the company was a PFIC for its taxable year ended December 31, 2018 and that it will continue be a PFIC for its current and future taxable years. Accordingly, when considering their tax liability and reporting position with respect to the Company’s ADSs or ordinary shares, U.S. investors should take into account the potential adverse consequences of owning shares of a PFIC. The remainder of this disclosure assumes that the was a PFIC for its taxale year ending December 31, 2018 and that it will continue be a PFIC for its current and future taxable years.

 

The company may also hold, directly or indirectly, equity interests in subsidiaries and other entities which are PFICs (collectively “Lower-tier PFICs”). Under attribution rules, if the company is a PFIC, U.S. Holders will be deemed to own their proportionate shares of Lower-tier PFICs and will be subject to U.S. federal income tax according to the PFIC rules described below on (i) certain distributions by a Lower-tier PFIC and (ii) a disposition of equity interests of a Lower-tier PFIC, in each case as if the U.S. Holder held such interests directly, even though the U.S. Holders have not received the proceeds of those distributions or dispositions directly.

 

103 

 

 

A U.S. Holder who owns the company’s ADSs or ordinary shares (or as discussed above is deemed to own equity interests of any Lower-tier PFIC) during any taxable year in which the company is a PFIC will generally be subject to adverse tax treatment. Except to the extent the U.S. Holder makes a timely and effective “mark-to-market” election as discussed below, gain recognized on a disposition (including, under certain circumstances, a pledge) of ADSs or ordinary shares by the U.S. Holder (or on an indirect disposition of equity interests of any Lower-tier PFIC) will be allocated ratably over the U.S. Holder’s holding period for the ADSs or ordinary shares. The amounts allocated to the taxable year of disposition will be taxed as ordinary income. The amounts allocated to each other taxable year will be subject to tax at the highest rate in effect for that taxable year for individuals or corporations, as appropriate, and an interest charge will be imposed on the resulting tax liability for each taxable year. Any loss recognized upon disposition of ADSs or ordinary shares will be capital loss and will be long-term capital loss if the U.S. Holder held the ADSs or ordinary shares for more than one year. The deductibility of capital losses is subject to limitations. The total amount of gain or loss will equal the difference between the U.S. Holder’s tax basis in the ADSs or ordinary shares disposed of and the amount realized on disposition, in each case as determined in U.S. dollars.

 

To the extent that any distribution received by a U.S. Holder on its ADSs or ordinary shares (or a distribution by any Lower-tier PFIC that is deemed to be received by a U.S. Holder) exceeds 125% of the average of the annual distributions received (or deemed received) during the preceding three years or the U.S. Holder’s holding period, whichever is shorter, the distribution will be subject to taxation in the same manner as gains as described in the preceding paragraph.

 

If the company is a PFIC for any year during which a U.S. Holder holds ADSs or ordinary shares, the company will generally continue to be treated as a PFIC with respect to the U.S. Holder for all succeeding years during which the U.S. Holder holds ADSs or ordinary shares, even if the company ceases to meet the threshold requirements for PFIC status.

 

If the ADSs are “regularly traded” on a “qualified exchange,” a U.S. Holder may make a mark-to-market election that would result in tax treatment different from the general tax treatment for PFICs described above. The ADSs will be treated as “regularly traded” in any calendar year in which more than a de minimis quantity of the ADSs are traded on a qualified exchange on at least 15 days during each calendar quarter. The New York Stock Exchange on which the ADSs are listed is a qualified exchange for this purpose. If a U.S. Holder makes the mark-to-market election, the U.S. Holder generally will recognize as ordinary income any excess of the fair market value of the ADSs at the end of each taxable year over their adjusted tax basis, and will recognize an ordinary loss in respect of any excess of the adjusted tax basis of the ADSs over their fair market value at the end of the taxable year (but only to the extent of the net amount of income previously included as a result of the mark-to-market election). If a U.S. Holder makes the election, the U.S. Holder’s tax basis in the ADSs will be adjusted to reflect the income or loss amounts recognized. Any gain recognized on the sale or other disposition of ADSs in a year when the company is a PFIC will be treated as ordinary income and any loss will be treated as an ordinary loss (but only to the extent of the net amount of income previously included as a result of the mark-to-market election). Distributions paid on ADSs will be treated as discussed below under “—Taxation of Distributions.” A mark-to-market election may not be available for any Lower-tier PFICs. U.S. Holders should consult their tax advisers regarding the availability and advisability of making a mark-to-market election in their particular circumstances.

 

The company does not intend to provide U.S. Holders with the information necessary to make a qualified electing fund election, which if available would have resulted in an alternative treatment of the ADSs and ordinary shares.

 

If a U.S. Holder owns ADSs or ordinary shares during any year in which the company is a PFIC, the U.S. Holder generally must file annual reports on an IRS form 8621 with respect to the company and any Lower-tier PFIC, generally with the U.S. Holder’s federal income tax return for that year.

 

U.S. Holders should consult their tax advisers concerning the company’s PFIC status for any taxable year and the tax considerations relevant to an investment in a PFIC.

 

Taxation of Distributions

 

Subject to the PFIC rules described above, distributions paid on the company’s ADSs or ordinary shares (other than certain pro rata distributions of ordinary shares) will be treated as dividends to the extent paid out of the company’s current or accumulated earnings and profits (as determined under U.S. federal income tax principles). Because the company does not calculate its earnings and profits under U.S. federal income tax principles, it is expected that distributions generally will be reported to U.S. Holders as dividends. Dividends will not be eligible for the dividends-received deduction generally available to U.S. corporations under the Code. In light of the discussion in “—Passive Foreign Investment Company” above, non-corporate U.S. Holders should expect that any dividends will not constitute “qualified dividend income” and thus will not be eligible for preferential tax rates. Dividends will be included in a U.S. Holder’s income on the date of the U.S. Holder’s, or in the case of ADSs, the depositary’s, receipt. The amount of any dividend income paid in foreign currency will be the U.S. dollar amount calculated by reference to the exchange rate in effect on the date of receipt, regardless of whether the payment is in fact converted into U.S. dollars. If the dividend is converted into U.S. dollars on the date of receipt, a U.S. Holder should not be required to recognize foreign currency gain or loss in respect of the dividend income.

 

104 

 

 

Dividends will be treated as foreign-source income for foreign tax credit purposes. As described in “—PRC Taxation,” dividends paid by the company may be subject to PRC withholding tax. For U.S. federal income tax purposes, the amount of the dividend income will include any amounts withheld in respect of PRC withholding tax. Subject to applicable limitations, which vary depending upon the U.S. Holder’s circumstances, PRC taxes withheld from dividend payments (at a rate not exceeding the applicable rate provided in the Treaty in the case of a U.S. Holder that is eligible for the benefits of the Treaty) generally will be creditable against a U.S. Holder’s U.S. federal income tax liability. The rules governing foreign tax credits are complex and U.S. Holders should consult their tax advisers regarding the creditability of PRC taxes in their particular circumstances. In lieu of claiming a credit, a U.S. Holder may elect to deduct any such PRC taxes in computing its taxable income, subject to applicable limitations. An election to deduct foreign taxes instead of claiming foreign tax credits must apply to all foreign taxes paid or accrued in the taxable year.

 

Foreign tax credit for PRC taxes imposed on disposition of ADSs or ordinary shares

 

Any gain or loss upon disposition of ADSs or ordinary shares will be taxed as described under “—Passive Foreign Investment Company” above and generally will be treated as arising from U.S. sources. As described in “—PRC Taxation,” gain on the sale of ADSs or ordinary shares may be subject to PRC taxes if the company is considered a PRC resident enterprise for PRC enterprise income tax purposes. A U.S. Holder will be entitled to use foreign tax credits to offset only the portion of its U.S. federal income tax liability that is attributable to foreign-source income. Because gains realized by a U.S. Holder generally give rise to U.S.-source income, this limitation may preclude a U.S. Holder from claiming a credit for all or a portion of any PRC taxes imposed on any such gains. However, U.S. Holders that are eligible for the benefits of the Treaty may elect to treat the gain as PRC source and therefore claim foreign tax credits in respect of PRC taxes on disposition gains. U.S. Holders should consult their tax advisers regarding their eligibility for the benefits of the Treaty and the creditability of any PRC tax on disposition gains in their particular circumstances.

 

Information Reporting and Backup Withholding

 

Payments of dividends and sales proceeds that are made within the United States or through certain U.S.-related financial intermediaries may be subject to information reporting and backup withholding, unless (i) the U.S. Holder is a corporation or other exempt recipient (and if required, establishes its status as such) or (ii) in the case of backup withholding, the U.S. Holder provides a correct taxpayer identification number and certifies that it is not subject to backup withholding. The amount of any backup withholding from a payment to a U.S. Holder will be allowed as a credit against the U.S. Holder’s U.S. federal income tax liability and may entitle it to a refund, provided that the required information is timely furnished to the IRS.

 

Certain U.S. Holders who are individuals (or certain specified entities) may be required to report information relating to their ownership of ADSs or ordinary shares or non-U.S. financial accounts through which they are held. U.S. Holders should consult their tax advisers regarding their reporting obligations with respect to the ADSs or ordinary shares.

 

10.F.Dividends and Paying Agents

 

Not applicable.

 

10.G.Statement by Experts

 

Not applicable.

 

10.H.Documents on Display

 

We have filed this annual report on Form 20-F, including exhibits, with the SEC. As allowed by the SEC, in Item 19 of this annual report, we incorporate by reference certain information we filed with the SEC. This means that we can disclose important information to you by referring you to another document filed separately with the SEC. The information incorporated by reference is considered to be part of this annual report. We have also filed a registration statement on Form F-6 (Registration No. 333-228089), a registration statement on Form S-8 (Registration No. 333-230955), and a registration statement on Form 8-A (Registration No. 001-38726), including relevant exhibits and schedules under the Securities Act, covering the ordinary shares represented by the ADSs, as well as the ADSs.

 

You may read and copy this annual report, including the exhibits incorporated by reference in this annual report, at the SEC’s Public Reference Room at 100 F Street, N.E., Washington, D.C. 20549 and at the SEC’s regional offices in New York, New York and Chicago, Illinois. You also can request copies of this annual report, including the exhibits incorporated by reference in this annual report, upon payment of a duplicating fee, by writing information on the operation of the SEC’s Public Reference Room.

 

105 

 

 

The SEC also maintains a website at www.sec.gov that contains reports, proxy statements and other information regarding registrants that file electronically with the SEC. Our annual report and some of the other information submitted by us to the SEC may be accessed through this web site.

 

We are subject to periodic reporting and other informational requirements of the Exchange Act as applicable to foreign private issuers, and are required to file reports and other information with the SEC. Specifically, we are required to file annually an annual report on Form 20-F within four months after the end of each fiscal year, which is December 31. As a foreign private issuer, we are exempt from the rules under the Exchange Act prescribing the furnishing and content of quarterly reports and proxy statements, and officers, directors and principal shareholders are exempt from the reporting and short-swing profit recovery provisions contained in Section 16 of the Exchange Act.

 

We will furnish JPMorgan Chase Bank, N.A., the depositary of our ADSs, with our annual reports, which will include a review of operations and annual audited consolidated financial statements prepared in conformity with U.S. GAAP, and all notices of shareholders’ meetings and other reports and communications that are made generally available to our shareholders. The depositary will make such notices, reports and communications available to holders of ADSs and, upon our request, will mail to all record holders of ADSs the information contained in any notice of a shareholders’ meeting received by the depositary from us.

 

ITEM 11.QUANTITATIVE AND QUALITATIVE DISCLOSURES ABOUT MARKET RISK

 

Interest rate risk

 

Our exposure to interest rate risk relates to the interest income and financing service fee on loans and interest on deposits with banks. Borrowers’ cost of borrowing mainly consist of interest rates charged under trust plans. An increase in prevailing interest rates could result in an increase in the interest rates of loans we facilitate, and borrowers may be less likely to accept such adjusted terms. If borrowers decide not to use the products or services we offer because of such an increase in market interest rates, our ability to retain existing borrowers and engage prospective borrowers as well as our competitive position may be severely impaired.

 

Foreign exchange risk

 

Substantially all of our revenues are denominated in Renminbi. The functional currency of our company is the Hong Kong dollar. The functional currency of SFIL, which is incorporated in British Virgin Islands, is the U.S. dollar. The functional currency of our subsidiary in the PRC is the Renminbi. We use Renminbi as our reporting currency. Monetary assets and liabilities denominated in currencies other than the functional currency are translated into the functional currency at the rates of exchange ruling at the balance sheet date. Transactions in currencies other than the functional currency during the year are converted into functional currency at the applicable rates of exchange prevailing when the transactions occurred. Due to foreign currency translation adjustments, we recognized a foreign exchange loss of RMB778,538 in 2016, RMB198,794 in 2017 and RMB1,682,779 (US$244,750.1) in 2018, respectively.

 

The Renminbi is not freely convertible into foreign currencies for capital account transactions. The value of the Renminbi against the U.S. dollar and other currencies is affected by, among other things, changes in China’s political and economic conditions and China’s foreign exchange policies. On July 21, 2005, the PRC government changed its decade-old policy of pegging the value of the RMB to the U.S. dollar, and the Renminbi appreciated more than 20% against the U.S. dollar over the following three years. Between July 2008 and June 2010, this appreciation halted and the exchange rate between the Renminbi and the U.S. dollar remained within a narrow band. Since June 2010, the RMB has fluctuated against the U.S. dollar, at times significantly and unpredictably. In 2017, the RMB appreciated approximately 6.7% against the U.S. dollar; and in 2018, the RMB depreciated approximately 5.7% against the U.S. dollar. It is difficult to predict how market forces or PRC or U.S. government policy may impact the exchange rate between the Renminbi and the U.S. dollar in the future.

 

To date, we have not entered into any hedging transactions in an effort to reduce our exposure to foreign currency exchange risk. To the extent that we need to convert U.S. dollars into Renminbi for our operations, appreciation of the Renminbi against the U.S. dollar would have an adverse effect on the Renminbi amount we receive from the conversion. Conversely, if we decide to convert Renminbi into U.S. dollars for the purpose of making payments for dividends on our ordinary shares or ADSs or for other business purposes, appreciation of the U.S. dollar against the Renminbi would have a negative effect on the U.S. dollar amounts available to us.

 

106 

 

 

Inflation risk

 

Since our inception, inflation in China has not materially impacted our results of operations. According to the National Bureau of Statistics of China, the year-over-year percent changes in the consumer price index for December 2016, 2017 and 2018 were increases of 2.1%, 1.8% and 1.9%, respectively. Although we have not in the past been materially affected by inflation since our inception, we can provide no assurance that we will not be affected in the future by higher rates of inflation in China.

 

ITEM 12.DESCRIPTION OF SECURITIES OTHER THAN EQUITY SECURITIES

 

12.A.Debt Securities

 

Not applicable.

 

12.B.Warrants and Rights

 

Not applicable.

 

12.C.Other Securities

 

Not applicable.

 

12.D.American Depositary Shares

 

Fees and Expenses

 

Pursuant to the terms of the deposit agreement, the depositary may charge each person to whom ADSs are issued, including, without limitation, issuances against deposits of shares, issuances in respect of share distributions, rights and other distributions, issuances pursuant to a stock dividend or stock split declared by us or issuances pursuant to a merger, exchange of securities or any other transaction or event affecting the ADSs or deposited securities, and each person surrendering ADSs for withdrawal of deposited securities or whose ADRs are cancelled or reduced for any other reason, $5.00 for each 100 ADSs (or any portion thereof) issued, delivered, reduced, cancelled or surrendered, as the case may be. The depositary may sell (by public or private sale) sufficient securities and property received in respect of a share distribution, rights and/or other distribution prior to such deposit to pay such charge.

 

The following additional charges shall be incurred by the ADR holders, by any party depositing or withdrawing shares or by any party surrendering ADSs and/or to whom ADSs are issued (including, without limitation, issuance pursuant to a stock dividend or stock split declared by us or an exchange of stock regarding the ADSs or the deposited securities or a distribution of ADSs), whichever is applicable:

 

a fee of US$1.50 per ADR or ADRs for transfers of certificated or direct registration ADRs;

 

a fee of up to US$0.05 per ADS for any cash distribution made pursuant to the deposit agreement;

 

an aggregate fee of up to US$0.05 per ADS per calendar year (or portion thereof) for services performed by the depositary in administering the ADRs (which fee may be charged on a periodic basis during each calendar year and shall be assessed against holders of ADRs as of the record date or record dates set by the depositary during each calendar year and shall be payable in the manner described in the next succeeding provision);

 

a fee for the reimbursement of such fees, charges and expenses as are incurred by the depositary and/or any of its agents (including, without limitation, the custodian and expenses incurred on behalf of holders in connection with compliance with foreign exchange control regulations or any law or regulation relating to foreign investment) in connection with the servicing of the shares or other deposited securities, the sale of securities (including, without limitation, deposited securities), the delivery of deposited securities or otherwise in connection with the depositary’s or its custodian’s compliance with applicable law, rule or regulation (which fees and charges shall be assessed on a proportionate basis against holders as of the record date or dates set by the depositary and shall be payable at the sole discretion of the depositary by billing such holders or by deducting such charge from one or more cash dividends or other cash distributions);

 

a fee for the distribution of securities (or the sale of securities in connection with a distribution), such fee being in an amount equal to the $0.05 per ADS issuance fee for the execution and delivery of ADSs which would have been charged as a result of the deposit of such securities (treating all such securities as if they were shares) but which securities or the net cash proceeds from the sale thereof are instead distributed by the depositary to those holders entitled thereto;

 

107 

 

 

stock transfer or other taxes and other governmental charges;

 

cable, telex and facsimile transmission and delivery charges incurred at your request in connection with the deposit or delivery of shares, ADRs or deposited securities;

 

transfer or registration fees for the registration of transfer of deposited securities on any applicable register in connection with the deposit or withdrawal of deposited securities;

 

in connection with the conversion of foreign currency into U.S. dollars, JPMorgan shall deduct out of such foreign currency the fees, expenses and other charges charged by it and/or its agent (which may be a division, branch or affiliate) so appointed in connection with such conversion; and

 

fees of any division, branch or affiliate of the depositary utilized by the depositary to direct, manage and/or execute any public and/or private sale of securities under the deposit agreement.

 

The fees and charges described above may be amended from time to time by agreement between us and the depositary.

 

The depositary may make available to us a set amount or a portion of the depositary fees charged in respect of the ADR program or otherwise upon such terms and conditions as we and the depositary may agree from time to time. The depositary collects its fees for issuance and cancellation of ADSs directly from investors depositing shares or surrendering ADSs for the purpose of withdrawal or from intermediaries acting for them. The depositary collects fees for making distributions to investors by deducting those fees from the amounts distributed or by selling a portion of distributable property to pay the fees. The depositary may collect its annual fee for depositary services by deduction from cash distributions, or by directly billing investors, or by charging the book-entry system accounts of participants acting for them. The depositary will generally set off the amounts owing from distributions made to holders of ADSs. If, however, no distribution exists and payment owing is not timely received by the depositary, the depositary may refuse to provide any further services to holders that have not paid those fees and expenses owing until such fees and expenses have been paid. At the discretion of the depositary, all fees and charges owing under the deposit agreement are due in advance and/or when declared owing by the depositary.

 

The fees and charges you may be required to pay may vary over time and may be changed by us and by the depositary. You will receive prior notice of the increase in any such fees and charges.

 

Payments by Depositary

 

In March 2019, excluding withholding tax, we received US$0.4 million cash payment from JPMorgan Chase Bank, N.A., the depositary bank for our ADR program.

 

PART II

 

ITEM 13.ITEM DEFAULTS, DIVIDEND ARREARAGES AND DELINQUENCIES

 

None.

 

ITEM 14.MATERIAL MODIFICATIONS TO THE RIGHTS OF SECURITY HOLDERS AND USE OF PROCEEDS

 

14.A. – 14.D. Material Modifications to the Rights of Security Holders

 

See “Item 10. Additional Information” for a description of the rights of shareholders, which remain unchanged.

 

14.E.Use of Proceeds

 

The following “Use of Proceeds” information relates to the registration statement on Form F-1, as amended (File No. 333-226126) in relation to our initial public offering, which was declared effective by the SEC on November 6, 2018. In November 2018, we completed our initial public offering in which we issued and sold an aggregate of 7,060,460 ADSs, representing 141,209,200 ordinary shares, resulting in net proceeds to us of approximately US$45.7 million, net of the underwriting discounts and commissions and other fees paid or payable by us in connection with the offering.

 

108 

 

 

As of December 31, 2018, we had used a portion of the net proceeds received from our initial public offering for other general corporate purposes, including working capital and to pay IPO related expenses.

 

ITEM 15.CONTROLS AND PROCEDURES

 

Disclosure Controls and Procedures

 

Our management, with the participation of our Group Chief Executive Officer and Group Chief Financial Officer, has performed an evaluation of the effectiveness of our disclosure controls and procedures (as defined in Rule 13a-15(e) under the Exchange Act) as of the end of the period covered by this report, as required by Rule 13a-15(b) under the Exchange Act.

 

Disclosure controls and procedures are controls and procedures that are designed to ensure that information required to be disclosed in our reports filed or submitted under the Securities Exchange Act is recorded, processed, summarized and reported, within the time periods specified in the Securities and Exchange Commission’s rules and forms. Disclosure controls and procedures include, without limitation, controls and procedures designed to ensure that information required to be disclosed in our reports filed under the Exchange Act is accumulated and communicated to management, including our principal executive officer and our principal financial officer, as appropriate, to allow timely decisions regarding required disclosure.

 

Based upon that evaluation, our management has concluded that, as of December 31, 2018, our existing disclosure controls and procedures were ineffective, solely due to the material weaknesses in internal control over financial reporting identified below.

 

Internal Control Over Financial Reporting

 

In the course of preparing our consolidated financial statements as of December 31, 2018, we and our independent registered public accounting firm identified a material weakness in our internal control over financial reporting, as defined in the standards established by the Public Company Accounting Oversight Board of the United States. A material weakness is a deficiency, or a combination of deficiencies, in internal control over financial reporting such that there is a reasonable possibility that a material misstatement of our annual or interim financial statements will not be prevented or detected on a timely basis.

 

The material weakness that was identified related to our lack of sufficient financial reporting and accounting personnel with appropriate experience of U.S. GAAP and SEC reporting requirements and our failure to establish and clearly communicate acceptable policies regarding U.S. GAAP financial reporting.

 

To remediate our identified material weakness, we are in the process of implementing several measures to improve our internal control over financial reporting, including (i) hiring more qualified accounting personnel with relevant U.S. GAAP and SEC reporting experience and qualifications to strengthen the financial reporting function; (ii) setting up a financial reporting team for U.S. GAAP and SEC reporting under the financial department; (iii) implementing regular and continuous U.S. GAAP accounting and financial reporting training programs for our accounting and financial reporting personnel;; and (iv) preparing comprehensive accounting policies, manuals and closing procedures to improve the quality and accuracy of our period-end financial closing process. However, we cannot assure you that these measures will be sufficient to remediate our material weakness in time, or at all. See “Item 3. Key Information—D. Risk factors—Risks Related to Our Business—If we fail to implement and maintain an effective system of internal controls, we may be unable to accurately or timely report our results of operations or prevent fraud, and investor confidence and the market price of our ADSs may be materially and adversely affected.”

 

Management’s Annual Report on Internal Control Over Financial Reporting

 

This annual report on Form 20-F does not include a report of management’s assessment regarding internal control over financial reporting due to a transition period established by rules of the SEC for newly public companies.

 

Attestation Report of the Registered Public Accounting Firm

 

This annual report on Form 20-F does not include an attestation report of the company’s registered public accounting firm due to a transition period established by rules of the SEC for newly public companies.

 

109 

 

 

Changes in Internal Control over Financial Reporting

 

There were no changes in our internal control over financial reporting (as defined in Rules 13a-15(f) and 15d-15(f) under the Exchange Act) during the period covered by this annual report on Form 20-F that have materially affected, or that are reasonably likely to materially affect, our internal control over financial reporting.

 

ITEM 16.[Reserved]

 

16.A.Audit Committee Financial Expert

 

Our Board of Directors has determined that Mr. Fengyong Gao, an independent director and the chairperson of our audit committee, qualifies as an “audit committee financial expert” within the meaning of the SEC rules and possesses financial sophistication within the meaning of Listing Rules of the New York Stock Exchange. Mr. Fengyong Gao satisfies the “independence” requirements of Rule 10A-3 under the Securities Exchange Act of 1934, as amended, and Section 303A of the Corporate Governance Rules of the NYSE.

 

16.B.Code of Ethics

 

Our Board of Directors has adopted a code of business conduct and ethics that applies to all of our directors, officers, employees, including certain provisions that specifically apply to our principal executive officer, principal financial officer, principal accounting officer or controller and any other persons who perform similar functions for us. We have filed our code of business conduct and ethics as Exhibit 99.1 of our registration statement on Form F-1 (file No. 333-226126), as amended, filed with the SEC on July 31, 2018 and posted a copy of our code of business conduct and ethics on our website at ir.cashchina.cn. We hereby undertake to provide to any person without charge, a copy of our code of business conduct and ethics within ten working days after we receive such person’s written request.

 

16.C.Principal Accountant Fees and Services

 

Auditor Fees

 

The following table sets forth the aggregate fees by categories specified below in connection with certain professional services rendered by KPMG Huazhen LLP, our independent registered public accounting firm, for the periods indicated.

 

   Year Ended December 31, 
Services  2016   2017   2018 
   RMB   RMB   RMB 
   (in thousands) 
Audit Fees(1)   1,000    730    12,738 
Audit-Related Fees(2)   -    -    330 
Tax Fees(3)   81    -    - 
Other Fees(4)   100    -    - 
Total   1,181    730    13,068 

 

 

(1)Audit Fees. Audit fees mean the aggregate fees billed in each of the fiscal periods listed for professional services rendered by our principal auditors for the audit of our annual consolidated financial statements and assistance with and review of documents filed with the SEC.

 

(2)Audit-related Fees. Audit-related fees mean the aggregate fees billed for professional services rendered by our principal auditors for the assurance and related services, which were not included under Audit Fees above.

 

(3)Tax Fees. Tax fees mean fees incurred from professional services related to tax compliance.

 

(4)Other Fees. Other fees mean fees incurred from professional services related to training, advisory and assurance for corporate and social responsibility reporting and professional services related to tax advice.

 

The policy of our audit committee is to pre-approve all audit and non-audit services provided by KPMG Huazhen LLP, our independent registered public accounting firm, including audit services and audit-related services as described above, other than those for de minimis services which are approved by the audit committee prior to the completion of the audit.

 

16.D.Exemptions from the Listing Standards for Audit Committees

 

Not applicable.

 

110 

 

 

16.E.Purchases of Equity Securities by the Issuer and Affiliated Purchasers

 

Neither we nor any “affiliated purchaser,” as defined in Rule 10b-18(a)(3) of the Exchange Act, purchased any of our equity securities during the period covered by this annual report.

 

16.F.Change in Registrant’s Certifying Accountant

 

Not applicable.

 

16.G.Corporate Governance

 

None.

 

16.H.Mine Safety Disclosure

 

Not applicable.

 

111 

 

 

PART III

 

ITEM 17.FINANCIAL STATEMENTS

 

We have elected to provide financial statements pursuant to Item 18.

 

ITEM 18.FINANCIAL STATEMENTS

 

Our consolidated financial statements are included at the end of this annual report.

 

ITEM 19.EXHIBITS

 

Exhibit

Number

 

Description of Document

     
1.1   Amended and Restated Memorandum and Articles of Association (incorporated by reference to Exhibit 3.2 from our registration statement on Form F-1 (File No. 333-226126), as amended, initially filed publicly with the SEC on July 11, 2018)
2.1   Form of Registrant’s Specimen American Depositary Receipt (incorporated by reference to Exhibit 4.1 from our registration statement on Form F-1 (File No. 333-226126), as amended, initially filed publicly with the SEC on July 11, 2018)
2.2   Registrant’s Specimen Certificate for Ordinary Shares (incorporated by reference to Exhibit 4.2 from our registration statement on Form F-1 (File No. 333-226126), as amended, initially filed publicly with the SEC on July 11, 2018)
2.3   Form of Deposit Agreement (incorporated by reference to Exhibit 4.3 from our registration statement on Form F-1 (File No. 333-226126), as amended, initially filed publicly with the SEC on July 11, 2018)
4.1   Form of Indemnification Agreement with the Registrant’s directors (incorporated by reference to Exhibit 10.1 from our registration statement on Form F-1 (File No. 333-226126), as amended, initially filed publicly with the SEC on July 11, 2018)
4.2   Form of Employment Agreement between the Registrant and the executive officers of the Registrant (incorporated by reference to Exhibit 10.2 from our registration statement Form F-1 (File No. 333-226126), as amended, initially filed publicly with the SEC on July 11, 2018)
4.3   2018 CNFinance Holdings Limited Share Incentive Plan (incorporated by reference to Exhibit 10.3 from our registration statement Form F-1 (File No. 333-226126), as amended, initially filed publicly with the SEC on July 11, 2018)
4.4   English translation of Cooperative Service and Management Agreement between Shenzhen Fanhua United Investment Group Co., Ltd. and FOTIC, dated March 15, 2018 (incorporated by reference to Exhibit 10.4 from our registration statement Form F-1 (File No. 333-226126), as amended, initially filed publicly with the SEC on July 11, 2018)
4.5   English translation of FOTIC Jinghua No. 5 Project Service Agreement between the Company and China Foreign Economy and Trade Trust Co., Ltd. (“FOTIC”), dated December 19, 2014 (incorporated by reference to Exhibit 10.5 from our registration statement Form F-1 (File No. 333-226126), as amended, initially filed publicly with the SEC on July 11, 2018)
4.6   English translation of FOTIC Jinghua Structure Fund 5 Trust Plan—Structure Funds Trust Contract (Subordinated Level) between the Company and FOTIC, dated December 19, 2014 (incorporated by reference to Exhibit 10.6 from our registration statement Form F-1 (File No. 333-226126), as amended, initially filed publicly with the SEC on July 11, 2018)
8.1   List of subsidiaries of the Registrant (incorporated by reference to Exhibit 21.1 from our registration statement Form F-1 (File No. 333-226126), as amended, initially filed publicly with the SEC on July 11, 2018)
11.1   Code of Business Conduct and Ethics of the Registrant (incorporated by reference to Exhibit 99.1 from our registration statement Form F-1 (File No. 333-226126), as amended, initially filed publicly with the SEC on July 11, 2018)
12.1*   Certification by Principal Executive Officer Pursuant to Section 302 of the Sarbanes-Oxley Act of 2002
12.2*   Certification by Principal Financial Officer Pursuant to Section 302 of the Sarbanes-Oxley Act of 2002
13.1**   Certification by Principal Executive Officer Pursuant to Section 906 of the Sarbanes-Oxley Act of 2002
13.2**   Certification by Principal Financial Officer Pursuant to Section 906 of the Sarbanes-Oxley Act of 2002
15.1*   Consent of China Commercial Law Firm
15.2*   Consent of Walkers (Hong Kong)
15.3*   Consent of KPMG Huazhen LLP, Independent Registered Public Accounting Firm
101.INS*   XBRL Instance Document
101.SCH*   XBRL Taxonomy Extension Schema Document
101.CAL*   XBRL Taxonomy Extension Calculation Linkbase Document
101.DEF*   XBRL Taxonomy Extension Definition Linkbase Document
101.LAB*   XBRL Taxonomy Extension Label Linkbase Document
101.PRE*   XBRL Taxonomy Extension Presentation Linkbase Document

 

 

*Filed herewith

 

**Furnished herewith

 

112 

 

 

SIGNATURES

 

The registrant hereby certifies that it meets all of the requirements for filing its annual report on Form 20-F and that it has duly caused and authorized the undersigned to sign this annual report on its behalf.

 

  CNFinance Holdings Limited
   
  By: /s/ Bin Zhai
    Name:      Bin Zhai
    Title: Chief Executive Officer and Chairman
   
Date: April 25, 2019  

 

 113

 

 

  

INDEX TO CONSOLIDATED FINANCIAL STATEMENTS

 

 

 

Page

 

Report of Independent Registered Public Accounting Firm F-2
Consolidated Balance Sheets as of December 31, 2017 and 2018 F-3
Consolidated Statements of Comprehensive Income for the Years Ended December 31, 2016, 2017 and 2018 F-4
Consolidated Statements of Changes in Shareholders’ Equity for the Years Ended December 31, 2016, 2017 and 2018. F-5
Consolidated Statements of Cash Flows for the Years Ended December 31, 2016, 2017 and 2018. F-6
Notes to Consolidated Financial Statements F-8

 

F-1

 

 

Report of Independent Registered Public Accounting Firm

 

To the Shareholders and Board of Directors
CNFinance Holdings Limited:

 

Opinion on the Consolidated Financial Statements

 

We have audited the accompanying consolidated balance sheets of CNFinance Holdings Limited (CNFinance) and its subsidiaries (the Company) as of December 31, 2017 and 2018, the related consolidated statements of comprehensive income, changes in shareholders’ equity and cash flows for each of the years in the three-year period ended December 31, 2018, and the related notes (collectively, the consolidated financial statements). In our opinion, the consolidated financial statements present fairly, in all material respects, the financial position of the Company as of December 31, 2017 and 2018, and the results of its operations and its cash flows for each of the years in the three-year period ended December 31, 2018, in conformity with U.S. generally accepted accounting principles.

 

Basis for Opinion

 

These consolidated financial statements are the responsibility of the Company’s management. Our responsibility is to express an opinion on these consolidated financial statements based on our audits. We are a public accounting firm registered with the Public Company Accounting Oversight Board (United States) (PCAOB) and are required to be independent with respect to the Company in accordance with the U.S. federal securities laws and the applicable rules and regulations of the Securities and Exchange Commission and the PCAOB.

 

We conducted our audits in accordance with the standards of the PCAOB. Those standards require that we plan and perform the audit to obtain reasonable assurance about whether the consolidated financial statements are free of material misstatement, whether due to error or fraud. The Company is not required to have, nor were we engaged to perform, an audit of its internal control over financial reporting. As part of our audits, we are required to obtain an understanding of internal control over financial reporting but not for the purpose of expressing an opinion on the effectiveness of the Company’s internal control over financial reporting. Accordingly, we express no such opinion.

 

Our audits included performing procedures to assess the risks of material misstatement of the consolidated financial statements, whether due to error or fraud, and performing procedures that respond to those risks. Such procedures included examining, on a test basis, evidence regarding the amounts and disclosures in the consolidated financial statements. Our audits also included evaluating the accounting principles used and significant estimates made by management, as well as evaluating the overall presentation of the consolidated financial statements. We believe that our audits provide a reasonable basis for our opinion.

 

As discussed in Note 1 to the consolidated financial statements, on March 27, 2018, CNFinance completed a reorganization through which it became the parent company of Sincere Fame International Limited.

 

/s/ KPMG Huazhen LLP

 

We have served as the Company’s auditor since 2013. 

 

Guangzhou, China 

April 25, 2019

 

 

F-2

 

 

CNFINANCE HOLDINGS LIMITED

 

Consolidated balance sheets

 

       December 31, 
   Note   2017   2018 
       RMB   RMB 
             
Assets               
                

Cash and cash equivalents (including RMB911,581,943 and RMB2,457,242,507 from structure funds as of December 31, 2017 and 2018, respectively, which could only be used to granting new loans and activities as mentioned in Note 1)

   5    1,190,360,385    3,161,657,934 
Loans principal, interest and financing service fee receivables (net of allowance of RMB440,336,086 and RMB 863,038,604 as of December 31, 2017 and 2018, respectively)   6    16,261,167,957    14,998,285,866 
Available-for-sale investments   7    360,187,885    682,252,159 
Property and equipment   8    22,467,900    19,166,229 
Intangible assets and goodwill   9    3,342,463    4,176,244 
Deferred tax assets   22    112,529,947    217,615,423 
Deposits   10    150,325,225    178,217,958 
Other assets   11    115,483,728    93,345,352 
                
Total assets        18,215,865,490    19,354,717,165 
                
Liabilities and shareholders' equity               
                
Interest-bearing borrowings   12           
Borrowings under agreements to repurchase        3,512,114,961    4,213,900,028 
Other borrowings        12,195,821,217    11,110,876,011 
Accrued employee benefits        68,827,798    42,179,041 
Income tax payable        383,338,483    689,415,410 
Deferred tax liabilities   22    776,971    1,305,540 
Other liabilities   13    223,737,268    251,485,755 
                
Total liabilities        16,384,616,698    16,309,161,785 
                
Ordinary shares (3,800,000,000 shares authorized, 1 share with HKD0.0001 as par value and 1,371,643,240 shares with USD0.0001 as par value issued as of December 31, 2017 and December 31, 2018, respectively)   14    -    916,743 
Additional paid-in capital   15    569,125,240    921,703,448 
Retained earnings   16    1,266,592,996    2,127,501,707 
Accumulated other comprehensive losses   17    (4,469,444)   (4,566,518)
                
Total shareholders' equity        1,831,248,792    3,045,555,380 
                
Total liabilities and shareholders' equity        18,215,865,490    19,354,717,165 

 

The accompanying notes are an integral part of these consolidated financial statements.

 

F-3

 

 

CNFINANCE HOLDINGS LIMITED

 

Consolidated statements of comprehensive income

 

       Years ended December 31, 
   Note   2016   2017   2018 
       RMB   RMB   RMB 
                 
Interest and fees income                    
Interest and financing service fee on loans   18    1,242,128,524    3,406,110,592    4,278,820,368 
Interest on deposits with banks        1,417,305    4,337,177    13,844,598 
                     
Total interest and fees income        1,243,545,829    3,410,447,769    4,292,664,966 
                     
Interest expense                    
Interest expense on interest-bearing borrowings        (442,661,324)   (1,401,191,685)   (1,942,449,117)
Interest expense paid to related parties        -    (8,714,000)   (610,405)
                     
Total interest expense        (442,661,324)   (1,409,905,685)   (1,943,059,522)
                     
Net interest and fees income        800,884,505    2,000,542,084    2,349,605,444 
                     
Provision for credit losses        (111,362,044)   (306,752,951)   (433,753,901)
                     
Net interest and fees income after provision for credit losses        689,522,461    1,693,789,133    1,915,851,543 
                     

Realized gains/(losses) on sales of investments, net

   19    66,878,501    (11,527,798)   3,185,026 
Other-than-temporary losses on available-for-sale investments        (36,692,695)   -    - 

Other gains/(losses), net

   20    36,261,933    23,979,610    (14,582,940)
                     
Total non-interest revenue        66,447,739    12,451,812    (11,397,914)
                     
Operating expenses                    
Employee compensation and benefits        (299,225,819)   (545,956,248)   (443,071,028)
Share-based compensation expenses   24    -    (182,689,766)   (39,715,168)
Taxes and surcharges        (48,207,495)   (38,835,933)   (81,198,115)
Rental and property management expenses        (24,404,690)   (47,896,817)   (58,317,758)
Impairment of goodwill        (20,279,026)   -    - 
Offering expenses        -    -    (10,858,717)
Other expenses   21    (75,807,908)   (82,194,556)   (113,555,657)
                     
Total operating expenses        (467,924,938)   (897,573,320)   (746,716,443)
                     
Income before income tax        288,045,262    808,667,625    1,157,737,186 
Income tax expense   22    (52,603,423)   (275,994,868)   (296,828,475)
                     
Net income        235,441,839    532,672,757    860,908,711 
                     
Earnings per share   23                
Basic        0.19    0.43    0.69 
Diluted        0.19    0.40    0.62 
                     
Other comprehensive (losses) / income                    
Net unrealized (losses) / income on available-for-sale investments        (194,680,052)   (2,601,355)   1,585,705 
Foreign currency translation adjustment        (778,538)   (198,794)   (1,682,779)
                     
Comprehensive income        39,983,249    529,872,608    860,811,637 

 

The accompanying notes are an integral part of these consolidated financial statements.

 

F-4

 

 

CNFINANCE HOLDINGS LIMITED

 

Consolidated statements of changes in shareholders’ equity

 

   Note   Ordinary
shares
   Additional
paid-in capital
   Accumulated other
comprehensive
income /(losses)
   Retained
earnings
  

Total

equity

 
       RMB   RMB   RMB   RMB   RMB 
                         
Balance as of January 1, 2016        -    386,435,474    193,789,295    498,478,400    1,078,703,169 
Net income        -    -    -    235,441,839    235,441,839 
Foreign currency translation adjustment        -    -    (778,538)   -    (778,538)
Unrealized losses on available-for-sale investments        -    -    (194,680,052)   -    (194,680,052)
                               
Balance as of December 31, 2016        -    386,435,474    (1,669,295)   733,920,239    1,118,686,418 
                               
                               
Balance as of January 1, 2017        -    386,435,474    (1,669,295)   733,920,239    1,118,686,418 
Net income        -    -    -    532,672,757    532,672,757 
Foreign currency translation adjustment   17    -    -    (198,794)   -    (198,794)
Unrealized losses on available-for-sale investments   17    -    -    (2,601,355)   -    (2,601,355)
Share-based compensation   24    -    182,689,766    -    -    182,689,766 
                               
Balance as of December 31, 2017        -    569,125,240    (4,469,444)   1,266,592,996    1,831,248,792 
                               
Balance as of January 1, 2018        -    569,125,240    (4,469,444)   1,266,592,996    1,831,248,792 
Net income        -    -    -    860,908,711    860,908,711 
Foreign currency translation adjustment   17    -    -    (1,682,779)   -    (1,682,779)
Unrealized losses on available-for-sale investments   17    -    -    1,585,705    -    1,585,705 
Share-based compensation   24    -    39,715,168    -    -    39,715,168 
Reorganization   1    98,493    (98,493)   -    -    - 
Change in par value of ordinary shares        720,718    (720,718)   -    -    - 
Issuance of ordinary shares upon initial public offering (“IPO”), net of offering cost        97,532    313,682,251    -    -    313,779,783 
                               
Balance as of December 31, 2018        916,743    921,703,448    (4,566,518)   2,127,501,707    3,045,555,380 

 

The accompanying notes are an integral part of these consolidated financial statements.

 

F-5

 

 

CNFINANCE HOLDINGS LIMITED

 

Consolidated statements of cash flows

 

   Year ended December 31, 
   2016   2017   2018 
   RMB   RMB   RMB 
             
Cash flows from operating activities:               
                
Net income   235,441,839    532,672,757    860,908,711 
                
Adjustments to reconcile net income to net cash provided by operating activities:               
                
Provision for credit losses   111,362,044    306,752,951    433,753,901 
Provision for available-for-sale investments   36,692,695    -    - 
Impairment of goodwill   20,279,026    -    - 
Provision for other assets   1,270,001    -    - 
Depreciation and amortization   6,595,476    10,804,855    13,299,246 
Share-based compensation expenses   -    182,689,766    39,715,168 
Share of income from equity method investee   (47,122)   -    - 
Net loss on disposal of property and equipment   61,085    261,875    946,244 
Net gain on disposal of subsidiaries   -    6,060,758    - 

Foreign exchange (gain)/loss

   (2,717,820)   2,274,438    (1,836,029)
Deferred tax benefit   (33,470,137)   (57,888,823)   (105,085,476)
Net loss on sale of loans   -    -    16,697,259 
                
Changes in operating assets and liabilities:               
Deposits   (40,932,244)   (98,732,767)   (27,892,733)
Other operating assets   43,271,746    (289,327,710)   (138,548,636)
Other operating liabilities   2,077,066    691,081,484    240,699,389 
                
Net cash provided by operating activities   379,883,655    1,286,649,584    1,332,657,044 
                
Cash flows from investing activities:               
                
Loans originated , net of principal collected   (4,985,137,870)   (9,288,327,415)   777,832,690 
Proceeds from sales of available-for-sale investments   412,780,035    16,290,109    390,050,000 
Cash received from disposal of cost method investments   500,000    9,350,000    - 
Proceeds from disposal of subsidiaries   -    57,717,953    29,658,807 
Proceeds from disposal of equity method investee   3,266,969    -    - 
Proceeds from disposal of property and equipment and intangible assets   17,215    890,219    3,044,763 
Proceeds from sales of loans   -    -    165,626,448 
Purchase of  available-for-sale investments   (116,618,373)   (360,050,000)   (710,000,000)
Purchases of property, equipment and intangible assets   (15,223,321)   (19,763,521)   (14,822,364)
                
Net cash (used in)/provided by investing activities   (4,700,415,345)   (9,583,892,655)   641,390,344 

 

The accompanying notes are an integral part of these consolidated financial statements.

 

F-6

 

 

CNFINANCE HOLDINGS LIMITED

 

Consolidated statements of cash flows (continued)

 

   Year ended December 31, 
   2016   2017   2018 
   RMB   RMB   RMB 
             
Cash flows from financing activities:               
                
Proceeds from initial public offering, net of offering cost paid of RMB51,967,702   -    -    313,779,783 
Proceeds from interest-bearing borrowings   5,904,280,461    15,024,145,699    10,931,383,040 
Proceeds from related party   -    -    138,000,000 
Repayment of interest-bearing borrowings   (1,613,193,000)   (5,767,405,436)   (11,352,964,066)
Repayment through related party   -    -    (32,747,681)
                
Net cash provided by /(used in) financing activities   4,291,087,461    9,256,740,263    (2,548,924)
                
Net (decrease)/increase in cash and cash equivalents   (29,444,229)   959,497,192    1,971,498,464 
Cash and cash equivalents at the beginning of year   260,081,796    233,138,588    1,190,360,385 
Effect of exchange rate change on cash and cash equivalents    2,501,021    (2,275,395)   (200,915)
                
Cash and cash equivalents at the end of year   233,138,588    1,190,360,385    3,161,657,934 
                
Supplemental disclosures of cash flow information:               
Income tax paid   25,672,356    45,595,075    95,837,024 
Interest expense paid   416,084,616    1,298,748,843    2,002,298,692 

 

The accompanying notes are an integral part of these consolidated financial statements.

 

F-7

 

 

CNFINANCE HOLDINGS LIMITED

 

Notes to the consolidated financial statements

 

(Expressed in Renminbi unless otherwise stated)

 

1.DESCRIPTION OF BUSINESS, ORGANIZATION, AND BASIS OF PRESENTATION

 

CNFinance Holdings Limited (“CNFinance”), through its wholly-owned subsidiaries and consolidated variable interest entities (collectively, referred to hereinafter as the “Group”) in the People’s Republic of China (“PRC”), primarily provides micro credit loan services for micro and small-enterprise (“MSE”) owners, and loan lending agency service for banks.

 

The loans are granted through its licensed micro credit subsidiaries in Beijing, Shenzhen and Chongqing directly, or the structure funds funded with the Group as general partners. Through the Group’s network of sales team and branch offices, prospective MSE borrowers are referred to the licensed micro credit subsidiaries or the structure funds. All loans are secured by residential or commercial real estate as of December 31, 2018.

 

The Group’s main funding resources are equity and borrowings from third parties.

 

Reorganization

 

CNFinance is incorporated in the Cayman Islands and was established on January 8, 2014 by the shareholders of Sincere Fame International Limited (“Sincere Fame”). Since its inception on January 8, 2014 to March 27, 2018, CNFinance did not engage in any operating activities. In connection with the reorganization of Sincere Fame (“Reorganization”), on March 27, 2018, the shareholders of Sincere Fame transferred all of their equity interests in Sincere Fame, consisting of 1,230,434,040 ordinary shares of Sincere Fame, in exchange for 1,230,434,040 ordinary shares of CNFinance and CNFinance became the parent company of Sincere Fame.

 

As presented in Note 14, the Company issued one (1) share upon incorporation with par value of HKD0.0001.Upon the shares transfer, the total issued and outstanding shares of the Company is 1,230,434,041.

 

Sincere Fame is incorporated in the British Virgin Islands and before the Reorganization, through its wholly-owned subsidiaries and consolidated variable interest entities in the PRC, primarily provided micro credit loan services for MSE owners, and loan lending agency service for banks.

 

Basis of preparation

 

The consolidated financial statements are prepared in accordance with U.S. Generally Accepted Accounting Principles ("U.S. GAAP").

 

F-8

 

 

CNFINANCE HOLDINGS LIMITED

 

Notes to the consolidated financial statements

 

(Expressed in Renminbi unless otherwise stated)

 

1.DESCRIPTION OF BUSINESS, ORGANIZATION, AND BASIS OF PRESENTATION (CONTINUED)

 

The net assets of Sincere Fame are initially measured and recognized at their historical carrying amounts because the shareholders of CNFinance immediately after the Reorganization have identical ownership interests in Sincere Fame immediately before the Reorganization and the Reorganization is solely for the purpose of establishing the legal structure of CNFinance. Accordingly, the transfer of net assets of Sincere Fame has been accounted for and presented in the accompanying consolidated financial statements in a manner similar to a pooling-of-interests. That is, the consolidated financial statements of CNFinance include the results of the operations and the statement of financial position of Sincere Fame as of the beginning of the earliest period presented. Since CNFinance did not engage in any operating activities, CNFinance’s consolidated financial position as of December 31, 2017 and 2018, and its results of operations for the years then ended represent the continuation of the consolidated financial statements of Sincere Fame, except for its capital structure, which is retroactively adjusted to reflect the legal capital structure of CNFinance.

 

In connection with the preparation of the consolidated financial statements of CNFinance for the years ended December 31, 2016 and 2017, the Group identified certain errors in the presentation of the consolidated statements of cash flow of Sincere Fame for the years ended December 31, 2016 and 2017. In Sincere Fame’s consolidated statements of cash flows, (i) the “Loans originated, net of principal collected” and (ii) “Interest and financing service fee receivable” were reported under the caption titled “Loans principal, interest and financing service fee receivables” in the operating activities, while the item (i) should be reported in the investing activities and item (ii) should be reported under the caption titled “Changes in other operating assets” in the operating activities when the amount is not individually significant; (iii) investment income received from sales of available-for-sale investments were reported under the caption titled “Changes in other operating assets” in operating activities, while the item(iii) should be reported under the caption titled “Proceeds from sales of available-for-sale investments” in the investing activities, and (iv) “Interest paid to related parties” were reported in the financing activities, while the item (iv) should be reported under the caption titled “Changes in other operating liabilities” in the operating activities when the amount is not individually significant. In the preparation of the CNFinance’s consolidated statements of cash flows for the years ended December 31, 2016 and 2017, the cash flows of the above mentioned errors in the Sincere Fame’s consolidated statements of cash flows have been revised accordingly.

 

F-9

 

 

CNFINANCE HOLDINGS LIMITED

 

Notes to the consolidated financial statements

 

(Expressed in Renminbi unless otherwise stated)

 

1.DESCRIPTION OF BUSINESS, ORGANIZATION, AND BASIS OF PRESENTATION (CONTINUED)

 

The following table shows the effect of the adjustments made to the previously issued consolidated statements of cash flows of Sincere Fame for the years ended December 31, 2016 and 2017:

 

RMB in millions

 

      For the year ended December 31, 2016   For the year ended December 31, 2017 
      (as reported)   (adjusted)   (revised)   (as reported)   (adjusted)   (revised) 
                            
Cash flows from operating activities:                                 
                                  
Loans principal, interest and financing service fee receivables  (i)(ii)   (5,047)   5,047    -    (9,309)   9,309    - 
Changes in other operating assets  (ii)(iii)   -    (62)   (62)   8    (29)   (21)
Changes in other operating liabilities  (iv)   -    -    -    -    (41)   (41)
Net cash (used in)/provided by operating activities      (4,605)   4,985    380    (7,952)   9,239    1,287 
                                  
Cash flows from investing activities:                                 
                                  
Loans originated, net of principal collected  (i)   -    (4,985)   (4,985)   -    (9,288)   (9,288)
Proceeds from sales of available-for-sale investments, and cash received from  disposal of cost method investments  (iii)   413    -    413    17    8    25 
Net cash provided by/(used in) investing activities      285    (4,985)   (4,700)   (304)   (9,280)   (9,584)
                                  
Cash flows from financing activities:                                 
                                  
Payments to related parties  (iv)   -    -    -    (41)   41    - 
Net cash provided by financing activities      4,291    -    4,291    9,215    41    9,256 

 

F-10

 

 

CNFINANCE HOLDINGS LIMITED

 

Notes to the consolidated financial statements

 

(Expressed in Renminbi unless otherwise stated)

 

1.DESCRIPTION OF BUSINESS, ORGANIZATION, AND BASIS OF PRESENTATION (CONTINUED)

 

Investment in significant subsidiaries for the year ended December 31, 2018

 

Name of company 

Place and
date of
incorporation/

establishment

  Registered capital 

Issued

and fully

paid up capital

  Percentage of
equity attributable
to the Group
   Principal
activities
            Direct   Indirect    
                     
Sincere Fame International Limited
诚名国际有限公司
  British Virgin Islands
October 6, 2006
  USD1,230,434.04  USD1,230,434.04   100%   -   Investment Holding
                       
China Financial Services
Group Limited
泛华金融服务集团
有限公司
  Hong Kong
August 28, 2000
  HKD100,000,000  HKD100,000,000   -    100%  Investment Holding
                       
Fanhua Chuang Li Information Technology (Shenzhen) Co., Ltd.
泛华创利信息技术 (深圳)
有限公司
  the PRC
December 21,
1999
  HKD400,000,000  HKD400,000,000   -    100%  Investment Holding
                       
Shenzhen Fanhua United Investment Group
Co., Ltd.
深圳泛华联合投资集团
有限公司
  the PRC
August 9, 2006
  RMB250,000,000  RMB250,000,000   -    100%  Investment Holding
                       
Guangzhou Anyu Mortgage Consulting Co., Ltd.
广州安宇按揭咨询
有限公司
  the PRC
January 23,2003
   RMB2,220,000   RMB2,220,000   -    100%  Micro credit
and mortgage
agency
services
                       
Zhengzhou Lirui Enterprise Management  Advisory Co., Ltd.
郑州利瑞企业管理咨询
有限公司
  the PRC
December 17,
2009
  RMB500,000  RMB500,000   -    100%  Financial
consultancy
                       
Chongqing Fengjie Financial Advisory Co., Ltd.
重庆丰捷财务咨询
有限公司
  the PRC
June 13, 2010
  RMB500,000  RMB500,000   -    100%  Financial consultancy
                       
Guangzhou Chengze Information Technology Co., Ltd.
广州诚泽信息科技
有限公司
  the PRC
December 11,
2006
   RMB3,000,000   RMB3,000,000   -    100%  Software development and maintenance

 

F-11

 

 

CNFINANCE HOLDINGS LIMITED

 

Notes to the consolidated financial statements

 

(Expressed in Renminbi unless otherwise stated)

 

1.DESCRIPTION OF BUSINESS, ORGANIZATION, AND BASIS OF PRESENTATION (CONTINUED)

 

Name of company 

Place and
date of
incorporation/

establishment

  Registered capital 

Issued

and fully

paid up capital

  Percentage of
equity attributable
to the Group
   Principal
activities
            Direct   Indirect    
                     
Chongqing Liangjiang New Area Fanhua Micro-credit Co., Ltd.
重庆市两江新区泛华
小额贷款有限公司
  the PRC
December 26,
2011
  USD30,000,000  USD30,000,000   -    100%  Micro credit
and mortgage
agency services
                       
Shenzhen Fanhua Micro-credit Co., Ltd.
深圳泛华小额贷款
有限公司
  the PRC
March 15, 2012
  RMB300,000,000  RMB300,000,000   -    100%  Micro credit
and mortgage
agency services
                       
Shenzhen Fanhua Fund Management Services
Co., Ltd.
深圳泛华基金
管理服务有限公司
  the PRC
June 8, 2012
   RMB5,000,000   RMB5,000,000   -    100%  Company register service
                       
Guangzhou Heze Information Technology Co., Ltd.
广州和泽信息科技
有限公司
  the PRC
September 16,
2010
   RMB3,000,000   RMB3,000,000   -    100%  Software development and maintenance
                       
Beijing Lianxin Chuanghui Information Technology Co., Ltd.
北京联鑫创辉
信息技术有限公司
  the PRC
February 2, 2012
  HKD10,000,000  HKD10,000,000   -    100%  Software development and maintenance
                       
Shenzhen Fanlian Investment Co., Ltd.
深圳泛联投资有限公司
  the PRC
November 26,
2012
  RMB30,000,000  RMB30,000,000   -    100%  Investment Holding
                       
Fanhua Financial Leasing (Shenzhen) Co., Ltd.
泛华融资租赁 (深圳)
有限公司
  the PRC
September 4,
2012
  USD10,000,000  USD10,000,000   -    100%  Financial leasing
                       
Shenzhen Fanhua Chengyu Finance Service Co., Ltd.
深圳泛华诚誉金融配套
服务有限公司
  the PRC
March 15, 2012
  RMB10,000,000  RMB10,000,000   -    100%  Labour outsourcing services
                       
Hangzhou Shenzhen Fanlian Investment Co., Ltd.
杭州深泛联投资管理
有限公司
  the PRC
December 14,
2015
  RMB1,000,000  -   -    100%  Asset Management
                       
Beijing Fanhua Qilin Capital Management Co., Ltd.
北京泛华麒麟资本管理
有限公司
  the PRC
December 26,
2016
  RMB100,000,000  RMB10,000,000   -    96%  Asset Management

 

F-12

 

 

CNFINANCE HOLDINGS LIMITED

 

Notes to the consolidated financial statements

 

(Expressed in Renminbi unless otherwise stated)

 

1.DESCRIPTION OF BUSINESS, ORGANIZATION, AND BASIS OF PRESENTATION (CONTINUED)

 

Name of company 

Place and
date of
incorporation/

establishment

  Registered capital 

Issued

and fully

paid up capital

   Percentage of
equity attributable
to the Group
   Principal
activities
             Direct   Indirect    
Shijiazhuang Fanhua Financial Advisory
Co., Ltd.
石家庄泛华财务咨询
有限公司
  the PRC
July 27, 2017
  RMB2,000,000   -    -    100%  Financial Consultancy
                         
Taizhou Fanhua Financial Advisory Co., Ltd.
泰州泛华财务咨询服务
有限公司
  the PRC
September 28, 2017
  RMB500,000   -    -    100%  Financial Consultancy
                         
Xuzhou Shenfanlian Enterprise Management Co., Ltd.
徐州深泛联企业管理
有限公司
  the PRC
December 7,
2017
  RMB10,000,000   -    -    100%  Enterprise Management
                         
Zhenjiang Fanhua Business Service Advisory Co., Ltd.
镇江泛华商务服务咨询
有限公司
  the PRC
October 16, 2017
  RMB500,000   -    -    100%  Business
Advisory
                         
Nantong Shenfanlian Enterprise Management Co., Ltd.
南通深泛联企业管理
有限公司
  the PRC
September 8, 2017
  RMB5,000,000   -    -    100%  Enterprise Management
                         
Jiaxing Fanhua Enterprise Management Advisory Co., Ltd.
嘉兴泛华企业管理咨询
有限公司
  the PRC
February 7,
2018
  RMB500,000   -    -    100%  Enterprise Management
                         
Baoding Fanjie Financial Advisory Co., Ltd.
保定泛杰财务咨询
有限公司
  the PRC
February 9,
2018
  RMB500,000   -    -    100%  Financial Consultancy
                         
Shenzhen Fancheng
Business Operation
Management Partnership
(Limited Partnership)
深圳泛诚商业运营管理合伙
企业 (有限合伙)
  the PRC
June 22,
2018
  RMB36,210,000   RMB36,210,000    -    100%  Enterprise Management
                         
Fanxiaoxuan Cultural
Media (Guangzhou)
Co., Ltd.
泛小宣文化传媒 (广州)
有限公司
  the PRC
July 16, 2018
  RMB1,000,000   -    -    100%  Enterprise Management

 

F-13

 

 

CNFINANCE HOLDINGS LIMITED

 

Notes to the consolidated financial statements

 

(Expressed in Renminbi unless otherwise stated)

 

1.DESCRIPTION OF BUSINESS, ORGANIZATION, AND BASIS OF PRESENTATION (CONTINUED)

 

Variable interest entities (“VIEs”)

 

An entity is a variable interest entity (VIE) if it meets the criteria outlined in Accounting Standards Codification (ASC) Topic 810, Consolidation, which are (i) the entity has equity that is insufficient to permit the entity to finance its activities without additional subordinated financial support from other parties; or (ii) the entity has equity investors that cannot make significant decisions about the entity’s operations or that do not absorb their proportionate share of the entity’s expected losses or expected returns. The Group consolidates a VIE when it has both the power to direct the activities that most significantly impact the VIE’s economic performance and a right to receive benefits or the obligation to absorb losses of the entity that could be potentially significant to the VIE (that is, the Group is the primary beneficiary). In addition to variable interests held in consolidated VIEs, the Group has variable interests in other VIEs that are not consolidated because the Group is not the primary beneficiary. However, these VIEs and all other unconsolidated VIEs are monitored by the Group to assess whether any events have occurred to cause its primary beneficiary status to change. All other entities not deemed to be VIEs with which the Group has involvement are evaluated for consolidation under other subtopics of ASC 810.

 

In the normal course of business, the Group engages in a variety of activities with VIEs. The Group determines whether it is the primary beneficiary of a VIE at the time it becomes involved with the variable interest entity and reconsiders that conclusion continually. In evaluating whether the Group is the primary beneficiary, the Group evaluates its economic interests in the entity. If the Group is determined to be the primary beneficiary of a VIE, it must account for the VIE as a consolidated subsidiary. If the Group is determined not to be the primary beneficiary of a VIE, such VIE is not consolidated.

 

The Group has segregated its involvement with VIEs between those VIEs which are consolidated and those VIEs which are not consolidated. 

 

F-14

 

 

CNFINANCE HOLDINGS LIMITED

 

Notes to the consolidated financial statements

 

(Expressed in Renminbi unless otherwise stated)

 

1.DESCRIPTION OF BUSINESS, ORGANIZATION, AND BASIS OF PRESENTATION (CONTINUED)

 

Consolidated VIEs

 

Structure funds

 

The Group grants loans to customers through structure funds set up by trust companies. The assets of the structure funds can only be used to settle obligations of consolidated VIEs. The cash of structure funds represents that funds established by the institutional trust companies through segregated bank accounts, including structure funds that are partially funded by the Group’s own capital. The cash and cash equivalents of structure funds amounted to RMB2,457,242,507 and RMB911,581,943 as of December 31,2018 and 2017 respectively can only be used to grant loans. The Group is general partner of the funds, promising the expected returns for limited partners, and providing credit enhancement on the loans to customers under the funds. The Group is also the manager of the funds, making decisions in the loan origination process. The Group is the primary beneficiary of the funds as it has the power to direct the activities that most significantly impact the economic performance of the funds and it has obligation to absorb losses of the funds that could potentially be significant to the funds or the right to receive benefits from the funds that could potentially be significant to the funds. The Group consolidates the structure funds as it is the primary beneficiary of the funds as of December 31, 2018. 

 

Starting in March 2018, the Group has been working with trust companies to implement new funding arrangements. Under credit strengthening arrangements, the Group no longer provides credit enhancement on the loans to customers under the structure funds except for current outstanding loans under the existing trust products and loans to be granted thereunder. However, the Group still promises expected returns for limited partners under credit strengthening arrangements, which exposes the Group to obligation to absorb losses of the funds that could potentially be significant to the funds. The Group is still the manager of the structure funds, which gives the Group the power to direct the activities that most significantly impact the economic performance of the funds. The structure funds are not taxpayers according to PRC tax law. The Group consolidates the structure funds as it is the primary beneficiary of the funds as of December 31, 2018.

 

F-15

 

 

CNFINANCE HOLDINGS LIMITED

 

Notes to the consolidated financial statements

 

(Expressed in Renminbi unless otherwise stated)

 

1.DESCRIPTION OF BUSINESS, ORGANIZATION, AND BASIS OF PRESENTATION (CONTINUED)

 

Shenzhen Taotaojin Internet Financial Services Company Limited

 

Shenzhen Taotaojin Internet Financial Services Company Limited (“Taotaojin”) was established in Shenzhen in 2014 with registered capital of RMB50 million. Taotaojin operates a peer-to-peer (P2P) online lending platform in China. The Group invested RMB50 million share capital into Taotaojin through the two shareholders who hold the equity interests in Taotaojin on behalf of the Group. There is no recourse to the Group. Pursuant to the agreements between the Group and the two shareholders, the two shareholders are not entitled to direct the activities that significantly impact Taotaojin’s assets, operation and obligations. And the two shareholders authorized representatives designated by the Group to exercise all shareholders rights on the board. The shareholders of the Taotaojin also have irrevocably granted the Group an exclusive option to purchase, or have its designated person or persons to purchase, at its discretion, to the extent permitted under PRC law, all or part of such shareholders’ equity interests in Taotaojin. Therefore, the Group has the power to direct the activities of Taotaojin that most significantly impact the economic performance based on its rights authorized by the shareholders. In addition, the Group has obligation to absorb losses of Taotaojin that could potentially be significant to Taotaojin as a result of the capital contributed through the loans to shareholders and other financial supports through intercompany transactions. The Group consolidates Taotaojin as it is a primary beneficiary of Taotaojin, the Group sold Taotaojin and its subsidiaries in September, 2017, to Shenzhen Dongfang Baoying Investments Co., Ltd., at consideration of RMB215,000,000. The Group recognized a pre-tax gain of RMB2,336,201 related to the sale.

 

F-16

 

 

CNFINANCE HOLDINGS LIMITED

 

Notes to the consolidated financial statements

 

(Expressed in Renminbi unless otherwise stated)

 

1.DESCRIPTION OF BUSINESS, ORGANIZATION, AND BASIS OF PRESENTATION (CONTINUED)

 

The table sets forth the investments in the consolidated VIEs by the Group as of December 31, 2018.

 


Name of structure funds
 

Place and
date of
incorporation/

establishment

  Principal
activities
         
Jinghua Structure Fund 5
菁华5号信托计划
 

the PRC

December 19, 2014

  Micro credit  
           
Jinghua Structure Fund 6
菁华6号信托计划
 

the PRC

September 9, 2014

  Micro credit  
           
Bohai Trust Shenfanlian Micro Finance Structure Fund
渤海信托深泛联小微金融集合资金信托计划
 

the PRC

September 14, 2016

  Micro credit  
           
Bohai Huihe SME Structure Fund
渤海汇和中小微企业经营贷集合资金信托计划
 

the PRC

September 29, 2017

  Micro credit  
           
Zhongyuan Wealth Anhui Structure Fund 1
中原财富-安惠1期
 

the PRC

January 20, 2017

  Micro credit  
           
Zhongyuan Wealth Anhui Structure Fund 2
中原财富-安惠2期
 

the PRC

August 18, 2017

  Micro credit  
           
Beijing Fanhua Micro-credit Company Limited
北京泛华小额贷款有限公司
 

the PRC

August 10, 2012

  Micro credit and mortgage agency services  
           
No.27 Jinghua Structure Fund
菁华27号信托计划
 

the PRC

May, 18,2018

  Micro credit  
           
No.29 Jinghua Structure Fund
菁华29号信托计划
 

the PRC

May, 16,2018

  Micro credit  

 

Yuecai Loan Structure Arrangement
粤财网贷合作计划

 

the PRC

July 6, 2018

  Micro credit  

 

Zhonghai Lanhai Structure Fund
中海信托蓝海1号集合资金信托计划

 

the PRC

July 18, 2018

  Micro credit  
           
Bairui Hengyi No.613 Structure Fund
百瑞恒益613号集合资金信托计划
 

the PRC

July 25, 2018

  Micro credit  
           
Bohai Trust No.1 Huiying Structure Fund
渤海惠盈1号集合资金信托计划
 

the PRC

September 10, 2018

  Micro credit  

 

Bohai Trust No.2 Shenzhen Fanhua United Structure Fund
渤海信托-深泛联2号集合资金信托计划

 

the PRC

November 28, 2018

  Micro credit  
           
Everbright No.1 Business Acceleration Structure Fund
光大助业1号集合资金信托计划
 

the PRC

November 29, 2018

  Micro credit  

 

F-17

 

 

CNFINANCE HOLDINGS LIMITED

 

Notes to the consolidated financial statements

 

(Expressed in Renminbi unless otherwise stated)

 

 1.

DESCRIPTION OF BUSINESS, ORGANIZATION, AND BASIS OF PRESENTATION (CONTINUED)

 

The table sets forth the assets and liabilities of the consolidated VIEs included in the Group’s consolidated balance sheets:

 

   December 31, 
   2017   2018 
   RMB   RMB 
         
Cash and cash equivalents    1,005,069,665    2,556,453,812 
Loans principal, interest and financing service fee receivables   15,741,026,758    14,693,474,990 
Available-for-sale investments   -    270,497,995 
Deferred tax assets   59,892    216,380 
Other assets   134,288,627    192,135,492 
           
Total assets   16,880,444,942    17,712,778,669 
           
Interest-bearing borrowings   11,768,149,067    12,552,191,338 
Income tax payable   923,786    956,881 
Other liabilities   528,843,275    772,026,076 
           
Total liabilities   12,297,916,128    13,325,174,295 

 

The table sets forth the results of operations of the VIEs included in the Group’s consolidated statements of comprehensive income:

 

   2016   2017   2018 
   RMB   RMB   RMB 
             
Revenues   1,230,596,060    3,247,097,840    4,030,796,059 
Net income   316,604,468    1,074,500,910    910,293,862 

 

The table sets forth the cash flows of the VIEs included in the Group’s consolidated statements of cash flows:

 

   2016   2017   2018 
   RMB   RMB   RMB 
             
Net cash provided by operating activities   843,392,296    3,858,370,455    340,962,220 
Net cash (used in)/provided by investing activities   (5,109,269,063)   (8,905,181,155)   301,170,602 
Net cash provided by financing activities   4,249,962,461    5,916,858,297    909,251,326 

 

F-18

 

 

CNFINANCE HOLDINGS LIMITED

 

Notes to the consolidated financial statements

 

(Expressed in Renminbi unless otherwise stated)

 

2.SUMMARY OF SIGNIFICANT ACCOUNTING POLICIES

 

(a)Principles of consolidation

 

The accompanying consolidated financial statements include the financial statements of the Group, its subsidiaries and consolidated VIEs. All intercompany transactions and balances have been eliminated in consolidation. The Group accounts for investments over which it has significant influence but not a controlling financial interest using the equity method of accounting.

 

(b)Currency translation for financial statements presentation

 

The Group uses Renminbi (“RMB”) as its reporting currency. The United States Dollar (“USD”) is the functional currency of the Company incorporated in Cayman and the Group’s subsidiary Sincere Fame incorporated in British Virgin Islands, and the Hong Kong Dollar(“HKD”) is the functional currency of the Group’s subsidiary China Financial Services Group Limited incorporated in Hong Kong and the RMB is the functional currency of the Group’s PRC subsidiaries.

 

The financial statements of the Group are translated from the functional currency to the reporting currency, RMB. Assets and liabilities of the subsidiaries are translated into RMB using the exchange rate in effect at each balance sheet date. Income and expenses items are generally translated at the average exchange rates prevailing during the fiscal year. Foreign currency translation adjustments arising from these are accumulated as a separate component of shareholders’ deficit on the consolidated financial statements. The resulting exchange differences are recorded in the consolidated statements of comprehensive income/ (losses).

 

(c)Use of estimates

 

The preparation of consolidated financial statements in conformity with U.S. GAAP requires management to make estimates and assumptions that affect the reported amounts of assets and liabilities and disclosure of contingent assets and liabilities at the date of the consolidated financial statements and the reported amounts of revenues and expenses during the reporting period. Actual results could differ from those estimates. Significant items subject to such estimates and assumptions include, allowance for loans principal, interest and financing service fee receivables, the valuation allowance for deferred tax assets, the unrecognized tax benefits and indefinite reinvestment assertion, the fair value of available-for-sale investments and the fair value of share-based compensation.

 

F-19

 

 

CNFINANCE HOLDINGS LIMITED

 

Notes to the consolidated financial statements

 

(Expressed in Renminbi unless otherwise stated)

 

2.SUMMARY OF SIGNIFICANT ACCOUNTING POLICIES (CONTINUED)

 

(d)Revenue recognition

 

Interest and financing service fee on loans which are amortized over the contractual life of the related loans are recognized in consolidated statements of comprehensive income in accordance with ASC 310 using the effective interest method.

 

Mortgage agency service revenue, asset management revenue and revenue from rendering of services are recognized in accordance with ASC 606 when following conditions are met: identify the contract(s) with a customer, identify the performance obligations in the contract, determine the transaction price, allocate the transaction price to the performance obligations in the contract and recognize revenue when (or as) the entity satisfies a performance obligation.

 

The criteria of revenue recognition as they relate to each of the following major revenue generating activities are described below:

 

(i)Interest and financing service fee on loans

 

Interest and financing service fee on loans, which include financing service fee on loans, are collected from borrowers for loans and related services.

 

Interest and financing service fee on loans includes the amortization of any discount or premium or differences between the initial carrying amount of an interest-bearing asset and its amount at maturity calculated using the effective interest basis.

 

The effective interest method is a method of calculating the amortized cost of a financial asset and of allocating the interest and financing service fee on loans over the years. The effective interest rate is the rate that exactly discounts estimated future cash payments or receipts through the expected life of the financial instrument. When calculating the effective interest rate, the Group estimates cash flows considering all contractual terms of the financial instrument but does not consider future credit losses. Interest on the impaired assets is recognized using the rate of interest used to discount future cash flows.

 

(ii)Mortgage agency service revenue and asset management revenue

 

The Group earns mortgage agency service revenue from providing mortgage agency services to borrowers applying for a bank loan. This kind of revenue is recognized at the time when loan is granted as that is the point of time the Group fulfils the customer’s request, and is then recognized on an accrual basis in accordance with the terms of the relevant agreements.

 

The Group receives asset management revenue from providing asset management services for investors. The asset management revenue is calculated and accrued on a daily basis based on the daily net asset values of the asset management products under management.

 

(iii)Realized gains/ (losses) on sales of investments

 

Realized gains/ (losses) consist of realized gains and losses from the sale of available-for-sale investments, presented on a net basis.

 

F-20

 

 

CNFINANCE HOLDINGS LIMITED

 

Notes to the consolidated financial statements

 

(Expressed in Renminbi unless otherwise stated)

 

2.SUMMARY OF SIGNIFICANT ACCOUNTING POLICIES (CONTINUED)

 

(iv)Rendering of services

 

When the outcome of a transaction involving the rendering of services can be estimated reliably, revenue from the rendering of services is recognized by reference to the stage of completion of the transaction based on the services performed to date as a percentage of the total services to be performed.

 

When the outcome of a transaction involving the rendering of services cannot be estimated reliably, revenue is recognized only to the extent of the costs incurred that it is probably recoverable.

 

(e)Loans

 

Loans are reported at their outstanding principal balances net of any unearned income and unamortized deferred fees and costs. Loan origination fees and certain direct origination costs are generally deferred and recognized as adjustments to income over the lives of the related loans.

 

The Group facilitates credit to borrowers through structure funds which are considered as consolidated VIEs and the Group evaluated VIEs for consolidation in accordance with ASC 810 in the Consolidated VIEs Section of Note 1. Providing credit enhancement and top-up arrangement for the loans to customers under the funds is one of the key factors to determine that the Group should consolidate the structure funds as it is the primary beneficiary of the funds. As a result, the loan principal remains on the Group’s consolidated balance sheets, whilst the funds received from senior tranches holders are recorded as Other Borrowings in the Group’s consolidated balance sheets as disclosed in Note 12(b)(i).

 

Non-accrual policies

 

Loans principal, interest and financing service fee receivables are placed on non-accrual status when payments are 90 days contractually past due. When a loan principal, interest and financing service fee receivable is placed on non-accrual status, financing service fees accrual ceases. If the loan is non-accrual, the cost recovery method is used and cash collected is applied to first reduce the carrying value of the loan. Otherwise, interest income may be recognized to the extent cash is received. Loans principal, interest and financing service fee receivables may be returned to accrual status when all of the borrower’s delinquent balances of loans principal, interest and financing service fee have been settled and the borrower continue to perform in accordance with the loan terms for a period of at least six months.

 

F-21

 

 

CNFINANCE HOLDINGS LIMITED

 

Notes to the consolidated financial statements

 

(Expressed in Renminbi unless otherwise stated)

 

2.SUMMARY OF SIGNIFICANT ACCOUNTING POLICIES (CONTINUED)

 

Charge-off policies

 

Loans principal, interest and financing service fee receivables are charged off when the Group has determined the remaining balance is uncollectable after exhausting all collection efforts. In order to comply with ASC 310, the Group considers loans principal, interest and financing service fee receivables meeting any of the following conditions as uncollectable and charged-off: (i) death of the borrower; (ii) identification of fraud, and the fraud is officially reported to and filed with relevant law enforcement departments or (iii) the Group concludes that it has exhausted its collection efforts.

 

Allowance for credit losses

 

Allowance for credit losses represents management’s best estimate of probable losses inherent in the portfolio.

 

The allowance for credit losses includes an asset-specific component and a statistically based component. The asset-specific component is calculated under ASC 310-10-35, on an individual basis for the loans whose payments are contractually past due more than 90 days or which are considered impaired. An asset-specific allowance is established when the discounted cash flows, collateral value (less disposal costs) or observable market price of the impaired loan are lower than its carrying value. This allowance considers the borrower’s overall financial condition, resources, and payment record, the prospects for support from any financially responsible guarantors and, if appropriate, the realizable value of any collateral.

 

The allowance for the remainder of the loan portfolio is determined under ASC 450 using a roll rate-based model. The roll rate-based model stratifies the loan principal, interest and financing service fee receivables by delinquency stages which are divided by days overdue and projected forward in next stage using probability of default. In each stage of the simulation, losses on the loan principal, interest and financing service fee receivables types are captured, and the ending delinquency stratification serves as the beginning point of the next iteration. This process is repeated on a monthly rolling basis. The loss rate calculated for each delinquency stage using loss given default, then applied to the respective loan principal, interest and financing service fees balance. The Group adjusts the allowance that is determined by the roll rate-based model for various Chinese macroeconomic factors (i.e. gross-domestic product rates, interest rates and consumer price indexes). Each of these macroeconomic factors are equally weighted, and a score is applied to each factor based on year-on-year increases and decreases in that respective factor.

 

F-22

 

 

CNFINANCE HOLDINGS LIMITED

 

Notes to the consolidated financial statements

 

(Expressed in Renminbi unless otherwise stated)

 

2.SUMMARY OF SIGNIFICANT ACCOUNTING POLICIES (CONTINUED)

 

Loans held-for-sale

 

Held-for-sale loans are measured at the lower of cost or fair value, with valuation changes recorded in noninterest revenue. The valuation is performed on an individual loan basis. Loan origination fees or costs and purchase price discounts or premiums are deferred in a contra loan account until the related loan is sold. The deferred fees or costs and discounts or premiums are an adjustment to the basis of the loan and therefore are included in the periodic determination of the lower of cost or fair value adjustments and/or the gain or loss recognized at the time of sale.

 

(f)Cash and cash equivalents 

 

Cash and cash equivalents primarily consist of cash, deposits which are highly liquid and all highly liquid investments with a maturity of three months or less when purchased to be cash equivalents. The Company considers highly liquid investments that are readily convertible to known amounts of cash.

 

(g)Available-for-sale (“AFS”) investments

 

The Group classifies wealth management products and asset management products as available-for-sale ("AFS") investments. AFS investments are recorded at fair value. Unrealized holding gains and losses, net of the related tax effect, on AFS investments are excluded from earnings and are reported as a separate component of accumulated other comprehensive income until realized. Realized gains and losses from the sale of AFS investments are determined on a specific identification basis and are recorded as realized gains/ (losses) on sales of investments. Interest and investment income are recognized when earned.

 

(h)Property and equipment

 

Property and equipment are stated at cost. Depreciation on equipment is calculated on the straight-line method over the estimated useful lives of the assets. Leasehold improvements are amortized over the shorter of the economic useful life of the improvement or the term of the lease. The estimated useful life of office and other equipment range from 1 to 5 years, the estimated useful life of leasehold improvements or the term of the lease range from 1 to 6 years, while the estimated useful lives of motor vehicles range from 3 to 8 years.

 

F-23

 

 

CNFINANCE HOLDINGS LIMITED

 

Notes to the consolidated financial statements

 

(Expressed in Renminbi unless otherwise stated)

 

2.SUMMARY OF SIGNIFICANT ACCOUNTING POLICIES (CONTINUED)

 

(i)Goodwill

 

Goodwill is an asset representing the future economic benefits arising from other assets acquired in a business combination that are not individually identified and separately recognized.

 

On August 31, 2006, the Group acquired a 55% stake in Guangzhou Anyu Mortgage Consulting Co., Limited (“Guangzhou Anyu”). On the acquisition date, the fair value of Guangzhou Anyu’s identifiable net assets was RMB42.36 million, 55% of which the Group accounted for was RMB23.3 million. An amount of RMB20.28 million was recognized as goodwill, representing the excess of the consideration transferred over the Group’s proportionate share of the fair value of identifiable net assets. On May 25, 2009, the Group acquired the remaining 45% shares in Guangzhou Anyu for RMB27.47 million. Guangzhou Anyu was incorporated in the PRC in 2003 and was primarily engaged in the business of providing mortgage agency services and loans at the time of acquisition.

 

Impairment tests for cash-generating units containing goodwill

 

Goodwill is not amortized on a recurring basis, but rather are subject to periodic impairment testing. The Group reviews goodwill annually for impairment or when circumstances indicate that the carrying value may exceed the fair value. The Group compares the carrying value of goodwill to its estimated fair value, which is based on the expected present value of future cash flows, comparable public companies and acquisitions or a combination of both. The quantitative analysis requires a comparison of the fair value to carrying amount. If the fair value of the reporting unit is in excess of the carrying value, the related goodwill is considered not to be impaired and no further analysis is necessary. If the carrying value of the reporting unit is higher than the fair value, impairment is measured as the excess of the carrying amount over the fair value.

 

The recoverable amount of the cash-generating-units (“CGU”) is calculated using Dividend Discount Model (DDM). The projected cash flow for the next year is based on financial budgets approved by management. Cash flows beyond next year are estimated using a weighted average growth rate of 3%, which is consistent with the forecasts in industry research reports. The growth rate does not exceed the long-term average growth rates for the business in which the CGU operates. The projected cash flows are then discounted using a discount rate of 21% as of December 31, 2016. The discount rate is pre-tax and reflects specific risks relating to the relevant segments.

 

In 2016, the key management of Guangzhou Anyu has left the company. Guangzhou Anyu's business model has changed from providing loans to referring micro credit business to other entities of the Group, resulting in an expected reduction in the operating profits and cash flows in the future. Therefore, the Group recognized a goodwill impairment loss of RMB20,279,026. The goodwill was fully impaired as of December 31, 2016.

 

F-24

 

 

CNFINANCE HOLDINGS LIMITED

 

Notes to the consolidated financial statements

 

(Expressed in Renminbi unless otherwise stated)

 

2.SUMMARY OF SIGNIFICANT ACCOUNTING POLICIES (CONTINUED)

 

(j)Intangible assets

 

Indefinite-lived intangible assets are assets that are not amortized because there is no foreseeable limit to cash flows generated from them. Intangible assets with finite useful lives are amortized on a straight line basis over their estimated useful lives.

 

The Group categorizes trademarks as indefinite-lived intangible assets, whose carrying value is RMB2.97 million. If it is more likely than not that the asset is impaired, the Group records the amount that the carrying value exceeds the fair value as an impairment expense. The Group performed its annual impairment review of indefinite-lived intangible assets on December 1, 2018 and 2017 and determined that it is more likely than not that the carrying values were less than the fair values.

 

Intangible assets with finite useful lives represent software and cooperation agreements, the estimated useful lives of which are 1 to 5 years and 5 years, respectively. As of December 31, 2018 and 2017, accumulated amortization were RMB12,518,252 and RMB12,204,977, respectively.

 

(k)Income tax

 

Income tax is accounted for under the asset and liability method. Deferred tax assets and liabilities are recognized for the future tax consequences attributable to differences between the financial statement carrying amounts of existing assets and liabilities and for their respective tax bases and operating loss and tax credit carry forwards. Deferred tax assets and liabilities are measured using enacted tax rates expected to apply to taxable income in the years in which those temporary differences are expected to be recovered or settled. The effect on deferred tax assets and liabilities of a change in tax rates is recognized in income in the period that includes the enactment date. The Group recognizes the effect of income tax positions only if those positions are more likely than not of being sustained. Recognized income tax positions are measured at the largest amount that is greater than 50 percent likely of being realized. Changes in recognition or measurement are reflected in the period in which the change in judgment occurs. The Group classifies interest and penalties recognized on the liability for unrecognized tax benefits as income tax expense.

 

(l)Employee benefit plans

 

Pursuant to relevant PRC regulations, the Group is required to make contributions to various employee benefit plans organized by municipal and provincial PRC governments. The contributions are made for each PRC employee at statutory rates as determined by local social security bureau. Contributions to the employee benefit plans are charged to the consolidated statements of income. The Group has no obligations for payment of pension benefits associated with the plans beyond the amount it is required to contribute.

 

F-25

 

 

CNFINANCE HOLDINGS LIMITED

 

Notes to the consolidated financial statements

 

(Expressed in Renminbi unless otherwise stated)

 

2.SUMMARY OF SIGNIFICANT ACCOUNTING POLICIES (CONTINUED)

 

(m)Long-lived assets

 

Long-lived assets, such as property and equipment, and purchased intangible assets subject to amortization, are reviewed for impairment whenever events or changes in circumstances indicate that the carrying amount of an asset may not be recoverable. If circumstances require a long-lived asset or asset group be tested for possible impairment, the Group first compares undiscounted cash flows expected to be generated by that asset or asset group to its carrying amount. If the carrying amount of the long-lived asset or asset group is not recoverable on an undiscounted cash flow basis, an impairment is recognized to the extent that the carrying amount exceeds its fair value. Fair value is determined through various valuation techniques including discounted cash flow models, quoted market values and third-party independent appraisals, as considered necessary.

 

(n)Share-based compensation

 

The Group measures the cost of employee services received in exchange for an award of equity instruments based on the grant-date fair value of the award and recognizes the cost over the period the employee is required to provide service in exchange for the award, which generally is the vesting period. The Group recognizes compensation cost for an award with only service conditions that has a graded vesting schedule on a straight-line basis over the requisite service period for the entire award, net of estimated forfeitures, provided that the cumulative amount of compensation cost recognized at any date at least equals the portion of the grant-date value of such award that is vested at that date. Forfeiture rates are estimated based on historical and future expectations of employee turnover rates.

 

(o)Operating leases

 

Leases where substantially all the rewards and risks of ownership of assets remain with the lessor are accounted for as operating leases. Rentals applicable to such operating leases are recognized on a straight-line basis over the lease term. Certain of the operating lease agreements contain rent holidays. Rent holidays are considered in determining the straight-line rent expense to be recorded over the lease term.

 

(p)Repurchase agreements

 

Financial assets sold under agreements to repurchase do not constitute a sale of the underlying financial assets for accounting purposes and are treated as collateralized financing transactions. Financial assets sold under agreements to repurchase are recorded at the amount of cash received plus accrued interest. Interest paid on agreements to repurchase is recorded in interest expense at the contractually specified rate.

 

F-26

 

 

CNFINANCE HOLDINGS LIMITED

 

Notes to the consolidated financial statements

 

(Expressed in Renminbi unless otherwise stated)

 

2.SUMMARY OF SIGNIFICANT ACCOUNTING POLICIES (CONTINUED)

 

(q)Commitments and contingencies

 

Liabilities for loss contingencies arising from claims, assessments, litigation, fines, and penalties and other sources are recorded when it is probable that a liability has been incurred and the amount can be reasonably estimated. Legal costs incurred in connection with loss contingencies are expensed as incurred.

 

(r)Fair value measurements

 

The Group uses valuation approaches that maximize the use of observable inputs and minimize the use of unobservable inputs to the extent possible. The Group determines fair value based on assumptions that market participants would use in pricing an asset or liability in the principal or most advantageous market. When considering market participant assumptions in fair value measurements, the following fair value hierarchy distinguishes between observable and unobservable inputs, which are categorized in one of the following levels in accordance with ASU 2011-04 (see Note 7 to the consolidated financial statements):

 

Level 1 Inputs: Unadjusted quoted prices in active markets for identical assets or liabilities accessible to the reporting entity at the measurement date.

 

Level 2 Inputs: Other than quoted prices included in Level 1 inputs that are observable for the asset or liability, either directly or indirectly, for substantially the full term of the asset or liability.

 

Level 3 Inputs: Unobservable inputs for the asset or liability used to measure fair value to the extent that observable inputs are not available, thereby allowing for situations in which there is little, if any, market activity for the asset or liability at measurement date.

 

The level in the fair value hierarchy within which a fair value measurement in its entirety falls is based on the lowest level input that is significant to the fair value measurement in its entirety. In situations where there is little, if any, market activity for the asset or liability at the measurement date, the fair value measurement reflects management’s own judgments about the assumptions that market participants would use in pricing the asset or liability. Those judgments are developed by management based on the best information available in the circumstances.

 

(s)Earnings per share

 

Basic earnings per share is computed by dividing net income attributable to ordinary shareholders by the weighted average number of ordinary shares outstanding during the period. Diluted earnings per share is calculated by dividing net income attributable to ordinary shareholders by the weighted average number of ordinary and dilutive ordinary equivalent shares outstanding during the period.

 

Ordinary equivalent shares are not included in the denominator of the diluted earnings per share calculation when inclusion of such shares would be anti-dilutive.

 

F-27

 

 

CNFINANCE HOLDINGS LIMITED

 

Notes to the consolidated financial statements

 

(Expressed in Renminbi unless otherwise stated)

 

2.SUMMARY OF SIGNIFICANT ACCOUNTING POLICIES (CONTINUED)

 

For purposes of calculating basic earnings per share for the years ended December 31, 2017 and 2018, the weighted average number of shares used in the calculation has been retroactively adjusted to reflect the incorporation of the Company and the Reorganization (see Note 1), as if these events had occurred at the beginning of the earliest period presented and these shares had been outstanding for all periods.

 

(t)Segment reporting

 

The Group uses the management approach in determining its operating segments. The management approach considers the internal reporting used by the Group’s chief operating decision maker for making decisions about the allocation of resources to and the assessment of the performance of the segments of the Group, therefore management has determined that the Group has one operating segment. All of the Group’s operations and customers are located in the PRC. Consequently, no geographic information is presented.

 

(u)Recently adopted accounting standards

 

ASU 2014-09, Revenue from Contracts with Customers (Topic 606). The core principle of ASU 2014-09 is to recognize revenues when promised goods or services are transferred to customers in an amount that reflects the consideration to which an entity is expected to be entitled for those goods or services. ASU 2014-09 defines a five-step process to achieve this core principle and, in doing so, it is possible more judgment and estimates may be required within the revenue recognition process than required under existing U.S. GAAP, including: (i) identify the contract(s) with a customer, (ii) identify the performance obligations in the contract, (iii) determine the transaction price, (iv) allocate the transaction price to the performance obligations in the contract and (v) recognize revenue when (or as) the entity satisfies a performance obligation. Companies are permitted to adopt the standard using a retrospective transition method (i.e., restate all prior periods presented) or a cumulative effect method (i.e., recognize the cumulative effect of initially applying the guidance at the date of initial application with no restatement of prior periods).

 

The Group adopted ASU 2014-09 and applied the cumulative effect method for its initial application since the first quarter of 2018 but there was no impact to retained earnings as a result of the adoption of the new standard. Because there is no change to the timing and pattern of revenue recognition, there are no material changes to the Group’s processes and internal controls.

 

F-28

 

 

CNFINANCE HOLDINGS LIMITED

 

Notes to the consolidated financial statements

 

(Expressed in Renminbi unless otherwise stated)

 

2.SUMMARY OF SIGNIFICANT ACCOUNTING POLICIES (CONTINUED)

 

There are two reasons ASU 2014-09 did not have an impact to the Group. Firstly, over 99% of revenues in 2018 and 2017 are interest income earned on loans or deposits with banks, all of which are unaffected as they are outside the scope of ASU 2014-09. Secondly, the Group's non-interest income revenue stream such as mortgage agency service revenue are largely based on transactional activity, is within the scope of ASU 2014-09. However, only one percent of revenues in 2018 and 2017 are non-interest income revenue and the Group does not typically enter into long term mortgage agency service contracts with customers. Therefore, the Group does not experience significant contract balances.

 

All of the Group’s revenue from contracts with customers in the scope of ASC 606 is recognized within Non-Interest Income. ASU 2014-09 requires disclosure of sufficient information to understand the nature, amount, timing and uncertainty of revenue and cash flows arising from contracts with customers. A description of the Group’s revenue streams accounted for under ASU 2014-09 as well as an explanation of why they are not impacted are as follows:

 

Mortgage agency service revenue

 

The Group earns fees from providing mortgage agency services to borrowers applying for loan from banks. Mortgage agency service fee is often received immediately or shortly after establishing contracts with customers. These kind of revenue are recognized at the time the transaction is executed as that is the point in time the Group fulfills the customer’s request.

 

ASU 2016-01 Financial Instruments – Overall (Subtopic 825-10): Recognition and Measurement of Financial Assets and Financial Liabilities. ASU 2016-01 changes the accounting for certain equity securities to record at fair value with unrealized gains or losses reflected in earnings, as well as improve the disclosures of equity securities and the fair value of financial instruments. ASU 2016-01 also requires that for purposes of disclosing the fair value of financial instruments recorded at amortized cost, including loans and long-term debt, the valuation methodology is based on an exit price notion. The Group adopted ASU 2016-01 in January 1, 2018 with no material impact on our consolidated financial statements and related disclosures. No transition adjustment was recorded for investments changed to the measurement alternative, which was applied prospectively. The Group’s investments in nonmarketable equity securities, which are private equity securities, previously accounted for under the cost method of accounting are now accounted for using the measurement alternative. The measurement alternative is similar to the cost method of accounting, except the carrying value is adjusted through earnings for impairment, if any, and changes in observable and orderly transactions in the same or similar investment. In connection with our adoption of ASU 2016-01, the caption which the nonmarketable equity securities are accounted for is modified from other assets – cost method investments to other assets – equity securities in Note 11(i).

 

F-29

 

 

CNFINANCE HOLDINGS LIMITED

 

Notes to the consolidated financial statements

 

(Expressed in Renminbi unless otherwise stated)

 

2.SUMMARY OF SIGNIFICANT ACCOUNTING POLICIES (CONTINUED)

 

In November 2016, the FASB issued ASU No. 2016-18, Statement of Cash Flows (Topic 230): Restricted Cash. Restricted cash represents that funds in the consolidated structure funds of the Group established by the institutional trust partners through segregated bank accounts, including structure funds that are partially funded by our own capital. Such restricted cash is not available to fund the general liquidity needs of the Group. This ASU is effective for public business entities for fiscal years beginning after December 15, 2017, and interim periods within those fiscal years. The Group elected to adopt ASU 2016-18 as of January 1, 2018.

 

(v)Recently issued accounting standards

 

In February 2016, the FASB established Topic 842, Leases, by issuing Accounting Standards Update (ASU) No. 2016-02, which requires lessees to recognize leases on-balance sheet and disclose key information about leasing arrangements. Topic 842 was subsequently amended by ASU No. 2018-01, Land Easement Practical Expedient for Transition to Topic 842; ASU No. 2018-10, Codification Improvements to Topic 842, Leases; and ASU No. 2018-11, Targeted Improvements. The new standard establishes a right-of-use model (ROU) that requires a lessee to recognize a ROU asset and lease liability on the balance sheet for all leases with a term longer than 12 months. Leases will be classified as finance or operating, with classification affecting the pattern and classification of expense recognition in the income statement.

 

The new standard is effective for us on January 1, 2019, with early adoption permitted. The Group expect to adopt the new standard on its effective date. A modified retrospective transition approach is required, applying the new standard to all leases existing at the date of initial application. An entity may choose to use either (1) its effective date or (2) the beginning of the earliest comparative period presented in the financial statements as its date of initial application. If an entity chooses the second option, the transition requirements for existing leases also apply to leases entered into between the date of initial application and the effective date. The entity must also recast its comparative period financial statements and provide the disclosures required by the new standard for the comparative periods. The Group expect to adopt the new standard on January 1, 2019 and use the effective date as our date of initial application. Consequently, financial information will not be new standard will not be provided for dates and periods before January 1, 2019.

 

The new standard provides a number of optional practical expedients in transition. The Group expect to elect the ‘package of practical expedients’, which permits us not to reassess under the new standard our prior conclusions about lease identification, lease classification and initial direct costs. The Group do not expect to elect the use-of-hindsight or the practical expedient pertaining to land easements; the latter not being applicable to us.

 

F-30

 

 

CNFINANCE HOLDINGS LIMITED

 

Notes to the consolidated financial statements

 

(Expressed in Renminbi unless otherwise stated)

  

2.SUMMARY OF SIGNIFICANT ACCOUNTING POLICIES (CONTINUED)

 

The Group expect that this standard will have a material effect on our financial statements. While the Group continue to assess all of the effects of adoption, the Group currently believe the most significant effects relate to the recognition of new ROU assets and lease liabilities on our balance sheet for the Group’s office operating leases. The Group do not expect a significant change in our leasing activities between now and adoption.

 

On adoption, the Group currently expect to recognize additional operating liabilities of approximately RMB120,958,574, with corresponding ROU assets of the same amount based on the present value of the remaining minimum rental payments under current leasing standards for existing operating leases.

 

The new standard also provides practical expedients for an entity’s ongoing accounting. The Group currently expect to elect the short-term lease recognition exemption for all leases that qualify. This means, for those leases that qualify, the Group will not recognize ROU assets or lease liabilities, and this includes not recognizing ROU assets or lease liabilities for existing short-term leases of those assets in transition.

 

In June 2016, the FASB amended guidance related to impairment of financial instruments as part of ASU 2016-13 Financial Instruments-Credit Losses (Topic 326). The guidance replaces the incurred loss impairment methodology with an expected credit loss model for which a Group recognizes an allowance based on the estimate of expected credit loss. The measurement of expected credit losses is based on relevant information about past events, including historical experience, current conditions, and reasonable and supportable forecasts that affect the collectability of the reported amount. For public companies, the update is effective for annual periods beginning after December 15, 2019, including interim periods within those fiscal years. The Group currently uses roll rate-based model and does not plan to early adopt this standard, but is working through implementation. In that regard, the Group has formed a cross-functional working group, under the direction of the risk management department, has evaluated data sources and made process updates to capture additional relevant data, and has identified a service provider to perform the calculation. The working group is comprised of individuals from various functional areas including credit, risk management, finance and information technology. The implementation plan includes, but is not limited to, an assessment of processes, portfolio segmentation, model development, system requirements and the identification of data and resource needs. The Group are currently evaluating various loss estimation models. While the Group currently cannot reasonably estimate the impact of adopting this standard, the Group expect the impact will be influenced by the composition, characteristics and quality of loan, as well as the general economic conditions and forecasts at the adoption date.

 

F-31

 

 

CNFINANCE HOLDINGS LIMITED

 

Notes to the consolidated financial statements

 

(Expressed in Renminbi unless otherwise stated)

 

2.SUMMARY OF SIGNIFICANT ACCOUNTING POLICIES (CONTINUED)

 

In February 2018, the FASB issued ASU 2018-13, Fair Value Measurement (Topic 820) -Disclosure Framework (Topic 842), which modify the disclosure requirements on fair value measurement. The amendments improve the effectiveness of disclosures in the notes to financial statements modify the disclosure requirements on fair value measurements in Topic 820. This ASU requires disclosure of the changes in unrealized gains or losses included in OCI for Level 3 assets or liabilities held at the end of the period and the range and weighted-average of the significant unobservable inputs used in determining the fair value of Level 3 assets and liabilities. The amendments also removes the requirement to disclose the transfers between Level 1 and Level 2 of the fair value hierarchy, timing of transfers between levels, and the valuation process for determining Level 3 fair value measurements. The amendments in this update are effective for all entities for fiscal years, and interim periods within those fiscal years, beginning after December 15, 2019. The Group is currently evaluating the impact of the pending adoption on its consolidated financial statements.

 

3.DISPOSAL OF SUBSIDIARIES

 

Disposals for the year ended December 31, 2017

 

In 2017, the Group sold its asset management business, its peer-to-peer platform and its labour outsourcing business, all of which were non-core to the Group’s business, to third parties. The Group received a total consideration of RMB284,550,000 and recognized a total gain of RMB6,060,758 related to the sale. Since the disposal of the subsidiaries did not represent a strategic shift that would have a major effect on the Group’s operations and financial results, it was not reflected as discontinued operations.

 

Effect of disposal on the financial position of the Group

 

   Aggregated
carrying value
as of the
disposal dates
 
   RMB 
     
Cash and cash equivalents    10,532,048 
Loans principal, interest and financing service fee receivables   28,221,115 
Available-for-sale investments   33,616,143 
Interest in equity method investee   20,450,000 
Property and equipment   3,653,157 
Intangible assets and goodwill   23,333 
Deferred tax assets   12,779,966 
Other assets   320,606,280 
      
Accrued employee benefits   (2,294,431)
Income tax payable   (14,785,506)
Other liabilities   (134,312,863)
      
Net assets and liabilities   278,489,242 

 

F-32

 

 

CNFINANCE HOLDINGS LIMITED

 

Notes to the consolidated financial statements

 

(Expressed in Renminbi unless otherwise stated)

 

4.FAIR VALUE MEASUREMENTS

 

Fair Value Hierarchy

 

FASB ASC 820 defines fair value, establishes a framework for measuring fair value, and establishes a hierarchy of fair value inputs. Fair value is the price that would be received to sell an asset or paid to transfer a liability in an orderly transaction between market participants at the measurement date. A fair value measurement assumes that the transaction to sell the asset or transfer the liability occurs in the principal market for the asset or liability or, in the absence of a principal market, the most advantageous market. Valuation techniques that are consistent with the market, income or cost approach, as specified by FASB ASC 820, are used to measure fair value.

 

Fair Value Measurements

 

A description of the valuation techniques applied to the Group's major categories of assets and liabilities measured at fair value on a recurring basis as follows.

 

The Group determines fair value primarily based on pricing sources with reasonable levels of price transparency. Where quoted prices are available in an active market, the Group classifies the securities within Level 1 of the valuation hierarchy. If quoted market prices are not available, fair values are primarily determined using pricing models using observable trade data, market data, quoted prices of securities with similar characteristics or discounted cash flows. Such instruments would generally be classified within Level 2 of the valuation hierarchy. As of December 31, 2018, available-for-sale investments are valued based on prices per units quoted by issuers. They are categorized in level 2 of the fair value hierarchy.

 

The following table presents the Group's fair value hierarchy for those assets and liabilities measured at fair value on a recurring basis as of December 31, 2017 and 2018.

 

   December 31, 2018 
   Fair value   Level 1   Level 2   Level 3 
   RMB   RMB   RMB   RMB 
                     
Wealth management products   682,252,159    -    682,252,159    - 

 

   December 31, 2017 
   Fair value   Level 1   Level 2   Level 3 
   RMB   RMB   RMB   RMB 
                     
Wealth management products   360,187,885    -    360,187,885    - 

 

During the years ended December 31, 2017 and 2018, there were no transfers between instruments in Level 1 and Level 2. The Group do not have level 3 instruments as of December 31, 2017 and 2018.

 

F-33

 

 

CNFINANCE HOLDINGS LIMITED

 

Notes to the consolidated financial statements

 

(Expressed in Renminbi unless otherwise stated)

 

5.CASH AND CASH EQUIVALENTS 

 

Cash and cash equivalents represents cash on hand and bank deposits. To limit exposure to credit risk relating to bank deposits, the Group primarily places bank deposits with large financial institutions in the PRC with acceptable credit rating. As of December 31, 2017 and 2018, the Group had cash balances at one and two PRC individual financial institutions, respectively, that held cash balances in excess of 10% of the Group's total cash balances. These bank deposits collectively accounted for approximately 54% and 85% of the Group's total cash balances as of December 31, 2017 and 2018, respectively.

 

The nominal holders of certain bank accounts of the Group are employees of the Group. The Group has entered agreements with these employees which stipulate that the funds held in these bank accounts are owned and managed by the Group. Cash balances of such accounts collectively accounted for 1.14% and 0.63% of the Group’s total cash balances as of December 31, 2017 and 2018, respectively. 

 

6.LOANS PRINCIPAL, INTEREST AND FINANCING SERVICE FEE RECEIVABLES

 

       December 31, 
   Note   2017   2018 
       RMB   RMB 
             
Loans principal, interest and financing service fee receivables       16,701,504,043    15,861,324,470 
                
Less: allowance for credit losses   (a)           
- Individually assessed        (98,736,342)   (157,157,377)
- Collectively assessed        (341,599,744)   (705,881,227)
                
Subtotal        (440,336,086)   (863,038,604)
                
Net loans principal, interest and financing service fee receivables        16,261,167,957    14,998,285,866 

 

F-34

 

 

CNFINANCE HOLDINGS LIMITED

 

Notes to the consolidated financial statements

 

(Expressed in Renminbi unless otherwise stated)

 

6.LOANS PRINCIPAL, INTEREST AND FINANCING SERVICE FEE RECEIVABLES (CONTINUED)

 

(a)Allowance for credit losses

 

The table below presents the components of allowances for loans principal, interest and financing service fee receivables by impairment methodology with the recorded investment as of December 31, 2018 and 2017.

 

   2018 
   Allowance for
loans which
are collectively
assessed
   Allowance for
 loans which
are individually
assessed
   Total 
   RMB   RMB   RMB 
             
As of January 1   341,599,744    98,736,342    440,336,086 

Provision for credit losses

   

364,289,770

    

69,464,131

    

433,753,901

 
Charge-offs   (8,287)   (11,043,096)   (11,051,383)
Recoveries   -    -    - 
                
As of December 31   705,881,227    157,157,377    863,038,604 
                
Net loans principal, interest and financing service fee receivables   14,760,930,158    237,355,708    14,998,285,866 
                
Recorded investment   15,466,811,385    394,513,085    15,861,324,470 

 

   2017 
   Allowance for
loans which
are collectively
assessed
   Allowance for
 loans which
are individually
assessed
   Total 
   RMB   RMB   RMB 
             
As of January 1   89,562,675    55,180,661    144,743,336 

Provision for credit losses

   

252,549,185

    

54,203,766

    

306,752,951

 
Charge-offs   (512,116)   (10,648,085)   (11,160,201)
Recoveries   -    -    - 
                
As of December 31   341,599,744    98,736,342    440,336,086 
                
Net loans principal, interest and financing service fee receivables   16,065,757,967    195,409,990    16,261,167,957 
                
Recorded investment   16,407,357,711    294,146,332    16,701,504,043 

 

F-35

 

 

CNFINANCE HOLDINGS LIMITED

 

Notes to the consolidated financial statements

 

(Expressed in Renminbi unless otherwise stated)

 

6.LOANS PRINCIPAL, INTEREST AND FINANCING SERVICE FEE RECEIVABLES (CONTINUED)

 

The Group uses discounted cash flow method to estimate expected credit losses for loans individually assessed. Under the discounted cash flow method, the allowance for credit losses is estimated as the difference between amortized cost and the present value of cash flows expected to be collected. For each loan, if the present value of cash flows expected to be collected is lower than the amortized cost, allowance for credit losses is charged. Conversely, allowance for credit losses would be reversed. To collectively assess the expected credit losses for the remaining loans portfolios by each entity within the Group, the Group assesses allowance for credit losses using roll rate-based model, see Note 2(e) Loans. For each entity within the Group, if the allowance for credit losses determined by roll rate-based model is higher than the allowance that has been accrued, allowance for credit losses would be charged. Conversely, allowance for credit losses would be reversed.

 

The Group charges off loans principal, interest and financing service fee receivables if the remaining balance is considered uncollectable after exhausting all collection efforts. Recovery of loans principal, interest and financing service fee receivables previously charged off would be recorded when received.

 

For the description of the Group's related accounting policies of allowance for credit losses, see Note 2(e) Loans. 

 

F-36

 

 

CNFINANCE HOLDINGS LIMITED

 

Notes to the consolidated financial statements

 

(Expressed in Renminbi unless otherwise stated)

 

6.LOANS PRINCIPAL, INTEREST AND FINANCING SERVICE FEE RECEIVABLES (CONTINUED)

 

(b)Loan delinquency and non-accrual details

 

The following tables present the aging of past-due loan principal and financing service fee receivables as of December 31, 2018.

 

   Total current   1–30 days
past due
   31–90 days
past due
   91–180 days
past due
   >180 days
past due
   Total loans   Total non-accrual   90 days past due
and accruing
 
   RMB   RMB   RMB   RMB   RMB   RMB   RMB   RMB 
Loans principal, interest and financing service fee receivables   12,929,493,099    1,031,203,259    1,484,689,974    159,343,805    256,594,333    15,861,324,470    415,938,138    - 

 

The following tables present the aging of past-due loan principal and financing service fee receivables as of December 31, 2017.

 

   Total current   1–30 days
past due
   31–90 days
past due
   91–180 days
past due
   >180 days
past due
   Total loans   Total non-accrual   90 days past due
and accruing
 
   RMB   RMB   RMB   RMB   RMB   RMB   RMB   RMB 
Loans principal, interest and financing service fee receivables   15,477,867,781    723,143,029    206,346,901    136,276,334    157,869,998    16,701,504,043    294,146,332    - 

 

Loans principal, interest and financing service fee receivables are placed on non-accrual status when payments are 90 days contractually past.

 

Any interest accrued on non-accrual loans is reversed at 90 days and charged against current earnings, and interest is thereafter included in earnings only to the extent actually received in cash. When there is doubt regarding the ultimate collectability of principal, all cash receipts are thereafter applied to reduce the recorded investment in the loan.

 

F-37

 

 

CNFINANCE HOLDINGS LIMITED

 

Notes to the consolidated financial statements

 

(Expressed in Renminbi unless otherwise stated)

 

6.LOANS PRINCIPAL, INTEREST AND FINANCING SERVICE FEE RECEIVABLES (CONTINUED)

 

(c)Impaired loans

 

(1)Impaired loans summary

 

       Recorded investment     
  

Unpaid

principal
balance

   Impaired
loans
   Impaired
loans with
related
allowance
for credit
losses
   Impaired
loans
 without
 related
allowance
for credit
losses
   Related
allowance
for credit
losses
 
   RMB   RMB   RMB   RMB   RMB 
                     
As of December 31,2018   417,625,050    415,938,138    358,477,762    57,460,376    157,157,377 
                          
As of December 31,2017   299,550,322    294,146,332    242,037,110    52,109,222    98,736,342 

 

In accordance with ASC 310-10-35-16 and 17, impaired loans are those loans where the Group, based on current information and events, believes it is probable all amounts due according to the contractual terms of the loan will not be collected. All amounts due according to the contractual terms means that both the contractual interest payments and the contractual principal payments of a loan will be collected as scheduled in the loan agreement. Impaired loans without an allowance generally represent loans that the fair value of the underlying collateral meets or exceeds the loan’s amortized cost.

 

(2)Average recorded investment in impaired loans

 

   Year ended December 31, 
   2017   2018 
  

Average

recorded

investment(i)

  

Interest and

fees income
recognized(ii)

  

Average

recorded
investment(i)

  

Interest and
fees income
recognized(ii)

 
   RMB   RMB   RMB   RMB 
                     
Impaired loans   193,518,814    19,502,728    335,515,156    26,786,527 

 

(i)Average recorded investment represents ending balance for the last four quarters and does not include the related allowance for credit losses.

 

(ii)The interest and fees income recognized are those interest and financing service fee recognized related to impaired loans. All the amounts are recognized on cash basis.

 

F-38

 

 

CNFINANCE HOLDINGS LIMITED

 

Notes to the consolidated financial statements

 

(Expressed in Renminbi unless otherwise stated)

 

6.LOANS PRINCIPAL, INTEREST AND FINANCING SERVICE FEE RECEIVABLES (CONTINUED)

 

No debt restructuring in which contractual terms of loans are modified, has occurred during 2017 and 2018.

 

During the year ended December 31, 2018, the Group transferred RMB184,621,473 in carrying amount of loans to third party investors and recorded the transfers as sales. For the year ended December 31, 2018, the Group recognized net loss of RMB16,697,259 from transfers accounted for as sales of loans.

 

Since the fair value of transferred loans was higher than the cost, loans transferred to held-for-sale category was RMB120,822,552, as of December 31, 2018.

 

The Group carries out pre-approval, review and credit approval of loans by professionals for credit risk arising from micro credit business. During the post-transaction monitoring process, the Group conducts a visit of customers regularly after disbursement of loans, and conducts on-site inspection when the Group considers it is necessary. The review focuses on the status of the collateral.

 

The Group adopts a loan risk classification approach to manage the loan portfolio risk. Loans are classified as non-impaired and impaired based on the different risk level. When one or more event demonstrates there is objective evidence of impairment and causes losses, corresponding loans are considered to be classified as impaired. The allowance for credit losses on impaired loans are collectively or individually assessed as appropriate.

 

The Group applies a series of criteria in determining the classification of loans. The loan classification criteria focuses on a number of factors, including (i) the borrower’s ability to repay the loan; (ii) the borrower’s repayment history; (iii) the borrower’s willingness to repay; (iv) the net realizable value of any collateral; and (v) the prospect for the support from any financially responsible guarantor. The Group also takes into account the length of time for which payments of principal and interest on a loan are overdue.

 

7.AVAILABLE-FOR-SALE INVESTMENTS

 

The carrying amount, gross unrealized holding gains, gross unrealized holding losses, and fair value of AFS by major security type and class of security at December 31, 2018 and 2017 was as follows:

 

   Aggregate
cost basis
   Total OTTI
recognized
in OCI
   Gross
unrealized
holding
gains
   Gross
unrealized
holding
(losses)
   Aggregate
fair value
 
   RMB   RMB   RMB   RMB   RMB 
                     
As of December 31, 2018:                         
Wealth management products   680,000,000    -    2,252,159    -    682,252,159 
                          
As of December 31, 2017:                         
Wealth management products   360,050,000    -    137,885    -    360,187,885 

 

F-39

 

 

CNFINANCE HOLDINGS LIMITED

 

Notes to the consolidated financial statements

 

(Expressed in Renminbi unless otherwise stated)

 

7.AVAILABLE-FOR-SALE INVESTMENTS (CONTINUED)

 

Wealth management products are investment products issued by commercial banks and other financial institutions in China. The wealth management products invest in a pool of liquid financial assets in the interbank market or exchange, including debt securities, asset backed securities, interbank lending, reverse repurchase agreements and bank deposits. The products can be redeemed on weekdays on demand.

 

The Group has assessed each position for credit impairment.

 

Factors considered in determining whether a loss is temporary include:

 

The length of time and the extent to which fair value has been below cost;

 

The severity of the impairment;

 

The cause of the impairment and the financial condition and near-term prospects of the issuer;

 

Activity in the market of the issuer which may indicate adverse credit conditions;

 

The Group’s ability and intent to hold the investment for a period of time sufficient to allow for any anticipated recovery.

 

The Group’s review for impairment generally entails:

 

Identification and evaluation of investments that have indications of possible impairment;

 

Analysis of individual investments that have fair values less than amortized cost, including consideration of the length of time the investment has been in an unrealized loss position and the expected recovery period;

 

Discussion of evidential matter, including an evaluation of factors or triggers that could cause individual investments to qualify as having other-than-temporary impairment and those that would not support other-than-temporary impairment; and

 

Documentation of the results of these analyses, as required under business policies.

 

F-40

 

 

CNFINANCE HOLDINGS LIMITED

 

Notes to the consolidated financial statements

 

(Expressed in Renminbi unless otherwise stated)

 

8.PROPERTY AND EQUIPMENT

 

   December 31, 
   2017   2018 
   RMB   RMB 
         
Office and other equipment   19,997,272    23,774,820 
Leasehold improvements   21,147,511    25,062,449 
Motor vehicles   1,717,658    1,655,768 
Less: accumulated depreciation   (20,394,541)   (31,326,808)
           
Total   22,467,900    19,166,229 

 

Total depreciation expense for the years ended December 31, 2018 and 2017 was RMB12,985,972 and RMB10,778,542, respectively, of which was recorded in other expenses in each year.

 

9.INTANGIBLE ASSETS AND GOODWILL

 

       December 31, 
   Note   2017   2018 
       RMB   RMB 
             
Intangible assets   (a)    3,342,463    4,176,244 

 

F-41

 

 

CNFINANCE HOLDINGS LIMITED

 

Notes to the consolidated financial statements

 

(Expressed in Renminbi unless otherwise stated)

 

9.INTANGIBLE ASSETS AND GOODWILL (CONTINUED)

 

(a)Intangible assets

 

   December 31,2017   December 31,2018 
   Gross carrying   Accumulated   Net carrying   Gross carrying   Accumulated   Net carrying 
   value   amortization   value   value   amortization   value 
   RMB   RMB   RMB   RMB   RMB   RMB 
                         
Amortized intangible assets:                              
Software   7,547,440    (7,174,977)   372,463    8,694,496    (7,488,252)   1,206,244 
Cooperation agreement   5,030,000    (5,030,000)   -    5,030,000    (5,030,000)   - 
                               
Total amortized intangible assets   12,577,440    (12,204,977)   372,463    13,724,496    (12,518,252)   1,206,244 
                               
Unamortized intangible assets:                              
Trademarks   2,970,000              2,970,000           

 

F-42

 

 

CNFINANCE HOLDINGS LIMITED

 

Notes to the consolidated financial statements

 

(Expressed in Renminbi unless otherwise stated)

 

9.INTANGIBLE ASSETS AND GOODWILL (CONTINUED)

 

Below table provides the current year and estimated future amortization expense for amortized intangible assets. The Group based its projections of amortization expense shown below on existing asset balances as of December 31, 2018. Future amortization expense may vary from these projections.

 

   Software 
   RMB 
     
Year ended December 31, 2018 (actual)   313,274 
Estimate for year ended December 31,     
2019   515,055 
2020   489,022 
2021   202,167 
2022   - 
2023   - 

  

10.DEPOSITS

 

Deposits include security deposits to landlords of rental premises and deposits to the China Trust Protection Fund. In accordance with relevant rules of the China Trust Protection Fund, 1% of the size of trust plans subscribed is deposited in the Fund.

 

11.OTHER ASSETS

 

   Note  December 31, 
      2017   2018 
      RMB   RMB 
            
Equity securities  (i)   40,010,000    40,010,000 
Less: impairment losses      -    - 
Receivable from private equity funds             
- Principal      -    21,350,000 
- Interest      -    4,523,205 
Receivables from disposal of subsidiaries      29,658,807    - 
Prepayments      13,053,454    6,741,881 
Receivables for realization of collaterals      10,504,570    7,164,458 
Amounts due from employees  (ii)   10,027,597    10,126,228 
Commission and fee receivables  (iii)   6,686,148    2,323,085 
Less: impairment losses      (2,323,085)   (2,323,085)
Other receivables      7,866,237    3,429,580 
              
Total      115,483,728    93,345,352 

 

F-43

 

 

CNFINANCE HOLDINGS LIMITED

 

Notes to the consolidated financial statements

 

(Expressed in Renminbi unless otherwise stated)

 

11.OTHER ASSETS (CONTINUED)

 

(i)In December 2013, the Group invested 10% of the paid-in capital in Guangzhou Huangpu Ronghe Village Bank Co., Ltd. (“Huangpu Ronghe”). As of December 31, 2017 and 2018, Huangpu Ronghe has paid-in capital of RMB100,000,000, and the Group has invested RMB10,000,000 in Huangpu Ronghe. In June 2016, the Group invested 2.14% of the paid-in capital in Guangdong Qingyuan Rural Commercial Bank (“Qingyuan Rural”). As of December 31, 2017 and 2018, Qingyuan Rural has paid-in capital of RMB1,400,000,000, and the Group has invested RMB30,010,000 in Qingyuan Rural.

 

The Company’s equity securities that do not have readily determinable fair values are measured at cost minus impairment, and adjusted for changes in observable prices. Factors considered by the Group in determining fair value include, but are not limited to, available financial information, the issuer’s ability to meet its current obligations and indications of the issuer’s subsequent ability to raise capital. These investments were accounted for using cost method during 2017. Under the updated standard ASU 2016-01, these investments are now accounted for using the measurement alternative. No change in observable price has been identified and no impairment has recorded for the two years of 2017 and 2018.

 

(ii)Due from employees mainly include temporary advances to employees for payments of collateral evaluation fee, mortgage handling fee, payments for office supplies, etc. on behalf of the Group.

 

(iii)Commission and fee receivables include commission receivables arising from mortgage agency services, and fee receivables from providing services. The impairment losses for commission and fee receivables was the same as of December 31, 2017 and 2018, amounting to RMB2,323,085.

 

F-44

 

 

CNFINANCE HOLDINGS LIMITED

 

Notes to the consolidated financial statements

 

(Expressed in Renminbi unless otherwise stated)

 

12.INTEREST-BEARING BORROWINGS

 

(a)Borrowings under agreements to repurchase

 

Financial assets sold under agreements to repurchase are effectively short-term collateralized borrowings. In these transactions, the Group receives cash in exchange for transferring financial assets as collateral and recognizes an obligation to reacquire the financial assets for cash at the transaction's maturity. These types of transactions create risks, including (1) fair value of the financial assets transferred may decline below the amount of obligation to reacquire the financial assets, and therefore create an obligation to pledge additional amounts, or to replace collaterals pledged, and (2) the Group does not have sufficient liquidity to repurchase the financial assets at the transaction’s maturity.

 

      Fixed interest rate
per annum
   Term  December 31, 
             2017   2018 
   Note          RMB   RMB 
Repurchase agreements                  
                   
Funds obtained from                     
Internet funding platforms      9.7% to 14%  3 to 12 months   1,405,217,000    - 
Private investment funds      10% to 16%  Less than 1 year   2,042,700,000    2,540,140,000 
Asset management company      14%  Less than 1 year   -    10,000,000 
Financial institution  (i)   12.1%  Within 4 years   -    1,625,676,189 
                      
Interest payable                     
Internet funding platforms              50,757,320    - 
Private investment funds              13,440,641    20,046,580 
Asset management company              -    713,425 
Financial institution  (i)           -    17,323,834 
                      
Total repurchase agreements              3,512,114,961    4,213,900,028 

 

F-45

 

 

CNFINANCE HOLDINGS LIMITED

 

Notes to the consolidated financial statements

 

(Expressed in Renminbi unless otherwise stated)

 

12.INTEREST-BEARING BORROWINGS (CONTINUED)

 

(i)Funds obtained from financial institutions

 

On June 7, 2018, the Group transferred loans principal, interest and financing service fee receivables with carrying amount RMB499,521,447 to a third-party transferee. The Group transferred loans principal, interest and financing service fee receivables with carrying amount RMB499,999,800, upon a follow-on transfer on November 20, 2018. Xiamen Asset Management Co., Ltd. (“Xiamen Asset”), an unrelated third party, with a 12.1% per annum rate of return. Terms of the loans remain the same after the transfer. However, in accordance with ASC 860, Transfers and Servicing, the loan principals are not derecognized upon transfer as the Group is required to repurchase: (a) the transferred loans which become overdue more than 90 days; (b) the loan principals which is not matured upon the end of the term of the transfer. As of December 31, 2018, the amount of funds obtained from Xiamen Asset and the interest payable are RMB846,513,676 and RMB10,882,954, respectively.

 

On June 15, 2018, the Group transferred loans principal, interest and financing service fee receivables with carrying amount RMB499,991,939 to a third-party transferee, WEIHAI BLUE OCEAN BANK Co.Ltd. (“BLUE OCEAN”), an unrelated third party, with a 12.1% per annum rate of return. Terms of the loans remain the same after the transfer. However, in accordance with ASC 860, Transfers and Servicing, the loan principals are not derecognized upon transfer as the Group is required to repurchase: (a) the transferred loans which become overdue more than 80 days; (b) the loan principals which is not matured upon the end of the term of the transfer. Moreover, when the agreement is in existence for more than 36 months, the Group will be required to repurchase all the remaining loan assets at a price which was agreed in contract. As of December 31, 2018, the amount of funds obtained from BLUE OCEAN and the interest payable are RMB326,580,472 and RMB4,037,910, respectively.

 

On July 11, 2018, the Group transferred loans principal, interest and financing service fee receivables with carrying amount RMB200,000,000 to a third-party transferee, Haide Asset Management Co., Ltd. (“Haide Asset”), an unrelated third party, with a 12.1% per annum rate of return. Terms of the loans remain the same after the transfer. However, in accordance with ASC 860, Transfers and Servicing, the loan principals are not derecognized upon transfer as the Group is required to repurchase: (a) the transferred loans which become overdue more than 90 days; (b) the loan principals which is not matured upon the end of the term of the transfer. As of December 31, 2018, the amount of funds obtained from Haide Asset and the interest payable are RMB152,972,873 and RMB1,906,356, respectively.

 

F-46

 

 

CNFINANCE HOLDINGS LIMITED

 

Notes to the consolidated financial statements

 

(Expressed in Renminbi unless otherwise stated)

 

12.INTEREST-BEARING BORROWINGS (CONTINUED)

 

On December 17, 2018, the Group transferred loans principal, interest and financing service fee receivables with carrying amount RMB299,609,168 to a third-party transferee, Suzhou Asset Management Co., Ltd. (“Suzhou Asset”), an unrelated third party, with a 12.1% per annum rate of return. Terms of the loans remain the same after the transfer. However, in accordance with ASC 860, Transfers and Servicing, the loan principals are not derecognized upon transfer as the Group is required to repurchase: (a) the transferred loans which become overdue more than 90 days; (b) the loan principals which is not matured upon the end of the term of the transfer. As of December 31, 2018, the amount of funds obtained from Xiamen Asset and the interest payable are RMB299,609,168 and RMB496,614, respectively.

 

The below table provides the underlying collateral types of the gross obligations under repurchase agreements. For more information about pledged assets, refer to the Note 12(c).

 

   December 31, 
   2017   2018 
   RMB   RMB 
Underlying collateral types of gross obligations Repurchase agreements:          
           
Rights to earnings in the Group's subordinate tranches of consolidated VIEs   3,265,076,611    2,381,636,580 
Rights to earnings in loans principal, interest and financing service fee receivables   247,038,350    189,263,425 
Loans principal, interest and financing service fee receivables   -    1,643,000,023 
           
Total repurchase  agreements   3,512,114,961    4,213,900,028 

 

The below table provides the contractual maturities of the gross obligations under repurchase agreements.

 

   Overnight   Up to30 days   30 to 90 days   Greater than
90 days
   Total gross
obligations
 
   RMB   RMB   RMB   RMB   RMB 
                     
Repurchase agreements                         
As of December 31,2018   -    344,050,001    569,088,175    3,300,761,852    4,213,900,028 
As of December 31,2017   -    114,331,541    366,877,171    3,030,906,249    3,512,114,961 

 

F-47

 

 

CNFINANCE HOLDINGS LIMITED

 

Notes to the consolidated financial statements

 

(Expressed in Renminbi unless otherwise stated)

 

12.INTEREST-BEARING BORROWINGS (CONTINUED)

 

(b)Other borrowings

 

Other borrowings  Note 

Fixed interest rate

per annum

   Term  December 31, 
             2017   2018 
Short-term:            RMB   RMB 
                   
Investors of consolidated VIEs  (i)   7% to 13 %  Less than 1 year   8,123,145,600    

4,237,790,000

 
Investors of internet funding platforms  (ii)   9.7% to 14%  3 to 12 months   184,157,982    - 
Asset management partnerships  (iii)   11% to 15%  Less than 1 year   75,000,000    78,950,000 
Trust company  (iv)   10.89%  Less than 1 year   110,000,000    - 
Senior tranche of asset management product which invests in the Group's loans portfolio  (v)   8.5%  Less than 1 year   25,992,786    - 
Investors of wealth management product which invests in the Group's loans portfolio  (vi)   11%  Less than 1 year   -    10,423,230 
Micro-credit companies  (viii)    13.5%  Less than 1 year   -    30,000,000 
                      
Long-term:                     
Investors of consolidated VIEs  (i)   11.8%-12.7%  Within 5 years   3,380,980,000    

6,548,437,241

 
Senior tranche of trust plan which invests in the Group's loans portfolio  (vii)   10.24%  Within 4 years   131,263,590    82,718,203 
                      
Interest payable to                     
Investors of consolidated VIEs  (i)           147,849,661    121,127,920 
Investors of internet funding platforms  (ii)           2,148,517    - 
Asset management partnerships  (iii)           9,860,151    1,275,806 
Trust company  (iv)           4,854,255    - 
Senior tranche of asset management product which invests in the Group's loans portfolio  (v)           117,284    - 
Senior tranche of trust plan which invests in the Group's loans portfolio  (vii)           451,391    - 
Micro-credit companies  (viii)           -    153,611 
                      
Total              12,195,821,217    11,110,876,011 

 

F-48

 

 

CNFINANCE HOLDINGS LIMITED

 

Notes to the consolidated financial statements

 

(Expressed in Renminbi unless otherwise stated)

 

12.INTEREST-BEARING BORROWINGS (CONTINUED)

 

(i)The financial liabilities arising from the VIEs with underlying investments in loans to customers are classified as payables in these consolidated financial statements. It is because the Group has an obligation to pay senior tranches holders upon maturity dates of the structured entities based on the related terms of those consolidated structured funds.

 

(ii)The borrowings from investor of internet funding platforms are funds raised from investors like a company named Shenzhen Taotaojin, bearing interest rate from 9.7% to 14% per year. As of December 31, 2018, the borrowings have been fully paid.

 

(iii)As of December 31, 2018, the borrowings from asset management partnerships are from (1) Zhuhai Longhua Qifu NO.1 Fund Partnership (Limited Partnership) with principal RMB50 million, (2) Ningbo Longhua Zhihe Investment Management Partnership (Limited Partnership) with principal RMB20 million, (3) Jilin Northeast Asia Innovation Financial Assets Trading Center Co., Ltd. with principal RMB8.95 million, bearing interest at 11%, 11.47% and 15% per year, respectively.

 

(iv)The borrowings from trust company is from Shanxi Trust Limited Company, bearing interest at 10.89% per year. As of December 31, 2018, the borrowings has been fully paid.

 

(v)The borrowings from senior tranche of asset management product which invests in the Group's loans portfolio are the capitals from senior tranche holders of Zhaoqian Jinjiao Fanhua Asset Management Product, bearing interest at 8.5% per year. As of December 31, 2018, the borrowings has been fully paid.

 

(vi)The borrowings from Investors of wealth management product which invests in the Group's loans portfolio are the capitals from A-class purchasers of Lianda Baoli Co., Ltd., with principal RMB10.42 million on December 31, 2018, bearing interest at 11% per year.

 

(vii)As of December 31, 2018, the borrowings from senior tranche of trust plan which invests in the Group's loans portfolio are the capitals from senior tranche holders of No.1 Wukuang Trust Yangguang Fanhua Plan with principal RMB82.72 million, bearing interest at 10.24% per year.

 

(viii)The borrowings are from Guangdong Province Yueke Technology Micro-credit Co., Ltd. with principal RMB10 million and RMB20 million. The interest-bearing borrowings bear interest at 13.5% and 13% per year, respectively.

 

F-49

 

 

CNFINANCE HOLDINGS LIMITED

 

Notes to the consolidated financial statements

 

(Expressed in Renminbi unless otherwise stated)

 

12.INTEREST-BEARING BORROWINGS (CONTINUED)

 

Aggregate annual maturities of long-term borrowing obligations (based on final maturity dates) are as follows:

 

   December 31,2018 
   2019   2020   2021   2022   2023   Thereafter   Total 
   RMB   RMB   RMB   RMB   RMB   RMB   RMB 
                             
Investors of consolidated VIEs   -    5,914,569,684    

236,909,800

    -    291,705,438    105,252,319    

6,548,437,241

 
Senior tranche of trust plan which invests in the Group's loans portfolio   43,782,203    31,416,000    7,520,000    -    -    -    82,718,203 
                                    
Total   43,782,203    5,945,985,684    

244,429,800

    -    291,705,438    105,252,319    

6,631,155,444

 

 

F-50

 

 

CNFINANCE HOLDINGS LIMITED

 

Notes to the consolidated financial statements

 

(Expressed in Renminbi unless otherwise stated)

 

12.INTEREST-BEARING BORROWINGS (CONTINUED)

 

(c)Pledged assets

 

The Group pledges certain assets to secure borrowings under agreements to repurchase and other borrowings. The table provides the total carrying amounts of pledged assets by asset types.

 

   December 31, 
   2017   2018 
   RMB   RMB 
         
Rights to earnings in the Group's subordinate tranches of consolidated VIEs   4,173,931,373    3,474,391,373 
Rights to earnings in loans principal, interest and financing service fee receivables   493,413,547    554,154,772 
Loans principal, interest and financing service fee receivables   -    1,539,973,217 
           
Total   4,667,344,920    5,568,519,362 

 

Amounts presented above include carrying value of RMB5,369,457,734 and RMB4,409,898,351 in collateral for repurchase agreements as of December 31, 2018 and 2017, respectively.

 

13.OTHER LIABILITIES

 

   Note  December 31, 
      2017   2018 
      RMB   RMB 
            
Customer pledged deposits  (i)   106,006,039    77,726,077 
Other tax payables  (ii)   75,915,052    89,586,329 
Receipt in advance  (iii)   6,979,476    44,083,940 
Settlement and clearing accounts  (iv)   -    10,112,678 
Amounts due to third parties      7,004,153    10,952,518 
Expenses payable to suppliers      10,611,883    8,868,056 
Others      17,220,665    10,156,157 
              
Total      223,737,268    251,485,755 

 

(i)Customer pledged deposits mainly consist of the deposits collected from certain customers to reduce the risk of failure to make payments on schedule.

 

(ii)Other tax payables mainly represents value-added tax payables.

 

F-51

 

 

CNFINANCE HOLDINGS LIMITED

 

Notes to the consolidated financial statements

 

(Expressed in Renminbi unless otherwise stated)

 

13.OTHER LIABILITIES (CONTINUED)

 

(iii)Receipt in advance consist of advance for interest and financing service fees on loans and down payments by loan transferees. Down payments are newly increase in 2018, amounting to RMB35,493,777. 

 

(iv)The Group transferred loans to third party investors and recorded these transactions as sales in Note 6(c). After the transfer, the contract terms related to payment proceeds of the loans remain the same: the Group collects payments of loans and then disburses the proceeds from the relevant loans to third-party transferees.

 

(v)Other liabilities are expected to be settled or recognized as income within one year or are repayable on demand.

 

14.ORDINARY SHARES

 

On January 8, 2014, the Company was incorporated in the Cayman Islands with authorized share capital of HKD380,000 divided into 3,800,000,000 shares of a nominal or par value of HKD0.0001 each. Upon the incorporation of the Company, one subscriber’s share was allotted and issued to Kevin Butler at a consideration of HKD0.0001, representing 100% of the entire ordinary share of the Company. On the same date, such share was transferred to Complete Joy Investments Limited (“Complete Joy”) at nil consideration. As a result, Complete Joy was the sole owner of the Company.

 

On July 11, 2018, the Company repurchased of a total of 1,230,434,041 shares of HKD0.0001 each share, following by issuing a total of 1,230,434,040 shares of USD0.0001 each share. As the result of the above redenomination, the par value of the Company’s shares has been changed from HKD0.0001 to USD0.0001, and its authorized share capital has been increased to USD380,000 divided into 3,800,000,000 shares of USD0.0001 each.

 

Upon the IPO on November 7, 2018 and exercise of the green shoes options, the Company issued 130,000,000 and 8,500,000 ordinary shares, equal to 6,500,000 ADSs and 425,000 ADSs, respectively, priced at USD7.5 per ADS. The Company issued 2,709,200 ordinary shares, equal to 135,460 ADSs, upon a follow-on exercise of the green shoes options on November 21, 2018, priced at USD7.5 per ADS.

 

F-52

 

 

CNFINANCE HOLDINGS LIMITED

 

Notes to the consolidated financial statements

 

(Expressed in Renminbi unless otherwise stated)

 

15.ADDITIONAL PAID-IN CAPITAL

 

Additional paid-in capital represents (1) the difference between the nominal value of share capital and the paid-up capital of the Group; (2) the difference between the purchase price and the proportionate share of the identifiable net assets of Guangzhou Anyu when the Group acquired its remaining shares to take full ownership; (3) the portion of the grant date fair value of unexercised share options granted to employees of the Group that has been recognized.

 

16.RETAINED EARNINGS

 

   Note   December 31, 
       2017   2018 
       RMB   RMB 
             
PRC statutory reserves   (i)    258,654,052    258,654,052 
PRC surplus reserves   (ii)    63,124,291    122,148,068 
Unreserved retained earnings        944,814,653    1,746,699,587 
                
Total        1,266,592,996    2,127,501,707 

 

(i)With effect from July 1, 2012, pursuant to the “Administrative Measures on Accrual of Provisions by Financial Institutions” issued by the MOF in March 2012, the Group is required, in principle, to set aside a general reserve not lower than 1.5% of the ending balance of its gross risk-bearing assets.

 

(ii)In accordance with the Company’s PRC subsidiaries’ articles of associate, the subsidiaries are required to appropriate 10% of their net incomes, upon approval by board of directors.

 

F-53

 

 

CNFINANCE HOLDINGS LIMITED

 

Notes to the consolidated financial statements

 

(Expressed in Renminbi unless otherwise stated)

 

17.ACCUMULATED OTHER COMPREHENSIVE INCOME/(LOSSES)

 

       Unrealized gain on available-for-sale investments 
   Foreign
currency
translation
adjustment
   Before tax
amount
   Tax (expenses)
or benefits
   Net-of-tax
amount
 
   RMB   RMB   RMB   RMB 
                 
Balance as of January 1, 2018   (4,572,858)   137,885    (34,471)   103,414 
Other comprehensive loss, net   (1,682,779)   2,114,274    (528,569)   1,585,705 
                     
Balance as of December 31, 2018   (6,255,637)   2,252,159    (563,040)   1,689,119 
                     
Balance as of January 1, 2017   (4,374,064)   3,606,359    (901,590)   2,704,769 
Other comprehensive loss, net   (198,794)   (3,468,474)   867,119    (2,601,355)
                     
Balance as of December 31, 2017   (4,572,858)   137,885    (34,471)   103,414 

 

The amounts reclassified out of accumulated other comprehensive income represent realized gains on the available-for-sale investments upon their sales, which were then recorded in " realized gains/(losses) on sales of investments, net " in the consolidated statements of comprehensive income.

 

18.INTEREST AND FINANCING SERVICE FEE ON LOANS

 

Interest and financing service fees on loans, which include financing service fee on loans, are recognized in the consolidated statements of comprehensive income using the effective interest method. Interest income on loans which is recognized with contractual interest rate were RMB1,022,891,039, RMB3,154,190,318 and RMB4,150,727,434 for the year ended December 31,2016, 2017 and 2018, respectively. Financing service fee on loans, are deferred and amortized over the contractual life of the related loans utilizing the effective interest method. Financing service fee on loans were RMB219,237,485, RMB251,920,274 and RMB128,092,934 for the year ended December 31, 2016, 2017 and 2018, respectively.

 

19.

REALIZED GAINS/(LOSSES) ON SALES OF INVESTMENTS, NET

 

The gross realized gains on sales of investments are RMB3,185,026, RMB9,024,132 and RMB106,076,664 for the years ended December 31, 2018, 2017 and 2016, respectively. The gross realized losses on sales of investments are nil and RMB20,551,930 and RMB39,198,163 for the years ended December 31, 2018, 2017and 2016, respectively.

 

F-54

 

 

CNFINANCE HOLDINGS LIMITED

 

Notes to the consolidated financial statements

 

(Expressed in Renminbi unless otherwise stated)

 

20.

OTHER GAINS/(LOSSES), NET

 

      Years ended December 31, 
   Note  2016   2017   2018 
      RMB   RMB   RMB 
                
Mortgage agency service revenue  (i)   12,373,044    8,395,774    4,466,608 
Asset management revenue  (ii)   9,628,621    1,316,186    - 
Net gain on disposal of subsidiaries      -    6,060,758    - 
Labour outsourcing services income  (iii)   12,035,445    7,857,461    - 
Foreign exchange gain/(loss)      2,717,820    (2,274,438)   1,836,029 
Register services income      238,500    183,010    - 
Net loss on disposal of property and equipment      (61,085)   (261,875)   (946,244)
Net loss on sale of loans      -    -    (16,697,259)
Others      (670,412)   2,702,734    (3,242,074)
                   
Total      36,261,933    23,979,610    (14,582,940)

 

(i)The Group earns fees from providing mortgage agency services to borrowers applying for a bank loan. This kind of revenue is recognized at the time when loan is granted as that is the point of time the Group fulfils the customer’s request, and is then recognized on an accrual basis in accordance with the terms of the relevant agreements. Mortgage agency service revenue consists of revenue earned from housing mortgage agency service and cars mortgage agency service, which accounted for 59.73% and 40.27% of mortgage agency service revenue in the year of 2018, respectively.

 

(ii)The Group receives asset management revenue from providing asset management services for investors. The asset management revenue is calculated and accrued on a daily basis based on the daily net asset value of the asset management products under management. The asset management business has been disposed of in 2017.

 

(iii)The Group receives labour outsourcing services income from providing labour outsourcing services to clients by one of the subsidiaries of the Group. Labour outsourcing services income are recognized on an accrual basis in accordance with the terms of the relevant agreements. As the subsidiary was disposed of in 2017, there would be no such income in the future.

 

F-55

 

 

CNFINANCE HOLDINGS LIMITED

 

Notes to the consolidated financial statements

 

(Expressed in Renminbi unless otherwise stated)

 

21.OTHER EXPENSES

 

   Years ended December 31, 
   2016   2017   2018 
   RMB   RMB   RMB 
             
Consulting fees   5,736,437    9,282,890    38,031,501 
Advertising and promotion expenses   16,383,290    15,028,164    15,323,838 
Office expenses   14,453,830    18,769,477    14,425,608 
Entertainment and travelling expenses   11,767,688    14,506,006    14,237,820 
Depreciation and amortization   6,595,476    10,804,855    13,299,246 
Communication expenses   2,530,162    2,598,250    2,549,164 
Research and development expenses   8,507,265    4,794,998    1,419,878 
Asset management expenses   3,887,977    -    - 
Provision for cost method investment   1,270,001    -    - 
Others   4,675,782    6,409,916    14,268,602 
                
Total   75,807,908    82,194,556    113,555,657 

 

22.INCOME TAX EXPENSE

 

Cayman Islands

 

Under the current laws of the Cayman Islands, the Company is not subject to tax on income or capital gains.

 

British Virgin Islands (BVI)

 

Pursuant to the rules and regulations of the British Virgin Islands, the Group is not subject to any income tax in the British Virgin Islands.

 

Hong Kong

 

No provision for Hong Kong Profits Tax has been made for the subsidiary located in Hong Kong as the subsidiary has not derived any income subject to Hong Kong Profits Tax during the years.

 

F-56

 

 

CNFINANCE HOLDINGS LIMITED

 

Notes to the consolidated financial statements

 

(Expressed in Renminbi unless otherwise stated)

 

22.INCOME TAX EXPENSE (CONTINUED)

 

Peoples Republic of China (PRC)

 

According to the PRC Corporate Income Tax (“CIT”) Law that was effective from January 1, 2008, the Group’s PRC subsidiaries are subject to PRC income tax at the statutory tax rate of 25%, unless otherwise specified.

 

Shenzhen Taotaojin Internet Financial Services Company Limited (“Taotaojin”) was granted the “qualified software enterprise” status in 2015 and was entitled to a 50 percent reduction of the income tax rate for the years ended December 31, 2017 to 2019. Taotaojin was disposed by the Group in September 2017.

 

The effect of tax holiday to income tax expense is RMB38 million, RMB4 million and nil million in 2016, 2017 and 2018, respectively. Basic earnings per ordinary share effect of the Group’s tax holiday for the year ended December 31, 2016, 2017 and 2018 was RMB0.031, RMB0.003 and nil, respectively. Diluted earnings per ordinary share effect of the Group’s tax holiday for the year ended December 31, 2016, 2017 and 2018 was RMB0.031, RMB0.003 and nil, respectively.

 

Income tax expense, all of which relates to the PRC, consists of the following for the years ended December 31:

 

   Years ended December 31, 
   2016   2017   2018 
   RMB   RMB   RMB 
             
Current tax expense   86,073,560    333,883,691    401,913,951 
Deferred tax benefit   (33,470,137)   (57,888,823)   (105,085,476)
                
Total income tax expense   52,603,423    275,994,868    296,828,475 

 

F-57

 

 

CNFINANCE HOLDINGS LIMITED

 

Notes to the consolidated financial statements

 

(Expressed in Renminbi unless otherwise stated)

 

22.INCOME TAX EXPENSE (CONTINUED)

 

The principal components of the deferred tax assets and liabilities are as follows:

   Years ended December 31, 
   2017   2018 
   RMB   RMB 
Deferred tax assets:          
Allowance for loans principal   105,191,243    205,058,644 
Allowance for interest and financing fee receivables   5,473,550    11,281,778 
Allowance for available-for-sale investments   -    - 
Net operating loss carry-forwards   12,610,881    5,743,768 
Other deferred tax assets   1,865,154    1,275,001 
           
Subtotal of deferred tax assets   125,140,828    223,359,191 
           
Valuation allowance   (12,610,881)   (5,743,768)
           
Total deferred tax assets   112,529,947    217,615,423 
           
Deferred tax liabilities:          
Intangible assets   (742,500)   (742,500)
Available-for-sale investments   (34,471)   (563,040)
           
Total deferred tax liabilities   (776,971)   (1,305,540)

 

Movement of valuation allowance:

 

   2017   2018 
   RMB   RMB 
         
At the beginning of year   21,743,157    12,610,881 
Current year additions   8,512,244    1,572,672 
Current year reversals   (2,433,708)   (8,391,178)
Current year charge-offs   (25,800)   (48,607)
Current year disposal   (15,185,012)   - 
           
At the end of year   12,610,881    5,743,768 

 

In assessing the recoverability of its deferred tax assets, management considers whether some portion or all of the deferred tax assets will not be realized. The ultimate realization of deferred tax assets is dependent upon the generation of future taxable income during the periods in which those temporary differences become deductible. Management considers the cumulative earnings and projected future taxable income in making this assessment. Recovery of substantially all of the Group’s deferred tax assets is dependent upon the generation of future income, exclusive of reversing taxable temporary differences.

 

Based upon the level of historical taxable income and projections for future taxable income over the periods in which the deferred tax assets are recoverable, management believes that it is more likely than not that the Group will realize the benefits of its deferred tax assets as of December 31, 2016, 2017 and 2018.

 

F-58

 

 

CNFINANCE HOLDINGS LIMITED

 

Notes to the consolidated financial statements

 

(Expressed in Renminbi unless otherwise stated)

 

22.INCOME TAX EXPENSE (CONTINUED)

 

Valuation allowance have been provided on deferred tax asset due to the uncertainty surrounding their realization. As of December 31, 2016, 2017 and 2018, the valuation allowance on deferred tax assets mainly arising from tax loss carry-forwards were provided because it was more likely than not that the Group will not be able to utilize tax loss carry-forwards and certain deductible expenses generated by certain unprofitable subsidiaries.

 

The Company operates through its subsidiaries and VIEs. The valuation allowance is considered on an individual entity basis. As of December 31, 2018, the Company had net operating loss carry-forwards of RMB22,975,070 from its subsidiaries registered in the PRC, which can be carried forward to offset future taxable income. The Company had deferred tax assets related to net operating loss carry-forwards of RMB5,743,768. Net operating losses of RMB16,684,382 will expire in year in 2022, and in 2023, about RMB6,290,688 will expire, if not utilized. The Company assessed the available evidence to estimate if sufficient future taxable income would be generated to use the existing deferred tax assets.

 

Management intends to indefinitely reinvest the undistributed earnings of the subsidiaries located in the PRC. The cumulative amount of the temporary difference in respect of investments in PRC subsidiaries is RMB2,163,633,590 as of December 31, 2018. Upon repatriation of the subsidiaries’ and the VIE’s earnings, in the form of dividends or otherwise, the Group would be subject to 10% PRC withholding income tax when making distribution to foreign parent companies. However, the Group was not subject to withholding income tax in 2018 because the Group did not make any distribution to foreign parent companies. The related unrecognized deferred tax liabilities were approximately RMB216,363,359.

 

The income before income tax is as follows:

 

   Years ended December 31, 
   2016   2017   2018 
   RMB   RMB   RMB 
             
Non-PRC entities   (564,877)   (8,903,856)   79,256 
PRC entities   288,610,139    817,571,481    1,157,657,930 
                
Total   288,045,262    808,667,625    1,157,737,186 

 

F-59

 

 

CNFINANCE HOLDINGS LIMITED

 

Notes to the consolidated financial statements

 

(Expressed in Renminbi unless otherwise stated)

 

22.INCOME TAX EXPENSE (CONTINUED)

 

The reconciliation of the PRC statutory income tax rate of 25% to the effective income tax rate is as follows:

     
   Years ended December 31, 
   2016   2017   2018 
             
PRC statutory income tax rate   25.00%   25.00%   25.00%
(Decrease)/Increase in effective income tax rate resulting from:               
                
Effect of tax holiday   (13.16)%   (0.51)%   0.00%
Effect of tax-free income   (8.10)%   (4.00)%   (0.03)%
Effect of disposal of subsidiaries   0.00%   6.53%   0.00%
Effect of Non-deductible share option expense   0.00%   5.65%   0.86%
Effect of zero tax rate in foreign countries   (0.02)%   0.27%   (0.00)%
Effect of transfer pricing   6.88%   0.32%   0.00%
Changes in valuation allowance   5.73%   0.75%   (0.59)%
Others   1.93%   0.11%   0.42%
                
Effective income tax rate   18.26%   34.12%   25.66%

 

The Group’s only major jurisdiction is China where tax returns generally remain open and subject to examination by tax authorities for tax years 1999 onwards.

 

The Group did not have any significant unrecognized tax benefits, and no interest and penalty expenses were recorded for the years ended December 31, 2016, 2017 and 2018.

 

F-60

 

 

CNFINANCE HOLDINGS LIMITED

 

Notes to the consolidated financial statements

 

(Expressed in Renminbi unless otherwise stated)

 

23.EARNINGS PER SHARE

 

The following table sets forth the computation of basic and diluted earnings per share for the years ended December 31, 2016, 2017 and 2018, for which the basic weighted average number of common shares are based on the 1,230,434,041, 1,230,434,041 and 1,371,643,240 common shares issued by the Company, as if those shares were issued as of the earliest date presented.

 

   Years ended December 31, 
  2016   2017   2018 
   RMB   RMB   RMB 
             
Net income   235,441,839    532,672,757    860,908,711 
Basic weighted average number of common shares outstanding   1,230,434,041    1,230,434,041    1,251,608,224 
Effect of dilutive share options   -    100,975,533    137,727,545 
Dilutive weighted average number of ordinary shares   1,230,434,041    1,331,409,574    1,389,335,769 
Basic earnings per share   0.19    0.43    0.69 
Diluted earnings per share   0.19    0.40    0.62 

 

24.SHARE-BASED COMPENSATION EXPENSES 

 

(a)Description of share-based compensation arrangements

 

On November 1, 2009, the Group adopted a share incentive plan, or the 2009 Share Incentive Plan, granting options to its directors and employees to purchase up to 25,678 ordinary shares of the Group. Pursuant to the option agreements entered into between the Group and the option grantees, the options shall vest over a five-year period from 2010 to 2014. The number of options that the grantees are entitled to in each year will be calculated based on the key performance indicator scores of the grantees in the respective prior year and continued employment is not regarded as vesting condition. Accordingly, 60%, 10%, 10%, 10% and 10% of the award options shall vest on January 1, each of the years 2010 to 2014, respectively.

 

On January 24, 2011, the Group divided the existing issued shares, USD0.10 each share into USD0.01 each share. On the same day, the Group allotted and issued new shares to its existing shareholders in accordance with the ratio of 1:637. Upon completion of such share split and share allotment, the number of such share options was adjusted from 25,678 to 163,825,640. Accordingly, the exercise price was adjusted from RMB3,190 to RMB0.5. The expiration date of such options was December 31, 2016 and as of December 31, 2016, no option has been excised.

 

On January 3, 2017, the Group adopted a new share incentive plan, or the 2017 Share Incentive Plan. Options to purchase 187,933,730 ordinary shares pursuant to the 2017 Share Incentive Plan were issued to certain management and employees. Accordingly, 60%, 20% and 20% of the award options shall vest on December 31, each of the years 2017 to 2019, respectively. Unless terminated earlier, the 2017 Share Incentive Plan will terminate automatically in 2022.

 

F-61

 

 

CNFINANCE HOLDINGS LIMITED

 

Notes to the consolidated financial statements

 

(Expressed in Renminbi unless otherwise stated)

 

24.

SHARE-BASED COMPENSATION EXPENSES (CONTINUED)

 

On August 27, 2018, a 2018 Share Incentive Plan for granting shares award of CNFinance to certain management and employees of the Group is issued to concurrent replace the 2017 Share Incentive Plan which granted Sincere Fame’s share. Except for the above mentioned change of grantor, all terms of the 2017 Share Incentive Plan and the 2018 Share Incentive Plan are the same. No change in the fair value, vesting conditions or the classification of the 2017 Share Incentive Plan and the 2018 Share Incentive Plan.

 

Share-based payment transactions with employees, such as share options are measured based on the grant date fair value of the equity instrument. The Group recognizes the compensation costs net of estimated forfeitures over the applicable vesting period. The estimate of forfeitures will be adjusted over the requisite service period to the extent that actual forfeitures differ, or are expected to differ, from such estimates. Changes in estimated forfeitures will be recognized through a cumulative catch-up adjustment in the period of change and will also impact the amount of stock compensation expenses to be recognized in future periods. There was no market conditions associated with the share option grants.

 

(b)Fair value of share options and assumptions

 

The fair value of options granted to employees is determined based on a number of factors including valuations. In determining the fair value of our equity instruments, the Group referred to valuation reports prepared by an independent third-party appraisal firm, based on data the Group provided. The valuation reports provided the Group with guidelines in determining the fair value of the equity instruments, but the Group are ultimately responsible for the determination of all amounts related to share-based compensation recorded in the financial statements.

 

Excluding the options containing service vesting conditions, the Group calculated the estimated fair value of the options on the respective grant dates using a binomial option pricing model with assistance from independent valuation firms, with the following assumptions:

 

  

Share awards

granted on

November 1,

2009

  

Share awards

granted on

January 3,

2017

 
         
Expected volatility   71%   40%
Expected dividends   -    - 
Risk-free interest rate   3.50%   3.10%
Expected term (in years)   5    5 
Expected life (in years)   7.17    6 

 

F-62

 

 

CNFINANCE HOLDINGS LIMITED

 

Notes to the consolidated financial statements

 

(Expressed in Renminbi unless otherwise stated)

 

24.SHARE-BASED COMPENSATION EXPENSES (CONTINUED)

 

The contractual life of the share option is used as an input into the binomial option pricing model. Exercise multiple and post-vesting forfeit are incorporated into the model. Since the Group’s shares did not have been publicly traded at the time the options were issued and its shares were rarely traded privately, expected volatility is estimated based on the average historical volatility of comparable entities with publicly traded shares for the period before the date of grant with length commensurate to contractual life of the options. The risk-free rate for the expected term of the option is based on the yield to maturity of China 6-year government bond at the date of grant. The Group has not declared or paid any cash dividends on its capital stock, and does not anticipate any dividend payments on its ordinary shares in the foreseeable future.

 

If any of the assumptions used in the binomial option pricing model changes significantly, share-based compensation expenses for future awards may differ materially compared with the awards granted previously.

 

A summary of share option activity under the 2017 and 2018 Plan is as follows:

 

   Number of
shares
  

Weighted
average

exercise price

   Weighted
average grant
date fair value
 
       RMB   RMB 
Balance, December 31, 2016   -    -    - 
Granted   187,933,730    -    1.27 
Exercised   -    -    - 
Surrendered   -    -    - 
Balance, December 31, 2017   187,933,730    -    1.27 
Exercisable, December 31, 2017   112,760,238    -    1.27 
Expected to vest, December 31, 2017   75,173,492    -    1.27 
                
Balance, December 31, 2017   187,933,730    -    1.27 
Granted   -    -    - 
Exercised   -    -    - 
Surrendered   -    -    - 
Balance, December 31, 2018   187,933,730    -    1.27 
Exercisable, December 31, 2018   150,346,984    -    1.27 
Expected to vest, December 31, 2018   37,586,746    -    1.27 

 

F-63

 

 

CNFINANCE HOLDINGS LIMITED

 

Notes to the consolidated financial statements

 

(Expressed in Renminbi unless otherwise stated)

 

24.SHARE-BASED COMPENSATION EXPENSES (CONTINUED)

 

The following table sets forth the fair value of options and ordinary shares estimated at the dates of option grants indicated below with the assistance from an independent valuation firm.

 

Date of options grant  Options
granted
   Exercise
price
   Fair value
of option
  

Fair value of

ordinary shares

 
                 
November 1, 2009   25,678    RMB3,190    RMB640.10    RMB1,506 
January 3, 2017   75,173,492    RMB0.50    RMB1.26    RMB1.72 
January 3, 2017   112,760,238    RMB0.50    RMB1.27    RMB1.72 

 

For the option granted on November 1, 2009, the Group recognized compensation expenses up to RMB16,435,974 and for the option granted on January 3, 2017, the Group recognized compensation expenses of RMB182,689,766 and RMB39,715,168 in year 2017 and 2018, respectively. There was no income tax benefit recognized associated with the share-based compensation expenses.

 

As of December 31, 2018, there was RMB15,886,067 of total unrecognized compensation cost related to unvested stock options granted under the Plan. That cost is expected to be recognized over a weighted average period of 1 year.

 

25.MATERIAL RELATED PARTY TRANSACTIONS

 

Name and relationship with related parties

 

During the years, transactions with the following parties are considered as related parties:

 

Name of related party Relationship
   
CISG Holdings Limited one of the shareholders
   
Mr. Zhai Bin Chairman and Chief Executive Officer of the Group
   
Fanhua Inc. and its subsidiaries one of the owners
beneficially owns 100% equity interests of CISG Holdings Limited

 

F-64

 

 

CNFINANCE HOLDINGS LIMITED

 

Notes to the consolidated financial statements

 

(Expressed in Renminbi unless otherwise stated)

 

25.MATERIAL RELATED PARTY TRANSACTIONS (CONTINUED)

 

The Group’ s related parties, Fanhua Inc. and its subsidiaries signed an agreement with the Group that agreed to grant a revolving loan with a maximum amount of USD50,000,000 (equivalent to RMB317,990,000 as per the agreement) to the Group. The amounts are unsecured and bear market interest rate at 7.3% per year and are repayable on demand. The principals were settled in 2015. As of December 31, 2016, the principals and interests payable to Fanhua Inc. and its subsidiaries were nil and RMB32,494,914, respectively. During the year of 2017, the Group paid off all the interests to Fanhua Inc. and its subsidiaries.

 

In the year of 2017, the Group had borrowings transactions with Fanhua Inc. and its subsidiaries, which totally amounted up to RMB460,000,000 used for short-term cash flow, bearing market interest rate at 7.3% per year. As of December 31, 2017, the Group paid off all the principals and interest expense amounted RMB8,714,000 generated from the borrowings this year.

 

In 2017, the Chairman and Chief Executive Officer of the Group, Mr. Zhai Bin, entered into a loan agreement with the Group as lender with an amount of RMB5,010,800 with a daily market interest rate of 0.02%. The loan was settled in full in March 2018.

 

In May 2018, Jinghua Structure Fund 27, a VIE consolidated by the Group, was established with a contracted valid term for 10 years. Fanhua Inc. and its subsidiaries subscribed all of the senior units and intermediate units of Jinghua Structure Fund 27, which amounted to RMB115,000,000 and RMB23,000,000 respectively. The Group subscribed to all of the subordinated units of Jinghua Structure Fund 27 as well, which amounted to RMB15,350,000.

 

In 2018, Fanhua Inc. and its subsidiaries transferred all their senior units and intermediate units to a third party of the Group from May to July. As a result, amounts due to related parties is nil as of December 31, 2018. The total amount of interest expense of Jinghua Structure Fund 27 in 2018 is RMB6,308,306. As the result of the above transferring, interest expense paid to related parties is RMB610,405.

 

F-65

 

 

CNFINANCE HOLDINGS LIMITED

 

Notes to the consolidated financial statements

 

(Expressed in Renminbi unless otherwise stated)

 

26.COMMITMENTS AND CONTINGENCIES

 

Operating leases commitment

 

The Group leases certain office premises under non-cancelable leases. Rental expenses under operating lease for the year ended December 31, 2016, 2017 and 2018 were RMB24,404,690,RMB47,896,817 and RMB58,317,758 respectively.

 

As of December 31, 2018, the total future minimum lease payments under non-cancellable operating leases are payable as follows:

 

As of December 31,  RMB 
     
2019   55,912,805 
2020   31,600,761 
2021   17,417,081 
2022   10,701,271 
2023   4,601,398 
Later years, through 2025   5,247,712 
      
Total   125,481,028 

 

The Group is the lessee in respect of a number of properties held under operating leases. The leases typically run for an initial period of 1-3 years, at the end of which period all terms are renegotiated. The leases do not include contingent rentals. The Group’s operating lease commitments have no renewal options, rent escalation clauses and restriction or contingent rents.

 

F-66

 

 

CNFINANCE HOLDINGS LIMITED

 

Notes to the consolidated financial statements

 

(Expressed in Renminbi unless otherwise stated)

 

27.CONDENSED FINANCIAL INFORMATION OF THE PARENT COMPANY

 

The Company’s PRC VIEs and PRC subsidiaries are restricted in their ability to transfer a portion of their net assets to the Company. The payment of dividends by entities organized in China is subject to limitations, procedures and formalities. Regulations in the PRC currently permit payment of dividends only out of accumulated profits as determined in accordance with accounting standards and regulations in China. The Company’s subsidiaries are also required to set aside at least 10% of its net income based on PRC accounting standards each year to its statutory reserves account until the accumulative amount of such reserves reaches 50% of its respective registered capital. The aforementioned reserves can only be used for specific purposes and are not distributable as cash dividends.

 

In addition, the Company’s operations and revenues are conducted and generated in China, all of the Company’s revenues being earned and currency received are denominated in RMB. RMB is subject to the foreign exchange control regulation in China, and, as a result, the Company may be unable to distribute any dividends outside of China due to PRC foreign exchange control regulations that restrict the Company’s ability to convert RMB into US Dollars.

 

Regulation S-X requires the condensed financial information of registrant shall be filed when the restricted net assets of consolidated subsidiaries exceed 25 percent of consolidated net assets as of the end of the most recently completed fiscal year. For purposes of the above test, restricted net assets of consolidated subsidiaries shall mean that amount of the registrant’s proportionate share of net assets of consolidated subsidiaries (after intercompany eliminations) which as of the end of the most recent fiscal year may not be transferred to the parent company by subsidiaries in the form of loans, advances or cash dividends without the consent of a third party. The condensed parent company financial statements have been prepared in accordance with Rule 12-04, Schedule I of Regulation S-X as the restricted net assets of the Company’s PRC subsidiary and VIE exceed 25% of the consolidated net assets of the Company.

 

The condensed financial information of the parent company has been prepared in accordance with SEC Regulation S-X Rule 5-04 and Rule 12-04, using the same accounting policies as set out in the Company’s consolidated financial statements, except that the Company uses the equity method to account for investments in its subsidiaries. The footnote disclosures generally included in financial statements prepared in accordance with U.S. GAAP have been condensed and omitted. The footnote disclosures contain supplemental information relating to the operations of the Company, as such, these statements are not the general-purpose financial statements of the reporting entity and should be read in conjunction with the notes to the consolidated financial statements of the Company.

 

On January 8, 2014, the Company was incorporated in the Cayman Islands with one subscriber’s share allotted and issued at par value of HKD0.0001, representing 100% of the entire ordinary share of the Company. The shareholder as well as shareholder’s equity remained the same until the reorganization with Sincere Fame.

 

F-67

 

 

CNFINANCE HOLDINGS LIMITED

 

Notes to the consolidated financial statements

 

(Expressed in Renminbi unless otherwise stated)

 

27.CONDENSED FINANCIAL INFORMATION OF THE PARENT COMPANY (CONTINUED)

 

Condensed balance sheets

   December 31, 
   2018 
   RMB 
     
Assets     
      
Cash and cash equivalents    319,807,618 
Investments in subsidiaries   392,559,403 
      
Total assets   712,367,021 
      
Liabilities and shareholders' equity     
      
Other operating liabilities   8,158,984 
      
Total liabilities   8,158,984 
      
Ordinary shares (3,800,000,000 shares authorized, 1 share with HKD0.0001 as par value and 1,371,643,240 shares with USD0.0001 as par value issued as of December 31, 2017 and December 31, 2018, respectively)   916,743 
Additional paid-in capital   705,422,445 
Retained earnings   (5,672)
Accumulated other comprehensive income: Foreign currency translation adjustment   (2,125,479)
      
Total shareholders’ equity   704,208,037 
      
Total liabilities and shareholders' equity   712,367,021 

 

Condensed statements of comprehensive income

     
   2018 
   RMB 
     
Operating expenses     
Administration Expense   (5,672)
      
Total operating expenses   (5,672)
      
Income before income tax   (5,672)
      
Net loss   (5,672)
      
Other comprehensive losses     
Foreign currency translation adjustment   (2,125,479)
      
Comprehensive income   (2,131,151)

 

F-68

 

 

CNFINANCE HOLDINGS LIMITED

 

Notes to the consolidated financial statements

 

(Expressed in Renminbi unless otherwise stated)

 

27.CONDENSED FINANCIAL INFORMATION OF THE PARENT COMPANY (CONTINUED)

 

Condensed statements of cash flows

     
   2018 
   RMB 
Cash flows from operating activities:     
      
Net loss   (5,672)
Other operating liabilities   7,311 
      
Net cash provided by operating activities   1,639 
      
Cash flows from financing activities:     
      
Proceeds from initial public offering, net of offering cost paid of RMB51,967,702 in 2018   321,930,733 
      
Net cash provided by financing activities   321,930,733 
      
      
Net increase in cash and cash equivalents    321,932,372 
Cash and cash equivalents at the beginning of year   - 
Effect of exchange rate change on cash and cash equivalents    (2,124,754)
      
Cash and cash equivalents at the end of year   319,807,618 

 

28.SUBSEQUENT EVENTS

 

Management has considered subsequent events through April 25, 2019, which was the date these consolidated financial statements were issued.

 

F-69