0001723935FY--12-31trueF4F4falseF4truePT24HK3F4F4F4F4F4F40001723935stg:LeaseholdAndBuildingsImprovementsMember2022-01-012022-12-310001723935stg:PRCBankMemberus-gaap:MortgagesMember2022-06-300001723935stg:OtherRevenueMember2021-01-012021-12-310001723935us-gaap:RetainedEarningsMember2019-12-310001723935srt:ParentCompanyMemberus-gaap:CommonClassAMember2022-12-310001723935us-gaap:BuildingMember2017-01-012017-12-310001723935us-gaap:CommonClassCMemberus-gaap:CommonStockMember2020-01-012020-12-310001723935us-gaap:CommonClassCMember2021-01-012021-12-310001723935stg:WuhanMember2018-12-310001723935us-gaap:AccountingStandardsUpdate201811Member2022-01-012022-12-310001723935us-gaap:NoncontrollingInterestMember2020-01-012020-12-310001723935us-gaap:CommonClassCMembersrt:ParentCompanyMember2022-12-310001723935us-gaap:ComputerSoftwareIntangibleAssetMember2022-12-310001723935us-gaap:AccountingStandardsUpdate201811Member2022-12-310001723935srt:ParentCompanyMember2022-12-310001723935stg:OnlineEducationalCoursesMember2020-01-012020-12-310001723935us-gaap:VariableInterestEntityPrimaryBeneficiaryMemberus-gaap:NonrecourseMember2022-12-310001723935stg:AmericanDepositorySharesMember2022-06-302022-06-300001723935stg:SubsidiariesAndVariableInterestEntitiesMemberus-gaap:StateAdministrationOfTaxationChinaMember2022-12-310001723935stg:CommissionsMember2020-01-012020-12-310001723935stg:WuhanStudyvipOnlineEducationCompanyLimitedMember2022-12-310001723935stg:LeaseholdAndBuildingsImprovementsMember2021-12-3100017239352020-12-310001723935srt:ParentCompanyMember2021-12-310001723935us-gaap:CommonClassBMember2019-01-012019-12-310001723935stg:WuhanFangtangTechnologyCompanyLimitedMember2022-01-012022-12-310001723935us-gaap:TreasuryStockMember2019-12-310001723935stg:LongTermInvestmentsMember2022-12-3100017239352023-01-012022-12-310001723935stg:WuhanMemberus-gaap:BuildingMember2021-03-310001723935stg:GuangzhouMember2017-12-310001723935srt:MaximumMemberstg:WhollyForeignOwnedEnterpriseMember2022-12-310001723935stg:OnlineEducationalCoursesMember2022-01-012022-12-310001723935us-gaap:CommonClassBMember2015-09-172015-09-180001723935us-gaap:CommonStockMemberus-gaap:CommonClassAMember2022-01-012022-12-310001723935stg:OnlineEducationalCoursesMemberstg:DegreeOrDiplomaOrientedPostSecondaryCoursesMember2022-01-012022-12-310001723935us-gaap:AccumulatedOtherComprehensiveIncomeMember2019-12-310001723935us-gaap:BuildingMember2018-01-012018-12-310001723935stg:PRCBankMemberus-gaap:MortgagesMember2021-07-012021-07-310001723935us-gaap:CommonClassCMembersrt:ParentCompanyMember2021-12-310001723935us-gaap:BuildingMembersrt:MinimumMember2022-01-012022-12-310001723935stg:OnlineEducationalCoursesMemberstg:ProfessionalCertificationPreparationProfessionalSkillsAndInterestCoursesMember2020-01-012020-12-310001723935us-gaap:CommonStockMemberus-gaap:CommonClassBMember2022-12-310001723935stg:SubsidiariesAndVariableInterestEntitiesMemberus-gaap:StateAdministrationOfTaxationChinaMember2022-01-012022-12-310001723935us-gaap:CommonClassBMember2022-12-310001723935us-gaap:FairValueMeasurementsRecurringMember2022-12-310001723935us-gaap:CommonStockMemberus-gaap:CommonClassAMember2019-12-310001723935us-gaap:CommonStockMemberus-gaap:CommonClassAMember2020-01-012020-12-310001723935us-gaap:LicenseMember2021-12-310001723935us-gaap:ParentMember2022-12-310001723935us-gaap:OtherNonoperatingIncomeExpenseMember2020-01-012020-12-310001723935us-gaap:CommonClassAMember2019-01-012019-12-310001723935stg:PRCBankMemberus-gaap:MortgagesMember2018-11-210001723935us-gaap:InlandRevenueHongKongMember2022-01-012022-12-310001723935us-gaap:OtherNonoperatingIncomeExpenseMember2021-01-012021-12-310001723935stg:ElectronicAndOfficeEquipmentMembersrt:MaximumMember2022-01-012022-12-310001723935stg:OnlineEducationServiceAndInsuranceServiceMember2022-01-012022-12-310001723935us-gaap:AdditionalPaidInCapitalMember2019-12-3100017239352022-12-310001723935stg:ElectronicAndOfficeEquipmentMember2021-12-310001723935us-gaap:FairValueMeasurementsRecurringMember2021-12-310001723935stg:OtherRevenueMember2020-01-012020-12-310001723935stg:DegreeOrDiplomaOrientedPostSecondaryCoursesMember2022-01-012022-12-310001723935us-gaap:ParentMember2021-01-012021-12-310001723935stg:WuhanZhidaoOnlineEducationTechnologyCompanyLimitedMember2022-01-012022-12-310001723935stg:VariableRateFinancialInstrumentsMemberus-gaap:FairValueInputsLevel2Memberus-gaap:ShortTermInvestmentsMemberus-gaap:FairValueMeasurementsRecurringMember2022-12-310001723935stg:ElectronicAndOfficeEquipmentMember2022-12-310001723935stg:LongTermInvestmentsMemberus-gaap:FairValueInputsLevel1Memberus-gaap:EquitySecuritiesMemberus-gaap:FairValueMeasurementsRecurringMember2022-12-310001723935us-gaap:CommonClassAMember2020-01-012020-12-310001723935us-gaap:CommonClassAMember2022-01-012022-12-310001723935us-gaap:CommonStockMemberus-gaap:CommonClassBMember2021-12-310001723935stg:CustomerMemberus-gaap:SalesRevenueNetMemberus-gaap:CustomerConcentrationRiskMember2022-01-012022-12-310001723935stg:BeijingYanchilaxiangEducationTechnologyCompanyLimitedMember2022-01-012022-12-310001723935dei:BusinessContactMember2022-01-012022-12-3100017239352022-01-012022-12-310001723935us-gaap:TreasuryStockMember2022-01-012022-12-310001723935stg:PRCBankMemberus-gaap:MortgagesMember2021-07-310001723935us-gaap:CostOfSalesMember2021-01-012021-12-310001723935us-gaap:RetainedEarningsMember2021-12-310001723935us-gaap:RetainedEarningsMember2021-01-012021-12-310001723935us-gaap:CostOfSalesMember2022-01-012022-12-310001723935us-gaap:AccumulatedOtherComprehensiveIncomeMember2020-12-310001723935stg:VariableRateFinancialInstrumentsMemberus-gaap:ShortTermInvestmentsMemberus-gaap:FairValueMeasurementsRecurringMember2021-12-310001723935us-gaap:NoncontrollingInterestMember2022-01-012022-12-310001723935srt:ParentCompanyMember2020-01-012020-12-310001723935stg:DepositarySharesMember2022-01-012022-12-310001723935us-gaap:SellingAndMarketingExpenseMember2022-01-012022-12-310001723935us-gaap:CommonClassAMember2021-12-310001723935stg:OtherRevenueMember2022-01-012022-12-310001723935us-gaap:NoncontrollingInterestMember2020-12-310001723935us-gaap:CommonClassAMember2021-12-060001723935us-gaap:NoncontrollingInterestMember2019-12-310001723935us-gaap:FairValueInputsLevel1Memberus-gaap:FairValueMeasurementsRecurringMember2022-12-310001723935stg:TwoEmployeesMember2020-08-012020-08-010001723935us-gaap:ParentMember2019-12-310001723935us-gaap:FairValueInputsLevel2Memberus-gaap:FairValueMeasurementsRecurringMember2021-12-310001723935stg:PRCBankMemberus-gaap:MortgagesMember2021-12-310001723935us-gaap:EmployeeStockOptionMember2022-12-310001723935us-gaap:TreasuryStockMember2020-12-310001723935us-gaap:AccumulatedOtherComprehensiveIncomeMember2020-01-012020-12-310001723935stg:DepositarySharesMember2022-12-310001723935us-gaap:CommonClassAMember2022-12-310001723935us-gaap:SellingAndMarketingExpenseMember2020-01-012020-12-310001723935us-gaap:CommonClassCMemberus-gaap:CommonStockMember2019-12-310001723935us-gaap:GeneralAndAdministrativeExpenseMember2022-01-012022-12-310001723935stg:VariableRateFinancialInstrumentsMemberus-gaap:FairValueInputsLevel2Memberus-gaap:ShortTermInvestmentsMemberus-gaap:FairValueMeasurementsRecurringMember2021-12-310001723935us-gaap:ParentMember2021-12-310001723935us-gaap:AdditionalPaidInCapitalMember2021-12-310001723935us-gaap:CommonClassCMember2022-01-012022-12-310001723935us-gaap:TreasuryStockMember2020-01-012020-12-310001723935stg:PRCBankMemberus-gaap:MortgagesMember2021-01-012021-12-310001723935us-gaap:CommonClassCMemberus-gaap:CommonStockMember2021-12-310001723935us-gaap:EmployeeStockOptionMember2021-12-310001723935us-gaap:NoncontrollingInterestMember2021-12-310001723935us-gaap:CommonClassCMemberus-gaap:CommonStockMember2022-12-310001723935us-gaap:AccumulatedOtherComprehensiveIncomeMember2022-01-012022-12-310001723935stg:TianjinShangdeMember2022-01-012022-12-310001723935stg:OnlineEducationalCoursesMember2021-01-012021-12-3100017239352020-01-012020-12-310001723935us-gaap:CommonStockMemberus-gaap:CommonClassAMember2020-12-310001723935us-gaap:ParentMember2020-01-012020-12-310001723935us-gaap:AdditionalPaidInCapitalMember2020-01-012020-12-310001723935stg:TwoEmployeesMember2022-01-012022-12-310001723935us-gaap:TreasuryStockMember2021-01-012021-12-310001723935us-gaap:CommonClassCMember2019-01-012019-12-310001723935srt:MaximumMemberus-gaap:BuildingMember2022-01-012022-12-310001723935us-gaap:LicenseMember2022-01-012022-12-310001723935us-gaap:BuildingMember2022-12-310001723935stg:LeaseholdAndBuildingsImprovementsMember2022-12-310001723935us-gaap:CommonClassCMemberus-gaap:CommonStockMember2021-01-012021-12-310001723935us-gaap:CommonClassAMember2020-12-310001723935us-gaap:ComputerSoftwareIntangibleAssetMember2022-01-012022-12-310001723935us-gaap:CommonStockMemberus-gaap:CommonClassAMember2021-12-310001723935us-gaap:InlandRevenueHongKongMember2021-01-012021-12-310001723935stg:PRCBankMemberus-gaap:MortgagesMember2020-01-012020-12-310001723935srt:ParentCompanyMemberus-gaap:CommonClassBMember2021-12-310001723935us-gaap:TaxYear2021Memberstg:WuhanShangdeOnlineEducationTechnologyCompanyLimitedMemberus-gaap:StateAdministrationOfTaxationChinaMember2022-01-012022-12-310001723935stg:OnlineEducationalCoursesMemberstg:ProfessionalCertificationPreparationProfessionalSkillsAndInterestCoursesMember2022-01-012022-12-310001723935us-gaap:OtherNonoperatingIncomeExpenseMember2022-01-012022-12-310001723935us-gaap:FairValueInputsLevel2Memberus-gaap:FairValueMeasurementsRecurringMember2022-12-310001723935us-gaap:EmployeeStockOptionMember2022-01-012022-12-310001723935stg:OnlineEducationalCoursesMemberstg:DegreeOrDiplomaOrientedPostSecondaryCoursesMember2021-01-012021-12-310001723935stg:SunlandsOnlineEducationHKLimitedMember2022-01-012022-12-3100017239352021-07-012021-07-310001723935stg:WuhanStudyvipOnlineEducationCompanyLimitedMember2022-01-012022-12-310001723935us-gaap:ParentMember2020-12-310001723935us-gaap:EmployeeStockOptionMember2021-01-012021-12-310001723935us-gaap:GeneralAndAdministrativeExpenseMember2021-01-012021-12-310001723935us-gaap:AccumulatedOtherComprehensiveIncomeMember2021-01-012021-12-310001723935us-gaap:TreasuryStockMember2022-12-310001723935us-gaap:RetainedEarningsMember2022-12-310001723935stg:TwoThousandAndSeventeenShareIncentivePlanMemberus-gaap:CommonStockMember2017-10-310001723935us-gaap:RetainedEarningsMember2022-01-012022-12-310001723935stg:WuhanJiayanOnlineEducationTechnologyCompanyLimitedMember2022-01-012022-12-310001723935us-gaap:GeneralAndAdministrativeExpenseMember2020-01-012020-12-310001723935us-gaap:EmployeeStockOptionMember2022-01-012022-12-310001723935us-gaap:RetainedEarningsMember2020-01-012020-12-310001723935srt:MinimumMember2022-01-012022-12-310001723935stg:WuhanShangdeOnlineEducationTechnologyCompanyLimitedMember2021-01-012021-12-310001723935stg:BeijingShangdeOnlineEducationTechnologyCompanyLimitedMemberus-gaap:TaxYear2016Memberus-gaap:StateAdministrationOfTaxationChinaMember2022-01-012022-12-310001723935us-gaap:CommonClassCMember2021-12-310001723935stg:ElectronicAndOfficeEquipmentMembersrt:MinimumMember2022-01-012022-12-310001723935stg:BeijingLingdingManagementConsultingCompanyLimitedMember2022-01-012022-12-310001723935us-gaap:AdditionalPaidInCapitalMember2022-01-012022-12-310001723935us-gaap:StateAdministrationOfTaxationChinaMember2022-01-012022-12-3100017239352019-12-310001723935stg:WuhanZhidaoOnlineEducationTechnologyCompanyLimitedMember2022-12-310001723935stg:PRCBankMemberus-gaap:MortgagesMember2022-01-012022-12-310001723935us-gaap:AdditionalPaidInCapitalMember2020-12-3100017239352015-09-180001723935us-gaap:InlandRevenueHongKongMember2020-01-012020-12-310001723935us-gaap:InlandRevenueHongKongMemberstg:RemainingProfitsMember2022-01-012022-12-310001723935us-gaap:CommonClassAMember2015-09-172015-09-180001723935stg:PRCBankMemberus-gaap:MortgagesMember2022-12-310001723935stg:TwoEmployeesMember2020-01-012020-12-310001723935us-gaap:CommonClassAMember2021-01-012021-12-310001723935us-gaap:CommonClassCMember2022-12-310001723935us-gaap:LimitedPartnerMember2022-12-310001723935us-gaap:MortgagesMember2021-12-310001723935us-gaap:VariableInterestEntityPrimaryBeneficiaryMember2021-12-3100017239352025-01-012022-12-3100017239352021-01-012021-12-310001723935srt:MinimumMemberstg:WhollyForeignOwnedEnterpriseMember2022-12-310001723935srt:ParentCompanyMember2022-01-012022-12-310001723935us-gaap:CommonClassCMemberus-gaap:CommonStockMember2022-01-012022-12-310001723935stg:AmericanDepositorySharesMember2022-01-012022-12-310001723935srt:ParentCompanyMember2019-12-310001723935srt:ParentCompanyMemberus-gaap:CommonClassBMember2022-12-310001723935us-gaap:EmployeeStockOptionMember2020-01-012020-12-310001723935us-gaap:InlandRevenueHongKongMemberstg:FirstTwoMillionProfitsMember2022-01-012022-12-310001723935us-gaap:CommonClassCMember2015-09-172015-09-1800017239352021-12-310001723935srt:ParentCompanyMember2021-01-012021-12-3100017239352022-05-102022-05-100001723935us-gaap:CommonStockMemberus-gaap:CommonClassAMember2021-01-012021-12-310001723935us-gaap:CommonStockMemberus-gaap:CommonClassBMember2019-12-310001723935us-gaap:BuildingMember2021-12-310001723935us-gaap:CommonStockMemberstg:TwoThousandAndSeventeenShareIncentivePlanMember2018-08-240001723935us-gaap:CommonClassBMember2021-12-310001723935stg:AmericanDepositorySharesMember2021-01-012021-12-310001723935us-gaap:NoncontrollingInterestMember2021-01-012021-12-310001723935stg:PRCBankMemberus-gaap:MortgagesMember2021-04-140001723935us-gaap:EmployeeStockOptionMember2021-01-012021-12-310001723935stg:OnlineEducationalCoursesMemberstg:ProfessionalCertificationPreparationProfessionalSkillsAndInterestCoursesMember2021-01-012021-12-310001723935us-gaap:LicenseMember2022-12-310001723935us-gaap:CommonStockMember2022-06-302022-06-300001723935srt:ParentCompanyMember2020-12-310001723935stg:AmericanDepositorySharesMember2020-01-012020-12-310001723935us-gaap:CommonClassCMember2015-09-180001723935us-gaap:RetainedEarningsMember2020-12-310001723935stg:GuangzhouShangzhisideEducationTechnologyCompanyLimitedMember2022-01-012022-12-310001723935stg:OnlineEducationalCoursesMemberstg:DegreeOrDiplomaOrientedPostSecondaryCoursesMember2020-01-012020-12-310001723935us-gaap:AccumulatedOtherComprehensiveIncomeMember2021-12-310001723935us-gaap:CommonStockMemberus-gaap:CommonClassBMember2020-12-310001723935us-gaap:NoncontrollingInterestMember2022-12-310001723935stg:CommissionsMember2021-01-012021-12-3100017239352024-01-012022-12-310001723935stg:WuhanShangdeOnlineEducationTechnologyCompanyLimitedMember2022-01-012022-12-310001723935stg:BeijingFeibianTechnologyCompanyLimitedMember2022-01-012022-12-310001723935us-gaap:VariableInterestEntityPrimaryBeneficiaryMemberus-gaap:AssetPledgedAsCollateralMember2022-12-310001723935us-gaap:ComputerSoftwareIntangibleAssetMember2021-12-310001723935stg:PrivateCompanyMember2022-12-310001723935us-gaap:AccumulatedOtherComprehensiveIncomeMember2022-12-310001723935us-gaap:CommonStockMemberus-gaap:CommonClassAMember2022-12-310001723935us-gaap:AdditionalPaidInCapitalMember2021-01-012021-12-3100017239352022-05-100001723935stg:CommissionsMember2022-01-012022-12-310001723935us-gaap:CommonClassCMemberus-gaap:CommonStockMember2020-12-310001723935stg:ProfessionalCertificationPreparationProfessionalSkillsAndInterestCoursesMember2022-01-012022-12-310001723935us-gaap:VariableInterestEntityPrimaryBeneficiaryMember2022-12-310001723935us-gaap:CommonClassBMember2015-09-180001723935srt:ParentCompanyMemberus-gaap:CommonClassAMember2021-12-310001723935us-gaap:CommonClassAMember2018-08-290001723935srt:MaximumMember2022-01-012022-12-310001723935us-gaap:SellingAndMarketingExpenseMember2021-01-012021-12-310001723935us-gaap:ParentMember2022-01-012022-12-310001723935stg:VariableRateFinancialInstrumentsMemberus-gaap:ShortTermInvestmentsMemberus-gaap:FairValueMeasurementsRecurringMember2022-12-310001723935us-gaap:EmployeeStockOptionMember2020-01-012020-12-310001723935stg:LongTermInvestmentsMemberus-gaap:EquitySecuritiesMemberus-gaap:FairValueMeasurementsRecurringMember2022-12-310001723935stg:SunlandsOnlineEducationHKLimitedMember2022-12-310001723935us-gaap:CostOfSalesMember2020-01-012020-12-310001723935stg:WuhanMember2017-12-310001723935stg:PRCBankMemberus-gaap:MortgagesMember2018-08-290001723935us-gaap:TreasuryStockMember2021-12-310001723935us-gaap:AdditionalPaidInCapitalMember2022-12-310001723935us-gaap:CommonClassCMember2020-01-012020-12-310001723935stg:TwoEmployeesMember2021-01-012021-12-31iso4217:CNYxbrli:sharesxbrli:purestg:Segmentstg:Buildingiso4217:USDiso4217:CNYiso4217:CNYstg:Loaniso4217:USDxbrli:sharesstg:Employeestg:Investmentxbrli:sharesstg:Entitystg:Voteiso4217:USDstg:PerformanceObligation

 

 

UNITED STATES

SECURITIES AND EXCHANGE COMMISSION

Washington, D.C. 20549

FORM 20-F

(Mark One)

REGISTRATION STATEMENT PURSUANT TO SECTION 12(b) OR (g) OF THE SECURITIES EXCHANGE ACT OF 1934

OR

ANNUAL REPORT PURSUANT TO SECTION 13 OR 15(d) OF THE SECURITIES EXCHANGE ACT OF 1934

For the fiscal year ended December 31, 2022.

OR

TRANSITION REPORT PURSUANT TO SECTION 13 OR 15(d) OF THE SECURITIES EXCHANGE ACT OF 1934

OR

SHELL COMPANY REPORT PURSUANT TO SECTION 13 OR 15(d) OF THE SECURITIES EXCHANGE ACT OF 1934

Date of event requiring this shell company report

 

For the transition period from to .

Commission file number: 001-38423

Sunlands Technology Group

(Exact name of Registrant as specified in its charter)

N/A

(Translation of Registrant’s name into English)

 

Cayman Islands

(Jurisdiction of incorporation or organization)

 

Building 4-6, Chaolai Science Park,
No. 36 Chuangyuan Road, Chaoyang District

Beijing, 100012, the People’s Republic of China

(Address of principal executive offices)

Lu Lv, Chief Financial Officer
Building 4-6, Chaolai Science Park,
No. 36 Chuangyuan Road, Chaoyang District,

Beijing, 100012, the People’s Republic of China

+86-10-52413738

E-mail: lvlu@sunlands.com
(Name, Telephone, E-mail and/or Facsimile number and Address of Company Contact Person)

Securities registered or to be registered pursuant to Section 12(b) of the Act:

 

Title of each class

 

Trading Symbols

 

Name of each exchange on which registered

 

 

 

American depositary shares, each two ADSs represent one Class A ordinary share*

 

STG

 

 

The New York Stock Exchange

Class A ordinary shares, par value US$0.00005 per share **

 

 

 

* Effective from August 31, 2021, the ratio of ADSs representing the Class A ordinary shares changed from each 25 ADSs representing one Class A ordinary share to each two ADSs representing one Class A ordinary share.

** Not for trading, but only in connection with the listing of the American depositary shares on the New York Stock Exchange.

 

 

 


 

Securities registered or to be registered pursuant to Section 12(g) of the Act:

 

[None]

(Title of Class)

 

Securities for which there is a reporting obligation pursuant to Section 15(d) of the Act:

 

[None]

(Title of Class)

Indicate the number of outstanding shares of each of the issuer’s classes of capital or common stock as of the close of the period covered by the annual report.

6,926,440 ordinary shares, comprised of (i) 2,618,698 Class A ordinary shares (excluding 5,200 Class A ordinary shares issued to our depositary bank for bulk issuance of ADSs reserved for future issuances upon the exercise or vesting of awards under our share incentive plans), par value $0.00005 per share; (ii) 826,389 Class B ordinary shares, par value $0.00005 per share and (iii) 3,481,353 Class C ordinary shares, par value $0.00005 per share, as of December 31, 2022.

Indicate by check mark if the registrant is a well-known seasoned issuer, as defined in Rule 405 of the Securities Act. Yes No

If this report is an annual or transition report, indicate by check mark if the registrant is not required to file reports pursuant to Section 13 or 15(d) of the Securities Exchange Act of 1934. Yes No

Note – Checking the box above will not relieve any registrant required to file reports pursuant to Section 13 or 15(d) of the Securities Exchange Act of 1934 from their obligations under those Sections.

Indicate by check mark whether the registrant (1) has filed all reports required to be filed by Section 13 or 15(d) of the Securities Exchange Act of 1934 during the preceding 12 months (or for such shorter period that the registrant was required to file such reports), and (2) has been subject to such filing requirements for the past 90 days. Yes No

Indicate by check mark whether the registrant has submitted electronically every Interactive Data File required to be submitted pursuant to Rule 405 of Regulation S-T (§232.405 of this chapter) during the preceding 12 months (or for such shorter period that the registrant was required to submit such files). Yes No

Indicate by check mark whether the registrant is a large accelerated filer, an accelerated filer, a non-accelerated filer or an emerging growth company. See definition of “accelerated filer,” “large accelerated filer,” and “emerging growth company” in Rule 12b-2 of the Exchange Act.

 

Large Accelerated Filer

Accelerated Filer

Non-accelerated Filer

Emerging growth company

 

If an emerging growth company that prepares its financial statements in accordance with U.S. GAAP, indicate by check mark if the registrant has elected not to use the extended transition period for complying with any new or revised financial accounting standards † provided pursuant to Section 13(a) of the Exchange Act.

† The term “new or revised financial accounting standard” refers to any update issued by the Financial Accounting Standards Board to its Accounting Standards Codification after April 5, 2012.

Indicate by check mark whether the registrant has filed a report on and attestation to its management’s assessment of the effectiveness of its internal control over financial reporting under Section 404(b) of the Sarbanes-Oxley Act (15 U.S.C. 7262(b)) by the registered public accounting firm that prepared or issued its audit report.

If securities are registered pursuant to Section 12(b) of the Act, indicate by check mark whether the financial statements of the registrant included in the filing reflect the correction of an error to previously issued financial statements.

Indicate by check mark whether any of those error corrections are restatements that required a recovery analysis of incentive-based compensation received by any of the registrant’s executive officers during the relevant recovery period pursuant to §240.10D-1(b).

Indicate by check mark which basis of accounting the registrant has used to prepare the financial statements included in this filing:

U.S. GAAP International Financial Reporting Standards as issued by the International Accounting Standards Board Other

If “Other” has been checked in response to the previous question, indicate by check mark which financial statement item the registrant has elected to follow.

Item 17 Item 18

If this is an annual report, indicate by check mark whether the registrant is a shell company (as defined in Rule 12b-2 of the Exchange Act). Yes No

APPLICABLE ONLY TO ISSUERS INVOLVED IN BANKRUPTCY PROCEEDINGS DURING THE PAST FIVE YEARS

Indicate by check mark whether the registrant has filed all documents and reports required to be filed by Section 12, 13 or 15(d) of the Securities Exchange Act of 1934 subsequent to the distribution of securities under a plan confirmed by a court. Yes No

 

 


 

TABLE OF CONTENTS

 

 

Page

Introduction

 

1

Forward-Looking Information

 

2

 

 

 

 

 

Part I

 

3

Item 1.

 

Identity of Directors, Senior Management and Advisers

 

3

Item 2.

 

Offer Statistics and Expected Timetable

 

3

Item 3.

 

Key Information

 

3

Item 4.

 

Information on the Company

 

55

Item 4A.

 

Unresolved Staff Comments

 

82

Item 5.

 

Operating and Financial Review and Prospects

 

82

Item 6.

 

Directors, Senior Management and Employees

 

96

Item 7.

 

Major Shareholders and Related Party Transactions

 

103

Item 8.

 

Financial Information

 

103

Item 9.

 

The Offer and Listing

 

104

Item 10.

 

Additional Information

 

105

Item 11.

 

Quantitative and Qualitative Disclosures about Market Risk

 

112

Item 12.

 

Description of Securities other than Equity Securities

 

112

 

 

 

Part II

 

115

Item 13.

 

Defaults, Dividend Arrearages and Delinquencies

 

115

Item 14.

 

Material Modifications to the Rights of Security Holders and Use of Proceeds

 

115

Item 15.

 

Controls and Procedures

 

115

Item 16.

 

[Reserved]

 

116

Item 16.A.

 

Audit Committee Financial Expert

 

116

Item 16.B.

 

Code of Ethics

 

116

Item 16.C.

 

Principal Accountant Fees and Services

 

116

Item 16.D.

 

Exemptions from the Listing Standards for Audit Committees

 

117

Item 16.E.

 

Purchases of Equity Securities by the Issuer and Affiliated Purchasers

 

117

Item 16.F.

 

Change in Registrant’s Certifying Accountant

 

117

Item 16.G.

 

Corporate Governance

 

117

Item 16.H.

 

Mine Safety Disclosure

 

118

Item 16.I.

 

Disclosure Regarding Foreign Jurisdictions that Prevent Inspections.

 

118

Item 16.J

 

Insider Trading Policies

 

118

 

 

 

Part III

 

119

Item 17.

 

Financial Statements

 

119

Item 18.

 

Financial Statements

 

119

Item 19.

 

Exhibits

 

119

 

 

 

 


 

INTRODUCTION

Except where the context otherwise indicates and for the purpose of this annual report only:

“ADSs” refers to the American depositary shares, each two ADSs representing one of our Class A ordinary shares;
“China” or “PRC” refer to the People’s Republic of China, and only in the context of describing PRC laws, regulations and other legal or tax matters in this annual report, excludes Taiwan, Hong Kong and Macau;
“Class A ordinary shares” refers to Class A ordinary shares, par value US$0.00005 per share;
“Class B ordinary shares” refers to Class B ordinary shares, par value US$0.00005 per share;
“Class C ordinary shares” refers to Class C ordinary shares, par value US$0.00005 per share;
“gross billings” for a given period refers to the total amount of cash received for the sale of course packages net of the total amount of refunds in such period;
“Group” refers to Sunlands Technology Group, its subsidiaries, the consolidated variable interest entities and their respective subsidiaries;
“number of students” for a given period refers to the total number of orders placed by students which remain in their respective service periods;
“new student enrollments” for a given period refers to the total number of orders placed by students that newly enroll in at least one course during that period (including those students that enroll and then terminate their enrollment with the Group and excluding those students that enroll in low-priced short courses designed to improve customer experience);
“ordinary shares” refers to our Class A ordinary shares, Class B ordinary shares and Class C ordinary shares, par value of US$0.00005 per share;
“RMB” or “Renminbi” refers to the legal currency of the People’s Republic of China;
“service period” for a given student refers to the period covered by the contract between the Group and such student pursuant to which such student can attend the Group’s courses;
“student loan coverage ratio” is calculated by dividing the amount of tuitions financed by student loans by gross billings. For the purposes of calculating student loan coverage ratios for a particular period, (i) the amount of tuitions financed by student loans is the total value of orders financed by student loans less (a) the amount of loan refunds made during that period; and (b) the interest payments that the Group made to the credit providers on the loans during that period; and (ii) the value of an order financed by student loans included the amount of down payments made by a student; in 2022, the down payments made by students accounted for approximately 15.7% of the total value of orders financed by student loans;
“US$,” “dollars” or “U.S. dollars” refers to the legal currency of the United States;
“we,” “us,” “our company” or “our” refers to Sunlands Technology Group, a Cayman Islands company previously known as Sunlands Online Education Group, and its subsidiaries; and
“variable interest entities” or “VIEs” refers to Beijing Yuanchilaxiang Education Technology Co., Ltd (formerly known as “Beijing Shangde Online Education Technology Co., Ltd.”), or Beijing Sunlands, Wuhan Xiaoyan Technology Co., Ltd., or Wuhan Xiaoyan, Wuhan Jiayan Online Education Technology Co., Ltd., or Wuhan Jiayan, Tianjin Shangde Online Education Technology Co., Ltd., or Tianjin Shangde, and Beijing Lingding Management Consulting Co., Ltd., or Beijing Lingding. See “Item 4. Information on the Company—4.A. History and Development of the Company.”

This annual report contains information and statistics relating to China’s economy and its education industry derived from various publications issued by market research companies and PRC governmental entities, which have not been independently verified by us. The information in such sources may not be consistent with other information compiled in or outside China.

 

1


 

FORWARD-LOOKING INFORMATION

This annual report contains forward-looking statements that involve risks and uncertainties. All statements other than statements of historical facts are forward-looking statements. These statements involve known and unknown risks, uncertainties and other factors that may cause our actual results, performance or achievements to be materially different from those expressed or implied by the forward-looking statements. These statements are made under the “safe harbor” provisions of the U.S. Private Securities Litigations Reform Act of 1995.

You can identify these forward-looking statements by words or phrases such as “may,” “will,” “expect,” “anticipate,” “aim,” “estimate,” “intend,” “plan,” “believe,” “likely to” or other similar expressions. We have based these forward-looking statements largely on the Group’s current expectations and projections about future events and financial trends that we believe may affect Group’s financial condition, results of operations, business strategy and financial needs. These forward-looking statements include, but are not limited to, statements about:

the Group’s goals and growth strategies;
the Group’s expectations regarding demand for and market acceptance of the Group’s brand and services;
the Group’s ability to retain and increase the Group’s student enrollments;
the Group’s ability to offer new courses and educational content;
the Group’s ability to engage, train and retain new faculty members;
the Group’s future business development, results of operations and financial condition;
the Group’s ability to maintain and improve technology infrastructure necessary to operate the Group’s business;
competition in the online education industry in China;
relevant government policies and regulations relating to the Group’s corporate structure, business and industry;
general economic and business condition in China; and
assumptions underlying or related to any of the foregoing.

You should read this annual report and the documents that we refer to in this annual report and have filed as exhibits to this annual report completely and with the understanding that the Group’s actual future results may be materially different from and worse than what the Group expects. Other sections of this annual report discuss factors which could adversely impact the Group’s business and financial performance. Moreover, the Group operates in an evolving environment. New risk factors and uncertainties emerge from time to time and it is not possible for our management to predict all risk factors and uncertainties, nor can we assess the impact of all factors on the Group’s business or the extent to which any factor, or combination of factors, may cause actual results to differ materially from those contained in any forward-looking statements. We qualify all of our forward-looking statements by these cautionary statements.

You should not rely upon forward-looking statements as predictions of future events. The forward-looking statements made in this annual report relate only to events or information as of the date on which the statements are made in this annual report. Except as required by law, we undertake no obligation to update or revise any forward-looking statements, whether as a result of new information, future events or otherwise, after the date on which the statements are made or to reflect the occurrence of unanticipated events.

 

2


 

PART I

ITEM 1. IDENTITY OF DIRECTORS, SENIOR MANAGEMENT AND ADVISERS

Not applicable.

ITEM 2. OFFER STATISTICS AND EXPECTED TIMETABLE

Not applicable.

ITEM 3. KEY INFORMATION

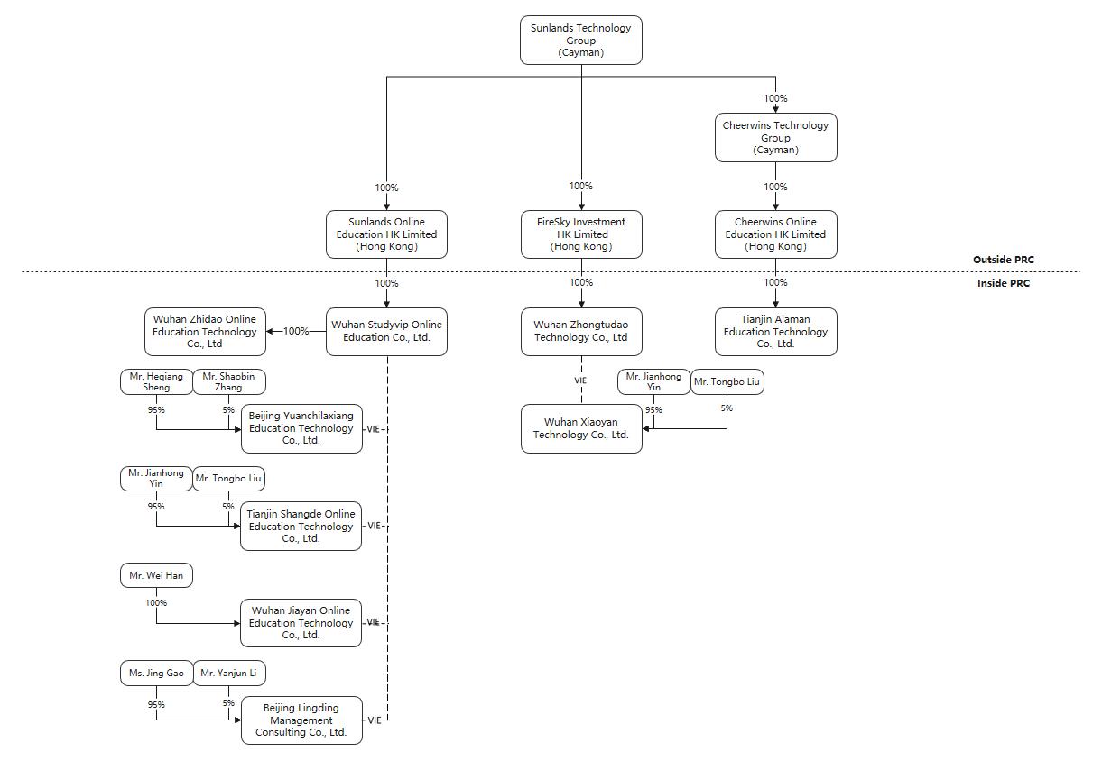
Our Holding Company Structure

Sunlands Technology Group is a Cayman Islands holding company. The Group’s operations in China are conducted through our PRC subsidiaries and the consolidated variable interest entities, or the VIEs. However, we and our direct and indirect subsidiaries do not, and it is virtually impossible for them to, have any equity interests in the VIEs in practice as current PRC laws and regulations restrict foreign investment in companies that engage in value-added telecommunication services. As a result, we depend on certain contractual arrangements with the VIEs to operate a significant portion of the Group’s business. This structure allows us to be considered the primary beneficiary of the VIEs for accounting purposes, which serves as the basis for consolidating the VIEs’ operating results in the Group’s financial statements under U.S. GAAP. The VIEs are owned by certain nominee shareholders, not us. Most of the nominee shareholders of the VIEs are also beneficial owners of our company. Investors in our ADSs are purchasing equity securities of a Cayman Islands holding company rather than equity securities issued by our subsidiaries and the VIEs. Investors who are non-PRC residents may never directly hold equity interests in the VIEs under current PRC laws and regulations. As used in this annual report, “we,” “us,” “our company” or “our” refers to Sunlands Technology Group and its subsidiaries. “Variable interest entities” or “VIEs” refers to Beijing Yuanchilaxiang Education Technology Co., Ltd. (formerly known as “Beijing Shangde Online Education Technology Co., Ltd.”), or Beijing Sunlands, Wuhan Xiaoyan Technology Co., Ltd., or Wuhan Xiaoyan, Wuhan Jiayan Online Education Technology Co., Ltd., or Wuhan Jiayan, Tianjin Shangde Online Education Technology Co., Ltd., or Tianjin Shangde, and Beijing Lingding Management Consulting Co., Ltd., or Beijing Lingding. The VIEs primarily conduct operations in China. The VIEs are consolidated for accounting purposes but are not entities in which we own equity. Our company does not conduct operations by ourselves.

The following chart illustrates the Group’s organizational structure, including our significant subsidiaries as that term is defined under Section 1-02 of Regulation S-X under the Securities Act, the VIEs and certain other subsidiaries as of the date of this annual report.

3


 

img55713284_0.jpg 

The Group’s corporate structure involves unique risks to investors in the ADSs. In 2020, 2021 and 2022, the amount of revenues generated by the VIEs accounted for 47.3%, 21.4% and 46.3%, respectively, of the Group’s total net revenues. As of December 31, 2021 and 2022, the total assets of the VIEs, excluding amounts due from other consolidated entities in the Group, equaled to 33.6% and 39.6% of the Group’s consolidated total assets as of the same dates, respectively. As of the date of this annual report, to the best knowledge of our directors and management, the VIE agreements have not been tested in a court of law in the PRC. If the PRC government deems that our contractual arrangements with the VIEs do not comply with PRC regulatory restrictions on foreign investment in the relevant industries, or if these regulations or the interpretation of existing regulations change in the future, we could be subject to material penalties or be forced to relinquish our contractual interests in those operations or otherwise significantly change the Group’s corporate structure. We and our investors face significant uncertainty about potential future actions by the PRC government that could affect the legality and enforceability of the contractual arrangements with the VIEs and, consequently, significantly affect our ability to consolidate the financial results of the VIEs and the financial performance of the Group as a whole. Our ADSs may decline in value or become worthless if we are unable to effectively enforce our contractual control rights over the assets and operations of the VIEs that conduct a significant portion of the Group’s business in China. See “Item 3. Key Information—3.D. Risk Factors—Risks Related to Our Corporate Structure” for detailed discussion.

Contractual Arrangements and Corporate Structure

We are a Cayman Islands company and currently conduct substantially all business operations in the PRC through our subsidiaries incorporated in the PRC and the contractual arrangements among our PRC subsidiaries and the VIEs. It is the VIEs that hold key operating licenses, provide services to customers, and enter into contracts with suppliers. We operate the Group’s business this way because PRC laws and regulations restrict foreign investment in companies that engage in value-added telecommunication services. These contractual arrangements entered into with the VIEs allow us to (i) direct the activities of the VIEs that most significantly impact the VIEs’ economic performance, (ii) receive substantially all of the economic benefits of the VIEs, and (iii) have an exclusive option to purchase all or part of the equity interests in the VIEs when and to the extent permitted by PRC law. The VIE structure is used to provide investors with exposure to foreign investment in China-based companies where PRC law restricts direct foreign investment in such operating companies in the PRC. These contractual arrangements include the operating agreements, equity pledge agreements, exclusive purchase option agreements, shareholder voting right trust agreements, loan agreements, and cooperation agreements, as the case may be. As a result of these contractual arrangements, we are considered the primary beneficiary of the VIEs for accounting purposes and are able to consolidate their operating results in the Group’s financial statements under U.S. GAAP.

It is important to note that investors in the ADSs are purchasing equity securities of a Cayman Islands holding company rather than equity securities issued by our subsidiaries and the VIEs. More specifically, investors in the ADSs or our

4


 

ordinary shares would not be holding any ownership interest, directly or indirectly, in the VIEs under current PRC laws and regulations as investors would only have the contractual relationship with the operating entities in the PRC. Neither such investors nor the holding company itself have an equity ownership in, direct investment in, or control of, through such ownership or investment, the VIEs. Investors who are non-PRC residents may never directly hold equity interests in the VIEs under current PRC laws and regulations. We do not have any equity interests in the VIEs who are owned by certain nominee shareholders. Any of such nominee shareholders could breach their contractual arrangements with us by, among other things, failing to conduct their operations in an acceptable manner or taking other actions that are detrimental to our interests. In the event that the shareholders of the VIEs breach the terms of these contractual arrangements and voluntarily liquidate the VIEs, or the VIEs declare bankruptcy and all or part of their assets become subject to liens or rights of third-party creditors, or are otherwise disposed of without our consent, we may be unable to conduct some or all business operations or otherwise benefit from the assets held by the VIEs and their shareholders, which could have a material adverse effect on the Group’s business, financial condition and results of operations. As a result, the contractual arrangements may be less effective than direct ownership, and we could face heightened challenges, risks and costs in enforcing these contractual arrangements due to legal uncertainties and jurisdictional limits, because there are substantial uncertainties regarding the interpretation and application of current and future PRC laws, regulations, and rules relating to the legality and enforceability of these contractual arrangements. If the PRC government finds such agreements to be illegal, we could be subject to severe penalties or be forced to relinquish our interests in the VIEs.

Contractual Arrangements with Consolidated VIEs and Their Shareholders

Currently, the Group’s online education service business in China is operated partially through the VIEs and their subsidiaries due to PRC legal restrictions on foreign ownership in value-added telecommunication services and other internet related business, and we are considered the primary beneficiary of each of the VIEs for accounting purposes through a series of contractual arrangements.

From August 2017 to March 2023, Wuhan Studyvip Online Education Co. Limited, or Wuhan Zhibo, a wholly-owned subsidiary of us, entered into a series of contractual arrangements with Beijing Sunlands, Tianjin Shangde, Wuhan Jiayan and Beijing Lingding, as well as their shareholders and, where applicable, operating subsidiaries of them, through which we became the primary beneficiary of these VIEs for accounting purposes.

In addition, in June 2021, Wuhan Zhongtudao Technology Co., Ltd, or Wuhan Zhongtudao, a wholly-owned subsidiary of us, entered into a series of contractual arrangements with Wuhan Xiaoyan, as well as its shareholders, through which we became the primary beneficiary of Wuhan Xiaoyan for accounting purposes.

Through the below contractual agreements, Wuhan Zhibo and Wuhan Zhongtudao, our wholly owned subsidiaries, are able to (i) direct the activities of the VIEs that most significantly impact the VIEs’ economic performance, (ii) receive substantially all of the economic benefits of the VIEs, and (iii) have an exclusive option to purchase all or part of the equity interests in the VIEs when and to the extent permitted by PRC law. They are therefore considered the primary beneficiaries of the VIEs and their subsidiaries for accounting purposes and are able to consolidate their operating results in the Group’s financial statements under U.S. GAAP.

Exclusive Technical Consultation and Service Agreement. Under the exclusive technical consultation and service agreement among Wuhan Zhibo, Beijing Lingding and the subsidiaries of Beijing Lingding, Wuhan Zhibo has the exclusive right to provide, among other things, technical consultation and services to Beijing Lingding and the subsidiaries of Beijing Lingding, and Beijing Lingding and the subsidiaries of Beijing Lingding agree to accept all the consultation and services provided by Wuhan Zhibo. Without Wuhan Zhibo’s prior written consent, Beijing Lingding and the subsidiaries of Beijing Lingding are prohibited from engaging any third party to provide any services contemplated by this agreement. In addition, Wuhan Zhibo has exclusive and proprietary ownership, rights and interests in any and all intellectual properties arising out of or created during the performance of this agreement. Beijing Lingding and the subsidiaries of Beijing Lingding agree to pay a quarterly service fee to Wuhan Zhibo at an aggregate amount of a certain percentage ranging from 10% to 100% of Beijing Lingding and the subsidiaries of Beijing Lingding monthly revenue. Unless terminated by Wuhan Zhibo, this agreement will remain effective until the dissolution of Beijing Lingding and the subsidiaries of Beijing Lingding. Without Wuhan Zhibo’s prior written consent, Beijing Lingding and the subsidiaries of Beijing Lingding do not have the right to terminate this exclusive technical consultation and service agreement. Wuhan Zhibo and Wuhan Zhongtudao have entered into exclusive technical consultation and service agreements with the rest of the VIEs, respectively. The terms of such agreements are substantially the same as the agreement of Beijing Lingding summarized above.

Business Operation Agreement. Under the business operation agreement, each of Beijing Lingding, the subsidiaries of Beijing Lingding and the shareholders of Beijing Lingding confirmed and agreed that, without Wuhan Zhibo’s prior written consent, it shall not make any transaction that has a material adverse effect on the assets, business, personnel, obligations, rights or operations of Beijing Lingding and the subsidiaries of Beijing Lingding, including but not limited to sale or purchase of any assets or rights exceeding RMB50,000, incurrence of any encumbrance on any of its assets, including intellectual property rights, in favor of a third party, amendment of its articles of association or business scope, or change of its normal operation procedures. Beijing Lingding, the subsidiaries of Beijing Lingding and the shareholders of Beijing Lingding shall accept and execute opinions and instructions of Wuhan Zhibo in connection with the employee

5


 

engagement and dismissal, daily operations and financial management systems. The shareholders of Beijing Lingding shall elect or appoint the candidates recommended by Wuhan Zhibo as Beijing Lingding’s directors and supervisors, and procure the appointment of Beijing Lingding’s chairman of the board and senior management pursuant to Wuhan Zhibo’s designation. The agreement also provides that if any of the agreements among Wuhan Zhibo, Beijing Lingding and the subsidiaries of Beijing Lingding is terminated, Wuhan Zhibo is entitled to terminate all of the other agreements among itself, Beijing Lingding and the subsidiaries of Beijing Lingding. This agreement will remain binding until dissolution of Beijing Lingding and all the subsidiaries of Beijing Lingding. Wuhan Zhibo and Wuhan Zhongtudao have entered into business operation agreements with the rest of the VIEs, respectively. The terms of such agreements are substantially the same as the agreement of Beijing Lingding summarized above.

Equity Interest Pledge Agreement. Under the equity interest pledge agreement among Wuhan Zhibo, the shareholders of Beijing Lingding and Beijing Lingding, the shareholders of Beijing Lingding pledged all of their equity interests in Beijing Lingding to Wuhan Zhibo as security for performance of the obligations of Beijing Lingding and its shareholders under the exclusive technical consultation and service agreement, the option agreement and the business operation agreement. The shareholders of Beijing Lingding shall instruct Beijing Lingding not to distribute any dividends and shall not approve any profit distribution plan. If any of the specified events of default occurs, Wuhan Zhibo may exercise the right to enforce the pledges after giving a notice of default to the shareholders of Beijing Lingding. Wuhan Zhibo may assign any and all of its rights and obligations under the equity interest pledge agreement to its designee(s) at any time. The equity interest pledge agreement is binding on the shareholders of Beijing Lingding and their successors. Wuhan Zhibo and Wuhan Zhongtudao have entered into equity interest pledge agreements with the rest of the VIEs, respectively. The terms of such agreements are substantially the same as the agreement of Beijing Lingding summarized above.

Option Agreement. Pursuant to the option agreement among Wuhan Zhibo, the shareholders of Beijing Lingding and Beijing Lingding, each of the shareholders irrevocably granted Wuhan Zhibo a right to purchase, or designate a third party to purchase, equity interests in Beijing Lingding then held by each shareholder at once or at multiple times at any time in part or in whole at Wuhan Zhibo’s sole and absolute discretion to the extent permitted by PRC law. The shareholders of Beijing Lingding shall promptly surrender all considerations they received from the exercise of the options to Wuhan Zhibo or the designated third party free of charge. Without Wuhan Zhibo’s prior written consent, the shareholders of Beijing Lingding shall not, individually or collectively, make or procure Beijing Lingding to make in any transaction or conduct that has a material adverse effect on the assets, liabilities, operations, equity and other legal rights of Beijing Lingding. Without Wuhan Zhibo’s prior written consent, Beijing Lingding shall not enter into any contract exceeding RMB50,000, except the contracts in the ordinary course of the business. Beijing Lingding shall not be dissolved or liquidated without prior written consent by Wuhan Zhibo. The shareholders of Beijing Lingding waive their rights of pre-emption in regard to the transfer of equity interest by any other shareholder of Beijing Lingding to Wuhan Zhibo as instructed.

Wuhan Zhibo and Wuhan Zhongtudao have entered into option agreements with the rest of the VIEs, respectively. The terms of such agreements are substantially the same as the agreement of Beijing Lingding summarized above.

Powers of Attorney. Pursuant to the powers of attorney executed by the shareholders of Beijing Lingding, the shareholders of Beijing Lingding each irrevocably authorized Wuhan Zhibo to act on their respective behalf as exclusive agent and attorney with respect to all rights of shareholders concerning all equity interests held by each of them in Beijing Lingding, including but not limited to propose to convene shareholder meetings, accept any notice with respect to the convening and proceeding of the shareholder meeting, attend shareholder meetings, sign the shareholders resolutions on their behalf, exercise all the shareholder’s rights according to laws and regulations and Beijing Lingding’s articles of association (including but not limited to voting rights and the sale transfer, pledge or dispose of all equity interests held in part or in whole) and designate and appoint on their respective behalf the president, directors, supervisors, Chief Executive Officer, Chief Financial Officer and other senior management members of Beijing Lingding.

The shareholders of the rest of the VIEs each irrevocably authorize Wuhan Zhibo or Wuhan Zhongtudao, respectively, to act on their respective behalf as executive agent and attorney with respect to all rights of shareholders pursuant the power of attorney executed by them, the terms of which are substantially the same as the agreement of Beijing Lingding summarized above.

Spousal Consent Letters. Pursuant to the spousal consent letters executed by the spouses of the shareholders of Beijing Lingding, the signing spouse confirmed and agreed that the equity interests of Beijing Lingding are the own property of their spouses and shall not constitute the jointly possessed property of the couples. The spouses also irrevocably waived any potential right or interest that may be granted by operation of applicable law in connection with the equity interests of Beijing Lingding held by their spouses.

The spouses of the shareholders of the rest of the VIEs, as applicable, also signed the spousal consent letters respectively, the terms of which are substantially the same as the spousal consent letter of Beijing Lingding summarized above.

As a result of the contractual arrangements above, Wuhan Zhibo and Wuhan Zhongtudao bear the economic risks and receive the economic benefits of the VIEs, hold the power in directing the significant activities of the VIEs, and are the primary beneficiary of the VIEs for accounting purposes. Therefore, we have consolidated the financial results of the VIEs and their subsidiaries in the Group’s consolidated financial statements.

6


 

In the opinion of Tian Yuan Law Firm, our PRC legal counsel, the contractual arrangements among our wholly-owned PRC subsidiaries, the VIEs, the VIEs’ respective shareholders and the VIEs’ respective subsidiaries are valid, binding and enforceable under the PRC laws and regulations currently in effect.

However, these contractual arrangements may not be as effective in providing control as direct ownership. There are substantial uncertainties regarding the interpretation and application of current or future PRC laws and regulations. For a description of the risks related to our corporate structure, please see “Item 3. Key Information—3.D. Risk Factors—Risks Related to Our Corporate Structure.”

Licenses and Approvals

As advised by our PRC legal counsel, we believe our PRC subsidiaries and the VIEs have obtained all licenses and approvals explicitly required and necessary for the Group’s operations in China, except as disclosed in “Item 3. Key Information—3.D. Risk Factors—Risks Related to the Group’s Business—The Group faces risks associated with the lack of a private school operating permit for online education services as well as uncertainties surrounding PRC laws and regulations governing the education industry in general, including the Law for Promoting Private Education and its Implementation Rules,” “Item 3. Key Information—3.D. Risk Factors—Risks Related to the Group’s Business—The Group faces regulatory risks and uncertainties with respect to the licensing requirement for the online transmission of internet audio-visual programs,” “Item 3. Key Information—3.D. Risk Factors—Risks Related to the Group’s Business—The failure to obtain and maintain other approvals, licenses, permits or filings applicable to the Group’s business could have a material adverse impact on the Group’s business, financial conditions and results of operations,” and “Item 3. Key Information—3.D. Risk Factors—Risks Related to the Group’s Business—The Group is subject to a variety of laws and other obligations regarding data protection, and any failure to comply with applicable laws and obligations could have a material adverse effect on the Group’s business, financial condition and results of operations.”

The following table sets forth a list of licenses and approvals, subject to further renewal, that our PRC subsidiaries and the VIEs are explicitly required to obtain and necessary to carry out the Group’s operations in China as of the date of this annual report and none of such licenses and approvals obtained had been denied or rescinded.

License

Entity Holding the License

Status

Value-added telecommunications business license (ICP certificate)

Beijing Sunlands (VIE)

Obtained

Beijing Yuanmashijie Technology Co., Ltd. (Subsidiary of a VIE)

Obtained

Wuhan Fangtang Technology Co., Ltd. (Subsidiary of a VIE)

Obtained

Beijing Feibian Education Technology Co., Ltd. (Subsidiary of a VIE)

Obtained

Beijing Zhiziyuanshui Education Technology Co., Ltd. (Subsidiary of a VIE)

Obtained

Beijing Jiayan Online Education Technology Co., Ltd. (Subsidiary of a VIE)

Obtained

Wuhan Xingui Online Technology Co., Ltd. (Subsidiary of a VIE)

Obtained

Publication business operating license

Beijing Sunlands (VIE)

Obtained

 

Wuhan Shangde (PRC subsidiary)

Obtained

Wuhan Chengyun Technology Co., Ltd. (Subsidiary of a VIE)

Obtained

Wuhan Fangtang Technology Co., Ltd. (Subsidiary of a VIE)

Obtained

Wuhan Xiaoyan (VIE)

Obtained

7


 

 

Wuhan Jiayan (VIE)

Obtained

Beijing Feibian Education Technology Co., Ltd. (Subsidiary of a VIE)

Obtained

Beijing Baobian Consumer Technology Co., Ltd. (Subsidiary of a VIE)

Obtained

Chengdu Xin Ketang Culture Transmission Co., Ltd. (Subsidiary of a VIE)

Obtained

Wuhan Shuhan Fenglin Cultural Development Co. Ltd. (Subsidiary of a VIE)

Obtained

Beijing Zhiziyuanshui Education Technology Co., Ltd. (Subsidiary of a VIE)

Obtained

License for the Production and Operation of Radio and Television Program

Beijing Sunlands (VIE)

Obtained

Food Business License

Beijing Feibian Education Technology Co., Ltd. (Subsidiary of a VIE)

Obtained

Beijing Baobian Consumer Technology Co., Ltd. (Subsidiary of a VIE)

Obtained

 

Shenzhen Baobian Consumer Technology Co., Ltd. (Subsidiary of a VIE)

Obtained

Given the uncertainties of interpretation and implementation of relevant laws and regulations and the enforcement practice by relevant government authorities, the Group may be required to obtain additional licenses, permits, filings, registrations or approvals for business operations in the future. If the Group is found to be in violation of any existing or future PRC laws or regulations, or fails to obtain or maintain any of the required licenses, permits, filings, registrations or approvals, the relevant PRC regulatory authorities would have broad discretion to take action in dealing with such violations or failures. In addition, if the Group had inadvertently concluded that such licenses, approvals, permits, registrations or filings were not required, or if applicable laws, regulations or interpretations change in a way that requires the Group to obtain such licenses, approval, permits, registrations or filings in the future, the Group may be unable to obtain such necessary licenses, approvals, permits, registrations or filings in a timely manner, or at all, and such licenses, approvals, permits, registrations or filings may be rescinded even if obtained. Any such circumstance may subject the Group to fines and other regulatory, civil or criminal liabilities, and the Group may be ordered by the competent government authorities to suspend relevant operations, which will materially and adversely affect the Group’s business operation. For risks relating to licenses and approvals required for business operations in China, see “Item 3. Key Information—3.D. Risk Factors—Risks Related to the Group’s Business.”

As advised by our PRC legal counsel, under the currently effective PRC laws and regulations, except as disclosed in “Item 3. Key Information—3.D. Risk Factors—Risks Related to the Group’s Business—The Group is subject to a variety of laws and other obligations regarding data protection, and any failure to comply with applicable laws and obligations could have a material adverse effect on the Group’s business, financial condition and results of operations”, Sunlands Technology Group, our subsidiaries and the VIEs are not subject to the permission requirements from the CAC with respect to business operations, based on the fact that, as of the date of this annual report, none of Sunlands Technology Group, our subsidiaries and the VIEs has been identified by any PRC governmental authority as an “critical information infrastructure operator” that will be subject to the CAC’s cybersecurity review requirements. However, there remain uncertainties on the interpretation and implementations of the Cybersecurity Review Measures and other laws and regulations regarding cybersecurity and data protection. If the CAC or other regulatory agencies subsequently require that their approvals be obtained for the Group’s respective data processing activities, the Group may be unable to obtain such approvals in a timely manner, or at all, and such approvals may be rescinded even if obtained. For details, see “Item 3. Key Information—Recent Regulatory Development—Cybersecurity Review Measures.”

In addition, the PRC government has recently indicated an intent to exert more oversight over overseas securities offerings and published a series of laws and regulations to regulate such transactions. In connection with our prior overseas offerings and NYSE listing status, as of the date of this annual report, we (i) have not been required to obtain any permission from or complete any filing with the CSRC, and (ii) have not been required to go through a cybersecurity review by the

8


 

CAC. As advised by our PRC legal counsel, under the currently effective PRC laws and regulations, as a group that has been listed on a foreign stock exchange before the promulgation of the Revised Cybersecurity Review Measures, Sunlands Technology Group, our subsidiaries and the VIEs are not required to go through a cybersecurity review by the CAC to conduct a security offering or maintain our listing status on the NYSE, based on their consultation with competent government authorities. According to the press conference held by CSRC for the release of the Overseas Listing Trial Measures and the Notice on Administration for the Filing of Overseas Offering and Listing by Domestic Companies, as a group that has been listed on a foreign stock exchange prior to the effective date of the Overseas Listing Trial Measures, Sunlands Technology Group, our subsidiaries and the VIEs are not required to complete the filing with the CSRC to maintain our listing status on the NYSE, but we may be required to undergo the filing procedures with the CSRC for our future offerings, listing or any other capital raising activities. Since the Overseas Listing Trial Measures were newly promulgated, there remain significant uncertainties surrounding the interpretation, application and enforcement of such measures. If we are required to complete the filing procedure with the CSRC under the Overseas Listing Trial Measures for any of our future offerings, listing or any other capital raising activities, it is uncertain whether we could complete such filing procedure as required in a timely manner, or at all, and such filings may be rescinded even if completed. Any such circumstance could subject the Group to penalties, including fines, suspension of business and revocation of required licenses, significantly limit or completely hinder our ability to continue to offer securities to investors and cause the value of such securities to significantly decline or be worthless. For more detailed information, see “Item 3. Key Information—3.D. Risk Factors—Risks Related to Doing Business in China—The approval, filing or other requirements of the China Securities Regulatory Commission or other PRC government authorities may be required under PRC law in connection with our issuance of securities overseas, and if required, we cannot predict whether or for how long we will be able to obtain such approval or complete such filing or other requirements.”

Recent Regulatory Development

Cybersecurity Review Measures

On January 4, 2022, the CAC published the Revised Cybersecurity Review Measures, which became effective on February 15, 2022 and repeal the Cybersecurity Review Measures promulgated on April 13, 2020. The Revised Cybersecurity Review Measures provide that a critical information infrastructure operator purchasing network products and services, and platform operators carrying out data processing activities, which affect or may affect national security, shall apply for cybersecurity review and that a platform operator with more than one million users’ personal information aiming to list abroad must apply for cybersecurity review. As the Revised Cybersecurity Review Measures is newly promulgated, it is uncertain how the measures will be interpreted or implemented and how they will affect the Group. We cannot predict the impact of the Revised Cybersecurity Review Measures, if any, at this stage, and we will closely monitor and assess any development in the rule-making process.

In anticipation of the strengthened implementation of cybersecurity laws and regulations and the continued expansion of the Group’s business, the Group faces potential risks if the Group is deemed as a “critical information infrastructure operator” or “platform operator” under the PRC cybersecurity laws and regulations, and would be required to follow cybersecurity review procedures. During such review, the Group may be required to suspend providing any existing or new services to the Group’s customers and/or experience other disruptions of the Group’s operations, and such review could also result in negative publicity with respect to the Group and diversion of the Group’s managerial and financial resources.

As of the date of this annual report, the Group has not been involved in any investigations or becomes subject to a cybersecurity review initiated by the CAC based on the Revised Cybersecurity Review Measures, and the Group has not received any inquiry, notice, warning, sanctions in such respect or any regulatory objections to our listing status from the CAC.

As advised by our PRC legal counsel, Tian Yuan Law Firm, under the currently effective PRC laws and regulations, except as disclosed in “Item 3. Key Information—3.D. Risk Factors—Risks Related to the Group’s Business—the Group is subject to a variety of laws and other obligations regarding data protection, and any failure to comply with applicable laws and obligations could have a material adverse effect on the Group’s business, financial condition and results of operations”, Sunlands Technology Group, our subsidiaries and the VIEs are not covered by permission requirements from the CAC (i) to conduct a security offering or maintain our listing status on the NYSE, or (ii) to conduct business operations, on the following grounds: (i) our PRC legal counsel has consulted the competent government authorities which acknowledged that, under the currently effective PRC laws and regulations, a company that has been listed on a foreign stock exchange before the promulgation of the Revised Cybersecurity Review Measures is not required to go through a cybersecurity review by the CAC to conduct a securities offering or to maintain its listing status on the foreign stock exchange on which its securities have been listed; (ii) as of the date of this annual report, none of Sunlands Technology Group, our subsidiaries and the VIEs has been identified by any PRC governmental authority as a “critical information infrastructure operator” that will be subject to the CAC’s cybersecurity review requirements. However, there remain uncertainties on the interpretation and implementations of the Cybersecurity Review Measures and other laws and regulations regarding cybersecurity and data protection. If the CAC or other regulatory agencies later require that the Group obtains their approvals for our future offshore offerings or for the Group’s data processing activities, the Group may be unable to obtain such approvals in a timely manner, or at all, and such approvals may be rescinded even if obtained. Any

9


 

such circumstance may significantly limit or completely hinder our ability to continue to offer securities to investors, subject the Group to penalties, or cause the Group to alter the Group’s business model or practices and cause the value of such securities to significantly decline or be worthless.

Potential CSRC Filing Required for the Listing of our ADSs

On July 6, 2021, certain PRC regulatory authorities issued Opinions on Strictly Cracking Down on Illegal Securities Activities. These opinions call for strengthened regulation over illegal securities activities and supervision on overseas listings by China-based companies and propose to take effective measures, such as promoting the development of relevant regulatory systems to deal with the risks and incidents faced by China-based overseas-listed companies.

On February 17, 2023, the CSRC released the Trial Administrative Measures of Overseas Securities Offering and Listing by Domestic Companies, or the Overseas Listing Trial Measures, and five supporting guidelines, effective on March 31, 2023. Pursuant to the Overseas Listing Trial Measures, PRC domestic companies that seek to offer or list securities overseas, either in direct or indirect means, are required to report and file required documents with the CSRC. On the same day, the CSRC also held a press conference for the release of the Overseas Listing Trial Measures and issued the Notice on Administration for the Filing of Overseas Offering and Listing by Domestic Companies, which, among others, clarifies that domestic companies that have been listed on a foreign stock exchange prior to the effective date of the Overseas Listing Trial Measures are required to file with the CSRC within three working days of the completion of fundraising activities on the same overseas capital market and shall make the required filing immediately after they submit the application for their listing or offering securities in other overseas capital markets. As advised by our PRC legal counsel, Tian Yuan Law Firm, as a group that has been listed on a foreign stock exchange prior to the effective date of the Overseas Listing Trial Measures, Sunlands Technology Group, our subsidiaries and the VIEs are not required to complete the filing with the CSRC only to maintain our listing status on the NYSE. However, Sunlands Technology Group, our subsidiaries or the VIEs may be required to conduct the filing procedures with the CSRS for our future offerings, listing or any other capital raising activities.

As of the date of this annual report, we have not received any inquiry, notice, warning, sanctions or regulatory objection from the CSRC. However, since the Overseas Listing Trial Measures was newly promulgated, the interpretation, application and enforcement of the Overseas Listing Trial Measures remain unclear and we cannot assure you that we could be able to complete the required filing procedure in relation to our further capital raising activities in a timely manner, or at all. For more detailed information, see “Item 3. Key Information—3.D. Risk Factors—Risks Related to Doing Business in China—The approval, filing or other requirements of the China Securities Regulatory Commission or other PRC government authorities may be required under PRC law in connection with our issuance of securities overseas, and if required, we cannot predict whether or for how long we will be able to obtain such approval or complete such filing or other requirements.”

Transfer of Funds and Other Assets

Under relevant PRC laws and regulations, we are permitted to remit funds to the VIEs through loans rather than capital contributions. The VIEs funded their operations primarily using cash generated from operating and financing activities. In addition, we and the VIEs may, from time to time, lend cash to each other to settle the payment obligations on each other’s behalf to provide temporary working capital support. In 2020 and 2021, the net amounts of working capital support provided by our PRC subsidiaries to the VIEs were RMB1,475.3 million and RMB12.5 million, respectively. In 2022, the net amount of working capital support provided by the VIEs to our PRC subsidiaries was RMB538.3 million (US$78.1 million). For more information, see “Item 4. Information on the Company—4.A. History and Development of the Company—Condensed Consolidating Schedule,” and our consolidated financial statements included elsewhere in this annual report.

As of December 31, 2022, Sunlands Technology Group had made cumulative capital contributions of US$200.0 million to our PRC subsidiaries through an intermediate holding company. These funds have been used by our PRC subsidiaries for their operations. Our PRC subsidiaries maintained certain personnel for sales and marketing, research and development, and general and administrative functions to support the operations of the VIEs.

In 2020, 2021 and 2022, the VIEs transferred RMB17.1 million, RMB62.6 million and RMB51.6 million (US$7.5 million) of service fees to our PRC subsidiaries pursuant to the contractual arrangements, respectively. The outstanding balance of service fees owed by the VIEs to our PRC subsidiaries was nil as of each of December 31, 2020, 2021 and 2022. There were no other assets transferred between us and the VIEs in 2020, 2021 and 2022.

As advised by our PRC legal counsel, for any amounts owed by the VIEs to our PRC subsidiaries under the VIE agreements, unless otherwise required by PRC tax authorities, the Group is able to settle such amounts without limitations under the current effective PRC laws and regulations, provided that the VIEs have sufficient funds to do so and that the VIEs, in case in the form of non-enterprise institution, follow the principles of openness, fairness and impartiality, fix the price reasonably and regulate the decision-making, and do not damage the state interests, the interests of the non-enterprise institution or the rights and interests of the teachers and students when conducting such related party transaction.

10


 

Our subsidiaries are permitted to pay dividends to their shareholders, and eventually to Sunlands Technology Group, only out of their retained earnings, if any, as determined in accordance with PRC accounting standards and regulations. Such payment of dividends by entities registered in China is subject to limitations, which could result in limitations on the availability of cash to fund dividends or make distributions to shareholders of our securities. For example, our PRC subsidiaries and the VIEs are required to make appropriations to certain statutory reserve funds or may make appropriations to certain discretionary funds, which are not distributable as cash dividends except in the event of a solvent liquidation of the companies. For more details, see “Item 3. Key Information—D. Risk Factors—Risks Related to Doing Business in China—We may rely on dividends and other distributions on equity paid by our PRC and Hong Kong subsidiaries to fund any cash and financing requirements we may have, and any limitation on the ability of these subsidiaries in the PRC, including Hong Kong, to make payments to us could have a material and adverse effect on our ability to conduct business.”

Sunlands Technology Group has previously declared a special cash dividend of US$1.36 per ordinary share (or US$0.68 per ADS) to holders of its ordinary shares and ADSs on June 14, 2022, and is in the process of the distribution of such dividend as of the date of this annual report. Except for that, we have no plan to declare or pay any dividends in the near future on our shares or the ADSs representing our ordinary shares. We currently intend to retain most, if not all, of our available funds and any future earnings to operate and expand the Group’s business. See “Item 8. Financial Information—A. Consolidated Statements and Other Financial Information—Dividend Policy.”

As of the date of this annual report, no transfers, dividends, or distributions between Sunlands Technology Group, our PRC subsidiaries, and the VIEs, other than those described in this annual report, have been made. As of the date of this annual report, we do not have cash management policies in place that dictate how funds are transferred between Sunlands Technology Group, our subsidiaries, the VIEs and the investors. Rather, the funds can be transferred in accordance with the applicable laws and regulations discussed in this section.

To the extent cash or assets in the business are in the PRC, including Hong Kong, or a PRC (including Hong Kong) entity, the funds or assets may not be available to fund operations or for other use outside of the PRC or Hong Kong due to interventions in or the imposition of restrictions and limitations on the ability of Sunlands Technology Group, our subsidiaries, or the VIEs by the PRC government to transfer cash or assets. There is no assurance the PRC government will not intervene in or impose restrictions on the ability of Sunlands Technology Group, our subsidiaries, or the VIEs to transfer cash or assets. See “Item 3. Key Information—3.D. Risk Factors—Risks Related to Doing Business in China—We may rely on dividends and other distributions on equity paid by our PRC and Hong Kong subsidiaries to fund any cash and financing requirements we may have, and any limitation on the ability of these subsidiaries in the PRC, including Hong Kong, to make payments to us could have a material and adverse effect on our ability to conduct business.”

For the purpose of illustration, the below table reflects the hypothetical taxes that might be required to be paid within China, assuming that: (i) we have taxable earnings, and (ii) we determine to pay a dividend in the future:

 

Taxation
Scenario
(1)
Statutory Tax
and
Standard Rates

 

Hypothetical pre-tax earnings(2)

 

 

100

%

Tax on earnings at statutory rate of 25%(3)

 

 

(25

)%

Net earnings available for distribution

 

 

75

%

Withholding tax at standard rate of 10%(4)

 

 

(7.5

)%

Net distribution to Parent/Shareholders

 

 

67.5

%

 

 

Notes:

(1) The tax calculation has been simplified for the purpose of this example. The hypothetical book pre-tax earnings amount, which does not consider timing differences, is assumed to equal the taxable income in the PRC.

(2) Under the terms of the VIE agreements, sales service fees are charged by our PRC subsidiaries to the VIEs. For all the periods presented, these fees are recognized as cost of revenues of the VIEs, with a corresponding amount as service income by our PRC subsidiaries and eliminated in consolidation. For income tax purposes, our PRC subsidiaries and the VIEs file income taxes on a separate company basis. The fees paid are recognized as a tax deduction by the VIEs and as income by our PRC subsidiaries and are tax neutral.

(3) Certain of our subsidiaries and VIEs qualifies for a 15% preferential income tax rate in China. However, such rate is subject to qualification, is temporary in nature, and may not be available in a future period. For purposes of this hypothetical example, the table above reflects a maximum tax scenario under which the full statutory rate would be effective.

(4) Upon the instance that the VIEs reach a cumulative level of profitability, because our PRC subsidiaries occupy certain trademarks and copyrights, the agreements will be updated to reflect charges for such trademarks and copyrights usage on the basis that they will qualify for tax neutral treatment.

China’s Enterprise Income Tax Law imposes a withholding income tax of 10% on dividends distributed by a Foreign Invested Enterprises, or the FIE, to its immediate holding company outside of China. A lower withholding income tax rate of 5% is applied if the FIE’s immediate holding company is registered in Hong Kong or other jurisdictions that have a tax treaty arrangement with China, subject to a qualification review at the time of the distribution. For the purpose of this hypothetical example, this table has been prepared based on a taxation scenario under which the full withholding tax would

11


 

be applied. In addition, this table has been prepared under the assumption that all profits of the VIEs will be distributed as fees to our PRC subsidiaries under tax neutral contractual arrangements. If in the future, the accumulated earnings of the VIEs exceed the fees paid to our PRC subsidiaries, or if the current and contemplated fee structure between the intercompany entities is determined to be non-substantive and disallowed by Chinese tax authorities, we have other tax-planning strategies that can be deployed on a tax neutral basis. Should all tax planning strategies fail, the VIEs could, as a matter of last resort, make a non-deductible transfer to our PRC subsidiaries for the amounts of the stranded cash in the VIEs. This would result in the double taxation of earnings: one at the VIE level (for non-deductible expenses) and one at the PRC subsidiary level (for presumptive earnings on the transfer). Such a transfer and the related tax burdens would reduce our after-tax income by approximately 5.5% of the pre-tax income. The Group’s management is of the view that the likelihood that this scenario would happen is remote.

Condensed Consolidating Schedule

The following tables present the summary statements of operations for the VIEs and other entities for the periods presented.

 

For the Year Ended December 31, 2022

 

 

The
Company

 

 

Other
Subsidiaries

 

 

Primary
Beneficiary
of VIEs

 

 

VIEs and
VIEs’
Subsidiaries

 

 

Eliminations

 

 

Consolidated
Total

 

 

(RMB in thousands)

 

Third-party net revenues

 

 

 

 

 

5,493

 

 

 

1,241,229

 

 

 

1,076,379

 

 

 

 

 

 

2,323,101

 

Inter-company revenues

 

 

 

 

 

127,317

 

 

 

51,646

 

 

 

186,310

 

 

 

(365,273

)

 

 

 

Total costs and operating
   expenses

 

 

(45,468

)

 

 

(47,809

)

 

 

(1,220,996

)

 

 

(757,159

)

 

 

365,273

 

 

 

(1,706,159

)

Income/(loss) from
   subsidiaries and VIEs

 

 

682,865

 

 

 

597,673

 

 

 

511,688

 

 

 

 

 

 

(1,792,226

)

 

 

 

Income/(loss) from non-
   operations

 

 

6,562

 

 

 

191

 

 

 

10,792

 

 

 

14,061

 

 

 

 

 

 

31,606

 

Income/(loss) before
   income tax benefit/(expenses) and
   gain from equity method investments

 

 

643,959

 

 

 

682,865

 

 

 

594,359

 

 

 

519,591

 

 

 

(1,792,226

)

 

 

648,548

 

Income tax
   benefit/(expenses)

 

 

 

 

 

 

 

3,314

 

 

 

(15,306

)

 

 

 

 

 

(11,992

)

Gain from equity method
   investments

 

 

 

 

 

 

 

 

 

 

 

6,453

 

 

 

 

 

 

6,453

 

Net income/(loss)

 

 

643,959

 

 

 

682,865

 

 

 

597,673

 

 

 

510,738

 

 

 

(1,792,226

)

 

 

643,009

 

Less: net loss attribute to
   non-controlling interests

 

 

 

 

 

 

 

 

 

 

 

(950

)

 

 

 

 

 

(950

)

Net income/(loss) attributable
   to Sunlands Technology
   Group

 

 

643,959

 

 

 

682,865

 

 

 

597,673

 

 

 

511,688

 

 

 

(1,792,226

)

 

 

643,959

 

 

 

For the Year Ended December 31, 2021

 

 

The
Company

 

 

Other
Subsidiaries

 

 

Primary
Beneficiary
of VIEs

 

 

VIEs and
VIEs’
Subsidiaries

 

 

Eliminations

 

 

Consolidated
Total

 

 

(RMB in thousands)

 

Third-party net revenues

 

 

 

 

320

 

 

 

1,970,224

 

 

 

537,273

 

 

 

 

 

2,507,817

 

Inter-company revenues

 

 

 

 

 

 

62,600

 

 

 

392,410

 

 

 

(455,010

)

 

 

 

Total costs and operating
   expenses

 

 

(58,564

)

 

 

(66,884

)

 

 

(1,846,298

)

 

 

(882,418

)

 

 

460,612

 

 

 

(2,393,552

)

Income/(loss) from
   subsidiaries and VIEs

 

 

272,263

 

 

 

338,827

 

 

 

151,955

 

 

 

 

 

(763,045

)

 

 

 

Income/(loss) from non-
   operations

 

 

5,357

 

 

 

 

 

7,799

 

 

 

75,815

 

 

 

(5,602

)

 

 

83,369

 

Income/(loss) before
   income tax (expenses)/benefit and
   loss from equity method investments

 

 

219,056

 

 

 

272,263

 

 

 

346,280

 

 

 

123,080

 

 

 

(763,045

)

 

 

197,634

 

Income tax
   (expenses)/benefit

 

 

 

 

 

 

(7,453

)

 

 

27,071

 

 

 

 

 

19,618

 

Loss from equity method
   investments

 

 

 

 

 

 

 

 

 

(4,886

)

 

 

 

 

(4,886

)

Net income/(loss)

 

 

219,056

 

 

 

272,263

 

 

 

338,827

 

 

 

145,265

 

 

 

(763,045

)

 

 

212,366

 

Less: net loss attribute to
   non-controlling interests

 

 

 

 

 

 

 

 

 

 

 

(6,690

)

 

 

 

 

 

(6,690

)

Net income/(loss) attributable
   to Sunlands Technology
   Group

 

 

219,056

 

 

 

272,263

 

 

 

338,827

 

 

 

151,955

 

 

 

(763,045

)

 

 

219,056

 

 

12


 

 

 

For the Year Ended December 31, 2020

 

 

The
Company

 

 

Other
Subsidiaries

 

 

Primary
Beneficiary
of VIEs

 

 

VIEs and
VIEs’
Subsidiaries

 

 

Eliminations

 

 

Consolidated
Total

 

 

(RMB in thousands)

 

Third-party net revenues

 

 

 

 

 

 

 

 

1,161,098

 

 

 

1,042,693

 

 

 

 

 

 

2,203,791

 

Inter-company revenues

 

 

 

 

 

 

 

 

17,118

 

 

 

409,376

 

 

 

(426,494

)

 

 

 

Total costs and operating
   expenses

 

 

(75,941

)

 

 

(54,486

)

 

 

(1,684,566

)

 

 

(1,480,604

)

 

 

442,788

 

 

 

(2,852,809

)

(Loss)/income from
   subsidiaries and VIEs

 

 

(369,481

)

 

 

(315,024

)

 

 

(57,013

)

 

 

 

 

741,518

 

 

 

 

Income/(loss) from non-
   operations

 

 

14,880

 

 

 

29

 

 

 

176,817

 

 

 

41,013

 

 

 

(16,294

)

 

 

216,445

 

(Loss)/income before
   income tax benefit/(expenses) and
   gain from equity method investments

 

 

(430,542

)

 

 

(369,481

)

 

 

(386,546

)

 

 

12,478

 

 

 

741,518

 

 

 

(432,573

)

Income tax
   benefit/(expenses)

 

 

 

 

 

 

 

 

71,522

 

 

 

(71,286

)

 

 

 

 

 

236

 

Gain from equity method
   investments

 

 

 

 

 

 

 

 

 

 

 

1,349

 

 

 

 

 

 

1,349

 

Net (loss)/income

 

 

(430,542

)

 

 

(369,481

)

 

 

(315,024

)

 

 

(57,459

)

 

 

741,518

 

 

 

(430,988

)

Less: net loss attribute to
   non-controlling interests

 

 

 

 

 

 

 

 

 

 

 

(446

)

 

 

 

 

 

(446

)

Net (loss)/income attributable
   to Sunlands Technology
   Group

 

 

(430,542

)

 

 

(369,481

)

 

 

(315,024

)

 

 

(57,013

)

 

 

741,518

 

 

 

(430,542

)

 

13


 

The following tables present the summary balance sheet data for the VIEs and other entities as of the dates presented.

 

As of December 31, 2022

 

 

The
Company

 

 

Other
Subsidiaries

 

 

Primary
Beneficiary
of VIEs

 

 

VIEs and
VIEs’
Subsidiaries

 

 

Eliminations

 

 

Consolidated
Total

 

 

(RMB in thousands)

 

Assets

 

 

 

 

 

 

 

 

 

 

 

 

 

 

 

 

 

 

Cash, cash equivalents,
   and restricted cash

 

 

496,184

 

 

 

8,840

 

 

 

100,165

 

 

 

152,215

 

 

 

 

 

 

757,404

 

Amount due from Group
   companies

 

 

1,383,654

 

 

 

 

 

 

2,201,067

 

 

 

 

 

 

(3,584,721

)

 

 

 

Other current assets

 

 

8,805

 

 

 

4,496

 

 

 

66,286

 

 

 

132,113

 

 

 

 

 

 

211,700

 

Property and equipment, net

 

 

 

 

 

 

 

 

593,534

 

 

 

220,249

 

 

 

 

 

 

813,783

 

Other non-current assets

 

 

38,046

 

 

 

 

 

 

57,558

 

 

 

397,579

 

 

 

 

 

 

493,183

 

Total assets

 

 

1,926,689

 

 

 

13,336

 

 

 

3,018,610

 

 

 

902,156

 

 

 

(3,584,721

)

 

 

2,276,070

 

Liabilities

 

 

 

 

 

 

 

 

 

 

 

 

 

 

 

 

 

 

Deferred revenue

 

 

 

 

 

1,134

 

 

 

1,064,524

 

 

 

625,288

 

 

 

 

 

1,690,946

 

Amount due to Group companies

 

 

 

 

 

1,383,654

 

 

 

 

 

 

2,201,067

 

 

 

(3,584,721

)

 

 

 

Other current liabilities

 

 

46,709

 

 

 

4,822

 

 

 

232,290

 

 

 

208,237

 

 

 

 

 

492,058

 

Other non-current liabilities

 

 

 

 

 

 

 

 

153,888

 

 

 

319,029

 

 

 

 

 

472,917

 

Deficits of investment
   in subsidiaries and VIEs

 

 

2,254,467

 

 

 

878,193

 

 

 

2,446,101

 

 

 

 

 

(5,578,761

)

 

 

 

Total liabilities

 

 

2,301,176

 

 

 

2,267,803

 

 

 

3,896,803

 

 

 

3,353,621

 

 

 

(9,163,482

)

 

 

2,655,921

 

Non-controlling interest

 

 

 

 

 

 

 

 

 

 

 

(5,364

)

 

 

 

 

(5,364

)

Total Sunlands Technology
   Group shareholders’ deficit

 

 

(374,487

)

 

 

(2,254,467

)

 

 

(878,193

)

 

 

(2,446,101

)

 

 

5,578,761

 

 

 

(374,487

)

Total liabilities and equity

 

 

1,926,689

 

 

 

13,336

 

 

 

3,018,610

 

 

 

902,156

 

 

 

(3,584,721

)

 

 

2,276,070

 

 

14


 

 

 

As of December 31, 2021

 

 

The
Company

 

 

Other
Subsidiaries

 

 

Primary
Beneficiary
of VIEs

 

 

VIEs and
VIEs’
Subsidiaries

 

 

Eliminations

 

 

Consolidated
Total

 

 

(RMB in thousands)

 

Assets

 

 

 

 

 

 

 

 

 

 

 

 

 

 

 

 

 

 

Cash, cash equivalents,
   and restricted cash

 

 

499,863

 

 

 

3,490

 

 

 

108,474

 

 

 

64,896

 

 

 

 

 

676,723

 

Amount due from Group
   companies

 

 

1,430,792

 

 

 

 

 

2,773,349

 

 

 

33,935

 

 

 

(4,238,076

)

 

 

Other current assets

 

 

5,922

 

 

 

8,554

 

 

 

291,349

 

 

 

144,036

 

 

 

 

 

449,861

 

Property and equipment, net

 

 

 

 

 

 

627,793

 

 

 

229,855

 

 

 

 

 

857,648

 

Other non-current assets

 

 

25,316

 

 

 

 

 

151,937

 

 

 

431,135

 

 

 

 

 

608,388

 

Total assets

 

 

1,961,893

 

 

 

12,044

 

 

 

3,952,902

 

 

 

903,857

 

 

 

(4,238,076

)

 

 

2,592,620

 

Liabilities

 

 

 

 

 

 

 

 

 

 

 

 

 

 

 

 

 

 

Deferred revenue

 

 

 

 

 

 

1,795,150

 

 

 

553,029

 

 

 

 

 

2,348,179

 

Amount due to Group companies

 

 

 

 

1,430,792

 

 

 

33,935

 

 

 

2,773,349

 

 

 

(4,238,076

)

 

 

Other current liabilities

 

 

23,216

 

 

 

164

 

 

 

409,794

 

 

 

205,833

 

 

 

 

 

639,007

 

Other non-current liabilities

 

 

3,927

 

 

 

 

 

293,786

 

 

 

321,873

 

 

 

 

 

619,586

 

Deficits of investment
   in subsidiaries and VIEs

 

 

2,943,976

 

 

 

1,525,064

 

 

 

2,945,301

 

 

 

 

 

 

(7,414,341

)

 

 

Total liabilities

 

 

2,971,119

 

 

 

2,956,020

 

 

 

5,477,966

 

 

 

3,854,084

 

 

 

(11,652,417

)

 

 

3,606,772

 

Non-controlling interest

 

 

 

 

 

 

 

 

(4,926

)

 

 

 

 

(4,926

)

Total Sunlands Technology
   Group shareholders’ deficit

 

 

(1,009,226

)

 

 

(2,943,976

)

 

 

(1,525,064

)

 

 

(2,945,301

)

 

 

7,414,341

 

 

 

(1,009,226

)

Total liabilities and equity

 

 

1,961,893

 

 

 

12,044

 

 

 

3,952,902

 

 

 

903,857

 

 

 

(4,238,076

)

 

 

2,592,620

 

The following tables present the summary cash flow data for the VIEs and other entities for the periods presented.

 

For the Year Ended December 31, 2022

 

 

The
Company

 

 

Other
Subsidiaries

 

 

Primary
Beneficiary
of VIEs

 

 

VIEs and
VIEs’
Subsidiaries

 

 

Eliminations

 

 

Consolidated
Total

 

 

(RMB in thousands)

 

Net cash (used in)/generated from
   operating activities

 

 

(53,792

)

 

 

54,467

 

 

 

(628,363

)

 

 

636,832

 

 

 

 

 

 

9,144

 

Loan and working capital support
   within the Group

 

 

47,138

 

 

 

 

 

 

538,347

 

 

 

 

 

 

(585,485

)

 

 

 

Other investing activities

 

 

(13,013

)

 

 

 

 

 

120,361

 

 

 

(11,166

)

 

 

 

 

 

96,182

 

Net cash generated from/(used in)
   investing activities

 

 

34,125

 

 

 

 

 

 

658,708

 

 

 

(11,166

)

 

 

(585,485

)

 

 

96,182

 

Net proceeds from loan and
   working capital support from
   entities within the Group

 

 

 

 

 

(47,138

)

 

 

 

 

 

(538,347

)

 

 

585,485

 

 

 

 

Other financing activities

 

 

(29,257

)

 

 

 

 

 

(38,654

)

 

 

 

 

 

 

 

 

(67,911

)

Net cash (used in)/generated from
   financing activities

 

 

(29,257

)

 

 

(47,138

)

 

 

(38,654

)

 

 

(538,347

)

 

 

585,485

 

 

 

(67,911

)

 

 

For the Year Ended December 31, 2021

 

 

The
Company

 

 

Other
Subsidiaries

 

 

Primary
Beneficiary
of VIEs

 

 

VIEs and
VIEs’
Subsidiaries

 

 

Eliminations

 

 

Consolidated
Total

 

 

(RMB in thousands)

 

Net cash used in operating activities

 

 

(37,609

)

 

 

(65,738

)

 

 

(85,178

)

 

 

(184,726

)

 

 

 

 

 

(373,251

)

Loan and working capital
   support within the Group

 

 

(69,529

)

 

 

 

 

 

(12,529

)

 

 

 

 

 

82,058

 

 

 

 

Other investing activities

 

 

(2,204

)

 

 

 

 

 

167,721

 

 

 

177,164

 

 

 

 

 

 

342,681

 

Net cash (used in)/generated from
   investing activities

 

 

(71,733

)

 

 

 

 

 

155,192

 

 

 

177,164

 

 

 

82,058

 

 

 

342,681

 

Net proceeds from loan and
   working capital support
    from entities within the Group

 

 

 

 

 

69,529

 

 

 

 

 

 

12,529

 

 

 

(82,058

)

 

 

 

Other financing activities

 

 

(4,866

)

 

 

 

 

 

(34,038

)

 

 

 

 

 

 

 

 

(38,904

)

Net cash (used in)/generated from
   financing activities

 

 

(4,866

)

 

 

69,529

 

 

 

(34,038

)

 

 

12,529

 

 

 

(82,058

)

 

 

(38,904

)

 

15


 

 

 

For the Year Ended December 31, 2020

 

 

The
Company

 

 

Other
Subsidiaries

 

 

Primary
Beneficiary
of VIEs

 

 

VIEs and
VIEs’
Subsidiaries

 

 

Eliminations

 

 

Consolidated
Total

 

 

(RMB in thousands)

 

Net cash (used in)/generated from
   operating activities

 

 

(427,279

)

 

 

309,706

 

 

 

1,199,784

 

 

 

(1,270,852

)

 

 

 

 

 

(188,641

)

Loan and working capital
   support within the Group

 

 

 

 

 

 

 

 

(1,475,286

)

 

 

 

 

 

1,475,286

 

 

 

 

Investment in entities within
   the Group

 

 

 

 

 

(326,250

)

 

 

 

 

 

 

 

 

326,250

 

 

 

 

Other investing activities

 

 

563

 

 

 

 

 

 

(135,824

)

 

 

(214,045

)

 

 

 

 

 

(349,306

)

Net cash generated from/(used in)
   investing activities

 

 

563

 

 

 

(326,250

)

 

 

(1,611,110

)

 

 

(214,045

)

 

 

1,801,536

 

 

 

(349,306

)

Net proceeds from loan and
   working capital support from
   entities within the Group

 

 

 

 

 

 

 

 

 

1,475,286

 

 

 

(1,475,286

)

 

 

 

Proceeds from group capital
   contribution

 

 

 

 

 

 

 

326,250

 

 

 

 

 

 

(326,250

)

 

 

 

Other financing activities

 

 

(26,579

)

 

 

 

 

 

(32,500

)

 

 

 

 

 

 

 

 

(59,079

)

Net cash (used in)/generated from
   financing activities

 

 

(26,579

)

 

 

 

 

 

293,750

 

 

 

1,475,286

 

 

 

(1,801,536

)

 

 

(59,079

)

 

Restrictions on Foreign Exchange and the Ability to Transfer Cash between Entities, Across Borders and to U.S. Investors

Sunlands Technology Group’s ability to pay dividends, if any, to its shareholders and ADS holders and to service any debt it may incur will depend upon dividends paid by our PRC subsidiaries. Under PRC laws and regulations, our PRC subsidiaries are subject to certain restrictions with respect to paying dividends or otherwise transferring any of their net assets offshore to Sunlands Technology Group. In particular, under the current effective PRC laws and regulations, dividends may be paid only out of distributable profits. Distributable profits are the net profit as determined under PRC GAAP, less any recovery of accumulated losses and appropriations to statutory and other reserves required to be made. Each of our PRC subsidiaries is required to set aside at least 10% of its after-tax profits each year, after making up previous years’ accumulated losses, if any, to fund certain statutory reserve funds, until the aggregate amount of such a fund reaches 50% of its registered capital. As a result, our PRC subsidiaries may not have sufficient distributable profits to pay dividends to us in the near future.

Furthermore, if certain procedural requirements are satisfied, the payment of current account items, including profit distributions and trade and service related foreign exchange transactions, can be made in foreign currencies without prior approval from State Administration of Foreign Exchange, or the SAFE, or its local branches. However, where Renminbi is to be converted into foreign currency and remitted out of China to pay capital expenses, such as the repayment of loans denominated in foreign currencies, approval from or registration with competent government authorities or its authorized banks is required. The PRC government may take measures at its discretion from time to time to restrict access to foreign currencies for current account or capital account transactions. If the foreign exchange control system prevents the Group from obtaining sufficient foreign currencies to satisfy the Group’s foreign currency demands, the Group may not be able to pay dividends in foreign currencies to our offshore intermediary holding companies or ultimate parent company, and therefore, our shareholders or investors in our ADSs. Further, we cannot assure you that new regulations or policies will not be promulgated in the future, which may further restrict the remittance of Renminbi into or out of the PRC. We cannot assure you, in light of the restrictions in place, or any amendment to be made from time to time, that our current or future PRC subsidiaries will be able to satisfy their respective payment obligations that are denominated in foreign currencies, including the remittance of dividends outside of the PRC. If any of our subsidiaries incurs debt on its own behalf in the future, the instruments governing such debt may restrict its ability to pay dividends to Sunlands Technology Group. In addition, our PRC subsidiaries are required to make appropriations to certain statutory reserve funds, which are not distributable as cash dividends except in the event of a solvent liquidation of the companies.

For PRC and United States federal income tax consideration of an investment in the ADSs, see “Item 10. Additional Information—10.E. Taxation.”

Impact of Holding Foreign Companies Accountable Act

Trading in our securities on U.S. markets, including the NYSE, may be prohibited under the Holding Foreign Companies Accountable Act (the “HFCAA”) if the Public Company Accounting Oversight Board (the “PCAOB”) determines that it is unable to inspect or investigate completely our auditor for two consecutive years. On December 16, 2021, the PCAOB issued the HFCAA Determination Report to notify the SEC of its determinations that the PCAOB was unable to inspect or investigate completely registered public accounting firms headquartered in mainland China and Hong Kong (the “2021 Determinations”), including our auditor. On May 26, 2022, we were conclusively identified by the SEC under the HFCAA as having filed audit reports issued by a registered public accounting firm that cannot be inspected or

16


 

investigated completely by the PCAOB in connection with the filing of our 2021 Form 20-F. The inability of the PCAOB to conduct inspections in the past also deprived our investors of the benefits of such inspections. On December 15, 2022, the PCAOB announced that it was able to conduct inspections and investigations completely of PCAOB-registered public accounting firms headquartered in mainland China and Hong Kong in 2022. The PCAOB vacated its previous 2021 Determinations accordingly. As a result, we do not expect to be identified as a “Commission-Identified Issuer” under the HFCAA for the fiscal year ended December 31, 2022 after we file our annual report on Form 20-F for such fiscal year. However, whether the PCAOB will continue to conduct inspections and investigations completely to its satisfaction of PCAOB-registered public accounting firms headquartered in mainland China and Hong Kong is subject to uncertainty and depends on a number of factors out of our, and our auditor’s, control, including positions taken by authorities of the PRC. The PCAOB is expected to continue to demand complete access to inspections and investigations against accounting firms headquartered in mainland China and Hong Kong in the future and states that it has already made plans to resume regular inspections in early 2023 and beyond. The PCAOB is required under the HFCAA to make its determination on an annual basis with regards to its ability to inspect and investigate completely accounting firms based in the mainland China and Hong Kong. The possibility of being a “Commission-Identified Issuer” and risk of delisting could continue to adversely affect the trading price of our securities. If the PCAOB determines in the future that it no longer has full access to inspect and investigate accounting firms headquartered in mainland China and Hong Kong and we continue to use such accounting firm to conduct audit work, we would be identified as a “Commission-Identified Issuer” under the HFCAA following the filing of the annual report for the relevant fiscal year, and if we were so identified for two consecutive years, trading in our securities on U.S. markets would be prohibited. For details, see “Item 3. Key Information—3.D Risk Factors—Risks Related to Doing Business in China—The PCAOB had historically been unable to inspect our auditor in relation to their audit work performed for the Group’s financial statements. On December 15, 2022, the PCAOB announced that it was able to inspect and investigate completely issuer audit engagement of PCAOB-registered public accounting firms headquartered in China and Hong Kong in 2022. If the PCAOB is unable to conduct inspections over our auditor in the future, such inability to inspect will deprives our investors with the benefits of such inspections.”

3.A. [Reserved]

 

3.B. Capitalization and Indebtedness

Not applicable.

3.C. Reason for the Offer and Use of Proceeds

Not applicable.

3.D. Risk Factors

The Group faces various legal and operational risks and uncertainties as a group based in and primarily operating in China. The PRC government has significant authority to exert influence on the ability of China-based issuers, like us, to conduct its business, accept foreign investments or be listed on a U.S. stock exchange. For example, the Group faces risks associated with regulatory approvals of offshore offerings, anti-monopoly regulatory actions, cybersecurity and data privacy, as well as the uncertainty on whether the PCAOB will continue to be able to satisfactorily inspect or investigate completely registered public accounting firms headquartered in mainland China and Hong Kong. The PRC government may also intervene with or influence the Group’s operations as the government deems appropriate to further regulatory, political and societal goals. The PRC government has recently published new policies that significantly affected educational industry and we cannot rule out the possibility that it will in the future further release regulations or policies regarding educational industry that could adversely affect the Group’s business, financial condition and results of operations. Any such action, once taken by the PRC government, could significantly limit or completely hinder the Group’s ability to offer or continue to offer securities to investors and cause the value of such securities to significantly decline or in extreme cases, become worthless. Furthermore, Sunlands Technology Group is a Cayman Islands holding company. The Group’s operations in China are conducted through our PRC subsidiaries and the VIEs. Thus, the Group’s corporate structure involves unique risks to investors in the ADSs.

You should carefully consider all of the information in this annual report before making an investment in the ADSs. Below please find a summary of the principal risks and uncertainties the Group faces, organized under relevant headings. In particular, as we are a China-based issuer incorporated in the Cayman Islands, you should pay special attention to subsections headed “Item 3. Key Information—3.D. Risk Factors—Risks Related to Doing Business in China” and “Item 3. Key Information—3.D. Risk Factors—Risks Related to Our Corporate Structure.”

Summary of Risk Factors

Investing in the ADSs involves significant risks. You should carefully consider all of the information in this annual report before making an investment in the ADSs. Below please find a summary of the principal risks we face, organized under relevant headings.

17


 

Risks Related to the Group’s Business

If the Group fails to increase student enrollments, the Group’s net revenues may decline, and the Group may not be able to maintain growth.
If the Group fails to manage its business growth effectively, the success of the Group’s business model will be compromised.
The Group has a history of net losses and the Group may not continue to achieve profitability in the future.
If the Group is unable to conduct sales and marketing activities cost-effectively, the Group’s results of operations and financial condition may be materially and adversely affected.
The Group may be adversely affected by any negative publicity concerning the Group and the Group’s business, shareholders, affiliates, directors, officers and employees and the industry in which the Group operates, regardless of its accuracy, which could harm the Group’s reputation and business.
Significant uncertainties exist in relation to the interpretation and implementation of, or proposed changes to, the PRC laws, regulations and policies regarding the education industry.
The Group faces risks associated with the lack of a private school operating permit for online education services as well as uncertainties surrounding PRC laws and regulations governing the education industry in general, including the Law for Promoting Private Education and its Implementation Rules.
The Group faces regulatory risks and uncertainties associated with the Group’s teachers’ lack of teaching licenses.
The Group faces regulatory risks and uncertainties with respect to the licensing requirement for the online transmission of internet audio-visual programs.
The failure to obtain and maintain other approvals, licenses, permits or filings applicable to the Group’s business could have a material adverse impact on the Group’s business, financial conditions and results of operations.
The Group may not be able to continue to recruit, train and retain a sufficient number of qualified faculty members.

Risks Related to Our Corporate Structure

There are substantial uncertainties regarding the interpretation and application of current and future PRC laws, regulations, and rules relating to the agreements that establish the VIE structure for the Group’s operations in China, including potential future actions by the PRC government, which could affect the enforceability of our contractual arrangements with the VIEs and, consequently, significantly affect the Groups financial condition and results of operations. If the PRC government finds such agreements non-compliant with relevant PRC laws, regulations and rules, or if these laws, regulations and rules or the interpretation thereof change in the future, we could be subject to severe penalties or be forced to relinquish our interests in the VIEs.
We rely on contractual arrangements with the VIEs and their respective shareholders for a significant portion of the Groups business operations which may not be as effective as direct ownership.
Any failure by the VIEs or their respective shareholders to perform their obligations under our contractual arrangements with them would have a material and adverse effect on our business.
Our contractual arrangements are governed by PRC laws. Accordingly, these contracts would be interpreted in accordance with PRC laws, and any disputes would be resolved in accordance with PRC legal procedures.
The shareholders of the VIEs may have actual or potential conflicts of interest with us, which may materially and adversely affect the Groups business and financial condition.

Risks Related to Doing Business in China

The approval, filing or other requirements of the China Securities Regulatory Commission or other PRC government authorities may be required under PRC law in connection with our issuance of securities overseas, and if required, we cannot predict whether or for how long we will be able to obtain such approval or complete such filing or other requirements. For details, please see page 41.
Changes in China’s economic, political or social conditions or government policies could have a material adverse effect on the Group’s business and operations. For details, please see pages 41 to 42.
Uncertainties with respect to the PRC legal system, including uncertainties regarding the enforcement of laws, and sudden or unexpected changes in policies, laws and regulations in China, could adversely affect

18


 

the Group. The enforcement of laws and rules and regulations in China may change quickly with little advance notice, which could result in a material adverse change in the Group’s operations and the value of our ADSs. For details, please see page 42.
The PRC government’s significant oversight over the Group’s business operation in China could result in a material adverse change in the Group’s operations in China and the value of our ADSs. The Chinese government may intervene or influence the Group’s operations in China at any time, or may exert more control over offerings conducted overseas and/or foreign investment in China-based issuers. Any actions by the Chinese government to exert more oversight and control over offerings that are conducted overseas and/or foreign investment in China-based issuers could significantly limit or completely hinder our ability to offer or continue to offer securities to investors and cause the value of such securities to significantly decline or become worthless. For details, please see pages 42 to 43.
You may experience difficulties in effecting service of legal process, enforcing foreign judgments or bringing actions in China, including Hong Kong, against the Group or the Groups management named in the annual report based on foreign laws. For details, please see page 43.
We may rely on dividends and other distributions on equity paid by our PRC and Hong Kong subsidiaries to fund any cash and financing requirements we may have, and any limitation on the ability of these subsidiaries in the PRC, including Hong Kong, to make payments to us could have a material and adverse effect on our ability to conduct business. For details, please see pages 43 to 44. Also see “Item 3. Key Information–Restrictions on Foreign Exchange and the Ability to Transfer Cash between Entities, Across Borders and to U.S. Investors” on page 16 for more information.
The PCAOB had historically been unable to inspect our auditor in relation to their audit work performed for the Group’s financial statements. Such inability to inspect in the past has deprived our investors with the benefits of such inspections. For details, please see page 48.
Our ADSs will be delisted and our ADSs and shares will be prohibited from trading in the over-the-counter market under the Holding Foreign Companies Accountable Act, or the HFCAA, if the PCAOB is unable to inspect or investigate completely auditors located in China for two consecutive years. For details, please see pages 48 to 49.

Risks Related to the ADSs

If the market price for our ADSs falls below US$1.00 for an extended period of time, or falls to US$0.16 at any time, our ADSs may be delisted from the NYSE.
The trading price of the ADSs is likely to be volatile, which could result in substantial losses to investors.
If securities or industry analysts do not publish research or reports about the Groups business, or if they adversely change their recommendations regarding the ADSs, the market price for the ADSs and trading volume could decline.
The sale or availability for sale of substantial amounts of ADSs could adversely affect their market price.
Techniques employed by short sellers may drive down the market price of the ADSs.
Our triple-class share structure with different voting rights will limit your ability to influence corporate matters and could discourage others from pursuing any change of control transactions that holders of our Class A ordinary shares and ADSs may view as beneficial.

Risks Related to the Group’s Business

If the Group fails to increase student enrollments, the Group’s net revenues may decline, and the Group may not be able to maintain growth.

The Group generates revenue primarily from the tuition the Group collects from students. It is critical for the Group to enroll prospective students in a cost-effective manner. Some of the factors, many of which are largely beyond the Group’s control, could prevent the Group from successfully increasing enrollments of new students in a cost-effective manner, or at all. These factors include, among other things, (i) reduced interest in the degrees, diplomas, certifications, professions, skills or interests for which our course offerings are designed; (ii) negative publicity or perceptions regarding us, or online education services in general; (iii) the emergence of alternative course delivery models; (iv) the inability of students to pay the tuition; (v) increasing market competition, particularly price reductions by competitors that the Group is unable or unwilling to match; and (vi) adverse changes in relevant government policies or general economic conditions. If one or more of these factors reduce market demand for the Group’s services, the Group’s student enrollments could be negatively affected or the Group’s costs associated with student acquisition and retention could increase, or both, any of which could materially affect the Group’s ability to grow the Group’s gross billings and net revenues. These developments could also harm the Group’s brand and reputation, which would negatively impact the Group’s ability to expand the Group’s business.

19


 

If the Group fails to manage its business growth effectively, the success of the Group’s business model will be compromised.

The Group’s growth strategy has placed, and will continue to place, a significant strain on the Group’s sales and marketing capacities, administrative and operating infrastructure, facilities and other resources. To maintain the Group’s growth, the Group needs to continue to acquire more students, scale up the Group’s course offerings, increase the Group’s academic and administrative faculty, as well as strengthen the Group’s platforms and systems. The Group will also be required to refine the Group’s operational, financial and management controls and reporting systems and procedures. If the Group fails to efficiently manage the Group’s business expansion, the Group’s costs and expenses may increase more than the Group plans and the Group may not successfully attract a sufficient number of students and qualified academic and administrative faculty in a cost-effective manner, respond to competitive challenges, or otherwise execute the Group’s business plans. In addition, the Group may, as part of carrying out the Group’s growth strategies, adopt new initiatives to offer additional course packages and educational content and to implement new pricing models and strategies. We cannot assure you that these initiatives may achieve the anticipated results. These proposed changes may not be well received by the Group’s existing and prospective students, in which case their experience with the Group’s education services may suffer, which could damage the Group’s reputation and business prospect.

The Group’s ability to effectively implement the Group’s strategies and manage the Group’s business growth will depend on a number of factors, including the Group’s ability to: (i) identify and effectively market the Group’s products and services in new markets with sufficient growth potential; (ii) develop and improve course offerings and educational contents to make them appealing to existing and prospective students, including working adult students; (iii) maintain and increase the Group’s student enrollments; (iv) effectively recruit, train and motivate a large number of new employees, including the Group’s faculty members and sales and marketing personnel; (v) successfully implement enhancements and improvements to the systems and platforms; (vi) continue to improve the Group’s operational, financial and management controls and efficiencies; (vii) protect and further develop the Group’s intellectual property rights; and (viii) make sound business decisions in light of the scrutiny associated with operating as a public company. These activities require significant capital expenditures and investment of valuable management and financial resources, and the Group’s growth will continue to place significant demands on the Group’s management. There are no guarantees that the Group will be able to effectively manage any future growth in an efficient, cost-effective and timely manner, or at all. The Group’s growth in a relatively short period of time is not necessarily indicative of results that the Group may achieve in the future. If the Group does not effectively manage the growth of the Group’s business and operations, the Group’s reputation, results of operations and overall business and prospects could be negatively impacted.

The Group’s net revenues were RMB2,203.8 million, RMB2,507.8 million and RMB2,323.1 million (US$336.8 million), respectively, in 2020, 2021 and 2022. During the same periods, the Group’s gross billings were RMB2,350.4 million, RMB1,970.0 million and RMB1,496.7 million (US$217.0 million), respectively, and the Group’s new student enrollments were 434,240, 434,228 and 534,280, respectively. The Group is seeking to offer a broader range of courses, foster a more social and entertaining learning experience, and use cutting-edge technologies, particularly artificial intelligence, to improve students’ learning experience and outcomes. All of these endeavors involve risks and will require significant management, financial and human resources. We cannot assure you that they will achieve the anticipated results or that the Group’s gross billings and new student enrollments will not decline in the future due to the risks and uncertainties discussed in this “Item 3. Key Information—3.D. Risk Factors.” If the Group is not able to achieve growth in the Group’s gross billings and new student enrollments effectively, or at all, the Group’s business and prospects may be materially and adversely affected.

The Group has a history of net losses and the Group may not continue to achieve profitability in the future.

The Group had net losses of RMB431.0 million in 2020, and net profit of RMB212.4 million and RMB643.0 million (US$93.2 million) in 2021 and 2022, respectively. We cannot assure you, however, that the Group will be able to continue to generate net profits in the future.

The Group intends to continue to invest heavily for the foreseeable future in increasing the Group’s market share, improving the capacity of the Group’s technology infrastructure to better support an even larger student base and to offer additional courses and educational content.

These efforts may be more costly than the Group expects and the Group’s net revenues may not increase sufficiently to offset these expenses. The Group may continue to take actions and make investments that do not generate optimal short-term financial results and may even result in increased operating losses in the short term with no assurance that the Group will eventually achieve the Group’s intended long-term benefits or profitability. These factors, among others set out in this “Item 3.D. Risk Factors,” may negatively affect the Group’s ability to achieve profitability in the near term, if at all.

If the Group is unable to conduct sales and marketing activities cost-effectively, the Group’s results of operations and financial condition may be materially and adversely affected.

The Group relies on its sales and marketing efforts to increase student enrollments. The Group’s sales and marketing expenses primarily include expenses incurred in relation to sales and marketing personnel and marketing spending. The

20


 

Group incurred approximately RMB2,123.6 million, RMB1,748.4 million and RMB1,129.5 million (US$163.8 million), respectively, in sales and marketing expenses in 2020, 2021 and 2022.

The Group’s sales and marketing activities may not be well received by the market and may not result in the levels of sales that the Group anticipates. The Group also may not be able to retain or engage a sufficient number of experienced sales and marketing personnel, or to train newly onboard sales and marketing personnel, which we believe is critical to implementing the Group’s sales and marketing strategies cost-effectively. Further, sales and marketing approaches and tools in China’s online education market are evolving rapidly. This requires the Group to continually enhance its sales and marketing approaches and experiment with new methods to keep pace with industry developments and student preferences. Moreover, the Group’s sales and marketing activities may be deemed to violate PRC laws and regulations, and the Group may be exposed to administrative penalties, such as paying fines or publishing explanatory notes to limit the adverse effects of the Group’s marketing efforts. If deemed guilty of significant infringements, the Group may be ordered to cease sales and marketing activities temporarily and the Group’s business license may be revoked. Failure to engage in sales and marketing activities in a compliant and cost-effective manner may reduce the Group’s market share, cause the Group’s revenues and gross billings to decline, negatively impact the Group’s profitability, and materially harm the Group’s business, financial condition and results of operations.

The Group may be adversely affected by any negative publicity concerning the Group and the Group’s business, shareholders, affiliates, directors, officers and employees and the industry in which the Group operates, regardless of its accuracy, which could harm the Group’s reputation and business.

Negative publicity about the Group and the Group’s business, shareholders, affiliates, directors, officers, and teachers and other employees, as well as the industry in which the Group operates, can harm the Group’s operations. The Group has been exposed to negative publicity concerning refund dispute, administrative penalty, alleged improper or misleading statement made in the Group’s sales and marketing activities, and student recruitment for unqualified institutions in the past. For example, the Group was reported to have recruited students from January 2021 to January 2022 for Morrison University in the state of Nevada. The recruitments were made pursuant to the Group’s cooperation with a company in China (the “Partnering Company”) claiming to have obtained authorization from Morrison University. It was revealed that the authorization was inauthentic and Morrison University had no legal right to operate within the state of Nevada. As of the date of this annual report, the Group is seeking to hold the Partnering Company liable through legal actions. The negative publicity surrounding this incident has and may in the future harm the Group’s reputation. The Group may be involved in disputes with the affected students, especially if the Group is not able to fulfil the Group’s obligations under the agreements between the Group and the students. While the Group endeavors to ensure that the overseas institutions with whom the Group partners are qualified, we cannot assure you that the Group’s partnering institutions will timely renew their necessary licenses or qualifications when they become due or that the Group will be able to identify any unqualified institutions accurately in a timely manner or at all.

Negative publicity concerning these parties could be related to a wide variety of matters, including, but are not limited to:

alleged misconduct or other improper activities committed by students or the Group’s directors, officers, and teachers and other employees, including misrepresentation made by the Group’s employees to potential students during sales and marketing activities;
false or malicious allegations or rumors about the Group or the Group’s directors, shareholders, affiliates, officers, and teachers and other employees;
complaints by students about the Group’s education services and sales and marketing activities;
tuition refund disputes between the Group and students or administrative penalties;
security breaches of confidential student or employee information;
employment-related claims relating to alleged employment discrimination, wage and hour violations; and
governmental and regulatory investigations or penalties resulting from the Group’s failure to comply with applicable laws and regulations.

In addition to traditional media, there has been an increasing use of social media platforms and similar devices in China, including instant messaging applications, such as Weixin/WeChat, social media websites and other forms of internet-based communications that provide individuals with access to a broad audience of consumers and other interested persons. The availability of information on instant messaging applications and social media platforms is virtually immediate as is its impact without affording the Group an opportunity for redress or correction. The opportunity for dissemination of information, including inaccurate information, is seemingly limitless and readily available. Information concerning the Group and the Group’s shareholders, directors, officers and employees may be posted on such platforms at any time. The risks associated with any such negative publicity or incorrect information cannot be completely eliminated or mitigated and may materially harm the Group’s reputation, business, financial condition and results of operations.

21


 

The Group faces risks associated with the lack of a private school operating permit for online education services as well as uncertainties surrounding PRC laws and regulations governing the education industry in general, including the Law for Promoting Private Education and its Implementation Rules.

Wuhan Zhidao Online Education Technology Co., Ltd. (formerly known as “Wuhan Shangde Online Education Technology Co., Ltd.”), or Wuhan Shangde, our wholly owned subsidiary, and Beijing Sunlands and a number of other VIEs through which the Group operates its online education business, currently do not hold a private school operating permit, and the Group may be subject to risks of administrative sanctions due to the Group’s lack of such permit.

On November 7, 2016, China’s National People’s Congress passed an amendment to the Promotion of Private Education Law, or the Amendment, which became effective on September 1, 2017. The Amendment applies different regulatory requirements to non-profit and for-profit private schools.

In December 2016, several PRC government agencies, including the MOE, the State Administration for Industry and Commerce which has now merged into the newly-established State Administration for Market Regulation, or the SAMR, and the Ministry of Human Resources and Social Welfare, jointly promulgated the Implementation Rules on the Supervision and Administration of For-profit Private Schools, or the Implementation Rules. Under the Implementation Rules, the establishment, division, merger or any other material change in a for-profit private school shall be approved by the competent education authorities or the authorities in charge of labor and social welfare and be registered with the competent local branch of SAMR, and a duly approved private school will be granted a private school operating permit. The Implementation Rules also provide that the provisions contained therein should be applicable to “for-profit private training institutions” in an analogous manner. See “Item 4. Information on the Company—4.B. Business Overview—Regulations—Regulation Relating to Private Education—The Law for Promoting Private Education and its Implementing Rules.”

As of the date of this annual report, the Group has not received any notice of warning or been subject to any penalties or disciplinary action from government authorities due to the lack of a private school operating permit for online education services. In April 2021, the State Council promulgated the Amended Regulations on the Implementation of Law for Promotion Private Education Law of PRC, or Amended Implementing Rules, which became effective on September 1, 2021. The Amended Implementing Rules provide, among others, that a private school engaging in online education activities using internet technology shall obtain an appropriate private school operating permit. The Amended Implementing Rules, however, do not specify whether an online tutoring service provider like the Group shall obtain such private school operating permit and what requirements that an online tutoring service provider like the Group need to satisfy in order to obtain a private school operating permit, nor does it specify which level of government authority has the authority to accept and examine the Group’s application for the private school operating permit. According to the Q&A published on the official website of Beijing Municipal Education Commission in August 2021, the education department is only responsible for the registration and approval of institutions providing academic subjects tutoring services for primary and secondary school, and is not responsible for the registration and approval of other institutions. We cannot assure you that the PRC government will not in the future require the Group to obtain a private school operating permit. If the PRC government requires the Group to obtain a private school operating permit or introduces additional amendments and guidelines to expand the coverage of the Amendment or Amended Implementing Rules to explicitly cover online education service providers, and if the Group fails to do so, the Group may be subject to fines up to five times the illegitimate gains generated from the provision of training services without a proper license, other administrative sanctions, such as being ordered to refund tuition payments to the students, or criminal liabilities, for the lack of a private school operating permit. The Group may also be subject to regulatory requirements that are more stringent than the ones currently applicable to the Group, including those relating to sales and marketing, courses and educational content offerings, teachers’ qualification, as well as tuition fee rates and tuition refund policies, or laws and regulations that require the Group to obtain and maintain additional licenses and permits, and the Group may incur substantial expenses or alter or change the Group’s business to comply with these requirements. For example, pursuant to the Interim Measures of Wuhan for the Administration of Private Training Institutions promulgated by Wuhan Municipal Government effective on March 15, 2018, private training institutions shall abide by the following provisions with respect of refund fees: (i) if a student requires a refund before the beginning of the course, the institution shall refund all the fees paid to it with deduction of the educational service fees and other fees actually incurred; (ii) if a student requires a refund after the beginning of the course, the institution shall refund the remaining part of the fees after deducting the corresponding proportion of the tuition fees, the fees for collection and management and the relevant taxes and fees in accordance with the proportion of the class hours completed; (iii) where an institution fails to fulfill the commitments with the student, and the student requires a refund, the institution shall refund all the fees paid by the student; and (iv) the institution shall complete the examination and verification within three working days upon the receipt of the refund requirement and shall refund to the student within 30 days. It is uncertain as to whether and how such measures and rules would be applicable to the Group, and whether any future laws and regulations with respect to the tuition refund requirements for online education service providers like the Group will be introduced. The Group has been exposed to refund dispute between the Group and students in the past. We cannot assure you that if the Group is subject to more stringent refund regulatory requirements, the Group can adjust the Group’s refund policy to comply with these requirements on a timely manner, which may cause the Group’s more refund disputes with students and may have a material and adverse effect on the Group’s business, operating results and financial condition.

22


 

Under the Amendment and the Implementation Rules, a material change in a for-profit private school shall be approved by the competent education authorities or the authorities in charge of labor and social welfare before it can be registered with the competent local branch of SAMR. If the Group was required to expand the authorized scope of the Group’s business license to cover the Group’s business of online education services, which shall be registered with the SAMR, to comply with applicable licensing requirements, the Group may not able to do so before the Group has obtained a private school operating permit. If any of the foregoing were to happen, the Group’s business operations may be disrupted, and the Group’s financial condition, results of operations and reputation may be materially and adversely affected.

Moreover, the MOE, jointly with certain other PRC government authorities, promulgated the Opinions on Guiding and Regulating the Orderly and Healthy Development of Educational Mobile Apps on August 10, 2019, or the Opinions on Educational Apps, which requires, among others, mobile apps that offer services for school teaching and management, student learning and student life, or home-school interactions, with school faculty, students or parents as the main users, and with education or learning as the main application scenarios, be filed with the competent provincial regulatory authorities for education before the end of 2019. In addition, on November 11, 2019, MOE issued the Administrative Measures on Filing of Educational Mobile Apps, which requires, among others, that educational mobile app providers shall file their educational mobile apps and that filings of existing educational mobile apps shall be completed before January 31, 2020. See “Item 4. Information on the Company—4.B. Business Overview—Regulations—Regulations on Online and Distance Education.” The educational mobile apps Shangde Jigou and Shangde Zikao had been filed with competent regulatory authority as required under the Opinions on Educational Apps. However, as the Opinions on Educational Apps are relatively new and evolving, and the Group’s business model and practices are continuing to evolve and change, we cannot assure you that the Group is in full compliance with all relevant rules and will be able to complete or maintain such filing in relation with any of the Group’s new apps and comply with other regulatory requirements under the Opinions on Educational Apps in a timely manner, or at all. For example, the filings of certain of our or the VIEs’ educational mobile apps, such as Meiri Lexue, Jixiang Jiaoyu, Zhizi Ketang, Zhizi Yunketang, Zhizi Kaoyan, Zhizi Renli, Jiayan Ketang, Gaozhi Kuaiji, and Banmo Ketang, have not been completed. If the Group fails to promptly complete such filing and comply with other applicable regulatory requirements, the Group may be blacklisted by the MOE or its local counterparts and prohibited from submitting any filings for six months, or may be subject to fines, regulatory orders to suspend the Group’s operations or other regulatory and disciplinary sanctions.

In addition to the existing regulatory regime, it is uncertain whether and how the PRC government would promulgate additional laws and regulations regarding the online education industry, and there is no assurance that the Group can comply with any such newly promulgated laws and regulations in a timely manner, or at all. The Group’s failure to fully comply with these existing and future laws and regulations may materially and adversely affect the Group’s business, financial condition and results of operations.

Significant uncertainties exist in relation to the interpretation and implementation of, or proposed changes to, the PRC laws, regulations and policies regarding the education industry.

The PRC private education industry, especially the after-school tutoring sector, has experienced intense scrutiny and has been subject to significant regulatory changes recently. In particular, the Opinions on Further Alleviating the Burden of Homework and After-School Tutoring for Students in Compulsory Education jointly promulgated by the General Office of State Council and the General Office of Central Committee of the Communist Party of China on July 24, 2021, or the Alleviating Burden Opinion, sets out a series of operating requirements on after-school tutoring institutions. Furthermore, on August 14, 2021, the Beijing Municipality Government and the Beijing Municipal Committee of the Communist Party of China jointly published the full text of the Beijing Municipality’s Measures to Further Reduce the Burden of Homework and After-School Tutoring on Students in Compulsory Education in Beijing, or the Beijing Measures, to implement the Alleviating Burden Opinion.

As of the date of this annual report, the Group’s business, financial condition, results of operations and prospect have not been materially and adversely affected by the scrutiny on the PRC private education industry. It is uncertain whether and how the PRC government would promulgate additional laws, regulations and guidance regarding the education industry and apply more stringent social and ethical standards to those promulgated laws, regulations and guidance in the education sector in general. The Group is closely monitoring the evolving regulatory environment and will make efforts to seek guidance from and cooperate with the government authorities to comply with laws, regulations and policies, if applicable to the Group’s business. Due to the complexity and substantial uncertainty of the regulatory environment, we cannot assure you that the Group could be in full compliance with newly promulgated laws and regulations or other applicable laws, regulations and policies in a timely manner, or at all. Failure to regain compliance may subject the Group to fines or other penalties or be required to terminate certain operations, in which case the Group’s business, financial condition and results of operations could be materially and adversely affected further. For more details of the relevant laws and regulations, please refer to “Item 4. Information on the Company—4.B. Business Overview—Regulation.”

The Group faces regulatory risks and uncertainties associated with the Group’s teachers’ lack of teaching licenses.

Pursuant to the Amended Implementing Rules and the Implementation Rules, the teachers employed by a for-profit private school shall obtain the teaching licenses or relevant professional skill qualifications required by PRC laws and

23


 

regulations, although the definition or the scope of the “relevant professional skill qualifications” is not explicitly stated in the Implementation Rules. A substantial majority of the Group’s teachers currently do not hold teaching licenses.

As of the date of this annual report, the Group has not received any notice of warning or been subject to any penalties or disciplinary action from government authorities due to the lack of teaching licenses. The current PRC laws and regulations, including the Amendment, the Amended Implementing Rules and the Implementation Rules, remain unclear as to whether the teachers of an online education service provider who provides non-diploma post-secondary and professional education like the Group are required to obtain and hold teaching licenses. We cannot assure you that the PRC government authorities will not take a contrary view. In the event that in the future the Group’s teachers are required by laws to obtain teaching licenses, we cannot assure you that they can meet the requirements for applying for teaching licenses. If the Group’s teachers are not able to apply for and obtain the teaching licenses on a timely basis, or at all, the Group may be ordered to rectify such noncompliance or subject to penalties under the then-effective PRC laws and regulations, in which case the Group’s business may be disrupted, and the Group’s financial condition, reputation and prospects would be materially and adversely affected.

The Group faces regulatory risks and uncertainties with respect to the licensing requirement for the online transmission of internet audio-visual programs.

On December 20, 2007, the State Administration of Press Publication Radio Film and Television, or SAPPRFT, and the Ministry of Industry and Information Technology, or MIIT, jointly promulgated the Administrative Provisions on Internet Audio Visual Program Services, or the Audio Visual Program Provisions, which became effective on January 31, 2008 and were amended on August 28, 2015. Among other things, the Audio Visual Program Provisions stipulate that no entities or individuals may provide Internet audio-visual program services without a License for Online Transmission of Audio-Visual Programs issued by SAPPRFT or completing the relevant filing with SAPPRFT or its local bureaus, and only state-owned or state-controlled entities are eligible to apply for a License for Online Transmission of Audio Visual Programs. On April 1, 2010, SAPPRFT promulgated the Provisional Implementations of Tentative Categories of Internet Audio Visual Program Services, or the Categories, which clarified the scope of Internet audio-visual programs services, which was amended on March 10, 2017. According to the Categories, there are four categories of Internet audio-visual program services which are further divided into seventeen sub-categories. Sub-category No. 3 to the second category covers the making and editing of certain specialized audio-visual programs concerning, among other things, educational content, and broadcasting such content to the general public online. Sub-category No. 5 of the first category and sub-category No. 7 of the second category cover the live broadcasting of important political, martial, economic, social, cultural, sports activities or events or general social or community cultural activities, sports games and other organized activities. However, there are still significant uncertainties relating to the interpretation and implementation of the Audio Visual Program Provisions, in particular, the scope of “internet audio-visual programs.” See “Item 4. Information on the Company—4.B. Business Overview—Regulations—Regulations Relating to Online Transmission of Audio-Visual Programs.”

The Group delivers courses in live streaming format. The Group’s teachers and students communicate and interact live with each other via the Group’s virtual learning community. The audio and video data are transmitted through the platforms between specific recipients instantly without any further redaction. We believe the nature of the raw data the Group transmits distinguishes the Group from general providers of internet audio-visual program services, such as the operator of online video websites, and the provision of the Audio-Visual Program Provisions are not applicable with regard to the Group’s offering of the courses. However, we cannot assure you that the competent PRC government authorities will not ultimately take a view contrary to the Group’s opinion. In addition, the Group also offers video recordings of live streaming courses and certain other audio-video contents on the Group’s online platforms to students as supplementary course materials. If the government authorities determine that the Group’s offering of the courses fall within the relevant category of Internet audio-visual program services under the Categories, the Group may be required to obtain the License for Online Transmission of Audio Visual Programs.

The Categories describe “Internet audio-visual program services” in a very broad, vague manner and are unclear as to whether online courses, whether delivered in a live streaming format or through video recordings, fall into the definition of audio-visual programs. The Group has made inquiries to the relevant bureaus of SAPPRFT and was informed that online educational content provided through live streaming or recorded courses does not fall within the scope of internet audio-visual programs, the transmission of which does not require a License for Online Transmission of Audio-Visual Programs. We cannot assure you that the PRC government will not ultimately take a view that live streaming or recorded courses or any other content offered on the Group’s platforms are subject to the Audio Visual Program Provisions. The Group currently does not hold a License for Online Transmission of Audio Visual Programs, and since the Group is not a state-owned or state-controlled entity, the Group is not eligible to apply for such license. If the PRC government determines that the Group’s content should be considered as “internet audio-visual programs” for the purpose of the Audio-Visual Program Provisions, the Group may be required to obtain a License for Online Transmission of Audio Visual Programs. The Group is, however, not eligible to apply for such license since the Group is not a state-owned or state-controlled entity. If this were to occur, the Group may be subject to penalties, fines, legal sanctions or an order to suspend the provision of the Group’s live streaming courses. As of the date of this annual report, the Group has not received any notice of warning or been subject to penalties or other disciplinary action from the relevant governmental authorities regarding the lack of a License for Online Transmission of Audio Visual Programs in conducting of the Group’s business.

24


 

The failure to obtain and maintain other approvals, licenses, permits or filings applicable to the Group’s business could have a material adverse impact on the Group’s business, financial conditions and results of operations.

A number of PRC regulatory authorities, such as the SAMR, the Cyberspace Administration of China, the MITT, the SAPPRFT, and the State Council Information Office, the Ministry of Civil Affairs, and the Ministry of Human Resources and Social Welfare, oversee different aspects of the Group’s business operations, and the Group is required to obtain a wide range of government approvals, licenses, permits and filings in connection with the Group’s operations.

The Group currently does not hold several approvals, licenses and permits that may be required for certain aspects of the Group’s business operations. Under the current PRC laws and regulations, the provision of the Group’s educational content through the Group’s online platform may be considered “online publishing” and may require the Group to obtain an Internet Publishing License, which the Group currently does not have. See “Item 4. Information on the Company—4.B. Business Overview—Regulations—Regulations Relating to Online Publishing.” As of the date of this annual report, the Group has not received any notice of warning or been subject to any penalties or disciplinary action from government authorities due to the lack of an Internet Publishing License for online education services.

One of our subsidiaries, Wuhan Shangde, has registered “online educational training” in its authorized scope of business. However, the VIEs and certain of their operating subsidiaries currently do not include “occupational training” and “educational facilitation services” in their authorized scope of business. Based on the Group’s consultation with the competent government authorities in Beijing, such government authorities currently may not accept applications for inclusion of “occupational training,” “educational facilitation services” or similar items in the scope of business of companies that do not hold a private school operating permit. For additional information about the private school operating permit, see “—The Group faces risks associated with the lack of a private school operating permit for online education services as well as uncertainties surrounding PRC laws and regulations governing the education industry in general, including the Law for Promoting Private Education and its Implementation Rules.” Even if the application were to be accepted, there is no assurance that it will be approved by the government authorities in a timely fashion, or at all. Furthermore, certain of the VIEs and their operating subsidiaries that engage in online educational services may be required by relevant government authorities to obtain the Value-Added Telecommunications Business Operating License and the License for the Production and Operation of Radio and Television Program. In addition, certain of the VIEs and their operating subsidiaries that engage in publication selling or food selling business are in the process of or preparing for the application for the required Publication Business Operating License or the required filing with relevant government authorities. The Group and/or third parties post information on the Group’s mobile apps and websites that may be viewed as news information, and the release of such information on the Group’s mobile apps and websites may be deemed as Internet news information services and therefore require the VIEs or their operating subsidiaries to obtain Internet news information licenses. In addition, if the government authorities deem printing and providing physical education materials to users as “publication distribution” under Administrative Provisions on the Publications Market, we, the VIEs or their operating subsidiaries may be required to obtain the Publication License. Furthermore, although certain of the VIEs and their operating subsidiaries have obtained the Value-Added Telecommunications Business Operating License, also known as the ICP License, that specifically permits such VIEs to provide certain internet information services, due to uncertainties with respect to the interpretation of relevant laws and regulations by PRC government authorities, we cannot assure you that such ICP License covers all the telecommunication services the VIEs and their operating subsidiaries currently provide, and in the event that such ICP License is found not to cover all the telecommunication services the VIEs and their operating subsidiaries currently provide, the VIEs and their operating subsidiaries may be required to obtain an additional Value-Added Telecommunications Business Operating License or to update their existing ICP License. If it comes to the attention of the government authorities that the VIEs and their operating subsidiaries are operating beyond their respective authorized scope of business, the Group may be subject to fines, confiscation of the gains derived from the noncompliant operations, or may be required to cease the VIEs’ noncompliant operations. In addition, the Group delivers courses in live streaming format on the Group’s proprietary live streaming platform which the relevant authorities may regard as a live-streaming platform and may thus require the Group to make necessary filings as a live-streaming platform. See “Item 4. Information on the Company—4.B. Business Overview—Regulations—Regulations Relating to Internet Live Streaming Services.”

As of the date of this annual report, the Group has not been subject to any fines or other form of regulatory or administrative penalties or sanctions due to the lack of any aforementioned approvals, licenses or, permits or filings. However, we cannot guarantee that the government authorities will not impose any penalties or sanctions on the Group in the future, which may include warnings, fines, mandates to remedy any violations, confiscation of the gains derived from the services for which approvals, licenses, permits or filings are required, and/or an order to cease to provide such services. In addition, we cannot guarantee that the government will not promulgate new laws and regulations that require additional licenses, permits, approvals and/or filings for the operation of any of the Group’s existing or future business. Besides, the Group may develop new business lines or change the operations of certain of the Group’s current business among our PRC subsidiaries or the VIEs, which may require the Group to obtain additional licenses, approvals, permits, registrations and filings while there can be no assurance that the Group is able to successfully obtain such licenses, approvals, permits, registrations and filings in a timely manner or at all. In addition, there can be no assurance that the Group will be able to maintain their existing licenses, approvals, registrations or permits necessary to provide the Group’s current online services in China, renew any of them when their current term expires, or update existing licenses or obtain additional licenses, approvals, permits, registrations or filings necessary for the Group’s business expansion from time to time. If the Group is

25


 

unable to obtain or maintain such licenses, permits, approvals or filings in a timely fashion, the Group could be subject to penalties and operational disruption and the Group’s financial condition and results of operations could be adversely affected.

The Group may not be able to continue to recruit, train and retain a sufficient number of qualified faculty members.

The Group’s faculty members are key to the quality of the Group’s educational services, as well as the Group’s brand and reputation. The Group’s ability to continue to attract faculty members, including teachers and mentors, with necessary experience and qualifications is a key driver in the success of the Group’s business. The Group seeks to recruit qualified faculty members who are dedicated to teaching and are able to communicate with students in an interactive online setting.

Additionally, given the interactive nature of the Group’s live streaming lessons, the Group tends to hire teachers and mentors with strong education background and good communication skills enabling them to engage and interact with students. The market for recruitment of faculty members in China is competitive. In order to recruit qualified full-time teachers and mentors, the Group must provide candidates with competitive compensation packages and offer attractive career development opportunities. Although the Group has not experienced major difficulties in recruiting or training qualified teachers and mentors in the past, we cannot guarantee the Group will be able to continue to recruit, train and retain a sufficient number of qualified faculty members in the future as the Group continues to expand course offerings and business scale, which may have a material adverse effect on the Group’s business, financial condition and results of operations.

The Group may not be able to timely improve or expand course and educational content offerings in a cost-effective manner to make them appealing to existing and prospective students, or at all.

The Group regularly and constantly updates existing courses and educational content and develops new courses and educational content to meet student’s demand and the latest market trends. The revisions, improvements and expansions of existing course and content offerings and the development of new course and content offerings may not be accepted by existing or prospective students. Even if the Group is able to develop acceptable new course and educational content offerings, the Group may not be able to introduce them as quickly as students require or as quickly as the Group’s competitors introduce competing offerings. The process of performing detailed market research and recruiting qualified faculty for new course and educational content offerings could be costly and time-consuming. Furthermore, offering new courses or content or upgrading existing ones may require the Group to make significant investments in educational content development, increase sales and marketing efforts and reallocate resources from other uses, all of which may not be successful. If the Group is unsuccessful in pursuing course and educational content development and upgrading opportunities due to the financial constraints, failure to attract qualified faculty, or other factors, the Group’s ability to attract and retain students could be impaired and the Group’s financial results could suffer.

The Group faces risks associated with the online live streaming course delivery model.

We believe that, even with the proliferation of internet and mobile devices in China, some of the Group’s target students may still be inclined to choose traditional face-to-face lessons offered by offline learning providers over online courses as they find the former more intimate and reliable. We cannot assure you that the Group’s live streaming course delivery format will continue to be attractive to students in the future. If the Group’s live streaming course delivery model becomes less appealing to students, the Group’s business and prospects may be affected. In addition, there is no assurance that the Group’s live streaming capacity will be able to support a growing number of students accessing the Group’s courses online without any service interruptions. Furthermore, we cannot assure that the Group will be able to address PRC regulatory and legislative developments relating to online streaming business. See “—The Group faces regulatory risks and uncertainties with respect to the licensing requirement for the online transmission of internet audio-visual programs” and “—The failure to obtain and maintain other approvals, licenses, permits or filings applicable to the Group’s business could have a material adverse impact on the Group’s business, financial conditions and results of operations.”

The Group is subject to the risks associated with third-party live streaming service providers.

Currently, while the Group relies on the proprietary live streaming platform to deliver online courses, the Group also uses certain third-party vendors to provide live streaming services to support the Group’s online course delivery. Because the live streaming technologies and infrastructure are owned and managed by third parties, any problems with the reliability and performance of such technologies and infrastructure could result in unanticipated delays and unscheduled service interruption could further cause the Group to be unable to deliver the Group’s courses in a live streaming format, forcing the Group to resort to using prerecorded lectures. The Group’s inability to deliver live streaming courses during service interruptions may damage the quality of the Group’s education service and student engagement and experience and negatively impact the Group’s reputation, financial condition and results of operations.

The Group does not maintain long-term arrangements with the live streaming service providers, including the third-party service providers related to live streaming technologies and infrastructure. The term of the service agreements the Group enters into with third-party live streaming service providers are generally one year. If the Group cannot renew such agreements upon their expirations or terminations on commercially reasonable terms, or at all, or if the live streaming

26


 

service providers become unwilling or unable to provide the Group with live streaming services at any time for any reasons, the Group’s ability to deliver live streaming online courses will be severely impacted, and the students’ learning experience and the Group’s reputation will be harmed.

Failure to adequately and promptly respond to changes in the exams students must take to pursue their desired degrees, diplomas or certifications could cause the Group’s education services to be less attractive to students.

There have been continuous changes in the curriculum requirements associated with, and the format of, the exams the Group’s existing and prospective students must take to pursue their desired degrees, diplomas or certifications, the manner in which the exams are administered, as well as topics frequently tested in the exams. These changes require the Group to continually update and enhance the Group’s course offerings, educational content and teaching methods. Any inability to track and respond to these changes in a timely and cost-effective manner would make the Group’s education services less attractive to students, which may materially and adversely affect the Group’s reputation and ability to continue to attract students without a significant decrease in the Group’s tuition. In addition, as the Group further expands the course offerings, we cannot assure that the Group will be able to adapt the Group’s existing educational content and methods to new courses that the Group has limited experience in teaching.

The Group may face risks associated with the installment tuition payment plan the Group offers to its students.

In 2015, the Group launched an installment payment option enabling eligible students to obtain loans from accredited third-party credit providers in China to finance all or part of their tuition. The third-party credit providers are responsible for performing credit assessment, approving loan applications, providing the funds, and collecting delinquent loan payments. Under the loan agreement between the borrowing student and the lending credit provider, the borrowing student is obligated to repay the loan principal in installments over a period ranging from 3 to 18 months. Under the cooperation agreement between the Group and each credit provider, the Group is obligated to pay the full amount of interest payable under a loan to the credit providers. The Group does not provide any guarantees for the repayment of student loans in favor of the credit providers. In 2020, 2021 and 2022, the Group’s student loan coverage ratio was 54.9%, 24.8% and 5.1%, respectively. For the same periods, the Group made interest payments of RMB83.3 million, RMB36.9 million and RMB6.0 million (US$0.9 million), respectively, to the credit providers.

As part of the long-term sales and marketing strategy, the Group plan to continue to make the interest payments for students under their loans and pay service fees to the credit providers, which may place strains on the Group’s financial resources in the future. The Group may be subject to risks associated with an increase in interest rates to the extent that the Group continues to make interest payments for the loans taken by students. If the Group ceases to do so due to increases in interest rates or for other reasons, the Group’s course packages may become more costly for students to purchase, which could in turn negatively impact the Group’s business, financial condition and reputation.

The availability of funding from the Group’s existing and potential credit providers depends on many factors, such as their liquidity and capital sufficiency, the legal and regulatory environment, the general economic conditions, default rates of students on the loans, and, where applicable, the availability of lenders on the credit providers’ platforms. In addition, the Group’s credit providers may seek to acquire borrowers independently instead of through cooperation with us. The Group currently works with a limited number of credit providers and we cannot assure you that the Group’s credit providers will continue to cooperate with the Group on commercially favorable terms, or at all, or that existing or potential credit providers will be able to provide loans in a sufficient amount to meet students’ borrowing needs. If any of these were to occur, the Group’s course packages may become less compelling to prospective students who wish to obtain student loans, and as a result the Group’s business and financial condition may be negatively affected.

Disruption to or failures of the Group’s IT infrastructure could reduce student satisfaction and could harm the Group’s operations.

The performance and reliability of the Group’s IT infrastructure is critical to the Group’s operations and reputation. The Group provides course offerings and educational content to students and faculty primarily through the Group’s applications and platforms built upon Genesis, the Group’s proprietary IT infrastructure. In addition, the Group’s employees, including the faculty and sales and marketing personnel, rely on the Group’s integrated IT infrastructure to carry out their marketing, sales, operation and teaching functions. As part of their educational experience, students interact with their peers and the Group’s faculty via the platforms on a frequent basis. Accordingly, any errors, defects, disruptions or other performance problems with the Group’s IT infrastructure could damage the Group’s reputation, decrease student satisfaction and retention, adversely impact the Group’s ability to attract new students and expand the Group’s course offerings, and materially disrupt the Group’s operations. If any of these occur, the Group’s business operations, reputation and prospects could be harmed.

The Group’s business depends on the continued success of the Group’s brand “Sunlands,” and if the Group fails to maintain and enhance recognition of the Group’s brand, the Group may face difficulty enrolling new students, and

27


 

the Group’s reputation and operating results may be harmed.

We believe that market awareness of the Group’s brand “Sunlands” has contributed significantly to the success of the Group’s business. Maintaining and enhancing the Group’s brand are critical to the Group’s efforts to grow the Group’s student enrollments and gross billings. Failure to maintain and enhance the Group’s brand recognition could have a material and adverse effect on the Group’s business, operating results and financial condition. The Group has devoted significant resources to the Group’s brand promotion efforts in recent years, but the Group cannot assure you that these efforts will be successful. If the Group are unable to further enhance the Group’s brand recognition, or if the Group incur excessive marketing and promotion expenses, or if the Group’s brand image is negatively impacted by any negative publicity, the Group’s business and results of operations may be materially and adversely affected.

Students may decide not to continue taking the Group’s courses for a number of reasons, including a perceived lack of improvement in their academic performance or general dissatisfaction with the Group’s course and educational content offerings, which may adversely affect the Group’s business, financial condition, results of operations and reputation.

The success of the Group’s business depends on the Group’s ability to deliver high-quality learning experiences and help students achieve their learning objectives. The Group may not always be able to meet students’ expectations in terms of academic performance due to a variety of reasons, many of which are outside of the Group’s control. The Group may face increased dropout rates and student dissatisfaction due to students’ perceptions of the Group’s failure to help them achieve their anticipated academic goals, students’ overall dissatisfaction with the quality of the Group’s course and educational content offerings and the Group’s faculty, as well as changing views of the value of the diplomas, degrees and qualifications they are pursuing through taking the Group’s courses. These factors may contribute to reduced student engagement and increased challenges in attracting and enrolling prospective students, all of which may adversely affect the Group’s prospects, business, financial condition, results of operations and reputation.

To the extent the Group relies on certain types of course offerings to generate revenues, the Group will be subject to concentration risks, including risks resulting from changes in government policies.

The Group’s reliance on certain types of course offerings may expose the Group to concentration risks. For example, the Group has historically relied on the Group’s Self-taught Higher Education Examination, or the STE course offerings, to generate revenues. In recent years, the Group’s course offerings have become more diversified, and the professional certification preparation, professional skills and interest course offerings have contributed to an increasing proportion of the Group’s overall revenues. In 2020, 2021 and 2022, the Group’s professional certification preparation, professional skills and interest courses represented approximately 12.2%, 31.7% and 47.9%, respectively, of the Group’s net revenues, and approximately 19.9%, 46.0% and 83.1%, respectively, of the Group’s gross billings. In addition, the Group’s professional certification preparation, professional skills and interest courses represented approximately 43.5%, 69.6% and 90.4%, respectively, of the Group’s new student enrollments in 2020, 2021 and 2022.

Currently, the revenue contribution of each kind of the Group’s course offerings is relatively balanced. However, if the Group become reliant on certain types of course offerings to generate revenues in the future, and if there are significant reductions in the perceived value of any of the courses on which the Group relies significantly to generate the Group’s revenues or gross billings, the demand for and attractiveness of the Group’s course offerings may be adversely affected, which could have an adverse impact on the Group’s financial condition and results of operations.

If the Group fails to effectively identify, pursue and consummate strategic alliances or acquisitions, the Group’s ability to grow and to achieve profitability could be impacted.

The Group may from time to time engage in evaluations of, and discussions with, possible domestic and international acquisition or alliance candidates. The Group may not be able to identify suitable strategic alliances or acquisition opportunities, complete such transactions on commercially favorable terms, or successfully integrate business operations, infrastructure and management philosophies of acquired businesses and companies. There may be particular complexities, regulatory or otherwise, associated with the Group’s expansion into new markets, and the Group’s strategies may not succeed beyond the Group’s current markets. If the Group are unable to effectively address these challenges, the Group’s ability to execute acquisitions as a component of the Group’s long-term strategy will be impaired, which could have an adverse effect on the Group’s growth.

The Group faces intense competition in the Group’s industry, which could divert student to the Group’s competitors, lead to pricing pressure and loss of market share, and significantly reduce the Group’s gross billings and net revenues.

China’s post-secondary and professional education market is intensely competitive. The Group competes with other online education service providers or traditional offline players, for student enrollments and engagement, high-quality academic and administrative faculty, and sales and marketing personnel, among other things. Some of the Group’s current and future competitors may have substantially greater name recognition and financial and other resources than the Group

28


 

does, which may enable them to compete more effectively for potential students and decrease the Group’s market share. The Group also expects to face competition as a result of new entrants to the post-secondary and professional education market.

The Group may not be able to compete successfully against current or future competitors and may face competitive pressures that could adversely affect the Group’s business or results of operations. For example, increased competition may result in pricing pressure for the Group in terms of the tuition the Group are able to negotiate to receive from a student. In addition, online education is characterized by rapid changes in students’ technological requirements and expectations and evolving market standards, and the Group’s competitors may develop platforms or other technologies that are superior to the platform and technology the Group uses. These differences may affect the Group’s ability to recruit and retain students, which may render the Group’s online course offerings less competitive. The increasingly competitive landscape may also result in longer and more complex sales cycles with a prospective student or a decrease in the Group’s market share, any of which could negatively affect the Group’s gross billings and net revenues and the Group’s ability to grow the Group’s business.

If the Group’s security measures are breached or fail and result in unauthorized disclosure of data by the Group’s employees or the Group’s third-party agents, the Group could lose existing students, fail to attract new students and be exposed to protracted and costly litigation.

Maintaining platform security is of critical importance to students because the platform stores and transmits proprietary and confidential information, which may include sensitive personally identifiable information that may be subject to stringent legal and regulatory obligations. As an online education service provider, the Group faces an increasing number of threats to the Group’s IT infrastructure, including unauthorized activity and access by the Group’s employees or third-party agents, system viruses, worms, malicious code and organized cyberattacks, which could breach the Group’s security and disrupt the Group’s business. For example, the Group has introduced data security and confidentiality protocols into the cooperation agreements the Group enters into with third-party sales agents with whom the Group shares prospective students’ contact information, and the Group has made technical improvements in the Group’s IT infrastructure to prevent unauthorized access of confidential or sensitive personal information by the Group’s employees and third-party sales agents in the process of engaging prospective students. These measures, however, may not be as effective as the Group anticipates. In addition, there is no assurance that the Group’s third-party sales agents will comply with contractual and legal requirements with respect to data privacy when they collect data from the Group’s prospective students. If the Group’s security measures are breached or fail as a result of third-party action, employee error, malfeasance or otherwise, the Group could be subject to liability or the Group’s business could be interrupted, potentially over an extended period of time. Any or all of these issues could harm the Group’s reputation, adversely affect the Group’s ability to attract and enroll prospective students, cause prospective students not to enroll or stay enrolled, or subject the Group to third-party lawsuits, regulatory fines or other action or liability. Further, any reputational damage resulting from breach of the Group’s security measures could create distrust of the Group’s company by prospective students or investors. The Group may be required to expend significant additional resources to protect against the threat of these disruptions and security breaches or to alleviate problems caused by such disruptions or breaches.

Privacy concerns could limit the Group’s ability to collect and leverage the Group’s user data and disclosure of user data could adversely impact the Group’s business and reputation.

In the ordinary course of the Group’s business and in particular in connection with conducting sales and marketing activities with the Group’s existing and prospective students as well as the utilization of the Group’s AI-powered personalized study programs, the Group collects and utilizes data supplied by the users. The Group currently faces certain legal obligations regarding the manner in which the Group treats such information. Increased regulation of data utilization practices, including self-regulation or findings under existing laws that limit the Group’s ability to collect, transfer and use data, could have an adverse effect on the Group’s business. In addition, if the Group were to disclose data about the Group’s users in a manner that was objectionable to them, the Group’s business reputation could be adversely affected, and the Group could face potential legal claims and administrative penalties that could impact the Group’s operating results.

Internationally, the Group may become subject to additional and/or more stringent legal obligations concerning the Group’s treatment of customer and other personal information, such as laws regarding data localization and/or restrictions on data export. Failure to comply with these obligations could subject the Group to liability, and to the extent that the Group need to alter the Group’s business model or practices to adapt to these obligations, the Group could incur additional expenses.

The Group is subject to a variety of laws and other obligations regarding data protection, and any failure to comply with applicable laws and obligations could have a material adverse effect on the Group’s business, financial condition and results of operations.

The Group is subject to various regulatory requirements relating to the security and privacy of data, including restrictions on the collection, storage and use of personal information and requirements to take steps to prevent personal data from being divulged, stolen, or tampered with. See “Item 4. Information on the Company—4.B. Business

29


 

Overview—Regulation—Regulations Relating to Internet Information Security and Privacy Protection.” Regulatory requirements regarding the protection of data are constantly evolving and can be subject to differing interpretations or significant change, making the extent of the Group’s responsibilities in that regard uncertain. For example, the Cyber Security Law of the PRC became effective in June 2017, but there are great uncertainties as to the interpretation and application of the law. It is possible that those regulatory requirements may be interpreted and applied in a manner that is inconsistent with the Group’s practices. In addition, the Office of the Central Cyberspace Affairs Commission, the MIIT, the Ministry of Public Security, and the SAMR jointly issued an announcement on January 23, 2019 regarding carrying out special campaigns against mobile internet application programs collecting and using personal information in violation of applicable laws and regulations, which prohibits business operators from collecting personal information irrelevant to their services, or forcing users to give authorization in disguised manner. In addition, the PRC regulatory authorities have recently taken steps to strengthen the regulation on data protection and conducted several rounds of relevant inspections recently. The Group has been taking and will continue to take reasonable measures to comply with such announcement, provisions and inspection requirements.

On June 10, 2021, the Standing Committee of the National People’s Congress promulgated the PRC Data Security Law, effective on September 1, 2021. On July 30, 2021, the State Council promulgated the Regulations on Critical Information Infrastructure Security Protection, which became effective on September 1, 2021. On August 20, 2021, the Standing Committee of the National People’s Congress promulgated the PRC Personal Information Protection Law, which came into effect on November 1, 2021. In addition, on January 4, 2022, the CAC announced the adoption of the Revised Cybersecurity Review Measures, which became effective on February 15, 2022 and repealed the Cybersecurity Review Measures promulgated on April 13, 2020. Such Measures further restate and expand the applicable scope of the cybersecurity review. Pursuant to the Revised Cybersecurity Review Measures, critical information infrastructure operators that procure internet products and services, and network platform operators engaging in data processing activities, must be subject to the cybersecurity review if their activities affect or may affect national security. In addition, network platform operators holding over one million users’ personal information shall apply with the Cybersecurity Review Office for a cybersecurity review before listing abroad. On January 4, 2022, the CAC published the Administrative Provisions on Internet Information Service Algorithm Recommendation on its website, which became effective on March 1, 2022. Furthermore, on July 7, 2022, the CAC promulgated the Security Assessment Measures for Outbound Data Transfer, effective from September 1, 2022, to regulate outbound data transfer activities, protect the rights and interests of personal information, safeguard national security and social public interests, and promote the cross-border security and free flow of data.

These newly promulgated laws and regulations reflect PRC government further attempts to strengthen the legal protection for the national network security, data security, the security of critical information infrastructure and the security of personal information protection. For details on regulations over cybersecurity, data protection and privacy in the PRC, see “Item 4. Information on the Company—4.B. Business Overview—Regulation—Regulations Relating to Internet Information Security and Privacy Protection”.

Based on the Group’s understanding of the above PRC laws and regulations and assessment of our cybersecurity, data protection, and privacy practices, the Group’s business operations do not violate any of the above PRC laws and regulations currently in force in all material aspects except for the uncertainties as disclosed in this annual report. The Group has been taking and will continue to take reasonable measures to comply with such laws, regulations, announcement, provisions and inspection requirements; however, as these laws, regulations, announcements and provisions are relatively new, and the related implementation rules have not yet been promulgated, it remains uncertain how these laws, regulations, announcements and provisions will be implemented. For example, there have been no clarifications from the relevant authorities as to the standards for determining whether an activity is one that “affects or may affect national security”, thus uncertainties remain as to whether the Groups’ data processing activities shall be subject to a cybersecurity review. In addition, it is uncertain whether the Group shall apply for a security assessment for their historical outbound data transfer which has been ceased as of the date of this annual report. We cannot assure you the Group can adapt the operations to these laws, regulations, announcement and provisions in a timely manner. Evolving interpretations of such laws, regulations, announcements and provisions or any future regulatory changes might impose additional restrictions on or obligations of the Group generating and processing personal information and other data. The Group may be subject to additional regulations, laws and policies adopted by the PRC government to apply more stringent social and ethical standards in cybersecurity and data privacy resulting from the increased global focus on this area. To the extent that the Group needs to alter the Group’s business model or practices to adapt to these announcement and provisions and future regulations, laws and policies, the Group could incur additional expenses.

Any failure, or perceived failure by the Group, or by third-party partners to maintain the security of students’ data and other confidential information or to comply with applicable privacy, cybersecurity, data security and personal information protection laws, regulations, policies, contractual provisions, industry standards, and other requirements, may result in civil or regulatory liability, including governmental or data protection authority enforcement actions and investigations, fines, penalties, enforcement orders requiring the Group to cease operating in a certain way, litigation, or adverse publicity, and may require the Group to expend significant resources in responding to and defending allegations and claims. Moreover, claims or allegations that the Group has failed to adequately protect users’ data, or otherwise violated applicable privacy, cybersecurity, data security and personal information protection laws, regulations, policies, contractual provisions, industry

30


 

standards, or other requirements, may result in damage to the Group’s reputation and a loss of confidence in the Group by users or partners, potentially causing the Group to lose users, business partners and revenues, which could have a material adverse effect on the Group’s business, financial condition and results of operations. Furthermore, the PRC regulatory and enforcement regime with regard to privacy, cybersecurity, data security and personal information protection is still evolving. PRC regulators have been increasingly focused on regulation in the areas of cybersecurity, data security and data protection. We cannot assure you that relevant regulators will not interpret or implement these laws or regulations in ways that negatively affect the Group. It is possible that the Group may become subject to additional or new laws and regulations, policies and interpretations, which may result in additional expenses to the Group and subject the Group to potential liability and negative publicity. The Group expects that these areas will receive greater attention and focus from regulators, and attract continued or greater public scrutiny and attention going forward, which could increase compliance costs and subject the Group to heightened risks and challenges associated with data security and protection. If the Group is unable to manage these risks, the Group could become subject to penalties, fines, suspension of business and revocation of required licenses, and the Group’s reputation and results of operations could be materially and adversely affected.

Tuition refunds or potential refund disputes may negatively affect the Group’s cash flow, financial condition, and reputation.

The Group offers different tuition refund options to students depending on the time of enrollment and subject to certain conditions and restrictions in the service contract between the Group and each student. Generally, a student is offered a full, unconditional refund within 24 hours upon enrollment. If the student makes a refund request after taking at least one live streaming course lasting 30 minutes by reason of any material academic issue of the Group’s courses within certain refund period, the Group offers a refund excluding the registration fees and the fees of delivered courses upon the Group’s confirmation. In addition, the Group offers students a refund for the undelivered courses excluding the registration fees. Prior to June 2019, such refund was provided only within seven days upon enrollment while starting from June 2019, the Group offers such refund during the entire service period. When calculating gross billings for a specific period, the Group deducts the total amount of refunds from the total amount of cash received for the sale of course packages for such period. See “Item 4. Information on the Company—4.B. Business Overview—The Group’s Tuition and Fees.”

In 2020, 2021 and 2022, the Group had made RMB335.5 million, RMB282.5 million and RMB172.2 million (US$25.0 million) of refund payments, respectively, most of which were made pursuant to the Group’s tuition refund policy, see “Item 4. Information on the Company—4.B. Business Overview—Business—The Group’s Tuition and Fees.” The number of refund requests and the amount of refunds could be affected by a number of factors. These factors include, without limitation to, student dissatisfaction with the Group’s teaching quality and the Group’s course and educational content offerings, privacy concerns relating to the Group’s online platforms, negative publicity regarding the Group or online education in general, the terms and scope of the Group’s refund policy, and any change or development in PRC laws and regulations with respect to fees and tuitions charged by online education providers like the Group. See “—The Group faces risks associated with the lack of a private school operating permit for online education services as well as uncertainties surrounding PRC laws and regulations governing the education industry, including the Law for Promoting Private Education and its Implementing Rules.” As part of the Group’s efforts to enhance user experience, from June 2019, the Group amended certain terms of refund policy to facilitate a more flexible and smoother refund process. Any refund payments that the Group may be required to make to the students, as well as the expenses the Group could incur for processing refunds and resolving refund disputes, could be substantial and could adversely affect the Group’s gross billings, net revenues, liquidity and financial condition. A high volume of refunds and refund disputes may also generate negative publicity that could harm the Group’s reputation. The Group has experienced in the past, and may experience in the future, negative publicity in relation to refund disputes between the Group and the students, which may significantly harm the Group’s brand name and divert the Group’s attention from operating business.

We cannot assure you that the Group will not be subject to liability claims or legal or regulatory liability for any inappropriate or illegal content, which could subject the Group to liabilities and cause damages to the Group’s reputation.

Although the Group implements various monitoring procedures to identify and remove inappropriate or illegal content, we cannot assure you that there will be no inappropriate or illegal content included in the Group’s content offerings including content generated and uploaded to the Group’s online platforms by the users. For example, the Group has been historically penalized for inaccurate advertising. The Group may face civil, administrative or criminal liability or legal or regulatory sanctions, such as requiring the Group to restrict or discontinue the Group’s content, products or services, if an individual or corporate, governmental or other entity believes that any of the content offerings violates any laws, regulations or governmental policies or infringes upon its legal rights. Even if such a claim were not successful, defending such a claim may cause the Group to incur substantial costs. Moreover, any accusation of inappropriate or illegal content in the Group’s content offerings could lead to significant negative publicity, which could harm the Group’s reputation, business, financial condition and results of operations.

The Group’s success depends on the continuing efforts of the Group’s senior management team and other key

31


 

employees.

The Group depends on the continued contributions of our senior management and other key employees, including, in particular, Mr. Jianhong Yin, also known as Peng Ou, our founder and the chairman of our board of directors, and Mr. Tongbo Liu, our director and Chief Executive Officer. The loss of the services of any of the Group’s senior management or other key employees could harm the Group’s business. Competition for qualified talents in China is intense. If one or more of the Group’s senior management or other key employees are unable or unwilling to continue in their present positions, the Group may not be able to find replacements in a timely manner, or at all, and the Group’s business may be disrupted. Moreover, if any member of the Group’s senior management team or any of the Group’s other key personnel joins a competitor or forms or invests in a competing business, the Group may lose student enrollments, qualified teaching faculty members and other key sales and marketing personnel to the Group’s competitors. The Group’s future success is also dependent on the Group’s ability to attract a significant number of qualified employees and retain existing key employees. If the Group is unable to do so, the Group’s business and growth may be materially and adversely affected. The Group’s need to significantly increase the number of qualified employees and retain key employees may cause the Group to materially increase compensation-related costs, including share-based compensation.

If the Group cannot maintain the corporate culture as the Group grows, the Group could lose the innovation, collaboration and focus that contribute to the Group’s business.

We believe that a critical component of the Group’s success is the corporate culture, which fosters innovations and has roots in a deep understanding of the students and the evolving education industry in China. As the Group continues to expand and grow its business, it may find it difficult to maintain these valuable aspects of the Group’s corporate culture. Any failure to preserve the culture could undermine the Group’s reputation in the marketplace and negatively impact the Group’s ability to attract and retain employees and students, which would in turn jeopardize the Group’s future success.

The Group may from time to time be subject to infringement claims relating to intellectual properties of third parties.

We cannot assure you that the Group’s course offerings and educational contents and the Group’s IT technologies and platforms do not or will not infringe upon copyrights or other intellectual property rights held by third parties. The Group may encounter disputes from time to time over rights and obligations concerning intellectual properties, and the Group may not prevail in those disputes.

The Group has adopted policies and procedures to prohibit the students and employees from infringing upon third-party copyright or intellectual property rights. However, we cannot ensure that they will not, against the Group’s policies, use third-party copyrighted materials or intellectual property without proper authorization in the Group’s classes or via any medium through which the Group provides services. The Group may incur liability for unauthorized duplication or distribution of materials posted on the Group’s websites or used in the Group’s classes. The Group has been involved in claims against the Group alleging the Group’s infringement of third-party intellectual property rights and the Group may be subject to such claims in the future. The Group has not entered into any licensing arrangements with, or otherwise obtained any consent from, the government agencies administering the STE exams for using certain exam questions in the Group’s quiz banks. Although the Group has never been subject to any legal or administrative penalties or proceedings relating to the Group’s use of these sample questions, we cannot assure you that the Group will not be subject to infringement claims associated with the Group’s use of real STE questions in the future. Any such intellectual property infringement claim could result in costly litigation and divert the Group’s management attention and resources, which in turn could negatively affect the Group’s business, financial condition and prospect.

If the Group fails to protect the Group’s intellectual property rights, the Group’s brand and business may suffer.

The Group relies on a combination of patent, copyright, trademark and trade secret laws and restrictions on disclosure to protect the Group’s intellectual property rights. Although the Group seeks to obtain copyright or patent protection for the Group’s intellectual property when applicable, it is possible that the Group may not be able to do so successfully or that the copyright or patent the Group has obtained may not be sufficient to protect all of the Group’s intellectual property rights. In particular, the Group relies, to the great extent, upon the Group’s educational content developed in-house, including course syllabi and outlines, quiz banks, teaching notes, and learning outcomes trees, to provide high-quality online education services. Despite the Group’s efforts to protect the proprietary education contents and other intellectual property rights, unauthorized parties may attempt to copy or duplicate the Group’s intellectual property or otherwise use the Group’s intellectual properties without obtaining the Group’s consent. Monitoring unauthorized use of the Group’s intellectual property is difficult and costly, and we cannot be certain that the steps the Group has taken will effectively prevent misappropriation of the Group’s intellectual properties. If the Group is not successful in protecting the Group’s intellectual property rights, the Group’s business and results of operations may be adversely affected.

The Group’s students, employees and third-party vendors may engage in intentional or negligent misconduct or other

32


 

improper activities or misuse the Group’s platform, which could harm the Group’s brand and reputation.

The Group is exposed to the risk of fraud or other misconducts committed by students, employees and vendors, including certain third-party sales and marketing agencies. For example, in some instances, students and faculty members may post to the Group’s platform articles or other third-party content for use in class discussions. The PRC laws governing the fair use of these third-party materials are imprecise and adjudicated on a case-by-case basis, which makes it challenging for the Group to adopt and implement policies governing these practices. The Group could, as a result, incur liability to third parties for the unauthorized duplication, distribution or other use of these materials. Any such claims could subject the Group to costly litigation and impose a significant strain on the Group’s financial resources and attention of management personnel regardless of whether the claims have merit. The Group may be required to alter or cease the Group’s uses of such materials, which may include changing or removing content from courses or altering the functionality of the Group’s platform, or to pay monetary damages. Fraud or other misconducts by students, employees or third parties may also involve engaging in unauthorized misrepresentation to the Group’s potential students and misappropriating third-party intellectual property and other propitiatory rights during marketing activities, misusing sensitive personal information of students, and engaging in bribery or other unlawful payments, any of which could result in customer complaints, regulatory and legal liabilities, as well as serious harm to the Group’s brand and reputation.

The Group’s courses undergo multiple rounds of internal review before being broadly released. While the Group proactively monitors the live courses and other content and communications to ensure that the Group is able to identify content that may be deemed inappropriate or in violation of laws, regulations and government policies, since the Group has limited control over the real-time and offline behavior of the Group’s users and employees, to the extent any improper behavior is associated with the Group’s content and services, the Group’s ability to protect its reputation may be limited. If any of the Group’s users and employees suffer or allege to have suffered harm following contact initiated through the Group’s services, the Group may face civil lawsuits or other liabilities. In response to allegations of illegal or inappropriate activities, PRC government authorities may intervene and hold the Group liable for non-compliance with PRC laws and regulations concerning the dissemination of information on the internet and subject the Group to administrative penalties or other sanctions, such as requiring the Group to restrict or discontinue the Group’s content or services. As a result, the Group’s business may suffer and the Group’s reputation, business, financial condition and results of operations may be materially and adversely affected.

The Group may be the subject of detrimental conduct by third parties such as the Group’s competitors, including complaints to regulatory agencies and the public dissemination of malicious assessments of the Group’s business, which could have a negative impact on the Group’s reputation and cause the Group to lose market share, students and revenues, and adversely affect the price of the ADSs.

The Group has been, and in the future may be, the target of anti-competitive, harassing or other detrimental conduct by third parties including the Group’s competitors. Such conduct may include complaints, anonymous or otherwise, to regulatory agencies regarding the Group’s operations, accounting, business relationships, business prospects and business ethics. Additionally, allegations, directly or indirectly against the Group, may be posted online by anyone, whether or not related to the Group, on an anonymous basis. The Group may be subject to government or regulatory investigation as a result of such third-party conduct and may be required to expend significant time and incur substantial costs to address such third-party conduct, and there is no assurance that the Group will be able to conclusively refute each of the allegations within a reasonable period of time, or at all. The Group’s reputation may also be materially negatively affected as a result of the public dissemination of anonymous allegations or malicious statements about the Group’s business, which in turn may cause the Group to lose students and revenues, and adversely affect the price of the ADSs.

The Group’s user metrics and other estimates are subject to inaccuracy in measuring the Group’s operating performance, which may harm the Group’s reputation.

The Group continually reviews the number of students, new student enrollments, gross billings per new student enrollment, and other operating metrics to evaluate growth trends, measure the Group’s performance and make strategic decisions. These metrics are calculated using internal data, have not been validated by an independent third party and may not be indicative of the Group’s future operating performance. While these numbers are based on what we believe to be reasonable estimates for the applicable period of measurement, there are inherent challenges in measuring how the Group’s website and mobile application are used across a large student base. For example, the Group may not be able to identify individual students who have multiple accounts from multiple students who share one account on the Group’s website or mobile application. In addition, the Group collects student reviews to measure student satisfaction rate and other student engagement metrics, but these reviews may not be representative of the Group’s entire student population. Errors or inaccuracies in the Group’s metrics or data could result in incorrect business decisions and inefficiencies. For instance, if a significant understatement or overstatement of student satisfaction or marketing spending were to occur, the Group might expend resources to implement unnecessary business measures or fail to take required actions to remedy an unfavorable trend. If investors do not perceive the Group’s operating metrics to accurately represent the Group’s operating performance, or if the Group discovers material inaccuracies in the Group’s operating metrics, the Group’s reputation may be harmed.

33


 

If the Group fails to implement and maintain an effective system of internal controls, the Group may be unable to accurately or timely report its results of operations or prevent fraud, and investor confidence and the market price of the ADSs may be materially and adversely affected.

We are a public company in the United States subject to the Sarbanes-Oxley Act of 2002. Section 404 of the Sarbanes-Oxley Act of 2002, or Section 404, requires that we include a report from management on the Group’s internal control over financial reporting in our annual report on Form 20-F beginning with our annual report for the fiscal year ended December 31, 2019. In addition, once we cease to be an “emerging growth company” as such term is defined in the JOBS Act, our independent registered public accounting firm must attest to and report on the effectiveness of the Group’s internal control over financial reporting. The Group’s management may conclude that the Group’s internal control over financial reporting is not effective. Moreover, even if the Group’s management concludes that the Group’s internal control over financial reporting is effective, our independent registered public accounting firm, after conducting its own independent testing, may issue a report that is qualified if it is not satisfied with the Group’s internal controls or the level at which the Group’s controls are documented, designed, operated or reviewed, or if it interprets the relevant requirements differently from the Group. In addition, as we are a public company, our reporting obligations may place a significant strain on the Group’s management, operational and financial resources and systems for the foreseeable future and the Group may be unable to timely complete its evaluation testing and any required remediation.

During the course of documenting and testing the Group’s internal control procedures, in order to satisfy the requirements of Section 404, we may identify weaknesses and deficiencies in the Group’s internal control over financial reporting. In addition, if the Group fails to maintain the adequacy of its internal control over financial reporting, as these standards are modified, supplemented or amended from time to time, we may not be able to conclude on an ongoing basis that the Group has effective internal control over financial reporting in accordance with Section 404. Generally speaking, if the Group fails to achieve and maintain an effective internal control environment, we could suffer material misstatements in the Group’s financial statements and fail to meet our reporting obligations, which would likely cause investors to lose confidence in our reported financial information. This could in turn limit our access to capital markets, harm the Group’s results of operations and lead to a decline in the trading price of the ADSs. Additionally, ineffective internal control over financial reporting could expose the Group to increased risk of fraud or misuse of corporate assets and subject the Group to potential delisting from the stock exchange on which we list, regulatory investigations and civil or criminal sanctions.

We have incurred increased costs as a result of being a public company, particularly after we cease to qualify as an “emerging growth company.”

We are a public company and expect to continue to incur significant legal, accounting and other expenses that we did not incur as a private company. The Sarbanes-Oxley Act of 2002, as well as rules subsequently implemented by the U.S. Securities and Exchange Commission, or the SEC, and the New York Stock Exchange, impose various requirements on the corporate governance practices of public companies. As a company with less than US$1.07 billion in revenues for our last fiscal year, we qualify as an “emerging growth company” pursuant to the JOBS Act. An emerging growth company may take advantage of specified reduced reporting and other requirements that are otherwise applicable generally to public companies. These provisions include exemption from the auditor attestation requirement under Section 404 of the Sarbanes-Oxley Act of 2002, or Section 404, in the assessment of the emerging growth company’s internal control over financial reporting. The JOBS Act also permits an emerging growth company to delay adopting new or revised accounting standards until such time as those standards apply to private companies. However, we have elected to “opt out” of this provision and, as a result, we will comply with new or revised accounting standards as required when they are adopted for public companies. This decision to opt out of the extended transition period under the JOBS Act is irrevocable.

We expect these rules and regulations to increase the Group’s legal and financial compliance costs and to make some corporate activities more time-consuming and costly. After we are no longer an “emerging growth company,” we expect to incur significant expenses and devote substantial management effort toward ensuring compliance with the requirements of Section 404 and the other rules and regulations of the SEC. In addition, we will incur additional costs associated with our public company reporting requirements. It may also be more difficult for the Group to find qualified persons to serve on our board of directors or as executive officers. We are currently evaluating and monitoring developments with respect to these rules and regulations, and we cannot predict or estimate with any degree of certainty the amount of additional costs we may incur or the timing of such costs.

We have granted, and may continue to grant, share incentives, which may result in increased share based compensation expenses.

We adopted an equity incentive plan in October 2017, or the 2017 Plan, for the purpose of granting share based compensation awards to employees, officers, directors and consultants to incentivize their performance and promote the success of our business.

We account for compensation costs for all share-based awards using a fair-value based method and recognize expenses in our consolidated statements of operations in accordance with U.S. GAAP. Under the 2017 Plan, we are authorized to grant options, restricted stock units and other types of awards the administrator of the 2017 Plan decides. Under the 2017 Plan, the maximum aggregate number of shares which may be issued pursuant to all awards is 829,349 shares. As of the

34


 

date of this annual report, options to purchase a total of 31,550 ordinary shares were outstanding under the 2017 Plan. We believe the granting of share-based awards is of significant importance to our ability to attract and retain key personnel and employees, and we will continue to grant share-based awards in the future. As a result, our expenses associated with share-based compensation may increase, which may have an adverse effect on our results of operations.

If the Group fails to make adequate contributions to various employee benefits plans as required by PRC regulations, the Group may be subject to penalties.

Companies operating in China are required to participate in various government-sponsored employee benefit plans, including certain social insurance, housing funds and other welfare-oriented payment obligations, and contribute to the plans in amounts equal to certain percentages of salaries, including bonuses and allowances, of employees up to a maximum amount specified by the local government from time to time at locations where the Group’s employees are based. The requirement of employee benefit plans has not been implemented consistently by the local governments in China given the different levels of economic development in different locations. If the Group fails to make adequate contributions to various employee benefit plans and comply with applicable PRC labor-related laws, the Group may be subject to late payment penalties, and the Group could be required to make up the contributions for these plans as well as to pay late fees and fines. If the Group is subject to late fees or fines in relation to the underpaid employee benefits, the Group’s financial condition and results of operations may be adversely affected. In addition, to the extent that the Group can make a reasonable estimate of the liability arising from the Group’s failure in making full contributions to various employee benefit plans, the Group will record a related contingent liability. However, the amount of the Group’s estimates may be inaccurate, in which case the Group’s financial condition and cash flow may be adversely affected if the Group were to pay late fees or fines in relation to the underpaid employee benefits.

Increases in labor costs in the PRC may adversely affect the Group’s business and results of operations.

The currently effective PRC Labor Contract Law was first adopted on June 29, 2007 and later amended on December 28, 2012. The PRC Labor Contract Law has reinforced the protection of employees who, under the PRC Labor Contract Law, have the right, among others, to have written employment contracts, to enter into employment contracts with no fixed term under certain circumstances, to receive overtime wages and to terminate or alter terms in labor contracts. Furthermore, the PRC Labor Contract Law sets forth additional restrictions and increases the costs involved with dismissing employees. To the extent that the Group needs to significantly reduce the Group’s workforce, the PRC Labor Contract Law could adversely affect the Group’s ability to do so in a timely and cost-effective manner, and the Group’s results of operations could be adversely affected. In addition, for employees whose employment contracts include noncompetition terms, the PRC Labor Contract Law requires the Group to pay monthly compensation after such employment is terminated, which will increase the Group’s operating expenses.

In addition, the Group is required by PRC laws and regulations to make social insurance registration and open housing fund account with relevant governmental authorities and pay various statutory employee benefits, including pensions, housing fund, medical insurance, work-related injury insurance, unemployment insurance and maternity insurance to designated government agencies for the benefit of the Group’s employees. The relevant government agencies may examine whether an employer has made adequate payments of the requisite statutory employee benefits, and those employers who fail to make adequate payments may be subject to late payment fees, fines and/or other penalties. If the Group fails to make adequate social insurance and housing fund contributions, the Group may be subject to fines and legal sanctions, and the Group’s business, financial condition and results of operations may be adversely affected. We expect that the Group’s labor costs, including wages and employee benefits, will continue to increase. Unless the Group is able to pass on these increased labor costs to the Group’s customers by increasing the prices of the Group’s products and services, the Group’s financial conditions and results of operations would be materially and adversely affected.

The Group faces certain risks relating to the real properties that the Group leases.

The Group leases real properties from third parties primarily for the Group’s office use in China, and the lease agreements for most of these leased properties have not been registered with the PRC governmental authorities as required by PRC law. Although the failure to do so does not in itself invalidate the leases, the Group may be ordered by the PRC government authorities to rectify such noncompliance and, if such noncompliance were not rectified within a given period of time, the Group may be subject to fines imposed by PRC government authorities ranging from RMB1,000 and RMB10,000 for the Group’s lease agreements that have not been registered with the relevant PRC governmental authorities.

As of the date of this annual report, the Group is not aware of any regulatory or governmental actions, claims or investigations being contemplated or any challenges by third parties to the Group’s use of the Group’s leased properties the lease agreements of which have not been registered with the government authorities. However, we cannot assure you that the government authorities will not impose fines on the Group due to the Group’s failure to register any of the Group’s lease agreements, which may negatively impact the Group’s financial condition.

35


 

The Group leases real properties from third parties in China for marketing and providing offline consultation related to the Group’s online services for potential students or existing students. Some of the ownership certificates or other similar proof of certain leased properties have not been provided to the Group by the relevant lessors. Therefore, we cannot assure you that such lessors are entitled to lease the relevant real properties to us. If the lessors are not entitled to lease the real properties to the Group and the owners of such real properties decline to ratify the lease agreements between the Group and the respective lessors, the Group may not be able to enforce the Group’s rights to lease such properties under the respective lease agreements against the owners. As of the date of this annual report, the Group is not aware of any claim or challenge brought by any third parties concerning the use of the Group’s leased properties without obtaining proper ownership proof. If the Group’s lease agreements are claimed as null and void by third parties who are the real owners of such leased real properties, the Group could be required to vacate the properties, in the event of which the Group could only initiate the claim against the lessors under relevant lease agreements for indemnities for their breach of the relevant leasing agreements. We cannot assure you that suitable alternative locations are readily available on commercially reasonable terms, or at all, and if the Group is unable to relocate the Group’s operations in a timely manner, the Group’s operations may be interrupted.

The Group’s operations depend on the performance of the internet infrastructure and telecommunications networks in China.

The successful operation of the Group’s business depends on the performance of the internet infrastructure and telecommunications networks in China. Almost all access to the internet is maintained through state-owned telecommunications operators under the administrative control and regulatory supervision of the MIIT. Moreover, the Group has entered into contracts with various subsidiaries of a limited number of telecommunications service providers at provincial level and rely on them to provide the Group with data communications capacity through local telecommunications lines. The Group has limited access to alternative networks or services in the event of disruptions, failures or other problems with China’s internet infrastructure or the telecommunications networks provided by telecommunications service providers. The Group’s platform regularly serves a large number of users and advertisers. With the expansion of the Group’s business, the Group may be required to upgrade the Group’s technology and infrastructure to keep up with the increasing traffic on the Group’s platform. However, the Group has no control over the costs of the services provided by telecommunications service providers. If the prices the Group pays for telecommunications and internet services rise significantly, the Group’s results of operations may be materially and adversely affected. If internet access fees or other charges to internet users increase, the Group’s user traffic may decline and the Group’s business may be harmed.

The Group may be subject to litigations, allegations, complaints and investigations from time to time arising out of business operations. We and certain of our directors and officers have been named as defendants in a shareholder class action lawsuit, which could have a material adverse impact on the Group’s business, financial condition, results of operation, cash flows and reputation.

The Group has been and may continue to be involved in legal and other disputes in the ordinary course of business operations. For example, we and certain of our directors and officers have been named as defendants in a class action lawsuit. For details, see “Item 8. Financial Information—A. Consolidated Statements and Other Financial Information—Legal Proceedings.” We cannot guarantee that the Group will not be a target for lawsuits in the future, including putative class action lawsuits brought by shareholders. There can be no assurance that the Group will be able to prevail in the Group’s defense or reverse any unfavorable judgment on appeal, and the Group may decide to settle lawsuits on unfavorable terms. Any adverse outcome of these cases, including any plaintiffs’ appeal of the judgment in these cases, could result in payments of substantial monetary damages or fines, or changes to the Group’s business practices, and thus have a material adverse effect on the Group’s business, financial condition, results of operation, cash flows and reputation. In addition, there can be no assurance that the Group’s insurance carriers will cover all or part of the defense costs, or any liabilities that may arise from these matters. The litigation process may utilize a significant portion of the Group’s cash resources and divert management’s attention from the day-to-day operations of our company, all of which could harm the Group’s business. The Group also may be subject to claims for indemnification related to these matters, and the Group cannot predict the impact that indemnification claims may have on the Group’s business or financial results.

The Group currently does not have any business insurance coverage.

Insurance companies in China currently do not offer as extensive an array of insurance products as insurance companies in more developed economies. Currently, the Group does not have any business liability or disruption insurance to cover the Group’s operations. The Group has determined that the costs of insuring for these risks and the difficulties associated with acquiring such insurance on commercially reasonable terms make it impractical for the Group to have such insurance. Any uninsured business disruptions may result in the Group’s incurring substantial costs and the diversion of resources, which could have an adverse effect on the Group’s results of operations and financial condition.

The Group faces risks related to natural disasters, extreme weather conditions, health epidemics and other

36


 

catastrophic incidents, which could significantly disrupt the Group’s operations.

China has in the past experienced significant natural disasters, including earthquakes, extreme weather conditions, as well as health scares related to epidemic diseases, and any similar event could materially impact the Group’s business in the future. If a disaster or other disruption were to occur in the future that affects the regions where the Group operates business, the Group’s operations could be materially and adversely affected due to loss of personnel and damages to property. Even if the Group is not directly affected, such a disaster or disruption could affect the operations or financial condition of the Group’s ecosystem participants, which could harm the Group’s results of operations.

In addition, accidents, disasters and public health challenges in China and globally could impact the Group’s business and results of operations. These types of events could negatively impact user activity and the Group’s local operations, if any, in the affected regions, or, depending upon the severity, across China or globally, which could adversely impact the Group’s business and results of operations.

In January 2020, the outbreak of the novel coronavirus, commonly referred to as “COVID-19”, first found in mainland China, then in Asia and eventually throughout the world, has significantly affected business and other activities within China. In the first half of 2022, the COVID-19 coronavirus resurged in China due to Omicron variants. The outbreak of COVID-19 had caused temporary interruptions to the learning activities of students and operations of the Group’s business partners and negatively affected certain aspects of the Group’s business operations in 2022. For example, the Self-taught Higher Education Examination, or the STE, a state-administered exam in China for learners pursuing associate diplomas or bachelor’s degrees, was postponed by the Ministry of Education of the PRC in April 2022 and October 2022 in some cities as a result of the recurrence of the COVID-19 pandemic, resulting in postponement in enrollments for the Group’s STE courses, which have historically represented a significant portion of the Group’s net revenues, gross billings and new student enrollments of the Group’s online course offerings. The Group has taken precautionary measures intended to minimize the risks of COVID-19 to students, employees, teachers, mentors and business partners, including temporarily requiring the Group’s employees to work remotely or canceling or postponing sponsored offline events and activities, which could compromise the Group’s efficiency and productivity during such periods, require the Group to incur additional costs, slow down the Group’s branding and marketing efforts, and result in fluctuations in the Group’s results of operations. As China began to exit its “zero-COVID” policy at the end of 2022, most of the travel restrictions and quarantine requirements were lifted in December 2022. While the foregoing restrictions and measures have been eased and the Group’s business operations have been recovered, the Group’s results of operations may be adversely affected to the extent that COVID-19 continues to affect the Chinese economy in general. Furthermore, to the extent the COVID-19 pandemic adversely affects the Group’s business and financial results, it may also have the effect of heightening many of the other risks described in this section entitled “Item 3. Key Information—3.D. Risk Factors,” such as those relating to the Group’s ability to improve or expand the Group’s product and service offerings, and to retain existing or attract new advertising customers, among other things.

Risks Related to Our Corporate Structure

There are substantial uncertainties regarding the interpretation and application of current and future PRC laws, regulations, and rules relating to the agreements that establish the VIE structure for the Group’ operations in China, including potential future actions by the PRC government, which could affect the enforceability of our contractual arrangements with the VIEs and, consequently, significantly affect the Group’s financial condition and results of operations. If the PRC government finds such agreements non-compliant with relevant PRC laws, regulations, and rules, or if these laws, regulations and rules or the interpretation thereof change in the future, we could be subject to severe penalties or be forced to relinquish our interests in the VIEs.

Foreign investment in the value-added telecommunication services industry in China is extensively regulated and subject to numerous restrictions. Pursuant to the list of special management measures for the market entry of foreign investment, or the Negative List, published by the National Development and Reform Commission and the Ministry of Commerce on December 27, 2021 and effective on January 1, 2022, with a few exceptions, foreign investors are not allowed to own more than 50% of the equity interests in a value-added telecommunication service provider.

We are a Cayman Islands company and our wholly-owned PRC subsidiaries are currently considered foreign-invested enterprise. Accordingly, our PRC subsidiaries are not eligible to provide value-added telecommunication services in China. To ensure strict compliance with the PRC laws and regulations, such business activities were conducted through the VIEs and their respective subsidiaries. Our wholly owned subsidiaries in China have entered into a series of contractual arrangements with the VIEs, their respective shareholders and their respective subsidiaries, which enable us to (i) direct the activities of the VIEs that most significantly impact the VIEs’ economic performance, (ii) receive substantially all of the economic benefits of the VIEs, and (iii) have an exclusive option to purchase all or part of the equity interests and assets in the VIEs when and to the extent permitted by PRC law. As a result of these contractual arrangements, we are considered the primary beneficiary of the VIEs for accounting purposes and are able to consolidate their operating results in the Group’s financial statements under U.S. GAAP. See “Item 4. Information of the Company—4.C. Organizational Structure” for further details.

37


 

It is uncertain whether any new PRC laws, rules or regulations relating to VIE structures will be adopted or if adopted, what they would provide. For example, the Amended Implementing Rules provide that, among other things, any entities or individuals shall not control any schools providing compulsory education or any non-profit schools providing pre-school education through merger, acquisition or contractual arrangements. As of the date of this annual report, two of the Group’s schools are privately run non-enterprise institution and have not made the election to be registered as a for-profit or non-profit school. Since neither of such two schools provide compulsory education or pre-school education, the validity and enforceability of the Group’s contractual arrangements are not challenged yet. However, since the laws and regulations are still evolving and new PRC laws, regulations, rules and interpretations may be introduced to impose additional requirements, posing additional challenges to our corporate structure and contractual arrangements, there are substantial uncertainties regarding whether the Group could comply with new laws, regulations, rules and interpretations in a timely manner, or at all. Any failure to comply with such regulatory requirements may challenge the validity and enforceability of the Group’s contractual arrangements.

If the PRC government finds that the Group’s contractual arrangements do not comply with its restrictions on foreign investment in the value-added telecommunication services, or if the PRC government otherwise finds that we, the VIEs, or any of their subsidiaries are in violation of PRC laws or regulations or lack the necessary permits or licenses to operate the Group’s business, the relevant PRC regulatory authorities, including the MIIT and SAMR, would have broad discretion in dealing with such violations or failures, including, without limitation:

revoking the business licenses and/or operating licenses of such entities;
discontinuing or placing restrictions or onerous conditions on the Group’ operation through any transactions between our PRC subsidiaries and the VIEs;
imposing fines, confiscating the income from our PRC subsidiaries or the VIEs, or imposing other requirements with which the Group may not be able to comply;
requiring the Group to restructure the Group’s ownership structure or operations, including terminating the contractual arrangements with the VIEs and deregistering the equity pledges of the VIEs, which in turn would affect our ability to consolidate or derive economic interests from the VIEs; or
restricting or prohibiting our use of the proceeds of our initial public offering to finance the Group’s business and operations in China.

Any of these actions could cause significant disruptions to the Group’s business operations and severely damage the Group’s reputation, which would in turn materially and adversely affect the Group’s business, financial condition and results of operations. In addition, new PRC laws, regulations, and rules may be introduced to impose additional requirements, posing additional challenges to the Group’s corporate structure and contractual arrangements. If any of these occurrences results in our inability to direct the activities of the VIEs or our failure to receive the economic benefits from the VIEs and/or our inability to claim our contractual rights over the assets of the VIEs that conduct the Group’s operations in China, we may not be able to consolidate the entity in our consolidated financial statements in accordance with U.S. GAAP, which could materially and adversely affect the Group’s financial condition and results of operations and cause our ADSs to significantly decline in value or become worthless.

On February 17, 2023, the CSRC released the Trial Administrative Measures of Overseas Securities Offering and Listing by Domestic Companies, or the Overseas Listing Trial Measures, and five supporting guidelines, effective on March 31, 2023. At the press conference held for the Overseas Listing Trial Measures on the same day, officials from the CSRC clarified that, as for companies seeking overseas listing with contractual arrangements, the CSRC will solicit opinions from relevant regulatory authorities and complete the filing of the overseas listing of such companies if they duly meet the compliance requirements, and support the development and growth of these companies by enabling them to utilize two markets and two kinds of resources. If the Group fails to complete the filing with the CSRC in a timely manner or at all, for any future offerings, listing or any other capital raising activities, which are subject to the filings under the Overseas Listing Trial Measures, due to the Group’s contractual arrangements, our ability to raise or utilize funds could be materially and adversely affected, and we may even need to unwind the Group’s contractual arrangements or restructure our business operations to rectify the failure to complete the filings. However, given that the Overseas Listing Trial Measures were recently promulgated, there remain substantial uncertainties as to their interpretation, application, and enforcement and how they will affect the Group’s operations and future financing.

We rely on contractual arrangements with the VIEs and their respective shareholders for a significant portion of the Group’s business operations which may not be as effective as direct ownership.

We have relied and expect to continue to rely on contractual arrangements with the VIEs, their respective shareholders and their respective subsidiaries to operate the Group’s online education services business in China. These contractual arrangements may not be as effective as direct ownership. For example, the VIEs and their respective shareholders could breach their contractual arrangements with us by, among other things, failing to conduct their operations in an acceptable manner or taking other actions that are detrimental to our interests. The revenues contributed by the VIEs and their

38


 

respective subsidiaries constituted 47.3%, 21.4% and 46.3% of the Group’s total net revenues in 2020, 2021 and 2022, respectively.

If we had direct ownership of the VIEs, we would be able to exercise our rights as a shareholder to effect changes in the board of directors of the VIEs, which in turn could implement changes, subject to any applicable fiduciary obligations, at the management and operational level. However, under the current contractual arrangements, we rely on the performance by the VIEs and their respective shareholders of their obligations under the contracts. The shareholders of the VIEs may not act in the best interests of our company or may not perform their obligations under these contracts. Such risks exist throughout the period in which we intend to operate certain portions of our business through the contractual arrangements with the VIEs. If any disputes relating to these contracts remain unresolved, we will have to enforce our rights under these contracts through the operations of PRC law and arbitration, litigation and other legal proceedings and therefore will be subject to uncertainties in the PRC legal system. Therefore, our contractual arrangements with the VIEs may not be as effective as direct ownership would be.

Any failure by the VIEs or their respective shareholders to perform their obligations under our contractual arrangements with them would have a material and adverse effect on the Group’s business.

If any of the VIEs or their respective shareholders fail to perform their respective obligations under the contractual arrangements, we may have to incur substantial costs and expend additional resources to enforce such arrangements. We may also have to rely on legal remedies under PRC law, including seeking specific performance or injunctive relief, and claiming damages, which we cannot assure will be effective under PRC law. For example, if the shareholders of the VIEs refuse to transfer their equity interest in the VIEs to us or our designee if we exercise the purchase option pursuant to these contractual arrangements, or if they otherwise act in bad faith toward us, then we may have to take legal actions to compel them to perform their contractual obligations. In addition, if any third parties claim any interest in such shareholders’ equity interests in the VIEs, our ability to exercise shareholders’ rights or foreclose the share pledge according to the contractual arrangements may be impaired. If these or other disputes between the shareholders of the VIEs and third parties were to impair the contractual arrangements that make us the primary beneficiary of the VIEs for accounting purposes, our ability to consolidate the financial results of the VIEs would be affected, which would in turn result in a material adverse effect on the Group’s business, operations and financial condition.

Our contractual arrangements are governed by PRC laws. Accordingly, these contracts would be interpreted in accordance with PRC laws, and any disputes would be resolved in accordance with PRC legal procedures.

The legal system in the PRC is not as developed as in some other jurisdictions, such as the United States. As a result, uncertainties in the PRC legal system could limit our ability to enforce these contractual arrangements. Meanwhile, there are very few precedents and little formal guidance as to how contractual arrangements in the context of a VIE should be interpreted or enforced under PRC laws. There remain significant uncertainties regarding the ultimate outcome of such arbitration should legal action become necessary. In addition, under PRC law, rulings by arbitrators are final, parties cannot appeal the arbitration results in courts, and if the losing parties fail to carry out the arbitration awards within a prescribed time limit, the prevailing parties may only enforce the arbitration awards in PRC courts, which would require additional expenses and delay. In the event we are unable to enforce these contractual arrangements, or if we suffer significant delays or other obstacles in the process of enforcing these contractual arrangements, we may not be considered as the primary beneficiary of the VIEs for accounting purposes, and the Group’s ability to conduct business may be negatively affected.

The shareholders of the VIEs may have actual or potential conflicts of interest with us, which may materially and adversely affect the Group’s business and financial condition.

The shareholders of the VIEs may have actual or potential conflicts of interest with us. These shareholders may refuse to sign or breach, or cause the VIEs to breach, or refuse to renew, the existing contractual arrangements we have with them and the VIEs, which would have a material and adverse effect on our ability to be considered as the primary beneficiary of the VIEs for accounting purposes and receive economic benefits from the VIEs. For example, the shareholders may be able to cause our agreements with the VIEs to be performed in a manner adverse to us by, among other things, failing to remit payments due under the contractual arrangements to us on a timely basis. We cannot assure you that when conflicts of interest arise any or all of these shareholders will act in the best interests of our company or such conflicts will be resolved in our favor. Currently, we do not have any arrangements to address potential conflicts of interest between these shareholders and our company. If we cannot resolve any conflict of interest or dispute between us and these shareholders, we would have to rely on legal proceedings, which could result in disruption of the Group’s business and subject us to substantial uncertainty as to the outcome of any such legal proceedings.

Contractual arrangements in relation to the VIEs may be subject to scrutiny by the PRC tax authorities and they may determine that the Group owes additional taxes, which could negatively affect the Group’s financial condition and the value of your investment.

Under applicable PRC laws and regulations, arrangements and transactions among related parties may be subject to audit or challenge by the PRC tax authorities within ten years after the taxable year when the transactions are conducted. The Group could face material and adverse tax consequences if the PRC tax authorities determine that the VIE contractual

39


 

arrangements were not entered into on an arm’s-length basis in such a way as to result in an impermissible reduction in taxes under applicable PRC laws, rules and regulations, and adjust the income of the VIEs in the form of a transfer pricing adjustment. A transfer pricing adjustment could, among other things, result in a reduction of expense deductions recorded by the VIEs for PRC tax purposes, which could in turn increase tax liabilities without reducing our PRC subsidiary’s tax expenses. In addition, the PRC tax authorities may impose late payment fees and other penalties on the VIEs for the adjusted but unpaid taxes according to the applicable regulations. The Group’s financial position could be materially and adversely affected if the VIEs’ tax liabilities increase or if it is required to pay late payment fees and other penalties.

We may lose the ability to use, or otherwise benefit from, the licenses, approvals and assets held by the VIEs, which could severely disrupt our business, render the Group unable to conduct some or all of the business operations and constrain the Group’s growth.

As part of our contractual arrangements with the VIEs, the VIEs hold certain assets, licenses and permits that are material to their business operations, such as the ICP License and the License for the Production and Operation of Radio and Television Program. The contractual arrangements contain terms that specifically obligate VIEs’ shareholders to ensure the valid existence of the VIEs and restrict the disposal of material assets of the VIEs. However, in the event the VIEs’ shareholders breach the terms of these contractual arrangements and voluntarily liquidate the VIEs, or the VIEs declare bankruptcy and all or part of its assets become subject to liens or rights of third-party creditors, or are otherwise disposed of without our consent, we may be unable to conduct some or all of the Group’s business operations or otherwise benefit from the assets held by the VIEs, which could have a material adverse effect on the Group’s business, financial condition and results of operations. Furthermore, if the VIEs undergo a voluntary or involuntary liquidation proceeding, their shareholders or unrelated third-party creditors may claim rights to some or all of the assets of the VIEs, thereby hindering the Group’s ability to operate business as well as constrain the Group’s growth.

Certain of our existing shareholders have substantial influence over our company, and their interests may not be aligned with the interests of our other stockholders.

Mr. Peng Ou, our founder and the chairman of our board of directors, owns approximately 65.3% of our voting power and Mr. Tongbo Liu, our director and our Chief Executive Officer, owns approximately 11.6% of our voting power as of the date of this annual report. In addition, Mr. Peng Ou, Mr. Tongbo Liu and certain of our senior management and employees collectively beneficially own all of our issued and outstanding Class C ordinary shares which constitute approximately 79.6% of the aggregate voting power of our total issued and outstanding share capital as of the date of this annual report. See “—Risks Related to the ADSs—Our triple-class share structure with different voting rights will limit your ability to influence corporate matters and could discourage others from pursuing any change of control transactions that holders of our Class A ordinary shares and ADSs may view as beneficial.” As a result, Mr. Peng Ou, Mr. Tongbo Liu and certain of our senior management and employees have significant influence over our business, including decisions regarding mergers, consolidations, liquidations and the sale of all or substantially all of our assets, election of directors and other significant corporate actions. This concentration of ownership may also have the effect of discouraging, delaying or preventing a future change of control, which could deprive our stockholders of an opportunity to receive a premium for their shares as part of a sale of our company and might reduce the price of the ADSs.

Risks Related to Doing Business in China

The approval, filing or other requirements of the China Securities Regulatory Commission or other PRC government authorities may be required under PRC law in connection with our issuance of securities overseas, and if required, we cannot predict whether or for how long the Group will be able to obtain such approval or complete such filing or other requirements.

The Regulations on Mergers and Acquisitions of Domestic Enterprises by Foreign Investors, or the M&A Rules, purport to require offshore special purpose vehicles that are controlled by PRC companies or individuals and that acquire PRC domestic companies or assets by using such offshore special purpose vehicles’ shares as a means of payment for the purpose of seeking a public listing on an overseas stock exchange, to obtain CSRC approval prior to publicly listing their securities on an overseas stock exchange. The interpretation and application of the regulations remain unclear. If CSRC approval under the M&A Rules is required, it is uncertain whether it would be possible for the Group to obtain the approval, and any failure to obtain or delay in obtaining CSRC approval for our future issuance of securities overseas would subject the Group to sanctions imposed by the CSRC and other PRC regulatory agencies.

Furthermore, the Opinions on Strictly Cracking Down on Illegal Securities Activities emphasized the need to strengthen the administration over “illegal securities activities” and the supervision on overseas listings by China-based companies, and proposed to take effective measures, such as promoting the construction of relevant regulatory systems to deal with the risks and incidents faced by China-based overseas-listed companies, although such opinions did not specify the definition of “illegal securities activities.” Such opinions further provided that the special provisions of the State Council on overseas offerings and listings by those companies limited by shares will be revised and therefore the duties of domestic industry competent authorities and regulatory agencies will be clarified.

40


 

On February 17, 2023, the CSRC released the Overseas Listing Trial Measures, and five supporting guidelines, effective on March 31, 2023. Pursuant to the Overseas Listing Trial Measures, domestic companies that seek to offer or list securities overseas, either in direct or indirect means, are required to report and file required documents with the CSRC. In addition, domestic companies that have been listed on a foreign stock exchange prior to the effective date of the Overseas Listing Trial Measures are required to file with the CSRC within three working days of the completion of fund raising activities on the same overseas capital market and shall make required filing immediately after they submit application for their listing or offering securities in other overseas capital markets. If a domestic company fails to complete the filing procedure or conceals any material fact or falsifies any major content in its filing documents, such domestic company may be subject to administrative penalties, such as order to rectify, warnings, fines, and its controlling shareholders, actual controllers, the person directly in charge and other directly liable persons may also be subject to administrative penalties, such as warnings and fines. See “Item 4. Information on the Company—4.B. Business Overview—Regulation—M&A Regulations and Overseas Listings.” However, since the Overseas Listing Trial Measures was newly promulgated, the interpretation, application and enforcement of Overseas Listing Trial Measures remain unclear. If the filing procedure with the CSRC under the Trial Measures is required for any future offerings, listing or any other capital raising activities, it is uncertain whether we could complete the filing procedure in relation to any further capital raising activities in a timely manner, or at all. The CSRC or other PRC regulatory agencies also may take further actions requiring the Group, or making it advisable for the Group, not to proceed with such offering or maintain the listing status of our ADSs. If we proceed with any of such offering or maintain the listing status of our ADSs without obtaining the CSRC’s approval to the extent it is required, or if the Group is unable to comply with any new approval or filing requirements which might be adopted for offerings that we have completed prior to the effective date of the Overseas Listing Trial Measures, the Group may face regulatory actions or other sanctions from the CSRC or other PRC regulatory agencies. These regulatory agencies may impose fines and penalties on the Group’s operations in China, limit the Group’s ability to pay dividends outside of China, limit the Group’s operating privileges in China, delay or restrict the repatriation of the proceeds from offering of securities overseas into China or take other actions that could have a material adverse effect on the Group’s business, financial condition, results of operations and prospects, as well as the trading price of the ADSs.

Furthermore, if there are any other approvals, filings and/or other administration procedures to be obtained from or completed with the CSRC or other PRC regulatory agencies as required by any new laws and regulations for any of our future proposed offering of securities overseas or the listing of the ADSs, we cannot assure you that the Group can obtain the required approval or complete the required filings or other regulatory procedures in a timely manner, or at all. Any failure to obtain the relevant approvals or complete the filings and other relevant regulatory procedures may subject the Group to regulatory actions or other sanctions from the CSRC or other PRC regulatory agencies, which may have a material adverse effect on the Group’s business, financial condition or results of operations.

Changes in China’s economic, political or social conditions or government policies could have a material adverse effect on the Group’s business and operations.

Substantially all of the Group’s assets and operations are located in China. Accordingly, the Group’s business, financial condition, results of operations and prospects may be influenced to a significant degree by political, economic and social conditions in China generally. The Chinese economy differs from the economies of most developed countries in many respects, including the level of government involvement, level of development, growth rate, control of foreign exchange, and allocation of resources. Although the Chinese government has implemented measures emphasizing the utilization of market forces for economic reform, the reduction of state ownership of productive assets, and the establishment of improved corporate governance in business enterprises, a substantial portion of productive assets in China is still owned by the government. In addition, the Chinese government continues to play a significant role in regulating industry development by imposing industrial policies. The Chinese government also exercises significant control over China’s economic growth through allocating resources, controlling payment of foreign currency-denominated obligations, setting monetary policy and providing preferential treatment to particular industries or companies. Meanwhile, economic conditions in China are sensitive to global economic conditions, changes in domestic economic and political policies and the expected or perceived overall economic growth rate in China. There have been concerns over the relationship among China and other Asian countries, which may result in or intensify potential conflicts in relation to territorial disputes, and the trade disputes between the United States and China. It is unclear whether these challenges and uncertainties will be contained or resolved, and what effects they may have on the global political and economic conditions in the long term.

While the Chinese economy has experienced significant growth over past decades, growth has been uneven, both geographically and among various sectors of the economy. Any adverse changes in economic conditions in China, in the policies of the Chinese government or in the laws and regulations in China could have a material adverse effect on the overall economic growth of China. Such developments could adversely affect the Group’s business and operating results, lead to a reduction in demand for the Group’s services and adversely affect the Group’s competitive position. The Chinese government has implemented various measures to encourage economic growth and guide the allocation of resources. Some of these measures may benefit the overall Chinese economy, but may have a negative effect on us. For example, the Group’s financial condition and results of operations may be adversely affected by government control over capital investments or changes in tax regulations. In addition, in the past the Chinese government has implemented certain measures, including interest rate adjustment, to control the pace of economic growth. These measures may cause decreased economic activity in China, which may adversely affect the Group’s business and operating results.

41


 

Uncertainties with respect to the PRC legal system, including uncertainties regarding the enforcement of laws, and sudden or unexpected changes in policies, laws and regulations in China, could adversely affect the Group. The enforcement of laws and rules and regulations in China may change quickly with little advance notice, which could result in a material adverse change in the Group’s operations and the value of our ADSs.

The PRC legal system is a civil law system based on written statutes. Unlike the common law system, prior court decisions under the civil law system may be cited for reference but have limited precedential value.

In 1979, the PRC government began to promulgate a comprehensive system of laws and regulations governing economic matters in general. The overall effect of legislation over the past three decades has significantly enhanced the protections afforded to various forms of foreign investments in China. However, China has not developed a fully integrated legal system, and recently enacted laws and regulations may not sufficiently cover all aspects of economic activities in China. In particular, the interpretation and enforcement of these laws and regulations involve uncertainties and may change quickly with little advance notice, which could result in a material adverse change in the Group’s operations and the value of our ADSs. Since PRC administrative and court authorities have significant discretion in interpreting and implementing statutory provisions and contractual terms, it may be difficult to evaluate the outcome of administrative and court proceedings and the level of legal protection the Group enjoys. These uncertainties may affect the Group’s judgment on the relevance of legal requirements and the Group’s ability to enforce contractual rights or tort claims. In addition, the regulatory uncertainties may be exploited through unmerited or frivolous legal actions or threats in attempts to extract payments or benefits from the Group.

However, as there are still regulatory uncertainties in this regard, we cannot assure you that the Group will be able to comply with new laws and regulations in all respects in a timely manner, and the Group may be ordered to rectify, suspend or terminate any actions or services that are deemed illegal by the regulatory authorities and become subject to material penalties, which may materially harm the Group’s business, financial condition, results of operations and prospects.

Furthermore, the PRC legal system is based in part on government policies and internal rules, some of which are not published on a timely basis or at all and may have a retroactive effect. As a result, we may not be aware of the Group’s violation of any of these policies and rules until sometime after the violation. In addition, any administrative and court proceedings in China may be protracted, resulting in substantial costs and diversion of resources and management attention.

The PRC government’s significant oversight over the Group’s business operation in China could result in a material adverse change in the Group’s operations in China and the value of our ADSs. The Chinese government may intervene or influence the Group’s operations in China at any time, or may exert more control over offerings conducted overseas and/or foreign investment in China-based issuers. Any actions by the Chinese government to exert more oversight and control over offerings that are conducted overseas and/or foreign investment in China-based issuers could significantly limit or completely hinder our ability to offer or continue to offer securities to investors and cause the value of such securities to significantly decline or become worthless.

The PRC government has significant oversight and discretion over the conduct of the Group’s business and may intervene with or influence the Group’s operations as the government deems appropriate to further regulatory, political and societal goals. The PRC government has recently published new policies that adversely affected educational industry, especially the educational services related to K-12 students, and we cannot rule out the possibility that it will in the future further release regulations or policies regarding educational industry that could further adversely affect the Group’s business, financial condition and results of operations. Furthermore, the PRC government has also recently indicated an intent to exert more oversight and control over securities offerings and other capital markets activities that are conducted overseas and foreign investment in China-based issuers like us. For details, see “Item 3. Key Information—D. Risk Factors—Risks Related to Doing Business in China—Uncertainties with respect to the PRC legal system, including uncertainties regarding the enforcement of laws, and sudden or unexpected changes in policies, laws and regulations in China, could adversely affect the Group. The enforcement of laws and rules and regulations in China may change quickly with little advance notice, which could result in a material adverse change in the Group’s operations and the value of our ADSs.” Any such action, once taken by the PRC government, could significantly limit or completely hinder our ability to offer or continue to offer securities to investors and cause the value of such securities to significantly decline or in extreme cases, become worthless.

You may experience difficulties in effecting service of legal process, enforcing foreign judgments or bringing actions in China, including Hong Kong, against the Group or the Group’s management named in the annual report based on foreign laws.

We are a Cayman Islands company and currently substantially all of the Group’s business operations are conducted in the PRC through our subsidiaries incorporated in the PRC and the contractual arrangements among our PRC subsidiaries and the VIEs. Substantially all of the Group’s assets are located in China. In addition, all our directors and senior executive officers reside within China for a significant portion of the time and most are PRC nationals, while two of our directors are Hong Kong residents. The Group does not have any material operations or assets in Hong Kong. It may be difficult for our shareholders to effect service of process upon the Group or those persons inside China, including Hong Kong. In addition, neither China nor Hong Kong has treaties providing for the reciprocal recognition and enforcement of judgments of courts

42


 

with the Cayman Islands and many other countries and regions. Therefore, recognition and enforcement in China or Hong Kong of judgments of a court in any of these non-PRC jurisdictions in relation to any matter not subject to a binding arbitration provision may be difficult or impossible.

We may rely on dividends and other distributions on equity paid by our PRC and Hong Kong subsidiaries to fund any cash and financing requirements we may have, and any limitation on the ability of these subsidiaries in the PRC, including Hong Kong, to make payments to us could have a material and adverse effect on our ability to conduct our business.

We are a Cayman Islands holding company and we rely principally on dividends and other distributions on equity from our PRC and Hong Kong subsidiaries for our cash requirements, including for services of any debt we may incur. To the extent cash in the business is in the PRC, including Hong Kong, or a PRC (including Hong Kong) entity, the funds may not be available to fund operations or for other use outside of the PRC or Hong Kong due to interventions in or the imposition of restrictions and limitations by the PRC government to transfer cash from a PRC entity to the use outside the PRC. Our subsidiaries are permitted to pay dividends to their shareholders, and eventually to Sunlands Technology Group, only out of their retained earnings, if any, as determined in accordance with the applicable accounting standards and regulations. Such payment of dividends by entities registered in China, including Hong Kong, is subject to limitations, which could result in limitations on the availability of cash to fund dividends or make distributions to holders of our securities. For example, our PRC subsidiaries and the VIEs are required to make appropriations to certain statutory reserve funds or may make appropriations to certain discretionary funds, which are not distributable as cash dividends except in the event of a solvent liquidation of the companies.

Our PRC subsidiary’s ability to distribute dividends is based upon its distributable earnings. Current PRC regulations permit our PRC subsidiaries to pay dividends to its respective shareholders only out of their accumulated profits, if any, determined in accordance with PRC accounting standards and regulations. In addition, each of our PRC subsidiary, the VIEs and their respective subsidiaries are required to set aside at least 10% of its after-tax profits each year, if any, to fund a statutory reserve until such reserve reaches 50% of its registered capital. These reserves are not distributable as cash dividends. If our PRC subsidiaries incur debt on their own behalf in the future, the instruments governing the debt may restrict their ability to pay dividends or make other payments to us. Any limitation on the ability of our PRC subsidiaries to distribute dividends or other payments to their respective shareholders could materially and adversely limit our ability to grow, make investments or acquisitions that could be beneficial to our businesses, pay dividends or otherwise fund and conduct our business.

To address the persistent capital outflow and the depreciation of Renminbi against U.S. dollars in the fourth quarter of 2016, the People’s Bank of China and the State Administration of Foreign Exchange, or SAFE, implemented a series of capital control measures in the subsequent months, including stricter vetting procedures for China-based companies to remit foreign currency for overseas acquisitions, dividend payments and shareholder loan repayments. For instance, the Circular on Promoting the Reform of Foreign Exchange Management and Improving Authenticity and Compliance Review, or the SAFE Circular 3, issued on January 26, 2017, provides that the banks shall, when dealing with dividend remittance transactions from domestic enterprise to its offshore shareholders of more than US$50,000, review the relevant board resolutions, original tax filing form and audited financial statements of such domestic enterprise based on the principal of genuine transaction. The PRC government may continue to strengthen its capital controls and our PRC subsidiaries’ dividends and other distributions may be subject to tightened scrutiny in the future. Any limitation on the ability of our PRC subsidiaries to pay dividends or make other distributions to us could materially and adversely limit our ability to grow, make investments or acquisitions that could be beneficial to the Group’s business, pay dividends, or otherwise fund and conduct the Group’s business.

In addition, the Enterprise Income Tax Law and its implementation rules provide that a withholding tax rate of up to 10% will be applicable to dividends payable by Chinese companies to non-PRC-resident enterprises unless otherwise exempted or reduced according to treaties or arrangements between the PRC central government and governments of other countries or regions where the non-PRC resident enterprises are incorporated.

For details about the applicable regulations and rules relating to such cash transfers through our Group, see “Item 4. Information on the Company4.A. History and Development of the CompanyRecent Regulatory DevelopmentRestrictions on Foreign Exchange and the Ability to Transfer Cash between Entities, Across Borders and to U.S. Investors.” and “—Governmental control of currency conversion may limit our ability to utilize our revenues effectively and affect the value of your investment.”

The custodians or authorized users of the Group’s controlling non-tangible assets, including chops and seals, may fail to fulfill their responsibilities, or misappropriate or misuse these assets.

Under the PRC law, legal documents for corporate transactions, including agreements and contracts are executed using the chop or seal of the signing entity or with the signature of a legal representative whose designation is registered and filed with relevant PRC industry and commerce authorities.

43


 

In order to secure the use of the Group’s chops and seals, the Group has established internal control procedures and rules for using these chops and seals. In any event that the chops and seals are intended to be used, the responsible personnel will submit the application through the Group’s office automation system and the application will be verified and approved by authorized employees in accordance with the Group’s internal control procedures and rules. In addition, in order to maintain the physical security of the Group’s chops, the Group generally has them stored in secured locations accessible only to authorized employees. Although the Group monitors such authorized employees, the procedures may not be sufficient to prevent all instances of abuse or negligence. There is a risk that the Group’s employees could abuse their authority, for example, by entering into a contract not approved by the Group or seeking to gain control of one of the Group’s subsidiaries or the VIEs. If any employee obtains, misuses or misappropriates the Group’s chops and seals or other controlling non-tangible assets for whatever reason, the Group could experience disruption to the Group’s normal business operations. The Group may have to take corporate or legal action, which could involve significant time and resources to resolve and divert management from the Group’s operations.

Fluctuations in exchange rates could have a material and adverse effect on the Group’s results of operations and the value of your investment.

The value of Renminbi against U.S. dollars and other currencies may fluctuate and is affected by, among other things, changes in political and economic conditions and the foreign exchange policy adopted by the PRC government. On July 21, 2005, the PRC government changed its policy of pegging the value of Renminbi to U.S. dollars. Following the removal of the U.S. dollar peg, Renminbi appreciated more than 20% against U.S. dollars over the following three years. Since June 2010, Renminbi has started to appreciate slowly against U.S. dollars, though there have been periods when U.S. dollars has appreciated against Renminbi. On August 11, 2015, the PBOC allowed Renminbi to depreciate by approximately 2% against U.S. dollars. Since then and until the end of 2016, Renminbi has depreciated against U.S. dollars by approximately 10%. It is difficult to predict how long such depreciation of Renminbi against U.S. dollars may last and when and how the relationship between Renminbi and U.S. dollars may change again.

All of the Group’s revenue and substantially all of the Group’s costs are denominated in Renminbi. We are a holding company and we rely on dividends paid by our operating subsidiaries in China for our cash needs. Any significant revaluation of Renminbi may materially and adversely affect the Group’s results of operations and financial position reported in Renminbi when translated into U.S. dollars, and the value of, and any dividends payable on, the ADSs in U.S. dollars. To the extent that we need to convert U.S. dollars we receive from the initial public offering into Renminbi for our operations, appreciation of Renminbi against U.S. dollars would have an adverse effect on Renminbi amount we would receive. Conversely, if we decide to convert our Renminbi into U.S. dollars for the purpose of making payments for dividends on our ordinary shares or ADSs or for other business purposes, appreciation of U.S. dollars against Renminbi would have a negative effect on the amount of U.S. dollars.

Governmental control of currency conversion may limit the Group’s ability to utilize the Group’s net revenues effectively and affect the value of your investment.

The PRC government imposes controls on the convertibility of the Renminbi into foreign currencies and, in certain cases, the remittance of currency out of China. The Group receives substantially all revenues in Renminbi. Under the Group’s current corporate structure, our Cayman Islands holding company primarily relies on dividend payments from our PRC subsidiaries to fund any cash and financing requirements we may have. Under existing PRC foreign exchange regulations, payments of current account items, including profit distributions, interest payments and trade and service-related foreign exchange transactions, can be made in foreign currencies without prior approval of SAFE by complying with certain procedural requirements. Specifically, under the existing exchange restrictions, without prior approval of SAFE, cash generated from the operations of our PRC subsidiaries in China may be used to pay dividends to our company. However, approval from or registration with appropriate government authorities is required where Renminbi is to be converted into foreign currency and remitted out of China to pay capital expenses such as the repayment of loans denominated in foreign currencies. As a result, we need to obtain SAFE approval to use cash generated from the operations of our PRC subsidiaries and the VIEs to pay off their respective debt in a currency other than Renminbi owed to entities outside China, or to make other capital expenditure payments outside China in a currency other than Renminbi. The PRC government may at its discretion restrict access to foreign currencies for current account transactions in the future. If the foreign exchange control system prevents the Group from obtaining sufficient foreign currencies to satisfy the Group’s foreign currency demands, we may not be able to pay dividends in foreign currencies to our shareholders, including holders of the ADSs.

Certain PRC regulations may make it more difficult for the Group to pursue growth through acquisitions.

Among other things, the Regulations on Mergers and Acquisitions of Domestic Enterprises by Foreign Investors, or the M&A Rules, adopted by six PRC regulatory agencies in 2006 and amended in 2009, established additional procedures and requirements that could make merger and acquisition activities by foreign investors more time-consuming and complex. Such regulation requires, among other things, that the MOFCOM be notified in advance of any change-of-control transaction in which a foreign investor acquires control of a PRC domestic enterprise or a foreign company with substantial PRC operations, if certain thresholds under the Provisions on Thresholds for Prior Notification of Concentrations of

44


 

Undertakings, issued by the State Council in 2008 and amended in 2018, are triggered. Moreover, the Anti-Monopoly Law promulgated by the Standing Committee of the National People’s Congress which became effective in 2008 and was amended in June 2022, requires that transactions which are deemed concentrations and involve parties with specified turnover thresholds must be cleared by the relevant governmental authorities before they can be completed. On February 7, 2021, the Anti-monopoly Commission of the State Council, published the Anti-Monopoly Guidelines for the Internet Platform Economy Sector that aims at specifying some of the circumstances under which an activity of internet platforms may be identified as monopolistic act as well as setting out merger controlling filing procedures involving variable interest entities. In addition, PRC national security review rules which became effective in September 2011 require acquisitions by foreign investors of PRC companies engaged in military related or certain other industries that are crucial to national security be subject to security review before consummation of any such acquisition. The Measures for the Security Review of Foreign Investments promulgated by the National Development and Reform Commission and MOFCOM which became effective from January 2021 further requires that security review by relevant governmental authorities shall be conducted in accordance with the provisions of the Measures for foreign investments that affect or may affect national security. The Group may pursue potential strategic acquisitions that are complementary to the Group’s business and operations. Complying with the requirements of these regulations to complete such transactions could be time-consuming, and any required approval processes, including obtaining approval or clearance from the MOFCOM, may delay or inhibit the Group’s ability to complete such transactions, which could affect the Group’s ability to expand the Group’s business or maintain the Group’s market share.

PRC regulations relating to the establishment of offshore special purpose companies by PRC residents may subject our PRC resident beneficial owners or our PRC subsidiaries to liabilities or penalties, limit our ability to inject capital into our PRC subsidiaries, limit our PRC subsidiaries’ ability to increase their registered capital or distribute profits to us, or may otherwise adversely affect the Group.

In July 2014, SAFE promulgated the Circular on Relevant Issues Concerning Foreign Exchange Control on Domestic Residents’ Offshore Investment and Financing and Roundtrip Investment Through Special Purpose Vehicles, or SAFE Circular 37, to replace the Notice on Relevant Issues Concerning Foreign Exchange Administration for Domestic Residents’ Financing and Roundtrip Investment Through Offshore Special Purpose Vehicles, or SAFE Circular 75, which ceased to be effective upon the promulgation of SAFE Circular 37. SAFE Circular 37 requires PRC residents (including PRC individuals and PRC corporate entities) to register with SAFE or its local branches in connection with their direct or indirect offshore investment activities. SAFE Circular 37 is applicable to our shareholders who are PRC residents and may be applicable to any offshore acquisitions that we make in the future.

Under SAFE Circular 37, PRC residents who make, or have prior to the implementation of SAFE Circular 37 made, direct or indirect investments in offshore special purpose vehicles, or SPVs, will be required to register such investments with SAFE or its local branches. In addition, any PRC resident who is a direct or indirect shareholder of an SPV is required to update its filed registration with the local branch of SAFE with respect to that SPV, to reflect any material change. Moreover, any subsidiary of such SPV in China is required to urge the PRC resident shareholders to update their registration with the local branch of SAFE. If any PRC shareholder of such SPV fails to make the required registration or to update the previously filed registration, the subsidiary of such SPV in China may be prohibited from distributing its profits or the proceeds from any capital reduction, share transfer or liquidation to the SPV, and the SPV may also be prohibited from making additional capital contributions into its subsidiary in China. On February 13, 2015, the SAFE promulgated a Notice on Further Simplifying and Improving Foreign Exchange Administration Policy on Direct Investment, or SAFE Notice 13, which became effective on June 1, 2015. Under SAFE Notice 13, applications for foreign exchange registration of inbound foreign direct investments and outbound overseas direct investments, including those required under SAFE Circular 37, will be filed with qualified banks instead of SAFE. The qualified banks will directly examine the applications and accept registrations under the supervision of SAFE. SAFE Notice 13 further provides that annual inspection of inbound foreign direct investments and outbound overseas direct investments is canceled. Instead, relevant entities or individuals, as the case may be, shall register data and information with respect to their inbound foreign direct investments and outbound overseas direct investment interests with SAFE.

We have requested our shareholders that we are aware of being subject to SAFE regulations to make all necessary registrations, filings and amendments with the local SAFE branch or qualified banks as required by SAFE Circular 37. We cannot assure you, however, that all of these individuals may continue to make required registrations, filings or updates on a timely manner, or at all. We can provide no assurance that we are or will in the future continue to be informed of identities of all PRC residents holding direct or indirect interest in our company. Any failure or inability by such individuals to comply with SAFE regulations may subject the Group to fines or legal sanctions, such as restrictions on our cross-border investment activities or our PRC subsidiary’s ability to distribute dividends to, or obtain foreign exchange-denominated loans from, our company or prevent us from making distributions or paying dividends. As a result, the Group’s business operations and our ability to make distributions to you could be materially and adversely affected.

Furthermore, as these foreign exchange regulations are still relatively new and their interpretation and implementation has been constantly evolving, it is unclear how these regulations, and any future regulation concerning offshore or cross-border transactions, will be interpreted, amended and implemented by the relevant government authorities. For example, the Group may be subject to a more stringent review and approval process with respect to our foreign exchange activities,

45


 

such as remittance of dividends and foreign-currency-denominated borrowings, which may adversely affect the Group’s financial condition and results of operations. In addition, if we decide to acquire a PRC domestic company, we cannot assure you that we or the owners of such company, as the case may be, will be able to obtain the necessary approvals or complete the necessary filings and registrations required by the foreign exchange regulations. This may restrict our ability to implement our acquisition strategy and could adversely affect our business and prospects.

Any failure to comply with PRC regulations regarding the registration requirements for employee stock incentive plans may subject the PRC plan participants or the Group to fines and other legal or administrative sanctions.

In February 2012, SAFE promulgated the Notices on Issues Concerning the Foreign Exchange Administration for Domestic Individuals Participating in Stock Incentive Plan of Overseas Publicly Listed Company, replacing earlier rules promulgated in 2007. Pursuant to these rules, PRC citizens and non-PRC citizens who reside in China for a continuous period of not less than one year who participate in any stock incentive plan of an overseas publicly listed company, subject to a few exceptions, are required to register with SAFE through a domestic qualified agent, which could be the PRC subsidiaries of such overseas-listed company, and complete certain other procedures. In addition, an overseas-entrusted institution must be retained to handle matters in connection with the exercise or sale of stock options and the purchase or sale of shares and interests. We and our executive officers and other employees who are PRC citizens or who reside in the PRC for a continuous period of not less than one year and who have been granted options will be subject to these regulations because we are an overseas-listed company. Failure to complete the SAFE registrations may subject them to fines and legal sanctions, there may be additional restrictions on the ability of them to exercise their stock options or remit proceeds gained from sale of their stock into the PRC. We also face regulatory uncertainties that could restrict our ability to adopt additional incentive plans for our directors, executive officers and employees under PRC law. See “Item 4. Information on the Company—4.B. Business Overview—Regulation—Regulations on Foreign Exchange—Regulations on Stock Incentive Plans.”

If we are classified as a PRC resident enterprise for PRC enterprise income tax purposes, such classification could result in unfavorable tax consequences to the Group and our non-PRC shareholders and ADS holders.

Under the PRC Enterprise Income Tax Law and its implementation rules, an enterprise established outside of the PRC with its “de facto management body” within the PRC is considered a “resident enterprise” and will be subject to the enterprise income tax on its global income at the rate of 25%. The implementation rules define the term “de facto management body” as the body that exercises full and substantial control and overall management over the business, productions, personnel, accounts and properties of an enterprise. In 2009, the State Administration of Taxation, or SAT, issued a circular, known as SAT Circular 82, which provides certain specific criteria for determining whether the “de facto management body” of a PRC-controlled enterprise that is incorporated offshore is located in China. Although this circular only applies to offshore enterprises controlled by PRC enterprises or PRC enterprise groups, not those controlled by PRC individuals or foreigners, the criteria set forth in the circular may reflect the SAT’s general position on how the “de facto management body” text should be applied in determining the tax resident status of all offshore enterprises. According to SAT Circular 82, an offshore incorporated enterprise controlled by a PRC enterprise or a PRC enterprise group will be regarded as a PRC tax resident by virtue of having its “de facto management body” in China, and will be subject to PRC enterprise income tax on its global income only if all of the following conditions are met: (i) the primary location of the day-to-day operational management is in the PRC; (ii) decisions relating to the enterprise’s financial and human resource matters are made or are subject to approval by organizations or personnel in the PRC; (iii) the enterprise’s primary assets, accounting books and records, company seals, and board and shareholder resolutions are located or maintained in the PRC; and (iv) at least 50% of voting board members or senior executives habitually reside in the PRC.

We believe our company is not a PRC resident enterprise for PRC tax purposes. However, the tax resident status of an enterprise is subject to determination by the PRC tax authorities and uncertainties remain with respect to the interpretation of the term “de facto management body.” If the PRC tax authorities determine that our company is a PRC resident enterprise for enterprise income tax purposes, we will be subject to PRC enterprise income on our worldwide income at the rate of 25%. Furthermore, we be required to withhold a 10% withholding tax from dividends we pay to our shareholders that are non-resident enterprises, including the holders of the ADSs. In addition, non-resident enterprise shareholders (including the ADS holders) may be subject to PRC tax on gains realized on the sale or other disposition of ADSs or ordinary shares, if such income is treated as sourced from within the PRC. Furthermore, if we are deemed a PRC resident enterprise, dividends paid to our non-PRC individual shareholders (including the ADS holders) and any gain realized on the transfer of ADSs or ordinary shares by such shareholders may be subject to PRC tax at a rate of 20% (which, in the case of dividends, may be withheld at source by us). These rates may be reduced by an applicable tax treaty, but it is unclear whether non-PRC shareholders of our company would be able to claim the benefits of any tax treaties between their country of tax residence and the PRC in the event that we are treated as a PRC resident enterprise. Any such tax may reduce the returns on your investment in the ADSs or ordinary shares.

46


 

We face uncertainty with respect to indirect transfers of equity interests in PRC resident enterprises by their non-PRC holding companies.

On February 3, 2015, the SAT issued the Public Notice Regarding Certain Corporate Income Tax Matters on Indirect Transfer of Properties by Non-Tax Resident Enterprises, or SAT Bulletin 7. SAT Bulletin 7 extends its tax jurisdiction to transactions involving the transfer of taxable assets through offshore transfer of a foreign intermediate holding company. In addition, SAT Bulletin 7 has introduced safe harbors for internal group restructurings and the purchase and sale of equity through a public securities market. SAT Bulletin 7 also brings challenges to both foreign transferor and transferee (or other person who is obligated to pay for the transfer) of taxable assets.

On October 17, 2017, the SAT issued the Announcement of the State Administration of Taxation on Issues Concerning the Withholding of Non-resident Enterprise Income Tax at Source, or SAT Bulletin 37, which came into effect on December 1, 2017. The SAT Bulletin 37 further clarifies the practice and procedure of the withholding of non-resident enterprise income tax.

Where a non-resident enterprise transfers taxable assets indirectly by disposing of the equity interests of an overseas holding company, which is an Indirect Transfer, the non-resident enterprise as either transferor or transferee, or the PRC entity that directly owns the taxable assets, may report such Indirect Transfer to the relevant tax authority. Using a “substance over form” principle, the PRC tax authority may disregard the existence of the overseas holding company if it lacks a reasonable commercial purpose and was established for the purpose of reducing, avoiding or deferring PRC tax. As a result, gains derived from such Indirect Transfer may be subject to PRC enterprise income tax, and the transferee or other person who is obligated to pay for the transfer is obligated to withhold the applicable taxes, currently at a rate of 10% for the transfer of equity interests in a PRC resident enterprise. Both the transferor and the transferee may be subject to penalties under PRC tax laws if the transferee fails to withhold the taxes and the transferor fails to pay the taxes.

We face uncertainties as to the reporting and other implications of certain past and future transactions where PRC taxable assets are involved, such as offshore restructuring, sale of the shares in our offshore subsidiaries and investments. Our company may be subject to filing obligations or taxed if our company is transferor in such transactions, and may be subject to withholding obligations if our company is transferee in such transactions, under SAT Bulletin 7 and/or SAT Bulletin 37. For transfer of shares in our company by investors who are non-PRC resident enterprises, our PRC subsidiaries may be requested to assist in the filing under SAT Bulletin 7 and/or SAT Bulletin 37. As a result, we may be required to expend valuable resources to comply with SAT Bulletin 7 and/or SAT Bulletin 37 or to request the relevant transferors from whom we purchase taxable assets to comply with these circulars, or to establish that our company should not be taxed under these circulars, which may have a material adverse effect on the Group’s financial condition and results of operations.

Uncertainties exist with respect to the interpretation and implementation of the newly enacted Foreign Investment Law and how it may impact the Group’s business, financial condition and results of operations.

On March 15, 2019, the National People’s Congress promulgated the Foreign Investment Law, which came into effect on January 1, 2020 and replaced the trio of existing laws regulating foreign investment in China, namely, the Sino-foreign Equity Joint Venture Enterprise Law, the Sino-foreign Cooperative Joint Venture Enterprise Law and the Wholly Foreign-invested Enterprise Law, together with their implementation rules and ancillary regulations. The Foreign Investment Law embodies an expected PRC regulatory trend to rationalize its foreign investment regulatory regime in line with prevailing international practice and the legislative efforts to unify the corporate legal requirements for both foreign and domestic investments. The enacted Foreign Investment Law does not touch upon the relevant concepts and regulatory regimes of “actual control” in determining whether a company is considered a foreign invested enterprise, and thus this regulatory topic remains unclear under the Foreign Investment Law. On December 26, 2019, the State Council published the Implementation Rules of Foreign Investment Law, which came into effect on January 1, 2020. The Implementation Rules of Foreign Investment Law restates certain principles of the Foreign Investment Law. However, since the Foreign Investment Law and the Implementation Rules of Foreign Investment Law are relatively new, uncertainties still exist in relation to its interpretation and implementation. For instance, though the Foreign Investment Law does not explicitly classify contractual arrangements as a form of foreign investment, it contains a catch-all provision under the definition of “foreign investment,” which includes investments made by foreign investors in China through means stipulated in laws or administrative regulations or other methods prescribed by the State Council. Therefore, it still leaves leeway for future laws, administrative regulations or provisions promulgated by the State Council to provide for contractual arrangements as a form of foreign investment. Furthermore, if future laws, administrative regulations or provisions prescribed by the State Council mandate further actions to be taken by companies with respect to existing contractual arrangements, such as unwinding the Group’s existing contractual arrangements and/or disposal of the Group’s related business operations, the Group may face substantial uncertainties as to whether the Group can complete such actions in a timely manner, or at all. Failure to take timely and appropriate measures to cope with any of these or similar regulatory compliance challenges could materially and adversely affect the Group’s current corporate structure, financial condition and business operations.

The PCAOB had historically been unable to inspect our auditor in relation to their audit work performed for the Group’s financial statements. Such inability to inspect in the past has deprived our investors with the benefits of such inspections.

47


 

Our auditor, the independent registered public accounting firm that issues the audit report included elsewhere in this annual report, as an auditor of companies that are traded publicly in the United States and a firm registered with the Public Company Accounting Oversight Board (United States), or the PCAOB, is subject to laws in the United States pursuant to which the PCAOB conducts regular inspections to assess its compliance with the applicable professional standards. Since our auditor is located in China, a jurisdiction where the PCAOB had been unable to conduct inspections without the approval of the Chinese authorities until 2022, our auditor was historically uninspected by the PCAOB. However, on August 26, 2022, the PCAOB signed a Statement of Protocol with the China Securities Regulatory Commission and the Ministry of Finance of the People’s Republic of China governing inspections and investigations of audit firms based in China, which marks the first step toward providing access for the PCAOB to inspect and investigate registered public accounting firms headquartered in Mainland China and Hong Kong. On December 15, 2022, the PCAOB announced that it was able to conduct inspections and investigations completely of PCAOB-registered public accounting firms headquartered in mainland China and Hong Kong in 2022, and vacated its previous 2021 Determinations accordingly. This marks the first time that Chinese authorities allowed access for complete inspections and investigations meeting U.S. standards, as required under the Sarbanes-Oxley Act.

The past lack of the PCAOB inspections in China prevented the PCAOB from fully evaluating audits and quality control procedures of our independent registered public accounting firm, which made it more difficult to evaluate the effectiveness of our independent registered public accounting firm’s audit procedures or quality control procedures as compared to auditors outside of China that were subject to the PCAOB inspections. As a result, we and investors in our ADSs were deprived of the benefits of such PCAOB inspections in the past, which could cause investors and potential investors in our ADSs to lose confidence in our audit procedures and reported financial information and the quality of the Group’s financial statements.

Our ADSs will be delisted and our ADSs and shares will be prohibited from trading in the over-the-counter market under the Holding Foreign Companies Accountable Act, or the HFCAA, if the PCAOB is unable to inspect or investigate completely auditors located in China for two consecutive years.

As part of a continued regulatory focus in the United States on access to audit and other information currently protected by national law, in particular China’s, the Holding Foreign Companies Accountable Act, or the HFCAA has been signed into law on December 18, 2020. The HFCAA states if the SEC determines that we have filed audit reports issued by a registered public accounting firm that has not been subject to inspection for the PCAOB for three consecutive years beginning in 2021, the SEC shall prohibit our ADS from being traded on a national securities exchange or in the over-the-counter trading market in the U.S. On December 29, 2022, the Accelerating Holding Foreign Companies Accountable Act became the law, which reduced the time period before our ADSs could be delisted from the exchange and prohibited from over-the-counter trading in the U.S. from three consecutive years to two consecutive years. There is no certainty that we will be able to list our ADSs on a non-U.S. exchange or that a market for our shares will develop outside of the U.S. The delisting of our ADSs, or the threat of their being delisted, may materially and adversely affect the value of your investment.

On December 2, 2021, the SEC adopted final amendments to its rules implementing the HFCAA (the “Final Amendments”). The Final Amendments include requirements to disclose information, including the auditor name and location, the percentage of shares of the issuer owned by governmental entities, whether governmental entities in the applicable foreign jurisdiction with respect to the auditor has a controlling financial interest with respect to the issuer, the name of each official of the Chinese Communist Party who is a member of the board of the issuer, and whether the articles of incorporation of the issuer contains any charter of the Chinese Communist Party. The Final Amendments also establish procedures the SEC will follow in identifying issuers and prohibiting trading by certain issuers under the HFCAA.

On December 16, 2021, PCAOB issued the HFCAA Determination Report, according to which our auditor is subject to the determinations that the PCAOB is unable to inspect or investigate completely. In March 2022, the SEC issued its first “conclusive list of issuers identified under the HFCAA” indicating that those companies are now formally subject to the delisting provisions if they remain on the list for two consecutive years. We were conclusively added to the list on May 26, 2022 shortly after the filing of the annual report for the fiscal year ended on December 31, 2021 on Form 20-F.

On December 15, 2022, the PCAOB determined that it was able to secure complete access to inspect and investigate registered public accounting firms headquartered in mainland China and Hong Kong in 2022 and vacated its previous determinations to the contrary. As a result, we do not expect to be identified as a Commission-Identified Issuer under the HFCAA for the fiscal year ended December 31, 2022 after we file our annual report on Form 20-F for such fiscal year. However, whether the PCAOB will continue to be able to satisfactorily conduct inspections of registered public accounting firms headquartered in mainland China and Hong Kong is subject to uncertainty and depends on a number of factors out of our, and our auditor’s, control. Should the PRC authorities obstruct or otherwise fail to facilitate the PCAOB’s access in the future, the PCAOB may consider the need to issue a new determination. Any future lack of the PCAOB inspections in China would prevent the PCAOB from fully evaluating audits and quality control procedures of our auditor, as a result of which we and investors will be deprived of the benefits of such PCAOB inspections, which could cause investors to lose confidence in our audit procedures and the quality of the Group’s financial statements.

The HFCAA or other efforts to increase U.S. regulatory access to audit information could cause investor uncertainty for affected issuers, including us, and the market price of the ADSs could be adversely affected. If our auditor is unable to

48


 

be inspected in time, we could be delisted from the New York Stock Exchange and our ADSs will not be permitted for trading “over-the-counter” either. Such a delisting would substantially impair your ability to sell or purchase our ADSs when you wish to do so, and the risk and uncertainty associated with delisting would have a negative impact on the price of our ADSs. Also, such a delisting would significantly affect our ability to raise capital on terms acceptable to us, or at all, which would have a material adverse impact on our business, financial condition and prospects.

Proceedings instituted by the SEC against Chinese affiliates of the “big four” accounting firms, including our independent registered public accounting firm, could result in financial statements being determined to not be in compliance with the requirements of the Exchange Act.

Starting in 2011 the Chinese affiliates of the “big four” accounting firms, including our independent registered public accounting firm, were affected by a conflict between U.S. and Chinese law. Specifically, for certain U.S.-listed companies operating and audited in mainland China, the SEC and the PCAOB sought to obtain from the Chinese firms access to their audit work papers and related documents. The firms were, however, advised and directed that under Chinese law, they could not respond directly to the U.S. regulators on those requests, and that requests by foreign regulators for access to such papers in China had to be channeled through the CSRC.

In late 2012, this impasse led the SEC to commence administrative proceedings under Rule 102E of its Rules of Practice and also under the Sarbanes-Oxley Act of 2002 against the Chinese accounting firms, including our independent registered public accounting firm. A first instance trial of the proceedings in July 2013 in the SEC’s internal administrative court resulted in an adverse judgment against the firms. The administrative law judge proposed penalties on the firms including a temporary suspension of their right to practice before the SEC, although that proposed penalty did not take effect pending review by the Commissioners of the SEC. On February 6, 2015, before a review by the Commissioner had taken place, the firms reached a settlement with the SEC. Under the settlement, the SEC accepted that future requests by the SEC for the production of documents would normally be made to the CSRC. The firms would receive matching Section 106 requests, and would be required to abide by a detailed set of procedures with respect to such requests, which in substance would require them to facilitate production via the CSRC. If they fail to meet specified criteria, the SEC retains authority to impose a variety of additional remedial measures on the firms depending on the nature of the failure. Remedies for any future noncompliance could include, as appropriate, an automatic six-month bar on a single firm’s performance of certain audit work, commencement of a new proceeding against a firm, or, in extreme cases, the resumption of the current proceeding against all four firms. If additional remedial measures are imposed on the Chinese affiliates of the “big four” accounting firms, including our independent registered public accounting firm, in administrative proceedings brought by the SEC alleging the firms’ failure to meet specific criteria set by the SEC with respect to requests for the production of documents, we could be unable to timely file future financial statements in compliance with the requirements of the Exchange Act.

Under the terms of the settlement, the underlying proceeding against the four PRC-based accounting firms was deemed dismissed with prejudice at the end of four years starting from the settlement date, which was on February 6, 2019. Despite the final ending of the proceedings, the presumption is that all parties will continue to apply the same procedures, i.e. the SEC will continue to make its requests for the production of documents to the CSRC, and the CSRC will normally process those requests applying the sanitization procedure. We cannot predict whether, in cases where the CSRC does not authorize production of requested documents to the SEC, the SEC will further challenge the four PRC-based accounting firms’ compliance with U.S. law. If additional challenges are imposed on the Chinese affiliates of the “big four” accounting firms, we could be unable to timely file future financial statements in compliance with the requirements of the Exchange Act. Moreover, any negative news about any such future proceedings against these audit firms may cause investor uncertainty regarding China-based, U.S.-listed companies, and the market price of our ordinary shares may be adversely affected.

If our independent registered public accounting firm was denied, even temporarily, the ability to practice before the SEC and we were unable to timely find another registered public accounting firm to audit and issue an opinion on the Group’s financial statements, the Group’s financial statements could be determined not to be in compliance with the requirements of the Exchange Act. Such a determination could ultimately lead to the delisting of the ADSs from the New York Stock Exchange or deregistration from the SEC, or both, which would substantially reduce or effectively terminate the trading of the ADSs in the United States.

Regulation and censorship of information disseminated over the internet in China may adversely affect our business and reputation and subject the Group to liability for information displayed on our website.

The PRC government has adopted regulations governing internet access and the distribution of news and other information over the internet. Under these regulations, internet content providers and internet publishers are prohibited from posting or displaying over the internet content that, among other things, violates PRC laws and regulations, impairs the national dignity of China, or is reactionary, obscene, superstitious, fraudulent or defamatory. Failure to comply with these requirements may result in the revocation of licenses to provide internet content and other licenses, and the closure of the concerned websites. The website operator may also be held liable for such censored information displayed on or linked to the websites. If the Group’s website is found to be in violation of any such requirements, the Group may be penalized by relevant authorities, and the Group’s operations or reputation could be adversely affected.

49


 

It may be difficult for overseas regulators to conduct investigation or collect evidence within China.

Shareholder claims or regulatory investigation that are common in the United States generally are difficult to pursue as a matter of law or practicality in China. For example, in China, there are significant legal and other obstacles to providing information needed for regulatory investigations or litigation initiated outside China. Although the authorities in China may establish a regulatory cooperation mechanism with the securities regulatory authorities of another country or region to implement cross-border supervision and administration, such cooperation with the securities regulatory authorities in the Unities States may not be efficient in the absence of mutual and practical cooperation mechanism. Furthermore, Article 177 of the PRC Securities Law, or Article 177, which became effective in March 2020, prohibits, without the approval of the securities regulatory authority in China, (i) foreign securities regulators from engaging in any inspection activities within China and (ii) anyone from providing any documents or materials relating to capital markets activities to foreign parties. While detailed interpretation of or implementation rules under Article 177 have yet to be promulgated, the inability for an overseas securities regulator to directly conduct investigation or evidence collection activities within China may further increase difficulties faced by you in protecting your interests. In addition, the Overseas Listing Trial Measures provides, among others, that domestic companies or individuals shall obtain the consent from the CSRC and relevant competent departments, if they provide relevant documents and materials in accordance with the requirements of overseas securities regulators for investigation and collection of evidence. However, since the Overseas Listing Trial Measures was newly promulgated, the interpretation, application and enforcement of Overseas Listing Trial Measures remain unclear. If the Group is required to obtain the consent from the CSRC and relevant competent departments when providing information needed for regulatory investigations or litigation initiated outside China, it is uncertain whether the Group could obtain such consent in a timely manner, or at all. See also “You may face difficulties in protecting your interests, and your ability to protect your rights through U.S. courts may be limited, because we are incorporated under Cayman Islands law” for risks associated with investing in us as a Cayman Islands company.

Risks Related to the ADSs

If the market price for our ADSs falls below US$1.00 for an extended period of time, or falls to US$0.16 at any time, our ADSs may be delisted from the NYSE.

Pursuant to NYSE Rule 802.01C, a company will be considered to be below compliance standards if the average closing price of a security as reported on the consolidated tape is less than US$1.00 over a consecutive 30 trading-day period. Once notified, the company must bring its share price and average share price back above US$1.00 within the applicable cure period following receipt of the notification. The company can regain compliance at any time during the cure period if on the last trading day of any calendar month during the cure period the company has a closing share price of at least US$1.00 and an average closing share price of at least US$1.00 over the 30 trading-day period ending on the last trading day of that month. In the event that at the expiration of the cure period, both a US$1.00 closing share price on the last trading day of the cure period and a US$1.00 average closing share price over the 30 trading-day period ending on the last trading day of the cure period are not attained, the NYSE will commence suspension and delisting procedures. In addition, we understand that the NYSE has a policy to suspend trading immediately and commence delisting procedures if the market price of securities falls to US$0.16 or less. We received a letter from the NYSE dated July 23, 2021 notifying us that the stock prices of our ADSs are below compliance standards due to the fact that the average closing price of our ADSs was less than $1.00 for a consecutive 30 trading-day period. In response to the letter from the NYSE, we changed the ratio of the ADSs representing our Class A ordinary shares from 25 ADSs representing one Class A ordinary share to two ADSs representing one Class A ordinary share, effective August 31, 2021. However, we cannot assure you that our ADSs will remain in compliance with the NYSE listing rules going forward. If our ADSs are delisted from the NYSE, the liquidity and value of an investment in our ADSs will be materially and adversely affected.

The trading price of the ADSs is likely to be volatile, which could result in substantial losses to investors.

The trading price of the ADSs is likely to be volatile and could fluctuate widely due to factors beyond our control. This may happen because of broad market and industry factors, including the performance and fluctuation of the market prices of other companies with business operations located mainly in China that have listed their securities in the United States. In addition to market and industry factors, the price and trading volume for the ADSs may be highly volatile for factors specific to our own operations, including the following:

variations in our revenues, earnings and cash flows;
announcements of new investments, acquisitions, strategic partnerships or joint ventures by the Group or our competitors;
announcements of new offerings, solutions and expansions by the Group or our competitors;
changes in financial estimates by securities analysts;
detrimental adverse publicity about the Group, the Group’s services or the Group’s industry;
announcements of new regulations, rules or policies relevant for our business;

50


 

additions or departures of key personnel;
release of lockup or other transfer restrictions on our outstanding equity securities or sales of additional equity securities;
potential litigation or regulatory investigations;
allegations of a lack of effective internal control over financial reporting resulting in financial; inadequate corporate governance policies, or allegations of fraud, among other things, involving China-based issuers; and
any of these factors may result in large and sudden changes in the volume and price at which the ADSs will trade.

In the past, shareholders of public companies have often brought securities class action suits against those companies following periods of instability in the market price of their securities. If we were involved in a class action suit, it could divert a significant amount of management’s attention and other resources from the Group’s business and operations and require the Group to incur significant expenses to defend the suit, which could harm the Group’s results of operations. Any such class action suit, whether or not successful, could harm the Group’s reputation and restrict our ability to raise capital in the future. In addition, if a claim is successfully made against us, we may be required to pay significant damages, which could have a material adverse effect on the Group’s financial condition and results of operations.

If securities or industry analysts do not publish research or reports about the Group’s business, or if they adversely change their recommendations regarding the ADSs, the market price for the ADSs and trading volume could decline.

The trading market for the ADSs will be influenced by research or reports that industry or securities analysts publish about the Group’s business. If one or more analysts who cover the Group downgrade the ADSs, the market price for the ADSs would likely decline. If one or more of these analysts cease to cover the Group or fail to regularly publish reports on the Group, we could lose visibility in the financial markets, which in turn could cause the market price or trading volume for the ADSs to decline.

The sale or availability for sale of substantial amounts of ADSs could adversely affect their market price.

Sales of substantial amounts of the ADSs in the public market, or the perception that these sales could occur, could adversely affect the market price of the ADSs and could materially impair our ability to raise capital through equity offerings in the future. We cannot predict what effect, if any, market sales of securities held by our significant shareholders or any other shareholder or the availability of these securities for future sale will have on the market price of the ADSs.

Techniques employed by short sellers may drive down the market price of the ADSs.

Short selling is the practice of selling securities that the seller does not own but rather has borrowed from a third party with the intention of buying identical securities back at a later date to return to the lender. The short seller hopes to profit from a decline in the value of the securities between the sale of the borrowed securities and the purchase of the replacement shares, as the short seller expects to pay less in that purchase than it received in the sale. As it is in the short seller’s interest for the price of the security to decline, many short sellers publish, or arrange for the publication of, negative opinions regarding the relevant issuer and its business prospects in order to create negative market momentum and generate profits for themselves after selling a security short. These short attacks have, in the past, led to selling of shares in the market.

Public companies that have substantially all of their operations in China have been the subject of short selling. Much of the scrutiny and negative publicity has centered on allegations of a lack of effective internal control over financial reporting resulting in financial and accounting irregularities and mistakes, inadequate corporate governance policies or a lack of adherence thereto and, in many cases, allegations of fraud. As a result, many of these companies are now conducting internal and external investigations into the allegations and, in the interim, are subject to shareholder lawsuits and/or enforcement actions by the SEC or other U.S. authorities.

It is not clear what effect such negative publicity could have on us. If we were to become the subject of any unfavorable allegations, whether such allegations are proven to be true or untrue, we could have to expend a significant amount of resources to investigate such allegations and/or defend ourselves. While we would strongly defend against any such short seller attacks, we may be constrained in the manner in which we can proceed against the relevant short seller by principles of freedom of speech, applicable state law or issues of commercial confidentiality. Such a situation could be costly and time-consuming, and could distract our management from growing our business. Even if such allegations are ultimately proven to be groundless, allegations against the Group could severely impact our business operations, and any investment in the ADSs could be greatly reduced or even rendered worthless.

51


 

Because we do not expect to pay dividends in the foreseeable future, you must rely on a price appreciation of the ADSs for a return on your investment.

We currently intend to retain most, if not all, of our available funds and any future earnings to fund the development and growth of our business. As a result, we do not expect to pay any cash dividends in the foreseeable future. Therefore, you should not rely on an investment in the ADSs as a source for any future dividend income.

Our board of directors has complete discretion as to whether to distribute dividends, subject to certain requirements of Cayman Islands law. Under Cayman Islands law, a Cayman Islands company may pay a dividend out of either profit or share premium account, provided that in no circumstances may a dividend be paid if this would result in the company being unable to pay its debts as they fall due in the ordinary course of business. Even if our board of directors decides to declare and pay dividends, the timing, amount and form of future dividends, if any, will depend on our future results of operations and cash flow, our capital requirements and surplus, the amount of distributions, if any, received by the Group from our subsidiaries, the Group’s financial condition, contractual restrictions and other factors deemed relevant by our board of directors. Accordingly, the return on your investment in the ADSs will likely depend entirely upon any future price appreciation of the ADSs. There is no guarantee that the ADSs will appreciate in value or even maintain the price at which you purchased the ADSs. You may not realize a return on your investment in the ADSs and you may even lose your entire investment in the ADSs.

You may face difficulties in protecting your interests, and your ability to protect your rights through U.S. courts may be limited, because we are incorporated under Cayman Islands law.

We are an exempted company incorporated under the laws of the Cayman Islands. Our corporate affairs are governed by our memorandum and articles of association, as amended from time to time, the Companies Act (As Revised) of the Cayman Islands and the common law of the Cayman Islands. The rights of shareholders to take action against our directors, actions by our minority shareholders and the fiduciary duties of our directors to the Group under Cayman Islands law are to a large extent governed by the common law of the Cayman Islands. The common law of the Cayman Islands is derived in part from comparatively limited judicial precedent in the Cayman Islands as well as from the common law of England, the decisions of whose courts are of persuasive authority, but are not binding, on a court in the Cayman Islands. The rights of our shareholders and the fiduciary duties of our directors under Cayman Islands law are not as clearly established as they would be under statutes or judicial precedent in some jurisdictions in the United States. In particular, the Cayman Islands has a less developed body of securities laws than the United States. Some U.S. states, such as Delaware, have more fully developed and judicially interpreted bodies of corporate law than the Cayman Islands. In addition, Cayman Islands companies may not have standing to initiate a shareholder derivative action in a federal court of the United States.

Shareholders of Cayman Islands exempted companies like us have no general rights under Cayman Islands law to inspect corporate records (other than copies of the memorandum and articles of association, the register of mortgages and charges, and any special resolutions passed by the shareholders) or to obtain copies of lists of shareholders of these companies. Our directors have discretion under our articles of association to determine whether or not, and under what conditions, our corporate records may be inspected by our shareholders, but are not obliged to make them available to our shareholders. This may make it more difficult for you to obtain the information needed to establish any facts necessary for a shareholder motion or to solicit proxies from other shareholders in connection with a proxy contest.

As a result of all of the above, our public shareholders may have more difficulty in protecting their interests in the face of actions taken by our management, members of the board of directors or controlling shareholders than they would as public shareholders of a company incorporated in the United States.

Certain judgments obtained against us by our shareholders may not be enforceable.

We are a Cayman Islands exempted company and substantially all of our assets are located outside of the United States. Substantially all of the Group’s current operations are conducted in China. In addition, most of our current directors and officers are nationals and residents of countries other than the United States. Substantially all of the assets of these persons are located outside the United States. As a result, it may be difficult or impossible for you to bring an action against us or against these individuals in the United States in the event that you believe that your rights have been infringed under the U.S. federal securities laws or otherwise. Even if you are successful in bringing an action of this kind, the laws of the Cayman Islands and of China may render you unable to enforce a judgment against our assets or the assets of our directors and officers.

The voting rights of holders of ADSs are limited by the terms of the deposit agreement, and you may not be able to exercise your right to direct the voting of your Class A ordinary shares underlying the ADSs.

Holders of ADSs do not have the same rights as our registered shareholders. As a holder of the ADSs, you will not have any direct right to attend general meetings of our shareholders or to cast any votes at such meetings. You will only be able to exercise the voting rights which attach to the underlying Class A ordinary shares represented by your ADSs indirectly by giving voting instructions to the depositary in accordance with the provisions of the deposit agreement. Under the deposit agreement, you may vote only by giving voting instructions to the depositary, as holder of the underlying Class

52


 

A ordinary shares represented by your ADSs. Upon receipt of your voting instructions, the depositary may try to vote the underlying Class A ordinary shares represented by your ADSs in accordance with your instructions. If we ask for your instructions, then upon receipt of your voting instructions, the depositary will try to vote the underlying Class A ordinary shares in accordance with those instructions. If we do not instruct the depositary to ask for your instructions, the depositary may still vote in accordance with instructions you give, but it is not required to do so. You will not be able to directly exercise any right to vote with respect to the underlying Class A ordinary shares unless you withdraw the shares and become the registered holder of such shares prior to the record date for the general meeting. When a general meeting is convened, you may not receive sufficient advance notice of the meeting to enable you to withdraw the underlying Class A ordinary shares represented by your ADSs and become the registered holder of such shares prior to the record date for the general meeting to allow you to attend the general meeting and to vote directly with respect to any specific matter or resolution to be considered and voted upon at the general meeting. In addition, under our fourth amended and restated articles of association, for the purposes of determining those shareholders who are entitled to attend and vote at any general meeting, our directors may close our register of members and/or fix in advance a record date for such meeting, and such closure of our register of members or the setting of such a record date may prevent you from withdrawing the Class A ordinary shares underlying your ADSs and becoming the registered holder of such shares prior to the record date, so that you would not be able to attend the general meeting or to vote directly. Where any matter is to be put to a vote at a general meeting, the depositary will notify you of the upcoming vote and to deliver our voting materials to you. We cannot assure you that you will receive the voting material in time to ensure you can direct the depositary to vote your shares. In addition, the depositary and its agents are not responsible for failing to carry out voting instructions or for their manner of carrying out your voting instructions. This means that you may not be able to exercise your right to direct how the underlying Class A ordinary shares represented by your ADSs are voted and you may have no legal remedy if the underlying Class A ordinary shares represented by your ADSs are not voted as you requested.

Our triple-class share structure with different voting rights will limit your ability to influence corporate matters and could discourage others from pursuing any change of control transactions that holders of our Class A ordinary shares and ADSs may view as beneficial.

We have adopted a triple-class share structure such that our ordinary shares consist of Class A ordinary shares, Class B ordinary shares and Class C ordinary shares. In respect of matters requiring the votes of shareholders, each Class A ordinary share is entitled to one vote, each Class B ordinary share is entitled to seven votes, and each Class C ordinary share is entitled to ten votes. Each Class B ordinary share or Class C ordinary share is convertible into one Class A ordinary share at any time by the holder thereof. Class A ordinary shares are not convertible into Class B ordinary shares or Class C ordinary shares, Class B ordinary shares are not convertible into Class C ordinary shares, and Class C ordinary shares are not convertible into Class B ordinary shares under any circumstances.

Mr. Peng Ou, our founder and chairman of our board of directors, Mr. Tongbo Liu, our chief executive officer and director, and certain of our senior management and employees collectively beneficially own all of our issued and outstanding Class C ordinary shares. These Class C ordinary shares constitute approximately 48.1% of our total issued and outstanding share capital and 79.6% of the aggregate voting power of our total issued and outstanding share capital as of the date of this annual report. PV PLUTO LIMITED, an entity wholly owned and controlled by Primavera Capital Fund, beneficially owns all of our issued and outstanding Class B ordinary shares, which constitutes approximately 11.9% of our total issued and outstanding share capital and 13.8% of the aggregate voting power of our total issued and outstanding share capital as of the date of this annual report.

As a result of this triple-class share structure and the concentration of ownership, Mr. Peng Ou, Mr. Tongbo Liu and certain of our senior management and employees will have significant influence over our business, including decisions regarding mergers, consolidations, liquidations and the sale of all or substantially all of our assets, election of directors and other significant corporate actions. They may take actions that are not in the best interest of the Group or our other shareholders. This concentration of ownership may discourage, delay or prevent a change in control of our company, which could have the effect of depriving our other shareholders of the opportunity to receive a premium for their shares as part of a sale of our company and may reduce the price of the ADSs. This concentrated control will limit your ability to influence corporate matters and could discourage others from pursuing any potential merger, takeover or other change of control transactions that holders of Class A ordinary shares and ADSs may view as beneficial.

Our triple-class voting structure may render the ADSs representing our class A ordinary shares ineligible for inclusion in certain stock market indices, and thus adversely affect the trading price and liquidity of the ADSs.

We cannot predict whether our triple-class share structure with different voting rights will result in a lower or more volatile market price of the ADSs, in adverse publicity, or other adverse consequences. Certain index providers have announced restrictions on including companies with multi-class share structures in certain of their indices. For example, S&P Dow Jones and FTSE Russell have changed their eligibility criteria for inclusion of shares of public companies on certain indices, including the S&P 500, to exclude companies with multiple classes of shares and companies whose public shareholders hold no more than 5% of total voting power from being added to such indices. As a result, our triple-class voting structure may prevent the inclusion of the ADSs representing our class A ordinary shares in such indices, which could adversely affect the trading price and liquidity of the ADSs representing our class A ordinary shares. In addition,

53


 

several shareholder advisory firms have announced their opposition to the use of multiple class structure and our triple-class structure may cause shareholder advisory firms to publish negative commentary about our corporate governance, in which case the market price and liquidity of the ADSs could be adversely affected.

You may experience dilution of your holdings due to the inability to participate in rights offerings.

We may, from time to time, distribute rights to our shareholders, including rights to acquire securities. Under the deposit agreement, the depositary will not distribute rights to holders of ADSs unless the distribution and sale of rights and the securities to which these rights relate are either exempt from registration under the Securities Act with respect to all holders of ADSs, or are registered under the provisions of the Securities Act. The depositary may, but is not required to, attempt to sell these undistributed rights to third parties, and may allow the rights to lapse. We may be unable to establish an exemption from registration under the Securities Act, and we are under no obligation to file a registration statement with respect to these rights or underlying securities or to endeavor to have a registration statement declared effective. Accordingly, holders of ADSs may be unable to participate in our rights offerings and may experience dilution of their holdings as a result.

You may be subject to limitations on the transfer of your ADSs.

Your ADSs are transferable on the books of the depositary. However, the depositary may close its books at any time or from time to time when it deems it expedient in connection with the performance of its duties. The depositary may close its books in emergencies, and on weekends and public holidays. The depositary may refuse to deliver, transfer or register transfers of the ADSs generally when our share register or the books of the depositary are closed, or at any time if we or the depositary thinks it is advisable to do so because of any requirement of law or of any government or governmental body, or under any provision of the deposit agreement, or for any other reason.

We are an emerging growth company within the meaning of the Securities Act and may take advantage of certain reduced reporting requirements.

We are an “emerging growth company,” as defined in the JOBS Act, and we have taken and intend to continue to take advantage of certain exemptions from requirements applicable to other public companies that are not emerging growth companies, including, most significantly, not being required to comply with the auditor attestation requirements of Section 404 of the Sarbanes-Oxley Act of 2002 for so long as we remain an emerging growth company. As a result, if we elect to continue to not comply with such auditor attestation requirements, our investors may not have access to certain information they may deem important.

We are a foreign private issuer within the meaning of the rules under the Exchange Act, and as such we are exempt from certain provisions applicable to U.S. domestic public companies.

Because we qualify as a foreign private issuer under the Exchange Act, we are exempt from certain provisions of the securities rules and regulations in the United States that are applicable to U.S. domestic issuers, including:

the rules under the Exchange Act requiring the filing with the SEC of quarterly reports on Form 10-Q or current reports on Form 8-K;
the sections of the Exchange Act regulating the solicitation of proxies, consents or authorizations in respect of a security registered under the Exchange Act;
the sections of the Exchange Act requiring insiders to file public reports of their stock ownership and trading activities and liability for insiders who profit from trades made in a short period of time; and
the selective disclosure rules by issuers of material nonpublic information under Regulation FD.

We are required to file an annual report on Form 20-F within four months of the end of each fiscal year. In addition, we intend to publish our results on a quarterly basis as press releases, distributed pursuant to the rules and regulations of the NYSE. Press releases relating to financial results and material events will also be furnished to the SEC on Form 6-K. However, the information we are required to file with or furnish to the SEC are less extensive and less timely compared to that required to be filed with the SEC by U.S. domestic issuers. As a result, you may not be afforded the same protections or information that would be made available to you were you investing in a U.S. domestic issuer.

As an exempted company incorporated in the Cayman Islands, we are permitted to adopt certain home country practices in relation to corporate governance matters that differ significantly from the New York Stock Exchange corporate governance listing standards. These practices may afford less protection to shareholders than they would enjoy if we complied fully with the New York Stock Exchange corporate governance listing standards.

As a Cayman Islands exempted company listed on the New York Stock Exchange, we are subject to New York Stock Exchange corporate governance listing standards. However, New York Stock Exchange rules permit a foreign private issuer like us to follow the corporate governance practices of its home country. Certain corporate governance practices in the Cayman Islands, which is our home country, may differ significantly from the New York Stock Exchange corporate

54


 

governance listing standards. We have followed and intend to continue to follow Cayman Islands corporate governance practices in lieu of the corporate governance requirements of the New York Stock Exchange that listed companies must have: (i) a majority of independent directors; (ii) a nominating/corporate governance committee composed entirely of independent directors; and (iii) a compensation committee composed entirely of independent directors. To the extent we choose to follow home country practice in the future, our shareholders may be afforded less protection than they otherwise would enjoy under New York Stock Exchange corporate governance listing standards applicable to U.S. domestic issuers.

There can be no assurance that we will not be a passive foreign investment company, or PFIC, for any taxable year, which could result in adverse U.S. federal income tax consequences to U.S. investors in the ADSs or our ordinary shares.

In general, a non-U.S. corporation is a PFIC for U.S. federal income tax purposes for any taxable year in which (i) 75% or more of its gross income consists of passive income or (ii) 50% or more of the average quarterly value of its assets consists of assets that produce, or are held for the production of, passive income. For purposes of the above calculations, a non-U.S. corporation that owns at least 25% by value of the shares of another corporation is treated as if it held its proportionate share of the assets of the other corporation and received directly its proportionate share of the income of the other corporation. Cash is a passive asset for these purposes. Based on the composition of our income and assets and the value of our assets, including goodwill, which is based on the price of our ADSs, we do not believe we were a PFIC for the 2022 taxable year. However, it is not entirely clear how the contractual arrangements between our wholly-owned PRC subsidiaries, our consolidated affiliated entities and the shareholders of our consolidated affiliated entities will be treated for purposes of the PFIC rules. Because the treatment of the contractual arrangements is not entirely clear, because we hold a substantial amount of cash and because our PFIC status for any taxable year will depend on the composition of our income and assets and the value of our assets from time to time (which may be determined, in part, by reference to the market price of the ADSs or ordinary shares, which could be volatile), there can be no assurance that we will not be a PFIC for our current or any future taxable year. If we were a PFIC for any taxable year during which a U.S. investor holds ADSs or ordinary shares, certain adverse U.S. federal income tax consequences could apply to such U.S. investor. See “Item 10. Additional Information—10.E. Taxation—Material U.S. Federal Income Tax Considerations—Passive Foreign Investment Company Rules.”

ITEM 4. Information on the Company

4.A. History and Development of the Company

The Group commenced education service business in August 2003. The Group remained an offline, classroom-based education service provider until the Group transitioned to an exclusively online education model in 2014.

In September 2015, Sunlands Technology Group (formerly known as “Studyvip Online Education International Limited” and “Sunlands Online Education Group”), our current ultimate holding company, was incorporated under the laws of the Cayman Islands. It was renamed as Sunlands Online Education Group in October 2017, and further renamed as Sunlands Technology Group in August 2018.

In October 2015, our wholly owned subsidiary, Sunlands Online Education HK Limited, or Sunlands HK, was incorporated in Hong Kong.

In July 2017, Tianjin Alaman Education Technology Co., Ltd. (formerly known as “Tianjin Studyvip Education Co., Limited”), or Tianjin Alaman, our wholly owned subsidiary, was incorporated in the PRC. It was renamed as Tianjin Alaman Education Technology Co., Ltd. in February 2021.

In August 2017, Wuhan Studyvip Online Education Co. Limited, or Wuhan Zhibo, our wholly owned subsidiary, was incorporated in the PRC. Wuhan Zhibo is wholly owned by Sunlands HK.

In June 2019, Wuhan Zhidao Online Education Technology Co., Ltd. (formerly known as “Wuhan Shangde Online Education Technology Co., Ltd.”), or Wuhan Shangde, our wholly owned subsidiary, was incorporated in the PRC. It was renamed as Wuhan Zhidao Online Education Technology Co., Ltd. in November 2022. Wuhan Shangde is wholly owned by Wuhan Zhibo.

In December 2020, Cheerwins Technology Group, or Cheerwins Cayman, our wholly owned subsidiary, was incorporated in Cayman.

In January 2021, Cheerwins Online Education HK limited, or Cheerwins HK, our wholly owned subsidiary, was incorporated in Hong Kong. Cheerwins HK is wholly owned by Cheerwins Cayman and currently holds 100% of the equity interests of Tianjin Alaman.

In April 2021, FireSky Investment HK Limited, or FireSky Investment, our wholly owned subsidiary, was incorporated in Hong Kong.

In June 2021, Wuhan Zhongtudao Technology Co., Ltd, or Wuhan Zhongtudao, our wholly owned subsidiary, was incorporated in the PRC. Wuhan Zhongtudao is wholly owned by FireSky Investment.

55


 

Currently, substantially all of the Group’s business operations are conducted in the PRC through our subsidiaries incorporated in the PRC, and the contractual arrangements among our PRC subsidiaries and the VIEs. Our wholly-owned PRC subsidiaries would enter into a series of contractual arrangements, including the Exclusive Technical Consultation and Service Agreement, the Business Operation Agreement, the Equity Interest Pledge Agreement, the Option Agreement, and Powers of Attorney, with the VIEs, their shareholders, and, where applicable, their operating subsidiaries (the “VIE Contractual Arrangements”). The VIE Contractual Arrangements allow us to (i) direct the activities of the VIEs that most significantly impact the VIEs’ economic performance, (ii) receive substantially all of the economic benefits of the VIEs, and (iii) have an exclusive option to purchase all or part of the equity interests in the VIEs when and to the extent permitted by PRC law. As a result, we are considered the primary beneficiary of the VIEs for accounting purposes and are able to consolidate their operating results in the Group’s financial statements under U.S. GAAP.

In December 2013, we entered into the VIE Contractual Arrangements with Beijing Shangde Jiaxun Education Technology Co., Ltd., or Sunlands Jiaxun, and its shareholders and operating subsidiaries, including the predecessor of Beijing Yuanchilaxiang Education Technology Co., Ltd (formerly known as “Beijing Shangde Online Education Technology Co., Ltd.”), or Beijing Sunlands, a limited liability company through which we currently conduct business in the PRC. As part of our plan to obtain equity financing in the PRC, we terminated the VIE Contractual Arrangements with Sunlands Jiaxun, and its shareholders and operating subsidiaries, through a series of transactions from 2015 to 2016.

In August 2017, Wuhan Zhibo entered into the VIE Contractual Arrangements with Beijing Sunlands and its shareholders. In March 2023, due to the change of shareholders of Beijing Sunlands, Wuhan Zhibo updated the VIE Contractual Arrangements with Beijing Sunlands and its new shareholders.

In May 2018, Tianjin Alaman entered into the VIE Contractual Arrangements with Tianjin Shangde Online Education Technology Co., Ltd, or Tianjin Shangde, and its shareholders. As part of our efforts to streamline our corporate structure, the VIE Contractual Arrangements between Tianjin Alaman and Tianjin Shangde were terminated in December 2020.

From September 2019 to December 2020, Wuhan Zhibo entered into the VIE Contractual Arrangements with (i) Wuhan Xiaoyan Technology Co., Ltd., or Wuhan Xiaoyan, (ii) Wuhan Jiayan Online Education Technology Co., Ltd., or Wuhan Jiayan, (iii) Beijing Odysseus Education Technology Co., Ltd., or Beijing Odysseus, (iv) Guangzhou Wudawei Education Technology Co., Ltd., or Guangzhou Wudawei, (v) Guangzhou Tianyong Online Education Technology Co., Ltd., or Guangzhou Tianyong, and (vi) Wuhan Hadeliang Online Education Technology Co., Ltd., or Wuhan Hadeliang, and (vii) Tianjin Shangde, as well as their shareholders. As part of our efforts to streamline our corporate structure, the VIE Contractual Arrangements between Wuhan Zhibo and (i) Wuhan Xiaoyan, (ii) Beijing Odysseus, (iii) Guangzhou Wudawei, (iv) Guangzhou Tianyong, and (v) Wuhan Hadeliang, as well as their shareholders, were terminated respectively through a series of transactions from April 2021 to June 2022. In April 2021, due to the change of shareholders of Wuhan Jiayan, Wuhan Zhibo updated the VIE Contractual Arrangements with Wuhan Jiayan and its new shareholder.

From December 2020 to February 2021, Tianjin Alaman entered into the VIE Contractual Arrangements with (i) Wuhan Fangtang Technology Co., Ltd. (formerly known as “Wuhan Fangtang Education Technology Co., Ltd.”), or Wuhan Fangtang, (ii) Beijing Zhiziyuanshui Education Technology Co., Ltd., or Beijing Zhiziyuanshui, and (iii) Beijing Feibian Education Technology Co., Ltd., or Beijing Feibian, as well as their shareholders. As part of our efforts to streamline our corporate structure, the VIE Contractual Arrangements between Tianjin Alaman and (i) Wuhan Fangtang, (ii) Beijing Zhiziyuanshui, and (iii) Beijing Feibian, as well as their shareholders, were terminated respectively through a series of transactions from April 2022 to June 2022.

In June 2021, Wuhan Zhongtudao entered into the VIE Contractual Arrangements with Wuhan Xiaoyan and its shareholders.

In November 2021, Wuhan Zhibo entered into the VIE Contractual Arrangements with Beijing Lingding Management Consulting Co., Ltd., or Beijing Lingding, and its shareholders.

In October 2017, we effectuated a one-for-two share split, pursuant to which each of its issued and outstanding ordinary shares and preferred shares was split into two ordinary shares or preferred shares, as the case may be.

In March 2018, we completed an initial public offering of 13,000,000 ADSs, representing 520,000 Class A ordinary shares and the ADSs were listed on the New York Stock Exchange under the symbol “STG.” In connection with our initial public offering, (i) DIAMOND TOWER INVESTMENTS LIMITED, our shareholder and an affiliate of Orchid Asia Group, purchased from us 104,348 Class A ordinary shares, and (ii) ELITE CONCEPT HOLDINGS LIMITED, our shareholder and an affiliate of New Oriental Education & Technology Group Inc., or New Oriental, purchased from us 34,783 Class A ordinary shares. These private placements are being made pursuant to Regulation S of the U.S. Securities Act of 1933, as amended.

In August 2021, we changed the ratio of the ADSs representing its Class A ordinary shares from one (1) ADS representing one twenty-fifth (1/25) Class A ordinary shares to one (1) ADS representing one half (1/2) Class A ordinary shares. The change of the ADS ratio became effective on August 31, 2021.

In December 2021, we approved a share repurchase program under which our company is authorized to repurchase up to US$15.0 million of Class A ordinary shares in the form of ADSs over the next 24 months.

56


 

In June 2022, our board of directors declared a special cash dividend in the amount of US$1.36 per ordinary share, or US$0.68 per ADS to holders of our ordinary shares and ADSs as of June 30, 2022. The aggregate amount of such cash dividends was approximately US$9.5 million.

The Group’s corporate headquarters is located at Building 4-6, Chaolai Science Park, No. 36 Chuangyuan Road, Chaoyang District, Beijing, the People’s Republic of China. The Group’s telephone number at this address is +86-10-52413738. Our registered office in the Cayman Islands is located at the offices of Maples Corporate Services Limited at PO Box 309, Ugland House, Grand Cayman KY1-1104, Cayman Islands. Our agent for service of process in the United States is Cogency Global Inc. located at 10 East 40th Street, 10th Floor, New York, N.Y. 10016. The SEC maintains a website on the Internet at http://www.sec.gov that contains reports and information statements and other information about us. The Group’s corporate website is www.sunlands.com. None of the information contained on our website, or any website referred to in this annual report, is part of this annual report.

4.B. Business Overview

Mission

We believe education should nurture and spread new ideas to enrich lives. High-quality education should be available to everyone. We all share a common aspiration to improve ourselves through education. The Group’s mission is to transform education through technology and innovation, making learning experiences enjoyable and rewarding.

Overview

The Group is the leader in China’s online post-secondary and professional education. The Group has a deep understanding of the educational needs of the Group’s prospective students and offer solutions that help them achieve their goals. The Group offers various degree-and diploma-oriented post-secondary courses through the Group’s online platforms. In addition, the Group offers online professional courses and educational content, including various interest courses, to help students prepare for professional certification exams and attain professional skills.

Founded in 2003 as a traditional education company, the Group transitioned to an online education model in 2014. The Group’s online education model enables students to access the course and educational content offerings anywhere and anytime.

The Group has been successful in addressing the unmet demand of a large, growing market and served approximately 3,070,000 students across China since the Group transitioned to an online education model in 2014. The number of the Group’s students was 1,130,650, 1,104,630 and 1,067,042, respectively, in 2020, 2021 and 2022. For the same years, the Group’s new student enrollments were 434,240, 434,228 and 534,280, respectively.

Solutions

The Group offers post-secondary and professional education through extensive courses and educational content offerings. As of December 31, 2022, the Group offered degree-or diploma-oriented post-secondary courses, and professional certification preparation, professional skills and interest courses.

The Group adopts a counseling-oriented sales and marketing approach that seeks to offer education solutions to students to meet their needs based on their background and goals. The Group provides professional assistance and counseling to help students make informed decisions that best suit their learning needs. In addition, the Group’s enrollment consultants also help them formulate effective study plans throughout their enrollments in the courses.

Students can access the Group’s services either through PC or mobile applications. The Group’s online platform cultivates a personalized, interactive learning environment by featuring a virtual learning community and a vast library of educational content offerings that adapt to the learning habits of students.

The Group focuses on cultivating an engaging community among students, teachers and mentors, improving educational content development capabilities, and developing proprietary IT infrastructure and systems. The Group encourages students to become more committed and engaged by creating an interactive learning environment that fosters their desire to learn and build confidence in learning. The Group provides students with strong learning support through dedicated mentors, powered by the Group’s proprietary IT systems and live streaming platform.

The Group offers a unique approach to education research and development that organizes subject content into Learning Outcome Trees, the Group’s proprietary knowledge management system. The Learning Outcome Trees enable the Group to customize teaching notes for teachers, and develop comprehensive course outlines and quiz banks to enhance the learning experience. Based on student feedback and the latest updates on exam policies, the Group further updates the educational content in the Learning Outcome Trees to continually improve teaching quality.

57


 

The Group seeks to hire experienced and passionate teachers who can make learning fun and interactive. The Group equips the faculty members not only with a comprehensive set of teaching methods but also advanced technologies and data insights to enable them to develop their professional skills and enhance the Group’s overall teaching quality.

The Group’s net revenues were RMB2,203.8 million, RMB2,507.8 million and RMB2,323.1 million (US$336.8 million) respectively, and the Group’s gross billings were RMB2,350.4million, RMB1,970.0 million and RMB1,496.7 million (US$217.0 million), respectively, in 2020, 2021 and 2022. The Group recorded net loss of RMB431.0 million in 2020, and net profit of RMB212.4 million and RMB643.0 million (US$93.2 million) in 2021 and 2022. The Group’s deferred revenues were RMB3,024.4 million, RMB2,348.2 million and RMB1,690.9 million (US$245.2 million), respectively, as of December 31, 2020, 2021 and 2022.

Business Model and Online Education Services

The Group offers online education services through online and mobile platforms to adult students pursuing post-secondary and professional education. The Group delivers a diverse, comprehensive range of online courses in a live streaming format focused on fostering an interactive learning experience and community-oriented student support services. The Group also provides students with a variety of proprietary educational content to help reinforce what is taught in classes and assess their learning outcomes.

The Group promotes services through a multi-channel strategy, including online and mobile advertising, to effectively convert sales leads into student enrollments.

Through the Group’s technology that connects students with faculty and employees, the Group gathers and analyzes data at each stage of students’ interactions with the Group in real-time, allowing the Group to better understand students’ learning needs and enabling the Group to continually improve the quality of service.

Course Offerings

The Group offers a wide range of online courses addressing various educational needs of adults in China.

Currently, the Group’s course offerings mainly cover two main components, namely (i) degree-or diploma-oriented post-secondary courses, and (ii) professional certification preparation, professional skills and interest courses. The following table sets forth the Group’s net revenues, gross billings and new student enrollments attributable to each type of course offering. For a reconciliation of the Group’s gross billings and net revenues, see “—Non-GAAP Financial Measures.”

 

 

 

For the Year Ended December 31,

 

 

 

2020

 

 

2021

 

 

2022

 

Net revenues (RMB in thousands)

 

 

 

Degree-or diploma-oriented post-secondary courses

 

 

1,904,477

 

 

 

1,634,575

 

 

 

1,084,857

 

STE courses

 

 

1,471,745

 

 

 

1,038,169

 

 

 

667,921

 

Other degree-or diploma-oriented post-secondary courses

 

 

432,732

 

 

 

596,406

 

 

 

416,936

 

Professional certification preparation, professional skills and interest courses

 

 

268,051

 

 

 

793,881

 

 

 

1,112,707

 

Others(1)

 

 

31,263

 

 

 

79,361

 

 

 

125,537

 

Total

 

 

2,203,791

 

 

 

2,507,817

 

 

 

2,323,101

 

Gross billings (RMB in thousands)

 

 

 

 

 

 

 

 

 

Degree-or diploma-oriented post-secondary courses

 

 

1,881,992

 

 

 

1,063,649

 

 

 

252,422

 

STE courses

 

 

1,249,137

 

 

 

361,748

 

 

 

60,460

 

Other degree-or diploma-oriented post-secondary courses

 

 

632,855

 

 

 

701,901

 

 

 

191,962

 

Professional certification preparation, professional skills and interest courses

 

 

468,412

 

 

 

906,375

 

 

 

1,244,309

 

Total

 

 

2,350,404

 

 

 

1,970,024

 

 

 

1,496,731

 

New student enrollments

 

 

 

 

 

 

 

 

 

Degree-or diploma-oriented post-secondary courses

 

 

245,419

 

 

 

131,898

 

 

 

51,080

 

STE courses

 

 

200,562

 

 

 

86,079

 

 

 

31,605

 

Other degree-or diploma-oriented post-secondary courses

 

 

44,857

 

 

 

45,819

 

 

 

19,475

 

Professional certification preparation, professional skills and interest courses

 

 

188,821

 

 

 

302,330

 

 

 

483,200

 

Total

 

 

434,240

 

 

 

434,228

 

 

 

534,280

 

Note:

(1) Include commissions received for providing referral services to third-party companies and revenues from sales of goods such as books and learning tools, among others.

58


 

Degree-or diploma-oriented post-secondary courses

The degree-or diploma-oriented post-secondary course offerings primarily consist of preparation courses for the STE, a state-administered exam in China for learners pursuing associate diplomas or bachelor’s degrees, and other degree-or diploma-oriented post-secondary courses. As of December 31, 2022, STE courses covered 16 majors, including Chinese Language and Literature, Law, Pre-School Education, Marketing, English, Human Resource Management, Business Administration, Business Management, Financial Management, Advertising, Accounting, Administrative Management, Computer Information Management, Finance, Chain Operation Management, and Visual Communication Design and Production. Other degree-or diploma-oriented post-secondary course offerings include preparation courses for the entrance examinations of Master of Business Administration (“MBA”) in China. In addition, the Group provides overseas post-graduate degree courses, such as MBA, Education and Psychology programs offered by select universities in Australia, Spain and the United States, to meet Chinese students’ demands for quality overseas higher education.

STE courses have historically accounted for the largest proportion of the Group’s net revenues, gross billings and new student enrollments. In recent years, the Group’s course offerings have become more diversified. In 2020, 2021 and 2022, STE courses represented approximately 66.8%, 41.3% and 28.8%, respectively, of the Group’s net revenues, and approximately 53.1%, 18.4% and 4.0%, respectively, of the Group’s gross billings. In addition, STE courses represented approximately 46.2%, 19.8% and 5.9%, respectively, of the Group’s new student enrollments for the years ended December 31, 2020, 2021 and 2022.

Professional certification preparation, professional skills and interest courses

The professional certification preparation course offerings are designed to give students the skills, knowledge and abilities that are commonly required or helpful for a broad range of professions. The employment market is becoming increasingly competitive, motivating workers to enhance their career competitiveness through vocational education. As of December 31, 2022, the professional certification preparation courses covered various industries and professions, including Accounting, Human Resources, Teaching and Finance. In addition, the Group also developed more professional skills and interest courses that help students develop professional skills and cater to students’ interests as the Group saw a surging trend in adults undertaking such courses online. As of December 31, 2022, the Group offered professional skills and interest courses such as Wealth Management, Voice Acting and Chinese Painting. The Group’s solid foundation and rich resources in course portfolio has enabled the Group to successfully grasp market opportunities and effectively scale up the Group’s offerings.

In recent years, the Group’s course offerings have become more diversified, and the professional certification preparation, professional skills and interest course offerings have contributed to an increasing proportion of the Group’s overall revenues. In 2020, 2021 and 2022, the professional certification preparation, professional skills and interest courses represented approximately 12.2%, 31.7% and 47.9%, respectively, of the Group’s net revenues, and approximately 19.9%, 46.0% and 83.1%, respectively, of the Group’s gross billings. In addition, the professional certification preparation, professional skills and interest courses represented approximately 43.5%, 69.6% and 90.4%, respectively, of the Group’s new student enrollments in 2020, 2021 and 2022. See also “Item 3. Key Information—3.D. Risk Factors—Risks Related to the Group’s Business—To the extent the Group relies on certain types of course offerings to generate revenues, the Group will be subject to concentration risks, including risks resulting from changes in government policies.”

In addition to the course offerings discussed above, the Group also offers exam preparation “crash courses” for exam-taking students. Instead of covering a wide range of topics in a particular subject matter, these courses are meant to cover the most frequently tested areas in the exams and provide training on test-taking strategies and skills to help students improve their performance in actual exams.

Interactive Learning Process

Live streaming course delivery

The Group’s teachers deliver courses in a live streaming format through the Group’s websites and mobile application. We believe that the Group is one of the first to offer live streaming courses in China’s education industry.

The Group’s live streaming course delivery format allows the Group to cost-effectively expand student enrollments and maintain high teaching quality. Live streaming also improves efficiency of instruction and enriches the learning experience in a number of ways:

Time efficiency and no geographic limitations. While classroom-based students are often required to spend time commuting, the Group’s live streaming learning format allows them to attend courses anytime, anywhere as long as there is Internet.
High level of engagement and interaction. The live streaming application (through support functions and plug-ins) allow students to engage in real-time Q&A with the faculty and their fellow students through live chats, which fosters an engaging and interactive learning setting. The live streaming application has a “tipping”

59


 

function that allows students to “tip” the teacher with virtual gifts if they like the course, which improves student engagement and student-teacher interaction.
Greater learning flexibility. Every live class is recorded and made available to students enrolled in the course throughout their enrollment period, which allows them to attend courses at their convenience. This scheduling flexibility appeals to adult students with full-time jobs. The replay function allows students to learn at their own pace.

We believe the live streaming format and highly interactive learning experience makes the Group’s services highly attractive to students. In 2020, 2021 and 2022, the Group’s new student enrollments were 434,240, 434,228 and 534,280, respectively.

Virtual learning community

The Group strives to build a vibrant and highly interactive virtual community for students and faculty to augment their learning and teaching experience. For example, the Group has a bulletin board forum, available through the Group’s website and mobile application that enables students in real time to share their ideas and learning experience with, as well as pose questions and answers to fellow students and the Group’s faculty. This also provides a stimulating learning platform for students to socialize and interact with an extended network of fellow students and faculty members and to forge beneficial relationships. In addition, students can authorize his or her fellow students to view their learning progress and milestones, thus fostering an engaging and friendly competitive environment.

We believe a highly interactive virtual student community drives the existing students’ level of engagement and significantly enhances the Group’s attractiveness to prospective students.

Community-Oriented Class Setup

The Group’s classes are set up to cultivate an interactive learning environment. The Group is committed to developing a sense of community among students and faculty, which we believe is critical to improving results.

Furthermore, the Group’s community-oriented learning environment, coupled with the student-centric faculty structure, enable the Group to provide our students attention and support beyond class hours at a time and in a manner that is convenient to them, which further drives student engagement, customer loyalty and course consumption.

The Group’s class is set up by schools, divisions and classes. Students are assigned to different schools and divisions based on the major and number of students enrolled for a given academic period. Students in the same division are further assigned to different “classes” for administrative purposes.

Educational Content Development and Offerings

Content Development

The Group maintains an experienced team of course and educational content development professionals. The course and educational content development team is dedicated to designing course offerings, as well as developing and improving a wide range of proprietary educational content, such as course outlines, quiz banks and teaching notes, for substantially all of the Group’s online course offerings.

The Group regularly upgrades the educational content to make it more practical, and easier to comprehend and apply in real exams. For instance, the Group regularly releases major updates to the Group’s proprietary quiz banks and mock questions for students pursuing the STE exams to reflect updates in the test topics in the government-administered STE exams. Benefiting from the Group’s IT infrastructure, the course and educational content development team is able to view and analyze student performance in quiz banks and mock questions, which enables them to identify weaknesses in the educational content and make timely adjustments and upgrades accordingly. The course and educational content development team also seeks feedbacks from teachers and students regarding the effectiveness of the Group’s educational content, through online questionnaires or in-person meetings.

In addition to the Group’s proprietary educational content, the course and educational content development professionals also design and recommend to the teachers’ best practices in teaching methods. While the teachers retain substantial control of and flexibility in the way their classes are taught, the course and educational content development professionals continually work closely with them to ensure the Group’s courses and educational content are delivered in an engaging, effective manner. The Group uses Learning Outcome Trees to help the Group structure and deliver the Group’s educational content offerings, including course outlines, teaching notes and quiz banks, more effectively.

Content Offerings

The Group supports the learning experience with a wide range of educational content designed to help them capture key takeaways from, and reinforce what is taught in, the live streaming lessons, and to assess learning outcomes both during

60


 

and after class hours. The Group also provides the teachers with educational content to help them prepare and teach classes effectively. All of the educational content was developed by the Group’s in-house research and development team and distributed electronically to students and faculty through the online platforms.

Our educational content offerings primarily consist of the following:

Course outlines. The Group develops course-specific outlines based on the curriculum requirements of the applicable government authorities and the Learning Outcome Trees to ensure high-quality teaching is delivered consistently across the Group’s course offerings. As students’ levels of academic ability vary, the course outlines are designed with the flexibility to address particular students’ strengths and weaknesses.
Teaching notes. The Group offers teaching notes to the teachers providing them with roadmaps on how to spend class time effectively. The teaching notes set out the learning outcomes based on the Learning Outcome Trees, key issues and frequently tested topics of a given course as well as recommended teaching strategies. They also contain suggested allocation of time to spend on different sub-subjects and questions to ask to stimulate the desired discussion. The Group generally uses standardized teaching notes for the same courses, even taught by different teachers, to ensure consistency of teaching quality.
Quiz banks. The Group maintains and regularly update large quiz banks, including ones specifically designed for the state-administered STE exams. A majority of the quizzes in the quiz banks were developed in-house, leveraging the Group’s understanding of the topics frequently tested in the exams as well as the significant data accumulated during teaching, while the rest are based on real exams in the past. Also, students can search within the quiz banks using keywords from Learning Outcome Trees, which has greatly improved their learning effectiveness. In addition to quiz banks, the Group also offers mock exams to provide students with realistic practice sessions for their real final exams.

Students

The Group has a large student base, primarily as a result of the Group’s well-established brand and effective sales and marketing efforts. In 2020, 2021 and 2022, the Group had 1,130,650, 1,104,630 and 1,067,042 students, respectively, and the Group’s new student enrollments were 434,240, 434,228 and 534,280, respectively.

The Group’s students are primarily working adults who generally have limited time to devote to lengthy and regular classroom studies at designated physical locations. Such students also need an engaging learning atmosphere that encourages participation and interaction, and require more assistance and supervision from their teachers and mentors.

The Group’s target students generally have aspirations to obtain more knowledge, pursue higher education and improve their social and economic status. At the same time, many of them cannot identify their specific education needs or solutions for such needs, especially given that education products and services can be complex and the relatively high costs may deter them from fulfilling their educational needs. To help them meet their aspirations and understand the potential educational solutions, the Group focuses marketing and sales practices on counseling-oriented interactions and strive to deliver the courses and educational content in a highly engaging and student-friendly manner.

Faculty

The Group maintains a large full-time faculty dedicated to helping students succeed. As of December 31, 2022, the Group’s faculty primarily consisted of 141 teachers and 202 mentors based in Beijing, Guangzhou and Wuhan, China.

Teachers and mentors assume different roles and responsibilities. Generally, teachers are responsible for delivering courses and educational content to students, while mentors focus on providing academic and administrative support throughout the students’ learning process. We believe its different functions require different skills and personal attributes, and therefore the Group applies differentiated recruitment, training, and evaluation and compensation strategies to teachers and mentors. For risks related to the Group’s faculty, see “Item 3. Key Information—3.D. Risk Factors—Risks Related to the Group’s Business—The Group may not be able to continue to recruit, train and retain a sufficient number of qualified faculty members.”

Teachers

We believe maintaining a high-quality team of teachers is the bedrock of the Group’s brand and reputation, particularly given the Group’s online course delivery model where each teacher is expected to cover a larger number of students than in offline, classroom-based courses. The Group monitors the total number of hours teachers teach regularly to provide both an optimal number of teachers for the Group’s large student enrollments and adequate teaching assignments for each of the teachers. All of the teachers are full-time employees. The training the Group provides to teachers is designed to allow teachers to develop their own teaching style and methodology while maintaining high teaching quality.

61


 

Recruitment

The Group hires the Group’s teachers based on numerous criteria, including educational backgrounds, teaching experience, and performance in mock lessons. The Group typically looks for candidates with a bachelor’s degree from a top university or college in China or a master’s or higher degree. Additionally, given the interactive nature of the live streaming lessons, the Group looks for teachers with strong communication skills, great passion for teaching and excellent ability of working under pressure.

Training and support

The Group offers standard training programs to newly-hired teachers. The Group also imposes a probation period and requires each newly hired teacher to pass a number of internal qualification tests throughout the probation to be formally employed as full-time teachers. The Group also provides on-the-job training on instructional and communication skills to teachers on a regular basis. The Group’s proprietary IT system is key to the teacher training efforts as it not only allows them to monitor student engagement and academic performance on a real time basis but also to adjust teaching methodology and strategy accordingly to keep students engaged.

Evaluation and compensation

The Group has developed a fully-digital and systematic assessment approach that provides teachers with transparent and helpful feedback that serves as the foundation for their professional development and helps them to build fulfilling careers with us. The Group adopts a comprehensive set of key performance indicators, or metrics, to evaluate teacher performance. These metrics include student attendance rate and student satisfaction, among others. The Group also collects student reviews after each class and closely monitors the educational content delivered by teachers to facilitate teacher evaluation efforts and to improve teaching quality. In addition, the Group uses mock lessons to assess a teacher’s teaching skills and ability to engage students in a live streaming course setting, especially in instances where multiple teachers are competing to teach the same course.

The Group pays teachers base salaries and service fees generally on a per-lesson basis. The service fees per lesson of a teacher are based primarily on his or her rating and other factors, such as student reviews and exam results. To incentivize teachers, the Group also provides them with discretionary, merit-based bonuses based on their performance, measured by selected metrics. The Group enters into with each teacher a standard employment agreement typically for an initial term of three years which automatically renews at the end of each term.

Mentors

The mentors’ principal role is to provide academic guidance and support to students on a daily basis to help navigate their way throughout the entire duration of studies. The mentors’ roles and responsibilities typically include:

understanding and responding to student inquiries and concerns;
monitoring students’ learning progress as well as their overall academic and personal development;
providing psychological support to help students cope with the challenging aspects of their studies, particularly in a rigorous academic environment; and
encouraging students to share ideas and learning experience and achievements with peers and faculty to foster a sense of community and teamwork spirit.

Recruitment

The Group tends to look for mentors who demonstrate excellent interpersonal and communication skills and a commitment in participating in the education profession and impacting a diverse audience. The Group typically requires mentors to possess a bachelor’s degree.

Training and support

The Group provides mentors with an orientation program and periodic on-the-job training to improve their ability to engage and build relationships with students. The Group also provides mentors with training opportunities that address specific challenges. The Group has also introduced systems and tools that enable teachers to monitor student activities and outcomes and take appropriate actions when the students demonstrate a low level of engagement.

62


 

Evaluation and compensation

The Group uses various metrics in terms of student engagement to measure the performance of mentors. These metrics include student’s class attendance, refund request rate, as well as the percentage of outperforming students. With each of mentors the Group enters into a standard employment agreement typically for an initial term of three years which automatically renews at the end of each term.

Marketing, Branding and Sales

The Group’s marketing philosophy is to promote the Group’s services to prospective students in a cost-effective manner based on the Group’s deep understanding of their unique profile and needs. The Group has acquired many of the existing students through effective marketing campaigns focused on showing how the Group’s services can address their specific educational needs. At the same time, the Group markets services to a larger group of prospective students who are not aware of solutions available to satisfy their needs through tailored marketing efforts designed to awaken their potential demands and navigate them through their decision-making process.

The Group has built a large, well-trained professional sales and marketing team. As of December 31, 2022, the Group had a total of 1,501 sales and marketing personnel. The Group maintains sales and marketing personnel in major regional markets, such as Beijing, Wuhan, Shenzhen and Guangzhou. The Group’s sales and marketing force adopt sales and marketing strategies customized based on the needs and profile of prospective students in different markets. The Group divides the sales and marketing personnel into different teams, each dedicated to executing marketing strategies in a particular course offering or demographics.

Advertising, Marketing and Branding

The Group generates leads primarily from online channels, which consist of search engine marketing and mobile marketing. Empowered by data analytics capabilities, the Group uses automated bidding strategies to place ads intelligently, as well as to track performance of ads in real time, which enables the Group to generate more qualified clicks leading to the Group’s websites. The Group puts ads on strategically chosen mobile applications that generate premium traffic quality to maximize return of investment from mobile marketing channels.

The Group’s search engine marketing channels effectively target students who possess preliminary interest in the Group’s services. The Group purchases key words from major search service providers in China, such as Baidu, and enhances returns from search engine marketing channels using search engine optimization techniques. The Group monitors end-to-end performance metrics of search engine marketing channels on a continuous basis.

The Group also generates leads online through mobile marketing channels, which mainly include display advertising on leading mobile news apps, as well as social media platforms and online shopping platforms. The display advertising formats the Group uses generally include launch screen display, banners, text hyperlinks, videos and rich media. The Group also operates branded official accounts on Weixin/WeChat, Sina Weibo, Tik Tok and other social media platforms to raise brand awareness and increase sales leads generated on these platforms. We believe that the Group’s mobile marketing efforts are particularly effective in awakening potential demands of prospective students who have not yet developed a specific learning plan.

The terms of the agreements the Group enters into with the search engine and mobile marketing partners are typically one year. The Group pays the search engine and mobile marketing partners generally on a cost-per-click basis.

Counseling-Oriented Sales

Counseling services

To convert leads generated into student enrollments, the Group provides customized, comprehensive counseling to prospective students throughout the lead nurturing and enrollment cycle. This counseling-oriented sales approach is supported by a capable sales team consisting of live chat personnel, call center staff and recruitment consultants based in the Group’s regional enrollment centers. The Group provides extensive training to sales team to ensure they are capable of explaining course offerings, addressing questions and concerns, and recommending courses that best suit prospective students’ learning objectives. The Group also uses data analytics tools and models to identify a prospective student’s educational needs, which helps the sales team provide tailor-made counseling services.

Enrollment process

The Group uses multi-layer lead-nurturing strategies to acquire new student enrollments in a cost-effective manner. Each of the leads generated are initially directed to the live chat support team who is responsible for answering prospective students’ enquires, encouraging them to register with the Group’s platforms, and collecting necessary information. Once a prospective student indicates an interest in purchasing the courses, the Group matches such student with the most suitable sales professional based on data analytics and tools. Such sales professional will follow up with the prospective student. In addition, the Group launches advertisements on various platforms, where the Group is able to obtain the contact information

63


 

of the prospective students if they indicate interest in the Group’s courses. The Group then invites prospective students to join the online learning group and provide them with access to the trial courses. A prospective student that has signed up for the courses will be directed to the local enrollment centers to complete course purchase and registration with the assistance of the enrollment consultants. The enrollment consultants are also responsible for providing counseling services to enrolling students and guiding them through the payment process. Students can also choose to complete the purchase and enrollment process entirely online.

IT Infrastructure and Capabilities

The Group devotes significant resources to maintaining a reliable, scalable and secure IT infrastructure. The Group has built the integrated IT infrastructure primarily based on tools, technologies and platforms that the Group has developed in-house and, to a lesser extent, third-party software and applications that the Group has licensed or purchased.

The Group maintains a dedicated IT development and support team. As of December 31, 2022, the Group had 197 technology development personnel.

Genesis

The Group’s IT infrastructure is critical to supporting the pursuit of excellent student experience and optimal operating efficiency. The Group has developed Genesis, the Group’s proprietary integrated IT infrastructure, to support and connect students and employees during every major aspect of business operations, encompassing marketing, sales, course delivery and development, and operation management.

Powering various services and functions, including information and data transmission and sharing, centralized data tracking and data analytics, Genesis is composed of both student interface and employee interface. For one thing, the student interface supports applications and platforms that enable students to enroll in courses, attend classes, access educational content, interact within the Group’s virtual community, and engage in other learning activities throughout their service periods; for another thing, Genesis also incorporates different subsets of functions used by the Group’s employees, ranging from teachers and mentors to the marketing and sales personnel. The employee interface is specifically customized to provide the employees with information and data most relevant to their responsibilities. In addition, Genesis supports a centralized database allowing its users, including students and employees, to contribute, share and store content and data across various applications and platforms.

The Group launched the AI-powered personalized study programs in 2018. This AI-powered software, developed in-house, uses machine learning and natural language processing technology to analyze student behavior and their level of understanding of specific courses. Based on this analysis, the Group is able to predict test results, with a high accuracy rate, and develop tailor-made learning solutions that are designed to improve study outcomes.

Mobile Platforms

The Group is one of the first movers in China’s education sector to deliver interactive education services via mobile platforms, which has enabled students to learn and connect with fellow students and faculty in a more efficient and flexible manner. The Group’s Sunlands mobile app, available on both iOS and Android, is built with a clear and functional interface that enables access to course and educational content offerings and virtual learning community. The Group has also built mobile WAP pages which allow students and faculty to enjoy a similar level of functionality as the Group’s mobile app without installation.

Tuition and Fees

The Group’s tuition fees, including academic fees and registration fees, are charged generally on a per-program basis. From time to time, the Group offers tuition discounts under various marketing campaigns and promotions. For example, discounts may also be made available to students who purchase multiple courses at a time. The Group accepts fee payments through major third-party online payment solutions in China, including Alipay, Union Pay and WeChat Pay, as well as bank transfers and credit cards.

Students typically self-finance their education or obtain financing from third-party financing programs that cooperate with us. The Group currently offers the following two payment options to students:

Lump-sum prepayment option. Under a prepaid payment plan, a student is required to make a one-time, lump-sum payment of the tuition to the Group directly at the beginning of the academic period.
Installment payment plan. The Group offers an installment payment option that enables eligible students to obtain loans from accredited credit providers in China to finance all or part of their tuition. The credit providers perform credit assessment, approve loan applications, provide the funds and collect delinquent payments. Once a student’s loan application is approved by the credit provider, the tuition will be fully paid to the Group by such credit provider. The Group also partners with credit intermediaries, who connect students with credit providers. Under the loan agreement between the borrowing student and the lending credit provider, the borrowing student

64


 

is required to repay the loan principal in installments over a period generally ranging from three to 18 months. Under the cooperation agreement between the Group and each credit provider, the Group is responsible for making interest payments under a student loan to the lending credit provider. Interest payments and service fees are recorded as a reduction to the total contractual tuition price. The Group generally does not guarantee the payment of the loan principal by the students. See “Item 3. Key Information—3.D. Risk Factors—Risks Related to the Group’s Business—The Group may face risks associated with the installment tuition payment plan the Group offers to students.” In 2020, 2021 and 2022, the Group’s student loan coverage ratios were 54.9%, 24.8% and 5.1%, respectively. During the same periods, the Group made interest payments of RMB83.3 million, RMB36.9 million and RMB6.0 million (US$0.9 million), respectively, to the credit providers.

The Group generally offers students a full, unconditional refund within 24 hours upon enrollment. If a student requests a refund after taking at least one live streaming course lasting 30 minutes due to any material academic issue associated with the Group’s courses within certain refund period, the Group offers a refund excluding the registration fees and the fees of delivered courses upon the Group’s confirmation. In addition, the Group offers students a refund for the undelivered courses excluding the registration fees. Prior to June 2019, such refund was provided only within seven days upon enrollment while starting from June 2019, the Group offers such refund during the entire service period. When calculating gross billings for a specific period, the Group deducts the total amount of refunds from the total amount of cash received for the sale of course packages for such period.

Intellectual Property

The Group relies on a combination of patent, copyright, trademark and trade secret laws and restrictions on disclosure to protect the Group’s intellectual property rights. The Group owns copyrights to the educational content the Group developed in-house. The Group enters into standard employment agreements with teachers, course development staff and other employees which provide that the intellectual property created by them in connection with their employment is the Group’s intellectual property. As of the date of this annual report, the Group has registered 125 trademarks with the Trademark Office of the PRC State Administration of Industry and Commerce, registered 120 software copyrights with the PRC State Copyright Bureau, and registered 250 domain names.

Despite the Group’s efforts to protect itself from infringement or misappropriation of the Group’s intellectual property rights, unauthorized parties may attempt to copy or otherwise obtain and use the Group’s intellectual property. In the event of a successful claim of infringement and the Group’s failure or inability to develop non-infringing intellectual property or license the infringed or similar intellectual property on a timely basis, the Group’s business could be harmed. See “Item 3. Key Information—3.D. Risk Factors—Risks Related to the Group’s Business—The Group may from time to time be subject to infringement claims relating to intellectual properties of third parties.” and “—If the Group fails to protect the Group’s intellectual property rights, the Group’s brand and business may suffer.”

Competition

The Group primarily competes with offline, classroom-based education service providers. Additionally, the Group expects to face competition as a result of new entrants to the postsecondary and professional education market in China, including established education service providers that had not previously offered online education courses. The Group competes with the Group’s competitors for student enrollments and engagement, high-quality faculty members, sales and marketing effectiveness, among other things.

We believe that the principal competitive factors in China’s post-secondary and professional education market include the following:

brand awareness and reputation;
scope of course offerings;
course pricing;
interactive, engaging and customized learning experience;
teaching quality and level of academic and administrative student support;
ease of deployment and use of the course delivery format; and
expertise in sales and marketing, and student acquisition and retention; and
proven track record of performance.

We believe the Group competes favorably on the basis of these factors. The Group’s ability to remain competitive will depend, to a great extent, upon the Group’s ability to consistently deliver high-quality course offerings and acquire, support and retain students. Some of the Group’s present and future competitors may have longer operating histories, larger teams of teaching faculty and supporting staff and greater financial, technical, marketing and other resources. For a discussion of

65


 

risks relating to competition, see “Item 3. Key Information—3.D. Risk Factors—Risks Related to the Group’s Business—The Group faces intense competition in the Group’s industry, which could divert student to the Group’s competitors, lead to pricing pressure and loss of market share, and significantly reduce the Group’s gross billings and net revenues.”

Data Privacy and Security

We believe data security is critical to the Group’s business operation because data is the foundation of the Group’s competitive advantages. The Group has internal rules and policy to govern how the Group may use and share personal information, as well as protocols, technologies and systems in place to ensure that such information will not be accessed or disclosed improperly. Users must acknowledge the terms and conditions of the user agreement before using the Group’s products, under which they consent to the Group’s collection, use and disclosure of their data in compliance with applicable laws and regulations.

From an internal policy perspective, the Group limits access to the servers that store user and internal data on a “need-to-know” basis. The Group also adopts a data encryption system intended to ensure the secured storage and transmission of data, and prevent any unauthorized member of the public or third parties from accessing or using the Group’s data in any unauthorized manner. Furthermore, the Group implements comprehensive data masking of user data for the purpose of fending off potential hacking or security attacks.

Insurance

The Group does not maintain any liability insurance or property insurance policies covering students, equipment and facilities for injuries, death or losses due to fire, earthquake, flood or any other disaster. Consistent with customary industry practice in China, the Group does not maintain business interruption insurance, nor does it maintain key-man insurance.

Licenses and Approvals

See “Item 3. Key Information— Licenses and Approvals” for details.

Regulation

Regulations Relating to Foreign Investment Restrictions

According to the latest Special Administrative Measures for the Entry of Investment (Negative List), or the Negative List, promulgated by the Ministry of Commerce, or MOFCOM and the National Development and Reform Commission, or NDRC, effective on January 1, 2022, foreign investors shall not engage in the prohibited activities listed in the Negative List. Pursuant to the latest Negative List, the provision of value-added telecommunications services falls in the category of restricted activities and, with a few exceptions, the percentage of foreign ownership cannot exceed 50% (except for e-commerce, domestic multi-party communication, store-and-forward and call center).

The latest negative list further provides that domestic companies engaged in foreign investment prohibited business and intend to offer and list securities in overseas markets shall obtain approval from relevant government authorities.

The PRC Foreign Investment Law

On March 15, 2019, the Standing Committee of the National People’s Congress published the Foreign Investment Law, or the FIL, which became effective on January 1, 2020. The FIL is expected to replace the trio of existing laws regulating foreign investment in China, namely, the Sino-foreign Equity Joint Venture Enterprise Law, the Sino-foreign Cooperative Joint Venture Enterprise Law and the Wholly Foreign-invested Enterprise Law, together with their implementation rules and ancillary regulations. The existing foreign-invested enterprises established prior to the effective of the FIL may keep their corporate forms within five years. Pursuant to the FIL, “foreign investors” means natural person, enterprise, or other organization of a foreign country, “foreign-invested enterprises” (FIEs) means any enterprise established under PRC law that is wholly or partially invested by foreign investors and “foreign investment” means any foreign investor’s direct or indirect investment in mainland China, including: (i) establishing FIEs in mainland China either individually or jointly with other investors; (ii) obtaining stock shares, stock equity, property shares, other similar interests in Chinese domestic enterprises; (iii) investing in new projects in mainland China either individually or jointly with other investors; and (iv) making investment through other means provided by laws, administrative regulations, or State Council provisions.

The FIL stipulates that China implements the management system of pre-establishment national treatment plus a negative list to foreign investment and the government generally will not expropriate foreign investment, except under special circumstances, in which case it will provide fair and reasonable compensation to foreign investors. Foreign investors are barred from investing in prohibited industries on the negative list and must comply with the specified requirements when investing in restricted industries on that list. When a license is required to enter a certain industry, the foreign investor must apply for one, and the government must treat the application the same as one by a domestic enterprise, except where

66


 

laws or regulations provide otherwise. In addition, foreign investors or FIEs are required to file information reports and foreign investment shall be subject to the national security review.

On December 26, 2019, the Supreme People’s Court of the PRC promulgated the Interpretation of the Supreme People’s Court on Several Issues Concerning the Application of the Foreign Investment Law of the PRC, effective as of January 1, 2020, pursuant to which “investment contracts” shall mean the relevant agreements formed as a result of direct or indirect investments in the PRC by foreign investors, i.e. foreign natural persons, foreign enterprises or other foreign organizations, including contracts for establishment of foreign investment enterprises, share transfer contracts, equity transfer contracts, contracts for transfer of property or other similar interests, contracts for newly-built projects, etc. Where a party concerned claims that an investment contract is invalid for investing in prohibited industries as stipulated in the Negative List for foreign investment access or due to violation of specified administrative measures in restricted industries, the People’s Court shall support such claim.

On December 26, 2019, the State Council published the Implementation Rules of Foreign Investment Law, which came into effect on January 1, 2020. The Implementation Rules of Foreign Investment Law restates certain principles of the FIL and further provides, among others, (i) an FIE’s investment within the territory of PRC is also subject to the FIL and the Implementation Rules of Foreign Investment Law; (ii) an FIE may, within five years following January 1, 2020, choose to amend its legal form or the corporate governance and complete amendment registration, or to keep its original legal form or the corporate governance; (iii) the provisions regarding the transfer of equity interests, distribution of profits and remaining assets as stipulated in the contracts among the joint venture parties of an existing FIE may survive the FIL after such FIE amends its legal form or the corporate governance in accordance with relevant applicable laws.

On December 19, 2020, the NDRC and the MOFCOM jointly promulgated the Measures on the Security Review of Foreign Investment, effective on January 18, 2021, which sets forth provisions concerning the security review mechanism on foreign investment, including the types of investments subject to review, review scopes and procedures, among others. The Office of the Working Mechanism of the Security Review of Foreign Investment, or the Office of the Working Mechanism will be established under the NDRC, who will carry out routine work of security review on foreign investment. Foreign investor or relevant parties in China must declare the security review to the Office of the Working Mechanism prior to (i) the investments in the military industry, military industrial supporting and other fields relating to the security of national defense, and investments in areas surrounding military facilities and military industry facilities; and (ii) investments in important agricultural products, important energy and resources, important equipment manufacturing, important infrastructure, important transport services, important cultural products and services, important information technology and internet products and services, important financial services, key technologies and other important fields relating to national security, and obtain control in the target enterprise. Control exists when the foreign investor (i) holds over 50% equity interests in the target, (ii) has voting rights that can materially impact on the resolutions of the board of directors or shareholders meeting of the target even when it holds less than 50% equity interests in the target, or (iii) has material impact on target’s business decisions, human resources, accounting and technology, etc.

On December 30, 2019, MOFCOM and the SAMR, jointly issued the Measures for Reporting of Foreign Investment Information, which came into effect on January 1, 2020. Since January 1, 2020, for foreign investors carrying out investment activities directly or indirectly in the PRC, foreign investors or foreign-invested enterprises shall submit investment information through certain system operated by SAMR. Foreign investors or foreign-invested enterprises shall disclose their investment information by submitting reports for their establishments, modifications and cancellations and their annual reports. If a foreign-invested enterprise investing in the PRC has finished submitting its reports for its establishment, modifications and cancellation and its annual reports, the relevant information will be shared by the competent market regulation department to the competent commercial department, and does not require such foreign-invested enterprise to submit the reports separately.

M&A Regulations and Overseas Listings

The MOFCOM, the State Assets Supervision and Administration Commission, the SAT, the SAMR, the CSRC and SAFE jointly adopted the M&A Rules. The M&A Rules establish procedures and requirements that could make some acquisitions of PRC companies by foreign investors more time-consuming and complex, including requirements in some instances that the MOFCOM be notified in advance of any change-of-control transaction in which a foreign investor takes control of a PRC domestic enterprise where any of the following situations exist: (i) the transaction involves an important industry in China, (ii) the transaction may affect national “economic security,” or (iii) the PRC domestic enterprise has a well-known trademark or historical Chinese trade name in China. Complying with the requirements of the M&A Rules to complete acquisitions of PRC companies by foreign investors could be time-consuming, and any required approval processes, including obtaining approval from the MOFCOM, may delay or inhibit the ability to complete such transactions.

On July 6, 2021, General Office of the State Council of the PRC together with another authority jointly promulgated the Opinions on Strictly Cracking Down on Illegal Securities Activities, or the Securities Activities Opinions, which called for the enhanced administration and supervision of overseas-listed China-based companies, proposed to revise the relevant regulation governing the overseas issuance and listing of shares by such companies and clarified the responsibilities of competent domestic industry regulators and government authorities.

67


 

On February 17, 2023, with the approval of the State Council, the CSRC released the Trial Administrative Measures of Overseas Securities Offering and Listing by Domestic Companies, or the Overseas Listing Trial Measures, and five supporting guidelines, effective on March 31, 2023. According to the Overseas Listing Trial Measures, (1) domestic companies that seek to offer or list securities overseas, either in direct or indirect means, are required to report and file required documents with the CSRC; domestic companies that have been listed on a foreign stock exchange prior to the effective date of the Overseas Listing Trial Measures are required to file with the CSRC within three working days of the completion of fund raising activities on the same overseas capital market and shall make required filing immediately after submitting application for their listing or offering securities in other overseas capital markets; if a domestic company fails to complete the filing procedure or conceals any material fact or falsifies any major content in its filing documents, such domestic company may be subject to administrative penalties, such as order to rectify, warnings, fines, and its controlling shareholders, actual controllers, the person directly in charge and other directly liable persons may also be subject to administrative penalties, such as warnings and fines; (2) if the issuer meets both of the following conditions, the overseas offering and listing shall be determined as an indirect overseas offering and listing by a domestic company: (i) any of the revenue, net profit, total assets or net assets of the domestic companies of the issuer in the most recent accounting year accounts for more than 50% of the corresponding figure in the issuer’s audited consolidated financial statements for the same period; (ii) its major operational activities are carried out in China or its main places of business are located in China, or the senior managers in charge of operation and management of the issuer are mostly Chinese citizens or are domiciled in China; (3) where a domestic company seeks to indirectly offer and list securities in an overseas market, the issuer shall designate a major domestic operating entity responsible for all filing procedures with the CSRC, and where an issuer makes an application for initial public offering and listing in an overseas market, the issuer shall submit filings with the CSRC within three business days after such application is submitted.

On the same day, the CSRC also held a press conference for the release of the Overseas Listing Trial Measures and issued the Notice on Administration for the Filing of Overseas Offering and Listing by Domestic Companies, which, among others, clarifies that (1) domestic companies that have been listed on a foreign stock exchange prior to the effective date of the Overseas Listing Trial Measures are not required to go through the filing procedure immediately but may be required to go through the filing procedure if future fund raising activities are involed; (2) a six-month transition period will be granted to domestic companies which, prior to the effective date of the Overseas Listing Trial Measures, have already obtained the approval from overseas regulatory authorities or stock exchanges (such as the completion of hearing in the market of Hong Kong or the completion of registration in the market of the United States), but have not completed the indirect overseas listing; if domestic companies fail to complete the overseas listing within such six-month transition period, they shall file with the CSRC according to the requirements; and (3) the CSRC will solicit opinions from relevant regulatory authorities and complete the filing of the overseas listing of companies with contractual arrangements which duly meet the compliance requirements, and support the development and growth of these companies by enabling them to utilize two markets and two kinds of resources.

On February 24, 2023, the CSRC jointly with other government authorities issued the Provisions on Strengthening Confidentiality and Archives Administration of Overseas Securities Offering and Listing by Domestic Companies, or the Overseas Listing Archives Rules, effective on March 31, 2023, as a supporting rule to the Overseas Listing Trial Measures. Pursuant to the Overseas Listing Archives Rules, domestic companies that seek to offer or list securities overseas directly or indirectly, and securities companies and securities related service providers providing services to such domestic companies shall establish confidentiality and archives administration system, adopt requisite measures to perform the responsibilities of confidentiality and archives administration, and shall not divulge state secrets and state agencies’ work secrets, or harm state and public interests. The Overseas Listing Archives Rules provide, among others, that before providing or disclosing any document or material which involve state secrets or state agencies’ work secrets, domestic companies shall apply to the competent government authorities for approval and file with the secrecy administration authorities for record.

Regulation Relating to Value-added Telecommunications Services

Licenses for Value-Added Telecommunications Services

The PRC Regulations on Telecommunications, or the Telecommunications Regulations, which was latest amended and came into effect on February 6, 2016, regulate telecommunications activities in China. The Telecommunications Regulations divide the telecommunications services into two categories, namely “infrastructure telecommunications services” and “value-added telecommunications services.” Pursuant to the Telecommunications Regulations, operators of value-added telecommunications services must first obtain a Value-added Telecommunications Business Operating License, or VAT License, from the Ministry of Industry and Information Technology, or MIIT, or its provincial level counterparts. On July 3, 2017, the MIIT promulgated the Administrative Measures on Telecommunications Business Operating Licenses, which set forth more specific provisions regarding the types of licenses required to operate value-added telecommunications services, the qualifications and procedures for obtaining such licenses and the administration and supervision of such licenses.

According to the Catalog of Classification of Telecommunication Businesses, or the 2016 MIIT Catalog, which published by MIIT on December 28, 2015 and took effect on March 1, 2016 and were amended on June 6, 2019, internet

68


 

information services, which include information release and delivery services, information search and query services, information community platform services, information real-times interactive services, and information protection and processing services, are classified as a category of value-added telecommunication services. The Administrative Measures on Internet Information Services, or ICP Measures, also promulgated by the PRC State Council on September 25, 2000 and most recently amended on January 8, 2011, set forth more specific rules on the provision of ICP services. According to ICP Measures, any company that engages in the provision of commercial ICP services shall obtain a sub-category VAT License for Internet Information Services, or ICP License, from the relevant government authorities before providing any commercial internet content services within the PRC, and when the ICP services involve areas of news, publication, education, medical treatment, health, pharmaceuticals and medical equipment, and if required by law or relevant regulations, specific approval from the respective regulatory authorities must be obtained prior to applying for the ICP License from the MIIT or its provincial level counterpart. Pursuant to the above-mentioned regulations, “commercial ICP services” generally refers to provision of specific information content, online advertising, web page construction and other online application services through internet for profit making purpose. Operating the Group’s online platform to provide information and services to students is classified as commercial ICP services.

In addition to the Telecommunications Regulations and the other regulations set forth above, the provision of commercial internet information services on mobile internet apps is regulated by the Administrative Provisions on Mobile Internet Applications Information Services, which was promulgated by the Cyberspace Administration of China, or the CAC, on June 14, 2022 and came into effect on August 1, 2022. The providers of mobile internet applications are subject to requirements under these provisions, including acquiring the qualifications and complying with other requirements provided by laws and regulations and being responsible for information security. The Group currently, through Beijing Sunlands, the VIE, holds an ICP License. The ICP License of Beijing Sunlands is valid until July 2, 2024.

Foreign Investment in Value-Added Telecommunication Services

The Regulations on Administration of Foreign-Invested Telecommunications Enterprises, or the FITE Regulations, which took effect on January 1, 2002 and latest amended on March 29, 2022, are the key regulations that regulate foreign direct investment in telecommunications companies in China. The FITE Regulations stipulate that, except as otherwise provided by relevant laws and regulations, the foreign investor of a telecommunications enterprise is prohibited from holding more than 50% of the equity interest in a foreign-invested enterprise that provides value-added telecommunications services.

After the MOFCOM and NDRC amended the Catalog in March 2015, MIIT also issued the Circular on Removing the Restrictions on Shareholding Ratio Held by Foreign Investors in Online Data Processing and Transaction Processing (Operating E-commerce) Business on June 19, 2015, which amended the relevant provision in FITE Regulations by allowing foreign investors to own more than 50% of the equity interest in an operator of e-commerce business. However, foreign investors continue to be prohibited from holding more than 50% of the equity interest in a provider of other categories of value-added telecommunications services except for e-commerce, domestic multi-party communication, store-and-forward, and call center.

To comply with the above-mentioned foreign ownership restrictions, the Group operates its online platform in China through Beijing Sunlands and its wholly owned subsidiary, Shangren Chongye, all of the shareholders of Beijing Sunlands are PRC domestically funded entities, and Beijing Sunlands is controlled by Wuhan Zhibo, our PRC subsidiary, through a series of contractual arrangements. Beijing Sunlands and Shangren Chongye are the holders of the domain names, trademarks and facilities necessary for daily operations of the Group’s online platforms in compliance with the MIIT Circular 2006. Based on our PRC legal counsel’s understanding of the current PRC law, rules and regulations, the contractual arrangements among Wuhan Zhibo, Beijing Sunlands and its shareholders and subsidiaries are valid, binding and enforceable under PRC laws and regulations currently in effect. However, we were further advised by our PRC legal counsel that there are substantial uncertainties with respect to the interpretation and application of existing or future PRC laws and regulations and thus there is no assurance that Chinese governmental authorities would take a view consistent with the opinions of our PRC legal counsel.

Regulation Relating to Private Education

Education Law of the PRC

On March 18, 1995, the PRC National People’s Congress promulgated the Education Law of the PRC, or the Education Law, which was further amended on August 27, 2009, on December 29, 2018 and on April 29, 2021, stipulates that the government formulates plans for the development of education, establishes and operates schools and other types of educational institutions, and in principle, enterprises, institutions, social organizations and individuals are encouraged to operate schools and other types of educational organizations. Comparing to the version of Education Laws that was amended and came into effect on 2009, which provided that no organization or individual may establish or operate a school or any other educational institution for commercial purposes, the current Education Law narrowed the provision prohibiting the establishment or operation of schools or other educational institutions for commercial purposes to only restricting a school or other educational institution founded with governmental funds or donated assets in the amended Education Law.

69


 

On April 20, 2022, Standing Committee of the National People’s Congress, or the SCNPC, adopted the amended Vocational Education Law of the PRC, or the Amended Vocational Education Law, which became effective on May 1, 2022 and replace the previous Vocational Education Law of the PRC adopted in 1996. The Amended Vocational Education Law specifies that the vocational education is as important as regular education and that the state encourages the development of various levels and forms of vocational education, the extensive and equal participation of social forces in vocational education and the international communication and the cooperation in vocational education, and strives to improve vocational education recognition. The Amended Vocational Education Law also provides the establishment and improvement of the vocational education system, deepening cooperation between enterprises and schools, and the improvement of the vocational education guarantee system and measures.

The Law for Promoting Private Education and its Implementing Rules

The Law for Promoting Private Education of the PRC became effective on September 1, 2003 and was last amended on December 29, 2018, and the Implementation Rules for the Law for Promoting Private Education became effective on April 1, 2004.

The Decision of the Standing Committee of the National People’s Congress on Amending the Law for Promoting Private Education of the PRC, or the Amendment, has been promulgated by Order No. 55 of the President of the PRC on November 7, 2016 and came into force on September 1, 2017.

Under the Amendment, sponsors of private schools may choose to establish non-profit or for-profit private schools at their own discretion. Nonetheless, school sponsors are not allowed to establish for-profit private schools that are engaged in compulsory education. In other words, the schools engaged in compulsory education should retain their non-profit status after the Amendment comes into force. The Amendment further establishes a new classification system for private schools to be classified by whether they are established and operated for profit-making purposes.

On April 7, 2021, the State Council published the amendment to the Regulations on the Implementation of the Law for Promoting Private Education of the PRC, or Amended Implementing Rules, which became effective on September 1, 2021. The Amended Implementing Rules stipulates that online education activities using internet technology are encouraged by the regulatory authorities and shall comply with laws and regulations related to internet management. A private school using internet technology to conduct education activities shall obtain an appropriate private school operating permit and shall establish and implement internet security management systems and take technical security measures. Upon discovery of any information whose release or transmission is prohibited by applicable laws or regulations, the private school shall immediately cease the transmission of that information and take further remedial actions, such as deleting that information, to prevent it from spreading. Records pertaining to the situation shall be kept and reported to the appropriate authorities. The Amended Implementing Rules further stipulates that any entities or individuals shall not control any schools providing compulsory education or any non-profit schools providing pre-school education through merger, acquisition or contractual arrangements. A private school providing compulsory education shall not conduct any transaction with any related party. Any other private school conducting any transaction with any related party shall follow the principles of openness, fairness and impartiality, fix the price reasonably and regulate the decision-making, and shall not damage the state interests, the interests of the school or the rights and interests of the teachers and students. A private school shall establish an information disclosure system for related party transactions and relevant government authorities shall enhance the supervision on the agreements entered into between non-profit private schools and its related party and shall review such transactions on an annual basis.

On December 29, 2016, the State Council issued the Several Opinions of the State Council on Encouraging the Operation of Education by Social Forces and Promoting the Healthy Development of Private Education, or the State Council Opinions, which requires to ease the access to the operation of private schools and encourages social forces to enter the education industry. The State Council Opinions also provides that each level of the people’s governments shall increase their support to the private schools in terms of financial investment, financial support, autonomy policies, preferential tax treatments, land policies, fee policies, autonomy operation, protecting the rights of teachers and students etc. Further, the State Council Opinions require each level of the people’s governments to improve its local policies on government support to for-profit and non-profit private schools by ways of preferential tax treatments etc. In addition, under the State Council Opinions, private schools shall strengthen its construction of the Chinese Communist Party, or the CCP, and further the theoretical system of Socialism with Chinese Characteristics by introducing such system into textbooks and teaching programs. The construction of the CCP’s organizations by the private schools as well as the CCP’s leadership to private schools shall constitute an important part of such schools’ annual inspection.

On December 30, 2016, the MOE, Ministry of Civil Affairs, State Administration for Industry and Commerce (the predecessor of the State Administration for Market Regulation), the Ministry of Human Resources and Social Welfare and the State Commission Office of Public Sectors Reform jointly issued the Implementation Rules on the Classification Registration of Private Schools to reflect the new classification system for private schools as set out in the Amendment. Generally, if a private school established before promulgation of the Amendment chooses to register as a non-profit school, it shall amend its articles of association, continue its operation and complete the new registration process. If such private school chooses to register as a for-profit school, it shall conduct financial liquidation process, have the property rights of

70


 

its assets such as lands, school buildings and net balance being authenticated by relevant government authorities, pay up relevant taxes, apply for a new private school operating permit, re-register as for-profit school and continue its operation. Specific provisions regarding the above registrations are yet to be introduced by people’s governments at the provincial level.

On December 30, 2016, the MOE, State Administration for Industry and Commerce and the Ministry of Human Resources and Social Welfare jointly issued the Implementation Rules on the Supervision and Administration of For-profit Private Schools, pursuant to which the establishment, division, merger and other material changes of a for-profit private school shall first be approved by the education authorities or the authorities in charge of labor and social welfare, and then be registered with the competent branch of State Administration for Industry and Commerce. In addition, it also provides that for-profit private training institutes shall be analogically governed by these Implementation Rules on the Supervision and Administration of For-profit Private Schools.

On July 24, 2021, the General Office of State Council and the General Office of Central Committee of the Communist Party of China jointly promulgated the Opinions on Further Alleviating the Burden of Homework and After-School Tutoring for Students in Compulsory Education, or the Alleviating Burden Opinion, which mainly aims to alleviate the burden of excessive homework and the burden of after-school training on students in the compulsory education stage and sets out a series of operating requirements on after-school tutoring institutions.

Uncertainties exist with respect to the interpretation and application of the existing and future laws and regulations governing online private education industry, as well as how the local government would promulgate implementing rules relating to the specific requirements applicable to online education service providers like the Group. See “Item 3. Key Information—3.D. Risk Factors—Risks Related to the Group’s Business—The Group faces risks associated with the lack of a private school operating permit for online education services as well as uncertainties surrounding PRC laws and regulations governing the education industry in general, including the Law for Promoting Private Education and its Implementation Rules.”

Regulations on Online and Distance Education

The MOE, jointly with certain other PRC government authorities, promulgated the Opinions on Guiding and Regulating the Orderly and Healthy Development of Educational Mobile Apps on August 10, 2019, or the Opinions on Educational Apps, which requires, among others, mobile apps that provide services for school teaching and management, student learning and student life, or home-school interactions, with school faculty, students or parents as the main users, and with education or learning as the main application scenarios, or the Educational Apps, be filed with competent provincial regulatory authorities for education before the end of 2019. The Opinions on Educational Apps also requires, among others, that before filing, the Educational App’s provider obtain the ICP License or complete the ICP filing and obtain the certificate and the grade evaluation report for graded protection of cybersecurity. On November 11, 2019, MOE issued the Administrative Measures on Filing of Educational Mobile Apps, which requires, among others, that educational mobile app providers shall file their educational mobile apps and that filings of existing educational mobile apps shall be completed before January 31, 2020. If the filing requirements are violated and not rectified in a timely manner, the MOE or its local counterparts may revoke the filing of such educational mobile app, blacklist such provider, report such provider to the education system, and prohibit such provider from submitting any filings for six months. The MOE established a public channel that can be used to submit complaints with respect to educational apps and set a penalty points system based on the severity of the complaints. For serious complaints substantiated by relevant government authorities, an appropriate number of penalty points is recorded for the relevant educational app provider, and remedial measures also may be required. In the event that an educational app provider receives 12 or more penalty points within 12 months or certain types of serious complaints, the MOE may revoke such provider’s filing, blacklist such provider, remove its educational app from the app store, publicize the complaint or prohibit such provider from submitting any filings for six months. Complaints can be made against both educational app providers and users regarding a variety of matters including failure to file or obtain relevant permits; illegal or inappropriate information; inappropriate collection and use of personal information; and violation of relevant requirements for primary and secondary schools and online after-school training programs.

Regulations Relating to Internet Culture Activities

On February 17, 2011, the Ministry of Culture, or MOC, promulgated the Interim Administrative Provisions on Internet Culture, or the Internet Culture Provisions, which became effective on April 1, 2011 and was further amended on December 15, 2017. The Internet Culture Provisions require ICP services providers engaging in commercial “internet culture activities” to obtain an Internet Culture Business Operating License from the MOC. “Internet cultural activities” is defined in the Internet Culture Provisions as an act of provision of internet cultural products and related services, which includes (i) the production, duplication, importation, and broadcasting of the internet cultural products; (ii) the online dissemination whereby cultural products are posted on the internet or transmitted via the internet to end-users, such as computers, fixed-line telephones, mobile phones, television sets and games machines, for online users’ browsing, use or downloading; and (iii) the exhibition and comparison of the internet cultural products. In addition, “internet cultural products” is defined in the Internet Culture Provisions as cultural products produced, broadcast and disseminated via the

71


 

Internet, which mainly include internet cultural products specially produced for the Internet, such as online music entertainment, online games, online shows and plays (programs), online performances, online works of art and online cartoons, and internet cultural products produced from cultural products such as music entertainment, games, shows and plays (programs), performances, works of art, and cartoons through certain techniques and duplicating those to internet for dissemination.

On May 14, 2019, the General Office of MOC promulgated the Notice on Adjusting the Scope of Internet Culture Business Operating License and Further Standardize the Approval Work, which provides that online music, online shows and plays, online performances, online works of art, online cartoons, displays and games are the activities that fall in the scope of internet culture business operating license, and further clarifies that educational live streaming activities are not deemed as online performances. Nevertheless, it remains unclear whether the local PRC government authorities would adopt a different practice. In addition, it remains uncertain whether the PRC government authorities would issue more explicit interpretation and rules or promulgate new laws and regulations.

Regulations Relating to Online Publishing

On February 4, 2016, the SAPPRFT (currently reformed into the State Administration of Press and Publication (National Copyright Bureau) under the Propaganda Department of the Central Committee of the Communist Party of China) and the MIIT jointly issued the Administrative Provisions on Online Publishing Services, or the Online Publishing Provisions, which came into effect as of March 10, 2016. According to the Online Publishing Provisions, all online publishing services provided within the territory of China are subject to the Online Publishing Provisions, and an Internet Publishing License shall be obtained to provide online publishing services. Pursuant to the Online Publishing Provisions, “online publishing services” refer to providing online publications to the public through information networks; and “online publications” refer to digital works with publishing features such as having been edited, produced or processed and are made available to the public through information networks, including: (i) written works, pictures, maps, games, cartoons, audio/video reading materials and other original digital works containing useful knowledge or ideas in the field of literature, art, science or other fields; (ii) digital works of which the content is identical to that of any published book, newspaper, periodical, audio/video product, electronic publication or the like; (iii) network literature databases or other digital works, derived from any of the aforesaid works by selection, arrangement, collection or other means; and (iv) other types of digital works as may be determined by the SAPPRFT. As the scope of online publication is broad, certain contents the Group posts on its website, such as video-audio clips and course materials, may be deemed as online publications. Nevertheless, it remains unclear whether the local PRC government authorities would adopt a different practice. In addition, it remains uncertain whether the PRC government authorities would issue more explicit interpretation and rules or promulgate new laws and regulations.

Regulations on Television Program Industry

Television program productions and distribution businesses are mainly regulated by Regulations on Administration of Radio and Television, which came into effect on August 11, 1997 and was last amended on November 11, 2020, and the Administrative Regulations on Production and Operation of Radio and Television Program which came into effect on August 20, 2004 and was last amended on October 29, 2020. Pursuant to these regulations, television programs can only be produced by television stations at the municipal level or above or entities with a License for the Production and Operation of Radio and Television Program. Any entity producing and operating radio and television program without the License for the Production and Operation of Radio and Television Program will be subject to the confiscation of tools, equipment of producing radio and television program and a fine of more than 10 thousand RMB and less than 50 thousand RMB by competent local branch of SAPPRFT.

Regulations Relating to Publication Distribution

Under the Administrative Measures for the Publication Market, or Publication Market Measures, which was jointly promulgated by the SAPPRFT and the MOFCOM on May 31, 2016 and became effective on June 1, 2016, any enterprise or individual who engages in publication distribution activities shall obtain permission from SAPPRFT or its local counterpart. “Publication” is defined as “books, newspapers, periodicals, audio-visual products, and electronic publications,” and “distributing” is defined as “general distribution, wholesale, retail, rental, exhibition and other activities,” respectively, in the Publication Market Measures. Any enterprise or individual that engages in retail of publications shall obtain a Publication Business Operating License issued by the local counterpart of SAPPRFT at the county level. In addition, any enterprise or individual that holds a Publication Business Operating License shall file with the relevant local counterpart of SAPPRFT that granted such license to it within 15 days since it begins to carry out any online publication distribution business.

Regulations Relating to Online Transmission of Audio-Visual Programs

72


 

The Measures for the Administration of Publication of Audio-Visual Programs through Internet or Other Information Network, or the Audio-Visual Measures, promulgated by the SAPPRFT, on July 6, 2004 and put into effect on October 11, 2004, apply to the activities relating to the opening, broadcasting, integration, transmission or download of audio-visual programs using internet or other information network. Under the Audio-Visual Measures, to engage in the business of transmitting audio-visual programs, a license issued by SAPPRFT is required, and “audio-visual programs (including audio-visual products of films and televisions)” is defined as the audio-visual programs consisting of movable pictures or sounds that can be listened to continuously, which are shot and recorded using video cameras, vidicons, recorders and other audio-visual equipment for producing programs. Foreign invested enterprises are not allowed to carry out such business. On April 13, 2005, the State Council promulgated the Certain Decisions on the Entry of the Non-state-owned Capital into the Cultural Industry. On July 6, 2005, five PRC governmental authorities, including the SAPPRFT, jointly adopted the Several Opinions on Canvassing Foreign Investment into the Cultural Sector. According to these regulations, non-state-owned capital and foreign investors are not allowed to engage in the business of transmitting audio-visual programs through information networks. However, the Audio-Visual Measures was repealed according to the Administrative Provisions on Audio-Visual Program Service through Special Network and Directed Transmission that was promulgated by the SAPPRFT on May 4, 2016, effective as of June 1, 2016.

The SAPPRFT and the MIIT jointly promulgated the Administrative Provisions on Internet Audio-Visual Program Service, or the Audio-Visual Program Provisions, on December 20, 2007, which came into effect on January 31, 2008 and was latest amended on August 28, 2015. Under the Audio-Visual Program Provisions, “internet audio-visual program services” is defined as activities of producing, redacting and integrating audio-visual programs, providing them to the general public via internet, and providing service for other people to upload and transmit audio-visual programs, and providers of internet audio-visual program services are required to obtain a License for Online Transmission of Audio-Visual Programs issued by SAPPRFT, or complete certain registration procedures with SAPPRFT. Providers of internet audiovisual program services must be either state-owned or state-controlled entities, and the business to be carried out by such providers must satisfy the overall planning and guidance catalog for internet audio-visual program service determined by SAPPRFT.

On March 17, 2010, SAPPRFT promulgated the Provisional Implementation of the Tentative Categories of Internet Audio-Visual Program Services, or the Categories, which clarified the scope of Internet audio-visual programs services, which was amended on March 10, 2017. According to the Categories, there are four categories of Internet audio-visual program services which are further divided into seventeen sub-categories. The third sub-category to the second category covers the making and editing of certain specialized audio-visual programs concerning, among other things, educational content, and broadcasting such content to the general public online. However, there are still significant uncertainties relating to the interpretation and implementation of the Audio-Visual Program Provisions, in particular, the scope of “internet audio-visual programs.”

Regulations Relating to Internet Live Streaming Services

On November 4, 2016, the CAC issued Administrative Regulation on Internet Live Streaming Services, effective from December 1, 2016, according to which, “internet live streaming” refers to the activities of continuously releasing real-time information to the public based on the Internet in forms such as videos, audios, images and texts, and “internet live-streaming service providers” refers to the operators that provide Internet live-streaming platform service. In addition, the internet live-streaming service providers shall take various measures during operation of its services, such as examining and verifying the authenticity of the identification information and file such information for records.

On July 12, 2017, the CAC issued a Notice on Development of the Filing Work for Enterprises Providing Internet Live Streaming Services, which provides that all the companies providing internet live streaming services shall file with the local authority since July 15, 2017, otherwise the CAC or its local counterparts may impose administrative sanctions on such companies.

Pursuant to the Circular on Tightening the Administration of Internet Live Streaming Services jointly issued by the MIIT, the Ministry of Culture and Tourism and several other government agencies on August 1, 2018, live streaming services providers are required to file with the local public security authority within 30 days after it commences the service online.

Regulations Relating to Internet Information Security and Privacy Protection

The PRC Constitution states that PRC law protects the freedom and privacy of communications of citizens and prohibits infringement of these rights. In recent years, PRC government authorities have enacted laws and regulations on internet use to protect personal information from any unauthorized disclosure. Pursuant to the Decision on Strengthening the Protection of Online Information issued by the Standing Committee of the National People’s Congress on December 28, 2012 and the Order for the Protection of Telecommunication and Internet User Personal Information issued by the MIIT in July 16, 2013, any collection and use of user personal information must be subject to the consent of the user, abide by the principles of legality, rationality and necessity and be within the specified purposes, methods and scopes. Pursuant to the Ninth Amendment to the Criminal Law issued by the Standing Committee of the National People’s Congress in

73


 

August 2015, which became effective in November 2015, any internet service provider that fails to fulfill the obligations related to internet information security administration as required by applicable laws and refuses to rectify upon orders, shall be subject to criminal penalty for the result of (i) any dissemination of illegal information in large scale; (ii) any severe effect due to the leakage of the client’s information; (iii) any serious loss of criminal evidence; or (iv) other severe situation, and any individual or entity that (i) sells or provides personal information to others in a way violating the applicable law, or (ii) steals or illegally obtains any personal information, shall be subject to criminal penalty in severe situation. According to the Interpretation of the Supreme People’s Court and the Supreme People’s Procuratorate on Several Issues Concerning the Application of Law in Handling Criminal Cases of Infringing Personal Information of Citizens, if a business operator collects personal information of citizens by purchasing, accepting or exchanging, or collects personal information of citizens in the course of performing their duties and providing services in violation of relevant provisions of the State (including Law on the Protection of Consumer Rights and Interests) and meet one of the following standards, such operator shall be considered breaching criminal law and such operator and its responsible personnel shall undertake the criminal liabilities: (i) illegal acquisition, sale or provision of more than 50 pieces of track information, communication content, credit information, property information; (ii) illegal acquisition, sale, or provision of more than 500 pieces of accommodation information, communication records, health, physiological information, trading information, and other personal information may affect the safety of personal and property; (iii) illegal acquisition, sale, or provision of more than 5000 pieces of personal information other than the information mentioned in the preceding (i) and (ii); (iv) the profits generated from using the illegally collected and acquired personal information is more than fifty thousand RMB; and (v) resale of the personal information collected in the course of performing their duties and providing service and the amount of resold personal information reaches 50% of the prescribed standard mentioned in (i) or (ii), as applicable.

Pursuant to the PRC Cyber Security Law issued by the Standing Committee of the National People’s Congress and effective on June 1, 2017, “personal information” refers to all kinds of information recorded by electronic or otherwise that can be used to independently identify or be combined with other information to identify individuals’ personal information including but not limited to: individuals’ names, dates of birth, ID numbers, biologically identified personal information, addresses and telephone numbers, etc. The Cyber Security Law also provides that: (i) to collect and use personal information, network operators shall follow the principles of legitimacy, rightfulness and necessity, disclose rules of data collection and use, clearly express the purposes, means and scope of collecting and using the information, and obtain the consent of the persons whose data is gathered; (ii) network operators shall neither gather personal information unrelated to the services they provide, nor gather or use personal information in violation of the provisions of laws and administrative regulations or the scopes of consent given by the persons whose data is gathered; and shall dispose of personal information they have saved in accordance with the provisions of laws and administrative regulations and agreements reached with users; (iii) network operators shall not divulge, tamper with or damage the personal information they have collected, and shall not provide the personal information to others without the consent of the persons whose data is collected. However, if the information has been processed and cannot be recovered and thus it is impossible to match such information with specific persons, such circumstance is an exception.

In addition, the Office of the Central Cyberspace Affairs Commission, the MIIT, the Ministry of Public Security, and the SAMR jointly issued an Announcement of Launching Special Crackdown Against Illegal Collection and Use of Personal Information by Apps on January 23, 2019 to implement special rectification works against mobile Apps that collect and use personal information in violation of applicable laws and regulations, where business operators are prohibited from collecting personal information irrelevant to their services, or forcing users to give authorization in a disguised manner. On November 28, 2019, the National Internet Information Office, the MIIT, the Ministry of Public Security and the SAMR further jointly issued a notice to classify and identify illegal collection and use of personal information.

According to the Civil Code of China, which became effective on January 1, 2021, a natural person has the right of privacy and the personal information of a natural person will be protected in accordance with law. Information processors may not divulge or tamper with the personal information collected or stored by them and may not illegally provide any natural person’s personal information to others without the consent of such natural person.

Pursuant to the Notice on Promulgation of the Rules on the Scope of Necessary Personal Information for Common Types of Mobile Internet Applications, which was promulgated by the CAC, the MIIT and certain other government authorities on March 12, 2021 to be effective on May 1, 2021, “necessary personal information” refers to the personal information necessary for ensuring the normal operation of an app’s basic functional services, without which the app cannot achieve its basic functional services. For learning and education apps, the basic functional services are “online tutoring, online classes, etc.” and the necessary personal information is mobile phone numbers of registered users.

The SAMR promulgated the Measures for the Supervision and Administration of Online Transactions, which became effective on May 1, 2021. The measures require that online transaction operators shall not force customers, whether or not in a disguised manner, to consent to the collection and use of information not directly related to their business activities by means of one-off general authorization, default authorization, bundling with other authorizations, or the suspension of installation and use. Otherwise, such online transaction operator may be subject to fines and consequences under related laws and regulations, including without limitation suspension of business for rectification and revocation of permits and licenses.

74


 

On June 10, 2021, the SCNPC promulgated the Data Security Law of the PRC, which came into effect on September 1, 2021. The Data Security Law provides for data security and privacy obligations on entities and individuals carrying out data activities. The Data Security Law also introduces a data classification and hierarchical protection system based on the importance of data in economic and social development, as well as the degree of harm it will cause to national security, public interests, or legitimate rights and interests of individuals or organizations when such data are tampered with, destroyed, leaked, or illegally acquired or used. The appropriate level of protection measures is required to be taken for each respective category of data. For example, a processor of important data shall designate the personnel and the management body responsible for data security, carry out risk assessments for its data processing activities and file the risk assessment reports with the competent authorities. In addition, the Data Security Law provides a national security review procedure for those data activities which may affect national security and imposes export restrictions on certain data and information. No entity or individual within the territory of the PRC may provide foreign judicial or law enforcement authorities with the data stored within the territory of the PRC without the approval of the competent PRC authorities.

On July 30, 2021, the State Council promulgated the Regulations on Critical Information Infrastructure Security Protection, which came into effect on September 1, 2021. The regulations provide that, among others, critical information infrastructure, or the CII, means important network facilities and information systems in important industries such as public communications and information services, energy, transportation, water conservancy, finance, public services, e-government, defense technology industry and others that may seriously harm national security, national economy, people’s livelihood and public interests once damaged, disabled or its data disclosed. Operators shall, base on leveled system for cybersecurity protection, adopt technical protection measures and other necessary measures to deal with cybersecurity security events, defend against cyber-attack and criminal activities, to ensure the safe and stable operation of CII, maintain data integrity, confidentiality, and availability pursuant to relevant laws, regulations and the mandatory requirements of national standards. Moreover, the competent supervisory departments of relevant important industries abovementioned shall organize the recognition of the CII and promptly notify the operators and Public Security Department of The State Council of the results of the identification.

On August 20, 2021, the SCNPC promulgated the Personal Information Protection Law, which became effective on November 1, 2021. The Personal Information Protection Law aims at protecting the personal information rights and interests, regulating the processing of personal information, ensuring the orderly and free flow of personal information in accordance with the law, and promoting the reasonable use of personal information. Personal information refers to any recorded information related to identified or identifiable natural persons, though it excludes anonymized information. The Personal Information Protection Law also specified the rules for handling sensitive personal information, which includes biometrics, religious beliefs, specific identities, medical health, financial accounts, trails and locations, and personal information of teenagers under fourteen years old and other personal information, which, upon leakage or illegal usage, may easily infringe the personal dignity or harm of safety of livelihood and property. Personal information handlers shall bear responsibility for their personal information handling activities, and adopt necessary measures to safeguard the security of the personal information they handle. Otherwise, the personal information handlers will be ordered for rectification or suspension or termination of provision of services, confiscation of illegal income, subject to fines or other penalties.

On January 4, 2022, the CAC published the Revised Cybersecurity Review Measures, which became effective on February 15, 2022 and repealed the Cybersecurity Review Measures promulgated on April 13, 2020. The Revised Cybersecurity Review Measures provide that a critical information infrastructure operator purchasing network products and services, and platform operators carrying out data processing activities, which affect or may affect national security, shall apply for cybersecurity review and that a platform operator with more than one million users’ personal information aiming to list abroad must apply for cybersecurity review.

On January 4, 2022, the CAC published the Administrative Provisions on Internet Information Service Algorithm Recommendation on its website, or the Algorithm Recommendation Provisions, which became effective on March 1, 2022 and raise certain new compliance requirements on internet information service providers using algorithm recommendation technology. Specifically, the Algorithm Recommendation Provisions require that such service providers shall provide users with options that are not specific to their personal characteristics, or provide users with convenient options to cancel algorithmic recommendation services.

On July 7, 2022, the CAC promulgated the Security Assessment Measures for Outbound Data Transfer, or the Outbound Data Transfer Measures, which became effective on September 1, 2022. The Outbound Data Transfer Measures provide that a data processor providing data abroad in the following situations shall report security assessment for its outbound data transfer to the CAC: (i) a data processor provides important data abroad; (ii) a critical information infrastructure operator or a data processor processing the personal information of more than one million individuals provides personal information abroad; (iii) a data processor, who has cumulatively provided personal information of 100,000 individuals or sensitive personal information of 10,000 individuals abroad since January 1 of the previous year, provides personal information abroad; and (iv) other circumstances prescribed by the CAC for which report for security assessment for outbound data transfers is required. According to the Guidelines on Security Assessment Report for Outbound Data Transfer promulgated by the CAC, outbound data transfer means (i) a data processor transfers or stores the data collected or generated during its operation within the PRC abroad, (ii) data collected and generated by a data processor

75


 

is stored within the PRC while offshore institutions or individuals are able to inquire, retrieve, download and obtain such data; and (iii) other outbound data transfer activities prescribed by the CAC.

Provisions on Talent Market Administration

Provisions on Talent Market Administration promulgated by Ministry of Human Resources and Social Security on April 30, 2015 and last amended on December 31, 2019, provides that “job agencies”, which means the organizations specializing in the provision of intermediary services or other related services for the employers and job seekers, either as their core business or as a sideline, shall obtain the approval and the Job Agency Service License from the personnel administration department of the local government before it engages in the business of providing intermediary job services; the Internet information service providers engaged in Internet-based intermediary job services, either as their core business or as a sideline, must apply for the License. Whoever violates Provisions on Talent Market Administration and establishes a job agency or engages in job intermediary services without approval from the labor administrative department of the relevant government shall be ordered to stop the business by the labor administrative department of the relevant government at or above the county level, and be currently given a fine of up to RMB10,000; where there are illegal gains, the perpetrator may be imposed a fine of up to three times the value of the illegal gains, subject to a maximum of RMB30,000.

Regulations Relating to Intellectual Property Rights

Copyright and Software Registration

The Standing Committee of National People’s Congress of PRC adopted the Copyright Law in 1990 and last amended it on November 11, 2020, which became effective on June 1, 2021. The amended Copyright Law extends copyright protection to Internet activities, products disseminated over the Internet and software products, audio-visual works and any other intellectual achievements which comply with the characteristics of the works. In addition, there is a voluntary registration system administered by the China Copyright Protection Center. The amended Copyright Law also requires registration of a copyright pledge. To address the problem of copyright infringement related to the content posted or transmitted over the Internet, the National Copyright Administration and the MIIT jointly promulgated the Measures for Administrative Protection of Copyright Related to Internet.

In order to further implement the Computer Software Protection Regulations promulgated by the State Council on December 20, 2001 and amended on January 30, 2013, the State Copyright Bureau issued the Computer Software Copyright Registration Procedures on February 20, 2002, which apply to software copyright registration, license contract registration and transfer contract registration.

Patents

The Standing Committee of National People’s Congress adopted the Patent Law of the People’s Republic of China, pursuant to which a patentable invention, utility model or design must meet three conditions: novelty, inventiveness and practical applicability. Patents cannot be granted for scientific discoveries, rules and methods for intellectual activities, methods used to diagnose or treat diseases, animal and plant breeds or substances obtained by means of nuclear transformation. The Patent Office under the State Intellectual Property Office is responsible for receiving, examining and approving patent applications. The Patent Law was latest amended on October 17, 2020 which came into effect on June 1, 2021, pursuant to which a patent is valid for a twenty-year term for an invention and a utility model, and a fifteen-year term for a design, all starting from the application date. Except under certain specific circumstances provided by law, any third party user must obtain consent or a proper license from the patent owner to use the patent, or else the use will constitute an infringement of the rights of the patent holder.

Domain Name

Pursuant to the Administrative Measures for Internet Domain Names, which was promulgated by the MIIT, domain names are registered on a “first-come, first-served” basis. The domain names registered or used by an organization or individual shall not contain any contents prohibited by laws and administrative regulations. A domain name registration applicant shall provide the domain name registration service agency with truthful, accurate and complete identity information on the domain name holder.

Trademark

Trademarks are protected by the PRC Trademark Law and the Implementation Regulation of the PRC Trademark Law. The Trademark Office of National Intellectual Property Administration handles trademark registrations and grants a term of ten years to registered trademarks which may be renewed for consecutive ten-year periods upon request by the trademark owner. Trademark license agreements must be filed with the Trademark Office for record. The PRC Trademark Law has adopted a “first-to-file” principle with respect to trademark registration. Where a trademark for which a registration has been made is identical or similar to another trademark which has already been registered or been subject to a preliminary

76


 

examination and approval for use on the same kind of or similar commodities or services, the application for registration of such trademark may be rejected. Any person applying for the registration of a trademark may not prejudice the existing right first obtained by others, nor may any person register in advance a trademark that has already been used by another party and has already gained a “sufficient degree of reputation” through such party’s use. On April 23, 2019, the Standing Committee of the National People's Congress promulgated the latest amendment of Trademark Law, which came into effect on November 1, 2019. Compared to the currently effective Trademark Law, the latest amendment of Trademark Law additionally provides that, among other things, (i) an application for registration of a malicious trademark not for use shall be rejected and (ii) those who apply for trademark registration maliciously shall be given administrative penalties of warning or fines according to the circumstances; those who file trademark lawsuits maliciously shall be punished by the people's court according to applicable laws.

On May 28, 2020, the National People’s Congress promulgated the Civil Code, which took effect on January 1, 2021. Under the Civil Code, if an offender intentionally infringes upon the intellectual property rights of others and the circumstance is severe, the infringed party shall have the right to request for the corresponding punitive compensation.

Regulations on Foreign Exchange

Foreign Currency Exchange

Pursuant to the Foreign Currency Administration Rules, as amended, and various regulations issued by SAFE and other relevant PRC government authorities, RMB is freely convertible to the extent of current account items, such as trade related receipts and payments, interest and dividends. Capital account items, such as direct equity investments, loans and repatriation of investment, unless expressly exempted by laws and regulations, still require prior approval from SAFE or its local counterparts for conversion of RMB into a foreign currency, such as U.S. dollars, and remittance of the foreign currency outside of the PRC. Payments for transactions that take place within the PRC must be made in RMB. Foreign currency revenues received by PRC companies may be repatriated into China or retained outside of China in accordance with requirements and terms specified by SAFE.

According to the Circular on Administration of Foreign Exchange on Further Promoting the Facilitation of Cross-border Trade and Investment promulgated by SAFE on October 23, 2019, non-investment FIEs are allowed to make domestic equity investment with their capital funds provided that the existing negative list for foreign investment are complied with and the projects invested thereby in China are true and comply with applicable laws and regulations.

Dividend Distribution

Wholly foreign-owned enterprises and Sino-foreign equity joint ventures in the PRC may pay dividends only out of their accumulated profits, if any, as determined in accordance with PRC accounting standards and regulations. Additionally, these foreign-invested enterprises may not pay dividends unless they set aside at least 10% of their respective accumulated profits after tax each year, if any, to fund certain reserve funds, until such time as the accumulative amount of such fund reaches 50% of the enterprise’s registered capital. In addition, these companies also may allocate a portion of their after-tax profits based on PRC accounting standards to employee welfare and bonus funds at their discretion. These reserves are not distributable as cash dividends.

Regulations Relating to Foreign Exchange Registration of Overseas Investment by PRC Residents

SAFE Circular on Relevant Issues Relating to Domestic Resident’s Investment and Financing and Roundtrip Investment through Special Purpose Vehicles, or Circular 37, issued by SAFE and effective in July 4, 2014, regulates foreign exchange matters in relation to the use of special purpose vehicles, or SPVs, by PRC residents or entities to seek offshore investment and financing and conduct round trip investment in China. Under Circular 37, a SPV refers to an offshore entity established or controlled, directly or indirectly, by PRC residents or entities for the purpose of seeking offshore financing or making offshore investment, using legitimate domestic or offshore assets or interests, while “round trip investment” refers to the direct investment in China by PRC residents or entities through SPVs, namely, establishing foreign-invested enterprises to obtain the ownership, control rights and management rights. Circular 37 requires that, before making contribution into an SPV, PRC residents or entities are required to complete foreign exchange registration with the SAFE or its local branch. SAFE Circular 37 further provides that option or share-based incentive tool holders of a non-listed SPV can exercise the options or share incentive tools to become a shareholder of such non-listed SPV, subject to registration with SAFE or its local branch.

PRC residents or entities who have contributed legitimate domestic or offshore interests or assets to SPVs but have yet to obtain SAFE registration before the implementation of Circular 37 shall register their ownership interests or control in such SPVs with SAFE or its local branch. An amendment to the registration is required if there is a material change in the SPV registered, such as any change of basic information (including change of such PRC residents, name and operation term), increases or decreases in investment amount, transfers or exchanges of shares, or mergers or divisions. Failure to comply with the registration procedures set forth in Circular 37, or making misrepresentation on or failure to disclose controllers of foreign-invested enterprise that is established through round-trip investment, may result in restrictions on the

77


 

foreign exchange activities of the relevant foreign-invested enterprises, including payment of dividends and other distributions, such as proceeds from any reduction in capital, share transfer or liquidation, to its offshore parent or affiliate, and the capital inflow from the offshore parent, and may also subject relevant PRC residents or entities to penalties under PRC foreign exchange administration regulations. On February 13, 2015, SAFE further promulgated the Circular on Further Simplifying and Improving the Administration of the Foreign Exchange Concerning Direct Investment, or SAFE Circular 13, which took effect on June 1, 2015. This SAFE Circular 13 has amended SAFE Circular 37 by requiring PRC residents or entities to register with qualified banks rather than SAFE or its local branch in connection with their establishment or control of an offshore entity established for the purpose of overseas investment or financing. SAFE Circular 13 further provides that annual inspection of inbound foreign direct investments and outbound overseas direct investments is canceled. Instead, relevant entities or individuals, as the case may be, shall register data and information with respect to their inbound foreign direct investments and outbound overseas direct investment interests with SAFE.

Regulations on Stock Incentive Plans

Pursuant to the Notice on Issues Concerning the Foreign Exchange Administration for Domestic Individuals Participating in Stock Incentive Plan of Overseas Publicly Listed Company, or Circular 7, issued by SAFE in February 2012, employees, directors, supervisors and other senior management participating in any stock incentive plan of an overseas publicly listed company who are PRC citizens or who are non-PRC citizens residing in China for a continuous period of not less than one year, subject to a few exceptions, are required to register with SAFE through a domestic qualified agent, which could be a PRC subsidiary of such overseas listed company, and complete certain other procedures. If the Group fails to complete the SAFE registrations, such failure may subject the Group to fines and legal sanctions and may also limit our ability to contribute additional capital into our wholly foreign-owned subsidiary in China and limit such subsidiary’s ability to distribute dividends to us.

In addition, the State Administration for Taxation has issued certain circulars concerning employee share options or restricted shares. Under these circulars, the employees working in the PRC who exercise share options or are granted restricted shares will be subject to PRC individual income tax. The PRC subsidiaries of such overseas listed company have obligations to file documents related to employee share options or restricted shares with relevant tax authorities and to withhold individual income taxes of those employees who exercise their share options. If the employees fail to pay or the PRC subsidiaries fail to withhold their income taxes according to relevant laws and regulations, the PRC subsidiaries may face sanctions imposed by the tax authorities or other PRC government authorities.

Regulations on Foreign Debt

A loan made by a foreign entity as direct or indirect shareholder in an FIE is considered to be foreign debt in China and is regulated by various laws and regulations, including the Regulation of the People’s Republic of China on Foreign Exchange Administration, the Interim Provisions on the Management of Foreign Debts, the Statistical Monitoring of Foreign Debts Tentative Provisions, the Detailed Rules for the Implementation of Provisional Regulations on Statistics and Supervision of External Debt, and the Administrative Measures for Registration of Foreign Debts. Under these rules and regulations, a shareholder loan in the form of foreign debt made to a PRC entity does not require the prior approval of SAFE. However, such foreign debt must be registered with and recorded by SAFE or its local branches within 15 business days after entering into the foreign debt contract. Pursuant to these rules and regulations, the maximum amount of the aggregate of (i) the outstanding balance of foreign debts with a term not longer than one year, and (ii) the accumulated amount of foreign debts with a term longer than one year, of an FIE shall not exceed the difference between its registered total investment and its registered capital, or Total Investment and Registered Capital Balance.

On January 12, 2017, PBOC promulgated Notice of the People’s Bank of China on Issues Concerning Macro Prudential Management of Full Scale Cross-border Financing or PBOC Circular 9. According to PBOC Circular 9, PBOC established a cross-broader financing regulation system based on the capital or net assets of the micro main body under macro prudential rules, and the legal entities and financial institutions established in PRC including the branches of foreign banks registered in China but excluding government financing vehicles and real estate enterprise, may carry out cross-border financing of foreign currency in accordance with relevant regulations of such system. PBOC Circular 9 provides that, among other things, the outstanding amount of the foreign currency for the entities in cross-border financing shall be limited to the Upper Limit of the Risk Weighted Balance of such entity, which shall be calculated according to the formula provided in PBOC Circular 9; the enterprise shall, after signing the contract for cross-border financing, but not later than three business days before the withdrawal of the borrowing funds, file with the local branches of SAFE for the cross-border financing through SAFE’s capital project information system. PBOC Circular 9 also provides that during the one-year period started from January 11, 2017, foreign-invested enterprises may choose one method to carry out cross-broader financing in foreign currency either according to PBOC Circular 9 or according to the Interim Provisions on the Management of Foreign Debts. After the end of such one-year period, the method of foreign-invested enterprises to carry out cross-broader financing in foreign currency will be determined by PBOC and SAFE. To date, though the one-year period has expired, no further regulations or guidance promulgated by PBOC and SAFE in this regard.

78


 

Regulations on Tax

PRC Enterprise Income Tax Law

The Enterprise Income Tax Law enacted by the National People’s Congress, or the PRC EIT Law, applies a uniform 25% enterprise income tax rate to both foreign-invested enterprises and domestic enterprises, except where tax incentives are granted to special industries and projects. Enterprises qualified as “High and New Technology Enterprises” are entitled to a 15% enterprise income tax rate rather than the 25% uniform statutory tax rate. The preferential tax treatment continues as long as an enterprise can retain its “High and New Technology Enterprise” status. Enterprise income tax for qualified small profit enterprises shall be at a reduced tax rate of 20%. Under the PRC EIT Law and its implementation regulations, dividends generated from the business of a PRC subsidiary after January 1, 2008 and payable to its foreign investor may be subject to a withholding tax rate of 10% if the PRC tax authorities determine that the foreign investor is a non-resident enterprise, unless there is a tax treaty with China that provides for a preferential withholding tax rate. Distributions of earnings generated before January 1, 2008 are exempt from PRC withholding tax.

Under the PRC EIT Law, an enterprise established outside China with “de facto management bodies” within China is considered a “resident enterprise” for PRC enterprise income tax purposes and is generally subject to a uniform 25% enterprise income tax rate on its worldwide income. The Circular Regarding the Determination of Chinese-Controlled Offshore Incorporated Enterprises as PRC Tax Resident Enterprises on the Basis of De Facto Management Bodies issued by the SAT, in April 2009 regarding the standards used to classify certain Chinese-invested enterprises controlled by Chinese enterprises or Chinese enterprise groups and established outside of China as “resident enterprises,” or the SAT Circular 82, clarified that dividends and other income paid by such PRC “resident enterprises” will be considered PRC-source income and subject to PRC withholding tax, currently at a rate of 10%, when paid to non-PRC enterprise shareholders. The SAT Circular 82 also subjects such PRC “resident enterprises” to various reporting requirements with the PRC tax authorities. Under the implementation regulations to the PRC EIT Law, a “de facto management body” is defined as a body that has material and overall management and control over the manufacturing and business operations, personnel and human resources, finances and properties of an enterprise. In addition, the SAT Circular 82 specifies that certain PRC-invested overseas enterprises controlled by a Chinese enterprise or a Chinese enterprise group in the PRC will be classified as PRC resident enterprises if the following are located or resided in the PRC: (i) senior management personnel and departments that are responsible for daily production, operation and management; (ii) financial and personnel decision making bodies; (iii) key properties, accounting books, the company seal, and minutes of board meetings and shareholders’ meetings; and (iv) half or more of the senior management or directors who have the voting rights.

Pursuant to the Arrangement between Mainland China and the Hong Kong Special Administrative Region for the Avoidance of Double Taxation and Tax Evasion on Income, the withholding tax rate in respect to the payment of dividends by a PRC enterprise to a Hong Kong enterprise may be reduced to 5% from a standard rate of 10% if the Hong Kong enterprise directly holds at least 25% of the PRC enterprise and certain other conditions are satisfied. Pursuant to the Notice of the State Administration of Taxation on the Issues concerning the Application of the Dividend Clauses of Tax Agreements, or SAT Circular 81, a Hong Kong resident enterprise must meet the following conditions, among others, in order to apply the reduced withholding tax rate: (i) it must be a company; (ii) it must directly own the required percentage of equity interests and voting rights in the PRC resident enterprise; and (iii) it must have directly owned such required percentage in the PRC resident enterprise throughout the 12 months prior to receiving the dividends. The SAT promulgated the Administrative Measures for Non-resident Taxpayers to Enjoy Treatment under Treaties, or SAT Circular 35, which became effective on January 1, 2020. SAT Circular 35 provides that non-resident enterprises are not required to obtain preapproval from the relevant tax authority in order to enjoy the reduced withholding tax. Instead, non-resident enterprises and their withholding agents may, by self-assessment and on confirmation that the prescribed criteria to enjoy the tax treaty benefits are met, directly apply the reduced withholding tax rate, and file necessary forms and supporting documents when performing tax filings, which will be subject to post-tax filing examinations by the relevant tax authorities. Accordingly, Sunlands HK may be able to benefit from the 5% withholding tax rate for the dividends it receives from Wuhan Zhibo and Tianjin Alaman, if it satisfies the conditions prescribed under SAT Circular 81 and other relevant tax rules and regulations. However, according to SAT Circular 81 and SAT Circular 35, if the relevant tax authorities consider the transactions or arrangements the Group has are for the primary purpose of enjoying a favorable tax treatment, the relevant tax authorities may adjust the favorable withholding tax in the future.

On February 3, 2015, the SAT issued the Announcement of the State Administration of Taxation on Several Issues Concerning the Enterprise Income Tax on Indirect Property Transfer by Non-resident Enterprises, or SAT Bulletin 7, extends its tax jurisdiction to transactions involving the transfer of taxable assets through offshore transfer of a foreign intermediate holding company. Pursuant to SAT Bulletin 7, where a non-resident enterprise indirectly transfers properties such as equity in PRC resident enterprises without any justifiable business purposes and aiming to avoid the payment of enterprise income tax, such indirect transfer must be reclassified as a direct transfer of equity in PRC resident enterprise. To assess whether an indirect transfer of PRC taxable properties has reasonable commercial purposes, all arrangements related to the indirect transfer must be considered comprehensively and factors set forth in SAT Bulletin 7 must be comprehensively analyzed in light of the actual circumstances. In addition, SAT Bulletin 7 has introduced safe harbors for internal group restructurings and the purchase and sale of equity through a public securities market.

79


 

On October 17, 2017, the SAT issued the Announcement of the State Administration of Taxation on Issues Concerning the Withholding of Non-resident Enterprise Income Tax at Source, or SAT Bulletin 37, which came into effect on December 1, 2017. The SAT Bulletin 37 further clarifies the practice and procedure of the withholding of non-resident enterprise income tax.

Where non-resident investors were involved in our private equity financing, if such transactions were determined by the tax authorities to lack reasonable commercial purpose, we and our non-resident investors may become at risk of being required to file a return and taxed under SAT Bulletin 7 and/or SAT Bulletin 37 and we may be required to expend valuable resources to comply with SAT Bulletin 7 and/or SAT Bulletin 37 or to establish that we should not be held liable for any obligations under SAT Bulletin 7 and/or SAT Bulletin 37.

PRC Value-added Tax (“VAT”) in lieu of Business Tax (the “VAT Pilot Program”)

On March 23, 2016, the Ministry of Finance and the SAT issued the Circular on Comprehensively Promoting the Pilot Program of the Collection of Value-added Tax in Lieu of Business Tax. Effective from May 1, 2016, the PRC tax authorities collect VAT in lieu of Business Tax on a trial basis within the territory of China, and in industries such as construction industries, real estate industries, financial industries, and living service industries. On April 4, 2018, the Ministry of Finance and the SAT issued the Notice on the Adjustment of the Value Added Tax Rate, pursuant to which the Value Added Tax Rate of part of the taxable action is adjusted to decline. On March 20, 2019, the Ministry of Finance, the SAT and the General Administration of Customs jointly issued the Notice on the Policy Concerning Deepening the Reform of Value Added Tax, or Notice 39, which became effective on April 1, 2019. The Notice 39 further changed the Value Added Tax rate of 16% and 10% into 13% and 9%.

Pursuant to Notice 39, from April 1, 2019 to December 31, 2021, for taxpayers providing production and living services, the deductible input VAT amount for the current period shall be added additional 10% based on the actual input VAT amount. On September 30, 2019, the Ministry of Finance and the SAT jointly issued the Announcement on Clarifying the VAT Weighted Deduction Policy for the Living Services, or Bulletin 87, pursuant to which, from October 1, 2019 to December 31, 2021, the taxpayers engaging in providing living services are allowed to deduct additional 15% of the deductible input VAT amount for the current period from the payable tax. The taxpayers providing production and living services refer to the taxpayers whose sales generated from the postal service, telecommunication service, modern service, living service account for more than 50% of the total sales. On March 21, 2019, the SAT issued the Notice on the Matters Concerning Deepening the Reform of Value Added Tax, or SAT Bulletin 14, which further clarifies the methods of declaring the aforesaid additional deductible input VAT amount.

Since January 2020, in accordance with Announcement of the Ministry of Finance and the SAT [2020] No.8 and Announcement of the Ministry of Finance and the SAT [2021] No.7, due to the Novel coronavirus (“COVID-19”) pandemic, the VAT on certain services was temporarily exempted until March 31, 2021.

Regulations Relating to Employment and Social Insurance

The Group is subject to laws and regulations governing the Group’s relationship with employees, including wage and hour requirements, working and safety conditions, and social insurance, housing funds and other welfare. The compliance with these laws and regulations may require substantial resources.

Pursuant to the PRC Labor Law effective as of January 1, 1995 (as amended on December 29, 2018) and the PRC Labor Contract Law effective as of January 1, 2008 (as amended on December 28, 2012), a written labor contract shall be executed by employer and an employee when the employment relationship is established, and an employer is under an obligation to sign an unlimited-term labor contract with any employee who has worked for the employer for ten consecutive years. Further, if an employee requests or agrees to renew a fixed-term labor contract that has already been entered into twice consecutively, the resulting contract must have an unlimited term, with certain exceptions. The employer must also pay severance to an employee in nearly all instances where a labor contract, including a contract with an unlimited term, is terminated or expires. All employers must compensate their employees equal to at least the local minimum wage standards. All employers are required to establish a system for labor safety and sanitation, strictly abide by state rules and standards and provide employees with appropriate workplace safety training. In addition, the government has continued to introduce various new labor-related regulations after the Labor Contract Law. Among other things, new annual leave requirements mandate that annual leave ranging from 5 to 15 days is available to nearly all employees and further require that the employer compensate an employee for any annual leave days the employee is unable to take in the amount of three times his daily salary, subject to certain exceptions. Moreover, all PRC enterprises are generally required to implement a standard working time system of eight hours a day and forty hours a week, and if the implementation of such standard working time system is not appropriate due to the nature of the job or the characteristics of business operation, the enterprise may implement a flexible working time system or comprehensive working time system after obtaining approvals from the relevant authorities.

In addition, employers in China are obliged to pay contributions to the social insurance plan and the housing fund plan for their employees, and such contribution amount payable shall be calculated based on the employee actual salary in accordance with the relevant regulations. According to the Notice on the Reduction or Exemption of Enterprises’ Social

80


 

Security Contributions in Phases jointly promulgated by the Ministry of Human Resources and Social Security, the Ministry of Finance and the SAT on February 20, 2020, with effect from February 2020, with certain exceptions, based on the epidemic impact and the fund threshold, small, medium and micro enterprises and the enterprises in Hubei may be exempted from contributions to the basic pension insurance, unemployment insurance, and work injury insurance, with the exemption period not exceed five months; and contributions to such three social security contribution items by other social security participating organizations (excluding State agencies and institutions) such as large enterprises may be reduced by 50% by, with the reduction period not exceed three months. According to the relevant implementation policies in Beijing, the contributions to the basic pension insurance, unemployment insurance, and work injury insurance of large enterprise shall be reduced by 50% from February 2020 to April 2020, and the contributions of small, medium and micro enterprises will be exempted from February 2020 to June 2020.

On June 22, 2020, the Ministry of Human Resources and Social Security, the Ministry of Finance and the SAT jointly promulgated a follow-up notice regarding the reduction or exemption of enterprises’ social security contributions. This notice provides that, among other things, the exemption period for small, medium and micro enterprises to contribute to the basic pension insurance, unemployment insurance, and work injury insurance shall last till the end of December 2020 and the reduction period for the large enterprises (excluding State agencies and institutions) to contribute to the basic pension insurance, unemployment insurance, and work injury insurance outside Hubei shall last till the end of June 2020 while the exemption period for the large enterprises within Hubei to contribute to the basic pension insurance, unemployment insurance, and work injury insurance shall last till the end of June 2020. The enterprises with serious difficulties in production and operation due to COVID-19 may continue to postpone the payment of social insurance premiums until the end of December 2020, and there will be no overdue fine during the period of suspension.

On February 21, 2020, the Ministry of Housing and Urban-Rural Development, the Ministry of Finance and PBOC jointly promulgated Notice on Implementing the Phased Support Policies Involving Housing Fund to Properly Cope with the COVID-19, which provides that, among other things, an enterprise affected by COVID-19 may apply for postponing contribution to the housing fund by June 30, 2020 in accordance with the relevant provisions, and in regions with identified serious COVID-19, enterprises may voluntarily contribute to the housing provident fund by June 30, 2020 on the premise of full consultation with their employees.

4.C. Organizational Structure

The following chart illustrates the Group’s organizational structure, including our significant subsidiaries as that term is defined under Section 1-02 of Regulation S-X under the Securities Act, the VIEs and certain other subsidiaries as of the date of this annual report.

img55713284_1.jpg 

81


 

See “Item 3. Key Information—Contractual Arrangements with Consolidated VIEs and Their Shareholders” for details of the contractual arrangements with the VIEs.

4.D. Property, Plants and Equipment

The Group’s current principal executive offices are located at Building 4-6, Chaolai Science Park, No. 36 Chuangyuan Road, Chaoyang District, Beijing, the People’s Republic of China. The Group maintains offices in Beijing, China, with an aggregate of approximately 24,436 square meters. These facilities currently accommodate the Group’s management headquarters, as well as the sales and marketing, course and educational content development, and general and administrative activities. The Group also maintains offices in Wuhan, China, with an aggregate of approximately 17,721 square meters, to support part of the Group’s sales and marketing activities. In addition, the Group maintains offices in Guangzhou, China, with an aggregate of approximately 5,133 square meters, to support the sales and marketing activities as well as general and administrative activities.

The Group leases all of the facilities that the Group currently occupies from independent third parties. We believe that the facilities that the Group currently leases are adequate to meet the Group’s needs for the foreseeable future.

ITEM 4A. UNRESOLVED STAFF COMMENTS

Not applicable.

ITEM 5. OPERATING AND FINANCIAL REVIEW AND PROSPECTS

You should read the following discussion together with our consolidated financial statements and the related notes included elsewhere in this annual report on Form 20-F. This discussion may contain forward-looking statements about the Group’s business and operations based upon current expectations that involve risks and uncertainties. The Group’s actual results may differ materially from those currently anticipated as a result of many factors, including those described under “Item 3.D. Risk Factors” and elsewhere in this annual report on Form 20-F.

5.A. Operating Results

Major Factors Affecting Results of Operations

The Group operates in China’s online post-secondary and professional education market, and the Group’s results of operations and financial condition are significantly affected by general factors affecting this market. Drivers for the Group’s growth include China’s rapid economic growth, continued urbanization, and rising per capita disposable income, all of which have allowed Chinese households, particularly working adults, to spend more disposable income on education. In addition, driven by a strong desire for employment, career promotion, salary increases and local residence qualification, post-secondary and professional education in China has grown rapidly in the past several years and is expected to continue to grow in the future.

Changes to China’s economy and GDP growth also have a material impact on the online post-secondary and professional education market. In addition, the industry the Group operates in is fragmented, and the Group faces competition from traditional offline players. At the same time, the Group’s results are subject to changes in the regulatory regime governing China’s education industry, particularly uncertainties relating to online education services. The PRC government regulates various aspects of the Group’s business and operations, including the qualification and licensing requirements for entities that provide online education services and limitations on foreign investments in the online education industry.

Additionally, we believe that the Group’s results of operations and financial condition are also affected by company-specific factors, including the factors discussed below.

Ability to respond to the evolving industry landscape and drive student acceptance of online education format

As an online service provider, the Group benefited significantly from the increasing proliferation of the internet, in particular the mobile internet, in China. In recent years, driven by the increasing number of internet users and mobile penetration rates, China’s online education industry has developed rapidly.

We believe that the online education format, as compared to traditional in-person classroom teaching, is superior as it breaks down the time and location barriers of offline education format and offers students more a flexible, convenient and cost-effective alternative. As a result, online education format has become increasingly popular among students, taking away market share from traditional offline players. For this reason, we believe the ability to continue to grow net revenues and gross billings significantly depends on the Group’s ability to continue to convert students to embrace online education formats over traditional offline education format.

82


 

Ability to increase the number of students and new student enrollments at optimal pricing

The Group’s net revenues and gross billings primarily consist of tuition payments from students and are therefore affected by the number of students and new student enrollments and the pricing of the Group’s educational services.

In 2020, 2021 and 2022, the Group’s new student enrollments were 434,240, 434,228 and 534,280, respectively, and the numbers of students were 1,130,650, 1,104,630 and 1,067,042, respectively. The Group’s new student enrollments remained relatively stable, primarily due to the increase in professional skills and general interest courses catering to growing demands for diverse personal education, partially offset by the decrease in STE courses. The Group is seeking to offer a broader range of courses, foster a more a social and entertaining learning experience, and use cutting-edge technologies, particularly AI, to improve students’ learning experience and outcomes which we believe would help to achieve positive results in the Group’s new student enrollments in the long run. See “Item 3. Key Information—3.D. Risk Factors—Risks Related to the Group’s Business—If the Group fails to manage the its business growth effectively, the success of the Group’s business model will be compromised.”

The Group’s ability to continue to increase the number of students and new student enrollments is primarily driven by factors including the quality of the Group’s education services, the range and attractiveness of the Group’s course offerings, the brand reputation, the ability to convert leads into student enrollments cost-effectively, and the availability of loans from third-party credit providers to students. See “Item 3. Key Information—3.D. Risk Factors—Risks Related to the Group’s Business—The Group may face risks associated with the installment tuition payment plan the Group offers to students.” The Group’s ability to attract prospective students in target markets and expand course offerings has a direct impact on maintaining growths in the number of students and new student enrollments, which in turn is subject to several other factors largely beyond the Group’s control, including the perception of the effectiveness of online education as compared to offline, classroom-based courses and the popularity of the degrees, diplomas, certifications, professions, professional skills or interests students are pursuing.

The Group’s pricing is affected by the overall demand, the prices and availability of competing courses, perception of the quality and effectiveness of course offerings, and the income levels that students expect to achieve upon passing the exams that they are pursuing through taking courses.

Ability to maintain an optimal mix of course length

The Group typically receives tuition from students (or third-party credit providers in the case of students taking loans for their tuition) upfront at the time of sale of the Group’s course packages. The tuition the Group collects from a student is initially recorded as deferred revenue and is generally recognized proportionally throughout the duration of the programs that student has enrolled in. For the year ended December 31, 2022, the weighted average length of the Group’s degree-or diploma-oriented post-secondary courses was approximately 21 months, and the weighted average length of the Group’s professional certification preparation, professional skills and interest courses was approximately seven months. As of December 31, 2020, 2021 and 2022, the Group’s deferred revenues were RMB3,024.4 million, RMB2,348.2 million and RMB1,690.9 million (US$245.2 million), respectively.

The Group continually evaluates the mix of course length. As the Group makes these evaluations, the Group may market and sell courses with shorter or longer durations in order to balance among various goals, including satisfying student needs, driving revenue growth, and improving visibility of future earnings, which may affect the Group’s ability to increase net revenues on a continuous basis. For example, if the Group increases the percentage of courses with longer durations in total course offerings, the Group’s net revenues for a given period may reduce as an increasing part of the Group’s revenues may be deferred and recognized across longer periods. Any material change in the mix of course length could have a significant impact on the Group’s results of operations.

Ability to sell and market the Group’s services cost-effectively

The Group depends on the ability to sell and market the Group’s services in a cost-effective manner to maintain and improve the operating margins.

Sales and marketing expenses have historically represented a substantial portion of the Group’s total operating expenses. In 2020, 2021 and 2022, the Group’s sales and marketing expenses were RMB2,123.6 million, RMB1,748.4 million and RMB1,129.5 million (US$163.8 million), respectively. The decrease in the sales and marketing expenses from 2021 to 2022 was mainly due to (i) lower spending on branding and marketing activities; and (ii) declined compensation expenses related to headcount reduction of sales and marketing personnel. The Group’s sales and marketing expenses are primarily composed of marketing spending and expenses incurred in relation to sales and marketing personnel. The Group’s ability to lower the sales and marketing expenses as a percentage of gross billings depends on the Group’s ability to improve sales and marketing efficiency and leverage the Group’s existing brand value and word-of-mouth referrals in the sales and marketing efforts. In 2020, 2021 and 2022, the percentage of the Group’s sales and marketing expenses divided by the Group’s gross billings was 90.4%, 88.8% and 75.5%, respectively.

83


 

The Group has acquired many of the existing students through search engine marketing channels, mobile marketing channels and, to a lesser extent, offline channels. Further, the Group relies on a large sales force to provide counseling-oriented sales services to convert sales leads into enrollments. As such, the cost-effectiveness of the sales and marketing depends heavily on the ability to enhance returns from different marketing channels, as well as to improve the efficiency of the counseling-oriented sales activities. The Group also plans to further strengthen the mobile marketing endeavors, which we believe are particularly critical to attracting prospective students who are not yet aware of solutions available to satisfy their desire to pursue post-secondary and professional education. These initiatives have placed, and will continue to place, significant strains on the ability to sell and market the Group’s course offerings in an efficient and cost-effective manner.

Key Components of Results of Operations

Net revenues

The Group derives substantially all net revenues from tuition that the Group charges students for the course packages that they purchase. In 2020, 2021 and 2022, the Group generated net revenues of RMB2,203.8 million, RMB2,507.8 million and RMB2,323.1 million (US$336.8 million), respectively.

The Group generally bills students for the entire course tuition upfront at the time of sale of the course packages. The tuition the Group collects from a student is initially recorded as deferred revenue and is generally recognized proportionally over a weighted average period of 21 months for the degree-or diploma-oriented post-secondary courses and a weighted average period of seven months for the professional certification preparation, professional skills and interest courses for the year ended December 31, 2022. As of December 31, 2020, 2021 and 2022, the Group had deferred revenue of RMB3,024.4 million, RMB2,348.2 million and RMB1,690.9 million (US$245.2 million), respectively. For a reconciliation of the Group’s gross billings and net revenues, see “—Non-GAAP Financial Measures.”

The following table sets forth a breakdown of the Group’s total net revenues for the years indicated:

 

 

 

For the Year Ended December 31,

 

 

 

2020

 

 

2021

 

 

2022

 

 

 

RMB

 

 

%

 

 

RMB

 

 

%

 

 

RMB

 

 

US$

 

 

%

 

 

 

(in thousands, except for percentages)

 

Degree-or diploma-oriented
   post-secondary courses

 

 

1,904,477

 

 

 

86.4

 

 

 

1,634,575

 

 

 

65.1

 

 

 

1,084,857

 

 

 

157,289

 

 

 

46.7

 

STE courses

 

 

1,471,745

 

 

 

66.8

 

 

 

1,038,169

 

 

 

41.3

 

 

 

667,921

 

 

 

96,839

 

 

 

28.8

 

Other degree- or diploma-
   oriented post-secondary
   course

 

 

432,732

 

 

 

19.6

 

 

 

596,406

 

 

 

23.8

 

 

 

416,936

 

 

 

60,450

 

 

 

17.9

 

Professional certification preparation,
    professional skills and interest courses

 

 

268,051

 

 

 

12.2

 

 

 

793,881

 

 

 

31.7

 

 

 

1,112,707

 

 

 

161,327

 

 

 

47.9

 

Others(1)

 

 

31,263

 

 

 

1.4

 

 

 

79,361

 

 

 

3.2

 

 

 

125,537

 

 

 

18,202

 

 

 

5.4

 

Total net revenues

 

 

2,203,791

 

 

 

100

 

 

 

2,507,817

 

 

 

100.0

 

 

 

2,323,101

 

 

 

336,818

 

 

 

100.0

 

 

Note:

(1) Include commissions received for providing referral services to third-party companies and revenues from sales of goods such as books and learning tools, among others.

Cost of revenues

The Group recorded cost of revenues of RMB387.3 million, RMB376.2 million and RMB348.2 million (US$50.5 million) in 2020, 2021 and 2022, respectively. Salaries and benefits paid to teachers and mentors accounted for a significant portion of cost of revenues. In 2020, 2021 and 2022, salaries and benefits paid to teachers and mentors that the Group recorded as cost of revenues were RMB220.2 million, RMB209.1 million and RMB160.5 million (US$23.3 million), respectively, accounting for 56.9%, 55.6% and 46.1%, respectively, of the cost of revenues for the same periods. The cost of revenues also included service fees paid to educational institutions, cooperation costs, related rental expenses, server management costs, bandwidth costs, payment processing costs, insurance cost, depreciations for property and equipment and amortizations for intangible assets. See “Item 4. Information on the Company—4.B. Business Overview—Business—Tuition and Fees.” The Group expects the cost of revenues to increase in an absolute amount in line with the expansion of business and student base growth.

84


 

Operating expenses

The Group’s operating expenses consist of sales and marketing expenses and, to a lesser extent, general and administrative expenses and product development expenses. The following table sets forth the Group’s operating expenses, in absolute amounts and as percentages of total operating expenses, for the years indicated:

 

 

 

For the Year Ended December 31,

 

 

 

2020

 

 

2021

 

 

2022

 

 

 

RMB

 

 

%

 

 

RMB

 

 

%

 

 

RMB

 

 

US$

 

 

%

 

 

 

(in thousands, except for percentages)

 

 Sales and marketing

 

 

2,123,618

 

 

 

86.1

 

 

 

1,748,436

 

 

 

86.7

 

 

 

1,129,508

 

 

 

163,763

 

 

 

83.2

 

 General and administrative

 

 

275,391

 

 

 

11.2

 

 

 

207,602

 

 

 

10.3

 

 

 

185,667

 

 

 

26,919

 

 

 

13.7

 

 Product development

 

 

66,528

 

 

 

2.7

 

 

 

61,325

 

 

 

3.0

 

 

 

42,834

 

 

 

6,210

 

 

 

3.1

 

 Total operating expenses

 

 

2,465,537

 

 

 

100.0

 

 

 

2,017,363

 

 

 

100.0

 

 

 

1,358,009

 

 

 

196,892

 

 

 

100.0

 

 

Sales and marketing expenses

The following table sets forth a breakdown of the Group’s sales and marketing expenses, in absolute amounts and as percentages of total sales and marketing expenses, for the years indicated:

 

 

 

For the Year Ended December 31,

 

 

 

2020

 

 

2021

 

 

2022

 

 

 

RMB

 

 

%

 

 

RMB

 

 

%

 

 

RMB

 

 

US$

 

 

%

 

 

 

(in thousands, except for percentages)

 

Expenses incurred in relation
   to sales and marketing
   personnel

 

 

842,432

 

 

 

39.7

 

 

 

833,019

 

 

 

47.6

 

 

 

564,666

 

 

 

81,869

 

 

 

50.0

 

Marketing spending

 

 

1,101,789

 

 

 

51.9

 

 

 

819,563

 

 

 

46.9

 

 

 

511,931

 

 

 

74,223

 

 

 

45.3

 

Rentals and related expenses

 

 

86,579

 

 

 

4.1

 

 

 

38,935

 

 

 

2.2

 

 

 

9,313

 

 

 

1,350

 

 

 

0.8

 

Others

 

 

92,818

 

 

 

4.3

 

 

 

56,919

 

 

 

3.3

 

 

 

43,598

 

 

 

6,321

 

 

 

3.9

 

Total sales and marketing
   expenses

 

 

2,123,618

 

 

 

100.0

 

 

 

1,748,436

 

 

 

100.0

 

 

 

1,129,508

 

 

 

163,763

 

 

 

100.0

 

The Group’s expenses incurred in relation to sales and marketing personnel consist of (i) salaries paid to the sales and marketing personnel; (ii) commissions for the sales and marketing personnel; and (iii) business process outsourcing service fees and commissions. The marketing spending includes expenses relating to the search engine marketing channels and mobile marketing channels, and to a lesser extent, offline channels and promotion activities.

The Group has historically incurred, and are expected to continue to incur, significant sales and marketing expenses as the Group invested substantially in the sales, branding and marketing efforts and expanding the sales and marketing team to increase student enrollments and gain market share.

General and administrative expenses

The Group’s general and administrative expenses primarily consist of (i) compensation for the Group’s senior executives and administrative personnel, (ii) rentals of premises occupied by the Group’s senior executives and administrative personnel, and (iii) administrative and other expenses. The Group expects the general and administrative expenses to remain stable in the foreseeable future.

Product development expenses

The Group’s product development expenses primarily consist of (i) compensation for the Group’s course and educational content development professionals and technology development personnel, and (ii) rentals of premises occupied by the Group’s course and educational content development professionals and technology development personnel. The Group expects the product development expenses to remain stable in the foreseeable future.

Results of Operations

The following table sets forth the Group’s consolidated results of operations for the years indicated. This information should be read together with the consolidated financial statements and related notes included elsewhere in this annual report. The operating results in any period are not necessarily indicative of the results that may be expected for any future period.

85


 

 

 

 

For the Year Ended December 31,

 

 

 

2020

 

 

2021

 

 

2022

 

 

 

RMB

 

 

RMB

 

 

RMB

 

 

US$

 

 

 

(in thousands, except for share and per share data)

 

Net revenues

 

 

2,203,791

 

 

 

2,507,817

 

 

 

2,323,101

 

 

 

336,818

 

Cost of revenues(1)

 

 

(387,272

)

 

 

(376,189

)

 

 

(348,150

)

 

 

(50,477

)

Gross profit

 

 

1,816,519

 

 

 

2,131,628

 

 

 

1,974,951

 

 

 

286,341

 

Operating expenses

 

 

 

 

 

 

 

 

 

 

 

 

Sales and marketing expenses(1)

 

 

(2,123,618

)

 

 

(1,748,436

)

 

 

(1,129,508

)

 

 

(163,763

)

Product development expenses(1)

 

 

(66,528

)

 

 

(61,325

)

 

 

(42,834

)

 

 

(6,210

)

General and administrative expenses(1)

 

 

(275,391

)

 

 

(207,602

)

 

 

(185,667

)

 

 

(26,919

)

Total operating expenses

 

 

(2,465,537

)

 

 

(2,017,363

)

 

 

(1,358,009

)

 

 

(196,892

)

(Loss)/income from operations

 

 

(649,018

)

 

 

114,265

 

 

 

616,942

 

 

 

89,449

 

Interest income

 

 

25,809

 

 

 

16,175

 

 

 

16,248

 

 

 

2,356

 

Interest expense

 

 

(11,692

)

 

 

(10,929

)

 

 

(10,059

)

 

 

(1,458

)

Other income, net

 

 

203,210

 

 

 

39,156

 

 

 

24,527

 

 

 

3,556

 

Impairment loss on long-term investments

 

 

(882

)

 

 

(5,000

)

 

 

(500

)

 

 

(72

)

Gain on disposal of subsidiaries

 

 

 

 

 

43,967

 

 

 

1,390

 

 

 

202

 

(Loss)/income before income tax expenses
   and gain/(loss) from equity method investments

 

 

(432,573

)

 

 

197,634

 

 

 

648,548

 

 

 

94,033

 

Income tax (expenses)/benefits

 

 

236

 

 

 

19,618

 

 

 

(11,992

)

 

 

(1,739

)

Gain/(loss) from equity method investments

 

 

1,349

 

 

 

(4,886

)

 

 

6,453

 

 

 

936

 

Net (loss)/income

 

 

(430,988

)

 

 

212,366

 

 

 

643,009

 

 

 

93,230

 

Less: Net loss attributable to non-controlling interest

 

 

(446

)

 

 

(6,690

)

 

 

(950

)

 

 

(138

)

Net (loss)/income attributable to Sunlands Technology Group

 

 

(430,542

)

 

 

219,056

 

 

 

643,959

 

 

 

93,368

 

Net (loss)/income per share attributable to ordinary shareholders of Sunlands Technology Group—basic and diluted

 

 

(63.74

)

 

 

32.56

 

 

 

94.14

 

 

 

13.65

 

Weighted average shares used in calculating net loss/income per ordinary share—basic and diluted

 

 

6,754,134

 

 

 

6,727,552

 

 

 

6,840,079

 

 

 

6,840,079

 

 

Note:

(1) Share-based compensation expenses are included in:

 

 

 

For the Year Ended December 31,

 

 

 

2020

 

 

2021

 

 

2022

 

 

 

RMB

 

 

RMB

 

 

RMB

 

 

US$

 

 

 

(in thousands)

 

 Cost of revenues

 

 

146

 

 

 

101

 

 

 

33

 

 

 

5

 

 Sales and marketing expenses

 

 

14,278

 

 

 

(14

)

 

 

4,166

 

 

 

604

 

 Product development expenses

 

 

 

 

 

 

 

 

 

 

 

 

 General and administrative expenses

 

 

15,324

 

 

 

681

 

 

 

2,982

 

 

 

432

 

 Total

 

 

29,748

 

 

 

768

 

 

 

7,181

 

 

 

1,041

 

 

Year Ended December 31, 2022 Compared to Year Ended December 31, 2021

Net revenues

The Group’s net revenues decreased by 7.4% from RMB2,507.8 million in 2021 to RMB2,323.1 million (US$336.8 million) in 2022, primarily due to the decrease in the gross billings. Despite that gross billings decreased to RMB1,496.7 million (US$217.0 million) in 2022 from RMB1,970.0 million in 2021, gross billings from professional certification preparation, professional skills and interest courses increased to RMB1,244.3 million (US$180.4 million) in 2022 from RMB906.4 million in 2021. A significant portion of the gross billings from professional certification preparation, professional skills and interest courses generated in 2022 were recognized as net revenues in the same year, primarily because revenues generated from professional certification preparation, professional skills and interest courses are generally recognized over a shorter period of time than degree- or diploma-oriented post-secondary courses. The weighted average “service period” (i.e., the period over which revenues for the online courses are recognized on a straight line basis) of the professional certification preparation, professional skills and interest courses in 2021 and 2022 was both approximately seven months as compared to 24 months and 21 months of degree- or diploma-oriented post-secondary courses in 2021 and 2022, respectively.

 

86


 

Cost of revenues

The Group’s cost of revenues decreased by 7.5% from RMB376.2 million in 2021 to RMB348.2 million (US$50.5 million) in 2022. The decrease was mainly due to the declined compensation expenses related to headcount deduction of the cost of revenues personnel, including teachers and mentors from RMB209.1 million in 2021 to RMB160.5 million (US$23.3 million) in 2022. The decrease in the cost of revenues was partially offset by an increase in fees to educational institutions for exams and services from RMB40.8 million in 2021 to RMB66.6 million (US$9.7 million) in 2022.

Gross profit

As a result of the foregoing, the Group’s gross profit decreased by 7.4% from RMB2,131.6 million in 2021 to RMB1,975.0 million (US$286.3 million) in 2022, and gross margin remained stable at 85.0% in 2021 and 2022.

Operating expenses

The Group’s operating expenses decreased by 32.7% from RMB2,017.4 million in 2021 to RMB1,358.0 million (US$196.9 million) in 2022.

Sales and marketing expenses

The Group’s sales and marketing expenses decreased by 35.4% from RMB1,748.4 million in 2021 to RMB1,129.5 million (US$163.8 million) in 2022. The decrease was mainly due to (i) lower spending on branding and marketing activities; (ii) declined compensation expenses related to headcount reduction of the sales and marketing personnel; and (iii) declined rental expenses due to the early termination of certain lease contracts. As of December 31, 2022, the Group deployed 1,501 sales and marketing personnel in conducting sales activities.

General and administrative expenses

The Group’s general and administrative expenses decreased by 10.6% from RMB207.6 million in 2021 to RMB185.7 million (US$26.9 million) in 2022, primarily due to the decrease in compensation expenses related to headcount reduction of the general and administrative personnel.

Product development expenses

The Group’s product development expenses decreased by 30.2% from RMB61.3 million in 2021 to RMB42.8 million (US$6.2 million) in 2022. The decrease was primarily due to declined compensation expenses related to headcount reduction of the product development personnel.

Other income

Other income for 2022 was RMB24.5 million (US$3.6 million), compared with RMB39.2 million in 2021. The decrease was primarily because value-added tax exemption offered by the relevant authorities as part of the national COVID-19 relief effort came to an end in April 2021.

Net income

As a result of the foregoing, the Group’s net income for 2022 was RMB643.0 million (US$93.2 million), compared with RMB212.4 million in 2021.

Year Ended December 31, 2021 Compared to Year Ended December 31, 2020

See “Item 5. Operating and Financial Review and Prospects—5.A. Operating Results—Year Ended December 31, 2021 Compared to Year Ended December 31, 2020” beginning on page 89 of our Form 20-F for the fiscal year ended December 31, 2021 filed with the Securities and Exchange Commission on April 27, 2022 (Securities Act File No. 333-234009).

Non-GAAP Financial Measures

We use gross billings and EBITDA, each a non-GAAP financial measure, in evaluating the Group’s operating results and for financial and operational decision-making purposes.

We define gross billings for a specific period as the total amount of cash received for the sale of course packages, net of the total amount of refunds paid in such period. For a more detailed discussion of our tuition refund policy, see “Item 4. Information on the Company—4.B. Business Overview—Business—Our Tuition and Fees.” The Group’s management uses gross billings as a performance measurement because the Group generally bills students for the entire course tuition at the time of sale of course packages and recognize revenue proportionally over a period.

87


 

EBITDA is defined as net loss/income excluding depreciation and amortization, interest expense, interest income, and income tax expenses. We believe that gross billings and EBITDA provide valuable insight into the sales of course packages and the performance of business.

These non-GAAP financial measures should not be considered in isolation from, or as a substitute for, their respective most directly comparable financial measure prepared in accordance with GAAP. A reconciliation of the historical non-GAAP financial measures to their respective most directly comparable GAAP measure has been provided in the tables included below. Investors are encouraged to review the reconciliation of the historical non-GAAP financial measures to their respective most directly comparable GAAP financial measures. As gross billings and EBITDA have material limitations as analytical metrics and may not be calculated in the same manner by all companies, they may not be comparable to other similarly titled measures used by other companies. In light of the foregoing limitations, you should not consider gross billings and EBITDA as a substitute for, or superior to, their respective most directly comparable financial measures prepared in accordance with GAAP. We encourage investors and others to review the Group’s financial information in its entirety and not rely on a single financial measure.

 

 

 

For the Year Ended December 31,

 

 

 

2020

 

 

2021

 

 

2022

 

 

 

RMB

 

 

RMB

 

 

RMB

 

 

US$

 

 

 

(in thousands)

 

Net revenues

 

 

2,203,791

 

 

 

2,507,817

 

 

 

2,323,101

 

 

 

336,818

 

Less: other revenues(1)

 

 

(31,272

)

 

 

(79,444

)

 

 

(125,864

)

 

 

(18,249

)

Add: tax and surcharges

 

 

277,831

 

 

 

177,966

 

 

 

66,638

 

 

 

9,662

 

Add: ending deferred revenue

 

 

3,024,443

 

 

 

2,348,179

 

 

 

1,690,946

 

 

 

245,164

 

Add: deferred revenue in connection with disposal
   of subsidiaries

 

 

 

 

 

29,572

 

 

 

259

 

 

 

38

 

Add: ending refund liability

 

 

232,859

 

 

 

243,236

 

 

 

133,066

 

 

 

19,293

 

Less: beginning deferred revenue

 

 

(3,228,770

)

 

 

(3,024,443

)

 

 

(2,348,179

)

 

 

(340,454

)

Less: beginning refund liability

 

 

(128,478

)

 

 

(232,859

)

 

 

(243,236

)

 

 

(35,266

)

Gross billings (non-GAAP)

 

 

2,350,404

 

 

 

1,970,024

 

 

 

1,496,731

 

 

 

217,006

 

 

Note:

(1) Include commissions received for providing referral services to third-party companies and revenues from sales of goods such as books and learning tools, among others.

 

 

 

For the Year Ended December 31,

 

 

 

2020

 

 

2021

 

 

2022

 

 

 

RMB

 

 

RMB

 

 

RMB

 

 

US$

 

 

 

(in thousands)

 

Net (loss)/income

 

 

(430,988

)

 

 

212,366

 

 

 

643,009

 

 

 

93,230

 

Add: Income tax (benefit)/expenses

 

 

(236

)

 

 

(19,618

)

 

 

11,992

 

 

 

1,739

 

Depreciation and amortization

 

 

40,267

 

 

 

37,916

 

 

 

46,684

 

 

 

6,769

 

Interest expense

 

 

11,692

 

 

 

10,929

 

 

 

10,059

 

 

 

1,458

 

Less: interest income

 

 

(25,809

)

 

 

(16,175

)

 

 

(16,248

)

 

 

(2,356

)

EBITDA (non-GAAP)

 

 

(405,074

)

 

 

225,418

 

 

 

695,496

 

 

 

100,840

 

 

Taxation

The Cayman Islands

We are incorporated in the Cayman Islands. Under the current law of the Cayman Islands, we are not subject to income, corporate or capital gains tax. In addition, dividend payments are not subject to withholding tax in the Cayman Islands.

Hong Kong

Our subsidiaries in Hong Kong are subject to a two-tiered income tax rate for taxable income earned in Hong Kong with effect from April 1, 2018. The first HK$2 million of profits earned by Hong Kong entities will be taxed at 8.25%, while the remaining profits will continue to be taxed at the existing 16.5% tax rate. In addition, to avoid abuse of the two-tiered income tax rate regime, each group of connected entities can nominate only one entity to benefit from the two-tiered income tax rate. Payments of dividends by our subsidiaries to the Group are not subject to withholding tax in Hong Kong.

PRC

Our subsidiaries and the VIEs and their subsidiaries in China are companies incorporated under PRC law and, as such, are subject to PRC enterprise income tax on their taxable income in accordance with the relevant PRC income tax laws.

88


 

Pursuant to the PRC Enterprise Income Tax Law, or PRC EIT Law, a uniform 25% enterprise income tax rate is generally applicable to both foreign-invested enterprises and domestic enterprises, except where a special preferential rate applies. For example, enterprises qualified as “High and New Technology Enterprises” are entitled to a 15% enterprise income tax rate rather than the 25% uniform statutory tax rate. Pursuant to the Notice on Implementation of Inclusive Tax Relief Policy for Small and Low-profit Enterprises jointly issued by the Ministry of Finance and the SAT on January 17, 2019 and the Announcement on Issues Relating to Implementation of Inclusive Income Tax Relief Policy for Small and Low-profit Enterprises issued by SAT on January 18, 2019, during the period from January 1, 2019 to December 31, 2021, the portion of annual taxable income amount of a small and low-profit enterprise which does not exceed RMB1 million shall be computed at a reduced rate of 25% as taxable income amount, and be subject to a 20% enterprise income tax rate, and the portion of annual taxable income amount which exceeds RMB1 million but does not exceed RMB3 million shall be computed at a reduced rate of 50% as taxable income amount, and be subject to a 20% enterprise income tax rate. The enterprise income tax is calculated based on the entity’s global income as determined under PRC tax laws and accounting standards. Further, pursuant to the Announcement on Implementation of Income Tax Incentives for Small and Low-profit Enterprises and Individually-owned Businesses jointly issued by the Ministry of Finance and the SAT on April 2, 2021, during the period from January 1, 2021 to December 31, 2022, for the portion of annual taxable income amount of a small and low-profit enterprise which does not exceed RMB1 million, the enterprise income tax shall be reduced by 50%, in addition to the incentives aforesaid.

The Group’s services are subject to VAT at the rate of 6% for general-VAT-payer entities in accordance with tax rule, except that certain subsidiaries were subject to a simple VAT collection method at a rate of 3% before June 2019. Since January 2020, in accordance with Announcement of the Ministry of Finance and the SAT [2020] No.8 and Announcement of the Ministry of Finance and the SAT [2021] No.7, due to the Novel coronavirus (“COVID-19”) pandemic, the VAT on certain services was temporarily exempted until March 31, 2021.

As a Cayman Islands holding company, we may receive dividends from our PRC subsidiaries through Sunlands Online Education HK Limited. The PRC EIT Law and its implementing regulations provide that dividends paid by a PRC entity to a non-resident enterprise for income tax purposes is subject to PRC withholding tax at a rate of 10%, subject to reduction by an applicable tax treaty with China. Pursuant to the Arrangement between Mainland China and the Hong Kong Special Administrative Region for the Avoidance of Double Taxation and Tax Evasion on Income, the withholding tax rate in respect to the payment of dividends by a PRC enterprise to a Hong Kong enterprise may be reduced to 5% from a standard rate of 10% if the Hong Kong enterprise directly holds at least 25% of the PRC enterprise and certain other conditions are met. Pursuant to the Notice of the State Administration of Taxation on the Issues concerning the Application of the Dividend Clauses of Tax Agreements, or SAT Circular 81, a Hong Kong resident enterprise must meet the following conditions, among others, in order to apply the reduced withholding tax rate: (i) it must be a company; (ii) it must directly own the required percentage of equity interests and voting rights in the PRC resident enterprise; and (iii) it must have directly owned such required percentage in the PRC resident enterprise throughout the 12 months prior to receiving the dividends. The State Administration of Taxation promulgated the Administrative Measures for Non-resident Taxpayers to Enjoy Treatment under Treaties, or SAT Circular 35, which became effective on January 1, 2020. SAT Circular 35 provides that nonresident enterprises are not required to obtain pre-approval from the relevant tax authority in order to enjoy the reduced withholding tax. Instead, non-resident enterprises and their withholding agents may, by self-assessment and on confirmation that the prescribed criteria to enjoy the tax treaty benefits are met, directly apply the reduced withholding tax rate, and file necessary forms and supporting documents when performing tax filings, which will be subject to post-tax filing examinations by the relevant tax authorities. Accordingly, Sunlands Online Education HK Limited may be able to benefit from the 5% withholding tax rate for the dividends it receives from Wuhan Zhibo and Tianjin Alaman, if it satisfies the conditions prescribed under SAT Circular 81 and other relevant tax rules and regulations. However, according to SAT Circular 81 and SAT Circular 35, if the relevant tax authorities consider the transactions or arrangements the Group has are for the primary purpose of enjoying a favorable tax treatment, the relevant tax authorities may adjust the favorable withholding tax in the future.

If our company or any of our subsidiaries outside of China were deemed to be a “resident enterprise” under the PRC EIT Law, it would be subject to enterprise income tax on its worldwide income at a rate of 25%. See “Item 3. Key Information—3.D. Risk Factors—Risks Related to Doing Business in China—If we are classified as a PRC resident enterprise for PRC enterprise income tax purposes, such classification could result in unfavorable tax consequences to the Group and our non-PRC shareholders and ADS holders.”

Critical Accounting Policies and Estimate

We prepare financial statements in accordance with U.S. GAAP, which requires the Group to make judgments, estimates and assumptions that affect the reported amounts of our assets and liabilities and the disclosure of our contingent assets and liabilities at the end of each fiscal period and the reported amounts of revenues and expenses during each fiscal period. We continually evaluate these judgments and estimates based on our own historical experience, knowledge and assessment of current business and other conditions, our expectations regarding the future based on available information and assumptions that we believe to be reasonable, which together form our basis for making judgments about matters that are not readily apparent from other sources. Since the use of estimates is an integral component of the financial reporting

89


 

process, the Group’s actual results could differ from those estimates. Some of our accounting policies require a higher degree of judgment than others in their application.

The selection of critical accounting policies, the judgments and other uncertainties affecting application of those policies and the sensitivity of reported results to changes in conditions and assumptions are factors that should be considered when reviewing the Group’s financial statements. For further information on our critical accounting policies, see Note 2 to the consolidated financial statements.

An accounting estimate is considered critical if it requires to be made based on assumptions about matters that are highly uncertain at the time such estimate is made, and if different accounting estimates that reasonably could have been used, or changes in the accounting estimate that are reasonably likely to occur periodically, could materially impact the consolidated financial statements. The following descriptions of critical accounting estimates should be read in conjunction with consolidated financial statements and other disclosures included in this annual report. For further information, see Note 2 to consolidated financial statements in this annual report.

Revenue recognition

We follow five steps for revenue recognition under ASC 606: (i) identify the contract(s) with a customer, (ii) identify the performance obligations in the contract, (iii) determine the transaction price, (iv) allocate the transaction price to the performance obligations in the contract, and (v) recognize revenue when (or as) the entity satisfies a performance obligation. Our revenue is reported net of discount, value added tax and related surcharges. The primary sources of the Group’s revenues are as follows:

For online education services, the Group provides an integrated online education service package to students, including online live streaming audio-video interactive course content, recorded previous live audio-video course content, quiz banks, online chat rooms, and educational contents. The services and goods provided in the package are highly interdependent and interrelated in the context of the contract and are only considered accessory services to the online live streaming and recorded courses which are not distinct and are not sold standalone. Therefore, the Group’s integrated online education services package is accounted for as a single performance obligation.

The transaction price of the integrated online education service package is determined by the contract amount net of any discount. Students are offered a full, unconditional refund within 24 hours upon enrollment. Prior to June 2019, undelivered courses were eligible for refund, excluding registration fees, within 7 days after enrollment. For course contracts entered after June 2019, undelivered courses are eligible for refund during the entire service period, excluding registration fees. Refund liability represents the tuition fee collected by the Group which is expected to refund back to the customers as a result of the Group’s refund policy. Refund liabilities are estimated based on a historical refund ratio on a portfolio basis using the expected value method and current period experience factors, such as the anticipated cash refund that would occur in the normal course of business. Estimation of refund liabilities may require significant judgment and the actual amount of refund may differ from the Group’s estimates.

Revenues for online education services are recognized on a straight line basis over the service period from the registration day to the day on which the service period ends.

For certain online courses, the Group provided students the right to apply for refund or cash incentive if certain pre-agreed conditions are achieved. The Group estimated the variable consideration to be earned to the extent it was probable that a significant reversal of cumulative revenue recognized would not occur when the uncertainty associated with the variable consideration was resolved and recognized revenue over time from the registration day to the day on which the service period ended on a straight line basis. The estimates of variable consideration and determination of whether to include estimated amounts in the transaction price were based largely on an assessment of the Group’s anticipated performance and all information (historical, current and forecasted) that was reasonably available.

For certain online courses, the service period includes a regular period plus an extended period. The Group offers students an extended service period after the regular period if certain pre-agreed conditions are met. Based on historical passing rates and forecasted passing rates due to continuous improvement of service quality, the Group applies and categorizes the students by portfolio (1) eligible to extended period and (2) not eligible to extended period and estimates the portion of each portfolio. The Group recognizes the revenue on each portfolio over time from the registration day to the day on which the service is expected to end on a straight line basis.

For certain online courses, the Group offers a bundled service including an integrated online education service package with insurance coverage for tuition refund. If certain refund conditions are met, students could claim the insurance equal to full or partial amount of the service fee. The Group identifies that the integrated online education service package and the insurance service are two separate performance obligations as students benefit from each service on its own and they are separately identifiable in the contract. The Group records revenue generated from online education services with insurance coverage on a gross basis as we are acting as the principal to fulfill all obligation and control all the services transferred to the students. The total service fee is allocated to each performance obligation based on selling prices, which are estimated based on the expected cost of satisfying each performance obligation plus an estimated margin. Revenues for integrated online education service and the insurance service are recognized over their respective service periods on a

90


 

straight line basis from the registration day to the day on which the service period ends as the students simultaneously receives and consumes the benefits provided by these two performance obligations.

5.B. Liquidity and Capital Resources

Cash Flows and Working Capital

The Group financed operations from cash generated from operating activities as well as proceeds from the issuance and sale of our ordinary shares. As of December 31, 2022, the Group had RMB757.4 million (US$109.8 million) in cash, cash equivalents and restricted cash, the majority of which were held by our company, our PRC subsidiaries, the VIEs and the VIEs’ subsidiaries in China. The Group’s cash and cash equivalents consist primarily of bank deposits and are primarily denominated in U.S. dollars and Renminbi. We believe that the Group’s current cash and anticipated cash flow from operations will be sufficient to meet the Group’s anticipated cash needs, including the cash needs for working capital and capital expenditures, for at least the next 12 months. As of December 31, 2022, the Group’s cash and cash equivalents denominated in U.S. dollars and Renminbi amounted to RMB504.3 million (US$73.1 million) and RMB248.6 million (US$36.0 million), respectively. We believe there is no substantial doubt to operate as a going concern, as a result, the accompanying consolidated financial statements have been prepared on a going concern basis, and do not reflect any adjustments relating to the recoverability and reclassification of assets and liabilities that might have been necessary if we were unable to continue as a going concern.

The Group incurred net losses of RMB431.0 million for the year ended December 31, 2020, and recorded net profit of RMB212.4 million and RMB643.0 million (US$93.2 million), for the years ended December 31 2021 and 2022, respectively. The Group had negative working capital of RMB779.4 million and RMB509.0 million (US$73.8 million) as of December 31, 2021 and 2022. The major factor for the Group’s negative working capital position as of December 31, 2021 and 2022 was deferred revenue.

We intend to finance the Group’s future working capital requirements and capital expenditures from existing cash balance, cash generated from operating activities and funds raised from financing activities. We may, however, require additional cash due to changing business conditions or other future developments, including any investments or acquisitions we may decide to pursue. If our existing cash is insufficient to meet the Group’s requirements, we may seek to issue debt or equity securities or obtain additional credit facilities. Financing may be unavailable in the amounts we need or on terms acceptable to us, if at all. Issuance of additional equity securities, including convertible debt securities, would dilute earnings per share. The incurrence of debt would divert cash for working capital and capital expenditures to service debt obligations and could result in operating and financial covenants that restrict the Group’s operations and our ability to pay dividends to our shareholders. If we are unable to obtain additional equity or debt financing as required, the Group’s business operations and prospects may suffer.

We did not have any off-balance sheet arrangements as of December 31, 2022.

As a holding company with no material operations of our own, the Group’s operations are primarily conducted through our subsidiaries and the VIEs in China. We are permitted under PRC laws and regulations to provide funding to our PRC subsidiaries in China through capital contributions or loans, subject to the approval of government authorities and limits on the amount of capital contributions and loans. In addition, our subsidiaries in China may provide Renminbi funding to the VIEs only through entrusted loans. The ability of our subsidiaries in China to make dividends or other cash payments to us is subject to various restrictions under PRC laws and regulations. See “Item 3. Key Information—3.D. Risk Factors—Risks Related to Doing Business in China—We may rely on dividends and other distributions on equity paid by our PRC and Hong Kong subsidiaries to fund any cash and financing requirements we may have, and any limitation on the ability of these subsidiaries in the PRC, including Hong Kong, to make payments to us could have a material and adverse effect on our ability to conduct business” and “Item 3. Key Information—3.D. Risk Factors—Risks Related to Doing Business in China—If we are classified as a PRC resident enterprise for PRC enterprise income tax purposes, such classification could result in unfavorable tax consequences to us and our non-PRC shareholders and ADS holders.”

The following table sets forth a summary of the Group’s cash flows for the years indicated:

91


 

 

 

 

For the Year Ended December 31,

 

 

 

2021

 

 

2022

 

 

 

RMB

 

 

RMB

 

 

US$

 

 

 

(in thousands)

 

Net cash (used in)/generated from operating activities

 

 

(373,251

)

 

 

9,144

 

 

 

1,329

 

Net cash generated from investing activities

 

 

342,681

 

 

 

96,182

 

 

 

13,947

 

Net cash used in financing activities

 

 

(38,904

)

 

 

(67,911

)

 

 

(9,845

)

Effect of exchange rate changes

 

 

(14,513

)

 

 

43,266

 

 

 

6,266

 

Net (decrease)/increase in cash, cash equivalents and restricted cash

 

 

(83,987

)

 

 

80,681

 

 

 

11,697

 

Cash, cash equivalents and restricted cash at beginning of the year

 

 

760,710

 

 

 

676,723

 

 

 

98,116

 

Cash, cash equivalents and restricted cash at end of the year

 

 

676,723

 

 

 

757,404

 

 

 

109,813

 

 

For a summary of the Group’s cash flows in 2020, see “Item 5. Operating and Financial Review and Prospects—5.B. Liquidity and Capital Resources—Cash Flows and Working Capital” beginning on page 94 of our Form 20-F for the fiscal year ended December 31, 2021 filed with the Securities and Exchange Commission on April 27, 2021 (Securities Act File No. 333-234009).

Operating Activities

Net cash generated from operating activities was RMB9.1 million (US$1.3 million) in 2022. The difference between the Group’s net income of RMB643.0 million (US$93.2 million), after netting non-cash reconciliation items, and the net cash used in operating activities was mainly due to (i) a decrease in deferred revenue of RMB657.0 million (US$95.3 million), (ii) a decrease in accrued expenses and other current liabilities of RMB178.9 million (US$25.9 million), and(iii) a decrease in lease liability of RMB84.5 million (US$12.3 million); partially offset by (i) a decrease in right-of-use asset of RMB87.7 million (US$12.7 million) (ii) a decrease in prepaid expenses and other current assets of RMB77.8 million (US$11.3 million), and (iii) a decrease in deferred costs of RMB76.6 million (US$11.1 million). Deferred revenue consisted primarily of tuition paid upfront by students at the time of purchase of course packages. Deferred costs consisted primarily of the incremental sales commissions and service fees relating to obtaining of customer contracts which is expected to be recovered and capitalized.

Net cash used in operating activities was RMB373.3 million in 2021. The difference between the Group’s net income of RMB212.4 million, after netting non-cash reconciliation items, and the net cash used in operating activities was mainly due to (i) a decrease in deferred costs of RMB129.9 million, (ii) an increase prepaid expenses and other current assets of RMB24.9 million, (iii) a decrease in right-of-use asset of RMB126.5 million, and (iv) a decrease in accrued expenses and other current liabilities of RMB22.6 million; all offset by (i) a decrease in deferred revenue of RMB646.7 million (US$101.5 million), and (ii) a decrease in lease liability of RMB144.8 million. Deferred revenue consisted primarily of tuition paid upfront by students at the time of purchase of course packages. Deferred cost consisted primarily of the incremental sales commissions and service fees relating to obtaining of customer contracts which is expected to be recovered and capitalized.

Investing Activities

Net cash generated from investing activities was RMB96.2 million (US$13.9 million) in 2022, which was primarily attributable to proceeds from maturity of short-term investments of RMB1,357.9 million (US$196.9 million), partially offset by purchase of short-term investments of RMB1,244.6 million (US$180.5 million).

Net cash generated from investing activities was RMB342.7 million in 2021, which was primarily attributable to proceeds from maturity of short-term investments of RMB2,166.9 million, partially offset by purchase of short-term investments of RMB1,833.7 million.

Financing Activities

Net cash used in financing activities in 2022 was RMB67.9 million (US$9.8 million), which was primarily attributable to repayment of bank debt of RMB38.7 million (US$5.6 million) and settlement of dividend payable for an amount of RMB32.6 million (US$4.7 million).

Net cash used in financing activities in 2021 was RMB38.9 million, which was primarily attributable to repayment of bank debt of RMB34.0 million and cash used for repurchase of Class A ordinary shares of RMB4.9 million.

Material Cash Requirements

92


 

The Group’s material cash requirements as of December 31, 2022 and any subsequent interim period primarily include the Group’s operating lease commitments, investment commitments, long-term loans, capital expenditures and working capital requirements.

The Group’s operating lease commitments consist of the commitments under the lease agreements for office premises. The Group leases the office facilities under non-cancelable operating leases with various expiration dates. The majority of the Group’s operating lease commitments are related to our office lease agreements in China.

The Group’s investment commitments represent long-term investments in a private company.

The Group’s long-term loans represent future maximum commitment relating to the principal amount and interests in connection with two loan agreements dated August 29, 2018 and November 21, 2018 in the aggregate principal amount of RMB260.0 million (US$40.8 million) and one loan agreement dated July 5, 2021 with the principal amount of RMB61.5 million (US$9.7 million). The annual interest rate for the loan agreements dated in 2018 was 1.472% prior to April 15, 2021 and 1.25% after April 15, 2021 on top of base rate of one-year interest rate released by the People’s Bank of China. The annual interest rate for the loan agreement dated in 2021 was 1.05% prior to July 1, 2022 and 0.75% after July 1, 2022 on top of base rate of one-year interest rate released by the People’s Bank of China. Under the agreements, the Group is obligated to repay the loans in equal instalment every three months with maturity terms ranging from eight years to ten years. The Group repaid RMB32.5 million, RMB34.0 million and RMB38.7 million (US$5.6 million) for the principals of loans during the years ended December 31, 2020, 2021 and 2022, respectively.

The following table sets forth the Group’s contractual obligations as of December 31, 2022:

 

 

 

Payment due by period

 

 

 

Total

 

 

Less than
1 year

 

 

1-3 years

 

 

3-5 years

 

 

More
than
5 years

 

 

 

(in RMB thousands)

 

Operating lease commitments

 

 

489,531

 

 

 

32,758

 

 

 

68,114

 

 

 

72,132

 

 

 

316,527

 

Investment commitments

 

 

3,715

 

 

 

3,715

 

 

 

 

 

 

 

 

 

 

Long-term loans

 

 

206,735

 

 

 

46,820

 

 

 

88,013

 

 

 

46,632

 

 

 

25,270

 

 

The Group’s capital expenditures are incurred primarily in connection with purchases of IT infrastructure equipment and buildings necessary to support the Group’s operations. The Group’s capital expenditures were RMB27.0 million, RMB16.5 million and RMB3.2 million (US$0.5 million), respectively, for the years ended December 31, 2020, 2021 and 2022. We intend to fund our future working capital requirements and capital expenditures from the Group’s existing cash balance, cash generated from operating activities and funds raised from financing activities.

The Group has not entered into any financial guarantees or other commitments to guarantee the payment obligations of any third parties. The Group does not have retained or contingent interests in assets transferred. The Group has not entered into contractual arrangements that support the credit, liquidity or market risk for transferred assets. The Group does not have obligations that arise or could arise from variable interests held in an unconsolidated entity, or obligations related to derivative instruments that are both indexed to and classified in the Group’s own equity, or not reflected in the statement of financial position.

Other than those shown above, the Group did not have any significant capital and other commitments, long-term obligations, or guarantees as of December 31, 2022.

Transfer of Funds and Other Assets

Under relevant PRC laws and regulations, we are permitted to remit funds to the VIEs through loans rather than capital contributions. The VIEs funded their operations primarily using cash generated from operating and financing activities. In addition, we and the VIEs may, from time to time, lend cash to each other to settle the payment obligations on each other’s behalf to provide temporary working capital support. In 2020 and 2021, the net amounts of working capital support provided by our PRC subsidiaries to the VIEs were RMB1,475.3 million and RMB12.5 million, respectively. In 2022, the net amount of working capital support provided by the VIEs to our PRC subsidiaries was RMB538.3 million (US$78.1 million). For more information, see “Item 4. Information on the Company—4.A. History and Development of the Company—Condensed Consolidating Schedule,” and consolidated financial statements included elsewhere in this annual report.

As of December 31, 2022, Sunlands Technology Group had made cumulative capital contributions of US$200.0 million to our PRC subsidiaries through an intermediate holding company. These funds have been used by our PRC subsidiaries for their operations. Our PRC subsidiaries maintained certain personnel for sales and marketing, research and development, and general and administrative functions to support the operations of the VIEs.

93


 

In 2020, 2021 and 2022, the VIEs transferred RMB17.1 million, RMB62.6 million and RMB51.6 million (US$7.5 million) of service fees to our PRC subsidiaries pursuant to the contractual arrangements, respectively. The outstanding balance of service fees owed by the VIEs to our PRC subsidiaries was nil as of each of December 31, 2020, 2021 and 2022. There were no other assets transferred between us and the VIEs in 2020, 2021 and 2022.

As advised by our PRC legal counsel, for any amounts owed by the VIEs to our PRC subsidiaries under the VIE agreements, unless otherwise required by PRC tax authorities, the Group is able to settle such amounts without limitations under the current effective PRC laws and regulations, provided that the VIEs have sufficient funds to do so and that the VIEs, in case in the form of non-enterprise institution, follow the principles of openness, fairness and impartiality, fix the price reasonably and regulate the decision-making, and do not damage the state interests, the interests of the non-enterprise institution or the rights and interests of the teachers and students when conducting such related party transaction.

Our subsidiaries are permitted to pay dividends to their shareholders, and eventually to Sunlands Technology Group, only out of their retained earnings, if any, as determined in accordance with PRC accounting standards and regulations. Such payment of dividends by entities registered in China is subject to limitations, which could result in limitations on the availability of cash to fund dividends or make distributions to shareholders of our securities. For example, our PRC subsidiaries and the VIEs are required to make appropriations to certain statutory reserve funds or may make appropriations to certain discretionary funds, which are not distributable as cash dividends except in the event of a solvent liquidation of the companies. For more details, see “Item 3. Key Information—D. Risk Factors—Risks Related to Doing Business in China—We may rely on dividends and other distributions on equity paid by our PRC and Hong Kong subsidiaries to fund any cash and financing requirements we may have, and any limitation on the ability of these subsidiaries in the PRC, including Hong Kong, to make payments to us could have a material and adverse effect on our ability to conduct business.”

Sunlands Technology Group has previously declared a special cash dividend of US$1.36 per ordinary share (or US$0.68 per ADS) to holders of its ordinary shares and ADSs on June 14, 2022, and is in the process of the distribution of such dividend as of the date of this annual report. Except for that, we have no plan to declare or pay any dividends in the near future on our shares or the ADSs representing our ordinary shares. We currently intend to retain most, if not all, of our available funds and any future earnings to operate and expand the Group’s business. See “Item 8. Financial Information—A. Consolidated Statements and Other Financial Information—Dividend Policy.”

As of the date of this annual report, no transfers, dividends, or distributions between Sunlands Technology Group, our PRC subsidiaries, and the VIEs, other than those described in this annual report, have been made. As of the date of this annual report, we do not have cash management policies in place that dictate how funds are transferred between Sunlands Technology Group, our subsidiaries, the VIEs and the investors. Rather, the funds can be transferred in accordance with the applicable laws and regulations discussed in this section.

To the extent cash or assets in the business are in the PRC, including Hong Kong, or a PRC (including Hong Kong) entity, the funds or assets may not be available to fund operations or for other use outside of the PRC or Hong Kong due to interventions in or the imposition of restrictions and limitations on the ability of Sunlands Technology Group, our subsidiaries, or the VIEs by the PRC government to transfer cash or assets. There is no assurance the PRC government will not intervene in or impose restrictions on the ability of Sunlands Technology Group, our subsidiaries, or the VIEs to transfer cash or assets. See “Item 3. Key Information—3.D. Risk Factors—Risks Related to Doing Business in China—We may rely on dividends and other distributions on equity paid by our PRC and Hong Kong subsidiaries to fund any cash and financing requirements we may have, and any limitation on the ability of these subsidiaries in the PRC, including Hong Kong, to make payments to us could have a material and adverse effect on our ability to conduct business.”

For the purpose of illustration, the below table reflects the hypothetical taxes that might be required to be paid within China, assuming that: (i) we have taxable earnings, and (ii) we determine to pay a dividend in the future:

 

 

Taxation
Scenario
(1)
Statutory Tax
and
Standard Rates

 

Hypothetical pre-tax earnings(2)

 

 

100

%

Tax on earnings at statutory rate of 25%(3)

 

 

(25

)%

Net earnings available for distribution

 

 

75

%

Withholding tax at standard rate of 10%(4)

 

 

(7.5

)%

Net distribution to Parent/Shareholders

 

 

67.5

%

 

Notes:

(1) The tax calculation has been simplified for the purpose of this example. The hypothetical book pre-tax earnings amount, which does not consider timing differences, is assumed to equal the taxable income in the PRC.

(2) Under the terms of the VIE agreements, sales service fees are charged by our PRC subsidiaries to the VIEs. For all the periods presented, these fees are recognized as cost of revenues of the VIEs, with a corresponding amount as service income by our PRC subsidiaries and eliminated in

94


 

consolidation. For income tax purposes, our PRC subsidiaries and the VIEs file income taxes on a separate company basis. The fees paid are recognized as a tax deduction by the VIEs and as income by our PRC subsidiaries and are tax neutral.

(3) Certain of our subsidiaries and VIEs qualifies for a 15% preferential income tax rate in China. However, such rate is subject to qualification, is temporary in nature, and may not be available in a future period. For purposes of this hypothetical example, the table above reflects a maximum tax scenario under which the full statutory rate would be effective.

(4) Upon the instance that the VIEs reach a cumulative level of profitability, because our PRC subsidiaries occupy certain trademarks and copyrights, the agreements will be updated to reflect charges for such trademarks and copyrights usage on the basis that they will qualify for tax neutral treatment.

China’s Enterprise Income Tax Law imposes a withholding income tax of 10% on dividends distributed by a Foreign Invested Enterprises, or the FIE, to its immediate holding company outside of China. A lower withholding income tax rate of 5% is applied if the FIE’s immediate holding company is registered in Hong Kong or other jurisdictions that have a tax treaty arrangement with China, subject to a qualification review at the time of the distribution. For the purpose of this hypothetical example, this table has been prepared based on a taxation scenario under which the full withholding tax would be applied. In addition, this table has been prepared under the assumption that all profits of the VIEs will be distributed as fees to our PRC subsidiaries under tax neutral contractual arrangements. If in the future, the accumulated earnings of the VIEs exceed the fees paid to our PRC subsidiaries, or if the current and contemplated fee structure between the intercompany entities is determined to be non-substantive and disallowed by Chinese tax authorities, we have other tax-planning strategies that can be deployed on a tax neutral basis. Should all tax planning strategies fail, the VIEs could, as a matter of last resort, make a non-deductible transfer to our PRC subsidiaries for the amounts of the stranded cash in the VIEs. This would result in the double taxation of earnings: one at the VIE level (for non-deductible expenses) and one at the PRC subsidiary level (for presumptive earnings on the transfer). Such a transfer and the related tax burdens would reduce our after-tax income by approximately 5.5% of the pre-tax income. The Group’s management is of the view that the likelihood that this scenario would happen is remote.

Holding Company Structure

Sunlands Technology Group is a holding company with no material operations of its own. The Group’s operations are primarily conducted through our subsidiaries and the VIEs in China. As a result, our ability to pay dividends depends upon dividends paid by our subsidiaries. If our subsidiaries or any newly formed subsidiaries incur debt on their own behalf in the future, the instruments governing their debt may restrict their ability to pay dividends to us.

In addition, our subsidiaries in China are permitted to pay dividends to us only out of their retained earnings, if any, as determined in accordance with the Accounting Standards for Business Enterprise as promulgated by the Ministry of Finance of the PRC, or PRC GAAP. In accordance with PRC company laws, the VIEs in China must make appropriations from their after-tax profit to non-distributable reserve funds including (i) statutory surplus fund and (ii) discretionary surplus fund. The appropriation to the statutory surplus fund must be at least 10% of the after-tax profits calculated in accordance with PRC GAAP. Appropriation is not required if the statutory surplus fund has reached 50% of the registered capital of the VIEs. Appropriation to discretionary surplus fund is made at the discretion of the VIEs. Pursuant to the law applicable to China’s foreign investment enterprise, our subsidiaries that are foreign investment enterprise in the PRC have to make appropriation from their after-tax profits, as determined under PRC GAAP, to reserve funds including (i) general reserve fund, (ii) enterprise expansion fund and (iii) staff bonus and welfare fund. The appropriation to the general reserve fund must be at least 10% of the after-tax profits calculated in accordance with PRC GAAP. Appropriation is not required if the reserve fund has reached 50% of the registered capital of our subsidiary. Appropriation to the other two reserve funds are at our subsidiary’s discretion.

As a Cayman Islands holding company, we are permitted under PRC laws and regulations to provide funding from the proceeds of our fund raising activities to our PRC subsidiaries only through loans or capital contributions, and to the VIEs only through loans, in each case subject to the satisfaction of the applicable government registration and reporting, approval requirements. As a result, there is uncertainty with respect to our ability to provide prompt financial support to our PRC subsidiaries and the VIEs when needed. Notwithstanding the foregoing, our PRC subsidiaries may use their own retained earnings (rather than Renminbi converted from foreign currency denominated capital) to provide financial support to the VIEs either through entrustment loans from our PRC subsidiaries to the VIEs or direct loans to the VIEs’ nominee shareholders, which would be contributed to the VIEs as capital injections. Such direct loans to the nominee shareholders would be eliminated in the Group’s consolidated financial statements against the VIEs’ share capital.

5.C. Research and Development, Patents and Licenses, etc.

The Group has focused on and will continue to invest in the technology system, which supports all key aspects of the Group’s online platform and is designed to optimize for scalability and flexibility. See “Item 4. Information on the Company—4.B. Business Overview.”

For details of the Group’s material licenses and approvals, see “Item 4. Information on the Company—4.B. Business Overview—Licenses and Approvals.”

95


 

5.D. Trend Information

Other than as disclosed elsewhere in this annual report on Form 20-F, we are not aware of any trends, uncertainties, demands, commitments or events for the year ended December 31, 2022 that are reasonably likely to have a material and adverse effect on our net revenues, income, profitability, liquidity or capital resources, or that would cause the disclosed financial information to be not necessarily indicative of future results of operations or financial condition.

5.E. Critical Accounting Estimates

For our critical accounting estimates, see “Item 5. Operating and Financial Review and Prospects—A. Operating Results—Critical Accounting Policies and Estimates.”

Item 6. Directors, Senior Management and Employees

6.A. Directors and Senior Management

The following table sets forth the name, age and position of each of our directors and executive officers as of the date of this annual report.

 

Directors and Executive Officers

 

Age

 

Position/Title

Peng Ou (also known as Jianhong Yin)

 

45

 

Founder, Chairman, Director

Tongbo Liu

 

36

 

Chief Executive Officer, Director

Lu Lv

 

39

 

Chief Financial Officer, Chief Strategy Officer, Director

Jing Gao

 

38

 

Vice President, Director

Yang Wang

 

48

 

Director

Zheng Zhao (also known as Ching Chiu)

 

44

 

Independent Director

Yifan Li

 

55

 

Independent Director

 

Peng Ou is our Founder and the Chairman of our board of directors. Mr. Peng Ou is the key architect of the Group’s success and has led the Group to the achievement of a number of milestones and transformations, including the transition of business from an offline to an online education model. Mr. Ou received his bachelor’s degree in marketing from Renmin University in 2000.

Tongbo Liu has served as our Chief Executive Officer since January 2015 and director since August 2017. He joined our company in 2009, immediately after graduation from Tsinghua University with a bachelor’s degree in applied mathematics. He started as a management trainee and was promoted to vice president in January 2012, responsible for our comprehensive operation in the greater Beijing region.

Lu Lv has served as our Chief Strategy Officer since July 2015, director since August 2017 and Chief Financial Officer since April 2020. Prior to joining us, Ms. Lv served as a partner of Taihe Capital, a leading boutique investment bank, from February 2015 to July 2015. From 2012 to 2015, she served as an executive director at Hina Group, an investment bank focused on advising leading companies in the technology, media and telecommunications industries in fund-raising activities. She received her MBA from Fudan University in 2010 and her bachelor’s degree in English from Hunan Normal University in 2004.

Jing Gao has served as our director since March 2021. She has been employed in our company since 2006. Ms. Gao has been a lecturer, project manager and director of the branch. Now she is the Vice President of Risk Control Department and is fully responsible for risk assessment and control. Ms. Gao received a bachelor's degree in business management from Beijing Correspondence College of economics and management in 2005.

Yang Wang has served as our director since August 2017. He has served as a partner of Primavera Capital, an investment house focused on private equity investments. Prior to that, he worked as the managing director of principal investment area at Goldman Sachs (Asia) L.L.C. from 2006 to 2010. Prior to his experience with Goldman Sachs (Asia) L.L.C., Mr. Wang worked for the investment banking division and private equity group of China International Capital Corporation Limited, or CICC, an investment bank listed on the Hong Kong Stock Exchange. Mr. Wang also serves as a director at Yum China Holdings, Inc., a leading restaurant company in China, and a director of Geely Automobile Holdings Limited, an auto manufacturing company in China. Mr. Wang received both his master’s and bachelor’s degrees from Shanghai Jiao Tong University.

Zheng Zhao has served as our independent director since June 2019. Mr. Zhao is currently the special assistant to the president and general manager of New Oriental Industry Funds, where he leads the company’s strategic development, mergers and acquisitions and strategic collaboration efforts, as well as maintains domestic and international customer relations. Prior to that, Mr. Zhao was a senior auditor at Ernst & Young. Mr. Zhao currently serves as an independent director of CLOOPEN GROUP HOLDING LIMITED. (a company listed on NYSE with stock ticker: RAAS) Mr. Zhao holds a master’s degree in finance, and a bachelor’s degree in economics, both from Peking University’s School of Economics.

96


 

Yifan Li has served as Chief Financial and Investment Advisor at Human Horizons Group Inc. since March 2022, and served as its Chief Financial Officer from April 2021 to March 2022. Previously, he was director and vice president of Geely Group, responsible for strategic investments, new business development and overseeing Geely’s financial holding companies. Prior to joining Geely, Mr. Li held CFO positions in various Chinese companies including Sanpower Group, China Zenix Auto International, Standard Water and Time Share Media, where he led initial public offerings and cross-border M&A transactions. Mr. Li also serves as a director at Xinyuan Real Estate Co., Ltd., Qudian Inc. and 36Kr Holdings Inc. Mr. Li received his MBA from the University of Chicago Booth School of Business, his master’s degree in accounting from the University of Texas at Dallas and his bachelor’s degree in world economics from Fudan University. He is a Certified Public Accountant in the United States and a Chartered Global Management Accountant.

Employment Agreements and Indemnification Agreements

We have entered into employment agreements with each of our executive officers. Each of our executive officers is employed for a specified time period, which can be renewed upon both parties’ agreement before the end of the current employment term. We may terminate an executive officer’s employment for cause at any time without advance notice in the event of, among other things, (i) commitments by such executive officer of any serious breach of the terms and conditions of his or her employment and our internal rules and procedures, (ii) conviction of a criminal offense, or (iii) severe neglect of his or her duties or embezzlement to our detriment. We may also terminate an executive officer’s employment by giving a 30 days’ prior written notice or by paying a compensation of an amount equal to one month’s wages of such executive officer. An executive officer may terminate his or her employment at any time by giving a 30 days’ prior written notice.

Each executive officer has agreed to hold, unless expressly consented to by us, at all times during and after the termination of his or her employment agreement, in strict confidence and not to use, any of our confidential information or the confidential information of our customers and suppliers. In addition, each executive officer has agreed to be bound by certain non-competition and non-solicitation restrictions during the term of his or her employment and for two years following the last date of employment. Specifically, each executive officer has agreed not to (i) carry out or otherwise be concerned or interested, directly or indirectly, in certain businesses in direct or indirect competition with us; (ii) assume employment with or provide services to certain of our competitors or engage, whether as principal, partner, licensor or otherwise, with such competitors; or (iii) seek directly or indirectly, by the offer of alternative employment or other inducement whatsoever, to solicit the services of any of our employees, agents or consultants who are employed or engaged by us at any time in the one year preceding the last date of his or her employment.

6.B. Compensation

Compensation of Directors and Senior Management

For the fiscal year ended December 31, 2022, we paid an aggregate of RMB1.6 million (US$0.2 million) in cash to our executive officers. The payment of compensation to our independent directors for their services rendered for the year ended December 31, 2022 is in a total amount of RMB1.7 million (US$0.2 million), which has been fully paid in cash. For share incentive grants to our directors and executive officers, see “—Share Incentive Plan.” We do not set aside any amount to provide pension, retirement or similar benefits.

Share Incentive Plan

2017 Plan

We adopted an employee share incentive plan in October 2017, or the 2017 Plan. The purpose of the 2017 Plan is to attract and retain exceptionally qualified personnel and to encourage them to acquire a proprietary interest in our growth and performance.

As of the date of this annual report, we are authorized to grant options or share purchase rights to purchase up to an aggregate of 58,049 ordinary shares under the 2017 Plan. As of the same date, options to purchase an aggregate number of 31,550 ordinary shares are outstanding, all of which had vested and become exercisable.

The following paragraphs summarize the terms of the 2017 Plan.

Types of Awards. The 2017 Plan permits the awards of options, share appreciation rights, rights to dividends and dividend equivalent right, restricted shares and restricted share units and other rights or benefits under the 2017 Plan.

Plan Administration. A committee formed in accordance with applicable stock exchange rules shall administer the 2017 Plan, unless otherwise determined by the board of directors.

Eligibility. Our employees and consultants are eligible to participate in the 2017 Plan. An employee or consultant who has been granted an award may, if he or she is otherwise eligible, be granted additional awards.

Designation of Award. Each award under the 2017 Plan is designated in an award agreement, which is a written agreement evidencing the grant of an award executed by the company and the grantee, including any amendments thereto.

97


 

Conditions of Award. The board of directors or any entity appointed by the board of directors to administer the 2017 Plan shall determine the provisions, terms, and conditions of each award including, but not limited to, the award vesting schedule, repurchase provisions, rights of first refusal, forfeiture provisions, and form of payment upon settlement of the award.

Terms of Award. The term of each award is stated in the award agreement between the company and the grantee of such award.

Transfer Restrictions. Unless otherwise determined by the administrator of the 2017 Plan, no award and no right under any such award, shall be assignable, alienable, saleable or transferable by the employee otherwise than by will or by the laws of descent and distribution unless, if so determined by the administrator of the 2017 Plan, the employee may, in the manner established by such administrator, designate a beneficiary or beneficiaries to exercise the rights of the employee, and to receive any property distributable, with respect to any award upon the death of the employee.

Exercise of Award. Any award granted under the 2017 Plan is exercisable at such times and under such conditions as determined by the administrator under the terms of the 2017 Plan and specified in the award agreement. An award is deemed to be exercised when exercise notice has been given to the company in accordance with the terms of the award by the person entitled to exercise the award and full payment for the shares with respect to which the award is exercised.

Amendment, Suspension or Termination of the 2017 Plan. The administrator of the 2017 Plan may amend, alter, suspend, discontinue or terminate this 2017 Plan, or any award agreement hereunder or any portion hereof or thereof at any time; provided, however, that no such amendment, alteration, suspension, discontinuation or termination shall be made without (i) shareholder approval with such legally mandated threshold for a resolution of the shareholders if such approval is necessary to comply with any tax or regulatory requirement for which or with which the administrator of the 2017 Plan deems it necessary or desirable to qualify or (ii) comply shareholder approval with such threshold for a resolution of the shareholders in respect of such amendment, alteration, suspension, discontinuation or termination as provided in our memorandum and articles of association for any amendment to the 2017 Plan that increases the total number of shares reserved for the purposes of the 2017 Plan, and (iii) with respect to any award agreement, the consent of the affected employee, if such action would materially and adversely affect the rights of such employee under any outstanding award.

As of the date of this annual report, there was no outstanding equity awards granted to our directors and executive officers under the 2017 Plan. As of the same date, our other employees as a group held options to purchase 31,550 Class C ordinary shares, with an exercise price of US$84.75 per share.

For discussions of our accounting policies for awards granted pursuant to the 2017 Plan, see Note 2 to our consolidated financial statements.

6.C. Board Practices

Board of Directors

Our board of directors consists of seven directors, including two independent directors, namely Mr. Yifan Li and Mr. Zheng Zhao. A director is not required to hold any shares in our company to qualify to serve as a director. The Corporate Governance Rules of the NYSE generally require that a majority of an issuer’s board of directors must consist of independent directors. However, the Corporate Governance Rules of the NYSE permit foreign private issuers like us to follow “home country practice” in certain corporate governance matters. We rely on this “home country practice” exception and do not have a majority of independent directors serving on our board of directors.

A director who to his knowledge is in any way, whether directly or indirectly, interested in a contract or arrangement or proposed contract or arrangement with our company is required to declare the nature of his or her interest at a meeting of our directors. A general notice given to the directors by any director to the effect that (i) he is a member or officer of any specified company or firm and is to be regarded as interested in any contract or transaction with that company or firm, or (ii) he is to be regarded as interested in any contract or transaction which may, after the date of such notice, be made with a specified person who is connected with him, shall be deemed a sufficient declaration of interest for the purposes of voting on a resolution in respect to a contract or transaction in which he/she has an interest. A director may vote in respect of any contract or proposed contract or arrangement notwithstanding that he may be interested therein and if he does so, his vote shall be counted and he may be counted in the quorum at any meeting of the directors at which any such contract or proposed contract or arrangement is considered, subject to any separate requirement for Audit Committee approval under applicable laws or the rules of the New York Stock Exchange, and unless disqualified by the chairman of the relevant board meeting. Our board of directors may exercise all of the powers of our company to borrow money, to mortgage or charge its undertaking, property and assets (present and future) and uncalled capital, and to issue debentures, bonds and other securities whenever money is borrowed or as security for any debt, liability or obligation of our company or of any third party. None of our directors has a service contract with us that provides for benefits upon termination of service as a director.

98


 

Committees of the Board of Directors

We have established an audit committee, a compensation committee and a nominating and corporate governance committee under our board of directors. We have adopted a charter for each of the three committees. Each committee’s members and functions are described below.

Audit Committee

Our audit committee consists of Mr. Yifan Li and Mr. Zheng Zhao, and is chaired by Mr. Yifan Li. We have determined that each of Mr. Yifan Li and Mr. Zheng Zhao satisfies the requirements of Section 303A of the Corporate Governance Rules of the NYSE and meet the independence standards under Rule 10A-3 under the Securities Exchange Act of 1934, as amended. We have determined that Mr. Yifan Li qualifies as an “audit committee financial expert.” The audit committee oversees our accounting and financial reporting processes and the audits of the Group’s financial statements. The audit committee is also responsible for, among other things:

reviewing and recommending to our board for approval, the appointment, re-appointment or removal of the independent auditor;
approving the remuneration and terms of engagement of the independent auditor and pre-approving all auditing and non-auditing services performed by our independent auditors;
obtaining and reviewing a written report from our independent auditor describing matters relating to its independence and quality control procedures;
discussing with the independent registered public accounting firm any audit problems or difficulties and any significant disagreements with the management;
reviewing and approving all proposed related party transactions, as defined in Item 404 of Regulation S-K under the Securities Act;
discussing the annual audited financial statements with management and the independent registered public accounting firm;
reviewing the adequacy and effectiveness of our accounting and internal control policies and procedures;
reviewing and reassessing the adequacy of the committee charter;
at least annually, evaluating the performance, responsibilities, budget and staffing of our internal audit function and review and approve the internal audit plan;
overseeing compliance with our code of business conduct and ethics and reporting on such compliance to our board of directors; and
reporting regularly to our board of directors.

Compensation Committee

Our compensation committee consists of Mr. Peng Ou, Mr. Tongbo Liu and Mr. Zheng Zhao, and is chaired by Mr. Peng Ou. We have determined that Mr. Zheng Zhao satisfies the “independence” requirements of Section 303A of the Corporate Governance Rules of the NYSE. The compensation committee assists our board of directors in reviewing and approving the compensation structure, including all forms of compensation, relating to our directors and executive officers. The compensation committee is also responsible for, among other things:

reviewing and approving the compensation of our chief executive officer and each of our other executive officers;
in consultation with our chief executive officer, periodically reviewing our management succession planning;
reviewing and evaluating our executive compensation and benefits policies generally (subject, if applicable, to shareholder approval), including the review and recommendation of any incentive-compensation and equity-based plans that are subject to the approval of our board of directors;
reviewing and reassessing the adequacy of the committee charter;
selecting compensation consultant, legal counsel or other adviser only after taking into consideration all factors relevant to that person’s independence from management; and
reporting regularly to our board of directors.

99


 

Nominating and Corporate Governance Committee

Our nominating and corporate governance committee consists of Mr. Peng Ou, Mr. Tongbo Liu and Mr. Zheng Zhao, and is chaired by Mr. Peng Ou. We have determined that Mr. Zheng Zhao satisfies the “independence” requirements of Section 303A of the Corporate Governance Rules of the NYSE. The nominating and corporate governance committee assists our board of directors in selecting individuals qualified to become our directors and in determining the composition of our board of directors and its committees. The nominating and corporate governance committee is also responsible for, among other things:

overseeing searches for and identify qualified individuals for membership on our board of directors;
recommending to our board of directors criteria for membership on our board of directors and its committees and recommending individuals for membership on our board of directors and its committees;
at least annually, leading our board of directors in a self-evaluation to determine whether it and its committees are functioning effectively;
at least annually, reviewing the evaluations prepared by each board committee of such committee’s performance and consider any recommendations for proposed changes to our board of directors;
reviewing and approving compensation (including equity-based compensation) for our directors;
overseeing an orientation and continuing education program for directors;
reviewing and reassessing the adequacy of the committee charter; and
reporting regularly to our board of directors.

Duties and Functions of Directors

Under Cayman Islands law, our directors owe fiduciary duties to our company, including a duty of loyalty, a duty to act honestly and a duty to act in what they consider in good faith to be in our best interests. Our directors must also exercise their powers only for a proper purpose. Our directors also owe to our company a duty to exercise the skill they actually possess and such care and diligence that a reasonable prudent person would exercise in comparable circumstances. It was previously considered that a director need not exhibit in the performance of his duties a greater degree of skill than may reasonably be expected from a person of his knowledge and experience. However, English and Commonwealth courts have moved towards an objective standard with regard to the required skill and care and these authorities are likely to be followed in the Cayman Islands. In fulfilling their duty of care to us, our directors must ensure compliance with our memorandum and articles of association, as amended and restated from time to time. Our company has the right to seek damages if a duty owed by our directors is breached. In limited exceptional circumstances, a shareholder may have the right to seek damages in our name if a duty owed by our directors is breached. The functions and powers of our board of directors include, among others, (i) convening shareholders’ annual general meetings and reporting its work to shareholders at such meetings, (ii) declaring dividends, (iii) appointing officers and determining their terms of offices and responsibilities, and (iv) approving the transfer of shares of our company, including the registering of such shares in our share register.

Terms of Directors and Officers

Our officers are elected by and serve at the discretion of the board. Each director is not subject to a term of office and holds office until such time as his successor takes office or until the earlier of his death, resignation or removal from office by ordinary resolution of the shareholders. A vacancy on the board created by the removal of a director may be filled by ordinary resolution or by the affirmative vote of a simple majority of the remaining directors present and voting at a board meeting. Mr. Peng Ou shall have the right to appoint or remove any Management Director (as defined under our fourth amended and restated memorandum and articles of association) by delivering a written notice to our company, provided that the Founder shall not be entitled to exercise such right if he or his affiliates do not hold any shares. A director will be removed from office automatically if, among other things, the director (i) becomes bankrupt or makes any arrangement or composition with his creditors; (ii) dies or is found by our company to be of unsound mind; (iii) resigns by notice in writing to our company; (iv) is prohibited by law or the rules of the New York Stock Exchange from being a director; or (v) is removed from office pursuant to any other provisions of our fourth amended and restated memorandum and articles of association.

6.D. Employees

The Group had 7,347, 4,064 and 2,318 full-time employees as of December 31, 2020, 2021 and 2022, respectively. The decrease in the number of full-time employees was mainly driven by the strategic contraction of the business. As of December 31, 2022, most of the Group’s employees were in Beijing, Guangzhou, Wuhan and Shenzhen.

The following table sets forth the number of the Group’s employees as of December 31, 2022:

100


 

 Function

 

Number of
Full-Time
Employees

 

 

Percentages

 

Academic and administrative faculty(1)

 

 

438

 

 

 

18.9

%

Sales and marketing staff

 

 

1,167

 

 

 

50.3

%

Sales operation

 

 

334

 

 

 

14.4

%

General and administrative

 

 

182

 

 

 

7.9

%

Technology development

 

 

197

 

 

 

8.5

%

Total

 

 

2,318

 

 

 

100.0

%

 

Note:

(1) Consists of teachers, mentors, course and educational content development professionals, and other administrative faculty members.

The Group enters into employment contracts with full-time employees which contain standard confidentiality and non-compete provisions. In addition to salaries and benefits, we provide performance-based bonuses for full-time employees and commission-based compensation for the sales and marketing force.

Under PRC law, the Group participates in various employee social security plans that are organized by municipal and provincial governments for PRC-based full-time employees, including pension, unemployment insurance, childbirth insurance, work-related injury insurance, medical insurance and housing insurance. The Group is required under PRC law to make contributions from time to time to employee benefit plans for PRC-based full-time employees at specified percentages of the salaries, bonuses and certain allowances of such employees, up to a maximum amount specified by the local governments in China.

We believe that the Group maintains a good working relationship with our employees, and the Group has not experienced any material labor disputes in the past. None of the Group’s employees are represented by labor unions.

6.E. Share Ownership

The following table sets forth information concerning the beneficial ownership of our ordinary shares as of March 31, 2023 by:

each of our directors and executive officers; and
each person known to the Group to beneficially own more than 5% of each class of our ordinary shares.

The calculations in the table below are based on 6,926,440 issued and outstanding ordinary shares as of March 31, 2023, comprising (i) 2,767,989 Class A ordinary shares (excluding 5,200 Class A ordinary shares issued to our depositary bank for bulk issuance of ADSs reserved for future issuances upon the exercise or vesting of awards under our share incentive plans), (ii) 826,389 Class B ordinary shares, and (iii) 3,332,062 Class C ordinary shares.

Beneficial ownership is determined in accordance with the rules and regulations of the SEC. In computing the number of shares beneficially owned by a person and the percentage ownership of that person, we have included shares that the person has the right to acquire within 60 days, including through the exercise of any option, warrant, or other right or the conversion of any other security. These shares, however, are not included in the computation of the percentage ownership of any other person.

101


 

 

 

 

Ordinary Shares Beneficially Owned

 

 

 

 

 

 

Class A

 

 

Class B

 

 

Class C

 

 

% of
Voting
Power

 

 

 

Number

 

 

Percentage

 

 

Number

 

 

Percentage

 

 

Number

 

 

Percentage

 

 

**

 

Directors and Executive Officers:†

 

 

 

 

 

 

 

 

 

 

 

 

 

 

 

 

 

 

 

 

 

Peng Ou(1)

 

 

111,120

 

 

 

4.0

 

 

 

 

 

 

 

 

 

2,721,904

 

 

 

81.7

 

 

 

65.3

 

Tongbo Liu(2)

 

 

30,385

 

 

 

1.1

 

 

 

 

 

 

 

 

 

482,732

 

 

 

14.5

 

 

 

11.6

 

Lu Lv(3)

 

 

31,866

 

 

 

1.1

 

 

 

 

 

 

 

 

 

127,426

 

 

 

3.8

 

 

 

3.1

 

Jing Gao(4)

 

 

60,383

 

 

 

2.2

 

 

 

 

 

 

 

 

 

 

 

 

 

 

*

 

Zheng Zhao

 

 

 

 

 

 

 

 

 

 

 

 

 

 

 

 

 

 

 

 

 

Yang Wang

 

 

 

 

 

 

 

 

 

 

 

 

 

 

 

 

 

 

 

 

 

Yifan Li

 

 

 

 

 

 

 

 

 

 

 

 

 

 

 

 

 

 

 

 

 

All directors and executive officers as a group

 

 

233,754

 

 

 

8.4

 

 

 

 

 

 

 

 

 

3,332,062

 

 

 

100.0

 

 

 

80.1

 

Principal Shareholders:

 

 

 

 

 

 

 

 

 

 

 

 

 

 

 

 

 

 

 

 

 

ELITE CONCEPT HOLDINGS LIMITED(5)

 

 

564,209

 

 

 

20.4

 

 

 

 

 

 

 

 

 

 

 

 

 

 

 

1.3

 

Affiliates of Orchid Asia(6)

 

 

352,776

 

 

 

12.7

 

 

 

 

 

 

 

 

 

 

 

 

 

 

*

 

PV PLUTO LIMITED(7)

 

 

 

 

 

 

 

 

826,389

 

 

 

100.0

 

 

 

 

 

 

 

 

 

13.8

 

Studyvip Online Education Limited(8)

 

 

 

 

 

 

 

 

 

 

 

 

 

 

2,084,772

 

 

 

62.6

 

 

 

49.8

 

MARBLE FAITH LIMITED(9)

 

 

 

 

 

 

 

 

 

 

 

 

 

 

637,132

 

 

 

19.1

 

 

 

15.2

 

SCuPt Global Limited(10)

 

 

 

 

 

 

 

 

 

 

 

 

 

 

355,306

 

 

 

10.7

 

 

 

8.5

 

 

Notes:

* Less than 1% of our total outstanding shares on an as-converted basis.

** For each person and group included in this column, percentage of voting power is calculated by dividing the voting power beneficially owned by such person or group by the voting power of all of our ordinary shares as a single class.

† The address of our directors and executive officers Mr. Peng Ou, Mr. Tongbo Liu and Ms. Lu Lv is Building 4-6, Chaolai Science Park, No. 36 Chuangyuan Road, Chaoyang District, Beijing, China. The address of Mr. Zheng Zhao is Suite 1503, New Oriental South Building, No. 2 Haidiandongsan Street, Beijing 100080, China. The address of Mr. Yang Wang is Wickhams Cay II, Road Town, Tortola, VG1110, the British Virgin Islands. The address of Mr. Yifan Li is 1339 Wanfang Road, Minhang Distict, Shanghai, China. The address of Ms. Jing Gao is Building 13, Chaolai Science and Technology Park, Chuangyuan Road, Laiguangying, Chaoyang, Beijing, China.

(1) Represents (i) 637,132 Class C ordinary shares held of record by MARBLE FAITH LIMITED, a British Virgin Islands company ultimately wholly owned by Vistra Trust (Hong Kong) Limited as trustee of an irrevocable trust constituted under the laws of the British Virgin Islands, with Mr. Peng Ou as the settlor and certain family members of Mr. Peng Ou as the beneficiaries; (ii) 2,084,772 Class C ordinary shares held of record by Studyvip Online Education Limited, a British Virgin Islands company wholly owned by Mr. Peng Ou; and (iii) 111,120 Class A ordinary shares in the form of ADSs held of record by Mr. Peng Ou.

(2) Represents (i) 355,306 Class C ordinary shares held of record by SCuPt Global Limited, a British Virgin Islands company wholly owned by Mr. Tongbo Liu; (ii) 127,426 Class C ordinary shares held of record by The TwinPeak Limited, a British Virgin Islands company ultimately wholly owned by Vistra Trust (Hong Kong) Limited, as trustee of an irrevocable trust constituted under the laws of the British Virgin Islands, with Mr. Tongbo Liu as the settlor and certain family members of Mr. Tongbo Liu as the beneficiaries; and (iii) 30,385 Class A ordinary shares in the form of ADSs held of record by Mr. Tongbo Liu.

(3) Represents (i) 127,426 Class C ordinary shares held of record by Summer Sea Investment Limited, a British Virgin Islands company ultimately wholly owned by Vistra Trust (Hong Kong) Limited, as trustee of an irrevocable trust constituted under the laws of the British Virgin Islands, with Ms. Lu Lv as the settlor and certain family members of Ms. Lu Lv as the beneficiaries; and (ii) 31,866 Class A ordinary shares in the form of ADSs held of record by Ms. Lu Lv.

(4) Represents 60,383 Class A ordinary shares in the form of ADSs held of record by Ms. Jing Gao.

(5) Represents 564,209 Class A ordinary shares directly held of record by ELITE CONCEPT HOLDINGS LIMITED, a Hong Kong company. The business address of ELITE CONCEPT HOLDINGS LIMITED is Flat/RM 4308B 43 AIA Tower, 183 Electric Road North Point, Hong Kong.

(6) Represents (i) 309,326 Class A ordinary shares directly held by Diamond Tower Investments Limited; and (ii) 43,450 Class A ordinary shares in the form of ADSs beneficially owned Ms. Lam Lai Ming. Diamond Tower Investments Limited is part of Orchid Asia V Group, Limited, an investment complex that focuses on companies in Asia and China in particular. Orchid Asia V Group, Limited is a wholly-owned subsidiary of AREO Holdings Limited. AREO Holdings Limited is wholly-owned by Ms. Lam Lai Ming. The business address of Diamond Tower Investments Limited is Vistra Corporate Services Centre, Wickhams Cay II, Road Town Tortola, VG1110, the British Virgin Islands.

(7) Represents 826,389 Class B ordinary shares held of record by PV PLUTO LIMITED, a British Virgin Islands company. The sole shareholder of PV PLUTO LIMITED is Primavera Capital Fund II L.P. The business address of PV PLUTO LIMITED is Wickhams Cay II, Road Town, Tortola, VG1110, the British Virgin Islands.

(8) Represents 2,084,772 Class C ordinary shares held of record by Studyvip Online Education Limited, a British Virgin Islands company wholly owned by Mr. Peng Ou. The business address of Studyvip Online Education Limited is Start Chambers, Wickham Cay II, P. O. Box 2221, Road Town, Tortola, the British Virgin Islands.

102


 

(9) Represents 637,132 Class C ordinary shares held of record by MARBLE FAITH LIMITED, a British Virgin Islands company ultimately wholly owned by Vistra Trust (Hong Kong) Limited, as trustee of an irrevocable trust constituted under the laws of the British Virgin Islands, with Mr. Peng Ou as the settlor and certain family members of Mr. Peng Ou as the beneficiaries. The business address of MARBLE FAITH LIMITED is Vistra Corporate Services Centre, Wickhams Cay II, Road Town, Tortola, VG 1110, the British Virgin Islands.

(10) Represents 355,306 Class C ordinary shares held of record by SCuPt Global Limited, a British Virgin Islands company wholly owned by Mr. Tongbo Liu. The business address of SCuPt Global Limited is Trinity Chambers, PO Box 4301, Road Town, Tortola, the British Virgin Islands.

 

To our knowledge, as of March 31, 2023, 1,789,676 of our Class A ordinary shares were held by one record holder in the United States, which was the Bank of New York Mellon, the depositary of our ADR program. The number of beneficial owners of our ADSs in the United States is likely to be much larger than the number of record holders of our ordinary shares in the United States.

We are not aware of any arrangement that may, at a subsequent date, result in a change of control of our company.

6.F. Disclosure of a Registrant’s Action to Recover Erroneously Awarded Compensation

Not applicable.

7.A. Major Shareholders

Please refer to “Item 6. Directors, Senior Management and Employees—6.E. Share Ownership.”

7.B. Related Party Transactions

Contractual Arrangements with Consolidated VIEs

See “Item 3. Key Information—Contractual Arrangements with Consolidated VIEs and Their Shareholders” and “Item 3. Key Information—Transfer of Funds and Other Assets.”

Employment Agreements and Indemnification Agreements

See “Item 6. Directors, Senior Management and Employees—6.A. Directors and Senior Management—Employment Agreements and Indemnification Agreements.”

Share Incentives

See “Item 6. Directors, Senior Management and Employees—6.B. Compensation—Share Incentive Plan.”

7.C. Interests of Experts and Counsel

Not applicable.

ITEM 8. FINANCIAL INFORMATION

8.A. Consolidated Statements and Other Financial Information

We have appended consolidated financial statements filed as part of this annual report on Form 20-F.

Legal Proceedings

From time to time, the Group may become a party to various legal or administrative proceedings arising in the ordinary course of the Group’s business. The Group is currently not a party to, and the Group is not aware of any threat of, any legal or administrative proceedings that, in the opinion of the management, are likely to have any material and adverse effect on the Group’s business, financial condition, cash flow or results of operations.

In June 2019, we, and certain of our current and former directors and officers and our underwriters in our initial public offering were named as defendants in a securities class action filed in the U.S. District Court for the Eastern District of New York. An amended complaint in this class action was filed in November 2019. The action, purportedly brought on behalf of a class of persons who allegedly suffered damages as a result of their trading in the ADSs, alleges that our registration statement on Form F-1 in connection with our March 2018 initial public offering contains materially false and misleading statements and omissions in violation of the U.S. federal securities laws. We filed a motion to dismiss the action in March 2020, which was denied by an order dated March 31, 2021. In July 2021, we filed a motion for judgment on the pleadings, which was denied on September 21, 2022. For risks and uncertainties relating to pending cases against us, see

103


 

“Item 3. Key Information—3.D. Risk Factors—Risks Related to the Group’s Business—The Group may be subject to litigations, allegations, complaints and investigations from time to time arising out of business operations. We and certain of our directors and officers have been named as defendants in a shareholder class action lawsuit, which could have a material adverse impact on the Group’s business, financial condition, results of operation, cash flows and reputation.”

Dividend Policy

We currently do not have any dividend policy. On June 14, 2022, our board of directors declared a special cash dividend of US$1.36 per ordinary share (or US$0.68 per ADS) to holders of our ordinary shares and ADSs, and is in the process of the distribution of such dividend as of the date of this annual report. Except for that, we have no plan to declare or pay any dividends in the near future on our shares or the ADSs representing our ordinary shares. We currently intend to retain most, if not all, of our available funds and any future earnings to operate and expand our business.

We are an exempted company incorporated in the Cayman Islands. We rely principally on dividends from our PRC subsidiaries for our cash requirements, including any payment of dividends to our shareholders. PRC regulations may restrict the ability of our PRC subsidiaries to pay dividends to us. See “Item 4. Information on the Company—4.B. Business Overview—Regulation—Regulations on Foreign Exchange—Dividend Distribution.”

Our board of directors has discretion as to whether to distribute dividends, subject to certain requirements of Cayman Islands law. Under Cayman Islands law, a Cayman Islands company may pay a dividend out of either profit or share premium account, provided that in no circumstances may a dividend be paid if this would result in the company being unable to pay its debts as they fall due in the ordinary course of business. Even if our board of directors decides to pay dividends, the form, frequency and amount will depend upon our future operations and earnings, capital requirements and surplus, general financial condition, contractual restrictions and other factors that the board of directors may deem relevant. If we pay any dividends on our ordinary shares, we will pay those dividends which are payable in respect of the Class A ordinary shares underlying the ADSs to the depositary, as the registered holder of such Class A ordinary shares, and the depositary then will pay such amounts to the ADS holders in proportion to the Class A ordinary shares underlying the ADSs held by such ADS holders, subject to the terms of the deposit agreement, including the fees and expenses payable thereunder.

8.B. Significant Changes

Except as otherwise disclosed in this annual report, we have not experienced any significant changes since the date of the annual financial statements included herein.

ITEM 9. THE OFFER AND LISTING

9.A. Offering and Listing Details

The ADSs representing our Class A ordinary shares have been listed on the New York Stock Exchange since March 23, 2018 under the symbol “STG.” Effective from August 31, 2021, the ratio of ADSs representing the Class A ordinary shares changed from every 25 ADSs representing one Class A ordinary share to every two ADSs representing one Class A ordinary share.

9.B. Plan of Distribution

Not applicable.

9.C. Markets

The ADSs representing our Class A ordinary shares have been listed on the New York Stock Exchange since March 23, 2018 under the symbol “STG.”

9.D. Selling Shareholders

Not applicable.

9.E. Dilution

Not applicable.

9.F. Expenses of the Issue

Not applicable.

104


 

ITEM 10. ADDITIONAL INFORMATION

10.A. Share Capital

Not applicable.

10.B. Memorandum and Articles of Association

Under the third clause of our fourth amended and restated memorandum and articles of association, the objects for which the Company is established are unrestricted and the Company shall have full power and authority to carry out any object not prohibited by the Companies Law (2016 Revision) or as the same may be revised from time to time, or any other law of the Cayman Islands. The following are summaries of material provisions of our fourth amended and restated memorandum and articles of association and the Companies Act (As Revised) of the Cayman Islands which we refer to as the “Companies Act” below insofar as they relate to the material terms of our ordinary shares.

Ordinary Shares

General. Our authorized share capital is US$50,000 divided into 1,000,000,000 shares with a par value of US$0.00005 each, comprising (i) 796,062,195 Class A ordinary shares with a par value of US$0.00005 each, (ii) 826,389 Class B ordinary shares with a par value of US$0.00005 each, and (iii) 203,111,416 Class C ordinary shares with a par value of US$0.00005 each. Holders of ordinary shares have the same rights except for voting and conversion rights as set out in our fourth amended and restated memorandum and articles of association. All of our issued and outstanding ordinary shares are fully paid and non-assessable. Certificates representing the ordinary shares are issued in registered form. We may not issue share to bearer. Our shareholders who are non-residents of the Cayman Islands may freely hold and transfer their ordinary shares.

Dividends. The holders of our ordinary shares are entitled to such dividends as may be declared by our board of directors subject to our fourth amended and restated memorandum and articles of association and the Companies Act. Our fourth amended and restated memorandum and articles of association provide that dividends may be declared and paid out of our profits, realized or unrealized. Dividends may also be declared and paid out of share premium account or any other fund or account which can be authorized for this purpose in accordance with the Companies Act.

Voting Rights. In respect of all matters subject to shareholder vote, each Class A ordinary share is entitled to one vote, each Class B ordinary share is entitled to seven votes, and each Class C ordinary share is entitled to ten votes.

A quorum required for a meeting of shareholders consists of a majority of the votes attaching to the issued and outstanding shares entitled to vote at general meetings present in person or by proxy or, if a corporation or other non-natural person, by its duly authorized representative. As a Cayman Islands exempted company, we are not obliged by the Companies Act to call shareholders’ annual general meetings. Our fourth amended and restated memorandum and articles of association provide that we may (but are not obliged to) in each year hold a general meeting as our annual general meeting in which case we will specify the meeting as such in the notices calling it, and the annual general meeting will be held at such time and place as may be determined by our directors. We, however, will hold an annual shareholders’ meeting during each fiscal year, as required by the Listing Rules at the NYSE. Each general meeting, other than an annual general meeting, shall be an extraordinary general meeting. Shareholders’ annual general meetings and any other general meetings of our shareholders may be called by a majority of our board of directors or our chairman and a majority of our board of directors or our chairman shall, upon requisition of shareholders holding not less 10% of all votes attaching to all issued and outstanding ordinary shares entitled to vote at general meetings, convene an extraordinary general meeting; however, our fourth amended and restated memorandum and articles of association do not provide our shareholders with any right to put any proposals before annual general meetings or extraordinary general meetings not called by such shareholders. Advance notice of at least fifteen (15) days is required for the convening of our annual general meeting and other general meetings unless such notice is waived in accordance with our articles of association.

An ordinary resolution to be passed at a meeting by the shareholders requires the affirmative vote of a simple majority of the votes attaching to the ordinary shares cast by those shareholders entitled to vote who are present in person or by proxy at a general meeting, while a special resolution also requires the affirmative vote of no less than two-thirds of the votes attaching to the ordinary shares cast by those shareholders entitled to vote who are present in person or by proxy at a general meeting. A special resolution will be required for important matters such as making changes to our fourth amended and restated memorandum and articles of association.

Transfer of Ordinary Shares. Subject to the restrictions in our fourth amended and restated memorandum and articles of association as set out below, any of our shareholders may transfer all or any of his or her ordinary shares by an instrument of transfer in the usual or common form or any other form approved by our board of directors.

Our board of directors may, in its absolute discretion, decline to register any transfer of any ordinary share which is not fully paid up or on which we have a lien. Our board of directors may also decline to register any transfer of any ordinary share unless:

105


 

the instrument of transfer is lodged with us, accompanied by the certificate for the ordinary shares to which it relates and such other evidence as our board of directors may reasonably require to show the right of the transferor to make the transfer;
the instrument of transfer is in respect of only one class of shares;
the instrument of transfer is properly stamped, if required;
in the case of a transfer to joint holders, the number of joint holders to whom the ordinary share is to be transferred does not exceed four; and
a fee of such maximum sum as the NYSE may determine to be payable or such lesser sum as our directors may from time to time require is paid to us in respect thereof.

If our directors refuse to register a transfer of any share they shall, within two calendar months after the date on which the instrument of transfer was lodged, send to each of the transferor and the transferee notice of such refusal.

The registration of transfers may, after compliance with any notice required of the NYSE, be suspended and the register closed at such times and for such periods as our board of directors may from time to time determine, provided, however, that the registration of transfers shall not be suspended nor the register closed for more than 30 days in any year.

Liquidation. On a return of capital on winding up or otherwise (other than on conversion, redemption or purchase of ordinary shares), if the assets available for distribution amongst our shareholders shall be more than sufficient to repay the whole of the share capital at the commencement of the winding up, the surplus shall be distributed amongst our shareholders in proportion to the par value of the shares held by them at the commencement of the winding up, subject to a deduction from those shares in respect of which there are monies due, of all monies payable to our company for unpaid calls or otherwise. If our assets available for distribution are insufficient to repay all of the paid-up capital, the assets will be distributed so that the losses are borne by our shareholders in proportion to the par value of the shares held by them. Any distribution of assets or capital to a holder of ordinary share will be the same in any liquidation event.

Redemption, Repurchase and Surrender of Ordinary Shares. We may issue shares on terms that such shares are subject to redemption, at our option or at the option of the holders thereof, on such terms and in such manner as may be determined, before the issue of such shares, by our board of directors. Our company may also repurchase any of our shares provided that the manner and terms of such purchase have been approved by our board of directors or are otherwise authorized by our fourth memorandum and articles of association. Under the Companies Act, the redemption or repurchase of any share may be paid out of our company’s profits or out of the proceeds of a fresh issue of shares made for the purpose of such redemption or repurchase, or out of capital (including share premium account and capital redemption reserve) if the company can, immediately following such payment, pay its debts as they fall due in the ordinary course of business. In addition, under the Companies Act no such share may be redeemed or repurchased (a) unless it is fully paid up, (b) if such redemption or repurchase would result in there being no shares outstanding, or (c) if the company has commenced liquidation. In addition, our company may accept the surrender of any fully paid share for no consideration.

Variations of Rights of Shares. If at any time our share capital is divided into different classes or series of shares, the rights attached to any class or series of shares (unless otherwise provided by the terms of issue of the shares of that class or series), whether or not our company is being wound-up, may be varied with the consent in writing of a majority the holders of the issued shares of that class or series or with the sanction of an ordinary resolution at a separate meeting of the holders of the shares of the class or series. The rights conferred upon the holders of the shares of any class issued shall not, unless otherwise expressly provided by the terms of issue of the shares of that class, be deemed to be varied by the creation or issue of further shares ranking pari passu with such existing class of shares.

Inspection of Books and Records. Holders of our ordinary shares have no general right under Cayman Islands law to inspect or obtain copies of our list of shareholders or our corporate records (other than copies of our memorandum and articles of association, our register of mortgages and charges, any special resolutions passed by our shareholders, and a list of our current directors). However, we will provide our shareholders with annual audited financial statements. See “—10.H. Document on Display.”

Issuance of Additional Shares. Our fourth amended and restated memorandum and articles of association authorizes our board of directors to issue additional ordinary shares from time to time as our board of directors shall determine, to the extent of available authorized but unissued shares.

Our fourth amended and restated memorandum and articles of association also authorizes our board of directors to, without the approval of our shareholders, establish from time to time one or more series of preferred shares and to determine, with respect to any series of preferred shares, the terms and rights of that series, including, among other things:

the designation of the series;
the number of shares of the series;
the dividend rights, conversion rights, and voting rights; and

106


 

the rights and terms of redemption and liquidation preferences.

Our board of directors may issue preferred shares without action by our shareholders to the extent authorized but unissued. Issuance of these shares may dilute the voting power of holders of ordinary shares.

Anti-Takeover Provisions. Some provisions of our fourth amended and restated memorandum and articles of association may discourage, delay or prevent a change of control of our company or management that shareholders may consider favorable, including provisions that authorize our board of directors to issue authorized preferred shares in one or more series and to designate the price, rights, preferences, privileges and restrictions of such preferred shares without any further vote or action by our shareholders.

Exempted Company. We are an exempted company with limited liability under the Companies Act. The Companies Act distinguishes between ordinary resident companies and exempted companies. Any company that is registered in the Cayman Islands but conducts business mainly outside of the Cayman Islands may apply to be registered as an exempted company. The requirements for an exempted company are essentially the same as for an ordinary company except that an exempted company:

does not have to file an annual return of its shareholders with the Registrar of Companies;
is not required to open its register of members for inspection;
does not have to hold an annual general meeting;
may issue shares with no par value;
may obtain an undertaking against the imposition of any future taxation (such undertakings are usually given for 20 years in the first instance);
may register by way of continuation in another jurisdiction and be deregistered in the Cayman Islands;
may register as a limited duration company; and
may register as a segregated portfolio company.

“Limited liability” means that the liability of each shareholder is limited to the amount unpaid by the shareholder on that shareholder’s shares of the company (except in exceptional circumstances, such as involving fraud, the establishment of an agency relationship or an illegal or improper purpose or other circumstances in which a court may be prepared to pierce or lift the corporate veil).

10.C. Material Contracts

We have not entered into any material contracts other than in the ordinary course of business and other than those described in this annual report on Form 20-F.

10.D. Exchange Controls

See “Item 4. Information of the Company—4.B. Business Overview—Regulation—Regulations Relating to Foreign Exchange.”

10.E. Taxation

The following discussion of the Cayman Islands, PRC and United States federal income tax consequences of an investment in the ADSs or ordinary shares is based upon laws and relevant interpretations thereof in effect as of the date of this annual report, all of which are subject to change. This discussion does not deal with all possible tax consequences relating to an investment in the ADSs or ordinary shares, such as the tax consequences under state, local and other tax laws. To the extent that the discussion relates to matters of Cayman Islands tax law, it represents the opinion of Maples and Calder (Hong Kong) LLP, our Cayman Islands legal counsel. To the extent that the discussion relates to matters of PRC tax law, it represents the opinion of Tian Yuan Law Firm, our PRC legal counsel.

Cayman Islands Taxation

The Cayman Islands currently levies no taxes on individuals or corporations based upon profits, income, gains or appreciation, and there is no taxation in the nature of inheritance tax or estate duty. There are no other taxes likely to be material to us or holders of our ADSs or ordinary shares levied by the government of the Cayman Islands, except for stamp duties which may be applicable on instruments executed in, or after execution brought within the jurisdiction of the Cayman Islands. The Cayman Islands is not party to any double tax treaties that are applicable to any payments made to or by our company. There are no exchange control regulations or currency restrictions in the Cayman Islands.

107


 

Payments of dividends and capital in respect of the ADSs or ordinary shares will not be subject to taxation in the Cayman Islands and no withholding will be required on the payment of a dividend or capital to any holder of the ADSs or ordinary shares, nor will gains derived from the disposal of the ADSs or ordinary shares be subject to Cayman Islands income or corporate tax.

People’s Republic of China Taxation

Under the PRC EIT Law, which became effective on January 1, 2008 and amended on December 29, 2018, an enterprise established outside the PRC with “de facto management bodies” within the PRC is considered a “resident enterprise” for PRC enterprise income tax purposes and is generally subject to a uniform 25% enterprise income tax rate on its worldwide income. Under the implementation regulations to the PRC EIT Law, a “de facto management body” is defined as a body that has material and overall management and control over the manufacturing and business operations, personnel and human resources, finances and properties of an enterprise.

In addition, the SAT Circular 82 issued by the SAT in April 2009 specifies that certain offshore incorporated enterprises controlled by PRC enterprises or PRC enterprise groups will be classified as PRC resident enterprises if the following are located or resident in the PRC: (a) senior management personnel and departments that are responsible for daily production, operation and management; (b) financial and personnel decision making bodies; (c) key properties, accounting books, company seal, minutes of board meetings and shareholders’ meetings; and (d) half or more of the senior management or directors having voting rights. Further to SAT Circular 82, the SAT issued the SAT Bulletin 45, which took effect in September 2011, to provide more guidance on the implementation of SAT Circular 82. SAT Bulletin 45 provides for procedures and administration details of determination on resident status and administration on post-determination matters. Our company is a company incorporated outside the PRC. As a holding company, its key assets are its ownership interests in its subsidiaries, and its key assets are located, and its records (including the resolutions of its board of directors and the resolutions of its shareholders) are maintained, outside the PRC. As such, we do not believe that our company meets all of the conditions above or is a PRC resident enterprise for PRC tax purposes. For the same reasons, we believe our other entities outside of China are not PRC resident enterprises either. However, the tax resident status of an enterprise is subject to determination by the PRC tax authorities and uncertainties remain with respect to the interpretation of the term “de facto management body.” There can be no assurance that the PRC government will ultimately take a view that is consistent with us. If the PRC tax authorities determine that our Cayman Islands holding company is a PRC resident enterprise for PRC enterprise income tax purposes, a number of unfavorable PRC tax consequences could follow. For example, a 10% withholding tax would be imposed on dividends we pay to our non-PRC enterprise shareholders (including the ADS holders). In addition, non-resident enterprise shareholders (including the ADS holders) may be subject to PRC tax on gains realized on the sale or other disposition of ADSs or ordinary shares, if such income is treated as sourced from within the PRC. Furthermore, if we are deemed a PRC resident enterprise, dividends paid to our non-PRC individual shareholders (including the ADS holders) and any gain realized on the transfer of ADSs or ordinary shares by such shareholders may be subject to PRC tax at a rate of 20% (which, in the case of dividends, may be withheld at source by us). These rates may be reduced by an applicable tax treaty, but it is unclear whether non-PRC shareholders of our company would be able to claim the benefits of any tax treaties between their country of tax residence and the PRC in the event that we are treated as a PRC resident enterprise. See “Item 3. Key Information—3.D. Risk Factors—Risks Related to Doing Business in China—If we are classified as a PRC resident enterprise for PRC enterprise income tax purposes, such classification could result in unfavorable tax consequences to us and our non-PRC shareholders and ADS holders.”

Material U.S. Federal Income Tax Considerations

The following is a discussion of the material U.S. federal income tax consequences to the U.S. Holders described below of owning and disposing of ADSs or ordinary shares, but it does not purport to be a comprehensive description of all of the tax considerations that may be relevant to a particular person’s decision to hold ADSs or ordinary shares. This discussion applies only to a U.S. Holder that holds ADSs or ordinary shares as capital assets for U.S. federal income tax purposes. In addition, it does not describe all of the tax consequences that may be relevant in light of a U.S. Holder’s particular circumstances, including alternative minimum tax and Medicare contribution tax consequences, and tax consequences applicable to U.S. Holders subject to special rules, such as:

certain financial institutions;
dealers or traders in securities that use a mark-to-market method of tax accounting;
persons holding ADSs or ordinary shares as part of a straddle, wash sale, hedging or conversion transaction or integrated transaction or persons entering into a constructive sale with respect to the ADSs or ordinary shares;
persons whose functional currency for U.S. federal income tax purposes is not the U.S. dollar;
entities classified as partnerships for U.S. federal income tax purposes (and investors therein);
tax-exempt entities, “individual retirement accounts” or “Roth IRAs”;

108


 

persons that own or are deemed to own ADSs or ordinary shares representing ten percent or more of our voting power or value;
persons who acquired ADSs or ordinary shares pursuant to the exercise of an employee stock option or otherwise as compensation; or
persons holding ADSs or ordinary shares in connection with a trade or business conducted outside of the United States.

If an entity that is classified as a partnership for U.S. federal income tax purposes owns ADSs or ordinary shares, the U.S. federal income tax treatment of its partners will generally depend on the status of such partners and the activities of the partnership. Partnerships owning ADSs or ordinary shares and partners in such partnerships should consult their tax advisers as to the particular U.S. federal income tax consequences of owning and disposing of ADSs or ordinary shares.

This discussion is based on the Internal Revenue Code of 1986, as amended, or the Code, administrative pronouncements, judicial decisions and final, temporary and proposed Treasury regulations, and the income tax treaty between the United States and the PRC, or the Treaty, all as of the date hereof, any of which is subject to change, possibly with retroactive effect. This discussion is also based, in part, on representations by the Depositary and assumes that each obligation under the deposit agreement and any related agreement will be performed in accordance with its terms.

For purposes of this discussion, a “U.S. Holder” is a person that is eligible for the benefits of the Treaty, and is a beneficial owner of ADSs or ordinary shares that for U.S. federal income tax purposes is:

a citizen or individual resident of the United States;
a corporation, or other entity taxable as a corporation, created or organized in or under the laws of the United States, any state therein or the District of Columbia; or
an estate or trust the income of which is subject to U.S. federal income taxation regardless of its source.

Treasury regulations that apply to taxable years beginning on or after December 28, 2021, or the Foreign Tax Credit Regulations, may in some circumstances prohibit a U.S. person from claiming a foreign tax credit with respect to certain non-U.S. taxes that are not creditable under applicable income tax treaties. Accordingly, U.S. investors that are not eligible for benefits under the Treaty should consult their tax advisers regarding the creditability or deductibility of any PRC taxes imposed on dividends on, or dispositions of, the ADSs or ordinary shares. This discussion does not apply to investors in this special situation.

U.S. Holders should consult their tax advisers concerning the U.S. federal, state, local and non-U.S. tax consequences of owning and disposing of ADSs or ordinary shares in their particular circumstances.

In general, a U.S. Holder who owns ADSs will be treated as the owner of the underlying shares represented by those ADSs for U.S. federal income tax purposes. Accordingly, no gain or loss will be recognized if a U.S. Holder exchanges ADSs for the underlying shares represented by those ADSs.

Except as described in “Passive Foreign Investment Company Rules” below, this discussion assumes that we are not, and will not become, a passive foreign investment company, or PFIC.

Taxation of Distributions

Distributions paid on the ADSs or ordinary shares, other than certain pro rata distributions of ADSs or ordinary shares, will be treated as dividends to the extent paid out of our current or accumulated earnings and profits (as determined under U.S. federal income tax principles). Because we do not maintain calculations of our earnings and profits under U.S. federal income tax principles, it is expected that distributions generally will be reported to U.S. Holders as “dividends” for U.S. federal income tax purposes. Such dividends will not be eligible for the dividends-received deduction generally available to U.S. corporations under the Code. Subject to applicable limitations, dividends paid to certain non-corporate U.S. Holders may be taxable at reduced rates. Non-corporate U.S. Holders should consult their tax advisers regarding the availability of the reduced tax rate on dividends in their particular circumstances.

Dividends will be included in a U.S. Holder’s income generally on the date of the U.S. Holder’s, or in the case of ADSs, the Depositary’s, receipt. The amount of any dividend income paid in currency other than U.S. dollars will be the U.S. dollars amount calculated by reference to the spot rate in effect on the date of receipt, regardless of whether the payment is in fact converted into U.S. dollars on such date. If the dividend is converted into U.S. dollars on the date of receipt, a U.S. Holder generally should not be required to recognize foreign currency gain or loss in respect of the amount received. A U.S. Holder may have foreign currency gain or loss if the dividend is converted into U.S. dollars after the date of receipt.

Dividends will be treated as foreign-source income for foreign tax credit purposes. As described in “—People’s Republic of China Taxation,” dividends paid by us may be subject to PRC withholding tax. For U.S. federal income tax purposes, the amount of the dividend income will include amounts withheld in respect of the PRC withholding tax. Subject to applicable limitations, which vary depending upon the U.S. Holder’s circumstances, PRC taxes withheld from dividend payments (at a rate not exceeding the applicable rate provided in the Treaty) generally will be creditable against a U.S.

109


 

Holder’s U.S. federal income tax liability. The rules governing foreign tax credits are complex and U.S. Holders should consult their tax advisers regarding the creditability of foreign tax credits in their particular circumstances. In lieu of claiming a credit, a U.S. Holder may elect to deduct such PRC taxes in computing its taxable income, subject to applicable limitations. An election to deduct creditable foreign taxes instead of claiming foreign tax credits must apply to all creditable foreign taxes paid or accrued in the taxable year.

Sale or Other Disposition of ADSs or Ordinary Shares

For U.S. federal income tax purposes, gain or loss realized on the sale or other taxable disposition of ADSs or ordinary shares will be capital gain or loss, and will be long-term capital gain or loss if the U.S. Holder held the ADSs or ordinary shares for more than one year. The amount of the gain or loss will equal the difference between the U.S. Holder’s tax basis in the ADSs or ordinary shares disposed of and the amount realized on the disposition, in each case as determined in U.S. dollars.

As described in “—People’s Republic of China Taxation” above, gains on the sale of ADSs or ordinary shares may be subject to PRC taxes if we are treated as a PRC resident enterprise for PRC tax purposes. Under the Code, capital gains of U.S. persons are generally treated as U.S.-source income. However, a U.S. Holder may be able to elect to treat the gain as foreign-source income under the Treaty and claim foreign tax credit in respect to any PRC tax on dispositions. The Foreign Tax Credit Regulations generally preclude a U.S. Holder from claiming a foreign tax credit with respect to PRC income taxes on gains from dispositions of ADSs or ordinary shares if the U.S. Holder does not elect to apply the benefits of the Treaty. However, in that case it is possible that any PRC taxes on disposition gains may either be deductible or reduce the amount realized on the disposition. The rules governing foreign tax credits and deductibility of foreign taxes are complex. U.S. Holders should consult their tax advisers regarding the consequences of the imposition of any PRC tax on disposition gains, including the Treaty's resourcing rule, any reporting requirements with respect to a Treaty-based return position and the creditability or deductibility of the PRC tax in their particular circumstances (including any applicable limitations).

Passive Foreign Investment Company Rules

In general, a non-U.S. corporation is a PFIC for any taxable year in which (i) 75% or more of its gross income consists of passive income or (ii) 50% or more of the average quarterly value of its assets consists of assets that produce, or are held for the production of, passive income. For purposes of the above calculations, a non-U.S. corporation that owns, directly or indirectly, at least 25% by value of the shares of another corporation is treated as if it held its proportionate share of the assets of the other corporation and received directly its proportionate share of the income of the other corporation. Passive income generally includes dividends, interest, rents, royalties and certain gains. Cash is a passive asset for these purposes. Based on the composition of our income and assets and the value of our assets, including goodwill, which is based on the price of the ADSs, we believe that we were not a PFIC for the 2022 taxable year and we do not expect to be a PFIC for our current taxable year. However, it is not entirely clear how the contractual arrangements between our wholly-owned PRC subsidiaries, our consolidated affiliated entities and the shareholders of our consolidated affiliated entities will be treated for purposes of the PFIC rules. Because the treatment of the contractual arrangements is not entirely clear, because we hold a substantial amount of cash, and because PFIC status depends upon the composition of our income and assets and the value of our assets from time to time (which may be determined, in part, by reference to the market price of the ADSs or ordinary shares, which could be volatile), there can be no assurance that we will not be a PFIC for our current taxable year or any future taxable year.

If we were a PFIC for any taxable year and any of our subsidiaries, consolidated affiliated entities or other companies in which we own or are treated as owning equity interests were also a PFIC (any such entity, a “Lower-tier PFIC”), U.S. Holders would be deemed to own a proportionate amount (by value) of the shares of each Lower-tier PFIC and would be subject to U.S. federal income tax according to the rules described in the subsequent paragraph on (i) certain distributions by a Lower-tier PFIC and (ii) dispositions of shares of Lower-tier PFICs, in each case as if the U.S. Holders held such shares directly, even though the U.S. Holders had not received the proceeds of those distributions or dispositions.

In general, if we were a PFIC for any taxable year during which a U.S. Holder holds ADSs or ordinary shares, gain recognized by such U.S. Holder on a sale or other disposition (including certain pledges) of its ADSs or ordinary shares would be allocated ratably over that U.S. Holder’s holding period. The amounts allocated to the taxable year of the sale or disposition and to any year before we became a PFIC would be taxed as ordinary income. The amount allocated to each other taxable year would be subject to tax at the highest rate in effect for individuals or corporations, as appropriate, for that taxable year, and an interest charge would be imposed on the resulting tax liability for each such year. Furthermore, to the extent that distributions received by a U.S. Holder in any year on its ADSs or ordinary shares exceed 125% of the average of the annual distributions on the ADSs or ordinary shares received during the preceding three taxable years or the U.S. Holder’s holding period for the ADSs or ordinary shares, whichever is shorter, such distributions would be subject to taxation in the same manner.

Alternatively, if we were a PFIC and if the ADSs were “regularly traded” on a “qualified exchange,” as defined in applicable Treasury regulations, a U.S. Holder could make a mark-to-market election that would result in tax treatment different from the general tax treatment for PFICs described in the preceding paragraph. The ADSs would be treated as

110


 

“regularly traded” for any calendar year in which more than a de minimis quantity of the ADSs were traded on a qualified exchange on at least 15 days during each calendar quarter. The New York Stock Exchange, where our ADSs are listed, is a qualified exchange for this purpose. U.S. Holders will not be able to make a mark-to-market election with respect to Lower-tier PFICs, if any. Accordingly, if we were a PFIC for any taxable year, a U.S. Holder that makes the mark-to-market election may continue to be subject to the general PFIC rules with respect to such U.S. Holder’s indirect interest in any Lower-tier PFICs.

If a U.S. Holder makes the mark-to-market election, the U.S. Holder generally will recognize as ordinary income any excess of the fair market value of the ADSs at the end of each taxable year over their adjusted tax basis, and will recognize an ordinary loss in respect of any excess of the adjusted tax basis of the ADSs over their fair market value at the end of the taxable year (but only to the extent of the net amount of income previously included as a result of the mark-to-market election). If a U.S. Holder makes the election, the U.S. Holder’s tax basis in the ADSs will be adjusted to reflect the income or loss amounts recognized. Any gain recognized on the sale or other disposition of ADSs in a year when we are a PFIC will be treated as ordinary income and any loss will be treated as an ordinary loss (but only to the extent of the net amount of income previously included as a result of the mark-to-market election, with any excess treated as capital loss).

If a U.S. Holder makes the mark-to-market election, distributions paid on ADSs will be treated as discussed under “—Taxation of Distributions” above. However, regardless of whether a U.S. Holder makes the mark-to-market election, if we were a PFIC or, with respect to particular U.S. Holder, were treated as a PFIC for the taxable year in which we paid a dividend or for the prior taxable year, the preferential dividend rates discussed above with respect to dividends paid to certain non-corporate U.S. Holders would not apply.

If we are a PFIC for any taxable year during which a U.S. Holder owns ADSs or ordinary shares, we will generally continue to be treated as a PFIC with respect to the U.S. Holder for all succeeding years during which the U.S. Holder owns ADSs or ordinary shares, even if we cease to meet the threshold requirements for PFIC status.

We do not intend to provide the information that would otherwise enable U.S. Holders to make a “qualified electing fund election,” which would have resulted in alternate treatment if we were a PFIC for any taxable year.

If we were a PFIC for any taxable year during which a U.S. Holder owned any ADSs or ordinary shares, the U.S. Holder would generally be required to file annual reports with the Internal Revenue Service.

U.S. Holders should consult their tax advisers regarding the determination of whether we are a PFIC for any taxable year and the potential application of the PFIC rules to their ownership of ADSs or ordinary shares.

Information Reporting and Backup Withholding

Payments of dividends and sales proceeds from the sale or exchange of our ADSs or ordinary shares, that are made within the United States or through certain U.S.-related financial intermediaries generally are subject to information reporting, and may be subject to backup withholding, unless (i) the U.S. Holder is a corporation or other exempt recipient or (ii) in the case of backup withholding, the U.S. Holder provides a correct taxpayer identification number and certifies that it is not subject to backup withholding, generally on Internal Revenue Service Form W-9. Backup withholding is not an additional tax. The amount of any backup withholding from a payment to a U.S. Holder will be allowed as a credit against the holder’s U.S. federal income tax liability and may entitle it to a refund, provided that the required information is timely furnished to the Internal Revenue Service.

Certain U.S. Holders who are individuals (or entities formed or availed of to hold certain “specified foreign financial assets”) may be required to report information relating to their ownership of ADSs or ordinary shares, unless the ADSs or ordinary shares are held in accounts at financial institutions (in which case the accounts may be reportable if maintained by non-U.S. financial institutions). U.S. Holders should consult their tax advisers regarding their reporting obligations with respect to the ADSs or ordinary shares.

10.F. Dividends and Paying Agents

Not applicable.

10.G. Statement by Experts

Not applicable.

10.H. Documents on Display

We are subject to the periodic reporting and other informational requirements of the Exchange Act. Under the Exchange Act, we are required to file reports and other information with the SEC. Specifically, we are required to file annually a Form 20-F no later than four months after the close of each fiscal year. Copies of reports and other information, when so filed, may be inspected without charge and may be obtained at prescribed rates at the public reference facilities maintained by the SEC at 100 F Street, N.E., Room 1580, Washington, D.C. 20549. The public may obtain information

111


 

regarding the Washington, D.C. Public Reference Room by calling the SEC at 1-800-SEC-0330. The SEC also maintains a web site at www.sec.gov that contains reports, proxy and information statements, and other information regarding registrants that make electronic filings with the SEC using its EDGAR system. As a foreign private issuer, we are exempt from the rules under the Exchange Act prescribing the furnishing and content of quarterly reports and proxy statements, and officers, directors and principal shareholders are exempt from the reporting and short-swing profit recovery provisions contained in Section 16 of the Exchange Act.

We will furnish The Bank of New York Mellon, the depositary of our ADSs, with our annual reports, which will include a review of operations and annual audited consolidated financial statements prepared in conformity with U.S. GAAP, and all notices of shareholders’ meetings and other reports and communications that are made generally available to our shareholders. The depositary will make such notices, reports and communications available to holders of ADSs and, upon our request, will mail to all record holders of ADSs the information contained in any notice of a shareholders’ meeting received by the depositary from us.

10.I. Subsidiary Information

Not applicable.

10.J. Annual Report to Security Holders

Not applicable.

ITEM 11. QUANTITATIVE AND QUALITATIVE DISCLOSURES ABOUT MARKET RISK

Interest Rate Risk

The Group’s exposure to interest rate risk primarily relates to the interest income generated by excess cash, which is mostly held in interest-bearing bank deposits. The Group has not used any derivative financial instruments to manage the Group’s interest risk exposure. Interest-earning instruments carry a degree of interest rate risk. The Group has not been exposed, nor does the Group anticipate being exposed, to material risks due to changes in interest rates. However, the Group’s future interest income may be lower than expected due to changes in market interest rates.

The Group may also be subject to interest rate risk in relation to the installment payment option that the Group offers to students that enables them to finance all or part of their tuition from loans provided by third-party credit providers. The borrowing student is obligated to repay the loan principal in installments over a period ranging from 3 to 18 months, while the Group is generally obligated to pay the full amount of interest payable to the credit providers at the very beginning of the loan. The Group may be subject to risks associated with an increase in interest rates to the extent that the Group continues to agree to make the interest payments under such loans. In 2020, 2021 and 2022, the Group’s student loan coverage ratio was 54.9%, 24.8% and 5.1%, respectively. For the same periods, the Group made interest payments of RMB83.3 million, RMB36.9 million and RMB6.0 million (US$0.9 million), respectively, to the credit providers.

Foreign Exchange Risk

Substantially all of the Group’s revenues are denominated in Renminbi. Renminbi is not freely convertible into foreign currencies for capital account transactions. The value of Renminbi against U.S. dollars and other currencies is affected by, among other things, changes in China’s political and economic conditions and China’s foreign exchange policies. On July 21, 2005, the PRC government changed its decade-old policy of pegging the value of Renminbi to U.S. dollars, and Renminbi appreciated more than 20% against U.S. dollars over the following three years. Since June 2010, Renminbi has fluctuated against U.S. dollars, at times significantly and unpredictably. It is difficult to predict how market forces or PRC or U.S. government policy may impact the exchange rate between Renminbi and U.S. dollars in the future.

To date, the Group has not entered into any hedging transactions in an effort to reduce the exposure to foreign currency exchange risk.

Inflation Risk

Since the Group’s inception, inflation in China has not materially impacted the Group’s results of operations. According to the National Bureau of Statistics of China, the year-over-year percent changes in the consumer price index for December 2020, 2021 and 2022 were increases of 0.2%, 1.5% and 1.8%, respectively. Although the Group has not in the past been materially affected by inflation since the Group’s inception, the Group can provide no assurance that the Group will not be affected in the future by higher rates of inflation in China.

Item 12. Description of Securities other than Equity Securities

112


 

 

12.A. Debt Securities

Not applicable.

12.B. Warrants and Rights

Not applicable.

12.C. Other Securities

Not applicable.

12.D. American Depositary Shares

 

Persons depositing or withdrawing shares or ADS holders must pay:

For:

US$5.00 (or less) per 100 ADSs (or portion of 100 ADSs)

Issuance of ADSs, including issuances resulting from a distribution of shares or rights or other property

 

Cancellation of ADSs for the purpose of withdrawal, including if the deposit agreement terminates

US$0.05 (or less) per ADS

Any cash distribution to ADS holders

A fee equivalent to the fee that would be payable if securities distributed to you had been shares and the shares had been deposited for issuance of ADSs

Distribution of securities distributed to holders of deposited securities (including rights) that are distributed by the depositary to ADS holders

$0.05 (or less) per ADS per calendar year

Depositary services

Registration or transfer fees

Transfer and registration of shares on our share register to or from the name of the depositary or its agent when you deposit or withdraw shares

Expenses of the depositary

Cable and facsimile transmissions (when expressly provided in the deposit agreement)

 

Converting foreign currency to U.S. dollars

Taxes and other governmental charges the depositary or the custodian has to pay on any ADSs or shares underlying ADSs, such as stock transfer taxes, stamp duty or withholding taxes

As necessary

Any charges incurred by the depositary or its agents for servicing the deposited securities

As necessary

 

The depositary collects its fees for delivery and surrender of ADSs directly from investors depositing shares or surrendering ADSs for the purpose of withdrawal or from intermediaries acting for them. The depositary collects fees for making distributions to investors by deducting those fees from the amounts distributed or by selling a portion of distributable property to pay the fees. The depositary may collect its annual fee for depositary services by deduction from cash distributions or by directly billing investors or by charging the book-entry system accounts of participants acting for them. The depositary may collect any of its fees by deduction from any cash distribution payable (or by selling a portion of securities or other property distributable) to ADS holders that are obligated to pay those fees. The depositary may generally refuse to provide fee-attracting services until its fees for those services are paid.

From time to time, the depositary may make payments to us to reimburse us for costs and expenses generally arising out of establishment and maintenance of the ADS program, waive fees and expenses for services provided to us by the depositary or share revenue from the fees collected from ADS holders. In performing its duties under the deposit agreement, the depositary may use brokers, dealers, foreign currency dealers or other service providers that are owned by or affiliated with the depositary and that may earn or share fees, spreads or commissions. In 2022, we did not receive any net reimbursement from the Bank of New York Mellon for the expenses incurred in connection with our ADS program.

The depositary may convert currency itself or through any of its affiliates and, in those cases, acts as principal for its own account and not as agent, advisor, broker or fiduciary on behalf of any other person and earns revenue, including, without limitation, transaction spreads, that it will retain for its own account. The revenue is based on, among other things, the difference between the exchange rate assigned to the currency conversion made under the deposit agreement and the rate that the depositary or its affiliate receives when buying or selling foreign currency for its own account. The depositary makes no representation that the exchange rate used or obtained in any currency conversion under the deposit agreement

113


 

will be the most favorable rate that could be obtained at the time or that the method by which that rate will be determined will be the most favorable to ADS holders, subject to the depositary’s obligations under the deposit agreement. The methodology used to determine exchange rates used in currency conversions is available upon request.

 

114


 

PART II

Item 13. Defaults, Dividend Arrearages and Delinquencies

None.

ITEM 14. MATERIAL MODIFICATIONS TO THE RIGHTS OF SECURITY HOLDERS AND USE OF PROCEEDS

14.A. – 14.D. Material Modifications to the Rights of Security Holders

See “Item 10. Additional Information” for a description of the rights of shareholders, which remain unchanged.

14.E. Use of Proceeds

The following “Use of Proceeds” information relates to the registration statement on Form F-1, as amended (File No. 333-223190) (the “F-1 Registration Statement”) in relation to our initial public offering of 13,000,000 ADSs representing 520,000 Class A ordinary shares, at an initial offering price of US$11.50 per ADS. Our initial public offering closed in March 2018. Goldman Sachs (Asia) L.L.C., J.P. Morgan Securities LLC and Credit Suisse Securities (USA) LLC were the representatives of the underwriters.

The F-1 Registration Statement was declared effective by the SEC on March 22, 2018. The total expenses incurred for our company’s account in connection with our initial public offering was approximately US$12.8 million, which included US$10.5 million in underwriting discounts and commissions for the initial public offering and approximately US$2.3 million in other costs and expenses for our initial public offering. We received net proceeds of approximately US$176.8 million from our initial public offering and the concurrent private placements in connection with the initial public offering to DIAMOND TOWER INVESTMENTS LIMITED and ELITE CONCEPT HOLDINGS LIMITED. None of the transaction expenses included payments to directors or officers of our company or their associates, persons owning more than 10% or more of our equity securities or our affiliates. None of the net proceeds we received from the initial public offering were paid, directly or indirectly, to any of our directors or officers or their associates, persons owning 10% or more of our equity securities or our affiliates.

As of December 31, 2022, we had used a portion of the net proceeds received from our initial public offering and the concurrent private placement, which consisted of US$15.1 million for repurchase program, US$200.0 million for capital injection to Wuhan Zhibo, one of our wholly owned subsidiaries in China and US$4.7 million for special cash dividend.

ITEM 15. CONTROLS AND PROCEDURES

Disclosure Controls and Procedures

Our management, with the participation of our Chief Executive Officer and Chief Financial Officer, has performed an evaluation of the effectiveness of the Group’s disclosure controls and procedures (as defined in Rule 13a-15(e) under the Exchange Act) as of the end of the period covered by this report, as required by Rule 13a-15(b) under the Exchange Act.

Based upon that evaluation, our management has concluded that, as of December 31, 2022, the Group’s disclosure controls and procedures were effective in ensuring that the information required to be disclosed by us in the reports that we file or submit under the Exchange Act was recorded, processed, summarized and reported, within the time periods specified in the SEC’s rules and forms, and that the information required to be disclosed by us in the reports that we file or submit under the Exchange Act is accumulated and communicated to our management, including our chief executive officer and chief financial officer, to allow timely decisions regarding required disclosure.

Management’s Annual Report on Internal Control over Financial Reporting

Our management is responsible for establishing and maintaining adequate internal control over financial reporting as defined in Rules 13a-15(f) and 15d-15(f) under the Exchange Act. As required by Rule 13a-15(c) of the Exchange Act, our management conducted an evaluation of the Group’s internal control over financial reporting as of December 31, 2022 based on the framework in Internal Control—Integrated Framework (2013) issued by the Committee of Sponsoring Organizations of the Treadway Commission. Based on this evaluation, our management concluded that the Group’s internal control over financial reporting was effective as of December 31, 2022.

Because of its inherent limitations, internal control over financial reporting may not prevent or detect misstatements. Also, projections of any evaluation of effectiveness of the Group’s internal control over financial reporting to future periods are subject to the risks that controls may become inadequate because of changes in conditions, or that the degree of compliance with the policies or procedures may deteriorate.

115


 

Attestation Report of the Registered Public Accounting Firm

We qualified as an “emerging growth company” pursuant to the JOBS Act as of December 31, 2022. An emerging growth company may take advantage of specified reduced reporting and other requirements that are otherwise applicable generally to public companies. These provisions include exemption from the auditor attestation requirement under Section 404 of the Sarbanes-Oxley Act of 2002, in the assessment of the emerging growth company’s internal control over financial reporting. This annual report on Form 20-F does not include an attestation report of our independent registered public accounting firm.

Changes in Internal Control over Financial Reporting

There were no changes in the Group’s internal control over financial reporting (as defined in Rules 13a-15(f) and 15d-15(f) under the Exchange Act) during the period covered by this annual report on Form 20-F that have materially affected, or that are reasonably likely to materially affect, the Group’s internal control over financial reporting.

ITEM 16. [RESERVED]

Item 16.A. Audit Committee Financial Expert

Our board of directors has determined that Mr. Yifan Li, an independent director and the chairperson of our audit committee, qualifies as an “audit committee financial expert” within the meaning of the SEC rules and possesses financial sophistication within the meaning of Listing Rules of the New York Stock Exchange. Mr. Yifan Li satisfies the “independence” requirements of Rule 10A-3 under the Securities Exchange Act of 1934, as amended, and Section 303A of the Corporate Governance Rules of the NYSE.

ITEM 16.B. CODE OF ETHICS

Our board of directors has adopted a code of business conduct and ethics that applies to all of our directors, officers, employees, including certain provisions that specifically apply to our principal executive officer, principal financial officer, principal accounting officer or controller and any other persons who perform similar functions for us. We have filed our code of business conduct and ethics as Exhibit 99.1 of our registration statement on Form F-1 (file No. 333-223190) initially filed with the SEC on February 23, 2018 and posted a copy of our code of business conduct and ethics on our website at http://www.sunlands.com/investorroom. We hereby undertake to provide to any person without charge, a copy of our code of business conduct and ethics within ten working days after we receive such person’s written request.

Item 16.C. Principal Accountant Fees and Services

 

Auditor Fees

The following table sets forth the aggregate fees by categories specified below in connection with certain professional services rendered by Deloitte Touche Tohmatsu Certified Public Accountants LLP (PCAOB ID No. 1113), our independent registered public accounting firm, for the periods indicated.

 

 

 

For the Year Ended December 31,

 

 

 

2020

 

 

2021

 

 

2022

 

 

 

RMB

 

 

RMB

 

 

RMB

 

 

US$

 

 Services

 

(in thousands)

 

Audit Fees(1)

 

 

7,258

 

 

 

7,218

 

 

 

7,758

 

 

 

1,146

 

Tax Fees(2)

 

 

102

 

 

 

212

 

 

 

129

 

 

 

19

 

Total

 

 

7,360

 

 

 

7,430

 

 

 

7,887

 

 

 

1,165

 

 

Notes:

(1) Audit Fees. Audit fees mean the aggregate fees billed in each of the fiscal periods listed for professional services rendered by our principal auditors for the audit of our annual consolidated financial statements and assistance with the review of documents filed with the SEC.

(2) Tax Fees. Tax fees represent the aggregate fees for professional services rendered by our independent registered public accounting firm for tax planning, which was pre-approved by our audit committee.

The policy of our audit committee is to pre-approve all audit and non-audit services provided by Deloitte Touche Tohmatsu Certified Public Accountants LLP, our independent registered public accounting firm, including audit services and tax services as described above.

116


 

ITEM 16.D. Exemptions from the Listing Standards for Audit Committees

Not applicable.

ITEM 16.E. Purchases of Equity Securities by the Issuer and Affiliated Purchasers

On December 6, 2021, our board of directors authorized a share repurchase program, under which we may repurchase up to US$15.0 million of Class A ordinary shares in the form of ADSs over the next 24 months. As of March 31, 2023, we had repurchased a total of 355,515 ADSs under this share repurchase program. The following table sets forth information about our purchases of outstanding ADSs from April 1, 2022 to March 31, 2023. All shares were repurchased in the open market pursuant to the share repurchase program announced on December 6, 2021.

Period

 

Total Number
of ADSs
Purchased

 

 

Average Price
Paid per
ADS
(1) (US$)

 

 

Total Number
of ADSs
Purchased
as Part of
Publicly
Announced
Plans or
Programs

 

 

Approximate
Dollar
Value of ADSs
that May
Yet Be
Purchased
Under the
Program
(2)
(US$)

 

April 1, 2022 to April 30, 2022

 

 

 

 

 

 

 

 

163,504

 

 

 

14,168,798

 

May 1, 2022 to May 31, 2022

 

 

 

 

 

 

 

 

163,504

 

 

 

14,168,798

 

June 1,2022 to June 30,2022

 

 

35,728

 

 

 

5.1774

 

 

 

199,232

 

 

 

13,983,819

 

July 1,2022 to July 31,2022

 

 

27,734

 

 

 

5.5293

 

 

 

226,966

 

 

 

13,830,468

 

August 1,2022 to August 31,2022

 

 

37,988

 

 

 

4.9721

 

 

 

264,954

 

 

 

13,641,588

 

September 1,2022 to September 30,2022

 

 

37,420

 

 

 

4.3028

 

 

 

302,374

 

 

 

13,480,577

 

October 1,2022 to October 31,2022

 

 

10,428

 

 

 

4.2118

 

 

 

312,802

 

 

 

13,436,657

 

November 1,2022 to November 30,2022

 

 

36,703

 

 

 

3.9975

 

 

 

349,505

 

 

 

13,289,935

 

December 1,2022 to December 31,2022

 

 

6,010

 

 

 

4.4641

 

 

 

355,515

 

 

 

13,263,106

 

January 1, 2023 to January 31, 2023

 

 

 

 

 

 

 

 

355,515

 

 

 

13,263,106

 

February 1, 2023 to February 28, 2023

 

 

 

 

 

 

 

 

355,515

 

 

 

13,263,106

 

March 1, 2023 to March 31, 2023

 

 

 

 

 

 

 

 

355,515

 

 

 

13,263,106

 

 Total

 

 

192,011

 

 

 

4.7169

 

 

 

355,515

 

 

 

13,263,106

 

Notes:

(1) Each two ADSs represent one Class A ordinary share. The average price per ADS is calculated using the execution price for each repurchase excluding commissions paid to brokers.

(2) We announced a share repurchase program approved by our board of directors in December 2021, under which we may repurchase up to US$15.0 million worth of Class A ordinary shares in the form of ADSs over the next 24 months. The repurchases have been, and will be, through various means, including open market transactions, privately negotiated transactions, tender offers or any combination thereof. The repurchases have been, and will be, effected in compliance with Rule 10b5-1 under the Securities Exchange Act of 1934, as amended, and our insider trading policy. The number of ADSs repurchased and the timing of repurchases will depend on a number of factors, including, but not limited to, price, trading volume and general market conditions.

Item 16.F. Change in Registrant’s Certifying Accountant

Not applicable.

ITEM 16.G. Corporate Governance

As a Cayman Islands exempted company listed on the New York Stock Exchange, we are subject to New York Stock Exchange corporate governance listing standards. However, New York Stock Exchange rules permit a foreign private issuer like us to follow the corporate governance practices of its home country. Certain corporate governance practices in the Cayman Islands, which is our home country, may differ significantly from the New York Stock Exchange corporate governance listing standards. We currently follow Cayman Islands corporate governance practices in lieu of the corporate governance requirements of the New York Stock Exchange that listed companies must have: (i) a majority of independent directors; (ii) a nominating/corporate governance committee composed entirely of independent directors; and (iii) a compensation committee composed entirely of independent directors. To the extent we choose to continue to follow home country practice in the future, our shareholders may be afforded less protection than they otherwise would enjoy under New York Stock Exchange corporate governance listing standards applicable to U.S. domestic issuers. See “Item 3. Key Information—3.D. Risk Factors—Risks Relating to the ADSs—As a company incorporated in the Cayman Islands, we are permitted to adopt certain home country practices in relation to corporate governance matters that differ significantly from the New York Stock Exchange corporate governance listing standards. These practices may afford less protection to shareholders than they would enjoy if we complied fully with the New York Stock Exchange corporate governance listing standards.”

117


 

ITEM 16.H. Mine Safety Disclosure

Not applicable.

Item 16.I. Disclosure Regarding Foreign Jurisdictions that Prevent Inspections.

On May 26, 2022, we were conclusively identified by the SEC under the HFCAA as having filed audit reports issued by a registered public accounting firm that cannot be inspected or investigated completed by the PCAOB in connection with our filing of our annual report on the Form 20-F for the fiscal year ended December 31, 2021.

As of the date of this annual report and to our best knowledge:

(i).
none of our shares or the shares of the material operating entities are owned by governmental entities in the jurisdiction in which we or such material operating entities are incorporated or otherwise organized;
(ii).
none of the governmental entities in the applicable foreign jurisdiction with respect to our registered public accounting firm have a controlling financial interest in us or any of the material operating entities;
(iii).
none of the members of our board of directors or the board of directors of the material operating entities is an official of the Chinese Communist Party; and
(iv).
our or the material operating entities’ articles of incorporation do not contain any charter of the Chinese Communist Party.

ITEM 16.J Insider Trading Policies

Not applicable.

 

 

 

118


 

PART III

ITEM 17. FINANCIAL STATEMENTS

We have elected to provide financial statements pursuant to Item 18.

ITEM 18. FINANCIAL STATEMENTS

The consolidated financial statements of Sunlands Technology Group are included at the end of this annual report.

ITEM 19. EXHIBITS

 

Exhibit

Number

Description of Document

 

 

    1.1*

The Fourth Amended and Restated Memorandum and Articles of Association, as currently in effect

 

 

 

    2.1(1)

 

Form of Registrant’s Specimen American Depositary Receipt

 

 

 

    2.2(1)

 

Form of Registrant’s Specimen Certificate for Class A Ordinary Shares

 

 

 

    2.3(1)

 

Form of Deposit Agreement among the Registrant, the depositary and holders of the American Depositary Shares

 

 

 

    2.4(3)

 

Description of Registrant’s Securities

 

 

 

    4.1(1)

 

The 2017 Share Incentive Plan

 

 

 

    4.2(1)

 

Form of Indemnification Agreement between the Registrant and the directors and executive officers of the Registrant

 

 

 

    4.3(1)

 

Form of Employment Agreement between the Registrant and the executive officers of the Registrant

 

 

 

    4.4*

 

English translation of Exclusive Technical Consultation and Service Agreement between Wuhan Zhibo and Beijing Sunlands dated March 9, 2023

 

 

 

    4.5*

 

English translation of Business Operation Agreement among Wuhan Zhibo, Beijing Sunlands and the shareholders of Beijing Sunlands dated March 9, 2023

 

 

 

    4.6*

 

English translation of Equity Interest Pledge Agreement among Wuhan Zhibo, Beijing Sunlands and the shareholders of Beijing Sunlands dated March 9, 2023

 

 

 

    4.7*

 

English translation of Option Agreement among Wuhan Zhibo, Beijing Sunlands and the shareholders of Beijing Sunlands dated March 9, 2023

 

 

 

    4.8*

 

English translation of Power of Attorney granted by the shareholders of Beijing Sunlands dated March 9, 2023

 

 

 

    4.9(2)

 

English translation of Exclusive Technical Consultation and Service Agreement among Wuhan Zhibo, Tianjin Shangde and Tianjin Shangde Subsidiaries dated December 28, 2020

 

 

 

    4.10(2)

 

English translation of Business Operation Agreement among Wuhan Zhibo, Tianjin Shangde , Tianjin Shangde Subsidiaries and the shareholders of Tianjin Shangde dated December 28, 2020

 

 

 

    4.11(2)

 

English translation of Equity Interest Pledge Agreement among Wuhan Zhibo, Tianjin Shangde and the shareholders of Tianjin Shangde dated December 28, 2020

 

 

 

    4.12(2)

 

English translation of Option Agreement among Wuhan Zhibo, Tianjin Shangde and the shareholders of Tianjin Shangde dated December 28, 2020

 

 

 

    4.13(2)

 

English translation of Power of Attorney granted by the shareholders of Tianjin Shangde dated December 28, 2020

 

 

 

    4.14(2)

 

English translation of Spousal Consents granted by the spouse of each of Mr. Jianhong Yin and Mr. Tongbo Liu dated December 28, 2020

 

 

 

    4.15(4)

 

English translation of Exclusive Technical Consultation and Service Agreement among Wuhan Zhibo, Wuhan Jiayan and Wuhan Jiayan subsidiaries dated April 23, 2021

 

 

 

    4.16(4)

 

English translation of Business Operation Agreement among Wuhan Zhibo, Wuhan Jiayan, Wuhan Jiayan Subsidiaries and the shareholders of Wuhan Jiayan dated April 23, 2021

 

 

 

119


 

    4.17(4)

 

English translation of Equity Interest Pledge Agreement among Wuhan Zhibo, Wuhan Jiayan and the shareholders of Wuhan Jiayan dated April 23, 2021

 

 

 

    4.18(4)

 

English translation of Option Agreement among Wuhan Zhibo, Wuhan Jiayan and the shareholders of Wuhan Jiayan dated April 23, 2021

 

 

 

    4.19(4)

 

English translation of Power of Attorney granted by the shareholders of Wuhan Jiayan dated April 23, 2021

 

 

 

    4.20(4)

 

English translation of Spousal Consents dated April 23, 2021

 

 

 

    4.21(4)

 

English translation of Exclusive Technical Consultation and Service Agreement among Wuhan Zhongtudao, Wuhan Xiaoyan and Wuhan Xiaoyan Subsidiaris dated June 7, 2021

 

 

 

    4.22(4)

 

English translation of Business Operation Agreement among Wuhan Zhongtudao, Wuhan Xiaoyan, Wuhan Xiaoyan Subsidiaries and the shareholders of Wuhan Xiaoyan dated June 7, 2021

 

 

 

    4.23(4)

 

English translation of Equity Interest Pledge Agreement among Wuhan Zhongtudao, Wuhan Xiaoyan and the shareholders of Wuhan Xiaoyan dated June 7, 2021

 

 

 

    4.24(4)

 

English translation of Option Agreement among Wuhan Zhongtudao, Wuhan Xiaoyan and the shareholders of Wuhan Xiaoyan dated June 7, 2021

 

 

 

    4.25(4)

 

English translation of Power of Attorney granted by the shareholders of Wuhan Xiaoyan dated June 7, 2021

 

 

 

    4.26(4)

 

English translation of Spousal Consents dated June 7, 2021

 

 

 

    4.27(4)

 

English translation of Exclusive Technical Consultation and Service Agreement among Wuhan Zhibo, Beijing Lingding and Beijing Lingding subsidiaries dated November 2, 2021

 

 

 

    4.28(4)

 

English translation of Business Operation Agreement among Wuhan Zhibo, Beijing Lingding, Beijing Lingding Subsidiaries and the shareholders of Beijing Lingding dated November 2, 2021

 

 

 

    4.29(4)

 

English translation of Equity Interest Pledge Agreement among Wuhan Zhibo, Beijing Lingding and the shareholders of Beijing Lingding dated November 2, 2021

 

 

 

    4.30(4)

 

English translation of Option Agreement among Wuhan Zhibo, Beijing Lingding and the shareholders of Beijing Lingding dated November 2, 2021

 

 

 

    4.31(4)

 

English translation of Power of Attorney granted by the shareholders of Beijing Lingding dated November 2, 2021

 

 

 

    4.32(4)

 

English translation of Spousal Consents dated November 2, 2021

 

 

 

    8.1*

 

List of significant subsidiaries and VIEs of the Registrant

 

 

 

  11.1(1)

 

Code of Business Conduct and Ethics of the Registrant

 

 

 

  12.1*

 

Certification by Principal Executive Officer Pursuant to Section 302 of the Sarbanes-Oxley Act of 2002

 

 

 

  12.2*

 

Certification by Principal Financial Officer Pursuant to Section 302 of the Sarbanes-Oxley Act of 2002

 

 

 

  13.1**

 

Certification by Principal Executive Officer Pursuant to Section 906 of the Sarbanes-Oxley Act of 2002

 

 

 

  13.2**

 

Certification by Principal Financial Officer Pursuant to Section 906 of the Sarbanes-Oxley Act of 2002

 

 

 

  15.1*

 

Consent of Tian Yuan Law Firm

 

 

 

  15.2*

 

Consent of Maples and Calder (Hong Kong) LLP

 

 

 

  15.3*

 

Consent of Deloitte Touche Tohmatsu Certified Public Accountants LLP

 

 

 

  15.4**

 

Submission under Item 16I(a) of Form 20-F in relation to the Holding Foreign Companies Accountable Act

 

 

 

101.INS*

 

Inline XBRL Instance Document

 

 

 

101.SCH*

 

Inline XBRL Taxonomy Extension Schema Document

 

 

 

101.CAL*

 

Inline XBRL Taxonomy Extension Calculation Linkbase Document

 

 

 

101.DEF*

 

Inline XBRL Taxonomy Extension Definition Linkbase Document

 

 

 

101.LAB*

 

Inline XBRL Taxonomy Extension Label Linkbase Document

 

 

 

101.PRE*

 

Inline XBRL Taxonomy Extension Presentation Linkbase Document

 

 

 

104

 

Cover Page Interactive Data File (embedded within the Inline XBRL document);

120


 

 

Notes:

(1) Previously filed with the Registration Statement on Form F-1 (File No. 333-223190), as amended, initially filed on February 23, 2018 and incorporated herein by reference.

(2) Previously filed on Form 6-K, dated January 7, 2021 and incorporated herein by reference.

(3) Previously filed on Form 20-F, dated April 24, 2020 and incorporated herein by reference.

(4) Previously filed on Form 20-F, dated April 27, 2022 and incorporated herein by reference.

 

* Filed herewith

** Furnished herewith

 

121


 

SIGNATURES

The registrant hereby certifies that it meets all of the requirements for filing its annual report on Form 20-F and that it has duly caused and authorized the undersigned to sign this annual report on its behalf.

 

Sunlands Technology Group

By:

/s/ Lu Lv

Name:

Lu Lv

Title:

Chief Financial Officer

 

Date: April 25, 2023

 

122


 

INDEX TO CONSOLIDATED FINANCIAL STATEMENTS

 

CONTENTS

 

PAGE(S)

 

 

 

REPORT OF INDEPENDENT REGISTERED PUBLIC ACCOUNTING FIRM

 

F-2

 

 

 

CONSOLIDATED BALANCE SHEETS AS OF DECEMBER 31, 2021 AND 2022

 

F-3

 

 

 

CONSOLIDATED STATEMENTS OF OPERATIONS FOR THE YEARS ENDED DECEMBER 31, 2020, 2021 AND 2022

 

F-4

 

 

 

CONSOLIDATED STATEMENTS OF COMPREHENSIVE (LOSS)/INCOME FOR THE YEARS ENDED DECEMBER 31, 2020, 2021 AND 2022

 

F-5

 

 

 

CONSOLIDATED STATEMENTS OF CHANGES IN SHAREHOLDERS' DEFICIT FOR THE YEARS ENDED DECEMBER 31, 2020, 2021 AND 2022

 

F-6

 

 

 

CONSOLIDATED STATEMENTS OF CASH FLOWS FOR THE YEARS ENDED DECEMBER 31, 2020, 2021 AND 2022

 

F-7

 

 

 

NOTES TO CONSOLIDATED FINANCIAL STATEMENTS

 

F-8

 

 

 

ADDITIONAL INFORMATION - FINANCIAL STATEMENT SCHEDULE I

 

F-34

 

 

F-1


 

REPORT OF INDEPENDENT REGISTERED PUBLIC ACCOUNTING FIRM

 

To the Board of Directors and Shareholders of Sunlands Technology Group

Opinion on the Financial Statements

We have audited the accompanying consolidated balance sheets of Sunlands Technology Group and its subsidiaries (the "Company") as of December 31, 2021 and 2022, the related consolidated statements of operations, comprehensive (loss)/income, changes in shareholders' deficit and cash flows for each of the three years in the period ended December 31, 2022, and the related notes and Schedule I (collectively referred to as the "financial statements"). In our opinion, the financial statements present fairly, in all material respects, the financial position of the Company as of December 31, 2021 and 2022, and the results of its operations and its cash flows for each of the three years in the period ended December 31, 2022, in conformity with accounting principles generally accepted in the United States of America.

Convenience Translation

Our audits also comprehended the translation of Renminbi amounts into United States dollar amounts and, in our opinion, such translation has been made in conformity with the basis stated in Note 2 to the financial statements. Such United States dollar amounts are presented solely for the convenience of readers outside the People’s Republic of China.

 

Basis for Opinion

These financial statements are the responsibility of the Company's management. Our responsibility is to express an opinion on the Company's financial statements based on our audits. We are a public accounting firm registered with the Public Company Accounting Oversight Board (United States) ("PCAOB") and are required to be independent with respect to the Company in accordance with the U.S. federal securities laws and the applicable rules and regulations of the Securities and Exchange Commission and the PCAOB.

We conducted our audits in accordance with the standards of the PCAOB. Those standards require that we plan and perform the audit to obtain reasonable assurance about whether the financial statements are free of material misstatement, whether due to error or fraud. The Company is not required to have, nor were we engaged to perform, an audit of its internal control over financial reporting. As part of our audits, we are required to obtain an understanding of internal control over financial reporting but not for the purpose of expressing an opinion on the effectiveness of the Company's internal control over financial reporting. Accordingly, we express no such opinion.

Our audits included performing procedures to assess the risks of material misstatement of the financial statements, whether due to error or fraud, and performing procedures that respond to those risks. Such procedures included examining, on a test basis, evidence regarding the amounts and disclosures in the financial statements. Our audits also included evaluating the accounting principles used and significant estimates made by management, as well as evaluating the overall presentation of the financial statements. We believe that our audits provide a reasonable basis for our opinion.

 

 

/s/ Deloitte Touche Tohmatsu Certified Public Accountants LLP

Shanghai, the People's Republic of China

April 25, 2023

We have served as the Company's auditor since 2017.

F-2


 

CONSOLIDATED BALANCE SHEETS

(Amounts in thousands, except for share and per share data, or otherwise noted)

 

 

 

As of December 31,

 

 

 

2021

 

 

2022

 

 

2022

 

 

 

RMB

 

 

RMB

 

 

US$

 

 

 

 

 

 

 

 

 

(Note 2)

 

ASSETS

 

 

 

 

 

 

 

 

 

Current assets

 

 

 

 

 

 

 

 

 

Cash and cash equivalents

 

 

626,715

 

 

 

753,642

 

 

 

109,268

 

Restricted cash

 

 

50,008

 

 

 

3,762

 

 

 

545

 

Short-term investments

 

 

184,159

 

 

 

70,542

 

 

 

10,228

 

Prepaid expenses and other current assets

 

 

176,349

 

 

 

98,272

 

 

 

14,248

 

Deferred costs, current

 

 

89,353

 

 

 

42,886

 

 

 

6,218

 

Total current assets

 

 

1,126,584

 

 

 

969,104

 

 

 

140,507

 

Non-current assets

 

 

 

 

 

 

 

 

 

Property and equipment, net

 

 

857,648

 

 

 

813,783

 

 

 

117,987

 

Intangible assets, net

 

 

2,761

 

 

 

1,509

 

 

 

219

 

Right-of-use assets

 

 

362,335

 

 

 

274,643

 

 

 

39,819

 

Deferred costs, non-current

 

 

109,020

 

 

 

78,839

 

 

 

11,431

 

Long-term investments

 

 

54,844

 

 

 

73,513

 

 

 

10,658

 

Deferred tax assets

 

 

39,265

 

 

 

26,799

 

 

 

3,885

 

Other non-current assets

 

 

40,163

 

 

 

37,880

 

 

 

5,492

 

Total non-current assets

 

 

1,466,036

 

 

 

1,306,966

 

 

 

189,491

 

TOTAL ASSETS

 

 

2,592,620

 

 

 

2,276,070

 

 

 

329,998

 

LIABILITIES AND SHAREHOLDERS’ DEFICIT

 

 

 

 

 

 

 

 

 

LIABILITIES

 

 

 

 

 

 

 

 

 

Current liabilities

 

 

 

 

 

 

 

 

 

Accrued expenses and other current liabilities (including accrued expenses and
   other current liabilities of the consolidated VIEs without recourse to Sunlands
   Technology Group of RMB
197,467 and RMB191,172 as of December 31,
   2021 and 2022, respectively)

 

 

586,043

 

 

 

436,339

 

 

 

63,263

 

Deferred revenue, current (including deferred revenue, current of the consolidated
   VIEs without recourse to Sunlands Technology Group of RMB
295,958 and
   RMB
374,208 as of December 31, 2021 and 2022, respectively)

 

 

1,266,948

 

 

 

986,086

 

 

 

142,969

 

Lease liabilities, current (including lease liabilities, current of the consolidated
   VIEs without recourse to Sunlands Technology Group of RMB
8,366 and
   RMB
17,065 as of December 31, 2021 and 2022, respectively)

 

 

14,310

 

 

 

17,065

 

 

 

2,474

 

Long-term debt, current portion

 

 

38,654

 

 

 

38,654

 

 

 

5,604

 

Total current liabilities

 

 

1,905,955

 

 

 

1,478,144

 

 

 

214,310

 

Non-current liabilities

 

 

 

 

 

 

 

 

 

Deferred revenue, non-current (including deferred revenue, non-current of the
   consolidated VIEs without recourse to Sunlands Technology Group of
   RMB
257,071 and RMB251,080 as of December 31, 2021 and 2022, respectively)

 

 

1,081,231

 

 

 

704,860

 

 

 

102,195

 

Lease liabilities, non-current (including lease liabilities, non-current of the
   consolidated VIEs without recourse to Sunlands Technology Group of
   RMB
318,598 and RMB316,844 as of December 31, 2021 and 2022, respectively)

 

 

404,133

 

 

 

316,844

 

 

 

45,938

 

Deferred tax liabilities (including deferred tax liabilities of the consolidated
   VIEs without recourse to Sunlands Technology Group of RMB
2,312 and RMB1,122 
   as of December 31, 2021 and 2022, respectively)

 

 

21,782

 

 

 

5,984

 

 

 

868

 

Other non-current liabilities (including other non-current liabilities of the consolidated
   VIEs without recourse to Sunlands Technology Group of RMB
963 and RMB1,063 as
   of December 31, 2021 and 2022, respectively)

 

 

11,698

 

 

 

6,770

 

 

 

982

 

Long-term debt, non-current portion

 

 

181,973

 

 

 

143,319

 

 

 

20,779

 

Total non-current liabilities

 

 

1,700,817

 

 

 

1,177,777

 

 

 

170,762

 

TOTAL LIABILITIES

 

 

3,606,772

 

 

 

2,655,921

 

 

 

385,072

 

 

 

 

 

 

 

 

 

 

 

COMMITMENTS AND CONTINGENCIES (Note 20)

 

 

 

 

 

 

 

 

 

 

 

 

 

 

 

 

 

 

 

SHAREHOLDERS’ DEFICIT

 

 

 

 

 

 

 

 

 

Class A ordinary shares (par value of US$0.00005, 796,062,195 shares authorized;
   
2,085,939 and 2,982,516 shares issued as of December 31, 2021 and 2022,
   respectively;
1,839,553 and 2,618,698 shares outstanding as of December 31,
   2021 and 2022, respectively)

 

 

1

 

 

 

1

 

 

 

 

Class B ordinary shares (par value of US$0.00005, 826,389 shares authorized;
   
826,389 and 826,389 shares issued and outstanding as of December 31, 2021
   and 2022, respectively)

 

 

 

 

 

 

 

 

 

Class C ordinary shares (par value of US$0.00005, 203,111,416 shares authorized;
   
4,002,930 and 3,481,353 shares issued and outstanding as of December 31,
   2021 and 2022, respectively)

 

 

1

 

 

 

1

 

 

 

 

Treasury stock

 

 

 

 

 

 

 

 

 

Additional paid-in capital

 

 

2,364,313

 

 

 

2,309,740

 

 

 

334,881

 

Accumulated other comprehensive income

 

 

82,532

 

 

 

127,885

 

 

 

18,541

 

Accumulated deficit

 

 

(3,456,073

)

 

 

(2,812,114

)

 

 

(407,718

)

Total Sunlands Technology Group shareholders’ deficit

 

 

(1,009,226

)

 

 

(374,487

)

 

 

(54,296

)

Non-controlling interest

 

 

(4,926

)

 

 

(5,364

)

 

 

(778

)

TOTAL SHAREHOLDERS’ DEFICIT

 

 

(1,014,152

)

 

 

(379,851

)

 

 

(55,074

)

TOTAL LIABILITIES AND SHAREHOLDERS’ DEFICIT

 

 

2,592,620

 

 

 

2,276,070

 

 

 

329,998

 

 

The accompanying notes are an integral part of the consolidated financial statements.

F-3


 

CONSOLIDATED STATEMENTS OF OPERATIONS

(Amounts in thousands, except for share and per share data, or otherwise noted)

 

 

 

Years ended December 31,

 

 

 

2020

 

 

2021

 

 

2022

 

 

 

RMB

 

 

RMB

 

 

RMB

 

 

US$

 

 

 

 

 

 

 

 

 

 

 

 

(Note 2)

 

Net revenues

 

 

2,203,791

 

 

 

2,507,817

 

 

 

2,323,101

 

 

 

336,818

 

Cost of revenues (including share-based compensation
   expenses of RMB
146, RMB101 and RMB33 for the
   years ended December 31, 2020, 2021 and 2022,
   respectively)

 

 

(387,272

)

 

 

(376,189

)

 

 

(348,150

)

 

 

(50,477

)

Gross profit

 

 

1,816,519

 

 

 

2,131,628

 

 

 

1,974,951

 

 

 

286,341

 

Operating expenses

 

 

 

 

 

 

 

 

 

 

 

 

Sales and marketing expenses (including share-based
   compensation expenses of RMB
14,278, RMB-14 and
   RMB
4,166 for the years ended December 31, 2020, 2021 and
   2022, respectively)

 

 

(2,123,618

)

 

 

(1,748,436

)

 

 

(1,129,508

)

 

 

(163,763

)

Product development expenses

 

 

(66,528

)

 

 

(61,325

)

 

 

(42,834

)

 

 

(6,210

)

General and administrative expenses (including share-based
   compensation expenses of RMB
15,324, RMB681 and
   RMB
2,982 for the years ended December 31, 2020, 2021 and
   2022, respectively)

 

 

(275,391

)

 

 

(207,602

)

 

 

(185,667

)

 

 

(26,919

)

Total operating expenses

 

 

(2,465,537

)

 

 

(2,017,363

)

 

 

(1,358,009

)

 

 

(196,892

)

(Loss)/income from operations

 

 

(649,018

)

 

 

114,265

 

 

 

616,942

 

 

 

89,449

 

Interest income

 

 

25,809

 

 

 

16,175

 

 

 

16,248

 

 

 

2,356

 

Interest expense

 

 

(11,692

)

 

 

(10,929

)

 

 

(10,059

)

 

 

(1,458

)

Other income, net

 

 

203,210

 

 

 

39,156

 

 

 

24,527

 

 

 

3,556

 

Impairment loss on long-term investments

 

 

(882

)

 

 

(5,000

)

 

 

(500

)

 

 

(72

)

Gain on disposal of subsidiaries

 

 

 

 

 

43,967

 

 

 

1,390

 

 

 

202

 

(Loss)/income before income tax benefit/(expenses) and
   gain/(loss) from equity method investments

 

 

(432,573

)

 

 

197,634

 

 

 

648,548

 

 

 

94,033

 

Income tax benefit/(expenses)

 

 

236

 

 

 

19,618

 

 

 

(11,992

)

 

 

(1,739

)

Gain/(loss) from equity method investments

 

 

1,349

 

 

 

(4,886

)

 

 

6,453

 

 

 

936

 

Net (loss)/income

 

 

(430,988

)

 

 

212,366

 

 

 

643,009

 

 

 

93,230

 

Less: Net loss attributable to non-controlling interest

 

 

(446

)

 

 

(6,690

)

 

 

(950

)

 

 

(138

)

Net (loss)/income attributable to Sunlands Technology Group

 

 

(430,542

)

 

 

219,056

 

 

 

643,959

 

 

 

93,368

 

Net (loss)/income per share attributable to ordinary
   shareholders of Sunlands Technology Group:

 

 

 

 

 

 

 

 

 

 

 

 

Basic and diluted

 

 

(63.74

)

 

 

32.56

 

 

 

94.14

 

 

 

13.65

 

Weighted average shares used in calculating net (loss)/income
   per ordinary share(1):

 

 

 

 

 

 

 

 

 

 

 

 

Basic and diluted

 

 

6,754,134

 

 

 

6,727,552

 

 

 

6,840,079

 

 

 

6,840,079

 

 

(1)
Effective August 31, 2021, the ratio of American Depositary Shares (“ADSs”) to Class A ordinary shares changed from each 25 ADSs representing one Class A ordinary share to each 2 ADSs representing one Class A ordinary share.

 

The accompanying notes are an integral part of the consolidated financial statements.

F-4


 

CONSOLIDATED STATEMENTS OF COMPREHENSIVE (LOSS)/INCOME

(Amounts in thousands)

 

 

 

Years ended December 31,

 

 

 

2020

 

 

2021

 

 

2022

 

 

 

RMB

 

 

RMB

 

 

RMB

 

 

US$

 

 

 

 

 

 

 

 

 

 

 

 

(Note 2)

 

Net (loss)/income

 

 

(430,988

)

 

 

212,366

 

 

 

643,009

 

 

 

93,230

 

Other comprehensive (loss)/income, net of tax effect of nil:

 

 

 

 

 

 

 

 

 

 

 

 

Change in cumulative foreign currency translation adjustments

 

 

(45,945

)

 

 

(13,958

)

 

 

45,353

 

 

 

6,576

 

Total comprehensive (loss)/income

 

 

(476,933

)

 

 

198,408

 

 

 

688,362

 

 

 

99,806

 

Less: comprehensive loss attributable to non-controlling
   interest

 

 

(446

)

 

 

(6,690

)

 

 

(950

)

 

 

(138

)

Comprehensive (loss)/income attributable to
   Sunlands Technology Group

 

 

(476,487

)

 

 

205,098

 

 

 

689,312

 

 

 

99,944

 

 

The accompanying notes are an integral part of the consolidated financial statements.

F-5


 

CONSOLIDATED STATEMENTS OF CHANGES IN SHAREHOLDERS’ DEFICIT

(Amounts in thousands, except for share and per share data)

 

Class A
Ordinary shares

 

Class B
Ordinary shares

 

Class C
Ordinary shares

 

Additional
paid-in

 

Treasury stock

 

Accumulated
other
comprehensive

 

Accumulated

 

Total Sunlands
Technology
Group shareholders’

 

Noncontrolling

 

Total
shareholders’

 

 

Shares

 

Amounts

 

Shares

 

Amounts

 

Shares

 

Amounts

 

capital

 

Shares

 

Amounts

 

income/(loss)

 

deficit

 

deficit

 

interest

 

deficit

 

 

 

 

RMB

 

 

 

RMB

 

 

 

RMB

 

RMB

 

 

 

RMB

 

RMB

 

RMB

 

RMB

 

RMB

 

RMB

 

Balance as of January1, 2020

 

1,728,006

 

 

1

 

 

826,389

 

 

 

 

4,258,686

 

 

1

 

 

2,363,999

 

 

96,977

 

 

 

 

142,435

 

 

(3,244,587

)

 

(738,151

)

 

(212

)

 

(738,363

)

Net loss for the year

 

 

 

 

 

 

 

 

 

 

 

 

 

 

 

 

 

 

 

 

 

(430,542

)

 

(430,542

)

 

(446

)

 

(430,988

)

Conversion Class C Ordinary shares to
   Class A Ordinary shares (Note 13)

 

148,438

 

 

 

 

 

 

 

 

(148,438

)

 

 

 

 

 

 

 

 

 

 

 

 

 

 

 

 

 

 

Share repurchase

 

(163,884

)

 

 

 

 

 

 

 

 

 

 

 

(26,579

)

 

163,884

 

 

 

 

 

 

 

 

(26,579

)

 

 

 

(26,579

)

Share-based compensation (Note 16)

 

80,000

 

 

 

 

 

 

 

 

 

 

 

 

29,748

 

 

(80,000

)

 

 

 

 

 

 

 

29,748

 

 

 

 

29,748

 

Foreign currency translation adjustments

 

 

 

 

 

 

 

 

 

 

 

 

 

 

 

 

 

 

 

(45,945

)

 

 

 

(45,945

)

 

 

 

(45,945

)

Balance as of December 31, 2020 in
   RMB

 

1,792,560

 

 

1

 

 

826,389

 

 

 

 

4,110,248

 

 

1

 

 

2,367,168

 

 

180,861

 

 

 

 

96,490

 

 

(3,675,129

)

 

(1,211,469

)

 

(658

)

 

(1,212,127

)

Net income/(loss) for the year

 

 

 

 

 

 

 

 

 

 

 

 

 

 

 

 

 

 

 

 

 

219,056

 

 

219,056

 

 

(6,690

)

 

212,366

 

Conversion Class C Ordinary shares to
   Class A Ordinary shares (Note 13)

 

107,318

 

 

 

 

 

 

 

 

(107,318

)

 

 

 

 

 

 

 

 

 

 

 

 

 

 

 

 

 

 

Share repurchase

 

(60,325

)

 

 

 

 

 

 

 

 

 

 

 

(3,623

)

 

60,325

 

 

 

 

 

 

 

 

(3,623

)

 

 

 

(3,623

)

Share-based compensation (Note 16)

 

 

 

 

 

 

 

 

 

 

 

 

 

768

 

 

 

 

 

 

 

 

 

 

768

 

 

 

 

768

 

Foreign currency translation
   adjustments

 

 

 

 

 

 

 

 

 

 

 

 

 

 

 

 

 

 

 

(13,958

)

 

 

 

(13,958

)

 

 

 

(13,958

)

Disposal of a subsidiary

 

 

 

 

 

 

 

 

 

 

 

 

 

 

 

 

 

 

 

 

 

 

 

 

 

2,422

 

 

2,422

 

Balance as of December 31, 2021
   in RMB

 

1,839,553

 

 

1

 

 

826,389

 

 

 

 

4,002,930

 

 

1

 

 

2,364,313

 

 

241,186

 

 

 

 

82,532

 

 

(3,456,073

)

 

(1,009,226

)

 

(4,926

)

 

(1,014,152

)

Net income/(loss) for the year

 

 

 

 

 

 

 

 

 

 

 

 

 

 

 

 

 

 

 

 

 

643,959

 

 

643,959

 

 

(950

)

 

643,009

 

Conversion Class C Ordinary shares to
   Class A Ordinary shares (Note 13)

 

521,577

 

 

 

 

 

 

 

 

(521,577

)

 

 

 

 

 

 

 

 

 

 

 

 

 

 

 

 

 

 

Share repurchase

 

(117,432

)

 

 

 

 

 

 

 

 

 

 

 

(7,985

)

 

117,432

 

 

 

 

 

 

 

 

(7,985

)

 

 

 

(7,985

)

Share-based compensation (Note 16)

 

 

 

 

 

 

 

 

 

 

 

 

 

7,181

 

 

 

 

 

 

 

 

 

 

7,181

 

 

 

 

7,181

 

Exercise of share options

 

375,000

 

 

 

 

 

 

 

 

 

 

 

 

10,047

 

 

 

 

 

 

 

 

 

 

10,047

 

 

 

 

10,047

 

Dividend declared (1)

 

 

 

 

 

 

 

 

 

 

 

 

 

(63,816

)

 

 

 

 

 

 

 

 

 

(63,816

)

 

 

 

(63,816

)

Foreign currency translation
   adjustments

 

 

 

 

 

 

 

 

 

 

 

 

 

 

 

 

 

 

 

45,353

 

 

 

 

45,353

 

 

 

 

45,353

 

Disposal of subsidiaries

 

 

 

 

 

 

 

 

 

 

 

 

 

 

 

 

 

 

 

 

 

 

 

 

 

512

 

 

512

 

Balance as of December 31, 2022
   in RMB

 

2,618,698

 

 

1

 

 

826,389

 

 

 

 

3,481,353

 

 

1

 

 

2,309,740

 

 

358,618

 

 

 

 

127,885

 

 

(2,812,114

)

 

(374,487

)

 

(5,364

)

 

(379,851

)

Balance as of December 31, 2022 in
   USD (Note 2)

 

2,618,698

 

 

 

 

826,389

 

 

 

 

3,481,353

 

 

 

 

334,881

 

 

358,618

 

 

 

 

18,541

 

 

(407,718

)

 

(54,296

)

 

(778

)

 

(55,074

)

 

(1)
In June 2022, the Company's board of directors declared a special cash dividend at the amount of US$1.36 per ordinary share, or US$0.68 per ADS to holders of the ordinary shares and ADSs as of June 30, 2022. The aggregate amount of such cash dividends was RMB63,816, among which RMB32,562 was paid by December 31, 2022.

 

The accompanying notes are an integral part of the consolidated financial statements.

F-6


 

CONSOLIDATED STATEMENTS OF CASH FLOWS

(Amounts in thousands)

 

 

 

Years ended December 31,

 

 

 

2020

 

 

2021

 

 

2022

 

 

 

RMB

 

 

RMB

 

 

RMB

 

 

US$

 

 

 

 

 

 

 

 

 

 

 

 

(Note 2)

 

CASH FLOWS FROM OPERATING ACTIVITIES

 

 

 

 

 

 

 

 

 

 

 

 

Net (loss)/income

 

 

(430,988

)

 

 

212,366

 

 

 

643,009

 

 

 

93,230

 

Adjustments to reconcile net (loss)/income to net cash generated
   from operating activities:

 

 

 

 

 

 

 

 

 

 

 

 

Share-based compensation

 

 

29,748

 

 

 

768

 

 

 

7,181

 

 

 

1,041

 

Depreciation and amortization

 

 

40,267

 

 

 

37,916

 

 

 

46,684

 

 

 

6,769

 

Loss on disposal of property, equipment and land use right

 

 

7,622

 

 

 

5,431

 

 

 

1,662

 

 

 

241

 

(Gain)/loss from equity method investments

 

 

(1,349

)

 

 

4,886

 

 

 

(6,453

)

 

 

(936

)

Loss from fair value change of long-term investments

 

 

 

 

 

 

 

 

391

 

 

 

57

 

Impairment loss on long-term investments

 

 

882

 

 

 

5,000

 

 

 

500

 

 

 

72

 

Gain from disposal of subsidiaries

 

 

 

 

 

(43,967

)

 

 

(1,390

)

 

 

(202

)

Changes in operating assets and liabilities:

 

 

 

 

 

 

 

 

 

 

 

 

Prepaid expenses and other current assets

 

 

63,692

 

 

 

(24,915

)

 

 

77,751

 

 

 

11,273

 

Deferred costs

 

 

120,683

 

 

 

129,879

 

 

 

76,648

 

 

 

11,113

 

Right-of-use asset

 

 

110,114

 

 

 

126,542

 

 

 

87,692

 

 

 

12,714

 

Deferred tax assets

 

 

72,498

 

 

 

(26,249

)

 

 

12,466

 

 

 

1,807

 

Other non-current assets

 

 

88

 

 

 

2,555

 

 

 

4,180

 

 

 

606

 

Accrued expenses and other current liabilities

 

 

172,210

 

 

 

(22,570

)

 

 

(178,944

)

 

 

(25,944

)

Deferred revenue

 

 

(204,327

)

 

 

(646,692

)

 

 

(656,974

)

 

 

(95,252

)

Lease liabilities

 

 

(93,242

)

 

 

(144,797

)

 

 

(84,534

)

 

 

(12,256

)

Deferred tax liabilities

 

 

(72,734

)

 

 

6,562

 

 

 

(15,798

)

 

 

(2,290

)

Other non-current liabilities

 

 

(3,805

)

 

 

4,034

 

 

 

(4,927

)

 

 

(714

)

Net cash (used in)/generated from operating activities

 

 

(188,641

)

 

 

(373,251

)

 

 

9,144

 

 

 

1,329

 

CASH FLOWS FROM INVESTING ACTIVITIES

 

 

 

 

 

 

 

 

 

 

 

 

Payment for long-term investments

 

 

(25,400

)

 

 

(638

)

 

 

(13,107

)

 

 

(1,900

)

Cash received from investee due to capital reduction

 

 

1,800

 

 

 

 

 

 

 

 

 

 

Purchase of short-term investments

 

 

(2,195,567

)

 

 

(1,833,650

)

 

 

(1,244,636

)

 

 

(180,455

)

Proceeds from maturity of short-term investments

 

 

1,895,897

 

 

 

2,166,910

 

 

 

1,357,856

 

 

 

196,871

 

Proceeds from disposal of land use right

 

 

 

 

 

13,796

 

 

 

 

 

 

 

Acquisition of property and equipment

 

 

(12,429

)

 

 

(13,682

)

 

 

(3,243

)

 

 

(470

)

Acquisition of intangible assets

 

 

(880

)

 

 

(2,854

)

 

 

 

 

 

 

Acquisition of land use right

 

 

(13,655

)

 

 

 

 

 

 

 

 

 

Proceeds from disposal of property and equipment

 

 

25

 

 

 

 

 

 

75

 

 

 

11

 

Proceeds from disposal of subsidiaries, net of cash

 

 

 

 

 

15,202

 

 

 

(886

)

 

 

(128

)

Loan to employees

 

 

 

 

 

(2,504

)

 

 

 

 

 

 

Repayment of loan to employees

 

 

903

 

 

 

101

 

 

 

123

 

 

 

18

 

Net cash (used in)/generated from investing activities

 

 

(349,306

)

 

 

342,681

 

 

 

96,182

 

 

 

13,947

 

CASH FLOWS FROM FINANCING ACTIVITIES

 

 

 

 

 

 

 

 

 

 

 

 

Proceeds from a bank loan

 

 

 

 

 

61,540

 

 

 

 

 

 

 

Payment for cash dividend

 

 

 

 

 

 

 

 

(32,562

)

 

 

(4,721

)

Share repurchase

 

 

(26,579

)

 

 

(4,866

)

 

 

(6,742

)

 

 

(977

)

Repayment made to acquire buildings

 

 

 

 

 

(61,540

)

 

 

 

 

 

 

Proceeds from exercise of share options

 

 

 

 

 

 

 

 

10,047

 

 

 

1,457

 

Repayment of bank loans

 

 

(32,500

)

 

 

(34,038

)

 

 

(38,654

)

 

 

(5,604

)

Net cash used in financing activities

 

 

(59,079

)

 

 

(38,904

)

 

 

(67,911

)

 

 

(9,845

)

Effect of exchange rate changes

 

 

(44,490

)

 

 

(14,513

)

 

 

43,266

 

 

 

6,266

 

Net (decrease)/increase in cash, cash equivalents and restricted cash

 

 

(641,516

)

 

 

(83,987

)

 

 

80,681

 

 

 

11,697

 

Cash, cash equivalents and restricted cash at beginning of the year

 

 

1,402,226

 

 

 

760,710

 

 

 

676,723

 

 

 

98,116

 

Cash, cash equivalents and restricted cash at end of the year

 

 

760,710

 

 

 

676,723

 

 

 

757,404

 

 

 

109,813

 

Supplemental schedule of non-cash investing activities:

 

 

 

 

 

 

 

 

 

 

 

 

Payables for leasehold improvement and intangible assets

 

 

7,142

 

 

 

6,089

 

 

 

4,436

 

 

 

643

 

Payables to acquire buildings

 

 

61,540

 

 

 

 

 

 

 

 

 

 

Supplemental disclosure of cash flow information:

 

 

 

 

 

 

 

 

 

 

 

 

Interest paid

 

 

11,782

 

 

 

10,264

 

 

 

10,193

 

 

 

1,478

 

Income tax paid

 

 

18

 

 

 

 

 

 

13,615

 

 

 

1,974

 

 

The accompanying notes are an integral part of the consolidated financial statements.

F-7


NOTES TO CONSOLIDATED FINANCIAL STATEMENTS

FOR THE YEARS ENDED DECEMBER 31, 2020, 2021 AND 2022

(Amounts in thousands, except for share and per share data, or otherwise noted)

 

1. ORGANIZATION AND BASIS OF PRESENTATION

Sunlands Technology Group (the “Company” or “Sunlands Technology”) was incorporated under the laws of the Cayman Islands on September 18, 2015. The Company, its subsidiaries, the consolidated variable interest entities (“VIEs”) and VIEs’ subsidiaries (collectively the “Group”) are primarily engaged in providing online education services in the People’s Republic of China (“PRC”).

 

As of December 31, 2022, details of the Company’s major subsidiaries, VIEs and VIEs’ subsidiaries were as follows:

 

Name (1)

 

Date of
establishment/
acquisition

 

Place of
establishment

 

Percentage of
direct or indirect
economic ownership

 

Principal activities

Subsidiaries:

 

 

 

 

 

 

 

 

Sunlands Online Education HK
   Limited ("Sunlands HK")

 

October 6, 2015

 

HongKong

 

100%

 

Investment holding

Wuhan Studyvip Online Education
   Co., Limited ("Wuhan Zhibo")

 

August 2, 2017

 

PRC

 

100%

 

Provision of technical consultation and services

Wuhan Zhidao Online Education Technology
   Co., Ltd. ("Wuhan Shangde")
(2)

 

June 25, 2019

 

PRC

 

100%

 

Provision of education services

 

 

 

 

 

 

 

 

Variable interest entities ("VIEs"):

 

 

 

 

 

 

 

 

Beijing Yuanchilaxiang Education Technology
   Co., Ltd. ("Beijing Sunlands")
(3)

 

September 27, 2013

 

PRC

 

N/A*

 

Investment holding and provision of education services

Tianjin Shangde Online Education Technology
   Co., Ltd. ("Tianjin Shangde")

 

March 21, 2018

 

PRC

 

N/A*

 

Provision of education services

Wuhan Jiayan Online Education Technology
   Co., Ltd. ("Wuhan Jiayan")

 

August 5, 2020

 

PRC

 

N/A*

 

Provision of education services

Beijing Lingding Management Consulting
   Co., Ltd. ("Beijing Lingding")

 

November 2, 2021

 

PRC

 

N/A*

 

Investment holding

 

 

 

 

 

 

 

 

VIEs’ subsidiaries:

 

 

 

 

 

 

 

 

Guangzhou Shangzhiside Education
   Technology Co., Ltd. ("Shangzhiside")

 

September 28, 2017

 

PRC

 

N/A*

 

Provision of education services

Beijing Feibian Education Technology
   Co., Ltd. ("Beijing Feibian")

 

August 6, 2020

 

PRC

 

N/A*

 

Provision of education services and sales of goods

Wuhan Fangtang Technology
   Co., Ltd. ("Wuhan Fangtang")

 

September 28, 2020

 

PRC

 

N/A*

 

Provision of education services

 

* These entities are consolidated by the Company pursuant to the contractual agreements disclosed below.

(1)
The English names are for identification purpose only.
(2)
Wuhan Zhidao Online Education Technology Co., Ltd. was formerly known as Wuhan Shangde Online Education Technology Co., Ltd.. The entity's name was changed in 2022.
(3)
Beijing Yuanchilaxiang Education Technology Co., Ltd. was formerly known as Beijing Shangde Online Education Technology Co., Ltd.. The entity's name was changed in 2022.

 

F-8


NOTES TO CONSOLIDATED FINANCIAL STATEMENTS

FOR THE YEARS ENDED DECEMBER 31, 2020, 2021 AND 2022

(Amounts in thousands, except for share and per share data, or otherwise noted)

 

2.
SIGNIFICANT ACCOUNTING POLICIES

 

Basis of presentation and use of estimates

 

The accompanying consolidated financial statements have been prepared in accordance with accounting principles generally accepted in the United States of America (“U.S. GAAP”).

 

The preparation of consolidated financial statements in conformity with U.S. GAAP requires management to make estimates and assumptions that affect the reported amounts of assets and liabilities, disclosures of contingent assets and liabilities at the balance sheet dates and the reported amounts of revenues and expenses during the reporting periods. Significant estimates and assumptions reflected in the Group’s financial statements include, but are not limited to, consolidation of VIEs, valuation allowance for deferred tax assets and revenue recognition. Actual results could materially differ from those estimates.

 

Principles of consolidation

 

The consolidated financial statements include the financial statements of the Company and its subsidiaries, and VIEs and VIEs’ subsidiaries. All intercompany transactions and balances were eliminated upon consolidation.

 

The VIE arrangements

There are uncertainties as to whether applicable PRC laws and regulations prohibit foreign investors from providing telecommunications value-added services in the PRC. As a Cayman Islands corporation, the Company is deemed a foreign legal person under PRC laws. Accordingly, the Company’s wholly owned subsidiaries in the PRC, as foreign invested companies, may be deemed to be telecommunications value-added services providers in the PRC. To comply with these foreign ownership restrictions, the Company operates its online education services partially through the VIEs and their subsidiaries, in the PRC. The Company through its wholly owned subsidiaries ("WFOEs") located in the PRC entered into a series of contractual agreements with the VIEs and their shareholders. Through below contractual agreements, the Company has (1) the power to direct the activities that most significantly affect the economic performance of the VIEs, and (2) the right to receive the economic benefit of the VIEs that could potentially be significant to the VIEs. As a result, the shareholders of the VIEs lack the power to direct the activities of the VIEs that most significantly impact the entity's economic performance, the obligation to absorb the expected losses, and the right to receive the expected residual returns of the entity. Accordingly, the Company is considered as the primary beneficiary of the VIEs, and the Company has consolidated the financial results of the VIEs and their subsidiaries in its consolidated financial statements.

As of December 31, 2022, the Group’s VIEs that are material to the Group’s business and operations are Beijing Sunlands, Tianjin Shangde, Wuhan Jiayan and Beijing Lingding.

Exclusive Technical Consultation and Service Agreement

Under the exclusive technical consultation and service agreement among WFOEs, and VIEs and the subsidiaries of VIEs, WFOEs have the exclusive right to provide, among other things, technical consultation and services to VIEs and VIEs’ subsidiaries, and VIEs and VIEs’ subsidiaries agree to accept all the consultation and services provided by WFOEs. Without WFOEs’ prior written consent, VIEs and VIEs’ subsidiaries are prohibited from engaging any third party to provide any services contemplated by this agreement. In addition, WFOEs have exclusive and proprietary ownership, rights and interests in any and all intellectual properties arising out of or created during the performance of this agreement. VIEs and VIEs’ subsidiaries agree to pay a quarterly service fee to WFOEs at an aggregate amount of a certain percentage ranging from 10% to 100% of VIEs and VIEs’ subsidiaries’ monthly revenue. Unless terminated by WFOEs, this agreement will remain effective until the dissolution of VIEs and VIEs’ subsidiaries. Without WFOEs’ prior written consent, VIEs and VIEs’ subsidiaries do not have the right to terminate this exclusive technical consultation and service agreement.

 

F-9


NOTES TO CONSOLIDATED FINANCIAL STATEMENTS

FOR THE YEARS ENDED DECEMBER 31, 2020, 2021 AND 2022

(Amounts in thousands, except for share and per share data, or otherwise noted)

 

2.
SIGNIFICANT ACCOUNTING POLICIES - continued

The VIE arrangements – continued

Business Operation Agreement

Under the business operation agreement each of VIEs, VIEs’ subsidiaries and the shareholders of VIEs confirmed and agreed that, without WFOEs’ prior written consent, it shall not make any transaction that has a material adverse effect on the assets, business, personnel, obligations, rights or operations of VIEs and VIEs’ subsidiaries, including but not limited to sale or purchase of any assets or rights exceeding RMB50, incurrence of any encumbrance on any of its assets, including intellectual property rights, in favor of a third party, amendment of its articles of association or business scope, or change of its normal operation procedures. VIEs, VIEs’ subsidiaries and the shareholders of VIEs shall accept and execute opinions and instructions of WFOEs in connection with the employee engagement and dismissal, daily operations and financial management systems. The shareholders of VIEs shall elect or appoint the candidates recommended by WFOEs as VIEs’ directors and supervisors, and procure the appointment of VIEs’ chairman of the board and senior management pursuant to WFOEs’ designation. The agreement also provides that if any of the agreements among WFOEs, VIEs and the VIEs’ subsidiaries is terminated, WFOEs are entitled to terminate all of the other agreements among themselves, VIEs and VIEs’ subsidiaries. This agreement will remain binding until dissolution of VIEs and all the VIEs’ subsidiaries.

 

Equity Interest Pledge Agreement

Pursuant to the equity interest pledge agreement among WFOEs, the shareholders of VIEs and the subsidiaries of VIEs, the shareholders of VIEs pledged all of their equity interests in VIEs to WFOEs as security for performance of the obligations of VIEs and their shareholders under the exclusive technical consultation and service agreements, the option agreement and the business operation agreement. The shareholders of VIEs shall instruct VIEs not to distribute any dividends and shall not approve any profit distribution plan. If any of the specified events of default occurs, WFOEs may exercise the right to enforce the pledges after giving a notice of default to the shareholders of VIEs. WFOEs may assign any and all of its rights and obligations under equity interest pledge agreement to their designee(s) at any time. The equity interest pledge agreement is binding on the shareholders of VIEs and their successors and shall be valid with respect to the shareholders of VIEs and each of their successors.

Option Agreement

Pursuant to the option agreement among WFOEs, VIEs and the shareholders of VIEs, each of the shareholders irrevocably granted WFOEs a right to purchase or designate a third party to purchase, equity interests in VIEs then held by each shareholder at once or at multiple times at any time in part or in whole at WFOEs’ sole and absolute discretion to the extent permitted by PRC laws. The shareholders of VIEs shall promptly surrender all considerations they received from the exercise of the options to WFOEs or the designated third party free of charge. Without WFOEs’ prior written consent, the shareholders of VIEs shall not, individually or collectively, make or procure VIEs to make any transaction or conduct that has a material adverse effect on the assets, liabilities, operations, equity and other legal rights of VIEs. Without WFOEs’ prior written consent, VIEs shall not enter into any contract exceeding RMB50, except the contracts in the ordinary course of the business. VIEs shall not be dissolved or liquidated without prior written consent by WFOEs. The shareholders of VIEs waive their rights of pre-emption in regard to the transfer of equity interest by any other shareholder of VIEs to WFOEs as instructed.

 

F-10


NOTES TO CONSOLIDATED FINANCIAL STATEMENTS

FOR THE YEARS ENDED DECEMBER 31, 2020, 2021 AND 2022

(Amounts in thousands, except for share and per share data, or otherwise noted)

 

2.
SIGNIFICANT ACCOUNTING POLICIES - continued

The VIE arrangements – continued

Powers of Attorney

Pursuant to the powers of attorney executed by the shareholders of VIEs, the shareholders of VIEs each irrevocably authorized WFOEs to act on their respective behalf as exclusive agent and attorney with respect to all rights of shareholders concerning all equity interests held by each of them in VIEs, including but not limited to propose to convene shareholder meetings, accept any notice with respect to the convening and proceeding of the shareholder meeting, attend shareholder meetings, sign the shareholders resolutions on behalf of, exercise all the shareholder’s rights according to laws and regulations and VIEs’ articles of association (including but not limited to voting rights and the sale, transfer, pledge, or dispose of all equity interests held in part or in whole), and designate and appoint on their respective behalf the president, directors, supervisors, Chief Executive Officer, Chief Financial Officer and other senior management members of VIEs.

Spousal Consent Letters

Pursuant to the spousal consent letters executed by the spouses of the general partners of entities as the shareholders of VIEs, the signing spouse confirmed and agreed that the equity interests of VIEs are the own property of their spouses and shall not constitute the jointly possessed property of the couples. The spouses also irrevocably waived any potential right or interest that may be granted by operation of applicable law in connection with the equity interests of VIEs held by their spouses.

As a result of the contractual arrangements above, WFOEs bear the economic risks and receive the economic benefits of the VIEs and are the primary beneficiary of the VIEs. Therefore, the Company has consolidated the financial results of the VIEs and their subsidiaries in its consolidated financial statements.

 

Risks in relation to VIE structure

The Company believes that the contractual arrangements with VIEs and their shareholders are in compliance with existing PRC laws and regulations and are legally enforceable. However, the contractual arrangements are subject to risks and uncertainties, including:

VIEs and their shareholders may have or develop interests that conflict with the Group’s interests, which may lead them to pursue opportunities in violation of the aforementioned contractual agreements. If the Group cannot resolve any conflicts of interest or disputes between the Group and the shareholders of VIEs, the Group would have to rely on legal proceedings, which could result in disruption of its business, and there is substantial uncertainty as to the outcome of any such legal proceedings.
VIEs and their shareholders could fail to obtain the proper operating licenses or fail to comply with other regulatory requirements. As a result, the PRC government could impose fines, new requirements or other penalties on the VIEs or the Group, mandate a change in ownership structure or operations for the VIEs or the Group, restrict the VIEs or the Group’s use of financing sources or otherwise restrict the VIEs or the Group’s ability to conduct business.
The PRC government may declare the aforementioned contractual arrangements invalid. They may modify the relevant regulations, have a different interpretation of such regulations, or otherwise determine that the Group or the VIEs have failed to comply with the legal obligations required to effectuate such contractual arrangements.
If the legal structure and contractual arrangements were found to be in violation of PRC laws and regulations, the PRC government may restrict or prohibit the Group’s business and operations in China.

The Group’s ability to conduct its business may be negatively affected if the PRC government were to carry out any of the aforementioned actions. As a result, the Group may not be able to consolidate VIEs and their subsidiaries in the consolidated financial statements as the Group may lose the ability to direct the activities that most significantly affect the economic performance of the VIEs and the Group may lose the ability to receive economic benefits from VIEs.

F-11


NOTES TO CONSOLIDATED FINANCIAL STATEMENTS

FOR THE YEARS ENDED DECEMBER 31, 2020, 2021 AND 2022

(Amounts in thousands, except for share and per share data, or otherwise noted)

 

2.
SIGNIFICANT ACCOUNTING POLICIES - continued

The VIE arrangements – continued

 

The following financial information of the VIEs and their subsidiaries as of December 31, 2021 and 2022 and for each of the three years in the period ended December 31, 2022 was included in the accompanying consolidated financial statements after elimination of intercompany transactions and balances within the Company, its subsidiaries, the VIEs and VIEs' subsidiaries:

 

 

As of December 31,

 

 

 

2021

 

 

2022

 

 

 

RMB

 

 

RMB

 

Cash, cash equivalents and restricted cash

 

 

64,896

 

 

 

152,215

 

Short-term investments

 

 

59,105

 

 

 

68,440

 

Prepaid expenses and other current assets

 

 

54,235

 

 

 

47,948

 

Total current assets

 

 

208,932

 

 

 

284,328

 

Property and equipment, net

 

 

229,855

 

 

 

220,249

 

Right-of-use assets

 

 

291,492

 

 

 

274,643

 

Total non-current assets

 

 

660,990

 

 

 

617,828

 

Total assets

 

 

869,922

 

 

 

902,156

 

Accrued expenses and other current liabilities

 

 

197,467

 

 

 

191,172

 

Deferred revenue, current

 

 

295,958

 

 

 

374,208

 

Lease liabilities, current

 

 

8,366

 

 

 

17,065

 

Total current liabilities

 

 

501,791

 

 

 

582,445

 

Deferred revenue, non-current

 

 

257,071

 

 

 

251,080

 

Lease liabilities, non-current

 

 

318,598

 

 

 

316,844

 

Total liabilities

 

 

1,080,735

 

 

 

1,152,554

 

 

As of December 31, 2021 and 2022, the VIEs and VIEs' subsidiaries accounted for an aggregate of 33.6% and 39.6% of the Group's consolidated total assets, respectively, and 30.0% and 43.4% of the Group's consolidated total liabilities, respectively.

 

 

 

Years ended December 31,

 

 

 

2020

 

 

2021

 

 

2022

 

 

 

RMB

 

 

RMB

 

 

RMB

 

Net revenues

 

 

1,042,693

 

 

 

537,273

 

 

 

1,076,379

 

Net (loss)/income

 

 

(446,621

)

 

 

(183,346

)

 

 

376,082

 

Net cash (used in)/generated from operating activities

 

 

(1,663,110

)

 

 

(514,536

)

 

 

502,168

 

Net cash (used in)/generated from investing activities

 

 

(214,045

)

 

 

177,164

 

 

 

(11,166

)

Net cash generated from financing activities

 

 

 

 

 

 

 

 

 

 

There are no consolidated VIEs’ assets that are collateral for the VIEs’ obligations and which can only be used to settle the VIEs’ obligations. No creditor (or beneficial interest holders) of the VIEs have recourse to the general credit of the Company or any of its consolidated subsidiaries. No terms in any arrangements, considering both explicit arrangements and implicit variable interests, require the Company or its subsidiaries to provide financial support to the VIEs. However, if the VIEs ever needs financial support, the Company or its subsidiaries may, at its option and subject to statutory limits and restrictions, provide financial support to the VIEs through loans to the shareholders of the VIEs or entrustment loans to the VIEs.

 

Foreign currency translation and transactions

 

The Group’s reporting currency is Renminbi (“RMB”). The functional currency of the subsidiaries incorporated outside the mainland China is United States dollar (“US dollar” or “US$”). The functional currency of all the other subsidiaries, the VIEs and VIEs’ subsidiaries is RMB.

 

Monetary assets and liabilities denominated in currencies other than the applicable functional currencies are translated into the functional currencies at the prevailing rates of exchange at the balance sheet date. Nonmonetary assets and liabilities are remeasured into the applicable functional currencies at historical exchange rates. Revenues and expenses are translated using the average rate of exchange in effect during the reporting period. Translation adjustments are reported and shown as a separate component of other comprehensive loss/income in the consolidated statements of changes in shareholders’ deficit and the consolidated statements of comprehensive (loss)/income.

F-12


NOTES TO CONSOLIDATED FINANCIAL STATEMENTS

FOR THE YEARS ENDED DECEMBER 31, 2020, 2021 AND 2022

(Amounts in thousands, except for share and per share data, or otherwise noted)

 

2.
SIGNIFICANT ACCOUNTING POLICIES - continued

 

Foreign currency translation and transactions – continued

 

Transactions in currencies other than the functional currencies during the year are converted into the applicable functional currencies at the applicable rates of exchange prevailing at the dates of the transactions. Transaction gains and losses are recorded in the consolidated statements of operations.

 

Convenience Translation

 

The Group’s business is primarily conducted in China and all of the revenues are denominated in Renminbi. However, periodic reports made to shareholders will include current period amounts translated into U S dollars using the exchange rate as of balance sheet date, for the convenience of the readers. Translations of balances in the consolidated balance sheets, and the related consolidated statements of operations, shareholders’ deficit and cash flows from Renminbi into U S dollars as of and for the year ended December 31, 2022 are solely for the convenience of the readers and were calculated at the rate of US$1.00 = RMB6.8972, representing the noon buying rate set forth in the H.10 statistical release of the U.S. Federal Reserve Board on December 30, 2022. No representation is made that the RMB amounts could have been, or could be, converted, realized or settled into US$ at that rate on December 30, 2022, or at any other rate.

 

Cash and cash equivalents

 

Cash and cash equivalents comprise cash at banks and on hand and term deposits, which have original maturities of three months or less when purchased and are subject to an insignificant risk of changes in value. The carrying value of cash equivalents approximates market value.

 

Restricted cash

 

Cash that is restricted as to withdrawal or for use or pledged as security is separately reported. The Group’s restricted cash mainly represents security deposits held in a designated bank account in connection with the loan agreement disclosed in Note 12 and security deposits for an investment account.

 

Short-term investments

Short-term investments include the investment products with variable interest rates, which are unsecured principal and no restriction on withdrawal, the Group elects the fair value option to record them at fair value in accordance with ASC 825 Financial Instruments. Changes in the fair value are recorded in the consolidated statements of operations.

 

 

F-13


NOTES TO CONSOLIDATED FINANCIAL STATEMENTS

FOR THE YEARS ENDED DECEMBER 31, 2020, 2021 AND 2022

(Amounts in thousands, except for share and per share data, or otherwise noted)

 

2.
SIGNIFICANT ACCOUNTING POLICIES - continued

 

Long-term investments

 

Equity method investments

 

Investee companies over which the Group has the ability to exercise significant influence, but does not have a controlling interest through investment in common shares or in-substance common shares, are accounted for using the equity method. Significant influence is generally considered to exist when the Group has an ownership interest in the voting stock of the investee between 20% and 50%, and other factors, such as representation on the investee’s board of directors, voting rights and the impact of commercial arrangements, are also considered in determining whether the equity method of accounting is appropriate. For certain investments in limited partnerships, where the Group holds less than a 20% equity or voting interest, the Group may also have significant influence.

 

Under the equity method of accounting, the Group initially records its investment at cost and subsequently recognizes the Group’s proportionate share of each equity investee’s net income or loss after the date of investment into earnings and adjusts the investment carrying amount accordingly.

 

The Group reviews its equity method investments for impairment whenever an event or circumstance indicates that any other-than-temporary impairment has occurred. The Group considers available quantitative and qualitative evidence in evaluating potential impairment of its equity method investments. An impairment charge is recorded when the carrying amount of the investment exceeds its fair value and this condition is determined to be other-than-temporary.

 

Equity securities with readily determinable fair values



Equity securities with readily determinable fair value are measured at fair values, and any changes in fair value are recognized in the consolidated statements of operations.

 

 

F-14


NOTES TO CONSOLIDATED FINANCIAL STATEMENTS

FOR THE YEARS ENDED DECEMBER 31, 2020, 2021 AND 2022

(Amounts in thousands, except for share and per share data, or otherwise noted)

 

2.
SIGNIFICANT ACCOUNTING POLICIES - continued

 

Fair value

 

Fair value is the price that would be received from selling an asset or paid to transfer a liability in an orderly transaction between market participants at the measurement date. When determining the fair value measurements for assets and liabilities required or permitted to be recorded at fair value, the Group considers the principal or most advantageous market in which it would transact and it considers assumptions that market participants would use when pricing the asset or liability. Authoritative literature provides a fair value hierarchy which prioritizes the inputs to valuation techniques used to measure fair value into three broad levels. The level in the hierarchy within which the fair value measurement in its entirety falls is based upon the lowest level of input that is significant to the fair value measurement as follows:

 

Level 1

 

Level 1 applies to assets or liabilities for which there are quoted prices in active markets for identical assets or liabilities.

 

Level 2

 

Level 2 applies to assets or liabilities for which there are inputs other than quoted prices included within Level 1 that are observable for the asset or liability such as quoted prices for similar assets or liabilities in active markets; quoted prices for identical assets or liabilities in markets with insufficient volume or infrequent transactions (less active markets); or model-derived valuations in which significant inputs are observable or can be derived principally from, or corroborated by, observable market data.

 

Level 3

 

Level 3 applies to assets or liabilities for which there are unobservable inputs to the valuation methodology that are significant to the measurement of the fair value of the assets or liabilities.

 

Financial instruments

 

The Group’s financial instruments consist primarily of cash and cash equivalents, restricted cash, short-term investments, other current liabilities and long-term debt. The carrying amount of long-term debt approximates fair value as its interest rates are at the same level of current market yield for comparable debts. The carrying amounts of other financial instruments approximate their fair values due to short-term maturities.

 

Property and equipment, net

 

Property and equipment are stated at cost and are depreciated using the straight-line method over the estimated useful lives of the assets, as follows:

 

Category

 

Estimated useful life

Buildings

 

36-40 years

Leasehold and buildings improvements

 

Shorter of lease term or expected useful life

Electronic and office equipment

 

3-5 years

 

Repair and maintenance costs are charged to expense as incurred, whereas the cost of renewals and betterment that extends the useful lives of property and equipment are capitalized as additions to the related assets. Retirements, sales and disposals of assets are recorded by removing the cost and accumulated depreciation from the asset and accumulated depreciation accounts with any resulting gain or loss reflected in the consolidated statements of operations.

 

Intangible assets, net

 

Intangible assets are amortized using the straight-line basis over the estimated useful lives as follows:

 

Category

 

Estimated useful life

Computer software

 

3 years

License

 

5 years

 

 

 

 

F-15


NOTES TO CONSOLIDATED FINANCIAL STATEMENTS

FOR THE YEARS ENDED DECEMBER 31, 2020, 2021 AND 2022

(Amounts in thousands, except for share and per share data, or otherwise noted)

 

2.
SIGNIFICANT ACCOUNTING POLICIES - continued

 

Impairment of long-lived assets

 

The Group reviews its long-lived assets for impairment whenever events or changes in circumstances indicate that the carrying amount of an asset may no longer be recoverable. When these events occur, the Group measures impairment by comparing the carrying value of the long-lived assets to the estimated undiscounted future cash flows expected to result from the use of the assets and their eventual disposition. If the sum of the expected undiscounted cash flow is less than the carrying amount of the assets, the Group would recognize an impairment loss based on the fair value of the assets. The Group did not record any impairment losses on its long-lived assets during the years ended December 31, 2020, 2021 and 2022.

 

Revenue recognition

 

The Group follows five steps for its revenue recognition under Accounting Standards Codification (“ASC”) 606, Revenue from Contracts with Customers: (i) identify the contract(s) with a customer, (ii) identify the performance obligations in the contract, (iii) determine the transaction price, (iv) allocate the transaction price to the performance obligations in the contract, and (v) recognize revenue when (or as) the entity satisfies a performance obligation.

 

The Group’s revenue is reported net of discount, value added tax and related surcharges. The primary sources of the Group’s revenues are as follows:

 

Online education services

 

For online education services, the Group provides an integrated online education service package to students, including online live streaming audio-video interactive course content, recorded previous live audio-video course content, quiz banks, online chat rooms, and educational contents. The services and goods provided in the package are highly interdependent and interrelated in the context of the contract and are only considered accessory services to the online live streaming and recorded courses which are not distinct and are not sold standalone. Therefore, the Group's integrated online education services package is accounted for as a single performance obligation. The weighted average service period for degree- or diploma-oriented post-secondary courses and professional certification preparation, professional skills and interest courses was 21 months and 7 months, respectively, for the year ended December 31, 2022.

 

The transaction price of the integrated online education service package is determined by the contract amount net of any discount. Students are offered a full, unconditional refund within 24 hours upon enrollment. Prior to June 2019, undelivered courses was eligible for refund, excluding registration fees, within 7 days after enrollment. For course contracts entered after June 2019, undelivered courses is eligible for refund during the entire service period, excluding registration fees. Refund liability represents the tuition fee collected by the Group which is expected to refund back to the customers as a result of the Group’s refund policy. Refund liabilities are estimated based on a historical refund ratio on a portfolio basis using the expected value method and current period experience factors, such as the anticipated cash refund that would occur in the normal course of business.

Revenues for online education services are recognized on a straight line basis over the service period from the registration day to the day on which the service period ends.

For certain online courses, the Group provided students the right to apply for refund or cash incentive if certain pre-agreed conditions are achieved. The Group estimated the variable consideration to be earned to the extent it was probable that a significant reversal of cumulative revenue recognized would not occur when the uncertainty associated with the variable consideration was resolved and recognized revenue over time from the registration day to the day on which the service period ended on a straight line basis. The Group's estimates of variable consideration and determination of whether to include estimated amounts in the transaction price were based largely on an assessment of the Group's anticipated performance and all information (historical, current and forecasted) that was reasonably available.

 

For certain online courses, the service period includes a regular period plus an extended period. The Group offers students an extended service period after the regular period if certain pre-agreed conditions are met. Based on historical passing rates and forecasted passing rates due to continuous improvement of service quality, the Group applies and categorizes the students by portfolio (1) eligible to extended period and (2) not eligible to extended period and estimates the portion of each portfolio. The Group recognizes the revenue on each portfolio over time from the registration day to the day on which the service is expected to end on a straight line basis.

 

F-16


NOTES TO CONSOLIDATED FINANCIAL STATEMENTS

FOR THE YEARS ENDED DECEMBER 31, 2020, 2021 AND 2022

(Amounts in thousands, except for share and per share data, or otherwise noted)

 

2.
SIGNIFICANT ACCOUNTING POLICIES - continued

 

Revenue recognition – continued

 

Online education services-continued

 

For certain online courses, the Group offers a bundled service including an integrated online education service package with insurance coverage for tuition refund. If certain refund conditions are met, students could claim the insurance equal to full or partial amount of the service fee. The Group identifies that the integrated online education service package and the insurance service are two separate performance obligations as students benefit from each service on its own and they are separately identifiable in the contract. The Group records revenue generated from online education services with insurance coverage on a gross basis as the Group is acting as the principal to fulfill all obligation and control all the services transferred to the students. The total service fee is allocated to each performance obligation based on selling prices, which are estimated based on the expected cost of satisfying each performance obligation plus an estimated margin. Revenues for integrated online education service and the insurance service are recognized over their respective service periods on a straight line basis from the registration day to the day on which the service period ends as the students simultaneously receives and consumes the benefits provided by these two performance obligations.

 

The Group's deferred costs represent the unamortized incremental sales commission relating to obtaining of customers contract, and the contract liability primarily consists of deferred revenue.

 

Student Financing

 

The Group offers an installment payment option to students, under which the students obtain loans, from accredited credit sources (“Loan Companies”) for the purpose of satisfying the student’s tuition payment due. The borrowing student is obligated to repay the loan principal in installments over periods ranging from 3 months to 18 months to the Loan Companies, while the Group agrees with the Loan Companies to bear the student’s interest expense and service fees. The Loan Companies remit the tuition to the Group for students to complete the registration. The interest expense and service fees are recorded as a reduction of the transaction price.

 

Commission revenue

 

The Group earns commission revenue by providing referral services to third party institutions. Commission revenue is recognized at the point in time when the referred students complete registration at the third party institutions, by when the performance obligation of the Group is satisfied.

 

Deferred Revenue

 

Revenues related to the Group’s online courses are recognized over time. Deferred revenue consists of tuition fees received from students for which services have not yet been provided to students.

 

Value added taxes (“VAT”)

 

The Group's services are subject to VAT at the rate of 6% for general-VAT-payer entities in accordance with tax rule, except that certain subsidiaries were subject to a simple VAT collection method at a rate of 3%.

 

Started in January 2020, in accordance with Announcement of the Ministry of Finance and the State Taxation Administration [2020] No.8, due to the Novel coronavirus (“COVID-19”) pandemic, the VAT on certain services was temporarily exempted. The exemption period ended on March 31, 2021. The VAT exemption is recorded as other income in the consolidated statements of operations for the years ended December 31, 2020 and 2021.

 

Cost of revenues

 

Cost of revenues consist of expenditures incurred in the generation of the Group’s revenue, includes but not limited to salaries and benefits paid to teachers and mentors, service fees paid to educational institutions, cooperation costs, related rental expenses, server management costs, bandwidth costs, payment processing costs, insurance cost, depreciations for property and equipment and amortizations for intangible assets.

 

F-17


NOTES TO CONSOLIDATED FINANCIAL STATEMENTS

FOR THE YEARS ENDED DECEMBER 31, 2020, 2021 AND 2022

(Amounts in thousands, except for share and per share data, or otherwise noted)

 

2.
SIGNIFICANT ACCOUNTING POLICIES - continued

 

Product development expenses

 

Product development expenses primarily consist of (i) salaries and benefits for innovation and development of course content, product and technology development personnel, and (ii) office rental, general expenses and depreciation and amortization expenses associated with the product development activities. The Group’s product development activities primarily consist of the development and enhancement of the Group’s educational content, applications and platforms. The Group has expensed all product development expenses when incurred.

 

Sales commission

 

The incremental sales commission relating to obtaining of the customer contract and expected to be recovered is accounted for as an incremental cost of obtaining a contract and is capitalized as deferred costs when incurred. The capitalized cost is amortized in the same manner as the revenue recognized and is included in “sales and marketing expenses” in the consolidated statements of operations.

 

Other sales commission incurred regardless of whether the contract was obtained is recognized as an expense when incurred.

 

Advertising expenditure

 

Advertising expenditure, mainly including search engine marketing and mobile marketing expenses, is expensed when incurred and is included in sales and marketing expenses in the consolidated statements of operations. Advertising expenses were RMB1,090,933, RMB792,926 and RMB484,442 for the years ended December 31, 2020, 2021 and 2022, respectively.

 

Sales and marketing expenses

 

Sales and marketing expenses primarily consist of (i) salaries and benefits for sales and marketing personnel, (ii) search engine marketing and mobile marketing expenses and other advertising expenses, (iii) office rental, general expenses and depreciation and amortization expenses associated with the sales and marketing activities.

 

Leases

 

The Group adopted Topic 842 on January 1, 2019 using the modified retrospective transition approach under ASU 2018-11, without adjusting comparative periods presented. The Group elected the practical expedient package to not reassess prior conclusions related to contracts containing leases, lease classification, and initial direct costs for any existing leases and the Group elected not to record on the balance sheets for leases with an initial term of twelve months or less.

 

The Group leases administrative office spaces and enrollment centers in different cities in the PRC under operating leases. The Group determines whether an arrangement constitutes a lease at inception. The Group has lease agreements with lease and non-lease components, which are generally accounted for separately. The allocation of the consideration between the lease and the non-lease components is based on the relative stand-alone prices of lease components included in the lease contracts. Operating lease right-of-use assets and liabilities are recognized at lease commencement date based on the present value of remaining lease payments over the lease terms. The Group uses the implicit rate when readily determinable, or its incremental borrowing rate based on the information available, at the commencement date in determining the present value of lease payments. Certain leases include renewal options and/or termination options. Renewal options are included in the lease term if the Group is reasonably certain to exercise those options while options to terminate the lease are only included in the lease term if the Group is reasonably certain not to exercise those options. Lease expense is recorded on a straight-line basis over the lease term.

 

For short-term leases, the Group records operating lease expense in its consolidated statements of operations on a straight-line basis over the lease term.

 

Government subsidies

 

For the government subsidies not subject to further performance obligations or future returns, the Group records the amounts as other income when received from local government authority. Government subsidies received and recorded as other income amounted to RMB37,727, RMB30,501 and RMB3,697 for the years ended December 31, 2020, 2021 and 2022, respectively.

 

F-18


NOTES TO CONSOLIDATED FINANCIAL STATEMENTS

FOR THE YEARS ENDED DECEMBER 31, 2020, 2021 AND 2022

(Amounts in thousands, except for share and per share data, or otherwise noted)

 

2.
SIGNIFICANT ACCOUNTING POLICIES - continued

 

Income taxes

 

Current income taxes are provided for in accordance with the laws of the relevant tax authorities. Deferred income taxes are recognized when temporary differences exist between the tax bases of assets and liabilities and their reported amounts in the financial statements. Net operating loss carry forwards and credits are applied using enacted statutory tax rates applicable to future years. Deferred tax assets are reduced by a valuation allowance when, in the opinion of management, it is more-likely-than-not that a portion of or all of the deferred tax assets will not be realized. The impact of an uncertain income tax position is recognized at the largest amount that is more-likely-than-not to be sustained upon audit by the relevant tax authority. An uncertain income tax position will not be recognized if it has less than a 50% likelihood of being sustained. Interest and penalties on income taxes will be classified as a component of the provisions for income taxes.

 

Comprehensive loss/income

 

Comprehensive loss/income includes net loss/income and foreign currency translation adjustments and is reported in the consolidated statements of comprehensive loss/income. The Group presents the components of net loss/income, the components of other comprehensive loss/income and total comprehensive loss/income in two separate but consecutive statements.

Net loss/income per share

Basic net loss/income per share is computed by dividing net loss/income attributable to ordinary shareholders of the Company by the weighted average number of common shares outstanding during the year. Diluted net loss per share reflects the potential dilution that could occur if securities or other contracts to issue common shares were exercised into common shares. To calculate the number of shares for diluted loss/income per share, the effect of the share options is computed using the treasury stock method.

 

The Company was loss making for the year ended December 31, 2020, and was profit making for the years ended December 31, 2021 and 2022. The effect of potential issuances of shares for the share options was anti-dilutive, and therefore basic and diluted income per share were the same for the years ended December 31, 2021 and 2022.

 

Share-based compensation

 

Share-based compensation with employees is measured based on the grant date fair value of the equity instrument. Share-based compensation expenses, net of forfeitures, are recognized over the requisite service period based on a straight-line basis with a corresponding impact reflected in additional paid-in capital.

 

Significant risks and uncertainties

 

Foreign currency risk

 

RMB is not a freely convertible currency. The State Administration for Foreign Exchange, under the authority of the People’s Bank of China, controls the conversion of RMB into foreign currencies. The value of RMB is subject to changes in central government policies and to international economic and political developments affecting supply and demand in the China Foreign Exchange Trading System market. The cash and cash equivalents of the Group included aggregate amounts of RMB123,360 and RMB248,617, which were denominated in RMB at December 31, 2021 and 2022, representing 19.7% and 33.0% of the cash and cash equivalents at December 31, 2021 and 2022, respectively.

Concentration of credit risk

 

Financial instruments that potentially expose the Group to significant concentration of credit risk primarily consist of cash and cash equivalents, restricted cash, short-term investments and receivables from third party payment agencies. The Group places its cash and cash equivalents, restricted cash and short-term investments in financial institutions with high credit ratings.

 

There are no revenues from customers which individually represent greater than 10% of the total net revenues for any year of the three years period ended December 31, 2022.

 

F-19


NOTES TO CONSOLIDATED FINANCIAL STATEMENTS

FOR THE YEARS ENDED DECEMBER 31, 2020, 2021 AND 2022

(Amounts in thousands, except for share and per share data, or otherwise noted)

 

2.
SIGNIFICANT ACCOUNTING POLICIES - continued

Recently issued accounting pronouncements adopted

 

In November 2021, the FASB issued ASU 2021-10, Disclosures by Business Entities about Government Assistance, which requires business entities to provide certain disclosures when they (1) have received government assistance and (2) use a grant or contribution accounting model by analogy to other accounting guidance (e.g., a grant model under IAS 20 or ASC 958-605). The ASU creates ASC 832 (on government assistance). Under ASC 832-10-50-3 and 50-4, a business entity that has received government assistance must provide the certain disclosures for annual periods about transactions that are within the scope of ASC 832. The guidance in ASU 2021-10 is effective for all entities for fiscal years beginning after December 15, 2021. Early adoption is permitted. The Group adopted this new standard beginning January 1, 2022 with no material impact on its consolidated financial statements.

3.
SHORT-TERM INVESTMENTS

 

Short-term investments consisted of the following:

 

 

 

As of December 31,

 

 

 

2021

 

 

2022

 

 

 

RMB

 

 

RMB

 

Variable rate financial instruments

 

 

184,159

 

 

 

70,542

 

Total

 

 

184,159

 

 

 

70,542

 

 

Variable rate instruments represent financial products with variable interest rates and unsecured principal but no restriction on withdrawal. The Group elects the fair value option to record them at fair value in accordance with ASC 825 Financial Instruments. No impairment loss was recognized for short-term investments for the three years ended December 31, 2020, 2021 and 2022.

 

4.
PREPAID EXPENSES AND OTHER CURRENT ASSETS

Prepaid expenses and other current assets consisted of the following:

 

 

 

As of December 31,

 

 

 

2021

 

 

2022

 

 

 

RMB

 

 

RMB

 

Prepaid expenses (1)

 

 

38,524

 

 

 

25,153

 

Receivables from third-party payment agencies

 

 

42,282

 

 

 

16,271

 

Inventory

 

 

8,875

 

 

 

14,153

 

Prepaid and input VAT

 

 

23,487

 

 

 

11,652

 

Deposits (2)

 

 

10,775

 

 

 

11,043

 

Interest receivables

 

 

2,930

 

 

 

6,861

 

Prepaid marketing expenses

 

 

34,980

 

 

 

4,829

 

Other receivables

 

 

10,525

 

 

 

3,678

 

Staff advances

 

 

416

 

 

 

1,569

 

Others

 

 

3,555

 

 

 

3,063

 

Total

 

 

176,349

 

 

 

98,272

 

 

(1)
Represented the prepaid expenses for telecommunications, network, property management fee and software usage fee.
(2)
Represented rental deposits and deposits for search engine marketing activities which all being refundable within one year.

F-20


NOTES TO CONSOLIDATED FINANCIAL STATEMENTS

FOR THE YEARS ENDED DECEMBER 31, 2020, 2021 AND 2022

(Amounts in thousands, except for share and per share data, or otherwise noted)

 

5.
DEFERRED COSTS

Deferred costs primarily consist of the incremental sales commission and service fee relating to obtaining of customers contract which is expected to be recovered and is capitalized pursuant to ASC340-40. The capitalized sales commission is amortized in the same manner the related revenue being recognized.

 

 

The movements of deferred costs for the years ended December 31, 2021 and 2022 are as follows:

 

 

 

As of December 31,

 

 

 

2021

 

 

2022

 

 

 

RMB

 

 

RMB

 

Beginning balances (current and non-current)

 

 

328,386

 

 

 

198,373

 

Additions

 

 

55,831

 

 

 

19,940

 

Amortizations

 

 

(185,710

)

 

 

(96,454

)

Accumulated impairments

 

 

(134

)

 

 

(134

)

Ending balances (current and non-current)

 

 

198,373

 

 

 

121,725

 

Deferred costs, current

 

 

89,353

 

 

 

42,886

 

Deferred costs, non-current

 

 

109,020

 

 

 

78,839

 

 

6.
PROPERTY AND EQUIPMENT, NET

 

Property and equipment consisted of the following:

 

 

 

As of December 31,

 

 

 

2021

 

 

2022

 

 

 

RMB

 

 

RMB

 

Buildings (1)

 

 

865,447

 

 

 

865,447

 

Leasehold and buildings improvement

 

 

95,953

 

 

 

69,706

 

Electronic and office equipment

 

 

37,497

 

 

 

38,473

 

Total cost

 

 

998,897

 

 

 

973,626

 

Less: Accumulated depreciation

 

 

(141,249

)

 

 

(159,843

)

Property and equipment, net

 

 

857,648

 

 

 

813,783

 

 

(1)
In 2017, the Group purchased two buildings in Wuhan (Building A and B) and one building in Guangzhou (Building C) with a total consideration of RMB480,271. In 2018, the Group purchased one building in Wuhan (Building D) with a total consideration of RMB404,725 (including input VAT). In March 2021, Building D was completed for intended use and the cost of RMB385,176 necessarily incurred for its intended use was recorded to property and equipment in 2021.

 

To purchase these four buildings, the Group obtained mortgage loans with the total amount of RMB321,540 from PRC banks in 2018 and 2021 (Note 12).

 

Depreciation expenses were RMB39,574, RMB36,361 and RMB45,371 for the years ended December 31, 2020, 2021 and 2022, respectively.

7.
INTANGIBLE ASSETS, NET

The balance of intangible assets consisted of the following:

 

 

 

As of December 31,

 

 

 

2021

 

 

2022

 

 

 

RMB

 

 

RMB

 

Computer software

 

 

7,033

 

 

 

7,094

 

License

 

 

780

 

 

 

780

 

Less: Accumulated amortization

 

 

(5,052

)

 

 

(6,365

)

Intangible assets, net

 

 

2,761

 

 

 

1,509

 

 

Amortization expenses were RMB602, RMB1,304 and RMB1,313 for the years ended December 31, 2020, 2021 and 2022, respectively.

F-21


NOTES TO CONSOLIDATED FINANCIAL STATEMENTS

FOR THE YEARS ENDED DECEMBER 31, 2020, 2021 AND 2022

(Amounts in thousands, except for share and per share data, or otherwise noted)

 

7.
INTANGIBLE ASSETS, NET - continued

The intangible assets amortization expenses for each of the following years are as follows:

 

 

 

Amortization

 

 

 

RMB

 

2023

 

 

1,176

 

2024

 

 

333

 

Total

 

 

1,509

 

 

8.
LONG-TERM INVESTMENTS

 

 

As of December 31,

 

 

 

2021

 

 

2022

 

 

 

RMB

 

 

RMB

 

Equity method investments

 

 

54,844

 

 

 

60,891

 

Equity securities with readily determinable fair values

 

 

 

 

 

12,622

 

Total

 

 

54,844

 

 

 

73,513

 

The Group made investments in three limited partnerships and four private companies, and accounts for these investments under the equity method because the Group has the ability to exercise significant influence but does not have control over the investees. The Group reviewed the investments for impairment whenever an event or circumstance indicates that an other-than-temporary impairment has occurred. The Group recorded its shares of gain at RMB1,349, loss at RMB4,886 and gain at RMB6,453 in these investments for the years ended December 31, 2020, 2021 and 2022, respectively. The Group recorded RMB882, RMB5,000, and RMB500 impairment loss for its long-term investments for the years ended December 31, 2020, 2021, and 2022, respectively.

In 2022, the Group made investments in several listed companies and accounted for these investments under equity securities with readily determinable fair value. The Group recognized loss of RMB391 due to the fair value change and recorded in other income, net in the consolidated statements of operations for the year ended December 31, 2022.

The long-term investment committed but not yet paid amounted to RMB3,715 as of December 31, 2022.

 

F-22


NOTES TO CONSOLIDATED FINANCIAL STATEMENTS

FOR THE YEARS ENDED DECEMBER 31, 2020, 2021 AND 2022

(Amounts in thousands, except for share and per share data, or otherwise noted)

 

9.
OTHER NON-CURRENT ASSETS

 

Other non-current assets consisted of the following:

 

 

 

As of December 31,

 

 

 

2021

 

 

2022

 

 

 

RMB

 

 

RMB

 

Employee loans (1)

 

 

30,702

 

 

 

29,908

 

Rental deposits (2)

 

 

5,245

 

 

 

2,774

 

Others

 

 

4,216

 

 

 

5,198

 

Total

 

 

40,163

 

 

 

37,880

 

(1)
In 2019, the Group approved an employee benefit program under which eligible employees can apply for loans from the Group at prevailing interest rates. Upon maturity, the loans can be repaid by cash or the Company's ordinary shares held by those employees based on prevailing market price at the settlement date.
(2)
The amount represented office and enrollment centers’ rental deposits under the lease contracts, which are not refundable within one year.
10.
ACCRUED EXPENSES AND OTHER CURRENT LIABILITIES

The components of accrued expenses and other liabilities are as follows:

 

 

 

As of December 31,

 

 

 

2021

 

 

2022

 

 

 

RMB

 

 

RMB

 

Refund liability (1)

 

 

243,236

 

 

 

133,066

 

Salary and welfare payables

 

 

139,020

 

 

 

113,189

 

Other tax liabilities (2)

 

 

75,674

 

 

 

39,497

 

Dividend payable

 

 

 

 

31,254

 

Advanced deposits (3)

 

 

24,204

 

 

 

28,770

 

Accrued marketing expenses

 

 

41,869

 

 

 

28,762

 

Payables to educational institutions (4)

 

 

28,960

 

 

 

23,149

 

Accrued service fees (5)

 

 

5,691

 

 

 

13,176

 

Payables for leasehold improvement and intangible assets

 

 

6,089

 

 

 

4,436

 

Other payables

 

 

21,300

 

 

 

21,040

 

 

 

 

586,043

 

 

 

436,339

 

 

(1)
Refund liability represented the tutoring fee collected by the Group which is estimated to refund back to its customers as a result of its refund policy.
(2)
The balance represented accrued income tax payable and other tax liabilities in accordance with local tax laws.
(3)
Advanced deposits primarily included down payments paid by prospective students before contracts signing.
(4)
The balance represented tuition fees collected from the students for their registrations with educational institutions.
(5)
The balance represented accrued expenses for outsourced service providers and other professional services.

F-23


NOTES TO CONSOLIDATED FINANCIAL STATEMENTS

FOR THE YEARS ENDED DECEMBER 31, 2020, 2021 AND 2022

(Amounts in thousands, except for share and per share data, or otherwise noted)

 

11.
REVENUES AND DEFERRED REVENUE

 

For the years ended December 31, 2020, 2021 and 2022, all of the Group’s revenues were generated in the PRC, and the disaggregated revenues by types were as follows:

 

 

 

Years ended December 31,

 

 

 

2020

 

 

2021

2022

 

 

 

RMB

 

 

RMB

 

 

RMB

 

 Disaggregation of revenues

 

 

 

 

 

 

 

 

 

 Revenue by types:

 

 

 

 

 

 

 

 

 

 Gross revenues:

 

 

 

 

 

 

 

 

 

    Degree- or diploma-oriented post-secondary courses

 

 

1,904,957

 

 

 

1,636,256

 

 

 

1,087,413

 

  Professional certification preparation,
   professional skills and interest courses

 

 

268,118

 

 

 

794,700

 

 

 

1,115,542

 

 Subtotal Online educational courses

 

 

2,173,075

 

 

 

2,430,956

 

 

 

2,202,955

 

 Commissions

 

 

19,985

 

 

 

50,465

 

 

 

46,271

 

 Others

 

 

11,286

 

 

 

28,979

 

 

 

79,592

 

 Total revenues

 

 

2,204,346

 

 

 

2,510,400

 

 

 

2,328,818

 

 Less: VAT related surcharges

 

 

(555

)

 

 

(2,583

)

 

 

(5,717

)

 Total net revenues

 

 

2,203,791

 

 

 

2,507,817

 

 

 

2,323,101

 

 

The movements of the deferred revenue for the years ended December 31, 2021 and 2022 were as follows (1):

 

 

 

As of December 31,

 

 

 

2021

 

 

2022

 

 

 

RMB

 

 

RMB

 

 Beginning balance (current and non-current)

 

 

3,024,443

 

 

 

2,348,179

 

 Additions

 

 

1,930,075

 

 

 

1,606,642

 

 Deductions

 

 

(2,606,339

)

 

 

(2,263,875

)

 Ending balance (current and non-current)

 

 

2,348,179

 

 

 

1,690,946

 

 Deferred revenue, current

 

 

1,266,948

 

 

 

986,086

 

 Deferred revenue, non-current

 

 

1,081,231

 

 

 

704,860

 

 

(1)
Amounts presented are inclusive of VAT (see VAT in Note 2).

 

Deferred revenue primarily consists of educational service fees received from customers for which the Group’s revenue recognition criteria have not been met. Deferred revenue balance will be recognized as revenue once the criteria for revenue recognition are met. The current portion of deferred revenue as of January 1, 2021 and January 1, 2022 were substantially all recognized as revenue during the years ended December 31, 2021 and 2022, respectively.

 

The Group’s remaining performance obligations, representing the amount of the transaction price for which service has not been provided, is substantially included in the deferred revenue account on the consolidated financial statements and the related disclosures. As of December 31, 2022, the deferred revenue balance was RMB1,690,946, of which RMB986,086 and RMB177,066 will be recognized as revenue over the next 12 and 24 months, respectively, with the remainder of RMB527,794 recognized thereafter.

F-24


NOTES TO CONSOLIDATED FINANCIAL STATEMENTS

FOR THE YEARS ENDED DECEMBER 31, 2020, 2021 AND 2022

(Amounts in thousands, except for share and per share data, or otherwise noted)

 

12.
LONG-TERM DEBT

 

On August 29 and November 21, 2018, the Group entered into two loan agreements with a PRC bank to obtain mortgage bank loans totaling to RMB260,000 for the purchase of Building A and Building D in Wuhan. The loans are secured by pledging Building A and Building D and are repaid in equal instalment every three months with maturity term of 8 years. The annual interest rate is 1.472% prior to April 15, 2021 and 1.25% after April 15, 2021 on top of base rate of one-year interest rate released by the People's Bank of China.

 

In July 2021, the Group entered into another loan agreement with a PRC bank to obtain a mortgage bank loan amounting to RMB61,540 for the purchase of Building B in Wuhan. The loan is secured by pledging Building B and is repaid in equal instalment every three months with maturity term of 10 years. The annual interest rate is 1.05% prior to July 1, 2022 and 0.75% after July 1, 2022 on top of base rate of one-year interest rate released by the People's Bank of China.

 

The Group repaid RMB32,500, RMB34,038 and RMB38,654 for the principals of loans during the years ended December 31, 2020, 2021 and 2022, respectively. To acquire the property certificate of building D, the Group held RMB50,008 security deposit in the designated bank account as of December 31,2021 and the restriction on such deposit was removed subsequently in January 2022.

13.
ORDINARY SHARES

On September 18, 2015, the Company authorized 1,000,000,000 shares of a par value of US$0.00005 (equivalent to RMB0.0003) per share and issued 1 ordinary share at par value at incorporation.

The ordinary shares of the Company are classified as Class A, Class B and Class C ordinary shares. Holders of Class A, Class B and Class C ordinary shares have the same rights except for voting and conversion rights. Each Class A ordinary share is entitled to one vote and is not convertible. Each Class B ordinary share is entitled to seven votes and is solely convertible into one Class A ordinary share, at any time by the holder thereof. Each Class C ordinary share is entitled to ten votes and is solely convertible into one Class A ordinary share, at any time by the holder thereof.

On August 29, 2018, the Company’s Board of Directors approved a share repurchase program under which the Company was authorized to repurchase up to US$50,000 of its Class A ordinary shares in the form of ADSs over the following 12 months. On November 18, 2019, the Company’s Board of Directors approved the extension of the repurchase program to August 23, 2020. On December 6, 2021, the Company’s Board of Directors approved a share repurchase program under which the Company was authorized to repurchase up to US$15,000 of its Class A ordinary shares in the form of ADSs over the following 24 months. In 2021 and 2022, the Company transferred RMB4,866 and RMB6,742, respectively, to the designated account for share repurchase. 4,097,195 ADSs, 120,650 ADSs and 234,865 ADSs (equivalent to 163,884, 60,325 and 117,432 Class A ordinary shares, respectively) were repurchased for the years ended December 31, 2020, 2021 and 2022 at a total consideration of RMB26,579, RMB3,623 and RMB7,985, respectively. The repurchased shares were presented as treasury stock on the consolidated balance sheets as of December 31, 2021 and 2022.

During the years ended December 31, 2020, 2021 and 2022, 148,438, 107,318 and 521,577 Class C ordinary shares were converted into 148,438, 107,318 and 521,577 Class A ordinary shares, respectively.

F-25


NOTES TO CONSOLIDATED FINANCIAL STATEMENTS

FOR THE YEARS ENDED DECEMBER 31, 2020, 2021 AND 2022

(Amounts in thousands, except for share and per share data, or otherwise noted)

 

14.
FAIR VALUE MEASUREMENT

 

Measured or disclosed at fair value on a recurring basis

 

The Group measures variable rate financial instruments and equity securities with readily determinable fair value at fair value on a recurring basis in accordance with ASC 820-10. Equity securities with readily determinable fair value classified within Level 1 are valued using quoted market prices currently available. Variable rate financial instruments classified within Level 2 are valued using directly or indirectly observable inputs in the market place.

As of December 31, 2021 and 2022, information about inputs for the fair value measurements of the Group’s assets that are measured at fair value on a recurring basis in periods subsequent to their initial recognition is as follows:

 

 

 

 

 

 

Fair Value Measurement at Reporting Date Using

 

Description

 

Fair value
as of
December 31,
2021

 

 

Quoted Prices in
Active Market
for Identical
Assets (Level 1)

 

 

Significant Other
Observable
Inputs
(Level 2)

 

 

Significant
Unobservable
Inputs
(Level 3)

 

 

 

RMB

 

 

RMB

 

 

RMB

 

 

RMB

 

Short-term investments

 

 

 

 

 

 

 

 

 

 

 

 

Variable rate financial instruments

 

 

184,159

 

 

 

 

 

 

184,159

 

 

 

 

Total

 

 

184,159

 

 

 

 

 

 

184,159

 

 

 

 

 

 

 

 

 

 

Fair Value Measurement at Reporting Date Using

 

Description

 

Fair value
as of
December 31,
2022

 

 

Quoted Prices in
Active Market
for Identical
Assets (Level 1)

 

 

Significant Other
Observable
Inputs
(Level 2)

 

 

Significant
Unobservable
Inputs
(Level 3)

 

 

 

RMB

 

 

RMB

 

 

RMB

 

 

RMB

 

Short-term investments

 

 

 

 

 

 

 

 

 

 

 

 

Variable rate financial instruments

 

 

70,542

 

 

 

 

 

 

70,542

 

 

 

 

Long-term investments

 

 

 

 

 

 

 

 

 

 

 

 

Equity securities with readily determinable
  fair value

 

 

12,622

 

 

 

12,622

 

 

 

 

 

 

 

Total

 

 

83,164

 

 

 

12,622

 

 

 

70,542

 

 

 

 

 

Measured or disclosed at fair value on a non-recurring basis

 

The Group measures long-term investments (excluding the equity securities with readily determinable fair values) at fair value on a nonrecurring basis whenever events or changes in circumstances indicate that the carrying value may no longer be recoverable. Refer to Note 8 for impairment on long-term investments.

F-26


NOTES TO CONSOLIDATED FINANCIAL STATEMENTS

FOR THE YEARS ENDED DECEMBER 31, 2020, 2021 AND 2022

(Amounts in thousands, except for share and per share data, or otherwise noted)

 

15.
DISPOSAL OF SUBSIDIARIES

 

The Group deconsolidated two entities in 2021 and four entities in 2022 with no significant operations. These transactions were not a strategic shift of the business and did not have a material impact on the Group’s business, as such, the disposals did not qualify as discontinued operations. The Group received disposal consideration of RMB20,000 and RMB41 in 2021 and 2022, respectively, and recorded RMB43,967 and RMB1,390 of gain from disposals of subsidiaries for the years ended December 31, 2021 and 2022, respectively.

16.
SHARE INCENTIVE PLAN

 

2017 Share Incentive Plan

In October 2017, the shareholders of the Company approved the 2017 Share Incentive Plan (the “2017 ESOP”) under which the Company can grant a maximum of 483,846 ordinary shares. On August 24, 2018, the Company further approved an additional 345,503 ordinary shares for issuance, and therefore, 829,349 ordinary shares were reserved for issuance under the 2017 ESOP.

Options

No options were granted during the years ended December 31, 2020 and 2021. A summary of option activities during the year ended December 31, 2022 were presented below:

 

 

 

 

 

 

 

 

 

Weighted-
average

 

 

 

 

 

Weighted-

 

 

 

 

 

 

Weighted-

 

 

remaining

 

 

Aggregated

 

 

average

 

 

 

Number of

 

 

average

 

 

contractual

 

 

intrinsic

 

 

grant date

 

 Share options

 

shares

 

 

exercise price

 

 

term(years)

 

 

value

 

 

fair value

 

 

 

 

 

 

RMB

 

 

 

 

 

RMB

 

 

RMB

 

Outstanding, December 31, 2021

 

 

31,931

 

 

 

560.95

 

 

 

5.81

 

 

 

 

 

 

271.90

 

Granted

 

 

375,000

 

 

 

26.94

 

 

 

5.00

 

 

 

2,273

 

 

 

18.51

 

Exercised

 

 

(375,000

)

 

 

26.94

 

 

 

5.00

 

 

 

(2,273

)

 

 

18.51

 

Forfeited

 

 

(381

)

 

 

560.95

 

 

 

 

 

 

 

 

 

271.90

 

Outstanding, December 31, 2022

 

 

31,550

 

 

 

560.95

 

 

 

4.81

 

 

 

 

 

 

271.90

 

The Company granted 375,000 options in 2022, which were fully vested and exercised immediately and compensation expenses of RMB6,813 were recorded for the year ended December 31, 2022.

The Company calculated the estimated fair value of the options on the grant date using Black-Scholes option pricing model, with the following assumptions used:

 

 

 

May 10,

 

Grant Dates

 

2022

 

Risk-free interest rate (1)

 

2.9%

 

Volatility (2)

 

73.2%

 

Expected dividend yield (3)

 

0%

 

Exercise price

 

 

26.94

 

Expected life (years) (4)

 

 

5.00

 

Fair value of underlying ordinary share

 

 

33.00

 

 

(1)
Risk-free interest rate was estimated based on the US Treasury constant maturity yield curve with a maturity that matches the expected term of the option.
(2)
The volatility was estimated based on historical volatility of the Company's share price applying the guidance provided by ASC 718 and the daily share price volatility of comparable companies for an observation period that matches the life of options.
(3)
Expected dividend yield was estimated by the Group based on its expected dividend policy over the expected term of the options.
(4)
Expected life was calculated based on the vesting period and contractual terms of the options.

 

F-27


NOTES TO CONSOLIDATED FINANCIAL STATEMENTS

FOR THE YEARS ENDED DECEMBER 31, 2020, 2021 AND 2022

(Amounts in thousands, except for share and per share data, or otherwise noted)

 

16.
SHARE INCENTIVE PLAN - continued

 

Non-vested Shares

On August 1, 2020, the Company granted 80,000 nonvested shares to two employees which were vested immediately and a compensation expense of RMB27,898 was recorded for the year ended December 31, 2020. No non-vested shares were granted during the years ended December 31, 2021 and 2022.

Total share-based compensation expense of share-based awards granted to employees, certain directors and management recognized for the years ended December 31, 2020, 2021 and 2022 were as follows:

 

 

 

Years ended December 31,

 

 

 

2020

 

 

2021

 

 

2022

 

 

 

RMB

 

 

RMB

 

 

RMB

 

Cost of revenues

 

 

146

 

 

 

101

 

 

 

33

 

Sales and marketing expenses

 

 

14,278

 

 

 

(14

)

 

 

4,166

 

General and administrative expenses

 

 

15,324

 

 

 

681

 

 

 

2,982

 

 

 

 

29,748

 

 

 

768

 

 

 

7,181

 

 

As of December 31, 2022, there were no unrecognized share-based compensation expenses related to share options and non-vested shares.

F-28


NOTES TO CONSOLIDATED FINANCIAL STATEMENTS

FOR THE YEARS ENDED DECEMBER 31, 2020, 2021 AND 2022

(Amounts in thousands, except for share and per share data, or otherwise noted)

 

17.
LEASES

Operating leases

The Group's leases consist of operating leases for administrative office spaces and enrollment centers in different cities in the PRC. For leases with terms greater than 12 months, the Group records the related asset and lease liability at the present value of lease payments over the term. As of December 31, 2022, the Group did not have additional operating leases that have not yet commenced. As of December 31, 2022, the Group had no long-term leases that were classified as a financing lease. Short-term lease cost for the year ended December 31, 2022 was immaterial.

For the years ended December 31, 2021 and 2022, no variable lease cost was recognized in the consolidated financial statements of the Group.

 

 

 

Years ended December 31,

 

 

 

2020

 

 

2021

 

 

2022

 

 

 

RMB

 

 

RMB

 

 

RMB

 

Cash paid for amounts included in the measurement of lease
   liabilities:

 

 

 

 

 

 

 

 

 

Operating cash flows from operating leases

 

 

72,698

 

 

 

74,038

 

 

 

22,608

 

Noncash changes in right-of-use assets from new lease
   obligations and lease modification:

 

 

 

 

 

 

 

 

 

Operating leases

 

 

(24,720

)

 

 

4,339

 

 

 

380

 

Weighted average remaining lease term

 

 

 

 

 

 

 

 

 

Operating leases

 

12.0 years

 

 

12.3 years

 

 

12.6 years

 

Weighted average discount rate

 

 

 

 

 

 

 

 

 

Operating leases

 

 

7.4

%

 

 

7.6

%

 

 

6.8

%

 

The following is a maturity analysis of the annual undiscounted cash flows for lease liabilities as of December 31, 2022:

 

 

 

RMB

 

2023

 

 

32,758

 

2024

 

 

33,616

 

2025

 

 

34,498

 

2026

 

 

35,533

 

2027

 

 

36,599

 

2028 and thereafter

 

 

316,527

 

Total future lease payments

 

 

489,531

 

Less: Imputed interest

 

 

155,622

 

Total lease liability balance

 

 

333,909

 

Payments under operating leases are expensed on the straight-line basis over the periods of their respective leases. The terms of the leases do not contain rent escalation or contingent rents. For the years ended December 31, 2020, 2021 and 2022, the total rental expenses for all operating leases amounted to RMB91,814, RMB68,292 and RMB30,503, respectively, recorded in cost of revenues, selling expenses, research and development expenses and general and administrative expenses on the consolidated statements of operations. For the years ended December 31, 2020, 2021 and 2022, the noncash lease expenses amounted to RMB75,994, RMB55,171 and RMB26,878, respectively.

F-29


NOTES TO CONSOLIDATED FINANCIAL STATEMENTS

FOR THE YEARS ENDED DECEMBER 31, 2020, 2021 AND 2022

(Amounts in thousands, except for share and per share data, or otherwise noted)

 

18.
INCOME TAXES

 

Cayman Islands

 

Under current law of Cayman Islands, the Company is not subject to income or capital gains taxes. In addition, dividends payments are not subject to tax withholding in the Cayman Islands.

Hong Kong

 

The Company’s subsidiaries, Sunlands HK, Cheerwins Online Education HK Limited and FireSky Investment HK Limited are located in Hong Kong and are subject to a two-tiered income tax rate for taxable income earned in Hong Kong with effect from April 1, 2018. The first HK$2 million of profits earned by HK entity will be taxed at 8.25%, while the remaining profits will continue to be taxed at the existing 16.5% tax rate. In addition, to avoid abuse of the two-tiered income tax rate regime, each group of connected entities can nominate only one entity to benefit from the two-tiered income tax rate. No provision for Hong Kong profits tax has been made in the consolidated financial statements as it has no assessable income for the years ended December 31, 2020, 2021 and 2022.

 

China

The Group’s subsidiaries, VIEs and VIEs’ subsidiaries incorporated in the PRC are generally subject to a corporate income tax rate of 25%.

The Enterprise Income Tax Law (the “EIT Law”) of the PRC, effective since January 1, 2008, applies a uniform 25% enterprise income tax rate to all resident enterprises in China, including foreign invested enterprises.

 

Beijing Sunlands was qualified as “high and new technology enterprise strongly supported by the State” (“HNTE”) and was accordingly entitled to a preferential tax rate of 15% from calendar years 2016 through 2020. For 2021 and 2022, Beijing Sunlands was subject to an EIT rate of 25%.

 

Wuhan Shangde was qualified as HNTE and is accordingly entitled to a preferential tax rate of 15% from calendar years 2021 through 2023 and expected to be subject to an EIT rate of 15% as long as it maintains its status as a HNTE.

The reconciliation of the effective tax rate and the statutory income tax rate applicable to PRC operations was as follows:

 

 

 

Years ended December 31,

 

 

 

2020

 

 

2021

 

 

2022

 

 

 

RMB

 

 

RMB

 

 

RMB

 

(Loss)/income before income tax expenses

 

 

(432,573

)

 

 

197,634

 

 

 

648,548

 

Income tax (benefit)/expenses computed at
   applicable tax rates of
25%

 

 

(108,143

)

 

 

49,409

 

 

 

162,137

 

Non-deductible and super deduction expenses

 

 

769

 

 

 

(27,135

)

 

 

(6,035

)

Effect of tax holidays and tax rate difference

 

 

52,027

 

 

 

(263,431

)

 

 

(6,514

)

Change in valuation allowance

 

 

55,111

 

 

 

221,539

 

 

 

(137,596

)

Income tax (benefit)/expenses

 

 

(236

)

 

 

(19,618

)

 

 

11,992

 

 

If the tax holidays granted to Wuhan Shangde were not available, the Group’s income tax benefit and expenses would have been RMB11,560 and RMB24,338 and the basic and diluted net income per ordinary share attributable to the Group would have been RMB31.36 and RMB92.34, respectively, for the years ended December 31, 2021 and 2022.

F-30


NOTES TO CONSOLIDATED FINANCIAL STATEMENTS

FOR THE YEARS ENDED DECEMBER 31, 2020, 2021 AND 2022

(Amounts in thousands, except for share and per share data, or otherwise noted)

 

18.
INCOME TAXcES - continued

China - continued

 

Deferred taxes reflect the tax effects of temporary differences between the carrying amounts of assets and liabilities for financial reporting purposes and the amounts used for income tax purposes. The components of deferred taxes are as follows:

 

 

 

As of December 31,

 

 

 

2021

 

 

2022

 

 

 

RMB

 

 

RMB

 

Deferred tax assets

 

 

 

 

 

 

Accrued expenses

 

 

39,709

 

 

 

38,204

 

Advertising expenses carry-forwards

 

 

47,924

 

 

 

18,008

 

Net operating loss carry-forwards

 

 

732,873

 

 

 

614,232

 

Total deferred tax assets

 

 

820,506

 

 

 

670,444

 

Less: valuation allowance

 

 

(781,241

)

 

 

(643,645

)

Deferred tax assets, net

 

 

39,265

 

 

 

26,799

 

Deferred tax liabilities

 

 

 

 

 

 

Deferred costs

 

 

(21,782

)

 

 

(5,984

)

Total deferred tax liabilities

 

 

(21,782

)

 

 

(5,984

)

 

As of December 31, 2022, the Company’ subsidiaries, the VIEs and VIEs’ subsidiaries registered in the PRC have total net operating loss carry forwards of RMB2,544,003, which would expire on various dates through December 31, 2023 to December 31, 2029.

 

The authoritative guidance requires that the Group recognizes the impact of a tax position in the financial statements if that position is more likely than not of being sustained upon audit by the tax authority, based on the technical merits of the position. Under PRC laws and regulations, arrangements and transactions among related parties may be subject to examination by the PRC tax authorities. If the PRC tax authorities determine that the contractual arrangements among related companies do not represent a price under normal commercial terms, they may make adjustments to the companies’ income and expenses. A transfer pricing adjustment could result in additional tax liabilities. The Group did not have any significant unrecognized uncertain tax positions as of and for the years ended December 31, 2020, 2021 and 2022.

 

In addition, uncertainties exist with respect to how the current income tax law in the PRC applies to the Group’s overall operations, and more specifically, with regard to tax residency status. The New EIT Law includes a provision specifying that legal entities organized outside of the PRC will be considered residents for Chinese income tax purposes if the place of effective management or control is within the PRC. The implementation rules to the New EIT Law provide that non-resident legal entities will be considered PRC residents if substantial and overall management and control over the manufacturing and business operations, personnel, accounting and properties, occurs within the PRC. Despite the present uncertainties resulting from the limited PRC tax guidance on the issue, the Group does not believe that the legal entities organized outside of the PRC within the Group should be treated as residents for EIT law purposes. If the PRC tax authorities subsequently determine that the Company and its subsidiaries registered outside the PRC should be deemed resident enterprises, the Company and its subsidiaries registered outside the PRC will be subject to the PRC income taxes, at a rate of 25%.

 

If the Company were to be non-resident for PRC tax purpose, dividends paid to it out of profits earned after January 1, 2008 would be subject to a withholding tax. In the case of dividends paid by PRC subsidiaries, the withholding tax would be 10%. A lower withholding income tax rate of 5% is applied if the Foreign Invested Enterprise, or the FIE’s immediate holding company is registered in Hong Kong or other jurisdictions that have a tax treaty arrangement with China, subject to a qualification review at the time of the distribution.

 

The Chinese tax authorities clarified that distributions made out of earnings prior to but distributed after January 1, 2008 will not be subject to withholding tax. The aggregate undistributed earnings of the Company's subsidiaries located in the PRC that are available for distribution are RMB167,946 as of December 31, 2022. Upon distribution of such earnings, the Company will be subject to PRC taxes, the amount of which is impractical to estimate. The Company did not record any withholding tax on any of the aforementioned undistributed earnings because it intends to permanently reinvest all earnings in China and the Company's subsidiaries located in the PRC do not intend to declare dividends to the Company.

F-31


NOTES TO CONSOLIDATED FINANCIAL STATEMENTS

FOR THE YEARS ENDED DECEMBER 31, 2020, 2021 AND 2022

(Amounts in thousands, except for share and per share data, or otherwise noted)

 

19.
NET (LOSS)/INCOME PER SHARE

 

 

 

As of December 31,

 

 

 

2020

 

 

2021

 

 

2022

 

 

 

RMB

 

 

RMB

 

 

RMB

 

 Numerator:

 

 

 

 

 

 

 

 

 

 Net (loss)/income attributable to Sunlands Technology Group
 used in basic and diluted net loss per share:

 

 

 

 

 

 

 

 

 

 Net (loss)/income attributable to ordinary shareholders

 

 

(430,542

)

 

 

219,056

 

 

 

643,959

 

 Denominator:

 

 

 

 

 

 

 

 

 

 Weighted average ordinary shares outstanding used in computing
   basic and diluted net (loss)/income per share

 

 

6,754,134

 

 

 

6,727,552

 

 

 

6,840,079

 

 Net (loss)/income per share

 

 

 

 

 

 

 

 

 

 Basic and diluted

 

 

(63.74

)

 

 

32.56

 

 

 

94.14

 

 

39,225, 31,931 and 31,550 share options were not considered in the computation of diluted net (loss)/income per share for the years ended December 31, 2020, 2021 and 2022, as the effect of potential issuances of shares for share options was anti-dilutive.

20.
COMMITMENTS AND CONTINGENCIES

Investment commitment

The Group was obligated to pay RMB3,715 for the long-term investments as of December 31, 2022.

Contingencies

From time to time, the Group is subject to legal proceedings and claims incidental to the conduct of its business. The Group accrues the liability when the loss is probable and reasonably estimable.

In June 2019, the Company, and certain of its current and former directors and officers and its underwriters in the initial public offering were named as defendants in a securities class action filed in the U.S. District Court for the Eastern District of New York ("the Court"). Amended complaints in this class action were filed in November 2019. The action, purportedly brought on behalf of a class of persons who allegedly suffered damages as a result of their trading in the ADSs, alleges that the Company's registration statement on Form F-1 in connection with the March 2018 initial public offering contains materially false and misleading statements and omissions in violation of the U.S. federal securities laws. The Company filed a motion to dismiss the action in March 2020, which was denied by an order dated March 31, 2021. In July 2021, the Company filed a motion for judgment on the pleadings, which was denied on September 21, 2022. The Company believes that the allegations are without merit and intends to defend itself vigorously against those claims. It is not possible at this time to reasonably estimate possible losses, or even a range of reasonably possible losses, in connection with the litigation.

21.
SEGMENT REPORTING

The Group’s chief operating decision maker (“CODM”) has been identified as the Chief Executive Officer of the Group, who reviews financial information of operating segments when making decisions about allocating resources and assessing performance of the Group. An operating segment is a component of the Group that engages in business activities from which it may earn revenues and incur expenses, and is identified on the basis of the internal financial reports that are provided to and regularly reviewed by the Group’s CODM.

 

For the years ended December 31, 2020, 2021 and 2022, the Group’s CODM reviewed the financial information of the education business carried out by the Group on a consolidated basis. The Group has one operating segment, which is the provision of online education service. The Group operates solely in the PRC and all of the Group’s long-lived assets are located in the PRC.

F-32


NOTES TO CONSOLIDATED FINANCIAL STATEMENTS

FOR THE YEARS ENDED DECEMBER 31, 2020, 2021 AND 2022

(Amounts in thousands, except for share and per share data, or otherwise noted)

 

22.
EMPLOYEE DEFINED CONTRIBUTION PLAN

 

Full time employees of the Group in the PRC participate in a government mandated defined contribution plan, pursuant to which certain pension benefits, medical care, employee housing fund and other welfare benefits are provided to employees. Chinese labor regulations require that the PRC subsidiaries of the Group make contributions to the government for these benefits based on certain percentages of the employees’ salaries. The Group has no legal obligation for the benefits beyond the contributions made. The total amounts for such employee benefits, which were expensed as incurred, were RMB111,677, RMB167,257 and RMB114,662, for the years ended December 31, 2020, 2021 and 2022, respectively.

23.
RESTRICTED NET ASSETS

 

Relevant PRC statutory laws and regulations permit payments of dividends by the Group’s PRC subsidiaries only out of their retained earnings, if any, as determined in accordance with PRC accounting standards and regulations. The results of operations reflected in the financial statements prepared in accordance with U.S. GAAP differ from those reflected in the statutory financial statements of the Company’s subsidiaries.

 

In accordance with the Regulations on Enterprises with Foreign Investment of China and their articles of association, a foreign invested enterprise established in the PRC is required to provide certain statutory reserves, namely general reserve fund, the enterprise expansion fund and staff welfare and bonus fund which are appropriated from net profit as reported in the enterprise’s PRC statutory accounts, which is included in retained earnings accounts in equity section of the consolidated balance sheets. A wholly-owned foreign invested enterprise is required to allocate at least 10% of its annual after-tax profit to the general reserve until such reserve reaches 50% of its respective registered capital based on the enterprise’s PRC statutory accounts. Appropriations to the enterprise expansion fund and staff welfare and bonus fund are at the discretion of the board of directors for all foreign invested enterprises. The aforementioned reserves can only be used for specific purposes and are not distributable as cash dividends. If any PRC subsidiary incur debt on its own behalf in the future, the instruments governing the debt may restrict their ability to pay dividends or make other payments to the Group. Any limitation on the ability of the PRC subsidiaries to distribute dividends or other payments to their respective shareholders could materially and adversely limit the ability to grow, make investments or acquisitions that could be beneficial to pay dividends.

 

Additionally, in accordance with the Company Law of the PRC, a domestic enterprise is required to provide statutory common reserve at least 10% of its annual after-tax profit until such reserve reaches 50% of its respective registered capital based on the enterprise’s PRC statutory accounts. The Group’s provision for the statutory common reserve is in compliance with the aforementioned requirement of the Company Law. A domestic enterprise is also required to provide for discretionary surplus reserve, at the discretion of the board of directors, from the profits determined in accordance with the enterprise’s PRC statutory accounts. The aforementioned reserves can only be used for specific purposes and are not distributable as cash dividends.

 

Because the Group’s entities in the PRC can only be paid out of distributable profits reported in accordance with PRC accounting standards, the Group’s entities in the PRC are restricted from transferring a portion of their net assets to the Company. The restricted amounts include the paid-in capital and statutory reserves of the Group’s entities in the PRC. The aggregate amount of paid-in capital and statutory reserves, which is the amount of net assets of the Group’s entities in the PRC (mainland) not available for distribution, were RMB1,647,538 as of December 31, 2022.

F-33


 

ADDITIONAL INFORMATION—FINANCIAL STATEMENT SCHEDULE I

CONDENSED FINANCIAL INFORMATION OF PARENT COMPANY

BALANCE SHEETS

(Amounts in thousands, except for share and per share data)

 

 

 

As of December 31,

 

 

 

2021

 

 

2022

 

 

2022

 

 

 

RMB

 

 

RMB

 

 

US$

 

ASSETS

 

 

 

 

 

 

 

 

 

Current assets

 

 

 

 

 

 

 

 

 

Cash and cash equivalents

 

 

499,863

 

 

 

496,184

 

 

 

71,940

 

Prepaid expenses and other current assets

 

 

5,922

 

 

 

8,805

 

 

 

1,277

 

Amounts due from subsidiaries

 

 

1,430,792

 

 

 

1,383,654

 

 

 

200,611

 

Total current assets

 

 

1,936,577

 

 

 

1,888,643

 

 

 

273,828

 

Non-current assets

 

 

 

 

 

 

 

 

 

Long-term investments

 

 

 

 

 

12,622

 

 

 

1,830

 

Other non-current assets

 

 

25,316

 

 

 

25,424

 

 

 

3,686

 

Total non-current assets

 

 

25,316

 

 

 

38,046

 

 

 

5,516

 

TOTAL ASSETS

 

 

1,961,893

 

 

 

1,926,689

 

 

 

279,344

 

 

 

 

 

 

 

 

 

 

 

LIABILITIES AND SHAREHOLDERS’ DEFICIT

 

 

 

 

 

 

 

 

 

LIABILITIES

 

 

 

 

 

 

 

 

 

Current liabilities

 

 

 

 

 

 

 

 

 

Accrued expenses and other current liabilities

 

 

23,216

 

 

 

46,709

 

 

 

6,773

 

Total current liabilities

 

 

23,216

 

 

 

46,709

 

 

 

6,773

 

Non-current liabilities

 

 

 

 

 

 

 

 

 

Deficits of investments in subsidiaries, VIEs and VIEs' subsidiaries

 

 

2,943,976

 

 

 

2,254,467

 

 

 

326,867

 

Other non-current liabilities

 

 

3,927

 

 

 

 

 

 

 

Total non-current liabilities

 

 

2,947,903

 

 

 

2,254,467

 

 

 

326,867

 

TOTAL LIABILITIES

 

 

2,971,119

 

 

 

2,301,176

 

 

 

333,640

 

 

 

 

 

 

 

 

 

 

 

SHAREHOLDERS’ DEFICIT

 

 

 

 

 

 

 

 

 

Class A ordinary shares (par value of US$0.00005, 796,062,195 shares authorized;
   
2,085,939 and 2,982,516 shares issued as of December 31, 2021 and 2022, respectively;
   
1,839,553 and 2,618,698 shares outstanding as of December 31,
   2021 and 2022, respectively)

 

 

1

 

 

 

1

 

 

 

 

Class B ordinary shares (par value of US$0.00005, 826,389 shares authorized;
   
826,389 and 826,389 shares issued and outstanding as of December 31, 2021
   and 2022, respectively)

 

 

 

 

 

 

 

 

 

Class C ordinary shares (par value of US$0.00005, 203,111,416 shares authorized;
   
4,002,930 and 3,481,353 shares issued and outstanding as of December 31,
   2021 and 2022, respectively)

 

 

1

 

 

 

1

 

 

 

 

Treasury stock

 

 

 

 

 

 

 

 

 

Additional paid-in capital

 

 

2,364,313

 

 

 

2,309,740

 

 

 

334,881

 

Accumulated other comprehensive income

 

 

82,532

 

 

 

127,885

 

 

 

18,541

 

Accumulated deficit

 

 

(3,456,073

)

 

 

(2,812,114

)

 

 

(407,718

)

TOTAL SHAREHOLDERS’ DEFICIT

 

 

(1,009,226

)

 

 

(374,487

)

 

 

(54,296

)

TOTAL LIABILITIES AND SHAREHOLDERS’ DEFICIT

 

 

1,961,893

 

 

 

1,926,689

 

 

 

279,344

 

 

F-34


 

ADDITIONAL INFORMATION—FINANCIAL STATEMENT SCHEDULE I

CONDENSED FINANCIAL INFORMATION OF PARENT COMPANY

STATEMENTS OF OPERATIONS

(Amounts in thousands)

 

 

 

Years ended December 31,

 

 

 

2020

 

 

2021

 

 

2022

 

 

 

RMB

 

 

RMB

 

 

RMB

 

 

US$

 

Cost of revenues

 

 

(163

)

 

 

(101

)

 

 

(33

)

 

 

(5

)

Gross profit

 

 

(163

)

 

 

(101

)

 

 

(33

)

 

 

(5

)

Operating expenses

 

 

 

 

 

 

 

 

 

 

 

 

Sales and marketing expenses

 

 

(14,278

)

 

 

14

 

 

 

(4,166

)

 

 

(604

)

General and administrative expenses

 

 

(61,500

)

 

 

(58,477

)

 

 

(41,269

)

 

 

(5,983

)

Total operating expenses

 

 

(75,778

)

 

 

(58,463

)

 

 

(45,435

)

 

 

(6,587

)

Loss from operations

 

 

(75,941

)

 

 

(58,564

)

 

 

(45,468

)

 

 

(6,592

)

Interest income

 

 

14,880

 

 

 

5,349

 

 

 

8,764

 

 

 

1,271

 

Other income, net

 

 

 

 

 

8

 

 

 

(2,202

)

 

 

(319

)

Loss before income tax expenses

 

 

(61,061

)

 

 

(53,207

)

 

 

(38,906

)

 

 

(5,640

)

Income tax expenses

 

 

 

 

 

 

 

 

 

 

 

 

(Loss)/income from investment in subsidiaries

 

 

(369,481

)

 

 

272,263

 

 

 

682,865

 

 

 

99,008

 

Net (loss)/income

 

 

(430,542

)

 

 

219,056

 

 

 

643,959

 

 

 

93,368

 

 

F-35


 

ADDITIONAL INFORMATION—FINANCIAL STATEMENT SCHEDULE I

CONDENSED FINANCIAL INFORMATION OF PARENT COMPANY

STATEMENTS OF COMPREHENSIVE (LOSS)/INCOME

(Amounts in thousands)

 

 

 

Years ended December 31,

 

 

 

2020

 

 

2021

 

 

2022

 

 

 

RMB

 

 

RMB

 

 

RMB

 

 

US$

 

Net (loss)/income

 

 

(430,542

)

 

 

219,056

 

 

 

643,959

 

 

 

93,368

 

Other comprehensive (loss)/income, net of tax effect of nil:

 

 

 

 

 

 

 

 

 

 

 

 

Change in cumulative foreign currency translation adjustments

 

 

(45,945

)

 

 

(13,958

)

 

 

45,353

 

 

 

6,576

 

Total comprehensive (loss)/income

 

 

(476,487

)

 

 

205,098

 

 

 

689,312

 

 

 

99,944

 

 

F-36


 

ADDITIONAL INFORMATION—FINANCIAL STATEMENT SCHEDULE I

CONDENSED FINANCIAL INFORMATION OF PARENT COMPANY

STATEMENTS OF CASH FLOWS

(Amounts in thousands)

 

 

 

Years ended December 31,

 

 

 

2020

 

 

2021

 

 

2022

 

 

 

RMB

 

 

RMB

 

 

RMB

 

 

US$

 

Net cash used in operating activities

 

 

(427,279

)

 

 

(37,609

)

 

 

(53,792

)

 

 

(7,799

)

CASH FLOWS FROM INVESTING ACTIVITIES

 

 

 

 

 

 

 

 

 

 

 

 

Purchase of short-term investments

 

 

(120,107

)

 

 

 

 

 

 

Purchase of long-term investments

 

 

 

 

 

 

 

 

(13,013

)

 

 

(1,887

)

Proceeds from maturity of short-term investments

 

 

120,107

 

 

 

 

 

 

 

Amounts due from subsidiaries

 

 

 

 

 

(69,529

)

 

 

47,138

 

 

 

6,834

 

Loan to employees

 

 

 

 

 

(2,204

)

 

 

 

 

 

 

Repayment of loan to employees

 

 

563

 

 

 

 

 

 

 

 

 

 

Net cash generated from/(used in) investing activities

 

 

563

 

 

 

(71,733

)

 

 

34,125

 

 

 

4,947

 

CASH FLOWS FROM FINANCING ACTIVITIES

 

 

 

 

 

 

 

 

 

 

 

 

Share repurchase

 

 

(26,579

)

 

 

(4,866

)

 

 

(6,742

)

 

 

(977

)

Proceeds from exercise of share options

 

 

 

 

 

 

 

 

10,047

 

 

 

1,457

 

Payment for cash dividend

 

 

 

 

 

 

 

 

(32,562

)

 

 

(4,721

)

Net cash used in financing activities

 

 

(26,579

)

 

 

(4,866

)

 

 

(29,257

)

 

 

(4,241

)

Effect of exchange rate changes

 

 

(44,317

)

 

 

(13,365

)

 

 

45,245

 

 

 

6,560

 

Net decrease in cash and cash equivalents

 

 

(497,612

)

 

 

(127,573

)

 

 

(3,679

)

 

 

(533

)

Cash and cash equivalents at beginning of the year

 

 

1,125,048

 

 

 

627,436

 

 

 

499,863

 

 

 

72,473

 

Cash and cash equivalents at end of the year

 

 

627,436

 

 

 

499,863

 

 

 

496,184

 

 

 

71,940

 

 

F-37


 

ADDITIONAL INFORMATION—FINANCIAL STATEMENT SCHEDULE I

CONDENSED FINANCIAL INFORMATION OF PARENT COMPANY

NOTES TO FINANCIAL STATEMENTS

(Amounts in thousands, except for share and per share data)

1.
BASIS FOR PREPARATION

 

The condensed financial information of Sunlands Technology Group has been prepared using the same accounting policies as set out in the accompanying consolidated financial statements except that the equity method has been used to account for investments in its subsidiaries, the VIEs and VIEs' subsidiaries.

2.
INVESTMENTS IN SUBSIDIARIES AND VIES AND VIES' SUBSIDIARIES

The Company, its subsidiaries, the VIEs and the VIEs’ subsidiaries were included in the consolidated financial statements where the inter-company balances and transactions were eliminated upon consolidation. For purpose of the Company’s stand-alone financial statements, its investments in subsidiaries, the VIEs and the VIEs’ subsidiaries were reported using the equity method of accounting. The Company’s share of loss/income from its subsidiaries, the VIEs and the VIEs’ subsidiaries were reported as equity in earnings of its subsidiaries, the VIEs and the VIEs’ subsidiaries in the condensed statements of operations.

 

3.
CONVENIENCE TRANSLATION

 

The Group’s business is primarily conducted in China and all of the revenues are denominated in RMB. However, periodic reports made to shareholders will include current period amounts translated into U S dollars using the exchange rate as of balance sheet date, for the convenience of the readers. Translations of balances in the balance sheet, and the related statement of operations and cash flows from Renminbi (“RMB”) into U S dollars as of and for the year ended December 31, 2022 are solely for the convenience of the readers and were calculated at the rate of US$1.00=RMB6.8972, representing the noon buying rate set forth in the H.10 statistical release of the U.S. Federal Reserve Board on December 30, 2022. No representation is made that the RMB amounts could have been, or could be, converted, realized or settled into US$ at that rate on December 30, 2022, or at any other rate.

F-38