false FY0001713334000000000000http://www.studiocityinternationalholdingsltd.com/20211231#AccruedExpensesAndOtherCurrentLiabilitieshttp://www.studiocityinternationalholdingsltd.com/20211231#AccruedExpensesAndOtherCurrentLiabilitiesAs of December 31, 2021 and 2020, the unamortized deferred financing costs related to the 2016 SC Revolving Credit Facility of the 2016 Studio City Credit Facilities of $389 and $440 are included in long-term prepayments, deposits and other assets in the accompanying consolidated balance sheets, respectively. 0001713334 2021-01-01 2021-12-31 0001713334 2020-01-01 2020-12-31 0001713334 2019-01-01 2019-12-31 0001713334 2021-12-31 0001713334 2020-12-31 0001713334 2022-02-01 2022-02-28 0001713334 2018-12-31 0001713334 2019-12-31 0001713334 us-gaap:CommonClassAMember 2020-12-31 0001713334 us-gaap:CommonClassBMember 2020-12-31 0001713334 us-gaap:CommonClassAMember srt:ParentCompanyMember 2020-12-31 0001713334 us-gaap:CommonClassBMember srt:ParentCompanyMember 2020-12-31 0001713334 srt:ParentCompanyMember 2020-12-31 0001713334 msc:HotelServicesMember 2020-12-31 0001713334 msc:OtherMember 2020-12-31 0001713334 msc:OperatingTaxLossCarryForwardsExpiringTwoThousandTwentyTwoMember 2020-12-31 0001713334 msc:OperatingTaxLosscarryforwardsExpiringtwoThousandTwentyThreeMember 2020-12-31 0001713334 msc:OperatingTaxLossCarryforwardsExpiringTwoThousandTwentyFourMember 2020-12-31 0001713334 msc:AdvanceCustomerDepositsAndTicketSalesMember 2020-12-31 0001713334 msc:NewCotaiLlcMember 2020-12-31 0001713334 us-gaap:BuildingMember 2020-12-31 0001713334 us-gaap:FurnitureAndFixturesMember 2020-12-31 0001713334 us-gaap:LeaseholdImprovementsMember 2020-12-31 0001713334 us-gaap:VehiclesMember 2020-12-31 0001713334 us-gaap:ConstructionInProgressMember 2020-12-31 0001713334 msc:TwoThousandAndTwentyOneFivePointZeroZeroZeroPercentStudioCityNotesDue2029Member us-gaap:SeniorNotesMember 2020-12-31 0001713334 msc:TwoThousandAndTwentySixPointZeroZeroZeroPercentSCNotesDue2025Member us-gaap:SeniorNotesMember 2020-12-31 0001713334 us-gaap:SeniorNotesMember msc:TwoThousandAndTwentySixPointFiveZeroZeroPercentSCNotesDue2028Member 2020-12-31 0001713334 msc:TwoThousandAndNineteenSevenPointTwoFiveZeroPercentStudioCityNotesDue2024Member us-gaap:SeniorNotesMember 2020-12-31 0001713334 msc:TwoThousandAndSixteenStudioCityCreditFacilitiesMember msc:CreditFacilityMember 2020-12-31 0001713334 us-gaap:RevolvingCreditFacilityMember msc:TwoThousandAndSixteenStudioCityCreditFacilitiesMember msc:LongTermPrepaymentsDepositsAndOtherAssetsMember 2020-12-31 0001713334 msc:LawrenceYauLungHoAndHisControlledEntityMember us-gaap:SeniorNotesMember 2020-12-31 0001713334 us-gaap:SoftwareAndSoftwareDevelopmentCostsMember 2020-12-31 0001713334 us-gaap:CommonClassBMember 2021-12-31 0001713334 us-gaap:CommonClassAMember 2021-12-31 0001713334 us-gaap:CommonClassAMember srt:ParentCompanyMember 2021-12-31 0001713334 us-gaap:CommonClassBMember srt:ParentCompanyMember 2021-12-31 0001713334 srt:ParentCompanyMember 2021-12-31 0001713334 msc:HotelServicesMember 2021-12-31 0001713334 msc:OtherMember 2021-12-31 0001713334 msc:TwoThousandAndSixteenStudioCityCreditFacilitiesMember msc:TermLoanFacilityMember 2021-12-31 0001713334 us-gaap:RevolvingCreditFacilityMember msc:TwoThousandAndSixteenStudioCityCreditFacilitiesMember 2021-12-31 0001713334 msc:AdvanceCustomerDepositsAndTicketSalesMember 2021-12-31 0001713334 msc:NewCotaiLlcMember 2021-12-31 0001713334 us-gaap:BuildingMember 2021-12-31 0001713334 us-gaap:FurnitureAndFixturesMember 2021-12-31 0001713334 us-gaap:LeaseholdImprovementsMember 2021-12-31 0001713334 us-gaap:VehiclesMember 2021-12-31 0001713334 us-gaap:ConstructionInProgressMember 2021-12-31 0001713334 us-gaap:SeniorNotesMember msc:TwoThousandAndTwentyOneFivePointZeroZeroZeroPercentStudioCityNotesDue2029Member 2021-12-31 0001713334 msc:TwoThousandAndTwentySixPointZeroZeroZeroPercentSCNotesDue2025Member us-gaap:SeniorNotesMember 2021-12-31 0001713334 msc:TwoThousandAndTwentySixPointFiveZeroZeroPercentSCNotesDue2028Member us-gaap:SeniorNotesMember 2021-12-31 0001713334 us-gaap:SeniorNotesMember msc:TwoThousandAndNineteenSevenPointTwoFiveZeroPercentStudioCityNotesDue2024Member 2021-12-31 0001713334 msc:TwoThousandAndSixteenStudioCityCreditFacilitiesMember msc:CreditFacilityMember 2021-12-31 0001713334 us-gaap:RevolvingCreditFacilityMember msc:TwoThousandAndSixteenStudioCityCreditFacilitiesMember msc:LongTermPrepaymentsDepositsAndOtherAssetsMember 2021-12-31 0001713334 msc:TradeCreditFacilityMember 2021-12-31 0001713334 msc:LandConcessionContractsMember 2021-12-31 0001713334 msc:TwoThousandAndTwentyStudioCityNotesMember us-gaap:SeniorNotesMember 2021-12-31 0001713334 us-gaap:SoftwareAndSoftwareDevelopmentCostsMember 2021-12-31 0001713334 msc:LawrenceYauLungHoAndHisControlledEntityMember us-gaap:SeniorNotesMember 2021-12-31 0001713334 us-gaap:EntertainmentMember 2019-01-01 2019-12-31 0001713334 us-gaap:FoodAndBeverageMember 2019-01-01 2019-12-31 0001713334 us-gaap:OccupancyMember 2019-01-01 2019-12-31 0001713334 us-gaap:InlandRevenueHongKongMember 2019-01-01 2019-12-31 0001713334 msc:TaxAuthorityMacauComplementaryTaxMember 2019-01-01 2019-12-31 0001713334 srt:ParentCompanyMember 2019-01-01 2019-12-31 0001713334 msc:RetailAndOtherMember 2019-01-01 2019-12-31 0001713334 msc:MallMember 2019-01-01 2019-12-31 0001713334 msc:GamingMember 2019-01-01 2019-12-31 0001713334 msc:TaxAuthorityHongKongAndOtherJurisdictionsMember 2019-01-01 2019-12-31 0001713334 msc:DilutedEarningsPerClassAShareMember 2019-01-01 2019-12-31 0001713334 msc:MelcoAndItsSubsidiariesMember srt:AffiliatedEntityMember msc:CorporateServicesMember 2019-01-01 2019-12-31 0001713334 msc:MelcoAndItsSubsidiariesMember srt:AffiliatedEntityMember msc:StaffCostsRechargesMember 2019-01-01 2019-12-31 0001713334 msc:MelcoAndItsSubsidiariesMember msc:NonStudioCityCasinosGamingPatronsMember msc:RoomsFoodAndBeverageAndEntertainmentRevenuesMember 2019-01-01 2019-12-31 0001713334 msc:MelcoAndItsSubsidiariesMember msc:RoomsFoodAndBeverageAndEntertainmentRevenuesMember msc:StudioCityCasinosGamingPatronsMember 2019-01-01 2019-12-31 0001713334 msc:MelcoAndItsSubsidiariesMember msc:RoomsFoodAndBeverageAndEntertainmentRevenuesMember 2019-01-01 2019-12-31 0001713334 msc:JointVentureAndSubsidiaryOfMecomPowerAndConstructionLimitedMember srt:AffiliatedEntityMember msc:ConsultancyFeeExpenseMember 2019-01-01 2019-12-31 0001713334 msc:MelcoAndItsSubsidiariesMember srt:AffiliatedEntityMember msc:PurchaseOfGoodsAndServicesMember 2019-01-01 2019-12-31 0001713334 msc:MelcoAndItsSubsidiariesMember srt:AffiliatedEntityMember msc:StaffCostsForConstructionAndRenovationWorkCapitalizedMember 2019-01-01 2019-12-31 0001713334 msc:MelcoAndItsSubsidiariesMember srt:AffiliatedEntityMember msc:OtherServicesMember 2019-01-01 2019-12-31 0001713334 msc:MelcoAndItsSubsidiariesMember srt:AffiliatedEntityMember us-gaap:EntertainmentMember 2019-01-01 2019-12-31 0001713334 msc:MelcoAndItsSubsidiariesMember srt:AffiliatedEntityMember msc:ServiceFeeMember 2019-01-01 2019-12-31 0001713334 msc:MelcoAndItsSubsidiariesMember srt:AffiliatedEntityMember msc:RoomsFoodAndBeverageMember 2019-01-01 2019-12-31 0001713334 msc:MelcoAndItsSubsidiariesMember srt:AffiliatedEntityMember msc:GamingMember 2019-01-01 2019-12-31 0001713334 msc:ParticipationInterestMember 2019-01-01 2019-12-31 0001713334 us-gaap:RetainedEarningsMember 2019-01-01 2019-12-31 0001713334 us-gaap:AccumulatedOtherComprehensiveIncomeMember 2019-01-01 2019-12-31 0001713334 us-gaap:AdditionalPaidInCapitalMember 2019-01-01 2019-12-31 0001713334 us-gaap:CommonStockMember us-gaap:CommonClassBMember 2019-01-01 2019-12-31 0001713334 us-gaap:CommonStockMember us-gaap:CommonClassAMember 2019-01-01 2019-12-31 0001713334 us-gaap:RevolvingCreditFacilityMember msc:TwoThousandAndSixteenStudioCityCreditFacilitiesMember 2019-01-01 2019-12-31 0001713334 us-gaap:CommonClassAMember 2019-01-01 2019-12-31 0001713334 msc:JointVentureAndSubsidiaryOfMecomPowerAndConstructionLimitedMember srt:AffiliatedEntityMember 2019-01-01 2019-12-31 0001713334 msc:MelcoAndItsSubsidiariesMember srt:AffiliatedEntityMember 2019-01-01 2019-12-31 0001713334 msc:ServiceFeeMember 2019-01-01 2019-12-31 0001713334 us-gaap:EntertainmentMember 2020-01-01 2020-12-31 0001713334 us-gaap:FoodAndBeverageMember 2020-01-01 2020-12-31 0001713334 us-gaap:OccupancyMember 2020-01-01 2020-12-31 0001713334 us-gaap:InlandRevenueHongKongMember 2020-01-01 2020-12-31 0001713334 msc:TaxAuthorityMacauComplementaryTaxMember 2020-01-01 2020-12-31 0001713334 srt:ParentCompanyMember 2020-01-01 2020-12-31 0001713334 msc:RetailAndOtherMember 2020-01-01 2020-12-31 0001713334 msc:MallMember 2020-01-01 2020-12-31 0001713334 msc:GamingMember 2020-01-01 2020-12-31 0001713334 msc:TaxAuthorityHongKongAndOtherJurisdictionsMember 2020-01-01 2020-12-31 0001713334 msc:MelcoAndItsSubsidiariesMember srt:AffiliatedEntityMember msc:CorporateServicesMember 2020-01-01 2020-12-31 0001713334 msc:MelcoAndItsSubsidiariesMember srt:AffiliatedEntityMember msc:StaffCostsRechargesMember 2020-01-01 2020-12-31 0001713334 msc:MelcoAndItsSubsidiariesMember msc:NonStudioCityCasinosGamingPatronsMember msc:RoomsFoodAndBeverageAndEntertainmentRevenuesMember 2020-01-01 2020-12-31 0001713334 msc:MelcoAndItsSubsidiariesMember msc:RoomsFoodAndBeverageAndEntertainmentRevenuesMember msc:StudioCityCasinosGamingPatronsMember 2020-01-01 2020-12-31 0001713334 msc:MelcoAndItsSubsidiariesMember msc:RoomsFoodAndBeverageAndEntertainmentRevenuesMember 2020-01-01 2020-12-31 0001713334 msc:MelcoAndItsSubsidiariesMember srt:AffiliatedEntityMember msc:PurchaseOfGoodsAndServicesMember 2020-01-01 2020-12-31 0001713334 msc:MelcoAndItsSubsidiariesMember srt:AffiliatedEntityMember msc:StaffCostsForConstructionAndRenovationWorkCapitalizedMember 2020-01-01 2020-12-31 0001713334 msc:MelcoAndItsSubsidiariesMember srt:AffiliatedEntityMember msc:OtherServicesMember 2020-01-01 2020-12-31 0001713334 msc:MelcoAndItsSubsidiariesMember srt:AffiliatedEntityMember us-gaap:EntertainmentMember 2020-01-01 2020-12-31 0001713334 msc:MelcoAndItsSubsidiariesMember srt:AffiliatedEntityMember msc:ServiceFeeMember 2020-01-01 2020-12-31 0001713334 msc:MelcoAndItsSubsidiariesMember srt:AffiliatedEntityMember msc:RoomsFoodAndBeverageMember 2020-01-01 2020-12-31 0001713334 msc:MelcoAndItsSubsidiariesMember srt:AffiliatedEntityMember msc:GamingMember 2020-01-01 2020-12-31 0001713334 us-gaap:CommonStockMember us-gaap:CommonClassAMember 2020-01-01 2020-12-31 0001713334 us-gaap:CommonClassBMember us-gaap:CommonStockMember 2020-01-01 2020-12-31 0001713334 us-gaap:AdditionalPaidInCapitalMember 2020-01-01 2020-12-31 0001713334 us-gaap:AccumulatedOtherComprehensiveIncomeMember 2020-01-01 2020-12-31 0001713334 us-gaap:RetainedEarningsMember 2020-01-01 2020-12-31 0001713334 msc:ParticipationInterestMember 2020-01-01 2020-12-31 0001713334 msc:AdvanceCustomerDepositsAndTicketSalesMember 2020-01-01 2020-12-31 0001713334 msc:TwoThousandAndSixteenStudioCityCreditFacilitiesMember us-gaap:RevolvingCreditFacilityMember 2020-01-01 2020-12-31 0001713334 us-gaap:CommonClassAMember 2020-01-01 2020-12-31 0001713334 msc:MelcoAndItsSubsidiariesMember srt:AffiliatedEntityMember 2020-01-01 2020-12-31 0001713334 msc:ServiceFeeMember 2020-01-01 2020-12-31 0001713334 us-gaap:SoftwareAndSoftwareDevelopmentCostsMember 2020-01-01 2020-12-31 0001713334 msc:LawrenceYauLungHoAndHisControlledEntityMember 2020-01-01 2020-12-31 0001713334 us-gaap:EntertainmentMember 2021-01-01 2021-12-31 0001713334 us-gaap:FoodAndBeverageMember 2021-01-01 2021-12-31 0001713334 us-gaap:OccupancyMember 2021-01-01 2021-12-31 0001713334 srt:MinimumMember 2021-01-01 2021-12-31 0001713334 srt:MaximumMember 2021-01-01 2021-12-31 0001713334 msc:TaxAuthorityMacauComplementaryTaxMember 2021-01-01 2021-12-31 0001713334 us-gaap:InlandRevenueHongKongMember 2021-01-01 2021-12-31 0001713334 srt:ParentCompanyMember 2021-01-01 2021-12-31 0001713334 srt:ParentCompanyMember srt:MinimumMember 2021-01-01 2021-12-31 0001713334 msc:RetailAndOtherMember 2021-01-01 2021-12-31 0001713334 msc:MallMember 2021-01-01 2021-12-31 0001713334 msc:GamingMember 2021-01-01 2021-12-31 0001713334 msc:TaxAuthorityHongKongAndOtherJurisdictionsMember 2021-01-01 2021-12-31 0001713334 msc:DilutedEarningsPerClassAShareMember 2021-01-01 2021-12-31 0001713334 msc:MelcoAndItsSubsidiariesMember srt:AffiliatedEntityMember msc:CorporateServicesMember 2021-01-01 2021-12-31 0001713334 msc:MelcoAndItsSubsidiariesMember srt:AffiliatedEntityMember msc:StaffCostsRechargesMember 2021-01-01 2021-12-31 0001713334 msc:MelcoAndItsSubsidiariesMember msc:NonStudioCityCasinosGamingPatronsMember msc:RoomsFoodAndBeverageAndEntertainmentRevenuesMember 2021-01-01 2021-12-31 0001713334 msc:MelcoAndItsSubsidiariesMember msc:RoomsFoodAndBeverageAndEntertainmentRevenuesMember msc:StudioCityCasinosGamingPatronsMember 2021-01-01 2021-12-31 0001713334 msc:MelcoAndItsSubsidiariesMember msc:RoomsFoodAndBeverageAndEntertainmentRevenuesMember 2021-01-01 2021-12-31 0001713334 msc:MelcoAndItsSubsidiariesMember srt:AffiliatedEntityMember msc:PurchaseOfGoodsAndServicesMember 2021-01-01 2021-12-31 0001713334 msc:MelcoAndItsSubsidiariesMember srt:AffiliatedEntityMember msc:StaffCostsForConstructionAndRenovationWorkCapitalizedMember 2021-01-01 2021-12-31 0001713334 msc:MelcoAndItsSubsidiariesMember srt:AffiliatedEntityMember msc:OtherServicesMember 2021-01-01 2021-12-31 0001713334 us-gaap:LeaseholdImprovementsMember 2021-01-01 2021-12-31 0001713334 msc:MelcoAndItsSubsidiariesMember srt:AffiliatedEntityMember us-gaap:EntertainmentMember 2021-01-01 2021-12-31 0001713334 msc:MelcoAndItsSubsidiariesMember srt:AffiliatedEntityMember msc:ServiceFeeMember 2021-01-01 2021-12-31 0001713334 msc:MelcoAndItsSubsidiariesMember srt:AffiliatedEntityMember msc:RoomsFoodAndBeverageMember 2021-01-01 2021-12-31 0001713334 msc:MelcoAndItsSubsidiariesMember srt:AffiliatedEntityMember msc:GamingMember 2021-01-01 2021-12-31 0001713334 srt:MinimumMember us-gaap:BuildingMember 2021-01-01 2021-12-31 0001713334 srt:MaximumMember us-gaap:BuildingMember 2021-01-01 2021-12-31 0001713334 srt:MinimumMember us-gaap:FurnitureAndFixturesMember 2021-01-01 2021-12-31 0001713334 srt:MaximumMember us-gaap:FurnitureAndFixturesMember 2021-01-01 2021-12-31 0001713334 us-gaap:VehiclesMember 2021-01-01 2021-12-31 0001713334 msc:TwoThousandAndSixteenStudioCityCreditFacilitiesMember msc:CreditFacilityMember 2021-01-01 2021-12-31 0001713334 msc:ParticipationInterestMember 2021-01-01 2021-12-31 0001713334 us-gaap:RetainedEarningsMember 2021-01-01 2021-12-31 0001713334 us-gaap:AccumulatedOtherComprehensiveIncomeMember 2021-01-01 2021-12-31 0001713334 us-gaap:AdditionalPaidInCapitalMember 2021-01-01 2021-12-31 0001713334 us-gaap:CommonClassBMember us-gaap:CommonStockMember 2021-01-01 2021-12-31 0001713334 us-gaap:CommonStockMember us-gaap:CommonClassAMember 2021-01-01 2021-12-31 0001713334 msc:AdvanceCustomerDepositsAndTicketSalesMember 2021-01-01 2021-12-31 0001713334 us-gaap:RevolvingCreditFacilityMember msc:TwoThousandAndSixteenStudioCityCreditFacilitiesMember 2021-01-01 2021-12-31 0001713334 msc:TaxAuthorityMacauMember 2021-01-01 2021-12-31 0001713334 msc:TradeCreditFacilityMember us-gaap:ExtendedMaturityMember 2021-01-01 2021-12-31 0001713334 msc:TradeCreditFacilityMember 2021-01-01 2021-12-31 0001713334 us-gaap:CommonClassAMember 2021-01-01 2021-12-31 0001713334 msc:MelcoAndItsSubsidiariesMember srt:AffiliatedEntityMember 2021-01-01 2021-12-31 0001713334 msc:ServiceFeeMember 2021-01-01 2021-12-31 0001713334 dei:BusinessContactMember 2021-01-01 2021-12-31 0001713334 msc:TwoThousandAndNineteenSevenPointTwoFiveZeroPercentStudioCityNotesDue2024Member us-gaap:SeniorNotesMember 2021-01-01 2021-12-31 0001713334 msc:LandConcessionContractsMember 2021-01-01 2021-12-31 0001713334 us-gaap:SeniorNotesMember msc:TwoThousandAndTwentySixPointZeroZeroZeroPercentSCNotesDue2025Member 2021-01-01 2021-12-31 0001713334 us-gaap:SeniorNotesMember msc:TwoThousandAndTwentySixPointFiveZeroZeroPercentSCNotesDue2028Member 2021-01-01 2021-12-31 0001713334 us-gaap:SoftwareAndSoftwareDevelopmentCostsMember 2021-01-01 2021-12-31 0001713334 msc:LawrenceYauLungHoAndHisControlledEntityMember 2021-01-01 2021-12-31 0001713334 msc:SeniorNotesOneMember msc:TwoThousandAndTwentyOneFivePointZeroZeroZeroPercentStudioCityNotesDue2029Member 2021-01-01 2021-12-31 0001713334 msc:TwoThousandAndTwentyOneFivePointZeroZeroZeroPercentStudioCityNotesDue2029Member msc:SeniorNotesTwoMember 2021-01-01 2021-12-31 0001713334 us-gaap:AccountingStandardsUpdate201602Member 2019-01-01 0001713334 msc:AdvanceCustomerDepositsAndTicketSalesMember 2019-12-31 0001713334 msc:MecomPowerAndConstructionLimitedMember msc:LawrenceYauLungHoMember 2019-12-31 0001713334 msc:SeniorNotesOneMember msc:TwoThousandAndTwentyOneFivePointZeroZeroZeroPercentStudioCityNotesDue2029Member 2021-01-14 2021-01-14 0001713334 msc:PriorToJanuaryFifteenthTwoThousandAndTwentyFourMember us-gaap:SeniorNotesMember msc:TwoThousandAndTwentyOneFivePointZeroZeroZeroPercentStudioCityNotesDue2029Member 2021-01-14 2021-01-14 0001713334 us-gaap:SeniorNotesMember msc:TwoThousandAndTwentySixPointZeroZeroZeroPercentSCNotesDue2025Member 2020-07-15 2020-07-15 0001713334 us-gaap:SeniorNotesMember msc:TwoThousandAndTwentySixPointFiveZeroZeroPercentSCNotesDue2028Member 2020-07-15 2020-07-15 0001713334 msc:TwoThousandAndTwentySixPointZeroZeroZeroPercentSCNotesDue2025Member us-gaap:SeniorNotesMember msc:PriorToJulyFifteenthTwoThousandAndTwentyTwoMember 2020-07-15 2020-07-15 0001713334 msc:PriorToJulyFifteenthTwoThousandAndTwentyThreeMember msc:TwoThousandAndTwentySixPointFiveZeroZeroPercentSCNotesDue2028Member us-gaap:SeniorNotesMember 2020-07-15 2020-07-15 0001713334 us-gaap:SeniorNotesMember msc:TwoThousandAndNineteenSevenPointTwoFiveZeroPercentStudioCityNotesDue2024Member 2021-02-17 2021-02-17 0001713334 msc:TwoThousandAndNineteenSevenPointTwoFiveZeroPercentStudioCityNotesDue2024Member us-gaap:SeniorNotesMember msc:ConditionalTenderOfferMember 2021-01-11 2021-01-11 0001713334 msc:CreditFacilityMember msc:StudioCityProjectFacilityMember 2013-01-28 0001713334 msc:TwoThousandAndSixteenStudioCityCreditFacilitiesMember msc:CreditFacilityMember 2016-11-30 0001713334 msc:TermLoanFacilityMember msc:TwoThousandAndSixteenStudioCityCreditFacilitiesMember 2016-11-30 0001713334 msc:TwoThousandAndSixteenStudioCityCreditFacilitiesMember us-gaap:RevolvingCreditFacilityMember 2016-11-30 0001713334 msc:TwoThousandAndSixteenStudioCityCreditFacilitiesMember msc:CreditFacilityMember msc:HongKongInterbankOfferedRateHIBORMember 2016-11-30 2016-11-30 0001713334 us-gaap:CommonClassAMember msc:TwoThousandAndTwentyPrivatePlacementsMember 2020-08-31 2020-08-31 0001713334 msc:AmericanDepositorySharesMember msc:TwoThousandAndTwentyPrivatePlacementsMember 2020-08-31 2020-08-31 0001713334 msc:EquivalentClassAOrdinaryShareForADSMember msc:TwoThousandAndTwentyPrivatePlacementsMember 2020-08-31 2020-08-31 0001713334 msc:TwoThousandAndTwentyPrivatePlacementsMember 2020-08-31 2020-08-31 0001713334 msc:TradeCreditFacilityMember 2013-10-01 2013-10-31 0001713334 msc:SeniorNotesOneMember msc:TwoThousandAndTwentyOneFivePointZeroZeroZeroPercentStudioCityNotesDue2029Member 2021-01-14 0001713334 us-gaap:SeniorNotesMember msc:TwoThousandAndTwentyOneFivePointZeroZeroZeroPercentStudioCityNotesDue2029Member 2021-01-14 0001713334 msc:TwoThousandAndTwentyOneFivePointZeroZeroZeroPercentStudioCityNotesDue2029Member msc:SeniorNotesTwoMember 2021-05-20 0001713334 msc:TwoThousandAndTwentyOneFivePointZeroZeroZeroPercentStudioCityNotesDue2029Member us-gaap:SeniorNotesMember 2021-05-20 0001713334 us-gaap:SeniorNotesMember msc:TwoThousandAndTwentySixPointZeroZeroZeroPercentSCNotesDue2025Member 2020-07-15 0001713334 msc:TwoThousandAndTwentySixPointFiveZeroZeroPercentSCNotesDue2028Member us-gaap:SeniorNotesMember 2020-07-15 0001713334 us-gaap:SeniorNotesMember msc:TwoThousandAndNineteenSevenPointTwoFiveZeroPercentStudioCityNotesDue2024Member 2019-02-11 0001713334 us-gaap:SeniorNotesMember msc:TwoThousandAndNineteenSevenPointTwoFiveZeroPercentStudioCityNotesDue2024Member 2019-02-11 2019-02-11 0001713334 us-gaap:SubsequentEventMember msc:TwoThousandAndTwentyTwoSevenPointZeroZeroZeroPercentStudioCitySecuredNotesMember 2022-02-16 0001713334 msc:TwoThousandAndTwentyTwoSevenPointZeroZeroZeroPercentStudioCitySecuredNotesMember 2022-02-16 0001713334 us-gaap:SubsequentEventMember msc:TwoThousandAndTwentyTwoSevenPointZeroZeroZeroPercentStudioCitySecuredNotesMember 2022-02-16 2022-02-16 0001713334 msc:SeniorNotesTwoMember msc:TwoThousandAndTwentyOneFivePointZeroZeroZeroPercentStudioCityNotesDue2029Member 2021-05-20 2021-05-20 0001713334 us-gaap:SeniorNotesMember msc:TwoThousandAndTwentyOneFivePointZeroZeroZeroPercentStudioCityNotesDue2029Member msc:PriorToJanuaryFifteenthTwoThousandAndTwentyFourMember 2021-05-20 2021-05-20 0001713334 us-gaap:CommonClassAMember msc:TwoThousandAndTwentyTwoPrivatePlacementsMember us-gaap:SubsequentEventMember 2022-01-31 2022-03-31 0001713334 msc:ParticipationInterestMember 2018-12-31 0001713334 us-gaap:RetainedEarningsMember 2018-12-31 0001713334 us-gaap:AccumulatedOtherComprehensiveIncomeMember 2018-12-31 0001713334 us-gaap:AdditionalPaidInCapitalMember 2018-12-31 0001713334 us-gaap:CommonStockMember us-gaap:CommonClassBMember 2018-12-31 0001713334 us-gaap:CommonClassAMember us-gaap:CommonStockMember 2018-12-31 0001713334 srt:ParentCompanyMember 2018-12-31 0001713334 srt:ParentCompanyMember 2019-12-31 0001713334 us-gaap:CommonStockMember us-gaap:CommonClassAMember 2019-12-31 0001713334 us-gaap:CommonClassBMember us-gaap:CommonStockMember 2019-12-31 0001713334 us-gaap:AdditionalPaidInCapitalMember 2019-12-31 0001713334 us-gaap:AccumulatedOtherComprehensiveIncomeMember 2019-12-31 0001713334 us-gaap:RetainedEarningsMember 2019-12-31 0001713334 msc:ParticipationInterestMember 2019-12-31 0001713334 msc:ParticipationInterestMember 2020-12-31 0001713334 us-gaap:RetainedEarningsMember 2020-12-31 0001713334 us-gaap:AccumulatedOtherComprehensiveIncomeMember 2020-12-31 0001713334 us-gaap:AdditionalPaidInCapitalMember 2020-12-31 0001713334 us-gaap:CommonStockMember us-gaap:CommonClassBMember 2020-12-31 0001713334 us-gaap:CommonStockMember us-gaap:CommonClassAMember 2020-12-31 0001713334 msc:ParticipationInterestMember 2021-12-31 0001713334 us-gaap:RetainedEarningsMember 2021-12-31 0001713334 us-gaap:AccumulatedOtherComprehensiveIncomeMember 2021-12-31 0001713334 us-gaap:AdditionalPaidInCapitalMember 2021-12-31 0001713334 us-gaap:CommonStockMember us-gaap:CommonClassBMember 2021-12-31 0001713334 us-gaap:CommonStockMember us-gaap:CommonClassAMember 2021-12-31 iso4217:USD utr:Year iso4217:HKD xbrli:pure xbrli:shares iso4217:USD xbrli:shares
Table of Contents
 
 
UNITED STATES
SECURITIES AND EXCHANGE COMMISSION
WASHINGTON, D.C. 20549
 
 
FORM 20-F
 
 
 
REGISTRATION STATEMENT PURSUANT TO SECTION 12(b) OR 12(g) OF THE SECURITIES EXCHANGE ACT OF 1934
OR
 
ANNUAL REPORT PURSUANT TO SECTION 13 OR 15(d) OF THE SECURITIES EXCHANGE ACT OF 1934
For the fiscal year ended December 31, 2021
OR
 
TRANSITION REPORT PURSUANT TO SECTION 13 OR 15(d) OF THE SECURITIES EXCHANGE ACT OF 1934
For the transition period from
    
    
    
to
    
    
    
OR
 
SHELL COMPANY REPORT PURSUANT TO SECTION 13 OR 15(d) OF THE SECURITIES EXCHANGE ACT OF 1934
Date of event requiring this shell company report
Commission
file number 001-38699
 
 
STUDIO CITY INTERNATIONAL HOLDINGS LIMITED
(Exact name of Registrant as specified in its charter)
 
 
(Translation of Registrant’s name into English)
Cayman Islands
(Jurisdiction of incorporation or organization)
38th Floor, The Centrium, 60 Wyndham Street, Central, Hong Kong
(Address of principal executive offices)
Company Secretary, Tel +852 2598 3600, Fax +852 2537 3618
38th Floor, The Centrium, 60 Wyndham Street, Central, Hong Kong
(Name, Telephone, E-mail and/or Facsimile
number and Address of Company Contact Person)
Securities registered or to be registered pursuant to Section 12(b) of the Act:
 
Title of Each Class
 
Trading Symbol
 
Name of Each Exchange on Which Registered
American depositary shares
each representing four Class A ordinary shares
 
MSC
 
The New York Stock Exchange
Securities registered or to be registered pursuant to Section 12(g) of the Act:
None.
(Title of Class)
Securities for which there is a reporting obligation pursuant to Section 15(d) of the Act:
None.
(Title of Class)
 
 
Indicate the number of outstanding shares of each of the issuer’s classes of capital or common stock as of the close of the period covered by the annual report.
370,352,700 Class A ordinary shares and 72,511,760 Class B ordinary shares outstanding as of December 31, 2021
Indicate by check mark if the registrant is a well-known seasoned issuer, as defined in Rule
 405 of the Securities Act.
    
Yes
  
    
No
  
If this report is an annual or transition report, indicate by check mark if the registrant is not required to file reports pursuant to Section
 13 or 15(d) of the Securities Exchange Act of 1934.
    
Yes
  
    
No
  
Indicate by check mark whether the registrant: (1)
 has filed all reports required to be filed by Section
 13 or 15(d) of the Securities Exchange Act of 1934 during the preceding 12 months (or for such shorter period that the registrant was required to file such reports), and (2)
 has been subject to such filing requirements for the past 90 days.
    
Yes
  
    
No
  
Indicate by check mark whether the registrant has submitted electronically every Interactive Data File required to be submitted pursuant to Rule 405 of
 Regulation
 S-T
 (
§
232.405 of this chapter) during the preceding 12 months (or for such shorter period that the registrant was required to submit such files).  
 
 Yes  
    
No
  
I
ndicate by check mark whether the registrant is a large accelerated filer, an accelerated filer, a
 non-accelerated
 filer, or an emerging growth company. See definition of “large accelerated filer,” “accelerated filer,” and “emerging growth company” in
 Rule
 12b-2
 of the Exchange Act. (Check one):
 
Large
 accelerated
 filer
  
 
Accelerated filer  
  
Non-accelerated filer  
 
  Emerging growth company  
If an emerging growth company that prepares its financial statements in accordance with U.S. GAAP, indicate by check mark if the registrant has elected not to use the extended transition period for complying with any new or revised financial accounting standards provided pursuant to Section 13(a) of the Exchange Act.  
† The term “new or revised financial accounting standard” refers to any update issued by the Financial Accounting Standards Board to its Accounting Standards Codification after April 5, 2012.
Indicate by check mark whether the registrant has filed a report on and attestation to its management’s assessment of the effectiveness of its internal control over financial reporting under Section 404(b) of the Sarbanes-Oxley Act (15 U.S.C. 7262(b)) by the registered public accounting firm that prepared or issued its audit report.    Yes  
    No  
Indicate by check mark which basis of accounting the registrant has used to prepare the financial statements included in this filing:
 
U.S. GAAP  
 
International Financial Reporting Standards as issued
by the International Accounting Standards Board  
  
Other  
If “Other” has been checked in response to the previous question, indicate by check mark which financial statement item the registrant has elected to follow.    Item 17  
    Item 18  
If this is an annual report, indicate by check mark whether the registrant is a shell company (as
defined in Rule 12b-2 of the
Exchange Act).    Yes  
    No  
(APPLICABLE ONLY TO ISSUERS INVOLVED IN BANKRUPTCY PROCEEDINGS DURING THE PAST FIVE YEARS)
Indicate by check mark whether the registrant has filed all documents and reports required to be filed by Sections 12, 13 or 15(d) of the Securities Exchange Act of 1934 subsequent to the distribution of securities under a plan confirmed by a court.    Yes  
    No  
 
 
 

Table of Contents
TABLE OF CONTENTS
 
 
  
Page
 
  
 
1
 
  
 
4
 
  
 
7
 
  
 
9
 
  
 
9
 
  
 
9
 
  
 
10
 
  
 
10
 
  
 
10
 
  
 
10
 
  
 
11
 
  
 
64
 
  
 
64
 
  
 
65
 
  
 
91
 
  
 
92
 
  
 
92
 
  
 
92
 
  
 
93
 
  
 
100
 
  
 
105
 
  
 
105
 
  
 
106
 
  
 
110
 
  
 
110
 
  
 
114
 
  
 
114
 
  
 
119
 
  
 
120
 
  
 
121
 
  
 
121
 
  
 
122
 
  
 
128
 
 
i

Table of Contents
 
  
Page
 
  
 
128
 
  
 
128
 
  
 
129
 
  
 
129
 
A. OFFERING AND LISTING DETAILS
  
B. PLAN OF DISTRIBUTION
  
C. MARKETS
  
D. SELLING SHAREHOLDERS
  
E. DILUTION
  
F. EXPENSES OF THE ISSUE
  
  
 
130
 
  
 
130
 
  
 
130
 
  
 
139
 
  
 
139
 
  
 
139
 
  
 
145
 
  
 
145
 
  
 
145
 
  
 
145
 
  
 
145
 
  
 
146
 
  
 
146
 
  
 
146
 
  
 
146
 
  
 
147
 
  
 
148
 
  
 
148
 
  
 
148
 
  
 
148
 
  
 
150
 
  
 
150
 
  
 
150
 
  
 
150
 
 
ii

Table of Contents
 
  
Page
 
  
 
150
 
  
 
151
 
  
 
151
 
  
 
151
 
  
 
151
 
  
 
151
 
  
 
151
 
  
 
151
 
  
 
152
 
  
 
156
 
  
 
F-1
 
 
iii

Table of Contents
INTRODUCTION
In this annual report on
Form 20-F,
unless otherwise indicated:
 
   
“2018 Project Facility” refers to the senior secured project facility, dated January 28, 2013 and as amended from time to time, entered into between, among others, Studio City Company, as borrower, and certain subsidiaries as guarantors, comprising a term loan facility of HK$10,080,460,000 (approximately US$1.3 billion) and revolving credit facility of HK$775,420,000 (approximately US$100 million), and which was amended, restated and extended by the 2021 Studio City Senior Secured Credit Facility;
 
   
“2019 Studio City Company Notes” refers to the US$350.0 million aggregate principal amount of 5.875% senior secured notes due 2019 issued by Studio City Company on November 30, 2016 and as to which no amount remains outstanding following the repayment in full upon maturity in November 2019;
 
   
“2020 Notes” refers to the 8.50% senior notes due 2020 in an aggregate principal amount of US$825,000,000 issued by Studio City Finance on November 26, 2012 and as to which no amount remains outstanding following the redemption of all remaining outstanding amounts in March 2019;
 
   
“2020 Notes Tender Offer” refers to the conditional tender offer by Studio City Finance to purchase for cash any and all of the outstanding 2020 Notes, which commenced in January 2019 and settled in February 2019;
 
   
“2021 Studio City Company Notes” refers to the US$850.0 million aggregate principal amount of 7.250% senior secured notes due 2021 issued by Studio City Company on November 30, 2016 and as to which no amount remains outstanding following the redemption of all remaining outstanding amounts in August 2020;
 
   
“2021 Studio City Senior Secured Credit Facility” refers to the facility agreement dated November 23, 2016 with, among others, Bank of China Limited, Macau Branch, to amend, restate and extend the 2018 Project Facility to provide for senior secured credit facilities in an aggregate amount of HK$234.0 million, which consist of a HK$233.0 million (approximately US$29.9 million) revolving credit facility and a HK$1.0 million (approximately US$128,000) term loan facility, and which has been amended, restated and extended by the 2028 Studio City Senior Secured Credit Facility;
 
   
“2024 Notes” refers to the 7.25% senior notes due 2024 in an aggregate principal amount of US$600,000,000 issued by Studio City Finance on February 11, 2019 and as to which no amount remains outstanding following the redemption of all remaining outstanding amounts in February 2021;
 
   
“2024 Notes Tender Offer” refers to the conditional tender offer by Studio City Finance to purchase for cash any and all of the outstanding 2024 Notes, which commenced and settled in January 2021;
 
   
“2025 Notes” refers to the 6.00% senior notes due 2025 in an aggregate principal amount of US$500,000,000 issued by Studio City Finance on July 15, 2020;
 
   
“2027 Notes” refers to the 7.00% senior secured notes due 2027 in an aggregate principal amount of US$350,000,000 issued by Studio City Company on February 16, 2022;
 
   
“2028 Notes” refers to the 6.50% senior notes due 2028 in an aggregate principal amount of US$500,000,000 issued by Studio City Finance on July 15, 2020;
 
   
“2028 Studio City Senior Secured Credit Facility” refers to the facility agreement dated March 15, 2021 with, among others, Bank of China Limited, Macau Branch, to amend, restate and extend the 2021 Studio City Senior Secured Credit Facility to provide for senior secured credit facilities in an aggregate amount of HK$234.0 million, which consist of a HK$233.0 million (approximately US$29.9 million) revolving credit facility and a HK$1.0 million (approximately US$128,000) term loan facility;
 
1

Table of Contents
   
“2029 Notes” refers to the 5.00% senior notes due 2029 in an aggregate principal amount of US$1,100,000,000 issued by Studio City Finance, of which US$750,000,000 was issued on January 14, 2021 (the “First 2029 Notes”) and US$350,000,000 was issued on May 20, 2021 (the “Additional 2029 Notes”);
 
   
“ADSs” refers to our American depositary shares, each of which represents four Class A ordinary shares;
 
   
“Altira Macau” refers to an integrated resort located in Taipa, Macau;
 
   
“board” and “board of directors” refer to the board of directors of our Company or a duly constituted committee thereof;
 
   
“China” and “PRC” refer to the People’s Republic of China, excluding the Hong Kong Special Administrative Region of the PRC (Hong Kong), the Macau Special Administrative Region of the PRC (Macau) and Taiwan from a geographical point of view;
 
   
“City of Dreams” refers to an integrated resort located in Cotai, Macau, which currently features casino areas and four luxury hotels, including a collection of retail brands, a wet stage performance theater (temporarily closed since June 2020) and other entertainment venues;
 
   
“DICJ” refers to the Direcção de Inspecção e Coordenação de Jogos (the Gaming Inspection and Coordination Bureau), a department of the Public Administration of Macau;
 
   
“Greater China” refers to mainland China, Hong Kong and Macau, collectively;
 
   
“HK$” and “H.K. dollar(s)” refer to the legal currency of Hong Kong;
 
   
“Master Service Providers” refer to certain of our affiliates with whom we entered into a master service agreement and a series of work agreements with respect to the
non-gaming
services at the properties in Macau, and that are also subsidiaries of Melco Resorts, including Melco Crown (COD) Developments Limited (now known as COD Resorts Limited), Altira Developments Limited (now known as Altira Resorts Limited), the Gaming Operator, MPEL Services Limited (now known as Melco Resorts Services Limited), Golden Future (Management Services) Limited, MPEL Properties (Macau) Limited, Melco Crown Security Services Limited (now known as Melco Resorts Security Services Limited), MCE Travel Limited (now known as Melco Resorts Travel Limited), MCE Transportation Limited and MCE Transportation Two Limited (now known as MCO Transportation Two Limited);
 
   
“MCO Cotai” refers to MCO Cotai Investments Limited (formerly known as MCE Cotai Investments Limited), a subsidiary of Melco Resorts and a shareholder of our Company;
 
   
“Melco International” refers to Melco International Development Limited, a Hong Kong-listed company;
 
   
“Melco Resorts” refers to Melco Resorts & Entertainment Limited, a Cayman Islands company and with its American depositary shares listed on the Nasdaq Global Select Market;
 
   
“Melco Resorts Macau” or the “Gaming Operator” refers to Melco Resorts (Macau) Limited, a company incorporated under the laws of Macau that is a subsidiary of Melco Resorts, the holder of a subconcession under the Subconcession Contract and the operator of Studio City Casino. The equity interest of the Gaming Operator is 90% owned by Melco Resorts and 10% owned by Mr. Lawrence Ho, the managing director of the Gaming Operator;
 
   
“MOP” or “Pataca(s)” refers to the legal currency of Macau;
 
   
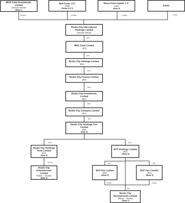
“MSC Cotai” refers to our subsidiary, MSC Cotai Limited, which is a company incorporated in the British Virgin Islands with limited liability;
 
   
“New Cotai” refers to New Cotai, LLC, a Delaware limited liability company;
 
   
“Renminbi” and “RMB” refer to the legal currency of the PRC;
 
2

Table of Contents
   
“Studio City” refers to a cinematically-themed integrated resort in Cotai, an area of reclaimed land located between the islands of Taipa and Coloane in Macau;
 
   
“Studio City Casino” refers to the gaming areas being operated within Studio City;
 
   
“Studio City Company” refers to our subsidiary, Studio City Company Limited, which is a company incorporated in the British Virgin Islands with limited liability;
 
   
“Studio City Developments” refers to our subsidiary, Studio City Developments Limited, a Macau company;
 
   
“Studio City Entertainment” refers to our subsidiary, Studio City Entertainment Limited, a Macau company;
 
   
“Studio City Finance” refers to our subsidiary, Studio City Finance Limited, which is a company incorporated in the British Virgin Islands with limited liability;
 
   
“Studio City Hotels” refers to our subsidiary, Studio City Hotels Limited, a Macau company;
 
   
“Studio City Investments” refers to our subsidiary, Studio City Investments Limited, which is a company incorporated in the British Virgin Islands with limited liability;
 
   
“Subconcession Contract” refers to the subconcession contract executed between the Gaming Operator and Wynn Resorts (Macau) S.A., or Wynn Resorts Macau, on September 8, 2006, that provides for the terms and conditions of the subconcession granted to the Gaming Operator by Wynn Resorts Macau;
 
   
“US$” and “U.S. dollar(s)” refer to the legal currency of the United States;
 
   
“U.S. GAAP” refers to the U.S. generally accepted accounting principles; and
 
   
“we,” “us,” “our,” “our Company” and “the Company” refer to Studio City International Holdings Limited and, as the context requires, its predecessor entities and its consolidated subsidiaries.
This annual report on
Form 20-F
includes our audited consolidated financial statements for the years ended December 31, 2021, 2020 and 2019 and as of December 31, 2021 and 2020.
Any discrepancies in any table between totals and sums of amounts listed therein are due to rounding. Accordingly, figures shown as totals in certain tables may not be an arithmetic aggregation of the figures preceding them.
 
3

Table of Contents
GLOSSARY
 
“average daily rate” or “ADR”    calculated by dividing total room revenues including complimentary rooms (less service charges, if any) by total rooms occupied, including complimentary rooms, i.e., average price of occupied rooms per day
“cage”    a secure room within a casino with a facility that allows patrons to carry out transactions required to participate in gaming activities, such as exchange of cash for chips and exchange of chips for cash or other chips
“chip”    round token that is used on casino gaming tables in lieu of cash
“concession”    a government grant for the operation of games of fortune and chance in casinos in Macau under an administrative contract pursuant to which a concessionaire, or the entity holding the concession, is authorized to operate games of fortune and chance in casinos in Macau
“dealer”    a casino employee who takes and pays out wagers or otherwise oversees a gaming table
“drop”    the amount of cash to purchase gaming chips and promotional vouchers that is deposited in a gaming table’s drop box, plus gaming chips purchased at the casino cage
“drop box”    a box or container that serves as a repository for cash, chip purchase vouchers, credit markers and forms used to record movements in the chip inventory on each table game
“electronic gaming table”    table with an electronic or computerized wagering and payment system that allow players to place bets from multiple-player gaming seats
“gaming machine”    slot machine and/or electronic gaming table
“gaming machine handle”    the total amount wagered in gaming machines
“gaming machine win rate”    gaming machine win (calculated before
non-discretionary
incentives (including the point-loyalty programs) as administered by the Gaming Operator and allocating casino revenues related to goods and services provided to gaming patrons on a complimentary basis) expressed as a percentage of gaming machine handle
“gaming promoter”    an individual or corporate entity who, for the purpose of promoting rolling chip and other gaming activities, arranges customer transportation and accommodation, provides credit in its sole discretion if authorized by a gaming operator and arranges food and beverage services and entertainment in exchange for commissions or other compensation from a gaming concessionaire or subconcessionaire
“integrated resort”    a resort which provides customers with a combination of hotel accommodations, casinos or gaming areas, retail and dining facilities, MICE space, entertainment venues and spas
“junket player”    a player sourced by gaming promoters to play in the VIP gaming rooms or areas
“marker”    evidence of indebtedness by a player to the casino or gaming operator
“mass market patron”    a customer who plays in the mass market segment
“mass market segment”    consists of both table games and gaming machines played by mass market players primarily for cash stakes
 
4

Table of Contents
“mass market table games drop”    the amount of table games drop in the mass market table games segment
“mass market table games hold percentage”    mass market table games win (calculated before discounts, commissions,
non-discretionary
incentives (including the point-loyalty programs) as administered by the Gaming Operator and allocating casino revenues related to goods and services provided to gaming patrons on a complimentary basis) as a percentage of mass market table games drop
“mass market table games segment”    the mass market segment consisting of mass market patrons who play table games
“MICE”    Meetings, Incentives, Conventions and Exhibitions, an acronym commonly used to refer to tourism involving large groups brought together for an event or specific purpose
“net rolling”    net turnover in a
non-negotiable
chip game
“non-negotiable chip”
   promotional casino chip that is not to be exchanged for cash
“non-rolling chip”
   chip that can be exchanged for cash, used by mass market patrons to make wagers
“occupancy rate”    the average percentage of available hotel rooms occupied, including complimentary rooms, during a period
“premium direct player”    a rolling chip player who is a direct customer of the concessionaires or subconcessionaires and is attracted to the casino through marketing efforts of the gaming operator
“progressive jackpot”    a jackpot for a gaming machine or table game where the value of the jackpot increases as wagers are made; multiple gaming machines or table games may be linked together to establish one progressive jackpot
“revenue per available room” or “REVPAR”    calculated by dividing total room revenues including complimentary rooms (less service charges, if any) by total rooms available, thereby representing a combination of hotel average daily room rates and occupancy
“rolling chip” or “VIP rolling chip”   
non-negotiable chip
primarily used by rolling chip patrons to make wagers
“rolling chip patron”    a player who primarily plays on a rolling chip or VIP rolling chip tables and typically plays for higher stakes than mass market gaming patrons
“rolling chip segment”    consists of table games played in private VIP gaming rooms or areas by rolling chip patrons who are either premium direct players or junket players
“rolling chip volume”    the amount of
non-negotiable
chips wagered and lost by the rolling chip market segment
“rolling chip win rate”    rolling chip table games win (calculated before discounts, commissions,
non-discretionary
incentives (including the point-loyalty programs) as administered by the Gaming Operator and allocating casino revenues related to goods and services provided to gaming patrons on a complimentary basis) as a percentage of rolling chip volume
“slot machine”    traditional slot or electronic gaming machine operated by a single player
“subconcession”    an agreement for the operation of games of fortune and chance in casinos between the entity holding the concession, or the concessionaire, and a subconcessionaire, pursuant to which the subconcessionaire is authorized to operate games of fortune and chance in casinos in Macau
 
5

Table of Contents
“table games win”    the amount of wagers won net of wagers lost on gaming tables that is retained and recorded as casino revenues. Table games win is calculated before discounts, commissions,
non-discretionary
incentives (including the point-loyalty programs) as administered by the Gaming Operator and allocating casino revenues related to goods and services provided to gaming patrons on a complimentary basis
“VIP gaming room”    gaming rooms or areas that have restricted access to rolling chip patrons and typically offer more personalized service than the general mass market gaming areas
 
6

Table of Contents
SPECIAL NOTE REGARDING FORWARD-LOOKING STATEMENTS
This annual report on
Form 20-F
contains forward-looking statements that relate to future events, including our future operating results and conditions, our prospects and our future financial performance and condition, all of which are largely based on our current expectations and projections. The forward-looking statements are contained principally in the sections entitled “Item 3. Key Information — D. Risk Factors,” “Item 4. Information on the Company” and “Item 5. Operating and Financial Review and Prospects.” Known and unknown risks, uncertainties and other factors may cause our actual results, performance or achievements to be materially different from any future results, performances or achievements expressed or implied by the forward-looking statements. See “Item 3. Key Information — D. Risk Factors” for a discussion of some risk factors that may affect our business and results of operations. Moreover, because we operate in a heavily regulated and evolving industry where the Macau Legislative Assembly is currently considering a proposal to amend the key gaming legislation, may become highly leveraged and operate in Macau, a market with intense competition, new risk factors may emerge from time to time. It is not possible for our management to predict all risk factors, nor can we assess the impact of these factors on our business or the extent to which any factor, or combination of factors, may cause actual results to differ materially from those expressed or implied in any forward-looking statement.
In some cases, forward-looking statements can be identified by words or phrases such as “may,” “will,” “expect,” “anticipate,” “aim,” “estimate,” “intend,” “plan,” “believe,” “potential,” “continue,” “is/are likely to” or other similar expressions. We have based the forward-looking statements largely on our current expectations and projections about future events and financial trends that we believe may affect our financial condition, results of operations, business strategy and financial needs. These forward-looking statements include, among other things, statements relating to:
 
   
our goals and strategies;
 
   
the material impact of the global
COVID-19
outbreak on our business, financial results and liquidity, which could worsen and persist for an unknown duration;
 
   
the reduced access to our target markets due to travel restrictions, and the potential long-term impact on customer retention;
 
   
the expected growth of the gaming and leisure market in Macau and visitation in Macau;
 
   
restrictions or conditions on visitation by citizens of the PRC to Macau, including in connection with the
COVID-19
outbreak, with respect to which we are unable to predict when all, or any of, such travel restrictions will be eased, or the period of time required for tourism to return
to pre-pandemic levels
(if at all);
 
   
the impact on the travel and leisure industry from factors such as an outbreak of an infectious disease, such as the
COVID-19
outbreak, extreme weather patterns or natural disasters, military conflicts and any future security alerts and/or terrorist attacks or other acts of violence;
 
   
general domestic or global political and economic conditions, including in the PRC and Hong Kong, which may impact levels of travel, leisure and consumer spending;
 
   
our ability to successfully operate Studio City;
 
   
our ability to obtain all required governmental approvals, authorizations and licenses for the remaining project;
 
   
our ability to obtain adequate financing for the remaining project;
 
   
our ability to develop the remaining project in accordance with our business plan, completion time and within budget;
 
   
our compliance with conditions and covenants under the existing and future indebtedness;
 
7

Table of Contents
   
construction cost estimates for the remaining project, including projected variances from budgeted costs;
 
   
our ability to enter into definitive contracts with contractors with sufficient skill, financial strength and relevant experience for the construction of the remaining project;
 
   
laws, rules and regulations which could bar the trading of the American depositary shares of our company in the United States, such as the Holding Foreign Companies Accountable Act and the rules promulgated thereunder;
 
   
capital and credit market volatility;
 
   
our ability to raise additional capital, if and when required;
 
   
increased competition from other casino hotel and resort projects in Macau and elsewhere in Asia, including the concessionaires (SJM, Wynn Resorts Macau and Galaxy) and subconcessionaires (including MGM Grand Paradise, S.A., or MGM Grand, and Venetian Macau Limited, or Venetian Macau) in Macau;
 
   
government policies, laws and regulations relating to the leisure and gaming industry in Macau, including proposed amendments to the gaming law, the extension of current concessions and subconcessions contracts, the tender for new gaming concessions, and the legalization of gaming in other jurisdictions;
 
   
the uncertainty of tourist behavior related to spending and vacationing at casino resorts in Macau;
 
   
fluctuations in occupancy rates and average daily room rates in Macau;
 
   
the liberalization of travel restrictions on PRC citizens and convertibility of the Renminbi;
 
   
the tightened control of certain cross-border fund transfers from the PRC;
 
   
significantly increased regulatory scrutiny on Macau gaming promoters’ operations that has resulted in the cessation of business of many gaming promoters in Macau;
 
   
the completion of infrastructure projects in Macau;
 
   
our ability to retain and increase our customers;
 
   
our ability to offer new services and attractions;
 
   
our future business development, financial condition and results of operations;
 
   
the expected growth, size of and trends in the market in Macau;
 
   
expected changes in our revenues, costs or expenditures;
 
   
our expectations regarding demand for and market acceptance of our brand and business;
 
   
our ability to continue to develop new technologies and/or upgrade our existing technologies;
 
   
cybersecurity risks including misappropriation of customer information or other breaches of information security;
 
   
our ability to protect our intellectual property rights;
 
   
growth of and trends of competition in the gaming and leisure market in Macau;
 
   
general economic and business conditions globally and in Macau;
 
   
our ability to comply with the New York Stock Exchange’s continued listing standards and maintain the listing of our ADSs on the New York Stock Exchange; and
 
   
other factors described under “Item 3. Key Information — D. Risk Factors.”
 
8

Table of Contents
The forward-looking statements made in this annual report on
Form 20-F relate
only to events or information as of the date on which the statements are made in this annual report on
Form 20-F.
Except as required by law, we undertake no obligation to update or revise publicly any forward-looking statements, whether as a result of new information, future events or otherwise, after the date on which the statements are made or to reflect the occurrence of unanticipated events. You should read this annual report on
Form 20-F
and the documents that we referenced in this annual report on
Form 20-F and
have filed as exhibits with the U.S. Securities and Exchange Commission, or the SEC, completely and with the understanding that our actual future results may be materially different from what we expect.
EXCHANGE RATE INFORMATION
Our reporting currency is the U.S. dollar and functional currencies are the U.S. dollar, Hong Kong dollar and Pataca. This annual report on Form 20-F contains translations of certain Pataca, Hong Kong dollar and Renminbi amounts into U.S. dollars for the convenience of the reader. Unless otherwise stated, all translations of Hong Kong dollar and Renminbi amounts into U.S. dollars in this annual report on Form 20-F were made at the rates of HK$7.798487 to US$1.00 and RMB6.376006 to US$1.00, respectively.
The H.K. dollar is freely convertible into other currencies (including the U.S. dollar). Since October 17, 1983, the H.K. dollar has been officially linked to the U.S. dollar at the rate of HK$7.80 to US$1.00. The market exchange rate has not deviated materially from the level of HK$7.80 to US$1.00 since the peg was first established. However, in May 2005, the Hong Kong Monetary Authority broadened the trading band from the original rate of HK$7.80 per U.S. dollar to a rate range of HK$7.75 to HK$7.85 per U.S. dollar. The Hong Kong government has stated its intention to maintain the link at that rate and, acting through the Hong Kong Monetary Authority, has a number of means by which it may act to maintain exchange rate stability. However, no assurance can be given that the Hong Kong government will maintain the link at HK$7.75 to HK$7.85 per U.S. dollar or at all.
The Pataca is pegged to the H.K. dollar at a rate of HK$1.00 = MOP1.03. All translations from Patacas to U.S. dollars in this annual report on Form 20-F were made at the exchange rate of MOP8.032451 = US$1.00.
We make no representation that any Pataca, Hong Kong dollar, Renminbi or U.S. dollar amounts referred to in this annual report on Form 20-F could have been, or could be, converted into U.S. dollar, Pataca, Hong Kong dollar, Renminbi, as the case may be, at any particular rate or at all.
PART I
 
ITEM 1.
IDENTITY OF DIRECTORS, SENIOR MANAGEMENT AND ADVISERS
Not applicable.
 
ITEM 2.
OFFER STATISTICS AND EXPECTED TIMETABLE
Not applicable.
 
9

Table of Contents
ITEM 3.
KEY INFORMATION
A. [RESERVED]
B. CAPITALIZATION AND INDEBTEDNESS
Not applicable.
C. REASONS FOR THE OFFER AND USE OF PROCEEDS
Not applicable.
 
10

Table of Contents
D. RISK FACTORS
We are a company incorporated under the laws of the Cayman Islands. We conduct our operations in Macau and we do not have any assets or operations in the PRC. We have no variable interest entities in our corporate structure.
We face various legal and operational risks and uncertainties as a company operating in Macau. Actions by the PRC government can also significantly affect our business by, for example, placing limits on the ability of PRC residents to travel or remit currency outside of the PRC. We also face risks associated with the recently proposed amendments to Macau’s gaming laws, as well as the lack of inspection from the U.S. Public Company Accounting Oversight Board, or PCAOB, on our auditors.
You should carefully consider all of the information in this annual report before making an investment in the ADSs. The following summarizes some, but not all, of the risks provided below. Please carefully consider all of the information discussed in this Item 3.D. “Risk Factors” in this annual report for a more thorough description of these and other risks.
You should carefully consider the following risk factors in addition to the other information set forth in this annual report. Our business, financial condition and results of operations can be affected materially and adversely by any of the following risk factors.
Risks Relating to Our Business
 
   
Risks relating to the
COVID-19
outbreak and other epidemics and pandemics.
 
   
Risks relating to our reliance on the operation of the Studio City Casino under the Services and Rights to Use Arrangements.
 
   
Risks relating to our short operating history.
 
   
Risks relating to our sole operation of Studio City.
 
   
Risks relating to the potential discontinuation of VIP rolling chip operations at Studio City Casino.
 
   
Risks relating to our history of net losses.
 
   
Risks relating to the development of our remaining project for Studio City.
 
   
Risks relating to the inability to generate sufficient cash flow to meet our debt service obligations.
 
   
Risks relating to our compliance with credit facility and debt instruments.
 
   
Risks relating to our current and potential future indebtedness and our need for additional financing.
 
   
Risks relating to depending on the continued efforts or our senior management and retaining qualified personnel.
 
   
Risks relating to failure to comply with anti-corruption laws and anti-money laundering policies.
 
   
Risks relating to failure to protect the integrity and security of data, including customer information.
 
   
Risks relating to being delisted from the New York Stock Exchange if the PCAOB continues to be unable to inspect our independent registered public accounting firm for three years.
 
   
Risks relating to being based in or having all of our operations in Hong Kong and Macau, uncertainties in the legal systems in the PRC, and policies, campaigns and measures adopted by the PRC and/or Macau governments from time to time.
 
   
Risks relating to inadequate insurance coverage.
Risks Relating to Operating in the Gaming Industry in Macau
 
   
Risks relating to the Gaming Operator’s Subconcession Contract.
 
11

Table of Contents
   
Risks relating to facing intense competition.
 
   
Risks relating to adverse changes or developments in gaming laws or regulations in Macau.
Risks Relating to Our Relationship with Melco Resorts
 
   
Risks relating to our dependence on our shareholder, Melco Resorts.
Risks Relating to Conducting Business and Operating in Macau
 
   
Risks relating to restrictions on export of Renminbi.
Risks Relating to Our Shares and ADSs
 
   
Risks relating to compliance with the New York Stock Exchange requirements for continued listing.
Risks Relating to Our Business
The
COVID-19
outbreak has had, and will likely continue to have, an adverse effect on our operations, which has negatively affected and may continue to materially impact our business, prospects, financial condition and results of operations.
In December 2019, an outbreak of
COVID-19
was identified and has since spread around the world. In March 2020, the World Health Organization declared the
COVID-19
outbreak a global pandemic. Many governments around the world have implemented a variety of measures to reduce the spread of
COVID-19,
including travel restrictions and bans, instructions to residents to practice social distancing, quarantine advisories,
shelter-in-place
orders and required closures of
non-essential
businesses. Since the beginning of the
COVID-19
outbreak, variants of the coronavirus such as Delta and Omicron have emerged and caused widespread global outbreaks due to their increased transmissibility and/or ability to cause more severe disease. The
COVID-19
outbreak has negatively impacted the global economy, disrupted global supply chains and created significant volatility and disruption of financial markets.
As a result of the
COVID-19
outbreak, the PRC government suspended the issuance of group and individual travel visas from the PRC to Macau and the Hong Kong SAR government suspended all ferry and helicopter services between Hong Kong and Macau in February 2020. In addition, the Macau government required all casinos in Macau to be closed for a
15-day
period in February 2020. Upon resumption of operations in February 2020, casinos in Macau were required to implement health-related precautionary measures, including temperature checks, mask protection, health declarations and requirements that gaming patrons be stopped from congregating together, that limits are imposed on the number of players and spectators at tables, that gaming patrons be prohibited from sitting in adjacent seats at gaming tables and that gaming patrons and casino employees maintain minimum physical distances.
While some quarantine-free travel, subject to
COVID-19
safeguards such as testing and the usual visa requirements, was reintroduced between Macau and an increasing number of areas and cities within the PRC in progressive phases from June 2020, our operations have been impacted by periodic travel restrictions and quarantine requirements being imposed by the governments of Macau, Hong Kong and the PRC in response to various outbreaks and also due to the PRC’s “dynamic zero” policy. The appearance of
COVID-19
cases in Macau in early August 2021 and late September 2021 led to city-wide mandatory testing, mandatory closure of most entertainment and leisure venues (casinos and gaming areas excluded), and strict travel restrictions and requirements being implemented to enter and exit Macau. Since October 19, 2021, authorities have eased pandemic prevention measures such that travelers are no longer required to undergo a 14 day quarantine on arrival in Zhuhai (which borders Macau in mainland China), and the validity of nucleic acid tests to enter Zhuhai was extended from 24 hours to 7 days. The validity of nucleic acid tests to enter Macau and quarantine
 
12

Table of Contents
requirements upon entry to Macau vary from time to time and is currently set at 24 hours for entry from Zhuhai. Health-related precautionary measures remain in place and
non-resident
individuals who are not residents of Taiwan, Hong Kong, or the PRC continue to be unable to enter Macau, except if they have been in Hong Kong or the PRC in the preceding 21 days and are eligible for an exemption application.
According to the DSEC, visitor arrivals to Macau increased by 30.7% on a year-over-year basis in 2021 as compared to 2020 while, according to the DICJ, gross gaming revenues in Macau rose by 43.7% on a year-over-year basis in 2021. However, visitor arrivals in 2021 were still 80.4% lower than in 2019, and gross gaming revenues in 2021 were still 70.3% lower than in 2019.
The
COVID-19
outbreak has also caused severe disruptions to the businesses of our tenants and other business partners, which may increase the risk of them defaulting on their contractual obligations with us, which may adversely affect our business, financial condition and results of operations, including causing increases in our bad debts.
As the impact from the
COVID-19
outbreak is ongoing, the pace of recovery from
COVID-19
will depend on future events, including the duration of travel and visa restrictions, the pace of vaccination progress, development of new medicines for
COVID-19,
the impact of potentially higher unemployment rates, declines in income levels, and loss of personal wealth resulting from the
COVID-19
outbreak, and remains highly uncertain. While
COVID-19
vaccines have been approved and administered in various countries, the continued production, distribution and administration of any such vaccines on a widespread basis may take a significant amount of time, and there can be no assurances as to the long-term safety and efficacy of such vaccines or if the current vaccines will be effective against new strains of the coronavirus that causes
COVID-19.
Moreover, even if the
COVID-19
outbreak subsides, there is no guarantee that travel and consumer sentiment will rebound quickly or at all.
The disruptions to our business caused by the
COVID-19
outbreak have had an adverse effect on our operations. As such disruptions are ongoing, they could materially impact our business, prospects, financial condition and results of operations.
Because neither we nor any of our subsidiaries hold a gaming license in Macau, Studio City Casino is operated by the Gaming Operator through the Services and Right to Use Arrangements under the Gaming Operator’s subconcession. Changes in Macau’s gaming law or the requirements applicable to a new concession granted to the Gaming Operator by the Macau government could necessitate amendments to or the termination of the Services and Right to Use Arrangements, which may have a material adverse effect on the operation of Studio City Casino.
The Gaming Operator and our subsidiary, Studio City Entertainment, have entered into the Services and Right to Use Arrangements under which the Gaming Operator has agreed to operate Studio City Casino since we do not hold a gaming license in Macau. Under such arrangements, the Gaming Operator deducts gaming taxes and the costs incurred in connection with its
on-going
operations from Studio City Casino’s gross gaming revenues. We receive the residual amount and recognize such residual amount as revenue from provision of gaming related services.
The Services and Right to Use Arrangements were approved by the Macau government and are subject to the satisfaction of certain conditions imposed by the Macau government on the Gaming Operator and us in connection with granting its approval. Such conditions include but are not limited to Studio City Entertainment being subject to Macau government supervision applicable to gaming concessionaires and subconcessionaires. As a substantial part of our revenues and cash flows are generated from the Gaming Operator’s operation of Studio City Casino, any failure by the Gaming Operator to comply with any statutory, contractual or any other duties imposed on it as a subconcessionaire, or any failure by the Gaming Operator or us to comply with its or our respective obligations under the Services and Right to Use Arrangements, including but not limited to any conditions imposed by the Macau government in granting its approval for our entry into the Services and Right to
 
13

Table of Contents
Use Arrangements, may result in the approval for the Services and Right to Use Arrangements being revoked by the Macau government and consequently an inability to receive any amounts thereunder or provide any gaming facilities at Studio City and may have a material adverse effect on the operation of Studio City Casino including its suspension or cessation, and may cause the suspension or termination of the Gaming Operator’s subconcession.
In January 2022, the Macau government put forth a proposed law amending the gaming law for approval by the Macau Legislative Assembly. Such proposed law is under review and a revised proposed law amending the gaming law is expected to be put forth by the Macau government for final approval by the Macau Legislative Assembly in April 2022. In accordance to the proposed law, initially put forth by the Macau Government after a transition period of three years, gaming activities must be operated by a concessionaire within premises owned by the gaming concessionaire or premises leased or otherwise granted a right to use by the Macau government. Premises owned by a gaming concessionare are to revert to the Macau government without compensation upon the concession expiration or earlier termination. At present, we, and not the Gaming Operator, own the premises of Studio City Casino. In order to comply with the requirements of the proposed law, if enacted under its currently proposed terms, in order for the gaming business to continue at the Studio City Casino, we would be required to transfer the Studio City Casino premises to the Gaming Operator. For that purpose, we would need to seek an amendment to the terms of the Studio City land grant as well as comply with and complete various other administrative procedures which are subject to Macau government’s consents, approvals and authorizations. We will be required to comply with the requirements of the proposed law once those requirements are enacted as law and become effective. Under the proposed law, the status of the existing services agreements or the arrangements implemented in such agreements after the three-year transition period is unclear. There is a risk that, after the three-year transition period, the existing services arrangements may terminate, be required to be amended or replaced to comply with the amended gaming law or other applicable regulations. As a result, if the Services and Right to Use Arrangements terminates, we may not be able to enter into a new services agreement. In addition, any amended or replaced terms of the Services and Right to Use Arrangements required to comply with any amendments to the applicable law may not be comparable to our current arrangements and may not be, totally or partially, acceptable to us. Even if these provisions of the proposed law are not adopted, upon the award of new concessions, the Macau government approval for the Services and Rights to Use Arrangements may be revoked and we may not be able to enter into an arrangement for the operation of Studio City Casino on comparable terms or terms that are acceptable to us or at all.
If the Gaming Operator’s subconcession terminates and the Gaming Operator is not awarded a new concession, the Gaming Operator will discontinue operating the Studio City Casino and the Services and Right to Use Arrangements will terminate and we may not be able to enter into an arrangement for the operation of Studio City Casino with another concessionaire on terms that are comparable or acceptable to us or at all, and the casino and gaming equipment operated by the Gaming Operator under its subconcession will revert to the Macau government without compensation.
Furthermore, the Gaming Operator has exclusive access to the customer database of the gaming operations at Studio City Casino and in the event of termination of the arrangement under the Services and Right to Use Arrangements, we may not be able to gain access to such database.
Any material dispute with the Gaming Operator or any failure by the Gaming Operator to comply with its obligations under its subconcession or under a new concession, including in relation to ownership of premises, or by the Gaming Operator or us to comply with its or our respective obligations under, or any termination of, the Services and Right to Use Arrangements, including but not limited to any conditions imposed by the Macau government in granting its approval for our entry into the Services and Right to Use Arrangements, may have a material adverse effect on the operation of Studio City Casino and in turn affect our financial condition and results of operations and may also result in a default under the terms of our existing and/or future indebtedness obligations and other agreements.
 
14

Table of Contents
We have a short operating history compared to many of our competitors and are therefore subject to significant risks and uncertainties. Our short operating history may not be indicative of our future operating results and prospects.
We have a short business operating history compared to many of our competitors, and there is limited historical information available about us upon which you can base your evaluation of our business and prospects. Studio City commenced operations in October 2015. As a result, you should consider our business and prospects in light of the risks, expenses, uncertainties and challenges that we may face given our short operating history in the intensely competitive market of the gaming business. The historical performance at the other casinos operated by the Gaming Operator should not be taken as an indication of Studio City Casino’s future performance or the performance of our remaining project once it commences operations.
We may encounter risks and difficulties frequently experienced by companies with early stage operations, and those risks and difficulties may be heightened by challenging market conditions of the gaming business in Macau and other challenges our business faces. Certain of these risks relate to our ability to:
 
   
operate, support, expand and develop our operations and our facilities;
 
   
respond to economic uncertainties, including the social and economic disruptions caused by the coronavirus
(COVID-19)
pandemic;
 
   
respond to competitive market conditions;
 
   
fulfill conditions precedent to draw down or roll over funds from current and future credit facilities;
 
   
comply with covenants under our existing and future debt issuances and credit facilities;
 
   
respond to changing financial requirements and raise additional capital, as required;
 
   
complete the development of our remaining project for Studio City on time and in compliance with the conditions under the relevant land concession contract;
 
   
obtain the necessary authorizations, approvals and licenses from the relevant governmental authorities for the development of our remaining project for Studio City;
 
   
attract and retain customers and qualified staff;
 
   
maintain effective control of our operating costs and expenses;
 
   
maintain internal personnel, systems, controls and procedures to assure compliance with the extensive regulatory requirements applicable to our business as well as regulatory compliance as a public company; and
 
   
assure compliance with, and respond to changes in, the regulatory environment and government policies.
If we are unable to successfully manage one or more of such risks, we may be unable to operate our businesses in the manner we contemplate and generate revenues in the amounts and at the rate we anticipate. If any of these events were to occur, it may have a material adverse effect on our business, prospects, financial condition, results of operation and cash flows.
We rely on services provided by subsidiaries of Melco Resorts, including hiring and training of personnel for Studio City.
According to the Services and Right to Use Arrangements, the Gaming Operator, a subsidiary of Melco Resorts, is responsible for the operation of the Studio City Casino facilities, including hiring, employing, training and supervising casino personnel. The Gaming Operator deducts gaming taxes and the costs incurred in connection with its
on-going
operations, including staff costs from Studio City Casino’s gross gaming revenues. We expect the Gaming Operator to continue managing all recruitment and training-related matters for staff that have been deployed at Studio City Casino.
 
15

Table of Contents
In addition, under the Management and Shared Services Arrangements, we receive certain services from certain members of the Melco Resorts group. We rely on the Master Service Providers to recruit, allocate, train, manage and supervise a substantial majority of the staff who are all solely dedicated to our property to perform our corporate and administrative functions and carry out other
non-gaming
activities, including food and beverage management, retail management, hotel management, entertainment projects, mall development and sales and marketing activities, among others. In addition, pursuant to the Management and Shared Services Arrangements, certain shared services staff including certain senior management from the Master Service Providers are not solely dedicated to our property and may not devote all of their time and attention to the operation of Studio City. These shared services staff work for other properties owned by Melco Resorts, which may directly and indirectly compete with us. Any expansion of the business of Melco Resorts, whether effectuated through the Gaming Operator or other companies, could divert the attention and time of these shared services staff from the operations of Studio City and adversely affect us.
If the Gaming Operator or the Master Service Providers are unable to attract and retain a sufficient number of qualified staff or to provide satisfactory services to us or the costs of qualified staff increase significantly, our business, financial condition and results of operations could be materially and adversely affected.
The costs associated with the Services and Right to Use Arrangements and the Management and Shared Services Arrangements may not be indicative of the actual costs we could have incurred as an independent company.
Under the Services and Right to Use Arrangements, the Gaming Operator deducts gaming taxes and the costs of operation of Studio City Casino. We receive the residual gross gaming revenues and recognize these amounts as our revenues from provision of gaming related services.
Under the Management and Shared Services Arrangements, certain of our corporate and administrative functions as well as operational activities are administered by staff employed by certain subsidiaries of Melco Resorts, including senior management services, centralized corporate functions and operational and venue support services. Payment arrangements for the services are provided for in the individual work agreements and may vary depending on the services provided. Corporate services are charged at
pre-negotiated
rates, subject to a base fee and cap. Senior management service fees and staff costs on operational services are allocated to us based on percentages of efforts on the services provided to us. Other costs in relation to shared office equipment are allocated based on a percentage of usage.
We believe the costs incurred under the Services and Right to Use Arrangements and the allocation methods under the Management and Shared Services Arrangements are reasonable and the consolidated financial statements reflect our cost of doing business. However, such allocations may not be indicative of the actual expenses we would have incurred had we operated as an independent company.
We face concentration risk in relation to our sole operation of Studio City.
We are dependent upon the operation of Studio City to generate our revenue and cash flows. Given that our operations are conducted only at Studio City in Macau, we are subject to greater risks than a company with several operating properties in several markets. These risks include, but are not limited to:
 
   
changes in Macau governmental laws and regulations, including gaming laws and regulations, or interpretations thereof, as well as PRC travel and visa policies;
 
   
dependence on the gaming, tourism and leisure market in Macau;
 
   
limited diversification of our business and sources of revenue;
 
   
a decline in air, land or ferry passenger traffic to Macau from the PRC or other areas or countries due to higher ticket costs, fears concerning travel, travel restrictions or otherwise, including as a result of the
 
16

Table of Contents
 
outbreak of widespread health epidemics or pandemics, such as the outbreak of
COVID-19,
or any social unrest in Hong Kong;
 
   
a decline in economic and political conditions in Macau, the PRC or Asia, or an increase in competition within the gaming industry in Macau or generally in Asia;
 
   
inaccessibility to Macau due to inclement weather, road construction or closure of primary access routes;
 
   
austerity measures imposed now or in the future by the governments in the PRC or other countries in Asia;
 
   
tightened control of cross-border fund transfers, foreign exchange and/or anti-money laundering regulations or policies effected by the PRC or Macau governments;
 
   
any enforcement or legal measures taken by the PRC government to deter gaming activities and/or marketing thereof;
 
   
lower than expected rate of increase or decrease in the number of visitors to Macau;
 
   
natural and other disasters, including typhoons, outbreaks of infectious diseases, terrorism or violent criminal activities, affecting Macau;
 
   
relaxation of regulations on gaming laws in other regional economies that could compete with the Macau market;
 
   
government restrictions on growth of gaming markets, including policies on gaming table allocation and caps; and
 
   
a decrease in gaming activities and other spending at Studio City Casino.
Any of these developments or events could have a material adverse effect on our business, cash flows, financial condition, results of operations and prospects.
Furthermore, Macau is a limited gaming concession market nearing its land capacity for the development of integrated resorts and there are no opportunities to expand our operations.
The Gaming Operator will continue the operation of VIP rolling chip tables at the Studio City Casino until December 31, 2022, subject to early termination with 30 days’ prior notice by either Studio City or the Gaming Operator. Any discontinuation of such VIP rolling chip operations may materially and adversely affect our financial condition and results of operations.
VIP rolling chip operations were introduced at Studio City Casino in early November 2016. Such VIP rolling chip operations are operated by the Gaming Operator under the Services and Right to Use Arrangements. The VIP tables used in such operations were initially allocated by the Macau government for operation by the Gaming Operator at gaming areas of the Gaming Operator’s other properties in Macau. In December 2021, the Gaming Operator agreed to extend the VIP rolling chip operations at Studio City Casino to December 31, 2022. Such VIP rolling chip operations are subject to early termination with 30 days’ prior notice by either Studio City Entertainment or the Gaming Operator.
The 250 mass market gaming tables permitted to be operated at the Studio City Casino by the Gaming Operator are designated for mass market purposes only and there is no assurance or expectation that such tables may be operated as VIP rolling chip tables in the future as the Macau government does not currently allow for tables authorized for mass market gaming operations to be utilized for VIP gaming operations. Amounts received from the Studio City Casino VIP gaming operations, as determined under the Services and Right to Use Arrangements, amounted to negative US$15.2 million, negative US$16.7 million and US$20.0 million in 2021, 2020 and 2019, respectively.
 
17

Table of Contents
While we expect our business strategy going forward to continue to focus on cultivating further growth in the premium mass and mass market segments at the Studio City Casino and enhancing our differentiated
non-gaming
amenities to complement our gaming operations, any discontinuation of the VIP rolling chip operations at Studio City Casino may have a material adverse effect on our business, prospects, financial condition, results of operations and cash flows.
Studio City Casino’s VIP rolling chip operations, while they continue, may cause volatility in our financial condition and results of operations due to changes in the economic and regulatory environments and Studio City Casino’s ability to attract and retain VIP rolling chip players.
Studio City Casino has and, to the extent VIP rolling chip operations continue, is expected to incur costs associated with the VIP rolling chip operations, while the expected revenues to be generated from the VIP rolling chip operations may be volatile primarily due to high bets and the resulting high winnings and losses. Gross win per VIP table per day were approximately US$2,400, US$3,700 and US$21,000 in 2021, 2020 and 2019, respectively. VIP rolling chip operations are also more vulnerable to changes in the economic environment and therefore inherently more volatile than mass market operations. For example, according to statistics compiled from the DICJ, VIP rolling chip gross gaming revenues declined in Macau from 2015 to 2016 and again from 2018 to 2019 and in 2021, while mass market gross gaming revenues increased during the same periods. Moreover, VIP rolling chip operations may involve commissions to gaming promoters and, as a result, the margins associated with VIP rolling chip operations are usually lower than the margins for the mass market operations and may be volatile from period to period due to significant variances in winnings and losses. As a result, Studio City Casino’s business, results of operations and cash flows may become more volatile, while VIP rolling chip operations continue, compared to that of other casinos with only mass market gaming operations.
Further, the VIP rolling chip players pool is limited and we cannot assure you that the existing VIP rolling chip players at Studio City Casino will be recurring players. If Studio City Casino loses its existing VIP rolling chip players or fails to attract new VIP rolling chip players while VIP rolling chip operations are ongoing, our revenues and cash flows from the provision of gaming-related services could be materially and adversely affected. In addition, the VIP rolling chip segment may be particularly susceptible to certain changes in government policies, regulations and enforcement actions. For instance, the anti-corruption campaign of the PRC government has had a negative effect on the VIP rolling chip segment in Macau. In addition, in November 2021, the Court of Final Appeal in Macau issued a final unappealable decision that a gaming operator is jointly liable with a gaming promoter for the refund of funds deposited with such gaming promoter and the Macau authorities arrested executives from a gaming promoter for alleged illegal overseas gaming related activities. In January 2022, the Macau authorities also arrested an executive from another gaming promoter and certain related individuals. Any further changes in government policies, regulations and enforcement actions may negatively affect the numbers of VIP rolling chip players in Macau and in turn, may materially and adversely affect our business.
We have a history of net losses and may not achieve profitability in the future.
Studio City may not be financially successful or generate the cash flows that we anticipate. We generated net income attributable to Studio City International Holdings Limited of US$33.6 million for the year ended December 31, 2019 while we had net losses attributable to Studio City International Holdings Limited of US$252.6 million, US$321.6 million, US$21.6 million, US$76.4 million and US$242.8 million for the years ended December 31, 2021, 2020, 2018, 2017 and 2016, respectively, primarily because of the impact of the
COVID-19
outbreak in the case of the years ended December 31, 2021 and 2020 and also due to Studio City having commenced operations only in October 2015 and was ramping up operations. In addition, we incurred negative operating cash flows of US$136.8 million, US$167.4 million and US$113.1 million in 2021, 2020 and 2015, respectively.
 
18

Table of Contents
We expect our costs and expenses to increase in absolute amounts due to (i) the continued expansion of our operations, which will cause us to incur increased costs and expenses associated with the operation of our businesses; and (ii) the continued development of our remaining project.
We also expect that we will continue to incur significant capital expenditures as we continue to expand our existing operations and develop our remaining project. These efforts may be more costly than we expect and our revenue may not increase sufficiently to offset these expenses. We may continue to take actions and make investments that do not generate optimal short-term financial results and may even result in increased operating losses in the short term with no assurance that we will eventually achieve the intended long-term benefits or profitability. These factors may adversely affect our ability to achieve profitability and service debt obligations and interest payments under any of our existing or future financing facilities.
We have a substantial amount of existing indebtedness and may incur additional indebtedness, which could have significant effects on our business and future operations.
We have a substantial amount of existing indebtedness. As of December 31, 2021, we had total principal amount of outstanding indebtedness of approximately US$2.10 billion, representing the outstanding principal balances of our existing notes and credit facility. See “Item 5. Operating and Financial Review and Prospects — B. Liquidity and Capital Resources — Indebtedness.” Significant interest and principal payments are required to meet our obligations under the existing indebtedness. This substantial indebtedness could have important consequences for you and significant effects on our business and future operations. For example:
 
   
if Studio City is not operating with certain minimum requirements as specified in the 2028 Studio City Senior Secured Credit Facility, or if we fail to meet our payment obligations or otherwise default under the agreements governing our existing indebtedness, including due to any termination or any substantial or adverse amendment of the terms of the Services and Right to Use Arrangements, the applicable lenders or note holders under our indebtedness will have the right to accelerate such indebtedness and exercise other rights and remedies against us;
 
   
we may be limited in our ability to obtain additional financing, if needed, to fund our working capital requirements, capital expenditures, debt service, general corporate or other obligations, including our obligations with respect to the existing indebtedness;
 
   
we are required to use all or a substantial portion of our cash flow from operations of Studio City to service our indebtedness, which will reduce the available cash flow to fund our operations, capital expenditures and other general corporate purposes;
 
   
we may be limited in our ability to respond to changing business and economic conditions, including regulatory changes, and to withstand competitive pressures, which may affect our financial condition;
 
   
under certain existing indebtedness, the interest rates we pay in respect of the indebtedness which we are not required to hedge will fluctuate with the current market rates and, accordingly, our interest expense will increase if market interest rates increase;
 
   
we may be placed at a competitive disadvantage to our competitors who are not as highly leveraged; and
 
   
in the event that we or one of our subsidiaries were to default, it may result in the loss of all or a substantial portion of our and/or our subsidiaries’ assets over which our creditors have taken or will take security.
Under the terms of the indentures governing our existing indebtedness, we will be permitted to incur additional indebtedness if certain conditions are met, some of which may be senior secured indebtedness. If we incur additional indebtedness, certain risks described above will be exacerbated.
If we are unable to comply with our existing and/or future indebtedness obligations and other agreements, including due to any termination or any substantial or adverse amendment to the terms of the
 
19

Table of Contents
Services and Right to Use Arrangements, there could be a default under those agreements. If that occurs, lenders could terminate their respective commitments to lend to us or terminate their respective agreements, and holders of our debt securities could accelerate repayment of debt and declare all outstanding amounts due and payable, as the case may be. Furthermore, existing agreements governing our indebtedness contain, and future agreements governing our indebtedness are likely to contain, cross-acceleration or cross-default provisions. As a result, our default under any such agreement may cause the acceleration of repayment of other indebtedness or result in a default under agreements governing our other indebtedness. If any of these events occur, our assets and cash flows may not be sufficient to repay in full all of our indebtedness and we may not be able to find alternative financing. Even if we are able to obtain alternative financing, it may not be on terms that are comparable or acceptable to us.
Certain covenants under our agreements governing our existing indebtedness restrict our ability to engage in certain transactions and may impair our ability to respond to changing business and economic conditions.
Certain covenants under our agreements governing our existing indebtedness impose operating and financial restrictions on us. The restrictions that are imposed under these debt instruments include, among other things, limitations on our ability to do some or all of the following:
 
   
pay dividends or distributions on account of our equity interests;
 
   
make specified restricted payments;
 
   
incur additional debt;
 
   
engage in other businesses or make investments;
 
   
create liens on assets;
 
   
enter into transactions with affiliates;
 
   
merge or consolidate with another company;
 
   
transfer and sell assets;
 
   
issue preferred stock;
 
   
create dividend and other payment restrictions affecting subsidiaries; and
 
   
designate restricted and unrestricted subsidiaries.
Certain of our indebtedness is secured by mortgages, assignment of land use rights, leases or equivalents, security over shares, charges over bank accounts, security over assets and other customary security over the assets of our subsidiaries. In the event of a default under such agreements governing our existing indebtedness, the holders of such secured indebtedness would first be entitled to payment from their collateral security and only then would holders of certain of our subsidiaries’ unsecured debt be entitled to payment from their remaining assets.
As a result of these covenants and restrictions, we will be limited in how we conduct our business, and we may be unable to raise additional financing to compete effectively or to take advantage of new business opportunities. Future indebtedness or other contracts could contain financial or other covenants more restrictive than those contained in the agreements governing the existing indebtedness. In addition, general economic conditions, industry conditions and other events beyond our control may also affect our ability to comply with these provisions. If we fail to abide by such covenants, we may be unable to maintain our current financing arrangements, obtain suitable future financings or avoid an event of default which may adversely impact our cash flows, existing operations and future development.
We generate a portion of our revenues from, and are subject to risks in
operating, non-gaming offerings.
We generate a portion of our revenues from
non-gaming
offerings and our financial performance in part depends on our ability to attract new and repeat customers to the
non-gaming
facilities at Studio City. Both
 
20

Table of Contents
visitation and the level of spending at our themed attractions, hotel, retail shops, restaurants and other leisure and entertainment facilities are key drivers of revenues and profitability, and reductions in either could have a material adverse effect on our business, prospects, results of operations and cash flows. In addition, any cessation of the operation of VIP tables by the Gaming Operator at Studio City Casino, or any reduction in such operation, could have a material adverse effect on visitation and the level of spending at our leisure and entertainment facilities as rolling chip patrons have become increasingly significant growth drivers for our
high-end
retail and fine-dining offerings. We do not have a long track record in operating these
non-gaming
facilities and may not be able to attract new and recurring customers to our
non-gaming
facilities at Studio City. Our success in
non-gaming
offerings depends on, among others, the effectiveness of our advertising and marketing initiatives, the attractiveness and safety of our entertainment facilities as compared to other resorts in Macau, the compliance with legal and regulatory requirements for our retail, entertainment and food and beverage outlets and our continued cooperation with the popular retail brands and restaurants. Moreover, many of our attractions which draw in large numbers of visitors, such as the Golden Reel may become obsolete in terms of technology or otherwise fail to continue to attract sufficient number of visitors. We cannot assure you that we will be financially successful in our
non-gaming
offerings or be able to maintain the average daily rate, occupancy rate and REVPAR of Studio City hotel or visitation to Studio City in general, which may adversely affect our ability to generate the cash flows that we anticipate and impact our operations and financial condition.
Studio City Casino’s gaming operations could be impacted by the reputation and integrity of the parties engaged in business activities at Studio City Casino and we cannot assure you that these parties will always maintain high standards of conduct or suitability throughout the term of Studio City Casino’s association with them. Failure to do so may potentially cause the Gaming Operator, us and our shareholders to suffer harm to our and our shareholders’ reputation, as well as impaired relationships with, and possibly sanctions from, gaming regulators.
The reputation and integrity of the parties who are or will be engaged in gaming activities at Studio City Casino are important to the continued operations of the casino in compliance with Gaming Operator’s subconcession and our own reputation. For parties that engage in gaming related activities, where relevant, the gaming regulators are expected to undertake their own probity checks and will reach their own suitability findings in respect of the activities and parties with which Studio City Casino may be associated. In addition, we conduct, and we expect that the Gaming Operator will conduct, an internal due diligence and evaluation process prior to the engagement of such parties. However, notwithstanding such regulatory probity checks, the Gaming Operator’s due diligence and our own due diligence, we cannot assure you that the parties with whom Studio City Casino is or will be associated will always maintain the high standards that gaming regulators, the Gaming Operator and we require or that such parties will maintain their suitability throughout the term of Studio City Casino’s association with them. If Studio City Casino were to be associated with any party whose probity was in doubt, this may reflect negatively on the Gaming Operator and our own probity when assessed by gaming regulators. A party associated with Studio City Casino may fall below the gaming regulators’ suitability standards.
In particular, the reputation of the gaming promoters that may operate in Studio City Casino from time to time is important to the Gaming Operator’s ability to continue to operate in compliance with its subconcession and our own reputation. While we endeavor, and we expect that the Gaming Operator also endeavors, to ensure high standards of probity and integrity in any such gaming promoters, we cannot assure you that such gaming promoters will always maintain such high standards. In addition, if the probity of any gaming promoter associated with Studio City Casino was in doubt or such promoter failed to operate in compliance with Macau laws consistently, this may be considered by regulators or investors to reflect negatively on the Gaming Operator’s and on our own probity and compliance records. Such a gaming promoter may fall below the Gaming Operator’s or our standards of probity, integrity and legal compliance. There can also be no assurance that any allegation against, or negative publicity relating to, the gaming promoters operating in Studio City Casino from time to time or the Gaming Operator’s or our standards of probity, integrity and legal compliance will not have a material adverse impact on our reputation and business operations.
 
21

Table of Contents
If any of the above were to occur, we, the Gaming Operator and our shareholders may suffer harm to our, the Gaming Operator’s and our shareholders’ reputation, as well as impaired relationships with, and possibly sanctions from, gaming regulators with authority over operations.
We are developing the remaining project for Studio City under the terms of a land concession which currently require us to fully develop the land on which Studio City is located by December 27, 2022. Any extension of the development period is subject to Macau government review and approval at its discretion. In the event of any failure to complete the remaining project, we could be forced to forfeit all or part of our investment in Studio City, along with our interest in the land on which Studio City is located and the building and structures on such land.
Land concessions in Macau are issued by the Macau government and generally have terms of 25 years and are renewable for further consecutive periods of ten years. Land concessions further stipulate a period within which the development of the land must be completed. The land on which Studio City is located must be fully developed by December 27, 2022.
While we opened Studio City in October 2015, development for the remaining land of Studio City is still ongoing. Although we have already made significant capital investments for the development for the remaining land of Studio City, we expect to require significant additional capital investments to complete the development. As of December 31, 2021, we had incurred approximately US$721.5 million aggregate costs relating to the development of our remaining project, primarily related to the initial design and planning and construction costs. Based on our current plan for the remaining project, we currently expect a project budget of approximately US$1.2 billion for the development of the remaining project (exclusive of any
pre-opening
costs and financing costs). Such development for the remaining project of Studio City may be funded through various sources, including cash on hand, operating free cash flow as well as debt and/or equity financing. Our ability to obtain any debt financing also depends on a number of factors beyond our control, including market volatility and a contraction of liquidity in the global credit markets caused by the global
COVID-19
outbreak and investors’ and lenders’ perceptions of, and demand for the debt financing for the remaining project of Studio City. The recent
sell-off
in Chinese property bonds has negatively impacted the market for high yield bonds of issuers in other sectors connected with the PRC, including those issued by Macau gaming operators. There is no guarantee that we can secure the necessary additional capital investments, including any debt or equity financing, required for the development of the remaining project at Studio City in a timely manner or at all.
There is also no guarantee that we will complete the development of the remaining land of Studio City by the deadline, including due to, among others, any disruptions from the
COVID-19
outbreak, worldwide supply chain disruption and constraints or inclement weather, among other factors. Any further extension of the development period for the remaining project at Studio City is subject to Macau government review and approval at its discretion. While the Macau government may grant extensions if we meet certain legal requirements, there can be no assurance that the Macau government will grant us any further extension of the development period or not exercise its rights to terminate the Studio City land concession. In the event that no further extension is granted or the Studio City land concession is terminated, we could lose all or substantially all of our investment in Studio City, including our interest in the land and building and may not be able to continue to operate Studio City as planned, which will materially and adversely affect our business and prospects, results of operations and financial condition.
We may be required to amend the terms of the land concession for Studio City and complete certain procedures to comply with the terms of the proposed amended gaming law. In the event we are unable to complete such procedures on time or at all, this may have material adverse effect on the operation of Studio City Casino, including its suspension or cessation of operation, which will materially and adversely affect our business, our operations and our financial condition.
In January 2022, the Macau government put forth a proposed law amending the gaming law for approval by the Macau Legislative Assembly. Such proposed law is under review and a revised proposed law
 
22

Table of Contents
amending the gaming law is expected to be put forth by the Macau government for final approval by the Macau Legislative Assembly in April 2022. Under the proposed law initially put forth by the Macau Government, it is contemplated that after a transition period of three years, gaming activities must be operated by a concessionaire within premises owned by the gaming concessionaire or premises leased or otherwise granted a right to use by the Macau government or such premises will revert to the Macau government without compensation upon the concession expiration or earlier termination. At present, we, and not the Gaming Operator, own the premises of Studio City Casino. In order to comply with the requirements of the proposed law, if enacted under its currently proposed terms, in order for the gaming business to continue at the Studio City Casino, we would be required to transfer the Studio City Casino premises to the Gaming Operator. For that purpose, we may need to seek an amendment to the terms of the Studio City land grant as well as comply with and complete various other administrative procedures which are subject to Macau government’s consents, approvals and authorizations. If the proposed law is adopted in its current form and we are unable to obtain all consents, approvals and/or authorizations from the Macau government and complete the necessary procedures within the three year transition period, or at all, it could have a material adverse effect on the operation of the Studio City Casino, including suspension or cessation of operations, which will materially and adversely affect our business and prospects, results of operations and financial condition.
Future development of the remaining project is subject to significant risks and uncertainties.
Under our current plan for the remaining project, the remaining project is expected to consist of two hotel towers with a total of approximately 900 rooms and suites and a gaming area. In addition, we currently envision the remaining project to also contain a waterpark with indoor and outdoor areas. Other attractions expected to be part of the remaining project include MICE space, retail and food and beverage outlets and a cineplex.
The development and construction risks of the remaining project at Studio City include:
 
   
failure or delay in obtaining the necessary permits, authorizations, approvals and licenses from the relevant governmental authorities, including for any further extension of the development period;
 
   
lack of sufficient, or delays in availability of, financing;
 
   
changes to plans and specifications;
 
   
engineering problems, including defective plans and specifications;
 
   
changes in laws and regulations, or in the interpretation and enforcement of laws and regulations, applicable to leisure, real estate development or construction projects;
 
   
costs in relation to compliance with environmental rules and regulations in our development plans;
 
   
disruptions to key supply markets, including shortages of, and price increases in, energy, materials and skilled and unskilled labor, and inflation, including any disruptions resulting from the
COVID-19
outbreak;
 
   
labor disputes or work stoppages;
 
   
shortage of qualified contractors and suppliers or inability to enter into definitive contracts with contractors with sufficient skills, financial resources and experience on commercially reasonable terms, or at all;
 
   
disputes with and defaults by or between suppliers, contractors and subcontractors and other counter-parties;
 
   
personal injuries to workers and other persons;
 
   
environmental, health and safety issues, including site accidents and the spread or outbreak of infectious diseases, such as the ongoing
COVID-19
outbreak;
 
   
fires, typhoons and other natural disasters, including weather interferences or delays; and
 
   
other unanticipated circumstances or cost increases.
 
23

Table of Contents
We are currently developing the remaining project. However, there is no assurance that our expected development plan will be successful and that we will be able to secure commercial terms favorable to us from our potential business or financing sources. In addition, we expect that our capital expenditures and depreciation and amortization expenses will increase as we continue to develop our remaining project. As of December 31, 2021, we incurred approximately US$721.5 million of aggregate costs relating to the development of our remaining project, primarily related to the initial design and planning costs and construction costs. Based on our current plan for the remaining project, we currently expect a project budget of approximately US$1.2 billion for the development of the remaining project (exclusive of any
pre-opening
costs and financing costs). As we obtain additional debt and/or equity financing, our leverage may intensify, our financing-related costs may increase and your equity interest in us may be diluted, as the case may be. Furthermore, there is no guarantee that we may be able to respond adequately to competitive or unfavorable market conditions to successfully operate and capitalize on our investment in the remaining project when it commences operations.
The occurrence of any of these developments or construction risks could increase the total costs, delay or prevent the construction or opening or otherwise affect the design and features of the remaining project at Studio City. In addition, we cannot guarantee that our construction costs or total project costs for the remaining project at Studio City will not increase above our budget. Any extension of the development period of the remaining project for Studio City is subject to Macau government review and approval at its discretion. Any failure to complete the remaining project on time or within our budget could have a material adverse effect on our business and prospects, financial condition, results of operations and cash flows.
We may not be able to obtain adequate financing on satisfactory terms for our existing business and/or remaining project, or at all.
In the past, we have funded our capital investment projects primarily through credit facilities, issuance of debt securities and other debt and equity financings. We will require additional funding in the future for the expansion of our current business and/or development of our remaining project, which may be substantial and which we may raise through a combination of credit, debt and equity financings. We may be required to seek the approval or consent of or notify the relevant government authorities or third parties in order to obtain such financings. We cannot assure you that we would be able to obtain such required approval or consent from the relevant government authorities or third parties with respect to such financing in a timely manner or at all.
Any financing related to the remaining project at Studio City will also be subject to, among others, the terms of our existing and any future financings. In addition, our ability to obtain credit, debt or equity financing on acceptable terms depends on a variety of factors that are beyond our control, including market conditions such as the economic disruptions caused by the effect of the large-scale global
COVID-19
outbreak, investors’ and lenders’ perceptions of, and demand for, bond, bank and equity securities of gaming companies and interest rates. For example, changes in ratings outlooks may subject us to ratings agency downgrades, which could make it more difficult for us to obtain financing on acceptable terms. Moody’s revised the outlook for Studio City Finance to negative in May 2020. S&P placed Studio City Company on credit watch negative in February 2020, revised the outlook to negative in September 2020 and subsequently downgraded Studio City Company to B+ in October 2021.
As a result, we cannot assure you that we will be able to obtain sufficient funding on terms satisfactory to us, or at all, to finance our existing business and/or remaining project. If we are unable to obtain such funding, our business, cash flow, financial condition, results of operations and prospects could be materially and adversely affected. We may, from time to time, seek to obtain new financings or refinance our outstanding debt through the international markets. Any such financing or refinancing, and our evaluation thereof, will depend on the prevailing market conditions, our liquidity requirements, contractual restrictions and other factors. The amounts involved may be material.
 
24

Table of Contents
Our results of operations are subject to seasonality and other fluctuations.
We are subject to seasonality and other fluctuations in our business. Our revenue is also largely affected by promotional and marketing activities and revenue may increase as a result of these activities. Launch of new promotions or the timing of such promotions may further cause our quarterly results to fluctuate and differ from historical patterns. Our results of operations will likely fluctuate due to these and other factors, some of which are beyond our control, including but not limited to: (i) fluctuations in overall consumer demand for gaming and hospitality, leisure and resort during certain months and holidays; (ii) introduction of new policies or regulatory measures; and (iii) macro-economic conditions and their effect on discretionary consumer spending. Because of these and other factors as well as the short operating history of our business, it is difficult for us to accurately identify recurring seasonal trends in our business. In addition, our rapid growth has masked certain fluctuations that might otherwise be apparent in our results of operations. When our growth stabilizes, the seasonality in our business may become more pronounced. If we fail to accurately identify the seasonal trends in our business and match our customer services and supplies in an effective manner, it may have a material adverse effect on our business, prospects, financial condition, results of operations and cash flows.
Macau’s infrastructure may not adequately support the development of Macau’s gaming and leisure industry, which may adversely affect our expected performance.
Macau consists of a peninsula and two islands and is connected to the PRC by two border crossings. Macau has an international airport and connections to the PRC and Hong Kong by road, ferry and helicopter. To support Macau’s planned future development as a gaming and leisure destination, the frequency of bus, car, air and ferry services to Macau will need to increase. While various projects are under development to improve Macau’s internal and external transportation links, including the Macau Light Rapid Transit and capacity expansion of border crossings, these projects may not be approved, financed or constructed in time to handle the projected increase in demand for transportation or at all, which could impede the expected increase in visitation to Macau and adversely affect Studio City. For example, there had been a delay in the commencement of operation of the Macau Light Rapid Transit, which occurred in December 2019. Any further delays or termination of Macau’s transportation infrastructure projects may have a material adverse effect on our business, prospects, financial condition, results of operations and cash flows.
Furthermore, the expected benefits from the completion of the Hong Kong-Zhuhai-Macau Bridge, which opened to traffic on October 23, 2018, may not fully materialize, and may not result in significantly increased traffic to Macau and to Studio City.
Health and safety or food safety incidents at Studio City may lead to reputational damage and financial exposures.
We provide goods and services to a significant number of customers on a daily basis at Studio City. In particular, with the number of attractions, entertainment and food and beverage offerings in Studio City, there are risks of health and safety incidents, personal injury or adverse food safety events, such as food poisoning, physical trauma, slip and fall accidents or surges in crowd flow at popular ingress and egress points. While we have a number of measures and controls in place aimed at managing such risks, we cannot guarantee that our insurance is adequate to cover all losses, which may result in us incurring additional costs or damages, and negatively impact our financial performance. Such incidents may also lead to reduced customer flow and reputational damage to Studio City.
Our information technology and other systems are subject to cybersecurity risks, including misappropriation of customer information, other breaches of information security or other cybercrimes, as well as regulatory and other risks.
We rely on information technology and other systems (including those maintained by third-parties with whom we contract to provide data services) to maintain and transmit large volumes of customer information,
 
25

Table of Contents
credit card settlements, credit card funds transmissions, mailing lists and reservations information and other personally identifiable information. We also maintain important internal company data such as personally identifiable information about our staff and information relating to our operations. The systems and processes we have implemented to protect customers, staff and company information are subject to the rapidly changing risks of compromised security and may therefore become outdated. Despite our preventive efforts, we are subject to the risks of compromised security, including cyber and physical security breaches, system failures, computer viruses, technical malfunctions, inadequate system capacities, power outages, natural disasters and inadvertent, negligent or intentional misuses, disclosure or dissemination of information or data by customers, company staff or employees of third-party vendors, ransomware attacks that encrypt, exfiltrate or otherwise render data unusable or unavailable or other forms of cybercrimes that include fraud or extortion. These risks can also be manifested in a variety of other ways, including through methods which may not yet be known to the cybersecurity community, and have become increasingly difficult to anticipate and prevent.
The steps we take to deter and mitigate these risks may not be successful and our insurance coverage for protecting against cybersecurity risks may not be sufficient. Our third-party information system service providers face risks relating to cyber security similar to ours, and we do not directly control any of such service providers’ information security operations. A significant theft, loss or fraudulent use of customer or company data maintained by us or by a third-party service provider could have an adverse effect on our reputation, cause a material disruption to our operations and management team, and result in remediation expenses, regulatory penalties and litigation by customers and other parties whose information was subject to such attacks, all of which could have a material adverse effect on our business, prospects, results of operations and cash flows. If our information technology systems become damaged or otherwise cease to function properly, our service and results of operations may be adversely affected and we may have to make significant investments to repair or replace them. Furthermore, any extended downtime from power supply disruptions or information technology system outages which may be caused by cyber security attacks or other reasons at Studio City may lead to an adverse impact on our operating results if we are unable to deliver services to customers for an extended period of time.
Despite the security measures we currently have in place, our facilities and systems and those of our third-party service providers may be vulnerable to security breaches, acts of vandalism, phishing attacks, computer viruses, misplaced or lost data, programming or human errors, other cybercrimes and other events. Cyber-attacks are becoming increasingly more difficult to anticipate and prevent due to their rapidly evolving nature and, as a result, the technology we use to protect our systems could become outdated. The occurrence of any of the cyber incidents described above could have a material adverse effect on our business, results of operations and cash flows.
Any perceived or actual electronic or physical security breach involving the misappropriation, loss, or other unauthorized disclosure of confidential or personally identifiable information, whether by us or by a third party, could disrupt our business, damage our reputation and relationships with our customers, suppliers and staff, expose us to risks of litigation, significant fines and penalties and liability, result in the deterioration of our customers’, suppliers’ and staff’s confidence in us, and adversely affect our business, results of operations and financial condition. Any perceived or actual unauthorized disclosure of personally identifiable information of our staff, customers, suppliers or website visitors could harm our reputation and credibility and reduce our ability to attract and retain staff, customers and suppliers. We are also subject to enactment of new laws or amendments to existing laws with more stringent requirements in relation to cybersecurity. For example, a new Cybersecurity Law was introduced in Macau in 2019 which also applies to our businesses in Macau. See “Item 4. Information on the Company — B. Business Overview — Cybersecurity Regulations.” As any of the above cybersecurity threats develop and grow and our obligations under cybersecurity regulations increase, we may find it necessary to make significant further investments to protect our data and infrastructure, including the implementation of new computer systems or upgrades to existing systems, deployment of additional personnel and protection-related technologies, engagement of third-party consultants, and training of personnel.
 
26

Table of Contents
Failure to protect the integrity and security of company staff, supplier and customer information and comply with cybersecurity, data privacy, data protection or any other laws and regulations related to data may materially and adversely affect our business, financial condition and results of operations, and/or result in damage to reputation and/or subject us to fines, penalties, lawsuits, restrictions on our use or transfer of data and other risks.
Our businesses collect, use and transmit large volumes of data, including credit card numbers and personal data in various information systems relating to our customers, suppliers and staff, and such personal data may be collected and/or used in, and transmitted to or from, multiple jurisdictions. We may be subject to a variety of cybersecurity, data privacy, data protection and other laws and regulations related to data, including those relating to the collection, use, sharing, retention, security, disclosure, and transfer of confidential and private information, such as personal information and other data. These laws and regulations apply not only to third-party transactions, but also to transfers of information within our organization. These laws and regulations may restrict our business activities and increase our compliance costs and efforts. Any breach or
non-compliance
may subject us to proceedings, damage our reputation, or result in penalties and other significant legal liabilities, and thus may materially and adversely affect our business, financial condition, and results of operations.
Our customers, suppliers and staff have a high expectation that we will adequately protect their personal information. Such collection, use and/or transmission of personal data are governed by privacy laws and regulations and such laws and regulations change often, vary significantly by jurisdiction and often are newly enacted. For example, the European Union (EU)’s General Data Protection Regulation, or the GDPR, which became effective in May 2018, requires companies to meet new and more stringent requirements regarding the handling of personal data. The GDPR may also capture data processing by
non-EU
firms with no EU establishment if, for example, they conduct direct marketing that specifically targets individuals in the EU. As GDPR is a newly enacted law, there is limited precedence on the interpretation and application of GDPR.
In some jurisdictions, including the PRC where we do not currently have operations, the cybersecurity, data privacy, data protection, or other data-related laws and regulations are relatively new and evolving, and their interpretation and application may be uncertain. For example, the Cybersecurity Administration of China, or CAC, issued the New Measures for Cybersecurity Review, or the New Measures, on January 4, 2022, which amended the Measures for Cybersecurity Review (Draft Revision for Comments) released on July 10, 2021 and came into effect on February 15, 2022. The New Measures extend the scope of cybersecurity review to network platform operators engaging in data processing activities that affect or may affect national security, including overseas listings. Specifically, the New Measures provide that if a network platform operator who possesses personal information of more than one million users plans to be listed in foreign countries, it must apply for cybersecurity review and, in any event, the CAC has the authority to initiate a cybersecurity review if it considers the data processing activities in connection with a proposed listing will or may affect national security. The New Measures do not specify the types of public listings that will be subject to cybersecurity review and do not give sufficient guidance on the specific types of data processing activities that may be subject to cybersecurity review. As such, we cannot predict the impact of the New Measures on us, if any, at this stage, and we will closely monitor and assess the developments in the rule-making process. If the practical application of the New Measures results in mandated clearance of cybersecurity reviews and other specific actions to be completed by companies operating in Macau like us, we face uncertainties as to whether such clearance can be timely obtained, or at all.
We do not have any operations or maintain any office or personnel in mainland China. We have not collected, stored, or managed any personal information in mainland China. As such, we currently do not expect the draft measures by the CAC or other recent regulations to have an impact on our business or results of operations. However, we still face uncertainties regarding the interpretation and implementation of these laws and regulations in the future. Cybersecurity review could result in disruption in our operations, negative publicity with respect to our company, and diversion of our managerial and financial resources. Therefore, potential cybersecurity review, if applicable to us, could materially and adversely affect our business, financial condition, and results of operations.
In addition, the PRC Data Security Law, which was promulgated by the Standing Committee of the National People’s Congress on June 10, 2021 and took effect on September 1, 2021, requires data collection to be
 
27

Table of Contents
conducted in a legitimate and proper manner, and stipulates that, for the purpose of data protection, data processing activities must be conducted based on data classification and hierarchical protection system for data security. Furthermore, the recently issued Opinions on Strictly Cracking Down Illegal Securities Activities requires (i) speeding up the revision of the provisions on strengthening the confidentiality and archives management relating to overseas issuance and listing of securities and (ii) improving the laws and regulations relating to data security, cross-border data flow, and management of confidential information. The PRC Personal Information Protection Law, which was promulgated by the Standing Committee of the National People’s Congress on August 20, 2021 and took effect on November 1, 2021, integrates the various rules with respect to personal information rights and privacy protection and applies to the processing of personal information within mainland China as well as certain personal information processing activities outside mainland China, including those for the provision of products and services to natural persons within the PRC or for the analysis and assessment of acts of natural persons within the PRC. Although we have not collected, stored or managed any personal information in mainland China, given that there remain uncertainties regarding the further interpretation and implementation of those laws and regulations, if they are deemed to be applicable to companies operating in Macau, like us, we cannot assure you that we will be compliant with such new regulations in all respects, and we may be ordered to rectify and terminate any actions that are deemed illegal by the government authorities and become subject to fines and other government sanctions, which may materially and adversely affect our business, financial condition, and results of operations. Furthermore, we must also comply with other industry standards such as those for the credit card industry and other applicable data security standards.
Compliance with applicable privacy laws, regulations and standards may increase our operating costs and/or adversely impact our ability to market our products, properties and services to our customers and guests. For example, these laws, regulations and standards may restrict information sharing in ways that make it more difficult to obtain or share information concerning at risk individuals. In addition,
non-compliance
with applicable privacy laws, regulations and standards by us (or in some circumstances
non-compliance
by third parties engaged by us) may result in damage of reputation and/or subject us to fines, penalties, payment of damages, lawsuits, criminal liability or restrictions on our use or transfer of data. Failure to meet the GDPR requirements, for example, may result in penalties of up to four percent of worldwide revenue.
Negative press or publicity about us or our directors, officers or affiliates may lead to government investigations, result in harm to our business, brand or reputation and have a material and adverse effect on our business.
Unfavorable publicity regarding us or our directors, officers or affiliates, whether substantiated or not, may have a material and adverse effect on our business, brand and reputation. Such negative publicity may require us to engage in a defensive media campaign, which may divert our management’s attention, result in an increase in our expenses and adversely impact our results of operations, financial condition, prospects and strategies. The continued expansion in the use of social media over recent years has compounded the potential scope of the negative publicity that could be generated. Any negative press or publicity could also lead to government or other regulatory investigations, including causing regulators to take action against us or the Gaming Operator, including actions that could affect the ability or terms upon which the Gaming Operator holds its subconcession, its or our suitability to continue as a shareholder of certain subsidiaries and/or the suitability of key personnel to remain with the Gaming Operator. If any of these events were to occur, it could cause a material adverse effect on our business and prospects, financial condition and results of operations.
If qualified management and personnel cannot be retained at Studio City, our business could be significantly harmed.
We place substantial reliance on the gaming, project development and hospitality industry experience and knowledge of the Macau market possessed by members of our board of directors, our senior management team as well as other management personnel who serve Studio City under the Management and Shared Services Arrangements. We may experience changes in our key management in the future for reasons beyond our control.
 
28

Table of Contents
Loss of Mr. Lawrence Ho’s services or the services of the other members of our board of directors or key management personnel could hinder our ability to effectively manage our business and implement our growth and development strategies. Finding suitable replacements for members of our board of directors or senior management could be difficult, and competition for personnel of similar experience could be intense in Macau. In addition, we do not currently carry key person insurance on any members of our senior management team.
Operation of Studio City also requires extensive operational management and staff. The supply of experienced skilled personnel in Macau is severely limited. Many of the personnel occupy sensitive positions requiring qualifications sufficient to meet gaming regulatory and other requirements or are required to possess other skills for which substantial training and experience may be needed. Competition to retain qualified personnel is likely to continue as competition in the Macau integrated resort market increases. In addition, concessionaires and subconcessionaires are not currently allowed under the Macau government’s policy to hire
non-Macau
resident dealers and supervisors. We cannot assure you that a sufficient number of qualified individuals will be attracted and retained to operate Studio City or that costs to recruit and retain such personnel will not increase significantly. In addition, the Gaming Operator has previously been subject to certain labor demands. The inability to attract, retain and motivate qualified staff and to continuously optimize our workforce based on changing business demands by the Gaming Operator and Master Service Providers could have a material adverse effect on our business.
In addition, recruitment efforts for the operations of Studio City may be adversely impacted by Macau government’s policies with respect to the approval and renewal of work permits for
non-resident
workers. In its policy address for 2017, the Macau government announced that it would continue to submit the applications for employment of
non-resident
workers to a rigorous exam and to stimulate the promotion of local workers to management positions in the gaming industry, signaling a tighter control on the employment of
non-resident
workers. Further, in its policy addresses for 2018 to 2022, the Macau government has continuously stressed that it will continue to monitor the proportion of management positions held by local workers in gaming operators and implement measures to ensure that such proportion is kept at a percentage not lower than 85% for senior and
mid-management
positions.
As we develop our remaining project, the construction of such project is subject to hazards that may cause personal injury or loss of life that expose us to liabilities and possible losses.
The construction of large-scale properties, such as the remaining project for Studio City, can be dangerous. Construction workers at such sites are subject to hazards that may cause personal injury or loss of life, thereby subjecting the contractors and us to liabilities, possible losses, delays in completion of the projects and negative publicity. For example, in December 2021, there was a fatality at the construction site at the remaining project and certain façade related works were suspended for approximately two weeks. We believe, and require that, our contractors take safety precautions that are consistent with industry practice, but these safety precautions may not be adequate to prevent serious personal injuries or loss of life, damage to property or delays. We are currently developing the remaining project. However, if accidents occur during the construction of our remaining project, there may be serious delays, including delays imposed by regulators, liabilities and possible losses which may not be covered by insurance, and our business, prospects and reputation may be materially and adversely affected.
Any simultaneous planning, design, construction and development of our remaining project may stretch our management’s time and resources, which could lead to delays, increased costs and other inefficiencies in the development of these projects.
There may be overlap in the planning, design, development and construction periods of our remaining project. Members of our senior management will be involved in planning and developing our remaining project at the same time, in addition to overseeing our
day-to-day
operations. Our management may be unable to devote sufficient time and attention to the remaining project, as well as Studio City, which may result in delays in the
 
29

Table of Contents
construction or opening of any of our future projects, cause construction cost overruns or cause the performance of Studio City to be lower than expected, which could have a material adverse effect on our business, financial condition and results of operations.
Our contractors may face difficulties in finding sufficient labor at an acceptable cost, which could cause delays and increase construction costs in the development of our remaining project.
The contractors we retain to construct our projects may face difficulties and competition in finding qualified construction labor and managers as more projects commence construction in Macau and as substantial construction activity continues in the PRC as well as due to the imposition of travel restrictions, such as the travel restrictions imposed as a result of a
COVID-19
outbreak. Immigration and labor regulations as well as travel restrictions in Macau or the PRC may cause our contractors to be unable to recruit sufficient laborers from the PRC to make up for any shortage in available labor in Macau and to help reduce the costs of construction, which could cause delays and increase the construction costs of our remaining project. The
COVID-19
outbreak has caused, among others, disruptions to the supply and import of labor and also equipment and materials for our remaining project.
The possible infringement of key intellectual property used in our business, the dissemination of proprietary information used in our business or the infringement or alleged infringement of intellectual property rights belonging to third parties could adversely affect our business.
As part of our branding strategy, we have applied for or registered a number of trademarks (including “Studio City” trademarks) in Macau, Hong Kong and other jurisdictions for use in connection with Studio City. Where possible, we intend to continue to register trademarks as we develop, review and implement our branding strategy for Studio City. We intend to take steps to safeguard our intellectual property from infringement by third parties, such as taking actions against trademark and copyright violations, if and when necessary, and our staff and/or staff of the Gaming Operator or its affiliates or its designees are subject to confidentiality provisions in their employment agreements. Despite such measures, we cannot assure you that we will be successful in defending against the infringement of intellectual property to be used in our business or that any proprietary information to be used in our business will not be disseminated to our competitors, which could have an adverse effect on our future results of operations. In addition, our current and any future trademarks are subject to expiration and we cannot guarantee that we will be able to renew all of them prior to expiration. Our inability to renew the registration of certain trademarks and the loss of such trademarks could have an adverse effect on our business, financial condition, results of operations and cash flows.
We face the potential risk of claims that we have infringed the intellectual property rights of third parties, which could be expensive and time-consuming to defend, cause us to cease using certain intellectual property rights or selling or providing certain products or services, result in us being required to pay significant damages or to enter into costly royalty or licensing agreements in order to obtain the right to use a third party’s intellectual property rights (if available at all), any of which could have a negative impact on the operation of Studio City and harm our future prospects. Furthermore, if litigation were to result from such claims, our business could be interrupted.
We may not have sufficient insurance coverage.
We currently have various insurance policies providing certain coverage typically required by gaming and hospitality operations in Macau. These insurance policies provide coverage that is subject to policy terms, conditions and limits. Certain of these policies have been obtained by us and certain of these policies have been obtained by Melco Resorts. We cannot assure you that we or, in the case of policies obtained by Melco Resorts, Melco Resorts will be able to renew such insurance coverage on equivalent premium costs, terms, conditions and limits upon their expiration. Certain events, such as typhoons and fires, may increase and have increased our premium costs. The cost of coverage may in the future become so high that insurance policies we deem necessary
 
30

Table of Contents
for the operation of our projects may not be obtainable on commercially practicable terms, or at all, or policy limits may need to be reduced or exclusions from our coverage expanded.
We cannot assure you that any such insurance policies we or Melco Resorts obtained or may obtain will be adequate to protect us from material losses. Certain acts and events, including any pandemic, epidemic of infectious diseases, earthquakes, hurricanes and floods, terrorist acts, or cybersecurity attacks could expose us to significant uninsured losses that may be, or are, uninsurable or too expensive to justify obtaining insurance. As a result, we, or Melco Resorts, may not be successful in obtaining insurance without increases in cost or decreases in coverage levels. In addition, in the event of a substantial loss, the insurance coverage we carry or benefit from may not be sufficient to pay the full market value or replacement cost of our lost investment or in some cases could result in certain losses being totally uninsured. In addition to the damages caused directly by a casualty loss (such as fire or natural disasters), infectious disease outbreaks or terrorist acts, we may suffer a disruption of our business as a result of these events or be subject to claims by third parties who may be injured or harmed. As an example, the
COVID-19
outbreak has resulted in many governments around the world, including in Macau, placing quarantines disallowing residents to travel into or outside of the quarantined area, enforcing business closures and other restrictions. While we intend to continue carrying business interruption insurance and general liability insurance, such insurance may not be available on commercially reasonable terms, or at all, and, in any event, may not be adequate to cover any losses that may result from such events.
There is limited available insurance in Macau and our insurers in Macau may need to secure reinsurance in order to provide adequate cover for our property and development projects. Our credit agreements, the Subconcession Contract and certain other material agreements require a certain level of insurance to be maintained, which must be obtained in Macau, unless otherwise authorized by the respective counter-parties. Failure to maintain adequate coverage could be an event of default under our credit agreements or the Subconcession Contract and may have a material adverse effect on our business, financial condition, results of operations and cash flows.
Studio City Entertainment’s tax exemption from complementary tax on income received from the Gaming Operator under the Services and Right to Use Arrangements expired in 2021.
Companies in Macau are subject to complementary tax of 12% of taxable income, as defined in relevant tax laws. The Macau government granted to Studio City Entertainment, one of our subsidiaries, a Macau complementary tax exemption until 2021 on profits generated from income received from the Gaming Operator, to the extent that such income results from gaming operations within Studio City Casino and has been subject to gaming taxes. Studio City Entertainment has applied for the extension of the complementary tax exemption for 2022. However, we cannot assure you that the complementary tax exemption to Studio City Entertainment will be extended beyond its expiration date. If the tax exemption cannot be extended and we are held liable for complementary tax, it may have a material adverse effect on our financial condition.
From time to time, we may be involved in legal and other proceedings arising out of our operations.
We may be involved in disputes with various parties involved in the construction and operation of Studio City, including contractual disputes with contractors, consultants, suppliers, retailers, food and beverage operators and construction workers. See “Item 8. Financial Information — A. Consolidated Statements and Other Financial Information — Legal and Administrative Proceedings.” Regardless of the outcome, these disputes may lead to legal or other proceedings and may result in substantial costs, delays in our development schedule and the diversion of resources and management’s attention. In addition, we may be involved in a variety of litigation, regulatory proceedings and investigation arising out of our business, which are inherently unpredictable. Ultimate judgments or settlements for such proceedings could increase our costs and thereby lower our profitability or have a material adverse effect on our liquidity. We cannot assure you that we will be able to obtain the appropriate and sufficient types or levels of insurance for Studio City. We may also have disagreements with regulatory bodies in the course of our operations, which may subject us to administrative
 
31

Table of Contents
proceedings and unfavorable decisions that result in penalties, suspension or restrictions on our operations, and/or delay the development of our remaining project at Studio City or closure of outlets at Studio City that are currently in operation. In such cases, our business, financial condition, results of operations and cash flows could be materially and adversely affected.
In addition, claims and proceedings against us, including but not limited to any claims alleging that we received, misappropriated or misapplied funds, or violated any anti-corruption law or regulation, may result in our business operations being subject to greater scrutiny from relevant regulatory authorities and requiring us to make further improvements to our existing systems and controls and business operations, all of which may increase our compliance costs. No assurance can be provided that any provisions we have made for such matters will be sufficient. Litigation and regulatory proceedings and investigation are inherently unpredictable and our results of operations or cash flows may be adversely affected by an unfavorable resolution of any pending or future litigation, disputes and regulatory investigation.
Any failure or alleged failure to comply with anti-corruption laws, including the U.S. Foreign Corrupt Practices Act (“FCPA”), could result in penalties, which could harm our reputation and have an adverse effect on our business, results of operations and financial condition.
We are subject to various anti-corruption laws, including the FCPA. The FCPA prohibits companies and any individuals or entities acting on their behalf from offering or making improper payments or providing things of value to foreign officials for the purpose of obtaining or keeping business. The FCPA also requires companies to maintain accurate books and records and to devise and maintain a system of internal accounting controls. There has been a general increase in FCPA enforcement activities in recent years by the SEC and the U.S. Department of Justice. Both the number of FCPA cases and sanctions imposed have risen significantly.
While we and our affiliated companies have adopted and implemented an anti-corruption compliance program covering both commercial bribery and public corruption which includes internal policies, procedures and training aimed to prevent and detect anti-corruption compliance issues and risks, and procedures to take remedial action when compliance issues are identified, we cannot assure you that our employees, consultants, contractors and agents, and those of our affiliates, will adhere to the anti-corruption compliance program, or that any action taken to comply with, or address compliance issues, will be considered adequate by the regulatory bodies with jurisdiction over us and our affiliates. Any violation of our compliance program or applicable law by us or our affiliates could subject us or our affiliates to investigations, prosecutions and other legal proceedings and actions which could result in civil penalties, administrative remedies and criminal sanctions, any of which may result in a material adverse effect on our reputation, cause us to lose customer relationships or lead to other adverse consequences on our business, prospects, results of operations and financial condition. In addition, as a U.S. listed company, certain U.S. laws and regulations apply to our operations and compliance with those laws and regulations increases our cost of doing business.
Fluctuation in the value of the H.K. dollar, U.S. dollar, Pataca or RMB may adversely affect our indebtedness, expenses and profitability.
Although the majority of the revenues from the operation of Studio City are denominated in H.K. dollars, we have certain expenses and revenues denominated in Patacas. In addition, a certain portion of our indebtedness and certain expenses are denominated in U.S. dollars, and the costs associated with repaying such debt and servicing interest payments are denominated in U.S. dollars. The value of the H.K. dollar and Patacas against the U.S. dollar may fluctuate and may be affected by, among other things, changes in political and economic conditions. Although the exchange rate between the H.K. dollar and the U.S. dollar has been pegged since 1983 and the Pataca is pegged to the H.K. dollar, we cannot assure you that the H.K. dollar will remain pegged to the U.S. dollar and that the Pataca will remain pegged to the H.K. dollar. In addition, the currency market for Patacas is relatively small and undeveloped and therefore our ability to convert large amounts of Patacas into U.S. dollars over a relatively short period of time may be limited. As a result, we may experience
 
32

Table of Contents
difficulty in converting Patacas into U.S. dollars, which could hinder our ability to service a portion of our indebtedness and certain expenses denominated in U.S. dollars. On the other hand, to the extent that we are required to convert U.S. dollar financings into H.K. dollars or Patacas for our operations, fluctuations in the exchange rates between H.K. dollars or Patacas against the U.S. dollar could have an adverse effect on the amounts we receive from the conversion.
Furthermore, the depreciation of RMB against U.S. dollar or H.K. dollar will affect the purchasing power of visitors from the PRC, which in turn may affect the visitation and level of spending at Studio City. To date we have not engaged in hedging transactions with respect to foreign exchange exposure of our revenues and expenses in our
day-to-day
operations. Instead, we plan to maintain a certain amount of our operating funds in the same currencies in which we have obligations, thereby reducing our exposure to currency fluctuations. However, we may occasionally enter into foreign exchange transactions as part of financing transactions and capital expenditure. We will consider our overall policy on hedging for foreign exchange risk from time to time. Any significant fluctuations in the exchange rates mentioned above may have a material adverse effect on our revenues and financial condition.
Furthermore, the PRC has tightened currency exchange controls and restrictions on the export and conversion of the Renminbi, the currency of mainland China, in recent years. Restrictions on the export of the Renminbi, as well as the increased effectiveness of such restrictions, may impede the flow of patrons from mainland China to Macau, inhibit the growth of gaming in those markets and negatively impact our gaming operations.
The PCAOB is currently unable to inspect our auditor in relation to their audit work performed for our financial statements and internal control over financial reporting and the inability of the PCAOB to conduct inspections over our auditor deprives our investors with the benefits of such inspections.
Our auditor, the independent registered public accounting firm that issues the audit reports included elsewhere in this annual report, as an auditor of companies that are traded publicly in the United States and a firm registered with the Public Company Accounting Oversight Board (United States), or the PCAOB, is subject to laws in the United States pursuant to which the PCAOB conducts regular inspections to assess its compliance with the applicable professional standards. Since our auditor is located in Hong Kong, a special administrative region of the PRC where the PCAOB has been unable to conduct inspections without the approval of the local authorities, our auditor and its audit work is not currently inspected by the PCAOB.
This lack of PCAOB inspections prevents the PCAOB from fully evaluating audits and quality control procedures of our independent registered public accounting firm. As a result, we and investors of our ADSs are deprived of the benefits of such PCAOB inspections. The inability of the PCAOB to conduct inspections of auditors in Hong Kong makes it more difficult to evaluate the effectiveness of our independent registered public accounting firm’s audit procedures or quality control procedures as compared to auditors outside of Hong Kong and China that are subject to the PCAOB inspections, which could cause investors and potential investors of our securities to lose confidence in our audit procedures and reported financial information and the quality of our financial statements.
 
33

Table of Contents
Our ADSs may be delisted and our ADSs and shares prohibited from trading in the over-the-counter market under the Holding Foreign Companies Accountable Act, or the HFCAA, if the PCAOB is unable to inspect or fully investigate auditors located in Hong Kong. On December 16, 2021, the PCAOB issued the HFCAA Determination Report, according to which our auditor is subject to the determinations that the PCAOB is unable to inspect or investigate completely. Under the current law, delisting and prohibition from trading on a national securities exchange and in the over-the-counter market in the U.S. could take place in 2024. If this happens there is no certainty that we will be able to list our ADS or shares on a non-U.S. exchange or that a market for our shares will develop outside of the U.S. The delisting of our ADSs, or the threat of their being delisted, may materially and adversely affect the value of your investment.
As part of a continued regulatory focus in the United States on access to audit and other information currently protected by national law, in particular China’s, the HFCAA has been signed into law on December 18,
2020. The HFCAA states if the SEC determines that we have filed audit reports issued by a registered public accounting firm that has not been subject to inspection by the PCAOB for three consecutive years beginning in 2021, the SEC shall prohibit our shares or ADSs from being traded on a national securities exchange or in the over-the-counter trading market in the U.S. Accordingly, under the current law this could happen in 2024.
On December 2, 2021, the SEC adopted final amendments to its rules implementing the HFCAA (the “Final Amendments”). The Final Amendments include requirements to disclose information, including the auditor name and location, the percentage of shares of the issuer owned by governmental entities, whether governmental entities in the applicable foreign jurisdiction with respect to the auditor has a controlling financial interest with respect to the issuer, the name of each official of the Chinese Communist Party who is a member of the board of the issuer, and whether the articles of incorporation of the issuer contains any charter of the Chinese Communist Party. The Final Amendments also establish procedures the SEC will follow in identifying issuers and prohibiting trading by certain issuers under the HFCAA.
On December 16, 2021, the PCAOB issued the HFCAA Determination Report, according to which our auditor is subject to the determinations that the PCAOB is unable to inspect or investigate completely.
The HFCAA or other efforts to increase U.S. regulatory access to audit information could cause investor uncertainty for affected issuers, including us, and the market price of the ADSs could be adversely affected. Additionally, whether the PCAOB will be able to conduct inspections of our auditor before the issuance of our financial statements on Form 20-F for the year ended December 31, 2023, which is due by April 30, 2024, or at all, is subject to substantial uncertainty and depends on a number of factors out of our control. If we are unable to meet the PCAOB inspection requirement in time, we could be delisted from the New York Stock Exchange and our ADSs will not be permitted for trading “over-the-counter” either. Such a delisting would substantially impair your ability to sell or purchase our ADSs when you wish to do so, and the risk and uncertainty associated with delisting would have a negative impact on the price of our listed securities. Also, such a delisting would significantly affect our ability to raise capital on terms acceptable to us, or at all, which would have a material adverse impact on our business, financial condition, and prospects.
The potential enactment of the Accelerating Holding Foreign Companies Accountable Act would decrease the number of non-inspection years from three years to two, thus reducing the time period before our ADSs may be delisted or prohibited from trading on a national securities exchange and in the over-the-counter market. If this bill were enacted, our ADS could be delisted from the New York Stock Exchange and prohibited from over-the-counter trading in the U.S. in 2023.
On June 22, 2021, the U.S. Senate passed a bill known as the Accelerating Holding Foreign Companies Accountable Act, to amend Section 104(i) of the Sarbanes-Oxley Act of 2002 (15 U.S.C. 7214(i)) to prohibit securities of any registrant from being listed on any of the U.S. securities exchanges or traded over-the-counter if the auditor of the registrant’s financial statements is not subject to PCAOB inspection for two consecutive years, instead of three consecutive years as currently enacted in the HFCAA.
 
34

Table of Contents
On February 4, 2022, the U.S. House of Representatives passed the America Competes Act of 2022 which includes the exact same amendments as the bill passed by the Senate. The America Competes Act however includes a broader range of legislation not related to the HFCAA in response to the U.S. Innovation and Competition Act passed by the Senate in 2021. The U.S. House of Representatives and U.S. Senate will need to agree on amendments to these respective bills to align the legislation and pass their amended bills before the U.S. President can sign into law. It is unclear when the U.S. Senate and U.S. House of Representatives will resolve the differences in the U.S. Innovation and Competition Act and the America Competes Act of 2022 bills, or when the U.S. President will sign on the bill to make the amendment into law, or at all.
In the case that the bill becomes the law, it will reduce the time period before our ADSs could be delisted from the New York Stock Exchange and prohibited from over-the-counter trading in the U.S. from 2024 to 2023.
Economic or trade sanctions and a heightened trend towards trade and technology
“de-coupling”
could negatively affect the relationships and collaborations with our suppliers, service providers, technology partners and other business partners, which could materially and adversely affect our competitiveness and business operations.
The United Nations and a number of countries and jurisdictions, including the PRC, the United States and the EU, have adopted various economic or trade sanction regimes. In particular, economic and trade sanctions have been threatened and/or imposed by the U.S. government on a number of
PRC-based
technology companies, including ZTE Corporation, Huawei Technologies Co., Ltd., or Huawei, Tencent Holdings Limited, certain of their respective affiliates, and other
PRC-based
technology companies. These PRC technology conglomerates manufacture and/or develop telecommunications and other equipment, software, mobile Apps and devices that are popular and widely used globally, including by us and by our customers, especially those in mainland China. Actions have been brought against ZTE Corporation and Huawei and related persons by the U.S. government. The United States has also in certain circumstances threatened to impose further sanctions, trade embargoes, and other heightened regulatory requirements on the PRC and
PRC-based
companies.
These restrictions, and similar or more expansive restrictions that may be imposed by the U.S. or other jurisdictions in the future, though may not be directly applicable to us, may materially and adversely affect our suppliers, service providers, technology partners or other business partners’ abilities to acquire technologies, systems, devices or components that may be critical to our relationships or collaborations with them. In addition, if any of our suppliers, service providers, technology partners or other business partners that have collaborative relationships with us or our affiliates were to become subject to sanctions or other restrictions, this might restrict or negatively impact our ongoing relationships or collaborations with them, which could materially and adversely affect our competitiveness and business operations. Media reports on alleged uses of the technologies, systems or innovations developed by business partners or other parties not affiliated with or controlled by us, even on matters not involving us, could nevertheless damage our reputation and lead to regulatory investigations, fines and penalties against us.
Climate change, environmental, social and governance and sustainability related concerns could have a significant negative impact on our business and results of operations.
Governments, regulatory authorities, investors, customers, employees and other stakeholders are increasingly focusing on environmental, social and governance, or ESG, and sustainability practices and disclosures, and expectations in this area are rapidly evolving and growing. There are also risks associated with the physical effects of climate change (including changes in sea levels, water shortages, droughts, typhoons and other extreme weather phenomena and natural disasters). Inability to maintain reliable energy supply due to extreme weather and climate change disruptions may also impact our business continuity. See “— Risks Relating to Conducting Business and Operating in Macau — Macau is susceptible to typhoons and heavy rainstorms that may damage our property and disrupt our operations.”
 
35

Table of Contents
We are also subject to the changes in related laws and regulation and their compliance could be difficult and costly. The criteria by which our ESG and sustainability practices are assessed may also change due to the evolution of the sustainability landscape, which could result in greater expectations of us and cause us to undertake costly initiatives to satisfy such new criteria. If we are unable to satisfy such new criteria, stakeholders may conclude our policies and/or actions with respect to ESG and sustainability matters are inadequate. In addition, we utilize a significant amount of energy and
water and produce a substantial amount of waste in our operations and any failure in our efforts to use materials efficiently or reduce waste may not meet the expectations of our stakeholders and our own ESG objectives. Compliance with future climate-related legislation and regulation, and our efforts to achieve emissions reduction targets, could also be difficult and costly. Consumer travel and consumption preferences may also shift due to sustainability related concerns or costs. As a result of the foregoing, we may experience significant increased operating and compliance costs, operating disruptions or limitations, reduced demand, and constraints on our growth, all of which could adversely affect our profits.
Risks Relating to Operating in the Gaming Industry in Macau
The Subconcession Contract expires in June 2022 and if the Gaming Operator is unable to secure an extension of the subconcession and thereafter a new concession, the Gaming Operator would be unable to operate Studio City Casino.
The Subconcession Contract expires on June 26, 2022. The Macau government has publicly stated that the concessions and subconcessions contracts may be extended until December 31, 2022 to enable the conclusion of the proposed amendments to Macau’s gaming law and the completion of the tender process for new concessions. In March 2022, the Gaming Operator filed an application with the Macau government for the extension of its Subconcession Contract until December 31, 2022 and, in connection with such application, will be required to pay an extension premium of up to MOP47 million (equivalent to approximately US$5.9 million) and provide a bank guarantee in favor of the Macau government for the payment of potential labor liabilities should the Gaming Operator not be granted a new concession (or have its subconcession further extended) after December 31, 2022. The extension of the Subconcession Contract is subject to the approval of the Macau government and execution of an addendum to the Subconcession Contract.
The Macau government has put forth to the Macau Legislative Assembly a proposed law to amend the gaming law pursuant to which it is contemplated that up to six new concessions may be granted with terms of up to ten years (which period may be extended, one or more times, for up to a maximum of an additional three years by dispatch from the Chief Executive of Macau). The
COVID-19
outbreak has affected and may continue to affect the Macau government’s process in relation to the award of new concessions and may hinder the process related to an extension of the current concessions and subconcessions. Apart from the existing three concessionaires and three subconcessionaries authorized to operate gaming activities in Macau, new bidders can also enter into the first public tender for the grant of concessions for the operation of gaming activities in Macau held after the amended law becomes effective. The new bidders, if any, could have more financial resources than the current concessionaires and subconcessionaries, among other things. In the event the Gaming Operator is not able to secure the extension of the subconcession and thereafter a new concession on terms favorable or acceptable to it, or at all, the Gaming Operator’s operations will cease on the current expiration date of June 26, 2022, and in accordance with current legislation on reversion of casino premises, Studio City Casino’s casino and gaming equipment operated by the Gaming Operator under its subconcession will revert to the Macau government without compensation. In such an event, our results of operations, financial condition, cash flows and prospects may be materially and adversely affected, and it would result in an event of default or a mandatory prepayment obligation under our credit facilities and the cancellation of committed amounts as well as a requirement to prepay the credit facilities in relation to such indebtedness in full. Furthermore, under the terms of the senior notes issued by our subsidiaries, we would also be required to offer to repurchase such notes at a price equal to 100% of their principal amount, plus accrued and unpaid interest and, if any, additional amounts and other amounts specified under such indebtedness to the date of repurchase. See also “— Risks Relating to Our Relationship with Melco Resorts — Changes in Melco Resorts’ share ownership, including a change of control
 
36

Table of Contents
of its subsidiaries’ shares, could result in our inability to draw loans or cause events of default under our indebtedness, or could require us to prepay or make offers to repurchase certain indebtedness.”
The Macau government may terminate the subconcession under certain circumstances without compensation to the Gaming Operator and may, pursuant to the Gaming Operator’s subconcession or the proposed law amending the gaming law, determine that Studio City Casino may not continue to operate under the Services and Right to Use Arrangements, which would prevent the operation of Studio City Casino.
Under the Gaming Operator’s subconcession, the Macau government has the right to unilaterally terminate the subconcession in the event of
non-compliance
by the Gaming Operator with its basic obligations under the subconcession and applicable Macau laws. If such a termination were to occur, the Gaming Operator would be unable to operate gaming in Macau, including at Studio City Casino. Termination events include, among others, the operation of gaming without permission or operation of a business which does not fall within the business scope of the subconcession; abandonment of approved business or suspension of operations of its gaming business in Macau without reasonable grounds for more than seven consecutive days or more than 14
non-consecutive
days within one calendar year; transfer of all or part of the Gaming Operator’s operation in Macau in violation of the relevant laws and administrative regulations governing the operation of games of fortune or chance and other casino games in Macau and without Macau government approval; failure to pay taxes, premiums, levies or other amounts payable to the Macau government; and systematic
non-compliance
with the Macau Gaming Law’s basic obligations. These events could lead to the termination of the Gaming Operator’s subconcession without compensation and the Gaming Operator would be unable to operate gaming in Macau, which may have a material adverse effect on our financial condition, results of operations and cash flows and could result in defaults under our indebtedness agreements and a partial or complete loss of our investments in Studio City. In many of these instances, the Subconcession Contract does not provide a specific cure period within which any such events may be cured and, instead, the Gaming Operator would rely on consultations and negotiations with the Macau government to remedy any such violation.
Under the terms of the Services and Right to Use Arrangements to which Studio City Entertainment, one of our subsidiaries, is a party, the Gaming Operator has agreed to operate Studio City Casino. If, upon termination of the Gaming Operator’s subconcession, or upon the effectiveness of the law amending the gaming law, or upon the Gaming Operator being awarded a new concession, Studio City Entertainment were not able to continue the same arrangements or enter into similar arrangements, Studio City Casino may not be able to continue to operate in the same manner or at all, and the casino and gaming equipment operated by the Gaming Operator under its subconcession will revert to the Macau government without compensation.
Further, under the proposed law amending the gaming law initially put forth for review by the Macau government, during a transition period of three years, Studio City Entertainment shall be subject to the legal framework set for management companies. See “Item 4. Information on the Company — B. Business Overview — Gaming Regulations.” If Studio City Entertainment were to breach the obligations set for management companies or were to be found unsuitable or to undertake actions that are inconsistent with the Gaming Operator’s subconcession terms and requirements, the terms and requirements of a new concession or any then applicable law, the Gaming Operator could suffer penalties, including the termination of its subconcession, or any new concession, and the Macau government may determine that Studio City Casino may not continue to operate under the Services and Right to Use Arrangements or at all. This could have a material adverse effect on our financial condition, results of operations and cash flows and could result in defaults under our indebtedness, and a partial or complete loss of our investments in Studio City. For details of the terms of the Services and Right to Use Arrangements, see “Item 7. Major Shareholders and Related Party Transactions — B. Related Party Transactions — Services and Right to Use Arrangements.”
Under the Gaming Operator’s subconcession, the Macau government is allowed to request various changes in the plans and specifications of the properties operated by the Gaming Operator, including the Studio City Casino, and to make various other decisions and determinations that may be binding on us. The proposed
 
37

Table of Contents
law amending the gaming law also grants the Macau government authority to require for changes and specifications to be made to properties operated by concessionaires, including the Gaming Operator. In addition, the Chief Executive of Macau has the right to, and the proposed law amending the gaming law contemplates, the increase of the Gaming Operator’s share capital or that the Gaming Operator provides certain deposits or other guarantees of performance with respect to its obligations in any amount determined by the Macau government to be necessary. The Gaming Operator also needs to first obtain the approval of the Macau governmental authorities before raising certain financing. The Gaming Operator’s ability to incur indebtedness or raise equity may be further restricted by its existing and any future financings. As a result, we cannot assure you that the Gaming Operator will be able to comply with these requirements or any other requirements of the Macau government or with the other requirements and obligations imposed by the subconcession, a new concession or the law amending the gaming law or other related regulations.
The Subconcession Contract also contains various covenants and other obligations as to which the determination of compliance is subjective, and any failure to comply with any such covenant or obligation could result in the termination of the subconcession. For example, requirements of compliance with general and special duties of cooperation and special duties of information may be subjective, and we cannot assure you that the Gaming Operator will always be able to operate gaming activities in a manner satisfactory to the Macau government. The recently proposed law amending the Macau gaming law also contemplates imposing various covenants and obligations the determination of which is discretionary or subjective. Accordingly, we will be impacted by the Gaming Operator’s continuing communications and good faith negotiations with the Macau government to ensure that the Gaming Operator is performing its obligations under the subconcession, a new concession and then applicable law in a manner that would avoid any violations.
Furthermore, pursuant to the Subconcession Contract, the Gaming Operator is obligated to comply not only with the terms of that agreement, but also with laws, regulations, rulings and orders that the Macau government might issue or enact in the future. We cannot assure you that it will be able to comply with all such laws, regulations, rulings or orders or that any such laws, regulations, rulings or orders would not adversely affect its ability to operate the Studio City Casino. If any disagreement arises between the Gaming Operator and the Macau government regarding the interpretation of, or its compliance with, a provision of the Subconcession Contract or then applicable law, we will be relying on its consultation and negotiation process with the applicable Macau government department as described above. During any such consultation, however, the Gaming Operator will be obligated to comply with the terms of the Subconcession Contract or law, as interpreted by the Macau government.
Upon the expiration or termination of the Gaming Operator’s subconcession by the Macau government, all of the Gaming Operator’s casino and gaming equipment, including Studio City Casino’s gaming area and equipment, would revert to the Macau government without compensation to the Gaming Operator.
Studio City Casino faces intense competition in the gaming industry of Macau and elsewhere in Asia, and it may not be able to compete successfully.
The gaming industry in Macau and elsewhere in Asia is highly competitive. Our competitors include many of the largest gaming, hospitality, leisure and resort companies in the world. Some of these current and future competitors are larger than us and may have more diversified resources, better brand recognition and greater access to capital to support their developments and operations in Macau and elsewhere. In particular, in recent years, some of our competitors have opened new properties, expanded operations and/or announced their intention for further expansion and developments in Cotai, where Studio City is located. For example, Galaxy Casino, S.A., or Galaxy, opened Galaxy Macau Resort in Cotai in May 2011, phase 2 of the Galaxy Macau Resort opened in May 2015 and phase 3 of the Galaxy Macau Resort is currently being developed and expected to be completed and fully operational as early as 2022, while phase 4 is expected to be completed and operational within a few years after the completion of Phase 3. Sands Cotai Central in Cotai opened in April 2012, Wynn Palace opened in August 2016, Parisian Macao opened in September 2016 and MGM Cotai opened in February
 
38

Table of Contents
2018. In addition, Sociedade de Jogos de Macau, S.A., or SJM, opened Grand Lisboa Palace in July 2021 and Sands Cotai Central in Cotai has been rebranded and redeveloped into The Londoner Macau, which opened in February 2021.
Studio City Casino will also compete to some extent with casinos located in other countries, such as Singapore, the Philippines, Malaysia, South Korea, Vietnam, Cambodia, Australia, New Zealand, Japan and elsewhere in the world, including Las Vegas and Atlantic City in the United States. In addition, a law which conceptually enables the development of integrated resorts in Japan took effect in December 2016, with corresponding legislation providing a legislative framework for the development and implementation of integrated resorts in Japan taking effect in July 2018. Certain other markets may in the future legalize casino gaming, including Taiwan and Thailand. Certain of these gaming markets may not be subject to as stringent regulations as the Macau market. Studio City Casino will also compete with both legal and illegal online gaming and sports-betting websites, cruise ships operating out of Hong Kong and other areas of Asia that offer gaming. The proliferation of gaming venues in Asia could significantly and adversely affect our business, results of operations, financial condition, cash flows and prospects.
Currently, Macau is the only region in the Greater China area offering legal casino gaming. Although the PRC government has strictly enforced its regulations prohibiting domestic gaming operations, there may be casinos in parts of the PRC that are operated illegally and without licenses. In addition, there is no assurance that the PRC will not in the future permit domestic gaming operations. Competition from casinos in the PRC, legal or illegal, could materially and adversely affect our business, results of operations, financial condition, cash flows and prospects.
Furthermore, Melco Resorts, as well as the Gaming Operator, may take action to construct and operate new gaming projects or invest in such projects, located in other countries in the Asia region (including new gaming projects in Macau) or outside the Asia region, which, along with their current operations, such as Altira Macau and City of Dreams, may increase the competition Studio City Casino will face. See “— Risks Relating to Our Relationship with Melco Resorts — We may have conflicts of interest with Melco Resorts and, because of Melco Resorts’ controlling ownership interest in our company, we may not be able to resolve such conflicts on favorable terms for us
.
Gaming is a highly regulated industry in Macau and adverse changes or developments in gaming laws or regulations could be difficult to comply with or significantly increase costs, which could cause Studio City Casino to be unsuccessful.
Gaming is a highly regulated industry in Macau and is subject to the risk of changes in laws and policies. Current laws, such as licensing requirements, tax rates and other regulatory obligations, including those for anti-money laundering, could change or become more stringent resulting in additional regulations being imposed upon gaming operations in Macau as well as increased audits and inspections by regulators, including the Studio City Casino. Any such adverse developments in the regulation of the gaming industry could be difficult to comply with and could significantly increase costs, which could cause Studio City Casino to be unsuccessful and adversely affect our financial performance.
Under the initially proposed law amending the gaming law, it is contemplated that concessionaires will become subject to the payment of a special premium if the actual gross gaming revenue of a concessionaire does not reach the minimum limit set by the Macau government in an amount equal to the difference between the amount of the special tax on games of chance payable, calculated according to the actual gross gaming revenue, and such minimum limit. The actual gross revenue is calculated based on the maximum number of gaming tables and gaming machines authorized for the concessionaire in the year to which it relates. The minimum limit for gross gaming revenue of each gaming table and each gaming machine is determined by dispatch from the Chief Executive of Macau. If the minimum limit is set at a higher or substantially higher level than the actual gross gaming revenue for the relevant period, Studio City Casino’s financial performance and results of operation may be materially and adversely affected.
 
39

Table of Contents
While the Gaming Operator does not currently have gaming promoters arrangements at the Studio City Casino following their cessation in December 2021, if the Gaming Operator decides to enter into new arrangements with gaming promoters in the future, such arrangements and related activities will be subject to the requirements under the applicable laws and regulations. In September 2009, the Macau government set a cap on commission payments to gaming promoters of 1.25% of net rolling. This policy may limit the Gaming Operator’s ability to develop successful relationships with gaming promoters from time to time in the future and attract VIP rolling chip players, which in turn may adversely affect the financial performance of the VIP rolling chip operations at Studio City Casino. In addition, the Macau government is currently considering amending the Macau Administrative Regulation no. 6/2002, as amended by the Administrative Regulation 27/2009, which, if adopted, would, among other things, impose more stringent and restrictive licensing requirements for gaming promoters. Separately, the proposed law amending the gaming law contemplates that gaming promoters may only operate with one concessionaire and that revenue share and fixed room operations are not permitted. Any failure to comply with these regulations, as they may be applicable, may result in the imposition of liabilities, fines and other penalties and may materially and adversely affect the Gaming Operator’s subconcession or new concession or the operation of the Studio City Casino. See “Item 4. Information on the Company — B. Business Overview — Gaming Promoters Regulations.”
In addition, the Macau government has imposed regulations and restrictions that affect the minimum age required for entrance into casinos in Macau, entry into casinos by
off-duty
gaming-related employees, location requirements for sites with gaming machine lounges, data privacy and other matters. Any such legislation, regulation or restriction which is being or may in the future be imposed by the Macau government may have a material adverse impact on our operations, business and financial performance. Furthermore, our inability to address any of these requirements or restrictions imposed by the Macau government could adversely affect our reputation and result in criminal or administrative penalties, in addition to any civil liability and other expenses. See “Item 4. Information on the Company — B. Business Overview — Gaming Regulations.”
Also, starting from January 1, 2019, smoking on the premises of casinos is only permitted in authorized segregated smoking lounges with no gaming activities, and such segregated smoking lounges are required to meet certain standards determined by the Macau government. Studio City Casino currently has a number of segregated smoking lounges. We cannot assure you that the Macau government will not enact more stringent smoking control legislations. Such limitations imposed on smoking have and may deter potential gaming patrons who are smokers from visiting casinos in Macau, which could adversely affect our business, results of operations and financial condition. See “Item 4. Information on the Company — B. Business Overview — Smoking Regulations.”
Furthermore, in March 2010, the Macau government announced that the number of gaming tables operating in Macau should not exceed 5,500 until the end of the first quarter of 2013. On September 19, 2011, the Secretary for Economy and Finance of the Macau government announced that for a period of ten years thereafter, the total number of gaming tables to be authorized in Macau will increase by an amount equal to an average 3% per annum for ten years. The Macau government subsequently clarified that the allocation of tables over this
ten-year
period does not need to be uniform and tables may be
pre-allocated
to new properties in Macau. Under the proposed law amending the gaming law, if adopted in its current form, the maximum number of gaming tables permitted to be operated by a concessionaire will be determined by the Chief Executive of Macau and gaming tables previously allocated may be revoked if certain minimum gross gaming revenue thresholds are not met for two consecutive years or the tables are not fully utilized without reason within a certain period. There is no assurance that the Studio City Casino will be allocated any new gaming tables or be able to retain any existing gaming tables authorized by the Macau government. The Macau government does not currently allow tables authorized for mass market gaming operations to be utilized for VIP gaming operations or the reallocation of gaming tables between properties operated by the same concessionaire or subconcessionaire. Some of these restrictions may not be legislated or enacted into statutes or ordinances and, as such, different policies, may be adopted, and existing policies amended, at any time by the relevant Macau government authorities.
 
40

Table of Contents
Current Macau laws and regulations concerning gaming and gaming concessions and matters such as prevention of money laundering are fairly recent or there is little precedent on the interpretation of these laws and regulations. While we expect that the Gaming Operator will operate Studio City Casino in compliance in all material respects with all applicable laws and regulations of Macau, these laws and regulations are complex and a court or an administrative or regulatory body may in the future render an interpretation of these laws and regulations or issue new or modified regulations that differ from our or the Gaming Operator’s interpretation, which could have a material adverse effect on the operation of Studio City Casino and on our financial condition, results of operations, cash flows and prospects.
Our activities in Macau are subject to administrative review and approval by various departments of the Macau government. For example, our business activities and Studio City Casino are subject to the administrative review and approval by the DICJ, Macau health department, Macau labor bureau, Macau public works bureau, Macau fire department, Macau finance department and Macau government tourism office. We cannot assure you that we or the Gaming Operator will be able to obtain or maintain all necessary approvals, which may materially affect our business, financial condition, results of operations, cash flows and prospects. Macau law permits redress to the courts with respect to administrative actions. However, such redress is largely untested in relation to gaming regulatory issues.
Studio City Casino is subject to operational risks commonly faced by other gaming facilities in Macau.
Studio City Casino faces operational risks commonly experienced in the gaming industry in Macau. Such risks include, but are not limited to, the following:
 
   
Inability to Collect Gaming Receivables from Credit Customers.
The Gaming Operator may grant gaming credit directly to certain customers at Studio City Casino, which will often be unsecured. The Gaming Operator may not be able to collect all of its gaming receivables from its credit customers at Studio City Casino, and we expect that the Gaming Operator will be able to enforce its gaming receivables only in a limited number of jurisdictions, including Macau and under certain circumstances, Hong Kong. The Gaming Operator’s inability to collect gaming receivables from credit customers may in turn affect our financial performance.
 
   
Limited Availability of Credit to Gaming Patrons.
The Gaming Operator conducts its table gaming activities at Studio City Casino partially on a credit basis. The Gaming Operator may extend credit to certain of its patrons. Any general economic downturn and turmoil in the financial markets may result in broad limitations on the availability of credit from credit sources as well as lengthening the recovery cycle of extended credit. In particular, due to credit conditions in the PRC and the tightening of cross-border fund transfers by the PRC government to control capital outflows in recent years, the number of visitors to Macau from the PRC, as well as the amounts they are willing to spend in casinos, may decrease, which could have a material adverse effect on our business, financial condition and results of operations.
 
   
Inability to Control Win Rates.
The gaming industry is characterized by an element of chance. In addition to the element of chance, theoretical expected win rates will also be affected by the spread of table limits and factors that are beyond the operator’s control, such as a player’s skill and experience, the mix of games played, the financial resources of players, the volume and mix of bets played, the amount of time players spend on gambling and the number of players. As a result of the variability in these factors, the actual win rates at Studio City Casino may differ from the theoretical win rates anticipated and could result in less winnings than anticipated.
 
   
Risk of Fraud or Cheating of Gaming Patrons and Staff.
Gaming customers may attempt or commit fraud or cheat in order to increase their winnings, including in collusion with the casino’s staff. Internal acts of cheating could also be conducted by staff through collusion with dealers, surveillance staff, floor managers or other gaming area staff. Failure to discover such acts or schemes in a timely manner could result in losses in Studio City Casino operations and negative publicity for Studio City. In
 
41

Table of Contents
 
addition, gaming promoters, if any, or other persons could, without the knowledge of the Gaming Operator, enter into betting arrangements directly with patrons on the outcomes of games of chance, thus depriving Studio City Casino of revenues.
 
   
Risk of Counterfeiting.
All gaming activities at Studio City Casino’s table games are conducted exclusively with gaming chips which are subject to the risk of alteration and counterfeiting. The Gaming Operator has incorporated a variety of security and anti-counterfeit features to detect altered or counterfeit gaming chips. Despite such security features, unauthorized parties may try to copy gaming chips and introduce, use and cash in altered or counterfeit gaming chips in Studio City’s gaming areas. Any negative publicity arising from such incidents could result in losses in Studio City Casino operations and negative publicity for Studio City.
 
   
Risk of Malfunction of Gaming Machines
. There is no assurance that the slot machines at Studio City will be functioning properly at all times. If any one or more gaming machines malfunction due to technical or other reasons, the win rates associated with the gaming machines may be affected in a way that adversely impact the revenue of Studio City Casino. In addition, Studio City Casino’s reputation may be materially and adversely affected as a result of any incidents of malfunction.
Any of these risks has the potential to materially and adversely affect Studio City Casino and our business, financial condition, results of operations, cash flows and prospects.
The Macau government could grant additional rights to conduct gaming in the future, which could significantly increase competition in Macau and cause Studio City Casino to lose or be unable to gain or maintain market share.
Pursuant to the terms of the Macau Gaming Law, the Macau government is precluded from granting more than three gaming concessions. Each concessionaire was permitted to enter into a subconcession agreement with one subconcessionaire. The total number of concessions and subconcessions granted in Macau is six. The initially proposed law amending the gaming law under review by the Macau Legislative Assembly contemplates the award of up to six concessions in total and the prohibition of subconsessions. Even if the Gaming Operation is able to secure any new concession, in the event any new bidder apart from the existing concessionaires and subconcessionaries is able to secure one or more of the new concessions, these new concessionaires may have more competitive advantages than the Gaming Operator and could cause Studio City Casino to lose or be unable to maintain or gain market share. In addition, the policies and laws of the Macau government could result in the grant of additional concessions or subconcessions, which could significantly increase competition in Macau and also cause Studio City Casino to lose or be unable to maintain or gain market share and as a result, adversely affect our business.
We cannot assure you that anti-money laundering policies that have been implemented at Studio City Casino and its compliance with applicable anti-money laundering laws will be effective to prevent Studio City Casino from being exploited for money laundering purposes.
Macau’s free port, offshore financial services and free movement of capital create an environment whereby Macau’s casinos could be exploited for money laundering purposes. Melco Resorts’ and the Gaming Operator’s anti-money laundering policies, which we believe to be in compliance with all applicable anti-money laundering laws and regulations in Macau, are applied to the operation of Studio City Casino. However, we cannot assure you that the Gaming Operator, our contractors, agents or the staff performing services at Studio City Casino will continually adhere to such policies or any such policies will be effective in preventing Studio City Casino operations from being exploited for money laundering purposes, including from jurisdictions outside of Macau. We cannot assure you that we will not be subject to any accusation or investigation related to any possible money laundering activities despite the anti-money laundering measures we have adopted and undertaken or that we will adopt and undertake in the future.
 
42

Table of Contents
The Gaming Operator also deals with significant amounts of cash in Studio City Casino’s operations and is subject to various reporting and anti-money laundering regulations as well as audits and inspections by regulators. Any incidents of money laundering, accusations of money laundering or regulatory investigations into possible money laundering activities involving Studio City Casino, its staff, gaming promoters, if any, or customers or others with whom it is associated could have a material adverse impact on our reputation, business, cash flow, financial condition, prospects and results of operations. Any serious incident of, or repeated violation of, laws related to money laundering or any regulatory investigation into money laundering activities may cause a revocation or suspension of the subconcession held by the Gaming Operator. For more information regarding anti-money laundering regulations in Macau, see “Item 4. Information on the Company — B. Business Overview — Anti-Money Laundering and Terrorism Financing Regulations.”
Risks Relating to Our Relationship with Melco Resorts
We are heavily dependent on our shareholder, Melco Resorts, and expect to continue to be dependent on Melco Resorts.
Melco Resorts is a developer, owner and operator of integrated resort facilities in Asia and Europe, and our business has benefited significantly from Melco Resorts’ strong market position in Macau and its expertise in both gaming and
non-gaming
businesses. We cannot assure you we will continue to receive the same level of support from Melco Resorts in the future.
Melco Resorts has provided us with substantially all of our financial, administrative, sales and marketing, human resources and legal services and has also provided us with the services of a number of its staff pursuant to the Management and Shared Services Arrangements. Other than our property general manager, all of the Studio City dedicated staff are employed by the Master Service Providers under such arrangements. See “Item 7. Major Shareholders and Related Party Transactions — B. Related Party Transactions — Management and Shared Services Arrangements.” We expect Melco Resorts to continue to provide us with such support services in the future. However, there is no assurance that employees of Master Service Providers, who also support our financial, management, administration and other corporate functions, will be able to carry out their responsibilities in the best interests of Studio City or provide sufficient support for us to operate as an independent public company in compliance with the relevant financial reporting, internal control and other legal and regulatory requirements. In addition, to the extent Melco Resorts does not continue to provide us with such support, we may need to create our own support systems and may encounter operational, administrative and strategic difficulties. Having to create our own support systems due to lack of support from Melco Resorts may cause us to react more slowly than our competitors to industry changes and may divert our management’s attention from running our business, increase our operating costs or otherwise harm our operations.
In addition, since we have only been a public company since October 2018, our management team will need to develop the expertise necessary to comply with the numerous regulatory and other requirements applicable to public companies, including requirements relating to corporate governance, listing standards and securities and investor relations issues. Prior to our initial public offering, we were indirectly subject to requirements to maintain an effective internal control over financial reporting under Section 404 of the Sarbanes–Oxley Act of 2002 as a subsidiary of Melco Resorts. However, as a public company itself, our management will have to evaluate our internal control system independently with new thresholds of materiality and to implement necessary changes to our internal control system. We cannot guarantee that we will be able to do so in a timely and effective manner.
Our business has benefited significantly from our relationship with Melco Resorts. Any negative development in Melco Resorts’ market position or brand recognition may materially and adversely affect our marketing efforts and the strength of our brand.
We are a subsidiary of Melco Resorts and have benefited significantly from our relationship with Melco Resorts in marketing our brand. For example, we have benefited by providing services to Melco Resorts’
 
43

Table of Contents
long-term customers. We also benefit from Melco Resorts’ strong brand recognition in Macau, which has provided us credibility and a broad marketing reach. If Melco Resorts loses its market position, the effectiveness of our marketing efforts through our association with Melco Resorts may be materially and adversely affected. In addition, any negative publicity associated with Melco Resorts will likely have an adverse impact on the effectiveness of our marketing as well as our reputation and our brand.
We may have conflicts of interest with Melco Resorts and, because of Melco Resorts’ controlling ownership interest in our company, we may not be able to resolve such conflicts on favorable terms for us.
Conflicts of interest may arise between Melco Resorts and us in a number of areas relating to our past and ongoing relationships. Potential conflicts of interest include:
 
   
Other Integrated Resorts in Macau.
Melco Resorts owns other integrated resorts in Macau and the Gaming Operator, as a subsidiary of Melco Resorts, operates casinos and gaming areas at such resorts owned by Melco Resorts. The ownership and operation of City of Dreams and Altira Macau by Melco Resorts and the Gaming Operator may divert their attention and resources. For example, VIP rolling chip operations at Studio City Casino are operated by the Gaming Operator under the Services and Right to Use Arrangements and the VIP tables used in such operations were initially allocated by the Macau government for operation by the Gaming Operator at gaming areas of the Gaming Operator’s other properties in Macau. The Gaming Operator will continue VIP rolling chip operations at the Studio City Casino until December 31, 2022, subject to early termination with 30 days’ prior notice by either Studio City Entertainment or the Gaming Operator. Any discontinuation of operation of VIP tables at Studio City Casino and potential allocation of such VIP tables to other Melco Resorts properties, as well as any strategic decisions made by Melco Resorts to focus on their other projects in Macau rather than us, could materially and adversely affect our financial condition and results of operations.
 
   
Allocation of Business Opportunities
. Melco Resorts, as well as the Gaming Operator, may take action to construct and operate new gaming projects or invest in such projects located in the Asian region (including new gaming projects in Macau) or elsewhere, which, along with their current operations, including City of Dreams and Altira Macau, may divert their attention and resources. For example, in 2015, Melco Resorts opened City of Dreams Manila, a casino, hotel, retail and entertainment resort in Manila, the Philippines. In 2019, Melco Resorts acquired from Melco International a 75% equity interest in the City of Dreams Mediterranean project, which is currently under development, as well as the temporary and satellite casinos opened prior to the official launch of the City of Dreams Mediterranean project. We could face competition from these other gaming projects. Due to the Management and Shared Services Arrangements we have with Melco Resorts, should Melco Resorts decide to focus more attention on gaming projects located in other areas, including in jurisdictions that may be expanding or commencing their gaming industries, or should economic conditions or other factors result in a significant decrease in gaming revenues and number of patrons in Macau, Melco Resorts may make strategic decisions to focus on their other projects rather than us, which could adversely affect our development and operation of Studio City and future growth.
 
   
Related Party Transactions.
We have entered into a number of related party transactions, including the Management and Shared Services Arrangements, that we believe allow us to leverage off the experience and scale of Melco Resorts. While these arrangements were entered into at
pre-agreed
rates that we believe are commercially reasonable, the determination of such commercial terms were subject to judgment and estimates and we may have obtained different terms for similar types of services had we entered into such arrangements with independent third parties or had we not been a subsidiary of Melco Resorts.
 
   
Our Board Members and Executive Officers May Have Conflicts of Interest
. Certain of our directors are also the directors and/or executive officers of Melco Resorts, our property general manager serves on Melco Resorts’ executive committee and our chief financial officer is an executive officer of Melco
 
44

Table of Contents
 
Resorts. In addition, our senior management team (including staff of Melco Resorts designated to Studio City under the Management and Shared Services Arrangements) also has reporting obligations to Melco Resorts. Certain of our directors have also been appointed by New Cotai. These relationships could create, or appear to create, conflicts of interest when these persons are faced with decisions with potentially different implications for Melco Resorts or New Cotai, as the case may be, and us. See “— Risks Relating to Our Business — We rely on services provided by subsidiaries of Melco Resorts, including hiring and training of personnel for Studio City” and “— Certain of our directors and executive officers hold a substantial amount of share options, restricted shares and ordinary shares of Melco Resorts, which could create an appearance of potential conflicts of interests.” While we have appointed independent directors to our board of directors, and our audit and risk committee consists solely of independent directors, due to the nature of their role as independent directors, such directors may not have access to the same information, resources and support as directors who are also directors and/or executive officers of Melco Resorts, which may hinder their ability to eliminate all conflicts of interest presented by our relationships with Melco Resorts.
 
   
Developing Business Relationships with Melco Resorts’ Competitors
. So long as Melco Resorts remains our controlling shareholder, we may be limited in our ability to do business with its competitors, such as other gaming operators in Macau. This may limit our ability to market our services for the best interests of our company and our other shareholders.
We expect to operate, for as long as Melco Resorts is our controlling shareholder, as a subsidiary of Melco Resorts. Melco Resorts may from time to time make strategic decisions that it believes are in the best interests of its business as a whole, including our company. These decisions may be different from the decisions that we would have made on our own. Melco Resorts’ decisions with respect to us or our business may be resolved in ways that favor Melco Resorts and therefore Melco Resorts’ own shareholders, which may not coincide with the interests of our other shareholders. We may not be able to resolve any potential conflicts, and even if we do so, the resolution may be less favorable to us than if we were dealing with a
non-controlling
shareholder. Even if both parties seek to transact business on terms intended to approximate those that could have been achieved among unaffiliated parties, this may not succeed in practice.
Certain of our directors and executive officers hold a substantial amount of share options, restricted shares and ordinary shares of Melco Resorts, which could create an appearance of potential conflicts of interests.
Certain of our directors and executive officers hold a substantial amount of share options, restricted shares and ordinary shares of Melco Resorts, and the value of such share options and restricted shares are related to the value of the ordinary shares of Melco Resorts. In addition, our directors and executive officers are eligible to participate in the share incentive plan of Melco Resorts. See “Item 6. Directors, Senior Management and Employees — B. Compensation of Directors and Executive Officers — Share Incentive Plan.” The direct and indirect interests of our directors and executive officers in the ordinary shares of Melco Resorts and the presence of certain directors and executive officers of Melco Resorts on our board of directors or senior executive team could create, or appear to create, conflicts of interest with respect to matters involving both Melco Resorts and us that could have different implications for Melco Resorts and us. For example, potential conflicts of interest could arise in connection with the resolution of any dispute between Melco Resorts and us, or the affiliates of Melco Resorts and us, regarding the terms of the arrangements we have with Melco Resorts or its affiliates. These arrangements include the Services and Right to Use Arrangements, the Management and Shared Services Arrangements and any commercial agreements between Melco Resorts and us, or the affiliates of Melco Resorts and us. Potential conflicts of interest may also arise out of any commercial arrangements that Melco Resorts and us may enter into in the future. Similar potential conflicts may also arise related to the pursuit of certain opportunities, including growth opportunities in Macau or elsewhere.
 
45

Table of Contents
Changes in Melco Resorts’ share ownership, including a change of control of its subsidiaries’ shares, could result in our inability to draw loans or cause events of default under our indebtedness, or could require us to prepay or make offers to repurchase certain indebtedness.
Credit facility agreements relating to certain of our indebtedness contain change of control provisions, including in respect of Melco Resorts’ obligations relating to the control and/or ownership of certain of its and our subsidiaries including their and our assets. Under the terms of such credit facility agreements, the occurrence of certain change of control events, including a decline below certain thresholds in the aggregate direct or indirect shareholdings in certain of Melco Resorts’ subsidiaries, including Studio City Holdings Five Limited, Studio City Finance and Studio City Investments, may result in an event of default and/or a cancellation of committed amounts as well as a requirement to prepay the credit facilities in relation to such indebtedness in full.
The terms of the agreement of certain indebtedness also contain change of control provisions whereby the occurrence of a relevant change of control event will require us to offer to repurchase the securities at a price equal to 101% of their principal amount, plus accrued and unpaid interest and, if any, additional amounts and other amounts specified under such indebtedness to the date of repurchase.
Any occurrence of these events could be outside our control and could result in events of default and cross-defaults which may cause the termination and acceleration of our credit facilities and other indebtedness and potential enforcement of remedies by our lenders or note holders (as the case may be), which would have a material adverse effect on our financial condition and results of operations.
Risks Relating to Conducting Business and Operating in Macau
Our business, financial condition and results of operations may be materially and adversely affected by any economic slowdown in Macau, the PRC and nearby Asia regions as well as globally.
All of our operations are in Macau. Accordingly, our results of operations and financial condition may be materially adversely affected by significant political, social and economic developments in Macau and the PRC. A slowdown in economic growth in the PRC could adversely impact the number of visitors from the PRC to Studio City as well as the amount they are willing to spend in our hotel, restaurants and other facilities as well as at Studio City Casino, which could have a material adverse effect on our results of the operations and financial condition. Various factors have recently negatively impacted economic growth in the PRC, including the government’s efforts to cool the PRC’s housing market and disruptions caused by
COVID-19,
leading to reduced consumer discretionary budget and ultimately affecting their spend on travel and leisure. Moreover, the PRC’s common prosperity drive which started in 2021 aims to narrow the nation’s wealth gap by reducing wealth inequality; any changes in the income tax rate or government policy which discourages conspicuous consumption may affect the spending patterns of our patrons. All of these measures as well as a number of measures taken by the PRC government in recent years to control the rate of economic growth, including those designed to tighten credit and liquidity, may have contributed to a slowdown of the PRC’s economy. According to the National Bureau of Statistics of China, the PRC’s GDP growth rate was 8.1% in 2021. Although this figure was higher than the 2.2% in 2020, the GDP growth has been slowing down on each sequential quarter with the fourth quarter of 2021 reporting a 4.0% year-over-year growth only. Any slowdown in the PRC’s future growth may have an adverse impact on financial markets, currency exchange rates and other economies, as well as the spending of visitors in Macau and Studio City. There is no guarantee that economic downturns, whether actual or perceived, any further decrease in economic growth rates or an otherwise uncertain economic outlook in the PRC will not occur or persist in the future, that they will not be protracted or that governments will respond adequately to control and reverse such conditions, any of which could materially and adversely affect our business, financial condition and results of operations
In addition, the global macroeconomic environment is facing significant challenges, including the effects from the global
COVID-19
outbreak and dampened business sentiment and outlook. These events have also caused significant declines as well as volatility in global equity and debt capital markets, further elevating
 
46

Table of Contents
the risk of an extended global economic downturn or even a global recession that could in turn trigger a contraction of liquidity in the global credit markets. Even prior to these events, the global economy was facing the end of quantitative easing by the U.S. Federal Reserve, the economic slowdown in the Eurozone in 2014, uncertainties relating to the United Kingdom’s withdrawal from the European Union, the continuation of international trade conflicts, including the trade disputes between the United States and the PRC and the potential further escalation of trade tariffs and related retaliatory measures between these two countries and globally. The United States and the PRC have, in recent years, been involved in disputes over trade policies and practices and each has implemented or proposed to implement tariffs on certain imported products. There is considerable uncertainty over the impact and duration of the
COVID-19
outbreak on the global macroeconomic environment. In addition, tensions between the United States and the PRC have continued to escalate in 2021 in connection with ongoing trade disputes as well as other political factors, including the
COVID-19
outbreak and the status of Hong Kong. Finally, rising inflation rates globally and in Macau may not only weaken discretionary spending of our customers but also increase our operating costs due to possible hikes in salary payments for our staff or key expenditures in our business. Potential interest rate hikes from one or more central banks across the world to address inflation or other macroeconomic factors would increase the cost of credit throughout the economies, impacting cashflows for both businesses and consumers as they spend more on interest payments, which in turn reduces the amount available for capital investments and for discretionary consumption.
Continued rising political tensions could reduce levels of trade, investment, technological exchanges and other economic activities between the two major economies, which would have a material adverse effect on global economic conditions and the stability of global financial markets. The introduction of the National Security Law for Hong Kong and the U.S. State Department’s statements in reaction to it has resulted in a further deterioration in the
Sino-U.S.
bilateral relationship, which could negatively affect the PRC economy and its demand for gaming and leisure activities.
In addition, other factors affecting discretionary consumer spending, including amounts of disposable consumer income, fears of recession, lack of consumer confidence in the economy, change in consumer preferences, high energy, fuel and other commodity costs and increased cost of travel may negatively impact our business. An extended period of reduced discretionary spending and/or disruptions or declines in airline travel could materially adversely affect our business, results of operations and financial condition.
Considerable uncertainty over the long-term effects of the expansionary monetary and fiscal policies adopted by the central banks and financial authorities of some of the world’s leading economies, including the United States and the PRC, remains. There have been concerns over conflicts, unrest and terrorist threats in the Ukraine, Middle East, Europe and Africa, including the recent military conflict between Russia and Ukraine has led to sanctions and export controls being imposed by the United States, the European Union, the United Kingdom and other countries targeting Russia, its financial system and major financial institutions and certain Russian entities and persons. The conflict has also caused volatility in global financial markets as well as rising prices in oil, gas and other commodities. In addition, concerns over conflicts involving the United States and Iran and potential conflicts involving the Korean peninsula persist. Any severe or prolonged slowdown in the global economy or increase in international trade or political conflicts may materially and adversely affect our business, results of operations and financial condition. In addition, continued turbulence in the international markets may adversely affect our ability to access capital markets to meet liquidity needs.
Studio City Casino’s operations could be adversely affected by foreign exchange restrictions on the Renminbi.
Gaming operators in Macau are currently prohibited from accepting wagers in Renminbi, the currency of the PRC. There are currently restrictions on the export of the Renminbi outside of the PRC, including to Macau. For example, a PRC citizen traveling abroad is only allowed to take a total of RMB20,000 (US$3,137) plus the equivalent of up to US$5,000 out of the PRC. Moreover, an annual limit of RMB100,000 (US$15,684) on the aggregate amount that can be withdrawn overseas from PRC bank accounts was set by the PRC government, with effect on January 1, 2018. In addition, the PRC government’s ongoing anti-corruption
 
47

Table of Contents
campaign has led to tighter monetary transfer regulations, including real-time monitoring of certain financial channels, reducing the amount that
PRC-issued
ATM cardholders can withdraw in each withdrawal, imposing a limit on the annual aggregate amount that may be withdrawn and the launch of facial recognition and identity card checks with respect to certain ATM users, which could disrupt the amount of money visitors can bring from mainland China to Macau. Furthermore, the Macau government has launched identity card checks with respect to certain ATM users and recently recommended banks perform adequate due diligence and monitoring of merchants with respect to usage of
point-of-sales
machines, such as cash registers where a customer is charged for goods or services purchased. These measures may limit liquidity availability and curb capital outflows. In addition, on June 12, 2017, a law with respect to the control of cross-border transportation of cash and other negotiable instruments to the bearer was enacted and came into effect on November 1, 2017. In accordance with such law, all individuals entering Macau with an amount in cash or negotiable instrument to the bearer equal to or higher than the amount of MOP120,000 (US$14,939) as determined by the Chief Executive of Macau are required to declare such amount to the customs authorities. For further details, please refer to “Item 4. Information on the Company — B. Business Overview — Control of Cross-border Transportation of Cash Regulations.” The adoption of digital currency by the Chinese government may also cause more restrictions on the export of the Renminbi out of the PRC, which may impede the flow of customers from the PRC to Macau, inhibit the growth of gaming in Macau and negatively impact the operation of Studio City Casino.
Policies, campaigns and measures adopted by the PRC and/or Macau governments from time to time could materially and adversely affect our operations.
Our operating results may be adversely affected by:
 
   
tightening of travel restrictions to Macau or from the PRC, including due to the outbreak of infectious diseases, such as the
COVID-19
outbreak;
 
   
austerity measures which may be imposed by the PRC government;
 
   
changes in government policies, laws and regulations, or in the interpretation or enforcement of these policies, laws and regulations;
 
   
changes in cross-border fund transfer and/or foreign exchange regulations or policies effected by the PRC and/or Macau governments;
 
   
measures taken by the PRC government to deter marketing of gaming activities to mainland Chinese residents by offshore casinos;
 
   
measures that may be introduced to control inflation, such as interest rate increases or bank account withdrawal controls; and
 
   
changes in the rate or method of taxation by the Macau government.
A significant number of the customers of Studio City Casino come from, and are expected to continue to come from, the PRC. Any travel restrictions imposed by the PRC, such as the travel restrictions imposed due to the
COVID-19
outbreak, could negatively affect the number of patrons visiting Studio City from the PRC. Since
mid-2003,
under the Individual Visit Scheme, or IVS, PRC citizens from certain cities have been able to travel to Macau individually instead of as part of a tour group. In
mid-2008
through 2010, the PRC government adjusted its visa policy and limited the number of visits PRC citizens may make to Macau in a given time period. The PRC also banned “zero fare tours,” popular among visitors to Macau from the PRC, whereby travelers avail the services of tour guides at minimal or no cost if they agree to shop in designated areas in exchange. Further, in 2014, the PRC government and the Macau government tightened visa transit policies for mainland China residents. Starting on July 1, 2014, the Macau government has tightened transit visa rule implementation, limiting such travelers to a
five-day
stay, with documented proof that they were going to a third destination. From July 2015, Macau eased the restrictions and again allowed mainland Chinese passport holders who transit via the city to stay for up to seven days. While the PRC government has restricted and then loosened IVS travel
 
48

Table of Contents
frequently, it has recently indicated its intention to maintain tourism development by opening the IVS to more PRC cities to visit Macau. In March 2016, for instance, the Ministry of Public Security of China announced a new practice to make it easier for some mainland Chinese citizens to apply for the IVS visa. It is unclear whether these and other measures will continue to be in effect or become more restrictive in the future. For instance, as a result of the
COVID-19
outbreak, the PRC government suspended the issuance of group and individual travel visas from the PRC to Macau. The IVS program was fully resumed by the PRC government on September 23, 2020. A decrease in the number of visitors from the PRC could adversely affect Studio City’s results of operations.
In addition, certain policies and campaigns implemented by the PRC government may lead to a decline in the number of patrons visiting Studio City and the amount of spending by such patrons. The strength and profitability of our business depends on consumer demand for integrated resorts in general and for the type of luxury amenities that a gaming operator offers. Initiatives and campaigns undertaken by the PRC government in recent years have resulted in an overall dampening effect on the behavior of PRC consumers and a decrease in their spending, particularly in luxury good sales and other discretionary spending. For example, the PRC government’s ongoing anti-corruption campaign has had an overall dampening effect on the behavior of PRC consumers and their spending patterns both domestically and abroad. In addition, the number of patrons visiting Studio City may be affected by the PRC government’s focus on deterring marketing of gaming to mainland Chinese citizens by casinos and its initiatives to tighten monetary transfer regulations, increase monitoring of various transactions, including bank or credit card transactions, reduce the amount that
PRC-issued
ATM cardholders can withdraw in each withdrawal and impose a limit on the annual aggregate amount that may be withdrawn. For example, certain staff of a foreign casino were convicted in the PRC in connection with gaming-related promotional activities in the PRC which created regulatory uncertainty on marketing activities in the PRC. More recently, amendments to the PRC’s criminal laws, which provide that anyone that organizes trips for PRC citizens for the purpose of gambling outside of mainland China, including Macau, may be deemed to have conducted a criminal act, came into effect on March 1, 2021. Furthermore, in November 2021, the Court of Final Appeal in Macau issued a final unappealable decision that a gaming operator is jointly liable with a gaming promoter for the refund of funds deposited with such gaming promoter and the Macau authorities arrested executives from a gaming promoter for alleged illegal overseas gaming related activities. In January 2022, the Macau authorities also arrested an executive from another gaming promoter and certain related individuals. The PRC government has also developed its digital currency and has performed certain test trials in its application within mainland China. If a digital currency is adopted by the Macau government for gaming operations in Macau, there could be a material and adverse impact on Studio City Casino’s VIP rolling chip operations if limitations on transactions per player are also introduced in conjunction with the adoption of the digital currency. A wide interpretation, application or enforcement of these laws and regulations by the PRC governmental authorities could have a material and adverse effect on our business and prospects, financial condition and results of operations.
Our operations in Macau are also exposed to the risk of changes in laws and policies that govern operations of Macau-based companies. Tax laws and regulations may also be subject to amendment or different interpretation and implementation, thereby adversely affecting our profitability after tax. Further, certain terms of the Gaming Operator’s subconcession, the proposed extension of such subconcession from June 26, 2022 to December 31, 2022, or the grant of a new concession may be subject to negotiations with the Macau government, including with respect to the amount of any premium the Gaming Operator will be obligated to pay the Macau government in order to continue operations including at Studio City Casino. For example, the proposed law to amend the Macau gaming law contemplates the payment of a special premium if gross gaming revenue falls below the gross gaming revenue threshold set by the Macau government. As Studio City Entertainment is expected to fund part of the premium for the operation of Studio City Casino, increased premium could have a material adverse effect on the results of our operations and financial condition. Significantly increased regulatory scrutiny of gaming promoters in Macau has resulted, and may continue to result, in the cessation of business of many gaming promoters. In December 2021, the Gaming Operator terminated the arrangements with gaming promoters in Macau, including at Studio City Casino.
 
49

Table of Contents
Uncertainties in the legal systems in the PRC may expose us to risks.
We are based in and have all of our operations in Hong Kong and Macau. In addition, as a significant number of our customers come from, and are expected to continue to come from, the PRC, our results of operations and financial condition may be materially and adversely affected by significant regulatory developments not only in Macau but also in the PRC. Gaming related activities in the PRC, including marketing activities, are strictly regulated by the PRC government and subject to various PRC laws and regulations. The PRC legal system continues to rapidly evolve and the interpretations of many laws, regulations and rules are not always uniform. In addition, the PRC legal system is based in part on government policies and internal rules, some of which are not published on a timely basis or at all. As a result, we may not be aware of all policies and rules imposed by the PRC authorities which may affect or relate to our business and operations. There is also no assurance that our interpretation of the laws and regulations that affect our activities in the PRC is or will be consistent with the interpretation and application by the PRC governmental authorities. These uncertainties may impede our ability to assess our legal rights or risks relating to our business and activities. Any changes in the laws and regulations, or in the interpretation or enforcement of these laws and regulations, which affect gaming related activities in the PRC could have a material and adverse effect on our business and prospects, financial condition and results of operations. The PRC may also intervene or influence our operations at any time, or may exert more control over offerings conducted overseas and/or foreign investment in PRC-based issuers, which could result in a material change in our operations and/or the value of our ordinary shares. Additionally, given recent statements by the Chinese government indicating an intent to exert more oversight and control over offerings that are conducted overseas and/or foreign investment in China-based issuers, any such action could significantly limit or completely hinder our ability to offer or continue to offer securities to investors and cause the value of our securities to significantly decline or be worthless. See also “— Risks Relating to Our Business — Failure to protect the integrity and security of company staff, supplier and customer information and comply with cybersecurity, data privacy, data protection or any other laws and regulations related to data may materially and adversely affect our business, financial condition and results of operations, and/or result in damage to reputation and/or subject us to fines, penalties, lawsuits, restrictions on our use or transfer of data and other risks.”
In addition, PRC administrative and court authorities have significant discretion in interpreting and implementing statutory terms. Such discretion of the PRC administrative and court authorities increases the uncertainties in the PRC legal system and makes it difficult to evaluate the likely outcome of any administrative and court proceedings in the PRC. Any litigation or proceedings in the PRC may be protracted and result in substantial costs and diversion of our resources and management attention. Any such litigation or proceedings could have a material adverse effect on our business, reputation, financial condition and results of operations.
Terrorism, violent criminal acts, the uncertainty of war, widespread health epidemics or pandemics, political developments and other factors affecting discretionary consumer spending and leisure travel may reduce visitation to Macau and harm our operating results.
The strength and profitability of our business will depend on consumer demand for integrated resorts and leisure travel in general. Terrorist and violent criminal activities in Europe, the United States, Southeast Asia and elsewhere, military conflicts in the Middle East, social events and natural disasters such as typhoons, tsunamis and earthquakes, and outbreaks of widespread health epidemics or pandemics, including the
COVID-19
outbreak, among other things, have negatively affected travel and leisure expenditures. Terrorism, other criminal acts of violence or social events and widespread health epidemics or pandemics could have a negative impact on international travel and leisure expenditures, including lodging, gaming and tourism. We cannot predict the extent to which such acts may affect us, directly or indirectly, in the future. See also “— Risks Relating to Our Business — The
COVID-19
outbreak has had, and will likely continue to have, an adverse effect on our operations, which has negatively affected and may continue to materially impact our business, prospects, financial condition and results of operations” and “— An outbreak of widespread health epidemics or pandemics, contagious disease or other outbreaks may have an adverse effect on the economies of affected countries or regions and may have a material adverse effect on our business, financial condition and results of operations.”
 
50

Table of Contents
In addition, other factors affecting discretionary consumer spending, including amounts of disposable consumer income, fears of recession, lack of consumer confidence in the economy, change in consumer preferences, high energy, fuel and other commodity costs and increased cost of travel may negatively impact our business. An extended period of reduced discretionary spending and/or disruptions or declines in airline travel could materially adversely affect our business, results of operations and financial condition.
An outbreak of widespread health epidemics or pandemics, contagious disease or other outbreaks may have an adverse effect on the economies of affected countries or regions and may have a material adverse effect on our business, financial condition and results of operations.
Our operations could be, and in certain cases, such as the
COVID-19
outbreak, have been adversely affected by the outbreak of widespread health epidemics or pandemics, such as swine flu, avian influenza, severe acute respiratory syndrome (SARS), Middle East respiratory syndrome (MERS), Zika and Ebola. The occurrence of such health epidemics or pandemics, prolonged outbreak of an epidemic illness or other adverse public health developments in the PRC or elsewhere in the world could materially disrupt our business and operations. Such events could significantly impact our industry and cause severe travel restrictions between the PRC and Macau as well as temporary or prolonged closures of the facilities we use for our operations and disruptions to public transportation, which could severely disrupt our operations and have a material adverse effect on our business, financial condition and results of operations. Such events may also indirectly and materially adversely impact our operations by negatively impacting the outlook, growth or business sentiment in the global, regional or local economy. See also “— Risks Relating to Our Business — The
COVID-19
outbreak has had, and will likely continue to have, an adverse effect on our operations, which has negatively affected and may continue to materially impact our business, prospects, financial condition and results of operations.”
Several countries, including Japan, South Korea and Vietnam, have registered cases of avian flu since the end of 2020. Fully effective avian flu vaccines have not been developed and there is evidence that the H5N1 virus is constantly evolving so we cannot assure you that an effective vaccine can be discovered or commercially manufactured in time to protect against the potential avian flu pandemic. In the first half of 2003, certain countries in Asia experienced an outbreak of SARS, a highly contagious form of atypical pneumonia, which seriously interrupted economic activities and caused the demand for goods and services to plummet in the affected regions.
In addition to the ongoing outbreak of
COVID-19,
there can be no assurance that an outbreak of swine flu, avian influenza, SARS, MERS, Zika, Ebola or other contagious disease or any measures taken by the governments of affected countries against such potential outbreaks will not seriously interrupt our gaming operations. The perception that an outbreak of any health epidemic or contagious disease may occur may also have an adverse effect on the economic conditions of countries in Asia. In addition, our operations could be disrupted if any of our facilities or employees or others involved in our operations were suspected of having
COVID-19,
swine flu, avian influenza, SARS, MERS, Zika or Ebola as this could require us to quarantine some or all of such employees or persons or disinfect the facilities used for our operations. Furthermore, any future outbreak may restrict economic activities in affected regions, which could result in reduced business volume and the temporary closure of our facilities or otherwise disrupt our business operations and adversely affect our results of operations. Our revenues and profitability could be materially reduced to the extent that a health epidemic or other outbreak harms the global or PRC economy in general.
Macau is susceptible to typhoons and heavy rainstorms that may damage our property and disrupt our operations.
Macau’s subtropical climate and location on the South China Sea renders it susceptible to typhoons, heavy rainstorms and other natural disasters. In the event of a major typhoon, such as Typhoon Hato in August 2017, Typhoon Mangkhut in September 2018 or other natural disaster in Macau, Studio City may be severely damaged, our operations may be materially and adversely affected and Studio City Casino may even be required
 
51

Table of Contents
to temporarily cease operations by regulatory authorities. Any flooding, unscheduled cessation of operations, interruption in the technology or transportation services or interruption in the supply of public utilities is likely to result in an immediate, and possibly substantial, loss of revenues due to a shutdown of Studio City, including operations at Studio City Casino. Although we benefit from certain insurance coverage with respect to these events, our coverage may not be sufficient to fully indemnify us against all direct and indirect costs, including loss of business, which could result from substantial damage to, or partial or complete destruction of, Studio City or other damages to the infrastructure or economy of Macau.
Risks Relating to Our Shares and ADSs
We are a Cayman Islands holding company. Our sole material asset is our equity interest in MSC Cotai and we will be accordingly dependent upon distributions from MSC Cotai to pay dividends and cover our corporate and other expenses.
We are a Cayman Islands holding company and have no material assets other than our equity interest in MSC Cotai. We have also undertaken that we will not own equity interests in any other entity other than MSC Cotai and that we will contribute to MSC Cotai all net proceeds received by us from sales of equity securities and sales of assets. Please see “Item 7. Major Shareholders and Related Party Transactions — B. Related Party Transactions —
Pre-IPO
Organizational Transactions.” Because we will have no independent means of generating revenue, our ability to pay dividends, if any, and cover our corporate and other expenses is dependent on the ability of MSC Cotai to generate revenue to pay such dividends and expenses. This ability, in turn, may depend on the ability of MSC Cotai’s subsidiaries to make distributions to it. The ability of MSC Cotai and its subsidiaries to make such distributions will be subject to, among other things, (i) the applicable laws and regulations of the relevant jurisdictions that may limit the amount of funds available for distribution, (ii) restrictions in the Participation Agreement or relevant debt instruments issued by MSC Cotai or its subsidiaries in which it directly or indirectly holds an equity interest and (iii) the availability of funds to distribute. For example, if the
COVID-19
outbreak continues to disrupt our operations or escalates, it may have a material adverse effect on the availability of funds for MSC Cotai and its subsidiaries to distribute. To the extent that we need funds and MSC Cotai or its subsidiaries are restricted from making such distributions or payments under applicable law or regulation or under the terms of any financing arrangements, or are otherwise unable to provide such funds, our liquidity and financial condition could be materially and adversely affected. In addition, we are not a Chinese operating company and investors may never directly hold equity interests in our operating subsidiaries. This organizational structure involves unique risks to investors, including the possibility of Chinese or Macau regulatory authorities disallowing our organizational structure, which would likely result in a material change in our operations and/or value of our ADSs making them significantly decline or worthless.
Our listing was authorized by the Macau government subject to certain conditions imposed on the Gaming Operator, us and our direct and indirect shareholders. Failure by the Gaming Operator, us or our direct and indirect shareholders to comply with such conditions may result in our obligation to delist the ADSs from the New York Stock Exchange or, if we fail to do so, result in the approval of the Services and Right to Use Arrangements being revoked.
Our listing was authorized by the Macau government subject to the continued satisfaction of certain conditions including the following:
 
   
the company continues to hold, directly or indirectly, 100% of the equity interest of its subsidiary, Studio City Entertainment;
 
   
Melco Resorts continues to hold, directly or indirectly, at least 50.1% of the equity interest in us;
 
   
Melco International continues to hold, directly or indirectly, the majority of the equity interest in Melco Resorts; and
 
   
Mr. Lawrence Ho, directly or indirectly, continues to hold the majority of the equity interest in Melco International to control such entity.
 
52

Table of Contents
Under such authorization, the Gaming Operator is required to annually provide the Macau government with evidence with respect to the compliance with the above conditions. In addition, under such authorization, we and the Gaming Operator are also required to comply with the conditions imposed by the Macau government in connection with its approval of our entry into the Services and Right to Use Arrangements.
The Macau government also has the right to revoke the listing authorization if it deems that the listing is contrary to the public interest or in case of breach of the mentioned conditions. In case of revocation of the listing authorization by the Macau government, we may be required by the Macau government to delist the ADSs from the New York Stock Exchange. Failure to do so could result in the approval of the Services and Right to Use Arrangements being revoked, which would prevent us from receiving any amounts thereunder, in a closure order being issued with respect to the Studio City Casino or in the suspension or termination of the Gaming Operator’s subconcession and consequently we may be unable to offer any gaming facilities at Studio City.
Participation by certain of our principal shareholders in our equity offerings has reduced the available public float for our ADSs.
MCO Cotai, our controlling shareholder, and certain funds managed by Silver Point Capital, L.P., one of our principal shareholders, participated in our initial public offering and were allocated 25,550,000 ADSs, or 77.3%, of the total amount of ADSs offered in our initial public offering at the initial public offering price. In addition, MCO Cotai, New Cotai and certain funds managed by Silver Point Capital, L.P. also participated in the series of private offers we announced in July 2020 and February 2022 and purchased 121,304,652 Class A shares and 369,645,292 Class A shares, respectively, or 94.4% and 92.4% of the total amount of Class A shares purchased in such offerings. See “Item 7. Major Shareholders and Related Party Transactions — A. Major Shareholders.”
Such purchases and ownership reduced the otherwise available public float for our ADSs and the liquidity of our ADSs relative to what it would have been had these ADSs been purchased by other investors and thereby may adversely impact the trading price of our ADSs.
We may be unable to remain in compliance with the New York Stock Exchange requirements for continued listing and as a result our ADSs may be delisted from trading on the New York Stock Exchange, which would have a material effect on us and the liquidity of our ADSs and Class A ordinary shares.
On February 20, 2020, we announced that we received a notice from the New York Stock Exchange notifying us that we were not in compliance with Section 802.01A of the New York Stock Exchange Listed Company Manual, or the NYSE Manual, which requires the number of total shareholders of the Company’s capital stock be no less than 400 shareholders, or the NYSE Notice. Pursuant to the NYSE Notice, the Company became subject to the procedures set forth in Sections 801 and 802 of the NYSE Manual and was requested to submit a business plan within 90 days of receipt of the NYSE Notice that demonstrated how we expected to return to compliance with the minimum total shareholder requirement within a maximum period of 18 months of receipt of the notice.
In accordance with the timing requirement under the NYSE Notice, we submitted a business plan in May 2020, or the NYSE Business Plan. On July 2, 2020, we were notified the NYSE Business Plan was accepted by the New York Stock Exchange. In such notification, the New York Stock Exchange also notified us that we were not in compliance with the requirement under Section 802.01A of the NYSE Manual which requires the number of total shareholders of the Company’s capital stock to be no less than 1,200 shareholders if the average monthly volume of its ADSs is less than 100,000 for the most recent 12 months, or the Additional NYSE
Non-Compliance,
and subject to the procedures set forth in Sections 801 and 802 of the NYSE Manual for the Additional NYSE
Non-Compliance.
The NYSE Business Plan addressed both the
non-compliance
contained in the NYSE Notice and the Additional NYSE
Non-Compliance.
 
53

Table of Contents
On May 7, 2021, the NYSE notified the Company that it had regained compliance with the continued listing requirement contained in the initial NYSE Notice. Subsequently on July 30, 2021, the NYSE further notified the Company that it had regained compliance with the Additional NYSE
Non-Compliance.
The NYSE also indicated that the Company will be subject to a
12-month
monitoring period within which the Company will be reviewed to ensure it does not once again fall below any of the NYSE’s continued listing standards, in which case the NYSE may truncate the compliance procedures described in the NYSE Manual or initiate delisting procedures.
We cannot assure you that we can or will continually adhere to all of the continued listing requirements of the New York Stock Exchange, including those required to maintain our listing on the New York Stock Exchange, or that the New York Stock Exchange will not take any other action in the course of monitoring our compliance with the continued listing requirements of the New York Stock Exchange. If we are delisted from the New York Stock Exchange, our ADSs or ordinary shares may be eligible for trading on an
over-the-counter
market in the United States. In the event that we are not able to obtain a listing on another U.S. stock exchange or quotation service for our ADSs, it may be extremely difficult for holders of our ADSs and shareholders to sell their ADSs or ordinary shares. Moreover, if our ADSs are delisted from the New York Stock Exchange but listed elsewhere, it will likely be on a market with less liquidity and more price volatility than experienced on the New York Stock Exchange. Holders of our ADSs and our shareholders may not be able to sell their ADSs or ordinary shares on any such substitute market in the quantities, at the times or at the prices that could potentially be available on a more liquid trading market. In addition, following a delisting from the New York Stock Exchange, as direct or indirect holders of 5% or more of our shares are subject to suitability and financial capacity reviews by the DICJ, any direct or indirect sales of our ADSs or ordinary shares representing 5% or more of our outstanding share capital may require prior approval by the Macau government. See “Item 4. Information on the Company — B. Business Overview — Gaming Regulations,” “Item 4. Information on the Company — B. Business Overview — Gaming Regulations — The Gaming Operator’s Subconcession” and “Item 4. Information on the Company — B. Business Overview — Gaming Regulations — Services and Right to Use Arrangements Regulatory Requirements.” As a result of these factors, if our ADSs are delisted from the New York Stock Exchange, the price and liquidity of our ADSs and ordinary shares may be materially and adversely affected.
The trading price of our ADSs has been volatile since our ADSs began trading on The New York Stock Exchange and may be subject to fluctuations in the future, which could result in substantial losses to investors.
The trading price of our ADSs has been and may continue to be subject to wide fluctuations. Since our listing on October 18, 2018 to March 25, 2022, the trading prices of our ADSs ranged from US$4.71 to US$28.59 per ADS and the closing sale price on March 25, 2022 was US$7.30 per ADS. The trading price of our ADSs may be volatile and could fluctuate widely due to factors beyond our control. This may happen because of broad market and industry factors, including the performance and fluctuation of the market prices of other companies with business operations located mainly in Macau or the PRC that have listed their securities in the United States. In addition to market and industry factors, the price and trading volume for our ADSs may be highly volatile for factors specific to our own operations, including the following:
 
   
limited public float of our ADSs;
 
   
developments in the Macau market or other Asian gaming markets, including disruptions caused by widespread health epidemics or pandemics, such as the
COVID-19
outbreak;
 
   
uncertainties or delays relating to the financing, completion and successful operation of our remaining project for Studio City;
 
   
general economic, political or other factors that may affect Macau, where Studio City is located and/or the macroeconomic environment, including the
COVID-19
outbreak or any other global pandemic or crisis;
 
54

Table of Contents
   
changes in the economic performance or market valuations of the gaming and leisure industry companies;
 
   
changes in the Gaming Operator’s market share of the Macau gaming market;
 
   
regulatory developments affecting us or our competitors;
 
   
actual or anticipated fluctuations in our quarterly or annual operating results;
 
   
announcements of new investments, acquisitions, strategic partnerships, joint ventures or divestments by us or our competitors;
 
   
changes in financial estimates by securities analysts;
 
   
detrimental adverse publicity about us, Studio City or our industries;
 
   
additions or departures of key personnel;
 
   
fluctuations in the exchange rates between the U.S. dollar, H.K. dollar, Pataca and Renminbi;
 
   
release or expiration of
lock-up
or other transfer restrictions on our outstanding equity securities or sales of additional equity securities;
 
   
sales or perceived sales of additional shares or ADSs or securities convertible or exchangeable or exercisable for shares or ADSs;
 
   
potential litigation or regulatory investigations; and
 
   
rumors related to any of the above, irrespective of their veracity.
In addition, the securities market has from time to time experienced significant price and volume fluctuations that are not related to the operating performance of particular companies. For example, in connection with the
COVID-19
outbreak, securities markets across the globe have experienced significant volatility. These market fluctuations may also have a material adverse effect on the market price of our ADSs.
In the past, shareholders of public companies have often brought securities class action suits against those companies following periods of instability in the market price of their securities. If we were involved in a class action suit, it could divert a significant amount of our management’s attention and other resources from our business and operations and require us to incur significant expenses to defend the suit, which could harm our results of operations. Any such class action suit, whether or not successful, could harm our reputation and restrict our ability to raise capital in the future. In addition, if a claim is successfully made against us, we may be required to pay significant damages, which could have a material adverse effect on our financial condition and results of operations.
If securities or industry analysts do not publish research or reports about our business, or if they adversely change their recommendations regarding our ADSs, the market price for our ADSs and trading volume could decline.
The trading market for our ADSs depends in part on the research and reports that securities or industry analysts publish about us or our business. If research analysts do not establish and maintain adequate research coverage or if one or more of the analysts who covers us downgrades our ADSs or publishes inaccurate or unfavorable research about our business, the market price for our ADSs would likely decline. If one or more of these analysts cease coverage of our company or fail to publish reports on us regularly, we could lose visibility in the financial markets, which, in turn, could cause the market price or trading volume for our ADSs to decline.
Techniques employed by short sellers may drive down the market price of our ADSs.
Short selling is the practice of selling securities that the seller does not own but rather has borrowed from a third party with the intention of buying identical securities back at a later date to return to the lender. The
 
55

Table of Contents
short seller hopes to profit from a decline in the value of the securities between the sale of the borrowed securities and the purchase of the replacement shares, as the short seller expects to pay less in that purchase than it received in the sale. As it is in the short seller’s interest for the price of the security to decline, many short sellers publish, or arrange for the publication of, negative opinions regarding the relevant issuer and its business prospects in order to create negative market momentum and generate profits for themselves after selling a security short. These short attacks have, in the past, led to selling of shares in the market.
Public companies that have substantially all of their operations in Greater China have been the subject of short selling. Much of the scrutiny and negative publicity has centered on allegations of a lack of effective internal control over financial reporting resulting in financial and accounting irregularities and mistakes, inadequate corporate governance policies or a lack of adherence thereto and, in many cases, allegations of fraud. As a result, many of these companies are now conducting internal and external investigations into the allegations and, in the interim, are subject to shareholder lawsuits and/or SEC enforcement actions.
It is not clear what effect such negative publicity could have on us. If we were to become the subject of any unfavorable allegations, whether such allegations are proven to be true or untrue, we could have to expend a significant amount of resources to investigate such allegations and/or defend ourselves. While we would strongly defend against any such short seller attacks, we may be constrained in the manner in which we can proceed against the relevant short seller by principles of freedom of speech, applicable law or issues of commercial confidentiality. Such a situation could be costly and time-consuming and could distract our management from growing our business. Even if such allegations are ultimately proven to be groundless, allegations against us could severely impact our business operations, and any investment in our ADSs could be greatly reduced or even rendered worthless.
Holders of ADSs have fewer rights than shareholders and must act through the depositary to exercise those rights.
Holders of ADSs do not have the same rights of our shareholders and may only exercise the voting rights with respect to the underlying Class A ordinary shares of the depositary and in accordance with the provisions of the deposit agreement. Advance notice of at least seven days is required for the convening of our annual general meeting and other shareholders meetings. When a general meeting is convened, you may not receive sufficient notice of a shareholders’ meeting to permit you to withdraw Class A ordinary shares represented by your ADSs to allow you to cast your vote with respect to any specific matter. In addition, the depositary and its agents may not be able to send voting instructions to you or carry out your voting instructions in a timely manner. We will make all reasonable efforts to cause the depositary to extend voting rights to you in a timely manner, but we cannot assure you that you will receive the voting materials in time to ensure that you can instruct the depositary to vote your ADSs. The depositary and its agents will not be responsible for any failure to carry out any instructions to vote, for the manner in which any vote is cast or for the effect of any such vote. As a result, you may not be able to exercise your right to vote and you may lack recourse if your ADSs are not voted as you requested. In addition, in your capacity as an ADS holder, you will not be able to convene a shareholder meeting.
Your rights to pursue claims against the depositary as a holder of ADSs are limited by the terms of the deposit agreement. In addition, parties to the Participation Agreement have agreed to resolve any disputes by arbitration.
As a holder of our ADSs, you are a party to the deposit agreement under which our ADSs are issued. Under the deposit agreement, any action or proceeding against or involving the depositary arising out of or based upon the deposit agreement or the transactions contemplated thereby or by virtue of you owning the ADSs may only be instituted in a state or federal court in New York, New York. In addition, under the deposit agreement, you, as a holder of our ADSs, will have irrevocably waived any objection which you may have to the laying of venue of any such proceeding and irrevocably submitted to the exclusive jurisdiction of such courts in any such
 
56

Table of Contents
action or proceeding. The depositary may, however, in its sole discretion, require that any dispute or difference arising from the relationship created by the deposit agreement be referred to and finally settled by an arbitration proceeding to be conducted under the terms described in the deposit agreement, which may include claims arising under the U.S. federal securities laws and claims not in connection with our initial public offering, although the arbitration provisions do not preclude you from pursuing claims under the U.S. federal securities laws in federal courts. Furthermore, we may amend or terminate the deposit agreement without your consent. If you continue to hold your ADSs after an amendment to the deposit agreement, you agree to be bound by the terms and subject to the conditions of the deposit agreement as amended.
In addition, the Participation Agreement, pursuant to which MSC Cotai granted the Participation Interest to New Cotai, provides that all disputes arising out of the Participation Agreement must be resolved through arbitration proceedings subject to certain limited exceptions and such provision will affect the manner by which New Cotai or any other parties to the Participation Agreement may pursue any claim or action arising out of the Participation Agreement. For more information, see “Item 7. Major Shareholders and Related Party Transactions — B. Related Party Transactions —
Pre-IPO
Organizational Transactions — Participation Agreement.”
ADSs holders may not be entitled to a jury trial with respect to claims arising under the deposit agreement, which could result in less favorable outcomes to the plaintiff(s) in any such action.
The deposit agreement governing the ADSs representing our Class A ordinary shares provides that, subject to the depositary’s right to require a claim to be submitted to arbitration, the federal or state courts in the City of New York have exclusive jurisdiction to hear and determine claims arising under the deposit agreement and in that regard, to the fullest extent permitted by law, ADS holders waive the right to a jury trial of any claim they may have against us or the depositary arising out of or relating to our shares, the ADSs or the deposit agreement, including any claim under the U.S. federal securities laws.
If we or the depositary opposed a jury trial demand based on the waiver, the court would determine whether the waiver was enforceable based on the facts and circumstances of that case in accordance with applicable state and federal law. The enforceability of a contractual
pre-dispute
jury trial waiver in connection with claims arising under the U.S. federal securities laws has not been finally adjudicated by the United States Supreme Court. However, based on past court decisions, we believe that a contractual
pre-dispute
jury trial waiver provision is generally enforceable, including under the laws of the State of New York, which govern the deposit agreement. In determining whether to enforce a contractual
pre-dispute
jury trial waiver provision, courts will generally consider whether a party knowingly, intelligently and voluntarily waived the right to a jury trial. We believe that this is the case with respect to the deposit agreement and the ADSs. It is advisable that you consult legal counsel regarding the jury waiver provision before investing in the ADSs.
If you or any other holders or beneficial owners of ADSs bring a claim against us or the depositary in connection with matters arising under the deposit agreement or the ADSs, including claims under the U.S. federal securities laws, you or such other holder or beneficial owner may not be entitled to a jury trial with respect to such claims, which may have the effect of limiting and discouraging lawsuits against us and/or the depositary. If a lawsuit is brought against us and/or the depositary under the deposit agreement, it may be heard only by a judge or justice of the applicable trial court, which would be conducted according to different civil procedures and may result in different outcomes than a trial by jury would have had, including results that could be less favorable to the plaintiff(s) in any such action.
Nevertheless, if this jury trial waiver provision is not enforced, to the extent a court action proceeds, it would proceed under the terms of the deposit agreement as a jury trial.
 
57

Table of Contents
Your right to participate in any future rights offerings may be limited, which may cause dilution to your holdings, and you may not receive cash dividends if it is unlawful or impractical to make them available to you.
We may, from time to time, distribute rights to our shareholders, including rights to acquire our securities. However, we cannot make rights available to you in the United States unless we register the rights and the securities to which the rights relate under the Securities Act of 1933, or the Securities Act, or an exemption from the registration requirements is available. Also, under the deposit agreement, the depositary bank will not make rights available to you unless the distribution to ADS holders of both the rights and any related securities are either registered under the Securities Act, or exempted from registration under the Securities Act. We are under no obligation to file a registration statement with respect to any such rights or securities or to endeavor to cause such a registration statement to be declared effective. Moreover, we may not be able to establish an exemption from registration under the Securities Act. Accordingly, you may be unable to participate in our rights offerings and may experience dilution in your holdings.
In addition, the depositary of our ADSs has agreed to pay to you the cash dividends or other distributions it or the custodian receives on our Class A ordinary shares or other deposited securities after deducting its fees and expenses. You will receive these distributions in proportion to the number of Class A ordinary shares your ADSs represent. However, the depositary may, at its discretion, decide that it is unlawful, inequitable or impractical to make a distribution available to any holders of ADSs. For example, it would be unlawful to make a distribution to a holder of ADSs if it consists of securities that require registration under the Securities Act but that are not properly registered or distributed under an applicable exemption from registration. Also, the depositary may determine that it is not practicable to distribute certain property through the mail, or that the value of certain distributions may be less than the cost of mailing them. In these cases, the depositary may decide not to distribute such property and you will not receive such distribution. Except as otherwise provided under the Registration Rights Agreement, we have no obligation to register under U.S. securities laws any ADSs, Class A ordinary shares, rights or other securities received through such distributions. See “Item 7. Major Shareholders and Related Party Transactions — B. Related Party Transactions — Registration Rights Agreement.” We also have no obligation to take any other action to permit the distribution of ADSs, Class A ordinary shares, rights or anything else to holders of ADSs.
Substantial future sales or perceived potential sales of our ADSs, ordinary shares or other equity securities in the public market could cause the price of our ADSs to decline significantly.
As of March 21, 2022, New Cotai owned 31,149,140 ADSs, representing approximately a 14.8% voting and economic interest in our company, and 72,511,760 Class B ordinary shares, representing approximately a 8.6% voting,
non-economic
interest in our company. New Cotai also has a Participation Interest, which entitles New Cotai to receive from MSC Cotai an amount equal to approximately 9.4% of the amount of any distribution, dividend or other consideration paid by MSC Cotai to us, subject to adjustments, exceptions and conditions. Under the Participation Agreement, New Cotai and its permitted transferees will be entitled to exchange its Participation Interest for Class A ordinary shares. We have granted registration rights with respect to the Class A ordinary shares delivered in exchange for Participation Interests. See “Item 7. Major Shareholders and Related Party Transactions — B. Related Party Transactions —
Pre-IPO
Organizational Transactions” and “— Registration Rights Agreement.”
In addition, certain funds managed by Silver Point Capital, L.P., as of December 31, 2021 and after taking into account their participation in the 2022 Private Placements, beneficially owned 117,118,352 Class A ordinary shares in the form of ADSs, representing 13.9% of our outstanding ordinary shares, while Melco International beneficially owned 463,095,592 Class A ordinary shares, representing 54.9%, of our outstanding ordinary shares. See “Item 7. Major Shareholders and Related Party Transactions — A. Major Shareholders.”
Sales of substantial amounts of our ADSs in the public market, including upon the exchange of all or part of the Participation Interest by New Cotai or its permitted transferees, or the perception that these sales could
 
58

Table of Contents
occur, could adversely affect the market price of our ADSs and could materially impair our ability to raise capital through equity offerings in the future. We also cannot predict what effect, if any, market sales of securities held by our significant shareholders or any other shareholder or the availability of these securities fur future sales will have on the market price of our ADSs. ADSs held by holders who are not affiliates of our company will be freely tradeable without restriction or further registration under the Securities Act, and shares and ADSs held by our affiliates (in each case, to the extent such holders are deemed to be affiliates of the Company) may also be sold in the public market subject to the restrictions in Rule 144 and Rule 701 under the Securities Act and any applicable
lock-up
agreements. The ADSs represent interests in our Class A ordinary shares. We would, subject to market forces, expect there to be a close correlation in the price of our ADSs and the price of the Class A ordinary shares and any factors contributing to a decline in one market is likely to result to a similar decline in another.
The depositary for our ADSs will give us a discretionary proxy to vote our Class A ordinary shares underlying your ADSs if you do not vote at shareholders’ meetings, except in limited circumstances, which could adversely affect your interests.
Under the deposit agreement for our ADSs, the depositary will give us a discretionary proxy to vote our Class A ordinary shares underlying your ADSs at shareholders’ meetings if you do not give voting instructions to the depositary, unless:
 
   
we have failed to timely provide the depositary with our notice of meeting and related voting materials;
 
   
we have instructed the depositary that we do not wish a discretionary proxy to be given;
 
   
we have informed the depositary that there is substantial opposition as to a matter to be voted on at the meeting;
 
   
a matter to be voted on at the meeting would have a material adverse impact on shareholders; or
 
   
voting at the meeting is made on a show of hands.
The effect of this discretionary proxy is that, if you fail to give voting instructions to the depositary, you cannot prevent our Class A ordinary shares underlying your ADSs from being voted, absent the situations described above, and it may make it more difficult for shareholders to influence our management. Holders of our Class A ordinary shares are not subject to this discretionary proxy.
Because we do not expect to pay dividends in the foreseeable future, you must rely on price appreciation of our ADSs for return on your investment.
We currently intend to retain most, if not all, of our available funds and any future earnings to fund the development and growth of our business. As a result, we do not expect to pay any cash dividends in the foreseeable future. See “Item 8. Financial Information — A. Consolidated Statements and Other Financial Information — Dividend Policy” and note 17 to the consolidated financial statements included elsewhere in this annual report. Therefore, you should not rely on an investment in our ADSs as a source for any future dividend income.
Our board of directors has complete discretion as to whether to distribute dividends, subject to certain requirements of the laws of the Cayman Islands. Under the laws of the Cayman Islands, a Cayman Islands company may pay a dividend out of either profit or share premium account, provided that in no circumstances may a dividend be paid if this would result in the company being unable to pay its debts as they fall due in the ordinary course of business. Even if our board of directors decides to declare and pay dividends, the timing, amount and form of future dividends, if any, will depend on, among other things, our future results of operations and cash flow, our capital requirements and surplus, the amount of distributions, if any, received by us from our subsidiaries, our financial condition, contractual restrictions and other factors deemed relevant by our board of directors. Accordingly, the return on your investment in our ADSs will likely depend entirely upon any future
 
59

Table of Contents
price appreciation of our ADSs. There is no guarantee that our ADSs will appreciate in value or even maintain the price at which you purchased the ADSs. You may not realize a return on your investment in our ADSs and you may even lose your entire investment in our ADSs.
You may be subject to limitations on the transfer of your ADSs.
Your ADSs are transferable on the books of the depositary. However, the depositary may close its books at any time or from time to time when it deems expedient in connection with the performance of its duties. The depositary may close its books from time to time for a number of reasons, including in connection with corporate events such as a rights offering, during which time the depositary needs to maintain an exact number of ADS holders on its books for a specified period. The depositary may also close its books in emergencies, and on weekends and public holidays. The depositary may refuse to deliver, transfer or register transfers of our ADSs generally when our share register or the books of the depositary are closed, or at any time if we deem or the depositary deems it advisable to do so because of any requirement of law or of any government or governmental body, or under any provision of the deposit agreement, or for any other reason.
You may have difficulty enforcing judgments obtained against us.
We are a company incorporated under the laws of the Cayman Islands and substantially all of our assets are located outside the United States. All of our current operations are conducted in Macau. As a result, it may be difficult or impossible for you to bring an action against us in the United States in the event that you believe that your rights have been infringed under the U.S. federal securities laws or otherwise. It may also be difficult for you to enforce in the Cayman Islands and Macau courts judgments obtained in U.S. courts based on the civil liability provisions of the U.S. federal securities laws against us and our directors and executive officers. In addition, there is uncertainty as to whether the courts of the Cayman Islands and Macau would recognize or enforce judgments of U.S. courts against us or such individuals predicated upon the civil liability provisions of the securities laws of the United States or any state. It is also uncertain whether such Cayman Islands and Macau courts would be competent to hear original actions brought in the Cayman Islands and Macau against us or such individuals predicated upon the securities laws of the United States or any state.
We are a foreign private issuer within the meaning of the rules under the Securities Exchange Act of 1934, or the Exchange Act, and as such we are exempt from certain provisions applicable to domestic public companies in the United States.
Because we are a foreign private issuer under the Exchange Act, we are exempt from certain provisions of the securities rules and regulations in the United States that are applicable to U.S. domestic issuers, including: (i) the rules under the Exchange Act requiring the filing of quarterly reports on Form
10-Q
or current reports on Form
8-K
with the SEC; (ii) the sections of the Exchange Act regulating the solicitation of proxies, consents, or authorizations in respect of a security registered under the Exchange Act; (iii) the sections of the Exchange Act requiring insiders to file public reports of their stock ownership and trading activities and liability for insiders who profit from trades made in a short period of time; and (iv) the selective disclosure rules by issuers of material nonpublic information under Regulation FD.
We will be required to file an annual report on Form
20-F
within four months of the end of each fiscal year. In addition, we currently publish our results on a quarterly basis through press releases, distributed pursuant to the rules and regulations of the New York Stock Exchange. Press releases relating to financial results and material events will be furnished to the SEC on Form
6-K.
However, the information we are required to file with or furnish to the SEC will be less extensive and less timely compared to that required to be filed with the SEC by U.S. domestic issuers.
As a foreign private issuer, we are subject to New York Stock Exchange corporate governance listing standards. However, the New York Stock Exchange rules permit a foreign private issuer like us to follow the
 
60

Table of Contents
corporate governance practices of its home country, including with respect to board and committee composition and shareholder approval requirements with respect to issuances of equity securities. Certain corporate governance practices in the Cayman Islands, which is our home country, may differ significantly from New York Stock Exchange corporate governance listing standards. For instance, shareholders of Cayman Islands exempted companies like us have no general rights under Cayman Islands law to inspect corporate records or to obtain copies of lists of shareholders of these companies. Our directors have discretion under our articles of association to determine whether or not, and under what conditions, our corporate records may be inspected by our shareholders, but are not obliged to make them available to our shareholders. In addition, we rely on this “home country practice” exception and do not have a majority of independent directors serving on our board and we are not required to obtain shareholder approval prior to issuances of ordinary shares or ADSs under New York Stock Exchange rules. This may make it more difficult for you to obtain the information needed to establish any facts necessary for a shareholder motion or to solicit proxies from other shareholders in connection with a proxy contest.
As a “controlled company” within the meaning of the New York Stock Exchange corporate governance rules, we are eligible to, and, in the event we no longer qualify as a foreign private issuer, we intend to elect not to comply with certain of the New York Stock Exchange corporate governance standards, including the requirement that a majority of directors on our board of directors be independent directors.
Certain corporate governance practices in the Cayman Islands, which is our home country, differ significantly from requirements for companies incorporated in other jurisdictions such as the United States. To the extent we choose to follow home country practice with respect to corporate governance matters, our shareholders may be afforded less protection than they otherwise would under rules and regulations applicable to U.S. domestic issuers.
We incur increased costs as a result of being a public company.
As a public company, we incur significant legal, accounting and other expenses that we did not incur as a private company. The Sarbanes-Oxley Act of 2002, as well as rules subsequently implemented by the SEC and the New York Stock Exchange, impose various requirements on the corporate governance practices of public companies. These rules and regulations have increased our legal and financial compliance costs and have made some corporate activities more time-consuming and costly. We have also incurred significant expenses and devote substantial management effort toward ensuring compliance with the requirements of Section 404 of the Sarbanes-Oxley Act of 2002 and the other rules and regulations of the SEC. For example, as a result of becoming a public company, we have increased the number of independent directors and adopted policies regarding internal controls and disclosure controls and procedures. As a public company, it may be more difficult and more expensive for us to obtain director and officer liability insurance, and we may be required to accept reduced policy limits and coverage or incur substantially higher costs to obtain the same or similar coverage. In addition, we will incur additional costs associated with our public company reporting requirements. It may also be more difficult for us to find qualified persons to serve on our board of directors or as executive officers.
We are a Cayman Islands exempted company and, because judicial precedent regarding the rights of shareholders is more limited under Cayman Islands law than that under U.S. law, you may have less protection for your shareholder rights than you would under U.S. law.
We are an exempted company incorporated under the laws of the Cayman Islands. Our corporate affairs are governed by our memorandum and articles of association, the Companies Act (as amended) of the Cayman Islands, or Companies Act, and the common law of the Cayman Islands. The rights of shareholders to take action against the directors, actions by minority shareholders and the fiduciary duties of our directors to us under Cayman Islands law are to a large extent governed by the common law of the Cayman Islands. The common law of the Cayman Islands is derived in part from comparatively limited judicial precedent in the Cayman Islands as well as from the common law of England, the decisions of whose courts are of persuasive
 
61

Table of Contents
authority, but are not binding, on a court in the Cayman Islands. The rights of our shareholders and the fiduciary duties of our directors under Cayman Islands law are not as clearly established as they would be under statutes or judicial precedent in some jurisdictions in the United States. In particular, the Cayman Islands has a less developed body of securities laws than the United States. Some U.S. states, such as Delaware, have more fully developed and judicially interpreted bodies of corporate law than the Cayman Islands. In addition, Cayman Islands companies may not have standing to initiate a shareholder derivative action in a federal court of the United States.
Shareholders of Cayman Islands exempted companies like us have no general rights under Cayman Islands law to inspect corporate records (other than the memorandum and articles of association) or to obtain copies of lists of shareholders of these companies. Our directors have discretion under our articles of association to determine whether or not, and under what conditions, our corporate records may be inspected by our shareholders, but are not obliged to make them available to our shareholders. This may make it more difficult for you to obtain the information needed to establish any facts necessary for a shareholder motion or to solicit proxies from other shareholders in connection with a proxy contest.
As a result of all of the above, our public shareholders may have more difficulty in protecting their interests in the face of actions taken by management, members of the board of directors or controlling shareholders than they would as shareholders of a U.S. public company. For a discussion of significant differences between the provisions of the Companies Act (as amended) of the Cayman Islands and the laws applicable to companies incorporated in the United States and their shareholders, see “Item 10. Additional Information — B. Memorandum and Articles of Association — Differences in Corporate Law.”
If we are a passive foreign investment company for United States federal income tax purposes for any taxable year, United States holders of our ADSs could be subject to adverse United States federal income tax consequences.
A
non-United
States corporation will be a passive foreign investment company, or PFIC, for United States federal income tax purposes for any taxable year if either (i) at least 75% of its gross income for such taxable year is passive income or (ii) at least 50% of the value of its assets (based on an average of the quarterly values) during such year is attributable to assets that produce or are held for the production of passive income. Based on the value of our assets and the composition of our income and assets, we do not believe we were a PFIC for United States federal income tax purposes for our taxable year ended December 31, 2021. However, the determination of whether or not we are a PFIC according to the PFIC rules is made on an annual basis and will depend on the composition of our income and assets and the value of our assets from time to time. Therefore, changes in the composition of our income or assets or the value of our assets may cause us to become a PFIC. The determination of the value of our assets (including goodwill not reflected on our balance sheet) may be based, in part, on the quarterly market value of our ADSs, which is subject to change and may be volatile.
The classification of certain of our income as active or passive, and certain of our assets as producing active or passive income, and hence whether we are or will become a PFIC, depends on the interpretation of certain United States Treasury Regulations as well as certain IRS guidance relating to the classification of assets as producing active or passive income. Such regulations and guidance are potentially subject to different interpretations. If due to different interpretations of such regulations and guidance the percentage of our passive income or the percentage of our assets treated as producing passive income increases, we may be a PFIC in one or more taxable years.
If we are a PFIC for any taxable year during which a United States person holds ADSs, certain adverse United States federal income tax consequences could apply to such United States person. See “Item 10. Additional Information — E. Taxation — United States Federal Income Taxation — Passive Foreign Investment Company.”
 
62

Table of Contents
If a United States person is treated as owning at least 10% of our shares, such holder may be subject to adverse U.S. federal income tax consequences.
If a United States person is treated as owning (directly, indirectly or constructively) at least 10% of the value or voting power of our stock (including our ordinary shares and ADSs), such person may be treated as a “United States shareholder” with respect to us. A United States shareholder of a “controlled foreign corporation” may be required to report annually and include in its U.S. taxable income its pro rata share of “Subpart F income,” “global intangible
low-taxed
income” and investments in U.S. property by controlled foreign corporations, regardless of whether we make any distributions. An individual that is a United States shareholder with respect to a controlled foreign corporation generally would not be allowed certain tax deductions or foreign tax credits that would be allowed to a United States shareholder that is a U.S. corporation. Failure to comply with these reporting obligations may subject you to significant monetary penalties and may prevent the statute of limitations with respect to your U.S. federal income tax return for the year for which reporting was due from starting. We cannot provide any assurances that we will assist investors in determining whether we are a controlled foreign corporation or whether such investor is treated as a United States shareholder with respect to us or furnish to any United States shareholders information that may be necessary to comply with the aforementioned reporting and tax paying obligations. A United States investor should consult its advisors regarding the potential application of these rules to an investment in the stock.
 
63

Table of Contents
ITEM 4.
INFORMATION ON THE COMPANY
A. HISTORY AND DEVELOPMENT OF THE COMPANY
We were established as an international business company, limited by shares, under the laws of the British Virgin Islands as CYBER ONE AGENTS LIMITED on August 2, 2000 and subsequently
re-registered
as a business company, limited by shares, under the British Virgin Islands Business Companies Act, 2004. New Cotai acquired a 40% equity interest in us on December 6, 2006. MCO Cotai acquired a 60% equity interest in us on July 27, 2011. Melco Resorts is an exempted company incorporated with limited liability under the Companies Act (as amended) of the Cayman Islands and its American Depositary Shares are listed on the Nasdaq Global Select Market in the United States. On January 17, 2012, our name was changed from CYBER ONE AGENTS LIMITED to STUDIO CITY INTERNATIONAL HOLDINGS LIMITED.
In October 2001, we were granted a land concession in Cotai by the Macau government for the development of Studio City, a cinematically-themed integrated resort. Studio City commenced operations on October 27, 2015. We conduct our principal activities through our subsidiaries, which are primarily located in Macau. We currently operate the
non-gaming
operations of Studio City. The Gaming Operator operates the Studio City Casino. See “Item 7. Major Shareholders and Related Party Transactions — B. Related Party Transactions.”
Prior to the completion of our initial public offering, we engaged in a series of organizational transactions, or the Organizational Transactions, through which substantially all of our assets and liabilities were contributed to our subsidiary, MSC Cotai, a business company limited by shares incorporated in the British Virgin Islands, in exchange for newly-issued shares of MSC Cotai. For more information on the Organizational Transactions, see “Item 7. Major Shareholders and Related Party Transactions — B. Related Party Transactions —
Pre-IPO
Organizational Transactions.” In connection with such Organizational Transactions, we redomiciled by way of continuation as an exempted company incorporated with limited liability under the laws of the Cayman Islands on October 15, 2018.
In October 2018, we completed the initial public offering of our ADSs, each of which represents four Class A ordinary shares, and listed our ADSs on The New York Stock Exchange under the symbol “MSC.” For more information on our corporate structure, see “— C. Organizational Structure.”
On December 18, 2020, the HFCAA was enacted. In essence, the HFCAA requires the SEC to prohibit foreign companies from listing securities on U.S. securities exchanges if a company retains a foreign accounting firm that cannot be inspected by the PCAOB for three consecutive years, beginning in 2021. The enactment of the HFCAA and any additional rulemaking efforts to increase U.S. regulatory access to audit information in the PRC could cause investor uncertainty for affected SEC registrants, including us, the market price of our ADSs and other securities could be materially adversely affected, and we could be delisted if we are unable to meet the PCAOB inspection requirements in time. See “Item 3. Key Information — D. Risk Factors.”
For a description of our principal capital expenditures for the years ended December 31, 2021, 2020 and 2019, see “Item 5. Operating and Financial Review and Prospects — B. Liquidity and Capital Resources.”
Our principal executive offices are located at 38th Floor, The Centrium, 60 Wyndham Street, Central, Hong Kong. Our telephone number at this address is
852-2598-3600
and our fax number is
852-2537-3618.
Our website is www.studiocity-macau.com. The information contained on our website is not part of this annual report on Form
20-F.
The SEC maintains an internet site (http://www.sec.gov) that contains reports, proxy and information statements, and other information regarding issuers that file electronically with the SEC.
 
64

Table of Contents
B. BUSINESS OVERVIEW
Overview
Studio City is a world-class integrated resort located in Cotai, Macau and its principal operating activities are the provision of gaming related services and the hospitality business in Macau. Studio City Casino has 250 mass market gaming tables and, in 2019, approximately 947 gaming machines, which we believe provide higher margins and attractive long-term growth opportunities. The mass market focus of Studio City Casino is currently complemented with VIP rolling chip operations, which include up to 45 tables authorized for VIP rolling chip operations. In 2021, Studio City Casino had an average of approximately 290 gaming tables and 645 gaming machines in operation. In 2020, excluding gaming tables and gaming machines that were not in operation due to government-mandated closures or social distancing measures in relation to the
COVID-19
outbreak, Studio City Casino had an average of approximately 282 gaming tables and 586 gaming machines in operation. Our cinematically-themed integrated resort is designed to attract a wide range of customers by providing highly differentiated
non-gaming
attractions, including the world’s first
figure-8
Ferris wheel, a deluxe night club and karaoke, a
5,000-seat
live performance arena and an outdoor water park. Studio City features approximately 1,600 luxury hotel rooms, diverse food and beverage establishments and approximately 27,000 square meters of complementary retail space.
Studio City is strategically located in Cotai, as one of the few dedicated Cotai hotel-casino resort stops on the Macau Light Rapid Transit Line, with an access bridge leading to Studio City.
Studio City has delivered continuous earnings improvement since commencing operations in October 2015 through 2019. We have grown total operating revenues from US$539.8 million in 2017 to US$571.2 million in 2018 and further to US$626.7 million in 2019. We generated net income attributable to Studio City International Holdings Limited of US$33.6 million in 2019 and net losses attributable to Studio City International Holdings Limited of US$76.4 million and US$21.6 million in 2017 and 2018, respectively. We increased our Adjusted EBITDA from US$279.1 million in 2017 to US$314.8 million in 2018 and further to US$361.0 million in 2019, and expanded our Adjusted EBITDA margin from 51.7% to 55.1% and further to 57.6%, respectively, for these periods. However, due to the temporary casino closure and enhanced quarantine and social distancing measures to contain the
COVID-19
outbreak in 2020, our total operating revenues decreased from US$626.7 million in 2019 to US$49.2 million in 2020 and we generated net loss attributable to Studio City International Holdings Limited of US$321.6 million in 2020 compared to a net income attributable to Studio City International Holdings Limited of US$33.6 million in 2019. Due to the year-over-year increase in inbound tourism in 2021, total operating revenues increased to US$106.9 million in 2021 from US$49.2 million in 2020, and we generated net loss attributable to Studio City International Holdings Limited of US$252.6 million in 2021 compared to US$321.6 million in 2020.
Studio City Casino is operated by the Gaming Operator, one of the subsidiaries of Melco Resorts and a holder of a gaming subconcession, and we operate the
non-gaming
businesses of Studio City.
We generated all of our revenues for each of the years ended December 31, 2021, 2020 and 2019 from our operations in Macau, the sole market in which we compete to operate. For further information on the Macau gaming market, see “— Market and Competition — Macau Gaming Market.”
Gaming
Studio City Casino currently consists of mass market table gaming, gaming machine and VIP gaming areas, with a total operating gross floor area of 23,420 square meters, located on the ground, first and second floors of Studio City. Studio City Casino gaming customers currently include mass market and VIP rolling chip players. Studio City Casino catered exclusively to mass market players until it launched its VIP rolling chip operations in November 2016. For the years ended December 31, 2021, 2020 and 2019, Studio City Casino’s gross gaming revenues was US$380.8 million, US$264.4 million and US$1,432.0 million, respectively.
 
65

Table of Contents
Excluding gaming tables and gaming machines that were not in operation due to government-mandated closures or social distancing measures in relation to the
COVID-19
outbreak, Studio City Casino had an average of approximately 290 gaming tables and 645 gaming machines in operation in 2021, compared to an average of approximately 282 gaming tables and 586 gaming machines in operation in 2020. These gaming tables offer gaming patrons a variety of options including baccarat, three card baccarat, fortune baccarat, blackjack, craps, Caribbean stud poker, roulette, sic bo, fortune 3 card poker and other games. Studio City Casino also offers VIP rolling chip operations, with up to 45 tables authorized for such operations until December 31, 2022, subject to early termination with 30 days’ prior notice by either the Gaming Operator or Studio City Entertainment. We currently expect our business strategy going forward to continue to focus on cultivating further growth in the premium mass and mass market segments at the Studio City Casino and enhancing our differentiated
non-gaming
amenities to complement our gaming operations.
Mass Market Segment
The mass market gaming area caters to mass market gaming patrons and offers a full range of games, 24 hours daily. The layout of the gaming floor is organized using the different market segments that Studio City Casino targets, namely the mainstream mass market and the premium mass market. The premium mass market gaming area has decorations and features distinctive from the mainstream mass market gaming area.
Studio City Casino’s mass market table games drop and hold percentage were US$1.13 billion and 27.7% in 2021, respectively, and US$0.73 billion and 26.6% in 2020, respectively, US$3.49 billion and 29.1% in 2019, respectively. As a result, Studio City Casino had gross gaming revenue from mass market table games of US$313.6 million, US$193.8 million and US$1,014.2 million in 2021, 2020 and 2019, respectively. Studio City Casino’s gaming machine handle and gaming machine win rate were US$1.11 billion and 2.7% in 2021, respectively, US$0.74 billion and 2.8% in 2020, respectively, and US$2.60 billion and 3.1%, respectively, in 2019. As a result, Studio City Casino had gross gaming revenue from gaming machine of US$30.4 million, US$20.2 million and US$79.5 million in 2021, 2020 and 2019, respectively. Average net win per gaming machine per day in 2021, 2020 and 2019 was US$129, US$98 and US$230, respectively.
Studio City Casino will continue to
re-examine
the mass market gaming areas to maximize table utilization, to innovate gaming products and to invest in technologies and analytical capability to enhance table productivity and customer retention.
VIP Rolling Chip Segment
In November 2016, Studio City Casino introduced VIP rolling chip operations, which include up to 45 tables authorized for VIP rolling chip operations. The VIP rolling chip area is comprised of private gaming salons or areas that have restricted access to rolling chip patrons and offer more personalized and ultra-premium services than the mainstream and premium mass market gaming areas. It is also situated at a higher level than the mass market gaming areas with generally
higher-end
dining and beverage options and special decorations. The Gaming Operator will continue VIP rolling chip operations at the Studio City Casino until December 31, 2022, subject to early termination with 30 days’ prior notice by either Studio City Entertainment or the Gaming Operator. Studio City Casino’s VIP rolling chip volume, VIP rolling chip win rate and VIP rolling chip gross gaming revenue were US$1.84 billion, 2.00% and US$36.8 million, respectively, in 2021, US$2.21 billion, 2.28% and US$50.4 million, respectively, in 2020 and US$10.99 billion, 3.08% and US$338.3 million, respectively, in 2019.
Hotel
Studio City includes self-managed luxury hotel facilities with approximately 1,600 hotel rooms, all elegantly furnished and complete with services and amenities to match. The hotel facilities include indoor and outdoor swimming pools, beauty salon, spa, fitness centers and other amenities. The Studio City hotel features two distinct towers, enabling it to provide a variety of accommodation selections to visitors. The premium
 
66

Table of Contents
all-suite
Star Tower offers approximately 600 suites complete with lavish facilities and dedicated services for a luxury retreat. There are six types of suites which range in size from the Star Premier King Suite at 62 square meters to the Star Grand Deluxe Suite at 211 square meters which includes a living room, dining room and a separate bedroom. Personalized
check-in,
private indoor heated pool and health club can be enjoyed by all Star Tower guests. The Celebrity Tower with approximately 1,000 rooms brings a deluxe hotel experience to a board range of travelers, which includes access to all of the entertainment facilities offered by Studio City. It offers eleven different room packages ranging from the Celebrity King at 42 square meters to the Celebrity Deluxe Suite at 95 square meters. The following table sets forth certain data with respect to our hotel for the years indicated:
 
    
For the Year Ended December 31,
 
    
2021
   
2020
   
2019
 
Average daily rate (US$)
     123       128       135  
REVPAR (US$)
     62       36       135  
Occupancy rate
     51     28     100
Studio City garnered the Forbes Travel Guide Five-Star recognition for the fourth consecutive year in 2021. Its Star Tower achieved the Sharecare Health Security VERIFIED
®
with Forbes Travel Guide certification in 2020, recognizing its commitment to creating a culture of accountability and following global best practices to heighten health security.
Dining
We believe that our selection of dining options that include restaurants, bars and lounges offering a diverse selection of local, regional and international cuisine attracts more visitors to Studio City. Studio City offers both
high-end
and casual dining restaurants, cafes, bars and lounges to cater to the tastes and preferences of our patrons. A wide range of food and beverage outlets are located throughout Studio City, including traditional Cantonese, northern Chinese, South East Asian, Japanese, Italian and other western and international cuisines as well as local Macau cuisine. Studio City offers gourmet dining with a range of signature restaurants including one Michelin-starred
Pearl Dragon
.
Retail
Studio City has approximately 27,000 square meters of themed and innovative retail space at the lower levels of the property. The retail mall showcases a variety of shops and food and beverage offerings including a small portion of our self-operated retail outlets.
The Boulevard at Studio City provides a unique retail experience to visitors. The immersive retail entertainment environment at Studio City enables visitors to shop in a streetscape environment with featured streets and squares inspired by iconic shopping and entertainment locations, including New York’s Times Square. Studio City’s retail space offers a mix of fashion-forward labels and internationally-renowned brands.
Entertainment
Macau is an increasingly popular tourist destination and in order to attract more tourists and locals, Studio City incorporated many entertainment themes and elements which appeal to the mainstream mass consumer. Our diverse, immersive and entertainment-driven experiences and innovative venues cater to a wide range of demographic groups, including young professionals and families with children. As a major tourist attraction in Macau, Studio City’s premier entertainment offerings help to drive visitation to our property. Studio City’s entertainment offerings include:
 
   
Golden Reel
— an iconic landmark of Macau, it is the world’s first
figure-8
and Asia’s highest Ferris wheel. The Golden Reel rises approximately 130 meters high between Studio City’s Art Deco-inspired twin hotel towers. The iconic landmark features 17 spacious Steampunk-themed cabins that can each accommodate up to ten passengers.
 
67

Table of Contents
   
Studio City Event Center
— a
5,000-seat
multi-purpose arena representing the centerpiece of Studio City’s live entertainment offerings. The complex has a first-class premium seating level offering 16 private VIP suites, in addition to approximately 242 luxury club seats and a deluxe club lounge. Each VIP suite is spacious and elegantly designed, coming fully equipped with stylish furnishings and a flat-screen TV. Playing host to concerts, theatrical shows, sporting events, family shows, award ceremonies and more, the Studio City Event Center is the next generation in versatile, innovative, premier and live entertainment venues.
 
   
Studio City Water Park
— a water park featuring several high-thrill and family-focused attractions, including the High Point Twister, a
20-meter
tall slide tower with waterslides for individuals and small families alike, and the Golden Bucket, a massive water play structure with a classic tipping bucket, four slides and over 60 water features. For small children, the Studio City Water Park includes the Little Lagoon with four slides for kids of all ages and their parents. Finally, the Studio City Water Park also includes Studio City’s Riverscape, a jungle-themed action river that is over 450 meters long which offers three routes of differing lengths, three white-sand beaches and 16 water features throughout the guest’s journey.
 
   
Legend Heroes PVRK
— a technology-based entertainment park which combines virtual technology with the physical world to deliver an immersive user experience. Legend Heroes PVRk features flight simulation, VR simulations, bowling alleys, a free arcade, trendy retail, and a high-tech café featuring Macau’s only Robot Barista.
 
   
Studio 88 KTV
— a deluxe night club and karaoke.
 
   
Studio 8
— the only TV studio facility in Macau to provide open access to
“plug-in
and play” facilities to create a fully operational television recording and broadcast studio. Studio 8 is a
state-of-the-art
studio facility with all the
best-in-class
infrastructure to support portable specialist equipment required for world-class TV production.
Meetings, Incentives, Conventions and Exhibitions
Studio City offers over 4,000 square meters of indoor event space with flexible configurations and customization options, which can accommodate a variety of events from an exclusive banquet to an international conference. The Grand Ballroom space of 1,820 square meters can be configured into three separate ballrooms with a banquet capacity of 1,200 seats or a cocktail reception for 1,500 people. Eight individual salons, together with the Grand Ballroom, provide a banquet seating capacity of up to 1,300 seats or meeting and
break-out
spaces with extensive
pre-function
areas for up to 1,800 people. Many of the salons offer views of the pool deck and have private outdoor terraces for coffee and lunch breaks.
MICE events typically take place on weekdays, thereby drawing traffic during the portion of the week when hotels and casinos in Macau normally experience lower demand relative to weekends and holidays when occupancy and room rates are typically at their peak due to leisure travel. Since its opening, events held at Studio City included live concerts from headline acts such as Madonna, four time Grammy Awards nominee FLO RIDA, Aaron Kwok (
郭富城
), Han Hong (
韓紅
), Kenny G,
A-mei
(
張惠妹
) and Jam Hsiao (
蕭敬騰
) as well as themed events such as a
three-day
Wedding Showcase (featuring dream wedding venue
set-ups,
tableware demonstrations, wedding gown catwalk shows and instrumental performances), a Chinese New Year’s Promo, Shakemas Campaign for Christmas, Michelin Guide Street Food Festival and The Super 8 basketball tournament.
Customers
We seek to cater to a broad range of customers with a focus on mass market players through the diverse gaming and
non-gaming
facilities and amenities at Studio City. The loyalty program, which is operated by the Gaming Operator jointly with other Gaming Operator casinos, at Studio City ensures that each customer segment is specifically recognized and incentivized in accordance with their revenue contribution. The loyalty program is segmented into several tiers. Members earn points for their gaming spending which may be redeemed for a range of retail gifts and complimentary vouchers to be used in our restaurants, bars, shows, hotel and Studio City
 
68

Table of Contents
Casino. Members also receive other benefits such as discounts, parking entitlement and invitations to member-only promotional events. Dedicated customer hosting programs provide service to our most valuable customers and these customers enjoy exclusive access to private luxury gaming salons. In addition, we utilize sophisticated analytical programs and capabilities to track the behavior and spending patterns of our patrons. We believe these tools will help deepen our understanding of our customers to optimize yields and make continued improvements to our Studio City property.
Gaming Patrons
Gaming patrons currently include mass market players and VIP rolling chip players.
Mass market players are
non-VIP
rolling chip players that come to Studio City Casino for a variety of reasons, including our brand, the quality and comfort of the mass market gaming offerings. Mass market players are classified as mainstream mass market and premium mass market players. Our premium mass market players generally do not take advantage of our luxury amenities to the same degree as VIP rolling chip players, but they are offered a variety of premium mass market amenities and loyalty programs, such as reserved space on the regular gaming floor and various other services, that are generally unavailable to mainstream mass market players. Mass market players play table games and gaming machines for cash stakes that are typically lower than those of VIP rolling chip players.
VIP rolling chip players are patrons who participate in Studio City Casino’s
in-house
rolling chip programs at the dedicated VIP gaming areas. These patrons include premium direct players sourced through the marketing efforts of the Gaming Operator. VIP rolling chip players can earn a variety of gaming related cash commissions and complimentary products and services, such as rooms, food and beverage and retail products provided by the Gaming Operator.
Non-Gaming
Patrons
We provide
non-gaming
patrons with a broad array of accommodations and leisure and entertainment offerings featured at Studio City, including interactive attractions, rides and attractive retail offerings and food and beverage selections.
We assess and evaluate our focus on different market segments from time to time and adjust our operations accordingly.
Gaming Promoters
Gaming promoters in Macau are independent third parties that include both individuals and corporate entities, all of which are officially required to be licensed by the DICJ. The Gaming Operator has procedures to screen prospective gaming promoters prior to their engagement and conducts periodic checks that are designed to ensure that the gaming promoters with whom the Gaming Operator associates meet suitability standards.
The Gaming Operator typically enters into
one-year
term gaming promoter agreements that are automatically renewed in subsequent years unless otherwise terminated. The gaming promoters are compensated through commission arrangements that are calculated on a monthly or a per trip basis. Commission is calculated by reference to monthly rolling chip volume. The gaming promoters may also receive complimentary allowances for food and beverage, hotel accommodation and transportation.
In December 2021, the Gaming Operator terminated the arrangements with gaming promoters in Macau, including at Studio City Casino.
 
69

Table of Contents
Advertising and Marketing
In order to be competitive in the Macau gaming environment, the Gaming Operator holds various promotions and special events at Studio City and operates a loyalty program for patrons. In addition, Studio City participates in cross marketing and sales campaigns developed by the Gaming Operator. We believe this arrangement helps reduce marketing costs through scale synergies and enhances cross-revenue opportunities.
Moreover, we seek to attract customers to Studio City and to grow our customer base over time by undertaking a variety of advertising and marketing activities.
There are public relations and marketing and branding teams dedicated to Studio City that cultivate media relationships, promote Studio City’s brands and directly liaise with customers within target Asian and other countries in order to explore media opportunities in various markets. Advertising activities at Studio City are rolled out through a variety of local and regional media platforms, including digital, social media, print, television, online, outdoor as well as collateral and direct mail pieces. We also engage celebrities for marketing activities. We believe that these marketing and incentive programs will increase our brand awareness and drive further visitation to Studio City.
Awards
Since opening in 2015, Studio City has received numerous awards, including:
 
   
Studio City’s Star Tower received the Forbes Travel Guide Five-Star recognition for the fourth consecutive year in 2021 and achieved the Sharecare Health Security VERIFIED
®
with Forbes Travel Guide certification in 2020, recognizing its commitment to creating a culture of accountability and following global best practices to heighten health security,
 
   
Zensa Spa was awarded the Forbes Travel Guide Five-Star recognition for the third time in 2021,
 
   
Its signature Cantonese restaurant Pearl Dragon received its third Forbes Travel Guide Five-Star recognition in 2021 and was selected as a Regional Winner in the “Chinese Cuisine” category at the 2020 World Luxury Restaurant Award. It received
one-Michelin-starred establishment
rank for the sixth consecutive year in the Michelin Guide Hong Kong Macau 2022, and
 
   
Studio City Phase 2 received the “Regional Award, Asia” at the 2021 BREEAM Awards which acknowledges the sustainability-related measures implemented during the project, as well as its contribution to the goals of carbon neutrality and zero waste.
Market and Competition
Macau Gaming Market
Gaming in Macau is administered through government-sanctioned concessions awarded to three different concessionaires: SJM, Galaxy and Wynn Resorts Macau.
SJM is a subsidiary of SJM Holdings Ltd., a company listed on the Hong Kong Stock Exchange in which family members of Mr. Lawrence Ho, the chairman of our company and the chairman and chief executive officer of Melco Resorts, have shareholding interests. SJM currently operates multiple casinos throughout Macau. SJM (through its predecessor Tourism and Entertainment Company of Macau Limited) commenced its gaming operations in Macau in 1962 and opened Grand Lisboa Palace in Cotai in July 2021.
SJM has granted a subconcession to MGM Grand. MGM Grand is listed on the Hong Kong Stock Exchange and was originally formed as a joint venture by
MGM-Mirage
and Ms. Pansy Ho, sister of Mr. Lawrence Ho. MGM Grand opened MGM Macau on the Macau Peninsula in December 2007 and MGM Cotai in February 2018.
 
70

Table of Contents
Galaxy currently operates multiple casinos in Macau, including StarWorld, a hotel and casino resort in Macau’s central business and tourism district. The Galaxy Macau Resort opened in Cotai in May 2011 and the opening of Phase 2 of the Galaxy Macau Resort took place in May 2015. Galaxy is currently developing phase 3 of the Galaxy Macau Resort, which is currently expected to be completed and fully operational as early as 2022, while phase 4 is expected to be completed and operational within a few years after the completion of Phase 3.
Galaxy has granted a subconcession to Venetian Macau Limited, a subsidiary of Las Vegas Sands Corporation and Sands China Limited, which are listed on the New York Stock Exchange and the Hong Kong Stock Exchange, respectively. Las Vegas Sands Corporation is the developer of Sands Macao, The Venetian Macau, Sands Cotai Central and Parisian Macao. Venetian Macau Limited, with a subconcession under Galaxy’s concession, operates Sands Macao on the Macau peninsula, together with The Venetian Macau and the Plaza Casino at The Four Seasons Hotel Macao, which are located in Cotai. Venetian Macau Limited also operated Sands Cotai Central in Cotai, which has been rebranded and redeveloped into The Londoner Macau, which opened in February 2021. Sands China Ltd. opened the Parisian Macao in Cotai in September 2016.
Wynn Resorts Macau, is a subsidiary of Wynn Macau, Limited, which is listed on the Hong Kong Stock Exchange, and of Wynn Resorts Limited, which is listed on the Nasdaq Global Select Market. Wynn Resorts Macau opened Wynn Macau in September 2006 on the Macau Peninsula and an extension called Encore in 2010. In August 2016, Wynn Resorts Macau opened Wynn Palace, in Cotai. Melco Resorts Macau obtained its subconcession from Wynn Resorts Macau. Melco Resorts Macau, in addition to Studio City Casino, also operates Mocha Clubs, Altira Macau (located in Taipa Island), which opened in May 2007, and City of Dreams located in Cotai, which opened in June 2009. Phase 3 of City of Dreams, which includes the Morpheus Hotel, opened in June 2018.
In addition to facing competition from existing operations of these concessionaires and subconcessionaires, we will face increased competition when any of them constructs new or renovates
pre-existing
casinos in Macau or enters into leasing, services or other arrangements with hotel owners, developers or other parties for the operation of casinos and gaming activities in new or renovated properties. Each of these concessionaires was permitted to grant one subconcession.
The existing concessions and subconcessions do not place any limit on the number of gaming facilities that may be operated. The Macau government does, however, limit the aggregate number of gaming tables in Macau. The Macau government has previously announced that the number of gaming tables in Macau should not exceed 5,500 until the end of the first quarter of 2013 and that, thereafter, for a period of ten years, the total number of gaming tables to be authorized will be limited to an average annual increase of 3%. According to the DICJ, the number of gaming tables operating in Macau as of December 31, 2021 was 6,198. The Macau government has reiterated further that it does not intend to authorize the operation of any new casino or gaming area that was not previously authorized by the Macau government, or permit tables authorized for mass market gaming operations to be utilized for VIP gaming operations or authorize the expansion of existing casinos or gaming areas.
In January 2022, the Macau government put forth a proposed law amending the Macau Gaming Law for approval by the Legislative Assembly. Such proposed law is under review and a revised proposed law amending the gaming law is expected to be put forth by the Macau government for final approval by the Macau Legislative Assembly in April 2022. Changes proposed under the initially proposed law include, among others, the following:
 
   
the number of gaming concessions that may be awarded by the Macau government is up to six;
 
   
the term of the concessions may be up to ten years, subject to extension(s) of up to three years in total;
 
   
the registered share capital of each concessionaire shall be at least MOP5 billion (US$622.5 million);
 
   
the managing director of each concessionaire must be a Macau permanent resident and hold at least 15% of the concessionaire’s registered share capital;
 
71

Table of Contents
   
significant transactions should be notified by concessionaires to the Macau government in advance;
 
   
an administrative sanctions regime is to be established;
 
   
national security is one of the main objectives of the Macau gaming legal framework and a concession may be terminated without compensation in case it is considered a threat to national security;
 
   
a per gaming table and per gaming machine special premium is due should gross gaming revenue fall below the gross gaming revenue threshold set by the Macau government;
 
   
after a transition period of three years, gaming activities must be operated by a concessionaire within premises owned by the gaming concessionaire, such premises to revert to the Macau government without compensation upon the concession expiration or earlier termination or within premises owned by the Macau government;
 
   
the Macau government sets the maximum number of gaming tables and gaming machines allocated to each concessionaire and the allocation of such gaming tables and gaming machines to a specific casino is subject to the approval of the Macau government;
 
   
the Macau government may reduce the number of gaming tables or gaming machines in certain circumstances;
 
   
the amount of gaming chips of each concessionaire in circulation is subject to Macau government approval; and
 
   
listing of concessionaire or entities in which such concessionaires are a dominant shareholder will be subject to certain requirements, including Macau government approval.
Other Regional Markets
Studio City may also face competition from casinos and gaming resorts in other regions such as Singapore, Malaysia, South Korea, the Philippines, Vietnam, Cambodia, Australia, New Zealand and Japan. Casinos and integrated gaming resorts are becoming increasingly popular in Asia, giving rise to more opportunities for industry participants and increasing regional competition.
Singapore legalized casino gaming in 2006. Genting Singapore PLC opened its resort, Resorts World Sentosa, in Sentosa, Singapore in February 2010 and Las Vegas Sands Corporation opened its casino at Marina Bay Sands in Singapore in April 2010. In December 2016, a law which conceptually enables the development of integrated resorts in Japan took effect, with corresponding legislation providing a legislative framework for the development and implementation of integrated resorts in Japan taking effect in July 2018. In addition, several other Asian countries are considering or are in the process of legalizing gambling and establishing casino-based entertainment complexes.
We may also face competition from hotels and resorts, including many of the largest gaming, hospitality, leisure and resort companies in the world. These include Travellers International Hotel Group, Inc., Bloomberry Resorts Corporation, Tiger Resorts Leisure and Entertainment Inc., Melco Resorts Leisure (PHP) Corporation as well as Philippine Amusement and Gaming Corporation.
Genting Highlands is a popular international gaming resort in Malaysia, approximately a
one-hour
drive from Kuala Lumpur. We believe that the Genting Highlands caters to a different market than Macau, in large part because of the distance and travel times from the Greater China population centers from which Macau is expected to draw its principal traffic.
South Korea has allowed casinos for foreigners for some time including Seven Luck Casino and Paradise Walker Hill Casino in Seoul and Paradise Casinos in Busan and Incheon. Kangwon Land Casino operates the only casino in the country that is open to Korean nationals.
 
72

Table of Contents
Star Cruises (Hong Kong) Ltd., or Star Cruises, is a leading cruise line in the Asia Pacific and is one of the largest cruise line operators in the world. Worldwide, Star Cruises presently operates a combined fleet of approximately 20 ships with more than 26,000 lower berths. Star Cruises vessels in Asia Pacific offer extensive gaming activities to their passengers. These cruise vessels may compete for Asian-based patrons with Studio City Casino gaming operations in Macau.
There are a number of casino complexes in certain tourist destinations in Cambodia such as Dailin, Bavet, Poipet, Sihanoukville and Koh Kong, but they are relatively small compared to those in Macau.
In addition, there are major gaming facilities in Australia located in Melbourne, Perth, Sydney and the Gold Coast.
Seasonality
Macau, which is our principal market of operation, experiences many peaks and seasonal effects. The “Golden Week” and “Chinese New Year” holidays are generally the key periods where business and visitation increase considerably in Macau. While we may experience fluctuations in revenues and cash flows from month to month, we do not believe that our business is materially impacted by seasonality.
Land and Properties
Land Concession
In October 2001, we entered into a land concession contract with the Macau government for the land on which Studio City is located. The contract was subsequently amended in 2012 and 2015.
The granted land is located in Cotai, Macau, with a total area of approximately 130,789 square meters. The gross construction area of our granted land is approximately 707,078 square meters. Currently, the gross floor area of Studio City is approximately 457,462 square meters.
The land concession contract has a term of 25 years commencing on October 2001 and is renewable for further consecutive periods of ten years, subject to applicable legislation in Macau. Under the land concession contract, the Macau government may exercise its termination rights under certain conditions.
Pursuant to our land concession contract and the extension granted by the Macau government, our granted land, including the remaining project, must be fully developed by December 27, 2022. See “Item 3. Key Information — D. Risk Factors — Risks Relating to Our Business — We are developing the remaining project for Studio City under the terms of a land concession which currently require us to fully develop the land on which Studio City is located by December 27, 2022. Any extension of the development period is subject to Macau government review and approval at its discretion. In the event of any failure to complete the remaining project, we could be forced to forfeit all or part of our investment in Studio City, along with our interest in the land on which Studio City is located and the building and structures on such land.” and “ We may be required to amend the terms of the land concession for Studio City and complete certain procedures to comply with the terms of the proposed amended gaming law. In the event we are unable to complete such procedures on time or at all, this may have material adverse effect on the operation of Studio City Casino, including its suspension or cessation of operation, which will materially and adversely affect our business, our operations and our financial condition.”
Development of Our Remaining Project
Under our current plan for the remaining project, the remaining project is expected to consist of two hotel towers with approximately 900 rooms and suites. In addition, we currently envision the remaining project
 
73

Table of Contents
to also contain a waterpark with indoor and outdoor areas. Other attractions expected to be part of the remaining project include MICE space, retail and food and beverage outlets and a cineplex. As of December 31, 2021, we have incurred approximately US$721.5 million of aggregate costs relating to the development of our remaining project, primarily related to the initial design and planning and construction costs. Based on our current plan for the remaining project, we currently expect a project budget of approximately US$1.2 billion for the development of the remaining project (exclusive of any
pre-opening
costs and financing costs).
Our plan for the remaining project may be subject to further revision and change and detailed design elements remain subject to further refinement and development. See
Item 3. Key Information — D. Risk Factors — Risks Relating to Our Business — We are developing the remaining project for Studio City under the terms of a land concession which currently require us to fully develop the land on which Studio City is located by December 27, 2022. Any extension of the development period is subject to Macau government review and approval at its discretion. In the event of any failure to complete the remaining project, we could be forced to forfeit all or part of our investment in Studio City, along with our interest in the land on which Studio City is located and the building and structures on such land.” and “We may be required to amend the terms of the land concession for Studio City and complete certain procedures to comply with the terms of the proposed amended gaming law. In the event we are unable to complete such procedures on time or at all, this may have material adverse effect on the operation of Studio City Casino, including its suspension or cessation of operation, which will materially and adversely affect our business, our operations and our financial condition,” “— Future development of the remaining project is subject to significant risks and uncertainties,” and “Item 3. Key Information — D. Risk Factors — Risks Relating to Our Business — We may not be able to obtain adequate financing on satisfactory terms for our existing business and/or remaining project, or at all.”
Properties
Apart from the property site for Studio City, we do not own or lease any other properties.
Intellectual Property
As part of our branding strategy, we have applied for or registered a number of trademarks (including “Studio City” trademarks) in Macau, Hong Kong and other jurisdictions for use in connection with Studio City. Where possible, we intend to continue to register trademarks as we develop, review and implement our branding strategy for Studio City. However, our current and any future trademarks are subject to expiration and we cannot guarantee that we will be able to renew all of them upon expiration.
Our trademarks and other intellectual property rights distinguish our services and products from those of our competitors and contribute to our ability to compete in our target markets. To protect our intellectual property, we rely on a combination of trademark, copyright and trade secret laws. To protect our intellectual property rights, we monitor any infringement or misappropriation of our intellectual property rights, and staff working at Studio City are generally subject to confidentiality obligations. For our license agreements that are required for our operations, see “Item 5. Operating and Financial Review and Prospects — C. Research and Development, Patents and Licenses, etc.”
Insurance
We maintain and benefit from, and expect to continue to maintain and benefit from, insurance of the types and in amounts that are customary in the industry and which we believe will reasonably protect our interests. This includes commercial general liability (including product liability and accidental pollution liability), automobile liability, workers compensation, property damage and machinery breakdown and business interruption insurances. We also require certain contractors who may perform work on Studio City, as well as other vendors, to maintain certain insurances. In each case, all such insurances are subject to various caps on
 
74

Table of Contents
liability, both on a per claim and aggregate basis, as well as certain deductibles and other terms and conditions. We do not maintain
key-man
life insurance. See “Item 3. Key Information — D. Risk Factors — Risks Relating to Our Business — We may not have sufficient insurance coverage.”
Environmental Matters
We are committed to environmental awareness and have developed
built-in
innovative and energy saving green technologies for operations at Studio City. Currently, we are not aware of any material environmental complaints having been made against us.
Our Internal Control Policies
We have adopted our own governance policies and internal control measures in order to achieve operations in a professional manner in compliance with its, and Melco Resorts’, internal control requirements and applicable laws.
The Foreign Corrupt Practices Act, or the FCPA, and Macau laws prohibit us and the staff and agents participating in the operations in Studio City from offering or giving money or any other item of value to win or retain business or to influence any act or decision of any government official. The Code of Business Conduct and Ethics, or the Code, includes provisions relating to compliance of all applicable anti-corruption laws including FCPA and the relevant Macau laws. The Ethical Business Practices Program covers corruption in both public and private sectors. It also covers the activities of our shareholders (to the extent they act or take actions on our behalf), directors, officers, employees and dedicated staff members performing services solely at Studio City.
Studio City Casino is managed and operated by the Gaming Operator guided by requirements under the Subconcession Contract and applicable laws and Melco Resorts’ governance policies, including a set of anti-money laundering policies and procedures, or AML Policy, approved by the DICJ, addressing requirements issued by the DICJ and the DICJ’s instructions on anti-money laundering, counter-terrorist financing and other applicable laws and regulations in Macau.
There are training programs in place with the aim that all relevant staff involved in gaming operations managed by the Gaming Operator understand such AML Policy and the related procedures. The Gaming Operator also uses an integrated IT system to track and automatically generate significant cash transaction reports and, if permitted by the DICJ and the Finance Information Bureau, has the capability to submit those reports electronically.
Gaming Regulations
The ownership and operation of casino gaming facilities in Macau are subject to the general civil and commercial laws and specific gaming laws, in particular, Law No. 16/2001, or the Macau Gaming Law. Macau’s gaming operations are also subject to the grant of a concession or subconcession by, and regulatory control of, the Macau government. See “— The Gaming Operator’s Subconcession.”
The DICJ is the supervisory authority and regulator of the gaming industry in Macau. The core functions of the DICJ are:
 
   
to collaborate in the definition of gaming policies;
 
   
to supervise and monitor the activities of the concessionaires and subconcessionaires;
 
   
to investigate and monitor the continuing suitability and financial capacity requirements of concessionaires, subconcessionaires and gaming promoters;
 
   
to issue licenses to gaming promoters;
 
75

Table of Contents
   
to license and certify gaming equipment; and
 
   
to issue directives and recommend practices with respect to the ordinary operation of casinos.
Below are the main features of the Macau Gaming Law, as supplemented by Administrative Regulation no. 26/2001, that are currently applicable to the gaming business.
 
   
If the Gaming Operator breaches the Macau Gaming Law, the Gaming Operator’s subconcession could be limited, conditioned, suspended, revoked, or subject to compliance with certain statutory and regulatory procedures. In addition, the Gaming Operator, and the persons involved, could be subject to substantial fines for each separate breach of the Macau Gaming Law or of the Subconcession Contract at the discretion of the Macau government. Further, if the Gaming Operator terminates or suspends the operation of all or a part of its gaming operations without permission for reasons not due to force majeure, or in the event of the insufficiency of the gaming facilities and equipment which may affect the normal operation of its gaming business, the Macau government would be entitled to replace the Gaming Operator during such disruption and to ensure the continued operation of the gaming business. Under such circumstances, the Gaming Operator would bear the expenses required for maintaining the normal operation of the gaming business.
 
   
The Macau government also has the power to supervise concessionaires and subconcessionaires in order to assure financial stability and capability. See “— The Gaming Operator’s Subconcession — The Subconcession Contract” below for more details.
 
   
Any person who fails or refuses to apply for a finding of suitability after being ordered to do so by the Macau government may be found unsuitable. Any shareholder of a concessionaire or subconcessionaire holding shares equal to or in excess of 5% of such concessionaire’s or subconcessionaire’s share capital who is found unsuitable will be required to dispose of such shares by a certain time (the transfer itself being subject to the Macau government’s authorization). If a disposal has not taken place by the time so designated, such shares must be acquired by the concessionaire or subconcessionaire. The Gaming Operator will be subject to disciplinary action if, after it receives notice that a person is unsuitable to be a shareholder or to have any other relationship with it, the Gaming Operator:
 
   
pays that person any dividend or interest upon its shares;
 
   
allows that person to exercise, directly or indirectly, any voting right conferred through shares held by that person;
 
   
pays remuneration in any form to that person for services rendered or otherwise; or
 
   
fails to pursue all lawful efforts to require that unsuitable person to relinquish his or her shares.
 
   
The Macau government also requires prior approval for the creation of a lien over shares or property comprising a casino and gaming equipment and utensils of a concession or subconcession holder. In addition, the creation of restrictions on its shares in respect of any public offering requires the approval of the Macau government to be effective.
 
   
The Macau government must give its prior approval to changes in control through a merger, consolidation, shares acquisition, or any act or conduct by any person whereby such person obtains control of the Gaming Operator. Entities seeking to acquire control of a concessionaire or subconcessionaire must satisfy the Macau government with regards to a variety of stringent standards prior to assuming control. The Macau government may also require controlling shareholders, officers, directors and other persons having a material relationship or involvement with the entity proposing to acquire control, to be investigated for suitability as part of the approval process of the transaction.
Non-compliance
with these obligations could lead to the revocation of the Gaming Operator’s subconcession and could materially and adversely affect its gaming operations.
 
76

Table of Contents
The Macau government has also enacted other gaming legislation, rules and policies. Further, it imposed policies, regulations and restrictions that affect the minimum age required for entrance into casinos in Macau, the number of gaming tables that may be operated in Macau, location requirements for sites with gaming machine lounges, supply and requirements of gaming machines, equipment and systems, instructions on promoting responsible gaming, restrictions on the utilization of mass market gaming tables for VIP gaming operations, restrictions on the reallocation of gaming tables between properties and other matters. In addition, the Macau government may consider enacting new regulations that may adversely affect the Gaming Operator’s gaming operations. The Gaming Operator’s inability to address the requirements or restrictions imposed by the Macau government under such legislation or rules could adversely affect its gaming operations, including Studio City Casino.
On January 14, 2022, the Macau government put forward to the Legislative Assembly in Macau the terms of the proposed law amending the gaming law. Such law is under review and a revised proposed law amending the gaming law is expected to be put forth by the Macau government for final approval by the Macau Legislative Assembly in April 2022. In accordance with the initially proposed law, the following changes, among others, are contemplated:
 
   
The maximum number of gaming concessions is six.
 
   
The term of a gaming concession is set in the concession contract and cannot exceed 10 years but the term of the concession may exceptionally be extended by a dispatch from the Chief Executive of Macau, one or more times up to three years.
 
   
The concessionaires general contractual compliance is subject to review by the DICJ every three years. In the event that the result of the review reveal
non-compliance
or lack of proactiveness in complying with the concession contracts, concessionaires should improve compliance within the deadline determined by the Secretary for Economy and Finance.
 
   
The concessionaires registered share capital shall not be less than MOP5 billion (US$622.5 million) and concessionaires must mandatorily notify the Chief Executive of Macau prior to executing large financial initiatives with a value greater than that provided for in the concession contracts.
 
   
The main objectives of the gaming law are, amongst others, safeguarding of national and Macau security, adequate diversification and sustainable development of the Macau economy, assurance that the development and operation of games of chance in casinos are in line with Macau’s policies and mechanisms in respect of combating the illegal flow of cross-border capital and preventing money laundering, and the dimension and operation of games of chance in casinos and the entry into casinos are subject to legal restrictions. A concession may be terminated if it poses a threat to national security or that of Macau.
 
   
The operation of games of chance in casinos is limited to the locations and premises authorized by the Chief Executive of Macau with such authorization having to take into account, amongst others, Macau urban planning, its impact on the social community and the opinion of the Specialized Committee for the Games of Chance Sector.
 
   
The concessionaires undertake to operate games of chance in self-owned premises or premises leased or otherwise granted a right to use by the Macau government. Premises owned by a concessionaire will revert to the Macau government without compensation upon the concession expiration or earlier termination. In the event that in the first public tender for the grant of concessions for the operation of games of chance in casinos held after the entry into force of the amended law, a concession is awarded to the current concessionaires, they may continue to operate games of chance in casino, by means of a contract, in properties that are not owned by them, for a period of three years, provided that the Chief Executive of Macau, after hearing the opinion of the Specialized Committee for the Games of Chance Sector, grants such authorization. This does not affect the maintenance of the concessionaires operations with collaborating companies, pursuant to the terms of original contracts, with the
 
77

Table of Contents
 
respective contracts to be submitted by the concessionaires to the DICJ within 30 days from the date of entry into force of the law. All provisions relating to managing companies provided for in the law and other regulations, apply, with the necessary adaptations, to the collaborating companies during the three-year transition period, save for the profit sharing or payment of commissions prohibitions.
 
   
The concessionaires shall assume certain corporate social responsibilities, including support for the development of small and
medium-sized
enterprises; support the diversification of local industries, assuring labor rights and interests, namely those concerning
on-the-job
training and professional advancement of local employees, as well as a pension scheme designed to protect employees; hiring disabled or rehabilitated individuals; support for public interest activities; support for activities of an educational, scientific and technological, environmental protection, cultural and sporting nature, among others.
 
   
The concessionaires and the shareholders holding 5% or more of their registered share capital, shall not be direct or indirect owners of any registered share capital of another concessionaire for the operation of games of chance in casinos in Macau.
 
   
Management companies are entities that have management powers over all or some casinos from one concessionaire and are subject to suitability reviews at DICJ’s discretion. The execution of a contract between a concessionaire and a managing company pursuant to which the company assumes or may assume management powers relating to the concessionaire is prohibited and any such contract will be deemed null and void. Notwithstanding, the Chief Executive of Macau may authorize and approve the engagement of a management company by a concessionaire provided that under such engagement, a concessionaire may only pay to the managing company management expenses, with profit sharing or payment of commissions not being permitted. Members of the corporate bodies of a management company may not be members of a corporate body of a concessionaire or gaming promoter.
 
   
The concessionaires must have a managing-director who is a Macau permanent resident and holds at least 15% of the registered share capital of the concessionaire.
 
   
The concessionaires will be subject to the payment of an annual premium, to be established in the concession contracts, which will vary depending on the number of casinos that each concessionaire is authorized to operate, the number of authorized gaming tables and gaming machines, the games operated, the location of the casinos, and other relevant criteria set by the Macau government. The amount of the annual premium included in the tender proposal may not be subsequently reduced unless agreement from the Chief Executive of Macau is obtained.
 
   
If the actual gross gaming revenue does not reach a set minimum limit, the concessionaire must pay a special premium, in an amount equal to the difference between the amount of the special tax on games of chance, calculated according to the actual gross gaming revenue, and such minimum limit. The actual gross revenue is calculated according to the maximum number of gaming tables and gaming machines authorized for the concessionaire in the year to which it relates. The annual minimum limit of the gross gaming revenue of each gaming table and each gaming machine are determined by dispatches from the Chief Executive of Macau.
 
   
With respect to the gaming promotion activities, the concessionaires must inform the DICJ of any facts that may affect the solvency of gaming promoters, including the fact that they have been named as defendants in civil proceedings or have entered into loan or financing agreements that exceed their solvency, within a period of five days counted from the date of occurrence of the respective facts or the concessionaires’ knowledge thereof; inform the DICJ of facts that indicate the practice, by gaming promoters, of crimes and administrative offenses provided for in the law, within five days from the date of the concessionaires’ knowledge thereof, without prejudice to obligations provided in other laws; supervise the activity of the gaming promoters, including their fulfillment of the obligations provided in laws and regulations; ensure the compliance by the gaming promoters with the provisions of the law, adopting appropriate measures to prevent gaming promoters from conducting illegal activities in the casinos of the concessionaires.
 
78

Table of Contents
   
Each gaming promoter can only conduct gaming promotion activities with one concessionaire and gaming promoters are prohibited from sharing with the concessionaires, in any form or agreement, the revenue derived from the casinos; are prohibited from operating in exclusive reserved areas of the casino, and are limited to providing support to concessionaires in the promotion of games of chance in casinos, through receipts of commissions.
 
   
The concessionaires are jointly and severally liable for the liabilities arising from the exercise, by their gaming promoters, of the gaming promotion activity in their casinos, as well as for gaming promoters compliance with the applicable laws and regulations and the concessionaires are jointly and severally liable for the liabilities arising from the exercise, by the members of the management body, employees and collaborators of their gaming promoters, of the gaming promotion activities in their casinos, as well as for their compliance with applicable laws and regulations.
 
   
The maximum number of gaming tables and gaming machines to be operated is determined by dispatch from the Chief Executive of Macau and the number of gaming tables and gaming machines to be established, increased and reduced in each casino of the concessionaires is subject to authorization of the Secretary for Economy and Finance. The Secretary for Economy and Finance may reduce the number of gaming tables or gaming machines if the gross gaming revenue from gaming tables or gaming machines fails, for two consecutive years, to reach the minimum limit of the gross revenue determined by dispatch from the Chief Executive of Macau or if the authorized gaming tables or gaming machines are not fully utilized without just cause, by the concessionaires, within the deadline set out by the Secretary for Economy and Finance.
 
   
The number of chips intended to be put into circulation is subject to authorization from the Secretary for Economy and Finance.
 
   
The concessionaires cannot, by any means, disseminate information or activities related to gaming in Macau.
 
   
The listing of concessionaires or of companies in which the concessionaires are dominant shareholders is mandatorily subject to the authorization of the Chief Executive of Macau and the total shares in circulation on a stock exchange shall not exceed 30% of the total shares of these listed companies.
 
   
An administrative sanctions regime is established with fines ranging from MOP100,000 (equivalent to approximately US$12,450) and MOP5,000,000 (equivalent to approximately US$622,475) and, for the more serious offenses, a supplemental penalty of total or partial closure of gaming areas for periods ranging from one month to one year.
 
   
In the event of dissolution of the concessionaire for failing to obtain a new concession in the next tender, the shareholders of the concessionaire holding 5% or more of the concessionaire’s share capital and the concessionaire’s directors are jointly liable for the concessionaires debt, including outstanding chips liability.
The provisions of the proposed law do not affect the current concession or subconcession contracts for the operation of games of chance in casinos, which continue to be governed by the current Macau gaming law until the end of the term of the concession or subconcession contracts. The proposed law shall become effective on the day following its publication in the Macau official gazette, except for certain specified provisions, including those related to corporate social responsibility, concessionaires share capital, managing director share capital holding requirements, payment of special premium, periodic general contractual compliance reviews by the DICJ, obligations to notify the Chief Executive of Macau of significant financial transactions and listing requirements which shall only become effective upon the provisional award of the concessions resulting from the public tender for the award of new concessions. During the ongoing review and approval process currently being undertaken by the Macau government and the Macau Legislative Assembly, the provisions of the proposed law may change.
 
79

Table of Contents
Gaming Promoters Regulations
Macau Administrative Regulation no. 6/2002, as amended pursuant to Administrative Regulation no. 27/2009, or the Gaming Promoters Regulation, regulates licensing of gaming promoters and the operations of gaming promotion business by gaming promoters. Applications to the DICJ by those seeking to become licensed gaming promoters must be sponsored by a concessionaire or subconcessionaire. Such concessionaire or subconcessionaire must confirm that it may contract the applicant’s services subject to the latter being licensed. Licenses are subject to annual renewal and a list of licensed gaming promoters is published every year in the Macau Official Gazette. The DICJ monitors each gaming promoter and its staff and collaborators. In October 2015, the DICJ issued specific accounting related instructions applicable to gaming promoters and their operations. Any failure by gaming promoters to comply with such instructions may impact their license and ability to operate in Macau.
In addition, concessionaires and subconcessionaires are jointly liable for the activities of their gaming promoters and collaborators within their casinos. In addition to the licensing and suitability assessment process performed by the DICJ, all of the Gaming Operator’s gaming promoters (if any) undergo thorough internal vetting procedures. The Gaming Operator conducts background checks and also conducts periodic reviews of the activities of each gaming promoter (if any), its employees and its collaborators for possible
non-compliance
with Macau legal and regulatory requirements. Such reviews generally include investigations into compliance with applicable anti-money laundering laws and regulations as well as tax withholding requirements.
Concessionaires and subconcessionaires are required to report periodically on commissions and other remunerations paid to their gaming promoters. A 5% tax must be withheld on commissions and other remunerations paid by a concessionaire or subconcessionaire to its gaming promoters. Under the Gaming Promoters Regulation and in accordance with the Secretary for Economy and Finance Dispatch no. 83/2009, effective as of September 11, 2009, a commission cap of 1.25% of net rolling has been in effect. Any bonuses, gifts, services or other advantages which are subject to monetary valuation and which are granted, directly or indirectly, inside or outside of Macau by any concessionaire or subconcessionaires or any company of their respective group to any gaming promoter shall be considered a commission. The commission cap regulations impose fines, ranging from MOP100,000 (US$12,450) up to MOP500,000 (US$62,248), on concessionaires or subconcessionaires that do not comply with the cap and other fines, ranging from MOP50,000 (US$6,225) up to MOP250,000 (US$31,124) on concessionaires or subconcessionaires that do not comply with their reporting obligations regarding commission payments. If breached, the legislation on commission caps has a sanction enabling the relevant government authority to make public a government decision imposing a fine on a concessionaire and subconcessionaire by publishing such decision on the DICJ website and in two Macau newspapers (in Chinese and Portuguese respectively). We believe the Gaming Operator has implemented the necessary internal control systems to ensure compliance with the commission cap and reporting obligations in accordance with applicable rules and regulations.
The Macau government is currently considering amending Macau Administrative Regulation no. 6/2002 and is expected to put forth such legislation for review and approval by the Macau Legislative Assembly on or before the second quarter of 2022. Such law is also expected to govern certain aspects of concessonaires’ suitability review and qualifications and concessionaires’ liability towards gaming promoters and related individuals and collaborators and management companies’ qualification requirements.
Gaming Credit Regulations
Macau Law no. 5/2004 has legalized the extension of gaming credit to patrons or gaming promoters by concessionaires and subconcessionaires. Gaming promoters may also extend credit to patrons upon obtaining an authorization by a concessionaire or subconcessionaire to carry out such activity. Assigning or transferring one’s authorization to extend gaming credit is not permitted. This statute sets forth filing obligations for those extending credit and the supervising role of the DICJ in this activity. Gaming debts contracted pursuant to this statute are a source of civil obligations and may be enforced in courts in Macau.
 
80

Table of Contents
Access to Casinos and Gaming Areas Regulations
Under Law no. 10/2012, as amended pursuant to Law no. 17/2018, the minimum age required for entrance into casinos in Macau is 21 years of age. The director of the DICJ may authorize employees under 21 years of age to temporarily enter casinos or gaming areas, after considering their special technical qualifications. In addition,
off-duty
gaming related employees of concessionaires and subconcessionaires and gaming promoters may not, starting from December 2019, access any casinos or gaming areas, except during the Chinese New Year festive season or under specific circumstances.
Smoking Regulations
Under the Smoking Prevention and Tobacco Control Law, as amended pursuant to Law no. 9/2017, from January 1, 2019, smoking on casino premises is only be permitted in authorized segregated smoking lounges with no gaming activities and such smoking lounges are required to meet certain standards determined by the Macau government.
Anti-Money Laundering and Terrorism Financing Regulations
In conjunction with current gaming laws and regulations, we are required to comply with the laws and regulations relating to anti-money laundering activities in Macau. Law no. 2/2006 (as amended pursuant to Law no. 3/2017), the Administrative Regulation no. 7/2006 (as amended pursuant to Administrative Regulation no. 17/2017) and the DICJ Instruction no. 1/2016 in effect from May 13, 2016 (as amended pursuant to DICJ Instruction no. 1/2019), govern compliance requirements with respect to identifying, reporting and preventing anti-money laundering and terrorism financing crimes at casinos in Macau. Under these laws and regulations, the Gaming Operator is required to:
 
   
implement internal procedures and rules governing the prevention of anti-money laundering and terrorism financing crimes which are subject to prior approval from DICJ;
 
   
identify and evaluate the money laundering and terrorism financing risk inherent to gaming activities;
 
   
identify any customer who is in a stable business relationship with the Gaming Operator, who is a politically exposed person or any customer or transaction where there is a sign of money laundering or financing of terrorism or which involves significant sums of money in the context of the transaction, even if any sign of money laundering is absent;
 
   
refuse to deal with any customers who fail to provide any information requested by the Gaming Operator;
 
   
keep records on the identification of a customer for a period of five years;
 
   
establish a regime for electronic transfers;
 
   
keep individual records of all transactions related to gaming which involve credit securities;
 
   
keep records of all electronic transactions for amounts equal to or exceeding MOP8,000 (US$996) in cases of occasional transactions and MOP120,000 (US$14,939) in cases of transactions that arose in the context of a continuous business relationship;
 
   
notify the Macau Finance Information Bureau if there is any sign of money laundering or financing of terrorism;
 
   
adopt a compliance function and appoint compliance officers; and
 
   
cooperate with the Macau government by providing all required information and documentation requested in relation to anti-money laundering activities.
Under Article 2 of Administrative Regulation no. 7/2006 (as amended pursuant to Administrative Regulation no. 17/2017) and the DICJ Instruction no. 1/2016 (as amended pursuant to DICJ Instruction
 
81

Table of Contents
no. 1/2019), the Gaming Operator is required to track and report transactions and granting of credit that are MOP500,000 (US$62,248) or above. Pursuant to the legal requirements above, if the customer provides all required information, after submitting the reports, the Gaming Operator may continue to deal with those customers that were reported to the DICJ and, in case of suspicious transactions, to the Macau Finance Information Bureau.
The Gaming Operator employs internal controls and procedures designed to help ensure that gaming and other operations are conducted in a professional manner and in compliance with internal control requirements issued by the DICJ set forth in its instruction on anti-money laundering, the applicable laws and regulations in Macau, as well as the requirements set forth in the Subconcession Contract.
The Gaming Operator has developed a comprehensive anti-money laundering policy and related procedures covering its anti-money laundering responsibilities, which have been approved by the DICJ, and has training programs in place to ensure that all relevant employees understand such anti-money laundering policy and procedures. The Gaming Operator also uses an integrated IT system to track and automatically generate significant cash transaction reports and, as permitted by the DICJ and the Macau Finance Information Bureau, submit those reports electronically.
Responsible Gaming Regulations
On October 18, 2019, the DICJ issued Instruction no. 4/2019, which came into effect on December 27, 2019, setting out measures for the implementation of responsible gaming principles. Under this instruction, concessionaires and subconcessionaires are required to implement certain measures to promote responsible gambling, including: making information available on the risks of gambling, responsible gambling and odds, both inside and outside the casinos and gaming areas and through electronic means; creation of information and counseling kiosks and a hotline; adequate regulation of lighting inside casinos and gaming areas; self-exclusion and exclusion at third party request procedures,
off-duty
gaming related employees entry restriction procedures, physical entry requirements, preventive measures for restricted access by persons under 21 years of age; public exhibition of time; creation and training of teams and a coordinator responsible for promoting responsible gambling.
Control of Cross-border Transportation of Cash Regulations
On June 12, 2017, Law no. 6/2017, with respect to the control of cross-border transportation of cash and other negotiable instruments to the bearer, was enacted. Such law came into effect on November 1, 2017. In accordance with such law, all individuals entering Macau with an amount in cash or negotiable instrument to the bearer equal to or higher than the amount determined by the order of the Chief Executive of Macau at MOP120,000 (US$14,939) will be required to declare such amount to the customs authorities. The customs authorities may also request an individual exiting Macau to declare if such individual is carrying an amount in cash or negotiable instruments to the bearer equal to or higher to such amount. Individuals that fail to duly complete the required declaration may be subject to a fine (ranging from 1% to 5% of the amount that exceeds the amount determined by the order of the Chief Executive of Macau for declaration purposes, such fine being at least MOP1,000 (US$124) and not exceeding MOP500,000 (US$62,248). In the event the relevant customs authorities find that the cash or negotiable instrument to the bearer carried by an individual while entering or exiting Macau may be associated with or result from any criminal activity, such incident shall be notified to the relevant criminal authorities and the relevant amounts shall be seized pending investigation.
Prevention and Suppression of Corruption in External Trade Regulations
In addition to the general criminal laws regarding corrupt practices in the public and private sector that are in force in Macau, on January 1, 2015, Law no. 10/2014, criminalizing corruption acts in external trade and providing for a system for prevention and suppression of such criminal acts, came into effect in Macau. Melco Resorts’ internal policies, which we follow, address this issue.
 
82

Table of Contents
Asset Freezing Enforcement Regulations
On August 29, 2016, Law no. 6/2016, with respect to the framework for the enforcement of asset freezing orders, which comprised of United Nations Security Council sanctions resolutions for the fight against terrorism and proliferation of weapons of mass destruction, was enacted. Under this law, the Chief Executive of Macau is the competent authority to enforce freezing orders and the Asset Freeze Coordination Commission must assist the Chief Executive of Macau in all technical aspects of such enforcement. Among other entities, concessionaires and subconcessionaires are subject to certain obligations and duties regarding the freezing of assets ordered by the United Nations Security Council sanctions resolutions, including reporting and cooperation obligations.
Foreign Exchange Regulations
Concessionaires and subconcessionaires in Macau may be authorized to open foreign exchange counters at their casinos and gaming areas subject to compliance with the Foreign Exchange Agencies Constitution and Operation Law
(Decree-Law
no. 38/97/M), the Exchange Rate Regime
(Decree-Law
no. 39/97/M) and the specific requirements determined by the Monetary Authority of Macau. The transaction permitted to be performed in such counters is limited to buying and selling bank bills and coins in foreign currency, and to buying travelers checks.
Intellectual Property Rights Regulations
Our subsidiaries incorporated in Macau are subject to local intellectual property regulations. Intellectual property protection in Macau is supervised by the Intellectual Property Department of the Economic and Technological Development Bureau of the Macau government.
The applicable regime in Macau with regard to intellectual property rights is defined by two main laws. The Industrial Property Code
(Decree-Law
no. 97/99/M, as amended pursuant to Law no. 11/2001), covers: (i) inventions meeting the patentability requirements; (ii) semiconductor topography products; (iii) trademarks; (iv) designations of origin and geographical indications; and (v) awards. The Regime of Copyright and Related Rights
(Decree-Law
no. 43/99/M, as amended by Law no. 5/2012), protects intellectual works and creations in the literary, scientific and artistic fields, by copyright and related rights.
Personal Data Regulations
Processing of personal data by our subsidiaries in Macau is subject to compliance with the Personal Data Protection Act (Law no. 8/2005) and, in the case of the Gaming Operator, any instructions issued by DICJ from time to time. The Office for Personal Data Protection, or GPDP, is the regulatory authority in Macau specially in charge of supervising and enforcing the Personal Data Protection Act. Breaches are subject to civil liability, administrative and criminal sanctions.
The legal framework and the instructions issued by DICJ require that certain procedures must be adopted before collecting, processing and/or transferring personal data, including obtaining consent from the data subject and/or notifying or requesting authorization from the GPDP and/or DICJ, as applicable, prior to processing personal data.
Cybersecurity Regulations
Law no. 13/2019, the Cybersecurity Law came into effect on December 21, 2019 and is intended to protect networks, systems and data of public and private operators of critical infra-structures, among which operators of games of fortune and chance or other games in casinos are included.
The cybersecurity system is composed of a Cybersecurity Commission, a Cybersecurity Alert and Response Incident Centre, or CARIC, and cybersecurity supervisory entities.
 
83

Table of Contents
Among other duties, private infra-structures operators are required to appoint a suitable and experienced person to be responsible for handling its cybersecurity and to be permanently reachable by the CARIC, create a cybersecurity department, implement adequate internal cybersecurity procedures, conduct evaluations of its networks’ security and risks, submit annual reports to their supervisory entity and inform the CARIC and the respective supervisory entity of any cybersecurity incidents.
Additional regulations have been enacted to further determine and detail how the above-mentioned obligations are to be fulfilled.
Labor Quotas Regulations
All businesses in Macau must apply to the Labor Affairs Bureau for labor quotas to import
non-resident
unskilled workers from the PRC and other regions or countries.
Non-resident
skilled workers are also subject to the issuance of a work permit by the Macau government, which is given individually on a
case-by-case
basis. Businesses are free to employ Macau residents in any position, as by definition all Macau residents have the right to work in Macau. Melco Resorts has, through its subsidiaries, two main groups of labor quotas in Macau, one to import
non-skilled
workers from the PRC and the other to import
non-skilled
workers from all other countries. Concessionaires and subconcessionaires (the Gaming Operator included) are not currently allowed to hire
non-Macau
resident dealers and supervisors under the Macau government’s policy.
Pursuant to Macau social security laws, Macau employers must register their employees under a mandatory social security fund and make social security contributions for each of its resident employees and pay a special duty for each of its
non-resident
employees on a quarterly basis. Employers must also buy insurance to cover employment accidents and occupational illnesses for all employees.
Minimum Salary Regulations
On April 27, 2020, Law no. 5/2020, with respect to minimum salary, was enacted. Such law came into effect on November 1, 2020. In accordance with such law, the monthly minimum salary in Macau is MOP6,656 (US$829) per month (excluding overtime, night and shift allowances and regular bonus related payments). The minimum salary requirement applies to all workers in Macau except domestic helpers and special needs workers.
Land Regulations
Land in Macau is legally divided into plots. In most cases, private interests in real property located in Macau are obtained through long-term leases from the Macau government.
We have entered into a land concession contract for the land on which Studio City is located. The contract has a term of 25 years and is renewable for further consecutive periods of ten years, and imposes, among other conditions, a development period, a land premium payment, a nominal annual government land use fee, which may be adjusted every five years, and a guarantee deposit upon acceptance of the land lease terms, which are subject to adjustments from time to time in line with the amounts paid as annual land use fees.
The land is initially granted on a provisional basis and registered as such with the Macau Real Property Registry and only upon completion of the development is the land concession converted into definitive status and so registered with the Macau Real Property Registry.
Restrictions on Distribution of Profits Regulations
All our subsidiaries incorporated in Macau are required to set aside a minimum of 25% of the entity’s profit after tax to the legal reserve until the balance of the legal reserve reaches a level equivalent to 50% of the entity’s share capital in accordance with the provisions of the Macau Commercial Code. The legal reserve sets
 
84

Table of Contents
aside an amount from the subsidiaries’ statements of operations and is not available for distribution to the shareholders of the subsidiaries. The appropriation of legal reserve is recorded in the subsidiaries’ financial statements in the year in which it is approved by the shareholders of the relevant subsidiaries.
FCPA
The FCPA prohibits us and our staff and agents from offering or giving money or any other item of value to win or retain business or to influence any act or decision of any foreign official. The Code includes specific FCPA-related provisions. See “— Our Internal Control Policies.”
The Gaming Operator’s Subconcession
The Concession Regime
The Macau government conducted an international tender process for gaming concessions in Macau in 2001, and granted three gaming concessions to SJM, Galaxy and Wynn Resorts Macau, respectively. Upon authorization by the Macau government, each of SJM, Galaxy and Wynn Resorts Macau subsequently entered into subconcession contracts with their respective subconcessionaires to operate casino games and other games of chance in Macau. No further granting of subconcessions is permitted unless specifically authorized by the Macau government.
Though there are no restrictions on the number of casinos or gaming areas that may be operated under each concession or subconcession, Macau government approval is required for the commencement of operations of any casino or gaming area.
The subconcessionaires that entered into subconcession contracts with SJM, Galaxy and Wynn Resorts Macau, are MGM Grand, Venetian Macau and the Gaming Operator, respectively. The Gaming Operator executed the Subconcession Contract with Wynn Resorts Macau on September 8, 2006. Wynn Resorts Macau will continue to develop and run hotel operations and casino projects independent of the Gaming Operator.
All concessionaires and subconcessionaires must pay a special gaming tax of 35% of gross gaming revenues, defined as all gaming revenues derived from casino or gaming areas, plus an annual gaming premium of:
 
   
MOP30 million (equivalent to approximately US$3.7 million) per annum fixed premium;
 
   
MOP300,000 (equivalent to approximately US$37,349) per annum per VIP gaming table;
 
   
MOP150,000 (equivalent to approximately US$18,674) per annum per mass market gaming table; and
 
   
MOP1,000 (equivalent to approximately US$124) per annum per electric or mechanical gaming.
The Macau government has publicly stated that the concessions and subconcessions contracts may be extended until December 31, 2022 to enable the conclusion of the proposed amendments to Macau’s gaming law and the completion of the tender process for new concessions. In March 2022, the Gaming Operator filed an application with the Macau government for the extension of its Subconcession Contract until December 31, 2022 and, in connection with such application, will be required to pay an extension premium of up to MOP47 million (equivalent to approximately US$5.9 million) and provide a bank guarantee in favor of the Macau government for the payment of potential labor liabilities should the Gaming Operator not be granted a new concession (or have its subconcession further extended) after December 31, 2022. The extension of the Subconcession Contract is subject to the approval of the Macau government and execution of an addendum to the Subconcession Contract.
 
85

Table of Contents
The Subconcession Contract
The Subconcession Contract provides for the terms and conditions of the subconcession granted to the Gaming Operator by Wynn Resorts Macau. The Gaming Operator does not have the right to further grant a subconcession or transfer the operation to third parties.
The provisions of the proposed law amending the gaming law do not affect the Subconcession Contract which continues to be governed by the current Macau Gaming law until the end of its term.
The Gaming Operator paid a consideration of US$900 million to Wynn Resorts Macau. On September 8, 2006, the Gaming Operator was granted the right to operate games of fortune and chance or other games in casinos in Macau until the expiration of the subconcession on June 26, 2022. No further payments need to be made to Wynn Resorts Macau during the subconcession period.
The Macau government has confirmed that the subconcession is independent of Wynn Resorts Macau’s concession and that the Gaming Operator does not have any obligations to Wynn Resorts Macau pursuant to the Subconcession Contract. It is thus not affected by any modification, suspension, redemption, termination or rescission of Wynn Resorts Macau’s concession. In addition, an early termination of Wynn Resorts Macau’s concession before June 26, 2022, would not result in the termination of the subconcession. The subconcession was authorized and approved by the Macau government. Absent any change to the Gaming Operator’s legal status, rights, duties and obligations towards the Macau government or any change in applicable law, the Gaming Operator will continue to be validly entitled to operate independently under and pursuant to the subconcession, notwithstanding the termination or rescission of Wynn Resorts Macau’s concession, the insolvency of Wynn Resorts Macau and/or the replacement of Wynn Resorts Macau as concessionaire in the Subconcession Contract. The Macau government has a contractual obligation to the effect that, should Wynn Resorts Macau cease to hold the concession prior to June 26, 2022, the Macau government would replace Wynn Resorts Macau with another entity so as to ensure that the Gaming Operator may continue to operate games of chance and other games in casinos in Macau and the subconcession would at all times be under a concession. Both the Macau government and Wynn Resorts Macau have undertaken to cooperate with the Gaming Operator to ensure all the legal and contractual obligations are met.
Summary of the Key Terms of the Subconcession Contract
A summary of the key terms of the Subconcession Contract is as follows:
Development of Gaming Projects/Financial Obligations
The Subconcession Contract requires the Gaming Operator to make a minimum investment in Macau of MOP4.0 billion (US$498.0 million), including investment in fully developing Altira Macau and the City of Dreams, by December 2010. In June 2010, the Gaming Operator obtained confirmation from the Macau government that as of the date of the confirmation, the Gaming Operator had invested over MOP4.0 billion (US$498.0 million) in these projects in Macau.
Payments
Subconcession premiums and taxes, computed in various ways depending upon the type of gaming or activity involved, are payable to the Macau government. The method for computing these fees and taxes may be changed from time to time by the Macau government. Depending upon the particular fee or tax involved, these fees and taxes are payable either monthly or annually and are based upon either a percentage of the gross revenues or the number and type of gaming devices operated. In addition to special gaming taxes of 35% of gross gaming revenues, the Gaming Operator is also required to contribute to the Macau government an amount equivalent to 1.6% of the gross gaming revenues. Such contribution must be delivered to a public foundation
 
86

Table of Contents
designated by the Macau government whose goal is to promote, develop or study culture, society, economy, education and science and engage in academic and charitable activities. Furthermore, the Gaming Operator is also obligated to contribute to Macau an amount equivalent to 2.4% of the gross gaming revenues for urban development, tourism promotion and the social security of Macau. The Gaming Operator is required to collect and pay, through withholding, statutory taxes on commissions or other remunerations paid to gaming promoters.
Termination Rights
The Macau government has the right, after notifying Wynn Resorts Macau, to unilaterally terminate the Gaming Operator’s subconcession in the event of noncompliance by the Gaming Operator with its basic obligations under the subconcession and applicable Macau laws. Upon termination, all of the Gaming Operator’s casino premises and gaming equipment, including the Studio City Casino, would revert to the Macau government automatically without compensation and the Gaming Operator would cease to generate any revenues from these operations. In many of these instances, the Subconcession Contract does not provide a specific cure period within which any such events may be cured and, instead, the Gaming Operator may be dependent on consultations and negotiations with the Macau government to enable it to remedy any such default. Neither the Gaming Operator nor Wynn Resorts Macau is granted explicit rights of veto, or of prior consultation. The Macau government may be able to unilaterally rescind the Subconcession Contract upon the following termination events:
 
   
the operation of gaming without permission or operation of business which does not fall within the business scope of the subconcession;
 
   
abandonment of approved business or suspension of operations of our gaming business in Macau without reasonable grounds for more than seven consecutive days or more than 14
non-consecutive
days within one calendar year;
 
   
transfer of all or part of the Gaming Operator’s operation in Macau in violation of the relevant laws and administrative regulations governing the operation of games of fortune or chance and other casino games in Macau and without Macau government approval;
 
   
failure to pay taxes, premiums, levies or other amounts payable to the Macau government;
 
   
refusal or failure to resume operations following the temporary assumption of operations by the Macau government;
 
   
repeated opposition to the supervision and inspection by the Macau government and failure to comply with decisions and recommendations of the Macau government, especially those of the DICJ;
 
   
failure to provide or supplement the guarantee deposit or the guarantees specified in the subconcession within the prescribed period;
 
   
bankruptcy or insolvency of the Gaming Operator;
 
   
fraudulent activity harming public interest;
 
   
serious and repeated violation of the applicable rules for carrying out casino games of chance or games of other forms or damage to the fairness of casino games of chance or games of other forms;
 
   
systematic
non-compliance
with the Macau Gaming Law’s basic obligations;
 
   
the grant to any other person of any managing power over the gaming business of the Gaming Operator or the grant of a subconcession or entering into any agreement to the same effect; or
 
   
failure by a controlling shareholder in the Gaming Operator to dispose of its interest in the Gaming Operator, within ninety days from the date of the authorization given by the Macau government for such disposal, pursuant to written instructions received from the regulatory authority of a jurisdiction where the said shareholder is licensed to operate, which have had the effect that such controlling shareholder now wishes to dispose of the shares it owns in the Gaming Operator.
 
87

Table of Contents
Ownership and Capitalization
Set out below are the key terms in relation to ownership and capitalization under the Subconcession Contract:
 
   
any person who directly acquires voting rights in the Gaming Operator will be subject to authorization from the Macau government;
 
   
the Gaming Operator will be required to take the necessary measures to ensure that any person who directly or indirectly acquires 5% or more of the shares in the Gaming Operator would be subject to authorization from the Macau government, except when such acquisition is wholly made through the shares of publicly-listed companies tradable at a stock exchange;
 
   
any person who directly or indirectly acquires 5% or more of the shares in the Gaming Operator will be required to report the acquisition to the Macau government (except when such acquisition is wholly made through shares tradable on a stock exchange as a publicly-listed company);
 
   
the Macau government’s prior approval would be required for any recapitalization plan of the Gaming Operator; and
 
   
the Chief Executive of Macau could require the increase of the Gaming Operator’s share capital, if deemed necessary.
Others
In addition, the Subconcession Contract contains various general covenants and obligations and other provisions, including special duties of cooperation, special duties of information, and execution of our investment obligations.
See “Item 3. Key Information — D. Risk Factors — Risks Relating to Operating in the Gaming Industry in Macau — The Subconcession Contract expires in June 2022 and if the Gaming Operator is unable to secure an extension of the subconcession and thereafter a new concession, the Gaming Operator would be unable to operate Studio City Casino.”
Services and Right to Use Arrangements Regulatory Requirements
The entry into the Services and Right to Use Arrangements by the Gaming Operator and our subsidiary, Studio City Entertainment, pursuant to which the Studio City Casino is operated, was approved by the Macau government in April 2007, and the supplement and amendments thereto were approved by the Macau government in May 2012. Set out below are the key terms of such approvals which remain in force:
 
   
Studio City Entertainment shall cooperate with the Macau government, making available any documents, information or data requested directly by the Macau government or through the Gaming Operator for the purposes of monitoring its activity, analysis of its accounts and performance of external audits;
 
   
Studio City Entertainment shall have an annual audit conducted by an external entity, independent and previously accepted by the DICJ, for certification of accounting documents and compliance with relevant legal provisions;
 
   
Studio City Entertainment accepts to be subject to the legal and contractual supervision of the Macau government applicable to gaming concessionaires and subconcessionaires, to ensure its own suitability and financial capacity, the suitability of its direct or indirect shareholders holding 5% or more of its share capital (except with respect to those shareholders holding shares tradeable on a stock exchange), and of its directors and key employees of the Studio City Casino;
 
   
the transfer of any rights under the Services and Right to Use Arrangements shall be subject to the prior authorization from the Macau government; and
 
88

Table of Contents
   
the Gaming Operator and Studio City Entertainment are jointly and severally responsible for compliance with applicable laws, regulations and instructions issued by the Macau government, including those regarding anti-money laundering, anti-financing of terrorist acts, anti-corruption, operation of slot machines and minimum internal control requirements.
In addition, as set out in the Macau government authorization letter for the listing of the Company dated March 5, 2018, the listing is subject to the following conditions:
 
   
the Company continues to hold, directly or indirectly, 100% of the equity interest of its subsidiary, Studio City Entertainment;
 
   
Melco Resorts continues to hold, directly or indirectly, at least 50.1% of the equity interest in us;
 
   
Melco International continues to hold, directly or indirectly, the majority of the equity interest in Melco Resorts; and
 
   
Mr. Lawrence Ho, directly or indirectly, continues to hold the majority of the equity interest in Melco International to control such entity.
Under such authorization, the Gaming Operator is required to annually provide the Macau government with evidence with respect to the compliance with the above conditions. In addition, under such authorization, we and the Gaming Operator are also required to comply with the conditions imposed by the Macau government in connection with its approval of our entry into the Services and Right to Use Arrangements.
The Macau government also has the right to revoke such listing authorization if it deems that the listing is contrary to the public interest or in case of any breach of the mentioned conditions. In case of revocation of the listing authorization by the Macau government, we may be required by the Macau government to delist the ADSs from the New York Stock Exchange. Failure to do so could result in the approval of the Services and Right to Use Arrangements being revoked, preventing us from receiving any amounts thereunder, or result in a closure order being issued with respect to the Studio City Casino or the suspension or termination of the Gaming Operator’s subconcession, in which case we may be unable to offer any gaming facilities at Studio City.
In January 2022, the Macau government put forth to the Legislative Assembly in Macau the terms of the proposed law amending the gaming law. In accordance to the initially proposed law, after a transition period of three years, gaming activities must be operated by a concessionaire within premises owned by the gaming concessionaire or in premises leased or otherwise granted a right to use by the Macau government. It is not clear from the proposed law how this would affect the status of the Services and Rights to Use Arrangements after the
3-year
transition period. It is possible that the Services and Rights to Use Arrangements may terminate or may be required to be amended or replaced to comply with the law amending the gaming law or other applicable regulations. If, as a result, the Services and Right to Use Arrangements terminates, Studio City Entertainment may not be able to enter into a new services agreement. It is also possible that any amended or replaced terms of the Services and Right to Use Arrangements required to comply with any amendments to the applicable law may not be comparable to the current terms. Even if the relevant provisions of the proposed law are not adopted in its current form or at all, upon the award of new concessions, the Macau government approval for the Services and Rights to Use Arrangements may be revoked and Studio City Entertainment may not be able to enter into an arrangement for the operation of Studio City Casino, or into an arrangement on the same or similar terms.
Taxation
We are domiciled in the Cayman Islands and our primary business operations are conducted through our subsidiaries. Under the current laws of the Cayman Islands, we are not subject to tax on income or capital gains. In addition, dividend payments are not subject to withholding tax in the Cayman Islands.
 
89

Table of Contents
Hong Kong
Our subsidiaries incorporated in Hong Kong and one of our subsidiaries incorporated in the BVI are subject to Hong Kong profits tax on their taxable income earned in or derived from Hong Kong at a uniform tax rate of 16.5%. Payments of dividends by our subsidiaries to us are not subject to withholding tax in Hong Kong.
Macau
Our subsidiaries incorporated in Macau are subject to Macau complementary tax of up to 12% on profits earned in or derived from their activities conducted in Macau. The Gaming Operator applied for and was granted the benefit of a corporate tax holiday on Macau complementary tax (but not gaming tax) from 2017 through 2021 on profits generated from gaming operations. The Gaming Operator was further granted such benefit for the period from January 1, 2022 to June 26, 2022.
In January 2017, the Macau government granted an extension of the Macau complementary tax exemption for our subsidiary, Studio City Entertainment, until 2021, on profits generated from income received from the Gaming Operator, to the extent that such income results from gaming operations within Studio City Casino and has been subject to gaming tax. Studio City Entertainment has applied for an extension of the complementary tax exemption for January 1, 2022 to June 26, 2022 and such application is currently pending approval by the Macau government. Dividend distributions by Studio City Entertainment continue to be subject to Macau complementary tax. We remain subject to Macau complementary tax on our
non-gaming
profits.
In September 2017, the Macau government granted Studio City Hotels the declaration of touristic utility purpose pursuant to which Studio City Hotels is entitled to a property tax holiday for a period of twelve years on the immovable property to which the touristic utility was granted, owned or operated by Studio City Hotels. Under such tax holiday, Studio City Hotels is allowed to double the maximum rates applicable to depreciation and reintegration for the purposes of assessment of the Macau complementary tax. In August 2021, the hotel license of Studio City Hotel was transferred from Studio City Hotels to Studio City Developments, the owner of the Studio City property. We have applied for the declaration of touristic utility purpose pursuant to which Studio City Developments would be entitled to the property tax holiday and be allowed to double the maximum rates applicable to depreciation and reintegration for the purposes of assessment of the Macau complementary tax to be granted to Studio City Developments. Such application is currently pending and there is no assurance that the Macau government will extend such benefit to Studio City Developments.
 
90

Table of Contents
C. ORGANIZATIONAL STRUCTURE
We are a Cayman Islands holding company for Studio City. Our operations are conducted by our subsidiaries. Investors may never directly hold equity interests in our operating subsidiaries.
The following diagram illustrates our organizational structure, including the place of formation, ownership interest and affiliation of our significant subsidiaries, as of March 25, 2022:
 
 
 
91

Table of Contents
Notes:
 
1.
Includes 747,288 Class A ordinary shares held by Melco International. See “Item 7. Major Shareholders and Related Party Transactions — A. Major Shareholders.”
 
2.
Reflects 124,596,560 Class A ordinary shares of SCI represented by ADSs. Information regarding beneficial ownership is reported as of March 21, 2022.
 
3.
New Cotai also has a Participation Interest in MSC Cotai which represents its economic right to receive an amount equal to approximately 9.4% of the dividends, distributions or other consideration paid to the Company by MSC Cotai, if any, from time to time. New Cotai may exchange all or a portion of its Participation Interest for Class A ordinary shares, subject to certain conditions. See “Item 7. Major Shareholders and Related Party Transactions — B. Related Party Transactions —
Pre-IPO
Organizational Transactions.” If New Cotai were to exercise its right to exchange all of the Participation Interest for Class A ordinary shares, New Cotai would receive 72,511,760 Class A ordinary shares and the corresponding number of Class B ordinary shares held by New Cotai would be surrendered and canceled.
 
4.
Reflects 117,118,352 Class A ordinary shares of SCI represented by ADSs. Information regarding beneficial ownership is reported as of December 31, 2021 and is based on the information contained in the Schedule 13G/A filed by Silver Point Capital L.P. with the SEC on February 14, 2022 and after taking into account the 2022 Private Placements.
 
5.
The remaining 50% of the equity interests of these companies are owned by Studio City Holdings Five Limited, a wholly-owned subsidiary of the Company. The 50% interest held by Studio City Holdings Five Limited in various Studio City companies incorporated in the British Virgin Islands is
non-voting.
 
6.
3.96% and 1% of the equity interests are owned by Studio City Holdings Four Limited and Studio City Holdings Five Limited, respectively.
 
7.
0.02% of the equity interests are owned by Studio City Holdings Five Limited.
See “Item 7. Major Shareholders and Related Party Transactions — A. Major Shareholders” for more information regarding the beneficial ownership in our Company and “Exhibit 8.1 — Significant Subsidiaries of the Registrant.”
D. PROPERTY, PLANT AND EQUIPMENT
See “Item 4. Information on the Company — B. Business Overview” and “Item 5. Operating and Financial Review and Prospects — E. Critical Accounting Estimates — Property and Equipment and Other Long-lived Assets” for information regarding our material tangible property, plant and equipment.
 
ITEM 4A.
UNRESOLVED STAFF COMMENTS
Not applicable.
 
ITEM 5.
OPERATING AND FINANCIAL REVIEW AND PROSPECTS
The following discussion should be read in conjunction with, and is qualified in its entirety by, the audited consolidated financial statements and the notes thereto in this annual report on Form
20-F.
Certain statements in this “Operating and Financial Review and Prospects” are forward-looking statements. See “Special Note Regarding Forward-Looking Statements” regarding these statements.
Overview
We are a holding company and, through our subsidiaries, operate the
non-gaming
businesses of Studio City. Studio City Casino is operated by the Gaming Operator, one of the subsidiaries of Melco Resorts and a
 
92

Table of Contents
holder of a gaming subconcession. Our future operating results are subject to significant business, economic, regulatory and competitive uncertainties and risks, many of which are beyond our control. See “Item 3. Key Information — D. Risk Factors — Risks Relating to Our Business.” For detailed information regarding our operations and development projects, see “Item 4. Information on the Company — B. Business Overview.”
A. OPERATING RESULTS
Operations
Our principal operating activities are the provision of gaming related services and the hospitality business in Macau. The Company monitors the operations and evaluate earnings by reviewing the assets and operations of Studio City as one operating segment. Accordingly, we do not present separate segment information. As of December 31, 2021, 2020 and 2019, we operated in one geographical area, Macau, where we generated our revenue and where our long-lived assets were located.
Our operations remain impacted by travel restrictions and quarantine requirements. The appearance
of COVID-19 cases
in Macau in early August 2021 and late September 2021 led to city-wide mandatory testing, mandatory closure of most entertainment and leisure venues (casinos and gaming areas excluded), and strict travel restrictions and requirements being implemented to enter and exit Macau. Since October 19, 2021, authorities have eased pandemic prevention measures such that travelers no longer
require 14-day quarantine
on arrival in Zhuhai, and the validity of nucleic acid tests to enter Zhuhai was extended from 24 hours to 7 days. The validity of nucleic acid tests to enter Macau and quarantine requirements upon entry to Macau vary from time to time and is currently set at 24 hours for entry from Zhuhai. Health-related precautionary measures remain in place
and non-Macau resident
individuals who are not residents of Taiwan, Hong Kong, or the PRC continue to be unable to enter Macau, except if they have been in Hong Kong or mainland PRC in the preceding 21 days and are eligible for an exemption application.
Uncertainty
around COVID-19 outbreaks
continue into 2022. Key factors impacting 2022 performance and the pace of recovery from
COVID-19-related
disruptions continue to depend on future events, including the duration of travel and visa restrictions, quarantine requirements, the pace of vaccination progress, development of new medicines for
COVID-19
as well as customer sentiment and consumer behavior related to discretionary spending and travel, all of which remain highly uncertain. We are currently unable to reasonably estimate the financial impact to our future results of operations, cash flows and financial condition.
The disruptions to our business caused by the
COVID-19
outbreak have had an adverse effect on our operations and as such disruptions are ongoing, such adverse effects will likely continue. We expect that gross gaming revenues in Macau will continue to be negatively impacted by the
COVID-19
outbreak. We have taken various mitigating measures to manage through the
COVID-19
outbreak challenges, such as implementing a cost reduction program to minimize cash outflow of
non-essential
items and rationalizing our capital expenditure program with deferrals and reductions which benefits our balance sheet. In addition, operating hours at our retail dining and entertainment facilities are continuously being adjusted in line with customer visitation and, from time to time, we have closed certain facilities due to low visitation. The timing and manner in which all these areas will return to full operation are currently unknown. Furthermore, health-related precautionary measures remain in place at our property, which could continue to impact visitation and customer spending.
Given the uncertainty around the extent and duration of the
COVID-19
outbreak and around the imposition or relaxation of protective measures, we cannot reasonably estimate the impact to our future results of operations, cash flows and financial condition. Moreover, even if the
COVID-19
outbreak subsides, there is no guarantee that travel and consumer sentiment will rebound quickly or at all. See “Item 3. Key Information. — D. Risk Factors — Risks Relating to Our Business — The
COVID-19
outbreak has had, and will likely to continue to have, an adverse effect on our operations, which has negatively affected and may continue to materially impact our business, prospects, financial condition and results of operations.”
 
93

Table of Contents
Summary of Financial Results
For the year ended December 31, 2021, our total operating revenues were US$106.9 million, an increase of 117.2% from US$49.2 million of total operating revenues for the year ended December 31, 2020. Net loss attributable to Studio City International Holdings Limited for the year ended December 31, 2021 was US$252.6 million, as compared to a net loss attributable to Studio City International Holdings Limited of US$321.6 million for the year ended December 31, 2020. The change was mainly attributable to higher revenues from the provision of gaming related services and
non-gaming
revenues as a result of a year-over-year increase in inbound tourism in 2021.
 
    
Year Ended December 31,
 
    
2021
    
2020
    
2019
 
    
(in thousands of US$)
 
Total operating revenues
   $ 106,868      $ 49,208      $ 626,733  
Total operating costs and expenses
     (298,441      (329,136      (448,737
Operating (loss) income
     (191,573      (279,928      177,996  
Net (loss) income attributable to Studio City International Holdings Limited
   $ (252,555    $ (321,626    $ 33,564  
Key Performance Indicators (KPIs)
We use the following KPIs to evaluate the operations of Studio City Casino, including table games and gaming machines:
 
   
Rolling chip volume:
the amount of
non-negotiable
chips wagered and lost by the rolling chip market segment.
 
   
Rolling chip win rate:
rolling chip table games win (calculated before discounts, commissions,
non-discretionary
incentives (including the point-loyalty programs) as administered by the Gaming Operator and allocating casino revenues related to goods and services provided to gaming patrons on a complimentary basis) as a percentage of rolling chip volume.
 
   
Mass market table games drop:
the amount of table games drop in the mass market table games segment.
 
   
Mass market table games hold percentage:
mass market table games win (calculated before discounts, commissions,
non-discretionary
incentives (including the point-loyalty programs) as administered by the Gaming Operator and allocating casino revenues related to goods and services provided to gaming patrons on a complimentary basis) as a percentage of mass market table games drop.
 
   
Table games win:
the amount of wagers won net of wagers lost on gaming tables that is retained and recorded as casino revenues. Table games win is calculated before discounts, commissions,
non-discretionary
incentives (including the point-loyalty programs) as administered by the Gaming Operator and allocating casino revenues related to goods and services provided to gaming patrons on a complimentary basis.
 
   
Gaming machine handle:
the total amount wagered in gaming machines.
 
   
Gaming machine win rate:
gaming machine win (calculated before
non-discretionary
incentives (including the point-loyalty programs) as administered by the Gaming Operator and allocating casino revenues related to goods and services provided to gaming patrons on a complimentary basis) expressed as a percentage of gaming machine handle.
In the rolling chip market segment, customers purchase identifiable chips known as
non-negotiable
chips, or rolling chips, from the casino cage, and there is no deposit into a gaming table’s drop box for rolling chips purchased from the cage. Rolling chip volume and mass market table games drop are not equivalent.
 
94

Table of Contents
Rolling chip volume is a measure of amounts wagered and lost. Mass market table games drop measures buy in. Rolling chip volume is generally substantially higher than mass market table games drop. As these volumes are the denominator used in calculating win rate or hold percentage, with the same use of gaming win as the numerator, the win rate is generally lower in the rolling chip market segment than the hold percentage in the mass market table games segment.
Studio City Casino’s expected rolling chip win rate is 2.85% to 3.15%.
We use the following KPIs to evaluate our hotel operations:
 
   
Average daily rate:
calculated by dividing total room revenues including complimentary rooms (less service charges, if any) by total rooms occupied, including complimentary rooms, i.e., average price of occupied rooms per day.
 
   
Occupancy rate:
the average percentage of available hotel rooms occupied, including complimentary rooms, during a period.
 
   
Revenue per available room, or REVPAR:
calculated by dividing total room revenues including complimentary rooms (less service charges, if any) by total rooms available, thereby representing a combination of hotel average daily room rates and occupancy.
Complimentary rooms are included in the calculation of the above room-related KPIs. The average daily rate of complimentary rooms is typically lower than the average daily rate for cash rooms. The occupancy rate and REVPAR would be lower if complimentary rooms were excluded from the calculation. As not all available rooms are occupied, average daily room rates are normally higher than revenue per available room.
Tables games and gaming machines that were not in operation due to government mandated closures or social distancing measures in relation to the
COVID-19
outbreak have been excluded. Room statistics also excluded rooms that were temporarily closed or provided to staff members due to the
COVID-19
outbreak.
Year Ended December 31, 2021 Compared to Year Ended December 31, 2020
Revenues
Our total operating revenues were US$106.9 million in 2021, an increase of US$57.7 million, or 117.2%, from US$49.2 million of total operating revenues in 2020. The increase in total operating revenues was primarily attributable to the higher revenues from the provision of gaming related services and
non-gaming
revenues as a result of a year-over-year increase in inbound tourism in 2021.
 
   
Provision of gaming related services.
Revenues from the provision of gaming related services are derived from the provision of facilities for the operations of Studio City Casino by the Gaming Operator and services related thereto pursuant to the Services and Right to Use Arrangements. Revenues from the provision of gaming related services were negative US$1.5 million in 2021, compared with revenues from provision of gaming related services of negative US$42.7 million in 2020. The change was primarily attributable to improved performance in the gaming operations at Studio City Casino as a result of a year-over-year increase in inbound tourism in 2021.
Studio City Casino generated gross gaming revenues of US$380.8 million and US$264.4 million in 2021 and 2020, respectively, before the deduction by the Gaming Operator of gaming taxes and the costs incurred in connection with its
on-going
operation of Studio City Casino pursuant to the Services and Right to Use Arrangements.
Mass market table games revenue increased to US$313.6 million in 2021 from US$193.8 million in 2020, attributable to an increase in both mass market table games drop and mass market table games hold percentage. Mass market table games drop increased to US$1.13 billion in 2021 from US$0.73 billion in 2020. Mass market table games hold percentage also increased to 27.7% in 2021 from 26.6% in 2020.
 
95

Table of Contents
Gaming machine revenue increased to US$30.4 million in 2021 from US$20.2 million in 2020. This increase is attributable to an increase of gaming machine handle to US$1.11 billion in 2021 from US$0.74 billion in 2020, partially offset by a decrease in gaming machine win rate to 2.7% in 2021 from 2.8% in 2020. Average net win per gaming machine per day was US$129 and US$98 in 2021 and 2020, respectively.
VIP rolling chip revenue decreased to US$36.8 million in 2021 from US$50.4 million in 2020, attributable to a decrease in both VIP rolling chip volume and VIP rolling chip win rate. Studio City’s VIP rolling chip volume decreased to US$1.84 billion in 2021 from US$2.21 billion in 2020. VIP rolling chip win rate decreased to 2.00% in 2021 from 2.28% in 2020.
In 2021 and 2020, total gaming taxes and costs incurred in connection with the
on-going
operation of Studio City Casino deducted from gross gaming revenues were US$382.3 million and US$307.1 million, respectively, which included (i) gaming taxes imposed on the gross gaming revenue of US$148.5 million and US$103.1 million, respectively; (ii) the complimentary services provided by us to Studio City Casino’s gaming patrons of US$44.1 million and US$27.1 million, respectively; (iii) shared administrative services and shuttle bus transportation services provided by us to Studio City Casino of US$20.9 million and US$22.5 million, respectively and (iv) remaining costs of US$168.8 million and US$154.4 million, respectively, primarily representing gaming-related staff costs and other gaming-related costs, including costs related to table games operations at Studio City Casino.
Revenues from the provision of gaming related services were negative US$1.5 million and negative US$42.7 million in 2021 and 2020, respectively. Revenues from the provision of gaming related services are net of gaming taxes and the costs incurred in connection with the
on-going
operation of Studio City Casino deducted by the Gaming Operator pursuant to the Services and Right to Use Arrangements.
 
   
Rooms.
We generate room revenues from Studio City hotel consisting of Celebrity Tower and
all-suite
Star Tower. Our room revenues increased by US$16.8 million, or 76.2%, to US$38.7 million in 2021 from US$22.0 million in 2020. The increase was primarily attributable to an increased occupancy rate as a result of a year-over-year increase in inbound tourism in 2021. Studio City’s average daily rate, occupancy rate and REVPAR were US$123, 51% and US$62, respectively, in 2021, as compared to US$128, 28% and US$36, respectively, in 2020.
 
   
Food and beverage, entertainment, mall and retail and other.
Our revenues generated from food and beverage, entertainment, mall and retail and other increased by US$0.9 million, or 2.1%, to US$44.7 million in 2021 from US$43.7 million in 2020, primarily attributable to an increase in business activities as a result of a year-over-year increase in inbound tourism in 2021.
 
   
Services fee.
Our services fee revenues, which primarily consist of certain shared administrative services and shuttle bus transportation services to Studio City Casino, decreased by US$1.2 million, or 4.8%, to US$24.9 million in 2021 from US$26.2 million in 2020.
Operating Costs and Expenses
Our total operating costs and expenses decreased by US$30.7 million, or 9.3%, to US$298.4 million in 2021 from US$329.1 million in 2020.
 
   
Provision of gaming related services.
Provision of gaming related services expenses, which mainly represent (1) services fees for shared corporate services provided by the Master Service Providers pursuant to the Management and Shared Services Arrangements and (2) management payroll expenses, are relatively fixed in nature and amounted to US$28.1 million and US$27.0 million in 2021 and 2020, respectively.
 
96

Table of Contents
   
Rooms.
Room expenses, which represent the costs of operating the hotel facilities and respective payroll expenses, increased by US$0.9 million, or 8.4%, to US$12.2 million in 2021 from US$11.2 million in 2020, which was
in-line
with the increase in revenues, partially offset by lower operating costs, as a result of our cost containment efforts.
 
   
Food and beverage, entertainment, mall and retail and other.
Expenses related to food and beverage, entertainment, mall and retail and other, which primarily represent the costs of operating the respective
non-gaming
services at Studio City and respective payroll expenses, decreased by US$0.6 million, or 1.7% to US$36.0 million in 2021 and US$36.6 million in 2020.
 
   
General and administrative.
General and administrative expenses were US$87.6 million and US$89.0 million in 2021 and 2020, respectively. Such expenses primarily consist of payroll expenses, utilities, marketing and advertising costs, repairs and maintenance, legal and professional fees, and fees paid to the Master Service Providers for shared corporate services provided to
non-gaming
departments. Expenses relating to services fee revenues are also included in the general and administrative expenses.
 
   
Pre-opening
costs.
Pre-opening
costs were US$1.0 million in 2021 as compared to US$0.2 million in 2020. Such costs primarily represent personnel, marketing and other costs incurred prior to the opening of new or
start-up
operations. The higher
pre-opening
costs in 2021 were mainly related to the marketing of the Water Park, which officially opened in May 2021.
 
   
Amortization of land use right.
Amortization expenses for the land use right continued to be recognized on a straight-line basis at an annual rate of US$3.3 million in both 2021 and 2020.
 
   
Depreciation and amortization. Depreciation and amortization expenses decreased by US$32.7 million, or 20.8%, to US$124.3 million in 2021 from US$157.0 million in 2020, primarily due to the decrease in depreciation for furniture, fittings and equipment, as well as amortization of leasehold improvement.
 
   
Property charges and other.
Property charges and other expenses of US$6.0 million in 2021 were primarily attributable to termination costs as a result of departmental restructuring and impairment of assets as a result of the remodeling of a
non-gaming
attraction. Property charges and other expenses of US$4.8 million in 2020 were primarily attributable to impairment of assets as a result of the remodeling of a
non-gaming
attraction.
Operating Loss
As a result of the foregoing, we had an operating loss of US$191.6 million in 2021, compared to an operating loss of US$279.9 million in 2020.
Non-operating
Expenses, Net
Net
non-operating
expenses consisted of interest income, interest expenses, net of amounts capitalized, other financing costs, net foreign exchange gains (losses), loss on extinguishment of debt and other
non-operating
expenses, net. We incurred total net
non-operating
expenses of US$110.9 million in 2021, compared to US$126.2 million in 2020.
 
   
Interest expenses, net of amounts capitalized.
Interest expenses were US$91.0 million (net of amounts capitalized of US$23.7 million) in 2021, compared to US$104.8 million (net of amounts capitalized of US$10.9 million) in 2020. The decrease was primarily attributable to higher amounts capitalized for the remaining project for Studio City in 2021.
 
   
Other financing costs.
Other financing costs, which were associated with the 2021/2028 Studio City Senior Secured Credit Facility, were US$0.4 million in both 2021 and 2020.
 
   
Loss on extinguishment of debt.
Loss on extinguishment of debt was US$28.8 million in 2021 and was associated with the early redemption of the 2024 Notes, which were refinanced by the issuance of the
 
97

Table of Contents
 
First 2029 Notes. Loss on extinguishment of debt was US$18.7 million in 2020 and was associated with the early redemption of all outstanding 2021 Studio City Company Notes, which was refinanced by the issuance of the 2025 Notes and 2028 Notes.
Loss before Income Tax
As a result of the foregoing, we had a loss before income tax of US$302.5 million in 2021, compared to a loss before income tax of US$406.1 million in 2020.
Income Tax Credit
Income tax credits were US$0.5 million and US$1.0 million in 2021 and 2020, respectively, and were primarily attributable to deferred income tax credits. The effective tax rates in 2021 and 2020 were both 0.2%. Our effective tax rates in 2021 and 2020 differed from the statutory Macau complementary tax rate of 12%, where the Company’s majority operations are located, primarily due to the effect of expenses for which no income tax benefit is receivable, the effect of expired tax losses and the effect of changes in valuation allowances for the relevant years together with the effect of different tax rates of subsidiaries operating in other jurisdictions and the effect of tax losses that cannot be carried forward for the years ended December 31, 2021 and 2020. Our management currently does not expect to realize significant income tax benefits associated with net operating loss carry-forwards and other deferred tax assets generated by our Macau operations. However, to the extent that the financial results of our Macau operations improve and it becomes more likely than not that the deferred tax assets are realizable, we will reduce the valuation allowance related to the net operating losses and other deferred tax assets.
Net Loss Attributable to Participation Interest
Our net loss attributable to participation interest was US$49.4 million in 2021, compared to a net loss attributable to participation interest of US$83.5 million in 2020.
Net Loss Attributable to Studio City International Holdings Limited
As a result of the foregoing, we had a net loss attributable to Studio City International Holdings Limited of US$252.6 million in 2021, compared to a net loss attributable to Studio City International Holdings Limited of US$321.6 million in 2020.
For a discussion of our results of operations for the year ended December 31, 2020 compared with the year ended December 31, 2019, see “Item 5. Operating and Financial Review and Prospects — A. Operating Results — Year Ended December 31, 2020 Compared to Year Ended December 31, 2019” of our annual report on Form
20-F
for the fiscal year ended December 31, 2020, filed with the SEC on March 31, 2021.
Adjusted EBITDA
Our net income/loss before interest, taxes, depreciation, amortization,
pre-opening
costs, share-based compensation, property charges and other, other
non-operating
income and expenses, or Adjusted EBITDA, was negative US$56.5 million, negative US$113.8 million and US$361.0 million for the years ended December 31, 2021, 2020 and 2019, respectively.
We believe that Adjusted EBITDA provides useful information to investors and others in understanding and evaluating our operating results. This
non-GAAP
financial measure eliminates the impact of items that we do not consider indicative of the performance of our business. While we believe that this
non-GAAP
financial measure is useful in evaluating our business, this information should be considered as supplemental in nature and is not meant as a substitute for the related financial information prepared in accordance with U.S. GAAP. It should not be considered in isolation or construed as an alternative to net income/
 
98

Table of Contents
loss, cash flow or any other measure of financial performance or as an indicator of our operating performance, liquidity, profitability or cash flows generated by operating, investing or financing activities. This
non-GAAP
financial measure, which may differ from similarly titled measures used by other companies should not be considered a substitute for, or superior to, the financial information prepared and presented in accordance with U.S. GAAP.
The use of Adjusted EBITDA has material limitations as an analytical tool, as Adjusted EBITDA does not include all items that impact our net income/loss. Investors are encouraged to review the reconciliation of the historical
non-GAAP
financial measure to its most directly comparable GAAP financial measure.
Reconciliation of Net (Loss) Income Attributable to Studio City International Holdings Limited to Adjusted EBITDA
 
    
Year Ended December 31,
 
    
2021
   
2020
 (2)
   
2019
(3)
 
    
(in thousands of US$)
 
Net (loss) income attributable to Studio City International Holdings Limited
   $ (252,555   $ (321,626   $ 33,564  
Net (loss) income attributable to participation interest
     (49,447     (83,466     10,065  
  
 
 
   
 
 
   
 
 
 
Net (loss) income
     (302,002     (405,092     43,629  
Income tax (credit) expense
     (457     (1,011     402  
Interest and other
non-operating
expenses, net
     110,886       126,175       133,965  
Property charges and other
     6,031       4,798       8,521  
Share-based compensation
     438       791        
Depreciation and amortization
     127,634       160,334       171,943  
Pre-opening
costs
     984       201       2,567  
  
 
 
   
 
 
   
 
 
 
Adjusted EBITDA
   $ (56,486   $ (113,804   $ 361,027  
  
 
 
   
 
 
   
 
 
 
Adjusted EBITDA margin
(1)
     (52.9 )%      (231.3 )%      57.6
 
(1)
Adjusted EBITDA margin is calculated by dividing Adjusted EBITDA by total operating revenues.
 
(2)
We adopted Accounting Standards Codification 326,
Financial Instruments - Credit Losses
(
Topic 326
) (“ASU 2016-13”) on January 1, 2020 under the modified retrospective method. There was no material impact on our results of operations and Adjusted EBITDA in 2020 as a result of the adoption of ASU
2016-13.
 
(3)
We adopted Accounting Standards Codification 842,
Leases (Topic 842)
(“New Leases Standard”) on January 1, 2019 under the modified retrospective method. There was no material impact on our results of operations and Adjusted EBITDA in 2019 as a result of the adoption of the New Leases Standard.
The negative Adjusted EBITDA for Studio City in 2021 and 2020 referred to in Melco Resorts’ 2021 annual report on Form
20-F
were US$36.0 million and US$34.8 million less, respectively, than the negative Adjusted EBITDA of Studio City contained in this report. The Adjusted EBITDA for Studio City in 2019 referred to in Melco Resorts’ 2021 annual report on Form
20-F
was US$54.1 million more than the Adjusted EBITDA of Studio City contained in this report. The Adjusted EBITDA of Studio City contained in this report includes certain intercompany charges that are not included in the Adjusted EBITDA for Studio City contained in such Melco Resorts’ annual report. Such intercompany charges include, among other items, fees and shared service charges billed between the Company and its subsidiaries and certain subsidiaries of Melco Resorts. Additionally, Adjusted EBITDA of Studio City included in such Melco Resorts’ annual report does not reflect certain intercompany costs related to the table games operations at Studio City Casino.
 
99

Table of Contents
B. LIQUIDITY AND CAPITAL RESOURCES
We have relied on, and intend to continue to rely on, our cash generated from our operations and our debt and equity financings to meet our financing or refinancing needs.
As of December 31, 2021, we recorded US$499.3 million in cash and cash equivalents. Further, the HK$233.0 million (equivalent to approximately US$29.9 million) revolving credit facility under the 2028 Studio City Senior Secured Credit Facility is available for future drawdown as of December 31, 2021, subject to certain conditions precedent.
As of December 31, 2021, restricted cash of US$0.1 million primarily represented the cash collateral in relation to the 2028 Studio City Senior Secured Credit Facility.
We have been able to meet our working capital needs, and we believe that our current available cash and cash equivalents, bank deposits, funds available for drawdown under the 2028 Studio City Senior Secured Credit Facility and any additional equity or debt financings will be adequate to satisfy our current and anticipated operating, debt and capital commitments, including our development project plans, as described in “— Other Financing and Liquidity Matters” below. For any additional financing requirements, we cannot provide assurance that future borrowings will be available. See “Item 3. Key Information — D. Risk Factors — Risks Relating to Our Business — We may not be able to obtain adequate financing on satisfactory terms for our existing business and/or remaining project, or at all” for more information.
We have significant indebtedness and will continue to evaluate our capital structure and opportunities to enhance it in the normal course of our activities. We may from time to time seek to retire or purchase our outstanding debt through cash purchases, in open market purchases, privately-negotiated transactions or otherwise. Such purchases, if any, will depend on prevailing market conditions, our liquidity requirements, contractual restrictions and other factors. The amounts involved may be material.
Cash Flows
The following table sets forth a summary of our cash flows for the years presented.
 
    
Year Ended December 31,
 
    
2021
    
2020
    
2019
 
    
(in thousands of US$)
 
Net cash (used in) provided by operating activities
   $ (136,841    $ (167,425    $ 228,504  
Net cash used in investing activities
     (407,235      (209,789      (90,922
Net cash provided by (used in) financing activities
     471,508        623,811        (189,976
Effect of exchange rate on cash, cash equivalents and restricted cash
     (3,372      1,530        2,061  
    
 
 
    
 
 
    
 
 
 
(Decrease) increase in cash, cash equivalents and restricted cash
     (75,940      248,127        (50,333
Cash, cash equivalents and restricted cash at beginning of year
     575,359        327,232        377,565  
    
 
 
    
 
 
    
 
 
 
Cash, cash equivalents and restricted cash at end of year
   $ 499,419      $ 575,359      $ 327,232  
    
 
 
    
 
 
    
 
 
 
Operating Activities
Operating cash flows are generally affected by changes in operating income and certain operating assets and liabilities, including the receivables related to the provision of gaming related services and hotel
 
100

Table of Contents
operations, as well as the
non-gaming
business, including food and beverage, entertainment, mall, retail and other, which are conducted primarily on a cash basis.
We recorded net cash used in operating activities of US$136.8 million in 2021, as compared to net cash used in operating activities of US$167.4 million in 2020. The change was primarily attributable to the improved performance of Studio City’s operations as described in the foregoing sections, partially offset by the increased working capital needed for operations.
We recorded net cash used in operating activities of US$167.4 million in 2020, as compared to net cash provided by operating activities of US$228.5 million in 2019, primarily due to the softer performance of Studio City’s operations.
Investing Activities
Net cash used in investing activities was US$407.2 million in 2021, as compared to net cash used in investing activities of US$209.8 million in 2020. Net cash used in investing activities was US$90.9 million in 2019.
Net cash used in investing activities of US$407.2 million in 2021 was primarily attributable to payments for acquisition of property and equipment of US$400.4 million, funds to an affiliated company of US$4.4 million and payments for acquisition of intangible assets of US$4.1 million, partially offset by proceeds from sale of property and equipment and other long-term assets of US$1.7 million.
Net cash used in investing activities of US$209.8 million in 2020 was primarily attributable to payments for acquisition of property and equipment of US$202.7 million and funds to an affiliated company of US$9.6 million.
Net cash used in investing activities of US$90.9 million in 2019 was primarily attributable to payments for acquisition of property and equipment of US$78.6 million and funds to an affiliated company of US$13.7 million.
Our capital expenditures on an accrual basis amounted to US$503.7 million, US$214.0 million and US$74.1 million for the years ended December 31, 2021, 2020 and 2019, respectively, primarily for the construction, development and enhancement of Studio City. We will continue to make capital expenditures to meet the expected growth of our business and expect that cash generated from our operating and financing activities will meet our capital expenditure needs in the foreseeable future. We expect to incur significant capital expenditures for the development of the remaining land of Studio City. See “— Other Financing and Liquidity Matters” below for more information.
Financing Activities
Net cash provided by financing activities was US$471.5 million in 2021, as compared to net cash provided by financing activities of US$623.8 million in 2020. Net cash used in financing activities was US$190.0 million in 2019.
Net cash provided by financing activities of US$471.5 million in 2021 was primarily attributable to the proceeds from the issuance of the First 2029 Notes in aggregate principal amount of US$750.0 million and the issuance of the Additional 2029 Notes of US$355.3 million, partially offset by the payment of the 2024 Notes Tender Offer of US$347.1 million in aggregate principal amount and the redemption of the remaining 2024 Notes of US$252.9 million in aggregate principal amount outstanding, as well as payments of deferred financing costs of US$33.3 million.
 
101

Table of Contents
Net cash provided by financing activities of US$623.8 million in 2020 was attributable to net proceeds from issuance of shares of US$499.2 million, proceeds from the issuance of the 2025 Notes in aggregate principal amount of US$500.0 million and the 2028 Notes in aggregate principal amount of US$500.0 million, partially offset by the full redemption of the 2021 Studio City Company Notes in aggregate principal amount of US$850.0 million and the payment of deferred financing costs from the refinancing of the 2021 Studio City Company Notes with the 2025 Notes and 2028 Notes.
Net cash used in financing activities of US$190.0 million in 2019 was primarily attributable to the full repayment of 2019 Studio City Company Notes of US$350.0 million upon maturity, the payment of the 2020 Notes Tender Offer of US$216.5 million in aggregate principal amount and the redemption of the remaining 2020 Notes of US$208.5 million in aggregate principal amount outstanding, partially offset by the proceeds from the issuance of the 2024 Notes of US$600.0 million.
Indebtedness
We enter into loan facilities and issue notes through our subsidiaries. The following table sets forth our gross indebtedness as of December 31, 2021:
 
    
Issuer
    
As of December 31,
2021
 
           
(in thousands of US$)
 
2028 Studio City Senior Secured Credit Facility
     Studio City Company      $ 128  
2025 Notes
     Studio City Finance        500,000  
2028 Notes
     Studio City Finance        500,000  
2029 Notes
     Studio City Finance        1,100,000  
     
 
 
 
Total
     
$
2,100,128
 
     
 
 
 
Major changes in our indebtedness during the year ended and subsequent to December 31, 2021 are summarized below.
On January 4, 2021, Studio City Finance commenced the 2024 Notes Tender Offer. The 2024 Notes Tender Offer expired on January 11, 2021. The aggregate principal amount of valid tenders received and not validly withdrawn under the 2024 Notes Tender Offer amounted to US$347.1 million. On January 14, 2021, Studio City Finance issued US$750.0 million in aggregate principal amount of the First 2029 Notes, the net proceeds of which were used to pay the tendering noteholders from the 2024 Notes Tender Offer and, on February 17, 2021, to redeem, together with accrued interest, all remaining outstanding amounts of the 2024 Notes, which amounted to US$252.9 million in aggregate principal amount.
On March 15, 2021, Studio City Company amended the terms of the 2021 Studio City Senior Secured Credit Facility, including the extension of maturity date for each of the HK$233.0 million (approximately US$29.9 million) revolving credit facility and the HK$1.0 million (approximately US$128,000) term loan facility from November 30, 2021 to January 15, 2028. The revolving credit facility is available up to the date that is one month prior to the new extended maturity date. The amendments also included certain covenants in order to align them with certain financings by Studio City Finance.
On May 20, 2021, Studio City Finance issued US$350.0 million in aggregate principal amount of the Additional 2029 Notes.
On July 26, 2021, the 2029 Notes were listed on the Chongwa (Macao) Financial Asset Exchange Co., Limited.
On February 16, 2022, Studio City Company issued US$350.0 million in aggregate principal amount of the 2027 Notes.
 
102

Table of Contents
For further details of the above indebtedness, see note 10 to the consolidated financial statements included elsewhere in this annual report, which includes information regarding the type of debt facilities used, the maturity profile of debt, the currency and interest rate structure, the charge on our assets and the nature and extent of any restrictions on our ability, and the ability of our subsidiaries, to transfer funds as cash dividends, loans or advances. See also “— Other Financing and Liquidity Matters” below for details of the maturity profile of debt and “Item 11. Quantitative and Qualitative Disclosures about Market Risk” for further understanding of our hedging of foreign exchange risk exposure.
Other Financing and Liquidity Matters
We may obtain financing in the form of, among other things, equity or debt, including additional bank loans or high yield, mezzanine or other debt, or rely on our operating cash flow to fund the development of our projects. We are a growing company with significant financial needs. We expect to have significant capital expenditures in the future as we continue to develop the remaining land of Studio City.
We have relied, and intend in the future to rely, on our operating cash flow and different forms of financing to meet our funding needs and repay our indebtedness, as the case may be.
The timing of any future debt and equity financing activities will be dependent on our funding needs, our development and construction schedule, the availability of funds on terms acceptable to us and prevailing market conditions. We may carry out activities from time to time to strengthen our financial position and ability to better fund our business expansion plans. Such activities may include refinancing existing debt, monetizing assets,
sale-and-leaseback
transactions or other similar activities.
In October 2018, we completed our initial public offering of 28,750,000 ADSs (equivalent to 115,000,000 Class A ordinary shares). In November 2018, the underwriters exercised their over-allotment option in full to purchase an additional 4,312,500 ADSs from us. After giving effect to the exercise of the over-allotment option, the total number of ADSs sold in our initial public offering was 33,062,500 ADSs and we received net proceeds of approximately US$406.7 million from the ADSs sold in our initial public offering and aggregate gross proceeds of approximately US$2.5 million from the concurrent private placement to Melco International in connection with Melco International’s “assured entitlement” distribution to its shareholders, after deducting underwriting discounts and commissions and a structuring fee, but before deducting offering expenses payable by us.
In August 2020, Studio City International Holdings Limited completed a US$500 million private placement of shares, or the 2020 Private Placements. The net proceeds from this private placement was approximately US$499.2 million.
In March 2022, Studio City International Holdings Limited completed a US$300 million private placement of shares, or the 2022 Private Placements. The net proceeds from this private placement was approximately US$299.2 million.
Any other future developments may be subject to further financing and a number of other factors, many of which are beyond our control.
Our material cash requirements arise from the development of the remaining land at Studio City and the payment of interest expenses and repayment of principal relating to our indebtedness.
Cash from financings and operations is primarily retained by our operating subsidiaries for the purpose of funding our operating activities and capital expenditures. Cash within our group is primarily transferred between our subsidiaries through intercompany loan arrangements. Financing raised by Studio City International Holdings Limited has been transferred to our financing and operating subsidiaries through the use of equity capital contributions or intercompany loan arrangements. In 2021, excluding cash transferred for the purpose of the settlement of intragroup charges, no cash has been transferred to our holding company, Studio City
 
103

Table of Contents
International Holdings Limited, from its subsidiaries. See also “Item 4. Information on the Company — B. Business Overview — Taxation” and “Item 8. Financial Information — A. Consolidated Statements and Other Financial Information — Dividend Policy.” There are no regulatory or foreign exchange restrictions or limitations on our ability to transfer cash within our corporate group or to declare dividends to holders of our ADSs, except that our subsidiaries incorporated in Macau are required to set aside a specified amount of the entity’s profit after tax as legal reserve which is not distributable to the shareholders of such subsidiaries. See “Item 4. Information on the Company — B. Business Overview — Regulations — Restrictions on Distribution of Profits Regulations” and “Item 10. Additional Information — D. Exchange Controls.”
As of December 31, 2021, we had capital commitments contracted for but not incurred for the construction and acquisition of property and equipment mainly for the development of remaining land at Studio City totaling US$298.9 million. In addition, we have contingent liabilities arising in the ordinary course of business.
Our total long-term indebtedness and other contractual obligations as of December 31, 2021 are summarized below.
 
    
Payments Due by Period
 
    
Less than
1 year
    
1-3 years
    
3-5 years
    
More than
5 years
    
Total
 
    
(in millions of US$)
 
Long-term debt obligations
(1)
:
  
2028 Studio City Senior Secured Credit Facility
   $ —      $ —        $ —        $ 0.1      $ 0.1
2025 Notes
     —          —          500.0      —          500.0
2028 Notes
     —          —          —          500.0      500.0
2029 Notes
     —          —          —          1,100.0        1,100.0  
Fixed interest payments
     117.5        235.0      191.1      145.8      689.4
Operating leases
(2)
     0.9        2.3      2.3      32.4      37.9
Construction costs and property and equipment retention payables
     18.3      16.4      —          —          34.7
Other contractual commitments:
              
Construction costs and property and equipment acquisition commitments
     298.5        0.4      —          —          298.9
  
 
 
    
 
 
    
 
 
    
 
 
    
 
 
 
Total contractual obligations
   $ 435.2    $ 254.1    $ 693.4    $ 1,778.3    $ 3,161.0
  
 
 
    
 
 
    
 
 
    
 
 
    
 
 
 
 
(1)
See note 10 to the consolidated financial statements included elsewhere in this annual report for further details on these debt facilities.
 
(2)
See note 11 to the consolidated financial statements included elsewhere in this annual report for further details on these lease liabilities.
For further details for our commitments and contingencies, see note 18 to the consolidated financial statements included elsewhere in this annual report.
We have not entered into any material financial guarantees or other commitments to guarantee the payment obligations of any third parties. We have not entered into any derivative contracts that are indexed to our ordinary shares and classified as shareholder’s equity, or that are not reflected in our consolidated financial statements.
Furthermore, we do not have any retained or contingent interest in assets transferred to an unconsolidated entity that serves as credit, liquidity or market risk support to such entity. We do not have any variable interest in any unconsolidated entity that provides financing, liquidity, market risk or credit support to us or engages in leasing, hedging or research and development services with us.
 
104

Table of Contents
Studio City Company has a corporate rating of “B+” by Standard & Poor’s and Studio City Finance has a corporate rating of “B1” by Moody’s Investors Service, respectively. For future borrowings, any decrease in our corporate rating could result in an increase in borrowing costs.
Restrictions on Distributions
The Company is a holding company with no operations of its own. We conduct our operations through our subsidiaries. As a result, our ability to pay dividends depends upon dividends paid by our subsidiaries. Our subsidiaries have incurred debt on their own behalf and any of our newly formed subsidiaries may incur debt on their own behalf in the future and the instruments governing their debt have and may restrict their ability to pay dividends to us. For discussion on the ability of our subsidiaries to transfer funds to our Company in the form of cash dividends, loans or advances and the impact such restrictions have on our ability to meet our cash obligations, see “Item 3. Key Information — D. Risk Factors — Risks Relating to Our Business — Certain covenants under our agreements governing our existing indebtedness restrict our ability to engage in certain transactions and may impair our ability to respond to changing business and economic conditions” and “Item 8. Financial Information — A. Consolidated Statements and Other Financial Information — Dividend Policy” and note 17 to the consolidated financial statements included elsewhere in this annual report.
In addition, our subsidiaries incorporated in Macau are required to set aside a minimum of 25% of the entity’s profit after taxation to the legal reserve until the balance of the legal reserve reaches a level equivalent to 50% of the entity’s share capital in accordance with the provisions of the Macau Commercial Code. The legal reserve sets aside an amount from the subsidiaries’ statements of operations and is not available for distribution to the shareholders of the subsidiaries.
C. RESEARCH AND DEVELOPMENT, PATENTS AND LICENSES, ETC.
We have entered into licensing agreements for the use of certain trade names. For other intellectual property that we owned, see “Item 4. Information on the Company — B. Business Overview — Intellectual Property.”
D. TREND INFORMATION
The following trends and uncertainties may affect our operations and financial conditions:
 
   
The impact of the
COVID-19
outbreak, including its severity, magnitude and duration, and any recovery from such disruptions, which will depend on future events, including the duration of travel and visa restrictions, quarantine requirements, the pace of vaccination progress, development of new medicine
for COVID-19, the
impact of potentially higher unemployment rates, declines in income levels, and loss of personal wealth resulting from
the COVID-19 outbreak
affecting discretionary spending and travel, all of which remain highly uncertain. The disruptions to our business caused by the
COVID-19
outbreak have had an adverse effect on our operations and as such disruptions are ongoing, such adverse effects are likely to continue;
 
   
The impact of policies and legislation implemented by the Macau government and interpretations thereof, including the proposed law amending the gaming law, such as those relating to gaming activities being operated within premises owned by a gaming concessionaire, the granting of new gaming concessions, gaming operator liability, travel and visa policies as well as policies relating to gaming table allocations and gaming machine requirements;
 
   
Policies and campaigns implemented by the PRC government, including restrictions on travel, anti-corruption campaigns, heightened monitoring of cross-border currency movement and adoption of new
 
105

Table of Contents
 
measures to eliminate perceived channels of illicit cross-border currency movements, restrictions on currency withdrawal, increased scrutiny of marketing activities in the PRC or new measures taken by the PRC government, including criminalizing certain conduct, to deter marketing of gaming activities to mainland Chinese residents by foreign casinos, as well as any slowdown of economic growth in the PRC, may lead to a decline and limit the recovery and growth in the number of patrons visiting our property and the spending amount of such patrons;
 
   
The gaming and leisure market in Macau is developing and the competitive landscape is expected to evolve as more gaming and
non-gaming
facilities are developed in Macau. More supply of integrated resorts in the Cotai region of Macau will intensify the competition in the businesses that we and the Gaming Operator operate;
 
   
Greater regulatory scrutiny, including increased audits and inspections, in relation to movement of capital and anti-money laundering and other financial crime. Anti-money laundering, anti-bribery and corruption and sanctions and counter-terrorism financing laws and regulations have become increasingly complex and subject to greater regulatory scrutiny and supervision by regulators globally and may increase our compliance costs and any potential
non-compliances
of such laws and regulations could have an adverse effect on our reputation, financial condition, results of operations or cash flows;
 
   
Enactment of new laws, or amendments to existing laws with more stringent requirements, in relation to personal data, including, among others, collection, use and/or transmission of personal data, and as to which there may be limited precedence on their interpretation and application, may increase operating costs and/or adversely impact our ability to market to our customers and guests. In addition, any
non-compliance
with such laws may result in damage or reputation and/or subject us to lawsuits, fines and other penalties as well as restrictions on our use or transfer of data;
 
   
Increases in cybersecurity and ransomware attacks around the world and the need to continually evaluate, enhance and improve our internal process, systems and technology infrastructure to comply with the increasing cybersecurity, data privacy and data protection laws, regulations and requirements; and
 
   
Gaming promoters in Macau have experienced significantly increased regulatory scrutiny that has resulted in the cessation of business of many gaming promoters.
See also “Item 3. Key Information — D. Risk Factors,” “Item 4. Information on the Company — B. Business Overview — Market and Competition,” and other information elsewhere in this annual report for recent trends affecting our revenues and costs since the previous financial year and a discussion of any trends, uncertainties, demands, commitments or events that are reasonably likely to have a material effect on our net revenues, income from continuing operations, profitability, liquidity or capital resources, or that would cause the reported financial information not necessarily to be indicative of future operating results or financial condition.
E. CRITICAL ACCOUNTING ESTIMATES
Management’s discussion and analysis of our results of operations and liquidity and capital resources are based on our consolidated financial statements. We prepare our consolidated financial statements in conformity with U.S. GAAP, which requires us to make estimates and assumptions that affect our reporting of, among other things, assets and liabilities, contingent assets and liabilities and revenues and expenses. Certain of our accounting policies require that management apply significant judgment in defining the appropriate assumptions integral to financial estimates. On an ongoing basis, we regularly evaluate these estimates and assumptions based on the most recently available information, our own historical experiences, terms of existing contracts, industry trends and other factors that we believe to be relevant, reasonable and appropriate under the circumstances. Since our financial reporting process inherently relies on the use of estimates and assumptions, our actual results could differ from what we expect. This is especially true with some accounting policies that
 
106

Table of Contents
require higher degrees of judgment than others in their application. We consider the policies discussed below to be critical to an understanding of our consolidated financial statements because they involve the greatest reliance on our management’s judgment.
Allocations and Costs Recognized with the Services and Right to Use Arrangements and the Management and Shared Services Arrangements
Under the Services and Right to Use Arrangements, the Gaming Operator pays gaming taxes and the costs of operation of Studio City Casino. We receive the residual gross gaming revenues and recognize these amounts as our revenues from provision of gaming related services.
Under the Management and Shared Services Arrangements, certain of our corporate and administrative functions as well as operational activities are administered by staff employed by certain subsidiaries of Melco Resorts, including senior management services, centralized corporate functions and operational and venue support services. Payment arrangements for the services are provided for in the individual work agreements and may vary depending on the services provided. Corporate services are charged at
pre-negotiated
rates, subject to a base fee and cap. Senior management service fees and staff costs on operational services are allocated to us based on percentages of efforts on the services provided to us. Other costs in relation to shared office equipment are allocated based on a percentage of usage.
We believe the costs incurred under the Services and Right to Use Arrangements and the allocation methods under the Management and Shared Services Arrangements are reasonable and the consolidated financial statements reflect our cost of doing business. However, such allocations may not be indicative of the actual expenses we would have incurred had we operated as an independent company for the periods presented. See a detailed discussion of services and related charges in Note 19 to the consolidated financial statements included elsewhere in this annual report.
Property and Equipment and Other Long-lived Assets
During the construction and development stage of Studio City, direct and incremental costs related to the design and construction, including costs under the construction contracts, duties and tariffs, equipment installation, shipping costs, payroll and payroll benefit related costs, applicable portions of interest, including amortization of deferred financing costs, are capitalized in property and equipment. The capitalization of such costs begins when the construction and development of a project starts and ceases once the construction is substantially completed or development activity is substantially suspended.
Pre-opening
costs, consisting of marketing and other expenses related to our new or
start-up
operations are expensed as incurred.
We recognize depreciation and amortization expense related to capitalized construction costs and other property and equipment from the time each asset is placed in service. This may occur at different stages as Studio City’s facilities are completed and opened.
Property and equipment are depreciated and amortized on a straight-line basis over the asset’s estimated useful life. The estimated useful lives are based on factors including the nature of the assets, its relationship to other assets, our operating plans and anticipated use and other economic and legal factors that impose limits. We review periodically the remaining estimated useful lives of the property and equipment. Refer to note 2(h) to the consolidated financial statements included elsewhere in this annual report for further details of estimated useful lives of the property and equipment.
Our land use right in Macau under the land concession contract for Studio City is being amortized over the estimated term of the land use right on a straight-line basis. The estimated term of the land use right under the land concession contract is based on factors including the business and operating environment of the gaming industry in Macau, laws and regulations in Macau, and our development plans. The estimated term of the land use right is periodically reviewed. Refer to note 2(n) to the consolidated financial statements included elsewhere in this annual report for further details of estimated term of the land use right.
 
107

Table of Contents
We charge costs of repairs and maintenance to expense when incurred. The cost and accumulated depreciation of property and equipment retired or otherwise disposed of are eliminated from the respective accounts and any resulting gain or loss is included in operating income or loss.
We also review our long-lived assets with finite lives to be held and used for impairment whenever indicators of impairment exist. If an indicator of impairment exists, we then compare the estimated future cash flows of the asset, on an undiscounted basis, to the carrying value of the asset. Estimating future cash flows of the assets involves significant assumptions, including future revenue growth rates and gross margin. The undiscounted cash flows of such assets are measured by first grouping our long-lived assets into asset groups and, secondly, estimating the undiscounted future cash flows that are directly associated with and expected to arise from the use of and eventual disposition of such asset group. We define an asset group as the lowest level for which identifiable cash flows are largely independent of the cash flows of other assets and liabilities and estimate the undiscounted cash flows over the remaining useful life of the primary asset within the asset group. If the undiscounted cash flows exceed the carrying value, no impairment is indicated. If the undiscounted cash flows do not exceed the carrying value, we then record an impairment charge based on the fair value of the asset group, typically measured using a discounted cash flow model with assumptions that market participants would use in their estimates of fair value, including the estimated future cash flows and discount rate. If an asset is still under development, future cash flows include remaining construction costs. We record all recognized impairment losses, whether for assets to be disposed of or assets to be held and used as operating expenses.
During the year ended December 31, 2021 and 2020, impairment losses of US$1.5 million and US$3.8 million were recognized, respectively, mainly due to reconfigurations and renovations at Studio City.
The disruptions to our business caused by the
COVID-19
outbreak have had adverse effects on our financial condition and operations for the year ended December 31, 2021. As a result, we concluded that a triggering event occurred and we evaluated our long-lived assets for recoverability at interim and as of December 31, 2021 and concluded no impairment existed at that date. As discussed above, estimating future cash flows of the assets involves significant assumptions. Future changes to our estimates and assumptions based upon changes in operating results, macro-economic factors or management’s intentions may result in future changes to the future cash flows of our long-lived assets.
Revenue Recognition
Our revenues from contracts with customers consist of provision of gaming related services, sales of rooms, food and beverage, entertainment, retail and other goods and services.
Revenues from provision of gaming related services represent revenues arising from the provision of facilities for the operations of Studio City Casino and services related thereto pursuant to the Services and Right to Use Arrangements, under which the Gaming Operator operates the Studio City Casino. The Gaming Operator deducts gaming taxes and the costs incurred in connection with the operations of Studio City Casino pursuant to the Services and Right to Use Arrangements, including the standalone selling prices of complimentary services within Studio City provided to the Studio City gaming patrons, from the Studio City Casino gross gaming revenues. We recognize the residual amount as revenues from provision of gaming related services. We have concluded that we are not the controlling entity to the arrangements and recognize the revenues from provision of gaming related services on a net basis.
Non-gaming
revenues include services provided for cash consideration and services provided on a complimentary basis to the gaming patrons at Studio City. The transaction prices for rooms, food and beverage, entertainment, retail and other goods and services are the net amounts collected from customers for such goods and services that are recorded as revenues when the goods are provided, services are performed or events are held. Service taxes and other applicable taxes collected by us are excluded from revenues. We record advance deposits on rooms and advance ticket sales as customer deposits until services are provided to the customers. Revenues from contracts with multiple goods or services provided by us are allocated to each good or service based on its relative standalone selling price.
 
108

Table of Contents
Minimum operating and right to use fees, representing lease revenues, adjusted for contractual base fees and operating fees escalations, are included in mall revenues and are recognized over the terms of the related agreements on a straight-line basis.
Income Tax
Deferred income taxes are recognized for all significant temporary differences between the tax basis of assets and liabilities and their reported amounts in the consolidated financial statements. Deferred tax assets are reduced by a valuation allowance when, in the opinion of management, it is more likely than not that some portion or all of the deferred tax assets will not be realized. Current income taxes are provided for in accordance with the laws of the relevant taxing authorities. As of December 31, 2021 and 2020, we recorded valuation allowances of US$74.4 million and US$75.9 million, respectively, as management believes that it is more likely than not that these deferred tax assets will not be realized. Our assessment considers, among other matters, the nature, frequency and severity of current and cumulative losses, forecasts of future profitability, and the duration of statutory carry-forward periods. To the extent that the financial results of our operations improve and it becomes more likely than not that the deferred tax assets are realizable, the valuation allowances will be reduced.
Other Estimates
In addition to the critical accounting estimates described above, there are other accounting estimates within the consolidated financial statements. Management believes the current assumptions and other considerations used to estimate amounts reflected in the consolidated financial statements are appropriate. However, if actual experience differs from the assumptions and other considerations used in estimating amounts reflected in the consolidated financial statements, the resulting changes could have a material adverse effect on the consolidated financial statements. See Note 2 to the consolidated financial statements for further information on significant accounting policies.
 
109

Table of Contents
ITEM 6.
DIRECTORS, SENIOR MANAGEMENT AND EMPLOYEES
A. DIRECTORS AND SENIOR MANAGEMENT
Directors and Executive Officers
The following table sets forth information regarding our directors and executive officers as of the date of this annual report on Form
20-F.
 
Directors and Executive Officers
  
Age
    
Position/Title
Lawrence Yau Lung Ho
     45     
Director
Evan Andrew Winkler
     47     
Director
Clarence Yuk Man Chung
     59     
Director
Geoffrey Stuart Davis
     53     
Director and Chief Financial Officer
Stephanie Cheung
     59     
Director
Akiko Takahashi
     68     
Director
David Anthony Reganato
     42     
Director
Dale Robert Black
     58     
Director
Dominique Mielle
     53     
Independent Director
Kevin F. Sullivan
     69     
Independent Director
Nigel Alan Dean
     68     
Independent Director
Kevin Richard Benning
     39     
Property General Manager
Directors
Mr.
 Lawrence Yau Lung Ho
 has been a member of our board of directors since July 2011. Mr. Ho was also appointed as the executive director of Melco Resorts on December 20, 2004, and served as its
co-chairman
and chief executive officer between December 2004 and April 2016 before he was
re-designated
as chairman and chief executive officer in May 2016. Since November 2001, Mr. Ho has served as the managing director of Melco International and its chairman and chief executive officer since March 2006. Mr. Ho has also been appointed as the chairman and director of Maple Peak Investment Inc., a company listed on the TSX Venture Exchange in Canada, since July 2016, and also serves on numerous boards and committees of privately-held companies in Hong Kong, Macau and mainland China.
As a member of the National Committee of the Chinese People’s Political Consultative Conference, Mr. Ho serves on the board or participates as a committee member in various organizations in Hong Kong, Macau and mainland China. He is a vice chairman of the
All-China
Federation of Industry and Commerce; a member of the All China Youth Federation; a member of the Macau Basic Law Promotion Association; chairman of the Macau International Volunteers Association; a member of the Board of Governors of The Canadian Chamber of Commerce in Hong Kong; a member of Asia International Leadership Council; honorary lifetime director of The Chinese General Chamber of Commerce of Hong Kong; honorary patron of The Canadian Chamber of Commerce in Macao; honorary president of the Association of Property Agents and Real Estate Developers of Macau and director executive of the Macao Chamber of Commerce.
In recognition of Mr. Ho’s excellent directorship and entrepreneurial spirit, Institutional Investor honored him as the “Best CEO” in 2005. He was also granted the “5th China Enterprise Award for Creative Businessmen” by the China Marketing Association and China Enterprise News, “Leader of Tomorrow” by Hong Kong Tatler and the “Directors of the Year Award” by the Hong Kong Institute of Directors in 2005. In 2017, Mr. Ho was awarded the Medal of Merit—Tourism by the Macau SAR government for his significant contributions to tourism in the territory.
As a socially responsible young entrepreneur in Hong Kong, Mr. Ho was selected as one of the “Ten Outstanding Young Persons Selection 2006,” organized by Junior Chamber International Hong Kong. In 2007,
 
110

Table of Contents
he was elected as a finalist in the “Best Chairman” category in the “Stevie International Business Awards” and one of the “100 Most Influential People across Asia Pacific” by Asiamoney magazine. In 2008, he was granted the “China Charity Award” by the Ministry of Civil Affairs of the People’s Republic of China. In 2009, Mr. Ho was selected as one of the “China Top Ten Financial and Intelligent Persons” judged by a panel led by the Beijing Cultural Development Study Institute and Fortune Times and was named “Young Entrepreneur of the Year” at Hong Kong’s first Asia Pacific Entrepreneurship Awards.
Mr. Ho was selected by FinanceAsia magazine as one of the “Best CEOs in Hong Kong” for the fifth time in 2014. He was granted the “Leadership Gold Award” in the Business Awards of Macau in 2015 and was awarded the “Outstanding Individual Award” at the Industry Community Award in 2020. Mr. Ho has been honored as one of the recipients of the “Asian Corporate Director Recognition Awards” by Corporate Governance Asia magazine nine consecutive times since 2012 and was awarded “Asia’s Best CEO” at the Asian Excellence Awards for the tenth time in 2021.
Mr. Ho graduated with a Bachelor of Arts degree in commerce from the University of Toronto, Canada, in June 1999 and was awarded the Honorary Doctor of Business Administration degree by Edinburgh Napier University, Scotland, in July 2009 for his contribution to business, education and the community in Hong Kong, Macau and China.
Mr.
 Evan Andrew Winkler
has been a member of our board of directors since August 2016. Mr. Winkler was also appointed as a director of Melco Resorts on August 3, 2016 and the president of Melco Resorts on September 4, 2019. Mr. Winkler has served as the managing director and the president of Melco International since August 2016 and May 2018, respectively, and a director of various subsidiaries of Melco International. Before joining Melco International, Mr. Winkler served as a managing director at Moelis & Company, a global investment bank. Prior to that, he was a managing director and
co-head
of technology, media and telecommunications M&A at UBS Investment Bank. Mr. Winkler has extensive experience in providing senior level advisory services on mergers and acquisitions and other corporate finance initiatives, having spent nearly two decades working on Wall Street. He holds a bachelor’s degree in Economics from the University of Chicago.
Mr.
 Clarence Yuk Man Chung
has been a member of our board of directors since October 2018. Mr. Chung was appointed as a
non-executive
director of Melco Resorts on November 21, 2006. Mr. Chung has also been an executive director of Melco International since May 2006, which he joined in December 2003. In addition, Mr. Chung has been the chairman and president of Melco Resorts and Entertainment (Philippines) Corporation, or MRP, since December 2012 and has also been appointed as a director of certain subsidiaries of Melco International and Melco Resorts incorporated in various jurisdictions. Before joining Melco International, Mr. Chung had been in the financial industry in various capacities as a chief financial officer, an investment banker and a merger and acquisition specialist. He was named one of the “Asian Gaming 50” for multiple years by Inside Asian Gaming magazine. Mr. Chung is a member of the Hong Kong Institute of Certified Public Accountants and the Institute of Chartered Accountants in England and Wales and obtained a master’s degree in business administration from the Kellogg School of Management at Northwestern University and The Hong Kong University of Science and Technology.
Mr.
 Geoffrey Stuart Davis
has been a member of our board of directors since October 2018 and has also been our chief financial officer since June 2019. Mr. Davis is the executive vice president and chief financial officer of Melco Resorts and he was appointed to this role in April 2011. Prior to that, he served as the deputy chief financial officer of Melco Resorts from August 2010 to March 2011 and senior vice president, corporate finance of Melco Resorts since 2007, when he joined Melco Resorts. In addition, Mr. Davis has been the chief financial officer of Melco International since December 2017. Prior to joining Melco Resorts, Mr. Davis was a research analyst for Citigroup Investment Research, where he covered the U.S. gaming industry from 2001 to 2007. From 1996 to 2000, he held a number of positions at Hilton Hotels Corporation and Park Place Entertainment. Mr. Davis has been a CFA charter holder since 2000 and obtained a bachelor of arts degree from Brown University.
 
111

Table of Contents
Ms.
 Stephanie Cheung
has been a member of our board of directors since October 2018. Ms. Cheung is the executive vice president and chief legal officer of Melco Resorts and she was appointed to this role in December 2008. Prior to that, she held the title of general counsel of Melco Resorts from November 2006, when she joined Melco Resorts. She has acted as the secretary to the board of Melco Resorts since she joined Melco Resorts. Prior to joining Melco Resorts, Ms. Cheung practiced law with various international law firms in Hong Kong, Singapore and Toronto. Ms. Cheung graduated with a bachelor of laws degree from Osgoode Hall Law School and a master’s degree in business administration from York University. Ms. Cheung is admitted as a solicitor in Ontario, Canada, England and Wales and Hong Kong and is a member of the Hong Kong Institute of Directors and a fellow of Salzburg Global.
Ms.
 Akiko Takahashi
has been a member of our board of directors since October 2018. Ms. Takahashi is executive vice president and chief of staff to Chairman and CEO of Melco Resorts, and was appointed to this role in June 2019. Prior to her present roles, she was the executive vice president and chief officer, human resources/corporate social responsibility from December 2008 and held the title of group human resources director of Melco Resorts from December 2006, when she joined Melco Resorts. Prior to joining Melco Resorts, Ms. Takahashi worked as a consultant in her own consultancy company from 2003 to 2006 where she conducted
“C-level”
executive searches for clients and assisted with brand/service culture alignment for a luxury hotel in New York City and where her last engagement prior to joining Melco Resorts was to lead the human resources integration for the largest international hospitality joint venture in Japan between InterContinental Hotels Group and ANA Hotels. She was the global group director of human resources for
Shangri-la
Hotels and Resorts, an international luxury hotel group headquartered in Hong Kong, from 1995 to 2003. Between 1993 and 1995, she was the senior vice president of human resources and service quality for Bank of America, Hawaii, FSB. She served as regional human resources manager for Sheraton Hotels Hawaii / Japan from 1985 to 1993. Ms. Takahashi started her hospitality career as a training manager for Halekulani Hotel. She began her career in the fashion luxury retail industry in merchandising, operations, training and human resources. Ms. Takahashi attended the University of Hawaii.
Mr.
 David Anthony Reganato
has been a member of our board of directors since March 2014. Mr. Reganato also serves on the boards of Granite Broadcasting LLC, Rotech Healthcare, Inc., Gulfport Energy Corporation, New Cotai, LLC and Trident Topco LLC. Mr. Reganato is a Partner with Silver Point Capital, L.P., an investment advisor, which he joined in November 2002. Prior to Silver Point Capital, L.P., Mr. Reganato worked in the investment banking division of Morgan Stanley. Mr. Reganato earned his B.S. in Finance and Accounting from the Stern School of Business at New York University.
Mr.
 Dale Robert Black
 has been a member of our board of directors since September 2021. From 2015 to 2018, Mr. Black served as executive vice president, chief financial officer of CEC Entertainment, Inc., which owns and operates family dining and entertainment venues, including the Chuck E. Cheese and Peter Piper Pizza venues. Prior to CEC Entertainment, Inc., Mr. Black served as executive vice president and chief financial officer of Great Wolf Resorts, Inc. from January 2015 to June 2015 and associate director with Protiviti, Inc., a global consulting firm, from September 2014 to December 2014. From November 2007 to July 2014, he served as chief financial officer at Isle of Capri Casinos, Inc. and from November 2005 to December 2007, he served as executive vice president — chief financial officer of Trump Entertainment Resorts, Inc. Prior to holding that position, Mr. Black was chief financial officer at Argosy Gaming Company. Mr. Black is a certified public accountant and began his career with Arthur Andersen LLP. Mr. Black earned his B.S. in Accounting from Southern Illinois University.
Ms.
 Dominique Mielle
has been a member of our board of directors since October 2018. Ms. Mielle was a partner at Canyon Capital Advisors, LLC, or Canyon, from August 1998 to December 2017 where she primarily focused on the transportation, technology, retail and consumer products sectors, specialized in corporate and municipal bond securitizations and was responsible for all aspects of Canyon’s collateralized loan obligations business. Ms. Mielle has over 25 years of experience on Wall Street, investing in fixed income and leading capital structure optimizations and restructurings. She was named one of the “Top 50 Women in Hedge
 
112

Table of Contents
Funds” by Ernst & Young in 2017. Prior to joining Canyon in 1998, Ms. Mielle worked at Libra Investments, Inc. as an associate in the corporate finance department covering middle market companies. Prior to that, she worked at Lehman Brothers as an analyst in the Financial Institutions group, focusing on mergers and acquisitions. Ms. Mielle also serves on the board of directors of Ready Capital Corporation, Tiptree Inc. and Digicel Group. Ms. Mielle graduated with an M.B.A. (Finance) from Stanford University and a Master in Management degree from Ecole des Hautes Etudes Commerciales in France (HEC Paris).
Mr.
 Kevin
 F. Sullivan
has been a member of our board of directors since October 2018. From 2013 to 2021, Mr. Sullivan was a Managing Director at MidOcean Credit Partners, a private investment firm that specializes in U.S. hedge fund investments. Prior to joining MidOcean Credit Partners, Mr. Sullivan was a Managing Director at Deutsche Bank, and a predecessor bank, Bankers Trust, from 1980 until November 2012. Mr. Sullivan held positions of increasing responsibility over his 32 years at Deutsche Bank and Bankers Trust, including Group Head of the loan sales, trading and capital markets division, Asia Head of the leveraged finance division, Group Head of the Asset Based Lending division, Member of the Capital Commitments Committee and Member of the Equity Investment Committee. Prior to that, he worked at Price Waterhouse & Co. as part of its New York senior audit staff from 1975 to 1979. Mr. Sullivan has also been the lead independent director of Griffon Corporation and has served on its board, audit and head of finance committees since January 2013. Mr. Sullivan graduated with an M.B.A. in Finance from St. John’s University and a B.S. degree in Accounting from Fordham University.
Mr.
 Nigel Alan Dean
has been a member of our board of directors since October 2018. Mr. Dean was Melco’s Executive Vice President and Chief Internal Auditor from December 2008 until September 2012 and held the title of Director, Internal Audit from December 2006, when he joined Melco. Prior to joining Melco, Mr. Dean was the General Manager — Compliance (Finance and Administration) at Coles Myer Limited (now known as Wesfarmers Limited) from 2003 until 2006, where he was responsible for the implementation of the Sarbanes-Oxley Act of 2002 compliance processes and other corporate governance compliance programs. Other positions Mr. Dean held at Coles Myer Limited included Chief Internal Auditor from 1995 to 2002 and General Manager — Internal Audit Supermarkets Division from 1991 to 1995. Mr. Dean’s previous experience in internal and external audit included positions with Elders IXL Group from 1986 to 1990, CRA Limited (now known as Rio Tinto Limited) from 1982 to 1986, Ford Asia-Pacific from 1976 to 1982, the Australian Federal Government Auditor-Generals Office from 1975 to 1976 and Peat Marwick Mitchell & Co. (now known as KPMG) from 1973 to 1975. Mr. Dean has been a Fellow CPA of the Australian Society of Certified Practising Accountants since 1984 and was a Certified Internal Auditor, as designated by the Institute of Internal Auditors in the United States, from 2005 until 2012. Mr. Dean obtained a Bachelor of Laws degree from Deakin University in 2005, a Masters of Business Administration degree from Monash University in 1993 and a Diploma of Business Studies (Accounting) from Swinburne University of Technology (formerly Swinburne College of Technology) in 1973.
Executive Officer
Mr.
 Kevin Richard Benning
has served as our property general manager since December 2020. Prior to Mr. Benning’s current position, Mr. Benning served as property president / chief operating officer of MRP from January 2018 to December 2020 as well as vice president of casino operations of MRP from March 2016 to January 2018. Prior to joining MRP, Mr. Benning was the vice president of casino marketing for Resorts World Sentosa from April 2015 to March 2016. From January 2013 to April 2015, Mr. Benning was executive director of marketing operations for Sands China Limited as well as director of marketing from June 2012 to January 2013 and director of slot operations from April 2011 to June 2012. Mr. Benning started his career with Harrah’s
Ak-Chin
Resort in Arizona holding a variety of operational roles from July 2004 to April 2011. Mr. Benning graduated from Arizona State University with a Bachelor of Arts degree in business administration.
 
113

Table of Contents
B. COMPENSATION OF DIRECTORS AND EXECUTIVE OFFICERS
In 2021, we paid an aggregate of US$0.9 million in cash and benefits to our directors and executive officers. We have not set aside or accrued any material amount to provide pension, retirement or other similar benefits to our directors and executive officers. None of the service agreements between us and our directors provide benefits upon termination of services.
Share Incentive Plan
We currently do not have a share incentive plan. However, our directors, employees and consultants are eligible to participate in the share incentive plan of Melco Resorts, which is open to directors, employees and consultants of Melco Resorts and any parent or subsidiary of Melco Resorts.
The types of awards that may be granted under the share incentive plan of Melco Resorts include options, incentive share options, restricted shares, share appreciation rights, dividend equivalents, share payments, deferred shares and restricted share units. The compensation committee of Melco Resorts may, from time to time, select from among all eligible individuals, those to whom awards will be granted and determine the nature and amount of each award. The maximum aggregate number of shares which may be issued pursuant to the current share incentive plan of Melco Resorts is 145,654,794, which is subject to adjustment pursuant to the terms and conditions contained therein.
C. BOARD PRACTICES
Composition of Board of Directors
Our board of directors consists of eleven directors, including three independent directors. Under the Shareholders’ Agreement, subject to maintaining ownership of a certain percentage of the number of shares held immediately prior to our initial public offering, MCO Cotai is entitled to appoint up to three directors and New Cotai is entitled to appoint up to two directors. See “Item 7. Major Shareholders and Related Party Transactions — B. Related Party Transactions — Shareholders’ Agreement.” Notwithstanding such provisions contained in the Shareholders’ Agreement, the additional members on our board of directors that commenced service on our board of directors immediately following the completion of our initial public offering were appointed by the board of directors, which, immediately prior to the completion of our initial public offering, consisted of Mr. Lawrence Ho, Mr. Evan Winkler and Mr. David Reganato. Mr. Lawrence Ho was appointed as a director by our board of directors in connection with MCO Cotai’s acquisition of a 60% interest in us. Mr. Evan Winkler was appointed by MCO Cotai under its right to appoint up to three directors under the Shareholders’ Agreement and Mr. David Reganato was appointed by New Cotai under its right to appoint up to two directors under the Shareholders’ Agreement. Our articles of association do not require directors to stand for
re-election
at staggered intervals.
NYSE Rule 303A.01 generally requires that a majority of an issuer’s board of directors must consist of independent directors. However, NYSE Rule 303A.00 permits foreign private issuers like us to follow “home country practice” in certain corporate governance matters. We rely on this “home country practice” exception and do not have a majority of independent directors serving on our board. A director is not required to hold any shares in our company to qualify to serve as a director. A director who is in any way, whether directly or indirectly, interested in a contract or proposed contract with our company is required to declare the nature of his/her interest at a meeting of our directors. A general notice given to the directors by any director to the effect that he/she is a member, shareholder, director, partner, officer or employee of any specified company or firm and is to be regarded as interested in any contract or transaction with that company or firm shall be deemed a sufficient declaration of interest for the purposes of voting on a resolution in respect to a contract or transaction in which he/she has an interest, and after such general notice it shall not be necessary to give special notice relating to any particular transaction. A director may vote in respect of any contract or proposed contract or arrangement
 
114

Table of Contents
notwithstanding that he/she may be interested therein and if he/she does so his/her vote shall be counted and he/she may be counted in the quorum at any meeting of the directors at which any such contract or proposed contract or arrangement is considered. Our board of directors may exercise all of the powers of our company to borrow money, to mortgage or charge its undertaking, property and uncalled capital, or any part thereof, and to issue debentures, debenture stock or other securities whenever money is borrowed or as security for any debt, liability or obligation of our company or of any third-party. None of our directors have a service contract with us that provides for benefits upon termination of employment.
Duties of Directors
Under Cayman Islands law, our directors owe fiduciary duties to our company, including a duty of loyalty, a duty to act honestly and a duty to act in what they consider in good faith to be in our best interests. Our directors must also exercise their powers only for a proper purpose. Our directors also owe to our company a duty to act with skill and care. It was previously considered that a director need not exhibit in the performance of his duties a greater degree of skill than may reasonably be expected from a person of his knowledge and experience. However, English and Commonwealth courts have moved towards an objective standard with regard to the required skill and care and these authorities are likely to be followed in the Cayman Islands. In fulfilling their duty of care to us, our directors must ensure compliance with our memorandum and articles of association, as amended and restated from time to time. Our company has the right to seek damages if a duty owed by our directors is breached. In limited exceptional circumstances, a shareholder may have the right to seek damages in our name if a duty owed by our directors is breached.
The functions and powers of our board of directors include, among others:
 
   
convening shareholders’ annual general meetings and reporting its work to shareholders at such meetings;
 
   
declaring dividends and distributions;
 
   
appointing officers and determining the term of office of officers;
 
   
exercising the borrowing powers of our company and mortgaging the property of our company; and
 
   
approving the transfer of shares of our company, including the registering of such shares in our share register.
Terms of Directors and Executive Officers
Our officers are elected by and serve at the discretion of the board. Our directors are not subject to a term of office and hold office until such time as they are removed from office by special resolution or the unanimous written resolution of all shareholders. A director will be removed from office automatically if, among other things, the director (i) becomes bankrupt or makes any arrangement or composition with his creditors or (ii) dies or is found by our company to be or becomes of unsound mind. In addition, the service agreements between us and our directors do not provide benefits upon termination of their services. See also “Item 7. Major Shareholders and Related Party Transactions — B. Related Party Transactions — Shareholders’ Agreement.”
Committees of the Board of Directors
Our board established an audit and risk committee, a compensation committee and a nominating and corporate governance committee in October 2018. Each committee has its defined scope of duties and terms of reference within its own charter, which empowers committee members to make decisions on certain matters and which are located on our website. Our audit and risk committee consists entirely of directors whom our board has determined to be independent under the “independence” requirements of the New York Stock Exchange Listed Company Manual. The current membership of these three committees and summary of its respective charter are provided below.
 
115

Table of Contents
Audit and Risk Committee
Our audit and risk committee consists of Dominique Mielle, Kevin F. Sullivan and Nigel Alan Dean, and is chaired by Mr. Sullivan. All of our audit and risk committee members satisfy the “independence” requirements of Section 303A of the New York Stock Exchange Listed Company Manual and meet the independence standards under
Rule 10A-3 under
the Exchange Act. The audit and risk committee is responsible for assisting our board in overseeing and monitoring:
 
   
the audits of the financial statements of our company;
 
   
the qualifications and independence of our independent auditors;
 
   
the performance of our independent auditors;
 
   
the accounting and financial reporting processes of our company and the integrity of our systems of internal accounting and financial controls;
 
   
legal and regulatory issues relating to the financial statements of our company, including the oversight of the independent auditors, the review of the financial statements and related material, the internal audit process and the procedure for receiving complaints regarding accounting, internal accounting controls, auditing or other related matters;
 
   
the disclosure, in accordance with our relevant policies, of any material information regarding the quality or integrity of our financial statements;
 
   
the integrity and effectiveness of our internal audit function; and
 
   
the risk management policies, procedures and practices.
The other duties of the audit and risk committee include:
 
   
reviewing and recommending to our board for approval, the
appointment, re-appointment or
removal of the independent auditor, after considering its annual performance evaluation of the independent auditor;
 
   
approving the remuneration and terms of engagement of the independent auditor
and pre-approving all
auditing
and non-auditing services
permitted to be performed by our independent auditors;
 
   
at least annually, obtaining a written report from our independent auditor describing matters relating to its independence and quality control procedures;
 
   
discussing with our independent auditor and our management, among other things, the audits of the financial statements, including whether any material information brought to their attention should be disclosed, issues regarding accounting and auditing principles and practices and the management’s internal control report;
 
   
reviewing and recommending the financial statements for inclusion within our quarterly earnings releases and to our board for inclusion in our annual reports;
 
   
approving all material related party transactions brought to its attention, without further approval of our board;
 
   
establishing and overseeing procedures for the handling of complaints and whistleblowing;
 
   
approving the internal audit charter and annual audit plans, and undertaking an annual performance evaluation of the internal audit function;
 
   
assessing senior management’s policies and procedures to identify, accept, mitigate, allocate or otherwise manage various types of risks presented by management, and making recommendations with respect to our risk management process for the board’s approval;
 
116

Table of Contents
   
reviewing our financial controls, internal control and risk management systems, and discussing with our management the system of internal control and ensuring that our management has discharged its duty to have an effective internal control system including the adequacy of resources, the qualifications and experience of our accounting and financial staff, and their training programs and budget;
 
   
together with our board, evaluating the performance of the audit and risk committee on an annual basis;
 
   
assessing the adequacy of the charter of the audit and risk committee; and
 
   
co-operating with
the other board committees in any areas of overlapping responsibilities.
Compensation Committee
Our compensation committee consists of Dominique Mielle, Kevin F. Sullivan, David Anthony Reganato and Nigel Alan Dean, and is chaired by Mr. Dean. Each of Dominique Mielle, Kevin F. Sullivan and Nigel Alan Dean satisfies the “independence” requirements of Section 303A of the New York Stock Exchange Listed Company Manual. Our compensation committee assists the board in discharging the responsibilities of the board relating to compensation of our directors and property general manager, including, among others, to design (in consultation with management), evaluate and approve the compensation for the property general manager and evaluate and recommend to our board for approval proposals related to directors’ compensation. Members of this committee are not prohibited from direct involvement in determining their own compensation.
Our property general manager may not be present at any compensation committee meeting during which his compensation is deliberated upon. The compensation committee will be responsible for, among other things:
 
   
overseeing the development and implementation of executive compensation programs in consultation with our management;
 
   
at least annually, making recommendations to our board with respect to the compensation arrangements for our independent directors, and approving compensation arrangements for our property general manager;
 
   
as applicable, reviewing and approving our incentive-compensation plans (if any) and equity grant (if any) under its share incentive plans (if any) and overseeing the administration of these plans and discharging any responsibilities imposed on the compensation committee by any of these plans;
 
   
reviewing and approving the compensation payable to our directors and property general manager in connection with any loss or termination of their office or appointment;
 
   
reviewing and approving any benefits in kind received by any director or property general manager where such benefits are not provided for under the relevant employment terms;
 
   
reviewing executive officer and director indemnification and insurance matters;
 
   
overseeing our regulatory compliance with respect to compensation matters, including our policies and restrictions on compensation plans and loans to officers and directors;
 
   
together with the board, evaluating the performance of the compensation committee on an annual basis;
 
   
assessing the adequacy of the charter of the compensation committee; and
 
   
co-operating with
the other board committees in any areas of overlapping responsibilities.
Nominating and Corporate Governance Committee
Our nominating and corporate governance committee consists of Dominique Mielle, Kevin F. Sullivan, Dale Robert Black and Nigel Alan Dean, and is chaired by Ms. Mielle. Each of Dominique Mielle, Kevin F. Sullivan and Nigel Alan Dean satisfies the “independence” requirements of Section 303A of the New York Stock Exchange
 
117

Table of Contents
Listed Company Manual. The nominating and corporate governance committee will be responsible for, among other things, assisting our board in discharging its responsibilities regarding:
 
   
the identification of qualified candidates to become members and chairs of the board committees and to fill any such vacancies, and reviewing the appropriateness of the continued service of directors;
 
   
ensuring that our board meets the criteria for independence under the New York Stock Exchange corporate governance rules and nominating directors who meet such independence criteria;
 
   
oversight of our compliance with legal and regulatory requirements, in particular the legal and regulatory requirements of Macau, the Cayman Islands, the SEC and the New York Stock Exchange;
 
   
the development and recommendation to our board of a set of corporate governance principles applicable to our company; and
 
   
the disclosure, in accordance with our relevant policies, of any material information (other than that regarding the quality or integrity of our financial statements).
The other duties of the nominating and corporate governance committee include:
 
   
making recommendations to our board for its approval, the appointment or
re-appointment
of any members of our board and the chairs and members of its committees, including evaluating any succession planning;
 
   
reviewing on an annual basis the appropriate skills, knowledge and characteristics required of board members and of the committees of our board and making any recommendations to improve the performance of our board and its committees;
 
   
developing and recommending to our board such policies and procedures with respect to nomination or appointment of members of our board and chairs and members of its committees or other corporate governance matters as may be required pursuant to any SEC or New York Stock Exchange rules, or otherwise considered desirable and appropriate;
 
   
developing a set of corporate governance principles and reviewing such principles at least annually;
 
   
deciding whether any material information which is brought to its attention (other than that regarding the quality or integrity of our financial statements) should be disclosed;
 
   
reviewing and monitoring the training and continuous professional development of our directors and senior management;
 
   
developing, reviewing and monitoring the code of conduct and compliance manual applicable to staff and directors;
 
   
together with the board, evaluating the performance of the committee on an annual basis;
 
   
assessing the adequacy of the charter of the nominating and corporate governance committee; and
 
   
co-operating with
the other board committees in any areas of overlapping responsibilities.
Employment Agreements
We have, through our subsidiary, entered into an employment agreement with our property general manager. Subject to all relevant permits being in place, our property general manager is employed for a continuous term, unless either party gives prior notice to terminate such employment. We may terminate the employment for cause at any time by immediate notice and without remuneration for certain acts, including but not limited to the commitment of any serious breach, continued failure to perform duties and responsibilities, any serious criminal offense or habitual neglect of duties. Our property general manager may terminate his employment at any time with a
six-month
prior written notice.
Our property general manager has agreed to hold, both during and after the employment agreement expires or is earlier terminated, in confidence and not to use or disclose to any person, firm or corporation, any confidential information. Our property general manager has also agreed to disclose to us all intellectual property rights created,
 
118

Table of Contents
generated, made, conceived, authored, developed or acquired during employment with us and to waive all moral rights and rights of a similar nature in which copyright may subsist, created by him during the period of employment with us. In addition, our property general manager has agreed not to, for a certain period following termination of his employment: (i) be engaged, concerned or interested in any capacity (other than as a passive investor of not more than 5% of the issued ordinary shares of any company listed on a recognized investment exchange) with any business carried on within, among others, Hong Kong, Macau and the Philippines similar to or in competition with any restricted business, (ii) solicit or seek or endeavor to entice away any business orders of customers or (iii) induce, solicit or entice or endeavor to induce, solicit or entice away, or offer employment or engagement to, certain employees.
Our chief financial officer provides services to us pursuant to the Management and Shared Services Arrangements.
D. EMPLOYEES
Staff
There were 3,794, 3,924 and 4,485 dedicated staff members as of December 31, 2021, 2020 and 2019, respectively, performing services solely at Studio City. The Gaming Operator is responsible for the hiring, managing and training of the gaming staff and deducts such costs relating to such gaming staff from Studio City Casino’s gross gaming revenue in accordance with the Services and Right to Use Arrangements. See “Item 7. Major Shareholders and Related Party Transactions — B. Related Party Transactions — Services and Right to Use Arrangements.” Under the Management and Shared Services Arrangements, the Master Service Providers, recruit, place, allocate, train, manage and supervise the staff who are solely dedicated to our property to perform corporate and administrative functions and carry out
other non-gaming activities,
and the relevant personnel costs are charged back to us. In addition, we receive certain centralized corporate and management services from the senior management and other shared service staff of the Master Service Providers who devote a portion of their time under the arrangements. See “Item 7. Major Shareholders and Related Party Transactions — B. Related Party Transactions — Management and Shared Services Arrangements.” The property general manager is employed by us. Our property general manager has oversight over all
non-gaming
staff members solely dedicated to Studio City and exercises input over their performance, which enables us to effectively evaluate their performance and manage talent. Our chief financial officer has oversight over our expenses (including shared service related items), receipts and disbursements, record-keeping and financial reporting to management and facilitates in the financial budgeting process. The following table indicates the distribution of these staff by function pursuant to the Management and Shared Services Arrangements as of December 31, 2021:
 
Function
  
Number of Staff
 
Management, Administrative and Finance
     15  
Gaming
     1,841  
Hotel
     555  
Food and Beverage
     617  
Property Operations
     201  
Entertainment
     75  
Marketing
     175  
Others
     315  
  
 
 
 
Total
  
 
3,794
 
  
 
 
 
Through the Management and Shared Services Arrangements, we are able to leverage the resources and platform of the Master Service Providers to have qualified staff dedicated to working on our property. Our success depends on the ability of the Master Service Providers and us to attract, retain, motivate, and inspire qualified personnel. We believe that we maintain a good working relationship with the staff working at Studio City. We have not experienced any significant labor disputes. None of the dedicated staff members performing services solely at Studio City are members of any labor union and neither we nor any of the Master Service Providers are a party to any collective bargaining or similar agreement with such staff.
 
119

Table of Contents
E. SHARE OWNERSHIP
Share Ownership of Directors and Members of Senior Management
The following table sets forth the beneficial interest of each director and executive officer in our ordinary shares as of March 25, 2022.
 
    
Number of
Class A
ordinary shares
    
Number of
Class B
ordinary shares
    
Approximate
percentage of
voting power
 (1)
 
Directors and Executive Officers:
        
Lawrence Yau Lung Ho
(2)
     463,095,592               54.9
Evan Andrew Winkler
                    
Clarence Yuk Man Chung
     *               *  
Geoffrey Stuart Davis
                    
Stephanie Cheung
                    
Akiko Takahashi
                    
David Anthony Reganato
                    
Dale Robert Black
                    
Dominique Mielle
                    
Kevin F. Sullivan
     *               *  
Nigel Alan Dean
                    
Kevin Richard Benning
                    
Directors and executive officers as a group
     463,150,896               54.9
 
*
Represents less than 1% of our total outstanding shares.
 
(1)
Percentage of voting power represents percentage of voting interest of our Class A ordinary shares and Class B ordinary shares voting together as a single class. Class B ordinary share have no economic rights. Percentage of voting power of each director and executive officer is calculated by dividing the number of Class A ordinary shares and Class B ordinary shares beneficially owned by such person or group, including shares that such person or group has the right to acquire within 60 days after March 25, 2022, by the sum of (i) 842,864,460 which is the total number of Class A ordinary shares and Class B ordinary shares outstanding as of March 25, 2022, and (ii) the number of Class A ordinary shares and Class B ordinary shares that such person or group has the right to acquire beneficial ownership within 60 days of March 25, 2022.
 
(2)
Represents 401,028,304 Class A ordinary shares and 15,330,000 ADSs (representing 61,320,000 Class A ordinary shares) held by MCO Cotai and 747,288 Class A ordinary shares held by Melco International, among which include 118 ADSs (representing 472 Class A ordinary shares) held by an agent on its behalf. Mr. Lawrence Ho holds approximately 58.48% of the total issued shares of Melco International, including beneficial interest, interest of his controlled corporations, interest of his spouse and interest of a trust in which he is one of the beneficiaries and taken to have interest by virtue of the Securities and Futures Ordinance (Chapter 571, the Laws of Hong Kong). See “Item 7. Major Shareholders and Related Party Transactions — A. Major Shareholders.”
None of our directors or executive officers who are shareholders have different voting rights from other shareholders of our Company.
 
120

Table of Contents
ITEM 7.
MAJOR SHAREHOLDERS AND RELATED PARTY TRANSACTIONS
A. MAJOR SHAREHOLDERS
The following table sets forth the beneficial ownership of our ordinary shares as of March 25, 2022 by all persons who are known to us to be the beneficial owners of 5% or more of our share capital.
 
Name
  
Number of Class A ordinary
shares beneficially owned
    
Number of Class B ordinary
shares beneficially owned
    
Percentage Voting
Power
 (1)
 
Melco International
(2)
     463,095,592        —          54.94
New Cotai, LLC
(3)
     124,596,560        72,511,760        23.38
The Silver Point Funds
(4)
     117,118,352        —          13.90
 
(1)
Beneficial ownership is determined in accordance with Rule
13d-3
under the Exchange Act, and includes voting or investment power with respect to the securities. Percentage voting power represents percentage of voting interest of our Class A ordinary shares and Class B ordinary shares voting together as a single class. Class B ordinary share have no economic rights.
 
(2)
Represents 401,028,304 Class A ordinary shares and 15,330,000 ADSs (representing 61,320,000 Class A ordinary shares), constituting 60.02% of the outstanding Class A ordinary shares, held by MCO Cotai and 747,288 Class A ordinary shares, constituting 0.1% of the outstanding Class A ordinary shares, held by Melco International, among which include 118 ADSs (representing 472 Class A ordinary shares) held by an agent on its behalf. Mr. Ho is the majority shareholder of Melco International, which is the sole shareholder of Melco Leisure and Entertainment Group Limited, or Melco Leisure, which is the majority shareholder of Melco Resorts, a publicly-traded company whose American depositary shares are listed on the Nasdaq Global Select Market. Melco Resorts is the sole shareholder of MCO Holdings Limited, or MCO Holdings, which is the sole shareholder of MCO Cotai. The registered address for each of MCO Cotai and MCO Holdings is Intertrust Corporate Services (Cayman) Limited, One Nexus Way, Camana Bay, Grand Cayman
KY1-9005,
Cayman Islands. The principal business address for Melco Resorts is 38th Floor, The Centrium, 60 Wyndham Street, Central, Hong Kong. The principal business address for Melco Leisure is c/o 38th Floor, The Centrium, 60 Wyndham Street, Central, Hong Kong. The principal business address for Mr. Lawrence Ho and Melco International is 38th Floor, The Centrium, 60 Wyndham Street, Central, Hong Kong.
 
(3)
Represents 72,511,760 Class B ordinary shares, constituting 100.0% of the outstanding Class B ordinary shares and, as of March 21, 2022, 31,149,140 ADS (representing 124,596,560 Class A ordinary shares), constituting 16.2% of the outstanding Class A ordinary shares, directly held by New Cotai, LLC. Subject to the terms of the exchange arrangements described in “Item 7. Major Shareholders and Related Party Transactions — B. Related Party Transactions —
Pre-IPO
Organizational Transactions,” New Cotai, subject to certain conditions, may exchange its Participation Interest for Class A ordinary shares. In connection with such exchange, the corresponding number of Class B ordinary shares will be canceled for no consideration. See “Item 7. Major Shareholders and Related Party Transactions — B. Related Party Transactions —
Pre-IPO
Organizational Transactions — Participation Agreement.” The number of Class A ordinary shares do not reflect the 72,511,760 of Class A ordinary shares issuable upon exchange by New Cotai of its Participation Interest. The business address of New Cotai is 2700 Patriot Boulevard, Suite 250, Glenview, Illinois 60026.
 
(4)
Represents 29,279,588 ADSs (representing 117,118,352 Class A ordinary shares), constituting 15.20% of the outstanding Class A ordinary shares, held by Silver Point Capital Fund, L.P., Silver Point Capital Offshore Master Fund, L.P., Silver Point Distressed Opportunities Fund, L.P., Silver Point Distressed Opportunities Offshore Master Fund, L.P., Silver Point Distressed Opportunity Institutional Partners Master Fund (Offshore), L.P. and Silver Point Distressed Opportunity Institutional Partners, L.P., or the Silver Point Funds, as of December 31, 2021 and after taking into account the 2022 Private Placements. Silver Point
 
121

Table of Contents
  Capital, L.P. or its wholly owned subsidiaries are the investment manager of the Silver Point Funds and Silver Point Capital Management, LLC is the general partner of Silver Point Capital Fund, L.P. The address of the principal business office of Silver Point Capital, L.P. is Two Greenwich Plaza, Greenwich, Connecticut 06830.
As of December 31, 2021, a total of 442,864,460 Class A ordinary shares and Class B ordinary shares were outstanding, of which 188,652,756 Class A ordinary shares were registered in the name of a nominee of Deutsche Bank Trust Company Americas, the depositary under the deposit agreement. Other than as described in this annual report, we have no further information as to shares held, or beneficially owned, by U.S. persons. Since the completion of our initial public offering in October 2018, all ordinary shares underlying the ADSs have been held in Hong Kong by the custodian, Deutsche Bank AG, Hong Kong Branch, on behalf of the depositary.
None of our shareholders have different voting rights from other shareholders. We are not aware of any arrangement that may, at a subsequent date, result in a change of control of our Company.
Immediately prior to the Organizational Transactions, 60% of the equity interest in us was directly held by MCO Cotai and 40% of the equity interest in us was directly held by New Cotai.
See “Item 4. Information on the Company — C. Organizational Structure” for our current corporate structure.
B. RELATED PARTY TRANSACTIONS
For a discussion of significant related party transactions we entered into during the years ended December 31, 2021, 2020 and 2019, see note 19 to the consolidated financial statements included elsewhere in this annual report.
Pre-IPO
Organizational Transactions
Immediately prior to the Organizational Transactions, 60% of the equity interest in us was directly held by MCO Cotai and 40% of the equity interest in us was directly held by New Cotai. Prior to the completion of our initial public offering, we entered into an implementation agreement, or the Implementation Agreement, with MCO Cotai, Melco Resorts, New Cotai and MSC Cotai to effect and implement the Organizational Transaction, which included the following:
 
   
We amended and restated our memorandum of association and articles of association to, among other things, authorize two classes of ordinary shares.
 
   
MCO Cotai’s 60% equity interest in our company was reclassified into Class A ordinary shares.
 
   
New Cotai’s 40% equity interest in our company was exchanged for Class B ordinary shares.
 
   
In addition, New Cotai was granted a Participation Interest in MSC Cotai, the terms of which are set forth in the Participation Agreement that was entered into by MSC Cotai, New Cotai and us. See “— Participation Agreement.”
 
   
The Participation Agreement provides that New Cotai is entitled to exchange all or a portion of its Participation Interest for a number of Class A ordinary shares subject to adjustments, exceptions and conditions as set out in the Participation Agreement. See “— Participation Agreement.” When New Cotai exchanges all or a portion of the Participation Interest for Class A ordinary shares pursuant to the terms of exchange set forth in the Participation Agreement and described herein, a proportionate number of Class B ordinary shares will be deemed surrendered and automatically canceled for no consideration as set out in the Participation Agreement.
 
122

Table of Contents
Participation Agreement
As part of the Organizational Transactions, we, MSC Cotai and New Cotai entered into the participation agreement, or the Participation Agreement, pursuant to which MSC Cotai granted a participation interest, or the Participation Interest, to New Cotai (as the sole initial holder of the Participation Interest). Pursuant to the terms of the Participation Agreement, New Cotai or any permitted transferees to whom all or part of the Participation Interest may be transferred (collectively referred to as the Participants) are entitled to receive from MSC Cotai a ratable proportionate amount of the distributions and dividends paid by MSC Cotai to the Company. The Participation Agreement also provides that the Participants are entitled to exchange all or a portion of its Participation Interest, along with the deemed surrender and automatic cancelation of a corresponding number of Class B ordinary shares, for the ratable number of Class A ordinary shares.
Payments on the Participation Interest.
 Generally, Participants are entitled to receive a ratable proportionate amount of the distributions and dividends paid by MSC Cotai to the Company. Such ratable proportionate amount due to each Participant is generally determined by multiplying the amount of the relevant distribution or dividend paid by MSC Cotai to the Company by the number of percentage points represented by such Participant’s Participation Interest, subject to adjustment from time to time as set forth in the Participation Agreement (the “Participation Percentage”).
Adjustments to Participation Interest and the Number of Class
 B Ordinary Shares Held.
 Generally, the Participation Interest is subject to adjustments in the case of (i) the new issuances of shares of MSC Cotai to the Company in exchange for capital contributions by the Company to MSC Cotai (including as a result of our initial public offering), (ii) repurchases and redemptions by MSC Cotai of shares of MSC Cotai, and (iii) any exchanges of the Participation Interest, as follows. In addition, the number of Class B ordinary shares held by each Participant will be adjusted by the Company from time to time so that the voting interest represented by such Class B ordinary shares is equal to the economic right represented by the Class A ordinary shares that such Participant would receive if such Participant would exchange its entire Participation Interest for Class A ordinary shares at such time.
Capital Contributions.
 Upon any Class A ordinary share issuance by the Company, the Company will contribute all proceeds to MSC Cotai and MSC Cotai will issue the same number of new shares of MSC Cotai to the Company and the Participation Interest will be adjusted to reflect the dilution that would have occurred if the Participants had been holding a corresponding number of Class A ordinary shares instead of the Participation Interest. This
back-to-back
arrangement for share issuances by the Company and MSC Cotai will apply to share issuances (i) to
non-affiliates,
(ii) to affiliates that are approved by the Company directors that are disinterested in the transaction, (iii) for assured entitlement arrangements, and (iv) pursuant to public offerings. Issuances to affiliates, unless they are made through public offerings, will generally be subject to
pre-emption
as further described below.
Share Repurchases and Redemptions.
 In the event that MSC Cotai carries out a share redemption or repurchase of shares of MSC Cotai (the proceeds of which must be used by the Company to redeem Class A ordinary shares in a
back-to-back
arrangement), the Participation Interest will be adjusted to reflect the effect of such share redemption or repurchase if the Participants had been holding a corresponding number of Class A ordinary shares instead of the Participation Interest.
Exchanges of Participation Interest.
 A Participant may elect, from time to time, to exchange its Participation Interest, in whole or in part, for Class A ordinary shares. When electing to exchange, a Participant must deliver an exchange notice to MSC Cotai, which notice must be delivered at least five business days prior to the proposed exchange date; provided, that settlement may not occur later than 90 days from the notice date. The exchanging Participant may withdraw its exchange notice at any time prior to the exchange date. Each party will bear its own expenses in connection with an election to exchange. If an election to exchange request is withdrawn, the Participant will reimburse MSC Cotai for all
out-of-pocket
expenses incurred by MSC Cotai and
 
123

Table of Contents
the Company in connection with such withdrawn exchange. Following any exchange of all or a portion of the Participation Interest for Class A ordinary shares, the Participation Interest will be reduced to reflect the decrease in number of Class A ordinary shares that such Participant would be entitled to receive post-exchange if all of the remaining Participation Interest were to be exchanged.
Mandatory Exchanges.
 In case of certain change of control events relating to the Company, distributions to be made upon MSC Cotai’s liquidation, dissolution or unwinding or when the holders of the Participation Interest hold less than the specified minimum threshold set out in the Participation Agreement in the Company resulting in a termination of the Participation Agreement, and in certain other cases, any outstanding Participation Interest must be surrendered to MSC Cotai (along with the corresponding number of Class B ordinary shares) by the holders for Class A ordinary shares, or, at MSC Cotai’s option, for cash in certain cases.
Preemptive Rights.
 If the Company (1) proposes to offer equity securities solely or primarily to Melco Resorts or one of its affiliates (except in connection with a public offering, equity incentive plan or assured entitlement arrangements) or (2) grants any right, option or warrant (other than in connection with any equity plan) at a price per share less than the current price of average Class A ordinary shares, or that does not expire by the 30th day after such grant, each Participant will have the pro rata right to purchase an increase in its Participation Interest or to receive similar rights, options or warrants, as case may be so as to maintain its then-existing number of percentage points represented by its Participation Interest, subject to certain conditions.
Other Provisions
Capital Contributions.
 The Company is required to contribute to MSC Cotai all net proceeds received by it from sales of equity securities and sales of assets.
Debt Arrangements.
 If the Company enters into any debt financing or other borrowing arrangement, the Company will be required to loan the entire proceeds from such financing or borrowing arrangement to MSC Cotai on the same terms and conditions that the Company borrowed such proceeds.
HoldCo Relationship.
 The Company covenants that it will always own all of the issued and outstanding shares of MSC Cotai, and that it will not own equity interests in any other entity.
Permitted Transferees.
 Holders of the Participation Interests are able to transfer all or part of their Participation Interest and any rights in respect thereof to certain permitted transferees, as provided in the Participation Agreement, subject to certain conditions. The total Participation Interest percentage will not be changed as a result of such transfers. At any given time, the number of participants may not exceed the prescribed number set out in the Participation Agreement and any transfer in violation of such limit or other applicable provisions of the Participation Agreement will be null and void.
Termination, Governing Law and Arbitration.
 The Participation Agreement will terminate when the holders of the Participation Interest hold less than the specified minimum threshold set out in the participation agreement in the Company. The Participation Agreement is governed by New York law, and any disputes, other than certain disputed calculations under the Participation Agreement and any claims seeking injunctive relief, which can be sought in courts in Hong Kong, are intended to be resolved by arbitration sitting in Hong Kong including any disputes under the U.S. federal securities laws and claims not in connection with our initial public offering. We believe arbitration provisions in commercial agreements are generally respected by federal courts and state courts of New York.
Shareholders’ Agreement
In connection with our initial public offering and the Organizational Transactions, we entered into an amended shareholders agreement with Melco Resorts, MCO Cotai and New Cotai which took effect immediately
 
124

Table of Contents
after the completion of our initial public offering (as amended, the “Shareholders’ Agreement”). The Shareholders’ Agreement contains a variety of provisions governing the relationship between MCO Cotai and New Cotai, as our shareholders, including but not limited to the composition of the board of directors, related party transactions, corporate governance, the development and operation of Studio City, restrictions on transfer of certain of our shares and other related matters.
Registration Rights Agreement
In connection with our initial public offering and the Organizational Transactions, we entered into an amended Registration Rights Agreement with New Cotai which took effect on October 16, 2018 (as amended and restated, the “Registration Rights Agreement”). Under the Registration Rights Agreement, New Cotai, holder of our registrable securities, has certain registration rights with respect to: (i) any Class A ordinary shares, (ii) any other stock or securities that the holder of Class A ordinary shares may be entitled to receive, or have received, (iii) any securities issued or issuable directly or indirectly with respect to the securities referred to in the foregoing clause (i) or (ii) by way of conversion, substitution or exchange thereof or share dividend or share split or in connection with a combination of shares, recapitalization, reclassification, merger, amalgamation, arrangement, consolidation or other reorganization subject to the terms and conditions set forth in the Registration Rights Agreement.
Employment Agreements
See “Item 6. Directors, Senior Management and Employees — C. Board Practices — Employment Agreements.”
Transaction with the Gaming Operator under Services and Right to Use Arrangements
Under the Services and Right to Use Arrangements, the Gaming Operator is responsible for the operation of Studio City Casino and deducts gaming taxes and the costs incurred in connection with its
on-going
operation of Studio City Casino from the gross gaming revenues. We receive the residual gross gaming revenues and recognize these amounts as revenues from provision of gaming related services. See “— Services and Right to Use Arrangements” for details of the terms of the Services and Right to Use Arrangements.
In 2021, 2020 and 2019, total gaming taxes and costs incurred in connection with the
on-going
operation of Studio City Casino deducted from gross gaming revenues were US$382.3 million, US$307.1 million and US$1,038.5 million, respectively. Revenues from the provision of gaming related services were negative US$1.5 million, negative US$42.7 million and US$393.5 million in 2021, 2020 and 2019, respectively. Revenues from the provision of gaming related services are net of gaming taxes and the costs incurred in connection with the
on-going
operation of Studio City Casino deducted by the Gaming Operator pursuant to the Services and Right to Use Arrangements.
Services and Right to Use Arrangements
On May 11, 2007, our subsidiary, Studio City Entertainment, and the Gaming Operator entered into the Services and Right to Use Agreement (as amended on June 15, 2012, together with the reimbursement agreement of the same date and other agreements or arrangements entered into from time to time regarding the operation of Studio City Casino, the “Services and Right to Use Arrangements”) pursuant to which the Gaming Operator operates Studio City Casino. These arrangements remain effective until June 26, 2022, and will be extended if the Gaming Operator obtains a gaming concession, subconcession or other right to legally operate gaming in Macau beyond June 26, 2022 and if the Macau government permits such extension.
The Services and Right to Use Arrangements set forth the terms and conditions for the operation of Studio City Casino by the Gaming Operator and the obligations of Studio City Entertainment in respect thereof.
 
125

Table of Contents
Under the Services and Right to Use Arrangements, Studio City Entertainment allows the Gaming Operator to use and occupy Studio City Casino for purposes of managing
all day-to-day operations,
and the Gaming Operator provides the necessary security and develops and implements all systems and controls necessary for Studio City Casino. The Gaming Operator also recruits all casino staff, including dealers, cashiers, security and surveillance personnel and managers. The Gaming Operator will deduct gaming taxes and costs incurred in connection with its
on-going
operation of Studio City Casino. Studio City Entertainment receives the residual gross gaming revenues and recognizes these amounts as our revenues from provision of gaming related services.
Studio City Entertainment has sole responsibility with respect to the design, construction and any refurbishments of Studio City Casino and shall be responsible for all costs. The Gaming Operator shall procure all necessary permits, authorizations and licenses necessary to operate Studio City Casino in accordance with Macau law.
The Services and Right to Use Agreement is subject to customary events of default, including failure of Studio City Entertainment to make any payment required by the agreement or any action by Studio City Entertainment which causes or is likely to cause the Gaming Operator to be in breach of its subconcession. The parties may terminate the Services and Right to Use Agreement in the event of a default under the Services and Right to Use Agreement or, among others, as a result of regulatory review, except that as long as Studio City Entertainment is directly or indirectly under the control of Melco Resorts, the Gaming Operator may not terminate the Services and Right to Use Agreement.
In November 2016, pursuant to a request we made under the Services and Right to Use Agreement, the Gaming Operator commenced the operation of VIP tables at Studio City Casino. The Gaming Operator will continue VIP rolling chip operations at the Studio City Casino until December 31, 2022, subject to early termination with 30 days’ prior notice by either Studio City Entertainment or the Gaming Operator.
Management and Shared Services Arrangements
Master Services Agreement
On December 21, 2015, Studio City Entertainment, Studio City Hotels, Studio City Retail Services Limited, Studio City Developments, Studio City Ventures Limited, Studio City Services Limited and the Company (the “Studio City Entities,” each a “Studio City Entity”) and the Master Service Providers entered into a Master Services Agreement (the “Master Services Agreement”), which sets out the terms and conditions that apply to certain services to be provided under the individual work agreements (the “Work Agreements,” each a “Work Agreement” and together with the Master Services Agreement and other arrangements for
non-gaming
services at the properties in Macau, the “Management and Shared Services Arrangements”) by the Master Service Providers to the Studio City Entities and vice versa.
Under the Management and Shared Services Arrangements, the Master Service Providers recruit, allocate, train, manage and supervise a majority of the staff who are all solely dedicated to our property to perform our corporate and administrative functions and carry out
other non-gaming
activities, including food and beverage management, retail management, hotel management, entertainment projects, mall development and sales and marketing activities. In addition, leveraging the resources and platform of Melco Resorts, we receive services from the Master Service Providers, including operational management services and general corporate services, such as payroll, human resources, information technology, marketing, accounting and legal services.
Each type of service to be provided is to be set out in a separate Work Agreement between the relevant Studio City Entities and the Master Service Providers. As required by the parties, additional Work Agreements (conforming to
the pre-agreed format)
may be entered into. New Master Service Providers or Studio City Entities may also accede to existing Work Agreements as agreed between the parties. The parties to a Work Agreement may also agree to modify or add to the services covered by that Work Agreement.
 
126

Table of Contents
The Master Services Agreement is effective from December 21, 2015 until June 26, 2022 unless terminated, extended or renewed by mutual agreement of the parties in writing. The Master Services Agreement may be terminated (a) by mutual agreement in writing, (b) automatically if the Services and Right to Use Agreement is terminated, (c) by any party upon
a 30-day prior
written notice if all Work Agreements have been terminated and are no longer in effect, (d) by the Master Service Providers (i) when there is a material breach by a Studio City Entity which remains uncured after 30 days of written notice provided by the Master Service Providers of such breach, or (ii) upon a specified change of control event whereby Melco Resorts does not directly or indirectly control the Company or any other entity that controls Studio City and the gaming areas in particular, or where relevant actions taken by any lenders lead to the foregoing results, and (e) by the Studio City Entities upon any material breach by a Master Service Provider which remains uncured after 30 days of written notice of such breach. If the Master Services Agreement is terminated, all Work Agreements shall automatically terminate.
Specifically, in case of any breach by either party under the “provision of services” and “standard of care; quality” clauses under the Master Services Agreement, the exclusive remedy of
the non-breaching party,
subject to indemnification for third-party claims and certain limitations on liabilities regarding consequential and other damages as well as caps on a party’s liability equal to the fees paid or charged under the relevant Work Agreement, is for the breaching party to (a) perform
or re-perform the
relevant services if reasonably determined by
the non-breaching party
that the performance of the relevant services is commercially practicable and/or (b) refund any fees paid if reasonably determined by the
non-breaching parties
that performance or
re-performance
is not commercially practicable or would not be sufficient compensation for the breach. Otherwise, parties of the Master Services Agreement may seek through arbitration or in a court of competent jurisdiction for specific performance, temporary, preliminary or permanent injunction relief and other interim measure to prevent breaches or threatened breaches.
In the event the Management and Shared Services Arrangements are terminated, all accrued unpaid fees for relevant services will be due and payable immediately. Between the notice of termination or six months prior to the expiration and the termination or expiration date, the parties to such agreements enter a period of transition. During the transition period, at the request of a service recipient, a service provider will cause its third-party vendors to assist and cooperate and work together with the service recipient to assist in the transition of the performance of such terminated services, including by (a) making available necessary information and materials as requested by the service recipient (excluding intellectual property), (b) complying with the termination or transition provisions of the applicable Work Agreement, (c) making available to the service recipient any personnel to answer questions that the service recipient may have regarding the terminated services or management and operation in relation thereto, and (d) assisting in development and installation of hardware and software systems as necessary to continue to manage and operate its business and properties relating to the terminated services. The transition period can be extended by up to 180 days, but cannot be extended beyond June 26, 2022.
The Master Services Agreement provides for a regular review process to ensure the quality of the services provided and for payments and charges made in accordance with the Work Agreements. Significant contested items and other disputes may, if unable to be resolved amicably, ultimately be referred to arbitral proceedings.
Work Agreements
We entered into eight Work Agreements on December 21, 2015, between certain of the Master Service Providers and the Studio City Entities. The Work Agreements cover: (1) services related to the sale and purchase of certain property, plant and equipment and inventory and supplies; (2) corporate services; (3) certain
pay-as-used
charges; (4) operational and property sharing services; (5) limousine transportation services provided by the Master Service Providers; (6) aviation services; (7) collection and payment services; and (8) limousine transportation services provided by the Studio City Entities. The terms of the Work Agreements run concurrently with the Master Services Agreement.
 
127

Table of Contents
Certain of the Work Agreements state that only the Master Service Providers can provide certain services to the Studio City Entities, and not vice versa. This is because the Studio City Entities are not in a position to provide many of the services that they receive from the Master Service Providers, such as corporate, provision of personnel, construction, development and aviation services. For other types of services, either the Master Service Providers or the Studio City Entities may be service providers. These include intra-party sales of inventory and supplies, computer software and hardware services, limousine services and sales services in relation to attraction tickets.
Payment arrangements between the service provider and service recipient are provided for in the individual Work Agreement and may vary depending on the services provided. Corporate services are charged
at pre-negotiated rates,
subject to a base fee and cap. Senior management service fees and staff costs on operational services are allocated to us based on a percentage of efforts on the services provided to us. Other costs in relation to shared office equipment are allocated based on percentages of usage. Each of the Work Agreements also outlines the fees and reasonable documented
out-of-pocket expenses
that will be due from the service recipient to the service provider.
Services and Right to Use Direct Agreement
On November 26, 2013, Studio City Company, the Gaming Operator, Studio City Holdings Five Limited and the security agent under the 2018 Project Facility, among others, entered into the Services and Right to Use Direct Agreement, which sets forth, among other things, certain restrictions on the rights of the Gaming Operator to (subject to the necessary regulatory approvals being obtained) suspend the continued operation of Studio City Casino and/or terminate the Services and Right to Use Arrangements.
2022 Private Placements
In relation to the 2022 Private Placements, the Company entered into subscription agreements with certain existing institutional shareholders and holders of its ADSs, including MCO Cotai, New Cotai and Silver Point Capital, L.P. at a price of US$0.75 per Class A ordinary share or US$3.00 per ADS.
C. INTERESTS OF EXPERTS AND COUNSEL
Not applicable.
 
ITEM 8.
FINANCIAL INFORMATION
A. CONSOLIDATED STATEMENTS AND OTHER FINANCIAL INFORMATION
We have appended consolidated financial statements filed as part of this annual report.
Legal and Administrative Proceedings
From time to time, we may become subject to legal and administrative proceedings, investigations and claims incidental to, or arising out of, the ordinary course of our business, including but not limited to, the construction, renovation, licensing or operation of
non-gaming
premises which may, from time to time, involve closure or suspension of operations or construction works while administrative proceedings are pending. We are not currently a party to, nor are we aware of, any material legal or administrative proceeding, investigation or claim which, in the opinion of our management, individually or in the aggregate, is likely to have a material adverse effect on our business, financial condition or results of operations. We may also from time to time initiate legal proceedings to protect our rights and interests.
 
128

Table of Contents
Dividend Policy
We have not previously declared or paid cash dividends and do not have any plan to declare or pay any dividends in the foreseeable future. We currently intend to retain most, if not all, of our available funds and any future earnings to operate and expand our business.
Our board of directors has discretion as to whether to distribute dividends, subject to certain requirements of Cayman Islands law and certain restrictions set forth in the instruments in relation to our outstanding borrowings. Under Cayman Islands law, a Cayman Islands company may pay a dividend out of either profit or share premium account, provided that in no circumstances may a dividend be paid if this would result in the company being unable to pay its debts as they fall due in the ordinary course of business. Even if our board of directors decides to pay dividends, the form, frequency and amount will depend upon our future operations and earnings, capital requirements and surplus, general financial condition, contractual restrictions and other factors that the board of directors may deem relevant. If we pay any dividends on our Class A ordinary shares, we will pay those dividends which are payable in respect of the Class A ordinary shares underlying our ADSs to the depositary, as the registered holder of such Class A ordinary shares, and the depositary then will pay such amounts to the ADS holders who will receive payment to the same extent as holders of our Class A ordinary shares, subject to the terms of the deposit agreement, including the fees and expenses payable thereunder. Cash dividends on our Class A ordinary shares, if any, will be paid in U.S. Dollars.
We are a holding company incorporated in the Cayman Islands. For our cash requirements, including any payment of dividends to our shareholders, we rely on dividends distributed by our subsidiaries in Macau, Hong Kong and the British Virgin Islands to MSC Cotai and MSC Cotai to us. The Macau regulations may restrict the ability of our Macau subsidiaries to pay dividends to us. For example, our Macau subsidiaries are subject to a Macau complementary tax of up to 12% on taxable income, as defined in the relevant tax laws. However, we were granted a Macau complementary tax exemption through 2021 on profits generated from income received from the Gaming Operator, to the extent that such income results from gaming operations within Studio City Casino and has been subject to gaming tax. We remain subject to Macau complementary tax on
our non-gaming profits.
See “Item 4. Information on the Company — B. Business Overview — Taxation.” Furthermore, regulations in Macau currently require our subsidiaries incorporated in Macau to set aside a minimum of 25% of the relevant entity’s profit after taxation to their legal reserve until the balance of the legal reserve reaches a level equivalent to 50% of its share capital and the legal reserve is not available for distribution to the shareholders of such subsidiaries. See “Item 3. Key Information — D. Risk Factors — Risks Relating to Our Shares and ADSs — Because we do not expect to pay dividends in the foreseeable future, you must rely on price appreciation of our ADSs for return on your investment.”
In addition, the respective indentures governing our existing notes including the agreement for the 2028 Studio City Senior Secured Credit Facility, the 2025 Notes, the 2028 Notes and the 2029 Notes contain certain covenants that, subject to certain exceptions and conditions, restrict the payment of dividends by some of our subsidiaries. See “Item 5. Operating and Financial Review and Prospects — B. Liquidity and Capital Resources — Restrictions on Distributions.”
B. SIGNIFICANT CHANGES
Except as disclosed elsewhere in this annual report, we have not experienced any significant changes since the date of our audited consolidated financial statements included in this annual report.
ITEM 9. THE OFFER AND LISTING
Not applicable, except for Item 9.A.4 and Item 9.C.
Our ADSs, each representing four Class A ordinary shares, have been listed on the New York Stock Exchange under the symbol “MSC” from October 18, 2018.
 
129

Table of Contents
ITEM 10.
ADDITIONAL INFORMATION
A. SHARE CAPITAL
Not applicable.
B. MEMORANDUM AND ARTICLES OF ASSOCIATION
Our registered office is located at Walkers Corporate Limited, 190 Elgin Avenue, George Town, Grand Cayman,
KY1-9008,
Cayman Islands. We are registered by way of continuation with the Cayman Islands Registrar of Companies and have been assigned company number 343696.
The following are summaries of material provisions of our memorandum and articles of association and the Companies Act below, insofar as they relate to the material terms of our ordinary shares.
General
All of our outstanding ordinary shares are fully paid
and non-assessable. Some
of the ordinary shares are issued in registered form only with no share certificates. Our shareholders who
are non-residents of
the Cayman Islands may freely hold and vote their ordinary shares. Under Article 4 of our memorandum of association, the objects for which we were established are unrestricted and we have full power and authority to carry out any object not prohibited by any law as provided by Section 7(4) of the Companies Act.
Dividends
The holders of our Class A ordinary shares are entitled to such dividends as may be declared by our board of directors subject to the Companies Act and our articles of association. Holders of the Class B ordinary shares do not have any right to receive dividends or distributions upon our liquidation or winding up.
Our articles of association require notice of any dividend that may have been declared to be given to each holder of our Class A ordinary shares or Class B ordinary shares and, pursuant to our articles of association, all dividends unclaimed for one year after having been declared may be forfeited by resolution of the directors for the benefit of the Company.
Voting Rights
Each of our Class A ordinary shares and Class B ordinary shares entitles its holder to one vote on all matters to be voted on by shareholders generally. Holders of our Class A and Class B ordinary shares vote together as a single class on all matters presented to our shareholders for their vote or approval, except as otherwise required by applicable law or our memorandum of association and articles of association. Voting at any meeting of shareholders is by show of hands unless a poll is demanded. A poll may be demanded by our chairman or one or more shareholders present in person or by proxy entitled to vote and who together hold not less than 20% of the paid up voting share capital of our company.
A quorum required for a meeting of shareholders consists of one or more shareholders who hold at least 50 percent of our ordinary shares at the meeting present in person or by proxy or, if a corporation or
other non-natural person,
by its duly authorized representative. Shareholders’ meetings are held at least annually and may be convened by our board on its own initiative or, failing a request by our board, upon a request to the directors by shareholders holding in aggregate at least 20 percent of our ordinary shares. Advance notice of at least seven clear days is required for the convening of our annual general meeting and other shareholders meetings.
 
130

Table of Contents
An ordinary resolution to be passed by the shareholders requires the affirmative vote of a simple majority of the votes attaching to the ordinary shares cast in a general meeting, while a special resolution requires the affirmative vote of not less
than two-thirds of
the votes cast attaching to the ordinary shares. A special resolution will be required for important matters such as changing our name or making changes to our memorandum and articles of association.
Transfer of Ordinary Shares
Subject to the restrictions in our memorandum and articles of association and the Participation Agreement, as applicable, any of our shareholders may transfer all or any of his or her ordinary shares by an instrument of transfer in the usual or common form or any other form approved by our board.
Our board of directors may, in its absolute discretion, decline to register any transfer of any ordinary share which is not fully paid up or on which we have a lien. Our directors may also decline to register any transfer of any ordinary share unless:
 
   
the instrument of transfer is lodged with us, accompanied by the certificate for the ordinary shares to which it relates and such other evidence as our board of directors may reasonably require to show the right of the transferor to make the transfer;
 
   
the instrument of transfer is in respect of only one class of shares;
 
   
the instrument of transfer is properly stamped, if required; or
 
   
in the case of a transfer to joint holders, the number of joint holders to whom the ordinary share is to be transferred does not exceed four.
Our board of directors is required to refuse to register any purported transfer of Class B ordinary shares made otherwise than in compliance with the Participation Agreement.
If our directors refuse to register a transfer they must, within two months after the date on which the instrument of transfer was lodged, send to each of the transferor and the transferee notice of such refusal.
Exchange Right of New Cotai
Subject to certain conditions, New Cotai and its permitted transferees thereof may exchange their Participation Interest in MSC Cotai for a number of Class A ordinary shares. See “Item 7. Major Shareholders and Related Party Transactions — B. Related Party Transactions —
Pre-IPO
Organizational Transactions —Participation Agreement.” If New Cotai exchanges all or a portion of the Participation Interest for Class A ordinary shares, it will also be deemed to have surrendered an equal number of Class B ordinary shares, and any Class B ordinary shares so surrendered will be canceled for no consideration. See “Item 7. Major Shareholders and Related Party Transactions — B. Related Party Transactions —
Pre-IPO
Organizational Transactions — Participation Agreement.”
Liquidation
On a return of capital on winding up or otherwise (other than on conversion, redemption or purchase of ordinary shares), assets available for distribution among the holders of Class A ordinary shares will be distributed among the holders of the Class A ordinary shares on a pro rata basis. If our assets available for distribution are insufficient to repay all of the
paid-up
capital, the assets will be distributed so that the losses are borne by our shareholders proportionately. Holders of our Class B ordinary shares do not have any right to receive a distribution upon a liquidation or winding up of the Company.
 
131

Table of Contents
Calls on Ordinary Shares and Forfeiture of Ordinary Shares
Our board may from time to time make calls upon shareholders for any amounts unpaid on their ordinary shares in a notice served to such shareholders at least 14 clear days prior to the specified time and place of payment. The ordinary shares that have been called upon and remain unpaid on the specified time are subject to forfeiture. Shareholders are not liable for any capital calls by the Company except to the extent there is an amount unpaid on their shares.
Redemption of Ordinary Shares
Subject to the provisions of the Companies Act, we may issue shares on terms that are subject to redemption, at our option or at the option of the holders, on such terms and in such manner as the directors may determine.
Prohibitions on the Receipt of Dividends, the Exercise of Voting or Other Rights or the Receipt of Other Remuneration
Our memorandum and articles of association prohibit anyone who is an unsuitable person or an affiliate of an unsuitable person from:
 
   
receiving dividends or interest with regard to our shares;
 
   
exercising voting or other rights conferred by our shares; and
 
   
receiving any remuneration in any form from us or an affiliated company for services rendered or otherwise.
Such unsuitable person or its affiliate must sell all of the shares, or allow us to redeem or repurchase the shares on such terms and manner as the directors may determine and agree with the shareholders, within such period of time as specified by a gaming authority.
These prohibitions commence on the date that a gaming authority serves notice of a determination of unsuitability or our board determines that a person or its affiliate is unsuitable and continue until the securities are owned or controlled by persons found suitable by a gaming authority or our board, as applicable, to own them. An “unsuitable person” is any person who is determined by a gaming authority to be unsuitable to own or control any of our shares or who causes us or any affiliated company to lose or to be threatened with the loss of any gaming license, or who, in the sole discretion of our board, is deemed likely to jeopardize our or any of our affiliates’ application for, receipt of approval for right to the use of, or entitlement to, any gaming license.
The terms “affiliated companies,” “gaming authority” and “person” have the meanings set forth in our articles of association.
Redemption of Securities Owned or Controlled by an Unsuitable Person or an Affiliate
Our memorandum and articles of association provide that shares owned or controlled by an unsuitable person or an affiliate of an unsuitable person are redeemable by us, out of funds legally available for that redemption, by appropriate action of our board to the extent required by the gaming authorities making the determination of unsuitability or to the extent deemed necessary or advisable by our board having regard to relevant gaming laws. From and after the redemption date, the securities will not be considered outstanding and all rights of the unsuitable person or affiliate will cease, other than the right to receive the redemption price and the right to receive any dividends declared prior to any receipt of any written notice from a gaming authority declaring the suitable person to be an unsuitable person but not yet paid. The redemption price will be the price, if any, required to be paid by the gaming authority making the finding of unsuitability or, if the gaming authority does not require a price to be paid, the sum deemed to be the fair value of the securities by our board. The price
 
132

Table of Contents
for the shares will not exceed the closing price per share of the shares on the principal national securities exchange on which the shares are then listed on the trading date on the day before the redemption notice is given. If the shares are not then listed, the redemption price will not exceed the closing sales price of the shares as quoted on an automated quotation system, or if the closing price is not then reported, the mean between the bid and asked prices, as quoted by any other generally recognized reporting system. Our right of redemption is not exclusive of any other rights that we may have or later acquire under any agreement, its bylaws or otherwise. The redemption price may be paid in cash, by promissory note, or both, as required by the applicable gaming authority and, if not, as we elect.
Our memorandum and articles of association require any unsuitable person and any affiliate of an unsuitable person to indemnify us and our affiliated companies for any and all losses, costs and expenses, including legal fees, incurred by us and our affiliates as a result of, or arising out of, the unsuitable person’s or affiliate’s continuing ownership or control of shares, the neglect, refusal or other failure to comply with the provisions of our memorandum and articles of association relating to unsuitable persons, or failure to promptly divest itself of any shares in us when required by the relevant gaming laws or our memorandum and articles of association.
Variations of Rights of Shares
All or any of the rights attached to any class of shares may, subject to the provisions of our memorandum and articles of association and the Companies Act, be varied or abrogated either with the written consent of the holders of at least a majority of the issued shares of that class or with the approval of the holders of at least a majority of the shares of that class present in person or by proxy at a separate general meeting of the holders of the shares of that class.
Changes in Capital
We may from time to time by ordinary resolution (but subject to other provisions of our memorandum and of articles of association):
 
   
increase the share capital by such sum, to be divided into shares of such classes and amount, as the resolution may prescribe;
 
   
consolidate and divide all or any of our share capital into shares of a larger amount than our existing shares;
 
   
convert all or any of our
paid-up
shares into stock and reconvert that stock into paid up shares of any denomination;
 
   
sub-divide
our existing shares, or any of them, into shares of a smaller amount provided that in the subdivision the proportion between the amount paid and the amount, if any, unpaid on each reduced share will be the same as it was in case of the share from which the reduced share is derived; or
 
   
cancel any shares which, at the date of the passing of the resolution, have not been taken or agreed to be taken by any person and diminish the amount of our share capital by the amount of the shares so canceled.
We may by special resolution (subject to our memorandum and articles) reduce our share capital and any capital redemption reserve in any manner authorized by law.
Accounts and Audit
No shareholder (other than a director) has any right to inspect any of our accounting record or book or document except as conferred by law or authorized by our board or our company by ordinary resolution of the shareholders.
 
133

Table of Contents
Subject to compliance with all applicable laws, we may send to every person entitled to receive notices of our general meetings under the provisions of the articles of association a summary financial statement derived from our annual accounts and our board’s report.
Auditors shall be appointed and the terms and tenure of such appointment and their duties at all times regulated in accordance with the provisions of the articles of association. The remuneration of the auditors shall be fixed by our board.
Our financial statements shall be audited by the auditor in accordance with generally accepted auditing standards. The auditor shall make a written report thereon in accordance with generally accepted auditing standards and the report of the auditor shall be submitted to the shareholders in general meeting. The generally accepted auditing standards referred to herein may be those of a country or jurisdiction other than the Cayman Islands. If so, the financial statements and the report of the auditor should disclose this fact and name such country or jurisdiction.
Exempted Company
We are an exempted company incorporated with limited liability under the Companies Act. The Companies Act distinguishes between ordinary resident companies and exempted companies. Any company that is registered in the Cayman Islands but conducts business mainly outside of the Cayman Islands may apply to be registered as an exempted company. The requirements for an exempted company are essentially the same as for an ordinary resident company except for the exemptions and privileges listed below:
 
   
annual reporting requirements are minimal and consist mainly of a statement that the company has conducted its operations mainly outside of the Cayman Islands and has complied with the provisions of the Companies Act;
 
   
an exempted company’s register of members is not open to inspection;
 
   
an exempted company does not have to hold an annual general meeting;
 
   
an exempted company may issue shares with or without par value;
 
   
an exempted company may obtain an undertaking against the imposition of any future taxation (such undertakings are usually given for 20 years in the first instance);
 
   
an exempted company may register by way of continuation in another jurisdiction and be deregistered in the Cayman Islands;
 
   
an exempted company may register as a limited duration company; and
 
   
an exempted company may register as a segregated portfolio company.
Differences in Corporate Law
The Companies Act is modeled after that of England and Wales but does not follow recent statutory enactments in England. In addition, the Companies Act differs from laws applicable to Delaware corporations and their shareholders. Set forth below is a summary of the significant differences between the provisions of the Companies Act applicable to us and the laws applicable to Delaware corporations and their shareholders.
Mergers and Similar Arrangements
The Companies Act permits mergers and consolidations between Cayman Islands companies and between Cayman Islands companies and
non-Cayman
Islands companies. For these purposes:
 
   
a “merger” means the merging of two or more constituent companies and the vesting of their undertaking, property and liabilities in one of such companies as the surviving company; and
 
134

Table of Contents
   
a “consolidation” means the combination of two or more constituent companies into a consolidated company and the vesting of the undertaking, property and liabilities of such companies to the consolidated company.
In order to effect a merger or consolidation, the directors of each constituent company must approve a written plan of merger or consolidation, which must then be authorized by:
 
   
a special resolution of the shareholders of each constituent company; and
 
   
such other authorization, if any, as may be specified in such constituent company’s articles of association.
A merger between a parent company incorporated in the Cayman Islands and its subsidiary or subsidiaries incorporated in the Cayman Islands does not require authorization by a resolution of shareholders of the constituent companies provided a copy of the plan of merger is given to every shareholder of each subsidiary company to be merged unless that shareholder agrees otherwise. For this purpose, a subsidiary is a company of which at least ninety percent (90%) of the issued shares entitled to vote are owned by the parent company.
The plan of merger or consolidation must be filed with the Registrar of Companies in the Cayman Islands together with a declaration as to the solvency of the consolidated or surviving company, a declaration as to the assets and liabilities of each constituent company and an undertaking that a copy of the certificate of merger or consolidation will be given to the members and creditors of each constituent company and that notification of the merger and consolidation will be published in the Cayman Islands Gazette. Dissenting shareholders have the right to be paid the fair value of their shares if they follow the required procedures, subject to certain exceptions. The fair value of the shares will be determined by the Cayman Islands court if it cannot be agreed among the parties. Court approval is not required for a merger or consolidation effected in compliance with these statutory procedures.
In addition, there are statutory provisions that facilitate the reconstruction and amalgamation of companies, provided that the arrangement is approved by a majority in number of each class of shareholders and creditors with whom the arrangement is to be made, and who must in addition represent three-fourths in value of each such class of shareholders or creditors, as the case may be, that are present and voting either in person or by proxy at a meeting, or meetings, convened for that purpose. The convening of the meetings and subsequently the arrangement must be sanctioned by the Grand Court of the Cayman Islands.
While a dissenting shareholder has the right to express to the court the view that the transaction ought not to be approved, the court can be expected to approve the arrangement if it determines that:
 
   
the statutory provisions as to the required majority vote have been met;
 
   
the shareholders have been fairly represented at the meeting in question and the statutory majority are acting bona fide without coercion of the minority to promote interests adverse to those of the class;
 
   
the arrangement is such that may be reasonably approved by an intelligent and honest man of that class acting in respect of his interest; and
 
   
the arrangement is not one that would more properly be sanctioned under some other provision of the Companies Act.
When a take-over offer is made and accepted by holders of not less than 90% of the shares within four months, the offeror may, within a
two-month
period commencing on the expiration of such four month period, require the holders of the remaining shares to transfer such shares on the terms of the offer. An objection can be made to the Grand Court of the Cayman Islands but this is unlikely to succeed unless there is evidence of fraud, bad faith or collusion.
 
135

Table of Contents
If the arrangement and reconstruction is thus approved, the dissenting shareholder would have no rights comparable to appraisal rights, which would otherwise ordinarily be available to dissenting shareholders of Delaware corporations, providing rights to receive payment in cash for the judicially determined value of the shares.
Shareholders’ Suits
Derivative actions have been brought in the Cayman Islands courts. In most cases, the company will be the proper plaintiff in any claim based on a breach of duty owed to it, and a claim against (for example) the company’s officers or directors usually may not be brought by a shareholder. However, based on English authorities, which would in all likelihood be of persuasive authority and be applied by a court in the Cayman Islands, exceptions to the foregoing principle apply in circumstances in which:
 
   
a company is acting, or proposing to act, illegally or beyond the scope of its authority;
 
   
the act complained of, although not beyond the scope of the authority, could be effected if duly authorized by more than the number of votes which have actually been obtained; or
 
   
those who control the company are perpetrating a “fraud on the minority.”
A shareholder may have a direct right of action against the company where the individual rights of that shareholder have been infringed or are about to be infringed.
Directors’ Fiduciary Duties
Under Delaware corporate law, a director of a Delaware corporation has a fiduciary duty to the corporation and its shareholders. This duty has two components, the duty of care and the duty of loyalty. The duty of care requires that a director act in good faith, with the care that an ordinarily prudent person would exercise under similar circumstances. Under this duty, a director must inform himself of, and disclose to shareholders, all material information reasonably available regarding a significant transaction. The duty of loyalty requires that a director must act in a manner he or she reasonably believes to be in the best interests of the corporation. A director must not use his or her corporate position for personal gain or advantage. This duty prohibits self-dealing by a director and mandates that the best interests of the corporation and its shareholders take precedence over any interest possessed by a director, officer or controlling shareholder and not shared by the shareholders generally. In general, actions of a director are presumed to have been made on an informed basis, in good faith and in the honest belief that the action taken was in the best interests of the corporation. However, this presumption may be rebutted by evidence of a breach of one of the fiduciary duties. Should such evidence be presented concerning a transaction by a director, the director must prove the procedural fairness of the transaction and that the transaction was of fair value to the corporation.
As a matter of Cayman Islands law, a director of a Cayman Islands company is in the position of a fiduciary with respect to the company, and therefore it is considered that he or she owes the following duties to the company: a duty to act bona fide in the best interests of the company, a duty not to make a profit out of his or her position as director (unless the company permits him or her to do so), a duty not to put himself or herself in a position where the interests of the company conflict with his or her personal interests or his or her duty to a third party and a duty to exercise powers for the purpose for which such powers were intended. A director of a Cayman Islands company owes to the company a duty to act with skill and care. It was previously considered that a director need not exhibit in the performance of his or her duties a greater degree of skill than may reasonably be expected from a person of his or her knowledge and experience. However, there are indications that the courts are moving towards an objective standard with regard to the required skill and care.
Under our memorandum and articles of association, directors who are in any way, whether directly or indirectly, interested in a contract or proposed contract with our company must declare the nature of their interest
 
136

Table of Contents
at a meeting of the board of directors. Following such declaration, a director may vote in respect of any contract or proposed contract notwithstanding his or her interest.
Shareholder Action by Written Resolution
Under the Delaware General Corporation Law, a corporation’s certificate of incorporation may eliminate the right of shareholders to act by written consent. Our memorandum and articles of association allow shareholders to act by written resolutions.
Cumulative Voting
Under the Delaware General Corporation Law, cumulative voting for elections of directors is not permitted unless the corporation’s certificate of incorporation specifically provides for it. Cumulative voting potentially facilitates the representation of minority shareholders on a board of directors since it permits the minority shareholder to cast all the votes to which the shareholder is entitled for a single director, which increases the shareholder’s voting interest with respect to electing such director.
As permitted under Cayman Islands law, our memorandum and articles of association do not provide for cumulative voting.
Removal of Directors
Under the Delaware General Corporation Law, a director of a corporation may be removed with the approval of a majority of the outstanding shares entitled to vote, unless the certificate of incorporation provides otherwise.
Under our memorandum and articles of association, subject to the Shareholders’ Agreement, directors can be removed by special resolution of the shareholders.
Transactions with Interested Shareholders
The Delaware General Corporation Law contains a business combination statute applicable to Delaware public corporations whereby, unless the corporation has specifically elected not to be governed by such statute by amendment to its certificate of incorporation, it is prohibited from engaging in certain business combinations with an “interested shareholder” for three years following the date on which such person becomes an interested shareholder. An interested shareholder generally is one which owns or owned 15% or more of the target’s outstanding voting stock within the past three years. This has the effect of limiting the ability of a potential acquirer to make a
two-tiered
bid for the target in which all shareholders would not be treated equally. The statute does not apply if, among other things, prior to the date on which such shareholder becomes an interested shareholder, the board of directors approves either the business combination or the transaction that resulted in the person becoming an interested shareholder. This encourages any potential acquirer of a Delaware public corporation to negotiate the terms of any acquisition transaction with the target’s board of directors.
Cayman Islands law has no comparable statute. As a result, we cannot avail ourselves of the types of protections afforded by the Delaware business combination statute. However, although Cayman Islands law does not regulate transactions between a company and its significant shareholders, it does provide that such transactions entered into must be bona fide in the best interests of the company, for a proper corporate purpose and not with the effect of perpetrating a fraud on the minority shareholders.
Dissolution and Winding Up
Under the Delaware General Corporation Law, unless the board of directors approves the proposal to dissolve, dissolution must be approved by shareholders holding 100% of the total voting interest of the
 
137

Table of Contents
corporation. Only if the dissolution is initiated by the board of directors may it be approved by a simple majority of the corporation’s outstanding shares. The Delaware General Corporation Law allows a Delaware corporation to include in its certificate of incorporation a supermajority voting requirement in connection with dissolutions initiated by the board of directors.
Under our memorandum and articles of association, if our company is wound up, the liquidator of our company may distribute the assets with the sanction of an ordinary resolution of the shareholders and any other sanction required by law.
Variation of Rights of Shares
Under the Delaware General Corporation Law, a corporation may vary the rights of a class of shares with the approval of a majority of the outstanding shares of such class, unless the certificate of incorporation provides otherwise.
Under Cayman Islands law and our memorandum and articles of association, if our share capital is divided into more than one class of shares, we may (subject to qualifications in the memorandum and articles of association) vary the rights attached to any class with the consent in writing of the holders of a majority of the issued shares of the relevant class or with the sanction of a resolution passed at a separate meeting of the holders of the shares of such class by a majority of the votes cast at such a meeting.
Amendment of Governing Documents
Under the Delaware General Corporation Law, a corporation’s governing documents may be amended with the approval of a majority of the outstanding shares entitled to vote, unless the certificate of incorporation provides otherwise.
Our memorandum and articles of association may be amended by a special resolution of shareholders.
Waiver of Certain Corporate Opportunities
Under our memorandum and articles of association, the Company has renounced any interest or expectancy of the Company in, or in being offered an opportunity to participate in, certain opportunities where such opportunities come into the possession of one of our directors other than in his or her capacity as a director (as more particularly described in our memorandum and articles of association). This is subject to applicable law and may be waived by the relevant director.
Inspection of Books and Records
Under the Delaware General Corporation Law, any shareholder of a corporation may for any proper purpose inspect or make copies of the corporation’s stock ledger, list of shareholders and other books and records.
Holders of our shares have no general right under Cayman Islands law to inspect or obtain copies of our register of members or our corporate records (other than the memorandum and articles of association). However, we intend to provide our shareholders with annual reports containing audited financial statements.
Anti-takeover Provisions in our Memorandum and Articles of Association
Some provisions of our memorandum and articles of association may discourage, delay or prevent a change of control of our company or management that shareholders may consider favorable, including a provision that authorizes our board of directors to issue preference shares in one or more series and to designate the price, rights, preferences, privileges and restrictions of such preference shares without any further vote or action by our shareholders.
 
138

Table of Contents
Such shares could be issued quickly with terms calculated to delay or prevent a change in control of our company or make removal of management more difficult. If our board of directors decides to issue these preference shares, the price of our ordinary shares may fall and the voting and other rights of the holders of our ordinary shares may be materially adversely affected.
However, under Cayman Islands law, our directors may only exercise the rights and powers granted to them under our memorandum and articles of association for a proper purpose and for what they believe in good faith to be in the best interests of our company.
Rights of
Non-resident
or Foreign Shareholders
There are no limitations imposed by our memorandum and articles of association on the rights of
non-resident
or foreign shareholders to hold or exercise voting rights on our shares. In addition, there are no provisions in our memorandum and articles of association governing the ownership threshold above which shareholder ownership must be disclosed.
C. MATERIAL CONTRACTS
We have not entered into any material contracts other than in the ordinary course of business and other than those described in “Item 4. Information on the Company” and “Item 7. Major Shareholders and Related Party Transactions” or elsewhere in this annual report on Form
20-F.
D. EXCHANGE CONTROLS
With regard to our operations in Macau, no foreign exchange controls exist in Macau and Hong Kong and there is a free flow of capital into and out of Macau and Hong Kong. There are no restrictions on remittances of H.K. dollar or any other currency from Macau and Hong Kong to persons not resident in Macau and Hong Kong for the purpose of paying dividends or otherwise. No foreign exchange controls exist in the Cayman Islands.
E. TAXATION
Cayman Islands Taxation
The Cayman Islands currently levies no taxes on individuals or corporations based upon profits, income, gains or appreciation and there is no taxation in the nature of inheritance tax or estate duty. There are no other taxes likely to be material to us levied by the government of the Cayman Islands except for stamp duties which may be applicable on instruments executed in, or, after execution, brought within the jurisdiction of the Cayman Islands. The Cayman Islands is not party to any double tax treaties that are applicable to any payments made to or by our company. There are no exchange control regulations or currency restrictions in the Cayman Islands.
Payments of dividends and capital in respect of our ordinary shares will not be subject to taxation in the Cayman Islands and no withholding will be required on the payment of a dividend or capital to any holder of our ordinary shares, nor will gains derived from the disposal of our ordinary shares be subject to Cayman Islands income or corporation tax.
No stamp duty is payable in respect of the issue of our ordinary shares or on an instrument of transfer in respect of our ordinary shares.
 
139

Table of Contents
United States Federal Income Taxation
The following discussion describes the material United States federal income tax consequences to a United States Holder (as defined below), under current law, of an investment in our ADSs. Such laws are subject to change, which change could apply retroactively and could significantly affect the tax consequences described below. We have not sought any ruling from the IRS with respect to the statements made and the conclusions reached in the following discussion and there can be no assurance that the IRS or a court will agree with our statements and conclusions.
This discussion applies only to a United States Holder (as defined below) that holds ADSs as capital assets for United States federal income tax purposes (generally, property held for investment). The discussion neither addresses the tax consequences to any particular investor nor describes all of the tax consequences applicable to persons in special tax situations, such as:
 
   
banks and certain other financial institutions;
 
   
insurance companies;
 
   
regulated investment companies;
 
   
real estate investment trusts;
 
   
brokers or dealers in stocks and securities, or currencies;
 
   
persons who use or are required to use a
mark-to-market
method of accounting;
 
   
certain former citizens or residents of the United States subject to Section 877 of the Code;
 
   
entities subject to the United States anti-inversion rules;
 
   
tax-exempt
organizations and entities;
 
   
persons whose functional currency is other than the United States dollar;
 
   
persons holding ADSs as part of a straddle, hedging, conversion or integrated transaction;
 
   
persons that actually or constructively own 10% or more of the total combined voting interest of all classes of our voting stock or 10% or more of the total value of shares of all classes of our stock;
 
   
persons who acquired ADSs pursuant to the exercise of an employee stock option or otherwise as compensation;
 
   
partnerships or other pass-through entities, or persons holding ADSs through such entities; or
 
   
a person subject to special tax accounting rules as a result of any item of gross income with respect to ADSs being taken into account in an “applicable financial statement” (as defined in the Code).
Except as described below under “— Information with Respect to Foreign Financial Assets,” this discussion does not address any reporting obligations that may be applicable to persons holding ADSs through a bank, financial institution or other entity, or a branch thereof, located, organized or resident outside the United States.
If a partnership (including an entity or arrangement treated as a partnership for United States federal income tax purposes) holds the ADSs, the tax treatment of a partner in the partnership generally will depend upon the status of the partner and the activities of the partnership. A partnership or partner in a partnership holding ADSs should consult its own tax advisors regarding the tax consequences of investing in and holding the ADSs.
THE FOLLOWING DISCUSSION IS FOR INFORMATION PURPOSES ONLY AND IS NOT A SUBSTITUTE FOR CAREFUL TAX PLANNING AND ADVICE. HOLDERS SHOULD CONSULT
 
140

Table of Contents
THEIR OWN TAX ADVISORS WITH RESPECT TO THE APPLICATION OF THE UNITED STATES FEDERAL INCOME TAX LAWS TO THEIR PARTICULAR SITUATIONS, AS WELL AS ANY TAX CONSEQUENCES ARISING UNDER THE FEDERAL ESTATE OR GIFT TAX LAWS, THE ALTERNATIVE MINIMUM TAX, THE MEDICARE TAX ON NET INVESTMENT INCOME OR THE LAWS OF ANY STATE, LOCAL OR
NON-UNITED
STATES TAXING JURISDICTION OR UNDER ANY APPLICABLE TAX TREATY.
For purposes of the discussion below, a “United States Holder” is a beneficial owner of the ADSs that is, for United States federal income tax purposes:
 
   
an individual who is a citizen or resident of the United States;
 
   
a corporation (or other entity treated as a corporation for United States federal income tax purposes) created or organized in or under the laws of the United States, any state thereof or the District of Columbia;
 
   
an estate, the income of which is subject to United States federal income taxation regardless of its source; or
 
   
a trust, if (i) a court within the United States is able to exercise primary jurisdiction over its administration and one or more United States persons have the authority to control all of its substantial decisions or (ii) in the case of a trust that was treated as a domestic trust under the law in effect before 1997, a valid election is in place under applicable Treasury Regulations to treat such trust as a domestic trust.
The discussion below assumes that the representations contained in the deposit agreement and any related agreement are true and that the obligations in such agreements will be complied with in accordance with their terms.
ADSs
If you own our ADSs, then you should be treated as the owner of the underlying Class A ordinary shares represented by those ADSs for United States federal income tax purposes. Accordingly, deposits or withdrawals of Class A ordinary shares for ADSs should not be subject to United States federal income tax.
The United States Treasury Department and the IRS have expressed concerns that United States holders of American depositary shares may be claiming foreign tax credits in situations where an intermediary in the chain of ownership between the holder of an American depositary share and the issuer of the security underlying the American depositary share has taken actions that are inconsistent with the ownership of the underlying security by the person claiming the credit. Such actions (for example, a
pre-release
of an ADS by a depositary) also may be inconsistent with the claiming of the reduced rate of tax applicable to certain dividends received by
non-corporate
United States holders of ADSs, including individual United States holders. Accordingly, the availability of foreign tax credits or the reduced tax rate for dividends received by
non-corporate
United States Holders, each discussed below, could be affected by actions taken by intermediaries in the chain of ownership between the holder of an ADS and our company.
Dividends and Other Distributions on the ADSs
Subject to the PFIC rules discussed below, the gross amount of any distribution that we make to you with respect to the ADSs will be taxable as a dividend, to the extent paid out of our current or accumulated earnings and profits, as determined under United States federal income tax principles. Such income (including any withheld taxes) will be includable in your gross income on the day actually or constructively received by the depositary if you own ADSs. Because we do not intend to determine our earnings and profits on the basis of United States federal income tax principles, any distribution paid generally will be reported as a “dividend” for
 
141

Table of Contents
United States federal income tax purposes. Such dividends will not be eligible for the dividends-received deduction allowed to qualifying corporations under the Code.
Dividends received by a
non-corporate
United States Holder may qualify for the lower rates of tax applicable to “qualified dividend income,” if the dividends are paid by a “qualified foreign corporation” and other conditions discussed below are met. A
non-United
States corporation is treated as a qualified foreign corporation with respect to dividends paid by that corporation on shares (or American depositary shares backed by such shares) that are readily tradable on an established securities market in the United States. However, a
non-United
States corporation will not be treated as a qualified foreign corporation if it is a PFIC in the taxable year in which the dividend is paid or the preceding taxable year.
Under a published IRS Notice, common or ordinary shares, or American depositary shares representing such shares, are considered to be readily tradable on an established securities market in the United States if they are listed on the New York Stock Exchange, as our ADSs are. Subject to the limitations described in the following paragraph, we believe that dividends we pay on our ADSs will be eligible for the reduced rates of taxation.
Even if dividends were treated as paid by a qualified foreign corporation, a
non-corporate
United States Holder would not be eligible for reduced rates of taxation if either (i) it does not hold our ADSs for more than 60 days during
the 121-day
period beginning 60 days before the
ex-dividend
date or (ii) the United States Holder elects to treat the dividend income as “investment income” pursuant to Section 163(d)(4) of the Code. In addition, the rate reduction will not apply to dividends of a qualified foreign corporation if the
non-corporate
United States Holder receiving the dividend is obligated to make related payments with respect to positions in substantially similar or related property.
You should consult your own tax advisors regarding the availability of the lower tax rates applicable to qualified dividend income for any dividends that we pay with respect to the ADSs, as well as the effect of any change in applicable law after the date of this annual report on
Form 20-F.
For purposes of calculating your foreign tax credit limitation, dividends paid to you with respect to the ADSs will be treated as income from sources outside the United States and generally will constitute passive category income. The rules relating to the determination of the foreign tax credit are complex, and you should consult your tax advisors regarding the availability of a foreign tax credit in your particular circumstances.
Disposition of the ADSs
You will recognize gain or loss on a sale or exchange of the ADSs in an amount equal to the difference between the amount realized on the sale or exchange and your tax basis in the ADSs. Subject to the discussion under “— Passive Foreign Investment Company” below, such gain or loss generally will be capital gain or loss. Capital gains of a
non-corporate
United States Holder, including an individual, that has held the ADS for more than one year currently are eligible for reduced tax rates. The deductibility of capital losses is subject to limitations.
Any gain or loss that you recognize on a disposition of the ADSs generally will be treated as United States-source income or loss for foreign tax credit limitation purposes.
Passive Foreign Investment Company
Based on the value of our assets and the composition of our income and assets, we do not believe we were a PFIC for our taxable year ended December 31, 2021. However, the determination of PFIC status involves extensive factual investigation, including ascertaining the fair market value of all of our assets on a quarterly basis and the character of each item of income that we earn, and is subject to uncertainty in several respects.
 
142

Table of Contents
Changes in the composition of our income or assets or the value of our assets may cause us to become a PFIC. The determination of the value of our assets may depend in part upon the value of our goodwill not reflected on our balance sheet (which may depend upon the market value of the ADSs and ordinary shares from time to time, which may be volatile). Accordingly, we cannot assure you that we will not be a PFIC for our current taxable year ending December 31, 2021, or for any future taxable year. Our United States tax counsel therefore expresses no opinion with respect to our PFIC status for any taxable year or our beliefs and expectations relating to such status set forth in this discussion.
A
non-United
States corporation such as ourselves will be treated as a PFIC for United States federal income tax purposes for any taxable year if, applying applicable look-through rules, either:
 
   
at least 75% of its gross income for such year is passive income; or
 
   
at least 50% of the value of its assets (determined based on a quarterly average) during such year is attributable to assets that produce or are held for the production of passive income.
For this purpose, passive income generally includes dividends, interest, royalties and rents (other than certain royalties and rents derived in the active conduct of a trade or business and not derived from a related person). We will be treated as owning a proportionate share of the assets and earning a proportionate share of the income of any other corporation in which we own, directly or indirectly, more than 25% by value of the stock.
If we were a PFIC for any taxable year during which you hold ADSs, then, unless you make
a “mark-to-market”
election (as discussed below), you generally would be subject to special adverse tax rules with respect to any “excess distribution” that you receive from us and any gain that you recognize from a sale or other disposition, including, in certain circumstances, a pledge, of ADSs. For this purpose, distributions that you receive in a taxable year that are greater than 125% of the average annual distributions that you received during the shorter of the three preceding taxable years or your holding period for the ADSs will be treated as an excess distribution. Under these rules:
 
   
the excess distribution or recognized gain would be allocated ratably over your holding period for the ADSs;
 
   
the amount of the excess distribution or recognized gain allocated to the taxable year of distribution or gain, and to any taxable years in your holding period prior to the first taxable year in which we were treated as a PFIC, would be treated as ordinary income; and
 
   
the amount of the excess distribution or recognized gain allocated to each other taxable year would be subject to the highest tax rate in effect for individuals or corporations, as applicable, for each such year and the resulting tax will be subject to the interest charge generally applicable to underpayments of tax.
If we were a PFIC for any taxable year during which you hold ADSs and any of
our non-United States
subsidiaries or other corporate entities in which we own equity interests is also a PFIC, you would be treated as owning a proportionate amount (by value) of the shares of each such
non-United
States entity classified as a PFIC (each such entity, a lower tier PFIC) for purposes of the application of these rules. You should consult your own tax advisor regarding the application of the PFIC rules to any of our lower tier PFICs.
If we were a PFIC for any taxable year during which you hold ADSs, then in lieu of being subject to the tax and interest-charge rules discussed above, you may make an election to include gain on our ADSs as ordinary income under a
mark-to-market
method, provided that our ADSs constitute “marketable stock.” Marketable stock is stock that is regularly traded on a qualified exchange or other market, as defined in applicable Treasury regulations. Our ADSs, but not our ordinary shares, are listed on the New York Stock Exchange, which is a qualified exchange or other market for these purposes.
Consequently, if the ADSs continue to be listed on the New York Stock Exchange and are regularly traded, and you are a holder of ADSs, we expect that the
mark-to-market
election would be available to you if we were to become a PFIC, but no assurances are given in this regard.
 
143

Table of Contents
If you make an effective
mark-to-market
election, for each taxable year that we are a PFIC, you will include as ordinary income the excess of the fair market value of your ADSs at the end of the year over your adjusted basis in the ADSs. You will be entitled to deduct as an ordinary loss in each such year the excess of your adjusted basis in the ADSs over their fair market value at the end of the year, but only to the extent of the net amount previously included in income as a result of the
mark-to-market
election.
If you make an effective
mark-to-market
election, any gain you recognize upon the sale or other disposition of your ADSs in a year that we are a PFIC will be treated as ordinary income and any loss will be treated as ordinary loss, but only to the extent of the net amount previously included in income as a result of the
mark-to-market
election.
Because a
mark-to-market
election cannot be made for any lower-tier PFICs that we may own, if we were a PFIC for any taxable year, a United States Holder that makes the
mark-to-market
election may continue to be subject to the tax and interest charges under the general PFIC rules with respect to such United States Holder’s indirect interest in any investments held by us that are treated as an equity interest in a PFIC for United States federal income tax purposes.
In certain circumstances, a shareholder in a PFIC may avoid the adverse tax and interest-charge regime described above by making a “qualified electing fund” election to include in income its share of the corporation’s income on a current basis. However, you may make a qualified electing fund election with respect to the ADSs only if we agree to furnish you annually with a PFIC annual information statement as specified in the applicable Treasury regulations. There is no assurance that we will provide such information that would enable you to make a qualified electing fund election.
A United States Holder that holds the ADSs in any year in which we were a PFIC would be required to file an annual report containing such information as the United States Treasury Department may require.
You should consult your own tax advisor regarding the application of the PFIC rules to your ownership and disposition of the ADSs and the availability, application and consequences of the elections discussed above.
Information Reporting and Backup Withholding
Information reporting to the IRS and backup withholding generally will apply to dividends in respect of our ADSs, and the proceeds from the sale or exchange of our ADSs, that are paid to you within the United States (and in certain cases, outside the United States), unless you furnish a correct taxpayer identification number and make any other required certification, generally on IRS
Form W-9
or you otherwise establish an exemption from information reporting and backup withholding. Backup withholding is not an additional tax. Amounts withheld as backup withholding generally are allowed as a credit against your United States federal income tax liability, and you may be entitled to obtain a refund of any excess amounts withheld under the backup withholding rules if you file an appropriate claim for refund with the IRS and furnish any required information in a timely manner.
United States Holders should consult their tax advisors regarding the application of the information reporting and backup withholding rules.
Information with Respect to Foreign Financial Assets
United States Holders who are individuals (and certain entities closely held by individuals) generally will be required to report our name, address and such information relating to an interest in the ADSs as is necessary to identify the class or issue of which the ADSs are a part. These requirements are subject to exceptions, including an exception for ADSs held in accounts maintained by certain financial institutions and an exception applicable if the aggregate value of all “specified foreign financial assets” (as defined in the Code) does not exceed US$50,000.
 
144

Table of Contents
United States Holders should consult their tax advisors regarding the application of these information reporting rules.
F. DIVIDENDS AND PAYING AGENTS
Not applicable.
G. STATEMENT BY EXPERTS
Not applicable.
H. DOCUMENTS ON DISPLAY
We are subject to the periodic reporting and other informational requirements of the Exchange Act. Under the Exchange Act, we are required to file reports and other information with the SEC. Specifically, we are required to file an annual report on
Form 20-F
no later than four months after the close of each fiscal year, which is December 31. As permitted by the SEC, in Item 19 of this annual report, we incorporate by reference certain information we have filed with the SEC. This means that we can disclose important information to you by referring you to another document filed separately with the SEC. The information incorporated by reference is considered to be part of this annual report.
Copies of reports and other information, when so filed, may be inspected without charge at the SEC’s Public Reference Room at 100 F Street, N.E., Washington D.C. 20549. The public may obtain information regarding the Washington, D.C. Public Reference Room by calling the SEC at
1-800-SEC-0330.
The SEC also maintains a web site at www.sec.gov that contains reports, proxy and information statements, and other information regarding registrants that make electronic filings with the SEC using its EDGAR system.
As a foreign private issuer, we are exempt from the rules under the Exchange Act prescribing the furnishing and content of quarterly reports and proxy statements, and officers, directors and principal shareholders are exempt from the reporting and short-swing profit recovery provisions contained in Section 16 of the Exchange Act.
Our financial statements have been prepared in accordance with U.S. GAAP. Our annual reports will include a review of operations and annual audited consolidated financial statements prepared in conformity with U.S. GAAP.
In accordance with NYSE Rule 203.01, we will post this annual report on our website
www.studiocity-macau.com
. In addition, we will provide hardcopies of our annual report to shareholders, including ADS holders, free of charge upon request.
I. SUBSIDIARY INFORMATION
Not applicable.
ITEM 11. QUANTITATIVE AND QUALITATIVE DISCLOSURES ABOUT MARKET RISK
Market risk is the risk of losses arising from adverse changes in market rates and prices, such as interest rates, foreign currency exchange rates and commodity prices. We believe our and our subsidiaries’ primary exposure to market risk will be foreign exchange risk associated with our operations.
 
145

Table of Contents
Foreign Exchange Risk
Our exposure to foreign exchange rate risk is associated with the currency of our operations and the presentation of our consolidated financial statements in U.S. Dollars. The majority of our revenues are denominated in Hong Kong Dollars, since the Hong Kong Dollar is the predominant currency used in Macau and is often used interchangeably with Patacas, while our expenses are denominated predominantly in Patacas and Hong Kong Dollars. A significant portion of our indebtedness as a result of the 2025 Notes, 2027 Notes, 2028 Notes and 2029 Notes and the costs associated with servicing and repaying such debts are denominated in U.S. Dollars. In addition, the 2028 Studio City Senior Secured Credit Facility and the costs associated with servicing and repaying such debt are denominated in Hong Kong Dollars. The Hong Kong Dollar is pegged to the U.S. Dollar within a narrow range and the Pataca is in turn pegged to the Hong Kong Dollar, and the exchange rates between these currencies have remained relatively stable over the past several years. However, we cannot assure you that the current peg or linkages between the U.S. Dollar, Hong Kong Dollar and Pataca will not be
de-pegged,
de-linked
or modified and subjected to fluctuation as such exchange rates may be affected by, among other things, changes in political and economic conditions.
Major currencies in which our cash and bank balances (including restricted cash) were held as of December 31, 2021 included U.S. Dollars, Hong Kong Dollars and Patacas. Based on the cash and bank balances as of December 31, 2021, an assumed 1% change in the exchange rates between currencies other than U.S. Dollars against the U.S. Dollar would cause a maximum foreign transaction gain or loss of approximately US$1.0 million for the year ended December 31, 2021.
To date, we have not entered into any hedging transactions in an effort to reduce our exposure to foreign currency exchange risk.
Inflation Risk
We generated all of our revenues from our operations in Macau in 2021, 2020 and 2019. Inflation did not have a material impact on our results of operations. According to the Statistics and Census Services of the Macau government, inflation as measured by the consumer price index in Macau was 0.03%, 0.81% and 2.75% in 2021, 2020 and 2019, respectively. Although we have not been materially affected by inflation since our inception, we can provide no assurance that we will not be affected in the future by higher rates of inflation in Macau.
ITEM 12. DESCRIPTION OF SECURITIES OTHER THAN EQUITY SECURITIES
A. DEBT SECURITIES
Not applicable.
B. WARRANTS AND RIGHTS
Not applicable.
C. OTHER SECURITIES
Not applicable.
 
146

Table of Contents
D. AMERICAN DEPOSITARY SHARES
As an ADS holder, you will be required to pay the following service fees to the depositary bank and certain taxes and governmental charges (in addition to any applicable fees, expenses, taxes and other governmental charges payable on the deposited securities represented by any of your ADSs):
 
Service
  
Fees
•  To any person to which ADSs are issued or to any person to which a distribution is made in respect of ADS distributions pursuant to stock dividends or other free distributions of stock, bonus distributions, stock splits or other distributions (except where converted to cash)
  
Up to US$0.05 per ADS issued
•  Cancelation of ADSs, including the case of termination of the deposit agreement
  
Up to US$0.05 per ADS canceled
•  Distribution of cash dividends
  
Up to US$0.05 per ADS held
•  Distribution of cash entitlements (other than cash dividends) and/or cash proceeds from the sale of rights, securities and other entitlements
  
Up to US$0.05 per ADS held
•  Distribution of ADSs pursuant to exercise of rights
  
Up to US$0.05 per ADS held
•  Distribution of securities other than ADSs or rights to purchase additional ADSs
  
Up to US$0.05 per ADS held
•  Depositary services
  
Up to US$0.05 per ADS held on the applicable record date(s) established by the depositary bank
As an ADS holder, you will also be responsible to pay certain fees and expenses incurred by the depositary bank and certain taxes and governmental charges (in addition to any applicable fees, expenses, taxes and other governmental charges payable on the deposited securities represented by any of your ADSs) such as:
 
   
Fees for the transfer and registration of Class A ordinary shares charged by the registrar and transfer agent for the Class A ordinary shares in the Cayman Islands (i.e., upon deposit and withdrawal of Class A ordinary shares).
 
   
Expenses incurred for converting foreign currency into U.S. dollars.
 
   
Expenses for cable, telex and fax transmissions and for delivery of securities.
 
   
Taxes and duties upon the transfer of securities, including any applicable stamp duties, any stock transfer charges or withholding taxes (i.e., when Class A ordinary shares are deposited or withdrawn from deposit).
 
   
Fees and expenses incurred in connection with the delivery or servicing of Class A ordinary shares on deposit.
 
   
Fees and expenses incurred in connection with complying with exchange control regulations and other regulatory requirements applicable to Class A ordinary shares, deposited securities, ADSs and ADRs.
 
   
Any applicable fees and penalties thereon.
The depositary fees payable upon the issuance and cancelation of ADSs are typically paid to the depositary bank by the brokers (on behalf of their clients) receiving the newly issued ADSs from the depositary bank and by the brokers (on behalf of their clients) delivering the ADSs to the depositary bank for cancelation.
 
147

Table of Contents
The brokers in turn charge these fees to their clients. Depositary fees payable in connection with distributions of cash or securities to ADS holders and the depositary services fee are charged by the depositary bank to the holders of record of ADSs as of the applicable ADS record date.
The depositary fees payable for cash distributions are generally deducted from the cash being distributed or by selling a portion of distributable property to pay the fees. In the case of distributions other than cash (i.e., share dividends, rights), the depositary bank charges the applicable fee to the ADS record date holders concurrent with the distribution. In the case of ADSs registered in the name of the investor (whether certificated or uncertificated in direct registration), the depositary bank sends invoices to the applicable record date ADS holders. In the case of ADSs held in brokerage and custodian accounts (via The Depository Trust Company, or DTC), the depositary bank generally collects its fees through the systems provided by DTC (whose nominee is the registered holder of the ADSs held in DTC) from the brokers and custodians holding ADSs in their DTC accounts. The brokers and custodians who hold their clients’ ADSs in DTC accounts in turn charge their clients’ accounts the amount of the fees paid to the depositary banks.
In the event of refusal to pay the depositary fees, the depositary bank may, under the terms of the deposit agreement, refuse the requested service until payment is received or may set off the amount of the depositary fees from any distribution to be made to the ADS holder.
The depositary may make payments to us or reimburse us for certain costs and expenses, by making available a portion of the ADS fees collected in respect of the ADR program or otherwise, upon such terms and conditions as we and the depositary bank agree from time to time.
Fees and Other Payments Made by the Depositary to Us
In 2021, we did not receive any fees or other payments from the depositary.
PART II
ITEM 13. DEFAULTS, DIVIDEND ARREARAGES AND DELINQUENCIES
None.
ITEM 14. MATERIAL MODIFICATIONS TO THE RIGHTS OF SECURITY HOLDERS AND USE OF PROCEEDS
See “Item 7. Major Shareholders and Related Party Transactions — B. Related Party Transactions —
Pre-IPO
Organizational Transactions.”
ITEM 15. CONTROLS AND PROCEDURES
Disclosure Controls and Procedures
As of the end of the period covered by this annual report, our management, with the participation of our property general manager and chief financial officer, has performed an evaluation of the effectiveness of our disclosure controls and procedures within the meaning
of Rules 13a-15(e) and
15d-15(e)
of the Exchange Act. In designing and evaluating the disclosure controls and procedures, it should be noted that any controls and procedures, no matter how well designed and operated, can only provide reasonable, but not absolute, assurance of achieving the desired control objectives and management is required to apply its judgment in evaluating the cost-benefit relationship of possible controls and procedures. Based upon that evaluation, our property general manager and chief financial officer have concluded that, as of the end of the period covered by this annual report, our disclosure controls and procedures were effective to provide reasonable assurance that information required
 
148

Table of Contents
to be disclosed by us in the reports that we file or submit under the Exchange Act is recorded, processed, summarized and reported, within the time period specified in the SEC’s rules and forms, and accumulated and communicated to our management, including our property general manager and chief financial officer, to allow timely decisions regarding required disclosure.
Management’s Annual Report on Internal Control Over Financial Reporting
Our Company’s management is responsible for establishing and maintaining adequate internal control over financial reporting, as defined
in Rules 13a-15(f) and 15d-15(f) of the
Exchange Act.
Our Company’s internal control over financial reporting is designed to provide reasonable assurance regarding the reliability of financial reporting and the preparation of financial statements for external purposes in accordance with generally accepted accounting principles. Our Company’s internal control over financial reporting includes those policies and procedures that:
 
  (1)
pertain to the maintenance of records that, in reasonable detail, accurately and fairly reflect the transactions and dispositions of our Company’s assets;
 
  (2)
provide reasonable assurance that transactions are recorded as necessary to permit preparation of financial statements in accordance with generally accepted accounting principles and that our Company’s receipts and expenditures are being made only in accordance with authorizations of its management and directors; and
 
  (3)
provide reasonable assurance regarding prevention or timely detection of unauthorized acquisition, use or disposition of our Company’s assets that could have a material effect on the financial statements.
Because of its inherent limitations, internal control over financial reporting may not prevent or detect misstatements. Also, projections of any evaluation of effectiveness to future periods are subject to the risk that controls may become inadequate because of changes in conditions, or that the degree of compliance with the policies or procedures may deteriorate.
Our Company’s management assessed the effectiveness of our Company’s internal control over financial reporting as of December 31, 2021. In making this assessment, our Company’s management used the framework set forth by the Committee of Sponsoring Organizations of the Treadway Commission in
 Internal Control — Integrated Framework (2013)
.
Based on this assessment, management concluded that, as of December 31, 2021, our Company’s internal control over financial reporting is effective based on the framework set forth by Committee of Sponsoring Organizations of the Treadway Commission in
 Internal Control — Integrated Framework (2013)
.
Attestation Report of the Registered Public Accounting Firm
The effectiveness of our Company’s internal control over financial reporting as of December 31, 2021, has been audited by Ernst & Young, an independent registered public accounting firm, as stated in their report which appears herein.
Changes in Internal Controls Over Financial Reporting
There were no changes in our Company’s internal control over financial reporting (as such term is defined
in Rules 13a-15(f)
and
15d-15(f)
under the Exchange Act) during the year ended December 31, 2021 that have materially affected, or are reasonably likely to materially affect, our Company’s internal control over financial reporting.
 
149

Table of Contents
ITEM 16A. AUDIT COMMITTEE FINANCIAL EXPERT
Our board has determined that Mr. Kevin F. Sullivan qualifies as “audit committee financial expert” as defined in Item 16A of
Form 20-F.
Each of the members of our audit and risk committee satisfies the “independence” requirements of Section 303A of the New York Stock Exchange Listed Company Manual
and Rule 10A-3
under the Exchange Act. See “Item 6. Directors, Senior Management and Employees.”
ITEM 16B. CODE OF ETHICS
Our board has adopted a code of business conduct and ethics that applies to our directors, officers, employees and agents, including our property general manager, chief financial officer and any other persons who perform similar functions for us. The code of business conduct was last amended on December 7, 2021. We have posted our current code of business conduct and ethics on our website at
www.studiocity-macau.com
. We hereby undertake to provide to any person without charge, a copy of our code of business conduct and ethics within ten working days after we receive such person’s written request.
ITEM 16C. PRINCIPAL ACCOUNTANT FEES AND SERVICES
The following table sets forth the aggregate fees by categories specified below in connection with certain professional services rendered by our principal external auditors, for the years indicated. We did not pay any other fees to our auditor during the years indicated below.
 
    
Year Ended December 31,
 
    
2021
    
2020
 
    
(In thousands of US$)
 
Audit fees
 (1)
   $ 511      $ 468  
Audit-related fees
 (2)
     216        417  
Tax fees
(3)
     4         
All other fees
             
 
(1)
“Audit fees” means the aggregate fees in each of the fiscal years indicated for our calendar year audits.
 
(2)
“Audit-related fees” primarily include the aggregate fees for professional services provided in connection with the issuances of senior notes by the Company and other assurance services.
 
(3)
“Tax fees” include fees billed for tax consultations.
The policy of our audit and risk committee
is to pre-approve all audit and non-audit services provided
by our independent registered public accounting firm, including audit services, audit-related services, tax services and other services, other than those for
 de minimis
 services which are approved by our audit and risk committee prior to the completion of the audit.
For the years ended December 31, 2021 and 2020, none of the total audit-related fees as described above were approved by our audit and risk committee pursuant to paragraph (c)(7)(i)(C) of
Rule 2-01 of
Regulation
S-X.
ITEM 16D. EXEMPTIONS FROM THE LISTING STANDARDS FOR AUDIT COMMITTEES
Not applicable.
ITEM 16E. PURCHASES OF EQUITY SECURITIES BY THE ISSUER AND AFFILIATED PURCHASERS
No purchase of equity security in the Company was made by or on behalf of the Company or any affiliated purchaser in the fiscal year ended December 31, 2021.
 
150

Table of Contents
In connection with the 2022 Private Placements, MCO Cotai purchased 220,075,176 Class A shares and New Cotai purchased ADSs representing 93,822,444 Class A shares and funds managed by Silver Point, L.P. purchased ADSs representing 55,747,672 Class A shares, each at the purchase price of US$0.75 per Class A share or US$3.00 per ADS. See “Item 7. Major Shareholders and Related Party Transactions — B. Related Party Transactions — 2022 Private Placements.” 
ITEM 16F. CHANGE IN REGISTRANT’S CERTIFYING ACCOUNTANT
Not applicable.
ITEM 16G. CORPORATE GOVERNANCE
NYSE Rule 303A.00 permits foreign private issuers like us to follow “home country practice” in certain corporate governance matters. For example, NYSE Rule 303A.01 generally requires that a majority of an issuer’s board of directors must consist of independent directors. In addition, NYSE Rules 303A.04 and 303A.05, respectively, generally require that an issuer’s nominating and corporate governance committee and compensation committee must consist entirely of independent directors. We rely on this “home country practice” exception and do not have a majority of independent directors serving on our board and also do not have a nominating and corporate governance committee or compensation committee consisting entirely of independent directors. We also rely on this “home country practice” exception in relation to certain responsibilities of the compensation committee set forth in NYSE Rule 303A.05. The New York Stock Exchange rules also permit a foreign private issuer like us to follow the corporate governance practices of its home country with respect to shareholder approval requirements with respect to issuances of equity securities.
ITEM 16H. MINE SAFETY DISCLOSURE
Not applicable.
ITEM 16I. DISCLOSURE REGARDING FOREIGN JURISDICTIONS THAT PREVENT INSPECTIONS
Not applicable.
PART III
ITEM 17. FINANCIAL STATEMENTS
We have elected to provide financial statements pursuant to Item 18.
ITEM 18. FINANCIAL STATEMENTS
The consolidated financial statements of Studio City International Holdings Limited and its subsidiaries are included at the end of this annual report.
 
151

Table of Contents
ITEM 19.
EXHIBITS
 
Exhibit
Number
  
Description of Document
      1.1    Amended and Restated Memorandum and Articles of Association of the Registrant (incorporated by reference to Exhibit 1.1 from our annual report on Form 20-F for the fiscal year ended December 31, 2018 (File No. 001-38699), filed with the SEC on March 29, 2019)
      1.2    Memorandum and Articles of Association of MSC Cotai Limited (incorporated by reference to Exhibit 1.2 from our annual report on Form 20-F for the fiscal year ended December 31, 2018 (File No. 001-38699), filed with the SEC on March 29, 2019)
      2.1    Form of Registrant’s Specimen American Depositary Receipt (included in Exhibit 2.3)
      2.2    Registrant’s Specimen Certificate for Ordinary Shares (incorporated herein by reference to Exhibit 4.2 from our registration statement on Form F-1 (File No. 333-227232), as amended, initially filed with the SEC on September 7, 2018)
      2.3†    Form of Deposit Agreement between the Registrant, the depositary and owners and holders of the ADSs
      2.4    Amended and Restated Credit Agreement relating to HK$233 million revolving credit facility and HK$1 million term loan facility dated November 23, 2016, among Studio City Company Limited and certain of its subsidiaries and affiliates with Bank of China Limited, Macau Branch, among others (incorporated herein by reference to Exhibit 4.15 from our registration statement on Form F-1 (File No. 333-227232), as amended, initially filed with the SEC on September 7, 2018)
      2.5    Amended and Restated Shareholders’ Agreement, among MCO Cotai Investments Limited, New Cotai, LLC, Melco Resorts & Entertainment Limited and the Registrant (incorporated by reference to Exhibit 2.12 from our annual report on Form 20-F for the fiscal year ended December 31, 2018 (File No. 001-38699), filed with the SEC on March 29, 2019)
      2.6    Amended and Restated Registration Rights Agreement, between New Cotai, LLC and the Registrant (form of which is incorporated herein by reference to Exhibit 10.5 from our registration statement on Form F-1 (File No. 333-227232), as amended, initially filed with the SEC on September 7, 2018)
      2.7    Indenture relating to 6.000% senior notes due 2025 and dated July 15, 2020, among Studio City Finance Limited, as issuer, the subsidiary guarantors parties thereto, and Deutsche Bank Trust Company Americas, as trustee (incorporated by reference to Exhibit 2.16 from our annual report on Form 20-F for the fiscal year ended December 31, 2019 (File No. 001-38699), filed with the SEC on March 31, 2021)
      2.8    Indenture relating to 6.500% senior notes due 2028 and dated July 15, 2020, among Studio City Finance Limited, as issuer, the subsidiary guarantors parties thereto, and Deutsche Bank Trust Company Americas, as trustee (incorporated by reference to Exhibit 2.17 from our annual report on Form 20-F for the fiscal year ended December 31, 2019 (File No. 001-38699), filed with the SEC on March 31, 2021)
      2.9    Indenture relating to 5.000% senior notes due 2029 and dated January 14, 2021, among Studio City Finance Limited, as issuer, the subsidiary guarantors parties thereto, and Deutsche Bank Trust Company Americas, as trustee (incorporated by reference to Exhibit 2.18 from our annual report on Form 20-F for the fiscal year ended December 31, 2019 (File No. 001-38699), filed with the SEC on March 31, 2021)
 
152

Table of Contents
Exhibit
Number
  
Description of Document
      2.10    Amended and Restated Credit Agreement relating to HK$233 million revolving credit facility and HK$1 million term loan facility dated March 15, 2021, among Studio City Company Limited and certain of its subsidiaries and affiliates with Bank of China Limited, Macau Branch, among others (incorporated by reference to Exhibit 2.20 from our annual report on Form 20-F for the fiscal year ended December 31, 2019 (File No. 001-38699), filed with the SEC on March 31, 2021)
      2.11*    Indenture relating to 7.000% senior notes due 2027 and dated February 16, 2022, among Studio City Company Limited, as issuer, the guarantors parties thereto, and Deutsche Bank Trust Company Americas, as trustee
      2.12*    Supplemental Indenture relating to 7.000% senior notes due 2027 and dated February 16, 2022, among Studio City Company Limited, Industrial and Commercial Bank of China (Macau) Limited, as the security agent, DB Trustees (Hong Kong) Limited, as the intercreditor agent, and Deutsche Bank Trust Company Americas, as the trustee
      2.13*    Amendment and Restatement dated February 7, 2022 (in respect of the Intercreditor Agreement originally dated December 1, 2016) among Studio City Company Limited, the guarantors of the 7.000% senior secured notes due 2027, the lenders and agent for Studio City Company Limited’s HK$233 million revolving credit facility and HK$1 million term loan facility, the security agent and intercreditor agent named therein, among others
      2.14*    Description of Registrant’s Securities
      4.1    Form of Indemnification Agreement between the Registrant and each of its directors and executive officers (incorporated herein by reference to Exhibit 10.1 from our registration statement on Form F-1 (File No. 333-227232), as amended, initially filed with the SEC on September 7, 2018)
      4.2    Form of Employment Agreement with the Executive Officers of the Registrant (incorporated herein by reference to Exhibit 10.2 from our registration statement on Form F-1 (File No. 333-227232), as amended, initially filed with the SEC on September 7, 2018)
      4.3    English Translation of subconcession contract for operating casino games of chance or games of other forms in the Macau Special Administrative Region dated September 8, 2006, between Wynn Resorts (Macau) S.A. and Melco Resorts (Macau) Limited, which was formerly known as Melco Crown (Macau) Limited (incorporated herein by reference to Exhibit 10.3 from our registration statement on Form F-1 (File No. 333-227232), as amended, initially filed with the SEC on September 7, 2018)
      4.4    Services and Right to Use Agreement dated May 11, 2007, as amended, between Studio City Entertainment Limited and Melco Resorts (Macau) Limited, which was formerly known as Melco Crown (Macau) Limited (incorporated herein by reference to Exhibit 10.7 from our registration statement on Form F-1 (File No. 333-227232), as amended, initially filed with the SEC on September 7, 2018)
      4.5    Reimbursement Agreement dated June 15, 2012, between Studio City Entertainment Limited and Melco Resorts (Macau) Limited, which was formerly known as Melco Crown (Macau) Limited (incorporated herein by reference to Exhibit 10.8 from our registration statement on Form F-1 (File No. 333-227232), as amended, initially filed with the SEC on September 7, 2018)
      4.6    Services and Right to Use Direct Agreement dated November 26, 2013, among Studio City Company Limited as borrower, Melco Resorts (Macau) Limited, which was formerly known as Melco Crown (Macau) Limited, Studio City Holdings Five Limited, Industrial and Commercial Bank of China (Macau) Limited as security agent and POA agent and Deutsche Bank AG, Hong Kong Branch as agent, among others (incorporated herein by reference to Exhibit 10.9 from our registration statement on Form F-1 (File No. 333-227232), as amended, initially filed with the SEC on September 7, 2018)
 
153

Table of Contents
Exhibit
Number
  
Description of Document
      4.7    Master Services Agreement dated December 21, 2015, among Studio City Entertainment Limited, Melco Resorts (Macau) Limited, which was formerly known as Melco Crown (Macau) Limited, and other subsidiaries and affiliates of the Registrant (incorporated herein by reference to Exhibit 10.10 from our registration statement on Form F-1 (File No. 333-227232), as amended, initially filed with the SEC on September 7, 2018)
      4.8    Work Agreement No. 1 dated December 21, 2015, related to sale and purchase of certain property, plant and equipment and inventory and supplies among Studio City Entertainment Limited and other subsidiaries and affiliates of the Registrant (incorporated herein by reference to Exhibit 10.11 from our registration statement on Form F-1 (File No. 333-227232), as amended, initially filed with the SEC on September 7, 2018)
      4.9    Work Agreement No. 2 dated December 21, 2015, related to corporate services among Studio City Entertainment Limited and other subsidiaries and affiliates of the Registrant (incorporated herein by reference to Exhibit 10.12 from our registration statement on Form F-1 (File No. 333-227232), as amended, initially filed with the SEC on September 7, 2018)
      4.10    Work Agreement No. 3 dated December 21, 2015, related to certain pay-as-used charges among Studio City Entertainment Limited and other subsidiaries and affiliates of the Registrant (incorporated herein by reference to Exhibit 10.13 from our registration statement on Form F-1 (File No. 333-227232), as amended, initially filed with the SEC on September 7, 2018)
      4.11    Work Agreement No. 4 dated December 21, 2015, related to operational and property sharing services among Studio City Entertainment Limited and other subsidiaries and affiliates of the Registrant (incorporated herein by reference to Exhibit 10.14 from our registration statement on Form F-1 (File No. 333-227232), as amended, initially filed with the SEC on September 7, 2018)
      4.12    Work Agreement No. 5 dated December 21, 2015, related to limousine transportation services among Studio City Hotels Limited and other subsidiaries and affiliates of the Registrant (incorporated herein by reference to Exhibit 10.15 from our registration statement on Form F-1 (File No. 333-227232), as amended, initially filed with the SEC on September 7, 2018)
      4.13    Work Agreement No. 6 dated December 21, 2015, related to aviation services among Studio City Entertainment Limited and other subsidiaries and affiliates of the Registrant (incorporated herein by reference to Exhibit 10.16 from our registration statement on Form F-1 (File No. 333-227232), as amended, initially filed with the SEC on September 7, 2018)
      4.14    Work Agreement No. 7 dated December 21, 2015, related to collection and payment services among Studio City Entertainment Limited and other subsidiaries and affiliates of the Registrant (incorporated herein by reference to Exhibit 10.17 from our registration statement on Form F-1 (File No. 333-227232), as amended, initially filed with the SEC on September 7, 2018)
      4.15    Work Agreement No. 8 dated December 21, 2015, related to limousine transportation services among Studio City Hotels Limited and other subsidiaries and affiliates of the Registrant (incorporated herein by reference to Exhibit 10.18 from our registration statement on Form F-1 (File No. 333-227232), as amended, initially filed with the SEC on September 7, 2018)
      4.16    English Translation of the Order of Secretary for Public Works and Transportation published in Macau Official Gazette No. 100/2001 dated October 9, 2001, in relation to the Studio City Land Concession (incorporated herein by reference to Exhibit 10.19 from our registration statement on Form F-1 (File No. 333-227232), as amended, initially filed with the SEC on September 7, 2018)
 
154

Table of Contents
Exhibit
Number
  
Description of Document
      4.17    English Translation of the amended Order of Secretary for Public Works and Transportation published in Macau Official Gazette No. 31/2012 dated July 19, 2012, in relation to the Studio City Land Concession (incorporated herein by reference to Exhibit 10.20 from our registration statement on Form F-1 (File No. 333-227232), as amended, initially filed with the SEC on September 7, 2018)
      4.18    English Translation of the amended Order of Secretary for Public Works and Transportation published in Macau Official Gazette No. 92/2015 dated September 10, 2015, in relation to the Studio City Land Concession (incorporated herein by reference to Exhibit 10.21 from our registration statement on Form F-1 (File No. 333-227232), as amended, initially filed with the SEC on September 7, 2018)
      4.19    Participation Agreement among MSC Cotai Limited, New Cotai, LLC and the Registrant (form of which is incorporated herein by reference to Exhibit 10.22 from our registration statement on Form F-1 (File No. 333-227232), as amended, initially filed with the SEC on September 7, 2018)
      4.20    Implementation Agreement among MCO Cotai Investments Limited, New Cotai, LLC, Melco Resorts & Entertainment Limited and the Registrant (form of which is incorporated herein by reference to Exhibit 10.23 from our registration statement on Form F-1 (File No. 333-227232), as amended, initially filed with the SEC on September 7, 2018)
      8.1*    Significant Subsidiaries of the Registrant
    12.1*    CEO Certification Pursuant to Section 302 of the Sarbanes-Oxley Act of 2002
    12.2*    CFO Certification Pursuant to Section 302 of the Sarbanes-Oxley Act of 2002
    13.1*    CEO Certification Pursuant to Section 906 of the Sarbanes-Oxley Act of 2002
    13.2*    CFO Certification Pursuant to Section 906 of the Sarbanes-Oxley Act of 2002
101.INS*    Inline XBRL Instance Document-this instance document does not appear in the Interactive Data file because its XBRL tags are embedded within the Inline XBRL document
101.SCH*    Inline XBRL Taxonomy Extension Schema Document
101.CAL*    Inline XBRL Taxonomy Extension Calculation Linkbase Document
101.DEF*    Inline XBRL Taxonomy Extension Definition Linkbase Document
101.LAB*    Inline XBRL Taxonomy Extension Label Linkbase Document
101.PRE*    Inline XBRL Taxonomy Extension Presentation Linkbase Document
104    Cover Page Interactive Data File (embedded within the Inline XBRL document)
 
*
Furnished with this annual report on Form
20-F.
 
Previously filed with the Registration Statement on Form
F-6
(File
No. 333-227759),
dated October 9, 2018, and incorporated herein by reference.
 
155

Table of Contents
SIGNATURES
The registrant hereby certifies that it meets all of the requirements for filing on
Form 20-F
and that it has duly caused and authorized the undersigned to sign this annual report on its behalf.
 
     
STUDIO CITY INTERNATIONAL HOLDINGS LIMITED
Date: March 31, 2022       By:  
/s/ Kevin Richard Benning
        Name: Kevin Richard Benning
        Title: Property General Manager
 
156

Table of Contents
STUDIO CITY INTERNATIONAL HOLDINGS LIMITED
INDEX TO CONSOLIDATED FINANCIAL STATEMENTS
FOR THE YEARS ENDED DECEMBER 31, 2021, 2020 AND 2019
 
     Page  
   
    
F-2
 
   
    
F-6
 
   
    
F-8
 
   
    
F-10
 
   
Consolidated Statements of Equity for the Years Ended December 31, 2021, 2020 and 2019     
F-11
 
   
    
F-12
 
   
    
F-14
 
   
    
F-44
 
 
F-1

Table of Contents
REPORT OF INDEPENDENT REGISTERED PUBLIC ACCOUNTING FIRM
To the Shareholders and the Board of Directors of Studio City International Holdings Limited
Opinion on the Financial Statements
We have audited the accompanying consolidated balance sheets of Studio City International Holdings Limited (the Company) as of December 31, 2021 and 2020, the related consolidated statements of operations, comprehensive (loss) income, equity and cash flows for each of the three years in the period ended December 31, 2021, and the related notes and the financial statement schedule included in Schedule 1 (collectively referred to as the “consolidated financial statements”). In our opinion, the consolidated financial statements present fairly, in all material respects, the financial position of the Company at December 31, 2021 and 2020, and the results of its operations and its cash flows for each of the three years in the period ended December 31, 2021, in conformity with U.S. generally accepted accounting principles.
We also have audited, in accordance with the standards of the Public Company Accounting Oversight Board (United States) (PCAOB), the Company’s internal control over financial reporting as of December 31, 2021, based on criteria established in Internal Control-Integrated Framework issued by the Committee of Sponsoring Organizations of the Treadway Commission (2013 framework), and our report dated March 31, 2022 expressed an unqualified opinion thereon.
Basis for Opinion
These financial statements are the responsibility of the Company’s management. Our responsibility is to express an opinion on the Company’s financial statements based on our audits. We are a public accounting firm registered with the PCAOB and are required to be independent with respect to the Company in accordance with the U.S. federal securities laws and the applicable rules and regulations of the Securities and Exchange Commission and the PCAOB.
We conducted our audits in accordance with the standards of the PCAOB. Those standards require that we plan and perform the audit to obtain reasonable assurance about whether the financial statements are free of material misstatement, whether due to error or fraud. Our audits included performing procedures to assess the risks of material misstatement of the financial statements, whether due to error or fraud, and performing procedures that respond to those risks. Such procedures included examining, on a test basis, evidence regarding the amounts and disclosures in the financial statements. Our audits also included evaluating the accounting principles used and significant estimates made by management, as well as evaluating the overall presentation of the financial statements. We believe that our audits provide a reasonable basis for our opinion.
Critical Audit Matter
The critical audit matter communicated below is a matter arising from the current period audit of the financial statements that was communicated or required to be communicated to the audit committee and that: (1) relates to accounts or disclosures that are material to the financial statements and (2) involved our especially challenging, subjective or complex judgments. The communication of the critical audit matter does not alter in any way our opinion on the consolidated financial statements, taken as a whole, and we are not, by communicating the critical audit matter below, providing a separate opinion on the critical audit matter or on the account or disclosure to which it relates.
 
F-2

Table of Contents
  
Impairment assessment of long-lived assets
Description of the Matter
  
At December 31, 2021, the Company’s long-lived asset group to be held and used in the Company’s business, comprising of property and equipment, intangible assets, other long-term assets, land use right and operating lease
right-of-use
assets, was US$2,705.0 million. As discussed in the Company’s accounting policy in notes 1(b) and 2(l) of the consolidated financial statements, long-lived assets (asset groups) with finite lives to be held and used shall be evaluated for impairment whenever indicators of impairment exist. As the Company generated operating losses due to the severe decline in overall market conditions resulting from the continuing impact of coronavirus disease
(“COVID-19”)
during 2021, the Company evaluated its long-lived assets for recoverability as of December 31, 2021 and concluded no impairment existed at that date as the estimated undiscounted future cash flows exceeded their carrying values.
 
Auditing the Company’s impairment assessment involved a high degree of subjectivity due to the significant estimations required to determine the projected future cash flows of the asset group. In particular, the estimate is sensitive to significant assumptions, including future revenue growth rates and gross margin which can be affected by expectations about future market and economic conditions, including the continuing impact of
COVID-19.
How We Addressed the Matter in Our Audit
  
We obtained an understanding, evaluated the design and tested the operating effectiveness of controls over the Company’s impairment assessment process. For example, we tested the controls over management’s identification of impairment indicators. We also tested controls over management’s review of the significant assumptions described above used to develop the undiscounted cash flow projections.
 
To test the Company’s impairment assessment of the asset group, our audit procedures included, among others, evaluating the significant assumptions used to develop the projected future cash flows of the asset group and testing the completeness and accuracy of the underlying data used by the Company. We compared the significant assumptions, including future revenue growth rates and gross margin, to current industry and economic trends, including the impact of
COVID-19,
as well as to changes in the Company’s strategic plans. We assessed the historical accuracy of the Company’s cash flow projections by comparing them with actual operating results. Furthermore, we performed sensitivity analyses of the significant assumptions to evaluate the changes in the future cash flows that could result from changes in the assumptions.
/s/ Ernst & Young
We have served as the Company’s auditor since 2017.
Hong Kong
March 31, 2022
 
F-3

Table of Contents
REPORT OF INDEPENDENT REGISTERED PUBLIC ACCOUNTING FIRM
To the Shareholders and the Board of Directors of Studio City International Holdings Limited
Opinion on Internal Control Over Financial Reporting
We have audited Studio City International Holdings Limited’s internal control over financial reporting as of December 31, 2021, based on criteria established in Internal Control—Integrated Framework issued by the Committee of Sponsoring Organizations of the Treadway Commission (2013 framework) (the COSO criteria). In our opinion, Studio City International Holdings Limited (the Company) maintained, in all material respects, effective internal control over financial reporting as of December 31, 2021, based on the COSO criteria.
We also have audited, in accordance with the standards of the Public Company Accounting Oversight Board (United States) (PCAOB), the consolidated balance sheets of the Company as of December 31, 2021 and 2020, the related consolidated statements of operations, comprehensive (loss) income, equity and cash flows for each of the three years in the period ended December 31, 2021, and the related notes and the financial statement schedule included in Schedule 1 and our report dated March 31, 2022 expressed an unqualified opinion thereon.
Basis for Opinion
The Company’s management is responsible for maintaining effective internal control over financial reporting and for its assessment of the effectiveness of internal control over financial reporting included in the accompanying Management’s Annual Report on Internal Control Over Financial Reporting. Our responsibility is to express an opinion on the Company’s internal control over financial reporting based on our audit. We are a public accounting firm registered with the PCAOB and are required to be independent with respect to the Company in accordance with the U.S. federal securities laws and the applicable rules and regulations of the Securities and Exchange Commission and the PCAOB.
We conducted our audit in accordance with the standards of the PCAOB. Those standards require that we plan and perform the audit to obtain reasonable assurance about whether effective internal control over financial reporting was maintained in all material respects.
Our audit included obtaining an understanding of internal control over financial reporting, assessing the risk that a material weakness exists, testing and evaluating the design and operating effectiveness of internal control based on the assessed risk, and performing such other procedures as we considered necessary in the circumstances. We believe that our audit provides a reasonable basis for our opinion.
Definition and Limitations of Internal Control Over Financial Reporting
A company’s internal control over financial reporting is a process designed to provide reasonable assurance regarding the reliability of financial reporting and the preparation of financial statements for external purposes in accordance with generally accepted accounting principles. A company’s internal control over financial reporting includes those policies and procedures that (1) pertain to the maintenance of records that, in reasonable detail, accurately and fairly reflect the transactions and dispositions of the assets of the company; (2) provide reasonable assurance that transactions are recorded as necessary to permit preparation of financial statements in accordance with generally accepted accounting principles, and that receipts and expenditures of the company are being made only in accordance with authorizations of management and directors of the company; and (3) provide reasonable assurance regarding prevention or timely detection of unauthorized acquisition, use, or disposition of the company’s assets that could have a material effect on the financial statements.
 
F-4

Table of Contents
Because of its inherent limitations, internal control over financial reporting may not prevent or detect misstatements. Also, projections of any evaluation of effectiveness to future periods are subject to the risk that controls may become inadequate because of changes in conditions, or that the degree of compliance with the policies or procedures may deteriorate.
/s/ Ernst & Young
Hong Kong
March 31, 2022
 
F-5

Table of Contents
STUDIO CITY INTERNATIONAL HOLDINGS LIMITED
CONSOLIDATED BALANCE SHEETS
(In thousands of U.S. dollars, except share and per share data)
 
                 
     December 31,  
     2021      2020  
ASSETS
                 
     
Current assets:
                                
Cash and cash equivalents
   $
499,289
     $
575,215
 
Restricted cash
    
  
      
13
 
Accounts receivable, net of allowances for credit losses of nil and $976
    
247
      
157
 
Amounts due from affiliated companies
    
15,697
      
10,672
 
Inventories
    
5,828
      
9,297
 
Prepaid expenses and other current assets
    
42,633
      
12,467
 
    
 
 
    
 
 
 
Total current assets
    
563,694
      
607,821
 
    
 
 
    
 
 
 
     
Property and equipment, net
    
2,556,040
      
2,180,897
 
     
Intangible assets, net
    
2,777
      
4,005
 
     
Long-term prepayments, deposits and other assets
    
69,624
      
117,555
 
     
Restricted cash
    
130
      
131
 
     
Operating lease
right-of-use
assets
    
14,588
      
17,379
 
     
Land use right, net
    
112,114
      
116,109
 
    
 
 
    
 
 
 
Total assets
   $
3,318,967
     $
3,043,897
 
    
 
 
    
 
 
 
     
LIABILITIES, SHAREHOLDERS’ EQUITY AND PARTICIPATION INTEREST
                 
     
Current liabilities:
                 
Accounts payable
   $
211
     $
206
 
Accrued expenses and other current liabilities
    
201,405
      
118,946
 
Income tax payable
    
21
      
33
 
Amounts due to affiliated companies
    
53,093
      
42,966
 
    
 
 
    
 
 
 
Total current liabilities
    
254,730
      
162,151
 
    
 
 
    
 
 
 
     
Long-term debt, net
    
2,087,486
      
1,584,660
 
     
Other long-term liabilities
    
17,771
      
11,778
 
     
Deferred tax liabilities, net
    
  
      
448
 
     
Operating lease liabilities,
non-current
    
14,797
      
17,137
 
    
 
 
    
 
 
 
Total liabilities
   $
2,374,784
     $
1,776,174
 
    
 
 
    
 
 
 
Commitments and contingencies (Note 18)
    
 
      
 
 
 
F-6

Table of Contents
STUDIO CITY INTERNATIONAL HOLDINGS LIMITED
CONSOLIDATED BALANCE SHEETS
 - continued
(In thousands of U.S. dollars, except share and per share data)
 
     December 31,  
     2021     2020  
Shareholders’ equity and participation interest:
                
Class A ordinary shares, par value $0.0001; 1,927,488,240 shares authorized; 370,352,700 shares issued and outstanding
   $ 37     $ 37  
Class B ordinary shares, par value $0.0001; 72,511,760 shares authorized; 72,511,760 shares issued and outstanding
     7       7  
Additional
paid-in
capital
     2,134,227       2,134,227  
Accumulated other comprehensive (loss) income
     (6,136     11,876  
Accumulated losses
     (1,338,715     (1,086,160
    
 
 
   
 
 
 
Total shareholders’ equity
     789,420       1,059,987  
    
 
 
   
 
 
 
Participation interest
     154,763       207,736  
    
 
 
   
 
 
 
Total shareholders’ equity and participation interest
     944,183       1,267,723  
    
 
 
   
 
 
 
Total liabilities, shareholders’ equity and participation interest
   $ 3,318,967     $ 3,043,897  
    
 
 
   
 
 
 
 
 
 
The accompanying notes are an integral part of these consolidated financial statements.
 
F-7

Table of Contents
STUDIO CITY INTERNATIONAL HOLDINGS LIMITED
CONSOLIDATED STATEMENTS OF OPERATIONS
(In thousands of U.S. dollars, except share and per share data)
 
     Year Ended December 31,  
     2021     2020     2019  
Operating revenues:
                        
Provision of gaming related services from related parties
   $ (1,455   $ (42,682   $ 393,512  
Rooms (including revenues from related parties of $30,974, $15,981 and $53,865 for the years ended December 31, 2021, 2020 and 2019, respectively)
     38,749       21,997       85,975  
Food and beverage (including revenues from related parties of $18,004, $14,487 and $38,719 for the years ended December 31, 2021, 2020 and 2019, respectively)
     26,734       22,653       68,706  
Entertainment (including revenues from related parties of $361, $25 and $7,685 for the years ended December 31, 2021, 2020 and 2019, respectively)
     2,649       1,389       21,815  
Services fee from related parties
     24,906                26,151                39,470  
Mall
     13,683       17,008       14,844  
Retail and other
     1,602       2,692       2,411  
    
 
 
   
 
 
   
 
 
 
Total operating revenues
     106,868       49,208       626,733  
    
 
 
   
 
 
   
 
 
 
Operating costs and expenses:
                                       
Provision of gaming related services (including costs to related parties of $27,223, $25,576 and $21,445 for the years ended December 31, 2021, 2020 and 2019, respectively)
     (28,085     (26,993     (24,179
Rooms (including costs to related parties of $7,948, $7,527 and $12,491 for the years ended December 31, 2021, 2020 and 2019, respectively)
     (12,176     (11,229     (21,766
Food and beverage (including costs to related parties of $17,146, $19,370 and $27,797 for the years ended December 31, 2021, 2020 and 2019, respectively)
     (27,853     (27,301     (57,718
Entertainment (including costs to related parties of $2,207, $2,273 and $4,521 for the years ended December 31, 2021, 2020 and 2019, respectively)
     (2,842     (3,409     (22,719
Mall (including costs to related parties of $1,711, $2,025 and $2,026 for the years ended December 31, 2021, 2020 and 2019, respectively)
     (3,785     (4,661     (8,658
Retail and other (including costs to related parties of $1,331, $1,220 and $1,739 for the years ended December 31, 2021, 2020 and 2019, respectively)
     (1,474     (1,204     (1,735
General and administrative (including expenses to related parties of $46,712, $52,213 and $72,847 for the years ended December 31, 2021, 2020 and 2019, respectively)
     (87,577     (89,006     (128,931
Pre-opening
costs (including expenses to related parties of $351, $240 and $32 for the years ended December 31, 2021, 2020 and 2019, respectively)
     (984     (201     (2,567
Amortization of land use right
     (3,325     (3,333     (3,300
Depreciation and amortization
     (124,309     (157,001     (168,643
Property charges and other (including expenses to related parties of $4,246, $1,694 and $630 for the years ended December 31, 2021, 2020 and 2019, respectively)
     (6,031     (4,798     (8,521
    
 
 
   
 
 
   
 
 
 
Total operating costs and expenses
     (298,441     (329,136     (448,737
    
 
 
   
 
 
   
 
 
 
Operating (loss) income
   $ (191,573   $ (279,928   $ 177,996  
    
 
 
   
 
 
   
 
 
 
 
F-8

Table of Contents
STUDIO CITY INTERNATIONAL HOLDINGS LIMITED
CONSOLIDATED STATEMENTS OF OPERATIONS
 - continued
(In thousands of U.S. dollars, except share and per share data)
 
 
  
Year Ended December 31,
 
 
  
2021
 
 
2020
 
 
2019
 
Non-operating
income (expenses):
                        
Interest income
   $ 3,060     $ 1,276     $ 5,861  
Interest expenses, net of amounts capitalized
     (90,967     (104,799     (132,291
Other financing costs
     (419     (421     (416
Foreign exchange gains (losses), net
     6,257       (3,434     (3,975
Other (expenses) income, net
              (81     430  
Loss on extinguishment of debt
     (28,817     (18,716     (2,995
Costs associated with debt modification
                       (579
    
 
 
   
 
 
   
 
 
 
Total
non-operating
expenses, net
     (110,886     (126,175     (133,965
    
 
 
   
 
 
   
 
 
 
(Loss) income before income tax
     (302,459     (406,103     44,031  
Income tax credit (expense)
     457       1,011       (402
    
 
 
   
 
 
   
 
 
 
Net (loss) income
     (302,002     (405,092     43,629  
Net loss (income) attributable to participation interest
     49,447       83,466       (10,065
    
 
 
   
 
 
   
 
 
 
Net (loss) income attributable to Studio City International Holdings Limited
   $ (252,555   $ (321,626   $ 33,564  
    
 
 
   
 
 
   
 
 
 
Net (loss) income attributable to Studio City International Holdings Limited per Class A ordinary share:
                        
Basic
   $ (0.682   $ (1.091   $ 0.139  
    
 
 
   
 
 
   
 
 
 
Diluted
   $ (0.682   $ (1.103   $ 0.139  
    
 
 
   
 
 
   
 
 
 
Weighted average Class A ordinary shares outstanding used in net (loss) income attributable to Studio City International Holdings Limited per Class A ordinary share calculation:
                        
Basic
     370,352,700       294,837,092       241,818,016  
    
 
 
   
 
 
   
 
 
 
Diluted
     370,352,700       367,348,852       241,818,016  
    
 
 
   
 
 
   
 
 
 
 
The accompanying notes are an integral part of these consolidated financial statements.
 
F-9

Table of Contents
STUDIO CITY INTERNATIONAL HOLDINGS LIMITED
CONSOLIDATED STATEMENTS OF COMPREHENSIVE (LOSS) INCOME
(In thousands of U.S. dollars)
 
     Year Ended December 31,  
     2021     2020     2019  
Net (loss) income
   $ (302,002   $ (405,092   $ 43,629  
Other comprehensive (loss) income:
                                   
Foreign currency translation adjustments
     (21,538     15,208       18,629  
    
 
 
   
 
 
   
 
 
 
Other comprehensive (loss) income
     (21,538     15,208       18,629  
    
 
 
   
 
 
   
 
 
 
Total comprehensive (loss) income
     (323,540     (389,884     62,258  
Comprehensive loss (income) attributable to participation interest
     52,973       79,865       (14,362
    
 
 
   
 
 
   
 
 
 
Comprehensive (loss) income attributable to Studio City International Holdings Limited
   $ (270,567   $ (310,019   $ 47,896  
    
 
 
   
 
 
   
 
 
 
The accompanying notes are an integral part of these consolidated financial statements.
 
F-10

Table of Contents
STUDIO CITY INTERNATIONAL HOLDINGS LIMITED
CONSOLIDATED STATEMENTS OF EQUITY
(In thousands of U.S. dollars, except share and per share data)
 
     Studio City International Holdings Limited Shareholders’ Equity              
     Class A
Ordinary Shares
     Class B
Ordinary Shares
     Additional
Paid-in

Capital
    Accumulated
Other
Comprehensive
(Loss) Income
    Accumulated
Losses
    Participation
Interest
    Total Equity  
     Shares      Amount      Shares      Amount  
Balance at January 1, 2019
     241,818,016      $ 24        72,511,760      $ 7      $ 1,655,602     $ (14,063   $ (798,098   $ 252,929     $ 1,096,401  
Net income
     —                    —                                      33,564       10,065       43,629  
Foreign currency translation adjustments
     —                    —                             14,332                4,297       18,629  
    
 
 
    
 
 
    
 
 
    
 
 
    
 
 
   
 
 
   
 
 
   
 
 
   
 
 
 
Balance at December 31, 2019
     241,818,016        24        72,511,760        7        1,655,602       269       (764,534     267,291       1,158,659  
Net loss
     —                    —                                      (321,626     (83,466     (405,092
Foreign currency translation adjustments
     —                    —                             11,607                3,601       15,208  
Shares issued, net of offering expenses
     128,534,684        13                            498,935                                  498,948  
Change in Participation Interest resulted from 2020 Private Placements (as described in
Note 13)
     —                    —                    (20,310                       20,310           
    
 
 
    
 
 
    
 
 
    
 
 
    
 
 
   
 
 
   
 
 
   
 
 
   
 
 
 
Balance at December 31, 2020
     370,352,700        37        72,511,760        7        2,134,227       11,876       (1,086,160     207,736       1,267,723  
Net loss
     —                    —                                      (252,555     (49,447     (302,002
Foreign currency translation adjustments
     —                    —                             (18,012              (3,526     (21,538
    
 
 
    
 
 
    
 
 
    
 
 
    
 
 
   
 
 
   
 
 
   
 
 
   
 
 
 
Balance at December 31, 2021
     370,352,700      $ 37        72,511,760      $ 7      $ 2,134,227     $ (6,136   $ (1,338,715   $ 154,763     $ 944,183  
    
 
 
    
 
 
    
 
 
    
 
 
    
 
 
   
 
 
   
 
 
   
 
 
   
 
 
 
 
The accompanying notes are an integral part of these consolidated financial statements.
 
F-11

Table of Contents
STUDIO CITY INTERNATIONAL HOLDINGS LIMITED
CONSOLIDATED STATEMENTS OF CASH FLOWS
(In thousands of U.S. dollars)
 
     Year Ended December 31,  
     2021     2020     2019  
Cash flows from operating activities:
                        
Net (loss) income
   $ (302,002   $ (405,092   $ 43,629  
Adjustments to reconcile net (loss) income to net cash (used in) provided by operating activities:
                        
Depreciation and amortization
     127,634       160,334       171,943  
Amortization of deferred financing costs and original issue premiums
     1,466       4,507       7,554  
Loss (gain) on disposal of property and equipment and other
long-term
assets
     171       (272     545  
Impairment loss recognized on property and equipment
     1,500       3,769           
Write-off
of other assets
                       7,556  
(Reversal) provision for credit losses
     (65     1,277       19  
Loss on extinguishment of debt
     28,817       18,716       2,995  
Costs associated with debt modification
                       579  
Changes in operating assets and liabilities:
                        
Accounts receivable
     (91     1,241       324  
Amounts due from affiliated companies
     (5,750     54,405       (23,426
Inventories, prepaid expenses and other
     (1,789 )     1,931       3,621  
Long-term prepayments, deposits and other
     6,939       (54,748     6,267  
Accounts payable, accrued expenses and other
     (6,024 )     22,134       9,521  
Amounts due to affiliated companies
     14,207       24,512       (3,525
Other long-term liabilities
     (1,854     (139     902  
    
 
 
   
 
 
   
 
 
 
Net cash (used in) provided by operating activities
     (136,841     (167,425     228,504  
    
 
 
   
 
 
   
 
 
 
Cash flows from investing activities:
                        
Acquisition of property and equipment
     (400,367     (202,712     (78,588
Placement of bank deposits with original maturities over three months
     (278,700           (60,152
Funds to an affiliated company
     (4,449     (9,616     (13,711 )
Acquisition of intangible assets
     (4,113 )     (101 )      
Proceeds from sale of property and equipment and other long-term assets
     1,694       2,640       1,377  
Withdrawals of bank deposits with original maturities over three months
     278,700             60,152  
    
 
 
   
 
 
   
 
 
 
Net cash used in investing activities
     (407,235     (209,789     (90,922
    
 
 
   
 
 
   
 
 
 
Cash flows from financing activities:
                        
Principal payments on long-term debt
     (252,944     (850,000     (558,466
Payments of deferred financing costs
     (33,297     (25,411     (9,913
Net (payments for) proceeds from issuance of shares
     (445     499,222       (5,063
Proceeds from long-term debt
     758,194       1,000,000       383,466  
    
 
 
   
 
 
   
 
 
 
Net cash provided by (used in) financing activities
     471,508       623,811       (189,976
    
 
 
   
 
 
   
 
 
 
Effect of exchange rate on cash, cash equivalents and restricted cash
     (3,372     1,530       2,061  
    
 
 
   
 
 
   
 
 
 
(Decrease) increase in cash, cash equivalents and restricted cash
     (75,940     248,127       (50,333
Cash, cash equivalents and restricted cash at beginning of year
     575,359       327,232       377,565  
    
 
 
   
 
 
   
 
 
 
Cash, cash equivalents and restricted cash at end of year
   $ 499,419     $ 575,359     $ 327,232  
    
 
 
   
 
 
   
 
 
 
 
F-12

Table of Contents
STUDIO CITY INTERNATIONAL HOLDINGS LIMITED
CONSOLIDATED STATEMENTS OF CASH FLOWS
 - continued
(In thousands of U.S. dollars)
 
     Year Ended December 31,  
     2021     2020     2019  
Supplemental cash flow disclosures:
      
Cash paid for interest, net of amounts capitalized
   $ (84,141 )   $ (81,488   $ (112,544
Cash paid for amounts included in the measurement of lease liabilities - operating cash flows from operating leases
   $ (734   $ (735   $ (1,032
Change in operating lease
right-of-use
assets and lease liabilities arising from lease modification
   $ (2,575   $ 3,213     $ (187
Change in accrued expenses and other current liabilities and other long-term liabilities related to acquisition of property and equipment
   $ 142,682     $ 61,024     $ 20,728  
Change in amounts due from/to affiliated companies related to acquisition of property and equipment and other long-term assets
   $ 7,477     $ 9,464     $ 18,521  
Change in amounts due to affiliated companies related to acquisition of intangible assets
   $     $ 3,938     $     
Offering expenses capitalized for the issuance of shares included in accrued expenses and other current liabilities
   $        $ 445     $     
 
 
The accompanying notes are an integral part of these consolidated financial statements.
 
F-13

Table of Contents
STUDIO CITY INTERNATIONAL HOLDINGS LIMITED
NOTES TO CONSOLIDATED FINANCIAL STATEMENTS
(In thousands of U.S. dollars, except share and per share data)
 
1.
ORGANIZATION AND BUSINESS
 
  (a)
Company Information
Studio City International Holdings Limited (“Studio City International”)
is
an exempted company with limited liability registered by way of continuation in the Cayman Islands, with its American depositary shares (“ADSs”) listed on the New York Stock Exchange under the symbol “MSC” in the United States of America.
Studio City International together with its subsidiaries (collectively referred to as the “Company”) currently operates
the non-gaming operations
of Studio City, a cinematically-themed integrated resort in Cotai, Macau Special Administrative Region of the People’s Republic of China (“Macau”), and provides gaming related services to Melco Resorts (Macau) Limited (“Melco Resorts Macau”), a subsidiary of Melco Resorts & Entertainment Limited (“Melco”), which holds the gaming subconcession in Macau, for the operations of the gaming area at Studio City (“Studio City Casino”). Melco’s ADSs are listed on the Nasdaq Global Select Market in the United States of America.
Studio City International authorized two classes of ordinary shares, the Class A ordinary shares and the Class B ordinary shares, in each case with a par value of $0.0001 each. The Class A ordinary share and Class B ordinary share have the same rights, except that holders of the Class B ordinary shares do not have any right to receive dividends or distributions upon the liquidation or winding up of Studio City International or to otherwise share in profits and surplus assets. MCO Cotai Investments Limited (“MCO Cotai”), a subsidiary of Melco, through its ownership of the Class A ordinary shares, is the controlling shareholder of Studio City International. New Cotai, LLC (“New Cotai”), a private company organized in the United States of America, is the holder of all outstanding Class B ordinary shares which have only voting and no economic rights. New Cotai has a
non-voting,
non-shareholding
economic participation interest (“Participation Interest”) in MSC Cotai Limited (“MSC Cotai”), a subsidiary of Studio City International, which entitles New Cotai to receive from MSC Cotai an amount equal to a certain percentage of the amount of any distribution, dividend or other consideration paid by MSC Cotai to Studio City International, subject to adjustments, exceptions and conditions as set out in the participation agreement (the “Participation Agreement”) entered into by MSC Cotai, New Cotai and Studio City International in 2018 (the “MSC Cotai’s Distribution”). The Participation Agreement also provides that New Cotai is entitled to exchange all or a portion of its Participation Interest for a number of Class A ordinary shares subject to adjustments, exceptions and conditions as set out in the Participation Agreement and a proportionate number of Class B ordinary shares will be deemed surrendered and automatically canceled for no consideration as set out in the Participation Agreement when New Cotai exchanges all or a portion of the Participation Interest for Class A ordinary shares. As of December 31, 2021 and 2020, the Participation Interest entitled New Cotai to receive from MSC Cotai an amount equal to approximately 19.6% of the MSC Cotai’s Distribution.
As of December 31, 2021 and 2020, Melco International Development Limited (“Melco International”), a company listed in the Hong Kong Special Administrative Region of the People’s Republic of China (“Hong Kong”), is the single largest shareholder of Melco.
 
  (b)
Recent Developments Related to
COVID-19
and Business Operation
The disruptions to the Company’s business caused by the coronavirus
(COVID-19)
outbreak continue to have a material effect on its financial condition and operations during 2021.
The Company’s operations have been impacted by periodic travel restrictions and quarantine requirements being imposed by the governments of Macau, Hong Kong and the People’s Republic of
 
F-14

Table of Contents
STUDIO CITY INTERNATIONAL HOLDINGS LIMITED
NOTES TO CONSOLIDATED FINANCIAL STATEMENTS
 - continued
(In thousands of U.S. dollars, except share and per share data)
 
1.
ORGANIZATION AND BUSINESS
 - continued
 
 
(b)
Recent Developments Related to
COVID-19
and Business Operation
 - continued
 
China (“PRC”) in response to various outbreaks and also due to the PRC’s “dynamic zero” policy. The appearance of
COVID-19
cases in Macau in early August 2021 and late September 2021 led to city-wide mandatory testing, mandatory closure of most entertainment and leisure venues (casinos and gaming areas excluded), and strict travel restrictions and requirements being implemented to enter and exit Macau. Since October 19, 2021, authorities have eased pandemic prevention measures such that travelers are no longer required to undergo a
14-day
quarantine on arrival in Zhuhai, and the validity of nucleic acid tests to enter Zhuhai was extended from 24 hours to 7 days. The validity of nucleic acid tests to enter Macau and quarantine requirements upon entry to Macau vary from time to time and is currently set at 24 hours for entry from Zhuhai. Health-related precautionary measures remain in place and non-Macau resident individuals who are not residents of Taiwan, Hong Kong, or the PRC continue to be unable to enter Macau, except if they have been in Hong Kong or the PRC in the preceding 21 days and are eligible for an exemption application.
The
COVID-19
outbreak has also impacted the construction schedules of the remaining development project at Studio City. As announced by Studio City International in May 2021, the Macau government granted an extension of the development period under the Studio City land concession to December 27, 2022.
The pace of recovery from
COVID-19-related
disruptions continues to depend on future events, including duration of travel and visa restrictions, the pace of vaccination progress, development of new medicines for
COVID-19
as well as customer sentiment and consumer behavior related to discretionary spending and travel, all of which remain highly uncertain. The Company is currently unable to reasonably estimate the financial impact to its future results of operations, cash flows and financial condition from these disruptions.
As of December 31, 2021, the Company had cash and cash equivalents of $499,289 and available borrowing capacity under the 2016 SC Revolving Credit Facility (as defined in Note 10) of Hong Kong dollars (“HK$”)
233,000,000
(equivalent to $29,878), subject to the satisfaction of certain conditions
precedent. On February 16, 2022, Studio City Company Limited (“Studio City Company”), a subsidiary of Studio City International, issued $350,000 in aggregate principal amount of 2022 7.000% Studio City Secured Notes (as described in Note 21). In addition, during February and March 2022, Studio City International announced and completed the 2022 Private Placements (as described in Note 21) with gross proceeds amounting to $300,000.
The Company has taken various mitigating measures to manage through the current
COVID-19
outbreak challenges, such as implementing cost reduction programs to minimize cash outflows for
non-essential
items, rationalizing the Company’s capital expenditure programs with deferrals and reductions, refinancing existing borrowings and raising additional capital through debt and equity offerings.
The Company believes it will be able to support continuing operations and capital expenditures for at least twelve months after the date that these consolidated financial statements are issued.
Unrelated to the COVID-19 outbreak, in December 2021, Melco Resorts Macau ceased all gaming promoter arrangements at the Studio City Casino. This may impact the provision of gaming related services revenue of the Company going forward.
 
F-15

Table of Contents
STUDIO CITY INTERNATIONAL HOLDINGS LIMITED
NOTES TO CONSOLIDATED FINANCIAL STATEMENTS
 - continued
(In thousands of U.S. dollars, except share and per share data)
 
1.
ORGANIZATION AND BUSINESS
 - continued
 
 
(c)
Macau gaming subconcession contract
On September 8, 2006, Melco Resorts Macau entered into a subconcession contract to operate its gaming business in Macau. Melco Resorts Macau’s subconcession contract expires on June 26, 2022. Under current applicable Macau gaming law, a concession or subconcession may be extended or renewed by order of the Macau Chief Executive, one or more times, up to a maximum of five years.
Melco Resorts Macau and one of the Studio City International’s subsidiaries entered into a services and right to use agreement on May 11, 2007, as amended on June 15, 2012, together with related agreements (the “Services and Right to Use Arrangements”) under which Melco Resorts Macau agreed to operate the Studio City Casino since the Company does not hold a gaming license in Macau. These arrangements remain effective until June 26, 2022 and will be extended if Melco Resorts Macau obtains a gaming concession, subconcession or other right to legally operate gaming in Macau beyond June 26, 2022 and if the Macau government permits such extension.
The Services and Right to Use Arrangements were approved by the Macau government and are subject to the satisfaction of certain conditions imposed by the Macau government on Melco Resorts Macau and one of the Studio City International’s subsidiaries in connection with granting its approval.
In January 2022, the Macau government put forth a proposed law amending the Macau gaming law which is under review and a revised proposed law amending the gaming law is expected to be put forth by the Macau government for final approval by the Macau Legislative Assembly in April 2022.
The Macau government has publicly stated that the concessions and subconcessions contracts may be extended until December 31, 2022 to enable the conclusion of the proposed amendments to Macau’s gaming law and the completion of the tender process for new concessions. In March 2022, Melco Resorts Macau filed an application with the Macau government for the extension of its subconcession contract until December 31, 2022. The extension of the subconcession contract is subject to the approval of the Macau government and execution of an addendum to the subconcession contract.
Under the indentures of the senior notes issued by Studio City Finance Limited (“Studio City Finance”), a subsidiary of Studio City International, and the senior secured notes issued by Studio City Company, the respective holders of the senior notes can require the respective issuer to repurchase all or any part of the respective senior notes at par, plus any accrued and unpaid interest (the “Special Put Option”) (i) upon the occurrence of any event after which Melco Resorts Macau’s subconcession or other permits or authorizations as are necessary for the operation of the Studio City Casino in substantially the same manner and scope as operations were conducted at the issue date of the respective senior notes issued by Studio City Finance and Studio City Company cease to be in full force and effect, for a period of ten consecutive days or more, and such event has a material adverse effect on the financial condition, business, properties or results of operations of the respective issuer and its subsidiaries, taken as a whole; or (ii) if the termination, rescission, revocation or modification of Melco Resorts Macau’s subconcession has had a material adverse effect on the financial condition, business, properties, or results of operations of the respective issuer and its subsidiaries.
In relation to the credit facilities of Studio City Company, any termination, revocation, rescission or modification of Melco Resorts Macau’s subconcession which has had a material adverse effect on the financial condition, business, properties, or results of operations of the Company, taken as a whole, would constitute a mandatory prepayment event, which would result in (i) the cancellation of available commitments; and (ii) subject to each lender’s election, such electing lender’s share of all outstanding amounts under such facilities becoming immediately due and payable.
F-16

Table of Contents
STUDIO CITY INTERNATIONAL HOLDINGS LIMITED
NOTES TO CONSOLIDATED FINANCIAL STATEMENTS
 - continued
(In thousands of U.S. dollars, except share and per share data)
 
1.
ORGANIZATION AND BUSINESS
 - continued
 
 
(c)
Macau gaming subconcession contract
 - continued
 
The Company believes Melco Resorts Macau is in a position to satisfy the requirements related to the extension of its subconcession and the award of a new concession as they may be established by the Macau government and, the Services and Right to Use Arrangements will be extended, at least for the transition period of three years. Accordingly, the accompanying consolidated financial statements are prepared on a going concern basis.
 
2.
SUMMARY OF SIGNIFICANT ACCOUNTING POLICIES
 
 
(a)
Basis of Presentation and Principles of Consolidation
Under the Services and Right to Use Arrangements, Melco Resorts Macau deducts gaming taxes and the costs incurred in connection with its operations from Studio City Casino’s gross gaming revenues. The Company receives the residual gross gaming revenues and recognizes these amounts as revenues from provision of gaming related services.
In December 2015, certain of the Studio City International’s subsidiaries entered into a master services agreement and related work agreements (collectively, the “Management and Shared Services Arrangements”) with certain of Melco’s subsidiaries with respect to services provided to and from Studio City.
Under the Management and Shared Services Arrangements, certain of the corporate and administrative functions as well as operational activities of the Company are administered by staff employed by certain Melco subsidiaries, including senior management services, centralized corporate functions and operational and venue support services. Payment arrangements for the services are provided for in the individual work agreements and may vary depending on the services provided. Corporate services are charged at
pre-negotiated
rates, subject to a base fee and cap. Senior management service fees and staff costs on operational services are allocated to the Company based on percentages of efforts on the services provided to the Company. Other costs in relation to shared office equipment are allocated based on a percentage of usage.
The Company believes the costs incurred under the Services and Right to Use Arrangements and the allocation methods under the Management and Shared Services Arrangements are reasonable and the accompanying consolidated financial statements reflect the Company’s cost of doing business. However, such allocations may not be indicative of the actual expenses the Company would have incurred had it operated as an independent company for the periods presented. Details of the services and related charges are disclosed in Note 19.
The accompanying consolidated financial statements have been prepared in conformity with U.S. generally accepted accounting principles (“U.S. GAAP”).
The accompanying consolidated financial statements include the accounts of Studio City International and its subsidiaries. All intercompany accounts and transactions have been eliminated in consolidation.
 
 
(b)
Use of Estimates
The preparation of the accompanying consolidated financial statements in conformity with U.S. GAAP requires management to make estimates and assumptions that affect certain reported amounts of assets and liabilities, revenues and expenses and related disclosures of contingent assets and liabilities. These
 
F-17

Table of Contents
STUDIO CITY INTERNATIONAL HOLDINGS LIMITED
NOTES TO CONSOLIDATED FINANCIAL STATEMENTS
 - continued
(In thousands of U.S. dollars, except share and per share data)
 
2.
SUMMARY OF SIGNIFICANT ACCOUNTING POLICIES
 - continued
 
 
(b)
Use of Estimates
 - continued
 
estimates and judgments are based on historical information, information that is currently available to the Company and on various other assumptions that the Company believes to be reasonable under the circumstances. Accordingly, actual results could differ from those estimates.
 
 
(c)
Fair Value of Financial Instruments
Fair value is defined as the price that would be received to sell an asset or paid to transfer a liability (i.e. the “exit price”) in an orderly transaction between market participants at the measurement date. The Company estimated the fair values using appropriate valuation methodologies and market information available as of the balance sheet date.
 
 
(d)
Cash and Cash Equivalents
Cash and cash equivalents consist of cash and highly liquid investments with original maturities of three months or less.
Cash equivalents are placed with financial institutions with high-credit ratings and quality.
 
 
(e)
Restricted Cash
The current portion of restricted cash represents cash deposited into bank accounts which are restricted as to withdrawal and use and the Company expects these funds will be released or utilized in accordance with the terms of the respective agreements within the next twelve months, while the
non-current
portion of restricted cash represents funds that will not be released or utilized within the next twelve months. Restricted cash mainly represents collateral bank accounts associated with borrowings under the credit facilities.
 
 
(f)
Accounts Receivable and Credit Risk
Accounts receivable, including hotel and other receivables, are typically
non-interest
bearing and are recorded at amortized cost. Accounts are written off when management deems it is probable the receivables are uncollectible. Recoveries of accounts previously written off are recorded when received. An estimated allowance for credit losses is maintained to reduce the Company’s receivables to their carrying amounts, which reflects the net amount the Company expects to collect. The allowance is estimated based on specific reviews of customer accounts with a balance over a specified dollar amount, the age of the balances owed, the customers’ financial condition, management’s experience with the collection trends of the customers and management’s expectations of current and future economic conditions.
Management believes that as of December 31, 2021 and 2020, no significant concentrations of credit risk existed for which an allowance had not already been recorded.
 
 
(g)
Inventories
Inventories consist of retail merchandise, food and beverage items and certain operating supplies, which are stated at the lower of cost or net realizable value. Cost is calculated using the
first-in,
first-out
and weighted average methods.
 
 
(h)
Property and Equipment
Property and equipment are stated at cost, net of accumulated depreciation and amortization, and impairment losses, if any. Gains or losses on dispositions of property and equipment are included in the
 
F-18

Table of Contents
STUDIO CITY INTERNATIONAL HOLDINGS LIMITED
NOTES TO CONSOLIDATED FINANCIAL STATEMENTS
 - continued
(In thousands of U.S. dollars, except share and per share data)
 
2.
SUMMARY OF SIGNIFICANT ACCOUNTING POLICIES
 - continued
 
 
(h)
Property and Equipment
 - continued
 
accompanying consolidated statements of operations. Major additions, renewals and betterments are capitalized, while maintenance and repairs are expensed as incurred.
During the construction and development stage of Studio City, direct and incremental costs related to the design and construction, including costs under the construction contracts, duties and tariffs, equipment installation, shipping costs, payroll and payroll-benefit related costs, applicable portions of interest, including amortization of deferred financing costs, are capitalized in property and equipment. The capitalization of such costs begins when the construction and development of a project starts and ceases once the construction is substantially completed or development activity is substantially suspended.
Depreciation and amortization expense related to capitalized construction costs and other property and equipment is recognized from the time each asset is placed in service. This may occur at different stages as Studio City’s facilities are completed and opened.
Property and equipment are depreciated and amortized over the following estimated useful lives on a straight-line basis:
 
Buildings
 
4 to 40 years
Furniture, fixtures and equipment
 
2 to 15 years
Leasehold improvements
 
4 to 10 years or over the lease term, whichever is shorter
Motor vehicles   5 years
 
(i)
Other Long-term Assets
Other long-term assets, represent the payments for the future economic benefits of certain plant and equipment for the operation of Studio City Casino, transferred from Melco Resorts Macau to the Company pursuant to the Services and Right to Use Arrangements (the “Studio City Gaming Assets”), are stated at cost, net of accumulated amortization, and impairment losses, if any. The legal ownerships of the Studio City Gaming Assets are retained by Melco Resorts Macau. An item of the Studio City Gaming Assets is derecognized upon disposal or when no future economic benefits are expected to arise from the continued use of an item of the Studio City Gaming Assets. Any gain or loss arising on the disposal or retirement of an item of the Studio City Gaming Assets is determined as the difference between the sale proceeds and the carrying amount of an item of the Studio City Gaming Assets and is recognized in the accompanying consolidated statements of operations.
Amortization is recognized so as to write off the cost of the Studio City Gaming Assets using straight-line method over the respective estimated useful lives of the Studio City Gaming Assets, ranging from 2 to 10 years.
 
 
(j)
Capitalized Interest
Interest, including amortization of deferred financing costs, associated with major development and construction projects is capitalized and included in the cost of the projects. The capitalization of interest ceases when the project is substantially completed or the development activity is substantially suspended. The amount to be capitalized is determined by applying the weighted average interest rate of the Company’s outstanding borrowings to the average amount of accumulated qualifying capital expenditures for assets under construction during the year. Total interest expenses incurred amounted
F-19

Table of Contents
STUDIO CITY INTERNATIONAL HOLDINGS LIMITED
NOTES TO CONSOLIDATED FINANCIAL STATEMENTS
 - continued
(In thousands of U.S. dollars, except share and per share data)
 
2.
SUMMARY OF SIGNIFICANT ACCOUNTING POLICIES
 - continued
 
 
(j)
Capitalized Interest
 - continued
 
to
 
$
114,694
, $
115,697
and $
132,291
, of which $
23,727
, $
10,898
and
nil
were capitalized during the years ended December 31, 2021, 2020 and 2019, respectively.


(k)
Intangible Assets
Intangible assets are amortized over their useful lives unless their lives are determined to be indefinite in which case they are not amortized. Intangible assets are carried at cost, less accumulated amortization. The Company’s intangible assets consist of
internal-use
software, finite-lived intangible assets. Finite-lived intangible assets are amortized over the shorter of their contractual terms or estimated useful lives.
Costs incurred to develop software for internal use are capitalized and amortized over the estimated useful lives of the software of 3 years on a straight-line basis. The capitalization of such costs begins during the application development stage of the software project and ceases once the software project is substantially complete and ready for its intended use. Costs of specified upgrades and enhancements to the
internal-use
software are capitalized, while costs associated with preliminary project stage activities, training, maintenance and all other post-implementation stage activities are expensed as incurred.
 
  (l)
Impairment of Long-lived Assets
The Company evaluates the long-lived assets with finite lives to be held and used for impairment whenever indicators of impairment exist. The Company then compares the estimated future cash flows of the assets, on an undiscounted basis, to the carrying values of the assets. Estimating future cash flows of the assets involves significant assumptions, including future revenue growth rates and gross margin. If the undiscounted cash flows exceed the carrying values, no impairments are indicated. If the undiscounted cash flows do not exceed the carrying values, then an impairment charge is recorded based on the fair values of the assets, typically measured using a discounted cash flow model. If an asset is still under development, future cash flows include remaining construction costs.
During the years ended December 31, 2021 and 2020, impairment losses of $1,500 and $3,769 were recognized, respectively, mainly due to reconfigurations and renovations at Studio City, and included in property charges and other in the accompanying consolidated statements of operations.
As a result of the
COVID-19
outbreak as disclosed in Note 1(b), the Company evaluated its long-lived assets for recoverability as of December 31, 2021 and 2020 and concluded no other impairment charges to be recorded. No impairment loss was recognized during the year ended December 31, 2019.
 
  (m)
Deferred Financing Costs
Direct and incremental costs incurred in obtaining loans or in connection with the issuance of long-term debt are capitalized and amortized to interest expenses over the terms of the related debt agreements using the effective interest method. Deferred financing costs incurred in connection with the issuance of revolving credit facilities are included in other assets, either current or
non-current,
in the accompanying consolidated balance sheets, based on the maturity of each revolving credit facility. All other deferred financing costs are presented as a reduction of long-term debt in the accompanying consolidated balance sheets.
 
F-20

Table of Contents 
STUDIO CITY INTERNATIONAL HOLDINGS LIMITED
NOTES TO CONSOLIDATED FINANCIAL STATEMENTS
 - continued
(In thousands of U.S. dollars, except share and per share data)
 
2.
SUMMARY OF SIGNIFICANT ACCOUNTING POLICIES
 - continued
 
  (n)
Land Use Right
Land use right represents the upfront land premium paid for the use of land held under operating lease, which is recorded at cost less accumulated amortization. Amortization is provided over the estimated term of the land use right of 40 years on a straight-line basis.
 
  (o)
Leases
On January 1, 2019, the Company adopted the guidance on leases under the accounting standards update (as subsequently amended) issued in February 2016 by the Financial Accounting Standards Board (“FASB”), which amends various aspects of existing accounting guidance for leases, using the modified retrospective method without restating comparative information.
The Company elected the package of practical expedients, which allows the Company not to reassess (1) whether any expired or existing contracts as of the adoption date are or contain a lease, (2) lease classification for any expired or existing leases as of the adoption date; and (3) initial direct costs for any existing leases as of the adoption date. As a result of adoption, the Company recognized $14,745 of operating lease
right-of-use
assets and $14,745 of operating lease liabilities as of January 1, 2019. The adoption of this guidance did not have a material impact on net income or cash flows.
At the inception of the contract or upon modification, the Company will perform an assessment as to whether the contract is a lease or contains a lease. A contract is or contains a lease if the contract conveys the right to control the use of an identified asset for a period in exchange for consideration. A lessee has control of an identified asset if it has both the right to direct the use of the asset and the right to receive substantially all of the economic benefits from the use of the asset.
Operating lease
right-of-use
assets and liabilities are recognized based on the present value of the future minimum lease payments over the lease term at the commencement date. The initial measurement of the
right-of-use
assets also includes any prepaid lease payments and any initial direct costs incurred, and is reduced by any lease incentive received. For leases where the rate implicit in the lease is not readily determinable, the Company uses its incremental borrowing rate based on the information available at commencement date in determining the present value of lease payments. The expected lease terms include options to extend or terminate the lease when it is reasonably certain that the Company will exercise such option. Lease expense for minimum lease payments is recognized on a straight-line basis over the expected lease term. Leases with an expected term of 12 months or less are not accounted for on the balance sheet and the related lease expense is recognized on a straight-line basis over the expected lease term.
The Company’s lease contracts have lease and
non-lease
components. For contracts in which the Company is a lessee, the Company accounts for the lease components and
non-lease
components as a single lease component for all classes of underlying assets, except for real estate. For contracts in which the Company is a lessor, all are accounted for as operating leases, and the lease components and
non-lease
components are accounted for separately.
 
 
(p)
Revenue Recognition
The Company’s revenues from contracts with customers consist of provision of gaming related services, sales of rooms, food and beverage, entertainment, retail and other goods and services.
Revenues from provision of gaming related services represent revenues arising from the provision of facilities for the operations of Studio City Casino and services related thereto pursuant to the Services
 
F-2
1

Table of Contents
STUDIO CITY INTERNATIONAL HOLDINGS LIMITED
NOTES TO CONSOLIDATED FINANCIAL STATEMENTS
 - continued
(In thousands of U.S. dollars, except share and per share data)
 
2.
SUMMARY OF SIGNIFICANT ACCOUNTING POLICIES
 - continued
 
 
(p)
Revenue Recognition
 - continued
 
and Right to Use Arrangements, under which Melco Resorts Macau operates the Studio City Casino. Melco Resorts Macau deducts gaming taxes and the costs incurred in connection with the operations of Studio City Casino pursuant to the Services and Right to Use Arrangements, including the standalone selling prices of complimentary services within Studio City provided to the Studio City gaming patrons, from the Studio City Casino gross gaming revenues. The Company recognizes the residual amount as revenues from provision of gaming related services. The Company has concluded that it is not the controlling entity to the arrangements and recognizes the revenues from provision of gaming related services on a net basis.
Non-gaming
revenues include services provided for cash consideration and services provided on a complimentary basis to the gaming patrons at Studio City. The transaction prices for rooms, food and beverage, entertainment, retail and other goods and services are the net amounts collected from customers for such goods and services that are recorded as revenues when the goods are provided, services are performed or events are held. Service taxes and other applicable taxes collected by the Company are excluded from revenues. Advance deposits on rooms and advance ticket sales are recorded as customer deposits until services are provided to the customers. Revenues from contracts with multiple goods or services provided by the Company are allocated to each good or service based on its relative standalone selling price.
Minimum operating and right to use fees representing lease revenues, adjusted for contractual base fees and operating fee escalations, are included in mall revenues and are recognized over the terms of the related agreements on a straight-line basis.

Contract and Contract-Related Liabilities
In providing goods and services to customers, there may be a timing difference between cash receipts from customers and recognition of revenues, resulting in a contract or contract-related liability. The Company’s primary types of liabilities related to contracts with customers are advance deposits on rooms and advance ticket sales which represent cash received in advance for goods or services yet to be provided. These amounts are included in accrued expenses and other current liabilities on the accompanying consolidated balance sheets and will be recognized as revenues when the goods or
services
 
are provided or the events are held. Decreases in this balance generally represent the recognition of revenues and increases in the balance represent additional deposits made by customers. The deposits are expected to primarily be recognized as revenues within
one year
. Advance customer deposits and ticket sales of $
2,259
as of December 31, 2021 decreased by $
144
from the balance of $
2,403
as of December 31, 2020. Advance customer deposits and ticket sales of $
2,403
as of December 31, 2020 decreased by $
1,543
from the balance of $
3,946
as of December 31, 2019.
 
  (q)
Pre-opening
Costs
Pre-opening
costs represent personnel, marketing and other costs incurred prior to the opening of new or
start-up
operations and are expensed as incurred. During the years ended December 31, 2021, 2020 and 2019, the Company incurred
pre-opening
costs in connection with the development and other
one-off
activities related to the marketing of new facilities and operations of Studio
City.
 
F-22

Table of Contents
STUDIO CITY INTERNATIONAL HOLDINGS LIMITED
NOTES TO CONSOLIDATED FINANCIAL STATEMENTS
 - continued
(In thousands of U.S. dollars, except share and per share data)
 
2.
SUMMARY OF SIGNIFICANT ACCOUNTING POLICIES
 - continued
 
  (r)
Advertising and Promotional Costs
The Company expenses advertising and promotional costs the first time the advertising takes place or as incurred. Advertising and promotional costs included in the accompanying consolidated statements of operations were $4,977, $4,607 and $22,177 for the years ended December 31, 2021, 2020 and 2019, respectively.
 
  (s)
Foreign Currency Transactions and Translations
All transactions in currencies other than functional currencies of Studio City International and its subsidiaries during the year are remeasured at the exchange rates prevailing on the respective transaction dates. Monetary assets and liabilities existing at the balance sheet date denominated in currencies other than functional currencies are remeasured at the exchange rates existing on that date. Exchange differences are recorded in the accompanying consolidated statements of operations.
The functional currency of Studio City International is the United States dollar (“$” or “US$”) and the functional currency of most of Studio City International’s foreign subsidiaries is the local currency in which the subsidiary operates. All assets and liabilities are translated at the rates of exchange prevailing at the balance sheet date and all income and expense items are translated at the average rates of exchange over the year. All exchange differences arising from the translation of foreign subsidiaries’ financial statements are recorded as a component of other
comprehensive (loss) income.
 
  (t)
Comprehensive (Loss) Income and Accumulated Other Comprehensive (Loss) Income
Comprehensive (loss) income includes net (loss) income and other
non-shareholder
changes in equity, or other comprehensive (loss) income and is reported in the accompanying consolidated statements of comprehensive (loss) income.
As of December 31, 2021 and 2020, the Company’s accumulated other comprehensive (loss) income consisted solely of foreign currency translation adjustments, net of tax and participation interest.
 
  (u)
Income Tax
The Company is subject to income taxes in Macau and Hong Kong where it operates.
Deferred income taxes are recognized for all significant temporary differences between the tax basis of assets and liabilities and their reported amounts in the accompanying consolidated financial statements. Deferred tax assets are reduced by a valuation allowance when, in the opinion of management, it is more likely than not that some portion or all of the deferred tax assets will not be realized. Current income taxes are provided for in accordance with the laws of the relevant taxing authorities.
The Company’s income tax returns are subject to examination by tax authorities in the jurisdictions where it operates. The Company assesses potentially unfavorable outcomes of such examinations based on accounting standards for uncertain income taxes. These accounting standards utilize a
two-step
approach to recognizing and measuring uncertain tax positions. The first step is to evaluate the tax position for recognition by determining if the weight of available evidence indicates it is more likely than not that the position, based on the technical merits of
 the
position, will be sustained on audit, including resolution of related appeals or litigation processes, if any. The second step is to measure the tax benefit as the largest amount which is more than 50% likely, based on cumulative
probability.
 
F-23

Table of Contents
STUDIO CITY INTERNATIONAL HOLDINGS LIMITED
NOTES TO CONSOLIDATED FINANCIAL STATEMENTS
 - continued
(In thousands of U.S. dollars, except share and per share data)
 
2.
SUMMARY OF SIGNIFICANT ACCOUNTING POLICIES
 - continued
 
  (v)
Net (Loss) Income Attributable to Studio City International Holdings Limited Per Class
 A Ordinary Share
Basic net (loss) income attributable to Studio City International Holdings Limited per Class A ordinary share is calculated by dividing the net (loss) income attributable to Studio City International Holdings Limited by the weighted average number of Class A ordinary shares outstanding during the year.
Diluted net (loss) income attributable to Studio City International Holdings Limited per Class A ordinary share is calculated by dividing the net (loss) income attributable to Studio City International Holdings Limited by the weighted average number of Class A ordinary shares outstanding during the year adjusted to include the number of additional Class A ordinary shares that would have been outstanding if potential dilutive securities had been issued and the
if-converted
method is applied for the potential dilutive effect of the exchange of Class B ordinary shares for the proportionate number of Class A ordinary shares. During the years ended December 31, 2021 and 2019, there were no potentially dilutive securities issued or outstanding.
Basic and diluted net (loss) income attributable to Studio City International Holdings Limited per Class A ordinary share does not include Class B ordinary shares as such shares do not participate in the (loss) income of Studio City International. As a result, Class B ordinary shares are not considered participating securities and are not included in the weighted average number of shares outstanding for purposes of computing net (loss) income attributable to Studio City International Holdings Limited per share.
The weighted average number of Class A ordinary shares used in the calculation of basic and diluted net (loss) income attributable to Studio City International Holdings Limited per Class A ordinary share consisted of the following:
 
     Year Ended December 31,  
     2021      2020      2019  
Weighted average number of Class A ordinary shares outstanding used in the calculation of basic net (loss) income attributable to Studio City International Holdings Limited per Class A ordinary share
     370,352,700        294,837,092        241,818,016  
 
 
 
 
 
 
 
 
 
 
 
 
 
Incremental weighted average number of Class A ordinary shares from assumed exchange of Class B ordinary shares to Class A ordinary shares under the
if-converted
method
               72,511,760            
    
 
 
    
 
 
    
 
 
 
Weighted average number of Class A ordinary shares outstanding used in the calculation of diluted net (loss) income attributable to Studio City International Holdings Limited per Class A ordinary share
     370,352,700        367,348,852        241,818,016  
    
 
 
    
 
 
    
 
 
 
Anti-dilutive Class A ordinary shares under the
if-converted
method excluded from the calculation of diluted net (loss) income attributable to Studio City International Holdings Limited per Class A ordinary share
     72,511,760                  72,511,760  
    
 
 
    
 
 
    
 
 
 
 
F-24

Table of Contents
STUDIO CITY INTERNATIONAL HOLDINGS LIMITED
NOTES TO CONSOLIDATED FINANCIAL STATEMENTS
 - continued
(In thousands of U.S. dollars, except share and per share data)
 
2.
SUMMARY OF SIGNIFICANT ACCOUNTING POLICIES
 - continued
 
 
(w)
Recent Changes in Accounting Standards
Newly Adopted Accounting Pronouncement
In December 2019, the FASB issued an accounting standards update which simplifies the accounting for income taxes by eliminating certain exceptions to the guidance in Accounting Standards Codification 740,
Income Taxes
, in order to reduce cost and complexity of its application. The Company adopted this new guidance on January 1, 2021 and this adoption did not have a material impact on its consolidated financial statements.
Recent Accounting Pronouncement Not Yet Adopted
The Company has evaluated the recently issued, but not yet effective, accounting pronouncements that have been issued or proposed by the FASB or other standards-setting bodies through the filing date of these financial statements, and anticipated the future adoption of these pronouncements will not have a material effect on the Company’s financial position, results of operations and cash flows.
 
3.
CASH, CASH EQUIVALENTS AND RESTRICTED CASH
Cash, cash equivalents and restricted cash reported within the accompanying consolidated statements of cash flows consisted of the following:
 
    
December 31,
 
     2021      2020  
Cash and cash equivalents
   $ 499,289      $ 575,215  
Current portion of restricted cash
               13  
Non-current
portion of restricted cash
     130        131  
    
 
 
    
 
 
 
Total cash, cash equivalents and restricted cash
   $ 499,419      $ 575,359  
    
 
 
    
 
 
 
 
4.
ACCOUNTS RECEIVABLE, NET
Components of accounts receivable, net are as follows:
 
     December 31,  
     2021      2020  
Hotel
   $ 204      $ 106  
Other
     43        1,027  
    
 
 
    
 
 
 
Sub-total
     247        1,133  
Less: allowances for credit losses
               (976
    
 
 
    
 
 
 
     $ 247      $ 157  
    
 
 
    
 
 
 
The Company’s allowances for credit losses as of December 31, 2020 were primarily related to receivables for entertainment business.

F-25

Table of Contents
STUDIO CITY INTERNATIONAL HOLDINGS LIMITED
NOTES TO CONSOLIDATED FINANCIAL STATEMENTS
 - continued
(In thousands of U.S. dollars, except share and per share data)
 
4.
ACCOUNTS RECEIVABLE, NET
 - continued
 
Movement in the allowances for credit losses are as follows:


     Year Ended December 31,  
     2021     2020      2019  
Balance at beginning of year
   $ 976     $ 965      $ 960  
Provision for credit losses
              6            
Write-offs
     (970                
Effect of exchange rate
     (6     5        5  
    
 
 
   
 
 
    
 
 
 
Balance at end of year
   $        $ 976      $ 965  
    
 
 
   
 
 
    
 
 
 

5.
PROPERTY AND EQUIPMENT, NET

 
  
December 31,
 
 
  
2021
 
 
2020
 
Cost
  
     
 
     
Buildings
   $ 2,306,889     $ 2,328,832  
Furniture, fixtures and equipment
     224,826       196,428  
Leasehold improvements
     106,200       126,538  
Motor vehicles
     2,599       2,615  
Construction in progress
     721,471       256,225  
    
 
 
   
 
 
 
Sub-total
     3,361,985       2,910,638  
Less: accumulated depreciation and amortization
     (805,945     (729,741
    
 
 
   
 
 
 
Property and equipment, net
   $ 2,556,040     $  2,180,897  
    
 
 
   
 
 
 
As of December 31, 2021 and 2020, construction in progress, in relation to Studio City, included interest capitalized in accordance with applicable accounting standards and other direct incidental costs capitalized which, in the aggregate, amounted to $67,974 and $32,497, respectively.
 
6.
INTANGIBLE ASSETS, NET
 
 
  
December 31,
 
 
  
2021
 
 
2020
 
Finite-lived intangible assets:
  
     
 
     
Internal-use
software
   $ 4,207     $ 4,038  
Less: accumulated amortization
     (1,430     (33
    
 
 
   
 
 
 
     $ 2,777     $ 4,005  
    
 
 
   
 
 
 
The amortization expenses of
internal-use
software recognized for the years ended December 31, 2021 and 2020 were $1,401 and $33,
respectively.

F-26

Table of Contents
STUDIO CITY INTERNATIONAL HOLDINGS LIMITED
NOTES TO CONSOLIDATED FINANCIAL STATEMENTS
 - continued
(In thousands of U.S. dollars, except share and per share data)
 
6.
INTANGIBLE ASSETS, NET
 - continued
 
As of December 31, 2021, the estimated future amortization expenses of
internal-use
software are as follows:
 
Year ending December 31,
      
2022
   $ 1,402  
2023
     1,369  
2024
     6  
    
 
 
 
     $ 2,777  
    
 
 
 
 
7.
LONG-TERM PREPAYMENTS, DEPOSITS AND OTHER ASSETS
Long-term prepayments, deposits and other assets consisted of the following:
 
     December 31,  
     2021     2020  
Other long-term assets
   $ 108,494     $ 106,268  
Less: accumulated amortization
     (89,017     (80,170
    
 
 
   
 
 
 
Other long-term assets, net
     19,477       26,098  
Long-term prepayments
     23,644       48,469  
Advance payments and deposits for acquisition of property and equipment
     21,651       30,928  
Other deposits and other
     4,463       11,620  
Deferred financing costs, net
     389       440  
    
 
 
   
 
 
 
Long-term prepayments, deposits and other assets
   $ 69,624     $ 117,555  
    
 
 
   
 
 
 
 
8.
LAND USE RIGHT, NET
 
     December 31,  
     2021     2020  
Cost
   $ 178,041     $ 179,091  
Less: accumulated amortization
     (65,927     (62,982
    
 
 
   
 
 
 
Land use right, net
   $ 112,114     $ 116,109  
    
 
 
   
 
 
 
 
9.
ACCRUED EXPENSES AND OTHER CURRENT LIABILITIES
 
     December 31,  
     2021      2020  
Property and equipment payables
   $ 131,071      $ 49,161  
Interest expenses payable
     54,182        45,737  
Operating expense and other accruals and liabilities
     12,994        20,650  
Advance customer deposits and ticket sales
     2,259        2,403  
Operating lease liabilities
     899        995  
    
 
 
    
 
 
 
     $ 201,405      $ 118,946  
    
 
 
    
 
 
 
 
F-2
7

Table of Contents
STUDIO CITY INTERNATIONAL HOLDINGS LIMITED
NOTES TO CONSOLIDATED FINANCIAL STATEMENTS
 - continued
(In thousands of U.S. dollars, except share and per share data)
 
10.
LONG-TERM DEBT, NET
Long-term debt, net consisted of the following:
 
     December 31,  
     2021      2020  
Senior Notes
                                
2021 5.000% Studio City Notes, due 2029 (net of unamortized deferred financing costs and original issue premiums of $4,798)
   $ 1,095,202      $     
2020 6.000% SC Notes, due 2025 (net of unamortized deferred financing costs of $3,658 and $4,566, respectively)
     496,342        495,434  
2020 6.500% SC Notes, due 2028 (net of unamortized deferred financing costs of $4,186 and $4,738, respectively)
     495,814        495,262  
2019 7.250% Studio City Notes, due 2024 (net of unamortized deferred financing costs of $6,165)
               593,835  
     
Credit Facilities
                 
2016 Studio City Credit Facilities
(1)
     128        129  
    
 
 
    
 
 
 
     $ 2,087,486      $ 1,584,660  
    
 
 
    
 
 
 
Note
  (1)
As of December 31, 2021 and 2020, the unamortized deferred financing costs related to the 2016 SC Revolving Credit Facility of the 2016 Studio City Credit Facilities of $389 and $440 are included in long-term prepayments, deposits and other assets in the accompanying consolidated balance sheets, respectively.
 
 
(a)
Senior Notes
2021 5.000% Studio City Notes
On January 14, 2021, Studio City Finance issued $750,000 in aggregate principal amount of 5.000% senior notes due January 15, 2029 at an issue price of 100% of the principal amount (the “First 2021 5.000% Studio City Notes”); and on May 20, 2021, Studio City Finance further issued $350,000 in aggregate principal amount of 5.000% senior notes due January 15, 2029 at an issue price of 101.50
% of the principal amount (the “Additional 2021 5.000% Studio City Notes” and together with the First 2021 5.000% Studio City Notes, the “2021 5.000% Studio City Notes”). The Additional 2021 5.000% Studio City Notes are consolidated and form a single series with the First 2021 5.000% Studio City Notes. The interest on the 2021 5.000% Studio City Notes is accrued at a rate of 
5.000
% per annum, payable semi-annually in arrears on January 15 and July 15 of each year, and commenced on July 15, 2021. The 2021 5.000% Studio City Notes are general obligations of Studio City Finance, rank equally in right of payment to all existing and future senior indebtedness of Studio City Finance, rank senior in right of payment to any existing and future subordinated indebtedness of Studio City Finance and are effectively subordinated to all of Studio City Finance’s existing and future secured indebtedness to the extent of the value of the property and assets securing such indebtedness.
The net proceeds from the offering of the 2021 5.000% Studio City Notes were partially used to fund the Conditional Tender Offer and the Redemption of the 2019 7.250% Studio City Notes (as described below); and with the remaining balance to partially fund the capital expenditures of the remaining development project at Studio City and for general corporate purposes.
 
F-
28

Table of Contents
STUDIO CITY INTERNATIONAL HOLDINGS LIMITED
NOTES TO CONSOLIDATED FINANCIAL STATEMENTS
 - continued
(In thousands of U.S. dollars, except share and per share data)
 
10.
LONG-TERM DEBT, NET
 - continued
 
 
(a)
Senior Notes
 - continued
2021 5.000% Studio City Notes
 - continued
 
All of the existing subsidiaries of Studio City Finance and any other future restricted subsidiaries that provide guarantees of certain specified indebtedness (including the 2016 Studio City Credit Facilities as described below) (the “2021 5.000% Studio City Notes Guarantors”) jointly, severally and unconditionally guarantee the 2021 5.000% Studio City Notes on a senior basis (the “2021 5.000% Studio City Notes Guarantees”). The 2021 5.000% Studio City Notes Guarantees are general obligations of the 2021 5.000% Studio City Notes Guarantors, rank equally in right of payment to all existing and future senior indebtedness of the 2021 5.000% Studio City Notes Guarantors and rank senior in right of payment to any existing and future subordinated indebtedness of the 2021 5.000% Studio City Notes Guarantors. The 2021 5.000% Studio City Notes Guarantees are effectively subordinated to the 2021 5.000% Studio City Notes Guarantors’ obligations under all existing and any future secured indebtedness to the extent of the value of such property and assets securing such indebtedness.
At any time prior to January 15, 2024, Studio City Finance has the options i) to redeem all or a portion of the 2021 5.000% Studio City Notes at a “make-whole” redemption price; and ii) to redeem up to 35%
of the 2021 5.000% Studio City Notes with the net cash proceeds of certain equity offerings at a fixed redemption price. Thereafter, Studio City Finance has the option to redeem all or a portion of the 2021 5.000% Studio City Notes at any time at fixed redemption prices that decline ratably over time. Further, under certain circumstances and subject to certain exceptions as more fully described in the indenture governing the 2021 5.000% Studio City Notes, Studio City Finance also has the option to redeem in whole, but not in part the 2021 5.000% Studio City Notes at fixed redemption prices. In certain events that relate to a change of control or a termination of the gaming subconcession of Melco Resorts Macau and subject to certain exceptions as more fully described in the indenture governing the 2021 5.000% Studio City Notes, each holder of the 2021 5.000% Studio City Notes will have the right to require Studio City Finance to repurchase all or any part of such holder’s 2021 5.000% Studio City Notes at a fixed redemption price.
The indenture governing the 2021 5.000% Studio City Notes contains certain covenants that, subject to certain exceptions and conditions, limit the ability of Studio City Finance and its restricted subsidiaries to, among other things: (i) incur or guarantee additional indebtedness; (ii) make specified restricted payments; (iii) issue or sell capital stock; (iv) sell assets; (v) create liens; (vi) enter into agreements that restrict the restricted subsidiaries’ ability to pay dividends, transfer assets or make intercompany loans; (vii) enter into transactions with shareholders or affiliates; and (viii) effect a consolidation or merger. The indenture governing the 2021 5.000% Studio City Notes also contains conditions and events of default customary for such financings.
There are provisions under the indenture governing the 2021 5.000% Studio City Notes that limit or prohibit certain payments of dividends and other distributions by Studio City Finance and its restricted subsidiaries to companies or persons who are not Studio City Finance or restricted subsidiaries of Studio City Finance, subject to certain exceptions and conditions. As of December 31, 2021, the net assets of Studio City Finance and its restricted subsidiaries of approximately $964,000 were restricted from being distributed under the terms of the 2021 5.000% Studio City Notes.
On July 26, 2021, the 2021 5.000% Studio City Notes which were originally listed on the Official List of the Singapore Exchange Securities Trading Limited, were also listed on the Chongwa (Macao) Financial Asset Exchange Co., Limited.
 
F-
29

Table of Contents
STUDIO CITY INTERNATIONAL HOLDINGS LIMITED
NOTES TO CONSOLIDATED FINANCIAL STATEMENTS
 - continued
(In thousands of U.S. dollars, except share and per share data)
 
10.
LONG-TERM DEBT, NET
 - continued
 
 
(a)
Senior Notes
 - continued
 
2020 Studio City Notes
On July 15, 2020, Studio City Finance issued $500,000 in aggregate principal amount of 6.000% senior notes due July 15, 2025 at an issue price
of 100% of the principal amount (the “2020 6.000% SC Notes”) and $500,000 in aggregate principal amount of 6.500% senior notes due
January 15, 2028 at an issue price of 100% of the principal amount (the “2020 6.500% SC Notes” and together with 2020 6.000% SC Notes, the “2020 Studio City Notes”). The interest on the 2020 6.000% SC Notes and 2020 6.500% SC Notes is accrued at a rate of 6.000% and 6.500% per annum, respectively, payable semi-annually in arrears on January 15 and July 15 of each year, and commenced on January 15, 2021. The 2020
Studio City Notes are general obligations of Studio City Finance, rank equally in right of payment to all existing and future senior indebtedness of Studio City Finance, rank senior in right of payment to any existing and future subordinated indebtedness of Studio City Finance and are effectively subordinated to all of Studio City Finance’s existing and future secured indebtedness to the extent of the value of the property and assets securing such indebtedness.
The net proceeds from the offering of the 2020 Studio City Notes were partially used to redeem in full the previous senior secured notes of Studio City Company with accrued interest and redemption premium in August 2020 and with the remaining amount used for the capital expenditures of the remaining development project at Studio City.
All of the existing subsidiaries of Studio City Finance and any other future restricted subsidiaries that provide guarantees of certain specified indebtedness (including the 2016 Studio City Credit Facilities) (the “2020 Studio City Notes Guarantors”) jointly, severally and unconditionally guarantee the 2020 Studio City Notes on a senior basis (the “2020 Studio City Notes Guarantees”). The 2020 Studio City Notes Guarantees are general obligations of the 2020 Studio City Notes Guarantors, rank equally in right of payment to all existing and future senior indebtedness of the 2020 Studio City Notes Guarantors and rank senior in right of payment to any existing and future subordinated indebtedness of the 2020 Studio City Notes Guarantors. The 2020 Studio City Notes Guarantees are effectively subordinated to the 2020 Studio City Notes Guarantors’ obligations under all existing and any future secured indebtedness to the extent of the value of such property and assets securing such indebtedness.
At any time prior to July 15, 2022, Studio City Finance has the options i) to redeem all or a portion of the 2020 6.000% SC Notes at a “make-whole” redemption price; and ii) to redeem up to 35% of the 2020 6.000% SC Notes with the net cash proceeds of certain equity offerings at a fixed redemption price. Thereafter, Studio City Finance has the option to redeem all or a portion of the 2020 6.000% SC Notes at any time at fixed redemption prices that decline ratably over time. At any time prior to July 15, 2023, Studio City Finance has the options i) to redeem all or a portion of the 2020 6.500% SC Notes at a “make-whole” redemption price; and ii) to redeem up to 35% of the 2020 6.500% SC
Notes with the net cash proceeds of certain equity offerings at a fixed redemption price. Thereafter, Studio City Finance has the option to redeem all or a portion of the 2020 6.500% SC Notes at any time at fixed redemption prices that decline ratably over time. Further, under certain circumstances and subject to certain exceptions as more fully described in the indenture governing the 2020 Studio City Notes, Studio City Finance also has the option to redeem in whole, but not in part the 2020 Studio City Notes at fixed redemption prices. In certain events that relate to a change of control or a termination of the gaming subconcession of Melco Resorts Macau and subject to certain exceptions as more fully described in the indenture governing the 2020 Studio City Notes,
 
F-3
0

Table of Contents
STUDIO CITY INTERNATIONAL HOLDINGS LIMITED
NOTES TO CONSOLIDATED FINANCIAL STATEMENTS
 - continued
(In thousands of U.S. dollars, except share and per share data)
 
10.
LONG-TERM DEBT, NET
 - continued
 
 
(a)
Senior Notes
 - continued
2020 Studio City Notes
 - continued
 
each holder of the 2020 Studio City Notes will have the right to require Studio City Finance to repurchase all or any part of such holder’s 2020 Studio City Notes at a fixed redemption price.
The indenture governing the 2020 Studio City Notes contains certain covenants that, subject to certain exceptions and conditions, limit the ability of Studio City Finance and its restricted subsidiaries to, among other things: (i) incur or guarantee additional indebtedness; (ii) make specified restricted payments; (iii) issue or sell capital stock; (iv) sell assets; (v) create liens; (vi) enter into agreements that restrict the restricted subsidiaries’ ability to pay dividends, transfer assets or make intercompany loans; (vii) enter into transactions with shareholders or affiliates; and (viii) effect a consolidation or merger. The indenture governing the 2020 Studio City Notes also contains conditions and events of default customary for such financings.
There are provisions under the indenture governing the 2020 Studio City Notes that limit or prohibit certain payments of dividends and other distributions by Studio City Finance and its restricted subsidiaries to companies or persons who are not Studio City Finance or restricted subsidiaries of Studio City Finance, subject to certain exceptions and conditions. As of December 31, 2021, the net assets of Studio City Finance and its restricted subsidiaries of approximately $964,000 were restricted from being distributed under the terms of the 2020 Studio City Notes.
2019 7.250% Studio City Notes
On February 11, 2019, Studio City Finance issued $600,000 in aggregate principal amount of 7.250% senior notes due February 11, 2024 at an issue price of 100% of the principal amount (the “2019 7.250% Studio City Notes”). The interest on the 2019 7.250% Studio City Notes was accrued at a rate of 7.250% per annum and was payable semi-annually in arrears. The net proceeds from the offering of the 2019 7.250% Studio City Notes were used to partially fund the conditional tender offer and the remaining outstanding balance with accrued interest of the previous senior notes of Studio City Finance in March 2019 and with the remaining amount used for general corporate purposes.
On January 4, 2021, Studio City Finance initiated a conditional tender offer (the “Conditional Tender Offer”) to purchase for cash any and all of the outstanding 2019 7.250% Studio City Notes with accrued interest. The Conditional Tender Offer was conditional upon, among other things, Studio City Finance raising sufficient funding from the completion of one or more financing transactions, together with cash on hand, to fund the purchase of validly tendered notes. The Conditional Tender Offer expired on January 11, 2021 with $347,056 aggregate principal amount of the 2019 7.250% Studio City Notes tendered.
Studio City Finance used a portion of the net proceeds from the offering of the First 2021 5.000% Studio City Notes to fund the Conditional Tender Offer, and, on February 17, 2021, redeem the 2019 7.250% Studio City Notes in aggregate principal amount of $252,944 which remained outstanding following the completion of the Conditional Tender Offer, together with accrued interest (the “Redemption”).
In connection with the full redemption of the 2019 7.250% Studio City Notes, the Company recorded a loss on extinguishment of debt of $28,817 during the year ended December 31, 2021.
 
F-3
1

Table of Contents
STUDIO CITY INTERNATIONAL HOLDINGS LIMITED
NOTES TO CONSOLIDATED FINANCIAL STATEMENTS
 - continued
(In thousands of U.S. dollars, except share and per share data)
 
10.
LONG-TERM DEBT, NET
 - continued
 
 
(b)
Credit Facilities
2016 Studio City Credit Facilities
On November 30, 2016, Studio City Company (the “Studio City Borrower”) amended and restated the Studio City Borrower’s prior senior secured credit facilities agreement from HK$10,855,880,000 (equivalent to $1,395,357) to a HK$234,000,000 (equivalent to $30,077) senior secured credit facilities agreement (the “2016 Studio City Credit Facilities”), comprising a HK$1,000,000 (equivalent to $129) term loan facility (the “2016 SC Term Loan Facility”) and a HK$233,000,000 (equivalent to $29,948) revolving credit facility (the “2016 SC Revolving Credit Facility”). As of December 31, 2021, the outstanding principal amount of the 2016 SC Term Loan Facility and the 2016 SC Revolving Credit Facility were HK$1,000,000 (equivalent to $128) and nil, respectively, and the available borrowing capacity under the 2016 SC Revolving Credit Facility was HK$233,000,000 (equivalent to $29,878).
On March 15, 2021, Studio City Company amended the terms of the 2016 Studio City Credit Facilities, including the extension of the maturity date for the 2016 SC Term Loan Facility and the 2016 SC Revolving Credit Facility from November 30, 2021 to January 15, 2028 (the “Extended Maturity Date”). The 2016 SC Term Loan Facility shall be repaid at the Extended Maturity Date with no interim amortization payments. The 2016 SC Revolving Credit Facility is available up to the date that is one month prior to the 2016 SC Revolving Credit Facility’s Extended Maturity Date. Changes have also been made to the covenants in order to align them with those of certain other financings at Studio City Finance, including amending the threshold sizes and measurement dates of the covenants.
The 2016 SC Term Loan Facility is collateralized by cash of HK$1,012,500 (equivalent to $130). The Studio City Borrower is subject to mandatory prepayment requirements in respect of various amounts of the 2016 SC Revolving Credit Facility as specified in the 2016 Studio City Credit Facilities; in the event of the disposal of all or substantially all of the business and assets of the Studio City borrowing group which includes the Studio City Borrower and certain of its subsidiaries as defined under the 2016 Studio City Credit Facilities (the “2016 Studio City Borrowing Group”), the 2016 Studio City Credit Facilities are required to be repaid in full. In the event of a change of control, the Studio City Borrower may be required, at the election of any lender under the 2016 Studio City Credit Facilities, to repay such lender in full (other than the principal amount of the 2016 SC Term Loan Facility).
The indebtedness under the 2016 Studio City Credit Facilities is guaranteed by Studio City Investments Limited (“Studio City Investments”), the shareholder of Studio City Company, and its subsidiaries (other than the Studio City Borrower). Security for the 2016 Studio City Credit Facilities includes a first-priority mortgage over any rights under the land concession contract of Studio City and an assignment of certain leases or rights to use agreements; as well as other customary security. The 2016 Studio City Credit Facilities contain certain affirmative and negative covenants customary for such financings. Certain specified bank accounts of Melco Resorts Macau are pledged under 2016 Studio City Credit Facilities and related finance documents. The 2016 Studio City Credit Facilities are secured by substantially all of the material assets of Studio City Investments and its subsidiaries.
The 2016 Studio City Credit Facilities contain certain covenants that, subject to certain exceptions and conditions, limit the ability of Studio City Company, Studio City Investments and their respective restricted subsidiaries to, among other things: (i) incur or guarantee additional indebtedness and issue certain preferred stock; (ii) make specified restricted payments and investments; (iii) prepay or redeem subordinated debt or equity; (iv) issue or sell capital stock; (v) transfer, lease or sell assets; (vi) create or incur certain liens;
 
F-3
2

Table of Contents
STUDIO CITY INTERNATIONAL HOLDINGS LIMITED
NOTES TO CONSOLIDATED FINANCIAL STATEMENTS
 - continued
(In thousands of U.S. dollars, except share and per share data)
 
10.
LONG-TERM DEBT, NET
 - continued
 
 
(b)
Credit Facilities
 - continued
2016 Studio City Credit Facilities 
- continued

(vii) impair the security interests in the collateral; (viii) enter into agreements that restrict the restricted subsidiaries’ ability to pay dividends, transfer assets or make intercompany loans; (ix) change the nature of the business of the relevant group; (x) enter into transactions with shareholders or affiliates; and (xi) effect a consolidation or merger. The 2016 Studio City Credit Facilities also contain conditions and events of default customary for such financings.
In addition, modification, expiry, or termination of the gaming subconcession of Melco Resorts Macau in circumstances that have a material adverse effect on the 2016 Studio City Borrowing Group (as a whole) will allow lenders to elect for the mandatory prepayment of all outstanding loan amounts.
There are provisions that limit certain payments of dividends and other distributions by the 2016 Studio City Borrowing Group to companies or persons who are not members of the 2016 Studio City Borrowing Group. As of December 31, 2021, the net assets of Studio City Investments and its restricted subsidiaries of approximately $900,000 were restricted from being distributed under the terms of the 2016 Studio City Credit Facilities.
Borrowings under the 2016 Studio City Credit Facilities bear interest at HIBOR plus a margin of 4% per annum. The Studio City Borrower may select an interest period for borrowings under the 2016 Studio City Credit Facilities ranging from one to six months or any other agreed period. The Studio City Borrower is obligated to pay a commitment fee on the undrawn amount of the 2016 SC Revolving Credit Facility and recognized loan commitment fees of $419, $421 and $416 during the years ended December 31, 2021, 2020 and 2019, respectively.
 
 
(c)
Borrowing Rates and Scheduled Maturities of Long-term Debt
During the years ended December 31, 2021, 2020 and 2019, the Company’s average borrowing rates were approximately 5.69%, 6.98% and 7.05% per annum, respectively.
Scheduled maturities of the long-term debt (excluding unamortized deferred financing costs and original issue premiums) as of December 31, 2021 are as follows:
 
Year ending December 31,
 
 
 
 
2022
   $                 
2023
         
2024
         
2025
     500,000  
2026
         
Over 2026
     1,600,128  
    
 
 
 
     $ 2,100,128  
    
 
 
 
 
11.
LEASES
Lessee Arrangements
The Company is the lessee under operating leases for equipment and real estate, including the land in Macau on which Studio City is located. Certain leases include options to extend the lease term and options to


F-33

Table of Contents
STUDIO CITY INTERNATIONAL HOLDINGS LIMITED
NOTES TO CONSOLIDATED FINANCIAL STATEMENTS
 - continued
(In thousands of U.S. dollars, except share and per share data)
 
11.
LEASES
 - continued
Lessee Arrangements
 - continued
 
terminate the lease term. The land concession contract of Studio City has a term
of 25 years, which is renewable for further consecutive periods of 10 years, subject to applicable legislation in Macau. The estimated term related to the land concession contract of Studio City is 40 years
.
The components of operating lease costs are as follows:
 
 
  
Year Ended December 31,
 
 
  
2021
 
  
2020
 
                 
Amortization of land use right
   $
 
 
 
 
 
3,325      $
 
 
 
 
 
 
 
 
 
 
 
3,333  
Operating lease costs
     1,094        1,108  
Short-term lease costs
               405  
    
 
 
    
 
 
 
Total operating lease costs
   $                4,419      $         4,846  
    
 
 
    
 
 
 
Other information related to lease term and discount rate of operating leases is as follows:

 
  
December 31,
 
 
  
2021
 
  
2020
 
Weighted average remaining lease term
             33.9 years           34.9 years  
Weighted average discount rate
     6.30%        5.25%  
Maturities of operating lease liabilities as of December 31, 2021 are as follows:
 
Year ending December 31,
        
2022
   $ 923  
2023
     1,128  
2024
     1,128  
2025
     1,128  
2026
     1,128  
Over 2026
     32,494  
    
 
 
 
Total future minimum lease payments
     37,929  
Less: amount representing interest
     (22,233
    
 
 
 
Present value of future minimum lease payments
     15,696  
Current portion
     (899
    
 
 
 
Non-current
portion
   $                  14,797  
    
 
 
 
Lessor Arrangements
The Company is the lessor under
non-
cancellable
operating leases mainly for mall spaces in Studio City with various retailers that expire at various dates through August 2028. Certain of the operating leases include minimum base fees with contingent fee clauses based on percentages of turnover.
During the years ended December 31, 2021 and 2019, the Company earned minimum operating lease income of $7,125 and $150 and contingent
operating lease income of $1,638 and $8,077, respectively. During the year ended December 31, 2020, the Company earned minimum operating lease income of
 
F-34

Table of Contents
STUDIO CITY INTERNATIONAL HOLDINGS LIMITED
NOTES TO CONSOLIDATED FINANCIAL STATEMENTS
 - continued
(In thousands of U.S. dollars, except share and per share data)
 
11.
LEASES
 - continued
Lessor Arrangements
 - continued
 
$
12,064
and contingent operating lease income of $
(1,254
). Total lease income for the year ended December 31,
2020
was reduced by $
3,913
 as a result of the rent concessions and uncollectible lease income related to the effects of the COVID-19 outbreak. 
Future
minimum fees, excluding the contingent fees to be received under
non-cancellable
operating leases as of December 31, 2021 were as follows:
 
Year ending December 31,
        
2022
   $ 6,972  
2023
     2,293  
2024
     1,791  
2025
     979  
2026
     979  
Over 2026
     1,300  
    
 
 
 
     $ 14,314  
 
  
 
 
 
 
12.
FAIR VALUE MEASUREMENTS
Authoritative
literature provides a fair value hierarchy, which prioritizes the input to valuation techniques used to measure fair values into three broad levels. The level in the hierarchy within which the fair value measurements in its entirety is based upon the lowest level of input that is significant to the fair value measurement as follows:
 
   
Level 1 – inputs are based upon unadjusted quoted prices for identical instruments traded in active markets.
 
   
Level 2 – inputs are based upon quoted prices for similar instruments in active markets, quoted prices for identical or similar instruments in markets that are not active and model-based valuation techniques for which all significant assumptions are observable in the market or can be corroborated by observable market data for substantially the full term of the assets or liabilities.
 
   
Level 3 – inputs are generally unobservable and typically reflect management’s estimates of assumptions that market participants would use in pricing the asset or liability. The fair values are therefore determined using model-based techniques that include option pricing models, discounted cash flow models and similar techniques.
The carrying values of cash and cash equivalents and restricted cash approximated fair value and were classified as level 1 in the fair value hierarchy. The carrying values of long-term deposits and other
long-term
liabilities approximated fair value and were classified as level 2 in the fair value hierarchy.
The estimated fair value of long-term debt as of December 31, 2021 and 2020 were approximately $1,953,539 and $1,693,260, respectively, as compared to its carrying value, excluding unamortized deferred financing costs and original issue premiums, of $2,100,128 and $1,600,129, respectively. Fair values were estimated using quoted market prices and were classified as level 1 in the fair value hierarchy for the 2021 5.000% Studio City Notes , the 2020 Studio City Notes and the 2019 7.250% Studio City Notes. Fair value for the 2016 Studio City Credit Facilities approximated the carrying value as the instrument carried variable interest rates that approximated the market rates and was classified as level 2 in the fair value hierarchy
.

 
F-3
5

Table of Contents
STUDIO CITY INTERNATIONAL HOLDINGS LIMITED
NOTES TO CONSOLIDATED FINANCIAL STATEMENTS
 - continued
(In thousands of U.S. dollars, except share and per share data)
 
12.
FAIR VALUE MEASUREMENTS
 - continued
 
As of December 31, 2021 and 2020, the Company did not have any
non-financial
assets or liabilities that were recognized or disclosed at fair value in the accompanying consolidated financial statements.
 
13.
CAPITAL STRUCTURE
During July and August 2020, Studio City International respectively announced and completed a series of private offers (the “2020 Private Placements”)
of
72,185,488
Class A ordinary shares and
14,087,299
ADSs (representing
56,349,196
Class A ordinary shares) to certain existing shareholders and holders of its ADSs, including Melco, with gross proceeds amounting to $
500,000
and offering expenses of $
1,052
. The
2020
Private Placements resulted in an adjustment to the carrying amount of the Participation Interest with a corresponding decrease in the Company’s additional
paid-in
capital.
As of December 31, 2021 and 2020, Studio City International’s authorized share capital was 1,927,488,240 Class A ordinary shares and 72,511,760 Class B ordinary shares of a par value of $0.0001 each; and 370,352,700 Class A ordinary shares and 72,511,760 Class B ordinary shares were issued and outstanding.
 
14.
INCOME TAXES
(Loss) income before income tax consisted of:
 
     Year Ended December 31,  
     2021     2020     2019  
Macau operations
   $ (191,655   $ (278,388   $ 181,579  
Hong Kong and other jurisdictions operations
     (110,804 )     (127,715     (137,548
    
 
 
   
 
 
   
 
 
 
(Loss) income before income tax
   $ (302,459   $ (406,103   $ 44,031  
    
 
 
   
 
 
   
 
 
 
 
The income tax (credit) expense consisted of:
 
   
     Year Ended December 31,  
     2021     2020     2019  
Income tax expense - current:
                        
Hong Kong Profits Tax
   $ 9     $        $     
(Over) under provision of income taxes in prior years:
                        
Macau Complementary Tax
     (29                  
Hong Kong Profits Tax
     8                    
    
 
 
   
 
 
   
 
 
 
Sub-total
     (21                  
    
 
 
   
 
 
   
 
 
 
Income tax (credit) expense - deferred:
                        
Macau Complementary Tax
     (445     (1,011     402  
    
 
 
   
 
 
   
 
 
 
Total income tax (credit) expense
   $ (457   $ (1,011   $ 402  
    
 
 
   
 
 
   
 
 
 
 
F-3
6

Table of Contents
STUDIO CITY INTERNATIONAL HOLDINGS LIMITED
NOTES TO CONSOLIDATED FINANCIAL STATEMENTS
 - continued
(In thousands of U.S. dollars, except share and per share data)
 
14.
INCOME TAXES
 - continued
  
A reconciliation of the income tax (credit) expense from (loss) income before income tax per the accompanying consolidated statements of operations is as follows:
 
   
 
  
Year Ended December 31,
 
 
  
2021
 
 
2020
 
 
2019
 
(Loss) income before income tax
  
$
(302,459
 
$
(406,103
 
$
44,031
 
Macau Complementary Tax rate
  
 
12
 
 
12
 
 
12
Income tax (credit) expense at Macau Complementary Tax rate
  
 
(36,295
 
 
(48,732
 
 
5,284
 
Effect of different tax rates of subsidiaries operating in other jurisdictions
  
 
(5,385
 
 
(2,995
 
 
—  
 
Over provision in prior years
  
 
(21
 
 
  
 
 
 
  
 
Effect of income for which no income tax expense is payable
  
 
(534
 
 
(295
 
 
—  
 
Effect of expenses for which no income tax benefit is receivable
  
 
20,970
 
 
 
19,724
 
 
 
17,438
 
Effect of profits exempted from Macau Complementary Tax
  
 
—  
 
 
 
—  
 
 
 
(42,203
Effect of tax losses that cannot be carried forward
  
 
5,532
 
 
 
10,768
 
 
 
—  
 
Changes in valuation allowances
  
 
(925
 
 
7,361
 
 
 
5,017
 
Expired tax losses
  
 
16,201
 
 
 
13,158
 
 
 
14,866
 
 
  
 
 
 
 
 
 
 
 
 
 
 
Income tax (credit) expense
  
$
(457
 
$
(1,011
 
$
402
 
 
  
 
 
 
 
 
 
 
 
 
 
 
Studio City International and certain of its subsidiaries are exempt from tax in the Cayman Islands or British Virgin Islands (“BVI”), where they are incorporated, while one of these subsidiaries incorporated in BVI is subject to Hong Kong Profits Tax on income derived from Hong Kong during the years ended December 31, 2021, 2020 and 2019. The remaining subsidiaries of Studio City International incorporated in Macau and Hong Kong are subject to Macau Complementary Tax and Hong Kong Profits Tax, respectively, during the years ended December 31, 2021, 2020 and 2019.
Macau Complementary Tax and Hong Kong Profits Tax have been provided at 12% and 16.5% on the estimated taxable income earned in or derived from Macau and Hong Kong, respectively, during the years ended December 31, 2021, 2020 and 2019, if applicable.
Pursuant to the approval notice issued by the Macau government in January 2017, one of the Studio City International’s subsidiaries in Macau was granted an extension of the Macau Complementary Tax exemption on profits generated from income received from Melco Resorts Macau under the Services and Right to Use Arrangements for an additional
 
five years
from 2017 to 2021, to the extent that such income is derived from Studio City gaming operations and has been subject to gaming tax. Such subsidiary has applied for an extension of the Macau Complementary Tax exemption for the period from January 1, 2022 to June 26, 2022 and the application is currently pending approval by the Macau government. The
non-gaming
profits and dividend distributions of such subsidiary to its shareholders continue to be subject to Macau Complementary Tax.
During the years ended December 31, 2021 and 2020, the subsidiary of Studio City International did not have any profits generated from income received from Melco Resorts Macau under the Services and Right to Use Arrangements. During the year ended December 31, 2019, had the subsidiary of Studio City International not received the income tax exemption on profits generated from income received from Melco Resorts Macau under the Services and Right to Use Arrangements, the Company’s consolidated net income attributable to Studio City International Holdings Limited for the year ended December 31, 2019 would have been decreased by $32,467 and diluted net income attributable to Studio City International Holdings Limited per Class A ordinary share would have been decreased by $0.134 per share.
 
F-3
7

Table of Contents
STUDIO CITY INTERNATIONAL HOLDINGS LIMITED
NOTES TO CONSOLIDATED FINANCIAL STATEMENTS
 - continued
(In thousands of U.S. dollars, except share and per share data)
 
14.
INCOME TAXES
 - continued
 
The effective tax rates for the years ended December 31, 2021, 2020 and 2019 were 0.2%, 0.2% and 0.9%, respectively. Such rates differ from the statutory Macau Complementary Tax rate of 12
%, where the Company’s majority operations are located, primarily due to the effect of expenses for which no income tax benefit is receivable, the effect of expired tax losses and the effect of changes in valuation allowances for the relevant years together with the effect of different tax rates of subsidiaries operating in other jurisdictions, the effect of tax losses that cannot be carried forward for the years ended December 31, 2021 and 2020, and the effect of profits exempted from Macau Complementary Tax for the year ended December 31, 2019. 
The net deferred tax liabilities as of December 31, 2021 and 2020 consisted of the following:
 
     December 31,  
     2021      2020  
Deferred tax assets
                 
Net operating losses carried forward
   $ 45,009      $ 49,448  
Depreciation and amortization
     30,076        27,004  
Lease liabilities
     1,883        2,176  
Others
     58        207  
    
 
 
    
 
 
 
Sub-total
     77,026        78,835  
    
 
 
    
 
 
 
Valuation allowances
     (74,417      (75,867
    
 
 
    
 
 
 
Total deferred tax assets
     2,609        2,968  
    
 
 
    
 
 
 
Deferred tax liabilities
                 
Right-of-use
assets
     (1,750      (2,086
Unrealized capital allowances
     (859      (1,330
    
 
 
    
 
 
 
Total deferred tax liabilities
     (2,609      (3,416
    
 
 
    
 
 
 
Deferred tax liabilities, net
   $         $ (448
    
 
 
    
 
 
 
As of December 31, 2021 and 2020, valuation allowances of $74,417 and $75,867 were provided, respectively, as management believes it is more likely than not that these deferred tax assets will not be realized. As of December 31, 2021, adjusted operating tax losses carried forward, amounting to $130,596, $144,252 and $100,227 will expire in 2022, 2023 and 2024, respectively. Adjusted operating tax losses carried forward of $135,008 expired during the year ended December 31, 2021.
Deferred tax, where applicable, is provided under the asset and liability method at the enacted statutory income tax rate of the respective tax jurisdictions, applicable to the respective financial years, on the difference between the consolidated financial statements carrying amounts and income tax base of assets and liabilities.
Undistributed earnings of a foreign subsidiary of Studio City International available for distribution to Studio City International of approximately $846,735 and $892,924 as at December 31, 2021 and 2020, respectively, are considered to be indefinitely reinvested. Accordingly, no provision has been made for the dividend withholding taxes that would be payable upon the distribution of those amounts to Studio City International. If those earnings were to be distributed or they were determined to be no longer permanently reinvested, Studio City International would have to record a deferred income tax liability in respect of
those
 
F-38

Table of Contents
STUDIO CITY INTERNATIONAL HOLDINGS LIMITED
NOTES TO CONSOLIDATED FINANCIAL STATEMENTS
 - continued
(In thousands of U.S. dollars, except share and per share data)
 
14.
INCOME TAXES
 - continued
undistributed earnings of approximately $101,608 and $107,151 as at December 31, 2021 and 2020, respectively.
The
 
Company concluded that there were
no
significant uncertain tax positions requiring recognition in the accompanying consolidated financial statements for the years ended December 31, 2021, 2020 and 2019 and there are
no
material unrecognized tax benefits which would favorably affect the effective income tax rates in future periods. As of December 31, 2021 and 2020, there were
no
interest and penalties related to uncertain tax positions recognized in the accompanying consolidated financial statements. The Company does not anticipate any significant increases or decreases in unrecognized tax benefits within the next twelve months.
Income tax returns of Studio City International’s subsidiaries remain open and subject to examination by the tax authorities of Macau and Hong Kong until the statute of limitations expire in each corresponding jurisdiction. The statute of limitations in Macau and Hong Kong are five years and six years, respectively.
 
15.
SHARE-BASED COMPENSATION
Certain restricted shares were approved by Melco be granted to the eligible management personnel of Melco in lieu of the bonus for their services performed during 2021 and 2020 under respective share incentive plans adopted by Melco in 2021 and 2011 (the “Bonus Restricted Shares”). The Bonus Restricted Shares for 2021 are expected to be granted in April 2022 and the Bonus Restricted Shares for 2020 were granted in March 2021. The Bonus Restricted Shares vest immediately on its grant dates and the grant date fair value was determined with reference to the closing price of Melco’s ADS trading on the Nasdaq Global Select Market on the date of grant.
In accordance with the applicable accounting standards, the share-based compensation expenses related to the grant of Bonus Restricted Shares for 2021 and 2020 to the eligible management personnel of Melco, to the extent of services received by the Company, were recognized for the years ended December 31, 2021 and 2020, respectively, in the accompanying consolidated statements of operations with a corresponding increase in amounts due to affiliated companies as the amounts were charged to the Company by Melco and its subsidiaries under the Management and Shared Services Arrangements.
The share-based compensation expenses for the Company were recognized as follows:
 
     Year Ended December 31,  
     2021      2020  
Share-based compensation expenses
   $ 438      $ 1,200  
Less: share-based compensation expenses capitalized in construction in progress
               (409
    
 
 
    
 
 
 
Share-based compensation expenses recognized in General and administrative expenses
   $ 438      $ 791  
    
 
 
    
 
 
 
 
16.
EMPLOYEE BENEFIT PLANS
The Company provides defined contribution plans for its employees in Macau. Certain executive officers of the Company are members of defined contribution plan in Hong Kong operated by Melco. During the
years
 
F-39

Table of Contents
STUDIO CITY INTERNATIONAL HOLDINGS LIMITED
NOTES TO CONSOLIDATED FINANCIAL STATEMENTS
 - continued
(In thousands of U.S. dollars, except share and per share data)
 
16.
EMPLOYEE BENEFIT PLANS
 - continued
 
ended December 31, 2021, 2020 and 2019
, the Company’s contributions into these plans were $
8
, $
28
and $
(20)
,
respectively.
 
17.
DISTRIBUTION OF PROFITS
All subsidiaries of Studio City International incorporated in Macau are required to set aside a minimum
of 25% of the entity’s profit after tax to the legal reserve until the balance of the legal reserve reaches a level equivalent to 50% of the entity’s share capital in accordance with the provisions of the Macau Commercial Code. The legal reserve sets aside an amount from the subsidiaries’ statements of operations and is not available for distribution to the shareholders of the subsidiaries. The appropriation of the legal reserve is recorded in the subsidiaries’ financial statements in the year in which it is approved by the board of directors of the relevant subsidiaries. As of December 31, 2021 and 2020, the balance of the reserve amounted to $6 and $6, respectively.
The Company’s borrowings, subject to certain exceptions and conditions, contain certain restrictions on paying dividends and other distributions, as defined in the respective indentures governing the relevant senior notes and the credit facility agreement, details of which are disclosed in Note 10 under each of the respective borrowings.
During the years ended December 31, 2021, 2020 and 2019, Studio City International did not declare or pay any cash dividends on the ordinary shares. No dividends have been proposed since the end of the reporting period.
 
18.
COMMITMENTS AND CONTINGENCIES
 
  (a)
Capital Commitments
As of December 31, 2021, the Company had capital commitments contracted for but not incurred for the construction and acquisition of property and equipment for Studio City totaling $298,918.
 
  (b)
Other Commitment
Studio City Land Concession
In accordance with the Studio City land concession and the extension granted by the Macau government as announced by Studio City International in May 2021, the land on which Studio City is located must be fully developed by December 27, 2022.
 
  (c)
Guarantee
Except as disclosed in Note 10, the Company has made the following significant guarantee as of December 31, 2021:
Trade Credit Facility
In October 2013, one of the Studio City International’s subsidiaries entered into a trade credit facility agreement for HK$200,000,000 (equivalent to $25,646) (“Trade Credit Facility”) with a bank to meet certain payment obligations of the Studio City project. The Trade Credit Facility which matured on August 31, 2021 was further extended to August 31, 2023, and is guaranteed by Studio City Company. As of December 31, 2021, approximately $641 of the Trade Credit Facility had been
utilized.
 
F-40

Table of Contents
STUDIO CITY INTERNATIONAL HOLDINGS LIMITED
NOTES TO CONSOLIDATED FINANCIAL STATEMENTS
 - continued
(In thousands of U.S. dollars, except share and per share data)
 
18.
COMMITMENTS AND CONTINGENCIES
 - continued
 
 
(d)
Litigation
As of December 31, 2021, the Company was a party to certain legal proceedings which relate to matters arising out of the ordinary course of its business. Management believes that the outcomes of such proceedings have been adequately provided for or have no material impacts on the Company’s consolidated financial statements as a whole.
 
19.
RELATED PARTY TRANSACTIONS
During the years ended December 31, 2021, 2020 and 2019, the Company entered into the following significant related party transactions:
 
 
  
 
  
Year Ended December 31,
 
Related companies
  
Nature of transactions
  
2021
 
 
2020
 
 
2019
 
       
Transactions with affiliated companies
  
     
 
     
 
     
         
Melco and its subsidiaries
  
Revenues (services provided by the Company):
  
     
 
     
 
     
 
  
Provision of gaming related services
  
$
(1,455
 
$
(42,682
 
$
    393,512
 
 
  
Rooms and food and beverage
(1)
  
 
48,978
 
 
 
     30,468
 
 
 
92,584
 
 
  
Services fee
(2)
  
 
24,906
 
 
 
26,151
 
 
 
39,470
 
 
  
Entertainment
(1)
  
 
361
 
 
 
25
 
 
 
7,685
 
         
 
  
Costs and expenses (services provided to the Company):
  
     
 
     
 
     
 
  
Staff costs recharges
(3)
(4)
  
 
59,676
 
 
 
65,515
 
 
 
89,273
 
 
  
Corporate services
(5)
  
 
32,354
 
 
 
32,354
 
 
 
34,519
 
 
  
Other services
  
 
16,696
 
 
 
14,118
 
 
 
16,117
 
 
  
Staff costs for construction and renovation work capitalized
(4)
  
 
11,362
 
 
 
10,949
 
 
 
7,864
 
 
  
Purchases of goods and services
  
 
149
 
 
 
151
 
 
 
523
 
         
 
  
Sale and purchase of assets:
  
     
 
     
 
     
 
  
Sale of property and equipment and other long-term assets
  
 
1,695
 
 
 
2,692
 
 
 
1,323
 
 
  
Transfer-in
of other long-term assets
  
 
5,167
 
 
 
7,206
 
 
 
17,516
 
 
  
Purchases of intangible assets
  
 
192
 
 
 
3,938
 
 
 
  
 
         
A joint venture and a subsidiary of MECOM Power and Construction Limited (“MECOM”)
(6)
  
 
 
 
Costs and expenses (services provided to the Company):
  
     
 
     
 
     
 
  
Consultancy fee
  
 
—  
 
 
 
—  
 
 
 
3,096
 
         
 
  
Purchase of assets:
  
     
 
     
 
     
 
  
Construction and renovation work performed and recognized as property and equipment
  
 
—  
 
 
 
—  
 
 
 
4,328
 
F-41

Table of Contents
STUDIO CITY INTERNATIONAL HOLDINGS LIMITED
NOTES TO CONSOLIDATED FINANCIAL STATEMENTS
 - continued
(In thousands of U.S. dollars, except share and per share data)

 
19.
RELATED PARTY TRANSACTIONS
 - continued
 
Notes
 
(1)
These revenues primarily represented the standalone selling prices of the complimentary services (including rooms, food and beverage and entertainment services) provided to Studio City Casino’s gaming patrons and charged to Melco Resorts Macau. For the years ended December 31, 2021, 2020 and 2019, the related party rooms and food and beverage revenues and entertainment revenues aggregated to $49,339, $30,493 and $100,269, respectively, of which $44,117, $27,090 and $87,005 related to Studio City Casino’s gaming patrons and $5,222, $3,403 and $13,264 related to
 
non-Studio
 
City Casino’s gaming patrons, respectively.
 
(2)
Services provided by the Company to Melco and its subsidiaries mainly include, but are not limited to, certain shared administrative services and shuttle bus transportation services provided to Studio City Casino.
 
(3)
Staff costs are recharged by Melco and its subsidiaries for staff who are solely dedicated to Studio City to carry out activities, including food and beverage management, retail management, hotel management, entertainment projects, mall development and sales and marketing activities and staff costs for certain shared administrative services.
 
(4)
These staff costs included share-based compensation expenses.
 
(5)
Corporate services are provided to the Company by Melco and its subsidiaries. These services include, but are not limited to, general corporate services and senior executive management services for operational purposes.
 
(6)
A company in which Mr. Lawrence Yau Lung Ho, Studio City International’s director, had beneficial interest of approximately 20% until December 10, 2019, the date on which Mr. Lawrence Yau Lung Ho disposed his entire beneficial interest in MECOM. The amount in 2019 represents the transactions with a joint venture and a subsidiary of MECOM during the period from January 1, 2019 to December 10, 2019.
Other Related Party Transaction
As of December 31, 2021 and 2020, Mr. Lawrence Yau Lung Ho and his controlled entity held an aggregate principal amount of $60,000 and $60,000 of senior notes issued by Studio City Finance, respectively.
During the years ended December 31, 2021 and 2020, total interest expenses of $
4,494
 and $1,740 in relation to the senior notes issued by Studio City Finance, were paid or payable to Mr. Lawrence Yau Lung Ho and his controlled entity, respectively. 
 
 
(a)
Amounts Due from Affiliated Companies
The outstanding balances as of December 31, 2021 and 2020 are receivables from Melco’s subsidiaries mainly arising from operating income or prepayment of operating expenses, and are unsecured,
non-interest
bearing and repayable on demand.
 
 
(b)
Amounts Due to Affiliated Companies
The outstanding balances as of December 31, 2021 and 2020 are payables to Melco and its subsidiaries mainly arising from operating expenses, and are unsecured,
non-interest
bearing and repayable on demand.
 
20.
SEGMENT INFORMATION
The Company’s principal operating activities are engaged in the hospitality business and provision of gaming related services in Macau. The Company monitors its operations and evaluates its earnings by reviewing the assets and operations of Studio City as one operating segment. Accordingly, the Company does not present separate segment information. As of December 31, 2021 and 2020, the Company operated in one geographical area, Macau, where it derives its revenues and its long-lived assets are located.
 
F-42

Table of Contents
STUDIO CITY INTERNATIONAL HOLDINGS LIMITED
NOTES TO CONSOLIDATED FINANCIAL STATEMENTS
 - continued
(In thousands of U.S. dollars, except share and per share data)
 
21.
SUBSEQUENT EVENTS
 
 
(a)
On February 16, 2022, Studio City Company issued $350,000 in aggregate principal amount of 7.000% senior secured notes due February 15, 2027 at an issue price of 100% of the
principal amount (the “2022 7.000% Studio City Secured Notes”). The net proceeds from the offering of the 2022 7.000% Studio City Secured Notes will be used to fund the capital expenditures of the remaining development project at Studio City and for general corporate purposes. All of the existing subsidiaries of Studio City Investments (other than Studio City Company) and any other future restricted subsidiaries as defined in the 2022 7.000% Studio City Secured Notes are guarantors to guarantee the indebtedness under the 2022 7.000% Studio City Secured Notes. 
 
(b)
During February and March 2022, Studio City International respectively announced and completed a series of private offers of its 400,000,000 Class A ordinary shares to certain existing shareholders and holders of its ADSs, including Melco, with gross proceeds amounting to $300,000 (the “2022 Private Placements”).

F-43

Table of Contents
STUDIO CITY INTERNATIONAL HOLDINGS LIMITED
ADDITIONAL INFORMATION - FINANCIAL STATEMENT SCHEDULE 1
FINANCIAL INFORMATION OF PARENT COMPANY
CONDENSED BALANCE SHEETS
(In thousands of U.S. dollars, except share and per share data)


     December 31,  
     2021     2020  
ASSETS
                
     
Current assets:
                
Cash and cash equivalents
   $ 38     $ 11  
    
 
 
   
 
 
 
Total current assets
     38       11  
    
 
 
   
 
 
 
     
Investments in subsidiaries
     790,471       1,061,037  
     
Other long-term assets
     452           
    
 
 
   
 
 
 
     
Total assets
   $ 790,961     $ 1,061,048  
    
 
 
   
 
 
 
     
LIABILITIES AND SHAREHOLDERS’ EQUITY
                
     
Current liabilities:
                
Accrued expenses and other current liabilities
   $ 1,186     $ 445  
Amounts due to subsidiaries
     355       616  
    
 
 
   
 
 
 
Total current liabilities
     1,541       1,061  
    
 
 
   
 
 
 
     
Total liabilities
     1,541       1,061  
    
 
 
   
 
 
 
Shareholders’ equity:
                
Class A ordinary shares, par value $0.0001; 1,927,488,240 shares authorized; 370,352,700 shares issued and outstanding
     37       37  
Class B ordinary shares, par value $0.0001; 72,511,760 shares authorized; 72,511,760 shares issued and outstanding
     7       7  
Additional
paid-in
capital
     2,134,227       2,134,227  
Accumulated other comprehensive (loss) income
     (6,136     11,876  
Accumulated losses
     (1,338,715     (1,086,160
    
 
 
   
 
 
 
Total shareholders’ equity
     789,420       1,059,987  
    
 
 
   
 
 
 
Total liabilities and shareholders’ equity
   $ 790,961     $ 1,061,048  
    
 
 
   
 
 
 
 
F-4
4

Table of Contents
STUDIO CITY INTERNATIONAL HOLDINGS LIMITED
ADDITIONAL INFORMATION - FINANCIAL STATEMENT SCHEDULE 1
FINANCIAL INFORMATION OF PARENT COMPANY
CONDENSED STATEMENTS OF OPERATIONS
(In thousands of U.S. dollars)
 
     Year Ended December 31,  
     2021     2020     2019  
Operating revenue
s
   $        $        $     
Operating costs and expenses
                           
    
 
 
   
 
 
   
 
 
 
Operating loss
                           
    
 
 
   
 
 
   
 
 
 
Non-operating
(expenses) income:
                        
Foreign exchange (losses) gains, net
     (1     1       1  
Share of results of subsidiaries
     (252,554     (321,627     33,563  
    
 
 
   
 
 
   
 
 
 
Total
non-operating
(expenses) income, net
     (252,555     (321,626     33,564  
    
 
 
   
 
 
   
 
 
 
(Loss) income before income tax
     (252,555     (321,626     33,564  
Income tax expense
                           
    
 
 
   
 
 
   
 
 
 
Net (loss) income
   $ (252,555   $ (321,626   $ 33,564  
    
 
 
   
 
 
   
 
 
 
 
F-4
5

Table of Contents
STUDIO CITY INTERNATIONAL HOLDINGS LIMITED
ADDITIONAL INFORMATION - FINANCIAL STATEMENT SCHEDULE 1
FINANCIAL INFORMATION OF PARENT COMPANY
CONDENSED STATEMENTS OF COMPREHENSIVE (LOSS) INCOME
(In thousands of U.S. dollars)
 
     Year Ended December 31,  
     2021     2020     2019  
Net (loss) income
   $ (252,555   $ (321,626   $ 33,564  
Other comprehensive (loss) income:
                        
Foreign currency translation adjustments
     (18,012     11,607       14,332  
    
 
 
   
 
 
   
 
 
 
Other comprehensive (loss) income
     (18,012     11,607       14,332  
    
 
 
   
 
 
   
 
 
 
Total comprehensive (loss) income
   $ (270,567   $ (310,019   $ 47,896  
    
 
 
   
 
 
   
 
 
 
 
F-4
6

Table of Contents
STUDIO CITY INTERNATIONAL HOLDINGS LIMITED
ADDITIONAL INFORMATION - FINANCIAL STATEMENT SCHEDULE 1
FINANCIAL INFORMATION OF PARENT COMPANY
CONDENSED STATEMENTS OF CASH FLOWS
(In thousands of U.S. dollars)
 
 
  
Year Ended December 31,
 
 
  
2021
 
 
2020
 
 
2019
 
Cash flows from operating activities:
                         
Net cash provided by (used in) operating activities
   $ 472      $ (119   $ 1  
    
 
 
    
 
 
   
 
 
 
Cash flow from an investing activity:
                         
Advances to subsidiaries
               (500,000         
    
 
 
    
 
 
   
 
 
 
Cash used in an investing activity
               (500,000         
    
 
 
    
 
 
   
 
 
 
Cash flow from a financing activity:
                         
Net (payments for) proceeds from issuance of shares
     (445 )        499,222       (5,063
    
 
 
    
 
 
   
 
 
 
Cash (used in) provided by a financing activity
     (445 )        499,222       (5,063
    
 
 
    
 
 
   
 
 
 
Increase (decrease) in cash and cash equivalents
     27        (897     (5,062
Cash and cash equivalents at beginning of year
     11        908       5,970  
    
 
 
    
 
 
   
 
 
 
Cash and cash equivalents at end of year
   $ 38      $ 11     $ 908  
    
 
 
    
 
 
   
 
 
 
Supplemental cash flow disclosure:
                         
Offering expenses capitalized for the issuance of shares included in accrued expenses and other current liabilities
   $         $ 445     $     
 
F-4
7

Table of Contents
STUDIO CITY INTERNATIONAL HOLDINGS LIMITED
ADDITIONAL INFORMATION - FINANCIAL STATEMENT SCHEDULE 1
FINANCIAL INFORMATION OF PARENT COMPANY
NOTES TO CONDENSED FINANCIAL STATEMENT SCHEDULE 1
(In thousands of U.S. dollars)
 

1.
Schedule 1 has been provided pursuant to the requirements of Rule
12-04(a)
and
4-08(e)(3)
of Regulation
S-X,
which require condensed financial information as to financial position, cash flows and results and operations of a parent company as of the same dates and for the same periods for which audited consolidated financial statements have been presented when the restricted net assets of the consolidated and unconsolidated subsidiaries together exceed 25 percent of consolidated net assets as of the end of the most recently completed fiscal year. As of December 31, 2021, approximately $964,000 of the restricted net assets were not available for distribution and, as such, the condensed financial information of Studio City International has been presented for the years ended December 31, 2021, 2020 and 2019. Studio City International did not receive any cash dividend from its subsidiary during the years ended December 31, 2021, 2020 and 2019.
 
2.
Basis of Presentation
The accompanying condensed financial information has been prepared using the same accounting policies as set out in Studio City International’s consolidated financial statements except that the parent company has used the equity method to account for its investments in subsidiaries.
 
F-
48