REGISTRATION STATEMENT PURSUANT TO SECTION 12(b) OR 12(g) OF THE SECURITIES EXCHANGE ACT OF 1934 |
ANNUAL REPORT PURSUANT TO SECTION 13 OR 15(d) OF THE SECURITIES EXCHANGE ACT OF 1934 |
TRANSITION REPORT PURSUANT TO SECTION 13 OR 15(d) OF THE SECURITIES EXCHANGE ACT OF 1934 |
SHELL COMPANY REPORT PURSUANT TO SECTION 13 OR 15(d) OF THE SECURITIES EXCHANGE ACT OF 1934 |
Title of Each Class |
Trading Symbol |
Name of Each Exchange on Which Registered | ||
American depositary shares each representing four Class A ordinary shares |
Large accelerated filer |
Non-accelerated filer |
Emerging growth company |
International Financial Reporting Standards as issued by the International Accounting Standards Board |
Other |
| Page | ||||
| 1 | ||||
| 4 | ||||
| 7 | ||||
| 9 | ||||
| 9 | ||||
| 9 | ||||
| 10 | ||||
| 10 | ||||
| 12 | ||||
| 12 | ||||
| 13 | ||||
| 61 | ||||
| 61 | ||||
| 61 | ||||
| 84 | ||||
| 85 | ||||
| 85 | ||||
| 85 | ||||
| 86 | ||||
| 96 | ||||
| 100 | ||||
| 100 | ||||
| 102 | ||||
| 102 | ||||
| 103 | ||||
| 104 | ||||
| 104 | ||||
| 107 | ||||
| 108 | ||||
| 113 | ||||
| 114 | ||||
| 115 | ||||
| 115 | ||||
| 116 | ||||
| Page | ||||
| 122 | ||||
| 122 | ||||
| 122 | ||||
| 123 | ||||
| 123 | ||||
| A. OFFERING AND LISTING DETAILS |
||||
| B. PLAN OF DISTRIBUTION |
||||
| C. MARKETS |
||||
| D. SELLING SHAREHOLDERS |
||||
| E. DILUTION |
||||
| F. EXPENSES OF THE ISSUE |
||||
| 124 | ||||
| 124 | ||||
| 124 | ||||
| 133 | ||||
| 133 | ||||
| 133 | ||||
| 139 | ||||
| 139 | ||||
| 139 | ||||
| 139 | ||||
| 140 | ||||
| 140 | ||||
| 140 | ||||
| 140 | ||||
| 141 | ||||
| 141 | ||||
| 142 | ||||
| 142 | ||||
| 142 | ||||
| 142 | ||||
| 144 | ||||
| 144 | ||||
| 144 | ||||
| Page | ||||
| 144 | ||||
| 144 | ||||
| 145 | ||||
| 145 | ||||
| 145 | ||||
| 145 | ||||
| 145 | ||||
| 145 | ||||
| 146 | ||||
| 151 | ||||
F-1 |
||||
| • | “2018 Project Facility” refers to the senior secured project facility, dated January 28, 2013 and as amended from time to time, entered into between, among others, Studio City Company, as borrower, and certain subsidiaries as guarantors, comprising a term loan facility of HK$10,080,460,000 (approximately US$1.3 billion) and revolving credit facility of HK$775,420,000 (approximately US$100 million), and which was amended, restated and extended by the 2021 Studio City Senior Secured Credit Facility; |
| • | “2020 Notes” refers to the 8.50% senior notes due 2020 in an aggregate principal amount of US$825,000,000 issued by Studio City Finance on November 26, 2012 and as to which no amount remains outstanding following the redemption of all remaining outstanding amounts in March 2019; |
| • | “2020 Notes Tender Offer” refers to the conditional tender offer by Studio City Finance to purchase for cash any and all of the outstanding 2020 Notes, which commenced in January 2019 and settled in February 2019; |
| • | “2021 Studio City Senior Secured Credit Facility” refers to the facility agreement dated November 23, 2016 with, among others, Bank of China Limited, Macau Branch, to amend, restate and extend the 2018 Project Facility to provide for senior secured credit facilities in an aggregate amount of HK$234.0 million, which consist of a HK$233.0 million (approximately US$30.1 million) revolving credit facility and a HK$1.0 million (approximately US$129,000) term loan facility, and which has been amended, restated and extended by the 2028 Studio City Senior Secured Credit Facility; |
| • | “2024 Notes” refers to the 7.25% senior notes due 2024 in an aggregate principal amount of US$600,000,000 issued by Studio City Finance on February 11, 2019 and as to which no amount remains outstanding following the redemption of all remaining outstanding amounts in February 2021; |
| • | “2024 Notes Tender Offer” refers to the conditional tender offer by Studio City Finance to purchase for cash any and all of the outstanding 2024 Notes, which commenced and settled in January 2021; |
| • | “2025 Notes” refers to the 6.00% senior notes due 2025 in an aggregate principal amount of US$500,000,000 issued by Studio City Finance on July 15, 2020; |
| • | “2028 Notes” refers to the 6.50% senior notes due 2028 in an aggregate principal amount of US$500,000,000 issued by Studio City Finance on July 15, 2020; |
| • | “2028 Studio City Senior Secured Credit Facility” refers to the facility agreement dated March 15, 2021 with, among others, Bank of China Limited, Macau Branch, to amend, restate and extend the 2021 Studio City Senior Secured Credit Facility to provide for senior secured credit facilities in an aggregate amount of HK$234.0 million, which consist of a HK$233.0 million (approximately US$30.1 million) revolving credit facility and a HK$1.0 million (approximately US$129,000) term loan facility; |
| • | “2029 Notes” refers to the 5.00% senior notes due 2029 in an aggregate principal amount of US$750,000,000 issued by Studio City Finance on January 14, 2021; |
| • | “ADSs” refers to our American depositary shares, each of which represents four Class A ordinary shares; |
| • | “Altira Macau” refers to an integrated resort located in Taipa, Macau, that caters to Asian VIP rolling chip customers; |
| • | “board” and “board of directors” refer to the board of directors of our Company or a duly constituted committee thereof; |
| • | “China” and “PRC” refer to the People’s Republic of China, excluding the Hong Kong Special Administrative Region of the PRC (Hong Kong), the Macau Special Administrative Region of the PRC (Macau) and Taiwan from a geographical point of view; |
| • | “City of Dreams” refers to an integrated resort located in Cotai, Macau, which currently features casino areas and four luxury hotels, including a collection of retail brands, a wet stage performance theater (temporarily closed since June 2020) and other entertainment venues; |
| • | “DICJ” refers to the Direcção de Inspecção e Coordenação de Jogos (the Gaming Inspection and Coordination Bureau), a department of the Public Administration of Macau; |
| • | “Greater China” refers to mainland China, Hong Kong and Macau, collectively; |
| • | “HK$” and “H.K. dollar(s)” refer to the legal currency of Hong Kong; |
| • | “Master Service Providers” refer to certain of our affiliates with whom we entered into a master service agreement and a series of work agreements with respect to the non-gaming services at the properties in Macau, and that are also subsidiaries of Melco Resorts, including Melco Crown (COD) Developments Limited (now known as COD Resorts Limited), Altira Developments Limited (now known as Altira Resorts Limited), the Gaming Operator, MPEL Services Limited (now known as Melco Resorts Services Limited), Golden Future (Management Services) Limited, MPEL Properties (Macau) Limited, Melco Crown Security Services Limited (now known as Melco Resorts Security Services Limited), MCE Travel Limited (now known as Melco Resorts Travel Limited), MCE Transportation Limited and MCE Transportation Two Limited (now known as MCO Transportation Two Limited); |
| • | “MCO Cotai” refers to MCO Cotai Investments Limited (formerly known as MCE Cotai Investments Limited), a subsidiary of Melco Resorts and a shareholder of our Company; |
| • | “Melco International” refers to Melco International Development Limited, a Hong Kong-listed company; |
| • | “Melco Resorts” refers to Melco Resorts & Entertainment Limited, a Cayman Islands company and with its American depositary shares listed on the Nasdaq Global Select Market; |
| • | “Melco Resorts Macau” or the “Gaming Operator” refers to Melco Resorts (Macau) Limited, a company incorporated under the laws of Macau that is a subsidiary of Melco Resorts, the holder of a subconcession under the Subconcession Contract and the operator of Studio City Casino. The equity interest of the Gaming Operator is 90% owned by Melco Resorts and 10% owned by Mr. Lawrence Ho, the managing director of the Gaming Operator; |
| • | “MOP” or “Pataca(s)” refers to the legal currency of Macau; |
| • | “MSC Cotai” refers to our subsidiary, MSC Cotai Limited, which is a company incorporated in the British Virgin Islands with limited liability; |
| • | “New Cotai” refers to New Cotai, LLC, a Delaware limited liability company; |
| • | “Renminbi” and “RMB” refer to the legal currency of China; |
| • | “Studio City” refers to a cinematically-themed integrated resort in Cotai, an area of reclaimed land located between the islands of Taipa and Coloane in Macau; |
| • | “Studio City Casino” refers to the gaming areas being operated within Studio City; |
| • | “Studio City Company” refers to our subsidiary, Studio City Company Limited, which is a company incorporated in the British Virgin Islands with limited liability; |
| • | “Studio City Company Notes” refers to, collectively, the US$350.0 million aggregate principal amount of 5.875% senior secured notes due 2019 (the “2019 Studio City Company Notes”) and the US$850.0 million aggregate principal amount of 7.250% senior secured notes due 2021 (the “2021 |
| Studio City Company Notes”), each issued by Studio City Company on November 30, 2016 and as to which no amount remains outstanding following the repayment in full upon maturity in November 2019 (in the case of the 2019 Studio City Company Notes) and the redemption of all remaining outstanding amounts in August 2020 (in the case of the 2021 Studio City Company Notes); |
| • | “Studio City Developments” refers to our subsidiary, Studio City Developments Limited, a Macau company; |
| • | “Studio City Entertainment” refers to our subsidiary, Studio City Entertainment Limited, a Macau company; |
| • | “Studio City Finance” refers to our subsidiary, Studio City Finance Limited, which is a company incorporated in the British Virgin Islands with limited liability; |
| • | “Studio City Hotels” refers to our subsidiary, Studio City Hotels Limited, a Macau company; |
| • | “Studio City Investments” refers to our subsidiary, Studio City Investments Limited, which is a company incorporated in the British Virgin Islands with limited liability; |
| • | “Studio City Project Facility” refers to the senior secured project facility, dated January 28, 2013 and as amended from time to time, entered into between, among others, Studio City Company, as borrower, and certain subsidiaries as guarantors, comprising a term loan facility of HK$10,080,460,000 (approximately US$1,300 million) and revolving credit facility of HK$775,420,000 (approximately US$100 million), and which was amended, restated and extended by the 2021 Studio City Senior Secured Credit Facility; |
| • | “Subconcession Contract” refers to the subconcession contract executed between the Gaming Operator and Wynn Resorts (Macau) S.A., or Wynn Resorts Macau, on September 8, 2006, that provides for the terms and conditions of the subconcession granted to the Gaming Operator by Wynn Resorts Macau; |
| • | “US$” and “U.S. dollar(s)” refer to the legal currency of the United States; |
| • | “U.S. GAAP” refers to the U.S. generally accepted accounting principles; and |
| • | “we,” “us,” “our,” “our Company” and “the Company” refer to Studio City International Holdings Limited and, as the context requires, its predecessor entities and its consolidated subsidiaries. |
| “average daily rate” or “ADR” | calculated by dividing total room revenues including complimentary rooms (less service charges, if any) by total rooms occupied, including complimentary rooms, i.e., average price of occupied rooms per day | |
| “cage” | a secure room within a casino with a facility that allows patrons to carry out transactions required to participate in gaming activities, such as exchange of cash for chips and exchange of chips for cash or other chips | |
| “chip” | round token that is used on casino gaming tables in lieu of cash | |
| “concession” | a government grant for the operation of games of fortune and chance in casinos in Macau under an administrative contract pursuant to which a concessionaire, or the entity holding the concession, is authorized to operate games of fortune and chance in casinos in Macau | |
| “dealer” | a casino employee who takes and pays out wagers or otherwise oversees a gaming table | |
| “drop” | the amount of cash to purchase gaming chips and promotional vouchers that is deposited in a gaming table’s drop box, plus gaming chips purchased at the casino cage | |
| “drop box” | a box or container that serves as a repository for cash, chip purchase vouchers, credit markers and forms used to record movements in the chip inventory on each table game | |
| “electronic gaming table” | table with an electronic or computerized wagering and payment system that allow players to place bets from multiple-player gaming seats | |
| “gaming machine” | slot machine and/or electronic gaming table | |
| “gaming machine handle” | the total amount wagered in gaming machines | |
| “gaming machine win rate” | gaming machine win (calculated before non-discretionary incentives (including the point-loyalty programs) as administered by the Gaming Operator and allocating casino revenues related to goods and services provided to gaming patrons on a complimentary basis) expressed as a percentage of gaming machine handle | |
| “gaming promoter” | an individual or corporate entity who, for the purpose of promoting rolling chip and other gaming activities, arranges customer transportation and accommodation, provides credit in its sole discretion if authorized by a gaming operator and arranges food and beverage services and entertainment in exchange for commissions or other compensation from a gaming concessionaire or subconcessionaire | |
| “integrated resort” | a resort which provides customers with a combination of hotel accommodations, casinos or gaming areas, retail and dining facilities, MICE space, entertainment venues and spas | |
| “junket player” | a player sourced by gaming promoters to play in the VIP gaming rooms or areas | |
| “marker” | evidence of indebtedness by a player to the casino or gaming operator | |
| “mass market patron” | a customer who plays in the mass market segment | |
| “mass market segment” | consists of both table games and gaming machines played by mass market players primarily for cash stakes | |
| “mass market table games drop” | the amount of table games drop in the mass market table games segment | |
| “mass market table games hold percentage” | mass market table games win (calculated before discounts, commissions, non-discretionary incentives (including the point-loyalty programs) as administered by the Gaming Operator and allocating casino revenues related to goods and services provided to gaming patrons on a complimentary basis) as a percentage of mass market table games drop | |
| “mass market table games segment” | the mass market segment consisting of mass market patrons who play table games | |
| “MICE” | Meetings, Incentives, Conventions and Exhibitions, an acronym commonly used to refer to tourism involving large groups brought together for an event or specific purpose | |
| “net rolling” | net turnover in a non-negotiable chip game | |
“non-negotiable chip” |
promotional casino chip that is not to be exchanged for cash | |
“non-rolling chip” |
chip that can be exchanged for cash, used by mass market patrons to make wagers | |
| “occupancy rate” | the average percentage of available hotel rooms occupied, including complimentary rooms, during a period | |
| “premium direct player” | a rolling chip player who is a direct customer of the concessionaires or subconcessionaires and is attracted to the casino through marketing efforts of the gaming operator | |
| “progressive jackpot” | a jackpot for a gaming machine or table game where the value of the jackpot increases as wagers are made; multiple gaming machines or table games may be linked together to establish one progressive jackpot | |
| “revenue per available room” or “REVPAR” | calculated by dividing total room revenues including complimentary rooms (less service charges, if any) by total rooms available, thereby representing a combination of hotel average daily room rates and occupancy | |
| “rolling chip” or “VIP rolling chip” | non-negotiable chip primarily used by rolling chip patrons to make wagers | |
| “rolling chip patron” | a player who primarily plays on a rolling chip or VIP rolling chip tables and typically plays for higher stakes than mass market gaming patrons | |
| “rolling chip segment” | consists of table games played in private VIP gaming rooms or areas by rolling chip patrons who are either premium direct players or junket players | |
| “rolling chip volume” | the amount of non-negotiable chips wagered and lost by the rolling chip market segment | |
| “rolling chip win rate” | rolling chip table games win (calculated before discounts, commissions, non-discretionary incentives (including the point-loyalty programs) as administered by the Gaming Operator and allocating casino revenues related to goods and services provided to gaming patrons on a complimentary basis) as a percentage of rolling chip volume | |
| “slot machine” | traditional slot or electronic gaming machine operated by a single player | |
| “subconcession” | an agreement for the operation of games of fortune and chance in casinos between the entity holding the concession, or the concessionaire, and a subconcessionaire, pursuant to which the subconcessionaire is authorized to operate games of fortune and chance in casinos in Macau | |
| “table games win” | the amount of wagers won net of wagers lost on gaming tables that is retained and recorded as casino revenues. Table games win is calculated before discounts, commissions, non-discretionary incentives (including the point-loyalty programs) as administered by the Gaming Operator and allocating casino revenues related to goods and services provided to gaming patrons on a complimentary basis | |
| “VIP gaming room” | gaming rooms or areas that have restricted access to rolling chip patrons and typically offer more personalized service than the general mass market gaming areas | |
| • | our goals and strategies; |
| • | the material impact of the global COVID-19 pandemic on our business, financial results and liquidity, which could worsen and persist for an unknown duration; |
| • | the reduced access to our target markets due to travel restrictions, and the potential long-term impact on customer retention; |
| • | the expected growth of the gaming and leisure market in Macau and visitation in Macau; |
| • | restrictions or conditions on visitation by citizens of mainland China to Macau, including in connection with the COVID-19 pandemic, with respect to which we are unable to predict when all, or any of, such travel restrictions will be eased, or the period of time required for tourism to return to pre-pandemic levels (if at all); |
| • | the impact on the travel and leisure industry from factors such as an outbreak of an infectious disease, such as the COVID-19 pandemic, extreme weather patterns or natural disasters, military conflicts and any future security alerts and/or terrorist attacks or other acts of violence; |
| • | general domestic or global political and economic conditions, including in China and Hong Kong, which may impact levels of travel, leisure and consumer spending; |
| • | our ability to successfully operate Studio City; |
| • | our ability to obtain all required governmental approval, authorizations and licenses for the remaining project; |
| • | our ability to obtain adequate financing for the remaining project; |
| • | our ability to develop the remaining project in accordance with our business plan, completion time and within budget; |
| • | our compliance with conditions and covenants under the existing and future indebtedness; |
| • | construction cost estimates for the remaining project, including projected variances from budgeted costs; |
| • | our ability to enter into definitive contracts with contractors with sufficient skill, financial strength and relevant experience for the construction of the remaining project; |
| • | capital and credit market volatility; |
| • | our ability to raise additional capital, if and when required; |
| • | increased competition from other casino hotel and resort projects in Macau and elsewhere in Asia, including the concessionaires (SJM, Wynn Resorts Macau and Galaxy) and subconcessionaires (including MGM Grand Paradise, S.A., or MGM Grand, and Venetian Macau Limited, or Venetian Macau) in Macau; |
| • | government policies and regulation relating to the gaming industry, including gaming license approvals and the legalization of gaming in other jurisdictions, and leisure market in Macau; |
| • | the uncertainty of tourist behavior related to spending and vacationing at casino resorts in Macau; |
| • | fluctuations in occupancy rates and average daily room rates in Macau; |
| • | the liberalization of travel restrictions on PRC citizens and convertibility of the Renminbi; |
| • | the tightened control of certain cross-border fund transfers from the PRC; |
| • | the completion of infrastructure projects in Macau; |
| • | our ability to retain and increase our customers; |
| • | our ability to offer new services and attractions; |
| • | our future business development, financial condition and results of operations; |
| • | the expected growth in, market size of and trends in the market in Macau; |
| • | expected changes in our revenues, costs or expenditures; |
| • | our expectations regarding demand for and market acceptance of our brand and business; |
| • | our ability to continue to develop new technologies and/or upgrade our existing technologies; |
| • | cybersecurity risks including misappropriation of customer information or other breaches of information security; |
| • | our ability to protect our intellectual property rights; |
| • | growth of and trends of competition in the gaming and leisure market in Macau; |
| • | general economic and business conditions globally and in Macau; |
| • | our ability to comply with the NYSE Business Plan (as defined herein), the New York Stock Exchange’s continued listing standards and maintain the listing of our ADSs on the New York Stock Exchange; and |
| • | other factors described under “Item 3. Key Information — D. Risk Factors.” |
ITEM 1. |
IDENTITY OF DIRECTORS, SENIOR MANAGEMENT AND ADVISERS |
ITEM 2. |
OFFER STATISTICS AND EXPECTED TIMETABLE |
ITEM 3. |
KEY INFORMATION |
Year Ended December 31, |
||||||||||||||||||||
2020 (1) |
2019 (2) |
2018 (3) |
2017 |
2016 |
||||||||||||||||
(In thousands of US$, except for share and per share data) |
||||||||||||||||||||
| Consolidated Statements of Operations Data: |
||||||||||||||||||||
| Total operating revenues |
$ | 49,208 | $ | 626,733 | $ | 571,213 | $ | 539,814 | $ | 424,531 | ||||||||||
| Total operating costs and expenses |
$ | (329,136 | ) | $ | (448,737 | ) | $ | (433,351 | ) | $ | (459,364 | ) | $ | (479,297 | ) | |||||
| Operating (loss) income |
$ | (279,928 | ) | $ | 177,996 | $ | 137,862 | $ | 80,450 | $ | (54,766 | ) | ||||||||
| Net (loss) income |
$ | (405,092 | ) | $ | 43,629 | $ | (20,745 | ) | $ | (76,437 | ) | $ | (242,789 | ) | ||||||
| Net loss (income) attributable to participation interest |
$ | 83,466 | $ | (10,065 | ) | $ | (853 | ) | $ | — | $ | — | ||||||||
| Net (loss) income attributable to Studio City International Holdings Limited |
$ | (321,626 | ) | $ | 33,564 | $ | (21,598 | ) | $ | (76,437 | ) | $ | (242,789 | ) | ||||||
| Net (loss) income attributable to Studio City International Holdings Limited per Class A ordinary share (5) : |
||||||||||||||||||||
| Basic |
$ | (1.091 | ) | $ | 0.139 | $ | (0.113 | ) | $ | (0.422 | ) | $ | (1.339 | ) | ||||||
| Diluted |
$ | (1.103 | ) | $ | 0.139 | $ | (0.113 | ) | $ | (0.422 | ) | $ | (1.339 | ) | ||||||
| Net (loss) income attributable to Studio City International Holdings Limited per ADS (4)(5) : |
||||||||||||||||||||
| Basic |
$ | (4.363 | ) | $ | 0.555 | $ | (0.451 | ) | $ | (1.687 | ) | $ | (5.357 | ) | ||||||
| Diluted |
$ | (4.411 | ) | $ | 0.555 | $ | (0.451 | ) | $ | (1.687 | ) | $ | (5.357 | ) | ||||||
| Weighted average Class A ordinary shares outstanding used in net (loss) income attributable to Studio City International Holdings Limited per Class A ordinary share calculation (5) : |
||||||||||||||||||||
| Basic |
294,837,092 | 241,818,016 | 191,533,455 | 181,279,400 | 181,279,400 | |||||||||||||||
| Diluted |
367,348,852 | 241,818,016 | 191,533,455 | 181,279,400 | 181,279,400 | |||||||||||||||
| (1) | We adopted the ASU 2016-13 on January 1, 2020 under the modified retrospective method. There was no material impact on our results of operations for the year ended December 31, 2020 as a result of the adoption of the ASU 2016-13. |
| (2) | We adopted the New Leases Standard on January 1, 2019 under the modified retrospective method. There was no material impact on our results of operations for the year ended December 31, 2019 as a result of the adoption of the New Leases Standard. |
| (3) | We adopted the New Revenue Standard on January 1, 2018 under the modified retrospective method. There was no material impact on our results of operations for the year ended December 31, 2018 as a result of the adoption of the New Revenue Standard. |
| (4) | Each ADS represents four Class A ordinary shares. |
| (5) | In connection with the Company’s initial public offering on October 22, 2018, the Company underwent a series of organizational transactions. For the calculation of net loss attributable to Studio City International Holdings Limited per Class A ordinary share for periods prior to the initial public offering, including the year ended December 31, 2018 for which a portion of the period preceded initial public offering, the Company has retrospectively presented net loss attributable to Studio City International Holdings Limited per Class A ordinary share and the share capital as if the organizational transactions had occurred at the beginning of the earliest period presented. Such retrospective presentation reflects the re-designation of the then issued 18,127.94 ordinary shares of US$1 par value each into 181,279,400 Class A ordinary shares of US$0.0001 par value each for the years ended December 31, 2017, 2016 and 2015. For periods prior to the initial public offering date, the retrospective presentation does not include the exchange of 72,511,760 Class A ordinary shares into 72,511,760 Class B ordinary shares of US$0.0001 par value each and the issuance of 115,000,000 Class A ordinary shares in the initial public offering. |
As of December 31, |
||||||||||||||||||||
2020 (1) |
2019 (2) |
2018 (3) |
2017 |
2016 |
||||||||||||||||
(In thousands of US$) |
||||||||||||||||||||
| Summary Consolidated Balance Sheets Data: |
||||||||||||||||||||
| Total current assets |
607,821 | 414,440 | 459,041 | 460,927 | 397,218 | |||||||||||||||
| Cash and cash equivalents |
575,215 | 299,367 | 345,854 | 348,399 | 336,783 | |||||||||||||||
| Bank deposits with original maturities over three months |
— | — | — | 9,884 | — | |||||||||||||||
| Restricted cash |
13 | 27,735 | 31,582 | 34,400 | 34,333 | |||||||||||||||
| Amounts due from affiliated companies |
10,672 | 61,990 | 42,339 | 37,826 | 1,578 | |||||||||||||||
| Total non-current assets |
2,436,076 | 2,297,800 | 2,343,297 | 2,466,640 | 2,624,781 | |||||||||||||||
| Property and equipment, net |
2,180,897 | 2,107,457 | 2,175,858 | 2,280,116 | 2,419,410 | |||||||||||||||
| Land use right, net |
116,109 | 118,888 | 121,544 | 125,672 | 128,995 | |||||||||||||||
| Operating lease right-of-use (2) |
17,379 | 14,238 | — | — | — | |||||||||||||||
| Restricted cash |
131 | 130 | 129 | 130 | 130 | |||||||||||||||
| Total assets |
3,043,897 | 2,712,240 | 2,802,338 | 2,927,567 | 3,021,999 | |||||||||||||||
| |
|
|
|
|
|
|
|
|
|
|||||||||||
| Total current liabilities |
162,151 | 100,171 | 438,972 | 178,070 | 193,439 | |||||||||||||||
| Accrued expenses and other current liabilities (2) |
118,946 | 82,553 | 62,825 | 155,840 | 156,495 | |||||||||||||||
| Current portion of long-term debts, net |
— | — | 347,740 | — | — | |||||||||||||||
| Amounts due to affiliated companies |
42,966 | 14,248 | 21,953 | 19,508 | 33,462 | |||||||||||||||
| Long-term debt, net |
1,584,660 | 1,435,088 | 1,261,904 | 1,999,354 | 1,992,123 | |||||||||||||||
| Operating lease liabilities, non-current (2) |
17,137 | 13,720 | — | — | — | |||||||||||||||
| Other long-term liabilities |
11,778 | 3,149 | 4,017 | 9,512 | 19,130 | |||||||||||||||
| Total liabilities |
1,776,174 | 1,553,581 | 1,705,937 | 2,187,524 | 2,205,519 | |||||||||||||||
| |
|
|
|
|
|
|
|
|
|
|||||||||||
| Total shareholders’ equity (3) |
1,059,987 | 891,368 | 843,472 | 740,043 | 816,480 | |||||||||||||||
| Participation interest |
207,736 | 267,291 | 252,929 | — | — | |||||||||||||||
| Total shareholders’ equity and participation interest (3) |
1,267,723 | 1,158,659 | 1,096,401 | 740,043 | 816,480 | |||||||||||||||
| |
|
|
|
|
|
|
|
|
|
|||||||||||
| Total liabilities, shareholders’ equity and participation interest (3) |
3,043,897 | 2,712,240 | 2,802,338 | 2,927,567 | 3,021,999 | |||||||||||||||
| |
|
|
|
|
|
|
|
|
|
|||||||||||
| (1) | We adopted the ASU 2016-13 on January 1, 2020 under the modified retrospective method. There was no material impact on our financial position as of January 1, 2020 and December 31, 2020 as a result of the adoption of the ASU 2016-13. |
| (2) | We adopted the New Leases Standard on January 1, 2019 under the modified retrospective method and recognized operating lease right-of-use right-of-use |
| (3) | We adopted the New Revenue Standard on January 1, 2018 under the modified retrospective method and recognized an increase to the opening balance of accumulated losses of US$3.3 million due to the cumulative effect of adopting the New Revenue Standard. |
| • | Risks relating to the COVID-19 pandemic and other epidemics and pandemics. |
| • | Risks relating to our short operating history. |
| • | Risks relating to our reliance on the operation of the Studio City Casino under the Services and Rights to Use Arrangements. |
| • | Risks relating to our sole operation of Studio City. |
| • | Risks relating to the potential discontinuation of VIP rolling chip operations at Studio City Casino. |
| • | Risks relating to our history of net losses. |
| • | Risks relating to the development of our remaining project for Studio City. |
| • | Risks relating to the inability to generate sufficient cash flow to meet our debt service obligations. |
| • | Risks relating to our compliance with credit facility and debt instruments. |
| • | Risks relating to our current and potential future indebtedness and our need for additional financing. |
| • | Risks relating to depending on the continued efforts or our senior management and retaining qualified personnel. |
| • | Risks relating to failure to comply with anti-corruption laws and anti-money laundering policies. |
| • | Risks relating to failure to protect the integrity and security of data, including customer information. |
| • | Risks relating to being delisted from the New York Stock Exchange if the PCAOB continues to be unable to inspect our independent registered public accounting firm for three years. |
| • | Risks relating to inadequate insurance coverage. |
| • | Risks relating to the Gaming Operator’s Subconcession Contract. |
| • | Risks relating to facing intense competition. |
| • | Risks relating to adverse changes or developments in gaming laws or regulations in Macau. |
| • | Risks relating to our dependence on our shareholder, Melco Resorts. |
| • | Risks relating to restrictions on export of Renminbi. |
| • | Risks relating to compliance with the New York Stock Exchange requirements for continued listing. |
| • | operate, support, expand and develop our operations and our facilities; |
| • | respond to economic uncertainties, including the higher prospect of a global recession and a contraction of liquidity in the global credit markets as a result of the coronavirus (COVID-19) pandemic; |
| • | respond to competitive market conditions; |
| • | fulfill conditions precedent to draw down or roll over funds from current and future credit facilities; |
| • | comply with covenants under our existing and future debt issuances and credit facilities; |
| • | respond to changing financial requirements and raise additional capital, as required; |
| • | complete the development of our remaining project for Studio City on time and in compliance with the conditions under the relevant land concession contract; |
| • | obtain the necessary authorizations, approvals and licenses from the relevant governmental authorities for the development of our remaining project for Studio City; |
| • | attract and retain customers and qualified staff; |
| • | maintain effective control of our operating costs and expenses; |
| • | maintain internal personnel, systems, controls and procedures to assure compliance with the extensive regulatory requirements applicable to our business as well as regulatory compliance as a public company; and |
| • | assure compliance with, and respond to changes in, the regulatory environment and government policies. |
| • | dependence on the gaming, tourism and leisure market in Macau; |
| • | limited diversification of our business and sources of revenue; |
| • | a decline in air, land or ferry passenger traffic to Macau from China or other areas or countries due to higher ticket costs, fears concerning travel, travel restrictions or otherwise, including as a result of the outbreak of widespread health epidemics or pandemics, such as the outbreak of COVID-19, or any social unrest in Hong Kong; |
| • | a decline in economic and political conditions in Macau, China or Asia, or an increase in competition within the gaming industry in Macau or generally in Asia; |
| • | inaccessibility to Macau due to inclement weather, road construction or closure of primary access routes; |
| • | austerity measures imposed now or in the future by the governments in China or other countries in Asia; |
| • | tightened control of cross-border fund transfers and/or foreign exchange regulations or policies effected by the Chinese or Macau governments; |
| • | any enforcement or legal measures taken by the Chinese government to deter gaming activities and/or marketing thereof; |
| • | changes in Macau governmental laws and regulations, including gaming laws and regulations, anti-smoking legislation, or interpretations thereof, as well as China travel and visa policies; |
| • | lower than expected rate of increase or decrease in the number of visitors to Macau; |
| • | natural and other disasters, including typhoons, outbreaks of infectious diseases, terrorism or violent criminal activities, affecting Macau; |
| • | relaxation of regulations on gaming laws in other regional economies that could compete with the Macau market; |
| • | government restrictions on growth of gaming markets, including policies on gaming table allocation and caps; and |
| • | a decrease in gaming activities and other spending at Studio City Casino. |
| • | if we fail to meet our payment obligations or otherwise default under the agreements governing our existing indebtedness, the applicable lenders or note holders under our indebtedness will have the right to accelerate such indebtedness and exercise other rights and remedies against us; |
| • | we may be limited in our ability to obtain additional financing, if needed, to fund our working capital requirements, capital expenditures, debt service, general corporate or other obligations, including our obligations with respect to the existing indebtedness; |
| • | we are required to use all or a substantial portion of our cash flow from operations of Studio City to service our indebtedness, which will reduce the available cash flow to fund our operations, capital expenditures and other general corporate purposes; |
| • | we may be limited in our ability to respond to changing business and economic conditions and to withstand competitive pressures, which may affect our financial condition; |
| • | under certain existing indebtedness, the interest rates we pay in respect of the indebtedness which we are not required to hedge will fluctuate with the current market rates and, accordingly, our interest expense will increase if market interest rates increase; |
| • | we may be placed at a competitive disadvantage to our competitors who are not as highly leveraged; and |
| • | in the event that we or one of our subsidiaries were to default, it may result in the loss of all or a substantial portion of our and/or our subsidiaries’ assets over which our creditors have taken or will take security. |
| • | pay dividends or distributions on account of our equity interests; |
| • | make specified restricted payments; |
| • | incur additional debt; |
| • | engage in other businesses or make investments; |
| • | create liens on assets; |
| • | enter into transactions with affiliates; |
| • | merge or consolidate with another company; |
| • | transfer and sell assets; |
| • | issue preferred stock; |
| • | create dividend and other payment restrictions affecting subsidiaries; and |
| • | designate restricted and unrestricted subsidiaries. |
| • | failure or delay in obtaining the necessary permits, authorizations, approvals and licenses from the relevant governmental authorities, including for any further extension of the development period; |
| • | lack of sufficient, or delays in availability of, financing; |
| • | changes to plans and specifications; |
| • | engineering problems, including defective plans and specifications; |
| • | changes in laws and regulations, or in the interpretation and enforcement of laws and regulations, applicable to leisure, real estate development or construction projects; |
| • | costs in relation to compliance with environmental rules and regulations in our development plans; |
| • | disruptions to key supply markets, including shortages of, and price increases in, energy, materials and skilled and unskilled labor, and inflation, including any disruptions resulting from the COVID-19 outbreak; |
| • | labor disputes or work stoppages; |
| • | shortage of qualified contractors and suppliers or inability to enter into definitive contracts with contractors with sufficient skills, financial resources and experience on commercially reasonable terms, or at all; |
| • | disputes with and defaults by or between suppliers, contractors and subcontractors and other counter-parties; |
| • | personal injuries to workers and other persons; |
| • | environmental, health and safety issues, including site accidents and the spread or outbreak of infectious diseases, such as the ongoing COVID-19 pandemic; |
| • | fires, typhoons and other natural disasters, including weather interferences or delays; and |
| • | other unanticipated circumstances or cost increases. |
| • | Inability to Collect Gaming Receivables from Credit Customers. |
| • | Limited Availability of Credit to Gaming Patrons. |
| • | Dependence on Relationships with Gaming Promoters. |
| significant leverage and bargaining strength in negotiating agreements, including negotiating changes to existing agreements with the Gaming Operator, the loss of business to competitors or the loss of relationships with certain gaming promoters by the Gaming Operator for the Studio City Casino. These developments may have a material adverse effect on the business, prospects, results of operation and financial condition of Studio City Casino. For example, amendments to China’s criminal laws, such that anyone that organizes trips for Chinese citizens for the purpose of gambling outside of mainland China, including Macau, may be deemed to have conducted a criminal act, took effect on March 1, 2021. It is currently unclear whether and to what extent this amendment will adversely impact the operations of the Gaming Operator’s gaming promoters in the future. See also “— Risks Relating to Conducting Business and Operating in Macau — Policies, campaigns and measures adopted by the PRC and/or Macau governments from time to time could materially and adversely affect our operations.” |
| • | Inability to Control Win Rates. |
| • | Risk of Fraud or Cheating of Gaming Patrons and Staff. |
| • | Risk of Counterfeiting. |
| • | Risk of Malfunction of Gaming Machines |
| • | Other Gaming, Retail and Entertainment Resorts in Macau. |
| • | Allocation of Business Opportunities |
| 2015, Melco Resorts opened City of Dreams Manila, a casino, hotel, retail and entertainment resort in Manila, the Philippines. In 2019, Melco Resorts acquired from Melco International a 75% equity interest in the City of Dreams Mediterranean project, which is currently under development, as well as the temporary and satellite casinos opened prior to the official launch of the City of Dreams Mediterranean project. We could face competition from these other gaming projects. Due to the Management and Shared Services Arrangements we have with Melco Resorts, should Melco Resorts decide to focus more attention on gaming projects located in other areas, including in jurisdictions that may be expanding or commencing their gaming industries, or should economic conditions or other factors result in a significant decrease in gaming revenues and number of patrons in Macau, Melco Resorts may make strategic decisions to focus on their other projects rather than us, which could adversely affect our development and operation of Studio City and future growth. |
| • | Related Party Transactions. pre-agreed rates that we believe are commercially reasonable, the determination of such commercial terms were subject to judgment and estimates and we may have obtained different terms for similar types of services had we entered into such arrangements with independent third parties or had we not been a subsidiary of Melco Resorts. |
| • | Our Board Members and Executive Officers May Have Conflicts of Interest |
| • | Developing Business Relationships with Melco Resorts’ Competitors |
| • | tightening of travel restrictions to Macau or from China, including due to the outbreak of infectious diseases, such as the COVID-19 outbreak; |
| • | austerity measures which may be imposed by the Chinese government; |
| • | changes in government policies, laws and regulations, or in the interpretation or enforcement of these policies, laws and regulations; |
| • | changes in cross-border fund transfer and/or foreign exchange regulations or policies effected by the Chinese and/or Macau governments; |
| • | measures taken by the Chinese government to deter marketing of gaming activities to mainland Chinese residents by foreign casinos; |
| • | measures that may be introduced to control inflation, such as interest rate increases or bank account withdrawal controls; and |
| • | changes in the rate or method of taxation by the Macau government. |
| • | the company continues to hold, directly or indirectly, 100% of the equity interest of its subsidiary, Studio City Entertainment; |
| • | Melco Resorts continues to hold, directly or indirectly, at least 50.1% of the equity interest in us; |
| • | Melco International continues to hold, directly or indirectly, the majority of the equity interest in Melco Resorts; and |
| • | Mr. Lawrence Ho, directly or indirectly, continues to hold the majority of the equity interest in Melco International to control such entity. |
| • | limited public float of our ADSs; |
| • | developments in the Macau market or other Asian gaming markets, including disruptions caused by widespread health epidemics or pandemics, such as the COVID-19 outbreak; |
| • | uncertainties or delays relating to the financing, completion and successful operation of our remaining project for Studio City; |
| • | general economic, political or other factors that may affect Macau, where Studio City is located and/or the macroeconomic environment, including the COVID-19 pandemic or any other global pandemic or crisis; |
| • | changes in the economic performance or market valuations of the gaming and leisure industry companies; |
| • | changes in the Gaming Operator’s market share of the Macau gaming market; |
| • | regulatory developments affecting us or our competitors; |
| • | actual or anticipated fluctuations in our quarterly or annual operating results; |
| • | announcements of new investments, acquisitions, strategic partnerships or joint ventures by us or our competitors; |
| • | changes in financial estimates by securities analysts; |
| • | detrimental adverse publicity about us, Studio City or our industries; |
| • | additions or departures of key personnel; |
| • | fluctuations in the exchange rates between the U.S. dollar, H.K. dollar, Pataca and Renminbi; |
| • | release or expiration of lock-up or other transfer restrictions on our outstanding equity securities or sales of additional equity securities; |
| • | sales or perceived sales of additional shares or ADSs or securities convertible or exchangeable or exercisable for shares or ADSs; |
| • | potential litigation or regulatory investigations; and |
| • | rumors related to any of the above, irrespective of their veracity. |
| • | we have failed to timely provide the depositary with our notice of meeting and related voting materials; |
| • | we have instructed the depositary that we do not wish a discretionary proxy to be given; |
| • | we have informed the depositary that there is substantial opposition as to a matter to be voted on at the meeting; |
| • | a matter to be voted on at the meeting would have a material adverse impact on shareholders; or |
| • | voting at the meeting is made on a show of hands. |
ITEM 4. |
INFORMATION ON THE COMPANY |
For the Year Ended December 31, |
||||||||||||
2020 |
2019 |
2018 |
||||||||||
| Average daily rate (US$) |
128 | 135 | 138 | |||||||||
| REVPAR (US$) |
36 | 135 | 138 | |||||||||
| Occupancy rate |
28 | % | 100 | % | 100 | % | ||||||
| • | Golden Reel figure-8 and Asia’s highest Ferris wheel. The Golden Reel rises approximately 130 meters high between Studio City’s Art Deco-inspired twin hotel towers. The iconic landmark features 17 spacious Steampunk-themed cabins that can each accommodate up to ten passengers. |
| • | Batman Dark Flight |
| graphics, this immersive flying theater ride provides thrill-seekers with a dynamic flying experience based on a multi-sensory, action-packed, digitally-animated Batman storyline with Batman’s heart-stopping encounters. |
| • | Studio City Event Center 5,000-seat multi-purpose arena representing the centerpiece of Studio City’s live entertainment offerings. The complex has a first-class premium seating level offering 16 private VIP suites, in addition to approximately 242 luxury club seats and a deluxe club lounge. Each VIP suite is spacious and elegantly designed, coming fully equipped with stylish furnishings and a flat-screen TV. Playing host to concerts, theatrical shows, sporting events, family shows, award ceremonies and more, the Studio City Event Center is the next generation in versatile, innovative, premier and live entertainment venues. |
| • | Studio City Water Park 20-meter tall slide tower with waterslides for individuals and small families alike, and the Golden Bucket, a massive water play structure with a classic tipping bucket, four slides and over 60 water features. For small children, the Studio City Water Park includes the Little Lagoon with four slides for kids of all ages and their parents. Finally, the Studio City Water Park also includes Studio City’s Riverscape, a jungle-themed action river that is over 450 meters long which offers three routes of differing lengths, three white-sand beaches and 16 water features throughout the guest’s journey. |
| • | Macau EStadium e-Sports venue that can seat approximately 220 guests. Macau EStadium is equipped with virtual non-casino gaming facilities and cutting-edge technology capable of hosting an array of e-Sports events, including top multiplayer gaming tournaments and live-streaming of e-Sports events from other parts of the world. |
| • | Legend Heroes PVRk |
| • | Studio 88 KTV |
| • | Studio 8 “plug-in and play” facilities to create a fully operational television recording and broadcast studio. Studio 8 is a state-of-the-art best-in-class |
| • | to collaborate in the definition of gaming policies; |
| • | to supervise and monitor the activities of the concessionaires and subconcessionaires; |
| • | to investigate and monitor the continuing suitability and financial capacity requirements of concessionaires, subconcessionaires and gaming promoters; |
| • | to issue licenses to gaming promoters; |
| • | to license and certify gaming equipment; and |
| • | to issue directives and recommend practices with respect to the ordinary operation of casinos. |
| • | If the Gaming Operator violates the Macau Gaming Law, the Gaming Operator’s subconcession could be limited, conditioned, suspended, revoked, or subject to compliance with certain statutory and regulatory procedures. In addition, the Gaming Operator, and the persons involved, could be subject to substantial fines for each separate violation of the Macau Gaming Law or of the Subconcession Contract at the discretion of the Macau government. Further, if the Gaming Operator terminates or suspends the operation of all or a part of its gaming operations without permission for reasons not due to force majeure, or in the event of the insufficiency of the gaming facilities and equipment which may affect the normal operation of its gaming business, the Macau government would be entitled to replace the Gaming Operator during such disruption and to ensure the continued operation of the gaming business. Under such circumstances, the Gaming Operator would bear the expenses required for maintaining the normal operation of the gaming business. |
| • | The Macau government also has the power to supervise concessionaires and subconcessionaires in order to assure financial stability and capability. See “— The Gaming Operator’s Subconcession — The Subconcession Contract” below for more details. |
| • | Any person who fails or refuses to apply for a finding of suitability after being ordered to do so by the Macau government may be found unsuitable. Any shareholder of a concessionaire or subconcessionaire holding shares equal to or in excess of 5% of such concessionaire’s or subconcessionaire’s share capital who is found unsuitable will be required to dispose of such shares by a certain time (the transfer itself being subject to the Macau government’s authorization). If a disposal has not taken place by the time so designated, such shares must be acquired by the concessionaire or subconcessionaire. The Gaming Operator will be subject to disciplinary action if, after it receives notice that a person is unsuitable to be a shareholder or to have any other relationship with it, the Gaming Operator: |
| • | pays that person any dividend or interest upon its shares; |
| • | allows that person to exercise, directly or indirectly, any voting right conferred through shares held by that person; |
| • | pays remuneration in any form to that person for services rendered or otherwise; or |
| • | fails to pursue all lawful efforts to require that unsuitable person to relinquish his or her shares. |
| • | The Macau government also requires prior approval for the creation of a lien over shares or property comprising a casino and gaming equipment and utensils of a concession or subconcession holder. In addition, the creation of restrictions on its shares in respect of any public offering requires the approval of the Macau government to be effective. |
| • | The Macau government must give its prior approval to changes in control through a merger, consolidation, shares acquisition, or any act or conduct by any person whereby such person obtains control of the Gaming Operator. Entities seeking to acquire control of a concessionaire or subconcessionaire must satisfy the Macau government with regards to a variety of stringent standards prior to assuming control. The Macau government may also require controlling shareholders, officers, directors and other persons having a material relationship or involvement with the entity proposing to acquire control, to be investigated for suitability as part of the approval process of the transaction. |
| • | implement internal procedures and rules governing the prevention of anti-money laundering and terrorism financing crimes which are subject to prior approval from DICJ; |
| • | identify and evaluate the money laundering and terrorism financing risk inherent to gaming activities; |
| • | identify any customer who is in a stable business relationship with the Gaming Operator, who is a politically exposed person or any customer or transaction where there is a sign of money laundering or financing of terrorism or which involves significant sums of money in the context of the transaction, even if any sign of money laundering is absent; |
| • | refuse to deal with any customers who fail to provide any information requested by the Gaming Operator; |
| • | keep records on the identification of a customer for a period of five years; |
| • | establish a regime for electronic transfers; |
| • | keep individual records of all transactions related to gaming which involve credit securities; |
| • | keep records of all electronic transactions for amounts equal to or exceeding MOP8,000 (US$1,002) in cases of occasional transactions and MOP120,000 (US$15,027) in cases of transactions that arose in the context of a continuous business relationship; |
| • | notify the Finance Information Bureau if there is any sign of money laundering or financing of terrorism; |
| • | adopt a compliance function and appoint compliance officers; and |
| • | cooperate with the Macau government by providing all required information and documentation requested in relation to anti-money laundering activities. |
| • | MOP30 million (equivalent to approximately US$3.8 million) per annum fixed premium; |
| • | MOP300,000 (equivalent to approximately US$37,569) per annum per VIP gaming table; |
| • | MOP150,000 (equivalent to approximately US$18,784) per annum per mass market gaming table; and |
| • | MOP1,000 (equivalent to approximately US$125) per annum per electric or mechanical gaming. |
| • | the operation of gaming without permission or operation of business which does not fall within the business scope of the subconcession; |
| • | abandonment of approved business or suspension of operations of our gaming business in Macau without reasonable grounds for more than seven consecutive days or more than fourteen non-consecutive days within one calendar year; |
| • | transfer of all or part of the Gaming Operator’s operation in Macau in violation of the relevant laws and administrative regulations governing the operation of games of fortune or chance and other casino games in Macau and without Macau government approval; |
| • | failure to pay taxes, premiums, levies or other amounts payable to the Macau government; |
| • | refusal or failure to resume operations following the temporary assumption of operations by the Macau government; |
| • | repeated opposition to the supervision and inspection by the Macau government and failure to comply with decisions and recommendations of the Macau government, especially those of the DICJ; |
| • | failure to provide or supplement the guarantee deposit or the guarantees specified in the subconcession within the prescribed period; |
| • | bankruptcy or insolvency of the Gaming Operator; |
| • | fraudulent activity harming public interest; |
| • | serious and repeated violation of the applicable rules for carrying out casino games of chance or games of other forms or damage to the fairness of casino games of chance or games of other forms; |
| • | systematic non-compliance with the Macau Gaming Law’s basic obligations; |
| • | the grant to any other person of any managing power over the gaming business of the Gaming Operator or the grant of a subconcession or entering into any agreement to the same effect; or |
| • | failure by a controlling shareholder in the Gaming Operator to dispose of its interest in the Gaming Operator, within ninety days from the date of the authorization given by the Macau government for such disposal, pursuant to written instructions received from the regulatory authority of a jurisdiction where the said shareholder is licensed to operate, which have had the effect that such controlling shareholder now wishes to dispose of the shares it owns in the Gaming Operator. |
| • | any person who directly acquires voting rights in the Gaming Operator will be subject to authorization from the Macau government; |
| • | the Gaming Operator will be required to take the necessary measures to ensure that any person who directly or indirectly acquires 5% or more of the shares in the Gaming Operator would be subject to authorization from the Macau government, except when such acquisition is wholly made through the shares of publicly-listed companies tradable at a stock exchange; |
| • | any person who directly or indirectly acquires 5% or more of the shares in the Gaming Operator will be required to report the acquisition to the Macau government (except when such acquisition is wholly made through shares tradable on a stock exchange as a publicly-listed company); |
| • | the Macau government’s prior approval would be required for any recapitalization plan of the Gaming Operator; and |
| • | the Chief Executive of Macau could require the increase of the Gaming Operator’s share capital, if deemed necessary. |
| • | Studio City Entertainment shall cooperate with the Macau government, making available any documents, information or data requested directly by the Macau government or through the Gaming Operator for the purposes of monitoring its activity, analysis of its accounts and performance of external audits; |
| • | Studio City Entertainment shall have an annual audit conducted by an external entity, independent and previously accepted by the DICJ, for certification of accounting documents and compliance with relevant legal provisions; |
| • | Studio City Entertainment accepts to be subject to the legal and contractual supervision of the Macau government applicable to gaming concessionaires and subconcessionaires, to ensure its own suitability and financial capacity, the suitability of its direct or indirect shareholders holding 5% or more of its share capital (except with respect to those shareholders holding shares tradeable on a stock exchange), and of its directors and key employees of the Studio City Casino; |
| • | the transfer of any rights under the Services and Right to Use Arrangements shall be subject to the prior authorization from the Macau government; and |
| • | the Gaming Operator and Studio City Entertainment are jointly and severally responsible for compliance with applicable laws, regulations and instructions issued by the Macau government, including those regarding anti-money laundering, anti-financing of terrorist acts, anti-corruption, operation of slot machines and minimum internal control requirements. |
| • | the Company continues to hold, directly or indirectly, 100% of the equity interest of its subsidiary, Studio City Entertainment; |
| • | Melco Resorts continues to hold, directly or indirectly, at least 50.1% of the equity interest in us; |
| • | Melco International continues to hold, directly or indirectly, the majority of the equity interest in Melco Resorts; and |
| • | Mr. Lawrence Ho, directly or indirectly, continues to hold the majority of the equity interest in Melco International to control such entity. |

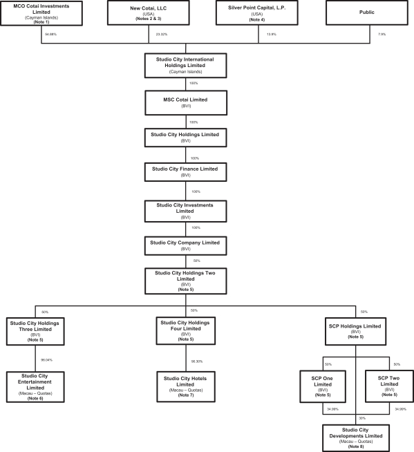
| 1. | Includes 747,288 Class A ordinary shares held by Melco International. See “Item 7. Major Shareholders and Related Party Transactions — A. Major Shareholders.” |
| 2. | Reflects 30,774,116 Class A ordinary shares of SCI represented by ADSs. Information regarding beneficial ownership is reported as of December 31, 2020 and is based on the information contained in the Schedule 13G filed by New Cotai, LLC with the SEC on February 16, 2021. |
| 3. | New Cotai also has a Participation Interest in MSC Cotai which represents its economic right to receive an amount equal to approximately 20% of the dividends, distributions or other consideration paid to the Company by MSC Cotai, if any, from time to time. New Cotai may exchange all or a portion of its Participation Interest for Class A ordinary shares, subject to certain conditions. See “Item 7. Major Shareholders and Related Party Transactions — B. Related Party Transactions — Pre-IPO Organizational Transactions.” If New Cotai were to exercise its right to exchange all of the Participation Interest for Class A ordinary shares, New Cotai would receive 72,511,760 Class A ordinary shares and the corresponding number of Class B ordinary shares held by New Cotai would be surrendered and canceled. |
| 4. | Reflects 61,570,720 Class A ordinary shares of SCI represented by ADSs. Information regarding beneficial ownership is reported as of December 31, 2020 and is based on the information contained in the Schedule 13G/A filed by Silver Point Capital L.P. with the SEC on February 16, 2021. |
| 5. | The remaining 50% of the equity interests of these companies are owned by Studio City Holdings Five Limited, a wholly-owned subsidiary of the Company. The 50% interest held by Studio City Holdings Five Limited in various Studio City companies incorporated in the British Virgin Islands is non-voting. |
| 6. | 3.96% and 1% of the equity interests are owned by Studio City Holdings Four Limited and Studio City Holdings Five Limited, respectively. |
| 7. | 3.85% and 3.85% of the equity interests are owned by Studio City Holdings Five Limited and Studio City Holdings Three Limited, respectively. |
| 8. | 0.02% of the equity interests are owned by Studio City Holdings Five Limited. |
ITEM 4A. |
UNRESOLVED STAFF COMMENTS |
ITEM 5. |
OPERATING AND FINANCIAL REVIEW AND PROSPECTS |
Year Ended December 31, |
||||||||||||
2020 |
2019 |
2018 |
||||||||||
(in thousands of US$) |
||||||||||||
| Total operating revenues |
$ | 49,208 | $ | 626,733 | $ | 571,213 | ||||||
| Total operating costs and expenses |
(329,136 | ) | (448,737 | ) | (433,351 | ) | ||||||
| Operating (loss) income |
(279,928 | ) | 177,996 | 137,862 | ||||||||
| Net (loss) income attributable to Studio City International Holdings Limited |
$ | (321,626 | ) | $ | 33,564 | $ | (21,598 | ) | ||||
| • | Rolling chip volume: non-negotiable chips wagered and lost by the rolling chip market segment. |
| • | Rolling chip win rate: non-discretionary incentives (including the point-loyalty programs) as administered by the Gaming Operator and allocating casino revenues related to goods and services provided to gaming patrons on a complimentary basis) as a percentage of rolling chip volume. |
| • | Mass market table games drop: |
| • | Mass market table games hold percentage: non-discretionary incentives (including the point-loyalty programs) as administered by the Gaming Operator and allocating casino revenues related to goods and services provided to gaming patrons on a complimentary basis) as a percentage of mass market table games drop. |
| • | Table games win: non-discretionary incentives (including the point-loyalty programs) as administered by the Gaming Operator and allocating casino revenues related to goods and services provided to gaming patrons on a complimentary basis. |
| • | Gaming machine handle: |
| • | Gaming machine win rate: non-discretionary incentives (including the point-loyalty programs) as administered by the Gaming Operator and allocating casino revenues related to goods and services provided to gaming patrons on a complimentary basis) expressed as a percentage of gaming machine handle. |
| • | Average daily rate: |
| • | Occupancy rate: |
| • | Revenue per available room, or REVPAR: |
| • | Provision of gaming related services. Revenues from the provision of gaming related services are derived from the provision of facilities for the operations of Studio City Casino by the Gaming Operator and services related thereto pursuant to the Services and Right to Use Arrangements. Revenues from the provision of gaming related services was negative US$42.7 million in 2020, compared with revenues from provision of gaming related services of US$393.5 million in 2019. The decrease was primarily due to softer performance in the gaming operations at Studio City Casino as a result of the COVID-19 pandemic, which resulted in temporary casino closure and a significant decline in inbound tourism in 2020. |
| • | Rooms. We generate room revenues from Studio City hotel consisting of Celebrity Tower and all-suite Star Tower. Our room revenues decreased by US$64.0 million, or 74.4%, to US$22.0 million in 2020 from US$86.0 million in 2019. The decrease was primarily due to a decreased occupancy rate as a result of the COVID-19 pandemic, which resulted in temporary casino closure and a significant decline in inbound tourism during 2020. Studio City’s average daily rate, occupancy rate and REVPAR were US$128, 28% and US$36, respectively, in 2020, as compared to US$135, 100% and US$135, respectively, in 2019. |
| • | Food and beverage, entertainment, mall and retail and other. Our revenues generated from food and beverage, entertainment, mall and retail and other decreased by US$64.0 million, or 59.4%, to US$43.7 million in 2020 from US$107.8 million in 2019. The decrease was primarily due to decrease in business activities as a result of the COVID-19 pandemic, which resulted in temporary casino closure and a significant decline in inbound tourism during 2020. |
| • | Services fee. Our services fee revenues, which primarily consist of certain shared administrative services and shuttle bus transportation services to Studio City Casino, decreased by US$13.3 million, or 33.7%, to US$26.2 million in 2020 from US$39.5 million in 2019. |
| • | Provision of gaming related services. Provision of gaming related services expenses, which mainly represent (1) services fees for shared corporate services provided by the Master Service Providers pursuant to the Management and Shared Services Arrangements and (2) management payroll expenses, are relatively fixed in nature and amounted to US$27.0 million and US$24.2 million in 2020 and 2019, respectively. |
| • | Rooms. Room expenses, which represent the costs of operating the hotel facilities and respective payroll expenses, decreased by US$10.5 million, or 48.4%, to US$11.2 million in 2020 from US$21.8 million in 2019, primarily due to lower operating costs, which was in-line with the decrease in revenues as well as our cost containment efforts. |
| • | Food and beverage, entertainment, mall and retail and other. Expenses related to food and beverage, entertainment, mall and retail and other, which primarily represent the costs of operating the respective non-gaming services at Studio City and respective payroll expenses, decreased by US$54.3 million, or 59.7% to US$36.6 million in 2020 from US$90.8 million in 2019, primarily due to lower operating costs and food and beverage expenses, which was in-line with the decrease in revenues. |
| • | General and administrative. General and administrative expenses were US$89.0 million and US$128.9 million in 2020 and 2019, respectively. Such expenses primarily consist of payroll expenses, utilities, marketing and advertising costs, repairs and maintenance, legal and professional fees, and fees paid to the Master Service Providers for shared corporate services provided to non-gaming departments. Expenses relating to services fee revenues are also included in the general and administrative expenses. General and administrative expenses decreased by US$39.9 million, or 31.0% to US$89.0 million in 2020 from US$128.9 million in 2019 primarily due to our cost containment efforts. |
| • | Pre-opening costs. Pre-opening costs were US$0.2 million in 2020 as compared to US$2.6 million in 2019. Such costs primarily represent personnel, marketing and other costs incurred prior to the opening of new or start-up operations. The higher pre-opening costs in 2019 were mainly related to the marketing of the stunt show Elēkrŏn. |
| • | Amortization of land use right. Amortization expenses for the land use right continued to be recognized on a straight-line basis at an annual rate of US$3.3 million in both 2020 and 2019. |
| • | Depreciation and amortization. Depreciation and amortization expenses decreased by US$11.6 million, or 6.9%, to US$157.0 million in 2020 from US$168.6 million in 2019. |
| • | Property charges and other. Property charges and other expenses of US$4.8 million in 2020 were primarily attributable to impairment of assets as a result of the remodeling of a non-gaming attraction. Property charges and other expenses of US$8.5 million in 2019 were primarily attributable to assets write-offs of US$7.6 million as a result of the remodeling of a non-gaming attraction. |
| • | Interest expenses. Interest expenses were US$104.8 million in 2020 and US$132.3 million in 2019. The decrease was primarily due to lower interest expenses with respect to the repayment in full of the 2019 Studio City Company Notes upon maturity in November 2019 and the redemption in full of 2021 Studio City Company Notes in August 2020 as well as capitalized interest and amortization of deferred financing costs for the remaining project for Studio City in 2020, partially offset by the interest expenses relating to the 2025 Notes and 2028 Notes issued in July 2020. |
| • | Other financing costs. Other financing costs, which were associated with the 2021 Studio City Senior Secured Credit Facility, were US$0.4 million in both 2020 and 2019. |
| • | Loss on extinguishment of debt. Loss on extinguishment of debt was US$18.7 million in 2020 and was associated with the early redemption of all outstanding 2021 Studio City Company Notes which were refinanced by the issuance of the 2025 Notes and 2028 Notes. Loss on extinguishment of debt was |
| US$3.0 million in 2019 and was associated with the early redemption of all remaining outstanding 2020 Notes which was refinanced by the issuance of the 2024 Notes. |
| • | Costs associated with debt modification. Costs associated with debt modification was US$0.6 million in 2019 and was associated with the early redemption of all remaining outstanding 2020 Notes which were refinanced by the issuance of the 2024 Notes. We incurred US$nil costs associated with debt modification for 2020. |
Year Ended December 31, |
||||||||||||
2020 (2) |
2019 (3) |
2018 (4) |
||||||||||
(in thousands of US$) |
||||||||||||
| Net (loss) income attributable to Studio City International Holdings Limited |
$ | (321,626 | ) | $ | 33,564 | $ | (21,598 | ) | ||||
| Net (loss) income attributable to participation interest |
(83,466 | ) | 10,065 | 853 | ||||||||
| |
|
|
|
|
|
|||||||
| Net (loss) income |
(405,092 | ) | 43,629 | (20,745 | ) | |||||||
| Income tax (credit) expense |
(1,011 | ) | 402 | 544 | ||||||||
| Interest and other non-operating expenses, net |
126,175 | 133,965 | 158,063 | |||||||||
| Property charges and other |
4,798 | 8,521 | 4,464 | |||||||||
| Depreciation and amortization |
160,334 | 171,943 | 167,891 | |||||||||
| Share-based compensation |
791 | — | — | |||||||||
| Pre-opening costs |
201 | 2,567 | 4,550 | |||||||||
| |
|
|
|
|
|
|||||||
| Adjusted EBITDA |
$ | (113,804 | ) | $ | 361,027 | $ | 314,767 | |||||
| |
|
|
|
|
|
|||||||
| Adjusted EBITDA margin (1) |
(231.3 | )% | 57.6 | % | 55.1 | % | ||||||
| (1) | Adjusted EBITDA margin is calculated by dividing Adjusted EBITDA by total operating revenues. |
| (2) | We adopted ASU 2016-13 on January 1, 2020 under the modified retrospective method. There was no material impact on our results of operations and Adjusted EBITDA in 2020 as a result of the adoption of ASU 2016-13. |
| (3) | We adopted the New Leases Standard on January 1, 2019 under the modified retrospective method. There was no material impact on our results of operations and Adjusted EBITDA in 2019 as a result of the adoption of the New Leases Standard. |
| (4) | We adopted the New Revenue Standard on January 1, 2018 under the modified retrospective method. There was no material impact on our results of operations and Adjusted EBITDA in 2018 as a result of the adoption of the New Revenue Standard. |
| (1) | Complimentary services provided to Studio City Casino’s gaming patrons are deducted from the gross gaming revenues and are measured based on stand-alone selling prices under the New Revenue Standard, replacing the previously used retail values. The non-gaming revenues associated with the provision of these complimentary services by us are measured on the same basis. This change impacts the amount of revenues from the provision of gaming related services received by us with corresponding changes to the non-gaming revenues. |
| (2) | The New Revenue Standard changes the measurement basis for the non-discretionary incentives (including the loyalty program) provided to Studio City Casino’s gaming patrons, as administered by the Gaming Operator, from previously used estimated costs to standalone selling prices. The non-discretionary incentives are deducted from the gross gaming revenues by the Gaming Operator and impact the amount of revenues from provision of gaming related services received by us. Similarly, the redemption of the non-discretionary incentives for non-gaming services provided by us are measured on the same basis. At the adoption date on January 1, 2018, we recognized an increase in the opening balance of accumulated losses of US$3.3 million with a corresponding decrease in amounts due from affiliated companies. |
Year Ended December 31, |
||||||||||||
2020 |
2019 |
2018 |
||||||||||
(in thousands of US$) |
||||||||||||
| Net cash (used in) provided by operating activities |
$ | (167,425 | ) | $ | 228,504 | $ | 139,518 | |||||
| Net cash used in investing activities |
(209,789 | ) | (90,922 | ) | (147,515 | ) | ||||||
| Net cash provided by (used in) financing activities |
623,811 | (189,976 | ) | 5,152 | ||||||||
| Effect of exchange rate on cash, cash equivalents and restricted cash |
1,530 | 2,061 | (2,519 | ) | ||||||||
| |
|
|
|
|
|
|||||||
| Increase (decrease) in cash, cash equivalents and restricted cash |
248,127 | (50,333 | ) | (5,364 | ) | |||||||
| Cash, cash equivalents and restricted cash at beginning of year |
327,232 | 377,565 | 382,929 | |||||||||
| |
|
|
|
|
|
|||||||
| Cash, cash equivalents and restricted cash at end of year |
$ | 575,359 | $ | 327,232 | $ | 377,565 | ||||||
| |
|
|
|
|
|
|||||||
Issuer |
As of December 31, 2020 |
|||||||
(in thousands of US$) |
||||||||
| 2021 Studio City Senior Secured Credit Facility |
Studio City Company | $ | 129 | |||||
| 2024 Notes |
Studio City Finance | 600,000 | ||||||
| 2025 Notes |
Studio City Finance | 500,000 | ||||||
| 2028 Notes |
Studio City Finance | 500,000 | ||||||
| |
|
|||||||
| Total |
$ |
1,600,129 |
||||||
| |
|
|||||||
| • | The impact of the COVID-19 outbreak, including its severity, magnitude and duration, and any recovery from such disruptions, which will depend on future events, such as the successful production, distribution and widespread acceptance of safe and effective vaccines; the development of effective |
| treatments for COVID-19; the duration of travel and visa restrictions and customer sentiment and behavior (including the length of time before customers resume travel and participation in entertainment and leisure activities at high-density venues and the impact of potential higher unemployment rates, declines in income levels and loss of personal wealth resulting from the COVID-19 pandemic on consumer behavior related to discretionary spending and traveling), all of which are highly uncertain. The disruptions to our business caused by the COVID-19 pandemic have had a material and adverse effect on our business, financial condition and results of operations and as such disruptions are ongoing, such material and adverse effects will likely continue; |
| • | Policies and campaigns implemented by the Chinese government, including restrictions on travel, anti-corruption campaigns, heightened monitoring of cross-border currency movement and adoption of new measures to eliminate perceived channels of illicit cross-border currency movements, restrictions on currency withdrawal, increased scrutiny of marketing activities in China or new measures taken by the Chinese government to deter marketing of gaming activities to mainland Chinese residents by foreign casinos, as well as any slowdown of economic growth in China, may lead to a decline and limit the recovery and growth in the number of patrons visiting our property and the spending amount of such patrons; |
| • | The gaming and leisure market in Macau is developing and the competitive landscape is expected to evolve as more gaming and non-gaming facilities are developed in Macau. More supply of integrated resorts in the Cotai region of Macau will intensify the competition in the businesses that we and the Gaming Operator operate; |
| • | The impact of new policies and legislation implemented by the Macau government, including travel and visa policies, anti-smoking legislation as well as policies relating to gaming table allocations and gaming machine requirements; |
| • | Greater regulatory scrutiny, including increased audits and inspections, in relation to movement of capital and anti-money laundering and other financial crime. Anti-money laundering, anti-bribery and corruption and sanctions and counter-terrorism financing laws and regulations have become increasingly complex and subject to greater regulatory scrutiny and supervision by regulators globally and may increase our compliance costs and any potential non-compliances of such laws and regulations could have an adverse effect on our reputation, financial condition, results of operations or cash flows; |
| • | Enactment of new laws, or amendments to existing laws with more stringent requirements, in relation to personal data, including, among others, collection, use and/or transmission of personal data, and as to which there may be limited precedence on their interpretation and application, may increase operating costs and/or adversely impact our ability to market to our customers and guests. In addition, any non-compliance with such laws may result in damage or reputation and/or subject us to lawsuits, fines and other penalties as well as restrictions on our use or transfer of data; and |
| • | Gaming promoters in Macau are experiencing increased regulatory scrutiny that has resulted in the cessation of business of certain gaming promoters, a trend which may affect Studio City Casino’s operations in a number of ways: |
| – | a concentration of gaming promoters may result in such gaming promoters having significant leverage and bargaining strength in negotiating agreements with gaming operators, which could result in gaming promoters negotiating changes to the Gaming Operator’s agreements with them or the loss of business to a competitor or the loss of certain relationships with gaming promoters, any of which may adversely affect our results of operations; |
| – | if any of Studio City Casino’s gaming promoters ceases business or fails to maintain the required standards of regulatory compliance, probity and integrity, their exposure to patron and other litigation and regulatory enforcement actions may increase, which in turn may expose us and the Gaming Operator to an increased risk for litigation, regulatory enforcement actions and damage to our reputations; and |
| – | since the Gaming Operator depends on gaming promoters for its VIP gaming revenue, difficulties in their operations may expose the Studio City Casino to higher operational risk to the extent Studio City Casino continues to conduct VIP rolling chip operations. |
Payments Due by Period |
||||||||||||||||||||
Less than 1 year |
1-3 years |
3-5 years |
More than 5 years |
Total |
||||||||||||||||
(in millions of US$) |
||||||||||||||||||||
| Long-term debt obligations (1) : |
||||||||||||||||||||
| 2021 Studio City Senior Secured Credit Facility (2) |
$ | — | $ | — | $ | — | $ | 0.1 | $ | 0.1 | ||||||||||
| 2024 Notes (3) |
— | — | 600.0 | — | 600.0 | |||||||||||||||
| 2025 Notes |
— | — | 500.0 | — | 500.0 | |||||||||||||||
| 2028 Notes |
— | — | — | 500.0 | 500.0 | |||||||||||||||
| Fixed interest payments |
106.0 | 212.0 | 116.0 | 66.2 | 500.2 | |||||||||||||||
| Operating leases (4) |
1.0 | 2.3 | 2.3 | 33.8 | 39.4 | |||||||||||||||
| Construction costs and property and equipment retention payables |
2.3 | 8.6 | — | — | 10.9 | |||||||||||||||
| Other contractual commitments: |
||||||||||||||||||||
| Construction costs and property and equipment acquisition commitments (5) |
314.2 | 184.3 | — | — | 498.5 | |||||||||||||||
| |
|
|
|
|
|
|
|
|
|
|||||||||||
| Total contractual obligations |
$ | 423.5 | $ | 407.2 | $ | 1,218.3 | $ | 600.1 | $ | 2,649.1 | ||||||||||
| |
|
|
|
|
|
|
|
|
|
|||||||||||
| (1) | See note 10 to the consolidated financial statements included elsewhere in this annual report for further details on these debt facilities. |
| (2) | On March 15, 2021, Studio City Company amended the terms of the 2021 Studio City Senior Secured Credit Facility, including the extension of the maturity date from November 30, 2021 to January 15, 2028. |
| See note 21 to the consolidated financial statements included elsewhere in this annual report for further details on this subsequent event. |
| (3) | On January 14, 2021, Studio City Finance issued US$750.0 million in aggregate principal amount of the 2029 Notes, the net proceeds of which were partly used to pay the tendering noteholders from the 2024 Notes Tender Offer, which amounted to US$347.1 million in aggregate principal amount of the 2024 Notes, and on February 17, 2021, together with accrued interest, redeem the remaining outstanding principal amount of the 2024 Notes, which amounted to US$252.9 million in aggregate principal amount. See note 21 to the consolidated financial statements included elsewhere in this annual report for further details on these subsequent events. |
| (4) | See note 11 to the consolidated financial statements included elsewhere in this annual report for further details on these lease liabilities. |
| (5) | See note 18(a) to the consolidated financial statements included elsewhere in this annual report for further details on construction costs and property and equipment acquisition commitments. |
ITEM 6. |
DIRECTORS, SENIOR MANAGEMENT AND EMPLOYEES |
| Directors and Executive Officers |
Age |
Position/Title | ||||
| Lawrence Yau Lung Ho |
44 | Director | ||||
| Evan Andrew Winkler |
46 | Director | ||||
| Clarence Yuk Man Chung |
58 | Director | ||||
| Geoffrey Stuart Davis |
52 | Director and Chief Financial Officer | ||||
| Stephanie Cheung |
58 | Director | ||||
| Akiko Takahashi |
67 | Director | ||||
| David Anthony Reganato |
41 | Director | ||||
| Timothy Paul Lavelle |
36 | Director | ||||
| Dominique Mielle |
52 | Independent Director | ||||
| Kevin F. Sullivan |
68 | Independent Director | ||||
| Nigel Alan Dean |
67 | Independent Director | ||||
| Kevin Richard Benning |
38 | Property General Manager | ||||
| • | convening shareholders’ annual general meetings and reporting its work to shareholders at such meetings; |
| • | declaring dividends and distributions; |
| • | appointing officers and determining the term of office of officers; |
| • | exercising the borrowing powers of our company and mortgaging the property of our company; and |
| • | approving the transfer of shares of our company, including the registering of such shares in our share register. |
| • | the audits of the financial statements of our company; |
| • | the qualifications and independence of our independent auditors; |
| • | the performance of our independent auditors; |
| • | the account and financial reporting processes of our company and the integrity of our systems of internal accounting and financial controls; |
| • | legal and regulatory issues relating to the financial statements of our company, including the oversight of the independent auditors, the review of the financial statements and related material, the internal audit process and the procedure for receiving complaints regarding accounting, internal accounting controls, auditing or other related matters; |
| • | the disclosure, in accordance with our relevant policies, of any material information regarding the quality or integrity of our financial statements; |
| • | the integrity and effectiveness of our internal audit function; and |
| • | the risk management policies, procedures and practices. |
| • | reviewing and recommending to our board for approval, the appointment, re-appointment or removal of the independent auditor, after considering its annual performance evaluation of the independent auditor; |
| • | approving the remuneration and terms of engagement of the independent auditor and pre-approving all auditing and non-auditing services permitted to be performed by our independent auditors; |
| • | at least annually, obtaining a written report from our independent auditor describing matters relating to its independence and quality control procedures; |
| • | discussing with our independent auditor and our management, among other things, the audits of the financial statements, including whether any material information brought to their attention should be disclosed, issues regarding accounting and auditing principles and practices and the management’s internal control report; |
| • | reviewing and recommending the financial statements for inclusion within our quarterly earnings releases and to our board for inclusion in our annual reports; |
| • | approving all material related party transactions brought to its attention, without further approval of our board; |
| • | establishing and overseeing procedures for the handling of complaints and whistleblowing; |
| • | approving the internal audit charter and annual audit plans, and undertaking an annual performance evaluation of the internal audit function; |
| • | assessing senior management’s policies and procedures to identify, accept, mitigate, allocate or otherwise manage various types of risks presented by management, and making recommendations with respect to our risk management process for the board’s approval; |
| • | reviewing our financial controls, internal control and risk management systems, and discussing with our management the system of internal control and ensuring that our management has discharged its duty to have an effective internal control system including the adequacy of resources, the qualifications and experience of our accounting and financial staff, and their training programs and budget; |
| • | together with our board, evaluating the performance of the audit and risk committee on an annual basis; |
| • | assessing the adequacy of the charter of the audit and risk committee; and |
| • | co-operating with the other board committees in any areas of overlapping responsibilities. |
| • | overseeing the development and implementation of executive compensation programs in consultation with our management; |
| • | at least annually, making recommendations to our board with respect to the compensation arrangements for our independent directors, and approving compensation arrangements for our property general manager; |
| • | as applicable, reviewing and approving our incentive-compensation plans (if any) and equity grant (if any) under its share incentive plans (if any) and overseeing the administration of these plans and discharging any responsibilities imposed on the compensation committee by any of these plans; |
| • | reviewing and approving the compensation payable to our directors and property general manager in connection with any loss or termination of their office or appointment; |
| • | reviewing and approving any benefits in kind received by any director or property general manager where such benefits are not provided for under the relevant employment terms; |
| • | reviewing executive officer and director indemnification and insurance matters; |
| • | overseeing our regulatory compliance with respect to compensation matters, including our policies and restrictions on compensation plans and loans to officers; |
| • | together with the board, evaluating the performance of the compensation committee on an annual basis; |
| • | assessing the adequacy of the charter of the compensation committee; and |
| • | co-operating with the other board committees in any areas of overlapping responsibilities. |
| • | the identification of qualified candidates to become members and chairs of the board committees and to fill any such vacancies, and reviewing the appropriateness of the continued service of directors; |
| • | ensuring that our board meets the criteria for independence under the New York Stock Exchange corporate governance rules and nominating directors who meet such independence criteria; |
| • | oversight of our compliance with legal and regulatory requirements, in particular the legal and regulatory requirements of Macau, the Cayman Islands, the SEC and the New York Stock Exchange; |
| • | the development and recommendation to our board of a set of corporate governance principles applicable to our company; and |
| • | the disclosure, in accordance with our relevant policies, of any material information (other than that regarding the quality or integrity of our financial statements). |
| • | making recommendations to our board for its approval, the appointment or re-appointment of any members of our board and the chairs and members of its committees, including evaluating any succession planning; |
| • | reviewing on an annual basis the appropriate skills, knowledge and characteristics required of board members and of the committees of our board and making any recommendations to improve the performance of our board and its committees; |
| • | developing and recommending to our board such policies and procedures with respect to nomination or appointment of members of our board and chairs and members of its committees or other corporate governance matters as may be required pursuant to any SEC or New York Stock Exchange rules, or otherwise considered desirable and appropriate; |
| • | developing a set of corporate governance principles and reviewing such principles at least annually; |
| • | deciding whether any material information which is brought to its attention (other than that regarding the quality or integrity of our financial statements) should be disclosed; |
| • | reviewing and monitoring the training and continuous professional development of our directors and senior management; |
| • | developing, reviewing and monitoring the code of conduct and compliance manual applicable to staff and directors; |
| • | together with the board, evaluating the performance of the committee on an annual basis; |
| • | assessing the adequacy of the charter of the nominating and corporate governance committee; and |
| • | co-operating with the other board committees in any areas of overlapping responsibilities. |
| Function |
Number of Staff |
|||
| Management, Administrative and Finance |
15 | |||
| Gaming |
1,877 | |||
| Hotel |
556 | |||
| Food and Beverage |
661 | |||
| Property Operations |
191 | |||
| Entertainment |
85 | |||
| Marketing |
182 | |||
| Others |
357 | |||
| |
|
|||
| Total |
3,924 |
|||
| |
|
|||
Number of Class A ordinary shares |
Number of Class B ordinary shares |
Approximate percentage of voting power (1) |
||||||||||
| Directors and Executive Officers: |
||||||||||||
| Lawrence Yau Lung Ho (2) |
243,020,416 | — | 54.9 | % | ||||||||
| Evan Andrew Winkler |
— | — | — | |||||||||
| Clarence Yuk Man Chung |
* | — | * | |||||||||
| Geoffrey Stuart Davis |
— | — | — | |||||||||
| Stephanie Cheung |
— | — | — | |||||||||
| Akiko Takahashi |
— | — | — | |||||||||
| David Anthony Reganato |
— | — | — | |||||||||
| Timothy Paul Lavelle |
— | — | — | |||||||||
| Dominique Mielle |
— | — | — | |||||||||
| Kevin F. Sullivan |
* | — | * | |||||||||
| Nigel Alan Dean |
— | — | — | |||||||||
| Kevin Richard Benning |
— | — | — | |||||||||
| Directors and executive officers as a group |
243,045,348 | — | 54.9 | % | ||||||||
| * | Represents less than 1% of our total outstanding shares. |
| (1) | Percentage of voting power represents percentage of voting interest of our Class A ordinary shares and Class B ordinary shares voting together as a single class. Class B ordinary share have no economic rights. Percentage of voting power of each director and executive officer is calculated by dividing the number of Class A ordinary shares and Class B ordinary shares beneficially owned by such person or group, including shares that such person or group has the right to acquire within 60 days after March 26, 2021, by the sum of (i) 442,864,460 which is the total number of Class A ordinary shares and Class B ordinary shares outstanding as of March 26, 2021, and (ii) the number of Class A ordinary shares and Class B ordinary shares that such person or group has the right to acquire beneficial ownership within 60 days of March 26, 2021. |
| (2) | Represents 180,953,128 Class A ordinary shares and 15,330,000 ADSs (representing 61,320,000 Class A ordinary shares) held by MCO Cotai and 747,288 Class A ordinary shares held by Melco International, among which include 118 ADSs (representing 472 Class A ordinary shares) held by an agent on its behalf. Mr. Ho holds approximately 58.13% of the total issued shares of Melco International, including beneficial interest, interest of his controlled corporations, interest of his spouse and interest of a trust in which he is one of the beneficiaries and taken to have interest by virtue of the Securities and Futures Ordinance (Chapter 571, the Laws of Hong Kong). See “Item 7. Major Shareholders and Related Party Transactions – A. Major Shareholders.” |
ITEM 7. |
MAJOR SHAREHOLDERS AND RELATED PARTY TRANSACTIONS |
| Name |
Number of Class A ordinary shares beneficially owned |
Number of Class B ordinary shares beneficially owned |
Percentage Voting Power (1) |
|||||||||
| Melco International (2) |
243,020,416 | — | 54.88 | % | ||||||||
| New Cotai, LLC (3) |
30,774,116 | 72,511,760 | 23.32 | % | ||||||||
| The Silver Point Funds (4) |
61,570,720 | — | 13.90 | % | ||||||||
| (1) | Beneficial ownership is determined in accordance with Rule 13d-3 under the Exchange Act, and includes voting or investment power with respect to the securities. Percentage voting power represents percentage of voting interest of our Class A ordinary shares and Class B ordinary shares voting together as a single class. Class B ordinary share have no economic rights. |
| (2) | Represents 180,953,128 Class A ordinary shares and 15,330,000 ADSs (representing 61,320,000 Class A ordinary shares), constituting 65.41% of the outstanding Class A ordinary shares, held by MCO Cotai and 747,288 Class A ordinary shares, constituting 0.2% of the outstanding Class A ordinary shares, held by Melco International, among which include 118 ADSs (representing 472 Class A ordinary shares) held by an agent on its behalf. Mr. Ho is the majority shareholder of Melco International, which is the sole shareholder of Melco Leisure and Entertainment Group Limited, or Melco Leisure, which is the majority shareholder of Melco Resorts, a publicly-traded company whose American depositary shares are listed on the Nasdaq Global Select Market. Melco Resorts is the sole shareholder of MCO Holdings Limited, or MCO Holdings, which is the sole shareholder of MCO Cotai. The registered address for each of MCO Cotai and MCO Holdings is Intertrust Corporate Services (Cayman) Limited, One Nexus Way, Camana Bay, Grand Cayman KY1-9005, Cayman Islands. The principal business address for Melco Resorts is 36th Floor, The Centrium, 60 Wyndham Street, Central, Hong Kong. The principal business address for Melco Leisure is c/o 38th Floor, The Centrium, 60 Wyndham Street, Central, Hong Kong. The principal business address for Mr. Lawrence Ho and Melco International is 38th Floor, The Centrium, 60 Wyndham Street, Central, Hong Kong. |
| (3) | Represents 72,511,760 Class B ordinary shares, constituting 100.0% of the outstanding Class B ordinary shares and, as of December 31, 2020, 7,693,529 ADS (representing 30,774,116 Class A ordinary shares), constituting 8.3% of the outstanding Class A ordinary shares, directly held by New Cotai, LLC. Subject to the terms of the exchange arrangements described in “Item 7. Major Shareholders and Related Party Transactions — B. Related Party Transactions — Pre-IPO Organizational Transactions,” New Cotai, subject to certain conditions, may exchange its Participation Interest for Class A ordinary shares. In connection with such exchange, the corresponding number of Class B ordinary shares will be canceled for no consideration. See “Item 7. Major Shareholders and Related Party Transactions — B. Related Party Transactions — Pre-IPO Organizational Transactions — Participation Agreement.” The number of Class A ordinary shares do not reflect the 72,511,760 of Class A ordinary shares issuable upon exchange by New Cotai of its Participation Interest. The business address of New Cotai is 2700 Patriot Boulevard, Suite 250, Glenview, Illinois 60026. |
| (4) | Represents 15,392,680 ADSs (representing 61,570,720 Class A ordinary shares), constituting 16.62% of the outstanding Class A ordinary shares, held by Silver Point Capital Fund, L.P. and Silver Point Capital Offshore Master Fund, L.P. as of December 31, 2020. Silver Point Capital, L.P. is the investment manager of Silver Point Capital Fund, L.P. and Silver Point Capital Offshore Master Fund, L.P. The address of the principal business office of Silver Point Capital, L.P. is Two Greenwich Plaza, Greenwich, Connecticut 06830. |
| • | We amended and restated our memorandum of association and articles of association to, among other things, authorize two classes of ordinary shares. |
| • | MCO Cotai’s 60% equity interest in our company was reclassified into Class A ordinary shares. |
| • | New Cotai’s 40% equity interest in our company was exchanged for Class B ordinary shares. |
| • | In addition, New Cotai was granted a Participation Interest in MSC Cotai, the terms of which are set forth in the Participation Agreement that was entered into by MSC Cotai, New Cotai and us. See “— Participation Agreement.” |
| • | The Participation Agreement provides that New Cotai is entitled to exchange all or a portion of its Participation Interest for a number of Class A ordinary shares subject to adjustments, exceptions and conditions as set out in the Participation Agreement. See “— Participation Agreement.” When New Cotai exchanges all or a portion of the Participation Interest for Class A ordinary shares pursuant to the terms of exchange set forth in the Participation Agreement and described herein, a proportionate number of Class B ordinary shares will be deemed surrendered and automatically canceled for no consideration as set out in the Participation Agreement. |
ITEM 8. |
FINANCIAL INFORMATION |
ITEM 10. |
ADDITIONAL INFORMATION |
| • | the instrument of transfer is lodged with us, accompanied by the certificate for the ordinary shares to which it relates and such other evidence as our board of directors may reasonably require to show the right of the transferor to make the transfer; |
| • | the instrument of transfer is in respect of only one class of shares; |
| • | the instrument of transfer is properly stamped, if required; or |
| • | in the case of a transfer to joint holders, the number of joint holders to whom the ordinary share is to be transferred does not exceed four. |
| • | receiving dividends or interest with regard to our shares; |
| • | exercising voting or other rights conferred by our shares; and |
| • | receiving any remuneration in any form from us or an affiliated company for services rendered or otherwise. |
| • | increase the share capital by such sum, to be divided into shares of such classes and amount, as the resolution may prescribe; |
| • | consolidate and divide all or any of our share capital into shares of a larger amount than our existing shares; |
| • | convert all or any of our paid-up shares into stock and reconvert that stock into paid up shares of any denomination; |
| • | sub-divide our existing shares, or any of them, into shares of a smaller amount provided that in the subdivision the proportion between the amount paid and the amount, if any, unpaid on each reduced share will be the same as it was in case of the share from which the reduced share is derived; or |
| • | cancel any shares which, at the date of the passing of the resolution, have not been taken or agreed to be taken by any person and diminish the amount of our share capital by the amount of the shares so canceled. |
| • | annual reporting requirements are minimal and consist mainly of a statement that the company has conducted its operations mainly outside of the Cayman Islands and has complied with the provisions of the Companies Act; |
| • | an exempted company’s register of members is not open to inspection; |
| • | an exempted company does not have to hold an annual general meeting; |
| • | an exempted company may issue shares with or without par value; |
| • | an exempted company may obtain an undertaking against the imposition of any future taxation (such undertakings are usually given for 20 years in the first instance); |
| • | an exempted company may register by way of continuation in another jurisdiction and be deregistered in the Cayman Islands; |
| • | an exempted company may register as a limited duration company; and |
| • | an exempted company may register as a segregated portfolio company. |
| • | a “merger” means the merging of two or more constituent companies and the vesting of their undertaking, property and liabilities in one of such companies as the surviving company; and |
| • | a “consolidation” means the combination of two or more constituent companies into a consolidated company and the vesting of the undertaking, property and liabilities of such companies to the consolidated company. |
| • | a special resolution of the shareholders of each constituent company; and |
| • | such other authorization, if any, as may be specified in such constituent company’s articles of association. |
| • | the statutory provisions as to the required majority vote have been met; |
| • | the shareholders have been fairly represented at the meeting in question and the statutory majority are acting bona fide without coercion of the minority to promote interests adverse to those of the class; |
| • | the arrangement is such that may be reasonably approved by an intelligent and honest man of that class acting in respect of his interest; and |
| • | the arrangement is not one that would more properly be sanctioned under some other provision of the Companies Act. |
| • | a company is acting, or proposing to act, illegally or beyond the scope of its authority; |
| • | the act complained of, although not beyond the scope of the authority, could be effected if duly authorized by more than the number of votes which have actually been obtained; or |
| • | those who control the company are perpetrating a “fraud on the minority.” |
| • | banks and certain other financial institutions; |
| • | insurance companies; |
| • | regulated investment companies; |
| • | real estate investment trusts; |
| • | brokers or dealers in stocks and securities, or currencies; |
| • | persons who use or are required to use a mark-to-market |
| • | certain former citizens or residents of the United States subject to Section 877 of the Code; |
| • | entities subject to the United States anti-inversion rules; |
| • | tax-exempt organizations and entities; |
| • | persons whose functional currency is other than the United States dollar; |
| • | persons holding ADSs as part of a straddle, hedging, conversion or integrated transaction; |
| • | persons that actually or constructively own 10% or more of the total combined voting interest of all classes of our voting stock or 10% or more of the total value of shares of all classes of our stock; |
| • | persons who acquired ADSs pursuant to the exercise of an employee stock option or otherwise as compensation; |
| • | partnerships or other pass-through entities, or persons holding ADSs through such entities; or |
| • | a person subject to special tax accounting rules as a result of any item of gross income with respect to ADSs being taken into account in an “applicable financial statement” (as defined in the Code). |
| • | an individual who is a citizen or resident of the United States; |
| • | a corporation (or other entity treated as a corporation for United States federal income tax purposes) created or organized in or under the laws of the United States, any state thereof or the District of Columbia; |
| • | an estate, the income of which is subject to United States federal income taxation regardless of its source; or |
| • | a trust, if (i) a court within the United States is able to exercise primary jurisdiction over its administration and one or more United States persons have the authority to control all of its substantial decisions or (ii) in the case of a trust that was treated as a domestic trust under the law in effect before 1997, a valid election is in place under applicable Treasury Regulations to treat such trust as a domestic trust. |
| • | at least 75% of its gross income for such year is passive income; or |
| • | at least 50% of the value of its assets (determined based on a quarterly average) during such year is attributable to assets that produce or are held for the production of passive income. |
| • | the excess distribution or recognized gain would be allocated ratably over your holding period for the ADSs; |
| • | the amount of the excess distribution or recognized gain allocated to the taxable year of distribution or gain, and to any taxable years in your holding period prior to the first taxable year in which we were treated as a PFIC, would be treated as ordinary income; and |
| • | the amount of the excess distribution or recognized gain allocated to each other taxable year would be subject to the highest tax rate in effect for individuals or corporations, as applicable, for each such year and the resulting tax will be subject to the interest charge generally applicable to underpayments of tax. |
ITEM 11. |
QUANTITATIVE AND QUALITATIVE DISCLOSURES ABOUT MARKET RISK |
ITEM 12. |
DESCRIPTION OF SECURITIES OTHER THAN EQUITY SECURITIES |
| Service |
Fees | |
| • To any person to which ADSs are issued or to any person to which a distribution is made in respect of ADS distributions pursuant to stock dividends or other free distributions of stock, bonus distributions, stock splits or other distributions (except where converted to cash) |
Up to US$0.05 per ADS issued | |
| • Cancelation of ADSs, including the case of termination of the deposit agreement |
Up to US$0.05 per ADS canceled | |
| • Distribution of cash dividends |
Up to US$0.05 per ADS held | |
| • Distribution of cash entitlements (other than cash dividends) and/or cash proceeds from the sale of rights, securities and other entitlements |
Up to US$0.05 per ADS held | |
| • Distribution of ADSs pursuant to exercise of rights |
Up to US$0.05 per ADS held | |
| • Distribution of securities other than ADSs or rights to purchase additional ADSs |
Up to US$0.05 per ADS held | |
| • Depositary services |
Up to US$0.05 per ADS held on the applicable record date(s) established by the depositary bank | |
| • | Fees for the transfer and registration of Class A ordinary shares charged by the registrar and transfer agent for the Class A ordinary shares in the Cayman Islands (i.e., upon deposit and withdrawal of Class A ordinary shares). |
| • | Expenses incurred for converting foreign currency into U.S. dollars. |
| • | Expenses for cable, telex and fax transmissions and for delivery of securities. |
| • | Taxes and duties upon the transfer of securities, including any applicable stamp duties, any stock transfer charges or withholding taxes (i.e., when Class A ordinary shares are deposited or withdrawn from deposit). |
| • | Fees and expenses incurred in connection with the delivery or servicing of Class A ordinary shares on deposit. |
| • | Fees and expenses incurred in connection with complying with exchange control regulations and other regulatory requirements applicable to Class A ordinary shares, deposited securities, ADSs and ADRs. |
| • | Any applicable fees and penalties thereon. |
ITEM 13. |
DEFAULTS, DIVIDEND ARREARAGES AND DELINQUENCIES |
ITEM 14. |
MATERIAL MODIFICATIONS TO THE RIGHTS OF SECURITY HOLDERS AND USE OF PROCEEDS |
ITEM 15. |
CONTROLS AND PROCEDURES |
| (1) | pertain to the maintenance of records that, in reasonable detail, accurately and fairly reflect the transactions and dispositions of our Company’s assets; |
| (2) | provide reasonable assurance that transactions are recorded as necessary to permit preparation of financial statements in accordance with generally accepted accounting principles and that our Company’s receipts and expenditures are being made only in accordance with authorizations of its management and directors; and |
| (3) | provide reasonable assurance regarding prevention or timely detection of unauthorized acquisition, use or disposition of our Company’s assets that could have a material effect on the financial statements. |
ITEM 16A. |
AUDIT COMMITTEE FINANCIAL EXPERT |
ITEM 16B. |
CODE OF ETHICS |
ITEM 16C. |
PRINCIPAL ACCOUNTANT FEES AND SERVICES |
Year Ended December 31, |
||||||||
2020 |
2019 |
|||||||
(In thousands of US$) |
||||||||
| Audit fees (1) |
$ | 468 | $ | 591 | ||||
| Audit-related fees (2) |
417 | — | ||||||
| Tax fees |
— | — | ||||||
| All other fees |
— | — | ||||||
| (1) | “Audit fees” means the aggregate fees in each of the fiscal years indicated for our calendar year audits. |
| (2) | “Audit-related fees” primarily include the aggregate fees for professional services provided in connection with the issuances of senior notes by the Company. |
ITEM 16D. |
EXEMPTIONS FROM THE LISTING STANDARDS FOR AUDIT COMMITTEES |
ITEM 16E. |
PURCHASES OF EQUITY SECURITIES BY THE ISSUER AND AFFILIATED PURCHASERS |
ITEM 16F. |
CHANGE IN REGISTRANT’S CERTIFYING ACCOUNTANT |
ITEM 16G. |
CORPORATE GOVERNANCE |
ITEM 16H. |
MINE SAFETY DISCLOSURE |
ITEM 17. |
FINANCIAL STATEMENTS |
ITEM 18. |
FINANCIAL STATEMENTS |
ITEM 19. |
EXHIBITS |
| * | Furnished with this annual report on Form 20-F. |
| † | Previously filed with the Registration Statement on Form F-6 (File No. 333-227759), dated October 9, 2018, and incorporated herein by reference. |
STUDIO CITY INTERNATIONAL HOLDINGS LIMITED | ||||||||
| Date: March 31, 2021 | By: | /s/ Kevin Richard Benning | ||||||
| Name: Kevin Richard Benning | ||||||||
| Title: Property General Manager | ||||||||
| Page | ||||
F-2 |
||||
F-4 |
||||
F-6 |
||||
F-8 |
||||
F-10 |
||||
F-11 |
||||
F-12 |
||||
F-14 |
||||
F-46 |
||||
Impairment assessment of long-lived assets | ||
D escription of the M atter |
At December 31, 2020, the Company’s long-lived asset group to be held and used in the Company’s business, comprising of property and equipment, intangible assets, other long-term assets, land use right and operating lease right-of-use assets, was US$2,344.5 million. As discussed in the Company’s accounting policy in notes 1(b) and 2(l) of the consolidated financial statements, long-lived assets (asset groups) with finite lives to be held and used shall be evaluated for impairment whenever indicators of impairment exist. As the Company generated operating losses due to the severe decline in overall market conditions resulting from the outbreak of coronavirus disease (“COVID-19”) in early 2020, the Company evaluated its long-lived assets for recoverability as of December 31, 2020 and concluded no impairment existed at that date as the estimated undiscounted future cash flows exceeded their carrying values. Auditing the Company’s impairment assessment involved a high degree of subjectivity due to the significant estimations required to determine the projected future cash flows of the asset group. In particular, the estimate is sensitive to significant assumptions, including future revenue growth rates and gross margin, which can be affected by expectations about future market and economic conditions, including the impact of COVID-19. | |
H ow W e A ddressed the M atter in O ur A udit |
We obtained an understanding, evaluated the design and tested the operating effectiveness of controls over the Company’s impairment assessment process. For example, we tested the controls over management’s identification of impairment indicators. We also tested controls over management’s review of the significant assumptions described above used to develop the undiscounted cash flow projections. To test the Company’s impairment assessment of the long-lived asset group, our audit procedures included, among others, evaluating the significant assumptions used to develop the projected future cash flow of the asset group and testing the completeness and accuracy of the underlying data used by the Company. We compared the significant assumptions, including future revenue growth rates and gross margin, to current industry and economic trends, including the impact of COVID-19, as well as to changes in the Company’s strategic plans. We assessed the historical accuracy of the Company’s cash flow projections by comparing them with actual operating results. Furthermore, we performed sensitivity analyses of the significant assumptions to evaluate the changes in the future cash flows that could result from changes in the assumptions. | |
| December 31, | ||||||||
| 2020 | 2019 | |||||||
| ASSETS |
||||||||
| Current assets: |
||||||||
| Cash and cash equivalents |
$ | $ | ||||||
| Restricted cash |
||||||||
| Accounts receivable, net of allowances for credit losses of $ |
||||||||
| Amounts due from affiliated companies |
||||||||
| Inventories |
||||||||
| Prepaid expenses and other current assets |
||||||||
| |
|
|
|
|||||
| Total current assets |
||||||||
| |
|
|
|
|||||
| Property and equipment, net |
||||||||
| Intangible assets, net |
||||||||
| Long-term prepayments, deposits and other assets |
||||||||
| Restricted cash |
||||||||
| Operating lease right-of-use |
||||||||
| Land use right, net |
||||||||
| |
|
|
|
|||||
| Total assets |
$ | $ | ||||||
| |
|
|
|
|||||
| LIABILITIES, SHAREHOLDERS’ EQUITY AND PARTICIPATION INTEREST |
||||||||
| Current liabilities: |
||||||||
| Accounts payable |
$ | $ | ||||||
| Accrued expenses and other current liabilities |
||||||||
| Income tax payable |
||||||||
| Amounts due to affiliated companies |
||||||||
| |
|
|
|
|||||
| Total current liabilities |
||||||||
| |
|
|
|
|||||
| Long-term debt, net |
||||||||
| Other long-term liabilities |
||||||||
| Deferred tax liabilities, net |
||||||||
| Operating lease liabilities, non-current |
||||||||
| |
|
|
|
|||||
| Total liabilities |
$ | $ | ||||||
| |
|
|
|
|||||
| Commitments and contingencies (Note 18) |
||||||||
| December 31, | ||||||||
| 2020 | 2019 | |||||||
| Shareholders’ equity and participation interest: |
||||||||
| Class A ordinary shares, par value $ |
$ | $ | ||||||
| Class B ordinary shares, par value $ |
||||||||
| Additional paid-in capital |
||||||||
| Accumulated other comprehensive income |
||||||||
| Accumulated losses |
( |
) | ( |
) | ||||
| |
|
|
|
|||||
| Total shareholders’ equity |
||||||||
| |
|
|
|
|||||
| Participation interest |
||||||||
| |
|
|
|
|||||
| Total shareholders’ equity and participation interest |
||||||||
| |
|
|
|
|||||
| Total liabilities, shareholders’ equity and participation interest |
$ | $ | ||||||
| |
|
|
|
|||||
| Year Ended December 31, | ||||||||||||
| 2020 | 2019 | 2018 | ||||||||||
| Operating revenues: |
||||||||||||
| Provision of gaming related services from related parties |
$ | ( |
) | $ | $ | |||||||
| Rooms (including revenues from related parties of $ |
||||||||||||
| Food and beverage (including revenues from related parties of $ |
||||||||||||
| Entertainment (including revenues from related parties of $ |
||||||||||||
| Services fee from related parties |
|
|
|
|||||||||
| Mall |
||||||||||||
| Retail and other |
||||||||||||
| |
|
|
|
|
|
|||||||
| Total operating revenues |
||||||||||||
| |
|
|
|
|
|
|||||||
| Operating costs and expenses: |
||||||||||||
| Provision of gaming related services (including costs to related parties of $ |
( |
) | ( |
) | ( |
) | ||||||
| Rooms (including costs to related parties of $ |
( |
) | ( |
) | ( |
) | ||||||
| Food and beverage (including costs to related parties of $ |
( |
) | ( |
) | ( |
) | ||||||
| Entertainment (including costs to related parties of $ |
( |
) | ( |
) | ( |
) | ||||||
| Mall (including costs to related parties of $ |
( |
) | ( |
) | ( |
) | ||||||
| Retail and other (including costs to related parties of $ |
( |
) | ( |
) | ( |
) | ||||||
| General and administrative (including expenses to related parties of $ |
( |
) | ( |
) | ( |
) | ||||||
| Pre-opening costs (including expenses to related parties of $ |
( |
) | ( |
) | ( |
) | ||||||
| Amortization of land use right |
( |
) | ( |
) | ( |
) | ||||||
| Depreciation and amortization |
( |
) | ( |
) | ( |
) | ||||||
| Property charges and other (including expenses to related parties of $ |
( |
) | ( |
) | ( |
) | ||||||
| |
|
|
|
|
|
|||||||
| Total operating costs and expenses |
( |
) | ( |
) | ( |
) | ||||||
| |
|
|
|
|
|
|||||||
| Operating (loss) income |
$ | ( |
) | $ | $ | |||||||
| |
|
|
|
|
|
|||||||
| Year Ended December 31, | ||||||||||||
| 2020 | 2019 | 2018 | ||||||||||
| Non-operating income (expenses): |
||||||||||||
| Interest income |
$ | $ | $ | |||||||||
| Interest expenses, net of amounts capitalized |
( |
) | ( |
) | ( |
) | ||||||
| Other financing costs |
( |
) | ( |
) | ( |
) | ||||||
| Foreign exchange (losses) gains, net |
( |
) | ( |
) | ||||||||
| Other (expenses) income, net |
( |
) | ( |
) | ||||||||
| Loss on extinguishment of debt |
( |
) | ( |
) | ( |
) | ||||||
| Costs associated with debt modification |
( |
) | ||||||||||
| |
|
|
|
|
|
|||||||
| Total non-operating expenses, net |
( |
) | ( |
) | ( |
) | ||||||
| |
|
|
|
|
|
|||||||
| (Loss) income before income tax |
( |
) | ( |
) | ||||||||
| Income tax credit (expense) |
( |
) | ( |
) | ||||||||
| |
|
|
|
|
|
|||||||
| Net (loss) income |
( |
) | ( |
) | ||||||||
| Net loss (income) attributable to participation interest |
( |
) | ( |
) | ||||||||
| |
|
|
|
|
|
|||||||
| Net (loss) income attributable to Studio City International Holdings Limited |
$ | ( |
) | $ | $ | ( |
) | |||||
| |
|
|
|
|
|
|||||||
| Net (loss) income attributable to Studio City International Holdings Limited per Class A ordinary share: |
||||||||||||
| Basic |
$ | ( |
) | $ | $ | ( |
) | |||||
| |
|
|
|
|
|
|||||||
| Diluted |
$ | ( |
) | $ | $ | ( |
) | |||||
| |
|
|
|
|
|
|||||||
| Weighted average Class A ordinary shares outstanding used in net (loss) income attributable to Studio City International Holdings Limited per Class A ordinary share calculation: |
||||||||||||
| Basic |
||||||||||||
| |
|
|
|
|
|
|||||||
| Diluted |
||||||||||||
| |
|
|
|
|
|
|||||||
| Year Ended December 31, | ||||||||||||
| 2020 | 2019 | 2018 | ||||||||||
| Net (loss) income |
$ | ( |
) | $ | $ | ( |
) | |||||
| Other comprehensive income (loss): |
||||||||||||
| Foreign currency translation adjustments, before and after tax |
( |
) | ||||||||||
| |
|
|
|
|
|
|||||||
| Other comprehensive income (loss) |
( |
) | ||||||||||
| |
|
|
|
|
|
|||||||
| Total comprehensive (loss) income |
( |
) | ( |
) | ||||||||
| Comprehensive loss (income) attributable to participation interest |
( |
) | ||||||||||
| |
|
|
|
|
|
|||||||
| Comprehensive (loss) income attributable to Studio City International Holdings Limited |
$ | ( |
) | $ | $ | ( |
) | |||||
| |
|
|
|
|
|
|||||||
| Studio City International Holdings Limited Shareholders’ Equity | ||||||||||||||||||||||||||||||||||||
| Class A Ordinary Shares |
Class B Ordinary Shares |
Additional Paid-in Capital |
Accumulated Other Comprehensive Income (Loss) |
Accumulated Losses |
Participation Interest |
Total Equity |
||||||||||||||||||||||||||||||
| Shares | Amount | Shares | Amount | |||||||||||||||||||||||||||||||||
| Balance at January 1, 2018 |
$ | — | $ | — | $ | $ | $ | ( |
) | $ | — | $ | ||||||||||||||||||||||||
| Cumulative-effect adjustment upon adoption of New Revenue Standard (as described in Note 2(p)) |
— | — | — | — | — | — | ( |
) | — | ( |
) | |||||||||||||||||||||||||
| Net loss for the year |
— | — | ( |
) | ( |
) | ||||||||||||||||||||||||||||||
| Foreign currency translation adjustments |
— | — | ( |
) | ( |
) | ( |
) | ||||||||||||||||||||||||||||
| Exchange of Class A ordinary shares to Class B ordinary shares |
( |
) | ( |
) | ||||||||||||||||||||||||||||||||
| Shares issued, net of offering expenses |
||||||||||||||||||||||||||||||||||||
| Participation Interest resulted from Organizational Transactions and the Offering (as described in Note 1) |
— | — | ( |
) | ||||||||||||||||||||||||||||||||
| |
|
|
|
|
|
|
|
|
|
|
|
|
|
|
|
|
|
|||||||||||||||||||
| Balance at December 31, 2018 |
( |
) | ( |
) | ||||||||||||||||||||||||||||||||
| Net income for the year |
— | — | ||||||||||||||||||||||||||||||||||
| Foreign currency translation adjustments |
— | — | ||||||||||||||||||||||||||||||||||
| |
|
|
|
|
|
|
|
|
|
|
|
|
|
|
|
|
|
|||||||||||||||||||
| Balance at December 31, 2019 |
( |
) | ||||||||||||||||||||||||||||||||||
| Net loss for the year |
— | — | ( |
) | ( |
) | ( |
) | ||||||||||||||||||||||||||||
| Foreign currency translation adjustments |
— | — | ||||||||||||||||||||||||||||||||||
| Shares issued, net of offering expenses |
||||||||||||||||||||||||||||||||||||
| Change in Participation Interest resulted from Private Placements (as described in Note 1) |
— | — | ( |
) | ||||||||||||||||||||||||||||||||
| |
|
|
|
|
|
|
|
|
|
|
|
|
|
|
|
|
|
|||||||||||||||||||
| Balance at December 31, 2020 |
$ | $ | $ | $ | $ | ( |
) | $ | $ | |||||||||||||||||||||||||||
| |
|
|
|
|
|
|
|
|
|
|
|
|
|
|
|
|
|
|||||||||||||||||||
| Year Ended December 31, | ||||||||||||
| 2020 | 2019 | 2018 | ||||||||||
| Cash flows from operating activities: |
||||||||||||
| Net (loss) income |
$ | ( |
) | $ | $ | ( |
) | |||||
| Adjustments to reconcile net (loss) income to net cash (used in) provided by operating activities: |
||||||||||||
| Depreciation and amortization |
||||||||||||
| Amortization of deferred financing costs |
||||||||||||
| (Gain) loss on disposal of property and equipment and other long-term assets |
( |
) | ||||||||||
| Impairment loss recognized on property and equipment |
||||||||||||
| Write-off of other assets |
||||||||||||
| Provision for credit losses |
||||||||||||
| Loss on extinguishment of debt |
||||||||||||
| Costs associated with debt modification |
||||||||||||
| Changes in operating assets and liabilities: |
||||||||||||
| Accounts receivable |
||||||||||||
| Amounts due from affiliated companies |
( |
) | ( |
) | ||||||||
| Inventories , prepaid expenses and other |
( |
) | ||||||||||
| Long-term prepayments, deposits and other |
( |
) | ||||||||||
| Accounts payable , accrued expenses and other |
( |
) | ||||||||||
| Amounts due to affiliated companies |
( |
) | ||||||||||
| Other long-term liabilities |
( |
) | ( |
) | ||||||||
| |
|
|
|
|
|
|||||||
| Net cash (used in) provided by operating activities |
( |
) | ||||||||||
| |
|
|
|
|
|
|||||||
| Cash flows from investing activities: |
||||||||||||
| Acquisition of property and equipment |
( |
) | ( |
) | ( |
) | ||||||
| Funds to an affiliated company |
( |
) | ( |
) | ( |
) | ||||||
| Acquisition of intangible assets |
( |
) | ||||||||||
| Proceeds from sale of property and equipment and other long-term assets |
||||||||||||
| Placement of bank deposits with original maturities over three months |
( |
) | ( |
) | ||||||||
| Withdrawals of bank deposits with original maturities over three months |
||||||||||||
| |
|
|
|
|
|
|||||||
| Net cash used in investing activities |
( |
) | ( |
) | ( |
) | ||||||
| |
|
|
|
|
|
|||||||
| Cash flows from financing activities: |
||||||||||||
| Principal payments on long-term debt |
( |
) | ( |
) | ( |
) | ||||||
| Payments of deferred financing costs |
( |
) | ( |
) | ||||||||
| Net proceeds from (payments for) issuance of shares |
( |
) | ||||||||||
| Proceeds from long-term debt |
||||||||||||
| |
|
|
|
|
|
|||||||
| Net cash provided by (used in) financing activities |
( |
) | ||||||||||
| |
|
|
|
|
|
|||||||
| Effect of exchange rate on cash, cash equivalents and restricted cash |
( |
) | ||||||||||
| |
|
|
|
|
|
|||||||
| Increase (decrease) in cash, cash equivalents and restricted cash |
( |
) | ( |
) | ||||||||
| Cash, cash equivalents and restricted cash at beginning of year |
||||||||||||
| |
|
|
|
|
|
|||||||
| Cash, cash equivalents and restricted cash at end of year |
$ | $ | $ | |||||||||
| |
|
|
|
|
|
|||||||
| Year Ended December 31, | ||||||||||||
| 2020 | 2019 | 2018 | ||||||||||
Supplemental cash flow disclosures: |
||||||||||||
Cash paid for interest, net of amounts capitalized |
$ | ( |
) | $ | ( |
) | $ | ( |
) | |||
Cash paid for amounts included in the measurement of lease liabilities - operating cash flows from operating leases |
$ | ( |
) | $ | ( |
) | $ | |||||
Change in operating lease right-of-use |
$ | $ | ( |
) | $ | |||||||
Change in accrued expenses and other current liabilities and other long-term liabilities related to acquisition of property and equipment |
$ | $ | $ | |||||||||
Change in amounts due from/to affiliated companies related to acquisition of property and equipment and other long-term assets |
$ | $ | $ | |||||||||
Change in amounts due to affiliated companies related to acquisition of intangible assets |
$ | $ | $ | |||||||||
Offering expenses capitalized for the issuance of shares included in accrued expenses and other current liabilities |
$ | $ | $ | |||||||||
1. |
ORGANIZATION AND BUSINESS |
| (a) | Company Information |
1. |
ORGANIZATION AND BUSINESS |
| (a) | Company Information |
| (b) | Recent Developments Related to COVID-19 and Other Business Developments |
1. |
ORGANIZATION AND BUSINESS |
| (b) | Recent Developments Related to COVID-19 and Other Business Developments |
1. |
ORGANIZATION AND BUSINESS |
| (b) | Recent Developments Related to COVID-19 and Other Business Developments |
2. |
SUMMARY OF SIGNIFICANT ACCOUNTING POLICIES |
| (a) | Basis of Presentation and Principles of Consolidation |
2. |
SUMMARY OF SIGNIFICANT ACCOUNTING POLICIES |
| (b) | Use of Estimates |
| (c) | Fair Value of Financial Instruments |
| (d) | Cash and Cash Equivalents |
| (e) | Restricted Cash |
| (f) | Accounts Receivable and Credit Risk |
2. |
SUMMARY OF SIGNIFICANT ACCOUNTING POLICIES |
| (g) | Inventories |
| (h) | Property and Equipment |
| Buildings |
||
| Furniture, fixtures and equipment |
||
| Leasehold improvements |
||
| Motor vehicles |
| (i) | Other Long-term Assets |
2. |
SUMMARY OF SIGNIFICANT ACCOUNTING POLICIES |
| (j) | Capitalized Interest |
| (k) | Intangible Assets |
| (l) | Impairment of Long-lived Assets |
| (m) | Deferred Financing Costs |
2. |
SUMMARY OF SIGNIFICANT ACCOUNTING POLICIES |
(m) |
Deferred Financing Costs |
| (n) | Land Use Right |
| (o) | Leases |
2. |
SUMMARY OF SIGNIFICANT ACCOUNTING POLICIES |
| (p) | Revenue Recognition |
2. |
SUMMARY OF SIGNIFICANT ACCOUNTING POLICIES |
| (p) | Revenue Recognition |
| (q) | Pre-opening Costs |
| (r) | Advertising and Promotional Costs |
| (s) | Foreign Currency Transactions and Translations |
| (t) | Comprehensive (Loss) Income and Accumulated Other Comprehensive (Loss) Income |
| (u) | Income Tax |
2. |
SUMMARY OF SIGNIFICANT ACCOUNTING POLICIES |
| (u) | Income Tax |
| (v) | Net (L Income Attributable to Studio City International Holdings Limited Per Classoss ) A Ordinary Share |
2. |
SUMMARY OF SIGNIFICANT ACCOUNTING POLICIES |
| (v) | Net (Loss) Income Attributable to Studio City International Holdings Limited Per Class A Ordinary Share |
| Year Ended December 31, | ||||||||||||
| 2020 | 2019 | 2018 | ||||||||||
Weighted average number of Class A ordinary shares outstanding used in the calculation of basic net (loss) income attributable to Studio City International Holdings Limited per Class A ordinary share |
||||||||||||
Incremental weighted average number of Class A ordinary shares from assumed exchange of Class B ordinary shares to Class A ordinary shares under the if-converted method |
||||||||||||
Weighted average number of Class A ordinary shares outstanding used in the calculation of diluted net (loss) income attributable to Studio City International Holdings Limited per Class A ordinary share |
||||||||||||
Anti-dilutive Class A ordinary shares under the if-converted method excluded from the calculation of diluted net (loss) income attributable to Studio City International Holdings Limited per Class A ordinary share |
||||||||||||
| (w) | Recent Changes in Accounting Standards |
2. |
SUMMARY OF SIGNIFICANT ACCOUNTING POLICIES |
| (w) | Recent Changes in Accounting Standards |
3. |
CASH, CASH EQUIVALENTS AND RESTRICTED CASH |
December 31, |
||||||||
| 2020 | 2019 | |||||||
Cash and cash equivalents |
$ | $ | ||||||
Current portion of restricted cash |
||||||||
Non-current portion of restricted cash |
||||||||
Total cash, cash equivalents and restricted cash |
$ | $ | ||||||
4. |
ACCOUNTS RECEIVABLE, NET |
| December 31, | ||||||||
| 2020 | 2019 | |||||||
Hotel |
$ | $ | ||||||
Other |
||||||||
Sub-total |
||||||||
Less: allowances for credit losses |
( |
) | ( |
) | ||||
| $ | $ | |||||||
4. |
ACCOUNTS RECEIVABLE, NET |
| Year Ended December 31, | ||||||||||||
| 2020 | 2019 | 2018 | ||||||||||
Balance at beginning of year |
$ | $ | $ | |||||||||
Provision for credit losses |
||||||||||||
Effect of exchange rate |
( |
) | ||||||||||
Balance at end of year |
$ | $ | $ | |||||||||
5. |
PROPERTY AND EQUIPMENT, NET |
| December 31, | ||||||||
| 2020 | 2019 | |||||||
| Cost |
||||||||
| Buildings |
$ | $ | ||||||
| Furniture, fixtures and equipment |
||||||||
| Leasehold improvements |
||||||||
| Motor vehicles |
||||||||
| Construction in progress |
||||||||
| |
|
|
|
|||||
| Sub-total |
||||||||
| Less: accumulated depreciation and amortization |
( |
) | ( |
) | ||||
| |
|
|
|
|||||
| Property and equipment, net |
$ | $ | |
|||||
| |
|
|
|
|||||
6. |
INTANGIBLE ASSETS, NET |
Year ending December 31, |
||||
| 2021 |
$ | |||
| 2022 |
||||
| 2023 |
||||
| |
|
|||
| $ | |
|||
| |
|
|||
7. |
LONG-TERM PREPAYMENTS, DEPOSITS AND OTHER ASSETS |
| December 31, | ||||||||
| 2020 | 2019 | |||||||
| Other long-term assets |
$ | $ | ||||||
| Less: accumulated amortization |
( |
) | ( |
) | ||||
| |
|
|
|
|||||
| Other long-term assets, net |
||||||||
| Long-term prepayments |
||||||||
| Advance payments and deposits for acquisition of property and equipment |
||||||||
| Other deposits and other |
||||||||
| Deferred financing costs, net |
||||||||
| Other long-term receivables |
||||||||
| |
|
|
|
|||||
| Long-term prepayments, deposits and other assets |
$ | $ | ||||||
| |
|
|
|
|||||
8. |
LAND USE RIGHT, NET |
| December 31, | ||||||||
| 2020 | 2019 | |||||||
| Cost |
$ | $ | ||||||
| Less: accumulated amortization |
( |
) | ( |
) | ||||
| |
|
|
|
|||||
| Land use right, net |
$ | $ | ||||||
| |
|
|
|
|||||
9. |
ACCRUED EXPENSES AND OTHER CURRENT LIABILITIES |
| December 31, | ||||||||
| 2020 | 2019 | |||||||
| Property and equipment payables |
$ | $ | ||||||
| Interest expenses payable |
||||||||
| Operating expense and other accruals and liabilities |
||||||||
| Advance customer deposits and ticket sales |
||||||||
| Operating lease liabilities |
||||||||
| |
|
|
|
|||||
| $ | $ | |||||||
| |
|
|
|
|||||
10. |
LONG-TERM DEBT, NET |
| December 31, | ||||||||
| 2020 | 2019 | |||||||
Senior Notes (a) |
||||||||
2019 7.250% Studio City Notes, due 2024 (net of unamortized deferred financing costs of $ |
$ | $ | ||||||
2020 6.000% SC Notes, due 2025 (net of unamortized deferred financing costs of $ |
||||||||
2020 6.500% SC Notes, due 2028 (net of unamortized deferred financing costs of $ |
||||||||
2016 7.250% SC Secured Notes, due 2021 (net of unamortized deferred financing costs of $ |
||||||||
Credit Facilities (b) |
||||||||
2016 Studio City Credit Facilities (1) |
||||||||
$ |
$ |
|||||||
| (1) | As of December 31, 2020 and 2019, the unamortized deferred financing costs related to the 2016 SC Revolving Credit Facility of the 2016 Studio City Credit Facilities of $ |
(a) |
Senior Notes |
10. |
LONG-TERM DEBT, NET |
(a) |
Senior Notes |
10. |
LONG-TERM DEBT, NET |
(a) |
Senior Notes |
10. |
LONG-TERM DEBT, NET |
(a) |
Senior Notes |
(b) |
Credit Facilities |
10. |
LONG-TERM DEBT, NET |
(b) |
Credit Facilities |
10. |
LONG-TERM DEBT, NET |
(b) |
Credit Facilities |
| |
(c) |
Borrowing Rates and Scheduled Maturities of Long-term Debt |
| Year end i ng December 31, |
|
|
|
|
| 2021 |
$ | |||
| 2022 |
||||
| 2023 |
||||
| 2024 |
||||
| 2025 |
||||
| Over 2025 |
||||
| |
|
|||
| $ | ||||
| |
|
11. |
LEASES |
Year Ended December 31, |
||||||||
| 2020 | 2019 | |||||||
| Amortization of land use right |
$ | $ | ||||||
| Operating lease cost s |
||||||||
| Short-term lease cost s |
||||||||
| |
|
|
|
|||||
| Total operating lease cost s |
$ | $ | ||||||
| |
|
|
|
|||||
11. |
LEASES |
December 31, |
||||||||
| 2020 | 2019 | |||||||
Weighted average remaining lease term |
|
|
||||||
Weighted average discount rate |
||||||||
Year ending December 31, |
||||
2021 |
$ |
|||
2022 |
||||
2023 |
||||
2024 |
||||
2025 |
||||
Over 2025 |
||||
Total future minimum lease payments |
||||
Less: amount representing interest |
( |
|||
Present value of future minimum lease payments |
||||
Current portion |
( |
|||
Non-current portion |
$ |
|||
11. |
LEASES |
Year ending December 31, |
||||
2021 |
$ |
|||
2022 |
||||
2023 |
||||
2024 |
||||
2025 |
||||
Over 2025 |
||||
| $ |
||||
12. |
FAIR VALUE MEASUREMENTS |
| • | Level 1 – inputs are based upon unadjusted quoted prices for identical instruments traded in active markets. |
| • | Level 2 – inputs are based upon quoted prices for similar instruments in active markets, quoted prices for identical or similar instruments in markets that are not active and model-based valuation techniques for which all significant assumptions are observable in the market or can be corroborated by observable market data for substantially the full term of the assets or liabilities. |
| • | Level 3 – inputs are generally unobservable and typically reflect management’s estimates of assumptions that market participants would use in pricing the asset or liability. The fair values are therefore determined using model-based techniques that include option pricing models, discounted cash flow models and similar techniques. |
12. |
FAIR VALUE MEASUREMENTS |
13. |
CAPITAL STRUCTURE |
13. |
CAPITAL STRUCTURE |
14. |
INCOME TAXES |
| Year Ended December 31, | ||||||||||||
| 2020 | 2019 | 2018 | ||||||||||
| Macau operations |
$ | ( |
) | $ | $ | |||||||
| Hong Kong and other jurisdictions operations |
( |
) | ( |
) | ( |
) | ||||||
| |
|
|
|
|
|
|||||||
| (Loss) income before income tax |
$ | ( |
) | $ | $ | ( |
) | |||||
| |
|
|
|
|
|
|||||||
| Year Ended December 31, | ||||||||||||
| 2020 | 2019 | 2018 | ||||||||||
| Under provision of income taxes in prior years: |
||||||||||||
| Macau Complementary Tax |
$ | $ | $ | |||||||||
| |
|
|
|
|
|
|||||||
| Income tax (credit) expense - deferred: |
||||||||||||
| Macau Complementary Tax |
( |
) | ||||||||||
| |
|
|
|
|
|
|||||||
| Total income tax (credit) expense |
$ | ( |
) | $ |
$ |
|||||||
| |
|
|
|
|
|
|||||||
14. |
INCOME TAXES |
Year Ended December 31, |
||||||||||||
2020 |
2019 |
2018 |
||||||||||
| (Loss) income before income tax |
$ | ( |
) | $ | $ | ( |
) | |||||
| Macau Complementary Tax rate |
% |
% |
% | |||||||||
| Income tax (credit) expense at Macau Complementary Tax rate |
( |
) | ( |
) | ||||||||
| Effect of different tax rates of subsidiaries operating in other jurisdictions |
( |
) | ||||||||||
| Under provision in prior years |
||||||||||||
| Effect of income for which no income tax expense is payable |
( |
) | ( |
) | ||||||||
| Effect of expenses for which no income tax benefit is receivable |
||||||||||||
| Effect of profits exempted from Macau Complementary Tax |
( |
) | ( |
) | ||||||||
| Effect of tax losses that cannot be carried forward |
||||||||||||
| Changes in valuation allowances |
( |
) | ||||||||||
| Expired tax losses |
||||||||||||
| |
|
|
|
|
|
|||||||
| Income tax (credit) expense |
$ | ( |
) | $ | $ | |||||||
| |
|
|
|
|
|
|||||||
14. |
INCOME TAXES |
| December 31, | ||||||||
| 2020 | 2019 | |||||||
Deferred tax assets |
||||||||
Net operating losses carried forward |
$ | $ | ||||||
Depreciation and amortization |
||||||||
Lease liabilities |
||||||||
Others |
||||||||
Sub-total |
||||||||
Valuation allowances |
( |
) | ( |
) | ||||
Total deferred tax assets |
||||||||
Deferred tax liabilities |
||||||||
Right-of-use |
( |
) | ( |
) | ||||
Unrealized capital allowances |
( |
) | ( |
) | ||||
Total deferred tax liabilities |
( |
) | ( |
) | ||||
Deferred tax liabilities, net |
$ | ( |
) | $ | ( |
) | ||
14. |
INCOME TAXES |
15. |
SHARE-BASED COMPENSATION |
Year Ended |
||||
December 31, 2020 |
||||
| Share-based compensation expenses |
$ | |
||
| Less: share-based compensation expenses capitalized in construction in progress |
( |
) | ||
| |
|
|||
| Share-based compensation expenses recognized in general and administrative expenses |
$ | |||
| |
|
|||
16. |
EMPLOYEE BENEFIT PLANS |
17. |
DISTRIBUTION OF PROFITS |
18. |
COMMITMENTS AND CONTINGENCIES |
| (a) | Capital and Other Commitments |
| (b) | Guarantee |
| (c) | Litigation |
19. |
RELATED PARTY TRANSACTIONS |
| Year Ended December 31, | ||||||||||||||
Related companies |
Nature of transactions |
2020 | 2019 | 2018 | ||||||||||
Transactions with affiliated companies |
||||||||||||||
Melco and its subsidiaries |
Revenues (services provided by the Company): |
|||||||||||||
Provision of gaming related services |
$ | ( |
) | $ | |
$ | ||||||||
Rooms and food and beverage (1) |
|
|||||||||||||
Services fee (2) |
||||||||||||||
Entertainment (1) |
||||||||||||||
Costs and expenses (services provided to the Company): |
||||||||||||||
Staff costs recharges (3)(4) |
||||||||||||||
Corporate services (5) |
||||||||||||||
Other services |
||||||||||||||
Staff costs capitalized in construction in progress (4) |
||||||||||||||
Purchases of goods and services |
||||||||||||||
Sale and purchase of assets: |
||||||||||||||
Sale of property and equipment and other long-term assets |
||||||||||||||
Transfer-in of other long-term assets |
||||||||||||||
Purchases of intangible assets |
||||||||||||||
A joint venture and a subsidiary of MECOM Power and Construction Limited (“MECOM”) (6) |
Costs and expenses (services provided to the Company): |
|||||||||||||
Consultancy fee |
— | |||||||||||||
Purchase of assets: |
||||||||||||||
Construction and renovation work performed and recognized as property and equipment |
— | |||||||||||||
| (1) | These revenues primarily represented the standalone selling prices (upon the adoption of the New Revenue Standard) of the complimentary services (including rooms, food and beverage and entertainment services) provided to Studio City Casino’s gaming patrons and charged to Melco Resorts Macau. For the years ended December 31, 2020, 2019 and 2018, the related party rooms and food and beverage revenues and entertainment revenues aggregated to $ non-Studio City Casino’s gaming patrons, respectively. |
| (2) | Services provided by the Company to Melco and its subsidiaries mainly include, but are not limited to, certain shared administrative services and shuttle bus transportation services provided to Studio City Casino. |
19. |
RELATED PARTY TRANSACTIONS |
| (3) | Staff costs are recharged by Melco and its subsidiaries for staff who are solely dedicated to Studio City to carry out activities, including food and beverage management, retail management, hotel management, entertainment projects, mall development and sales and marketing activities and staff costs for certain shared administrative services. |
| (4) | These staff costs included share-based compensation expenses. |
| (5) | Corporate services are provided to the Company by Melco and its subsidiaries. These services include, but are not limited to, general corporate services and senior executive management services for operational purposes. |
| (6) | A company in which Mr. Lawrence Yau Lung Ho, Studio City International’s director, had beneficial interest of approximately |
| (a) | Amounts Due from Affiliated Companies |
| (b) | Amounts Due to Affiliated Companies |
20. |
SEGMENT INFORMATION |
21. |
SUBSEQUENT EVENTS |
| (a) | In December 2020, Melco Resorts Macau further agreed to continue VIP rolling chip operations at the Studio City Casino until December 2021, subject to early termination with 30 day’s prior notice by either the Company or Melco Resorts Macau. |
| (b) | On January 4, 2021, Studio City Finance initiated a conditional tender offer (the “Conditional Tender Offer”) to purchase for cash any and all of the outstanding 2019 7.250% Studio City Notes with accrued interest. The Conditional Tender Offer was conditional upon, among other things, Studio City Finance raising sufficient funding from the completion of one or more financing transactions, together with cash on hand, to fund the purchase of validly tendered notes. The Conditional Tender Offer expired on January 11, 2021 with $ |
| (c) | On January 14, 2021, Studio City Finance issued $ January 15, an issue price of % 2021of the principal amount (the “% Studio City Notes”). The net proceeds from the offering of the 2021% Studio City Notes were used to fund the Conditional Tender Offer and, on February 17, 2021, redeem the 2019% Studio |
21. |
SUBSEQUENT EVENTS - continued |
| City Notes in aggregate principal amount of $ which remained outstanding following the completion of the Conditional Tender Offer, together with accrued interest. 2021The remaining proceeds will be used to partially fund the capital expenditures of the remaining All of the existing subsidiaries of Studio City Finance and any other future restricted subsidiaries as defined in the development project at Studio City and for general corporate purposes. % Studio City Notes are guarantors to guarantee the indebtedness under the 2021% Studio City Notes . | ||
| (d) | On March 15, 2021, Studio City Company amended the terms of the 2016 Studio City Credit Facilities, including the extension of the maturity date for the 2016 SC Term Loan Facility and the 2016 SC Revolving Credit Facility from November 30, 2021 to January 15, 2028 (the “Extended Maturity Date”). The 2016 SC Term Loan Facility shall be repaid at the Extended Maturity Date with no interim amortization payments. The 2016 SC Revolving Credit Facility is available up to the date that is one month prior to the 2016 SC Revolving Credit Facility’s Extended Maturity Date. Changes have also been made to the covenants in order to align them with those of certain other financings at Studio City Finance, including amending the threshold sizes and measurement dates of the covenants. Accordingly, the outstanding principal amount of the 2016 SC Term Loan Facility, and the related deferred financing costs and restricted cash as of December 31, 2020 were classified as non-current liabilities or assets in the accompanying consolidated balance sheets. |
| December 31, | ||||||||
| 2020 | 2019 | |||||||
| ASSETS |
||||||||
| Current assets: |
||||||||
| Cash and cash equivalents |
$ | $ | ||||||
| Amount due from a subsidiary |
||||||||
| |
|
|
|
|||||
| Total current assets |
||||||||
| |
|
|
|
|||||
| Investments in subsidiaries |
||||||||
| |
|
|
|
|||||
| Total assets |
$ | $ | ||||||
| |
|
|
|
|||||
| LIABILITIES AND SHAREHOLDERS’ EQUITY |
||||||||
| Current liabilities: |
||||||||
| Accrued expenses and other current liabilities |
$ | $ | ||||||
| Amounts due to subsidiaries |
||||||||
| |
|
|
|
|||||
| Total current liabilities |
||||||||
| |
|
|
|
|||||
| Total liabilities |
||||||||
| |
|
|
|
|||||
| Shareholders’ equity: |
||||||||
| Class A ordinary shares, par value $ a nd |
||||||||
| Class B ordinary shares, par value $ |
||||||||
| Additional paid-in capital |
||||||||
| Accumulated other comprehensive income |
||||||||
| Accumulated losses |
( |
) | ( |
) | ||||
| |
|
|
|
|||||
| Total shareholders’ equity |
||||||||
| |
|
|
|
|||||
| Total liabilities and shareholders’ equity |
$ | $ | ||||||
| |
|
|
|
|||||
| Year Ended December 31, | ||||||||||||
| 2020 | 2019 | 2018 | ||||||||||
| Operating revenue |
$ | $ | $ | |||||||||
| |
|
|
|
|
|
|||||||
| Operating costs and expenses: |
||||||||||||
| General and administrative |
( |
) | ||||||||||
| |
|
|
|
|
|
|
||||||
| Total operating costs and expenses |
( |
) | ||||||||||
| |
|
|
|
|
|
|
||||||
| Operating loss |
( |
) | ||||||||||
| |
|
|
|
|
|
|
||||||
| Non-operating income (expenses): |
||||||||||||
| Interest income |
||||||||||||
| Foreign exchange gains, net |
||||||||||||
| Share of results of subsidiaries |
( |
) | ( |
) | ||||||||
| |
|
|
|
|
|
|
||||||
| Total non-operating income (expenses), net |
( |
) | ( |
) | ||||||||
| |
|
|
|
|
|
|||||||
| (Loss) income before income tax |
( |
) | ( |
) | ||||||||
| Income tax expense |
||||||||||||
| |
|
|
|
|
|
|||||||
| Net (loss) income |
$ | ( |
) | $ | $ | ( |
) | |||||
| |
|
|
|
|
|
|||||||
| Year Ended December 31, | ||||||||||||
| 2020 | 2019 | 2018 | ||||||||||
| Net (loss) income |
$ | ( |
) | $ | $ | ( |
) | |||||
| Other comprehensive income (loss): |
||||||||||||
| Foreign currency translation adjustments, before and after tax |
( |
) | ||||||||||
| |
|
|
|
|
|
|||||||
| Other comprehensive income (loss) |
( |
) | ||||||||||
| |
|
|
|
|
|
|||||||
| Total comprehensive (loss) income |
$ | ( |
) | $ | $ | ( |
) | |||||
| |
|
|
|
|
|
|||||||
| Year Ended December 31, | ||||||||||||
| 2020 | 2019 | 2018 | ||||||||||
| Cash flows from operating activities: |
||||||||||||
| Net cash (used in) provided by operating activities |
$ | ( |
) | $ | $ | ( |
) | |||||
| |
|
|
|
|
|
|||||||
| Cash flows from investing activities: |
||||||||||||
| Advances to subsidiaries |
( |
) | ( |
) | ||||||||
| Withdrawal of a bank deposit with an original maturity over three months |
||||||||||||
| |
|
|
|
|
|
|
||||||
| Net cash used in investing activities |
( |
) | ( |
) | ||||||||
| |
|
|
|
|
|
|
||||||
| Cash flow from a financing activity: |
||||||||||||
| Net proceeds from (payments for) issuance of shares |
( |
) | ||||||||||
| |
|
|
|
|
|
|
||||||
| Cash provided by (used in) a financing activity |
( |
) | ||||||||||
| |
|
|
|
|
|
|
||||||
| Decrease in cash, cash equivalent and restricted cash |
( |
) | ( |
) | ( |
) | ||||||
| Cash, cash equivalents and restricted cash at beginning of year |
||||||||||||
| |
|
|
|
|
|
|
||||||
| Cash and cash equivalents at end of year |
$ | $ | $ | |||||||||
| |
|
|
|
|
|
|
||||||
| Supplemental cash flow disclosure: |
||||||||||||
| Offering expenses capitalized for the issuance of shares included in accrued expenses and other current liabilities |
$ | $ | $ | |||||||||
| 1. | Schedule 1 has been provided pursuant to the requirements of Rule 12-04(a) and 4-08(e)(3) of Regulation S-X, which require condensed financial information as to financial position, cash flows and results and operations of a parent company as of the same dates and for the same periods for which audited consolidated financial statements have been presented when the restricted net assets of the consolidated and unconsolidated subsidiaries together exceed the end of the most recently completed fiscal year. As of December 31, 2020, approximately $, as such, the condensed financial information of Studio City International has been presented for the years ended December 31, 2020, 2019 and 2018. Studio City International did |
| 2. | Basis of Presentation |