00017128072024FYFALSExbrli:sharesiso4217:BRLiso4217:BRLxbrli:sharesxbrli:purepags:subsidiaryiso4217:USDxbrli:sharespags:shareiso4217:USDpags:processpags:numeraliso4217:EUR00017128072024-01-012024-12-310001712807dei:BusinessContactMember2024-01-012024-12-310001712807pags:ClassACommonSharesMember2024-12-310001712807pags:ClassBCommonSharesMember2024-12-3100017128072024-12-3100017128072023-12-3100017128072023-01-012023-12-3100017128072022-01-012022-12-310001712807ifrs-full:IssuedCapitalMember2021-12-310001712807ifrs-full:TreasurySharesMember2021-12-310001712807ifrs-full:CapitalReserveMember2021-12-310001712807ifrs-full:ReserveOfSharebasedPaymentsMember2021-12-310001712807ifrs-full:RetainedEarningsMember2021-12-310001712807ifrs-full:RevaluationSurplusMember2021-12-310001712807ifrs-full:AccumulatedOtherComprehensiveIncomeMember2021-12-3100017128072021-12-310001712807ifrs-full:RetainedEarningsMember2022-01-012022-12-310001712807ifrs-full:AccumulatedOtherComprehensiveIncomeMember2022-01-012022-12-310001712807ifrs-full:CapitalReserveMember2022-01-012022-12-310001712807ifrs-full:ReserveOfSharebasedPaymentsMember2022-01-012022-12-310001712807ifrs-full:TreasurySharesMember2022-01-012022-12-310001712807ifrs-full:IssuedCapitalMember2022-12-310001712807ifrs-full:TreasurySharesMember2022-12-310001712807ifrs-full:CapitalReserveMember2022-12-310001712807ifrs-full:ReserveOfSharebasedPaymentsMember2022-12-310001712807ifrs-full:RetainedEarningsMember2022-12-310001712807ifrs-full:RevaluationSurplusMember2022-12-310001712807ifrs-full:AccumulatedOtherComprehensiveIncomeMember2022-12-3100017128072022-12-310001712807ifrs-full:RetainedEarningsMember2023-01-012023-12-310001712807ifrs-full:AccumulatedOtherComprehensiveIncomeMember2023-01-012023-12-310001712807ifrs-full:ReserveOfSharebasedPaymentsMember2023-01-012023-12-310001712807ifrs-full:TreasurySharesMember2023-01-012023-12-310001712807ifrs-full:IssuedCapitalMember2023-12-310001712807ifrs-full:TreasurySharesMember2023-12-310001712807ifrs-full:CapitalReserveMember2023-12-310001712807ifrs-full:ReserveOfSharebasedPaymentsMember2023-12-310001712807ifrs-full:RetainedEarningsMember2023-12-310001712807ifrs-full:RevaluationSurplusMember2023-12-310001712807ifrs-full:AccumulatedOtherComprehensiveIncomeMember2023-12-310001712807ifrs-full:RetainedEarningsMember2024-01-012024-12-310001712807ifrs-full:AccumulatedOtherComprehensiveIncomeMember2024-01-012024-12-310001712807ifrs-full:CapitalReserveMember2024-01-012024-12-310001712807ifrs-full:ReserveOfSharebasedPaymentsMember2024-01-012024-12-310001712807ifrs-full:TreasurySharesMember2024-01-012024-12-310001712807ifrs-full:IssuedCapitalMember2024-12-310001712807ifrs-full:TreasurySharesMember2024-12-310001712807ifrs-full:CapitalReserveMember2024-12-310001712807ifrs-full:ReserveOfSharebasedPaymentsMember2024-12-310001712807ifrs-full:RetainedEarningsMember2024-12-310001712807ifrs-full:RevaluationSurplusMember2024-12-310001712807ifrs-full:AccumulatedOtherComprehensiveIncomeMember2024-12-3100017128072018-01-040001712807pags:NetposServicosDeInformaticaS.A.Member2023-07-182023-07-180001712807pags:NetposServicosDeInformaticaS.A.Member2023-12-310001712807pags:NetposServicosDeInformaticaS.A.Member2024-12-310001712807pags:FundoDeInvestimentoEmDireitosCreditoriosPagSeguroFIDCMember2024-06-012024-06-300001712807pags:FundoDeInvestimentoEmDireitosCreditoriosPagSeguroFIDCMember2023-12-310001712807pags:FundoDeInvestimentoEmDireitosCreditoriosPagSeguroFIDCMember2024-12-310001712807pags:PosDevicesMembersrt:MinimumMember2024-01-012024-12-310001712807pags:PosDevicesMembersrt:MaximumMember2024-01-012024-12-310001712807pags:BuildingLeasingsMembersrt:MinimumMember2024-01-012024-12-310001712807pags:BuildingLeasingsMembersrt:MaximumMember2024-01-012024-12-310001712807ifrs-full:MachineryMembersrt:MinimumMember2024-01-012024-12-310001712807ifrs-full:MachineryMembersrt:MaximumMember2024-01-012024-12-310001712807ifrs-full:OtherAssetsMembersrt:MinimumMember2024-01-012024-12-310001712807ifrs-full:OtherAssetsMembersrt:MaximumMember2024-01-012024-12-310001712807ifrs-full:ComputerSoftwareMember2024-01-012024-12-310001712807pags:IncomeTaxMember2024-01-012024-12-310001712807pags:SocialContributionMember2024-01-012024-12-310001712807pags:BancoSeguroMemberpags:IncomeTaxMember2024-01-012024-12-310001712807pags:BancoSeguroMemberpags:SocialContributionMember2024-01-012024-12-310001712807pags:PaginvestMemberpags:IncomeTaxMember2024-01-012024-12-310001712807pags:PaginvestMemberpags:SocialContributionMember2024-01-012024-12-310001712807pags:PagSeguroBrazilMember2024-12-310001712807pags:PagSeguroBrazilMember2024-01-012024-12-310001712807pags:BSHoldingMember2024-12-310001712807pags:BSHoldingMember2024-01-012024-12-310001712807pags:PagsegParticipacoesMember2024-12-310001712807pags:PagsegParticipacoesMember2024-01-012024-12-310001712807pags:PagSeguroHoldingMember2024-12-310001712807pags:PagSeguroHoldingMember2024-01-012024-12-310001712807pags:PagParticipacoesMember2024-12-310001712807pags:PagParticipacoesMember2024-01-012024-12-310001712807pags:PaginvestMember2024-12-310001712807pags:PaginvestMember2024-01-012024-12-310001712807pags:NetPhoneMember2024-12-310001712807pags:NetPhoneMember2024-01-012024-12-310001712807pags:PagSeguroTecnologiaMember2024-12-310001712807pags:PagSeguroTecnologiaMember2024-01-012024-12-310001712807pags:BCPSMember2024-12-310001712807pags:BCPSMember2024-01-012024-12-310001712807pags:BivaSECMember2024-12-310001712807pags:BivaSECMember2024-01-012024-12-310001712807pags:BivaServiosMember2024-12-310001712807pags:BivaServiosMember2024-01-012024-12-310001712807pags:FIDCMember2024-12-310001712807pags:FIDCMember2024-01-012024-12-310001712807pags:FIDMMember2024-12-310001712807pags:FIDMMember2024-01-012024-12-310001712807pags:TILIXMember2024-12-310001712807pags:TILIXMember2024-01-012024-12-310001712807pags:BancoSeguroMember2024-12-310001712807pags:BancoSeguroMember2024-01-012024-12-310001712807pags:YamMember2024-12-310001712807pags:YamMember2024-01-012024-12-310001712807pags:CDSMember2024-12-310001712807pags:CDSMember2024-01-012024-12-310001712807pags:ZygoMember2024-12-310001712807pags:ZygoMember2024-01-012024-12-310001712807pags:MoipMember2024-12-310001712807pags:MoipMember2024-01-012024-12-310001712807pags:ConcilMember2024-12-310001712807pags:ConcilMember2024-01-012024-12-310001712807pags:NetposServicosDeInformaticaS.A.Member2024-01-012024-12-310001712807pags:PagseguroChileMember2024-12-310001712807pags:PagseguroChileMember2024-01-012024-12-310001712807pags:PagseguroColombiaMember2024-12-310001712807pags:PagseguroColombiaMember2024-01-012024-12-310001712807pags:PSGPMxicoMember2024-12-310001712807pags:PSGPMxicoMember2024-01-012024-12-310001712807pags:PagseguroPeruMember2024-12-310001712807pags:PagseguroPeruMember2024-01-012024-12-310001712807pags:PagSeguroBrazilMember2023-12-310001712807pags:PagSeguroBrazilMember2023-01-012023-12-310001712807pags:BSHoldingMember2023-12-310001712807pags:BSHoldingMember2023-01-012023-12-310001712807pags:PagsegParticipacoesMember2023-12-310001712807pags:PagsegParticipacoesMember2023-01-012023-12-310001712807pags:PagSeguroHoldingMember2023-12-310001712807pags:PagSeguroHoldingMember2023-01-012023-12-310001712807pags:PagParticipacoesMember2023-12-310001712807pags:PagParticipacoesMember2023-01-012023-12-310001712807pags:PaginvestMember2023-12-310001712807pags:PaginvestMember2023-01-012023-12-310001712807pags:NetPhoneMember2023-12-310001712807pags:NetPhoneMember2023-01-012023-12-310001712807pags:PagSeguroTecnologiaMember2023-12-310001712807pags:PagSeguroTecnologiaMember2023-01-012023-12-310001712807pags:BCPSMember2023-12-310001712807pags:BCPSMember2023-01-012023-12-310001712807pags:BivaSECMember2023-12-310001712807pags:BivaSECMember2023-01-012023-12-310001712807pags:BivaServiosMember2023-12-310001712807pags:BivaServiosMember2023-01-012023-12-310001712807pags:FIDCMember2023-12-310001712807pags:FIDCMember2023-01-012023-12-310001712807pags:TILIXMember2023-12-310001712807pags:TILIXMember2023-01-012023-12-310001712807pags:BancoSeguroMember2023-12-310001712807pags:BancoSeguroMember2023-01-012023-12-310001712807pags:YamMember2023-12-310001712807pags:YamMember2023-01-012023-12-310001712807pags:CDSMember2023-12-310001712807pags:CDSMember2023-01-012023-12-310001712807pags:ZygoMember2023-12-310001712807pags:ZygoMember2023-01-012023-12-310001712807pags:MoipMember2023-12-310001712807pags:MoipMember2023-01-012023-12-310001712807pags:ConcilMember2023-12-310001712807pags:ConcilMember2023-01-012023-12-310001712807pags:NetposServicosDeInformaticaS.A.Member2023-01-012023-12-310001712807pags:PagseguroChileMember2023-12-310001712807pags:PagseguroChileMember2023-01-012023-12-310001712807pags:PagseguroColombiaMember2023-12-310001712807pags:PagseguroColombiaMember2023-01-012023-12-310001712807pags:PSGPMxicoMember2023-12-310001712807pags:PSGPMxicoMember2023-01-012023-12-310001712807pags:PagseguroPeruMember2023-12-310001712807pags:PagseguroPeruMember2023-01-012023-12-310001712807pags:FIDCMember2021-12-272021-12-270001712807pags:PagSeguroDigitalMember2024-06-012024-06-300001712807pags:FIDCMember2024-06-012024-06-300001712807pags:RegistraSeguroMember2019-10-020001712807pags:MoipMember2020-10-312020-10-310001712807pags:ConcilMember2021-08-122021-08-120001712807pags:CDSMember2020-08-312020-08-310001712807pags:TILIXMember2018-12-052018-12-050001712807pags:YamMember2019-08-092019-08-090001712807pags:ZygoMember2020-07-232020-07-230001712807ifrs-full:BottomOfRangeMemberpags:PaginvestMember2022-05-130001712807ifrs-full:TopOfRangeMemberpags:PaginvestMember2023-03-310001712807pags:PaginvestMember2023-03-3100017128072021-07-012021-09-300001712807pags:BrazilianTreasuryBondsMember2024-12-310001712807pags:SelicInterestRateMemberpags:BrazilianTreasuryBondsMember2023-12-310001712807pags:CardIssuersAndAcquirersAmortizedCostIMember2024-12-310001712807pags:CardIssuersAndAcquirersAmortizedCostIMember2023-12-310001712807pags:CardIssuersAndAcquirersFVOCIIMember2024-12-310001712807pags:CardIssuersAndAcquirersFVOCIIMember2023-12-310001712807pags:OtherAccountsReceivableIiMember2024-12-310001712807pags:OtherAccountsReceivableIiMember2023-12-310001712807pags:TotalCardIssuersAcquirersAndOthersMember2024-12-310001712807pags:TotalCardIssuersAcquirersAndOthersMember2023-12-310001712807pags:PayrollLoansNetIiiMember2024-12-310001712807pags:PayrollLoansNetIiiMember2023-12-310001712807pags:CreditCardReceivablesNetIiiMember2024-12-310001712807pags:CreditCardReceivablesNetIiiMember2023-12-310001712807pags:LoansNetIiiMember2024-12-310001712807pags:LoansNetIiiMember2023-12-310001712807pags:TotalCreditReceivablesMember2024-12-310001712807pags:TotalCreditReceivablesMember2023-12-310001712807ifrs-full:CurrentMember2024-12-310001712807ifrs-full:CurrentMember2023-12-310001712807ifrs-full:NotLaterThanOneMonthMember2024-12-310001712807ifrs-full:NotLaterThanOneMonthMember2023-12-310001712807pags:DueWithin31To120DaysMember2024-12-310001712807pags:DueWithin31To120DaysMember2023-12-310001712807pags:DueWithin121To180DaysMember2024-12-310001712807pags:DueWithin121To180DaysMember2023-12-310001712807ifrs-full:LaterThanSixMonthsAndNotLaterThanOneYearMember2024-12-310001712807ifrs-full:LaterThanSixMonthsAndNotLaterThanOneYearMember2023-12-310001712807ifrs-full:LaterThanOneYearMember2024-12-310001712807ifrs-full:LaterThanOneYearMember2023-12-310001712807ifrs-full:CurrentMemberpags:PayrollLoansAndOtherMemberpags:CreditReceivablesMember2024-12-310001712807ifrs-full:CurrentMemberpags:CreditCardReceivablesMemberMemberpags:CreditReceivablesMember2024-12-310001712807ifrs-full:CurrentMemberpags:LoansMemberMemberpags:CreditReceivablesMember2024-12-310001712807pags:CreditReceivablesMemberifrs-full:CurrentMember2024-12-310001712807ifrs-full:NotLaterThanOneMonthMemberpags:PayrollLoansAndOtherMemberpags:CreditReceivablesMember2024-12-310001712807ifrs-full:NotLaterThanOneMonthMemberpags:CreditCardReceivablesMemberMemberpags:CreditReceivablesMember2024-12-310001712807ifrs-full:NotLaterThanOneMonthMemberpags:LoansMemberMemberpags:CreditReceivablesMember2024-12-310001712807pags:CreditReceivablesMemberifrs-full:NotLaterThanOneMonthMember2024-12-310001712807pags:DueWithin31To120DaysMemberpags:PayrollLoansAndOtherMemberpags:CreditReceivablesMember2024-12-310001712807pags:DueWithin31To120DaysMemberpags:CreditCardReceivablesMemberMemberpags:CreditReceivablesMember2024-12-310001712807pags:DueWithin31To120DaysMemberpags:LoansMemberMemberpags:CreditReceivablesMember2024-12-310001712807pags:CreditReceivablesMemberpags:DueWithin31To120DaysMember2024-12-310001712807pags:DueWithin121To180DaysMemberpags:PayrollLoansAndOtherMemberpags:CreditReceivablesMember2024-12-310001712807pags:DueWithin121To180DaysMemberpags:CreditCardReceivablesMemberMemberpags:CreditReceivablesMember2024-12-310001712807pags:DueWithin121To180DaysMemberpags:LoansMemberMemberpags:CreditReceivablesMember2024-12-310001712807pags:CreditReceivablesMemberpags:DueWithin121To180DaysMember2024-12-310001712807ifrs-full:LaterThanSixMonthsAndNotLaterThanOneYearMemberpags:PayrollLoansAndOtherMemberpags:CreditReceivablesMember2024-12-310001712807ifrs-full:LaterThanSixMonthsAndNotLaterThanOneYearMemberpags:CreditCardReceivablesMemberMemberpags:CreditReceivablesMember2024-12-310001712807ifrs-full:LaterThanSixMonthsAndNotLaterThanOneYearMemberpags:LoansMemberMemberpags:CreditReceivablesMember2024-12-310001712807pags:CreditReceivablesMemberifrs-full:LaterThanSixMonthsAndNotLaterThanOneYearMember2024-12-310001712807ifrs-full:LaterThanOneYearMemberpags:PayrollLoansAndOtherMemberpags:CreditReceivablesMember2024-12-310001712807ifrs-full:LaterThanOneYearMemberpags:CreditCardReceivablesMemberMemberpags:CreditReceivablesMember2024-12-310001712807ifrs-full:LaterThanOneYearMemberpags:LoansMemberMemberpags:CreditReceivablesMember2024-12-310001712807pags:CreditReceivablesMemberifrs-full:LaterThanOneYearMember2024-12-310001712807pags:MaturityMemberpags:PayrollLoansAndOtherMemberpags:CreditReceivablesMember2024-12-310001712807pags:MaturityMemberpags:CreditCardReceivablesMemberMemberpags:CreditReceivablesMember2024-12-310001712807pags:MaturityMemberpags:LoansMemberMemberpags:CreditReceivablesMember2024-12-310001712807pags:CreditReceivablesMemberpags:MaturityMember2024-12-310001712807pags:CreditReceivablesMemberpags:PayrollLoansAndOtherMember2024-12-310001712807pags:CreditReceivablesMemberpags:CreditCardReceivablesMemberMember2024-12-310001712807pags:CreditReceivablesMemberpags:LoansMemberMember2024-12-310001712807pags:CreditReceivablesMember2024-12-310001712807ifrs-full:CurrentMemberpags:PayrollLoansAndOtherMemberpags:CreditReceivablesMember2023-12-310001712807ifrs-full:CurrentMemberpags:CreditCardReceivablesMemberMemberpags:CreditReceivablesMember2023-12-310001712807ifrs-full:CurrentMemberpags:LoansMemberMemberpags:CreditReceivablesMember2023-12-310001712807pags:CreditReceivablesMemberifrs-full:CurrentMember2023-12-310001712807ifrs-full:NotLaterThanOneMonthMemberpags:PayrollLoansAndOtherMemberpags:CreditReceivablesMember2023-12-310001712807ifrs-full:NotLaterThanOneMonthMemberpags:CreditCardReceivablesMemberMemberpags:CreditReceivablesMember2023-12-310001712807ifrs-full:NotLaterThanOneMonthMemberpags:LoansMemberMemberpags:CreditReceivablesMember2023-12-310001712807pags:CreditReceivablesMemberifrs-full:NotLaterThanOneMonthMember2023-12-310001712807pags:DueWithin31To120DaysMemberpags:PayrollLoansAndOtherMemberpags:CreditReceivablesMember2023-12-310001712807pags:DueWithin31To120DaysMemberpags:CreditCardReceivablesMemberMemberpags:CreditReceivablesMember2023-12-310001712807pags:DueWithin31To120DaysMemberpags:LoansMemberMemberpags:CreditReceivablesMember2023-12-310001712807pags:CreditReceivablesMemberpags:DueWithin31To120DaysMember2023-12-310001712807pags:DueWithin121To180DaysMemberpags:PayrollLoansAndOtherMemberpags:CreditReceivablesMember2023-12-310001712807pags:DueWithin121To180DaysMemberpags:CreditCardReceivablesMemberMemberpags:CreditReceivablesMember2023-12-310001712807pags:DueWithin121To180DaysMemberpags:LoansMemberMemberpags:CreditReceivablesMember2023-12-310001712807pags:CreditReceivablesMemberpags:DueWithin121To180DaysMember2023-12-310001712807ifrs-full:LaterThanSixMonthsAndNotLaterThanOneYearMemberpags:PayrollLoansAndOtherMemberpags:CreditReceivablesMember2023-12-310001712807ifrs-full:LaterThanSixMonthsAndNotLaterThanOneYearMemberpags:CreditCardReceivablesMemberMemberpags:CreditReceivablesMember2023-12-310001712807ifrs-full:LaterThanSixMonthsAndNotLaterThanOneYearMemberpags:LoansMemberMemberpags:CreditReceivablesMember2023-12-310001712807pags:CreditReceivablesMemberifrs-full:LaterThanSixMonthsAndNotLaterThanOneYearMember2023-12-310001712807ifrs-full:LaterThanOneYearMemberpags:PayrollLoansAndOtherMemberpags:CreditReceivablesMember2023-12-310001712807ifrs-full:LaterThanOneYearMemberpags:CreditCardReceivablesMemberMemberpags:CreditReceivablesMember2023-12-310001712807ifrs-full:LaterThanOneYearMemberpags:LoansMemberMemberpags:CreditReceivablesMember2023-12-310001712807pags:CreditReceivablesMemberifrs-full:LaterThanOneYearMember2023-12-310001712807pags:MaturityMemberpags:PayrollLoansAndOtherMemberpags:CreditReceivablesMember2023-12-310001712807pags:MaturityMemberpags:CreditCardReceivablesMemberMemberpags:CreditReceivablesMember2023-12-310001712807pags:MaturityMemberpags:LoansMemberMemberpags:CreditReceivablesMember2023-12-310001712807pags:CreditReceivablesMemberpags:MaturityMember2023-12-310001712807pags:CreditReceivablesMemberpags:PayrollLoansAndOtherMember2023-12-310001712807pags:CreditReceivablesMemberpags:CreditCardReceivablesMemberMember2023-12-310001712807pags:CreditReceivablesMemberpags:LoansMemberMember2023-12-310001712807pags:CreditReceivablesMember2023-12-310001712807pags:Stage1Memberpags:CreditAmountMemberpags:PayrollLoansAndOtherMember2024-12-310001712807pags:Stage1Memberpags:ExposureOffBalanceCreditLimitsNotUsedMemberpags:PayrollLoansAndOtherMember2024-12-310001712807pags:Stage1Memberpags:ExpectedCreditLossesMemberpags:PayrollLoansAndOtherMember2024-12-310001712807pags:Stage2Memberpags:CreditAmountMemberpags:PayrollLoansAndOtherMember2024-12-310001712807pags:Stage2Memberpags:ExposureOffBalanceCreditLimitsNotUsedMemberpags:PayrollLoansAndOtherMember2024-12-310001712807pags:Stage2Memberpags:ExpectedCreditLossesMemberpags:PayrollLoansAndOtherMember2024-12-310001712807pags:Stage3Memberpags:CreditAmountMemberpags:PayrollLoansAndOtherMember2024-12-310001712807pags:Stage3Memberpags:ExposureOffBalanceCreditLimitsNotUsedMemberpags:PayrollLoansAndOtherMember2024-12-310001712807pags:Stage3Memberpags:ExpectedCreditLossesMemberpags:PayrollLoansAndOtherMember2024-12-310001712807pags:Stage1Memberpags:CreditAmountMemberpags:CreditCardReceivablesMemberMember2024-12-310001712807pags:Stage1Memberpags:ExposureOffBalanceCreditLimitsNotUsedMemberpags:CreditCardReceivablesMemberMember2024-12-310001712807pags:Stage1Memberpags:ExpectedCreditLossesMemberpags:CreditCardReceivablesMemberMember2024-12-310001712807pags:Stage2Memberpags:CreditAmountMemberpags:CreditCardReceivablesMemberMember2024-12-310001712807pags:Stage2Memberpags:ExposureOffBalanceCreditLimitsNotUsedMemberpags:CreditCardReceivablesMemberMember2024-12-310001712807pags:Stage2Memberpags:ExpectedCreditLossesMemberpags:CreditCardReceivablesMemberMember2024-12-310001712807pags:Stage3Memberpags:CreditAmountMemberpags:CreditCardReceivablesMemberMember2024-12-310001712807pags:Stage3Memberpags:ExposureOffBalanceCreditLimitsNotUsedMemberpags:CreditCardReceivablesMemberMember2024-12-310001712807pags:Stage3Memberpags:ExpectedCreditLossesMemberpags:CreditCardReceivablesMemberMember2024-12-310001712807pags:Stage1Memberpags:CreditAmountMemberpags:LoansMemberMember2024-12-310001712807pags:Stage1Memberpags:ExposureOffBalanceCreditLimitsNotUsedMemberpags:LoansMemberMember2024-12-310001712807pags:Stage1Memberpags:ExpectedCreditLossesMemberpags:LoansMemberMember2024-12-310001712807pags:Stage2Memberpags:CreditAmountMemberpags:LoansMemberMember2024-12-310001712807pags:Stage2Memberpags:ExposureOffBalanceCreditLimitsNotUsedMemberpags:LoansMemberMember2024-12-310001712807pags:Stage2Memberpags:ExpectedCreditLossesMemberpags:LoansMemberMember2024-12-310001712807pags:Stage3Memberpags:CreditAmountMemberpags:LoansMemberMember2024-12-310001712807pags:Stage3Memberpags:ExposureOffBalanceCreditLimitsNotUsedMemberpags:LoansMemberMember2024-12-310001712807pags:Stage3Memberpags:ExpectedCreditLossesMemberpags:LoansMemberMember2024-12-310001712807pags:CreditAmountMember2024-12-310001712807pags:ExposureOffBalanceCreditLimitsNotUsedMember2024-12-310001712807pags:ExpectedCreditLossesMember2024-12-310001712807pags:Stage1Memberpags:CreditAmountMemberpags:PayrollLoansAndOtherMember2023-12-310001712807pags:Stage1Memberpags:ExposureOffBalanceCreditLimitsNotUsedMemberpags:PayrollLoansAndOtherMember2023-12-310001712807pags:Stage1Memberpags:ExpectedCreditLossesMemberpags:PayrollLoansAndOtherMember2023-12-310001712807pags:Stage2Memberpags:CreditAmountMemberpags:PayrollLoansAndOtherMember2023-12-310001712807pags:Stage2Memberpags:ExposureOffBalanceCreditLimitsNotUsedMemberpags:PayrollLoansAndOtherMember2023-12-310001712807pags:Stage2Memberpags:ExpectedCreditLossesMemberpags:PayrollLoansAndOtherMember2023-12-310001712807pags:Stage3Memberpags:CreditAmountMemberpags:PayrollLoansAndOtherMember2023-12-310001712807pags:Stage3Memberpags:ExposureOffBalanceCreditLimitsNotUsedMemberpags:PayrollLoansAndOtherMember2023-12-310001712807pags:Stage3Memberpags:ExpectedCreditLossesMemberpags:PayrollLoansAndOtherMember2023-12-310001712807pags:Stage1Memberpags:CreditAmountMemberpags:CreditCardReceivablesMemberMember2023-12-310001712807pags:Stage1Memberpags:ExposureOffBalanceCreditLimitsNotUsedMemberpags:CreditCardReceivablesMemberMember2023-12-310001712807pags:Stage1Memberpags:ExpectedCreditLossesMemberpags:CreditCardReceivablesMemberMember2023-12-310001712807pags:Stage2Memberpags:CreditAmountMemberpags:CreditCardReceivablesMemberMember2023-12-310001712807pags:Stage2Memberpags:ExposureOffBalanceCreditLimitsNotUsedMemberpags:CreditCardReceivablesMemberMember2023-12-310001712807pags:Stage2Memberpags:ExpectedCreditLossesMemberpags:CreditCardReceivablesMemberMember2023-12-310001712807pags:Stage3Memberpags:CreditAmountMemberpags:CreditCardReceivablesMemberMember2023-12-310001712807pags:Stage3Memberpags:ExposureOffBalanceCreditLimitsNotUsedMemberpags:CreditCardReceivablesMemberMember2023-12-310001712807pags:Stage3Memberpags:ExpectedCreditLossesMemberpags:CreditCardReceivablesMemberMember2023-12-310001712807pags:Stage1Memberpags:CreditAmountMemberpags:LoansMemberMember2023-12-310001712807pags:Stage1Memberpags:ExposureOffBalanceCreditLimitsNotUsedMemberpags:LoansMemberMember2023-12-310001712807pags:Stage1Memberpags:ExpectedCreditLossesMemberpags:LoansMemberMember2023-12-310001712807pags:Stage2Memberpags:CreditAmountMemberpags:LoansMemberMember2023-12-310001712807pags:Stage2Memberpags:ExposureOffBalanceCreditLimitsNotUsedMemberpags:LoansMemberMember2023-12-310001712807pags:Stage2Memberpags:ExpectedCreditLossesMemberpags:LoansMemberMember2023-12-310001712807pags:Stage3Memberpags:CreditAmountMemberpags:LoansMemberMember2023-12-310001712807pags:Stage3Memberpags:ExposureOffBalanceCreditLimitsNotUsedMemberpags:LoansMemberMember2023-12-310001712807pags:Stage3Memberpags:ExpectedCreditLossesMemberpags:LoansMemberMember2023-12-310001712807pags:CreditAmountMember2023-12-310001712807pags:ExposureOffBalanceCreditLimitsNotUsedMember2023-12-310001712807pags:ExpectedCreditLossesMember2023-12-310001712807pags:Stage1Memberpags:CreditAmountMemberpags:PayrollLoansAndOtherMember2024-01-012024-12-310001712807pags:Stage1Memberpags:CreditAmountMemberpags:CreditCardReceivablesMemberMember2024-01-012024-12-310001712807pags:Stage1Memberpags:CreditAmountMemberpags:LoansMemberMember2024-01-012024-12-310001712807pags:Stage1Memberpags:CreditAmountMember2023-12-310001712807pags:Stage1Memberpags:CreditAmountMember2024-01-012024-12-310001712807pags:Stage1Memberpags:CreditAmountMember2024-12-310001712807pags:Stage2Memberpags:CreditAmountMemberpags:PayrollLoansAndOtherMember2024-01-012024-12-310001712807pags:Stage2Memberpags:CreditAmountMemberpags:CreditCardReceivablesMemberMember2024-01-012024-12-310001712807pags:Stage2Memberpags:CreditAmountMemberpags:LoansMemberMember2024-01-012024-12-310001712807pags:Stage2Memberpags:CreditAmountMember2023-12-310001712807pags:Stage2Memberpags:CreditAmountMember2024-01-012024-12-310001712807pags:Stage2Memberpags:CreditAmountMember2024-12-310001712807pags:Stage3Memberpags:CreditAmountMemberpags:PayrollLoansAndOtherMember2024-01-012024-12-310001712807pags:Stage3Memberpags:CreditAmountMemberpags:CreditCardReceivablesMemberMember2024-01-012024-12-310001712807pags:Stage3Memberpags:CreditAmountMemberpags:LoansMemberMember2024-01-012024-12-310001712807pags:Stage3Memberpags:CreditAmountMember2023-12-310001712807pags:Stage3Memberpags:CreditAmountMember2024-01-012024-12-310001712807pags:Stage3Memberpags:CreditAmountMember2024-12-310001712807pags:Stage1Memberpags:ExpectedCreditLossesMemberpags:PayrollLoansAndOtherMember2024-01-012024-12-310001712807pags:Stage1Memberpags:ExpectedCreditLossesMemberpags:CreditCardReceivablesMemberMember2024-01-012024-12-310001712807pags:Stage1Memberpags:ExpectedCreditLossesMemberpags:LoansMemberMember2024-01-012024-12-310001712807pags:Stage1Memberpags:ExpectedCreditLossesMember2023-12-310001712807pags:Stage1Memberpags:ExpectedCreditLossesMember2024-01-012024-12-310001712807pags:Stage1Memberpags:ExpectedCreditLossesMember2024-12-310001712807pags:Stage2Memberpags:ExpectedCreditLossesMemberpags:PayrollLoansAndOtherMember2024-01-012024-12-310001712807pags:Stage2Memberpags:ExpectedCreditLossesMemberpags:CreditCardReceivablesMemberMember2024-01-012024-12-310001712807pags:Stage2Memberpags:ExpectedCreditLossesMemberpags:LoansMemberMember2024-01-012024-12-310001712807pags:Stage2Memberpags:ExpectedCreditLossesMember2023-12-310001712807pags:Stage2Memberpags:ExpectedCreditLossesMember2024-01-012024-12-310001712807pags:Stage2Memberpags:ExpectedCreditLossesMember2024-12-310001712807pags:Stage3Memberpags:ExpectedCreditLossesMemberpags:PayrollLoansAndOtherMember2024-01-012024-12-310001712807pags:Stage3Memberpags:ExpectedCreditLossesMemberpags:CreditCardReceivablesMemberMember2024-01-012024-12-310001712807pags:Stage3Memberpags:ExpectedCreditLossesMemberpags:LoansMemberMember2024-01-012024-12-310001712807pags:Stage3Memberpags:ExpectedCreditLossesMember2023-12-310001712807pags:Stage3Memberpags:ExpectedCreditLossesMember2024-01-012024-12-310001712807pags:Stage3Memberpags:ExpectedCreditLossesMember2024-12-310001712807pags:PayrollLoansAndOtherMember2022-12-310001712807pags:CreditCardReceivablesMemberMember2022-12-310001712807pags:LoansMemberMember2022-12-310001712807pags:PayrollLoansAndOtherMember2023-01-012023-12-310001712807pags:CreditCardReceivablesMemberMember2023-01-012023-12-310001712807pags:LoansMemberMember2023-01-012023-12-310001712807pags:PayrollLoansAndOtherMember2023-12-310001712807pags:CreditCardReceivablesMemberMember2023-12-310001712807pags:LoansMemberMember2023-12-310001712807pags:PayrollLoansAndOtherMember2024-01-012024-12-310001712807pags:CreditCardReceivablesMemberMember2024-01-012024-12-310001712807pags:LoansMemberMember2024-01-012024-12-310001712807pags:PayrollLoansAndOtherMember2024-12-310001712807pags:CreditCardReceivablesMemberMember2024-12-310001712807pags:LoansMemberMember2024-12-310001712807pags:OFLParticipacoesS.A.Member2024-12-310001712807pags:OFLParticipacoesS.A.Member2023-12-310001712807pags:UniversoOnlineS.A.Member2024-12-310001712807pags:UniversoOnlineS.A.Member2023-12-310001712807pags:UOLCursosTec.Ed.Ltda.Member2024-12-310001712807pags:UOLCursosTec.Ed.Ltda.Member2023-12-310001712807pags:WebJumpDesingEmInformaticaLtdaDepositsMember2024-12-310001712807pags:WebJumpDesingEmInformaticaLtdaDepositsMember2023-12-310001712807pags:Ingresso.comLtdaDepositsMember2024-12-310001712807pags:Ingresso.comLtdaDepositsMember2023-12-310001712807pags:InvilliaDesenvolvimentoDeProdutosDigitaisLtdaDepositsMember2024-12-310001712807pags:InvilliaDesenvolvimentoDeProdutosDigitaisLtdaDepositsMember2023-12-310001712807pags:InvilliaHoldingLtdaDepositsMember2024-12-310001712807pags:InvilliaHoldingLtdaDepositsMember2023-12-310001712807pags:EverymindCons.Sist.LTDAMember2024-12-310001712807pags:EverymindCons.Sist.LTDAMember2023-12-310001712807pags:DepositsMemberMember2024-12-310001712807pags:DepositsMemberMember2023-12-310001712807pags:UOL_salesOfServiceMember2024-12-310001712807pags:UOL_salesOfServiceMember2023-12-310001712807pags:CompassoTecnologiaLtda.SalesOfServicesMember2024-12-310001712807pags:CompassoTecnologiaLtda.SalesOfServicesMember2023-12-310001712807pags:CompassUOLSASalesOfServicesMember2024-12-310001712807pags:CompassUOLSASalesOfServicesMember2023-12-310001712807pags:InvilliaDesenvolvimentoDeProdutosDigitaisLtdaSalesOfServicesMember2024-12-310001712807pags:InvilliaDesenvolvimentoDeProdutosDigitaisLtdaSalesOfServicesMember2023-12-310001712807pags:EdgeUOLTecnologiaLtdaSalesOfServicesMember2024-12-310001712807pags:EdgeUOLTecnologiaLtdaSalesOfServicesMember2023-12-310001712807pags:UOL_sharedservicecostsMember2024-12-310001712807pags:UOL_sharedservicecostsMember2023-12-310001712807pags:DigitalServicesUOLS.ABorrowingMember2024-12-310001712807pags:DigitalServicesUOLS.ABorrowingMember2023-12-310001712807pags:OthersTransactionsAndServicesMember2024-12-310001712807pags:OthersTransactionsAndServicesMember2023-12-310001712807pags:AffiliatedCompaniesMember2024-12-310001712807pags:AffiliatedCompaniesMember2023-12-310001712807ifrs-full:BottomOfRangeMemberpags:BancoSeguroMember2024-01-012024-12-310001712807ifrs-full:TopOfRangeMemberpags:BancoSeguroMember2024-01-012024-12-310001712807ifrs-full:BottomOfRangeMemberpags:BancoSeguroMember2023-01-012023-12-310001712807ifrs-full:TopOfRangeMemberpags:BancoSeguroMember2023-01-012023-12-310001712807ifrs-full:LaterThanSixMonthsAndNotLaterThanOneYearMemberpags:DepositsMemberMember2024-12-310001712807ifrs-full:LaterThanSixMonthsAndNotLaterThanOneYearMemberpags:DepositsMemberMember2023-12-310001712807ifrs-full:LaterThanOneYearMemberpags:DepositsMemberMember2024-12-310001712807ifrs-full:LaterThanOneYearMemberpags:DepositsMemberMember2023-12-310001712807pags:UOL_DepositsMember2024-01-012024-12-310001712807pags:UOL_DepositsMember2023-01-012023-12-310001712807pags:UOL_DepositsMember2022-01-012022-12-310001712807pags:UOLEdtechTecnologiaEducacionalS.ADepositsMember2024-01-012024-12-310001712807pags:UOLEdtechTecnologiaEducacionalS.ADepositsMember2023-01-012023-12-310001712807pags:UOLEdtechTecnologiaEducacionalS.ADepositsMember2022-01-012022-12-310001712807pags:WebJumpDesignEmInformaticaLtdaDepositsMember2024-01-012024-12-310001712807pags:WebJumpDesignEmInformaticaLtdaDepositsMember2023-01-012023-12-310001712807pags:WebJumpDesignEmInformaticaLtdaDepositsMember2022-01-012022-12-310001712807pags:Ingresso.comLtdaDepositsMember2024-01-012024-12-310001712807pags:Ingresso.comLtdaDepositsMember2023-01-012023-12-310001712807pags:Ingresso.comLtdaDepositsMember2022-01-012022-12-310001712807pags:OFLParticipacoesS.A.DepositsMember2024-01-012024-12-310001712807pags:OFLParticipacoesS.A.DepositsMember2023-01-012023-12-310001712807pags:OFLParticipacoesS.A.DepositsMember2022-01-012022-12-310001712807pags:EverymindDepositsMember2024-01-012024-12-310001712807pags:EverymindDepositsMember2023-01-012023-12-310001712807pags:EverymindDepositsMember2022-01-012022-12-310001712807pags:InvilliaHoldingLtdaDepositsMember2024-01-012024-12-310001712807pags:InvilliaHoldingLtdaDepositsMember2023-01-012023-12-310001712807pags:InvilliaHoldingLtdaDepositsMember2022-01-012022-12-310001712807pags:InvilliaDesenvolvimentoDeProdutosDigitaisLtdaDepositsMember2024-01-012024-12-310001712807pags:InvilliaDesenvolvimentoDeProdutosDigitaisLtdaDepositsMember2023-01-012023-12-310001712807pags:InvilliaDesenvolvimentoDeProdutosDigitaisLtdaDepositsMember2022-01-012022-12-310001712807pags:UOLCursosTec.Ed.Ltda.DepositsMember2024-01-012024-12-310001712807pags:UOLCursosTec.Ed.Ltda.DepositsMember2023-01-012023-12-310001712807pags:UOLCursosTec.Ed.Ltda.DepositsMember2022-01-012022-12-310001712807pags:DepositsMemberMember2024-01-012024-12-310001712807pags:DepositsMemberMember2023-01-012023-12-310001712807pags:DepositsMemberMember2022-01-012022-12-310001712807pags:UOL_salesOfServiceMember2024-01-012024-12-310001712807pags:UOL_salesOfServiceMember2023-01-012023-12-310001712807pags:UOL_salesOfServiceMember2022-01-012022-12-310001712807pags:DigitalServicesUOLSASalesOfServicesMember2024-01-012024-12-310001712807pags:DigitalServicesUOLSASalesOfServicesMember2023-01-012023-12-310001712807pags:DigitalServicesUOLSASalesOfServicesMember2022-01-012022-12-310001712807pags:CompassoTecnologiaLtda.SalesOfServicesMember2024-01-012024-12-310001712807pags:CompassoTecnologiaLtda.SalesOfServicesMember2023-01-012023-12-310001712807pags:CompassoTecnologiaLtda.SalesOfServicesMember2022-01-012022-12-310001712807pags:CompassoUOLS.A.SalesOfServicesMember2024-01-012024-12-310001712807pags:CompassoUOLS.A.SalesOfServicesMember2023-01-012023-12-310001712807pags:CompassoUOLS.A.SalesOfServicesMember2022-01-012022-12-310001712807pags:InvilliaDesenvolvimentoDeProdutosDigitaisLtdaSalesOfServicesMember2024-01-012024-12-310001712807pags:InvilliaDesenvolvimentoDeProdutosDigitaisLtdaSalesOfServicesMember2023-01-012023-12-310001712807pags:InvilliaDesenvolvimentoDeProdutosDigitaisLtdaSalesOfServicesMember2022-01-012022-12-310001712807pags:EdgeUOLTecnologiaLtdaSalesOfServicesMember2024-01-012024-12-310001712807pags:EdgeUOLTecnologiaLtdaSalesOfServicesMember2023-01-012023-12-310001712807pags:EdgeUOLTecnologiaLtdaSalesOfServicesMember2022-01-012022-12-310001712807pags:OFLEmpreendImobiliariosLtdaMember2024-01-012024-12-310001712807pags:OFLEmpreendImobiliariosLtdaMember2023-01-012023-12-310001712807pags:OFLEmpreendImobiliariosLtdaMember2022-01-012022-12-310001712807pags:UOL_sharedservicecostsMember2024-01-012024-12-310001712807pags:UOL_sharedservicecostsMember2023-01-012023-12-310001712807pags:UOL_sharedservicecostsMember2022-01-012022-12-310001712807pags:DigitalServicesUOLS.ABorrowingMember2024-01-012024-12-310001712807pags:DigitalServicesUOLS.ABorrowingMember2023-01-012023-12-310001712807pags:DigitalServicesUOLS.ABorrowingMember2022-01-012022-12-310001712807pags:OthersTransactionsAndServicesMember2024-01-012024-12-310001712807pags:OthersTransactionsAndServicesMember2023-01-012023-12-310001712807pags:OthersTransactionsAndServicesMember2022-01-012022-12-310001712807pags:AffiliatedCompaniesMember2024-01-012024-12-310001712807pags:AffiliatedCompaniesMember2023-01-012023-12-310001712807pags:AffiliatedCompaniesMember2022-01-012022-12-310001712807pags:BivaSECMemberpags:InterestRateCDIMember2024-01-012024-12-310001712807pags:BivaSECMemberpags:InterestRatePerYearMember2024-01-012024-12-310001712807pags:NetposServicosDeInformaticaS.A.Member2023-07-180001712807pags:NetposServicosDeInformaticaS.A.Memberifrs-full:CustomerrelatedIntangibleAssetsMember2023-07-180001712807pags:NetposServicosDeInformaticaS.A.Memberpags:NonCompeteAgreementsMember2023-07-180001712807pags:NetposServicosDeInformaticaS.A.Memberifrs-full:ComputerSoftwareMember2023-07-180001712807ifrs-full:BottomOfRangeMemberpags:NetposServicosDeInformaticaS.A.Member2024-01-012024-12-310001712807ifrs-full:TopOfRangeMemberpags:NetposServicosDeInformaticaS.A.Member2024-01-012024-12-310001712807pags:NetposServicosDeInformaticaS.A.Member2023-12-310001712807pags:NetposServicosDeInformaticaS.A.Member2023-01-012023-12-310001712807ifrs-full:GrossCarryingAmountMemberifrs-full:ComputerEquipmentMember2024-12-310001712807ifrs-full:AccumulatedDepreciationAndAmortisationMemberifrs-full:ComputerEquipmentMember2024-12-310001712807ifrs-full:ComputerEquipmentMember2024-12-310001712807ifrs-full:GrossCarryingAmountMemberifrs-full:MachineryMember2024-12-310001712807ifrs-full:AccumulatedDepreciationAndAmortisationMemberifrs-full:MachineryMember2024-12-310001712807ifrs-full:MachineryMember2024-12-310001712807ifrs-full:GrossCarryingAmountMemberifrs-full:LeaseholdImprovementsMember2024-12-310001712807ifrs-full:AccumulatedDepreciationAndAmortisationMemberifrs-full:LeaseholdImprovementsMember2024-12-310001712807ifrs-full:LeaseholdImprovementsMember2024-12-310001712807ifrs-full:GrossCarryingAmountMemberifrs-full:OtherPropertyPlantAndEquipmentMember2024-12-310001712807ifrs-full:AccumulatedDepreciationAndAmortisationMemberifrs-full:OtherPropertyPlantAndEquipmentMember2024-12-310001712807ifrs-full:OtherPropertyPlantAndEquipmentMember2024-12-310001712807ifrs-full:GrossCarryingAmountMember2024-12-310001712807ifrs-full:AccumulatedDepreciationAndAmortisationMember2024-12-310001712807ifrs-full:GrossCarryingAmountMemberifrs-full:ComputerEquipmentMember2023-12-310001712807ifrs-full:AccumulatedDepreciationAndAmortisationMemberifrs-full:ComputerEquipmentMember2023-12-310001712807ifrs-full:ComputerEquipmentMember2023-12-310001712807ifrs-full:GrossCarryingAmountMemberifrs-full:MachineryMember2023-12-310001712807ifrs-full:AccumulatedDepreciationAndAmortisationMemberifrs-full:MachineryMember2023-12-310001712807ifrs-full:MachineryMember2023-12-310001712807ifrs-full:GrossCarryingAmountMemberifrs-full:LeaseholdImprovementsMember2023-12-310001712807ifrs-full:AccumulatedDepreciationAndAmortisationMemberifrs-full:LeaseholdImprovementsMember2023-12-310001712807ifrs-full:LeaseholdImprovementsMember2023-12-310001712807ifrs-full:GrossCarryingAmountMemberifrs-full:OtherPropertyPlantAndEquipmentMember2023-12-310001712807ifrs-full:AccumulatedDepreciationAndAmortisationMemberifrs-full:OtherPropertyPlantAndEquipmentMember2023-12-310001712807ifrs-full:OtherPropertyPlantAndEquipmentMember2023-12-310001712807ifrs-full:GrossCarryingAmountMember2023-12-310001712807ifrs-full:AccumulatedDepreciationAndAmortisationMember2023-12-310001712807ifrs-full:GrossCarryingAmountMemberifrs-full:ComputerEquipmentMember2022-12-310001712807ifrs-full:GrossCarryingAmountMemberifrs-full:MachineryMember2022-12-310001712807ifrs-full:GrossCarryingAmountMemberifrs-full:LeaseholdImprovementsMember2022-12-310001712807ifrs-full:GrossCarryingAmountMemberifrs-full:OtherPropertyPlantAndEquipmentMember2022-12-310001712807ifrs-full:GrossCarryingAmountMember2022-12-310001712807ifrs-full:AccumulatedDepreciationAndAmortisationMemberifrs-full:ComputerEquipmentMember2022-12-310001712807ifrs-full:AccumulatedDepreciationAndAmortisationMemberifrs-full:MachineryMember2022-12-310001712807ifrs-full:AccumulatedDepreciationAndAmortisationMemberifrs-full:LeaseholdImprovementsMember2022-12-310001712807ifrs-full:AccumulatedDepreciationAndAmortisationMemberifrs-full:OtherPropertyPlantAndEquipmentMember2022-12-310001712807ifrs-full:AccumulatedDepreciationAndAmortisationMember2022-12-310001712807ifrs-full:ComputerEquipmentMember2022-12-310001712807ifrs-full:MachineryMember2022-12-310001712807ifrs-full:LeaseholdImprovementsMember2022-12-310001712807ifrs-full:OtherPropertyPlantAndEquipmentMember2022-12-310001712807ifrs-full:GrossCarryingAmountMemberifrs-full:ComputerEquipmentMember2023-01-012023-12-310001712807ifrs-full:GrossCarryingAmountMemberifrs-full:MachineryMember2023-01-012023-12-310001712807ifrs-full:GrossCarryingAmountMemberifrs-full:LeaseholdImprovementsMember2023-01-012023-12-310001712807ifrs-full:GrossCarryingAmountMemberifrs-full:OtherPropertyPlantAndEquipmentMember2023-01-012023-12-310001712807ifrs-full:GrossCarryingAmountMember2023-01-012023-12-310001712807ifrs-full:AccumulatedDepreciationAndAmortisationMemberifrs-full:ComputerEquipmentMember2023-01-012023-12-310001712807ifrs-full:AccumulatedDepreciationAndAmortisationMemberifrs-full:MachineryMember2023-01-012023-12-310001712807ifrs-full:AccumulatedDepreciationAndAmortisationMemberifrs-full:LeaseholdImprovementsMember2023-01-012023-12-310001712807ifrs-full:AccumulatedDepreciationAndAmortisationMemberifrs-full:OtherPropertyPlantAndEquipmentMember2023-01-012023-12-310001712807ifrs-full:AccumulatedDepreciationAndAmortisationMember2023-01-012023-12-310001712807ifrs-full:GrossCarryingAmountMemberifrs-full:ComputerEquipmentMember2024-01-012024-12-310001712807ifrs-full:GrossCarryingAmountMemberifrs-full:MachineryMember2024-01-012024-12-310001712807ifrs-full:GrossCarryingAmountMemberifrs-full:LeaseholdImprovementsMember2024-01-012024-12-310001712807ifrs-full:GrossCarryingAmountMemberifrs-full:OtherPropertyPlantAndEquipmentMember2024-01-012024-12-310001712807ifrs-full:GrossCarryingAmountMember2024-01-012024-12-310001712807ifrs-full:AccumulatedDepreciationAndAmortisationMemberifrs-full:ComputerEquipmentMember2024-01-012024-12-310001712807ifrs-full:AccumulatedDepreciationAndAmortisationMemberifrs-full:MachineryMember2024-01-012024-12-310001712807ifrs-full:AccumulatedDepreciationAndAmortisationMemberifrs-full:LeaseholdImprovementsMember2024-01-012024-12-310001712807ifrs-full:AccumulatedDepreciationAndAmortisationMemberifrs-full:OtherPropertyPlantAndEquipmentMember2024-01-012024-12-310001712807ifrs-full:AccumulatedDepreciationAndAmortisationMember2024-01-012024-12-310001712807ifrs-full:MachineryMember2024-01-012024-12-310001712807ifrs-full:MachineryMember2023-01-012023-12-310001712807ifrs-full:GrossCarryingAmountMemberpags:ExpendituresRelatedtoSoftwareandTechnologyMember2024-12-310001712807ifrs-full:AccumulatedImpairmentMemberpags:ExpendituresRelatedtoSoftwareandTechnologyMember2024-12-310001712807pags:ExpendituresRelatedtoSoftwareandTechnologyMember2024-12-310001712807ifrs-full:GrossCarryingAmountMemberifrs-full:ComputerSoftwareMember2024-12-310001712807ifrs-full:AccumulatedImpairmentMemberifrs-full:ComputerSoftwareMember2024-12-310001712807ifrs-full:ComputerSoftwareMember2024-12-310001712807ifrs-full:GrossCarryingAmountMemberifrs-full:GoodwillMember2024-12-310001712807ifrs-full:AccumulatedImpairmentMemberifrs-full:GoodwillMember2024-12-310001712807ifrs-full:GoodwillMember2024-12-310001712807ifrs-full:GrossCarryingAmountMemberifrs-full:OtherIntangibleAssetsMember2024-12-310001712807ifrs-full:AccumulatedImpairmentMemberifrs-full:OtherIntangibleAssetsMember2024-12-310001712807ifrs-full:OtherIntangibleAssetsMember2024-12-310001712807ifrs-full:AccumulatedImpairmentMember2024-12-310001712807ifrs-full:GrossCarryingAmountMemberpags:ExpendituresRelatedtoSoftwareandTechnologyMember2023-12-310001712807ifrs-full:AccumulatedImpairmentMemberpags:ExpendituresRelatedtoSoftwareandTechnologyMember2023-12-310001712807pags:ExpendituresRelatedtoSoftwareandTechnologyMember2023-12-310001712807ifrs-full:GrossCarryingAmountMemberifrs-full:ComputerSoftwareMember2023-12-310001712807ifrs-full:AccumulatedImpairmentMemberifrs-full:ComputerSoftwareMember2023-12-310001712807ifrs-full:ComputerSoftwareMember2023-12-310001712807ifrs-full:GrossCarryingAmountMemberifrs-full:GoodwillMember2023-12-310001712807ifrs-full:AccumulatedImpairmentMemberifrs-full:GoodwillMember2023-12-310001712807ifrs-full:GoodwillMember2023-12-310001712807ifrs-full:GrossCarryingAmountMemberifrs-full:OtherIntangibleAssetsMember2023-12-310001712807ifrs-full:AccumulatedImpairmentMemberifrs-full:OtherIntangibleAssetsMember2023-12-310001712807ifrs-full:OtherIntangibleAssetsMember2023-12-310001712807ifrs-full:AccumulatedImpairmentMember2023-12-310001712807pags:ExpendituresRelatedtoSoftwareandTechnologyMember2024-01-012024-12-310001712807ifrs-full:GrossCarryingAmountMemberpags:ExpendituresRelatedtoSoftwareandTechnologyMember2022-12-310001712807ifrs-full:GrossCarryingAmountMemberifrs-full:ComputerSoftwareMember2022-12-310001712807ifrs-full:GrossCarryingAmountMemberifrs-full:GoodwillMember2022-12-310001712807ifrs-full:GrossCarryingAmountMemberifrs-full:OtherIntangibleAssetsMember2022-12-310001712807ifrs-full:AccumulatedImpairmentMemberpags:ExpendituresRelatedtoSoftwareandTechnologyMember2022-12-310001712807ifrs-full:AccumulatedImpairmentMemberifrs-full:ComputerSoftwareMember2022-12-310001712807ifrs-full:AccumulatedImpairmentMemberifrs-full:GoodwillMember2022-12-310001712807ifrs-full:AccumulatedImpairmentMemberifrs-full:OtherIntangibleAssetsMember2022-12-310001712807ifrs-full:AccumulatedImpairmentMember2022-12-310001712807pags:ExpendituresRelatedtoSoftwareandTechnologyMember2022-12-310001712807ifrs-full:ComputerSoftwareMember2022-12-310001712807ifrs-full:GoodwillMember2022-12-310001712807ifrs-full:OtherIntangibleAssetsMember2022-12-310001712807ifrs-full:GrossCarryingAmountMemberpags:ExpendituresRelatedtoSoftwareandTechnologyMember2023-01-012023-12-310001712807ifrs-full:GrossCarryingAmountMemberifrs-full:ComputerSoftwareMember2023-01-012023-12-310001712807ifrs-full:GrossCarryingAmountMemberifrs-full:GoodwillMember2023-01-012023-12-310001712807ifrs-full:GrossCarryingAmountMemberifrs-full:OtherIntangibleAssetsMember2023-01-012023-12-310001712807pags:ExpendituresRelatedtoSoftwareandTechnologyMember2023-01-012023-12-310001712807ifrs-full:ComputerSoftwareMember2023-01-012023-12-310001712807ifrs-full:GoodwillMember2023-01-012023-12-310001712807ifrs-full:OtherIntangibleAssetsMember2023-01-012023-12-310001712807ifrs-full:AccumulatedImpairmentMemberpags:ExpendituresRelatedtoSoftwareandTechnologyMember2023-01-012023-12-310001712807ifrs-full:AccumulatedImpairmentMemberifrs-full:ComputerSoftwareMember2023-01-012023-12-310001712807ifrs-full:AccumulatedImpairmentMemberifrs-full:GoodwillMember2023-01-012023-12-310001712807ifrs-full:AccumulatedImpairmentMemberifrs-full:OtherIntangibleAssetsMember2023-01-012023-12-310001712807ifrs-full:AccumulatedImpairmentMember2023-01-012023-12-310001712807ifrs-full:GrossCarryingAmountMemberpags:ExpendituresRelatedtoSoftwareandTechnologyMember2024-01-012024-12-310001712807ifrs-full:GrossCarryingAmountMemberifrs-full:ComputerSoftwareMember2024-01-012024-12-310001712807ifrs-full:GrossCarryingAmountMemberifrs-full:GoodwillMember2024-01-012024-12-310001712807ifrs-full:GrossCarryingAmountMemberifrs-full:OtherIntangibleAssetsMember2024-01-012024-12-310001712807ifrs-full:ComputerSoftwareMember2024-01-012024-12-310001712807ifrs-full:GoodwillMember2024-01-012024-12-310001712807ifrs-full:OtherIntangibleAssetsMember2024-01-012024-12-310001712807ifrs-full:AccumulatedImpairmentMemberpags:ExpendituresRelatedtoSoftwareandTechnologyMember2024-01-012024-12-310001712807ifrs-full:AccumulatedImpairmentMemberifrs-full:ComputerSoftwareMember2024-01-012024-12-310001712807ifrs-full:AccumulatedImpairmentMemberifrs-full:GoodwillMember2024-01-012024-12-310001712807ifrs-full:AccumulatedImpairmentMemberifrs-full:OtherIntangibleAssetsMember2024-01-012024-12-310001712807ifrs-full:AccumulatedImpairmentMember2024-01-012024-12-310001712807pags:MoipMember2024-12-310001712807pags:MoipMember2023-12-310001712807pags:ConcilMember2024-12-310001712807pags:ConcilMember2023-12-310001712807pags:NetposServicosDeInformaticaS.A.Member2024-12-310001712807pags:NetposServicosDeInformaticaS.A.Member2023-12-310001712807pags:BivaServiosMember2024-12-310001712807pags:BivaServiosMember2023-12-310001712807pags:BancoSeguroMember2024-12-310001712807pags:BancoSeguroMember2023-12-310001712807pags:PagSeguroTecnologiaMember2024-12-310001712807pags:PagSeguroTecnologiaMember2023-12-310001712807pags:ZygoMember2024-12-310001712807pags:ZygoMember2023-12-310001712807pags:YamiMember2024-12-310001712807pags:YamiMember2023-12-310001712807pags:OtherAcquisitionsMemberpags:ForecastMemberMember2028-01-012028-12-310001712807pags:OtherAcquisitionsMemberpags:ForecastMemberMember2029-01-012029-12-310001712807pags:OtherAcquisitionsMemberifrs-full:BottomOfRangeMember2024-01-012024-12-310001712807pags:OtherAcquisitionsMemberifrs-full:TopOfRangeMember2024-01-012024-12-3100017128072022-10-3100017128072024-11-300001712807pags:InterestRateCDIMember2024-01-012024-12-310001712807pags:InterestRateCDIMember2023-01-012023-12-310001712807pags:CertificateOfDepositsMember2024-12-310001712807pags:CertificateOfDepositsMember2023-12-310001712807pags:InterbankDepositMember2024-12-310001712807pags:InterbankDepositMember2023-12-310001712807ifrs-full:NotLaterThanOneMonthMember2024-12-310001712807ifrs-full:NotLaterThanOneMonthMember2023-12-310001712807pags:LaterThanOneMonthAndNotLaterThanFourMonthsMember2024-12-310001712807pags:LaterThanOneMonthAndNotLaterThanFourMonthsMember2023-12-310001712807pags:LaterThanFourMonthsAndNotLaterThanSixMonthsMember2024-12-310001712807pags:LaterThanFourMonthsAndNotLaterThanSixMonthsMember2023-12-310001712807ifrs-full:LaterThanSixMonthsAndNotLaterThanOneYearMember2024-12-310001712807ifrs-full:LaterThanSixMonthsAndNotLaterThanOneYearMember2023-12-310001712807ifrs-full:LaterThanOneYearMember2024-12-310001712807ifrs-full:LaterThanOneYearMember2023-12-310001712807ifrs-full:TaxContingentLiabilityMember2024-12-310001712807ifrs-full:TaxContingentLiabilityMember2023-12-310001712807pags:LaborRelatedContingentLiabilityMember2024-12-310001712807pags:LaborRelatedContingentLiabilityMember2023-12-310001712807pags:A110.0OfCDIMember2024-12-310001712807pags:A110.0OfCDIMember2023-12-310001712807pags:A110.2OfTheCDIMember2024-12-310001712807pags:A110.2OfTheCDIMember2023-12-310001712807pags:A109.9OfTheCDIMember2024-12-310001712807pags:A109.9OfTheCDIMember2023-12-310001712807pags:A106.6OfTheCDIMember2024-12-310001712807pags:A106.6OfTheCDIMember2023-12-310001712807pags:A105.5OfTheCDIMember2024-12-310001712807pags:A105.5OfTheCDIMember2023-12-310001712807pags:A105.0OfTheCDIMember2024-12-310001712807pags:A105.0OfTheCDIMember2023-12-310001712807pags:SwapMemberMember2024-01-012024-12-310001712807ifrs-full:UnusedTaxLossesMember2022-12-310001712807ifrs-full:UnusedTaxCreditsMember2022-12-310001712807pags:TechnologicalInnovationMember2022-12-310001712807pags:OtherTemporaryDifferencesAssetsMember2022-12-310001712807pags:OtherTemporaryDifferencesLiabilityMember2022-12-310001712807pags:DeferredTaxLiabilityAssetMember2022-12-310001712807ifrs-full:UnusedTaxLossesMember2023-01-012023-12-310001712807ifrs-full:UnusedTaxCreditsMember2023-01-012023-12-310001712807pags:TechnologicalInnovationMember2023-01-012023-12-310001712807pags:OtherTemporaryDifferencesAssetsMember2023-01-012023-12-310001712807pags:OtherTemporaryDifferencesLiabilityMember2023-01-012023-12-310001712807pags:DeferredTaxLiabilityAssetMember2023-01-012023-12-310001712807ifrs-full:UnusedTaxLossesMember2023-12-310001712807ifrs-full:UnusedTaxCreditsMember2023-12-310001712807pags:TechnologicalInnovationMember2023-12-310001712807pags:OtherTemporaryDifferencesAssetsMember2023-12-310001712807pags:OtherTemporaryDifferencesLiabilityMember2023-12-310001712807pags:DeferredTaxLiabilityAssetMember2023-12-310001712807ifrs-full:UnusedTaxLossesMember2024-01-012024-12-310001712807ifrs-full:UnusedTaxCreditsMember2024-01-012024-12-310001712807pags:TechnologicalInnovationMember2024-01-012024-12-310001712807pags:OtherTemporaryDifferencesAssetsMember2024-01-012024-12-310001712807pags:OtherTemporaryDifferencesLiabilityMember2024-01-012024-12-310001712807pags:DeferredTaxLiabilityAssetMember2024-01-012024-12-310001712807ifrs-full:UnusedTaxLossesMember2024-12-310001712807ifrs-full:UnusedTaxCreditsMember2024-12-310001712807pags:TechnologicalInnovationMember2024-12-310001712807pags:OtherTemporaryDifferencesAssetsMember2024-12-310001712807pags:OtherTemporaryDifferencesLiabilityMember2024-12-310001712807pags:DeferredTaxLiabilityAssetMember2024-12-310001712807ifrs-full:OrdinarySharesMember2024-12-310001712807pags:ClassCommonSharesMemberpags:ShareBasedLongTermIncentivePlanLTIPMember2018-01-262018-01-260001712807ifrs-full:TopOfRangeMemberpags:ShareBasedLongTermIncentivePlanLTIPMember2024-12-310001712807ifrs-full:BottomOfRangeMemberpags:ShareBasedLongTermIncentivePlanLTIPMember2024-12-310001712807pags:ShareBasedLongTermIncentivePlanLTIPMember2024-01-012024-12-310001712807pags:ShareBasedLongTermIncentivePlanLTIPMember2023-01-012023-12-310001712807pags:ShareBasedLongTermIncentivePlanLTIPMember2022-01-012022-12-310001712807pags:ShareBasedLongTermIncentivePlanLTIPMember2024-12-310001712807pags:ShareBasedLongTermIncentivePlanLTIPMember2022-12-3100017128072018-10-300001712807ifrs-full:FinancialAssetsAtAmortisedCostCategoryMember2024-12-310001712807ifrs-full:FinancialAssetsAtAmortisedCostCategoryMember2023-12-310001712807ifrs-full:FinancialAssetsAtFairValueThroughOtherComprehensiveIncomeCategoryMember2024-12-310001712807ifrs-full:FinancialAssetsAtFairValueThroughOtherComprehensiveIncomeCategoryMember2023-12-310001712807ifrs-full:FinancialLiabilitiesAtAmortisedCostCategoryMember2024-12-310001712807ifrs-full:FinancialLiabilitiesAtAmortisedCostCategoryMember2023-12-310001712807ifrs-full:FinancialLiabilitiesAtFairValueThroughProfitOrLossCategoryMember2024-12-310001712807ifrs-full:FinancialLiabilitiesAtFairValueThroughProfitOrLossCategoryMember2023-12-310001712807pags:FinancialLiabilitiesAtFairValueThroughOtherComprehensiveIncomeCategoryMember2024-12-310001712807pags:FinancialLiabilitiesAtFairValueThroughOtherComprehensiveIncomeCategoryMember2023-12-310001712807pags:ProbableScenarioFor2025Member2024-12-310001712807pags:ShortTermInvestmentsMemberMemberifrs-full:InterestRateRiskMember2024-12-310001712807pags:ShortTermInvestmentsMemberMember2024-12-310001712807pags:ShortTermInvestmentsMemberMemberpags:SensitivityScenarioMaintainingCDIMemberifrs-full:InterestRateRiskMember2024-12-310001712807pags:ShortTermInvestmentsMemberMemberpags:SensitivityScenarioProbableIncreaseInCDIMemberifrs-full:InterestRateRiskMember2024-12-310001712807pags:ShortTermInvestmentsMemberMemberpags:ProbableScenarioWithIncreaseTo14.90Memberifrs-full:InterestRateRiskMember2024-12-310001712807pags:FinancialInvestmentsMemberifrs-full:InterestRateRiskMember2024-12-310001712807pags:FinancialInvestmentsMember2024-12-310001712807pags:FinancialInvestmentsMemberpags:SensitivityScenarioMaintainingCDIMemberifrs-full:InterestRateRiskMember2024-12-310001712807pags:FinancialInvestmentsMemberpags:SensitivityScenarioProbableIncreaseInCDIMemberifrs-full:InterestRateRiskMember2024-12-310001712807pags:FinancialInvestmentsMemberpags:ProbableScenarioWithIncreaseTo14.90Memberifrs-full:InterestRateRiskMember2024-12-310001712807pags:CompulsoryReserveMemberifrs-full:InterestRateRiskMember2024-12-310001712807pags:CompulsoryReserveMember2024-12-310001712807pags:CompulsoryReserveMemberpags:SensitivityScenarioMaintainingCDIMemberifrs-full:InterestRateRiskMember2024-12-310001712807pags:CompulsoryReserveMemberpags:SensitivityScenarioProbableIncreaseInCDIMemberifrs-full:InterestRateRiskMember2024-12-310001712807pags:CompulsoryReserveMemberpags:ProbableScenarioWithIncreaseTo14.90Memberifrs-full:InterestRateRiskMember2024-12-310001712807ifrs-full:InterestRateRiskMemberpags:DepositsMemberMember2024-12-310001712807pags:DepositsMemberMember2024-12-310001712807pags:DepositsMemberMemberpags:SensitivityScenarioMaintainingCDIMemberifrs-full:InterestRateRiskMember2024-12-310001712807pags:DepositsMemberMemberpags:SensitivityScenarioProbableIncreaseInCDIMemberifrs-full:InterestRateRiskMember2024-12-310001712807pags:DepositsMemberMemberpags:ProbableScenarioWithIncreaseTo14.90Memberifrs-full:InterestRateRiskMember2024-12-310001712807ifrs-full:InterestRateRiskMemberpags:CertificateOfDepositRelatedPartyMember2024-12-310001712807pags:CertificateOfDepositRelatedPartyMember2024-12-310001712807pags:CertificateOfDepositRelatedPartyMemberpags:SensitivityScenarioMaintainingCDIMemberifrs-full:InterestRateRiskMember2024-12-310001712807pags:CertificateOfDepositRelatedPartyMemberpags:SensitivityScenarioProbableIncreaseInCDIMemberifrs-full:InterestRateRiskMember2024-12-310001712807pags:CertificateOfDepositRelatedPartyMemberpags:ProbableScenarioWithIncreaseTo14.90Memberifrs-full:InterestRateRiskMember2024-12-310001712807ifrs-full:InterestRateRiskMemberpags:InterbankDepositMember2024-12-310001712807pags:InterbankDepositMember2024-12-310001712807pags:InterbankDepositMemberpags:SensitivityScenarioMaintainingCDIMemberifrs-full:InterestRateRiskMember2024-12-310001712807pags:InterbankDepositMemberpags:SensitivityScenarioProbableIncreaseInCDIMemberifrs-full:InterestRateRiskMember2024-12-310001712807pags:InterbankDepositMemberpags:ProbableScenarioWithIncreaseTo14.90Memberifrs-full:InterestRateRiskMember2024-12-310001712807ifrs-full:InterestRateRiskMemberpags:BankAccountsMember2024-12-310001712807pags:BankAccountsMember2024-12-310001712807pags:BankAccountsMemberpags:SensitivityScenarioMaintainingCDIMemberifrs-full:InterestRateRiskMember2024-12-310001712807pags:BankAccountsMemberpags:SensitivityScenarioProbableIncreaseInCDIMemberifrs-full:InterestRateRiskMember2024-12-310001712807pags:BankAccountsMemberpags:ProbableScenarioWithIncreaseTo14.90Memberifrs-full:InterestRateRiskMember2024-12-310001712807pags:BorrowingsInterestRiskMemberifrs-full:InterestRateRiskMember2024-12-310001712807pags:BorrowingsInterestRiskMember2024-12-310001712807pags:BorrowingsInterestRiskMemberpags:SensitivityScenarioMaintainingCDIMemberifrs-full:InterestRateRiskMember2024-12-310001712807pags:BorrowingsInterestRiskMemberpags:SensitivityScenarioProbableIncreaseInCDIMemberifrs-full:InterestRateRiskMember2024-12-310001712807pags:BorrowingsInterestRiskMemberpags:ProbableScenarioWithIncreaseTo14.90Memberifrs-full:InterestRateRiskMember2024-12-310001712807pags:ObligationsToFIDCQuotaHoldersMemberifrs-full:InterestRateRiskMember2024-12-310001712807pags:ObligationsToFIDCQuotaHoldersMember2024-12-310001712807pags:ObligationsToFIDCQuotaHoldersMemberpags:SensitivityScenarioMaintainingCDIMemberifrs-full:InterestRateRiskMember2024-12-310001712807pags:ObligationsToFIDCQuotaHoldersMemberpags:SensitivityScenarioProbableIncreaseInCDIMemberifrs-full:InterestRateRiskMember2024-12-310001712807pags:ObligationsToFIDCQuotaHoldersMemberpags:ProbableScenarioWithIncreaseTo14.90Memberifrs-full:InterestRateRiskMember2024-12-310001712807pags:SensitivityScenarioMaintainingCDIMemberifrs-full:InterestRateRiskMember2024-12-310001712807pags:SensitivityScenarioProbableIncreaseInCDIMemberifrs-full:InterestRateRiskMember2024-12-310001712807pags:ProbableScenarioWithIncreaseTo14.90Memberifrs-full:InterestRateRiskMember2024-12-310001712807ifrs-full:NotLaterThanOneYearMemberpags:SwapMemberMember2023-03-310001712807pags:SwapMemberMember2024-12-310001712807pags:InterestRateCDIMember2024-12-310001712807pags:SwapMemberMemberpags:InterestRateCDIMember2024-12-310001712807pags:A1stMember2024-12-310001712807pags:A2ndMember2024-12-310001712807pags:A1stMemberpags:InterestRateCDIMember2024-12-310001712807pags:A2ndMemberpags:InterestRateCDIMember2024-12-310001712807ifrs-full:NotLaterThanOneYearMemberpags:InterestRateCDIMember2024-12-310001712807pags:USDollarMemberpags:FinancialInstrumentsNotionalValueMember2024-12-310001712807pags:USDollarMemberpags:FinancialLiabilitiesMemberMember2024-12-310001712807pags:USDollarMemberpags:FinancialInstrumentMember2024-12-310001712807pags:USDollarMemberpags:FairValueMember2024-12-310001712807pags:USDollarMemberpags:MTMMember2024-12-310001712807pags:EUROMemberpags:FinancialInstrumentsNotionalValueMember2024-12-310001712807pags:EUROMemberpags:FinancialLiabilitiesMemberMember2024-12-310001712807pags:EUROMemberpags:FinancialInstrumentMember2024-12-310001712807pags:EUROMemberpags:FairValueMember2024-12-310001712807pags:EUROMemberpags:MTMMember2024-12-310001712807pags:FinancialInstrumentsNotionalValueMember2024-12-310001712807pags:FinancialLiabilitiesMemberMember2024-12-310001712807pags:FinancialInstrumentMember2024-12-310001712807pags:FairValueMember2024-12-310001712807pags:MTMMember2024-12-310001712807pags:FinancialInstrumentsNotionalValueMember2023-12-310001712807pags:FinancialLiabilitiesMemberMember2023-12-310001712807pags:FinancialInstrumentMember2023-12-310001712807pags:FairValueMember2023-12-310001712807pags:MTMMember2023-12-310001712807pags:NotionalLiabilityMemberpags:IPCACDBMember2024-12-310001712807ifrs-full:FinancialLiabilitiesAtFairValueMemberpags:IPCACDBMember2024-12-310001712807pags:MtmOneMemberpags:IPCACDBMember2024-12-310001712807pags:NotionalLiabilityMemberpags:FixedRatedCDBMember2024-12-310001712807ifrs-full:FinancialLiabilitiesAtFairValueMemberpags:FixedRatedCDBMember2024-12-310001712807pags:MtmOneMemberpags:FixedRatedCDBMember2024-12-310001712807pags:NotionalLiabilityMember2024-12-310001712807ifrs-full:FinancialLiabilitiesAtFairValueMember2024-12-310001712807pags:MtmOneMember2024-12-310001712807pags:NotionalSWAPMemberpags:IPCACDBMember2024-12-310001712807pags:SwapMemberMemberpags:IPCACDBMember2024-12-310001712807pags:MtmTwoMemberpags:IPCACDBMember2024-12-310001712807pags:ProfitAndLossMemberpags:IPCACDBMember2024-12-310001712807pags:NotionalSWAPMemberpags:FixedRatedCDBMember2024-12-310001712807pags:SwapMemberMemberpags:FixedRatedCDBMember2024-12-310001712807pags:MtmTwoMemberpags:FixedRatedCDBMember2024-12-310001712807pags:ProfitAndLossMemberpags:FixedRatedCDBMember2024-12-310001712807pags:NotionalSWAPMember2024-12-310001712807pags:MtmTwoMember2024-12-310001712807pags:ProfitAndLossMember2024-12-310001712807pags:NotionalLiabilityMemberpags:IPCACDBMember2023-12-310001712807ifrs-full:FinancialLiabilitiesAtFairValueMemberpags:IPCACDBMember2023-12-310001712807pags:MtmOneMemberpags:IPCACDBMember2023-12-310001712807pags:NotionalLiabilityMemberpags:FixedRatedCDBMember2023-12-310001712807ifrs-full:FinancialLiabilitiesAtFairValueMemberpags:FixedRatedCDBMember2023-12-310001712807pags:MtmOneMemberpags:FixedRatedCDBMember2023-12-310001712807pags:NotionalLiabilityMember2023-12-310001712807ifrs-full:FinancialLiabilitiesAtFairValueMember2023-12-310001712807pags:MtmOneMember2023-12-310001712807pags:NotionalSWAPMemberpags:IPCACDBMember2023-12-310001712807pags:SwapMemberMemberpags:IPCACDBMember2023-12-310001712807pags:MtmTwoMemberpags:IPCACDBMember2023-12-310001712807pags:ProfitAndLossMemberpags:IPCACDBMember2023-12-310001712807pags:NotionalSWAPMemberpags:FixedRatedCDBMember2023-12-310001712807pags:SwapMemberMemberpags:FixedRatedCDBMember2023-12-310001712807pags:MtmTwoMemberpags:FixedRatedCDBMember2023-12-310001712807pags:ProfitAndLossMemberpags:FixedRatedCDBMember2023-12-310001712807pags:NotionalSWAPMember2023-12-310001712807pags:SwapMemberMember2023-12-310001712807pags:MtmTwoMember2023-12-310001712807pags:ProfitAndLossMember2023-12-310001712807pags:MTMMember2024-01-012024-12-310001712807pags:MTMMember2023-01-012023-12-310001712807pags:MTMMember2022-01-012022-12-310001712807ifrs-full:Level1OfFairValueHierarchyMember2024-12-310001712807ifrs-full:Level2OfFairValueHierarchyMember2024-12-310001712807ifrs-full:Level3OfFairValueHierarchyMember2024-12-310001712807ifrs-full:Level1OfFairValueHierarchyMember2023-12-310001712807ifrs-full:Level2OfFairValueHierarchyMember2023-12-310001712807ifrs-full:Level3OfFairValueHierarchyMember2023-12-31
UNITED STATES SECURITIES AND EXCHANGE COMMISSION
WASHINGTON, D.C. 20549
FORM 20-F
ANNUAL REPORT PURSUANT TO SECTION 13 OR 15(d)
OF THE SECURITIES EXCHANGE ACT OF 1934
for the fiscal year ended December 31, 2024
Commission File Number 1-38353
PAGSEGURO DIGITAL LTD.
(Exact name of registrant as specified in its charter)
The Cayman Islands
(Jurisdiction of incorporation or organization)
Conyers Trust Company (Cayman) Limited,
Cricket Square, Hutchins Drive, P.O. Box 2681,
Grand Cayman, KY1-1111, Cayman Islands
(Registered office address)
Artur Gaulke Schunck
+55-11-3914-9524– ir@pagbank.com
Av. Brigadeiro Faria Lima, 1384, 1º ao 10º andares, Salão e Mezanino
São Paulo, SP, 01451-001, Brazil
(Name, telephone, e-mail and/or facsimile
number and address of company contact person)
Securities registered or to be registered pursuant to Section 12(b) of the Act:
| | | | | | | | | | | | | | |
| Title of each class: | | Trading Symbol(s): | | Name of each exchange on which registered: |
| Class A common shares, par value US$0.000025 | | PAGS | | New York Stock Exchange |
Securities registered or to be registered pursuant to Section 12(g) of the Act: None
Securities for which there is a reporting obligation pursuant to Section 15(d) of the Act: None
As of December 31, 2024 there were 209,148,916 Class A common shares (including treasury shares), par value of US$0.000025 per share, and 120,459,508 Class B common shares, par value of US$0.000025 per share, outstanding.
Indicate by check mark if the registrant is a well-known seasoned issuer, as defined in Rule 405 of the Securities Act.
Yes ☑ No ☐
If this report is an annual or transition report, indicate by check mark if the registrant is not required to file reports pursuant to Section 13 or 15 (d) of the Securities Exchange Act of 1934.
Yes ☐ No ☑
Indicate by check mark whether the registrant (1) has filed all reports required to be filed by Section 13 or 15(d) of the Securities Exchange Act of 1934 during the preceding 12 months (or for such shorter period that the registrant was required to file such reports), and (2) has been subject to such filing requirements for the past 90 days.
Yes ☑ No ☐
Indicate by check mark whether the registrant has submitted electronically every Interactive Data File required to be submitted pursuant to Rule 405 of Regulation S-T (§232.405 of this chapter) during the preceding 12 months (or for such shorter period that the registrant was required to submit such files).
Yes ☑ No ☐
Indicate by check mark whether the registrant is a large accelerated filer, an accelerated filer, or a non-accelerated filer, or an emerging growth company. See definition of “large accelerated filer,” “accelerated filer,” and “emerging growth company” in Rule 12b-2 of the Exchange Act:
Large Accelerated Filer ☑ Accelerated Filer ☐ Non-accelerated Filer ☐ Emerging growth company ☐
If an emerging growth company that prepares its financial statements in accordance with U.S. GAAP, indicate by check mark if the registrant has elected not to use the extended transition period for complying with any new or revised financial accounting standards provided pursuant to Section 13(a) of the Exchange Act. ☐
† The term “new or revised financial accounting standard” refers to any update issued by the Financial Accounting Standards Board to its Accounting Standards Codification after April 5, 2012.
Indicate by check mark whether the registrant has filed a report on and attestation to its management’s assessment of the effectiveness of its internal control over financial reporting under Section 404(b) of the Sarbanes-Oxley Act (15 U.S.C. 7262(b)) by the registered public accounting firm that prepared or issued its audit report. ☑
If securities are registered pursuant to Section 12(b) of the Act, indicate by check mark whether the financial statements of the registrant included in the filing reflect the correction of an error to previously issued financial statements. ☐
Indicate by check mark whether any of those error corrections are restatements that required a recovery analysis of incentive-based compensation received by any of the registrant’s executive officers during the relevant recovery period pursuant to §240.10D-1(b). ☐
Indicate by check mark which basis of accounting the registrant has used to prepare the financial statements included in this filing:
U.S. GAAP ☐ International Financial Reporting Standards as issued by the International Accounting Standards Board ☑ Other ☐
If “Other” has been checked in response to the previous question, indicate by check mark which financial statement item the registrant has elected to follow.
Item 17 ☐ Item 18 ☐
If this is an annual report, indicate by check mark whether the registrant is a shell company (as defined in Rule 12b-2 of the Exchange Act).
Yes ☐ No ☑
TABLE OF CONTENTS
FORWARD-LOOKING STATEMENTS
This annual report contains information that constitutes forward-looking statements within the meaning of the U.S. Private Securities Litigation Reform Act of 1995. In addition, from time to time we or our representatives have made or may make forward-looking statements orally or in writing. Furthermore, such forward-looking statements may be included in various filings that we make with the U.S. Securities and Exchange Commission, or the SEC, or press releases or oral statements made by or with the approval of one of our authorized executive officers. These forward-looking statements are subject to certain known and unknown risks and uncertainties, as well as assumptions that could cause actual results to differ materially from those reflected in these forward-looking statements.
This annual report includes estimates and forward-looking statements, principally under the captions “Item 3D. Risk Factors,” “Item 4. Information on the Company,” and “Item 5. Operating and Financial Review and Prospects.”
These estimates and forward-looking statements are based mainly on our current expectations and estimates of future events and trends that affect or may affect our business, financial condition, results of operations, cash flow, liquidity, prospects and the trading price of our Class A common shares. Although we believe that these estimates and forward-looking statements are based upon reasonable assumptions, they are subject to many significant risks, uncertainties and assumptions and are made in light of information currently available to us.
These statements appear throughout this annual report and include statements regarding our intent, belief or current expectations in connection with:
•the inherent risks related to the digital payments market, such as the interruption, failure or cybersecurity related incident involving our computer or information technology systems;
•our ability to innovate and respond to technological advances and changing customer demands;
•the maintenance of tax incentives;
•our ability to attract and retain qualified personnel;
•general economic, political and business conditions in Brazil, particularly in the geographic markets we serve, as well as in Chile, Colombia, Mexico, Peru and any other countries we may serve in the future and their impact on our business, notably with respect to inflation and interest rates;
•labor disputes, employee strikes and other labor-related disruptions, including in connection with negotiations with unions;
•management’s expectations and estimates concerning our future financial performance and financing plans and programs;
•interest rates and our level of debt and other fixed obligations;
•inflation, appreciation, depreciation and devaluation of the Brazilian currency;
•expenses, ability to generate cash flow, and ability to achieve, and maintain future profitability;
•our ability to anticipate market needs and develop and introduce new and enhanced products and service functionality to adapt to changes in our industry;
•our anticipated growth and growth strategies and our ability to effectively manage that growth;
•the impact of increased competition in our market, innovation by our competitors, and our ability to compete effectively;
•our ability to successfully enter new markets and manage our expansion;
•our ability to further penetrate our existing client base to grow our ecosystem;
•our expectations concerning relationships with third parties and key suppliers;
•our ability to maintain, protect and enhance our brand and intellectual property;
•the sufficiency of our cash and cash equivalents and cash generated from operations to meet our working capital and capital expenditure requirements;
•our compliance with applicable regulatory and legislative developments and regulations and legislation that currently apply or become applicable to our business;
•the economic, financial, political and social effects of pandemics, such as the COVID-19 pandemic, epidemics and similar crises, particularly in Brazil, and the extent to which they continue to cause serious negative macroeconomic effects, thus enhancing the risks described under “Item 3D. Risk Factors”;
•developments and the perception of risks in Brazil in connection with ongoing corruption and other investigations and uncertainties related to the ability of the current administration to continue promoting economic and financial reforms in the country, as well as policies and potential changes to address these matters or otherwise, any of which may negatively affect growth prospects in the Brazilian economy as a whole;
•the impact of the armed conflict in Israel/Gaza, escalations between Israel and other middle-eastern countries, the ongoing war in Ukraine and the economic sanctions imposed on Russia, and the resulting volatility and consequences for the global economy, which remain highly uncertain and difficult to predict;
•uncertainties related to the newly elected government in the United States, and the resulting volatility for the global economy and geopolitical instability;
•other factors that may affect our financial condition, liquidity and results of operations; and
•other risk factors discussed under “Item 3D. Risk Factors.”
The words “believe,” “understand,” “may,” “will,” “aim,” “estimate,” “continue,” “anticipate,” “seek,” “intend,” “expect,” “should,” “could,” “forecast,” “foresee” and similar words are intended to identify forward-looking statements. You should not place undue reliance on such statements, which speak only as of the date they were made. We do not undertake any obligation to update publicly or to revise any forward-looking statements after we file this annual report because of new information, future events or other factors. Our independent public auditors have neither examined nor compiled the forward-looking statements and, accordingly, do not provide any assurance with respect to those statements. In light of the risks and uncertainties described above, the future events and circumstances discussed in this annual report might not occur and are not guarantees of future performance. Because of these uncertainties, you should not make any investment decision based upon these estimates and forward-looking statements.
CERTAIN TERMS AND CONVENTIONS
For a glossary of industry and other defined terms included in this annual report, see “Glossary of Terms” included elsewhere in this annual report.
PRESENTATION OF FINANCIAL AND OTHER INFORMATION
The following references in this annual report have the meanings shown below:
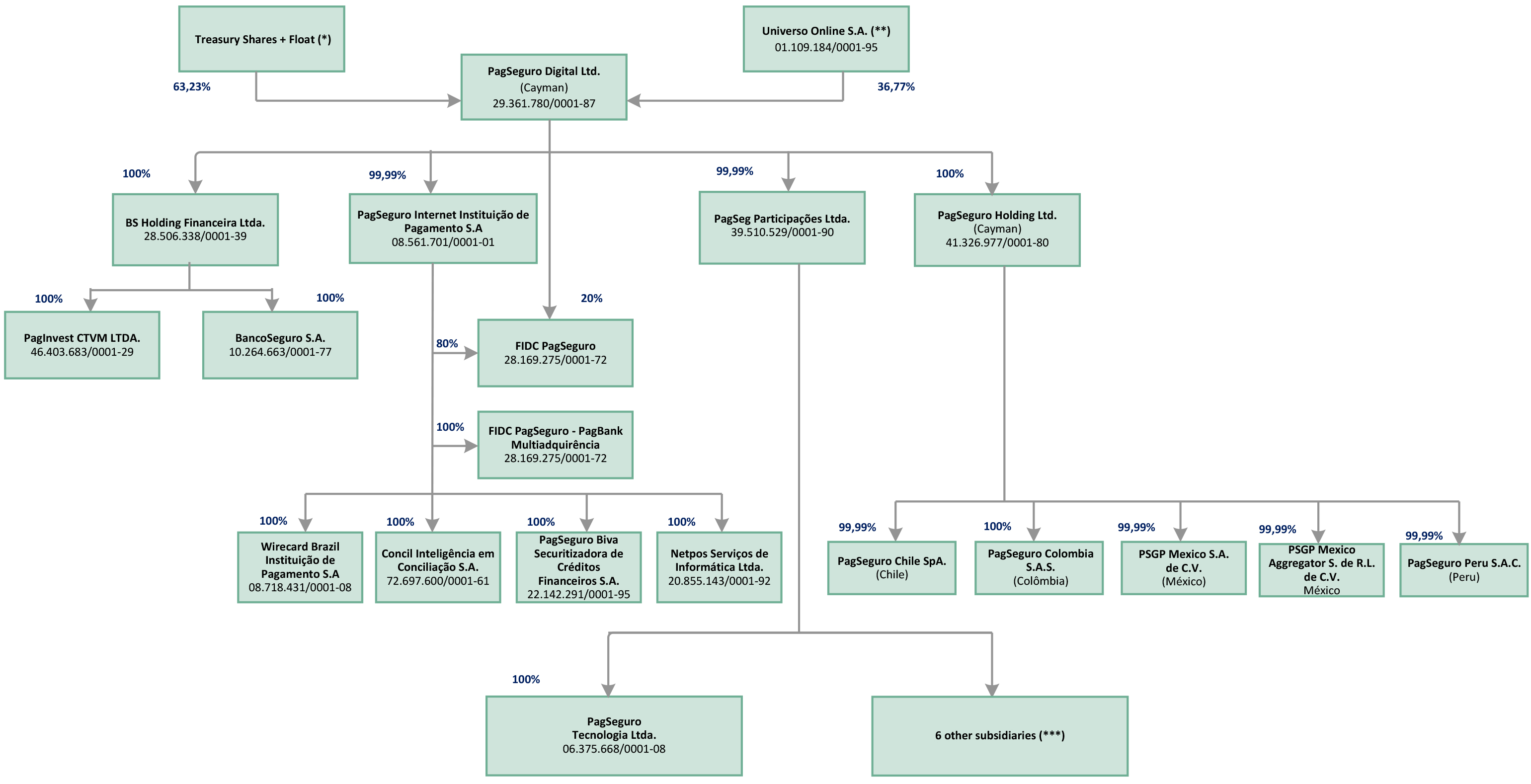
•“PagSeguro Digital” or the “Company” mean PagSeguro Digital Ltd., an exempted company with limited liability incorporated under the laws of the Cayman Islands.
•“PagSeguro Brazil” means PagSeguro Internet Instituição de Pagamento S.A., our primary operating company, a sociedade por ações incorporated in Brazil. PagSeguro Brazil is substantially wholly-owned by PagSeguro Digital.
•“Pag Participações” means Pag Participações Ltda., a holding company incorporated in Brazil, which is wholly owned by PagSeg Participações Ltda., or PagSeg, which in turn is wholly owned by PagSeguro Digital.
•“We,” “us” or “our” means PagSeguro Digital, PagSeguro Brazil and their respective subsidiaries on a consolidated basis.
•“PagSeguro” means our digital payments business, which is operated by PagSeguro Brazil.
•“UOL” means Universo Online S.A., the controlling shareholder of PagSeguro Digital. For more information regarding UOL, see “Item 7. Major Shareholders and Related Party Transactions.”
•“PagBank Group” means PagSeguro Digital, together with its subsidiaries.
•“Group” means PagBank Group and UOL, together with its subsidiaries.
•“Brazilian government” means the federal government of Brazil.
•All references to the “Companies Act” are to the Cayman Islands Companies Act (As Revised) as the same may be amended from time to time, unless the context otherwise requires.
•All references to the “Memorandum of Association,” “Articles of Association” and “Memorandum and Articles of Association” of the Company are references to the current amended and restated memorandum and articles of association of the Company, as the same may be amended in accordance with the Companies Act from time to time.
The term “Brazil” refers to the Federative Republic of Brazil. “Central Bank” refers to Banco Central do Brasil, or the Central Bank. References in this annual report to “real,” “reais” or “R$” refer to the Brazilian real, the official currency of Brazil and references to “U.S. dollar,” “U.S. dollars” or “US$” refer to U.S. dollars, the official currency of the United States.
Solely for the convenience of the reader, we have translated some of the real amounts included in this annual report into U.S. dollars. The exchange rate for reais into U.S. dollars was R$6.1923 to U.S.$1.00 as of December 31, 2024, R$4.8413 to U.S.$1.00 as of December 31, 2023, and R$5.2177 to U.S.$1.00 as of December 31, 2022, in each case, the commercial selling rate for U.S. dollars as reported by the Central Bank. Unless otherwise indicated, we have translated real amounts into U.S. dollars using the applicable rate on December 31, 2024, of R$6.1923 to US$1.00. Such translations should not be construed as implying that the real amounts represent, or could have been or could be converted into, U.S. dollars at the rates indicated above or at any other exchange rate. The real/U.S. dollar exchange rate fluctuates widely, and the selling rate as of December 31, 2024 may not be indicative of current or future exchange rates. For more information on risks relating to exchange rate fluctuations on our business, see “Item 3D. Risk Factors—Risks Relating to Brazil—Exchange rate volatility may have adverse effects on the Brazilian economy, us and the price of our Class A common shares.”
This annual report contains various illustrations of our products and services. For convenience, we have translated the text in those illustrations into English. The actual products and services are generally presented to our customers in Portuguese only.
Effect of Rounding
Certain amounts and percentages included in this annual report, including in the section of this annual report entitled “Item 5. Operating and Financial Review and Prospects” have been rounded for ease of presentation. Percentage figures included in this annual report have not been calculated in all cases on the basis of the rounded figures but on the basis of the original amounts prior to rounding. For this reason, certain percentage amounts in this annual report may vary from those obtained by performing the same calculations using the figures in our audited consolidated financial statements. Certain other amounts that appear in this annual report may not sum due to rounding.
Market and Industry Data
This annual report contains data related to economic conditions in the market in which we operate. The information contained in this annual report concerning economic conditions is based on publicly available information from third-party sources that we believe to be reasonable. Data and statistics regarding the Brazilian internet, payment solutions, e-commerce markets and socioeconomic indicators, are based on publicly available data published by the Brazilian Association of Credit Card and Services Companies (Associação Brasileira de Empresas de Cartões de Crédito e Serviços), or ABECS; the Brazilian Bank Federation (Federação Brasileira de Bancos), or Febraban; the Brazilian Institute of Geography and Statistics (Instituto Brasileiro de Geografia e Estatística), or IBGE; the Central Bank; the Brazilian Association of Financial and Capital Markets Entities (Associação Brasileira das Entidades dos Mercados Financeiro e de Capitais), or ANBIMA; the Getúlio Vargas Foundation (Fundação Getúlio Vargas), or FGV; the Brazilian Service of Support for Micro and Small Enterprises (Serviço Brasileiro de Apoio às Micro e Pequenas Empresas), or SEBRAE; the World Bank; the International Monetary Fund, or IMF; the Bank of International Settlements, or BIS; the Insider Intelligence eMarketer; and Comscore, a cross-platform measurement company that measures audiences, brands and consumer behavior, and provides market and analytical data to clients, among others. We also make statements in this annual report about our competitive position and the size of the Brazilian digital payments and e-commerce markets.
Although we have no reason to believe any of this information or these reports are inaccurate in any material respect and believe and act as if they are reliable, neither we nor our agents have independently verified it. Governmental publications and other market sources, including those referred to above, generally state that their information was obtained from recognized and reliable sources, but the accuracy and completeness of that information is not guaranteed. In addition, the data that we compile internally, and our estimates have not been verified by an independent source. Except as disclosed in this annual report, none of the publications, reports or other published industry sources referred to in this annual report were commissioned by us or prepared at our request. Except as disclosed in this annual report, we have not sought or obtained the consent of any of these sources to include the market data in this annual report.
Data Protection – Privacy Notice
Scope
The legal basis for this notification is to meet the standards required in respect of, and ensure compliance with, the requirements of the Cayman Islands’ Data Protection Act (As Revised), or the DPA, which came into effect in the Cayman Islands on September 30, 2019. This privacy notice puts investors in our Class A common shares on notice that through your investment in our Class A common shares, you will provide us with certain personal information which constitutes personal data within the meaning of the DPA. We collect, use, disclose, retain and secure personal data to the extent reasonably required only and within the parameters that could be reasonably expected during the normal course of business. We will only process, disclose, transfer, or retain personal data to the extent legitimately required to conduct our activities on an ongoing basis or to comply with legal and regulatory obligations to which we are subject. We will only transfer personal data in accordance with the requirements of the DPA and will apply appropriate technical and organizational information security measures designed to protect against unauthorized or unlawful processing of the personal data and against the accidental loss, destruction or damage to the personal data. In our use of this personal data, we will be characterized as a “data controller” for the purposes of the DPA, while our affiliates and service providers who may receive this personal data from us in the conduct of our activities may either act as our “data processors” for the purposes of the DPA or may process personal information for their own lawful purposes in connection with services provided to us.
If you are a natural person, this will affect you directly. If you are a corporate investor (including, for these purposes, legal arrangements such as trusts or exempted limited partnerships) that provides us with personal data on individuals connected to you for any reason in relation to your investment in our Class A common shares, this will be relevant for those individuals and you should inform such individuals of the content.
What Rights do Individuals Have in Respect of Personal Data?
Under the DPA, individuals must be informed of the purposes for which their personal data is processed, and this privacy notice fulfills our obligation in this respect.
Individuals have rights under the DPA in certain circumstances. These may include the right to request access to their personal data, the right to request rectification or correction of personal data, processing of personal data be stopped or restricted and the right to require that the Company cease processing personal data for direct marketing purposes. If you consider that your personal data has not been handled correctly, or you are not satisfied with our responses to any requests you have made regarding the use of your personal data, you have the right to complain to the Cayman Islands’ Ombudsman. The Ombudsman can be contacted by calling: +1-345-946-6283 or by email at info@ombudsman.ky.
Contacting PagSeguro Digital
For further information on the collection, use, disclosure, transfer or processing of your personal data or the exercise of any of the rights listed above, please contact our investor relations office at ir@pagbank.com.
Certain Anti-Money Laundering Matters
In order to comply with legislation or regulations aimed at the prevention of money laundering, namely the Proceeds of Crime Act (As Revised), the Anti-Money Laundering Regulations (As Revised) and the Guidance Notes on the Prevention and Detection of Money Laundering, Terrorist Financing and Proliferation Financing in the Cayman Islands, or the Cayman AML Regime, the Company may be required to adopt and maintain anti-money laundering procedures, and may require subscribers to provide evidence to verify their identity. Where permitted, and subject to certain conditions, the Company may also delegate the maintenance of our anti-money laundering procedures (including the acquisition of due diligence information) to a suitable person.
The Company reserves the right to request such information as is necessary to verify the identity of a subscriber. In the event of delay or failure on the part of the subscriber in producing any information required for verification purposes, we may refuse to accept the application, in which case any funds received will be returned without interest to the account from which they were originally debited. In cases as these, after an internal analysis, the Company may include relevant the subscriber on a restricted list, and decline all future financial transactions involving that subscriber. According to Brazilian anti-money laundering laws, this information must be reported to the Brazilian Council for Financial Activities Control (Conselho de Controle de Atividades Financeiras), or COAF.
The Company also reserves the right to refuse to make any redemption payment to a shareholder if directors or officers suspect or are advised that the payment of redemption proceeds to such shareholder might result in a breach of the Cayman AML Regime or other laws or regulations by any person in any relevant jurisdiction, or if such refusal is considered necessary or appropriate to ensure compliance with any such laws or regulations in any applicable jurisdiction.
If any person resident in the Cayman Islands knows or suspects or has reason for knowing or suspecting that another person is engaged in criminal conduct or money laundering, or is involved with terrorism or terrorist financing and property or proliferation financing or subject to the sanctions regime applicable in the Cayman Islands and the information for that knowledge or suspicion came to their attention in the course of their business in the regulated sector, or other trade, profession, business or employment, the person will be required to report such knowledge or suspicion to (i) a nominated officer (appointed in accordance with the Proceeds of Crime Act (As Revised) of the Cayman Islands) or the Financial Reporting Authority of the Cayman Islands, pursuant to the Proceeds of Crime Act (As Revised), if the disclosure relates to criminal conduct or money laundering or (ii) to a police constable or a nominated officer (pursuant to the Terrorism Act (As Revised) of the Cayman Islands) or the Financial Reporting Authority of the Cayman Islands, pursuant to the Terrorism Act (As Revised), if the disclosure relates to involvement with terrorism or terrorist financing and terrorist property. Such a report shall not be treated as a breach of confidence or of any restriction upon the disclosure of information imposed by any enactment or otherwise.
Economic Substance
The Cayman Islands enacted the International Tax Co-operation (Economic Substance) Act (As Revised), or the ESA, in January 2019. The Company is required to comply with the ESA and related regulations and guidelines. As the Company is a Cayman Islands company, compliance obligations include assessing its operations to determine the required compliance (if any) with the ESA, filing an annual notification for the Company with the Cayman Islands Registrar of Companies disclosing whether the Company is carrying out any relevant activities within the meaning of the ESA and to the extent required under the ESA, the filing of an annual return with the Department of International Tax Co-Operation. Where applicable, the Company must establish that its operations satisfy the economic substance requirements of the ESA. The Company is required to monitor its operations to ensure it remains in compliance with all requirements under the ESA. Failure to satisfy these requirements may subject the Company to penalties under the ESA.
PART I
ITEM 1. IDENTITY OF DIRECTORS, SENIOR MANAGEMENT AND ADVISERS
Not applicable.
ITEM 2. OFFER STATISTICS AND EXPECTED TIMETABLE
Not applicable.
ITEM 3. KEY INFORMATION
3A. [Reserved]
3C. Reasons for the offer and use of proceeds
Not applicable.
3B. Capitalization and Indebtedness
Not applicable.
3D. Risk Factors
Summary of Risk Factors
Risks Relating to Brazil
•The Brazilian government has exercised, and continues to exercise, significant influence over the Brazilian economy. This influence as well as Brazil’s political and economic conditions may adversely affect us and the price of our Class A common shares.
•Ongoing political instability in Brazil may adversely affect our business, results of operations and the trading price of Class A common shares.
•Inflation and certain measures by the Brazilian government to curb inflation have historically affected the Brazilian economy and Brazilian capital markets, and high levels of inflation in the future could adversely affect our business and the price of our Class A common shares.
•Exchange rate volatility may have adverse effects on the Brazilian economy, us and the price of our Class A common shares.
•Developments and the perceptions of risks in other countries, including other emerging markets, the United States and Europe, may adversely affect the Brazilian economy and the price of Brazilian securities, including the price of our Class A common shares.
•Any further downgrading of Brazil’s credit rating could reduce the trading price of our Class A common shares.
Risks Relating to Our Business and Industry
•If we cannot keep pace with rapid technological developments to provide new and innovative products and services, and address the rapidly evolving market for transactions on mobile devices, the use of our products and services and, consequently, our revenues could decline.
•Interruption or failure of our computer and information technology systems could impair our operations, which could damage our reputation and harm our results of operations.
•Our business is subject to cyberattacks, in addition to security (including cybersecurity) and privacy breaches.
•We are subject to risks associated with noncompliance with Law No. 13,709/2018, as amended, the General Data Protection Law (Lei Geral de Proteção de Dados), or LGPD, and may be adversely affected by the imposition of fines and other types of penalties.
•Our services must integrate with a variety of operating systems and networks, and the hardware that enables merchants to accept payment cards must interoperate with mobile networks offered by telecom operators and third-party mobile devices utilizing those operating systems. If we are unable to ensure that our services or hardware interoperate with such networks, operating systems and devices, our business may be seriously harmed.
•Our business depends on a strong and trusted brand, and any failure to maintain, protect and enhance our brand would harm our business and results of operations.
•Our business is subject to extensive government regulation and oversight and our status under these regulations may change. Violation of or non-compliance with present or future regulations could be costly, expose us to substantial liability and force us to change our business practices, any of which could seriously harm our business and results of operations.
•We are subject to costs and risks associated with increased or changing laws and regulations affecting our business, including those relating to the sale of consumer products. Specifically, developments in data protection and privacy laws could harm our business, financial condition, results, or operations.
•Changes in tax laws, tax incentives, benefits or differing interpretations of tax laws may adversely affect our results of operations.
•Failure to deal effectively with fraud, fictitious transactions, bad transactions or negative customer experiences would increase our loss rate and harm our business, and could severely diminish merchant and consumer confidence in and use of our services.
•Increasingly intense competition may harm our business.
•Failure to maintain sufficient working capital could limit our growth and harm our business, financial condition and results of operations.
•We may offer new financial products and use new technologies that may have a negative impact on our liquidity by increasing our costs and risks associated with government regulation and investment in new technology.
•We rely on third parties and UOL, our largest shareholder, and its subsidiaries in many key aspects of our business, which creates additional risk.
•Our failure to manage the assets underlying our customer funds properly could harm our business.
•Increases in interest rates may harm our business, financial results and results of operations.
•The e-commerce market in Brazil is developing, and the expansion of our business depends on the continued growth of e-commerce, as well as increased availability, quality and usage of the internet in Brazil.
•Our quarterly results of operations and operating metrics may fluctuate and are unpredictable and subject to seasonality, which could result in the price of our Class A common shares being unpredictable or declining.
•Our business could be harmed if we are unable to forecast demand for our products accurately or to manage our product inventory adequately.
•Some of the key components of our POS devices are sourced from a limited number of suppliers. We are therefore at risk of shortage, price increases, changes, delay or discontinuation of key components, which could disrupt and harm our business and financial results.
•We are subject to anticorruption, anti-bribery and anti-money laundering laws and regulations, and any errors, failures, or delays in complying with anticorruption, anti-bribery and anti-money laundering laws and regulations could result in significant criminal, administrative and civil lawsuits, penalties, forfeiture of significant assets, or other enforcement actions, as well as reputational harm.
•The loss of any member of our management team and our inability to make up for such loss with a qualified, replacement could harm our business.
•We partially rely on card issuers or card schemes to process our transactions. Changes to credit card scheme fees, rules or practices may harm our business.
•We might not successfully implement strategies to increase adoption of our digital payment methods, which would limit our growth.
•If we fail to establish and maintain proper and effective internal controls over financial reporting, our results of operations and our ability to operate our business may be harmed.
•If we do not effectively and accurately meet our reporting obligations regarding nonfinancial information, including any climate-related information and environmental, social, and governance, or ESG, reporting that we provide publicly, our results of operations and our business may be adversely affected.
•We may incur financial and reputational losses as a result of environmental and social risks.
•Climate change may have adverse effects on our business and financial condition.
•Our operating results are affected by decreases in gross domestic product, or GDP, and consumer discretionary spending. Changes in macroeconomic conditions may reduce the volume and prices of transactions on our payments platform and harm our growth strategies and business prospects and, accordingly, adversely affect the trading price of our Class A common shares.
•A failure to comply with export controls or economic sanctions laws and regulations could have a material adverse impact on our results of operations, financial condition and reputation.
•Customer complaints or negative publicity about our customer service could reduce usage of our products and, as a result, our business could suffer.
•We are susceptible to illegal or improper uses of our platform, which could expose us to additional liability and harm our business.
•Unauthorized disclosure of sensitive or confidential customer information or our failure or the perception by our customers that we failed to comply with privacy laws or properly address privacy concerns could harm our business and standing with our customers.
•We have only a limited ability to protect our intellectual property rights, which are important to our success.
•If we continue to grow, we may not be able to appropriately manage the increased size of our business.
•BancoSeguro S.A., or BancoSeguro, PagSeguro Brazil, Wirecard Brazil Instituição de Pagamento S.A. (formerly Wirecard Brazil S.A.), or MOIP, and PagInvest Corretora de Títulos e Valores Mobiliários Ltda., or PagInvest, may have insufficient capital to meet the capital requirements of the National Monetary Council (Conselho Monetário Nacional), or the CMN, and the Central Bank and other regulations.
•BancoSeguro’s, PagSeguro Brazil’s, MOIP’s and PagInvest’s businesses are highly regulated and changes in regulation may affect our results and the development of our activities.
•The growth of our credit portfolio of transactions through BancoSeguro could increase the default rates in our total portfolio, and the systems and methods of identification, analysis, management and control of risks related to our customer portfolio could be insufficient to prevent losses.
•Our financial success is sensitive to the method consumers choose to make payments, since these methods differ in profitability. Our profitability could be harmed if there is an increase in the proportion of our business funded using less profitable methods.
•We may face restrictions and penalties under the Brazilian Consumer Protection Code in the future.
•We are subject to regulatory activity and antitrust litigation under competition laws.
•Unfavorable outcomes in litigation or our inability to post judicial collateral or provide guarantees in pending legal or administrative proceedings could have a material adverse effect on our business, financial condition and results of operations.
•We may pursue strategic acquisitions or investments. The failure of an acquisition or investment to produce the anticipated results, or the inability to successfully integrate an acquired company, could harm our business.
•Our developer platforms, which are open to merchants and third-party developers, subject us to additional risks.
•We are a holding company and do not have any material assets other than the shares of our subsidiaries.
•The outbreak of communicable diseases around the world has led and may continue to lead to higher volatility in the global capital markets, adversely affecting our business operations and the trading price of our Class A common shares.
•Our historical loan losses may not be indicative of future loan losses and changes in our business may adversely affect the quality of our loan portfolio.
•Default by other financial institutions may adversely affect the financial markets in general and us.
•We may incur losses associated with counterparty exposure risks.
•We face risks relating to liquidity of our capital resources.
•Internet regulation in Brazil is recent and still limited and several legal issues related to the internet are uncertain.
•We may lose our competitiveness if we are unable to incorporate AI tools into our business operations and products.
•AI regulation is rapidly evolving and AI regulation in Brazil remains uncertain.
Risks Relating to Our Class A Common Shares
•UOL, our largest shareholder, owns 100% of our outstanding Class B common shares, which represent approximately 86.79% of the voting power of our issued share capital, and controls all matters requiring shareholder approval. This concentration of ownership and voting power limits your ability to influence corporate matters.
•Class A common shares eligible for future sale may cause the market price of our Class A common shares to drop significantly.
•We have not adopted a dividend policy with respect to future dividends. If we do not declare any dividends in the future, you will have to rely on price appreciation of our Class A common shares in order to achieve a return on your investment.
•We may raise additional capital in the future by issuing equity securities, which may result in a potential dilution of your equity interest.
•If securities or industry analysts do not publish research or reports about our business, or publish negative reports about our business, the market price and trading volume of our Class A common shares could decline.
•Our dual class capital structure means our shares will not be included in certain indices. We cannot predict the impact this may have on our stock price.
•We are a Cayman Islands exempted company with limited liability. The rights of our shareholders may be different from the rights of shareholders governed by the laws of U.S. jurisdictions.
•Our shareholders may face difficulties in protecting their interests because we are a Cayman Islands exempted company.
•Our Memorandum and Articles of Association contain anti-takeover provisions that may discourage a third party from acquiring us and reduce the rights of holders of our Class A common shares.
•United States civil liabilities and certain judgments obtained against us by our shareholders may not be enforceable.
•Judgments of Brazilian courts to enforce our obligations with respect to our Class A common shares may be payable only in reais.
•As a foreign private issuer, the disclosure requirements that we must comply with and other requirements are different from those applicable to U.S. domestic registrants.
•PagSeguro Digital is a foreign private issuer and, as a result, in accordance with the listing requirements of the New York Stock Exchange, or NYSE, we rely on certain home country governance practices from the Cayman Islands, rather than the corporate governance requirements of the NYSE.
•Although we do not expect to be a passive foreign investment company, or PFIC, for U.S. federal income tax purposes, there can be no assurance that we will not be a PFIC for any taxable year, which could subject United States investors in our shares to significant adverse U.S. federal income tax consequences.
•Our Class A common shares may not be a suitable investment for all investors, as investment in our Class A common shares presents risks and the possibility of financial losses.
Risks Relating to Brazil
The Brazilian government has exercised, and continues to exercise, significant influence over the Brazilian economy. This influence as well as Brazil’s political and economic conditions may adversely affect us and the price of our Class A common shares.
The Brazilian government has frequently exercised significant influence over the Brazilian economy and occasionally made drastic changes in policy and regulations. The Brazilian government’s actions to control inflation and other policies and regulations have often involved, among other measures, increases in interest rates, changes in tax policies, price controls, foreign exchange rate controls, currency devaluations, capital controls and limits on imports. We have no control over and cannot predict what measures or policies the Brazilian government may take in the future. We may be adversely affected by changes in Brazilian government policies, including, without limitation:
•growth or downturn of the Brazilian economy;
•interest rates;
• monetary policies;
•exchange rates and currency fluctuations;
•inflation;
•liquidity of capital and lending markets;
•import and export controls;
•exchange controls and restrictions on remittances abroad;
•modifications to laws and regulations according to political, social and economic interests;
•fiscal policy and changes in tax laws;
•labor and social security regulations;
•energy and water shortages and rationing, as well as other effects of climate change; and
•other political, diplomatic, social and economic developments in or affecting Brazil.
We cannot predict what measures the Brazilian government may take in the face of mounting macroeconomic pressures or otherwise. Uncertainty over whether the Brazilian government will implement changes in policy or regulation affecting these or other factors in the future may affect economic performance and contribute to economic uncertainty in Brazil, which may have an adverse effect on us. Recent economic and political instability has led to a negative perception of the Brazilian economy and higher volatility in the Brazilian securities markets, which may have a material adverse effect on us and, as a consequence, on the market price of our Class A common shares.
Ongoing political instability in Brazil may adversely affect our business, results of operations and the trading price of Class A common shares.
The Brazilian economy has been and continues to be affected by political events in Brazil, which have also affected the confidence of investors and the public in general, adversely affecting the performance of the Brazilian economy and increasing the volatility of securities issued by Brazilian companies, including the trading price of Class A common shares.
Brazilian markets have experienced heightened volatility due to uncertainties from investigations related to allegations of money laundering, corruption and misconduct by government officials and legal entities and individuals from the private sector carried out by the Brazilian Federal Police and the Office of the Brazilian Federal Prosecutor. These investigations have adversely affected the Brazilian economy and political environment. We have no control over and cannot predict developments in these investigations nor whether future investigations or allegations will result in further political and economic instability, which could adversely affect the trading price of securities issued by Brazilian companies, including ours.
In October 2022, Brazil held elections for President, senators, federal legislators, state governors, state legislators and former President Luiz Inácio Lula da Silva was elected, representing distinctly opposing political ideologies as compared to those of the previous president Jair Bolsonaro. Political bipolarization between the left and right wings tends to enhance political instability, which could adversely affect the economy and therefore us.
The president of Brazil has the power to determine policies and issue governmental acts related to the Brazilian economy that affect the operations and financial performance of companies, including us. We cannot predict which policies the newly elected president will adopt or if these policies or changes in current policies may have an adverse effect on us or the Brazilian economy.
Furthermore, in early February 2025, new presidents were elected for both the House of Representatives and the Senate in Brazil. This change in leadership could introduce significant political uncertainties that may impact our operations. The new congressional leadership may influence legislative priorities and the regulatory environment, potentially leading to shifts in policy that could affect our business activities.
Uncertainty regarding political developments and the policies the Brazilian federal government may adopt or alter may have material adverse effects on the macroeconomic environment in Brazil, as well as on the operations and financial performance of businesses operating in Brazil, including ours. These uncertainties may heighten the volatility of the Brazilian securities market, including in relation to ours.
Inflation and certain measures by the Brazilian government to curb inflation have historically affected the Brazilian economy and Brazilian capital markets, and high levels of inflation in the future could adversely affect our business and the price of our Class A common shares.
Historically, Brazil has experienced high inflation rates. Inflation and some of the measures taken by the Brazilian government in an attempt to curb inflation have had significant negative effects on the Brazilian economy, including economic uncertainty and heightened volatility in the Brazilian capital markets.
According to the National Consumer Price Index (Índice Nacional de Preços ao Consumidor Amplo), or IPCA, Brazilian inflation rate, considering the accumulated inflation over the prior 12-month period, was 5.48%, in March 2025, and 4.83%, 4.62% and 5.79% in 2024, 2023 and 2022, respectively. Brazil may experience high levels of inflation in the future and inflationary pressures may lead to the Brazilian government’s intervening in the economy and introducing policies that could materially adversely affect our business and the price of Class A common shares. In the past, the Brazilian government’s interventions included the maintenance of a restrictive monetary policy with high interest rates that restricted credit availability and reduced economic growth, causing volatility in interest rates. For example, the SELIC rate, the Central Bank’s overnight rate, as established by the Monetary Policy Committee (Comitê de Política Monetária) or COPOM, was 12.25% p.a., 11.75% p.a. and 13.75% p.a. in 2024, 2023 and 2022, respectively. In March, 2025, the SELIC rate was 13.15%.
The current economic environment in Brazil of rising interest rates, depreciation of the Brazilian real and the implementation of a fiscal adjustment plan that remains uncertain has led to economic uncertainty. While tight monetary policies with high interest rates may restrict Brazil’s growth and the availability of credit, more lenient government and Central Bank policies and interest rate decreases may trigger increases in inflation, and, consequently, growth volatility and the need for sudden and significant interest rate increases. Higher interest rates may increase our funding costs and affect our ability to finance operations and invest in growth opportunities. The depreciation of the Brazilian real could lead to higher operational expenses, especially if we rely on imported goods or services priced in foreign currencies.
Inflation and the Brazilian government’s measures to curb it, principally the Central Bank’s monetary policy, have had and may again have significant effects on the Brazilian economy and us. Economic uncertainty and heightened volatility in the Brazilian capital markets in connection with such monetary policies could materially adversely affect our results of operations and financial condition and, consequently, the price of Class A common shares.
Exchange rate volatility may have adverse effects on the Brazilian economy, us and the price of our Class A common shares.
The Brazilian currency has been historically volatile and has been devalued frequently over the past three decades. Throughout this period, the Brazilian government has implemented various economic plans and used various exchange rate policies, including sudden devaluations, periodic mini-devaluations (during which the frequency of adjustments has ranged from daily to monthly), exchange controls, dual exchange rate markets and a floating exchange rate system. Although long-term depreciation of the real is generally linked to the rate of inflation in Brazil, depreciation of the real occurring over shorter periods of time has resulted in significant variations in the exchange rate between the real, the U.S. dollar and other currencies.
In 2021, the real depreciated against the U.S. dollar compared to 2020 and the U.S. dollar selling rate was R$5.5805 per US$1.00 as of December 31, 2021, as reported by the Central Bank. In 2022 and 2023, the real appreciated against the U.S. dollar and, as of December 31, 2022 and 2023, the U.S. dollar selling rate was R$5.2177 per US$1.00 and R$4.8413 per US$1.00, respectively. In 2024, the real depreciated against the U.S. and, as of December 31, 2024, the U.S. dollar selling rate was R$6.1923 per US$1.00. As of March 31, 2025, the U.S. dollar selling rate was R$5.7422 per US$1.00. There can be no assurance that the real will not depreciate further against the U.S. dollar.
A depreciation of the real relative to the U.S. dollar could further exacerbate already intense create inflationary pressures in Brazil and cause the Brazilian government to, among other measures, continue to increase interest rates. Any depreciation of the real may generally restrict access to the international capital markets and it would also reduce the U.S. dollar value of our results. Restrictive macroeconomic policies could reduce the stability of the Brazilian economy and harm our results of operations and profitability. In addition, domestic and international reactions to restrictive economic policies could have a negative impact on the Brazilian economy. These policies and any reactions to them may harm us by curtailing access to foreign financial markets and prompting further government intervention. A devaluation of the real relative to the U.S. dollar may also, as in the context of the current economic slowdown, decrease consumer spending, increase deflationary pressures and reduce economic growth.
On the other hand, an appreciation of the real relative to the U.S. dollar and other foreign currencies may deteriorate the Brazilian foreign exchange current accounts. We and certain of our suppliers purchase goods and services from countries outside Brazil, and thus changes in the value of the U.S. dollar compared to other currencies may affect the costs of goods and services that we purchase. Depending on the circumstances, either devaluation or appreciation of the real relative to the U.S. dollar and other foreign currencies could restrict the growth of the Brazilian economy, as well as our business, results of operations and profitability.
Developments and the perceptions of risks in other countries, including other emerging markets, the United States and Europe, may adversely affect the Brazilian economy and the price of Brazilian securities, including the price of our Class A common shares.
The market for securities issued by Brazilian companies is influenced by economic and market conditions in Brazil and, to varying degrees, market conditions in other Latin American and emerging markets, as well as the United States, Europe and other countries. To the extent the conditions of the global markets or economy deteriorate, the business of Brazilian companies may be harmed. The weakness in the global economy has been marked by, among other adverse factors, lower levels of consumer and corporate confidence, decreased business investment and consumer spending, the ongoing war in Ukraine along with the armed conflict in the Middle East and their impact on the global economy and international relations, increased unemployment, reduced income and asset values in many areas, currency volatility and limited availability of credit and access to capital. Developments or economic conditions in other emerging market countries have at times significantly affected the availability of credit to Brazilian companies and resulted in considerable outflows of funds from Brazil, decreasing the amount of foreign investments in Brazil.
In the United States, economic and political uncertainty and potential increases in interest rates may also create uncertainty in the Brazilian economy. The outcome of the U.S. presidential and congressional elections in November 2024 and the initial measures of the new administration enhanced economic and geopolitical uncertainty globally. The potential increase of tariffs on imports by the U.S. government, as announced by the new administration, could result in trade disputes and cause the disruption of supply chains. These developments, the ongoing war between Ukraine and Russia, conflicts in the Middle East and tensions with China may materially adversely affect our business and the price of our Class A common shares.
Any further downgrading of Brazil’s credit rating could reduce the trading price of our Class A common shares.
Credit ratings affect investors’ perceptions of risk and, as a result, the yields required on indebtedness issuances in the financial markets. Rating agencies regularly evaluate Brazil and its sovereign ratings, taking into account a number of factors, including macroeconomic trends, fiscal and budgetary conditions, indebtedness and the prospect of change in these factors. Downgrades in Brazil’s credit rating can lead to downgrades in our credit rating and increase the cost of our indebtedness as investors may require a higher rate of return to compensate a perception of increased risk.
In June 2021 and in June 2022, Standard & Poor’s reaffirmed its rating at BB- with a stable outlook. In June 2023, Standard & Poor’s adjusted its outlook to positive and, in December 2023, Standard & Poor’s upgraded Brazil’s credit rating from BB- to BB with a stable outlook. In May 2021 and July 2022, Fitch reaffirmed its credit rating at BB- with a negative outlook. In June 2023, Fitch upgraded Brazil’s credit rating to BB with a stable outlook, which was affirmed in July 2024. From April 2018 until October 2024, Moody’s has maintained Brazil’s credit rating at Ba2 with a stable outlook. In October 2024, Moody’s upgraded Brazil’s sovereign rating from Ba2 to Ba1 with a positive outlook.
Nonetheless, any future downgrade of Brazil’s credit rating could negatively impact the trading price of our Class A common shares. Similarly, downgrades of major Brazilian companies could worsen the economic conditions in Brazil, particularly for companies reliant on foreign investment, potentially having a material adverse effect on our business, financial condition, results of operations, and the price of our Class A common shares.
In addition, Brazil’s sovereign credit rating is currently rated below investment grade by the three main credit rating agencies. Consequently, the prices of securities issued by Brazilian companies have been negatively affected. A prolongation or worsening of the political uncertainty, among other factors, could lead to ratings downgrades. Any downgrade of Brazil’s sovereign credit ratings could heighten investors’ perception of risk and, as a result, cause the trading price of our Class A common shares to decline.
Risks Relating to Our Business and Industry
If we cannot keep pace with rapid technological developments to provide new and innovative products and services, and address the rapidly evolving market for transactions on mobile devices, the use of our products and services and, consequently, our revenues could decline.
Rapid, significant and disruptive technological changes continue to impact the industries in which we operate, including developments in payment card tokenization, mobile payments, social commerce (i.e., e-commerce through social networks), authentication, virtual currencies, distributed ledger or blockchain technologies, near field communication and other proximity or contactless payment methods, virtual reality, machine learning and artificial intelligence, or AI.
For instance, mobile devices are increasingly used for e-commerce transactions and payments. A significant and growing portion of our customers access our platforms through mobile devices, including for regular online shopping as well as for in-person transactions. In the year ended December 31, 2024, approximately 82% of our customers accessed our platforms through mobile devices, compared to approximately 83% in the year ended December 31, 2023. We may lose customers if we are not able to continue to meet our customers’ mobile and multi-screen experience expectations. Different mobile devices and platforms use a wide variety of technical and other configurations, which increase the challenges involved in providing payments in the mobile environment. In addition, a number of other companies with significant resources and a number of innovative startups have introduced products and services focusing on mobile markets. We cannot guarantee that we will be able to continue to meet customer expectations in the mobile environment or increase our volume of mobile transactions.
We cannot predict the effects of technological changes on our business. In addition to our own initiatives and innovations, we rely in part on third parties for the development of and access to new technologies. We expect that new services and technologies applicable to the industries in which we operate will continue to emerge and may be superior to, or render obsolete, the technologies we currently use in our products and services. Developing and incorporating new technologies into our products and services may require substantial expenditures, take considerable time, and ultimately may not be successful. In addition, our ability to adopt new products and services and develop new technologies may be inhibited by industry-wide standards, payment networks, changes to laws and regulations, resistance to change from consumers or merchants, third-party intellectual property rights, or other factors. Our success will depend on our ability to develop and incorporate new technologies, address the challenges posed by the rapidly evolving market for mobile transactions through our platforms and adapt to technological changes and evolving industry standards; if we are unable to do so in a timely or cost-effective manner, our business could be harmed and our revenues could decline.
Interruption or failure of our computer and information technology systems could impair our operations, which could damage our reputation and harm our results of operations.
Our success and ability to process payments and provide high quality customer service depend on the efficient and uninterrupted operation of our computer and information technology systems. Any failure of our computer and information technology systems to operate effectively or to integrate with other systems, performance inadequacy or breach in security may cause interruptions in the availability of our sites, delays in product fulfillment and reduced efficiency of our operations. Any failures, problems or security breaches may mean that fewer customers may be willing to purchase the products we offer in the future. Factors that could occur and significantly disrupt our operations include: system failures and outages caused by fire, floods, earthquakes, power loss, telecommunications failures, sabotage, vandalism, terrorist attacks and similar events, software errors, computer viruses, worms, physical or electronic break-ins and similar disruptions from unauthorized tampering with our computer systems and data centers; in addition, security breaches related to the storage and transmission of proprietary information or customer information, such as credit card numbers or other personal information. Also, if too many customers access our sites within a short period of time due to any reason, we have experienced in the past and may in the future experience system interruptions that make our sites unavailable or prevent us from efficiently completing payment transactions, which may reduce the attractiveness of our products and services. We cannot assure you that the aforementioned events will not occur. While we have backup systems and contingency plans for certain aspects of our operations and business processes, our planning does not account for all possible scenarios.
Specifically, we have entered into IT services agreements with Scala Data Centers S.A., or Scala, and Amazon Web Services, Inc., or AWS, which are focused on IT infrastructure managed services and cloud computing, respectively. Failure by IT services providers to adequately keep our sites operational, including any prolonged or unscheduled service disruption that affects our customers’ ability to utilize our sites, could result in the loss of sales and customers and increased costs, which could materially adversely affect our reputation and results of operations. In addition, we rely in part on external IT services providers to advise us of any security breaches. If any of those providers do not provide us with notice on a timely basis, our reputation and results of operations may be harmed. We may not be able to timely replace our external IT services providers, or find a replacement on a cost-efficient basis, in the event of disruptions, failures to provide services or other issues that may harm our business. For more information on our agreement with DigitalServices, see “Item 7B. Related Party Transactions.”
Any disruptions or service interruptions that affect our sites could damage our reputation, require us to spend significant capital and other resources and expose us to a risk of loss or litigation and liability. Some of our agreements with third-party service providers do not require those providers to indemnify us for losses resulting from any disruption in service. Any of the above disruptions could seriously harm our results of operation.
Our business is subject to cyberattacks, in addition to security (including cybersecurity) and privacy breaches.
Our business involves the collection, storage, processing, and transmission of customers’ personal data, including financial information and keeping other critical client information in our database, which may be the subject of cyberattacks by individuals seeking unauthorized access to such information for misuse. As such, failures to protect our clients’ personal data, as well as nonconformance with the applicable legislation, may give rise to additional costs and adversely affect our image and reputation. In addition, a significant number of our customers authorize us to bill their payment card or bank accounts directly for all transaction and other fees charged by us. We have built our reputation on the premise that our platform offers customers a secure way to make payments. An increasing number of organizations, including large merchants and businesses, other large technology companies, financial institutions and government institutions, have disclosed breaches of their information security systems, some of which have involved sophisticated and highly targeted attacks, including on portions of their websites or infrastructure.
Cyberattacks have become increasingly sophisticated and diffuse. As the techniques used to obtain unauthorized, improper or illegal access to our systems, our data or our customers’ data, to disable or degrade service, or to sabotage systems are constantly evolving, it may be difficult to detect them quickly and they are often not recognized until launched against a target. Unauthorized parties may attempt to gain access to our systems or facilities through various means, including, among others, hacking into our systems or those of our customers, partners or vendors, or attempting to fraudulently induce our employees, customers, partners, vendors or other users of our systems into disclosing user names, passwords, payment card information or other sensitive information, which may in turn be used to access our information technology systems. Certain efforts may be supported by significant financial and technological resources, making them even more sophisticated and difficult to detect. Although we have developed systems and processes that are designed to protect our data and customer data and to prevent data loss and other security breaches, and expect to continue to spend significant additional resources to bolster these protections, these security measures cannot provide absolute security. Our information technology and infrastructure may be vulnerable to cyberattacks or security breaches, and third parties may be able to access our customers’ personal or proprietary information and card data that are stored on or accessible through those systems. Our security measures may also be breached due to human error, malfeasance, system errors or vulnerabilities, or other irregularities. Any actual or perceived breach of our security or cybersecurity could interrupt our operations; result in our systems or services being unavailable; result in improper disclosure of data or unauthorized access to such data, including clients’ personal data for misuse; materially harm our reputation and brand; result in noncompliance with applicable legislation and, consequently, cause significant legal and financial exposure; lead to loss of customer confidence in, or decreased use of, our products and services; and adversely affect our business and results of operations. In addition, any breaches of network or data security at our customers, partners or vendors (including data center and cloud computing providers) could have similar negative effects. Actual or perceived vulnerabilities or data breaches may lead to judicial or administrative claims against us.
In 2021, we experienced a cyberattack that targeted one of our subsidiaries, Wirecard Brazil Instituição de Pagamento S.A. (formerly Wirecard Brazil S.A. and currently MOIP), which we acquired in October 2020. The incident occurred between September 25, 2021 and September 29, 2021, during which the hackers demanded that specified payments be made to prevent the public disclosure or sale of the targeted data that was compromised, which included personal profile information of MOIP customers. At the time of the cyberattack, MOIP had a distinct and separate IT server and operating environment from the rest of our IT platform and systems, and therefore none of our databases, customer information or systems were subject or comprised during the incident, or formed part of the compromised data, beyond those independently within the MOIP IT environment. We promptly followed the requirements of applicable Brazilian law, including the filing of a formal report with the Brazilian Data Protection Authority (Autoridade Nacional de Proteção de Dados Pessoais), or the ANPD, and the Central Bank on October 7, 2021, followed by delivery of further requested information to the ANPD on January 5, 2022 and April 8, 2022. In February 2024, the matter was closed by the ANPD. Our review of the incident did not identify evidence of unauthorized access to sensitive information, such as passwords or credit card details, and our information technology systems (including the MOIP IT environment) were operating normally. For more information, see “Item 4B. Business Overview—Protecting Our Clients—2021 MOIP Cybersecurity Incident.”
In addition, under card rules and our contracts with our card processors, if there is a breach of card information that we store, we could be liable to the payment card issuers for their cost of issuing new cards and related expenses. We also expect to spend significant additional resources to protect against security or privacy breaches, and may be required to address problems caused by breaches. Additionally, while we maintain insurance policies, we do not maintain significant insurance policies specifically for cyberattacks and our current insurance policies may not be adequate to reimburse us for losses caused by security breaches, and we may not be able to collect fully, if at all, under these insurance policies, which may materially adversely affect our business and results of operations.
Since the COVID-19 pandemic, our remote work practices have expanded and, as a result, the risks related to cybersecurity failures in our internal systems have also risen. As such, interruptions or flaws in our information technology systems, such as in our telework systems, accounting calculations and billing, caused by accidents, natural disasters, power outage, malfunctions or malicious acts may impact our corporate, commercial or operational activities, which could adversely affect our business and results of operations, as well as our reputation and market reliability.
We believe that the risk of cyberattacks on companies like ours has increased in recent years and could increase even further as a result of the professionalization of cybercriminals, current geopolitical instability related to ongoing global conflicts and retaliatory responses to sanctions, which could adversely affect our ability to maintain or enhance our cybersecurity and data protection measures. Additionally, our operations are at risk of cyberattacks targeting Brazil’s critical infrastructure, on which our information technology systems rely. Given that we do not control this infrastructure, our capacity to shield our information technology systems from the fallout of such attacks is limited, potentially impairing our ability to serve our customers effectively.
As data privacy and cybersecurity risks for banking organizations and the broader financial system have significantly increased in recent years, data privacy and cybersecurity issues have become the subject of increasing legislative and regulatory focus. A marked increase in scrutiny from the SEC regarding the adequacy of risk disclosures related to cybersecurity and data privacy significantly enhances the likelihood of inquiries into the Company’s cybersecurity practices and the accuracy of its related disclosures. Preparing for and addressing any such investigations could result in substantial distractions for the Company’s management and the diversion of essential resources from its core operations. For more information, see “Item 16K. Cybersecurity.”
We are subject to risks associated with noncompliance with the LPGD and may be adversely affected by the imposition of fines and other types of penalties.
In 2018, the LGPD was enacted to govern the practices related to the use of personal data in Brazil. The LGPD provides a specific legal framework to be observed in personal data processing operations by Brazilian companies. Among other provisions, it establishes the rights of data subjects, the legal bases applicable to the processing of personal data, the requirements for obtaining consent on the use of such data, when applicable, the obligations and requirements relating to security incidents and leaks and data transfers, as well as the authorization for the creation of the ANPD, which is the entity responsible for regulating and supervising the application of the LGPD and other data protection laws as well as imposing sanctions in the event of noncompliance with the legal rules and obligations.
The LGPD is new and its implementation as well as enforcement by the ANPD is uncertain. In addition, the LGPD provides limited guidance on its interpretation, which could result in the establishment of contradictory jurisprudence by courts. If we are unable to comply with the LGPD, we may be required to indemnify users affected by violations of their rights as data subjects and be subject to administrative sanctions, warnings and penalties imposed by the ANPD. Fines under the LGPD may be equal to up to 2% of our gross sales, or the gross sales of our economic group in Brazil, in the preceding fiscal year, excluding taxes, but limited to a total of R$50.0 million per violation. In addition, we may be held liable for individual or collective material moral damages caused by our failure to meet any of the obligations set forth by the LGPD and may be required to compensate those individuals for such violations. Any failure to comply with the LGPD, regulatory requirements or orders or other applicable privacy or consumer protection-related laws and regulations, our business, reputation and results of operations could be materially adversely affected. For more information on the LGPD and applicable data protection laws, see “Item 4B. Business Overview—Regulation of the Payments and Banking Industries in Brazil—Rules on E-Commerce, Data Protection, Consumer Protection, Banking Secrecy and Taxes—Data Protection.”
Our services must integrate with a variety of operating systems and networks, and the hardware that enables merchants to accept payment cards must interoperate with mobile networks offered by telecom operators and third-party mobile devices utilizing those operating systems. If we are unable to ensure that our services or hardware interoperate with such networks, operating systems and devices, our business may be seriously harmed.
We are dependent on the ability of our products and services to integrate with a variety of operating systems and networks, as well as web browsers that we do not control. Any changes in these systems or networks that degrade the functionality of our products and services, impose additional costs or requirements on us, or give preferential treatment to competitive services, including their own services, could seriously harm the levels of usage of our products and services. We also rely on bank platforms to process some of our transactions. If there are any issues with or service interruptions in these bank platforms, users may be unable to have their transactions completed, which would seriously harm our business.
In addition, our hardware interoperates with mobile networks offered by telecom operators and mobile devices developed by third parties. Changes in these networks or in the design of these mobile devices may limit the interoperability of our hardware with such networks and devices and require modifications to our hardware. If we are unable to ensure that our hardware continues to interoperate effectively with such networks and devices, or if doing so is costly, our business may be seriously harmed.
Our business depends on a strong and trusted brand, and any failure to maintain, protect and enhance our brand would harm our business and results of operations.
We have developed a strong and trusted brand, highly linked to the reputation and public image of UOL, our controlling shareholder, which has contributed significantly to the success of our business. Our brand is predicated on the idea that sellers and buyers will trust us and find value in building and growing their businesses with our products and services. Maintaining, protecting and enhancing our brand are critical to expanding our base of sellers, buyers and other third-party partners, as well as increasing engagement with our products and services. This will depend largely on our ability to maintain trust, be a technology leader, and continue to provide high-quality and secure products and services. Any negative publicity about our industry, our company or UOL, our controlling shareholder, the quality and reliability of our products and services, our risk management processes, changes to our products and services, our ability to effectively manage and resolve seller and buyer complaints, our privacy and security practices, litigation, regulatory activity, the experience of sellers and buyers with our products or services, and changes in the public opinion of UOL, could harm our reputation and the confidence in and use of our products and services. Any damage to our brand can arise from many sources, including failure by us or our partners to satisfy expectations of service and quality; inadequate protection of sensitive information; compliance failures and claims; litigation and other claims; employee misconduct; and misconduct by our partners, service providers or other counterparties. We also cannot assure you that members of our management, our employees and persons acting on their behalf will comply at all times with our internal policies and that our internal procedures will effectively monitor and identify misbehavior, which may adversely affect our reputation. If we do not successfully maintain a strong and trusted brand, our business and results of operations could be materially adversely affected.
Our business is subject to extensive government regulation and oversight and our status under these regulations may change. Violation of or non-compliance with present or future regulations could be costly, expose us to substantial liability and force us to change our business practices, any of which could seriously harm our business and results of operations.
The Central Bank authorized PagSeguro Brazil and MOIP to operate as payment institutions, and it authorized BancoSeguro to operate as a financial institution and foreign exchange operator. Both PagSeguro Brazil and MOIP are licensed by the Central Bank as payment institutions (i) issuers of electronic currency and (ii) acquirers. PagSeguro Brazil’s authorization to operate under such categories was issued by the Central Bank on October 17, 2018 and, on March 18, 2019, PagSeguro Brazil was authorized by the Central Bank to operate as a payment institution issuer of post-paid instruments (such as credit cards) within third-party payment schemes. Since December 1, 2024, PagSeguro Brazil has been qualified and authorized to provide payment initiation services within the Pix arrangement and in the context of open finance. Currently, our digital payments activity performed by PagSeguro Brazil and MOIP as payment scheme owners is exempt from authorization. In March 2023, the Central Bank authorized PagInvest to operate as a securities broker-dealer (corretora de títulos e valores mobiliários). In October 2023, the Brazilian Securities Commission (Comissão de Valores Mobiliários), or the CVM, also authorized PagInvest to provide custody services. Our investment related activities in the securities market, currently conducted by BancoSeguro through our investment platform, is gradually transitioning to PagInvest.
Abroad, our activities extend over multiple jurisdictions in Latin America, such as Chile, Colombia, Mexico and Peru, which possess complex regulatory and legal frameworks. As a result of this, we are required to comply with a wide range of laws and regulations in the countries where we operate or do business, including anti-corruption, international sanctions, anti-money laundering, data protection, privacy of personal data, and related laws and regulations. Our governance and compliance processes, which include the review of internal control over financial reporting, may not timely identify or prevent breaches of legal, regulatory, accounting, governance or ethical standards required by these jurisdictions. Our failure to comply with applicable laws and other standards imposed by these jurisdictions in which we operate could subject us to investigations by authorities, litigation, fines, loss of operating licenses, disgorgement of profits, involuntary dissolution and reputational harm.
In addition, early payment of receivables is part of our activities. Law No. 12,865/2013 prohibits payment institutions such as PagSeguro Brazil and MOIP from performing activities that are limited to financial institutions. There is some debate under Brazilian law as to whether providing early payment of receivables to merchants could be characterized as “lending,” which is an activity that is limited to financial institutions. Similarly, there is some debate as to whether the discount rates applicable to this early payment feature should be considered as “interest,” in which case the limits set by the Brazilian Usury Law would apply to these rates. In this context, in 2015, the Central Bank Office of Legal Counsel (Procuradoria-Geral do Banco Central), or PGBC, issued a legal opinion in which it concluded that: (i) advances of trade receivables (credit card receivables backed by executed and paid transactions) to merchants relates to the early payment of an obligation and should not be confused with activities of financial institutions; and (ii) discount rates applicable to this prepayment mechanism are subject to the limits set forth in the Brazilian Usury Law. In December 2023, this legal opinion was partially revised as the PGBC concluded that the limitations set out in the Brazilian Usury Law should not apply to receivables advances carried out by authorized payment institutions, such as PagSeguro Brazil and MOIP.
On June 28, 2024, the Brazilian Usury Law was amended by Law No. 14,905/2024, pursuant to which the usury limitations no longer apply to certain transactions, including, among others, advances of card receivables carried out by financial institutions and other institutions authorized to operate by the Central Bank or otherwise contracted between legal entities. However, if new laws are enacted or the courts’ interpretation of this activity change, either preventing us from providing early payments of receivables to merchants or limiting the fees we usually charge, our financial performance could be negatively affected. For further information regarding these regulatory matters, see “Item 4B. Business Overview—Regulation of the Payments and Banking Industries in Brazil.”
BancoSeguro is licensed in Brazil as a multi-purpose bank, with commercial and investment banking portfolios, as well as is licensed by the Central Bank to operate in the foreign exchange market. As a financial institution, BancoSeguro is subject to Law No. 4,595/1964 and the rules issued by the CMN and the Central Bank. Brazilian financial institutions are subject to extensive government regulations, including those relating to: (i) minimum capital requirements; (ii) compulsory deposits/reserve requirements; (iii) investment requirements in fixed assets; (iv) lending limits and other credit restrictions; (v) accounting and statistical requirements; (vi) price and salary controls; and (vii) tax policy and regulation. Additionally, within the scope of its investment banking portfolio, BancoSeguro, through our investment platform, acts as dealer of securities (currently, third party investment funds) and intermediary in securities markets. Accordingly, BancoSeguro is regulated and supervised by the CVM, in accordance with Law No. 6,385/1976 and the rules issued by the CVM and by BSM Supervisão de Mercados (the self-regulatory division of the Brazilian stock exchange, the B3).
Brazilian payment institutions and financial institutions have no control over government regulations applicable to their activities. Any changes in those regulations could adversely affect the operations and financial results of BancoSeguro, MOIP, PagSeguro Brazil and PagInvest.
For instance, Law No. 14,690/2023 was published on October 3, 2023 which established a new limit on the interest and financial fees charged on the outstanding balances of credit card invoices in the categories of revolving credit (crédito rotativo) and installment credit (parcelamento de fatura de cartão de crédito). On December 21, 2023, the CMN and the Central Bank regulated, through Resolution No. 5,112 and Resolution No. 365, the limit provided for in Law No. 14,690/2023. Under these new rules, the total amount of interest and financial charges that may be levied on revolving credit or installment credit balances cannot exceed the original amount of the debt financed. This limit applies to all issuers of credit cards and other post-paid payment instruments.
Furthermore, if we are found to be in violation of any current or future regulations, we could be (i) required to pay substantial fines (including per transaction fines) and disgorgement of our profits, (ii) required to change our business practices, or (iii) subjected to resolution regimes such as an intervention by the Central Bank and the out-of-court liquidation. We could also be subject to private lawsuits. Any of these consequences could seriously harm our business and results of operations.
We are subject to costs and risks associated with increased or changing laws and regulations affecting our business, including those relating to the sale of consumer products. Specifically, developments in data protection and privacy laws could harm our business, financial condition, results, or operations.
We operate in a complex regulatory and legal environment that exposes us to compliance and litigation risks and that could materially affect our results of operations. These laws may change, sometimes significantly, as a result of political, economic or social events. Some of the federal, state or local laws and regulations that affect us include: those relating to consumer products, product liability or consumer protection; those relating to the manner in which we advertise, market or sell products; labor and employment laws, including wage and hour laws; tax laws or interpretations thereof; data protection, privacy and cybersecurity laws and regulations; and securities and exchange laws and regulations. For instance, data protection and privacy laws are developing to consider the changes in cultural and consumer attitudes towards the protection of personal data. There can be no guarantee that we will have sufficient financial resources to comply with any new regulations or successfully compete in the context of a shifting regulatory environment. Any additional privacy laws or regulations could seriously harm our business, financial condition or results of operations.
Changes in tax laws, tax incentives, benefits or differing interpretations of tax laws may adversely affect our results of operations.
Changes in tax laws, regulations, related interpretations and tax accounting standards in Brazil, the Cayman Islands or the United States may result in a higher tax rate on our earnings, which may significantly reduce our profits and cash flows from operations. For example, Brazilian Law No. 11,196 of 2005 currently grants tax benefits to companies that invest in research and development, provided that some requirements are met, which significantly reduces our annual income tax expense. On the other hand, if taxes applicable to our business increase or any tax benefits are revoked and we cannot alter our cost structure to pass our tax increases on to customers, our financial condition, results of operations and cash flows could be harmed. Our payment processing activities are also subject to a Municipal Tax on Services (Imposto sobre Serviços), or ISS. Any increases in ISS rates would also harm our profitability.
In addition, Brazilian government authorities at the federal, state and local levels are considering changes in tax laws to cover budgetary shortfalls resulting from the economic downturn in Brazil. If these proposals are enacted they may harm our profitability by increasing our tax burden, increasing our tax compliance costs, or otherwise affecting our financial condition, results of operations and cash flows. Some tax rules related to the collection, ancillary obligations or changes in the applicable tax rates in Brazil may be amended by the authorities without prior notice or a transition period for implementation. We may not be aware at all times of all such changes that affect our business and we may therefore inadvertently fail to pay the applicable taxes or otherwise comply with tax regulations, which may result in additional tax assessments, penalties and interests for the Company. We are defendants in tax proceedings relating to differences of interpretation between us and the Brazilian tax authorities regarding tax laws and regulations. For further information, see “Item 8A. Consolidated Statements and Other Financial Information—Legal Proceedings—Tax and Social Security Proceedings.”
In March 2025, the Brazilian government presented a bill of law (PL 1,087/2025) proposing certain changes to income tax. Amongst the changes, such bill of law would impose a 10% withhold tax on dividends paid to non-resident shareholders starting from January 2026. The bill of law is preliminary, is subject to voting by the Brazilian Congress and, therefore, it may be revised. In addition, the Brazilian government has indicated that it is studying a tax reform related to corporate income tax.
Furthermore, the Brazilian Congress passed a tax reform on consumption in December 2024 that will introduce, once implemented, a dual value-added tax, or VAT, system consisting of a Tax on Goods and Services (Imposto sobre Bens e Serviços), or IBS, and a Contribution on Goods and Services (Contribuição sobre Bens e Serviços), or CBS. There are ongoing discussions about the tax reform and it will be implemented over a transitional period of eight years, beginning in 2026. The implementation and the effects of the tax reform remain unclear, and the tax reform may affect our business and financial results. For more information on the tax reform, see “Item 4B. Business Overview—Regulation of the Payments and Banking Industries in Brazil—Rules on E-Commerce, Data Protection, Consumer Protection, Banking Secrecy and Taxes.”
We are subject to tax laws and regulations that may be interpreted differently by tax authorities, judicial or administrative courts and us. The application of indirect taxes, such as sales and use tax, VAT, provincial taxes, goods and services tax, business tax and gross receipt tax, to businesses like ours is a complex and evolving issue. Significant judgment is required to evaluate applicable tax obligations. In many cases, the ultimate tax determination is uncertain because it is not clear how existing statutes apply to our business. One or more states, or municipalities, the federal government or other countries may seek to challenge the taxation or procedures applied to our transactions imposing the charge of taxes or additional reporting, record keeping or indirect tax collection obligations on businesses like ours. New taxes could also require us to incur substantial costs to capture data and to collect and remit taxes. If such obligations were imposed, the additional costs associated with tax collection, remittance and audit requirements could have a material adverse effect on our business and financial results.
Failure to deal effectively with fraud, fictitious transactions, bad transactions or negative customer experiences would increase our loss rate and harm our business, and could severely diminish merchant and consumer confidence in and use of our services.
We incur losses and expenses due to claims from consumers that merchants have not performed or that their goods or services do not match the merchant’s description. We seek to recover these losses and expenses from the merchant but may not be able to recover them in full when the merchant is unwilling or unable to pay. We also incur losses and expenses from claims that the consumer did not authorize the purchase, from consumer fraud and from erroneous transmissions. In addition, if the losses we incur related to card transactions become excessive, they could potentially result in a loss of our right to accept cards for payment. If we were unable to accept cards, the number of transactions processed through our platform would decrease substantially and our business would be harmed. We are also subject to the risk of fraudulent activity by merchants, consumers of products purchased through our platform, or third parties handling our user information. We take measures to detect and reduce the risk of fraud, but these measures need to be continually improved and may not be effective against new and continually evolving forms of fraud or in connection with new product offerings. If these measures fail, our business could be harmed.
Increasingly intense competition may harm our business.
We compete in markets characterized by vigorous competition, changing technology, changing customer needs, evolving industry standards and frequent introductions of new products and services. We compete with existing providers of digital payment solutions, in-person payments via POS, free digital accounts, prepaid, debit, credit cards, loans, insurance distribution and acquiring activities. In the online digital payments market, we compete primarily with international online payment services and regional players. In the POS payments market, we compete primarily with international players and regional players. As is the case with the digital payments industry in general, we also compete with other means of payment, both digital and traditional, including cash, checks, Pix (a 24/7 instant payment platform managed by the Brazilian government), money orders and electronic bank deposits.
We expect competition to intensify in the future as existing and new competitors introduce new services or enhance existing services. We compete against many companies to attract customers, and some of these companies have greater financial resources and substantially larger bases of customers than we do, which may provide them with significant competitive advantages. These companies may devote greater resources than we do to the development, promotion and sale of products and services, and they may be more effective in introducing innovative products and services that hinder our growth. Competing services tied to established banks and other financial institutions may offer greater liquidity and create greater consumer confidence in the safety and efficiency of their services than PagSeguro. Mergers and acquisitions by or among these companies may lead to even larger competitors with more resources. We also expect new entrants to offer competitive products and services. For example, established banks and other financial institutions currently offer online payments and those, which do not yet provide such services could quickly and easily develop them. Certain merchants have longstanding exclusive, or nearly exclusive, relationships with our competitors to accept payment cards and other services that we offer. These relationships may make it difficult or cost prohibitive for us to conduct material amounts of business with them. If we are unable to differentiate ourselves from and successfully compete with our competitors, our business will suffer serious harm.
We may also face pricing pressures from competitors. Certain competitors are able to offer lower prices to merchants for similar services by cross subsidizing their digital payments services using other services they offer. This competition may mean we need to reduce our pricing, which could reduce our profits. As they grow, merchants may demand more customized and favorable pricing from us, and competitive pressures may require us to agree to this, further reducing our profits. If market conditions require us to increase the discounts or incentives we provide, our business could suffer serious harm.
Failure to maintain sufficient working capital could limit our growth and harm our business, financial condition and results of operations.
We have significant working capital requirements, primarily driven by payment terms agreed with our merchant clients and the extended payment terms that they offer to their customers. In our acquiring business, differences between the date when we pay our merchant clients and the date when we receive payments from card issuers may harm our liquidity and our cash flows. We expect our working capital needs to increase as our total transaction business increases. In order to finance our working capital needs, we have recently been entering into financing arrangements that decrease how long it takes us to collect our accounts receivable, and to increase how long we have to pay our accounts payable. In addition, we also use our full banking license to offer Certificates of Deposit (Certificados de Depósito Bancário), or CDs, through BancoSeguro primarily to fund our credit portfolio. We believe these financing arrangements and BancoSeguro’s CDs allow us to gain access to capital faster and more cheaply than we would otherwise be able to. There can be no assurance that these types of financing arrangements will continue to be available to us on acceptable terms, or at all. Additionally, we may be unable to access financing in the credit and capital markets at reasonable rates to fund our operations and, accordingly, our profitability and total transaction business could decline significantly. We may also face liquidity constraints or financial stress in connection with outstanding CDs in the face of adverse macroeconomic conditions and threats to the international financial system, such as those following the Silicon Valley Bank closure and the distressed sale of Credit Suisse to UBS in March 2023. If we do not have sufficient working capital, we may not be able to pursue our growth strategy, respond to competitive pressures or fund key strategic initiatives, such as the development of our sites, which may harm our business, financial condition and results of operations.
We may offer new financial products and use new technologies that may have a negative impact on our liquidity by increasing our costs and risks associated with government regulation and investment in new technology.
We may offer new financial products under BancoSeguro. The arrival of new financial products could have a variety of consequences for us. New financial products and technologies may increase our costs and risks associated with governmental regulation and investments in new technology. The costs of compliance with regulation and upgrading our infrastructure and technology to provide financial services could be significant. For example, we offer services that allow our customers to buy, hold and sell quotas for investment funds in cryptocurrencies, which are managed by third parties. Through our investment platform (the digital fund distribution platform available and used by our customers), our customers can invest in digital currencies through a new cryptocurrency investment fund. Any failure our partners in maintaining the necessary controls or managing cryptocurrency assets and funds appropriately, including maintaining compliance with applicable regulatory requirements and addressing any cybersecurity considerations, could result in potential losses of cryptocurrencies, reputational harm, regulatory enforcement actions, significant financial losses, result in customers opting to discontinue or reduce their use of our and our partners’ products, or result in significant penalties, fines or additional restrictions, which could cause an adverse impact on our business, operating results or financial condition. The significant regulatory uncertainty regarding cryptocurrency assets and cryptocurrency trading platforms, including in Brazilian markets, may restrict, limit or regulate in an excessive or burdensome manner the investments made in cryptocurrency assets or prohibit the use of such assets in the market (including any related transactions in different jurisdictions), which could adversely affect our activities, the manner in which we currently conduct some aspects of our business and, as a result, our financial condition or results of operations. In Brazil, an initial set of rules from the Central Bank on virtual asset services is still in public consultation. For further information on these regulatory matters, see “Item 4B. Business Overview—Regulation of the Payments and Banking Industries in Brazil.” Consequently, we are subject to potential litigation from clients who may experience impacts on their investments in cryptocurrency due to market volatility or as a result of operational failures, including from the uncertain regulatory landscape.
We rely on third parties and UOL, our largest shareholder, and its subsidiaries in many key aspects of our business, which creates additional risk.
We rely on third parties in many key aspects of our business, including, among others:
•Networks, banks, payment processors, and payment gateways that link us to the payment card and bank clearing networks to process transactions;
•Third parties that provide certain outsourced customer support and product development functions, which are critical to our operations; and
•Third parties that provide facilities, infrastructure, components and services, including data center facilities and cloud computing.
The third parties that we rely on to process transactions may fail or refuse to process transactions adequately. Any of the third parties we use may breach their agreements with us, refuse to renew these agreements on commercially reasonable terms, take actions that degrade the functionality of our services, impose additional costs or requirements on us, or give preferential treatment to competing services. Financial or regulatory issues, labor issues, or other problems that prevent these third parties from providing services to us or our customers could harm our business. If our service providers do not perform satisfactorily, we may not be able to timely replace these third parties, or find a replacement on a cost-efficient basis, and our operations could be disrupted, which could result in customer dissatisfaction, damage our reputation, and harm our business.
We rely on UOL, our largest shareholder, and its subsidiaries for key several business services, particularly: telecommunications services, infrastructure, corporate, litigation and back-office services. UOL and its subsidiaries also provide us with advertising and media space and resell cloud services to us. For further details of these services, see “Item 7B. Related Party Transactions.”
Our failure to manage the assets underlying our customer funds properly could harm our business.
Our ability to manage and account accurately for the assets underlying our customer funds requires a high level of internal controls. As our business continues to grow and we expand our product offerings, we must continue to strengthen our internal controls accordingly. Our success requires significant public confidence in our ability to handle large and growing transaction volumes and amounts of customer funds. Any failure to maintain the necessary controls or to manage the assets underlying our customer funds accurately could severely diminish customer use of our products or result in penalties and fines, which could harm our business.
Increases in interest rates may harm our business, financial results and results of operations.
Processing consumer transactions made using credit cards, as well as providing early payment of receivables to merchants when consumers make credit card purchases in installments, both make up a significant portion of our activities. In general, when Brazilian interest rates increase, consumers may choose to make fewer purchases using credit cards; and fewer merchants may decide to use our early payment of receivables feature if our overall financing costs require us to increase the discount rate we charge for this feature. Either of these factors could cause our business activity levels to decrease.
Following significant decreases in Brazilian and global interest rates from the start of the COVID-19 pandemic, in March 2021, the Central Bank began increasing the SELIC rate (the reference interest rate for the Brazilian economy), which was 2% p.a. at the beginning of 2021, and reached 13.75% p.a. in December 2022. This increase resulted in a significant reduction in our margin, and in October 2021, we decided to raise the prices we charge our merchants, mainly affecting merchants who were benefiting from promotional prices. Implementing these price increases has been done over a period of time and were intended to offset a portion of the resulting cost increases such that we maintain a rate of customer churn close to our historical levels. Following improved inflation rates observed in Brazil in mid-2023, after remaining steady at 13.75% p.a. between August 2022 and August 2023, the Central Bank reduced the interest rate by 0.50% p.p. in August 2023, followed by four additional reductions of the same magnitude between September 2023 and January 2024. The Central Bank ended the interest rate cut cycle with an additional 0.25% in May 2024. The SELIC rate remained at the same rate between June and July 2024. In September 2024, the interest rate cycle began to rise, starting with a 0.25% increase, followed by a 0.50% increase in November 2024, and accelerating to 1% increase in December 2024 and January 2025, in each month. Market uncertainty about the inflation and interest rate levels in Brazil remains. Any increases in the Brazilian interest rate levels in addition to other factors could lead us to implement further price increases similarly to what we have done in the past, which may cause an adverse effect on our business or financial results.
The e-commerce market in Brazil is developing, and the expansion of our business depends on the continued growth of e-commerce, as well as increased availability, quality and usage of the internet in Brazil.
Our future revenues from digital payments depend substantially on consumers’ widespread acceptance and use of the internet to conduct commerce. Rapid growth in the use of the internet (particularly to provide and purchase products and services) is a relatively recent phenomenon in Brazil and we cannot assure you that this rapid growth of acceptance and usage will continue.
Internet penetration in Brazil may never reach the levels seen in more developed countries for reasons that are beyond our control, including the lack of necessary network infrastructure or delayed development of enabling technologies, performance improvements and security measures. The infrastructure for the internet in Brazil may not be able to support continued growth in the number of users, their frequency of use or their bandwidth requirements. Delays in telecommunication and infrastructure development or other technology shortfalls may impede improvements in internet reliability in Brazil. If telecommunications services are not sufficiently available to support the growth of the internet in Brazil, response times could be slower, which would reduce internet usage and harm our services. In addition, even if internet penetration in Brazil increases, this may not lead to growth in e-commerce due to several factors, including lack of confidence by users in online security.
Furthermore, the price of internet access and internet-connected devices, such as personal computers, tablets, mobile phones and other portable devices, may limit our growth, particularly in parts of Brazil with low levels of income. Income levels in Brazil are significantly lower than in the United States and other more developed countries, while prices of both portable devices and internet access in Brazil are higher than in those countries. Income levels in Brazil may decline and device and access prices may increase in the future.
Any of these factors could limit our ability to generate revenues in future.
Our quarterly results of operations and operating metrics may fluctuate and are unpredictable and subject to seasonality, which could result in the price of our Class A common shares being unpredictable or declining.
Our quarterly results of operations may vary significantly and are not necessarily an indication of future performance. These fluctuations may be due to a variety of factors, some of which are outside of our control and may not fully reflect the underlying performance of our business. In addition, we operate in a somewhat seasonal industry, which tends to experience relatively fewer transactions in the first quarters of the year, increased activity as the year-end holiday shopping season initiates, and fewer transactions after the year-end holidays. In addition, businesses operating in Brazil, such as ours, tend to experience relatively fewer transactions during certain international sporting events.
Factors that may cause fluctuations in our quarterly results of operations include our ability to attract and retain customers; the timing, effectiveness and costs of expansion and upgrades of our systems and infrastructure, as well as the success of those expansions and upgrades; the outcomes of legal proceedings and claims; our ability to maintain or increase revenue, gross margins and operating margins; our ability to continue introducing new services and to continue convincing customers to adopt additional offerings; increases in and timing of expenses that we may incur to grow and expand our operations and to remain competitive; period-to-period volatility related to fraud and risk losses; system failures resulting in the inaccessibility of our products and services; changes in the regulatory environment, including with respect to security, privacy or enforcement of laws and regulations by regulators, including fines, orders, or consent decrees; changes in global business or macroeconomic enforcement of laws and regulations by regulators, including fines, orders, or consent decrees; changes in global business conditions; general retail buying patterns; and the other risks described in this annual report. Future fluctuations in quarterly results may mean that our business is less predictable and may harm the trading price of our Class A common shares.
Our business could be harmed if we are unable to forecast demand for our products accurately or to manage our product inventory adequately.
With the goal of increasing our transaction business and POS device offerings, we invest broadly in our POS unit technology. Our products, such as the Moderninha and the Minizinha, often require investments with long lead times. An inability to forecast the success of a particular product correctly could harm our business. We must forecast inventory needs and expenses and place orders sufficiently in advance with our third-party suppliers and contract manufacturers based on our estimates of future demand for products. Our ability to forecast demand for our products could be affected by many factors, including an increase or decrease in demand for our products or for our competitors’ products, unanticipated changes in general market conditions, and the change in economic conditions.
If we underestimate demand for a particular product, our contract manufacturers and suppliers may not be able to deliver enough product to meet our requirements, and we may experience a shortage of that product available for sale or distribution. The shortage of a popular product could seriously harm our brand, our seller relationships, the acquisition of additional sellers and our total transaction business. Conversely, if we overestimate demand for a particular product, we may have excess inventory for that product and the excess inventory may become obsolete or out of date. Inventory levels in excess of demand may lead us to write down or write off the inventory or sell excess inventory at further discounted prices, which could harm our profit and our business.
Some of the key components of our POS devices are sourced from a limited number of suppliers. We are therefore at risk of shortage, price increases, changes, delay or discontinuation of key components, which could disrupt and harm our business and financial results.
Some of the key components used to manufacture our POS devices, such as the chip and pin reader, come from limited sources of supply. While we currently have commercial relationships with three different manufacturers that provide our POS devices, we depend on PAX BR Comércio de Equipamentos de Informática Ltda., or PAX Brazil, as it manufacturers, tests and assembles a significant portion of our POS devices.
We have entered into agreements for the supply of our POS devices with PAX Brazil, Cal-Comp Indústria e Comércio de Eletrônicos e Informática Ltda., or Cal-Comp Brazil, and Gertec Brasil Ltda., or Gertec, or with their representatives in Brazil. The agreements set forth the types of POS devices to be sold by each manufacturer to us and the standard terms and conditions governing this supply of POS devices. Consideration payable to PAX Brazil, Cal-Comp and Gertec is determined by the number of POS devices ordered by us.
In October 2021, media reports disclosed an investigation by U.S. authorities into the activities of PAX Technology, Inc., or Pax Technology. We currently do not have direct commercial arrangements with PAX Technology, but rather we purchase the POS device hardware – not software – from representatives of PAX Technology and its affiliates in Brazil that buy the components from PAX Technology and its affiliates and resell to us. Different from other companies in the sector, we (as an acquirer) develop and install the software on the POS devices that we source from third-party suppliers in order to provide us with greater control over related data and security features of our services using POS devices, and we do not exchange any information regarding our customers, merchants or transactions with other third-party suppliers. We understand that the PAX Technology investigation was concluded. If any of our POS devices’ suppliers, service providers or business partners are investigated, the global market for POS devices and related components could be adversely affected, which in turn could have a negative effect on our business, reputation or financial results.
The agreements for the components used to manufacture our POS devices are entered into directly by the manufacturer of our POS devices and each supplier, and we do not have agreements with these suppliers. We do not engage or participate in the negotiation of these agreements and we do not enter into agreements with the suppliers of our manufacturers. As a result of our reliance on our POS device manufacturers, we are exposed to the risk of shortages and delays in the supply of the components they require to manufacture our POS devices. If our manufacturers cannot find alternative sources of supply, we could be subject to shortages or delivery delays or other issues (such as the delay in the assembly of the POS devices), and as a result our business operations or financial results could be adversely affected.
A number of other supply-chain risks, including strikes or shutdowns, or loss of or damage to our POS devices while in transit or in storage, could limit the supply of our POS devices. Any interruption or delay in component supply, any increases in component costs, or the inability of our manufacturers to obtain the necessary parts or components from alternate supply sources at acceptable prices or in a timely manner (including difficulties in fulfilling obligations in connection with the warranties we provide for our POS devices) could undermine our ability to provide our POS devices or other services to our merchants. This could damage our relationships with our clients, prevent us from acquiring new clients, and adversely affect our reputation in the market, which may cause an adverse effect on our business operations or financial results.
We are subject to anticorruption, anti-bribery and anti-money laundering laws and regulations, and any errors, failures, or delays in complying with anticorruption, anti-bribery and anti-money laundering laws and regulations could result in significant criminal, administrative and civil lawsuits, penalties, forfeiture of significant assets, or other enforcement actions, as well as reputational harm.
We are subject to various anticorruption, anti-bribery and anti-money laundering laws and regulations that prohibit, among other things, our involvement in improper payments to certain public officials for the purpose of obtaining advantages or in transferring the proceeds of criminal activities. We have programs designed to comply with new and existing legal and regulatory requirements. However, any errors, failures, or delays in complying with anticorruption, anti-bribery and anti-money laundering laws and regulations could result in significant criminal, administrative and civil lawsuits, penalties, forfeiture of significant assets, or other enforcement actions, as well as reputational harm.
Regulators may increase enforcement of these obligations, which may require us to further revise or expand our compliance program, including the procedures we use to verify the identity of our customers and to monitor our transactions. Regulators regularly re-examine the transaction volume thresholds at which we must obtain and keep applicable records or verify identities of customers and any change in such thresholds could result in greater costs for compliance. Costs associated with fines or enforcement actions, changes in compliance requirements, or limitations on our ability to grow could harm our business and any new requirements or changes to existing requirements could impose significant costs, result in delays to planned product improvements, make it more difficult for new customers to join our network and reduce the attractiveness of our products and services.
The loss of any member of our management team and our inability to make up for such loss with a qualified, replacement could harm our business.
Our business depends upon the efforts and skill of our senior management, who has played an important role in shaping our Company culture. Our future success depends to a significant extent on the continued service of our senior management team, who are critical to the development and the execution of our business strategies. Any member of our senior management team may leave us to set up or work in businesses that compete with ours. There is no guarantee that the compensation arrangements and non-competition agreements we have entered with our senior management team are sufficiently broad or effective to prevent them from resigning in order to set up or join a competitor, or that the non-competition agreements would be upheld in a court of law. In the event that a number of our senior management members leave our company, we may have difficulty finding suitable replacements, which could seriously harm us.
Our future success also depends on our ability to identify, attract, hire, train, retain, motivate and manage other highly skilled technical, managerial, information technology, marketing, product, risk management and customer service personnel. Competition for these personnel is intense, and we may not be able to successfully attract, hire, train, retain, motivate and manage sufficiently qualified personnel.
We partially rely on card issuers or card schemes to process our transactions. Changes to credit card scheme fees, rules or practices may harm our business.
We partially rely on card issuers or card schemes to process our transactions and must pay a fee for this service. From time to time, card schemes such as MasterCard and Visa may increase the interchange fees that they charge for each transaction using one of their cards. Credit card processors have the right to pass any increases in interchange fees on to us as well as increase their own fees for processing. In addition, card schemes have imposed and may again impose special assessments for transactions that are executed through a “digital wallet,” and these fees could particularly affect us and significantly increase our costs. These increased fees increase our operating costs and reduce our profit margins.
We are also required by credit card schemes to comply with their operating rules. The credit card schemes and their member banks set and interpret these rules. The bank accounts offered by those member banks compete with our digital account services. Visa, MasterCard, American Express, Elo or other credit card companies could adopt new operating rules or reinterpret existing rules that we or our processors might find difficult or even impossible to follow. As a result, we could lose our ability to provide our customers the option of using credit cards to fund their payments and our users the option to pay their fees using a credit card. If we were unable to accept credit cards, our business would be seriously harmed.
In addition, we could lose the right to accept credit cards or could be required to pay fines if credit card schemes, such as MasterCard or Visa, determine that users are using our platform to engage in illegal or “high risk” activities, or if users generate a large volume of chargebacks related to fraudulent transactions.
We might not successfully implement strategies to increase adoption of our digital payment methods, which would limit our growth.
Our future profitability will depend, in part, on our ability to successfully implement our strategy to increase adoption of our digital payment methods. We cannot assure you that the market for digital payments will continue to grow or will remain viable. We expect to invest substantial amounts to:
•drive consumer and merchant awareness of digital payments;
•encourage consumers and merchants to sign up for and use our digital payment products;
•enhance our infrastructure to handle seamless processing of transactions;
•continue to develop state of the art, easy-to-use technology;
•expand our operations;
•increase the number of users who collect and pay digitally; and
•grow and diversify our customer base.
Despite these investments, we may fail to implement these programs successfully or to increase substantially the number of customers who pay for our digital payment methods. This would hold back any growth in our revenues and harm our business.
If we fail to establish and maintain proper and effective internal controls over financial reporting, our results of operations and our ability to operate our business may be harmed.
We are subject to the Sarbanes-Oxley Act, which requires, among other things, that we establish and maintain effective internal controls over financial reporting and disclosure controls and procedures. Under the SEC’s current rules, we have been required to perform system and process evaluation and testing of our internal controls over financial reporting to allow management to assess the effectiveness of our internal controls since 2018. Our testing may reveal deficiencies in our internal controls that are deemed to be material weaknesses or significant deficiencies and render our internal controls over financial reporting ineffective. If we are not able to comply with these requirements in a timely manner, or if we or our management identifies material weaknesses or significant deficiencies in our internal controls over financial reporting that are deemed to be material weaknesses, the market price of our Class A common shares may decline and we may be subject to investigations or sanctions by the SEC, the Financial Industry Regulatory Authority, Inc., or FINRA, or other regulatory authorities. In addition, we may be required to spend significant management time and financial resources to correct any material weaknesses that may be identified or to respond to any regulatory investigations or proceedings, which could materially adversely affect our business and results of operations.
If we do not effectively and accurately meet our reporting obligations regarding nonfinancial information, including any climate-related information and ESG reporting that we provide publicly, our results of operations and our business may be adversely affected.
The global financial industry has seen a significant shift towards integrating ESG considerations into business operations, driven by increasing investor and regulatory focus, and we are subject to disclosure controls and procedures, particularly in areas of financial and nonfinancial reporting (including any climate-related and ESG reporting). We are subject to various regulations adopted by the Central Bank financial institutions’ products, services and activities, as well as those of their counterparties, controlled entities, suppliers and outsourced service providers. There are still uncertainties regarding the actions required to meet climate, environmental and social goals that pose a risk to our business. If we are unable to comply with applicable reporting obligation, our results of operations and reputation may be materially adversely affected. For more information on ESG regulations applicable to us, see “Item 4B. Business Overview—Regulation of the Payments and Banking Industries in Brazil.”
We may incur financial and reputational losses as a result of environmental and social risks.
We are subject to environmental and social risks, which may potentially affect our operations, our business activities and the revenues of our clients, especially in case of serious social and/or environmental incidents which may result in regulatory penalties or sanctions. We can be indirectly liable (jointly or severally) for providing financial support to a project or company that causes environmental damage or, for example, is found to have engaged in activities that violate human rights (such as child labor, prostitution and slavery), which could also expose us to further reputational risks.
In addition, we may not only face increased compliance costs due to new regulatory initiatives related to ESG but we can also face limitations to our ability to pursue certain business opportunities. In this respect, the Central Bank determines that banks must add social and environmental aspects within the scope of an integrated risk management framework, pursuant to Resolution No. 4,557/17 as amended. Accordingly, we are required to identify, measure, evaluate, monitor, control, and mitigate social, environmental and climate risks that could represent potential losses.
Moreover, we are exposed to the risk that our assessment that a product or service we provide, or an investment that we have made, is socially or environmentally responsible, will be challenged by customers, regulators or third parties. There has been increased investor and regulatory focus on ESG-related practices of financial institutions. A growing interest on the part of investors and regulators in ESG factors, and increased demand for, and scrutiny of, ESG-related disclosures by financial institutions, has likewise increased the risk that we could be perceived as, or accused of, making inaccurate or misleading statements regarding the investment strategies of our self-managed investment funds, or of our and our funds’ ESG efforts or initiatives. Such perceptions or accusations could damage our reputation, result in litigation or regulatory enforcement actions, and adversely affect our business.
Climate change may have adverse effects on our business and financial condition.
Climate change related risks are gaining increasing social, regulatory, economic and political relevance, both in Brazil and internationally. We are subject to physical risks and transition risks relating to climate change. Physical climate risks are those that arise from changes in weather and climate that impact the economy, including rising global average temperatures, sea level rise and acute climate risks caused by natural disasters, including but not limited to floods, droughts, fires and hurricanes, such as the flood in the State of Rio Grande do Sul in Brazil in May 2024. Such disasters could adversely affect our, our clients’ and business partners’ operations. In addition, our facilities and operations may also suffer physical damages due to severe weather events which may represent increased operational costs. Transition climate risks are those that arise from the transition to a low-carbon economy. We expect that the market may face significant and rapid developments in terms of new technologies, policy, legal and regulatory demands capable of impacting our activities and the value of our assets.
Effects from both physical and transitional climate risks may also represent losses for our clients and business partners, affecting their profitability as well as their ability to fulfill their obligations. Those risks could also cause market volatility and negatively affect the trading price of Class A common shares. If we do not adequately identify and address the risks associated with climate change into our risk framework to appropriately measure, manage and disclose the various financial and operational risks that may result from climate change, or if we fail to adapt our strategy and business model to a changing regulatory and market environment, we could face a material adverse impact on our business growth rates, competitiveness, profitability, capital requirements and financial condition.
Our operating results are affected by decreases in GDP and consumer discretionary spending. Changes in macroeconomic conditions may reduce the volume and prices of transactions on our payments platforms and harm our growth strategies and business prospects and, accordingly, adversely affect the trading price of our Class A common shares.
Our results of operations are mainly affected by the macroeconomic conditions in Brazil and in the other countries in the region where we operate (Chile, Colombia, Mexico and Peru). Our results of operations are also affected by macroeconomic conditions globally. Our business and financial performance may be harmed by current and future economic conditions that cause a decline in business and consumer spending, including a reduction in the availability of credit, increased unemployment levels, higher energy and fuel costs, rising interest rates, financial market volatility, and recession.
At the end of 2020 and especially during the beginning of 2021, government stimulus packages, credit growth, and the gradual reopening of the retail and services industries allowed the economy to recover, particularly at the end of 2021 after a successful vaccination campaign against COVID-19, leading to GDP growth of 5.0% in 2021. In 2022, the GDP increased 2.9% primarily due to the services sector. In 2023, Brazil registered a 2.9% GDP growth, mainly driven by the agricultural sector. In 2024, Brazil registered a 3.4% GDP growth, mainly driven by services and household consumption. Growth is limited by inadequate infrastructure, including potential energy shortages and deficient transportation, logistics and telecommunication sectors, the lack of a qualified labor force, and the lack of private and public investments in these areas, which limit productivity and efficiency. Any of these factors could lead to labor market volatility and generally impact income, purchasing power and consumption levels, which could limit growth and ultimately have a material adverse effect on us.
Furthermore, geopolitical instability arising from conflicts, such as the recent conflict in the Middle East and the ongoing war in Ukraine, and the resulting imposition of sanctions, taxes or tariffs against Russia and its response to such sanctions (including retaliatory acts, such as cyberattacks and sanctions against other countries) as well as recently imposed tariffs by the U.S. government on products from other countries and their reactions to the tariffs could adversely affect the global economy or specific international, regional and domestic markets, including the Brazilian market. Those events could have an adverse effect on our business and financial performance through increased worldwide inflation, greater compliance costs, higher volatility in foreign currency exchange rates, destabilized supply chains and further market disruptions, including cyberattacks targeting technologies that we rely on or the markets in which we or our customers operate.
The IMF in its January 2025 World Economic Outlook projected a 3.3% GDP global growth in 2025 and in 2026. In this recent study, the IMF indicated that, “medium-term risks to the baseline are tilted to the downside, while the near-term outlook is characterized by divergent risks. Upside risks could lift already-robust growth in the United States in the short run, whereas risks in other countries are on the downside amid elevated policy uncertainty.” Policy-driven disruptions to the disinflation process could stall the shift toward monetary easing, impacting fiscal sustainability and financial stability. Addressing these risks demands a careful policy approach to balance inflation and economic activity, rebuild buffers, and enhance medium-term growth through structural reforms and stronger multilateral cooperation.
Due to the inherent uncertainty in the Brazilian domestic and the international economy, and the challenges facing existing levels of globalization that connects markets globally, any of the foregoing could adversely affect the financial services sector and, consequently, our business, results of operations and financial condition, and could cause the trading price of our Class A common shares to decline.
A failure to comply with export controls or economic sanctions laws and regulations could have a material adverse impact on our results of operations, financial condition and reputation.
We face risks related to compliance with export controls (which can apply to software and technology) and economic sanctions laws and regulations, including those administered by the United Nations, the European Union and the United States, including the U.S. Treasury Department’s Office of Foreign Assets Control. Economic sanctions programs, if applicable, would restrict our dealings with certain sanctioned countries, territories, individuals and entities. Export controls restrict the export or transfer of certain goods, technology, and software to certain end-users or locations. Economic sanctions and export controls are complex, frequently changing, and often increase in number, and may impose incremental prohibitions, fines, restrictions on dealings with or involving additional countries, territories, individuals, entities or items or compliance obligations on our dealings in certain countries and territories or involving certain items. We may not be successful in ensuring compliance with limitations or restrictions on business with companies in any sanctioned countries and/or other sanctions targets, and we could potentially become targeted by sanctions as a result of such business even where such business was conducted in compliance with applicable laws and regulations. If we are found to be in violation of applicable sanctions or export controls laws or regulations or to have engaged in sanctionable conduct, we may face criminal or civil fines or other penalties, suffer reputational harm and our results of operations and financial condition may be adversely affected.
Additionally, there can be no assurance that our employees, directors, officers, partners or any third parties that we do business with, including, among others, any distributors or suppliers, will not violate sanctions or export controls laws and regulations or engage in sanctionable conduct. We may ultimately be held responsible for any such violation of sanctions or export controls laws and regulations, or sanctionable conduct, by these persons, which could result in criminal or civil fines or other penalties, have a material adverse impact on our results of operations and financial condition and damage our reputation.
Customer complaints or negative publicity about our customer service could reduce usage of our products and, as a result, our business could suffer.
Customer complaints or negative publicity about our customer service could severely diminish consumer confidence in and use of our products. Breaches of our customers’ privacy and our security measures could have the same effect. Measures we sometimes take to combat risks of fraud and breaches of privacy and security, such as freezing customer funds, can damage relations with our customers. These measures heighten the need for prompt and accurate customer service to resolve irregularities. Effective customer service requires significant expenses, which, if not managed properly, could affect our profitability significantly. Any inability by us to manage or train our customer service representatives properly could compromise our ability to handle customer complaints effectively. If we do not handle customer complaints effectively, our reputation may suffer and we may lose our customers’ confidence.
We are susceptible to illegal or improper uses of our platform, which could expose us to additional liability and harm our business.
We, like our platforms, are susceptible to potentially illegal or improper uses. These may include illegal online gambling, fraudulent sales of goods or services, illicit sales of prescription medications or controlled substances, software and other intellectual property piracy, money laundering, bank fraud, cyberattacks, child pornography, trafficking, terrorist financing, prohibited sales of alcoholic beverages and tobacco products and online securities fraud. The owners of intellectual property rights or government authorities may seek to bring legal action against us if our platform is used for the sale of infringing items. These claims could result in reputational harm and any resulting liabilities, loss of transaction volume or increased costs could harm our business.
In addition, our services could be subject to unauthorized credit card use, identity theft, employee fraud or other internal security breaches. We may incur significant costs to protect against the threat of information security breaches or to respond to or alleviate problems caused by any breaches. Laws may require us to notify regulators, customers or employees of security breaches and we may be required to reimburse customers or banks for any funds stolen because of any breaches or to provide credit monitoring or identity theft protection in the event of a privacy breach. These requirements, as well as any additional restrictions that may be imposed by credit card companies, could raise our costs significantly and reduce our attractiveness.
In addition to the direct costs of such losses, if they are related to credit card transactions and become excessive, they could result in us losing the right to accept credit cards for payment. Since credit cards are the most widely used method for our customers to pay for the products we sell, our business will be harmed if we are unable to accept credit cards.
Unauthorized disclosure of sensitive or confidential customer information or our failure or the perception by our customers that we failed to comply with privacy laws or properly address privacy concerns could harm our business and standing with our customers.
We collect, store, process, and use certain personal information and other user data in our business. A significant risk associated with e-commerce and communications is the secure transmission of confidential information over public networks. The perception of privacy concerns, whether or not valid, may harm our business and results of operations. We must ensure that all processing, collection, use, storage, dissemination, transfer and disposal of data for which we are responsible comply with relevant data protection and privacy laws. The protection of our customer, employee and company data is critical to us. Currently, a number of our users authorize us to bill their credit card as well as bank and payment accounts directly. We rely on commercially available systems, software, tools and monitoring to provide secure processing, transmission and storage of confidential customer information, such as credit card and other personal information. Despite the security measures we have in place, our facilities and systems, and those of our third-party service providers, may be vulnerable to security breaches, acts of vandalism, computer viruses, misplaced or lost data, programming or human errors, or other similar events. For example, in 2021, we experienced a cyberattack that targeted our subsidiary MOIP, which was disclosed to the ANPD and considered a closed matter in February 2024. For more information about that incident, see “—Our business is subject to cyberattacks, in addition to security (including cybersecurity) and privacy breaches.” We continue to monitor and review, on an ongoing basis, our information technology systems, policies and security in an effort to avoid or remedy weaknesses, vulnerabilities or deficiencies. For more information, see “Item 4B. Business Overview—Protecting Our Clients—2021 MOIP Cybersecurity Incident.”
Any future security breach, or any perceived failure involving the misappropriation, loss or other unauthorized disclosure of confidential information, as well as any failure or perceived failure to comply with laws, policies, legal obligations or industry standards regarding data privacy and protection, whether by us or our vendors, could damage our reputation, expose us to litigation risk and liability, subject us to negative publicity, disrupt our operations and harm our business. Our security measures and remedial actions to address past cyberattacks may fail to prevent future security breaches, which could harm our business and financial results.
We have only a limited ability to protect our intellectual property rights, which are important to our success.
We believe the protection of our intellectual property, including our trademarks, patents, copyrights, domain names, trade dress, and trade secrets, is critical to our success. We seek to protect our intellectual property rights by relying on applicable laws and regulations, as well as a variety of administrative procedures. We also rely on contractual restrictions to protect our proprietary rights when offering or procuring products and services, including confidentiality agreements with parties with whom we conduct business.
However, contractual arrangements and other steps we have taken to protect our intellectual property may not prevent third parties from infringing or misappropriating our intellectual property or deter independent development of equivalent or superior intellectual property rights by others. Trademark, copyright, patent, domain name, trade dress and trade secret protection are expensive to maintain and may require litigation. Protecting our intellectual property rights and other proprietary rights is expensive and time-consuming and may not be successful in every jurisdiction. Also, we may not be able to discover or determine the extent of any unauthorized use of our proprietary rights. We have licensed certain of our proprietary rights, such as trademarks or copyrighted material, to others in the past, and expect to do so in the future. These licensees may take actions that diminish the value of our proprietary rights or harm our reputation. Any failure to protect or enforce our intellectual property rights adequately, or significant costs incurred in doing so, could materially harm our business.
As the number of products in the software industry increases and the functionalities of these products further overlap, and as we acquire technology through acquisitions or licenses, we may become increasingly subject to infringement claims, including patent, copyright, and trademark infringement claims. We may be required to enter into litigation to determine the validity and scope of the patents or other intellectual property rights of others. The ultimate outcome of any allegation is uncertain and, regardless of the outcome, any such claim, with or without merit, may be time-consuming, result in costly litigation, divert management’s time and attention from our business, require us to stop selling, delay shipping, or redesign our products, or require us to pay substantial amounts to satisfy judgments or settle claims or lawsuits or to pay substantial royalty or licensing fees, or to satisfy indemnification obligations that we have with some of our customers. Our failure to obtain necessary license or other rights, or litigation or claims arising out of intellectual property matters, may harm our business.
If we continue to grow, we may not be able to appropriately manage the increased size of our business.
We are currently experiencing a period of significant expansion and anticipate that further expansion will be required to address potential growth in our customer base and market opportunities.
We must constantly add new hardware, update software, enhance and improve our billing and transaction systems, and add and train new engineers and other personnel to accommodate the increased use of our platforms and the new products and features we regularly introduce. This upgrade process is expensive, and the increasing complexity and enhancement of our website and mobile app results in higher costs. Failure to upgrade our technology, features, transaction processing systems, security infrastructure, or network infrastructure and customer channels or interfaces to accommodate increased traffic or transaction volume could harm our business. Adverse consequences could include unanticipated system disruptions, slower response times, degradation in levels of customer support, impaired quality of users’ experiences of our services and delays in reporting accurate financial information.
Our revenues depend on prompt and accurate transaction processes. Our failure to grow our transaction-processing capabilities to accommodate the increasing number of transactions that must be billed on our website would harm our business and our ability to collect revenue. Furthermore, we may need to enter into relationships with various strategic partners, websites and other online service providers and other third parties necessary to our business. The increased complexity of managing multiple commercial relationships could lead to execution problems that can affect current and future revenues, and operating margins.
We cannot assure you that our current and planned systems, procedures and controls, personnel and third-party relationships will be adequate to support our future operations. Our failure to manage growth effectively could seriously harm our business, results of operations and financial condition.
BancoSeguro, PagSeguro Brazil, MOIP and PagInvest may have insufficient capital to meet the capital requirements of the CMN and the Central Bank and other regulations.
Brazilian financial and payment institutions must comply with the rules of the CMN and the Central Bank on capital adequacy, including minimum capital, which generally follow the Basel III regulatory framework. We cannot guarantee that our affiliates BancoSeguro, PagSeguro Brazil, MOIP and PagInvest, upon increasing their operations, will have sufficient funds or resources available for their respective capitalization in the future, which could result in their inability to meet the capital adequacy requirements of the CMN and the Central Bank.
In addition, non-compliance with capital adequacy requirements may adversely affect the ability of these affiliates to distribute dividends and interest on equity to shareholders and may adversely affect their ability to operate and lend, which could cause these affiliates to sell their respective assets or take other measures that may adversely affect our operating results and financial condition. If any of BancoSeguro, PagSeguro Brazil, MOIP or PagInvest were not able to comply with these capital adequacy requirements, regulators may impose sanctions, including administrative proceedings, fines, disqualification of directors and even withdrawal of authorization, which could have a material adverse effect on our operations and financial condition.
Moreover, the Central Bank enacted a set of new rules applicable to payment institutions, increasing the capital and prudential requirements to which we are subject. This framework includes Central Bank Resolutions No. 198 of 2022, 199 of 2022, 200 of 2022, 201 of 2022 and 202 of 2022, all issued on March 11, 2022. and Resolution 436 of 2024, issued on November 28,2024. The new prudential requirements came into effect as of January 2025. We may be subject to stricter prudential requirements as a result of this new regulatory framework.
Under these rules, certain Brazilian operating entities in our Group structure composed of BancoSeguro, PagSeguro Brazil, MOIP and PagInvest, are classified as a Type 3 conglomerate within the S3 prudential segment, which is defined as a prudential conglomerate led by a payment institution and integrated by a financial institution or other institution authorized to operate by the Central Bank subject to Law No. 4,595 of 1964. For additional information, see “Item 4B.—Business Overview—Regulation of the Payments and Banking Industries in Brazil—Developments in the Regulation of the Brazilian Banking and Payments Industries.”
If any of BancoSeguro, PagSeguro Brazil, MOIP or PagInvest are not able to comply with regulatory capital requirements, the Central Bank may impose sanctions, which could have a significant adverse effect on our operations and financial condition.
BancoSeguro’s, PagSeguro Brazil’s, MOIP’s and PagInvest’s businesses are highly regulated and changes in regulation may affect our results and the development of our activities.
We are subject to regulations applicable to financial institutions in Brazil, such as, but not limited to: restrictions on credit card; lending limits, earmarked lending and other credit restrictions; restrictions on remittances abroad and other exchange controls; limitations on charging of commissions and fees by financial institutions for services to retail clients and the amount of interest financial institutions can charge; and accounting and statistical requirements.
The Brazilian government has historically implemented or modified regulations that affect Brazilian financial institutions and payment institutions as part of its economic policy implementation. Such regulations are continuously modified by the Brazilian government to control credit availability and to reduce or increase consumption, among other objectives. Some of these controls are temporary in nature and may be modified from time to time in accordance with Brazilian government credit policies. Other controls have been introduced and have either remained stable or were gradually reduced. Such changes may adversely affect the future operations and revenues of BancoSeguro, PagSeguro Brazil, MOIP or PagInvest, and consequently, our overall future operations and revenues.
The growth of our credit portfolio of transactions through BancoSeguro could increase the default rates in our total portfolio, and the systems and methods of identification, analysis, management and control of risks related to our customer portfolio could be insufficient to prevent losses.
BancoSeguro may expand its credit portfolio of transactions, increasing the origination and approval of new transactions, which could lead to an increase in late payments, default rates and expenses related to provisions, which would negatively affect our results of operations. Changes in interest rates and other variable market indexes could negatively affect our financial results. Our success depends on, among other factors, the balance between the risks and returns. We conduct credit checks on each of our customers to assess their risk profile, but we cannot assure you that our risk management systems will be sufficient to prevent losses from undetected risks in our customer portfolio, which could have a material adverse effect on our results of operations and financial condition.
Our financial success is sensitive to the method consumers choose to make payments, since these methods differ in profitability. Our profitability could be harmed if there is an increase in the proportion of our business funded using less profitable methods.
In connection with our acquiring business, we pay transaction fees to card schemes, banks and other intermediaries that vary according to the method chosen by consumers to fund payment transactions. These transaction fees are higher when consumers fund payments using credit cards, and lower when consumers fund payments with debit cards. Transaction fees are nominal when customers fund payment transactions by digital transfer of funds from bank accounts, and we pay no fees when customers fund payment transactions from an existing PagBank account balance. Our financial success is therefore sensitive to changes in the proportion of our business funded by consumers using credit, debit and prepaid cards, which would increase our costs if we were unable to adjust the rates we charge our customers accordingly. Consumers may resist funding payments by digital transfers from bank accounts because of the incentives offered by credit cards, for example, or general concerns about providing bank account information to a third party.
In connection with our issuing business, we earn interchange revenues that vary according to the type of card that we issue to our customers (a credit, debit or prepaid card). These interchange fees are subject to the terms defined by the card schemes, and in certain cases, these fees may also be subject to terms defined by regulators. Thus, our business and financial condition may be negatively affected by the terms of interchange fees established by card schemes and regulators.
As our payments ecosystem, merchant services and banking solutions include both acquiring and issuing business activities, changes in interchange rates that may negatively affect one side of our business may also positively affect the other side of our business. However, we cannot ensure that this correlation will offset a negative overall impact on our business and financial condition because of such variations in interchange rates and payment methods utilization mix.
We may face restrictions and penalties under the Brazilian Consumer Protection Code in the future.
Brazil has a series of strict consumer protection laws, referred to together as the Brazilian Consumer Protection Code (Código de Defesa do Consumidor). These laws apply to all companies in Brazil that supply products or services to Brazilian consumers. They include protection against misleading and deceptive advertising, protection against coercive or unfair business practices and protection in the formation and interpretation of contracts, usually in the form of civil liabilities and administrative penalties for violations. These penalties are often levied by the Brazilian Consumer Protection Agencies (Fundação de Proteção e Defesa do Consumidor), or PROCONs, which oversee consumer issues on a district-by-district basis. Companies that operate across Brazil may face penalties from multiple PROCONs, as well as from the National Secretariat for Consumers (Secretaria Nacional do Consumidor), or SENACON. Companies may settle claims made by consumers via PROCONs by paying compensation for violations directly to consumers and through a mechanism that allows them to adjust their conduct, called a conduct adjustment agreement (Termo de Ajustamento de Conduta), or TAC. Brazilian Public Prosecutors may also commence investigations of alleged violations of consumer rights, and the TAC mechanism is also available as a sanction in those proceedings. Companies that violate TACs face potential automatic fines. Brazilian Public Prosecutors may also file public civil actions against companies who violate consumer rights, seeking strict observation of the consumer protection laws and compensation for any damages to consumers.
As of December 31, 2024, we had approximately 26,329 active judicial proceedings and proceedings with PROCONs and small claims courts relating to consumer rights. Most of these proceedings are related to consumer allegations of non-delivery of products by merchants and requests for withdrawal of digital account balances that were blocked by PagSeguro because they were under investigation for fraud or undergoing claim resolution. To the extent consumers file such claims against us in the future, we may be required to pay fines for non-compliance that could have a negative impact on our results of operations.
We are subject to regulatory activity and antitrust litigation under competition laws.
We receive scrutiny from various governmental agencies under competition laws. Other companies or governmental agencies may allege that our actions violate antitrust or competition laws, or otherwise constitute unfair competition. Contractual agreements with buyers, sellers, or other companies could give rise to regulatory action or antitrust investigations or litigation. Also, our unilateral business practices could give rise to regulatory action or antitrust investigations or litigation. Any such claims and investigations, even if they are unfounded, are usually very expensive to defend, involve negative publicity and substantial diversion of management time and effort, and could result in significant judgments against us.
Unfavorable outcomes in litigation or our inability to post judicial collateral or provide guarantees in pending legal or administrative proceedings could have a material adverse effect on our business, financial condition and results of operations.
We are defendants in a significant number of judicial proceedings, including indemnity, labor and tax proceedings. As of December 31, 2024, we have recorded R$43.8 million in provisions for current civil and labor proceedings and 71.1 million in provisions for non-current proceedings. We have not recorded any provisions with respect to our proceedings in which our chance of loss has been deemed possible. We cannot guarantee that such proceedings will have favorable outcomes for us or that the provisions made will be sufficient to pay any amounts due. Any proceedings that require us to make substantial payments, affect our reputation or otherwise interfere with our business operations could have a material adverse effect on our business, financial condition and operating results.
Additionally, we may not have sufficient funds to post collateral or provide guarantees in judicial or administrative proceedings that claim substantial amounts. Even if we do not post such collateral or provide guarantees, we will be liable for paying any amounts due pursuant to any unfavorable outcomes in legal proceedings. We cannot assure you that, if we cannot make such payments, our assets, including financial assets, will not be attached, or that we will be able to obtain tax good standing certificates, all of which may have a material adverse effect on our business, financial condition and results of operations.
We may pursue strategic acquisitions or investments. The failure of an acquisition or investment to produce the anticipated results, or the inability to successfully integrate an acquired company, could harm our business.
We may occasionally acquire or invest in complementary companies or businesses. The success of an acquisition or investment will depend on our ability to make accurate assumptions regarding the valuation, operations, growth potential, integration and other factors related to that business. We cannot assure you that our acquisitions or investments will produce the results that we expect at the time we enter into or complete a given transaction. Furthermore, acquisitions may result in difficulties integrating the acquired companies, and may result in the diversion of our capital and our management’s attention from other business issues and opportunities. We may not be able to successfully integrate the operations that we acquire, including their personnel, financial systems, distribution or operating procedures. If we fail to integrate acquisitions successfully, our business could suffer. In addition, the expense of integrating any acquired business and their results of operations may negatively impact our operating results.
Our developer platforms, which are open to merchants and third-party developers, subject us to additional risks.
We provide third-party developers with access to application programming interfaces, or APIS, software development kits and other tools designed to allow them to produce applications for use, with a particular focus on mobile applications. There can be no assurance that merchants or third-party developers will develop and maintain applications and services on our open platforms on a timely basis or at all. A number of factors could cause them to curtail or stop development for our platforms. In addition, our business is subject to many regulatory restrictions, and violations related to our developer platforms could negatively affect our operations and financial results.
We are a holding company and do not have any material assets other than the shares of our subsidiaries.
We are a Cayman Islands exempted company with limited liability. Our material assets are our direct and indirect equity interests in our subsidiaries, particularly PagSeguro Brazil, our Brazilian operating company. We are, therefore, dependent upon payments, dividends and distributions from our subsidiaries for funds to pay our operating and other expenses and to pay future cash dividends or distributions, if any, to holders of our Class A common shares or Class B common shares, and we may have tax costs in connection with any dividend or distribution. Furthermore, exchange rate fluctuations will affect the U.S. dollar value of any distributions our subsidiaries make with respect to our equity interests in those subsidiaries. See “—Risks Relating to Brazil—The Brazilian government has exercised, and continues to exercise, significant influence over the Brazilian economy. This influence as well as Brazil’s political and economic conditions may adversely affect us and the price of our Class A common shares,” “—Risks Relating to Our Class A Common Shares—We have not adopted a dividend policy with respect to future dividends. If we do not declare any dividends in the future, you will have to rely on price appreciation of our Class A common shares in order to achieve a return on your investment” and “Item 10B. Memorandum and Articles of Association—Dividends and Capitalization of Profits.”
The outbreak of communicable diseases around the world has led and may continue to lead to higher volatility in the global capital markets, adversely affecting our business operations and the trading price of our Class A common shares.
The COVID-19 pandemic and governmental responses thereto had a severe impact on global and Brazilian macro-economic and financial conditions, including the disruption of supply chains and the closures or interruptions of many businesses, leading to losses of revenues, increased unemployment and economic stagnation and contraction. The COVID-19 pandemic also resulted in materially increased volatility in both Brazilian and international financial markets and economic indicators, including exchange rates, interest rates and credit spreads.
Stock markets experienced significant volatility caused by investors’ reactions to the uncertainty related to the COVID-19 pandemic in the global economy and the recessionary effect. Stock markets indices around the globe dropped sharply from January 1, 2020, to March 31, 2020, and the trading price of our shares was also adversely affected.
Measures that may be taken by governmental authorities worldwide, including in Brazil, to stabilize markets and support economic growth in the event of an outbreak of an epidemic or pandemic may not be sufficient to control volatility or to prevent serious and prolonged reductions in economic activity. These measures may have adverse macroeconomic effects and negatively influence the behavior of the consumer market and the population in general.
The effects of an outbreak of an epidemic or pandemic on our business will depend on, among other factors, the ultimate geographic spread of the disease, the duration of the outbreak and the extent and overall economic effects of the governmental response to it. Our net sales could be significantly reduced to the extent that an epidemic or pandemic harms the economy of Brazil or any other jurisdictions where we operate or may operate in the future. Our operations could also be severely disrupted if our customers, merchants or other participants are affected by such epidemics or pandemic. In addition, the effects of the outbreak may exacerbate the effects of the other risk factors disclosed in this section of this annual report, including potential effects on the price and performance of our Class A common shares.
Our historical loan losses may not be indicative of future loan losses and changes in our business may adversely affect the quality of our loan portfolio.
Our historical loan loss experience may not be indicative of our future loan losses. The quality of our loan portfolio is associated with the default risk of our clients and the sectors in which we operate. Thus, changes in our business, expansion of our loan portfolio to new sectors and clients with higher default risk may materially adversely affect the quality of our loan portfolio.
In addition, changes in the Brazilian economic and political conditions, an increase in market competition, changes in regulation and in the tax regimes applicable to the sectors in which we operate and other related changes in countries in which we operate and in the international economic conditions, may also adversely affect the quality of our loan portfolio. Adverse changes affecting any large clients or the sectors to which we have significant lending exposure may have a material adverse impact on our business and our results of operations.
Our results of operations and financial condition depend on our ability to evaluate losses associated with the risks to which we are exposed. We recognize an allowance for loan losses based on our current assessment and expectations regarding various factors that affect the quality of our loan portfolio. We cannot guarantee that our assessment will result in fully sufficient provisions for the risks we are exposed to. If we are unable to control or reduce the level of nonperforming or low-quality loans, we may be adversely affected.
Default by other financial institutions may adversely affect the financial markets in general and us.
The safety and soundness of several financial institutions may be closely related as a result of credit, negotiation, settlement or other transactions among financial institutions. Accordingly, concerns regarding the default of a financial institution could cause significant liquidity problems, losses and/or default by other financial institutions. This systemic risk may adversely affect financial intermediaries, including clearing agencies, clearing houses, banks, securities companies and stock exchanges with which we interact daily, including us.
If the Central Bank intervenes any other relevant Brazilian financial institution, we, together with other financial institutions, may be subject to deposit withdrawals and decreases in investments, which could adversely affect us.
We may incur losses associated with counterparty exposure risks.
We routinely conduct transactions with counterparties in the financial services industry, including brokers and dealers, commercial banks, investment banks, mutual and hedge funds and other institutional clients. We may incur losses if any of our counterparties fail to honor their contractual obligations, including as a result of bankruptcy, lack of liquidity, operational failure or other reasons outside our control. This risk may arise, for example, from our entering into reinsurance agreements or credit agreements pursuant to which counterparties have obligations to make payments to us and are unable to do so, or from our carrying out transactions in the foreign currency market (or other markets) that fail to be settled at the specified time due to non-delivery by the counterparty, clearing house or other financial intermediary. Any failure by a counterparty to meet its contractual obligations may adversely affect our financial performance.
We face risks relating to liquidity of our capital resources.
Liquidity risk, as we understand it, is the risk that we will not have sufficient financial resources to meet our obligations by the respective maturity dates or that we will honor such obligations but at an excessive cost. This risk is inherent in the activities of any financial institution.
Our capacity and cost of funding, including the availability of retail deposits, may be impacted by several factors, such as changes in market conditions (e.g., in interest rates), credit supply, regulatory changes, systemic shocks in the banking sector, and changes in the market’s perception of us, among other factors. The occurrence of any of these factors could materially adversely affect our financial position and results of operations, including by increasing the amount of retail deposit withdrawals by our customers in a short period of time.
In scenarios where access to funding is scarce and/or becomes too expensive, and the access to capital markets is either not possible or is limited, we may have to increase the return rate paid to deposits made to attract more clients and/or to settle assets not compromised and/or potentially devalued so that we will be able to meet our obligations. If the market liquidity is reduced, the demand pressure may have a negative impact on prices, since natural buyers may not be immediately available. Should this happen, we may have a significant decrease in the value of the assets, which will impact our results and financial position. The persistence or worsening of such adverse market conditions or rises in basic interest rates may have a material adverse impact on our capacity to access capital markets and on our cost of funding, which may adversely affect our results of operation and financial condition.
Internet regulation in Brazil is recent and still limited and several legal issues related to the internet are uncertain.
In 2014, Brazil enacted Law No. 12,965/2014, known as the Brazilian Civil Rights Framework for the Internet, setting forth principles, guarantees, rights and duties for the use of the internet in Brazil, including provisions about internet service provider liability, internet user privacy and internet neutrality. In May 2016, further regulations were passed in connection with the Brazilian Civil Rights Framework for the Internet. However, unlike in the United States, little case law exists around the Brazilian Civil Rights Framework for the Internet and existing jurisprudence has not been consistent. Brazil’s Supreme Federal Court (Supremo Tribunal Federal), or STF, is currently reviewing the constitutionality of a specific provision of Brazilian Civil Rights Framework for the Internet which establishes a liability regime for online platforms. If the STF rules that such legal provision is unconstitutional, online platforms operating in Brazil could face increased liability risks for user-generated content, even without prior judicial determination.
We may lose our competitiveness if we are unable to incorporate AI tools into our business operations and products.
In 2023, we began developing different initiatives involving the use of AI, which we believe will be beneficial to our business for the coming years. These AI initiatives include the development of new features to assist customers in solving issues, such as (i) allowing customers to send a picture of the problem they are having with their card machine and the AI program will make a determination on whether the machine needs to be replaced or not, and (ii) conducting an AI analysis of a customer’s service history and data available through open finance portals to offer better services to the customer. Additionally, AI may be used to help develop code, which would accelerate coding and automated testing.
AI is rapidly evolving and we cannot assure that we will be able to incorporate AI tools into our business operations and products in a timely manner. Integration of AI tools into our operations presents significant intellectual property challenges. Determining intellectual property for AI-generated content remains ambiguous, which may potentially lead to infringement claims. Using third-party AI tools raises concerns about the origin of data and algorithms, which may lead to intellectual property infringements that could inadvertently implicate us. AI tools might also unintentionally access or use copyrighted materials, heightening our exposure to intellectual property disputes. As AI tools continue to evolve, ensuring protection against intellectual property infringements becomes progressively more challenging. If we are unable to successfully and timely incorporate AI into our businesses and products, we may lose our competitiveness, which may materially adversely affect our financial condition and results of operations.
AI regulation is rapidly evolving and AI regulation in Brazil remains uncertain.
Regulation on AI is rapidly evolving worldwide as legislators and regulators are increasingly focused on these powerful emerging technologies. Technologies underlying AI and the use of AI are subject to a variety of laws and regulations, including intellectual property, privacy, data protection and information security, consumer protection, competition, which are evolving and are expected to be subject to enhanced scrutiny.
In Brazil, the most noteworthy AI regulation is bill of law No. 2.338/23, which was approved in the Brazilian Senate and is now under discussion in the House of Representatives. Bill of law No. 2.338/23 seeks to establish general national standards for the development, implementation, and responsible use of AI systems in Brazil, introducing potential compliance requirements, liability standards and certain usage restrictions. If enacted, bill of law No. 2.338/23 may impose additional compliance burdens, establish liability frameworks, or mandate specific transparency and accountability measures for our use of AI systems that could directly affect our operations.
Because AI technology itself is highly complex and rapidly developing, it is not possible to predict all of the legal or regulatory risks that may arise relating to the use of AI. If laws and regulations relating to AI are implemented, interpreted or applied in a manner inconsistent with our current practices or policies, such laws and regulations may adversely affect our use of AI and our ability to provide and to improve our services, require additional compliance measures and changes to our operations and processes or result in increased compliance costs and potential increases in civil claims against us, any of which could adversely affect our operating results, financial condition and financial prospects.
Risks Relating to Our Class A Common Shares
UOL, our largest shareholder, owns 100% of our outstanding Class B common shares, which represent approximately 86.84% of the voting power of our issued share capital, and controls all matters requiring shareholder approval. This concentration of ownership and voting power limits your ability to influence corporate matters.
Our Class B common shares are entitled to 10 votes per share and our Class A common shares are entitled to one vote per share. Our Class B common shares are convertible into an equivalent number of Class A common shares and generally convert into Class A common shares upon transfer subject to limited exceptions. UOL controls our company and holds all of our outstanding Class B common shares, representing 36.77% of our issued share capital. As of December 31, 2024, UOL also held 727,354 of our outstanding Class A common shares. Because of the ten-to-one voting ratio between our Class B common shares and Class A common shares, these Class B common shares give UOL approximately 86.84% of the voting power of our issued share capital. UOL therefore controls the outcome of all decisions at our shareholders’ meetings, and is able to elect a majority of the members of our board of directors. It is also able to direct our actions in areas such as business strategy, financing, distributions, acquisitions and dispositions of assets or businesses. UOL’s decisions on these matters may be contrary to your expectations or preferences, and it may take actions that could be contrary to your interests. It will be able to prevent any other shareholders, including you, from blocking these actions. For further information regarding shareholdings in our company, see “Item 7A. Major Shareholders.”
If UOL sells or transfers any of its Class B common shares, they will generally convert automatically into Class A common shares, subject to limited exceptions, such as transfers to affiliates, to trustees for the holder or its affiliates and certain transfers to U.S. tax-exempt organizations. The fact that any Class B common shares convert into Class A common shares if UOL sells or transfers them means that UOL will in many situations continue to control a majority of the combined voting power of our outstanding share capital, due to the voting rights of any Class B common shares that it retains. If our Class B common shares at any time represent less than 10% of the combined voting power of our Class A common shares and Class B common shares together, however, the Class B common shares then outstanding will automatically convert into Class A common shares. For a description of the dual class structure, see “Item 10B. Memorandum and Articles of Association.”
Class A common shares eligible for future sale may cause the market price of our Class A common shares to drop significantly.
The market price of our Class A common shares may decline because of sales of a large number of our Class A common shares in the market (including Class A common shares issuable upon conversion of Class B common shares) or the perception that these sales may occur. These sales, or the possibility that these sales may occur, also might make it more difficult for us to sell equity securities in the future at a time and at a price that we deem appropriate.
As of December 31, 2024, we have outstanding 209,148,916 Class A common shares (including treasury shares) and 120,459,508 Class B common shares. All Class B common shares are beneficially owned by UOL. Our shareholders or entities controlled by them or their permitted transferees are able to sell their shares in the public market from time to time without registering them, subject to certain limitations on the timing, amount and method of those sales imposed by regulations promulgated by the SEC. If any of our shareholders, the affiliated entities controlled by them or their respective permitted transferees were to sell a large number of their Class A common shares, the market price of our Class A common shares may decline significantly. In addition, the perception in the public markets that sales by them might occur may also cause the trading price of our Class A common shares to decline.
We have not adopted a dividend policy with respect to future dividends. If we do not declare any dividends in the future, you will have to rely on price appreciation of our Class A common shares in order to achieve a return on your investment.
We have not adopted a dividend policy with respect to future dividends. The amount of any distributions will depend on many factors such as our results of operations, financial condition, cash requirements, prospects and other factors deemed relevant by our board of directors or, where applicable, our shareholders. Accordingly, if we do not declare dividends in the future, investors will most likely have to rely on sales of their Class A common shares, which may increase or decrease in value, as the only way to realize cash from their investment. There is no guarantee that the price of our Class A common shares will ever exceed the price that you pay.
We may raise additional capital in the future by issuing equity securities, which may result in a potential dilution of your equity interest.
We may issue additional equity securities to raise capital, make acquisitions, or for a variety of other purposes. Additional issuances of our shares may be made pursuant to the exercise or conversion of convertible debt securities, warrants, stock options or other equity incentive awards, which may occur pursuant to our LTIP-Goals. Any strategic partnership, issuance or placement of shares or securities convertible into or exchangeable for shares may affect the market price of our shares and could result in dilution of your equity interest.
If securities or industry analysts do not publish research or reports about our business, or publish negative reports about our business, the market price and trading volume of our Class A common shares could decline.
The trading market for our Class A common shares depends in part on the research and reports that securities or industry analysts publish about us or our business. If one or more of the analysts who cover us downgrade our stock or publish inaccurate or unfavorable research about our business, our stock price would likely decline. If one or more of these analysts cease coverage of our company or fail to publish reports on us regularly, demand for our Class A common shares could decline, which might cause the market price and trading volume of our Class A common shares to decline.
Our dual class capital structure means our shares will not be included in certain indices. We cannot predict the impact this may have on our stock price.
In 2017, certain major index providers announced changes to their eligibility criteria, excluding companies with multiple classes of common stock, such as ours, from certain indices. These changes included requirements related to voting rights and the treatment of multi-class structures. We cannot assure you that other index providers or market participants will not adopt similar policies in the future. Exclusion from key indices could reduce demand for our Class A common shares, limit liquidity, and make our shares less attractive to investors, which could adversely affect the market price of our class A common shares.
We are a Cayman Islands exempted company with limited liability. The rights of our shareholders may be different from the rights of shareholders governed by the laws of U.S. jurisdictions.
We are a Cayman Islands exempted company with limited liability. Our corporate affairs are governed by our Memorandum and Articles of Association of the Cayman Islands. The rights of shareholders and the responsibilities of members of our board of directors may be different from the rights of shareholders and responsibilities of directors in companies governed by the laws of U.S. jurisdictions. In the performance of its duties, the board of directors of a solvent Cayman Islands exempted company is required to consider the company’s interests, which is generally defined with reference to the interests of its shareholders (both present and future) as a whole, which may differ from the interests of one or more of its individual shareholders. See “Item 10B. Memorandum and Articles of Association—Principal Differences between Cayman Islands and U.S. Corporate Law.”
Furthermore, the Cayman Islands enacted the ESA in January 2019. We are required to comply with the ESA and related regulations and guidelines. As we are a Cayman Islands company, compliance obligations include assessing its operations to determine the required compliance (if any) with the ESA, filing an annual notification with the Cayman Islands Registrar of Companies disclosing whether we are carrying out any relevant activities within the meaning of the ESA and to the extent required under the ESA, the filing of an annual return with the Department of International Tax Co-Operation. Where applicable, we must establish that our operations satisfy the economic substance requirements of the ESA. We are required to monitor our operations to ensure they remain in compliance with all requirements under the ESA. Failure to satisfy these requirements may subject us to penalties under the ESA.
Our shareholders may face difficulties in protecting their interests because we are a Cayman Islands exempted company.
Our corporate affairs are governed by our Memorandum and Articles of Association, and by Cayman Islands law including, without limitation, the Companies Act and the common law of the Cayman Islands. The rights of our shareholders and the fiduciary responsibilities of our directors under the laws of the Cayman Islands are not as clearly defined as under statutes or judicial precedent in existence in jurisdictions in the United States. Therefore, you may have more difficulty protecting your interests than would shareholders of a corporation incorporated in a jurisdiction in the United States, due to the comparatively less prescriptive nature of Cayman Islands law in this area.
Cayman Islands statutory law in respect of schemes of arrangement does not specifically provide for shareholder appraisal rights in connection with a court sanctioned reorganization (by way of scheme of arrangement). This may make it more difficult for you to assess the value of any consideration you may receive in a merger or consolidation (which is affected by way of scheme of arrangement) or to require that the acquirer gives you additional consideration if you believe the consideration offered is insufficient. However, in respect of a merger or consolidation (which is not affected by way of scheme of arrangement), Cayman Islands statutory law, which permits a merger/consolidation without a court order, provides a mechanism for a dissenting shareholder in a merger or consolidation to require us to apply to the Grand Court of the Cayman Islands for a determination of the fair value of the dissenter’s shares if it is not possible for the company and the dissenter to agree on a fair price within the time limits prescribed.
Shareholders of Cayman Islands exempted companies (such as us) have no general rights under Cayman Islands law to inspect corporate records and accounts or to obtain copies of lists of shareholders. Our directors have discretion under our Articles of Association to determine whether, and under what conditions, our corporate records may be inspected by our shareholders, but are not obliged to make them available to our shareholders. This may make it more difficult for you to obtain information needed to establish any facts necessary for a shareholder motion or to solicit proxies from other shareholders in connection with a proxy contest.
Subject to limited exceptions, under Cayman Islands law, a minority shareholder may not bring a derivative action against the board of directors. Class actions are not recognized in the Cayman Islands, but groups of shareholders with identical interests may bring representative proceedings, which are similar.
Our Memorandum and Articles of Association contain anti-takeover provisions that may discourage a third party from acquiring us and reduce the rights of holders of our Class A common shares.
Our Memorandum and Articles of Association contain certain provisions that could limit the ability of others to acquire our control, including a provision that grants authority to our board of directors to issue new shares in our company from time to time (including common shares and preferred shares) without action by our shareholders. These provisions could have the effect of depriving our shareholders of the opportunity to sell their Class A common shares at a premium over the prevailing market price by discouraging third parties from seeking to obtain our control in a tender offer or similar transactions. See “Item 10B. Memorandum and Articles of Association—Anti-Takeover Provisions in our Memorandum and Articles of Association.”
United States civil liabilities and certain judgments obtained against us by our shareholders may not be enforceable.
PagSeguro Digital is a Cayman Islands exempted company and substantially all of our assets are located outside of the United States. In addition, all of our current directors and officers are residents of Brazil, and a substantial portion of their assets is located outside of the United States. As a result, it may be difficult to effect service of process within the United States upon these persons. It may also be difficult to enforce in U.S. courts judgments obtained in U.S. courts based on the civil liability provisions of the U.S. federal securities laws against us and those officers and directors.
Further, it is unclear if original actions predicated on civil liabilities based solely upon U.S. federal securities laws are enforceable in courts outside the United States, including in the Cayman Islands and Brazil. Courts of the Cayman Islands may not, in an original action in the Cayman Islands, recognize or enforce judgments of U.S. courts predicated upon the civil liability provisions of the securities laws of the United States or any state of the United States on the grounds that such provisions are penal in nature. Although there is no statutory enforcement in the Cayman Islands of judgments obtained in the United States, courts of the Cayman Islands will recognize a foreign judgment in personam of a court of competent jurisdiction and give a judgment based thereon if such judgment is final, for a liquidated sum, provided it is not in respect of taxes or a fine or penalty, is not inconsistent with a Cayman Islands’ judgment in respect of the same matters, and was not obtained in a manner which is contrary to the public policy of the Cayman Islands. In addition, a Cayman Islands court may stay proceedings if concurrent proceedings are being brought elsewhere.
Judgments of Brazilian courts to enforce our obligations with respect to our Class A common shares may be payable only in reais.
Most of our assets are located in Brazil. If proceedings are brought in the courts of Brazil seeking to enforce our obligations in respect of our Class A common shares, we may not be required to discharge our obligations in a currency other than the real. Under Brazilian exchange control laws, an obligation in Brazil to pay amounts denominated in a currency other than the real may only be satisfied in Brazilian currency at the exchange rate in effect on the date of the Brazilian Superior Court of Justice’s enforcement of the obligation. These amounts are then adjusted to reflect exchange rate variations through the effective payment date and, if applicable, eventual default interest. The exchange rate at that time may not afford non-Brazilian investors with full compensation for any claim arising out of or related to our obligations under the Class A common shares.
The judicial recognition process for foreign judgments before the Brazilian Superior Court of Justice may be time consuming and may also give rise to difficulties in enforcing such foreign judgment in Brazil. Accordingly, we cannot assure you that judicial recognition of a foreign judgment would be successful, that the judicial recognition process would be conducted in a timely manner or that a Brazilian court would enforce a judgment of non-Brazilian courts. Furthermore, upon its recognition by the Brazilian Superior Court of Justice, the enforcement of a foreign judgment would be delegated to a lower federal court.
As a foreign private issuer, the disclosure requirements that we must comply with and other requirements are different from those applicable to U.S. domestic registrants.
As a foreign private issuer, the disclosure requirements that we must comply with and other requirements are different from those applicable to U.S. domestic registrants. For example, as a foreign private issuer for U.S. purposes, we are not subject to the same disclosure requirements as a domestic U.S. registrant under the Securities Exchange Act of 1934, as amended, or the Exchange Act, including the requirements to prepare and issue quarterly reports on Form 10-Q or to file current reports on Form 8-K upon the occurrence of specified significant events, the proxy rules applicable to domestic U.S. registrants under Section 14 of the Exchange Act or the insider reporting and short-swing profit rules applicable to domestic U.S. registrants under Section 16 of the Exchange Act. In addition, we rely on exemptions from certain U.S. rules which permit us to follow Cayman Islands legal requirements rather than certain of the requirements that are applicable to U.S. domestic registrants.
We follow the Cayman Islands laws and regulations that are applicable to Cayman Islands companies. However, these laws and regulations do not contain any provisions comparable to the U.S. proxy rules, the U.S. rules relating to the filing of reports on Form 10-Q or 8-K or the U.S. rules relating to liability for insiders who profit from trades made in a short period of time, as referred to above.
Furthermore, foreign private issuers are required to file their annual report on Form 20-F within 120 days after the end of each fiscal year, while U.S. domestic issuers that are large accelerated filers are required to file their annual report on Form 10-K within 60 days after the end of each fiscal year. Foreign private issuers are not subject to Regulation Fair Disclosure, aimed at preventing issuers from making selective disclosures of material information. As a result of the above, even though we are required to file reports on Form 6-K disclosing the limited information that is material to us and which we make public pursuant to Cayman Islands law, or are required to distribute to shareholders generally, you may not receive information of the same type or amount that is required to be disclosed to shareholders of a U.S. company.
We cannot predict if investors will find our Class A common shares less attractive because we will rely on these exemptions. If some investors find our Class A common shares less attractive as a result, there may be a less active trading market for our Class A common shares and our share price may be more volatile.
PagSeguro Digital is a foreign private issuer and, as a result, in accordance with the listing requirements of the NYSE, we rely on certain home country governance practices from the Cayman Islands, rather than the corporate governance requirements of the NYSE.
We report under the Exchange Act as a non-U.S. company with foreign private issuer status. The NYSE rules provide that foreign private issuers are permitted to follow home country practice in lieu of certain NYSE corporate governance standards. The standards applicable to us are considerably different from the standards applied to U.S. domestic issuers. For instance, we are not required to:
•have a majority of independent members on our board of directors (other than as may result from the requirements for the audit committee member independence under the Exchange Act);
•have a minimum of three members on our audit committee;
•have a compensation committee and a nominating and corporate governance committee;
•have regularly scheduled executive sessions of our board that consist of independent directors only; or
•adopt and disclose a code of business conduct and ethics for directors, officers and employees.
As a foreign private issuer, we may follow home country practice from the Cayman Islands in lieu of the above requirements. Therefore, the approach to governance adopted by our board of directors may be different from that of a board of directors consisting of a majority of independent directors, and, as a result, our management oversight may be more limited than if we were subject to all of the NYSE corporate governance standards. Accordingly, you may not have the same protections afforded to shareholders of companies that are not foreign private issuers.
Although we do not expect to be a PFIC for U.S. federal income tax purposes, there can be no assurance that we will not be a PFIC for any taxable year, which could subject United States investors in our shares to significant adverse U.S. federal income tax consequences.
We do not expect to be a PFIC for the current taxable year or any future year, based on our current business plans. However, whether we are a PFIC will be determined annually based upon the composition and nature of our income, the composition, nature and valuation of our assets (including goodwill), all of which are subject to change, and which may be determined in large part by reference to the market value of our shares, which may be volatile, and our corporate structure and the classification for U.S. federal income tax purposes of our subsidiaries. The determination of whether we are a PFIC will also depend upon the application of complex U.S. federal income tax rules concerning the classification of our assets (including goodwill) and income for this purpose, and the application of these rules is uncertain in some respects. Moreover, the determination of the value of our assets (including goodwill and certain intangible assets) may depend on our market capitalization, and that market capitalization may fluctuate. Accordingly, due to the lack of directly applicable authority regarding the foregoing, there can be no assurance that the IRS will not challenge any determination by us that we are not a PFIC.
If we were classified as a PFIC, special adverse U.S. federal tax rules would generally apply to a United States Holder (as defined in “Item 10E. Taxation—U.S. Federal Income Tax Considerations”) that holds our Class A common shares. United States Holders are urged to consult their own tax advisors with respect to the potential tax consequences of the PFIC rules to their particular circumstances.
Our Class A common shares may not be a suitable investment for all investors, as investment in our Class A common shares presents risks and the possibility of financial losses.
The investment in our Class A common shares is subject to risks. Investors who wish to invest in our Class A common shares are thus subject to asset losses, including loss of the entire value of their investment, as well as other risks, including those related to our Class A common shares, the company, the sector in which we operate, our shareholders and the general macroeconomic environment in Brazil and all other countries in the world, among other risks.
Each potential investor in our Class A common shares must therefore determine the suitability of that investment in light of its own circumstances. In particular, each potential investor should:
•have sufficient knowledge and experience to make a meaningful evaluation of our Class A common shares, the merits and risks of investing in our Class A common shares and the information contained in this annual report;
•have access to, and knowledge of, appropriate analytical tools to evaluate, in the context of its particular financial situation, an investment in our Class A common shares and the impact our Class A common shares will have on its overall investment portfolio;
•have sufficient financial resources and liquidity to bear all of the risks of an investment in our Class A common shares;
•understand thoroughly the terms of our Class A common shares and be familiar with the behavior of any relevant indices and financial markets; and
•be able to evaluate (either alone or with the help of a financial advisor) possible scenarios for economic, interest rate and other factors that may affect its investment and its ability to bear the applicable risks.
ITEM 4. INFORMATION ON THE COMPANY
4A. History and Development of the Company
PagSeguro Digital is an exempted company with limited liability incorporated under the laws of the Cayman Islands and our legal name is PagSeguro Digital Ltd. The company was created in 2006 under the brand PagSeguro, aiming to democratize the payments and access to financial services in Brazil mainly to small online sellers. We promoted innovative solutions for diverse audiences and we currently serve over 33.2 million clients. Our activities in Brazil began in 2006, and throughout its history, we have consolidated our role as an acquirer and card issuer, in addition to providing complete solutions for online and in person payments (through mobile devices and POS terminals) with the widest variety of payment methods, such as credit, debit and meal cards. We currently have the largest acceptance network in Brazil, with more than 6.3 million active merchants. Since our initial public offering, or IPO, in 2018, PagSeguro Digital has been a public company listed on the NYSE and regulated by the SEC with subsidiaries in Brazil and abroad, including companies regulated by the Central Bank. These companies are part of our prudential conglomerate and are licensed in Brazil as a financial institution (multiple bank and securities broker) and payment institution (issuer of electronic currency, issuer of credit cards, acquirer and payment initiation services provider), having partnerships with the principal brands of credit cards.
Our principal executive office is located at Conyers Trust Company (Cayman) Limited, Cricket Square, Hutchins Drive, P.O. Box 2681, Grand Cayman, KY1-1111, Cayman Islands, and our telephone number is +55 (11) 3914-9524. Our investor relations office can be reached at +55 (11) 3914-9524. The SEC maintains a website (http://www.sec.gov) that contains reports, proxy and information statements and other information regarding registrants, such as us, that file electronically with the SEC. Our internet address is www.pagseguro.uol.com.br. On occasion, we may use our website as a channel of distribution of material company information. Financial and other material information regarding us is routinely posted on and accessible at https://investors.pagbank.com/. Information provided on our website is not part of this annual report and is not incorporated by reference herein.
In 2019, the company officially launched its digital banking operation, expanding democratization and financial inclusion beyond payments solutions, with three main objectives: (1) reduce financial expenses by diversifying funding sources through deposit growth, (2) reduce merchant churn by increasing the penetration of digital account services and (3) diversify revenue streams beyond merchant discount rates and the prepayment of credit card receivables. As of December 31, 2024, we had 8,595 employees. Even with an extremely lean corporate structure compared to other financial institutions, one of our main characteristics is our focus on innovation, creation of scalable products and widespread financial inclusion. With headquarters in the city of São Paulo and operations in all Brazilian States across more than 5,500 cities, our main mission is to develop disruptive products aimed at democratizing financial services in Brazil, offering sellers and consumers a complete digital ecosystem that is simple, mobile-first, safe and affordable.
PagSeguro Digital’s clients are companies of all types and sizes — from individual entrepreneurs, micro-merchants and small businesses such as street vendors and beauty salons, to medium-sized companies in retail and other sectors – as well as digital account clients. PagSeguro Digital also has a growing presence in the business-to-business trade segment and offers specific products for beauty care professionals, self-employed professionals, individual micro entrepreneurs, or MEI, chauffeurs and taxi drivers, lawyers, physicians and dentists, commerce and brick-and-mortar stores, restaurants, bars, and snack bars.
Since its founding, PagSeguro Digital has followed initiatives for the development of an environment that is open to competition in the financial and digital means of payment sectors. That is why the company is a member of several industry associations, such as the Brazilian Internet Association (Associação Brasileira de Internet), or ABRANET, ABECS, the Brazilian Association of Banks (Associação Brasileira de Bancos), or ABBC, and ANBIMA.
Overview
We are a disruptive provider of financial technology solutions focused primarily on consumers, individual entrepreneurs, micro-merchants, small companies and medium-sized companies, or SMEs, in Brazil. Among our peers, we are the only financial technology provider in Brazil which business model covers all of the following six pillars:
•multiple digital banking solutions;
•in-person payments via POS devices that provide to merchants;
•free digital accounts that we provide to our consumers and merchants with functionalities such as bill payments, top up prepaid mobile phone, Uber, Spotify or Google Play credits, wire transfers, peer to peer cash transfers, prepaid credit cards, cash cards, debit and credit cards, loans, investments, QR code payments, and payroll portability, among other digital banking services;
•issuer of prepaid, cash, debit and credit cards;
•operate as a full acquirer; and
•operate as a cross-border Payment service provider (PSP).
Our end-to-end digital ecosystem enables our merchants not only to accept payments, but also to grow and manage their businesses. Before PagSeguro, many of these individual entrepreneurs and SMEs were overlooked or underserved by incumbent payment providers and large financial institutions in Brazil. We offer safe, affordable, simple, mobile-first solutions for merchants to accept payments and manage their cash through their free PagBank digital accounts, without the need for a bank account. Our digital banking ecosystem features our free PagBank digital account, under the brand PagBank, and offers 51 payment methods and 15 cash-out options including bill payments, top up prepaid mobile phone, several partnerships available in PagBank app such as Uber, iFood, Play Station, Xbox, among others, wire transfers, peer to peer cash transfers, prepaid credit cards, cash cards, loans, investments, QR code payments, and payroll portability, among other digital banking services. Our free PagBank digital account serves both consumers and merchants.
Acquisitions and Changes to Our Organizational Structure
In 2021 we conducted a corporate reorganization that was submitted and approved by the Central Bank pursuant to which certain subsidiaries of PagSeguro Brazil were spun off from PagSeguro Brazil and, since then, they have been controlled by PagSeguro Digital’s direct subsidiary PagSeg. In connection with the corporate reorganization:
•In October 2022, Pag Participações divested its entire shareholding in Boletoflex Tecnologia e Serviços S.A., or Boletoflex to the remaining shareholders of Boletoflex, thereby excluding this entity from the PagBank Group;
•In December 2022, PagSeguro Biva Correspondente Bancário Ltda. was dissolved upon its incorporation by Biva Serviços; and
•In May, 2022, BS Holding Financeira Ltda., or BS Holding, incorporated PagInvest, which is organized in Brazil and provides financial services related to financial market.
In 2023, we conducted additional corporate transactions, as outlined below:
•In July 2023, PagSeguro Brazil acquired 90% of the shares of NetPOS, in addition to the 10% it had previously acquired, and it therefore reached 100% of the share capital of NetPOS; and
•In July 2023, RegistraSeguro S.A. was merged into PagSeguro Brazil.
In 2024, we conducted the following corporate transaction:
•In June 2024, PagSeguro set up the Fundo de Investimento em Direitos Creditórios – PagBank Multiadquirência – Responsabilidade Limitada, or FIDM. The objective of this fund is to anticipate third-party assignments in accordance with market operations.
In 2025 until the date of this annual report, we conducted the following corporate transactions:
•In January 2025, Yamí Software & Inovação Ltda. was merged into Pag Participações; and
•In March 2025, Zygo Serviços de Tecnologia S.A. was merged into Pag Participações.
4B. Business Overview
Our Mission, Purpose and Values
Mission and Purpose
Throughout its existence, PagSeguro Digital’s mission is to transform and democratize access to financial and payment solutions in Brazil by providing a simple, safe, affordable and accessible digital ecosystem to merchants and consumers. Today, the Company is also focused on the mission to make the financial lives of people and businesses easier. To pursue this mission, we have built a set of strong cultural values of customer-focused organization, protagonism, collaboration, simplicity and reliability.
Values
•All for the client: with focus, agility and a sparkle in our eyes, we all work for the client.
•Protagonism: we act as protagonists to do things differently and without fear of challenging the status quo.
•Collaboration: we embrace collaboration and diversity in order to grow.
•Simplicity: we “uncomplicate” today with simplicity.
•Reliability: our actions offer security to our clients.
Our Market
Payments
•Micro-merchants and SMEs drive the Brazilian economy
According to SEBRAE (Portal do Empreendedor) and Brazil’s Internal Revenue Service (Receita Federal), there were 16.3 million micro-merchants (microempreendedores individuais), or MEIs, in Brazil as of December 31, 2024. In addition, according to the most recent Annual Social Information Report (Relação Anual de Informações Sociais), or RAIS, published by the Ministry of the Economy, as of December 31, 2023, there were 4.5 million SMEs. Additionally, according to IBGE’s PNAD, as of December 31, 2024, there were 19.1 million self-employed individuals in the informal economy, usually individual customers of card acquirers. Taken together, this totals an addressable market of 40.0 million formal and informal businesses. In addition, according to SEBRAE, the number of individual micro entrepreneurs in Brazil increased significantly, from 0.8 million in 2010 to 15.6 million in January 2025.
Since 2024, we categorize businesses as follows:
•Micro-merchants: merchants with a monthly TPV up to R$15,000.
•Small/Medium Businesses: merchants with a monthly TPV between R$15,000 and R$1,000,000.
•Large Merchants, e-Commerce and Cross-Border: merchants with a monthly TPV above R$1,000,000.
Businesses and consumers in developed economies continue to abandon cash and paper payments, shifting towards electronic payment mechanisms. This trend continues to impact the Brazilian economy, and the opportunities for the expansion of digital payments in Brazil remain significant. The migration away from checks creates efficiencies for businesses, who can reduce cost and accelerate cash flow if their accounts payable and accounts receivable functions are automated through electronic payments and reconciliation. Similar opportunities exist for consumer bill payment, direct deposit, and person-to-person payments.
According to eMarketer, the mobile payments retail purchase volume in Brazil increased to US$47 billion in 2024 from US$1 billion in 2015, while in the United States, this volume was approximately US$531 billion in 2024. However, only 35% of the Brazilian population above the age of 15 reported making an online purchase in 2021, compared to 75% in the United States and 64% in the United Kingdom, according to the World Bank’s most recent Global Findex database published in 2021.
Regarding retail e-commerce as a whole, sales volume in Brazil increased to US$76 billion in 2024 from US$10 billion in 2015 according to eMarketer. The average growth rate of mobile e-commerce over the last 10 years has been 2,5x faster than in overall e-commerce, with m-commerce share in e-commerce growing from 11% to 61% between 2015 and 2024, according to eMarketer. This creates new options for buyers and sellers and provides business opportunities for buyers and providers of digital deliveries.
•Commerce is increasingly digital and mobile worldwide
According to the International Telecommunications Union (ITU), an estimated 5.5 billion people, or 68% of the total global population, used the internet in 2024, compared with 2.8 billion people, or 37% of the total global population, in 2014.
The increasing number of businesses offering online shopping is fueling consumer demand for faster and more reliable payment methods. We believe these trends create an environment where merchants feel compelled to interact more closely with a broader range of customers, using online stores, mobile-friendly technologies and extensive compatibility with digital payment methods, such as cards. We believe that there is a significant market opportunity for growth in e-commerce in Brazil.
•Businesses are shifting towards increasingly non-bureaucratic, friendly and all-in-one services
As technology and the regulatory environment evolve, sellers of all types and sizes face a continuous need for new solutions. A significant number of businesses in Brazil remain unserved or underserved in terms of online payments, POS and mPOS services as well as value-added financial services tools for a number of reasons, including lack of access, lack of all-in-one offerings, time-consuming, limited access to conventional funds and lack of transparency.
Financial Services
•The structure of the Brazilian financial market creates significant opportunities for disruption
The structure of the Brazilian financial market creates significant opportunities for technology-driven disruptors, who seek to break up the highly concentrated supply of services, particularly when compared to more developed markets. The banking market is relatively concentrated for global standards. Retail banking leaders are local, with no global retail banking players around the world. In 2021, Brazil’s five largest financial institutions held 79.4% of financial assets, which makes it one of the world’s most concentrated markets according to the most recent World Bank’s Global Financial Development database published in 2021. In the same year, the United Kingdom and the United States had banking concentrations of 59.9% and 49.7%, respectively.
The use of payment cards also remains relatively low in Brazil compared to more developed markets. According to a report by ABECS, card payments accounted for 54% of Brazilian household consumption in the third quarter of 2024. In 2021, the same indicator for Brazil was 49%, compared with 53% in the United States, 70% in the United Kingdom and 71% in Australia, according to the most recent data made available by Red Book Statistics for Payments and Financial Market Infrastructures Statistics from BIS, indicating the potential for further expansion and the growth already observed in just three years in Brazil. Credit card penetration levels are a fundamental driver for the digital payments industry.
The World Bank’s most recent Global Findex database published in 2021 shows that banking penetration in Brazil also significantly lags behind more developed markets in terms of the percentage of the population that had a bank account, a credit card, or had made or received a digital payment.
These lower penetration levels are amplified among the lower income classes in Brazil. According to data provided by the Central Bank (REB - 2023), 12.3% of the adult population, or 21.3 million people in Brazil do not have an active relationship with banks, reinforcing the thesis that there is still room for financial inclusion in the country and potential for innovative digital banks to compete with incumbents.
•Internet and technology pave the way for digitization of financial services
Brazil is a reference in global internet adoption. According to Statista, Brazil is the fifth largest country in terms of number of internet users (183 million people in February 2025), the second country in terms of time spent on the internet and the fifth in terms of time spent on social media, according to the 2025 Global Digital Report from “We Are Social” and “Meltwater.” According to ITU’s latest report, Brazil’s ratio of cell phone numbers to inhabitants reached approximately one in 2022, with smartphone penetration reaching 66.6% of the Brazilian population according to Statista, compared to 82.2% in the UK, 81.6% in the U.S. and 78.6% in Japan.
•Increasing significance of digital banking and digital banks in Brazil
The adoption of technology and focus on transparency, security and simplicity has transformed the consumer habits of the Brazilian population. According to the most recent research report prepared by Deloitte on behalf of Febraban, the volume of mobile banking transactions increased 22% from 2022 to 2023, with 70% (130.7 billion) of all banking transactions (186.0 billion) in 2023 conducted on cell phones or tablets.
Moreover, approximately eight out of ten transactions are digital (conducted through mobile and internet banking and WhatsApp). Consequently, banks have been reducing their overall number of branches as a response to the digitization of banking, with bank managers and clerks mainly focusing on advising clients and services with greater complexity. According to the Central Bank, as of 2024, there were 16,6 thousand bank branches in Brazil, compared to 21.8 thousand bank branches in 2017.
The traditional financial system has been falling short of meeting expectations of different and complementary social and economic profiles. According to the World Bank’s most recent Global Findex database published in 2021, approximately 7% of the Brazilian working age population received wages in cash only, corresponding to approximately 12 million Brazilian adults or 23% of the formal and informal sector employees that did not received wages through a financial institution. Also, 38% of the Brazilian adults who paid utility bills made the utility payment using cash only, according to the World Bank’s Global Findex 2021.
According to the World Bank’s most recent Global Findex database published in 2021, the main reasons hindering Brazil’s unbanked population from opening bank accounts is the combination of high fees associated with such services, insufficient funds and the long distance to physical branches, with such reasons being mentioned by 67%, 63% and 33% of the unbanked population, respectively.
Clients of traditional banks also complain about high fees and spreads, limited product offerings and the level of poor customer service provided in return. According to results reported by Brazil’s four largest banks, the financial institutions’ annual revenues derived from services increased 39% from 2016 to 2024, while checking account fees charged to individuals and legal entities increased 12% during the same period.
In fact, according to a survey conducted in 2021 by the Brazilian Institute for Consumer Defense (Instituto Brasileiro de Defesa do Consumidor), the tariff packages charged by the five largest banks in Brazil have registered a significant increase. The most requested services, such as withdrawals, deposits and transfers, had increased between 9% and 25% above the inflation rates observed between 2020 and 2021. The increasing adoption of digital banks in Brazil is expected to continue as a strong trend, rendering numerous advantages such as the reduction in operational costs, maximized revenues due to increased customer attraction and retention, and new technologies and advancements in the regulatory framework. Brazilians have been responding well to this adoption as, according to the latest report “Relatório de Economia Bancária” published by the Central Bank, the evolution of active relationships between individual customers and the digital banks showed a strong growth between the second half of 2020 and December 2023. During this period, active users of digital banks grew from approximately 15 million to 100 million.
•Trends shaping the banks of the future
Fintechs have been splitting apart services once provided through one trusted relationship with a traditional bank in order to meet customers’ specific needs with highly specialized offerings and superior customer service. The current unbundling of financial products has created a fragmented landscape that is expected to gradually shift towards trusted, centralized and digitally-enabled financial services platforms. The following principles have an imperative role in building the banks of the future:
◦Best-in-class customer experience is digital and requires continuous investment in innovative technologies: mobile banking has succeeded in providing greater flexibility for customers to bank at home, at work or while socializing, in enhancing the financial awareness of its users and in retaining the client base due to user experience.
◦Rich data enables more personalized customer experience: customer experience is expected to overtake price and product as the key brand differentiator in the near future. In addition to being more likely to do business with a company that offers a personalized experience, consumers expect companies to anticipate their needs and make relevant suggestions before first contact and will not have issues with sharing personal data in exchange for that.
◦Security, exceptional customer service and transparency strengthen trustworthy relationships: trust surpasses convenience, reliability, value and time as the key attribute in the decision to adopt innovative payment and banking solutions, thus being indispensable when acquiring and retaining customers at scale. It is critical to secure the vast amounts of data and the consumer’s digital identity, and to constantly delight customers, while receiving high net promoter scores, engagement and retention in return. Equally important is companies’ ability to convincingly communicate their benefit, align the timeline of consumer costs and value received and emphasize the many steps taken, special assets used, time saved and complexity eliminated throughout the customer journey.
Our Competitive Strengths and Advantages
•Our Unique Culture
Through a healthy work environment that values the differences and needs of each professional, PagSeguro Digital believes that people are instrumental in the success of the business. Through communication campaigns highlighting the pillars of the Company’s mission and values, our human resources department works continuously to strengthen PagSeguro Digital’s organizational culture.
Our Company has ongoing employees’ and managers’ meet up groups and development programs, encouraging greater proximity between managers and employees and continuous feedback among employees and their leadership. We also foster innovation and creativity among our employees on a daily basis and we frequently organize team meetings with the chief executive officer and other executives to ensure synergy among all teams, share our results, reinforce our values, such as collaboration, simplicity, protagonism, reliability and client satisfaction.
Everyone in the company is welcome: this has been part of the company’s DNA since the beginning, with young and diverse teams. Diversity and inclusion, or D&I, is key to us and our D&I team promotes initiatives and activities consistently, including the D&I census, diversity awareness campaigns and training programs to further enhance and continuously improve its practices. In addition, our office spaces are shared environments, which contribute to greater integration among all employees and, consequently, greater productivity.
•Our Business Model
◦Complete digital platform with means of payment, financial services and software;
◦Acquirer with the most widely-accepted network in Brazil, offering face-to-face, online, and cross-border payments;
◦Issuer of debit, credit, and prepaid cards;
◦Complete multiple bank for individuals and companies with one or more account holders;
◦Investment platform offering public and private securities, investment funds and equity/REITs trading;
◦Insurance distribution platform: Pix, cards, health, home and life insurance; and
◦Super app with an extensive list of partners in telecommunications, transportation, delivery, games and entertainment.
•Our Products
◦Digital company with tech-DNA;
◦Automatic and instant settlement/prepayment of receivables;
◦Robust logistics structure and service levels; and
◦Single interface integrating payments, financial services and software (app or internet banking).
•Our Sales Channel and Client Acquisition
◦Online strategy in partnership with UOL, reaching 90% of the Brazilian internet audience; and
◦Salesforce based on HUBs covering 100% of GDP geographically distributed.
•Our Financial Structure
◦As of December 31, 2024, cash, financial investments and compulsory reserve of R$6.2 billion and net cash position of R$12.6 billion; and
◦Diversified funding sources based on deposits, with cost of funding structurally lower than industry.
Seasonality
We operate in a somewhat seasonal industry. We tend to process fewer transactions in the first quarter of the year and experience increased activity as the year-end holiday shopping season initiates. As a result of quarterly fluctuations caused by these and other factors, comparisons of our operating results across different fiscal quarters may not be accurate indicators of our future performance. For additional information on risks relating to seasonality, see “Item 3D. Risk Factors—Risks Relating to Our Business and Industry—Our quarterly results of operations and operating metrics may fluctuate and are unpredictable and subject to seasonality, which could result in the price of our Class A common shares being unpredictable or declining.”
Our Products and Services
Our end-to-end digital ecosystem operates as a closed loop where our clients are able to address their main day to day financial needs, including receiving and spending funds and managing and growing their businesses. Our main products and services are described in further detail below:
Digital Bank
•Bill payments: We offer our clients the option to pay their bills that are in the form of invoices with bar codes (boletos). For every bill paid in this manner, PagBank receives a fee.
•Deposits: Similar to bank transfers, consumers can make cash deposits at a bank branch or automated teller machine, or ATM, directly to their free PagBank digital accounts, including to a merchant’s digital account to pay for a product or service, or to the consumer’s own digital account. We generate merchant discount rates, or MDR, commissions on payments made through cash deposits to a merchant’s free PagBank digital account. There is no MDR or any other commission charged by us when consumers add funds to their own free PagBank digital account.
•Top-ups: Brazil still has a very large population using prepaid phones, and as a result, carriers pay brokers’ fees in order to recharge (“top-up”) these phones. At PagBank, we work as a broker offering recharges for phones to our clients and receive a fee from the carriers.
•Debt management: Through certain of our services, our merchants are able to charge their customers for the services they provide or the products they sell through the use of (i) invoices with bar codes (boletos), (ii) Pix (QR code), and (iii) a hybrid format using both barcodes and QR code (Bolepix).
•Direct deposits (Salary): Through our payroll portability feature, anyone working in Brazil as a registered employee can have their salary deposited directly into their free PagBank digital account at no cost.
•Pix: Pix is the biggest means of bank transfers in Brazil presently. In PagBank, clients can receive and send transfers instantly, through Pix.
•Tax collections: In addition to bills, we also offer our clients the ability to pay their taxes received in the form of invoices with bar codes (boletos).
•Wire transfer: Other than Pix, we also offer other transfers as peer-to-peer, or P2P, transfers (internal transfer) and TED (external transfers). Some transfers cannot be done by Pix, and TED allows us to maintain a full suite of transfer options.
•ATM withdrawal: Cash withdrawal from any ATM using a credit, debit, prepaid or cash card (cartão da conta)
Cards
•Debit card: Our PagBank Mastercard NFC debit card is linked directly to the balance of the free PagBank digital account. The card has no issuance fee, and we offer it to merchants and consumers through our PagBank Super app. Through this app, users can make purchases using any Mastercard and Visa network and withdraw cash, with a flat fee, through Cirrus ATM networks.
•Credit card: Our PagBank Visa credit cards have no annual or membership fees, and they are offered to customers who invest in PagBank CDs or who reserve the balance of their PagBank free digital account in an escrow account. It is accepted in Brazil and abroad. Card information can be stored in PagBank’s free digital account to enable NFC or QR code transactions. As NFC and QR codes do not require contact between the buyer and seller’s POS device, transactions are contactless.
•Cash card: Our PagBank Visa NFC enabled cash card is linked directly to the balance of the free PagBank digital account without the need to reload the card, unlike our PagBank prepaid cards.
•Prepaid card: Our PagBank MasterCard prepaid cards allow merchants or consumers to use the balance from their free PagBank digital account to buy goods and services in-person and online or withdraw cash at more than one million Cirrus network ATMs in Brazil and abroad. Merchants can, therefore, receive payments from sales transactions into their free PagBank digital account, load/reload the PagBank prepaid card with its value and spend that money without needing a bank account. With a modest initial purchase cost, the card comes with no annual fees or interest rates – and we provide it free to merchants who purchase a PagBank POS or mPOS device. PagBank’s prepaid card does not require credit checks on the merchant or preapproval for issuance.
Credit Products
•FGTS early withdrawal: This product allows customers to advance the withdrawal of a portion of their FGTS (Brazilian Severance Pay Fund for Length of Service) funds before the official deadline. In Brazil, employees have a percentage of their monthly salary deposited into their FGTS fund to create a reserve which can be withdrawn in specific circumstances, such as an unjustified dismissal. Since 2020, employees can withdraw part of this amount in their birthday month. The FGTS early withdrawal is a secured loan product, 100% guaranteed, that enables customer to access loans using FGTS funds that already belong to them to pay for the loans.
•Payroll loan: Payroll loans granted to retirees, pensioners, INSS beneficiaries, and federal public servants. The loan is directly deposited into the customer’s PagBank account and is deducted from their salary, greatly minimizing credit risks.
•Working capital loan: Loans granted to active sellers with PagBank POS, certain transaction volume (TPV), and a hold on their receivables to secure the loan.
•Overdraft account: Extra limit granted to PagBank account holders for emergencies and unforeseen expenses.
Insurance
We developed partnerships with insurance companies in Brazil that are authorized to provide insurance products and services pursuant to a license by the Brazilian Insurance Authority (Superintendência de Seguros Privados – SUSEP). Through these partnerships, we offer insurance products in our platform, which are backed-up by our partners. We have expanded our operations in recent years and below is a list of products we offer:
•PagBank Account Insurance: This is PagBank Digital Account Insurance, which guarantees compensation in the event of theft in which the customer is coerced into transferring funds from our Superapp or after withdrawing funds from an ATM.
•PagBank Card Insurance: This is PagBank card insurance, which guarantees compensation in the event of loss or theft of the card resulting in improper withdrawals or purchases.
•Home Insurance: Residential insurance that, in addition to guaranteeing damage to the property and all contents, extends guarantees to corporate objects, when our client acts as a businessman onsite. This Insurance also includes 24-hour emergency assistance.
•Business Insurance: PagBank Business Insurance, which offers guarantees against fire, explosion, natural events, including damage caused to third parties and loss of income as a result of a covered incident. This product was launched in March 2024, with expectations of improvements to occur throughout 2024.
•Health Assistance: Discount network that allows our customers access to differentiated costs for consultations, exams, telemedicine and even surgical procedures, in addition to discounts at the main pharmacies in the country. The entire scheduling experience takes place within the PagBank Super app itself.
•Life Insurance: PagBank Life Insurance that guarantees compensation in the event of death or disability. This insurance has some important differences such as funeral assistance that extends to ascendants, descendants and in-laws which, in addition to payment, we take care of all procedures to support the client or family member at this difficult time.
•Credit Life Insurance: This is insurance that guarantees the repayment of loans that the PagBank customer has, in the event of death, disability, unemployment or, for entrepreneurs, loss of income due to inability to generate income.
Investments
•Investment advisors: Our Investment Advisors help customers make better investment decisions taking into account their risk profile and investment horizon.
•Recommended portfolios: PagBank aims to facilitate our customers’ investment decisions by providing expertly crafted portfolios, recommended based on thorough market analysis and the investor’s profile, designed to optimize returns and manage risk exposure. Our recommended portfolios are a blend of funds, stocks, bonds, and fixed-income securities structured to offer balanced risk-return suitable for different risk appetites, ranging from new to experienced investors.
•Financial education: We provide educational resources and tools to enhance our clients’ financial literacy. Podcasts, instructional videos, daily investor calls and investment courses all connect into a comprehensive offering to our customers. This service aims to empower individuals to make informed investment decisions and understand market dynamics.
•Stocks and REITs: Purchasing stocks enable investors to acquire equity in a company. It’s an opportunity to benefit from the company’s growth and earnings, with the potential for dividends and capital appreciation. At PagBank we also offer exchange-traded funds (ETFs) and real estate funds in the mix of variable income, bringing a greater offering of products to our customers. We also provide a home broker platform embedded in our app, offering real-time market data, analytical tools, and trading capabilities.
•Investment funds: Our distribution service offers access to a curated selection of around 170 investment funds managed by third parties, allowing investors to diversify across asset classes and management strategies in line with their investment objectives.
•PagBank CDs: A certificate of deposit is a financial product in which investors commit their funds for a fixed period and earn interest at a predetermined rate. It’s a secure form of investment with fixed returns, ideal for risk-averse individuals. This type of investment is insured by the Credit Guarantee Fund (Fundo Garantidor de Crédito – FGC), the Brazilian version of the Federal Deposit Insurance Corporation – FDIC.
•Third-party fixed income: At PagBank we act as an intermediary in the sale of third-party fixed income securities, such as corporate bonds, certificate of deposits, and asset-backed securities (ABS) offering clients a variety of options to earn regular income while diversifying their investment portfolio.
•Treasury bonds: These are government-issued securities that offer investors a fixed rate of return over a predetermined period. Tesouro Direto is a government program focused on bringing individuals to invest in a safe, government-backed security. They are considered low-risk investments and are often used to preserve capital and plan for long-term financial goals.
•Research: Our research service delivers in-depth market analysis, insights, and forecasts to inform clients’ investment strategies and to identify opportunities in the ever-changing financial markets. All that through daily investors calls, and periodic reports.
•Automatic savings: Automatic Savings is a service initially designed to offer payment terminal (POS) customers a way to automate investing their daily/weekly/monthly revenue by converting these funds into deposit certificates. It has evolved to also work the same way with customer balances. Now, with a couple of clicks, customers can set frequency and amount to save and invest in an automatic fashion.
•Money boxes: An innovative service aiming to help customers save and invest in a frictionless way. With only a couple of clicks, our customers can set up how much money, and how often, they would like to save. Funds are converted into deposit certificates, thus paying interest. “Investimentos por Objetivos” as a feature of the Cofrinho investment function allows customers to save and invest in objectives defined by customers, like retirement or a car down payment. Funds can be withdrawn within one working day, making Cofrinho a safe and easy alternative for first-time investors and alike.
Marketplace
•Cashback: Cashback’s main objective is to keep the customer engaged (using PagBank) and can also be used for cross selling. Currently, customers choose how they want to use their cashback: when recharging their mobile phone, when paying bills, on gift cards, on their account card or on PagBank POS.
•Shopping PagBank: Shopping PagBank is a marketplace with offers from more than 50 major brands. When purchasing through Shopping PagBank, the customer always receives part of the value back, being paid directly into the PagBank account.
Payments
•Cross-border: Our PagSeguro Tecnologia platform provides international merchants with local payment solutions for their consumers, having a great footprint in Latin America, Spain, Portugal, Greece, Romania and Turkey. Using online merchants, PagSeguro Tecnologia can provide their end-users with more than 156 local payment methods, leveraging best conversion rates and unlocking the market potential of cross-border-commerce. All that coverage can be accessed by a transparent payment API or via branded checkout. The merchants can use our platform to perform payouts via Pix and directly to PagBank accounts. This way, their end-users become eligible for receiving any amount. PagSeguro intermediates the transaction, which collects the cash from merchants and settles the amount for the payee in Brazil, into a bank account held by the end-user.
•Online checkout: Our web checkout options offer tokenization, advanced handling of shipping information, management of subscriptions and automatic billing, order tracking and split payments. PagSeguro offer two different levels of web checkout integration: Redirect and Transparent, all of which are easy to set up and customize. With Redirect checkout, upon clicking on the payment option, the consumer is redirected away from the merchant’s website to the PagSeguro secure domain, where the payment is processed. After payment, the consumer is redirected to the merchant’s website. The Transparent checkout solution allows merchants to create a fully customized payment experience. Payment is processed under the merchant’s domain while still benefiting from the features and functionalities of our ecosystem, such as anti-fraud and consumer data protection.
•Pix: Pix, for instant wire transfers and payments, both online via checkout and our PagBank app and through our POS systems.
•P2P and social payment: Our P2P and social payment allows merchants and consumers to transfer their balances between PagBank digital accounts free of charge. The P2P tools also allow our customers to request payments by sending a web link through e-mail, social network or messaging services such as WhatsApp to the person paying. Our customers can request payments even if they do not have a website, and the payer does not need to register with PagBank and may pay through a variety of options, including credit card, Pix, boleto and pay in up to 12 installments.
•POS: PagBank’s wide range of affordable POS devices enable merchants to accept credit, pre-paid, debit and meal voucher on an in-person, chip and pin or NFC basis. PagBank’s POS devices can be set up in less than five minutes. It is designed to be easy to use and have high levels of system availability, efficient back-up solutions and value-added functionalities. For a significant amount of our POS devices, we currently rely on one manufacturer to manufacture, test and assemble, although we are expanding our range of POS devices, which would be derived from different equipment providers. The agreement for the supply of equipment, dated as of June 26, 2014, as amended from time to time, by and among PAX Brazil, Transire Fabricação de Componentes Eletrônicos Ltda., or Transire Brazil, and Net+Phone Telecomunicações Ltda., or Net+Phone, sets forth the types of POS devices to be sold by PAX Brazil, Transire Brazil and Tec Toy S.A., or Tectoy, to us and the standard terms and conditions governing this supply of POS devices. PAX Brazil, Transire Brazil and Tectoy together serve as our main supplier of POS devices. Consideration payable to PAX Brazil, Transire Brazil and Tectoy under this agreement is determined by the number of POS devices ordered by us. For more information, see “Item 3D. Risk Factors—Risks Relating to Our Business and Industry—Some of the key components of our POS devices are sourced from a limited number of suppliers. We are therefore at risk of shortage, price increases, changes, delay or discontinuation of key components, which could disrupt and harm our business.” We offer a comprehensive suite of POS devices such as:
◦For micro-merchants and SMEs, we offer 2 devices: (i) mPOS Minizinha NFC connects, through Bluetooth, from PagBank apps to the acquirer’s platform to accept payment, provides receipts via SMS and (ii) Minizinha Chip 3 is an additional POS device, with sim card communication and a larger screen; and
◦For businesses with greater needs, we offer three more sophisticated devices, (i) Moderninha Plus 2 provides consumer receipts via SMS and is focused on merchants that generate lower transaction volumes; while the (ii) Moderninha Pro, which provides consumer receipts via SMS or in paper form, is focused on merchants that generate higher transaction volumes. Moderninha Pro is the first single unit to offer GPRS/2G/3G (currently available 4G) chip connection, NFC, plug and play Wi-Fi and Bluetooth connections on the same device; (iii) Moderninha Smart is also a printer terminal, which has management features available such as product catalog and inventory management, in addition to allowing integration with third-party apps.
•QR code: is a contactless transaction, it does not require contact between the buyer and the seller’s POS device.
•TEF: launched in August 2017, is a solution that integrates EFTPOS (electronic funds transfer at point of sale) technology with merchant software, secured via PIN pad. This service allows merchants to process of large transaction volumes and issue tax receipts more easily than with traditional POS devices.
•PagTotem: This self-service equipment has a 23-inch touch screen display, with ethernet connection, 2.4/5Ghz Wi-Fi bandwidths, and Bluetooth, ideal for use in stores, markets, and fast-food restaurants.
•Tap On: launched in September 2023, it is a solution that transforms the cell phone into a secure device for contactless transactions, which includes larger ticket transactions authenticated with PIN, available for Android and iOS devices.
Software
•PagVendas: Our sales app PagVendas is a POS software app available for smartphones and tablets running iOS or Android that integrates seamlessly with our payment processing solution but can also be used on a stand-alone basis. By using this app, merchants are able to increase productivity and manage their sales and inventory, among other items. The tablet version of the app allows merchants using POS devices to improve their business operations by registering and itemizing their services and products, selling merchandise on customizable terms, tracking business data and allowing for faster in-app checkout.
•ClubPag: Our promotional engine is a marketing tool that allows merchants to advertise across our client base, available for POS devices, the merchant can expand his club by requesting the customer’s cell phone in the first purchase to register, then can offer and encourage his customers at the time of transaction, in addition to automatically sending discount coupons via SMS and/or e-mail.
•PlugPag: Our wireless solution that connects the machine to the commercial automation system, via Bluetooth technology. PlugPag integration communicates the return of each sale, giving automation the possibility of processing and reconciling transactions. Integrated with Windows, Linux, Android or iOS.
•Envio Fácil: PagBank’s logistics solution for online sales, the merchant can simulate, compare and choose the best price to send your products and save up on shipping. Sell via Payment Link, Checkout, PagVendas, through social networks, marketplaces, or own virtual store and deliver products with PagBank convenience and security, without additional costs, the merchant only pays for the shipping they use, without a contract, monthly fees and minimum quantity of shipments, in addition to several payment options.
Partnership
Through different partners, we offer several day-to-day services that our clients might need. For each of these partnerships we have a specific take rate in each transaction.
Sales and Marketing
Our marketing strategy is designed to grow our platform by building and maintaining the recognition and trust of the PagBank brand, attracting new users and generating more frequent activity by our existing users. Our marketing initiatives aiming to recruit merchants to our ecosystem currently focus on our POS devices, tap on phone systems, web checkout solutions and other online payment solutions. We believe that introducing our digital payment solutions to merchants who are not yet our clients is the most efficient and cost-effective strategy to sustain our growth among both merchants and consumers, creating a “network growth effect.” The advantages of our digital payment solutions for merchants drive growth in their businesses, and the advantages of our digital payment solutions for consumers lead them to prefer merchants who offer these solutions, resulting in the acquisition of new clients through word-of-mouth recommendations by both merchants and consumers.
Our existing clients, many of whom use PagBank as an exclusive payment method, enable us to grow our merchant base rapidly and organically. Each time a consumer who has not yet registered with PagBank visits our website or pays a merchant using one of our online or in-app checkout solutions, the consumer is invited to open a free PagBank digital account to make his or her next purchase with PagBank easy and seamless.
We strive to position PagBank’s products and services on top of mind and present them as a desirable, easy and secure means to accept and make payments in Brazil, while accompanying the consumer throughout the purchasing process, from general brand awareness through to actual purchase or account registration. As a digital company, and with the support of UOL’s audience, we continue to build and maintain brand recognition and trust through a variety of marketing campaigns, including advertising through traditional media, such as television, magazines and newspapers, and online advertising such as display media, videos, search results, social media and influencer marketing, including:
•Traditional offline media: television advertisements and merchandising (broadcast and cable), radio, the printed press, festivals and events, and display media such as billboards, urban digital time and weather displays, and airport and bus station displays.
•Traditional online advertising: display media (including banners, rich media, interstitials, videos and native ads) on a variety of online platforms, such as premium websites, portals, video platforms such as YouTube, social media platforms such as Facebook, Instagram, Tik Tok, Kwai and X, mobile apps, e-mail marketing and affiliate programs.
•Search: we have expertise in positioning our products in preferential placements on search platforms displayed on desktops, tablets and smartphones, using specific initiatives such as paid search (Search Engine Marketing, or SEM, which includes bid management tools and keywords analysis) and natural or organic search (search engine optimization, or SEO, which includes website optimization).
Our marketing department develops all these online and offline marketing strategies using single integrated concepts, so that our campaigns include key visual characteristics and consistent messages across all channels. In line with our growth strategy, most of our campaigns focus on micro-merchants and SMEs, with messages that highlight our easy, safe and hassle-free way of accepting payments, such as “a single online contract that allows you to accept more than 40 cash-in methods” and “free yourself from POS rental fees.” We also highlight the advantages of our products and services as a complete solution for new or growing businesses. At the same time, we also advertise value-added products and services targeted at larger merchants and consumers from higher income sectors, including our business management tools and commercial automation solutions. We believe that our association with the UOL group brings experience and competitive advantages in designing, negotiating and purchasing advertising space. The strength of our brand, products and services has been recognized in a number of awards, including and below is a list of awards we received in 2024:
•Ranked first place in the “Banks and Digital Cards – Major Operations” and “Payment Methods – Large Operations” in the Reclame Aqui Awards 2024 by Época magazine and Reclame Aqui, a consumer protection service.
•Ranked first in the Financial Services category in 2024 by the Exame magazine Melhores & Maiores Award.
•Recognized as one of the most Valuable Brazilian Brands 2023/2024 by Interbrand.
•Recognized as the second World’s Best Banks in 2024 by Forbes.
•Recognized as one of the World’s Best Fintech Companies 2024 by CNBC (NCB Universal).
•Recognized as one of the most valuable brands on the Brazilian market in 2024 by Brand Finance.
•Recognized as one of the 50 most valuable brands of Brazil by Kantar BrandZ 2024.
•Recognized as one of the 1000 companies in 2024 by Valor 1000.
Further supporting the strength of our brand, PagBank has already shown strong results in brand recognition. Since May 2024, according to Google Trends, the number of internet searches for “PagBank” has been higher than the number of internet searches for PagSeguro. In addition, our PagBank app had 7.9 million downloads in the fourth quarter of 2024. Further evidencing the strength of our brand, 80% of our users would hire products and services offered by PagBank. In addition, as of March 17, 2025, our PagBank app was rated an average of 4.9 stars by 1.6 million reviewers in Apple’s Brazilian app store and 4.9 stars by 3.6 million reviewers in Google Play. These rankings compare favorably to those of our main competitors’ apps, which as of the same date were rated between 4.2 to 4.9 stars in Apple’s Brazilian app store and 3.6 and 4.8 stars in Google Play.
We use our proprietary tools and market measurement systems developed by third parties, such as Oracle and Google, to deepen our knowledge about consumer behavior and, consequently, optimize our marketing efforts and expenditures by customizing our sales messages to make it easier for users to understand, find and buy our products and services. Our marketing strategy is customized and we manage our desktop sites, mobile websites and mobile applications differently, each optimized for the screens they fit and the way our customers use them. In addition to our online and offline advertising efforts described above, we developed a broad range of marketing and sales channels to access potential clients, including:
•Our own sales team, mainly focused on offering our POS devices and online products and solutions to larger clients, as well as on providing ongoing support to those clients;
•Partner companies that distribute PagBank devices and solutions to their customer base (mostly point of sale solutions’ companies);
•Third-parties hired as independent sale organizations to distribute our POS devices across Brazil;
•Online store platforms and web development companies, which integrate PagBank as an exclusive or preferred payment method to their clients; and
•Third-party call center service provider hired to answer calls, e-mails and chat inquiries from our clients and prospects, and to offer our devices and solutions.
Customer Service
We believe in excellence in customer service and we continually invest in our merchant and consumer relationships by providing continuous customer service, account support and innovative solutions. By helping our clients navigate our applications and answering their questions quickly, we have been able to grow rapidly and to build trust with our clients, which has increased their loyalty and enhanced our reputation. We provide our customers with an array of digital self-service features including real-time online chat, chatbots, customer service e-mail and a customer service hotline. We maintain service quality by placing emphasis on careful selection of our customer service personnel and regular monitoring of employee performance. Our employees are trained to have in-depth product and service knowledge, professional service attitudes and communication skills to best address customer needs and inquiries.
Product Development and Technology
We develop most of the software technology used by our digital payments and banking platform in-house, although we also outsource certain projects to outside developers in order to expedite the delivery of software and keep our time-to-market advantage. Through this combination of technology, developed both in-house and by outsourced developers, we have developed a stable, reliable, proprietary and highly scalable platform with intuitive user interfaces, management tools, transaction processing, APIS, and database and network applications that help our customers utilize our suite of products and services, while keeping their financial information confidential.
Our payments platform allows consumers to make purchases using a broad range of payment methods, regardless of where a merchant is located. For purchases made outside Brazil, we collaborate with local payment service providers. Our banking platform offers a large number of options for making transfers, paying bills, refilling prepaid phones and other wallets. It also includes a complete set of cards, including a cash card, a prepaid card and a credit card.
We manage large volumes of system access data and transactions, with more than 99.98% availability in 2024, using internet data centers provided by Scala and outsourcing multi-cloud computing and other managed IT services provided by Compass and Edge, both are UOL group companies. Scala, Compass and Edge provide these services to UOL, PagBank and several other large clients. Our transactions per second monthly peak increased from 79 in June 2016 to 639 in December 2024, and our average monthly deployments increased by a multiple of 20.2 from 597 average monthly deployments in 2017 to 15,344.50 average monthly deployments in 2024. With our hybrid infrastructure, combining local data centers and multi-cloud computing, we are able to scale up our services while retaining high availability for peak – volume occasions such as Christmas, Mother’s Day and Black Friday. This high-availability and continuously deployed platform ensures that all of our clients are able to operate with the latest features and the newest innovations without needing to patch or upgrade their software. Our scale as a UOL group company allows us to establish favorable partnerships with several suppliers, including software developers and hardware manufacturers.
Technology and innovation are in the DNA of the UOL group and are at the core of our business success, with products and engineering personnel representing 39.46% of the total headcount of PagSeguro (including outsourced staff) as of December 31, 2024. With our specialized team of 3,994 people focused on developing reliable, scalable and proprietary systems and new products and features, we regularly roll out innovative and disruptive solutions that are tailored to the Brazilian market. Our expenditure on software and technology (including salaries) amounted to R$1,154.9 million in the year ended December 31, 2024, R$983.0 million in the year ended December 31, 2023 and R$979.7 million in the year ended December 31, 2022.
We strive to offer new features and formats to improve our users’ experience on our platform. This process starts by listening to suggestions from our clients. We hold focus group meetings and conduct surveys periodically with regular and highly active customers to obtain feedback regarding our products and services, as well as suggestions and ideas for new features. We test all new products and features rigorously in-house and with pilot groups of merchants before rolling them out. Once our internal team has ensured they are working properly, we typically roll them out first to a select group of customers on a trial basis, listening to feedback and suggestions and enhancing the final details of the product or feature before rolling out to all customers. We frequently update our software products and follow a regular software release schedule with improvements deployed periodically, ensuring our merchants get immediate access to the latest features. Managing our platform’s software architecture and hardware is as important as offering new products and features. We focus on optimizing our processes and equipment to help ensure that our systems are capable of handling our rapid growth in an efficient and cost-effective way.
Our technology infrastructure simplifies the storage and processing of large amounts of data, automates many administrative tasks, and enables us to deploy and operate products and services on a wide scale. Our technology infrastructure is designed to reduce downtime in the event of system outages or catastrophic events, with continuity features, system redundancy and protection against cybersecurity threats. For further information on the measures we take to protect against cybersecurity threats, see “––Protecting Our Clients.” We strive to improve our technology infrastructure and platform continuously in order to enhance the customer experience and to increase security, efficiency and scalability.
PagSeguro’s research and development activities are based on years of experience in solid agile practices. These activities are distributed among small teams, known as squads, which work in parallel on complex projects. In addition to our information technology professionals, the squads consist of people from different disciplines, including our products department, domain-specific business areas, information security department and customer relationship management team, among others. The exact composition of each squad is different and appropriate for each context. People on the squads apply methods like Scrum and Kanban to manage their daily activities. In order to have a global view of our projects, we use a portfolio management system which utilizes dashboards containing the scope of each development cycle, the backlog and what has been deployed thus far. Our experimentation and decisions are guided by lean practices that are heavily based on factual, data-driven information and hypothesis validation, helping us optimize our prioritization. For hypothesis tests, we heavily use practices like AB tests (testing a hypothesis involving two variants), data analysis and inferences. Our squads are encouraged to have an open mind and engage in frank communications, while maintaining responsibility and an appropriate level of autonomy.
Our efficiencies of scale, relentless cost discipline, and ongoing improvements to systems and processes. As our scale has expanded, our expenses have decreased when compared to our total revenue and income: for example, in the year ended December 31, 2024, our total expenses decreased to 87.3% of our total revenue and income from 87.4% in the year ended December 31, 2023, while revenue from transaction activities and other services and financial income, taken together, decreased to 97.5% of our total revenue and income from 98.3% in the year ended December 31, 2023. By maintaining our spirit of innovation combined with our focus on reducing costs, we intend to continue to drive costs down to achieve further profitable growth. We anticipate that we will continue to devote considerable resources to research and development in the future as we add new features and functionality to our products and services to strengthen and extend our digital banking solutions. Our market is characterized by rapidly changing and disruptive technologies, as well as evolving industry and regulatory standards, and we seek to remain in the front line of these changes. We believe our ability to adapt to rapidly changing technologies, products and services in an evolving industry is the cornerstone of our future success. For further information on the technological challenges in our industry, see “Item 3D. Risk Factors—Risks Relating to Our Business and Industry—Increasingly intense competition may harm our business.”
Protecting Our Clients
Trust and security are essential to success in the digital payments market. Fraud is a constant threat and it involves items such as account takeover, identity theft and malicious counterparty activities. The ability to protect our clients from financial loss and data theft has been key to our success and business growth, and we believe security will continue to be a major competitive factor in the future. We invest in providing comprehensive protection for our clients on our ecosystem, focusing on three main areas: transaction security; platform security; and customer service. Our investments in this area have been recognized by our customers and the industry. For example, we were recognized as one of the “Best Company for Consumers” for electronic payments in 2016, 2017, 2018, 2019, 2021, 2022 and 2023; for payments in 2019; for online payments in 2015 and 2023; for bank and digital cards in 2023, as first place in the “Banks and Digital Cards – Major Operations” and “Payment Methods – Large Operations” in the Reclame Aqui Awards by Época magazine and Reclame Aqui, a consumer protection service. In 2022 and 2023, we were recognized as the best POS by Folha Top of Mind, and we ranked as one of the “World’s Best Banks” in Brazil in 2021, 2022, 2023 and 2024 published by Forbes.
•Transaction Security
We have focused and is part of our culture since our launch on ensuring the security of payment transactions carried out on our ecosystem. We believe we have been a pioneer in developing technology and expertise against online fraud and chargebacks related to fraudulent transactions in Brazil, supported by the reputation of the PagSeguro and UOL brands. Our transaction approval rate decreased slightly in 2024 compared to 2023, from 80% to 79%. Our net chargeback rates for transactions in 2023 averaged 0.04%, representing a decrease of 63% from 0.10% in 2022. Our net chargeback fees for transactions in 2024 averaged 0.04%, remaining at the same value as in 2023. We achieve transaction security through a combination of anti-fraud technology, the design of our platform, and protection programs for our clients.

As is the case with any digital transaction, those that take place on our digital platform are susceptible to potentially fraudulent or improper sales. We use two main processes to control this fraud risk. The first process consists of monitoring credit card, debit card and boleto transactions on a real time basis, through systems that identify potential fraud. This process approves or rejects suspicious transactions at the time of the authorization, based on statistical models that are revised on an ongoing basis. The second process, which occurs after approval of the transaction, consists of a reconciliation process in which PagSeguro Brazil follows up on all chargebacks with the card issuers and, where appropriate, opens a claim process to seek reversal of the chargeback. This is a complementary process and increases our ability to avoid and manage chargebacks.
Our antifraud platform combines proprietary features, such as internal risk modeling and scoring through AI and risk assessment tools that collect public and private market information, combined by advanced fraud combat tools such as biometric engine with facial recognition with liveliness detection features, as well as front-line third party solutions such as Feedzai, Emailage, Serasa Experian and Threatmetrics. For more information, see “—Platform Security.”
The design of our platform also assists in preserving data confidentiality. Consumers can make payments through PagSeguro without sharing sensitive financial information such as credit card or debit card details with the merchant. Transactions on PagSeguro are tokenized and payment authorization credentials are kept separated from account holder’s information, helping us to better detect and prevent fraud when funds enter, flow through and exit our ecosystem. In addition, the ability to make and accept digital payments increases personal security in in-person transactions by reducing the need for both consumers and merchants to carry cash.
Our protection programs guard our clients from loss through fraud and counterparty non-performance. We believe the history and critical mass of our consumer database allows us to provide quicker and more reliable transaction approval when compared with smaller or more recently established digital payments providers in Brazil. Our protection programs, which apply to online purchase transactions completed through our ecosystem, aim to reassure consumers the confidence that they will only be required to pay if they receive the product in the condition as described, and merchants the confidence that they will receive payment for the product that they are delivering to the customer.
Our merchant program protects against losses for chargebacks related to fraudulent transactions and similar claims on substantially all of our online transactions. A chargeback situation may also occur if the card used was unauthorized or if there is a non-fraudulent cardholder claim. If a chargeback claim is valid, the card issuer sends the transaction back to the merchant and charges the merchant the amount of the questioned sale. If the merchant cannot remedy the chargeback, it is the merchant’s loss. If there are not sufficient funds in the merchant’s account, the chargeback amount is charged to the acquirer.
For consumers, we provide protection against losses under which they can submit a claim if there is a problem with a purchase. The consumer can file a claim through our PagSeguro website, in which case the consumer and the merchant can seek to resolve the claim together. If they cannot resolve the claim within seven days after the claim is filed, the consumer has up to 20 days after filing the claim to request our assistance, in which case we act as mediator to help resolve the issue with the merchant. If a consumer does not request mediation within 20 days after filing a claim, the claim will be resolved in favor of the merchant.
•Platform Security
The architecture of our proprietary end-to-end payments platform coupled with third-party front-line solutions are key to our ability to provide consumers and merchants with continuity and security in their transactions. Through our numerous cash-in and cash-out options we are able to collect data from our clients, which allows us to save important information on customers for purposes of the approval of future transactions. The multiple layers of protection included in our platform help ensure continuity as well as addressing the cybersecurity risks discussed in “—Transaction Security” above.
We have developed intuitive user interfaces, customer tools and transaction processing and database and network applications that help our users complete transactions reliably and securely, both on our platform and on merchant sites integrated with PagSeguro. Our technology infrastructure simplifies the storage and processing of large amounts of data, facilitates the deployment and operation of large-scale global products and services, and automates administrative tasks. This technology infrastructure has been designed around industry-standard architectures to reduce downtime in the event of outages or catastrophic occurrences. We periodically conduct risk assessments on our business processes and critical assets, identifying the need for the adoption and improvement of our continuity and contingency plans, as well as following an extensive testing program on our business continuity and disaster recovery plans. In addition, we regularly adapt our environment monitoring activities to reduce the time to identify and respond to cyberattacks and improving the resilience of the environment whenever necessary. We work hard to improve our technology infrastructure continuously in order to enhance customer experience and increase efficiency, scalability and security. We also make use of well-known security protocols and solutions to secure user data and have obtained industry-recognized certifications. The service providers’ data centers that we use to storage our equipment are also certified under the International Organization of Securitization, or ISO, standards 9001, 20000 and 27001. We also perform security penetration tests on a regular basis and apply top-most security solutions for code and application scanning (SAST/DAST). We maintain a private “Bug Bounty” program for identifying bugs and security vulnerabilities in our systems and applications exposed on the Internet. For information on new data protection regulations, see “Item 3D. Risk Factors—Risks Relating to Our Business and Industry—Our business is subject to cyberattacks, in addition to security (including cybersecurity) and privacy breaches.”
Our platform’s architecture enables us to connect all parties regardless of whether the transaction is occurring at a traditional physical location (such as inside a store), a non-traditional physical location (such as in a park), or online, and whether through a mobile or fixed-line device. We believe that mobile devices, in addition to being the future of e-commerce, create opportunities to make digital payments safer. For example, we are able to use location data from mobile devices to reduce risk for our clients.
•2021 MOIP Cybersecurity Incident
Following our acquisition of our subsidiary MOIP in October 2020, which represented less than 3% of our consolidated assets as of December 31, 2021 and less than 2% and 1% of our consolidated revenue and net income, respectively, for the year ended December 31, 2021 and was shut down in December 23, 2023 with its functionalities transferred to PagBank’s online platform, we discovered that MOIP was involved in a cyberattack between September 25 and September 29, 2021. The hackers demanded that specified payments be made to prevent the public disclosure or sale of the targeted data that was compromised in the incident, which included personal profile information of MOIP customers. At the time of the incident, MOIP had a distinct and separate IT server and operating environment from the rest of our IT platform and systems, and therefore none of our databases, customer information or systems were subject or comprised, or formed part of the compromised data, beyond those independently within the MOIP IT environment. We promptly followed the requirements of applicable Brazilian law, including the filing of a formal report to the ANPD and the Central Bank on October 7, 2021. After completion of the assessment, without financial impacts, we provided further information regarding the incident to the ANPD on January 5, 2022 through a complementary form. On March 11, 2022, the ANPD requested that MOIP provide more information regarding the incident, specifically requesting a technical report detailing its scope and the measures taken by MOIP after the incident, as well as the communications MOIP sent or intended to send to its customers. MOIP provided a response to ANPD on April 8, 2022. Since then, we have not received any new requests about this incident from ANPD. On February 9, 2024 ANPD decided to archive the report, with no additional measures or information being required regarding the incident. During the review of the incident, we have not identified evidence of unauthorized access to sensitive information, such as passwords or credit card details. The cyberattack has not had a material adverse impact on our business, financial condition or customers, and our IT systems. The security and fraud prevention teams continued to monitor the incident throughout 2023, and we did not observe any relevant impact on our business. As a result of a business decision, MOIP’s operations and IT environment were deactivated, and all existing features and resources were migrated to PagSeguro’s IT server and operating environment. For more information about related risks, see “Item 3D. Risk Factors—Risks Relating to Our Business and Industry—Our business is subject to cyberattacks, in addition to security (including cybersecurity) and privacy breaches.”
Environmental, Social and Corporate Governance (ESG)
We are committed to ESG matters and have established a dedicated ESG committee. Our ESG committee determines our ESG strategy and supervises our performance in respect of ESG matters. Our ESG Committee meets on a quarterly basis, and our main executive officers and board members participate in those meetings to ensure that ESG-related topics remain central in our business. As a result, we have improved our practices in recent years and received several recognitions and awards. For more information on our ESG initiatives, see our annual sustainability report available in our investor relations website at https://investors.pagbank.com/. Our annual sustainability report is not incorporated by reference in this annual report.
Regulation of the Payments and Banking Industries in Brazil
Our activities in Brazil are subject to Brazilian laws and regulations relating to the payments industry. Law No. 12,865/2013, dated October 9, 2013, or the Payments Industry Law, regulates the payments industry within the overall Brazilian Payment System (Sistema de Pagamentos Brasileiro), or SPB. This law created the concepts of payment schemes (arranjos de pagamento), payment scheme owners (instituidores de arranjos de pagamento) and payment institutions (instituições de pagamento).
The Payments Industry Law also granted the Central Bank and the CMN the power to regulate entities that operate in the Brazilian payments industry, including those operating in digital environments, with powers to oversee the incorporation and operation of these entities, risk management, the opening and managing of payment accounts, the transfer of funds to and from payment accounts, and the rendering of acquiring services, among others.
In 2013, the CMN and the Central Bank implemented a regulatory framework with respect to the operation of payment schemes and payment institutions, by means of the enactment of several resolutions. Further, in 2018 and 2021, the CMN and the Central Bank enacted additional legislation amending the previous rules and introducing, among others matters: (i) a formal definition of sub-acquirers, setting forth the conditions that require sub-acquirers to use centralized settlement through the Brazilian Interbank Payments Clearinghouse (Câmara Interbancária de Pagamentos), or CIP, system; and (ii) a cap on interchange fees in debit cards and maximum average interchange fee on total debit transaction volume.
The rules applicable to interchange fees were subsequently amended by Resolution No. 246/2022, which became effective on April 1, 2023, and which, in addition to setting forth the limits applicable to the interchange fee, also regulated the settlement deadlines applicable for debit and pre-paid cards. Previously, prepaid card issuers such as PagSeguro were not subject to any interchange fees, while debit card issuers were subject to an interchange fee at a maximum rate of 0.5%. The new rule maintained the maximum rate of 0.5% applicable to debit card issuers and introduced a maximum interchange rate of 0.7% applicable to prepaid card issuers. It also determined that debit and pre-paid card transactions abide by the same settlement deadlines (deadline to making funds available to merchants).
The regulatory regime of the Brazilian payments industry also sets forth that: (i) open-loop payment scheme owners (such as Visa and Mastercard), directly or by means of the acquirers, are permitted to impose to sub-acquirers with whom they have a relationship, disclosure and monitoring obligations as to their compliance with relevant rules and payment scheme owner regulations; (ii) sub-acquirers that also offer pre-paid payment accounts may act as home institutions (i.e., holding merchant’s settlement account) under a payment scheme; and (iii) the interoperability between open-loop and closed-loop payment schemes is permitted. For more information, see “—Payment Schemes.”
Payment Schemes
A payment scheme, for Brazilian regulatory purposes, is a set of rules and procedures governing certain payment services provided to the public with direct access by its end users (i.e., payors and receivers). In addition, such payment service must be accepted by more than one receiver in order to qualify as a payment scheme.
Not all payment schemes are subject to the applicable regulation of the Brazilian payment industry, including license requirements and supervision by the Central Bank. The regulatory framework imposes supervision only over payment schemes that are considered relevant and, thus, are part of the SPB. The requirements for such classification depend on certain features, as follows:
•payment schemes that exceed certain thresholds on number of payment transactions or aggregate value of transactions are considered to form part of the SPB and are subject to the legal and regulatory framework applicable to the payments industry in Brazil, including the requirement to obtain authorization by the Central Bank;
•payment schemes that operate below these thresholds are not considered to form part of the SPB and are therefore not subject to the legal and regulatory framework applicable to the payments industry in Brazil, including the requirement to obtain authorization from the Central Bank, although they are required to report certain operational information to the Central Bank, if so requested by the regulator. Furthermore, the Central Bank can issue an order requiring these payment schemes to apply for authorization to be part of the SPB on a case-by-case basis. In case an operational threshold is met, the payment scheme becomes part of the SPB and an application must be filed, but the payment scheme can continue to operate as usual until the authorization is granted by the Central Bank;
•limited-purpose payment schemes are not considered part of the SPB and, therefore, are not subject to the legal and regulatory framework applicable to the payments industry in Brazil, including the requirement to obtain Central Bank authorization. Limited-purpose payment schemes are those whose payment orders are: (i) accepted only at the network of merchants that clearly presents the same visual identity as the issuer, such as franchisees and other merchant licensed to use the issuer’s brand; (ii) intended for payment of specific public services, such as public transportation and public telecommunications; (iii) related to employee benefits established by law (such as meal vouchers) or (iv) issued and accepted exclusively in the scope of a closed-loop payment scheme and intended for payment of specific services as set forth by Central Bank Resolution No. 150/21; and
•certain types of payment schemes have specific exemptions from the requirement to obtain authorization from the Central Bank, as, for example, payment schemes set up by governmental authorities, closed-loop payment schemes set up by certain financial institutions and closed-loop payment schemes set up by an authorized payment institution in which financial settlement of payment transactions are carried out exclusively using the book-transfer method.
Moreover, there are two key types of payment schemes:
•closed-loop payment scheme (arranjos de pagamento fechados), in which payment services (management of payment account, issuance and acquiring) are all carried out by the same entity that is the payment scheme owner or by an entity that controls or is controlled by or is under the same control as the payment scheme owner; and
•open-loop payment schemes (arranjos de pagamento abertos): all other payment schemes that do not fall under the closed-loop category.
In October 2021, Central Bank Resolution No. 150/2021 revoked previous regulation to promote changes and consolidate the rules applicable to payment schemes in order to (i) modernize regulation on the matter; (ii) reduce the regulatory cost on smaller schemes or that serve specific markets; (iii) improve the rules for settlement of prepayment of arrangements receivables; and (iv) implement more equal treatment to agents who perform similar activities in open-loop payment arrangements.
Central Bank regulations also allow payment schemes to set forth additional rules for entities that use their brands. Since we participate in these third-party payment schemes, we must comply with their rules to continue accepting payments from payment instruments bearing their brands.
Payment Scheme Owners
Payment scheme owners, for Brazilian regulatory purposes, are the legal entities responsible for managing the rules, procedures and the use of the brand associated with a payment scheme. Central Bank regulations require payment scheme owners to (i) be incorporated in Brazil; (ii) have a corporate purpose compatible with payments activities; (iii) have the technical, operational, organizational, administrative, and financial capacity to meet their obligations; (iv) have clear and effective corporate governance mechanisms that are appropriate for the needs of payment institutions and the users of payment schemes; (v) implement rules and procedures contemplating risk management of the participants, minimum operational requirements to be observed by the participants, monitoring of fraudulent actions, settlement of transactions among participants, and interoperability mechanism, among others.
Payment scheme owners that are responsible for managing open-loop payments schemes that are part of the SPB are also subject to: (i) rules that impose the creation of internal control systems and procedures; (ii) bank secrecy rules; (iii) administrative sanctioning process of the Central Bank; and (iv) the application of preventive measures by the Central Bank, in order to ensure the soundness, efficiency and regular functioning of payment schemes.
On September 2, 2024, the Central Bank launched a public consultation to develop regulations aimed at strengthening centralized risk management frameworks within the SPB. The consultation proposes amendments to Central Bank Resolution No. 150, dated October 2021, in order to (i) enhance and standardize risk management practices across card payment schemes; (ii) address concerns related to money laundering, terrorist financing, and the proliferation of weapons of mass destruction; (iii) implement centralized settlement systems for sub-acquirers by January 1, 2027, (iv) impose mandatory risk management elements such as periodic assessments and regular sharing of risk-related information among participants; (v) implement measures for managing financial risks through stress tests and back testing, as well as rules ensuring that the amounts of authorized transactions are fully received by end users; (vi) place additional responsibilities on acquirers regarding the risk management of transactions processed through sub-acquirers; and (vii) implement new regulations addressing fraud prevention, orderly exit plans, and chargeback liability. According to the proposed rule, payment scheme owners (card networks) will have 180 days as of the publication of the regulation to seek authorization for necessary adjustments that will need to be included in their rules.
Payment Institutions
Pursuant to Central Bank regulations, payment institutions are classified into the following types:
•issuers of electronic currency (i.e., e-money, generally in the form of prepaid deposits): these payment institutions manage prepaid payment accounts for cardholders or end users, carry out payment transactions using electronic currency deposited into these pre-paid accounts, and convert the deposits into physical or book-entry currency or vice versa;
•issuers of post-paid payment instruments (mainly credit cards): these payment institutions manage payment accounts where the cardholder or end-user intends to make payment on a post-paid basis, and they carry out payment transactions using these post-paid accounts;
•acquirers: these payment institutions do not manage payment accounts but enable merchants to accept payment instruments issued by a payment institution or by a financial institution that participates in a payment scheme. They participate in the settlement process for payment transactions by receiving the payment from the issuer of the prepaid or post-paid instrument and settling with the merchant; and
•payment initiation service providers: these payment institutions provide payment initiation services without managing payment accounts nor holding, at any time, the transferred funds, and they may not store end-users credential data used to authenticate payment transactions.
Issuers of post-paid payment instruments and acquirers are required to obtain Central Bank authorization depending on certain features, such as the annual cash value of transactions handled by the payment institution. Issuers of post-paid payment instruments and acquirers that have annual cash value of transactions below the relevant operational threshold can start operations and carry out payment activities immediately, provided that, in case of open-loop payment schemes, they have obtained a license by the payment scheme owner. While operating below the relevant operational threshold, those payment institutions only need to comply with certain reporting requirements. Once the payment institutions reach the relevant operational thresholds, they need to file the authorization request, but the regulations determine that such entities may continue to operate while their applications to operate are being analyzed by the Central Bank.
Certain financial institutions are waived from requiring an authorization from the Central Bank to render certain payment services. In addition, certain payment institutions are not subject to the legal and regulatory framework applicable to the payments industry in Brazil. This applies, for example, to payment institutions that only participate in limited-purpose payment schemes and payment institutions that provide services in the scope of programs set up by governmental authorities and payment schemes related to employee benefits established by law.
Specific regulations issued by the Central Bank tightened the rules applicable to payment institutions that are issuers of electronic currency, requiring those who started operating after March 1, 2021 to obtain Central Bank authorization before launching operations. Before this change to the regulations, these payment institutions were able to start operating without a license until reaching certain operational thresholds. Institutions that were already operating before March 1, 2021 and are below the established thresholds shall seek authorization according to a predetermined schedule and all existing issuers of electronic currency must request authorization by December 2029.
Applicable regulations provide that payment initiation service providers must obtain Central Bank authorization prior to providing services. Any payment institution already licensed in another modality may operate as a payment initiation service provider, provided a 90-day prior notification is sent to the Central Bank.
A payment institution must be incorporated in Brazil and must have a corporate purpose that is compatible with payments activities, and, once they become part of the SPB, as described above, they must comply with several requirements. CMN and Central Bank regulations applicable to payment institutions that are part of the SPB cover a wide variety of issues, including: (i) Central Bank homologation of their officers and directors; (ii) Central Bank’s prior approval of the transfer of corporate control; (iii) minimum corporate capital and net equity; (iv) implementation of internal controls and procedures; (v) establishment of an ombudsman’s office; (vi) preparation of accounting statements pursuant to the Standard Chart of Accounts of the National Financial System (Plano Contábil das Instituições do Sistema Financeiro Nacional), or COSIF; (vii) implementation of operational, liquidity, market and credit risk management structures; (viii) anti-money laundering and know-your-client requirements; (ix) banking secrecy rules; (x) settlement of payment transactions arising under open-loop payment schemes at CIP’s centralized settlement system; (xi) establishment of an audit committee, as the case may be; and (xii) administrative penalties for non-compliance, among others. Acquiring companies must also integrate with an authorized registration entity to register all merchants’ receivables and settle transactions in accordance with the information provided in such entities’ systems.
The regulations applicable to payment institutions also cover payment accounts (contas de pagamento), which are the end-user accounts, in registered (i.e., book-entry) form, which are opened with payment institutions that are issuers of prepaid or post-paid instruments and used for carrying out each payment transaction.
In order to provide protection from bankruptcy, the Payments Industry Law sets forth that funds deposited in prepaid payment accounts are considered segregate net equity (patrimônio segregado), i.e. such funds are segregated from the payment institution’s own assets. For further information, see “—Segregate Assets.”
Regulation of the Banking Industry
In January 2019, we acquired BBN Banco Brasileiro de Negócios S.A. (renamed to BancoSeguro S.A. in February 2019), through BS Holding, a holding company incorporated under PagSeguro Digital, whose sole purpose is to hold interest in financial institutions, as required by applicable banking regulations. BancoSeguro holds a multi-bank license to provide financial services, has commercial and investment bank portfolios, and is duly authorized by the Central Bank to perform banking operations in accordance with current regulation. In addition, on December 14, 2021, BancoSeguro was authorized by the Central Bank to operate in the foreign exchange market.
Banking activities in Brazil are governed by Law No. 4,595/1964, which created the CMN, granting it powers to, among others, regulate the establishment and operation of financial entities, and empowered the Central Bank to supervise public and private financial institutions and, when needed, apply the applicable penalties. The Central Bank also controls and approves the operation, transfer of control, and corporate reorganization of financial institutions, as well as the transfer of the location of its branches (in Brazil or abroad). The CMN and the Central Bank created a vast regulatory framework regulating the National Financial System which may impact BancoSeguro’s operations and future products.
In this regard, BancoSeguro must observe certain key governance, compliance, and supervision requirements applicable to all the institutions that are part of the National Financial System, such as:
•complying with minimum capital requirements, compulsory deposits requirements, fixed asset investment limits, limits on exposure to foreign currency, and limits to charge fees and commissions for certain financial services;
•maintaining internal controls and procedures and risk management structures;
•observing “know your customer,” anti-terrorist, anti-money laundering, and cybersecurity rules;
•maintaining an ombudsman office;
•preparing accounting statements pursuant COSIF;
•complying with additional regulations from other agencies that are specific to banking activities, such as the CVM’s fundraising rules;
•observing limits to acquire real estate properties not intended to be used by BancoSeguro, except when such properties are received as payment of non-performing or doubtful loans, or when expressly authorized by the Central Bank, and in accordance with rules to be issued by the CMN; and
•observing legal requirements to operate with related parties.
Financial institutions are also members of the SPB. Under the SPB, the Central Bank has control over the banks’ reserve accounts through the Reserve Transfer System – STR, a computerized system which enables the online transfer of funds between financial institutions and constitutes a strict control of bank balances.
In addition to regulations applicable to the financial system, BancoSeguro is also subject to laws relating to bank secrecy, consumer protection, tax, and other regulations applicable to Brazilian companies generally.
Securities Regulations
Multi-purpose banks with an investment banking portfolio (also known as investment banks), such as BancoSeguro and securities broker-dealer (corretora de títulos e valores mobiliários), such as PagInvest, may, among other roles, provide securities distribution, intermediation, and custody services, which are subject to Brazilian securities laws and regulations.
The main laws governing the Brazilian capital markets are Law No. 4,728/1965 and Law No. 6,385/1976. Among other provisions, they regulate the distribution and issuance of securities in the market, the trading of securities and the settlement and/or clearance of securities transactions. The securities regulatory framework in Brazil is further supplemented by regulations issued by the CMN, the CVM, the Central Bank, and self-regulation policies, such as those issued by various associations, over-the-counter organized markets, and securities exchanges, that govern their members and participants (for example, the B3 and the ANBIMA). In addition to the regulatory and supervision powers of the Central Bank, all Brazilian financial institutions are subject to oversight by the CVM when they participate in the Brazilian capital markets (such as BancoSeguro and PagInvest).
Multi-purpose banks with an investment banking portfolio are also regulated by CMN Resolution No. 5,046/22, which allows these entities to carry out, among others, the following activities in the capital markets: (i) participate in the processes of issuance, subscription for resale and distribution of securities; (ii) enter into securities purchase and sale transactions, for their own account or for the account of third parties; (iii) operate in commodities and futures exchanges, and in organized OTC (over the counter) markets, on its own or third-parties’ account; and (iv) coordinate reorganization and restructuring processes of companies and conglomerates, through consultancy services, equity interest and/or granting of funding or loans. Investment banks are also allowed to provide other services in the securities market, such as bookkeeping, custody, and management of third-parties’ assets, among others.
Furthermore, the investment fund industry was fundamentally changed by CVM Resolution No. 175/2022, enacted in December 2022, and partially in force since October 2023, which aims to bring the local investment funds industry up to international standards. As currently BancoSeguro acts as an investment fund quotas distributor to its clients, it is only partially affected by the changes implemented by the regulation. This main change implemented by this latest CVM resolution with respect to the distribution side of the investment fund industry is related to the commercial relationship to be established between the distributor and the other members of the investment industry. With the new regulation, the distribution side will be hired by the fund manager, instead of the administrator (as established under the previous regulation). Thus, we expect to have a larger pool of counterparties in our contracts for the distribution of third-party funds, as there are more fund managers than administrators. The effectiveness of the other changes set forth in the new regulation have been postponed to June 2025.
Developments in the Regulation of the Brazilian Banking and Payments Industries
We summarize below rules and regulations that have been issued or modified by law or regulation of the CMN and the Central Bank and other authorities in recent years. We believe these laws and regulations are the most relevant and impactful to our business and the industry as a whole. This summary is qualified in its entirety by the full text of the rules and regulations that are publicly available, which is not incorporated by reference into this annual report.
Instant Payments (Pix)
In February 2020, the Central Bank announced its 24/7 instant payments platform, which operates under the name “Pix.” It was launched in November 2020, pursuant to Central Bank Resolution No. 1/2020, as a new instant payments scheme operated by the Central Bank, which, by promoting the digitalization of payments, is intended to foster competition, reduce social costs associated with paper-based instruments and provide a better payment experience for Brazilians. Pix is based on a centralized and sole settlement infrastructure operated and maintained by the Central Bank, the Instant Payments System (Sistema de Pagamentos Instantâneos – SPI) and in a Transactional Account Identifier Directory (Diretório de Identificadores de Contas Transacionais – DICT), where all final users’ information and corresponding accounts are stored.
Participation in Pix is mandatory for authorized financial institutions and payment institutions with more than 500,000 active customer accounts, considering deposit accounts, savings accounts and prepaid payment accounts. As per Central Bank Resolution No. 429/2024, only institutions authorized to operate by the Central Bank will be able to apply to join Pix.
In addition to the traditional functionalities of Pix (i.e., transferring funds between individuals and/or legal entities), the Central Bank has been developing new tools that are being integrated with Pix, enabling new possibilities to use Pix in different contexts. The following features have been recently developed by the Central Bank:
▪Pix Collection (Pix Cobrança): Pix Collection enables a receiving user to manage and receive collections related to:
◦immediate payments, which are those related to business models in which payment must be made at the same time of the collection, such as physical points of sale and e-commerce;
◦payments with maturity date, which are those related to business models in which the payment can be made at a future date, with the possibility of covering interest, fines, other additions, discounts and other rebates; and
◦payments related to the facilitation of cash withdrawal service, which are those related to the receipt of Pix transactions for cash withdrawal or change purposes, as requested by the withdrawing person, to enable the availability of funds to the paying user under Pix Withdrawal and Pix Change products.
•Pix Withdrawal and Pix Change (Pix Saque and Pix Troco): Pix Withdrawal consists of a transaction in which a payer user, holding a transactional account in any Pix participant, issues a Pix for the purpose of making a withdrawal from their transactional account to the transactional account of a withdrawal service facilitator or withdrawal agent, receiving funds in cash in an amount corresponding to the payment made. Pix Change consists of a transaction in which a payer user, holding a transactional account at any Pix participant, upon making a purchase at a withdrawal agent which is a merchant or a corresponding withdrawal facilitator service, issues a Pix from their transactional account to the transactional account of the withdrawal agent, for the purpose of receiving funds in cash in an amount corresponding to the difference between the Pix for the purpose of change and the purchase amount.
•Scheduled Pix (Pix Agendado): Scheduled Pix consists of the possibility of a payer user to schedule a Pix on a certain future date. The request for a Scheduled Pix should be retained in the internal systems of the transactional account provider participant, not affecting the transactional account balances of the payer user, until the time the Pix is actually completed. In case of lack of sufficient funds in the payer user’s account on the scheduled date for Pix, the transaction is not authorized.
•Automatic Pix (Pix Automático): In December 2023, the Central Bank released new resolutions with rules for a new version of its Pix payment system called Pix Automático. Like Scheduled Pix, the Automatic Pix is designed for recurring transfers, but it is subject to a key difference: only businesses can generate Automatic Pix charges, while Scheduled Pix allows anyone to receive payments this way. Automatic Pix creates new opportunities for companies that mainly serve other businesses. The Central Bank plans to fully launch Automatic Pix in June 2025.
•Contactless Pix (Pix por Aproximação): Contactless Pix is a new feature of Pix, which, by using NFC (Near Field Communication) technology, allows payer users to make payments by simply holding their phone near the recipient’s device. It is now possible to perform contactless payments with Pix through a digital wallet or app of the institution where the payer has an account. The Central Bank plans to fully regulated and implement Contactless Pix by May 2025, publishing its specifications and standardization guidelines.
Fraud Prevention
On September 23, 2021, the Central Bank issued Resolution No. 142/2021, introducing security requirements to be adopted by institutions under its regulation and supervision to prevent fraud in the provision of payment services by financial institutions, other institutions authorized to operate by the Central Bank, and payment institutions that are members of the SPB. Pursuant to the resolution, such institutions are required to limit the provision of payment services during the nighttime period to a maximum amount per deposit or prepaid payment account, as applicable, and financial and payment institutions must implement (i) procedures aimed at evaluating the customer prior to offering the same-day receivables advance feature; and (ii) daily registration of fraud or attempted fraud occurrences, including the corrective measures adopted by the institution. Based on these records, the institutions must prepare a monthly report consolidating the occurrences and the preventive and corrective measures adopted, which report must be forwarded to the institution’s audit and risk committees, internal audit unit, executive board and board of directors, as applicable.
The Central Bank issued an additional resolution, which, among other matters, sets forth security mechanisms specific to Pix transactions, including the obligation of the receiving institution to perform fraud assessment of Pix transactions and precautionary blocking of funds. If necessary, in case of sufficient indications of fraud or because of operational failure in the systems of one of the participant institutions, the relevant funds may be reversed to the payer by means of the “Special Return Mechanism.”
Furthermore, the CMN and the Central Bank enacted a joint resolution setting forth the requirements related to sharing data and information in the event a fraud is detected and established the necessary measures for such sharing.
In addition, Central Bank’s Resolution 343/2023 establishes that financial institutions, payment institutions and other institutions authorized to operate by the Central Bank, for purposes of data retention, shall consider signs of actual or attempted fraud at least in the following activities: (i) opening deposit accounts or payment accounts; (ii) providing payment services; (iii) maintaining deposit accounts or payment accounts; and (iv) contracting credit transactions.
The new rules also set forth that records containing indications of actual or attempted fraud must contain at least (i) the identification of whoever perpetrated or attempted to perpetrate the fraud; (ii) a description of the indications of actual or attempted fraud; (iii) details of the institution responsible for recording the information; and (iv) details of the recipient account and its holder if the activity is a payment service.
On July 22, 2024, the Central Bank issued Resolutions No. 402 and No. 403, which came into effect on November 1, 2024, to enhance the overall security of the Pix system. Under the new rules, transactions can still be initiated from unregistered devices for amounts of up to R$200, with a daily limit of R$1,000. However, for transactions exceeding these amounts, the device must be registered in advance by the customer. Additionally, to further secure fund transactions, the Central Bank mandates that Pix participants implement a fraud risk management solution that utilizes security information from the Central Bank to identify unusual transactions. Pix participants must also provide easily accessible information to customers about fraud prevention measures and are required to check every six months for fraud markings in the Central Bank database, which will influence how they manage clients flagged for fraud risks.
Open Finance
On May 4, 2020, the Central Bank and CMN published Joint Resolution No. 1/2020, amended by Joint Resolution No. 10 of July 4, 2024, setting out the framework for the implementation of open finance in Brazil. Open finance is the standardized sharing of data, products and services by financial institutions, payment institutions and other institutions licensed to operate by the Central Bank, at their customers’ discretion, through the opening and integration of their systems. Therefore, open finance is considered by the Central Bank as an important tool for innovation in the financial and payments markets, and is expected to make such sectors more efficient, inclusive and competitive. Based on the model used in the United Kingdom, open finance in Brazil operates through APIS and customers’ consent is always required before any data sharing.
The CMN and the Central Bank continue to regulate open finance since its implementation, introducing new regulations aimed at enhancing payment transactions via the Pix instant payment scheme, simplifying payment initiation processes, facilitating contactless payments, providing for a new framework for governance (including the foundation of the Open Finance Association), making adjustments to mandatory participation requirements for institutions in the open finance ecosystem and including the ability for payment initiation service providers to offer services without redirecting users to other platforms, thereby streamlining contactless payments and improving user experience.
As of January 2025, all institutions with over five million customers have been required to participate in data sharing within the open finance ecosystem, while smaller institutions will have the option to opt-in voluntarily. Therefore, the prudential conglomerate led by PagSeguro will also have to participate in the data sharing. As per applicable regulations, we have until July 2025 to adjust our systems and operations to comply with this new participation requirement.
Open finance is under gradual legal, operational and technological development and implementation in Brazil, according to certain stages defined by the Central Bank, which are still ongoing. Consequently, as of the date of this annual report, some of the applicable requirements and standards that will need to be complied with by open finance participants are still under discussion and preparation by a self-regulatory body created specifically for this purpose, as well as by the Central Bank itself.
Foreign Exchange Transactions
Law No. 14,286/2021, or the New Foreign Exchange Law, was published in December 2021 and became effective in December 2022. It includes provisions relating to Brazilian investment abroad and foreign capital in the country. The main goals of the New Foreign Exchange Law are to liberalize the Brazilian foreign exchange market, which faces regulatory complexity and certain inconsistencies, to modernize the system and to increase innovation and competition.
According to the Central Bank, this new legislation may have a positive impact on attracting foreign capital, for investments in the financial and capital markets and other forms of direct investment, which includes long-term investments in infrastructure and concession projects. In addition to greater international insertion, the New Foreign Exchange Law contributes to the greater international use of the real, facilitating the use of domestic currency in international financial transactions, such as allowing the entry and remittance of payment orders in Brazilian reais from accounts in Brazilian reais held by foreign financial institutions with banks in Brazil.
The main aspects of the New Foreign Exchange Law are: (i) confirmation, from a legal perspective, that foreign exchange transactions of any amount may be carried out without limitation, provided they are carried out through entities authorized to operate in the Brazilian financial and payments markets and subject to applicable rules; (ii) granting of broad powers to the Central Bank to regulate the foreign exchange market and its operations; (iii) expanding the international correspondence activity of Brazilian banks; (iv) implementing the possibility of Brazilian banking institutions to invest and lend abroad funds raised in Brazil or abroad; and (v) granting powers to the Central Bank to establish situations in which the prohibition of private offsetting of credits between residents and nonresidents, as well as the payment in foreign currency in Brazil, would not apply. Foreign currency purchase and sale transactions in an amount of up to US$500, carried out between individuals on an occasional and non-professional basis are not subject to the provisions of the New Foreign Exchange Law.
Recent Developments on Foreign Exchange Regulation
Following the enactment of the New Foreign Exchange Law, the CMN and the Central Bank have issued new rules in order to enhance foreign exchange and international capital regulation, considering technological innovations and new business models relating to international payments and transfers. The new rules seek to promote a more competitive, inclusive and innovative environment for providing services to citizens and companies that send or receive funds from abroad.
The rules enacted in 2022 and 2023 allow: (i) authorized payment institutions to operate in the foreign exchange market, operating exclusively through electronic means, as of July 1, 2023; (ii) non-banking institutions authorized to operate in the foreign exchange market (such as securities brokerage companies, foreign exchange brokerage companies and payment institutions) to directly use their foreign currency accounts held abroad to settle transactions carried out in the foreign exchange market; (iii) Brazilian exporters to also receive export revenues in a payment account held in their name with a financial institution abroad or in an account abroad of a non-banking institution authorized to operate in the foreign exchange market; (iv) the receipt or delivery of reais in foreign exchange transactions, without amount limitation, to also occur from the customers’ payment accounts held with financial institutions and other institutions authorized to operate by the Central Bank or in payment institutions participating in the Pix instant payment scheme; and (v) prepaid payment accounts in reais to be held by residents, domiciled or headquartered abroad.
The regulation of international payment or transfer services in the foreign exchange market have also been consolidated and modernized, providing an equal treatment for purchases of goods and services carried out with the participation of issuers of international cards, international payment facilitators and intermediaries/representatives in cross-border transactions. Since October 2021, such services became classified in the foreign exchange regulations by the term “eFX.” Moreover, the execution of current unilateral transfers and fund transfers through the eFX system between accounts held by the customer in Brazil and abroad, of up to US$10,000.00, has also been allowed.
In addition, the new regulatory framework has (i) simplified the classification codes adopted in foreign exchange transactions by reducing the number of codes; (ii) streamlined registration procedures applicable to direct foreign investments in Brazil and the respective reporting requirements to the Central Bank; (iii) established that a bank account or payment account held by foreigners shall receive equal regulatory treatment when compared to a bank account held by account holders with residence or domicile in Brazil (except in certain specific cases); and (iv) eliminated the need for simultaneous foreign exchange transactions for the conversion of debt or other forms of investment into foreign direct investments and for the granting of loans to foreign investors when there is no actual flow of funds involved in the underlying transaction.
Further, on December 3, 2024, the Central Bank and the CVM issued Joint Resolution No. 13, which replaced previous regulation and introduced new rules for foreign investors in Brazil’s financial and securities markets (also known as portfolio investments). The goal of the regulations is to simplify and modernize procedures for non-resident investors, making them more efficient and in line with international standards. The key changes in the new rules, which became effective on January 1, 2025, include:
•treating resident and non-resident investors equally in terms of minimum registration requirements;
◦eliminating the need for non-resident individual investors to appoint a representative in Brazil or register with the CVM for certain operations;
◦expanding the use of non-resident checking or payment accounts for financial investments; and
◦removing the requirement to conduct foreign exchange transactions for investment conversions and register these investments with the Central Bank.
Segregate Assets
Law No. 14,031/2020 provides guarantee mechanisms for the financial risks associated with the transfer and settlement of funds between the participants of open-loop payment schemes, particularly issuers and acquirers, to ensure that such funds are received by the merchants, which are the final beneficiaries. Law No. 14,031/2020 was introduced to ensure that, in the event that an issuer or acquirer fails, the merchant receives the values arising from payment transactions carried out with payment cards. The concept of segregate net equity (patrimônio segregado) was introduced by the Payments Industry Law, which created a protection against bankruptcy to the funds held in or that flow through payments accounts, setting forth that funds deposited in prepaid payment accounts are segregated from the payment institution’s own assets. Law No. 14,031/2020 expanded that concept to cover all the funds flowing between participants of an open-loop payment scheme. In addition, to enforce those legal requirements, the payment institution must hold all the funds deposited in the prepaid payment account in certain specified instruments, in either (i) a specific account held with the Central Bank or (ii) federal government bonds, as provided for by Central Bank Resolution No. 300/2023. As of July 2023, balances held in this specific account held with the Central Bank started to be remunerated. PagSeguro Brazil’s activities as a payment institution issuer of electronic currency (prepaid account management) have 100% of all balances maintained in payment accounts invested in such instruments and protected in an eventual PagSeguro Brazil’s bankruptcy scenario.
Virtual Assets
In December 2022, Law No. 14,478 was published, establishing a legal framework for virtual asset services in Brazil, including guidelines for the regulation of virtual asset service providers, or VASPs. Such guidelines include, among others, free competition, protection of personal data, protection of popular savings, consumer protection, and anti-money laundering actions.
Under the new law, VASPs are defined as legal entities that provide, on behalf of third parties, at least one of the following services: (i) exchange between virtual assets and domestic or foreign currency; (ii) exchange between one or more virtual assets; (iii) transfer of virtual assets; (iv) safe-keeping or management of virtual assets or instruments enabling a control over virtual assets; or (v) participation in financial services and the rendering of services in connection with the issue, offering or sale of virtual assets.
Subsequent legislation that came into effect in June 2023 established the Central Bank as the authority in charge of regulating and overseeing the virtual asset market within the scope of the law, with powers, among others, to authorize the operation of VASPs, and confirmed that the powers and authority of the CVM, on the subject remain unchanged. The CVM is tasked with regulating the issuance and offering of those virtual assets classified as securities under Law No. 6,385/1976.
In addition, CVM Resolution No. 175 of December 23, 2022, which became effective in October 2023, defines virtual assets as financial assets, thus allowing the direct investment by investment funds in such assets, as long as they are traded on entities authorized by the Central Bank or the CVM or, for transactions carried out abroad, by a local authority with powers to supervise the relevant transactions, including with respect to market abuse practices, such as money laundering, terrorism financing and financing the proliferation of weapons of mass destruction.
In 2023, the Central Bank launched four public consultations aiming at regulating VASPs, although the applicable regulation has not been published yet. In addition, between December 14, 2023 and January 31, 2024, the Central Bank opened another public consultation, to gather initial input from the market for regulating the activities of VASPs.
Further, in November 2024, the Central Bank launched other public consultations, proposing a regulatory framework for VASPs and the provision of virtual asset services by other institutions authorized by the Central Bank (including multiservice banks and securities broker-dealer firms), focused on (i) the incorporation and operation of VASPs and the regulatory requirements applicable to the offering of virtual asset services by VASPs and other regulated entities, including asset segregation requirements, anti-money laundering rules, and the possibility of engaging foreign custodians; (ii) the authorization and licensing process for VASPs, foreign exchange brokerage firms and securities broker-dealer firms; and (iii) regulating VASPs’ activities in the foreign exchange market, allowing international payments and transfers using virtual assets as a means of settlement and without involving fiat currency conversions, subject to certain restrictions.
Alongside these regulatory developments, as of the date of this annual report, the Brazilian Congress is discussing new proposals for legislative bills that could further regulate the cryptocurrency market. These initiatives include potential reforms to Law No. 14,478/2022, the regulation of stablecoins, and the establishment of legal protections for funds held with VASPs.
Regulatory Capital Requirements for Payment Institutions
In March 2022, the Central Bank published a set of new rules defining the regulation applicable to payment institutions under which prudential conglomerates will be classified into one of the following types:
•Type 1: (a) single institutions authorized to operate by the Central Bank, except for (i) payment institutions; (ii) securities’ brokerage firms; (iii) securities distribution companies; and (iv) foreign exchange brokers; and (b) prudential conglomerates led by an institution authorized to operate by the Central Bank (excluding the entities listed in item “a”);
•Type 2: (a) single payment institutions; and (b) prudential conglomerates led by a payment institution and made up exclusively of: (i) payment institutions authorized to operate by the Central Bank; (ii) payment institutions not authorized to operate by the Central Bank; (iii) entities that acquire credit transactions, including real estate, or credit rights, such as commercial development companies, securitization companies and exclusive purpose companies; (iv) other legal entities whose exclusive corporate purpose is to hold shares in the entities mentioned above in this item (b); or (v) investment funds; and
•Type 3: (a) securities brokerage firms, securities distribution firms and foreign exchange brokerage firms; and (b) prudential conglomerates led by the institutions referred in item (a) above; and (c) prudential conglomerates led by a payment institution not mentioned in Type 2 above.
According to the Central Bank, the concept of regulatory capital applicable to payment institutions was modified in order to ensure greater capacity to absorb unexpected losses. This treatment will consist of deducting certain assets held by the institution from the calculation of regulatory capital that, in situations of financial stress, have little or no value for maintaining the institution’s operation.
Furthermore, the new rules adapt the minimum capital requirement according to the intrinsic risks of each type of activity (payment or financial activity) for a Type 3 conglomerate, recognizing the peculiarities of the payment services and their differentiated legal status, and giving specific prudential treatment to the risks arising therefrom. In this context, risk weighted assets applicable for payment services risk, or RWAsp, was created, encompassing the activities of acquiring, issuance of electronic currency and provision of payment initiation services.
Regarding prudential segmentation, Type 3 conglomerates will be classified between segments S2 and S5 and will have to comply with the prudential rules of the respective segment, considering the prudential segmentation established by CMN and Central Bank regulations, which categorize financial and payment institutions into different segments based on their size, complexity, and risk profile, allowing a more proportional regulatory approach with respect to prudential requirements. Pursuant to these regulations, the prudential conglomerate made up by BancoSeguro, PagSeguro Brazil, PagInvest and MOIP is classified as Type 3 conglomerate, with PagSeguro Brazil being the leader of a conglomerate in the S3 segment.
Prudential Regulation Referring to Credit, Market and Operational Risk
Between March 2022 and December 2024, the Central Bank issued various resolutions with respect to the prudential regulation referring to credit, market and operational risk, applicable to all institutions authorized to operate by the Central Bank, according to their segmentation, and addressing the following matters, among others:
•implementation of the minimum standard of the Basel Committee for Banking Supervision, or BCBS, for calculating minimum capital requirements related to credit risk according to the standardized approach, or RWAcpad, thereby increasing the granularity of the weights applicable to exposures, bringing refinements in the differentiation in credit risk to financial institutions classified in Segment 1 (S1) to Segment 4 (S4), which currently opt for the standardized approach for credit risk;
•reduction in the complexity of internal models for credit risk, or IRB, limiting their scope and increasing the comparability between institutions that adopt such framework, by means of (i) introducing new minimum standards for some parameters; (ii) reducing the set of portfolios eligible for approaches; (iii) introducing a new permanent output floor; and (iv) improving the flexibility in the application process for the use of IRB approaches, which now allows partial permanent adoption by specific portfolios;
•implementation of the second phase of the Central Bank’s market risk framework (the Fundamental Review of the Trading Book – FRTB), establishing the procedures for the daily calculation, using a standardized approach, of the portion of risk-weighted assets, or RWA, related to the calculation of the capital required for exposures to the credit risk of financial instruments classified in the trading portfolio, or RWADRC, by means of (i) separating the calculation of capital requirement of exposures subject to credit risk classified in the trading book from those classified in the banking book; (ii) enabling the elimination of exposure protected by credit derivatives; and (iii) encouraging institutions to include such hedging mechanism in their portfolios, in order to lower effective exposure to risk;
•softening the impact of the operation risk on the capital requirements of supervised entities by replacing the three calculation methodologies for required capital for risk-weighted assets, or RWAopad, currently in use (BIA, ASA and ASA2), with a single, more robust and risk-sensitive method, including an internal loss component that modulates the capital required;
•establishment of (i) accounting procedures and criteria applicable to financial instruments, hedge accounting, the components of financial instruments which constitute payments of principal and interest on the principal value for the purposes of classification of financial assets; and (ii) parameters to measure the expected loss associated with credit risk, including for setting minimum levels of allowance for expected losses associated with credit risk; and
•establishment of a transition schedule for incorporating the impacts on regulatory capital due to the new provisioning model based on IFRS 9, as per the recommendations of the BCBS, which allow jurisdictions to phase in the effects on regulatory capital resulting from increased provisions following the adoption of IFRS 9, by partially restoring regulatory capital that may have been reduced due to the shift to the new provisioning model.
Regulation of Credit Cards and Prepaid Payment Accounts
On March 1, 2022, Central Bank Resolution No. 96/2021, which amended and restated the rules relating to the opening of postpaid payment accounts (i.e., those used in products such as credit cards) and prepaid payment accounts, in addition to making the criteria for opening these accounts compatible with the rules applicable to the opening of deposit accounts (checking accounts) came into force. Among other measures, Resolution No. 96/2021:
•eliminated the exhaustive list of minimum customer registration information for opening prepaid and postpaid payment accounts, determining that each payment institution will have discretion to determine what information it will require from the customer, depending on its profile;
•introduced new procedures aimed at facilitating requests for prepaid and postpaid payment accounts to be closed;
•classified payment accounts into two types: (i) prepaid payment accounts, which are those where the funds have been deposited into the payment account in advance of the intended payment transaction; and (ii) post-paid payment accounts, which are those where the payment transaction is intended to be performed regardless of whether or not funds have been deposited into the payment account in advance;
•revised the items that must be included in the invoices for postpaid payment accounts (i.e., credit cards), such as the need to include the total consolidated balance of contracted future obligations, such as installment purchases, credit operations and tariffs;
•defined minimum provisions that must be included in the account agreements; and
•required institutions to send or make available to the customer, by physical or electronic means, the credit card and the corresponding invoices, according to the form and channel chosen by the customer (among the options made available by the institution).
Further, on December 21, 2023, Central Bank issued Resolution No. 365, which amended Resolution 96 and established new requirements for credit card bills and other postpaid instrument invoices, such as presenting information in an orderly form according to groups of information (i.e. highlighted area, payment alternatives and complementary information).
Regulation on Revolving Credit (crédito rotativo) and Installment Credit (crédito parcelado)
On October 3, 2023, Brazilian Federal Law No. 14,690 was published, establishing a new limitation on the interest and financial fees charged over the outstanding balance of credit card invoices that are considered revolving credit (crédito rotativo) and installment credit (parcelamento de fatura de cartão de crédito). The CMN and the Central Bank, thus, regulated the limitation provided for in Law No. 14,690/2023.
Under such rules, (i) the total amount of interest and financial charges in connection with revolving credit and/or installment credit cannot exceed the original amount of the debt financed and this limitation applies to all issuers of credit cards and other post-paid payment instruments; (ii) credit card issuers and holders can renegotiate the financing as long as the total amount charged as interest and financial charges applicable to each renegotiation do not exceed the amount of the original debt; and (iii) the original amount of the debt, as well as the total amount charged as interest and financial charges applicable to each financing transaction must be detailed in the respective statements and invoices in connection with the applicable regulations in force.
The new limit on interest and financial charges applies to each new revolving credit transaction or installment credit with interest. In other words, each issuer must have a control per financed transaction (revolving credit or installment credit with interest) to prevent the interest on this transaction from exceeding the interest limit imposed by Law No. 14,690/2023. Also, civil default interest and contractual fines resulting from penal clauses (imposed for late payments), as well as other fees and commissions incident to the financing transaction, are considered in the calculation of interest that will be subject to the limit mentioned therein.
Early Payment of Receivables
The Payments Industry Law prohibits payment institutions such as PagSeguro Brazil and MOIP from performing activities that are exclusive to financial institutions. There is some debate under Brazilian law as to whether providing advances on receivables could be characterized as “lending,” which is an activity that is limited to financial institutions. Similarly, there is some debate as to whether the discount rates applicable to this early payment feature should be considered “interest,” in which case the limits set by Brazilian Federal Decree No. 22,626 dated April 7, 1933, or the Brazilian Usury Law, would apply to these rates.
In this context, on March 28, 2015, the PGBC, issued a legal opinion in which it concluded that: (i) the advance of payments of trade receivables (credit card receivables backed by executed and paid transactions) to merchants relates to the early payment of an obligation and should not be confused with activities of financial institutions; and (ii) discount rates applicable to this prepayment mechanism are subject to the limits set forth in the Brazilian Usury Law. Subsequently, in December 2023, this legal opinion was partially revised, as the PGBC concluded that the limitations set out in the Brazilian Usury Law should not apply to advance transactions carried out by authorized payment institutions.
Further, on June 28, 2024, the Brazilian Usury Law was amended by Law No. 14,905/2024, which expressly states that it does not apply to certain obligations undertaken outside the National Financial System. These include, among others, transactions contracted solely between legal entities and those involving financial institutions and other institutions licensed by the Central Bank.
Operations and Registration of Receivables from Payment Schemes
On December 19, 2018, the CMN and the Central Bank published Resolution No. 4,707/18 and Circular No. 3,924/18, which impose transitional rules regarding credit card receivables and credit operations guaranteed by such receivables, aimed at allowing merchants to offer their future credit card receivables as collateral to their banks for loans. These rules created information exchange obligations between financial institutions and acquirers/sub-acquirers, to facilitate the delivery of information related to merchants’ settlement schedules (agendas de recebíveis). In accordance with these rules, financial institutions must keep acquirers and sub-acquirers informed about credit transactions linked to credit card receivables. Acquirers, in turn, are required to disclose transaction data, such as settlement schedules (agendas de recebíveis), about their respective merchants to (i) financial institutions who have ongoing lending transactions secured by such receivables; and (ii) any other financial institution that is expressly authorized by such merchants to obtain this data.
Subsequently, on June 7, 2021, these rules were replaced by Resolution No. 4,734/19 and Circular No. 3,952/19, as amended, which created new and definitive regulation in order to improve the rules regarding merchants’ credit transactions guaranteed by card receivables and the prepayment and discount of such receivables, increasing competition and thus reducing the cost of credit.
This new regulatory framework brought several relevant changes to transactions involving credit and debit card receivables, including transactions for the early payment of such receivables by acquirers and sub-acquirers, which are subject to new procedures, as well as the assignment of these receivables to institutions that do not belong to the National Financial System.
The general principle adopted by these new rules is that receivables from payment arrangements that are provided as collateral in credit transactions or assigned in discount transactions (desconto de recebíveis) must be registered in a centralized registration system operated by an entity authorized by the Central Bank. The new rules introduced the requirement of a market infrastructure convention, which created a system allowing for the registration of these receivables as financial assets, interoperability, and the exchange of information between the registration systems and market participants.
Resolution No. 4,734/19 requires that the amount of receivables granted as guarantees for a certain credit transaction be reduced, whenever applicable, so that such amount is limited to the outstanding balance of the transaction or to the maximum limit available under a credit line, which is a non-dischargeable credit facility extended by a financial institution on an absolute and unilateral basis.
Banking as a Service Relationship
In October 2024, the Central Bank announced a public consultation proposing a regulatory framework for “banking as a service” (BaaS), with a proposal for a joint resolution of the CMN and the Central Bank to regulate the provision of BaaS services, which is the contractual relationship between a regulated entity (BaaS provider) and a non-regulated entity (BaaS contractor) to offer financial and payment products and services to customers of the non-regulated entity. This business model has been widely adopted in the financial and payments market in recent years and constitutes an important means for product and service innovation and, in particular, to increase the access of the Brazilian population to the banking system (financial inclusion). The proposal, as presented by the Central Bank, seeks to mitigate potential risks related to transparency, rules of conduct, prevention of money laundering and terrorist financing, internal controls and liability for contracted services that could cause losses to consumers and impact the functioning of the National Financial System and the SPB. This public consultation aims to regulate, among other matters (i) minimum contractual requirements; (ii) transparency; (iii) relationship with customers; (iv) regulatory records; and (v) monitoring and control mechanisms to ensure effective compliance with the applicable rules.
In Rem Collateral
On October 30, 2023, Bill of Law No. 4,188/2021, known as the Legal Framework for Guarantees, was sanctioned by the President of Brazil, resulting in the publication of Law No. 14,711. The rule introduces important changes to the legal framework for collateral, and the result is expected to be greater legal security, a reduction in the spread on secured loans and greater availability of credit to borrowers. It mainly aims at tackling the current problem of dead capital in the fiduciary sale of real estate – that is, the impossibility of the same property being used as collateral more than once. Thus, Law No. 14,711 promotes the following changes to Brazilian civil law: (i) allowing a new fiduciary sale of the same property; (ii) the extension of the current guarantee to a new debt; and (iii) the introduction of the collateral agent into the Brazilian legal system. The new law also introduces several improvements related to the perfection and extrajudicial enforcement of collateral, including amendments and revocations of outdated laws, changes to collateral registration rules, and other matters.
Compensation of Senior Management
The CMN and Central Bank have recently published new rules dealing with the compensation of members of the senior management of financial institutions, payment institutions and other institutions authorized to operate by the Central Bank. Under the new rules, securities brokerage firms and dealerships, foreign exchange brokers and payment institutions became subject to the rules on the matter, which previously were only applicable to financial institutions in general. The new regulatory framework mainly maintained the previous guidelines, including the requirement for a compensation policy, the setup of a compensation committee and the disclosure of annual information on the compensation of senior management.
Regulatory Status of PagSeguro Brazil, MOIP, BancoSeguro and PagInvest
BancoSeguro is a financial institution duly authorized by the Central Bank to perform banking operations in accordance with current regulations. It also holds a license from the CVM to provide securities custody services, which was obtained on February 22, 2021 and, as of the date of this annual report, has the following authorizations from the Central Bank:
•authorization to operate as a payment institution, as an issuer of prepaid electronic money, related to (i) the free PagBank digital account, which relates to our rules and our brand; and (ii) to our issuance of PagSeguro electronic currency and prepaid cards, which relates to the third-party payment schemes within which the cards are issued;
•authorization to operate as a payment institution, as an acquirer;
•authorization to conduct activities as a payment institution issuer of post-paid payment instruments (credit cards) within third-party open-loop payment schemes; and
•authorization to operate in the foreign exchange market.
PagSeguro Brazil is a payment scheme owner of a closed-loop payment scheme not forming part of the SPB, which relates to P2P transfers between accounts opened by our clients within the PagBank digital account, using our rules applying to the PagBank digital account and our brand. Since this payment scheme does not form part of the SPB, it does not currently require Central Bank authorization.
In addition, PagSeguro Brazil is a participant of the Pix instant payments scheme and has joined open finance on its phase 3, as an account service provider. As of November 25, 2024, PagSeguro Brazil is qualified and authorized to offer payment initiation services within the Pix instant payments scheme and in the context of open finance. For more information about the Pix instant payment scheme, see “—Developments in the Regulation of the Brazilian Banking and Payments Industries—Instant Payments (Pix).”
On September 29, 2020, PagSeguro Brazil completed the acquisition of MOIP, which is authorized to operate as an issuer of electronic money and as an acquirer as of January 17, 2019.
In March 2023, the Central Bank authorized PagInvest to operate as a securities broker-dealer (corretora de títulos e valores mobiliários) in Brazil. In October 2023, the CVM also authorized PagInvest to provide custody services as a securities broker-dealer. Our investment-related activities in the securities market, currently conducted by BancoSeguro through our investment platform, are being gradually transitioned to PagInvest.
Anti-Money Laundering Rules
We comply with all applicable anti-money laundering rules and have implemented policies and procedures to report suspicious activities to the authorities, including any suspected terrorism financing and other potentially illegal activities.
Our activities in Brazil are subject to Brazilian laws and regulations relating to anti-money laundering, terrorism financing and other potentially illegal activities. These rules require us to implement policies and internal procedures to monitor and identify suspicious transactions, which must be duly reported to the relevant authorities. We have implemented all the required policies and internal procedures to ensure full compliance with these rules and regulations, including structuring a risk and fraud division led by a risk and compliance officer. Our employees are trained and informed of our policies and internal procedures and their compliance is mandatory and supervised.
The Brazilian anti-money laundering law establishes the basic framework to prevent and punish money laundering as a crime. It prohibits the concealment or dissimulation of origin, location, availability, handling or ownership of assets, rights or financial resources directly or indirectly originated from crimes, subjecting the agents of these illegal practices to imprisonment, temporary disqualification from managing enterprises for up to ten years, and monetary fines.
The Brazilian anti-money laundering law also created COAF, which is the Brazilian financial intelligence unit that initially operated under the jurisdiction of the Ministry of Finance but that, as of January 2020, has been transferred to the administrative structure of the Central Bank. COAF performs a key role in the Brazilian anti-money laundering and counter-terrorism financing system, and its legal responsibility is to coordinate the mechanisms for international cooperation and information exchange.
On January 23, 2020, the Central Bank issued Circular No. 3,978/2020, establishing a new regulatory framework applicable to the policies, procedures and internal controls to be adopted by financial institutions and other institutions authorized to operate by the Central Bank, in order to prevent the financial system from being used to commit money laundering and terrorist financing crimes. It applies to several activities conducted by regulated entities, such as foreign exchange transactions and payments.
In addition, we are subject to the anti-money laundering rules in the Cayman Islands, which set forth that any person resident in the Cayman Islands that knows or suspects or has reason for knowing or suspecting that another person is engaged in criminal conduct or is involved with terrorism or terrorist property and the information for that knowledge or suspicion came to their attention in the course of their business in the regulated sector, or other trade, profession, business or employment, such person will be required to report such knowledge or suspicion to (i) a nominated officer (appointed in accordance with the Proceeds of Crime Act (As Revised) of the Cayman Islands) or the Financial Reporting Authority of the Cayman Islands, pursuant to the Proceeds of Crime Act (As Revised), if the disclosure relates to criminal conduct or money laundering or (ii) to a police constable or a nominated officer (pursuant to the Terrorism Act (As Revised) of the Cayman Islands) or the Financial Reporting Authority of the Cayman Islands, pursuant to the Terrorism Act (As Revised), if the disclosure relates to involvement with terrorism or terrorist financing and terrorist property. Such a report shall not be treated as a breach of confidence or of any restriction upon the disclosure of information imposed by any enactment or otherwise.
Rules on E-Commerce, Data Protection, Consumer Protection, Banking Secrecy and Taxes
We are also subject to laws relating to internet activities and e-commerce, as well as banking secrecy laws, consumer protection laws, data protection laws and regulation, tax laws and other regulations applicable to Brazilian companies generally.
E-Commerce. Internet activities in Brazil are regulated by the Brazilian Civil Rights Framework for the Internet, which embodies a substantial set of rights and obligations relating to internet service providers. This law exempts intermediary platforms such as PagSeguro from liability for activities carried out by their users. Since there are no settled court decisions in this area, however, it is still possible that we may be subject to joint civil liability for activities carried out by our users. However, such exemption is under discussion before the STF, which, as of the date of this annual report, is reviewing the constitutionality of Article 19 of the Brazilian Civil Rights Framework.
Data Protection. The LGPD came into effect in September 2020 (except for its administrative sanctions, which came into effect on August 1, 2021), governing the practices related to the use of personal data, and replacing the sparse and sectoral standards that previously regulated rights to data privacy and protection in Brazil. By creating a microsystem of rules impacting all sectors of the economy, the LGPD provides a specific legal framework to be observed in personal data processing operations. Among other provisions, the LGPD establishes (i) the rights of data subjects; (ii) the legal bases applicable to the processing of personal data; (iii) the requirements for obtaining consent on the use of such data, when applicable; and (iv) the obligations and requirements relating to security incidents and leaks and data transfers. The LGPD also authorized the creation of the ANPD, which was implemented in November 2020, and is the entity responsible for regulating and supervising the application of the LGPD and other data protection laws, as well as imposing sanctions in the event of noncompliance with the legal rules and obligations.
Pursuant to the LGPD, personal data subjects are entitled to the following rights, which we must ensure: (i) to obtain confirmation of existence of personal data processing; (ii) to access their personal data; (iii) to correct all incomplete, inaccurate or outdated personal data; (iv) to carry out portability processes to transfer personal data to another service or product, in accordance with the additional regulations to be set forth by the ANPD; (v) to request the deletion of processed personal data based on consent, or the right to revoke their previously given consent; (vi) to obtain information on government and private-sector entities with whom those responsible for data processing have shared their data; (vii) to be allowed to deny consent to personal data processing and to be advised of the consequences of that denial; and (viii) to request the review of decisions made solely based on automated processing. The LGPD also establishes that the following information must be provided to data subjects, including through privacy notices: (i) the specific purpose of such processing; (ii) processing methods and duration; (iii) the identity of the data controller; (iv) the contact information of the data controller, as well as the name and contact information of the data protection officer; (v) information with regards to the sharing of personal data with third parties and its purpose; (vi) description of responsibilities, particularly the responsibilities of the processing agents involved; and (vii) expressly inform the data subjects’ rights set forth in the LGPD.
Further, on February 27, 2023, the ANPD issued the dosimetry regulation, which establishes the criteria to be used when any administrative sanctions are applied. Although the regulation still includes some vague definitions (such as what entails large-scale data processing), it clarified the elements ANPD considers when analyzing a data-related incident, such as recurrence (incidents up to five years apart), good faith, cooperation, transparency, proportionality and the adoption of best practices and governance policies. According to the regulation, any administrative sanction applicable to any violation of the LGPD will depend on: (i) the classification of the infraction as “slight,” “medium” or “serious”; and (ii) ANPD’s understanding of the proportionality of the sanction in relation to the infraction committed.
In addition, on August 23, 2024, the ANPD issued the Regulation on International Data Transfers, regulating Articles 33 to 36 of the LGPD, establishing rules and mechanisms for the international transfer of personal data, ensuring adequate protection in cross-border data flows. Most of the regulation is dedicated to establishing Standard Contractual Clauses (SCCs), glimpsing through regulations on binding corporate rules (BCRs), and other safeguards for lawful data transfers, in addition to introducing specific compliance requirements for organizations transferring personal data outside Brazil, including risk assessments and accountability measures. Although the regulation defines the criteria for recognizing the adequacy of other countries, international organizations, or certification frameworks, it has not yet been implemented by the ANPD, so no country or international organization has been dully recognized or registered before the ANPD.
As per the LGPD, we must also provide a secure environment for our users. Investing in technical and administrative maintenance for information security and personal data protection will also be necessary, including to support our corporate governance structure for personal data protection. In addition, under the LGPD, we have a legal duty to maintain a communication channel with data subjects whose data we process, including our users and partners.
If our operations and business model are not in compliance with the LGPD’s rules, we may be subject to (i) formal warnings; (ii) public sanctions; (iii) the deletion of data or the suspension of data processing activities; (iv) a fine equal to up to 2% of our gross sales, or the gross sales of our economic group in Brazil, in the preceding fiscal year, excluding taxes, but limited to a total of R$50.0 million per violation; and (v) administrative sanctions by public entities and regulatory bodies that govern personal data, consumer protection and public interests, among other sanctions. In addition, we may be held liable for (i) individual or collective material moral damages caused by our failure to meet any of the obligations set forth by the LGPD; and (ii) paying damages to users harmed by violations of their rights as personal data subjects, such as their rights to transparency, in that they may obtain information regarding the processing of their personal data and other rights set forth in the LGPD.
Noncompliance with any LGPD provisions may lead to the following: (i) individual or class actions being filed seeking damages due to breaches not only of the LGPD, but also of any sparse and industry-specific data protection laws still in force; and (ii) the imposition of the penalties set forth by the Consumer Protection Code and the Civil Framework for the Internet by certain consumer protection agencies, as they have been acting in this regard well before the effectiveness of the LGPD, administrative penalties levied by the ANPD, particularly in cases of violations of the LGPD.
Consumer Protection. Law No. 8,078/1990, known as the Consumer Protection Code, regulates consumer relations in Brazil, including matters such as: (i) commercial practices; (ii) product and service liability; (iii) situations in which suppliers of products or services are subject to strict liability; (iv) the reversal of the burden of proof so as to benefit consumers; (v) the joint and several liability of all companies within a supply chain; (vi) unfair contract terms; (vii) advertising; and (viii) information on products and services that are offered to the public. Consumers have the right to receive clear and accurate information regarding retail products and services, with correct specification of characteristics, structure, quality, price, risks, and consumers’ rights to access and amend personal information collected about them and stored in private databases.
The Consumer Protection Code also sets forth specific rules and procedures regarding the relationship between customers and users of products and services with financial and payment institutions authorized to operate by the Central Bank. In 2021, the CMN and the Central Bank enacted Resolution No. 4,949/2021 and Resolution 155/2021, respectively, aiming at ensuring a fair and equitable treatment at all stages of the relationship with the institutions providing financial and payment services, as well as a convergence of the interests of the providers with those of their consumers. Furthermore, on December 26, 2023, the CMN and the Central Bank published Joint Resolution No. 8, which came into effect on July 1, 2024 and requires the institutions authorized to operate by the Central Bank to adopt financial education measures designed for their clients and users that are natural persons, including individual entrepreneurs, by means of the publication of a financial education policy, the provision of financial education content and tools in an appropriate language, channel and timing, considering the characteristics and needs of their clients and users.
Banking Secrecy. Customer accounts on our digital platform are subject to data protection under the Brazilian Civil Rights Framework for the Internet and bank secrecy laws (Complementary Law No. 105/2001, which had its provisions extended to payment institutions through Article 17 of CMN Resolution No. 4,282/2013).
Taxes. We are subject to tax laws and regulations, as well as related interpretations and tax accounting standards in Brazil, the Cayman Islands, and the United States. In Brazil, we are subject to federal, state and municipal taxes on our activities and services rendered. The main Brazilian taxes that are incident on our operations are the following:
Corporate Income Tax (Imposto de Renda Pessoa Jurídica, or IRPJ, and Contribuição Social sobre o Lucro Líquido, or CSLL). The IRPJ and CSLL are corporate income taxes levied on profit before income tax and social contribution. The combined nominal rate of IRPJ and CSLL varies between 34% to 45% depending on the business line of our operations.
Federal Social Contribution (Programa de Integração Social, or PIS, and Contribuição para o Financiamento da Seguridade Social, or COFINS). PIS and COFINS are levied on gross revenue, and the combined nominal rate of these contributions varies between 4.65% and 9.25% depending on the business line of our operations.
Municipal Tax (Imposto sobre Serviços, or ISS). At the municipal level, we are subject to the payment of ISS, which is incident on rendered services. The ISS varies between 2% and 5% according to the service rendered.
Tax on Financial Transactions (Imposto sobre Operações Financeiras, or IOF). The IOF is levied on certain financial transactions, such as loans, foreign exchange operations, insurance, and securities, as well as operations with gold (as a financial asset) and foreign exchange instruments. The IOF tax rate may vary according to the nature of the transaction.
Taxation of Investment Funds. Law No. 14,754 of December 12, 2023 (Law No. 14,754/2003) imposes that from 2024 onwards, the earnings derived from any investment in closed-end Funds for Investment in Receivables (Fundos de Investimento em Direitos Creditórios), or FIDCs, shall be subject to a semi-annual tax due on the last business day of May and November, at a rate of 15%, irrespective of actual distributions, unless those FIDCs qualify as investment entities (as defined by Law No. 14,754/2023 and CMN Resolution 5,111/2023). PagSeguro Brazil’s FIDCs administrator has indicated that FIDM and Fundo de Investimento em Direitos Creditórios – PagSeguro, or PagSeguro FIDC, qualify as investment entities according to Law No. 14,754/2023 and CMN Resolution 5,111/2023, and therefore Law No. 14,754/2023, should not impact our business.
Furthermore, according to Article 219, Paragraph 6, of LC 214/25 (reform on consumption), FIDCs that assign receivables from payment arrangements are considered taxpayers of the IBS and CBS, unless classified as investment entities (as defined by Law No. 14,754/2023 and CMN Resolution 5,111/2023). This legal provision has significant impacts on FIDCs, given that these investment funds were not previously considered taxpayers of consumption-related taxes. However, considering that the administrator of FIDM and PagSeguro FIDC has indicated that those entities qualify as investment entities according to Law No. 14,754/2023 and CMN Resolution 5,111/2023, FIDM and PagSeguro FIDC should not be considered as a taxpayers of the IBS and CBS.
Transfer Pricing. In 2023, Brazil adopted new transfer pricing regulations through Law No. 14,596/23 and Normative Ruling No. 2,161/23. Brazilian companies are now required to comply with the arm’s length standard in transactions carried out with related parties abroad (rather they relate to commercial or financial transactions or to corporate restructurings in general) or even non-related parties when the counterpart is located in a jurisdiction classified as a tax haven under Brazilian law.
Pillar 2. Law No. 15,079/24 created a CSLL Surcharge as a domestic minimum tax, or DMTT, in line with the Organization for Economic Co-Operation and Development, or OECD, and G20’s Global Anti-Base Erosion (GloBE) Rules. Following Pillar 2 Model Rules, the CSLL Surcharge targets large multinational groups to prevent tax base erosion and ensure a minimum 15% tax rate on profits. This measure supplements Brazil’s new transfer pricing rules and affects multinational groups with revenues over EUR 750 million. Key provisions of Law No 15,079/24 include: (i) CSLL Surcharge: the surcharge ensures the 15% minimum effective tax rate for multinational groups; (ii) scope: applies to large multinational groups, including domestic companies; (iii) Substance-Based Income Exclusion: reduces the tax burden on capital-intensive and labor-intensive profits; (iv) Effective Tax Rate Calculation: ensures that the 15% rate is met, with a surcharge if necessary; (v) Loss-Making Entities: specific rules for deferred tax assets (DTA) and loss-carryforwards; (vi) penalties: strict penalties for non-compliance, reinforcing the need for rigorous data submission; (vii) federal revenue regulation: Normative Instruction No. 2,228/2024 provides further guidance, including on currency conversion, profit adjustments, and the effects of corporate restructurings.
Brazilian Tax Reform on Consumption. On December 20, 2023, the Brazilian Congress passed a tax reform on consumption aimed at simplifying the Brazilian tax framework, providing for, among other things, (i) the removal of five taxes (except in limited circumstances), including the existing VAT known as ICMS, the ISS, the tax on manufactured products, or IPI, PIS and COFINS, and (ii) the creation of two new VATs, namely the state/municipal IBS, and the federal CBS. Tax collection on the new VATs will be implemented by taxing consumption (rather than a tax on production and/or revenue, as in the prior system). The reform will be implemented over a transitional period of eight years, beginning in 2026. Initially, the CBS and IBS will be introduced at rates of 0.9% and 0.1%, respectively. These rates will gradually increase, with the phasing out of the PIS, COFINS and IPI starting from 2027. By 2029, the ICMS and ISS will be gradually reduced, and the rates for CBS and IBS will continue to increase, with full implementation expected in 2033.
The overall tax rate after the implementation of the tax reform has not been determined but it is likely to range between 26% and 28%. Taxpayers will be entitled to financial tax credits on all acquisitions and will levy the new taxes (IBS and CBS) in favor of the municipality where the buyer is located. The approved text of the tax reform also provides authorization for the Brazilian government to introduce a selective tax on goods and services that are harmful to health and/or the environment. Specific regimes will also be applied to sectors expressly listed in the Brazilian Constitution, with rules that will be regulated by a specific law (e.g., fuel, financial services and others).
In addition, upon implementation of the tax reform, electronic payment service providers participating in a payment arrangement must, at the time of financial settlement, withhold the IBS and the CBS due on the transaction underlying the processed payment and transfer the applicable taxes to the Brazilian government. The IBS and CBS steering committee and Brazil’s Internal Revenue Service are expected to issue additional regulations to clarify how the split payment system will be implemented and operated. The overall expectation is that this mechanism will be challenging for both the Brazilian government and payment service providers.
The laws and regulations applicable to the Brazilian digital payments industry are subject to ongoing interpretation and change, and our digital payments business may become subject to regulation by other authorities. For further information on the risks relating to regulation of business, see “Item 3D. Risk Factors—Risks Relating to Our Business and Industry.”
Cybersecurity Regulation
Financial institutions and payment institutions in Brazil are subject to specific cybersecurity and cloud outsourcing regulations to ensure the integrity and security of their internal controls. Key among these regulations is CMN Resolution No. 4,893/2021 and Central Bank Resolution No. 85/2021, mandating the establishment of a cybersecurity policy and establishing guidelines for outsourcing data processing, storage and cloud computing services. Additionally, CVM Ruling No. 35/2021 outlines the necessary cybersecurity and data protection standards for security transactions in regulated markets. By December 2021, institutions were required to be fully compliant, including having policies and response plans for cybersecurity incidents. Data processing and storage can occur both within and outside Brazil, provided the Central Bank retains access to overseas data for inspection. Any relevant agreements that are entered into providing for processing services must be reported to the Central Bank within ten days of its execution. Also, if processing, storage and cloud computing services are to be provided abroad and classified as “relevant” by the contracting regulated institution, additional regulatory requirements apply. In these scenarios, if there is no agreement to exchange information between the Central Bank and the supervisory authorities of the countries where the services will be provided, prior authorization from the Central Bank will be required for contracting the service and to implement certain changes to the terms of the agreement.
In addition, Central Bank Resolution No. 85/21 provides for the cybersecurity policy and requirements applicable to payment institutions authorized to operate by the Central Bank in contracting cloud computing, data processing and storage services. The cybersecurity policy and requirements set forth in Resolution No. 85/21 are very similar to the requirements that apply to financial institutions under CMN Resolution No. 4,893.
Regulation on Environmental, Social and Climate Risks
The Central Bank has issued a series of new regulations and standards focusing on the management and governance of social, environmental and climate risks. These regulations apply to financial institutions’ products, services and activities, as well as those of their counterparties, controlled entities, suppliers and outsourced service providers. Key regulations include provisions on (i) definition and management of social, environmental and climate risks; (ii) continuous risk management; (iii) updating the Social and Environmental Responsibility Policy (Política de Responsabilidade Socioambiental), or PRSA, to include climate aspects and reduce the review period from five to three years; (iv) regulation on the remittance of information regarding social, environmental and climate risks related to exposures in credit and securities transactions, as well as those of the respective debtors under these transactions, including information such as identification, economic sector, risk aggravating and mitigating factors; (v) regulating, for both financial institutions and payment institutions, the general criteria for the preparation and disclosure of individual and consolidated financial statements, including sustainability-related financial information, adopting the technical pronouncements of the Brazilian Sustainability Pronouncements Committee (Comitê Brasileiro de Pronunciamentos de Sustentabilidade), or CBPS, which follow the same parameters as IFRS S1 and S2, among others.
Additionally, in line with the “Sustainability” pillar of the “Agenda BC#” and following certain Central Bank public consultations, new rules were published to improve disclosure and governance related to social, environmental and climate risks. These rules aim to align national regulations with international ESG standards, including the recommendations of the Task Force on Climate-related Financial Disclosures. Notably, Resolution No. 139 mandates the annual publication of the Report on Social, Environmental and Climate Risks and Opportunities (Relatório de Riscos e Oportunidades Sociais, Ambientais e Climáticas), or the GRSAC Report, by financial institutions classified in S1, S2, S3 or S4, detailing social, environmental, and climate risks and opportunities, which must be published annually with the base date of December 31, within a maximum period of 90 days from December 31, and made available on their websites for a period of five years.
On March 6, 2024, the SEC adopted final rules requiring significant climate-related disclosures by public companies, including evaluation and disclosure of material climate-related risks and opportunities, GHG emissions inventory, climate-related targets and goals, and financial impacts of physical and transition risks, or the SEC Climate Rules. A large number of petitions that seek judicial review of the SEC Climate Rules have been filed. On April 4, 2024, the SEC voluntarily stayed implementation of these new rules pending completion of judicial review of consolidated legal challenges by the Court of Appeals for the Eight Circuit.
4C. Organizational Structure
We are a subsidiary of UOL, a Brazilian privately held Corporation founded in 1996 and Brazil’s largest internet content, digital products and services company. The chart below shows our corporate structure, including our wholly-owned subsidiaries and our other direct and indirect subsidiaries, as of the date of this annual report. For more information on our subsidiaries, see Exhibit 8.1 to this annual report and Note 4 to our audited consolidated financial statements.
(*) Shares delivered under the LTIP and LTIP-Goals, which also composes PagSeguro Digital Ltd.’s float.
(**) Refers to total capital; UOL directly holds 86.84% of our voting capital.
(***) For more details on our subsidiaries, see “Item 4A. History and Development of the Company.”
4D. Property, Plant and Equipment
Our Facilities
We do not own any real estate. We lease our head office directly from a third-party and we directly rent a number of other smaller offices in Brazil directly from third parties. For our other office space and the operations center in São Paulo, we either lease the space on market terms on an arm’s-length basis from UOL or its affiliates, or we use the space provided by UOL or its affiliates on a cost-sharing basis through an expense apportionment agreement entered into between us and UOL or the relevant affiliate. For more information on this agreement, see “Item 7B. Related Party Transactions—Agreements with UOL and UOL Subsidiaries—Cost-Sharing Agreements.” We also lease other office for our subsidiaries.
Other Equipment
The majority of our equipment consists of POS devices, which made up 87.7% of our equipment costs in 2024. The rest of our equipment consists of data processing equipment, machinery, building leasing, facilities and furniture and fittings.
Intellectual Property
The protection of our trademarks, copyrights, logos, service marks, trade dress, domain names, patents and trade secrets is critical to our future success. We rely on a combination of trademark, copyright, service mark, patent and trade secret laws, administrative procedures and contractual restrictions to establish and protect our proprietary rights in our products and services. We have entered into confidentiality and invention assignment agreements with our employees and certain outside contractors as well as have entered into non-disclosure agreements with our employees, strategic partners and some suppliers in order to limit access to and disclosure of our proprietary information and technology.
We actively pursue registration of our trademarks, copyrights, logos, service marks and domain names. We have registered or applied for registration of trademarks with the Brazilian National Institute of Industrial Property (Instituto Nacional da Propriedade Industrial), or INPI, including, among others, the trademarks and logos of “PagSeguro,” “PagBank,” “Moderninha,” “Minizinha,” “PlugPag,” “PagInvest” and “PagVendas.” We have also registered several domain names with NIC.br, Brazil’s internet domain name registry, and domain registrars in the United States and elsewhere, including “pagseguro.com.br,” “pagseguro.com,” “moderninha.com.br,” “moderninhapro.com.br,” “moderninhax.com.br,” “moderninhaplus.com.br,” “moderninhapro2.com.br,” “moderninhasmart.com.br,” “minizinha.com.br,” “minizinhachip.com.br,” “minizinhanfc.com.br,” “boacompra.com.br,” “pagbank.com.br,” “pagbank.com,” “paginvest.net” and “paginvest.com.br.” We own or have the right to use all of the material intellectual property that we use.
For information about risks affecting our intellectual property, see “Item 3D. Risk Factors—Risks Relating to Our Business and Industry—We have only a limited ability to protect our intellectual property rights, which are important to our success.”
Licenses and Contracts
Visa and MasterCard
We have material contracts with Visa and MasterCard in connection with our activities as an acquirer for these card schemes. Our Visa Payment Arrangements Participation and Trademark License Agreement, dated as of August 24, 2015 and amended on July 3, 2017, between Visa do Brasil Empreendimentos Ltda. and PagSeguro Brazil, sets forth the general terms and conditions under which PagSeguro Brazil acts as a merchant acquiring principal participant for Visa in Brazil and provides PagSeguro Brazil with a non-exclusive and non-transferable license to use certain trademarks owned by Visa in connection with its activities as an acquirer in Brazil. Under this agreement, PagSeguro Brazil is exclusively responsible for all the costs and risks associated with its participation as a merchant acquiring principal, and fees payable to Visa under this agreement is determined by the standard payment terms set forth in the Visa Core Rules and Visa Product and Service Rules, available on Visa’s website.
Our License Agreement, dated as of June 18, 2015 and as amended from time to time, between MasterCard International Incorporated and PagSeguro Brazil sets forth the general terms and conditions under which MasterCard grants PagSeguro Brazil a non-exclusive license to use certain trade names, trademarks, service marks and logotypes (including MasterCard, Cirrus and Maestro branded marks) in Brazil in connection with PagSeguro Brazil’s issuing and acquiring activities. No consideration is due to MasterCard under this agreement.
Other Licenses
We operate software products under licenses, including certain open-source licenses, from our vendors, including, among others, Verifone, Oracle, Feedzai and Cisco. Even if any such third-party technology did not continue to be available to us on commercially reasonable terms, we believe that alternative technologies would be available as needed in every case.
License of our Proprietary Rights to Our Clients
The standard online contract entered into between us and our merchants when they open a free PagBank digital account provides a limited, non-transferable license to certain of our proprietary rights, such as our name and logo, for use by our merchants for commercial purposes. We expect to continue this practice in the future as part of our marketing strategy. While we attempt to ensure that our licensees maintain the quality of the PagSeguro brand, they may take actions that could materially adversely affect the value of our proprietary rights or reputation.
ITEM 4A. UNRESOLVED STAFF COMMENTS
None.
ITEM 5. OPERATING AND FINANCIAL REVIEW AND PROSPECTS
The following discussion should be read in conjunction with our audited consolidated financial statements and the notes thereto included elsewhere in this annual report. The following discussion contains forward-looking statements that reflect our plans, estimates and beliefs. Our actual results could differ materially from those discussed in the forward-looking statements. Factors that could cause or contribute to these differences include those discussed below and elsewhere in this annual report, particularly in “Item 3D. Risk Factors.”
5A. Operating Results
Principal Factors Affecting Our Financial Condition and Results of Operations
We believe our operating and business performance is driven by various factors that affect the global and Brazilian economy, the Brazilian digital payments market, trends affecting the broader Brazilian financial technology solutions industry and trends affecting the specific markets and customer base that we target, particularly micro-merchants and SMEs in Brazil. The following key factors may affect our future performance.
Adoption of Our Digital Payment Services and POS Devices, and Usage of Our Early Payment of Receivables Feature
We believe our digital platform, digital payment services and POS devices are the foundation of our relationship with our clients. We generate revenue through the commissions and other fees that we charge for electronic payment intermediation, as well as fees for other services and revenues from the provision of POS devices and related items. In addition, we generate financial income through the early payment of receivables feature that we offer our merchant clients. We intend to continue to drive growth in our digital payment services, POS devices and early payment of receivables feature by scaling our solutions to meet the needs of our clients.
Our digital payment solutions and POS devices are the principal way in which our clients become familiar with our full range of products and services. We seek to leverage the familiarity generated by these services, features and devices to encourage merchants to sign up for our other services, which can help them increase their sales and, in turn, generate incremental revenue for us. As a result, the number of new merchants who adopt our digital payment services and purchase our POS devices will affect our growth.
Furthermore, our customer base consists primarily of micro-merchants and SMEs, who tend to generate relatively high levels of early payment of receivables from installment transactions in order to fulfill their working capital needs. These micro-merchants and SMEs are at the core of our strategy. In the future, however, as we sign up a greater proportion of larger merchants, we expect early payment to represent a smaller relative proportion of our overall results, since larger merchants tend to request significantly lower volumes of early payment, given their easier access to alternative funding. Hence, we believe that while our financial income will continue to increase in absolute terms as our client base grows, it may decrease as a proportion of our total revenues and income in the medium and longer term.
Increased Use of Credit and Debit Cards and Expanded Digital Payments Network
The results of our operations depend significantly on the use of credit and debit cards to make digital payments in Brazil. According to ABECS, credit, debit and prepaid cards transactions accounted for 58% of household consumption in 4Q2024 in Brazil, totaling R$3.1 trillion. Credit, debit and prepaid cards transaction volume in Brazil has increased at a compound annual growth rate, or CAGR, of 18% from 2018 to 2024 according to ABECS, in which 67% of the transactions volume corresponds to credit card transactions and 24% corresponds to debit card transactions. According to ABECS estimates, 2025 is expected to have between R$4.51 and R$4.60 trillion in card volume, representing an increase of 9% to 11%.
According to ABECS, online purchases made up only 34% of the total credit card transactions volume in Brazil in 2024, an increase of 1 p.p. from 33% in 2023, illustrating the potential for expansion of online payments in Brazil.
Our results of operations depend in part on consumers’ widespread acceptance and use of the internet as a way to conduct commerce and financial transactions. E-commerce is also under penetrated compared to e-commerce levels in more developed economies. According to eMarketer, Brazil’s e-commerce totaled approximately US$76 billion (R$470.6 billion) in 2024 and accounted for 11.0% (an increase from 6.0% in 2019) of the US$696 billion (R$4.3 trillion) in retail sales for the year, compared to 20.1% worldwide in 2024. Purchases made through mobile devices (m-commerce) reached approximately US$47 billion (R$291.0 billion) and accounted for 62% (from 39% in 2019) of all online (e-commerce) retail sales in Brazil in 2024.
Since we view commerce via mobile devices as a key driver of growth going forward, we focus on maintaining a mobile-first digital platform, and we design our solutions on a mobile-first basis so that our merchants can be always self-sufficient.
Latin America’s retail industry proved resilient amid two years of market volatility caused by the pandemic. By the end of 2021, retail sales had substantially recovered from 2020 and, according to eMarketer, retail e-commerce sales in Latin America are expected to grow at a double-digit annual rate until 2026.
In 2024, considering the worldwide economy, total retail sales increased 4.3%, retail e-commerce sales grew 8.4% and retail m-commerce sales grew 9.8%. In its turn, in Latin America, total retail sales increased 4.3%, retail e-commerce sales grew 11.5% and retail m-commerce sales grew 13.5%.
In addition, according to eMarketer’s Latin America Mobile Payment Users report, contactless payment penetration in Brazil reached 49% of smartphone users in 2024. This is higher than the penetration rate in Mexico (18%). According to ABECS, contactless payment in Brazil account for 67% of all in-person transactions, with 65% of the population using this payment method daily.
Furthermore, according to the most recent data included in The Global Payments Report 2024 by Worldpay, consumer use of credit cards remains strong, while sources of credit are diversifying and they are increasingly paying via credit card funded digital wallets, buy now, pay later, or BNPL, and POS financing offered by banks, fintechs and merchants. For Latin American countries, they expect that digital wallets will increase from 21% to 28% of e-commerce payment volumes by 2027, surpassing the share of credit cards (which will decrease from 35% to 26%). Globally, digital wallets are extending their omnichannel dominance, being already the leading payment method and remaining among the fastest growing methods. The projections are that digital wallets will increase from 50% to 61% of global e-commerce payment volumes by 2027 with decline in credit cards (from 22% to 15%) and debit cards (from 12% to 8%). Nevertheless, digital wallets and credit and debit cards will still account for over 80% of e-commerce global spend by 2027. BNPL is expected to grow in transaction value at a 9% CAGR to 2027.
Launch of New Products and Services and Cross-selling to Our Clients
We strive to stay on the cutting edge of the financial technology solutions industry by developing and launching new products and services to offer to both new and existing clients and intend to continue to invest in product development to build new products and services and to bring them to market. This allows us to continue to meet the needs of our clients, as these needs grow and change over time. While we expect our total expenses to increase in the short term as we plan for growth, we expect our expenses to decline as a percentage of our total revenue and income over the medium term as these investments benefit our business and our business grows.
Our existing clients represent a sizable opportunity to cross-sell products and services with relatively low incremental marketing and advertising expenses for us. We believe that our range of services, many of which can be used for both business and personal needs, represents an opportunity to further increase engagement with our existing clients. We plan to continually invest in product development so as to maintain and increase the attractiveness of our products and services. To the extent that we are able to cross-sell these products and services and develop and introduce new products and services to our existing clients and attract new clients, we expect our revenues and financial income to continue to grow and our margins to increase.
Marketing and Advertising
For information regarding our marketing and advertising, see “Item 4B. Business Overview—Sales and Marketing.”
Merchant Size
We benefit from our primary focus on micro-merchants and SMEs, who we believe were overlooked or underserved by incumbent payment providers and large financial institutions in Brazil before PagSeguro. As our existing merchants grow and as we serve increasingly larger merchants, we expect our TPV to grow accordingly, while we will remain focused on micro-merchants and SMEs. In addition to payments solutions, we are serving our micro merchants and SMEs with evolving day-to-day banking solutions, that should increase the revenue and profitability of our client base. Serving an increasing number of larger merchants also presents an opportunity to cross-sell value-added services and features such as accounting reconciliation, which generate incremental revenues and margin with low or no customer acquisition costs.
Consumer Adoption of Our Products and Services
Many of our products and services reach consumers directly. Our complete and free of charge digital banking solutions is an attractive alternative for consumers who do not have bank accounts or are underserved by traditional banking institutions, with such consumers already representing almost half of the PagBank active customer base. We have made significant investments in the development of our complete and free of charge digital banking solutions, and our ability to grow our consumer network going forward will be important for strengthening our ecosystem and driving our growth.
According to the SEBRAE report published in 2021 (Pesquisa SEBRAE Uso da Maquininha), 56% of small entrepreneurs in Brazil have POS devices, of which PagSeguro holds the market leadership with 34% of these POS devices. According to the same report, PagSeguro is the leader among MEIs, with 37%, surpassing the other four competitors combined. Furthermore, according to the same report, 60% of entrepreneurs are served by only one acquiring company. This illustrates the potential for us to provide additional financial services in this segment, which is underserved by the banking sector. We believe that a significant portion of this underserved sector is due to the number of unbanked and underbanked people, who constitute one of the main target sectors for us.
According to data provided by the IBGE’s PNAD, the Central Bank (Cadastro de Clientes do Sistema Financeiro) and internal estimates, 2.3 million Brazilians of working age (1.3% of all Brazilian adults) still did not have a bank or relationship bank account (unbanked) in December 2023. Another estimated 20 million (11.4% of all Brazilian adults) have incomplete or inadequate access to financial services (underbanked) and only possess savings accounts or basic bank packages for payroll or deposit accounts. Accordingly, 22.3 million individuals (13% of Brazilian adults) are underbanked in Brazil, reinforcing the still existing potential for innovative digital banks to compete with incumbents.
The high level of underbanked individuals in the Brazilian population is amplified among the lower income classes in Brazil. According to data provided by the Central Bank (REB - 2023), 12.3% of the adult population, or 21.3 million people in Brazil do not have an active relationship with banks, which reaffirms the understanding that there is still room for financial inclusion in Brazil and potential for innovative digital banks to compete with incumbents.
Currency Fluctuations
We do not generate material revenues in foreign currencies that could substantially affect our results of operations. Certain of our expenses and capital expenditure are subject to currency fluctuation, as the prices of the POS devices we purchase are set in U.S. dollars (both for the devices we imported from outside Brazil prior to mid-2015, and for the locally-made devices we have been purchasing since then).
Inflation
Inflation, government policies adopted to curb inflationary pressures and uncertainties regarding possible future governmental intervention have contributed to economic uncertainty in Brazil. According to IPCA, Brazilian inflation rates was 5.48% in March 2025 considering the accumulated inflation for the last 12 months, and 4.83%, 4.62% and 5.79% in 2024, 2023 and 2022, respectively. The SELIC rate, the Central Bank’s overnight rate, was 12.25%, 11.75% and 13.75% for the twelve months ended in 2024, 2023 and 2022, respectively. The interest rates have been volatile in the past years in Brazil, with periods of increase, decrease and stability of the SELIC rate. From January 2022 until August 2022, the SELIC rate increased, reaching 13.75%, and remained stable until July 2023. From August 2023 until May 2024, the SELIC rate decreased, reaching 10.5%, and remained stable until September 2024. Following such period of stability in 2023, the SELIC rate has been increasing and, as of the date of this annual report, it is 14.25% following the last meeting of COPOM on March 19, 2025. For more information, see “Item 3D. Risk Factors—Risks relating to Brazil—Ongoing political instability in Brazil may adversely affect our business, results of operations and the trading price of Class A common shares” and “Item 3D. Risk Factors—Risks Relating to Brazil—Inflation and certain measures by the Brazilian government to curb inflation have historically affected the Brazilian economy and Brazilian capital markets, and high levels of inflation in the future could adversely affect our business and the price of our Class A common shares.”
Inflation has a direct effect on our contracts with certain suppliers, such as telecommunications operators, whose costs are indexed to the IPCA, and data processors, whose labor costs are adjusted according to inflation. While inflation may cause our suppliers to increase their prices, we are generally able to offset this effect by increasing the prices we charge for our products and services. Inflation also impacts our revenues from merchants. When merchants adjust their prices for inflation, the purchasing power of consumers may be reduced, which may adversely affect our revenue if it results in a reduction in the number and volume of transactions. However, if our merchants raise their prices due to inflation, the amount we receive on each transaction also increases.
Pricing and Revenue Mix in Our Payment Processing Services
We generate revenue in the form of commissions and fees on the capture, transmission, processing and settlement of transactions carried out using credit, debit and meal voucher cards, as well as fees for other services. Credit and debit cards generate commissions in the form of the merchant discount rate, or MDR, which is a commission withheld by us from the transaction value paid to the merchant. The MDR we charge may vary over time and we may make different commercial offers for different services or for larger clients. However, overall, the MDR for debit cards is lower than that for credit cards. Our current standard MDR rates start from 1.99% for POS debit card transactions. The MDR rates for credit card transactions vary according to whether the merchant has opted for the same-day, or 14-day or 30-day payment service under our payment date election service. For merchants who select the same-day payment date election, the standard MDR starts from 4.99% for POS credit card transactions not paid in installments and 5.59% for POS credit card transactions paid in installments. For merchants who select the 14-day payment date election, the standard MDR starts from 3.99% for POS credit card transactions not paid in installments and 4.59% for POS credit card transactions paid in installments. For merchants who select the 30-day payment date election, the standard MDR is 3.19% for POS credit card transactions not paid in installments and 3.79% for POS credit card transactions paid in installments. For online transactions, the standard MDR starts from 3.99% for merchants who select the 14-day payment date election or who have a verified account and select a two-day payment date election, and 3.19% for merchants who select the 30-day payment date election. Payments made using meal voucher cards and other payment methods generate per-transaction or percentage commissions at various rates. Our revenues are therefore impacted by the mix of these types of services that we sell, as well as any changes in the pricing for each service.
We face competition in all of our payment services and provision of POS devices, and we expect this competition to intensify in the future. For further information, see “Item 3D. Risk Factors—Risks Relating to Our Business and Industry—Increasingly intense competition may harm our business.” In addition, we currently offer lower pricing to certain of our clients who generate higher TPV, and we may be required to extend this pricing to other clients as our merchant base expands to include a greater proportion of larger merchants.
Financing of Our Early Payment of Merchants’ Receivables Feature
We receive significant financial income from offering our merchants the option to obtain early payment of their receivables from credit card installments. We incur significant financial expenses in order to maintain this optional feature and we fund this feature (i) principally by obtaining early payment of note receivables due to us from the card issuers and acquirers, enabling us to provide the related early payment to merchants, as well as (ii) through our general third-party borrowings, issuing CD’s or other financial options through BancoSeguro or PagSeguro and own capital. Our ability to maintain adequate funding for the early payment feature is important for our operations and future income generation. For further information, see “—Principal Components of Our Results of Operations—Financial Expenses.”
Interchange Fees
We rely on card issuers and card schemes to process our transactions, and we are required to pay fees for this service. In addition, although we are accredited as an acquirer. From time to time, card schemes such as MasterCard and Visa may increase the interchange fees that they charge for each transaction using one of their cards. Credit card schemes have the right to pass any increases in interchange fees on to us as well as increase their own fees for processing. In addition, card schemes have imposed and may again impose special assessments for transactions that are executed through a “digital wallet,” and these fees could particularly affect us and significantly increase our costs. Although our standard contract with our merchant clients allows us to adjust our rates and tariffs at our discretion by notice to the merchant, our ability to vary our pricing remains subject to a variety of factors, including competition from other payment providers, market conditions and, in certain cases, direct price negotiations with the merchant. As a result, we may not necessarily be able to pass through all interchange and processing fees to our merchant clients and increases in these fees may therefore increase our cost of sales and services and reduce our margins.
In connection with our acquiring business operations, the interchange fee, which we record as Transaction costs within Cost of sales and services, has the potential to affect our margins. An increase in interchange fees will result in an increase in our Cost of sales and services and if we cannot pass the interchange fees onto customers via a corresponding increase in MDR, our margin will also be affected. Currently, the difference between interchange fees and the MDR we charge is less for debit card transactions than for credit card transactions, so our margins on credit card transactions are greater. We cannot predict if or when the card schemes will increase their interchange fees, or what the amount of any such increases may be. For further information, see “Item 3D. Risk Factors—Risks Relating to Our Business and Industry—We partially rely on card issuers or card schemes to process our transactions. Changes to credit card scheme fees, rules or practices may harm our business.”
In connection with our issuing business operations, we earn interchange revenues that vary according to the type of card that we issue to our customers (a credit, debit or prepaid card). These interchange fees are subject to the terms defined by the card schemes, and in certain cases, these fees may also be subject to terms defined by the established card schemes and in certain cases, these fees may also be subject to terms defined by regulator. Thus, our business and financial condition may be negatively affected by the terms of interchange fees established by card schemes and regulator.
As our payments ecosystem, merchant services and banking solutions include both acquiring and issuing business operations, the variations to interchange rates that may negatively affect one side of the business, may also positively affect the other side of the business. However, this correlation does not guarantee that we will not experience a negative impact on our overall financial condition as a result of variations in the interchange rates and payment methods utilization mix.
Brazilian Political Environment and Macroeconomic Conditions, Interest Rates, Consumer Credit and Consumer Spending
Substantially all of our operations are located in Brazil. As a result, our revenues, financial income and profitability are affected by political and economic developments in Brazil and the effect that these factors have on the availability of credit, disposable income, employment rates and average wages in Brazil. Our operations, and the financial technology solutions industry in general, are particularly sensitive to changes in economic conditions.
Our total revenue and income are affected by levels of consumer spending, interest rates and the expansion or retraction of consumer credit in Brazil, each of which impact the number and overall value of payment transactions. The interest rates charged on consumer credit transactions have an indirect effect on us to the extent that lower interest rates can lead to increases in private consumption, and therefore increases in the number of credit and debit card transactions or decreases in the number of installments consumers elect when making a purchase. Increases in interest rates, on the other hand, may lead to a decrease in private consumption or an increase in the number of installments consumers elect when making a purchase. Increases in interest rates may also cause fewer merchants to decide to use our early payment of receivables feature if our overall financing costs require us to increase the discount rate we charge for this feature.
The recent economic instability in Brazil as well as a deteriorating political environment have contributed to a decline in market confidence in the Brazilian economy. For more information, see “Item 3D. Risk Factors—Risks Relating to Brazil—Ongoing political instability may adversely affect our business, results of operations and the trading price of our Class A common shares.”
The following table shows data for real GDP, inflation and interest rates in Brazil and the U.S. dollar/real exchange rate at the dates and for the periods indicated.
| | | | | | | | | | | | | | | | | | | | |
| For the Years Ended |
| December 31, |
| 2024 | | 2023 | | 2022 | |
| Real growth (contraction) in GDP | 3.4 | % | | 3.2 | % | | 3.0 | % | |
Inflation (IGP-M) (1) | 6.5 | % | | -3.2 | % | | 5.5 | % | |
Inflation (IPCA) (2) | 4.8 | % | | 4.6 | % | | 5.8 | % | |
Long-term interest rates – TJLP (average) (3) | 6.9 | % | | 7.1 | % | | 6.8 | % | |
CDI interest rate (average) (4) | 10.8 | % | | 13.2 | % | | 12.4 | % | |
LIBOR (5) | R$5.50 | | | R$5.39 | | | R$4.76 | | |
| Period-end exchange rate—reais per US$1.00 | R$6.19 | | | R$4.84 | | | R$5.22 | | |
Average exchange rate—reais per US$1.00 (6) | R$5.39 | | | R$5.00 | | | R$5.17 | | |
| Change in average exchange rate of the real vs. US$ | 0.3 | % | | -0.1 | % | | 0.0 | % | |
Average unemployment rate (7) | 6.9 | % | | 8.0 | % | | 9.5 | % | |
| | | | | |
Source: FGV, IBGE, Central Bank and Bloomberg |
| (1) | Inflation (IGP-M) is the general market price index (Índice Geral de Preços – Mercado) measured by FGV. |
| (2) | Inflation (IPCA) is a broad consumer price index measured by the IBGE. |
| (3) | TJLP is the Brazilian long-term interest rate (Taxa de Juros de Longo Prazo) (average of monthly rates for the period). |
| (4) | The CDI interest rate is an average of interbank overnight rates in Brazil (daily average for the period). |
| (5) | Average U.S. dollar three-month London Interbank Offer Rate. |
| (6) | Average of the exchange rate on each business day of the period. |
| (7) | Average unemployment rate for year as measured by the IBGE. |
Despite the positive GDP growth, the political environment remains characterized by high levels of uncertainty and instability. For further information, see “Item 3D. Risk Factors—Risks Relating to Brazil—Ongoing political instability may adversely affect our business, results of operations and the trading price of our Class A common shares.”
Our business has grown rapidly, driven by new clients and increased TPV, with our total revenue and income increasing to R$18,809.6 million in 2024 from R$15,948.4 million in 2023 and R$15,334.9 million in 2022. In addition to continuing to grow our client base, we believe that our business model will allow us to benefit from Brazil’s economic growth potential, particularly among micro-merchants, SMEs and individuals without bank accounts or underserved by traditional banking institutions.
Seasonality
For information regarding our seasonality, see “Item 4B. Business Overview—Seasonality.”
Principal Components of Our Results of Operations
The following is a summary of the items comprising our statements of income:
Total Revenue and Income
Our total revenue and income consist of the total of our revenue from transaction activities and other services, financial income and other financial income.
Revenues
We generate revenues from transaction activities and other services. In each case, our revenues consist of gross revenues less deductions from those revenues.
Revenue from Transaction Activities and Other Services
Our revenue from transaction activities and other services consists of gross revenue from transaction activities and other services, less deductions from those gross revenues.
Our main source of gross revenue from transaction activities and other services is commissions and fees on the capture, transmission, processing and settlement of transactions carried out using credit, debit and meal voucher cards and fees for other services. We have the primary responsibility for providing the services to our clients and we also directly set the prices for such services, independently from the related transaction costs agreed between us and the card schemes or card issuers. Since we have primary responsibility for providing our merchant clients with the intermediation service, and we have price discretion to adjust the rates and tariffs we charge merchants, we are the principal in the intermediation transaction. We therefore recognize our transaction fees as revenue on a gross basis, and we recognize the transaction costs separately as discussed below. This line item also includes the fees we charge for other services, such as revenues received from the one-time and non-refundable membership fee in order to simplify inventory control and the acquisition of POS devices by our clients and revenues from credit operations. We also recognize revenue earned on a daily pro-rata basis. Revenue from credit operations due and overdue before entering in stop accrual is recorded in revenue from transaction activities and services. After stop accrual, income will only be recognized when actually received. We recognize revenues from these commissions and fees when the purchase is approved by the card issuer, in the case of cash-in payments made via payment cards; when the transaction is carried out, in the case of payments made via other cash-in payment methods; or in the case of services, when the service, is rendered.
Our membership fee arrangement is currently for an indeterminate period and does not change the way our clients access our POS devices. We currently offer the Minizinha NFC for a price of 12 monthly installments of R$1.39, the Minizinha Chip 3 (which we launched in July 2019) for a price of 12 monthly installments of only R$5.80, the Moderninha Plus for a price of 12 monthly installments of R$4.99, the Moderninha Pro 2 (which we launched in December 2019) for 12 monthly installments of R$11.99, the Moderninha Smart (which we launched in October 2018) for 12 monthly installments of R$24.90, and the Moderninha X (which we launched in October 2019) for a price of 12 monthly installments of only R$23.90. Prior to the introduction of this membership fee, we recognized revenue from the sale to merchants of our POS devices under revenue from sales, as discussed under “—Revenue from Transaction Activities and Other Services.”
The amounts deducted from our gross revenue from transaction activities and other services consist principally of the applicable Brazilian sales taxes and social security contributions: service tax (Imposto sobre Serviços), or ISS; contributions to the Brazilian government’s PIS; and contributions to the Brazilian government’s COFINS. We are required to collect each of these on our transaction activities and other services.
Financial Income
As described under “Item 4B. Business Overview—Our Products and Services—Cards,” our early payment of receivables feature consists of paying our merchants their installment receivables upfront when consumers paying by credit card choose to pay the merchant in installments. We account for the remuneration from this feature as financial income. This financial income makes up a significant portion of our overall total revenue and income.
Our remuneration from the early payment of receivables feature consists of a discount that we withhold from the transaction value of the receivables that we pay to merchants in advance. We recognize this discount as financial income (separate from and in addition to the MDR fee for the payment processing transaction, which is also recognized under financial revenue). We recognize the discount amount as financial income at the time a sale transaction is approved involving a merchant who has opted to receive early payments of the receivables from their credit card installment sales. The discount that generates our financial income relates only to the early payment of the second and successive installments of the purchase; the first installment is not paid early as it is disbursed to the merchant within the normal billing cycle, so it does not generate remuneration in the form of financial income
Our financial income relates to early payments to merchants of amounts related to receivables from purchase transactions that have been approved by the card issuer and the card scheme.
The financial expenses we incur in funding this early payment of receivables feature are accounted for in our financial expenses, discussed below.
Other Financial Income
Our other financial income consists principally of interest generated by bank savings accounts and by deposits, we make with Brazilian courts, known as judicial deposits, which guarantee any compensation we may be required to pay in litigation matters.
Our other financial income also includes our gain of foreign exchange variations, i.e., the gain on our assets and liabilities related to the appreciation or depreciation of the real against foreign currencies, which has limited impact on our cash position.
Cost of Sales and Services
Our cost of sales and services represents the amounts that make up the cost of the services and devices we offer. These amounts are divided into transaction costs, marketing and advertising, personnel expenses, financial expenses and depreciation and amortization and other costs. For further information on these costs, see Note 27 to our audited consolidated financial statements.
•Our transaction costs consist of interchange fees set by card schemes that are owed to the issuer of the card; assessment fees owed to card schemes; fees paid to third-party payment processors; fees paid to acquirers; and bank settlement fees. All of our transaction costs are accounted for within our cost of sales and services. Since we are the principal in the intermediation transaction, we recognize the transaction costs that we pay to third parties, such as card schemes and card issuers who process these transactions, within our cost of sales and services separately from the transaction fees we receive, which we recognize on a gross basis. The transaction costs are agreed between the card schemes or card issuers and us, independently from the fees we charge our merchant clients.
•Our marketing and advertising expenses are divided between our cost of sales and services as well as our selling expenses. Of this total, the portion of marketing and advertising that is accounted for within our cost of sales and services relates to customer support.
•Our personnel expenses consist of wages, overtime, benefits (such as meal vouchers, transportation vouchers and medical insurance, among others), profit sharing, and social contribution and payroll taxes. In Brazil, social contribution and payroll taxes consist of the INSS contribution and FGTS contribution. Our personnel expenses are divided between our cost of sales and services as well as our selling expenses and our administrative expenses. Of this total, the portion of our personnel expenses that is accounted for within our cost of sales and services refers to employees engaged in activities related to the cost of goods and services that we offer, such as technology, customer support, logistics, anti-fraud activities and mediation services.
•Our financial expenses consist of: (i) expenses when an election to receive early payment of accounts receivable from financial institutions is made. This financial expense is recognized at the time the financial institution agrees to liquidate the accounts receivable due in installments on a prepaid basis, (ii) interest on deposits in our accounts and (iii) losses in foreign exchange variations.
•Our depreciation and amortization expenses are allocated to our cost of sales and services as well as our selling expenses and our administrative expenses. The portion of our depreciation and amortization expenses that is included in our cost of sales and services consists mainly of: (i) the depreciation of equipment, furniture, technology and installations that form part of the cost of the goods and services that we offer; and (ii) the amortization of software that we develop internally for use in our operations.
•Our other expenses are allocated to our cost of sales and services as well as our selling expenses and our administrative expenses. Of this total, the portion of our other expenses that is included in our cost of sales and services consists mainly of items such as travel expenses and office supplies that form part of the cost of the goods and services that we offer.
Selling Expenses
Our selling expenses represent the amounts that we spend on publicity, marketing, quality control and direct or indirect relations with our clients. These amounts are divided into marketing and advertising, personnel expenses, total losses, depreciation and amortization expenses and other expenses. For further information on these expenses, see Note 27 to our audited consolidated financial statements.
•The portion of marketing and advertising expenses included in our selling expenses relates to the production and distribution of our marketing and advertising campaigns on traditional offline media, traditional online advertising, the positioning of our products in search platforms, telemarketing related to offering our POS devices, commissions to our third party sales force and partners such as platforms, bloggers and developers, expenses incurred in relation to trade marketing at events, and amounts that we spend on consulting services and call centers for our telemarketing campaigns.
•The portion of our personnel expenses included in our selling expenses relates to employees engaged in marketing and advertising of our services, POS devices, hubs and features.
•Total losses consist of transaction losses arising from chargebacks related to fraudulent transactions, which occurs, principally in online transactions, when a consumer makes a purchase via credit card and then requests a chargeback from the issuing bank after receiving the goods or services purchased and expected credit losses related to our credit products. All of our losses expenses are accounted for within our selling expenses.
•The portion of our depreciation and amortization expense included in our selling expenses consists of the depreciation of equipment used for client relationships.
•The portion of our other costs included in our selling expenses consist of expenses related to travel, lodging and insurance, facilities, rent, consultancy fees and office supplies relating to marketing and advertising of our services, POS devices and features.
Administrative Expenses
Our administrative expenses represent the amounts that we spend on back office and overhead expenses. These amounts are divided into Personnel expenses, depreciation and amortization expenses and other costs. While we expect our administrative expenses to increase in the short term as we plan for growth and as we incur costs of compliance associated with being a public company, we expect these expenses to decline as a percentage of our total revenue and income over the medium term as our business grows.
•The portion of our personnel expenses that form part of our administrative expenses relates to our finance, legal, human resources, and administrative personnel, as well as fees paid for professional services, including legal, tax and accounting services.
•The portion of our depreciation and amortization expenses that form part of our administrative expenses relates to: (i) the depreciation of the equipment, furniture, tools and technology used in our head office and back-office operations; and (ii) the amortization of software developed internally to support our head office and back-office needs, which is shown in Note 14 to our audited consolidated financial statements.
•The portion of our other costs that form part of our administrative expenses includes items such as bank charges, travel, reimbursement of staff expenses and office supplies.
Financial Expenses
Our financial expenses include the charges we incur to obtain early payment of note receivables owed to us by card issuers and acquirers in order to finance the early payment of receivables feature that we offer merchants and interest related to deposits and bank accounts of our clients. Variations in our financial expenses are driven by Brazilian interest rates, which determine the cost of most of our financing, together with changes in the mix of the financing we use for our early payment of receivables feature.
We incur significant financial expenses in order to maintain the early payment of receivables feature. We fund this feature (i) principally by obtaining early payment of receivables owed to us by card issuers and acquirers, enabling us to provide the related early payment to merchants, as well as (ii) through our general third-party borrowings and own capital, issuing CDs or other financial options through BancoSeguro or PagSeguro and own capital. In addition, we use FIDCs to finance the early payment of receivables of our merchants. Our remuneration from the early payment of receivables feature continues to be reflected as financial income in our consolidated financial statements. For further information regarding our FIDCs, see “Item 4B. Business Overview—Regulation of the Payments and Banking Industries in Brazil—Rules on E-Commerce, Data Protection, Consumer Protection, Banking Secrecy and Taxes—Taxation of Investment Funds.”
Other Income (Expenses), Net
Our other income (expenses), net line item consists mainly of contingencies, impairment of assets mainly related to POS, charges and miscellaneous income or expense items.
Current Income Tax and Social Contribution
Current income tax and social contribution consists of tax assets and liabilities for the current year. Our liability to income tax principally reflects the level of our profit before income taxes; this line item also varies, however, to the extent that we are entitled to defer tax on certain investments in technological innovation, in which case our tax base for income tax for the year is reduced and the related deferred tax liability is accounted for in the deferred income tax and social contribution line item below.
Our tax assets for the current year are calculated based on the expected recoverable amount, and tax liabilities for the current year are calculated based on the amount payable to the applicable tax authorities. The tax rates and tax laws used to calculate this amount are those enacted or substantially enacted at the balance sheet date. Current income tax and social contribution related to items recognized directly in equity is also recognized in equity. We periodically evaluate our tax positions with respect to interpreting tax regulations and, when appropriate, establish provisions.
Deferred Income Tax and Social Contribution
Deferred income tax and social contribution consists of temporary differences between the tax basis of assets and liabilities and their carrying amounts at the balance sheet date. This line item refers principally to deferrals of tax liability that we are entitled to take on capital investments that we make in technological innovation under Brazilian Law No. 11,196/2005, known as the Technological Innovation Law or “Lei do Bem.” We are able to use this tax deferral law principally for the investments we make in developing software internally, where we capitalize the labor and other costs involved as an intangible asset rather than accounting for these amounts as expenses, and we depreciate the accounting value of the intangible asset over its useful life. The Lei do Bem allows us to defer our tax liability on these investments. Other Brazilian tax rules also allow us to defer tax on certain items, for example on unpaid amounts due from creditors. The deferred income tax and social contribution line item consists of our liability to future tax under the Lei do Bem and these other tax laws, less the depreciation and amortization that we take during the year on the respective capitalized assets, and less the tax losses carried forward from prior years that we are able to offset against our tax liability during the year. For further information on this line item, see Note 23 to our audited consolidated financial statements.
Deferred tax liabilities are recognized for all taxable temporary differences, except in certain situations explained in Note 2.18 of our audited consolidated financial statements. The carrying amount of deferred tax assets is reviewed at each balance sheet date and derecognized to the extent that it is no longer probable that sufficient taxable profit will be available to allow all or part of the deferred tax assets to be utilized. Unrecognized deferred tax assets are reviewed, at each balance sheet date, and recognized to the extent that it is probable that future taxable profit will be available to allow for their utilization.
There is no Cayman Islands taxation on the income earned by PagSeguro Digital and as such, we do not have any tax impacts at the PagSeguro Digital level.
Results of Operations
The following discussion of our results of operations is based on the financial information derived from our audited consolidated financial statements included elsewhere in this annual report.
For a discussion of our results of operations for the year ended December 31, 2023, see “Item 5A. Operating Results—Results of Operations—Results of Operations in 2023 and 2022” of our annual report on Form 20-F for the fiscal year ended December 31, 2023, filed with the SEC on April 29, 2024.
Results of Operations in 2024 and 2023
| | | | | | | | | | | | | | | | | |
| For the Years Ended December 31, |
| 2024 | | Percent Change | | 2023 |
| (in millions of reais, with the exception of percentages and per-share amounts) |
| | | | | |
| Revenue from transaction activities and other services | 9,183.3 | | | 1.7 | % | | 9,027.2 | |
| Financial income | 9,150.4 | | | 37.5 | % | | 6,653.0 | |
| Other financial income | 475.9 | | | 77.5 | % | | 268.1 | |
| Total revenue and income | 18,809.6 | | | 17.9 | % | | 15,948.3 | |
| Cost of sales and services | (9,543.3) | | | 17.3 | % | | (8,132.6) | |
| Selling expenses | (1,859.6) | | | 30.1 | % | | (1,429.8) | |
| Administrative expenses | (972.2) | | | 32.7 | % | | (732.7) | |
| Financial costs | (3,746.7) | | | 14.6 | % | | (3,269.6) | |
| Other income (expenses), net | (307.9) | | | (16.0) | % | | (366.7) | |
| Profit before income taxes | 2,379.9 | | | 18.0 | % | | 2,016.9 | |
| Current income tax and social contribution | (261.2) | | | 156.5 | % | | (101.8) | |
| Deferred income tax and social contribution | (2.3) | | | (99.1) | % | | (261.6) | |
| Income Tax and Social Contribution | (263.5) | | | (27.5) | % | | (363.4) | |
| Net Income for the Year | 2,116.4 | | | 28.0 | % | | 1,653.5 | |
| Attributable to: | | | | | |
| Equity holders of the parent | 2,116.4 | | | 28.0 | % | | 1,653.5 | |
| Non-controlling interests | — | | | — | | | — | |
| Basic earnings per common share – R$ | 6.6953 | | | 30.3 | % | | 5.1387 | |
| Diluted earnings per common share – R$ | 6.6238 | | | 29.8 | % | | 5.1047 | |
Total Revenue and Income
Our total revenue and income amounted to R$18,809.6 million in 2024, an increase of 17.9% from R$15,948.3 million in 2023. This increase was primarily due to an increase in our TPV and will be detailed in each revenue and income lines described below.
Revenue from Transaction Activities and Other Services
Our revenue from transaction activities and other services in 2024 amounted to R$9,183.3 million, an increase of R$156.1 million, or 1.7%, from R$9,027.2 million in 2023, as a result of the factors described below.
Our gross revenue from transaction activities and other services in 2024 amounted to R$10,352.2 million, an increase of R$110.6 million, or 1.1%, from R$10,241.6 million in 2023. The increase in gross revenue from transaction activities and other services during 2024 compared to 2023 was mainly due to an increase of 31.1% in our TPV. Our gross revenue from transaction activities and other services increased by a lesser percentage than our TPV, which increased to R$518.4 billion from R$394.3 billion in 2023, mainly related to a change in the MDR revenues previously recognized in transaction revenue and, from 2Q24 going forward, were allocated to financial income.
Our deductions from gross revenue from transaction activities and other services, which consist principally of sales taxes, amounted to R$1,168.9 million in 2024, or 11.3% of our gross revenue from transaction activities and other services for the year. In 2023, Deductions from gross revenue from transaction activities and other services, totaled R$1,214.4 million, or 11.9% of our gross revenue from transaction activities and other services for the year. The R$45.5 million, or 3.7%, decrease in deductions from gross revenue in 2024 when compared to 2023 was due to effective tax planning to reduce tax expenses, which main driver is the increase on revenues that have lower tax deductions.
Financial Income
Our financial income, which represents the volume of the discount fees we withhold from TPV in the early payment of receivables feature that we offer merchants and the MDR fee for the payment processing transaction, amounted to R$9,150.4 million in 2024, an increase of R$2,497.4 million, or 37.5%, from R$6,653.0 million in 2023. The increase in this activity in 2024 compared to 2023 was driven by higher TPV and mix of processed debit and credit card payments containing a higher percentage of credit card transactions made in installments in 2024 compared to 2023 accompanied by the recognition of the MDR fee.
Other Financial Income
Our other financial income amounted to R$475.9 million in 2024, an increase of R$207.8 million, or 77.5%, from R$268.1 million in 2023. The increase of R207.8 million in our other financial income in 2024 was due to the increased income interest on cash and cash equivalents and financial investments as a result of the higher volume of financial investments and compulsory reserves deposited in the Brazilian Central Bank and higher SELIC rate as compared to 2023.
Expenses
Our total expenses amounted to R$16,429.8 million in 2024, an increase of R$2,498.5 million, or 17.9%, from R$13,931.3 million in 2023. As a percentage of our total revenue and income, our total expenses in 2024 remained stable at 87.4% in 2024 the same percentage as in 2023.
Cost of Sales and Services
Our Cost of sales and services amounted to R$9,543.3 million in 2024, an increase of R$1,410.7 million, or 17.3%, from R$8,132.6 million in 2023. As a percentage of the total of our total revenue income, our cost of sales and services decreased by 0.3 percentage points, to 50.7% in 2024 from 51.0% in 2023. The increase in our cost of sales and services was mainly due to an increase in interchange fees paid to card issuers of R$1,139.2 million, from R$4,805.5 million in 2023 to R$5,944.7 million in 2024, and an increase in card scheme fees of R$136.2 million, from R$969.2 million in 2023 to R$1,105.4 million in 2024.
The increases in the items above are mainly due to our TPV growth, leading to higher interchange and card scheme fees. We also observed a higher value of POS depreciation and amortization of intangible assets due to past capital expenditures that were deployed to support our growth.
Selling Expenses
Our selling expenses amounted to R$1,859.6 million in 2024 an increase of R$429.8 million, or 30.1%, from R$1,429.8 million in 2023. As a percentage of our Total revenue and income, our Selling expenses increased by 0.9% in 2024, from 9.0% in 2023 to 9.9% in 2024. This increase in our selling expenses as a percentage of our total revenue was mainly driven by higher marketing expenses to placement focused on the company’s product portfolio with the aim of increasing revenue and boosting active customers.
Administrative Expenses
Our administrative expenses amounted to R$972.2 million in 2024, an increase of R$239.5 million, or 32.7%, from R$732.7 million in 2023. This increase was mainly due to the growth of expenses related to payroll due to the increase in our sales force which started in Q4 2023 and was concluded in Q1 2024, higher profit-sharing provisions and increased INSS contributions following payroll tax reform in Brazil. As a percentage of our total revenue and income our administrative expenses increased by 0.6% in 2024 to 5.2% from 4.6% in 2023.
Financial Expenses
Our financial expenses amounted to R$3,746.7 million in 2024, an increase of R$477.1 million, or 14.6%, from R$3,269.6 million in 2023. The increase in our financial expenses is mainly driven by the rapid increase of TPV experienced from 2024, impacting our working capital needs related to advances of merchants’ receivables. Our CDs and bank accounts expenses also increased from 2023, mainly due to the growth of the SELIC rate during the second half of 2024, as well as the higher number of active PagBank clients and the amounts deposited by our clients.
Other Income (Expenses), Net
Our other income (expenses), net, recorded expenses of R$307.9 million in 2024, a decrease of R$58.8 million, or 16.0%, from expenses of R$366.7 million in 2023. This decrease is mainly related to provisions established in the amount of R$163.9 million in POS devices made in 2024 as compared to R$246.8 million in the year 2023.
Profit before Income Taxes
Our profit before income taxes amounted to R$2,379.9 million in 2024, an increase of R$363.0 million, or 18.0%, from R$2,016.9 million in 2023 as a result of the factors described above.
Income Tax and Social Contribution
Income tax and social contribution amounted to expenses of R$263.5 million in 2024, a decrease of R$99.9 million, or 27.5%, from expenses of R$363.4 million in 2023. This total item consists of current income tax and social contribution and deferred income tax and social contribution. Our total effective tax rate was 11.1% in 2024, compared to 18.0% in 2023. In both periods, the difference between the effective income tax and social contribution rate and the rate computed by applying the Brazilian federal statutory rate was mainly related to the tax benefit under the Lei do Bem, which reduces income tax charges based on investments made in innovation and technology, such as those made by PagSeguro Brazil, our Brazilian operating subsidiary and income tax abroad due to certain entities or investment funds adopting different taxation regimes in accordance with the applicable rules in their respective jurisdictions.
Under Brazilian income tax law, income taxes are paid by each entity on a stand-alone basis.
Net Income for the Year
As a result of the foregoing, our net income for the year amounted R$2,116.4 million in 2024, an increase of R$462.9 million, or 28.0%, from R$1,653.5 million in 2023. As a percentage of our total revenue and income, our net income for the year increased by 0.9 percentage points, to 11.3% in 2024 compared with 10.4% in 2023.
5B. Liquidity and Capital Resources
The following discussion of our liquidity and capital resources is based on the financial information derived from our audited consolidated financial statements included elsewhere in this annual report.
For a discussion of our liquidity and capital resources for the year ended December 31, 2023, see “Item 5B. Liquidity and Capital Resources—Cash Flows—Year Ended December 31, 2023 Compared to Year Ended December 31, 2022” of our annual report on Form 20-F for the fiscal year ended December 31, 2023, filed with the SEC on April 29, 2024.
General
Our principal liquidity requirements relate to the early payment of receivables feature that we offer merchants, obligations with deposits, checking accounts and borrowings. We believe our current working capital is sufficient for present requirements. Through the date of this annual report, we have satisfied our funding and working capital requirements (i) through the cash generated by our businesses, (ii) by obtaining early payment of note receivables due to us from the card issuers and acquirers and (iii) by the deposits.
The table below presents our cash position at the beginning of each period, and our net cash provided by operating activities, net cash used in investing activities and net cash provided by financing activities during the periods indicated:
| | | | | | | | | | | | | | | | | |
| At and for the Year Ended December 31, |
| (in millions of reais) |
| 2024 | | 2023 | | 2022 |
| | | | | |
| Liquidity and Capital Resources | | | | | |
| Cash and cash equivalents | 927.7 | | | 2,899.1 | | | 1,829.1 | |
| Net cash provided by (used in) operating activities | (3,416.3) | | | 3,999.8 | | | 3,549.0 | |
| Net cash used in investing activities | (1,830.1) | | | (2,703.8) | | | (2,184.5) | |
| Net cash provided by (used in) financing activities | 3,275.0 | | | (226.0) | | | (1,329.7) | |
Our cash and cash equivalents, which are held in reais, include cash on hand, deposits with banks and other short-term highly liquid investments with original maturities of three months or less, and with immaterial risk of change in value. For more information, see Note 6 to our audited consolidated financial statements.
Cash Flows
Our net cash provided by (used in) operating activities consists of: (i) our Profit before income taxes for the year; (ii) amounts that are recorded as expenses or revenues in our statement of income but which do not affect cash; (iii) amounts representing changes in our operating assets and liabilities; (iv) the cash amounts of income taxes and social contributions that we pay during the period; and (v) the cash amounts of interest income received (paid).
Our cash flows used in investing activities consist of amounts paid on acquisitions, our purchases of property and equipment, our purchases of intangible assets, and our new financial investments less the payments we make to redeem existing financial investments.
Our cash flows from financing activities consist of borrowings, leases and repurchased shares in accordance with our share repurchase programs. For more information on our share repurchases, see “Item 16E. Purchases of Equity Securities by the Issuer and Affiliated Purchasers.”
Year Ended December 31, 2024 Compared to Year Ended December 31, 2023
Our cash and cash equivalents at the year ended December 31, 2024 amounted to R$927.7 million.
Our profit before income taxes for the year ended December 31, 2024 amounted to R$2,379.9 million.
The amounts for revenue, income and expenses recorded in our statement of income in the year ended December 31, 2024 but which did not affect our cash flows totaled the positive amount of R$3,615.5 million, mainly due to R$178.7 million of share-based LTIP and LTIP-Goals expenses, R$456.1 million in total losses, R$1,600.9 million of depreciation and amortization recorded in our statement of income, R$207.5 million in loss on disposal of property, intangible assets and investments and R$1,072.6 million of interest accrued of financial assets and liabilities. LTIP and LTIP-Goals expenses relate to equity awards under our LTIP and LTIP-Goals, total losses relate to amounts that we initially recorded as revenues but for which we did not receive the related cash payment due primarily to fraud and delinquency on unsecured loans and expected credit losses related to our credit products.
Changes in our operating assets and liabilities in the year ended December 31, 2024 amounted to a negative cash flow of R$11,064.2 million:
•Our accounts receivable item, mainly related to receivables derived from transactions where we act as the financial intermediary in operations with the issuing banks, which is presented net of transaction costs and financial expenses we incur when we elect to receive early payment of the accounts receivable owed to us by card issuers, consists of the difference between the opening and closing balances of the accounts receivable item of current assets and non-current assets on our balance sheet (R$59,803.3 million at December 31, 2024, compared to R$42,901.0 million at December 31, 2023) excluding interest income received in cash and total losses, which are presented separately in the statement of cash flows. Accounts receivable represented a negative cash flow of R$21,419.0 million in the year ended December 31, 2024.
•Our payables to third parties item, which is presented net of revenue from transaction activities and financial income we receive when merchants elect to receive early payments, consists of the difference between the opening and closing balances of the payables to third parties item of current and non-current liabilities on our balance sheet (R$11,642.2 million at December 31, 2024, compared to R$10,151.5 million at December 31, 2023). Payables to third parties represented a positive cash flow of R$1,488.9 million in the year ended December 31, 2024.
•Our checking accounts item, which refers to amounts due to merchants that use PagSeguro Brazil platform and balance from clients, consists of the difference between the opening and closing balances of the checking accounts item of our balance sheet (R$12,030.6 million at December 31, 2024, compared to R$11,382.9 million at December 31, 2023), excluding interest income paid. Checking accounts represented a positive cash flow of R$343.1 million in the year ended December 31, 2024.
•Our obligations to FIDC quota holders, which refers to amounts of senior quotas of the FIDC that were issued to third parties investors, consists of the difference between the opening and closing balances of the obligations to FIDC quota holders item of current and non-current liabilities on our balance sheet (R$1,151.4 million at December 31, 2024, compared to R$119.0 million at December 31, 2023), excluding interest income paid. Obligations to FIDC quota holders represented a positive cash flow of R$1,000.0 million in the year ended December 31, 2024.
•Our receivables from (payables to) related parties item consists of the difference between the opening and closing balances of the payables to related parties item excluding interest paid, which are presented separately in the statement of cash flows (receivables R$31.8 million at December 31, 2024, compared to R$32.3 million at December 31, 2023, payables R$1,131.2. million compared to R$476.8 million on December 31,2023). Receivables from (payables to) related parties represented a positive cash flow of R$583.5 million in the year ended December 31, 2024.
•Our salaries and social charges item represents amounts that were recorded on our statement of income, but which remained unpaid at the end of the period. This item represented a positive cash flow of R$57.4 million in the year ended December 31, 2024.
•Our trade payables item consists of the difference between the opening and closing balances of the trade payables (R$663.2 million at December 31, 2024, compared to R$513.9 million at December 31, 2023). Trade payables represented a positive cash flow of R$148.6 million in the year ended December 31, 2024.
•Taxes and contributions item consists of sales taxes (ISS, ICMS, PIS and COFINS). This item represented negative cash flow of R$95.4 million in the year ended December 31, 2024 due to increased TPV in the year ended December 31, 2024.
•Our compulsory reserve item consists in the minimum amount that we need to maintain available as requested by the Central Bank. This item represented a negative cash flow of R$1,947.2 million in the year ended December 31, 2024, due to the increase in our deposits amounts that requires a compulsory reserve.
•Our recoverable taxes item consists of withholding taxes and recoverable taxes on transaction activities and other services and purchase of POS devices. This item represented a negative cash flow of R$167.3 million in the year ended December 31, 2024, mainly related to withholding taxes from FIDC quotas redeemed in 2024.
•Our banking issuances item consists of issued certificates of deposit, excluding paid interest income paid to, which are presented separately in the statement of cash flows. This item represented a positive cash flow of R$9,017.3 million in the year ended December 31, 2024.
We paid income tax and social contribution in cash totaling R$157.3 million and recorded a positive cash flow of R$1,809.8 million related to interest income received (paid) in cash in 2024.
As a result of the above, our net cash used in operating activities in the year ended December 31, 2024 totaled R$3,416.3 million.
Our cash flows used in investing activities in the year ended December 31, 2024 totaled R$1,830.1 million. This amount consisted of R$1,188.8 million in purchases and development of intangible assets, which represent purchases of third-party software and salaries and other amounts that we paid to develop internally software and technology, which we capitalize as intangible assets, R$1,131.9 million in purchases of property and equipment, mainly related to POS device purchases and positive cash flow of R$490.5 million related to the acquisition of financial investments.
Our cash flows provided by financing activities in the year ended December 31, 2024 totaled R$3,275.0 million, principally related to our contracted borrowings less the payments of principal and interest in the positive amount of R$4,097.5 million along with R$784.5 million that we spent on the repurchase of shares to be held in treasury.
After considering the total decrease in cash and cash equivalents of R$1,971.4 million in 2024, as discussed above, our cash and cash equivalents at December 31, 2024 amounted to R$927.7 million.
Year Ended December 31, 2023 Compared to Year Ended December 31, 2022
For this discussion, see our annual report on Form 20-F for the fiscal year ended December 31, 2023, filed with the SEC on April 29, 2024.
Loans and Financings
The composition of our borrowings are as follows:
| | | | | | | | | | | | | | | | | | | | | | | | | | |
| Origination date | | Due date | | Interest rate | | December 31, 2024 | | December 31, 2023 |
| | | | | | | | |
March, 2023 | | March, 2024 | | 110.0% of the CDI | | — | | | 189,427 | |
March, 2024 | | March, 2025 | | 110.2% of the CDI | | 252,287 | | | — | |
| March, 2024 | | March, 2025 | | 109.9% of the CDI | | 762,078 | | | — | |
| December, 2024 | | January, 2025 | | 106.6% of the CDI | | 2,513,021 | | | — | |
| December, 2024 | | February, 2025 | | 105.5% of the CDI | | 350,168 | | | — | |
December, 2024 | | December, 2025 | | 105.0% of the CDI | | 643,949 | | | — | |
| | | | | | 4,521,503 | | | 189,427 | |
The borrowings balance refers to funds for working capital related to the merchant’s prepayment operation and credit underwriting. These borrowings have attractive interest rates and consist substantially of borrowings with very short maturity, therefore, the decision to raise funds through borrowings is based on market opportunities and financial efficiency regardless of the instrument used. For more information on our borrowings, see note 22 to our audited consolidated financial statements.
Commitments and Contractual Obligations
Our contractual obligations at December 31, 2024 consisted of obligations to purchase POS devices and deposits obligations as follows:
| | | | | | | | | | | | | | | | | |
| At December 31, 2024 |
| Less than 1 year | | 1 to 3 years | | Total |
| (R$ millions) |
| POS device purchases | 417.1 | | | — | | | 417.1 | |
| Banking issuances obligations | 12,677.1 | | | 11,412.1 | | | 24,089.2 | |
| Borrowings | 4,521.5 | | | — | | | 4,521.5 | |
| Total | 17,615.7 | | | 11,412.1 | | | 29,027.8 | |
Off-Balance Sheet Arrangements
Other than the POS contractual obligations shown above, we do not have any off-balance sheet arrangements.
For a discussion of off-balance sheet arrangements for the year ended December 31, 2023, see “Item 5A. Operating Results—Off-Balance Sheet Arrangements” of our annual report on Form 20-F for the fiscal year ended December 31,2023, filed with the SEC on April 29, 2024.
New Accounting Pronouncements Effective for Periods Beginning on or After January 1, 2024
Certain IFRS accounting pronouncements became effective for periods beginning on or after January 1, 2024. The nature and effect of these changes did not have material impacts on our audited consolidated financial statements. For further information, see Note 2.23 to our audited consolidated financial statements.
Accounting Pronouncements Issued but Not yet Effective
There are new and amended standards and interpretations in respect of presentation and preparation of consolidated financial statements that are issued, but not yet effective, up to the date of issuance of the consolidated financial statements are disclosed below. The Company intends to adopt these new and amended standards and interpretations, if applicable, when they become effective. For more information on accounting pronouncement issued but not yet effective, see Note 2.24 to our audited consolidated financial statements.
5C. Research and Development, Patent and Licenses, etc.
For more information on our research and development and intellectual property, see “Item 4B. Business Overview—Product Development and Technology,” and “Item 4D. Property, Plant and Equipment—Intellectual Property.”
5D. Trend Information
We believe that increasing levels of penetration and usage of credit cards among the Brazilian population and the introduction of new products and services will continue to fuel volume growth in our business. However, we expect many factors to affect our future business, financial condition, results of operations, liquidity, capital resources, and the trading price of our Class A common shares, including:
•the Brazilian economic, fiscal, political and financial environment (for further information, see “Item 5A. Operating Results,” “Item 3D. Risk Factors—Risks Relating to Brazil,” and “Item 3D. Risk Factors—Risks Relating to Our Business and Industry”);
•the legal and regulatory developments affecting our operations (for further information, see Item 4B. Business Overview—Regulation of the Payments and Banking Industries in Brazil” and “Item 3D. Risk Factors—Risks Relating to Our Business and Industry”);
•the global effects of U.S. policies involving four main factors: increase in tariffs, deregulation, decrease in national taxes, and deportation of immigrants, which may affect the labor market and its impacts on global trade (for further information, see “Item 3D. Risk Factors—Risks Relating to Brazil—Developments and the perceptions of risks in other countries, including other emerging markets, the United States and Europe, may adversely affect the Brazilian economy and the price of Brazilian securities, including the price of our Class A common shares”);
•interest rates, inflation, exchange rates and other factors affecting our financial condition and results of operations (for further information, see “Item 5A. Operating Results,” Item 5B. Liquidity and Capital Resources,” and “Item 3D. Risk Factors—Risks Relating to Brazil”); and
•risks we face in our operations and that could affect our business, results of operations and financial conditions (for further information, see “Item 3D. Risk Factors”).
5E. Critical Accounting Estimates
For a discussion on critical accounting estimates, see Note 3 to our audited consolidated financial statements.
ITEM 6. DIRECTORS, SENIOR MANAGEMENT AND EMPLOYEES
6A. Directors and Senior Management
Board of Directors
Our board of directors is responsible for, among other things, establishing our overall strategy and general business policies, supervising management, electing and removing our executive officers, and appointing our independent auditors.
Our board of directors is composed of six members. Each director holds office for the term, if any, fixed by the shareholders’ resolution that appointed him or her or, if no term is fixed on the appointment of such director, until the earlier of his or her death, resignation or removal. Our directors do not have a retirement age requirement under our Articles of Association. Maria Judith de Brito was appointed to our board of directors on July 19, 2017, Luis Frias and Eduardo Alcaro were appointed on December 18, 2017, Cleveland Prates Teixeira was appointed on January 1, 2019, Marcia Nogueira de Mello was appointed on March 16, 2020, and Maria Carolina Ferreira Lacerda was appointed on January 2, 2023. All current members of our board of directors have been appointed to serve for an indefinite period.
We do not have any service contracts with our directors that provide for benefits upon the termination of their services to us.
Since 2020, we have been recognized by WOB – Women on Board, a non-governmental organization linked to the United Nations, for having more than two women on our board of directors.
The table below sets forth certain information about the current members of our board of directors:
| | | | | | | | | | | | | | |
| Name | | Title | | Date of Birth |
| | | | |
| Luis Frias | | Chairman | | April 6, 1963 |
| Eduardo Alcaro | | Vice Chairman | | April 26, 1972 |
| Maria Judith de Brito | | Director | | April 30, 1958 |
Maria Carolina Ferreira Lacerda * | | Director | | August 21, 1972 |
Cleveland Prates Teixeira * | | Director | | August 15, 1966 |
Marcia Nogueira de Mello * | | Director | | March 14, 1965 |
| | | | | |
| * | Independent according to SEC and NYSE rules. |
The following is a brief summary of the business experience of our current directors. Unless otherwise indicated, the current business address for our directors is Av. Brigadeiro Faria Lima, 1384, 1st - 10th floors, São Paulo, SP, 01451-001, Brazil.
•Luis Frias. Mr. Frias has been a member and the chairman of our board of directors since January 8, 2018. He joined Grupo Folha in 1981, was its principal executive officer from 1992 to 2019 and is currently the publisher of Grupo Folha. In 1996, he founded UOL, a pioneering Brazilian internet company. As founder, he has expanded UOL’s business, through organic growth and dozens of acquisitions, to cover digital content and products, e-learning and cloud/IT services, as well as the PagSeguro financial technology business. He holds a bachelor’s degree in economics from the University of São Paulo (Universidade de São Paulo), or USP.
•Eduardo Alcaro. Mr. Alcaro has been a member of our board of directors since December 18, 2017 and was our chief financial officer from 2011 until 2021. He is the vice chairman of our board of directors since June 2, 2021. He was also the chief financial officer of the UOL group and an officer of Grupo Folha from 2011 until 2021. He has been the chief financial officer of UOL EdTech since 2022. He holds a bachelor’s degree in business administration from FGV in São Paulo. Before joining our group, Mr. Alcaro held several positions, including finance vice president at Walmart Brazil from 2008 to 2011, financial planning and investors relations director at Walmart USA from 2006 to 2008, mergers & acquisitions director at Walmart International from 2003 to 2006, finance manager at Walmart Brazil from 1997 to 2003 and auditor at PricewaterhouseCoopers from 1992 to 1997.
•Maria Judith de Brito. Mrs. de Brito has been a member of our board of directors since July 19, 2017. She is also vice president of corporate areas of the UOL group and was the chairman of UOL’s board of directors. She has worked for Grupo Folha since 1990, and is the current principal executive officer of Grupo Folha. She holds a bachelor’s degree in public administration from FGV in São Paulo and a master’s degree in political science from the Pontifical Catholic University of São Paulo (Pontifícia Universidade Católica de São Paulo – PUC-SP). Mrs. de Brito was a professor of the undergraduate course in business administration at the Getúlio Vargas Foundation from 1986 to 1990, and professor of the graduate program in journalism at ESPM (Escola Superior de Propaganda e Marketing) from 2011 to 2013. She was president of the National Newspaper Association (Associação Nacional de Jornais) from 2008 to 2012.
•Maria Carolina Ferreira Lacerda. Ms. Lacerda has been a member of our board of directors since January 2, 2023. Ms. Lacerda also serves on our audit committee as a member and the audit committee financial expert. Ms. Lacerda has over 25 years of experience in the financial industry and has held various senior management positions throughout her career. Ms. Lacerda is currently an independent member of the board of directors and a coordinator of the audit, risk and related parties committee at China Three Gorges Brasil, one of the largest clean energy companies in the world. Ms. Lacerda has been an independent member of the board of directors and part of the health safety and environment committee at IHS Towers, a telecom infrastructure provider in Africa, the Middle East, and Latin America. Ms. Lacerda also acts as an independent board member and chair of the audit committee at Rumo S.A., a Brazilian logistics company; independent board member of BB Seguridade, the holding responsible for the insurance business at Banco do Brasil S.A.; and independent board member of Vivara S.A., the largest jewelry chain in Latin America. Ms. Lacerda has held various other senior management positions, including, among others: member of the board of directors and chair of the audit committee at Vibra Energia (former privatized BR Distribuidora) between 2019 and 2022; independent board member, audit committee member and chair of people’s committee of Hypera Pharma, the largest pharmaceutical company in Brazil from 2016 until 2025, member of the board of directors of ANBIMA, the Brazilian Confederation of Financial Institutions (Confederação Nacional das Instituições Financeiras – CNF) and the Listing Chamber at BM&FBovespa in Brazil between 2012 and 2016. She has also held senior roles in various investment banks, including: managing director (head of Investment Banking Brazil) at UBS Investment Bank from 2011 to 2015; investment banking managing director at UNIBANCO from 2008 to 2009; investment banking managing director at Deutsche Bank in Brazil in 2009; investment banking director at Merrill Lynch, Inc. in Brazil and New York from 1999 to 2008; and corporate finance analyst at Bear, Stearns & Company, Inc. in New York from 1996 to 1997. Ms. Lacerda holds an MBA degree in finance from Columbia Business School (USA), and a bachelor’s degree in economics from the University of São Paulo (Brazil).
•Cleveland Prates Teixeira. Mr. Teixeira has been a member of our board of directors since January 1, 2019. He holds a master’s degree in Economics from FGV in São Paulo, or FGV/SP, and a bachelor’s degree in economics from USP. From 2002 to 2004, he served as a commissioner of the Administrative Counsel for Economic Defense (Conselho Administrativo de Defesa Econômica – CADE), the Brazilian antitrust agency, and from 1999 to 2002, he served as deputy secretary for Economic Monitoring (Secretaria de Acompanhamento Econômico – SEAE) of the Brazilian Ministry of Finance, and as coordinator general of Trade and Services and Cartel Prosecution for the same department. In 2002, he was a member of the Federal Fund for the Defense of Collective Rights of the Brazilian Ministry of Justice, and from 2006 to 2008, he was Council of the Brazilian Institute of Economics (Instituto Brasileiro de Economia – IBRE) at FGV/SP. Since March 2023, he has taught courses on microeconomics, economic analysis of law, antitrust, regulation and corporate finance at the GVLaw graduate program at the law school of FGV/SP, and has coordinated a course in market regulation at the Foundation Institute of Economic Research (Fundação Instituto de Pesquisas Econômicas – FIPE). He is also the managing partner of Microanalysis Consultoria Econômica, having worked on economic issues and coordinated projects in financial, regulatory and competition affairs in various sectors of the economy, including consultancy to both national and international government agencies, such as the Applied Economic Research Institute (Instituto de Pesquisa Econômica Aplicada – IPEA), the United Nations Conference on Trade and Development (UNCTAD) and the World Bank.
•Marcia Nogueira de Mello. Ms. Mello has been a member of our board of directors since March 16, 2020. Ms. Mello holds a degree in computer science from Universidade Presbiteriana Mackenzie. From 1984 to 1997, she worked with technology at companies such as Microtec, Construtora Camargo Corrêa and Rhodia-Ster. From 1997 onwards she dedicated her career to the payments industry and held leadership positions at a number of companies in the sector, including payment terminal manufacturers such as Hypercom (1997/2004), Verifone (2004/2006) and Sagem (2006/2007) and later at EDS Electronic Data Systems (2007/2008), a company of the HP group. From 2008 to 2011, Ms. Mello worked at Cielo, first as an information technology director for the areas of architecture, innovation and information technology strategy and then as commercial director for the development of alternative sales channels. From 2011 to 2013, Ms. Mello returned to the VeriFone Group as general manager of the point business unit. From 2013 to 2014, Ms. Mello served as commercial director to Elavon do Brasil for medium and large accounts. In mid-2014, she assumed the position of chief executive officer of Global Payments South America and served as a member of the board of directors of Global Payments Serviços de Pagamentos Brasil, where she remained until the end of 2019. Ms. Mello has been an independent director of Grupo Pão de Açúcar (GPA) and a member of its finance committee and strategy committee since April 2024, a mentor of Quintessa since 2020, an independent director of the Banco Internacional del Perú S.A. (Interbank) where she is also coordinator of the cybersecurity committee and a member of the ESG committee since 2022, an independent director of Leo Madeiras and coordinator of the audit and risk committee and the digital transformation committee, as well as a partner and co-founder of Oasis Ventures, a venture capital specialized in fintechs. Ms. Mello was also the chairman of the board of directors of Letsbank from 2020 to 2023 and an advisory board of the DMCard group from 2021 to 2022.
Executive Officers
Our executive officers are primarily responsible for the daily management of our business and for implementing the general policies and directives established by our board of directors. Our board of directors is responsible for establishing the roles of each executive officer. Our executive officers were appointed by our board of directors for an indefinite term.
The table below sets forth certain information about our executive officers:
| | | | | | | | | | | | | | |
| Name | | Title | | Date of Birth |
| | | | |
| Ricardo Dutra da Silva | | Principal Executive Officer | | December 1, 1975 |
| Alexandre Magnani | | Chief Executive Officer | | November 10, 1970 |
| Artur Schunck | | Chief Financial Officer, Chief Accounting Officer and Investor Relations Officer | | June 11, 1979 |
The following is a brief summary of the business experience of our current executive officers. The business address of each of our executive officers is Av. Brigadeiro Faria Lima, 1384, 1st - 10th floors, 01451-001, São Paulo, SP, Brazil.
•Ricardo Dutra da Silva. Mr. Dutra has been our principal executive officer since January 2, 2023. Mr. Dutra served as a member of our board of directors from December 18, 2017 until January 2, 2023. He was one of our executive officers from December 18, 2017 until October 8, 2021, and he was our chief executive officer from October 8, 2021 until October 10, 2022. He has acted as the chief marketing officer of PagSeguro Brazil from 2011 until February 2016 and chief executive officer of PagSeguro Brazil from March 2016 until October 2022 and was also chief executive officer of UOL Digital Content and Products from March 2016 until August 2019. Mr. Dutra worked for the UOL group from 1997 to 2005, holding management positions in operations, marketing and sales, and rejoined the group in 2009 as country manager at UOL Argentina in Buenos Aires, where he served until 2010. He holds a bachelor’s degree in electrical/industrial engineering from the Industrial Engineering University (Centro Universitário da Faculdade de Engenharia Industrial – FEI), a post-graduate degree in business from FGV/SP, and a full-time MBA from Darden Graduate School of Business Administration at the University of Virginia. Prior to rejoining UOL, he was a management consultant at Bain & Company from 2007 to 2009.
•Alexandre Magnani. Mr. Magnani has been our chief executive officer since January 10, 2022. Mr. Magnani was our chief operating officer from October 8, 2021 until January 10, 2022. He has been working at PagSeguro since January 2015, acting as director of the company’s sales and international financial services, including leadership in sales, acquiring business and e-commerce, among other areas. Before joining PagSeguro, Mr. Magnani worked for nearly 15 years at Mastercard International, leading their Latin American regional new business development and retailer issuer’s initiatives. Prior to that, he spent over six years for Redecard and Credicard in Brazil. Mr. Magnani holds a bachelor’s degree and an MBA in business management from FGV in São Paulo, Brazil.
•Artur Schunck. Mr. Schunck has been our chief financial officer, investor relations officer and chief accounting officer since November 18, 2020. He has held multiple roles in the finance department at the Company, acting as PagBank’s finance director since April 2015. In that role, he has led the company’s finance, treasury, controllership, financial planning and analysis, logistics, financial services and credit products teams. From February 2014 to April 2015, he was the director of financial planning and treasury for UOL, and from January 2006 to December 2013 he held several financial management positions at Walmart Brasil Ltda., including director of financial planning & analysis and strategy. Mr. Schunck holds a bachelor’s degree in business administration from the Pontifical Catholic University of the State of Rio Grande do Sul (Pontifícia Universidade Católica do Rio Grande do Sul) in Porto Alegre, Brazil and an MBA in business management from FGV in São Paulo, Brazil.
6B. Compensation
Management Compensation
Our executive officers and management receive fixed and variable compensation. They also receive benefits in line with market practice in Brazil. The fixed component of their compensation is set on market terms and adjusted annually.
The current variable component consists of cash bonuses and awards of restricted shares (or the cash equivalent) under the LTIP-Goals, as discussed below. Cash bonuses are paid to executive officers and members of our management based on the previously agreed corporate results-sharing plan (plano de participações nos resultados) and overall targets for the business.
Certain of our officers and members of our management receive compensation from UOL for services rendered to PagSeguro. The related cost is apportioned between UOL and PagSeguro in accordance with the services that are rendered.
The aggregate compensation paid to the executive officers and board members of PagSeguro Brazil in 2024 was R$39.4 million. This includes benefits paid in kind and variable compensation.
Long-Term Incentive Plan – Goals
LTIP-Goals was established by PagSeguro Brazil on December 18, 2018, as approved by our board of directors, amended and ratified along with subsequent amendments on August 7, 2019, February 21, 2020, January 19, 2021, August 16, 2021 and December 22, 2021. We believe the LTIP-Goals will help us attract and retain individuals who have a high potential to contribute to our success, and further align their interests with ours. Beneficiaries under the LTIP-Goals are selected by the LTIP-Goals Committee, which consists of our chairman and two officers of UOL.
Beneficiaries under the LTIP-Goals are granted awards annually, as payment from the PagSeguro Brazil corporate results-sharing plan, a Maximum Annual Amount, or MAA, in Brazilian reais, which may be payable in cash, Class A common shares or a combination of the two, at the discretion of the LTIP-Goals Committee, based on the achievement of performance goals established in our corporate results-sharing plan for any given year. In January of each year, the LTIP-Goals Committee shall establish the MAA for that particular year, which shall be converted into a maximum number of Class A common shares, or MNS, by dividing the MAA by the average price of the Company’s Class A common shares in auctions in December of the prior year (or longer periods, at the LTIP-Goals Committee’s discretion), converted into Brazilian reais using the average price of U.S. dollar for the same period.
Until March 31 of the year following the PagSeguro Brazil corporate results-sharing plan calculation, each beneficiary shall be entitled to receive, as payment from the LTIP-Goals, either the number of Class A common shares or the amount in Brazilian reais, which form of payment shall be determined in the LTIP-Goals Committee’s sole discretion, provided that: (i) the goals established in the PagSeguro Brazil corporate results-sharing plan of the previous year have been totally or partially achieved; (ii) the total amount determined for the payment under the PagSeguro Brazil corporate results-sharing plan, including the corresponding amounts (either a number of Class A common shares or an amount in Brazilian reais), plus taxes shall not be higher than the amount equivalent to a percentage of the Company’s net profit, or any other indicator, as established at the beginning of each year by the LTIP-Goals Committee (together with the performance goals set annually for the PagSeguro Brazil corporate results-sharing plan). If the total determined amount exceeds the limit established, payments shall be reduced on a pro-rata basis.
Since the beginning of the LTIP-Goals until March 31, 2025, a total of 8,561,255 Class A common shares were delivered to certain members of our management, without cash consideration. We expect that all of our directors, except for our independent directors mentioned above, will be named beneficiaries under the LTIP-Goals. If a beneficiary resigns, retires or dies before of any given year, the beneficiary will not be entitled to any awards under the LTIP-Goals for that year. If a beneficiary resigns, retires or dies after the end of any given year, but before the date on which the value of such beneficiary’s award is converted into our Class A common shares, the beneficiary will be entitled to his or her award under the LTIP-Goals, provided that the goals for the previous year have been met. The maximum number of Class A common shares that can be delivered to beneficiaries under the LTIP-Goals may not exceed 1% of our total issued and outstanding share capital at any time.
Long-Term Incentive Plan
Members of our management participated in the LTIP (replaced by the LTIP-Goals on December 18, 2018), which was established by UOL for its group companies on July 29, 2015 and was adopted by PagSeguro Digital. Beneficiaries under the LTIP were selected by UOL’s LTIP committee, which consists of our chairman and two officers of UOL. Since the establishment of LTIP-Goals on December 18, 2018, no new rights have been, nor will be, granted under the LTIP as there are no remaining shares to be issued or delivered under this plan.
6C. Board Practices
Directors are responsible to the Company and not, in the absence of special circumstances, to the shareholders as individuals. For the purposes of describing directors’ duties, the Company is generally defined with reference to the interests of both present and future shareholders of the Company as a whole. Under Cayman Islands law, a director owes two types of duties to the Company: fiduciary duties and duties of skill and care. In fulfilling their duty of care to us, our directors must ensure compliance with our Memorandum and Articles of Association, as amended and restated from time to time. For additional information on our standard of corporate governance under Cayman Islands law, see “Item 10B. Memorandum and Articles of Association—Principal Differences between Cayman Islands and U.S. Corporate Law.”
Committees
Audit Committee
Our board of directors has established an audit committee. Members will serve on this committee until the earliest of: (i) the moment they cease to be a director; (ii) their resignation; or (iii) as otherwise determined by our board of directors. Our audit committee currently consists of three members, including Maria Carolina Ferreira Lacerda (chairwoman), Marcia Nogueira de Mello and Cleveland Prates Teixeira. All of our audit committee members satisfy the “independence” requirements of the NYSE rules, meet the independence standards under Rule 10A-3 under the Exchange Act and satisfy the criteria of an audit committee financial expert as set forth under the applicable rules of the SEC. The audit committee oversees our accounting and financial reporting processes and the audits of our financial statements.
Our audit committee is responsible for, among other things, (i) selecting our independent auditor and approving related fees, (ii) pre-approving audit and non-audit services permitted to be performed by the independent auditor, annually reviewing the independent auditor’s report describing the auditing firm’s internal quality control procedures, any material issues raised by the most recent internal quality control review, (iii) reviewing with the independent auditor any audit problems or difficulties and management’s response, as well as resolving any disagreements between management and the independent auditor regarding financial reporting, (iv) reviewing and discussing the annual audited financial statements with management, internal audit team (or third-service provider performing this function) and the independent auditor, as well as quarterly unaudited financial statements, (v) discussing earnings press releases with management, as well as financial information and earnings guidance provided to analysts and rating agencies, (vi) overseeing our disclosure controls and procedures and internal control over financial reporting, (vii) assessing, monitoring and auditing our risk exposures, as well as the policies and guidelines with respect to risk management and risk management performance on an operational level, (viii) establishing procedures for the receipt, retention and treatment of complaints received by our company regarding accounting, internal accounting controls or auditing matters, and the confidential, anonymous submission by our employees of concerns regarding questionable accounting or auditing matters, and (ix) and analyzing our related-party transactions based on our policy for these transactions.
LTIP Compensation Committee
Our LTIP compensation committee determines the individual compensation of each executive officer, as well as the compensation of our board of directors and committee members. In making such determinations, the committee reviews the performance of our executive officers, including the performance of our principal executive officer. The members of our LTIP compensation committee are Luis Frias, Maria Judith de Brito and Fabiana Verdicchio.
6D. Employees
We believe that our team is one of PagSeguro’s most important asset. Our highly experienced management team has extensive experience in all areas of the Brazilian payments market, with in-depth knowledge of online payments, retail, financial services, technology, payment processing, in-person electronic payments, acquiring and card issuance. Together, this management experience covers all of our customers’ needs, allowing us to plan the future of PagSeguro.
Our culture reflects our innovation-driven focus, instilling in our professionals a passion for customers and merchants and motivating them to provide next-generation payment capabilities in Brazil. At December 31, 2024, our total team consisted of 10,121 people, including 1,526 employees outsourced staff, and six employees under BCPS, one employee based in Chile and the rest of our team is located in Brazil. At December 31, 2024, our employees had an average age of 35.2 years, 67.9% of whom held a bachelor’s degree or higher and 41.3% of whom were women, with 28.7% of our employees (excluding outsourced staff) specializing in products and engineering. We also offer a long-term motivation plan for key professionals and apply meritocratic methods to engage all our professionals, recognize their value and keep them motivated.
The following table sets forth the number of our employees and a breakdown of employees by category of activity as of the dates indicated in each area of our operations. We regularly evaluate the allocation of our employees to the categories of activity indicated in the following table and, in certain instances, we have made corresponding updates to the breakdowns for the periods presented.
| | | | | | | | | | | | | | | | | |
| As of December 31, |
| 2024 | | 2023 | | 2022 |
| | | | | |
| Products and Engineering | 2,468 | | | 2,100 | | | 2,187 | |
| Commercial, Marketing and Operations | 5,813 | | | 4,868 | | | 4,639 | |
| Administrative | 314 | | | 305 | | | 397 | |
| Total | 8,595 | | | 7,273 | | | 7,223 | |
Together, our management team and employees represent experience in all areas of the Brazilian payments market, with in-depth knowledge of online payments, retail and financial services, technology, payment processing, in-person electronic payments, acquiring and card issuance. They therefore represent a complete picture of all of our customers’ needs and can prepare the future of our organization.
We seek to attract and train the best professionals in the market. We seek to motivate our employees to provide next-generation payment capabilities through a corporate results-sharing plan for all employees and a long-term motivation plan for key professionals. Our corporate results-sharing plan includes salary multiples for each level aligned with the market, due to the market shortage Products and Engineering might be eligible to higher multiples of salary for each level, and is based on annual targets for metrics such as free cash flow, net income, revenues, working capital, earnings before taxes (EBT), active merchants and TPV. Through the LTIP-Goals, part or all of a beneficiary’s award under our corporate results-sharing plan may be paid in Class A common shares. See “6B. Compensation—Long-Term Incentive Plan—Goals.” We believe that we offer competitive compensation packages and a dynamic culture, and have therefore been able to attract and retain qualified personnel and a stable management team. We also offer our employees medical and dental insurance, life insurance, meal voucher cards and a retirement savings plan, among other benefits. We are aware, however, that our continued success will depend on our ability to continue to attract and retain these qualified professionals. See “Item 3D. Risk Factors—Risks Relating to Our Business and Industry—The loss of any member of our management team and our inability to make up for such loss with a qualified replacement, could harm our business.”
We train our teams in the use of modern management tools such as Agile, Lean, Kanban and Management 3.0.
Our employees are represented by the Union of Employees of Information Technology Businesses and Course Providers of the State of São Paulo (Sindicato dos Trabalhadores nas Empresas e Cursos de Informática do Estado de São Paulo – SINDIESP). We consider we have a good relationship with our employees and the unions that represent them, and we comply with all collective bargaining agreements.
6E. Share Ownership
The total number of common shares delivered to our management under the LTIP and the LTIP-Goals, as of March 31, 2025 was 14,101,702 Class A common shares (not including treasury shares). For more information our incentive plan, see “Item 6B. Compensation—Long-Term Incentive Plan – Goals.” Except for Luis Frias, no member of our management beneficially owns one percent or more of our common shares. For more information of Luis Frias stock holdings, see “Item 7A. Major Shareholders.”
6F. Disclosure of a Registrant’s Action to Recover Erroneously Awarded Compensation
Not applicable.
ITEM 7. MAJOR SHAREHOLDERS AND RELATED PARTY TRANSACTIONS
7A. Major Shareholders
The table below contains information regarding the beneficial ownership of PagSeguro Digital’s Class A common shares and Class B common shares by UOL (our controlling shareholder and parent company), our major shareholders and members of our management, as a single group, as of December 31, 2024.
Beneficial ownership, which is determined under SEC rules, generally includes voting or investment power over securities or the right to receive the economic benefit of ownership of the securities. We believe that each shareholder identified in the table below possesses sole voting and investment power over all the Class A common shares or Class B common shares shown as beneficially owned by the shareholder in the table. Common shares subject to options, warrants or rights that are exercisable at the date of this annual report, or that will be exercisable within 60 days thereafter (which, in the case of the Company, only consist of Class A common shares), are considered to be outstanding and beneficially owned by the person who holds such options, warrants or rights for purposes of computing that person’s common share ownership, but are not treated as outstanding for the purpose of computing the percentage ownership of any other person.
The percentages of beneficial ownership in the table below are based on 209,148,916 outstanding Class A common shares (including treasury shares) and 120,459,508 outstanding Class B common shares. As of December 31, 2024, approximately 77% of our Class A common shares (including treasury shares) were held of record by 303 record holders in the United States, and 0.0% of our Class B common shares were held of record in the United States.
The holders of our Class A common shares and Class B common shares have identical rights, except that UOL as holder of Class B common shares: (i) is entitled to 10 votes per share, whereas holders of our Class A common shares are entitled to one vote per share; (ii) has certain conversion rights; and (iii) is entitled to maintain a proportional ownership interest in the event that additional Class A common shares are issued. For more information, see “Item 10B. Memorandum and Articles of Association—Preemptive or Similar Rights” and “Item 10B. Memorandum and Articles of Association—Conversion.” Each Class B common share is convertible into one Class A common share.
| | | | | | | | | | | | | | | | | | | | | | | | | | | | | | | | |
| | Shares Beneficially Owned | | % of Total Voting Power(1) |
| | Class A | | Class B | |
| Name | | Shares | | % | | Share | | % | |
| | | | | | | | | | |
Universo Online S.A.(2) | | 727,354 | | | 0.35 | % | | 120,459,508 | | | 100.00 | % | | 86.84 | % |
Point72 Asset Management, L.P.(3) | | 19,864,696 | | | 9.50 | % | | — | | | — | | | 1.43 | % |
BlackRock, Inc.(4) | | 19,498,699 | | | 9.32 | % | | — | | | — | | | 1.40 | % |
| Treasury | | 25,783,511 | | | 12.33 | % | | — | | | — | | | — | |
| Management | | 11,033,860 | | | 5.28 | % | | — | | | — | | | 0.79 | % |
| Others | | 132,240,796 | | | 63.23 | % | | — | | | — | | | 9.53 | % |
| Total | | 209,148,916 | | | 100.00 | % | | 120,459,508 | | | 100.00 | % | | 100.00 | % |
| | | | | |
| (1) | Percentage of total voting power represents voting power with respect to all of our Class A common shares and Class B common shares, as a single class. UOL as holder of our Class B common shares is entitled to 10 votes per share, whereas holders of our Class A common shares are entitled to one vote per share. For more information about the voting rights of our Class A common shares and Class B common shares, see “Item 10B. Memorandum and Articles of Association — Voting Rights.” |
| (2) | Consists of shares held of record by UOL, a company controlled by OFL Participações S.A., in turn controlled by Luis Frias. |
| (3) | Consists of shares beneficially owned by (i) Point72 Asset Management, L.P., or Point72 Asset Management, held by Point72 Associates, LLC, an investment fund it manages, or Point72 Associates; (ii) Point72 Capital Advisors, Inc., with respect to Class A Common Shares held by Point72 Associates; and (iii) Steven A. Cohen, or Mr. Cohen with respect to Class A Common Shares held by Point72 Asset Management, Point72 Capital Advisors Inc., and Cubist Systematic Strategies; all deemed to be the beneficial owners of 19,864,696 shares or 9.5% of outstanding shares. The address of the principal business office of (i) Point72 Asset Management, Point72 Capital Advisors, Inc., and Mr. Cohen is 72 Cummings Point Road, Stamford, CT 06902; and (ii) Cubist Systematic Strategies is 55 Hudson Yards, New York, NY 10001 |
(4) | Consists of shares beneficially owned by BlackRock, Inc., or BlackRock, through its subsidiaries: BlackRock Life Limited, Aperio Group, LLC, BlackRock Advisors, LLC, BlackRock Institutional Trust Company, National Association, BlackRock Asset Management Ireland Limited, BlackRock Financial Management, Inc., BlackRock Japan, Co., Ltd., BlackRock Investment Management, LLC, BlackRock Investment Management (UK) Limited, BlackRock Asset Management Canada Limited, BlackRock Investment Management (Australia) Limited, BlackRock Advisors (UK) Limited, BlackRock Fund Advisors. BlackRock and its subsidiaries are deemed to be the beneficial owners of 19,498,699 shares or 9.32% of outstanding shares. The address for BlackRock is 50 Hudson Yards, New York, NY 10001. |
In September 2022, UOL reached an agreement for the exit of UOL’s minority shareholder, BTG Pactual Principal Investments Fundo em Participações Multiestratégia. In connection with the private transaction, such minority shareholder received from UOL in exchange for its shares in UOL, a total of 7,960,215 Class A common shares of PagSeguro Digital (following a conversion of Class B common shares then held by UOL to Class A common shares), subject to a resale restriction of a six-month lock-up period. Following such transaction, UOL continued to be PagSeguro Digital’s controlling shareholder, with 36.55% of the total outstanding share capital and 85.41% of voting power.
There is currently no shareholders’ agreement in place.
7B. Related Party Transactions
From time to time, we and our affiliates enter into transactions with UOL and other related parties in the ordinary course of business on an arm’s length basis, including, but not limited to, loans, consulting agreements, intellectual property license agreements, services agreements and others. The total amount of costs and expenses incurred by PagSeguro Digital for shared services, sales of services and deposits provided by UOL and other affiliated companies in the year ended December 31, 2024 was R$474.7 million, representing 2.9% of our total expenses for the year. Of the total amount of costs and expenses incurred by PagSeguro Digital for shared services, sales of services and deposits provided by affiliated companies during the year, 50.9% were provided by UOL, 35.8% were provided by Compasso UOL S.A., or Compass, a subsidiary of DigitalServices (a subsidiary of UOL that is not part of the PagBank Group), and 13.3% were provided by other related parties. PagSeguro also provided services to UOL and certain UOL affiliates during the year ended December 31, 2024 for an amount of R$8.4 million. For more information on related party transactions, see Note 11 to our audited consolidated financial statements.
Agreements with Our Management and Directors
Certain of our directors and executive officers receive compensation from UOL for services they provide to PagSeguro. The cost is apportioned between UOL and PagSeguro in accordance with the services provided. In addition, we have entered into indemnification agreements with our directors and executive officers, as described below.
Indemnification Agreements
We have entered into or will enter into indemnification agreements with each of our directors and executive officers. Pursuant to these agreements, we have agreed to indemnify and hold harmless each director and executive officer to the full extent permitted by applicable law in the event of any claim made against him or her in any proceeding due to the fact that he or she is or was a director or officer of our company or served at our request as a director, executive officer, employee or agent of another corporation, partnership, joint venture, trust or other enterprise.
In addition, under the terms of these agreements we have agreed to cover all expenses actually and reasonably incurred by each director and executive officer in connection with any such proceeding, with certain limited exceptions. The indemnification extends to the beneficiary’s services as a director or executive officer prior to the date of the indemnification agreement and continues after the beneficiary ceases to be a director or officer.
Agreements with UOL and UOL Subsidiaries
PagSeguro Brazil was incorporated as a legal entity in 2006, although it did not operate the PagSeguro business prior to August 1, 2015 since most of the PagSeguro business activities were operated by other UOL group members prior to that date. On August 1, 2015, UOL carried out a corporate reorganization in which it segregated some of the PagSeguro Brazil activities from its other activities and contributed them to PagSeguro Brazil. Following this reorganization, PagSeguro Brazil entered into the contracts summarized below governing its relationship with UOL and its subsidiaries.
Advertising Space Assignment Agreement
Under this agreement, UOL may assign to PagSeguro Brazil certain advertising and media space on UOL’s own website, as well as other space that UOL obtains from unrelated third parties. We pay UOL monthly fees for this space, based on the actual amount of advertising and media space we use. For advertising and media space on UOL’s own website, UOL charges us a price that it determines on market terms. For space that UOL obtains from unrelated third parties, UOL charges us the same price as it pays for the space.
Cost-Sharing Agreements
PagSeguro Brazil is party to two agreements with UOL under which UOL apportions to PagSeguro Brazil the expenses of certain services and personnel hired by UOL for the benefit of PagSeguro Brazil and expenses related to certain of our offices and operations center in São Paulo, which are provided by UOL. Under one agreement, UOL apportions to PagSeguro Brazil expenses relating to call center services, marketing activities, certain ordinary course corporate services, and certain contingency expenses related to litigation. Various insurance policies that we are listed as beneficiaries are contracted by UOL, and the expenses under those insurance policies are apportioned under this agreement. Under the other agreement, UOL apportions to PagSeguro Brazil expenses relating to certain back-office personnel who are employed by UOL but allocated to work on matters related to our business.
The two agreements apportion the costs and expenses for these services as between PagSeguro Brazil and UOL. The amounts PagSeguro Brazil pays to UOL are based on different criteria depending on the type of service:
•for marketing, financial and legal services, the amount payable is based on the number of hours actually worked by UOL personnel on PagSeguro Brazil’s behalf;
•for human resources services, the amount payable is based on the number of hours actually worked by UOL personnel on PagSeguro Brazil’s behalf and on the number of UOL personnel dedicated to PagSeguro Brazil matters;
•for call center services, the amount payable is based on the number of UOL personnel dedicated to PagSeguro Brazil matters;
•for technology services, the amount payable is based on the expenses incurred by UOL on PagSeguro Brazil’s behalf.
Platform Licensing Agreements
PagSeguro Brazil and UOL are party to an agreement under which UOL provides services related to the development, maintenance and management of the software used to conduct PagSeguro Brazil’s business. The services include the development of new software, analysis and improvement of the efficiency of existing software and resolution of technical issues. The services are provided in accordance with parameters set by PagSeguro Brazil. The amount payable under this agreement is based on the number of hours actually worked by UOL personnel.
PagSeguro Tecnologia and UOL are party to an agreement under which UOL provides services related to software for PagSeguro Tecnologia’s business on substantially the same terms.
Software Development and Implementation Services Agreement
PagSeguro Brazil and Compass are party to a software development and implementation services agreement under which Compass provides software development or implementation services to PagSeguro Brazil through a series of related services agreements and technical and commercial proposals. Such services include the allocation of software development professionals to PagSeguro Brazil for the development of a financial conciliation system and an API system.
PagSeguro Brazil and Invillia Desenvolvimento de Produtos Digitais Ltda. (a subsidiary of Compass), or Invillia, are party to a software development and implementation services agreement under which Invillia provides software development or implementation services to PagSeguro Brazil through a series of related services agreements and technical and commercial proposals. Such services include the allocation of software development professionals to PagSeguro Brazil for the development of a financial conciliation system and an API system.
PagSeguro Brazil and Everymind – Desenvolvimento de Produtos Digitais Ltda. (a subsidiary of Compass), or Everymind, are party to a software development and implementation services agreement under which Everymind provides software development or implementation services to PagSeguro Brazil through a series of technical and commercial proposals. Such services include the allocation of software development professionals to PagSeguro Brazil for the development and parameterization of a sales force platform and operation in agile dynamics, in accordance with the work model used by PagSeguro Brazil.
DigitalServices/Compass Agreements
Cloud Services Agreement
PagSeguro Brazil is party to certain agreements with DigitalServices under which DigitalServices resells cloud services provided by Microsoft Ireland Operations Limited, or Microsoft, Google Cloud Brasil Computação e Serviços de Dados Ltda., or Google, and by Amazon AWS Serviços Brasil Ltda., or AWS Brasil, to PagSeguro Brazil, through technical and commercial proposals. On December 1, 2019, DigitalServices assigned these resale agreements to Compass, which in turn began providing these services to PagSeguro Brazil. These cloud services include the storage of PagSeguro Brazil data on the cloud managed by the respective services providers and related technical support and information technology infrastructure services. PagSeguro Brazil may manage its data through online access or specific software provided by AWS, AWS Brasil, Microsoft, Google and Compass, as resellers of the services, are not responsible for the quality, warranty, technical support, efficiency or results of the services or for any losses incurred by PagSeguro Brazil deriving from these services.
UOL Cloud Agreement
PagSeguro Brazil and DigitalServices were a party to an agreement pursuant to which DigitalServices provides PagSeguro Brazil with information technology infrastructure services and access to the VMW and the VirtuStream virtual platform. Under this agreement, DigitalServices also provided PagSeguro with virtual computational resources and services for the creation and use of a processing environment, data storage and provision of internet access. On April 1, 2023, DigitalServices underwent a partial spin-off pursuant to which assets of Compass were transferred to EDGE.UOL Tecnologia Ltda., or EDGE.UOL. Since the spin-off, EDGE.UOL provides PagSeguro Brazil with such information technology infrastructure services and access to the VMW and the VirtuStream virtual platform.
Hosting Agreement
PagSeguro Brazil and DigitalServices were party to a hosting agreement under which DigitalServices provided data storage services to PagSeguro Brazil through a series of technical, commercial and business proposals. These services included the lease of equipment, software licenses and assignment of information technology infrastructure to PagSeguro Brazil. In addition, under technical proposal OPT-17-21638 related to the hosting agreement, DigitalServices also provided PagSeguro Brazil with payment methods monitoring and invoice issuing services and under technical proposal OPTs 18/25482 and 19/26811, Digital Services provided PagSeguro Brazil with services related to the monitoring and response to possible cyberattacks. On April 1, 2023, DigitalServices underwent a partial spin-off pursuant to which assets of Compass were transferred to EDGE.UOL, and EDGE.UOL continued performing such services to PagSeguro Brazil. In July 2024, the hosting agreement was terminated.
7C. Interests of Experts and Counsel
Not applicable.
ITEM 8. FINANCIAL INFORMATION
8A. Consolidated Statements and Other Financial Information
See Item 18. Financial Statements.
Legal Proceedings
From time to time, we are involved in proceedings that arise in the ordinary course of our business. Any claims against us, whether or not they have merit, can be time consuming, result in costly litigation, and require significant management time and operational resources.
We are subject to a number of proceedings in the Brazilian judicial and administrative court systems, relating to civil, tax and labor law claims. We believe these proceedings are normal and incidental to the operation of a business in Brazil. We recognize provisions for legal proceedings in our financial statements when we are advised by independent outside counsel that: (i) it is probable that an outflow of resources will be required to settle the obligation; and (ii) a reliable estimate can be made of the amount of the obligation. The assessment of the likelihood of loss includes analysis by outside counsel of available evidence, the hierarchy of laws, available case law, recent court rulings and their relevance in the legal system. Our provisions for probable losses arising from these matters are estimated and periodically adjusted by management. In making these adjustments our management relies on the opinions of our external legal advisors.
The amounts we had accrued in our financial statements as of December 31, 2024 for all types of legal proceedings for which we believe a loss is probable were R$115.0 million. However, legal proceedings are inherently unpredictable and subject to significant uncertainties. If one or more cases were to result in a judgment against us in any reporting period for amounts that exceeded our management’s expectations, the impact on our operating results or financial condition for that reporting period could be material. See “Item 3D. Risk Factors—Risks Relating to Our Business and Industry—Unfavorable outcomes in litigation or our inability to post judicial collateral or provide guarantees in pending legal or administrative proceedings could have a material adverse effect on our business, financial condition and results of operations.”
We make judicial deposits, which are court-ordered deposits that serve as collateral until the final settlement of the disputes to which they are related, in connection with certain of these civil, labor and tax proceedings. As of December 31, 2024, we had judicial deposits in an aggregate amount of R$504.9 million.
Civil Proceedings
The civil claims to which we are party generally relate to customer claims, including those related to non-delivery of products by merchants, denials by PagSeguro of requests for withdrawal of digital account balances and allegations of POS device defects.
As of December 31, 2024, we were party to approximately 26,329 proceedings of a civil nature (consisting of proceedings with PROCON and small claims courts relating to consumer rights). PagSeguro does not appear in the rankings of companies with large numbers of consumer claims published by the PROCON. As of December 31, 2024, we had recorded R$73.1 million in provisions for current civil proceedings and no provisions for non-current civil proceedings. Most of these proceedings pertain to consumer claims alleging fraud in Pix transactions and requests for release of withheld digital account funds by PagSeguro due to fraud investigations or claim resolutions.
As of December 31, 2024, we were not party to civil lawsuits involving risks classified by management as possible losses. For more information, see Note 21 of our audited consolidated financial statements.
We make judicial deposits, which are court-ordered deposits that serve as collateral until the final settlement of the disputes to which they are related, in connection with certain of these civil proceedings. As of December 31, 2024, we had judicial deposits for civil proceedings in an aggregate amount of R$23.7 million
Labor Proceedings
As of December 31, 2024, we were party to approximately 2060 labor-related judicial and administrative proceedings for which we recorded a provision of R$41.8 million. As of December 31, 2024, we had judicial deposits for labor proceedings in an aggregate amount of R$31.3 million. For more information, see Note 21 of our audited consolidated financial statements.
Tax and Social Security Proceedings
As of December 31, 2024, we were party to approximately 170 tax related judicial and administrative proceedings classified by legal advisors as possible losses, which involved an aggregate amount of R$996.5 million and for which no provision has been recorded. In general, the tax proceedings involve discussions with the Brazil’s Internal Revenue Service, States and Municipalities.
Among these proceedings, on October 15, 2021, PagSeguro Internet was assessed by Brazil’s Internal Revenue Service, for not collecting financial transaction tax, or IOF tax credit, which is applicable to credit transactions of any nature, including intercompany loans. The amount of this assessment totaled R$315.4 million in December 2024. Brazil’s Internal Revenue Service claims that PagSeguro Internet entered into loan agreements with companies within the same corporate group and therefore the IOF tax credit should have been collected. PagSeguro Internet has presented its defense, clarifying that the transactions carried out among PagSeguro and its subsidiaries are not credit transactions, which would be subject to the IOF tax credit. The group has a centralized cash pool and, according to the law, this kind of intercompany transaction is not taxable by IOF tax credit. The chances of loss in connection with this proceeding has been determined as possible.
For more information, see Note 21 of our audited consolidated financial statements.
Dividend Policy
We have not adopted a dividend policy and we pay dividends according to the Companies Act and our Memorandum and Articles of Association. For more information on our dividend distributions, see “Item 10B. Memorandum and Articles of Association—Dividends and Capitalization of Profits.”
8B. Significant Changes
Except as otherwise disclosed in our audited consolidated financial statements and in this annual report, there have been no significant changes in our business, financial condition or results of operations since December 31, 2024.
ITEM 9. THE OFFER AND LISTING
9A. Offer and Listing Details
Our Class A common shares are listed on the NYSE under the ticker symbol “PAGS.” Our Class A common shares are listed in registered form and are not certificated. The Class A common shares commenced trading on the NYSE on January 24, 2018. As of December 31, 2024, the Class A common shares represented 63.45% of our shares and 100% of our current global public float. Our Class B common shares are not listed on the NYSE.
In Brazil, our Brazilian Depositary Receipts representing our Class A common shares, or BDRs, were issued under an unsponsored program and are listed on the B3 since February 1, 2021 under the ticker “PAGS34.”
9B. Plan of Distribution
Not applicable.
9C. Markets
For information on the stock exchanges on which our securities are listed, see “Item 9A. Offer and Listing Details.” If your shares are registered in the name of DTC, you are not a shareholder or member of the company. Each person owning Class A common shares held through DTC must rely on the procedures thereof and on institutions that have accounts therewith to exercise any rights of a holder of the Class A common shares.
On January 28, 2021, Banco B3 announced that it established an unsponsored program for BDRs of PagSeguro Digital, each representing 1/5 of a Class A common share. The BDRs program was noted as the first BDR program for the US-listed shares of a primarily Brazilian operating company. The BDRs program is unsponsored, meaning that we did not establish and do not administer it, nor have we taken any steps to register the Class A common shares or BDRs with the CVM. If you hold the BDRs, you are not a shareholder or member of the Company, and you must rely on the procedures established by the depositary or other BDR administrator to exercise any rights of a holder of the Class A common shares. The average daily trading volume of the Class A BDRs between January 1, 2024 and December 31, 2024 was 79,498 representing approximately 0.02% of our total share capital.
9D. Selling Shareholders
Not applicable.
9E. Dilution
Not applicable.
9F. Expenses of the Issue
Not applicable.
ITEM 10. ADDITIONAL INFORMATION
10A. Share Capital
Not applicable.
10B. Memorandum and Articles of Association
Corporate Purpose
The corporate objects of PagSeguro Digital, as stated in the Memorandum of Association, are unrestricted and PagSeguro Digital has the authority to carry out any object not prohibited by any law, as provided by Section 7(4) of the Companies Act.
Issuances of Shares
Except as expressly provided in PagSeguro Digital’s Memorandum and Articles of Association, PagSeguro Digital’s board of directors has general and unconditional authority to allot, grant options over, offer or otherwise deal with or dispose of any unissued shares in the company’s capital without the approval of our shareholders (whether forming part of the original or any increased share capital), either at a premium or at par, with or without preferred, deferred or other special rights or restrictions, whether in regard to dividend, voting, return of capital or otherwise and to such persons, on such terms and conditions, and at such times as the directors may decide, but so that no share shall be issued at a discount, except in accordance with the provisions of the Companies Act. PagSeguro Digital is prohibited under its Articles of Association from issuing shares or warrants to bearers.
PagSeguro Digital’s Articles of Association provide that at any time that there are Class A common shares in issue additional Class B common shares may only be issued pursuant to: (i) a share split, subdivision of shares or similar transaction or where a dividend or other distribution is paid by the issue of shares or rights to acquire shares or following capitalization of profit; (ii) a merger, consolidation, or other business combination involving the issuance of Class B common shares as full or partial consideration; or (iii) an issuance of Class A common shares, whereby holders of the Class B common shares are entitled to receive a number of Class B common shares that would allow them to maintain their proportional ownership interests in PagSeguro Digital. For more information see “—Preemptive or Similar Rights.”
PagSeguro Digital’s Articles of Association also provide that the issuance of non-voting common shares requires the affirmative vote of a majority of the of then outstanding Class A common shares.
Fiscal Year
PagSeguro Digital’s fiscal year begins on January 1 of each year and ends on December 31 of the same year.
Voting Rights
The holders of the Class A common shares and Class B common shares have identical rights, except that: (i) the holder of Class B common shares is entitled to 10 votes per share, whereas holders of Class A common shares are entitled to one vote per share; (ii) Class B common shares have certain conversion rights; and (iii) the holder of Class B common shares is entitled to maintain a proportional ownership interest in the event that additional Class A common shares are issued. For more information see “—Preemptive or Similar Rights” and “—Conversion.” The holders of Class A common shares and Class B common shares vote together as a single class on all matters (including the election of directors) submitted to a vote of shareholders, except as provided below and as otherwise required by law.
PagSeguro Digital’s Articles of Association provide as follows regarding the respective rights of holders of Class A common shares and Class B common shares:
(i)class consents from the holders of Class A common shares or Class B common shares, as applicable, shall be required for any variation to the rights attached to their respective class of shares, however, the directors may treat any two or more classes of shares as forming one class if they consider that all such classes would be affected in the same way by the proposal;
(ii)the rights conferred on holders of Class A common shares shall not be deemed to be varied by the creation or issue of further Class B common shares and vice versa; and
(iii)the rights attaching to the Class A common shares and the Class B common shares shall not be deemed to be varied by the creation or issue of shares with preferred or other rights, including, without limitation, shares with enhanced or weighted voting rights.
As set forth in the Articles of Association, the holders of Class A common shares and Class B common shares, respectively, do not have the right to vote separately if the number of authorized shares of such class is increased or decreased. Rather, the number of authorized Class A common shares and Class B common shares may be increased or decreased (but not below the number of shares of such class then outstanding) by the affirmative vote of the holders of a majority of the voting power of the issued and outstanding Class A common shares and Class B common shares, voting together in a general meeting.
Preemptive or Similar Rights
The Class A common shares and Class B common shares are not entitled to preemptive rights upon transfer and are not subject to conversion (except as described below under “—Conversion”), redemption or sinking fund provisions.
The Class B common shares are entitled to maintain a proportional ownership interest in the event that additional Class A common shares are issued. As such, except for certain exceptions, if PagSeguro Digital issues Class A common shares, it must first make an offer to each holder of Class B common shares to issue to such holder on the same economic terms such number of Class B common shares as would ensure such holder may maintain a proportional ownership interest in PagSeguro Digital. This right to maintain a proportional ownership interest may be waived upon written consent by a majority of the holders of Class B common shares.
Conversion
The outstanding Class B common shares are convertible at any time as follows: (i) at the option of the holder, a Class B common share may be converted at any time into one Class A common share; or (ii) upon the election of the holders of a majority of the then outstanding Class B common shares, all outstanding Class B common shares may be converted into a like number of Class A common shares. In addition, each Class B common share will convert automatically into one Class A common share upon any transfer, whether or not for value, except for certain transfers described in the Articles of Association, including transfers to affiliates, trusts solely for the benefit of the shareholder or their affiliates, and partnerships, companies, corporations and other entities exclusively owned by the shareholder or their affiliates and certain transfers to organizations that are exempt from taxation under Section 501(3)(c) of the Internal Revenue Code of 1986, as amended. Furthermore, each Class B common share will convert automatically into one Class A common share and no Class B common shares will be issued thereafter if, at any time, the voting power of the outstanding Class B common shares represents less than 10% of the combined voting power of the Class A common shares and Class B common shares then outstanding.
No class of PagSeguro Digital’s common shares may be subdivided or combined unless the other class of common shares is concurrently subdivided or combined in the same proportion and in the same manner.
Equal Status
Except as expressly provided in PagSeguro Digital’s Memorandum and Articles of Association, Class A common shares and Class B common shares have the same rights and privileges and rank equally, share ratably and are identical in all respects as to all matters. In the event of any merger, consolidation, scheme, arrangement or other business combination requiring the approval of our shareholders entitled to vote thereon (whether or not PagSeguro Digital is the surviving entity), the holders of Class A common shares shall have the right to receive, or the right to elect to receive, the same form of consideration as the holders of Class B common shares, and the holders of Class A common shares shall have the right to receive, or the right to elect to receive, at least the same amount of consideration on a per share basis as the holders of Class B common shares. In the event of (i) any tender or exchange offer to acquire any Class A common shares or Class B common shares by any third party pursuant to an agreement to which PagSeguro Digital is a party, or (ii) any tender or exchange offer by PagSeguro Digital to acquire any Class A common shares or Class B common shares, the holders of Class A common shares shall have the right to receive, or the right to elect to receive, the same form of consideration as the holders of Class B common shares, and the holders of Class A common shares shall have the right to receive, or the right to elect to receive, at least the same amount of consideration on a per share basis as the holders of Class B common shares.
Record Dates
For the purpose of determining shareholders entitled to notice of, or to vote at any general meeting of shareholders or any adjournment thereof, or shareholders entitled to receive dividend or other distribution payments, or in order to make a determination of shareholders for any other purpose, PagSeguro Digital’s board of directors may set a record date which shall not exceed forty (40) clear days prior to the date where the determination will be made.
General Meetings of Shareholders
As a condition of admission to a shareholders’ meeting, a shareholder must be duly registered as a shareholder of PagSeguro Digital at the applicable record date for that meeting and, in order to vote, all calls or installments then payable by such shareholder to PagSeguro Digital in respect of the shares that such shareholder holds must have been paid.
Subject to any special rights or restrictions as to voting then attached to any shares, at any general meeting every shareholder who is present in person or by proxy (or, in the case of a shareholder being a corporation or company, by its duly authorized representative not being himself or herself a shareholder entitled to vote) shall have one vote per Class A common share and 10 votes per Class B common share.
As a Cayman Islands exempted company, PagSeguro Digital is not obliged by the Companies Act to call annual general meetings; however, the Articles of Association provide that in each year the company will hold an annual general meeting of shareholders, at a time determined by the board of directors. For the annual general meeting of shareholders the agenda will include, among other things, the presentation of the annual accounts and the report of the directors. In addition, the agenda for an annual general meeting of shareholders will only include such items as have been included therein by the board of directors.
Also, PagSeguro Digital may, but is not required (unless required by the laws of the Cayman Islands), to hold other extraordinary general meetings during the year. General meetings of shareholders are generally expected to take place in São Paulo, Brazil, but may be held elsewhere if the directors so decide.
The Companies Act provides shareholders a limited right to request a general meeting, and does not provide shareholders with any right to put any proposal before a general meeting in default of a company’s articles of association. However, these rights may be provided in a company’s articles of association. PagSeguro Digital’s Articles of Association provide that upon the requisition of one or more shareholders representing not less than one-third of the voting rights entitled to vote at general meetings, the board will convene an extraordinary general meeting and put the resolutions so requisitioned to a vote at such meeting. The Articles of Association provide no other right to put any proposals before annual general meetings or extraordinary general meetings.
Subject to regulatory requirements, the annual general meeting and any extraordinary general meetings must be called by not less than ten (10) clear days’ notice prior to the relevant shareholders meeting and convened by a notice discussed below. Alternatively, upon the prior consent of all holders entitled to receive notice, with regards to the annual general meeting, and the holders of 95% in par value of the shares entitled to attend and vote at an extraordinary general meeting, that meeting may be convened by a shorter notice and in a manner deemed appropriate by those holders.
PagSeguro Digital will give notice of each general meeting of shareholders by publication on its website and in any other manner that it may be required to follow in order to comply with Cayman Islands law, NYSE and SEC requirements. The holders of registered shares may be given notice of a shareholders’ meeting by means of letters sent to the addresses of those shareholders as registered in our shareholders’ register, or, subject to certain statutory requirements, by electronic means.
Holders whose shares are registered in the name of DTC or its nominee, which is currently the case for all holders of Class A common shares, will not be a shareholder or member of the company and must rely on the procedures of DTC regarding notice of shareholders’ meetings and the exercise of rights of a holder of the Class A common shares.
A quorum for a general meeting consists of any one or more persons holding or representing by proxy not less than one-third of the aggregate voting power of all shares in issue and entitled to vote upon the business to be transacted.
A resolution put to a vote at a general meeting shall be decided on a poll. An ordinary resolution to be passed by the shareholders at a general meeting requires the affirmative vote of a simple majority of the votes cast by, or on behalf of, the shareholders entitled to vote, present in person or by proxy and voting at the meeting. A special resolution requires the affirmative vote on a poll of no less than two-thirds of the votes cast by the shareholders entitled to vote who are present in person or by proxy at a general meeting. Both ordinary resolutions and special resolutions may also be passed by a unanimous written resolution signed by all the shareholders of our Company, as permitted by the Companies Act and PagSeguro Digital’s Articles of Association.
Pursuant to PagSeguro Digital’s Articles of Association, general meetings of shareholders are to be chaired by the chairman or in his absence the vice chairman (if any) of our board of directors. If the chairman or in his absence the vice chairman (if any) of our board of directors is absent or not present within fifteen minutes after the time appointed for holding the meeting, the directors present at the meeting shall appoint one of them to be chairman of the general meeting. If neither the chairman, vice chairman (if any) nor another director is present at the general meeting within fifteen minutes after the time appointed for holding the meeting, the shareholders present in person or by proxy and entitled to vote may elect any one of the shareholders to be chairman. The order of business at each meeting shall be determined by the chairman of the meeting, and he or she shall have the right and authority to prescribe such rules, regulations and procedures and to do all such acts and things as are necessary or desirable for the proper conduct of the meeting, including, without limitation, the establishment of procedures for the maintenance of order and safety, limitations on the time allotted to questions or comments on the affairs of the Company, restrictions on entry to such meeting after the time prescribed for the commencement thereof, and the opening and closing of the polls.
Liquidation Rights
If PagSeguro Digital is voluntarily wound up, the liquidator, after taking into account and giving effect to the rights of preferred and secured creditors and to any agreement between PagSeguro Digital and any creditors that the claims of such creditors shall be subordinated or otherwise deferred to the claims of any other creditors and to any contractual rights of set-off or netting of claims between PagSeguro Digital and any person or persons (including without limitation any bilateral or any multi-lateral set-off or netting arrangements between the company and any person or persons) and subject to any agreement between PagSeguro Digital and any person or persons to waive or limit the same, shall apply PagSeguro Digital’s property in satisfaction of its liabilities pari passu and subject thereto shall distribute the property amongst the shareholders according to their rights and interests in PagSeguro Digital.
Changes to Capital
Pursuant to the Articles of Association, PagSeguro Digital may from time to time by ordinary resolution:
•increase its share capital by such sum, to be divided into shares of such amount, as the resolution shall prescribe;
•consolidate and divide all or any of its share capital into shares of a larger amount than its existing shares;
•convert all or any of its paid-up shares into shares and reconvert such shares into paid up shares of any denomination;
•subdivide its existing shares or any of them into shares of a smaller amount, provided that in the subdivision the proportion between the amount paid and the amount, if any, unpaid on each reduced share shall be the same as it was in the case of the share from which the reduced share is derived; or
•cancel any shares which, at the date of the passing of the resolution, have not been taken or agreed to be taken by any person and diminish the amount of its share capital by the amount of the shares so cancelled.
PagSeguro Digital’s shareholders may by special resolution, subject to confirmation by the Grand Court of the Cayman Islands on an application by the Company for an order confirming such reduction, reduce its share capital or any capital redemption reserve in any manner permitted by law.
In addition, subject to the provisions of the Companies Act and PagSeguro Digital’s Articles of Association, PagSeguro Digital may:
•issue shares on terms that they are to be redeemed or are liable to be redeemed;
•purchase its own shares (including any redeemable shares); and
•make a payment in respect of the redemption or purchase of its own shares in any manner authorized by the Companies Act, including out of its own capital.
Transfer of Shares
Subject to any applicable restrictions set forth in the Articles of Association, any shareholder of PagSeguro Digital may transfer all or any of his or her common shares by an instrument of transfer in the usual or common form or in the form prescribed by the NYSE or any other form approved by the Company’s board of directors.
PagSeguro Digital’s Class A common shares are traded on the NYSE in book-entry form and may be transferred in accordance with PagSeguro Digital’s Articles of Association and NYSE’s rules and regulations.
However, PagSeguro Digital’s board of directors may, in its absolute discretion, decline to register any transfer of any common share which is either not fully paid up to a person of whom it does not approve or is issued under any share incentive scheme for employees which contains a transfer restriction that is still applicable to such common share. The board of directors may also decline to register any transfer of any ordinary share unless:
•a fee of such maximum sum as the NYSE may determine to be payable or such lesser sum as the board of directors may from time to time require is paid to PagSeguro Digital in respect thereof;
•the instrument of transfer is lodged with PagSeguro Digital, accompanied by the certificate (if any) for the common shares to which it relates and such other evidence as our board of directors may reasonably require to show the right of the transferor to make the transfer;
•the instrument of transfer is in respect of only one class of shares;
•the instrument of transfer is properly stamped, if required;
•the common shares transferred are free of any lien in favor of PagSeguro Digital; and
•in the case of a transfer to joint holders, the transfer is not to more than four joint holders.
If the directors refuse to register a transfer they are required, within two months after the date on which the instrument of transfer was lodged, to send to the transferee notice of such refusal.
Share Repurchase
The Companies Act and the Articles of Association permit PagSeguro Digital to purchase its own shares, subject to certain restrictions. The board of directors may only exercise this power on behalf of PagSeguro Digital, subject to the Companies Act, the Articles of Association and to any applicable requirements imposed from time to time by the SEC, the NYSE, or by any recognized stock exchange on which our securities are listed.
On October 30, 2018, PagSeguro Digital announced the adoption of its share repurchase program in an aggregate amount of up to US$250 million in outstanding Class A common shares traded on the NYSE. PagSeguro Digital’s share repurchase program went into effect in the fourth quarter of 2018. This program was fully executed and completed on August 29, 2024, and PagSeguro Digital has bought back 20,827,949 shares amounting to US$250 million under this program.
On August 29, 2024, PagSeguro Digital announced the adoption of its second share repurchase program in an aggregate amount of up to US$200 million in outstanding Class A common shares traded on the NYSE. PagSeguro Digital’s share repurchase program went into effect in the third quarter of 2024 and does not have a fixed expiration date. The program may be executed in compliance with Rule 10b-18 under the Exchange Act.
Since the start of the second repurchase program, PagSeguro Digital has bought 11,145,446 shares amounting US$89.8 million. The current program remains open with US$110.2 million available to be executed.
Dividends and Capitalization of Profits
PagSeguro Digital has not adopted a dividend policy with respect to payments of any future dividends. Subject to the Companies Act, PagSeguro Digital’s shareholders may, by resolution passed by a simple majority of the voting rights entitled to vote at a general meeting, declare dividends (including interim dividends) to be paid to shareholders but for the avoidance of doubt no dividend shall be declared in excess of the amount recommended by the board of directors. The board of directors may also declare dividends. Dividends may be declared and paid out of funds lawfully available to PagSeguro Digital. Unless otherwise provided by the rights attached to shares and the Articles of Association of PagSeguro Digital, all dividends shall be paid in proportion to the number of Class A common shares or Class B common shares a shareholder holds at the date the dividend is declared (or such other date as may be set as a record date), except: (i) if any share is issued on terms providing that it shall rank for dividend as from a particular date, that share shall rank for dividend accordingly; and (ii) where we have shares in issue which are not fully paid up (as to par value), we may pay dividends in proportion to the amounts paid up on each share.
The holders of Class A common shares and Class B common shares shall be entitled to share equally in any dividends that may be declared in respect of PagSeguro Digital’s common shares from time to time. In the event that a dividend is paid in the form of Class A common shares or Class B common shares, or rights to acquire Class A common shares or Class B common shares: (i) the holders of Class A common shares shall receive Class A common shares, or rights to acquire Class A common shares, as the case may be; and (ii) the holders of Class B common shares shall receive Class B common shares, or rights to acquire Class B common shares, as the case may be.
Appointment, Disqualification and Removal of Directors
PagSeguro Digital is managed by its board of directors. The Articles of Association provide that, unless otherwise determined by a special resolution of shareholders, the board of directors will be composed of four to 11 directors, with the number being determined by a majority of the directors then in office. There are no provisions relating to retirement of directors upon reaching any age limit. The Articles of Association also provide that, while PagSeguro Digital’s shares are admitted to trading on NYSE, the board of directors must always comply with the residency and citizenship requirements of the U.S. securities laws applicable to foreign private issuers.
The Articles of Association provide that directors shall be elected by an ordinary resolution of our shareholders, which requires the affirmative vote of a simple majority of the votes cast on the resolution by the shareholders entitled to vote who are present, in person or by proxy, at the meeting. Each director shall be appointed and elected for such term as the resolution appointing him or her may determine or until his or her death, resignation or removal.
PagSeguro Digital’s directors are Luis Frias, Eduardo Alcaro, Maria Judith de Brito, Maria Carolina Ferreira Lacerda, Cleveland Prates Teixeira and Marcia Nogueira de Mello. Mr. Teixeira, Ms. Mello and Ms. Lacerda are “independent” as that term is defined under the applicable rules and regulations of the SEC and the listing standards of the NYSE.
Any vacancies on the board of directors that arise other than upon the removal of a director by resolution passed at a general meeting can be filled by the remaining directors (notwithstanding that they may constitute less than a quorum). Any such appointment shall be as an interim director to fill such vacancy until the next annual general meeting of shareholders.
Additions to the existing board (within the limits set pursuant to the Articles of Association) may be made by ordinary resolution of the shareholders.
Upon the completion by PagSeguro Digital of its IPO, the board of directors put in place an audit committee. See “Item 6C. Board Practices—Audit Committee.”
Grounds for Removing a Director
A director may be removed with or without cause by ordinary resolution. The notice of general meeting must contain a statement of the intention to remove the director and must be served on the director not less than ten calendar days before the meeting. The director is entitled to attend the meeting and be heard on the motion for his removal.
The office of a director will be vacated automatically if he or she (i) becomes prohibited by law from being a director, (ii) becomes bankrupt or makes an arrangement or composition with his creditors, (iii) dies or is in the opinion of all his co-directors, incapable by reason of mental disorder of discharging his duties as director, (iv) resigns his office by notice to us, or (v) has for more than six months been absent without permission of the directors from meetings of the board of directors held during that period, and the remaining directors resolve that his or her office be vacated.
Proceedings of the Board of Directors
The Articles of Association provide that PagSeguro Digital’s business is to be managed and conducted by the board of directors. The quorum necessary for the board meeting shall be a simple majority of the directors then in office (subject to there being a minimum of two directors present) and business at any meeting shall be decided by a majority of votes. In the case of an equality of votes, the chairman shall have a casting vote.
Subject to the provisions of the Articles of Association, the board of directors may regulate its proceedings as they determine is appropriate. Board meetings shall be held at least once every calendar quarter and shall take place either in São Paulo, Brazil or at such other place as the directors may determine.
Subject to the provisions of the Memorandum and Articles of Association, to any directions given by ordinary resolution of the shareholders and the listing rules of the NYSE, the board of directors may from time to time at its discretion exercise all powers of PagSeguro Digital, including, subject to the Companies Act, the power to raise capital, issue debentures, bonds and other securities of the company, whether outright or as collateral security for any debt, liability or obligation of our company or of any third party.
Inspection of Books and Records
Holders of PagSeguro Digital shares will have no general right under Cayman Islands law to inspect or obtain copies of the list of shareholders or corporate records of the Company. However, the board of directors may determine from time to time whether and to what extent PagSeguro Digital’s accounting records and books shall be open to inspection by shareholders who are not members of the board of directors. Notwithstanding the above, the Articles of Association provide shareholders with the right to receive annual financial statements. Such right to receive annual financial statements may be satisfied by publishing the same on the company’s website or filing such annual reports, as we are required to file with the SEC.
Register of Shareholders
Our registered Class A common shares are held through DTC, and DTC or Cede & Co., as nominee for DTC, is recorded in the shareholders’ register as the holder of our Class A common shares.
Under Cayman Islands law, PagSeguro Digital must keep a register of shareholders that includes:
•the names and addresses of the shareholders, a statement of the class and number of shares held by each member, distinguish each share by its number (if such share has a number) and whether such shares carry voting rights, and of the amount paid or agreed to be considered as paid, on the shares of each member;
•the date on which the name of any person was entered on the register as a member; and
•the date on which any person ceased to be a member.
Under Cayman Islands law, the register of shareholders of PagSeguro Digital is prima facie evidence of the matters set out therein (i.e., the register of shareholders will raise a presumption of fact on the matters referred to above unless rebutted) and a shareholder registered in the register of shareholders is deemed as a matter of Cayman Islands law to have prima facie legal title to the shares as set against his or her name in the register of shareholders. The shareholders recorded in the register of shareholders should be deemed to have legal title to the shares set against their name.
If the name of any person is incorrectly entered in or omitted from the register of shareholders, or if there is any default or unnecessary delay in entering on the register the fact of any person having ceased to be a shareholder of PagSeguro Digital, the person or member aggrieved (or any shareholder of PagSeguro Digital, or PagSeguro Digital itself) may apply to the Cayman Islands Grand Court for an order that the register be rectified, and the Court may either refuse such application or it may, if satisfied of the justice of the case, make an order for the rectification of the register of shareholders.
Exempted Company
PagSeguro Digital is an exempted company with limited liability under the Companies Act. The Companies Act distinguishes between ordinary resident companies and exempted companies. Any company that is registered in the Cayman Islands but conducts business mainly outside of the Cayman Islands may apply to be registered as an exempted company. The requirements for an exempted company are essentially the same as for an ordinary company except for the exemptions and privileges listed below:
•an exempted company does not have to file an annual return of its shareholders with the Registrar of Companies;
•an exempted company’s register of shareholders is not open to inspection;
•an exempted company does not have to hold an annual general meeting;
•an exempted company may obtain an undertaking against the imposition of any future taxation (such undertakings are usually given for 20 years in the first instance);
•an exempted company may register by way of continuation in another jurisdiction and be deregistered in the Cayman Islands;
•an exempted company may register as a limited duration company; and
•an exempted company may register as a segregated portfolio company.
“Limited liability” means that the liability of each shareholder is limited to the amount unpaid by the shareholder on the shares of the company (except in exceptional circumstances, such as involving fraud, the establishment of an agency relationship or an illegal or improper purpose or other circumstances in which a court may be prepared to pierce or lift the corporate veil).
PagSeguro Digital is subject to reporting and other informational requirements of the Exchange Act, as applicable to foreign private issuers. Except as otherwise disclosed in this annual report, PagSeguro Digital complies with the NYSE rules in lieu of following home country practice.
Anti-Takeover Provisions in our Memorandum and Articles of Association
Some provisions of the Memorandum and Articles of Association may discourage, delay or prevent a change in control of PagSeguro Digital or management that shareholders may consider favorable. In particular, the capital structure of PagSeguro Digital concentrates ownership of voting rights in the hands of UOL. These provisions, which are summarized below, are expected to discourage coercive takeover practices and inadequate takeover bids. These provisions are also designed to encourage persons seeking to acquire control of PagSeguro Digital to first negotiate with the board of directors. However, these provisions could also have the effect of discouraging others from attempting hostile takeovers and, as a consequence, they may also inhibit temporary fluctuations in the market price of the Class A common shares that often result from actual or rumored hostile takeover attempts. These provisions may also have the effect of preventing changes in the management of PagSeguro Digital. It is possible that these provisions could make it more difficult to accomplish transactions that shareholders may otherwise deem to be in their best interests.
Two Classes of Common Shares
The Class B common shares of PagSeguro Digital are entitled to 10 votes per share, while the Class A common shares are entitled to one vote per share. Since it owns of all of the Class B common shares of PagSeguro Digital, UOL currently has the ability to elect all directors and to determine the outcome of most matters submitted for a vote of shareholders. This concentrated voting control could discourage others from initiating any potential merger, takeover, or other change of control transaction that other shareholders may view as beneficial.
So long as UOL has the ability to determine the outcome of most matters submitted to a vote of shareholders as well as the overall management and direction of PagSeguro Digital, third parties may be deterred in their willingness to make an unsolicited merger, takeover, or other change of control proposal, or to engage in a proxy contest for the election of directors. As a result, the fact that PagSeguro Digital has two classes of common shares may have the effect of depriving you as a holder of Class A common shares of an opportunity to sell your Class A common shares at a premium over prevailing market prices and make it more difficult to replace the directors and management of PagSeguro Digital.
Preferred Shares
PagSeguro Digital’s board of directors is given wide powers to issue one or more classes or series of shares with preferred rights. Such preferences may include, for example, dividend rights, conversion rights, redemption privileges, enhanced voting powers and liquidation preferences.
Despite the anti-takeover provisions described above, under Cayman Islands law, PagSeguro Digital’s board of directors may only exercise the rights and powers granted to them under the Memorandum and Articles of Association, for what they believe in good faith to be in the best interests of PagSeguro Digital.
Protection of Non-Controlling Shareholders
The Grand Court of the Cayman Islands may, on the application of shareholders holding not less than one fifth of the shares of PagSeguro Digital in issue, appoint an inspector to examine the Company’s affairs and report thereon in a manner as the Grand Court shall direct.
Subject to the provisions of the Companies Act, any shareholder may petition the Grand Court of the Cayman Islands, which may make a winding up order, if the court is of the opinion that this winding up is just and equitable.
Notwithstanding the U.S. securities laws and regulations that are applicable to PagSeguro Digital, general corporate claims against PagSeguro Digital by its shareholders must, as a general rule, be based on the general laws of contract or tort applicable in the Cayman Islands or their individual rights as shareholders as established by PagSeguro Digital’s Memorandum and Articles of Association.
The Cayman Islands courts ordinarily would be expected to follow English case law precedents, which permit a minority shareholder to commence a representative action against PagSeguro Digital, or derivative actions in PagSeguro Digital’s name, to challenge: (i) an act which is ultra vires or illegal; (ii) an act which constitutes a fraud against the minority and the wrongdoers themselves control PagSeguro Digital; and (iii) an irregularity in the passing of a resolution that requires a qualified (or special) majority.
Registration Rights and Restricted Shares
Although no shareholders of PagSeguro Digital have formal registration rights, they or entities controlled by them or their permitted transferees will be able to sell their shares in the public market from time to time without registering them, subject to certain limitations on the timing, amount and method of those sales imposed by regulations promulgated by the SEC.
Principal Differences between Cayman Islands and U.S. Corporate Law
The Companies Act was modelled originally after similar laws in England and Wales but does not follow subsequent statutory enactments in England and Wales. In addition, the Companies Act differs from laws applicable to U.S. corporations and their shareholders. Set forth below is a summary of the significant differences between the provisions of the Companies Act applicable to PagSeguro Digital and the laws applicable to companies incorporated in the United States and their shareholders.
Mergers and Similar Arrangements
The Companies Act permits mergers and consolidations between Cayman Islands companies and between Cayman Islands companies and non-Cayman Islands companies.
For these purposes: (i) “merger” means the merging of two or more constituent companies and the vesting of their undertaking, property and liabilities in one of such companies as the surviving company; and (ii) “consolidation” means the combination of two or more constituent companies into a consolidated company and the vesting of the undertaking, property and liabilities of such companies in the consolidated company. In order to effect such a merger or consolidation, the directors of each constituent company must approve a written plan of merger or consolidation, which must then be authorized by: (i) a special resolution of the shareholders of each constituent company; and (ii) such other authorization, if any, as may be specified in such constituent company’s articles of association. The plan must be approved by the directors of each constituent company and filed with the Register of Companies of the Cayman Islands together with a declaration as to: (i) the solvency of the consolidated or surviving company; (ii) the merger or consolidation is bona fide and not intended to defraud unsecured creditors of the constituent companies; (iii) no petition or other similar proceeding has been filed and remains outstanding and no order or resolution to wind up the company in any jurisdiction; (iv) no receiver, trustee, administrator or similar person has been appointed in any jurisdiction and is acting in respect of the constituent company, its affairs or property; (v) no scheme, order, compromise or similar arrangement has been entered into or made in any jurisdiction with creditors; (vi) a list of the assets and liabilities of each constituent company; (vii) the non-surviving constituent company has retired from any fiduciary office held or will do so; (viii) that the constituent company has complied with any requirements under the regulatory laws, where relevant; and (ix) an undertaking that a copy of the certificate of merger or consolidation will be given to the members and creditors of each constituent company and published in the Cayman Islands Gazette.
Dissenting shareholders have the right to be paid the fair value of their shares (which, if not agreed between the parties, may be determined by the Cayman Islands’ court) if they follow the required procedures, subject to certain exceptions. Court approval is not required for a merger or consolidation, which is effected in compliance with these statutory procedures.
In addition, there are statutory provisions that facilitate the reconstruction and amalgamation of companies, provided that the arrangement in question is approved by a majority in number of each class of shareholders and creditors with whom the arrangement is to be made, and who must in addition represent three-fourths in value of each such class of shareholders or creditors, as the case may be, that are present and voting either in person or by proxy at a meeting, or meetings convened for that purpose. The convening of the meetings and subsequently the arrangement must be sanctioned by the Grand Court of the Cayman Islands. While a dissenting shareholder would have the right to express to the court the view that the transaction should not be approved, the court can be expected to approve the arrangement if it satisfies itself that:
•PagSeguro Digital is not proposing to act illegally or ultra vires and the statutory provisions as to majority vote have been complied with;
•the shareholders have been fairly represented at the meeting in question;
•the arrangement is such that may be reasonably approved by an intelligent and honest man of that class acting in respect of his interest; and
•the arrangement is not one that would more properly be sanctioned under some other provision of the Companies Act or that would amount to a “fraud on the minority.”
When a takeover offer is made and accepted by holders of 90.0% in value of the shares affected within four months, the offer or may, within a two-month period, require the holders of the remaining shares to transfer such shares on the terms of the offer. An objection may be made to the Grand Court of the Cayman Islands but is unlikely to succeed unless there is evidence of fraud, bad faith or collusion.
If the arrangement and reconstruction were thus approved, any dissenting shareholders would have no rights comparable to appraisal rights, which might otherwise ordinarily be available to dissenting shareholders of U.S. corporations and allow such dissenting shareholders to receive payment in cash for the judicially determined value of their shares.
Shareholders’ Suits
Class actions are not recognized in the Cayman Islands, but groups of shareholders with identical interests may bring representative proceedings, which are similar. However, a class action suit could nonetheless be brought in a U.S. court pursuant to an alleged violation of U.S. securities laws and regulations.
In principle, PagSeguro Digital itself would normally be the proper plaintiff and as a general rule, whilst a derivative action may be initiated by a minority shareholder on behalf of PagSeguro Digital in a Cayman Islands court, such shareholder will not be able to continue those proceedings without the permission of a Grand Court judge, who will only allow the action to continue if the shareholder can demonstrate that PagSeguro Digital has a good case against the Defendant, and that it is proper for the shareholder to continue the action rather than the Company’s board of directors. Examples of circumstances in which derivative actions would be permitted to continue are where:
•a company is acting or proposing to act illegally or beyond the scope of its authority;
•the act complained of, although not beyond the scope of its authority, could be effected duly if authorized by more than a simple majority vote that has not been obtained; and
•those who control the company are perpetrating a “fraud on the minority.”
Corporate Governance
Cayman Islands law restricts transactions between a company and its directors unless there are provisions in the Memorandum and Articles of Association which provide a mechanism to alleviate possible conflicts of interest. Additionally, Cayman Islands law imposes on directors’ duties of care and skill and fiduciary duties to the companies that they serve. Under PagSeguro Digital’s Articles of Association, a director must disclose the nature and extent of his interest in any contract or arrangement, and following such disclosure and subject to any separate requirement under applicable law or the listing rules of the NYSE, and unless disqualified by the chairman of the relevant meeting, the interested director may vote in respect of any transaction or arrangement in which he or she is interested. The interested director shall be counted in the quorum at such meeting and the resolution may be passed by a majority of the directors present at the meeting.
Indemnification of Directors and Executive Officers and Limitation of Liability
The Companies Act does not limit the extent to which a company’s articles of association may provide for indemnification of directors and officers, except to the extent that it may be held by the Cayman Islands courts to be contrary to public policy, such as to provide indemnification against civil fraud or the consequences of committing a crime. PagSeguro Digital’s Articles of Association provide that we shall indemnify and hold harmless our directors and officers against all actions, proceedings, costs, charges, expenses, losses, damages, liabilities, judgments, fines, settlements and other amounts incurred or sustained by such directors or officers, other than by reason of such person’s dishonesty, willful default or fraud, in or about the conduct of our company’s business or affairs (including as a result of any mistake of judgment) or in the execution or discharge of his duties, powers, authorities or discretion, including without prejudice to the generality of the foregoing, any costs, expenses, losses or liabilities incurred by such director or officer in defending (whether successfully or otherwise) any civil, criminal or other proceedings concerning PagSeguro Digital or our affairs in any court whether in the Cayman Islands or elsewhere. This standard of conduct is generally the same as permitted under the Delaware General Corporation Law for a Delaware corporation.
Insofar as indemnification for liabilities arising under the Securities Act may be permitted to PagSeguro Digital’s directors, officers or persons controlling the Company under the foregoing provisions, we have been informed that, in the opinion of the SEC, this indemnification is against public policy as expressed in the Securities Act and is therefore unenforceable.
Directors’ Fiduciary Duties
As a matter of Cayman Islands law, a director of a Cayman Islands company is in the position of a fiduciary with respect to the company. Accordingly, directors owe fiduciary duties to their company to act bona fide in what they consider to be the best interests of the company, to exercise their powers for the purposes for which they are conferred and not to place themselves in a position where there is a conflict between their personal interests and their duty to the company. Accordingly, a director owes a company a duty not to make a profit based on his or her position as director (unless the company permits him or her to do so) and a duty not to put himself or herself in a position where the interests of the company conflict with his or her personal interest or his or her duty to a third party. However, this obligation may be varied by the company’s articles of association, which may permit a director to vote on a matter in which he has a personal interest provided that he has disclosed that nature of his interest to the board of directors. PagSeguro Digital’s Articles of Association provides that a director must disclose the nature and extent of his or her interest in any contract or arrangement, and following such disclosure and subject to any separate requirement under applicable law or the listing rules of the NYSE, and unless disqualified by the chairman of the relevant meeting, such director may vote in respect of any transaction or arrangement in which he or she is interested and may be counted in the quorum at the meeting.
A director of a Cayman Islands company also owes to the company duties to exercise independent judgment in carrying out his functions and to exercise reasonable skill, care and diligence, which has both objective and subjective elements. Recent Cayman Islands case law confirmed that directors must exercise the care, skill and diligence that would be exercised by a reasonably diligent person having the general knowledge, skill and experience reasonably to be expected of a person acting as a director. Additionally, a director must exercise the knowledge, skill and experience which he or she actually possesses.
A general notice may be given by a director to the board of directors to the effect that: (i) the director is a member or officer of a specified company or firm and is to be regarded as interested in any contract or arrangement which may after the date of the notice be made with that company or firm; or (i) he or she is to be regarded as interested in any contract or arrangement which may after the date of the notice to the board of directors be made with a specified person who is connected with him or her, will be deemed sufficient declaration of interest. This notice shall specify the nature of the interest in question. Following the disclosure being made pursuant to PagSeguro Digital’s Articles of Association and subject to any separate requirement under applicable law or the listing rules of the NYSE, and unless disqualified by the chairman of the relevant meeting, a director may vote in respect of any transaction or arrangement in which he or she is interested and may be counted in the quorum at the meeting.
In comparison, under Delaware corporate law, a director of a Delaware corporation has a fiduciary duty to the corporation and its shareholders. This duty has two components: the duty of care and the duty of loyalty. The duty of care requires that a director act in good faith, with the care that an ordinarily prudent person would exercise under similar circumstances. Under this duty, a director must inform himself or herself of, and disclose to shareholders, all material information reasonably available regarding a significant transaction. The duty of loyalty requires that a director act in a manner he or she reasonably believes to be in the best interests of the corporation. He or she must not use his or her corporate position for personal gain or advantage. This duty prohibits self-dealing by a director and mandates that the best interest of the corporation and its shareholders take precedence over any interest possessed by a director, officer or controlling shareholder and not shared by the shareholders generally. In general, actions of a director are presumed to have been made on an informed basis, in good faith and in the honest belief that the action taken was in the best interests of the corporation. However, this presumption may be rebutted by evidence of a breach of one of the fiduciary duties. Should such evidence be presented concerning a transaction by a director, a director must prove the procedural fairness of the transaction, and that the transaction was of fair value to the corporation.
Shareholder Proposals
Under the Delaware General Corporation Law, a shareholder has the right to put any proposal before the annual meeting of shareholders, provided it complies with the notice provisions in the governing documents. The Delaware General Corporation Law does not provide shareholders an express right to put any proposal before the annual meeting of shareholders, but Delaware corporations generally afford shareholders an opportunity to make proposals and nominations provided that they comply with the notice provisions in the certificate of incorporation or bylaws. The board of directors may call a special meeting or any other person authorized to do so in the governing documents, but shareholders may be precluded from calling special meetings.
The Companies Act provides shareholders with only limited rights to requisition a general meeting, and does not provide shareholders with any right to put any proposal before a general meeting. However, these rights may be provided in a company’s articles of association. PagSeguro Digital’s Articles of Association provide that upon the requisition of one or more shareholders representing not less than one-third of the voting rights entitled to vote at general meetings, the board will convene an extraordinary general meeting and put the resolutions so requisitioned to a vote at such meeting. The Memorandum and Articles of Association provide no other right to put any proposals before annual general meetings or extraordinary general meetings.
Cumulative Voting
Under the Delaware General Corporation Law, cumulative voting for elections of directors is not permitted unless the corporation’s certificate of incorporation specifically provides for it. Cumulative voting potentially facilitates the representation of minority shareholders on a board of directors since it permits the minority shareholder to cast all the votes to which the shareholder is entitled on a single director, which increases the shareholder’s voting power with respect to electing such director. As permitted under Cayman Islands law, PagSeguro Digital’s Articles of Association do not provide for cumulative voting. As a result, the shareholders of PagSeguro Digital are not afforded any less protections or rights on this issue than shareholders of a Delaware corporation.
Removal of Directors
The office of a director shall be vacated automatically if, among other things, he or she (i) becomes prohibited by law from being a director, (ii) becomes bankrupt or makes an arrangement or composition with his creditors, (iii) dies or is in the opinion of all his co-directors, incapable by reason of mental disorder of discharging his duties as director, (iv) resigns his office by notice to us, or (v) has for more than six months been absent without permission of the directors from meetings of the board of directors held during that period, and the remaining directors resolve that his/her office be vacated.
Transaction with Interested Shareholders
The Delaware General Corporation Law provides that; unless the corporation has specifically elected not to be governed by this statute, it is prohibited from engaging in certain business combinations with an “interested shareholder” for three years following the date that this person becomes an interested shareholder. An interested shareholder generally is a person or a group who or which owns or owned 15% or more of the target’s outstanding voting shares or who or which is an affiliate or associate of the corporation and owned 15% or more of the corporation’s outstanding voting shares within the past three years. This has the effect of limiting the ability of a potential acquirer to make a two-tiered bid for the target in which all shareholders would not be treated equally. The statute does not apply if, among other things, prior to the date on which the shareholder becomes an interested shareholder, the board of directors approves either the business combination or the transaction, which resulted in the person becoming an interested shareholder. This encourages any potential acquirer of a Delaware corporation to negotiate the terms of any acquisition transaction with the target’s board of directors.
Cayman Islands law has no comparable statute. As a result, PagSeguro Digital cannot avail itself of the types of protections afforded by the Delaware business combination statute. However, although Cayman Islands law does not regulate transactions between a company and its significant shareholders, it does provide that the board of directors owe duties to ensure that these transactions are entered into bona fide in the best interests of the company and for a proper corporate purpose and, as noted above, a transaction may be subject to challenge if it has the effect of constituting a fraud on the minority shareholders.
Dissolution; Winding Up; Restructuring
Under the Delaware General Corporation Law, unless the board of directors approves the proposal to dissolve, dissolution must be approved by shareholders holding 100% of the total voting power of the corporation. If the dissolution is initiated by the board of directors, it may be approved by a simple majority of the corporation’s outstanding shares. Delaware law allows a Delaware corporation to include in its certificate of incorporation a supermajority-voting requirement in connection with dissolutions initiated by the board. Under Cayman Islands law, a company may be wound up by either an order of the courts of the Cayman Islands or by a special resolution of its members or, if the company resolves by ordinary resolution that it be wound up because it is unable to pay its debts as they fall due. The court has authority to order winding up in a number of specified circumstances including where it is, in the opinion of the court, just and equitable to do so.
Under the Companies Act, PagSeguro Digital may be dissolved, liquidated or wound up by a special resolution of shareholders (requiring a two-thirds majority vote). PagSeguro Digital’s Articles of Association also give its board of directors authority to petition the Cayman Islands Court to wind up PagSeguro Digital.
Under the Companies Act, a company may present a petition to the Court for the appointment of a restructuring officer on grounds that (i) the company is (or is likely) to become unable to pay its debts and (ii) intends to present a compromise or arrangement to its creditors (or classes thereof). The Companies Act allows a petition to be presented by a company acting by its directors, without a resolution of its shareholders or an express power in its articles of association.
Variation of Rights of Shares
Under the Delaware General Corporation Law, a corporation may vary the rights of a class of shares with the approval of a majority of the outstanding shares of that class, unless the certificate of incorporation provides otherwise. Under PagSeguro Digital’s Articles of Association, if the share capital is divided into more than one class of shares, the rights attached to any class may only be varied with the written consent of the holders of two-thirds of the shares of that class or the sanction of a special resolution passed at a separate meeting of the holders of the shares of that class.
Also, except with respect to share capital (as described above), alterations to PagSeguro Digital’s Memorandum and Articles of Association may only be made by special resolution of shareholders (requiring a two-thirds majority vote).
Amendment of Governing Documents
Under the Delaware General Corporation Law, a corporation’s certificate of incorporation may be amended only if adopted and declared advisable by the board of directors and approved by a majority of the outstanding shares entitled to vote, and the bylaws may be amended with the approval of a majority of the outstanding shares entitled to vote and may, if so provided in the certificate of incorporation, also be amended by the board of directors. Under Cayman Islands law, PagSeguro Digital’s Memorandum and Articles of Association generally (and save for certain amendments to share capital described in this section) may only be amended by special resolution of shareholders (requiring a two-thirds majority vote).
Rights of Non-Resident or Foreign Shareholders
There are no limitations imposed by PagSeguro Digital’s Memorandum and Articles of Association on the rights of non-resident or foreign shareholders to hold or exercise voting rights on PagSeguro Digital’s shares. In addition, there are no provisions in the Memorandum and Articles of Association governing the ownership threshold above which shareholder ownership must be disclosed.
Transfer Agent and Registrar
Equiniti Trust Company, LLC maintains our shareholders’ register and acts as our transfer agent, registrar and paying agent for the Class A common shares. The Class A common shares are traded on the NYSE in book-entry form. The transfer agent, registrar and paying agent’s address is 55 Challenger Road, 2nd Floor, Ridgefield Park, NJ, 07660, and its telephone number is +1 (800) 937-5449 or +1 (718) 921-8124.
10C. Material Contracts
For information concerning our material contracts, see “Item 4B. Business Overview—Our Products and Services—Payments,” “Item 4D. Property, Plant and Equipment—Intellectual Property,” and “Item 7B. Related Party Transactions.” Except as otherwise disclosed in this Annual Report on Form 20-F (including the Exhibits), we are not currently, and have not been in the last two years, party to any material contract, other than contracts entered into in the ordinary course of business.
10D. Exchange Controls
The Cayman Islands currently has no exchange control restrictions.
10E. Taxation
The following summary contains a description of certain Cayman Islands and U.S. federal income tax consequences of the acquisition, ownership and disposition of our Class A common shares but it does not purport to be a comprehensive description of all the tax considerations that may be relevant to a decision to purchase, own or dispose of Class A common shares. The summary is based upon the tax laws of the Cayman Islands and regulations thereunder and on the tax laws of the United States and regulations thereunder at the date hereof, which are subject to change. Holders of our Class A common shares should consult their own tax advisors as to the tax consequences of the acquisition, ownership and disposition of Class A common shares.
Cayman Islands Tax Considerations
The Cayman Islands laws currently levy no taxes on individuals or corporations based upon profits, income, gains or appreciation and there is no taxation in the nature of inheritance tax or estate duty or withholding tax applicable to us or to any holder of Class A common shares. There are no other taxes likely to be material to us levied by the government of the Cayman Islands except for stamp duties which may be applicable on instruments executed in, or after execution brought within the jurisdiction of the Cayman Islands. No stamp duty is payable in the Cayman Islands on transfers of shares of Cayman Islands companies except those which hold interests in land in the Cayman Islands. The Cayman Islands is not party to any double tax treaties, which are applicable to any payments made by or to our company. There are no exchange control regulations or currency restrictions in the Cayman Islands.
As a Cayman Islands exempted company with limited liability, we have received an undertaking from the Cabinet Office of the Cayman Islands, dated August 10, 2017, as to tax concessions pursuant to Section 6 of the Tax Concessions Act (2018 Revision). This undertaking provides that, for a period of 20 years from the date of issue of the undertaking, no law thereafter enacted in the Cayman Islands imposing any taxes to be levied on profits, income, gains or appreciation will apply to us or our operations and, in addition, no such tax shall be payable:
(i)on or in respect of our shares (including our Class A common shares), debentures or other obligations; or
(ii)by way of withholding in whole or in part of any payment of dividend or other distribution of income or capital to any holder of our shares (including our Class A common shares) or any payment of interest or other sums due under our debentures or other obligations.
There is no income tax treaty or convention currently in effect between the United States and the Cayman Islands.
U.S. Federal Income Tax Considerations
The following discussion describes certain U.S. federal income tax consequences of the purchase, beneficial ownership and disposition of our Class A common shares. This discussion deals only with Class A common shares that are held as capital assets for U.S. federal income tax purposes by a United States Holder (generally property held for investment).
As used herein, the term “United States Holder” means a beneficial owner of our Class A common shares that is, for U.S. federal income tax purposes, any of the following:
•an individual who is a citizen or resident of the United States;
•a corporation created or organized in or under the laws of the United States, any state thereof or the District of Columbia;
•an estate the income of which is subject to U.S. federal income taxation regardless of its source; or
•a trust, if it (i) is subject to the primary supervision of a court within the United States and one or more United States persons (as defined in Section 7701(a)(30) of the Code (as defined below)) have the authority to control all substantial decisions of the trust, or (ii) has a valid election in effect under applicable United States Treasury regulations to be treated as a United States person (as defined in Section 7701(a)(30) of the Code (as defined below)).
This discussion is based upon provisions of the Internal Revenue Code of 1986, as amended, or the Code, its legislative history, existing final, temporary and proposed regulations, administrative pronouncements of the U.S. Internal Revenue Service, or the IRS, and judicial decisions thereunder at the date hereof. Those authorities may be changed, perhaps retroactively, so as to result in U.S. federal income tax consequences different from those summarized below. We have not sought any ruling from the IRS with respect to the statements made and the conclusions reached in this discussion, and there can be no assurance that the IRS will agree with these statements and conclusions.
This discussion does not represent a detailed description of the U.S. federal income tax consequences applicable to you if you are subject to special treatment under the U.S. federal income tax laws, including if you are:
•a dealer in securities or currencies;
•a bank or other financial institution;
•a regulated investment company;
•a real estate investment trust;
•an insurance company;
•a person holding our Class A common shares in a retirement account or other tax-deferred account;
•a tax-exempt organization;
•a person holding our Class A common shares as part of a hedging, integrated or conversion transaction, a constructive sale or a straddle;
•a trader in securities that has elected the mark-to-market method of accounting for your securities;
•a person who owns directly, indirectly or constructively, 10% or more of our shares by vote or value;
•U.S. expatriates;
•certain taxpayers that file applicable financial statements and are required to recognize income when the associated revenue is reflected on such financial statements;
•a partnership or other pass-through entity for U.S. federal income tax purposes; or
•a person whose “functional currency” is not the United States dollar.
If a partnership (or other entity or arrangement treated as a partnership for U.S. federal income tax purposes) holds our Class A common shares, the tax treatment of a partner in such partnership generally will depend upon the status of the partner and the activities of the partnership. If you are a partner of a partnership considering an investment in our Class A common shares, you should consult your tax advisors as to the U.S. federal, state, local and non-U.S. tax consequences of the acquisition, beneficial ownership and disposition of our Class A common shares.
Except where specifically described below, this discussion assumes that we are not a PFIC for U.S. federal income tax purposes. See the discussion under “—Passive Foreign Investment Company” below.
This discussion does not contain a detailed description of all the U.S. federal income tax consequences to you in light of your particular circumstances and does not address any alternative minimum tax, net investment income tax consequences, or the effects of any state, local, non-United States tax laws or any United States federal tax laws other than income tax (such as estate and gift tax laws). If you are considering the purchase of our Class A common shares, you should consult your own tax advisors concerning the particular U.S. federal income tax consequences to you of the purchase, beneficial ownership and disposition of our Class A common shares, as well as the consequences to you arising under other U.S. federal tax laws and the laws of any other taxing jurisdiction.
Taxation of Dividends
Subject to the discussion under “—Passive Foreign Investment Company” below, the gross amount of distributions on the Class A common shares will be taxable as dividends to the extent paid out of our current or accumulated earnings and profits, as determined under U.S. federal income tax principles. To the extent that the amount of any distribution exceeds our current and accumulated earnings and profits for a taxable year, the distribution will first be treated as a tax-free return of capital, causing a reduction in the tax basis of the Class A common shares, and to the extent the amount of the distribution exceeds your tax basis, the excess will be taxed as capital gain recognized on a sale or exchange. We do not, however, expect to determine earnings and profits in accordance with U.S. federal income tax principles. Therefore, you should expect that a distribution generally will be reported as a dividend.
With respect to non-corporate United States Holders, certain dividends received from a qualified foreign corporation may be subject to reduced rates of taxation so long as certain holding period and other requirements are met. A foreign corporation is treated as a qualified foreign corporation provided that: (i) the corporation was not, in the year prior to the year in which the dividend was paid, and is not, in the year in which the dividend is paid, a PFIC (as discussed below); and (ii) either (A) the corporation is eligible for the benefits of a comprehensive income tax treaty with the United States that the IRS has approved for purposes of the qualified dividend rules, or (B) the stock with respect to dividends paid by that corporation is readily tradable on an established securities market in the United States, such as the NYSE. Our Class A common shares are listed on the NYSE.
Subject to the PFIC discussions below, we believe that dividends we pay on our Class A common shares generally will meet the conditions required for the reduced tax rate. There can be no assurance, however, that our Class A common shares will be considered readily tradable on an established securities market in later years. Non-corporate United States Holders that do not meet a minimum holding period requirement or that elect to treat the dividend income as “investment income” pursuant to Section 163(d)(4) of the Code will not be eligible for the reduced rates of taxation regardless of our status as a qualified foreign corporation. In addition, the rate reduction will not apply to dividends if the recipient of a dividend is obligated (whether under a short sale or otherwise) to make related payments with respect to positions in substantially similar or related property. This disallowance applies even if the minimum holding period has been met. You should consult your own tax advisors regarding the application of these rules to your particular circumstances.
Any dividends that you receive will be includable in your gross income as ordinary income on the day actually or constructively received by you. Such dividends will not be eligible for the dividends received deduction allowed to corporations under the Code.
Passive Foreign Investment Company
We do not expect to be a PFIC for the current taxable year or any future year, based on our current business plans. However, whether we are a PFIC will be determined annually based upon the composition and nature of our income, the composition, nature and valuation of our assets (including goodwill), all of which are subject to change, and which may be determined in large part by reference to the market value of our shares, which may be volatile, and our corporate structure and the classification for U.S. federal income tax purposes of our subsidiaries. The determination of whether we are a PFIC will also depend upon the application of complex U.S. federal income tax rules concerning the classification of our assets (including goodwill) and income for this purpose, and the application of these rules is uncertain in some respects. Moreover, the determination of the value of our assets (including goodwill and certain other intangible assets) may depend on our market capitalization, and that market capitalization may fluctuate. Accordingly, due to the lack of directly applicable authority regarding the foregoing, there can be no assurance that the IRS will not challenge any determination by us that we are not a PFIC.
Under the Code, we will be a PFIC for any taxable year in which, after the application of certain “look-through” rules with respect to subsidiaries, either (i) 50% or more of the average quarterly value of our assets consist of assets that produce, or are held for the production of, passive income (the “asset test”), or (ii) 75% or more of our gross income consists of passive income (the “income test”). For purposes of the asset test, any cash, including proceeds from the public offering, will generally be treated as a passive asset and the amount of cash held by us in any year will depend, in part, on when we spend the cash raised from the public offering and generated in our operations. Furthermore, to the extent any of our receivables are considered to give rise to passive income, such receivables will be considered passive assets for purposes of the asset test. In addition, the determination of our PFIC status will depend upon the nature of the assets acquired by us. Moreover, the determination of the value of our assets (including goodwill and certain other intangible assets) may depend on our market capitalization, and that market capitalization may fluctuate. Accordingly, there can be no assurance that we will satisfy the asset test in the current or any future year.
For purposes of the income test, passive income generally includes dividends, interest (including certain types of income that are equivalent to interest), royalties and rents (other than royalties and rents derived in the active conduct of a trade or business and not derived from a related person), as well as gains from the sale of assets (such as stock) that produce passive income, foreign currency gains, and certain other categories of income. If we own (directly or indirectly) at least 25% (by value) of the stock of another corporation, we will be treated, for purposes of determining whether we are a PFIC, as owning our proportionate share of the other corporation’s assets and as receiving directly our proportionate share of the other corporation’s income.
If we are or become a PFIC for any taxable year during which you hold our Class A common shares and you do not make a timely mark-to-market election, as described below, you will be subject to special tax rules with respect to any “excess distribution” received on such Class A common shares and any gain realized from a sale or other disposition, including a pledge, of Class A common shares. Distributions received in a taxable year will be treated as excess distributions to the extent that they are greater than 125% of the average annual distributions received during the shorter of the three preceding taxable years or your holding period for the Class A common shares. Under these special tax rules:
•the excess distribution or gain will be allocated ratably over your holding period for the Class A common shares,
•the amount allocated to the current taxable year, and any taxable year prior to the first taxable year in which we were a PFIC, will be treated as ordinary income, and
•the amount allocated to each other year will be subject to tax at the highest tax rate in effect for that year for individuals or corporations, as applicable, and the interest charge (at the rate generally applicable to underpayments of tax) will be imposed on the resulting tax attributable to each such year.
Although the determination of whether we are a PFIC is made annually, if we are a PFIC for any taxable year in which you hold our Class A common shares, you generally will be subject to the special tax rules described above for that year and for each subsequent year in which you hold the Class A common shares (even if we do not qualify as a PFIC in such subsequent years). However, if we cease to be a PFIC, you can avoid the continuing impact of the PFIC rules by making a special election to recognize gain as if you had sold our Class A common shares for its fair market value on the last day of the last taxable year during which we were a PFIC. If such an election is made, any gain from the deemed sale is generally treated as an excess distribution. You are urged to consult your own tax advisor about this election.
In lieu of being subject to the special tax rules relating to PFICs and excess distributions discussed above, you may make a mark-to-market election with respect to our Class A common shares provided such Class A common shares are treated as “marketable stock.” The Class A common shares generally will be treated as marketable stock if they are “regularly traded” on a “qualified exchange or other market” (within the meaning of the applicable Treasury regulations), such as the NYSE. Our Class A common shares are listed on the NYSE.
If you make an effective mark-to-market election, for each taxable year that we are a PFIC you will include as ordinary income the excess of the fair market value of our Class A common shares at the end of the year over your adjusted tax basis in the Class A common shares. You will be entitled to deduct as an ordinary loss in each such year the excess of your adjusted tax basis in the Class A common shares over their fair market value at the end of the year, but only to the extent of the net amount previously included in income as a result of the mark-to-market election. Your adjusted tax basis in the Class A common shares will be increased by the amount of any income inclusions and decreased by the amount of any deductions under the mark-to-market rules. In addition, upon the sale or other disposition of our Class A common shares in a year that we are a PFIC, any gain will be treated as ordinary income and any loss will be treated as ordinary loss, but only to the extent of the net amount of previously included income as a result of the mark-to-market election. If you make a mark-to-market election, the tax rules that apply to distributions by corporations that are not PFICs would apply to distributions by us, except that the reduced rate discussed above under “—Taxation of Dividends” would not apply.
If you make a mark-to-market election, it will be effective for the taxable year for which the election is made and all subsequent taxable years unless the Class A common shares are no longer regularly traded on a qualified exchange or other market, or the IRS consents to the revocation of the election. You are urged to consult your tax advisor about the availability of the mark-to-market election, and whether making the election would be advisable in your particular circumstances.
Alternatively, you can sometimes avoid the special tax rules described above by electing to treat a PFIC as a “qualified electing fund” under Section 1295 of the Code. However, this option is not available to you because we do not intend to comply with the requirements necessary to permit you to make this election in the event that we are or become a PFIC.
If we are a PFIC for any taxable year during which you hold our Class A common shares and any of our non-United States subsidiaries is also a PFIC, you will be treated as owning a proportionate amount (by value) of the shares of the lower-tier PFIC for purposes of the application of the PFIC rules. A United States Holder may not make a mark-to-market election with respect to the shares of any lower-tier PFIC. Thus, the mark-to-market election is not available to mitigate the adverse tax consequences attributable to any lower-tier PFIC.
You are urged to consult your tax advisors about the application of the PFIC rules to any of our subsidiaries.
You generally will be required to file Internal Revenue Service Form 8621 if you hold our Class A common shares in any year in which we are classified as a PFIC. You are urged to consult your tax advisors concerning the U.S. federal income tax consequences of holding Class A common shares if we are considered a PFIC in any taxable year.
Sale, Exchange or Other Taxable Disposition
For U.S. federal income tax purposes, you will recognize taxable gain or loss on any sale or exchange of the Class A common shares in an amount equal to the difference between the amount realized for the Class A common shares and your adjusted tax basis in the Class A common shares. Your initial tax basis in the Class A common shares will be the U.S. dollar value of the purchase price determined on the date of purchase. Subject to the discussion under “—Passive Foreign Investment Company” above, such gain or loss generally will be capital gain or loss and generally will be long-term capital gain or loss if you have held the Class A common shares for more than one year. Long-term capital gains of non-corporate United States Holders (including individuals) are eligible for reduced rates of taxation. The deductibility of capital losses is subject to limitations. Any gain or loss recognized by you generally will be treated as U.S. source gain or loss.
Information Reporting and Backup Withholding
In general, information reporting will apply to dividends in respect of our Class A common shares and the proceeds from the sale, exchange or other disposition of our Class A common shares that are paid to you within the United States (and in certain cases, outside the United States), unless you are an exempt recipient. Backup withholding may apply to such payments if you fail to provide a taxpayer identification number or certification of exempt status or fail to report in full dividend and interest income. Backup withholding is not an additional tax and any amounts withheld under the backup withholding rules will be allowed as a refund or a credit against your U.S. federal income tax liability provided the required information is timely furnished to the IRS.
In addition, you should be aware that additional reporting requirements may apply to certain United States Holders (including a requirement to file IRS Form 8938, Statement of Specified Foreign Assets) with respect to the holding of certain foreign financial assets, including stock of foreign issuers which is not held in an account maintained by certain financial institutions, if the aggregate value of all of such assets exceeds US$50,000 at the end of the taxable year or US$75,000 at any time during the taxable year (or higher threshold, as applicable). Investors who fail to report required information could become subject to substantial penalties. In addition, the statute of limitations for assessment of tax would be suspended, in whole or part. You are encouraged to consult your own tax advisors regarding the application of the information reporting rules to the Class A common shares and the application of these additional reporting requirements to your particular situation.
YOU ARE ENCOURAGED TO CONSULT YOUR OWN INDEPENDENT TAX ADVISORS TO DETERMINE THE U.S. FEDERAL, STATE, LOCAL, AND FOREIGN TAX CONSEQUENCES OF THE ACQUISITION, BENEFICIAL OWNERSHIP AND DISPOSITION OF CLASS A COMMON SHARES.
10F. Dividends and Payments Agents
Not applicable.
10G. Statements by Experts
Not applicable.
10H. Documents on Display
Statements contained in this annual report regarding the contents of any contract or other document are not necessarily complete, and, where the contract or other document is an exhibit to the annual report, each of these statements is qualified in all respects by the provisions of the actual contract or other documents.
We are subject to the informational requirements of the Exchange Act that are applicable to foreign private issuers. Accordingly, we are required to file reports and other information with the SEC, including annual reports on Form 20-F and reports on Form 6-K. You may inspect and copy the reports and other information to be filed with the SEC at the public reference facilities maintained by the SEC at 100 F Street, N.E., Washington D.C. 20549. Copies of the materials may be obtained from the Public Reference Room of the SEC at 100 F Street, N.E., Washington, D.C. 20549 at prescribed rates. The public may obtain information on the operation of the SEC’s Public Reference Room by calling the SEC in the United States at 1-800-SEC-0330. In addition, the SEC maintains an internet website at http://www.sec.gov, from which you can electronically access the registration statement and its materials.
As a foreign private issuer, we are exempt under the Exchange Act from, among other things, the rules prescribing the furnishing and content of proxy statements and our executive officers, directors and principal shareholders are exempt from reporting and short swing profit recovery provisions contained in Section 16 of the Exchange Act. In addition, we are not required under the Exchange Act to file periodic reports and financial statements with the SEC as frequently or as promptly as U.S. companies whose securities are registered under the Exchange Act.
You may request a copy of our SEC filings, at no cost, by contacting us at our investor relations office at Av. Brigadeiro Faria Lima, No. 1384, 4th Floor, Part A, São Paulo, SP, Postal Code: 01451-001, Brazil. Our investor relations officer can be reached at ri@pagbank.com.br.
10I. Subsidiary Information
Not applicable.
10J. Annual Report to Security Holders
If we are required to provide an annual report to security holders in response to the requirements of Form 6-K, we will submit the annual report to security holders in electronic format in accordance with the EDGAR Filer Manual.
ITEM 11. QUANTITATIVE AND QUALITATIVE DISCLOSURES ABOUT MARKET RISK
Our activities expose us to a variety of financial risks: foreign exchange risk, interest rate risk, fraud risk (losses), credit risk and liquidity risk. Our overall risk management program focuses on the unpredictability of financial markets and seeks to minimize potential adverse effects on our financial performance. For more information on risks to our activities, see Note 29 to our audited consolidated financial statements.
Among the main market risk factors that may affect the PagSeguro business are the following:
Foreign Exchange Risk
Foreign exchange risk arises when future commercial transactions or recognized assets or liabilities are denominated in a currency that is not the entity’s functional currency.
The Company’s risk is mainly related to POS purchases, PagSeguro Tecnologia Ltda., BCPS Online Services Ltda., PSGP Mexico S.A. de C.V., PSGP Aggregator S. de R.L. de C.V., PagSeguro Colombia S.A.S., PagSeguro Chile SpA. and PagSeguro Peru S.A.C. that have revenues in other currencies and cash and cash equivalents maintained in other countries, foreign currency exposure generated in companies like Pagseguro Colombia S.A.S., Pagseguro Chile SpA., are being hedged through a non-deliverable forward.
Interest Rate Risk
Interest rate risk is the risk that the fair value or future cash flows of a financial instrument will fluctuate because of changes in market interest rates. Our exposure to the risk of changes in market interest rates arises primarily from financial investments and deposits both subject to variable interest rates, principally the CDI rate. For further details, see Note 29 of our financial statements, where a sensitivity analysis of the interest rate risks is presented as of December 31, 2024.
In addition, margins can be affected due to interest rate fluctuation mainly for our prepayment business when we advance receivables to our merchants. Cash is our raw material for this product and if the costs spike, we need to reprice the product to reflect the new cost base. However sometimes the repricing does not occur at the same time of the cost increase or does not achieve the same level, and consequently, the margin may decrease.
Fraud Risk (Losses)
Our sales transactions are susceptible to potentially fraudulent or improper sales. We use the following two main procedures to control fraud risk.
The first procedure consists of monitoring, on a real time basis, transactions carried out using credit and debit cards and boletos through an anti-fraud system. This process approves or rejects suspicious transactions at the time of the authorization, based on statistical models that are revised on an ongoing basis.
The second procedure detects chargebacks and disputes not identified by the first procedure. This is a complementary procedure and increases our ability to avoid and manage chargebacks.
Credit Risk
Credit risk is managed on a group basis. This risk is limited to the possibility of default by (i) card issuers, who are required to transfer the fees charged for transactions carried out by their card holders to the credit and debit card schemes, (ii) acquirers, which we use to approve transactions with card issuers, and (iii) analyses for our customers’ background to provide access to credit portfolio.
In order to mitigate this risk, PagSeguro Brazil has established a Credit and Liquidity Risk Committee, whose responsibility is to assess the level of risk of each card issuer served by us, classifying them into three groups:
(i)card issuers presenting a low level of risk, who have credit ratings assigned by Fitch, S&P or Moody’s and who do not require additional monitoring;
(ii)card issuers presenting a medium level of risk, who are monitored in accordance with Basel requirements and property, plants and equipment ratios; and
(iii)card issuers presenting a high level of risk, who are assessed by the Credit and Liquidity Risk Committee at monthly meetings.
We have a rating process for loans and credit based on statistical application models (in the early stages of customer relationships) and behavior scoring (used for customers who already have a relationship history). This includes a process for designing, calibrating and implementing policies and guidelines for granting credit and calibrating collection rules. Our approach also involves a process for monitoring the portfolio’s risk profile, with a prospective view, which generates early warning alerts to the credit granting policies and risk classification models in a timely manner.
No credit limits were exceeded in 2024, 2023 or 2022. Management does not expect any losses from non-performance by these counterparties in addition to the amounts already recognized as chargebacks, presented as fraud risk.
Liquidity Risk
We manage liquidity risk by maintaining cash reserves, positive working capital and bank credit lines on receivables from issuing banks. We continuously monitor actual and projected cash flows, and match the maturity profile of our financial assets and liabilities in order to ensure we have sufficient funds to honor our obligations to third parties and meet our operational needs.
We invest surplus cash in interest-bearing financial investments, choosing instruments with appropriate maturity or sufficient liquidity to provide adequate margins as determined by the forecasts.
ITEM 12. DESCRIPTION OF SECURITIES OTHER THAN EQUITY SECURITIES
12A. Debt Securities
Not applicable.
12B. Warrants and Rights
Not applicable.
12C. Other Securities
Not applicable.
12D. American Depositary Shares
Not applicable.
PART II
ITEM 13. DEFAULTS, DIVIDEND ARREARAGES AND DELINQUENCIES
No matters to report.
ITEM 14. MATERIAL MODIFICATIONS TO THE RIGHTS OF SECURITY HOLDERS AND USE OF PROCEEDS
14A. Material Modifications to Instruments
Not applicable.
14B. Material Modifications to Rights
Not applicable.
14C. Withdrawal or Substitution of Assets
Not applicable.
14D. Change in Trustees or Paying Agents
Not applicable.
14E. Use of Proceeds
On January 23, 2018, we commenced our IPO. On January 26, 2018, we closed our IPO, pursuant to which we issued and sold 50,925,642 Class A common shares and UOL sold 70,267,746 Class A common shares. Goldman Sachs & Co. LLC and Morgan Stanley & Co. LLC acted as the representatives of the underwriters in our IPO. The 121,193,388 registered Class A common shares were sold to the public at a price of US$21.50 per Class A common share, for an aggregate price of US$2,265,789,433. We incurred approximately US$5.3 million in expenses related to our IPO and paid approximately US$91.2 million in underwriting discounts and commissions.
On June 18, 2018, we commenced our follow-on offering. On June 26, 2018, we closed our follow-on offering, pursuant to which we issued and sold 11,550,000 Class A common shares and UOL sold 24,400,000 Class A common shares. Goldman Sachs & Co. LLC and Morgan Stanley & Co. LLC acted as the underwriters in our June 2018 follow-on offering. The 35,950,000 registered Class A common shares were sold to the public at a price of US$29.25 per Class A common share, for an aggregate price of US$1,110,037,500. We incurred approximately US$1.8 million in expenses related to our June 2018 follow-on offering and paid approximately US$7.9 million in underwriting discounts and commissions.
On October 16, 2019, we commenced our follow-on offering by our selling shareholder, UOL. On October 21, 2019, we closed our follow-on offering, pursuant to which UOL sold 16,750,000 Class A common shares. Goldman Sachs & Co. LLC and Morgan Stanley & Co. LLC acted as the as the representatives of the underwriters in our October 2019 follow-on offering. The 16,750,000 registered Class A common shares were sold to the public at a price of US$39.00 per Class A common share, for an aggregate price of US$653,250,000. The expenses related to our October 2019 follow-on offering and the underwriting discounts and commissions were paid by UOL.
The net proceeds to PagSeguro Digital from the sale of Class A common shares in our January 2018 IPO and June 2018 follow-on offering were approximately US$1,045.8 million and US$328.1 million, respectively, after deducting underwriting discounts and commissions and estimated expenses payable by us.
As of the date of this annual report, we have used all of our net proceeds from our January 2018 IPO and June 2018 follow-on offering to finance working capital, particularly the early payment of receivables feature that we offer merchants, and to fund future selective acquisitions and investments in businesses, technologies or products that are complementary to our business, and general corporate purposes.
We did not receive any proceeds from the sale of common shares by UOL in our October 2019 follow-on offering.
ITEM 15. CONTROLS AND PROCEDURES
15A. Disclosure Controls and Procedures
We have evaluated, with the participation of our chief executive officer and chief financial officer, the effectiveness of our disclosure controls and procedures as of December 31, 2024. There are inherent limitations to the effectiveness of any system of disclosure controls and procedures, including the possibility of human error and the circumvention or overriding of the controls and procedures. Accordingly, even effective disclosure controls and procedures can only provide reasonable assurance of achieving their control objectives. Our management, including our principal executive officer and chief financial and investor relations officer and chief accounting officer, are responsible for establishing and maintaining our disclosure controls and procedures. These controls and procedures were designed to ensure that information relating to us required to be disclosed in the reports that we file under the Securities Exchange Act of 1934, as amended, is recorded, processed, summarized and reported within the time periods specified in the rules and forms of the SEC. We evaluated these disclosure controls and procedures under the supervision of our principal executive officer and chief financial and investor relations officer and chief accounting officer as of December 31, 2024. Based on this evaluation, our principal executive officer and chief financial and investor relations officer and chief accounting officer concluded that our disclosure controls and procedures were adequate and effective.
15B. Management’s Report on Internal Control over Financial Reporting
Our management is responsible for establishing and maintaining adequate internal control over financial reporting and for assessing the effectiveness of internal control over financial reporting. Our internal control over financial reporting is a process designed by, or under the supervision of, our principal executive officer and our chief financial and investor relations officer and chief accounting officer, and effected by our board of directors, management and other employees, and is designed to provide reasonable assurance regarding the reliability of financial reporting and of the preparation of our consolidated financial statements for external purposes, in accordance with IFRS, as issued by the IASB.
Due to its inherent limitations, internal control over financial reporting may not prevent or detect misstatements. In addition, projections of any evaluation of effectiveness of internal control over financial reporting to future periods are subject to the risk that controls may become inadequate because of changes in conditions, or that the degree of compliance with our policies or procedures may deteriorate.
Our management has assessed the effectiveness of internal control over financial reporting as of December 31, 2024, based on the criteria established in Internal Controls—Integrated Framework (2013), issued by the Committee of Sponsoring Organizations of the Treadway Commission – COSO. Based on this assessment and criteria, our management has concluded that our internal control over financial reporting was effective as of December 31, 2024.
The effectiveness of our internal control over financial reporting as of December 31, 2024 has been audited by PricewaterhouseCoopers Auditores Independentes Ltda., an independent registered public accounting firm, as stated in their report included elsewhere in this annual report.
15C. Attestation Report of the Registered Public Accounting Firm
PricewaterhouseCoopers Auditores Independentes Ltda., the independent registered public accounting firm that has audited our consolidated financial statements, has issued a report on the effectiveness of our internal control over financial reporting as of December 31, 2024. This report appears on page F-3 of this annual report.
15D. Changes in Internal Control over Financial Reporting
There were no changes in our internal control over financial reporting during the year ended December 31, 2024 that have materially affected, or are reasonably likely to materially affect, our internal control over financial reporting.
ITEM 16. [RESERVED]
ITEM 16A. Audit Committee Financial Expert
At our board meeting held on January 8, 2018, we established an audit committee, as defined under section 3(a)(58) of the Exchange Act. Our board of directors has determined that Maria Carolina Ferreira Lacerda qualifies as an “audit committee financial expert” as defined by the SEC rules. Maria Carolina Ferreira Lacerda meets the requirements for independence under the meaning of the SEC rules and the NYSE listing standards. For more information, see “Item 6C. Board Practices—Audit Committee.”
ITEM 16B. Code of Ethics
We consider ethics to be an essential value for our reputation and longevity. PagSeguro Digital, including all of our employees, is subject to UOL’s Code of Ethics and Conduct and UOL’s Code of Ethics and Conduct – Mobbing and Sexual Harassment, which we refer to, together with UOL’s Code of Ethics and Conduct, as the Code of Ethics. We will report each year under Item 16B of our annual report on Form 20-F any waivers of the Code of Ethics in favor of our principal executive officer, chief financial officer, principal accounting officer and persons performing similar functions. The Code of Ethics governs all relations between companies in the UOL group and their stakeholders (shareholders, clients, employees, suppliers, service providers, governments, communities and society). A copy of the Code of Ethics has been filed with this annual report. Our Code of Ethics can be found in our investor relations website at https://investors.pagbank.com/. Information contained on our website is not incorporated by reference into, and is not to be considered a part of, this annual report.
ITEM 16C. Principal Accountant Fees and Services
Audit and Non-Audit Fees
The following table sets forth the fees billed to us by our independent registered and public accounting firm during the years ended December 31, 2024 and 2023. Our independent accounting firm was PricewaterhouseCoopers Auditores Independentes Ltda. for the years ended December 31, 2024 and December 31, 2023.
| | | | | | | | | | | |
| Year ended December 31, |
| 2024 | | 2023 |
| (in thousands of reais) |
Audit fees(1) | 8,122.4 | | | 8,902.9 | |
Tax Fees | — | | | — | |
| Other Fees | — | | | — | |
| Audit-Related fees | 153.7 | | | — | |
| Total | 8,276.1 | | | 8,902.9 | |
| | | | | |
| (1) | “Audit Fees” include fees for: (i) the audit of our annual consolidated financial statements for the years ended December 31, 2024 and 2023 prepared in accordance with IFRS, as issued by the IASB; (ii) the review of our interim financial statements for the three-month periods ended March 31, 2024 and 2023, for the six-month periods ended June 30, 2024 and 2023 and for the nine-month periods ended September 30, 2024 and 2023. |
Audit Fees
Audit fees include the audit of our annual consolidated financial statements and internal controls, the audit of our IFRS financial statements, review of our quarterly reports and required statutory audits and regulatory filings.
Audit-Related Fees
Audit-related fees include fees for assurance and related services that are reasonably related to the performance of the audit or reviews of our audited consolidated financial statements and are not reported under “audit fees.”
Tax Fees
Tax fees are fees billed for professional services for tax compliance, tax advice and tax planning.
Other Fees
There were no other services provided by our principal accountants in 2024 and 2023.
Audit Committee Pre-Approval Policies and Procedures
In accordance with the requirements of the U.S. Sarbanes-Oxley Act of 2002 and rules issued by the SEC, in connection with the establishment of our audit committee (which was undertaken as a result of our IPO in January 2018), we introduced a procedure for the review and pre-approval of any services performed by our independent auditors, including audit services, audit related services, tax services and other services. The procedure requires that all proposed engagements of our independent auditors for audit and permitted non-audit services are submitted to the audit committee for approval prior to the beginning of any such services.
ITEM 16D. Exemptions from the Listing Standards for Audit Committees
See “Item 16G. Corporate Governance—Significant Differences between our Current Corporate Governance Practices and the U.S. Corporate Governance Standards.”
ITEM 16E. Purchases of Equity Securities by the Issuer and Affiliated Purchasers
On October 30, 2018, we announced the adoption of our share repurchase program in an aggregate amount of up to US$250 million, which share repurchase program went into effect in the fourth quarter of 2018 and ended on August 29, 2024. On August 29, 2024, we adopted a new share repurchase program in an aggregate amount of up to US$200 million, which plan does not contain a fixed expiration date. The share repurchase program shall be implemented in compliance with Rule 10b-18 under the Exchange Act.
The table below summarizes the repurchases we made in the periods indicated.
| | | | | | | | | | | | | | | | | | | | | | | | | | |
| Month | | Total Number of Class A Common Shares Purchased | | Average Price Paid Per Class A Common Share (R$)(2)(3) | | Total Number of Class A Common Shares Purchased as Part of Share Repurchase Programs | | Approximate Dollar Value of Class A Common Shares that May Yet Be Purchased Under Share Repurchase Programs(1) (US$, in millions) |
| January 2024 | | — | | — | | 16,729,009 | | 46.9 |
| February 2024 | | — | | | | 16,729,009 | | 46.9 |
| March 2024 | | — | | | | 16,729,009 | | 46.9 |
| April 2024 | | — | | | | 16,729,009 | | 46.9 |
| May 2024 | | — | | | | 16,729,009 | | 46.9 |
| June 2024 | | — | | | | 16,729,009 | | 46.9 |
| July 2024 | | — | | — | | 16,729,009 | | 46.9 |
| August 2024 | | 4,551,826 | | 62.76 | | 21,280,835 | | 195.0 |
| September 2024 | | 2,529,441 | | 55.94 | | 23,810,276 | | 169.7 |
| October 2024 | | 602,642 | | 44.98 | | 24,412,918 | | 164.7 |
| November 2024 | | 2,286,411 | | 46.82 | | 26,699,329 | | 146.5 |
| December 2024 | | 5,274,066 | | 41.82 | | 31,973,395 | | 110.2 |
| | | | | |
(1) | Our former share repurchase program, which was adopted in October 2018 and ended in August 2024, authorized the repurchase in an aggregate amount of up to US$250 million. Our current share repurchase program was adopted in August 2024 and does not contain a fixed expiration date. Our current share repurchase program authorizes the repurchase in an aggregate principal amount of up to US$200 million. |
(2) | Not including brokerage fees. |
(3) | For convenience purposes only, amounts in reais in this column have been translated from U.S. dollars using a weighted average rate of R$5.56 to US$1.00 at August 2024, R$5.58 at September 2024, R$5.49 at October 2024, R$5.88 at November 2024 and R$6.08 at December 2024. These translations should not be construed as representations that the U.S. dollar amounts have been, could have been or could be converted into reais at that or at any other exchange rate. |
ITEM 16F. Change in Registrant’s Certifying Accountant
Not applicable.
ITEM 16G. Corporate Governance
Significant Differences between our Current Corporate Governance Practices and the U.S. Corporate Governance Standards
We are subject to the NYSE corporate governance listing standards. As a foreign private issuer, however, the standards applicable to us are considerably different from the standards that apply to U.S. listed companies. Under the NYSE rules, as a foreign private issuer, we may follow the “home country” practice of the Cayman Islands, except that we are required to: (i) have an audit committee or audit board that meets certain requirements, pursuant to an exemption available to foreign private issuers; (ii) provide prompt certification by our chief executive officer of any material non-compliance with any corporate governance rules; (iii) provide a brief description of the significant differences between our corporate governance practices and the NYSE corporate governance practice required to be followed by U.S. listed companies; and (iv) adopt a written clawback policy and comply with certain disclosure requirements in applicable SEC filings. A summary of the significant differences between our corporate governance practices and those required of U.S. listed companies is included below.
Majority of Independent Directors
The NYSE rules applicable to U.S. companies require a majority of the board of directors to be comprised of independent directors. Independence is defined by various criteria, including the absence of a material relationship between the director and the listed company. This is not required by the laws of the Cayman Islands. While our directors meet the qualification requirements of Cayman corporate law, we do not believe that a majority of our directors would be considered independent under the NYSE test for director independence. Currently, three of our directors, Maria Carolina Ferreira Lacerda, Marcia Nogueira Mello and Cleveland Prates Teixeira, are independent.
Compensation Committee
The NYSE rules applicable to U.S. companies require the company to have, and to certify that it has and will continue to have, a compensation committee composed entirely of independent directors and governed by a written charter addressing the committee’s required purpose and detailing its required responsibilities. This is not required by the laws of the Cayman Islands. Our board of directors delegated the responsibility for determining the individual compensation of each executive officer and our board and committee members to the LTIP compensation committee. In making such determinations, the LTIP compensation committee will review the performance of our executive officers, including the performance of our principal executive officer. We do not believe that our LTIP compensation committee complies with the NYSE compensation committee requirements applicable to U.S. companies. For more information on our LTIP compensation committee, see “Item 6C. Board Practices—Committees—LTIP Compensation Committee.”
ITEM 16H. Mine Safety Disclosure
Not applicable.
ITEM 16I. Disclosure Regarding Foreign Jurisdiction That Prevents Inspections
Not applicable.
ITEM 16J. Insider Trading Policy
We have adopted insider trading policies and procedures governing the purchase, sale and other dispositions of our securities by directors, senior management and employees that are reasonably designed to promote compliance with applicable insider trading laws, rules and regulations and listing standards applicable to us. Our board of directors adopted our insider trading policy in May 2018, as further amended. For further information on our insider trading policies and procedures, see Exhibit 11(b) to this annual report.
ITEM 16K. Cybersecurity
We recognize the critical importance of cybersecurity in today’s digital economy. Safeguarding the integrity and privacy of customer and corporate data, our commitment to cybersecurity is reflected in our Information Security and Cybersecurity Policy, which are designed to protect against threats, vulnerabilities, and incidents that may compromise our information systems or data. Operating in the fintech industry, we are acutely aware of the trust our customers place in us to protect their financial transactions and personal information. Additionally, our business continuity planning and the scrutiny of third-party operations are crucial components of our cybersecurity posture. Our dedicated cybersecurity team, alongside various committees, is committed to implementing these measures throughout the organization. This is achieved through regular compliance reviews, continuous monitoring of network activity and security assessments conducted by independent companies.
Cybersecurity Framework and Governance
Our approach to cybersecurity is holistic and guided by international standards and best practices. It integrates advanced technological solutions with comprehensive governance structures. The foundation of our cybersecurity strategy is aligned with the CIS Critical Security Controls Version 8, National Institute of Standards and Technology Cybersecurity Framework – NIST CSF, and ISO 27001 standards. These frameworks guide our policies and controls across all levels of the organization, ensuring a unified and robust defense mechanism against cyber threats and serving as the foundation for meeting and controlling information security and cybersecurity governance processes to (i) ensure the security of information by protecting its confidentiality, integrity and availability, while preventing unauthorized exposure, (ii) set rules for categorizing data, defining who can access, handle, or share the company’s or clients’ confidential information based on authorization, and (iii) develop methods and controls to mitigate vulnerabilities, incidents and security risks, providing insights into system health and crafting plans for risk mitigation and response aligned with the company’s risk tolerance and strategies.
Risk Management
Cybersecurity risks are managed through a dynamic and iterative process, reflecting the evolving landscape of cyber threats. Our risk management framework includes the identification of potential threats, assessment of vulnerabilities, and the implementation of strategic defenses tailored to protect our critical assets. We leverage advanced technology solutions, including data loss prevention (DLP) tools, endpoint monitoring, and intrusion detection systems, such as sensors and hardware or software protection controls against malicious code, to safeguard our network and data against unauthorized access and cyber threats. We manage and monitor access control (whether physical or logical) to information and assets, as well as their storage, sharing and disposal, so that only authorized personnel can use them under rules, permissions, profiles, or corporate policies. Regular security audits and penetration testing form a critical part of our risk evaluation, enabling us to strengthen our defenses continuously. We also contract cybersecurity companies with industry-recognized expertise on cybersecurity matters to assess cybersecurity risks relating to our service providers and suppliers.
Cybersecurity Incident Management
In the event of a cybersecurity incident, our dedicated incident response team is mobilized to contain, assess, and mitigate the impact swiftly. This team works around the clock to monitor our systems for any signs of breach or suspicious activity, also communicating with intelligence partners and external entities. We maintain transparent communication with regulatory bodies and adhere to legal reporting obligations. The 2021 cyberattack on MOIP tested our resilience and demonstrated our capacity to respond decisively to threats. The incident was handled with dedicated professionalism and it did not materially affect our business strategy, results of operations and financial condition. For more information on the 2021 cyberattack on MOIP, see “Item 4B. Business Overview—Protecting Our Clients—2021 MOIP Cybersecurity Incident.”
Business Continuity and Disaster Recovery
Our business continuity and disaster recovery plans are designed to ensure the uninterrupted operation of our services in the face of cyber incidents and adhere to both local and international cybersecurity risk guidelines, including those from the Central Bank, the European Central Bank, and the Cayman Islands Monetary Authority – CIMA. We provide plans and sub-plans (business impact, operational continuity, business recovery, incident management, crisis management, and test/validation plans) for recovering critical services to ensure operational availability and business continuity. These plans are subject to continuous refinement, incorporating lessons learned from drills and real-world incidents to enhance our responsiveness and resilience. The seamless operation of our platform during and after the 2021 MOIP incident is a testament to the effectiveness of our preparedness and recovery strategies. For more information, see “Item 4B. Business Overview—Protecting Our Clients—2021 MOIP Cybersecurity Incident.”
Employee Training and Awareness
We believe that a well-informed workforce is our first line of defense against cyber threats. Our training programs cover various aspects of cybersecurity, from basic practices to advanced threat detection techniques, such as: (i) guidelines for the use of network resources or, in a broader context, computational resources, whether fixed assets and/or removable mobile devices, aiming for best practices in handling, protection, processing, monitoring, and sharing of information, (ii) the institution of secure criteria for the use and maintenance of credentials, secrets, tokens, and passwords in the context of using corporate systems; and (iii) guidelines for maintaining backup and restore copies of data and information for the Company’s official repositories and storage locations, as well as regulations for information retention and logging, in compliance with regulatory bodies and current legal matters. Regular updates and drills ensure that our employees are not just aware of their responsibilities but are also equipped to act as custodians of our cybersecurity framework. Breaching security protocols or failing to adhere to guidelines is treated as misconduct, potentially leading to disciplinary actions approved by the human resources, legal, compliance, and information security departments of PagBank Group. These actions will be based on the severity of the breach and the applicable legal standards.
Information Security Department, CISO and Oversight
Our information security department is segregated from our operations and technology department (which is under our IT department) in order to preserve the autonomy of the information security department through the separation of the strategic and tactical activities from the execution and support activities performed by the operations and technology department. Our information security department is divided into two structures; (i) the governance, risks and compliance, or GRC, general management information security and (ii) the cybersecurity general management. Cybersecurity supervision is continuously executed with our audit structures, internal controls, operational risks, external audits, and by the information security committee. It is the responsibility of the general manager of cybersecurity and the general manager information security GRC (which also acts as our chief information security officer, or CISO) to provide information and any necessary input to our fraud prevention and information security director, who reports to our CRO.
Information Security Committee
Our information security committee oversees the risks and activities of our information security department and is responsible for: (i) ensuring the integrity, availability, confidentiality, and authenticity of the Company’s information; (ii) managing and providing visibility to internal and external issues that may affect the Company’s business regarding information security; (iii) proposing policies, standards, and general procedures related to information security; (iv) supporting the identification and management activities of specific security risks; (v) establishing guidelines and fronts within the Company in information security initiatives, offering the necessary governance to manage the discipline; (vi) aligning institutional and information technology objectives with information security; (vii) monitoring and proposing action plans to ensure the management of information security-related topics; (viii) complying with current regulations related to information security topics; (ix) enabling, defining, proposing, and approving the technical, material, and financial resources necessary for the implementation of prevention, control, and mitigation actions guided by this committee; (x) analyzing and approving contracts classified as relevant, according to current regulations; (xi) analyzing infractions related to relevant incidents committed by professionals of the Company for validation of the appropriate disciplinary measure; (xii) appointing the CISO; (xiii) defining communication and response models in case of incidents related to data leakage and information security, with financial, image, and/or reputational impact; (xiv) defining the strategies, plans, and actions to ensure, support, and meet the Business Continuity Management System Program, ensuring its quality, effectiveness, and compliance during crisis management scenarios; and (xv) defining the general rules regarding the organization, functioning, and structuring of the Information Security Committee’s activities.
The information security committee is composed of the following members: CEO (chief executive officer), COO (chief operating officer), CRO (chief risk officer), CTO (chief technology officer), GRC/CISO (general manager information security GRC), the general manager of cybersecurity, and representatives of audit structures, operational risks, and internal controls. Our information security committee meets quarterly to discuss management of cybersecurity risks, our cybersecurity strategy and material recent developments relating to cybersecurity matters.
Additionally, our general manager of cybersecurity possesses a degree in Technology and Data Processing from the Universidade Presbiteriana Mackenzie in São Paulo, a specialization degree in Business Management from the FIA Business School and an MBA in Technology and Information Security from IMPACTA. Our general manager of cybersecurity also has 30 years of career experience in technology and information security of which 14 years have been spent holding executive and management positions. Our general manager of information security GRC possesses a degree in Information Technology from the Unicentro Newton Paiva in Belo Horizonte in the State of Minas Gerais and a post-graduate degree in Business Administration from the FGV Institute also in Belo Horizonte. Our general manager of information security GRC has 27 years of career experience in technology and information of which nine years were spent working at financial institutions (Banco Bomsucesso, Banco BMG and PagBank) and eight years were spent in academia as a post-graduate professor at IGTI and PUC Minas. Furthermore, our general manager of cybersecurity has been appointed as our CISO and acts on behalf of PagSeguro when dealing with matters involving the Central Bank, in accordance with the applicable laws and regulation.
Board of Directors Supervision
Our audit committee oversees the management of cyber security risks and it has a recurring annual meeting, with the participation of members of management with expertise on cybersecurity-related matters, to discuss and address topics related to information security and cybersecurity. If our audit committee deems it necessary, additional meetings may be requested on an extraordinary basis. In the event of material cyber incidents, the information security committee reports to the audit committee promptly pursuant to our crisis management processes.
Compliance and Certifications
PagBank Group’s commitment to cybersecurity is also demonstrated through our adherence to international standards and regulatory requirements. Our certifications, including PCI-DSS and PCI-PIN, in addition to receiving the recommendation by QMS Certification Brazil (qualified external auditor) of ISO-22301 certification, are a testament to our dedication to maintaining rigorous security standards. These certifications are not mere accolades but are integral to our continuous efforts to benchmark our practices against the best in the industry.
Third-Party Risk Management
Our cybersecurity ecosystem extends beyond our immediate operational environment to include a network of partners, third-party service providers, and even clients. We employ a comprehensive third-party risk management strategy, ensuring that all external partners adhere to our stringent cybersecurity standards and internally developed systems, or ensure that those acquired from suppliers comply with the best practices defined by the market or business needs. We strive to inform them (and our employees) that: (i) they are not allowed to remove security controls or applications used for information access or protection, nor make changes to the production environment without previous approval; (ii) media, equipment for accessing information systems, and complementary infrastructures are owned by the PagBank Group and subject to monitoring; (iii) internet content access and email use are the responsibility of the account holder, service provider, client, or partner, subject to the application of current government laws, decrees, and regulations; and (iv) the use of any technological resource or proprietary information for illegal actions is not permitted, nor is the installation of unauthorized computational resources. We make sure to analyze, approve, and classify contracts under current legislation and from the perspective of information security, whether for the hiring of relevant (or non-relevant) processing, storage, or cloud services. This holistic approach to cybersecurity extends the perimeter of our defense mechanisms, safeguarding the integrity of our extended supply chain.
Cybersecurity Threats and Incidents
The landscape of cyber threats is continuously evolving, with attackers employing more sophisticated methods to breach defenses. The 2021 cyberattack on MOIP underscored the importance of vigilance, timely response, and the strength of our cybersecurity posture in accordance with Brazilian law. This incident served as a catalyst for further strengthening our security measures and reaffirmed our commitment to protecting our stakeholders against emerging cyber threats. During the year ended December 31, 2024, PagBank Group did not encounter any cybersecurity incidents that significantly impacted, or have the potential to significantly impact, our strategic direction, operational performance, or financial stability. Nevertheless, it’s important to acknowledge that despite our rigorous security measures, the complete eradication of cybersecurity risks is unattainable. We cannot guarantee that there have been no cybersecurity breaches that went unnoticed, nor can we assure that such incidents will not occur in the future. See also “Item 3D. Risk Factors” for more information on the cybersecurity threats and risks that could materially adversely impact us. We are also subject to increasing scrutiny and regulation governing cybersecurity risks.
PART III
ITEM 17. FINANCIAL STATEMENTS
We have responded to Item 18 in lieu of responding to this item.
ITEM 18. FINANCIAL STATEMENTS
See our audited consolidated financial statements beginning on Page F-1 of this annual report.
ITEM 19. EXHIBITS
| | | | | | | | |
| No. | | Description |
| | |
| | |
| | |
| | |
| | |
| | |
| | |
| | |
| | |
| | |
| | |
| | |
| | |
| | |
| | |
| | |
| | |
| | |
| | |
| | |
| | |
| | |
| | |
| | |
| | |
| | |
| | |
| | License Agreement, dated as of June 18, 2015, between MasterCard International Incorporated and PagSeguro Internet Ltda., including the Acceptance Letter, dated as of June 18, 2015, from MasterCard International Incorporated to PagSeguro Internet Ltda.; the Summary of Licenses Granted, dated as of June 18, 2015; and Supplement to MasterCard License Agreement, effective as of March 11, 2015, between MasterCard International Incorporated and Pagseguro S.A. (incorporated by reference to Exhibit 10.6 of Form F-1 filed on December 26, 2017). |
| | |
| | | | | | | | |
| | |
| | |
| | |
| | |
| | |
| | |
| | |
| | |
| | |
| | |
| | |
| | |
| | |
| | |
| | |
| | |
| | |
| | |
| | |
| | |
| | |
| | |
| | |
| | |
| | English Translation of the Ninth Amendment to the Service Agreement and Other Covenants, dated as of March 20, 2024, between Universo Online S.A., Pagseguro Internet Instituição de Pagamento S.A., UOL Cursos Tecnologia Educational Ltda., Edge.UOL Tecnologia Ltda., Ciatech Tecnologia Educacional Ltda., Wirecard Brazil S.A., Pagseguro Tecnologia Ltda., Concil Inteligência em Conciliação S.A., and Invillia Desenvolvimento de Produtos Digitais Ltda. |
| | |
| | |
| | |
| | |
| | |
| | |
| | |
| | | | | |
| † | Certain identified confidential information has been redacted from this exhibit because both (i) it is customarily and actually treated as private or confidential and (ii) it is not material. |
| (*) | References to PagSeguro Internet Ltda. should be interpreted as PagSeguro Internet S.A. |
GLOSSARY OF TERMS
“acquirer” means a payment institution that does not manage payment accounts, but enables merchants to accept payment cards issued by a payment institution or by a financial institution that participates in a card scheme. The acquirer receives the card transaction details from the merchant’s terminal, passes them to the card issuer via the card scheme for authorization, and completes the processing of the transaction. The acquirer arranges settlement of the card transaction and credits the merchant’s bank account with the funds in accordance with its service agreement with the merchant. The acquirer also deals with any chargebacks that may be received via the card issuer regarding consumer transactions with merchants.
“active merchant” means a merchant that has completed at least one transaction during the 12 months prior to a specified date.
“boleto” means a printable document issued by merchants that is used to make payments in Brazil. Boletos can be used to pay bills for products or services, utilities or taxes. Each boleto refers to a specific merchant and customer transaction, and includes the merchant’s name, customer information, expiration date and total amount due, plus a serial number that identifies the account to be credited and a barcode so the entire document can be read and processed by a Brazilian ATM. A boleto can be paid in cash at a bank teller, at an ATM, or by bank transfer. PagSeguro’s payment platform and merchant account can be used to pay boletos.
“card scheme” means a payment network using payment cards, such as debit or credit cards. Any bank or any other eligible institution can become a member of a card scheme, allowing it to issue payment cards operating on the card scheme. The card scheme passes card transaction details from the acquirer to the issuer and passes payments back to the acquirer, which in turn pays the merchant. MasterCard and Visa are major card schemes.
“chargeback” refers to a claim where the consumer makes a purchase using a payment card and subsequently requests a reversal of the transaction amount from the card issuer on the basis of a commercial claim (for example, if the goods are not delivered, or are delivered damaged). Chargebacks occur more frequently in online transactions than in in-person transactions, and more frequently for goods than for services.
“chargebacks related to fraudulent transactions” refers to chargebacks where the consumer’s request for a reversal of the transaction amount is related to an illegitimate transaction.
“DigitalServices” means DigitalServices.Uol S.A., a company focused on IT infrastructure management services and cloud computing as well as the development of software and services to promote digital transformation.
“FIDC” means Fundo de Investimento em Direitos Creditórios (Fund for Investment in Receivables), a type of investment fund established under Brazilian law composed of receivables.
“FGTS” means Fundo de Garantia do Tempo de Serviço (Brazilian Unemployment Compensation Fund).
“GPRS” means General Packet Radio Service, a packet-based wireless communication service on the 2G and 3G cellular communication systems that provides continuous connection to the internet for mobile phone and computer users.
“Grupo Folha” means the group of companies that have a minority interest in the preferred shares, without voting rights, of OFL Participações S.A., the controlling shareholder of UOL, and as such, the indirect controlling shareholder of PagSeguro Digital. The newspaper Folha de S. Paulo and the research company Datafolha, which conducts statistical surveys, election polling and opinion and market surveys for the market at large, are a part of Grupo Folha.
“IASB” means the International Accounting Standards Board.
“IFRS” means the International Financial Reporting Standards.
“individual micro entrepreneurs” refers to businesses that are classified as such in accordance with the standard segmentation of Brazilian businesses by size under Brazilian Law No. 123/2006, known as the General Law on Micro and Small Enterprises (Estatuto Nacional da Microempresa e da Empresa de Pequeno Porte), as amended, and the Brazilian tax code. This classification refers to businesses with annual gross revenues of up to R$81,000.
“INSS” means Instituto Nacional de Seguridade Social (Brazilian Social Security Institute).
“LTIP” means our long-term incentive plan established by UOL for its group companies on July 29, 2015 and was adopted by PagSeguro Digital (replaced by the LTIP-Goals on December 18, 2018).
“LTIP-Goals” means our long-term incentive plan – goals established by PagSeguro Brazil on December 18, 2018.
“meal voucher card” refers to a labor benefit included in Brazilian employment contracts, where employers provide cash for employee meals on a tax-efficient basis. The employer deposits the benefit to a prepaid card held by the employee, and the employee can use the balance on the card to make purchases in restaurants and grocery stores.
“medium-sized companies” refers to legal entities with annual gross revenues of between R$4.8 million and R$78 million. This commonly used definition in Brazil refers to companies that are eligible for the deemed profit (lucro presumido) taxation regime under Brazilian Law No. 9,718/1998, as amended.
“micro companies” refers to legal entities with annual gross revenues of up to R$360,000, as determined in accordance with the standard segmentation of Brazilian businesses by size under Brazilian Law No. 123/2006, known as the General Law on Micro and Small Enterprises (Estatuto Nacional da Microempresa e da Empresa de Pequeno Porte), as amended, and the Brazilian tax code.
“micro-merchant” means micro companies and individual micro entrepreneurs.
“mobile payments” refers to the payment method where a mobile phone is used to complete payment (with payment information being transmitted in real time), instead of simply as an alternative channel to send payment instructions.
“mPOS” means mobile POS. mPOS devices are similar to POS devices, but they require the merchant’s cell phone in order to function and accept payments. mPOS devices connect to a merchant’s cell phone network by Bluetooth. As an example, the Minizinha is an mPOS device.
“NetPOS” means NetPOS Serviços de Informática S.A., an information technology company, which specializes in the development and licensing of software related to store front commercial automation and provides us with a set of solutions for our merchants to perform sales management, inventory control, financial reporting and tax issuing.
“NFC” means near-field communication.
“Portal do Empreendedor” means the Entrepreneur’s Portal – Individual Micro Entrepreneur (Portal do Empreendedor – Microempreendedor Individual), a Brazilian government web portal for individual micro entrepreneurs.
“PagBank active user” means a merchant that has completed at least one transaction in addition to acquiring activities during the 12 months prior to a specified date or a consumer that has either a positive balance in his or her free PagBank digital account or has completed at least one transaction with PagBank during the 12 months prior to a specified date.
“PNAD” means the Brazilian National Household Sample Survey (Pesquisa Nacional por Amostra de Domicílios).
“POS” means point of sale. POS devices allow merchants to accept payments where a sale is made, whether inside an establishment or outside on the street. POS includes mPOS, although various features differentiate the two systems. As an example, the Moderninha Pro is a POS device.
“small companies” refers to legal entities that are classified as such in accordance with the standard segmentation of Brazilian businesses by size under Brazilian Law No. 123/2006, known as the General Law on Micro and Small Enterprises (Estatuto Nacional da Microempresa e da Empresa de Pequeno Porte), as amended, and the Brazilian tax code. This classification refers to businesses with annual gross revenues of between R$360,000 and R$4.8 million.
“TPV” means total payment volume, being the value of payments successfully processed through our end-to-end digital banking ecosystem, net of payment reversals.
“UOL” means Universo Online S.A., a Brazilian sociedade por ações and the controlling shareholder of PagSeguro Digital. Founded in 1996, UOL is Brazil’s largest internet content, digital products and services company. UOL’s majority shareholder is OFL Participações S.A., a holding company controlled by Luis Frias.
“UOL EdTech” means Uol Edtech Tecnologia Educacional S/A (currently in the process of internal reorganization), an online education platform.
“UOL Group” means the group of companies controlled by UOL, which includes, among others Uol Edtech and DigitalServices.
SIGNATURES
Pursuant to the requirements of Section 12 of the Securities Exchange Act of 1934, the registrant, PagSeguro Digital Ltd., hereby certifies that it meets all of the requirements for filing on Form 20-F and that it has duly caused this annual report to be signed on its behalf by the undersigned, thereunto duly authorized, in the city of São Paulo, Brazil, on April 28, 2025.
| | | | | |
| PagSeguro Digital Ltd. |
| |
| By: | /s/ Artur Schunck |
| Name: | Artur Schunck |
| Title: | Chief Financial Officer, Chief Accounting Officer and Investor Relations Officer |
CONSOLIDATED FINANCIAL STATEMENTS
As of December 31, 2024 and 2023
| | | | | | | | | | | |
PagSeguro Digital Ltd. Consolidated financial statements As of December 31, 2024 and 2023 | | | |
Contents
| | | | | |
| |
| |
| |
| |
Consolidated financial statements | |
| |
| |
| |
| |
| |
| |
| |
Report of Independent Registered Public Accounting Firm
To the Board of Directors and Shareholders
PagSeguro Digital Ltd.
Opinions on the financial statements and
internal control over financial reporting
We have audited the accompanying consolidated balance sheets of PagSeguro Digital Ltd. and its subsidiaries (the "Company") as of December 31, 2024 and 2023, and the related consolidated statements of income, comprehensive income, changes in equity and cash flows for each of the three years in the period ended December 31, 2024, including the related notes (collectively referred to as the "consolidated financial statements"). We also have audited the Company's internal control over financial reporting as of December 31, 2024, based on criteria established in Internal Control - Integrated Framework (2013) issued by the Committee of Sponsoring Organizations of the Treadway Commission (COSO).
In our opinion, the consolidated financial statements referred to above present fairly, in all material respects, the financial position of the Company as of December 31, 2024 and 2023, and the results of its operations and its cash flows for each of the three years in the period ended December 31, 2024 in conformity with the International Financial Reporting Standards (IFRS) as issued by the International Accounting Standards Board. Also in our opinion, the Company maintained, in all material respects, effective internal control over financial reporting as of December 31, 2024, based on criteria established in Internal Control - Integrated Framework (2013) issued by the COSO.
Basis for opinions
The Company's management is responsible for these consolidated financial statements, for maintaining effective internal control over financial reporting, and for its assessment of the effectiveness of internal control over financial reporting, included in the accompanying Management's Annual Report on Internal Control over Financial Reporting. Our responsibility is to express opinions on the Company's consolidated financial statements and on the Company's internal control over financial reporting based on our audits. We are a public accounting firm registered with the Public Company Accounting Oversight Board (United States) (PCAOB) and are required to be independent with respect to the Company in accordance with the U.S. federal securities laws and the applicable rules and regulations of the Securities and Exchange Commission and the PCAOB.
We conducted our audits in accordance with the standards of the PCAOB. Those standards require that we plan and perform the audits to obtain reasonable assurance about whether the consolidated financial statements are free of material misstatement, whether due to error or fraud, and whether effective internal control over financial reporting was maintained in all material respects.
Our audits of the consolidated financial statements included performing procedures to assess the risks of material misstatement of the consolidated financial statements, whether due to error or fraud, and performing procedures that respond to those risks. Such procedures included examining, on a test basis, evidence regarding the amounts and disclosures in the consolidated financial statements. Our audits also included evaluating the accounting principles used and significant estimates made by management, as well as evaluating the overall presentation of the consolidated financial statements. Our audit of internal control over financial reporting included obtaining an understanding of internal control over financial reporting, assessing the risk that a material weakness exists, and testing and evaluating the design and operating effectiveness of internal control based on the assessed risk. Our audits also included performing such other procedures as we considered necessary in the circumstances. We believe that our audits provide a reasonable basis for our opinions.
| | | | | | | | |
| PricewaterhouseCoopers Auditores Independentes Ltda., Avenida Brigadeiro Faria Lima, 3732, Edifício B32, 16o | |
| São Paulo, SP, Brasil, 04538-132 | |
| T: +55 (11) 4004-8000, www.pwc.com.br | |
F-3 |
Definition and limitations of internal
control over financial reporting
A company's internal control over financial reporting is a process designed to provide reasonable assurance regarding the reliability of financial reporting and the preparation of financial statements for external purposes in accordance with generally accepted accounting principles. A company's internal control over financial reporting includes those policies and procedures that (i) pertain to the maintenance of records that, in reasonable detail, accurately and fairly reflect the transactions and dispositions of the assets of the company; (ii) provide reasonable assurance that transactions are recorded as necessary to permit preparation of financial statements in accordance with generally accepted accounting principles, and that receipts and expenditures of the company are being made only in accordance with authorizations of management and directors of the company; and (iii) provide reasonable assurance regarding prevention or timely detection of unauthorized acquisition, use, or disposition of the company's assets that could have a material effect on the financial statements.
Because of its inherent limitations, internal control over financial reporting may not prevent or detect misstatements. Also, projections of any evaluation of effectiveness to future periods are subject to the risk that controls may become inadequate because of changes in conditions, or that the degree of compliance with the policies or procedures may deteriorate.
Critical audit matters
The critical audit matters communicated below are matters arising from the current period audit of the consolidated financial statements that were communicated or required to be communicated to the audit committee and that (i) relate to accounts or disclosures that are material to the consolidated financial statements and (ii) involved our especially challenging, subjective, or complex judgments. The communication of critical audit matters does not alter in any way our opinion on the consolidated financial statements, taken as a whole, and we are not, by communicating the critical audit matters below, providing separate opinions on the critical audit matters or on the accounts or disclosures to which they relate.
Revenue recognition
As described in Note 2.17 to the consolidated financial statements, revenue comprises mainly fees charged for the electronic intermediation of the purchases made through the Company's electronic platform, and financial income mostly related to early payments made to merchants. Revenues from the intermediation transactions are recognized when the purchase transaction is approved by the financial institutions (card issuers) and the Company’s performance obligation related to the electronic validation of the transaction is completed, while financial income is recognized when the payment to the merchant is anticipated. The Company recorded during the year ended December 31, 2024 as “revenue from transaction activities and other services”, substantially related to electronic intermediation fees, and “financial income”, mostly related to early payments to merchants, the amounts of R$ 10,352,228 thousand and R$ 9,391,519 thousand, respectively, as described in Note 26 to the consolidated financial statements.
The principal considerations for our determination that performing procedures relating to revenue recognition is a critical audit matter are (i) the complex information technology environment used to process a high volume of transactions with individually low amounts, resulting in a significant volume of data being extracted from the systems of the Company which needs to be reconciled with general ledger before being used for the audit procedures purpose and (ii) effort in performing audit procedures and in evaluating audit evidence considering the high volume and nature of data.
Our approach to addressing the matter involved performing procedures and evaluating audit evidence in connection with forming our overall opinion on the consolidated financial statements. These procedures included understanding and testing the effectiveness of controls relating to revenue recognition process. The procedures also included, among others, (1) reconciliation of the data extracted from the systems with the general ledger; (2) performing audit procedures over the information technology general controls of the Company's systems; (3) test the mathematical accuracy of the revenue recognized as a percentage of the transactions selected, also testing if the percentages applied for these transactions were in accordance with the applicable agreements; (4) performing, on a sample basis, cash collection inspection for the transactions selected; and (5) evaluating the sufficiency of the Company's disclosures.
Measurement of expected credit losses
for loans and credit card receivables
As described in Notes 2.6, 3.2 and 9 to the consolidated financial statements, management measures the expected credit losses at the probability-weighted estimate of credit losses, which involves management's judgment, as set forth in IFRS 9 - Financial Instruments. As of December 31, 2024, the expected credit losses on (i) loans and (ii) credit card receivables were R$ 130,663 thousand and R$ 117,883 thousand, respectively. The balance of (i) loans and (ii) credit card receivables as of December 31, 2024 was R$ 143,270 thousand and R$ 777,996 thousand, respectively. Management calculates expected credit losses (‘ECL’) using collective models, probability of default (‘PD’), loss given default (‘LGD’) and exposure at default (‘EAD’). The ECL measurement is based on management's estimate of present value expected to be received, which uses assumptions as the historical loss experience, credit quality and guarantees, economic factors and estimated future cash flows. In this assessment, management has considered forward-looking information, changes in macroeconomic scenarios, impacting the calculation model for provisioning expected credit losses.
The principal considerations for our determination that performing procedures relating to the measurement of expected credit losses is a critical audit matter are (i) there was significant judgment used by management in determining the expected credit losses, considering the severity of past due loans and credit card receivables during the current year and also the significant assumptions used in determining the PD, EAD and LGD, which in turn led to a high degree of auditor judgment, subjectivity and effort in performing procedures and in evaluating audit evidence obtained relating to these significant assumptions; and (ii) the audit effort involved the use of professionals with specialized skill and knowledge to assist in evaluating those significant assumptions.
Addressing the matter involved performing procedures and evaluating audit evidence in connection with forming our overall opinion on the consolidated financial statements. These procedures included understanding and testing the effectiveness of controls relating to management's measurement of expected credit losses, which included controls over the assumptions used. These procedures also included, among others: (i) the involvement of professionals with specialized skill and knowledge to assist in testing management's process for determining the expected credit losses, including evaluating the appropriateness of the methodology and models, testing the accuracy and completeness of data used, and evaluating the reasonableness of significant assumptions; (ii) the analysis of management's accounting policies in comparison with IFRS 9 - Financial Instruments; and (iii) evaluating the sufficiency of the Company's disclosures.
| | | | | |
São Paulo, February 20, 2025 | |
| |
| |
/s/ PricewaterhouseCoopers | |
| |
PricewaterhouseCoopers Auditores Independentes Ltda. | |
| |
We have served as the Company's auditor since 2020. |
Management's Report on Internal Control over Financial Reporting
The management of Pagseguro Digital Ltd. and subsidiaries (the "Company") is responsible for establishing and maintaining adequate internal control over financial reporting and for its assessment of the effectiveness of internal control over financial reporting.
The Company's internal control over financial reporting is a process under the supervision of the chief executive officer and chief financial officer and effected by the Company's Statutory Audit Committee, the Company's Board of Directors, management, and other personnel to provide reasonable assurance regarding the reliability of financial reporting and the preparation of financial statements for external purposes in accordance with and in compliance with the International Financial Reporting Standards ("IFRS") as issued by the International Accounting Standards Board ("IASB"). The Company's internal control over financial reporting includes those policies and procedures that (a) pertain to the maintenance of records that, in reasonable detail, accurately and fairly reflect the transactions and dispositions of the assets of the Company; (b) provide reasonable assurance that transactions are recorded as necessary to permit preparation of financial statements in accordance with and in compliance with IFRS as issued by the IASB and that receipts and expenditures of the Company are being made only in accordance with authorizations of management and directors of the Company; and (c) provide reasonable assurance regarding prevention or timely detection of unauthorized acquisition, use, or disposition of the Company's assets that could have a material effect on the consolidated financial statements.
Because of its inherent limitations, internal control over financial reporting may not prevent or detect misstatements. Also, projections of any evaluation of effectiveness to future periods are subject to the risk that controls may become inadequate because of changes in conditions, or that the degree of compliance with the policies or procedures may deteriorate.
The effectiveness of the Company's internal control over financial reporting as of December 31, 2024, is based on the criteria established in Internal Control - Integrated Framework (2013) issued by the Committee of Sponsoring Organizations of the Treadway Commission (COSO). Based on that assessment, management has concluded that, as of December 31, 2024 the Company's internal control over financial reporting is effective.
São Paulo
February 17, 2025.
| | | | | | | | |
| /s/ Alexandre Magnani | | /s/ Artur Schunck |
| Alexandre Magnani | | Artur Gaulke Schunck |
| Chief Executive Officer | | Chief Financial Officer |
| | | | | | | | |
investors.pagseguro.com | F-6 | |
| | | | | | | | | | | |
PagSeguro Digital Ltd. Consolidated balance sheets As of December 31, 2024 and 2023 (All amounts in thousands of reais) | | | |
| | | | | | | | | | | | | | | | | |
| Note | | December 31, 2024 | | December 31, 2023 |
| | | | | |
| Assets | | | | | |
| | | | | |
| Current assets | | | | | |
| Cash and cash equivalents | 6 | | 927,668 | | | 2,899,060 | |
| Financial investments | 7 | | 487,924 | | | 782,612 | |
| Compulsory reserve | 8 | | 4,761,404 | | | 2,525,971 | |
| Accounts receivable | 9 | | 57,628,538 | | | 41,757,204 | |
| Receivables from related parties | 11 | | 9,082 | | | 4,307 | |
| Derivative financial instruments | 30 | | 58,470 | | | — | |
| Inventories | | | 1,642 | | | 33,537 | |
| Recoverable Taxes | 10 | | 551,722 | | | 563,305 | |
| Other receivables | | | 194,465 | | | 162,832 | |
| Total current assets | | | 64,620,915 | | | 48,728,828 | |
| | | | | |
| Non-current assets | | | | | |
| Accounts receivable | 9 | | 2,174,735 | | | 1,143,779 | |
| Receivables from related parties | 11 | | 22,767 | | | 27,974 | |
| Recoverable Taxes | 10 | | 318,197 | | | — | |
| Judicial deposits | | | 79,591 | | | 50,992 | |
| Deferred income tax and social contribution | 23 | | 95,872 | | | 98,856 | |
| Other receivables | | | 89,902 | | | 35,584 | |
| Property and equipment | 13 | | 2,572,336 | | | 2,451,011 | |
| Intangible assets | 14 | | 2,926,302 | | | 2,571,069 | |
| Total non-current assets | | | 8,279,702 | | | 6,379,265 | |
| | | | | |
| Total assets | | | 72,900,617 | | | 55,108,093 | |
| | | | | | | | |
| The accompanying notes are an integral part of these consolidated financial statements. |
| | |
| F-7 | |
| | | | | | | | | | | |
PagSeguro Digital Ltd. Consolidated balance sheets As of December 31, 2024 and 2023 (All amounts in thousands of reais) | | | |
| | | | | | | | | | | | | | | | | |
| Note | | December 31, 2024 | | December 31, 2023 |
| | | | | |
| Liabilities and equity | | | | | |
| | | | | |
| Current Liabilities | | | | | |
| Payables to third parties | 15 | | 11,557,648 | | | 9,965,603 | |
| Obligations to FIDC quota holders | 16 | | 134,375 | | | — | |
| Checking Accounts | 17 | | 12,030,573 | | | 11,382,924 | |
| Banking Issuances | 18 | | 12,677,098 | | | 11,365,373 | |
| Salaries and social security charges | 19 | | 402,643 | | | 345,248 | |
| Taxes and contributions | 20 | | 280,762 | | | 240,671 | |
| Provision for contingencies | 21 | | 43,820 | | | 91,490 | |
| Borrowings | 22 | | 4,521,503 | | | 189,427 | |
| Derivative Financial Instruments | 30 | | 69,969 | | | 40,945 | |
| Trade payables | | | 663,229 | | | 513,920 | |
| Payables to related parties | 11 | | 116,383 | | | 135,478 | |
| Deferred revenue | 2.17 | | 128,849 | | | 128,461 | |
| Other liabilities | | | 117,630 | | | 32,379 | |
| Total current liabilities | | | 42,744,482 | | | 34,431,919 | |
| | | | | |
| Non-current liabilities | | | | | |
| Payables to third parties | 15 | | 84,570 | | | 185,861 | |
| Obligations to FIDC quota holders | 16 | | 1,017,009 | | | 118,986 | |
| Banking Issuances | 18 | | 11,412,136 | | | 4,823,067 | |
| Payables to related parties | 11 | | 1,014,863 | | | 341,326 | |
| Deferred income tax and social contribution | 23 | | 1,790,362 | | | 1,832,087 | |
| Provision for contingencies | 21 | | 71,140 | | | 5,729 | |
| Deferred revenue | 2.17 | | 16,579 | | | 17,724 | |
| Other liabilities | | | 81,104 | | | 110,709 | |
| Total non-current liabilities | | | 15,487,763 | | | 7,435,489 | |
| | | | | |
| Total liabilities | | | 58,232,245 | | | 41,867,408 | |
| | | | | |
| Equity | | | | | |
| Share capital | 24 | | 26 | | | 26 | |
| Treasury shares | 24 | | (1,367,677) | | | (760,317) | |
| Capital reserve | 24 | | 6,133,863 | | | 6,132,745 | |
| Retained earnings | 24 | | 10,007,444 | | | 7,891,076 | |
| Equity valuation adjustments | 24 | | (22,372) | | | (22,372) | |
| Other comprehensive income | 24 | | (82,912) | | | (473) | |
| Total equity | | | 14,668,372 | | | 13,240,685 | |
| | | | | |
| Total liabilities and equity | | | 72,900,617 | | | 55,108,093 | |
| | | | | | | | |
| The accompanying notes are an integral part of these consolidated financial statements. |
| | |
| F-8 | |
| | | | | | | | | | | |
PagSeguro Digital Ltd. Consolidated statements of income Years ended December 31, 2024, 2023 and 2022 (All amounts in thousands of reais unless otherwise stated) | | | |
| | | | | | | | | | | | | | | | | | | | | | | | | | |
| | | | For the year ended December 31, |
| | Note | | 2024 | | 2023 | | 2022 |
| | | | | | | | |
| Revenue from transaction activities and other services | | 26 | | 9,183,282 | | | 9,027,242 | | | 8,906,406 | |
| Financial income | | 26 | | 9,150,427 | | | 6,653,046 | | | 6,252,735 | |
| Other financial income | | 26 | | 475,923 | | | 268,113 | | | 175,773 | |
| | | | | | | | |
| Total revenue and income | | | | 18,809,632 | | | 15,948,401 | | | 15,334,914 | |
| | | | | | | | |
| Cost of sales and services | | 27 | | (9,543,315) | | | (8,132,580) | | | (7,470,895) | |
| Selling expenses | | 27 | | (1,859,590) | | | (1,429,816) | | | (1,946,075) | |
| Administrative expenses | | 27 | | (972,251) | | | (732,689) | | | (668,679) | |
| Financial costs | | 27 | | (3,746,688) | | | (3,269,556) | | | (3,151,552) | |
| Other income (expenses), net | | 27 | | (307,859) | | | (366,653) | | | (338,397) | |
| | | | | | | | |
| Profit before income taxes | | | | 2,379,929 | | | 2,017,107 | | | 1,759,316 | |
| | | | | | | | |
| Current income tax and social contribution | | 23 | | (261,211) | | | (101,846) | | | (60,718) | |
| Deferred income tax and social contribution | | 23 | | (2,350) | | | (261,577) | | | (193,830) | |
| | | | | | | | |
| Income tax and social contribution | | | | (263,561) | | | (363,423) | | | (254,548) | |
| | | | | | | | |
| Net income for the period | | | | 2,116,368 | | | 1,653,684 | | | 1,504,768 | |
| | | | | | | | |
| Basic earnings per common share - R$ | | 25 | | 6.6953 | | | 5.1387 | | | 4.6002 | |
| Diluted earnings per common share - R$ | | 25 | | 6.6238 | | | 5.1047 | | | 4.5705 | |
| | | | | | | | |
| The accompanying notes are an integral part of these consolidated financial statements. |
| | |
| F-9 | |
| | | | | | | | | | | |
PagSeguro Digital Ltd. Consolidated statements of comprehensive income Years ended December 31, 2024, 2023 and 2022 (All amounts in thousands of reais) | | | |
| | | | | | | | | | | | | | | | | | | | |
| | For the year ended December 31, |
| Nota | 2024 | | 2023 | | 2022 |
| | | | | | |
| Net income for the year | | 2,116,368 | | | 1,653,684 | | | 1,504,768 | |
| Other comprehensive income that may be reclassified to the statement of income in subsequent periods | | | | | | |
| Currency translation adjustment | 24 | 767 | | | 56 | | | (677) | |
| Loss on financial assets designated at fair value through OCI | 24 | (129,503) | | | (845) | | | (162) | |
| Gain derivative Financial Instruments through OCI | 24 | 3,434 | | | 253 | | | — | |
| Income tax and social contribution | 24 | 42,863 | | | 201 | | | 55 | |
| | | | | | |
| Other comprehensive income for the year | | 2,033,929 | | | 1,653,349 | | | 1,503,984 | |
| | | | | | | | |
| The accompanying notes are an integral part of these consolidated financial statements. |
| | |
| F-10 | |
Table of Contents
| | | | | | | | | | | |
PagSeguro Digital Ltd. Consolidated Statements of Changes in Equity Years ended December 31, 2022, 2021 and 2020 (All amounts in thousands of reais) | | | |
| | | | | | | | | | | | | | | | | | | | | | | | | | | | | | | | | | | | | | | | | | | | | | | | | | | | | |
| | | | | | | Capital reserve | | Profit reserve | | | | | | |
| Note | | Share capital | | Treasury shares | | Capital reserve | | Share-based long-term incentive plan (LTIP) | | Retained earnings | | Equity valuation adjustments | | Other comprehensive income | | Total equity |
| | | | | | | | | | | | | | | | | |
| On December 31, 2021 | | | 26 | | | (285,011) | | | 5,828,754 | | | 247,532 | | | 4,732,624 | | | (22,372) | | | 645 | | | 10,502,198 | |
| | | | | | | | | | | | | | | | | |
| Net income for the year | 24 | | — | | | — | | | — | | | — | | | 1,504,768 | | | — | | | — | | | 1,504,768 | |
| Currency translation adjustment | 24 | | — | | | — | | | — | | | — | | | — | | | — | | | (677) | | | (677) | |
| Loss on financial assets through OCI | 24 | | — | | | — | | | — | | | — | | | — | | | — | | | (107) | | | (107) | |
| Gain on derivative Financial Instruments through OCI | 24 | | — | | | — | | | — | | | — | | | — | | | — | | | — | | | — | |
| Share based long term incentive plan (LTIP) | 24 | | — | | | — | | | — | | | 127,389 | | | — | | | — | | | — | | | 127,389 | |
| Acquisition of treasury shares | 24 | | — | | | (291,445) | | | — | | | — | | | — | | | — | | | — | | | (291,445) | |
| (LTIP) of treasury shares | 24 | | — | | | 101,102 | | | — | | | (101,102) | | | — | | | — | | | — | | | — | |
| On December 31, 2022 | | | 26 | | | (475,354) | | | 5,828,754 | | | 273,819 | | | 6,237,392 | | | (22,372) | | | (139) | | | 11,842,126 | |
| | | | | | | | | | | | | | | | | |
| Net income for the year | 24 | | — | | | — | | | — | | | — | | | 1,653,684 | | | — | | | — | | | 1,653,684 | |
| Currency translation adjustment | 24 | | — | | | — | | | — | | | — | | | — | | | — | | | 56 | | | 56 | |
| Loss on financial assets through OCI | 24 | | — | | | — | | | — | | | — | | | — | | | — | | | (558) | | | (558) | |
| Loss on derivative Financial Instruments through OCI | 24 | | — | | | — | | | — | | | — | | | — | | | — | | | 168 | | | 168 | |
| Share based long term incentive plan (LTIP) | 24 | | — | | | — | | | — | | | 144,617 | | | — | | | — | | | — | | | 144,617 | |
| Acquisition of treasury shares | 24 | | — | | | (399,408) | | | — | | | — | | | — | | | — | | | — | | | (399,408) | |
| (LTIP) of treasury shares | 24 | | — | | | 114,444 | | | — | | | (114,444) | | | — | | | — | | | — | | | — | |
| On December 31, 2023 | | | 26 | | | (760,318) | | | 5,828,754 | | | 303,992 | | | 7,891,076 | | | (22,372) | | | (473) | | | 13,240,685 | |
| | | | | | | | | | | | | | | | | |
| Net income for the year | 24 | | — | | | — | | | — | | | — | | | 2,116,368 | | | — | | | — | | | 2,116,368 | |
| Currency translation adjustment | 24 | | — | | | — | | | — | | | — | | | — | | | — | | | 767 | | | 767 | |
| Loss on financial assets through OCI | 24 | | — | | | — | | | — | | | — | | | — | | | — | | | (85,472) | | | (85,472) | |
| Gain on derivative Financial Instruments through OCI | 24 | | — | | | — | | | — | | | — | | | — | | | — | | | 2,266 | | | 2,266 | |
| Capital Reserve | 24 | | — | | | — | | | (475) | | | — | | | — | | | — | | | — | | | (475) | |
| Share based long term incentive plan (LTIP) | 24 | | — | | | — | | | — | | | 178,692 | | | — | | | — | | | — | | | 178,692 | |
| Acquisition of treasury shares | 24 | | — | | | (784,459) | | | — | | | — | | | — | | | — | | | — | | | (784,459) | |
| (LTIP) of treasury shares | 24 | | — | | | 177,099 | | | — | | | (177,099) | | | — | | | — | | | — | | | — | |
| On December 31, 2024 | | | 26 | | | (1,367,678) | | | 5,828,279 | | | 305,585 | | | 10,007,444 | | | (22,372) | | | (82,912) | | | 14,668,372 | |
| | | | | | | | |
| The accompanying notes are an integral part of these consolidated financial statements. |
| | |
| F-11 | |
| | | | | | | | | | | |
PagSeguro Digital Ltd. Consolidated statements of cash flows Years ended December 31, 2024, 2023 and 2022 (All amounts in thousands of reais) | | | |
| | | | | | | | | | | | | | | | | | | | | | | |
| | | For the year ended December 31, |
| Note | | 2024 | | 2023 | | 2022 |
| CASH FLOWS FROM OPERATING ACTIVITIES | | | | | | | |
| Profit before income taxes | | | 2,379,929 | | | 2,017,107 | | | 1,759,316 | |
| Expenses (revenues) not affecting cash: | | | | | | | |
| Depreciation and amortization | 27 | | 1,600,932 | | | 1,355,653 | | | 1,130,690 | |
| Total Losses | 27 | | 456,079 | | | 536,048 | | | 984,487 | |
| Accrual of provision for contingencies | | | 45,707 | | | 59,197 | | | 37,276 | |
| Share based long term incentive plan (LTIP) | 24 | | 178,692 | | | 144,617 | | | 127,391 | |
| Loss on disposal of property, equipment, intangible, inventories and investment assets | | | 207,506 | | | 295,989 | | | 270,901 | |
| Derivative Financial Instruments, net | | | 52,802 | | | 1,025 | | | 22,289 | |
| Interest accrued | | | 1,072,588 | | | 585,868 | | | 592,146 | |
| Other (income) cost, net | | | 1,234 | | | (1,750) | | | 6,355 | |
| Changes in operating assets and liabilities | | | | | | | |
| Accounts receivable | | | (21,418,997) | | | (10,531,495) | | | (17,853,689) | |
| Compulsory reserves | | | (1,947,170) | | | (1,274,173) | | | (157,419) | |
| Inventories | | | 5,225 | | | (20,256) | | | 36,257 | |
| Recoverable taxes | | | (167,291) | | | (59,927) | | | 154,273 | |
| Other receivables | | | (101,614) | | | (9,850) | | | 26,050 | |
| Deferred revenue | | | (756) | | | 2,123 | | | (36,338) | |
| Other liabilities | | | 58,356 | | | 8,352 | | | (31,734) | |
| Payables to third parties | | | 1,488,877 | | | 962,405 | | | (4,030,807) | |
| Checking accounts | | | 343,095 | | | 2,468,088 | | | 8,878,436 | |
| Obligations to FIDC quota holders | | | 1,000,000 | | | — | | | 100,000 | |
| Trade payables | | | 148,601 | | | 63,498 | | | (133,846) | |
| Receivables from (payables to) related parties | | | 583,486 | | | (191,812) | | | 9,787 | |
| Banking Issuances | | | 9,017,299 | | | 4,945,183 | | | 9,006,018 | |
| Salaries and social charges | | | 57,396 | | | 51,457 | | | 33,054 | |
| Taxes and contributions | | | (95,394) | | | 127,276 | | | 25,829 | |
| Provision for contingencies | | | (35,291) | | | (28,652) | | | (24,234) | |
| | | (5,068,709) | | | 1,505,971 | | | 932,488 | |
| Income tax and social contribution paid | | | (157,340) | | | (82,633) | | | (89,899) | |
| Interest income received (paid) | | | 1,809,756 | | | 2,576,415 | | | 2,706,373 | |
| | | | | | | |
| NET CASH USED IN OPERATING ACTIVITIES | | | (3,416,293) | | | 3,999,753 | | | 3,548,962 | |
| | | | | | | |
| CASH FLOWS FROM INVESTING ACTIVITIES | | | | | | | |
| Amount paid on acquisitions, net of cash acquired | | | — | | | (31,313) | | | — | |
| Purchases of property and equipment | 13 | | (1,131,878) | | | (951,558) | | | (1,096,059) | |
| Purchases and development of intangible assets | 14 | | (1,188,763) | | | (1,036,806) | | | (1,040,337) | |
| Redemption (Acquisition) of financial investments | | | 490,552 | | | (684,120) | | | (48,134) | |
| | | | | | | |
| NET CASH USED IN INVESTING ACTIVITIES | | | (1,830,089) | | | (2,703,797) | | | (2,184,530) | |
| | | | | | | |
| CASH FLOWS FROM FINANCING ACTIVITIES | | | | | | | |
| Borrowings | 22 | | 8,883,160 | | | 300,000 | | | 250,000 | |
| Payment of borrowings | 22 | | (4,723,135) | | | (100,000) | | | (1,213,144) | |
| Payment of borrowings Interest | 22 | | (62,463) | | | (9,613) | | | (56,931) | |
| Acquisition of treasury shares | 24 | | (784,459) | | | (399,408) | | | (291,443) | |
| Payment of leases | 13 | | (18,590) | | | (16,972) | | | (18,179) | |
| Derivative Financial Instruments, net | | | (19,523) | | | — | | | — | |
| | | | | | | |
| NET CASH PROVIDED BY FINANCING ACTIVITIES | | | 3,274,990 | | | (225,993) | | | (1,329,697) | |
| | | | | | | |
| INCREASE (DECREASE) IN CASH AND CASH EQUIVALENTS | | | (1,971,392) | | | 1,069,963 | | | 34,735 | |
| Cash and cash equivalents at the beginning of the year | 6 | | 2,899,060 | | | 1,829,097 | | | 1,794,362 | |
| Cash and cash equivalents at the end of the year | 6 | | 927,668 | | | 2,899,060 | | | 1,829,097 | |
| | | | | | | | |
| The accompanying notes are an integral part of these consolidated financial statements. |
| | |
| F-12 | |
| | | | | | | | | | | |
PagSeguro Digital Ltd. Notes to the Consolidated Financial Statements As of December 31, 2024 (All amounts in thousands of reais unless otherwise stated) | | | |
1. General information
PagSeguro Digital Ltd., (“PagSeguro Digital” or the “Company”), is a holding company with its principal executive offices located in Cayman Islands, subsidiary of Universo Online S.A. (“UOL”), referred to, together with its subsidiaries, as the “PagSeguro Group”, and was incorporated on July 19, 2017. A total of 99.99% of the shares of PagSeguro Internet Instituição de Pagamento S.A. (“PagSeguro Brazil”) were contributed to PagSeguro Digital on January 4, 2018 and PagSeguro Digital maintains control of PagSeguro Brazil.
PagSeguro Brazil is a privately held corporation established on December 20, 2006, and engages in providing financial technology solutions and services and corresponding related activities, focused principally on micro-merchants and small and medium-sized businesses (“SMEs”).
In January 2023, Pagseguro Biva Serviços Financeiros Ltda. incorporated Pagseguro Biva Correspondente Bancário Ltda and, in July 2023, PagSeguro Instituição de Pagamento S.A. incorporated Registra Seguro S.A.
In July, 2023, PagSeguro Brazil acquired 90% of the shares of Netpos Serviços de Informática S.A. (Netpos), in addition to the 10% previously acquired and obtained 100% of the share capital of the company.
In June 2024, PagSeguro Digital acquired 5% of Fundo de Investimento em Direitos Creditórios – PagSeguro (“FIDC”) shares from its subsidiary PagSeguro Brazil, which together with the 15% of FIDC shares previously acquired resulted in PagSeguro Digital owning 20% of the subordinated quotas of the fund.
In June 28, 2024, PagSeguro Group constituted an investment fund as a subsidiary of PagSeguro Brazil called Fundo de Investimento em Direitos Creditórios – Pagbank Multiadquirencia (“FIDM”). The objective of this fund is to anticipate third-party assignments in accordance with market operations.
The subsidiaries of PagSeguro Digital are PagSeguro Brazil, PagSeg Participações Ltda. (“PagSeg”), BS Holding Financeira Ltda. (“BS Holding”) and PagSeguro Holding Ltd. (“PSHC”). The PagSeguro Group subsidiaries are as follows:
•PagSeguro Brazil subsidiaries are PagSeguro Biva Securitizadora de Créditos Financeiras S.A. (“Biva Sec”), Fundo de Investimento em Direitos Creditórios – PagSeguro (“FIDC”), Fundo de Investimento em Direitos Creditórios – Pagbank Multiadquirencia (“FIDM”), Wirecard Brazil Instituição de Pagamento S.A. (“MOIP”), Concil Inteligência em Conciliação S.A. (“Concil”) and Netpos Serviços de Informática S.A. (“Netpos”).
•PagSeg subsidiaries are Net+Phone Telecomunicações Ltda. (“Net+Phone”), Pagseguro Tecnologia, BCPS Online Services Lda. (“BCPS”), CDS Serviços Financeiros Ltda. (“CDS”), Pagseguro Biva Serviços Financeiros Ltda. (“Biva Serviços”) and Pag Participações Ltda. (“Pag Participações”).
•Pag Participações subsidiaries are Tilix Digital Ltda. (“TILIX”), Yamí Software & Inovação Ltda. (“YAMÍ”) and Zygo Serviços de Tecnologia S.A. (“ZYGO”).
•PSHC subsidiaries are Pagseguro Chile SPA (“Pagseguro Chile”), Pagseguro Colombia S.A.S (“Pagseguro Colombia”), PSGP México S.A de C.V. (“PSGP Mexico”) and Pagseguro Peru S.A.C. (“Pagseguro Peru”).
•BS Holding subsidiaries are BancoSeguro S.A. (“Bancoseguro”) and Paginvest CTVM Ltda. (“Paginvest”).
These consolidated financial statements include Pagseguro Brazil, PagSeg, PSHC, BS Holding and corresponding subsidiaries.
| | | | | | | | | | | |
PagSeguro Digital Ltd. Notes to the Consolidated Financial Statements As of December 31, 2024 (All amounts in thousands of reais unless otherwise stated) | | | |
2. Presentation and preparation of the consolidated financial statements and significant accounting policies
2.1. Basis of preparation of the consolidated financial statements
These consolidated financial statements have been prepared in accordance with the International Financial Reporting Standards (“IFRS®”), as issued by the International Accounting Standards Board (“IASB®”) and disclose all (and only) the applicable significant information related to the financial statements, which is consistent with the information utilized by management in the performance of its duties. The consolidated financial statements are presented in thousands of Brazilian reais, unless otherwise indicated, which is the functional currency of PagSeguro Group.
The consolidated financial statements have been prepared on a historical cost basis, except for certain financial assets and liabilities measured at fair value.
The preparation of financial statements requires the use of certain critical accounting estimates. It also requires management to exercise its judgment in the process of applying PagSeguro Group’s accounting policies. The areas involving a higher degree of judgment or complexity, or areas where assumptions and estimates are significant to the financial statements, are disclosed in Note 3.
These consolidated financial statements as of December 31, 2024 and 2023 and for the three years ended December 31, 2024, were authorized for issuance by PagSeguro Digital’s Board of Directors on February 17, 2025.
2.2. Basis of consolidation
PagSeguro Group consolidates all entities over which it has control. Control is achieved when PagSeguro Group is exposed or has rights to variable returns with its involvement with the investee and can affect those returns through its power over the investee’s relevant activities.
Subsidiaries are all entities over which PagSeguro Digital has control. Subsidiaries are fully consolidated from the date PagSeguro Group obtains control of the subsidiary and ceases when PagSeguro Group loses control of the subsidiary. The subsidiaries included in the consolidation are described in Note 4.
A change in the ownership interest of a subsidiary, without a loss of control, is accounted for as an equity transaction.
2.3. Foreign currencies
i)Transactions and balances
Foreign currency transactions are translated into the functional currency using the exchange rates prevailing at the dates of the transactions. Monetary assets and liabilities denominated in foreign currencies are translated at the functional currency spot rates of exchange at the reporting date.
Foreign exchange gains and losses resulting from the settlement of these transactions and from the translation at year-end exchange rates of monetary assets and liabilities denominated in foreign currencies are recognized in the statement of income.
Non-monetary items that are measured in terms of historical cost in a foreign currency are translated using the exchange rates at the dates of the initial transactions.
| | | | | | | | | | | |
PagSeguro Digital Ltd. Notes to the consolidated financial statements As of December 31, 2024 (All amounts in thousands of reais unless otherwise stated) | | | |
2. Presentation and preparation of the consolidated financial statements and significant accounting policies (Continued)
ii)Group companies
On consolidation, the assets and liabilities of foreign operations are translated into Reais at the rate of exchange prevailing at the reporting date and their statements of profit or loss are translated at exchange rates prevailing at the dates of the transactions.
The exchange differences arising on translation for consolidation are recognized in OCI. On disposal of a foreign operation, the component of OCI relating to that particular foreign operation is reclassified to profit or loss.
2.4. Cash and cash equivalents
Cash and cash equivalents are held for the purpose of meeting short-term cash needs and not for investment or any other purposes. PagSeguro Group classifies as cash equivalents a financial investment that can be immediately converted into a known amount of cash and is subject to immaterial risk of change in value. PagSeguro Group classifies financial instruments with original maturities of three months or less as cash equivalents.
2.5. Financial instruments - initial recognition and subsequent measurement
i)Financial assets
Initial recognition and measurement
Financial assets are classified, at initial recognition and subsequently measured at amortized cost, fair value through other comprehensive income (“OCI”), and fair value through profit or loss. The classification depends on the financial asset’s contractual cash flow characteristics and the Group’s business model for managing them. The Group initially measures a financial asset at its fair value plus, in the case of a financial asset not at fair value through profit or loss, transaction costs.
For a financial asset to be classified and measured at amortized cost or fair value through OCI, it needs to give rise to cash flows that are ‘solely payments of principal and interest (“SPPI”) on the principal amount outstanding. This assessment is referred to as the SPPI test and is performed at an instrument level. Financial assets with cash flows that are not SPPI are classified and measured at fair value through profit or loss, irrespective of the business model.
The Group’s business model for managing financial assets refers to how it manages its financial assets to generate cash flows. The business model determines whether cash flows will result from collecting contractual cash flows, selling the financial assets, or both. Financial assets classified and measured at amortized cost are held within a business model with the objective to hold financial assets to collect contractual cash flows while financial assets classified and measured at fair value through OCI are held within a business model with the objective of both holding to collect contractual cash flows and selling (such as the financial investment disclosed on Note 7).
Financial assets include cash and cash equivalents, financial investments, compulsory reserves, receivables from related parties, accounts receivable, judicial deposits and other receivables.
Subsequent measurement
The subsequent measurement of financial assets depends on their classification, which may be (i) financial assets at amortized cost; (ii) financial assets at fair value through OCI with recycling of cumulative gains and losses (debt instruments); and (iii) financial assets at fair value through profit or loss.
| | | | | | | | | | | |
PagSeguro Digital Ltd. Notes to the consolidated financial statements As of December 31, 2024 (All amounts in thousands of reais unless otherwise stated) | | | |
2. Presentation and preparation of the consolidated financial statements and significant accounting policies (Continued)
Financial assets at amortized cost
Financial assets at amortized cost relating to debt instruments are subsequently measured using the effective interest method and are subject to impairment. Financial assets at amortized cost relating to equity instruments are measured at cost of acquisition. Gains and losses are recognized in profit or loss when the asset is derecognized, modified, or impaired.
The Group’s financial assets at amortized cost includes cash and cash equivalents, accounts receivable, judicial deposits, financial investments, compulsory reserve, receivables from related parties, and other receivables.
Financial assets at fair value through profit or loss
Financial assets at fair value through profit or loss are presented at fair value in the balance sheet, with the corresponding gains or losses recognized in the statement of income. The Group does not hold any financial asset within this category.
Financial assets at fair value through OCI
For debt instruments at fair value through OCI, interest income, foreign exchange revaluation and impairment losses or reversals are recognized in the statement of profit or loss and computed in the same manner as for financial assets measured at amortized cost. The remaining fair value changes are recognized in OCI. Upon derecognition, the cumulative fair value change recognized in OCI is recycled to profit or loss.
The Group’s debt instruments at fair value through OCI includes investments in Brazilian Treasury Bonds as disclosed in Note 7, 8 and Accounts Receivable in Note 9. The Group has identified certain receivables from Card Issuers and Acquirers which are managed separately. The Group assessed that the appropriate business model of some Card Issuers and Acquirers originated after September of 2024 which is held by the Group as part of liquidity management is held to collect and sell and measured at fair value thorough other comprehensive income (FVOCI).
Upon initial recognition, the Group can elect to classify irrevocably its equity investments as equity instruments designated at fair value through OCI when they meet the definition of equity under IAS 32 Financial Instruments: Presentation and are not held for trading. The classification is determined on an instrument-by-instrument basis. Gains and losses on these financial assets are never recycled to profit or loss. The Group does not hold any financial asset within this category.
Derecognition
A financial asset or, where applicable, a part of a financial asset or part of a group of similar financial assets, is derecognized when:
•The rights to receive cash flows from the asset expire; or
•PagSeguro Group transfers its rights to receive cash flows from the asset or assumes an obligation to pay the received cash flows in full to a third party under a “pass-through” arrangement; and (a) transfers virtually all the risks and benefits of the asset, or (b) neither transfers nor retains virtually all the risks and benefits of the asset, but transfers control of the asset.
When PagSeguro Group has transferred its rights to receive cash flows from an asset and has not transferred or retained substantially all the risks and benefits of the asset, this asset is recognized to the extent of PagSeguro Group’s continuing involvement in the asset. In such case, PagSeguro Group also recognizes an associated liability.
The transferred asset and the associated liability are measured on a basis that reflects the rights and obligations that PagSeguro Group has retained.
| | | | | | | | | | | |
PagSeguro Digital Ltd. Notes to the consolidated financial statements As of December 31, 2024 (All amounts in thousands of reais unless otherwise stated) | | | |
2. Presentation and preparation of the consolidated financial statements and significant accounting policies (Continued)
Continuing involvement that takes the form of a guarantee over the transferred asset is measured at the lower of the original carrying amount of the asset and the maximum amount of the consideration that PagSeguro Group may be required to repay.
ii)Impairment of financial assets
PagSeguro Group assesses at the balance sheet date, if there is significantly increase on credit risk of financial instruments since initial recognition that a financial asset or a group of financial assets is impaired. The Group recognizes an allowance for expected credit losses (“ECLs”) for all debt instruments at amortized cost. ECLs are based on the difference between the contractual cash flows due in accordance with the contract and all the cash flows that the Group expects to receive, discounted at an approximation of the original effective interest rate. The expected cash flows will include cash flows from the sale of collateral held or other credit enhancements that are integral to the contractual terms.
ECLs are recognized in three stages. For credit exposures for which there has not been a significant increase in credit risk since initial recognition, ECLs are provided for credit losses that result from default events that are possible within the next 12-months (a 12-month ECL). For those credit exposures for which there has been a significant increase in credit risk since initial recognition, a loss allowance is required for credit losses expected over the remaining life of the exposure, irrespective of the timing of the default (a lifetime ECL).
The Group applies a credit risk policy taking into consideration the possibility of default by: (a) the card issuers, which have the obligation of transferring to the credit and debit card labels the fees charged for the transactions carried out by their card holders, and/or (b) the acquirers, which are used by the PagSeguro Group to approve transactions with the issuers. To mitigate this risk, the PagSeguro Group has established a Credit and Liquidity Risk Committee, whose responsibility is to assess the level of risk of each of the card issuers served by PagSeguro Group, as discussed in Note 29.
For debt instruments at fair value through OCI, the Group applies at every reporting date, the Group evaluates whether the debt instrument is considered to have low credit risk using all reasonable and supportable information that is available without undue cost or effort. In making that evaluation, the Group reassesses the internal credit rating of the debt instrument. The Group’s debt instruments at fair value through OCI comprise investments in Brazilian Treasury Bonds and Accounts receivable, considered to be low credit risk investments.
iii)Financial liabilities
Initial recognition and measurement
Financial liabilities are classified at initial recognition, as financial liabilities at fair value through profit or loss, or amortized cost. PagSeguro Group determines the classification of its financial liabilities at initial recognition.
Financial liabilities include payables to third parties, checking accounts, banking issuances, payables to related parties, trade payables and other payables.
Subsequent measurement
The subsequent measurement of financial liabilities depends on their classification, which may be as follows:
Financial liabilities at fair value through profit or loss
Financial liabilities at fair value through profit or loss include held-for-trading financial liabilities and financial liabilities designated at fair value through profit or loss at initial recognition. Financial liabilities and corresponding specific derivative entered with the objective of protecting against fair value exposure risk are also designated at cash flow hedge and fair value hedge.
| | | | | | | | | | | |
PagSeguro Digital Ltd. Notes to the consolidated financial statements As of December 31, 2024 (All amounts in thousands of reais unless otherwise stated) | | | |
2. Presentation and preparation of the consolidated financial statements and significant accounting policies (Continued)
Financial liabilities are classified as held-for-trading if acquired for sale in the short term. This category includes derivative financial instruments which do not meet the hedge accounting criteria defined by IFRS 9 - Financial Instruments.
Gains and losses on held-for-trading liabilities are recognized in the statement of income.
Financial liabilities at amortized cost
After initial recognition, interest-bearing borrowings are subsequently measured at amortized cost, using the effective interest rate method, and are recognized in the statement of income.
Amortized cost is calculated by considering any discount or premium on acquisition and fees or costs that are an integral part of the effective interest rate. The effective interest rate amortization is included in “Financial expenses” in the statement of income.
Derecognition
A financial liability is derecognized when the obligation is discharged, canceled, or expires. When an existing financial liability is replaced by another from the same lender on substantially different terms, or the terms of an existing liability are substantially modified, such an exchange or modification is treated as a derecognition of the original liability and recognition of a new liability, and the difference in the respective carrying amounts is recognized in the statement of income.
iv)Financial instruments - offsetting
Financial assets and liabilities are presented net in the balance sheet if, and only if, there is an existing and enforceable legal right to offset the amounts recognized and an intention to offset or to realize the asset and settle the liability simultaneously.
v)Fair value of financial instruments
The fair value of financial instruments actively traded in organized markets is determined based on quoted market prices at the balance sheet date, without a deduction of transaction costs.
The fair value of financial instruments that are not traded in an active market is determined by using valuation techniques. These techniques include the use of recent arm’s length transactions, reference to other similar instruments, discounted cash flow analysis or other valuation methods.
vi)Current versus non-current classification
The PagSeguro Group presents financial assets and liabilities in the balance sheet based on current and non-current classification. An asset is current when it is: (i) expected to be realized or intended to be sold or consumed in the normal operating cycle; (ii) held primarily for the purpose of trading; (iii) expected to be realized within twelve months after the reporting period; or (iv) cash or cash equivalent unless restricted from being exchanged or used to settle a liability for at least twelve months after the reporting period. All other assets are classified as non-current.
A liability is current when: (i) it is expected to be settled in the normal operating cycle; (ii) it is held primarily for the purpose of trading; (iii) it is due to be settled within twelve months after the reporting period; or (iv) there is no unconditional right to defer the settlement of the liability for at least twelve months after the reporting period.
| | | | | | | | | | | |
PagSeguro Digital Ltd. Notes to the consolidated financial statements As of December 31, 2024 (All amounts in thousands of reais unless otherwise stated) | | | |
2. Presentation and preparation of the consolidated financial statements and significant accounting policies (Continued)
vii)Derivative Financial Instruments
Derivatives are initially recognized at fair value on the date a derivative contract is entered, and they are subsequently remeasured to their fair value at the end of each reporting period. The accounting for subsequent changes in fair value depends on whether the derivative is designated as a hedge accounting and, if so, the nature of the item being hedged.
At inception of the hedge accounting, the group documents the economic relationship between hedging instruments and hedged items, including whether changes in the cash flows of the hedge accounting are expected to offset changes in the cash flows of hedged items.
If the hedge no longer meets the criteria for hedge accounting, the adjustment to the carrying amount of a hedged item for which the effective interest method is used is amortized to profit or loss over the remaining period until maturity, using a recalculated effective interest rate.
2.6. Accounts receivable
Accounts receivable include mainly (i) the receivables from credit/debit card issuers and acquirers originated from transactions through PagSeguro Group payment platform and (ii) loans, credit card receivables and payroll loans and other credit operations. If the term is equivalent to one year or less, accounts receivable is classified as current assets, if not, as non-current assets.
For debit and credit cards receivables from the clients, since they are comprised of transactions approved by large financial institutions that have a low overall risk level based on ratings received from major credit rating agencies, the PagSeguro Group assess it’s expected credit risk as low. This assessment is constantly updated considering other external factors, such as credit ratings assigned by FITCH, S&P and Moody's.
PagSeguro Group incurs financial expenses when an election to receive early payment of accounts receivable from financial institutions is made. This financial expense is recognized at the time the financial institution agrees to liquidate the accounts receivable due in installments on a prepaid basis, and it is recorded as Financial expenses in the statement of income.
For loans, credit card receivables and payroll loans and other credit operations, the methodology for determining the allowance for impairment loss is periodically reviewed, and calculated based on the multiplication of the following factors:
•Probability of Default (PD): probability of the counterparty not meeting its contractual payment obligations;
•Exposure at Default (EAD): amount exposed to credit risk at default; and
•Loss Given Default (LGD): percentage of the exposure that is not expected to be recovered in the event of default.
Pagseguro Group uses a credit risk rating model that assesses the risk of insolvency and default of counterparties, the methodologies and rules of which are defined in internal rules and policies. The main purpose of this credit risk rating model is to rate the likelihood of a customer to default, called Probability of Default (PD), by using objective factors that combine the economic and financial information on the customer and its economic group with the accessory guarantees offered for the operations: significant financial difficulty of the issuer or debtor; high probability of bankruptcy or composition with creditors or financial reorganization; breach of contract, such as a default or arrears in interest or principal payments; debt renegotiation; and the disappearance of an active market.
The PD is set for each business segment established by PagSeguro, which segregation is mainly based on customer size, so that customers with similar behavior and PD are grouped.
| | | | | | | | | | | |
PagSeguro Digital Ltd. Notes to the consolidated financial statements As of December 31, 2024 (All amounts in thousands of reais unless otherwise stated) | | | |
2. Presentation and preparation of the consolidated financial statements and significant accounting policies (Continued)
The weighting of objective factors plus the analysis of the coverage percentage of accessory guarantees leads to the customer rating this allows the grouping of customers with similar credit risks and classification into one of the following stages:
•Stage 1: comprises the credit portfolio that have not shown significant increase in credit risk since initial recognition, or that showed a low credit risk at the reporting date of the financial statement. It requires the recognition of an allowance related to the expected credit losses resulting from default events that are possible within 12 months after the reporting date (12-month expected credit losses).
•Stage 2: comprises the credit portfolio that have shown significant increase in credit risk since initial recognition, but that did not show probability of the counterparty not meeting its contractual payment obligations. It requires the recognition of an allowance at the amount of the expected credit losses considering default events that are possible over the expected lifetime of the transaction.
•Stage 3: comprises the credit portfolio that show probability of the counterparty not meeting its contractual payment obligations. It requires the recognition of an allowance at the amount of the expected credit losses considering default events that are possible over the expected lifetime of the transaction.
In addition to the above-described internal policies and rules, used for calculating the necessary allowance requirements, the recognition of the allowance for impairment also takes into consideration prospective information and scenarios established by Pagseguro, as follows: change in macroeconomic scenarios which impact in the calculation mode, such as, unemployment rate, Gross Domestic Product (GDP), score to credit cards, inflation rate, debt rate and score to loans. Macroeconomic scenarios also involve inherent risks, market uncertainties and other factors that may give rise to results different from those expected.
Finally, in addition to the methodology for calculating the allowance for impairment (EAD x PD x LGD), Pagseguro takes into consideration any other factor that may not be reached by such methodology, applying such factor to the individual transaction level. In this assessment, management has considered forward looking information and assumptions as the historical loss experience, credit quality and guarantees, economic factors and estimated future cash flows, which could impact the calculation model for provisioning expected credit losses.
An asset or group of financial assets is impaired and impairment loss is incurred if: there is probability of the counterparty not meeting its contractual payment obligations as a result of one or more events that occurred after the initial recognition of the asset (a "loss event"); such loss event (or events) effectively impact the estimated future cash flows of the operation; and the loss can be reliably estimated.
If, in a subsequent period, the amount of the loss decreases and is objectively related to an event occurring after the loss recognition (such as an upgrade in the debtor'’s credit rating), the previously recognized loss is reversed by adjusting the allowance.
2.7. Inventories
Inventories consist of POS devices. Inventories are stated at historical cost. The Company used the average cost method to account for inventories' cost and corresponding provision for losses is recognized when sale value is lower than its purchase cost.
2.8. Property and equipment
Property and equipment is stated at historical cost, net of accumulated depreciation and accumulated impairment losses, if any. Historical cost includes expenditures that are directly attributable to the acquisition of the items and may also include finance costs related to the acquisition of qualifying assets.
| | | | | | | | | | | |
PagSeguro Digital Ltd. Notes to the consolidated financial statements As of December 31, 2024 (All amounts in thousands of reais unless otherwise stated) | | | |
2. Presentation and preparation of the consolidated financial statements and significant accounting policies (Continued)
Subsequent costs are included in the asset’s carrying amount or recognized as a separate asset, as appropriate, only when it is probable that future economic benefits associated with these costs will flow to PagSeguro Group and that such benefits can be reliably measured.
The carrying amount of replaced items or parts is derecognized. All other repairs and maintenance expenses are charged to the statement of income during the year in which they are incurred.
The assets’ residual values and useful lives are reviewed at the end of each reporting period, and adjusted on a prospective basis, if appropriate. Depreciation is calculated using the straight-line method, based on the estimated useful lives, as shown below:
| | | | | |
| Data processing equipment (includes the POS devices) | 2.5 to 5 years |
| Building leasings | 5 to 10 years |
| Machinery and equipment | 5 to 10 years |
| Other assets | 5 to 10 years |
During 2024, the Company reviewed the estimated useful lives of these assets and no significant change was identified.
An item of property and equipment is derecognized upon disposal or when future economic benefits are expected from its use or disposal. Any gain or loss on disposal (calculated as the difference between the net disposal proceeds with the carrying amount of the asset) is recognized within “Other (expenses) income, net” in the statement of income when an asset is derecognized.
An asset’s carrying amount is immediately written down to its recoverable amount when the asset’s carrying amount is greater than its estimated recoverable amount. See note 2.10.
2.9. Intangible assets
Software licenses are recorded at historical cost. Software licenses are amortized on the straight-line basis over the estimated useful life of the software which is approximately five years.
Costs associated with maintaining computer software programs are recognized as an expense as incurred. Development costs that are directly attributable to the design and testing of identifiable and unique software products controlled by PagSeguro Group are recognized as intangible assets.
Directly attributable costs relating to internal development of software are capitalized as part of the software product, which mainly includes costs incurred with employees and third-party contracted services.
Other development expenditures that do not meet the capitalization criteria are expensed as incurred. Development costs previously recorded as an expense are not recognized as an asset in a subsequent period and are included in the income statement.
Capitalized computer software development costs are amortized over their estimated useful lives which are reviewed at the end of each reporting period, and adjusted on a prospective basis, if appropriate.
2.10. Impairment of non-financial assets
The PagSeguro Group assesses at each reporting date, whether there is an indication that an asset may be impaired. If any indication exists, or when annual impairment testing for an asset is required, the PagSeguro Group estimates the asset’s recoverable amount. An asset’s recoverable amount is the higher of an asset’s or CGU’s fair value less costs of disposal and its value in use. The recoverable amount is determined for an individual asset, unless the asset does not generate cash inflows that are largely independent of those from other assets or groups of assets. When the carrying amount of an asset or CGU exceeds its recoverable amount, the asset is considered impaired and is written down to its recoverable amount.
| | | | | | | | | | | |
PagSeguro Digital Ltd. Notes to the consolidated financial statements As of December 31, 2024 (All amounts in thousands of reais unless otherwise stated) | | | |
2. Presentation and preparation of the consolidated financial statements and significant accounting policies (Continued)
In assessing value in use, the estimated future cash flows are discounted to their present value using a post-tax discount rate that reflects current market assessments of the time value of money and the risks specific to the asset. In determining fair value less costs of disposal, recent market transactions are considered. If no such transactions can be identified, an appropriate valuation model is used.
The Group bases its impairment calculation on most recent budgets and forecast calculations. These budgets and forecast calculations generally cover a period of five years. A long-term growth rate is calculated and applied to project future cash flows after the fifth year.
For assets excluding goodwill, an assessment is made at each reporting date to determine whether there is an indication that previously recognized impairment losses no longer exist or have decreased. If such indication exists, the Group estimates the asset’s or CGU’s recoverable amount. Goodwill is tested for impairment annually and when circumstances indicate that the carrying value may be impaired. Goodwill is impaired when the recoverable amount of the CGU is less than it is carrying amount, an impairment loss is recognized.
2.11. Payables to third parties
PagSeguro Group recognizes a liability from transactions of sales and services that will be settle according by merchant’s.
The payables to third parties from installment transactions are estimated based on the fair value, in accordance with the terms of these transactions.
2.12. Checking Accounts
Checking accounts refer to amounts due to merchants that use PagSeguro Brazil platform and balance from clients. PagSeguro Group recognizes a liability that will be made available to the merchant and clients on its PagSeguro account. The Group keep the amount in Certificate of Deposits and the difference between initial and final amount is treated as interest due after 30 days of recognition.
2.13. Obligations to FIDC quota holders
Obligations to FIDC quota holders refers to amount of the senior quotas of the FIDC were issued to third parties investors. The PagSeguro Group recognizes a liability relating to contributions from third parties investors and the difference between initial and final amount is treated as interest.
2.14. Banking issuances
The PagSeguro Group has sell-buy back transactions. Such repurchase agreements are recorded in term deposits accounts when refers to certificate deposits operations and interbank deposits accounts for financial letter issuance purposes. The difference between sale price and repurchase price is treated as interest and it is recognized during the term of the agreement by effective interest rate method.
2.15. Borrowings
Borrowings are initially recognized at fair value less any directly attributable transaction costs. After initial recognition, these financial liabilities are measured at amortized cost using the effective interest method, except for the embedded derivative, which is measured at fair value through profit or loss.
Gains and losses are recognized in the consolidated income statements when the liabilities are derecognized as well as through the effective interest method amortization process. Amortized cost is calculated by considering any discount or premium on acquisition and fees or costs that are an integral part of the effective interest method. The effective interest method amortization is included in interest expense in the consolidated income statements.
| | | | | | | | | | | |
PagSeguro Digital Ltd. Notes to the consolidated financial statements As of December 31, 2024 (All amounts in thousands of reais unless otherwise stated) | | | |
2. Presentation and preparation of the consolidated financial statements and significant accounting policies (Continued)
2.16. Provisions
Provisions are recognized when PagSeguro Group has a present legal or constructive obligation as a result of past events, it is probable that an outflow of resources will be required to settle the obligation and the amount can be reliably estimated. When PagSeguro Group expects the value of a provision to be reimbursed, in whole or in part (for example, due to an insurance contract) the reimbursement is recognized as a separate asset, but only when the reimbursement is virtually certain. Expenses associated with any provisions are presented in the statement of income, net of any reimbursements. PagSeguro Group is a party to legal and administrative proceedings.
Provisions are established for all contingencies related to lawsuits for which it is probable that an outflow of funds will be necessary to settle the contingency/obligation and a reasonable estimate can be made. The assessment of the likelihood of loss includes the evaluation of available evidence, the hierarchy of laws, available case law, recent court decisions and their importance in the legal system, as well as the opinion of outside legal counsel. The provisions are reviewed and adjusted to reflect changes in circumstances.
2.17. Revenue and income
Revenue from contract with customers is recognized as control of the goods or services are transferred to the customer at an amount that reflects the consideration to which the Group expects to be entitled in exchange for those goods or services in the ordinary course of PagSeguro Group’s activities. Revenue is presented net of sales and excise taxes and returns.
PagSeguro Group’s revenue from contract with customers substantially comprises:
•Revenue from transaction activities and other services: Revenue from fees charged for intermediation of electronic payments, and other services such as prepaid cards, which are recognized at the time the purchase is approved by the financial institution.
•Revenues from fees charged for intermediation of electronic payments are recognized on a gross basis and related transaction costs are recognized as Cost of sales and services, since PagSeguro Group is the principal in the intermediation transaction. PagSeguro Group has primary responsibility for providing the services to customers and directly sets the prices for such services, independently from the related transaction costs agreed between PagSeguro Group and the card schemes or card issuers.
•Revenue from membership fee: The Company charges a non-refundable membership fee at the inception of the contract with customers that provides access to the PagSeguro Group ecosystem. Revenue related to the non-refundable membership fee has been deferred according to the PagSeguro clients’ internal metrics and recognized in deferred revenues over time.
•Revenue from credit operations: The Company recognizes income earned on a daily pro-rata basis. Income from credit operations due and overdue before entering in stop accrual is recorded in revenue from transaction activities and services. After stop accrual will only be recognized income when actually received.
•Income is mostly comprised of financial income recognized because of the discount rate charged on the early payments of payables to third parties (merchants). The income is recognized at the time the merchant receives the payment for the sale in installments on an early payment basis, and it is recorded as financial income in the statement of income.
2.18. Current and deferred income tax and social contribution
Current income tax and social contribution
Tax assets and liabilities for the current year are calculated based on the expected recoverable amount or the amount payable to the tax authorities. The tax rates and tax laws used to calculate the amount are those enacted or substantively enacted at the balance sheet date in the countries where PagSeguro Group operates and generates taxable income.
| | | | | | | | | | | |
PagSeguro Digital Ltd. Notes to the consolidated financial statements As of December 31, 2024 (All amounts in thousands of reais unless otherwise stated) | | | |
2. Presentation and preparation of the consolidated financial statements and significant accounting policies (Continued)
Current income tax and social contribution related to items recognized directly in equity are recognized in equity. PagSeguro Group periodically evaluates the tax positions involving interpretation of tax regulations and establishes provisions when appropriate.
Deferred taxes
Deferred taxes arise from temporary differences between the tax bases of assets and liabilities and their carrying amounts at the balance sheet date.
Deferred tax liabilities are recognized for all temporary taxable differences, except in the following situations:
•When the deferred tax liability arises from the initial recognition of an asset or liability in a transaction other than a business combination that, at the time of the transaction, affects neither accounting nor taxable profit; and
•On temporary tax differences related to investments in subsidiaries, when the timing of the reversal of the temporary differences can be controlled and it is probable that the temporary differences will not reverse in the foreseeable future.
Deferred tax assets are recognized on all deductible temporary differences and tax loss carryforwards, to the extent that it is probable that taxable profit will be available against which they can be offset, except:
•When the deferred tax asset related to the deductible temporary difference arises from the initial recognition of an asset or liability in a transaction other than a business combination that, at the time of the transaction, affects neither accounting nor taxable profit or loss; and
•On the deductible temporary differences associated with investments in subsidiaries. Deferred tax assets are recognized only to the extent that it is probable that the temporary differences will reverse in the foreseeable future and that taxable profit will be available against which the temporary differences can be utilized.
The carrying amount of deferred tax assets is reviewed at each reporting date and a deferred tax asset is recognized to the extent that it is probable that sufficient taxable profit will be available to allow all or part of the deferred tax assets to be utilized. Unrecognized deferred tax assets are re-assessed at each reporting date and are recognized to the extent that it has become probable that future taxable profits will be available to allow their utilization.
Based on the local law of the Cayman Islands (specifically, the Companies Law of 1960), there is no taxation on the income earned by companies organized in this jurisdiction. Therefore, PagSeguro Digital has no income tax impacts in the Cayman Islands.
For the subsidiaries of PagSeguro Digital, deferred tax assets and liabilities are measured using the prevailing tax rates in the year in which the assets will be realized, and the liabilities will be settled. The currently defined tax rates of 25% for income tax and 9% for social contribution are used to calculate deferred taxes, except for BancoSeguro, which currently defined tax rates of 25% for income tax and 20% for social contribution and PagInvest, which currently defined tax rates of 25% for income tax and 15% for social contribution, according to the Law 14.446.
Deferred tax assets and liabilities are presented on a net basis when there is legally or contractually enforceable right to offset the tax asset against the tax liability, and the deferred taxes are related to the same taxable entity and subject to the same tax authority.
2.19. Employee benefits - Profit sharing
PagSeguro Group recognizes a liability and an expense for profit sharing subject to achievement of operational targets and performance established and approved at the beginning of each fiscal year. PagSeguro Group recognizes a provision when contractually obliged or when there is a past practice that has created a constructive obligation.
| | | | | | | | | | | |
PagSeguro Digital Ltd. Notes to the consolidated financial statements As of December 31, 2024 (All amounts in thousands of reais unless otherwise stated) | | | |
2. Presentation and preparation of the consolidated financial statements and significant accounting policies (Continued)
2.20. Business combination and goodwill
PagSeguro Group accounts for business combinations using the acquisition method. The cost of an acquisition is measured as the sum of the consideration transferred, based on its fair value on the acquisition date. Costs directly attributable to the acquisition are expensed as incurred.
The assets acquired, and liabilities assumed are measured at fair value, classified and allocated according to the contractual terms, economic circumstances, and relevant conditions on the acquisition date. PagSeguro Group recognizes any non-controlling interest in the acquired business either at fair value or at the non-controlling interest’s proportionate share of the fair value of the acquired businesses’ identifiable net assets. Non-controlling interests are determined upon each acquisition. Acquisition-related costs are accounted for in the statement of income as incurred.
Goodwill is measured as the excess of the consideration transferred over the fair value of net assets acquired. If the consideration transferred is smaller than the fair value of net assets acquired, the difference is recognized as a gain on bargain purchase in the statement of income. After initial recognition, goodwill is measured at cost less any accumulated impairment losses.
Any contingent consideration to be transferred by the acquirer will be recognized at fair value at the acquisition date. Contingent consideration classified as equity is not remeasured and its subsequent settlement is accounted for within equity. Contingent consideration classified as an asset or liability that is a financial instrument and within the scope of IFRS 9 Financial Instruments, is measured at fair value with the changes in fair value recognized in the statement of profit or loss in accordance with IFRS 9.
2.21. Treasury shares
Own equity instruments that are reacquired (treasury shares) are recognized at cost and deducted from equity. No gain or loss is recognized in profit or loss on the purchase, sale, issue, or cancellation of the PagSeguro Group’s own equity instruments. Any difference between the carrying amount and the consideration, if reissued, is recognized in equity.
2.22. Share-based payments (LTIP and LTIP Goals)
LTIP-Goals was established by PagSeguro Brazil on December 18, 2018, as approved by the Company’s board of directors, modified and ratified on August 7, 2019, February 21, 2020, January 19, 2021, August 16, 2021, and December 22, 2021. Beneficiaries under the LTIP-Goals are selected by the LTIP-Goals Committee, which consists of the Company’s Chairman of the board of directors and two officers of UOL.
Beneficiaries under the LTIP-Goals are granted awards, which may be payable in cash, Class A common shares or a combination of the two, at the discretion of the LTIP-Goals Committee based on the goals established in the Company’s corporate results-sharing plan for any given year. If any portion of an award was payable in Class A common shares, the relevant value in Brazilian reais was converted into Class A common shares on the last business day of January for awards related to 2019 and 2020. For awards related to 2021 and beyond, the LTIP-Goals Committee will set a determination date that falls no later than on the last business day of March following the year for which such amount was awarded. Under the LTIP-Goals plan, the relevant payment shall be made and/or Class A common shares delivered within 10 business days of that determination date.
Before the LTIP-Goals was created, members of management participated in the LTIP, which was established by UOL for its group companies on July 29, 2015 and was adopted by PagSeguro Digital Ltd. Beneficiaries under the LTIP were selected by UOL’s LTIP Committee, which consists of the Company’s chairman and two officers of UOL. Since the establishment of LTIP-Goals on December 18, 2018, no new rights have been, nor will be, granted under the LTIP. Beneficiaries under the LTIP were granted rights in the form of notional cash amounts without cash consideration. In this plan, employees (including senior executives) of the UOL group companies receive remuneration in the form of share-based payments, whereby employees render services as consideration for equity instruments (equity-settled transactions).
The cost of equity-settled transactions is determined by the fair value at the date when the grant is made. These rights vest in five equal annual installments starting one year after the beneficiary’s grant date.
| | | | | | | | | | | |
PagSeguro Digital Ltd. Notes to the consolidated financial statements As of December 31, 2024 (All amounts in thousands of reais unless otherwise stated) | | | |
2. Presentation and preparation of the consolidated financial statements and significant accounting policies (Continued)
That cost is recognized in personnel expenses, together with a corresponding increase in equity over the period in which the service is fulfilled (the vesting period). The cumulative expense recognized for equity-settled transactions at each reporting date until the vesting date reflects the extent to which the vesting period has expired and the Group’s best estimate of the number of equity instruments that will ultimately vest. The expense in the statement of profit or loss represents the movement in cumulative expense recognized as at the beginning and end of the year. No expense is recognized for awards that do not ultimately vest because service conditions have not been met.
2.23. New accounting standards adopted in 2024
The accounting policies adopted in the preparation of the consolidated financial statements for the period ended December 31, 2024 are consistent with those adopted for the year ended December 31, 2023, except for the changes required by the pronouncements, interpretations and standards which became effective on January 1, 2024, as described below.
–Amendment to IAS 1 "Presentation of Financial Statements": issued in May 2020 and 2022, with the objective of clarifying that liabilities are classified as current or non-current, depending on the rights that exist at the end of the period. The classification is not affected by the entity’s expectations or events after the reporting date (eg, receipt of a waiver or breach of covenant). The amendments also clarify what "settlement" of a liability refers to under IAS 1. The amendments to IAS 1 are effective as of January 1, 2024. The implementation did not have material impact in the financial results.
–Amendments to IFRS 16 – The amendments to IFRS 16 specify that, in measuring the lease liability subsequent to the sale and leaseback, the seller-lessee determines ‘lease payments’ and ‘revised lease payments in a way that does not result in the seller-lessee recognizing any amount of the gain or loss that relates to the right of use that it retains. This could particularly impact sale and leaseback transactions where the lease payments include variable payments that do not depend on an index or a rate. The amendments to IFRS 16 are effective as of January 1, 2024. The implementation did not have material impact in the financial results.
–Amendments to IAS 7 and IFRS 7 – The objective of the amendments to IFRS 7 is to provide information about SFAs that enables investors to assess the effects on an entity’s liabilities, cash flows and the exposure to liquidity risk. The amendments to IAS 7 are effective as of January 1, 2024. The implementation did not have material impact in the financial results.
2.24. New accounting standards not yet effective
The new and amended standards and interpretations that are issued, but not yet effective, up to the date of issuance of the consolidated financial statements are disclosed below. The Company intends to adopt these new and amended standards and interpretations, if applicable, when they become effective.
–Amendment to IAS 21 "Lack of Exchangeability": issued in August 2023, with the objective of clarifying entities to determine whether a currency is exchangeable into another currency, and which spot exchange rate to use when it is not. The amendments to IAS 21 are effective as of January 1, 2025. The Group did not identify impact changes in the financial results.
–OECD Pilar Two Rules – In May 2023, the IASB made narrow-scope amendments to IAS 12 which provide a temporary relief from the requirement to recognize and disclose deferred taxes arising from enacted or substantively enacted tax law that implements the Pillar Two model rules, including tax law that implements qualified domestic minimum top-up taxes described in those rules. The group does not expect material impact in the financial results.
–Amendment to IFRS 9 and IFRS 7 " Classification and Measurement of Financial Instruments": issued in May 2024, to respond to recent questions arising in practice and to incluse new requirements not only for financial institutions but also for corporate entities. These amendments:
| | | | | | | | | | | |
PagSeguro Digital Ltd. Notes to the consolidated financial statements As of December 31, 2024 (All amounts in thousands of reais unless otherwise stated) | | | |
2. Presentation and preparation of the consolidated financial statements and significant accounting policies (Continued)
•Clarify the date of recognition and derecognition of some financial assets and liabilities, with a new exception for some financial liabilities settled through and electronic cash transfer system;
•Clarify and add further guidance for assessing whether a financial asset meets the solely payments of principal and interest (SPPI) criterion;
•Add new disclosures for certain instruments with contractual terms that can change cash flows (such as some financial instruments with features linked to the achievement of environment, social and governance targets); and
•Update the disclosures for equity instruments designed at fait value throught other comprehensive income (OCI).
The amendments to IFRS 9 and IFRS 7 are effective as of January 1, 2026. The Group did not identify material impact in the financial results.
–Amendment to IFRS 18 "Presentation and Disclosure in Financial Statements": IFRS 18 will replace IAS 1 Presentation of financial statements, introducing new requirements that will help to achieve comparability of the financial performance of similar entities and provide more relevant information and transparency to users. Even though IFRS 18 will not impact the recognition or measurement of items in the financial statements, its impacts on presentation and disclosure are expected to be pervasive, in particular those related to the statement of financial performance and providing management-defined performance measures within the financial statements.
Management is currently assessing the detailed implications of applying the new standard on the group’s consolidated financial statements. From the high-level preliminary assessment performed, the following potential impacts have been identified:
•Although the adoption of IFRS 18 will have no impact on the group’s net profit, the group expects that grouping items of income and expenses in the statement of profit or loss into the new categories will impact how operating profit is calculated and reported. From the high-level impact assessment that the group has performed, the following items might potentially impact operating profit:
◦Foreign exchange differences currently aggregated in the line item ‘other income and other gains/(losses) – net’ in operating profit might need to be disaggregated, with some foreign exchange gains or losses presented below operating profit;
◦IFRS 18 has specific requirements on the category in which derivative gains or losses are recognized – which is the same category as the income and expenses affected by the risk that the derivative is used to manage. Although the group currently recognizes some gains or losses in operating profit and others in finance costs, there might be a change to where these gains or losses are recognized, and the group is currently evaluating the need for change.
•The line items presented on the primary financial statements might change as a result of the application of the concept of ‘useful structured summary’ and the enhanced principles on aggregation and disaggregation. In addition, since goodwill will be required to be separately presented in the statement of financial position, the group will disaggregate goodwill and other intangible assets and present them separately in the statement of financial position.
•The group does not expect there to be a significant change in the information that is currently disclosed in the notes because the requirement to disclose material information remains unchanged; however, the way in which the information is grouped might change as a result of the aggregation/disaggregation principles. In addition, there will be significant new disclosures required for:
◦management-defined performance measures;
| | | | | | | | | | | |
PagSeguro Digital Ltd. Notes to the consolidated financial statements As of December 31, 2024 (All amounts in thousands of reais unless otherwise stated) | | | |
2. Presentation and preparation of the consolidated financial statements and significant accounting policies (Continued)
◦a break-down of the nature of expenses for line items presented by function in the operating category of the statement of profit or loss – this break-down is only required for certain nature expenses; and
◦for the first annual period of application of IFRS 18, a reconciliation for each line item in the statement of profit or loss between the restated amounts presented by applying IFRS 18 and the amounts previously presented applying IAS 1.
•From a cash flow statement perspective, there will be changes to how interest received and interest paid are presented. Interest paid will be presented as financing cash flows and interest received as investing cash flows, which is a change from current presentation as part of operating cash flows.
The Group will apply the new standard from its mandatory effective date of 1 January 2027. Retrospective application is required, and so the comparative information for the financial year ending 31 December 2026 will be restated in accordance with IFRS 18.
3. Accounting estimates and judgments
Accounting estimates and judgments are continually evaluated and are based on historical experience and other factors, including expectations of future events that are believed to be reasonable under the circumstances.
Based on assumptions, PagSeguro Group makes estimates concerning the future. The resulting accounting estimates will, by definition, seldom equal the related actual results. The main estimates and assumptions are addressed below:
3.1. Provision for contingencies
PagSeguro Group recognizes provisions for civil, tax and labor lawsuits. The assessment of probability of loss includes assessing the available evidence and jurisprudence, the hierarchy of laws and most recent court decisions. Provisions are reviewed and adjusted to consider changes in circumstances such as the applicable limitation period, findings of tax inspections and additional exposures identified based on new issues or court decisions.
3.2. Measurement of loss allowance for expected credit losses
For accounts receivable from cards issuers, PagSeguro Group uses a provision matrix to calculate ECLs. The provision rates are based on the internal credit rating that consider external information, such as ratings given by major rating agencies and forward-looking factors specific to the debtors and the economic environment. For receivables related to credit operations with the clients, the provision rates are based on EAD, PD and LGD as detailed in note 2.6 accounts receivable.
3.3. Impairment of goodwill
Management's judgment must be exercised especially in forecasting CGU's cash flows, computation of the weighted average cost of capital ("WACC"), estimation of inflation and long-term growth rate based on estimated gross domestic product used when calculating the value in use of the CGU, as described in Note 14.
| | | | | | | | | | | |
PagSeguro Digital Ltd. Notes to the consolidated financial statements As of December 31, 2024 (All amounts in thousands of reais unless otherwise stated) | | | |
4. Consolidation of subsidiaries
| | | | | | | | | | | | | | | | | | | | | | | | | | | | | | | | | | | | | | |
| As of December 31, 2024 |
| Company | | Assets | | Liabilities | | Equity | | Net income (loss) for the period | | Ownership - % | | Level |
| | | | | | | | | | | | |
| Pagseguro Brazil | | 70,372,095 | | | 60,488,640 | | | 9,883,455 | | | 1,056,170 | | | 99.99 | | | Direct |
| BS Holding | | 934,868 | | | 186 | | | 934,682 | | | 100,117 | | | 100.00 | | | Direct |
| Pagseg Participações | | 2,394,423 | | | 870 | | | 2,393,553 | | | 279,427 | | | 99.99 | | | Direct |
| Pagseguro Holding | | 10,060 | | | 2,226 | | | 7,834 | | | (7,059) | | | 99.99 | | | Direct |
| Pag Participações | | 457,670 | | | 22,793 | | | 434,877 | | | 26,249 | | | 99.99 | | | Indirect |
| Paginvest Corretora | | 17,625 | | | 782 | | | 16,843 | | | 867 | | | 99.99 | | | Indirect |
| Net+Phone | | 653,617 | | | 116,066 | | | 537,551 | | | 122,503 | | | 99.99 | | | Indirect |
| PagSeguro Tecnologia | | 2,179,351 | | | 1,448,659 | | | 730,692 | | | 98,952 | | | 99.99 | | | Indirect |
| BCPS | | 2,992 | | | 427 | | | 2,565 | | | (385) | | | 100.00 | | | Indirect |
| BSEC | | 1,260,807 | | | 1,174,727 | | | 86,080 | | | 41,606 | | | 99.99 | | | Indirect |
| Biva Serviços | | 472,218 | | | 9,305 | | | 462,913 | | | 17,308 | | | 99.99 | | | Indirect |
| FIDC | | 6,589,019 | | | 1,630,197 | | | 4,958,822 | | | 4,187,880 | | | 100.00 | | | Indirect |
| FIDM | | 19,088 | | | 834 | | | 18,254 | | | 2,812 | | | 100.00 | | | Indirect |
| TILIX | | 54,734 | | | 1,532 | | | 53,202 | | | 3,914 | | | 99.99 | | | Indirect |
| BancoSeguro | | 43,106,305 | | | 42,211,043 | | | 895,262 | | | 98,787 | | | 100.00 | | | Indirect |
| Yamí | | 142,865 | | | 247 | | | 142,618 | | | 8,461 | | | 99.99 | | | Indirect |
| CDS | | 230,198 | | | 5,267 | | | 224,931 | | | 14,818 | | | 99.99 | | | Indirect |
| ZYGO | | 228,606 | | | 267 | | | 228,339 | | | 14,565 | | | 99.99 | | | Indirect |
| MOIP | | 725,791 | | | 36,681 | | | 689,110 | | | 66,945 | | | 100.00 | | | Indirect |
| Concil | | 346,202 | | | 3,033 | | | 343,169 | | | 29,526 | | | 100.00 | | | Indirect |
| Netpos | | 7,443 | | | 2,539 | | | 4,904 | | | 2,775 | | | 100.00 | | | Indirect |
| Pagseguro Chile | | 20,023 | | | 15,299 | | | 4,724 | | | (1,994) | | | 100.00 | | | Indirect |
| Pagseguro Colombia | | 11,433 | | | 11,245 | | | 188 | | | (352) | | | 100.00 | | | Indirect |
| PSGP México | | 2,320 | | | 4,183 | | | (1,863) | | | (3,631) | | | 100.00 | | | Indirect |
| Pagseguro Peru | | 11,915 | | | 9,210 | | | 2,705 | | | (1,082) | | | 100.00 | | | Indirect |
| | | | | | | | | | | |
PagSeguro Digital Ltd. Notes to the consolidated financial statements As of December 31, 2024 (All amounts in thousands of reais unless otherwise stated) | | | |
4. Consolidation of subsidiaries (Continued)
| | | | | | | | | | | | | | | | | | | | | | | | | | | | | | | | | | | | | | |
| | As of December 31, 2023 |
| Company | | Assets | | Liabilities | | Equity | | Net income (loss) for the year | | Ownership - % | | Level |
| | | | | | | | | | | | |
| Pagseguro Brazil | | 43,589,543 | | | 34,397,103 | | | 9,192,440 | | | 1,165,003 | | | 99.99 | | | Direct |
| BS Holding | | 834,565 | | | 225 | | | 834,340 | | | 69,071 | | | 100.00 | | | Direct |
| Pagseg Participações | | 2,114,250 | | | 871 | | | 2,113,379 | | | 83,101 | | | 99.99 | | | Direct |
| Pagseguro Holding | | 4,369 | | | 2,351 | | | 2,018 | | | (3,120) | | | 99.99 | | | Direct |
| Pag Participações | | 430,782 | | | 272,154 | | | 158,628 | | | 3,139 | | | 99.99 | | | Indirect |
| Paginvest Corretora | | 16,252 | | | 276 | | | 15,976 | | | 964 | | | 99.99 | | | Indirect |
| Net+Phone | | 536,583 | | | 121,535 | | | 415,048 | | | 72,634 | | | 99.99 | | | Indirect |
| PagSeguro Tecnologia | | 1,123,363 | | | 891,623 | | | 231,740 | | | 2,990 | | | 99.99 | | | Indirect |
| BCPS | | 2,247 | | | 44 | | | 2,203 | | | 217 | | | 99.99 | | | Indirect |
| BSEC | | 1,514,756 | | | 1,469,978 | | | 44,778 | | | 30,334 | | | 99.99 | | | Indirect |
| Biva Serviços | | 146,606 | | | 101,001 | | | 45,605 | | | 3,726 | | | 99.99 | | | Indirect |
| FIDC | | 5,324,969 | | | 728,280 | | | 4,596,689 | | | 2,460,443 | | | 100.00 | | | Indirect |
| TILIX | | 51,473 | | | 2,185 | | | 49,288 | | | 4,257 | | | 99.99 | | | Indirect |
| BancoSeguro | | 30,858,054 | | | 30,061,363 | | | 796,691 | | | 67,656 | | | 100.00 | | | Indirect |
| Yamí | | 135,126 | | | 100,968 | | | 34,158 | | | 193 | | | 99.99 | | | Indirect |
| CDS | | 210,517 | | | 200,403 | | | 10,114 | | | 401 | | | 99.99 | | | Indirect |
| ZYGO | | 215,856 | | | 152,082 | | | 63,774 | | | 3,282 | | | 99.99 | | | Indirect |
| MOIP | | 666,847 | | | 544,695 | | | 122,152 | | | (8,618) | | | 100.00 | | | Indirect |
| Concil | | 317,283 | | | 303,640 | | | 13,643 | | | 5,150 | | | 100.00 | | | Indirect |
| Netpos | | 5,246 | | | 2,837 | | | 2,409 | | | 2,689 | | | 100.00 | | | Indirect |
| Pagseguro Chile | | 7,807 | | | 8,092 | | | (285) | | | (1,309) | | | 100.00 | | | Indirect |
| Pagseguro Colombia | | 5,585 | | | 5,122 | | | 463 | | | (403) | | | 100.00 | | | Indirect |
| PSGP México | | 1,590 | | | 2,387 | | | (797) | | | (1,003) | | | 100.00 | | | Indirect |
| Pagseguro Peru | | 2,967 | | | 1,330 | | | 1,637 | | | (615) | | | 100.00 | | | Indirect |
Subsidiaries are engaged in providing financial technology solutions and services and the corresponding related activities. Pagseguro Brazil has investments in the following companies:
•Biva Sec: The company’s main objective is to acquire and securitize credit solutions of PagSeguro Group, such as, loans and credit card operation.
•FIDC: FIDC is a Brazilian investment fund that was formed on October 4, 2017 to finance the growth of PagSeguro Brazil’s early payment of receivables feature by acquiring payables to third parties held by PagSeguro Brazil, as assignor. PagSeguro Brazil consolidates the financial statements of FIDC, since the risks of default and the responsibility for the payment of expenses and administration fees related to the FIDC are linked to subordinated quotas held by the PagSeguro Brazil.
On December 27, 2021 PagSeguro Brazil transferred 15% of their subordinated quotas to PagSeguro Digital. In June 2024, PagSeguro Digital acquired 5% of their subordinated quotas owing 20% of the subordinated quotas of the fund. As of December 31, 2024, 100% of subordinated quotas are owned by the PagSeguro Group.
•RegistraSeguro: On October 2, 2019, PagSeguro Brazil constituted RegistraSeguro by investing R$5,000 in share capital. The company provides financial services and software developments related to financial market. On July, 2023 was incorporated by PagSeguro Brazil.
•MOIP: On October 31, 2020, PagSeguro Brazil acquired 100% of the share capital of MOIP. The company provides an online payment platform and end-to-end payment processing for e-commerce and marketplaces. In August, 2023, MOIP’s customer portfolio was migrated to PagSeguro Brazil to take advantage the structure in technology that the Group has, develop better conditions for customers and as part of strategy of the PagSeguro Group to bring more synergy in the business.
| | | | | | | | | | | |
PagSeguro Digital Ltd. Notes to the consolidated financial statements As of December 31, 2024 (All amounts in thousands of reais unless otherwise stated) | | | |
4. Consolidation of subsidiaries (Continued)
•Concil: On August 12, 2021, PagSeguro Brazil acquired 100% of the share capital of Concil. The company’s corporate purpose is to provide professional data processing services, application service providers, internet hosting services, technical support, maintenance and other services in information technology, licensing, and assignment of the right to use computing.
•FIDM: In June 28, 2024, PagSeguro Group constituted an investment fund as a subsidiary of PagSeguro Brazil called Fundo de Investimento em Direitos Creditórios – Pagbank Multiadquirencia (“FIDM”). The objective of this fund is to anticipate third-party assignments in accordance with market operations.
•Netpos Serviços de Informática S.A. (“Netpos”): On July 18, 2023, PagSeguro Brazil acquired 90%, in addition to the 10% previously acquired and obtained 100% of the share capital of the company. Netpos’s main activity is software and hardware solutions focused on developing better business management conditions. More details in note 12.
•PagSeg: On July 15, 2020, PagSeguro Group constituted the company, a holding company incorporated under PagSeguro Digital, whose main objective is to acquire participations in other companies, commercial or civil, as partner, shareholder or quota holder, as well as the management of these holdings. PagSeg subsidiaries are:
◦Net+Phone: The company was mainly engaged to concentrate HUBs strategy to attendance our costumers.
◦BCPS: BCPS’s main activity is to serve as PagSeguro Tecnologia’s hub in Portugal and to handle part of its account management.
◦PagSeguro Tecnologia: Allows its clients to operate in cross-border transactions where the merchant and consumer are located in different countries across Latin America, Spain, Portugal and Turkey.
◦CDS: On August 31, 2020, PagSeguro Group acquired 100% of the issued shares of CDS. Payroll loans credit operations were offered by CDS and are now is offered by BancoSeguro.
◦Biva Serviços: whose main objective is the intermediation among investors, financial institutions and credit borrowers via an electronic platform.
◦Pag Participações: On October 22, 2020, PagSeguro Group constituted the company, a holding company incorporated under PagSeg, whose main objective is to acquire participations in other companies, commercial or civil, as partner, shareholder or quota holder, as well as the management of these holdings. Pag Participações subsidiaries are:
◦TILIX: On December 5, 2018, PagSeguro Brazil acquired 100% of the share capital and obtained the control of TILIX. The company provides software development for managing payment solutions for B2C and B2B.
◦YAMÍ: On August 9, 2019, PagSeguro Brazil acquired 100% of the share capital and obtained the control of YAMÍ. The company provides a back-office platform for e-commerce and marketplace.
◦Zygo: On July 23, 2020, PagSeguro Brazil acquired 100% of the issued shares of Zygo. ZYGO is a multisided customer engagement and loyalty platform that enables micro, small and medium sized merchants to acquire, engage and grow their customer base by offering customized marketing and loyalty programs and providing consumer insights and analytics.
•BS Holding: is a holding company whose main objective is to acquire participations in other companies, mainly related to banking and financial services, as partner, shareholder or quota holder, as well as the management of these holdings. BS Holding subsidiaries are:
•BancoSeguro holds a license to provide financial services and its main products are the deposits of Pagseguro Group customers and the service offering of banking solutions for other companies in the Group.
•PagInvest: On May 13, 2022, BS Holding was constituted by the Company by investing R$2,000 in share capital. The company provides financial services related to financial market. In March, 2023, was approved by Brazilian Central Bank the amount of R$13,000 totaling the initial share capital in the amount of R$15,000.
| | | | | | | | | | | |
PagSeguro Digital Ltd. Notes to the consolidated financial statements As of December 31, 2024 (All amounts in thousands of reais unless otherwise stated) | | | |
4. Consolidation of subsidiaries (Continued)
•PSHC: On March 18, 2021, PagSeguro Group constituted this holding company incorporated under PagSeguro Digital and additionally, in third quarter of 2021, Pagseguro Group established four new subsidiaries under PSHC.
◦Pagseguro Chile, Pagseguro Colombia, Pagseguro Peru and PSGP Mexico. Their main objective is to develop all kinds of operations directly or indirectly related to the creation, implementations, and maintenance of technological platforms for payments and especially about e-commerce or the internet in their countries. They may act, directly or indirectly as a facilitator and/or agent within payment systems and digital and electronic payment ecosystems.
5. Segment reporting
Operating segments are determined based on the information reported and reviewed by the chief operating decision maker (“CODM”). The Board of Directors has been identified as the CODM, and is responsible for allocating resources and assessing the performance of the business and to make PagSeguro Group’s strategic decisions.
Considering that all decisions are based on consolidated reports, and that all decisions related to strategic and financial planning, purchases, investments and the allocation of funds are made on a consolidated basis, the PagSeguro Group and its subsidiaries operate in a single segment, as financial service agents.
Main companies of PagSeguro Group are domiciled in Brazil and have revenue arising from local customers and customers located abroad. The main revenue is related to sales from the domestic market. The revenue from international market represents 1.4%, 0.4% and 1.0% for the years 2024, 2023 and 2022.
6. Cash and cash equivalents
| | | | | | | | | | | |
| December 31, 2024 | | December 31, 2023 |
| | | |
| Short-term bank deposits | 510,975 | | | 2,039,952 | |
| Short-term investment | 416,693 | | | 859,108 | |
| 927,668 | | | 2,899,060 | |
Cash and Cash Equivalents are held for the purpose of meeting short-term cash needs and include cash on hand, deposits with banks and other short-term highly liquid investments with original maturities of three-months or less and with immaterial risk of change in value.
Short-term bank deposits are mainly represented by amounts to cover instant payments (PIX), cash on ATMs and client payments.
Short-term investments are mainly represented by deposits with banks with highly liquid investments with original maturities of three-months or less, with an average return of 100% of the CDI (12.15% per year as of December 31, 2024, and 11.65% per year as of December 31, 2023).
7. Financial investments
Consists mainly of investments in Brazilian Treasury Bonds (“LFTs”) and financial letters in the amount of R$487,924 as of December 31, 2024 (R$782,612 as of December 31, 2023) with an average return of 100% of the CDI (12.15% per year as of December 31, 2024 and 11.65% per year as of December 31, 2023), with original maturities greater than three-months, but not related to any compulsory reserve. The LFTs were classified as fair value through other comprehensive income and financial letters as amortized cost. Unrealized accumulated OCI effects on LFTs for the years ended December 31, 2024, 2023 and 2022 as disclosed on note 24.
| | | | | | | | | | | |
PagSeguro Digital Ltd. Notes to the consolidated financial statements As of December 31, 2024 (All amounts in thousands of reais unless otherwise stated) | | | |
8. Compulsory reserve
In the Annual Financial Statements as of December 31, 2023, Compulsory reserve was presented in the note Financial Investments. Moving forward, Compulsory reserve will be disclosed separately.
Consists in investments to comply with requirements for authorized payments institutions and to support the operations for financial institutions as set forth by the Brazilian Central Bank in the amount of R$4,761,404 as of December 31, 2024 (R$2,525,971 in December 31, 2023) with an average return of 100% of the CDI (12.15% per year as of December 31, 2024 and 11.65% per year as of December 31, 2023). The LFTs were classified as fair value through other comprehensive income and compulsory reserve as amortized cost. Unrealized accumulated OCI effects on LFTs for the years ended December 31, 2024, 2023 and 2022 as disclosed on note 24.
| | | | | | | | | | | |
PagSeguro Digital Ltd. Notes to the consolidated financial statements As of December 31, 2024 (All amounts in thousands of reais unless otherwise stated) | | | |
9. Accounts receivable
The composition of the accounts receivables are as follows:
| | | | | | | | | | | |
| December 31, 2024 | | December 31, 2023 |
| | | |
Card Issuers and Acquirers – Amortized Cost (i) | 54,699,240 | | | 40,938,386 | |
Card Issuers and Acquirers - FVOCI (i) | 1,819,020 | | | — | |
Other accounts receivable (ii) | 132,220 | | | 19,241 | |
| Total card issuers, acquirers and others | 56,650,480 | | | 40,957,627 | |
| | | |
Payroll Loans, net (iii) | 2,480,074 | | | 1,317,306 | |
Credit Card Receivables, net (iii) | 660,113 | | | 578,092 | |
Loans, net (iii) | 12,606 | | | 47,957 | |
| Total credit receivables | 3,152,793 | | | 1,943,355 | |
| | | |
| Total accounts receivable | 59,803,273 | | | 42,900,983 | |
| Current | 57,628,538 | | | 41,757,204 | |
| Non – Current | 2,174,735 | | | 1,143,779 | |
(i) Card issuers: receivables derived from transactions where PagSeguro Brazil acts as the financial intermediary in operations with the issuing banks, related to the intermediation agreements between PagSeguro Brazil and Visa, Mastercard, Hipercard, Amex or Elo. However, PagSeguro Brazil’s contractual accounts receivable is with the financial institutions, which are the legal obligors on the accounts receivable payment. Additionally, amounts due within 27 days of the original transaction, including those that fall due with the first installment of installment receivables, are guaranteed by Visa, Mastercard, Hipercard, Amex or Elo, as applicable, if the legal obligors do not make the payment. Acquirers: refers to card processing transactions to be received from the acquirers, which are a third parties acting as financial intermediaries between the issuing bank and PagSeguro Brazil. The Group has identified certain receivables from Card Issuers and Acquirers which are managed separately. The Group assessed that the appropriate business model of some Card Issuers and Acquirers originated after September of 2024 which is held by the Group as part of liquidity management is held to collect and sell and measured at FVOCI. Therefore, part of receivables, in the amount of R$1,819,020, changed from amortized cost to fair value thorough other comprehensive income. Unrealized loss in the accounts receivable mark-to-market, net of taxes, in the year ended December 31, 2024, totaled R$86,270 (R$0 in the year ended December 31, 2023).
(ii) Refers to other dispersed receivables from legal obligors.
(iii) Payroll Loans, Credit Cards receivables and Loans are presented net of the ECL (“expected credit losses”), and are measured according to the IFRS 9, using: Exposure at Default (EAD) related to the exposed credit risk at default; Probability of Default (PD) related to the probability of the counterparty not meeting its contractual payment obligations; and Loss Given Default (LGD) related to the percentage of the exposure that is not expected to be recovered in the event of default. In addition to the methodology for calculating the allowance for impairment (EAD x PD x LGD). The Company takes into consideration the forward-looking information and assumptions as the historical loss experienced at individual transactions level, credit quality and guarantees, economic factors and estimated future cash flows, which could impact the calculation model for provisioning expected credit losses.
| | | | | | | | | | | |
PagSeguro Digital Ltd. Notes to the consolidated financial statements As of December 31, 2024 (All amounts in thousands of reais unless otherwise stated) | | | |
9. Accounts receivable (Continued)
The maturity analysis of accounts receivables is as follows:
| | | | | | | | | | | |
| December 31, 2024 | | December 31, 2023 |
| | | |
| Past due | 272,294 | | | 664,855 | |
| Due within 30 days | 21,753,323 | | | 16,823,103 | |
| Due within 31 to 120 days | 22,136,842 | | | 14,658,671 | |
| Due within 121 to 180 days | 6,617,991 | | | 5,022,732 | |
| Due within 181 to 360 days | 7,132,708 | | | 5,173,286 | |
| Due after 360 days | 2,174,735 | | | 1,143,779 | |
| Expected credit losses | (284,620) | | | (585,443) | |
| 59,803,273 | | | 42,900,983 | |
The maturity analysis of credit receivables is as follows:
| | | | | | | | | | | | | | | | | | | | | | | | | | |
| | December 31, 2024 |
| | Payroll Loans | | Credit Card Receivables | | Loans | | Total |
| | | | | | | | |
| Past due | | 21,530 | | | 126,769 | | | 123,995 | | | 272,294 | |
| Due within 30 days | | 71,676 | | | 300,225 | | | 1,025 | | | 372,926 | |
| Due within 31 to 120 days | | 226,039 | | | 178,304 | | | 3,221 | | | 407,564 | |
| Due within 121 to 180 days | | 140,796 | | | 108,802 | | | 1,219 | | | 250,817 | |
| Due within 181 to 360 days | | 377,272 | | | 60,163 | | | 4,808 | | | 442,243 | |
| Due after 360 days | | 1,678,835 | | | 3,733 | | | 9,002 | | | 1,691,570 | |
| | 2,516,148 | | | 777,996 | | | 143,270 | | | 3,437,414 | |
| Expected credit losses | | (36,074) | | | (117,883) | | | (130,663) | | | (284,620) | |
| Receivables net of ECL | | 2,480,074 | | | 660,113 | | | 12,607 | | | 3,152,794 | |
| | | | | | | | | | | | | | | | | | | | | | | | | | |
| | December 31, 2023 |
| | Payroll Loans | | Credit Card Receivables | | Loans | | Total |
| | | | | | | | |
| Past due | | 21,921 | | | 247,542 | | | 395,392 | | | 664,855 | |
| Due within 30 days | | 39,939 | | | 233,190 | | | 3,611 | | | 276,740 | |
| Due within 31 to 120 days | | 125,458 | | | 143,967 | | | 6,518 | | | 275,943 | |
| Due within 121 to 180 days | | 74,979 | | | 86,614 | | | 1,063 | | | 162,656 | |
| Due within 181 to 360 days | | 207,902 | | | 46,120 | | | 1,481 | | | 255,505 | |
| Due after 360 days | | 885,366 | | | 6,061 | | | 1,672 | | | 893,099 | |
| | 1,355,565 | | | 763,496 | | | 409,737 | | | 2,528,798 | |
| Expected credit losses | | (38,259) | | | (185,404) | | | (361,780) | | | (585,443) | |
| Receivables net of ECL | | 1,317,306 | | | 578,092 | | | 47,957 | | | 1,943,355 | |
| | | | | | | | | | | |
PagSeguro Digital Ltd. Notes to the consolidated financial statements As of December 31, 2024 (All amounts in thousands of reais unless otherwise stated) | | | |
9. Accounts receivable (Continued)
For the credit receivables the weighting of objective factors plus the analysis of the coverage percentage of accessory guarantees leads to the customer rating, this allows the grouping of customers with similar credit risks and classification into one of the following stages as suggested by IFRS9:
| | | | | | | | | | | | | | | | | | | | |
| | December 31, 2024 |
| | Credit Amount | | Exposure off balance credit limits not used | | Expected Credit Losses |
| | | | | | |
| Payroll Loans | | | | | | |
| stage 1 | | 2,480,231 | | | — | | | (8,564) | |
| stage 2 | | 9,044 | | | — | | | (887) | |
| stage 3 | | 26,873 | | | — | | | (26,623) | |
| | | | | | |
| Credit Card Receivables | | | | | | |
| stage 1 | | 638,249 | | | 1,222,409 | | | (17,595) | |
| stage 2 | | 40,297 | | | 25,017 | | | (9,127) | |
| stage 3 | | 99,450 | | | 1,021 | | | (91,161) | |
| | | | | | |
| Loans | | | | | | |
| stage 1 | | 17,415 | | | — | | | (5,235) | |
| stage 2 | | 22 | | | — | | | (17) | |
| stage 3 | | 125,833 | | | — | | | (125,411) | |
| TOTAL | | 3,437,414 | | | 1,248,447 | | | (284,620) | |
| | | | | | | | | | | | | | | | | | | | |
| | December 31, 2023 |
| | Credit Amount | | Exposure off balance credit limits not used | | Expected Credit Losses |
| | | | | | |
| Payroll Loans | | | | | | |
| stage 1 | | 1,317,858 | | | — | | | (6,564) | |
| stage 2 | | 5,147 | | | — | | | (887) | |
| stage 3 | | 32,560 | | | — | | | (30,808) | |
| | | | | | |
| Credit Card Receivables | | | | | | |
| stage 1 | | 360,231 | | | 852,138 | | | (3,685) | |
| stage 2 | | 185,325 | | | 323,776 | | | (10,203) | |
| stage 3 | | 217,937 | | | 3,618 | | | (171,516) | |
| | | | | | |
| Loans | | | | | | |
| stage 1 | | 12,710 | | | — | | | (4,609) | |
| stage 2 | | 2,194 | | | — | | | (1,415) | |
| stage 3 | | 394,834 | | | — | | | (355,756) | |
| TOTAL | | 2,528,797 | | | 1,179,532 | | | (585,443) | |
| | | | | | | | | | | |
PagSeguro Digital Ltd. Notes to the consolidated financial statements As of December 31, 2024 (All amounts in thousands of reais unless otherwise stated) | | | |
9. Accounts receivable (Continued)
The reconciliation of credit portfolio operations segregated by stages:
| | | | | | | | | | | | | | | | | | | | | | | | | | | | | | | | | | | | | | | | | | | | | | | |
| stage 1 | December 31, 2023 | | Transfer to Stage 2 | | Transfer to Stage 3 | | Cure from Stage 2 | | Cure From Stage 3 | | Write-off | | Additions/Reversals | | December 31, 2024 |
| Payroll Loans | 1,317,858 | | | — | | | — | | | — | | | — | | | — | | | 1,162,371 | | | 2,480,231 | |
| Credit card receivables | 360,231 | | | (2,591) | | | (31,332) | | | 23,113 | | | 4,922 | | | — | | | 283,907 | | | 638,249 | |
| Loans | 12,710 | | | — | | | (286) | | | (26) | | | — | | | — | | | 5,017 | | | 17,415 | |
| 1,690,799 | | | (2,591) | | | (31,618) | | | 23,087 | | | 4,922 | | | — | | | 1,451,295 | | | 3,135,895 | |
| | | | | | | | | | | | | | | |
| stage 2 | December 31, 2023 | | Transfer from Stage 1 | | Transfer to Stage 3 | | Cure to Stage 1 | | Cure from Stage 3 | | Write-off | | Additions/Reversals | | December 31, 2024 |
| Payroll Loans | 5,147 | | | — | | | (5,687) | | | — | | | — | | | — | | | 9,584 | | | 9,044 | |
| Credit card receivables | 185,325 | | | 2,591 | | | (40,874) | | | (23,113) | | | — | | | — | | | (83,631) | | | 40,297 | |
| Loans | 2,194 | | | — | | | (241) | | | 26 | | | — | | | — | | | (1,957) | | | 22 | |
| 192,666 | | | 2,591 | | | (46,802) | | | (23,087) | | | — | | | — | | | (76,004) | | | 49,363 | |
| | | | | | | | | | | | | | | |
| stage 3 | December 31, 2023 | | Transfer from Stage 1 | | Transfer from Stage 2 | | Cure to Stage 1 | | Cure to Stage 2 | | Write-off | | Additions/Reversals | | December 31, 2024 |
| Payroll Loans | 32,560 | | | — | | | 5,687 | | | — | | | — | | | (28,165) | | | 16,792 | | | 26,873 | |
| Credit card receivables | 217,937 | | | 31,332 | | | 40,874 | | | (4,922) | | | — | | | (138,505) | | | (47,267) | | | 99,450 | |
| Loans | 394,834 | | | 286 | | | 241 | | | — | | | — | | | (244,432) | | | (25,095) | | | 125,833 | |
| 645,331 | | | 31,618 | | | 46,802 | | | (4,922) | | | — | | | (411,102) | | | (55,570) | | | 252,156 | |
The reconciliation of expected credit losses of credit portfolio receivables segregated by stages:
| | | | | | | | | | | | | | | | | | | | | | | | | | | | | | | | | | | | | | | | | | | | | | | |
| stage 1 | December 31, 2023 | | Transfer to Stage 2 | | Transfer to Stage 3 | | Cure from Stage 2 | | Cure From Stage 3 | | Write-off | | Additions/Reversals | | December 31, 2024 |
| Payroll Loans | (6,564) | | | — | | | — | | | — | | | — | | | — | | | (2,000) | | | (8,564) | |
| Credit card receivables | (3,685) | | | 5,727 | | | 26,155 | | | (208) | | | (4,586) | | | — | | | (40,998) | | | (17,595) | |
| Loans | (4,609) | | | — | | | 402 | | | — | | | — | | | — | | | (1,028) | | | (5,235) | |
| (14,858) | | | 5,727 | | | 26,557 | | | (208) | | | (4,586) | | | — | | | (44,026) | | | (31,394) | |
| | | | | | | | | | | | | | | |
| stage 2 | December 31, 2023 | | Transfer from Stage 1 | | Transfer to Stage 3 | | Cure to Stage 1 | | Cure from Stage 3 | | Write-off | | Additions/Reversals | | December 31, 2024 |
| Payroll Loans | (887) | | | — | | | 5,240 | | | — | | | — | | | — | | | (5,240) | | | (887) | |
| Credit card receivables | (10,203) | | | (5,727) | | | 31,655 | | | 208 | | | — | | | — | | | (25,060) | | | (9,127) | |
| Loans | (1,415) | | | — | | | 10 | | | — | | | — | | | — | | | 1,387 | | | (17) | |
| (12,505) | | | (5,727) | | | 36,905 | | | 208 | | | — | | | — | | | (28,913) | | | (10,031) | |
| | | | | | | | | | | | | | | |
| stage 3 | December 31, 2023 | | Transfer from Stage 1 | | Transfer from Stage 2 | | Cure to Stage 1 | | Cure to Stage 2 | | Write-off | | Additions/Reversals | | December 31, 2024 |
| Payroll Loans | (30,808) | | | — | | | (5,240) | | | — | | | — | | | 28,165 | | | (18,741) | | | (26,623) | |
| Credit card receivables | (171,516) | | | (26,155) | | | (31,655) | | | 4,586 | | | — | | | 138,505 | | | (4,926) | | | (91,161) | |
| Loans | (355,756) | | | (402) | | | (10) | | | — | | | — | | | 244,432 | | | (13,675) | | | (125,411) | |
| (558,080) | | | (26,557) | | | (36,905) | | | 4,586 | | | — | | | 411,102 | | | (37,342) | | | (243,195) | |
| | | | | | | | | | | |
PagSeguro Digital Ltd. Notes to the consolidated financial statements As of December 31, 2024 (All amounts in thousands of reais unless otherwise stated) | | | |
9. Accounts receivable (Continued)
The movement in the allowance for expected credit losses of credit receivables is as follows:
| | | | | | | | | | | | | | | | | | | | | | | | | | |
Expected Credit Losses | | Payroll Loans | | Credit Card Receivables | | Loans | | Total |
| | | | | | | | |
| December 31, 2022 | | (12,400) | | | (451,285) | | | (521,929) | | | (985,614) | |
| Additions (Reversals), net | | (32,931) | | | (79,126) | | | 2,749 | | | (109,308) | |
Write-Off (i) | | 7,072 | | | 345,007 | | | 157,400 | | | 509,479 | |
| December 31, 2023 | | (38,259) | | | (185,404) | | | (361,780) | | | (585,443) | |
| Additions | | (31,221) | | | (163,887) | | | (39,147) | | | (234,255) | |
| Reversals | | 5,240 | | | 92,903 | | | 25,831 | | | 123,974 | |
Write-Off (i) | | 28,166 | | | 138,505 | | | 244,431 | | | 411,102 | |
| December 31, 2024 | | (36,075) | | | (117,883) | | | (130,662) | | | (284,620) | |
(i) Based on the PagSeguro Group credit risk classification model, which assesses the risk of insolvency and default of counterparties related to credit receivables, for the year ended in December 31, 2024, the Company carried out a write-off of credit receivables after efforts for collections and realization, for cases in which the Company does not expect to receive these amounts. The credit card receivables were written-off in the amount of R$138,505 (R$345,007 in December 31, 2023), loans were written-off in the amount R$244,431 (R$157,400 in December 31, 2023) and payroll loans were written-off in the amount R$28,166 (R$7,072 in December 31, 2023) against the related provision for ECL recognized in previous periods.
| | | | | | | | | | | |
PagSeguro Digital Ltd. Notes to the consolidated financial statements As of December 31, 2024 (All amounts in thousands of reais unless otherwise stated) | | | |
10. Recoverable taxes
| | | | | | | | | | | | | | |
| | December 31, 2024 | | December 31, 2023 |
| | | | |
Income tax and social contribution (i) | 788,901 | | | 449,080 | |
Social integration program (ii) | 74,452 | | | 94,932 | |
| Other | 6,566 | | | 19,293 | |
| | 869,919 | | | 563,305 | |
| | | | |
| Current | 551,722 | | | 563,305 | |
| Non-current | 318,197 | | | — | |
(i) Refers mainly to withholding taxes from income tax and social contribution.
(ii) Refers to Social Integration Program (PIS) and Social Contribution on Revenues (COFINS) recoverable on transactions activities and other services and financial income.
11. Related-party balances and transactions
i)Balances and transactions with related parties
| | | | | | | | | | | | | | | | | |
| December 31, 2024 | | December 31, 2023 |
| Receivables | Payables | | Receivables | Payables |
| | | | | |
Banking Issuances (a) | | | | | |
| OFL Participações S.A. | — | | 615,057 | | | — | | — | |
| Universo Online S.A. | — | | 168,117 | | | — | | 208,718 | |
| UOL Cursos Tec. Ed. Ltda. | — | | 206,811 | | | — | | 127,471 | |
| Web Jump Desing em Informática Ltda | — | | — | | | — | | 8,684 | |
| Ingresso.com Ltda | — | | 69,419 | | | — | | 30,856 | |
| Invillia Desenvolvimento de produtos Digitais Ltda | — | | — | | | — | | 41,554 | |
| Invillia Holding Ltda | — | | — | | | — | | 3,132 | |
| Everymind Cons.Sist. LTDA | — | | 1,557 | | | — | | — | |
| — | | 1,060,961 | | | — | | 420,415 | |
| Other transactions and services | | | | | |
Universo Online S.A. - sales of services (b) | — | | 18,693 | | | — | | 15,784 | |
Compasso. UOL Tecnologia - sales of services (b) | — | | 2,648 | | | — | | 646 | |
Compasso.UOL Informática Ltda.- sales of services (b) | — | | 17,982 | | | — | | 13,089 | |
Invillia Desenvolvimento de produtos Digitais Ltda - sales of services (b) | — | | 13,909 | | | — | | 11,121 | |
EDGE.UOL Tecnologia Ltda. - sales of services (b) | — | | 18 | | | — | | 171 | |
Universo Online S.A. - shared service costs (c) | — | | 9,853 | | | — | | 8,659 | |
Digital Services UOL S.A. - borrowing (d) | 31,849 | | — | | | 32,281 | | — | |
Others | — | | 7,182 | | | — | | 6,920 | |
| 31,849 | | 70,285 | | | 32,281 | | 56,390 | |
| | | | | |
| Current | 9,082 | | 116,383 | | | 4,307 | | 135,478 | |
| Non - current | 22,767 | | 1,014,863 | | | 27,974 | | 341,326 | |
(a) Certificate of deposits (CD) acquired by related parties from BancoSeguro with interest rate between 103% to 106% (104% to 106% in December 2023) per year of CDI. The maturity analysis is as follows:
| | | | | | | | | | | |
| December 31, 2024 | | December 31, 2023 |
| | | |
| Due within 181 to 360 days | 46,098 | | | 79,089 | |
| Due to 361 days or more days | 1,014,863 | | | 341,326 | |
| 1,060,961 | | | 420,415 | |
| | | | | | | | | | | |
PagSeguro Digital Ltd. Notes to the consolidated financial statements As of December 31, 2024 (All amounts in thousands of reais unless otherwise stated) | | | |
11. Related-party balances and transactions (Continued)
(b) Sales of services refer mainly to the purchase of advertising services from UOL, colocation, development of software and cloud services acquired from other entities within the Uol Group.
(c) Shared services costs mainly related to payroll costs that are incurred by the parent company UOL and are charged to PagSeguro Group.
(d) This receivable refers to borrowing made from Biva Sec with interest rate of 100% of CDI plus 2.5% per year.
ii)Revenue and expense from transactions with related parties
| | | | | | | | | | | | | | | | | | | | | | | | | | |
| For the year ended December 31, |
| 2024 | | 2023 | | 2022 |
| Revenue | Expense | | Revenue | Expense | | Revenue | Expense |
| | | | | | | | |
Banking Issuances (a) | | | | | | | | |
Universo Online S.A. | — | | 24,088 | | | — | | 22,173 | | | — | | 20,251 | |
UOL Cursos Tec. Ed. Ltda. | — | | — | | | — | | 323 | | | — | | 15,753 | |
Web Jump Desing em Informática Ltda | — | | 707 | | | — | | 1,232 | | | — | | 931 | |
Ingresso.com Ltda | — | | 4,342 | | | — | | 2,439 | | | — | | 954 | |
OFL Participações S.A. | — | | 24,944 | | | — | | — | | | — | | — | |
Everymind | — | | 57 | | | — | | — | | | — | | — | |
Invillia Holding Ltda | — | | 144 | | | — | | 358 | | | — | | — | |
Invillia Desenvolvimento de produtos Digitais Ltda | — | | 2,298 | | | — | | 5,706 | | | — | | — | |
UOL Cursos Tec. Ed. Ltda. | — | | 14,808 | | | — | | 10,285 | | | — | | 20 | |
| — | | 71,388 | | | — | | 42,516 | | | — | | 37,909 | |
| Other transactions and services | | | | | | | | |
Universo Online S.A. - sales of services (b) | 3,295 | | 108,650 | | | 3,134 | | 68,815 | | | 3,115 | | 83,462 | |
Digital Services UOL S.A - sales of services (b) | — | | — | | | — | | 907 | | | — | | 2,339 | |
Compasso Tecnologia Ltda. - sales of services (b) | — | | 5,004 | | | — | | 7,850 | | | — | | 530 | |
Compasso UOL S.A.- sales of services (b) | — | | 170,108 | | | — | | 147,850 | | | — | | 136,726 | |
Invillia Desenvolvimento de produtos Digitais Ltda - sales of services (b) | — | | 809 | | | — | | 5,619 | | | — | | 2,096 | |
EDGE.UOL Tecnologia Ltda. - sales of services (b) | — | | 1,734 | | | — | | 2,220 | | | — | | — | |
OFL Empreend Imobiliários Ltda | — | | 3,052 | | | — | | 2,919 | | | — | | 2,266 | |
Universo Online S.A. - shared service costs (c) | — | | 108,835 | | | — | | 98,525 | | | — | | 121,809 | |
Digital Services UOL S.A. - borrowing (d) | 4,146 | | — | | | 2,194 | | — | | | — | | — | |
| Others | 994 | | 5,092 | | | 923 | | 3,472 | | | 877 | | 8,447 | |
| 8,435 | | 403,284 | | | 6,251 | | 338,177 | | | 3,992 | | 357,675 | |
(a) Expenses are related to Certificate of Deposits (CDI) from Banco Seguro.
(b) Sales of services are related to advertising services from UOL, revenue is related to intermediation fee and expenses related to colocation and cloud services, acquired from other entities within the Uol Group.
(c) Shared services costs mainly related to payroll costs sharing that are incurred by the parent company UOL and are charged to PagSeguro Group. Such costs are included in administrative expenses.
(d) Revenue refers to borrowing made from Biva Sec with interest rate of 100% of CDI plus 2.5% per year.
iii)Key management compensation
Key management compensation includes short and long-term benefits of PagSeguro Brazil's executive officers. The short and long-term compensation related to the executive officers for the year ended December 31, 2024 amounted to R$37,877 (R$35,074 for the year ended December 31, 2023 and R$21,446 for the year ended December 31, 2022).
| | | | | | | | | | | |
PagSeguro Digital Ltd. Notes to the consolidated financial statements As of December 31, 2024 (All amounts in thousands of reais unless otherwise stated) | | | |
12. Business combinations
On July 18, 2023, PagSeguro Brazil acquired 90% of the share capital, in addition to the 10% previously acquired and obtained 100% of the shares of Netpos. Total consideration paid in cash amounted to R$32 million and was made in only one installment with the total net assets acquired at fair value amounting to R$16,069. Netpos main activity is the focused-on software solutions to improve the management of business in the information technology industry.
The purchase price allocation (“PPA”) considered the recognition of a customer portfolio with a fair value of R$1,367, non-compete agreement of R$1,154, software of R$22,208 and recognition of deferred income tax on allocations above, resulting in the recognition of goodwill of R$15,931. This goodwill is attributable to the workforce and the high profitability of the acquired business and will not be deductible for tax purposes.
The PPA was elaborated considering projections for the period of three years based on management’s budgets for Netpos and applying an inflation rate plus the estimated growth of GDP of services (fluctuating from 3.5% to 5% per year) to project future cash flows, with a discount based on the weighted average cost of capital (fluctuating from 16% to 16.5% per year).
This acquisition is in accordance with PagSeguro Group’s business strategies, ramping up investments on new technologies, products, and services for the Group’s digital ecosystem. The fair value of assets and liabilities acquired in 2023 was as follows:
| | | | | |
| December 31, 2023 |
| |
| Fair value recognized on acquisition | |
| Cash and cash equivalents | 4,567 | |
| Accounts receivable | 1,409 | |
| Taxes recoverable | 26 | |
| Other assets | 472 | |
| Liabilities | (2,415) | |
| Other payables (Dividends) | (4,311) | |
| Deferred income tax and social contribution | (8,408) | |
| Intangible assets: | |
| Softwares | 22,208 | |
| Customer portfolio | 1,367 | |
| Non-compete agreement | 1,154 | |
| Net identified assets acquired | 16,069 | |
| Goodwill | 15,931 | |
| Net assets acquired | 32,000 | |
| Cash consideration | 32,000 | |
| Dividends paid | 3,880 | |
| Cash and cash equivalents acquired | (4,567) | |
| Amount paid on acquisition, net of cash acquired | 31,313 | |
| | | | | | | | | | | |
PagSeguro Digital Ltd. Notes to the consolidated financial statements As of December 31, 2024 (All amounts in thousands of reais unless otherwise stated) | | | |
13. Property and equipment
a)Property and equipment are composed as follows:
| | | | | | | | | | | | | | | | | |
| December 31, 2024 |
| Cost | | Accumulated depreciation | | Net |
| | | | | |
| Data processing equipment | 262,572 | | | (110,100) | | | 152,472 | |
Machinery and equipment (i) | 4,295,698 | | | (1,990,778) | | | 2,304,920 | |
Buildings Leasing (ii) | 163,003 | | | (79,415) | | | 83,588 | |
| Other | 62,214 | | | (30,858) | | | 31,356 | |
| Total | 4,783,487 | | | (2,211,151) | | | 2,572,336 | |
| | | | | | | | | | | | | | | | | |
| December 31, 2023 |
| Cost | | Accumulated depreciation | | Net |
| | | | | |
| Data processing equipment | 244,452 | | | (90,976) | | | 153,476 | |
Machinery and equipment (i) | 3,658,969 | | | (1,482,900) | | | 2,176,069 | |
Buildings Leasing (ii) | 154,343 | | | (60,812) | | | 93,531 | |
| Other | 47,540 | | | (19,605) | | | 27,935 | |
| Total | 4,105,304 | | | (1,654,293) | | | 2,451,011 | |
| | | | | | | | | | | |
PagSeguro Digital Ltd. Notes to the consolidated financial statements As of December 31, 2024 (All amounts in thousands of reais unless otherwise stated) | | | |
13. Property and equipment (Continued)
b)The changes in cost and accumulated depreciation were as follows:
| | | | | | | | | | | | | | | | | | | | | | | | | | | | | |
| Data processing equipment | | Machinery and equipment (i) | | Buildings Leasing (ii) | | Other | | Total |
| | | | | | | | | |
| On December 31, 2022 | | | | | | | | | |
| Cost | 214,279 | | | 3,382,067 | | | 102,145 | | | 33,692 | | | 3,732,183 | |
| Accumulated depreciation | (68,274) | | | (1,115,120) | | | (43,901) | | | (11,389) | | | (1,238,684) | |
| Net book value | 146,005 | | | 2,266,947 | | | 58,244 | | | 22,303 | | | 2,493,499 | |
| On December 31, 2023 | | | | | | | | | |
| Opening balance | | | | | | | | | |
| Cost | 30,173 | | | 276,902 | | | 52,198 | | | 13,848 | | | 373,121 | |
| Purchases | 30,242 | | | 902,688 | | | 55,975 | | | 18,628 | | | 1,007,533 | |
Disposals/Provisions (iii) | (862) | | | (625,786) | | | (3,777) | | | (4,822) | | | (635,247) | |
| Acquisition of subsidiary | 793 | | | — | | | — | | | 42 | | | 835 | |
| Depreciation | (22,702) | | | (367,780) | | | (16,911) | | | (8,216) | | | (415,609) | |
| Depreciation | (23,200) | | | (692,762) | | | (18,525) | | | (9,335) | | | (743,822) | |
| Disposals | 844 | | | 324,982 | | | 1,614 | | | 1,136 | | | 328,576 | |
| Acquisition of subsidiary | (346) | | | — | | | — | | | (17) | | | (363) | |
| Net book value | 153,476 | | | 2,176,069 | | | 93,531 | | | 27,935 | | | 2,451,011 | |
| | | | | | | | | |
| On December 31, 2023 | | | | | | | | | |
| Cost | 244,452 | | | 3,658,969 | | | 154,343 | | | 47,540 | | | 4,105,304 | |
| Accumulated depreciation | (90,976) | | | (1,482,900) | | | (60,812) | | | (19,605) | | | (1,654,293) | |
| Net book value | 153,476 | | | 2,176,069 | | | 93,531 | | | 27,935 | | | 2,451,011 | |
| On December 31, 2024 | | | | | | | | | |
| Cost | 18,120 | | | 636,729 | | | 8,660 | | | 14,674 | | | 678,183 | |
| Purchases | 21,774 | | | 1,087,743 | | | 8,660 | | | 22,361 | | | 1,140,538 | |
Disposals/Provisions (iii) | (3,654) | | | (451,014) | | | — | | | (7,687) | | | (462,355) | |
| Depreciation | (19,124) | | | (507,878) | | | (18,603) | | | (11,253) | | | (556,858) | |
| Depreciation | (22,651) | | | (780,291) | | | (18,603) | | | (16,829) | | | (838,374) | |
Disposals | 3,527 | | | 272,413 | | | — | | | 5,576 | | | 281,516 | |
| Net book value | 152,472 | | | 2,304,920 | | | 83,588 | | | 31,356 | | | 2,572,336 | |
| | | | | | | | | |
| On December 31, 2024 | | | | | | | | | |
| Cost | 262,572 | | | 4,295,698 | | | 163,003 | | | 62,214 | | | 4,783,487 | |
| Accumulated depreciation | (110,100) | | | (1,990,778) | | | (79,415) | | | (30,858) | | | (2,211,151) | |
| Net book value | 152,472 | | | 2,304,920 | | | 83,588 | | | 31,356 | | | 2,572,336 | |
(i)Net book value of POS devices is R$2,254,758 (R$2,127,236 as of December 31, 2023), which are depreciated over 5 years. The depreciation of POS in the year ended December 31, 2024, amounted to R$773,048 (R$685,685 and R$640,798 for the years ended December 31, 2023 and 2022). On December 31, 2024, PagSeguro Group have contractual obligations to acquire POS devices in the amount of R$417,064 (R$366,172 as of December 31, 2023).
(ii)As of December 31, 2024, PagSeguro Group had a lease liability presented in other current liabilities in the amount of R$15,506 (R$14,777 as of December 31, 2023) and as non-current liability in the amount of R$71,955 (R$81,087 as of December 31, 2023). For the year ended December 31, 2024, the PagSeguro Group incurred in financial expenses related to these leases of R$18,590 (R$16,972 and R$18,179 for the years ended December 31, 2023 and 2022).
(iii)The Company monitors closely merchants activity and POS life-time value. If the Company detects inactivity for a certain period, the Company provisions write-off of POS devices associated. During the year ended December 31, 2024, the provisions for the net book vale amounted R$163,891 (of which R$416,030 are cost and R$252,139 are accumulated depreciation), in comparison to R$246,771 (of which R$536,006 are cost and R$289,235 are accumulated depreciation) for the year ended December 31, 2023.
| | | | | | | | | | | |
PagSeguro Digital Ltd. Notes to the consolidated financial statements As of December 31, 2024 (All amounts in thousands of reais unless otherwise stated) | | | |
14. Intangible assets
a)Intangible assets are composed as follows:
| | | | | | | | | | | | | | | | | |
| December 31, 2024 |
| Cost | | Accumulated amortization | | Net |
| | | | | |
Expenditures related to software and technology (i) | 5,042,195 | | | (2,520,174) | | | 2,522,021 | |
| Software licenses | 369,320 | | | (209,128) | | | 160,192 | |
| Goodwill | 227,066 | | | — | | | 227,066 | |
Other (ii) | 70,569 | | | (53,546) | | | 17,023 | |
| 5,709,150 | | | (2,782,848) | | | 2,926,302 | |
| | | | | | | | | | | | | | | | | |
| December 31, 2023 |
| Cost | | Accumulated amortization | | Net |
| | | | | |
Expenditures related to software and technology (i) | 3,887,300 | | | (1,756,871) | | | 2,130,429 | |
| Software licenses | 335,561 | | | (152,123) | | | 183,438 | |
| Goodwill | 227,066 | | | — | | | 227,066 | |
Other (ii) | 70,569 | | | (40,433) | | | 30,136 | |
| 4,520,496 | | | (1,949,427) | | | 2,571,069 | |
(i)The PagSeguro Group capitalizes expenses incurred with the development of platforms, which are amortized over their useful lives of approximately five years.
(ii)The amount refers the recognition of a capital gain with customer portfolio with a fair value, non-compete agreement and softwares relationed to business combinations made by the PagSeguro Group.
| | | | | | | | | | | |
PagSeguro Digital Ltd. Notes to the consolidated financial statements As of December 31, 2024 (All amounts in thousands of reais unless otherwise stated) | | | |
14. Intangible assets (Continued)
b)The changes in cost and accumulated amortization were as follows:
| | | | | | | | | | | | | | | | | | | | | | | | | | | | | |
| Expenditures with software and technology | | Software licenses | | Goodwill | | Other | | Total |
| | | | | | | | | |
| On December 31, 2022 | | | | | | | | | |
| Cost | 2,904,505 | | | 257,096 | | | 209,908 | | | 67,768 | | | 3,439,277 | |
| Accumulated amortization | (1,155,187) | | | (97,698) | | | — | | | (27,619) | | | (1,280,504) | |
| Net book value | 1,749,318 | | | 159,398 | | | 209,908 | | | 40,149 | | | 2,158,773 | |
| | | | | | | | | |
| On December 31, 2023 | | | | | | | | | |
| Cost | 982,795 | | | 78,465 | | | 17,158 | | | 2,801 | | | 1,081,219 | |
Additions (i) | 983,017 | | | 78,465 | | | 17,158 | | | 2,801 | | | 1,081,441 | |
| Disposals | (222) | | | — | | | — | | | — | | | (222) | |
| Amortization | (601,684) | | | (54,425) | | | — | | | (12,814) | | | (668,923) | |
| Amortization | (601,777) | | | (54,425) | | | — | | | (12,814) | | | (669,016) | |
| Disposals | 93 | | | — | | | — | | | — | | | 93 | |
| Net book value | 2,130,429 | | | 183,438 | | | 227,066 | | | 30,136 | | | 2,571,069 | |
| | | | | | | | | |
| On December 31, 2023 | | | | | | | | | |
| Cost | 3,887,300 | | | 335,561 | | | 227,066 | | | 70,569 | | | 4,520,496 | |
| Accumulated amortization | (1,756,871) | | | (152,123) | | | — | | | (40,433) | | | (1,949,427) | |
| Net book value | 2,130,429 | | | 183,438 | | | 227,066 | | | 30,136 | | | 2,571,069 | |
| | | | | | | | | |
| On December 31, 2024 | | | | | | | | | |
| Cost | 1,154,895 | | | 33,759 | | | — | | | — | | | 1,188,654 | |
Additions (i) | 1,154,895 | | | 33,867 | | | — | | | — | | | 1,188,762 | |
| Disposals | — | | | (108) | | | — | | | — | | | (108) | |
| Amortization | (763,303) | | | (57,005) | | | — | | | (13,113) | | | (833,421) | |
| Amortization | (763,303) | | | (57,113) | | | — | | | (13,113) | | | (833,529) | |
| Disposals | — | | | 108 | | | — | | | — | | | 108 | |
| Net book value | 2,522,021 | | | 160,192 | | | 227,066 | | | 17,023 | | | 2,926,302 | |
| | | | | | | | | |
| On December 31, 2024 | | | | | | | | | |
| Cost | 5,042,195 | | | 369,320 | | | 227,066 | | | 70,569 | | | 5,709,150 | |
| Accumulated amortization | (2,520,174) | | | (209,128) | | | — | | | (53,546) | | | (2,782,848) | |
| Net book value | 2,522,021 | | | 160,192 | | | 227,066 | | | 17,023 | | | 2,926,302 | |
(i) Refers to several and diverse expenditures with software and technology, mainly related to customer experience functionalities, such as, digital payment and digital banking account. Goodwill recorded in business combinations in 2023 are related to Netpos acquisition.
The goodwill is allocated to the Cash Generating Units (CGUs) in each of the acquired companies that generated the goodwill and is demonstrated below:
| | | | | | | | | | | |
| December 31, 2024 | | December 31, 2023 |
| | | |
| Moip | 148,218 | | | 148,218 | |
| Concil | 20,731 | | | 20,731 | |
| Netpos | 17,158 | | | 17,158 | |
| Biva Serviços | 14,627 | | | 14,627 | |
| Banco Seguro | 12,612 | | | 12,612 | |
| PagSeguro Tecnologia | 6,570 | | | 6,570 | |
| Zygo | 5,768 | | | 5,768 | |
| Yami | 1,382 | | | 1,382 | |
| Total | 227,066 | | | 227,066 | |
| | | | | | | | | | | |
PagSeguro Digital Ltd. Notes to the consolidated financial statements As of December 31, 2024 (All amounts in thousands of reais unless otherwise stated) | | | |
14. Intangible assets (Continued)
The recoverable amount of a CGU is determined based on the value-in-use calculations. The goodwill was mainly represented by the MOIP acquisition in the amount of R$148,218. The recoverability of this goodwill was tested using five-years budgets, a long-term growth rate based on estimated gross domestic product (2.0% in 2028 and 2.0% in 2029), inflation rates (3.50% in 2028 and 3.50% in 2029) metrics to project future cash flows and discount rate based on WACC (fluctuation from 14% to 16% per year). For the goodwill originated by other acquisitions the Company tested the recoverability using the same approach.
Based on these assessments, management concluded that the book balances of goodwill recorded in December 31, 2024 are recoverable, since the estimated value for CGU was higher than its book value and, therefore, no provision for impairment of was accounted for.
15. Payables to third parties
Payables to merchants, in the amount of R$11,642,218 (R$10,151,464 as of December 31, 2023) correspond mainly to amounts to be paid to merchants related to transactions carried out by their card holders, net of the intermediation fees and discounts applied.
16. Obligations to FIDC quota holders
In October 2022, 100,000 new senior quotas of the FIDC were issued with a nominal value of R$1,000 each, totaling R$100 million with third party investors.
In November 2024, 1,000,000 new senior quotas of the FIDC were issued with a nominal value of R$1,000 each, totaling R$1 billion with an interest rate of 100% of the CDI plus a fixed rate of 1%. In the same operation, the Company entered swaps to change the interest rate accrual to 108% of the CDI. This operation has a specific objective of protect the risk from interest rate volatility for the investors remuneration changing fixed rates for CDI rates.
In the Annual Financial Statements as of December 31, 2023, Obligations to FIDC quotas holders were presented in the other liabilities. Moving forward, Obligations to FIDC quotas holders are being disclosed separately in the amount of R$1,151,384 in December 31, 2024 (R$118,986 in December 31, 2023) with an average cost of 108% of CDI (117% of CDI on December 31, 2023). During the year ended December 31, 2024 the remuneration refer the FIDC quotas holders amounted to R$32,398 (R$15,622 and R$3,364 in the year ended December 31, 2023 and 2022, respectively).
17. Checking Accounts
In the Annual Financial Statements as of December 31, 2023, Checking Accounts were presented in the note Payables to Third Parties. Moving forward, Checking Accounts are being disclosed separately, consisting of the following balances described below:
| | | | | | | | | | | |
| December 31, 2024 | | December 31, 2023 |
| | | |
Banking accounts (i) | 10,972,294 | | | 9,316,715 | |
Merchant's payment account (ii) | 1,058,279 | | | 2,066,209 | |
| 12,030,573 | | | 11,382,924 | |
(i)Refers to the balance of the clients maintained in their banking accounts that are invested in Certificate of Deposits with interest rate to up 100% CDI but are only paid on the 30th days anniversary.
(ii)Refers to merchant’s payment account that PagSeguro acquire treasury bonds to comply with certain requirements as mentioned in note 8.
During the year ended December 31, 2024, the average interest cost associated with Checking Accounts amounted to 58% of CDI (72% of CDI on December 31, 2023).
| | | | | | | | | | | |
PagSeguro Digital Ltd. Notes to the consolidated financial statements As of December 31, 2024 (All amounts in thousands of reais unless otherwise stated) | | | |
18. Banking Issuances
| | | | | | | | | | | |
| December 31, 2024 | | December 31, 2023 |
| | | |
Certificate of Deposit (i) | 17,038,525 | | | 13,062,034 | |
Interbank deposits (ii) | 7,050,709 | | | 3,126,406 | |
| 24,089,234 | | | 16,188,440 | |
| | | |
| Current | 12,677,098 | | | 11,365,373 | |
| Non-Current | 11,412,136 | | | 4,823,067 | |
(i) During the year ended December 31, 2024, the average interest cost amounted to 109% of CDI (110% of CDI in December 31, 2023). Some deposits have interest rates correlated to the IPCA (Brazilian inflation rates) and fixed rates. For these certificates of deposit, the Company contracts derivative financial instruments (Swaps) with the specific objective of protecting deposit from fluctuations arising from inflation, changing IPCA and fixed rates for CDI rates. More details of financial instruments in note 30.
(ii) During the year ended December 31, 2024, the average interest cost associated amounted to 110% of CDI (111% of CDI on December 31, 2023).
The maturity analysis of banking issuances based on due date of the agreements (disregarding that some can be withdrawn at any time) is as follows:
| | | | | | | | | | | |
| December 31, 2024 | | December 31, 2023 |
| | | |
| Due within 30 days | 4,289,493 | | | 1,621,234 | |
| Due within 31 to 120 days | 5,258,608 | | | 6,087,472 | |
| Due within 121 to 180 days | 763,642 | | | 2,513,783 | |
| Due within 181 to 360 days | 2,365,355 | | | 1,142,884 | |
| Due to 361 days or more days | 11,412,136 | | | 4,823,067 | |
| 24,089,234 | | | 16,188,440 | |
The changes in deposits were as follows:
| | | | | |
On December 31, 2022 | 11,995,288 | |
| Additions | 17,958,706 | |
| Withdraws | (14,408,110) | |
| Interest | 642,556 | |
On December 31, 2023 | 16,188,440 | |
| Additions | 42,437,883 | |
| Withdraws | (35,607,575) | |
| Interest | 1,070,486 | |
| On December 31, 2024 | 24,089,234 | |
19. Salaries and social security charges
| | | | | | | | | | | |
| December 31, 2024 | | December 31, 2023 |
| | | |
| Payroll accruals and profit sharing | 279,092 | | | 209,343 | |
| Social charges | 56,641 | | | 47,603 | |
Payroll taxes (LTIP) (i) | 50,810 | | | 73,881 | |
| Other | 16,100 | | | 14,421 | |
| 402,643 | | | 345,248 | |
(i) Refers to social charges and income tax over LTIP and LTIP goals balances.
| | | | | | | | | | | |
PagSeguro Digital Ltd. Notes to the consolidated financial statements As of December 31, 2024 (All amounts in thousands of reais unless otherwise stated) | | | |
20. Taxes and contributions
| | | | | | | | | | | |
| December 31, 2024 | | December 31, 2023 |
| | | |
| Taxes | | | |
Services tax (i) | 201,590 | | | 193,048 | |
Social integration program (ii) | 61,090 | | | 57,318 | |
Social contribution on revenues (ii) | 417,265 | | | 358,429 | |
Income tax and social contribution (iii) | 3,774 | | | 4,476 | |
| Other | 22,357 | | | 24,840 | |
| 706,076 | | | 638,111 | |
| | | |
| December 31, 2024 | | December 31, 2023 |
| | | |
Judicial deposits (iv) | | | |
Services tax (i) | (188,449) | | | (176,330) | |
Social integration program (ii) | (33,110) | | | (30,908) | |
Social contribution on revenues (ii) | (203,755) | | | (190,202) | |
| (425,314) | | | (397,440) | |
| | | |
| 280,762 | | | 240,671 | |
(i) Refers to tax on revenues.
(ii) Refers mainly to Social Integration Program (PIS) and Social Contribution on Revenues (COFINS) charged on financial income.
(iii) Refers to the income tax and social contribution payable.
(iv) The PagSeguro Group obtained until January 2021 court decisions to deposit the amount related to the payments in escrow for matters discussed in items "i" and "ii" and above.
21. Provision for contingencies
PagSeguro Group is party to labor and civil litigation in progress and are discussing such matters at the administrative and judicial levels, for which in some cases the PagSeguro Group has made corresponding judicial deposits. The likelihood of a negative outcome is assessed periodically and adjusted by management, when appropriate. Such assessment considers the opinion of its external legal advisors.
| | | | | | | | | | | |
| December 31, 2024 | | December 31, 2023 |
| | | |
| Civil | 73,114 | | | 43,716 | |
| Labor | 41,846 | | | 53,503 | |
| 114,960 | | | 97,219 | |
| | | |
| Current | 43,820 | | | 91,490 | |
| Non-Current | 71,140 | | | 5,729 | |
| | | | | | | | | | | |
PagSeguro Digital Ltd. Notes to the consolidated financial statements As of December 31, 2024 (All amounts in thousands of reais unless otherwise stated) | | | |
21. Provision for contingencies (Continued)
Below it is demonstrated the movements of the provision for contingencies in the year ended December 31, 2024:
| | | | | |
| On December 31, 2022 | 60,603 | |
| Accrual | 69,916 | |
| Settlement | (28,652) | |
| Reversal | (10,719) | |
| Interest | 6,071 | |
| On December 31, 2023 | 97,219 | |
Accrual(i) | 106,569 | |
| Settlement | (35,291) | |
Reversal (ii) | (60,860) | |
| Interest | 7,323 | |
| On December 31, 2024 | 114,960 | |
(i)In 2024, the Group has decided to review the probability of loss for the provision for civil contingencies, obtaining an increase of provision in the amount of R$14,752.
(ii)In 2024, the Group has decided to review the assumptions of the provision for labor contingencies related to the historical period considered in estimating the percentage for provision, obtaining a reversal of R$32,543
The PagSeguro Group is party to tax, civil and labor lawsuits involving risks classified as possible losses, for which no provision was recognized as of December 31, 2024, totaling R$996,526 (December 31, 2023 - R$760,947). The main tax and labor lawsuit are disclosed below:
On October 15, 2021, Pagseguro Internet was assessed by the Brazilian Internal Revenue Service (“IRS”) for not collecting tax on financial operation ("IOF") on intercompany loans, IOF is applicable over credit transactions of any nature, including intercompany loans. The amount of this assessment was R$315,403 (R$293,264 on December 31, 2023).
The Group has presented its defense, clarifying that the transactions carried out among PagSeguro and its subsidiaries are not credit transactions. The Pagseguro Group has a centralized cash pool and, according to the law, this kind of intercompany transaction is not taxable by IOF.
Additionally, the PagSeguro Group has one contingency related to labor taxes in the amount of R$234,120 (R$190,709 on December 31, 2023).
| | | | | | | | | | | |
PagSeguro Digital Ltd. Notes to the consolidated financial statements As of December 31, 2024 (All amounts in thousands of reais unless otherwise stated) | | | |
22. Borrowings
The composition of the borrowings are as follows:
| | | | | | | | | | | | | | | | | | | | | | | | | | |
| Origination date | | Due date | | Interest rate | | December 31, 2024 | | December 31, 2023 |
| | | | | | | | |
March, 2023 (i) | | March, 2024 | | 110.0% of the CDI | | — | | | 189,427 | |
March, 2024 (i) | | March, 2025 | | 110.2% of the CDI | | 252,287 | | | — | |
| March, 2024 | | March, 2025 | | 109.9% of the CDI | | 762,078 | | | — | |
| December, 2024 | | January, 2025 | | 106.6% of the CDI | | 2,513,021 | | | — | |
| December, 2024 | | February, 2025 | | 105.5% of the CDI | | 350,168 | | | — | |
December, 2024 (i) | | December, 2025 | | 105.0% of the CDI | | 643,949 | | | — | |
| | | | | | 4,521,503 | | | 189,427 | |
(i)These borrowings were contracted in foreign currencies as mentioned in the note 30.
The borrowings balance refers to funds for working capital related to the merchant’s prepayment operation and credit underwriting. These borrowings have attractive interest rates and has a substantially very short maturity date, therefore, the decision to raise funds through borrowings is based on market opportunities and financial efficiency regardless of the instrument used.
On December 31, 2024 the Company recorded the net effects of the swap derivatives as an asset in the amount of R$58,470, basically represented by the different foreign exchange rates and interest rate volatility at the time of entering into the borrowings agreements on December 31, 2024. More details of financial instruments are presented in note 30.
The table below demonstrates the changes in the borrowings:
| | | | | | | | | | | | | | | | | | | | | | | | | | | | | | | | | | | | | | |
| December 31, 2022 | | Addition | | Payment of principal | | Payment of interest | | Financial instruments | | Interest | | December 31, 2023 |
| — | | | 300,000 | | | (109,613) | | | — | | | (17,631) | | | 16,671 | | | 189,427 | |
| | | | | | | | | | | | |
| December 31, 2023 | | Addition | | Payment of principal | | Payment of interest | | Financial instruments | | Interest | | December 31, 2024 |
| 189,427 | | | 8,883,160 | | | (4,723,135) | | | (62,463) | | | 59,574 | | | 174,940 | | | 4,521,503 | |
| | | | | | | | | | | |
PagSeguro Digital Ltd. Notes to the consolidated financial statements As of December 31, 2024 (All amounts in thousands of reais unless otherwise stated) | | | |
23. Income tax and social contribution
a)Reconciliation of the deferred income tax and social contribution
| | | | | | | | | | | | | | | | | | | | | | | | | | | | | | | | | | | |
| Tax losses | | Tax credit | | Technological inovation (i) | | Other temporary differences - assets (ii) | | Other temporary differences - liability (iii) | | Total |
| | | | | | | | | | | |
| Deferred tax | | | | | | | | | | | |
| On December 31, 2022 | 67,578 | | | (2,248) | | | (602,536) | | | 544,602 | | | (1,472,213) | | | (1,464,817) | |
| Included in the statement of income | (13,342) | | | (2,248) | | | (128,995) | | | (59,858) | | | (57,129) | | | (261,573) | |
Other (iv) | — | | | — | | | 1,663 | | | — | | | (8,505) | | | (6,841) | |
| On December 31, 2023 | 54,236 | | | (4,496) | | | (729,868) | | | 484,744 | | | (1,537,847) | | | (1,733,231) | |
| Included in the statement of income | (33,664) | | | (2,248) | | | (131,503) | | | (48,690) | | | 192,147 | | | (23,958) | |
Included in OCI (v) | — | | | — | | | — | | | 44,442 | | | — | | | 44,442 | |
Other (vi) | 21,464 | | | — | | | (2,040) | | | (1,253) | | | 86 | | | 18,257 | |
| On December 31, 2024 | 42,036 | | | (6,744) | | | (863,411) | | | 479,243 | | | (1,345,614) | | | (1,694,490) | |
| Deferred tax asset | | | | | | | | | | | 95,872 | |
| Deferred tax liability | | | | | | | | | | | 1,790,362 | |
(i) Refers to the benefit granted by the Technological Innovation Law (Lei do Bem), which reduces the tax charges on the capitalized amount intangible assets.
(ii) The main other assets temporary difference refers to expected credit losses (Note 9) and taxes and contributions (Note 20).
(iii) The main other liability temporary difference refers to gain on the ownership of FIDC quotas, that will be realized only in the redemption of such quotas.
(iv) The increase in other liability temporary difference refers mainly to deferred taxes recognized on allocations by the Netpos acquisition. More details in note 12.
(v) The amount refers to the tax on accounts receivable marked to market, more details in note 9.
(vi) The increase in tax losses refers to recorded deferred taxes from past years.
Deferred tax assets are recognized for tax loss carry-forward to the extent that the realization of the related tax benefit through future taxable profits is probable. Tax losses do not have expiration date.
b)Reconciliation of the income tax and social contribution expense
PagSeguro Group computed income tax and social contribution under the taxable income method. The following is a reconciliation of the difference between the actual income tax and social contribution expense and the expense computed by applying the Brazilian federal statutory rate for the years ended December 31, 2024, 2023 and 2022:
| | | | | | | | | | | | | | | | | |
| For the year ended, |
| December 31, 2024 | | December 31, 2023 | | December 31, 2022 |
| | | | | |
| Profit for the period before taxes | 2,379,929 | | | 2,017,107 | | | 1,759,316 | |
| Statutory rate | 34 | % | | 34 | % | | 34 | % |
| Expected income tax and social contribution | (809,176) | | | (685,816) | | | (598,167) | |
| Income tax and social contribution effect on: | | | | | |
| Permanent additions (exclusions) | | | | | |
| Gifts | (4,476) | | | (1,826) | | | (3,806) | |
R&D and technological innovation benefit (i) | 311,666 | | | 193,405 | | | 255,354 | |
Taxation of income abroad and different tax rates (ii) | 175,060 | | | 123,594 | | | 114,229 | |
| Unrecorded deferred taxes | 19,777 | | | (9,449) | | | (17,570) | |
| Other additions (exclusions) | 43,588 | | | 16,669 | | | (4,588) | |
| Income tax and social contribution expense | (263,561) | | | (363,423) | | | (254,548) | |
| Effective rate | 11 | % | | 18 | % | | 14 | % |
| Income tax and social contribution - current | (261,211) | | | (101,846) | | | (60,718) | |
| Income tax and social contribution - deferred | (2,350) | | | (261,577) | | | (193,830) | |
(i) Refers to the benefit granted by the Technological Innovation Law (Lei do Bem), which reduces the income tax charges, based on the amount invested by the PagSeguro Group on specific intangible assets, see note 14.
(ii) Some entities and investment funds adopt different taxation regimes according to the applicable rules in their jurisdictions, which differs from the Brazilian tax rate of 34% applied for the purpose of this note.
| | | | | | | | | | | |
PagSeguro Digital Ltd. Notes to the consolidated financial statements As of December 31, 2024 (All amounts in thousands of reais unless otherwise stated) | | | |
24. Equity
a)Share capital
On December 31, 2024, share capital is represented by 329,608,424 common shares, par value of US$0.000025. Share capital is composed of the following shares for the year ended December 31, 2024:
| | | | | | | | |
| December 31, 2022 shares outstanding | | 329,608 | |
| Treasury shares | | 8,408 | |
| Long-Term Incentive Plan | | 1,288 | |
| Repurchase of common shares | | (9,696) | |
| December 31, 2023 shares outstanding | | 329,608 | |
| Treasury shares | | 12,044 | |
| Long-Term Incentive Plan | | 3,200 | |
| Repurchase of common shares | | (15,244) | |
| December 31, 2024 shares outstanding | | 329,608 | |
b)Capital reserve
The capital reserve can only be used to increase capital, offset losses, redeem, reimburse or purchase shares or pay cumulative dividends on preferred shares. For the year ended December 31, 2024, and 2023, the Company recognized the capital reserve movement related to the costs for the establishment of the FIDM and FIDC in the amount of R$475 (R$0 in December 31, 2023) and all the LTIP/LTIP goals shares were delivered with treasury shares.
c)Share based long-term incentive plan (LTIP and LTIP goals)
Under the terms of the LTIP, upon completion of the IPO, the vested portion of each beneficiary’s LTIP rights was converted into Class A common shares of PagSeguro Digital at the IPO price (US$21.50) which is the assessed fair value at the grant date. As a result, the beneficiaries of the LTIP received a total of 1,823,727 new Class A common shares upon completion of the IPO.
LTIP-Goals was established by PagSeguro Brazil on December 18, 2018, as approved by the Company’s board of directors, modified and ratified on August 7, 2019, February 21, 2020, January 19, 2021, August 16, 2021, and December 22, 2021. Beneficiaries under the LTIP-Goals are selected by the LTIP-Goals Committee, which consists of the Company’s Chairman of the board of directors and two officers of UOL.
The unvested portions of each beneficiary’s LTIP and LTIP goals rights will be settled on each future annual vesting date in cash, Class A common shares or a combination of the two.
This arrangement is classified as equity settled. For the year ended December 31, 2024, the Company recognized in equity, costs related to the LTIP and LTIP Goals in the total amount of R$178,692 (R$144,617 and R$127,389 for the years ended December 31, 2023 and 2022, respectively). On December 31, 2024, the amount of R$50,810 (R$73,881 for the year ended December 31, 2023) was accounted for LTIP and LTIP Goals social charges, including withholding income tax (Note 19).
The maximum number of common shares that can be delivered to beneficiaries under the LTIP and LTIP Goals may not exceed 3% and 1% per year, respectively, of the PagSeguro Group’s issued share capital at any time. For the year ended December 31, 2024, total shares delivered were 3,200,293 (1,288,114 and 637,728 for the years ended December 31, 2023 and 2022) representing 0.97% of total shares (0.39% and 0.19% for the years ended December 31, 2023 and 2022). Additionally total shares granted were 3,038,249 representing 0.92% of total shares.
| | | | | | | | | | | |
PagSeguro Digital Ltd. Notes to the consolidated financial statements As of December 31, 2024 (All amounts in thousands of reais unless otherwise stated) | | | |
24. Equity (Continued)
d)OCI and equity valuation adjustments
The Company recognizes in this account the accumulated effect of the foreign exchange variation resulting from the conversion of the financial statements of the foreign subsidiary BCPS, Pagseguro Colombia, Pagseguro Chile, Pagseguro Peru and Pagseguro Mexico which amounted to a gain of R$767 for the year ended on December 31, 2024 (gain of R$56 for the year ended December 31, 2023 and loss of R$677 for the year ended December 31, 2022). This accumulated effect will be reverted to the result of the year as gain or loss only in case of disposal or write-off of the investment.
The financial investments and compulsory reserve mentioned in note 7 and 8, respectively, was classified at fair value through other comprehensive income. Unrealized accumulated gain on LFTs for the year ended December 31, 2024 totaled R$796 (loss of R$558 and of R$107 for the years ended December 31, 2023 and 2022, respectively) and the unrealized loss in the accounts receivable mark-to-market, net of taxes, in the year ended December 31, 2024 totaled R$86,270 (R$0 in December 31, 2023 and 2022).
The derivative financial instruments mentioned in note 22 were classified at fair value through other comprehensive income. Unrealized fair value adjustment gain on SWAPs for the year ended December 31, 2024, totaled R$2,266 (gain of R$167 for the year ended December 31, 2023).
As part of transactions completed in prior years, the Company also recognized in this account the difference between the book value and the amounts paid in the acquisitions of additional interests from the non-controlling shareholders of the subsidiary represented by the accumulated amount of R$22,372 (R$22,372 as of December 31, 2023 and 2022).
e)Treasury shares
On August 2024, The Board of directors has authorized a share repurchase program, under which PagSeguro Digital Ltd. may repurchase up to US$200 million in outstanding Class A common shares The former program (announced in 2018) was concluded after the repurchase of a total amount of U.S.$ 250 million in Class A common shares. The new repurchase program went into effect immediately and does not have a fixed expiration date. The Company's management is responsible for defining the timing and the number of shares to be acquired, within authorized limits. Treasury shares are composed of the following shares for year ended December 31, 2024:
| | | | | | | | | | | | | | | | | | | | |
| | Shares | | Amount | | Average Price (US$) |
| | | | | | |
| Repurchase shares | | | | | | |
| December 31, 2022 treasury shares | | 5,332 | | | 475,353 | | | 16.00 | |
| Repurchase of common shares | | 9,696 | | | 399,408 | | | 8.22 | |
| Long-Term Incentive Plan | | (1,288,144) | | | (114,444) | | | 16.00 | |
| December 31, 2023 treasury shares | | 13,739 | | | 760,317 | | | 10.51 | |
| Repurchase of common shares | | 15,244 | | | 784,459 | | | 8.93 | |
| Long-Term Incentive Plan | | (3,200) | | | (177,099) | | | 10.51 | |
| December 31, 2024 treasury shares | | 25,784 | | | 1,367,677 | | | 9.58 | |
| | | | | | | | | | | |
PagSeguro Digital Ltd. Notes to the consolidated financial statements As of December 31, 2024 (All amounts in thousands of reais unless otherwise stated) | | | |
25. Earnings per share
a)Basic
Basic earnings per share is calculated by dividing net income attributable to equity holders of PagSeguro Digital by the weighted average number of common shares issued and outstanding during years ended December 31, 2024, 2023 and 2022:
| | | | | | | | | | | | | | | | | |
| For the year ended |
| December 31, 2024 | | December 31, 2023 | | December 31, 2022 |
| | | | | |
| Profit attributable to shareholders of the Company | 2,116,368 | | | 1,653,684 | | | 1,504,768 | |
| Weighted average number of outstanding common shares | 316,096,185 | | 321,806,480 | | 327,110,295 |
| Basic earnings per share - R$ | 6.6953 | | | 5.1387 | | | 4.6002 | |
b)Diluted
Diluted earnings per share is calculated by dividing net income attributable to equity holders of PagSeguro Digital by the weighted average number of common shares outstanding during the period plus the weighted average number of common shares that would be issued on conversion of all dilutive potential common shares into common shares. The shares in the LTIP and LTIP Goals are the only shares with potential dilutive effect. In this case, a calculation is done to determine the number of shares that could have been acquired at fair value.
| | | | | | | | | | | | | | | | | |
| For the year ended |
| December 31, 2024 | | December 31, 2023 | | December 31, 2022 |
| | | | | |
| Profit used to determine diluted earnings per share | 2,116,368 | | | 1,653,684 | | | 1,504,768 | |
| Weighted average number of outstanding common shares | 316,096,185 | | 321,806,480 | | 327,110,295 |
| Weighted average number of shares that would have been issued at average market price | 3,415,235 | | 2,149,097 | | 2,124,398 |
| Weighted average number of common shares for diluted earnings per share | 319,511,419 | | 323,955,577 | | 329,234,693 |
| 6.6238 | | | 5.1047 | | | 4.5705 | |
The weighted average number of outstanding common shares decreased due to the repurchase of common shares (treasury shares).
26. Total revenue and income
| | | | | | | | | | | | | | | | | |
| For the year ended |
| December 31, 2024 | | December 31, 2023 | | December 31, 2022 |
| | | | | |
Gross amount from transaction activities and other services (i) | 10,352,228 | | | 10,241,654 | | | 10,047,654 | |
Gross financial amount (ii) | 9,391,519 | | | 6,858,109 | | | 6,438,774 | |
Gross other financial amount (iii) | 699,333 | | | 402,394 | | | 288,333 | |
| Total gross amount | 20,443,080 | | | 17,502,157 | | | 16,774,761 | |
| | | | | |
Deductions from gross amount from transactions activities and other services (iv) | (1,168,946) | | | (1,214,412) | | | (1,141,248) | |
Deductions from gross financial amount (v) | (241,092) | | | (205,063) | | | (186,039) | |
Deductions from gross other financial amount (vi) | (223,410) | | | (134,281) | | | (112,560) | |
| Total deductions from gross amount | (1,633,448) | | | (1,553,756) | | | (1,439,847) | |
| Total revenue and income | 18,809,632 | | | 15,948,401 | | | 15,334,914 | |
(i)Includes mainly intermediation fee, membership fee and credit operations revenues.
(ii)Includes income from early payment of notes payable to third parties.
(iii)Includes (a) interest of financial investments and (b) gain on exchange variation.
(iv)Deductions consist of transactions taxes.
(v)Deductions consist of taxes on financial income.
(vi)Deductions consist of taxes on other financial income.
| | | | | | | | | | | |
PagSeguro Digital Ltd. Notes to the consolidated financial statements As of December 31, 2022 (All amounts in thousands of reais unless otherwise stated) | | | |
27. Expenses by nature
| | | | | | | | | | | | | | | | | | | | |
| | For the year ended |
| | December 31, 2024 | | December 31, 2023 | | December 31, 2022 |
| | | | | | |
Transactions costs (i) | | (7,198,093) | | | (5,956,108) | | | (5,566,927) | |
Marketing and advertising (ii) | | (858,321) | | | (580,667) | | | (717,732) | |
Personnel expenses (iii) | | (1,421,253) | | | (1,122,128) | | | (1,032,732) | |
Financial costs (iv) | | (3,746,688) | | | (3,269,556) | | | (3,151,552) | |
Total Losses (v) | | (456,079) | | | (536,048) | | | (984,487) | |
Depreciation and amortization (vii) | | (1,600,932) | | | (1,355,653) | | | (1,130,690) | |
Other (vi) | | (1,148,337) | | | (1,111,134) | | | (991,478) | |
| | (16,429,703) | | | (13,931,294) | | | (13,575,598) | |
| Classified as: | | | | | | |
| Cost of services | | (9,543,315) | | | (8,132,580) | | | (7,470,895) | |
| Selling expenses | | (1,859,590) | | | (1,429,816) | | | (1,946,075) | |
| Administrative expenses | | (972,251) | | | (732,689) | | | (668,679) | |
| Financial costs | | (3,746,688) | | | (3,269,556) | | | (3,151,552) | |
| Other income (expenses), net | | (307,859) | | | (366,653) | | | (338,397) | |
| | (16,429,703) | | | (13,931,294) | | | (13,575,598) | |
(i)The increase is mainly represented by: (i) costs related to interchange fees of card issuers in the amount of R$5,944,684 for year ended December 31, 2024 (R$4,805,474 and R$4,505,290 for years ended December 31, 2023 and 2022, respectively) and card scheme fees in the amount of R$1,105,432 for year ended December 31, 2024 (R$969,193 and R$882,091 for years ended December 31, 2023 and 2022, respectively).
(ii)Marketing and advertising expenses include commissions and online/offline advertisings. The increase results from higher expenses to attract new clients with better unit economics and distribution of financial services for our banking.
(iii)Personnel expenses includes compensation expenses in the amount of R$149,415 related to the LTIP and LTIP goals for the year ended December 31, 2024 (R$109,901 and R$79,447 for the years ended December 31, 2023 and December 31, 2022, respectively). Personnel expenses in 2024, include capitalization of LTIP and LTIP goals in the amount of R$98,767 for the year ended December 31, 2024 (R$89,223 and R$56,698 for the years ended December 31, 2023 and December 31, 2022).
(iv)Relates to: (i) early collection of receivables, which amount to R$491,654 in the year ended December 31, 2024 (R$953,509 and R$1,233,045 for the years ended December 31, 2023 and 2022, respectively), (ii) interest of deposits and banking accounts which amounted to R$2,886,126 in the year ended December 31, 2024 (R$2,060,109 and R$1,573,293 in the years ended December 31, 2023 and 2022, respectively), (iii) interest of borrowings which amounted to R$174,941 in the year ended December 31, 2024 (R$15,208 and R$32,700 in the years ended December 2023 and 2022, respectively).
(v)Total losses refer to amounts recognized during the year ended December 31, 2024 related to: (i) card processing operations (acquiring and issuing) and losses on digital accounts in the amount of R$345,798 in the year ended December 31, 2024 (compared to R$393,869 and R$430,895 in the years ended December 31, 2023 and 2022, respectively) and (ii) Provision for delinquency rate of credit portfolio in the amount of R$110,281 in the year ended December 31, 2024 (R$109,307 and R$553,592 for the years ended December 31, 2023 and 2022, respectively) and (iii) in the year ended December 31, 2023, the Group has a loss of R$32,872 in connection with unauthorized transations exploiting a legacy functionality in the Company’s system. The conditions allowing for the unauthorized transactions were ceased and were not related to cyber risks or data-related matters.
(vi)For the year ended December 31, 2024, the amount is impacted by R$163,891 (R$246,770 in the year ended December 31, 2023) related to provision of POS Devices, as described in note 13.
(vii)Depreciation and amortization amounts incurred in the year are segregated between costs and expenses as presented below:
| | | | | | | | | | | |
PagSeguro Digital Ltd. Notes to the consolidated financial statements As of December 31, 2024 (All amounts in thousands of reais unless otherwise stated) | | | |
27. Expenses by nature (Continued)
| | | | | | | | | | | | | | | | | |
| For the year ended |
| December 31, 2024 | | December 31, 2023 | | December 31, 2022 |
| | | | | |
| Depreciation | | | | | |
Cost of sales and services (i) | (810,122) | | | (715,293) | | | (658,275) | |
| Selling expenses | (2,046) | | | (198) | | | (172) | |
| Administrative expenses | (26,206) | | | (28,331) | | | (26,787) | |
| (838,374) | | | (743,822) | | | (685,234) | |
| | | | | |
| Amortization | | | | | |
| Cost of sales and services | (806,229) | | | (642,017) | | | (464,106) | |
Administrative expenses (ii) | (27,301) | | | (27,000) | | | (23,810) | |
| (833,530) | | | (669,017) | | | (487,916) | |
| | | | | |
PIS and COFINS credits (iii) | 70,972 | | | 57,186 | | | 42,460 | |
| | | | | |
| Depreciation and amortization expense, net | (1,600,932) | | | (1,355,653) | | | (1,130,690) | |
(i)The depreciation of POS for the year ended December 31, 2024, amounted to R$773,048 (R$695,685 and R$640,798 for the years ended December 31, 2023 and 2022, respectively).
(ii)Included in this amount are LTIP amortizations in the amount of R$57,812 for the year ended December 31, 2024 (compared to R$46,356 and R$31,903 for the years ended December 31, 2023 and 2022, respectively). Additionally, has assets amortizations of acquired companies in the amount of R$21,633 for the year ended December 31, 2024 (compared to R$19,778 and R$18,466 for the years ended December 31, 2023 and December 31, 2022, respectively).
(iii)PagSeguro Brazil has a tax benefit on PIS and COFINS that allows it to reduce the depreciation and amortization over some operational expenses when incurred. This tax benefit is recognized directly as a reduction of depreciation and amortization expense.
28. Financial instruments by category
The PagSeguro Group estimates the fair value of its financial instruments using available market information and appropriate valuation methodologies for each situation.
The interpretation of market data, as regards the choice of methodologies, requires considerable judgment and the establishment of estimates to reach an amount considered appropriate for each situation. Therefore, the estimates presented may not necessarily indicate the amounts that could be obtained in the current market. The use of different hypotheses to calculate market value or fair value may have a material impact on the amounts obtained. The assets and liabilities presented in this note were selected based on their relevance.
The PagSeguro Group believes that the financial instruments recognized in these consolidated financial statements at their carrying amount are substantially similar to their fair value. However, since they do not have an active market (except for the LFT included in financial investments, which is actively traded in the market), variations could occur in the event the PagSeguro Group were to decide to settle or realize them in advance.
| | | | | | | | | | | |
PagSeguro Digital Ltd. Notes to the consolidated financial statements As of December 31, 2024 (All amounts in thousands of reais unless otherwise stated) | | | |
28. Financial instruments by category (Continued)
The PagSeguro Group classifies its financial instruments into the following categories:
| | | | | | | | | | | |
| December 31, 2024 | | December 31, 2023 |
| | | |
| Financial assets | | | |
| Amortized cost: | | | |
| Cash and cash equivalents | 927,668 | | | 2,899,060 | |
| Financial investments | 362,979 | | | 163,512 | |
| Accounts receivables | 57,984,253 | | | 42,900,983 | |
| Compulsory reserve | 4,627,645 | | | 1,428,893 | |
| Other receivables | 284,367 | | | 198,416 | |
| Judicial deposits | 79,591 | | | 50,992 | |
| Receivables from related parties | 31,849 | | | 32,281 | |
| Fair value through other comprehensive income | | | |
| Accounts receivable | 1,819,020 | | | — | |
| Compulsory reserves | 133,759 | | | 1,260,589 | |
| Financial investments | 124,945 | | | 619,100 | |
| Derivative financial instruments | 58,470 | | | — | |
| 66,434,546 | | | 49,553,826 | |
| | | | | | | | | | | |
| December 31, 2024 | | December 31, 2023 |
| | | |
| Financial Liabilities | | | |
| Amortized cost: | | | |
| Payables to third parties | 11,642,218 | | | 10,151,463 | |
| Obligations to FIDC quota holders | 1,151,384 | | | 118,986 | |
| Checking Accounts | 12,030,573 | | | 11,382,924 | |
| Trade payables | 663,229 | | | 513,920 | |
| Trade payables to related parties | 1,131,246 | | | 476,804 | |
| Banking Issuances | 24,089,234 | | | 16,188,440 | |
| Borrowings | 4,521,503 | | | 189,427 | |
| Deferred revenue | 145,428 | | | 146,184 | |
| Other liabilities | 198,734 | | | 143,088 | |
| Fair value through profit or loss | | | |
| Derivative financial instruments | 67,181 | | | 23,314 | |
| Fair value through other comprehensive income | | | |
| Derivative financial instruments | 2,788 | | | 17,631 | |
| 55,643,518 | | | 39,352,181 | |
| | | | | | | | | | | |
PagSeguro Digital Ltd. Notes to the consolidated financial statements As of December 31, 2024 (All amounts in thousands of reais unless otherwise stated) | | | |
29. Financial risk management
The PagSeguro Group’s activities expose it to a variety of financial risks: market risk, fraud risk (total losses), credit risk and liquidity risk. The PagSeguro Group’s overall risk management program focuses on the unpredictability of financial markets and seeks to minimize potential adverse effects on the PagSeguro Group’s financial performance.
Market risk
Market risk is the risk that the fair value or future cash flows of a financial instrument will fluctuate because of changes in market prices. In the Pagseguro Group, market risk comprises interest rate risk and foreign currency risk and other price risk, such as equity price risk.
Interest rate risk
Interest rate risk is the risk that the fair value or future cash flows of a financial instrument will fluctuate because of changes in market interest rates. The Pagseguro Group's exposure to the risk of changes in market interest rates arises primarily from financial investments and deposits both subject to variable interest rates, principally the CDI rate. The Pagseguro Group conducted a sensitivity analysis for the following twelve months of the interest rate risks to which the financial instruments are exposed as of December 31, 2024. For this analysis, the Pagseguro Group adopted a scenario maintaining the actual interest rates of 12.15% for the CDI and two simulations with a 100 bps increase and a probable scenario for 2025 interest rates of 14.90% of the CDI. As a result, financial income (with respect to financial investments) and financial expense (with respect to certificate of deposit, corporate securities, banking accounts, interbank deposits and obligations to FIDC quota holders) would be impacted as follows:
| | | | | | | | | | | | | | | | | | | | | | | | | | | | | | | | |
| Transaction | | Interest rate risk | | Book Value | | Scenario with maintaining of CDI (12.15%) | | Simulated scenario with increase to 13.15% | | Probable scenario with increase to 14.90% |
| | | | | | | | | | |
| Short-term investment | | 100% of CDI | | 416,693 | | | 50,628 | | | 54,795 | | | 62,087 | |
| Financial investments | | 100% of CDI | | 487,924 | | | 59,283 | | | 64,162 | | | 72,701 | |
| Compulsory reserve | | 100% of CDI | | 4,761,404 | | | 578,511 | | | 626,125 | | | 709,449 | |
| Certificate of Deposit | | 109% of CDI | | 17,038,525 | | | (2,256,497) | | | (2,442,217) | | | (2,767,227) | |
| Certificate of Deposit - related party | | 105% of CDI | | 1,060,961 | | | (135,352) | | | (146,492) | | | (165,987) | |
| Interbank deposits | | 110% of CDI | | 7,050,709 | | | (942,327) | | | (1,019,885) | | | (1,155,611) | |
| Banking Accounts | | 63% of CDI | | 12,030,573 | | | (847,794) | | | (917,572) | | | (1,039,682) | |
| Borrowings | | 107% of CDI | | 4,521,503 | | | (587,818) | | | (636,198) | | | (720,863) | |
| Obligations to FIDC quota holders | | 108% of CDI | | 1,151,384 | | | (151,085) | | | (163,520) | | | (185,281) | |
| Total | | | | | | (4,232,451) | | | (4,580,802) | | | (5,190,414) | |
Foreign exchange risk
Foreign currency risk is the risk that the fair value or future cash flows of an exposure will fluctuate because of changes in foreign exchange rates. The Pagseguro Group’s exposure to the risk when future commercial transactions or recognized assets or liabilities are denominated in a currency that is not the entity's functional currency. The Company’s risk is mainly related to POS purchases, Pagseguro Tecnologia, BCPS, PSGP Mexico, Pagseguro Colombia, Pagseguro Chile and Pagseguro Peru that have revenues in other currencies and cash and cash equivalents maintained in other countries foreign currency exposure generated in companies like PagSeguro Colombia, PagSeguro Chile, are being hedged through a non-derivative forward.
| | | | | | | | | | | |
PagSeguro Digital Ltd. Notes to the consolidated financial statements As of December 31, 2024 (All amounts in thousands of reais unless otherwise stated) | | | |
29. Financial risk management (Continued)
Equity price risk
The Pagseguro Group's non-listed equity investments are susceptible to market price risk arising from uncertainties about future values of the investment. As of December 31, 2024, and December 31, 2023, the exposure to equity price from such investments was not material.
Fraud risk (total losses)
The PagSeguro Group's sales transactions are susceptible to potentially fraudulent or improper sales and it uses the following two processes to control the fraud risk:
(i) The first process consists of monitoring, on a real time basis, the transactions carried out with credit and debit cards and payment slips, through an anti-fraud system. This process approves or rejects suspicious transactions at the time of the authorization, based on statistical models that are revised on a periodic basis.
(ii) The second process detects chargebacks and disputes not identified by the first process. This is a supplemental process and increases the PagSeguro Group's ability to avoid new frauds.PagSeguro’s expenses with total losses are disclosed in note 27.
Credit risk
Credit risk is the risk that a counterparty will not meet its obligations under a financial instrument or customer contract, leading to a financial loss. The Pagseguro Group is exposed to credit risk from its operating activities (primarily accounts receivable) and from its financing activities, including deposits with banks and financial institutions, and other financial instruments such as loans and credit card receivables with the Company’s customers.
Credit risk is managed on a group basis and for its accounts receivable is limited to the possibility of default by: (a) the card issuers, which have the obligation of transferring to the credit and debit card labels the fees charged for the transactions carried out by their card holders, (b) the acquirers, which are used by the PagSeguro Group to approve transactions with the issuers and (c) analyses for the customers background to provide access to credit portfolio.
In order to mitigate this risk, PagSeguro Brazil has established a Credit Committee, whose responsibility is to assess the level of risk of each of the card issuers served by PagSeguro Group, classifying them into three groups:
(i)Card issuers with a low level of risk, with credit ratings assigned by FITCH, S&P and Moody's, which do not require additional monitoring; and
(ii)Card issuers with a medium level of risk, which are also monitored in accordance with the financial metrics and ratios; and
(iii)Card issuers with a high level of risk, which are assessed by the committee at monthly meetings.
PagSeguro Group has a rating process for loans and credit, based on statistical application models (in the early stages of customer relationships) and behavior scoring (used for customers who already have a relationship history). A process for designing, calibrating, and implementing policies and guidelines for granting credit and calibrating collection rules.
A process for monitoring the portfolio's risk profile, with a prospective view, which generates early warning feedbacks to the credit granting policies and risk classification models in a timely manner.
| | | | | | | | | | | |
PagSeguro Digital Ltd. Notes to the consolidated financial statements As of December 31, 2024 (All amounts in thousands of reais unless otherwise stated) | | | |
29. Financial risk management (Continued)
Liquidity risk
The PagSeguro Group manages liquidity risk by maintaining reserves, bank and credit lines in order to obtain borrowings, when deemed appropriate. The PagSeguro Group continuously monitors actual and projected cash flows and matches the maturity profile of its financial assets and liabilities in order to ensure that the PagSeguro Group has enough funds to honor its obligations to third parties and meet its operational needs.
The PagSeguro Group invests surplus cash in interest bearings financial investments, choosing instruments with appropriate maturity or enough liquidity to provide adequate margin as determined by the forecasts. On December 31, 2024, PagSeguro Group held cash and cash equivalents of R$927,668 (R$2,899,060 on December 31, 2023).
The table below shows the PagSeguro Group's non-derivative financial liabilities divided into the relevant maturity group based on the remaining period from the balance sheet date and the contractual maturity date. The amounts disclosed in the table are the contractual undiscounted cash flows.
| | | | | | | | | | | | | | | | | | | | | | | | | | | | | | | | |
| | Due within 30 days | | Due within 31 to 120 days | | Due within 121 to 180 days | | Due within 181 to 360 days | | Due to 361 days or more days |
| | | | | | | | | | |
| On December 31, 2024 | | | | | | | | | | |
| Payables to third parties | | 7,408,721 | | | 2,902,945 | | | 607,624 | | | 638,359 | | | 84,570 | |
| Checking Accounts | | 12,153,386 | | | — | | | — | | | — | | | — | |
| Obligations to FIDC quota holders | | — | | | — | | | — | | | 147,729 | | | 1,151,767 | |
| Trade payables | | 590,500 | | | 72,092 | | | 347 | | | 291 | | | — | |
| Payables to related parties | | — | | | 70,285 | | | — | | | 50,460 | | | 1,142,913 | |
| Borrowings | | 2,540,481 | | | 1,409,264 | | | — | | | 707,278 | | | — | |
| Banking Issuances | | 4,337,470 | | | 5,435,056 | | | 806,348 | | | 2,603,457 | | | 12,943,828 | |
| | | | | | | | | | |
| On December 31, 2023 | | | | | | | | | | |
| Payables to third parties | | 4,380,229 | | | 2,636,667 | | | 573,115 | | | 2,375,592 | | | 185,861 | |
| Checking Accounts | | 11,382,924 | | | — | | | — | | | — | | | — | |
| Obligations to FIDC quota holders | | — | | | — | | | — | | | — | | | — | |
| Trade payables | | 513,920 | | | — | | | — | | | — | | | — | |
| Trade payables to related parties | | — | | | 56,390 | | | — | | | 86,450 | | | 383,687 | |
| Borrowings | | — | | | 195,603 | | | — | | | — | | | — | |
| Banking Issuances | | 1,638,743 | | | 6,284,683 | | | 2,649,511 | | | 1,253,959 | | | 5,448,062 | |
Social, environmental and climate risks
Social, environmental and climate risks are the possibility of losses due to exposure to events of social, environmental and/or climate origin related to the activities carried out by the PagSeguro Group. Management evaluated the social, environmental and climate factors in which its businesses are inserted and considers them to have a low impact on the creation of shared value in the short, medium, and long term.
In the specific case of climate risks, they are divided into two categories: (i) physical risks, stemming from changes in weather patterns, such as increased rainfall, droughts, and extreme climate events, and (ii) transition risks, related to impacts associated with adaptation to a low-carbon economy, including new regulations, technological changes, and shifts in consumer preferences. For the purposes of climate risk analysis, the company uses the Task Force on Climate-related Financial Disclosures (TCFD) methodology and the methodologies within the Central Bank's regulatory framework.
Despite this, to mitigate social, environmental and climate risks, actions are carried out to analyze processes, risks and controls, follow up on new rules related to the topic and record occurrences in internal systems. In addition to identification, the stages of prioritization, risk response, mitigation, monitoring and reporting of assessed risks complement the management of this risk at the PagSeguro Group.
| | | | | | | | | | | |
PagSeguro Digital Ltd. Notes to the consolidated financial statements As of December 31, 2024 (All amounts in thousands of reais unless otherwise stated) | | | |
30. Derivative Financial Instruments designated to Hedge Accounting
The Group trades derivative financial instruments (SWAPs) to manage its overall exposures (inflation index and interest rate).
i)Cash flow hedge
In March 2024, the PagSeguro Group entered in a US$40 million borrowing agreement maturing one-year from the execution date and the payment will occur in a single instalment as the due date. In the same operation, the Company entered into a swap, with the specific objective of protecting said borrowing from fluctuations arising from exchange variation, changing the risk to CDI. All the amount is covered with the derivative and the same due date is applied.
In March 2024, the PagSeguro Group contracted a borrowing of R$700 million with an interest rate of 100% of the CDI plus 0.90%. The Company entered into swap to change the interest rate accrual to 109.9% of the CDI with a specific objective of protect the risk from interest rate volatility for the borrowing contract changing fixed rates for CDI rates. All the amount, which includes principal and interest, are covered and the same due dates are applied.
In December 2024, the PagSeguro Group contracted two borrowings of R$1.000 million and R$1.500 million with an interest rate of 100% of the CDI plus 0.68% and 100% of the CDI plus 0.67%. In the same operations, the Company entered swaps to change the interest rate accrual to 106.6% of the CDI in both. This operation has a specific objective of protect the risk from interest rate volatility for the borrowings contracts changing fixed rates for CDI rates. All the amount, which includes principal and interest, are covered and the same due dates are applied.
In December 2024, the PagSeguro Group entered in a EU€100 million borrowing agreement with a maturity of one-year from the execution date and the payment will be made with a single instalment as the due date. In the same operation, the Company contracted into a swap, with the specific objective to protect said borrowings from fluctuations arising from exchange variation, changing the risk to CDI. All the amount is covered with the derivative and the same due date is applied.
Below is the composition of the derivative financial instruments portfolio by type of instrument, asset value, liability value and fair value, financial instrument and MTM registered in OCI:
| | | | | | | | | | | | | | | | | | | | | | | | | | | | | | | | |
| December 31, 2024 |
| Risk factor | | Financial Instruments - notional | | Liabilities | | Financial Instrument | | Fair Value | | MTM |
| | | | | | | | | | |
| Swap of currency USD | | 300,046 | | | 252,287 | | | 47,760 | | | 47,986 | | | (227) | |
| Swap of currency EUR | | 650,974 | | | 643,949 | | | 7,024 | | | 11,611 | | | (4,587) | |
| Swap of interest rate | | 3,276,352 | | | 3,275,099 | | | 1,253 | | | (1,127) | | | 2,380 | |
| | | | | | | | | | |
| December 31, 2023 |
| Risk factor | | Financial Instruments - notional | | Liabilities | | Financial Instrument | | Fair Value | | MTM |
| Swap of currency | | 207,608 | | | 189,427 | | | 18,181 | | | 17,631 | | | 550 | |
ii)Fair value hedge
The PagSeguro Group implemented an economic hedge for the payroll loans to mitigate the risk of interest rate fluctuations, aiming to protect the products financial margin. The strategy used was the purchase of the one-day Interbank Deposit (DI) future, which pays the variation of the CDI over rate for the period in relation to the contracted rate.
The PagSeguro Group issued certificate of deposits with interest rates correlated to the IPCA (Brazilian inflation rates) and interest fixed rates. For these certificates of deposits, the Company entered into swaps with the specific objective of protecting said deposits from fluctuations arising from inflation and high interest rates, changing them for CDI rates. All the amount, which includes principal and interest, are covered and the same due dates are applied.
| | | | | | | | | | | |
PagSeguro Digital Ltd. Notes to the consolidated financial statements As of December 31, 2024 (All amounts in thousands of reais unless otherwise stated) | | | |
30. Derivative Financial Instruments designated to Hedge Accounting (Continued)
Below is the composition of the derivatives financials instruments portfolio by type of instrument, liability value and fair value, financial instrument and MTM registered in profit and loss:
| | | | | | | | | | | | | | | | | | | | | | | |
| December 31, 2024 | | |
| Notional | | Fair value | | MTM (a) | | |
| | | | | | | |
| Payroll loans portfolio (asset) | 696,626 | | | 653,009 | | | (41,592) | | | |
| Fixed rated CDB (liability) | 6,710,161 | | | 6,612,694 | | | (97,467) | | | |
| Total | 7,406,787 | | | 7,265,703 | | | (139,059) | | | |
| | | | | | | |
| Notional SWAP | | SWAP | | MTM total (b) | | Profit and Loss ((a)+(b)) |
| | | | | | | |
| Payroll loans portfolio (asset) | 696,626 | | | 738,911 | | | 44,311 | | | 2,719 | |
| Fixed rated CDB (liability) | 6,585,080 | | | 6,651,218 | | | 69,829 | | | (27,638) | |
| Total | 7,281,706 | | | 7,390,129 | | | 114,140 | | | (24,919) | |
| | | | | | | |
| December 31, 2023 | | |
| Notional | | Fair value | | MTM (a) | | |
| | | | | | | |
| IPCA CDB (liability) | 698,917 | | | 697,059 | | | (1,858) | | | |
| Fixed rated CDB (liability) | 951,777 | | | 944,862 | | | (6,915) | | | |
| Total | 1,650,694 | | | 1,641,921 | | | (8,773) | | | |
| | | | | | | |
| Notional SWAP | | SWAP | | MTM total (b) | | Profit and Loss ((a)+(b)) |
| | | | | | | |
| IPCA CDB (liability) | 678,597 | | | (675,381) | | | 2,440 | | | 582 | |
| Fixed rated CDB (liability) | 951,209 | | | (943,227) | | | 7,566 | | | 651 | |
| Total | 1,629,806 | | | (1,618,608) | | | 10,006 | | | 1,233 | |
The structure of risk limits is extended to the risk factor level, where specific limits aim at improving the monitoring and understanding processes, as well as avoiding concentration of these risks. Additionally, as the main financial assets and financial liabilities of the Company are measured by CDI, the PagSeguro Group’s strategy is to change any other risk factors to CDI. The PagSeguro Group undertakes risk management through the economic relationship between hedge instruments and hedged item, in which it is expected that these instruments will move in opposite directions, in the same proportions, with the aim of neutralizing the risk factors. The Company performs the hedging account effectiveness as each reporting date test and for the year ended December 31, 2024 and the year ended December 31, 2023, these tests were effective.
31. Non-cash Transactions
| | | | | | | | | | | | | | | | | |
| For the year ended December 31, |
| 2024 | | 2023 | | 2022 |
| | | | | |
| Non-cash operation activities | | | | | |
| MTM of financial assets | (82,437) | | | (176) | | | (107) | |
| | | | | |
| Non-cash investing activities | | | | | |
| Property and equipment acquired through lease | 8,660 | | | 53,643 | | | 53,643 | |
| | | | | | | | | | | |
PagSeguro Digital Ltd. Notes to the consolidated financial statements As of December 31, 2024 (All amounts in thousands of reais unless otherwise stated) | | | |
32. Fair value measurement
Fair value is the price that would be received to sell an asset or paid to transfer a liability (exit price) in the principal or most advantageous market for the asset or liability, in an orderly transaction between market participants at the measurement date. A three-level hierarchy is used to measure fair value, as shown below:
•Level 1 - Quoted prices (unadjusted) in active markets for identical assets and liabilities.
•Level 2 - Inputs other than quoted prices included within Level 1 that are observable for the asset or liability, either directly (that is, as prices) or indirectly (that is, derived from prices).
•Level 3 - Inputs for the assets and liabilities that are not based on observable market data (that is, unobservable inputs).
The PagSeguro Group believes that the financial instruments recognized in these consolidated financial statements at their carrying amount are substantially similar to its fair value. Regarding financial assets, they are comprised by accounts receivable from credit/debit card issuers and acquirers originated from transactions through PagSeguro Group payment platform comprised of transactions approved by large financial institutions in the normal course of business. The financial investments are represented by government bonds with quoted prices in an active market and recognized in the balance sheet based on its fair value.
Financial liabilities are mostly represented by deposits and short-term payables to merchants which are paid in accordance with the contract set out with the merchant and other short-term payables to service providers in the normal course of business and, as such, also approximate from their fair values. There were no transfers between Levels 1, 2 and 3 in 2024.
The following table provides the fair value measurement hierarchy of PagSeguro Group's financial assets and financial liabilities as of December 31, 2024:
| | | | | | | | | | | | | | | | | |
| December 31, 2024 |
| Quoted prices in active markets (Level 1) | | Significant observable inputs (Level 2) | | Significant unobservable inputs (Level 3) |
| | | | | |
| Financial assets | | | | | |
| Cash and cash equivalents | 27,730 | | | 899,938 | | | — | |
| Financial investments | 124,945 | | | 362,979 | | | — | |
| Compulsory reserve | 4,761,404 | | | — | | | — | |
| Accounts receivable | — | | | 59,803,273 | | | — | |
| Derivative Financial Instruments | | | 58,470 | | | |
| Other receivables | — | | | 284,367 | | | — | |
| Judicial deposits | — | | | 79,591 | | | — | |
| Receivables from related parties | — | | | 31,849 | | | — | |
| Financial liabilities | | | | | |
| Payables to third parties | — | | | 11,642,218 | | | — | |
| Checking Accounts | | | 12,030,573 | | | |
| Obligations to FIDC quota holders | — | | | 1,151,384 | | | — | |
| Trade payables | — | | | 663,229 | | | — | |
| Payables to related parties | — | | | 1,131,246 | | | — | |
| Banking Issuances | — | | | 24,089,234 | | | — | |
| Borrowings | — | | | 4,521,503 | | | — | |
| Derivative Financial Instruments | — | | | 69,969 | | | — | |
| Deferred revenue | — | | | 145,428 | | | — | |
| Other liabilities | — | | | 198,734 | | | — | |
| | | | | | | | | | | |
PagSeguro Digital Ltd. Notes to the consolidated financial statements As of December 31, 2024 (All amounts in thousands of reais unless otherwise stated) | | | |
32. Fair value measurement (Continued)
| | | | | | | | | | | | | | | | | |
| December 31, 2023 |
| Quoted prices in active markets (Level 1) | | Significant observable inputs (Level 2) | | Significant unobservable inputs (Level 3) |
| | | | | |
| Financial assets | | | | | |
| Cash and cash equivalents | 654,363 | | | 2,244,697 | | | — | |
| Financial investments | 782,612 | | | — | | | — | |
| Compulsory reserve | 2,525,971 | | | — | | | — | |
| Accounts receivable | — | | | 42,900,983 | | | — | |
| Other receivables | — | | | 198,416 | | | — | |
| Judicial deposits | — | | | 50,992 | | | — | |
| Receivables from related parties | — | | | 32,280 | | | — | |
| Financial liabilities | | | | | |
| Payables to third parties | — | | | 10,151,463 | | | — | |
| Checking Accounts | | | 11,382,924 | | | |
| Obligations to FIDC quota holders | — | | | 118,986 | | | — | |
| Trade payables | — | | | 513,920 | | | — | |
| Payables to related parties | — | | | 476,804 | | | — | |
| Deposits | — | | | 16,188,440 | | | — | |
| Derivative Financial Instruments | — | | | 40,945 | | | — | |
| Borrowings | — | | | 189,427 | | | — | |
| Deferred revenue | — | | | 146,184 | | | — | |
| Other liabilities | — | | | 143,088 | | | — | |
33. Subsequent Events
In January, 2025 the PagSeguro Group repurchased 1,581,532 shares in the total amount of R$61,452 and the average price of U$6.38.
In January, 2025 the PagSeguro Group paid R$2,521 million related a short-term borrowing contracted in December, 2024. Also, in January, 2025 the PagSeguro Group contracted a new borrowing in the amount of R$950 million with an interest rate of 107% of the CDI and maturity of one year from the execution date.
In January, 2025 the subsidiary Yamí was incorporated by Pag Participações.