UNITED STATES

SECURITIES AND EXCHANGE COMMISSION

Washington, D.C. 20549

 

Form 10-K

 

ANNUAL REPORT PURSUANT TO SECTION 13 OR 15(d) OF THE SECURITIES EXCHANGE ACT OF 1934

 

For the fiscal year ended March 31, 2024

 

TRANSITION REPORT PURSUANT TO SECTION 13 OR 15(d) OF THE SECURITIES EXCHANGE ACT OF 1934

 

For the transition period from                 to             

 

Commission file number: 001-38426

 

SENMIAO TECHNOLOGY LIMITED

(Exact name of registrant as specified in its charter)

 

Nevada   35-2600898

(State or other jurisdiction of

incorporation or organization)

 

(I.R.S. Employer

Identification No.)

 

16F, Shihao Square, Middle Jiannan Blvd.,

High-Tech Zone Chengdu,

Sichuan, People’s Republic of China

  610000
(Address of principal executive offices)   (Zip Code)

 

Registrant’s telephone number, including area code: +86 28 61554399

 

Securities registered pursuant to Section 12(b) of the Act:

 

Title of each class:   Trading Symbol   Name of each exchange on which registered:
Common Stock, par value $0.0001 per share   AIHS   The Nasdaq Stock Market LLC

 

Securities registered pursuant to Section 12(g) of the Act: None

 

Indicate by check mark if the registrant is a well-known seasoned issuer, as defined in Rule 405 of the Securities Act. Yes ☐ No 

 

Indicate by check mark if the registrant is not required to file reports pursuant to Section 13 or Section 15(d) of the Act. Yes  ☐ No 

 

Indicate by check mark whether the registrant (1) has filed all reports required to be filed by Section 13 or 15(d) of the Securities Exchange Act of 1934 during the preceding 12 months (or for such shorter period that the registrant was required to file such reports), and (2) has been subject to such filing requirements for the past 90 days. Yes ☒   No 

 

Indicate by check mark whether the registrant has submitted electronically every Interactive Data File required to be submitted pursuant to Rule 405 of Regulation S-T (§ 232.405 of this chapter) during the preceding 12 months (or for such shorter period that the registrant was required to submit such files). Yes ☒ No 

 

Indicate by check mark whether the registrant is a large accelerated filer, an accelerated filer, a non-accelerated filer, a smaller reporting company, or an emerging growth company. See definitions of “large accelerated filer,” “accelerated filer,” “smaller reporting company,” and “emerging growth company” in Rule 12b-2 of the Exchange Act.

 

Large accelerated filer  ☐ Accelerated filer  ☐
Non-accelerated filer  Smaller reporting company  
  Emerging growth company

 

If an emerging growth company, indicate by check mark if the registrant has elected not to use the extended transition period for complying with any new or revised financial accounting standards provided pursuant to Section 13(a) of the Exchange Act. ☐

 

Indicate by check mark whether the registrant has filed a report on and attestation to its management’s assessment of the effectiveness of its internal control over financial reporting under Section 404(b) of the Sarbanes-Oxley Act (15 U.S.C. 7262(b)) by the registered public accounting firm that prepared or issued its audit report.

 

If securities are registered pursuant to Section 12(b) of the Act, indicate by check mark whether the financial statements of the registrant included in the filing reflect the correction of an error to previously issued financial statements.

 

Indicate by check mark whether any of those error corrections are restatements that required a recovery analysis of incentive-based compensation received by any of the registrant’s executive officers during the relevant recovery period pursuant to §240.10D-1(b). ☐

 

Indicate by check mark whether the registrant is a shell company (as defined in Rule 12b-2 of the Exchange Act). Yes  ☐ No 

 

The registrant’s common stock trades on the Nasdaq Capital Market under the symbol “AIHS.” The aggregate market value of the common stock held by non-affiliates computed by reference to the price at which registrant’s common stock was last sold as of September 30, 2023, was approximately $3,249,412. Common stock held by each officer and director and by each person known to the registrant who owned 10% or more of the outstanding voting and non-voting common stock have been excluded in that such persons may be deemed to be affiliates. This determination of affiliate status is not necessarily a conclusive determination for other purposes.

 

As of June 24, 2024, there were 10,518,040 shares of common stock, par value $0.0001 per share, of the registrant issued and outstanding.

 

DOCUMENTS INCORPORATED BY REFERENCE

 

None.

 

 

 

 

 

 

SENMIAO TECHNOLOGY LIMITED

 

TABLE OF CONTENTS

 

    PAGE
Cautionary Note Regarding Forward-Looking Statements iii
PART I   1
Item 1. Business 1
Item 1A. Risk Factors 29
Item 1B. Unresolved Staff Comments 69
Item 1C Cybersecurity 69
Item 2. Properties 70
Item 3. Legal Proceedings 70
Item 4. Mine Safety Disclosures 70
     
PART II   71
Item 5. Market for Registrant’s Common Equity, Related Stockholder Matters and Issuer Purchases of Equity Securities 71
Item 6. [Reserved] 72
Item 7. Management’s Discussion and Analysis of Financial Condition and Results of Operations 72
Item 7A. Quantitative and Qualitative Disclosures About Market Risk 87
Item 8. Financial Statements and Supplementary Data F-1
Item 9. Changes in and Disagreements with Accountants on Accounting and Financial Disclosure 88
Item 9A. Controls and Procedures 88
Item 9B. Other Information 88
Item 9C. Disclosure Regarding Foreign Jurisdictions that Prevent Inspections 88
     
PART III   89
Item 10. Directors, Executive Officers and Corporate Governance 89
Item 11. Executive Compensation 93
Item 12. Security Ownership of Certain Beneficial Owners and Management and Related Stockholder Matters 96
Item 13. Certain Relationships and Related Transactions, and Director Independence 97
Item 14. Principal Accounting Fees and Services 99
     
PART IV   100
Item 15. Exhibits and Financial Statement Schedules 100
Item 16. Form 10-K Summary 100

 

i

 

 

Unless otherwise stated in this Annual Report on Form 10-K (this “Report”), references to:

 

“China” or the “PRC” refers to the People’s Republic of China, excluding, for the purposes of this Report only, Hong Kong, Macau and Taiwan;

 

“Corenel” refers to Chengdu Corenel Technology Limited, a PRC limited liability company and wholly owned subsidiary of Senmiao Consulting;

 

“Hunan Ruixi” refers to Hunan Ruixi Financial Leasing Co., Ltd., our majority owned subsidiary in China;

 

“Jiekai” refers to Chengdu Jiekai Technology Ltd., a PRC limited liability company in China and a majority owned subsidiary of Corenel;

 

  “Jinkailong” refers to Sichuan Jinkailong Automobile Leasing Co., Ltd., a PRC limited liability company with 35% equity interest held by Hunan Ruixi;

 

“Operating Entities” refers to Corenel, Hunan Ruixi, Jiekai, Senmiao Consulting, XXTX and Yicheng;

 

“Partner Platforms” refers to other online ride-hailing platforms our Operating Entities cooperate with;

 

“Restructuring” refers to the establishment of a wholly foreign owned entity and the execution of a series of agreements among the Company, Senmiao Consulting, Sichuan Senmiao and the equity holders of Sichuan Senmiao, pursuant to which we have gained control of and become the primary beneficiary to Sichuan Senmiao;

 

“RMB” and “Renminbi” refer to the legal currency of China;

 

“Senmiao” refers to Senmiao Technology Limited;

 

“Senmiao Group,” “we,” “us,” “the Company”, “our company” and “our” refer to Senmiao Technology Limited. and its subsidiaries;

 

“Senmiao Consulting” refers to Sichuan Senmiao Zecheng Business Consulting Co., Ltd.;

 

  “Sichuan Senmiao” refers to Sichuan Senmiao Ronglian Technology Co., Ltd., a PRC limited liability company, the majority owned subsidiary of Senmiao Consulting;

 

“US$,” “U.S. dollars,” “$,” and “dollars” refer to the legal currency of the United States;

 

“XXTX” refers to Hunan Xixingtianxia Technology Co., Ltd. and its subsidiaries, a PRC limited liability company and the wholly owned subsidiary of Senmiao Consulting;

 

“Yicheng” refers to Sichuan Senmiao Yicheng Assets Management Co., Ltd., formerly named Yicheng Financial Leasing Co., Ltd., a PRC limited liability company and our wholly owned subsidiary in China; and

 

We use U.S. dollars as reporting currency in our financial statements and in this Report. Monetary assets and liabilities denominated in Renminbi are translated into U.S. dollars at the rates of exchange as of the balance sheet date, equity accounts are translated at historical exchange rates, and revenues, expenses, gains and losses are translated using the average rate for the period. In other parts of this Report, any Renminbi denominated amounts are accompanied by translations. We make no representation that the Renminbi or U.S. dollar amounts referred to in this Report could have been or could be converted into U.S. dollars or Renminbi, as the case may be, at any particular rate or at all. The PRC government restricts or prohibits the conversion of Renminbi into foreign currency and foreign currency into Renminbi for certain types of transactions.

ii

 

 

CAUTIONARY NOTE REGARDING FORWARD-LOOKING STATEMENTS

 

This Report, including, without limitation, statements under the heading “Management’s Discussion and Analysis of Financial Condition and Results of Operations,” includes forward-looking statements within the meaning of Section 27A of the Securities Act of 1933, as amended (the “Securities Act”), and Section 21E of the Securities Exchange Act of 1934, as amended (the “Exchange Act”). These forward-looking statements can be identified by the use of forward-looking terminology, including the words “believes,” “estimates,” “anticipates,” “expects,” “intends,” “plans,” “may,” “will,” “potential,” “projects,” “predicts,” “continues,” or “should,” or, in each case, their negative or other variations or comparable terminology. There can be no assurance that actual results will not materially differ from expectations. Such statements include, but are not limited to, any statements relating to our ability to consummate any acquisition or other business combination and any other statements that are not statements of current or historical facts. These statements are based on management’s current expectations, but actual results may differ materially due to various factors, including, but not limited to:

 

our goals and strategies, including our ability to maintain our automobile transaction and related services business and our online ride-hailing platform services business in China;

 

our management’s ability to properly develop and achieve any future business growth and any improvements in our financial condition and results of operations;

 

the regulations and the impact by public health epidemics in China on the industries we operate in and our business, results of operations and financial condition;

 

the growth or lack of growth in China of disposable household income and the availability and cost of credit available to finance car purchases;

 

the growth or lack of growth of China’s online ride-hailing, automobile financing and leasing industries;

 

taxes and other incentives or disincentives related to car purchases and ownership;

 

fluctuations in the sales and price of new and used cars and consumer acceptance of financing car purchases;

 

changes in online ride-hailing, transportation networks, and other fundamental changes in transportation pattern in China;

 

our expectations regarding demand for and market acceptance of our products and services;

 

our expectations regarding our customer base;

 

our plans to invest in our automobile transaction and related services business and our online ride-hailing platform services business;

 

our ability to maintain positive relationships with our business partners;

 

competition in the online ride-hailing, automobile financing and leasing industries in China;

 

macro-economic and political conditions affecting the global economy generally and the market in China specifically; and

 

relevant Chinese government policies and regulations relating to the industries in which we operate.

 

The forward-looking statements contained in this Report are based on our current expectations and beliefs concerning future developments and their potential effects on us. Future developments affecting us may not be those that we have anticipated or over which we may not have any control. These forward-looking statements involve a number of risks, uncertainties (some of which are beyond our control) and other assumptions that may cause actual results or performance to be materially different from those that are expressed or implied by these forward-looking statements. These risks and uncertainties include, but are not limited to, those factors described under the heading “Risk Factors” in this Report and our other periodic reports filed by us with the SEC. Should one or more of these risks or unanticipated risks or uncertainties materialize, or should any of our assumptions prove incorrect, actual results may vary in material respects from those projected in these forward-looking statements. We undertake no obligation to update or revise any forward-looking statements, whether as a result of new information, future events or otherwise, except as may be required under applicable securities laws. These risks and others described in our periodic reports are not exhaustive.

 

By their nature, forward-looking statements involve risks and uncertainties because they relate to events and depend on circumstances that may or may not occur in the future. We caution you that forward-looking statements are not guarantees of future performance and that our actual results of operations, financial condition and liquidity, and developments in the industry in which we operate may differ materially from those made in or suggested by the forward-looking statements contained in this Report. In addition, even if our results or operations, financial condition and liquidity, and developments in the industry in which we operate are consistent with the forward-looking statements contained in this Report, those results or developments may not be indicative of results or developments in subsequent periods.

 

iii

 

 

PART I

 

Item 1. Business

 

Overview

 

Senmiao is not a Chinese operating company but a U.S. holding company incorporated in the State of Nevada on June 8, 2017. As a holding company with no material operations of its own, Senmiao conducts a substantial majority of its operations through its operating entities established in the PRC, including its subsidiaries and the equity investee company.

 

Since November 2018, we have been providing automobile transaction and related services focusing on the online ride-hailing industry in the People’s Republic of China (“PRC” or “China”) through our wholly owned subsidiaries, Yicheng and Corenel, and our majority owned subsidiaries, Jiekai, and Hunan Ruixi, and its equity investee company, Jinkailong. Since October 2020, we have been operating an online ride-hailing platform through XXTX, which is a wholly owned subsidiary of Senmiao Consulting. XXTX’s platform enables qualified ride-hailing drivers to provide transportation services mainly in Chengdu, Changsha and other 20 cities in China as of the date of this Report. Our business includes Automobile Transaction and Related Services (as defined herein below) and Online Ride-hailing Platform Services, which constituted a series of services as follows:

 

Automobile Transactions and Related Services

 

Our automobile transaction and related services (the “Automobile Transaction and Related Services”) are mainly comprised of (i) automobile operating lease where we provide car rental services to individual customers to meet their personal needs with lease term no more than twelve months (the “Auto Operating Leasing”); (ii) monthly services where we provide management and related services to Partner Platforms and other companies and earn commission from them (the “Auto Commissions”); (iii) automobile financing where we provide our customers with auto finance solutions through financing leases (the “Auto Financing”); (iv) service fees from new energy vehicles (“NEVs”) leasing, automobile purchase and management services where we charge NEVs lessees or automobile purchasers for a series of the services provided to them throughout the leasing or purchase process based on the chosen product solutions, such as ride-hailing driver training, assisting with a series of administrative procedures and other consulting services (the “NEVs and Purchase Services”); (v) auto management and guarantee services provided to online ride-hailing drivers after the delivery of automobiles (the “Auto Management and Guarantee Services”); (vi) automobile sales where we sell new purchased or used cars to our customers (the “Auto Sales”); and (vii) other supporting services provided to online ride-hailing drivers. Our Operating Entities started the Purchase and NEVs Services, Auto Management and Guarantee Services, and other supporting services in November 2018, the Auto Sales in January 2019, and Auto Operating Leasing and Auto Financing in March 2019, respectively.

 

The following chart illustrates the constitution of our automobile transactions and related services:

 

 

1

 

 

Auto Operating Leasing

 

We, through our subsidiaries, Hunan Ruixi, Corenel, Jiekai and equity investee company, Jinkailong (the “Auto Business Entities”) in China, have generated revenue since March 2019 from operating lease services, where the Auto Business Entities lease their own automobiles, sublease automobiles leased from third-parties or rendered from certain online ride-hailing drivers they served before with their authorization, to other individuals, including new online ride-hailing drivers, for a lease term of no more than twelve months. We have shifted our business focus to automobile leasing in accordance with the change of market condition and industry development since the year ended March 31, 2021. Hunan Ruixi is and Jinkailong was authorized to sublease or sell these drivers’ automobiles in order to offset the repayments those drivers owed to us and the financial institutions. We also purchase and lease NEVs for subleasing with rental periods of twelve months or less. Excluding Jinkailong, our other Auto Business Entities leased over 1,400 automobiles with an average monthly rental income of approximately $485 per automobile for the year ended March 31, 2024.

 

Auto Commissions

 

Our Auto Business Entities generated monthly revenues from the management and related services provided to our Partner Platforms and other companies. We generated revenues of $196,099 from the monthly services commissions during the year ended March 31, 2024.

 

Auto Financing

 

Hunan Ruixi began offering auto financing services in March 2019. In a self-operated financing transaction, Hunan Ruixi is a lessor and a customer (i.e., online ride-hailing driver) is a lessee. Hunan Ruixi offers to the customer a selection of automobiles that were purchased by Hunan Ruixi in advance. The customer will choose the desirable automobile to be purchased and enter into a financing lease with Hunan Ruixi. During the term of the financing lease, the customer will have use rights with respect to the automobile. Hunan Ruixi will obtain title to the automobile upfront and retain such title during the term of the financing lease, as lessor. At the end of the lease term, the customer will pay a minimal price and obtain full title of the automobile after the financing lease is repaid in full. In connection with the financing lease, the customer will enter into a service agreement with Hunan Ruixi. We recognized a total interest income of $57,677 for the year ended March 31, 2024.

 

NEVs and Purchase Services

 

Our Auto Business Entities charge lease service fees to lessees who rent NEVs from us in Chengdu and Changsha. We also charge automobile purchasers services fees for a series of the services provided to them throughout the purchase process such as credit assessment, installment of GPS devices, ride-hailing driver qualification and other administrative procedures. The amount of services fees for NEVs leasing and purchase is based on the product solutions. Excluding Jinkailong, our other Auto Business Entities had revenue of services of $45,231 from NEVs leasing and $36,637 from automobile purchase, for the year ended March 31, 2024, respectively.

 

Auto Management and Guarantee Services

 

The management and guarantee services of Hunan Ruixi are provided to online ride-hailing drivers after the delivery of automobiles, covering (i) management services including, without limitation, ride-hailing driver training, assisting with purchase of insurances, insurance claims and after-sale automobile services, handling traffic violations and other consulting services; and (ii) guarantee services for the obligations of online ride-hailing drivers under their financing arrangement with financial institutions. The management and guarantee fees of Hunan Ruixi are based on the costs of our services and the results of our credit assessment of the automobile purchasers. Hunan Ruixi had revenue of $16,246 from the management and guarantee services for the year ended March 31, 2024.

 

2

 

 

Auto Sales

 

Our Auto Business Entities are also engaged in the sales of used-automobiles through Hunan Ruixi and the equity investee company, Jinkailong. Hunan Ruixi sold two used-automobiles, resulting in an income of $8,822 during the year ended March 31, 2024.

 

Since November 22, 2018, the acquisition date of Hunan Ruixi, and as of March 31, 2024, the Auto Business Entities have facilitated financing for an aggregate of 312 automobiles with a total value of approximately $5.3 million, sold an aggregate of 1,516 automobiles with a total value of approximately $14.5 million and delivered 1,892 automobiles under operating leases and 164 automobiles under financing leases to customers, the vast majority of whom are online ride-hailing drivers.

 

Ride-Hailing Platform Services

 

As part of our goal to provide an all-solution for online ride-hailing drivers as well as to increase our competitive power in an increasingly competitive online ride-hailing industry and to take advantage of the market potential, in October 2020, we, through XXTX, began operating an online ride-hailing platform (called Xixingtianxia) in Chengdu. Our ride hailing platform enables qualified ride-hailing drivers to provide application-based transportation services in China. XXTX holds a national online reservation taxi operating license. The platform is presently servicing ride-hailing drivers in 22 cities in China, including Chengdu, Changsha, Guangzhou and so on, providing them with a platform to view and take customer orders for rides. XXTX currently collaborates with Gaode Map, a well-known aggregation platform in China on our ride-hailing platform services. Under the collaboration, when a rider searches for taxi/ride-hailing services on the aggregation platform, the platform provides such rider a number of online ride-hailing platforms for selection, including ours and if our platform is selected by the rider, the order will then be distributed to registered drivers on our platform for viewing and acceptance. The rider may also simultaneously select multiple online ride-hailing platforms, in which case, the aggregation platform will distribute the requests to different online ride-hailing platforms which they cooperate with, based on the number of available drivers using the platform in a certain area and these drivers’ historical performance, among other things. XXTX generates revenue from providing services to online ride-hailing drivers to assist them in providing transportation services to the riders looking for taxi/ride-hailing services. XXTX earns commissions for each completed order as the difference between an upfront quoted fare and the amount earned by a driver based on actual time and distance for the ride charged to the rider (the “Online Ride-hailing Platform Services”). XXTX settles its commissions with the aggregation platforms on a weekly basis.

 

The following chart illustrates our typical process of our ride-hailing platform services:

 

 

During the year ended March 31, 2024, approximately 4.9 million rides with gross fare of approximately $15.1 million were completed through Xixingtianxia and an average of over 5,000 ride-hailing drivers completed rides and earned income through Xixingtianxia (the “Active Drivers”) each month. During the year ended March 31, 2024, we earned online ride-hailing platform service fees of approximately $2.5 million, after netting off approximately $0.3 million incentives paid to Active Drivers.

 

Our executive office is located in Chengdu City, Sichuan Province, China. Substantially all of our operations are conducted in China. We plan to expand our driver base for the platform and automobile rental business while strengthening the royalty of the drivers who both lease our cars and use our platform while expanding, but our platform is available to others.

 

3

 

 

Our Corporate History

 

Senmiao was incorporated in the State of Nevada on June 8, 2017. It established a wholly owned subsidiary, Senmiao Consulting in China in July 2017. Sichuan Senmiao, a majority owned subsidiary of Senmiao Consulting, was established in China in June 2014. Senmiao Consulting provided services to Sichuan Senmiao, pursuant to a series of contractual arrangements (the “VIE Agreements”) with Sichuan Senmiao and each of its equity holders. Senmiao Consulting became the primary beneficiary of Sichuan Senmiao. The contractual arrangements had been in place since the establishment of Senmiao Consulting (the “Restructuring”). On March 23, 2022, shareholders with 94.5% equity interests of Sichuan Senmiao and Senmiao Consulting terminated the VIE Agreements. On March 28, 2022, these shareholders further sold a total of 94.5% equity interests of Sichuan Senmiao to Senmiao Consulting with a total consideration of zero due to continuous loss. Sichuan Senmiao became the majority owned subsidiary of Senmiao Consulting accordingly.

 

On September 25, 2016, Sichuan Senmiao acquired a P2P platform (including website, internet content provider (“ICP”) registration, operating systems, servers, management system, employees and users) from Sichuan Chenghexin Investment and Asset Management Co., Ltd. (“Chenghexin”), which had established and operated the platform for two years prior to our acquisition (the “Acquisition”), for a total cash consideration of RMB69,690,000 (approximately $10.1 million). Prior to the Acquisition, Sichuan Senmiao was a holding company that owned a 60% equity interest in an equity investment fund management company. Sichuan Senmiao sold its 60% equity interest for a cash consideration of RMB60 million (approximately $8.9 million) immediately following the Acquisition, in order to focus on the online marketplace lending business. We ceased the online lending services business in October 2019.

 

On November 21, 2018, Senmiao entered into an Investment and Equity Transfer Agreement (the “Investment Agreement”) with Hunan Ruixi and all the shareholders of Hunan Ruixi, pursuant to which Senmiao acquired an aggregate of 60% of the equity interest of Hunan Ruixi with a consideration of zero. Senmiao closed the acquisition on November 22, 2018 and agreed to make a cash contribution of $6,000,000 to Hunan Ruixi, representing 60% of its registered capital, in accordance with the Investment Agreement. On February 12, 2024, Senmiao, Hunan Ruixi and its other shareholders entered into a Share Swap Agreement (the “Hunan Ruixi Share Swap Agreement”), pursuant to which, Senmiao purchased 5% equity interest from other shareholders of Hunan Ruixi at a total purchase price of $472,815, payable in the Company’s shares of common stock, par value $0.0001 per share at a per share price of the average closing price of a share of common stock reported on the Nasdaq Capital Market for ten (10) trading days immediately preceding February 1, 2024. On February 27, 2024, the issuance of shares of the Company’s common stock for this transaction has been completed and on March 28, 2024, the registration procedures for the change in shareholders was completed. As of the date of this Report, Senmiao has made the cash contributions with aggregated amount of $6,000,000 to Hunan Ruixi. Hunan Ruixi holds a business license for automobile sales and financial leasing and has been engaged in automobile financial leasing services and automobile sales since March 2019 and January 2019, respectively.

 

Hunan Ruixi had a wholly owned subsidiary, Ruixi Leasing, a PRC limited liability company formed in April 2018 with a registered capital of RMB10 million (approximately $1.5 million). Ruixi Leasing had no operations and was dissolved in June 2022.

 

Hunan Ruixi also owns 35% equity interest in Jinkailong and used to receive economic benefits of the remaining 65% equity interest through two voting agreements with other shareholders of Jinkailong. On March 31, 2022, the voting agreements were terminated by other shareholders of Jinkailong and Hunan Ruixi. As a result, Jinkailong ceased to be a VIE. Jinkailong is an automobile transaction and related services company in Chengdu City, Sichuan Province, China, which primarily targets drivers in the ride-hailing service sector, focus on automobile operating lease, and facilitates sales and financing transactions for its clients and provides relevant after-transaction services to them. Although Jinkailong was ceased from our consolidation scope since March 31, 2022, Huana Ruixi, Corenel and Jiekai continuously provide automobile transaction and related services similar to Jinkailong in Changsha and Chengdu.

 

In May 2019, Senmiao formed its wholly owned subsidiary, Yicheng, with a registered capital of $50 million in Chengdu City, Sichuan Province, China. Yicheng obtained its business licenses for automobiles sale and has engaged in the sales of automobiles since June 2019. Yicheng used to have a license of financial leasing, which was terminated since June 2022. As of the date of this Report, Senmiao has made contributions in an aggregate amount of $5,750,000 to Yicheng.

 

On September 11, 2020, Senmiao Consulting entered into an Investment Agreement relating to XXTX with all the original shareholders of XXTX, pursuant to which Senmiao Consulting would make an investment of RMB3.16 million (approximately $0.5 million) in XXTX in cash and obtain 51% equity interest accordingly. As of the date of this Report, the Company had remit approximately full amount of investment to XXTX pertained to above mentioned XXTX Investment Agreement. On October 23, 2020, the registration procedures for the change in shareholders and registered capital were completed and XXTX became a majority owned subsidiary of Senmiao Consulting. On February 5, 2021, Senmiao Consulting and all the original shareholders of XXTX entered into a supplementary agreement related to XXTX’s Investment agreement (the “XXTX Increase Investment Agreement”). Under the XXTX Increase Investment Agreement, all the shareholders of XXTX agreed to increase the total registered capital of XXTX to RMB50.8 million (approximately $7.40 million). Senmiao Consulting shall pay another investment amounted to RMB36.84 million (approximately $5.36 million) in cash in exchange of additional 27.74% of XXTX’s equity interest. As of the date of this Report, the Company had remitted approximately RMB36.60 million ($5.33 million) to XXTX pertained to above mentioned XXTX Increase Investment Agreement.

 

4

 

 

On October 22, 2021, the Company, Senmiao Consulting, XXTX and its other shareholders further entered into a Share Swap Agreement (the “XXTX Share Swap Agreement”), pursuant to which the Company, through Senmiao Consulting, purchased all of the remaining equity interests the original shareholders held in XXTX at a total purchase price of $3.5 million, payable in the Company’s shares of common stock, par value $0.0001 per share at a per share price of the average closing price of a share of common stock reported on the Nasdaq Capital Market for ten (10) trading days immediately preceding the date of the XXTX Share Swap Agreement. On November 9, 2021, the issuance of 533,167 (5,331,667 pre reverse split) shares of the Company’s common stock for this transaction has been completed and on December 31, 2021, the registration procedures for the change in shareholders was completed. As a result, XXTX became a wholly-owned subsidiary of Senmiao Consulting.

 

As of the date of this Report, Senmiao Consulting has made a cumulative capital contribution of RMB40.41 million (approximately $5.60 million) to XXTX and the remaining amount is expected to be paid before December 31, 2025. As of the date of this Report, XXTX had eight wholly owned subsidiaries and two of them have operations.

 

In December 2020, Senmiao Consulting formed a wholly owned subsidiary, Corenel, with a registered capital of RMB10.0 million (approximately $1.6 million) in Chengdu City, Sichuan Province. Corenel is engaged in automobile operating lease since March 2021.

 

In April 2021, Senmiao formed Senmiao Technology (Hong Kong), Ltd. (“Senmiao HK”), a limited liability company with a registered capital of $10,000 in Hong Kong. We hold 99.99% of the equity interests of Senmiao HK. As of the date of this Report, Senmiao HK has no operations.

 

In March 2022, Corenel and another company in Chengdu formed a subsidiary, Jiekai, with a registered capital of RMB500,000 (approximately $80,000) in Chengdu City, Sichuan Province. Corenel holds 51% equity interests of Jiekai. Jiekai is engaged in automobile operating lease business since April 2022.

 

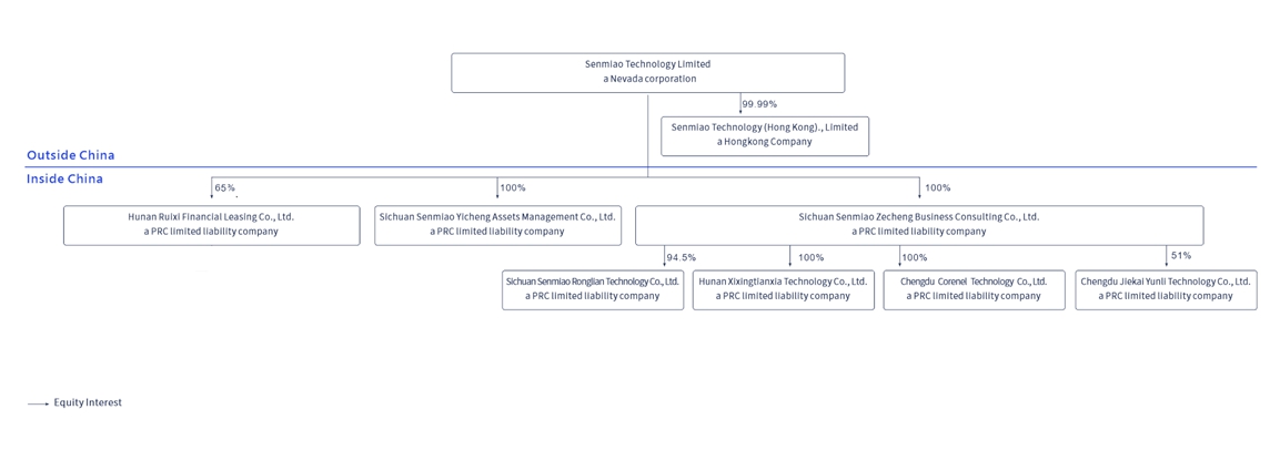
Our Corporate Structure

 

The following diagram illustrates the Company’s corporate structure as of the date of this Report:

 

 

5

 

 

Former Voting Agreements with Jinkailong’s Other Shareholders

 

Hunan Ruixi entered into two voting agreements signed in August 2018 and February 2020, respectively, as amended (the “Voting Agreements”), with Jinkailong and other Jinkailong’s shareholders holding aggregate of 65% equity interest. Pursuant to the Voting Agreements, all other Jinkailong’s shareholders will vote in concert with Hunan Ruixi on all fundamental corporate transactions in the event of a disagreement for periods of 20 years and 18 years, respectively, ending on August 25, 2038.

 

On March 31, 2022, Hunan Ruixi entered into an Agreement for the Termination of the Agreement for Concerted Action by Shareholders of Jinkailong (the “Termination Agreement”), pursuant to which the Voting Agreements mentioned above shall be terminated as of the date of the Termination Agreement. The termination will not impair the past and future legitimate rights and interests of all parties in Jinkailong. As a result of the Termination Agreement, we no longer have a controlling financial interest in Jinkailong and have determined that Jinkailong was deconsolidated from our consolidated financial statements effective as of March 31, 2022. However, as Hunan Ruixi still holds 35% equity interests in Jinkailong, Jinkailong is our equity investee company since then. As of March 31, 2024, the paid-in capital of Jinkailong was zero.

 

Actual and Potential Impact of Coronavirus (COVID-19) in China on Our Business

 

Impact on the Automobile Transactions and Related Services

 

Our Automobile Transactions and Related Services have been gradually recovering from the adverse impact of COVID-19 pandemic. As of March 31, 2024, 108 online ride-hailing drivers Hunan Ruixi serviced rendered their automobiles to Hunan Ruixi. For the years ended March 31, 2024 and 2023, we recognized provision for credit losses of $4,209 and $0, respectively, against receivables from these purchasers served by Hunan Ruixi. As most of the leasing term of the automobiles we delivered in Changsha in prior periods has come to the end, during the year ended March 31, 2024, the number of newly rendered automobiles decreased to 0 as compared with 7 during the year ended March 31, 2023. However, our daily cash flow will be adversely impacted as a result of the unsatisfied collection from the online ride-hailing drivers and our potential guarantee expenditure pursuant to the financing agreements we guaranteed. Our cash flow has been adversely impacted by local resurgences of COVID-19 in Chengdu, Changsha and Guangzhou while China kept applying the zero-COVID policy control and prevention measures especially from September to November 2022, which had negative impact on the online ride-hailing market accordingly due to travel restriction. In addition, our automobile purchasers and lessees may be unable to generate sufficient income to make their monthly rental, which shall have significant negative impact on our revenue from automobiles leasing. If we experience a widespread default by our automobile purchasers/lessees, our cash flow and results of operations will be materially and adversely affected. As a consequence, we could face shortfalls in liquidity without extra financing resources for the foreseeable future and lose the ability to grow our business or may even be required to scale down or restructure our operations.

 

6

 

 

Impact on the Ride-Hailing Platform Services

 

XXTX commenced the operation of its online ride-hailing platform since late October 2020 and have witnessed the decrease in online ride-hailing orders in July 2021, November 2021, February 2022, September 2022 and December 2022, when Chengdu, Changsha and Guangzhou reported several confirmed COVID-19 cases, the local government usually ensured concrete and effective measures to fight against the resurgence, including suspending some traffic activities in certain medium-risk and high-risk areas. Fewer people took ride-hailing trips as a result and the average daily rides completed through our platform decreased and our income increased accordingly. Consequently, the income of our Automobile Transaction and Related Services customers who ran their business through the online ride-hailing platforms also decreased during this period.

 

Any of these factors related to COVID-19 and other similar or currently unforeseen factors beyond our control could have an adverse effect on our overall business environment, causing uncertainties in the regions in China where we conduct business, and causing our business to suffer in ways that we cannot predict and materially and adversely impact our business, financial condition and results of operations.

 

Customers

 

The significant majority of our Operating Entities’ customers are online ride-hailing drivers. Due to the complexity and difficulty of obtaining registration of various licenses required for driving an online ride-hailing car, our customers choose to lease automobile from us or become affiliated with us who offer them a simplified and smooth process to obtain qualified cars for online ride-hailing. The automobile lessees typically lease automobiles which meet the criteria of cars used for online ride-hailing for their own business in the industry. The automobile purchasers typically become affiliated with Hunan Ruixi through affiliation agreements pursuant to which Hunan Ruixi, as a qualified management company, provide them post-transaction management services during the affiliation period, which is usually the same as the term of the Financing Agreements. The users of Xixingtianxia platform typically use it to view and take customer orders for rides.

 

Our Auto Business Entities acquire customers through the network of sales teams from third-party and our related party, cooperated lease companies and our own efforts including online advertising and billboard advertising. Our operating entities also send out fliers and participate in trade shows to advertise our services. During the year ended March 31, 2024, we serviced over 2,000 customers for our Automobile Transaction and Related Services. During the year ended March 31, 2024, approximately 4.9 million rides with gross fare of approximately $15.1 million were completed through our platform orders.

 

Risk Management

 

To mitigate risk associate with our Automobile Transaction and Related Services and Online Ride-hailing Platform Services, our operating entities conduct assessments and evaluations of prospective online ride-hailing drivers and leases separately, including identity verification and background checks. For an online ride-hailing platform driver who uses our platform as well as purchases or leases automobile from our Auto Business Entities, the assessments typically involve two rounds from our subsidiaries who operate Automobile Transaction and Related Services and Online Ride-hailing Platform Services, respectively. We believe our manual review and verification process is sufficient for the requirements of our current operations.

 

Our Operating Entities conduct an initial screening when they receive an application from a prospective automobile buyer/lessee based on credit reports from People’s Bank of China (the “PBOC”) and third party credit rating companies, and personal information including residence, ethnicity group, driving history and involvement in legal proceeding. An automobile buyer/lessee must meet the following preliminary criteria:

 

be between 18-65 years old;

 

reside in the mainland of China and have the local residential identification;

 

have a driving history of at least three years;

 

not be subject to on-going legal proceedings or enforcement;

 

not be listed on a national delinquent debtor’s list;

 

the value of purchased automobile matches the income of the candidate.

 

7

 

 

Additionally, our Operating Entities arrange a simple in-person interview with the applicant where we gather information on marital/family status, income, assets, borrowing history and default history, if any. This interview is typically conducted by our operating entities’ risk management staff who will verify the accuracy of information on the prospective driver by cross-checking information provided by the applicant with other sources. Our Operating Entities will also assess the prospective customer’s potential repayment ability.

 

Applicants with any of the follow attributes will be rejected:

 

engaging in illegal or criminal activities;

 

involvement in pornography, gambling, drug dealing and gangster activities and experiences;

 

engaging in usury lending; or

 

providing fraudulent information.

 

Our Operating Entities also conduct an assessment and evaluation when they receive an application from a prospective online ride-hailing driver. Under our online ride-hailing platform’s standards, a qualified driver must meet certain minimum criteria:

 

have obtained online booking taxi driver’s license with age of 21 to 60 years old for males; 21 to 55 years old for females;

 

have a driving history of at least three years with driving license of (i) A1, A2, A3, B1, B2, C1 and C2 (referring to the different classes of driver’s license in China based on vehicle types);

 

must not have committed any hit-and-run accidents;

 

have no record of dangerous driving, drug use, driving under alcoholic influence, and violent crime;

 

have no traffic violation of 12 demerit points or more in any year of the past three years; and

 

have not been investigated or disciplined for unlawfully engaging in taxi services or other passenger transportation operations within the past five years.

 

XXTX’s online ride-hailing platform also sets criteria for the automobiles used for online ride-hailing business, which need to be completed before the driver commences to use the automobile for online ride-hailing business:

 

has obtained online booking taxi transportation certificate and be registered as “reserved taxi service” with less than 7 seats and local registered number; or in accordance with the requirements by local government;

 

has installed vehicle satellite positioning device and emergency alarm device with driving record function;

 

motor vehicle driving permit is still in use;

 

has been covered with compulsory insurance for motor vehicle traffic accident liability and compulsory insurance for third party liability of motor vehicle, and within the insurance period, or in accordance with the requirements by local government;

 

vehicle miles traveled is less than 600,000 km and the service life is less than 8 years;

 

other requirements by local government.

 

8

 

 

As for the Cybersecurity risk assessment as well as the mitigation measure taken by the Company, please refer to the discussion under Item 1C – Cybersecurity for more details.

 

Post-Financing Services and Collection Monitor

 

The Drivers Management department and Post Financing Management department of our Auto Business Entities are in charge of monitoring and managing monthly payments by the purchaser/lessee. Every car purchased or leased through us has a GPS device installed, which helps us locate the car. Our Drivers Management monitor the daily gross income of our served online ride-hailing drivers through our cooperated online ride-hailing platforms as well as trace the location of each car at least every day. If there is any indicator such as the driver’s daily income is far behind the average level or the trajectory is unusual, our Drivers Management department shall contact the driver immediately and deliver the case to the Post Financing Management department to repose the car if necessary. The Drivers Management also monitor the daily using expenditures of each car such as the traffic violations penalty and maintenance expenses once a week. The car shall be reposed if the accumulated amount of those expenses exceeds the threshold. After a car is repossessed, our Auto Business Entities store it in a warehouse and later re-lease it to new customers or dispose of the automobile in accordance with law and relevant contracts. If our Auto Business Entities are unable to repossess collateral from a delinquent automobile purchaser/lessee, they may commence a lawsuit against such purchaser/lessee.

 

Competition

 

The online ride-hailing industry in China is intensively competitive and full of rapid changes in technology, shifting user preferences and frequent introduction of new services and products. There were approximately 300 automobile financing and leasing companies that provide automobile purchasing and leasing services to online ride-hailing drivers in Chengdu and Changsha City as of June 2024. We face significant competition primarily from companies that operate in Chengdu City, such as Sichuan Hengchuang Times Automobile Serving Co., Ltd., and Changsha Zitai Automobile Leasing Co., Ltd.

 

Meanwhile, Didi Chuxing Technology Co., Ltd. (“Didi”) takes over 80% market share of the online ride-hailing platforms in China according to the public information. We choose to cooperate with well-known aggregation platforms to commence our online ride-hailing platform business rather than competing with Didi directly. As of June 2024, there were approximately 100 companies who operate their own online ride-hailing platforms and have established business relationships with Gaode in Chengdu and Changsha, our major operation cities and are engaged in the same business as ours. We face significant competition primarily from platforms that have operation in Chengdu and Changsha City, such as Caocao, Robotaxi and T3 Chuxing. We expect to have more cooperation with other aggregation platforms in the online ride-hailing industries to have more competitive advantage in the industry.

 

Many of our competitors are well-capitalized and offer discounted services, driver incentives, consumer discounts and promotions, innovative service and product offerings, and alternative pricing models, which may be more attractive to consumers than those that we offer. Further, some of our current or potential competitors have, and may in the future continue to have, greater resources and access to larger driver and consumer bases in a particular geographic market. In addition, our competitors in certain geographic markets enjoy substantial competitive advantages such as greater brand recognition, longer operating histories, better localized knowledge, and more supportive regulatory regimes. As a result, such competitors may be able to respond more quickly and effectively than us in such markets to new or changing opportunities, technologies, consumer preferences, regulations, or standards, which may render our products or offerings less attractive. In addition, future competitors may share in the effective benefit of any regulatory or governmental approvals and litigation victories we may achieve, without having to incur the costs we have incurred to obtain such benefits.

 

Regulations

 

This section sets forth a summary of the most significant rules and regulations that affect our business activities in China or the rights of our stockholders to receive dividends and other distributions from us.

 

Regulations Related to Cybersecurity, Information Security and Confidentiality of User Information

 

PRC government authorities have enacted laws and regulations with respect to Internet information security and protection of personal information from any abuse or unauthorized disclosure. Internet information in China is regulated and restricted from a national security standpoint.

 

The Ministry of Public Security of the People’s Republic of China (the “MPS”) has promulgated measures that prohibit use of the Internet in ways that, among other things, result in leaks of government secrets or the spread of socially destabilizing content. The MPS and its local counterparts have authority to supervise and inspect domestic websites to carry out its measures. Internet information service providers that violate these measures may have their licenses revoked and their websites shut down.

 

9

 

 

Cybersecurity and Information Security

 

For description of the historical regulatory landscape of Cybersecurity and Information Security, please refer to pages 15 to 19 in our annual report on Form 10-K for the fiscal year ended March 31, 2023 filed with the SEC on July 13, 2023, which is incorporate by reference herein.

 

On March 22, 2024, CAC adopted Regulations to Promote and Standardize Cross-Border Data Flows. The new regulation optimizes and adjusts the outbound data transfer system, including security assessment for outbound data transfer, cross-border transfer of personal information through concluding standard contract, and personal information protection certification. The new regulations appropriately relax the conditions for cross-border flow of data and narrow the scope of data outbound security assessment, so as to facilitate cross-border flow of data and reduce the compliance costs of enterprises.

  

Personal Information Protection

 

The Several Provisions on Regulating the Market Order of Internet Information Services, issued by the MIIT on December 29, 2011 and effective on March 15, 2012, stipulate that internet information service providers may not collect any user personal information or provide any such information to third parties without the consent of a user, unless otherwise stipulated by laws and administrative regulations. “User Personal information” is defined as information relevant to the users that can lead to the recognition of the identity of the users independently or in combination with other information. An internet information service provider must expressly inform the users of the method, content and purpose of the collection and processing of such user personal information and may only collect such information as necessary for the provision of its services. An internet information service provider is also required to properly store user personal information, and in case of any leak or likely leak of the user personal information, the internet information service provider must take immediate remedial measures and, in severe circumstances, make an immediate report to the telecommunications regulatory authority.

 

The Decision on Strengthening the Protection of Online Information, issued by the SCNPC on December 28, 2012, and the Order for the Protection of Telecommunication and Internet User Personal Information, issued by the MIIT on July 16, 2013, stipulate that any collection and use of user personal information must be subject to the consent of the user, abide by the principles of legality, rationality and necessity and be within the specified purposes, methods and scope. An internet information service provider must also keep such information strictly confidential, and is further prohibited from divulging, tampering with or destroying any such information, or selling or proving such information to other parties. An internet information service provider is required to take technical and other measures to prevent the collected personal information from any unauthorized disclosure, damage or loss. Any violation of the above decision or order may subject the internet information service provider to warnings, fines, confiscation of illegal gains, revocation of licenses, cancelation of filings, closedown of websites or even criminal liabilities.

 

10

 

 

With respect to the security of information collected and used by mobile apps, pursuant to the Announcement of Conducting Special Supervision against the Illegal Collection and Use of Personal Information by Apps, which was issued by the CAC, the MIIT, the Ministry of Public Security, and the State Administration for Market Regulation on January 23, 2019, app operators shall collect and use personal information in compliance with the Cybersecurity Law and shall be responsible for the security of personal information obtained from users and take effective measures to strengthen personal information protection. Furthermore, app operators shall not force their users to make authorization by means of default settings, bundling, suspending installation or use of the app or other similar means and shall not collect personal information in violation of laws, regulations or breach of user agreements. Such regulatory requirements were emphasized by the Notice on the Special Rectification of Apps Infringing upon User’s Personal Rights and Interests, which was issued by MIIT on October 31, 2019. On November 28, 2019, the CAC, the MIIT, the Ministry of Public Security and the State Administration for Market Regulation jointly issued the Methods of Identifying Illegal Acts of Apps to Collect and Use Personal Information. This regulation further illustrates certain commonly seen illegal practices of app operators in terms of personal information protection.

 

On March 12, 2021, the Secretary Bureau of the CAC, the General Office of the MIIT, the General Office of the MPS and the General Office of the MSA jointly issued the Provision on Scope of Necessary Personal Information for Common Types of Mobile Internet Applications, which prescribed the scope of necessary personal information that may be collected by common applications, include map navigation applications, online car booking applications and other 37 common applications. For online car booking applications, the necessary personal information includes cell phone numbers of registered users; rider’s departure place, arrival place, location information, travel track and payment information such as payment time, payment amount and payment channel. Applications shall not deny users’ access to the basic functional services if the users do not agree to provide personal information outside those necessary ones.

 

On August 20, 2021, the SCNPC promulgated the Personal Information Protection Law, which took effect on November 1, 2021. Pursuant to the Personal Information Protection Law, “personal information” refers to any kind of information related to an identified or identifiable individual as electronically or otherwise recorded and exclude anonymized information. The processing of personal information includes the collection, storage, use, processing, transmission, provision, disclosure and deletion of personal information. The Personal Information Protection Law applies to the processing of personal information of individuals within the territory of the PRC, as well as personal information processing activities outside the territory of PRC, for the purpose of providing products or services to natural persons located within PRC, for analyzing or evaluating the behaviors of natural persons located within PRC, or for other circumstances as prescribed by laws and administrative regulations. A personal information processor may process the personal information of this individual only under the following circumstances: (i) where consent is obtained from the individual; (ii) where it is necessary for the execution or performance of a contract to which the individual is a party, or where it is necessary for carrying out human resource management pursuant to employment rules or collective contracts made and executed in accordance with laws; (iii) where it is necessary for performing a statutory responsibility or statutory obligation; (iv) where it is necessary in response to a public health emergency, or for protecting the life, health or property of a natural person in the case of an emergency; (v) where the personal information is processed within a reasonable scope to carry out news reporting, supervision by public opinions or any other activity for public interest purposes; (vi) where the personal information, which has already been disclosed by the individual or otherwise legally disclosed, is processed within a reasonable scope; or (vii) any other circumstance as provided by laws or administrative regulations. In principle, the consent of an individual must be obtained for the processing of his or her personal information, except under the circumstances of the aforementioned items (ii) to (vii). Where personal information is to be processed based on the consent of an individual, such consent shall be a voluntary and explicit indication of intent given by such individual on a fully informed basis. If laws or administrative regulations provide that the processing of personal information shall be subject to a separate consent or written consent of the individual concerned, such provisions shall prevail. In addition, the processing of the personal information of a minor under 14 years old must obtain the consent by a parent or a guardian of such minor and the personal information processors must adopt special rules for processing personal information of minors under 14 years old.

 

11

 

 

In the meantime, the PRC regulatory authorities have also enhanced the supervision and regulation on cross-border data transmission. For example, on October 29, 2021, the Measures for the Security Assessment of Cross-border Data Transmission (Draft for Comment) were proposed by the CAC for public comments, which require that any data processor providing important data collected and generated during operations within the PRC or personal information that should be subject to security assessment according to law to an overseas recipient shall conduct security assessment. The final Measures was promulgated on July 7, 2022 and was effective on September 1, 2022. The measures provide five circumstances, under any of which data processors shall, through the local cyberspace administration at the provincial level, apply to the CAC for security assessment of data cross-border transfer. These circumstances include: (i) where the data to be transferred to an overseas recipient are personal information or important data collected and generated by operators of critical information infrastructure; (ii) where the data to be transferred to an overseas recipient contain important data; (iii) where a personal information processor that has processed personal information of more than one million people provides personal information overseas; (iv) where the personal information of more than 100,000 people or sensitive personal information of more than 10,000 people are transferred overseas accumulatively; or (v) other circumstances under which security assessment of data cross-border transfer is required as prescribed by the CAC. As of the date of this Report, the above measures have not been formally adopted, and substantial uncertainties still exist with respect to the enactment timetable, final content, interpretation and implementation of these measures and how they will affect our business operation.

 

Our Chinese subsidiaries and affiliates have incurred, and will continue to incur, significant expenses in an effort to comply with cybersecurity and information security standards and protocols imposed by law, regulation, industry standards or contractual obligations to the date of this Report in all material respects. However, changes in existing laws or regulations or adoption of new laws and regulations relating to cybersecurity and information security, particularly any new or modified laws or regulations that require enhanced protection of certain types of data or new obligations with regard to data retention, transfer or disclosure, could greatly increase the cost to us of providing our service offerings, require significant changes to our operations or even prevent us from providing certain service offerings in jurisdictions in which we currently operate or in which we may operate in the future.

 

Regulations Related to Online Ride-Hailing Services

 

Our ride hailing business is regulated by certain laws and regulations relating to online ride hailing services. As a ride hailing platform, we are required to obtain permits for an online ride hailing business in the cities in China where we operate such a business, and specific licenses and permits are also required for the drivers and vehicles on our platform engaged in our ride hailing business.

 

In order to manage the rapidly growing online ride-hailing service market and control relevant risks, on July 27, 2016, seven ministries and commissions, including the Ministry of Transport (the “MOT”), jointly promulgated the Interim Measures for the Administration of Online Taxi Booking Business Operations and Services, which was amended on December 28, 2019 and November 30, 2022, which legalizes online ride-hailing services such as XXTX and requires the online ride-hailing services to meet the requirements set out by the Interim Measures and obtain requisite service licenses and take full responsibility of the ride services to ensure the safety of riders. According to the Interim Measures, (i) the competent transport department of the State Council shall be responsible for guiding the administration of online ride hailing services nationwide, (ii) the competent transport department of the government of a province or an autonomous region shall be responsible for guiding the administration of online ride hailing services within its respective administrative region, and (iii) the competent transport department of a municipality directly under the central government, a city divided into districts, a county, or other competent administrative department designated by the government shall be responsible for the specific administration of online ride hailing service. Before carrying out online ride hailing services, an online ride hailing service platform must obtain a permit for the online ride hailing business and complete the record filing of internet information services with the provincial communications administration in the place of its enterprise registration. Such platform must be capable of exchanging and processing the relevant information and data with its servers located within the PRC, establish a sound operational management system, work safety management system and service quality assurance system, and fulfill other conditions as prescribed. Platforms that conduct the online ride hailing business without obtaining the necessary permit may be subject to an order of correction, a warning by the local authority, a fine of RMB10,000 (US$1,384) to RMB30,000 (US$4,155), or even criminal liabilities if a violation constitutes a crime. Vehicles used for online ride hailing services must also satisfy certain conditions in order to obtain the transportation permit for vehicles used for online ride hailing services, including, among others, installation of satellite navigation system and emergency alarm devices, and meeting certain operational safety criteria. The Interim Measures also impose certain requirements on drivers engaged in online ride hailing services, including, among others, a driving experience of more than three years and no transport or driving related or violent criminal offense or violent crime record. Drivers must meet the prescribed conditions and pass the relevant exams before they can obtain the driver’s license for online ride hailing services. Platforms may be subject to an order of correction and a fine of RMB5,000 (US$692) to RMB10,000 (US$1,384), and in severe cases a fine of RMB10,000 (US$1,384) to RMB30,000 (US$4,155), if the relevant vehicle or driver providing the online ride hailing services has not obtained the applicable permit. Furthermore, the Interim Measures also provide that competent local governmental authorities may formulate detailed implementing rules for their respective regions in accordance with the Interim Measures and in light of local conditions.

 

12

 

 

Following the promulgation of the Interim Measures, various local governmental authorities have promulgated implementing rules to further stipulate the detailed requirements for online ride hailing service platforms, vehicles and drivers, including the major cities of our operations. On November 5, 2016, the Municipal Communications Commission of Chengdu City and a number of municipal departments jointly issued the Implementation Rules for the Administration of Taxi Management Services for Chengdu Network, which was replace by the one promulgated on July 26, 2021. On August 10, 2017, the Transportation Commission of Chengdu further issued guidelines on compliance requirements for online ride-hailing businesses, including Working Process for the Online Appointment of Taxi Drivers Qualification Examination and Issuance and Online Appointment Taxi Transportation Certificate Issuance Process. On November 28, 2016, Guangzhou Municipal People’s Government promulgated Interim Measures for the Management of Online Ride Hailing Operation and Service in Guangzhou, as amended on November 14, 2019. On July 23, 2018, the General Office of Changsha Municipal People’s Government issued the “Detailed Rules for the Administration of Online Booking Taxi Management Services for Changsha”. On June 12, 2019, the Municipal Communications Commission of Changsha City further issued “Transfer and Registration Procedures of Changsha Online Booking of Taxi”. According to these regulations and guidelines, three licenses or certificates are required for operating the online ride-hailing business: (1) online ride-hailing service platforms such as XXTX is required to obtain the online reservation taxi operating license; (2) automobiles used for online ride-hailing are required to obtain the online reservation taxi transport certificate (the “automobile certificate”); (3) online ride-hailing drivers are required obtain the online reservation taxi driver’s license (the “driver’s license”). Those regulations also stipulate a series of detailed requirements for the online ride-hailing platforms, drivers and automobiles in different cities.

 

In addition to the national online reservation taxi operating license, XXTX and its subsidiaries also obtained the local online reservation taxi operating license in Chengdu and Changsha, the two major cities, and other 27 cities from April 2020 to June 2024, issued by local authorities, to operate the online ride-hailing platform services. Without a requisite automobile certificate or driver’s license, ride-hailing drivers may be suspended from providing online ride-hailing services, their illegal income may be confiscated and they may be subject to fines amounting to RMB200 (US$28) to RMB2,000 (US$277) for each offense.

 

However, approximately 25% of our online ride-hailing drivers had not obtained the driver’s license as of March 31, 2024 while all of the cars used for online ride-hailing services which we provided management services to have the automobile certificate. Without requisite automobile certificate or driver’s license, these drivers may be suspended from providing online ride-hailing services, confiscated their illegal income and subject to fines of up to 10 times of their illegal income.

 

Furthermore, according to the Interim Measures, no enterprise or individual is allowed to provide information form online ride-hailing services to unqualified vehicles and drivers. During the year ended March 31, 2024, we have been fined by approximately $76,000 by Traffic Management Bureaus in Chengdu, Changsha, Guangzhou and Tianjin, of which, approximately $30,000 was further compensated by drivers or cooperated third parties. If we are deemed in serious violation of the Interim Measures, our Online Ride-hailing Platform Services may be suspended and the relevant licenses may be revoked by certain government authorities. We are in the process of assisting the drivers to obtain the required certificate and license, such as providing registered and training services. However, there is no guarantee that all of the drivers who run their online ride-hailing business through our platform would be able to obtain all the certificates and licenses.

 

On February 7, 2022, the MIIT, the MPS and several other governmental authorities jointly promulgated the Notice on Strengthening the Joint Supervision of the Entire Chain of Online Ride Hailing Industry, which provides that the departments of transportation, telecommunications, public security, human resources and social security, the People’s Bank of China, taxation, market regulation and internet information shall accelerate the establishment of a collaborative supervision mechanism led by the transportation department for new forms of transportation at the provincial and municipal levels, or the joint supervision mechanism. This notice requires relevant governmental authorities to optimize service processes, strictly control industry access, and urge online ride hailing platforms not to grant access to drivers and vehicles with no valid licenses. In case certain violations by online ride hailing platforms trigger the supervisions of various governmental authorities or different provinces and have serious adverse impacts, the relevant authorities of the State Council may organize joint regulatory talks and urge the online ride hailing platforms to rectify. If the online ride hailing platforms commit serious violations but refuse to rectify, the relevant governmental authorities of the municipal level or above may initiate joint supervision and report such violations to the inter-ministerial joint meeting mechanism, and the Ministry of Transport shall take the lead and work together with the CAC, the MIIT, the MPS and other governmental authorities, or instruct their relevant local counterparts, to take measures in accordance with laws, including ordering online ride hailing platforms to suspend services in the region, suspend the release of apps or take down the apps, etc. According to this notice, the joint supervision mechanism shall apply to certain violations of laws and regulations by online ride hailing platforms, which include (i) engaging in online ride hailing business or in a disguised form without obtaining the permit for online ride hailing business; (ii) failing to secure that the vehicles and drivers providing services have relevant licenses and professional qualifications, dispatching orders to drivers and vehicles that have not obtained the corresponding licenses, failing to transmit relevant data information to online ride hailing supervision information exchange platform as required or other serious violations of laws and regulations occurring in the process of operating online ride hailing business; (iii) low-price dumping, fraud, and unreasonably differential treatment of individuals in terms of transaction conditions; (iv) endangering network security, data security, or infringing on the rights and interests of users’ personal information; (v) illegal operation of payment and settlement business; (vi) serious infringement of the labor security rights and interests of the drivers; (vii) failure to pay taxes in accordance with the law; and (viii) other serious violations that endanger public interests, disrupt social order, and affect social security and stability.

 

13

 

 

Regulations Related to Financial Leasing

 

In September 2013, the Ministry of Commerce of the People’s Republic of China (the “MOFCOM”) issued the Administration Measures of Supervision on Financing Lease Enterprises (the “Leasing Measures”), to regulate and administer the business operations of financial leasing enterprises. According to the Leasing Measures, financial leasing enterprises are allowed to carry out financial leasing businesses in such forms as direct lease, sublease, sale-and-lease-back, leveraged lease, entrusted lease and joint lease in accordance with the provisions of relevant laws, regulations and rules. However, the Leasing Measures prohibit financial leasing enterprises from engaging in financial businesses such as accepting deposits, and providing loans or entrusted loans. Without the approval from relevant authorities, financial leasing enterprises may not engage in inter-bank borrowing and other businesses. In addition, financial leasing enterprises are prohibited from carrying out illegal fund-raising activities in the name of financial leases. The Leasing Measures require financial leasing enterprises to establish and improve their financial and internal risk control systems, and a financial leasing enterprise’s risk assets may not exceed ten times that of its total net assets.

 

In April 2018, China Banking and Insurance Regulatory Commission, currently known as the National Financial Regulatory Administration of China (the “NFRAC”) took over the authority over supervision of financing lease companies from MOFCOM.

 

On May 26, 2020, NFRAC issued the Interim Measures for Supervision and Administration of Financial Leasing Companies (the “Financial Leasing Measures”), which clarified the business scope, the scope of the leased property and the prohibited business or activity of the financial leasing company, as well as other business-related definitions, such as purchase, registration, retrieval and value management of financial leasing products. Financial leasing companies may conduct some or all of the following businesses: (1) financial leasing business; (2) leasing business; (3) purchase, disposal of residual value and repair of leased assets related to financial leasing and leasing business, consulting of the leasing transaction, receipt of leasing deposit; (4) transfer of financial leases or leased assets or acceptance of financial leases or leased assets transferred; (5) fixed income securities investment business. The measures have also discussed certain regulatory standards, including the proportion of financial leasing assets, the proportion of fixed income securities investment business, business concentration and so on. Financial leasing companies shall not conduct the following businesses or activities: (1) illegal fund-raising, acceptance or disguised acceptance of deposits; (2) extension of loans or entrusted loans; (3) placements with or from other financial leasing companies or in disguise; (4) financing or transferring assets through Internet Lending Information Intermediaries, private equity funds; (5) other businesses or activities prohibited by laws and regulations, the NFRAC and local financial regulatory authorities in provinces, autonomous regions and municipalities.

 

The Financial Leasing Measures clarify and enumerate the scopes of the financing lease business activities, the leased properties and the activities prohibited to be conducted by the financing lease companies, and set forth the regulatory indexes applicable to financing lease companies including, among others, (i) the assets for financial leasing and other lease arrangements accounting for not less than 60% of the total assets of a financial leasing company; (ii) the risk assets of a financing lease company not exceeding eight times of its total net assets, and the term “risk assets” of a financing lease company refers to its total assets, net of cash, bank deposits, Chinese treasury bonds; (iii) the fixed-income securities investment business carried out by a financial leasing company not exceeding 20% of its net assets. The Financial Leasing Measures also requires financial leasing companies should comply with the following regulatory indicators: (1) degree of concentration of single client financing, meaning the balance of all financial leasing business of a financial leasing company to a single lessee shall not exceed 30% of its net assets; (2) degree of concentration of single group client financing, meaning the balance of all financial leasing business of a financial leasing company to a single group shall not exceed 50% of its net assets; (3) ratio of a single related client, meaning the balance of all financial leasing business of a financial leasing company to a related party shall not exceed 30% of its net assets; (4) ratio of all related parties, meaning the balance of all financial leasing business of a financial leasing company to all related parties shall not exceed 50% of its net assets, and (5) ratio of a single related shareholder, meaning the financing balance to a single shareholder and all its related parties shall not exceed the shareholder’s capital contribution in the financial leasing company, and at the same time meet the provisions of the measures on the ratio of a single related client. The NFRAC may make adjustments to the above indicators according to regulatory needs.

 

Financial leasing companies that were established before the implementation of the Interim Measures for the Supervision and Administration of Financial Leasing Companies are required meet the requirements stipulated in the Measures within the transition period prescribed by the provincial local financial supervision department. In principle, the transition period shall not exceed three years. Provincial local financial supervision departments can appropriately extend the transition period arrangement according to the actual situation of specific industries.

 

14

 

 

The PRC Civil Code promulgated by the National People’s Congress effective from January 1, 2021 regulates the civil contractual relationship among natural persons, legal persons and other organizations. Chapter 15 of the PRC Civil Code sets forth related rules about financing lease contracts including that financing lease contracts shall be in written form and normally include terms such as the name, quantity, specifications, technical performance and inspection method of the leased property, the lease term, the composition, payment term, payment method and currency of the rent and the ownership of the leased property upon expiration of the lease. The PRC Civil Code further provides that the lessor and the lessee may agree on the ownership of the leased property upon expiry of the lease term. If the ownership of the leased property is not or is not clearly agreed between the parties, and is still cannot be determined pursuant to the PRC Civil Code, the leased property shall be owned by the lessor.

 

As of the date of this Report, Hunan Ruixi, our proprietary financing lease subsidiary, has utilized our own capital to fund financing leases to automobile purchasers. Hunan Ruixi has not complied with all the requirements stipulated under the Financial Leasing Measures and intends to rectify and to comply with all the requirements stipulated under the Financial Leasing Measure during the transition period, failing which, Hunan Ruixi cannot carry out financial leasing business.

 

Regulation Related to Financing Guarantee Companies

 

The State Council of China promulgated the Regulations on the Administration of Financing Guarantee Companies on August 2, 2017, and on April 2, 2018, the NFRAC, together with several other governmental authorities, jointly adopted four supplemental rules over the Administration of Financing Guarantee Companies: (i) the Administrative Measures for the Financing Guarantee Business Permit, (ii) Measures for Measuring the Outstanding Amount of Financing Guarantee Liabilities, (iii) Administrative Measures for the Asset Percentages of Financing Guarantee Companies and (iv) Guidelines on Business Cooperation between Banking Financial Institutions and Financing Guarantee Companies, or the Four Supporting Measures of the Financing Guarantee Rules. In addition, the NFRAC, together with several other governmental authorities, jointly issued the Supplementary Provisions on the Supervision and Administration of Financing Guarantee Companies on October 9, 2019.

 

According to the above rules on financing guarantee companies, or the Financing Guarantee Rules, “financing guarantee” refers to the activities that guarantors provide guarantee to the guaranteed parties as to loans, bonds or other types of debt financing, including, among other things, the activities whereby a guarantor provides guarantee for loans, online lending, financial leasing, commercial factoring, bill acceptance, letters of credit or other forms of debt financing. “Financing guarantees companies” refer to companies legally established and engaged in financing guarantee business. According to those rules, the establishment of a financing guarantee company is subject to the approval by the competent government authority, and unless otherwise stipulated, no entity may operate financing guarantee business without such approval. If any entity violates these regulations and operates financing guarantee business without approval, the entity may be subject to penalties including ban or suspension of business, fines of RMB500,000 to RMB1,000,000, and confiscation of illegal gains, if any. If the violation constitutes a criminal offense, criminal liability will be imposed in accordance with the law.

 

In connection with our historical automotive financing facilitation business, Hunan Ruixi provided guarantees to our financing partners in connection with the financing of the purchase of automobiles and such guarantee business is not our principal business, which had no significant impact on our operation result. It is uncertain whether this practice would be deemed as operations in financing guarantee business. See “Risk—Risks Relating to Our Industry and Business—We are required to obtain certain licenses and permits for our business operations, and we may not be able to obtain or maintain such licenses or permits.

 

Regulations Related to Value-Added Telecommunication Business Certificates and Foreign Investment Restrictions

 

Among all of the applicable laws and regulations, the Telecommunications Regulations of the People’s Republic of China, or the Telecom Regulations, promulgated by the PRC State Council in September 25, 2000 and amended on July 29, 2014 and February 6, 2016, respectively, is the primary governing law, and sets out the general framework for the provision of telecommunications services by domestic PRC companies. Under the Telecom Regulations, telecommunications service providers are required to procure operating licenses prior to their commencement of operations. The Telecom Regulations distinguish “basic telecommunications services” from “value-added telecommunications services”, or “VATS”. VATS are defined as telecommunications and information services provided through public networks, and are further divided into Class I VATS and Class II VATS. The Telecom Catalogue was issued as an attachment to the Telecom Regulations to categorize telecommunications services as either basic or value-added. The Telecom Catalogue was most recently updated in June 2019, categorizing online data and transaction processing, information services, among others, as Class II VATS.

 

15

 

 

The Administrative Measures on Telecommunications Business Operating Licenses, promulgated by the MIIT in 2009 and most recently amended in July 2017, which set forth more specific provisions regarding the types of licenses required to operate VATS, the qualifications and procedures for obtaining such licenses and the administration and supervision of such licenses. Under these regulations, a commercial operator of VATS must first obtain a VATS License, from the MIIT or its provincial level counterparts, otherwise such operator might be subject to sanctions including corrective orders and warnings from the competent administration authority, fines and confiscation of illegal gains and, in the case of significant infringements, the websites may be ordered to close.

 

According to the Special Entry Management Measures (Negative List) for the Access of Foreign Investment (2021 version) and the Administrative Regulations on Foreign-Invested Telecommunications Enterprises, which were most recently amended by the State Council on April 7, 2022 and took effect on May 1, 2022, the equity interest of foreign investors in value-added telecommunications enterprises that are open for foreign investment according to China’s WTO commitment may not exceed 50%, except as otherwise stipulated by the state. Foreign investment in entities holding VATS Licenses for internet data center services, content delivery network services, domestic internet protocol virtual private network services and internet access services, which are not open for foreign investment according to China’s WTO commitment, are generally prohibited, except that qualified telecommunication service providers incorporated in Hong Kong or Macau may hold up to 50% equity interest in such entities according to the Mainland and Hong Kong Closer Economic Partnership Agreement or the Mainland and Macao Closer Economic Partnership Agreement, respectively. From May 1, 2022, the amended Administrative Regulations on Foreign-Invested Telecommunications Enterprises canceled the qualification requirement on the primary foreign investor in a foreign invested value-added telecommunications enterprise for having a good track record and operational experience in the value-added telecommunications industry as stipulated in the previous version.

 

Meanwhile, the Circular of Ministry of Industry and Information Technology Concerning Lifting Restrictions on the Proportion of Foreign Equity in Online Data Processing and Transaction Processing Business (E-commerce) (the “Circular 196”), which was promulgated on June 19, 2015, provides that foreign investors are permitted to invest up to 100% of the registered capital in a foreign-invested telecommunication enterprise engaging in the operation of online data processing and transaction processing (E-commerce). However, foreign investors are only permitted to invest up to 50% of the registered capital in a foreign-invested telecommunication enterprise that engages in the operation of Internet information services. While Circular 196 permits foreign ownership, in whole or in part, of online data and deal processing businesses (E-commerce), a sub-set of value-added telecommunications services, it is not clear whether our online ride-hailing platform would be deemed as online data and deal processing. See “Risk Factors — Risks Related to Doing Business in China — We may be adversely affected by the complexity, uncertainties and changes in PRC regulation of internet-related businesses and companies, and any lack of requisite approvals, licenses or permits applicable to our business may have a material adverse effect on our business and results of operations.

 

Regulations Related to Internet Advertising

 

The Measures for Administration of Internet Advertising (the “Internet Advertising Measures”), were adopted by the MSA and became effective on May 1, 2023. The Internet Advertising Measures regulate Internet advertising activities. According to the Internet Advertising Measures, Internet advertisers are responsible for the authenticity of the content of advertisements. The identity, administrative license, cited information and other certificates that advertisers are required to obtain in publishing Internet advertisements shall be true and valid. Internet advertisements shall be distinguishable and prominently marked as “advertisements” in order to enable consumers to identify them as advertisements. Publishing and circulating advertisements through the Internet shall not affect the normal use of the Internet by users. It is not allowed to induce users to click on the content of advertisements by any fraudulent means, or to attach advertisements or advertising links in the emails without permission. The Internet Advertising Measures also impose several restrictions on the forms of advertisements and activities used in advertising. “Internet advertising” as defined in the Internet Advertising Measures refers to commercial advertisements that directly or indirectly promote goods or services through websites, web pages, Internet applications or other Internet media in various forms, including texts, pictures, audio clips and videos. Where Internet advertisements are not identifiable and marked as “advertisements”, a fine of not more than RMB100,000 (US$13,840) may be imposed in accordance with Advertising Law. A fine ranging from RMB5,000 (US$692) to RMB30,000 (US$4,155) may be imposed for any failure to provide a prominently marked “CLOSE” button to ensure “one-click closure”. Advertisers who induce users to click on the content of advertisements by fraudulent means or without permission, attach advertisements or advertising links in the emails shall be imposed a fine ranging from RMB5,000 (US$692) to RMB30,000 (US$4,155). Our marketplace is in the process of complying with the new Internet Advertising Measures during our advertising activities.

 

16

 

 

Regulations Related to Company Establishment, Dividend Distribution and Foreign Investment

 

The establishment, operation and management of corporate entities in China is governed by the Company Law of the PRC (the “Company Law”), which was issued by the SCNPC and was last amended in December 2023 and will come into effect as from July 1, 2024. The Company Law applies to both PRC domestic companies and foreign-invested companies. All of our subsidiaries in China are subject to the Company Law. According to the Company Law, companies established in the PRC are either limited liability companies or joint stock limited liability companies.

 

The establishment procedures, approval procedures, registered capital requirements, foreign exchange matters, accounting practices, taxation and labor matters of a wholly foreign-owned enterprise are regulated by the Foreign Investment Law and the Implementing Rules of the PRC Foreign Investment Law (the “Implementing Rules”), which was approved by the National People’s Congress of China in March 2019 and December 2019, respectively. The PRC Foreign Investment Law and the Implementing Rules both took effect on January 1, 2020 and replaced three major previous laws on foreign investments in China, namely, the Sino-foreign Equity Joint Venture Law, the Sino-foreign Cooperative Joint Venture Law and the Wholly Foreign-owned Enterprise Law, and their respective implementing rules. According to these regulations, foreign-invested enterprises in the PRC may only pay dividends out of their accumulated profit, if any, determined in accordance with PRC accounting standards and regulations. However, relevant PRC laws and regulations permit payments of dividends by the Group’s entities incorporated in the PRC only out of their retained earnings, if any, as determined in accordance with PRC accounting standards and regulations. A PRC company is required to set aside general reserves of at least 10% of its after-tax profit, until the cumulative amount of such reserves reaches 50% of its registered capital unless the provisions of laws regarding foreign investment provide otherwise. As of March 31, 2024, the total respective registered capital of all the Company’s direct subsidiaries was approximately RMB513 million (approximately $71.1 million).

 

In addition, PRC companies may allocate a portion of their after-tax profits based on PRC accounting standards to employee welfare and bonus funds at their discretion. These reserves and employee welfare and bonus funds are not distributable as cash dividends. A PRC company may not distribute any profits until any losses from prior fiscal years have been offset. Profits retained from prior fiscal years may be distributed together with distributable profits from the current fiscal year.

 

As of March 31, 2024, most of the Company’s subsidiaries incorporated in the PRC have suffered accumulated loss and the Company concluded all the subsidiaries did not have abilities to transfer a portion of their net assets to the Company either in the form of dividends, loans or advances. Furthermore, even though the Company currently does not require any such dividends, loans or advances from the PRC entities for working capital and other funding purposes, the Company may in the future require additional cash resources from them due to changes in business conditions, to fund future acquisitions and development, or merely to declare and pay dividends or distributions to its shareholders

 

Except for the above, there is no other restriction under PRC laws and regulations for PRC companies on use of proceeds generated by the Group’s subsidiaries to satisfy any obligations of the Company, as long as the PRC companies completed all required procedures, including the tax payment certification and tax declaration.

 

The investment activities in China of foreign investors are also governed by the Foreign Investment Law and the Implementing Rules. Pursuant to the Foreign Investment Law, “foreign investments” refer to investment activities conducted by foreign investors (including foreign natural persons, foreign enterprises or other foreign organizations) directly or indirectly in the PRC, which include any of the following circumstances: (i) foreign investors setting up foreign-invested enterprises in the PRC solely or jointly with other investors, (ii) foreign investors obtaining shares, equity interests, property portions or other similar rights and interests of enterprises within the PRC, (iii) foreign investors investing in new projects in the PRC solely or jointly with other investors, and (iv) investment in other methods as specified in laws, administrative regulations, or as stipulated by the State Council. The Implementing Rules introduce a see-through principle and further provide that foreign-invested enterprises that invest in the PRC are also governed by the PRC Foreign Investment Law and the Implementing Rules.

 

17

 

 

The Foreign Investment Law and the Implementing Rules provide that a system of pre-entry national treatment and negative list shall be applied for the administration of foreign investment, where “pre-entry national treatment” means that the treatment given to foreign investors and their investments at market entry stage is no less favorable than that given to domestic investors and their investments, and “negative list” means the special administrative measures for foreign investment’s entry to specific fields or industries, which will be proposed by the competent investment department of the State Council in conjunction with the competent commerce department of the State Council and other relevant departments, and be reported to the State Council for promulgation, or be promulgated by the competent investment department or competent commerce department of the State Council after being reported to the State Council for approval. Foreign investments beyond the negative list will be granted national treatment. Foreign investors shall not invest in the prohibited fields as specified in the negative list, and foreign investors who invest in the restricted fields shall comply with the special requirements on the shareholding, senior management personnel, etc. In the meantime, relevant competent government departments will formulate a catalogue of industries for which foreign investments are encouraged according to the needs for national economic and social development, to list the specific industries, fields and regions in which foreign investors are encouraged and guided to invest.

 

The current industry entry clearance requirements governing investment activities in the PRC by foreign investors are set out in two categories, namely the Special Entry Management Measures (Negative List) for the Access of Foreign Investment (2021 version), or the 2021 Negative List, as promulgated by the National Development and Reform Commission (the “NDRC”) and the MOFCOM on December 27, 2021 and taking effect on January 1, 2022, and the Encouraged Industry Catalogue for Foreign Investment (2022 version) as promulgated by the NDRC and the MOFCOM on October 26, 2022 and taking effect on January 1, 2023. Industries not listed in these two catalogues are generally deemed “permitted” for foreign investment unless specifically restricted by other PRC laws. Neither our Automobile Transaction and Related Services nor our Online Ride-hailing Platform Services is listed in 2021 Negative List.

 

Meanwhile, the PRC Foreign Investment Law provides that foreign-invested enterprises established according to the existing laws regulating foreign investment may maintain their structure and corporate governance within five years after the implementing of the Foreign Investment Law. Furthermore, the PRC Foreign Investment Law provides several protective rules and principles for foreign investors and their investments in the PRC, including, among others, that a foreign investor may freely transfer into or out of China, in Renminbi or a foreign currency, its contributions, profits, capital gains, income from disposition of assets, royalties of intellectual property rights, indemnity or compensation lawfully acquired, and income from liquidation, among others, within China; local governments shall abide by their commitments to the foreign investors; governments at all levels and their departments shall enact local normative documents concerning foreign investment in compliance with laws and regulations and shall not impair legitimate rights and interests, impose additional obligations onto foreign-invested enterprises, set market access restrictions and exit conditions, or intervene with the normal production and operation activities of foreign-invested enterprises; except for special circumstances, in which case statutory procedures shall be followed and fair and reasonable compensation shall be made in a timely manner, expropriation or requisition of the investment of foreign investors is prohibited; and mandatory technology transfer is prohibited.

 

In addition, pursuant to the Foreign Investment Law, the Implementing Rules, and the Information Reporting Measures for Foreign Investment jointly promulgated by the MOFCOM and the MSA, which took effect on January 1, 2020, a foreign investment information reporting system was established and foreign investors or foreign-invested enterprises must report investment information to competent commerce departments of the PRC government through the enterprise registration system, the enterprise credit information publicity system and the foreign investment information reporting system, and the relevant government authorities shall share such investment information to the competent commerce departments in a timely manner. We are subject to these regulatory requirements.

 

18

 

 

Regulations Relating to Vehicle Rental Services

 

Pursuant to the Administration Measures for Operations and Services of Small and Micro Passenger Vehicles issued by the Ministry of Transport on December 20, 2020 and last amended on August 11, 2021, rental business operators of small and micro passenger vehicles shall carry out record-filing procedures with the city or county level counterparts of the Ministry of Transport where the business operations are conducted, within 60 days after completing the relevant registration formalities with the local counterparts of the State Administration for Market Regulation, or within 60 days after establishing new service agencies to carry out relevant business activities. To qualify for the record filing procedures, an applicant entity shall satisfy, among others, the following requirements: (i) being an independent legal person registered under the PRC law; (ii) the vehicles used for rental business operations passing quality inspections, and the registered nature of these vehicles being “rental”; (iii) having the business premises and management personnel eligible for the rental business; (iv) establishing corresponding service institutions and having corresponding service capabilities locally; (v) developing comprehensive operation and management systems, service procedures, safety management systems, and emergency response plans. Failure to complete the record-filing procedures may subject the rental business operators of small and micro passenger vehicles to orders to rectify and fines ranging from RMB3,000 (US$416) to RMB10,000 (US$1,384). All vehicles used for our Auto Operating Leasing have obtained the required licenses and completed the registration.

 

Regulations Related to Labor and Social Security

 

Pursuant to the PRC Labor Law, the PRC Labor Contract Law and the Implementing Regulations of the Employment Contracts Law, labor relationships between employers and employees must be executed in written form. Wages may not be lower than the local minimum wage. Employers must establish a system for labor safety and sanitation, strictly abide by state standards and provide relevant education to its employees. Employees are also required to work in safe and sanitary conditions.

 

Under PRC laws, rules and regulations, including the Social Insurance Law, the Interim Regulations on the Collection and Payment of Social Security Funds and the Regulations on the Administration of Housing Accumulation Funds, employers are required to contribute, on behalf of their employees, to a number of social security funds, including funds for basic pension insurance, unemployment insurance, basic medical insurance, occupational injury insurance, maternity leave insurance and housing accumulation funds. These payments are made to local administrative authorities and any employer who fails to contribute may be fined and ordered to pay the deficit amount. See “Risk Factors — Risks Related to Doing Business in China — Failure to make adequate contributions to various employee benefit plans as required by PRC regulations may subject us to penalties.

 

Anti-money Laundering Regulation

 

The PRC Anti-money Laundering Law, which became effective in January 2007, sets forth the principal anti-money laundering requirements applicable to financial institutions, as well as non-financial institutions with anti-money laundering obligations, including the adoption of precautionary and supervisory measures, establishment of various systems for client identification, retention of clients’ identification information and transactions records, and reports on large transactions and suspicious transactions. According to the PRC Anti-money Laundering Law, financial institutions subject to the PRC Anti-money Laundering Law include banks, credit unions, trust investment companies, stock brokerage companies, futures brokerage companies, insurance companies and other financial institutions as listed and published by the State Council, while the list of the non-financial institutions with anti-money laundering obligations will be published by the State Council. The PBOC and other governmental authorities issued a series of administrative rules and regulations to specify the anti-money laundering obligations of financial institutions and certain non-financial institutions, such as payment institutions. However, the State Council has not promulgated the list of the non-financial institutions with anti-money laundering obligations.

 

19

 

 

Regulation Related to the Payment Services of Non-financial Institutions

 

According to Measures for the Administration of Payment Services of Non-Financial Institutions which were promulgated by PBOC on June 14, 2010, effective on September 1, 2010 and amended on April 29, 2020, and Implementing Rules for the Measures for the Administration of Payment Services of Non-Financial Institution which were promulgated by the PBOC, effective on December 1, 2010 and amended on June 2, 2020, the payment services provided by non-financial institutions refer to some or all of the following monetary capital transfer services provided by the non-financial institutions as intermediary agencies between payers and payees: (1) payment through the internet; (2) issuance and acceptance of prepaid cards; (3) bankcard acquiring; and (4) other payment services as determined by the PBOC. Non-financial institutions which provide payment services shall obtain a “Payment Business License” and become a “payment institution.” Payment Business License is valid for five years from the date of issuance. Payment institutions shall carry out business activities in compliance with the scope of business approved by the Payment Business License, and shall not outsource any business, transfer, lease, or lend its Payment Business License. Any non-financial institution or individual shall not directly or indirectly engage in payment business without the approval of the PBOC.

 

On May 9, 2019, the MOT, the PBOC, the NDRC, the MPS, the State Administration of Market Regulation (the “SAMR”) and NFRAC, jointly issued the Measures for the Administration of User Funds in New Forms of Transport Business (Trial) (the “Trial Measures on Administration of User Funds”) which became effective on June 1, 2019. According to the Trial Measures on Administration of User Funds, an operating enterprise shall open a special deposit account for user deposits and a special deposit account for prepayments, respectively, as are nationwide unique at the bank in the place of its registration in mainland China, and the bank where the special deposit accounts are opened shall be the depository bank to preserve user funds.

 

Regulations on Intellectual Property

 

The PRC has adopted legislation governing intellectual property rights, including copyrights, trademarks and patents. The PRC is a signatory to major international conventions on intellectual property rights and is subject to the Agreement on Trade Related Aspects of Intellectual Property Rights as a result of its accession to the World Trade Organization in December 2001.

 

The SCNPC amended the Copyright Law in 2001, 2010 and 2020 to widen the scope of works and rights that are eligible for copyright protection. The amended, the Copyright Law extends copyright protection to Internet activities, products disseminated over the Internet and software products. In addition, there is a voluntary registration system administered by the China Copyright Protection Center. To address copyright infringement related to content posted or transmitted over the Internet, the National Copyright Administration and former Ministry of Information Industry jointly promulgated the Administrative Measures for Copyright Protection Related to the Internet in April 2005. These measures became effective in May 2005.

 

On December 20, 2001, the SCNPC promulgated the new Regulations on Computer Software Protection, effective from January 1, 2002, and revised in 2013, which are intended to protect the rights and interests of the computer software copyright holders and encourage the development of software industry and information economy. In the PRC, software developed by PRC citizens, legal persons or other organizations is automatically protected immediately after its development, without an application or approval. Software copyrights may be registered with the designated agency and if registered, the certificate of registration issued by the software registration agency will be the primary evidence of the ownership of the copyright and other registered matters. On February 20, 2002, the National Copyright Administration of the PRC introduced the Measures on Computer Software Copyright Registration, which outline the operational procedures for registration of software copyright, as well as registration of software copyright license and transfer contracts. The Copyright Protection Center of China is mandated as the software registration agency.

 

The PRC Trademark Law, adopted in 1982 and revised in 1993, 2001, 2013 and 2019, respectively, protects the proprietary rights to registered trademarks. The Trademark Office under the SAIC handles trademark registrations and may grant a term of ten years for registered trademarks, which may be extended for another ten years upon request. Trademark license agreements shall be filed with the Trademark Office for record. In addition, if a registered trademark is recognized as a well-known trademark, the protection of the proprietary right of the trademark holder may reach beyond the specific class of the relevant products or services.

 

20

 

 

The Patent Law of the PRC and its Implementation Rules provide for three types of patents: invention, utility model and design. The duration of a patent right is either 10 years or 20 years from the date of application, depending on the type of patent right.

 

Domain names are protected under the Administrative Measures on Internet Domain Names promulgated by the MIIT on August 24, 2017 and effective as of November 1, 2017. Our domain name registrations are handled through domain name service agencies established under the relevant regulations, and applicants become domain name holders upon successful registration.

 

Regulations Related to Foreign Exchange

 

The principal regulations governing foreign currency exchange in China are the Foreign Exchange Administration Regulations, which were most recently amended in August 2008. Payments of current account items, such as profit distributions and trade and service-related foreign exchange transactions, can usually be made in foreign currencies without prior approval from the State Administration of Foreign Exchange (“SAFE”) by complying with certain procedural requirements. By contrast, approval from or registration with appropriate PRC authorities or banks authorized by appropriate PRC authorities is required where RMB capital is to be converted into foreign currency and remitted out of China to pay capital expenses.

 

SAFE promulgated the Notice of the State Administration of Foreign Exchange on Reforming the Administration of Foreign Exchange Settlement of Capital of Foreign-invested Enterprises (“Circular 19”), effective on June 1, 2015, in replacement of SAFE Circular 142 (the Circular on the Relevant Operating Issues Concerning the Improvement of the Administration of the Payment and Settlement of Foreign Currency Capital of Foreign-Invested Enterprises. According to Circular 19, the flow and use of the RMB capital converted from foreign currency-denominated registered capital of a foreign-invested company is regulated such that RMB capital may not be used for the issuance of RMB entrusted loans or the repayment of inter-enterprise loans or the repayment of banks loans that have been transferred to a third party. Although Circular 19 allows RMB capital converted from foreign currency-denominated registered capital of a foreign-invested enterprise to be used for equity investments within the PRC, it also reiterates the principle that RMB converted from the foreign currency-denominated capital of a foreign-invested company may not be directly or indirectly used for purposes beyond its business scope. Thus, it is unclear whether SAFE will permit such capital to be used for equity investments in the PRC in actual practice. SAFE promulgated the Notice of the State Administration of Foreign Exchange on Reforming and Standardizing the Foreign Exchange Settlement Management Policy of Capital Account (the “Circular 16”), effective on June 9, 2016, which reiterates some of the rules set forth in Circular 19, but changes the prohibition against using RMB capital converted from foreign currency-denominated registered capital of a foreign-invested company to issue RMB entrusted loans to a prohibition against using such capital to issue loans to non-associated enterprises. Violations of SAFE Circular 19 or Circular 16 could result in administrative penalties.

 

From 2012, SAFE has promulgated several circulars to substantially amend and simplify the current foreign exchange procedure. Pursuant to these circulars, the opening of various special purpose foreign exchange accounts, the reinvestment of RMB proceeds by foreign investors in the PRC and remittance of foreign exchange profits and dividends by a foreign-invested enterprise to its foreign shareholders no longer require the approval or verification of SAFE. In addition, domestic companies are no longer limited to extend cross-border loans to their offshore subsidiaries but are also allowed to provide loans to their offshore parents and affiliates and multiple capital accounts for the same entity may be opened in different provinces. SAFE also promulgated the Circular on Printing and Distributing the Provisions on Foreign Exchange Administration over Domestic Direct Investment by Foreign Investors and the Supporting Documents in May 2013, which specifies that the administration by SAFE or its local branches over direct investment by foreign investors in the PRC shall be conducted by way of registration and banks shall process foreign exchange business relating to the direct investment in the PRC based on the registration information provided by SAFE and its branches. In February 2015, SAFE promulgated SAFE Circular 13, which took effect on June 1, 2015. SAFE Circular 13 delegates the power to enforce the foreign exchange registration in connection with inbound and outbound direct investments under relevant SAFE rules from local branches of SAFE to banks, thereby further simplifying the foreign exchange registration procedures for inbound and outbound direct investments.

 

21

 

 

On January 26, 2017, SAFE issued the Notice of State Administration of Foreign Exchange on Improving the Check of Authenticity and Compliance to Further Promote Foreign Exchange Control (the “SAFE Circular 3”), which stipulates several capital control measures with respect to the outbound remittance of profit from domestic entities to offshore entities, including (i) under the principle of genuine transaction, banks shall check board resolutions regarding profit distribution, the original version of tax filing records and audited financial statements; and (ii) domestic entities shall hold income to account for previous years’ losses before remitting the profits. Moreover, pursuant to SAFE Circular 3, domestic entities shall make detailed explanations of the sources of capital and utilization arrangements, and provide board resolutions, contracts and other proof when completing the registration procedures in connection with an outbound investment.

 

On October 23, 2019, SAFE promulgated the Circular of the State Administration of Foreign Exchange on Further Promoting the Facilitation of Cross-border Trade and Investment, or Circular 28, which permits non-investment foreign-invested enterprises to use their capital funds to make equity investments in China, with genuine investment projects and in compliance with effective foreign investment restrictions and other applicable laws. However, as the Circular 28 was newly issued, there are still substantial uncertainties as to its interpretation and implementations in practice.

 

Regulations Relating to Offshore Special Purpose Companies Held by PRC Residents

 

SAFE promulgated the Circular on Relevant Issues Relating to Domestic Resident’s Investment and Financing and Roundtrip Investment through Special Purpose Vehicles (the “SAFE Circular 37”) in July 2014 that requires PRC residents or entities to register with SAFE or its local branch in connection with their establishment or control of an offshore entity established for the purpose of overseas investment or financing. In addition, such PRC residents or entities must update their SAFE registrations when the offshore special purpose vehicle undergoes material events relating to any change of basic information (including change of such PRC citizens or residents, name and operation term), increases or decreases in investment amount, transfers or exchanges of shares, or mergers or divisions.

 

SAFE Circular 37 was issued to replace SAFE Circular 75 (the Notice on Relevant Issues Concerning Foreign Exchange Administration for PRC Residents Engaging in Financing and Roundtrip Investments via Overseas Special Purpose Vehicles). SAFE further enacted the Notice on Further Simplifying and Improving the Foreign Exchange Management Policies for Direct Investment (the “SAFE Circular 13”) effective from June 1, 2015, which allows PRC residents or entities to register with qualified banks in connection with their establishment or control of an offshore entity established for the purpose of overseas investment or financing. However, remedial registration applications made by PRC residents that previously failed to comply with the SAFE Circular 37 continue to fall under the jurisdiction of the relevant local branch of SAFE. In the event that a PRC shareholder holding interests in a special purpose vehicle fails to fulfill the required SAFE registration, the PRC subsidiaries of that special purpose vehicle may be prohibited from distributing profits to the offshore parent and from carrying out subsequent cross-border foreign exchange activities, and the special purpose vehicle may be restricted in its ability to contribute additional capital into its PRC subsidiaries. Moreover, failure to comply with the various SAFE registration requirements described above could result in liability under PRC law for evasion of foreign exchange controls.

 

See “Risk Factors — Risks Related to Doing Business in China — PRC regulations relating to offshore investment activities by PRC residents may limit our PRC subsidiaries’ ability to increase their registered capital or distribute profits to us or otherwise expose us or our PRC resident beneficial owners to liability and penalties under PRC law.”

 

SAFE Regulations Relating to Employee Stock Incentive Plans

 

On February 15, 2012, SAFE promulgated the Notices on Issues Concerning the Foreign Exchange Administration for Domestic Individuals Participating in Stock Incentive Plans of Overseas Publicly-Listed Companies (the “Stock Option Rules”), which replaced the Application Procedures of Foreign Exchange Administration for Domestic Individuals Participating in Employee Stock Ownership Plans or Stock Option Plans of Overseas Publicly-Listed Companies issued by SAFE on March 28, 2007. Under the Stock Option Rules and other relevant rules and regulations, PRC residents who participate in a stock incentive plan in an overseas publicly listed company are required to register with SAFE or its local branches and complete certain other procedures. Participants of a stock incentive plan who are PRC residents must retain a qualified PRC agent, which could be a PRC subsidiary of such overseas publicly listed company or another qualified institution selected by such PRC subsidiary, to conduct the SAFE registration and other procedures with respect to the stock incentive plan on behalf of its participants. Such participants must also retain an overseas entrusted institution to handle matters in connection with their exercise of stock options, the purchase and sale of corresponding shares or interests and fund transfers. In addition, the PRC agent is required to amend the SAFE registration with respect to our share incentive plans if there are any material changes to the share incentive plans, the PRC agent or the overseas entrusted institution or other material changes. In addition, SAFE Circular 37 provides that PRC residents who participate in a share incentive plan of an overseas unlisted special purpose company may register with SAFE or its local branches before exercising rights. See “Risk Factors — Risks Related to Doing Business in China — Any failure to comply with PRC regulations regarding the registration requirements for employee stock incentive plans may subject the PRC plan participants or us to fines and other legal or administrative sanctions.”

 

22

 

 

Regulations Related to Enterprise Income Tax

 

Under the PRC Enterprise Income Tax Law (the “EIT Law”), which became effective on January 1, 2008, an enterprise established outside the PRC with “de facto management bodies” within the PRC is considered a “resident enterprise” for PRC enterprise income tax purposes and is generally subject to a uniform 25% enterprise income tax rate on its worldwide income. In 2009, the State Administration of Taxation (the “SAT”) issued the Notice Regarding the Determination of Chinese-Controlled Overseas Incorporated Enterprises as PRC Tax Resident Enterprise on the Basis of De Facto Management Bodies (the “SAT Circular 82”), which provides certain specific criteria for determining whether the “de facto management body” of a PRC-controlled enterprise that is incorporated offshore is located in China. Further to SAT Circular 82, in 2011, the SAT issued the Administrative Measures for Enterprise Income Tax of Chinese-Controlled Offshore Incorporated Resident Enterprises (Trial) (the “SAT Bulletin 45”) to provide more guidance on the implementation of SAT Circular 82.

 

According to SAT Circular 82, an offshore incorporated enterprise controlled by a PRC enterprise or a PRC enterprise group will be considered a PRC resident enterprise by virtue of having its “de facto management body” in China and will be subject to PRC enterprise income tax on its worldwide income only if all of the following conditions are met: (a) the senior management and core management departments in charge of its daily operations function have their presence mainly in the PRC; (b) its financial and human resources decisions are subject to determination or approval by persons or bodies in the PRC; (c) its major assets, accounting books, company seals, and minutes and files of its board of directors and shareholders’ meetings are located or kept in the PRC; and (d) more than half of the enterprise’s directors or senior management with voting rights habitually reside in the PRC.

 

Although SAT Circular 82 and SAT Bulletin 45 only apply to offshore-incorporated enterprises controlled by PRC enterprises or PRC enterprise groups and not those controlled by PRC individuals or foreigners, the determination criteria set forth therein may reflect the SAT’s general position on how the term “de facto management body” could be applied in determining the tax resident status of offshore enterprises, regardless of whether they are controlled by PRC enterprises, individuals or foreigners.

 

The State Administration of Taxation has promulgated several rules and notices to tighten the scrutiny over acquisition transactions in recent years, including the Notice on Strengthening Administration of Enterprise Income Tax for Share Transfers by Non-PRC Resident Enterprises (the “SAT Circular 698”), the Notice on Several Issues Regarding the Income Tax of Non-PRC Resident Enterprises (the “SAT Circular 24”) and the Bulletin on Issues of Enterprise Income Tax on Indirect Transfers of Assets by Non-PRC Resident Enterprises (the “SAT Bulletin 7”). Pursuant to these rules and notices, if a non-PRC resident enterprise transfers its equity interests in a PRC tax resident enterprise, such non-PRC resident transferor must report to the tax authorities at the place where the PRC tax resident enterprise is located and is subject to a PRC withholding tax of up to 10%. In addition, if a non-PRC resident enterprise indirectly transfers so-called PRC Taxable Properties, referring to properties of an establishment or a place of business in China, real estate properties in China and equity investments in a PRC tax resident enterprise, by disposition of the equity interests in an overseas non-public holding company without a reasonable commercial purpose and resulting in the avoidance of PRC enterprise income tax, the transfer will be re-characterized as a direct transfer of the PRC Taxable Properties and gains derived from the transfer may be subject to a PRC withholding tax of up to 10%. SAT Bulletin 7 has listed several factors to be taken into consideration by the tax authorities in determining if an indirect transfer has a reasonable commercial purpose. However, regardless of these factors, an indirect transfer satisfying all the following criteria will be deemed to lack a reasonable commercial purpose and be taxable in the PRC: (i) 75% or more of the equity value of the intermediary enterprise being transferred is derived directly or indirectly from PRC Taxable Properties; (ii) at any time during the one year period before the indirect transfer, 90% or more of the asset value of the intermediary enterprise (excluding cash) is comprised directly or indirectly of investments in the PRC, or 90% or more of its income is derived directly or indirectly from the PRC; (iii) the functions performed and risks assumed by the intermediary enterprise and any of its subsidiaries that directly or indirectly hold the PRC Taxable Properties are limited and are insufficient to prove their economic substance; and (iv) the foreign tax payable on the gain derived from the indirect transfer of the PRC Taxable Properties is lower than the potential PRC tax on the direct transfer of those assets. On the other hand, indirect transfers falling into the scope of the safe harbors under SAT Bulletin 7 may not be subject to PRC tax. The safe harbors include qualified group restructurings, public market trades and exemptions under tax treaties.

 

23

 

 

Under SAT Bulletin 7 and other PRC tax regulations, in the case of an indirect transfer, entities or individuals obligated to pay the transfer price to the transferor must act as withholding agents and are required to withhold the PRC tax from the transfer price. If they fail to do so, the seller is required to report and pay the PRC tax to the PRC tax authorities. If neither party complies with the tax payment or withholding obligations under SAT Bulletin 7, the tax authority may impose penalties such as late payment interest on the seller. In addition, the tax authority may also hold the withholding agents liable and impose a penalty of 50% to 300% of the unpaid tax on them. The penalty imposed on the purchasers may be reduced or waived if the withholding agents have submitted the relevant materials in connection with the indirect transfer to the PRC tax authorities in accordance with SAT Bulletin 7.

 

In January 2019, the SAT issued Announcement on the Implementation of the Preferential Income Tax Reduction Policy for Small and Low Profit Enterprises (the “SAT 2019 Circular 2”). Pursuant to SAT 2019 Circular 2, from January 1, 2019 to December 31, 2021, for small low profit enterprises, (i) the tax rate for the first RMB1 million the annual income does not exceed RMB1 million is 20% and the taxable income is 25% of the annual taxable income; (ii) the tax rate for the portion of annual income that exceeds RMB1 million but does not exceed RMB3 million is 20% and the taxable income is 50% of the annual income. SAT 2019 Circular 2 also defines “small low profit enterprises” as enterprises who are engaged in industries not restricted or prohibited and meet the three conditions of (i) annual taxable income of RMB3 million or lower, (ii) employees’ number of 300 or lower; and (iii) total assets of RMB50 million or lower. On March 18, 2022, the SAT issued Announcement on the Further Implementation of the Preferential Income Tax Reduction Policy for Small and Low Profit Enterprises (the “SAT 2022 Circular 13”). Pursuant to SAT 2022 Circular 13, the preferential income tax reduction policy for small low profit enterprise shall be expanded from January 1, 2022 to December 31, 2024. During the calendar years ended December 31, 2022 and 2023, all our subsidiaries in China met the three criteria and enjoyed the preferential tax rates.

 

Regulations Related to PRC Value-Added Tax

 

In March 2016, the Ministry of Finance and the State Administration of Taxation further promulgated the Notice on Fully Promoting the Pilot Plan for Replacing Business Tax by Value-Added Tax (“VAT”), which became effective on May 1, 2016. Pursuant to the pilot plan and relevant notices, VAT is generally imposed in lieu of business tax in the modern service industries, including the value-added telecommunication services, on a nationwide basis. VAT of a rate of 6% applies to revenue derived from the provision of some modern services. Certain small taxpayers under PRC law are subject to reduced value-added tax at a rate of 3%. Unlike business tax, a taxpayer is allowed to offset the qualified input VAT paid on taxable purchases against the output VAT chargeable on the modern services provided.

 

On April 4, 2018, the Ministry of Finance and the State Administration of Taxation issued the Notice on Adjustment of VAT Rates, which came into effect on May 1, 2018. According to the abovementioned notice, the taxable goods previously subject to VAT rates of 17% and 11% respectively become subject to lower VAT rates of 16% and 10% respectively starting from May 1, 2018. Furthermore, according to the Announcement on Relevant Policies for Deepening Value-added Tax Reform jointly promulgated by the Ministry of Finance, the State Administration of Taxation and the General Administration of Customs, which became effective on April 1, 2019, the taxable goods previously subject to VAT rates of 16% and 10% respectively become subject to lower VAT rates of 13% and 9% respectively starting from April 1, 2019.

 

Pursuant to applicable PRC regulations promulgated by the Ministry of Finance of China and the SAT, we are required to pay a VAT at a rate of 6% for our services and 13% for our automobile sales, operating lease and financial leasing, with respect to revenues derived from the provision of Automobile Transaction and Related Services. In addition, as part of the Chinese government’s effort to ease the burden of businesses affected by COVID-19, the Ministry of Finance and the State Administration of Taxation temporarily reduced or exempted VAT on revenues derived from the provision of certain transportation services from January 2020 to March 2021 and from January 1, 2022 to December 31, 2022. During the fiscal year ended March 31, 2023, our revenues generated from our Online Ride-hailing Platform Services was exempted from duty since April 1, 2022 to December 31, 2022. A taxpayer is allowed to offset the qualified input VAT paid on taxable purchases against the output VAT chargeable on the revenue from services provided.

 

24

 

 

Regulations Related to Mergers and Acquisitions

 

On August 8, 2006, six PRC regulatory agencies, including China Securities Regulatory Commission (the “CSRC”), promulgated the Regulations on Mergers and Acquisitions of Domestic Enterprises by Foreign Investors (the “M&A Rules”), which became effective on September 8, 2006 and were amended on June 22, 2009. The M&A Rules, among other things, require offshore special purpose vehicles formed for overseas listing purposes through acquisitions of PRC domestic companies and controlled by PRC domestic enterprises or individuals to obtain the approval of the CSRC prior to publicly listing their securities on an overseas stock exchange. On September 21, 2006, the CSRC published a notice specifying the documents and materials that are required to be submitted for obtaining CSRC approval.

 

The M&A Rules, and other recently adopted regulations and rules concerning mergers and acquisitions established additional procedures and requirements that could make merger and acquisition activities by foreign investors more time consuming and complex. For example, the M&A Rules require that MOFCOM be notified in advance of any change-of-control transaction in which a foreign investor takes control of a PRC domestic enterprise, if (i) any important industry is concerned, (ii) such transaction involves factors that impact or may impact national economic security, or (iii) such transaction will lead to a change in control of a domestic enterprise which holds a famous trademark or PRC time-honored brand. Moreover, the Anti-Monopoly Law promulgated by the SCNPC on August 30, 2007 and effective as of August 1, 2008 requires that transactions which are deemed concentrations and involve parties with specified turnover thresholds must be cleared by MOFCOM before they can be completed. In addition, on February 3, 2011, the General Office of the State Council promulgated a Notice on Establishing the Security Review System for Mergers and Acquisitions of Domestic Enterprises by Foreign Investors (the “Circular 6”), which officially established a security review system for mergers and acquisitions of domestic enterprises by foreign investors. Further, on August 25, 2011, MOFCOM promulgated the Regulations on Implementation of Security Review System for the Merger and Acquisition of Domestic Enterprises by Foreign Investors (the “MOFCOM Security Review Regulations”), which became effective on September 1, 2011, to implement Circular 6. Under Circular 6, a security review is required for mergers and acquisitions by foreign investors having “national defense and security” concerns and mergers and acquisitions by which foreign Investors may acquire the “de facto control” of domestic enterprises with “national security” concerns. Under the MOFCOM Security Review Regulations, MOFCOM will focus on the substance and actual impact of the transaction when deciding whether a specific merger or acquisition is subject to security review. If MOFCOM decides that a specific merger or acquisition is subject to security review, it will submit it to the Inter-Ministerial Panel, an authority established under Circular 6 led by the NDRC and MOFCOM under the leadership of the State Council, to carry out the security review. The regulations prohibit foreign investors from bypassing the security review by structuring transactions through trusts, indirect investments, leases, loans, control through contractual arrangements or offshore transactions. There is no explicit provision or official interpretation stating that the merger or acquisition of a company engaged in the marketplace lending business requires security review.

 

Regulations Related to Overseas Listings

 

On February 17, 2023, the CSRC promulgated the Overseas Listing Trial Measures (the “Trial Measures”), and relevant five guidelines on the application of regulatory rules, which took effect from March 31, 2023, requiring Chinese domestic companies’ overseas offerings and listings of equity securities be filed with the CSRC. On the same date, the CSRC circulated Supporting Guidance Rules No. 1 through No. 5, Notes on the Trial Measures, Notice on Administration Arrangements for the Filing of Overseas Listings by Domestic Enterprises and relevant CSRC Answers to Reporter Questions, or collectively, the Guidance Rules and Notice, on CSRC’s official website. The Trial Measures clarify the scope of overseas offerings and listings by Chinese domestic companies which are subject to the filing and reporting requirements thereunder, and provide, among others, that Chinese domestic companies that have already directly or indirectly offered and listed securities in overseas markets prior to the effectiveness of the Overseas Listing Trial Measures shall fulfil their filing obligations and report relevant information to the CSRC within three working days after conducting a follow-on offering of equity securities on the same overseas market, and follow the relevant reporting requirements within three working days upon the occurrence and public disclosure of any specified circumstances provided thereunder, including (i) change of control; (ii) investigations or sanctions imposed by overseas securities regulatory agencies or other relevant competent authorities; (iii) change of listing status or transfer of listing segment and (iv) voluntary or mandatory delisting. In addition, where the main business of an issuer undergoes material change after overseas offering and listing, and is therefore beyond the scope of business stated in the filing documents, such issuer shall follow the relevant reporting requirements within three working days after occurrence of the changes. Any future securities offerings and listings outside mainland China by Chinese domestic companies, including but not limited to follow-on offerings, secondary listings and going private transactions, will be subject to the filing with the CSRC under the Overseas Listing Trial Measures. For violations of these provisions or measures, the competent Chinese authorities may impose administrative regulatory measures, such as orders for correction, warnings, fines, and may pursue legal liability in accordance with law.

 

25

 

 

The Trial Measures, together with the Guidance Rules and Notice prescribe that, amongst others: (1) criteria to determine whether an issuer will be required to go through the filing procedures under the Trial Measures; (2) exemptions from immediate filing requirements for issuers including those that have already been listed in foreign securities markets, including U.S. markets, prior to the effective date of the Trial Measures, but these issuers shall still be subject to filing procedures if they conduct refinancing or are involved in other circumstances that require filing with the CSRC; (3) a negative list of types of issuers banned from listing or offering overseas, such as issuers whose affiliates have been recently convicted of bribery and corruption; (4) issuers’ compliance with web security, data security, and other national security laws and regulations; (5) issuers’ filing and reporting obligations, such as obligation to file with the CSRC after it submits an application for initial public offering to overseas regulators, and obligation after offering or listing overseas to file with the CSRC after it completes subsequent offerings and to report to the CSRC material events including change of control or voluntary or forced delisting of the issuer; and (6) the CSRC’s authority to fine both issuers and their relevant shareholders for failure to comply with the Trial Measures, including failure to comply with filing obligations or committing fraud and misrepresentation.

 

The Overseas Listing Trial Measures provide that if an issuer meets both of the following criteria, the overseas securities offering and listing conducted by such issuer will be deemed as an indirect overseas offering and listing by PRC domestic companies: (i) 50% or more of any of the issuer’s operating revenue, total profit, total assets or net assets as documented in its audited consolidated financial statements for the most recent fiscal year is accounted for by domestic companies; and (ii) the main parts of the issuer’s business activities are conducted in mainland China, or its main place(s) of business are located in mainland China, or the majority of senior management staff in charge of its business operations and management are PRC citizens or have their usual place(s) of residence located in mainland China. Where an issuer submits an application for initial public offering to competent overseas regulators, such issuer must file with the CSRC within three business days after such application is submitted.

 

The Trial Measures provide the CSRC with power to warn, fine, and issue injunctions against both PRC domestic companies, their controlling shareholders, and their advisors in listing or offering securities (collectively, the “Subject Entities”), as well as individuals directly responsible for these Subject Entities (the “Subject Individuals”). For failure to comply with the Trial Measures Negative List or the Trial Measures Filing Obligations, or materially false or misleading statements in the filing and reporting required by the Trial Measures: (1) PRC domestic companies, and their controlling shareholders if the controlling shareholders induced the PRC domestic companies’ failure to comply, severally, may face warnings, injunctions to comply, and fines between RMB1 million and RMB10 million ($138,408 and $1,384,083); the Subject Individuals in these entities may severally, face warnings and fines between RMB0.5 million and RMB5 million ($69,204 and $692,040). (2) Advisors in listing or offering securities that failed to dutifully advise the PRC domestic companies and their controlling shareholders in complying with the Trial Measures and caused such failures to comply can face warnings and fines between RMB0.5 million and 5 million ($69,204 and $692,040); the Subject Individuals in these advisor entities may, severally, face warnings and fines between RMB0.2 million and RMB2 million ($27,682 and $276,820).

 

Furthermore, on February 24, 2023, the CSRC, together with certain other PRC governmental authorities, promulgated the Provisions on Strengthening Confidentiality and Archives Administration of Overseas Securities Offering and Listing by Domestic Companies, or the Revised Confidentiality and Archives Administration Provisions, which took effect on March 31, 2023. According to the Revised Confidentiality and Archives Administration Provisions, Chinese companies that directly or indirectly conduct overseas offerings and listings, shall strictly abide by the relevant laws and regulations on confidentiality when providing or publicly disclosing, either directly or through their overseas listed entities, documents and materials to securities services providers such as securities companies and accounting firms or overseas regulators in the process of their overseas offering and listing. In the event such documents or materials contain state secrets or working secrets of government agencies, the Chinese companies shall first obtain approval from competent authorities according to law, and file with the secrecy administrative department at the same level with the approving authority. In the event that such documents or materials, if divulged, will jeopardize national security or public interest, the Chinese companies shall strictly fulfill relevant procedures stipulated by applicable national regulations. The Chinese companies shall also provide a written statement of the specific state secrets and sensitive information provided when providing documents and materials to securities companies and securities service providers, and the securities companies and securities service providers shall properly retain such written statements for inspection. According to the Revised Confidentiality and Archives Administration Provisions, where overseas securities regulators or relevant competent authorities request to inspect, investigate or collect evidence from Chinese domestic companies concerning their overseas offering and listing or their securities firms and securities service providers that undertake securities business for such Chinese domestic companies, such inspection, investigation and evidence collection must be conducted under the cross-border regulatory cooperation mechanism, and the CSRC or competent authorities of the Chinese government will provide necessary assistance pursuant to bilateral and multilateral cooperation mechanism.

 

26

 

 

Human Capital

 

As of the date of this Report, we had a total of 55 full-time employees including three executive officers, 45 employees in our Automobile Transaction and Related Services segment and 7 employees in our Online Ride-hailing Platform Services segment.

 

The following table sets forth the breakdown of our employees by function in our Automobile Transaction and Related Services segment:

 

Function  Number of
Employees
 
Management   2 
Legal & Risk Management   9 
Operations   7 
Marketing   4 
Drivers & Automobile Management and Services   7 
Technology   2 
Human Resources & Administration   7 
Finance and Accounting   6 
Internal Control and Audit   1 
Total   45 

 

The following table sets forth the breakdown of our employees by function in our Online Ride-hailing Platform Services segment:

 

Function  Number of
Employees
 
Management   2 
Operations   3 
Finance and Accounting   2 
Total   7 

 

All of our employees are based in the cities of Chengdu, Changsha and Guangzhou, where our main operations are located.

 

We believe we offer our employees competitive compensation packages and work environment that encourages initiative and is based on merit, and as a result, we have generally been able to develop and maintain our human capital, including attracting and retaining qualified personnel and a stable core management team.

 

As required by PRC regulations, we participate in various government statutory employee benefit plans, including social insurance funds, namely a pension contribution plan, a medical insurance plan, an unemployment insurance plan, a work-related injury insurance plan and a maternity insurance plan and a housing provident fund. We are required under PRC law to make contributions to employee benefit plans at specified percentages of the salaries, bonuses and certain allowances of our employees, up to a maximum amount specified by the local government from time to time. We have not made adequate employee benefit payments, and may be required to make up the contributions for these plans as well as to pay late fees and fines. See “Risk Factors — Risks Related to Doing Business in China — Failure to make adequate contributions to various employee benefit plans as required by PRC regulations may subject us to penalties.” We are subject to and comply with PRC regulations regarding labor and social security. See “Regulations – Regulations Related to Labor and Social Security.”

 

We enter into standard labor and confidentiality agreements with each of our employees. We believe that we maintain a good working relationship with our employees, and we have not experienced any major labor disputes.

 

27

 

 

Seasonality

 

We have observed seasonal trends or patterns in revenues related to our Automobile Transaction and Related Services. Because of the PRC National Holiday in October, New Year’s Day, and the traditional Lunar New Year in January or February, there is a seasonal decrease in the demand of automobile purchase/leasing in certain months during the six months ended March 31 (our third and fourth fiscal quarter). We also expect to experience seasonality in our Online Ride-hailing Platform Services, which may differ from the one in our Automobile Transaction and Related Services. For example, we expect to experience higher user traffic during the Chinese National holiday due to the strong demand in the tourism. Other seasonal trends that may affect us or China’s online ride-hailing industry generally may develop, and current seasonal trends may become more extreme, all of which would contribute to fluctuations in our results of operations.

 

Our results of operations in future quarters or years may fluctuate and deviate from the expectations of our investors, and any occurrence that disrupts our business during any particular quarters could have a disproportionately material adverse effect on our liquidity and results of operations.

 

Research and Development

 

With an aim to standardize our transaction process and achieve higher operating efficiency, we are developing an integrated information system for our Automobile Transaction and Related Services. The system comprises modules for procurement, qualification assessment, delivery and post-transaction management which covers the whole transaction process. We have completed the development of certain functions such as information entry and delivery which are being tested by us. We launched the system in March 2020 and keep upgrading the system to support our business expansion. We are also in the progress of developing the managing system for online ride-hailing platform, and the comprehensive management system which could link all key information between Automobile Transaction and Related Services and Online Ride-hailing Platform Services for our internal manage purpose.

 

Intellectual Property

 

We regard our trademarks, domain names, know-how, proprietary technologies and similar intellectual property as critical to our success, and we rely on PRC trademark and trade secret law and confidentiality, invention assignment and non-compete agreements with our employees and others to protect our proprietary rights. We own 19 software copyrights and 53 trademarks. We have two trademark applications pending at the PRC Trademark Office. We have also registered numerous domain names, including www.51ruixi.com, www.91xixing.com/, 91xixingcd.com, www.coreneltech.com, www.senmiaotech.com and senmiaotechir.com. The information on our websites is not part of, or incorporated in, this Report.

 

Despite our efforts to protect our proprietary rights, unauthorized parties may attempt to copy or otherwise obtain and use our technology. Monitoring unauthorized use of our technology is difficult and costly, and we cannot be certain that the steps we have taken will prevent misappropriation of our technology. From time to time, we may have to resort to litigation to enforce our intellectual property rights, which could result in substantial costs and diversion of our resources.

 

In addition, third parties may initiate litigations against us alleging infringement of their proprietary rights or respond to our litigations declaring their non-infringement of our intellectual property rights. In the event of a successful claim of infringement and our failure or inability to develop non-infringing technology or license the infringed or similar technology on a timely basis, our business could be harmed. Moreover, even if we are able to license the infringed or similar technology, license fees could be substantial and may adversely affect our results of operations.

 

See “Risk Factors — Risks Related to Our Business — We may not be able to prevent others from unauthorized use of our intellectual property, which could harm our business and competitive position.” and “— We may be subject to intellectual property infringement claims, which may be expensive to defend and may disrupt our business and operations.”

 

Insurance

 

We consider our insurance coverage to be adequate as we have in place all the mandatory insurance policies required by Chinese laws and regulations and in accordance with the commercial practices in our industry. The Auto Business Entities have obtained accident insurance and commercial liability insurance, which are mandatory, on all the automobiles they purchased for sales, leasing or financing and pass on the costs of such insurance to their customers in the sale/leasing/financing transaction. We also maintain the mandatory insurance with respect to carrier’s liability in connection with our Online Ride-hailing services. We provide social security insurance including pension insurance, unemployment insurance, work-related injury insurance and medical insurance for our employees. We do no maintain any property insurance policies, business interruption insurance or general third-party liability insurance, nor do we maintain product liability insurance or key-man insurance. We consider our insurance coverage to be sufficient for our business operations in China.

 

28

 

 

Item 1A. Risk Factors

 

An investment in our company is subject to a high degree of risk. The risk factors described below and similar risk factors we may face are important to understanding other statements in this Report and should be reviewed carefully. The following information should be read in conjunction with Part II, Item 7, “Management’s Discussion and Analysis of Financial Condition and Results of Operations” and the consolidated financial statements and related notes in Part II, Item 8, “Financial Statements and Supplementary Data” of this Report.

 

Our business, financial condition and operating results can be affected by a number of factors, whether currently known or unknown, including but not limited to those described below, any one or more of which could, directly or indirectly, cause our actual financial condition and operating results to vary materially from past, or from anticipated future, financial condition and operating results. Any of these factors, in whole or in part, could materially and adversely affect our business, financial condition, operating results and stock price.

 

Because of the following factors, as well as other factors affecting our financial condition and operating results, past financial performance should not be considered to be a reliable indicator of future performance, and investors should not use historical trends to anticipate results or trends in future periods.

 

Risk Factors Summary

 

Risks Related to Our Business and Industry

 

We face intense competition, which could lead to our inability to secure market share or cause us to lose market share to our competitors, any of which could materially and adversely affect our business, results of operations and financial condition.
If we fail to cost-effectively attract and retain online ride-hailing drivers, or to increase the profitability of our platform by existing users, our business, results of operations and financial condition could be materially and adversely affected.
 Relationship between us, our affiliates and Gaode Maps and other cooperated partners is crucial to our ability to grow our business, results of operations and financial condition.
Our customers’ failure to fully comply with PRC online ride-hailing-related laws may expose us to potential penalties and negatively affect our operations.
We are exposed to credit risk in our auto financing and prior auto financing facilitation businesses.
Our failure to lease cars that we purchased from dealers or leased from other automobile rental companies with a satisfied utilization may have a material and adverse effect on our business, financial condition and results of operations.
If data provided by automobile lessees and other third-party sources or collected by us are inaccurate, customer trust in us could decline.
We may be subject to product liability claims if people or property are harmed by vehicles purchased through us.
If our safety system fails to ensure user safety while using our online ride-hailing platform, our business, results of operations and financial condition could be materially and adversely affected.
Changes to pricing for our online ride-hailing services could materially and adversely affect our ability to attract or retain riders and qualified drivers.
Any significant disruption in our IT systems could materially and adversely affect our business.
If we fail to obtain and maintain the requisite licenses and approvals required for our online ride-hailing business, our business may be materially and adversely affected.
We rely primarily on a third-party insurance policy to insure our auto-related risks.
We rely on third-party payment processors to process payments made by our business partners.
Government policies on automobile purchases and usage in the online ride-hailing industry may materially affect our results of operations.
Our business is subject to laws, regulations and regulatory policies that are being continuously amended and improved, and the interpretation and implementation of newly established policies may remain uncertain, which could have an adverse impact on our business and future prospects.
We have identified material weaknesses in our internal control over financial reporting.
Our common stock will be prohibited from trading in the United States under the Holding Foreign Companies Accountable Act, or the HFCA Act, in the future if the PCAOB is unable to inspect or investigate completely our auditors. The delisting of our common stock, or the threat of their being delisted, may materially and adversely affect the value of your investment. Additionally, the inability of the PCAOB to conduct inspections of our auditors would deprive our investors of the benefits of such inspections.
We face risks related to natural disasters, health epidemics and other outbreaks, such as COVID-19, which could significantly disrupt our operations.

 

29

 

 

Risks Related to Doing Business in China

 

Our current corporate structure and business operations may be affected by the Foreign Investment Law.
Our previous contractual arrangements in relation to Sichuan Senmiao may be subject to scrutiny by the PRC tax authorities and they may determine that we or Sichuan Senmiao owe additional taxes, which could negatively affect our financial condition and the value of your investment.
If we are classified as a PRC resident enterprise for PRC income tax purposes, such classification could result in unfavorable tax consequences to us and our non-PRC stockholders.
Enhanced scrutiny over acquisition transactions by the PRC tax authorities may have a negative impact on potential acquisitions we may pursue in the future.
We are required to obtain a value-added telecommunication business certificate and be subject to foreign investment restrictions.
Substantial uncertainties and restrictions with respect to the political and economic policies of the PRC government and PRC laws and regulations could have a significant impact upon the business that we may be able to conduct in the PRC and accordingly on the results of our operations and financial condition.
Adverse regulatory developments in China may subject us to additional regulatory review, and additional disclosure requirements and regulatory scrutiny to be adopted by the SEC in response to risks related to recent regulatory developments in China may impose additional compliance requirements for companies like us with significant China-based operations, all of which could increase our compliance costs, subject us to additional disclosure requirements.
Compliance with China’s new Data Security Law, Measures on Cybersecurity Review, Personal Information Protection Law, regulations and guidelines relating to the multi-level protection scheme and any other future laws and regulations may entail significant expenses and could materially affect our business.
Recent greater oversight by the CAC over data security, particularly for companies seeking to list on a foreign exchange, could adversely impact our business and our offering.
We may be adversely affected by the complexity, uncertainties and changes in PRC regulation of internet-related businesses and companies, and any lack of requisite approvals, licenses or permits applicable to our business may have a material adverse effect on our business and results of operations.
PRC regulation of loans to and direct investment in PRC entities by offshore holding companies and governmental control of currency conversion may delay or prevent us from using the proceeds of from our public offerings to make loans to or make additional capital contributions to our PRC subsidiaries, which could materially and adversely affect our liquidity and our ability to fund and expand our business.
We rely on dividends and other distributions on equity paid by our PRC subsidiaries to fund any cash and financing requirements we may have, and any limitation on the ability of our PRC subsidiaries to make payments to us could have a material adverse effect on our ability to conduct our business.
Fluctuations in exchange rates could have a material adverse effect on our results of operations and the value of your investment.
Governmental control of currency conversion may limit our ability to utilize our net revenues effectively and affect the value of your investment.
Failure to make adequate contributions to various employee benefit plans as required by PRC regulations may subject us to penalties.
The M&A Rules and certain other PRC regulations establish complex procedures for some acquisitions of PRC companies by foreign investors, which could make it more difficult for us to pursue growth through acquisitions in China.
PRC regulations relating to offshore investment activities by PRC residents may limit our PRC subsidiaries’ ability to increase their registered capital or distribute profits to us or otherwise expose us or our PRC resident beneficial owners to liability and penalties under PRC law.

 

Risks Related to Our Securities

 

Our failure to meet the continued listing requirements of Nasdaq could result in a delisting of our common stock.
The market price for our common stock may be volatile.
We have a significant number of outstanding warrants.

 

Other General Risk Factors

 

We may need additional capital, and financing may not be available on terms acceptable to us.
Any harm to our brands or reputation may materially and adversely affect our business.
A severe or prolonged downturn in the Chinese or global economy could materially and adversely affect our business and financial condition.
  Our ability to protect the confidential information of our customers may be adversely affected by cyber-attacks, computer viruses, physical or electronic break-ins or similar disruptions.
From time to time, we may evaluate and potentially consummate strategic investments or acquisitions, which could require significant management attention, disrupt our business and adversely affect our financial results.

 

30

 

 

Risks Related to Our Business and Industry

 

We face intense competition, which could lead to our inability to secure market share or cause us to lose market share to our competitors, any of which could materially and adversely affect our business, results of operations and financial condition.

 

The online ride-hailing market in China, especially in our key target markets of Chengdu and Changsha, is intensely competitive and characterized by rapid changes in technology, shifting user preferences, and frequent introductions of new services and offerings. Our success in a given geographic market significantly depends on our ability to maintain or increase the scale of our network in that geographic market by attracting and keeping drivers to engage their ride-hailing business through our platform or leasing automobiles provided by us. We face intense competition in the Automobile Transaction and Financing Services, as well as the Online Ride-hailing Platform Services. We face significant competition from existing, well-established, and low-cost alternatives, and in the future we expect to face competition from new market entrants. Our competitors may have significantly more resources than we do, including financial, technological, marketing and others and may be able to devote greater resources to the development and promotion of their services. As a result, they may have deeper relationships with online ride-hailing drivers, automobile dealers, automobile leasing companies and other third-party service providers than we do. This could allow them to develop new services, adapt more quickly to changes in technology and to undertake more extensive marketing campaigns, which allow them to derive greater revenue and profits from their existing user bases, enlarge their user base at lower costs, or respond more quickly to new and emerging technologies and trends. As a consequence, our services may be less attractive to consumers and cause us to lose market share.

 

Furthermore, they may be able to devote greater resources to the development, promotion and sale of offerings and offer lower prices than we do, which could further adversely affect our results of operations. Moreover, intense competition in the markets we operate in may reduce our service fees and revenue, increase our operating expenses and capital expenditures, and lead to departures of our qualified employees. We may also be harmed by negative publicity instigated by our competitors, regardless of its validity. We may in the future continue to encounter disputes with our competitors, including lawsuits involving claims asserted under unfair competition laws and defamation which may adversely affect our business and reputation. Failure to compete with current and potential competitors could materially harm our business, financial condition and our results of operations.

 

Since 2023, the municipal transportation bureaus in a series of cities in China have released operational dynamics and risk warnings for the online ride-hailing industry, stating that the online ride-hailing market has become saturated. They remind enterprises and practitioners who intend to engage in online ride-hailing services should have a detailed understanding of relevant regulations, conduct market research, fully consider changes in operating income due to factors such as supply and demand, market conditions, fluctuations or continuous declines, objectively evaluate the actual income level of industry practitioners, and make rational and prudent career choices. On May 16, 2023, Changsha Transportation Bureau announced that the application for new online car transportation licenses was suspended from May 16, 2023 and Chengdu Transportation Bureau also released risk warnings in its monthly online ride-hailing industry operation monitoring information. However, we expect the fierce competition to continue, both from current competitors and new entrants in the market that may be well-established and enjoy greater resources or other strategic advantages. If we are unable to anticipate or react to these competitive challenges, our competitive position could weaken, or fail to improve, and we could experience growth stagnation or even a decline in revenue that could materially and adversely affect our business, results of operations and financial condition.

 

If we fail to cost-effectively attract and retain online ride-hailing drivers, or to increase the profitability of our platform by existing users, our business, results of operations and financial condition could be materially and adversely affected.

 

The growth of our online ride-hailing platform depends in part on our ability to cost-effectively attract and retain online ride-hailing drivers who satisfy our screening criteria and procedures, and to increase their utilization of our platform. However, to attract and retain qualified drivers, we have, among other things, offered incentives for drivers, which would adversely affecting the liquidity and financial performance. Since December 2023, in order to improve the efficiency of the daily operation and profitability of our platform, we have engaged a third-party to co-operate the online ride-hailing platform by outsourcing certain daily operation work to it in most of cities our platform operates in. We also reduced the incentives paid to the drivers and had witnessed both the number of Active Drivers on our platform and the total number of the completed orders decreased accordingly.

 

31

 

 

Other factors beyond of our control, such as laws and regulations limiting in the markets in which we operate, vehicles or insurance, and the vehicle quantity control of PRC government, may also reduce the number of Active Drivers on our platform or their utilization of our online ride-hailing platform. However, the increasing number of online ride-hailing drivers in the market may cause the decrease of average income of each driver, which, in return would make our platform, or the whole industry less attractive to drivers. For example, according to the MOT of the People’s Republic of China, the total number of certificated online ride-hailing drivers was approximately 7.0 million in April 2024 as compared 5.4 million in April 2023. Considering the number of online ride-hailing drivers keep increasing while the consumer demand has no significant increase in current months in China, the MOT of certain cities, such as Changsha, Sanya has suspended issuing new online booking taxi transportation certificates and transport certificates since April 2023 accordingly.

 

In addition, changes in driver qualification and background check requirements may increase our costs and reduce our ability to onboard additional drivers to our platform. Our driver qualification and background check procedure varies by jurisdiction. Any changes in the legal requirements for the qualification, screening, and background check procedure could reduce the number of drivers in those markets or extend the time required to recruit new drivers to our platform, which would adversely impact our business and growth.

 

Our failure to continuously attract and retain Active Drives and to increase utilization of our online ride-hailing platform in a cost-effective way would impair the network effect of our platform, which would in turn materially and adversely affect our business, results of operations and financial condition.

 

The relationship between us, our affiliates and Gaode Maps, the leading aggregation platform in China, and other cooperated partners is crucial to our ability to grow our business, results of operations and financial condition.

 

The strategic relationship between us, our affiliates and Gaode Maps, the leading aggregation platform, and other local online ride-hailing platforms is crucial to our business as most of customers we provide services to are online ride-hailing drivers. Those drivers earn income on our platform from the trip orders distributed from Gaode Maps, or directly from other platforms. If our collaboration with these platforms was terminated, we may not be able to maintain our existing customers or attract new customers who are and will be online ride-hailing drivers, which could materially and adversely affect our business and impede our ability to continue our operations. Our annual cooperative arrangements with Didi on Automobile Transaction and Related Services are non-exclusive basis, and Didi may have cooperative arrangements with our competitors.

 

We also cooperate with local automobile dealers, automobile leasing companies, financial institutions and others to attract online ride-hailing drivers to run their business through our platform and provide automobile transaction and financing services. Our ability to acquire customers depends on our own marketing efforts through online advertising and billboard advertising, as well as the network of different third party sales teams. We intend to strengthen relationships with existing financing partners and develop new relationships for our automobile transaction and financing business. If we are not able to attract or retain cooperative automobile dealers, automobile leasing companies with favorable term as new business partners on acceptable terms, our business growth will be hindered and our results of operations and financial condition will suffer.

 

Illegal, improper or otherwise inappropriate activities of customers while utilizing our online ride-hailing platform or receiving our services could expose us to liabilities and harm our reputation, business, results of operations and financial condition.

 

Illegal, improper or otherwise inappropriate activities by customers while utilizing our online ride-hailing platform or receiving our services could expose us to liabilities and materially and adversely affect our reputation, business, results of operations and financial condition. These activities may include abuse, assault, theft, false imprisonment, sexual harassment, identity theft, unauthorized use of credit and debit cards or bank accounts, and other misconduct. The relevant regulations also require the licensed online ride-hailing platforms to ensure that the drivers and cars engaged in providing ride services meet the requirements stipulated by the regulations. We are not able to fully control or predict the actions of our customers and third parties, either during the process of providing services or otherwise. While we have implemented various measures to anticipate, identify and address risks associated with these activities, we may not adequately address or prevent all illegal, improper or otherwise inappropriate activities by our users, which could damage our brand and the viability of this business.

 

32

 

 

At the same time, if the measures we have taken to guard against these illegal, improper or otherwise inappropriate activities are too restrictive and inadvertently prevent qualified online ride-hailing drivers otherwise in good standing from using our platform and services, or if we are unable to implement and communicate these measures fairly and transparently or are perceived to have failed to do so, the growth and retention of our users and their utilization of our online ride-hailing platform could be negatively impacted. For example, if we cannot complete background checks of potential online ride-hailing drivers who apply to utilize our platform on a timely basis, we may not be able to onboard potential online ride-hailing drivers in time and, as a result, our platform may be less attractive to qualified online ride-hailing drivers.

 

Further, we may be subject to claims of significant liability based on traffic accidents, deaths, injuries, or other incidents that are caused by ride-hailing drivers, consumers, or third parties. Our auto liability and general liability insurance policies may not cover all potential claims to which we are exposed, and may not be adequate to indemnify us for all liabilities. These incidents may subject us to liability and negative publicity, which would increase our operating costs and adversely affect our business, operating results, and future prospects. Even if these claims do not result in liability, we will incur significant costs in investigating and defending against them. And any negative publicity related to the foregoing, whether such incident occurred on our platform or on our competitors’ platforms, could materially and adversely affect our reputation and brand and more importantly, public perception of the online ride-hailing industry as a whole, which could negatively affect the demand for platforms like ours, and potentially lead to increased regulatory or litigation exposure. Any of the foregoing risks could harm our business, results of operations and financial condition.

 

Our customers’ failure to fully comply with PRC online ride-hailing-related laws may expose us to potential penalties and negatively affect our operations.

 

The online ride-hailing industry is highly regulated in China. According to the guidelines issued by the different local authorities in China, including our major operations, Chengdu and Changsha, online reservation taxi operating license, automobile certificate and online reservation taxi driver’s license are required for a driver to operate the online ride-hailing business. Approximately 25% of our served online ride-hailing drivers have not obtained the online reservation taxi driver’s certificates as of March 31, 2024. During the year ended March 31, 2024, we have been fined by approximately $76,000 by Traffic Management Bureaus in Chengdu, Changsha, Guangzhou and Tianjin, for the non-compliance on taxi driver’s certificates, of which, approximately $30,000 was further compensated by drivers or cooperated third parties. We cannot assure you that we will not be subject to further fines, penalties or more severe administrative actions or proceedings in the future. If we or drivers or vehicles on our platform fail to obtain or maintain any required licenses, permits or approvals or make any necessary filings in a timely matter or at all, we may be subject to a variety of penalties, including fines or potentially being forced to suspend, terminate or significantly reduce our operations in the city or jurisdiction. Our business and results of operations will be materially affected if our affiliated drivers are suspended from providing ride-hailing services or receive substantial fines.

 

We are in the process of assisting the drivers to obtain the required certificates and licenses. However, there is no guarantee that all of the drivers affiliated with us would be able to obtain all the certificates and licenses. Our ability and method to provide the automobile transaction related services might be affected or restricted if our affiliated drivers or automobiles do not possess the requisite licenses. Further, there is no assurance that each of the drivers who use our platform or the cars used by such drivers in providing ride-hailing services possesses the requisite license or certificate. Our business and results of operations will be materially and adversely affected if our affiliated drivers are suspended from providing ride-hailing services or imposed substantial fines or if we are found to be in serious violation of the Interim Measures due to the drivers’ failure to obtain requite licenses and/or automobile certificates in connection with providing services through our platform.

 

If we fail to effectively manage the behaviors of order skipping, disintermediation and other misconduct and fraud by our users, our business, results of operations and financial condition could be materially and adversely affected.

 

Online ride-hailing drivers on our platform may skip orders and fail to pick up riders, or circumvent our platform and complete the transaction offline and in private. Our users may also maliciously misappropriate subsidies provided on our platform. For example, if we detect users engaging in cheating behaviors to earn incentives we have offered, we may be required to disqualify them from using such incentives. We have also implemented various measures to prevent order skipping. For example, we monitor the order completion rate for our online ride-hailing drivers, and those with low credit scores based on riders’ feedback or behavior scores will be less likely to receive orders on our platform. If we detect a persistent skipping pattern, we will permanently close their user accounts on our platform.

 

In addition, we may incur losses from various types of fraud by our users, including use of stolen or fraudulent credit card data, attempted payments by riders with insufficient funds and fraud committed by riders in concert with online ride-hailing drivers. Bad actors use increasingly sophisticated methods to engage in illegal activities involving personal information, such as unauthorized use of another person’s identity, account information or payment information and unauthorized acquisition or use of credit or debit card details, bank account information and mobile phone numbers and accounts. Under current credit card practices, we may be liable for rides facilitated on our online ride-hailing platform with fraudulent credit card data, even if the associated financial institution approved the credit card transaction. We are in the process of taking measures to detect and prevent fraudulent transactions by our users, such as cross-checking a driver’s travel path against the proposed itinerary to verify the authenticity of an order.

 

33

 

 

Despite our efforts, our measures may not eliminate order skipping, disintermediation, and other user misconducts and fraud. Our failure to adequately detect and prevent such user behaviors could materially and adversely affect our business, results of operations and financial condition.

 

Prior consent from financial institutions which provided financing to our online ride-hailing driver customers for the purchase of automobiles has not been obtained for us to sublease or sell the drivers’ automobiles.

 

As described in the section titled “Business” above, as of March 31, 2024, approximately 108 online ride-hailing drivers in Changsha exited the online ride-hailing business and rendered their purchased automobile to Hunan Ruixi for sublease or sales in order to offset monthly payment owed to Hunan Ruixi and the financial institutions. Their Financing Agreements with the financial institutions are still valid and in effect. Pursuant to the Financing Agreements, the right of the automobile collateral to the financial institution belongs to the financial institution and without their consent, we may not dispose of, use, or take possession of those automobiles. To prevent the default in payments to the financial institutions and us, the drivers authorized us orally or in writing to sublease or sell the automobiles to other parties, and use the cash generated from the sublease or sales to cover the monthly installment payments to the financial institution and the monthly installment service fees as well as the automobile registration related fees that we previously advanced during the remaining original lease terms to us. As prior consent from the financial institutions have not been obtained, the financial institutions may require us to stop sublease and return the automobiles immediately. We may also be required to pay penalties to the financial institutions. Although we have not received any demand from any financial institution to stop the sublease practice, there is no assurance that future demand to stop such practice may not come along; if so, we may experience economic loss and reputation damage as a result.

 

If we are unable to collect our revenue, repossess or sub-lease the cars held by the defaulted customers in a cost-effective manner, our business and results of operations would be materially and adversely affected.

 

Failure to collect lease/purchase payments may have a material adverse effect on our business operations and financial positions. We monitor the daily gross income of our served online ride-hailing drivers through our cooperated online ride-hailing platforms as well as trace the location of each car at least every day. We also monitor the using expenditures of each car such as the traffic violation penalty and maintenance expenses once a week. If there is any negative indicators on the collectability of our revenue, we shall repose the car if necessary. Our measures to track the cars include installing GPS trackers on cars. We cannot assure you that we will be able to successfully locate and recover the cars. We have in the past failed to repossess one car as the GPS trackers failed to function properly or had been disabled, and we cannot assure you that this incident will not happen again the future. We also cannot assure you that there will not be regulatory changes that prohibit the installation of GPS trackers, or the realized value of the repossessed cars will be sufficient to cover our customers’ payment obligations. If we cannot repossess some of these cars or the residual values of the repossessed cars are lower than we expected and not sufficient to cover the automobile purchaser/lessee’ payment obligation, our business, results of operations and financial condition may be materially and adversely affected.

 

Moreover, the current regulatory regime for debt collection in the PRC remains unclear. We aim to ensure our collection efforts carried out by our asset management department comply with the relevant laws and regulations in the PRC. However, if our collection methods are viewed by the automobile purchasers or regulatory authorities as harassments, threats or other illegal means, we may be subject to risks relating to our collection practice, including lawsuits initiated by the borrowers or prohibition from using certain collection methods by the regulatory authorities. Any perception that our collection practices are aggressive and not compliant with the relevant laws and regulations in the PRC may result in harm to our reputation and business, decrease in the willingness of prospective customers to apply for and utilize our service, or fines and penalties imposed by the relevant regulatory authorities, any of which may have a material adverse effect on our business, financial condition and results of operations.

 

We are exposed to credit risk in our Auto Businesses. Our current risk management system may not be able to accurately assess and mitigate all risks to which we are exposed, including credit risk.

 

We are exposed to credit risk as our equity investee company, Jinkailong is required to provide guarantees to most of their financing partners on the financing for automobile purchases facilitated by them in prior years. As of March 31, 2024, the maximum contingent liabilities Jinkailong would be exposed to was approximately $2.9 million, respectively, assuming all the automobile purchasers were in default. As Hunan Ruixi holds 35% of equity interest of Jinkailong and has not made any consideration towards to the investment, Hunan Ruixi will subject to the maximum amount of RMB3.5 million (approximately $485,000) of which is equivalent to 35% of liabilities in case Jinkailong is liquidated in accordance with PRC’s company registry compliance. For the year ended March 31, 2024, we recognized estimated provisions loss of approximately $500 for the guarantee services as a result of default by the automobile purchasers. Customers may default on their lease/purchase payments for a number of reasons including those outside of their or our control. The credit risk may be exacerbated in automobile financing due to the relatively limited credit history and other available information of many consumers in China. If we experience a widespread default by our automobile lessees/purchasers, our cash flow and results of operations will be materially and adversely affected. As a consequence, we could face shortfalls in liquidity without extra financing resources for the foreseeable future and lose the ability to grow our business or may even be required to scale down or restructure our operations.

 

34

 

 

We are required to obtain licenses and permits related to financing and lending in China for our business operations, and we may not be able to obtain or maintain such licenses or permits.

 

We may be deemed to operate financing guarantee business by the PRC regulatory authorities. Under certain arrangements in the services, Hunan Ruixi and Jinkailong provided guarantees to their customers who applied for financing in prior years with certain of their financing partners. In August 2017, the PRC State Council promulgated the Regulations on the Administration of Financing Guarantee Companies (the “Financing Guarantee Rules”), which became effective on October 1, 2017. Pursuant to the Financing Guarantee Rules, “financing guarantee” refers to the activities in which guarantors provide guarantee to the guaranteed parties as to loans, bonds or other types of debt financing, and “financing guarantee companies” refer to companies legally established and operating financing guarantee business. According to the Financing Guarantee Rules, the establishment of financing guarantee companies are subject to the approval by the relevant governmental authority, and unless otherwise stipulated, no entity may operate financing guarantee business without such approval.

 

We do not believe that the Financing Guarantee Rules apply to our prior car financing facilitation business as we provide guarantees to our financing partners in connection with the financing of the purchase of automobiles and such guarantees are not provided independently as our principal business. However, due to the lack of further interpretations, the exact definition and scope of “operating financing guarantee business” under the Financing Guarantee Rules is unclear. It is uncertain whether we would be deemed to operate financing guarantee business in violation of relevant PRC laws or regulations because of our current arrangements with certain financial institutions. If the relevant regulatory authorities determine that we are operating financing guarantee business, we may be required to obtain approval or license for financing guarantee business to continue our collaboration arrangement with certain financial institutions.

 

Consequently, we may be required to obtain approval or license for financing business to continue our current collection method of payments. If we are no longer able to maintain our current collection method of payments, or become subject to penalties, our business, financial condition, results of operations and prospects could be materially and adversely affected.

 

Our failure to lease cars that we purchased from dealers or leased from other automobile rental companies with a satisfied utilization may have a material and adverse effect on our business, financial condition and results of operations.

 

In January 2019, we started to purchase automobiles from automotive dealers for sales. As we shifted our business focus to automobile rental since March 2020, we lease automobiles mainly for operating lease during the year ended March 31, 2024. We primarily purchase or lease automobile models that are reliable, affordable and based on the local regulation requirement of the automobiles used for online ride-hailing, feedback from and market analysis as to perception and demand for such models, and that will appeal to lessees in lower-tier cities. We adopt a stable pricing formula, considering the historical and future expenditure, remaining available leasing months and market price to determine our rental price for various rental solutions. During the year ended March 31, 2024, our average utilization of the automobiles for operating lease, including the ones leased to Jinkailong, was approximately 79.7%, as compared with 64.9% in the year ended March 31, 2023. However, we have limited experience in the operating lease of automobiles, and there is no assurance that we will be able to do so effectively and the utilization of automobiles held for operating lease is satisfied to generate sufficient profit and cash. Demand for the automobiles that we purchase or lease can change significantly between the time the automobiles are purchased and the date of sale or lease. Demand may be affected by new automobile launches, changes in the pricing of such automobiles, market conditions for the online ride-hailing, defects, changes in consumer preference and other factors, and dealers may not purchase them in the quantities that we expect. We may also need to adopt more aggressive pricing strategies for these cars than originally anticipated. We also face inventory risk in connection with the automobiles purchased, including the risk of inventory obsolescence, a decline in values, and significant inventory write-downs or write-offs. If we were to adopt more aggressive pricing strategies, our profit margin may be negatively affected as well. We may also face increasing costs associated with the storage of these automobiles. Any of the above may materially and adversely affect our financial condition and results of operations.

 

35

 

 

If data provided by automobile lessees and other third-party sources or collected by us are inaccurate, incomplete or fraudulent, the accuracy of our credit assessment could be compromised, customer trust in us could decline, and our business, financial position and results of operations would be harmed.

 

China’s credit infrastructure is still at an early stage of development. The Credit Reference Center established by the PBOC in 2002 has been the only credit reporting system in China. This centrally managed nationwide credit database operated by the Credit Reference Center only records limited credit information, such as tax payments, civil lawsuits, foreclosures and bankruptcies. Moreover, this credit database is only accessible to banks and a limited number of market players authorized by the Credit Reference Center and does not support sophisticated credit scoring and assessment. In 2015, the PBOC announced that it would open the credit reporting market to private sectors with a view to spurring competition and innovation, but it may be a long-term process to establish a widely-applicable, reliable and sophisticated credit infrastructure in the market we operate.

 

For the purpose of credit assessment, we obtain credit information from prospective customers, including online ride-hailing drivers, automobile lessees, and with their authorization, obtain credit data from external parties to assess applicants’ creditworthiness. We may not be able to source credit data from such external parties at a reasonable cost or at all. Such credit data may have limitations in measuring prospective automobile purchasers’ creditworthiness. If there is an adverse change in the economic condition, credit data provided by external parties may no longer be a reliable reference to assess an applicant’s creditworthiness, which may compromise our risk management capabilities. As a result, our assessment of an automobile purchaser’s credit profile may not reflect that particular car buyer’s actual creditworthiness because assessment may be based on outdated, incomplete or inaccurate information.

 

To the extent that our customers provide inaccurate or fraudulent information to us, or the data provided by third-party sources is outdated, inaccurate or incomplete, our credit evaluation may not accurately reflect the associated credit risks of automobile purchasers. Among other things, we rely on data from external sources, such as the personal credit report from PBOC. These checks may fail and fraud may occur as we may fail to discover or reveal fake documents or identities used by fraudulent automobile purchasers. Additionally, once we have obtained an automobile purchaser’s information, the automobile purchaser may subsequently (i) become delinquent in the payment of an outstanding obligation; (ii) default on a pre-existing debt obligation; (iii) take on additional debt; or (iv) experience other adverse financial events, making the information we previously obtained inaccurate. We also collect car collateral location data by installing GPS trackers for lease/loan payment monitoring purposes. The location data we collected may not be accurate. As a result, our ability to repossess the car collateral could be severely impaired. If we are unable to collect the lease/loan payments we facilitated or repossess the car collateral due to inaccurate or fraudulent information, our results of operations and profitability would be harmed.

 

We may be subject to product liability claims if people or property are harmed by vehicles purchased through us.

 

Vehicles purchased through us may be defectively designed or manufactured. As a result, we may be exposed to product liability claims relating to personal injury or property damage. Third parties subject to such injury or damage may bring claims or legal proceedings against us because we facilitate the financing/purchase of the product. Although we would have legal recourse against the automobile manufacturers or dealers under PRC law, attempting to enforce our rights against the automobile manufacturers or dealers may be expensive, time-consuming and ultimately futile. We currently maintain valid third-party liability insurance and product liability insurance in relation to vehicles purchased through us, and also ensure that appropriate insurances have covered automobiles leased from rental companies. As a result, any material product liability claim or litigation could have a material and adverse effect on our business, financial condition and results of operations. Even unsuccessful claims could result in the expenditure of funds and managerial efforts in defending them and could have a negative impact on our reputation.

 

If our safety system fails to ensure user safety while using our online ride-hailing platform, our business, results of operations and financial condition could be materially and adversely affected.

 

According to the Emergency Notice on Further Strengthening the Safety Management of Online Reservation of Taxis and Carpooling of Private Vehicles jointly promulgated by the General Office of the MOT and the General Office of the PRC Ministry of Public Security on September 10, 2018, online ride-hailing platforms shall carry out background checks on all online ride-hailing drivers according to relevant requirements of taxi driver background check and supervision.

 

Since December 2023, we have engaged Anhui Lianma Technology Co., Ltd. (“Anhui Lianma”), a third-party to co-operate our online ride-hailing platform by outsourcing certain daily operation work to Anhui Lianma in most of cities our platform operates in. Anhui Lianma has set up a safety system to check online ride-hailing drivers and their vehicles to identify those that are not qualified to utilize our platform pursuant to applicable laws and regulations or our internal standards. We have also established a 24/7 emergency response mechanism to deal with emergency safety issues. Gaode Maps and other online ride-hailing platforms also have various safety measures through mobile apps, such as one-button emergency calls, to protect riders during the trips.

 

36

 

 

We cannot assure you, however, that our own safety system and the safety measures of our cooperated platforms will always meet our expectations or the requirements under applicable laws and regulations, and that we will always be able to filter out unqualified online ride-hailing drivers or timely respond to and deal with emergency matters. We may also fail to effectively control the behaviors of these drivers, or cause them to fully comply with our platform policies and standards. Any negative publicity resulting from any failures, mistakes or omissions of our safety system, including any safety incidents or data security breaches, could materially and adversely affect our reputation and brand, and could potentially lead to increased regulatory or litigation exposure. We also take measures to help increase safety, prevent privacy and security breaches, and protect against fraud which may make our platform less convenient or accessible for some drivers and discourage or diminish their use of our platform. Any reduction in the number or availability of drivers would likely lead to a reduction in platform usage by consumers, which in turn would make our platform less attractive to drivers. Any decline in the number of drivers or consumers using our platform would reduce the value of our network and would harm our future results of operations. If our safety system fails to ensure user safety while using our platform, our business, results of operations and financial condition could be materially and adversely affected.

 

We may be considered as conducting payment services as a non-financial institution without a Payment Business Permit.

 

Gaode Maps settles payments to XXTX’s accounts in Alipay once a week. Other Partner Platforms settles payments to accounts of Auto Business Entities in Alipay or banks once a week. In general, after deducting service fees of these platforms, the remaining amounts, including the earnings of the drivers and our service fees, are transferred to those accounts in Alipay or other banks. Then we settle the payments with the online ride-hailing drivers we served.

 

According to the Measures for the Administration of Payment Services of Non-Financial Institutions which were promulgated by the PRC government on June 14, 2010, effective on September 1, 2010 and amended on April 29, 2020, non-financial institutions are required to obtain a payment business permit (the “Payment Business Permit”) to provide payment services. Neither non-financial institutions nor individuals is permitted to engage in any form of payment business without the approval of the Chines government, including payment through the Internet.

 

The relevant PRC rules and regulations lack clear guidance as to what practice or process constitutes payment or settlement services without a Payment Business Permit. Therefore, there is a risk that our settlement practice may cause us to be deemed as engaging in payment and settlement services without a license. As of the date of this Report, to our knowledge, we were not required by the relevant regulatory authorities to obtain the Payment Business Permit for our past settlement practice, nor have we received any penalty in connection with any purported operations of payment and settlement services without a Payment Business Permit or otherwise in violation of the above-described rules and regulations. If we encounter issues in this regard, we will consider engaging a licensed commercial bank to escrow our bank account and manage the prepayments received from our enterprise users and refund balances attributable to our individual users. However, we cannot assure you that our cooperation with a commercial bank in this regard would completely address the payment-related risk or such cooperation would suffice for all of our present or future businesses. In addition, the settlement services provided by licensed third-parties and financial institutions are subject to various rules and regulations, which may be amended or reinterpreted to encompass additional requirements. In response to that, we may have to adjust our cooperation with such licensed commercial bank or any other financial institutions and may thus incur higher transaction and compliance costs. Any of the circumstances would have a material and adverse effect on our business, results of operations and financial condition.

 

Changes to pricing for our online ride-hailing services could materially and adversely affect our ability to attract or retain riders and qualified drivers.

 

Demand for our online ride-hailing services is sensitive to ride fares, which takes into consideration, among other things, incentives paid to online ride-hailing drivers and our service fees. Our pricing strategies could be affected by a number of factors, including operating costs, legal and regulatory requirements or constraints, our current and future competitors’ pricing and marketing strategies, the principal requirement of pricing model of our cooperated platforms, and the perception of ride fares as a non-compensatory sharing of travel cost by online ride-hailing drivers. Some competitors offer, or may in the future offer, lower-priced services. Similarly, some competitors may use marketing strategies to attract or retain riders and qualified online ride-hailing drivers at lower costs than us. Certain competitors may also attract and retain riders and qualified online ride-hailing drivers with significant subsidies. As such, we may be forced by competition, regulation or other reasons to reduce ride fares and service fees, increase incentives we pay to online ride-hailing drivers on our platform, reduce our service fees, or to increase our marketing and other expenses. Furthermore, our users’ price sensitivity may vary by geographic locations, and as we expand, our pricing methodologies may not enable us to compete effectively in these locations. We may launch new pricing strategies and initiatives, or modify existing pricing methodologies, any of which may not ultimately be successful in attracting and retaining riders and qualified online ride-hailing drivers.

 

37

 

 

Any significant disruption in our IT systems, including service on our online ride-hailing platform, malfunctions of our technology systems, errors and quality issues in our software, hardware and systems, or human errors in operating these systems, could materially and adversely affect our business, results of operation and financial condition.

 

Our businesses are dependent on the ability of our information technology systems to process massive amounts of information and transactions in a consistently stable and timely manner. Our information technology infrastructure for our online ride-hailing business in Hangzhou is hosted by third-party service providers. Our IT systems infrastructure is currently deployed, and our data is currently maintained through a customized cloud computing system. Our servers are housed at third-party data centers, and our operations depend on the service providers’ ability to protect our systems in their facilities as well as their own systems against damage or interruption from natural disasters, power or telecommunications failures, air quality issues, environmental conditions, computer viruses or attempts to harm our systems, criminal acts and similar events, many of which may be beyond our control. Many of our mobile applications are also provided through third-party app stores and any disruptions to the services of these app stores may negatively affect the delivery of our mobile applications to users. If our arrangement with the current host is terminated, or there is a lapse of service or damage to the host’s facilities, we could experience interruptions in our service as well as delays and incur additional expenses in arranging new facilities. In the event of a system outage, malfunction or data loss, our ability to provide services would be materially and adversely affected. In addition, a prolonged failure of our information technology system could damage our reputation and materially and adversely affect our prospects and profitability.

 

We may continue to experience, system failures and other events or conditions from time to time that interrupt the availability or reduce or affect the speed or functionality of our offerings. These events could result in material losses of revenue. A prolonged interruption in the availability or reduction in the availability, speed or other functionality of our services could adversely affect our business and reputation and could result in the loss of users. Also, our software, hardware and systems may contain undetected errors, which could have a material adverse impact on our online ride-hailing business, particularly where such errors are not timely detected and remedied. In addition, our platform and services use complex software, and may have coding defects or errors that may impair our users’ ability to use our platform and services. The models and algorithms that we use for our platform and services may also contain design or performance defects that are not detectable even after extensive internal testing. We cannot assure you that we would be able to detect and resolve all such defects and issues through our quality control measures. The satisfactory performance, reliability and availability of our technology and our underlying network infrastructure are critical to our operations, user service, reputation and our ability to attract new and retain existing car buyers and financial institutions.

 

Any errors, defects and disruptions in services, or other performance problems with our online ride-hailing platform and other services, whether as a result of third-party error, our error, natural disasters or security breaches, whether accidental or willful, could hurt our reputation, affect user experience or cause economic loss or other types of damage to our users. Software and system errors or human errors could delay or inhibit order dispatching, matching of users, route calculation, settlement of payments, and reporting of errors, or prevent us from collecting service fees or providing services. We may not have sufficient capacity to recover all data and services lost in the event of an outage. These factors could prevent us from processing information and other business operations, damage our brands and reputation, divert our employees’ attention, reduce our revenue, subject us to liability and cause car buyers and financial institutions to abandon our solutions and services, any of which could adversely affect our business, financial condition and results of operations. In addition, if we fail to adopt new technologies or adapt our mobile apps, websites and systems to changing user preferences or emerging industry standards, our business and prospects may be materially and adversely affected.

 

If we fail to obtain and maintain the requisite licenses and approvals required for our online ride-hailing business, or if we are required to take compliance actions that are time-consuming or costly, our business, results of operations and financial condition may be materially and adversely affected.

 

As of the date of this Report, we believe we have obtained all licenses and permits and made all necessary filings that are essential to the operation of our online ride-hailing platform, many of which are generally subject to regular PRC government review or renewal. However, we cannot assure you that we can successfully update or renew the licenses required for our business in a timely manner or that these licenses are sufficient to conduct all of our present or future business. If the relevant authorities determine that our platform has not obtained the requisite licenses or our operations are not in compliance with the relevant regulations, we may be required to suspend our operations, which may cause significant loss of our users and materially and adversely affect our business, results of operations and financial condition. If we fail to complete, obtain or maintain any of the required licenses or approvals or make the necessary filings, we may be subject to various activities, including the imposition of fines and the discontinuation or restriction of our operations. Any such penalties may disrupt our business operations and materially and adversely affect our business, results of operations and financial condition.

 

38

 

 

We rely primarily on a third-party insurance policy to insure our auto-related risks relating to our online ride-hailing platform services. If our insurance coverage is insufficient for the needs of our business or our insurance providers are unable to meet their obligations, we may not be able to mitigate the risks facing our business, which could adversely affect our business, results of operations and financial condition.

 

We may become subject to claims arising primarily from our online ride-hailing platform services and automobile operating leasing for automobile-related incidents, including bodily injury, property damage and uninsured and underinsured liability. If we are held liable to these automobile-related claims under court orders and the amounts exceed our applicable aggregate coverage limits, we would bear the excess, in addition to amounts already incurred in connection with deductibles or otherwise paid by our insurance provider. Insurance providers may continue to raise premiums and deductibles in the future. As a result, our insurance and claims expenses could increase, or we may decide to raise our deductibles when our policies are renewed or replaced. Our business, results of operations and financial condition could be adversely affected if cost per claim, premiums or the number of claims significantly exceeds our historical experience and coverage limits, we experience a claim in excess of our coverage limits, our insurance providers fail to pay on our insurance claims, we experience a claim for which coverage is not provided, or the number of claims under our deductibles differs from historic averages.

 

Our business would be adversely affected if drivers were classified as employees, workers or quasi-employees.

 

The classification of drivers is currently being challenged in courts, by legislators and by government agencies in a number of jurisdictions. We may become involved in legal proceedings, including lawsuits, demands for arbitration, charges and claims before administrative agencies, and investigations or audits by labor, social security, and tax authorities that claim that drivers should be treated as our employees (or as workers or quasi-employees where those statuses exist), rather than as independent contractors. We generally treat drivers as independent contractors. However, we may not be successful in defending the classification of drivers in some or all jurisdictions where it is challenged. Furthermore, the costs associated with defending, settling, or resolving pending and future lawsuits (including demands for arbitration) relating to the classification of drivers have been and may continue to be material to our business. In addition, even if we prevail under current law, the process can be time-consuming and cost-inefficient. The law may also be changed in the future in ways that are unfavorable to us. Reclassification of drivers as employees, workers or quasi-employees where those statuses exist could require us to fundamentally change our business model, with repercussions that are difficult to anticipate. Among other things, reclassification could subject us to vicarious liability for any misconduct of drivers, require us to pay them wages, make social insurance contributions or provide other benefits, or reduce our attractiveness to drivers given the loss of flexibility under an employee model.

 

In December 2021, media reported that China plans to amend laws to allow ride-hailing drivers and food delivery workers to form unions. Unions of ride-hailing drivers and food delivery worker in China may complicate our relationship with them and our supply of drivers may be affected adversely.

 

Reclassification could also impact our current financial statement presentation, including the calculation of our revenues, cost of revenues and expenses, as further described in our significant and critical accounting policies in Note 3 to our consolidated financial statements.

 

We rely on third-party payment processors to process payments made by our business partners and payments made to private car owners and taxi drivers on our platform, and if we cannot manage our relationships with such third parties and other payment-related risks, our business, results of operations and financial condition could be adversely affected.

 

We rely on third-party payment processors, such as Alipay and commercial banks, to process payments made by our business partners and payments made to online ride-hailing drivers on our platform. If any of our third-party payment processors terminates its relationship with us or refuses to renew its agreement with us on commercially reasonable terms, we would need to find an alternative payment processor, and may not be able to secure similar terms or replace such payment processor in an agreeable timeframe. Further, the software and services provided by our third-party payment processors may fail to meet our expectations, contain errors or vulnerabilities, encounter disruption or compromise, or experience outages. Our third-party payment processors may also be penalized or suspended if they fail to protect personal information in compliance with relevant laws and regulations. Any of these risks could cause us to lose our ability to accept online payments or other payment transactions or make timely payments to private car owners and taxi drivers on our platform, any of which could make our platform less convenient and attractive to users and adversely affect our ability to attract and retain users.

 

39

 

 

We may in the future offer new payment options to users that may be subject to additional regulations and risks. We are also subject to a number of other laws and regulations relating to the payments we accept from our business partners, including with respect to money laundering, money transfers, privacy and information security. If we fail to comply with applicable rules and regulations, we may be subject to civil or criminal penalties, fines or higher transaction fees and may lose our ability to accept online payments or other payment card transactions, which could make our services less convenient and attractive to our users. If any of these events occurs, our business, results of operations and financial condition could be adversely affected.

 

We depend on the ability of our online ride-hailing platform to operate across third-party applications and platforms that we do not control.

 

In connection with our online ride-hailing business, we have integrations with Gaode Maps, Alipay, Partner Platforms and other third-party service providers. As our online ride-hailing services expand and evolve, we may have an increasing number of integrations with third-party applications, products and services. Third party applications, products and services are constantly evolving, and we may not be able to maintain or modify our platform to ensure its compatibility with third-party offerings following such changes. In addition, some of our competitors or technology partners may take actions which disrupt the interoperability of our platform with their own products or services, or exert strong business influence on our ability to and the terms on which we operate and distribute our platform. As our online ride-hailing services continue to evolve, we expect the types and levels of competition to increase. Should any of our competitors or technology partners modify their products, standards or terms of use in a manner that degrades the functionality or performance of our platform or gives preferential treatment to competitive products or services or is otherwise disadvantageous to us, our business, results of operations and financial condition could be materially and adversely affected.

 

Government policies on automobile purchases and usage in the online ride-hailing industry may materially affect our results of operations.

 

Government policies on automobile purchases and ownership may have a material effect on our business due to their influence on consumer behaviors. Since 2009, the PRC government has changed the purchase tax on automobiles with 1.6 liter or smaller engines several times. In addition, in August 2014, several PRC governmental authorities jointly announced that from September 2014 to December 2017, purchases of NEVs designated on certain catalogs will be exempted from the purchase taxes. In April 2015, several PRC governmental authorities also jointly announced that from 2016 to 2020, NEV purchasers designated on certain catalogs will enjoy subsidies. In December 2016, relevant PRC governmental authorities further adjusted the subsidy policy for NEVs. On March 26, 2019, the PRC governmental authorities updated government subsidy policy for NEVs which raises the threshold for the subsidy and reduces the amount of subsidies. On April 23, 2020, relevant PRC governmental authorities issue a notice, amongst others, that the subsidy policy for NEVs will be extended to the end of 2022, while the amount of subsidies will be reduced year by year. According to a notice effective from January 1, 2021, the subsidies will be declined by 20% on 2020’s basis. On March 24, 2021, Chengdu Ecological Environment Bureau issued the Action Plan for Prevention and Control of Air Pollution in Chengdu in 2021, pursuant to which, all the new cars (including the replaced ones) used for online ride-hailing should be NEVs or hydrogen fuel cell vehicles. Pursuant to the Action Plan for Prevention and Control of Air Pollution in Chengdu in 2022 issued on March 23, 2022, the whole city shall strive to ensure bus and cars used for online ride-hailing be NEVs. On August 21, 2018, General Office of Changsha Municipal People’s Government issued the Provisional Detailed Rules of the Implementation Rules for the Administration of Online Booking Taxi Management Services for Changsha, pursuant to which, the company who operates online ride-hailing platform shall give priority to the use of NEVs, and the number of NEVs put into operation shall not be less than 30%. On April 7, 2021, General Office of Changsha Municipal People’s Government issued the Three-year Action Plan of Blue Sky Defense for Changsha, pursuant to which, at least 50% of the new cars used for online ride-hailing should be NEVs or hydrogen fuel cell vehicles at the end of calendar year 2023.

 

We have been developing strategic collaboration with BYD, a leading NEV manufacturer in China, and other automobile rental companies who are able to lease us qualified NEVs. As we witness the emergence of NEVs in the automotive industry, as well as the online ride-hailing industry, as the next-generation trend, we have consistently focused on strengthening our cooperation with leading NEV manufacturers to obtain sufficient NEVs with favorable terms for our businesses. However, we cannot ensure we are able to retain long-term stable cooperative relationships with these NEVs companies. Our business growth will be hindered and our results of operations and financial condition will suffer if we could not obtain considerable resources for our business expansions.

 

Besides, we cannot predict whether government subsidies will remain in the future or whether similar incentives will be introduced, and if they are, their impact on automobile retail transactions in China. It is possible that automobile retail transactions may decline significantly upon expiration of the existing government subsidies if consumers have become used to such incentives and delay purchase decisions in the absence of new incentives. If automobile retail transactions indeed decline, our revenues may fluctuate and our results of operations may be materially and adversely affected.

 

40

 

 

Our business is subject to laws, regulations and regulatory policies that are being continuously amended and improved, and the interpretation and implementation of newly established policies may remain uncertain, which could have an adverse impact on our business and future prospects.

 

As of March 31, 2024, our business is available in 22 cities in China. As the online ride-hailing industry is still at a relatively early stage of development, new laws and regulations may be adopted from time to time to address new issues that come to the authorities’ attention. In addition, considerable uncertainties still exist with respect to the interpretation and implementation of existing laws and regulations governing our business activities. For example, we generally treat drivers as independent contractors, but that determination may be challenged. See “Risks—Our business would be adversely affected if drivers were classified as employees, workers or quasi-employees”. A large number of proposals are before various regional, and local legislative bodies and regulatory entities regarding issues related to our industry or our business model. As of March 31, 2024, we had not been subject to any material fines or other penalties under any PRC laws or regulations as to our business operations. As we expand into new cities or as we add new products and services to our platform, we may become subject to additional laws and regulations that we are not subject to now. However, if the PRC government tightens regulatory for industries our business been involved in the future, and subject industry participants to new or specific requirements (including without limitation, capital requirements and licensing requirements), our business, financial condition and prospects would be materially and adversely affected. Meanwhile, compliance with existing and future rules, laws and regulations can be costly and if our practice is deemed to violate any existing or future rules, laws and regulations, it may face injunctions, including orders to cease non-compliant activities, and may be exposed to other penalties as determined by the relevant government authorities as well.

 

Our business is subject to risks related to China’s automobile leasing and financing industry, including industry-wide and macroeconomic risks.

 

We operate in China’s automobile leasing and financing industry. We cannot assure you that this market will continue to grow rapidly in the future. Further, the growth of China’s automobile leasing and financing industry could be affected by many factors, including:

 

general economic conditions in China and around the world;
the impact by public health epidemics, including epidemic prevention policies in China on the industries we operate in and our business, results of operations and financial condition
the growth of disposable household income and the availability and cost of credit available to finance car purchases and lease;
the growth of China’s automobile industry;
taxes and other incentives or disincentives related to NEV purchases and ownership;
environmental concerns and measures taken to address these concerns;
the cost of energy, including gasoline prices, and the cost of car license plates in various cities with license plate lottery or auction systems in China;
the improvement of the highway system and availability of parking facilities;
other government policies relating to automobile leasing and financing in China;
fluctuations in the sales and price of new and used cars;
consumer acceptance of financing car purchases;
changes in demographics and preferences of car purchasers;
ride sharing, transportation networks, and other fundamental changes in transportation pattern; and
other industry-wide issues, including supply and demand for cars and supply chain challenges.

 

Any adverse change to these factors could reduce demand for used cars and hence demand for our services, and our results of operations and financial condition could be materially and adversely affected.

 

41

 

 

We have incurred net losses and may continue to incur net losses in the future.

 

We had net losses of $4,234,214 and $3,790,693 in the years ended March 31, 2024 and 2023, respectively. We may continue to incur losses in the future. We anticipate that our operating expenses will increase in the foreseeable future as we schedule to attract more customers and further enhance and develop our current businesses and may seek for other profitable business in the future. These efforts may prove more expensive than we currently anticipate, and we may not succeed in increasing our revenue sufficiently to offset these higher expenses. Our net revenue growth may slow, our net income margins may decline or we may incur additional net losses in the future and may not be able to achieve and maintain profitability on a quarterly or annual basis. In addition, our net revenue growth rate will likely decline as our net revenue grows to higher levels.

 

Our operations depend on the performance of the internet infrastructure and fixed telecommunications networks in China.

 

Almost all access to the internet in China is maintained through state-owned telecommunication operators under the administrative control and regulatory supervision of the MIIT. We primarily rely on a limited number of telecommunication service providers to provide us with data communications capacity through local telecommunications lines and internet data centers to host our servers. We have limited access to alternative networks or services in the event of disruptions, failures or other problems with China’s internet infrastructure or the fixed telecommunications networks provided by telecommunication service providers. With the expansion of our business, we may be required to upgrade our technology and infrastructure to keep up with the requirements of our operations. We cannot assure you that the internet infrastructure and the fixed telecommunications networks in China will be able to support the demands associated with the continued growth in internet usage.

 

In addition, we have no control over the costs of the services provided by telecommunication service providers. If the prices we pay for telecommunications and internet services rise significantly, our results of operations may be adversely affected. Furthermore, if internet access fees or other charges to internet users increase, our user traffic may decline and our business may be harmed.

 

We have identified material weaknesses in our internal control over financial reporting. If we fail to develop and maintain an effective system of internal control over financial reporting, we may be unable to accurately report our financial results or prevent fraud.

 

In connection with the audit of our consolidated financial statements for the year ended March 31, 2024, we have identified “material weaknesses” and other control deficiencies including significant deficiencies in our internal control over financial reporting. As defined in the standards established by the Public Company Accounting Oversight Board of the United States (the “PCAOB”), a “material weakness” is a deficiency, or combination of deficiencies, in internal control over financial reporting, such that there is a reasonable possibility that a material misstatement of the annual or interim financial statements will not be prevented or detected on a timely basis.

 

The material weaknesses that have been identified include: (i) insufficient personnel with appropriate levels of accounting knowledge and experience to address complex U.S. GAAP accounting issues and to prepare and review financial statements and related disclosures under U.S. GAAP; (ii) be lacking adequate policies and procedures in internal audit function to ensure that our policies and procedures have been carried out as planned; and (iii) had deficiencies in our IT general control regarding to the Logical Access Security, Change Management, IT Operations and Cybersecurity of our financial system and key application system.

 

We have implemented, and will continue to implement, measures designed to improve our internal control over financial reporting and remediate the control deficiencies that led to these material weaknesses. We plan to (i) continuously hire additional accounting staffs with comprehensive knowledge of U.S. GAAP and SEC reporting requirements; (ii) ameliorate our internal audit to assist with assessment of Sarbanes-Oxley compliance requirements and improvement of internal controls related to financial reporting; and (iii) improving our IT environment and daily management.

 

42

 

 

We cannot assure you that the measures we have taken to date, and actions we intend to take in the future, will be sufficient to remediate material weaknesses in our internal control over financial reporting or that they will prevent or avoid potential future material weaknesses. In addition, neither our management nor an independent registered public accounting firm has performed an evaluation of our internal control over financial reporting in accordance with the provisions of the Sarbanes-Oxley Act because no such evaluation has been required. Had we or our independent registered public accounting firm performed an evaluation of our internal control over financial reporting in accordance with the provisions of the Sarbanes-Oxley Act, additional material weaknesses may have been identified. If we are unable to successfully remediate our existing or any future material weaknesses in our internal control over financial reporting, or identify any additional material weaknesses, the accuracy and timing of our financial reporting may be adversely affected, potentially resulting in restatements of our financial statements, we may be unable to maintain compliance with securities law requirements regarding timely filing of periodic reports and applicable Nasdaq listing requirements, investors may lose confidence in our financial reporting, and our share price may decline as a result.

 

We have limited business insurance coverage.

 

Insurance companies in China currently do not offer as extensive an array of insurance products as insurance companies in more developed economies. Currently, we do not have any business liability or disruption insurance to cover our operations other than the accident insurance and commercial liability insurance, which are mandatory, on all the automobiles we purchase for sales or financing. We have determined that the costs of insuring for these risks and the difficulties associated with acquiring such insurance on commercially reasonable terms make it impractical for us to have such insurance. Any uninsured business disruptions may result in our incurring substantial costs and the diversion of resources, which could have an adverse effect on our results of operations and financial condition.

 

Our common stock will be prohibited from trading in the United States under the Holding Foreign Companies Accountable Act, or the HFCA Act, in the future if the PCAOB is unable to inspect or investigate completely our auditors. The delisting of our common stock, or the threat of their being delisted, may materially and adversely affect the value of your investment. Additionally, the inability of the PCAOB to conduct inspections of our auditors would deprive our investors of the benefits of such inspections.

 

The Holding Foreign Companies Accountable Act, or the HFCAA, was enacted on December 18, 2020. The HFCAA states if the SEC determines that we have filed audit reports issued by a registered public accounting firm that has not been subject to inspection by the PCAOB for three consecutive years beginning in 2021, the SEC shall prohibit our shares from being traded on a national securities exchange or in the over-the-counter trading market in the United States.

 

Our current auditor, Marcum Asia CPAs LLP, or Marcum Asia, the independent registered public accounting firm that issues the audit report included elsewhere in this annual report, as an auditor of companies that are traded publicly in the United States and a firm registered with the PCAOB, is subject to laws in the United States pursuant to which the PCAOB conducts regular inspections to assess its compliance with the applicable professional standards. Marcum Asia is headquartered in New York, New York, and was not included in the list of PCAOB Identified Firms in the PCAOB Determination Report issued in December 2021. We are required by the HFCAA to have an auditor that is subject to the inspection by the PCAOB. While our present auditor is located in the United States and the PCAOB is able to conduct inspections on such auditor, to the extent this status changes in the future and our auditor’s audit documentation related to their audit reports for our company becomes outside of the inspection by the PCAOB or if the PCAOB is unable to inspect or investigate completely our auditor because of a position taken by an authority in a foreign jurisdiction, trading in our common stock could be prohibited under the HFCAA, and as a result our common stock could be delisted from Nasdaq.

 

On March 24, 2021, the SEC adopted interim final rules relating to the implementation of certain disclosure and documentation requirements of the HFCAA, which became effective on May 5, 2021. We will be required to comply with these rules if the SEC identifies our auditors as having a “non-inspection” year under a process to be subsequently established by the SEC.

 

On May 13, 2021, the PCAOB proposed a new rule for implementing the HFCAA. Among other things, the proposed rule provides a framework for the PCAOB to use when determining, under the HFCAA, whether it is unable to inspect or investigate completely registered public accounting firms located in a foreign jurisdiction because of a position taken by one or more authorities in that jurisdiction. The proposed rule would also establish the manner of the PCAOB’s determinations; the factors the PCAOB will evaluate and the documents and information it will consider when assessing whether a determination is warranted; the form, public availability, effective date, and duration of such determinations; and the process by which the board of the PCAOB can modify or vacate its determinations. The proposed rule was adopted by the PCAOB on September 22, 2021 and approved by the SEC on November 5, 2021.

 

43

 

 

On June 22, 2021, the U.S. Senate passed the Accelerating Holding Foreign Companies Accountable Act which proposed to reduce the number of consecutive non-inspection years required for triggering the prohibitions under the HFCAA from three years to two, thus reducing the time period before the securities of such foreign companies may be prohibited from trading or delisted. On December 29, 2022, the Accelerating Holding Foreign Companies Accountable Act was signed into law by the U.S. House of Representatives, which officially reduce the number of years that the auditor is not subject to inspection to two consecutive years. On December 16, 2021, the PCAOB issued a report on its determinations that it is unable to inspect or investigate completely PCAOB-registered public accounting firms headquartered in mainland China and in Hong Kong because of positions taken by mainland China and Hong Kong authorities in those jurisdictions. The PCAOB has made such designations as mandated under the HFCA Act. Pursuant to each annual determination by the PCAOB, the SEC will, on an annual basis, identify issuers that have used non-inspected audit firms and thus are at risk of such suspensions in the future. As of the date of this annual report, our auditor is not subject to the determinations announced by the PCAOB on December 16, 2021.

 

The SEC is assessing how to implement other requirements of the HFCAA, including the listing and trading prohibition requirements described above. The SEC may propose additional rules or guidance that could impact us if our auditor is not subject to the PCAOB inspection. For example, on August 6, 2020, the President’s Working Group on Financial Markets, or the PWG, issued the Report on Protecting United States Investors from Significant Risks from Chinese Companies to the then President of the United States. This report recommended the SEC implement five recommendations to address companies from jurisdictions that do not provide the PCAOB with sufficient access to fulfill its statutory mandate. Some of the concepts of these recommendations were implemented with the enactment of the HFCAA. However, some of the recommendations were more stringent than the HFCAA. For example, if a company was not subject to the PCAOB inspection, the report recommended that the transition period before a company would be delisted would end on January 1, 2022.

 

On August 26, 2022, the PCAOB signed a Statement of Protocol with the CSRC and the Ministry of Finance of the PRC (the “Statement of Protocol”), which is intended to enable the PCAOB to inspect and investigate completely registered public accounting firms in mainland China and Hong Kong. According to a statement released by the PCAOB, the Statement of Protocol (i) provides the PCAOB with sole discretion to select the firms, audit engagements and potential violations it inspects and investigates without consultation with, nor input from, Chinese authorities, (ii) puts procedures in place for PCAOB inspectors and investigators to view complete audit work papers with all information included and for the PCAOB to retain information as needed and (iii) provides the PCAOB with direct access to interview and take testimony from all personnel associated with the audits the PCAOB inspects or investigates. While the Chairs of both the PCAOB and the SEC made statements supporting the Statement of Protocol, both emphasized that this is only the first step in the process. As such, uncertainties remain regarding how the Statement of Protocol will be implemented and how it will impact China-based issuers and there is no assurance that the PCAOB will be able to execute, in a timely manner, its future inspections and investigations in a manner that satisfies the Statement of Protocol. While the Statement of Protocol may lead to resolution of the previously identified issues, there can be no assurance that this will be the case.

 

On December 15, 2022, the PCAOB issued a new Determination Report which: (1) vacated the December 16, 2021 Determination Report; and (2) concluded that the PCAOB has been able to conduct inspections and investigations completely in the PRC in 2022. The December 15, 2022 Determination Report cautions, however, that authorities in the PRC might take positions at any time that would prevent the PCAOB from continuing to inspect or investigate completely. As required by the HFCAA, if in the future the PCAOB determines it no longer can inspect or investigate completely because of a position taken by an authority in the PRC, the PCAOB will act expeditiously to consider whether it should issue a new determination.

 

While the HFCAA is not currently applicable to the Company because the Company’s current auditors are subject to PCAOB review, if this changes in the future for any reason, the Company may be subject to the HFCAA. The implications of this regulation if the Company were to become subject to it are uncertain. Such uncertainty could cause the market price of our common stock to be materially and adversely affected, and our securities could be delisted or prohibited from being traded on Nasdaq earlier than would be required by the HFCAA. If our common stock is unable to be listed on another securities exchange by then, such a delisting would substantially impair your ability to sell or purchase the common stock when you wish to do so, and the risk and uncertainty associated with a potential delisting would have a negative impact on the price of the common stock.

 

We face risks related to natural disasters, health epidemics and other outbreaks, such as COVID-19, which could significantly disrupt our operations.

 

We are vulnerable to other natural disasters and calamities. Fire, floods, typhoons, earthquakes, power loss, telecommunications failures, break-ins, war, riots, terrorist attacks or similar events may give rise to server interruptions, breakdowns, system failures, technology platform failures or internet failures, which could cause the loss or corruption of data or malfunctions of software or hardware as well as adversely affect our ability to provide products and services.

 

The COVID-19 pandemic has materially and adversely affected the global economy, our markets in China and our business. Our business was adversely affected by the effects of COVID-19 coronavirus, the prevention and control policies, including the zero-COVID policy in China. Although China has adjusted the prevention and control policies against COVID-19 and the market has been gradually recovering from the COVID-19 pandemic, we could not forecast whether the prevention and control policies shall be similar if other epidemics incur in the future. Upon such occurrence, our operation may be materially and adversely impacted. Our business could also be adversely affected by the effects of other epidemics. Our business operations could be disrupted if any of our employees is infected, since it could require our employees to be quarantined and/or our offices to be disinfected. In addition, our results of operations could be adversely affected to the extent that any of these epidemics harms the Chinese economy in general.

 

44

 

 

Risks Related to Doing Business in China

 

1. Corporate Structure

 

Our current corporate structure and business operations may be affected by the Foreign Investment Law. If the PRC government deems that our business falls within certain relevant industries that are subject to restriction or limitation, or if these regulations or the interpretation of existing regulations change in the future, we may have to adjust our corporate structure, switch our business focus, or even be forced to relinquish our interests in those operations.

 

The PRC Foreign Investment Law grants national treatment to foreign-invested entities, except for those foreign-invested entities that operate in industries specified as either “restricted” or “prohibited” from foreign investment in a “Negative List”. Foreign ownership of internet-based businesses, such as distribution of online information, is subject to restrictions under current PRC laws and regulations. For example, foreign investors are not allowed to own more than 50% of the equity interests in a value-added telecommunication service provider (except e-commerce, domestic multiparty communication, store-and-forward and call center) in accordance with the Provisions on the Administration of Foreign-invested Telecommunication Enterprises and the Special Administrative Measures for Entrance of Foreign Investment (Negative List) (2021 Version) (which came into force and replaced the 2020 Version on January 1, 2022). The PRC Foreign Investment Law provides that foreign-invested entities operating in “restricted” or “prohibited” industries will require market entry clearance and other approvals from relevant PRC government authorities. If any of our business is “restricted” or “prohibited” from foreign investment under the “Negative List” effective at the time, we may be deemed to be in violation of the Foreign Investment Law, and we may be required to unwind or restructure our business operations, any of which may have a material adverse effect on our business operation.

 

Furthermore, if future laws, administrative regulations or provisions mandate further actions to be taken by companies with respect to our business operation, we may face substantial uncertainties as to whether we can complete such actions in a timely manner, or at all. Failure to take timely and appropriate measures to cope with any of these or similar regulatory compliance challenges could materially and adversely affect our current corporate structure and business operations.

 

Our Previous Contractual arrangements in relation to Sichuan Senmiao may be subject to scrutiny by the PRC tax authorities and they may determine that we or Sichuan Senmiao owe additional taxes, which could negatively affect our financial condition and the value of your investment.

 

Under applicable PRC laws and regulations, arrangements and transactions among related parties may be subject to audit or challenge by the PRC tax authorities within ten years after the taxable year when the transactions are conducted. The EIT Law requires every enterprise in China to submit its annual enterprise income tax return together with a report on transactions with its related parties to the relevant tax authorities. The tax authorities may impose reasonable adjustments on taxation if they have identified any related party transactions that are inconsistent with arm’s length principles. We may face material and adverse tax consequences if the PRC tax authorities determine that our previous contractual arrangements among Senmiao Consulting, Sichuan Senmiao, and Sichuan Senmiao Shareholders were not entered into on an arm’s length basis in such a way as to result in an impermissible reduction in taxes under applicable PRC laws, rules and regulations, and adjust Sichuan Senmiao’s income in the form of a transfer pricing adjustment. A transfer pricing adjustment could, among other things, result in a reduction of expense deductions recorded by Sichuan Senmiao for PRC tax purposes, which could in turn increase its tax liabilities without reducing Senmiao Consulting’s tax expenses. In addition, if the equity interest transfer between Senmiao Consulting and certain shareholders of Sichuan Senmiao Shareholders in March 2022 was viewed as a gift and subject Senmiao Consulting to PRC income tax, the PRC tax authorities may impose late payment fees and other penalties on Sichuan Senmiao for the adjusted but unpaid taxes according to the applicable regulations. Our financial position could be materially and adversely affected if Sichuan Senmiao’s tax liabilities increase or if it is required to pay late payment fees and other penalties.

 

45

 

 

If we are classified as a PRC resident enterprise for PRC income tax purposes, such classification could result in unfavorable tax consequences to us and our non-PRC stockholders.

 

Under the EIT Law and its implementation rules, an enterprise established outside of the PRC with a “de facto management body” within the PRC is considered a resident enterprise and will be subject to the enterprise income tax on its global income at the rate of 25%. The implementation rules define the term “de facto management body” as the body that exercises full and substantial control over and overall management of the business, productions, personnel, accounts and properties of an enterprise. In April 2009, the State Administration of Taxation issued a circular, known as Circular 82, which provides certain specific criteria for determining whether the “de facto management body” of a PRC-controlled enterprise that is incorporated offshore is located in China. Although this circular only applies to offshore enterprises controlled by PRC enterprises or PRC enterprise groups, not those controlled by PRC individuals or foreigners like us, the criteria set forth in the circular may reflect the State Administration of Taxation’s general position on how the “de facto management body” test should be applied in determining the tax resident status of all offshore enterprises. According to Circular 82, an offshore incorporated enterprise controlled by a PRC enterprise or a PRC enterprise group will be regarded as a PRC tax resident by virtue of having its “de facto management body” in China and will be subject to PRC enterprise income tax on its global income only if all of the following conditions are met: (i) the primary location of the day-to-day operational management is in the PRC; (ii) decisions relating to the enterprise’s financial and human resource matters are made or are subject to approval by organizations or personnel in the PRC; (iii) the enterprise’s primary assets, accounting books and records, company seals, and board and shareholder resolutions, are located or maintained in the PRC; and (iv) at least 50% of voting board members or senior executives habitually reside in the PRC.

 

We believe none of our entities outside of China is a PRC resident enterprise for PRC tax purposes. However, the tax resident status of an enterprise is subject to determination by the PRC tax authorities and uncertainties remain with respect to the interpretation of the term “de facto management body.” As substantially all of our management members are based in China, it remains unclear how the tax residency rule will apply to our case. If the PRC tax authorities determine that the Company or any of our subsidiaries outside of China is a PRC resident enterprise for PRC enterprise income tax purposes, then the Company or such subsidiary could be subject to PRC tax at a rate of 25% on its world-wide income, which could materially reduce our net income. In addition, we will also be subject to PRC enterprise income tax reporting obligations. Furthermore, if the PRC tax authorities determine that we are a PRC resident enterprise for enterprise income tax purposes, gains realized on the sale or other disposition of our securities may be subject to PRC tax, at a rate of 10% in the case of non-PRC enterprises or 20% in the case of non-PRC individuals (in each case, subject to the provisions of any applicable tax treaty), if such gains are deemed to be from PRC sources. It is unclear whether non-PRC stockholders of our company would be able to claim the benefits of any tax treaties between their country of tax residence and the PRC in the event that we are treated as a PRC resident enterprise. Any such tax may reduce the returns on your investment in our securities.

 

Enhanced scrutiny over acquisition transactions by the PRC tax authorities may have a negative impact on potential acquisitions we may pursue in the future.

 

The PRC tax authorities have enhanced their scrutiny over the direct or indirect transfer of certain taxable assets, including, in particular, equity interests in a PRC resident enterprise, by a non-resident enterprise by promulgating and implementing SAT Circular 59 and Circular 698, which became effective in January 2008, and a SAT Bulletin 7 in replacement of some of the existing rules in Circular 698, which became effective in February 2015.

 

Under Circular 698, where a non-resident enterprise conducts an “indirect transfer” by transferring the equity interests of a PRC “resident enterprise” indirectly by disposing of the equity interests of an overseas holding company, the non-resident enterprise, being the transferor, may be subject to PRC enterprise income tax, if the indirect transfer is considered to be an abusive use of company structure without reasonable commercial purposes. As a result, gains derived from such indirect transfer may be subject to PRC tax at a rate of up to 10%. Circular 698 also provides that, where a non-PRC resident enterprise transfers its equity interests in a PRC resident enterprise to its related parties at a price lower than the fair market value, the relevant tax authority has the power to make a reasonable adjustment to the taxable income of the transaction.

 

46

 

 

In February 2015, the SAT issued SAT Bulletin 7 to replace the rules relating to indirect transfers in Circular 698. SAT Bulletin 7 has introduced a new tax regime that is significantly different from that under Circular 698. SAT Bulletin 7 extends its tax jurisdiction to not only indirect transfers set forth under Circular 698 but also transactions involving transfer of other taxable assets, through the offshore transfer of a foreign intermediate holding company. In addition, SAT Bulletin 7 provides clearer criteria than Circular 698 on how to assess reasonable commercial purposes and has introduced safe harbors for internal group restructurings and the purchase and sale of equity through a public securities market. SAT Bulletin 7 also brings challenges to both the foreign transferor and transferee (or other person who is obligated to pay for the transfer) of the taxable assets. Where a non-resident enterprise conducts an “indirect transfer” by transferring the taxable assets indirectly by disposing of the equity interests of an overseas holding company, the non-resident enterprise being the transferor, or the transferee, or the PRC entity which directly owned the taxable assets may report to the relevant tax authority such indirect transfer. Using a “substance over form” principle, the PRC tax authority may disregard the existence of the overseas holding company if it lacks a reasonable commercial purpose and was established for the purpose of reducing, avoiding or deferring PRC tax. As a result, gains derived from such indirect transfer may be subject to PRC enterprise income tax, and the transferee or other person who is obligated to pay for the transfer is obligated to withhold the applicable taxes, currently at a rate of 10% for the transfer of equity interests in a PRC resident enterprise.

 

On October 17, 2017, the SAT issued the Public Notice on Issues Relating to Withholding at Source of Income Tax of Non-resident Enterprises, or the SAT Notice 37, which came into effect on December 1, 2017. According to SAT Notice 37, where the non-resident enterprise fails to declare its tax payable pursuant to Article 39 of the EIT Law, the tax authority may order it to pay its tax due within required time limits, and the non-resident enterprise shall declare and pay its tax payable within such time limits specified by the tax authority. If the non-resident enterprise voluntarily declares and pays its tax payable before the tax authority orders it to do so, it shall be deemed that such enterprise has paid its tax payable in time.

 

We face uncertainties on the reporting and consequences on future private equity financing transactions, share exchange or other transactions involving the transfer of shares in our company by investors that are non-PRC resident enterprises. The PRC tax authorities may pursue such non-resident enterprises with respect to a filing or the transferees with respect to withholding obligation, and request our PRC subsidiaries to assist in the filing. As a result, we and non-resident enterprises in such transactions may become at risk of being subject to filing obligations or being taxed, under Circular 59, SAT Bulletin 7 or SAT Notice 37, and may be required to expend valuable resources to comply with Circular 59, SAT Bulletin 7 and SAT Notice 37 or to establish that we and our non-resident enterprises should not be taxed under these circulars, which may have a material adverse effect on our financial condition and results of operations.

 

The PRC tax authorities have the discretion under SAT Circular 59, SAT Bulletin 7 and SAT Notice 37 to make adjustments to the taxable capital gains based on the difference between the fair value of the taxable assets transferred and the cost of investment. Although we currently have no plans to pursue any acquisitions in China or elsewhere in the world, we may pursue acquisitions in the future that may involve complex corporate structures. If we are considered a non-resident enterprise under the EIT Law and if the PRC tax authorities make adjustments to the taxable income of the transactions under SAT Circular 59, SAT Bulletin 7 and SAT Notice 37, our income tax costs associated with such potential acquisitions will be increased, which may have an adverse effect on our financial condition and results of operations.

 

2. Other Risks

 

We are required to obtain a value-added telecommunication business certificate and be subject to foreign investment restrictions.

 

PRC regulations impose sanctions for engaging in Internet information services of a commercial nature without having obtained an ICP certificate. PRC regulations also impose sanctions for engaging in the operation of online data processing and transaction processing without having obtained an online data processing and transaction processing, or ODPTP, certificate (ICP and ODPTP are both sub-sets of value-added telecommunication business certificates). These sanctions include corrective orders and warnings from the PRC communication administration authority, fines and confiscation of illegal gains and, in the case of significant infringements, the websites may be ordered to cease operation. To the extent that the PRC regulatory authorities require such value-added telecommunication certificate to be obtained or set forth rules that impose additional requirements. As of the date of this Report, none of our subsidiaries have been authorized VATS licenses as we do not operate the value-added telecommunications services as defined by the regulations. However, it is uncertain whether any of our business are defined as the operation of a value-added telecommunication business in the future and we do not obtain such certificate, we may be subject to the sanctions described above.

 

47

 

 

According to the Provisions on the Administration of Foreign-Invested Telecommunication Enterprises, the ratio of investment by foreign investors in a foreign-invested telecommunication enterprise that engages in the operation of a value-added telecommunication business shall not exceed 50%. Foreign investors are only permitted to invest up to 50% of the registered capital in a foreign-invested telecommunication enterprise that engages in the operation of commercial Internet information services or general online data processing and transaction processing services.

 

As an exception, Circular 196, which was promulgated on June 19, 2015, provides that foreign investors are permitted to invest up to 100% of the registered capital in a foreign-invested telecommunication enterprise engaging in the operation of online data processing and transaction processing (E-commerce). While Circular 196 permits foreign ownership, in whole or in part, of online data processing and transaction processing businesses (E-commerce), a sub-set of value-added telecommunications services, there is still uncertainty regarding whether foreign investment restrictions may be applied to our business and industry.

 

Further, under either circumstance, the largest foreign investor will be required to have a satisfactory business track record and operational experience in the value-added telecommunication business. Any restructuring to meet the requirements may be costly and may involve interruptions to our business. If we are unable to obtain the telecommunication business certificate in a timely fashion, our business may be materially and adversely affected.

 

Substantial uncertainties and restrictions with respect to the political and economic policies of the PRC government and PRC laws and regulations could have a significant impact upon the business that we may be able to conduct in the PRC and accordingly on the results of our operations and financial condition.

 

Our business operations conducted through our PRC operating entities may be adversely affected by the current and future political environment in the PRC. Recently, the PRC government initiated a series of regulatory actions and statements to regulate business operations in China with little advance notice, including cracking down on illegal activities in the securities market, enhancing supervision over China-based companies listed overseas, adopting new measures to extend the scope of cybersecurity reviews, and expanding the efforts in anti-monopoly enforcement. The Chinese government exerts substantial influence and control over the manner in which we must conduct our business activities. Our ability to operate in China may be adversely affected by changes in Chinese laws and regulations. Under the current government leadership, the government of the PRC has been pursuing reform policies which have adversely affected China-based operating companies whose securities are listed in the United States, with significant policies changes being made from time to time without notice. There are substantial uncertainties regarding the interpretation and application of PRC laws and regulations, including, but not limited to, the laws and regulations governing our business, or the enforcement and performance of our contractual arrangements with borrowers in the event of the imposition of statutory liens, death, bankruptcy or criminal proceedings. Only after 1979 did the Chinese government begin to promulgate a comprehensive system of laws that regulate economic affairs in general, deal with economic matters such as foreign investment, corporate organization and governance, commerce, taxation and trade, as well as encourage foreign investment in China. Although the influence of the law has been increasing, China has not developed a fully integrated legal system and recently enacted laws and regulations may not sufficiently cover all aspects of economic activities in China. Also, because these laws and regulations are relatively new, and because of the limited volume of published cases and their lack of force as precedents, interpretation and enforcement of these laws and regulations involve significant uncertainties. New laws and regulations that affect existing and proposed future businesses may also be applied retroactively. In addition, there have been constant changes and amendments of laws and regulations over the past 30 years in order to keep up with the rapidly changing society and economy in China. Because government agencies and courts provide interpretations of laws and regulations and decide contractual disputes and issues, their inexperience in adjudicating new business and new polices or regulations in certain less developed areas causes uncertainty and may affect our business. Consequently, we cannot predict the future direction of Chinese legislative activities with respect to either businesses with foreign investment or the effectiveness on enforcement of laws and regulations in China. The uncertainties, including new laws and regulations and changes of existing laws, as well as judicial interpretation by inexperienced officials in the agencies and courts in certain areas, may cause possible problems to foreign investors. Although the PRC government has been pursuing economic reform policies for more than two decades, the PRC government continues to exercise significant control over economic growth in the PRC through the allocation of resources, controlling payments of foreign currency, setting monetary policy and imposing policies that impact particular industries in different ways. We cannot assure you that the PRC government will continue to pursue policies favoring a market oriented economy or that existing policies will not be significantly altered, especially in the event of a change in leadership, social or political disruption, or other circumstances affecting political, economic and social life in the PRC.

 

48

 

 

Accordingly, given the PRC government’s significant oversight and discretion over the conduct of our operating subsidiaries’ business, it may intervene or influence the operations of our PRC subsidiaries at any time and to exert control over an offering of securities conducted overseas and/or foreign investment in China-based issuers, which may cause us to make material changes to the operations of our PRC subsidiaries and could significantly limit or completely hinder our ability to offer or continue to offer securities to investors and cause the value of our securities to significantly decline or be worthless.

 

Adverse regulatory developments in China may subject us to additional regulatory review, and additional disclosure requirements and regulatory scrutiny to be adopted by the SEC in response to risks related to recent regulatory developments in China may impose additional compliance requirements for companies like us with significant China-based operations, all of which could increase our compliance costs, subject us to additional disclosure requirements. In addition, uncertainties with respect to the PRC legal system could adversely affect us.

 

We conduct all of our business through our subsidiaries in China. Our operations in China are governed by PRC laws and regulations. Our PRC subsidiaries are generally subject to laws and regulations applicable to foreign investments in China and, in particular, laws and regulations applicable to wholly foreign-owned enterprises. The PRC legal system is based on statutes. Prior court decisions may be cited for reference but have limited precedential value.

 

The recent regulatory developments in China, in particular with respect to restrictions on China-based companies raising capital offshore, may lead to additional regulatory review in China over our financing and capital raising activities in the United States. In addition, we may be subject to industry-wide regulations that may be adopted by the relevant PRC authorities, which may have the effect of limiting our service offerings, restricting the scope of our operations in China, or causing the suspension or termination of our business operations in China entirely, all of which will materially and adversely affect our business, financial condition and results of operations. We may have to adjust, modify, or completely change our business operations in response to adverse regulatory changes or policy developments, and we cannot assure you that any remedial action adopted by us can be completed in a timely, cost-efficient, or liability-free manner or at all.

 

On July 30, 2021, in response to the recent regulatory developments in China and actions adopted by the PRC government, the Chairman of the SEC issued a statement asking the SEC staff to seek additional disclosures from offshore issuers associated with China-based operating companies before their registration statements will be declared effective. On August 1, 2021, the CSRC stated in a statement that it had taken note of the new disclosure requirements announced by the SEC regarding the listings of Chinese companies and the recent regulatory development in China, and that both countries should strengthen communications on regulating China-related issuers. To the best knowledge of this Company, as of the date of this Report, current Chinese laws and regulations do not forbid us from issuing securities overseas. On December 24, 2021, the CSRC published the Administration of Overseas Securities Offering and Listing by Domestic Companies (the “Draft Administrative Provisions”) and the Administration Measures for the Filing of Overseas Securities Offering and Listing by Domestic Companies (the “Draft Filing Measures”). The Draft Administrative Provisions and the Draft Filing Measures lay out requirements for filing and include unified regulation management, strengthening regulatory coordination, and cross-border regulatory cooperation. On February 17, 2023, the CSRC promulgated the Trial Administrative Measures of Overseas Securities Offering and Listing by Domestic Companies (the “Trial Measures”), which took effect on March 31, 2023. On the same date, the CSRC circulated Supporting Guidance Rules No. 1 through No. 5, Notes on the Trial Measures, Notice on Administration Arrangements for the Filing of Overseas Listings by Domestic Enterprises and relevant CSRC Answers to Reporter Questions, or collectively, the Guidance Rules and Notice, on CSRC’s official website. The Trial Measures, together with the Guidance Rules and Notice reiterate the basic principles of the Draft Administrative Provisions and Draft Filing Measures and impose substantially the same requirements for the overseas securities offering and listing by domestic enterprises, and clarified and emphasized several aspects, which include but are not limited to: (1) criteria to determine whether an issuer will be required to go through the filing procedures under the Trial Measures; (2) exemptions from immediate filing requirements for issuers including those that have already been listed in foreign securities markets, including U.S. markets, prior to the effective date of the Trial Measures, but these issuers shall still be subject to filing procedures if they conduct refinancing or are involved in other circumstances that require filing with the CSRC; (3) a negative list of types of issuers banned from listing or offering overseas, such as issuers whose affiliates have been recently convicted of bribery and corruption; (4) issuers’ compliance with web security, data security, and other national security laws and regulations; (5) issuers’ filing and reporting obligations, such as obligation to file with the CSRC after it submits an application for initial public offering to overseas regulators, and obligation after offering or listing overseas to file with the CSRC after it completes subsequent offerings and to report to the CSRC material events including change of control or voluntary or forced delisting of the issuer; and (6) the CSRC’s authority to fine both issuers and their relevant shareholders for failure to comply with the Trial Measures, including failure to comply with filing obligations or committing fraud and misrepresentation. Specifically, pursuant to the Trial Measures, our future securities offerings in the Nasdaq Capital Market where we have previously offered and listed shall also be filed with the CSRC within 3 working days after the offering is completed. The Trial Measures provide the CSRC with power to warn, fine, and issue injunctions against both PRC domestic companies, their controlling shareholders, and their advisors in listing or offering securities (collectively, the “Subject Entities”), as well as individuals directly responsible for these Subject Entities (the “Subject Individuals”). For failure to comply with the Trial Measures Negative List or the Trial Measures Filing Obligations, or materially false or misleading statements in the filing and reporting required by the Trial Measures: (1) PRC domestic companies, and their controlling shareholders if the controlling shareholders induced the PRC domestic companies’ failure to comply, severally, may face warnings, injunctions to comply, and fines between RMB1 million and RMB10 million ($138,408 and $1,384,083); the Subject Individuals in these entities may severally, face warnings and fines between RMB0.5 million and RMB5 million ($69,204 and $692,040). (2) Advisors in listing or offering securities that failed to dutifully advise the PRC domestic companies and their controlling shareholders in complying with the Trial Measures and caused such failures to comply can face warnings and fines between RMB0.5 million and RMB5 million ($69,204 and $692,040); the Subject Individuals in these advisor entities may, severally, face warnings and fines between RMB0.2 million and RMB2 million ($27,682 and $276,820). As the Trial Measures are newly issued, there remain uncertainties regarding its interpretation and implementation. Therefore, we cannot assure you that we will be able to complete the filings for our future offerings and fully comply with the relevant new rules on a timely basis, if at all. In addition, we cannot guarantee that we will not be subject to tightened regulatory review and we could be exposed to government interference in China.

 

49

 

 

Since 1979, PRC legislation and regulations have significantly enhanced the protections afforded to various forms of foreign investments in China. However, China has not developed a fully integrated legal system and recently enacted laws and regulations may not sufficiently cover all aspects of economic activities in China. In particular, because these laws and regulations are relatively new, and because of the limited volume of published decisions and their nonbinding nature, the interpretation and enforcement of these laws and regulations involve uncertainties. In addition, the PRC legal system is based in part on government policies and internal rules (some of which are not published on a timely basis or at all) that may have a retroactive effect. As a result, we may not be aware of our violation of these policies and rules until some time after the violation. In addition, any litigation in China may be protracted and result in substantial costs and diversion of resources and management attention.

 

Compliance with China’s new Data Security Law, Measures on Cybersecurity Review, Personal Information Protection Law, regulations and guidelines relating to the multi-level protection scheme and any other future laws and regulations may entail significant expenses and could materially affect our business.

 

China has implemented or will implement rules and is considering a number of additional proposals relating to data protection. China’s Data Security Law promulgated by the SCNPC in June 2021, took effect in September 2021. The Data Security Law provides that the data processing activities must be conducted based on “data classification and hierarchical protection system” for the purpose of data protection and prohibits entities in China from transferring data stored in China to foreign law enforcement agencies or judicial authorities without prior approval by the Chinese government. As the Data Security Law has not yet come into effect, we may need to make adjustments to our data processing practices to comply with this law.

 

Additionally, China’s Cyber Security Law, requires companies to take certain organizational, technical and administrative measures and other necessary measures to ensure the security of their networks and data stored on their networks. Specifically, the Cyber Security Law provides that China adopt a multi-level protection scheme (MLPS), under which network operators are required to perform obligations of security protection to ensure that the network is free from interference, disruption or unauthorized access, and prevent network data from being disclosed, stolen or tampered. Under the MLPS, entities operating information systems must have a thorough assessment of the risks and the conditions of their information and network systems to determine the level to which the entity’s information and network systems belong-from the lowest Level 1 to the highest Level 5 pursuant to the Measures for the Graded Protection and the Guidelines for Grading of Classified Protection of Cyber Security. The grading result will determine the set of security protection obligations that entities must comply with. Entities classified as Level 2 or above should report the grade to the relevant government authority for examination and approval.

 

The CAC has taken action against several Chinese internet companies in connection with their initial public offerings on U.S. securities exchanges, for alleged national security risks and improper collection and use of the personal information of Chinese data subjects. According to the official announcement, the action was initiated based on the National Security Law, the Cyber Security Law and the Measures on Cybersecurity Review, which are aimed at “preventing national data security risks, maintaining national security and safeguarding public interests.”

 

It is unclear at the present time how widespread the cybersecurity review requirement and the enforcement action will be and what effect they will have on the life sciences sector generally and the Company in particular. China’s regulators may impose penalties for non-compliance ranging from fines or suspension of operations, and this could lead to us delisting from the U.S. stock market.

 

Also, on August 20, 2021, the SCNPC promulgated the Personal Information Protection Law, started to be implemented on November 1, 2021. The law creates a comprehensive set of data privacy and protection requirements that apply to the processing of personal information and expands data protection compliance obligations to cover the processing of personal information of persons by organizations and individuals in China, and the processing of personal information of persons in China outside of China if such processing is for purposes of providing products and services to, or analyzing and evaluating the behavior of, persons in China. The law also proposes that critical information infrastructure operators and personal information processing entities who process personal information meeting a volume threshold to-be-set by Chinese cyberspace regulators are also required to store in China personal information generated or collected in China, and to pass a security assessment administered by Chinese cyberspace regulators for any export of such personal information. Lastly, the draft contains proposals for significant fines for serious violations of up to RMB50 million or 5% of annual revenues from the prior year.

 

50

 

 

Interpretation, application and enforcement of these laws, rules and regulations evolve from time to time and their scope may continually change, through new legislation, amendments to existing legislation and changes in enforcement. Compliance with the Cyber Security Law and the Data Security Law could significantly increase the cost to us of providing our service offerings, require significant changes to our operations or even prevent us from providing certain service offerings in jurisdictions in which we currently operate or in which we may operate in the future. Despite our efforts to comply with applicable laws, regulations and other obligations relating to privacy, data protection and information security, and our belief that we are currently in compliance therewith, it is possible that our practices, offerings or platform could fail to meet all of the requirements imposed on us by the Cyber Security Law, the Data Security Law and/or related implementing regulations. Any failure on our part to comply with such law or regulations or any other obligations relating to privacy, data protection or information security, or any compromise of security that results in unauthorized access, use or release of personally identifiable information or other data, or the perception or allegation that any of the foregoing types of failure or compromise has occurred, could damage our reputation, discourage new and existing counterparties from contracting with us or result in investigations, fines, suspension or other penalties by Chinese government authorities and private claims or litigation, any of which could materially adversely affect our business, financial condition and results of operations. Even if our practices are not subject to legal challenge, the perception of privacy concerns, whether or not valid, may harm our reputation and brand and adversely affect our business, financial condition and results of operations. Moreover, the legal uncertainty created by the Data Security Law and the recent Chinese government actions could materially adversely affect our ability, on favorable terms, to raise capital, including engaging in follow-on offerings of our securities in the U.S. market or the Stock Exchange of Hong Kong. While we believe that our current operations are in compliance with the laws and regulations of the Cyberspace Administration of China, our operations could be adversely affected, directly or indirectly, by existing or future laws and regulations relating to its business or industry.

 

Recent greater oversight by the CAC over data security, particularly for companies seeking to list on a foreign exchange, could adversely impact our business and our offering.

 

On December 28, 2021, the CAC and other relevant PRC governmental authorities jointly promulgated the Cybersecurity Review Measures, which took effect on February 15, 2022. The Cybersecurity Review Measures provide that, in addition to critical information infrastructure operators (“CIIOs”) that intend to purchase Internet products and services, online platform operators engaging in data processing activities that affect or may affect national security must be subject to cybersecurity review by the Cybersecurity Review Office of the PRC. According to the Cybersecurity Review Measures, a cybersecurity review assesses potential national security risks that may be brought about by any procurement, data processing, or overseas listing. The Cybersecurity Review Measures require that an online platform operator which possesses the personal information of at least one million users must apply for a cybersecurity review by the CAC if it intends to be listed in foreign countries.

 

On November 14, 2021, the CAC promulgated the draft Regulations on the Administration of Cyber Data Security for public comment, pursuant to which data processors conducting certain activities must apply for cybersecurity review. The draft regulations also require that data processors processing important data or going public overseas shall conduct an annual data security self-assessment or entrust a data security service institution to do so, and submit the data security assessment report of the previous year to the local branch of the CAC before January 31 each year. Further, the draft regulations would require internet platform operators to establish platform rules, privacy policies and algorithm strategies related to data, and solicit public comments on their official websites and personal information protection related sections for no less than 30 working days when they formulate platform rules or privacy policies or makes any amendments that may have a significant impact on users’ rights and interests. In addition, platform rules and privacy policies formulated by operators of large internet platforms with more than 100 million daily active users, or amendments to such rules or policies by operators of large internet platforms with more than 100 million daily active users that may have significant impacts on users’ rights and interests shall be evaluated by a third-party organization designated by the CAC and reported to local branch of the CAC for approval. The CAC has solicited comments on this draft until December 13, 2021, but there is no definite timetable as to when the draft regulations will be enacted. As such, substantial uncertainties exist with respect to the enactment timetable, final content, interpretation and implementation of such regulations.

 

51

 

 

We have made our determinations based on Yuantai Law Offices, our PRC counsel, to the extent that the discussion relates to matters of CSRC, CAC and other government authorities on our PRC subsidiaries’ operations and concluded that: as of the date of this Report, we, our PRC subsidiaries and equity investee company, (i) are not required to obtain permissions from the CSRC, CAC or any other government authorities on our PRC subsidiaries’ operations, and (ii) have not received or were denied such permissions by any PRC government authorities. If the Security Administration Draft is enacted as proposed, we believe that the operations of our PRC subsidiaries and our listing will not be affected and that we will not be subject to cybersecurity review by the CAC, given that our PRC subsidiaries possess personal data of fewer than one million individual clients and do not collect data that affects or may affect national security in their business operations as of the date of this Report and do not anticipate that they will be collecting over one million users’ personal information or data that affects or may affect national security in the near future. There remains uncertainty, however, as to how the Cybersecurity Review Measures and the Security Administration Draft will be interpreted or implemented and whether the PRC regulatory agencies, including the CAC, may adopt new laws, regulations, rules, or detailed implementation and interpretation related to the Cybersecurity Review Measures and the Security Administration Draft. If any such new laws, regulations, rules, or implementation and interpretation come into effect, we will take all reasonable measures and actions to comply and to minimize the adverse effect of such laws on us. We cannot guarantee, however, that we will not be subject to cybersecurity review and network data security review in the future. During such reviews, we may be required to suspend our operation or experience other disruptions to our operations. Cybersecurity review and network data security review could also result in negative publicity with respect to our Company and diversion of our managerial and financial resources, which could materially and adversely affect our business, financial conditions, and results of operations.

 

As of the date of this Report, we have not received any notice from any authorities identifying our PRC subsidiaries as CIIOs. However, given the uncertainties surrounding the interpretation and implementation of the Cyber Security Law, Data Security Law and relevant regulations, we cannot rule out the possibility that we, or certain of our customers or suppliers may be deemed as a CIIO, or an operator processing “important data.” First, if we are deemed as a CIIO, our purchase of network products or services, if deemed to be affecting or may affect national security, will need to be subject to cybersecurity review, before we can enter into agreements with relevant customers or suppliers, and before the conclusion of such procedure, these customers will not be allowed to use our products or services, and we are not allowed to purchase products or services from our suppliers. There can be no assurance that we would be able to complete the applicable cybersecurity review procedures in a timely manner, or at all, if we are required to follow such procedures. Any failure or delay in the completion of the cybersecurity review procedures may prevent us from using certain network products and services, and may result in fines of up to ten times the purchase price of such network products and services being imposed upon us, if we are deemed a CIIO using network products or services without having completed the required cybersecurity review procedures. If the reviewing authority is of the view that the use of such network products or services by us, or by certain of our customers or suppliers, involves risk of disruption, is vulnerable to external attacks, or may negatively affect, compromise, or weaken the protection of national security, we may not be able to provide such products or services to relevant customers, or purchase products or services from relevant suppliers. This could have a material adverse effect on our results of operations and business prospects. Second, the notion of “important data” is not clearly defined by the Cyber Security Law or the Data Security Law. In order to comply with the statutory requirements, we will need to determine whether we possess important data, monitor the important data catalogs that are expected to be published by local governments and departments, perform risk assessments and ensure we are complying with reporting obligations to applicable regulators. We may also be required to disclose to regulators business-sensitive or network security-sensitive details regarding our processing of important data, and may need to pass the government security review or obtain government approval in order to share important data with offshore recipients, which can include foreign licensors, or share data stored in China with judicial and law enforcement authorities outside of China. If judicial and law enforcement authorities outside China require us to provide data stored in China, and we are not able to pass any required government security review or obtain any required government approval to do so, we may not be able to meet the foreign authorities’ requirements. The potential conflicts in legal obligations could have adverse impact on our operations in and outside of China.

 

We may be adversely affected by the complexity, uncertainties and changes in PRC regulation of internet-related businesses and companies, and any lack of requisite approvals, licenses or permits applicable to our business may have a material adverse effect on our business and results of operations.

 

The PRC government extensively regulates the internet industry, including foreign ownership of, and the licensing and permit requirements pertaining to, companies in the internet industry. These internet-related laws and regulations are relatively new and evolving, and their interpretation and enforcement involve significant uncertainties. As a result, in certain circumstances it may be difficult to determine what actions or omissions may be deemed to be in violation of applicable laws and regulations.

 

52

 

 

The evolving PRC regulatory system for the internet industry may lead to the establishment of new regulatory agencies. For example, in May 2011, the State Council announced the establishment of a new department, the State Internet Information Office (with the involvement of the State Council Information Office, the MIIT, and the MPS). The primary role of this new agency is to facilitate the policy-making and legislative development in this field, to direct and coordinate with the relevant departments in connection with online content administration and to deal with cross-ministry regulatory matters in relation to the internet industry.

 

The Circular on Strengthening the Administration of Foreign Investment in and Operation of Value-added Telecommunications Business, issued by the MIIT in July 2006, prohibits domestic telecommunication service providers from leasing, transferring or selling telecommunications business operating licenses to any foreign investor in any form, or providing any resources, sites or facilities to any foreign investor for their illegal operation of a telecommunications business in China. According to this circular, either the holder of a value-added telecommunication services operation permit or its shareholders must directly own the domain names and trademarks used by such license holders in their provision of value-added telecommunication services. The circular also requires each license holder to have the necessary facilities, including servers, for its approved business operations and to maintain such facilities in the regions covered by its license.

 

The interpretation and application of existing PRC laws, regulations and policies and possible new laws, regulations or policies relating to the internet industry have created substantial uncertainties regarding the legality of existing and future foreign investments in, and the businesses and activities of, internet businesses in China, including our business. We cannot assure you that we have obtained all the permits or licenses required for conducting our business in China or will be able to maintain our existing licenses or obtain new ones. If the PRC government considers that we were operating without the proper approvals, licenses or permits or promulgates new laws and regulations that require additional approvals or licenses or imposes additional restrictions on the operation of any part of our business, it has the power, among other things, to levy fines, confiscate our income, revoke our business licenses, and require us to discontinue our relevant business or impose restrictions on the affected portion of our business. Any of these actions by the PRC government may have a material adverse effect on our business and results of operations.

 

PRC regulation of loans to and direct investment in PRC entities by offshore holding companies and governmental control of currency conversion may delay or prevent us from using the proceeds of from our public offerings to make loans to or make additional capital contributions to our PRC subsidiaries, which could materially and adversely affect our liquidity and our ability to fund and expand our business.

 

Under PRC laws and regulations, we are permitted to utilize the proceeds from our public offerings to fund our PRC subsidiaries by making loans to or additional capital contributions to our PRC subsidiaries, subject to applicable government registration and approval requirements.

 

Any loans to our PRC subsidiaries, which are treated as foreign-invested enterprises under PRC laws, are subject to PRC regulations and foreign exchange loan registrations. For example, loans by us to our PRC subsidiaries to finance their activities cannot exceed statutory limits and must be registered with the local counterpart of SAFE. The statutory limit for the total amount of foreign debts of a foreign-invested company is the difference between the amount of total investment as approved by the MOFCOM or its local counterpart and the amount of registered capital of such foreign-invested company or 2.5 times of the net assets of such foreign-invested company.

 

53

 

 

We have financed and expect to continue to finance our PRC subsidiaries by means of capital contributions. These capital contributions must be approved by the MOFCOM or its local counterpart. In addition, SAFE issued a circular in September 2008, SAFE Circular 142, regulating the conversion by a foreign-invested enterprise of foreign currency registered capital into RMB by restricting how the converted RMB may be used. SAFE Circular 142 provides that the RMB capital converted from foreign currency registered capital of a foreign-invested enterprise may only be used for purposes within the business scope approved by the applicable government authority and unless otherwise provided by law, may not be used for equity investments within the PRC. On July 4, 2014, the SAFE issued the Circular of the SAFE on Relevant Issues Concerning the Pilot Reform in Certain Areas of the Administrative Method of the Conversion of Foreign Exchange Funds by Foreign-invested Enterprises, or SAFE Circular 36, which launched a pilot reform of the administration of the settlement of the foreign exchange capitals of foreign-invested enterprises in certain designated areas from August 4, 2014 and some of the restrictions under SAFE Circular 142 will not apply to the settlement of the foreign exchange capitals of the foreign-invested enterprises established within the designate areas and such enterprises are allowed to use its RMB capital converted from foreign exchange capitals to make equity investment. On March 30, 2015, SAFE promulgated Circular 19, to expand the reform nationwide. Circular 19 came into force and replaced both Circular 142 and Circular 36 on June 1, 2015. Circular 19 allows foreign-invested enterprises to make equity investments by using RMB fund converted from foreign exchange capital. However, Circular 19 continues to prohibit foreign-invested enterprises from, among other things, using RMB fund converted from its foreign exchange capitals for expenditure beyond its business scope, providing entrusted loans or repaying loans between non-financial enterprises. In addition, SAFE strengthened its oversight of the flow and use of the RMB capital converted from foreign currency registered capital of a foreign-invested company. The use of such RMB capital may not be altered without SAFE’s approval, and such RMB capital may not in any case be used to repay RMB loans if the proceeds of such loans have not been used. On June 9, 2016, SAFE issued the Circular on Reforming and Regulating Policies on the Control over Foreign Exchange Settlement of Capital Accounts (“Circular 16”), which became effective simultaneously. Pursuant to Circular 16, enterprises registered in the PRC may also convert their foreign debts from foreign currency to RMB on self-discretionary basis. Circular 16 provides an integrated standard for conversion of foreign exchange under capital account items (including but not limited to foreign currency capital and foreign debts) on self-discretionary basis which applies to all enterprises registered in the PRC. Circular 16 reiterates the principle that RMB converted from foreign currency-denominated capital of a company may not be directly or indirectly used for purpose beyond its business scope or prohibited by PRC Laws or regulations, while such converted RMB shall not be provide as loans to its non-affiliated entities. SAFE has not provided detailed guidelines with respect to its interpretation or implementation, it is uncertain how these rules will be interpreted and implemented. Violations of these Circulars could result in severe monetary or other penalties. These circulars may significantly limit our ability to use RMB converted from the net proceeds of our public offerings to fund the establishment of new entities in China by our PRC subsidiaries, to invest in or acquire any other PRC companies through our PRC subsidiaries.

 

As March 31, 2024, the Company has made accumulated capital contributions and loans of $21.1 million and $2.1 million directly to the subsidiaries, respectively. The contributions were generated from our historical offering proceeds. Besides, the Company also loaned accumulated approximately $1.7 million to the equity investee company, Jinkailong, through our subsidiaries in PRC in prior years. The loans were from the daily operation of these subsidiaries.

 

In light of the various requirements imposed by PRC regulations on loans to and direct investment in PRC entities by offshore holding companies, we cannot assure you that we will be able to complete the necessary government registrations or obtain the necessary government approvals on a timely basis, if at all, with respect to future capital contributions or future loans by us to our PRC subsidiaries. If we fail to complete such registrations or obtain such approvals, our ability to use the proceeds we expect to receive from our public offerings and to capitalize or otherwise fund our PRC operations may be negatively affected, which could materially and adversely affect our liquidity and our ability to fund and expand our business.

 

We rely on dividends and other distributions on equity paid by our PRC subsidiaries to fund any cash and financing requirements we may have, and any limitation on the ability of our PRC subsidiaries to make payments to us could have a material adverse effect on our ability to conduct our business.

 

We are a holding company, and we rely on dividends and other distributions on equity paid by our PRC subsidiaries for our cash and financing requirements, including the funds necessary to pay dividends and other cash distributions to our stockholders and service any debt we may incur. If our PRC subsidiaries incur debt on their own behalf in the future, the instruments governing the debt may restrict their ability to pay dividends or make other distributions to us.

 

Under PRC laws and regulations, our PRC subsidiaries, as a wholly foreign-owned enterprise in China, may pay dividends only out of their respective accumulated after-tax profits as determined in accordance with PRC accounting standards and regulations. In addition, a wholly foreign-owned enterprise is required to set aside at least 10% of its accumulated after-tax profits each year, if any, to fund certain statutory reserve funds, until the aggregate amount of such funds reaches 50% of its registered capital. At its discretion, a wholly foreign-owned enterprise may allocate a portion of its after-tax profits based on PRC accounting standards to staff welfare and bonus funds. These reserve funds and staff welfare and bonus funds are not distributable as cash dividends.

 

54

 

 

Our PRC subsidiaries currently suffer accumulated loss and are unable to pay us any dividend given their financial condition. If our PRC subsidiaries’ financial condition improves, the above discussed PRC laws will likely limit their ability to pay dividends or make other distributions to us. Such limitations could materially and adversely impact our cash flows and limit our ability to grow, make investments or acquisitions that could be beneficial to our business, pay dividends, or otherwise fund and conduct our business.

 

Fluctuations in exchange rates could have a material adverse effect on our results of operations and the value of your investment.

 

Substantially all of our revenues and expenditures are denominated in RMB, whereas our reporting currency is the U.S. dollar. As a result, fluctuations in the exchange rate between the U.S. dollar and RMB will affect the relative purchasing power in RMB terms of our U.S. dollar assets and the proceeds from our public offerings. Our reporting currency is the U.S. dollar while the functional currency for our PRC subsidiaries is RMB. Gains and losses from the re-measurement of assets and liabilities that are receivable or payable in RMB are included in our consolidated statements of operations. The re-measurement has caused the U.S. dollar value of our results of operations to vary with exchange rate fluctuations, and the U.S. dollar value of our results of operations will continue to vary with exchange rate fluctuations. A fluctuation in the value of RMB relative to the U.S. dollar could reduce our profits from operations and the translated value of our net assets when reported in U.S. dollars in our financial statements. This could have a negative impact on our business, financial condition or results of operations as reported in U.S. dollars. If we decide to convert our RMB into U.S. dollars for the purpose of making payments for dividends on our ordinary shares or for other business purposes, appreciation of the U.S. dollar against the RMB would have a negative effect on the U.S. dollar amount available to us. In addition, fluctuations in currencies relative to the periods in which the earnings are generated may make it more difficult to perform period-to-period comparisons of our reported results of operations.

 

The value of the RMB against the U.S. dollar and other currencies is affected by, among other things, changes in China’s political and economic conditions and China’s foreign exchange policies. It is difficult to predict how long such depreciation of RMB against the U.S. dollar may last and when and how the relationship between the RMB and the U.S. dollar may change again.

 

There remains significant international pressure on the PRC government to adopt a flexible currency policy. Any significant appreciation or depreciation of the RMB may materially and adversely affect our revenues, earnings and financial position, and the value of, and any dividends payable on, our securities in U.S. dollars. For example, to the extent that we need to convert U.S. dollars we receive from our public offerings into RMB to pay our operating expenses, appreciation of the RMB against the U.S. dollar would have an adverse effect on the RMB amount we would receive from the conversion. Conversely, a significant depreciation of the RMB against the U.S. dollar may significantly reduce the U.S. dollar equivalent of our earnings, which in turn could adversely affect the price of our securities.

 

Very limited hedging options are available in China to reduce our exposure to exchange rate fluctuations. To date, we have not entered into any hedging transactions in an effort to reduce our exposure to foreign currency exchange risk. While we may decide to enter into hedging transactions in the future, the availability and effectiveness of these hedges may be limited and we may not be able to adequately hedge our exposure or at all. In addition, our currency exchange losses may be magnified by PRC exchange control regulations that restrict our ability to convert RMB into foreign currency. As a result, fluctuations in exchange rates may have a material adverse effect on your investment.

 

Governmental control of currency conversion may limit our ability to utilize our net revenues effectively and affect the value of your investment.

 

The PRC government imposes controls on the convertibility of the RMB into foreign currencies and, in certain cases, the remittance of currency out of China. We receive substantially all of our net revenues in RMB. Under our current corporate structure, we rely on dividend payments from our PRC subsidiaries to fund any cash and financing requirements we may have. Under existing PRC foreign exchange regulations, payments of current account items, such as profit distributions and trade and service-related foreign exchange transactions, can be made in foreign currencies without prior approval from SAFE by complying with certain procedural requirements. Therefore, our PRC subsidiaries are able to pay dividends in foreign currencies to us without prior approval from SAFE, subject to the condition that the remittance of such dividends outside of the PRC complies with certain procedures under PRC foreign exchange regulation, such as the overseas investment registrations by the beneficial owners of our company who are PRC residents. But approval from or registration with appropriate government authorities is required where RMB is to be converted into foreign currency and remitted out of China to pay capital expenses such as the repayment of loans denominated in foreign currencies. The PRC government may also at its discretion restrict access in the future to foreign currencies for current account transactions. If the foreign exchange control system prevents us from obtaining sufficient foreign currencies to satisfy our foreign currency demands, we may not be able to pay dividends in foreign currencies to our stockholders.

 

55

 

 

Failure to make adequate contributions to various employee benefit plans as required by PRC regulations may subject us to penalties.

 

We are required under PRC laws and regulations to participate in various government sponsored employee benefit plans, including certain social insurance, housing funds and other welfare-oriented payment obligations, and contribute to the plans in amounts equal to certain percentages of salaries, including bonuses and allowances, of our employees up to a maximum amount specified by the local government from time to time at locations where we operate our businesses. The requirement of employee benefit plans has not been implemented consistently by the local governments in China given the different levels of economic development in different locations. We have not made adequate employee benefit payments. As of March 31, 2024 and 2023, we did not make adequate employee benefit contributions in the amount of $1,137,887 and $1,086,526, respectively, for our continuing operations. We accrued the amount in accrued payroll and welfare. We may be required to make up the contributions for these plans as well as to pay late fees and fines. If we are subject to late fees or fines in relation to the underpaid employee benefits, our financial condition and results of operations may be adversely affected.

 

The M&A Rules and certain other PRC regulations establish complex procedures for some acquisitions of PRC companies by foreign investors, which could make it more difficult for us to pursue growth through acquisitions in China.

 

The Rules on Mergers and Acquisitions of Domestic Enterprises by Foreign Investors (the “M&A Rules”) and some other regulations and rules concerning mergers and acquisitions established additional procedures and requirements that could make merger and acquisition activities by foreign investors more time consuming and complex, including requirements in some instances that the MOFCOM be notified in advance of any change-of-control transaction in which a foreign investor takes control of a PRC domestic enterprise. Moreover, the Anti-Monopoly Law requires that the MOFCOM shall be notified in advance of any concentration of undertaking if certain thresholds are triggered. In addition, the security review rules issued by the MOFCOM that became effective in September 2011 specify that mergers and acquisitions by foreign investors that raise “national defense and security” concerns and mergers and acquisitions through which foreign investors may acquire de facto control over domestic enterprises that raise “national security” concerns are subject to strict review by the MOC, and the rules prohibit any activities attempting to bypass a security review, including by structuring the transaction through a proxy or contractual control arrangement. In the future, we may grow our business by acquiring complementary businesses. Complying with the requirements of the above-mentioned regulations and other relevant rules to complete such transactions could be time consuming, and any required approval processes, including obtaining approval from the MOFCOM or its local counterparts may delay or inhibit our ability to complete such transactions, which could affect our ability to expand our business or maintain our market share.

 

If the chops of our PRC subsidiaries are not kept safely, are stolen or are used by unauthorized persons or for unauthorized purposes, the corporate governance of these entities could be severely and adversely compromised.

 

In China, a company chop or seal serves as the legal representation of the company towards third parties even when unaccompanied by a signature. Each legally registered company in China is required to maintain a company chop, which must be registered with the local Public Security Bureau. In addition to this mandatory company chop, companies may have several other chops which can be used for specific purposes. The chops of our PRC subsidiaries are generally held securely by personnel designated or approved by us in accordance with our internal control procedures. To the extent those chops are not kept safely, are stolen or are used by unauthorized persons or for unauthorized purposes, the corporate governance of these entities could be severely and adversely compromised and those corporate entities may be bound to abide by the terms of any documents so chopped, even if they were chopped by an individual who lacked the requisite power and authority to do so. In addition, if the chops are misused by unauthorized persons, we could experience disruption to our normal business operations. We may have to take corporate or legal action, which could involve significant time and resources to resolve while distracting management from our operations.

 

Any failure to comply with PRC regulations regarding the registration requirements for employee stock incentive plans may subject the PRC plan participants or us to fines and other legal or administrative sanctions.

 

In February 2012, SAFE promulgated the Notices on Issues Concerning the Foreign Exchange Administration for Domestic Individuals Participating in Stock Incentive Plans of Overseas Publicly-Listed Companies, replacing earlier rules promulgated in March 2007. Pursuant to these rules, PRC citizens and non-PRC citizens who reside in China for a continuous period of not less than one year who participate in any stock incentive plan of an overseas publicly listed company, subject to a few exceptions, are required to register with SAFE through a domestic qualified agent, which could be the PRC subsidiaries of such overseas listed company, and complete certain other procedures. In addition, an overseas entrusted institution must be retained to handle matters in connection with the exercise or sale of stock options and the purchase or sale of shares and interests. We and our executive officers and other employees who are PRC citizens or who have resided in the PRC for a continuous period of not less than one year and who are granted options or other awards under our 2018 Equity Incentive Plan will be subject to these regulations. Failure to complete the SAFE registrations may subject them to fines and legal sanctions and may also limit our ability to contribute additional capital into our PRC subsidiaries and limit our PRC subsidiaries’ ability to distribute dividends to us. We also face regulatory uncertainties that could restrict our ability to adopt additional incentive plans for our directors, executive officers and employees under PRC law.

 

56

 

 

PRC regulations relating to offshore investment activities by PRC residents may limit our PRC subsidiaries’ ability to increase their registered capital or distribute profits to us or otherwise expose us or our PRC resident beneficial owners to liability and penalties under PRC law.

 

SAFE promulgated the SAFE Circular 37 in July 2014 that requires PRC residents or entities to register with SAFE or its local branch in connection with their establishment or control of an offshore entity established for the purpose of overseas investment or financing. In addition, such PRC residents or entities must update their SAFE registrations when the offshore special purpose vehicle undergoes material events relating to any change of basic information (including change of such PRC citizens or residents, name and operation term), increases or decreases in investment amount, transfers or exchanges of shares, or mergers or divisions. SAFE Circular 37 is issued to replace the Notice on Relevant Issues Concerning Foreign Exchange Administration for PRC Residents Engaging in Financing and Roundtrip Investments via Overseas Special Purpose Vehicles, or SAFE Circular 75. SAFE promulgated the Notice on Further Simplifying and Improving the Administration of the Foreign Exchange Concerning Direct Investment in February 2015, which took effect on June 1, 2015. This notice has amended SAFE Circular 37 requiring PRC residents or entities to register with qualified banks rather than SAFE or its local branch in connection with their establishment or control of an offshore entity established for the purpose of overseas investment or financing.

 

If our stockholders who are PRC residents or entities do not complete their registration as required, our PRC subsidiaries may be prohibited from distributing their profits and proceeds from any reduction in capital, share transfer or liquidation to us, and we may be restricted in our ability to contribute additional capital to our PRC subsidiaries. Moreover, failure to comply with the SAFE registration described above could result in liability under PRC laws for evasion of applicable foreign exchange restrictions.

 

To our knowledge, all of our pre-IPO PRC stockholders who are subject to the registration requirements of Circular 37 have completed the required foreign exchange registrations.

 

In addition, we may not be informed of the identities of all the PRC residents or entities holding direct or indirect interest in our company, nor can we compel our beneficial owners to comply with SAFE registration requirements. As a result, we cannot assure you that all of our stockholders or beneficial owners who are PRC residents or entities have complied with, and will in the future make or obtain any applicable registrations or approvals required by, SAFE regulations. Failure by such stockholders or beneficial owners to comply with SAFE regulations, or failure by us to amend the foreign exchange registrations of our PRC subsidiaries, could subject us to fines or legal sanctions, restrict our overseas or cross-border investment activities, limit our PRC subsidiaries’ ability to make distributions or pay dividends to us or affect our ownership structure, which could adversely affect our business and prospects.

 

Risks Related to Our Securities

 

Our failure to meet the continued listing requirements of Nasdaq could result in a delisting of our common stock.

 

Our common stock is currently listed for trading on The Nasdaq Capital Market, and the continued listing of our common stock on The Nasdaq Capital Market is subject to our compliance with a number of listing standards. On August 16, 2021, we received a notice from Nasdaq that because the closing bid price for our common stock had fallen below $1.00 per share for 30 consecutive business days, we no longer complied with the $1.00 minimum bid price requirement for continued listing on The Nasdaq Capital Market under Rule 5550(a)(2) of the Nasdaq Listing Rules. On February 15, 2022, we received a letter from Nasdaq informing that trading of the Company’s common stock will be suspended at the opening of business on February 24, 2022, unless the Company requests an appeal of Nasdaq’s determination. The Company has timely requested an appeal and on May 5, 2022, the Nasdaq Hearings Panel (the “Panel”) confirmed the Company has regained compliance with the minimum bid price through a reserve stock split effective on April 6, 2022. The Panel has also determined to impose a Panel Monitor for a period of one year from the date of the letter, or until May 5, 2023 to monitor the Company’s continued compliance with all Nasdaq continued listing requirements, pursuant to Nasdaq Listing Rule 5815(d)(4)(A). Should the Company fail to meet the minimum bid price requirement for a period of 30 consecutive trading days or any other requirements for continued listing on Nasdaq, the staff will issue a Delist Determination Letter and promptly schedule a new hearing. On May 8, 2023, we received a notice from Nasdaq to inform the Company was in compliance with the applicable Nasdaq Listing Rules. On June 15, 2023, we received a notice from Nasdaq that because the closing bid price for our common stock had fallen below $1.00 per share for 30 consecutive business days, we no longer complied with the $1.00 minimum bid price requirement for continued listing on The Nasdaq Capital Market under Rule 5550(a)(2) of the Nasdaq Listing Rules. On March 26, 2024, we received a letter from the Nasdaq notifying us that we have regained compliance with the Nasdaq Capital Market’s minimum bid price requirement and the matter is closed.

 

57

 

 

If our common stock were no longer listed on The Nasdaq Capital Market, investors might only be able to trade on one of the over-the-counter markets. This would impair the liquidity of our common stock not only in the number of shares that could be bought and sold at a given price, which might be depressed by the relative illiquidity, but also through delays in the timing of transactions and reduction in media coverage. In addition, we could face significant material adverse consequences, including:

 

a limited availability of market quotations for our securities;
   
a limited amount of news and analyst coverage for us; and
   
a decreased ability to issue additional securities or obtain additional financing in the future.

 

We may take actions to maintain our compliance with Nasdaq’s listing requirements, but we can provide no assurance that any such action taken by us would allow our common stock to become listed again, stabilize the market price or improve the liquidity of our common stock or prevent future non-compliance with Nasdaq’s listing requirements.

 

The market price for our common stock may be volatile.

 

The trading prices of our common stock are likely volatile and could fluctuate widely due to factors beyond our control. This may happen because of broad market and industry factors, like the performance and fluctuation in the market prices or the underperformance or deteriorating financial results of internet or other companies based in China that have listed their securities in the United States in recent years. The securities of some of these companies have experienced significant volatility since their initial public offerings, including, in some cases, substantial decline in their trading prices. The trading performances of other Chinese companies’ securities after their offerings may affect the attitudes of investors toward Chinese companies listed in the United States, which consequently may impact the trading performance of our common stock, regardless of our actual operating performance. In addition, any negative news or perceptions about inadequate corporate governance practices or fraudulent accounting, corporate structure or other matters of other Chinese companies may also negatively affect the attitudes of investors towards Chinese companies in general, including us, regardless of whether we have conducted any inappropriate activities. In addition, securities markets may from time to time experience significant price and volume fluctuations that are not related to our operating performance, which may have a material adverse effect on the market price of our common stock.

 

In addition to the above factors, the price and trading volume of our common stock may be highly volatile due to multiple factors, including the following:

 

regulatory developments affecting us, our customers, or our industry;
   
announcements of studies and reports relating to our loan products and service offerings or those of our competitors;
   
changes in the economic performance or market valuations of other online finance marketplaces;
   
actual or anticipated fluctuations in our quarterly results of operations and changes or revisions of our expected results;
   
changes in financial estimates by securities research analysts;
   
conditions in the automobile finance and ride-hailing industries in China;

 

58

 

 

announcements by us or our competitors of new product and service offerings, acquisitions, strategic relationships, joint ventures or capital commitments;
   
additions to or departures of our senior management;
   
detrimental negative publicity about us, our management or our industry;
   
fluctuations of exchange rates between the RMB and the U.S. dollar;
   
release or expiry of lock-up or other transfer restrictions on our outstanding shares of common stock; and
   
sales or perceived potential sales of additional shares of common stock.

 

We have a significant number of outstanding warrants, some of which contain full-ratchet anti-dilution protection and reset provisions, which may cause significant dilution to our stockholders, have a material adverse impact on the market price of our common stock and make it more difficult for us to raise funds through future equity offerings.

 

Pursuant to the Purchase Agreements with investors in our offerings in June 2019, May 2021 and November 2021, we issued to the investors a series of warrants. The issuance of shares of common stock upon the exercise of the warrants would dilute the percentage ownership interest of all stockholders, might dilute the book value per share of our common stock and would increase the number of our publicly traded shares, which could depress the market price of our common stock. In addition, the so-called full-ratchet anti-dilution protections and reset provisions, subject to limited exceptions, would reduce the exercise price of the warrants in the event that we in the future issue common stock, or securities convertible into or exercisable to purchase common stock, at a lower price per share.

 

As of the date of this Report, there were 6,045,663 shares of common stock issuable upon exercise of outstanding warrants at a weighted average exercise price of $2.25 per share, and we may issue additional options, warrants and other types of equity in the future as part of stock-based compensation, capital raising transactions or other strategic transactions. To the extent these options and warrants are ultimately exercised, existing holders of our common stock would experience dilution which may cause the price of our common stock to decline.

 

In addition to the dilutive effects described above, the perceived risk of dilution as a result of the significant number of outstanding warrants may cause our common stockholders to be more inclined to sell their shares, which would contribute to a downward movement in the price of our common stock. Moreover, the perceived risk of dilution and the resulting downward pressure on our common stock price could encourage investors to engage in short sales of our common stock, which could further contribute to price declines in our common stock. The fact that our stockholders, warrant holders and option holders can sell substantial amounts of our common stock in the public market, whether or not sales have occurred or are occurring, as well as the existence of full-ratchet anti-dilution provisions and reset provisions in a substantial number of our outstanding warrants could make it more difficult for us to raise additional funds through the sale of equity or equity-related securities in the future at a time and price that we deem reasonable or appropriate, or at all.

 

Certain judgments obtained against us by our stockholders may not be enforceable.

 

We conduct substantially all of our operations in China and substantially all of our assets are located in China. In addition, most of our directors and executive officers reside within China, and most of the assets of these persons are located within China. As a result, it may be difficult or impossible for you to effect service of process within the United States upon these individuals, or to bring an action against us or against these individuals in the United States in the event that you believe your rights have been infringed under the U.S. federal securities laws or otherwise. Even if you are successful in bringing an action of this kind, the laws of the PRC may render you unable to enforce a judgment against our assets or the assets of our directors and officers.

 

59

 

 

Our articles of incorporation and by-laws could deter a change of our management, which could discourage or delay offers to acquire us.

 

Certain provisions of our articles of incorporation (the “Articles of Incorporation”) and by-laws could discourage or make it more difficult to accomplish a proxy contest or other change in our management or the acquisition of control by a holder of a substantial amount of our voting stock. It is possible that these provisions could make it more difficult to accomplish, or could deter transactions that stockholders may otherwise consider to be in their best interests or in our best interests. These provisions include:

 

requiring stockholders who wish to request a special meeting of the stockholders to disclose certain specified information in such request and to deliver such request in a specific way within a certain timeframe, which may inhibit or deter stockholders from requesting special meetings of the stockholders;
   
requiring that stockholders who wish to act by written consent request a record date from us for such action and such request must include disclosure of certain specified information, which may inhibit or deter stockholders from acting by written consent;
   
establishing the board as the sole entity to fill vacancies of the board, which lengthens the time needed to elect a new majority of the board;
   
establishing a two-thirds majority vote of the stockholders to remove a director from the board, as opposed to a simple majority, which lengthens the time needed to elect a new majority of the board; and
   
establishing that any person who acquires equity in us shall be deemed to have notice and consented to the forum selection provision of our Bylaws requiring actions to be brought only in Nevada, which may inhibit or deter stockholders actions (i) on behalf of us; (ii) asserting claims of breach of fiduciary duty by officers or directors of us; or (iii) arising out of the Nevada Revised Statutes, and establishing more detailed disclosure in any stockholder’s advance notice to nominate a new member of the board, including specified information regarding such nominee, which may inhibit or deter such nomination and lengthen the time needed to elect a new majority of the board.

 

Because we do not expect to pay dividends in the foreseeable future, you must rely on price appreciation of our common stock for return on your investment.

 

We currently intend to retain most, if not all, of our available funds and any future earnings to fund the development and growth of our business. As a result, we do not expect to pay any cash dividends in the foreseeable future. Therefore, you should not rely on an investment in our common stock as a source for any future dividend income.

 

Our board of directors has discretion as to whether to distribute dividends, subject to certain restrictions under Nevada law. Even if our board of directors decides to declare and pay dividends, the timing, amount and form of future dividends, if any, will depend on, among other things, our future results of operations and cash flow, our capital requirements and surplus, the amount of distributions, if any, received by us from our subsidiary, our financial condition, contractual restrictions and other factors deemed relevant by our board of directors. Accordingly, the return on your investment in our common stock will likely depend entirely upon any future price appreciation of our common stock.

 

Other General Risk Factors

 

We may need additional capital to pursue business objectives and respond to business opportunities, challenges or unforeseen circumstances, and financing may not be available on terms acceptable to us, or at all.

 

We have been financing our Automobile Transaction and Related Services and Online Ride-hailing Platform Services through proceeds from our IPO and follow-on public offerings, and borrowing from third parties and related parties. As we intend to continue to make investments to support the growth of this business, we may require additional capital to pursue our business objectives and respond to business opportunities, challenges or unforeseen circumstances, including developing new solutions and services, further enhance our risk management capabilities, increasing our sales and marketing expenditures to improve brand awareness and engage automobile purchasers through expanded online channels, enhancing our operating infrastructure and acquiring complementary businesses and technologies. To be in line with our strategy to cross sell our automobile leasing business with the online ride-hailing platform services business, we may need to make additional capital contribution for promotion activities as a result. Accordingly, we may need to engage in equity or debt financings to secure additional funds. However, additional funds may not be available when we need them, on terms that are acceptable to us, or at all. Repayment of the debts may divert a substantial portion of cash flow to repay principal and service interest on such debt, which would reduce the funds available for expenses, capital expenditures, acquisitions and other general corporate purposes; and we may suffer default and foreclosure on our assets if our operating cash flow is insufficient to service debt obligations, which could in turn result in acceleration of obligations to repay the indebtedness and limit our sources of financing.

 

60

 

 

Volatility in the credit markets may also have an adverse effect on our ability to obtain debt financing. If we raise additional funds through further issuances of equity or convertible debt securities, our existing shareholders could suffer significant dilution, and any new equity securities we issue could have rights, preferences and privileges superior to those of holders of our common stock. If we are unable to obtain adequate financing or financing on terms satisfactory to us when we require it, our ability to continue to pursue our business objectives and to respond to business opportunities, challenges or unforeseen circumstances could be significantly limited, and our business, financial condition, results of operations and prospects could be adversely affected.

 

Fluctuations in interest rates could negatively affect our results of operations.

 

We charge service fees to automobile purchasers for facilitating financing transactions. If prevailing market interest rates increase, automobile purchasers would be less likely to finance automobile purchases with credit or we may need to reduce our service fees to mitigate the impact of increased interest rates. If we do not sufficiently lower our service fees and keep our fees competitive in such instances, automobile purchasers may decide not to utilize our services because of our less competitive service fees and may take advantage of lower service fees offered by other companies, and our ability to attract prospective automobile purchasers as well as our competitive position may be severely undermined. On the other hand, if prevailing market interest rates decline, the operating margins of financial institutions may decrease, which may make the financial institutions less likely to finance automobile purchases. Under either circumstance, our financial condition and profitability could also be materially and adversely affected.

 

Our operating results may fluctuate significantly and may not fully reflect the underlying performance of our business.

 

Our results of operations, including the levels of our net revenues, expenses, net (loss)/income and other key metrics, may vary significantly in the future due to a variety of factors, some of which are outside of our control, and period-to-period comparisons of our operating results may not be meaningful, especially given our limited operating history. Accordingly, the results for any one quarter are not necessarily an indication of future performance. Fluctuations in quarterly results may adversely affect the price of our common stock. Factors that may cause fluctuations in our quarterly financial results include:

 

our ability to attract new customers and maintain relationships with existing customers;
   
our ability to maintain existing relationship with existing business partners and establish new relationships with additional partners for our Automobile Transaction and Related Services and Online Ride-hailing Platform Services;
   
the revenue generated from automobile leasing and online ride-hailing platform services;
   
overdue ratios of automobile financing transactions we serve;
   
financial institutions’ willingness and ability to fund financing transactions through us on reasonable terms;
   
changes in our services and introduction of new products and services;
   
the amount and timing of operating expenses related to acquiring customers and the maintenance and expansion of our business, operations and infrastructure;
   
our ability to manage transaction volume growth during the period;
   
the timing of expenses related to the development or acquisition of technologies or businesses;
   
network outages or security breaches;

 

61

 

 

general economic, industry and market conditions;
   
our emphasis on customer experience instead of near-term growth; and
   
the timing of expenses related to the development or acquisition of technologies or businesses.

 

If we fail to promote and maintain our brands in an effective and cost-efficient way, our business and results of operations may be harmed.

 

We believe that developing and maintaining awareness of our brands effectively is critical to attracting new and retaining existing customers. Successful promotion of our brands and our ability to attract customers depend largely on the effectiveness of our marketing efforts and the success of the channels we use to promote our services. Our efforts to build our brands have caused us to incur expenses, and it is likely that our future marketing efforts will require us to incur additional expenses. These efforts may not result in increased revenues in the immediate future or at all and, even if they do, any increases in revenues may not offset the expenses incurred. If we fail to successfully promote and maintain our brands while incurring substantial expenses, our results of operations and financial condition would be adversely affected, which may impair our ability to grow our business.

 

Any harm to our brands or reputation or any damage to the reputation of our business partners or other third parties, or the automobile financing or ride-hailing industries in China may materially and adversely affect our business and results of operations.

 

Maintaining and enhancing the recognition and reputation of our brands is critical to our business and competitiveness. Factors that are vital to this objective include but are not limited to our ability to:

 

maintain and develop relationships with dealers, leasing companies, ride-hailing platforms and financial institutions;
   
provide prospective and existing customers with superior experiences;
   
enhance and improve our credit assessment and decision-making models;
   
effectively manage and resolve any user complaints of financial institutions or customers; and
   
effectively protect personal information and privacy of customers.

 

Any malicious or innocent negative allegation made by the media or other parties about the foregoing or other aspects of our company, including but not limited to our management, business, compliance with law, financial conditions or prospects, whether with merit or not, could severely hurt our reputation and harm our business and operating results. As the markets for China’s automobile financing and online ride-hailing are new and the regulatory framework for this market is also evolving, negative publicity about these markets may arise from time to time. Negative publicity about China’s automobile financing and ride-hailing industries in general may also have a negative impact on our reputation, regardless of whether we have engaged in any inappropriate activities.

 

In addition, certain factors that may adversely affect our reputation are beyond our control. Negative publicity about our partners, outsourced service providers or other counterparties, such as negative publicity about any failure by them to adequately protect the information of users, to comply with applicable laws and regulations or to otherwise meet required quality and service standards could harm our reputation. Furthermore, any negative development in any of the automobile financing or ride-hailing industries, such as bankruptcies or failures of other companies in any of this these, and especially a large number of such bankruptcies or failures, or negative perception of any of the industries as a whole, could compromise our image, undermine the trust and credibility we have established and impose a negative impact on our ability to attract new clients. Negative developments in these industries, such as widespread automobile purchaser/borrower defaults, unethical or illegal activities by industry players and/or the closure of companies providing similar services, may also lead to tightened regulatory scrutiny of these sectors and limit the scope of permissible business activities that may be conducted by us. If any of the foregoing takes place, our business and results of operations could be materially and adversely affected.

 

62

 

 

Our reputation may be harmed if information supplied by customers is inaccurate, misleading or incomplete.

 

Our customers supply a variety of information that is in the applications to financing partners. We do not verify all the information we receive from our customers, and such information may be inaccurate or incomplete. If financing partners provide funding to the automobile purchasers based on information supplied by automobile purchasers that is inaccurate, misleading or incomplete, those financing partners may not receive their expected returns and our reputation may be harmed. Moreover, inaccurate, misleading or incomplete customer information could also potentially subject us to liability as an intermediary under the PRC Contract Law. See “Business — Regulations.”

 

Misconduct, errors and failure to function by our employees and third-party service providers could harm our business and reputation.

 

We are exposed to many types of operational risks, including the risk of misconduct and errors by our employees and third-party service providers. Our business depends on our employees and third-party service providers to interact with potential customers, process large numbers of transactions and support the loan/lease payment collection process, all of which involve the use and disclosure of personal information. We could be materially adversely affected if transactions were redirected, misappropriated or otherwise improperly executed, if personal information was disclosed to unintended recipients or if an operational breakdown or failure in the processing of transactions occurred, whether as a result of human error, purposeful sabotage or fraudulent manipulation of our operations or systems. In addition, the manner in which we store and use certain personal information and interact with our customers is governed by various PRC laws. It is not always possible to identify and deter misconduct or errors by employees or third-party service providers, and the precautions we take to detect and prevent this activity may not be effective in controlling unknown or unmanaged risks or losses. If any of our employees or third-party service providers take, convert or misuse funds, documents or data or fail to follow protocol when interacting with customers, we could be liable for damages and subject to regulatory actions and penalties. We could also be perceived to have facilitated or participated in the illegal misappropriation of funds, documents or data, or the failure to follow protocol, and therefore be subject to civil or criminal liability. Aggressive practices or misconduct by any of our third-party service providers in the course of collecting loans could damage our reputation.

 

Furthermore, as we rely on certain third-party service providers, such as third-party payment platforms and custody and settlement service providers, to conduct our business, if these third-party service providers failed to function properly, we cannot assure you that we would be able to find an alternative in a timely and cost-efficient manner or at all. Any of these occurrences could result in our diminished ability to operate our business, potential liability to borrowers and investors, inability to attract borrowers and investors, reputational damage, regulatory intervention and financial harm, which could negatively impact our business, financial condition and results of operations.

 

A severe or prolonged downturn in the Chinese or global economy could materially and adversely affect our business and financial condition.

 

Any prolonged slowdown in the Chinese or global economy may have a negative impact on our business, results of operations and financial condition. In particular, general economic factors and conditions in China or worldwide, including the general interest rate environment and unemployment rates, may affect automobile purchasers and lessees’ willingness to seek working opportunities and financing partners’ ability and desire to provide financing. Economic conditions in China are sensitive to global economic conditions. The COVID-19 pandemic resulted in declines in economic activities in China and other parts of the world and raised concerns about the prospects of the global economy. There is considerable uncertainty over the long-term effects of the expansionary monetary and fiscal policies adopted by the central banks and financial authorities of some of the world’s leading economies, including the United States and China. There have also been concerns over unrest in Ukraine, the Middle East and Africa, which have resulted in volatility in financial and other markets. There have also been concerns about the economic effect of the tensions in the relationship between China and the United States. If present Chinese and global economic uncertainties persist, our business partners may suspend their collaboration or reduce their business with us. Adverse economic conditions could also reduce the number of customers seeking to utilize our services. Should any of these situations occur, our transaction volume will decline, and our business and financial conditions will be negatively impacted. Additionally, continued turbulence in the international markets may adversely affect our ability to access the capital markets to meet liquidity needs. As of the date of this Report, we are unable to assess the full impact of the outbreak on our business, results of operations and financial condition.

 

63

 

 

Our ability to protect the confidential information of our customers may be adversely affected by cyber-attacks, computer viruses, physical or electronic break-ins or similar disruptions.

 

We collect, store and process certain personal and other sensitive data from our customers, which makes it an attractive target and potentially vulnerable to cyber-attacks, computer viruses, physical or electronic break-ins or similar disruptions. While we have taken steps to protect the confidential information that we have access to, our security measures could be breached. Because techniques used to sabotage or obtain unauthorized access to systems change frequently and generally are not recognized until they are launched against a target, we may be unable to anticipate these techniques or to implement adequate preventative measures. Any accidental or willful security breaches or other unauthorized access to our operation systems could cause confidential user information to be stolen and used for criminal purposes. Security breaches or unauthorized access to confidential information could also expose us to liability related to the loss of the information, time-consuming and expensive litigation and negative publicity. If security measures are breached because of third-party action, employee error, malfeasance or otherwise, or if design flaws in our technology infrastructure are exposed and exploited, our relationships with customers could be severely damaged, we could incur significant liability and our business and operations could be adversely affected.

 

Moreover, the platforms we cooperate with, which have their own apps, are facing an increasingly tense regulatory environment. With respect to the security of information collected and used by mobile apps, the Announcement of Conducting Special Supervision against the Illegal Collection and Use of Personal Information requires that these app operators shall collect and use personal information in compliance with the Cyber Security Law, shall be responsible for the security of personal information obtained from users and take effective measures to strengthen personal information protection. If they are investigated or fined by China’s Cyber Security Review Office, we may be required to cooperate with the government and there is uncertainty as to the potential impact on our business.

 

We may not be able to prevent others from unauthorized use of our intellectual property, which could harm our business and competitive position.

 

We regard our trademarks, domain names, know-how, proprietary technologies and similar intellectual property as critical to our success, and we rely on a combination of intellectual property laws and contractual arrangements, including confidentiality and non-compete agreements with our employees and others to protect our proprietary rights. We have 19 software copyrights, 52 trademarks and two trademark applications pending at the PRC Trademark Office. Thus, we cannot assure you that any of our intellectual property rights would not be challenged, invalidated, circumvented or misappropriated, or such intellectual property will be sufficient to provide us with competitive advantages. In addition, because of the rapid pace of technological change in our industries, parts of our business rely on technologies developed or licensed by third parties, and we may not be able to obtain or continue to obtain licenses and technologies from these third parties on reasonable terms, or at all.

 

Intellectual property protection may not be sufficient in the jurisdiction in China. Statutory laws and regulations are subject to judicial interpretation and enforcement and may not be applied consistently due to the lack of clear guidance on statutory interpretation. Confidentiality and non-compete agreements may be breached by counterparties, and there may not be adequate remedies available to us for any such breach. Accordingly, we may not be able to effectively protect our intellectual property rights or to enforce our contractual rights in China. Preventing any unauthorized use of our intellectual property is difficult and costly and the steps we take may be inadequate to prevent the misappropriation of our intellectual property. In the event that we resort to litigation to enforce our intellectual property rights, such litigation could result in substantial costs and a diversion of our managerial and financial resources. We can provide no assurance that we will prevail in such litigation. In addition, our trade secrets may be leaked or otherwise become available to, or be independently discovered by, our competitors. To the extent that our employees or consultants use intellectual property owned by others in their work for us, disputes may arise as to the rights in related know-how and inventions. Any failure in protecting or enforcing our intellectual property rights could have a material adverse effect on our business, financial condition and results of operations.

 

64

 

 

We may be subject to intellectual property infringement claims, which may be expensive to defend and may disrupt our business and operations.

 

We cannot be certain that our operations or any aspects of our business do not or will not infringe upon or otherwise violate trademarks, patents, copyrights, know-how or other intellectual property rights held by third parties. We may be from time to time in the future subject to legal proceedings and claims relating to the intellectual property rights of others. In addition, there may be third-party trademarks, patents, copyrights, know-how or other intellectual property rights that are infringed by our products, services or other aspects of our business without our awareness. Holders of such intellectual property rights may seek to enforce such intellectual property rights against us in China, the United States or other jurisdictions. If any third-party infringement claims are brought against us, we may be forced to divert management’s time and other resources from our business and operations to defend against these claims, regardless of their merits.

 

Additionally, the application and interpretation of China’s intellectual property right laws and the procedures and standards for granting trademarks, patents, copyrights, know-how or other intellectual property rights in China are still evolving and are uncertain, and we cannot assure you that PRC courts or regulatory authorities would agree with our analysis. If we were found to have violated the intellectual property rights of others, we may be subject to liability for our infringement activities or may be prohibited from using such intellectual property, and we may incur licensing fees or be forced to develop alternatives of our own. As a result, our business and results of operations may be materially and adversely affected.

 

Some aspects of our digital operations include open source software, and any failure to comply with the terms of one or more of these open source licenses could negatively affect our business.

 

Some aspects of our digital operations include software covered by open source licenses. The terms of various open source licenses have not been interpreted by PRC courts, and there is a risk that such licenses could be construed in a manner that imposes unanticipated conditions or restrictions on our online and mobile-based channels. If portions of our proprietary software are determined to be subject to an open source license, we could be required to publicly release the affected portions of our source code, re-engineer all or a portion of our technologies if required so by the license, or otherwise be limited in the licensing of our technologies, each of which could reduce or eliminate the value of our technologies and loan products. In addition to risks related to license requirements, usage of open source software can lead to greater risks than use of third-party commercial software, as open source licensors generally do not provide warranties or controls on the origin of the software. Many of the risks associated with use of open source software cannot be eliminated, and could adversely affect our business.

 

From time to time, we may evaluate and potentially consummate strategic investments or acquisitions, which could require significant management attention, disrupt our business and adversely affect our financial results.

 

Although we do not currently have any plans to consummate any acquisitions, we may in the future evaluate and consider strategic investments, combinations, acquisitions or alliances to further increase the value of our services and better serve our customers. These transactions could be material to our financial condition and results of operations if consummated. If we are able to identify an appropriate business opportunity, we may not be able to successfully consummate the transaction and, even if we do consummate such a transaction, we may be unable to obtain the benefits or avoid the difficulties and risks of such transaction.

 

Strategic investments or acquisitions will involve risks commonly encountered in business relationships, including:

 

difficulties in assimilating and integrating the operations, personnel, systems, data, technologies, products and services of the acquired business;

 

inability of the acquired technologies, products or businesses to achieve expected levels of revenue, profitability, productivity or other benefits;

 

difficulties in retaining, training, motivating and integrating key personnel;

 

diversion of management’s time and resources from our normal daily operations;

 

65

 

 

difficulties in successfully incorporating licensed or acquired technology and rights into our business;

 

difficulties in maintaining uniform standards, controls, procedures and policies within the combined organizations;

 

difficulties in retaining relationships with customers, employees and suppliers of the acquired business;

 

risks of entering markets in which we have limited or no prior experience;

 

regulatory risks, including remaining in good standing with existing regulatory bodies or receiving any necessary pre-closing or post-closing approvals, as well as being subject to new regulators with oversight over an acquired business;

 

assumption of contractual obligations that contain terms that are not beneficial to us, require us to license or waive intellectual property rights or increase our risk for liability;

 

failure to successfully further develop the acquired technology;

 

liability for activities of the acquired business before the acquisition, including intellectual property infringement claims, violations of laws, commercial disputes, tax liabilities and other known and unknown liabilities;

 

potential disruptions to our ongoing businesses; and

 

unexpected costs and unknown risks and liabilities associated with strategic investments or acquisitions.

 

We may not make any investments or acquisitions, or any future investments or acquisitions may not be successful, may not benefit our business strategy, may not generate sufficient revenues to offset the associated acquisition costs or may not otherwise result in the intended benefits. In addition, we cannot assure you that any future investment in or acquisition of new businesses or technology will lead to the successful development of new or enhanced loan products and services or that any new or enhanced loan products and services, if developed, will achieve market acceptance or prove to be profitable.

 

Our business depends on the continued efforts of our senior management. If one or more of our key executives were unable or unwilling to continue in their present positions, our business may be severely disrupted.

 

Our business operations depend on the continued services of our senior management, particularly the executive officers named in this Report. While we have provided different incentives to our management, we cannot assure you that we can continue to retain their services. If one or more of our key executives were unable or unwilling to continue in their present positions, we may not be able to replace them easily or at all, our future growth may be constrained, our business may be severely disrupted and our financial condition and results of operations may be materially and adversely affected, and we may incur additional expenses to recruit, train and retain qualified personnel. In addition, although we have entered into confidentiality and non-competition agreements with our management, there is no assurance that any member of our management team will not join our competitors or form a competing business. If any dispute arises between our current or former officers and us, we may have to incur substantial costs and expenses in order to enforce such agreements in China or we may be unable to enforce them at all.

 

Competition for employees is intense, and we may not be able to attract and retain the qualified and skilled employees needed to support our business.

 

We believe our success depends on the efforts and talent of our employees, including risk management, driver and automobile management, post-financing management, financial and marketing personnel. Our future success depends on our continued ability to attract, develop, motivate and retain qualified and skilled employees. Competition for highly skilled technical, risk management and financial personnel is extremely intense. We may not be able to hire and retain these personnel at compensation levels consistent with our existing compensation and salary structure. Some of the companies with which we compete for experienced employees have greater resources than we have and may be able to offer more attractive terms of employment.

 

In addition, we invest significant time and expenses in training our employees, which increases their value to competitors who may seek to recruit them. If we fail to retain our employees, we could incur significant expenses in hiring and training their replacements, and the quality of our services and our ability to serve borrowers and investors could diminish, resulting in a material adverse effect to our business.

 

66

 

 

Increases in labor costs in the PRC may adversely affect our business and results of operations.

 

The economy in China has experienced increases in inflation and labor costs in recent years. As a result, average wages in the PRC are expected to continue to increase. In addition, we are required by PRC laws and regulations to pay various statutory employee benefits, including pension, housing fund, medical insurance, work-related injury insurance, unemployment insurance and maternity insurance to designated government agencies for the benefit of our employees. The relevant government agencies may examine whether an employer has made adequate payments to the statutory employee benefits, and those employers who fail to make adequate payments may be subject to late payment fees, fines and/or other penalties. We expect that our labor costs, including wages and employee benefits, shall continue to increase, without regarding to the influence of resignation. Furthermore, if the drivers on our platform believe that their earnings on our platform are not competitive with wages that they can earn elsewhere, either with competitors or in other lines of work, we may have to increase their earnings to ensure an adequate supply of drivers on our platform, and we may be unable to pass that cost on to riders. In addition, if drivers on our platform are reclassified as employees instead of independent contractors, our labor costs will be substantially increased, which could adversely affect our business and results of operations. See also “Risks Factors—Risks Relating to Our Business—Our business would be adversely affected if drivers were classified as employees, workers or quasi-employees”.

 

Pursuant to the Labor Contract Law and its implementation rules, employers are subject to stricter requirements in terms of signing labor contracts, minimum wages, paying remuneration and statutory benefits, determining the term of employee’s probation and unilaterally terminating labor contracts. In addition, enterprises are forbidden to force laborers to work beyond the time limit and employers shall pay laborers for overtime work in accordance with the laws and regulations. In the event that we decide to terminate some of our employees or otherwise change our employment or labor practices, the Labor Contract Law and its implementation rules may limit our ability to effect those changes in a desirable or cost-effective manner, which could adversely affect our business and results of operations.

 

To date, inflation in China has not materially impacted our results of operations. According to the National Bureau of Statistics of China, the year-over-year percent changes in the consumer price index for December 2021, 2022 and 2023 were increases of 0.9%, 2.0% and 0.2%, respectively. Although we have not been materially affected by inflation in the past, we may be affected by higher rates of inflation in China in the future, particularly if it affects labor costs. Unless we are able to control our labor costs or pass on these increased labor costs to our customers by increasing the fees of our services, our financial condition and results of operations may be adversely affected.

 

Furthermore, on July 16, 2021, the Ministry of Human Resources and Social Security, the NDRC, the Ministry of Transport, together with several other governmental authorities jointly promulgated Guiding Opinions on Safeguarding the Rights and Interests of Labors in New Forms of Employment, which require, among others, platform enterprises adopting labor outsourcing and other cooperative labor methods to undertake corresponding responsibilities in accordance with laws and regulations when labors’ rights and interests are damaged, call for organizing and launching pilot programs for occupational injury protection of flexible employment personnel, focusing on platform enterprises in industries such as mobility, takeout, instant delivery and intra-city freight, and encourage platform enterprises to improve the protection for flexible employment personnel on the platform by purchasing personal accident, employer liability and other commercial insurances. On November 17, 2021, the Ministry of Transport, the NDRC, the CAC and certain other governmental authorities jointly promulgated the Opinions on Strengthening the Protection of the Rights and Interests of Labors in New Forms of Transportation Industry, which provide that the relevant departments shall urge online ride hailing platform enterprises to announce pricing rules and income distribution rules to relevant parties such as drivers and passengers. The total amount paid by the passengers and the remuneration of the driver, and the ratio of the difference between the aforementioned amounts to the total amount paid by the passengers shall be displayed to the drivers. In addition, these opinions aim to strengthen the occupational injury protection of online ride hailing drivers, encourage online ride hailing platform to actively participate in the occupational injury protection pilot, and urge online ride hailing platform to pay social insurance for drivers who meet the labor relationship conditions in accordance with the law, and guide and support drivers who do not fully meet the conditions for establishing labor relations with online ride hailing platform enterprises to participate in corresponding social insurance. These opinions also emphasize to safeguard the rights of the drivers to have reasonable remuneration and rest, among others.

 

As the interpretation and implementation of labor-related laws and regulations are still evolving, we cannot assure you that our employment practices do not and will not violate labor-related laws and regulations in China, which may subject us to labor disputes or government investigations. We cannot assure you that we have complied or will be able to comply with all labor-related law and regulations. If we are deemed to have violated relevant labor laws and regulations, we could be required to provide additional compensation to our employees and our business, financial condition and results of operations will be adversely affected.

 

67

 

 

If we cannot maintain our corporate culture as we grow, we could lose the innovation, collaboration and focus that contribute to our business.

 

We believe that a critical component of our success is our corporate culture, which we believe fosters innovation, encourages teamwork and cultivates creativity. As we develop the infrastructure of a public company and continue to grow, we may find it difficult to maintain these valuable aspects of our corporate culture. Any failure to preserve our culture could negatively impact our future success, including our ability to attract and retain employees, encourage innovation and teamwork and effectively focus on and pursue our corporate objectives.

 

Raising additional capital may cause dilution to our existing stockholders, restrict our operations or require us to relinquish rights to our technologies.

 

We may seek additional capital through a combination of public and private equity offerings, debt financings, collaborations and licensing arrangements. To the extent that we raise additional capital through the sale of equity or debt securities, your ownership interest will be diluted and the terms may include liquidation or other preferences that adversely affect your rights as a stockholder. The incurrence of indebtedness would result in increased fixed payment obligations and could involve restrictive covenants, such as limitations on our ability to incur additional debt, limitations on our ability to acquire or license intellectual property rights and other operating restrictions that could adversely impact our ability to conduct our business. If we raise additional funds through strategic partnerships and alliances and licensing arrangements with third parties, we may have to relinquish valuable rights to our technologies or grant licenses on terms unfavorable to us.

 

We will incur increased costs as a result of operating as a smaller reporting public company after we no longer qualify to be an emerging growth company, and our management will be required to devote substantial time to new compliance initiatives.

 

A smaller reporting company is defined as a company that has a public float of less than $75 million in common equity as of the last business day of its most recently completed second fiscal quarter, or if a public float of zero, has less than $50 million in annual revenues as of its most recently completed fiscal year-end. As a smaller reporting public company, and particularly after we were no longer an emerging growth company since April 1, 2023, we will incur significant legal, accounting and other expenses that we did not incur as a private company. In addition, the Sarbanes-Oxley Act and rules subsequently implemented by the SEC and Nasdaq have imposed various requirements on public companies, including establishment and maintenance of effective disclosure and financial controls and corporate governance practices. Our management and other personnel will need to devote a substantial amount of time to these compliance initiatives. Moreover, these rules and regulations will increase our legal and financial compliance costs and will make some activities more time consuming and costly. For example, we expect that these rules and regulations may make it more difficult and more expensive for us to obtain director and officer liability insurance, which in turn could make it more difficult for us to attract and retain qualified members of our board of directors.

 

Pursuant to Section 404, we were not required to furnish a report by our management on our internal control over financial reporting, including an attestation report on internal control over financial reporting issued by our independent registered public accounting firm. However, since we are a smaller reporting company, we are not required to include an attestation report on internal control over financial reporting issued by our independent registered public accounting firm. To achieve compliance with Section 404 within the prescribed period, we will be engaged in a process to document and evaluate our internal control over financial reporting, which is both costly and challenging. In this regard, we will need to continue to dedicate internal resources, potentially engage outside consultants and adopt a detailed work plan to assess and document the adequacy of internal control over financial reporting, continue steps to improve control processes as appropriate, validate through testing that controls are functioning as documented and implement a continuous reporting and improvement process for internal control over financial reporting. Despite our efforts, there is a risk that neither we nor our independent registered public accounting firm will be able to conclude within the prescribed timeframe that our internal control over financial reporting is effective as required by Section 404. This could result in an adverse reaction in the financial markets due to a loss of confidence in the reliability of our financial statements.

 

If securities or industry analysts do not publish research or publish inaccurate or unfavorable research about our business, the market price for our common stock and trading volume could decline.

 

The trading market for our common stock will depend in part on the research and reports that securities or industry analysts publish about us or our business. If research analysts do not establish and maintain adequate research coverage or if one or more of the analysts who cover us downgrade our common stock or publish inaccurate or unfavorable research about our business, the market price for our common stock would likely decline. If one or more of these analysts cease coverage of our company or fail to publish reports on us regularly, we could lose visibility in the financial markets, which, in turn, could cause the market price or trading volume for our common stock to decline.

 

68

 

 

Item 1B. Unresolved Staff Comments

 

Not Applicable.

 

Item 1C. Cybersecurity

 

Risks from Cybersecurity Threats

 

The Company faces risks associated with cybersecurity threats in carrying out its business operations. For more details regarding the risks related to PRC’s cybersecurity regulation, see “Item 1A. Risk Factors—Compliance with China’s new Data Security Law, Measures on Cybersecurity Review, Personal Information Protection Law, regulations and guidelines relating to the multi-level protection scheme and any other future laws and regulations may entail significant expenses and could materially affect our business.”; and “Item 1A. Risk Factors—Recent greater oversight by the CAC over data security, particularly for companies seeking to list on a foreign exchange, could adversely impact our business and our offering.

 

For the year ended March 31, 2024, the Company was not subject to material fines or penalties in connection with cybersecurity, and there were no material cybersecurity incidents arising from cybersecurity or personal data protection.

 

Governance

 

Our board of directors does not have a standing risk management committee, but rather administers this oversight function directly through our board of directors as a whole, as well as through various standing committees of our board of directors that address risks inherent in their respective areas of oversight. While our board of directors has a fiduciary duty to monitor and assess strategic risk exposure, our audit committee is responsible for overseeing our major financial risk exposures and the steps our management has taken to monitor and control these exposures, overseeing cybersecurity risks and assisting the board of directors in its oversight over enterprise risk management. The audit committee also approves or disapproves any related person transactions. Our nominating and corporate governance committee monitors the effectiveness of our corporate governance guidelines and manages risks associated with the independence of the board of directors. Our compensation and leadership development committee assesses and monitors whether any of our compensation policies and programs has the potential to encourage excessive risk-taking.

 

Engagement of Third-Party Service Providers

 

We have in place certain infrastructure, systems, policies, and procedures that are designed to proactively and reactively address circumstances that arise when unexpected events such as a cybersecurity incident occur. These include processes for assessing, identifying, and managing material risks from cybersecurity threats. Identifying, assessing, and managing cybersecurity risk is integrated into our overall risk management systems and processes, and we have in place cybersecurity and data privacy training and policies designed to (a) respond to new requirements in privacy laws and (b) prevent, detect, respond to, mitigate and recover from identified and significant cybersecurity threats.

 

We have relied on the third-party security assessment procedures and data outflow control procedures to manage risks from cybersecurity threats associated with our use of third-party service providers. For example, the servers of the system of XXTX are housed at third-party data centers, and its operations depend on the service providers’ ability to protect such systems in their facilities as well as their own systems. The qualified third-party performs security assessment by timely assessing their cybersecurity policies, data encryption and privacy policies and relevant certificates, establishing procedures in granting such third parties access to our database and requiring them to conduct regular inspections. Since in cooperation with third-party service providers may involve data outbound, we desensitize sensitive information before transferring such data.

 

69

 

 

Our Chinese subsidiaries and affiliates have incurred, and will continue to incur, significant expenses in an effort to comply with cybersecurity and information security standards and protocols imposed by law, regulation, industry standards or contractual obligations to the date of this Report in all material respects.

 

Item 2. Properties

 

We currently maintain our principal executive office at 16F, Shihao Square, Middle Jiannan Blvd., High-Tech Zone, Chengdu, Sichuan, People’s Republic of China 610000, comprising an aggregate of 143 square meters under a lease agreement that expires on June 30, 2024. The cost for the office is approximately $1,520 per month in aggregate. The Company previously entered into two office lease agreements in the same building, comprising an aggregate of 965 square meters with a monthly rental cost of approximately $10,700. The leasing term was from April 1, 2023 to March 31, 2026 while such lease was terminated in December 2023.

 

We maintain another office for our Automobile Transaction and Related Services and Online Ride-hailing Platform Services in the city of Changsha, China, comprising an aggregate of 650 square meters. We lease the office for a monthly rent of approximately $3,700 under a lease agreement that expires in May 2025.

 

We also lease a parking lot for automobiles and an exhibition hall in Changsha, with total areas of 2,500 square meters. The monthly rent for the parking lot and the exhibition hall is approximately $1,400 and approximately $1,800, respectively.

 

We consider our current facilities adequate for our current operations.

 

Item 3. Legal Proceedings

 

We are not currently a party to any material legal or administrative proceedings. We may from time to time be subject to legal or administrative claims and proceedings arising in the ordinary course of business. Litigation or any other legal or administrative proceeding, regardless of the outcome, is likely to result in substantial cost and diversion of our resources, including our management’s time and attention. Please see “Risk Factors.”

 

Item 4. Mine Safety Disclosures

 

Not applicable.

 

70

 

 

PART II

 

Item 5. Market for Registrant’s Common Equity, Related Stockholder Matters, and Issuer Purchases of Equity Securities

 

Market Information

 

Our common stock trades on the Nasdaq Capital Market under the symbol “AIHS.”

 

Holders

 

Based upon information furnished by our transfer agent, as of June 24, 2024, the Company had approximately 32 stockholders of record. Because some of our common stock is held by brokers and other institutions on behalf of stockholders, we are unable to estimate the total number of stockholders represented by these record holders.

 

Dividends

 

We have never declared or paid cash dividends on our shares. Nor do we have any present plan to pay any cash dividends on our common stock in the foreseeable future. We currently intend to retain most, if not all, of our available funds and any future earnings to operate and grow our business.

 

Our board of directors has the discretion to declare and pay dividends in the future as we are a holding company and we rely on dividends and other distributions on equity paid by our PRC subsidiaries for our cash and financing requirements, including the funds necessary to pay dividends and other cash distributions to our stockholders and service any debt we may incur. The Foreign Investment Law, and the Company Law of the PRC (2006), as amended, contain the principal regulations governing dividend distributions by wholly foreign owned enterprises. Under these regulations, wholly foreign owned enterprises may pay dividends only out of their accumulated profits, if any, determined in accordance with PRC accounting standards and regulations. Additionally, such companies are required to set aside 10% of their after-tax profits of the year, if any, to statutory reserve funds until such time as the accumulated reserve funds reach and remain above 50% of the registered capital amount. These reserves are not distributable as cash dividends except in the event of liquidation and cannot be used for working capital purposes. A PRC company is not permitted to distribute any profits until any losses from prior fiscal years have been offset. Profits retained from prior fiscal years may be distributed together with distributable profits from the current fiscal year. As of March 31, 2024, the total respective registered capital of all the Company’s direct subsidiaries was approximately RMB513 million (approximately $71.1 million). And as of March 31, 2024, most of the Company’s subsidiaries incorporated in the PRC have suffered accumulated loss and the Company concluded none of subsidiaries has ability to transfer a portion of their net assets to the Company either in the form of dividends, loans or advances.

 

Furthermore, if our subsidiaries and affiliates in China incur debt on their own in the future, the instruments governing the debt may restrict its ability to pay dividends or make other payments. If we or our subsidiary and affiliates are unable to receive all of the revenues from our operations through the current contractual arrangements, we may be unable to pay dividends on our common stock.

 

Equity Compensation Plan Information

 

In September 2018, our board of directors adopted and in November 2018, our stockholders approved, the 2018 Equity Incentive Plan, pursuant to which a maximum of 200,000 (2,000,000 pre-reverse stock split) shares of common stock were reserved for issuance to our employees, officers, directors, consultants. The plan permits the grant of nonqualified stock options, incentive stock options, restricted stock, restricted stock units (“RSUs”), stock appreciation rights, stock bonus awards, and performance compensation awards. In March 2023 and April 2024, our annual meetings of stockholders for the years ended March 31, 2022 and 2023 further approved the amendments to the 2018 Equity Incentive Plan, to increase the number of shares of common stock reserved under the Plan to 1,500,000 shares and 1,800,000 shares, respectively. As of the date of this Report, the Company has granted an aggregate of 30,379 RSUs (after reverse split), among which, 26,447 RSUs were issued, 3,182 RSUs were vested but have not been issued while 750 RSUs were forfeited due to two directors ceased to serve on the board of the Company since November 8, 2018.

 

71

 

 

The following table provides information as of March 31, 2024 with respect to the shares of our common stock that may be issued under our existing equity incentive plan:

 

Plan category  Number of securities to be issued upon exercise of outstanding options, warrants and rights   Weighted-average exercise price of outstanding options, warrants and rights   Number of securities remaining available for future issuance under equity compensation plans (excluding securities reflected in column (a)) 
2018 Equity Incentive Plan           1,770,371 

 

Purchases of Our Equity Securities

 

None.

 

Recent Sales of Unregistered Securities

 

None.

 

Use of Proceeds

 

Not applicable.

 

Item 6. [Reserved]

 

Item 7. Management’s Discussion and Analysis of Financial Condition and Results of Operations.

 

The following discussion and analysis of our results of operations and financial condition should be read together with our consolidated financial statements and the notes thereto and other financial information, which are included elsewhere in this Report. Our financial statements have been prepared in accordance with U.S. GAAP. In addition, our financial statements and the financial information included in this Report reflect our organizational transactions and have been prepared as if our current corporate structure had been in place throughout the relevant periods.

 

Overview

 

We are a provider of automobile transaction and related services, connecting auto dealers and consumers, who are mostly existing and prospective ride-hailing drivers affiliated with different operators of online ride-hailing platforms in the People’s Republic of China (“PRC” or “China”). We provide automobile transaction and related services through our wholly owned subsidiary, Chengdu Corenel Technology Limited, a PRC limited liability company (“Corenel”), and our majority owned subsidiaries, Chengdu Jiekai Technology Ltd. (“Jiekai”), and Hunan Ruixi Financial Leasing Co., Ltd. (“Hunan Ruixi”), a PRC limited liability company. Since October 2020, we also operate an online ride-hailing platform through Hunan Xixingtianxia Technology Co., Ltd. (“XXTX”), a wholly-owned subsidiary of Sichuan Senmiao Zecheng Business Consulting Co., Ltd., our wholly-owned subsidiary (“Senmiao Consulting”). Our platform enables qualified ride-hailing drivers to provide application-based transportation services mainly in Chengdu, Changsha and other 20 cities in China. Substantially all of our operations are conducted in China.

 

72

 

 

Our Automobile Transactions and Related Services

 

Our Automobile Transaction and Related Services are mainly comprised of (i) automobile operating lease where we provide car rental services to individual customers to meet their personal needs with lease term no more than twelve months (the “Auto Operating Leasing”); (ii) monthly services where we provide management and related services to Partner Platforms and other companies and earn commission from them (the “Auto Commissions”); (iii) automobile financing where we provide our customers with auto finance solutions through financing leases (the “Auto Financing”); (iv) service fees from new energy vehicles (“NEVs”) leasing, automobile purchase services where we charge NEVs lessees or automobile purchasers for a series of the services provided to them throughout the leasing or purchase process based on the chosen product solutions, such as ride-hailing driver training, assisting with a series of administrative procedures and other consulting services (the “NEVs and Purchase Services”); (v) auto management and guarantee services provided to online ride-hailing drivers after the delivery of automobiles (the “Auto Management and Guarantee Services”); (vi) automobile sales where we sell new purchased or used cars to our customers (the “Auto Sales”); and (vii) other supporting services provided to online ride-hailing drivers. We started our facilitation and supporting services in November 2018, the sale of automobiles in January 2019, and financial and operating leasing in March 2019, respectively.

 

Since November 22, 2018, the acquisition date of Hunan Ruixi, and as of March 31, 2024, we have facilitated financing for an aggregate of 312 automobiles with a total value of approximately $5.3 million, sold an aggregate of 1,516 automobiles with a total value of approximately $14.5 million and delivered 1,892 automobiles under operating leases and 164 automobiles under financing leases to customers, the vast majority of whom are online ride-hailing drivers.

 

The table below provides a breakdown of the number of vehicles sold or delivered under different leasing arrangements or managed/guaranteed by us and corresponding revenue generated for the years ended March 31, 2024 and 2023:

 

   For the Years Ended 
   March 31 
   2024   2023 
   Number of       Number of     
   Vehicles   Revenue*   Vehicles   Revenue* 
Auto Operating Leasing   1,492   $3,831,000    1,802   $3,453,000 
Auto Commissions      $196,000       $179,000 
Auto Financing   164   $58,000    144   $42,000 
Auto Sales   2   $9,000    43   $243,000 
Other Services   >860   $226,000    >1,000   $456,000 

 

During the year ended March 31, 2024, our Auto Operating Leasing, Auto Commissions, Auto Financing, Auto Sales and other services income accounted for approximately 88.7%, 4.5%, 1.3%, 0.2% and 5.3% of our total revenue from our automobile transactions and related services, respectively, while our Auto Operating Leasing, Auto Commissions, Auto Financing, Auto Sales, and other services income accounted for approximately 79.0%, 4.1%, 1.0%, 5.6% and 10.3% for the year ended March 31, 2023, respectively.

 

Our Ride-Hailing Platform Services

 

As part of our goal to provide an all-round solution for online ride-hailing drivers as well as to increase our competitive power in an increasingly competitive online ride-hailing industry and to take advantage of the market potential, in October 2020, we began operating our own online ride-hailing platform in Chengdu. The platform (called Xixingtianxia) was owned and operated by XXTX, of which Senmiao Consulting acquired the 100% equity interest pursuant to a series of investment and supplementary agreements. As of the filing date of this Report, Senmiao Consulting has made accumulated capital contribution of RMB40.41 million (approximately $5.60 million) to XXTX and the remaining amount is expected to be paid before December 31, 2025.

 

73

 

 

XXTX operates Xixingtianxia and holds a national online reservation taxi operating license. The platform is presently servicing online ride-hailing drivers in 22 cities in China, including Chengdu, Changsha and so on, providing them with a platform to view and take customer orders for rides. We currently collaborate with Gaode Map, a well-known aggregation platform in China on our ride-hailing platform services. Under our collaboration, when a rider uses the platform to search for taxi/ride-hailing services on the aggregation platform, the platform provides such rider a number of online ride-hailing platforms for selection, including ours and if our platform is selected by the rider, the order will then be distributed to registered drivers on our platform for viewing and acceptance. The rider may also simultaneously select multiple online ride-hailing platforms in which case, the aggregation platform will distribute the requests to different online ride-hailing platforms which they cooperate with, based on the number of available drivers using the platform in a certain area and these drivers’ historical performance, among other things. XXTX generates revenue from providing services to online ride-hailing drivers to assist them in providing transportation services to the riders looking for taxi/ride-hailing services. XXTX earns commissions for each completed order as the difference between an upfront quoted fare and the amount earned by a driver based on actual time and distance for the ride charged to the rider. XXTX settles its commissions with the aggregation platforms on a weekly basis.

 

Meanwhile, in order to strengthen our market position in certain cities, during the year ended March 31, 2024, our subsidiaries, Hunan Ruixi and Jiekai, cooperated with other online ride-hailing platforms (“Partner Platforms”), such as Hunan DiDi Technology Co., Ltd., Chengdu Anma Zhixing Technology Co., Ltd., Sichuan Peitu Kuaixing Technology Co., Ltd. and Chongqing Yiqizhao Technology Co., Ltd. Chengdu Branch, whereby the online ride-hailing requests and orders shall be completed on Partner Platforms utilizing the network of cars and drivers of us while Hunan Ruixi and Jiekai earned rental income from drivers and earned commissions from Partner Platforms.

 

Since December 2023, in order to improve the efficiency of XXTX’s daily operation and profitability, XXTX has engaged Anhui Lianma Technology Co., Ltd. (“Anhui Lianma”), a third-party to co-operate the online ride-hailing platform by outsourcing certain daily operation work to Anhui Lianma in most of cities it operates platform in XXTX and Anhui Lianma will jointly share the operational profits, with the specific calculation method being defined in the cooperation agreement.

 

During the year ended March 31, 2024, approximately 4.9 million rides with gross fare of approximately $15.1 million were completed through Xixingtianxia and an average of approximately 5,000 ride-hailing drivers completed rides and earned income through Xixingtianxia (the “Active Drivers”) each month. During the year ended March 31, 2024, we earned online ride-hailing platform service fees of approximately $2.5 million, after netting off approximately $0.3 million incentives paid to Active Drivers.

 

During the year ended March 31, 2023, approximately 6.1 million rides with gross fare of approximately $19.9 million were completed through Xixingtianxia and an average of over 5,100 Active Drivers each month. During the year ended March 31, 2023, we earned online ride-hailing platform service fees of approximately $3.7 million, netting off approximately $0.5 million incentives paid to Active Drivers.

 

We plan to maintain our driver base for the platform and automobile rental business while strengthening the royalty of the drivers who both lease our cars and use our platform while expanding, but our platform is available to others.

 

Key Factors and Risks Affecting Results of Operations

 

Ability to Increase Our Automobile Lessee and Active Driver Base

 

Our revenue growth has been largely driven by the expansion of our automobile lessee base and the corresponding revenue generated from operating and financial leasing, as well as the number of completed online ride-hailing orders on our platform, which largely depends on the number of Active Drivers who complete ride-hailing transactions on our platform. We acquire customers for our Automobile Transaction and Related Services, as well as for our Online Ride-hailing Platform Services, through the network of third-party sales teams, referral from online ride-hailing platforms and our own efforts including online advertising and billboard advertising. We also send out fliers and participate in trade shows to advertise our services. We plan to maintain the number of our Active Drivers by marketing our platform to our existing and prospective automobile lessees in the cities we now operate in. We expect the expansion of our Active Driver base to promote the growth of our automobile rental business because we offer automobile rental solutions/incentives specifically targeted at drivers using our platform and the Partner Platforms. An effective cross-selling strategies between our automobile leasing business and Online Ride-hailing Platform Services business is important to our expansion and revenue growth. We also plan to strengthen our marketing efforts through the collaboration with certain automobile dealers and through our own team by employing more experienced staff, sharing market resources with our equity investee company, and improving the quality and variety of our services. As of March 31, 2024, we had 5 employees in our own sales department.

 

74

 

 

Management of Automobile Rentals

 

Due to the fierce competition of online ride-hailing industry in those cities we operate in, we have witnessed a high turn-over rate on the short-term car rentals during the year ended March 31, 2024. To meet the demand in Chengdu and Changsha, we have purchased and leased automobiles from third parties for our operating lease. The daily management and timely maintenance of leased automobiles will have a significant effect on the growth of our income from leasing automobiles in the next twelve months. The effective management of our automobiles through our proprietary system and experienced auto-management team could provide in-time delivery and qualified automobiles to potential lessees, either for personal use or providing online ride-hailing services. As of March 31, 2024, for parking and management of automobiles for operating lease, we had one parking lot, an exhibition hall and 4 employees in Changsha, and we also share the parking lot with our equity investee company, Jinkailong in Chengdu. During the years ended March 31, 2024 and 2023, the average utilization of the automobiles for operating lease was approximately 79.7% and 64.9%, respectively.

 

Our Service Offerings and Pricing

 

The growth of our revenue depends on our ability to improve existing solutions and services provided, continue identifying evolving business needs, refine our collaborations with business partners and provide value-added services to our customers. The attraction of new automobile leases depends on our leasing solutions with attractive rental price and flexible leasing terms. We have also adopted a series of pricing formulas to adopt the market changes, considering the historical and future expenditure, remaining available leasing months and market price to determine our rental price for varied rental solutions. Furthermore, our product designs affect the type of automobile leases we attract, which in turn affect our financial performance. The attraction of new Active Drivers depends on the comprehensive income they could earn from our own or cooperated platform, which is mainly affected by the number of orders distributed to them through our platform and the amount of the incentives paid to them from platforms. Our revenue growth also depends on our abilities to effectively price our services, which enables us to attract more customers and improve our profit margin.

 

Ability to Retain Key Business Cooperators

 

Historically, we have set up a series of strategy and business relationships with certain affiliates of some famous and leading companies of NEVs manufacturers, online ride-hailing platforms, local NEVs leasing companies, and travel service providers to develop our Automobile Transaction and Related Services and Online Ride-hailing Platform Services. We earned commission or services fee from them, purchased and leased automobiles for our business at a favorable price. The close relationships have provided us with the necessary capacity to support the development of our online ride-hailing platform and leasing business. To retain these valuable cooperators and continuously explore opportunities to collaborate with them in more areas is important to us to have considerable resources to support the exploration and expansion of our business into new cities.

 

Ability to Collect Receivables on a Timely Basis

 

For receivables from Auto Operating Leasing, we usually settle the rental income with each online ride-hailing driver monthly based on the product solutions they chose. In accordance with the development of the operating lease business, our Partner Platforms, such as Gaode, agree to temporarily “lock-up” the fares of the rides which Active Drivers earn from the platform to ensure the timely collection of its rental receivables from those Active Drivers. As of March 31, 2024, we had accounts receivable of operating lease of approximately $19,000 in total. Besides, during the year ended March 31, 2024, we settled our commissions with the Partner Platforms for our online ride-hailing platform services and automobile rental income on a monthly basis. As of March 31, 2024, we had accounts receivable of online ride-hailing service fees of approximately $14,000 in total. We used to advance the purchase price of automobiles and all service expenses when we provide related services to the purchasers. We collect the receivables due from automobile purchasers from their monthly installment payments during the relevant affiliation periods. As of March 31, 2024, we had accounts receivable of approximately $3,000 and advanced payments of approximately $3,000 due from the historical automobile purchasers.

 

The efficiency of collection of the monthly and weekly payments has a material impact on our daily operation. Our risk and asset management department has set up a series of procedures to monitor the collection from drivers. Our business department has also set up a stable and close relationship with cooperated platform to ensure the timely collection of commissions. The accounts receivable and advance payments may increase our liquidity risk. We have used the majority of the proceeds from our equity offerings and plan to seek equity and/or debt financings to pay for the expenditure related to the automobile purchase. To pay for the expenditure in advance will enhance the stability of our daily operation and lower the liquidity risk, and attract more customers.

 

75

 

 

Ability to Manage Defaults and Potential Guarantee Liability Effectively

 

We manage the credit risk arising from the default of automobile purchasers and lessees by performing credit checks on each automobile purchaser or lessee based on the credit reports from People’s Bank of China and third-party credit rating companies, and personal information including residence, ethnicity group, driving history and involvement in legal proceeding. Our risk department continuously monitors the payment by each purchaser and sends them payment reminders. We also keep monitoring the daily gross fare earned by the online ride-hailing drivers, who are our majority customers and run their business through our online ride-hailing platform during the year ended March 31, 2024. We do this so that we can evaluate their financial conditions and provide them with assistance including the transfer of automobile to a new driver if they are no longer interested in providing ride-hailing services or are unable to earn enough income to make monthly lease/loan payments.

 

In addition, certain automobiles are used as collateral to secure purchasers’ payment obligations under the financing arrangements in prior years. As of March 31, 2024, Hunan Ruixi did not have any guarantee liabilities due to financial institutions while accumulated 108 online ride-hailing drivers we serviced rendered their automobiles to Hunan Ruixi for sublease or sale. In general, most of the defaulted automobile purchasers who want to remain in online ride-hailing business would pay the default amounts within one to three months. Our risk management department typically starts to interact with overdue purchasers if they have missed one monthly installment payment. However, if the balances are overdue for more than two months or the purchasers decide to exit the online ride-hailing business and sublease or sell their automobiles, we would fully record allowance for credit losses against receivables from those purchasers. For the years ended March 31, 2024 and 2023, we recognized provision for credit losses of $4,209 and $0, respectively, against receivables from these purchasers served by Hunan Ruixi. For the years ended March 31, 2024 and 2023, we recognized approximately $500 and $7,300, respectively, expenses for the guarantee services as the drivers exited the online ride-hailing business and would no longer make the monthly repayments to us. During the years ended March 31, 2024 and 2023, 19 and 86 rendered automobiles have been sold, 7 and 49 rendered automobiles have been sub-leased to other customers, respectively. By selling and subleasing automobiles, we believe we can cope with the defaults and control associated risks.

 

Further, the automobiles subject to our financing leases are not collateralized by us. As of March 31, 2024, the total value of non-collateralized automobiles was approximately $255,000. We believe our risk exposure of financing leasing is immaterial as we have experienced limited default cases and we are able to re-lease those automobiles to drivers under financing leases.

 

Actual Impact of Coronavirus (COVID-19) in China on Our Business

 

Our Automobile Transactions and Related Services have been gradually recovering from the adverse impact of COVID-19 pandemic. As of March 31, 2024, 108 online ride-hailing drivers we serviced rendered their automobiles to Hunan Ruixi. As most of the leasing term of the automobiles we delivered in Changsha in prior periods has come to the end, during the year ended March 31, 2024, the number of newly rendered automobiles decreased to 0 as compared with 7 during the year ended March 31, 2023. On the other hand, the number of the completed orders through our online ride-hailing platform had significant decrease in December 2022 due to the infection peak after China lifted the prevention and control of COVID-19.

 

Our cash flow had been adversely impacted by local resurgences of COVID-19 in Chengdu, Changsha and Guangzhou while the COVID-19 measures in China kept applying the current control and prevention measures especially from September to November 2022, which had negative impact on the online ride-hailing market accordingly due to travel restriction.

 

Any of these factors related to COVID-19 and other similar or currently unforeseen factors beyond our control could have an adverse effect on our overall business environment, causing uncertainties in the regions in China where we conduct business, and causing our business to suffer in ways that we cannot predict and materially and adversely impact our business, financial condition and results of operations.

 

Ability to Manage and Maintain Ride-Hailing Business

 

Due to the fierce competition of online ride-hailing industry in Chengdu and Changsha, our ability to increase our revenue over time may be limited if we focus only on our current Automobile Transaction and Related Services business model. As part of our strategy to provide an all-encompassing solution for online ride-hailing drivers, we have expanded our services to drivers through the operation of Xixingtianxia, our own online ride-hailing platform. We generate revenue from commissions earned from each completed order, which represent the difference between an upfront quoted fare and the amount earned by a driver based on actual time and distance for the ride charged to the rider. As the aggregation platforms distribute the demand orders to different online ride-hailing platforms, the flow of drivers in our area of operations is enhanced, leading to a higher probability that more ride orders will be distributed to our platform, which in turn will increase the revenue of the drivers who use our platform (and our revenue). This also allows us to attract more drivers to engage their online ride-hailing business on our platform. Through a series of promotion and effective daily management and training services, we expect our own online ride-hailing platform will offer us a stable revenue source which can also help grow our automobile financing and leasing business. Besides, we are dealing with other trip platforms to attract more riders choosing their trip through our platform.

 

76

 

 

Pursuant to the cooperation agreement signed with Didi Chuxing Technology Co., Ltd. (“Didi”) for our Automobile Transaction and Related Services, we may be penalized by Didi, or our partnership with Didi may be terminated as we now operate a business competitive with Didi. However, the service fees we earned from Didi for automobile transaction and related services currently represent less than 0.1% of our total revenue. Therefore, we believe that the risk of termination of cooperation with Didi on automobile transaction and related services will not have a material influence on our business or results of operations.

 

If we could not maintain the scale of the online ride-hailing drivers who use our platform which may cause we could not generate sufficient revenue and we may have a larger cash outflow in our daily operations in the next twelve months. Our cash flow situation may worsen if the economy in China does not improve as expected.

 

Ability to Compete Effectively

 

Our business and results of operations depend on our ability to compete effectively. Overall, our competitive position may be affected by, among other things, our service quality and our ability to price our solutions and services competitively. We will set up and continuously optimize our own business system to improve our service quality and user experience. Our competitors may have more resources than we do, including financial, technological, marketing and others and may be able to devote greater resources to the development and promotion of their services. We will need to continue to introduce new or enhance existing solutions and services to continue to attract automobile dealers, financial institutions, car buyers, lessees, ride-hailing drivers and other industry participants. Whether and how quickly we can do so will have a significant impact on the growth of our business.

 

Market Opportunity and Government Regulations in China

 

The demand for our services depends on overall market conditions of the online ride-hailing industry in China. The continuous growth of the urban population places increasing pressure on the urban transportation and the improvement of living standards has increased the market demand for quality travel in China. Traditional taxi service is limited, and the emerging online platforms have created good opportunities for the development of the online ride-hailing service market. The market value is expected to increase from RMB354.7 billion in 2024 to RMB751.3 billion in 2028, owing to rising consumer demand for economical mobility options and an amplified penetration of shared mobility services, especially in lower-tier cities. According to the 53th Statistical report on Internet Development in China published in March 2024 by the China Internet Network Information Center (the “CNNIC”), the number of online ride-hailing service users had reached 528 million by the end of December 2023, and took approximately 48.3% of the total number of Chinese internet users. In addition, in recent years, aggregation platforms have gained rising significance in the shared mobility industry. According to Frost & Sullivan, the portion of ride hailing orders fulfilled through aggregation platforms increased from 3.5% in 2018 to 30.0% in 2023, and is expected to further increase to 49.0% by 2028. The online ride-hailing industry is also facing increasing competition in China and is attracting more capital investment. For example, Dida Inc., Chenqi Technology Limited and CaoCao Inc. have filed their prospectuses to the Stock Exchange of Hong Kong Limited in March 2024 and April 2024, respectively.

 

However, the participants in the online ride-hailing industry are facing the increasingly fierce competitions. According to the Ministry of Transportation (the “MOT”) of the People’s Republic of China, as of April 30, 2024, approximately 349 online ride-hailing platforms have obtained booking taxi operating licenses and the total volume of online ride-hailing orders was approximately 897 million in April 2024 in China. Meanwhile, approximately 2.93 million online booking taxi transportation certificates and approximately 6.96 million online booking taxi driver’s licenses were issued nationwide in China. Since 2023, the municipal transportation bureaus in a series of cities in China have released operational dynamics and risk warnings for the online ride-hailing industry, stating that the online ride-hailing market has become saturated. They remind enterprises and practitioners who intend to engage in online ride-hailing services should have a detailed understanding of relevant regulations, conduct market research, fully consider changes in operating income due to factors such as supply and demand, market conditions, fluctuations or continuous declines, objectively evaluate the actual income level of industry practitioners, and make rational and prudent career choices.

 

The online ride-hailing industry may also be affected by, among other factors, the general economic conditions in China. The interest rates and unemployment rates may affect the demand of ride-hailing services and automobile purchasers’ willingness to seek credit from financial institutions. Adverse economic conditions could also reduce the average income of individual and intensify the competition between platforms. The platforms may spend more incentives and increase promotion activities to attract more riders and maintain sufficient online ride-hailing drivers to provide transportation services to riders. Should any of those negative situations occur, the volume and value of the automobile transactions we service will decline, and our revenue and financial condition will be negatively impacted.

 

77

 

 

In order to manage the rapidly growing ride-hailing service market and control relevant risks, on July 27, 2016, seven ministries and commissions in China, including the MOT, jointly promulgated the “Interim Measures for the Administration of Online Taxi Booking Business Operations and Services” (“Interim Measures”) and amended it on December 28, 2019 and November 30, 2022, which legalizes online ride-hailing services such as XXTX and requires the online ride-hailing services to meet the requirements set out by the measures and obtain taxi-booking service licenses and take full responsibility of the ride services to ensure the safety of riders.

 

On November 5, 2016, the Municipal Communications Commission of Chengdu City and a number of municipal departments jointly issued the “Implementation Rules for the Administration of Online Booking Taxi Management Services for Chengdu”, which was abolished and replaced by the updated version issued on July 26, 2021. On August 10, 2017, the Transportation Commission of Chengdu further issued the guidelines on compliance requirements for online ride-hailing businesses, including Working Process for the Online Appointment of Taxi Drivers Qualification Examination and Issuance and Online Appointment Taxi Transportation Certificate Issuance Process. On November 28, 2016, Guangzhou Municipal People’s Government promulgated Interim Measures for the Management of Online Ride Hailing Operation and Service in Guangzhou, as amended on November 14, 2019. According to these regulations and guidelines, three licenses /certificates are required for operating the online ride-hailing business in Chengdu and Guangzhou: (1) the ride-hailing service platform such as XXTX should obtain the online booking taxi operating license; (2) the automobiles used for online ride-hailing should obtain the online booking taxi transportation certificate (“automobile certificate”); (3) the drivers should obtain the online booking taxi driver’s license (“driver’s license”). Besides, all the new cars used for online ride-hailing in Chengdu should be NEVs since July 2021.

 

On July 23, 2018, the General Office of Changsha Municipal People’s Government issued the “Detailed Rules for the Administration of Online Booking Taxi Management Services for Changsha.” On June 12, 2019, the Municipal Communications Commission of Changsha City further issued “Transfer and Registration Procedures of Changsha Online Booking of Taxi.” According to the regulations and guidelines, to operate a ride-hailing business in Changsha requires similar licenses in Chengdu, except those automobiles used for online ride-hailing services are required to meet certain standards, including that the sales price (including taxes) is over RMB120,000 (approximately $17,000). In practice, Hunan Ruixi is also required to employ a safety administrator for every 50 automobiles used for online ride-hailing services and submit daily operation information of these automobiles such as traffic violation to the Transport Management Office of the Municipal Communications Commission of Changsha City every month. On November 28, 2016, Guangzhou Municipal People’s Government also promulgated Interim Measures for the Management of Online Ride Hailing Operation and Service in Guangzhou, as amended on November 14, 2019.

 

In addition to the national online reservation taxi operating license, XXTX and its subsidiaries also obtained the online reservation taxi operating license 29 cities, including Chengdu, Changsha, Guangzhou, Tianjin, Shenyang, Harbin, Changchun, Nanchang, Xining, Daoxian, two cities in Shandong, Guangxi Province and Zhejiang, respectively, three cities in Guizhou Province, seven cities in Jiangsu Province, other two cities in Hunan and Guangdong Province, respectively, and other five cities in Sichuan Province from June 2020 to October 2023, to operate the online ride-hailing platform services.

 

However, approximately 25% of our ride-hailing drivers have not obtained the driver’s license for online ride-hailing services as of March 31, 2024 while all of the cars used for online ride-hailing services which we provided management services have the automobile certificate. Without requisite automobile certificate or driver’s license, these drivers may be suspended from providing ride-hailing services, confiscated their illegal income and subject to fines of up to 10 times of their illegal income. Starting in December 2019, Didi began to enforce such limitation on drivers in Chengdu who have a driver’s license but operate automobiles without the automobile certificate. Meanwhile, during the year ended March 31, 2024, Gaode conducted several rounds of compliance checks in Chengdu and other cities. Gaode reduced the number of orders dispatched to XXTX platform as it found certain drivers who provide their online ride-hailing services through our platform without obtaining the driver’s licenses during the checking time. Accordingly, we have strengthened the drivers’ qualification check, and the decrease in the number of drivers without licenses further resulted to the decrease in the number of orders completed through XXTX platform. Thus, our revenue from online ride-hailing platform services decreased during the year ended March 31, 2024 as compared with last year.

 

Furthermore, according to the Interim Measures, no enterprise or individual is allowed to provide information for conducting online ride-hailing services to unqualified vehicles and drivers. Pursuant to the Interim Measures, XXTX and its subsidiaries may be fined between RMB5,000 to RMB30,000 ($692 to $4,155) for violations of the Interim Measures, including providing online ride-hailing platform services to unqualified drivers or vehicles. During the year ended March 31, 2024, we have been fined by approximately $76,000 by Traffic Management Bureaus in Chengdu, Changsha, Guangzhou and Tianjin, of which, approximately $30,000 was further compensated by drivers or cooperated third parties. If we are deemed in serious violation of the Interim Measures, our Online Ride-hailing Platform Services may be suspended and the relevant licenses may be revoked by certain government authorities.

 

78

 

 

We are in the process of assisting the drivers to obtain the required certificate and license both for our Automobile Transaction and Related Services and our Online Ride-hailing Platform Services. However, there is no guarantee that all of the drivers who run their online ride-hailing business through our platform would be able to obtain all the certificates and licenses. Our business and results of operations shall be materially and adversely affected if our affiliated drivers are suspended from providing ride-hailing services or imposed substantial fines or if we are found to be in serious violation of the Interim Measures due to the drivers’ failure to obtain requite licenses and/or automobile certificates in connection with providing services through our platform. For example, from September 2023 to December 2023, Gaode has performed a series of compliance check aiming at driver’s license in several cities, including Chengdu and Guangzhou, which caused the decrease in the number of completed orders through our platform and the decrease in our online ride-hailing platform services accordingly.

 

The Chinese government has exercised and continued to exercise substantial control over virtually every sector of the Chinese economy through regulation and state ownership. For example, the Chinese cybersecurity regulator announced on July 2, 2021 that it had begun an investigation of Didi and two days later ordered that the company’s app be removed from smartphone app stores. We believe that our current operations are in compliance with the laws and regulations of the Chinese cybersecurity regulator. However, the Company’s operations could be adversely affected, directly or indirectly, by existing or future laws and regulations relating to its business or industry.

 

Results of Operations for the year ended March 31, 2024 Compared to the year ended March 31, 2023

 

   For the Years Ended     
   March 31,     
   2024   2023   Change 
Revenues  $6,814,428   $8,082,514   $(1,268,086)
Cost of revenues   (5,253,857)   (6,590,001)   1,336,144 
Gross profit   1,560,571    1,492,513    68,058 
Operating expenses               
Selling, general and administrative expenses   (4,115,436)   (6,142,447)   2,027,011 
Provision for credit losses   (1,725,746)   (1,487,889)   (237,857)
Impairments of inventories       (3,085)   3,085 
Stock-based compensations   (444,300)       (444,300)
Total operating expenses   (6,285,482)   (7,633,421)   1,347,939 
Loss from operations   (4,724,911)   (6,140,908)   1,415,997 
Other income, net   315,450    664,001    (348,551)
Interest expense   (17,630)       (17,630)
Interest expense on finance leases   (29,088)   (25,675)   (3,413)
Change in fair value of derivative liabilities   212,949    1,711,889    (1,498,940)
Loss before income taxes   (4,243,230)   (3,790,693)   (452,537)
Income tax benefit   9,016        9,016 
Net loss  $(4,234,214)  $(3,790,693)  $(443,521)

 

Revenues

 

We started generating revenue from Automobile Transaction and Related Services from our acquisition of Hunan Ruixi on November 22, 2018 and revenue from online ride-hailing platform services from our acquisition of XXTX on October 23, 2020, respectively.

 

Revenue for the year ended March 31, 2024 decreased by $1,268,086, or approximately 16%, as compared with the year ended March 31, 2023. The decrease was mainly due to the decrease of revenues from online ride-hailing platform services resulted from the decrease in orders caused by the market competition, and partly offset by the increase of operating lease revenues from automobile rentals as a result of the expansion and our continuous “efficiency - improving” strategy of this business.

 

As we have focused on our automobile rental and Online Ride-hailing Platform Services business, we expect revenue from our online ride-hailing platform services and automobile rental to continuously account for a majority of our revenues. We plan to provide a series of product solutions to sustain and further increase the number of our automobiles for operating leases.

 

79

 

 

The following table sets forth the breakdown of revenues by revenue source for the years ended March 31, 2024 and 2023:

 

   For the Years Ended 
   March 31, 
   2024   2023 
Revenue from automobile transactions and related services  $4,320,031   $4,372,569 
- Operating lease revenues from automobile rentals   3,831,037    3,453,392 
- Monthly services commissions   196,099    179,241 
- Financing revenues   57,677    41,738 
- Service fees from NEVs leasing   45,231    350,510 
- Service fees from automobile purchase services   36,637    33,585 
- Service fees from management and guarantee services   16,246    40,158 
- Revenues from sales of automobiles   8,822    243,065 
- Other service fees   128,282    30,880 
           
Revenue from online ride-hailing platform services   2,494,397    3,709,945 
           
Total Revenue  $6,814,428   $8,082,514 

 

Revenue from Automobile Transactions and Related Services

 

Revenue from our automobile transaction and related services mainly includes operating lease revenues from automobile rentals, monthly services commissions, financing revenues, service fees from NEVs leasing, service fees from automobile purchase services, service fees from automobile management and guarantee services, sales revenue of automobiles, and other services fees, which accounted for approximately 88.7%, 4.5%, 1.3%, 1.0%, 0.8%, 0.4%, 0.2% and 3.1%, respectively, of the total revenue from automobile transaction and related services during the year ended March 31, 2024. Meanwhile, operating lease revenues from automobile rentals, service fees from NEVs leasing, monthly services commissions, financing revenues, service fees from automobile purchase services, service fees from automobile management and guarantee services, sales revenue of automobiles and other services fees, which accounted for approximately 79.0%, 8.0%, 4.1%, 1.0%, 0.8%, 0.9%, 5.6% and 0.6%, respectively, of the total revenue from automobile transaction and related services during the year ended March 31, 2023.

 

Operating lease revenues from automobile rentals

 

We generate revenues from leasing our own automobiles, sub-leasing automobiles leased from third-parties or rendered by online ride-hailing drivers with their authorization for a lease term of no more than twelve months. The increase of rental income of $377,645 or approximately 11% during the year ended March 31, 2024 was mainly due to the increased average utilization of the automobiles for operating lease increased from approximately 64.9% to 79.7%. We leased over 1,400 automobiles with an average monthly rental income of approximately $485 per automobile, resulting in a rental income of $3,831,037, including rental income of $34,742 from Jinkailong, for the year ended March 31, 2024. While we leased over 1,800 automobiles with an average monthly rental income of approximately $478 per automobile, resulting in a rental income of $3,453,392, including rental income of $344,120 from Jinkailong, for the year ended March 31, 2023.

 

Monthly services commissions

 

We generated revenues of $196,099 and $179,241 from the monthly management and related services provided to our Partner Platforms and other companies during the years ended March 31, 2024 and 2023, respectively. The increase of $16,858 or approximately 9% was due to that we improved our qualities of services and we had more Partner Platforms during the year ended March 31, 2024.

 

Financing revenues

 

We started our financial leasing business in March 2019 and began to generate interest income from providing financial leasing services to ride-hailing drivers in April 2019. We also charge the customers of our automobile financing facilitation services interest on their monthly payments which cover purchase price of automobile and our services fees and facilitation fees for terms of 36 or 48 months. We recognized a total interest income of $57,677 from an average monthly number of 33 automobiles and $41,738 from an average monthly number of 44 automobiles during the years ended March 31, 2024 and 2023, respectively. The increase was due to the monthly payment we charged to customers for financial leasing increased during the year ended March 31, 2024.

 

Service fees from NEVs leasing

 

We generated revenues of $45,231 and $350,510 from leasing NEVs by charging leases service fees during the years ended March 31, 2024 and 2023, respectively. The amount of services fees for NEVs leasing is based on its product solutions. The decrease of $305,279 or approximately 87% was mainly due to that we adjusted our product solutions since January 2023, and more customers chose the solutions with no services fees for NEVs leasing.

 

80

 

 

Service fees from automobile purchase services and Service fees from automobile management and guarantee services

 

We generate revenues from providing a series of automobile purchase services throughout the automobile purchase transaction process, including sales-type lease. We had revenue from 22 automobiles purchase transaction during the year ended March 31, 2024 while we had revenue from 15 automobile purchase services during the year ended March 31, 2023. As a result, the related service fees generated increased $3,052 from the year ended March 31, 2023 to the year ended March 31, 2024.

 

The majority of our customers are online ride-hailing drivers. Some of them also entered into affiliation service agreements in prior periods with us pursuant to which we provide them post-transaction management services and guarantee services. The decrease of $23,912 or approximately 60% was due to the decrease in the accumulated number of rendered automobiles which were subsequently rented to ride-hailing drivers whom we charge rent rather than charging management and guarantee services fee. We had management and guarantee services for over 30 and 110 automobiles during the years ended March 31, 2024 and 2023, respectively.

 

Sales of automobiles

 

We sold two used-automobiles with income of $8,822 during the year ended March 31, 2024. Meanwhile, we sold one new and 42 used automobiles with income of $243,065 during the year ended March 31, 2023.

 

Other service fees

 

We generate other revenues from other miscellaneous service fees charged to our customers. Other services fees increased $97,402, was mainly due to the maintenance fees of approximately $64,700 charged to our customers pursuant to certain new production solutions adopted during the year ended March 31, 2024.

 

Revenue from online ride-hailing platform services

 

We generate revenue from providing services to online ride-hailing drivers to assist them in providing transportation service to the riders though our platform and earn commissions for each completed order equal to the difference between an upfront quoted fare and the amount earned by a driver based on actual time and distance for the ride charged to the rider since October 2020. During the year ended March 31, 2024, approximately 4.9 million rides with gross fare of approximately $15.1 million were completed through our Xixingtianxia platform and we earned online ride-hailing platform service fees of $2,494,397, after netting off approximately $0.3 million incentives paid to Active Drivers. The decrease was mainly due to fewer completed orders as a result of increased competition and compliance checks conducted by our platform partner Gaode in Chengdu, during the year ended March 31, 2024.

 

During the year ended March 31, 2023, approximately 6.1 million rides with gross fare of approximately $19.9 million were completed through our Xixingtianxia platform and we earned online ride-hailing platform service fees of $3,709,945, after netting off approximately $0.5 million incentives paid to Active Drivers.

 

Cost of Revenues

 

Cost of revenues represents (1) the amortization of ROUs, depreciation and rental cost of automobiles, daily maintenance and insurance expense of automobiles which related to our Auto Operating Leasing of $3,384,761; (2) technical service charges, insurance and other expenses related to our Online Ride-Hailing Platform Services of $1,858,557; and (3) costs of our Auto Sales of $10,539. Cost of revenues decreased by $1,336,144 or approximately 20% during the year ended March 31, 2024 as compared with the same period in 2023, mainly due to the decrease of $591,096 in costs of automobiles under operating leases due to the decrease in the average daily maintenance and insurance expense of the automobiles for operating lease as we used more NEVs in the year ended March 31, 2024, decrease of $436,676 in direct expense and technical service fees of online ride-hailing platform services due to the decrease in the number of completed orders, and decrease of $308,372 in costs of our Auto Sales as the number of automobiles sold decreased from 43 to 2. During the years ended March 31, 2024 and 2023, the costs of automobiles under operating leases with amount of $472,848 and $509,904, respectively, was from one of our related parties.

 

81

 

 

Gross Profit

 

We had gross profit of $1,559,463 and $1,492,513, respectively, during the years ended March 31, 2024 and 2023. The increase of $68,058 was mainly due to the increase in gross profit in our operating lease, partially offset by the decrease in profit from online ride-hailing platform services and other services. The following table sets forth the breakdown of gross profit (loss) by major revenue source for the years ended March 31, 2024 and 2023:

 

   For the Years Ended 
   March 31, 
   2024   2023 
- Auto Operating Leasing  $446,276   $(522,465)
- Other Automobile transaction and related Services   480,172    676,112 
- Auto Sales   (1,717)   (75,846)
- Online Ride-Hailing Platform Services   635,840    1,414,712 
Total Gross Profit  $1,560,571   $1,492,513 

 

We had a gross profit of $446,276 in our automobile operating leasing during the year ended March 31, 2024, which increased by $968,741 from a gross loss of $522,465 in the year ended March 31, 2023. The increase was mainly due to the increase in the average utilization of the automobiles for operating lease from approximately 64.9% to 79.7% and the decrease in the average daily maintenance and insurance expense of the automobiles for operating lease as we used more NEVs in the year ended March 31, 2024 as compared with the year ended March 31, 2023. We had a gross profit of $635,840 in our online ride-hailing platform services during the year ended March 31, 2024, which decreased by $778,872 from a gross profit of $1,414,712 in the year ended March 31, 2023. The decrease was attributable to the decrease of gross fare of rides completed through our Xixingtianxia platform from approximately $6.1 million for the year ended March 31, 2023 to approximately $4.9 million for the year ended March 31, 2024, respectively. The decrease of $195,940 in profit of other services was mainly due to the decrease of services fees for NEVs leasing pursuant to our adjustment on product solutions.

 

Consequently, the overall gross profit margin increased to approximately 22.9% during the year ended March 31, 2024 from approximately 18.5% during the year ended March 31, 2023. The increase was mainly due to the operating leasing had a gross profit margin of 11.6% during the year ended March 31, 2024 as compared with a gross loss (approximately negative 15.1%) in the year ended March 31, 2023. It was partially offset by the decrease in the gross profit margin of online ride-hailing platform services from approximately 38.1% during the year ended March 31, 2023 to approximately 25.5% during the year ended March 31, 2024.

 

Selling, General and Administrative Expenses

 

Selling, general and administrative expenses primarily consist of salary and employee benefits, office rental expense, travel expenses, and other costs. Selling, general and administrative expenses decreased from $6,142,447 for the year ended March 31, 2023 to $4,115,436 for the year ended March 31, 2024, representing a decrease of $2,027,011, or approximately 33.0%. The decrease was attributable to our continuous control on costs and streamline expenses during the year ended March 31, 2024. The decrease mainly consists of (1) a decrease of $1,220,672 in salary and employee benefits as the average monthly number of our employees decreased from 175 to 97; (2) a decrease of $325,088 in rental and offices expenditure as a result of reducing office rental and insurance charges during the year ended March 31, 2024; (3) a decrease of $125,586 in entertainment, advertising and promotion as we cut down market promotion expenditure in accordance with the market change in the year ended March 31, 2024; (4) a decrease of $112,619 in amortization of automobiles which were rendered to us but have not been sub-leased as our ROUs have been fully amortized; (5) a decrease of $98,309 in professional service fees such as financial, legal and market consulting; and (6) a decrease in liquidated damages compensation of $86,250 for investors in November 2021 Private Placement incurred during the year ended March 31, 2023 while no similar expenses during the year ended March 31, 2024.

 

Provision for credit losses

 

For the year ended March 31, 2024, we re-evaluated the possibility of collection of unsettled balances from customers/suppliers of our automobile transactions and related services, and provided provision for credit losses of $1,703,563 against receivables from Jinkailong, $17,974 against the security deposit not returned for over one year after the end of the cooperation, and $1,557 and $2,652 against receivable and other receivable for unsettled balances from a historical customer, respectively. While we provided provision for credit losses of $1,484,495 and $3,394, respectively, against receivables from Jinkailong and a customer we serviced who purchased our automobiles from Yicheng, during the year ended March 31, 2023.

 

Impairments of inventories

 

For the years ended March 31, 2024 and 2023, we evaluated the net realizable value of our inventories and recognized an impairment loss of $0 and $3,085, respectively, for certain automobiles for sale based on their selling price in the market.

 

82

 

 

Stock-based compensation

 

In October 2023, we entered into three different consulting and services agreements (the “Consulting Agreements”) with three consultants (the “Consultants”), pursuant to which we engaged the Consultant to provide certain merger and acquisition consulting service, market research and business development advisory services, and financial consulting services, respectively. We issued an aggregate of 1,500,000 shares of our common stock in November 2023 to settle the compensation for the services and recorded $444,300 service expense during the year ended March 31, 2024.

 

Other income, net

 

For the year ended March 31, 2024, we had other income, net of $315,450, which primarily consist of the (1) penalty income of approximately $215,000 from the customers; (2) income of approximately $35,000 from the disposal of our right-of-use assets and our own vehicles used for operating leases, (3) aggregate subsidy from the local governments in Changsha and Chengdu of approximately $23,000; and the miscellaneous income of approximately $42,000. For the year ended March 31, 2023, we had other income, net of $664,001, which primarily consist of the income of approximately $453,000 from the disposal of our right-of-use assets and our own vehicles used for operating leases; and the penalty income of approximately $211,000 from the customers.

 

Interest Expense and Interest Expense on Finance Leases

 

Interest expense for the year ended March 31, 2024 was resulted from the borrowings of XXTX from a financial institution for its working capital turnover and Corenel from a financial institution for its automobile commercial insurance by installment.

 

Interest expense on finance leases for the years ended March 31, 2024 and 2023 was $29,088 and $25,675, respectively, representing the interest expense accrued under financing leases for the leased automobiles Corenel leased from a third-party company, and the leased automobiles rendered to us for sublease or sale by the online ride-hailing drivers who exited the ride-hailing business.

 

Change in Fair Value of Derivative Liabilities

 

Warrants issued in our registered direct offerings that took place in September 2019, February 2021 and May 2021, and the August 2020 underwritten public offering, and the November 2021 private placement were classified as liabilities under the caption “Derivative Liabilities” in the consolidated balance sheet and recorded at estimated fair value at each reporting date, computed using the Black-Scholes valuation model. The change in fair value of derivative liabilities for the year ended March 31, 2024 was a gain of $212,949 in total as our stock price as of March 31, 2024 was lower than the price as of March 31, 2023. The following table sets forth the breakdown of the gain in fair value of derivative liabilities for the years ended March 31, 2024 and 2023:

 

   For the Years Ended 
   March 31, 
   2024   2023 
         
- June 2019 registered direct offering  $6   $12,432 
- August 2020 underwritten public offering   5,231    36,131 
- February 2021 registered direct offering   7,158    54,052 
- May 2021 registered direct offering   87,424    662,767 
- November 2021 private placement   113,130    946,507 
Total Change in Fair Value of Derivative Liabilities  $212,949   $1,711,889 

 

Income Tax benefit

 

Generally, our subsidiaries are subject to enterprise income tax on their taxable income in China at a rate of 25%. The enterprise income tax is calculated based on the entity’s global income as determined under PRC tax laws and accounting standards. For the year ended March 31, 2024, we had deferred tax benefit of $29,222. Our current income tax of $20,206 represented the provision of enterprise income tax resulting from the taxable income from Jiekai, while all other subsidiaries in China suffered losses thus no income tax expense was recorded for the year ended March 31, 2024.

 

Net loss

 

As a result of the foregoing, net loss for the year ended March 31, 2024 was $4,234,214, representing an increase of $443,521 from net loss of $3,790,693 for the year ended March 31, 2023.

 

83

 

 

Liquidity and Going Concern

 

We have financed our operations primarily through proceeds from our equity offerings, stockholder loans, commercial debt and cash flow from operations.

 

We had cash and cash equivalents of $792,299 as of March 31, 2024 as compared to $1,610,090 as of March 31, 2023. We primarily hold our excess unrestricted cash in short-term interest-bearing bank accounts at financial institutions.

 

Our business is capital intensive. We have considered whether there is substantial doubt about our ability to continue as a going concern due to (1) the net loss of approximately $4.2 million for the year ended March 31, 2024; (2) accumulated deficit of approximately $41.4 million as of March 31, 2024; (3) the working capital deficit of approximately $2.7 million as of March 31, 2024; and (4) a purchase commitment of approximately $0.9 million for 100 automobiles. As of the filing date of this Report, we have entered into a purchase contract with an automobile dealer to purchase a total of 100 automobiles in the amount of approximately $1.5 million, of which, approximately $0.6 million has been remitted as purchase prepayments. The remaining purchase commitment of approximately $0.9 million shall be remitted in installment to be completed before March 31, 2025.

 

We do not believe that the proceeds from our public offerings and our anticipated cash flows would be sufficient to meet our anticipated working capital requirements and capital expenditures in the ordinary course of business for the next 12 months from the date of this Report. We have determined there is substantial doubt about our ability to continue as a going concern. If we are unable to generate significant revenue, we may be required to cease or curtail our operations. We are trying to alleviate the going concern risk through the following sources:

 

equity financing to support our working capital;

 

other available sources of financing (including debt) from PRC banks and other financial institutions; and

 

financial support and credit guarantee commitments from our related parties.

 

Based on the above considerations, we are of the opinion that we will probably not have sufficient funds to meet our working capital requirements and debt obligations as they become due one year from the filing date of this Report, if we are unable to obtain additional financing. However, there is no assurance that we will be successful in implementing the foregoing plans or that additional capitals will be available to us on commercially reasonable terms, or at all. There are a number of factors that could potentially arise that could undermine our plans, such as (i) changes in the demand for our services, (ii) PRC government policies, (iii) economic conditions in China and worldwide, (iv) competitive pricing in the automobile transaction and related service and ride-hailing industries, (v) changes in our relationships with key business partners, (vi) that financial institutions in China may not able to provide continued financial support to our customers, and (vii) the perception of PRC-based companies in the U.S. capital markets. Our inability to secure needed financing when required could require material changes to our business plans and could have a material adverse effect on our viability and results of operations.

 

   For the Years Ended 
   March 31, 
   2024   2023 
Net Cash Provided by Operating Activities  $7,241   $557,837 
Net Cash Provided by (Used in) Investing Activities   (569,608)   320,528 
Net Cash Used in Financing Activities   (168,340)   (373,834)
Effect of Exchange Rate Changes on Cash, Cash Equivalents and Restricted Cash   (84,747)   (79,662)
Cash, Cash Equivalents and Restricted Cash at Beginning of the Year   1,610,090    1,185,221 
Cash, Cash Equivalents and Restricted Cash at End of the Year  $794,636   $1,610,090 

 

Cash Flow in Operating Activities

 

For the years ended March 31, 2024 and 2023, net cash provided by operating activities was $7,241 and $557,837, respectively.

 

The decrease $550,596 in net cash provided by operating activities for the year ended March 31, 2024 as compared with the year ended March 31, 2023 was primarily attributable to (1) decrease of $982,471 in the change of prepayments, other receivables and other assets (both third parties and related party); (2) increase of $443,521 in net loss; (3) decrease of $475,726 in depreciation of property and equipment and amortization of right-of-use assets; (4) decrease of $560,695 in the change of accrued expenses and other liabilities (both third parties and due to a related party); and (5) decrease of $309,314 in the change of inventories, partially offset by (5) increase of $1,498,940 in change of fair value of derivative liabilities (decrease of related gains); (6) increase of $444,300 in stock-based compensation; (7) increase of $417,721 resulted from decrease in the gain on disposal of equipment compared with last year and (8) increase of $237,857 resulted from increased provision for credit losses compared with prior year.

 

84

 

 

Cash Flow in Investing Activities

 

For the year ended March 31, 2024, we had net cash used in investing activities of $569,608. The majority of net cash used in investing activities was for purchase of automobiles for operating lease purpose of $671,679, which was partially offset by the proceeds from sales of the used-automobiles and rendered automobiles of $102,071.

 

For the year ended March 31, 2023, we had net cash provided by investing activities of $320,528. The majority of net cash provided by investing activities was for the proceeds from sales of the used-automobiles and rendered automobiles of $1,498,024, which was partially offset by the expenditures on the licenses of $26,420 for online ride-hailing platforms in different cities in China and purchase of automobiles for operating lease purpose of $1,151,076.

 

Cash Flow in Financing Activities

 

For the year ended March 31, 2024, we had net cash used in financing activities of $168,340, which primarily consisted of: (1) loans to related parties and affiliates of $505,630, (2) principal payments made for finance lease liabilities of $215,443, (3) repayments of current borrowings from a financial institution of $35,613, partially offset by (4) borrowings from a financial institution of $249,297; and (5) repayment from a related party of $339,049.

 

For the year ended March 31, 2023, we had net cash used in financing activities of $373,834, which primarily consisted of: (1) principal payments made for finance lease liabilities of $392,145, (2) repayments of current borrowings from a financial institution of $125,840, partially offset by (3) repayment from related parties and affiliates of $144,151.

 

Off-Balance Sheet Arrangements 

 

As of the filing date of this Report, we have the following off-balance sheet arrangements that are likely to have a future effect on our financial condition, revenues or expenses, results of operations and liquidity:

 

Purchase Commitments

 

On September 23, 2022, we entered into a purchase contract with an automobile dealer to purchase a total of 100 automobiles for the amount of approximately $1.5 million, of which approximately $0.6 million has been remitted as purchase prepayments, and we expect to fulfill the purchase commitment before March 31, 2025.

 

Contingent Liabilities

 

As of March 31, 2024, Jinkailong is required by certain financial institutions to provide guarantee on the lease/loan payments (including principal and interests) of the automobile purchasers referred by it in prior years. The maximum contingent liabilities Jinkailong would be exposed to was approximately $2.9 million, assuming all the automobile purchasers were in default. As Hunan Ruixi holds 35% of equity interest of Jinkailong and has not made any consideration towards to the investment, Hunan Ruixi will subject to the maximum amount of RMB3.5 million (approximately $485,000) of which is equivalent to 35% of liabilities in case Jinkailong is liquidated in accordance with PRC’s company registry compliance.

 

Inflation

 

We do not believe our business and operations have been materially affected by inflation.

 

Critical Accounting Estimates

 

Our consolidated financial statements and accompanying notes have been prepared in accordance with U.S. GAAP. The preparation of these consolidated financial statements and accompanying notes requires us to make estimates and judgments that affect the reported amounts of assets, liabilities, revenues and expenses, and related disclosure of contingent assets and liabilities. We base our estimates on historical experience and on various other assumptions that are believed to be reasonable under the circumstances, the results of which form the basis of making judgments about the carrying values of assets and liabilities that are not readily apparent from other sources. We have identified certain accounting estimates that are significant to the preparation of our financial statements. These estimates are important for an understanding of our financial condition and results of operation. Certain accounting estimates are particularly sensitive because of their significance to financial statements and because of the possibility that future events affecting the estimate may differ significantly from management’s current judgments. We believe the following critical accounting estimates involve the most significant estimates and judgments used in the preparation of our financial statements.

 

85

 

 

In presenting the consolidated financial statements in accordance with U.S. GAAP, management make estimates and assumptions that affect the amounts reported and related disclosures. Estimates, by their nature, are based on judgement and available information. Accordingly, actual results could differ from those estimates. On an ongoing basis, management reviews these estimates and assumptions using the currently available information. Changes in facts and circumstances may cause us to revise our estimates. we base our estimates on past experience and on various other assumptions that are believed to be reasonable, the results of which form the basis for making judgments about the carrying values of assets and liabilities. Estimates are used when accounting for items and matters including, but not limited to the critical accounting estimates as follows.

 

When reading our consolidated financial statements, you should consider our selection of critical accounting policies, the judgment and other uncertainties affecting the application of such policies and the sensitivity of reported results to changes in conditions and assumptions. Our critical accounting policies and practices include the following: (i) fair values of financial instruments, including derivative liabilities; (ii) accounts receivable, net; (iii) property and equipment, net; (iv) intangible assets, net; (v) revenue recognition; and (vi) leases - lessee. See Note 3—Summary of Significant Accounting Policies to our consolidated financial statements for the disclosure of these accounting policies. We believe the following accounting estimates involve the most significant judgments used in the preparation of our financial statements.

 

(a)Derivative liabilities

 

A contract is designated as an asset or a liability and is carried at fair value on a company’s balance sheet, with any changes in fair value recorded in a company’s results of operations. We then determine which options, warrants and embedded features require liability accounting and records the fair value as a derivative liability by using Black-Scholes model. The changes in the values of these instruments are shown in the accompanying consolidated statements of operations and comprehensive loss as “change in fair value of derivative liabilities”.

 

(b)

Allowance for credit losses

  

In June 2016, the FASB issued ASU No. 2016-13, “Financial Instruments — Credit Losses (Topic 326): Measurement of Credit Losses on Financial Instruments,” which requires us to measure and recognize expected credit losses for financial assets held and not accounted for at fair value through net income. We adopted this guidance effective April 1, 2023. ASC 326 introduces an approach based on expected losses to estimate the allowance for credit losses, which replaces the previous incurred loss impairment model. The adoption of this guidance did not have a material impact on our consolidated financial statements. Accounts receivable are recognized and carried at original invoiced amount less an estimated allowance for credit losses. We estimate the allowance for credit losses based on an analysis of the aging of accounts receivable, assessment of collectability, including any known or anticipated economic conditions, customer-specific circumstances, recent payment history and other relevant factors.

 

86

 

 

The balance of other receivables is unsecured and is reviewed periodically to determine whether their carrying value has become impaired. We consider the balances to be impaired if the collectability of the balances becomes doubtful. We use the individual specific valuation method to estimate the allowance for uncollectible balances. The allowance is also based on management’s best estimate of specific losses on individual exposures, as well as a provision on historical trends of collections and utilizations. Actual amounts received or utilized may differ from management’s estimate of credit worthiness and the economic environment.

 

As of March 31, 2024 and 2023, the allowance for credit losses represented approximately 4.3% and 0% of gross accounts receivable balances, respectively. The provision is recorded against accounts receivable balances, with a corresponding charge recorded in the consolidated statements of operations and comprehensive loss. Delinquent account balances are written-off against the allowance for credit losses after management has determined that the likelihood of collection is not probable. Allowance for credit losses balances amounted to $1,545 and $0 as of March 31, 2024 and 2023, respectively for accounts receivable. Allowance for credit losses balances amounted to $20,474 and $0 as of March 31, 2024 and 2023, respectively for deposits and other receivables. Allowance for credit losses balances amounted to $3,099,701 and $1,481,036 as of March 31, 2024 and 2023, respectively, for amount due from a related party.

  

(c)Leases - Lessee

 

Finance and operating lease ROU assets and lease liabilities are recognized at the commencement date based on the present value of lease payments over the lease term. Since the implicit rate for our leases is not readily determinable, we use our incremental borrowing rate based on the information available at the commencement date in determining the present value of lease payments. The incremental borrowing rate is the rate of interest that we would have to pay to borrow, on a collateralized basis, an amount equal to the lease payments, in a similar economic environment and over a similar term.

 

Lease terms used to calculate the present value of lease payments generally do not include any options to extend, renew, or terminate the lease, as we do not have reasonable certainty at lease inception that these options will be exercised. We generally consider the economic life of its operating lease ROU assets to be comparable to the useful life of similar owned assets. We have elected the short-term lease exception; therefore, operating lease ROU assets and liabilities do not include leases with a lease term of twelve months or less. The leases generally do not provide a residual guarantee. The finance or operating lease ROU asset also excludes lease incentives. Lease expense is recognized on a straight-line basis over the lease term for operating lease. Meanwhile, we recognize the finance leases ROU assets and interest on an amortized cost basis. The amortization of finance ROU assets is recognized on a straight-line basis as amortization expense, while the lease liability is increased to reflect interest on the liability and decreased to reflect the lease payments made during the period. Interest expense on the lease liability is determined each period during the lease term as the amount that results in a constant periodic interest rate of the automobile loans on the remaining balance of the liability.

 

We review the impairment of our ROU assets consistent with the approach applied for our other long-lived assets. We review the recoverability of its long-lived assets when events or changes in circumstances occur, indicating that the carrying value of the asset may not be recoverable. The assessment of possible impairment is based on its ability to recover the carrying value of the asset from the expected undiscounted future pre-tax cash flows of the related operations. We have elected to include the carrying amount of operating lease liabilities in any tested asset group and include the associated operating lease payments in the undiscounted future pre-tax cash flows.

 

(d)Impairment of long-lived assets

 

Long-lived assets, including property and equipment and intangible assets with finite lives are reviewed for impairment whenever events or changes in circumstances (such as a significant adverse change to market conditions that will impact the future use of the assets) indicate that the carrying value of an asset may not be recoverable. We assess the recoverability of the assets based on the undiscounted future cash flows the assets are expected to generate and recognize an impairment loss when estimated undiscounted future cash flows expected to result from the use of the asset plus net proceeds expected from disposition of the asset, if any, are less than the carrying value of the asset. If an impairment is identified, we would reduce the carrying amount of the asset to its estimated fair value based on a discounted cash flows approach or, when available and appropriate, to comparable market values. For the years ended March 31, 2024 and 2023, we did not recognize impairment for property and equipment and intangible assets.

 

(e) Valuation of deferred tax assets

 

Deferred tax assets are reduced by a valuation allowance when, in the opinion of management, it is more likely than not that some portion or all of the deferred tax assets will not be realized. Current income taxes are provided for in accordance with the laws of the relevant taxing authorities.

 

Item 7A. Quantitative and Qualitative Disclosures about Market Risk

 

Not required for smaller reporting companies.

 

87

 

 

Item 8. Financial Statements and Supplementary Data

 

The financial statements required by this item begin on page F-1 to F-40 hereof.

 

Index to Financial Statements

 

Report of Independent Registered Public Accounting Firm (PCOAB ID: 5395)   F-2
Financial Statements:    
Consolidated Balance Sheets as of March 31, 2024 and 2023   F-3
Consolidated Statements of Operations and Comprehensive Loss for the Years Ended March 31, 2024 and 2023   F-4
Consolidated Statements of Changes in Equity for the Years Ended March 31, 2024 and 2023   F-5
Consolidated Statements of Cash Flows for the Years Ended March 31, 2024 and 2023   F-6
Notes to Consolidated Financial Statements   F-7

 

F-1

 

 

REPORT OF INDEPENDENT REGISTERED PUBLIC ACCOUNTING FIRM

 

To the Stockholders and Board of Directors of

Senmiao Technology Limited

 

Opinion on the Financial Statements

 

We have audited the accompanying consolidated balance sheets of Senmiao Technology Limited (the “Company”) as of March 31, 2024 and 2023, the related consolidated statements of operations and comprehensive loss, changes in equity and cash flows for each of the two years in the period ended March 31, 2024, and the related notes (collectively referred to as the “consolidated financial statements”). In our opinion, the consolidated financial statements present fairly, in all material respects, the financial position of the Company as of March 31, 2024 and 2023, and the results of its operations and its cash flows for each of the two years in the period ended March 31, 2024, in conformity with accounting principles generally accepted in the United States of America.

 

Explanatory Paragraph – Going Concern

 

The accompanying consolidated financial statements have been prepared assuming that the Company will continue as a going concern. As more fully described in Note 2, the Company has a significant working capital deficiency, has incurred significant losses and needs to raise additional funds to meet its obligations and sustain its operations. These conditions raise substantial doubt about the Company’s ability to continue as a going concern. Management’s plans in regard to these matters are also described in Note 2. The consolidated financial statements do not include any adjustments that might result from the outcome of this uncertainty.

 

Basis for Opinion

 

These financial statements are the responsibility of the Company’s management. Our responsibility is to express an opinion on the Company’s consolidated financial statements based on our audits. We are a public accounting firm registered with the Public Company Accounting Oversight Board (United States) (“PCAOB”) and are required to be independent with respect to the Company in accordance with the U.S. federal securities laws and the applicable rules and regulations of the Securities and Exchange Commission and the PCAOB.

 

We conducted our audits in accordance with the standards of the PCAOB. Those standards require that we plan and perform the audits to obtain reasonable assurance about whether the consolidated financial statements are free of material misstatement, whether due to error or fraud. The Company is not required to have, nor were we engaged to perform, an audit of its internal control over financial reporting. As part of our audits we are required to obtain an understanding of internal control over financial reporting but not for the purpose of expressing an opinion on the effectiveness of the Company’s internal control over financial reporting. Accordingly, we express no such opinion.

 

Our audits included performing procedures to assess the risks of material misstatement of the consolidated financial statements, whether due to error or fraud, and performing procedures that respond to those risks. Such procedures included examining, on a test basis, evidence regarding the amounts and disclosures in the consolidated financial statements. Our audits also included evaluating the accounting principles used and significant estimates made by management, as well as evaluating the overall presentation of the consolidated financial statements. We believe that our audits provide a reasonable basis for our opinion.

 

Critical Audit Matters

 

Critical audit matters are matters arising from the current period audits of the consolidated financial statements that were communicated or required to be communicated to the audit committee and that: (1) relate to accounts or disclosures that are material to the consolidated financial statements and (2) involved our especially challenging, subjective, or complex judgments. We determined that there are no critical audit matters.

 

/s/ Marcum Asia CPAs LLP

 

Marcum Asia CPAs LLP

 

We have served as the Company’s auditor since 2018.

(such date takes into account the acquisition of certain assets of Friedman LLP by Marcum Asia CPAs LLP effective September 1, 2022)

 

New York, New York
June 27, 2024

 

F-2

 

 

SENMIAO TECHNOLOGY LIMITED

CONSOLIDATED BALANCE SHEETS

(Expressed in U.S. dollar, except for the number of shares)

 

   March 31,   March 31, 
   2024   2023 
ASSETS        
Current assets        
Cash and cash equivalents  $792,299   $1,610,090 
Restricted cash   2,337    
 
Accounts receivable, net   34,013    158,435 
Accounts receivable, a related party   
    6,312 
Inventories   
    6,678 
Finance lease receivables, current   144,166    146,114 
Prepayments, other receivables and other current assets, net   1,022,813    1,438,243 
Due from related parties, net, current   655,532    1,488,914 
Total current assets   2,651,160    4,854,786 
           
Property and equipment, net   2,676,524    3,343,457 
           
Other assets          
Operating lease right-of-use assets, net   60,862    121,672 
Operating lease right-of-use assets, net, related parties   47,128    92,916 
Financing lease right-of-use assets, net   355,383    623,714 
Intangible assets, net   590,727    774,324 
Finance lease receivable, non-current   92,524    71,133 
Due from a related party, net, non-current   2,747,313    3,640,206 
Other non-current assets   639,863    716,407 
Total other assets   4,533,800    6,040,372 
           
Total assets  $9,861,484   $14,238,615 
           
LIABILITIES, MEZZANNIE EQUITY AND EQUITY          
Current liabilities          
Borrowings from a financial institution, current  $142,456   $8,813 
Accounts payable   140,532    183,645 
Advances from customers   122,461    148,188 
Income tax payable   20,019    
 
Accrued expenses and other liabilities   3,648,407    3,377,507 
Due to related parties   170,986    8,667 
Operating lease liabilities, current   14,007    60,878 
Operating lease liabilities - related parties   51,741    143,462 
Financing lease liabilities, current   279,768    264,052 
Derivative liabilities   288,833    501,782 
Current liabilities - discontinued operations   464,000    487,829 
Total current liabilities   5,343,210    5,184,823 
           
Other liabilities          
Borrowings from a financial institution, non-current   71,228    
 
Operating lease liabilities, non-current   20,430    83,485 
Operating lease liabilities, non-current - related parties   
    42,247 
Financing lease liabilities, non-current   126,637    388,064 
Deferred tax liability   11,611    42,930 
Total other liabilities   229,906    556,726 
           
Total liabilities   5,573,116    5,741,549 
           
Commitments and contingencies (note 19)   
 
    
 
 
           
Mezzanine Equity          
Series A convertible preferred stock (par value $1,000 per share, 5,000 shares authorized; 991 and 1,641 shares issued and outstanding at March 31, 2024 and March 31, 2023, respectively)   234,364    269,386 
           
Stockholders’ equity          
Common stock (par value $0.0001 per share, 500,000,000 shares authorized; 10,518,040 and 7,743,040 shares issued and outstanding at March 31, 2024 and March 31, 2023, respectively)*   1,051    773 
Additional paid-in capital   43,950,123    43,355,834 
Accumulated deficit   (41,384,268)   (37,715,294)
Accumulated other comprehensive loss   (1,672,005)   (1,247,099)
Total Senmiao Technology Limited stockholders’ equity   894,901    4,394,214 
           
Non-controlling interests   3,159,103    3,833,466 
           
Total equity   4,054,004    8,227,680 
           
Total liabilities, mezzanine equity and equity  $9,861,484   $14,238,615 

 

* Giving retroactive effect to the 1-for-10 reverse stock split effected on April 6, 2022

 

The accompanying notes are an integral part of the consolidated financial statements

 

F-3

 

 

SENMIAO TECHNOLOGY LIMITED

CONSOLIDATED STATEMENTS OF OPERATIONS AND COMPREHENSIVE LOSS

(Expressed in U.S. dollar, except for the number of shares)

 

   For the Years Ended
March 31,
 
   2024   2023 
         
Revenues        
Revenues  $6,779,686   $7,738,394 
Revenues, a related party   34,742    344,120 
Total revenues   6,814,428    8,082,514 
           
Cost of revenues          
Cost of revenues   (4,781,009)   (6,080,097)
Cost of revenues, a related party   (472,848)   (509,904)
Total cost of revenues   (5,253,857)   (6,590,001)
           
Gross profit   1,560,571    1,492,513 
           
Operating expenses          
Selling, general and administrative expenses   (4,115,436)   (6,142,447)
Allowance for credit losses   (1,725,746)   (1,487,889)
Impairments of inventories   
    (3,085)
Stock-based compensation   (444,300)   
 
Total operating expenses   (6,285,482)   (7,633,421)
           
Loss from operations   (4,724,911)   (6,140,908)
           
Other income (expense)          
Other income, net   315,450    664,001 
Interest expense   (17,630)   
 
Interest expense on finance leases   (29,088)   (25,675)
Change in fair value of derivative liabilities   212,949    1,711,889 
Total other income, net   481,681    2,350,215 
           
Loss before income taxes   (4,243,230)   (3,790,693)
           
Income tax benefit   9,016    
 
           
Net Loss   (4,234,214)   (3,790,693)
           
Net loss attributable to non-controlling interests from operations   565,240    676,944 
           
Net loss attributable to the Company’s stockholders  $(3,668,974)  $(3,113,749)
           
Net loss  $(4,234,214)  $(3,790,693)
           
Other comprehensive loss          
Foreign currency translation adjustment   (418,784)   (1,103,510)
           
Comprehensive loss   (4,652,998)   (4,894,203)
           
less: Total comprehensive loss attributable to non-controlling interests   (527,591)   (642,809)
           
Total comprehensive loss attributable to stockholders  $(4,125,407)  $(4,251,394)
           
Weighted average number of common stock          
Basic and diluted
   8,863,190    7,195,781 
Net loss per share - basic and diluted*
  $(0.41)  $(0.43)

 

* Giving retroactive effect to the 1-for-10 reverse stock split effected on April 6, 2022

 

The accompanying notes are an integral part of the consolidated financial statements

 

F-4

 

 

SENMIAO TECHNOLOGY LIMITED

UNAUDITED CONDENSED CONSOLIDATED STATEMENTS OF CHANGES IN EQUITY

For the Years Ended March 31, 2024 and 2023

(Expressed in U.S. dollar, except for the number of shares)

 

                   Accumulated         
           Additional       other   Non-     
   Common stock   paid-in   Accumulated   comprehensive   controlling   Total 
   Shares   Par value   capital*   deficit   loss   interest   equity 
BALANCE, March 31, 2022   6,186,783   $618   $42,803,045   $(34,601,545)  $(109,454)  $4,476,275   $12,568,939 
Net loss               (3,113,749)       (676,944)   (3,790,693)
Conversion of preferred stock into common stock   1,546,125    155    551,256                551,411 
Cashless exercise of November 2021 Investor warrants into common stock   10,132                         
Fair value of derivative liabilities upon exercise of warrants           1,533                1,533 
Foreign currency translation adjustment                   (1,137,645)   34,135    (1,103,510)
BALANCE, March 31, 2023   7,743,040    773    43,355,834    (37,715,294)   (1,247,099)   3,833,466    8,227,680 
Net loss               (3,668,974)       (565,240)   (4,234,214)
Conversion of preferred stock into common stock   325,000    33    34,989                35,022 
Issuance of common stock for consulting service   1,500,000    150    444,150                444,300 
Issuance of common stock in purchase of Hunan Ruixi’s NCI   950,000    95    115,150       31,527    (146,772    
Foreign currency translation adjustment                   (456,433)   37,649    (418,784)
BALANCE, March 31, 2024   10,518,040   $1,051   $43,950,123    (41,384,268)  $(1,672,005)  $3,159,103   $4,054,004 

 

*Giving retroactive effect to the 1-for-10 reverse stock split effected on April 6, 2022

 

The accompanying notes are an integral part of the consolidated financial statements

 

F-5

 

 

SENMIAO TECHNOLOGY LIMITED

CONSOLIDATED STATEMENTS OF CASH FLOWS

(Expressed in U.S. dollar, except for the number of shares)

 

   For the Years Ended
March 31,
 
   2024   2023 
         
Cash Flows from Operating Activities:        
Net loss  $(4,234,214)  $(3,790,693)
Adjustments to reconcile net loss to net cash provided by operating activities:          
Depreciation of property and equipment   933,395    1,095,518 
Stock-based compensation   444,300    
 
Amortization of right-of-use assets   398,027    711,630 
Amortization of intangible assets   172,135    184,215 
Allowance for credit losses   1,725,746    1,487,889 
Impairments of inventories   
    3,085 
Gain on disposal of equipment   (34,801)   (452,522)
Gain from lease modification   (18,272)   
 
Change in fair value of derivative liabilities   (212,949)   (1,711,889)
Deferred tax benefit   (29,222)   
 
Change in operating assets and liabilities          
Accounts receivable   115,567    224,673 
Accounts receivable, a related party   6,048    (6,327)
Inventories   6,825    316,139 
Finance lease receivables   162,687    258,932 
Prepayments, other receivables and other current assets   213,994    1,046,465 
Due from a related party   (150,000)   
 
Accounts payable   169,376    170,703 
Advances from customers   (18,626)   36,911 
Income tax payable   20,167    
 
Accrued expenses and other liabilities   450,005    1,170,510 
Due to a related party   159,810    
 
Operating lease liabilities   (62,565)   (53,620)
Operating lease liabilities - related parties   (210,192)   (133,782)
Net Cash Provided by Operating Activities   7,241    557,837 
           
Cash Flows from Investing Activities:          
Purchases of property and equipment   (671,679)   (1,151,076)
Cash received from disposal of property and equipment   102,071    1,498,024 
Purchases of intangible assets   
    (26,420)
Net Cash Provided by (Used in) Investing Activities   (569,608)   320,528 
           
Cash Flows from Financing Activities:          
Borrowings from a financial institution   249,297    
 
Repayments from related parties and affiliates   339,049    144,151 
Loans to related parties and affiliates   (505,630)   
 
Repayments of current borrowings from financial institutions   (35,613)   (125,840)
Principal payments of finance lease liabilities   (215,443)   (392,145)
Net Cash Used in Financing Activities   (168,340)   (373,834)
           
Effect of exchange rate changes on cash, cash equivalents and restricted cash   (84,747)   (79,662)
           
Net increase (decrease) in cash, cash equivalents and restricted cash   (815,454)   424,869 
Cash, cash equivalents and restricted cash, beginning of the year   1,610,090    1,185,221 
Cash, cash equivalents and restricted cash, end of the year   794,636    1,610,090 
           
Supplemental Cash Flow Information          
Cash paid for interest expense  $17,630   $
 
Cash paid for income tax  $379   $
 
           
Non-cash Transaction in Investing and Financing Activities          
Settlement of accounts payable by a related party  $86,572   $
 
Recognition of right-of-use assets and lease liabilities  $
   $917,786 
Recognition of right-of-use assets and lease liabilities, related parties  $349,186   $121,742 
Modification of right-of use assets and lease liabilities  $22,799   $47,438 
Termination of right-of use assets and lease liabilities, related parties  $264,818   $302,010 
Cashless exercise of November 2021 Investor warrants into common stock  $
   $1,533 

 

The following tables provides a reconciliation of cash, cash equivalent and restricted cash reported within the consolidated balance sheets that sum to the total of the same amounts shown in the consolidated statements of cash flows:

 

   March 31,   March 31, 
   2024   2023 
Cash, cash equivalent, end of the year  $792,299   $1,610,090 
Restricted cash, end of the year   2,337    
 
Total cash, cash equivalent and restricted cash shown in the consolidated statements of cash flows, end of the year  $794,636   $1,610,090 

 

   March 31,   March 31, 
   2024   2023 
Cash, cash equivalent, beginning of the year  $1,610,090   $1,185,221 
Restricted cash, beginning of the year   
    
 
Total cash, cash equivalent and restricted cash shown in the consolidated statements of cash flows, beginning of the year  $1,610,090   $1,185,221 

 

The accompanying notes are an integral part of the consolidated financial statements

 

F-6

 

 

SENMIAO TECHNOLOGY LIMITED

NOTES TO CONSOLIDATED FINANCIAL STATEMENTS

 

1. ORGANIZATION AND PRINCIPAL ACTIVITIES

 

Senmiao Technology Limited (the “Company”) is a U.S. holding company incorporated in the State of Nevada on June 8, 2017. The Company operates its business in two segments:

 

(i) automobile transaction and related services focusing on the online ride-hailing industry in the People’s Republic of China (“PRC” or “China”) through the Company’s wholly owned subsidiary, Chengdu Corenel Technology Co., Ltd., a PRC limited liability company (“Corenel”), and its majority owned subsidiaries, Chengdu Jiekai Yunli Technology Co., Ltd. (“Jiekai”), and Hunan Ruixi Financial Leasing Co., Ltd., a PRC limited liability company (“Hunan Ruixi”), and its equity investee company (an entity 35% owned by Hunan Ruixi), Sichuan Jinkailong Automobile Leasing Co., Ltd., a PRC limited liability company (“Jinkailong”).

 

(ii) online ride-hailing platform services through its own platform (known as Xixingtianxia) as described further below, since October 2020, through Hunan Xixingtianxia Technology Co., Ltd., a PRC limited liability company (“XXTX”), which is a wholly owned subsidiary of Sichuan Senmiao Zecheng Business Consulting Co., Ltd. (“Senmiao Consulting”), a PRC limited liability company and wholly-owned subsidiary of the Company. The Company’s ride hailing platform enables qualified ride-hailing drivers to provide transportation services in Chengdu, Changsha and other 20 cities in China as of the filing date of these consolidated financial statements.

 

Hunan Ruixi holds a business license for automobile sales and financial leasing and has been engaged in automobile financial leasing services and automobile sales since March 2019 and January 2019, respectively. The Company also has been engaged in operating leasing services through Hunan Ruixi, Jiekai and its equity investee company, Jinkailong since March 2019. Jinkailong used to facilitate automobile sales and financing transactions for its clients, who are primarily ride-hailing drivers and provides them operating lease and relevant after-transaction services.

 

As of the filing date of these consolidated financial statements, Senmiao Consulting has made a cumulative capital contribution of RMB40.41 million (approximately $5.60 million) to XXTX and the remaining amount is expected to be paid before December 31, 2025. As of March 31, 2024, XXTX had eight wholly owned subsidiaries and two of them have operations.

 

The following diagram illustrates the Company’s corporate structure as of the filing date of these consolidated financial statements:

 

 

F-7

 

 

SENMIAO TECHNOLOGY LIMITED

NOTES TO CONSOLIDATED FINANCIAL STATEMENTS

 

Former Voting Agreements with Jinkailong’s Other Shareholders

 

Hunan Ruixi entered into two voting agreements signed in August 2018 and February 2020, respectively, as amended (the “Voting Agreements”), with Jinkailong and other Jinkailong’s shareholders holding an aggregate of 65% equity interests. Pursuant to the Voting Agreements, all other Jinkailong’s shareholders will vote in concert with Hunan Ruixi on all fundamental corporate transactions in the event of a disagreement for periods of 20 years and 18 years, respectively, ending on August 25, 2038.

 

On March 31, 2022, Hunan Ruixi entered into an Agreement for the Termination of the Agreement for Concerted Action by Shareholders of Jinkailong (the “Termination Agreement”), pursuant to which the Voting Agreements mentioned above was terminated as of the date of the Termination Agreement. The termination will not impair the past and future legitimate rights and interests of all parties in Jinkailong. As of March 31, 2024 and 2023, the parties no longer maintain a concerted action relationship with respect to the decision required to take concerted action at its shareholders meetings as stipulated in the Voting Agreements. Each party shall independently express opinions and exercise various rights such as voting rights and perform relevant obligations in accordance with the provisions of laws, regulations, normative documents and the Jinkailong’s articles of association.

 

As a result of the Termination Agreement, the Company no longer has a controlling financial interest in Jinkailong and has determined that Jinkailong was deconsolidated from the Company’s Consolidated Financial Statements effective as of March 31, 2022. However, as Hunan Ruixi still holds 35% equity interests in Jinkailong, Jinkailong is the equity investee company of the Company since then. As of March 31, 2024 and 2023, the paid-in capital of Jinkailong is zero.

 

As of March 31, 2024, the Company has outstanding balance due from Jinkailong amounted to $3,245,907, net of allowance for credit losses, of which, $2,747,313 is to be repaid over a period from April 2025 to December 2026, classified as due from a related party, net, non-current portion. As of March 31, 2023, the Company has outstanding balance due from Jinkailong amounted to $5,106,100, net of allowance for credit losses, of which, $3,640,206 is to be repaid over a period from April 2024 to December 2026, classified as due from a related party, net, non-current portion (refer to Note 17).

 

As of March 31, 2024 and 2023, allowance for credit losses due from Jinkailong amounted to $3,099,701 and $1,481,036, respectively. During the years ended March 31, 2024 and 2023, the Company recorded provision for credit losses against the balance due from Jinkailong of $1,703,563 and $1,484,495, respectively.

 

2. GOING CONCERN

 

In assessing the Company’s liquidity, the Company monitors and analyzes its cash on-hand and its operating and capital expenditure commitments. The Company’s liquidity needs are to meet its working capital requirements, operating expenses and capital expenditure obligations. Debt financing from financial institutions and equity financings have been utilized to finance the working capital requirements of the Company.

 

The Company’s business is capital intensive. The Company’s management has considered whether there is substantial doubt about its ability to continue as a going concern due to (1) the net loss of approximately $4.2 million for the year ended March 31, 2024; (2) accumulated deficit of approximately $41.4 million as of March 31, 2024; (3) the working capital deficit of approximately $2.7 million as of March 31, 2024; and (4) one purchase commitment of approximately $0.9 million for 100 automobiles. As of the filing date of these consolidated financial statements, the Company has entered into one purchase contract with an automobile dealer to purchase a total of 100 automobiles in the amount of approximately $1.5 million, of which, and approximately $0.6 million has been remitted as purchase prepayments. The remaining purchase commitment of approximately $0.9 million shall be remitted in installment to be completed before March 31, 2025.

 

Management has determined there is substantial doubt about its ability to continue as a going concern. If the Company is unable to generate significant revenue, the Company may be required to curtail or cease its operations. Management is trying to alleviate the going concern risk through the following sources:

 

Equity financing to support its working capital;

 

Other available sources of financing (including debt) from PRC banks and other financial institutions; and

 

Financial support and credit guarantee commitments from the Company’s related parties.

 

F-8

 

 

SENMIAO TECHNOLOGY LIMITED

NOTES TO CONSOLIDATED FINANCIAL STATEMENTS

 

Based on the above considerations, management is of the opinion that the Company will probably not have sufficient funds to meet its working capital requirements and debt obligations as they become due one year from the filing date of these consolidated financial statements if the Company is unable to obtain additional financing. There is no assurance that the Company will be successful in implementing the foregoing plans or that additional financing will be available to the Company on commercially reasonable terms, or at all. There are a number of factors that could potentially arise that could undermine the Company’s plans, such as (i) changes in the demand for the Company’s services, (ii) PRC government policies, (iii) economic conditions in China and worldwide, (iv) competitive pricing in the automobile transaction and related service and ride-hailing industries, (v) changes in the Company’s relationships with key business partners, (vi) the ability of financial institutions in China to provide continued financial support to the Company’s customers, and (vii) the perception of PRC-based companies in the U.S. capital markets. The Company’s inability to secure needed financing when required could require material changes to the Company’s business plans and could have a material adverse effect on the Company’s ability to continue as a going concern and results of operations. The consolidated financial statements have been prepared on a going concern basis, which contemplates the realization of assets and liquidation of liabilities in the normal course of business. The consolidated financial statements do not include any adjustments that might result from the outcome of such uncertainties.

 

3. SUMMARY OF SIGNIFICANT ACCOUNTING POLICIES

 

(a) Basis of presentation

 

The accompanying consolidated financial statements of the Company has been prepared in accordance with accounting principles generally accepted in the United States of America (“U.S. GAAP”).

 

The consolidated financial statements include the accounts of the Company and include the assets, liabilities, revenues, and expenses of the subsidiaries. All inter-company accounts and transactions have been eliminated in consolidation. A subsidiary is an entity in which the Company, directly or indirectly, controls more than one half of the voting power; or has the power to govern the financial and operating policies, to appoint or remove the majority of the members of the board of directors, or to cast a majority of votes at the meeting of directors.

 

All adjustments (including normal recurring adjustments) necessary to present a fair statement of the Company’s financial position as of March 31, 2024, its results of operations for the year ended March 31, 2024 and its cash flows for the year ended March 31, 2024, as applicable, have been made.

 

(b) Foreign currency translation

 

Transactions denominated in currencies other than the functional currency are translated into the functional currency at the exchange rates prevailing on the dates of the transaction. Monetary assets and liabilities denominated in currencies other than the functional currency are translated into the functional currency using the applicable exchange rates on the date of the balance sheet. The resulting exchange differences are recorded in the statement of operations.

 

The reporting currency of the Company and its subsidiaries is U.S. dollars (“US$”) and the consolidated financial statements have been expressed in US$. However, the Company maintains the books and records in its functional currency, Chinese Renminbi (“RMB”), being the functional currency of the economic environment in which its operations are conducted.

 

In general, for consolidation purposes, assets and liabilities of the Company and its subsidiaries whose functional currency is not the US$, are translated into US$, using the exchange rate on the balance sheet date. Revenues and expenses are translated at average rates prevailing during the period. The gains and losses resulting from translation of financial statements of the Company and its subsidiaries are recorded as a separate component of accumulated other comprehensive loss within the consolidated statements of changes in stockholders’ equity.

 

Translation of amounts from RMB into US$ has been made at the following exchange rates for the respective periods:

 

   March 31,   March 31, 
   2024   2023 
Balance sheet items, except for equity accounts – RMB: US$1:   7.2203    6.8676 

 

   For the years ended
March 31,
 
   2024   2023 
Items in the statements of operations and comprehensive loss, and cash flows – RMB: US$1:   7.1671    6.8516 

 

F-9

 

 

SENMIAO TECHNOLOGY LIMITED

NOTES TO CONSOLIDATED FINANCIAL STATEMENTS

 

(c) Use of estimates

 

In presenting the consolidated financial statements in accordance with U.S. GAAP, management makes estimates and assumptions that affect the amounts reported and related disclosures. Estimates, by their nature, are based on judgment and available information. Accordingly, actual results could differ from those estimates. On an ongoing basis, management reviews these estimates and assumptions using the currently available information. Changes in facts and circumstances may cause the Company to revise its estimates. The Company bases its estimates on past experience and on various other assumptions that are believed to be reasonable, the results of which form the basis for making judgments about the carrying values of assets and liabilities. Estimates are used when accounting for items and matters including, but not limited to, revenue recognition, residual values of property and equipment, lease classification and liabilities, right-of-use assets, determinations of the useful lives and valuation of long-lived assets, estimates of allowances for credit losses for receivables, due from related parties, estimates of impairment of long-lived assets, valuation of deferred tax assets and valuation of derivative liabilities.

 

(d) Fair values of financial instruments

 

Accounting Standards Codification (“ASC”) Topic 825, Financial Instruments (“Topic 825”) requires disclosure of fair value information of financial instruments, whether or not recognized in the balance sheets, for which it is practicable to estimate that value. In cases where quoted market prices are not available, fair values are based on estimates using present value or other valuation techniques. Those techniques are significantly affected by the assumptions used, including the discount rate and estimates of future cash flows. Topic 825 excludes certain financial instruments and all nonfinancial assets and liabilities from its disclosure requirements. Accordingly, the aggregate fair value amounts do not represent the underlying value of the Company. The three levels of valuation hierarchy are defined as follows:

 

Level 1 Inputs to the valuation methodology are quoted prices (unadjusted) for identical assets or liabilities in active markets.

 

Level 2 Inputs to the valuation methodology include quoted prices for similar assets and liabilities in active markets, and inputs that are observable for the assets or liability, either directly or indirectly, for substantially the full term of the financial instruments.

 

Level 3 Inputs to the valuation methodology are unobservable and significant to the fair value.

 

The following table sets forth by level within the fair value hierarchy our financial assets and liabilities that were accounted for at fair value on a recurring basis as of March 31, 2024 and 2023:

 

   Carrying
 Value as of
   Fair Value Measurement as of 
   March 31,   March 31, 2024 
   2024   Level 1   Level 2   Level 3 
                     
Derivative liabilities  $288,833   $
   $
   $288,833 

 

   Carrying
 Value as of
   Fair Value Measurement as of 
   March 31,   March 31, 2023 
   2023   Level 1   Level 2   Level 3 
Derivative liabilities  $501,782   $
   $
   $501,782 
                     

 

F-10

 

 

SENMIAO TECHNOLOGY LIMITED

NOTES TO CONSOLIDATED FINANCIAL STATEMENTS

 

The following is a reconciliation of the beginning and ending balance of the assets and liabilities measured at fair value on a recurring basis for years ended March 31, 2024 and 2023:

 

   2019
Registered Direct
Offering
   August
2020
Underwritten
Public
   February
2021
Registered
Direct
   May 2021
Registered Direct
Offering
   November 2021
Private Placement
     
   Series A
Warrants
   Placement
Warrants
   Offering
Warrants
   Offering
Warrants
   Investors
Warrants
   Placement
Warrants
   Investors
Warrants
   Placement
Warrants
   Total 
BALANCE as of March 31, 2022  $1,913   $10,525   $44,581   $65,543   $778,488   $58,387   $1,165,465   $90,302   $2,215,204 
Change in fair value of derivative liabilities   (1,912)   (10,520)   (36,131)   (54,052)   (616,527)   (46,240)   (879,170)   (67,337)   (1,711,889)
Cashless exercise on November 2021 investor warrants                           (1,533)       (1,533)
BALANCE as of March 31, 2023   1    5    8,450    11,491    161,961    12,147    284,762   $22,965   $501,782 
Change in fair value of derivative liabilities   
 
    
 
    (5,231)   (7,158)   (81,325)   (6,099)   (105,242)   (7,888)   (212,943)
Warrant forfeited due to expiration   (1)   (5)                           (6)
BALANCE as of March 31, 2024  $   $   $3,219    4,333    80,636    6,048    179,520    15,077    288,833 

 

The Company’s Series A and Series B warrants, the June 2019 Placement Agent Warrants, the Underwriters’ Warrants, the ROFR Warrants, the May 2021 Investors Warrants, the May 2021 Placement Agent Warrants, and the November 2021 Investors Warrants and November 2021 Placement Agent Warrants are not traded in an active securities market; therefore, the Company estimates the fair value to those warrants using the Black-Scholes valuation model on June 20, 2019 (the grant date), August 4, 2020 (the grant date), February 10, 2021 (the grant date), May 13, 2021 (the grant date), November 10, 2021 (the grant date), as of March 31, 2024 and 2023.

 

   June 20, 2019   August 4, 2020   February 10, 2021   May 13, 2021   November 10, 2021 
   Series A   Series B   Placement
Agent
   Underwriters’   Placement
Agent
   ROFR   Investor   Placement
Agent
   Investor   Placement
Agent
 
   Warrants   Warrants   Warrants   Warrants   Warrants   Warrants   Warrants   Warrants   Warrants   Warrants 
# of shares exercisable*   133,602    111,632    14,251    56,800    38,044    15,218    553,192    41,490    5,310,763    55,148 
Valuation date   6/20/2019    6/20/2019    6/20/2019    8/4/2020    2/10/2021    2/10/2021    5/13/2021    5/13/2021    11/10/2021    11/10/2021 
Exercise price*  $37.20   $37.20   $33.80   $6.30   $13.80   $17.30   $10.50   $10.50   $1.13   $6.80 
Stock price*  $28.00   $28.00   $28.00   $5.10   $16.30   $16.30   $7.20   $7.20   $6.70   $6.70 
Expected term (years)   4    1    4    5    5    5    5    5    5    5 
Risk-free interest rate   1.77%   1.91%   1.77%   0.19%   0.46%   0.46%   0.84%   0.84%   1.23%   1.23%
Expected volatility   86%   91%   86%   129%   132%   132%   131%   131%   126%   126%

 

F-11

 

 

SENMIAO TECHNOLOGY LIMITED

NOTES TO CONSOLIDATED FINANCIAL STATEMENTS

 

   As of March 31, 2024 
   August 4, 2020   February 10, 2021   May 13, 2021   November 10, 2021 
       Placement           Placement       Placement 
   Underwriters’   Agent   ROFR   Investor   Agent   Investor   Agent 
Granted Date  Warrants   Warrants   Warrants   Warrants   Warrants   Warrants   Warrants 
# of shares exercisable   31,808    38,044    15,218    553,192    41,490    5,310,763    55,148 
Valuation date   3/31/2024    3/31/2024    3/31/2024    3/31/2024    3/31/2024    3/31/2024    3/31/2024 
Exercise price  $6.30   $13.8   $17.30   $10.50   $10.50   $1.13   $1.13 
Stock price  $0.9   $0.9   $0.9   $0.9   $0.9   $0.9   $0.9 
Expected term (years)   1.35    1.87    1.87    2.12    2.12    2.61    2.61 
Risk-free interest rate   4.88%   4.65%   4.65%   4.57%   4.57%   4.47%   4.47%
Expected volatility   117%   117%   117%   117%   117%   117%   117%

 

  

As of March 31, 2023

 
   June 20, 2019   August 4, 2020   February 10, 2021   May 13, 2021   November 10, 2021 
       Placement       Placement           Placement       Placement 
   Series A   Agent   Underwriters’   Agent   ROFR   Investor   Agent   Investor   Agent 
Granted Date  Warrants   Warrants   Warrants   Warrants   Warrants   Warrants   Warrants   Warrants   Warrants 
# of shares exercisable   2,590    14,251    31,808    38,044    15,218    553,192    41,490    5,310,763    55,148 
Valuation date   3/31/2023    3/31/2023    3/31/2023    3/31/2023    3/31/2023    3/31/2023    3/31/2023    3/31/2023    3/31/2023 
Exercise price  $5.00   $5.00   $6.30   $13.80   $17.30   $10.50   $10.50   $1.13   $6.80 
Stock price  $0.90   $0.90   $0.90   $0.90   $0.90   $0.90   $0.90   $0.90   $0.90 
Expected term (years)   0.22    0.22    2.35    2.87    2.87    3.12    3.12    3.62    3.62 
Risk-free interest rate   1.02%   1.02%   4.02%   3.95%   4.43%   3.80%   3.80%   3.74%   3.74%
Expected volatility   120%   120%   120%   120%   120%   120%   120%   120%   120%

 

*Giving retroactive effect to the 1-for-10 reverse stock split effected on April 6, 2022.

 

F-12

 

 

SENMIAO TECHNOLOGY LIMITED

NOTES TO CONSOLIDATED FINANCIAL STATEMENTS

 

As of March 31, 2024 and 2023, financial instruments of the Company comprised primarily current assets and current liabilities including cash and cash equivalents, restricted cash, accounts receivable, inventories, finance lease receivables, prepayments, other receivables and other assets, due from related parties, accounts payable, advance from customers, lease liabilities, accrued expenses and other liabilities, due to related parties, and operating and financing lease liabilities, which approximate their fair values because of the short-term nature of these instruments, and current liabilities of borrowings from a financial institution, which approximate their fair values because of the stated loan interest rate to the rate charged by similar financial institutions.

 

The non-current portion of finance lease receivables, operating and financing lease liabilities and borrowings from a financial institution were recorded at the gross amount adjusted for the interest using the effective interest rate method. The Company believes that the effective interest rates underlying these instruments approximate their fair values because the Company used its incremental borrowing rate to recognize the present value of these instruments as of March 31, 2024 and 2023.

 

Other than as listed above, the Company did not identify any assets or liabilities that are required to be presented on the balance sheet at fair value. 

 

(e) Equity method investments

 

The Company accounts for investments in private company by using equity method as the Company determined that it does not have control over Jinkailong under either voting or VIE models in accordance with ASC 323 “Investments- Equity Method and Joint Ventures”. As of March 31, 2024 and 2023, the Company had equity investment in Jinkailong of 35% that the Company has significant influence over Jinkailong. The Company records equity method investments initially at cost and subsequently records its share of the earnings or losses of the investee in the periods for which they are reported by the investee in its financial statements rather than in the period in which an investee declares a dividend. The Company adjusts the carrying amount of an investment for its share of the earnings or losses of the investee after the date of investment and share report the recognized earnings or loses in income. If an investment balance is reduced to zero as a result of cumulative losses, the Company will need to pause the recognition of losses until its share of earnings exceeds the accumulated losses resulting in the investment balance returning to zero. As of March 31, 2024 and 2023, the carrying value of the investment is $0 for both periods presented.

 

(f) Business combinations and non-controlling interests

 

The Company accounts for its business combinations using the acquisition method of accounting in accordance with ASC 805 “Business Combinations.” The cost of an acquisition is measured at the aggregate of the acquisition date fair value of the assets transferred to the sellers and liabilities incurred by the Company and equity instruments issued. Transaction costs directly attributable to the acquisition are expensed as incurred. Identifiable assets and liabilities acquired or assumed are measured separately at their fair values as of the acquisition date, irrespective of the extent of any non-controlling interests. The excess of (i) the total costs of acquisition, fair value of the non-controlling interests and acquisition date fair value of any previously held equity interest in the acquiree over (ii) the fair value of the identifiable net assets of the acquiree is recorded as goodwill. If the cost of acquisition is less than the fair value of the net assets of the subsidiary acquired, the difference is recognized directly in the consolidated income statements. During the measurement period, which can be up to one year from the acquisition date, the Company may record adjustments to the assets acquired and liabilities assumed with the corresponding offset to goodwill. Upon the conclusion of the measurement period or final determination of the values of assets acquired or liabilities assumed, whichever comes first, any subsequent adjustments are recorded to the consolidated income statements.

 

For the Company’s non-wholly owned subsidiaries, a non-controlling interest is recognized to reflect portion of equity that is not attributable, directly or indirectly, to the Company. The cumulative results of operations attributable to non-controlling interests are also recorded as non-controlling interests in the Company’s consolidated balance sheets and consolidated statements of operations and comprehensive loss. Cash flows related to transactions with non-controlling interests are presented under financing activities in the consolidated statements of cash flows.

 

(g) Segment reporting

 

Operating segments are reported in a manner consistent with the internal reporting provided to the chief operating decision maker (the “CODM”), which is comprised of certain members of the Company’s management team. During the years ended March 31, 2019 and 2021, the Company acquired Hunan Ruixi and XXTX, respectively. The Company evaluated how the CODM manages the businesses of the Company to maximize efficiency in allocating resources and assessing performance. Consequently, the Company presents two operating and reportable segments of automobile transaction and related services and online ride-hailing platform services as set forth in Notes 1 and 20.

 

F-13

 

 

SENMIAO TECHNOLOGY LIMITED

NOTES TO CONSOLIDATED FINANCIAL STATEMENTS

 

 

(h) Cash and cash equivalents

 

Cash and cash equivalents primarily consist of bank deposits with original maturities of three months or less, which are unrestricted as to withdrawal and use. Cash and cash equivalents also consist of funds received from automobile purchasers as payments for automobiles, funds received from automobile lessees as payments for rentals, which were held at the third-party platforms’ fund accounts and which are unrestricted and immediately available for withdrawal and use.

 

(i) Restricted cash

 

Restricted cash consists of fund held in the bank accounts of Corenel was frozen by a court order with a prior business partner whom Corenel had cooperation with. The restricted cash of Corenel was approximately $2,337 as of March 31, 2024.

 

(j) Accounts receivable, net

 

Accounts receivable are recorded at the invoiced amount less an allowance for any uncollectible accounts and do not bear interest, and are due on demand. The carrying value of accounts receivable is reduced by an allowance that reflects the Company’s best estimate of the amounts that will not be collected. An allowance for credit losses is recorded in the period when a loss is probable based on an assessment of specific evidence indicating collection is unlikely, historical bad debt rates, accounts aging, financial conditions of the customer and industry trends. Starting from April 1, 2023, the Company adopted ASU No.2016-13 “Financial Instruments – Credit Losses (Topic 326): Measurement of Credit Losses on Financial Instruments” (“ASC Topic 326”). The Company used a modified retrospective approach, and the adoption does not have an impact on our consolidated financial statements. Management also periodically evaluates individual customer’s financial condition, credit history, and the current economic conditions to make adjustments in the allowance when it is considered necessary. Account balances are charged off against the allowance after all means of collection have been exhausted and the potential for recovery is considered remote. The Company’s management continues to evaluate the reasonableness of the valuation allowance policy and update it if necessary. As of March 31, 2024 and 2023, the Company record allowance for credit losses of $1,545 and $0 against accounts receivable, respectively.

 

(k) Finance lease receivables

 

Finance lease receivables, which result from sales-type leases, are measured at discounted present value of (i) future minimum lease payments, (ii) any residual value not subject to a bargain purchase option as finance lease receivables on its balance sheet and (iii) accrued interest on the balance of the finance lease receivables based on the interest rate inherent in the applicable lease over the term of the lease. Management also periodically evaluates individual customer’s financial condition, credit history and the current economic conditions to make adjustments in the allowance for credit losses when necessary. Finance lease receivables is charged off against the allowance for credit losses after all means of collection have been exhausted and the potential for recovery is considered remote. As of March 31, 2024 and 2023, the Company determined no allowance for credit losses was necessary for finance lease receivables.

 

As of March 31, 2024 and 2023, finance lease receivables consisted of the following:

 

   March 31,   March 31, 
   2024   2023 
         
Minimum lease payments receivable  $354,617   $297,960 
Less: Unearned interest   (117,927)   (80,713)
Financing lease receivables  $236,690   $217,247 
Finance lease receivables, current   $144,166   $146,114 
Finance lease receivables, non-current   $92,524   $71,133 

 

Future scheduled minimum lease payments for investments in sales-type leases as of March 31, 2024 are as follows:

 

   Minimum
 future
 
   payments
 receivable
 
Twelve months ending March 31, 2025  $206,894 
Twelve months ending March 31, 2026   132,805 
Twelve months ending March 31, 2027   14,918 
Total  $354,617 

 

F-14

 

 

SENMIAO TECHNOLOGY LIMITED

NOTES TO CONSOLIDATED FINANCIAL STATEMENTS

 

(l) Property and equipment, net

 

Property and equipment primarily consist of automobiles, leasehold improvements, computers and other equipment, which are stated at cost less accumulated depreciation less any provision required for impairment in value. Depreciation is computed using the straight-line method with no residual value based on the estimated useful life. The useful life of property and equipment is summarized as follows:

 

Categories   Useful life
Leasehold improvements   Shorter of the remaining lease terms or estimated useful lives
Computer equipment   2 - 5 years
Office equipment, fixture and furniture   3 - 5 years
Automobiles   3 - 5 years

 

The Company reviews property and equipment for impairment whenever events or changes in circumstances indicate that the carrying amount of an asset may not be recoverable. An asset is considered impaired if its carrying amount exceeds the future net undiscounted cash flows that the asset is expected to generate. If such asset is considered to be impaired, the impairment recognized is the amount by which the carrying amount of the asset, if any, exceeds its fair value determined using a discounted cash flow model. For the years ended March 31, 2024 and 2023, the Company did not recognize impairment for property and equipment.

 

Costs of repairs and maintenance are expensed as incurred and asset improvements are capitalized. The cost and related accumulated depreciation of assets disposed of or retired are removed from the accounts, and any resulting gain or loss is reflected in the consolidated statements of operations and comprehensive loss.

 

(m) Intangible assets, net

 

Purchased intangible assets are recognized and measured at fair value upon acquisition. Separately identifiable intangible assets that have determinable lives continue to be amortized over their estimated useful lives using the straight-line method as follows:

 

Categories   Useful life
Software   5-10 years
Online ride-hailing platform operating license   2-10 years

 

Separately identifiable intangible assets to be held and used are reviewed for impairment whenever events or changes in circumstances indicate that the carrying amount of such assets may not be recoverable. Determination of recoverability is based on an estimate of undiscounted future cash flows resulting from the use of the asset and its eventual disposition. Measurement of any impairment loss for identifiable intangible assets is based on the amount by which the carrying amount of the assets exceeds the fair value of the assets. For the years ended March 31, 2024 and 2023, there was no impairment of intangible assets.

 

(n) Loss per share

 

Basic loss per share is computed by dividing net loss attributable to stockholders by the weighted average number of outstanding shares of common stock, adjusted for outstanding shares of common stock that are subject to repurchase.

 

For the calculation of diluted loss per share, net loss attributable to stockholders for basic loss per share is adjusted by the effect of dilutive securities, including share-based awards, under the treasury stock method and convertible securities under the if-converted method. Potentially dilutive securities, of which the amounts are insignificant, have been excluded from the computation of diluted net loss per share if their inclusion is anti-dilutive.

 

As of March 31, 2024, the Company’s dilutive securities from the outstanding series A convertible preferred stock are convertible into 495,706 shares of common stock. This amount is not included in the computation of dilutive loss per share because their impact is anti-dilutive.

 

F-15

 

 

SENMIAO TECHNOLOGY LIMITED

NOTES TO CONSOLIDATED FINANCIAL STATEMENTS

 

(o) Mezzanine Equity (redeemable)

 

The Company evaluates its convertible preferred stock in accordance with ASU 2020-06, Debt – Debt with Conversion and Other Options (Subtopic 470-20), and Derivatives and Hedging – Contracts in Entity’s Own Equity (Subtopic 815-40): Accounting for Convertible Instruments and Contracts in an Entity’s Own Equity, to determine if its convertible preferred stock should be treated as a liability or an equity. As a result, the Company determined that the convertible preferred stock should be treated as an equity as it did not meet the definition of liability instrument. In accordance with ASC 480-10-S99, the convertible preferred stock should be classified as a mezzanine equity, since it contained a change of control redemption right feature which is not solely within the control of the Company. The Company believes the future event of change of control is not probable as of March 31, 2024; therefore, the convertible preferred stock has not been re-measured to its redemption value. Subsequently, the Company adjust the initial carrying amount of the convertible preferred stock by the at redemption value method. As of March 31, 2024, there was no change to the initial carrying amount of the convertible preferred stock.

 

(p) Derivative liabilities

 

A contract is designated as an asset or a liability and is carried at fair value on the Company’s balance sheet, with any changes in fair value recorded in the Company’s results of operations. The Company then determines which options, warrants and embedded features require liability accounting and records the fair value as a derivative liability. The changes in the values of these instruments are shown in the consolidated statements of operations and comprehensive loss as “change in fair value of derivative liabilities”.

  

(q) Revenue recognition

 

The Company recognized its revenue under Accounting Standards Codification (ASC) Topic 606, Revenue from Contracts with Customers (ASC 606). ASC 606 establishes principles for reporting information about the nature, amount, timing and uncertainty of revenue and cash flows arising from the entity’s contracts to provide goods or services to customers. The core principle requires an entity to recognize revenue to depict the transfer of goods or services to customers in an amount that reflects the consideration that it expects to be entitled to receive in exchange for those goods or services recognized as performance obligations are satisfied. It also requires the Company to identify contractual performance obligations and determine whether revenue should be recognized at a point in time or over time, based on when control of goods and services transfers to a customer.

 

To achieve that core principle, the Company applies the five steps defined under ASC 606: (i) identify the contract(s) with a customer, (ii) identify the performance obligations in the contract, (iii) determine the transaction price, (iv) allocate the transaction price to the performance obligations in the contract, and (v) recognize revenue when (or as) the entity satisfies a performance obligation.

 

The Company accounts for a contract with a customer when the contract is entered into by the parties, the rights of the parties, including payment terms, are identified, the contract has commercial substance and consideration to collect is substantially probable.

 

Disaggregated information of revenues by business lines are as follows:

 

   For the Years Ended 
   March 31, 
   2024   2023 
Automobile Transaction and Related Services        
- Operating lease revenues from automobile rentals  $3,831,037   $3,453,392 
- Monthly services commissions   196,099    179,241 
- Financing revenues   57,677    41,738 
- Service fees from NEVs leasing   45,231    350,510 
- Service fees from automobile purchase services   36,637    33,585 
- Service fees from management and guarantee services   16,246    40,158 
- Revenues from sales of automobiles   8,822    243,065 
- Other service fees   128,282    30,880 
Total revenues from Automobile Transaction and Related Services   4,320,031    4,372,569 
Online Ride-hailing Platform Services   2,494,397    3,709,945 
Total Revenues from Operations  $6,814,428   $8,082,514 

 

 Automobile transaction and related services

 

Operating lease revenues from automobile rentals –The Company generates revenue from sub-leasing automobiles to some online ride-hailing drivers or third-parties and leasing its own automobiles. The Company recognizes revenue wherein an automobile is transferred to the lessees and the lessees has the ability to control the asset, is accounted for under ASC Topic 842. Rental transactions are satisfied over the rental period and is recognized over time. As the operating lease revenue are variable in nature which is based on online ride-hailing drivers or third-parties’ performance for a certain period, the Company recognized the revenue from operating lease by using the output method based on periodic settlement between the Company and the online ride-hailing drivers or third-parties when such revenue is probable that a significant reversal in the amount of cumulative revenue recognized will not occur. Rental periods are short term in nature, generally are twelve months or less.

 

F-16

 

 

SENMIAO TECHNOLOGY LIMITED

NOTES TO CONSOLIDATED FINANCIAL STATEMENTS

 

Monthly services commissions – Commissions from the services generated from the management and related services provided to Partner Platforms and other companies, which are settled on a monthly basis. The Company recognizes revenues at a point in time when performance obligations are completed and the commission amount is confirmed by the Partner Platforms and other companies, based on their evaluations on the services provided by the Company.

 

Financing revenues – Interest income from the lease arising from the Company’s sales-type leases and bundled lease arrangements are recognized as financing revenues over the lease term based on the effective rate of interest in the lease. 

 

Service fees from NEVs leasing and automobile purchase services - Services fees from NEVs leasing and automobile purchase services are paid by some lessees who rent new energy electric vehicles from the Company or automobile purchasers for a series of the services provided to them throughout the purchase process such as credit assessment, installment of GPS devices, ride-hailing driver qualification and other administrative procedures. The amount of services fees for NEVs leasing is based on the product solutions while the fees for purchase is based on the sales price of the automobiles and relevant services provided. The Company recognizes revenue at a point in time when above mentioned services are completed, and corresponding an automobile is delivered to the lessee or purchaser. Accounts receivable related to the revenue from NEVs leasing and automobile purchase services is collected upon the automobiles are delivered to lessees or purchaser.

 

Service fees from automobile management and guarantee services – Over 95% of the Company’s customers are online ride-hailing drivers. Some of the drivers sign affiliation agreements with the Company, pursuant to which the Company provides them with management and guarantee services during the affiliation period. Service fees for management and guarantee services are paid by such automobile purchasers on a monthly basis for the management and guarantee services provided during the affiliation period. The Company recognizes revenue over the affiliation period when performance obligations are completed.

 

Sales of automobiles – The Company generated revenue from sales of automobiles to the customers of Hunan Ruixi. The control over the automobile is transferred to the purchaser along with the delivery of automobiles. The amount of the revenue is based on the sale price agreed by Hunan Ruixi and the customers. The Company recognizes revenues when an automobile is delivered and control is transferred to the purchaser at a point in time. Accounts receivable related to the revenue are being collected within 12 months.

 

Other service fees – The Company generated other revenues such as miscellaneous service fees charged to its customers for some supporting services provided to online ride-hailing drivers. The Company recognizes revenues at a point in time when performance obligations are completed and the collectability is probable from the customers.

 

Leases - Lessor

 

The Company recognized revenue as lessor in accordance with ASC 842. The two primary accounting provisions the Company uses to classify transactions as sales-type or operating leases are: (i) a review of the lease term to determine if it is for the major part of the economic life of the underlying equipment (defined as greater than 75)%; and (ii) a review of the present value of the lease payments to determine if they are equal to or greater than substantially all of the fair market value of the equipment at the inception of the lease (defined as greater than 90%). Automobiles included in arrangements meeting these conditions are accounted for as sales-type leases. Interest income from the lease is recognized in financing revenues over the lease term. Automobile included in arrangements that do not meet these conditions are accounted for as operating leases and revenue is recognized over the term of the lease.

 

The Company excludes from the measurement of its lease revenues any tax assessed by a governmental authority that is both imposed on and concurrent with a specific revenue-producing transaction and collected from a customer.

 

The Company considers the economic life of most of the automobiles to be three to five years, since this represents the most common long-term lease term for its automobiles and the automobiles will be used for online ride-hailing services. The Company believes three to five years is representative of the period during which an automobile is expected to be economically usable, with normal service, for the purpose for which it is intended.

 

The Company’s lease pricing interest rates, which are used in determining customer payments in a bundled lease arrangement, are developed based upon the local prevailing rates in the marketplace where its customer will be able to obtain an automobile loan under similar terms from the bank. The Company reassesses its pricing interest rates quarterly based on changes in the local prevailing rates in the marketplace. As of March 31, 2024, the Company’s pricing interest rate was 6.0% per annum. 

 

F-17

 

 

SENMIAO TECHNOLOGY LIMITED

NOTES TO CONSOLIDATED FINANCIAL STATEMENTS

 

Online ride-hailing platform services

 

The Company generates revenue from providing services to online ride-hailing drivers (“Drivers”) to assist them in providing transportation services to riders (“Riders”) looking for taxi/ride-hailing services. The Company earns commissions for each completed ride in an amount equal to the difference between an upfront quoted fare and the amount earned by a Driver based on actual time and distance for the ride charged to the Rider. As a result, the Company bears a single performance obligation in the transaction of connecting Drivers with Riders to facilitate the completion of a successful transportation service for Riders. The Company recognizes revenue upon completion of a ride as the single performance obligation is satisfied and the Company has the right to receive payment for the services rendered upon the completion of the ride. The Company evaluates the presentation of revenue on a gross or net basis based on whether it controls the service provided to the Rider and is the principal (i.e., “gross”), or it arranges for other parties to provide the service to the Rider and is an agent (i.e., “net”). Since the Company is not primarily responsible for ride-hailing services provided to Riders, it does not have discretion in establishing the price of the online ride-hailing service and inventory risk related to the services as the Company earns commissions for each completed order as the difference between an upfront quote fare and the amount earned by a driver based on actual time and distance for ride charged to the rider. Thus, the Company recognizes revenue at a net basis. Incentives paid to Drivers are similar to retrospective volume-based rebates and represent variable consideration that is typically settled weekly or monthly. The Company recorded it as a reduction to revenue by the amount of the incentives to be paid upon completion of the performance criteria.

 

(r) Income taxes

 

Deferred income tax liabilities and assets are recognized for the expected future tax consequences of temporary differences between the income tax basis and financial reporting basis of assets and liabilities. Provisions or benefits for income taxes consists of tax estimated from taxable income plus or minus deferred tax expenses (benefits) if applicable.

 

Deferred tax is calculated using the balance sheet liability method in respect of temporary differences arising from differences between the carrying amount of assets and liabilities in the consolidated financial statements and the corresponding tax basis. In principle, deferred tax liabilities are recognized for all taxable temporary differences. Deferred tax assets are recognized to the extent that it is probable that taxable income will be utilized with prior net operating loss carried forwards using tax rates that are expected to apply to the period when the asset is realized or the liability is settled. Deferred tax is charged or credited in the income statement, except when it is related to items credited or charged directly to equity. Deferred tax assets are reduced by a valuation allowance when, in the opinion of management, it is more likely than not that some portion or all of the deferred tax assets will not be utilized. Current income taxes are provided for in accordance with the laws of the relevant tax authorities.

 

An uncertain tax position is recognized as a benefit only if it is “more likely than not” that the tax position would be sustained in a tax examination, with a tax examination being presumed to occur. The amount recognized is the largest amount of tax benefit that is greater than 50% likely of being realized on examination. Penalties and interest incurred related to underpayment of income tax are classified as income tax expense in the period incurred. The Company did not have any significant unrecognized uncertain tax positions or any unrecognized liabilities, interest or penalties associated with unrecognized tax benefit as of March 31, 2024 and 2023. As of March 31, 2024, the calendar years ended December 31, 2018 through 2023 for the Company’s PRC entities remain open for statutory examination by PRC tax authorities. The Company presents deferred tax assets and liabilities as non-current in the balance sheet based on an analysis of each taxpaying component within a jurisdiction. Meanwhile, the Internal Revenue Service (“IRS”) in the U.S. can include returns filed within the last three years in an audit unless a substantial error is found in which case, IRS may extend the period to six years. The Company is not currently under examination by any income tax authority, nor has it been notified of an impending examination. Since these net operating losses may be utilized in future periods, they remain subject to examination. As of March 31, 2024, the Company was not aware of any pending income tax examinations by U.S.

 

(s) Comprehensive loss

 

Comprehensive loss includes net loss and foreign currency adjustments. Comprehensive loss is reported in the consolidated statements of operations and comprehensive loss. Accumulated other comprehensive loss, as presented on the consolidated balance sheets are the cumulative foreign currency translation adjustments.

 

F-18

 

 

SENMIAO TECHNOLOGY LIMITED

NOTES TO CONSOLIDATED FINANCIAL STATEMENTS

 

(t) Share-based awards

 

Share-based awards granted to the Company’s employees are measured at fair value on grant date and share-based compensation expense is recognized (i) immediately at the grant date if no vesting conditions are required, or (ii) using the straight-line basis, net of estimated forfeitures, over the requisite service period. The fair value of restricted shares is determined with reference to the fair value of the underlying shares.

 

At each date of measurement, the Company reviews internal and external sources of information to assist in the estimation of various attributes to determine the fair value of the share-based awards granted by the Company, including but not limited to the fair value of the underlying shares, expected life, expected volatility and expected forfeiture rates. The Company is required to consider many factors and make certain assumptions during this assessment. If any of the assumptions used to determine the fair value of the share-based awards changes significantly, share-based compensation expense may differ materially in the future from that recorded in the current reporting period.

  

(u) Leases – lessee

 

The Company accounts for leases in accordance with ASC 842. The Company enters into certain agreements as a lessee to lease automobiles and to conduct its automobiles rental operations. If any of the following criteria are met, the Company classifies the lease as a direct financing or sales-type lease (as a lessee):

 

The lease transfers ownership of the underlying asset to the lessee by the end of the lease term;

 

The lease grants the lessee an option to purchase the underlying asset that the Company is reasonably certain to exercise;

 

The lease term is for 75% or more of the remaining economic life of the underlying asset, unless the commencement date falls within the last 25% of the economic life of the underlying asset;

 

The present value of the sum of the lease payments equals or exceeds 90% of the fair value of the underlying asset; or

  

The underlying asset is of such a specialized nature that it is expected to have no alternative use to the lessor at the end of the lease term.

 

Leases that do not meet any of the above criteria are accounted for as operating leases.

  

The Company combines lease and non-lease components in its contracts under Topic 842, when permissible.

 

Finance and operating lease ROU assets and lease liabilities are recognized at the commencement date based on the present value of lease payments over the lease term. Since the implicit rate for the Company’s leases is not readily determinable, the Company uses its incremental borrowing rate based on the information available at the commencement date in determining the present value of lease payments. The incremental borrowing rate is the rate of interest that the Company would have to pay to borrow, on a collateralized basis, an amount equal to the lease payments, in a similar economic environment and over a similar term.

 

F-19

 

 

SENMIAO TECHNOLOGY LIMITED

NOTES TO CONSOLIDATED FINANCIAL STATEMENTS

 

Lease terms used to calculate the present value of lease payments generally do not include any options to extend, renew, or terminate the lease, as the Company does not have reasonable certainty at lease inception that these options will be exercised. The Company generally considers the economic life of its operating lease ROU assets to be comparable to the useful life of similar owned assets. The Company has elected the short-term lease exception, therefore operating lease ROU assets and liabilities do not include leases with a lease term of twelve months or less. Its leases generally do not provide a residual guarantee. The finance or operating lease ROU asset also excludes lease incentives. Lease expense is recognized on a straight-line basis over the lease term for operating lease. Meanwhile, the Company recognizes the finance leases ROU assets and interest on an amortized cost basis. The amortization of finance ROU assets is recognized on a straight-line basis as amortization expense, while the lease liability is increased to reflect interest on the liability and decreased to reflect the lease payments made during the period. Interest expense on the lease liability is determined each period during the lease term as the amount that results in a constant periodic interest rate of the automobile loans on the remaining balance of the liability.

 

The Company reviews the impairment of its ROU assets consistent with the approach applied for its other long-lived assets. The Company reviews the recoverability of its long-lived assets when events or changes in circumstances occur that indicate that the carrying value of the asset may not be recoverable. The assessment of possible impairment is based on its ability to recover the carrying value of the asset from the expected undiscounted future pre-tax cash flows of the related operations. The Company has elected to include the carrying amount of finance and operating lease liabilities in any tested asset group and include the associated lease payments in the undiscounted future pre-tax cash flows. For the years ended March 31, 2024 and 2023, the Company did not recognize impairment loss on its finance lease ROU assets.

 

(v) Significant risks and uncertainties

 

1)Credit risk

 

a.Assets that potentially subject the Company to significant concentration of credit risk primarily consist of cash and cash equivalents. The maximum exposure of these assets to credit risk is their carrying amounts as of the balance sheet dates. As of March 31, 2024 and 2023, approximately $21,000 and $79,000, respectively, were deposited with a bank in the United States which is insured by the U.S. government up to $250,000. As of March 31, 2024 and 2023, approximately $719,000 and $1,190,000, respectively, were deposited in financial institutions located in mainland China, which were insured by the government authority. Under the Deposit Insurance System in China, an enterprise’s deposits at one bank are insured for a maximum of approximately $69,000 (RMB500,000). To limit exposure to credit risk relating to deposits, the Company primarily places cash deposits with large financial institutions in China which management believes are of high credit quality.

 

The Company’s operations are carried out entirely in mainland China. Accordingly, the Company’s business, financial condition and results of operations may be influenced by the social, political, economic and legal environments in the PRC as well as by the general state of the PRC economy. In addition, the Company’s business may be influenced by changes in PRC government laws, rules and policies with respect to, among other matters, anti-inflationary measures, currency conversion and remittance of currency outside of China, rates and methods of taxation and other factors.

 

b.In measuring the credit risk of accounts receivable due from the automobile purchasers (the “customers”), the Company mainly reflects the “probability of default” by the customer on its contractual obligations and considers the current financial position of the customer and the risk exposures to the customer and its likely future development.

 

Historically, most of the automobile purchasers would pay the Company their previously defaulted amounts within one to three months. As a result, the Company would provide full provisions on accounts receivable if the customers default on repayments for over three months. As of March 31, 2024 and 2023, the Company record allowance for credit losses of $1,545 and $0 against accounts receivable, respectively.

 

2)Foreign currency risk

 

As of March 31, 2024 and 2023, substantially all of the Company’s operating activities and major assets and liabilities, except for the cash deposit of approximately $21,000 and $79,000, respectively, in U.S. dollars, are denominated in RMB, which are not freely convertible into foreign currencies. All foreign exchange transactions take place through either the People’s Bank of China (the “PBOC”) or other authorized financial institutions at exchange rates quoted by PBOC. Approval of foreign currency payments by the PBOC or other regulatory institutions requires a payment application together with invoices and signed contracts. The value of RMB is subject to change in central government policies and international economic and political developments affecting supply and demand in the China Foreign Exchange Trading System market. When there is a significant change in value of RMB, the gains and losses resulting from translation of financial statements of a foreign subsidiary will be significantly affected. RMB depreciated from 6.87 RMB into US$1.00 on March 31, 2023 to 7.22 RMB into US$1.00 on March 31, 2024.

 

F-20

 

 

SENMIAO TECHNOLOGY LIMITED

NOTES TO CONSOLIDATED FINANCIAL STATEMENTS

 

(w) Recent accounting pronouncements not yet adopted

  

In October 2023, the FASB issued ASU 2023-06, Disclosure Improvements — codification amendments in response to SEC’s disclosure Update and Simplification initiative which amend the disclosure or presentation requirements of codification subtopic 230-10 Statement of Cash Flows—Overall, 250-10 Accounting Changes and Error Corrections— Overall, 260-10 Earnings Per Share— Overall, 270-10 Interim Reporting— Overall, 440-10 Commitments—Overall, 470-10 Debt—Overall, 505-10 Equity—Overall, 815-10 Derivatives and Hedging—Overall, 860-30 Transfers and Servicing—Secured Borrowing and Collateral, 932-235 Extractive Activities— Oil and Gas—Notes to Financial Statements, 946-20 Financial Services— Investment Companies— Investment Company Activities, and 974-10 Real Estate—Real Estate Investment Trusts—Overall. The amendments represent changes to clarify or improve disclosure and presentation requirements of above subtopics. Many of the amendments allow users to more easily compare entities subject to the SEC’s existing disclosures with those entities that were not previously subject to the SEC’s requirements. Also, the amendments align the requirements in the Codification with the SEC’s regulations. For entities subject to existing SEC disclosure requirements or those that must provide financial statements to the SEC for securities purposes without contractual transfer restrictions, the effective date aligns with the date when the SEC removes the related disclosure from Regulation S-X or Regulation S-K. Early adoption is not allowed. For all other entities, the amendments will be effective two years later from the date of the SEC’s removal. The Company is currently evaluating the impact of the update on the Company’s consolidated financial statements and related disclosures.

 

In November 2023, the FASB issued ASU 2023-07, which is an update to Topic 280, Segment Reporting. The amendments in this Update improve financial reporting by requiring disclosure of incremental segment information on an annual and interim basis for all public entities to enable investors to develop more decision-useful financial analyses. The amendments in this update: (1) require that a public entity disclose, on an annual and interim basis, significant segment expenses that are regularly provided to the chief operating decision maker (CODM) and included within each reported measure of segment profit or loss (collectively referred to as the “significant expense principle”), (2) Require that a public entity disclose, on an annual and interim basis, an amount for other segment items by reportable segment and a description of its composition. The other segment items category is the difference between segment revenue less the segment expenses disclosed under the significant expense principle and each reported measure of segment profit or loss, (3) Require that a public entity provide all annual disclosures about a reportable segment’s profit or loss and assets currently required by Topic 280 in interim periods, and (4) Clarify that if the CODM uses more than one measure of a segment’s profit or loss in assessing segment performance and deciding how to allocate resources, a public entity may report one or more of those additional measures of segment profit. However, at least one of the reported segment profit or loss measures (or the single reported measure, if only one is disclosed) should be the measure that is most consistent with the measurement principles used in measuring the corresponding amounts in the public entity’s consolidated financial statements. In other words, in addition to the measure that is most consistent with the measurement principles under generally accepted accounting principles (GAAP), a public entity is not precluded from reporting additional measures of a segment’s profit or loss that are used by the CODM in assessing segment performance and deciding how to allocate resources, (5) Require that a public entity disclose the title and position of the CODM and an explanation of how the CODM uses the reported measure(s) of segment profit or loss in assessing segment performance and deciding how to allocate resources, and (6) Require that a public entity that has a single reportable segment provide all the disclosures required by the amendments in this Update and all existing segment disclosures in Topic 280. The amendments in this Update also do not change how a public entity identifies its operating segments, aggregates those operating segments, or applies the quantitative thresholds to determine its reportable segments. The amendments in this Update are effective for fiscal years beginning after December 15, 2023, and interim periods within fiscal years beginning after December 15, 2024. Early adoption is permitted. A public entity should apply the amendments in this Update retrospectively to all prior periods presented in the financial statements. Upon transition, the segment expense categories and amounts disclosed in the prior periods should be based on the significant segment expense categories identified and disclosed in the period of adoption. The Company is currently evaluating the impact of the update on the Company’s consolidated financial statements and related disclosures.

 

In December 2023, the FASB issued ASU 2023-09, which is an update to Topic 740, Income Taxes. The amendments in this update related to the rate reconciliation and income taxes paid disclosures improve the transparency of income tax disclosures by requiring (1) consistent categories and greater disaggregation of information in the rate reconciliation and (2) income taxes paid disaggregated by jurisdiction. The amendments allow investors to better assess, in their capital allocation decisions, how an entity’s worldwide operations and related tax risks and tax planning and operational opportunities affect its income tax rate and prospects for future cash flows. The other amendments in this Update improve the effectiveness and comparability of disclosures by (1) adding disclosures of pretax income (or loss) and income tax expense (or benefit) to be consistent with U.S. Securities and Exchange Commission (SEC) Regulation S-X 210.4-08(h), Rules of General Application—General Notes to Financial Statements: Income Tax Expense, and (2) removing disclosures that no longer are considered cost beneficial or relevant. For public business entities, the amendments in this Update are effective for annual periods beginning after December 15, 2024. For entities other than public business entities, the amendments are effective for annual periods beginning after December 15, 2025. Early adoption is permitted for annual financial statements that have not yet been issued or made available for issuance. The amendments in this Update should be applied on a prospective basis. Retrospective application is permitted. The Company is currently evaluating the impact of the update on Company’s consolidated financial statements and related disclosures. 

 

F-21

 

 

SENMIAO TECHNOLOGY LIMITED

NOTES TO CONSOLIDATED FINANCIAL STATEMENTS

 

(x) Recently adopted accounting pronouncements

 

The Company considers the applicability and impact of all accounting standards updates (“ASUs”). Management periodically reviews new accounting standards that are issued. Under the Jumpstart Our Business Startups Act of 2012, as amended (the “JOBS Act”), the Company meets the definition of an emerging growth company and has elected the extended transition period for complying with new or revised accounting standards, which delays the adoption of these accounting standards until they would apply to private companies.

 

In June 2016, the FASB issued new accounting guidance ASU 2016-13 for recognition of credit losses on financial instruments, which is effective January 1, 2020, with early adoption permitted on January 1, 2019. The guidance introduces a new credit reserving model known as the Current Expected Credit Loss (“CECL”) model, which is based on expected losses, and differs significantly from the incurred loss approach used today. The CECL model requires measurement of expected credit losses not only based on historical experience and current conditions, but also by including reasonable and supportable forecasts incorporating forward-looking information and will likely result in earlier recognition of credit reserves. In November 2019, the FASB issued ASU No. 2019-10, which is to update the effective date of ASU No. 2016-13 for private companies, not-for-profit organizations and certain smaller reporting companies applying for credit losses standard. The new effective date for these preparers is for fiscal years beginning after December 15, 2022, including interim periods within those fiscal years. The Company has adopted this update on April 1, 2023, and the adoption does not have material impact on Company’s consolidated financial statements and related disclosures.

 

CECL adoption will have broad impact on the financial statements of financial services firms, which will affect key profitability and solvency measures. Some of the more notable expected changes include:

 

-Higher allowance on financial guarantee reserve and finance lease receivable levels and related deferred tax assets. While different asset types will be impacted differently, the expectation is that reserve levels will generally increase across the board for all financial firms.

 

-Increased reserve levels may lead to a reduction in capital levels.

 

-As a result of higher reserving levels, the expectation is that CECL will reduce cyclicality in financial firms’ results, as higher reserving in “good times” will mean that less dramatic reserve increases will be loan related income (which will continue to be recognized on a periodic basis based on the effective interest method) and the related credit losses (which will be recognized up front at origination). This will make periods of loan expansion seem less profitable due to the immediate recognition of expected credit losses. Periods of stable or declining loan levels will look comparatively profitable as the income trickles in for loans, where losses had been previously recognized.

 

Although the Company has automobile financing business, the Company reserves the allowance for doubtful account such as accounts receivable balance based on historical collection rate, current economic environment, and credit worthy of specific customers, along with individual assessment on specific accounts. As these approvals are aligned with the CECL model, the adoption of CECL model does not have material impact on Company’s consolidated financial statements and related disclosures. Further, The Company does not believe other recently issued but not yet effective accounting standards, if currently adopted, would have a material effect on the consolidated financial position, statements of operations and cash flows of the Company.

 

In March 2023, the FASB issued new accounting guidance, ASU 2023-01, for leasehold improvements associated with common control leases, which is effective for fiscal years beginning after December 15, 2023, including interim periods within those fiscal years. Early adoption is permitted for both interim and annual financial statements that have not yet been made available for issuance. The new guidance introduced two issues: terms and conditions to be considered with leases between related parties under common control and accounting for leasehold improvements. The goals for the new issues are to reduce the cost associated with implementing and applying Topic 842 and to promote diversity in practice by entities within the scope when applying lease accounting requirements. ASU 2023-01 is effective for the Company for annual and interim reporting periods beginning April 1, 2024. The Company has adopted this update on April 1, 2024, and does not anticipate such adoption to have material impact on Company’s consolidated financial statements and related disclosures for the fiscal year ending March 31, 2025.

 

F-22

 

 

SENMIAO TECHNOLOGY LIMITED

NOTES TO CONSOLIDATED FINANCIAL STATEMENTS

 

4. DISCONTINUED OPERATIONS

 

Discontinued operations- Online P2P lending services

 

On October 17, 2019, the Board approved the plan under which the Company has discontinued and is winding down its online P2P lending services business (the “Plan”). The Company determined that the operation of its online P2P lending services business was not viable in light of the tightened regulations on online peer-to-peer lending in China generally and the unofficial request from local regulator to reduce the Company’s online peer-to-peer lending transaction volume on a monthly basis. The Company also determined that the discontinuation of its online P2P lending services business would allow the Company to focus its resources on its automobile financing facilitation and transaction business. In connection with the Plan, the Company ceased facilitation of loan transactions on its online lending platform and assumed all the outstanding loans from investors on the platform. The decision and action taken by the Company of discontinuing the online lending services business represented a major shift that had a major effect on the Company’s operations and financial results, which triggers discontinued operations accounting in accordance with ASC 205-20-45.

 

The fair value of discontinued operations, determined as of October 17, 2019, includes estimated consideration expected to be received, less costs to sell. After consideration of the determination of fair value of the discontinued operations including the assumption of all the outstanding loans from investors on the platform, $143,668 of accounts receivable, $3,760,599 of other receivables, and $143,943 of prepayments for impaired intangible assets were indicated as of the date the Company’s Board of Directors approved the Plan on October 17, 2019, and the Company recognized $4,048,210 provision for doubtful accounts as of December 31, 2019 related to the Company’s online lending services business, while the Company did not recognize any additional provision for doubtful accounts for the year ended March 31, 2024.

 

Carrying amounts of major classes of liabilities was included as part of discontinued operations of Online P2P lending services, whose change was due to the effect of exchange rate changes as of March 31, 2024 and 2023:

 

   March 31,   March 31, 
   2024   2023 
Current liabilities        
Accrued expenses and other liabilities  $464,000   $487,829 
           

5. ACCOUNTS RECEIVABLE, NET

 

Accounts receivable include online ride-hailing services fees due from online ride-hailing drivers and rental receivables due from operating lessees. It also includes a portion of bundled lease arrangements on fixed minimum monthly payments to be paid by the automobile purchasers arising from automobile sales and services fees, net of unearned interest income, discounted using the Company’s lease pricing interest rates.

 

As of March 31, 2024 and 2023, accounts receivable were comprised of the following:

 

   March 31,   March 31, 
   2024   2023 
Receivables of online ride hailing fees from online ride-hailing drivers  $14,130   $51,290 
Receivables of operating lease   18,531    31,039 
Receivables of automobile sales due from automobile purchasers   2,897    76,106 
Less: Allowance for credit losses   (1,545)   
 
Accounts receivable, net  $34,013   $158,435 

 

Movement of allowance for credit losses for the years ended March 31, 2024 and 2023 are as follows:

 

   March 31,   March 31, 
   2024   2023 
Beginning balance  $
   $112,905 
Addition   1,557    3,394 
Write off   
    (107,868)
Translation adjustment   (12)   (8,431)
Ending balance  $1,545   $
 

 

F-23

 

 

SENMIAO TECHNOLOGY LIMITED

NOTES TO CONSOLIDATED FINANCIAL STATEMENTS

 

6. INVENTORIES

 

   March 31,   March 31, 
   2024   2023 
Automobiles (i)  $
   $6,678 
           
(i)As of March 31, 2023, the Company owned an automobile with a total value of $6,678, net of impairment, for sale or sales-type leases.

 

For the years ended March 31, 2024 and 2023, the Company recognized impairments of $0 and $3,085, respectively for certain automobiles for sale.

 

7. PREPAYMENTS, OTHER RECEIVABLES AND OTHER CURRENT ASSETS, NET

 

As of March 31, 2024 and 2023, the prepayments, other receivables and other current assets, net were comprised of the following:

 

   March 31,   March 31, 
   2024   2023 
Prepaid expenses (i)  $457,302   $334,297 
Deposits (ii)   381,651    679,794 
Receivables from aggregation platforms (iii)   145,751    271,791 
Value added tax (“VAT”) recoverable (iv)   27,443    86,051 
Due from automobile purchasers, net (v)   2,633    45,489 
Employee advances   142    11,482 
Others   28,365    9,339 
Less: Allowance for credit losses   (20,474)   
 
Total prepayments, other receivables and other current assets, net  $1,022,813   $1,438,243 

 

Movement of allowance for credit losses for the years ended March 31, 2024 and 2023 are as follows:

 

   March 31,   March 31, 
   2024   2023 
Beginning balance  $
   $
     —
 
Addition   20,626    
 
Translation adjustment   (152)   
 
Ending balance  $20,474   $
 

 

(i)Prepaid expense

 

The balance of prepaid expense represented automobile purchase prepayments, automobile liability insurance premium for automobiles for operating lease and other miscellaneous expense such as office lease, office remodel expense, etc. that will expire within one year.

 

(ii)Deposits

 

The balance of deposits mainly represented the security deposit made by the Company to various automobile leasing companies, financial institutions and Didi Chuxing Technology Co., Ltd., who runs an online ride-hailing platform. As of March 31, 2024, the allowance for credit losses of $17,841 was recorded against the security deposits not returned for more than one year after the end of the cooperation.

 

(iii)Receivables from aggregation platforms

 

The balance of receivables from aggregation platforms represented the amount due from the collaborated aggregation platforms based on the confirmed billings, which will be disbursed to the drivers who completed their rides through the Company’s online ride-hailing platform.

 

F-24

 

 

SENMIAO TECHNOLOGY LIMITED

NOTES TO CONSOLIDATED FINANCIAL STATEMENTS

 

(iv)Value added tax (“VAT”) recoverable

 

The balance represented the amount of VAT, which resulted from historical purchasing activities and could be further used for deducting future VAT in PRC.

 

(v)Due from automobile purchasers, net

 

The balance due from automobile purchasers represented the payments of automobiles and related insurances and taxes made on behalf of the automobile purchasers. The balance is expected to be collected from the automobile purchasers in installments. As of March 31, 2024, the allowance for credit losses recorded against receivables due from automobile purchasers was $2,633. During the year ended March 31, 2024, the Company recorded provision for credit losses of $2,652 against the balance from an automobile purchaser.

 

8. PROPERTY AND EQUIPMENT, NET

 

Property and equipment consist of the following:

 

   March 31,   March 31, 
   2024   2023 
Leasehold improvements  $174,266   $183,216 
Computer equipment   32,494    37,932 
Office equipment, fixtures and furniture   77,898    78,372 
Automobiles   4,707,663    4,679,927 
Subtotal   4,992,321    4,979,447 
Less: accumulated depreciation and amortization   (2,315,797)   (1,635,990)
Total property and equipment, net  $2,676,524   $3,343,457 

 

Depreciation expense for the years ended March 31, 2024 and 2023 were amounted to $933,395 and $1,095,518, respectively.

 

9. INTANGIBLE ASSETS, NET

 

Intangible assets consisted of the following:

 

   March 31,   March 31, 
   2024   2023 
Software  $791,262   $793,381 
Online ride-hailing platform operating licenses   419,988    441,557 
Subtotal   1,211,250    1,234,938 
Less: accumulated amortization   (620,523)   (460,614)
Total intangible assets, net  $590,727   $774,324 

 

Amortization expense for the years ended March 31, 2024 and 2023 were amounted to $172,135 and $184,215, respectively.

 

The following table sets forth the Company’s amortization expense for the next five years ending:

 

   Amortization
expenses
 
Twelve months ending March 31, 2025   $165,089 
Twelve months ending March 31, 2026    112,161 
Twelve months ending March 31, 2027    81,587 
Twelve months ending March 31, 2028    77,908 
Twelve months ending March 31, 2029    77,389 
Thereafter    76,593 
Total   $590,727 

 

F-25

 

 

SENMIAO TECHNOLOGY LIMITED

NOTES TO CONSOLIDATED FINANCIAL STATEMENTS

 

10. OTHER NON-CURRENT ASSETS

 

   March 31,   March 31, 
   2024   2023 
Prepayments of automobiles purchased (i)  $639,863   $716,407 
           
(i)In September 2022 and March 2023, the Company entered into two automobile purchase agreements (“Purchase Agreements”) with two third parties to purchase a total of 150 automobiles which amounted to $2,301,261. As of March 31, 2024, 50 automobiles have been delivered to the Company and the Company has made prepayments of $639,863 towards the remaining purchase pertaining to the Purchase Agreements. The Company expects to complete the remaining purchase by March 31, 2025.

 

11. BORROWINGS FROM A FINANCIAL INSTITUTION

 

      Interest   March 31,   March 31, 
Bank name  Maturity date  rate   2024   2023 
WeBank*  09/11/2025   12.24%  $213,684   $
 
SDIC Taikang Trust Co. Ltd  Fully Repaid on
August 31, 2023
   13.04%   
    8,813 
Total          $213,684   $8,813 
Borrowing from a financial institution, current          $142,456   $8,813 
Borrowing from a financial institution, non-current          $71,228   $
 

 

*On September 11, 2023, the Company entered into a loan agreement (the “Loan Agreement”) with WeBank for a total amount of $249,297. Pursuant to the Loan Agreement, the borrowing bears an interest rate of 12.24% per annum with monthly repayments consist of principal and interest for two years. As of March 31, 2024, the current portion of the loan principal balance to be repaid within the next twelve months was amounted to $142,456, while the noncurrent portion of the loan principal to be repaid after March 31, 2025, was amounted to $71,228.

 

The total interest expense for the years ended March 31, 2024 and 2023 was $17,630 and $0, respectively. 

 

12. ACCRUED EXPENSES AND OTHER LIABILITIES

 

   March 31,   March 31, 
   2024   2023 
Accrued payroll and welfare  $1,940,549   $1,636,092 
Payables to drivers from aggregation platforms (i)   800,207    1,103,892 
Deposits (ii)   686,897    730,002 
Accrued expenses   516,210    226,721 
Payables for expenditures on automobile transaction and related services (iii)   9,768    31,719 
Other taxes payable   98,003    83,432 
Loan repayments received on behalf of financial institutions(iv)   449    16,130 
Other payables   60,324    37,348 
Total accrued expenses and other liabilities   4,112,407    3,865,336 
Total accrued expenses and other liabilities – discontinued operations   (464,000)   (487,829)
Total accrued expenses and other liabilities – continuing operations  $3,648,407   $3,377,507 

 

(i)Payables to drivers from aggregation platforms

 

The balance of payables to drivers from aggregation platforms represented the amount the Company collected on behalf of drivers who completed their transaction through the Company’s online ride-hailing platform base on the confirmed billings.

 

F-26

 

 

SENMIAO TECHNOLOGY LIMITED
NOTES TO CONSOLIDATED FINANCIAL STATEMENTS

 

(ii)Deposits

 

The balance of deposits represented the security deposit from operating and finance lease customers to cover lease payment and related automobile expense in case the customers’ accounts are in default. The balance is refundable at the end of the lease term, after deducting any missed lease payment and applicable fee.

 

(iii)Payables for expenditures on automobile transaction and related services

 

The balance of payables for expenditures on automobile transaction and related services represented the payables balance to the miscellaneous expenses related to the daily operations of automobiles.

 

(iv)Loan repayments received on behalf of financial institutions

 

The balance of loan repayments received on behalf of financial institutions represented the loan repayments made by the automobile purchasers to financial institutions through the Company, which has not been paid to the financial institutions.

 

13. EMPLOYEE BENEFIT PLAN

 

The Company has made employee benefit plan in accordance with relevant PRC regulations, including retirement insurance, unemployment insurance, medical insurance, housing fund, work injury insurance and maternity insurance.

 

The contributions made by the Company were $267,962 and $452,796 for the years ended March 31, 2024 and 2023, respectively, from operations of the Company.

 

As of March 31, 2024 and 2023, the Company did not make adequate employee benefit contributions in the amount of $1,137,887 and $1,086,526, respectively.

 

14. EQUITY

 

Warrants

 

IPO Warrants

 

The registration statement relating to the Company’s initial public offering also included the underwriters’ common stock purchase warrants to purchase 33,794 (337,940 pre reverse split) shares of common stock (“IPO Underwriter’s Warrants”). Each five-year warrant entitles warrant holder to purchase one share of the Company’s common stock at the price of $48.0 ($4.80 before reverse split) per share and is not exercisable for a period of 180 days from March 16, 2018. As of March 31, 2024, the remaining 3,794 warrants of the Company’s initial public offering has been forfeited due to expiration.

  

Warrants in Offerings

 

The Company adopted the provisions of ASC 815 on determining what types of instruments or embedded features in an instrument held by a reporting entity can be considered indexed to its own stock for the purpose of evaluating the first criteria of the scope exception in ASC 815. Warrants issued in connection with the direct equity offering with exercise prices denominated in US dollars are no longer considered indexed to the Company’s stock, as their exercise prices are not in the Company’s functional currency (RMB), and therefore no longer qualify for the scope exception and must be accounted for as a derivative. These warrants are classified as liabilities under the caption “Derivative liabilities” in the consolidated statements of balance sheets and recorded at estimated fair value at each reporting date, computed using the Black-Scholes valuation model. Changes in the liability from period to period are recorded in the consolidated statements of operations and comprehensive loss under the caption “Change in fair value of derivative liabilities.”

 

2019 Registered Direct Offering Warrants

 

As of March 31, 2024 and 2023, there were 0 and 16,841 2019 registered direct offering warrants outstanding, respectively. During the year ended March 31, 2024, the Company has forfeited the remaining 16,841 2019 registered direct offering warrants as they expired. During the years ended March 31, 2024 and 2023, the change of fair value was a gain of $6 and $12,432 recognized in the consolidated statements of operations and comprehensive loss based on the decrease in fair value of the liabilities since March 31, 2022, respectively. As of March 31, 2024 and 2023, the fair value of the derivative instrument totaled $0 and $6, respectively.

 

F-27

 

 

SENMIAO TECHNOLOGY LIMITED
NOTES TO CONSOLIDATED FINANCIAL STATEMENTS

 

August 2020 Underwriters’ Warrants

 

As of March 31, 2024 and 2023, there were 31,808 underwriters’ warrants outstanding. During years ended March 31, 2024 and 2023, the change of fair value was a gain of $5,231 and $36,131 recognized in the consolidated statements of operations and comprehensive loss based on the decrease in fair value of the liabilities since March 31, 2022, respectively. As of March 31, 2024 and 2023, the fair value of the derivative instrument totaled $3,219 and $8,450, respectively. As the 1-for-10 reverse stock split on the Company’s common stock became effective on April 6, 2022, the exercise price of the August 2020 Underwriters’ Warrants was adjusted to $6.25.

 

February 2021 Registered Direct Offering Warrants

 

As of March 31, 2024 and 2023, there were 53,262 February 2021 registered direct offering warrants outstanding. During the years ended March 31, 2024 and 2023, the change of fair value was a gain of $7,158 and $54,052 recognized in the consolidated statements of operations and comprehensive loss based on the decrease in fair value of the liabilities since March 31, 2022, respectively. As of March 31, 2024 and 2023, the fair value of the derivative instrument totaled $4,333 and $11,491, respectively. As the 1-for-10 reverse stock split on the Company’s common stock became effective on April 6, 2022, the exercise prices of the Placement Agent Warrants and the ROFR Warrants of the February 2021 Registered Direct Offering were adjusted to $13.80 and $17.25, respectively.

 

May 2021 Registered Direct Offering Warrants

 

As of March 31, 2024 and 2023, there were 594,682 May 2021 registered direct offering warrants outstanding. During the years ended March 31, 2024 and 2023, the change of fair value was a gain of $87,424 and $662,767 recognized in the consolidated statements of operations and comprehensive loss based on the decrease in fair value of the liabilities since March 31, 2022. As of March 31, 2024 and 2023, the fair value of the derivative instrument totaled $86,684 and $174,108, respectively. As the 1-for-10 reverse stock split on the Company’s common stock became effective on April 6, 2022, the exercise price of the May 2021 Registered Direct Offering warrants was adjusted to $10.50.

November 2021 Private Placement Warrants

 

Pursuant to November 2021 Investors Warrants, if at any time and from time to time on or after the issuance date there occurs any stock split, stock dividend, stock combination recapitalization or other similar transaction involving the Common Stock (“Stock Combination Event”) and the Event Market Price (which is defined as with respect to any Stock Combination Event date, the quotient determined by dividing (x) the sum of the VWAP of the Common Stock for each of the five (5) lowest trading days during the twenty (20) consecutive trading day period ending and including the trading day immediately preceding the sixteenth (16th) trading day after such Stock Combination Event date, divided by (y) five (5)) is less than the original exercise price of $0.82 then in effect, then on the sixteenth (16th) trading day immediately following such Stock Combination Event, the exercise price then in effect on such sixteenth (16th) trading day shall be reduced (but in no event increased) to the event market price. As the 1-for-10 reverse stock split on the Company’s common stock became effective on April 6, 2022, the exercise price of the November 2021 Investors Warrants was adjusted to $1.13, the Event Market Price and the total number of shares of the November 2021 Investors Warrants was adjusted to 5,335,763.

 

As of March 31, 2024 and 2023, there were 5,365,911 November 2021 Private Placement Warrants outstanding. During the years ended March 31, 2024 and 2023, the change of fair value was a gain of $113,130 and $946,507 recognized in the consolidated statements of operations and comprehensive loss based on the decrease in fair value of the liabilities since insurance. On November 18, 2022, a holder of November 2021 private placement warrants exercised the warrants on a “cashless” basis. Upon exercise of above-mentioned warrants, the Company reduced the fair value of the warrants and increased the additional paid in capital by $1,533. As of March 31, 2024 and 2023, the fair value of the derivative instrument totaled $194,597 and $307,727, respectively. 

 

           Weighted   Average 
           Average   Remaining 
   Warrants   Warrants   Exercise   Contractual 
   Outstanding   Exercisable   Price   Life 
Balance, March 31, 2022   6,091,298    6,091,298   $2.28    4.32 
Exercised   (25,000)   (25,000)   
     
Balance, March 31, 2023   6,066,298    6,066,298   $2.29    3.56 
Forfeited   (20,635)   (20,635)          
Balance, March 31, 2024   6,045,663    6,045,663   $2.25    2.55 

 

F-28

 

 

SENMIAO TECHNOLOGY LIMITED

NOTES TO CONSOLIDATED FINANCIAL STATEMENTS

 

Restricted Stock Units

 

On October 29, 2020, the Board approved the issuance of an aggregate of 127,273 restricted stock units (“RSUs”) to directors, officers and certain employees as stock compensation for their services for the years ended March 31, 2022. Total RSUs granted to these directors, officers and employees were valued at an aggregate fair value of $140,000. These RSUs will vest in four equal quarterly installments on January 29, 2021, April 29, 2021, July 29, 2021 and October 29, 2021 or in full upon the occurrence of a change in control of the Company, provided that the director, officer or the employee remains in service through the applicable vesting date. The RSUs will be settled by the Company’s issuance of shares of common stock in certificated or uncertificated form upon the earlier of (i) vesting date, (ii) a change in control and (ii) termination of the services of the director, officer or employee due to a “separation of service” within the meaning of Section 409A of the Internal Revenue Code of 1986, as amended, or the death or disability of such director, officer or employee. As of the filing date of these consolidated financial statements, all installment of RSUs with an aggregate of 12,727 was vested and 9,545 was settled by the Company. The Company expects to settle the remaining vested RSUs by issuance of shares of common stock before December 31, 2024 and account for the vested RSUs as an addition to both expenses and additional paid-in capital.

 

Equity Incentive Plan

 

At the 2018 Annual Meeting of Stockholders of the Company held on November 8, 2018, the Company’s stockholders approved the Company’s 2018 Equity Incentive Plan for employees, officers, directors and consultants of the Company and its affiliates. At the 2022 Annual Meeting of Stockholders of Company held on March 30, 2023, the Company’s stockholders approved the amendment to the 2018 Equity Incentive Plan, to increase the number of shares of common stock reserved under the Plan to 1,500,000 shares. A committee consisting of at least two independent directors would be appointed by the Board or in the absence of such a committee, the board of directors, will be responsible for the general administration of the Equity Incentive Plan. All awards granted under the Equity Incentive Plan will be governed by separate award agreements between the Company and the participants. As of March 31, 2024, the Company has granted an aggregate of 30,379 RSUs (after reverse split), among which, 26,447 RSUs were issued under the Equity Incentive Plan, 3,182 RSUs were vested but have not been issued while 750 RSUs were forfeited due to two directors ceased to serve on the board of the Company since November 8, 2018. During the year ended March 31, 2024, no new RSUs were granted.

 

1-for-10 shares reverse split on common stock

 

The Company considered the above transactions after giving a retroactive effect to a 1-for-10 reverse stock split of its common stock which became effective on April 6, 2022. The Company believed it is appropriate to reflect the above transactions on a retroactive basis similar to those after a stock split or dividend pursuant to ASC 260. All shares and per share amounts used herein and in the accompanying consolidated financial statements have been retroactively stated to reflect the effect of the reverse stock split. Upon execution of the 1-for-10 reverse stock split, the Company recognized additional 8,402 shares of common stock due to round up issue.

 

Conversion Price Adjustment for November 2021 Preferred Shares

 

Pursuant to the Certificate of Designation for the series A convertible preferred stock signed by the Company and certain institutional investors in November 2021 Private Placement, the initial conversion price of the series A Convertible Preferred Shares was $0.68. If as of the applicable date the conversion price then in effect is greater than the greater of (1) $0.41 (the “floor Price”) (as adjusted for stock splits, stock dividends, stock combinations, recapitalizations and similar events) and (2) 85% of the closing bid price on the applicable date (the “Adjustment Price”), the conversion price shall automatically lower to the Adjustment Price accordingly. As the 1-for-10 reverse stock split on the Company’s Common Stock became effective on April 6, 2022, the conversion price of the Preferred Shares was adjusted to $4.1. As of March 31, 2024 and 2023, there were 991 and 1,641 shares of Series A convertible preferred stock outstanding, respectively, valued at $234,364 and $269,386, recorded as mezzanine equity. As of March 31, 2024, 4,009 shares of Series A convertible preferred stock were converted into 1,871,125 shares of the Company’s common stock. Further, on August 9, 2022, the Company and the investors agreed to reduce the conversion price of the series A Convertible Preferred Shares from $4.10 to $2.00 and to increase the number of the shares of common stock that are available to be issued upon conversion of the Preferred Shares from 1,092,683 to 2,240,000.

 

Common stock issued for consulting services

 

In October 2023, the Company entered into three different consulting and services agreements (the “Consulting Agreements”) with three consultants (the “Consultants”), pursuant to which the Company engaged the Consultant to provide certain merger and acquisition consulting service, market research and business development advisory services, and financial consulting services, respectively. As compensation for the services, the Company agreed to issue the Consultants an aggregate of 1,500,000 shares of its common stock, par value $0.0001. The Company recognized the non-employee share-based payment equity awards by using the grant-date fair values at the time of signing agreement. On November 7, 2023, the issuance of 1,500,000 shares of the Company’s common stock has been completed and the Company recorded $444,300 service expense during the years ended March 31, 2024.

 

F-29

 

 

SENMIAO TECHNOLOGY LIMITED

NOTES TO CONSOLIDATED FINANCIAL STATEMENTS

 

Change of ownership interest in a subsidiary

 

On February 11, 2024, The Company and Hunan Ruixi’s two minority shareholders (“Shareholders”) has entered into a share swap agreement (“Share Swap Agreement”). Pursuant to the Share Swap Agreement, the Company would issue a total of 950,000 shares of its common stock to the above mentioned two Shareholders. In return, each shareholder will transfer a 2.5% equity interest in Hunan Ruixi to the Company, which increasing the Company’s ownership in Hunan Ruixi by 5%. As no cash consideration was received, $155,461 which is the difference between the fair value of the consideration received and the amount by which the noncontrolling interest is adjusted was recognized as an addition in additional paid-in capital in accordance with ASC 810-10-45-23 “Change in a parent’s ownership interest in a subsidiary”.

 

15. INCOME TAXES

 

The United States of America

 

The Company is incorporated in the State of Nevada in the U.S., and is subject to U.S. federal corporate income taxes with tax rate of 21%. The State of Nevada does not impose any state corporate income tax.

 

On December 22, 2017, the U.S. government enacted comprehensive tax legislation commonly referred to as the Tax Cuts and Jobs Act (the “Tax Act”). The Tax Act imposes a one-time transition tax on deemed repatriation of historical earnings of foreign subsidiaries, and future foreign earnings are subject to U.S. taxation. The Tax Act also established the Global Intangible Low-Taxed Income (GILTI), a new inclusion rule affecting non-routine income earned by foreign subsidiaries. For the years ended March 31, 2024 and 2023, the Company’s foreign subsidiaries in China were operating at loss and as such, did not record a liability for GILTI tax.

  

The Company’s net operating loss for U.S. income taxes from U.S for the years ended March 31, 2024 and 2023 amounted to approximately $1.1 million and $1.3 million respectively. As of March 31, 2024 and 2023, the Company’s net operating loss carryforward for U.S. income taxes was approximately $7.6 million and $7.1 million, respectively. The net operating loss carryforward will not expire and is available to reduce future years’ taxable income but limited to 80% of income until utilized. Management believes that the utilization of the benefit from this loss appears uncertain due to the Company’s operating history. Accordingly, the Company has recorded a 100% valuation allowance on the deferred tax asset to reduce the deferred tax assets to zero on the consolidated balance sheets. Management reviews the valuation allowance periodically and makes changes accordingly.

 

PRC

 

Senmiao Consulting, Sichuan Senmiao Ronglian Technology Co., Ltd. (“Sichuan Senmiao”), Hunan Ruixi, Sichuan Senmiao Yicheng Assets Management Co., Ltd. (“Yicheng”), Corenel, Jiekai and XXTX and its subsidiaries are subject to PRC Enterprise Income Tax (“EIT”) on the taxable income in accordance with the relevant PRC income tax laws. The EIT rate for companies operating in the PRC is 25%.

 

Net income (loss) before income tax by jurisdiction as follows:

 

   For the Years Ended 
   March 31, 
   2024   2023 
U.S.  $(1,436,097)  $260,851 
PRC   (2,807,133)   (4,051,544)
Total net loss before income tax  $(4,243,230)  $(3,790,693)

 

Significant components of the provision for income taxes are as follows:

 

   For the Years Ended 
   March 31, 
   2024   2023 
Current income tax  $20,206   $
 
Deferred tax benefit   (29,222)   
 
Income tax benefit  $(9,016)  $
 

 

F-30

 

 

SENMIAO TECHNOLOGY LIMITED

NOTES TO CONSOLIDATED FINANCIAL STATEMENTS

 

Below is a reconciliation of the statutory tax rate to the effective tax rate:

 

   For the Years Ended 
   March 31, 
   2024   2023 
PRC Statutory tax rate*   25.0%   25.0%
Differential of local statutory tax rate   (1.4)%   0.3%
Permanent difference of gain from change in fair value of derivative liabilities not taxable in PRC   1.1%   9.5%
Non-deductible expenses   (2.7)%   (1.1)%
Valuation allowance on deferred income tax asset   (22.2)%   (30.7)%
Others   0.4%   (3.0)%
Effective tax rate   0.2%   %

 

*As the Company business operation mainly concentrated PRC, the Company determined to apply PRC statutory tax rate in reconciliation of the statutory tax rate to the effective tax rate

 

As of March 31, 2024 and 2023, the Company’s PRC entities from continuing operations had net operating loss carryforwards of approximately $9.7 million and $9.6 million, respectively, which will be available to offset future taxable income. As of March 31, 2024, these carryforwards will expire from 2025 through 2034, if not used. As of March 31, 2024 and 2023, valuation allowances for deferred tax assets related to net operating loss carry forward for U.S. income taxes were approximately $1.6 million and $1.5 million, respectively. With the consideration of the duration of statutory carry forward periods and forecasts of future profitability, it has concluded that it is more likely than not that all its deferred tax assets generated from the Company would not be utilized in the future. The Company has provided full allowance of its deferred tax assets.

 

The tax effects of temporary differences from continuing operations that give rise to the Company’s deferred tax assets and liabilities are as follows:

 

   March 31,   March 31, 
   2024   2023 
Deferred Tax Assets          
Net operating loss carryforwards in the PRC  $2,423,561   $2,403,785 
Net operating loss carryforwards in the U.S.   1,588,529    1,499,607 
Allowance for credit losses   807,974    402,599 
Others   6,431    
 
Less: valuation allowance   (4,826,495)   (4,305,991)
Deferred tax assets, net  $
   $
 
Deferred tax liabilities:          
Capitalized intangible assets cost  $11,611   $42,930 
Deferred tax liabilities, net  $11,611   $42,930 

 

As of March 31, 2024 and 2023, the Company’s PRC entities associated with discontinued operations had net operating loss carryforwards of approximately $0.9 million and $1.9 million, respectively. Despite the fact that the net operating loss carryforwards arose from the Company discontinued operation, the Company may still benefit from them as potential deduction against future taxable income. As of March 31, 2024, such net operating loss from discontinued operations will expire from 2025 through 2026, if not used. The Company reviews deferred tax assets for a valuation allowance based upon whether it is more likely than not that the deferred tax asset will not be fully realized. As of March 31, 2024 and 2023, full valuation allowance is provided against the deferred tax assets related to the Company’s discontinued operations based upon management’s assessment as to their realization.

 

The tax effects of temporary differences from discontinued operations that give rise to the Company’s deferred tax assets are as follows:

 

   March 31,
2024
   March 31,
2023
 
Net operating loss carry forwards in the PRC  $228,268   $479,377 
Less: valuation allowance   (228,268)   (479,377)
Total  $
   $
 

 

Uncertain tax positions

 

The Company evaluates each uncertain tax position (including the potential application of interest and penalties) based on the technical merits, and measure the unrecognized benefits associated with the tax positions. As of March 31, 2024 and 2023, the Company did not have any unrecognized uncertain tax positions and the Company does not believe that its unrecognized tax benefits will change over the next twelve months. For the years ended March 31, 2024 and 2023, the Company did not incur any interest and penalties related to potential underpaid income tax expenses. According to PRC Tax Administration and Collection Law, the statute of limitations is three years if the underpayment of taxes is due to computational errors made by the taxpayer or withholding agent. The statute of limitations will be extended five years under special circumstances, which are not clearly defined (but an underpayment of tax liability exceeding RMB0.1 million is specifically listed as a special circumstance). In the case of a related party transaction, the statute of limitations is ten years. There is no statute of limitations in the case of tax evasion. 

  

F-31

 

 

SENMIAO TECHNOLOGY LIMITED

NOTES TO CONSOLIDATED FINANCIAL STATEMENTS

 

16. CONCENTRATION

 

Major Suppliers

 

For the year ended March 31, 2024, three suppliers accounted for approximately 20.1%, 13.5%, and 12.1% of the total costs of revenue from operations of the Company.

 

For the year ended March 31, 2023, two suppliers accounted for approximately 21.2% and 12.4% of the total costs of revenue from continuing operations of the Company.

 

17. RELATED PARTY TRANSACTIONS AND BALANCES

 

1. Related Party Balances

 

1) Accounts receivable, a related party

 

As of March 31, 2024 and 2023, accounts receivable from a related party amounted to $0 and $6,312, respectively, represented balance due from operating lease revenue recognized from Jinkailong, the Company’s equity investee company.

 

2) Due from related parties

 

As of March 31, 2024 and 2023, balances due from related parties from the Company’s operations were comprised of the following:

 

   March 31,   March 31, 
   2024   2023 
Total due from related parties  $6,502,546   $6,610,156 
Less: Allowance for credit losses   (3,099,701)   (1,481,036)
Due from related parties, net  $3,402,845   $5,129,120 
Due from related parties, net, current   $655,532   $1,488,914 
Due from a related party, net, non-current   $2,747,313   $3,640,206 

  

As of March 31, 2024, balances due from Jinkailong, the Company’s equity investee company was $3,245,907, net of allowance for credit losses, of which, $2,747,313 is to be repaid over a period from April 2025 to March 2026, which was classified as due from a related party, net, non-current. The balances due from Jinkailong consist of outstanding balance of $2,651,078 as a result of Jinkailong’s deconsolidation on March 31, 2022 and $594,829 represents revenue collected by Jinkailong on behalf of the Company’s subsidiary, Jiekai.

 

As of March 31, 2023, balances due from Jinkailong was $5,106,100, representing balance due from Jinkailong as result of Jinkailong’s deconsolidation on March 31, 2022, of which, $3,640,206 is to be repaid over a period from April 2024 to December 2026, which was classified as due from a related party, non-current.

 

Movement of allowance for credit losses due from Jinkailong for March 31, 2024 and 2023 are as follows:

 

   March 31,   March 31, 
   2024   2023 
Beginning balance  $1,481,036   $
 
Addition   1,703,563    1,484,495 
Translation adjustment   (84,898)   (3,459)
Ending balance  $3,099,701   $1,481,036 

 

On January 3, 2024, Xiang Hu, the Legal Representative of Sichuan Senmiao and a shareholder of the Company, entered into a loan agreement wherein the Company agreed to provide an interest-free special reserve loan of $150,000 for a period of 12 months. This loan is strictly designated for the Company’s business development, potential capital market investments, and prospective mergers and business combinations. As of March 31, 2024, total of $150,000 has been disbursed to Xiang Hu, but no actual spending has been incurred yet. The Company will monitor the actual spending to determine the utilized amount. Any unused portion must be returned to the Company upon expiration of the loan.

 

F-32

 

 

SENMIAO TECHNOLOGY LIMITED

NOTES TO CONSOLIDATED FINANCIAL STATEMENTS

 

As of March 31, 2024 and 2023, balance due from Chengdu Youlu Technology Ltd. (“Youlu”), a related party of the Company were amounted to $6,938 and $23,020, respectively.

 

3) Due to related parties

 

   March 31,   March 31, 
   2024   2023 
Loan payable to a related party (i)  $12,354   $8,667 
Other payable due to related party (ii)   158,632     
Total due to related parties  $170,986   $8,667 

 

(i)As of March 31, 2024 and 2023, the balances represented borrowings from Xi Wen, the CEO of the Company, of which, $12,354 and $8,667 are unsecured, interest free and due on demand, respectively.

 

(ii)As of March 31, 2024 and 2023, the balances represented outstanding lease payments due to Hong Li, the Supervisor of Sichuan Senmiao, upon termination of existing lease.

 

4) Operating lease right-of-use assets, net, related parties and Operating lease liabilities - related parties

 

   March 31,   March 31, 
   2024   2023 
Lease II (ii)   47,128    92,916 
           
   March 31,   March 31, 
   2024   2023 
Lease I (i)  $
   $82,069 
Lease II (ii)   51,741    61,393 
Total Operating lease liabilities, current - related parties  $51,741   $143,462 
         
   March 31,   March 31, 
   2024   2023 
Lease II (ii)   
    42,247 
           

 

(i) On March 31, 2023, the Company entered into two office lease agreements with Hong Li, supervisor of Sichuan Senmiao, with a leasing term from April 1, 2023 to March 31, 2026, such lease was terminated in December 2023. On March 1, 2021, the Company entered into an office lease which was set to expire on February 1, 2026. On April 1, 2021, the Company entered into another office lease which was set to expire on April 1, 2024. In October 2022, the Company terminated the leases signed on March 1, 2021 and April 1, 2021.

 

(ii)In November 2018, Hunan Ruixi entered into an office lease agreement with Hunan Dingchentai Investment Co., Ltd. (“Dingchentai”), a company where one of the Company’s independent directors serves as legal representative and general manager. The term of the lease agreement was from November 1, 2018 to October 31, 2023 and the rent was approximately $44,250 per year, payable on a quarterly basis. The original lease agreement with Dingchentai was terminated on July 1, 2019. The Company entered into another lease with Dingchentai on substantially similar terms on September 27, 2019, and a renewal lease contract was signed on June 2022 which extended the original lease to May 2025.

 

2. Related Party Transactions

 

For the years ended March 31, 2024 and 2023, the Company incurred $96,614 and $177,414, respectively, in rental expenses to Hong Li, supervisor of Sichuan Senmiao, pursuant to three office lease agreements.

 

For the years ended March 31, 2024 and 2023, the Company incurred $41,668 and $47,043, respectively, in rental expenses to Dingchentai, a company where one of the Company’s independent directors serves as legal representative and general manager.

 

The Company had reached cooperation with Jinkailong, the Company’s equity investee company, that the drivers who leased automobile from Jinkailong completed their online ride-hailing requests and orders through the company’s ride-hailing platform, and the company will pay Jinkailong a certain promotion service fee. During the years ended March 31, 2024 and 2023, the company incurred promotion fee of $11,115 and $95,804 payable to Jinkailong.

 

During the years ended March 31, 2024 and 2023, Corenel leased automobiles to Jinkailong and generated revenue of $34,742 and $344,120, while Jiekai leased automobiles from Jinkailong and had a rental cost of $472,848 and $509,904 respectively. 

 

F-33

 

 

SENMIAO TECHNOLOGY LIMITED

NOTES TO CONSOLIDATED FINANCIAL STATEMENTS

 

18. LEASES

 

Lessor

 

The Company’s operating leases for automobile rentals have rental periods that are typically short term, generally is twelve months or less. Revenue recognition section of Note 3 (r), the Company discloses that revenue earned from automobile rentals, wherein an identified asset is transferred to the customer and the customer has the ability to control that asset, is accounted for under Topic 842 upon adoption for the year ended March 31, 2024.

 

Lessee

 

As of March 31, 2024 and 2023, the Company has engaged in offices and showroom leases which were classified as operating leases.

 

The Company leased automobiles under operating lease agreements with a term shorter than twelve months which it elected not to recognize lease assets and lease liabilities under ASC 842. Instead, the Company recognized the lease payments in profit or loss on a straight-line basis over the lease term and variable lease payments in the period in which the obligation for those payments is incurred. In addition, the Company had automobiles leases which were classified as finance lease.

 

The Company’s lease agreements do not contain any material residual value guarantees or material restrictive covenants.

 

The Company recognized lease expense on a straight-line basis over the lease term for operating lease. Meanwhile, the Company recognized the finance leases ROU assets and interest on an amortized cost basis. The amortization of finance ROU assets is recognized on a straight-line basis as amortization expense, while the lease liability is increased to reflect interest on the liability and decreased to reflect the lease payments made during the period. Interest expense on the lease liability is determined each period during the lease term as the amount that results in a constant periodic interest rate of the automobile loans on the remaining balance of the liability.

 

The ROU assets and lease liabilities are determined based on the present value of the future minimum rental payments of the lease as of the adoption date, using effective interest rate of 6.0%, which is determined using an incremental borrowing rate with similar term in the PRC. As of March 31, 2024, the weighted-average remaining operating and finance lease term of its existing leases is approximately 1.63 and 1.53 years, respectively.

 

Operating and finance lease expenses consist of the following:

 

      For the Years Ended 
   Classification  March 31, 2024   March 31, 2023 
Operating lease cost           
Automobile lease costs  Cost of revenues  $1,737,869   $2,020,276 
Lease expenses  Selling, general and administrative   207,793    355,814 
Finance lease cost             
Amortization of leased asset  Cost of revenue   239,353    230,022 
Amortization of leased asset  General and administrative   276    100,814 
Interest on lease liabilities  Interest expenses on finance leases   29,088    25,675 
Total lease expenses     $2,214,379   $2,732,601 

 

Operating lease costs for automobiles totaled $1,737,869 and $2,020,276 for the years ended March 31, 2024 and 2023, respectively.

 

Operating lease expenses for offices and showroom leases totaled $206,432 and $355,814 for the years ended March 31, 2024 and 2023, respectively, of which $199,445 and $380,794 were amortization of leased asset for operating leases for the years ended March 31, 2024 and 2023, respectively.

 

Interest expenses on finance leases totaled $29,088 and $25,675 for years ended March 31, 2024 and 2023, respectively.

 

F-34

 


 

SENMIAO TECHNOLOGY LIMITED

NOTES TO CONSOLIDATED FINANCIAL STATEMENTS

 

The following table sets forth the Company’s minimum lease payments in future periods:

 

   Operating lease   Finance lease     
   payments*   payments   Total 
Twelve months ending March 31, 2025  $69,001   $294,906   $363,907 
Twelve months ending March 31, 2026   21,082    128,802    149,884 
Total lease payments   90,083    423,708    513,791 
Less: discount   (3,905)   (17,303)   (21,208)
Present value of lease liabilities  $86,178   $406,405   $492,583 

 

*As of March 31, 2024 and 2023, the outstanding balance of operating lease payments due to related parties was $51,741 and $185,709, respectively.

 

19. COMMITMENTS AND CONTINGENCIES

 

Contingencies

 

In measuring the credit risk of guarantee services to automobile purchasers, the Company primarily reflects the “probability of default” by the automobile purchasers on its contractual obligations and considers the current financial position of the automobile purchasers and its likely future development.

 

The Company manages the credit risk of automobile purchasers by performing preliminary credit checks of each automobile purchaser and ongoing monitoring every month. By using the current credit loss model, management is of the opinion that the Company is bearing the credit risk to repay the principal and interests to the financial institutions if automobile purchasers’ default on their payments for more than three months. Management also periodically re-evaluates probability of default of automobile purchasers to make adjustments in the allowance, when necessary, as the Company is the guarantor of the loans.

 

Purchase commitments

 

On September 23, 2022, the Company entered into a purchase contract with an automobile dealer to purchase a total of 100 automobiles for the amount of approximately $1.5 million. As of the filing date of these consolidated financial statements, the Company has remitted approximately $0.6 million as purchase prepayments, and expects to fulfill the purchase commitment before March 31, 2025. 

 

Contingent liabilities for automobile purchasers

 

Historically, most of the automobile purchasers would pay the Company their previous defaulted amounts within one to three months. In December 2019, a novel strain of coronavirus, or COVID-19, surfaced and it has spread rapidly to many parts of China and other parts of the world, including the United States. The epidemic has resulted in quarantines, travel restrictions, and the temporary closure of stores and facilities in China and elsewhere. Because substantially all of the Company’s operations are conducted in China, the COVID-19 outbreak has materially and adversely affected the Company’s business operations, financial condition and operating results for 2021 and 2022, including but not limited to decrease in revenues, slower collection of accounts receivable and additional allowance for credit losses. Some of the Company’s customers exited the ride-hailing business and rendered their automobiles to the Company for sublease or sale to generate income or proceeds to cover payments owed to financial institutions and the Company. For the years ended March 31, 2024 and 2023, the Company recognized an estimated provision loss of approximately $499 and $7,287 respectively, for drivers who exited the ride-hailing business were not able to make the monthly payments from operations. As of March 31, 2024, there was no contingent liabilities Hunan Ruixi had for the automobile purchasers.

 

Contingent liability of Jinkailong

 

Despite that the Company holds 35% of equity interest of Jinkailong through Hunan Ruixi, and has not make any consideration towards to the investment, the Company will be subjected to the maximum amount of RMB3.5 million (approximately $485,000) of which is equivalent to 35% of liabilities in case Jinkailong is liquidated in accordance with PRC’s company registry compliance.

 

F-35

 

 

SENMIAO TECHNOLOGY LIMITED
NOTES TO CONSOLIDATED FINANCIAL STATEMENTS

 

20. SEGMENT INFORMATION

 

The Company presents segment information after elimination of inter-company transactions. In general, revenue, cost of revenue and operating expenses are directly attributable, or are allocated, to each segment. The Company allocates costs and expenses that are not directly attributable to a specific segment, such as those that support infrastructure across different segments, to different segments mainly on the basis of usage, revenue or headcount, depending on the nature of the relevant costs and expenses. The Company does not allocate assets to its segments as the CODM does not evaluate the performance of segments using asset information.

 

By assessing the qualitative and quantitative criteria established by Accounting Standards Codification (“ASC”) 280, “Segment Reporting”, the Company considers itself to be operating in two reportable segments which comprise of automobile transaction and related services and online ride-hailing platform. The segments are organized based on type of service offered.

 

The following tables present the summary of each segment’s revenue, loss from operations, loss before income taxes and net loss which is considered as a segment operating performance measure, for the years ended March 31, 2024 and 2023:

 

   For the Year ended March 31, 2024 
   Automobile             
   Transaction and   Online ride-hailing         
   Related   platform         
   Services   Services   Unallocated   Consolidated 
Revenues  $4,320,031   $2,494,397   $
   $6,814,428 
Interest income  $491   $98   $12   $601 
Depreciation and amortization  $1,360,598   $64,442   $78,517   $1,503,557 
Loss from operations  $(2,727,162)  $(381,845)  $(1,615,904)  $(4,724,911)
Loss before income taxes  $(2,398,572)  $(441,704)  $(1,402,954)  $(4,243,230)
Net loss  $(2,389,556)  $(441,704)  $(1,402,954)  $(4,234,214)
Capital expenditure  $671,679   $
   $
   $671,679 

 

   For the Year ended March 31, 2024 
   Automobile             
   Transaction and   Online ride-hailing         
   Related   platform         
   Services   Services   Unallocated   Consolidated 
Revenues  $4,372,569   $3,709,945   $   $8,082,514 
Interest income  $1,533   $197   $52   $1,782 
Depreciation and amortization  $1,842,745   $64,217   $84,401   $1,991,363 
Loss from operations  $(4,319,384)  $(357,916)  $(1,463,608)  $(6,140,908)
Loss before income taxes  $(3,682,810)  $(356,164)  $248,281   $(3,790,693)
Net loss  $(3,682,810)  $(356,164)  $248,281   $(3,790,693)
Capital expenditure  $1,151,076   $26,420   $   $1,177,496 

 

F-36

 

 

SENMIAO TECHNOLOGY LIMITED
NOTES TO CONSOLIDATED FINANCIAL STATEMENTS

 

The accounting principles for the Company’s revenue by segment are set out in Note 3(h).

 

As of March 31, 2024, the Company’s total assets were comprised of $8,637,552 for automobile transaction and related services, $575,887 for online ride-hailing platform services and $648,045 for unallocated.

 

As of March 31, 2023, the Company’s total assets were comprised of $12,579,764 for automobile transaction and related services, $937,400 for online ride-hailing platform services and $721,451 unallocated.

 

As substantially all of the Company’s long-lived assets are located in the PRC and substantially all of the Company’s revenue is derived from within the PRC, no geographical information is presented.

 

21. PARENT-ONLY FINANCIALS

 

SENMIAO TECHNOLOGY LIMITED

CONDENSED BALANCE SHEETS

 

   March 31,   March 31, 
   2024   2023 
   (Unaudited)   (Unaudited) 
ASSETS        
Current Assets        
Cash and cash equivalents  $21,124   $78,693 
Due from subsidiaries   11,301,053    11,889,775 
Prepayments, other receivables and other current assets, net   37,125    35,251 
Total Current Assets   11,359,302    12,003,719 
           
Other Assets          
Intangible assets   450,000    525,000 
Total Assets  $11,809,302   $12,528,719 
           
LIABILITIES AND EQUITY          
Current Liabilities          
Accrued expenses and other liabilities  $495,481   $340,151 
Derivative liabilities   288,833    501,782 
Total Current Liabilities   784,314    841,933 
           
Other Liabilities          
Excess of investments in subsidiaries   9,895,723    7,023,186 
Total Liabilities   10,680,037    7,865,119 
           
Commitments and Contingencies          
Mezzanine Equity (redeemable)          
Series A convertible preferred stock (par value $1,000 per share, 5,000 shares authorized; 991 and 1,641 shares issued and outstanding at March 31, 2024 and March 31, 2023, respectively)   234,364    269,386 
           
Stockholders’ Equity          
Common stock (par value $0.0001 per share, 500,000,000 shares authorized; 10,518,040 and 7,743,040 shares issued and outstanding at March 31, 2024 and March 31, 2023, respectively)   1,051    773 
Additional paid-in capital   43,950,123    43,355,834 
Accumulated deficit   (41,384,268)   (37,715,294)
Accumulated other comprehensive loss   (1,672,005)   (1,247,099)
Total Senmiao Technology Limited Stockholders’ Equity   894,901    4,394,214 
Total Liabilities, Mezzanine Equity and Equity  $11,809,302    12,528,719 

 

F-37

 

 

SENMIAO TECHNOLOGY LIMITED

NOTES TO CONSOLIDATED FINANCIAL STATEMENTS

 

SENMIAO TECHNOLOGY LIMITED

CONDENSED STATEMENTS OF OPERATIONS AND COMPREHENSIVE LOSS

 

   For the Years Ended
March 31,
 
   2024   2023 
General and administrative expenses  $(1,649,046)  $(1,451,038)
Change in fair value of derivative liabilities   212,949    1,711,889 
Equity of losses in subsidiaries   (2,232,877)   (3,374,600)
Net loss   (3,668,974)   (3,113,749)
Foreign currency translation adjustment   (456,433)   (1,137,645)
Comprehensive loss attributable to stockholders  $(4,125,407)  $(4,251,394)

 

SENMIAO TECHNOLOGY LIMITED

CONDENSED STATEMENTS OF CASH FLOWS

 

   For the Years Ended March 31, 
   2024   2023 
Cash Flows from Operating Activities:        
Net loss  $(3,668,974)  $(3,113,749)
Adjustments to reconcile net loss to net cash used in operating activities:          
Equity of loss of subsidiaries   2,232,877    3,374,600 
Amortization of intangible asset   75,000    75,000 
Stock compensation expense   444,300    
 
Change in fair value of derivative liabilities   (212,949)   (1,711,889)
Change in operating assets and liabilities          
Prepayments, receivables and other current assets   (1,872)   100,002 
Other receivable – a related party   (150,000)   
 
Accrued expenses and other liabilities   386,682    421,815 
Net Cash Used in Operating Activities   (894,936)   (854,221)
           
Cash Flows from Financing Activities:          
Repayment from subsidiaries   855,522    750,000 
Borrowings from subsidiaries   
    66,301 
Repayments to a related party   (18,155)   
 
Net Cash Provided by Financing Activities   837,367    816,301 
           
Net decrease in cash and cash equivalents   (57,569)   (37,920)
Cash and cash equivalents, beginning of year   78,693    116,613 
Cash and cash equivalents, end of year  $21,124   $78,693 
           
Supplemental Cash Flow Information          
Cash paid for interest expense  $
   $
 
Cash paid for income tax  $
   $
 

 

a) Basis of presentation

 

The condensed financial information of Senmiao Technology Limited, has been prepared using the same accounting policies as set out in the consolidated financial statements. Certain information and footnote disclosures normally included in financial statements prepared in accordance with U.S. GAAP have been condensed or omitted by reference to the consolidated financial statements.

 

b) Investments in subsidiaries and equity of loss in subsidiaries

 

The investments in subsidiaries consist of investments in Senmiao Consulting, Hunan Ruixi and Yicheng. The equity losses in subsidiaries consist of total equity loss in Senmiao Consulting, Hunan Ruixi, Yicheng, XXTX, Sichuan Senmiao, Corenel and Jiekai.

 

F-38

 

 

SENMIAO TECHNOLOGY LIMITED

NOTES TO CONSOLIDATED FINANCIAL STATEMENTS

 

c) Stockholders’ equity

 

Restricted Stock Units

 

On October 29, 2020, the Board approved the issuance of an aggregate of 127,273 restricted stock units (“RSUs”) to directors, officers and certain employees as stock compensation for their services for the years ended March 31, 2022. Total RSUs granted to these directors, officers and employees were valued at an aggregate fair value of $140,000. These RSUs will vest in four equal quarterly installments on January 29, 2021, April 29, 2021, July 29, 2021 and October 29, 2021 or in full upon the occurrence of a change in control of the Company, provided that the director, officer or the employee remains in service through the applicable vesting date. The RSUs will be settled by the Company’s issuance of shares of common stock in certificated or uncertificated form upon the earlier of (i) vesting date, (ii) a change in control and (ii) termination of the services of the director, officer or employee due to a “separation of service” within the meaning of Section 409A of the Internal Revenue Code of 1986, as amended, or the death or disability of such director, officer or employee. As of the filing date of these consolidated financial statements, all installment of RSUs with an aggregate of 12,727 was vested and 9,545 was settled by the Company. The Company expects to settle the remaining vested RSUs by issuance of shares of common stock before March 31, 2024 and account for the vested RSUs as an addition to both expenses and additional paid-in capital.

 

Equity Incentive Plan

 

At the 2018 Annual Meeting of Stockholders of the Company held on November 8, 2018, the Company’s stockholders approved the Company’s 2018 Equity Incentive Plan for employees, officers, directors and consultants of the Company and its affiliates. At the 2022 Annual Meeting of Stockholders of Company held on March 30, 2023, the Company’s stockholders approved the amendment to the 2018 Equity Incentive Plan, to increase the number of shares of common stock reserved under the Plan to 1,500,000 shares. A committee consisting of at least two independent directors would be appointed by the Board or in the absence of such a committee, the board of directors, will be responsible for the general administration of the Equity Incentive Plan. All awards granted under the Equity Incentive Plan will be governed by separate award agreements between the Company and the participants. As of March 31, 2024, the Company has granted an aggregate of 30,379 RSUs (after reverse split), among which, 26,447 RSUs were issued under the Equity Incentive Plan, 3,182 RSUs were vested but have not been issued while 750 RSUs were forfeited due to two directors ceased to serve on the board of the Company since November 8, 2018.

 

1-for-10 shares reverse split on common stock

 

The Company considered the above transactions after giving a retroactive effect to a 1-for-10 reverse stock split of its common stock which became effective on April 6, 2022. The Company believed it is appropriate to reflect the above transactions on a retroactive basis similar to those after a stock split or dividend pursuant to ASC 260. All shares and per share amounts used herein and in the accompanying consolidated financial statements have been retroactively stated to reflect the effect of the reverse stock split. Upon execution of the 1-for-10 reverse stock split, the Company recognized additional 8,402 shares of common stock due to round up issue.

 

Conversion Price Adjustment for November 2021 Preferred Shares

 

Pursuant to the Certificate of Designation for the series A convertible preferred stock signed by the Company and certain institutional investors in November 2021 Private Placement, the initial conversion price of the series A Convertible Preferred Shares was $0.68. If as of the applicable date the conversion price then in effect is greater than the greater of (1) $0.41 (the “floor Price”) (as adjusted for stock splits, stock dividends, stock combinations, recapitalizations and similar events) and (2) 85% of the closing bid price on the applicable date (the “Adjustment Price”), the conversion price shall automatically lower to the Adjustment Price accordingly. As the 1-for-10 reverse stock split on the Company’s Common Stock became effective on April 6, 2022, the conversion price of the Preferred Shares was adjusted to $4.1. As of March 31, 2024 and 2023, there were 991 and 1,641 shares of Series A convertible preferred stock outstanding, respectively, valued at $234,364 and $269,386, recorded as mezzanine equity. As of March 31, 2024, 4,009 shares of Series A convertible preferred stock were converted into 1,871,125 shares of the Company’s common stock. Further, on August 9, 2022, the Company and the investors agreed to reduce the conversion price of the series A Convertible Preferred Shares from $4.10 to $2.00 and to increase the number of the shares of common stock that are available to be issued upon conversion of the Preferred Shares from 1,092,683 to 2,240,000.

 

F-39

 

 

SENMIAO TECHNOLOGY LIMITED

NOTES TO CONSOLIDATED FINANCIAL STATEMENTS

 

Common stock issued for consulting services

 

In October 2023, the Company entered into three different consulting and services agreements (the “Consulting Agreements”) with three consultants (the “Consultants”), pursuant to which the Company engaged the Consultant to provide certain merger and acquisition consulting service, market research and business development advisory services, and financial consulting services, respectively. As compensation for the services, the Company agreed to issue the Consultants an aggregate of 1,500,000 shares of its common stock, par value $0.0001. The Company recognized the non-employee share-based payment equity awards by using the grant-date fair values at the time of signing agreement. On November 7, 2023, the issuance of 1,500,000 shares of the Company’s common stock has been completed and the Company recorded $444,300 service expense during the years ended March 31, 2024.

 

Change of ownership interest in a subsidiary

 

On February 11, 2024, The Company and Hunan Ruixi’s two minority shareholders (“Shareholders”) has entered into a share swap agreement (“Share Swap Agreement”). Pursuant to the Share Swap Agreement, the Company would issue a total of 950,000 shares of its common stock to the above mentioned two Shareholders. In return, each shareholder will transfer a 2.5% equity interest in Hunan Ruixi to the Company, which increasing the Company’s ownership in Hunan Ruixi by 5%. As no cash consideration was received, $155,461 which is the difference between the fair value of the consideration received and the amount by which the non-controlling interest is adjusted was recognized as an addition in additional paid-in capital in accordance with ASC 810-10-45-23 “Change in a parent’s ownership interest in a subsidiary”. 

 

22. SUBSEQUENT EVENTS

 

The Company evaluated all events and transactions that occurred after March 31, 2024 up through the date the Company filed these consolidated financial statements. No events require adjustment to or disclosure in the consolidated financial statements.

 

F-40

 

 

Item 9 Changes in and Disagreements with Accountants on Accounting and Financial Disclosure.

 

None.

 

Item 9A. Controls and Procedures.

 

Evaluation of Disclosure Controls and Procedures

 

As of the end of the period covered by this Report, we carried out an evaluation, of the effectiveness of the design and operation of our disclosure controls and procedures (as defined in the Exchange Act Rules 13a-15(e) and 15d-15(e)) under the supervision and with the participation of our management, including our principal executive officer and principal financial officer, Based on the foregoing evaluation, our principal executive officer and principal financial officer concluded that, as of March 31, 2024, our disclosure controls and procedures were not effective at the reasonable assurance level due to the material weaknesses described below.

 

Management’s Report on Internal Control over Financial Reporting

 

Our management, including our principal executive officer and principal financial officer, is responsible for establishing and maintaining adequate internal control over financial reporting (as defined in Rules 13a-15(f) and 15d-15(f) under the Exchange Act). Internal control over financial reporting is a process designed to provide reasonable assurance regarding the reliability of financial reporting and the preparation of financial statements for external purposes in accordance with U.S. GAAP. Under the supervision and with the participation of our management, including our principal executive officer and principal financial officer, we conducted an evaluation of the effectiveness of our internal control over financial reporting as of March 31, 2024, based on the Internal Control-Integrated Framework (2013) issued by the Committee of Sponsoring Organizations of the Treadway Commission (COSO) (2013 Framework). Based on this evaluation under the 2013 Framework, our principal executive officer and principal financial officer have concluded that our internal control over financial reporting was not effective March 31, 2024 due to the following material weaknesses:

 

We did not have sufficient personnel with appropriate levels of accounting knowledge and experience to address complex U.S. GAAP accounting issues and to prepare and review financial statements and related disclosures under U.S. GAAP. Specifically, our control did not operate effectively to ensure the appropriate and timely analysis of and accounting for unusual and non-routine transactions and certain financial statement accounts;

 

We are lacking adequate policies and procedures in internal audit function to ensure that our policies and procedures have been carried out as planned; and

 

We had deficiencies in our IT general controls regarding to the Logical Access Security, Change Management, IT Operations and Cybersecurity of our financial system and key application system, etc.

 

A material weakness is a deficiency, or a combination of deficiencies, within the meaning of PCAOB Auditing Standard AS 2201, in internal control over financial reporting, such that there is a reasonable possibility that a material misstatement of the Company’s annual or interim financial statements will not be prevented or detected on a timely basis. During the year ended March 31, 2024, we are in the progress of improving our system security environment and conducting regular backup plans to ensure network and information security. We also kept refining the operational and financial system for our businesses to warn of risks and support management’s ability to make significant decisions. We are also developing a comprehensive system which could combine interactive information between our Automobile Transaction and Related Services and Online Ride-hailing Platform Services. We plan to address the weaknesses identified above by implementing the following measures:

 

(i)Continuously hiring additional accounting staffs with comprehensive knowledge of U.S. GAAP and SEC reporting requirements;

 

(ii)Ameliorating our internal audit to assist with assessment of Sarbanes-Oxley compliance requirements and improvement of internal controls related to financial reporting; and

 

(iii)improving our IT environment and daily management.

 

Changes in Internal Control over Financial Reporting

 

There has been no change in our internal control over financial reporting that occurred during the fourth quarter of the year ended March 31, 2024 that has materially affected, or is reasonably likely to materially affect, our internal control over financial reporting.

 

Item 9B. Other Information

 

Trading Plans

 

During the fiscal quarter ended March 31, 2024, none of our directors or officers adopted or terminated a “Rule 10b5-1 trading arrangement” or a “non-Rule 10b5-1 trading arrangement”, as those terms are defined in Regulation S-K, Item 408.  

 

Item 9C. Disclosure Regarding Foreign Jurisdictions that Prevent Inspections

 

Not applicable.

 

88

 

 

PART III

 

Item 10. Directors, Executive Officers and Corporate Governance

 

Directors and Executive Officers

 

Our current directors and officers are as follows:

 

Name   Age   Position
Xi Wen   41   Chief Executive Officer, Chairman of the Board, President and Secretary, Executive Director of Sichuan Senmiao
Xiaoyuan Zhang   36   Chief Financial Officer and Treasurer
Haitao Liu   52   Chief Operating Officer
Xiaojuan Lin   58   Director
Trent D. Davis   56   Director
Sichun Wang   36   Director
Jie Gao   45   Director

 

Xi Wen has been serving as President, Secretary and Director of the Company since June 2017, was appointed as Chairman of the board on July 20, 2017 and our Chief Executive Officer on August 1, 2018. Mr. Wen has over 10 years of experience in finance and investment management. He has been serving as Executive Director of Sichuan Senmiao since February 2017, in charge of all aspects of Senmiao’s operations. Immediately prior to joining Senmiao, Mr. Wen served as a director of Chenghexin, where he was responsible for overseeing the operations of the Aihongsen lending platform from May 2015 to February 2017. He also founded Chengdu Fubang Zhuoyue Investment Co. in September 2013 and served as General Manager until May 2015. From January 2009 to August 2013, Mr. Wen was the General Manager of Chengdu Haiyuan Trading Co., Ltd., in charge of the company’s daily operations. Mr. Wen holds a Bachelor’s degree in Business and Economics from Manchester Metropolitan University in Manchester, United Kingdom. Mr. Wen is qualified to serve on our board of directors due to his knowledge of our businesses and expertise in business management, finance and investment.

 

Xiaoyuan Zhang has been serving as our Chief Financial Officer since September 17, 2018. She has served as a director and the chairperson of the Audit Committee of Color Star Technology Co., Ltd. (Nasdaq: CSCW), a provider of online and offline education services in China, since July 2019 to March 29, 2021. Ms. Zhang previously served as Senior Auditor and Assurance Manager of Ernst & Young Hua Ming LLP, Chengdu Branch, from October 2010 to September 2018 where she participated in audits of several public companies listed in China, Hong Kong and Singapore, as well as large state-owned and foreign investment enterprises. Ms. Zhang received her dual bachelor’s degrees in accounting and law from Southwestern University of Finance and Economics in Chengdu, China. Ms. Zhang is an intermediate accountant and a Certified Public Accountant of the Chinese Institute of Certified Public Accountants.

 

Haitao Liu has been serving as the Chief Executive Officer of Sichuan Senmiao since August 1, 2018. On September 10, 2020, Mr. Haitao Liu tendered his voluntary resignation as Chief Executive Officer of Sichuan Senmiao. On the same date, the Board appointed Mr. Haitao Liu to serve as the Company’s Chief Operating Officer. Mr. Liu previously served as Chief Executive Officer of Shenzhen Qianhai Tuteng Internet Financial Services Co., Ltd., a peer-to-peer online lending company specialized in auto loans, from May 2015 to April 2018. Prior to that, he served as the Deputy General Manager of Chengdu High-Tech Zone Xingrui Microfinance Co., Ltd., a company offering loans to small businesses and individuals, from May 2012 to April 2015, as the Chief Financial Officer of Sichuan Information Industry Co., Ltd., an information technology company, from July 2006 to May 2012, and as the Deputy General Manager of Sichuan Zhongxin Hengde CPA Co., Ltd. from June 2000 to July 2006. He also served as a civil servant in Chenghua District People’s Government of Chengdu from June 1993 to June 2000. Mr. Liu received a master’s degree in EMBA (Finance) from Southwestern University of Finance and Economics, a bachelor’s degree in Business Administration from Southwest Jiaotong University and an associate degree in Commercial Economy from Southwestern University of Finance and Economics in China.

 

Xiaojuan Lin has been a director of the Company since July 20, 2017. Since March 2011, Ms. Lin has been the legal representative and Executive General Manager of Hunan Dinchentai Investment Co. Ltd. She previously served as Deputy General Manager and Finance Manager of Hunan Xinhongxin Group from April 2004 to February 2010 where she was in charge of the group’s finance, tax and accounting matters. From August 2000 to March 2004, Ms. Lin served as Finance Manager for Northwest Region at Tianjin Jiashijian Commercial Group, where she managed the group’s finance, tax and accounting matters. She also acted as Budgeting and Accounting Manager of Cygent Hotel from 1986 to 2000. Ms. Lin holds a Bachelor’s degree in Statistics from Hunan Finance University in Hunan, China. She is a Certified Public Accountant in China. Ms. Lin is qualified to serve on our board of directors due to her expertise in accounting and finance.

 

89

 

 

Trent D. Davis has been a director of the Company since March 21, 2018. Mr. Davis is currently the Chief Executive Officer of Paulson Investment Company, LLC, which is a boutique investment firm specializing in private equity offerings for small to mid-cap markets. Formerly, from December 2014 to December 2018, Mr. Davis was President and Chief Operating Officer of Whitestone Investment Network, Inc., which specializes in providing executive advisory services to small entrepreneurial companies, as well as restructuring, recapitalizing, and making strategic investments in small to midsize companies. Currently, Mr. Davis is a Director for INVO Bioscience (OTC: INVOD), which is a medical device company focused on creating simplified, lower cost treatments for patients diagnosed with infertility. Formerly, from September 2016 to August 2019, Mr. Davis was Vice Chairman and Lead Director of Eastside Distilling Inc. (Nasdaq: EAST), a manufacturer of high-quality, master-crafted spirits. As the Lead Independent Director Dataram Corporation (Nasdaq: DRAM), which develops, manufactures, and markets memory products primarily used in enterprise servers and workstations worldwide, from July 2015 to April 2017, Mr. Davis helped the company successfully complete the reverse merger with U.S. Gold Corp (Nasdaq: USAU), a gold exploration and development company. Previously, from December 2014 to July 2015, Mr. Davis was Chairman of the Board for Majesco Entertainment Company (Nasdaq: COOL), an innovative developer, marketer, publisher, and distributor of interactive entertainment for consumers around the world. From November 2013 until July 2014, Mr. Davis served as the President and Director of Paulson Capital Corp. (Nasdaq: PLCC) until he successfully completed the reverse merger of Paulson with VBI Vaccines (Nasdaq: VBIV). He went on to serve as a member of its Board of Directors and Audit Committee until May 2016. Mr. Davis was also the Chief Executive Officer of Paulson Investment Company, Inc., a subsidiary of Paulson Capital Corp, from July 2005 to October 2014, and is credited with overseeing the syndication of approximately $600 million for over 50 client companies in both public and private transactions. In 2003, Mr. Davis served as Chairman of the Board of the National Investment Banking Association. Mr. Davis holds a B.S. in Business and Economics from Linfield College and an M.B.A. from University of Portland. Mr. Davis is qualified to serve on our board of directors because of his deep knowledge of finance and public company issues, capital market, advisory and entrepreneurial experiences, and extensive expertise in operational and executive management.

 

Sichun Wang has been a director of the Company since November 8, 2018. Ms. Wang has served as the senior investment manager and financial controller of SWHY SDH Equity Investment Management, an equity investment and management company, since October 2016, where she leads the financial department of the company and participated in several pre-initial-public offering, mergers and acquisitions and secondary offering projects. From February 2016 to April 2016, she served as the trust manager of JIC Trust Company Limited, a trust and financial company. Prior to that, Ms. Wang served as the assistant manager of KPMG Huazhen from September 2011 to January 2016, where she participated in audits of multiple companies and achieved Bravo Award for outstanding performance. Ms. Wang received her Bachelor of Arts degree in accounting with honors from Michigan State University in East Lansing, MI. She is a Certified Public Accountant in China. Ms. Wang is qualified to serve on our board of directors due to her expertise in accounting and auditing and her experience with capital market and corporate financing.

 

Jie Gao has served as a director of the Company since November 8, 2018. She has been the general manager of Hunan Ruixi, our majority owned subsidiary, since February 2018. She has also served as the executive director of Ruixi Leasing, a wholly owned subsidiary of Hunan Ruixi, since April 2018. Prior to that, she was the executive director of Guangdong Hu Mao Sheng Tang Fund Management Co., Ltd., a fund management company, from May 2017 to January 2018, where she was responsible for the establishment and management of the finance and investment department. She served as the project director of finance and investment department of Resgreen Biotechnology Group Co., Ltd., a biotechnology company, from October 2003 to March 2017. Before that, she also served in administrative positions in electronic technology companies in Changsha, Hunan, China. She received an associate’s degree in hotel secretary from Hunan University of Commerce in Changsha, Hunan, China. Ms. Gao is qualified to serve on our board of directors due to her experience in business management, investment and finance.

 

Family Relationships

 

There are no family relationships, or other arrangements or understandings between or among any of the directors, executive officers or other persons pursuant to which such person was selected to serve as a director or officer.

 

Board Diversity

 

The Nominating and Corporate Governance Committee does not have a formal policy with respect to diversity. However, the Board of Directors and the Nominating and Corporate Governance Committee believe that it is essential that the members of the Board of Directors represent diverse viewpoints. In considering candidates for the Board of Directors, the Board of Directors and the Nominating and Corporate Governance Committee consider the entirety of each candidate’s credentials in the context of the factors mentioned above. The Company is currently in compliance with the diversity requirements of Nasdaq Rule 5605(f) and 5606, with three female Asian directors and one male Asian director.

 

90

 

 

Board Diversity Matrix (As of March 31, 2024)
 
Total Number of Directors  5 
     
               Did Not 
               Disclose 
   Female   Male   Non-Binary   Gender 
Part I: Gender Identity                
Directors   3    2         
Part II: Demographic Background                    
African American or Black                
Alaskan Native or Native American                
Asian   3    1         
Hispanic or Latinx                
Native Hawaiian or Pacific Islander                
White       1         
Two or More Races or Ethnicities                
LGBTQ+                
Did Not Disclose Demographic Background                

 

Board Committees

 

Our board of directors currently have an Audit Committee, Compensation Committee, and Nomination and Corporate Governance Committee. Each committee’s members and functions are described below.

 

Audit Committee.   Our audit committee consists of Ms. Lin, Mr. Davis and Ms. Wang, and is chaired by Ms. Wang. Each of our audit committee members satisfies the “independence” requirements of the Nasdaq listing rules of and meet the independence standards under Rule 10A-3 under the Exchange Act. We have determined that Ms. Lin qualifies as an “audit committee financial expert.” The audit committee oversees our accounting and financial reporting processes and the audits of the financial statements of our company. The audit committee is responsible for, among other things:

 

selecting the independent registered public accounting firm and pre-screening all auditing and non-auditing services permitted to be performed by the independent registered public accounting firm;

 

reviewing with the independent registered public accounting firm any audit problems or difficulties and management’s response;

 

reviewing and approving all proposed related party transactions, as defined in Item 404 of Regulation S-K under the Securities Act;

 

discussing the annual audited financial statements with management and the independent registered public accounting firm;

 

reviewing the adequacy of our internal controls and any special audit steps adopted in light of material control deficiencies;

 

annually reviewing and reassessing the adequacy of our audit committee charter;

 

meeting separately and periodically with management and the independent registered public accounting firm; and

 

reporting to the board of directors.

 

91

 

 

Compensation Committee.  Our compensation committee consists of Ms. Lin, Ms. Wang and Mr. Davis and is chaired by Ms. Lin. Each of the compensation committee members satisfies the “independence” requirements of the listing rules of Nasdaq. The compensation committee assists the board of directors in reviewing and approving the compensation structure, including all forms of compensation, relating to our directors and executive officers. Our executive officers may not be present at any committee meeting during which their compensation is deliberated upon. The compensation committee is responsible for, among other things:

 

reviewing the total compensation package for our executive officers and making recommendations to the board of directors with respect to it;

 

approving and overseeing the total compensation package for our executives other than the three most senior executives;

 

reviewing the compensation of our directors and making recommendations to the board of directors with respect to it; and

 

periodically reviewing and approving any long-term incentive compensation or equity plans, programs or similar arrangements, annual bonuses, and employee pension and welfare benefit plans.

 

Nominating and Corporate Governance Committee.   Our nominating and corporate governance committee consists of Ms. Lin, Ms. Wang and Mr. Davis, and is chaired by Ms. Lin. Each member of our nominating and corporate governance commit satisfies the “independence” requirements of the Nasdaq listing rules. The nominating and corporate governance committee assists the board of directors in selecting individuals qualified to become our directors and in determining the composition of the board of directors and its committees. The nominating and corporate governance committee is responsible for, among other things:

 

recommending nominees to the board of directors for election or re-election to the board of directors, or for appointment to fill any vacancy on the board of directors;

 

reviewing annually with the board of directors the current composition of the board of directors with regards to characteristics such as independence, age, skills, experience and availability of service to us;

 

selecting and recommending to the board of directors the names of directors to serve as members of the audit committee and the compensation committee, as well as of the nominating and corporate governance committee itself; and

 

monitoring compliance with our code of business conduct and ethics, including reviewing the adequacy and effectiveness of our procedures to ensure proper compliance.

 

Compensation Committee Interlocks and Insider Participation

 

None of the members of our compensation committee is or has been an officer or employee of our Company. None of our officers and directors currently serves, or in the past years has served, as a member of the compensation committee or other board committee performing equivalent functions of any entity that has one or more executive officers serving on our board of directors or Compensation Committee.

 

Delinquent Section 16(a) Reports

 

Section 16(a) of the Securities Exchange Act of 1934, as amended, requires our officers, directors and persons who beneficially own more than ten percent of our common stock to file reports of ownership and changes in ownership with the SEC. These reporting persons are also required to furnish us with copies of all Section 16(a) forms they file. Based solely upon a review of such forms, we believe that during the year ended March 31, 2024 there were no delinquent filers.

 

Code of Ethics

 

We have adopted a written code of ethics that applies to all of our directors, officers and employees in accordance with the rules of the Nasdaq Stock Market and the SEC. We have filed copies of our code of ethics, our audit committee charter, our compensation committee charter and our nominating committee charter as exhibits to our registration statement in connection with our IPO. You may review these documents by accessing our public filings at the SEC’s web site at www.sec.gov. In addition, a copy of the code of ethics will be provided without charge upon request to us.

 

92

 

 

Involvement in Certain Legal Proceedings

 

None of our directors and executive officers have been involved in any of the following events during the past ten years:

 

1.any bankruptcy petition filed by or against such person or any business of which such person was a general partner or executive officer either at the time of the bankruptcy or within two years prior to that time;

 

2.any conviction in a criminal proceeding or being subject to a pending criminal proceeding (excluding traffic violations and other minor offenses);

 

3.being subject to any order, judgment, or decree, not subsequently reversed, suspended or vacated, of any court of competent jurisdiction, permanently or temporarily enjoining him from or otherwise limiting his involvement in any type of business, securities or banking activities or to be associated with any person practicing in banking or securities activities;

 

4.being found by a court of competent jurisdiction in a civil action, the SEC or the Commodity Futures Trading Commission to have violated a federal or state securities or commodities law, and the judgment has not been reversed, suspended, or vacated;

 

5.being subject of, or a party to, any federal or state judicial or administrative order, judgment decree, or finding, not subsequently reversed, suspended or vacated, relating to an alleged violation of any federal or state securities or commodities law or regulation, any law or regulation respecting financial institutions, or any law or regulation prohibiting mail or wire fraud or fraud in connection with any business entity; or

 

6.being subject of or party to any sanction or order, not subsequently reversed, suspended, or vacated, of any self-regulatory organization, any registered entity or any equivalent exchange, association, entity or organization that has disciplinary authority over its members or persons associated with a member.

 

Item 11. Executive Compensation

 

Summary Compensation Table

 

The following table sets forth the cash and non-cash compensation awarded to or earned by: (i) each individual who served as the executive officers of our company during the years ended March 31, 2024 and 2023. For purposes of this document, these individuals are collectively referred to as the “named executive officers” of the Company.

 

                           Nonqualified         
                       Non-equity   deferred         
               Stock   Option   incentive plan   compensation   All other     
       Salary   Bonus   awards   awards   compensation   earnings   compensation   Total 
Name and principal position  Year   ($)   ($)   ($)   ($)   ($)   ($)   ($)   ($) 
Xi Wen   2024    183,716                            183,716 
Chief Executive Officer,                                             
Chairman, President and Secretary (1)   2023    187,570    50,000                        237,750 
                                              
Xiaoyuan Zhang, Chief Financial   2024    75,372                            75,372 
Officer and Treasurer   2023    78,842                            78,842 
                                              
Chunhai Li, Chief Technology (2)   2023    54,615                        13,646    68,261 
                                              
Haitao Liu   2024    75,344                            75,344 
Chief Operating Officer   2023    78,813                            78,813 

 

 

 

(1)Except Mr. Wen’s salaries paid for his services as Chief Executive Officer of the Company, other executive officers received their salaries in Renminbi which were translated into U.S. dollars at the average exchange rate used to translate statement of operations items, which was RMB7.1671 to US$1.00 for the year ended March 31, 2024 and RMB6.8516 to US$1.00 for the year ended March 31, 2023.

 

(2)Mr. Chunhai Li resigned from his position as the Chief Technology Officer of the Company on March 31, 2023. The Company shall pay him a compensation of $13,646.

 

93

 

 

Employment Agreements and Potential Payments Upon Termination

 

Xi Wen, Chief Executive Officer, Chairman of the Board, President and Secretary

 

On May 27, 2019, the Company and Mr. Wen entered into an employment agreement (the “Wen Agreement”) to memorialize the compensation arrangement and the other terms of Mr. Wen’s continuing employment with the Company and Sichuan Senmiao. Under the Wen Agreement, Mr. Wen is entitled to the following compensation: (i) an annual salary of US$100,000 for his service as Chief Executive Officer of the Company, payable quarterly in arrears, starting upon the Company’s receipt of proceeds from a financing of at least $1,000,000; (ii) an annual salary of RMB600,000 (approximately US$87,354) for his service as the Executive Director for Sichuan Senmiao, payable monthly in arrears starting upon the Company’s receipt of proceeds from a financing of at least $1 million; and (iii) a cash bonus of up to US$50,000 for his services as Chief Executive Officer of the Company for each fiscal year upon satisfaction of certain annual performance targets as reviewed by the Compensation Committee.

 

Mr. Wen is also entitled to participate in the Company’s equity incentive plans and other Company benefits (including health insurance, vacation and expense reimbursement), each in accordance with the Company’s policies as determined by the Board from time to time. The Wen Agreement has an initial term of three years and is subject to successive, automatic one-year extensions unless either party gives notice of non-extension to the other party at least 30 days prior to the end of the applicable term.

 

Pursuant to the Wen Agreement, the Company may terminate Mr. Wen’s employment for cause (as defined in the Wen Agreement), at any time, without notice. Upon a termination for cause, Mr. Wen will not be entitled to receive payment of any severance benefits or other amounts by reason of the termination, and his right to all other benefits will terminate, except as required by any applicable law.

 

The Company may also terminate Mr. Wen’s employment without cause upon 30 days’ advance written notice. In the case of such a termination by the Company, the Company is required to provide the following severance payments and benefits to Mr. Wen: (1) a lump sum cash payment equal to three (3) months of the base salary as of the date of such termination; (2) a lump sum cash payment equal to a pro-rated amount of his target annual bonus for the year immediately preceding the termination, if any; (3) payment of premiums for continued health benefits under the Company’s health plans for three (3) months following the termination, if any; and (4) immediate vesting of 100% of the then-unvested portion of any outstanding equity awards held by Mr. Wen.

 

In addition, if the Company or its successor terminates the Wen Agreement upon a merger, consolidation, or transfer or sale of all or substantially all of the assets of the Company with or to any other individual(s) or entity, Mr. Wen shall be entitled to the following severance payments and benefits upon such termination: (1) a lump sum cash payment equal to three months of the base salary at a rate equal to the greater of his annual salary in effect immediately prior to the termination, or his then current annual salary as of the date of such termination; (2) a lump sum cash payment equal to a pro-rated amount of his target annual bonus for the year immediately preceding the termination; (3) payment of premiums for continued health benefits under the Company’s health plans for three months following the termination; and (4) immediate vesting of 100% of the then-unvested portion of any outstanding equity awards held by Mr. Wen.

 

Pursuant to the Wen Agreement, Mr. Wen may terminate his employment at any time with 30 days’ advance written notice without cause or if there is any significant change in his authority, duties and responsibilities or a material reduction in his annual salary. In such case, Mr. Wen will be entitled to receive compensation equivalent to three months of his base salary.

 

In order to receive any severance benefits under the Wen Agreement, Mr. Wen will be required to execute and deliver to the Company a general release of claims in a form reasonably satisfactory to the Board.

 

The Wen Agreement also contains customary restrictive covenants relating to confidentiality, non-competition and non-solicitation.

 

Xiaoyuan Zhang, Chief Financial Officer and Treasurer

 

On September 17, 2018, the Company and Ms. Zhang entered into an employment agreement (the “Zhang Agreement”). Under the Zhang Agreement, Ms. Zhang is entitled to an annual salary of RMB540,000 (approximately US$78,620) for her services as Chief Financial Officer and Treasurer of the Company. She is also entitled to participate in the Company’s equity incentive plans and other Company benefits, each as determined by the Board from time to time. Her employment has an initial term of one year and is subject to successive, automatic one-year extensions unless either party gives notice of non-extension to the other party at least 30 days prior to the end of the applicable term.

 

94

 

 

Pursuant to the Zhang Agreement, the Company may terminate Ms. Zhang’s employment for cause, at any time, without notice or remuneration, for certain acts, such as conviction or plea of guilty to a felony or grossly negligent or dishonest acts to the detriment of the Company, or misconduct or a failure to perform agreed duties. In such case, Ms. Zhang will not be entitled to receive payment of any severance benefits or other amounts by reason of the termination, and her right to all other benefits will terminate, except as required by any applicable law. The Company may also terminate Ms. Zhang’s employment without cause upon 30 days’ advance written notice. In such case of termination by the Company, the Company is required to provide the following severance payments and benefits to Ms. Zhang: a cash payment of one month of base salary as of the date of such termination for each year (which is any period longer than six months but no more than one year) and a cash payment of half month of base salary as of the date of such termination for any period of employment no more than six months, provided that the total severance payments shall not exceed twelve months of base salary.

 

Pursuant to the Zhang Agreement, Ms. Zhang may terminate her employment at any time with 30 days’ advance written notice if there is any significant change in her duties and responsibilities or a material reduction in her annual salary. In such case, Ms. Zhang will be entitled to receive compensation equivalent to 3 months of her base salary. In addition, if the Company or its successor terminates the Zhang Agreement upon a merger, consolidation, or transfer or sale of all or substantially all of the assets of the Company with or to any other individual(s) or entity, Ms. Zhang shall be entitled to the following severance payments and benefits upon such termination: (1) a lump sum cash payment equal to 3 months of base salary at a rate equal to the greater of her annual salary in effect immediately prior to the termination, or her then current annual salary as of the date of such termination; (2) a lump sum cash payment equal to a pro-rated amount of target annual bonus for the year immediately preceding the termination; (3) payment of premiums for continued health benefits under the Company’s health plans for 3 months following the termination; and (4) immediate vesting of 100% of the then-unvested portion of any outstanding equity awards held by Ms. Zhang.

 

The Zhang Agreement also contains customary restrictive covenants relating to confidentiality, non-competition and non-solicitation.

 

Chunhai Li, Former Chief Technology Officer

 

Mr. Li resigned from his position as the Chief Technology Officer of the Company and Chief Technology Officer of Sichuan Senmiao on March 31, 2023.

 

Haitao Liu, Chief Operating Officer

 

Mr. Liu serves as the Chief Executive Officer of Sichuan Senmiao pursuant to his employment agreement with Sichuan Senmiao, dated August 1, 2018. The term of his employment was for one year, subject to a one-month probation period. He is entitled to a monthly salary of RMB45,000 (approximately US$6,551) except that he will receive RMB36,000 (approximately US$5,241) for his probation period. The employment may be terminated (i) by mutual consent, (ii) immediately for cause by Sichuan Senmiao, (iii) for incapacity after non-work related illness or injury by Sichuan Senmiao with a 30-day prior written notice or a one-month salary as severance payment, (iii) by a 30-day prior written notice from Mr. Liu and a three-day prior notice during the probation period, or (iv) immediately for cause by Mr. Liu. In connection with the employment agreement, Mr. Liu and Sichuan Senmiao entered into a confidentiality agreement, pursuant to which Mr. Liu agreed not to release or disclose Sichuan Senmiao’s confidential information.

 

Despite the expiration of his employment agreement, Mr. Liu has agreed to continue to serve as the Chief Executive Officer of Sichuan Senmiao as well as assist to oversee our Automobile Transaction and Related Services after the discontinuation of our P2P business under the same terms of his employment agreement.

 

On September 10, 2020, Mr. Haitao Liu tendered his voluntary resignation as Chief Executive Officer of Sichuan Senmiao. On the same date, the Board appointed Mr. Haitao Liu to serve as the Company’s Chief Operating Officer. Effective September 11, 2020, the Company and Mr. Liu entered into an employment agreement (the “Liu Agreement”). Under the Liu Agreement, Mr. Liu is entitled to an annual salary of RMB540,000 (approximately US$77,000) for his service as Chief Operating Officer of the Company. He is also entitled to participate in the Company’s equity incentive plans and other Company benefits, each as determined by the Board from time to time. His employment has an initial term of one year and is subject to successive, automatic one-year extensions unless either party gives notice of non-extension to the other party at least 30 days prior to the end of the applicable term.

 

Outstanding Equity Awards at Fiscal Year-End

 

As of Mach 31, 2024, there was no outstanding equity awards of executive officers.

 

95

 

 

Director Compensation

 

The following table sets forth certain information concerning the compensation of our then serving executive directors for the fiscal year ended March 31, 2024, except that the compensation of Xi Wen as a director is included in “– Summary Compensation Table”:

 

   Fees               Nonqualified         
   earned           Non-equity   deferred         
   or   Stock   Option   incentive plan   compensation   All other     
   paid in   awards   awards   compensation   earnings   compensation   Total 
   cash $   $   $   $   $   $   $ 
Xiaojuan Lin   20,000                        20,000 
Trent Davis   40,000                        40,000 
Sichun Wang   20,000                        20,000 
Jie Gao   20,000                        20,000 

 

The Company has accrued payments to each of the directors an annual retainer of $20,000 except that Mr. Trent with an annual retainer of $40,000 for the fiscal years ended March 31, 2024 and 2023. The Company expect to settle the payment within December 2024. They will also be reimbursed for reasonable, pre-approved expenses in connection with the performance of their services.

 

As of March 31, 2024, the Company has issued accumulated 23,720 RSUs (after reverse split) to directors, of which 2,273 was vested but not issued by the Company. During the year ended March 31, 2024, the Company did not issue RSUs to directors. The Company accounted for the vested RSUs as expenses and charged to common stock. The fair value of the vested RSUs is calculated at the grant date market price of the Company’s common stock multiplying by the number of vested shares. The Company expects to settle the vested RSUs by issuance of shares of common stock within December 2024.

 

Item 12. Security Ownership of Certain Beneficial Owners and Management and Related Stockholder Matters

 

On June 24, 2024, there were 10,518,040 shares of common stock outstanding, which does not include the shares of common stock underlying the vested RSUs. The following table sets forth certain information known to us with respect to the beneficial ownership of common stock as of that date by (i) each of our directors, (ii) each of our executive officers, (iii) all of our directors and executive officers as a group, and (iv) each person, or group of affiliated persons, whom we know to beneficially own more than 5% of our common stock.

 

Unless otherwise indicated, we believe that all persons named in the table have sole voting and investment power with respect to all shares beneficially owned by them.

 

   Amount and     
   Nature of   Percentage of 
   Beneficial   Outstanding 
Name and Address of Beneficial Owner (1)  Ownership   Shares 
5% Stockholders        
Senmiao International Investment Group Limited (2)   1,057,500    10.1%
Officers and Directors          
Xiaoyuan Zhang (3)   1,364    * 
Haitao Liu (4)   909    * 
Chunhai Li (5)   455    * 
Xi Wen (6)   117,624    1.1%
Xiaojuan Lin (7)   5,349    * 
Trent D. Davis (7)   5,349    * 
Jie Gao (8)   4,849    * 
Sichun Wang (8)   4,849    * 
All directors and executive officers as a group (eight individuals)   140,748    1.3%

 

 

*Less than 1%.

 

(1)Unless otherwise indicated, the business address of each of the individuals is 16F, Building A, Shihao Square, Middle Jiannan Avenue, High-Tech Zone, Chengdu, Sichuan, China.

 

96

 

 

(2)Xiang Hu, through Senmiao International Investment Group Limited, a British Virgin Islands company wholly owned by him, owns 1,057,500 shares of common stock of the Company.

 

(3)Represents 1,364 shares of common stock underlying 1,364 RSUs, of which, 341 RSUs have been vested but the underlying shares of common stock of which have not been issued as of the date of this Report.

 

(4)Represents 909 shares of common stock underlying 909 RSUs, of which, 227 RSUs have been vested but the underlying shares of common stock of which have not been issued as of the date of this Report.

 

(5)Represents 455 shares of common stock underlying 455 RSUs, of which, 114 RSUs have been vested but the underlying shares of common stock of which have not been issued as of the date of this Report.

 

(6)Includes 112,275 shares of common stock of the Company held in the name of Mr. Wen’s spouse and 5,349 shares of common stock underlying 5,349 RSUs, of which, 455 RSUs have been vested but the underlying shares of common stock of which have not been issued as of the date of this Report.

 

(7)Represents 5,349 shares of common stock underlying 5,349 RSUs, of which, 455 RSUs have been vested but the underlying shares of common stock of which have not been issued as of the date of this Report.

 

(8)Represents 4,849 shares of common stock underlying 4,849 RSUs, of which, 455 RSUs have been vested but the underlying shares of common stock of which have not been issued as of the date of this Report.

 

Item 13. Certain Relationships and Related Transactions, and Director Independence

 

Certain Relationships and Related Transactions

 

Our audit committee must review and approve any related person transaction we propose to enter into which would need to be disclosed under Item 404(a) of Regulation S-K. Our audit committee charter details the policies and procedures relating to transactions that may present actual, potential or perceived conflicts of interest and may raise questions as to whether such transactions are consistent with the best interest of our company and our stockholders.

 

Related Parties’ Office Leasing

 

On March 31, 2023, Senmiao Consulting entered into two office lease agreements with the supervisor of Sichuan Senmiao, with a leasing term from April 1, 2023 to March 31, 2026, which was terminated in December 2023. On March 1, 2021 and April 1, 2021, Senmiao Consulting entered office leases which was set to expire on February 1, 2026 and April 1, 2024, respectively, which was terminated in October 2022. In December 2023, Senmiao Consulting entered into another office lease agreement with the supervisor of Sichuan Senmiao, with a leasing term from January 1, 2024 to June 30, 2024. For the years ended March 31, 2024 and 2023, we incurred $96,614 and $177,414, respectively, in rental expenses to the shareholder.

 

In September 2019, Hunan Ruixi entered into an office lease agreement which was set to expire in May 2025 with Hunan Dingchentai Investment Co., Ltd. (“Dingchentai”), a Company where one of our independent directors serves as legal representative and general manager. The rent was approximately $44,250 per year, payable on a quarterly basis. For the years ended March 31, 2024 and 2023, we incurred expense of $41,668 and $47,043, respectively, in rent to Dingchentai.

 

We had reached cooperation with Jinkailong, our equity investee company, that the drivers who leased automobile from Jinkailong completed their online ride-hailing requests and orders through our ride-hailing platform, and we will pay Jinkailong a certain promotion service fee. During the years ended March 31, 2024 and 2023, we incurred promotion fee of $11,115 and $95,804 payable to Jinkailong. respectively. The decrease was in accordance with the decrease in the number of rides completed through XXTX.

 

During the years ended March 31, 2024, Corenel leased automobiles to Jinkailong and generated revenues of $34,742, while Jiekai leased automobiles from Jinkailong and had a rental cost of $472,848. During the years ended March 31, 2023, Corenel leased automobiles to Jinkailong and generated revenues of $344,120, while Jiekai leased automobiles from Jinkailong and had a rental cost of $509,904.

 

97

 

 

Director Independence

 

Our board of directors has determined that each of Mr. Davis, Ms. Lin and Ms. Wang qualifies as an “independent director” under the Nasdaq listing rules, which is defined generally as a person other than an officer or employee of the company or its subsidiaries or any other individual having a relationship, which, in the opinion of the company’s board of directors would interfere with the director’s exercise of independent judgment in carrying out the responsibilities of a director. Our independent directors will have regularly scheduled meetings at which only independent directors are present.

 

Pay Versus Performance

 

In August 2022, the SEC adopted final rules to require companies to disclose information about the relationship between executive compensation actually paid and certain financial performance of the company. The information below is provided pursuant to Item 402(v) of SEC Regulation S-K with respect to “smaller reporting companies” as that term is defined in Item 10(f)(1) of SEC Regulation S-K.

 

(a)
Fiscal Year
  (b)
Summary Comp Table Total for PEO ($)(1)
   (c)
Comp. Actually Paid to PEO ($)(2)
   (d)
Average Summary Comp. Table for Non-PEO NEOs
($)
   (e)
Average Comp. Actually Paid to Non-PEO NEOs
($)
   (f)
Value of Initial Fixed $100 Investment Based on Total Shareholder Return
($)(3)
  (g)
Net Loss
($)(4)
 
2023   237,570    97,571           N/A   (3,790,693)
2024   183,716    48,834           N/A   (4,234,214)

 

(1)The dollar amounts reported in column (b) are the amounts of total compensation reported for Mr. Xi Wen for each corresponding year in the “Total” column of the Summary Compensation Table. See “Executive Compensation - Summary Compensation Table.

 

(2)The dollar amounts reported in column (c) represent the amount of “compensation actually paid” to Mr. Xi Wen as computed in accordance with Item 402(v)(2)(iii) of SEC Regulation S-K, which prescribes certain specified additions and subtractions from the amount in column (b).

 

(3)The Company suffered loss during the years ended March 31, 2024 and 2023, so no substantiality for the calculation of the Total Shareholder Return.

 

(4)The dollar amounts reported in column (g) represent the amount of net income reflected in our consolidated audited financial statements for the applicable year.

 

Analysis of the Information Presented in the Pay Versus Performance Table

 

The Nomination and Compensation Committee of the Board of Directors of the Company does not have a policy or practice regarding evaluating Total Shareholder Return as part of its determination of compensation decisions for the named executive officers. The Nomination and Compensation Committee takes various factors into account in determining the competitiveness of its executive compensation. Over the past two fiscal years the Nomination and Compensation Committee has recognized the significant time and effort required by the executive officer to manage the Company’s liquidity by raising capital while reducing operating expenses and cash used in operations, secure and maintain the Company’s listing on the Nasdaq Market.

 

All information provided above under the “Pay Versus Performance Information” heading will not be deemed to be incorporated by reference in any filing of our company under the Securities Act of 1933, as amended, whether made before or after the date hereof and irrespective of any general incorporation language in any such filing.

 

98

 

 

Item 14. Principal Accountant Fees and Services.

 

Effective September 1, 2022, Friedman LLP, our then independent registered public accounting firm, combined with Marcum LLP and continued to operate as an independent registered public accounting firm. On October 12, 2022, our Board of Directors approved the dismissal of Friedman LLP and the engagement of Marcum Asia CPAs LLP (“Marcum Asia”) to serve as our independent registered public accounting firm. The services previously provided by Friedman LLP are now provided by Marcum Asia.

 

The following table shows the fees that we paid or accrued for the audit and other services provided by our independent registered public accounting firms for the fiscal years ended March 31, 2024 and 2023.

 

   Fiscal Year   Fiscal Year 
   Ended   Ended 
   March 31,   March 31, 
Fee Category  2024   2023 
Audit Fees (1)  $302,000   $321,700 
Audit-Related Fees (2)  $20,600   $10,000 
Tax Fees (3)  $   $10,000 
All Other Fees (4)  $   $ 

 

 

(1)This category consists of fees for professional services rendered by our principal independent registered public accountants for the audit of our annual financial statements, review of financial statements included in our quarterly reports and services that are normally provided by the independent registered public accounting firms in connection with statutory and regulatory filings or engagements for those fiscal years.

 

(2)This category consists of fees for assurance and related services by our independent registered public accountant that are reasonably related to the performance of the audit or review of our financial statements and are not reported above under “Audit Fees.” The services for the fees disclosed under this category include consultations concerning financial accounting and reporting standards.

 

(3)This category consists of fees for professional services rendered by our independent registered public accountant for tax compliance, tax advice, and tax planning.

 

(4)This category consists of fees for services provided by our independent registered public accountants other than the services described above.

 

Policy on Pre-Approval of Audit Services

 

Our audit committee pre-approves all services, including both audit and non-audit services, provided by our independent registered public accounting firm.

 

99

 

 

PART IV

 

Item 15. Exhibits, Financial Statement Schedules

 

(a)The following documents are filed as part of this Report:

 

(1)The Financial Statements in Item 8 herein; and

 

(2)Index to the Financial Statements in Item 8 herein.

 

All financial statement schedules are omitted because they are not applicable or the amounts are immaterial and not required, or the required information is presented in the financial statements and notes thereto in Item 15 of Part IV below.

 

(3)Exhibits

 

We hereby file as part of this Report the exhibits listed in the attached Exhibit Index. Exhibits which are incorporated herein by reference can be inspected and copied at the public reference facilities maintained by the SEC, 100 F Street, N.E., Room 1580, Washington, D.C. 20549. Copies of such material can also be obtained from the Public Reference Section of the SEC, 100 F Street, N.E., Washington, D.C. 20549, at prescribed rates or on the SEC website at www.sec.gov.

 

Item 16. Form 10-K Summary

 

Not applicable.

 

EXHIBIT INDEX

 

Exhibit No.   Description
     
3.1   Articles of Incorporation of the Company, incorporated herein by reference to Exhibit 3.1 to the Amendment No.7 to Registration Statement on Form S-1 filed with the SEC on March 14, 2018
     
3.2   Certificate of Amendment to Articles of Incorporation of the Company, incorporated herein by reference to Exhibit 3.2 to the Amendment No.7 to Registration Statement on Form S-1 filed with the SEC on March 14, 2018
     
3.3   Certificate of Change of the Company filed with the State of Nevada on March 30, 2022, incorporated herein by reference to Exhibit 3.1 on the Current Report on Form 8-K filed by the Company with the SEC on April 6, 2022
     
3.4  

Certificate of Correction filed with the State of Nevada on April 5, 2022, incorporated herein by reference to Exhibit 3.2 on the Current Report on Form 8-K filed by the Company with the SEC on April 6, 2022

     
3.5  

Certificate of Amendment to Articles of Incorporation of the Company, on May 2, 2022, regarding the increase of authorized shares, incorporated by reference to Exhibit 3.5 on the Annual Report on Form 10-K filed by the Company with the SEC on July 13, 2023.

     
3.6   Bylaws of the Company, incorporated herein by reference to Exhibit 3.2 to the Registration Statement on Form S-1 filed by the Company with the SEC on October 30, 2017.
     
4.1   Description of securities registered pursuant to Section 12 of the Securities Exchange Act of 1934, as amended, incorporated herein by reference to Exhibit 4.4 on the Annual Report on Form 10-K filed by the Company with the SEC on July 9, 2020
     
4.2   Form of Warrant relating to the August 2020 offering, incorporated herein by reference to Exhibit 4.1 to the Current Report on Form 8-K filed with the SEC on August 4, 2020

 

100

 

 

4.3   Form of Placement Agent Warrant relating to the February 2021 offering, incorporated herein by reference to Exhibit 4.1 to the Current Report on Form 8-K filed with the SEC on February 9, 2021
     
4.4   Form of the Investor’s Common Stock Purchase Warrant relating to the May 2021 offering, incorporated herein by reference to Exhibit 4.1 to the Current Report on Form 8-K filed with the SEC on May 11, 2021
     
4.5   Form of the Placement Agent’s Common Stock Purchase Warrant relating to the May 2021 offering, incorporated herein by reference to Exhibit 4.2 to the Current Report on Form 8-K filed with the SEC on May 11, 2021
     
10.1   Employment Agreement between the Company and Chunhai Li, incorporated herein by reference to Exhibit 10.18 to the Amendment No. 7 to Registration Statement on Form S-1 filed with the SEC on March 14, 2018
     
10.2   Form of Director Offer Letter, incorporated herein by reference to Exhibit 10.19 to the Amendment No. 7 to Registration Statement on Form S-1 filed with the SEC on March 14, 2018
     
10.3   Investment and Equity Transfer Agreement, dated as of November 21, 2018, by and among Senmiao Technology Limited, Hunan Ruixi Financial Leasing Co., Ltd., Hunan Ruipin Cultural Industry Co., Ltd., Luziyun International Group (Southeast Asia) Shares Limited and Chengdu Little Monkey Information and Technology Co., Ltd. incorporated herein by reference to Exhibit 10.1 to the Current Report on Form 8-K filed by the Company with the SEC on November 28, 2018
     
10.4   Business Cooperation Agreement and Valuation Adjustment Mechanism and Indemnification Agreement, dated August 26, 2018, by and among Sichuan Jinkailong Automobile Leasing Co., Ltd., Hunan Ruixi Financial Leasing Co., Ltd., Xiaoliang Chen, Xi Yang, Yiqiang He and Xiaohui Luo, incorporated herein by reference to Exhibit 10.2 to the Quarterly Report on Form 10-Q filed by the Company with the SEC on February 19, 2019
     
10.5   Amendment to Business Cooperation Agreement and Valuation Adjustment Mechanism and Indemnification Agreement, dated October 16, 2018, by and among Sichuan Jinkailong Automobile Leasing Co., Ltd., Hunan Ruixi Financial Leasing Co., Ltd., Xiaoliang Chen, Xi Yang, Yiqiang He and Xiaohui Luo, incorporated herein by reference to Exhibit 10.3 to the Quarterly Report on Form 10-Q filed by the Company with the SEC on February 19, 2019
     
10.6   Collaboration Agreement, dated August 13, 2019, by and between Didi Chuxing Technology Co., Ltd. and Sichuan Jinkailong Automobile Leasing Co., Ltd., incorporated herein by reference to Exhibit 10.2 to the Quarterly Report on Form 10-Q filed with the SEC on February 14, 2020
     
10.7   Collaboration Agreement, dated December 6, 2019, by and between Didi Chuxing Technology Co., Ltd. and Hunan Ruixi Financial Leasing Co., Ltd., incorporated herein by reference to Exhibit 10.3 to the Quarterly Report on Form 10-Q filed with the SEC on February 14, 2020

 

101

 

 

10.8   Employment Agreement, dated as of May 27, 2019, by and between Senmiao Technology Limited and Xi Wen, incorporated herein by reference to Exhibit 10.1 to the Current Report on Form 8-K filed with the SEC on May 30, 2019
     
10.9   Employment Agreement, dated as of September 17, 2018, by and between the Company and Xiaoyuan Zhang, incorporated herein by reference to Exhibit 10.1 to the Current Report on Form 8-K filed with the SEC on September 20, 2018
     
10.10   Form of Hunan Ruixi Financial Leasing Contract, incorporated herein by reference to Exhibit 10.30 to the Annual Report on Form 10-K filed with the SEC on July 5, 2019
     
10.11   Form of Hunan Ruixi Service Agreement, incorporated herein by reference to Exhibit 10.31 to the Annual Report on Form 10-K filed with the SEC on July 5, 2019
     
10.12   English Translation to Investment Agreement, dated July 4, 2020, by and among Hongyi Industrial Group Co., Ltd., Hunan Ruixi Financial Leasing Co., Ltd., Sichuan Jinkailong Automobile Leasing Co., Ltd. and other shareholders of Jinkailong, incorporated herein by reference to Exhibit 10.1 to the Current Report on Form 8-K filed with the SEC on July 8, 2020
     
10.13   Employment Agreement, dated as of September 11, 2020, by and between the Company and Haitao Liu, incorporated herein by reference to Exhibit 10.1 to the Current Report on Form 8-K filed with the SEC on September 14, 2020
     
10.14   Form of Securities Purchase Agreement relating to the May 2021 offering, incorporated herein by reference to Exhibit 10.1 to the Current Report on Form 8-K filed with the SEC on May 11, 2021
     
10.15   Placement Agency Agreement dated May 11,2021 (including Form of Lock-Up Agreement in the exhibit) relating to the May 2021 offering, incorporated herein by reference to Exhibit 10.2 to the Current Report on Form 8-K filed with the SEC on May 11, 2021
     
10.16   English Translation of the Investment Agreement, dated September 11, 2020, by and among Sichuan Senmiao Zecheng Business Consulting Co., Ltd., Hunan Xixingtianxia Technology Co., Ltd. and its shareholders, incorporated herein by reference to Exhibit 10.40 to the Annual Report on Form 10-K filed with the SEC on July 8, 2021
     
10.17   English Translation of the Supplementary Agreement to the Investment Agreement, dated February 5, 2021, by and among Sichuan Senmiao Zecheng Business Consulting Co., Ltd., Hunan Xixingtianxia Technology Co., Ltd. and its shareholders, incorporated herein by reference to Exhibit 10.41 to the Annual Report on Form 10-K filed with the SEC on July 8, 2021
     
10.18   Share Swap Agreement, dated October 22, 2021, by and among Senmiao Technology Limited, Sichuan Senmiao Zecheng Business Consulting Co., Ltd., Hunan Xixingtianxia Technology Co., Ltd. and the shareholders of Hunan Xixingtianxia Technology Co., Ltd., incorporated by reference to Exhibit 10.1 to the Current Report on Form 8-K filed with the SEC on October 28, 2021.

 

102

 

 

10.19   Loan Agreement, effective July 28, 2021, by and between Xi Wen and Senmiao Technology Limited, incorporated by reference to Exhibit 10.44 to the Annual Report on Form 10-K filed with the SEC on July 15, 2022
     
10.20   Loan Agreement, effective August 17, 2021, by and between Xi Wen and Senmiao Technology Limited, incorporated by reference to Exhibit 10.45 to the Annual Report on Form 10-K filed with the SEC on July 15, 2022
     
10.21   English Translation of the Loan Agreement by and between Senmiao Technology Limited and Xiang Hu*(1)
     
10.22   Share Swap Agreement by and between Senmiao Technology Limited, and two minority shareholders of Hunan Ruixi Financial Leasing Co., Ltd.*
     
10.23   English Translation of Current Lease Agreement of Senmiao Technology Limited’s Principal Executive Office(1)
     
14.1   Code of Ethics, incorporated herein by reference to Exhibit 14.1 to the Amendment No. 7 to Registration Statement on Form S-1 filed with the SEC on March 14, 2018
     
21.1   List of Subsidiaries*
     
23.1   Independent registered public accounting firm’s consent*
     
31.1   Certification of Principal Executive Officer, pursuant to 18 U.S.C. Section 1350 as adopted pursuant to Section 302 of the Sarbanes-Oxley Act of 2002*
     
31.2   Certification of Principal Financial Officer, pursuant to 18 U.S.C. Section 1350 as adopted pursuant to Section 302 of the Sarbanes-Oxley Act of 2002*
     
32.1   Certification of Principal Executive Officer, pursuant to 18 U.S.C. Section 1350 as adopted pursuant to Section 906 of the Sarbanes-Oxley Act of 2002**
     
32.2   Certification of Principal Financial Officer, pursuant to 18 U.S.C. Section 1350 as adopted pursuant to Section 906 of the Sarbanes-Oxley Act of 2002**
     
97.1   Compensation Recovery Policy of the Company.*
     
101.INS   XBRL Instance Document - the instance document does not appear in the Interactive Data File because its XBRL tags are embedded within the Inline XBRL document*
     
101.SCH   Inline XBRL Taxonomy Extension Schema Document*
     
101.CAL   Inline XBRL Taxonomy Extension Calculation Linkbase Document*
     
101.DEF   Inline XBRL Taxonomy Extension Definition Linkbase Document*
     
101.LAB   Inline XBRL Taxonomy Extension Label Linkbase Document*
     
101.PRE   Inline XBRL Taxonomy Extension Presentation Linkbase Document*
     
104   Cover Page Interactive Data File - The cover page interactive data file does not appear in the Interactive Data File because its XBRL tags are embedded within the Inline XBRL document*

 

 

*Filed herewith

 

**Furnished herewith

 

(1)Portions of the exhibit, including certain private and confidential information has been omitted pursuant to Item 601(a)(6) and Item 601(b)(10)(iv) of Regulation S-K. The Registrant hereby agrees to furnish a copy of any omitted portion to the SEC upon request.

 

103

 

 

SIGNATURES

 

Pursuant to the requirements of Section 13 or 15(d) of the Securities Act of 1934, the Registrant has duly caused this Report to be signed on its behalf by the undersigned, thereunto duly authorized.

 

Date: June 27, 2024 SENMIAO TECHNOLOGY LIMITED
     
  By: /s/ Xi Wen
  Name:  Xi Wen
  Title: Chief Executive Officer
    (Principal Executive Officer)

 

     
  By: /s/ Xiaoyuan Zhang
  Name:  Xiaoyuan Zhang
  Title: Chief Financial Officer
    (Principal Financial and Accounting Officer)

 

Pursuant to the requirements of the Securities Exchange Act of 1934, this report has been signed below by the following persons on behalf of the registrant and in the capacities and on the dates indicated.

 

Name

  Position   Date
         
/s/ Xi Wen   Chief Executive Officer, President and Chairman of the Board   June 27, 2024
Xi Wen        
         
/s/ Xiaoyuan Zhang   Chief Financial Officer   June 27, 2024
Xiaoyuan Zhang   (Principal Financial and Accounting Officer)    
         
         
/s/ Trent Davis   Director   June 27, 2024
Trent Davis        
         
/s/ Xiaojuan Lin   Director   June 27, 2024
Xiaojuan Lin        
         
/s/ Sichun Wang   Director   June 27, 2024
Sichun Wang        
         
/s/ Jie Gao   Director   June 27, 2024
Jie Gao        

 

 

104

 

7195781 8863190 0.41 0.43 3099701 Prepaid expense The balance of prepaid expense represented automobile purchase prepayments, automobile liability insurance premium for automobiles for operating lease and other miscellaneous expense such as office lease, office remodel expense, etc. that will expire within one year. Deposits The balance of deposits mainly represented the security deposit made by the Company to various automobile leasing companies, financial institutions and Didi Chuxing Technology Co., Ltd., who runs an online ride-hailing platform. As of March 31, 2024, the allowance for credit losses of $17,841 was recorded against the security deposits not returned for more than one year after the end of the cooperation. Receivables from aggregation platforms The balance of receivables from aggregation platforms represented the amount due from the collaborated aggregation platforms based on the confirmed billings, which will be disbursed to the drivers who completed their rides through the Company’s online ride-hailing platform. Value added tax (“VAT”) recoverable The balance represented the amount of VAT, which resulted from historical purchasing activities and could be further used for deducting future VAT in PRC. Due from automobile purchasers, net The balance due from automobile purchasers represented the payments of automobiles and related insurances and taxes made on behalf of the automobile purchasers. The balance is expected to be collected from the automobile purchasers in installments. As of March 31, 2024, the allowance for credit losses recorded against receivables due from automobile purchasers was $2,633. During the year ended March 31, 2024, the Company recorded provision for credit losses of $2,652 against the balance from an automobile purchaser. 639863 Payables to drivers from aggregation platforms The balance of payables to drivers from aggregation platforms represented the amount the Company collected on behalf of drivers who completed their transaction through the Company’s online ride-hailing platform base on the confirmed billings. Deposits The balance of deposits represented the security deposit from operating and finance lease customers to cover lease payment and related automobile expense in case the customers’ accounts are in default. The balance is refundable at the end of the lease term, after deducting any missed lease payment and applicable fee. Payables for expenditures on automobile transaction and related services The balance of payables for expenditures on automobile transaction and related services represented the payables balance to the miscellaneous expenses related to the daily operations of automobiles. Loan repayments received on behalf of financial institutions The balance of loan repayments received on behalf of financial institutions represented the loan repayments made by the automobile purchasers to financial institutions through the Company, which has not been paid to the financial institutions. false FY 0001711012 0001711012 2023-04-01 2024-03-31 0001711012 2023-09-30 0001711012 2024-06-24 0001711012 2024-03-31 0001711012 2023-03-31 0001711012 us-gaap:RelatedPartyMember 2024-03-31 0001711012 us-gaap:RelatedPartyMember 2023-03-31 0001711012 us-gaap:SeriesAPreferredStockMember 2024-03-31 0001711012 us-gaap:SeriesAPreferredStockMember 2023-03-31 0001711012 2022-04-01 2023-03-31 0001711012 us-gaap:CommonStockMember 2022-03-31 0001711012 us-gaap:AdditionalPaidInCapitalMember 2022-03-31 0001711012 us-gaap:RetainedEarningsUnappropriatedMember 2022-03-31 0001711012 us-gaap:AccumulatedOtherComprehensiveIncomeMember 2022-03-31 0001711012 us-gaap:NoncontrollingInterestMember 2022-03-31 0001711012 2022-03-31 0001711012 us-gaap:CommonStockMember 2022-04-01 2023-03-31 0001711012 us-gaap:AdditionalPaidInCapitalMember 2022-04-01 2023-03-31 0001711012 us-gaap:RetainedEarningsUnappropriatedMember 2022-04-01 2023-03-31 0001711012 us-gaap:AccumulatedOtherComprehensiveIncomeMember 2022-04-01 2023-03-31 0001711012 us-gaap:NoncontrollingInterestMember 2022-04-01 2023-03-31 0001711012 us-gaap:CommonStockMember 2023-03-31 0001711012 us-gaap:AdditionalPaidInCapitalMember 2023-03-31 0001711012 us-gaap:RetainedEarningsUnappropriatedMember 2023-03-31 0001711012 us-gaap:AccumulatedOtherComprehensiveIncomeMember 2023-03-31 0001711012 us-gaap:NoncontrollingInterestMember 2023-03-31 0001711012 us-gaap:CommonStockMember 2023-04-01 2024-03-31 0001711012 us-gaap:AdditionalPaidInCapitalMember 2023-04-01 2024-03-31 0001711012 us-gaap:RetainedEarningsUnappropriatedMember 2023-04-01 2024-03-31 0001711012 us-gaap:AccumulatedOtherComprehensiveIncomeMember 2023-04-01 2024-03-31 0001711012 us-gaap:NoncontrollingInterestMember 2023-04-01 2024-03-31 0001711012 us-gaap:CommonStockMember 2024-03-31 0001711012 us-gaap:AdditionalPaidInCapitalMember 2024-03-31 0001711012 us-gaap:RetainedEarningsUnappropriatedMember 2024-03-31 0001711012 us-gaap:AccumulatedOtherComprehensiveIncomeMember 2024-03-31 0001711012 us-gaap:NoncontrollingInterestMember 2024-03-31 0001711012 aihs:SichuanSenmiaoZechengBusinessConsultingCoLtdMember aihs:HunanXixingtianxiaTechnologyCoLtdMember 2024-03-31 0001711012 aihs:HunanXixingtianxiaTechnologyCoLtdMember aihs:SichuanSenmiaoMember 2024-03-31 0001711012 aihs:JinkailongMember 2018-08-31 0001711012 aihs:OtherJinkailongsMember 2020-02-29 0001711012 aihs:JinkailongMember 2023-04-01 2024-03-31 0001711012 aihs:JinkailongMember aihs:VotingAgreementWithJinkailongsOtherShareholdersMember 2023-04-01 2024-03-31 0001711012 aihs:VotingAgreementWithJinkailongsOtherShareholdersMember 2024-03-31 0001711012 aihs:JinkailongMember aihs:SichuanSenmiaoMember 2023-03-31 0001711012 aihs:JinkailongMember us-gaap:RelatedPartyMember 2024-03-31 0001711012 aihs:JinkailongMember us-gaap:RelatedPartyMember 2023-03-31 0001711012 aihs:JinkailongMember 2022-04-01 2023-03-31 0001711012 aihs:GoingConcernMember 2023-04-01 2024-03-31 0001711012 srt:MaximumMember 2023-04-01 2024-03-31 0001711012 aihs:AutomobileMember 2024-03-31 0001711012 srt:ScenarioForecastMember 2025-03-31 2025-03-31 0001711012 aihs:SichuanJinkailongAutomobileLeasingCoLtdMember 2024-03-31 0001711012 aihs:SichuanJinkailongAutomobileLeasingCoLtdMember 2023-03-31 0001711012 aihs:CorenelMember 2024-03-31 0001711012 us-gaap:TradeAccountsReceivableMember 2024-03-31 0001711012 us-gaap:TradeAccountsReceivableMember 2023-03-31 0001711012 us-gaap:FinanceReceivablesMember 2024-03-31 0001711012 us-gaap:FinanceReceivablesMember 2023-03-31 0001711012 us-gaap:SeriesAPreferredStockMember 2023-04-01 2024-03-31 0001711012 srt:MinimumMember us-gaap:AutomobilesMember 2024-03-31 0001711012 srt:MaximumMember us-gaap:AutomobilesMember 2024-03-31 0001711012 country:US 2024-03-31 0001711012 country:US 2023-03-31 0001711012 country:CN 2024-03-31 0001711012 country:CN 2023-03-31 0001711012 us-gaap:AutomobilesMember 2024-03-31 0001711012 us-gaap:AutomobilesMember 2023-03-31 0001711012 us-gaap:CarryingReportedAmountFairValueDisclosureMember 2024-03-31 0001711012 us-gaap:FairValueInputsLevel1Member 2024-03-31 0001711012 us-gaap:FairValueInputsLevel2Member 2024-03-31 0001711012 us-gaap:FairValueInputsLevel3Member 2024-03-31 0001711012 us-gaap:CarryingReportedAmountFairValueDisclosureMember 2023-03-31 0001711012 us-gaap:FairValueInputsLevel1Member 2023-03-31 0001711012 us-gaap:FairValueInputsLevel2Member 2023-03-31 0001711012 us-gaap:FairValueInputsLevel3Member 2023-03-31 0001711012 aihs:June2019Member aihs:RegisteredDirectOfferingSeriesWarrantsMember us-gaap:FairValueMeasurementsRecurringMember 2022-03-31 0001711012 aihs:June2019Member aihs:RegisteredDirectOfferingPlacementWarrantsMember us-gaap:FairValueMeasurementsRecurringMember 2022-03-31 0001711012 aihs:August2020Member aihs:UnderwrittenPublicOfferingWarrantsMember us-gaap:FairValueMeasurementsRecurringMember 2022-03-31 0001711012 aihs:February2021Member aihs:RegisteredDirectOfferingWarrantsMember us-gaap:FairValueMeasurementsRecurringMember 2022-03-31 0001711012 aihs:May2021Member aihs:RegisteredDirectOfferingInvestorsWarrantsMember us-gaap:FairValueMeasurementsRecurringMember 2022-03-31 0001711012 aihs:May2021Member aihs:RegisteredDirectOfferingPlacementWarrantsMember us-gaap:FairValueMeasurementsRecurringMember 2022-03-31 0001711012 aihs:November2021Member aihs:PrivatePlacementInvestorsWarrantsMember us-gaap:FairValueMeasurementsRecurringMember 2022-03-31 0001711012 aihs:November2021Member aihs:PrivatePlacementPlacementWarrantsMember us-gaap:FairValueMeasurementsRecurringMember 2022-03-31 0001711012 aihs:June2019Member aihs:RegisteredDirectOfferingSeriesWarrantsMember us-gaap:FairValueMeasurementsRecurringMember 2022-04-01 2023-03-31 0001711012 aihs:June2019Member aihs:RegisteredDirectOfferingPlacementWarrantsMember us-gaap:FairValueMeasurementsRecurringMember 2022-04-01 2023-03-31 0001711012 aihs:August2020Member aihs:UnderwrittenPublicOfferingWarrantsMember us-gaap:FairValueMeasurementsRecurringMember 2022-04-01 2023-03-31 0001711012 aihs:February2021Member aihs:RegisteredDirectOfferingWarrantsMember us-gaap:FairValueMeasurementsRecurringMember 2022-04-01 2023-03-31 0001711012 aihs:May2021Member aihs:RegisteredDirectOfferingInvestorsWarrantsMember us-gaap:FairValueMeasurementsRecurringMember 2022-04-01 2023-03-31 0001711012 aihs:May2021Member aihs:RegisteredDirectOfferingPlacementWarrantsMember us-gaap:FairValueMeasurementsRecurringMember 2022-04-01 2023-03-31 0001711012 aihs:November2021Member aihs:PrivatePlacementInvestorsWarrantsMember us-gaap:FairValueMeasurementsRecurringMember 2022-04-01 2023-03-31 0001711012 aihs:November2021Member aihs:PrivatePlacementPlacementWarrantsMember us-gaap:FairValueMeasurementsRecurringMember 2022-04-01 2023-03-31 0001711012 aihs:June2019Member aihs:RegisteredDirectOfferingSeriesWarrantsMember us-gaap:FairValueMeasurementsRecurringMember 2023-03-31 0001711012 aihs:June2019Member aihs:RegisteredDirectOfferingPlacementWarrantsMember us-gaap:FairValueMeasurementsRecurringMember 2023-03-31 0001711012 aihs:August2020Member aihs:UnderwrittenPublicOfferingWarrantsMember us-gaap:FairValueMeasurementsRecurringMember 2023-03-31 0001711012 aihs:February2021Member aihs:RegisteredDirectOfferingWarrantsMember us-gaap:FairValueMeasurementsRecurringMember 2023-03-31 0001711012 aihs:May2021Member aihs:RegisteredDirectOfferingInvestorsWarrantsMember us-gaap:FairValueMeasurementsRecurringMember 2023-03-31 0001711012 aihs:May2021Member aihs:RegisteredDirectOfferingPlacementWarrantsMember us-gaap:FairValueMeasurementsRecurringMember 2023-03-31 0001711012 aihs:November2021Member aihs:PrivatePlacementInvestorsWarrantsMember us-gaap:FairValueMeasurementsRecurringMember 2023-03-31 0001711012 aihs:November2021Member aihs:PrivatePlacementPlacementWarrantsMember us-gaap:FairValueMeasurementsRecurringMember 2023-03-31 0001711012 aihs:June2019Member aihs:RegisteredDirectOfferingSeriesWarrantsMember us-gaap:FairValueMeasurementsRecurringMember 2023-04-01 2024-03-31 0001711012 aihs:June2019Member aihs:RegisteredDirectOfferingPlacementWarrantsMember us-gaap:FairValueMeasurementsRecurringMember 2023-04-01 2024-03-31 0001711012 aihs:August2020Member aihs:UnderwrittenPublicOfferingWarrantsMember us-gaap:FairValueMeasurementsRecurringMember 2023-04-01 2024-03-31 0001711012 aihs:February2021Member aihs:RegisteredDirectOfferingWarrantsMember us-gaap:FairValueMeasurementsRecurringMember 2023-04-01 2024-03-31 0001711012 aihs:May2021Member aihs:RegisteredDirectOfferingInvestorsWarrantsMember us-gaap:FairValueMeasurementsRecurringMember 2023-04-01 2024-03-31 0001711012 aihs:May2021Member aihs:RegisteredDirectOfferingPlacementWarrantsMember us-gaap:FairValueMeasurementsRecurringMember 2023-04-01 2024-03-31 0001711012 aihs:November2021Member aihs:PrivatePlacementInvestorsWarrantsMember us-gaap:FairValueMeasurementsRecurringMember 2023-04-01 2024-03-31 0001711012 aihs:November2021Member aihs:PrivatePlacementPlacementWarrantsMember us-gaap:FairValueMeasurementsRecurringMember 2023-04-01 2024-03-31 0001711012 aihs:June2019Member aihs:RegisteredDirectOfferingSeriesWarrantsMember us-gaap:FairValueMeasurementsRecurringMember 2024-03-31 0001711012 aihs:June2019Member aihs:RegisteredDirectOfferingPlacementWarrantsMember us-gaap:FairValueMeasurementsRecurringMember 2024-03-31 0001711012 aihs:August2020Member aihs:UnderwrittenPublicOfferingWarrantsMember us-gaap:FairValueMeasurementsRecurringMember 2024-03-31 0001711012 aihs:February2021Member aihs:RegisteredDirectOfferingWarrantsMember us-gaap:FairValueMeasurementsRecurringMember 2024-03-31 0001711012 aihs:May2021Member aihs:RegisteredDirectOfferingInvestorsWarrantsMember us-gaap:FairValueMeasurementsRecurringMember 2024-03-31 0001711012 aihs:May2021Member aihs:RegisteredDirectOfferingPlacementWarrantsMember us-gaap:FairValueMeasurementsRecurringMember 2024-03-31 0001711012 aihs:November2021Member aihs:PrivatePlacementInvestorsWarrantsMember us-gaap:FairValueMeasurementsRecurringMember 2024-03-31 0001711012 aihs:November2021Member aihs:PrivatePlacementPlacementWarrantsMember us-gaap:FairValueMeasurementsRecurringMember 2024-03-31 0001711012 aihs:June202019Member aihs:SeriesWarrantsMember 2019-06-20 0001711012 aihs:June202019Member aihs:SeriesBWarrantsMember 2019-06-20 0001711012 aihs:June202019Member aihs:PlacementAgentWarrantsMember 2019-06-20 0001711012 aihs:August42020Member aihs:UnderwriterWarrantMember 2020-08-04 0001711012 aihs:February102021Member aihs:PlacementAgentWarrantsMember 2021-02-10 0001711012 aihs:February102021Member aihs:RofrWarrantsMember 2021-02-10 0001711012 aihs:May132021Member aihs:InvestorWarrantsMember 2021-05-13 0001711012 aihs:May132021Member aihs:PlacementAgentWarrantsMember 2021-05-13 0001711012 aihs:November102021Member aihs:InvestorWarrantsMember 2021-11-10 0001711012 aihs:November102021Member aihs:PlacementAgentWarrantsMember 2021-11-10 0001711012 aihs:June202019Member aihs:SeriesWarrantsMember us-gaap:MeasurementInputExercisePriceMember 2019-06-20 0001711012 aihs:June202019Member aihs:SeriesBWarrantsMember us-gaap:MeasurementInputExercisePriceMember 2019-06-20 0001711012 aihs:June202019Member aihs:PlacementAgentWarrantsMember us-gaap:MeasurementInputExercisePriceMember 2019-06-20 0001711012 aihs:August42020Member aihs:UnderwriterWarrantMember us-gaap:MeasurementInputExercisePriceMember 2020-08-04 0001711012 aihs:February102021Member aihs:PlacementAgentWarrantsMember us-gaap:MeasurementInputExercisePriceMember 2021-02-10 0001711012 aihs:February102021Member aihs:RofrWarrantsMember us-gaap:MeasurementInputExercisePriceMember 2021-02-10 0001711012 aihs:May132021Member aihs:InvestorWarrantsMember us-gaap:MeasurementInputExercisePriceMember 2021-05-13 0001711012 aihs:May132021Member aihs:PlacementAgentWarrantsMember us-gaap:MeasurementInputExercisePriceMember 2021-05-13 0001711012 aihs:November102021Member aihs:InvestorWarrantsMember us-gaap:MeasurementInputExercisePriceMember 2021-11-10 0001711012 aihs:November102021Member aihs:PlacementAgentWarrantsMember us-gaap:MeasurementInputExercisePriceMember 2021-11-10 0001711012 aihs:June202019Member aihs:SeriesWarrantsMember us-gaap:MeasurementInputSharePriceMember 2019-06-20 0001711012 aihs:June202019Member aihs:SeriesBWarrantsMember us-gaap:MeasurementInputSharePriceMember 2019-06-20 0001711012 aihs:June202019Member aihs:PlacementAgentWarrantsMember us-gaap:MeasurementInputSharePriceMember 2019-06-20 0001711012 aihs:August42020Member aihs:UnderwriterWarrantMember us-gaap:MeasurementInputSharePriceMember 2020-08-04 0001711012 aihs:February102021Member aihs:PlacementAgentWarrantsMember us-gaap:MeasurementInputSharePriceMember 2021-02-10 0001711012 aihs:February102021Member aihs:RofrWarrantsMember us-gaap:MeasurementInputSharePriceMember 2021-02-10 0001711012 aihs:May132021Member aihs:InvestorWarrantsMember us-gaap:MeasurementInputSharePriceMember 2021-05-13 0001711012 aihs:May132021Member aihs:PlacementAgentWarrantsMember us-gaap:MeasurementInputSharePriceMember 2021-05-13 0001711012 aihs:November102021Member aihs:InvestorWarrantsMember us-gaap:MeasurementInputSharePriceMember 2021-11-10 0001711012 aihs:November102021Member aihs:PlacementAgentWarrantsMember us-gaap:MeasurementInputSharePriceMember 2021-11-10 0001711012 aihs:June202019Member aihs:SeriesWarrantsMember us-gaap:MeasurementInputExpectedTermMember 2019-06-20 0001711012 aihs:June202019Member aihs:SeriesBWarrantsMember us-gaap:MeasurementInputExpectedTermMember 2019-06-20 0001711012 aihs:June202019Member aihs:PlacementAgentWarrantsMember us-gaap:MeasurementInputExpectedTermMember 2019-06-20 0001711012 aihs:August42020Member aihs:UnderwriterWarrantMember us-gaap:MeasurementInputExpectedTermMember 2020-08-04 0001711012 aihs:February102021Member aihs:PlacementAgentWarrantsMember us-gaap:MeasurementInputExpectedTermMember 2021-02-10 0001711012 aihs:February102021Member aihs:RofrWarrantsMember us-gaap:MeasurementInputExpectedTermMember 2021-02-10 0001711012 aihs:May132021Member aihs:InvestorWarrantsMember us-gaap:MeasurementInputExpectedTermMember 2021-05-13 0001711012 aihs:May132021Member aihs:PlacementAgentWarrantsMember us-gaap:MeasurementInputExpectedTermMember 2021-05-13 0001711012 aihs:November102021Member aihs:InvestorWarrantsMember us-gaap:MeasurementInputExpectedTermMember 2021-11-10 0001711012 aihs:November102021Member aihs:PlacementAgentWarrantsMember us-gaap:MeasurementInputExpectedTermMember 2021-11-10 0001711012 aihs:June202019Member aihs:SeriesWarrantsMember us-gaap:MeasurementInputRiskFreeInterestRateMember 2019-06-20 0001711012 aihs:June202019Member aihs:SeriesBWarrantsMember us-gaap:MeasurementInputRiskFreeInterestRateMember 2019-06-20 0001711012 aihs:June202019Member aihs:PlacementAgentWarrantsMember us-gaap:MeasurementInputRiskFreeInterestRateMember 2019-06-20 0001711012 aihs:August42020Member aihs:UnderwriterWarrantMember us-gaap:MeasurementInputRiskFreeInterestRateMember 2020-08-04 0001711012 aihs:February102021Member aihs:PlacementAgentWarrantsMember us-gaap:MeasurementInputRiskFreeInterestRateMember 2021-02-10 0001711012 aihs:February102021Member aihs:RofrWarrantsMember us-gaap:MeasurementInputRiskFreeInterestRateMember 2021-02-10 0001711012 aihs:May132021Member aihs:InvestorWarrantsMember us-gaap:MeasurementInputRiskFreeInterestRateMember 2021-05-13 0001711012 aihs:May132021Member aihs:PlacementAgentWarrantsMember us-gaap:MeasurementInputRiskFreeInterestRateMember 2021-05-13 0001711012 aihs:November102021Member aihs:InvestorWarrantsMember us-gaap:MeasurementInputRiskFreeInterestRateMember 2021-11-10 0001711012 aihs:November102021Member aihs:PlacementAgentWarrantsMember us-gaap:MeasurementInputRiskFreeInterestRateMember 2021-11-10 0001711012 aihs:June202019Member aihs:SeriesWarrantsMember us-gaap:MeasurementInputPriceVolatilityMember 2019-06-20 0001711012 aihs:June202019Member aihs:SeriesBWarrantsMember us-gaap:MeasurementInputPriceVolatilityMember 2019-06-20 0001711012 aihs:June202019Member aihs:PlacementAgentWarrantsMember us-gaap:MeasurementInputPriceVolatilityMember 2019-06-20 0001711012 aihs:August42020Member aihs:UnderwriterWarrantMember us-gaap:MeasurementInputPriceVolatilityMember 2020-08-04 0001711012 aihs:February102021Member aihs:PlacementAgentWarrantsMember us-gaap:MeasurementInputPriceVolatilityMember 2021-02-10 0001711012 aihs:February102021Member aihs:RofrWarrantsMember us-gaap:MeasurementInputPriceVolatilityMember 2021-02-10 0001711012 aihs:May132021Member aihs:InvestorWarrantsMember us-gaap:MeasurementInputPriceVolatilityMember 2021-05-13 0001711012 aihs:May132021Member aihs:PlacementAgentWarrantsMember us-gaap:MeasurementInputPriceVolatilityMember 2021-05-13 0001711012 aihs:November102021Member aihs:InvestorWarrantsMember us-gaap:MeasurementInputPriceVolatilityMember 2021-11-10 0001711012 aihs:November102021Member aihs:PlacementAgentWarrantsMember us-gaap:MeasurementInputPriceVolatilityMember 2021-11-10 0001711012 aihs:August42020Member aihs:UnderwriterWarrantMember 2024-03-31 0001711012 aihs:February102021Member aihs:PlacementAgentWarrantsMember 2024-03-31 0001711012 aihs:February102021Member aihs:RofrWarrantsMember 2024-03-31 0001711012 aihs:May132021Member aihs:InvestorWarrantsMember 2024-03-31 0001711012 aihs:May132021Member aihs:PlacementAgentWarrantsMember 2024-03-31 0001711012 aihs:November102021Member aihs:InvestorWarrantsMember 2024-03-31 0001711012 aihs:November102021Member aihs:PlacementAgentWarrantsMember 2024-03-31 0001711012 aihs:August42020Member aihs:UnderwriterWarrantMember us-gaap:MeasurementInputExercisePriceMember 2024-03-31 0001711012 aihs:February102021Member aihs:PlacementAgentWarrantsMember us-gaap:MeasurementInputExercisePriceMember 2024-03-31 0001711012 aihs:February102021Member aihs:RofrWarrantsMember us-gaap:MeasurementInputExercisePriceMember 2024-03-31 0001711012 aihs:May132021Member aihs:InvestorWarrantsMember us-gaap:MeasurementInputExercisePriceMember 2024-03-31 0001711012 aihs:May132021Member aihs:PlacementAgentWarrantsMember us-gaap:MeasurementInputExercisePriceMember 2024-03-31 0001711012 aihs:November102021Member aihs:InvestorWarrantsMember us-gaap:MeasurementInputExercisePriceMember 2024-03-31 0001711012 aihs:November102021Member aihs:PlacementAgentWarrantsMember us-gaap:MeasurementInputExercisePriceMember 2024-03-31 0001711012 aihs:August42020Member aihs:UnderwriterWarrantMember us-gaap:MeasurementInputSharePriceMember 2024-03-31 0001711012 aihs:February102021Member aihs:PlacementAgentWarrantsMember us-gaap:MeasurementInputSharePriceMember 2024-03-31 0001711012 aihs:February102021Member aihs:RofrWarrantsMember us-gaap:MeasurementInputSharePriceMember 2024-03-31 0001711012 aihs:May132021Member aihs:InvestorWarrantsMember us-gaap:MeasurementInputSharePriceMember 2024-03-31 0001711012 aihs:May132021Member aihs:PlacementAgentWarrantsMember us-gaap:MeasurementInputSharePriceMember 2024-03-31 0001711012 aihs:November102021Member aihs:InvestorWarrantsMember us-gaap:MeasurementInputSharePriceMember 2024-03-31 0001711012 aihs:November102021Member aihs:PlacementAgentWarrantsMember us-gaap:MeasurementInputSharePriceMember 2024-03-31 0001711012 aihs:August42020Member aihs:UnderwriterWarrantMember us-gaap:MeasurementInputExpectedTermMember 2024-03-31 0001711012 aihs:February102021Member aihs:PlacementAgentWarrantsMember us-gaap:MeasurementInputExpectedTermMember 2024-03-31 0001711012 aihs:February102021Member aihs:RofrWarrantsMember us-gaap:MeasurementInputExpectedTermMember 2024-03-31 0001711012 aihs:May132021Member aihs:InvestorWarrantsMember us-gaap:MeasurementInputExpectedTermMember 2024-03-31 0001711012 aihs:May132021Member aihs:PlacementAgentWarrantsMember us-gaap:MeasurementInputExpectedTermMember 2024-03-31 0001711012 aihs:November102021Member aihs:InvestorWarrantsMember us-gaap:MeasurementInputExpectedTermMember 2024-03-31 0001711012 aihs:November102021Member aihs:PlacementAgentWarrantsMember us-gaap:MeasurementInputExpectedTermMember 2024-03-31 0001711012 aihs:August42020Member aihs:UnderwriterWarrantMember us-gaap:MeasurementInputRiskFreeInterestRateMember 2024-03-31 0001711012 aihs:February102021Member aihs:PlacementAgentWarrantsMember us-gaap:MeasurementInputRiskFreeInterestRateMember 2024-03-31 0001711012 aihs:February102021Member aihs:RofrWarrantsMember us-gaap:MeasurementInputRiskFreeInterestRateMember 2024-03-31 0001711012 aihs:May132021Member aihs:InvestorWarrantsMember us-gaap:MeasurementInputRiskFreeInterestRateMember 2024-03-31 0001711012 aihs:May132021Member aihs:PlacementAgentWarrantsMember us-gaap:MeasurementInputRiskFreeInterestRateMember 2024-03-31 0001711012 aihs:November102021Member aihs:InvestorWarrantsMember us-gaap:MeasurementInputRiskFreeInterestRateMember 2024-03-31 0001711012 aihs:November102021Member aihs:PlacementAgentWarrantsMember us-gaap:MeasurementInputRiskFreeInterestRateMember 2024-03-31 0001711012 aihs:August42020Member aihs:UnderwriterWarrantMember us-gaap:MeasurementInputPriceVolatilityMember 2024-03-31 0001711012 aihs:February102021Member aihs:PlacementAgentWarrantsMember us-gaap:MeasurementInputPriceVolatilityMember 2024-03-31 0001711012 aihs:February102021Member aihs:RofrWarrantsMember us-gaap:MeasurementInputPriceVolatilityMember 2024-03-31 0001711012 aihs:May132021Member aihs:InvestorWarrantsMember us-gaap:MeasurementInputPriceVolatilityMember 2024-03-31 0001711012 aihs:May132021Member aihs:PlacementAgentWarrantsMember us-gaap:MeasurementInputPriceVolatilityMember 2024-03-31 0001711012 aihs:November102021Member aihs:InvestorWarrantsMember us-gaap:MeasurementInputPriceVolatilityMember 2024-03-31 0001711012 aihs:November102021Member aihs:PlacementAgentWarrantsMember us-gaap:MeasurementInputPriceVolatilityMember 2024-03-31 0001711012 aihs:June202019Member aihs:SeriesWarrantsMember 2023-03-31 0001711012 aihs:June202019Member aihs:PlacementAgentWarrantsMember 2023-03-31 0001711012 aihs:August42020Member aihs:UnderwriterWarrantMember 2023-03-31 0001711012 aihs:February102021Member aihs:PlacementAgentWarrantsMember 2023-03-31 0001711012 aihs:February102021Member aihs:RofrWarrantsMember 2023-03-31 0001711012 aihs:May132021Member aihs:InvestorWarrantsMember 2023-03-31 0001711012 aihs:May132021Member aihs:PlacementAgentWarrantsMember 2023-03-31 0001711012 aihs:November102021Member aihs:InvestorWarrantsMember 2023-03-31 0001711012 aihs:November102021Member aihs:PlacementAgentWarrantsMember 2023-03-31 0001711012 aihs:June202019Member aihs:SeriesWarrantsMember us-gaap:MeasurementInputExercisePriceMember 2023-03-31 0001711012 aihs:June202019Member aihs:PlacementAgentWarrantsMember us-gaap:MeasurementInputExercisePriceMember 2023-03-31 0001711012 aihs:August42020Member aihs:UnderwriterWarrantMember us-gaap:MeasurementInputExercisePriceMember 2023-03-31 0001711012 aihs:February102021Member aihs:PlacementAgentWarrantsMember us-gaap:MeasurementInputExercisePriceMember 2023-03-31 0001711012 aihs:February102021Member aihs:RofrWarrantsMember us-gaap:MeasurementInputExercisePriceMember 2023-03-31 0001711012 aihs:May132021Member aihs:InvestorWarrantsMember us-gaap:MeasurementInputExercisePriceMember 2023-03-31 0001711012 aihs:May132021Member aihs:PlacementAgentWarrantsMember us-gaap:MeasurementInputExercisePriceMember 2023-03-31 0001711012 aihs:November102021Member aihs:InvestorWarrantsMember us-gaap:MeasurementInputExercisePriceMember 2023-03-31 0001711012 aihs:November102021Member aihs:PlacementAgentWarrantsMember us-gaap:MeasurementInputExercisePriceMember 2023-03-31 0001711012 aihs:June202019Member aihs:SeriesWarrantsMember us-gaap:MeasurementInputSharePriceMember 2023-03-31 0001711012 aihs:June202019Member aihs:PlacementAgentWarrantsMember us-gaap:MeasurementInputSharePriceMember 2023-03-31 0001711012 aihs:August42020Member aihs:UnderwriterWarrantMember us-gaap:MeasurementInputSharePriceMember 2023-03-31 0001711012 aihs:February102021Member aihs:PlacementAgentWarrantsMember us-gaap:MeasurementInputSharePriceMember 2023-03-31 0001711012 aihs:February102021Member aihs:RofrWarrantsMember us-gaap:MeasurementInputSharePriceMember 2023-03-31 0001711012 aihs:May132021Member aihs:InvestorWarrantsMember us-gaap:MeasurementInputSharePriceMember 2023-03-31 0001711012 aihs:May132021Member aihs:PlacementAgentWarrantsMember us-gaap:MeasurementInputSharePriceMember 2023-03-31 0001711012 aihs:November102021Member aihs:InvestorWarrantsMember us-gaap:MeasurementInputSharePriceMember 2023-03-31 0001711012 aihs:November102021Member aihs:PlacementAgentWarrantsMember us-gaap:MeasurementInputSharePriceMember 2023-03-31 0001711012 aihs:June202019Member aihs:SeriesWarrantsMember us-gaap:MeasurementInputExpectedTermMember 2023-03-31 0001711012 aihs:June202019Member aihs:PlacementAgentWarrantsMember us-gaap:MeasurementInputExpectedTermMember 2023-03-31 0001711012 aihs:August42020Member aihs:UnderwriterWarrantMember us-gaap:MeasurementInputExpectedTermMember 2023-03-31 0001711012 aihs:February102021Member aihs:PlacementAgentWarrantsMember us-gaap:MeasurementInputExpectedTermMember 2023-03-31 0001711012 aihs:February102021Member aihs:RofrWarrantsMember us-gaap:MeasurementInputExpectedTermMember 2023-03-31 0001711012 aihs:May132021Member aihs:InvestorWarrantsMember us-gaap:MeasurementInputExpectedTermMember 2023-03-31 0001711012 aihs:May132021Member aihs:PlacementAgentWarrantsMember us-gaap:MeasurementInputExpectedTermMember 2023-03-31 0001711012 aihs:November102021Member aihs:InvestorWarrantsMember us-gaap:MeasurementInputExpectedTermMember 2023-03-31 0001711012 aihs:November102021Member aihs:PlacementAgentWarrantsMember us-gaap:MeasurementInputExpectedTermMember 2023-03-31 0001711012 aihs:June202019Member aihs:SeriesWarrantsMember us-gaap:MeasurementInputRiskFreeInterestRateMember 2023-03-31 0001711012 aihs:June202019Member aihs:PlacementAgentWarrantsMember us-gaap:MeasurementInputRiskFreeInterestRateMember 2023-03-31 0001711012 aihs:August42020Member aihs:UnderwriterWarrantMember us-gaap:MeasurementInputRiskFreeInterestRateMember 2023-03-31 0001711012 aihs:February102021Member aihs:PlacementAgentWarrantsMember us-gaap:MeasurementInputRiskFreeInterestRateMember 2023-03-31 0001711012 aihs:February102021Member aihs:RofrWarrantsMember us-gaap:MeasurementInputRiskFreeInterestRateMember 2023-03-31 0001711012 aihs:May132021Member aihs:InvestorWarrantsMember us-gaap:MeasurementInputRiskFreeInterestRateMember 2023-03-31 0001711012 aihs:May132021Member aihs:PlacementAgentWarrantsMember us-gaap:MeasurementInputRiskFreeInterestRateMember 2023-03-31 0001711012 aihs:November102021Member aihs:InvestorWarrantsMember us-gaap:MeasurementInputRiskFreeInterestRateMember 2023-03-31 0001711012 aihs:November102021Member aihs:PlacementAgentWarrantsMember us-gaap:MeasurementInputRiskFreeInterestRateMember 2023-03-31 0001711012 aihs:June202019Member aihs:SeriesWarrantsMember us-gaap:MeasurementInputPriceVolatilityMember 2023-03-31 0001711012 aihs:June202019Member aihs:PlacementAgentWarrantsMember us-gaap:MeasurementInputPriceVolatilityMember 2023-03-31 0001711012 aihs:August42020Member aihs:UnderwriterWarrantMember us-gaap:MeasurementInputPriceVolatilityMember 2023-03-31 0001711012 aihs:February102021Member aihs:PlacementAgentWarrantsMember us-gaap:MeasurementInputPriceVolatilityMember 2023-03-31 0001711012 aihs:February102021Member aihs:RofrWarrantsMember us-gaap:MeasurementInputPriceVolatilityMember 2023-03-31 0001711012 aihs:May132021Member aihs:InvestorWarrantsMember us-gaap:MeasurementInputPriceVolatilityMember 2023-03-31 0001711012 aihs:May132021Member aihs:PlacementAgentWarrantsMember us-gaap:MeasurementInputPriceVolatilityMember 2023-03-31 0001711012 aihs:November102021Member aihs:InvestorWarrantsMember us-gaap:MeasurementInputPriceVolatilityMember 2023-03-31 0001711012 aihs:November102021Member aihs:PlacementAgentWarrantsMember us-gaap:MeasurementInputPriceVolatilityMember 2023-03-31 0001711012 us-gaap:StraightLineDepreciationMethodMember 2023-04-01 2024-03-31 0001711012 us-gaap:LeaseholdImprovementsMember 2023-04-01 2024-03-31 0001711012 srt:MinimumMember us-gaap:ComputerEquipmentMember 2024-03-31 0001711012 srt:MaximumMember us-gaap:ComputerEquipmentMember 2024-03-31 0001711012 srt:MinimumMember us-gaap:OfficeEquipmentMember 2024-03-31 0001711012 srt:MaximumMember us-gaap:OfficeEquipmentMember 2024-03-31 0001711012 srt:MinimumMember us-gaap:SoftwareDevelopmentMember 2024-03-31 0001711012 srt:MaximumMember us-gaap:SoftwareDevelopmentMember 2024-03-31 0001711012 srt:MinimumMember aihs:OnlineRidehailingPlatformOperatingLicenseMember 2024-03-31 0001711012 srt:MaximumMember aihs:OnlineRidehailingPlatformOperatingLicenseMember 2024-03-31 0001711012 aihs:OperatingLeaseRevenuesFromAutomobileRentalsMember 2023-04-01 2024-03-31 0001711012 aihs:OperatingLeaseRevenuesFromAutomobileRentalsMember 2022-04-01 2023-03-31 0001711012 aihs:MonthlyServicesCommissionsMember 2023-04-01 2024-03-31 0001711012 aihs:MonthlyServicesCommissionsMember 2022-04-01 2023-03-31 0001711012 aihs:FinancingRevenuesFromAutomobileTransactionAndRelatedServicesMember 2023-04-01 2024-03-31 0001711012 aihs:FinancingRevenuesFromAutomobileTransactionAndRelatedServicesMember 2022-04-01 2023-03-31 0001711012 aihs:ServiceFeesFromNewEnergyVehiclesLeasingMember 2023-04-01 2024-03-31 0001711012 aihs:ServiceFeesFromNewEnergyVehiclesLeasingMember 2022-04-01 2023-03-31 0001711012 aihs:ServiceFeesFromAutomobilePurchaseMember 2023-04-01 2024-03-31 0001711012 aihs:ServiceFeesFromAutomobilePurchaseMember 2022-04-01 2023-03-31 0001711012 aihs:ServiceFeesFromManagementAndGuaranteeServicesMember 2023-04-01 2024-03-31 0001711012 aihs:ServiceFeesFromManagementAndGuaranteeServicesMember 2022-04-01 2023-03-31 0001711012 aihs:RevenuesFromSalesOfAutomobilesMember 2023-04-01 2024-03-31 0001711012 aihs:RevenuesFromSalesOfAutomobilesMember 2022-04-01 2023-03-31 0001711012 us-gaap:ServiceOtherMember 2023-04-01 2024-03-31 0001711012 us-gaap:ServiceOtherMember 2022-04-01 2023-03-31 0001711012 us-gaap:DiscontinuedOperationsDisposedOfByMeansOtherThanSaleAbandonmentMember aihs:OnlineLendingBusinessMember 2019-10-17 0001711012 us-gaap:DiscontinuedOperationsDisposedOfByMeansOtherThanSaleAbandonmentMember aihs:OnlineLendingBusinessMember 2019-12-31 2019-12-31 0001711012 aihs:OnlineLendingBusinessMember 2023-04-01 2024-03-31 0001711012 us-gaap:DiscontinuedOperationsDisposedOfByMeansOtherThanSaleAbandonmentMember aihs:OnlineLendingBusinessMember 2024-03-31 0001711012 us-gaap:DiscontinuedOperationsDisposedOfByMeansOtherThanSaleAbandonmentMember aihs:OnlineLendingBusinessMember 2023-03-31 0001711012 aihs:ReceivablesOfOnlineRideHailingFeesFromPlatformMember 2024-03-31 0001711012 aihs:ReceivablesOfOnlineRideHailingFeesFromPlatformMember 2023-03-31 0001711012 aihs:ReceivablesOfOperatingLeaseMember 2024-03-31 0001711012 aihs:ReceivablesOfOperatingLeaseMember 2023-03-31 0001711012 aihs:AutomobileSalesDueFromAutomobilePurchasersMember 2024-03-31 0001711012 aihs:AutomobileSalesDueFromAutomobilePurchasersMember 2023-03-31 0001711012 us-gaap:InventoriesMember aihs:AutomobilesHeldForSaleMember 2023-03-31 0001711012 aihs:AutomobilesHeldForSaleMember 2023-04-01 2024-03-31 0001711012 aihs:AutomobilesHeldForSaleMember 2022-04-01 2023-03-31 0001711012 us-gaap:LeaseholdImprovementsMember 2024-03-31 0001711012 us-gaap:LeaseholdImprovementsMember 2023-03-31 0001711012 us-gaap:ComputerEquipmentMember 2024-03-31 0001711012 us-gaap:ComputerEquipmentMember 2023-03-31 0001711012 aihs:OfficeEquipmentFurnitureAndFixturesMember 2024-03-31 0001711012 aihs:OfficeEquipmentFurnitureAndFixturesMember 2023-03-31 0001711012 us-gaap:ComputerSoftwareIntangibleAssetMember 2024-03-31 0001711012 us-gaap:ComputerSoftwareIntangibleAssetMember 2023-03-31 0001711012 aihs:OnlineRideHailingPlatformOperatingLicenseMember 2024-03-31 0001711012 aihs:OnlineRideHailingPlatformOperatingLicenseMember 2023-03-31 0001711012 aihs:PurchaseAgreementMember 2022-09-01 2022-09-30 0001711012 aihs:PurchaseAgreementMember 2023-03-01 2023-03-31 0001711012 aihs:PurchaseAgreementMember 2022-09-30 0001711012 aihs:PurchaseAgreementMember 2023-03-31 0001711012 aihs:PurchaseAgreementMember 2023-04-01 2024-03-31 0001711012 aihs:LoanAgreementMember 2023-09-11 0001711012 aihs:LoanAgreementMember 2024-03-31 0001711012 aihs:WeBankMember 2023-04-01 2024-03-31 0001711012 aihs:WeBankMember 2024-03-31 0001711012 aihs:WeBankMember 2023-03-31 0001711012 aihs:SdicTaikangTrustCoLtdBorrowingsMember 2023-04-01 2024-03-31 0001711012 aihs:SdicTaikangTrustCoLtdBorrowingsMember 2024-03-31 0001711012 aihs:SdicTaikangTrustCoLtdBorrowingsMember 2023-03-31 0001711012 us-gaap:SegmentDiscontinuedOperationsMember 2024-03-31 0001711012 us-gaap:SegmentDiscontinuedOperationsMember 2023-03-31 0001711012 us-gaap:SegmentContinuingOperationsMember 2024-03-31 0001711012 us-gaap:SegmentContinuingOperationsMember 2023-03-31 0001711012 us-gaap:SegmentContinuingOperationsMember 2023-04-01 2024-03-31 0001711012 us-gaap:SegmentContinuingOperationsMember 2022-04-01 2023-03-31 0001711012 us-gaap:CommonStockMember us-gaap:IPOMember 2024-03-31 0001711012 aihs:PreReverseSplitMember us-gaap:CommonStockMember us-gaap:IPOMember 2024-03-31 0001711012 aihs:ReverseSplitMember us-gaap:CommonStockMember 2024-03-31 0001711012 us-gaap:IPOMember 2024-03-31 0001711012 aihs:TwentyNineteenRegisteredDirectOfferingWarrantsMember 2024-03-31 0001711012 aihs:TwentyNineteenRegisteredDirectOfferingWarrantsMember 2023-03-31 0001711012 aihs:TwentyNineteenRegisteredDirectOfferingWarrantsMember 2023-04-01 2024-03-31 0001711012 aihs:TwentyNineteenRegisteredDirectOfferingWarrantsMember 2022-04-01 2023-03-31 0001711012 aihs:UnderwritersSecuritiesWarrantsMember 2024-03-31 0001711012 aihs:UnderwritersSecuritiesWarrantsMember 2023-03-31 0001711012 aihs:UnderwritersSecuritiesWarrantsMember 2023-04-01 2024-03-31 0001711012 aihs:UnderwritersSecuritiesWarrantsMember 2022-04-01 2023-03-31 0001711012 aihs:August2020UnderwritersWarrantsMember 2022-04-06 0001711012 aihs:February2021RegisteredDirectOfferingWarrantsMember 2024-03-31 0001711012 aihs:February2021RegisteredDirectOfferingWarrantsMember 2023-03-31 0001711012 aihs:February2021RegisteredDirectOfferingWarrantsMember 2023-04-01 2024-03-31 0001711012 aihs:February2021RegisteredDirectOfferingWarrantsMember 2022-04-01 2023-03-31 0001711012 aihs:February2021RegisteredDirectOfferingWarrantsMember 2022-04-06 2022-04-06 0001711012 aihs:PlacementAgentWarrantsMember 2022-04-06 2022-04-06 0001711012 aihs:RofrWarrantsMember 2022-04-06 2022-04-06 0001711012 aihs:May2021RegisteredDirectOfferingWarrantsMember 2024-03-31 0001711012 aihs:May2021RegisteredDirectOfferingWarrantsMember 2023-03-31 0001711012 aihs:May2021RegisteredDirectOfferingWarrantsMember 2023-04-01 2024-03-31 0001711012 aihs:May2021RegisteredDirectOfferingWarrantsMember 2022-04-01 2023-03-31 0001711012 aihs:May2021RegisteredDirectOfferingWarrantsMember 2022-04-06 2022-04-06 0001711012 aihs:November2021PrivatePlacementWarrantsMember 2021-11-01 2021-11-30 0001711012 aihs:November2021PrivatePlacementWarrantsMember us-gaap:CommonStockMember 2021-11-30 0001711012 aihs:November2021PrivatePlacementWarrantsMember 2023-04-01 2024-03-31 0001711012 aihs:November2021PrivatePlacementWarrantsMember 2021-11-30 0001711012 aihs:November2021PrivatePlacementWarrantsMember us-gaap:WarrantMember 2024-03-31 0001711012 aihs:November2021PrivatePlacementWarrantsMember us-gaap:WarrantMember 2023-03-31 0001711012 aihs:November2021PrivatePlacementWarrantsMember 2022-04-01 2023-03-31 0001711012 aihs:November2021PrivatePlacementWarrantsMember 2022-11-18 0001711012 aihs:November2021PrivatePlacementWarrantsMember 2024-03-31 0001711012 aihs:November2021PrivatePlacementWarrantsMember 2023-03-31 0001711012 us-gaap:RestrictedStockUnitsRSUMember 2020-10-29 2020-10-29 0001711012 us-gaap:RestrictedStockUnitsRSUMember 2020-10-29 0001711012 us-gaap:RestrictedStockUnitsRSUMember 2021-01-29 2021-01-29 0001711012 us-gaap:RestrictedStockUnitsRSUMember 2021-04-29 2021-04-29 0001711012 us-gaap:RestrictedStockUnitsRSUMember 2021-07-29 2021-07-29 0001711012 us-gaap:RestrictedStockUnitsRSUMember 2021-10-29 2021-10-29 0001711012 aihs:EquityIncentivePlanMember 2023-03-30 0001711012 aihs:EquityIncentivePlanMember 2023-03-30 2023-03-30 0001711012 us-gaap:RestrictedStockUnitsRSUMember aihs:EquityIncentivePlanMember 2023-04-01 2024-03-31 0001711012 us-gaap:RestrictedStockUnitsRSUMember 2023-04-01 2024-03-31 0001711012 aihs:EquityIncentivePlanMember 2018-11-08 2018-11-08 0001711012 us-gaap:SeriesAPreferredStockMember us-gaap:PrivatePlacementMember 2024-03-31 0001711012 us-gaap:PrivatePlacementMember 2024-03-31 0001711012 srt:MaximumMember us-gaap:PrivatePlacementMember 2022-08-09 0001711012 srt:MinimumMember us-gaap:PrivatePlacementMember 2022-08-09 0001711012 srt:MinimumMember us-gaap:PrivatePlacementMember 2022-08-09 2022-08-09 0001711012 srt:MaximumMember us-gaap:PrivatePlacementMember 2022-08-09 2022-08-09 0001711012 2023-10-31 2023-10-31 0001711012 us-gaap:CommonStockMember 2023-10-31 0001711012 2023-11-01 2023-11-07 0001711012 aihs:ShareSwapAgreementMember us-gaap:CommonStockMember 2024-02-11 2024-02-11 0001711012 aihs:HunanRuixiMember 2024-02-11 0001711012 aihs:SenmiaoTechnologyMember 2024-02-11 0001711012 2024-02-11 0001711012 2022-04-06 2022-04-06 0001711012 us-gaap:WarrantMember 2022-03-31 0001711012 us-gaap:WarrantMember 2022-03-31 2022-03-31 0001711012 us-gaap:WarrantMember 2022-04-01 2023-03-31 0001711012 us-gaap:WarrantMember 2023-03-31 0001711012 us-gaap:WarrantMember 2023-04-01 2024-03-31 0001711012 us-gaap:WarrantMember 2024-03-31 0001711012 country:US 2023-04-01 2024-03-31 0001711012 us-gaap:StateAdministrationOfTaxationChinaMember 2023-04-01 2024-03-31 0001711012 us-gaap:StateAdministrationOfTaxationChinaMember 2022-04-01 2023-03-31 0001711012 country:US 2022-04-01 2023-03-31 0001711012 aihs:PRCMember 2023-04-01 2024-03-31 0001711012 aihs:PRCMember 2022-04-01 2023-03-31 0001711012 us-gaap:SalesRevenueNetMember us-gaap:SupplierConcentrationRiskMember aihs:SupplierOneMember 2023-04-01 2024-03-31 0001711012 us-gaap:SalesRevenueNetMember us-gaap:SupplierConcentrationRiskMember aihs:SupplierTwoMember 2023-04-01 2024-03-31 0001711012 us-gaap:SalesRevenueNetMember us-gaap:SupplierConcentrationRiskMember aihs:SupplierThreeMember 2023-04-01 2024-03-31 0001711012 us-gaap:SalesRevenueNetMember us-gaap:SupplierConcentrationRiskMember aihs:SupplierOneMember 2022-04-01 2023-03-31 0001711012 us-gaap:SalesRevenueNetMember us-gaap:SupplierConcentrationRiskMember aihs:SupplierTwoMember 2022-04-01 2023-03-31 0001711012 aihs:SichuanJinkailongAutomobileLeasingCoLtdMember us-gaap:RelatedPartyMember 2022-03-31 2022-03-31 0001711012 aihs:JinkailongMember us-gaap:RelatedPartyMember 2022-03-31 0001711012 us-gaap:RelatedPartyMember us-gaap:SegmentContinuingOperationsMember 2022-03-31 2022-03-31 0001711012 aihs:JinkailongMember aihs:SichuanSenmiaoMember 2022-03-31 0001711012 2024-01-03 0001711012 aihs:XiangHuMember 2023-04-01 2024-03-31 0001711012 aihs:YouluMember us-gaap:RelatedPartyMember us-gaap:SegmentDiscontinuedOperationsMember 2024-03-31 0001711012 aihs:YouluMember us-gaap:RelatedPartyMember us-gaap:SegmentContinuingOperationsMember 2023-03-31 0001711012 aihs:XiWenMember us-gaap:RelatedPartyMember 2024-03-31 0001711012 aihs:XiWenMember us-gaap:RelatedPartyMember 2023-03-31 0001711012 aihs:HunanDingchentaiInvestmentCoLtdMember aihs:OfficeLeaseAgreementOneMember 2022-11-01 2023-10-31 0001711012 aihs:HongLiSupervisorOfSichuanSenmiaoMember us-gaap:RelatedPartyMember us-gaap:SegmentContinuingOperationsMember 2023-04-01 2024-03-31 0001711012 aihs:HongLiSupervisorOfSichuanSenmiaoMember us-gaap:RelatedPartyMember us-gaap:SegmentContinuingOperationsMember 2022-04-01 2023-03-31 0001711012 aihs:DingchentaiMember us-gaap:RelatedPartyMember us-gaap:SegmentContinuingOperationsMember 2023-04-01 2024-03-31 0001711012 aihs:DingchentaiMember us-gaap:RelatedPartyMember us-gaap:SegmentContinuingOperationsMember 2022-04-01 2023-03-31 0001711012 aihs:JinkailongMember us-gaap:SegmentContinuingOperationsMember 2023-04-01 2024-03-31 0001711012 aihs:JinkailongMember us-gaap:SegmentContinuingOperationsMember 2022-04-01 2023-03-31 0001711012 aihs:SichuanJinkailongAutomobileLeasingCoLtdMember us-gaap:SegmentContinuingOperationsMember 2023-04-01 2024-03-31 0001711012 aihs:SichuanJinkailongAutomobileLeasingCoLtdMember us-gaap:SegmentContinuingOperationsMember 2022-04-01 2023-03-31 0001711012 us-gaap:RelatedPartyMember 2024-03-31 0001711012 us-gaap:RelatedPartyMember 2023-03-31 0001711012 aihs:SichuanJinkailongAutomobileLeasingCoLtdMember 2023-04-01 2024-03-31 0001711012 aihs:SichuanJinkailongAutomobileLeasingCoLtdMember 2023-03-31 0001711012 aihs:SichuanJinkailongAutomobileLeasingCoLtdMember 2022-03-31 0001711012 aihs:SichuanJinkailongAutomobileLeasingCoLtdMember 2022-04-01 2023-03-31 0001711012 aihs:SichuanJinkailongAutomobileLeasingCoLtdMember 2024-03-31 0001711012 aihs:LeaseIiMember us-gaap:RelatedPartyMember us-gaap:RelatedPartyMember 2024-03-31 0001711012 aihs:LeaseIiMember us-gaap:RelatedPartyMember us-gaap:RelatedPartyMember 2023-03-31 0001711012 aihs:LeaseIMember us-gaap:RelatedPartyMember us-gaap:RelatedPartyMember 2024-03-31 0001711012 aihs:LeaseIMember us-gaap:RelatedPartyMember us-gaap:RelatedPartyMember 2023-03-31 0001711012 us-gaap:RelatedPartyMember us-gaap:RelatedPartyMember 2024-03-31 0001711012 us-gaap:RelatedPartyMember us-gaap:RelatedPartyMember 2023-03-31 0001711012 srt:MaximumMember 2024-03-31 0001711012 srt:MinimumMember 2024-03-31 0001711012 aihs:OperatingLeaseForAutomobilesMember us-gaap:SegmentContinuingOperationsMember 2023-04-01 2024-03-31 0001711012 aihs:OperatingLeaseForAutomobilesMember us-gaap:SegmentContinuingOperationsMember 2022-04-01 2023-03-31 0001711012 aihs:OperatingLeaseFromOfficesAndShowroomMember us-gaap:SegmentContinuingOperationsMember 2023-04-01 2024-03-31 0001711012 aihs:OperatingLeaseFromOfficesAndShowroomMember us-gaap:SegmentContinuingOperationsMember 2022-04-01 2023-03-31 0001711012 us-gaap:RelatedPartyMember 2023-04-01 2024-03-31 0001711012 us-gaap:RelatedPartyMember 2022-04-01 2023-03-31 0001711012 us-gaap:CostOfSalesMember 2023-04-01 2024-03-31 0001711012 us-gaap:CostOfSalesMember 2022-04-01 2023-03-31 0001711012 us-gaap:SellingGeneralAndAdministrativeExpensesMember 2023-04-01 2024-03-31 0001711012 us-gaap:SellingGeneralAndAdministrativeExpensesMember 2022-04-01 2023-03-31 0001711012 us-gaap:GeneralAndAdministrativeExpenseMember 2023-04-01 2024-03-31 0001711012 us-gaap:GeneralAndAdministrativeExpenseMember 2022-04-01 2023-03-31 0001711012 aihs:InterestExpensesOnFinanceLeasesMember 2023-04-01 2024-03-31 0001711012 aihs:InterestExpensesOnFinanceLeasesMember 2022-04-01 2023-03-31 0001711012 2022-09-23 0001711012 aihs:SichuanJinkailongAutomobileLeasingCoLtdMember 2024-03-31 0001711012 aihs:SichuanJinkailongAutomobileLeasingCoLtdMember 2023-04-01 2024-03-31 0001711012 aihs:AutomobileTransactionAndRelatedServicesMember 2024-03-31 0001711012 aihs:OnlineRideHailingPlatformServicesMember 2024-03-31 0001711012 aihs:UnallocatedMember 2024-03-31 0001711012 aihs:AutomobileTransactionAndRelatedServicesMember 2023-03-31 0001711012 aihs:OnlineRideHailingPlatformServicesMember 2023-03-31 0001711012 aihs:UnallocatedMember 2023-03-31 0001711012 us-gaap:OperatingSegmentsMember aihs:AutomobileTransactionAndRelatedServicesMember 2023-04-01 2024-03-31 0001711012 us-gaap:OperatingSegmentsMember aihs:OnlineRideHailingPlatformServicesMember 2023-04-01 2024-03-31 0001711012 us-gaap:OperatingSegmentsMember aihs:UnallocatedMember 2023-04-01 2024-03-31 0001711012 us-gaap:OperatingSegmentsMember aihs:ConsolidatedMember 2023-04-01 2024-03-31 0001711012 us-gaap:OperatingSegmentsMember aihs:AutomobileTransactionAndRelatedServicesMember 2022-04-01 2023-03-31 0001711012 us-gaap:OperatingSegmentsMember aihs:OnlineRideHailingPlatformServicesMember 2022-04-01 2023-03-31 0001711012 us-gaap:OperatingSegmentsMember aihs:ConsolidatedMember 2022-04-01 2023-03-31 0001711012 us-gaap:OperatingSegmentsMember aihs:UnallocatedMember 2022-04-01 2023-03-31 0001711012 aihs:TwoZeroOneEightEquityIncentivePlanMember us-gaap:CommonStockMember 2024-03-31 0001711012 aihs:TwoZeroOneEightEquityIncentivePlanMember 2023-04-01 2024-03-31 0001711012 aihs:ConversionPriceAdjustmentForNovember2021PreferredSharesMember us-gaap:SeriesAPreferredStockMember 2024-03-31 0001711012 srt:MaximumMember us-gaap:PrivatePlacementMember 2024-03-31 0001711012 srt:MinimumMember us-gaap:PrivatePlacementMember 2024-03-31 0001711012 aihs:ConsultingAgreementsMember 2024-03-31 0001711012 2023-11-07 0001711012 2023-11-07 2023-11-07 0001711012 aihs:RuixiMember 2024-02-11 0001711012 aihs:ShareholdersMember aihs:RuixiMember 2024-02-11 0001711012 2024-02-11 2024-02-11 0001711012 srt:ParentCompanyMember 2024-03-31 0001711012 srt:ParentCompanyMember 2023-03-31 0001711012 srt:ParentCompanyMember us-gaap:SeriesAPreferredStockMember 2024-03-31 0001711012 srt:ParentCompanyMember us-gaap:SeriesAPreferredStockMember 2023-03-31 0001711012 srt:ParentCompanyMember 2023-04-01 2024-03-31 0001711012 srt:ParentCompanyMember 2022-04-01 2023-03-31 0001711012 srt:ParentCompanyMember 2022-03-31 0001711012 2024-01-01 2024-03-31 iso4217:USD xbrli:shares iso4217:USD xbrli:shares xbrli:pure iso4217:CNY aihs:Days