UNITED STATES
SECURITIES AND EXCHANGE COMMISSION
Washington, D.C. 20549
Form
For the quarterly period ended
For the transition period from to
Commission file number:
(Exact name of registrant as specified in its charter)
| (State or other jurisdiction of incorporation or organization) | (I.R.S. Employer Identification No.) |
| Sichuan, People’s Republic of | ||
| (Address of principal executive offices) | (Zip Code) |
Registrant’s telephone number, including
area code:
Securities registered pursuant to Section 12(b) of the Act:
| Title of each class: | Trading Symbol | Name of each exchange on which registered: | ||
| The |
Securities registered pursuant to Section 12(g) of the Act: None
Indicate by check mark whether
the registrant (1) has filed all reports required to be filed by Section 13 or 15(d) of the Securities Exchange Act of 1934 during the
preceding 12 months (or for such shorter period that the registrant was required to file such reports), and (2) has been subject to such
filing requirements for the past 90 days.
Indicate by check mark whether
the registrant has submitted electronically every Interactive Data File required to be submitted pursuant to Rule 405 of Regulation S-T
(§ 232.405 of this chapter) during the preceding 12 months (or for such shorter period that the registrant was required to submit
and post such files).
Indicate by check mark whether the registrant is a large accelerated filer, an accelerated filer, a non-accelerated filer, a smaller reporting company or an emerging growth company. See the definitions of “large accelerated filer,” “accelerated filer”, “smaller reporting company” and “emerging growth company” in Rule 12b-2 of the Exchange Act. (Check One):
| Large accelerated filer ☐ | Accelerated filer ☐ |
| Smaller reporting company | |
| Emerging growth company |
If an emerging growth company, indicate by check mark if the registrant has elected not to use the extended transition period for complying with any new or revised financial accounting standards provided pursuant to Section 13(a) of the Exchange Act. ☐
Indicate by check mark whether
the registrant is a shell company (as defined in Rule 12b 2 of the Exchange Act). Yes ☐ No
As of February 7, 2024,
there were
TABLE OF CONTENTS
i
CAUTIONARY NOTE REGARDING FORWARD-LOOKING STATEMENTS
This Quarterly Report on Form 10 Q (the “Report”), including, without limitation, statements under the heading “Management’s Discussion and Analysis of Financial Condition and Results of Operations,” includes forward-looking statements within the meaning of Section 27A of the Securities Act of 1933, as amended (the “Securities Act”), and Section 21E of the Securities Exchange Act of 1934, as amended (the “Exchange Act”). These forward-looking statements can be identified by the use of forward-looking terminology, including the words “believes,” “estimates,” “anticipates,” “expects,” “intends,” “plans,” “may,” “will,” “potential,” “projects,” “predicts,” “continues,” or “should,” or, in each case, their negative or other variations or comparable terminology. There can be no assurance that actual results will not materially differ from expectations. Such statements include, but are not limited to, any statements relating to our ability to consummate any acquisition or other business combination and any other statements that are not statements of current or historical facts. These statements are based on management’s current expectations, but actual results may differ materially due to various factors, including, but not limited to:
| ● | our goals and strategies, including our ability to expand our automobile transaction and related services business and our online ride-hailing platform services business in China; | |
| ● | our management’s ability to properly develop and achieve any future business growth and any improvements in our financial condition and results of operations; | |
| ● | the impact by public health epidemics in China on the industries we operate in and our business, results of operations and financial condition; | |
| ● | the growth or lack of growth in China of disposable household income and the availability and cost of credit available to finance car purchases; | |
| ● | the growth or lack of growth of China’s online ride-hailing, automobile financing and leasing industries; | |
| ● | taxes and other incentives or disincentives related to car purchases and ownership; | |
| ● | fluctuations in the sales and price of new and used cars and consumer acceptance of financing car purchases; | |
| ● | changes in online ride-hailing, transportation networks, and other fundamental changes in transportation pattern in China; | |
| ● | our expectations regarding demand for and market acceptance of our products and services; | |
| ● | our expectations regarding our customer base; | |
| ● | our plans to invest in our automobile transaction and related services business and our online ride-hailing platform services business; | |
| ● | our ability to maintain positive relationships with our business partners; | |
| ● | competition in the online ride-hailing, automobile financing and leasing industries in China; | |
| ● | macro-economic and political conditions affecting the global economy generally and the market in China specifically; and | |
| ● | relevant Chinese government policies and regulations relating to the industries in which we operate. |
You should read this Report and the documents that we refer to in this Report with the understanding that our actual future results may be materially different from and worse than what we expect. Other sections of this Report and our other reports filed with the Securities and Exchange Commission (the “SEC”) include additional factors which could adversely impact our business and financial performance. Moreover, we operate in an evolving environment. New risk factors and uncertainties emerge from time to time and it is not possible for our management to predict all risk factors and uncertainties, nor can we assess the impact of all factors on our business or the extent to which any factor, or combination of factors, may cause actual results to differ materially from those contained in any forward-looking statements. We qualify all of our forward-looking statements by these cautionary statements.
You should not rely upon forward-looking statements as predictions of future events. We undertake no obligation to update or revise any forward-looking statements, whether as a result of new information, future events or otherwise.
This Report also contains statistical data and estimates that we obtained from industry publications and reports generated by third-parties. Although we have not independently verified the data, we believe that the publications and reports are reliable. The market data contained in this Report involves a number of assumptions, estimates and limitations. The ride-hailing and automobile financing markets in China may not grow at the rates projected by market data, or at all. The failure of these markets to grow at the projected rates may have a material adverse effect on our business and the market price of our common stock. If any one or more of the assumptions underlying the market data turns out to be incorrect, actual results may differ from the projections based on these assumptions. In addition, projections, assumptions and estimates of our future performance and the future performance of the industries in which we operate are necessarily subject to a high degree of uncertainty and risk due to a variety of factors, including those described herein or our other reports filed with the SEC. You should not place undue reliance on these forward-looking statements.
ii
PART I – FINANCIAL INFORMATION
Item 1. Unaudited Condensed Consolidated Financial Statements
SENMIAO TECHNOLOGY LIMITED
UNAUDITED CONDENSED CONSOLIDATED BALANCE SHEETS
(Expressed in U.S. dollar, except for the number of shares)
| December 31, | March 31 | |||||||
| 2023 | 2023 | |||||||
| (Unaudited) | ||||||||
| ASSETS | ||||||||
| Current assets | ||||||||
| Cash and cash equivalents | $ | $ | ||||||
| Restricted cash | — | |||||||
| Accounts receivable | ||||||||
| Accounts receivable, a related party | ||||||||
| Inventories | ||||||||
| Finance lease receivables, current portion | ||||||||
| Prepayments, other receivables and other assets, net | ||||||||
| Due from related parties, net, current portion | ||||||||
| Total current assets | ||||||||
| Property and equipment, net | ||||||||
| Other assets | ||||||||
| Operating lease right-of-use assets, net | ||||||||
| Operating lease right-of-use assets, net, related parties | ||||||||
| Financing lease right-of-use assets, net | ||||||||
| Intangible assets, net | ||||||||
| Finance lease receivable, non-current | ||||||||
| Due from a related party, net, non-current | ||||||||
| Other non-current assets | ||||||||
| Total other assets | ||||||||
| Total assets | $ | $ | ||||||
| LIABILITIES, MEZZANNIE EQUITY AND EQUITY | ||||||||
| Current liabilities | ||||||||
| Borrowings from a financial institution, current | $ | $ | ||||||
| Accounts payable | ||||||||
| Advances from customers | ||||||||
| Accrued expenses and other liabilities | ||||||||
| Due to a related party | ||||||||
| Operating lease liabilities | ||||||||
| Operating lease liabilities - related parties | ||||||||
| Financing lease liabilities | ||||||||
| Derivative liabilities | ||||||||
| Current liabilities - discontinued operations | ||||||||
| Total current liabilities | ||||||||
| Other liabilities | ||||||||
| Borrowings from a financial institution, non-current | — | |||||||
| Operating lease liabilities, non-current | ||||||||
| Operating lease liabilities, non-current - related parties | ||||||||
| Financing lease liabilities, non-current | ||||||||
| Deferred tax liability | ||||||||
| Total other liabilities | ||||||||
| Total liabilities | ||||||||
| Commitments and contingencies (Note 19) | ||||||||
| Mezzanine Equity | ||||||||
| Series A convertible preferred stock (par value $ | ||||||||
| Stockholders’ equity | ||||||||
| Common stock (par value $ | ||||||||
| Additional paid-in capital | ||||||||
| Accumulated deficit | ( | ) | ( | ) | ||||
| Accumulated other comprehensive loss | ( | ) | ( | ) | ||||
| Total Senmiao Technology Limited stockholders’ equity | ||||||||
| Non-controlling interests | ||||||||
| Total equity | ||||||||
| Total liabilities, mezzanine equity and equity | $ | $ | ||||||
The accompanying notes are an integral part of the unaudited condensed consolidated financial statements
1
SENMIAO TECHNOLOGY LIMITED
UNAUDITED CONDENSED CONSOLIDATED STATEMENTS OF OPERATIONS AND COMPREHENSIVE LOSS
(Expressed in U.S. dollar, except for the number of shares)
| For the Three Months Ended December 31, | For the Nine Months Ended December 31, | |||||||||||||||
| 2023 | 2022 | 2023 | 2022 | |||||||||||||
| (Unaudited) | (Unaudited) | (Unaudited) | (Unaudited) | |||||||||||||
| Revenues | ||||||||||||||||
| Revenues | $ | $ | $ | $ | ||||||||||||
| Revenues, a related party | ||||||||||||||||
| Total revenues | ||||||||||||||||
| Cost of revenues | ||||||||||||||||
| Cost of revenues | ( | ) | ( | ) | ( | ) | ( | ) | ||||||||
| Cost of revenues, a related party | ( | ) | ( | ) | ( | ) | ( | ) | ||||||||
| Total cost of revenues | ( | ) | ( | ) | ( | ) | ( | ) | ||||||||
| Gross profit | ||||||||||||||||
| Operating expenses | ||||||||||||||||
| Selling, general and administrative expenses | ( | ) | ( | ) | ( | ) | ( | ) | ||||||||
| Provision for credit losses | ( | ) | ( | ) | ( | ) | ||||||||||
| Impairments of inventories | ( | ) | ||||||||||||||
| Stock-based compensation | ( | ) | ( | ) | ||||||||||||
| Total operating expenses | ( | ) | ( | ) | ( | ) | ( | ) | ||||||||
| Loss from operations | ( | ) | ( | ) | ( | ) | ( | ) | ||||||||
| Other income (expense) | ||||||||||||||||
| Other income, net | ||||||||||||||||
| Interest expense | ( | ) | ( | ) | ( | ) | ( | ) | ||||||||
| Interest expense on finance leases | ( | ) | ( | ) | ( | ) | ( | ) | ||||||||
| Change in fair value of derivative liabilities | ||||||||||||||||
| Total other income, net | ||||||||||||||||
| Loss before income taxes | ( | ) | ( | ) | ( | ) | ( | ) | ||||||||
| Income tax expense | ||||||||||||||||
| Net Loss | ( | ) | ( | ) | ( | ) | ( | ) | ||||||||
| Net loss (income) attributable to non-controlling interests from operations | ( | ) | ||||||||||||||
| Net loss attributable to the Company’s stockholders | $ | ( | ) | $ | ( | ) | $ | ( | ) | $ | ( | ) | ||||
| Net loss | $ | ( | ) | $ | ( | ) | $ | ( | ) | $ | ( | ) | ||||
| Other comprehensive (loss) income | ||||||||||||||||
| Foreign currency translation adjustment | ( | ) | ( | ) | ||||||||||||
| Comprehensive loss | ( | ) | ( | ) | ( | ) | ( | ) | ||||||||
| less: Total comprehensive loss (income) attributable to non-controlling interests | ( | ) | ( | ) | ( | ) | ||||||||||
| Total comprehensive loss attributable to stockholders | $ | ( | ) | $ | ( | ) | $ | ( | ) | $ | ( | ) | ||||
| Weighted average number of common stock | ||||||||||||||||
| $ | ( | ) | $ | ( | ) | $ | ( | ) | $ | ( | ) | |||||
The accompanying notes are an integral part of the unaudited condensed consolidated financial statements
2
SENMIAO TECHNOLOGY LIMITED
UNAUDITED CONDENSED CONSOLIDATED STATEMENTS OF CHANGES IN STOCKHOLDERS’ EQUITY
For the Nine Months Ended December 31, 2023 and 2022
(Expressed in U.S. dollar, except for the number of shares)
| For the Nine Months Ended December 31, 2022 | ||||||||||||||||||||||||||||
| Accumulated | ||||||||||||||||||||||||||||
| Additional | other | |||||||||||||||||||||||||||
| Common stock | paid-in | Accumulated | comprehensive | Non-controlling | Total | |||||||||||||||||||||||
| Shares | Par value | capital* | deficit | loss | interest | equity | ||||||||||||||||||||||
| BALANCE, March 31, 2022 | $ | $ | $ | ( | ) | $ | ( | ) | $ | $ | ||||||||||||||||||
| Net income (loss) | — | ( | ) | |||||||||||||||||||||||||
| Conversion of preferred stock into common stock | ||||||||||||||||||||||||||||
| Foreign currency translation adjustment | — | ( | ) | ( | ) | ( | ) | |||||||||||||||||||||
| BALANCE, June 30, 2022 (Unaudited) | ( | ) | ( | ) | ||||||||||||||||||||||||
| Net loss | — | ( | ) | ( | ) | ( | ) | |||||||||||||||||||||
| Conversion of preferred stock into common stock | ||||||||||||||||||||||||||||
| Foreign currency translation adjustment | — | ( | ) | ( | ) | |||||||||||||||||||||||
| BALANCE, September 31, 2022 (Unaudited) | ( | ) | ( | ) | ||||||||||||||||||||||||
| Net loss | — | ( | ) | ( | ) | ( | ) | |||||||||||||||||||||
| Cashless exercise of November 2021 Investor warrants into common stock | ||||||||||||||||||||||||||||
| Fair value of derivative liabilities upon exercise of warrants | — | |||||||||||||||||||||||||||
| Foreign currency translation adjustment | — | ( | ) | |||||||||||||||||||||||||
| BALANCE, December 31, 2022 (Unaudited) | $ | $ | $ | ( | ) | $ | ( | ) | $ | $ | ||||||||||||||||||
| For the Nine Months Ended December 31, 2023 | ||||||||||||||||||||||||||||
| Accumulated | ||||||||||||||||||||||||||||
| Additional | other | |||||||||||||||||||||||||||
| Common stock | paid-in | Accumulated | comprehensive | Non-controlling | Total | |||||||||||||||||||||||
| Shares | Par value | capital | deficit | loss | interest | equity | ||||||||||||||||||||||
| BALANCE, March 31, 2023 | $ | $ | $ | ( | ) | $ | ( | ) | $ | $ | ||||||||||||||||||
| Net income (loss) | — | ( | ) | ( | ) | |||||||||||||||||||||||
| Conversion of preferred stock into common stock | ||||||||||||||||||||||||||||
| Foreign currency translation adjustment | — | ( | ) | ( | ) | |||||||||||||||||||||||
| BALANCE, June 30, 2023 (Unaudited) | ( | ) | ( | ) | ||||||||||||||||||||||||
| Net loss | — | ( | ) | ( | ) | ( | ) | |||||||||||||||||||||
| Conversion of preferred stock into common stock | ||||||||||||||||||||||||||||
| Foreign currency translation adjustment | — | ( | ) | ( | ) | ( | ) | |||||||||||||||||||||
| BALANCE, September 31, 2023 (Unaudited) | ( | ) | ( | ) | ||||||||||||||||||||||||
| Net income (loss) | — | ( | ) | ( | ) | |||||||||||||||||||||||
| Issuance of common stock for consulting service | ||||||||||||||||||||||||||||
| Foreign currency translation adjustment | — | ( | ) | |||||||||||||||||||||||||
| BALANCE, December 31, 2023 (Unaudited) | $ | $ | $ | ( | ) | $ | ( | ) | $ | $ | ||||||||||||||||||
| * |
The accompanying notes are an integral part of the unaudited condensed consolidated financial statements
3
SENMIAO TECHNOLOGY LIMITED
UNAUDITED CONDENSED CONSOLIDATED STATEMENTS OF CASH FLOWS
(Expressed in U.S. dollar, except for the number of shares)
| For the Nine Months Ended December 31, | ||||||||
| 2023 | 2022 | |||||||
| (Unaudited) | (Unaudited) | |||||||
| Cash Flows from Operating Activities: | ||||||||
| Net loss | $ | ( | ) | $ | ( | ) | ||
| Adjustments to reconcile net loss to net cash provided by operating activities: | ||||||||
| Depreciation and amortization of property and equipment | ||||||||
| Stock-based compensation | ||||||||
| Amortization of right-of-use assets | ||||||||
| Amortization of intangible assets | ||||||||
| Provision for credit losses | ||||||||
| Impairments of inventories | ||||||||
| Gain on disposal of equipment | ( | ) | ( | ) | ||||
| Change in fair value of derivative liabilities | ( | ) | ( | ) | ||||
| Change in operating assets and liabilities | ||||||||
| Accounts receivable | ||||||||
| Accounts receivable, a related party | ( | ) | ||||||
| Inventories | ||||||||
| Finance lease receivables | ||||||||
| Prepayments, other receivables and other assets | ||||||||
| Accounts payable | ||||||||
| Advances from customers | ( | ) | ||||||
| Accrued expenses and other liabilities | ||||||||
| Operating lease liabilities | ( | ) | ( | ) | ||||
| Operating lease liabilities - related parties | ( | ) | ( | ) | ||||
| Net Cash Provided by Operating Activities | ||||||||
| Cash Flows from Investing Activities: | ||||||||
| Purchases of property and equipment | ( | ) | ( | ) | ||||
| Cash received from disposal of property and equipment | ||||||||
| Purchases of intangible assets | ( | ) | ||||||
| Net Cash (Used in) Provided by Investing Activities | ( | ) | ||||||
| Cash Flows from Financing Activities: | ||||||||
| Borrowings from a financial institution | ||||||||
| Repayments from a related party | ||||||||
| Loans to related parties and affiliates | ( | ) | ||||||
| Repayments of borrowings from a financial institution | ( | ) | ||||||
| Principal payments of finance lease liabilities | ( | ) | ( | ) | ||||
| Net Cash Used in Financing Activities | ( | ) | ( | ) | ||||
| Effect of exchange rate changes on cash, cash equivalents and restricted cash | ( | ) | ( | ) | ||||
| Net increase (decrease) in cash, cash equivalents and restricted cash | ( | ) | ||||||
| Cash, cash equivalents and restricted cash, beginning of the period | ||||||||
| Cash, cash equivalents and restricted cash, end of the period | ||||||||
| Supplemental Cash Flow Information | ||||||||
| Cash paid for interest expense | $ | $ | ||||||
| Cash paid for income tax | $ | $ | ||||||
| Non-cash Transaction in Investing and Financing Activities | ||||||||
| Settlement of accounts payable by a related party | ||||||||
| Recognition of right-of-use assets and lease liabilities | $ | $ | ||||||
| Recognition of right-of-use assets and lease liabilities, related parties | $ | $ | ||||||
| Termination of right-of use assets and lease liabilities | $ | $ | ||||||
| Termination of right-of use assets and lease liabilities, related parties | $ | $ | ||||||
| Cashless exercise of November 2021 Investor warrants into common stock | $ | $ | ||||||
The following tables provides a reconciliation of cash, cash equivalent and restricted cash reported within the statement of financial position that sum to the total of the same amounts shown in the statement of cash flows:
| December 31, | December 31, | |||||||
| 2023 | 2022 | |||||||
| Cash, cash equivalent, end of period | $ | $ | ||||||
| Restricted cash, end of period | ||||||||
| Total cash, cash equivalent and restricted cash shown in the unaudited condensed consolidated statements of cash flows, end of period | $ | $ | ||||||
| December 31, | December 31, | |||||||
| 2023 | 2022 | |||||||
| Cash, cash equivalent, beginning of period | $ | $ | ||||||
| Restricted cash, beginning of period | ||||||||
| Total cash, cash equivalent and restricted cash shown in the unaudited condensed consolidated statements of cash flows, beginning of period | $ | $ | ||||||
The accompanying notes are an integral part of the unaudited condensed consolidated financial statements
4
SENMIAO TECHNOLOGY LIMITED
NOTES TO UNAUDITED CONDENSED CONSOLIDATED FINANCIAL STATEMENTS
1. ORGANIZATION AND PRINCIPAL ACTIVITIES
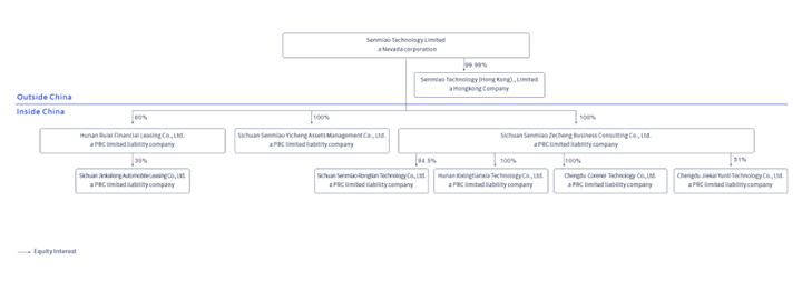
Senmiao Technology Limited (the “Company”)
is a U.S. holding company incorporated in the State of Nevada on
(i) automobile transaction and related services focusing on the online ride-hailing industry in the People’s Republic of China (“PRC” or “China”) through the Company’s wholly owned subsidiaries, Sichuan Senmiao Yicheng Assets Management Co., Ltd., formerly named Yicheng Financial Leasing Co., Ltd., a PRC limited liability company (“Yicheng”), Chengdu Corenel Technology Co., Ltd., a PRC limited liability company (“Corenel”), and its majority owned subsidiaries, Chengdu Jiekai Yunli Technology Co., Ltd. (“Jiekai”), and Hunan Ruixi Financial Leasing Co., Ltd., a PRC limited liability company (“Hunan Ruixi”), and its equity investee company (an entity 35% owned by Hunan Ruixi) and former variable interest entity (“VIE”), Sichuan Jinkailong Automobile Leasing Co., Ltd., a PRC limited liability company (“Jinkailong”).
(ii) online ride-hailing platform services through its own platform (known as Xixingtianxia) as described further below, since October 2020, through Hunan Xixingtianxia Technology Co., Ltd., a PRC limited liability company (“XXTX”), which is a wholly owned subsidiary of Sichuan Senmiao Zecheng Business Consulting Co., Ltd. (“Senmiao Consulting”), a PRC limited liability company and wholly-owned subsidiary of the Company. The Company’s ride hailing platform enables qualified ride-hailing drivers to provide transportation services in Chengdu, Changsha and other 24 cities in China as of the issuance date of these unaudited condensed consolidated financial statements.
Hunan Ruixi holds a business license for automobile sales and financial leasing and has been engaged in automobile financial leasing services and automobile sales since March 2019 and January 2019, respectively. Yicheng holds a business license for automobiles sale and has been engaged in automobile sales since June 2019. Yicheng used to have a license of financial leasing, which has been terminated since June 2022. The Company also has been engaged in operating leasing services through Hunan Ruixi and its equity investee company, Jinkailong since March 2019. Jinkailong used to facilitate automobile sales and financing transactions for its clients, who are primarily ride-hailing drivers and provides them operating lease and relevant after-transaction services.
As of the issuance date of these unaudited condensed consolidated
financial statements, Senmiao Consulting has made a cumulative capital contribution of RMB
The following diagram illustrates the Company’s corporate structure, including its subsidiaries and equity investee company, as of the issuance date of these unaudited condensed consolidated financial statements:

5
SENMIAO TECHNOLOGY LIMITED
NOTES TO UNAUDITED CONDENSED CONSOLIDATED FINANCIAL STATEMENTS
Former VIE Agreements with Sichuan Senmiao
Senmiao Consulting, Sichuan Senmiao Ronglian Technology
Co., Ltd. (“Sichuan Senmiao”) and all the shareholders of Sichuan Senmiao (the “Sichuan Senmiao Shareholders”)
entered into an Equity Interest Pledge Agreement, an Exclusive Business Cooperation Agreement, an Exclusive Option Agreement, Power of
Attorneys, and Timely Report Agreements in September 2017 (collectively, the “Sichuan Senmiao VIE Agreements”). For the details
of such agreements, refer to the audited financial statements contained in the annual report on Form 10-K filed with the SEC on July 15,
2022. According to the VIE Agreements, Senmiao Consulting was the primary beneficiary of Sichuan Senmiao and the financial statements
of Sichuan Senmiao are consolidated in the accompanying unaudited condensed consolidated financial statements. Sichuan Senmiao suffered
accumulated loss of approximately $
Former Voting Agreements with Jinkailong’s Other Shareholders
Hunan Ruixi entered into two voting agreements
signed in August 2018 and February 2020, respectively, as amended (the “Voting Agreements”), with Jinkailong and other Jinkailong’s
shareholders holding an aggregate of
On March 31, 2022, Ruixi entered into an Agreement for the Termination of the Agreement for Concerted Action by Shareholders of Jinkailong (the “Termination Agreement”), pursuant to which the Voting Agreements mentioned above was terminated as of the date of the Termination Agreement. The termination will not impair the past and future legitimate rights and interests of all parties in Jinkailong. As of December 31, 2023 and March 31, 2023, the parties no longer maintain a concerted action relationship with respect to the decision required to take concerted action at its shareholders meetings as stipulated in the Voting Agreements. Each party shall independently express opinions and exercise various rights such as voting rights and perform relevant obligations in accordance with the provisions of laws, regulations, normative documents and the Jinkailong’s articles of association.
As a result of the Termination Agreement, the
Company no longer has a controlling financial interest in Jinkailong and has determined that Jinkailong was deconsolidated from the Company’s
Consolidated Financial Statements effective as of March 31, 2022. However, as Hunan Ruixi still holds
As of December 31, 2023, the Company has outstanding
balance due from Jinkailong amounted to $
As of December 31, 2023 and March 31, 2023, allowance
for credit losses due from Jinkailong amounted to $
Former VIE Agreements with Youlu
On December 7, 2021, XXTX entered into a series of contractual arrangements (collectively, the “Youlu VIE Agreements”) with Youlu and each of its equity holders (“Youlu Shareholders”). The terms of Youlu VIE Agreements were similar to the Sichuan Senmiao VIE Agreements. According to the Youlu VIE Agreements, Youlu was obligated to pay XXTX service fees approximately equal to its net income. Youlu’s entire operations were, in fact, directly controlled by XXTX. There were no unrecognized revenue-producing assets that were held by Youlu. However, on March 31, 2022, the Youlu VIE Agreements were terminated by XXTX and Youlu Shareholders. As Youlu had limited operation, the termination had no significant impact on the unaudited condensed consolidated financial statements.
6
SENMIAO TECHNOLOGY LIMITED
NOTES TO UNAUDITED CONDENSED CONSOLIDATED FINANCIAL STATEMENTS
2. GOING CONCERN
In assessing the Company’s liquidity, the Company monitors and analyzes its cash on-hand and its operating and capital expenditure commitments. The Company’s liquidity needs are to meet its working capital requirements, operating expenses and capital expenditure obligations. Debt financing from financial institutions and equity financings have been utilized to finance the working capital requirements of the Company.
The Company’s business is capital intensive.
The Company’s management has considered whether there is substantial doubt about its ability to continue as a going concern due
to (1) the net loss of approximately $
Management has determined there is substantial doubt about its ability to continue as a going concern. If the Company is unable to generate significant revenue, the Company may be required to curtail or cease its operations. Management is trying to alleviate the going concern risk through the following sources:
| ● | Equity financing to support its working capital; |
| ● | Other available sources of financing (including debt) from PRC banks and other financial institutions; and |
| ● | Financial support and credit guarantee commitments from the Company’s related parties. |
Based on the above considerations, management is of the opinion that the Company will probably not have sufficient funds to meet its working capital requirements and debt obligations as they become due one year from the issuance date of these unaudited condensed consolidated financial statements if the Company is unable to obtain additional financing. There is no assurance that the Company will be successful in implementing the foregoing plans or that additional financing will be available to the Company on commercially reasonable terms, or at all. There are a number of factors that could potentially arise that could undermine the Company’s plans, such as (i) changes in the demand for the Company’s services, (ii) PRC government policies, (iii) economic conditions in China and worldwide, (iv) competitive pricing in the automobile transaction and related service and ride-hailing industries, (v) changes in the Company’s relationships with key business partners, (vi) the ability of financial institutions in China to provide continued financial support to the Company’s customers, and (vii) the perception of PRC-based companies in the U.S. capital markets. The Company’s inability to secure needed financing when required could require material changes to the Company’s business plans and could have a material adverse effect on the Company’s ability to continue as a going concern and results of operations. The unaudited condensed consolidated financial statements have been prepared on a going concern basis, which contemplates the realization of assets and liquidation of liabilities in the normal course of business. The unaudited condensed consolidated financial statements do not include any adjustments that might result from the outcome of such uncertainties.
3. SUMMARY OF SIGNIFICANT ACCOUNTING POLICIES
(a) Basis of presentation
The accompanying interim unaudited condensed consolidated financial statements of the Company has been prepared in accordance with accounting principles generally accepted in the United States of America (“U.S. GAAP”).
The interim unaudited financial information as of December 31, 2023 and for the three and nine months ended December 31, 2023 and 2022 have been prepared without audit, pursuant to the rules and regulations of the SEC and pursuant to Regulation S-X. Certain information and footnote disclosures, which are normally included in annual consolidated financial statements prepared in accordance with U.S. GAAP, have been omitted pursuant to those rules and regulations. The interim unaudited financial information should be read in conjunction with the audited consolidated financial statements and the notes thereto, included in the Form 10-K for the fiscal year ended March 31, 2023, which was filed with the SEC on July 13, 2023.
7
SENMIAO TECHNOLOGY LIMITED
NOTES TO UNAUDITED CONDENSED CONSOLIDATED FINANCIAL STATEMENTS
In the opinion of management, all adjustments (including normal recurring adjustments) necessary to present a fair statement of the Company’s unaudited financial position as of December 31, 2023, its unaudited results of operations for the three and nine months ended December 31, 2023 and 2022, and its unaudited cash flows for the nine months ended December 31, 2023 and 2022, as applicable, have been made. The unaudited interim results of operations are not necessarily indicative of the operating results for the full fiscal year or any future periods.
(b) Foreign currency translation
Transactions denominated in currencies other than the functional currency are translated into the functional currency at the exchange rates prevailing on the dates of the transaction. Monetary assets and liabilities denominated in currencies other than the functional currency are translated into the functional currency using the applicable exchange rates on the date of the balance sheet. The resulting exchange differences are recorded in the statement of operations.
The reporting currency of the Company and its subsidiaries and former VIEs is U.S. dollars (“US$”) and the unaudited condensed consolidated financial statements have been expressed in US$. However, the Company maintains the books and records in its functional currency, Chinese Renminbi (“RMB”), being the functional currency of the economic environment in which its operations are conducted.
In general, for consolidation purposes, assets and liabilities of the Company and its subsidiaries whose functional currency is not the US$, are translated into US$, using the exchange rate on the balance sheet date. Revenues and expenses are translated at average rates prevailing during the period. The gains and losses resulting from translation of financial statements of the Company and its subsidiaries are recorded as a separate component of accumulated other comprehensive loss within the unaudited condensed consolidated statements of changes in stockholders’ equity.
| December 31, | March 31, | |||||||
| 2023 | 2023 | |||||||
| Balance sheet items, except for equity accounts – RMB: US$ | ||||||||
| For the three months ended December 31, | ||||||||
| 2023 | 2022 | |||||||
| Items in the statements of operations and comprehensive loss, and cash flows – RMB: US$ | ||||||||
| For the nine months ended December 31, | ||||||||
| 2023 | 2022 | |||||||
| Items in the statements of operations and comprehensive loss, and cash flows – RMB: US$ | ||||||||
(c) Use of estimates
In presenting the unaudited condensed consolidated financial statements in accordance with U.S. GAAP, management makes estimates and assumptions that affect the amounts reported and related disclosures. Estimates, by their nature, are based on judgment and available information. Accordingly, actual results could differ from those estimates. On an ongoing basis, management reviews these estimates and assumptions using the currently available information. Changes in facts and circumstances may cause the Company to revise its estimates. The Company bases its estimates on past experience and on various other assumptions that are believed to be reasonable, the results of which form the basis for making judgments about the carrying values of assets and liabilities. Estimates are used when accounting for items and matters including, but not limited to, revenue recognition, residual values of property and equipment, lease classification and liabilities, inventory obsolescence, right-of-use assets, determinations of the useful lives and valuation of long-lived assets, estimates of allowances for credit losses for receivables, due from related parties and prepayments, estimates of impairment of long-lived assets, valuation of deferred tax assets, valuation of derivative liabilities, allocation of fair value of derivative liabilities.
8
SENMIAO TECHNOLOGY LIMITED
NOTES TO UNAUDITED CONDENSED CONSOLIDATED FINANCIAL STATEMENTS
(d) Fair values of financial instruments
Accounting Standards Codification (“ASC”) Topic 825, Financial Instruments (“Topic 825”) requires disclosure of fair value information of financial instruments, whether or not recognized in the balance sheets, for which it is practicable to estimate that value. In cases where quoted market prices are not available, fair values are based on estimates using present value or other valuation techniques. Those techniques are significantly affected by the assumptions used, including the discount rate and estimates of future cash flows. Topic 825 excludes certain financial instruments and all nonfinancial assets and liabilities from its disclosure requirements. Accordingly, the aggregate fair value amounts do not represent the underlying value of the Company. The three levels of valuation hierarchy are defined as follows:
Level 1 Inputs to the valuation methodology are quoted prices (unadjusted) for identical assets or liabilities in active markets.
Level 2 Inputs to the valuation methodology include quoted prices for similar assets and liabilities in active markets, and inputs that are observable for the assets or liability, either directly or indirectly, for substantially the full term of the financial instruments.
Level 3 Inputs to the valuation methodology are unobservable and significant to the fair value.
| Carrying Value as of | Fair Value Measurement as of | |||||||||||||||
| December | December 31, 2023 | |||||||||||||||
| 31, 2023 | Level 1 | Level 2 | Level 3 | |||||||||||||
| (Unaudited) | ||||||||||||||||
| Derivative liabilities | $ | $ | $ | $ | ||||||||||||
| Carrying Value as of | Fair Value Measurement as of | |||||||||||||||
| March 31, | March 31, 2023 | |||||||||||||||
| 2023 | Level 1 | Level 2 | Level 3 | |||||||||||||
| Derivative liabilities | $ | $ | $ | $ | ||||||||||||
| 2019 Registered Direct Offering | August 2020 Underwritten Public | February 2021 Registered Direct | May 2021 Registered Direct Offering | November 2021 Private Placement | ||||||||||||||||||||||||||||||||
| Series A Warrants | Placement Warrants | Offering Warrants | Offering Warrants | Investors Warrants | Placement Warrants | Investors Warrants | Placement Warrants | Total | ||||||||||||||||||||||||||||
| BALANCE as of March 31, 2022 | $ | $ | $ | $ | $ | $ | $ | $ | $ | |||||||||||||||||||||||||||
| Derivative liabilities recognized at grant date | ( | ) | ( | ) | ( | ) | ( | ) | ( | ) | ( | ) | ( | ) | ( | ) | ( | ) | ||||||||||||||||||
| Change in fair value of derivative liabilities | ( | ) | ( | ) | ||||||||||||||||||||||||||||||||
| BALANCE as of March 31, 2023 | $ | $ | ||||||||||||||||||||||||||||||||||
| Change in fair value of derivative liabilities | ( | ) | ( | ) | ( | ) | ( | ) | ( | ) | ( | ) | ( | ) | ||||||||||||||||||||||
| Warrant forfeited due to expiration | ( | ) | ( | ) | ( | ) | ||||||||||||||||||||||||||||||
| BALANCE as of December 31, 2023 (unaudited) | $ | $ | $ | $ | $ | $ | $ | $ | $ | |||||||||||||||||||||||||||
9
SENMIAO TECHNOLOGY LIMITED
NOTES TO UNAUDITED CONDENSED CONSOLIDATED FINANCIAL STATEMENTS
| June 20, 2019 | August 4, 2020 | February 10, 2021 | May 13, 2021 | November 10, 2021 | ||||||||||||||||||||||||||||||||||||
| Series A | Series B | Placement Agent | Underwriters’ | Placement Agent | ROFR | Investor | Placement Agent | Investor | Placement Agent | |||||||||||||||||||||||||||||||
| Warrants | Warrants | Warrants | Warrants | Warrants | Warrants | Warrants | Warrants | Warrants | Warrants | |||||||||||||||||||||||||||||||
| # of shares exercisable* | ||||||||||||||||||||||||||||||||||||||||
| Valuation date | ||||||||||||||||||||||||||||||||||||||||
| Exercise price* | $ | $ | $ | $ | $ | $ | $ | $ | $ | $ | ||||||||||||||||||||||||||||||
| Stock price* | $ | $ | $ | $ | $ | $ | $ | $ | $ | $ | ||||||||||||||||||||||||||||||
| Expected term (years) | ||||||||||||||||||||||||||||||||||||||||
| Risk-free interest rate | % | % | % | % | % | % | % | % | % | % | ||||||||||||||||||||||||||||||
| Expected volatility | % | % | % | % | % | % | % | % | % | % | ||||||||||||||||||||||||||||||
| As of December 31, 2023 | ||||||||||||||||||||||||||||
| August 4, 2020 | February 10, 2021 | May 13, 2021 | November 10, 2021 | |||||||||||||||||||||||||
| Placement | Placement | Placement | ||||||||||||||||||||||||||
| Underwriters’ | Agent | ROFR | Investor | Agent | Investor | Agent | ||||||||||||||||||||||
| Granted Date | Warrants | Warrants | Warrants | Warrants | Warrants | Warrants | Warrants | |||||||||||||||||||||
| # of shares exercisable | ||||||||||||||||||||||||||||
| Valuation date | ||||||||||||||||||||||||||||
| Exercise price | $ | $ | $ | $ | $ | $ | $ | |||||||||||||||||||||
| Stock price | $ | $ | $ | $ | $ | $ | $ | |||||||||||||||||||||
| Expected term (years) | ||||||||||||||||||||||||||||
| Risk-free interest rate | % | % | % | % | % | % | % | |||||||||||||||||||||
| Expected volatility | % | % | % | % | % | % | % | |||||||||||||||||||||
| As of March 31, 2023 | ||||||||||||||||||||||||||||||||||||
| June 20, 2019 | August 4, 2020 | February 10, 2021 | May 13, 2021 | November 10, 2021 | ||||||||||||||||||||||||||||||||
| Placement | Placement | Placement | Placement | |||||||||||||||||||||||||||||||||
| Series A | Agent | Underwriters’ | Agent | ROFR | Investor | Agent | Investor | Agent | ||||||||||||||||||||||||||||
| Granted Date | Warrants | Warrants | Warrants | Warrants | Warrants | Warrants | Warrants | Warrants | Warrants | |||||||||||||||||||||||||||
| # of shares exercisable | ||||||||||||||||||||||||||||||||||||
| Valuation date | ||||||||||||||||||||||||||||||||||||
| Exercise price | $ | $ | $ | $ | $ | $ | $ | $ | $ | |||||||||||||||||||||||||||
| Stock price | $ | $ | $ | $ | $ | $ | $ | $ | $ | |||||||||||||||||||||||||||
| Expected term (years) | ||||||||||||||||||||||||||||||||||||
| Risk-free interest rate | % | % | % | % | % | % | % | % | % | |||||||||||||||||||||||||||
| Expected volatility | % | % | % | % | % | % | % | % | % | |||||||||||||||||||||||||||
| * |
As of December 31, 2023 and March 31, 2023, financial instruments of the Company comprised primarily current assets and current liabilities including cash and cash equivalents, restricted cash, accounts receivable, inventories, finance lease receivables, prepayments, other receivables and other assets, due from related parties, accounts payable, advance from customers, lease liabilities, accrued expenses and other liabilities, due to related parties, and operating and financing lease liabilities, which approximate their fair values because of the short-term nature of these instruments, and current liabilities of borrowings from a financial institution, which approximate their fair values because of the stated loan interest rate to the rate charged by similar financial institutions.
The non-current portion of finance lease receivables, operating and financing lease liabilities and borrowings from a financial institution were recorded at the gross amount adjusted for the interest using the effective interest rate method. The Company believes that the effective interest rates underlying these instruments approximate their fair values because the Company used its incremental borrowing rate to recognize the present value of these instruments as of December 31, 2023 and March 31, 2023.
Other than as listed above, the Company did not identify any assets or liabilities that are required to be presented on the balance sheet at fair value.
10
SENMIAO TECHNOLOGY LIMITED
NOTES TO UNAUDITED CONDENSED CONSOLIDATED FINANCIAL STATEMENTS
(e) Cash and cash equivalents
Cash and cash equivalents primarily consist of bank deposits with original maturities of three months or less, which are unrestricted as to withdrawal and use. Cash and cash equivalents also consist of funds received from automobile purchasers as payments for automobiles, funds received from automobile lessees as payments for rentals, which were held at the third-party platforms’ fund accounts and which are unrestricted and immediately available for withdrawal and use.
(f) Restricted cash
Restricted cash consists of fund held in the bank
accounts of Corenel was frozen by a court order with a prior business partner whom Corenel had cooperation with. The restricted cash of
Corenel was RMB
(g) Accounts receivable
Accounts receivable are recorded at the invoiced amount less an allowance for any uncollectible accounts and do not bear interest, and are due on demand. The carrying value of accounts receivable is reduced by an allowance that reflects the Company’s best estimate of the amounts that will not be collected. An allowance for credit losses is recorded in the period when a loss is probable based on an assessment of specific evidence indicating collection is unlikely, historical bad debt rates, accounts aging, financial conditions of the customer and industry trends. Starting from April 1, 2023, the Company adopted ASU No.2016-13 “Financial Instruments – Credit Losses (Topic 326): Measurement of Credit Losses on Financial Instruments” (“ASC Topic 326”). The Company used a modified retrospective approach, and the adoption does not have an impact on our unaudited condensed consolidated financial statements. Management also periodically evaluates individual customer’s financial condition, credit history, and the current economic conditions to make adjustments in the allowance when it is considered necessary. Account balances are charged off against the allowance after all means of collection have been exhausted and the potential for recovery is considered remote. The Company’s management continues to evaluate the reasonableness of the valuation allowance policy and update it if necessary. As of December 31, 2023 and March 31, 2023, the Company did not record allowance for credit losses, against accounts receivable.
(h) Finance lease receivables
Finance lease receivables, which result from sales-type leases, are measured at discounted present value of (i) future minimum lease payments, (ii) any residual value not subject to a bargain purchase option as finance lease receivables on its balance sheet and (iii) accrued interest on the balance of the finance lease receivables based on the interest rate inherent in the applicable lease over the term of the lease. Management also periodically evaluates individual customer’s financial condition, credit history and the current economic conditions to make adjustments in the allowance for credit losses when necessary. Finance lease receivables is charged off against the allowance for credit losses after all means of collection have been exhausted and the potential for recovery is considered remote. As of December 31, 2023 and March 31, 2023, the Company determined allowance for credit losses was necessary for finance lease receivables.
| December 31, | March 31, | |||||||
| 2023 | 2023 | |||||||
| (unaudited) | ||||||||
| Minimum lease payments receivable | $ | $ | ||||||
| Less: Unearned interest | ( | ) | ( | ) | ||||
| Financing lease receivables | $ | $ | ||||||
| Finance lease receivables, current portion | $ | $ | ||||||
| Finance lease receivables, non-current portion | $ | $ | ||||||
11
SENMIAO TECHNOLOGY LIMITED
NOTES TO UNAUDITED CONDENSED CONSOLIDATED FINANCIAL STATEMENTS
| Minimum future | ||||
| payments receivable | ||||
| Twelve months ending December 31, 2024 | $ | |||
| Twelve months ending December 31, 2025 | ||||
| Twelve months ending December 31, 2026 | ||||
| Total | $ | |||
(i) Property and equipment, net
Property and equipment primarily consist of automobiles,
leasehold improvements, computers and other equipment, which are stated at cost less accumulated depreciation less any provision required
for impairment in value. Depreciation is computed using the straight-line method with no residual value based on the estimated useful
life.
| Categories | Useful life | |
| Leasehold improvements | ||
| Computer equipment | ||
| Office equipment, fixture and furniture | ||
| Automobiles |
The Company reviews property and equipment for impairment whenever events or changes in circumstances indicate that the carrying amount of an asset may not be recoverable. An asset is considered impaired if its carrying amount exceeds the future net undiscounted cash flows that the asset is expected to generate. If such asset is considered to be impaired, the impairment recognized is the amount by which the carrying amount of the asset, if any, exceeds its fair value determined using a discounted cash flow model. For the three and nine months ended December 31, 2023 and 2022, the Company did not recognize impairment for property and equipment.
Costs of repairs and maintenance are expensed as incurred and asset improvements are capitalized. The cost and related accumulated depreciation of assets disposed of or retired are removed from the accounts, and any resulting gain or loss is reflected in the unaudited condensed consolidated statements of operations and comprehensive loss.
(j) Loss per share
Basic loss per share is computed by dividing net loss attributable to stockholders by the weighted average number of outstanding shares of common stock, adjusted for outstanding shares of common stock that are subject to repurchase.
For the calculation of diluted loss per share, net loss attributable to stockholders for basic loss per share is adjusted by the effect of dilutive securities, including share-based awards, under the treasury stock method and convertible securities under the if-converted method. Potentially dilutive securities, of which the amounts are insignificant, have been excluded from the computation of diluted net loss per share if their inclusion is anti-dilutive.
As of December 31, 2023, the Company’s dilutive securities from the outstanding series A convertible preferred stock are convertible into approximately shares of common stock. This amount is not included in the computation of dilutive loss per share because their impact is anti-dilutive.
(k) Derivative liabilities
A contract is designated as an asset or a liability and is carried at fair value on the Company’s balance sheet, with any changes in fair value recorded in the Company’s results of operations. The Company then determines which options, warrants and embedded features require liability accounting and records the fair value as a derivative liability. The changes in the values of these instruments are shown in the unaudited condensed consolidated statements of operations and comprehensive loss as “change in fair value of derivative liabilities”.
12
SENMIAO TECHNOLOGY LIMITED
NOTES TO UNAUDITED CONDENSED CONSOLIDATED FINANCIAL STATEMENTS
(l) Revenue recognition
The Company recognized its revenue under Accounting Standards Codification (ASC) Topic 606, Revenue from Contracts with Customers (ASC 606). ASC 606 establishes principles for reporting information about the nature, amount, timing and uncertainty of revenue and cash flows arising from the entity’s contracts to provide goods or services to customers. The core principle requires an entity to recognize revenue to depict the transfer of goods or services to customers in an amount that reflects the consideration that it expects to be entitled to receive in exchange for those goods or services recognized as performance obligations are satisfied. It also requires the Company to identify contractual performance obligations and determine whether revenue should be recognized at a point in time or over time, based on when control of goods and services transfers to a customer.
To achieve that core principle, the Company applies the five steps defined under ASC 606: (i) identify the contract(s) with a customer, (ii) identify the performance obligations in the contract, (iii) determine the transaction price, (iv) allocate the transaction price to the performance obligations in the contract, and (v) recognize revenue when (or as) the entity satisfies a performance obligation.
The Company accounts for a contract with a customer when the contract is entered into by the parties, the rights of the parties, including payment terms, are identified, the contract has commercial substance and consideration to collect is substantially probable.
As of December 31, 2023, the Company had outstanding
contracts for automobile transaction and related services amounting to $
| For the Three Months Ended | For the Nine months ended | |||||||||||||||
| December 31, | December 31, | |||||||||||||||
| 2023 | 2022 | 2023 | 2022 | |||||||||||||
| (Unaudited) | (Unaudited) | (Unaudited) | (Unaudited) | |||||||||||||
| Automobile Transaction and Related Services | ||||||||||||||||
| Operating lease revenues from automobile rentals | $ | $ | $ | $ | ||||||||||||
| - Service fees from automobile purchase services | ||||||||||||||||
| - Service fees from NEVs leasing | ||||||||||||||||
| - Financing revenues | ||||||||||||||||
| - Service fees from automobile management and guarantee services | ||||||||||||||||
| - Revenues from sales of automobiles | ||||||||||||||||
| - Other service fees | ||||||||||||||||
| Total revenues from Automobile Transaction and Related Services | ||||||||||||||||
| Online Ride-hailing Platform Services | ||||||||||||||||
| Total Revenues | $ | $ | $ | $ | ||||||||||||
Automobile transaction and related services
Operating lease revenues from automobile rentals –The Company generates revenue from sub-leasing automobiles to some online ride-hailing drivers or third-parties and leasing its own automobiles. The Company recognizes revenue wherein an automobile is transferred to the lessees and the lessees has the ability to control the asset, is accounted for under ASC Topic 842. Rental transactions are satisfied over the rental period and is recognized over time. As the operating lease revenue are variable in nature which is based on online ride-hailing drivers or third-parties’ performance for a certain period, the Company recognized the revenue from operating lease by using the output method based on periodic settlement between the Company and the online ride-hailing drivers or third-parties when such revenue is probable that a significant reversal in the amount of cumulative revenue recognized will not occur. Rental periods are short term in nature, generally are twelve months or less.
Service fees from NEVs leasing and automobile purchase services - Services fees from NEVs leasing and automobile purchase services are paid by some lessees who rent new energy electric vehicles from the Company or automobile purchasers for a series of the services provided to them throughout the purchase process such as credit assessment, installment of GPS devices, ride-hailing driver qualification and other administrative procedures. The amount of services fees for NEVs leasing is based on the product solutions while the fees for purchase is based on the sales price of the automobiles and relevant services provided. The Company recognizes revenue at a point in time when above mentioned services are completed, and corresponding an automobile is delivered to the lessee or purchaser. Accounts receivable related to the revenue from NEVs leasing and automobile purchase services is collected upon the automobiles are delivered to lessees or purchaser.
Financing revenues - Interest income from the lease arising from the Company’s sales-type leases and bundled lease arrangements are recognized as financing revenues over the lease term based on the effective rate of interest in the lease.
13
SENMIAO TECHNOLOGY LIMITED
NOTES TO UNAUDITED CONDENSED CONSOLIDATED FINANCIAL STATEMENTS
Service fees from automobile management and guarantee
services – Over
Sales of automobiles – The Company generated revenue from sales of automobiles to the customers of Hunan Ruixi. The control over the automobile is transferred to the purchaser along with the delivery of automobiles. The amount of the revenue is based on the sale price agreed by Hunan Ruixi and the customers. The Company recognizes revenues when an automobile is delivered and control is transferred to the purchaser at a point in time. Accounts receivable related to the revenue are being collected within 12 months.
Online ride-hailing platform services
The Company generates revenue from providing services to online ride-hailing drivers (“Drivers”) to assist them in providing transportation services to riders (“Riders”) looking for taxi/ride-hailing services. The Company earns commissions for each completed ride in an amount equal to the difference between an upfront quoted fare and the amount earned by a Driver based on actual time and distance for the ride charged to the Rider. As a result, the Company bears a single performance obligation in the transaction of connecting Drivers with Riders to facilitate the completion of a successful transportation service for Riders. The Company recognizes revenue upon completion of a ride as the single performance obligation is satisfied and the Company has the right to receive payment for the services rendered upon the completion of the ride. The Company evaluates the presentation of revenue on a gross or net basis based on whether it controls the service provided to the Rider and is the principal (i.e., “gross”), or it arranges for other parties to provide the service to the Rider and is an agent (i.e., “net”). Since the Company is not primarily responsible for ride-hailing services provided to Riders, it does not have discretion in establishing the price of the online ride-hailing service and inventory risk related to the services as the Company earns commissions for each completed order as the difference between an upfront quote fare and the amount earned by a driver based on actual time and distance for ride charged to the rider. Thus, the Company recognizes revenue at a net basis.
Leases - Lessor
The Company recognized revenue as lessor in accordance
with ASC 842. The two primary accounting provisions the Company uses to classify transactions as sales-type or operating leases are: (i)
a review of the lease term to determine if it is for the major part of the economic life of the underlying equipment (defined as greater
than
The Company excludes from the measurement of its lease revenues any tax assessed by a governmental authority that is both imposed on and concurrent with a specific revenue-producing transaction and collected from a customer.
The Company considers the economic life of most
of the automobiles to be
The Company’s lease pricing interest rates,
which are used in determining customer payments in a bundled lease arrangement, are developed based upon the local prevailing rates in
the marketplace where its customer will be able to obtain an automobile loan under similar terms from the bank. The Company reassesses
its pricing interest rates quarterly based on changes in the local prevailing rates in the marketplace. As of December 31, 2023, the Company’s
pricing interest rate was
14
SENMIAO TECHNOLOGY LIMITED
NOTES TO UNAUDITED CONDENSED CONSOLIDATED FINANCIAL STATEMENTS
(m) Significant risks and uncertainties
1) Credit risk
| a. | Assets that potentially subject the Company to significant concentration
of credit risk primarily consist of cash and cash equivalents. The maximum exposure of these assets to credit risk is their carrying
amounts as of the balance sheet dates. As of December 31, 2023 and March 31, 2023, approximately $ |
The Company’s operations are carried out entirely in mainland China. Accordingly, the Company’s business, financial condition and results of operations may be influenced by the social, political, economic and legal environments in the PRC as well as by the general state of the PRC economy. In addition, the Company’s business may be influenced by changes in PRC government laws, rules and policies with respect to, among other matters, anti-inflationary measures, currency conversion and remittance of currency outside of China, rates and methods of taxation and other factors.
| b. | In measuring the credit risk of accounts receivable due from the automobile purchasers (the “customers”), the Company mainly reflects the “probability of default” by the customer on its contractual obligations and considers the current financial position of the customer and the risk exposures to the customer and its likely future development. |
Historically, most of the automobile purchasers would pay the Company their previously defaulted amounts within one to three months. As a result, the Company would provide full provisions on accounts receivable if the customers default on repayments for over three months. As of December 31, 2023 and March 31, 2023, the Company did record allowance for credit losses against accounts receivable.
| 2) | Foreign currency risk |
As
of December 31, 2023 and March 31, 2023, substantially all of the Company’s operating activities and major assets and liabilities,
except for the cash deposit of approximately $
(n) Recent accounting pronouncements not yet adopted
In March 2023, the FASB issued new accounting guidance, ASU 2023-01, for leasehold improvements associated with common control leases, which is effective for fiscal years beginning after December 15, 2023, including interim periods within those fiscal years. Early adoption is permitted for both interim and annual financial statements that have not yet been made available for issuance. The new guidance introduced two issues: terms and conditions to be considered with leases between related parties under common control and accounting for leasehold improvements. The goals for the new issues are to reduce the cost associated with implementing and applying Topic 842 and to promote diversity in practice by entities within the scope when applying lease accounting requirements. ASU 2023-01 is effective for the Company for annual and interim reporting periods beginning April 1, 2024. The Company is currently evaluating the impact ASU 2023-01 may have on its unaudited condensed consolidated financial statements.
15
SENMIAO TECHNOLOGY LIMITED
NOTES TO UNAUDITED CONDENSED CONSOLIDATED FINANCIAL STATEMENTS
In October 2023, the FASB issued ASU 2023-06, Disclosure Improvements — codification amendments in response to SEC’s disclosure Update and Simplification initiative which amend the disclosure or presentation requirements of codification subtopic 230-10 Statement of Cash Flows—Overall, 250-10 Accounting Changes and Error Corrections— Overall, 260-10 Earnings Per Share— Overall, 270-10 Interim Reporting— Overall, 440-10 Commitments—Overall, 470-10 Debt—Overall, 505-10 Equity—Overall, 815-10 Derivatives and Hedging—Overall, 860-30 Transfers and Servicing—Secured Borrowing and Collateral, 932-235 Extractive Activities— Oil and Gas—Notes to Financial Statements, 946-20 Financial Services— Investment Companies— Investment Company Activities, and 974-10 Real Estate—Real Estate Investment Trusts—Overall. The amendments represent changes to clarify or improve disclosure and presentation requirements of above subtopics. Many of the amendments allow users to more easily compare entities subject to the SEC’s existing disclosures with those entities that were not previously subject to the SEC’s requirements. Also, the amendments align the requirements in the Codification with the SEC’s regulations. For entities subject to existing SEC disclosure requirements or those that must provide financial statements to the SEC for securities purposes without contractual transfer restrictions, the effective date aligns with the date when the SEC removes the related disclosure from Regulation S-X or Regulation S-K. Early adoption is not allowed. For all other entities, the amendments will be effective two years later from the date of the SEC’s removal. The Company is currently evaluating the impact of the update on the Company’s unaudited condensed consolidated financial statements and related disclosures.
In November 2023, the FASB issued ASU 2023-07, which is an update to Topic 280, Segment Reporting. The amendments in this Update improve financial reporting by requiring disclosure of incremental segment information on an annual and interim basis for all public entities to enable investors to develop more decision-useful financial analyses. The amendments in this update: (1) require that a public entity disclose, on an annual and interim basis, significant segment expenses that are regularly provided to the chief operating decision maker (CODM) and included within each reported measure of segment profit or loss (collectively referred to as the “significant expense principle”), (2) Require that a public entity disclose, on an annual and interim basis, an amount for other segment items by reportable segment and a description of its composition. The other segment items category is the difference between segment revenue less the segment expenses disclosed under the significant expense principle and each reported measure of segment profit or loss, (3) Require that a public entity provide all annual disclosures about a reportable segment’s profit or loss and assets currently required by Topic 280 in interim periods, and (4) Clarify that if the CODM uses more than one measure of a segment’s profit or loss in assessing segment performance and deciding how to allocate resources, a public entity may report one or more of those additional measures of segment profit. However, at least one of the reported segment profit or loss measures (or the single reported measure, if only one is disclosed) should be the measure that is most consistent with the measurement principles used in measuring the corresponding amounts in the public entity’s consolidated financial statements. In other words, in addition to the measure that is most consistent with the measurement principles under generally accepted accounting principles (GAAP), a public entity is not precluded from reporting additional measures of a segment’s profit or loss that are used by the CODM in assessing segment performance and deciding how to allocate resources, (5) Require that a public entity disclose the title and position of the CODM and an explanation of how the CODM uses the reported measure(s) of segment profit or loss in assessing segment performance and deciding how to allocate resources, and (6) Require that a public entity that has a single reportable segment provide all the disclosures required by the amendments in this Update and all existing segment disclosures in Topic 280. The amendments in this Update also do not change how a public entity identifies its operating segments, aggregates those operating segments, or applies the quantitative thresholds to determine its reportable segments. The amendments in this Update are effective for fiscal years beginning after December 15, 2023, and interim periods within fiscal years beginning after December 15, 2024. Early adoption is permitted. A public entity should apply the amendments in this Update retrospectively to all prior periods presented in the financial statements. Upon transition, the segment expense categories and amounts disclosed in the prior periods should be based on the significant segment expense categories identified and disclosed in the period of adoption. The Company is currently evaluating the impact of the update on the Company’s unaudited condensed consolidated financial statements and related disclosures.
In December 2023, the FASB issued ASU 2023-09, which is an update to Topic 740, Income Taxes. The amendments in this update related to the rate reconciliation and income taxes paid disclosures improve the transparency of income tax disclosures by requiring (1) consistent categories and greater disaggregation of information in the rate reconciliation and (2) income taxes paid disaggregated by jurisdiction. The amendments allow investors to better assess, in their capital allocation decisions, how an entity’s worldwide operations and related tax risks and tax planning and operational opportunities affect its income tax rate and prospects for future cash flows. 5 The other amendments in this Update improve the effectiveness and comparability of disclosures by (1) adding disclosures of pretax income (or loss) and income tax expense (or benefit) to be consistent with U.S. Securities and Exchange Commission (SEC) Regulation S-X 210.4-08(h), Rules of General Application—General Notes to Financial Statements: Income Tax Expense, and (2) removing disclosures that no longer are considered cost beneficial or relevant. For public business entities, the amendments in this Update are effective for annual periods beginning after December 15, 2024. For entities other than public business entities, the amendments are effective for annual periods beginning after December 15, 2025. Early adoption is permitted for annual financial statements that have not yet been issued or made available for issuance. The amendments in this Update should be applied on a prospective basis. Retrospective application is permitted. The Company is currently evaluating the impact of the update on Company’s unaudited condensed consolidated financial statements and related disclosures.
16
SENMIAO TECHNOLOGY LIMITED
NOTES TO UNAUDITED CONDENSED CONSOLIDATED FINANCIAL STATEMENTS
(o) Recently adopted accounting pronouncements
The Company considers the applicability and impact of all accounting standards updates (“ASUs”). Management periodically reviews new accounting standards that are issued. Under the Jumpstart Our Business Startups Act of 2012, as amended (the “JOBS Act”), the Company meets the definition of an emerging growth company and has elected the extended transition period for complying with new or revised accounting standards, which delays the adoption of these accounting standards until they would apply to private companies.
In June 2016, the FASB issued new accounting guidance ASU 2016-13 for recognition of credit losses on financial instruments, which is effective January 1, 2020, with early adoption permitted on January 1, 2019. The guidance introduces a new credit reserving model known as the Current Expected Credit Loss (“CECL”) model, which is based on expected losses, and differs significantly from the incurred loss approach used today. The CECL model requires measurement of expected credit losses not only based on historical experience and current conditions, but also by including reasonable and supportable forecasts incorporating forward-looking information and will likely result in earlier recognition of credit reserves. In November 2019, the FASB issued ASU No. 2019-10, which is to update the effective date of ASU No. 2016-13 for private companies, not-for-profit organizations and certain smaller reporting companies applying for credit losses standard. The new effective date for these preparers is for fiscal years beginning after December 15, 2022, including interim periods within those fiscal years. The Company has adopted this update on April 1, 2023, and the adoption does not have material impact on Company’s consolidated financial statements and related disclosures.
CECL adoption will have broad impact on the financial statements of financial services firms, which will affect key profitability and solvency measures. Some of the more notable expected changes include:
| - | Higher allowance on financial guarantee reserve and finance lease receivable levels and related deferred tax assets. While different asset types will be impacted differently, the expectation is that reserve levels will generally increase across the board for all financial firms. |
| - | Increased reserve levels may lead to a reduction in capital levels. |
| - | As a result of higher reserving levels, the expectation is that CECL will reduce cyclicality in financial firms’ results, as higher reserving in “good times” will mean that less dramatic reserve increases will be loan related income (which will continue to be recognized on a periodic basis based on the effective interest method) and the related credit losses (which will be recognized up front at origination). This will make periods of loan expansion seem less profitable due to the immediate recognition of expected credit losses. Periods of stable or declining loan levels will look comparatively profitable as the income trickles in for loans, where losses had been previously recognized. |
Although the Company has automobile financing business, the Company reserves the allowance for doubtful account such as accounts receivable balance based on historical collection rate, current economic environment, and credit worthy of specific customers, along with individual assessment on specific accounts. As these approvals are aligned with the CECL model, the Company does not believe the adoption of CECL model have material impact on Company’s unaudited condensed consolidated financial statements and related disclosures. Further, The Company does not believe other recently issued but not yet effective accounting standards, if currently adopted, would have a material effect on the unaudited condensed consolidated financial position, statements of operations and cash flows of the Company.
17
SENMIAO TECHNOLOGY LIMITED
NOTES TO UNAUDITED CONDENSED CONSOLIDATED FINANCIAL STATEMENTS
4. DISCONTINUED OPERATIONS
Discontinued operations- Online P2P lending services
On October 17, 2019, the Board approved the plan under which the Company has discontinued and is winding down its online P2P lending services business (the “Plan”). The Company determined that the operation of its online P2P lending services business was not viable in light of the tightened regulations on online peer-to-peer lending in China generally and the unofficial request from local regulator to reduce the Company’s online peer-to-peer lending transaction volume on a monthly basis. The Company also determined that the discontinuation of its online P2P lending services business would allow the Company to focus its resources on its automobile financing facilitation and transaction business. In connection with the Plan, the Company ceased facilitation of loan transactions on its online lending platform and assumed all the outstanding loans from investors on the platform. The decision and action taken by the Company of discontinuing the online lending services business represented a major shift that had a major effect on the Company’s operations and financial results, which triggers discontinued operations accounting in accordance with ASC 205-20-45.
The fair value of discontinued operations, determined
as of October 17, 2019, includes estimated consideration expected to be received, less costs to sell. After consideration of the determination
of fair value of the discontinued operations including the assumption of all the outstanding loans from investors on the platform, $
The following table sets forth the reconciliation of the carrying amounts of major classes liabilities from discontinued operations of Online P2P lending services in unaudited condensed consolidated balance sheet as of December 31, 2023 and consolidated balance sheets as of March 31, 2023.
| December 31, | March 31, | |||||||
| 2023 | 2023 | |||||||
| (Unaudited) | ||||||||
| Current liabilities | ||||||||
| Accrued expenses and other liabilities | $ | $ | ||||||
5. ACCOUNTS RECEIVABLE
Accounts receivable include a portion of bundled lease arrangements on fixed minimum monthly payments to be paid by the automobile purchasers arising from automobile sales and services fees, net of unearned interest income, discounted using the Company’s lease pricing interest rates. It also includes online ride-hailing services fees due from online ride-hailing drivers and rental receivables due from operating lessees.
| December 31, | March 31, | |||||||
| 2023 | 2023 | |||||||
| (Unaudited) | ||||||||
| Receivables of automobile sales due from automobile purchasers | $ | $ | ||||||
| Receivables of online ride hailing fees from online ride-hailing drivers | ||||||||
| Receivables of operating lease | ||||||||
| Less: Allowance for credit losses | ||||||||
| Accounts receivable | $ | $ | ||||||
18
SENMIAO TECHNOLOGY LIMITED
NOTES TO UNAUDITED CONDENSED CONSOLIDATED FINANCIAL STATEMENTS
| December 31, | March 31, | |||||||
| 2023 | 2023 | |||||||
| (Unaudited) | ||||||||
| Beginning balance | $ | $ | ||||||
| Addition | ||||||||
| Write off | ( | ) | ||||||
| Translation adjustment | ( | ) | ||||||
| Ending balance | $ | $ | ||||||
6. INVENTORIES
| December 31, | March 31, | |||||||
| 2023 | 2023 | |||||||
| (Unaudited) | ||||||||
| Automobiles (i) | $ | $ | ||||||
| (i) |
For
the three and nine months ended December 31, 2022, the Company recognized impairments of $
7. PREPAYMENTS, OTHER RECEIVABLES AND OTHER ASSETS, NET
| December 31, | March 31, | |||||||
| 2023 | 2023 | |||||||
| (Unaudited) | ||||||||
| Deposits (i) | $ | $ | ||||||
| Prepaid expenses (ii) | ||||||||
| Receivables from aggregation platforms (iii) | ||||||||
| Value added tax (“VAT”) recoverable (iv) | ||||||||
| Due from automobile purchasers, net (v) | ||||||||
| Employee advances | ||||||||
| Others | ||||||||
| Total prepayments, other receivables and other assets, net | $ | $ | ||||||
| (i) | Deposits |
The balance of deposits mainly represented the security deposit made by the Company to various automobile leasing companies, financial institutions and Didi Chuxing Technology Co., Ltd., who runs an online ride-hailing platform.
| (ii) | Prepaid expense |
The balance of prepaid expense represented automobile liability insurance premium for automobiles for operating lease and other miscellaneous expense such as office lease, office remodel expense, etc. that will expire within one year.
19
SENMIAO TECHNOLOGY LIMITED
NOTES TO UNAUDITED CONDENSED CONSOLIDATED FINANCIAL STATEMENTS
| (iii) | Receivables from aggregation platforms |
The balance of receivables from aggregation platforms represented the amount due from the collaborated aggregation platforms based on the confirmed billings, which will be disbursed to the drivers who completed their rides through the Company’s online ride-hailing platform.
| (iv) | Value added tax (“VAT”) recoverable |
The balance represented the amount of VAT, which resulted from historical purchasing activities and could be further used for deducting future VAT in PRC.
| (v) | Due from automobile purchasers, net |
The balance due from automobile purchasers represented the payments of automobiles and related insurances and taxes made on behalf of the automobile purchasers. The balance is expected to be collected from the automobile purchasers in installments.
During the three and nine months ended December 31, 2023 and 2022, the Company did not record nor recover allowance against the balance from automobile purchasers.
8. PROPERTY AND EQUIPMENT, NET
| December 31, | March 31, | |||||||
| 2023 | 2023 | |||||||
| (Unaudited) | ||||||||
| Leasehold improvements | $ | $ | ||||||
| Computer equipment | ||||||||
| Office equipment, fixtures and furniture | ||||||||
| Automobiles | ||||||||
| Subtotal | ||||||||
| Less: accumulated depreciation and amortization | ( | ) | ( | ) | ||||
| Total property and equipment, net | $ | $ | ||||||
Depreciation expense for the three and nine months
ended December 31, 2023 were amounted to $
Depreciation expense for the three and nine months
ended December 31, 2022 were amounted to $
9. INTANGIBLE ASSETS, NET
| December 31, | March 31, | |||||||
| 2023 | 2023 | |||||||
| (Unaudited) | ||||||||
| Software | $ | $ | ||||||
| Online ride-hailing platform operating licenses | ||||||||
| Subtotal | ||||||||
| Less: accumulated amortization | ( | ) | ( | ) | ||||
| Total intangible assets, net | $ | $ | ||||||
20
SENMIAO TECHNOLOGY LIMITED
NOTES TO UNAUDITED CONDENSED CONSOLIDATED FINANCIAL STATEMENTS
Amortization
expense for the three and nine months ended December 31, 2023 were amounted to $
| Amortization expenses | ||||
| Twelve months ending December 31, 2024 | $ | |||
| Twelve months ending December 31, 2025 | ||||
| Twelve months ending December 31, 2026 | ||||
| Twelve months ending December 31, 2027 | ||||
| Twelve months ending December 31, 2028 | ||||
| Thereafter | ||||
| Total | $ | |||
10. OTHER NON-CURRENT ASSETS
| December 31, | March 31, | |||||||
| 2023 | 2023 | |||||||
| (Unaudited) | ||||||||
| Prepayments of automobiles purchased (i) | $ | $ | ||||||
| (i) |
11. BORROWINGS FROM A FINANCIAL INSTITUTION
| Interest | December 31, | March 31, | ||||||||||||
| Bank name | Maturity date | rate | 2023 | 2023 | ||||||||||
| WeBank* | % | $ | $ | |||||||||||
| SDIC Taikang Trust Co. Ltd | August 31, 2023 | % | ||||||||||||
| Total | $ | $ | ||||||||||||
| Borrowing from a financial institution, current | $ | $ | ||||||||||||
| Borrowing from a financial institution, non-current | $ | $ | ||||||||||||
| * |
The total interest expense for the three and nine
months ended December 31, 2023 was $
21
SENMIAO TECHNOLOGY LIMITED
NOTES TO UNAUDITED CONDENSED CONSOLIDATED FINANCIAL STATEMENTS
12. ACCRUED EXPENSES AND OTHER LIABILITIES
| December 31, | March 31, | |||||||
| 2023 | 2023 | |||||||
| (Unaudited) | ||||||||
| Accrued payroll and welfare | $ | $ | ||||||
| Payables to drivers from aggregation platforms (i) | ||||||||
| Deposits (ii) | ||||||||
| Accrued expenses | ||||||||
| Payables for expenditures on automobile transaction and related services (iii) | ||||||||
| Other taxes payable | ||||||||
| Loan repayments received on behalf of financial institutions | ||||||||
| Other payables | ||||||||
| Total accrued expenses and other liabilities | ||||||||
| Total accrued expenses and other liabilities – discontinued operations | ( | ) | ( | ) | ||||
| Total accrued expenses and other liabilities – continuing operations | $ | $ | ||||||
| (i) | Payables to drivers from aggregation platforms |
The balance of payables to drivers from aggregation platforms represented the amount the Company collected on behalf of drivers who completed their transaction through the Company’s online ride-hailing platform base on the confirmed billings.
| (ii) | Deposits |
The balance of deposits represented the security deposit from operating and finance lease customers to cover lease payment and related automobile expense in case the customers’ accounts are in default. The balance is refundable at the end of the lease term, after deducting any missed lease payment and applicable fee.
| (iii) | Payables for expenditures on automobile transaction and related services |
The balance of payables for expenditures on automobile transaction and related services represented the payables balance to the miscellaneous expenses related to the daily operations of automobiles.
13. EMPLOYEE BENEFIT PLAN
The Company has made employee benefit plan in accordance with relevant PRC regulations, including retirement insurance, unemployment insurance, medical insurance, housing fund, work injury insurance and maternity insurance.
The contributions made by the Company were $
As
of December 31, 2023 and March 31, 2023, the Company did not make adequate employee benefit contributions in the amount of $
14. EQUITY
Warrants
IPO Warrants
The registration statement relating to the Company’s
initial public offering also included the underwriters’ common stock purchase warrants to purchase
22
SENMIAO TECHNOLOGY LIMITED
NOTES TO UNAUDITED CONDENSED CONSOLIDATED FINANCIAL STATEMENTS
Warrants in Offerings
The Company adopted the provisions of ASC 815 on determining what types of instruments or embedded features in an instrument held by a reporting entity can be considered indexed to its own stock for the purpose of evaluating the first criteria of the scope exception in ASC 815. Warrants issued in connection with the direct equity offering with exercise prices denominated in US dollars are no longer considered indexed to the Company’s stock, as their exercise prices are not in the Company’s functional currency (RMB), and therefore no longer qualify for the scope exception and must be accounted for as a derivative. These warrants are classified as liabilities under the caption “Derivative liabilities” in the unaudited condensed consolidated statements of balance sheets and recorded at estimated fair value at each reporting date, computed using the Black-Scholes valuation model. Changes in the liability from period to period are recorded in the unaudited condensed consolidated statements of operations and comprehensive loss under the caption “Change in fair value of derivative liabilities.”
2019 Registered Direct Offering Warrants
As of March 31, 2023, there were
August 2020 Underwriters’ Warrants
As of December 31, 2023 and March 31, 2023, there
were
February 2021 Registered Direct Offering Warrants
As of December 31, 2023 and March 31, 2023, there
were
May 2021 Registered Direct Offering Warrants
As of December 31, 2023 and March 31, 2023, there
were
23
SENMIAO TECHNOLOGY LIMITED
NOTES TO UNAUDITED CONDENSED CONSOLIDATED FINANCIAL STATEMENTS
November 2021 Private Placement Warrants
Pursuant to November 2021 Investors Warrants,
if at any time and from time to time on or after the issuance date there occurs any stock split, stock dividend, stock combination recapitalization
or other similar transaction involving the Common Stock (“Stock Combination Event”) and the Event Market Price (which is defined
as with respect to any Stock Combination Event date, the quotient determined by dividing (x) the sum of the VWAP of the Common Stock for
each of the five (
As
of December 31, 2023 and March 31, 2023, there were
| Weighted | Average | |||||||||||||||
| Average | Remaining | |||||||||||||||
| Warrants | Warrants | Exercise | Contractual | |||||||||||||
| Outstanding | Exercisable | Price | Life | |||||||||||||
| Balance, March 31, 2022 | $ | |||||||||||||||
| Exercised | ( | ) | ( | ) | ||||||||||||
| Balance, March 31, 2023 | $ | |||||||||||||||
| Forfeited | ( | ) | ( | ) | ||||||||||||
| Balance, December 31, 2023 (unaudited) | $ | |||||||||||||||
Restricted Stock Units
On October 29, 2020, the Board approved the issuance
of an aggregate of
24
SENMIAO TECHNOLOGY LIMITED
NOTES TO UNAUDITED CONDENSED CONSOLIDATED FINANCIAL STATEMENTS
Equity Incentive Plan
At the 2018 Annual Meeting of Stockholders of
the Company held on November 8, 2018, the Company’s stockholders approved the Company’s 2018 Equity Incentive Plan for employees,
officers, directors and consultants of the Company and its affiliates. At the 2022 Annual Meeting of Stockholders of Company held on March
30, 2023, the Company’s stockholders approved the amendment to the 2018 Equity Incentive Plan, to increase the number of shares
of common stock reserved under the Plan to
1-for-10 shares reverse split on common stock
The Company considered the above transactions
after giving a retroactive effect to a 1-for-10 reverse stock split of its common stock which became effective on April 6, 2022. The Company
believed it is appropriate to reflect the above transactions on a retroactive basis similar to those after a stock split or dividend pursuant
to ASC 260. All shares and per share amounts used herein and in the accompanying unaudited condensed consolidated financial statements
have been retroactively stated to reflect the effect of the reverse stock split. Upon execution of the 1-for-10 reverse stock split, the
Company recognized additional
Conversion Price Adjustment for November 2021 Preferred Shares
Pursuant to the Certificate of Designation for
the series A convertible preferred stock signed by the Company and certain institutional investors in November 2021 Private Placement,
the initial conversion price of the series A Convertible Preferred Shares was $
Common stock issued for consulting services
In October 2023, the Company entered into three
different consulting and services agreements (the “Consulting Agreements”) with three consultants (the “Consultants”),
pursuant to which the Company engaged the Consultant to provide certain merger and acquisition consulting service, market research and
business development advisory services, and financial consulting services, respectively. As compensation for the services, the Company
agreed to issue the Consultants an aggregate of
15. INCOME TAXES
The United States of America
The Company is incorporated in the State of Nevada
in the U.S., and is subject to U.S. federal corporate income taxes with tax rate of
On December 22, 2017, the U.S. government enacted comprehensive tax legislation commonly referred to as the Tax Cuts and Jobs Act (the “Tax Act”). The Tax Act imposes a one-time transition tax on deemed repatriation of historical earnings of foreign subsidiaries, and future foreign earnings are subject to U.S. taxation. The Tax Act also stablished the Global Intangible Low-Taxed Income (GILTI), a new inclusion rule affecting non-routine income earned by foreign subsidiaries. For the three and nine months ended December 31, 2023 and 2022, the Company’s foreign subsidiaries in China were operating at loss and as such, did not record a liability for GILTI tax.
25
SENMIAO TECHNOLOGY LIMITED
NOTES TO UNAUDITED CONDENSED CONSOLIDATED FINANCIAL STATEMENTS
The Company’s net operating loss for U.S.
income taxes from U.S for the nine months ended December 31, 2023 and 2022 amounted to approximately $
PRC
Senmiao Consulting, Sichuan Senmiao, Hunan Ruixi,
Ruixi Leasing, Yicheng, Corenel, Jiekai and XXTX and its subsidiaries are subject to PRC Enterprise Income Tax (“EIT”) on
the taxable income in accordance with the relevant PRC income tax laws. The EIT rate for companies operating in the PRC is
As of December 31, 2023 and March 31, 2023, the
Company’s PRC entities from continuing operations had net operating loss carryforwards of approximately $
| December 31, | March 31, | |||||||
| 2023 | 2023 | |||||||
| (Unaudited) | ||||||||
| Deferred Tax Assets | ||||||||
| Net operating loss carryforwards in the PRC | $ | $ | ||||||
| Net operating loss carryforwards in the U.S. | ||||||||
| Allowance for credit losses | ||||||||
| Less: valuation allowance | ( | ) | ( | ) | ||||
| Deferred tax assets, net | $ | $ | ||||||
| Deferred tax liabilities: | ||||||||
| Capitalized intangible assets cost | $ | $ | ||||||
| Deferred tax liabilities, net | $ | $ | ||||||
26
SENMIAO TECHNOLOGY LIMITED
NOTES TO UNAUDITED CONDENSED CONSOLIDATED FINANCIAL STATEMENTS
As of December 31, 2023 and March 31, 2023, the
Company’s PRC entities associated with discontinued operations had net operating loss carryforwards of approximately $
| December 31, 2023 | March 31, 2023 | |||||||
| (Unaudited) | ||||||||
| Net operating loss carry forwards in the PRC | $ | $ | ||||||
| Less: valuation allowance | ( | ) | ( | ) | ||||
| Total | $ | $ | ||||||
16. CONCENTRATION
Major Suppliers
For the three months ended December 31, 2023,
For the
three months ended December 31, 2022,
17. RELATED PARTY TRANSACTIONS AND BALANCES
1. Related Party Balances
1) Accounts receivable, a related party
As of December 31, 2023 and March 31, 2023, accounts
receivable from a related party amounted to $
2) Due from related parties
| December 31, | March 31, | |||||||
| 2023 | 2023 | |||||||
| (Unaudited) | ||||||||
| Total due from related parties | $ | $ | ||||||
| Less: Allowance for credit losses | ( | ) | ( | ) | ||||
| Due from related parties, net | $ | $ | ||||||
| Due from related parties, net, current portion | $ | $ | ||||||
| Due from a related party, net, non-current portion | $ | $ | ||||||
27
SENMIAO TECHNOLOGY LIMITED
NOTES TO UNAUDITED CONDENSED CONSOLIDATED FINANCIAL STATEMENTS
As of December 31, 2023, balances due from Jinkailong,
the Company’s equity investee company of $
As of March 31, 2023, balances due from Jinkailong
of $
| December 31, | March 31, | |||||||
| 2023 | 2023 | |||||||
| (Unaudited) | ||||||||
| Beginning balance | $ | $ | ||||||
| Addition | ||||||||
| Translation adjustment | ( | ) | ( | ) | ||||
| Ending balance | $ | $ | ||||||
As of December 31, 2023 and March 31, 2023, balance
due from Youlu, the Company’s former VIE as result of Youlu’s deconsolidation in March 2022 were amounted to $
3)
| December 31, | March 31, | |||||||
| 2023 | 2023 | |||||||
| (Unaudited) | ||||||||
| Loan payable to a related party (i) | $ | $ | ||||||
| (i) |
4)
| December 31, | March 31, | |||||||
| 2023 | 2023 | |||||||
| (Unaudited) | ||||||||
| Lease I (i) | $ | $ | ||||||
| Lease II (ii) | ||||||||
| Total Operating lease right-of-use assets - related parties | $ | $ | ||||||
| December 31, | March 31, | |||||||
| 2023 | 2023 | |||||||
| (Unaudited) | ||||||||
| Lease I (i) | $ | $ | ||||||
| Lease II (ii) | ||||||||
| Total Operating lease liabilities, current - related parties | $ | $ | ||||||
28
SENMIAO TECHNOLOGY LIMITED
NOTES TO UNAUDITED CONDENSED CONSOLIDATED FINANCIAL STATEMENTS
| December 31, | March 31, | |||||||
| 2023 | 2023 | |||||||
| (Unaudited) | ||||||||
| Lease I (i) | $ | $ | ||||||
| Lease II (ii) | ||||||||
| Total Operating lease liabilities, non-current - related parties | $ | $ | ||||||
| (i) |
| (ii) |
2. Related Party Transactions
For the three and nine months ended December 31,
2023, the Company incurred $
For the three and nine months ended December 31,
2023, the Company incurred $
The Company had reached cooperation with Jinkailong,
the Company’s equity investee company, that the drivers who leased automobile from Jinkailong completed their online ride-hailing
requests and orders through the company’s ride-hailing platform, and the company will pay Jinkailong a certain promotion service
fee. During the three and nine months ended December 31, 2023, the company incurred promotion fee of $
During the three and nine months ended December
31, 2023, Corenel leased automobiles to Jinkailong and generated revenue of $
During the three and nine months ended December
31, 2022, Corenel leased automobiles to Jinkailong and generated revenues of $
18. LEASES
Lessor
The Company’s operating leases for automobile rentals have rental periods that are typically short term, generally is twelve months or less. Revenue recognition section of Note 3 (r), the Company discloses that revenue earned from automobile rentals, wherein an identified asset is transferred to the customer and the customer has the ability to control that asset, is accounted for under Topic 842 upon adoption for the nine months ended December 31, 2023.
29
SENMIAO TECHNOLOGY LIMITED
NOTES TO UNAUDITED CONDENSED CONSOLIDATED FINANCIAL STATEMENTS
Lessee
As of December 31, 2023 and March 31, 2023, the Company has engaged in offices and showroom leases which were classified as operating leases.
The Company leased automobiles under operating lease agreements with a term shorter than twelve months which it elected not to recognize lease assets and lease liabilities under ASC 842. Instead, the Company recognized the lease payments in profit or loss on a straight-line basis over the lease term and variable lease payments in the period in which the obligation for those payments is incurred. In addition, the Company had automobiles leases which were classified as finance lease.
The Company’s lease agreements do not contain any material residual value guarantees or material restrictive covenants.
The Company recognized lease expense on a straight-line basis over the lease term for operating lease. Meanwhile, the Company recognized the finance leases ROU assets and interest on an amortized cost basis. The amortization of finance ROU assets is recognized on a straight-line basis as amortization expense, while the lease liability is increased to reflect interest on the liability and decreased to reflect the lease payments made during the period. Interest expense on the lease liability is determined each period during the lease term as the amount that results in a constant periodic interest rate of the automobile loans on the remaining balance of the liability.
The ROU assets and lease liabilities are determined
based on the present value of the future minimum rental payments of the lease as of the adoption date, using effective interest rate of
| For the Three Months Ended | For the Nine months ended | |||||||||||||||||
| Classification | December 31, 2023 | December 31, 2022 | December 31, 2023 | December 31, 2022 | ||||||||||||||
| (Unaudited) | (Unaudited) | (Unaudited) | (Unaudited) | |||||||||||||||
| Operating lease cost | ||||||||||||||||||
| Automobile lease costs | Cost of revenues | $ | $ | $ | $ | |||||||||||||
| Lease expenses | Selling, general and administrative | |||||||||||||||||
| Finance lease cost | ||||||||||||||||||
| Amortization of leased asset | Cost of revenue | |||||||||||||||||
| Amortization of leased asset | General and administrative | |||||||||||||||||
| Interest on lease liabilities | Interest expenses on finance leases | |||||||||||||||||
| Total lease expenses | $ | $ | $ | $ | ||||||||||||||
Operating lease costs for automobiles totaled
$
Operating lease expenses for offices and showroom
leases totaled $
30
SENMIAO TECHNOLOGY LIMITED
NOTES TO UNAUDITED CONDENSED CONSOLIDATED FINANCIAL STATEMENTS
Interest expenses on finance leases totaled $
| *Operating lease | Finance lease | |||||||||||
| payments | payments | Total | ||||||||||
| Twelve months ending December 31, 2024 | $ | $ | $ | |||||||||
| Twelve months ending December 31, 2025 | ||||||||||||
| Twelve months ending December 31, 2026 | ||||||||||||
| Total lease payments | ||||||||||||
| Less: discount | ( | ) | ( | ) | ( | ) | ||||||
| Present value of lease liabilities | $ | $ | $ | |||||||||
| * |
19. COMMITMENTS AND CONTINGENCIES
Contingencies
In measuring the credit risk of guarantee services to automobile purchasers, the Company primarily reflects the “probability of default” by the automobile purchasers on its contractual obligations and considers the current financial position of the automobile purchasers and its likely future development.
The Company manages the credit risk of automobile purchasers by performing preliminary credit checks of each automobile purchaser and ongoing monitoring every month. By using the current credit loss model, management is of the opinion that the Company is bearing the credit risk to repay the principal and interests to the financial institutions if automobile purchasers’ default on their payments for more than three months. Management also periodically re-evaluates probability of default of automobile purchasers to make adjustments in the allowance, when necessary, as the Company is the guarantor of the loans.
Purchase commitments
On September 23, 2022, the Company entered into
a purchase contract with an automobile dealer to purchase a total of
31
SENMIAO TECHNOLOGY LIMITED
NOTES TO UNAUDITED CONDENSED CONSOLIDATED FINANCIAL STATEMENTS
Contingent liabilities for automobile purchasers
Historically,
most of the automobile purchasers would pay the Company their previous defaulted amounts within one to three months. In December 2019,
a novel strain of coronavirus, or COVID-19, surfaced and it has spread rapidly to many parts of China and other parts of the world, including
the United States. The epidemic has resulted in quarantines, travel restrictions, and the temporary closure of stores and facilities in
China and elsewhere. Because substantially all of the Company’s operations are conducted in China, the COVID-19 outbreak has materially
and adversely affected the Company’s business operations, financial condition and operating results for 2021 and 2022, including
but not limited to decrease in revenues, slower collection of accounts receivable and additional allowance for credit losses. Some of
the Company’s customers exited the ride-hailing business and rendered their automobiles to the Company for sublease or sale to generate
income or proceeds to cover payments owed to financial institutions and the Company. For the nine months ended December 31, 2023 and 2022,
the Company recognized an estimated provision loss of approximately $
Contingent liability of Jinkailong
Despite that the Company holds
As of December 31, 2023, the maximum contingent
liabilities of Jinkailong, the Company’s equity investee company and former VIE, would be exposed to was approximately $
Besides, as of December 31, 2023, due to Jinkailong
has undertaken the joint and several liability guarantee for all loans of Langyue Automobile Service Co., Ltd. from Chengdu Industrial
Impawn Co., Ltd (“Impawn”) for certain historical business, Jinkailong may be required to pay all the outstanding balance
of approximately $
From time to time, the Company and its equity investee company may be subject to certain legal proceedings, claims and disputes that arise in the ordinary course of business. The total amount of reasonable possible losses with the respect to such matters, individually and in the aggregate, are not deemed to be material to the consolidated financial statements.
20. SEGMENT INFORMATION
The Company presents segment information after elimination of inter-company transactions. In general, revenue, cost of revenue and operating expenses are directly attributable, or are allocated, to each segment. The Company allocates costs and expenses that are not directly attributable to a specific segment, such as those that support infrastructure across different segments, to different segments mainly on the basis of usage, revenue or headcount, depending on the nature of the relevant costs and expenses. The Company does not allocate assets to its segments as the CODM does not evaluate the performance of segments using asset information.
By assessing the qualitative and quantitative
criteria established by Accounting Standards Codification (“ASC”) 280, “Segment Reporting”, the Company considers
itself to be operating in
32
SENMIAO TECHNOLOGY LIMITED
NOTES TO UNAUDITED CONDENSED CONSOLIDATED FINANCIAL STATEMENTS
For the three months ended December 31, 2023 (unaudited) | ||||||||||||||||
| Automobile | Online ride- | |||||||||||||||
| Transaction and | hailing | |||||||||||||||
| Related | platform | |||||||||||||||
| Services | Services | Unallocated | Consolidated | |||||||||||||
| Revenues | $ | $ | $ | $ | ||||||||||||
| Interest income | $ | $ | $ | $ | ||||||||||||
| Depreciation and amortization | $ | $ | $ | $ | ||||||||||||
| Loss from operations | $ | ( | ) | $ | ( | ) | $ | ( | ) | $ | ( | ) | ||||
| Loss before income taxes | $ | ( | ) | $ | ( | ) | $ | ( | ) | $ | ( | ) | ||||
| Net loss | $ | ( | ) | $ | ( | ) | $ | ( | ) | $ | ( | ) | ||||
| Capital expenditure | $ | $ | $ | $ | ||||||||||||
For the nine months ended December 31, 2023 (unaudited) | ||||||||||||||||
| Automobile | Online ride- | |||||||||||||||
| Transaction and | hailing | |||||||||||||||
| Related | platform | |||||||||||||||
| Services | Services | Unallocated | Consolidated | |||||||||||||
| Revenues | $ | $ | $ | $ | ||||||||||||
| Interest income | $ | $ | $ | $ | ||||||||||||
| Depreciation and amortization | $ | $ | $ | $ | ||||||||||||
| Loss from operations | $ | ( | ) | $ | ( | ) | $ | ( | ) | $ | ( | ) | ||||
| Loss before income taxes | $ | ( | ) | $ | ( | ) | $ | ( | ) | $ | ( | ) | ||||
| Net loss | $ | ( | ) | $ | ( | ) | $ | ( | ) | $ | ( | ) | ||||
| Capital expenditure | $ | $ | $ | $ | ||||||||||||
33
SENMIAO TECHNOLOGY LIMITED
NOTES TO UNAUDITED CONDENSED CONSOLIDATED FINANCIAL STATEMENTS
| For the three months ended December 31, 2022 | ||||||||||||||||
| Automobile | Online ride- | |||||||||||||||
| Transaction and | hailing | |||||||||||||||
| Related | platform | |||||||||||||||
| Services | Services | Unallocated | Consolidated | |||||||||||||
| Revenues | $ | $ | $ | $ | ||||||||||||
| Interest income | $ | $ | $ | $ | ||||||||||||
| Depreciation and amortization | $ | $ | $ | $ | ||||||||||||
| Loss from operations | $ | ( | ) | $ | ( | ) | $ | ( | ) | $ | ( | ) | ||||
| Loss before income taxes | $ | ( | ) | $ | ( | ) | $ | ( | ) | $ | ( | ) | ||||
| Net loss | $ | ( | ) | $ | ( | ) | $ | ( | ) | $ | ( | ) | ||||
| Capital Expenditure | $ | $ | $ | $ | ||||||||||||
| For the nine months ended December 31, 2022 | ||||||||||||||||
| Automobile | Online ride- | |||||||||||||||
| Transaction and | hailing | |||||||||||||||
| Related | platform | |||||||||||||||
| Services | Services | Unallocated | Consolidated | |||||||||||||
| Revenues | $ | $ | $ | $ | ||||||||||||
| Interest income | $ | $ | $ | $ | ||||||||||||
| Depreciation and amortization | $ | $ | $ | $ | ||||||||||||
| Loss from operations | $ | ( | ) | $ | ( | ) | $ | ( | ) | $ | ( | ) | ||||
| Income (loss) before income taxes | $ | ( | ) | $ | ( | ) | $ | $ | ( | ) | ||||||
| Net income (loss) | $ | ( | ) | $ | ( | ) | $ | $ | ( | ) | ||||||
| Capital expenditure | $ | $ | $ | $ | ||||||||||||
The accounting principles for the Company’s revenue by segment are set out in Note 3(h).
As of December 31, 2023, the Company’s total
assets were comprised of $
As of March 31, 2023, the Company’s
total assets were comprised of $
As substantially all of the Company’s long-lived assets are located in the PRC and substantially all of the Company’s revenue is derived from within the PRC, no geographical information is presented.
21. SUBSEQUENT EVENTS
The Company evaluated all events and transactions that occurred after December 31, 2023 up through the date the Company filed these unaudited condensed consolidated financial statements. No events require adjustment to or disclosure in the unaudited condensed consolidated financial statements.
34
Item 2. Management’s Discussion and Analysis of Financial Condition and Results of Operations
The following discussion and analysis of our results of operations and financial condition should be read together with our unaudited condensed consolidated financial statements and the notes thereto, which are included elsewhere in this Report and our Annual Report on Form 10-K for the year ended March 31, 2023 (the “Annual Report”) filed with the SEC. Our unaudited condensed consolidated financial statements have been prepared in accordance with accounting principles generally accepted in the United States of America (“U.S. GAAP”).
Overview
We are a provider of automobile transaction and related services, connecting auto dealers, financial institutions and consumers, who are mostly existing and prospective ride-hailing drivers affiliated with different operators of online ride-hailing platforms in the People’s Republic of China (“PRC” or “China”). We provide automobile transaction and related services through our wholly owned subsidiaries, Sichuan Senmiao Yicheng Assets Management Co., Ltd., a PRC limited liability company (“Yicheng”), Chengdu Corenel Technology Limited, a PRC limited liability company (“Corenel”), and our majority owned subsidiaries, Chengdu Jiekai Technology Ltd. (“Jiekai”), and Hunan Ruixi Financial Leasing Co., Ltd. (“Hunan Ruixi”), a PRC limited liability company, and equity investee company, Sichuan Jinkailong Automobile Leasing Co., Ltd. (“Jinkailong”). Since October 2020, we also operate an online ride-hailing platform through Hunan Xixingtianxia Technology Co., Ltd. (“XXTX”), a wholly-owned subsidiary of Sichuan Senmiao Zecheng Business Consulting Co., Ltd., our wholly-owned subsidiary (“Senmiao Consulting”). Our platform enables qualified ride-hailing drivers to provide application-based transportation services mainly in Chengdu, Changsha and other 24 cities in China. Substantially all of our operations are conducted in China.
Our Automobile Transactions and Related Services
Our Automobile Transaction and Related Services are mainly comprised of (i) automobile operating lease where we provide car rental services to individual customers to meet their personal needs with lease term no more than twelve months (the “Auto Operating Leasing”); (ii) service fees from new energy vehicles (“NEVs”) leasing, automobile purchase and management services where we charge NEVs lessees or automobile purchasers for a series of the services provided to them throughout the leasing or purchase process based on the chosen product solutions, such as ride-hailing driver training, assisting with a series of administrative procedures and other consulting services (the “Purchase and NEVs Services”); (iii) automobile sales where we sell new purchased or used cars to our customers (the “Auto Sales”); (iv) automobile financing where we provide our customers with auto finance solutions through financing leases (the “Auto Financing”); (v) auto management and guarantee services provided to online ride-hailing drivers after the delivery of automobiles (the “Auto Management and Guarantee Services”); and (vi) other supporting services provided to online ride-hailing drivers. We started our facilitation and supporting services in November 2018, the sale of automobiles in January 2019, and financial and operating leasing in March 2019, respectively.
Since November 22, 2018, the acquisition date of Hunan Ruixi, and as of December 31, 2023, we and our former VIEs have facilitated financing for an aggregate of 1,687 automobiles with a total value of approximately $23.5 million, sold an aggregate of 1,468 automobiles with a total value of approximately $14.1 million and delivered approximately 3,310 automobiles under operating leases (including 1,826 automobiles used to be delivered by Jinkailong before March 31, 2022) and 161 automobiles under financing leases to customers, the vast majority of whom are online ride-hailing drivers.
The table below provides a breakdown of the number of vehicles sold or delivered under different leasing arrangements or managed/guaranteed by us and corresponding revenue generated for the three and nine months ended December 31, 2023 and 2022:
| Three Months Ended | Nine Months Ended | |||||||||||||||||||||||||||||||
| December 31, | December 31, | |||||||||||||||||||||||||||||||
| 2023 | 2022 | 2023 | 2022 | |||||||||||||||||||||||||||||
| Number of | Revenue | Number of | Revenue | Number of | Revenue | Number of | Revenue | |||||||||||||||||||||||||
| Vehicles | (Approximate) | Vehicles | (Approximate) | Vehicles | (Approximate) | Vehicles | (Approximate) | |||||||||||||||||||||||||
| Auto Operating Leasing | 871 | $ | 992,000 | 802 | $ | 781,000 | 1,466 | 3,069,000 | 1,607 | $ | 2,571,000 | |||||||||||||||||||||
| Auto Sales | — | $ | — | — | $ | — | 2 | 9,000 | 41 | $ | 226,000 | |||||||||||||||||||||
| Auto Financing | 161 | $ | 12,000 | 139 | $ | 9,000 | 161 | 37,000 | 139 | $ | 31,000 | |||||||||||||||||||||
| Other Services | >480 | $ | 104,000 | >780 | $ | 141,000 | >860 | 365,000 | >1,000 | $ | 525,000 | |||||||||||||||||||||
As of March 31, 2022, we deconsolidated Jinkailong and its operation result was not included in our consolidated statements of operations and comprehensive loss since then. However, although Jinkailong ceased to be within our consolidation scope since March 31, 2022, Hunan Ruixi, Corenel and Jiekai continuously provide automobile transaction and related services, mainly Auto Operating Leasing, similar to Jinkailong’s business operations in Changsha and Chengdu. During the three months ended December 31, 2023, our Auto Operating Leasing, Auto Financing and other services income accounted for approximately 89.5%, 1.1% and 9.4% of our total revenue from our automobile transactions and related services, respectively, while our Auto Operating Leasing, Auto Financing and other services income accounted for approximately 83.9%, 0.9% and 15.2% for the three months ended December 31, 2022, respectively. During the nine months ended December 31, 2023, our Auto Operating Leasing, Auto Sales, Auto Financing and other services income accounted for approximately 88.2%, 0.3%,1.1% and 10.4% of our total revenue from our automobile transactions and related services, respectively, while our Auto Operating Leasing, Auto Sales, Auto Financing and other services income accounted for approximately 76.7%, 6.7%, 0.9% and 15.7% for the nine months ended December 31, 2022, respectively.
35
Our Ride-Hailing Platform Services
As part of our goal to provide an all-round solution for online ride-hailing drivers as well as to increase our competitive power in an increasingly competitive online ride-hailing industry and to take advantage of the market potential, in October 2020, we began operating our own online ride-hailing platform in Chengdu. The platform (called Xixingtianxia) was owned and operated by XXTX, of which Senmiao Consulting acquired the 100% equity interest pursuant to a series of investment and supplementary agreements. As of the filing date of this Report, Senmiao Consulting has made accumulated capital contribution of RMB40.41 million (approximately $5.69 million) to XXTX and the remaining amount is expected to be paid before December 31, 2025.
XXTX operates Xixingtianxia and holds a national online reservation taxi operating license. The platform is presently servicing online ride-hailing drivers in 26 cities in China, including Chengdu, Changsha and so on, providing them with a platform to view and take customer orders for rides. We currently collaborate with Gaode Map, a well-known aggregation platform in China on our ride-hailing platform services. Under our collaboration, when a rider uses the platform to search for taxi/ride-hailing services on the aggregation platform, the platform provides such rider a number of online ride-hailing platforms for selection, including ours and if our platform is selected by the rider, the order will then be distributed to registered drivers on our platform for viewing and acceptance. The rider may also simultaneously select multiple online ride-hailing platforms in which case, the aggregation platform will distribute the requests to different online ride-hailing platforms which they cooperate with, based on the number of available drivers using the platform in a certain area and these drivers’ historical performance, among other things. XXTX generates revenue from providing services to online ride-hailing drivers to assist them in providing transportation services to the riders looking for taxi/ride-hailing services. XXTX earns commissions for each completed order as the difference between an upfront quoted fare and the amount earned by a driver based on actual time and distance for the ride charged to the rider. XXTX settles its commissions with the aggregation platforms on a weekly basis.
Meanwhile, in order to strengthen our market position in certain cities, during the nine months ended December 31, 2023, our subsidiary, Jiekai, and our equity investee company and former VIE, Jinkailong, cooperated with other online ride-hailing platforms (“Partner Platforms”), such as Chengdu Anma Zhixing Technology Co., Ltd. and Sichuan Peitu Kuaixing Technology Co., Ltd., whereby the online ride-hailing requests and orders shall be completed on Partner Platforms utilizing the network of cars and drivers of us and Jinkailong. Jiekai and Jinkailong earned rental income from drivers and earned commissions from Partner Platforms.
The acquisition of XXTX has brought us a new stream of revenue and enhanced our goal of providing an all-round solution for online ride-hailing drivers. We launched Xixingtianxia in specific markets within Chengdu in late October 2020, focusing on current driver customers. As of the filing date of this Report, we have expanded marketing of our ride-hailing platform to a larger pool of potential drivers and riders in Chengdu, Changsha and other 24 cities through cooperation with certain local car rental companies and through offering attractive incentives and awards to drivers. Since December 2023, in order to improve the efficiency of XXTX’s daily operation and profitability, XXTX has engaged Anhui Lianma Technology Co., Ltd. (“Anhui Lianma”), a third-party to co-operate the online ride-hailing platform by outsourcing certain daily operation work to Anhui Lianma in most of cities it operates platform in XXTX and Anhui Lianma will jointly share the operational profits, with the specific calculation method being defined in the cooperation agreement.
During the nine months ended December 31, 2023, approximately 4.1 million rides with gross fare of approximately $12.5 million were completed through Xixingtianxia and an average of approximately 5,400 ride-hailing drivers completed rides and earned income through Xixingtianxia (the “Active Drivers”) each month. During the nine months ended December 31, 2023, we earned online ride-hailing platform service fees of approximately $2.1 million, after netting off approximately $0.2 million incentives paid to Active Drivers.
During the nine months ended December 31, 2022, approximately 4.8 million rides with gross fare of approximately $15.7 million were completed through Xixingtianxia and an average of over 5,200 Active Drivers each month. During the nine months ended December 31, 2022, we earned online ride-hailing platform service fees of approximately $3.0 million, netting off approximately $0.4 million incentives paid to Active Drivers.
We plan to expand our driver base for the platform and automobile rental business while strengthening the royalty of the drivers who both lease our cars and use our platform while expanding, but our platform is available to others.
36
Key Factors and Risks Affecting Results of Operations
Ability to Increase Our Automobile Lessee and Active Driver Base
Our revenue growth has been largely driven by the expansion of our automobile lessee base and the corresponding revenue generated from operating and financial leasing. After the acquisition of XXTX, our revenue growth also depends on the number of completed online ride-hailing orders on our platform, which largely depends on the number of Active Drivers who complete ride-hailing transactions on our platform. We acquire customers for our Automobile Transaction and Related Services, as well as for our Online Ride-hailing Platform Services, through the network of third-party sales teams, referral from online ride-hailing platforms and our own efforts including online advertising and billboard advertising. We also send out fliers and participate in trade shows to advertise our services. We plan to maintain the number of our Active Drivers by marketing our platform to our existing and prospective automobile lessees in the cities we now operate in. We expect the expansion of our Active Driver base to promote the growth of our automobile rental business because we offer automobile rental solutions/incentives specifically targeted at drivers using our platform and the Partner Platforms. An effective cross-selling strategies between our automobile leasing business and Online Ride-hailing Platform Services business is important to our expansion and revenue growth. We also plan to strengthen our marketing efforts through the collaboration with certain automobile dealers and through our own team by employing more experienced staffs and improving the quality and variety of our services. As of December 31, 2023, we had 5 and 38 employees in our own sales department and sales department of our equity investee company, Jinkailong, respectively.
Management of Automobile Rentals
Due to the fierce competition of online ride-hailing industry in Chengdu, the demand for short-term car rentals remained stable during the three months ended December 31, 2023. To meet the demand in Chengdu and Changsha, we purchased and leased automobiles from third parties for our operating lease. The daily management and timely maintenance of leased automobiles will have a significant effect on the growth of our income from leasing automobiles in the next twelve months. The effective management of our automobiles through our proprietary system and experienced auto-management team could provide qualified automobiles to potential lessees, either for personal use or providing online ride-hailing services. As of December 31, 2023, we had one parking lot, an exhibition hall and 4 employees in Changsha, and our equity investee company, Jinkailong, had one parking lot and 17 employees in Chengdu, for parking and management of automobiles for operating lease. During the three months ended December 31, 2023 and 2022, the average utilization of the automobiles for operating lease was approximately 80.6% and 42.9%, respectively. During the nine months ended December 31, 2023 and 2022, the average utilization of the automobiles for operating lease was approximately 77.6% and 65.0%, respectively.
Our Service Offerings and Pricing
The growth of our revenue depends on our ability to improve existing solutions and services provided, continue identifying evolving business needs, refine our collaborations with business partners and provide value-added services to our customers. The attraction of new automobile leases depends on our leasing solutions with attractive rental price and flexible leasing terms. We have also adopted a stable pricing formula, considering the historical and future expenditure, remaining available leasing months and market price to determine our rental price for varied rental solutions. Furthermore, our product designs affect the type of automobile leases we attract, which in turn affect our financial performance. The attraction of new Active Drivers depends on the comprehensive income they could earn from our own or cooperated platform, which is mainly affected by the number of orders distributed to them through our platform and the amount of the incentives paid to them from platforms. Our revenue growth also depends on our abilities to effectively price our services, which enables us to attract more customers and improve our profit margin.
Ability to Retain Key Business Cooperators
Historically, we have set up a series of strategy and business relationships with certain affiliates of some famous and leading companies of NEVs manufacturers, online ride-hailing platforms, local NEVs leasing companies, and travel service providers to develop our Automobile Transaction and Related Services and Online Ride-hailing Platform Services. We earned commission or services fee from them, purchased and leased automobiles for our business at a favorable price. The close relationships have provided us with the necessary capacity to support the development of our online ride-hailing platform and leasing business. To retain these valuable cooperators and continuously explore opportunities to collaborate with them in more areas is important to us to have considerable resources to support the exploration and expansion of our business into new cities.
37
Ability to Collect Receivables on a Timely Basis
We used to advance the purchase price of automobiles and all service expenses when we provide related services to the purchasers. We collect the receivables due from automobile purchasers from their monthly installment payments and repay financial institutions on behalf of the purchasers every month. As of December 31, 2023, we had accounts receivable of approximately $11,000 and advanced payments of approximately $5,000 due from the historical automobile purchasers which will be collected through installment payments on a monthly basis during the relevant affiliation periods. For receivables from Auto Operating Leasing, we usually settle the rental income with each online ride-hailing driver monthly based on the product solutions they chose. In accordance with the development of the operating lease business, our Partner Platforms, such as Gaode, agree to temporarily “lock-up” the fares of the rides which Active Drivers earn from the platform to ensure the timely collection of its rental receivables from those Active Drivers. Besides, during the nine months ended December 31, 2023, we settled our commissions with the Partner Platforms for our online ride-hailing platform services and automobile rental income on a monthly basis. As of December 31, 2023, we had accounts receivable of online ride-hailing service fees of approximately $10,000 in total.
The efficiency of collection of the monthly and weekly payments has a material impact on our daily operation. Our risk and asset management department has set up a series of procedures to monitor the collection from drivers. Our business department has also set up a stable and close relationship with cooperated platform to ensure the timely collection of commissions. The accounts receivable and advance payments may increase our liquidity risk. We have used the majority of the proceeds from our equity offerings and plan to seek equity and/or debt financings to pay for the expenditure related to the automobile purchase. To pay for the expenditure in advance will enhance the stability of our daily operation and lower the liquidity risk, and attract more customers.
Ability to Manage Defaults and Potential Guarantee Liability Effectively
As of December 31, 2023, Jinkailong, the equity investee company and former VIE, is exposed to credit risk as Jinkailong is required by certain financial institutions to provide guarantee on the lease/loan payments (including principal and interests) of the automobile purchasers referred by it. If a default occurs, Jinkailong is required to make the monthly payments on behalf of the defaulted purchasers to the financial institution. As of December 31, 2023, Hunan Ruixi did not have any guarantee liabilities due to financial institutions.
We manage the credit risk arising from the default of automobile purchasers and lessees by performing credit checks on each automobile purchaser or lessee based on the credit reports from People’s Bank of China and third-party credit rating companies, and personal information including residence, ethnicity group, driving history and involvement in legal proceeding. Our risk department continuously monitors the payment by each purchaser and sends them payment reminders. We also keep monitoring the daily gross fare earned by the online ride-hailing drivers, who are our majority customers and run their business through our online ride-hailing platform during the nine months ended December 31, 2023. We do this so that we can evaluate their financial conditions and provide them with assistance including the transfer of automobile to a new driver if they are no longer interested in providing ride-hailing services or are unable to earn enough income to make monthly lease/loan payments.
In addition, automobiles are used as collateral to secure purchasers’ payment obligations under the financing arrangement. In the event of a default, Hunan Ruixi and Jinkailong can track the automobile through an installed GPS system and repossess and handover the automobile over to the financial institution so that they can be released from their guarantee liability. However, if a financial institution initiates a legal proceeding to collect payments due from a defaulted automobile purchaser, Jinkailong may be required to repay the defaulted amount as a guarantor. If it is unable to undertake the responsibility as a guarantor, its own assets, such as cash and cash equivalents, may be frozen by the court if the financial institution successfully requests for an order to freeze our assets or bank accounts, which may adversely affect our operations.
As of December 31, 2023, 108 online ride-hailing drivers we serviced rendered their automobiles to Hunan Ruixi for sublease or sale. In general, most of the defaulted automobile purchasers who want to remain in online ride-hailing business would pay the default amounts within one to three months. Our risk management department typically starts to interact with overdue purchasers if they have missed one monthly installment payment. However, if the balances are overdue for more than two months or the purchasers decide to exit the online ride-hailing business and sublease or sell their automobiles, we would fully record allowance for credit losses against receivables from those purchasers. As of December 31, 2023, we recognized an accumulated allowance for credit losses against receivables of $366,542 from these purchasers served by Hunan Ruixi. For the three and nine months ended December 31, 2023, we recognized approximately$0 and $500 respectively, expenses for the guarantee services as the drivers exited the online ride-hailing business and would no longer make the monthly repayments to us. During the three and nine months ended December 31, 2023, we sub-leased approximately 17 and 19 respectively, rendered automobiles in total to other customers. By subleasing automobiles from these drivers, we believe we can cope with the defaults and control associated risks.
Further, the automobiles subject to our financing leases are not collateralized by us. As of December 31, 2023, the total value of non-collateralized automobiles was approximately $285,000. We believe our risk exposure of financing leasing is immaterial as we have experienced limited default cases and we are able to re-lease those automobiles to drivers under financing leases.
38
Actual Impact of Coronavirus (COVID-19) in China on Our Business
Our Automobile Transactions and Related Services have been gradually recovering from the adverse impact of COVID-19 pandemic. As of December 31, 2023, 108 online ride-hailing drivers we serviced rendered their automobiles to Hunan Ruixi. As a result, we recorded accumulated allowance for credit losses of $366,542 for them. As most of the leasing term of the automobiles we delivered in Changsha in prior periods has come to the end, during the nine months ended December 31, 2023, the number of newly rendered automobiles decreased to 0 as compared with 7 during the nine months ended December 31, 2022. Meanwhile, over 1,200 online ride-hailing drivers rendered their automobiles to Jinkailong as of December 31, 2023. On the other hand, the number of the completed orders through our online ride-hailing platform had significant decrease in December 2022 due to the infection peak after China lifted the prevention and control of COVID-19.
Our cash flow had been adversely impacted by local resurgences of COVID-19 in Chengdu, Changsha and Guangzhou while the COVID-19 measures in China kept applying the current control and prevention measures especially from September to November 2022, which had negative impact on the online ride-hailing market accordingly due to travel restriction.
Any of these factors related to COVID-19 and other similar or currently unforeseen factors beyond our control could have an adverse effect on our overall business environment, causing uncertainties in the regions in China where we conduct business, and causing our business to suffer in ways that we cannot predict and materially and adversely impact our business, financial condition and results of operations.
Ability to Manage and Maintain Ride-Hailing Business
Due to the fierce competition of online ride-hailing industry in Chengdu and Changsha, our ability to increase our revenue over time may be limited if we focus only on our current Automobile Transaction and Related Services business model. As part of our strategy to provide an all-encompassing solution for online ride-hailing drivers, we have expanded our services to drivers through the operation of Xixingtianxia, our own online ride-hailing platform. We generate revenue from commissions earned from each completed order, which represent the difference between an upfront quoted fare and the amount earned by a driver based on actual time and distance for the ride charged to the rider. As the aggregation platforms distribute the demand orders to different online ride-hailing platforms, the flow of drivers in our area of operations is enhanced, leading to a higher probability that more ride orders will be distributed to our platform, which in turn will increase the revenue of the drivers who use our platform (and our revenue). This also allows us to attract more drivers to engage their online ride-hailing business on our platform. Through a series of promotion and effective daily management and training services, we expect our own online ride-hailing platform will offer us a stable revenue source which can also help grow our automobile financing and leasing business. Besides, we are dealing with other trip platforms to attract more riders choosing their trip through our platform.
Pursuant to the cooperation agreement signed with Didi Chuxing Technology Co., Ltd. (“Didi”) for our Automobile Transaction and Related Services, we may be penalized by Didi, or our partnership with Didi may be terminated as we now operate a business competitive with Didi. However, the service fees we earned from Didi for automobile transaction and related services currently represent less than 0.1% of our total revenue. Therefore, we believe that the risk of termination of cooperation with Didi on automobile transaction and related services will not have a material influence on our business or results of operations.
If we could not maintain the scale of the online ride-hailing drivers who use our platform which may cause we could not generate sufficient revenue and we may have a larger cash outflow in our daily operations in the next twelve months. Our cash flow situation may worsen if the economy in China does not improve as expected.
Ability to Compete Effectively
Our business and results of operations depend on our ability to compete effectively. Overall, our competitive position may be affected by, among other things, our service quality and our ability to price our solutions and services competitively. We will set up and continuously optimize our own business system to improve our service quality and user experience. Our competitors may have more resources than we do, including financial, technological, marketing and others and may be able to devote greater resources to the development and promotion of their services. We will need to continue to introduce new or enhance existing solutions and services to continue to attract automobile dealers, financial institutions, car buyers, lessees, ride-hailing drivers and other industry participants. Whether and how quickly we can do so will have a significant impact on the growth of our business.
39
Market Opportunity and Government Regulations in China
The demand for our services depends on overall market conditions of the online ride-hailing industry in China. The continuous growth of the urban population places increasing pressure on the urban transportation and the improvement of living standards has increased the market demand for quality travel in China. Traditional taxi service is limited, and the emerging online platforms have created good opportunities for the development of the online ride-hailing service market. According to the 52th Statistical report on Internet Development in China published in August 2023 by the China Internet Network Information Center (the “CNNIC”), the number of online ride-hailing service users had reached 472 million by the end of June 2023, and took approximately 43.8% of the total number of Chinese internet users. The online ride-hailing industry is facing increasing competition in China and is attracting more capital investment. According to the Ministry of Transportation (the “MOT”) of the People’s Republic of China, as of December 31, 2023, approximately 337 online ride-hailing platforms have obtained booking taxi operating licenses and the total volume of online ride-hailing orders was approximately 894 million in December 2023 in China. Meanwhile, approximately 2.79 million online booking taxi transportation certificates and approximately 6.57 million online booking taxi driver’s licenses were issued nationwide in China. Since 2019, in addition to the traditional online ride-hailing platforms, automobile manufacturers, offline operation service companies, financial and map service providers, among others, have built cooperation relationships with each other to make the online ride-hailing industry a more aggregated industry.
The online ride-hailing industry may also be affected by, among other factors, the general economic conditions in China. The interest rates and unemployment rates may affect the demand of ride-hailing services and automobile purchasers’ willingness to seek credit from financial institutions. Adverse economic conditions could also reduce the number of qualified automobile purchasers and online ride-hailing drivers seeking credit from the financial institutions, as well as their ability to make payments. Should any of those negative situations occur, the volume and value of the automobile transactions we service will decline, and our revenue and financial condition will be negatively impacted.
In order to manage the rapidly growing ride-hailing service market and control relevant risks, on July 27, 2016, seven ministries and commissions in China, including the MOT, jointly promulgated the “Interim Measures for the Administration of Online Taxi Booking Business Operations and Services” (“Interim Measures”) and amended it on December 28, 2019 and November 30, 2022, which legalizes online ride-hailing services such as XXTX and requires the online ride-hailing services to meet the requirements set out by the measures and obtain taxi-booking service licenses and take full responsibility of the ride services to ensure the safety of riders.
On November 5, 2016, the Municipal Communications Commission of Chengdu City and a number of municipal departments jointly issued the “Implementation Rules for the Administration of Online Booking Taxi Management Services for Chengdu”, which was abolished and replaced by the updated version issued on July 26, 2021. On August 10, 2017, the Transportation Commission of Chengdu further issued the guidelines on compliance requirements for online ride-hailing businesses, including Working Process for the Online Appointment of Taxi Drivers Qualification Examination and Issuance and Online Appointment Taxi Transportation Certificate Issuance Process. On November 28, 2016, Guangzhou Municipal People’s Government promulgated Interim Measures for the Management of Online Ride Hailing Operation and Service in Guangzhou, as amended on November 14, 2019. According to these regulations and guidelines, three licenses /certificates are required for operating the online ride-hailing business in Chengdu and Guangzhou: (1) the ride-hailing service platform such as XXTX should obtain the online booking taxi operating license; (2) the automobiles used for online ride-hailing should obtain the online booking taxi transportation certificate (“automobile certificate”); (3) the drivers should obtain the online booking taxi driver’s license (“driver’s license”). Besides, all the new cars used for online ride-hailing in Chengdu should be NEVs since July 2021.
On July 23, 2018, the General Office of Changsha Municipal People’s Government issued the “Detailed Rules for the Administration of Online Booking Taxi Management Services for Changsha.” On June 12, 2019, the Municipal Communications Commission of Changsha City further issued “Transfer and Registration Procedures of Changsha Online Booking of Taxi.” According to the regulations and guidelines, to operate a ride-hailing business in Changsha requires similar licenses in Chengdu, except those automobiles used for online ride-hailing services are required to meet certain standards, including that the sales price (including taxes) is over RMB120,000 (approximately $17,000). In practice, Hunan Ruixi is also required to employ a safety administrator for every 50 automobiles used for online ride-hailing services and submit daily operation information of these automobiles such as traffic violation to the Transport Management Office of the Municipal Communications Commission of Changsha City every month. On November 28, 2016, Guangzhou Municipal People’s Government also promulgated Interim Measures for the Management of Online Ride Hailing Operation and Service in Guangzhou, as amended on November 14, 2019.
In addition to the national online reservation taxi operating license, XXTX and its subsidiaries also obtained the online reservation taxi operating license 33 cities, including Chengdu, Changsha, Guangzhou, Tianjin, Shenyang, Harbin, Changchun, Wenzhou, Nanchang, Haikou, Xining, two cities in Shandong, and Guangxi Province, respectively, three cities in Guizhou Province, seven cities in Jiangsu Province, other two cities in Hunan and Guangdong Province, respectively, and other four cities in Sichuan Province from June 2020 to July 2023, to operate the online ride-hailing platform services.
However, approximately 19% of our ride-hailing drivers have not obtained the driver’s license for online ride-hailing services as of December 31, 2023 while all of the cars used for online ride-hailing services which we provided management services have the automobile certificate. Without requisite automobile certificate or driver’s license, these drivers may be suspended from providing ride-hailing services, confiscated their illegal income and subject to fines of up to 10 times of their illegal income. Starting in December 2019, Didi began to enforce such limitation on drivers in Chengdu who have a driver’s license but operate automobiles without the automobile certificate.
40
Furthermore, according to the Interim Measures, no enterprise or individual is allowed to provide information for conducting online ride-hailing services to unqualified vehicles and drivers. Pursuant to the Interim Measures, XXTX and its subsidiaries may be fined between RMB5,000 to RMB30,000 (approximately $700 to $4,225) for violations of the Interim Measures, including providing online ride-hailing platform services to unqualified drivers or vehicles. During the three and nine months ended December 31, 2023, we have been fined by approximately $18,000 and $44,000 by Traffic Management Bureaus in Chengdu and Changsha, of which, approximately $14,000 and $30,000 respectively, was further compensated by drivers or cooperated third parties. If we are deemed in serious violation of the Interim Measures, our Online Ride-hailing Platform Services may be suspended and the relevant licenses may be revoked by certain government authorities.
We are in the process of assisting the drivers to obtain the required certificate and license both for our Automobile Transaction and Related Services and our Online Ride-hailing Platform Services. However, there is no guarantee that all of the drivers who run their online ride-hailing business through our platform would be able to obtain all the certificates and licenses. Our business and results of operations shall be materially and adversely affected if our affiliated drivers are suspended from providing ride-hailing services or imposed substantial fines or if we are found to be in serious violation of the Interim Measures due to the drivers’ failure to obtain requite licenses and/or automobile certificates in connection with providing services through our platform. For example, from September 2023 to December 2023, Gaode has performed a series of compliance check aiming at driver’s license in several cities, including Chengdu and Guangzhou, which caused the decrease in the number of completed orders through our platform and the decrease in our online ride-hailing platform services accordingly.
The Chinese government has exercised and continued to exercise substantial control over virtually every sector of the Chinese economy through regulation and state ownership. For example, the Chinese cybersecurity regulator announced on July 2, 2021 that it had begun an investigation of Didi and two days later ordered that the company’s app be removed from smartphone app stores. We believe that our current operations are in compliance with the laws and regulations of the Chinese cybersecurity regulator. However, the Company’s operations could be adversely affected, directly or indirectly, by existing or future laws and regulations relating to its business or industry.
Results of Operations for the three months ended December 31, 2023 Compared to the three months ended December 31, 2022
| For the Three Months Ended | ||||||||||||
| December 31, | ||||||||||||
| 2023 | 2022 | Change | ||||||||||
| (unaudited) | (unaudited) | |||||||||||
| Revenues | $ | 1,618,410 | $ | 1,740,920 | $ | (122,510 | ) | |||||
| Cost of revenues | (1,200,842 | ) | (1,558,170 | ) | 357,328 | |||||||
| Gross profit | 417,568 | 182,750 | 234,818 | |||||||||
| Operating expenses | ||||||||||||
| Selling, general and administrative expenses | (1,052,975 | ) | (1,385,580 | ) | 332,605 | |||||||
| Provision for credit losses | — | (126,546 | ) | 126,546 | ||||||||
| Stock-based compensation | (444,300 | ) | — | (444,300 | ) | |||||||
| Total operating expenses | (1,497,275 | ) | (1,512,126 | ) | 14,851 | |||||||
| Loss from operations | (1,079,707 | ) | (1,329,376 | ) | 249,669 | |||||||
| Other income, net | 154,234 | 320,151 | (165,917 | ) | ||||||||
| Interest expense | (7,852 | ) | (6,975 | ) | (877 | ) | ||||||
| Interest expense on finance leases | (6,791 | ) | (626 | ) | (6,165 | ) | ||||||
| Change in fair value of derivative liabilities | 46,188 | 30,557 | 15,631 | |||||||||
| Loss before income taxes | (893,928 | ) | (986,269 | ) | 92,341 | |||||||
| Income tax expenses | — | — | — | |||||||||
| Net loss | $ | (893,928 | ) | $ | (986,269 | ) | $ | 92,341 | ||||
41
Revenues
We started generating revenue from Automobile Transaction and Related Services from our acquisition of Hunan Ruixi on November 22, 2018 and revenue from online ride-hailing platform services from our acquisition of XXTX on October 23, 2020, respectively.
Revenue for the three months ended December 31, 2023 decreased by 122,510, or approximately 7%, as compared with three months ended December 31, 2022. The decrease was mainly due to the decrease of revenues from online ride-hailing platform services resulted from the decrease in orders caused by the market competition, and partly offset by the increase of operating lease revenues from automobile rentals as a result of the expansion and our continuous “efficiency - improving” strategy of this business.
As we have focused on our automobile rental and Online Ride-hailing Platform Services business, we expect revenue from our online ride-hailing platform services and automobile rental to continuously account for a majority of our revenues. We plan to provide a series of product solutions to sustain and further increase the number of our automobiles for operating leases.
The following table sets forth the breakdown of revenues by revenue source for the three months ended December 31, 2023 and 2022:
| For the Three Months Ended | ||||||||
| December 31, | ||||||||
| 2023 | 2022 | |||||||
| (unaudited) | (unaudited) | |||||||
| Revenue from automobile transactions and related services | $ | 1,108,207 | $ | 930,625 | ||||
| - Operating lease revenues from automobile rentals | 992,071 | 781,210 | ||||||
| - Service fees from automobile purchase services | 19,122 | — | ||||||
| - Financing revenues | 12,195 | 8,606 | ||||||
| - Service fees from NEVs leasing | 8,412 | 49,002 | ||||||
| - Service fees from management and guarantee services | 1,771 | 8,915 | ||||||
| - Other service fees | 74,636 | 82,892 | ||||||
| Revenue from online ride-hailing platform services | 510,203 | 810,295 | ||||||
| Total Revenue | $ | 1,618,410 | $ | 1,740,920 | ||||
Revenue from Automobile Transactions and Related Services
Revenue from our automobile transaction and related services mainly includes operating lease revenues from automobile rentals, service fees from automobile purchase services, financing revenues, service fees from NEVs leasing, service fees from automobile management and guarantee services and other services fees, which accounted for approximately 89.5%, 1.7%, 1.1%, 0.8%, 0.2% and 6.7%, respectively, of the total revenue from automobile transaction and related services during the three months ended December 31, 2023. Meanwhile, operating lease revenues from automobile rentals, financing revenues, service fees from NEVs leasing, service fees from automobile management and guarantee services and other services fees, which accounted for approximately 83.9%, 0.9%, 5.3%, 1.0% and 8.9%, respectively, of the total revenue from automobile transaction and related services during the three months ended December 31, 2022.
Operating lease revenues from automobile rentals
We generate revenues from leasing our own automobiles, sub-leasing automobiles leased from third-parties or rendered by online ride-hailing drivers with their authorization for a lease term of no more than twelve months. The increase of rental income of $210,861 during the three months ended December 31, 2023 was mainly due to the increased average utilization of the automobiles for operating lease increased from approximately 42.9% to 80.6%. We leased over 870 automobiles with an average monthly rental income of approximately $477 per automobile, resulting in a rental income of $992,071, including rental income of $7,133 from Jinkailong, for the three months ended December 31, 2023. While we leased over 800 automobiles with an average monthly rental income of approximately $474 per automobile, resulting in a rental income of $781,210, including rental income of $30,748 from Jinkailong, for the three months ended December 31, 2022.
Service fees from automobile purchase services and Service fees from automobile management and guarantee services
We generate revenues from providing a series of automobile purchase services throughout the automobile purchase transaction process, including sales-type lease. We had revenue from 14 automobiles purchase transaction during the three months ended December 31, 2023 while we had no revenue from automobile purchase services during the three months ended December 31, 2022. As a result, the related service fees generated increased $19,122 from the three months ended December 31, 2022 to the three months ended December 31, 2023.
42
The majority of our customers are online ride-hailing drivers. Some of them also entered into affiliation service agreements in prior periods with us pursuant to which we provide them post-transaction management services and guarantee services. The decrease of $7,144 was due to the decrease in the accumulated number of rendered automobiles which were subsequently rented to ride-hailing drivers whom we charge rent rather than charging management and guarantee services fee. We had management and guarantee services for over 12 and 91 automobiles during the three months ended December 31, 2023 and 2022, respectively.
Financing revenues
We started our financial leasing business in March 2019 and began to generate interest income from providing financial leasing services to ride-hailing drivers in April 2019. We also charge the customers of our automobile financing facilitation services interest on their monthly payments which cover purchase price of automobile and our services fees and facilitation fees for terms of 36 or 48 months. We recognized a total interest income of $12,195 from an average monthly number of 26 automobiles and $8,606 from an average monthly number of 37 automobiles during the three months ended December 31, 2023 and 2022, respectively. The increase was due to the monthly payment we charged to customers for financial leasing increased during the three months ended December 31, 2023.
Service fees from NEVs leasing
We generated revenues of $8,412 and $49,002 from leasing NEVs by charging leases service fees during the three months ended December 31, 2023 and 2022, respectively. The amount of services fees for NEVs leasing is based on its product solutions. The decrease of $40,590 was mainly due to that we adjusted our product solutions since January 2023, and more customers chose the solutions with no services fees for NEVs leasing.
Other service fees
We generate other revenues such as monthly services commissions from Partner Platforms and other companies, and other miscellaneous service fees charged to our customers, which accounted for approximately 68.9%, and 31.1% of revenues from other service fees during the three months ended December 31, 2023, respectively. The commissions from Partner Platforms and other companies, and other miscellaneous service fees charged to our customers, which accounted for approximately 65.6%, and 34.4% of revenues from other service fees during the three months ended December 31, 2022, respectively.
Revenue from online ride-hailing platform services
We generate revenue from providing services to online ride-hailing drivers to assist them in providing transportation service to the riders though our platform and earn commissions for each completed order equal to the difference between an upfront quoted fare and the amount earned by a driver based on actual time and distance for the ride charged to the rider since October 2020. During the three months ended December 31, 2023, approximately 1.2 million rides with gross fare of approximately $3.6 million were completed through our Xixingtianxia platform and we earned online ride-hailing platform service fees of $510,203, after netting off approximately $40,000 incentives paid to Active Drivers. The decrease was mainly due to fewer completed orders as a result of increased competition and compliance checks conducted by our platform partner Gaode in Chengdu, during the three months ended December 31, 2023.
During the three months ended December 31, 2022, approximately 1.4 million rides with gross fare of approximately $4.4 million were completed through our Xixingtianxia platform and we earned online ride-hailing platform service fees of $810,295, after netting off approximately $0.1 million incentives paid to Active Drivers.
Cost of Revenues
Cost of revenues represents (1) the amortization, daily maintenance and insurance expense related to our Auto Operating Leasing of $819,757; and (2) technical service charges, insurance and other expenses related to our Online Ride-Hailing Platform Services of $381,085. Cost of revenues decreased by $357,328 during the three months ended December 31, 2023 as compared with the same period in 2022, mainly due to the decrease of $235,346 in costs of automobiles under operating leases due to the decrease in the average daily maintenance and insurance expense of the automobiles for operating lease as we used more NEVs in the three months ended December 31, 2023, and $121,982 in direct expense and technical service fees of online ride-hailing platform services due to the decrease in the number of completed orders. During the three months ended December 31, 2023 and 2022, the costs of automobiles under operating leases with amount of $80,973 and $185,254, respectively, was from one of our related parties.
43
Gross Profit
We had gross profit of $417,568 and $182,750, respectively, during the three months ended December 31, 2023 and 2022. The increase of $234,818 was mainly due to the increase in profit in our operating lease, partially offset by the decrease in profit from online ride-hailing platform services and other services. The following table sets forth the breakdown of gross profit (loss) by major revenue source for the three months ended December 31, 2023 and 2022:
| For the Three months Ended | ||||||||
| December 31, | ||||||||
| 2023 | 2022 | |||||||
| (unaudited) | (unaudited) | |||||||
| - Auto Operating Leasing | $ | 172,314 | $ | (273,893 | ) | |||
| - Other Services | 116,136 | 149,415 | ||||||
| - Online Ride-Hailing Platform Services | 129,118 | 307,228 | ||||||
| Total Gross Profit | $ | 417,568 | $ | 182,750 | ||||
We had a gross profit of $172,314 in our automobile operating leasing during the three months ended December 31, 2023, which increased by $446,207 from a gross loss of $273,893 in the same period in 2022. The increase was mainly due to the increase in the average utilization of the automobiles for operating lease from approximately 42.9% to 80.6% and the decrease in the average daily maintenance and insurance expense of the automobiles for operating lease as we used more NEVs in three months ended December 31, 2023 as compared with the same period in 2022. We had a gross profit of $129,118 in our online ride-hailing platform services during the three months ended December 31, 2023, which decreased by $178,110 from a gross profit of $307,228 in the same period in 2022. The decrease was attributable to the gross fare of rides completed through our Xixingtianxia platform decreased from approximately $4.4 million to approximately $3.6 million for the three months ended December 31, 2022 and 2023, respectively, and the decrease in average rate of commission earned from Active Drivers from approximately 16.8% to approximately 10.7% for the three months ended December 31, 2022 and 2023, respectively. The decrease of $33,279 in profit of other services was mainly due to the decrease of services fees for NEVs leasing pursuant to our adjustment on product solutions.
Consequently, the overall gross profit margin increased to 25.8% during the three months ended December 31, 2023 as compared with 10.5% during the three months ended December 31, 2022. The increase was mainly due to the operating leasing had a gross profit margin of 17.4% during the three months ended December 31, 2023 as compared with a gross loss in the same period in 2022. It was partially offset by the decrease in the gross profit margin of online ride-hailing platform services from 37.9% during the three months ended December 31, 2022 to 25.3% during the three months ended December 31, 2023.
Selling, General and Administrative Expenses
Selling, general and administrative expenses primarily consist of salary and employee benefits, office rental expense, travel expenses, and other costs. Selling, general and administrative expenses decreased from $1,385,580 for the three months ended December 31, 2022 to $1,052,975 for the three months ended December 31, 2023, representing a decrease of $332,605, or approximately 24.0%. The decrease was attributable to our continuous control on costs and streamline expenses during the three months ended December 31, 2023. The decrease mainly consists of (1) a decrease of $186,482 in salary and employee benefits as the average monthly number of our employees decreased from 174 to 106; and (2) a decrease of $156,092 in offices expenditure as a result of reducing office rental and insurance charges during the three months ended December 31, 2023.
Provision for credit losses
We re-evaluated the possibility of collection of unsettled balances from customers of our automobile transactions and related services, and did not provide additional provision for credit losses against receivables from Jinkailong during the three months ended December 31, 2023. While we provided provision for credit losses of $123,154 and $3,392 against receivables from Jinkailong and a customer we serviced who purchased our automobiles from Yicheng, respectively, during the three months ended December 31, 2022.
Stock-based compensation
In October 2023, we entered into three different consulting and services agreements (the “Consulting Agreements”) with three consultants (the “Consultants”), pursuant to which we engaged the Consultant to provide certain merger and acquisition consulting service, market research and business development advisory services, and financial consulting services, respectively. We issued an aggregate of 1,500,000 shares of our common stock in November 2023 to settle the compensation for the services and the recorded $444,300 service expense during the three months ended December 31, 2023.
44
Other income, net
For the three months ended December 31, 2023, we had other income, net of $154,234, which primarily consist of the income of approximately $5,000 from the disposal of our right-of-use assets and our own vehicles used for operating leases; and the miscellaneous income of approximately $149,000. For the three months ended December 31, 2022, we had other income, net of $320,151, which primarily consist of the income of approximately $240,000 from the disposal of our right-of-use assets and our own vehicles used for operating leases; and miscellaneous income of approximately $80,000.
Interest Expense and Interest Expense on Finance Leases
Interest expense for the three months ended December 31, 2023 resulted from the borrowings of XXTX from a financial institution for its working capital turnover.
Interest expense on finance leases for the three months ended December 31, 2023 and 2022 was $6,791 and $626, respectively, representing the interest expense accrued under financing leases for the leased automobiles Corenel leased from a third-party company, and the leased automobiles rendered to us for sublease or sale by the online ride-hailing drivers who exited the ride-hailing business.
Change in Fair Value of Derivative Liabilities
Warrants issued in our registered direct offerings that took place in September 2019, February 2021 and May 2021, and the August 2020 underwritten public offering, and November 2021 private placement were classified as liabilities under the caption “Derivative Liabilities” in the consolidated balance sheet and recorded at estimated fair value at each reporting date, computed using the Black-Scholes valuation model. The change in fair value of derivative liabilities for the three months ended December 31, 2023 was a gain of $46,188 in total as our stock price as of December 31, 2023 was lower than the price as of March 31, 2023. The following table sets forth the breakdown of the gain in fair value of derivative liabilities for the three months ended December 31, 2023 and 2022:
| For the Three months Ended | ||||||||
| December 31, | ||||||||
| 2023 | 2022 | |||||||
| (unaudited) | (unaudited) | |||||||
| - June 2019 registered direct offering | — | 524 | ||||||
| - August 2020 underwritten public offering | $ | 774 | $ | 1,180 | ||||
| - February 2021 registered direct offering | 986 | 1,952 | ||||||
| - May 2021 registered direct offering | 15,942 | 4,974 | ||||||
| - November 2021 private placement | 28,486 | 21,927 | ||||||
| Total Change in Fair Value of Derivative Liabilities | $ | 46,188 | $ | 30,557 | ||||
Income Tax Expense
Generally, our subsidiaries are subject to enterprise income tax on their taxable income in China at a rate of 25%. The enterprise income tax is calculated based on the entity’s global income as determined under PRC tax laws and accounting standards. All subsidiaries in China incurred cumulative losses and no tax expense was recorded for the three months ended December 31, 2023 and 2022.
45
Net loss
As a result of the foregoing, net loss for the three months ended December 31, 2023 was $893,928, representing a decrease of $92,341 from net loss of $986,269 for the three months ended December 31, 2022.
Results of Operations for the nine months ended December 31, 2023 Compared to the nine months ended December 31, 2022
| For the Nine months Ended | ||||||||||||
| December 31, | ||||||||||||
| 2023 | 2022 | Change | ||||||||||
| (unaudited) | (unaudited) | |||||||||||
| Revenues | $ | 5,540,075 | $ | 6,323,918 | $ | (783,843 | ) | |||||
| Cost of revenues | (4,166,456 | ) | (5,372,370 | ) | 1,205,914 | |||||||
| Gross profit | 1,373,619 | 951,548 | 422,071 | |||||||||
| Operating expenses | ||||||||||||
| Selling, general and administrative expenses | (3,398,997 | ) | (4,832,658 | ) | 1,433,661 | |||||||
| Provision for credit losses | (680,396 | ) | (470,982 | ) | (209,414 | ) | ||||||
| Impairments of inventories | — | (3,085 | ) | 3,085 | ||||||||
| Stock-based compensations | (444,300 | ) | — | (444,300 | ) | |||||||
| Total operating expenses | (4,523,693 | ) | (5,306,725 | ) | 783,032 | |||||||
| Loss from operations | (3,150,074 | ) | (4,355,177 | ) | 1,205,103 | |||||||
| Other income, net | 251,037 | 807,276 | (556,239 | ) | ||||||||
| Interest expense | (10,610 | ) | (6,975 | ) | (3,635 | ) | ||||||
| Interest expense on finance leases | (23,107 | ) | (8,927 | ) | (14,180 | ) | ||||||
| Change in fair value of derivative liabilities | 410,027 | 1,641,650 | (1,231,623 | ) | ||||||||
| Loss before income taxes | (2,522,727 | ) | (1,922,153 | ) | (600,574 | ) | ||||||
| Income tax expenses | — | — | — | |||||||||
| Net loss | $ | (2,522,727 | ) | $ | (1,922,153 | ) | $ | (600,574 | ) | |||
Revenues
Revenue for the nine months ended December 31, 2023 decreased by $783,843, or approximately 12.4%, as compared with nine months ended December 31, 2022. The decrease was mainly due to the decrease of revenues from online ride-hailing platform services due to the decrease in orders caused by the market competition, and partly offset by the increase of operating lease revenues from automobile rentals as a result of the expansion and our continuous “efficiency - improving” strategy of this business.
As we have focused on our automobile rental and Online Ride-hailing Platform Services business, we expect revenue from our online ride-hailing platform services and automobile rental to continuously account for a majority of our revenues. We plan to provide a series of product solutions to sustain and further increase the number of our automobiles for operating leases.
The following table sets forth the breakdown of revenues by revenue source for the nine months ended December 31, 2023 and 2022:
| For the Nine months Ended | ||||||||
| December 31, | ||||||||
| 2023 | 2022 | |||||||
| (unaudited) | (unaudited) | |||||||
| Revenue from automobile transactions and related services | $ | 3,480,453 | $ | 3,353,400 | ||||
| - Operating lease revenues from automobile rentals | 3,069,458 | 2,570,959 | ||||||
| - Financing revenues | 37,135 | 30,965 | ||||||
| - Service fees from NEVs leasing | 33,309 | 291,675 | ||||||
| - Service fees from automobile purchase services | 31,354 | 21,192 | ||||||
| - Service fees from management and guarantee services | 14,961 | 31,659 | ||||||
| - Revenues from sales of automobiles | 8,822 | 225,900 | ||||||
| - Other service fees | 285,414 | 181,050 | ||||||
| Revenue from online ride-hailing platform services | 2,059,622 | 2,970,518 | ||||||
| Total Revenue | $ | 5,540,075 | $ | 6,323,918 | ||||
46
Revenue from Automobile Transactions and Related Services
Revenue from our automobile transaction and related services mainly includes operating lease revenues from automobile rentals, financing revenues, service fees from NEVs leasing, service fees from automobile purchase services, service fees from automobile management and guarantee services, sales revenue of automobiles and other services fees, which accounted for approximately 88.2%, 1.1%, 1.0%, 0.9%, 0.4%, 0.3% and 8.1%, respectively, of the total revenue from automobile transaction and related services during the nine months ended December 31, 2023. Meanwhile, operating lease revenues from automobile rentals, financing revenues, service fees from NEVs leasing, service fees from automobile purchase services, service fees from automobile management and guarantee services, sales revenue of automobiles and other services fees, which accounted for approximately 76.7%, 0.9%, 8.7%, 0.6%, 0.9%, 6.7% and 5.5%, respectively, of the total revenue from automobile transaction and related services during the nine months ended December 31, 2022.
Operating lease revenues from automobile rentals
We generate revenues from leasing our own automobiles, sub-leasing automobiles leased from third-parties or rendered by online ride-hailing drivers with their authorization for a lease term of no more than twelve months. The increase of rental income of $498,499 during the nine months ended December 31, 2023 was mainly due to the increased average utilization of the automobiles for operating lease increased from approximately 65.0% to 77.6%, and the increased average monthly rental income of the automobiles for operating lease. We leased over 1,400 automobiles with an average monthly rental income of approximately $485 per automobile, resulting in a rental income of $3,069,458, including rental income of $29,280 from Jinkailong, for the nine months ended December 31, 2023. While we leased over 1,600 automobiles with an average monthly rental income of approximately $389 per automobile, resulting in a rental income of $2,570,959, including rental income of $323,321 from Jinkailong, for the nine months ended December 31, 2022.
Financing revenues
We started our financial leasing business in March 2019 and began to generate interest income from providing financial leasing services to ride-hailing drivers in April 2019. We also charge the customers of our automobile financing facilitation services interest on their monthly payments which cover purchase price of automobile and our services fees and facilitation fees for terms of 36 or 48 months. We recognized a total interest income of $37,135 from an average monthly number of 34 automobiles and $30,965 from an average monthly number of 46 automobiles during the nine months ended December 31, 2023 and 2022, respectively. The increase was due to the monthly payment we charged to customers for financial leasing increased during the nine months ended December 31, 2023.
Service fees from NEVs leasing
We generated revenues of $33,309 and $291,675 from leasing NEVs by charging leases service fees during the nine months ended December 31, 2023 and 2022, respectively. The amount of services fees for NEVs leasing is based on its product solutions. The decrease of $258,366 was mainly due to that we adjusted our product solutions during the nine months ended December 31, 2023, and more customers chose the solutions with no services fees for NEVs leasing.
Service fees from automobile purchase services and Service fees from automobile management and guarantee services
We generate revenues from providing a series of automobile purchase services throughout the automobile purchase transaction process, including sales-type lease. We had revenue from 19 automobiles purchase transactions during the nine months ended December 31, 2023 while we had revenue from 10 automobile purchase services during the nine months ended December 31, 2022. As a result, the related service fees generated increased $10,162 from the nine months ended December 31, 2022 to the nine months ended December 31, 2023.
The majority of our customers are online ride-hailing drivers. Some of them also entered into affiliation service agreements in prior periods with us pursuant to which we provide them post-transaction management services and guarantee services. The decrease of $16,698 was due to the decrease in the accumulated number of rendered automobiles which were subsequently rented to ride-hailing drivers whom we charge rent rather than charging management and guarantee services fee. We had management and guarantee services for over 26 and 130 automobiles during the nine months ended December 31, 2023 and 2022, respectively.
Sales of automobiles
We sold two used-automobile with income of $8,822 during the nine months ended December 31, 2023. Meanwhile, we sold 41 used-automobiles with income of $225,900 during the nine months ended December 31, 2022.
47
Other service fees
We generate other revenues such as monthly services commissions from Partner Platforms and other companies, and other miscellaneous service fees charged to our customers, which accounted for approximately 58.9% and 41.1% of revenues from other service fees during the nine months ended December 31, 2023, respectively. The commissions from Partner Platforms and other companies, and other miscellaneous service fees charged to our customers, which accounted for approximately 60.2% and 39.8% of revenues from other service fees during the nine months ended December 31, 2022, respectively. The increase of $104,364 was due to the increase of commissions from Partner Platforms, which was a result of the increase in operating lease revenues from automobile rentals.
Revenue from online ride-hailing platform services
We generate revenue from providing services to online ride-hailing drivers to assist them in providing transportation service to the riders though our platform and earn commissions for each completed order equal to the difference between an upfront quoted fare and the amount earned by a driver based on actual time and distance for the ride charged to the rider since October 2020. During the nine months ended December 31, 2023, approximately 4.1 million rides with gross fare of approximately $12.5 million were completed through our Xixingtianxia platform and we earned online ride-hailing platform service fees of $2,059,622, after netting off approximately $0.2 million incentives paid to Active Drivers.
During the nine months ended December 31, 2022, approximately 4.8 million rides with gross fare of approximately $15.7 million were completed through our Xixingtianxia platform and we earned online ride-hailing platform service fees of $2,970,518, after netting off approximately $0.4 million incentives paid to Active Drivers.
Cost of Revenues
Cost of revenues represents (1) the amortization, daily maintenance and insurance expense related to our Auto Operating Leasing of $2,728,151; (2) technical service charges, insurance and other expenses related to our Online Ride-Hailing Platform Services of $1,427,766; and (3) costs of our Auto Sales of $10,539. Cost of revenues decreased by $1,205,914 during the nine months ended December 31, 2023 as compared with the same period in 2022, mainly due to (1) the decrease of $514,888 in costs of automobiles under operating leases due to and the decrease in the average daily maintenance and insurance expense of the automobiles for operating lease as we used more NEVs in the nine months ended December 31, 2023; (2) the decrease of $392,822 in direct expense and technical service fees of online ride-hailing platform services due to the decrease in the number of completed orders; and (3) $298,204 in costs of automobile sold as the number of automobiles sold decreased from 41 to 2. During the nine months ended December 31, 2023 and 2022, the costs of automobiles under operating leases with amount of $473,317 and $333,756, respectively, was from one of our related parties.
Gross Profit
We had gross profit of $1,373,619 and $951,548, respectively, during the nine months ended December 31, 2023 and 2022. The increase of $422,071 was mainly due to the increase in profit in our operating lease, partially offset by the decrease in profit from online ride-hailing platform services and other services. The following table sets forth the breakdown of gross profit (loss) by major revenue source for the nine months ended December 31, 2023 and 2022:
| For the Nine months Ended | ||||||||
| December 31, | ||||||||
| 2023 | 2022 | |||||||
| (unaudited) | (unaudited) | |||||||
| - Auto Operating Leasing | $ | 341,307 | $ | (672,080 | ) | |||
| - Other Services | 402,173 | 555,736 | ||||||
| - Auto Sales | (1,717 | ) | (82,038 | ) | ||||
| - Online Ride-Hailing Platform Services | 631,856 | 1,149,930 | ||||||
| Total Gross Profit | $ | 1,373,619 | $ | 951,548 | ||||
We had a gross profit of $341,307 in our automobile operating leasing during the nine months ended December 31, 2023, which increased by $1,013,387 from a gross loss of $672,080 in the same period in 2022. The increase was mainly due to the increase in the average utilization of the automobiles for operating lease from approximately 65.0% to 77.6% and the decrease in the average daily maintenance and insurance expense of the automobiles for operating lease as we used more NEVs in nine months ended December 31, 2023. We had a gross profit of $631,856 in our online ride-hailing platform services during the nine months ended December 31, 2023, which decreased by $518,074 from a gross profit of $1,149,930 in the same period in 2022. The decrease was attributable to the gross fare of rides completed through our Xixingtianxia platform decreased from approximately $15.7 million to approximately $12.5 million for the nine months ended December 31, 2022 and 2023, respectively, and the decrease in average rate of commission earned from Active Drivers from approximately 17.3% to approximately 13.9% for the nine months ended December 31, 2022 and 2023, respectively. The decrease of $153,563 in profit of other services was mainly due to the decrease of services fees for NEVs leasing pursuant to our adjustment on product solutions.
48
Consequently, the overall gross profit margin increased to 24.8% during the nine months ended December 31, 2023 as compared with 15.0% during the nine months ended December 31, 2022. The increase was mainly due to the operating leasing had a gross profit margin of 11.1% during the nine months ended December 31, 2023 as compared with a gross loss in the same period in 2022. It was partially offset by the decrease in the gross profit margin of online ride-hailing platform services from 38.7% during the nine months ended December 31, 2022 to 30.7% during the nine months ended December 31, 2023.
Selling, General and Administrative Expenses
Selling, general and administrative expenses primarily consist of salary and employee benefits, office rental expense, travel expenses, and other costs. Selling, general and administrative expenses decreased from $4,832,658 for the nine months ended December 31, 2022 to $3,398,997 for the nine months ended December 31, 2023, representing a decrease of $1,433,661, or approximately 29.7%. The decrease was attributable to our continuous control on costs and streamline expenses during the nine months ended December 31, 2023. The decrease mainly consists of (1) a decrease of $773,239 in salary and employee benefits as the average monthly number of our employees decreased from 186 to 111; (2) a decrease of $292,419 in offices expenditure as a result of reducing office rental and insurance charges; (3) a decrease of $158,869 in professional service fees such as financial, legal and market consulting; (4) a decrease of $204,661 in amortization of intangible assets and automobiles which were rendered to us but have not been sub-leased as our ROUs have been fully amortized; and (5) a liquidated damages compensation of $86,250 for investors in November 2021 Private Placement incurred during the nine months ended December 31, 2022 while no similar expenses during the nine months ended December 31, 2023.
Provision for credit losses
We re-evaluated the possibility of collection of unsettled balances from customers of our automobile transactions and related services, and provided provision for credit losses of $680,396 against receivables from Jinkailong during the nine months ended December 31, 2023. While we provided provision for credit losses of $467,590 and $3,392, respectively, against receivables from Jinkailong and a customer we serviced who purchased our automobiles from Yicheng, during the nine months ended December 31, 2022.
Impairments of inventories
For the nine months ended December 31, 2023 and 2022, we evaluated the net realizable value of our inventories and recognized an impairment loss of $0 and $3,085, respectively, for certain automobiles for sale based on their selling price in the market.
Stock-based compensation
In October 2023, we entered into three different consulting and services agreements (the “Consulting Agreements”) with three consultants (the “Consultants”), pursuant to which we engaged the Consultant to provide certain merger and acquisition consulting service, market research and business development advisory services, and financial consulting services, respectively. We issued an aggregate of 1,500,000 shares of our common stock in November 2023 to settle the compensation for the services.
Other income, net
For the nine months ended December 31, 2023, we had other income, net of $251,037, which primarily consist of the income of approximately $32,000 from the disposal of our right-of-use assets and our own vehicles used for operating leases; and the miscellaneous income of approximately $219,000. For the nine months ended December 31, 2022, we had other income, net of $807,276, which primarily consist of the income of approximately $597,000 from the disposal of our right-of-use assets and our own vehicles used for operating leases; and the miscellaneous income of approximately $210,000.
Interest Expense and Interest Expense on Finance Leases
Interest expense for the nine months ended December 31, 2023 resulted from the borrowings of Corenel from a financial institution for its automobile commercial insurance by installment and XXTX from a financial institution for its working capital turnover.
49
Interest expense on finance leases for the nine months ended December 31, 2023 and 2022 was $23,107 and $8,927, respectively, representing the interest expense accrued under financing leases for the leased automobiles leased by Corenel automobiles from a third-party company, and the leased automobiles rendered to us for sublease or sale by the online ride-hailing drivers who exited the ride-hailing business.
Change in Fair Value of Derivative Liabilities
Warrants issued in our registered direct offerings that took place in June 2019, February 2021 and May 2021, and the August 2020 underwritten public offering, and November 2021 private placement were classified as liabilities under the caption “Derivative Liabilities” in the consolidated balance sheet and recorded at estimated fair value at each reporting date, computed using the Black-Scholes valuation model. The change in fair value of derivative liabilities for the nine months ended December 31, 2023 was a gain of $410,027 in total as our stock price as of December 31, 2023 was lower than the price as of March 31, 2023. The following table sets forth the breakdown of the gain in fair value of derivative liabilities for the nine months ended December 31, 2023 and 2022:
| For the Nine months Ended | ||||||||
| December 31, | ||||||||
| 2023 | 2022 | |||||||
| (unaudited) | (unaudited) | |||||||
| - June 2019 registered direct offering (forfeited warrants) | 6 | 12,220 | ||||||
| - August 2020 underwritten public offering | $ | 7,577 | $ | 34,526 | ||||
| - February 2021 registered direct offering | 10,266 | 51,581 | ||||||
| - May 2021 registered direct offering | 148,067 | 634,040 | ||||||
| - November 2021 private placement | 244,111 | 909,283 | ||||||
| Total Change in Fair Value of Derivative Liabilities | $ | 410,027 | $ | 1,641,650 | ||||
Income Tax Expense
Generally, our subsidiaries are subject to enterprise income tax on their taxable income in China at a rate of 25%. The enterprise income tax is calculated based on the entity’s global income as determined under PRC tax laws and accounting standards. All subsidiaries in China incurred cumulative losses and no tax expense was recorded for the nine months ended December 31, 2023 and 2022.
Net loss
As a result of the foregoing, net loss for the nine months ended December 31, 2023 was $2,522,727, representing an increase of $600,574 from net loss of $1,922,153 for the nine months ended December 31, 2022.
Liquidity and Going Concern
We have financed our operations primarily through proceeds from our equity offerings, stockholder loans, commercial debt and cash flow from operations.
We had cash and cash equivalents of $1,064,822 as of December 31, 2023 as compared to $1,610,090 as of March 31, 2023. We primarily hold our excess unrestricted cash in short-term interest-bearing bank accounts at financial institutions.
Our business is capital intensive. We have considered whether there is substantial doubt about our ability to continue as a going concern due to (1) the net loss of approximately $2.5 million for the nine months ended December 31, 2023; (2) accumulated deficit of approximately $40.0 million as of December 31, 2023; (3) the working capital deficit of approximately $0.4 million as of December 31, 2023; and (4) a purchase commitment of approximately $0.8 million for 100 automobiles. As of the filing date of this Report, we have entered into a purchase contract with an automobile dealer to purchase a total of 100 automobiles in the amount of approximately $1.5 million, of which, approximately $0.7 million has been remitted as purchase prepayments. The remaining purchase commitment of approximately $0.8 million shall be remitted in installment to be completed before December 31, 2024.
50
We do not believe that the proceeds from our public offerings and our anticipated cash flows would be sufficient to meet our anticipated working capital requirements and capital expenditures in the ordinary course of business for the next 12 months from the date of this Report. We have determined there is substantial doubt about our ability to continue as a going concern. If we are unable to generate significant revenue, we may be required to cease or curtail our operations. We are trying to alleviate the going concern risk through the following sources
| ● | equity financing to support our working capital; |
| ● | other available sources of financing (including debt) from PRC banks and other financial institutions; and |
| ● | financial support and credit guarantee commitments from our related parties. |
Based on the above considerations, we are of the opinion that we will probably not have sufficient funds to meet our working capital requirements and debt obligations as they become due one year from the filing date of this Report, if we are unable to obtain additional financing. However, there is no assurance that we will be successful in implementing the foregoing plans or that additional financial will be available to us on commercially reasonable terms, or at all. There are a number of factors that could potentially arise that could undermine our plans, such as (i) changes in the demand for our services, (ii) PRC government policies, (iii) economic conditions in China and worldwide, (iv) competitive pricing in the automobile transaction and related service and ride-hailing industries, (v) changes in our relationships with key business partners, (vi) that financial institutions in China may not able to provide continued financial support to our customers, and (vii) the perception of PRC-based companies in the U.S. capital markets. Our inability to secure needed financing when required could require material changes to our business plans and could have a material adverse effect on our viability and results of operations.
| For the Nine months Ended | ||||||||
| December 31, | ||||||||
| 2023 | 2022 | |||||||
| (unaudited) | (unaudited) | |||||||
| Net Cash Provided by Operating Activities | $ | 254,749 | $ | 249,287 | ||||
| Net Cash Provided by (Used in) Investing Activities | (541,204 | ) | 287,146 | |||||
| Net Cash Used in Financing Activities | (194,523 | ) | (101,372 | ) | ||||
| Effect of Exchange Rate Changes on Cash, Cash Equivalents and Restricted Cash | (61,915 | ) | (82,673 | ) | ||||
| Cash, Cash Equivalents and Restricted Cash at Beginning of Period | 1,610,090 | 1,185,221 | ||||||
| Cash, Cash Equivalents and Restricted Cash at End of Period | $ | 1,067,197 | $ | 1,537,609 | ||||
Cash Flow in Operating Activities
For the nine months ended December 31, 2023 and 2022, net cash provided by operating activities was $254,749 and $249,287, respectively. The slight increase of $5,462 in net cash provided by operating activities for the nine months ended December 31, 2023 as compared with the period of last year was primarily attributable to (1) increase of $1,231,623 in change in fair value of derivative liabilities; (2) increase of $564,859 in the gain on disposal of our right-of-use assets and our own vehicles used for operating leases in the nine months ended December 31, 2023; (3) increase of $444,300 in stock-based compensation; (4) increase of $209,414 in provision for the credit losses, and partially offset by (5) decrease of $1,098,515 in the change of prepayments, other receivables and other assets; (6) increase of $600,574 in net loss; (7) decrease of $427,230 in depreciation of property and equipment and amortization of right-of-use assets; (8) decrease of $258,432 in the change of inventories; and (9) decrease of $53,707 in the change of finance lease receivables .
Cash Flow in Investing Activities
For the nine months ended December 31, 2023, we had net cash used in investing activities of $541,204. The majority of net cash used in investing activities was for purchase of automobiles for operating lease purpose of $643,376, which was partially offset by the proceeds from sales of the used-automobiles and rendered automobiles of $102,172.
For the nine months ended December 31, 2022, we had net cash provided by investing activities of $287,146. The majority net cash provided by investing was for the proceeds from sales of the used-automobiles and rendered automobiles and offset by the expenditures on the licenses of online ride-hailing platforms in different cities in China and purchase of automobiles for operating lease purpose.
51
Cash Flow in Financing Activities
For the nine months ended December 31, 2023, we had net cash used in financing activities of $194,523, which primarily consisted of: (1) loans to related parties and affiliates of $587,307, (2) principal payments made for finance lease liabilities of $171,388, partially offset by (3) borrowings from a financial institution of $242,943; and (4) repayment from a related party of $321,229.
For the nine months ended December 31, 2022, we had net cash used in financing activities of $101,372, which primarily consisted of: (1) principal payments made for finance lease liabilities of $349,140, (2) repayments of current borrowings from a financial institution of $111,615, partially offset by (3) repayment from related parties and affiliates of $359,383.
Off-Balance Sheet Arrangements
As of the filing date of this Report, we have the following off-balance sheet arrangements that are likely to have a future effect on our financial condition, revenues or expenses, results of operations and liquidity:
| ● | Purchase Commitments |
On September 23, 2022, we entered into a purchase contract with an automobile dealer to purchase a total of 100 automobiles for the amount of approximately $1.5 million, of which approximately $0.7 million has been remitted as purchase prepayments, and we expect to fulfill the purchase commitment before December 31, 2024.
| ● | Contingent Liabilities |
We are exposed to credit risk as we are required by certain financial institutions to provide guarantee on the lease/loan payments (including principal and interests) of the automobile purchasers referred by us. As of December 31, 2023, we had no contingent liabilities for the automobile purchasers. Besides, the maximum contingent liabilities our former VIE, Jinkailong, would be exposed to was approximately $3.1 million, assuming all the automobile purchasers were in default, which may cause an increase in guarantee expense and cash outflow in its own financing activities. As Hunan Ruixi holds 35% of equity interest of Jinkailong and has not made any consideration towards to the investment, Hunan Ruixi will subject to the maximum amount of RMB3.5 million (approximately $493,000) of which is equivalent to 35% of liabilities in case Jinkailong is liquidated in accordance with PRC’s company registry compliance.
Inflation
We do not believe our business and operations have been materially affected by inflation.
Critical Accounting Policies and Estimates
Our unaudited condensed consolidated financial statements and accompanying notes have been prepared in accordance with U.S. GAAP. The preparation of these consolidated financial statements and accompanying notes requires us to make estimates and judgments that affect the reported amounts of assets, liabilities, revenues and expenses, and related disclosure of contingent assets and liabilities. We base our estimates on historical experience and on various other assumptions that are believed to be reasonable under the circumstances, the results of which form the basis of making judgments about the carrying values of assets and liabilities that are not readily apparent from other sources. We have identified certain accounting estimates that are significant to the preparation of our financial statements. These estimates are important for an understanding of our financial condition and results of operation. Certain accounting estimates are particularly sensitive because of their significance to financial statements and because of the possibility that future events affecting the estimate may differ significantly from management’s current judgments. We believe the following critical accounting estimates involve the most significant estimates and judgments used in the preparation of our financial statements.
52
In presenting the unaudited condensed consolidated financial statements in accordance with U.S. GAAP, management make estimates and assumptions that affect the amounts reported and related disclosures. Estimates, by their nature, are based on judgement and available information. Accordingly, actual results could differ from those estimates. On an ongoing basis, management reviews these estimates and assumptions using the currently available information. Changes in facts and circumstances may cause us to revise our estimates. we base our estimates on past experience and on various other assumptions that are believed to be reasonable, the results of which form the basis for making judgments about the carrying values of assets and liabilities. Estimates are used when accounting for items and matters including, but not limited to the critical accounting estimates as follows.
When reading our unaudited condensed consolidated financial statements, you should consider our selection of critical accounting policies, the judgment and other uncertainties affecting the application of such policies and the sensitivity of reported results to changes in conditions and assumptions. Our critical accounting policies and practices include the following: (i) fair values of financial instruments, including derivative liabilities; (ii) accounts receivable; (iii) property and equipment, net; (iv) intangible assets, net; (v) revenue recognition; and (vi) leases - lessee. See Note 3—Summary of Significant Accounting Policies to our consolidated financial statements in our 2023 Form 10-K for the disclosure of these accounting policies. We believe the following accounting estimates involve the most significant judgments used in the preparation of our financial statements.
| (a) | Derivative liabilities |
A contract is designated as an asset or a liability and is carried at fair value on a company’s balance sheet, with any changes in fair value recorded in a company’s results of operations. We then determine which options, warrants and embedded features require liability accounting and records the fair value as a derivative liability by using Black-Scholes model. The changes in the values of these instruments are shown in the accompanying consolidated statements of operations and comprehensive loss as “change in fair value of derivative liabilities”.
| (b) | Revenue recognition |
Leases - Lessor
We recognized revenue as lessor in accordance with ASC 842. We recognized sales from sales-type leases equal to the present value of the minimum lease payments discounted using the implicit interest rate in the lease and cost of sales equal to carrying amount of the asset being leased and any initial direct costs incurred, less the present value of the unguaranteed residual. Interest income from the lease is recognized in financing revenues over the lease term. Operating leases and revenue is recognized over the term of the lease. The basis of the amount of revenue that is recognized since it isn’t straight-line basis
We exclude from the measurement of our lease revenues any tax assessed by a governmental authority that is both imposed on and concurrent with a specific revenue-producing transaction and collected from a customer.
We consider the economic life of most of automobile to be three to five years, since this represents the most common long-term lease term for our automobile and the automobile will be used for online ride-hailing services. We believe three to five years is representative of the period during which the automobile is expected to be economically usable, with normal service, for the purpose for which it is intended.
Our lease pricing interest rates, which are used in determining customer payments in a bundled lease arrangement, are developed based upon the local prevailing rates in the marketplace where its customer will be able to obtain an automobile loan under similar terms from the bank. We reassess our pricing interest rates quarterly based on changes in the local prevailing rates in the marketplace. As of December 31, 2023, our pricing interest rate is 6.0% per annum.
| (c) | Allowances for credit losses |
An allowance for credit losses is recorded in the period when a loss is probable based on an assessment of specific evidence indicating collection is unlikely, historical bad debt rates, accounts aging, financial conditions of the customer and industry trends. Starting from April 1, 2023, we adopted ASU No.2016-13 “Financial Instruments – Credit Losses (Topic 326): Measurement of Credit Losses on Financial Instruments” (“ASC Topic 326”). We used a modified retrospective approach, and the adoption does not have an impact on our unaudited condensed consolidated financial statements. We also periodically evaluate individual customer’s financial condition, credit history, and the current economic conditions to make adjustments in the allowance when it is considered necessary. Account balances are charged off against the allowance after all means of collection have been exhausted and the potential for recovery is considered remote. Our management continues to evaluate the reasonableness of the valuation allowance policy and update it if necessary.
53
| (d) | Leases - Lessee |
Finance and operating lease ROU assets and lease liabilities are recognized at the commencement date based on the present value of lease payments over the lease term. Since the implicit rate for our leases is not readily determinable, we use our incremental borrowing rate based on the information available at the commencement date in determining the present value of lease payments. The incremental borrowing rate is the rate of interest that we would have to pay to borrow, on a collateralized basis, an amount equal to the lease payments, in a similar economic environment and over a similar term.
Lease terms used to calculate the present value of lease payments generally do not include any options to extend, renew, or terminate the lease, as we do not have reasonable certainty at lease inception that these options will be exercised. We generally consider the economic life of its operating lease ROU assets to be comparable to the useful life of similar owned assets. We have elected the short-term lease exception; therefore, operating lease ROU assets and liabilities do not include leases with a lease term of twelve months or less. The leases generally do not provide a residual guarantee. The finance or operating lease ROU asset also excludes lease incentives. Lease expense is recognized on a straight-line basis over the lease term for operating lease. Meanwhile, we recognize the finance leases ROU assets and interest on an amortized cost basis. The amortization of finance ROU assets is recognized on a straight-line basis as amortization expense, while the lease liability is increased to reflect interest on the liability and decreased to reflect the lease payments made during the period. Interest expense on the lease liability is determined each period during the lease term as the amount that results in a constant periodic interest rate of the automobile loans on the remaining balance of the liability.
We review the impairment of our ROU assets consistent with the approach applied for our other long-lived assets. We review the recoverability of its long-lived assets when events or changes in circumstances occur, indicating that the carrying value of the asset may not be recoverable. The assessment of possible impairment is based on its ability to recover the carrying value of the asset from the expected undiscounted future pre-tax cash flows of the related operations. We have elected to include the carrying amount of operating lease liabilities in any tested asset group and include the associated operating lease payments in the undiscounted future pre-tax cash flows.
| (e) | Impairment of long-lived assets |
Long-lived assets, including property and equipment and intangible assets with finite lives are reviewed for impairment whenever events or changes in circumstances (such as a significant adverse change to market conditions that will impact the future use of the assets) indicate that the carrying value of an asset may not be recoverable. We assess the recoverability of the assets based on the undiscounted future cash flows the assets are expected to generate and recognize an impairment loss when estimated undiscounted future cash flows expected to result from the use of the asset plus net proceeds expected from disposition of the asset, if any, are less than the carrying value of the asset. If an impairment is identified, we would reduce the carrying amount of the asset to its estimated fair value based on a discounted cash flows approach or, when available and appropriate, to comparable market values.
54
Item 3. Quantitative and Qualitative Disclosures about Market Risk.
Not applicable.
Item 4. Controls and Procedures.
Evaluation of Disclosure Controls and Procedures
Based on an evaluation of our disclosure controls and procedures (as defined in Rules 13a-15(e) and 15d-15(e) of the Securities Exchange Act of 1934, as amended), as of December 31, 2023, our Chief Executive Officer and Chief Financial Officer have concluded that our disclosure controls and procedures were not effective due to the following material weaknesses in our internal control over financial reporting:
| ● | We did not have sufficient personnel with appropriate levels of accounting knowledge and experience to address complex U.S. GAAP accounting issues and to prepare and review financial statements and related disclosures under U.S. GAAP. Specifically, our control did not operate effectively to ensure the appropriate and timely analysis of and accounting for unusual and non-routine transactions and certain financial statement accounts; |
| ● | We are lacking adequate policies and procedures in internal audit function to ensure that our policies and procedures have been carried out as planned; and |
| ● | We had deficiencies in our IT general controls, regarding to the Logical Access Security, Change Management, IT Operations and Cybersecurity of our financial system and key application system, etc. |
We are improving our IT environment and daily management to ensure network and information security. In addition, we plan to address the weaknesses identified above by implementing the following measures:
| (i) | Continuously seeking and hiring additional accounting staff with comprehensive knowledge of U.S. GAAP and SEC reporting requirements; |
| (ii) | Ameliorating our internal audit to assist with assessment of Sarbanes-Oxley compliance requirements and improvement of internal controls related to financial reporting; and |
| (iii) | improving our system security environment and conducting regular backup plan and penetration testing to ensure the network and information security. |
Changes in Internal Control over Financial Reporting
There has been no change in our internal control over financial reporting that occurred during the quarter ended December 31, 2023 that has materially affected, or is reasonably likely to materially affect, our internal control over financial reporting.
55
PART II - OTHER INFORMATION
Item 6. Exhibits.
| 31.1 | Certification of Principal Executive Officer, pursuant to 18 U.S.C. Section 1350 as adopted pursuant to Section 302 of the Sarbanes-Oxley Act of 2002 | |
| 31.2 | Certification of Principal Financial Officer, pursuant to 18 U.S.C. Section 1350 as adopted pursuant to Section 302 of the Sarbanes-Oxley Act of 2002 | |
| 32.1 | Certification of Principal Executive Officer and Principal Financial Officer, pursuant to 18 U.S.C. Section 1350 as adopted pursuant to Section 906 of the Sarbanes-Oxley Act of 2002 | |
| 101.INS | XBRL Instance Document - the instance document does not appear in the Interactive Data File because its XBRL tags are embedded within the Inline XBRL document | |
| 101.SCH | Inline XBRL Taxonomy Extension Schema Document | |
| 101.CAL | Inline XBRL Taxonomy Extension Calculation Linkbase Document | |
| 101.DEF | Inline XBRL Taxonomy Extension Definition Linkbase Document | |
| 101.LAB | Inline XBRL Taxonomy Extension Label Linkbase Document | |
| 101.PRE | Inline XBRL Taxonomy Extension Presentation Linkbase Document | |
| 104 | Cover Page Interactive Data File - The cover page interactive data file does not appear in the Interactive Data File because its XBRL tags are embedded within the Inline XBRL document |
56
SIGNATURES
Pursuant to the requirements of the Securities Exchange Act of 1934, the registrant has duly caused this report to be signed on its behalf by the undersigned thereunto duly authorized.
| Dated: February 9, 2024 | Senmiao Technology Limited | ||
| By: | /s/ Xi Wen | ||
| Name: | Xi Wen | ||
| Title: | Chief Executive Officer | ||
| (Principal Executive Officer) | |||
| Dated: February 9, 2024 | By: | /s/ Xiaoyuan Zhang | |
| Name: | Xiaoyuan Zhang | ||
| Title: | Chief Financial Officer | ||
| (Principal Financial Officer and Principal Accounting Officer) | |||
57